UNITED STATES
SECURITIES AND EXCHANGE COMMISSION
WASHINGTON, D.C. 20549
FORM
(Mark One)
REGISTRATION STATEMENT PURSUANT TO SECTION 12(b) OR 12(g) OF THE SECURITIES EXCHANGE ACT OF 1934 |
OR
ANNUAL REPORT PURSUANT TO SECTION 13 OR 15(d) OF THE SECURITIES EXCHANGE ACT OF 1934 |
OR
TRANSITION REPORT PURSUANT TO SECTION 13 OR 15(d) OF THE SECURITIES EXCHANGE ACT OF 1934 |
OR
SHELL COMPANY REPORT PURSUANT TO SECTION 13 OR 15(d) OF THE SECURITIES EXCHANGE ACT OF 1934 |
Date of event requiring this shell company report . . . . . . . . . . . . . . . . . . .
For the transition period from to
Commission file number:
(Exact name of Registrant as specified in its charter)
N/A
(Translation of Registrant’s name into English)
(Jurisdiction of incorporation or organization)
People’s Republic of
+86 10 5810 4689
(Address of principal executive offices)
Telephone: +
Email:
People’s Republic of
(Name, Telephone, Email and/or Facsimile number and Address of Company Contact Person)
Securities registered or to be registered pursuant to Section 12(b) of the Act:
Title of each class | Trading Symbols | Name of each exchange on which registered | ||
American depositary shares (one American | ||||
Class A ordinary shares, par value | 2423 | The Stock Exchange of Hong Kong Limited | ||
Securities registered or to be registered pursuant to Section 12(g) of the Act:
None
(Title of Class)
Securities for which there is a reporting obligation pursuant to Section 15(d) of the Act:
None
(Title of Class)
Indicate the number of outstanding shares of each of the issuer’s classes of capital or common stock as of the close of the period covered by the annual report.
As of December 31, 2022, there were
Indicate by check mark if the registrant is a well-known seasoned issuer, as defined in Rule 405 of the Securities Act. ☒
If this report is an annual or transition report, indicate by check mark if the registrant is not required to file reports pursuant to Section 13 or 15(d) of the Securities Exchange Act of 1934. ☐ Yes ☒
Note – Checking the box above will not relieve any registrant required to file reports pursuant to Section 13 or 15(d) of the Securities Exchange Act of 1934 from their obligations under those Sections.
Indicate by check mark whether the registrant: (1) has filed all reports required to be filed by Section 13 or 15(d) of the Securities Exchange Act of 1934 during the preceding 12 months (or for such shorter period that the registrant was required to file such reports), and (2) has been subject to such filing requirements for the past 90 days. ☒
Indicate by check mark whether the registrant has submitted electronically every Interactive Data File required to be submitted pursuant to Rule 405 of Regulation S-T (§232.405 of this chapter) during the preceding 12 months (or for such shorter period that the registrant was required to submit such files). ☒
Indicate by check mark whether the registrant is a large accelerated filer, an accelerated filer, a non-accelerated filer, or an emerging growth company. See the definitions of “large accelerated filer,” “accelerated filer,” and “emerging growth company” in Rule 12b-2 of the Exchange Act.
Accelerated filer ☐ | Non-accelerated filer ☐ | Emerging growth company |
If an emerging growth company that prepares its financial statements in accordance with U.S. GAAP, indicate by check mark if the registrant has elected not to use the extended transition period for complying with any new or revised financial accounting standards† provided pursuant to Section 13(a) of the Exchange Act. ☐
† The term “new or revised financial accounting standard” refers to any update issued by the Financial Accounting Standards Board to its Accounting Standards Codification after April 5, 2012.
Indicate by check mark whether the registrant has filed a report on and attestation to its management’s assessment of the effectiveness of its internal control over financial reporting under Section 404(b) of the Sarbanes-Oxley Act (15 U.S.C. 7262(b)) by the registered public accounting firm that prepared or issued its audit report.
If securities are registered pursuant to Section 12(b) of the Act, indicate by check mark whether the financial statements of the registrant included in the filing reflect the correction of an error to previously issued financial statements. ☐
Indicate by check mark whether any of those error corrections are restatements that required a recovery analysis of incentive-based compensation received by any of the registrant’s executive officers during the relevant recovery period pursuant to §240.10D-1(b). ☐
Indicate by check mark which basis of accounting the registrant has used to prepare the financial statements included in this filing:
International Financial Reporting Standards as issued by the International Accounting Standards Board ☐ | Other ☐ |
If “Other” has been checked in response to the previous question, indicate by check mark which financial statement item the registrant has elected to follow. ☐ Item 17 ☐ Item 18
If this is an annual report, indicate by check mark whether the registrant is a shell company (as defined in Rule 12b-2 of the Exchange Act).
(APPLICABLE ONLY TO ISSUERS INVOLVED IN BANKRUPTCY PROCEEDINGS DURING THE PAST FIVE YEARS)
Indicate by check mark whether the registrant has filed all documents and reports required to be filed by Sections 12, 13 or 15(d) of the Securities Exchange Act of 1934 subsequent to the distribution of securities under a plan confirmed by a court. ☐ Yes ☐ No
TABLE OF CONTENTS
1 | |||
3 | |||
4 | |||
4 | |||
4 | |||
4 | |||
77 | |||
126 | |||
126 | |||
147 | |||
162 | |||
166 | |||
167 | |||
167 | |||
183 | |||
184 | |||
188 | |||
188 | |||
Material Modifications to the Rights of Security Holders and Use of Proceeds | 188 | ||
188 | |||
189 | |||
189 | |||
189 | |||
190 | |||
190 | |||
Purchases of Equity Securities by the Issuer and Affiliated Purchasers | 190 | ||
191 | |||
191 | |||
191 | |||
Disclosure Regarding Foreign Jurisdictions that Prevent Inspections | 191 | ||
192 | |||
192 | |||
192 | |||
192 | |||
i
INTRODUCTION
Unless otherwise indicated or the context otherwise requires, references in this annual report to:
| ● | “active agents” are to agents on our platform, including agents employed by us and from labor dispatching or outsourcing agencies, and agents affiliated with our connected stores and connected brands as employees, contractors, or through other service arrangements, as of a given date excluding the agents who (i) delivered notice to leave but have not yet completed the exit procedures, (ii) have not engaged in any critical steps in housing transactions (including but not limited to introducing new properties, attracting new customers and conducting property showings) during the preceding 30 days, or (iii) have not participated in facilitating any housing transaction during the preceding three months; |
| ● | “active stores” are to stores on our platform as of a given date excluding the stores which (i) have not facilitated any housing transaction during the preceding 60 days, (ii) do not have any agent who has engaged in any critical steps in housing transactions (including but not limited to introducing new properties, attracting new customers and conducting property showings) during the preceding seven days, or (iii) have not been visited by any agent during the preceding 14 days; |
| ● | “ADRs” are to the American depositary receipts that may evidence the ADSs; |
| ● | “ADSs” are to the American depositary shares, each of which represents three Class A ordinary shares; |
| ● | “BVI” are to the British Virgin Islands; |
| ● | “Beike,” “we,” “us,” “our company” and “our” are to KE Holdings Inc., our Cayman Islands holding company, its subsidiaries, and, in the context of describing the consolidated financial information, the VIEs and their subsidiaries in China; |
| ● | “China” or the “PRC” are to the People’s Republic of China, excluding, for the purposes of this annual report only, Hong Kong, Macau and Taiwan; |
| ● | “Class A ordinary shares” are to our class A ordinary shares, par value US$0.00002 per share; |
| ● | “Class B ordinary shares” are to our class B ordinary shares, par value US$0.00002 per share; |
| ● | “GTV” of our platform, for a given period, are to gross transaction value, which is calculated as the total value of all transactions we facilitated on the Beike platform and evidenced by signed contracts as of the end of the period, including the value of the existing home transactions, new home transactions, home renovation and furnishing and emerging and other services, and including transactions that are contracted but pending closing at the end of the relevant period. For the avoidance of doubt, for transactions that fail to close afterwards, the corresponding GTV represented by these transactions will be deducted accordingly; |
| ● | “Hong Kong” or “HK” or “Hong Kong S.A.R.” are to the Hong Kong Special Administrative Region of the PRC; |
| ● | “Hong Kong dollars” or “HK$” refers to the legal currency of Hong Kong; |
| ● | “Hong Kong Listing” refers to the listing of our Class A ordinary shares on the Main Board of the Hong Kong Stock Exchange by way of introduction on May 11, 2022. |
| ● | “Hong Kong Listing Rules” refers to the Rules Governing the Listing of Securities on The Stock Exchange of Hong Kong Limited, as amended or supplemented from time to time; |
| ● | “Hong Kong Stock Exchange” refers to The Stock Exchange of Hong Kong Limited; |
1
| ● | “Main Board” refers to the stock market (excluding the option market) operated by the Hong Kong Stock Exchange, which is independent from and operated in parallel with the Growth Enterprise Market of the Hong Kong Stock Exchange; |
| ● | “ordinary shares” are to our class A and class B ordinary shares, par value US$0.00002 per share; |
| ● | “WFOEs” are to Beike Jinke (Tianjin) Technology Co., Ltd., or Beike Jinke, Beike (Tianjin) Investment Co., Ltd., or Beike Tianjin, Jinbei (Tianjin) Technology Co., Ltd., or Jinbei Technology, and Realsee (Tianjin) Technology Co., Ltd., or Realsee Tianjin; |
| ● | “RMB” and “Renminbi” are to the legal currency of China; |
| ● | “SaaS” are to software-as-a-services; |
| ● | “Tencent” are to Tencent Holdings Limited (HKEx: 700), its subsidiaries and/or its controlled affiliated entities, as the context requires; |
| ● | “US$,” “U.S. dollars,” and “$” are to the legal currency of the United States; and |
| ● | “VIEs” are to Beijing Lianjia Real Estate Brokerage Co., Ltd., or Beijing Lianjia, Tianjin Xiaowu Information & Technology Co., Ltd., or Tianjin Xiaowu, Beijing Yiju Taihe Technology Co., Ltd., or Yiju Taihe, Beijing Beijia Commercial Consultancy Co., Ltd., or Beijing Beijia, Beijing Beihao Commercial Consultancy Co., Ltd., or Beijing Beihao, Runizhishi (Beijing) Technology Co., Ltd., or Runizhishi, and Runikeshi (Beijing) Technology Co., Ltd, or Runikeshi. |
When we calculate agents on our platform, we refer to agents who are affiliated with the real estate brokerage stores and subject to our Agent Cooperation Network, or ACN, rules.
In China, real estate brokerage refers to the activities of providing intermediary or agency services in connection with housing transactions by brokerage firms and agents, wherein brokerage firms and agents are allowed to collect commissions from either or both of buy side and sell side as long as the payment arrangement is prescribed in the brokerage service agreements.
Unless otherwise noted, all translations from Renminbi to U.S. dollars and from U.S. dollars to Renminbi in this annual report are made at a rate of RMB6.8972 to US$1.00, the exchange rate in effect as of December 30, 2022 as set forth in the H.10 statistical release of The Board of Governors of the Federal Reserve System. We make no representation that any Renminbi or U.S. dollar amounts could have been, or could be, converted into U.S. dollars or Renminbi, as the case may be, at any particular rate, or at all.
2
FORWARD-LOOKING INFORMATION
This annual report contains forward-looking statements that reflect our current expectations and views of future events. The forward-looking statements are contained principally in the sections entitled “Item 3. Key Information—D. Risk Factors,” “Item 4. Information on the Company—B. Business Overview” and “Item 5. Operating and Financial Review and Prospects.” Known and unknown risks, uncertainties and other factors, including those listed under “Item 3. Key Information—D. Risk Factors,” may cause our actual results, performance or achievements to be materially different from those expressed or implied by the forward-looking statements.
You can identify some of these forward-looking statements by words or phrases such as “may,” “will,” “expect,” “anticipate,” “aim,” “estimate,” “intend,” “plan,” “believe,” “is/are likely to,” “potential,” “continue” or other similar expressions. We have based these forward-looking statements largely on our current expectations and projections about future events that we believe may affect our financial condition, results of operations, business strategy and financial needs. These forward-looking statements include statements relating to:
| ● | our goals and strategies; |
| ● | our future business development, financial condition and results of operations; |
| ● | expected changes in our revenues, costs or expenditures; |
| ● | our ability to empower services and facilitate transactions on our platform; |
| ● | competition in our industry; |
| ● | relevant government policies and regulations relating to our industry; |
| ● | our ability to protect our systems and infrastructures from cyber-attacks; |
| ● | our dependence on the integrity of brokerage brands, stores and agents on our platform; |
| ● | our ability to develop home renovation and furnishing services; |
| ● | general economic and business conditions in China and globally; and |
| ● | assumptions underlying or related to any of the foregoing. |
These forward-looking statements involve various risks and uncertainties. Although we believe that our expectations expressed in these forward-looking statements are reasonable, our expectations and our actual results could be materially different from our expectations. Important risks and factors that could cause our actual results to be materially different from our expectations are generally set forth in “Item 3. Key Information—D. Risk Factors,” “Item 4. Information on the Company—B. Business Overview” and “Item 5. Operating and Financial Review and Prospects” and other sections in this annual report. Moreover, we operate in an evolving environment. New risk factors and uncertainties emerge from time to time and it is not possible for our management to predict all risk factors and uncertainties, nor can we assess the impact of all factors on our business or the extent to which any factor, or combination of factors, may cause actual results to differ materially from those contained in any forward-looking statements. You should read thoroughly this annual report and the documents that we refer to with the understanding that our actual future results may be materially different from and worse than what we expect. We qualify all of our forward-looking statements by these cautionary statements.
The forward-looking statements made in this annual report relate only to events or information as of the date on which the statements are made in this annual report. Except as required by law, we undertake no obligation to update or revise publicly any forward-looking statements, whether as a result of new information, future events or otherwise, after the date on which the statements are made or to reflect the occurrence of unanticipated events. You should read this annual report and the documents that we refer to in this annual report and have filed as exhibits to this annual report, of which this annual report is a part, completely and with the understanding that our actual future results may be materially different from what we expect.
3
PART I
Item 1. Identity of Directors, Senior Management and Advisers
Not applicable.
Item 2. Offer Statistics and Expected Timetable
Not applicable.
Item 3. Key Information
Our Holding Company Structure and the VIE Contractual Arrangements
KE Holdings Inc. is not an operating company in China but a Cayman Islands holding company with no material operations of its own and does not have a majority of equity ownership in the VIEs. We conduct our operations primarily through (i) our PRC subsidiaries and (ii) the VIEs, with which we maintain contractual agreements. Our value-added telecommunication services and certain financial services in the PRC have been conducted through the applicable VIEs in order to comply with the PRC laws and regulations, which restrict and impose conditions on foreign direct investment in companies involved in the provision of value-added telecommunication services and certain financial service. Accordingly, we operate these businesses in China through the applicable VIEs, and rely on contractual arrangements among our PRC subsidiaries, the VIEs and their shareholders to direct activities of the VIEs that most significantly affect the economic performance of the VIEs and receive economic benefits from the VIEs that could be significant to the VIEs.
The VIEs collectively held 22.2% of our cash, cash equivalents and restricted cash and 9.9% of our total assets as of December 31, 2022. Revenues contributed by the VIEs, excluding inter-group transactions, accounted for 1.4%, 1.2% and 0.8% of our total net revenues for the fiscal years 2020, 2021 and 2022, respectively. The VIEs and their subsidiaries are the operators of Beike and Lianjia mobile apps and websites and the license holders to provide the value-added telecommunication services on these platforms. To enhance the experience of the customers, agents or other business partners on our platform, we offer certain complementary services through our platform, such as online payment services, and the VIEs and their subsidiaries also hold relevant licenses and permits for these services. Some of our key domain names, including ke.com, are registered under the VIEs. The VIEs and their subsidiaries also owned approximately 3%, 5% and 11% of our issued patents, registered trademarks and copyrights to software programs, respectively, as of December 31, 2022. Therefore, the VIEs and their subsidiaries hold certain intellectual properties and licenses that are critical to the availability of technologies and workforce supporting our operations and services we provide on the Beike platform. At the same time, the employees under the VIEs and their subsidiaries were less than 1% of the total workforce as of December 31, 2022. As used in this annual report, “Beike,” “we,” “us,” “our company” or “our” refers to KE Holdings Inc., its subsidiaries, and, in the context of describing the consolidated financial information, the VIEs and their subsidiaries in China. Investors in our ADSs thus are not purchasing equity interest in the VIEs in China but instead are purchasing equity interest in KE Holdings Inc., a Cayman Islands holding company. This VIE structure involves unique risks to investors, and investors may never directly hold equity interests in the Chinese operating company. See “Item 3. Key Information—D. Risk Factors—Risks Related to Our Corporate Structure.”
4
A series of contractual agreements, including power of attorney, exclusive business cooperation agreements, equity pledge agreements, exclusive option agreements and spouse consent letters, have been entered into by and among our WFOEs, the VIEs and their respective shareholders. We depend on these contractual arrangements to provide our subsidiaries with a “controlling financial interest” in the VIEs, as defined in FASB ASC 810, making them the primary beneficiaries of the VIEs. Terms contained in each set of contractual arrangements with the VIEs and their respective shareholders are substantially similar, which enable us to (i) direct activities of the VIEs that most significantly affect the economic performance of the VIEs; (ii) receive economic benefits from the VIEs that could be significant to the VIEs; (iii) have the pledge right over the equity interests in the VIEs as the pledgee; and (iv) have an exclusive option to purchase all or part of the equity interests in and assets of the VIEs when and to the extent permitted by PRC law. As advised by our PRC legal counsel, Han Kun Law Offices, subject to the disclosure in this annual report, the terms of the contractual agreements are valid, binding and enforceable under the PRC laws and regulations currently in effect. Accordingly, we are considered the primary beneficiaries of the VIEs for accounting purposes and have consolidated the VIEs’ financial results of operations, assets and liabilities in our consolidated financial statements in accordance with U.S. GAAP. However, neither KE Holdings Inc. nor its investors have an equity ownership in, direct foreign investment in, or control through such ownership or investment of, the VIEs (except for Beike Tianjian’s 30% shareholding in Beijing Lianjia), and the VIE contractual arrangements are not equivalent to an equity ownership in the business of the VIEs. As of the date of this annual report, the contracts with the VIEs have not been tested in a court of law. For more details of these contractual arrangements, see “Item 4. Information on the Company—C. Organizational Structure—Contractual Arrangements with the VIEs and Their Shareholders.”
5
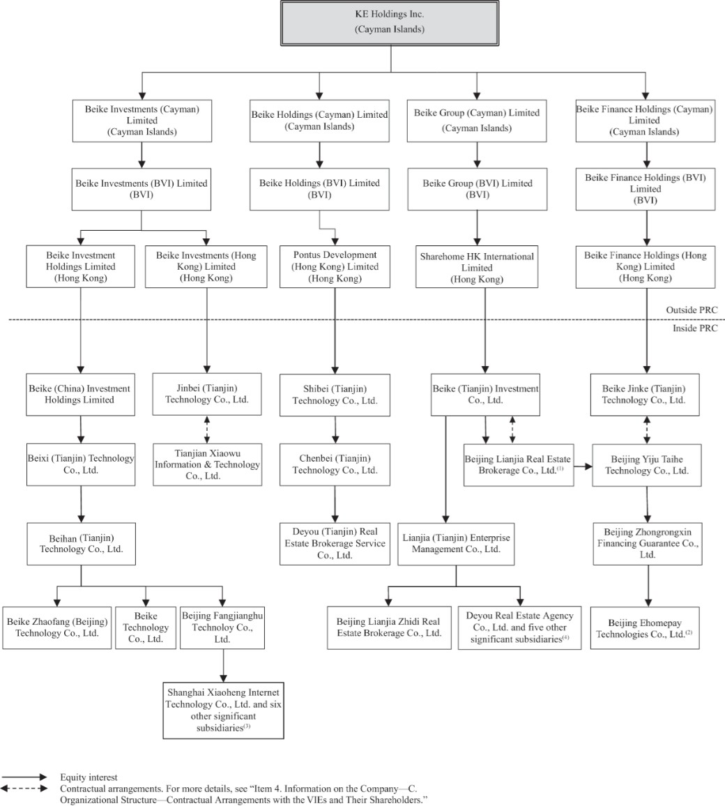
The following diagram illustrates our corporate structure, including our principal subsidiaries, principal VIEs and their principal subsidiaries, and other entities that are material to our business, as of the date of this annual report:

Notes:
6
| (1) | The registered shareholders of Beijing Lianjia are (i) Mrs. ZUO, Mr. SHAN Yigang, Mr. XU Wangang and entities controlled by Mr. PENG Yongdong or Mr. SHAN Yigang, holding 57% equity interests in aggregate (ii) Beike Tianjin, holding 30% equity interests; and (iii) several other individuals and entities associated with us, holding 13% equity interests in aggregate. Mrs. ZUO is the spouse of Mr. ZUO Hui, our founder and permanent chairman emeritus, and a principal shareholder of us. Each of Mr. PENG Yongdong, Mr. SHAN Yigang and Mr. XU Wangang is our director. The registered shareholders of Tianjin Xiaowu are Mrs. ZUO and Mr. SHAN Yigang, holding 94% and 6% equity interests, respectively. The registered shareholders of Yiju Taihe are (i) Beijing Lianjia, holding 80% equity interests; (ii) Mrs. ZUO, Mr. SHAN Yigang, Mr. XU Wangang and entities controlled by Mrs. ZUO or Mr. SHAN Yigang, holding 17% equity interests in aggregate and (iii) several other individuals and entities associated with us, holding 3% equity interests in aggregate. The registered shareholders of Beijing Beijia are (i) Mr. PENG Yongdong and Mr. XU Tao, holding 50% equity interests in aggregate and (ii) several other individuals associated with us, holding 50% equity interests in aggregate. The registered shareholders of Beijing Beihao are (i) Mr. XU Wangang, holding 4% equity interests; and (ii) several other individuals affiliated with us, holding 96% equity interests in aggregate. |
| (2) | Beijing Zhongrongxin Financing Guarantee Co., Ltd. owns 95% of the total equity interest, and Beijing Zhonghetai Investment Consulting Co., Ltd., a wholly-owned subsidiary of Yiju Taihe, owns the remaining 5%. |
| (3) | Shenzhen Fangjianghu Technology Co., Ltd., Chengdu Fangjianghu Information Technology Co., Ltd., Tianjin Lianjia Fangjianghu Technology Co., Ltd., Zhengzhou Fangjianghu Information Technology Co., Ltd., Xi’an Fangjianghu Information Technology Co., Ltd. and Wuhan Fangjianghu Information Technology Co., Ltd. |
| (4) | Beijing Fangyuan Real Estate Consulting Services Co., Ltd., Beijing Lianjia Gaoce Real Estate Brokerage Co., Ltd., Shanghai Deyou Property Consulting Co., Ltd., Shenzhen Lianjia Real Estate Brokerage Co., Ltd. and Sichuan Lianjia Real Estate Brokerage Co., Ltd. |
Our corporate structure is subject to risks associated with our contractual arrangements with the VIEs. Investors may not directly hold equity interests in the VIEs or in the businesses that are conducted by the VIEs, and the VIE structure provides contractual exposure to foreign investment in the companies which involve foreign investment restrictions. If the PRC government finds that the agreements that establish the structure for operating our business do not comply with PRC laws and regulations, or if these regulations or their interpretations change in the future, we could be subject to severe penalties or be forced to relinquish our interests in those operations. This may result in the VIEs being deconsolidated, which would materially and adversely affect our operations, and our ADSs may decline significantly in value or become worthless. Our holding company, our PRC subsidiaries, the VIEs, and investors of our company face uncertainty about potential future actions by the PRC government that could affect the enforceability of the contractual arrangements with the VIEs and, consequently, significantly affect the financial performance of the VIEs and our company as a whole. The PRC regulatory authorities could disallow the VIE structure, which would likely result in a material adverse change in our operations, and our Class A ordinary shares or our ADSs may decline significantly in value or become worthless. The contractual arrangements may not be as effective as direct ownership in providing us with control over the VIEs, the shareholders of the VIEs may have potential conflicts of interest with us, and we may incur substantial costs to enforce the terms of the arrangements. As such, the VIE structure involves unique risks to investors of our holding company. For a detailed description of the risks associated with our corporate structure, please refer to risks disclosed under “Item 3. Key Information—D. Risk Factors—Risks Related to Our Corporate Structure.”
We face various risks and uncertainties related to doing business in China that could result in a material change in our operations. Our business operations are primarily conducted in China, and we are subject to complex and evolving PRC laws and regulations. For example, we face risks associated with regulatory approvals on offshore offerings and listings, anti-monopoly regulatory actions, and oversight on cybersecurity and data privacy. PRC government’s authority in regulating our operations and its oversight and control over offerings and listings conducted overseas by, and foreign investment in, China-based issuers could significantly limit or completely hinder our ability to offer or continue to offer securities to investors. Implementation of industry-wide regulations in this nature may cause the value of such securities to significantly decline or be worthless. For more details, see “Item 3. Key Information—D. Risk Factors—Risks Related to Doing Business in China.”
7
For example, the PRC Data Security Law and the PRC Personal Information Protection Law promulgated in 2021 posed additional challenges to our cybersecurity and data privacy compliance. The Cybersecurity Review Measures issued by the Cyberspace Administration of China, or the CAC and several other PRC governmental authorities in December 2021, as well as the draft Regulations on the Administration of Cyber Data Security (Draft for Comments), or the Draft Regulations on Cyber Data Security, published by the CAC for public comments in November 2021, exposes uncertainties and potential additional restrictions on China-based overseas-listed companies like us. If the detailed rules, implementations, or the enacted version of the draft measures mandate clearance of cybersecurity review and other specific actions to be completed by us, we face uncertainties as to whether such clearance can be timely obtained, the failure of which may subject us to penalties, which could materially and adversely affect our business and results of operations and the price of our ADSs. See “Item 3. Key Information—Risk Factors—Risks Related to Our Business and Industry—Our business generates and processes a large amount of data and is subject to various evolving PRC laws and regulations regarding cybersecurity and data privacy. Failure of cybersecurity and data privacy concerns could subject us to significant reputational, financial, legal and operational consequences, and deter current and potential customers from using our services” for additional details.
In addition, on February 17, 2023, the China Securities Regulatory Commission, or the CSRC, issued the Trial Administrative Measures of Overseas Securities Offering and Listing by Domestic Companies, or the Overseas Listing Regulations, and five supporting guidelines, which became effective on March 31, 2023. Pursuant to the Overseas Listing Regulations, PRC domestic companies that directly or indirectly seek to offer or list their securities on an overseas stock exchange, including a PRC company limited by shares and an offshore company whose main business operations are in mainland China and intends to offer securities or be listed on an overseas stock exchange based on its onshore equities, assets, incomes or similar interests, are required to file with the CSRC within three business days after submitting their application documents to the regulator in the place of intended listing or offering. Particularly, as for the PRC domestic companies that have directly or indirectly listed securities in overseas markets intend to conduct follow-on offerings in overseas markets, such companies are required to submit the filing with respect to the follow-on offering within three business days after completion of the follow-on offering. Failure to complete the filing under the Overseas Listing Regulations, concealing any material fact or falsifying any major content in its filing documents may subject the company to administrative penalties, such as order to rectify, warnings, fines. Its controlling shareholders, actual controllers, direct officers-in-charge and other direct personnel-in-charge may also be subject to administrative penalties, such as warnings and fines. At the press conference held by the CSRC on February 17, 2023 for the Overseas Listing Regulations, officials from the CSRC confirmed that the companies in mainland China that have been listed overseas before March 31, 2023 are not required to file with the CSRC immediately, but these companies should complete filing with the CSRC for their refinancing activities and future offerings in accordance with the Overseas Listing Regulations. Based on the foregoing, as of the date of this annual report, we are not required to complete filing with the CSRC for our listing on the NYSE and the Hong Kong Stock Exchange, but we may be subject to the filing requirements for our future capital raising activities and security offerings under the Overseas Listing Regulations. As the Overseas Listing Regulations was newly promulgated, there remain substantial uncertainties about how the Overseas Listing Regulations will be interpreted or implemented and how they will affect our operations and future overseas offerings. We cannot assure you that we will be able to complete such filing in a timely manner and fully comply with such regulations to maintain the listing status of our ADSs and/or other securities, or to conduct any securities offerings in the future. See “Item 3. Key Information—D. Risk Factors—Risks Related to Doing Business in China—The PRC government’s oversight and discretion over our business operations could result in a material adverse change in our operations and the value of our securities.”
Furthermore, the PRC anti-monopoly regulators have promulgated new anti-monopoly and competition laws and regulations and strengthened the enforcement under these laws and regulations. There remain uncertainties as to how the laws, regulations and guidelines recently promulgated will be implemented and whether these laws, regulations and guidelines will have a material impact on our business, financial condition, results of operations and prospects. We cannot assure you that our business operations comply with such regulations and authorities’ requirements in all respects. If any non-compliance is raised by relevant authorities and determined against us, we may be subject to fines and other penalties. See “Item 3. Key Information—D. Risk Factors—Risks Related to Our Business and Industry—Any failure or perceived failure by us to comply with the anti-monopoly and competition laws and regulations in the PRC may result in governmental investigations, enforcement actions, litigation or claims against us and could have an adverse effect on business, reputation, results of operations and financial condition.”
Risks and uncertainties arising from the legal system in China, including risks and uncertainties regarding that the rules and regulations in China can change quickly with little advance notice and that the Chinese government may intervene or influence our operations at any time, could result in a material adverse change in our operations and the value of our ADSs. For more details, see “Item 3. Key Information—D. Risk Factors—Risks Related to Doing Business in China—Uncertainties with respect to the PRC legal system could materially and adversely affect us.”
8
These risks could result in a material adverse change in our operations and the value of our ADSs, significantly limit or completely hinder our ability to continue to offer securities to investors, or cause the value of such securities to significantly decline or be worthless. For a detailed description of risks related to doing business in China, see “Item 3. Key Information—D. Risk Factors—Risks Related to Doing Business in China.”
Permissions Required from the PRC Authorities for Our Operations
We conduct our business primarily through our subsidiaries and the VIEs and their subsidiaries in China. Our operations in China are governed by PRC laws and regulations. In addition to the Business License issued by the relevant department of the State Administration for Market Regulation for each of our PRC subsidiaries and the VIEs and their subsidiaries, the relevant PRC subsidiaries and the VIEs and their subsidiaries are required to obtain, and have obtained the following requisite permissions for their main operations: the Filings for Real Estate Brokerage Business, the Operating License for Value-Added Telecommunication Business, the Qualification Certificate of Construction Enterprise, the Qualification Certificate of Construction Project Design, the Safety Production License, the License for Non-Financial Institution Payment Service, the Approval for Establishment of Micro Credit Company, the License for Financing Guarantee Business, the License for Insurance Brokerage Business, the Approval for Commercial Factoring Business and Filing on Commercial Franchising.
Apart from the permits and licenses above, we may be subject to additional licensing requirements for our business operation due to the uncertainties of interpretation and implementation of relevant laws and regulations and the enforcement practice by relevant government authorities. See “Item 3. Key Information—D. Risk Factors—Risks Related to Our Business and Industry—If we fail to obtain or keep licenses, permits or approvals applicable to the various services provided by us, we may incur significant financial penalties and other government sanctions” for more details.
Furthermore, in connection with our issuance of securities to foreign investors, as of the date of this annual report, neither we, our PRC subsidiaries, nor the VIEs or their subsidiaries have received any formal inquiry, notice, warning or sanction from the CSRC, the CAC or any PRC governmental authorities in connection with requirements of obtaining prior approval or permission for our historical issuance to foreign investors. Our PRC legal counsel, Han Kun Law Offices, has advised us that, based on their understanding of the currently effective PRC laws and regulations as of the date of this annual report, we are not required to obtain any prior approval or permission from the CSRC, the CAC or any other PRC governmental authorities for our historical offshore offerings to foreign investors. However, our PRC legal counsel has further advised us that there remains some uncertainty as to how relevant rules published by the CSRC and the CAC will be interpreted or implemented, and its opinions summarized above are subject to any new laws, rules and regulations or detailed implementations and interpretations in any form. We cannot assure you that relevant PRC governmental authorities, including the CSRC and the CAC, would reach the same conclusion as our PRC legal counsel, and hence, we may face regulatory actions or other sanctions from them. Besides, the PRC government has enhanced its oversight over offerings that are conducted overseas and/or foreign investment in China-based issuers like us, and published a series of new rules in this regard, the interpretation and implementation of which remains uncertain. Therefore, there are substantial uncertainties as to whether we will be able to complete filing with the CSRC or will be required to obtain any specific regulatory approvals from the CAC or any other PRC governmental authorities for our future offshore offerings. If we had inadvertently concluded that such approvals were not required, or if applicable laws, regulations or interpretations change in a way that requires us to obtain such approval in the future, we may be unable to obtain such necessary approvals in a timely manner, or at all, and such approvals may be rescinded even if obtained. Any such circumstance could subject us to penalties, including fines, suspension of business and revocation of required licenses, significantly limit or completely hinder our ability to continue to offer securities to investors and cause the value of such securities to significantly decline or be worthless. See “Item 3. Key Information—D. Risk Factors—Risks Related to Doing Business in China—Filings, approvals or other administration requirements of the CSRC, the CAC or other PRC governmental authorities may be required in connection with our future offshore offerings under PRC law” and “Item 3. Key Information—D. Risk Factors—Risks Related to Doing Business in China—The PRC government’s oversight and discretion over our business operations could result in a material adverse change in our operations and the value of our securities” for more details.
9
The Holding Foreign Companies Accountable Act
Pursuant to the Holding Foreign Companies Accountable Act, or the HFCAA, if the Securities and Exchange Commission of the United States, or the SEC, determines that we have filed audit reports issued by a registered public accounting firm that has not been subject to inspections by the Public Company Accounting Oversight Board, or the PCAOB, for two consecutive years, the SEC will prohibit our shares or the ADSs from being traded on a national securities exchange or in the over-the-counter trading market in the United States. On December 16, 2021, the PCAOB issued a report to notify the SEC of its determination that the PCAOB was unable to inspect or investigate completely registered public accounting firms headquartered in mainland China and Hong Kong, including our auditor. In May 2022, the SEC conclusively listed us as a Commission-Identified Issuer under the HFCAA following the filing of this annual report on Form 20-F for the fiscal year ended December 31, 2021. On December 15, 2022, the PCAOB issued a report that vacated its December 16, 2021 determination and removed mainland China and Hong Kong from the list of jurisdictions where it is unable to inspect or investigate completely registered public accounting firms. For this reason, we do not expect to be identified as a Commission-Identified Issuer under the HFCAA after we file this annual report on Form 20-F. Each year, the PCAOB will determine whether it can inspect and investigate completely audit firms in mainland China and Hong Kong, among other jurisdictions. If PCAOB determines in the future that it no longer has full access to inspect and investigate completely accounting firms in mainland China and Hong Kong and we continue to use an accounting firm headquartered in one of these jurisdictions to issue an audit report on our financial statements filed with the SEC, we would be identified as a Commission-Identified Issuer following the filing of the annual report on Form 20-F for the relevant fiscal year. There can be no assurance that we would not be identified as a Commission-Identified Issuer for any future fiscal year, and if we were so identified for two consecutive years, we would become subject to the prohibition on trading under the HFCAA. For more details, see “Item 3. Key Information—D. Risk Factors—Risks Related to Doing Business in China—The PCAOB had historically been unable to inspect our auditor in relation to their audit work performed for our financial statements and the inability of the PCAOB to conduct inspections over our auditor in the past has deprived our investors with the benefits of such inspections” and “Item 3. Key Information—D. Risk Factors—Risks Related to Doing Business in China—Our ADSs may be prohibited from trading in the United States under the HFCAA in the future if the PCAOB is unable to inspect or investigate completely auditors located in China. The delisting of the ADSs, or the threat of their being delisted, may materially and adversely affect the value of your investment.”
Cash Flows Through Our Organization
KE Holdings Inc., our Cayman Islands holding company, or the Parent, transfers cash to our wholly-owned Hong Kong subsidiaries (through intermediate holding companies in the Cayman Islands and the British Virgin Islands), by making capital contributions or providing loans, and our Hong Kong subsidiaries transfer cash to our PRC subsidiaries by making capital contributions or providing loans to them.
The Parent and its subsidiaries generally transfer cash to the VIEs by loans or by making payment to the VIEs for inter-group transactions. The Parent may transfer cash to one of the VIEs, Beijing Lianjia, by making capital contributions through intermediate holding companies in the Cayman Islands and the British Virgin Islands and our Hong Kong and PRC subsidiaries.
The following table sets forth the amount of the transfers for the periods presented.
Years Ended December 31, | ||||||
| 2020 |
| 2021 |
| 2022 | |
(RMB in thousands) | ||||||
Loans from Parent to Cayman, BVI, and Hong Kong subsidiaries(1) |
| 38,818,154 |
| 4,581,814 |
| (5,267,047) |
Capital contributions from Hong Kong subsidiaries to PRC subsidiaries(2) |
| 538,439 |
| 300,000 |
| — |
Loans from Hong Kong subsidiaries to PRC subsidiaries(2) |
| 5,619,185 |
| 9,332,778 |
| 4,096,214 |
Net amounts paid / (received) by subsidiaries to / (from) VIEs(3) |
| (1,664,566) |
| 240,243 |
| 191,090 |
Transfer of intangible asset (advertising resources) from Parent to subsidiaries(4) |
| 2,036,154 |
| — |
| — |
Notes:
| (1) | Represents the “Investments in and loans to subsidiaries and VIEs” of the Parent as in the condensed consolidating schedule of cash flow data. |
10
| (2) | The items “Capital contributions from Hong Kong subsidiaries to PRC subsidiaries” and “Loans from Hong Kong subsidiaries to PRC subsidiaries” include the following: |
| ● | Cash flows from Hong Kong subsidiaries (included in the “Other Subsidiaries” column) to primary beneficiary of VIEs which are included in “Proceeds and loans from Parent and other Group companies” of primary beneficiary of VIEs in the consolidating schedules; and |
| ● | Cash flows from Hong Kong subsidiaries to other PRC subsidiaries, which represent cash flows between entities all within the “Other Subsidiaries” column and are thus eliminated in the presentation of the consolidating schedules. |
| (3) | Represents the “Operating cash flow from the Group companies” of the VIEs plus “Proceeds and loans from Parent and other Group companies” of the VIEs in the condensed consolidating schedule of cash flow data. The cash flows between the subsidiaries and the VIEs included the following: |
| ● | Cash paid by the subsidiaries to the VIEs for financial platform and other financial related services provided by the VIEs; |
| ● | Cash paid by the subsidiaries to the VIEs for referral and other services; |
| ● | Cash paid by the VIEs to the subsidiaries for referral and professional services; and |
| ● | Intercompany advances from equity-owned subsidiaries to the VIEs, and repayment of intercompany advances by the VIEs. |
| (4) | The “Transfer of intangible asset (advertising resources) from Parent to subsidiaries” is a non-cash transaction and the related disposal gain was recorded in the “Income from the Group companies” line of the Parent for the year ended December 31, 2020, and the unrealized profits originated from this transaction is eliminated and explained in Note 3 to the condensed consolidating schedule.” |
The cash received from loans and payment for acquiring the subsidiaries were used by the VIEs for returning the onshore capital to preferred shareholders in connection with the reorganization. Other funds have been used by the VIEs for their operations.
As of December 31, 2022, the Parent had made cumulative capital contribution of RMB4,064 million and provided cumulative loans of RMB28,846 million to our PRC subsidiaries through intermediate holding companies.
The VIEs may transfer cash to the relevant WFOEs by paying service fees according to the exclusive business cooperation agreements. Pursuant to these agreements between each of the VIEs and its corresponding WFOEs, each of the VIEs agrees to pay the relevant WFOE for services related to comprehensive technical support, professional training, consulting and marketing and promotional services at an amount based on 100% of the balance of the gross consolidated profits of each VIE after offsetting the accumulated losses for the preceding financial years and deducting the working capital, expenses, taxes and other statutory contributions required for any financial year, or the amount determined by the WFOE in accordance with the terms of the agreements. Considering the future operating and cashflow needs of the VIEs, for the years ended December 31, 2020, 2021 and 2022, no service fees were charged to the VIEs by the WFOEs, and no payments were made by the VIEs under these agreements. If there is any amount payable to relevant WFOEs under the VIE agreements, the VIEs will settle the amount accordingly.
For the years ended December 31, 2020, 2021 and 2022, no dividends or distributions were made to the Parent by our subsidiaries. For the years ended December 31, 2020, 2021 and 2022, no dividends or distributions were made to U.S. investors.
11
For purposes of illustration, the following discussion reflects the hypothetical taxes that might be required to be paid within Mainland China, assuming that: (i) we have taxable earnings, and (ii) we determine to pay a dividend in the future:
| Taxation Scenario(1) |
| |
Statutory Tax and |
| ||
Standard Rates |
| ||
Hypothetical pre-tax earnings(2) |
| 100 | % |
Tax on earnings at statutory rate of 25%(3) |
| (25) | % |
Net earnings available for distribution |
| 75 | % |
Withholding tax at standard rate of 10%(4) |
| (7.5) | % |
Net distribution to Parent/Shareholders |
| 67.5 | % |
Notes:
| (1) | For purposes of this example, the tax calculation has been simplified. The hypothetical book pre-tax earnings amount, not considering timing differences, is assumed to equal taxable income in China. |
| (2) | Under the terms of VIE agreements, our PRC subsidiaries may charge the VIEs for services provided to VIEs. These fees shall be recognized as expenses of the VIEs, with a corresponding amount as service income by our PRC subsidiaries and eliminate in consolidation. For income tax purposes, our PRC subsidiaries and VIEs file income tax returns on a separate company basis. The fees paid are recognized as a tax deduction by the VIEs and as income by our PRC subsidiaries and are tax neutral. |
| (3) | Certain of our subsidiaries and VIEs qualifies for a 15% preferential income tax rate in China. However, such rate is subject to qualification, is temporary in nature, and may not be available in a future period when distributions are paid. For purposes of this hypothetical example, the table above reflects a maximum tax scenario under which the full statutory rate would be effective. |
| (4) | The PRC Enterprise Income Tax Law imposes a withholding income tax of 10% on dividends distributed by a foreign invested enterprise, or FIE, to its immediate holding company outside of China. A lower withholding income tax rate of 5% is applied if the FIE’s immediate holding company is registered in Hong Kong or other jurisdictions that have a tax treaty arrangement with China, subject to a qualification review at the time of the distribution. For purposes of this hypothetical example, the table above assumes a maximum tax scenario under which the full withholding tax would be applied. |
The table above has been prepared under the assumption that all profits of the VIEs will be distributed as fees to our PRC subsidiaries under tax neutral contractual arrangements. If, in the future, the accumulated earnings of the VIEs exceed the fees paid to our PRC subsidiaries (or if the current and contemplated fee structure between the intercompany entities is determined to be non-substantive and disallowed by Chinese tax authorities), the VIEs could, as a matter of last resort, make a non-deductible transfer to our PRC subsidiaries for the amounts of the stranded cash in the VIEs. This would result in such transfer being non-deductible expenses for the VIEs but still taxable income for the PRC subsidiaries. Such a transfer and the related tax burdens would reduce our after-tax income to approximately 50.6% of the pre-tax income. Our management believes that there is only a remote possibility that this scenario would happen.
12
As KE Holdings Inc. is a Cayman Islands holding company with no material operations of its own, its ability to pay dividends depends upon dividends paid by our PRC subsidiaries. Our PRC subsidiaries in turn generate income from their own operations, and in addition enjoy all economic benefit and may receive service fees from the VIEs pursuant to the exclusive business cooperation agreement with the VIEs. If our existing PRC subsidiaries or any newly formed ones incur debt on their own behalf in the future, the instruments governing their debt may restrict their ability to distribute earnings or pay dividends to us. Under PRC law, each of our subsidiaries and the VIEs in China is required to set aside at least 10% of its after-tax profits each year, if any, to fund certain statutory reserve funds until such reserve funds reach 50% of its registered capital. In addition, each of our subsidiaries and the VIEs in China may allocate a portion of its after-tax profits based on PRC accounting standards to a surplus fund at its discretion. The statutory reserve funds and the discretionary funds are not distributable as cash dividends. Remittance of dividends by a wholly foreign-owned company out of China is subject to examination by the banks designated by the State Administration of Foreign Exchange, or SAFE, and declaration and payment of withholding tax. Additionally, if our PRC subsidiaries and the VIEs incur debt on their own behalf in the future, the instruments governing their debt may restrict their ability to pay dividends or make other distributions to us. Our PRC subsidiaries have not paid dividends and will not be able to pay dividends until it generates accumulated profits and meets the requirements for statutory reserve funds. For more details, see “Item 3. Key Information—D. Risk Factors—Risks Related to Doing Business in China—PRC regulation of loans to and direct investment in PRC entities by offshore holding companies may delay us from using the proceeds of our offshore offerings to make loans or additional capital contributions to our PRC subsidiaries and to make loans to the VIEs, which could materially and adversely affect our liquidity and our ability to fund and expand our business” and “Item 3. Key Information—D. Risk Factors—Risks Related to Doing Business in China—Governmental control of currency conversion may limit our ability to utilize our revenues effectively and affect the value of your investment.” Except these regulatory requirements, there are not any other statutory restrictions and limitations on our ability to distribute earnings from our PRC subsidiaries to the parent company and U.S. investors or the ability of the VIEs to settle amounts owned under the VIE agreements.
13
Financial Information Related to the VIEs
The following table presents the condensed consolidating schedule of balance sheet data for the Parent, our wholly owned subsidiaries that are primary beneficiary of VIEs, VIEs (inclusive of the VIEs’ subsidiaries) and other consolidated subsidiaries (“Other Subsidiaries”) as of the dates presented.
As of December 31, | ||||||||||||
2022 | ||||||||||||
|
|
| Primary |
|
|
| ||||||
Other | Beneficiary | |||||||||||
Parent | Subsidiaries | of VIEs | VIEs | Eliminations | Consolidated | |||||||
(RMB in thousands) | ||||||||||||
Cash and cash equivalents |
| 12,818 |
| 15,797,420 |
| 1,728,975 |
| 1,873,989 |
| — |
| 19,413,202 |
Restricted cash |
| — |
| 2,374,274 |
| — |
| 3,806,783 |
| — |
| 6,181,057 |
Short-term investments |
| 7,372,995 |
| 27,665,330 |
| — |
| 447,583 |
| — |
| 35,485,908 |
Accounts receivable, net |
| — |
| 4,139,648 |
| — |
| 23,374 |
| — |
| 4,163,022 |
Amount due from the Group companies(1) |
| 1,226,906 |
| 52,614,073 |
| 46,617,540 |
| 3,041,482 |
| (103,500,001) |
| — |
Other current assets |
| 13,927 |
| 3,736,853 |
| 38,028 |
| 1,392,678 |
| — |
| 5,181,486 |
Total current assets |
| 8,626,646 |
| 106,327,598 |
| 48,384,543 |
| 10,585,889 |
| (103,500,001) |
| 70,424,675 |
Investment in subsidiaries(2) |
| 56,064,739 |
| — |
| 14,562,240 |
| — |
| (70,626,979) |
| — |
Net assets of VIEs(2) | 3,716,231 | 3,716,231 | 3,716,231 | — | (11,148,693) | — | ||||||
Long-term investments |
| 516,873 |
| 16,908,780 |
| 500,000 |
| — |
| — |
| 17,925,653 |
Right-of-use assets |
| — |
| 11,283,997 |
| — |
| 73 |
| — |
| 11,284,070 |
Intangible assets, net(3) |
| — |
| 2,528,006 |
| — |
| 33,786 |
| (874,816) |
| 1,686,976 |
Other non-current assets |
| — |
| 7,869,570 |
| — |
| 156,403 |
| — |
| 8,025,973 |
Total non-current assets |
| 60,297,843 |
| 42,306,584 |
| 18,778,471 |
| 190,262 |
| (82,650,488) |
| 38,922,672 |
TOTAL ASSETS |
| 68,924,489 |
| 148,634,182 |
| 67,163,014 |
| 10,776,151 |
| (186,150,489) |
| 109,347,347 |
Accounts payable |
| — |
| 5,780,411 |
| — |
| 62,910 |
| — |
| 5,843,321 |
Employee compensation and welfare payable |
| — |
| 8,978,638 |
| — |
| 386,874 |
| — |
| 9,365,512 |
Customer deposits payable |
| — |
| 1,279,725 |
| — |
| 2,915,103 |
| — |
| 4,194,828 |
Amount due to the Group companies(1) |
| — |
| 50,885,928 |
| 49,181,431 |
| 3,432,642 |
| (103,500,001) |
| — |
Other current liabilities |
| 4,129 |
| 13,662,471 |
| 14,468 |
| 256,589 |
| — |
| 13,937,657 |
Total current liabilities |
| 4,129 |
| 80,587,173 |
| 49,195,899 |
| 7,054,118 |
| (103,500,001) |
| 33,341,318 |
Deferred tax liabilities | — | 346,703 | — | 4,483 | — | 351,186 | ||||||
Operating lease liabilities | — | 6,599,907 | — | 23 | — | 6,599,930 | ||||||
Deficit in subsidiaries(2) | — | 1,186,172 | — | — | (1,186,172) | — | ||||||
Other non-current liabilities | — | 475 | — | — | — | 475 | ||||||
Total non-current liabilities |
| — |
| 8,133,257 |
| — |
| 4,506 |
| (1,186,172) |
| 6,951,591 |
TOTAL LIABILITIES |
| 4,129 |
| 88,720,430 |
| 49,195,899 |
| 7,058,624 |
| (104,686,173) |
| 40,292,909 |
TOTAL KE HOLDINGS INC. SHAREHOLDERS’ EQUITY (DEFICIT) |
| 68,920,360 |
| 59,780,970 |
| 17,967,115 |
| 3,716,231 |
| (81,464,316) |
| 68,920,360 |
Non-controlling interests |
| — |
| 132,782 |
| — |
| 1,296 |
| — |
| 134,078 |
TOTAL SHAREHOLDERS’ EQUITY (DEFICIT) |
| 68,920,360 |
| 59,913,752 |
| 17,967,115 |
| 3,717,527 |
| (81,464,316) |
| 69,054,438 |
TOTAL LIABILITIES AND SHAREHOLDERS’ EQUITY (DEFICIT) |
| 68,924,489 |
| 148,634,182 |
| 67,163,014 |
| 10,776,151 |
| (186,150,489) |
| 109,347,347 |
14
| As of December 31, | |||||||||||
2021 | ||||||||||||
|
|
| Primary |
|
|
| ||||||
Other | Beneficiary | |||||||||||
| Parent |
| Subsidiaries |
| of VIEs |
| VIEs |
| Eliminations |
| Consolidated | |
(RMB in thousands) | ||||||||||||
Cash and cash equivalents |
| 55,235 |
| 12,254,154 |
| 5,671,331 |
| 2,465,384 |
| — |
| 20,446,104 |
Restricted cash |
| — |
| 868,862 |
| — |
| 5,417,243 |
| — |
| 6,286,105 |
Short-term investments |
| 81,906 |
| 26,406,831 |
| 2,589,120 |
| 324,804 |
| — |
| 29,402,661 |
Accounts receivable, net |
| — |
| 9,299,766 |
| — |
| 25,186 |
| — |
| 9,324,952 |
Amount due from the Group companies(1) |
| 1,997,867 |
| 39,562,161 |
| 25,522,236 |
| 2,805,071 |
| (69,887,335) |
| — |
Other current assets |
| 55,320 |
| 3,152,387 |
| 640 |
| 1,258,185 |
| — |
| 4,466,532 |
Total current assets |
| 2,190,328 |
| 91,544,161 |
| 33,783,327 |
| 12,295,873 |
| (69,887,335) |
| 69,926,354 |
Investment in subsidiaries(2) |
| 58,668,755 |
| — |
| 14,691,222 |
| — |
| (73,359,977) |
| — |
Net assets of VIEs(2) | 3,620,309 | 3,620,309 | 3,620,309 | — | (10,860,927) | — | ||||||
Long-term investments |
| 2,527,253 |
| 14,149,543 |
| — |
| 361,375 |
| — |
| 17,038,171 |
Right-of-use assets |
| — |
| 7,230,689 |
| — |
| 13,522 |
| — |
| 7,244,211 |
Intangible assets, net(3) |
| — |
| 2,231,564 |
| — |
| 40,754 |
| (1,131,045) |
| 1,141,273 |
Other non-current assets |
| — |
| 4,769,324 |
| 3,716 |
| 195,816 |
| — |
| 4,968,856 |
Total non-current assets |
| 64,816,317 |
| 32,001,429 |
| 18,315,247 |
| 611,467 |
| (85,351,949) |
| 30,392,511 |
TOTAL ASSETS |
| 67,006,645 |
| 123,545,590 |
| 52,098,574 |
| 12,907,340 |
| (155,239,284) |
| 100,318,865 |
Accounts payable |
| — |
| 5,946,929 |
| — |
| 61,836 |
| — |
| 6,008,765 |
Employee compensation and welfare payable |
| — |
| 9,429,532 |
| — |
| 404,715 |
| — |
| 9,834,247 |
Customer deposits payable |
| — |
| 774,120 |
| — |
| 3,407,217 |
| — |
| 4,181,337 |
Amount due to the Group companies(1) |
| — |
| 30,325,174 |
| 34,746,136 |
| 4,816,025 |
| (69,887,335) |
| — |
Other current liabilities |
| 32,669 |
| 8,221,055 |
| 68,725 |
| 589,339 |
| — |
| 8,911,788 |
Total current liabilities |
| 32,669 |
| 54,696,810 |
| 34,814,861 |
| 9,279,132 |
| (69,887,335) |
| 28,936,137 |
Deferred tax liabilities | — | 18,437 | — | 4,483 | — | 22,920 | ||||||
Operating lease liabilities | — | 4,299,518 | — | 3,416 | — | 4,302,934 | ||||||
Deficit in subsidiaries(2) | — | 2,160,146 | — | — | (2,160,146) | — | ||||||
Other non-current liabilities | — | 1,381 | — | — | — | 1,381 | ||||||
Total non-current liabilities |
| — |
| 6,479,482 |
| — |
| 7,899 |
| (2,160,146) |
| 4,327,235 |
TOTAL LIABILITIES |
| 32,669 |
| 61,176,292 |
| 34,814,861 |
| 9,287,031 |
| (72,047,481) |
| 33,263,372 |
TOTAL KE HOLDINGS INC. SHAREHOLDERS’ EQUITY (DEFICIT) |
| 66,973,976 |
| 62,289,064 |
| 17,283,713 |
| 3,619,026 |
| (83,191,803) |
| 66,973,976 |
Non-controlling interests |
| — |
| 80,234 |
| — |
| 1,283 |
| — |
| 81,517 |
TOTAL SHAREHOLDERS’ EQUITY (DEFICIT) |
| 66,973,976 |
| 62,369,298 |
| 17,283,713 |
| 3,620,309 |
| (83,191,803) |
| 67,055,493 |
TOTAL LIABILITIES AND SHAREHOLDERS’ EQUITY (DEFICIT) |
| 67,006,645 |
| 123,545,590 |
| 52,098,574 |
| 12,907,340 |
| (155,239,284) |
| 100,318,865 |
15
The following table presents the condensed consolidating schedule of results of operations for the VIEs and other entities for the periods presented.
For the Year ended December 31, | ||||||||||||
2022 | ||||||||||||
Primary | ||||||||||||
Other | Beneficiary | |||||||||||
| Parent |
| Subsidiaries |
| of VIEs |
| VIEs |
| Eliminations |
| Consolidated | |
(RMB in thousands) | ||||||||||||
Net revenues from third parties | — | 60,198,215 | — | 470,564 | — | 60,668,779 | ||||||
Net revenues from the Group companies(4) | — | 54,483 | — | 183,146 | (237,629) | — | ||||||
Total net revenues |
| — |
| 60,252,698 |
| — |
| 653,710 |
| (237,629) |
| 60,668,779 |
Cost of revenues - third parties |
| — |
| (46,649,250) |
| — |
| (238,782) |
| — |
| (46,888,032) |
Cost of revenues – Group companies(4) |
| — |
| (12,949) |
| — |
| (50,456) |
| 63,405 |
| — |
Total cost of revenues |
| — |
| (46,662,199) |
| — |
| (289,238) |
| 63,405 |
| (46,888,032) |
Gross profit |
| — |
| 13,590,499 |
| — |
| 364,472 |
| (174,224) |
| 13,780,747 |
Operating expenses(3)(4) |
| (140,148) |
| (14,497,841) |
| (40,530) |
| (292,567) |
| 357,433 |
| (14,613,653) |
Others |
| 93,988 |
| 1,082,864 |
| 124,698 |
| 62,041 |
| (238,395) |
| 1,125,196 |
Income from the Group companies(3) | — | — | — | — | — | — | ||||||
Share of income (loss) of subsidiaries(2) |
| (1,436,950) |
| 80,452 |
| (130,097) |
| — |
| 1,486,595 |
| — |
Income (loss) of the VIEs(2) | 97,036 | 97,036 | 97,036 | — | (291,108) | — | ||||||
Income (loss) before income tax benefit (expense) |
| (1,386,074) |
| 353,010 |
| 51,107 |
| 133,946 |
| 1,140,301 |
| 292,290 |
Income tax benefit (expense) |
| — |
| (1,648,935) |
| (3,716) |
| (36,923) |
| — |
| (1,689,574) |
Net income (loss) |
| (1,386,074) |
| (1,295,925) |
| 47,391 |
| 97,023 |
| 1,140,301 |
| (1,397,284) |
Net loss (income) attributable to non‑controlling interests shareholders |
| — |
| 11,197 |
| — |
| 13 |
| — |
| 11,210 |
Net income (loss) attributable to KE Holdings Inc. |
| (1,386,074) |
| (1,284,728) |
| 47,391 |
| 97,036 |
| 1,140,301 |
| (1,386,074) |
For the Year ended December 31, | ||||||||||||
2021 | ||||||||||||
|
|
| Primary |
|
|
| ||||||
Other | Beneficiary of | |||||||||||
| Parent | Subsidiaries | VIEs | VIEs | Eliminations | Consolidated | ||||||
(RMB in thousands) | ||||||||||||
Net revenues from third parties |
| — |
| 79,805,556 |
| — |
| 946,883 |
| — |
| 80,752,439 |
Net revenues from the Group companies(4) |
| — |
| 399,217 |
| — |
| 184,717 |
| (583,934) |
| — |
Total net revenues |
| — |
| 80,204,773 |
| — |
| 1,131,600 |
| (583,934) |
| 80,752,439 |
Cost of revenues - third parties |
| — |
| (64,503,389) |
| — |
| (429,635) |
| — |
| (64,933,024) |
Cost of revenues – Group companies(4) |
| — |
| (16,547) |
| — |
| (189,293) |
| 205,840 |
| — |
Total cost of revenues |
| — |
| (64,519,936) |
| — |
| (618,928) |
| 205,840 |
| (64,933,024) |
Gross profit |
| — |
| 15,684,837 |
| — |
| 512,672 |
| (378,094) |
| 15,819,415 |
Operating expenses(3)(4) |
| (92,393) |
| (17,101,568) |
| (3) |
| (643,533) |
| 663,218 |
| (17,174,279) |
Others |
| 316,844 |
| 1,865,693 |
| 168,328 |
| 117,122 |
| 27,603 |
| 2,495,590 |
Share of income (loss) of subsidiaries(2) |
| (696,144) |
| 99,204 |
| 1,048,228 |
| — |
| (451,288) |
| — |
Income (loss) of the VIEs(2) |
| (52,436) |
| (52,436) |
| (52,436) |
| — |
| 157,308 |
| — |
Income (loss) before income tax benefit (expense) |
| (524,129) |
| 495,730 |
| 1,164,117 |
| (13,739) |
| 18,747 |
| 1,140,726 |
Income tax benefit (expense) |
| — |
| (1,557,553) |
| (69,121) |
| (38,818) |
| — |
| (1,665,492) |
Net income (loss) |
| (524,129) |
| (1,061,823) |
| 1,094,996 |
| (52,557) |
| 18,747 |
| (524,766) |
Net loss (income) attributable to non‑controlling interests shareholders |
| — |
| 516 |
| — |
| 121 |
| — |
| 637 |
Net income (loss) attributable to KE Holdings Inc. |
| (524,129) |
| (1,061,307) |
| 1,094,996 |
| (52,436) |
| 18,747 |
| (524,129) |
16
| For the Year ended December 31, | |||||||||||
2020 | ||||||||||||
Primary | ||||||||||||
Other | Beneficiary | |||||||||||
| Parent |
| Subsidiaries |
| of VIEs |
| VIEs |
| Eliminations |
| Consolidated | |
(RMB in thousands) | ||||||||||||
Net revenues from third parties | — | 69,460,679 | — | 1,020,299 | — | 70,480,978 | ||||||
Net revenues from the Group companies(4) | — | 237,173 | — | 187,299 | (424,472) | — | ||||||
Total net revenues |
| — |
| 69,697,852 |
| — |
| 1,207,598 |
| (424,472) |
| 70,480,978 |
Cost of revenues - third parties |
| — |
| (53,339,682) |
| — |
| (281,439) |
| — |
| (53,621,121) |
Cost of revenues – Group companies(4) |
| — |
| (191,365) |
| — |
| (209,074) |
| 400,439 |
| — |
Total cost of revenues |
| — |
| (53,531,047) |
| — |
| (490,513) |
| 400,439 |
| (53,621,121) |
Gross profit |
| — |
| 16,166,805 |
| — |
| 717,085 |
| (24,033) |
| 16,859,857 |
Operating expenses(3)(4) |
| (203,686) |
| (13,740,554) |
| (646) |
| (378,111) |
| 304,949 |
| (14,018,048) |
Others |
| 161,577 |
| 960,121 |
| 108,187 |
| 315,425 |
| — |
| 1,545,310 |
Income from the Group companies(3) | 756,812 | — | — | — | (756,812) | — | ||||||
Share of income (loss) of subsidiaries (2) | 1,448,649 | 16,556 | 3,194,343 | — | (4,659,548) | — | ||||||
Income (loss) of the VIEs(2) |
| 614,240 |
| 614,240 |
| 614,240 |
| — |
| (1,842,720) |
| — |
Income (loss) before income tax benefit (expense) |
| 2,777,592 |
| 4,017,168 |
| 3,916,124 |
| 654,399 |
| (6,978,164) |
| 4,387,119 |
Income tax benefit (expense) |
| — |
| (1,477,635) |
| (90,985) |
| (40,176) |
| — |
| (1,608,796) |
Net income (loss) |
| 2,777,592 |
| 2,539,533 |
| 3,825,139 |
| 614,223 |
| (6,978,164) |
| 2,778,323 |
Net loss (income) attributable to non‑controlling interests shareholders |
| — |
| (748) |
| — |
| 17 |
| — |
| (731) |
Net income (loss) attributable to KE Holdings Inc. |
| 2,777,592 |
| 2,538,785 |
| 3,825,139 |
| 614,240 |
| (6,978,164) |
| 2,777,592 |
17
The following table presents condensed consolidating schedule of cash flow data for the VIEs and other entities for the years ended presented.
| For the Year ended December 31 | |||||||||||
2022 | ||||||||||||
Primary | ||||||||||||
Other | Beneficiary of | |||||||||||
| Parent |
| Subsidiaries |
| VIEs |
| VIEs |
| Eliminations |
| Consolidated | |
(RMB in thousands) | ||||||||||||
Cash flows from operating activities: | ||||||||||||
Operating cash flow from third parties | — | 949,542 | — | (949,542) | — | — | ||||||
Operating cash flow from the Group companies(4) |
| (58,875) |
| 9,115,656 |
| (8,185) |
| (587,842) |
| — |
| 8,460,754 |
Net cash provided by (used in) operating activities |
| (58,875) |
| 10,065,198 |
| (8,185) |
| (1,537,384) |
| — |
| 8,460,754 |
Cash flows from investing activities: |
|
|
|
|
|
| ||||||
Purchases of short-term investments |
| (5,869,466) |
| (39,658,233) |
| — |
| (1,389,897) |
| — |
| (46,917,596) |
Maturities of short-term investments |
| 284,156 |
| 47,818,976 |
| 2,589,828 |
| 1,644,207 |
| — |
| 52,337,167 |
Cash paid for business combination, net of cash acquired |
| — |
| (3,147,760) |
| — |
| — |
| — |
| (3,147,760) |
Purchases of property, equipment and intangible assets |
| — |
| (788,219) |
| — |
| (4,813) |
| — |
| (793,032) |
Investments in and loans to subsidiaries and VIEs(2) |
| 5,267,047 |
| (636,012) |
| (6,660,010) |
| — |
| 2,028,975 |
| — |
Loans to related parties |
| — |
| (50,124) |
| — |
| — |
| — |
| (50,124) |
Repayments of loans from related parties |
| — |
| 19,515 |
| — |
| — |
| — |
| 19,515 |
Financing receivables originated |
| — |
| (6,977) |
| — |
| (11,522,614) |
| — |
| (11,529,591) |
Collections of financing receivables principal |
| — |
| 46,977 |
| — |
| 11,509,224 |
| — |
| 11,556,201 |
Purchases of long-term investments |
| (196,695) |
| (10,915,167) |
| (2,241,491) |
| (50,797) |
| — |
| (13,404,150) |
Other investing activities |
| 1,863,698 |
| (148,131) |
| 1,741,491 |
| (43) |
| — |
| 3,457,015 |
Net cash provided by (used in) investing activities |
| 1,348,740 |
| (7,465,155) |
| (4,570,182) |
| 185,267 |
| 2,028,975 |
| (8,472,355) |
Cash flows from financing activities: |
|
|
|
|
|
|
|
|
|
|
|
|
Proceeds and loans from Parent and other Group companies(2) |
| — |
| 2,048,501 |
| 636,012 |
| (655,538) |
| (2,028,975) |
| — |
Proceeds from short‑term borrowings |
| — |
| 759,000 |
| — |
| — |
| — |
| 759,000 |
Repayments of short‑term borrowings |
| — |
| (400,000) |
| — |
| — |
| — |
| (400,000) |
Proceeds from funding debts |
| — |
| — |
| — |
| 133,400 |
| — |
| 133,400 |
Repayments of funding debts |
| — |
| — |
| — |
| (327,600) |
| — |
| (327,600) |
Repurchases of ordinary shares |
| (1,319,796) |
| — |
| — |
| — |
| — |
| (1,319,796) |
Other financing activities |
| 3 |
| — |
| — |
| — |
| — |
| 3 |
Net cash provided by (used in) financing activities |
| (1,319,793) |
| 2,407,501 |
| 636,012 |
| (849,738) |
| (2,028,975) |
| (1,154,993) |
Effect of exchange rate change on cash, cash equivalents and restricted cash |
| (12,489) |
| 41,133 |
| — |
| — |
| — |
| 28,644 |
Net increase (decrease) in cash, cash equivalents and restricted cash |
| (42,417) |
| 5,048,677 |
| (3,942,355) |
| (2,201,855) |
| — |
| (1,137,950) |
Cash, cash equivalents and restricted cash at the beginning of the year |
| 55,235 |
| 13,123,016 |
| 5,671,331 |
| 7,882,627 |
| — |
| 26,732,209 |
Cash, cash equivalents and restricted cash at the end of the year |
| 12,818 |
| 18,171,693 |
| 1,728,976 |
| 5,680,772 |
| — |
| 25,594,259 |
18
| For the Year ended December 31 | |||||||||||
2021 | ||||||||||||
Primary | ||||||||||||
Other | Beneficiary of | |||||||||||
| Parent |
| Subsidiaries |
| VIEs |
| VIEs |
| Eliminations |
| Consolidated | |
(RMB in thousands) | ||||||||||||
Cash flows from operating activities: | ||||||||||||
Operating cash flow from third parties | (10,302) | 5,554,526 | 2,961 | (1,952,063) | — | 3,595,122 | ||||||
Operating cash flow from the Group companies(4) |
| — |
| (347,163) |
| — |
| 347,163 |
| — |
| — |
Net cash provided by (used in) operating activities |
| (10,302) |
| 5,207,363 |
| 2,961 |
| (1,604,900) |
| — |
| 3,595,122 |
Cash flows from investing activities: |
|
|
|
|
|
| ||||||
Purchases of short-term investments |
| (4,756,634) |
| (35,872,756) |
| (2,450,000) |
| (4,775,300) |
| — |
| (47,854,690) |
Maturities of short-term investments |
| 8,682,468 |
| 21,774,553 |
| 1,970,470 |
| 5,551,500 |
| — |
| 37,978,991 |
Cash paid for business combination, net of cash acquired |
| — |
| (21,842) |
| — |
| — |
| — |
| (21,842) |
Purchases of property, equipment and intangible assets |
| — |
| (1,419,401) |
| — |
| (10,576) |
| — |
| (1,429,977) |
Investments in and loans to subsidiaries and VIEs(2) |
| (4,581,814) |
| 1,112,757 |
| 765,526 |
| — |
| 2,703,531 |
| — |
Loans to related parties |
| — |
| (28,100) |
| — |
| — |
| — |
| (28,100) |
Repayments of loans from related parties |
| — |
| 21,690 |
| — |
| — |
| — |
| 21,690 |
Financing receivables originated |
| — |
| (70,478) |
| — |
| (32,895,707) |
| — |
| (32,966,185) |
Collections of financing receivables principal |
| — |
| 109,238 |
| — |
| 36,169,780 |
| — |
| 36,279,018 |
Purchases of long-term investments |
| (3,243,210) |
| (14,640,921) |
| — |
| (255,369) |
| — |
| (18,139,500) |
Other investing activities |
| 715,957 |
| 595,711 |
| (34,948) |
| (199) |
| — |
| 1,276,521 |
Net cash provided by (used in) investing activities |
| (3,183,233) |
| (28,439,549) |
| 251,048 |
| 3,784,129 |
| 2,703,531 |
| (24,884,074) |
Cash flows from financing activities: |
|
|
|
|
|
|
|
|
|
|
|
|
Proceeds and loans from Parent and other Group companies(2) |
| — |
| 3,923,208 |
| (1,112,757) |
| (106,920) |
| (2,703,531) |
| — |
Proceeds from short‑term borrowings |
| — |
| 260,000 |
| — |
| — |
| — |
| 260,000 |
Proceeds from funding debts |
| — |
| — |
| — |
| 507,543 |
| — |
| 507,543 |
Repayments of funding debts |
| — |
| — |
| — |
| (1,840,853) |
| — |
| (1,840,853) |
Other financing activities |
| 7 |
| (870) |
| — |
| — |
| — |
| (863) |
Net cash provided by (used in) financing activities |
| 7 |
| 4,182,338 |
| (1,112,757) |
| (1,440,230) |
| (2,703,531) |
| (1,074,173) |
Effect of exchange rate change on cash, cash equivalents and restricted cash |
| (12,822) |
| (443,407) |
| 14,088 |
| — |
| — |
| (442,141) |
Net increase (decrease) in cash, cash equivalents and restricted cash |
| (3,206,350) |
| (19,493,255) |
| (844,660) |
| 738,999 |
| — |
| (22,805,266) |
Cash, cash equivalents and restricted cash at the beginning of the year |
| 3,261,585 |
| 32,616,271 |
| 6,515,991 |
| 7,143,628 |
| — |
| 49,537,475 |
Cash, cash equivalents and restricted cash at the end of the year |
| 55,235 |
| 13,123,016 |
| 5,671,331 |
| 7,882,627 |
| — |
| 26,732,209 |
19
| For the Year ended December 31 | |||||||||||
2020 | ||||||||||||
Primary | ||||||||||||
Other | Beneficiary of | |||||||||||
| Parent |
| Subsidiaries |
| VIEs |
| VIEs |
| Eliminations |
| Consolidated | |
(RMB in thousands) | ||||||||||||
Cash flows from operating activities: |
|
|
|
|
|
| ||||||
Operating cash flow from third parties | (72,175) | 9,907,895 | 53,998 | (527,769) | — | 9,361,949 | ||||||
Operating cash flow from the Group companies(4) |
| — |
| 1,664,566 |
| — |
| (1,664,566) |
| — |
| — |
Net cash provided by (used in) operating activities |
| (72,175) |
| 11,572,461 |
| 53,998 |
| (2,192,335) |
| — |
| 9,361,949 |
Cash flows from investing activities: |
|
|
|
|
|
| ||||||
Purchases of short-term investments |
| (13,152,338) |
| (28,487,954) |
| (3,500,000) |
| (7,825,781) |
| — |
| (52,966,073) |
Maturities of short-term investments |
| 9,295,994 |
| 20,670,203 |
| 1,512,368 |
| 8,289,079 |
| — |
| 39,767,644 |
Cash paid for business combination, net of cash acquired |
| — |
| (10,800) |
| — |
| — |
| — |
| (10,800) |
Purchases of property, equipment and intangible assets |
| — |
| (887,002) |
| — |
| — |
| — |
| (887,002) |
Investments in and loans to subsidiaries and VIEs(2) |
| (38,818,154) |
| 10,975,112 |
| 16,148,167 |
| — |
| 11,694,875 |
| — |
Loans to related parties |
| — |
| (29,953) |
| — |
| — |
| — |
| (29,953) |
Repayments of loans from related parties |
| — |
| 2,151 |
| — |
| 1,909,500 |
| — |
| 1,911,651 |
Financing receivables originated |
| — |
| (3,625,817) |
| — |
| (33,551,045) |
| — |
| (37,176,862) |
Collections of financing receivables principal |
| — |
| 612,361 |
| — |
| 34,772,082 |
| — |
| 35,384,443 |
Purchases of long-term investments |
| — |
| (996,123) |
| — |
| — |
| — |
| (996,123) |
Other investing activities |
| — |
| 195,361 |
| 10,082 |
| (179,986) |
| — |
| 25,457 |
Net cash provided by (used in) investing activities |
| (42,674,498) |
| (1,582,461) |
| 14,170,617 |
| 3,413,849 |
| 11,694,875 |
| (14,977,618) |
Cash flows from financing activities: |
|
|
|
|
|
|
|
|
|
|
|
|
Cash transferred from subsidiaries to parent company for Reorganization | 2,351,587 | (2,351,587) | — | — | — | — | ||||||
Proceeds and loans from Parent and other Group companies(2) |
| — |
| 22,669,987 |
| (10,975,112) |
| — |
| (11,694,875) |
| — |
Ordinary shares issued upon IPO, net of issuance costs | 16,345,822 | — | — | — | — | 16,345,822 | ||||||
Ordinary shares issued upon follow-on public offering, net of issuance costs | 15,284,283 | — | — | — | — | 15,284,283 | ||||||
Proceeds from short‑term borrowings |
| — |
| — |
| — |
| 250,000 |
| — |
| 250,000 |
Repayments of short-term borrowings | — | — | — | (970,000) | — | (970,000) | ||||||
Proceeds from funding debts | — | — | — | 3,260,988 | — | 3,260,988 | ||||||
Repayments of funding debts | — | — | — | (4,032,701) | — | (4,032,701) | ||||||
Proceeds from long-term borrowings |
| — |
| 42,040 |
| — |
| — |
| — |
| 42,040 |
Repayments of long-term borrowings |
| — |
| (4,528,725) |
| — |
| — |
| — |
| (4,528,725) |
Other financing activities |
| 169,915 |
| (335,237) |
| — |
| (80,135) |
| — |
| (245,457) |
Net cash provided by (used in) financing activities |
| 34,151,607 |
| 15,496,478 |
| (10,975,112) |
| (1,571,848) |
| (11,694,875) |
| 25,406,250 |
Effect of exchange rate change on cash, cash equivalents and restricted cash |
| (668,623) |
| (1,517,097) |
| 2,038 |
| — |
| — |
| (2,183,682) |
Net increase (decrease) in cash, cash equivalents and restricted cash |
| (9,263,689) |
| 23,969,381 |
| 3,251,541 |
| (350,334) |
| — |
| 17,606,899 |
Cash, cash equivalents and restricted cash at the beginning of the year |
| 12,525,274 |
| 8,646,891 |
| 3,264,450 |
| 7,493,961 |
| — |
| 31,930,576 |
Cash, cash equivalents and restricted cash at the end of the year |
| 3,261,585 |
| 32,616,272 |
| 6,515,991 |
| 7,143,627 |
| — |
| 49,537,475 |
Notes:
| (1) | Represents the intercompany balances among Parent, the Primary Beneficiary of VIEs, Other Subsidiaries, and VIEs, and the elimination among them. |
20
| (2) | Represents the investment in and loans to the Primary Beneficiary of VIEs and Other Subsidiaries by the Parent, and intercompany loans among the Primary Beneficiary of VIEs, Other Subsidiaries, and VIEs, and the elimination among them, and share of income (loss) of subsidiaries and VIEs under the equity method of accounting. The Parent transfers cash to its wholly-owned Hong Kong subsidiaries by making capital contributions or providing loans, and the Hong Kong subsidiaries transfer cash to the Primary Beneficiary of VIEs and other PRC subsidiaries by making capital contributions or providing loans to them. The Primary Beneficiary of VIEs also have intercompany loans with Other Subsidiaries and certain VIEs as part of our cash management program. |
| (3) | Represents the intercompany transfer of intangible asset (advertising resources) from Parent to subsidiaries in 2020, transfer of a trademark from VIE to subsidiaries in 2018, the adjustment of amortization in relation to these intangible assets, and the elimination of gain recognized in this transaction. |
| (4) | Represents intercompany sales of services eliminated at the consolidation level, including payment platform, referral and other services provided by VIEs to Other Subsidiaries, and technical support services provided by Other Subsidiaries to VIEs. |
Set forth below is the table showing the movement of investment in subsidiaries and VIEs in the Parent’s financial statements as of and for the years ended December 31, 2020, 2021 and 2022.
Investment in subsidiaries and net assets of VIEs (RMB in thousands) |
|
|
January 1, 2020 |
| 16,630,877 |
Share of income of subsidiaries | 1,448,649 | |
Income of VIEs | 614,240 | |
Share-based compensation costs incurred on behalf of subsidiaries and VIEs | 2,252,589 | |
Capital repatriation in connection with the Reorganization | (2,351,587) | |
Capital injection to subsidiaries | 38,867,338 | |
Ordinary shares issued to fund a subsidiary’s acquisition | 605,395 | |
Share of other changes in the capital accounts of subsidiaries and VIEs | (51,228) | |
Foreign currency translation | (980,672) | |
December 31, 2020 |
| 57,035,601 |
Share of loss of subsidiaries |
| (696,144) |
Loss of VIEs |
| (52,436) |
Share-based compensation costs incurred on behalf of subsidiaries and VIEs |
| 1,537,995 |
Capital injection to subsidiaries |
| 4,581,814 |
Foreign currency translation |
| (117,766) |
December 31, 2021 |
| 62,289,064 |
Share of loss of subsidiaries |
| (1,436,950) |
Income of VIEs |
| 97,036 |
Share-based compensation costs incurred on behalf of subsidiaries and VIEs |
| 2,425,249 |
Cash received from subsidiaries | (5,267,047) | |
Foreign currency translation |
| 1,673,618 |
December 31, 2022 |
| 59,780,970 |
21
| A. | Selected Financial Data |
The following selected consolidated statements of operations for the years ended December 31, 2020, 2021 and 2022, selected consolidated balance sheet data as of December 31, 2021 and 2022, and selected consolidated cash flow data for the years ended December 31, 2020, 2021 and 2022 have been derived from our audited consolidated financial statements included elsewhere in this annual report beginning on page F-1. The selected consolidated statements of operations for the year ended December 31, 2018 and 2019, selected consolidated balance sheet data as of December 31, 2018, 2019 and 2020, and selected consolidated cash flow data for the year ended December 31, 2018 and 2019 have been derived from our audited consolidated financial statements not included in this annual report. Our consolidated financial statements are prepared and presented in accordance with accounting principles generally accepted in the United States of America, or U.S. GAAP. Our historical results are not necessarily indicative of results expected for future periods. You should read this “Selected Financial Data” section together with our consolidated financial statements and the related notes and “Item 5. Operating and Financial Review and Prospects” included elsewhere in this annual report.
For the Year Ended December 31, | ||||||||||||
2018 | 2019 | 2020 | 2021 | 2022 | ||||||||
| RMB |
| RMB |
| RMB |
| RMB |
| RMB |
| US$ | |
| (in thousands, except for share and per share data) | |||||||||||
Net revenues: |
|
|
|
|
|
|
|
| ||||
Existing home transaction services |
| 20,154,642 | 24,568,508 |
| 30,564,584 | 31,947,953 |
| 24,123,703 |
| 3,497,608 | ||
New home transaction services |
| 7,471,924 | 20,273,860 |
| 37,937,886 | 46,472,378 |
| 28,650,374 |
| 4,153,914 | ||
Home renovation and furnishing | — | — | 108,960 | 197,452 | 5,046,627 | 731,692 | ||||||
Emerging and other services |
| 1,019,933 | 1,172,538 |
| 1,869,548 | 2,134,656 |
| 2,848,075 |
| 412,932 | ||
Total net revenues |
| 28,646,499 | 46,014,906 |
| 70,480,978 | 80,752,439 |
| 60,668,779 |
| 8,796,146 | ||
Cost of revenues: |
|
|
|
| ||||||||
Commission — split |
| (1,393,167) | (11,154,698) |
| (24,724,603) | (31,633,827) |
| (20,499,632) |
| (2,972,167) | ||
Commission and compensation — internal |
| (15,767,582) | (19,444,127) |
| (23,318,664) | (26,303,507) |
| (17,853,694) |
| (2,588,542) | ||
Cost of home renovation and furnishing | — | — | (127,901) | (195,869) | (3,562,068) | (516,451) | ||||||
Cost related to stores |
| (3,400,545) | (3,078,672) |
| (3,206,601) | (3,809,757) |
| (3,346,436) |
| (485,188) | ||
Others(1) |
| (1,215,229) | (1,069,365) |
| (2,243,352) | (2,990,064) |
| (1,626,202) |
| (235,776) | ||
Total cost of revenues | (21,776,523) | (34,746,862) | (53,621,121) | (64,933,024) | (46,888,032) | (6,798,124) | ||||||
Gross profit |
| 6,869,976 | 11,268,044 |
| 16,859,857 | 15,819,415 |
| 13,780,747 |
| 1,998,022 | ||
Sales and marketing expenses(1) |
| (2,489,692) | (3,105,899) |
| (3,715,278) | (4,309,116) |
| (4,573,382) |
| (663,078) | ||
General and administrative expenses(1) |
| (4,927,367) | (8,376,531) |
| (7,588,809) | (8,924,470) |
| (7,346,665) |
| (1,065,167) | ||
Research and development expenses(1) |
| (670,922) | (1,571,154) |
| (2,477,911) | (3,193,988) |
| (2,545,549) |
| (369,070) | ||
Others |
| 718,940 | 509,776 |
| 1,309,260 | 1,748,885 |
| 977,139 |
| 141,672 | ||
Income (loss) before income tax benefit (expense) |
| (499,065) | (1,275,764) |
| 4,387,119 | 1,140,726 |
| 292,290 |
| 42,379 | ||
Income tax benefit (expense) |
| 71,384 | (904,363) |
| (1,608,796) | (1,665,492) |
| (1,689,574) |
| (244,965) | ||
Net income (loss) |
| (427,681) | (2,180,127) |
| 2,778,323 | (524,766) |
| (1,397,284) |
| (202,586) | ||
Weighted average number of ordinary shares used in computing net income (loss) per share, basic and diluted |
|
|
|
| ||||||||
—Basic |
| 1,362,565,880 | 1,378,235,522 |
| 2,226,264,859 | 3,549,121,628 |
| 3,569,179,079 |
| 3,569,179,079 | ||
—Diluted |
| 1,362,565,880 | 1,378,235,522 |
| 2,267,330,891 | 3,549,121,628 |
| 3,569,179,079 |
| 3,569,179,079 | ||
Net income (loss) per share attributable to ordinary shareholders |
|
|
|
| ||||||||
— Basic |
| (1.75) | (2.94) |
| 0.32 | (0.15) |
| (0.39) |
| (0.06) | ||
— Diluted |
| (1.75) | (2.94) |
| 0.32 | (0.15) |
| (0.39) |
| (0.06) | ||
Note:
| (1) | Share-based compensation expenses were allocated as follows: |
For the Year Ended December 31, | ||||||||||||
2018 | 2019 | 2020 | 2021 | 2022 | ||||||||
| RMB |
| RMB |
| RMB |
| RMB |
| RMB |
| US$ | |
(in thousands) | ||||||||||||
Cost of revenues |
| — |
| — |
| 511,637 |
| 406,131 |
| 356,844 |
| 51,738 |
Sales and marketing expenses |
| — |
| — |
| 77,574 |
| 110,446 |
| 121,396 |
| 17,601 |
General and administrative expenses |
| 382,196 |
| 2,955,590 |
| 1,131,335 |
| 595,732 |
| 1,659,755 |
| 240,641 |
Research and development expenses |
| — |
| — |
| 532,043 |
| 425,978 |
| 287,254 |
| 41,648 |
Total |
| 382,196 |
| 2,955,590 |
| 2,252,589 |
| 1,538,287 |
| 2,425,249 |
| 351,628 |
22
The following table presents our selected consolidated balance sheet data as of the dates indicated:
As of December 31, | ||||||||||||
2018 | 2019 | 2020 | 2021 | 2022 | ||||||||
| RMB |
| RMB |
| RMB |
| RMB |
| RMB |
| US$ | |
(in thousands) | ||||||||||||
Selected consolidated Balance Sheet Data |
|
|
|
|
|
|
|
|
| |||
Cash and cash equivalents |
| 9,115,649 | 24,319,332 |
| 40,969,979 | 20,446,104 |
| 19,413,202 |
| 2,814,650 | ||
Total current assets |
| 27,374,784 | 51,912,486 |
| 87,539,101 | 69,926,354 | 70,424,675 |
| 10,210,618 | |||
Total non-current assets |
| 11,491,480 | 15,352,826 |
| 16,756,435 | 30,392,511 |
| 38,922,672 |
| 5,643,257 | ||
Total assets |
| 38,866,264 | 67,265,312 |
| 104,295,536 | 100,318,865 |
| 109,347,347 |
| 15,853,875 | ||
Total current liabilities |
| 20,572,881 | 27,797,675 |
| 33,633,346 | 28,936,137 |
| 33,341,318 |
| 4,834,038 | ||
Total non-current liabilities |
| 3,434,843 | 7,932,045 |
| 3,869,674 | 4,327,235 |
| 6,951,591 |
| 1,007,886 | ||
Total liabilities |
| 24,007,724 | 35,729,720 |
| 37,503,020 | 33,263,372 |
| 40,292,909 |
| 5,841,924 | ||
The following table presents our selected consolidated cash flow data for the periods indicated:
For the Year Ended December 31, | ||||||||||||
2018 | 2019 | 2020 | 2021 | 2022 | ||||||||
| RMB |
| RMB |
| RMB |
| RMB |
| RMB |
| US$ | |
| (in thousands) | |||||||||||
Selected Consolidated Cash Flow Data |
|
|
|
|
|
|
|
|
| |||
Net cash provided by operating activities |
| 3,216,797 | 112,626 |
| 9,361,949 | 3,595,122 |
| 8,460,754 |
| 1,226,695 | ||
Net cash provided by (used in) investing activities |
| 2,609,149 | (3,873,722) |
| (14,977,618) | (24,884,074) |
| (8,472,355) |
| (1,228,376) | ||
Net cash provided by (used in) financing activities |
| (1,282,408) | 23,026,396 |
| 25,406,250 | (1,074,173) |
| (1,154,993) |
| (167,459) | ||
Effect of exchange rate change on cash, cash equivalents and restricted cash |
| 416 | (94,922) |
| (2,183,682) | (442,141) |
| 28,644 |
| 4,153 | ||
Net increase (decrease) in cash, cash equivalents and restricted cash |
| 4,543,954 | 19,170,378 |
| 17,606,899 | (22,805,266) |
| (1,137,950) |
| (164,987) | ||
Cash, cash equivalents and restricted cash at the beginning of the year |
| 8,216,244 | 12,760,198 |
| 31,930,576 | 49,537,475 |
| 26,732,209 |
| 3,875,806 | ||
Cash, cash equivalents and restricted cash at the end of the year |
| 12,760,198 | 31,930,576 |
| 49,537,475 | 26,732,209 |
| 25,594,259 |
| 3,710,819 | ||
Contribution Margin
We also review contribution margin to measure segment profitability. The table below sets forth the contribution margin for each of our business lines for the periods indicated.
For the Year Ended December 31, | |||||||||||||
2018 | 2019 | 2020 | 2021 | 2022 | |||||||||
| RMB | RMB |
| RMB | RMB |
| RMB |
| US$ | ||||
| (in thousands, except for percentages) | ||||||||||||
Contribution (existing home transaction services) | 7,731,846 | 9,554,244 | 12,499,133 | 11,824,452 | 9,612,865 | 1,393,735 | |||||||
Contribution margin (existing home transaction services) |
| 38.4 | % | 38.9 | % | 40.9 | % | 37.0 | % | 39.8 | % | 39.8 | % |
Contribution (new home transaction services) | 3,027,822 | 4,918,700 | 8,149,925 | 8,947,138 | 6,764,354 | 980,739 | |||||||
Contribution margin (new home transaction services) | 40.5 | % | 24.3 | % | 21.5 | % | 19.3 | % | 23.6 | % | 23.6 | % | |
Contribution (home renovation and furnishing) |
| — | — |
| (18,941) |
| 1,583 |
| 1,484,559 |
| 215,241 |
| |
Contribution margin (home renovation and furnishing) |
| — | — | (17.4) | % | 0.8 | % | 29.4 | % | 29.4 | % | ||
Contribution (emerging and other services) |
| 726,082 | 943,137 |
| 1,679,693 |
| 1,846,063 |
| 891,607 |
| 129,271 |
| |
Contribution margin (emerging and other services) |
| 71.2 | % | 80.4 | % | 89.8 | % | 86.5 | % | 31.3 | % | 31.3 | % |
We define contribution for each service line as the revenue less the direct compensation to our internal agents and sales professionals, and split commission to connected agents and other sales channels for such services. We define contribution margin as a percentage of contribution bearing to revenue.
23
The following table presents the calculation to arrive at contribution from net revenues, for each of the periods indicated:
For the Year Ended December 31, | ||||||||||||
| 2018 | 2019 |
| 2020 | 2021 |
| 2022 | |||||
| RMB | RMB |
| RMB | RMB |
| RMB |
| US$ | |||
| (in thousands) | |||||||||||
Existing home transaction services |
|
|
|
|
|
|
|
|
|
|
| |
Net revenues |
| 20,154,642 | 24,568,508 |
| 30,564,584 | 31,947,953 |
| 24,123,703 |
| 3,497,608 | ||
Less: Commission and compensation |
| (12,422,796) | (15,014,264) |
| (18,065,451) | (20,123,501) |
| (14,510,838) |
| (2,103,873) | ||
Contribution |
| 7,731,846 | 9,554,244 |
| 12,499,133 | 11,824,452 |
| 9,612,865 |
| 1,393,735 | ||
New home transaction services |
|
|
|
|
|
| ||||||
Net revenues |
| 7,471,924 | 20,273,860 |
| 37,937,886 | 46,472,378 |
| 28,650,374 |
| 4,153,914 | ||
Less: Commission and compensation |
| (4,444,102) | (15,355,160) |
| (29,787,961) | (37,525,240) |
| (21,886,020) |
| (3,173,175) | ||
Contribution |
| 3,027,822 | 4,918,700 |
| 8,149,925 | 8,947,138 |
| 6,764,354 |
| 980,739 | ||
Home renovation and furnishing |
|
| ||||||||||
Net revenues | — | — | 108,960 | 197,452 | 5,046,627 | 731,692 | ||||||
Less: Commission and compensation | — | — | (127,901) | (195,869) | (3,562,068) | (516,451) | ||||||
Contribution | — | — | (18,941) | 1,583 | 1,484,559 | 215,241 | ||||||
Emerging and other services |
|
|
|
|
|
| ||||||
Net revenues |
| 1,019,933 | 1,172,538 |
| 1,869,548 | 2,134,656 |
| 2,848,075 |
| 412,932 | ||
Less: Commission and compensation |
| (293,851) | (229,401) |
| (189,855) | (288,593) |
| (1,956,468) |
| (283,661) | ||
Contribution |
| 726,082 | 943,137 |
| 1,679,693 | 1,846,063 |
| 891,607 |
| 129,271 | ||
Contribution margin demonstrates the margin that we generate after costs directly attributable to the respective revenue streams, including existing home transaction services, new home transaction services, home renovation and furnishing, and emerging and other services. The costs and expenses related to the platform infrastructure building and enhancement, including cost related to our Lianjia stores and the development cost of our technological platform, which are not directly attributable to the respective revenue streams, are not deducted from revenue when calculating contribution.
B. | Capitalization and Indebtedness |
Not applicable.
C. | Reasons for the Offer and Use of Proceeds |
Not applicable.
D. | Risk Factors |
Summary of Risk Factors
An investment in our ADSs involves significant risks. Below is a summary of material risks we face, organized under relevant headings. These risks are discussed more fully in Item 3. Key Information—D. Risk Factors.
Risks Related to Our Business and Industry
| ● | Our business is susceptible to fluctuations in China’s general economic conditions and housing related industry. |
| ● | Our business is subject to government regulations and policies guiding China’s economy in general and, specifically, on existing and new home sales and home rentals. |
| ● | If we are unable to continue to provide satisfactory experience to customers, our business and reputation may be materially and adversely affected. |
24
| ● | We may not succeed in continuing to maintain, protect and strengthen our brands, and any negative publicity about us, our business, our management, our business partners or the housing related industry in general may materially and adversely affect our reputation, business, results of operations and growth. |
| ● | If our platform is unable to continue to offer comprehensive authentic property listings, our business, financial condition and results of operations could be materially and adversely affected. |
| ● | We have a limited operating history under our platform business model, and our historical growth and performance may not be indicative of our future growth and financial results. |
| ● | Any failure or perceived failure by us to comply with the anti-monopoly and competition laws and regulations in the PRC may result in governmental investigations, enforcement actions, litigation or claims against us and could have an adverse effect on business, reputation, results of operations and financial condition. |
| ● | Our business generates and processes a large amount of data and is subject to various evolving PRC laws and regulations regarding cybersecurity and data privacy. Failure of cybersecurity and data privacy concerns could subject us to significant reputational, financial, legal and operational consequences, and deter current and potential customers from using our services. |
| ● | Our business may continue to be materially and adversely affected by the effects of the COVID-19 pandemic in China. |
| ● | We cannot guarantee that our monetization strategies will be successfully implemented or generate sustainable revenues and profit. |
| ● | We have incurred net losses in the past, and we may not be able to remain profitable or increase profitability in the future. |
Risks Related to Our Corporate Structure
| ● | KE Holdings Inc. is not an operating company in China but a Cayman Islands holding company with no material operations of its own and does not have a majority of equity ownership in the VIEs. We conduct our operations primarily through (i) our PRC subsidiaries and (ii) the VIEs, with which we maintain contractual agreements. Investors in our ADSs thus are not purchasing equity interest in the VIEs in China but instead are purchasing equity interest in KE Holdings Inc., a Cayman Islands holding company. If the PRC government finds that the agreements that establish the structure for operating our business do not comply with PRC laws and regulations, or if these regulations or their interpretations change in the future, we could be subject to severe penalties or be forced to relinquish our interests in those operations. Our holding company in the Cayman Islands, the VIEs and investors of our company face uncertainty about potential future actions by the PRC government that could affect the enforceability of the contractual arrangements with the VIEs and, consequently, significantly affect the financial performance of the VIEs and our company as a group. See “Item 3. Key Information—D. Risk Factors—Risks Related to Our Corporate Structure—If the PRC government finds that the agreements that establish the structure for operating some of our operations in China do not comply with PRC regulations relating to the relevant industries, or if these regulations or the interpretation of existing regulations change in the future, we could be subject to severe penalties or be forced to relinquish our interests in those operations.” |
| ● | We rely on contractual arrangements with the VIEs and their shareholders to direct activities of the VIEs that most significantly affect the economic performance of the VIEs and receive economic benefits from the VIEs that could be significant to the VIEs, which may not be as effective as direct ownership in providing operational control. See “Item 3. Key Information—D. Risk Factors—Risks Related to Our Corporate Structure—We rely on contractual arrangements with the VIEs and their shareholders to exercise control over a portion of our business, which may not be as effective as direct ownership in providing operational control.” |
| ● | Any failure by the VIEs or their shareholders to perform their obligations under our contractual arrangements with them would have a material and adverse effect on part of our business. See “Item 3. Key Information—D. Risk Factors—Risks Related to Our Corporate Structure—Any failure by the VIEs or their shareholders to perform their obligations under our contractual arrangements with them would have a material and adverse effect on part of our business.” |
25
Risks Related to Doing Business in China
| ● | Changes in China’s economic, political or social conditions or government policies could have a material adverse effect on our business and operations. See “Item 3. Key Information—D. Risk Factors—Risks Related to Doing Business in China—Changes in China’s economic, political or social conditions or government policies could have a material adverse effect on our business and operations.” |
| ● | Uncertainties with respect to the PRC legal system could materially and adversely affect us. Rules and regulations in China can change quickly with little advance notice. See “Item 3. Key Information—D. Risk Factors—Risks Related to Doing Business in China—Uncertainties with respect to the PRC legal system could materially and adversely affect us.” |
| ● | The PRC government’s oversight and discretion over our business operations could result in a material adverse change in our operations and the value of our securities. The Chinese government may intervene or influence our operations at any time, or may exert more control over offerings conducted overseas and/or foreign investment in China-based issuers, which could result in a material change in our operations and/or the value of our securities. See “Item 3. Key Information—D. Risk Factors—Risks Related to Doing Business in China—The PRC government’s oversight and discretion over our business operations could result in a material adverse change in our operations and the value of our securities.” |
| ● | Filings, approvals or other administration requirements of the CSRC, the CAC or other PRC governmental authorities may be required in connection with our future offshore offerings under PRC law. Any actions by the Chinese government to exert more oversight and control over offerings that are conducted overseas and/or foreign investment in China-based issuers could significantly limit or completely hinder our ability to offer or continue to offer securities to investors and cause the value of such securities to significantly decline or be worthless. See “Item 3. Key Information—D. Risk Factors—Risks Related to Doing Business in China—Filings, approvals or other administration requirements of the CSRC, the CAC or other PRC governmental authorities may be required in connection with our future offshore offerings under PRC law.” |
| ● | The PCAOB had historically been unable to inspect our auditor in relation to their audit work performed for our financial statements and the inability of the PCAOB to conduct inspections over our auditor deprives our investors with the benefits of such inspections. See “Item 3. Key Information—D. Risk Factors—Risks Related to Doing Business in China—The PCAOB had historically been unable to inspect our auditor in relation to their audit work performed for our financial statements and the inability of the PCAOB to conduct inspections over our auditor in the past has deprived our investors with the benefits of such inspections.” |
| ● | Our ADSs may be prohibited from trading in the United States under the HFCAA in the future if the PCAOB is unable to inspect or investigate completely auditors located in China. The delisting of the ADSs, or the threat of their being delisted, may materially and adversely affect the value of your investment. In May 2022, in connection with its implementation of the HFCAA, the SEC conclusively named our company as a “Commission-Identified Issuer” following the filing of our company’s 2021 Form 20-F with the SEC on April 19, 2022. On December 15, 2022, the PCAOB removed mainland China and Hong Kong from the list of jurisdictions where it is unable to inspect or investigate completely registered public accounting firms. For this reason, we do not expect to be identified as a Commission-Identified Issuer under the HFCAA after we file this annual report on Form 20-F for the fiscal year ended December 31, 2022. See “Item 3. Key Information—D. Risk Factors—Risks Related to Doing Business in China—Our ADSs may be prohibited from trading in the United States under the HFCAA in the future if the PCAOB is unable to inspect or investigate completely auditors located in China. The delisting of the ADSs, or the threat of their being delisted, may materially and adversely affect the value of your investment.” |
| ● | You may experience difficulties in effecting service of legal process, enforcing foreign judgments or bringing actions against us or our directors and officers named in the annual report based on foreign laws. Substantially all of our officers and directors are located in China, and it will be more difficult to enforce liabilities and enforce judgments on those individuals. See “Item 3. Key Information—D. Risk Factors—Risks Related to Doing Business in China—You may experience difficulties in effecting service of legal process, enforcing foreign judgments or bringing actions against us or our directors and officers named in the annual report based on foreign laws.” |
26
Risks Related to Our Shares and ADSs
| ● | The trading price of the ADSs and Class A ordinary shares may be volatile, which could result in substantial losses to investors. |
| ● | Our dual-class voting structure will limit your ability to influence corporate matters and could discourage others from pursuing any change of control transactions that holders of our Class A ordinary shares and ADSs may view as beneficial. |
Risks Related to Our Business and Industry
Our business is susceptible to fluctuations in China’s general economic conditions and housing related industry.
Our business depends substantially on the general economic conditions of China. Changes in international, regional or domestic economic conditions, rising interest rates, fiscal or political uncertainty, policy adjustments, market volatility, disruption to the global capital or credit markets, or the public perception that any of these events is likely to occur may have a negative impact on the housing related industry in the PRC, which in turn will have material and adverse effects on us. See also “—Our business is sensitive to economic conditions. A severe or prolonged downturn in the global or Chinese economy could materially and adversely affect our business, financial condition and operating results.”
Meanwhile, we are also susceptible to market conditions of China’s housing related industry, where we primarily conduct our business. China’s residential real estate industry is volatile and fluctuated in recent years in terms of housing transaction volume and prices. Fluctuations of China’s housing related industry are caused by economic, social, political and other factors outside our control. Any prolonged slowdown in China’s economy, which leads to a decline or fluctuation in the housing related industry, may materially and adversely affect our business, financial condition and results of operations. Furthermore, there may be situations where China’s housing related industry becomes over-heated, and our platform becomes less appealing to customers, brokerage brands, stores and agents and other business partners, which could potentially adversely affect our business of facilitating housing transactions and services. In addition, our home renovation and furnishing business could also be adversely affected by China’s general economic conditions and fluctuations in housing related industry.
Our business is subject to government regulations and policies guiding China’s economy in general and, specifically, on existing and new home sales and home rentals.
The housing related industry in China is also subject to government regulations and policies. The PRC government has in recent years announced a series of measures aimed to stabilize the growth of the PRC economy and specific sectors, including the housing related industry, to a more sustainable level. Moves in regulations and policies on the housing related industry were more often made during the times when the housing prices are increasing overwhelmingly, in line with the central government’s principle that “housing is for living in, not for speculation,” which was clearly emphasized in the Outline of the 14th Five-Year Plan for National Economic and Social Development and the Long-Range Objectives Through the Year 2035 for the People’s Republic of China, or the 14th Five-year Plan. The 14th Five-year Plan was formulated in October 2020 and approved by the National People’s Congress of the PRC, in March 2021.
With the implementation of the 14th Five-Year Plan, the PRC governmental authorities have taken steps to strengthen the regulation of the real estate industry, including by promulgating new regulations and policies on the housing related industry aiming at achieving dynamic balance between demand and supply in the housing related industry, regulating speculative housing investment, and promoting social stabilization and welfare. For instance, in response to the highly volatile housing prices starting from the fourth quarter of 2020, the Ministry of Housing and Urban-Rural Development of the PRC, or the MOHURD, jointly with other seven PRC regulatory authorities, issued the Notice on Continuous Improvement and Regulation of the Real Estate Market Order on July 13, 2021, which aimed to strengthen the rectification of improper or illegal behaviors in real estate development, sales and leasing of properties, and property services by ways including, among others, rectifications of publishing false information of properties and illegal advertisements, which reflected the PRC regulatory authorities’ focus on stabilization and long-term healthy growth of the housing related industry.
27
On October 23, 2021, the National People’s Congress of the PRC authorized the State Council of the PRC to launch a five-year pilot property tax reform program in selected regions where the owners of residential and non-residential properties (excluding rural households) will be required to pay property tax. The State Council of the PRC has the discretion in deciding where and how the property tax will be implemented and administrated. We believe the pilot property tax reform program will also contribute to a healthier, more stable development of China’s housing related industry and the formulation of a long-term mechanism for growth.
At the municipal level, many municipal governments have issued market control policies targeting at, among other things, restoring or strengthening restrictions on residential property speculation and tightening credit policy. In particular, during the times when the housing prices were increasing significantly, central and local government authorities introduced the policies to specifically stabilize the housing related industry, including limiting the maximum amount of monthly mortgages and the maximum amount of total monthly debt service payments of an individual borrower; imposing a value-added tax on the sales proceeds for second-hand transfers subject to the length of holding period and type of properties; increasing the minimum amount and percentage of down payment of the purchase price of the residential property of a family; tightening the availability of individual housing loans in the housing related industry to individuals and their family members with more than one residential properties; imposing a 20.0% individual income tax on the gain from the sale of second-hand properties; limiting the availability of individual housing provident fund loans for the purchase of second (or more) residential properties by employees and their family members; mandating the banks to contain their balance of all real estate loans and balance of all individual housing loans under a certain capped percentage of the total balance of all Renminbi loans provided by the bank; and publishing reference sale prices for existing home sales at different regions in a city. In 2021, the housing authorities of several cities, such as Beijing and Shanghai, issued notices on enhancing comprehensive management on housing related industry or agents with respect to advertising, sale of real estate properties, and financing for housing transactions. These measures have affected the growth rate of the housing related industry, and some have dissuaded potential purchasers from making purchases, causing a decline in transaction volumes and average selling prices in both existing home sales and new home sales in 2021. Specifically, certain measures regulating the conduct of real estate developers have a particular impact on the transaction volumes and prices of new home sales. The measures in turn not only have caused reduction in our customers’ demand for our platform services, but also prevented real estate developers from raising the capital they need, increased their costs to start new projects, and changed the sales and marketing strategy of the developers in a way that reduces their demand for our platform services.
Since the end of 2021, in response to a slowdown in the real estate industry, PRC government has made various efforts to stabilize the housing industry and some local government authorities have selectively eased certain restrictions for the purchase of residential properties. Since the second half of 2022, PRC government also made targeted efforts to promote housing delivery and to resolve financing risks for real estate developers. Efforts include reducing the interest rate on individual housing loans for the purchase of the first residential property by an individual borrower, increasing the availability of individual housing provident fund loans for the purchase of residential properties by certain employees and their family members, and providing tax subsidies for the purchase of residential properties by individuals and families. The PRC governmental authorities may continue to adopt new laws, regulations and policies from time to time with an aim to stabilize and support the long-term healthy development of the housing related industry in certain regions in China, which might potentially affect our business.
28
The PRC governmental authorities also enact certain criteria to regulate the home rental market. For example, the State Council of the PRC promulgated the Opinions of the General Office of the State Council on Accelerating the Cultivation and Development of the Home-Rental Market in 2016, which require the local housing authorities to strengthen the administration of the home-rental market participants, including residential tenancy enterprises, intermediary agencies and professionals, in coordination with relevant departments, and keep credit records of relevant market participants. Moreover, the MOHURD published the Measures on Management of Residential Tenancy and Home Sales (Discussion Draft) for public discussion in May 2017, which require the relevant PRC authorities to enhance scrutiny on (i) the terms of duration and rent adjustments in lease agreements, (ii) the filing of lease agreements, and (iii) residential tenancy enterprises. In addition, the Measures on Residential Tenancy (Discussion Draft) published by the MOHURD for public discussion in September 2020, which has not taken effect as of the date of this annual report, state that (i) residential rental operators are prohibited from inducing tenants to utilize rental installment loans by providing rental discounts or by including any term of rental installment loans in the rental agreement; and (ii) commercial banks may extend a rental installment loan only if the lease agreement has been registered with local housing bureau and the term of the loan does not exceed the duration of the tenancy. Furthermore, the Opinions on Strengthening Regulation on Light-asset Residential Rental Enterprises, published in April 2021, set out regulatory measures on various aspects, including standards of qualification, online registration and filing of business operation, limitation and supervision on utilization of loans and monitoring of rents. If the PRC governmental authorities adopt any prohibitive measures or policies with respect to rental housing, or the interpretation of current laws and regulations relating to the home rental market becomes more restrictive and rigorous, they may depress the home rental market, dissuade potential tenants from renting apartments, and cause a decline in average rental rates. Frequent changes in government policies may also create uncertainty that could discourage investment in real estate. Our business may be materially and adversely affected as a result of decreased demand of rental apartments that may result from government policies.
Nevertheless, we cannot assure you that the existing restrictive policies and measures will be eased or lifted in the future, nor can we assure you that the PRC government will not adopt additional and more stringent industry policies, regulations and measures in line with the changes of the real estate market. Changes in government policies may also create uncertainty that could affect the sentiment of potential investors in real estate. If these changes in government policies result in decreasing transaction volumes in the housing related industry in China or require us to make necessary changes to our businesses in compliance of new regulations and policies, our business and results of operations may be materially and adversely affected. In addition, the existing and future government regulations and policies may positively or negatively affect different segments of our business operations in varied ways and degrees, such as restricting our business practices and fee rates. As a result, we may adjust our strategies and business models in response to the evolving regulations and policies. We cannot assure you that these adjustments will be successful or materialize in positive business prospects and financial performance.
If we are unable to continue to provide satisfactory experience to customers, our business and reputation may be materially and adversely affected.
The success of our business substantially hinges on our ability to provide quality customer experience, which in turn depends on a variety of factors, including our ability to continue to offer integrated online and offline access to an extensive and authentic property listing database and to, together with the brokerage brands, stores and agents on our platform, provide convenient and secure housing transactions and services experience and satisfactory services to our customers.
Interruptions or failures in the proper functioning of our platform hamper our delivery of satisfactory customer experience. These interruptions may be due to unforeseen events that are beyond our control or the control of the participants on our platform such as intensified competition due to market entry of new players with financial and other resources stronger than us, additional regulatory requirements which we cannot satisfy on a timely basis, or at all, or adverse development or negative publicity involving our platform participants. Moreover, although we endeavor to implement various service protocols and train the real estate agents and other related service providers on our platform to ensure the quality of their service, we cannot guarantee that we will effectively manage all the agents and other service providers to ensure satisfactory customer experience in all service settings. We have received customer complaints about various services on our platform from time to time. If we are unable to continue to provide satisfactory customer experience, customers may choose other service providers over our platform for their intended housing transactions and services, which could materially and adversely impact our reputation, business and results of operations.
29
We may not succeed in continuing to maintain, protect and strengthen our brands, and any negative publicity about us, our business, our management, our business partners or the housing related industry in general may materially and adversely affect our reputation, business, results of operations and growth.
We believe that the recognition and reputation of our brands among real estate agents, customers, real estate developers and the industry in general have significantly contributed to the success of our business. Our ability to maintain, protect and strengthen our brands is critical to our market position. Maintaining and strengthening our brands will likely depend significantly on, among others, our ability to provide high-quality housing transaction services on our platform. We market our brands through efforts such as word-of-mouth marketing, sponsoring events, advertising and marketing through a variety of media. These efforts may not always achieve the desired results. If we fail to maintain a strong brand, our business, results of operations and prospects will be materially and adversely affected.
Our reputation and brands may be impacted by various factors, some of which are difficult or impossible to predict or control and costly or impossible to remediate. Negative publicity about us, such as alleged misconduct by our employees, connected agents or other business partners on our platform, inauthentic property listings on our platform, unethical business practices, rumors relating to our business, management, employees, real estate agents on our platform, our shareholders and affiliates, our business partners or our competitors and peers, or negative publicity about other companies that use similar brand names as ours, can harm our reputation, business and results of operations. These allegations, even if factually incorrect or based on isolated incidents, may lead to inquiries, regulatory investigations or legal actions against us. Such actions could substantially damage our reputation and cause us to incur significant costs to defend ourselves. Any negative public perception or publicity regarding our business partners that we cooperate with, or any regulatory inquiries or investigations and lawsuits initiated against them, may also have an adverse impact on our brand and reputation. Moreover, any negative media publicity about the housing transactions and services industry, service quality problems of other players in our industry, including our competitors, or even negative sentiments against China-based listed companies as a group due to fraud or misbehavior of certain bad actors, may also negatively impact our reputation and undermine the trust and credibility of our platform. If we fail to maintain positive reputation, our ability to attract and retain customers, real estate agents, business partners and key employees could be harmed.
If our platform is unable to continue to offer comprehensive authentic property listings, our business, financial condition and results of operations could be materially and adversely affected.
We believe that our authentic property listings inventory is critical for us to gain trust from our housing customers, improve agent operating efficiency and maintain our competitive advantages. We have an obligation under PRC laws to review, monitor and verify the content of the listing information to ensure it is not fraudulent or misleading and is in compliance with applicable laws. We are not allowed to list certain property information for various reasons, including intellectual property infringement, non-compliance with real estate regulations and policies and non-compliance with advertising laws and competition laws, and we are legally required to delete such listing information that is reported by our customers as illegal or may constitute an infringement to others. Although we thrive to maintain the authenticity and accuracy of our property listings by enforcing strict authentic listing rules, constantly monitoring and checking the authenticity of property listings, timely updating or deleting unqualified listings and awarding customers for accurate reporting of incorrect information, we cannot assure you that all the real estate properties listed on our platform are authentic, accurate, up-to-date and not misleading at all times. See “Item 4. Information on the Company—B. Business Overview—Agent Cooperation Network (ACN)—Authentic Property Listings.” To the extent we fail to monitor and maintain the quality and authenticity of the listings in our property listing database, and the authenticity and accuracy of our property listings deteriorate, our platform could be less attractive to both housing customers and real estate agents and our transaction volume may decrease. We may also be subject to regulatory investigations or penalties if the issues raise regulatory concerns. A public perception that inauthentic property information is displayed on our platform, even if factually incorrect or based on a few isolated incidents, could damage our reputation, diminish the value of our brand and negatively impact our business, financial condition and results of operations.
We have a limited operating history under our platform business model, and our historical growth and performance may not be indicative of our future growth and financial results.
Although we have a long and successful operating track record in operating Lianjia, we have a limited history for operating Beike platform which was launched in 2018. Although we have experienced a relatively high growth in operating Beike platform, our GTV decreased from RMB3,853.5 billion in 2021 to RMB2,609.6 billion in 2022, and we may continue to experience decrease in our business. You should not consider our historical growth and profitability as indicative of our future financial performance.
30
We officially launched our home renovation and furnishing services, Beiwoo, in April 2020, and completed the acquisition of Shengdu in April 2022, and our Carefree Rent was developed at scale during the second half of 2022.
These new businesses have their ramp-up period and our strategies may not be carried as planned and the growth of these businesses may be limited by factors out of our control. You should consider our future operations in light of the challenges and uncertainties that we may encounter, which include our ability to, among other things:
| ● | navigate an uncertain and evolving regulatory environment and adapt our operations to new policies, regulations and measures that may come into effect from time to time; |
| ● | develop our infrastructure to enhance service efficiency and customer experience; |
| ● | attract real estate brokerage brands and their affiliated stores and agents, real estate developers, other service providers as well as customers to our platform; and retain existing platform participants; |
| ● | continue to implement and optimize our ACN rules; |
| ● | continue to develop our technology and enhance our data insights; |
| ● | maintain an extensive and authentic property listing database on our platform; |
| ● | manage a large base of geographically dispersed employees, agents, customers and business partners; |
| ● | deliver compelling value propositions to participants on our platform and ecosystem; |
| ● | expand service or product offerings and expand into new businesses; |
| ● | realize the contemplated synergies from our completed or proposed acquisitions; |
| ● | develop our home renovation and furnishing business; and |
| ● | develop our Carefree Rent business. |
If the demand for completing housing transactions and services on an integrated offline and online platform does not develop as we expect, or if we fail to enhance efficiency and customer experience as we expect, our business and financial conditions may be materially and adversely affected.
Any failure or perceived failure by us to comply with the anti-monopoly and competition laws and regulations in the PRC may result in governmental investigations, enforcement actions, litigation or claims against us and could have an adverse effect on business, reputation, results of operations and financial condition.
The PRC anti-monopoly regulators have in recent years strengthened enforcement under the anti-monopoly and competition laws and regulations. In March 2018, the State Administration for Market Regulation of the PRC, or the SAMR, was formed as a new governmental agency to take over, among other things, the anti-monopoly enforcement functions from the relevant departments under the Ministry of Commerce, the National Development and Reform Commission of the PRC, or the NDRC, and the State Administration for Industry and Commerce of the PRC, or the SAIC (the predecessor of the SAMR), respectively. On November 18, 2021, the State Council of the PRC inaugurated the National Anti-monopoly Bureau, which aims to further implement the fair competition policies and strengthen anti-monopoly supervision in the PRC, especially to strengthen supervision and law enforcement in areas involving platform economy, innovation, science and technology, information security and people’s well-being.
31
The PRC anti-monopoly regulators may also issue implementation rules or guidelines from time to time to reinforce their regulation on certain industrial sectors. On September 11, 2020, Anti-monopoly Compliance Guideline for Operators was issued, which requires, under the PRC Anti-monopoly Law, operators to establish anti-monopoly compliance management system to prevent anti-monopoly compliance risks. On February 7, 2021, the Anti-monopoly Committee of the State Council of the PRC published the Anti-Monopoly Guidelines for the Platform Economy Sector, which is aimed at enhancing anti-monopoly administration on businesses that operate under the platform model and the overall platform economy. The Anti-Monopoly Guidelines for the Platform Economy Sector is consistent with the PRC Anti-Monopoly Law and prohibits monopolistic conduct such as entering into monopoly agreements, abusing a dominant market position and concentration of undertakings that has or may have the effect of precluding or restricting competition in the field of platform economy. More specifically, the Anti-Monopoly Guidelines for the Platform Economy Sector outlines certain practices that may, if without justifiable reasons, constitute abuse of dominant market position, including without limitation, discriminating customers in terms of pricing and other transactional conditions using big data and analytics, coercing counterparties into exclusivity arrangements, using technology means to block competitors’ interface, favorable positioning in search results of goods displays, using bundled services to sell services or products, compulsory collection of unnecessary user data. In addition, the Anti-Monopoly Guidelines for the Platform Economy Sector also reinforces antitrust merger review for internet platform related transactions to safeguard market competition.
In addition, on November 15, 2021, the SAMR published the Overseas Anti-monopoly Compliance Guidelines for Enterprises, which is aimed at helping PRC companies establish and strengthen overseas anti-monopoly compliance systems to reduce overseas anti-monopoly compliance risks. The Guidelines applies to both PRC enterprises that conduct business and operation overseas and PRC enterprises that conduct business and operations in the PRC and may have certain impacts on overseas markets, in particular for those that conduct import and export trade, overseas investments, acquisition, transfer or license of intellectual properties and tendering and bidding activities.
Furthermore, the Anti-Monopoly Law, which was amended in June 2022 and became effective on August 1, 2022, increases the maximum fines for illegal concentration of business operators to no more than ten percent of its last year’s sales revenue if the concentration of business operator has or may have an effect of excluding or limiting competitions, or a fine of up to RMB5 million if the concentration of business operator does not have an effect of excluding or limiting competition. It also provides that the relevant authorities shall investigate a transaction where there is any evidence that the concentration has or may have the effect of eliminating or restricting competitions, even if such concentration does not reach the filing threshold. See “Item 4. Information on the Company—B. Business Overview—Regulation—Regulations Related to Anti-Monopoly and Anti-unfair Competition.” On March 24, 2023, the SAMR issued the amended Provisions on the Review of Concentration of Undertakings, the Provisions on the Prohibition of Monopoly Agreements, the Provisions on the Prohibition of Acts of Abuse of Dominant Market Position, and the Provisions on the Prohibition of Acts of Abuse of Administrative Power to Exclude or Restrict Competition, which became effective on April 15, 2023. These provisions provide detailed rules for the implementation of the Anti-Monopoly Law.
As the aforementioned laws, regulations and guidelines were recently promulgated, there remain uncertainties as to how these guidelines will be implemented and whether these laws, regulations and guidelines will have a material impact on our business, financial condition, results of operations and prospects. We cannot assure you that our business operations comply with such regulations and authorities’ requirements in all respects. If any non-compliance is raised by relevant authorities and determined against us, we may be subject to fines and other penalties.
We may be involved in investigations, inquiries, claims, complaints or other administrative requirements in relation to anti-monopoly and competition laws and regulations in the PRC from time to time, which regulate various potential monopolistic actions or arrangements, such as monopoly agreements, bundling or tie-in sales, unfair pricing practices, imposing unreasonable terms on the counterparties, requiring the operators on the platform to choose “one out of two” competitive platforms, charging additional and unreasonable fees, refusing to transact with certain counterparties without any reasonable ground, as well as concentrations of undertaking, and these investigations, claims and complaints are subject to the uncertainties associated with the evolving legislative activities and varied local enforcement practices. We are committed to complying with the foregoing laws, regulations and government guidelines and we continuously assess and evaluate our compliance status accordingly.
32
In the case of our failure or perceived failure to comply with these laws and regulations and new legislations or guidelines to be promulgated from time to time, governmental agencies and regulators may, among other things, prohibit or rescind our acquisitions, divestitures, or combinations, impose significant fines or penalties, require divestiture of certain of our assets, or impose other restrictions that limit or require us to modify our operations. It may be costly to adjust some of our business practice in order to comply with these laws, regulations, rules, guidelines and implementations, and any incompliance or associated inquiries, investigations and other governmental actions may divert significant management time and attention and our financial resources, bring negative publicity, subject us to liabilities or administrative penalties, and materially and adversely affect our financial conditions, results of operations, and business prospects.
Our business generates and processes a large amount of data and is subject to various evolving PRC laws and regulations regarding cybersecurity and data privacy. Failure of cybersecurity and data privacy concerns could subject us to significant reputational, financial, legal and operational consequences, and deter current and potential customers from using our services.
Our business generates and processes a large quantity of data. We face risks inherent in handling and protecting a large amount of data that our business generates and processes from the significant number of housing transactions and services our platform facilitates. In particular, we face a number of challenges relating to data from transactions and other activities on our platform, including: protecting the data in and hosted on our system, including against attacks on our system by outside parties or fraudulent behavior or improper use by our employees;
| ● | addressing concerns related to privacy and sharing, safety, security and other factors; and |
| ● | complying with applicable laws, rules and regulations relating to the collection, use, storage, transfer, disclosure and security of personal information, including any requests from regulatory and government authorities relating to these data. |
In general, we expect that data security and data protection compliance will receive greater attention and focus from regulators, both domestically and globally, as well as attract continued or greater public scrutiny and attention going forward, which could increase our compliance costs and subject us to heightened risks and challenges associated with data security and protection. If we are unable to manage these risks, we could become subject to penalties, including fines, suspension of business and revocation of required licenses, and our reputation and results of operations could be materially and adversely affected.
We are subject to various cybersecurity and data privacy laws and regulations in China, including without limitation, the PRC Civil Code and the PRC Cybersecurity Law. See “Item 4. Information on the Company—B. Business Overview—Regulation—Regulations Related to Internet Security and Privacy Protection.” Moreover, different regulatory bodies in China, including the Ministry of Industry and Information Technology of the PRC, or the MIIT, the CAC, the Ministry of Public Security, the SAMR, and the MOHURD, have enforced data privacy and protections laws and regulations with various standards and applications. The various standards in enforcement of data privacy and protection laws have caused us difficulties in ensuring full compliance and increase our operating cost, as we need to spend time and resources to deal with various inspections for compliance. While we have adopted a rigorous and comprehensive policy for the collection, processing, sharing, disclosure authorization and other aspects of data use and privacy and taken necessary measures to comply with all applicable data privacy and protection laws and regulations, we cannot guarantee the effectiveness of these policies and measures undertaken by us, or by the agents, brokerage brands and stores or other business partners on our platform. Any failure or perceived failure to comply with all applicable data privacy and protection laws and regulations, or any failure or perceived failure of our business partners to do so, or any failure or perceived failure of our employees to comply with our internal control measures, may result in negative publicity and legal proceedings or regulatory actions against us, and could result in fines, revocation of licenses, suspension of relevant operations or other legal or administrative penalties, which may in turn damage our reputation, discourage current and potential agents and customers, and subject us to fines and damages, which could have a material adverse effect on our business and results of operations.
Furthermore, the PRC regulatory and enforcement regime with regard to cybersecurity and data protection is still evolving. PRC regulators have been increasingly focused on regulation in the areas of cybersecurity and data protection. The following are examples of certain recent PRC regulatory activities in this area.
33
Personal Information and Data Privacy
On August 20, 2021, the State Council of the PRC promulgated the PRC Personal Information Protection Law, effective from November 1, 2021. The Personal Information Protection Law requires, among others, that (i) the processing of personal information should have a clear and reasonable purpose which should be directly related to the processing purpose, in a method that has the least impact on personal rights and interests, and (ii) the collection of personal information should be limited to the minimum scope necessary to achieve the processing purpose to avoid the excessive collection of personal information. Entities handling personal information shall bear responsibilities for their personal information handling activities, and adopt necessary measures to safeguard the security of the personal information they handle. Otherwise, the entities handling personal information could be ordered to rectify, or suspend or terminate the provision of services, and face confiscation of illegal income, fines or other penalties. See “Item 4. Information on the Company—B. Business Overview—Regulation—Regulations Related to Privacy Protection.” The Anti-monopoly Guidelines for the Platform Economy Sector published by the Anti-monopoly Committee of the State Council of the PRC also prohibits collection of user information through coercive means by online platform operators.
Data Security
On June 10, 2021, the Standing Committee of the National People’s Congress promulgated the PRC Data Security Law, which took effect in September 2021. The Data Security Law, among other things, provides for a security review procedure for the data activities that may affect national security. In addition, on December 28, 2021, the CAC, the NDRC, the MIIT, and several other PRC governmental authorities jointly issued the Cybersecurity Review Measures, which further restate and expand the applicable scope of the cybersecurity review. Pursuant to the Cybersecurity Review Measures, critical information infrastructure operators that procure internet products and services, and network platform operators engaging in data processing activities, must be subject to the cybersecurity review if their activities affect or may affect national security. The Cybersecurity Review Measures further stipulate that network platform operators holding over one million users’ personal information shall apply with the Cybersecurity Review Office for a cybersecurity review before listing on a foreign stock exchange. In addition, the relevant government authorities may initiate the cybersecurity review against the relevant operators if the authorities believe that the network products or services or data processing activities of such operators affect or may affect national security. However, there are substantial uncertainties as to the interpretation, application and enforcement of the Cybersecurity Review Measures. The PRC government authorities have wide discretion in interpretation and implementation of the Cybersecurity Review Measures, including cybersecurity review on certain activities of critical information infrastructure operators and other circumstances that affect or may affect national security. The exact scope of “critical information infrastructure operators” under the current regulatory regime remains unclear and the identification of critical information infrastructure operators is subject to specific identification rules stipulated by relevant industry regulators and the notice from the relevant regulators pursuant to the Regulations on Protection of Critical Information Infrastructure. See “Item 4. Information on the Company—B. Business Overview—Regulation—Regulations Related to Internet Security and Privacy Protection.”
As of the date of this annual report, no detailed rules or guidance with respect to the implementation of such regulations has been issued by any government authorities and we have not been informed as a critical information infrastructure operator by any government authorities. Therefore, it is uncertain whether we would be deemed as a critical information infrastructure operator under PRC law, or be subject to the cybersecurity review. The PRC government authorities may have discretion in the interpretation and enforcement of these laws, rules and regulations. We cannot assure you that relevant regulators will not interpret or implement the laws or regulations in ways that negatively affect us. Our different lines of business are subject to evolving data security and protection laws and regulations regulating different businesses, such as the financial services business and internet-related business, which may lead to inconsistency and cause difficulties in compliance. In addition, it is possible that we may become subject to additional or new laws and regulations in this regard, particularly to cybersecurity and protection laws in other jurisdiction if we extend our business outside of the PRC in the future, which may result in additional expenses to us and subject us to potential liability and negative publicity.
34
Furthermore, on November 14, 2021, the CAC published the Draft Regulations on Cyber Data Security, which reiterate the circumstances under which data processors shall apply for cybersecurity review, including, among others, (i) the data processors who process personal information of at least one million users apply for listing on a foreign stock exchange; and (ii) the data processors’ proposed listing in Hong Kong affects or may possibly affect national security. However, it provides no further explanation or interpretation as to how to determine what constitutes “affecting national security”, and there remain uncertainties whether we would be subject to the cybersecurity review pursuant to such measures. The Draft Regulations on Cyber Data Security also provide specific requirements for data processors in conducting data processing activities in China. For example, data processors processing important data or going public overseas shall conduct an annual data security assessment by themselves or through a third-party data security service provider and submit the assessment report to local agency of the CAC before January 31 of each year. As of the date of this annual report, there is no schedule as to when it will be enacted. Substantial uncertainties exist with respect to its enactment timetable, final content, interpretation and implementation.
The PRC government authorities also further enhanced the supervision and regulation of cross-border data transmission. On July 7, 2022, the CAC issued the Measures for Security Assessment of Cross-border Data Transfer, which became effective on September 1, 2022. These measures require the data processor providing data overseas to apply for the security assessment of cross-border transfer of data with the local provincial-level counterparts of the national cybersecurity authority under any of the following circumstances: (i) where the data processor intends to provide important data overseas; (ii) where a critical information infrastructure operator and a data processor who has processed personal information of more than 1,000,000 individuals intends to provide personal information overseas; (iii) where a data processor who has provided personal information of 100,000 individuals or sensitive personal information of 10,000 individuals to overseas recipients, in each case as calculated cumulatively, since January 1 of the preceding year intends to provide personal information overseas; or (iv) other circumstances where the security assessment of data cross-border transfer is required by the CAC. In addition, the data processor shall conduct a self-assessment on the risk of data cross-border transfer prior to applying for the foregoing security assessment. The data processors in violation of such measures are required to rectify such non-compliance incidents within six months of the effectiveness date thereof. Given that the above measures are relatively new, their interpretation, application and enforcement and how they will affect our business operation are subject to substantial uncertainties.
It also remains uncertain whether the future regulatory changes would impose additional restrictions on companies like us. We cannot predict the impact of these draft measures, if any, at this stage, and we will closely monitor and assess any development in the rule-making process. If the enacted versions of the draft measures mandate clearance of cybersecurity review and other specific actions to be completed by China-based companies listed on a U.S. stock exchange, such as us, we face uncertainties as to whether such clearance can be timely obtained, or at all. As of the date of this annual report, we have not been involved in any formal investigations on cybersecurity review made by the CAC on such basis. However, if we are not able to comply with the cybersecurity and data privacy requirements in a timely manner, or at all, we may be subject to government enforcement actions and investigations, fines, penalties, suspension of our non-compliant operations, or removal of our app from the relevant application stores, among other sanctions, which could materially and adversely affect our business and results of operations.
In general, compliance with the existing PRC laws and regulations, as well as additional laws and regulations that PRC regulatory bodies may enact in the future, related to data security and personal information protection, may be costly and result in additional expenses to us, and subject us to negative publicity, which could harm our reputation and business operations. There are also uncertainties with respect to how such laws and regulations will be implemented and interpreted in practice.
As of the date of this annual report, (i) there had been no material incident of data or personal information leakage, infringement of data protection and privacy laws and regulations or investigation or other legal proceeding, pending or threatened against us initiated by competent government authorities or third parties, that will materially and adversely affect the business of us; and (ii) we have not been subject to any material fines, administrative penalties, or other sanctions by any relevant regulatory authorities in relation to the infringement of cybersecurity and data protection laws and regulations. In addition, we have maintained a comprehensive and rigorous data protection program and implemented comprehensive and strict internal policies, procedures and measures to ensure our compliance practice in data protection. We also set up an information security and data compliance committee to establish, implement and update data protection and privacy policies, thus ensuring our compliance with relevant data protection and privacy regulations and laws.
35
In addition, regulatory authorities around the world have adopted or are considering a number of legislative and regulatory proposals concerning data protection. These legislative and regulatory proposals, if adopted, and the uncertain interpretations and application thereof could, in addition to the possibility of fines, result in an order requiring that we change our data practices and policies, which could have an adverse effect on our business and results of operations. The European Union General Data Protection Regulation, or the GDPR, which came into effect on May 25, 2018, includes operational requirements for companies that receive or process personal data of residents of the European Economic Area. The GDPR establishes new requirements applicable to the processing of personal data, affords new data protection rights to individuals and imposes penalties for serious data breaches. Individuals also have a right to compensation under the GDPR for financial or non-financial losses. Although we do not conduct any business in the European Economic Area, in the event that residents of the European Economic Area access our platform and input protected information, we may become subject to provisions of the GDPR. Compliance with such regulations and regulatory standards can be costly and any failure to comply with these regulations and regulatory standards could subject us to legal and reputational risks.
Our business may continue to be materially and adversely affected by the effects of the COVID-19 pandemic in China.
Beginning in 2020, outbreaks of COVID-19 resulted in the temporary closure of many corporate offices, retail stores, and manufacturing facilities across China. Normal economic life throughout China was sharply curtailed. We took a series of measures to protect our employees, including temporarily closing the brokerage stores on our platform, facilitating remote home tours arrangements for our agents, allowing employees to work from home, and canceling business meetings and travels. The operations of our business partners were also impacted. The population in most of the major cities was locked down to a greater or lesser extent at various times and opportunities for discretionary consumption were extremely limited. In particular, our operating efficiency and capacity were adversely affected by the COVID-19 pandemic mainly due to insufficient workforce as a result of temporary travel restrictions in China, a lack of willingness of customers to take home tours and inspections on site and purchase or rent property as well as make home renovations, a decrease of home tours and home renovation workforce due to pandemic control measures, and the necessity to comply with disease control protocols in our facilities. Due to concerns or fear of the spread of the disease, there had been noticeable reduction of in-person visits of housing customers to brokerage stores and properties in that period. These events have materially and adversely affected our business since 2020 and contributed to lower net revenues, increased accounts receivable turnover days, increased bad debt provision, and higher costs in certain periods of time.
China began to modify its zero-COVID policy at the end of 2022, and most of the travel restrictions and quarantine requirements were lifted in December. There were surges of cases in many cities during this time which caused temporary closure of certain brokerage stores on our platform, and there remains uncertainty as to the future impact of the virus, especially in light of this change in policy. The extent to which the pandemic impacts our results of operations going forward will depend on future developments which are highly uncertain and unpredictable, including the frequency, duration and extent of outbreaks of COVID-19, the appearance of new variants with different characteristics, the success or failure of efforts to contain or treat cases, and future actions we or the authorities may take in response to these developments. China may experience lower domestic consumption, higher unemployment and greater economic uncertainty, which may impact our business in a materially negative way as our business depends substantially on the general economic conditions and the general demand for residential real estate in China. Our business partners will also need time to recover from the economic effects of the pandemic even after business conditions begin to return to normal. Consequently, the COVID-19 pandemic may continue to materially and adversely affect our business, financial condition and results of operations in the current and future years.
36
We cannot guarantee that our monetization strategies will be successfully implemented or generate sustainable revenues and profit.
Although we have a well-developed monetization model for our self-operated housing transaction business through Lianjia, we are at the early stage of our platform business and our platform monetization model is evolving. Our Beike platform generates revenues from existing home transaction services by earning platform service fees from real estate brokerage firms on the platform as a percentage of the transaction commissions they earned on our platform, commissions from housing customers for transactions facilitated by our Lianjia brand or a split for commissions from other brokerage firms acting as principal agents in collaboration with our Lianjia agents to complete transactions, franchise fees from brokerage firms under our franchise brands such as Deyou, and service fees for other value-added services. We also generate revenues from new home transaction services by earning sales commissions from real estate developers for new home sales completed by us as well home renovation and furnishing services. In addition, we generate revenues from a variety of other housing related services, including financial services and other newly developed businesses such as rental property management services. We cannot assure you that we can successfully implement the existing business model to generate sustainable revenues, especially with respect to our attempts in broadening monetization with limited track records, or that we will be able to develop new monetization strategies to grow our revenues. If we fail to maintain the implementation of our existing business model or develop new monetization approaches, we may not be able to maintain or increase our revenues or effectively manage any associated costs. In addition, we may introduce new products and services for which we have little or no prior development or operating experience. If these new products or services fail to meet our expectations or are unable to attract or engage users, real estate agents, business partners or other platform participants, as the case may be, we may fail to diversify our revenue streams or generate sufficient revenues to justify our investments and costs, and our business and operating results may suffer as a result.
We have incurred net losses in the past, and we may not be able to remain profitable or increase profitability in the future.
We incurred net losses of RMB525 million and RMB1,397 million (US$203 million) in 2021 and 2022 respectively. We expect to continue to incur costs to support our anticipated future growth. We also expect to continue to incur operating expenses as a result of both our growth and the increased costs associated with being a public company. Our costs and expenses may be greater than we anticipate, our investments to make our business and our technical infrastructure more efficient may not be successful, and our acquisition and consolidation of Shengdu Home Renovation Co., Ltd. (together with its subsidiaries and affiliates, “Shengdu,” a full-service home renovation service provider in China) may involve higher expenses than expected.
We face risk in collecting our accounts receivable and deposits from real estate developers.
We incur accounts receivable with, and pay earnest deposits to, real estate developers when we are engaged to sell new home projects and we grant them credit terms for our sales commissions in line with the industry practice in China. As of December 31, 2022, the balance of deposits paid to real estate developers was RMB0.6 billion (US$0.09 billion) and the accounts receivable due from them was RMB5.4 billion (US$0.8 billion). We may face risk collecting these amounts if the operation and liquidity condition of real estate developers deteriorate. Meanwhile, any policy change aiming at tightening regulations of real estate developers may limit their access to financing channels and may cause adverse impact on the collectability of our accounts receivable. For instance, since the end of 2020, the regulators have tightened the financial requirements for real estate developers to seek new debt financings, with the aim of curing the rapid growth of debts of real estate developers. Under the rules, the growth rate of debt financing allowed for a real estate developer is contingent on its satisfaction of three debt-related financial metrics, and if it fails to meet all three metrics, it will be restricted from obtaining any new interest-bearing debt financing. If any of the real estate developers with significant outstanding accounts receivable and deposits were to become insolvent or otherwise become unable or refuse, to make payments in a timely manner, or at all, we would have to make additional provisions against such accounts receivable and deposits, or write off the relevant amounts, either of which could adversely affect our financial conditions and profitability.
37
Disruption or discontinuity in the features and functions of our infrastructure components, especially ACN, may materially and adversely affect our business.
We rely on the proper functioning of ACN and the modules of our infrastructure for the daily operations of our platform. Although we have implemented a comprehensive rules and protocols in ACN, we cannot assure you that all aspects of our ACN rules will be satisfactorily implemented in each housing transaction on our platform. With the increasing number of participating real estate brokerage brands and agents who were not previously familiar with ACN rules, it may be difficult for us to effectively monitor and control these brands and agents to ensure their business performance and conducts in accordance with ACN rules. If violations of ACN rules or other inappropriate actions occur, such as circumventing our platform to facilitate transactions that are required to be partitioned according to ACN rules, and if we fail to effectively prevent non-compliance or discipline the responsible brands or agents, the effectiveness of our ACN system may be diminished and other agents on our platform may be less willing to follow the rules, which could materially and adversely affect our business and results of operations. Any material disruption or malfunction of other modules, such as our SaaS systems and customer front end, may also compromise the service quality of our service providers on the platform and affect our operations materially and adversely.
We cooperate with various real estate brokerage brands, stores and agents on our platform. If we are not able to develop relationships with new real estate brokerage brands and agents or maintain our relationship with existing real estate brokerage brands and agents on our platform, our operations may be materially and adversely affected.
We believe the large and active network of real estate brokerage brands and their affiliated stores and agents contributes significantly to the success of our platform. As of December 31, 2022, there were approximately 37,400 community-centric active brokerage stores and over 349,000 active agents affiliated with these stores. Aside from the Lianjia brand that we own and operate, the connected brokerage brands and the sales channels we specifically procured for new home transactions contributed a substantial majority of the GTV on our platform in 2022. We enter into business cooperation agreements with brokerage brands. Under these agreements, we offer the brokerage brands access to the infrastructure on our platform, such as ACN and the SaaS systems. The brokerage brands, in turn, would commit to following our ACN as well as other protocols on the platform and subscribe to an agreed-upon fee structure. It is uncertain, however, that we are able to develop relationships with new real estate brokerage brands, stores and agents in line with our plan to expand our platform business, or that we are able to maintain our relationship with existing brokerage brands, stores and agents on commercially acceptable terms, or at all, after the terms of the current cooperation agreements expire. In the event that we are not able to develop new relationships or maintain our existing relationship, our ability to serve a large number of housing customers nationwide with superior housing transactions and to maintain and develop our extensive authentic property listing inventory may be restricted, which may in turn materially and adversely affect our platform operations.
If we fail to maintain our relationships with real estate developers or attract them to engage us, or otherwise fail to procure new real estate property listings at favorable terms, our business and growth prospects may suffer.
We cooperate with real estate developers for new property sales on our platform and established business relationships with major real estate developers in China. Maintaining strong relationships with real estate developers is critical to the results of operations and prospects on our new home sales business. We enter into strategic cooperation agreements with real estate developers, and these agreements typically do not restrict the real estate developers from cooperating with other real estate brokerage firms. We cannot assure you that the real estate developers we currently cooperate with will continue the cooperation on commercially acceptable terms, or at all, after the terms of the current agreements expire or after our cooperative arrangements end. Our ability to attract real estate developers to engage us in selling new homes will also affect the prospects of the new home sales business. If we cannot ensure that our channels sales are superior to their traditional way of sales, or, for example, the sales channels that do not utilize ACN are unable to meet real estate developers’ expectations or our VR initiatives are not effective in attracting housing customers, we might not be able to attract new real estate developers or even maintain our existing relationships. Even if we maintain strong relationships with the real estate developers or are able to attract them, their ability to provide adequate new property listings at competitive prices may be adversely affected by economic conditions, labor actions, regulatory or legal proceedings against them, natural disasters or other factors beyond our control. If we fail to attract new real estate developers to cooperate with us due to any reason, our business and growth prospects may be materially and adversely affected.
38
We may not be able to effectively control the timing, quality and costs relating to our home renovation and furnishing services, which may adversely affect our business, results of operations, financial condition, and growth prospects.
The success of our home renovation and furnishing services depends on our ability to perform such services in a timely manner with high quality and within cost budget. Although we offer various levels of trainings to our home renovation and furnishing service providers to perform renovation and furnishing work, we are still exposed to various risks inherent to home renovation and furnishing business, including but not limited to (i) failures to complete work on time due to delays in supplies of services or materials, delays in completion of work by service providers and designers, or interruptions caused by COVID-19; (ii) poor workmanship caused by low-quality services provided by service providers and designers or low-quality materials; and (iii) potential cost overruns due to increases in labor costs, materials costs, etc. If our assumptions regarding the costs or timing of home renovation and furnishing prove to be materially inaccurate, our results of operations, financial condition, and growth prospects may be adversely affected. In addition, if we fail to control the quality of renovation and furnishing and experience any potential complaints from, or damages to, customers, we could be exposed to material liability and be held responsible for damages, fines or penalties and our reputation may suffer. If we are unable to effectively control the timing, quality and costs relating to our home renovation and furnishing services, our business, results of operations, financial condition and growth prospects may be adversely affected.
If we fail to lease the properties within a certain period, or the tenants or the landlords terminate the contracts early, our business and operating results may be materially adversely impacted.
Our decentralized rental property management business, Carefree Rent, is an important part of our home rental services. Under the Carefree Rent model, we are entrusted by the landlords to manage the properties and then lease them to the tenants. On the one hand, we are subject to rental property management agreements with specified terms entered in to with the landlords, during which early termination will be subject to damages for breach of contract. On the other hand, we are subject to lease agreements with specified terms entered into with the tenants and the landlords, during which early termination may result in paying damages for breach of contract.
We make profits on our Carefree Rent business partly from the rents collected from the tenants after deducting the rents due to the landlords. The profitability of our Carefree Rent business largely depends on how fast we are able to lease the properties. If we are not be able to lease the properties within a certain period, we will have to pay rents to the landlords without collecting rents from tenants. After we lease the properties, tenants may terminate their leases during lease terms by paying damages for breach of contract, exposing us to the risk of re-leasing our rental properties, which we may be unable to do on a timely basis, on favorable terms or at all. Our liquidity may be materially and adversely affected by tenants’ early termination. Besides, short-term leases may result in high turnover, which involves costs such as restoring the rental apartments, marketing costs and lower occupancy levels. In addition. we may not be able to terminate the agreements with the landlords at no costs even if we are unable to lease or re-lease the properties, since such early termination could subject us to damages for breach of contract. The landlords may also terminate the rental property management agreements early during the term of the agreement, resulting in the early termination of the lease agreements by us, subject us to the damages for breach of contract. As a result, we may not be able to make profits on our Carefree Rent business, and we may even incur losses. Therefore, our business and operating results could be materially adversely impacted.
If we fail to obtain or keep licenses, permits or approvals applicable to the various services provided by us, we may incur significant financial penalties and other government sanctions.
The real estate brokerage business in China is highly regulated by the PRC government. See also “Item 4. Information on the Company—B. Business Overview—Regulation—Regulations Related to Real Estate Brokerage Business and Real Estate Agency Enterprises.” Pursuant to the Real Estate Brokerage Administrative Measures, to qualify as a real estate brokerage institution, an entity and its branches should have a sufficient number of qualified real estate brokers and file with relevant local real estate administrative authority within 30 days after obtaining its business license. The requirements of the local real estate administrative authorities for such filings may vary among cities and we cannot assure you that, to the extent that the filing is required by local authorities, we will be able to complete the filing in a timely manner, or at all. As of the date of this annual report, all of our subsidiaries and their branches operating real estate brokerage business have currently filed with the relevant authorities, except that a small subset of branches which are preparing for or in the process of completing such requirements. Thus far, the filing status of these branches has not caused any material adverse effect to our business operations. We cannot assure you that the outstanding filings and future filings will be completed in a timely manner, or at all. If not, we may be subject to penalties or other governmental sanctions for such failures.
39
In connection with the online operations of our platform, the relevant VIEs or their subsidiaries are also required to obtain, and have obtained, value-added telecommunications service licenses in order to provide relevant value-added telecommunication services. In addition, to enhance the experience of our customers, agents or other business partners on our platform, we offer various auxiliary functions and complementary services through our platform and have obtained relevant licenses and permits for these services, such as the license for non-financial institution payment service, approval for establishment of micro credit company, license for financing guarantee business, license for insurance brokerage business and approval for commercial factoring business. Given the uncertainties of interpretation and implementation of relevant laws and regulations and the enforcement practice by relevant government authorities, we may be required to obtain additional licenses, permits, filings or approvals for these functions and services. We cannot assure you that if we are required to obtain these additional licenses, permits or approvals, we will be able to do so in a timely manner, if at all, and any non-compliance may result in fines or other penalties being imposed to us.
Furthermore, as some of our businesses or services are innovative, we cannot assure you that the authorities share the same view as ours on the identification or category of these businesses or services in the regime of foreign investment laws, including whether appropriate licenses or permits for them have been duly applied or obtained. If we enter into new service categories and businesses, or any of our current businesses or services are determined to be subject to new licensing or similar requirements in the future, especially due to the evolving application or interpretation of relevant laws and regulations, we may be required to obtain licenses or permits that we do not currently have, to upgrade the licenses or permits we currently have, or to satisfy other requirements arising from the government authorities. We will strive to obtain and upgrade the relevant licenses and permits and satisfy all such requirements, but we cannot assure you that we will be able to obtain or upgrade such licenses and permits and complete relevant administrative procedures in a timely manner, or at all.
Under applicable PRC laws, rules and regulations, the failure to obtain and/or maintain the licenses and permits required to conduct our business may subject us to various penalties, including confiscation of revenues, imposition of fines and/or restrictions on their business operations, or the discontinuation of their operations. Any such disruption in the business operations of our PRC subsidiaries or the VIEs could materially and adversely affect our business, financial condition and results of operations.
The proper functioning of technologies deployed by our platform is essential to our business. Any failure to maintain the satisfactory performance of our websites, mobile apps and systems could materially and adversely affect our business and reputation.
The satisfactory performance, reliability and availability of our platform, both online and offline, are critical to our success and our ability to attract and retain customers and real estate agents. Any system interruptions caused by telecommunications failures, computer viruses, hacking or other attempts to harm our systems that result in the unavailability or slowdown of our online operations could reduce the transaction volumes and hamper transaction efficiency, and our platform as a whole will suffer. Our servers may also be vulnerable to computer viruses, physical or electronic break-ins and similar disruptions, which could lead to system interruptions, website and mobile app slowdown or unavailability, delays or errors in transaction processing, loss of data or the inability to accept and fulfill customer requests. Security breaches, computer viruses and hacking attacks have become more prevalent in our industry. Because of our brand recognition in the housing transactions and services industry in China, we believe we are a relatively attractive target for such attacks. We have experienced in the past such unexpected interruptions, and we have taken protective measures to enhance the security of our platform. We can provide no assurance that our current security mechanisms will be sufficient to protect our IT systems from any external intrusions, viruses or hacker attacks, information or data theft or other similar activities. Any such future occurrences could reduce customer satisfaction, damage our reputation and result in a material decrease in our revenues. If hostile hacking attacks result in revelation of personal data we are obligated to protect, we may be subject to administrative penalties or legal proceedings against us. If such attacks lead to leaked trade secrets, including our property listings, our business and results of operations may be materially and adversely affected.
40
If we are unable to recruit, train and retain competent real estate personnel or sufficient workforce while controlling our labor costs, our business may be materially and adversely affected.
We will continue to recruit real estate personnel to support business operations and planned business growth. Our future success depends, to a significant extent, on our ability to recruit, train and retain competent personnel, particularly technical, marketing and other operational personnel with experience in the housing transactions and services industry as well as service providers for various value-added services on our platform. For the Lianjia brand we own and operate, we also strive to recruit, train and retain real estate agents. The effective operation of our managerial and operating systems also depends on the quality performance and diligence of our management and employees. Since our industry is characterized by high demand and intense competition for talent and labor as well as high turn-over rate, we can provide no assurance that we will be able to attract or retain staff, agents and managerial talents or other highly skilled employees that we will need to achieve our strategic objectives. Labor costs in mainland China and elsewhere have increased with the global economic development. In addition, our ability to train and integrate new employees into our operations may also be limited and may not meet the demand for our business growth in a timely fashion, or at all, and rapid expansion may impair our ability to maintain our corporate culture. If we are unable to meet our demand for workforce, our business may be materially and adversely affected.
We rely on our employees, real estate brokerage brands and their affiliated agents, real estate developers, financial institutions, and other business partners on our platform to provide quality services to customers. Their illegal actions or misconduct, or any failure by them to provide satisfactory services or maintain their service levels, could materially and adversely affect our business, reputation, financial condition and results of operations.
Real estate agents and certain personnel on our platform are the ultimate providers of the services offered on our platform, and our brands and reputation may be harmed by their actions that are outside our control. We rely on our employees, including Lianjia agents, supporting staff and platform operation staff to provide housing transactions and services. Notwithstanding the strictly enforced service protocols, our employees, especially our agents, may not fully comply with our protocols and relevant laws or regulations, and may engage in misconduct or illegal actions, which may result in negative publicity and adversely impact our reputation and brand image.
We rely upon connected agents to serve some of our housing customers. Although we have established comprehensive service protocols for agents on our platform and maintain rigorous governance mechanisms, we may not be able to exercise the same level of control over the conduct of connected brokerage brands and their agents as we would as if we owned them or they were our employees. In the event of any unsatisfactory performance, lack of certain qualifications or licenses, misconduct, inappropriate service performances for illegal purpose, or other illegal actions, such as dishonesty, personal torts or extortion, by connected real estate brokerage brands and their agents, the disputes resulted from such actions may involve us and we may suffer reputational and financial damage and incur liabilities and even administrative penalties. For example, if connected agents provide inaccurate information to housing customers on our platform, who submit complaints to regulatory agencies, we may be involved as a related party in such disputes. Such misconduct by real estate agents is subject to an increasing level of scrutiny by the regulatory authorities who would publicize such misconduct, which could damage our overall reputation, disrupt our ability to attract new customers or retain our current customers and diminish the value of our brand. Although we hold a deposit from each real estate brokerage store on our platform to cover potential financial damage, to the extent that the amount of financial damage incurred in such disputes exceeds the amount of deposit, our financial condition may be materially and adversely affected.
In addition to the services provided by real estate agents on our platform, we also rely on a large number of business partners on our platform and ecosystem, such as real estate developers to provide quality services related to new home transactions, financial institutions to provide effective and affordable financial solutions to housing customers, and home renovation companies to perform satisfactory work. To the extent they are unable to provide satisfactory services to housing customers and real estate agents, or they engage in any inappropriate or illegal actions, which may be due to factors that are beyond our control, we may suffer actual or reputational damage as a result. In particular, the real estate developers we cooperate with may breach the contracts with housing customers or violate laws and regulations, which may expose us to potential legal liabilities and subject us to housing customers’ claims for indemnifications and other remedies. Any of the failure to provide satisfactory services, potential misconduct or illegal actions discussed above could materially and adversely impact our business, reputation, financial condition and results of operations.
41
Our business is sensitive to economic conditions. A severe or prolonged downturn in the global or Chinese economy could materially and adversely affect our business, financial condition and operating results.
COVID-19 had a severe and negative impact on the Chinese and the global economy. See “Item 3. Key Information—D. Risk Factors—Risks Related to Our Business and Industry—Our business may continue to be materially and adversely affected by the effects of the COVID-19 pandemic in China.” Meanwhile, the global macroeconomic environment is also facing other challenges, including the end of quantitative easing, interest rate increases, and reduction in bond holdings by the U.S. Federal Reserve, the conflicts in Ukraine, sanctions on Russia and the resulting economic turbulences, the economic slowdown in the Eurozone since 2014, uncertainties over the impact of Brexit, and the ongoing global trade disputes and tariffs. The growth of the Chinese economy has slowed down since 2012 compared to the previous decade and the trend may continue. According to the National Bureau of Statistics of China, China’s gross domestic product (GDP) growth was 8.1% in 2021 and 3.0% in 2022. There is considerable uncertainty over the long-term effects of the monetary and fiscal policies adopted by the central banks and financial authorities of some of the world’s leading economies, including the United States and China. In addition, there have also been concerns about the relationship between China and the United States, resulted from the current trade tension between the two countries. It is unclear whether these challenges and uncertainties will be contained or resolved and what effects they may have on the global political and economic conditions in the long term. Economic conditions in China are sensitive to global economic conditions, as well as changes in domestic economic and political policies and the expected or perceived overall economic growth rate in China. Any prolonged slowdown in the global or Chinese economy may have a negative impact on our business, results of operations and financial condition, and continued turbulence in the international markets may adversely affect our ability to access the capital markets to meet liquidity needs. Our customers and business partners may reduce or delay spending with us, while we may have difficulty expanding our customer base and cooperative network fast enough, or at all, or to offset the impact of decreased spending by our existing customers and business partners.
Strategic alliances, investments or acquisitions may have a material and adverse effect on our business, reputation, results of operations and financial condition.
We have in the past and may continue to invest in or acquire assets, technologies and businesses that are complementary to our existing business, such as our investments in other national real estate brokerage companies and strategic acquisitions of real estate brokerage brands and Shengdu in the past. Our investments or acquisitions may involve significant risks and may not yield the results we expect. Challenges and risks associated with strategic alliances, investments or acquisitions include:
| ● | Investments and acquisitions could result in the use of substantial amounts of cash and, potentially dilutive issuances of equity securities. For instance, we acquired Shengdu for an aggregate consideration of RMB3.92 billion in cash and 44,315,854 of our Class A ordinary shares in equity, and the issuance of new securities had a dilutive effect on our existing shareholders. In addition, investments and acquisitions could involve, significant amortization expenses related to goodwill or intangible assets and exposure to potential unknown liabilities of the acquired business. If such goodwill or intangible assets become impaired, we may be required to record a significant decrease to our results of operations; |
| ● | Investments and acquisitions may require our management team to devote a significant amount of attention in implementation or remediation of controls, procedures and policies at the invested or acquired companies; |
| ● | The cost of identifying and consummating investments and acquisitions and integrating the acquired businesses into ours may be significant, and the integration of acquired businesses may be difficult or become disruptive to our existing business operations; |
| ● | We may also have to obtain approval from the relevant PRC governmental authorities or complete certain administrative procedures for the investments and acquisitions and comply with any applicable PRC rules and regulations, which may be costly; |
| ● | Actual or alleged misconduct or non-compliance by any company we acquire or invest in (or by its affiliates) that occurred may lead to negative publicity, government inquiry or investigations against such company or against us; |
| ● | Investments and acquisitions may raise regulatory concerns in relation to the anti-monopoly and competition laws, rules and regulations of China; |
| ● | Unexpected situations in the area where we conduct investments or acquisitions, such as local protectionism, may impede the closing of our investments or acquisitions and the proper functioning of the invested business; |
42
| ● | Our financial conditions and results of operations may be adversely affected as we provide loans to some of the companies we invest in; |
| ● | In the case of foreign acquisitions, we face difficulties and risks in addressing the need to integrate operations across different cultures and languages and to deal with the particular economic, currency, political and regulatory risks associated with specific countries; and |
| ● | We may fail to retain and integrate qualified employees of the invested or acquired companies. |
In the event that our investments and acquisitions are not successful, our results of operations and financial condition may be materially and adversely affected.
Our failure to protect our intellectual property rights may undermine our competitive position, and external infringements of our intellectual property rights may adversely affect our business.
Our success and ability to compete depends in part on our intellectual property. We primarily rely on a combination of patent, trademark, trade secret, and copyright laws, as well as confidentiality procedures and contractual restrictions with our employees, contractors and others to establish and protect our intellectual property rights. However, confidentiality and license arrangements may be breached by counterparties, and there may not be adequate remedies available to us for any such breach. Accordingly, we may not be able to effectively protect our intellectual property rights or to enforce our contractual rights. In addition, our trade secrets may be leaked or otherwise become available to, or be independently discovered by, our competitors. The steps we take to protect our intellectual property rights may be inadequate or we may be unable to secure intellectual property protection for some of our properties. Infringement of intellectual property rights continues to pose a serious risk of doing business.
We have filed, and may in the future file, patent applications on certain of our innovations. It is possible, however, that these innovations may not be patentable. In addition, given the cost, effort and risks associated with patent application, we may choose not to seek patent protection for some innovations. Furthermore, our patent applications may not lead to granted patents, the scope of the protection gained may be insufficient or an issued patent may be deemed invalid or unenforceable. In addition, we have filed, and may continue to file, applications on certain of our trademarks, which may not always be approved on a timely basis, or at all. We also cannot guarantee that any of our present or future patents, trademarks or other intellectual property rights will not lapse or be invalidated, circumvented, challenged, or abandoned.
If we are unable to protect our intellectual property, our competitors could use our intellectual property to market offerings similar to ours and our ability to compete effectively would be impaired. Moreover, others may independently develop technologies that are competitive to ours or infringe on our intellectual property. The enforcement of our intellectual property rights depends on our legal actions against these infringers being successful, but we cannot be sure these actions will be successful, even when our rights have been infringed. In addition, defending our intellectual property rights might entail significant expense and diversion of management resources. Any of our intellectual property rights may be challenged by others or invalidated through administrative processes or litigations. We cannot provide assurance that we will prevail in such litigations, and, even if we do prevail, we may not obtain a meaningful relief. Accordingly, despite our efforts, we may be unable to prevent external parties from infringing or misappropriating our intellectual property. Any intellectual property that we own may not provide us with competitive advantages or may be successfully challenged by external parties.
We have been and may be subject to intellectual property infringement claims or other allegations, which may materially and adversely affect our business, financial condition and prospects.
We cannot be certain that our services and information provided on our website, operating and technology systems, Weixin Mini Programs and public accounts and mobile apps do not or will not infringe patents, copyrights, trademarks or other intellectual property rights held by external parties. From time to time, we may be subject to legal proceedings and claims alleging infringement of patents, trademarks, copyrights or other intellectual property rights, or misappropriation of creative ideas or formats, or other infringement of proprietary intellectual property rights.
43
In addition, we allow our agents on the platform to upload listings to our mobile apps and websites, which may include images or other detailed information of houses. However, a small portion of such content posted on our mobile apps and websites may expose us to allegations by third parties regarding, among other things, infringement of intellectual property rights, unfair competition, invasion of privacy, defamation and other violations of third-party rights. Our failure to identify unauthorized content posted on our mobile apps and websites may subject us to claims of infringement of third-party intellectual property rights or other rights, defending of which may impose a significant burden on our management and employees, and there can be no assurance that we will obtain final outcomes that are favorable to us.
The validity, enforceability and scope of intellectual property rights protection in internet-related industries, particularly in China, are uncertain and still evolving. For example, as we face increasing competition and as litigation is more frequently used to resolve disputes in China, we face a higher risk of being the subject of intellectual property infringement claims. Pursuant to relevant laws and regulations, internet service providers may be held liable for damages if such providers have reason to know that content infringes the copyrights of others. In cases involving the unauthorized posting of copyrighted content by users on websites in China, there have been court proceedings but no settled court practice as to when and how hosting providers and administrators of a website can be held liable for the unauthorized posting by external parties of copyrighted material. Any such proceeding could result in significant costs to us and divert our management’s time and attention from the operation of our business, as well as potentially adversely impact our reputation, even if we are ultimately absolved of all liability.
We face competition from other industry players. We may lose market share and customers if we fail to compete effectively.
The housing related industry in China is rapidly evolving and increasingly competitive. Although we believe no other industry player in China operates under the integrated platform business model similar to ours, we face competition from players in different segments of the housing transactions and services industry. We face competition with other online platform for housing transactions, property listings or traffic, and our housing database might be exposed to fierce competition. We may also face intense competition from other housing transaction companies for their agent networks. For our new home sales business, we also compete with other new home sales channels. In addition to these platforms and companies at the national level, we compete with offline traditional real estate brokerage stores and brands for real estate agents and housing customers locally. We also compete with other companies for housing related services, such as other providers of home renovation and furnishing services and rental property management services.
Increasing competition in the housing transactions and services industry would lead to declining market share and commission rate, make it more difficult for us to retain and attract real estate brokerage brands and agents, business partners and customers, or force us to increase irrational sales and marketing expenses, any of which could harm our financial condition and results of operations. We cannot assure you that we will be able to compete successfully against current or future competitors, and competitive pressures may have a material and adverse effect on our business, financial condition and results of operations.
The businesses of Ziroom, one of our related parties, involve, among other things, the leasing solutions and property-related services offered to property owners with respect to dispersed and centralized assets. Those businesses of Ziroom may potentially compete with our rental property management services, including Carefree Rent, which were developed at scale by us in the second half of 2022. However, in view of a number of factors, including, among other things, the differences in target customer clusters, rental products and principal business focuses between the businesses operated by Ziroom and us, as well as the corporate governance measures put in place by us, including the fiduciary duties of a director, the separate and independent management teams over the relevant businesses and measures adopted to resolve situations where a director may have a conflict of interest, we are of the view that there is no material competition between the businesses operated Ziroom and us. However, we cannot assure you that the competition between Ziroom and us will not become more intense. If such competition becomes more intense in the future, our business, financial condition and results of operations may be materially and adversely impacted.
44
Tencent provides services to us in connection with various aspects of our operations. If such services become limited, restricted, curtailed, less effective or more expensive or become unavailable to us for any reason, our business may be materially and adversely affected.
We collaborate with Tencent, one of our principal shareholders and a leading internet service provider in China that provides communication and social, digital content, online advertising, fintech, cloud and other business services. We have entered into a business cooperation agreement with Tencent to cooperate in a number of areas, including customer access to our platform via Tencent’s social platforms, advertising and cloud services. We also entered into a cloud services and technical services framework agreement with Tencent, pursuant to which Tencent agreed to provide us with certain cloud and technical services. If services provided by Tencent to us become limited, compromised, restricted, curtailed, less effective, more expensive, or unavailable to us for any reason, including the availability of our Weixin Mini Programs, customer access to our platform via Weixin and the provision of cloud and other business services, our business may be materially and adversely affected.
We derive a substantial portion of our revenues from China’s major cities, in particular, Beijing and Shanghai, and we face market risk due to our concentration in these major urban areas.
Beijing and Shanghai are the two largest residential real estate markets in China. In 2020, 2021 and 2022, 32.0%, 33.2% and 31.9%, respectively, of our net revenues were generated from these two markets on a combined basis. We expect these two urban centers to continue to be the important sources of revenues in all of our revenue categories. Our business had been adversely affected by the travel restrictions adopted in response to the resurgences of COVID-19, including those restrictions in Shanghai from March to June 2022. If we fail to maintain our competitive positions in either of the two major urban areas, or if either of them encounters events which negatively impact the residential real estate industry or online platform business, such as a serious economic downturn or contraction, a natural disaster, or a decline in housing price or price control due to governmental policies or otherwise, demand for our products and services could significantly decline and our net revenues and profitability could be materially and adversely impacted.
Any unexpected material deterioration in the business and financial results of Lianjia may materially adversely affect our financial condition and results of operations.
Being the brand that we own and operate directly, Lianjia is also the leading real estate brokerage brand on our platform in terms of revenue. Thus far, Lianjia has accounted for a significant portion of our revenue. Accordingly, our revenues, financial condition or results of operations may be materially affected by fluctuations in the business of Lianjia. If Lianjia fails to continue to efficiently serve the needs of our housing customers and if other brands on our platform are unable to compensate the gap, or if any unexpected deterioration of the business and financial results of Lianjia occurs, our business, results of operations, financial condition and prospects will be materially and adversely affected.
We have granted and expect to continue to grant share-based awards in the future under our share incentive plans, which may result in increased share-based compensation expenses.
We adopted (i) a Pre-IPO Share Option Scheme in 2018, or the 2018 Share Option Plan, (ii) a 2020 Global Share Incentive Plan, as amended in April 2022 and effective in May 2022, or the 2020 Share Incentive Plan, and (iii) a 2022 Global Share Incentive Plan, or the 2022 Share Incentive Plan, to provide additional incentives to employees, directors and consultants. The maximum aggregate number of ordinary shares which may be issued under the 2018 Share Option Plan is 350,225,435. No options were or will be granted after our Hong Kong Listing in May 2022. The maximum aggregate number of ordinary shares which may be issued under the 2020 Share Incentive Plan is amended to 253,246,913 upon our Hong Kong Listing, excluding a total of 43,407,213 restricted share units representing the same number of Class A ordinary shares granted before. The maximum aggregate number of ordinary shares which may be issued under the 2022 Share Incentive Plan is 125,692,439, all of which were granted in the form of restricted shares. See “Item 6. Directors, Senior Management and Employees—B. Compensation—Share Incentive Plans.” We have granted share-based awards and recorded RMB2,253 million, RMB1,538 million and RMB2,425 million (US$352 million) in 2020, 2021 and 2022, respectively, in share-based compensation expenses in relation to such share-based award grants. We also expect to continue to grant awards under our share incentive plans, which we believe is of significant importance to our ability to attract and retain key personnel and employees. As a result, our expenses associated with share-based compensation may increase, which may have an adverse effect on our financial condition and results of operations.
45
If other companies copy property listings from our mobile apps and websites and publish or aggregate them for their own benefit, attractiveness of our platform may decline.
There is no assurance that other companies would not copy property listings or other information from our mobile apps, websites and Weixin Mini Programs, through website scraping, robots or other means, and publish or aggregate it with other information for their own benefit. When external parties engage in such conducts, housing customers may be misguided and driven away from our platform and complete their transactions somewhere else, which could materially and adversely affect our business and results of operations. We may fail to detect such anti-competitive conduct in a timely manner and, even if we could, we may find it costly to be fixed or not be able to prohibit it.
We have in the past been subject to legal and regulatory proceedings and administrative investigations and may continue to be subject to these proceedings and investigations from time to time. If the outcome of these proceedings or investigations is adverse to us, it could have a material adverse effect on our business, reputation, results of operations and financial condition.
We have been, and may from time to time in the future be, subject to various legal and regulatory proceedings arising in the ordinary course of our business. Claims and complaints arising out of actual or alleged violations of laws and regulations could be asserted against us by real estate developers and other business partners, agents, customers, our competitors, or governmental entities in administrative, civil or criminal investigations and proceedings or by other entities.
As we entered into contractual relationship with various real estate developers, brokerage brands and stores and customers, we have been and may be involved in disputes and legal or administrative proceedings in the ordinary course of our business. See “Item 8. Financial Information—A. Consolidated Statements and Other Financial Information—Legal Proceedings.” We may also be involved and assume joint liability when we provide services to business partners on our platform who are named as defendants by customers due to various reasons including contract violations, lack of licenses or qualifications, lack of cash liquidity and bankruptcy of such business partners.
We have been and may continue to be subject to formal and informal inquiries, investigations and inspections from government authorities and regulators regarding our compliance with laws and regulations, many of which are evolving and subject to interpretation, which may vary in different regions in China. Most of these administrative actions may be routine in nature and carried out as part of the market monitoring and supervision functions of the regulatory authorities, but some of them may be triggered by our industry position in housing transactions and services industry or by complaints from third parties or customers. Especially, our industry position in housing transactions and services industry and our approach to expand our businesses through an online platform may draw heightened scrutiny from the regulatory authorities or cause to be paid close attention to our business operation.
The above-mentioned inquiries, inspections, investigations, claims and complaints can be initiated or asserted under or on the basis of a variety of laws and regulations in different jurisdictions, including real estate laws, advertising laws, value-added telecommunication services laws, home renovation service-related laws, intellectual property laws, unfair competition laws, anti-monopoly laws, data protection and privacy laws, labor and employment laws, securities laws, cybersecurity laws, finance services laws, work safety laws, tort laws, contract laws, property laws and customer protection laws. There is no guarantee that we will be successful in defending ourselves in legal and administrative actions or in asserting our rights under various laws. If we fail to defend ourselves in these actions, we may be subject to restrictions, fines or penalties that will materially and adversely affect our operations. Even if we are successful in our attempt to defend ourselves in legal and regulatory actions or to assert our rights under various laws and regulations, the process of communicating with relevant regulators, defending ourselves and enforcing our rights against the various parties involved may be expensive, time-consuming and ultimately futile. These actions could expose us to negative publicity, substantial monetary damages and legal defense costs, injunctive relief and criminal and civil fines and penalties, including but not limited to suspension or revocation of licenses to conduct business.
46
We are subject to FCPA and other anti-corruption laws, trade sanction laws and export control laws, violation of which could adversely affect our reputation, business, prospects, operating results and financial condition.
We are subject to risks associated with doing business outside of the United States, including exposure to complex foreign and U.S. regulations such as the Foreign Corrupt Practices Act, or the FCPA, and other anti-corruption laws which generally prohibit companies listed in the U.S., their employees, and their intermediaries from making improper payments to foreign officials for the purpose of obtaining or retaining business and which generally require companies to keep accurate books and records in reasonable detail. Violations of the FCPA and other anti-corruption laws may result in severe criminal and civil sanctions and other penalties. It may be difficult to fully control and oversee the conduct of contractors, business partners, representatives, third-party agents or our employees, including real estate agents on our platform, potentially exposing us to greater risk from their actions. If the aforesaid individuals or entities fail to comply with applicable laws or company policies governing our operations, we or our employees may face legal proceedings and actions which could result in civil penalties, administration actions and criminal sanctions. Any determination or publication that we or our employees have violated any anti-corruption laws or that our books and records are not sufficiently detailed or accurate could harm our reputation and have an adverse impact on our business and financial condition.
In addition, any changes in trade sanctions laws or export control laws may also restrict our business practices. Violations of these laws and regulations could result in significant fines, civil, criminal or administrative sanctions against us, our directors and officers or our employees, requirements to obtain export licenses, disgorgement of profits, prohibitions on the conduct of our business and our inability to market our services. Any changes to or violations of such laws could materially damage our reputation, brand, expansion efforts, ability to attract and retain customers and agents as well as our business, prospects, operating results and financial condition.
We may not be able to maintain our culture, which has been a key to our success.
Our culture, implicated in our grand vision and mission, is important to us, and we believe it has been critical to our success. We may have difficulties maintaining our culture or adapting it sufficiently to meet the needs of our future and evolving operations as we continue to grow, in particular as we have become a public company with the attendant changes in policies, practices, corporate governance and management requirements. Failure to maintain our culture could have a material and adverse effect on our business, results of operations, financial condition and prospects.
Our expansion into new service and product categories and businesses may expose us to new challenges and more risks.
Although we have been successful in expanding into new service and product categories and businesses, such as establishing our platform business, we cannot assure you that we will be able to continue our success in our expansion into new service and product categories and businesses in the future. For example, we are cooperating with more real estate developers for new home sales on our platform and we are expanding into adjacent opportunities such as home renovation and furnishing. Meanwhile, we are leveraging our technological capabilities to offer functions such as VR property showing. In recent years, we launched our home renovation and furnishing services through Beiwoo in 2020 and expanded such services through acquisition of Shengdu which closed in 2022. We also launched our home rental services including our decentralized rental property management services, Carefree Rent. Our lack of experience with these new service and product categories may adversely affect our prospects and our ability to compete with the existing market players in any of these service and product categories. Moreover, the expansion into new businesses may disrupt our ongoing business, distract our management and employees and increase our expenses to cover unforeseen or hidden liabilities or costs. We may also face challenges in achieving the expected benefits of synergies and growth opportunities in connection with these new service categories and businesses. Besides, we may be subject to additional compliance requirements for these new service and product categories and businesses. Failure to expand successfully may also diminish investor confidence in our decision-making and execution capabilities, which could materially and adversely affect our business, results of operations, financial condition and prospects.
If our expansion into new geographical areas is not successful, our business and prospects may be materially and adversely affected.
We have a track record of successfully expanding into new geographical areas. We cannot assure you, however, that we will be able to maintain this momentum in the future. As the conditions of the housing markets in any new local markets may vary significantly from where we currently operate our platform, expansion into new geographical areas involves new risks and challenges. Our lack of familiarity with, and relevant housing data relating to, these geographical areas may make it more difficult for us to keep pace with the evolving market conditions. In addition, there may be one or more existing market leaders in any geographical area that we decide to expand into. If we fail to cooperate with them, such companies may be able to compete more effectively than us by leveraging their experience in doing business in that market as well as their familiarity with the local customers.
47
Regulatory uncertainties related to financial services in China could harm our business, financial condition and results of operation.
Our financial services may be subject to a variety of PRC laws and regulations governing financial services. The application and interpretation of these laws and regulations are ambiguous and evolving and may be interpreted and applied inconsistently between different government authorities or in different market environments. In particular, the PRC government’s regulatory framework governing the new and evolving online finance market and its ancillary services, which concerns the transactions that our platform facilitates between our customers and external financial institutions, the cooperation between us and financial institutions and other housing related financial services we provide, is evolving and is subject to further change, interpretation and uncertainties of local enforcement practice at this stage. See “Item 4. Information on the Company—B. Business Overview—Regulation—Regulations Related to Financing.”
For example, pursuant to the Supplementary Provisions on Supervision and Administration of Financing Guarantee Companies, or the CBIRC Circular 37, which were issued in October 2019 and amended in June 2021,to further clarify that residential real estate guarantee companies shall be regulated under the financing guarantee regulations and shall acquire a financing guarantee business license before June 2020. See “Item 4. Information on the Company—B. Business Overview—Regulation—Regulations Related to Financing—Regulations Related to Financing Guarantee.” As we offer guarantee services through guarantee companies under Beike Financial, we are subject to the CBIRC Circular 37 and other regulations related to financing guarantee companies. Beijing Zhongrongxin Financing Guarantee Limited Co., Ltd., a subsidiary of Yiju Taihe, and Shenzhen Beike Financing Guarantee Limited Co., Ltd., one of our PRC subsidiaries, have obtained the license for financing guarantee business. However, as the interpretation and implementation of laws and regulations on financing guarantee are uncertain and still evolving, we cannot assure you that our financing guarantee business do not and will not violate relevant laws and regulations in China.
As of the date of this annual report, we have not been subject to any material fines or other penalties under any PRC laws or regulations on our financial services. The PRC government may adopt a stringent regulatory framework for the online and mobile or even offline finance market in the future and impose specific requirements (including licensing requirements) on market participants, or enhance the implementation of existing laws and regulations. If our financial services or practice are deemed to have violated any existing or future laws and regulations, we may face injunctions, including orders to rectify or cease activities, and may be subject to other penalties as determined by the relevant government authorities. Furthermore, we may be ordered to adjust our finance services to meet the new requirements under the relevant laws, rules and regulations, which may require considerable resources and time, and could significantly affect the operation of our business.
If we fail to adopt new technologies or adapt our mobile apps, websites and systems to changing user requirements or emerging industry standards, our business may be materially and adversely affected.
We must continue to enhance and improve the functionality, effectiveness and features of our websites, mobile apps and Weixin Mini Programs. The internet and online mobile application industry are characterized by rapid technological evolution, changes in customer requirements and preferences, frequent introductions of new products and services embodying new technologies and the emergence of new industry standards and practices, any of which could render our existing technologies and systems obsolete. Our success will depend, in part, on our ability to identify, develop, acquire or license technologies useful in our business, and respond to technological advances and emerging industry standards and practices in a cost-effective and timely way. In recent years, we invested in the development of many new technologies and business initiatives, such as virtual reality, Smart Hardware and Internet-of-Things and big data. The development of websites, mobile apps and other proprietary technologies entails significant technical and business risks. We cannot assure you that we will be able to successfully develop or effectively use new technologies, recoup the costs of developing new technologies or adapt our websites, mobile apps, proprietary technologies and systems to meet customer requirements or emerging industry standards. If we are unable to adapt in a cost-effective and timely manner in response to changing market conditions or user preferences, whether for technical, legal, financial or other reasons, our business may be materially and adversely affected.
48
Some of our products and services contain open-source software, which may pose a particular risk to our proprietary software, products and services in a manner that negatively affects our business.
We use open-source software in our software and systems and will use open-source software in the future. The licenses applicable to our use of open-source software may require the source code that is developed using open-source software be made available to the public and that any modifications or derivative works to certain open-source software continue to be licensed under open-source licenses. From time to time, we may face claims from external parties claiming infringement of their intellectual property rights, or demanding the release or license of the open-source software or derivative works that we developed using such software (which could include our proprietary source code) or otherwise seeking to enforce the terms of the applicable open-source license. Our use of open-source software may also present additional security risks because the source code for open-source software is publicly available, which may make it easier for hackers and other parties to determine how to breach our website and systems that rely on open-source software. Any of these risks could be difficult to eliminate or manage, and, if not addressed, could have a material adverse effect on our business, results of operations, financial condition and prospects.
Our operations depend on the performance of the internet infrastructure and fixed telecommunications networks in China.
The successful operation of our business depends on the performance and reliability of the internet infrastructure and telecommunications networks in China. Almost all access to the internet in China is maintained through state-owned telecommunications operators under the administrative control and regulatory supervision of the MIIT. Moreover, we primarily rely on a limited number of telecommunication service providers to provide us with data communications capacity. We have limited access to alternative networks or services in the event of disruptions, failures or other problems with China’s internet infrastructure or the telecommunications networks provided by telecommunications service providers. With the expansion of our business, we may be required to upgrade our technology and infrastructure to keep up with the increasing traffic on our platform. However, we have no control over the costs of the services provided by telecommunications service providers. If the prices we pay for telecommunications and internet services rise significantly, our results of operations may be materially and adversely affected. Further, if internet access fees or other charges to internet users increase, our user traffic may decline, and our business may be harmed.
If major mobile application distribution channels change their standard terms and conditions in a manner that is detrimental to us, or suspend or terminate their existing relationship with us, our business, financial condition and results of operations may be materially and adversely affected.
We currently cooperate with Apple’s app store and major Android app stores to distribute our mobile applications to users. As such, the promotion, distribution and operation of our applications are subject to such distribution platforms’ standard terms and policies for application developers, which are subject to the interpretation of, and frequent changes by, these distribution channels. If these third-party distribution platforms change their terms and conditions in a manner that is detrimental to us, or refuse to distribute our applications, or if any other major distribution channel with which we would like to seek collaboration refuses to collaborate with us in the future on commercially favorable terms, our business, financial condition and results of operations may be materially and adversely affected.
Our business depends substantially on the continuing efforts of our directors, executive officers and other key persons. If we lose their services, our business operations and growth prospects may be materially and adversely affected.
Our future success depends substantially on the continuing efforts of our directors, executive officers and key persons. In particular, we rely on the leadership, expertise, experience and vision of our directors and senior management team. If one or more of our directors, executive officers or other key persons were unable or unwilling to continue their services with us, whether due to resignation, accident, health condition, family considerations or any other reason, we might not be able to find their successors, in a timely manner, or at all. Since the housing transactions and services industry is characterized by high demand and intense competition for talent, we cannot assure you that we will be able to attract or retain qualified management or other highly skilled employees.
49
We do not have key man insurance for our directors, executive officers or other key persons. If any of our key persons terminate his or her services or otherwise becomes unable to provide continuous services to us, our business may be severely and adversely affected, our financial condition and results of operations may be materially and adversely affected and we may incur additional expenses to recruit, train and retain qualified personnel. Each of our executive officers and key employees has entered into an employment agreement with a non-compete clause with us. However, these agreements may be breached by the counterparties, and there may not be adequate and timely remedies available to us to compensate our losses arising from the breach. We cannot assure you that we would be able to enforce these non-compete clauses. If any of our executive officers or key persons joins a competitor or forms a competing company, we may lose customers, know-hows and key professionals and staff members.
Pandemics and epidemics, natural disasters, terrorist activities, political unrest and other outbreaks could disrupt our production, delivery, and operations, which could materially and adversely affect our business, financial condition and results of operations.
Global pandemics, epidemics in China or elsewhere in the world, or fear of the spread of contagious diseases, such as COVID-19, Middle East respiratory syndrome (MERS), Ebola virus disease, severe acute respiratory syndrome (SARS), H1N1 flu, H7N9 flu and avian flu, as well as hurricanes, earthquakes, tsunamis, or other natural disasters could disrupt our business operations, reduce or restrict the ability of real estate agents to provide services, or incur significant costs to protect our employees and facilities. Actual or threatened wars, terrorist activities, political unrests, civil strife and other geopolitical uncertainty could have a similar adverse effect on our business, financial condition and results of operations.
We rely on certain key operating metrics to evaluate the performance of our business, and real or perceived inaccuracies in such metrics may harm our reputation and negatively affect our business.
We rely on certain key operating metrics, such as GTV, the number of active real estate brokerage stores and agents on our platform, among other things, to evaluate the performance of our business. Our operating metrics may differ from estimates published by third parties or from similarly titled metrics used by other companies due to differences in methodology and assumptions. We calculate these operating metrics using internal company data. There are inherent challenges in measuring such key metrics and company data, and measurement of such metrics and data may be susceptible to delays and technical errors. If we discover material inaccuracies in the operating metrics we use, or if they are perceived to be inaccurate, our reputation may be harmed and our evaluation methods and results may be impaired, which could negatively affect our business. If investors make investment decisions based on operating metrics we disclose that are inaccurate, we may also face potential lawsuits or disputes.
We have limited insurance coverage, which could expose us to significant costs and business disruption.
We maintain various insurance policies to safeguard against risks and unexpected events. However, we do not maintain business interruption insurance or key-man insurance. We cannot assure you that our insurance coverage is sufficient to prevent us from any loss or that we will be able to successfully claim our losses under our current insurance policy on a timely basis, or at all. If we incur any loss that is not covered by our insurance policies, or the compensated amount is significantly less than our actual loss, our business, financial condition and results of operations could be materially and adversely affected.
Our results of operations are subject to seasonal fluctuations.
Our business is subject to seasonal fluctuations, normally with relatively weaker performance in the first quarter, consistent with the residential real estate industry in general. The first quarter of each calendar year generally contributes the smallest portion of our annual revenue, primarily due to a reduced number of housing transactions completed during the Chinese New Year holiday period in the quarter. Although the seasonality of our business has been disrupted by COVID-19 pandemic and real estate industry policies imposed by the PRC government in 2021 and significantly offset by our expanding scale and service offerings, the seasonality fluctuation may still increase in the future. As a result, our results of operations and the trading price of our Class A ordinary shares or ADSs may fluctuate from time to time due to seasonality.
50
Our use of some leased properties for offices and stores could be challenged by external parties or government authorities, which may cause interruptions to our business operations.
Certain lessors of our leased properties for offices and stores have not provided us with their property ownership certificates or any other documentation proving their right to lease those properties to us. If our lessors are not the owners of the properties and they have not obtained consents from the owners or their lessors or permits from the relevant government authorities, our leases could be invalidated. If this occurs, we may have to renegotiate the leases with the owners or the parties who have the right to lease the properties, and the terms of the new leases may be less favorable to us. We may not have entered into written contracts with our lessors properly for a few of our leased properties in a timely manner and the lessors of such properties may claim to terminate our leases. We may not be able to find alternative properties to lease in a timely and reliable manner, or at all. Some of the leased properties may also be subject to mortgage at the time the leases were entered into. If no consent had been obtained from the mortgage holder under such circumstances, the lease might not be binding on the transferee of the property in the event that the mortgage holder forecloses on the mortgage and transfers the property to another party. In addition, a portion of our leasehold interests in leased properties have not been registered with the relevant PRC governmental authorities as required by PRC law. The relevant PRC governmental authorities may order us to register the lease agreements within a prescribed time limit. Failure to do so may subject us to a fine ranging from RMB1,000 to RMB10,000 for each lease agreement. As of the date of this annual report, we had not been ordered by any PRC governmental authorities to register any lease agreements and we do not expect the failure to register the lease agreements of these properties to be material to our business and results of operations in terms of revenue contribution.
As of the date of this annual report, we are not aware of any material claims or actions being contemplated or initiated by government authorities, property owners or any other third parties with respect to our leasehold interests in or use of such properties. However, we cannot assure you that our use of such leased properties will not be challenged. In the event that our use of properties is successfully challenged, we may be subject to fines and forced to relocate the affected operations. In addition, we may become involved in disputes with the property owners or parties who otherwise have rights to or interests in our leased properties. We can provide no assurance that we will be able to find suitable replacement sites on terms acceptable to us on a timely basis, or at all, or that we will not be subject to material liability resulting from external parties’ challenges on our use of such properties. As a result, our business, financial condition and results of operations may be adversely affected.
Enforcement of stricter labor laws and regulations and increases in labor costs in the PRC may materially and adversely affect our business and our profitability.
China’s overall economy and the average wage have increased in recent years and are expected to continue to grow. The average wage level for our employees has also increased in recent years. We expect that our labor costs, including wages and employee benefits, will continue to increase. Unless we are able to pass on these increased labor costs to our customers who pay for our services, our profitability and results of operations may be materially and adversely affected. Further, pursuant to the PRC Labor Contract Law, as amended, or the Labor Contract law, and its implementation rules, employers are subject to various requirements in terms of signing labor contracts, minimum wages, paying remuneration, determining the term of employees’ probation and unilaterally terminating labor contracts. In the event that we decide to terminate some of our employees or otherwise change our employment or labor practices, the Labor Contract Law and its implementation rules may limit our ability to affect those changes in a desirable or cost-effective manner, which could adversely affect our business and results of operations.
In addition, under the PRC Social Insurance Law and the Administrative Measures on Housing Provident Fund, employees are required to participate in pension insurance, work-related injury insurance, medical insurance, unemployment insurance, maternity insurance, and housing provident funds, and employers are required, together with their employees or separately, to pay the contributions to social insurance and housing provident funds for their employees. The relevant government agencies may examine whether an employer has made adequate payments of the requisite statutory employee benefits, and employers who fail to make adequate payments may be subject to late payment fees, fines and/or other penalties. Certain of our PRC subsidiaries and the VIEs and their subsidiaries have failed to make social insurance and housing fund contributions in full for their employees. In addition, certain of our PRC subsidiaries and the VIEs engage third-party human resources agencies to make social insurance and housing fund contributions for some of their employees, and there is no assurance that such third-party agencies make such contributions in full in a timely manner, or at all. If the relevant PRC authorities determine that we shall make up for social insurance and housing fund contributions or that we are subject to fines and legal sanctions in relation to our failure to make social insurance and housing fund contributions in full for our employees, our business, financial condition and results of operations may be adversely affected.
51
Furthermore, pursuant to the Labor Contract Law, dispatched labor is only intended to be a supplementary form of employment, the number of which shall not exceed 10% of the employer’s total labor force. See “Item 4. Information on the Company—B. Business Overview—Regulation—Regulations Related to Employment and Social Welfare—Labor Dispatch.” We have historically hired dispatched workers from employment agencies from time to time and the number of dispatched workers may have exceeded 10% the total number of our labor force in the past. Although we aim to not assign dispatched workers on significant tasks, there is no assurance that the assignments performed by them are always temporary and ancillary in nature. We have formulated and implemented a plan to contain the number of dispatched workers and stay compliant. As of the date of this annual report, the number of our dispatched workers does not exceed 10% of the total number of our labor force. However, we cannot assure you that the number of dispatched workers we use will not exceed 10% of the total number of our labor force as we continue to develop and expand our business. If the number of our dispatched workers exceeds 10% of the total labor force in the future, we could be ordered to rectify within a specified period of time, and could be subject to fines if we fail to do so, which could have a material adverse effect to our business, financial condition and results of operations.
We cannot assure you that our employment practices will be deemed to be in compliance with labor-related laws and regulations in China due to interpretation and implementation uncertainties related to the evolving labor laws and regulations, which may subject us to labor disputes or government investigations. If we are deemed to have violated relevant labor laws and regulations, we could be required to provide additional compensation to our employees and our business, financial condition and results of operations could be materially and adversely affected.
Our online marketing services may constitute internet advertisement, which subjects us to laws, rules and regulations applicable to advertising.
We derive certain amount of our revenues from online marketing services and other related services. In March 2023, the SAMR promulgated the Administrative Measures on Internet Advertising, or the Internet Advertising Measures, which will become effective on May 1, 2023 and replace the Interim Administrative Measures on Internet Advertising promulgated by the SAIC (currently known as the SAMR) in July 2016. Pursuant to the Internet Advertising Measures, internet advertisements are defined as any commercial advertising that directly or indirectly promotes goods or services through internet media in texts, images, audio, video or other forms. Under the Internet Advertising Measures, our online marketing services and other related services may constitute internet advertisement, and we may be therefore subject to additional obligations as an adverting distributor. For example, pursuant to the Internet Advertising Measures, an adverting distributor must examine, verify and record identity information of its advertisers, such as the advertiser’s name, address and contact information, and maintain an updated verification of such information on a regular basis. Moreover, it must examine the supporting documentation provided by the advertisers and adverting operators. Where a special government review is required for specific categories of advertisements before posting, the adverting distributor must confirm that the review has been performed and approval has been obtained, and no edits or changes to the advertisements are allowed unless they are re-approved by the authority. If the content of the advertisement is inconsistent with the supporting documentation, or the supporting documentation is incomplete, the advertisement cannot be published. As for pop-up advertisements, advertising distributors shall clearly indicate the close button for the advertisements, and shall not engage in any activities that may hinder the users from closing the pop-up advertisements with one click, such as lacking the close button, containing a countdown timer for close, providing false or unidentifiable marks for the close button, requiring more than one click to close, and allowing the advertisement to pop up again after it is closed on the same page or file, etc. In addition, the Internet Advertising Measures require paid-for search results to be distinguished from natural search results so that consumers will not be misled as to the nature of these search results. As such, we are obligated to distinguish from others the listings characterized as paid-for search results and the real estate brokerage brands, stores or agents who purchase online marketing and related services or the relevant listings by these brands, stores or agents. Furthermore, the Internet Advertising Measures specify additional compliance requirements for internet advertising businesses. For example, any promotion in the name of knowledge or experience sharing or consumer review but containing links to purchase relevant products and services are also classified as a form of advertisement and thus shall be clearly indicated as “advertisements.” Internet advertisements shall not deceive or mislead users into clicking or viewing the advertisements with false or fabricated system or software update reminders or warnings or offer of rewards. If an advertisement contains any link directing to another advertisement, the advertisers, advertising operators and distributors of primary advertisements are responsible for verifying the advertisement contents to which the link is directed and are relevant to the primary advertisement. Internet distributors shall also establish and maintain an archive for the advertisers and advertisements and keep the record for at least three years after the end of the relevant advertisement.
52
Violation of these laws, rules or regulations may result in penalties, including fines up to RMB2 million or of other amount calculated based on the amount of advertising fees, confiscation of advertising fees and orders to cease dissemination of the advertisements. In circumstances involving serious violations, the PRC government may suspend or revoke a violator’s business license or license for operating advertising business. Complying with the abovementioned requirements requires considerable resources and time, and could significantly affect the operation of our business, while at the same time also exposing us to increased liability under the relevant laws, rules and regulations. The costs associated with complying with these laws, rules and regulations, including any penalties or fines for our failure to so comply if required, could have a material adverse effect on our business, financial condition and results of operations.
If we fail to maintain an effective system of internal control over financial reporting, we may lose investor confidence in the reliability of our financial statements.
We are subject to reporting obligations under the U.S. securities laws. The SEC, as required by Section 404 of the Sarbanes-Oxley Act of 2002, adopted rules requiring every public company to include a management report on the company’s internal control over financial reporting in its annual report, which contains management’s assessment of the effectiveness of its internal control over financial reporting. In addition, an independent registered public accounting firm must attest to and report on the effectiveness of the company’s internal control over financial reporting.
Our management has concluded that our internal control over financial reporting was effective as of December 31, 2022. See “Item 15. Controls and Procedures.” Our independent registered public accounting firm has issued an audit report, which has concluded that our internal control over financial reporting was effective in all material aspects as of December 31, 2022. However, if we fail to maintain an effective system of internal control over financial reporting in the future, our management and our independent registered public accounting firm may not be able to conclude that we have effective internal control over financial reporting at a reasonable assurance level. This could in turn result in loss of investor confidence in the reliability of our financial statements and negatively impact the trading price of our Class A ordinary shares or the ADSs. Additionally, ineffective internal control over financial reporting could expose us to increased risk of fraud or misuse of corporate assets and subject us to potential delisting from the stock exchanges on which we list, regulatory investigations and civil or criminal sanctions. We may also be required to restate our financial statements for prior periods. Furthermore, we have incurred and anticipate that we will continue to incur considerable costs, management time and other resources in an effort to comply with Section 404 of the Sarbanes-Oxley Act and other requirements.
We may need additional capital, and we may be unable to obtain such capital in a timely manner or on acceptable terms, or at all.
Growing and operating our business will require significant cash investments, capital expenditures and commitments to respond to business challenges, including developing or enhancing new or existing services and technologies and expanding our infrastructure. If cash on hand, cash generated from operations, and the net proceeds from our initial public offering in the United States in August 2020 and our public offering of ADSs in November 2020 are not sufficient to meet our cash and liquidity needs, we may need to seek additional capital, potentially through debt or equity financings. We may not be able to raise required cash on terms acceptable to us, or at all. Such financings may be on terms that are dilutive or potentially dilutive to our shareholders, and the prices at which new investors would be willing to purchase our securities may be lower than the current market price per share of our ordinary shares. The holders of new securities may also have rights, preferences, or privileges that are senior to those of existing stockholders. If new financing sources are required, but are insufficient or unavailable, we may need to modify our growth and operating plans and business strategies based on available funding, if any, which would harm our ability to grow our business.
53
The fair value measurements of short-term and long-term investments inherently involves a certain degree of uncertainty, and such investments may incur fair value losses.
From time to time, we purchase short-term investments, which mainly include bank time deposits, investments in wealth management products issued by financial institutions and held-to-maturity investments issued by financial institutions, and long-term investments, which primarily include long-term time deposits, investments accounted for at fair values (such as long-term wealth management products and equity securities in publicly-listed companies) and available-for-sale debt investments. The methodologies that we use to assess the fair value of the short-term and long-term investments involve a significant degree of management judgment and are inherently uncertain. In addition, we are exposed to credit risks in relation to our short-term and long-term investments, which may adversely affect the net changes in their fair value. As of December 31, 2020, 2021 and 2022, we had short-term investments of RMB15.7 billion, RMB29.4 billion and RMB35.5 billion (US$5.1 billion), and long-term investments of RMB3.1 billion, RMB17.0 billion and RMB17.9 billion (US$2.6 billion), respectively. The impairment recorded for equity method investments was RMB26.7 million, RMB2.9 million and nil in 2020, 2021 and 2022, respectively. The impairment recorded for equity investments accounted for using measurement alternative was RMB9.0 million, RMB183.8 million and RMB591.9 million (US$85.8 million) in 2020, 2021 and 2022, respectively.
Impairment loss charged against our goodwill, intangible assets and other long-lived assets could materially and adversely affect us.
We may need to provide impairment losses for our goodwill, intangible assets, and other long-lived assets. Goodwill is not depreciated or amortized but is tested for impairment on an annual basis and between annual tests when an event occurs, or circumstances change that could indicate that the asset might be impaired. In accordance with the FASB, a company first has the option to assess qualitative factors to determine whether it is more-likely-than-not that the fair value of a reporting unit is less than its carrying amount. In the qualitative assessment, we consider primary factors such as industry and market considerations, overall financial performance of the reporting unit, and other specific information related to the operations. If we decide, as a result of our qualitative assessment, that it is more-likely-than-not that the fair value of a reporting unit is less than its carrying amount, the quantitative impairment test is mandatory. Otherwise, no further testing is required. The quantitative impairment test consists of a comparison of the fair value of each reporting unit with its carrying amount, including goodwill. If the carrying amount of each reporting unit exceeds its fair value, an impairment loss equal to the difference will be recorded. Application of a goodwill impairment test requires significant management judgment, including the identification of reporting units, assigning assets and liabilities to reporting units, assigning goodwill to reporting units, and determining the fair value of each reporting unit. The judgment in estimating the fair value of reporting units includes estimating future cash flows, determining appropriate discount rates and making other assumptions. Changes in these estimates and assumptions could materially affect the determination of fair value for each reporting unit. We perform goodwill impairment testing at the reporting unit level on December 31 annually, and between annual tests whenever a triggering event occurs. Impairment charges of goodwill, intangible assets and other long-lived assets recognized for the years ended December 31, 2020, 2021 and 2022 were RMB236.1 million, RMB746.7 million and RMB148.1 million (US$21.5 million), respectively. If we incur significant impairment charges of goodwill, intangible assets, and other long-lived assets in the future, our results of operations may be materially and adversely affected.
We are subject to risks associated with contract liabilities.
We had contract liabilities of RMB734 million, RMB1,102 million and RMB3,260 million (US$473 million) as of December 31, 2020, 2021 and 2022, respectively. Contract liabilities are recognized if we receive consideration in advance of performance, which is mainly in relation to the existing home transaction services, new home transaction services, home renovation and furnishing services and emerging and other services. If for any reason we were to become unable to fulfill a large amount of these contract liabilities, we would have to refund the payments we received, which could materially and adversely affect our financial condition and liquidity position, and our brand image, reputation, and relationship with our platform participants might be damaged.
54
Risks Related to Our Corporate Structure
If the PRC government finds that the agreements that establish the structure for operating some of our operations in China do not comply with PRC regulations relating to the relevant industries, or if these regulations or the interpretation of existing regulations change in the future, we could be subject to severe penalties or be forced to relinquish our interests in those operations.
Foreign ownership in entities that provide value-added telecommunication services, including online real estate platform services, is subject to restrictions under current PRC laws and regulations, unless certain exceptions are available. Specifically, foreign ownership of a value-added telecommunication service provider may not exceed 50%, except for the investment in the e-commerce operation business, a domestic multi-party communication business, an information storage and re-transmission business and a call center business. In addition, foreign investment in certain financial services in China is still heavily regulated. For example, there are no detailed regulations on the specific requirements and threshold for the change of a domestic online payment institution into a foreign-invested one, and the approval authority retains considerable discretion in granting the approval of such amendment.
We are a Cayman Islands company, and our PRC subsidiaries are considered foreign-invested enterprises. Accordingly, our PRC subsidiaries are not eligible to provide value-added telecommunication services and certain financial services subject to foreign ownership restriction under PRC laws or certain qualification requirements for foreign investors under other applicable PRC laws and regulations. To ensure compliance with the PRC laws and regulations, we conduct our foreign investment-restricted business in China through the VIEs and their subsidiaries, which currently hold the value-added telecommunication business license, the license for online payment services, and other licenses necessary for our operation of such restricted business. Our applicable WFOEs have entered into a series of contractual arrangements with the VIEs and their applicable shareholders, respectively, which enable us to (i) direct activities of the VIEs that most significantly affect the economic performance of the VIEs; (ii) receive economic benefits from the VIEs that could be significant to the VIEs; (iii) have the pledge right over the equity interests in the VIEs as the pledgee; and (iv) have an exclusive option to purchase all or part of the equity interests in and assets of the VIEs when and to the extent permitted by PRC law. As a result of these contractual arrangements, we have control over and are the primary beneficiary of the VIEs and hence consolidate their financial results under U.S. GAAP. See “Item 4. Information on the Company—C. Organizational Structure” for further details.
In the opinion of our PRC legal counsel, Han Kun Law Offices, as of the date of this annual report, (i) the ownership structures of our WFOEs and the VIEs in China are not in violation of provisions of applicable PRC laws and regulations currently in effect; and (ii) each of the agreements under the contractual arrangements among our WFOEs, the VIEs and their applicable shareholders governed by PRC law is not in violation of provisions of applicable PRC laws or regulations currently in effect, and valid and binding upon each party to such agreements and enforceable against each party thereto in accordance with their terms and applicable PRC laws and regulations currently in effect. However, we have been further advised by our PRC legal counsel that there are substantial uncertainties regarding the interpretation and application of current and future PRC laws, regulations and rules. Thus, the PRC governmental authorities may take a view contrary to the opinion of our PRC legal counsel. It is uncertain whether any new PRC laws or regulations relating to variable interest entity structure will be adopted or if adopted, what they would provide. For example, pursuant to the Overseas Listing Regulations and its five supporting guidelines issued by the CSRC on February 17, 2023, domestic companies that seek to offer and list their securities in overseas markets, either in direct or indirect means, are required to file with the CSRC and report relevant information to the CSRC under certain circumstances. At the press conference held for the Overseas Listing Regulations on February 17, 2023, officials from the CSRC clarified that, for companies seeking overseas offering and listing with VIEs and applying to file with the CSRC, the CSRC will solicit opinions from relevant PRC regulatory authorities and complete the filing of the overseas listing of such companies if such companies duly meet the compliance requirements. If we fail to complete the filing with the CSRC in a timely manner or at all for our further capital raising activities which are subject to filing requirements under the Overseas Listing Regulations due to the VIEs, we may be required to unwind the VIEs or adjust our business operations to meet the filing requirements and our ability to raise or utilize funds could be materially and adversely affected. However, as the Overseas Listing Regulations was recently promulgated, it remains uncertain as to its interpretation, application, and enforcement, in particular, for companies with VIE structures, and how they will affect our operations in mainland China and our future capital raising activities. In addition, if we or the VIEs are found to be in violation of any existing or future PRC laws or regulations, or fail to obtain or maintain any of the required permits or approvals to operate our business, the relevant PRC governmental authorities would have broad discretion to take action in dealing with such violations or failures, including:
| ● | revoking the business licenses and/or operating licenses of such entities; |
| ● | imposing fines on us; |
55
| ● | confiscating any of our income that they deem to be obtained through illegal operations; |
| ● | discontinuing or placing restrictions or onerous conditions on the operations of the VIEs; |
| ● | placing restrictions on our right to collect revenues; |
| ● | shutting down our servers or blocking our app/websites; or |
| ● | requiring us to restructure our ownership structure or operations. |
Any of these events could cause significant disruption to our business operations and severely damage our reputation, which would in turn have a material adverse effect on our financial condition and results of operations. If occurrences of any of these events results in our inability to direct the activities of the VIEs and their subsidiaries in China that most significantly impact their economic performance and/or our failure to receive the economic benefits and residual returns from the VIEs, and we are unable to restructure our ownership structure and operations in a satisfactory manner, we may not be able to consolidate the financial results of the VIEs in our consolidated financial statements in accordance with U.S. GAAP.
If the PRC government determines that the contractual arrangements constituting part of the VIE structure do not comply with PRC regulations, or if these regulations change or are interpreted differently in the future, our Class A ordinary shares and ADSs may decline in value or become worthless if we are unable to direct activities of or receive economic benefits the VIEs, which collectively held 22.2% of our group’s cash, cash equivalents and restricted cash and 9.9% of our group’s total assets as of December 31, 2022 and contribute to 0.8% of our net revenues in 2022, excluding inter-group transactions. Our holding company in the Cayman Islands, the VIEs and investors of our company face uncertainty about potential future actions by the PRC government that could affect the enforceability of the contractual arrangements with the VIEs and, consequently, significantly affect the financial performance of the VIEs and our company as a group.
We rely on contractual arrangements with the VIEs and their shareholders to direct activities of the VIEs that most significantly affect the economic performance of the VIEs and receive economic benefits from the VIEs that could be significant to the VIEs, which may not be as effective as direct ownership in providing operational control.
We have relied and expect to continue to rely on contractual arrangements with the VIEs and their shareholders to conduct a portion of our operations in China, mainly value-added telecommunication services and certain financial services. These contractual arrangements, however, may not be as effective as direct ownership in providing us with control over the VIEs. For example, the VIEs and their shareholders could breach their contractual arrangements with us by, among other things, failing to conduct the operations of the VIEs in an acceptable manner or taking other actions that are detrimental to our interests.
If we had direct ownership of the VIEs in China, we would be able to exercise our rights as a shareholder to effect changes in the board of directors of the VIEs, which in turn could implement changes, subject to any applicable fiduciary obligations, at the management and operational level. However, under the current contractual arrangements, we rely on the performance by the VIEs and their shareholders of their obligations under the contracts to direct activities of the VIEs that most significantly affect the economic performance of the VIEs and receive economic benefits from the VIEs that could be significant to the VIEs. If any dispute relating to these contracts remains unresolved, we will have to enforce our rights under these contracts through the operations of PRC law and arbitration, litigation and other legal proceedings and therefore will be subject to uncertainties in the PRC legal system. See “—Any failure by the VIEs or their shareholders to perform their obligations under our contractual arrangements with them would have a material and adverse effect on part of our business.”
Any failure by the VIEs or their shareholders to perform their obligations under our contractual arrangements with them would have a material and adverse effect on part of our business.
If the VIEs or their shareholders fail to perform their respective obligations under the contractual arrangements, we may have to incur substantial costs and expend additional resources to enforce such arrangements. We may also have to rely on legal remedies under PRC law, including seeking specific performance or injunctive relief, and contractual remedies, which we cannot assure you will be sufficient or effective under PRC law. For example, if the shareholders of the VIEs were to refuse to transfer their equity interests in the VIEs to us or our designee when we exercise the purchase option pursuant to these contractual arrangements, or if they were otherwise to act in bad faith toward us, then we may have to take legal actions to compel them to perform their contractual obligations.
56
All the agreements under our contractual arrangements are governed by PRC law and provide for the resolution of disputes through arbitration in China. Accordingly, these contracts would be interpreted in accordance with PRC law and any disputes would be resolved in accordance with PRC legal procedures. As a result, uncertainties in the PRC legal system could limit our ability to enforce these contractual arrangements. See “—Risks Related to Doing Business in China—Uncertainties with respect to the PRC legal system could materially and adversely affect us.” Meanwhile, there are very few precedents and little formal guidance as to how contractual arrangements in the context of a consolidated variable interest entity should be interpreted or enforced under PRC law. There remain significant uncertainties regarding the ultimate outcome of such arbitration if legal action becomes necessary. In addition, under PRC law, rulings by arbitrators are final, parties cannot appeal the arbitration results in courts, and if the losing parties fail to carry out the arbitration awards within a prescribed time limit, the prevailing parties may only enforce the arbitration awards in PRC courts through arbitration award recognition proceedings, which would require additional expenses and delay. In the event we are unable to enforce these contractual arrangements, or if we suffer significant delay or other obstacles in the process of enforcing these contractual arrangements, we may not be able to direct activities of the VIEs that most significantly affect the economic performance of the VIEs and receive economic benefits from the VIEs that could be significant to the VIEs, and our ability to conduct the business we currently conduct through the contractual arrangements may be negatively affected.
Certain shareholders of the VIEs may have potential conflicts of interest with us, which may materially and adversely affect part of our business.
Certain shareholders of the VIEs subject to the contractual arrangements may have actual or potential conflicts of interest with us. These shareholders may breach, or cause the VIEs to breach, or refuse to renew, the existing contractual arrangements we have with them and the VIEs, which would have a material and adverse effect on our ability to direct activities of the VIEs that most significantly affect the economic performance of the VIEs and receive economic benefits from the VIEs that could be significant to the VIEs and receive economic benefits from them. For example, the shareholders may be able to cause our agreements with the VIEs to be performed in a manner adverse to us by, among other things, failing to remit payments due under the contractual arrangements to us on a timely basis. We cannot assure you that when conflicts of interest arise any or all of these shareholders will act in the best interests of our company or such conflicts will be resolved in our favor.
We may invoke the right under the equity pledge agreements with the shareholders of the VIEs to enforce the equity pledge in the case of any shareholder’s breach of the contractual arrangements. For individuals who are also our directors and officers, we rely on them to abide by the laws of the Cayman Islands, which provide that directors and officers owe a fiduciary duty to the company that requires them to act in good faith and in what they believe to be the best interests of the company and not to use their position for personal gains. Certain shareholders of the VIEs have executed powers of attorney to appoint one of our WFOEs or a person designated by the respective WFOE to vote on their behalf and exercise voting rights as shareholders of the VIEs. If we cannot resolve any conflict of interest or dispute between us and the shareholders of the VIEs with these contractual arrangements, we would have to rely on legal proceedings, which could result in disruption of part of our business and subject us to substantial uncertainty as to the outcome of any such legal proceedings.
The shareholders of the VIEs may be involved in personal disputes with third parties or other incidents that may have an adverse effect on their respective equity interests in the VIEs and the validity or enforceability of our contractual arrangements with the VIEs and their shareholders. For example, in the event that any of the individual shareholders of the VIEs divorces his or her spouse, the spouse may claim that the equity interest of the VIEs held by such shareholder is part of their community property and should be divided between such shareholder and the spouse. If such claim is supported by the court, the relevant equity interest may be obtained by the shareholder’s spouse or another third party who is not subject to obligations under our contractual arrangements, which could result in a loss of the ability to direct activities of the VIEs that most significantly affect the economic performance of the VIEs and receive economic benefits from the VIEs that could be significant to the VIEs. Similarly, if any of the equity interests of the VIEs is inherited by a third party with whom the current contractual arrangements are not binding, we could lose our control over the VIEs or have to maintain such control by incurring unpredictable costs, which could cause significant disruption to part of our business and operations and harm our financial condition and results of operations.
57
Contractual arrangements we have entered into with the VIEs may be subject to scrutiny by the PRC tax authorities. A finding that we owe additional taxes could negatively affect our financial condition and the value of your investment.
Under applicable PRC laws and regulations, arrangements and transactions among related parties may be subject to audit or challenge by the PRC tax authorities. We could face material and adverse tax consequences if the PRC tax authorities determine that the contractual arrangements in relation to the VIEs were not entered into on an arm’s-length basis in such a way as to result in an impermissible reduction in taxes under applicable PRC laws, rules and regulations, and adjust income of the VIEs in the form of a transfer pricing adjustment. A transfer pricing adjustment could, among other things, result in a reduction of expense deductions recorded by the VIEs for PRC tax purposes, which could in turn increase their tax liabilities without reducing our PRC subsidiaries’ tax expenses. In addition, the PRC tax authorities may impose late payment fees and other administrative sanctions on the VIEs for the adjusted but unpaid taxes according to the applicable regulations. Our financial position could be materially and adversely affected if the VIEs’ tax liabilities increase or if they are required to pay late payment fees and other penalties.
We may lose the ability to use and benefit from assets held by the VIEs that are material or supplementary to the operation of our business if either of the VIEs goes bankrupt or becomes subject to dissolution or liquidation proceeding.
As part of our contractual arrangements with the VIEs, these entities may in the future hold certain assets that are material or supplementary to the operation of our business. If either of the VIEs goes bankrupt and all or part of its assets become subject to liens or rights of creditors, we may be unable to continue some or all of our business activities we currently conduct through the contractual arrangement, which could materially and adversely affect our business, financial condition and results of operations. Under the contractual arrangements, the VIEs may not, in any manner, sell, transfer, mortgage or dispose of their assets or legal or beneficial interests in the business without our prior consent. If either of the VIEs undergoes voluntary or involuntary liquidation proceeding, unrelated creditors may claim rights to some or all of these assets, thereby hindering our ability to operate part of our business, which could materially and adversely affect our business, financial condition and results of operations.
Substantial uncertainties exist with respect to the interpretation and implementation of the Foreign Investment Law and how it may impact the viability of our current corporate structure, corporate governance and operations.
The value-added telecommunications services and certain financial services that we conduct through the VIEs and their subsidiaries are either subject to foreign investment restrictions set forth in the Special Management Measures (Negative List) for the Access of Foreign Investment (2021 Version) issued by the Ministry of Commerce and the NDRC, effective January 1, 2022, or certain qualification requirements for foreign investors under other applicable PRC laws and regulations.
On March 15, 2019, the National People’s Congress promulgated the PRC Foreign Investment Law, or the Foreign Investment Law, which became effective on January 1, 2020 and replaced the Sino-Foreign Equity Joint Venture Enterprise Law, the Sino-Foreign Cooperative Joint Venture Enterprise Law and the Wholly Foreign-Owned Enterprise Law to become the legal foundation for foreign investment in the PRC. Since it is relatively new, uncertainties still exist in relation to its interpretation and implementation. For instance, under the Foreign Investment Law, “foreign investment” refers to the investment activities directly or indirectly conducted by foreign individuals, enterprises or other entities in China. Though it does not explicitly classify contractual arrangements as a form of foreign investment, there is no assurance that foreign investment via contractual arrangements would not be interpreted as a type of indirect foreign investment activities in the future. In addition, the definition of foreign investment contains a catch-all provision which includes investments made by foreign investors through means stipulated in laws, administrative regulations or provisions of the State Council of the PRC. Therefore, it still leaves leeway for future laws, administrative regulations or provisions promulgated by the State Council of the PRC to provide for contractual arrangements as a form of foreign investment. In any of these cases, it will be uncertain whether our contractual arrangements will be deemed to be in violation of the market access requirements for foreign investment under the PRC laws and regulations. If further actions shall be taken under future laws, administrative regulations or provisions of the State Council of the PRC, we may face substantial uncertainties as to whether we can complete such actions. Failure to do so could materially and adversely affect our current corporate structure, corporate governance and operations.
58
Risks Related to Doing Business in China
Changes in China’s economic, political or social conditions or government policies could have a material adverse effect on our business and operations.
We expect that our revenues will be primarily derived in China and most of our operations will continue to be conducted in China. Accordingly, our results of operations, financial condition and prospects are influenced by economic, political and legal developments in China. China’s economy differs from the economies of most developed countries in many respects, including with respect to the amount of government involvement, level of development, growth rate, control of foreign exchange and allocation of resources. Although the PRC government has implemented measures emphasizing the utilization of market forces for economic reform, the reduction of state ownership of productive assets, and the establishment of improved corporate governance in business enterprises, a substantial portion of productive assets in China is still owned by the government. The PRC government also exercises significant control over China’s economic growth through strategically allocating resources, controlling the payment of foreign currency-denominated obligations, setting monetary policy and providing preferential treatment to particular industries or companies. While the PRC economy has experienced significant growth over the past decades, that growth has been uneven across different regions and between economic sectors and may not continue, as evidenced by the slowing of the growth of the Chinese economy since 2012 and the recent slowdown of economy growth in 2022 as a result of the resurgences of the COVID-19 pandemic. Any adverse changes in economic conditions in China, in the policies of the Chinese government or in the laws and regulations in China could have a material adverse effect on the overall economic growth of China. Such developments could adversely affect our business and operating results, leading to reduction in demand for our services and solutions and adversely affect our competitive position.
The Chinese government has implemented various measures to encourage economic growth and guide the allocation of resources. Some of these measures may benefit the overall Chinese economy, but may have a negative effect on us. In addition, in the past the Chinese government has implemented certain measures, including interest rate adjustment, to control the pace of economic growth. These measures may cause decreased economic activity in China, which may adversely affect our business and results of operations.
Uncertainties with respect to the PRC legal system could materially and adversely affect us.
The PRC legal system is a civil law system based on written statutes. Unlike the common law system, prior court decisions under the civil law system may be cited for reference but have limited precedential value. The overall effect of legislation over the past few decades has significantly enhanced the protections afforded to various forms of foreign or private-sector investments in China. However, since these laws and regulations are relatively new and the PRC legal system continues to rapidly evolve, the interpretations of many laws, regulations and rules may not be uniform and enforcement of these laws, regulations and rules involves uncertainties. These evolvements and uncertainties may affect our judgment on the relevance of legal requirements and our ability to enforce our contractual rights or tort claims. Besides, the PRC is geographically large and divided into various provinces and municipalities and, as such, different laws, rules, regulations and policies may have different and varying applications and interpretations in different parts of the PRC. Legislation or regulations, particularly in local applications, may be enacted without sufficient prior notice or announcement to the public. In addition, the regulatory uncertainties may be exploited through unmerited or frivolous legal actions or threats in attempts to extract payments or benefits from us. Furthermore, the PRC legal system is based in part on government policies and internal rules, some of which are not published on a timely basis, or at all, and may have a retroactive effect. Given above, we may be required to take more responsibilities or meet additional requirements in the future than we currently expect, and may not be aware of our violation of any of these policies and rules until sometime after the violation. Enforcement of agreements that are governed by PRC laws by legal or arbitral proceedings in the PRC could be complex with substantial costs incurred. In addition, any administrative and court proceedings in China may be time-consuming, resulting in substantial costs and diversion of resources and management attention.
The PRC government’s oversight and discretion over our business operations could result in a material adverse change in our operations and the value of our securities.
We conduct our business primarily through our PRC subsidiaries, the VIEs and their subsidiaries in China. Our operations in China are governed by PRC laws and regulations. The PRC government has significant oversight and discretion over the conduct of our business, and it may influence our operations, which could result in a material adverse change in our operation and/or the value of our Class A ordinary shares or ADSs.
59
In recent years, the PRC government has enhanced its oversight on overseas offerings and listings of China-based companies and foreign investment in China-based companies like us. Considering that a series of rules related to overseas listings by domestic companies are newly published and their interpretation and application remain uncertain, we cannot assure you that we will be able to complete filing with the CSRC or will be required to obtain any specific regulatory approvals from the CAC or any other PRC governmental authorities for our future refinancing activities in a timely manner, if at all, and such approvals and filings may be rescinded even if obtained. Any such circumstance could significantly limit or completely hinder our ability to continue to offer securities to investors and cause the value of such securities to significantly decline or be worthless. See “Item 3. Key Information—D. Risk Factors—Filings, approvals or other administration requirements of the CSRC, the CAC or other PRC governmental authorities may be required in connection with our future offshore offerings under PRC law.” Furthermore, the PRC government authorities are continuously strengthening the oversight and law enforcement in recent years, such as enhancing joint supervision of relevant governmental departments, systemically promulgating and implementing new rules, policies, guidelines and interpretations, and taking other comprehensive actions, which may affect our business model, monetization methods, daily operation, acquisition, investment and business development. In addition, implementation of industry-wide regulations directly targeting our operations could cause the value of our securities to significantly decline. Therefore, investors of our company and our business face potential uncertainty from actions taken by the PRC government affecting our business.
Filings, approvals or other administration requirements of the CSRC, the CAC or other PRC governmental authorities may be required in connection with our future offshore offerings under PRC law.
The PRC governmental authorities has strengthened oversight over offerings that are conducted overseas and/or foreign investment in overseas-listed China-based issuers like us. Such actions taken by the PRC government authorities may significantly limit or completely hinder our ability to offer or continue to offer securities to investors and cause the value of such securities to significantly decline or be worthless. For instance, the relevant PRC governmental authorities promulgated the Opinions on Strictly Cracking Down on Illegal Securities Activities in Accordance with the Law, among which, it is mentioned that the administration and supervision of overseas-listed China-based companies will be strengthened, and the special provisions of the State Council of the PRC on overseas issuance and listing of shares by such companies will be revised, clarifying the responsibilities of domestic industry regulators and regulatory authorities.
On February 17, 2023, the CSRC issued the Overseas Listing Regulations, and five supporting guidelines, which became effective on March 31, 2023. Pursuant to the Overseas Listing Regulations, PRC domestic companies that directly or indirectly seek to offer or list their securities on an overseas stock exchange, including a PRC company limited by shares and an offshore company whose main business operations are in mainland China and intends to offer securities or be listed on an overseas stock exchange based on its onshore equities, assets, incomes or other similar interests, are required to file with the CSRC within three business days after submitting their application documents to the regulator in the place of intended listing or offering. Particularly, as for the PRC domestic companies that have directly or indirectly listed securities in overseas markets intend to conduct follow-on offerings in overseas markets, such companies are required to submit the filing with respect to the follow-on offering within three business days after completion of the follow-on offering. Failure to complete the filing under the Overseas Listing Regulations, concealing any material fact or falsifying any major content in its filing documents may subject the company to administrative penalties, such as order to rectify, warnings, fines. Its controlling shareholders, actual controllers, direct officers-in-charge and other direct personnel-in-charge may also be subject to administrative penalties, such as warnings and fines. The Overseas Listing Regulations also provides circumstances under which an overseas offering and listing of a PRC company is prohibited. At the press conference held for the Overseas Listing Regulations, officials from the CSRC confirmed that the companies in mainland China that have been listed overseas before March 31, 2023 are not required to file with the CSRC immediately, but these companies should complete filing with the CSRC for their refinancing activities and future offerings in accordance with the Overseas Listing Regulations. Based on the foregoing, as of the date of this annual report, we are not required to complete filing with the CSRC for our listing on the NYSE and the Hong Kong Stock Exchange, but we may be subject to the filing requirements for our future capital raising activities under the Overseas Listing Regulations. As the Overseas Listing Regulations was newly promulgated, there remain substantial uncertainties about how the Overseas Listing Regulations will be interpreted or implemented and how they will affect our operations and future overseas offerings. We cannot assure you that we will be able to complete such filing in a timely manner and fully comply with such regulations to maintain the listing status of our ADSs and/or other securities, or to conduct any securities offerings in the future.
60
On February 24, 2023, the CSRC, jointly with other relevant governmental authorities, issued the Provisions on Strengthening the Confidentiality and Archive Management Work Relating to the Overseas Securities Offering and Listing by Domestic Companies, or the Confidentiality and Archives Management Provisions, which became effective on March 31, 2023. These provisions expanded the applicable scope of the regulation to indirect overseas offerings and listings by companies based in mainland China and emphasized the confidentiality and archive management duties of such companies during the process of overseas offerings and listings.
In addition, pursuant to Cybersecurity Review Measures which was issued on December 28, 2021 and became effective on February 15, 2022, network platform operators holding over one million users’ personal information must apply with the Cybersecurity Review Office for a cybersecurity review before any listing on a foreign stock exchange. The cybersecurity review will evaluate, among others, the risk of critical information infrastructure, core data, important data, or a large amount of personal information being affected, controlled or maliciously used by foreign governments and the cyber information security risk in connection with the listing. There are substantial uncertainties as to the interpretation, application and enforcement of the Cybersecurity Review Measures. There can be no assurance that whether we should apply for cybersecurity review prior to any offshore offering and that we would be able to complete the applicable cybersecurity review procedures in a timely manner, or at all, if we are required to do so. In addition, on November 14, 2021, the CAC published the Draft Regulations on Cyber Data Security, which reiterates the circumstances under which data processors shall apply for cybersecurity review. There is no timetable as to when such draft measures will be enacted. As such, it remains unclear whether the formal version adopted in the future will have any further material changes, it is uncertain how the measures will be enacted, interpreted or implemented and how they will affect our offshore offerings.
As of the date of this annual report, we have not received any formal inquiry, notice, warning, sanction, or any regulatory objection to any offshore offering from the CSRC, the CAC, or any other PRC regulatory agencies that have jurisdiction over our operations. If it is determined in the future that filings or approvals from the CSRC, the CAC, or other governmental requirements are required for our future offshore offerings, it is uncertain whether we can or how long it will take us to complete such filings or obtain such approvals, and any such approval could be rescinded even obtained. Any failure to complete such filings, or failure to obtain or delay in obtaining such approvals for our offshore offerings, or a rescission of any such approval obtained by us, would subject us to sanctions by the CSRC, the CAC, or other PRC regulatory agencies. These regulatory agencies may impose fines and penalties on our operations in China, limit our ability to pay dividends outside of China, limit our operating privileges in China, delay or restrict the repatriation of the proceeds from our offshore offerings into China, or take other actions that could materially and adversely affect our business, financial condition, results of operations, and prospects, as well as the trading price of our Class A ordinary shares or ADSs. In addition, if the CSRC, the CAC, or other regulatory agencies later promulgate new rules or explanations requiring filings, approvals, registrations or other kinds of authorizations for offshore offerings, we cannot assure you that we can complete the filings, obtain the approvals, authorizations, or complete required procedures or other requirements in a timely manner, or at all, or obtain any waiver of aforesaid governmental requirements if and when procedures are established to obtain such a waiver. Complying with new laws and regulations could cause us to incur substantial costs or require us to change our business practices in a manner materially adverse to our business. Any uncertainties and/or negative publicity regarding such an approval or other requirements could materially and adversely affect the trading price of our Class A ordinary shares or ADSs.
We may rely on dividends and other distributions on equity paid by our PRC subsidiaries to fund any cash and financing requirements we may have, and any limitation on the ability of our PRC subsidiaries to make payments to us could have a material and adverse effect on our ability to conduct our business.
We are a Cayman Islands holding company and rely on dividends and other distributions on equity from our PRC subsidiaries for our cash requirements, including the funds necessary to pay dividends and other cash distributions to our shareholders and service any debt we may incur. Current PRC regulations permit our PRC subsidiaries to pay dividends to us only out of their accumulated after-tax profits upon satisfaction of relevant statutory conditions and procedures, if any, determined in accordance with Chinese accounting standards and regulations. In addition, each of our PRC subsidiaries is required to set aside at least 10% of its after-tax profits each year, if any, to fund certain reserve funds until the total amount set aside reaches 50% of its registered capital. Additionally, if our PRC subsidiaries incur debt on their own behalf in the future, the instruments governing their debt may restrict their ability to pay dividends or make other distributions to us. Furthermore, the PRC tax authorities may require our subsidiaries to adjust their taxable income under the contractual arrangements they currently have in place with the VIEs in a manner that would materially and adversely affect their ability to pay dividends and other distributions to us.
Any limitation on the ability of our PRC subsidiaries to distribute dividends or other payments to their respective shareholders could materially and adversely limit our ability to grow, make investments or acquisitions that could be beneficial to our businesses, pay dividends or otherwise fund and conduct our business.
61
The custodians or authorized users of our controlling non-tangible assets, including chops and seals, may fail to fulfill their responsibilities, or misappropriate or misuse these assets.
Under PRC laws, legal documents for corporate transactions are executed using the chop or seal of the signing entity or with the signature of a legal representative whose designation is registered and filed with the relevant branch of the SAMR. In order to secure the use of our chops and seals, we have established internal control procedures and rules for using these chops and seals. In any event that the chops and seals are intended to be used, the responsible personnel will submit the application which will then be verified and approved by authorized employees in accordance with our internal control procedures and rules. In addition, in order to maintain the physical security of our chops, we generally have them stored in secure locations accessible only to authorized employees. Although we monitor such authorized employees, the procedures may not be sufficient to prevent all instances of abuse or negligence. There is a risk that our employees could abuse their authority, for example, by entering into a contract not approved by us or seeking to gain control of any of our subsidiaries or VIEs. If any employee obtains, misuses or misappropriates our chops and seals or other controlling non-tangible assets for whatever reason, we could experience disruption to our normal business operations. We may have to take corporate or legal action, which could involve significant time and resources to resolve and divert management from our operations. In addition, the affected entity may not be able to recover corporate assets that are sold or transferred out of our control in the event of such a misappropriation if a transferee relies on the apparent authority of the representative and acts in good faith.
PRC regulation of loans to and direct investment in PRC entities by offshore holding companies may delay us from using the proceeds of our offshore offerings to make loans or additional capital contributions to our PRC subsidiaries and to make loans to the VIEs, which could materially and adversely affect our liquidity and our ability to fund and expand our business.
Any funds we transfer to our PRC subsidiaries, either as a shareholder loan or as an increase in registered capital, as well as any loans we provide to the VIEs, are subject to approval by or registration with relevant governmental authorities in China. According to the relevant PRC regulations on FIEs in China, capital contributions to our PRC subsidiaries are subject to the registration with SAMR or its local counterpart and registration with a local bank authorized by the SAFE. In addition, (i) any foreign loan procured by our PRC subsidiaries is required to be registered with SAFE or its local branches and (ii) none of our PRC subsidiaries may procure loans which exceed the difference between its total investment amount and registered capital. Alternatively, our PRC subsidiaries can only procure loans subject to the calculation approach and limitation as provided by the People’s Bank of China. Additionally, any medium or long-term loans to be provided by us to the VIEs must be registered with the NDRC and SAFE or its local branches. We may not be able to obtain these government approvals or complete such registrations in a timely manner, or at all, with respect to future capital contributions or foreign loans by us to our PRC subsidiaries or loans by us to the VIEs. If we fail to receive such approvals or complete such registration or filing, our ability to use the proceeds of our offshore offerings may be negatively affected, which could adversely affect our liquidity and our ability to fund and expand our business.
Governmental control of currency conversion may limit our ability to utilize our revenues effectively and affect the value of your investment.
The PRC government imposes controls on the convertibility of Renminbi into foreign currencies and, in certain cases, the remittance of currency out of China. We receive our revenues primarily in Renminbi. Under our current corporate structure, our Cayman Islands holding company primarily relies on dividend payments from our PRC subsidiaries to fund any cash and financing requirements we may have. Under existing PRC foreign exchange regulations, payments of current account items, including profit distributions, interest payments and trade and service-related foreign exchange transactions, can be made in foreign currencies without prior approval of SAFE by complying with certain procedural requirements. Specifically, under the existing foreign exchange restrictions, without prior approval of SAFE, cash generated from the operations of our PRC subsidiaries in China may be used to pay dividends to our company. However, approval from or registration with appropriate government authorities is required where Renminbi is to be converted into foreign currency and remitted out of China to pay capital expenses such as the repayment of loans denominated in foreign currencies. As a result, we need to obtain SAFE approval to use cash generated from the operations of our PRC subsidiaries and VIEs to pay off their respective debt in a currency other than Renminbi owed to entities outside China, or to make other capital expenditure payments outside China in a currency other than Renminbi. The PRC government may at its discretion restrict access to foreign currencies for current account transactions in the future. If the foreign exchange control system prevents us from obtaining sufficient foreign currencies to satisfy our foreign currency demands, we may not be able to pay dividends in foreign currencies to our shareholders, including holders of our Class A ordinary shares or ADSs.
62
Very limited hedging options are available in China to reduce our exposure to exchange rate fluctuations. We selectively use financial instruments to manage the market risks associated with exposure to fluctuations in interest rates and foreign currency rates. While we may decide to enter into further hedging transactions in the future, the availability and effectiveness of these hedges may be limited and we may not be able to adequately hedge our exposure or at all. In addition, our currency exchange losses may be magnified by PRC exchange control regulations that restrict our ability to convert Renminbi into foreign currency. As a result, fluctuations in exchange rates may have a material adverse effect on your investment.
China’s M&A Rules and certain other PRC regulations establish complex procedures for certain acquisitions of PRC companies, which could make it more difficult for us to pursue growth through acquisitions in China.
A number of PRC laws and regulations have established procedures and requirements that could make merger and acquisition activities in China by foreign investors more time consuming and complex. In addition to the Anti-monopoly Law itself and ancillary regulations, these include the Regulations on Mergers and Acquisitions of Domestic Companies by Foreign Investors, or the M&A Rules, the Rules of the Ministry of Commerce on Implementation of Security Review System of Mergers and Acquisitions of Domestic Enterprises by Foreign Investors, or the Security Review Rules on M&A, promulgated in 2011. These laws and regulations impose requirements in some instances that the Ministry of Commerce be notified in advance of any change-of-control transaction in which a foreign investor takes control of a PRC domestic enterprise. In addition, pursuant to the Measures for the Security Review of Foreign Investment, which became effective on January 18, 2021, foreign investment in certain key areas with bearing on national security, such as important cultural products and services, important information technology and internet services and products, key technologies and other important areas with bearing on national security which results in the acquisition of de facto control of investee companies, shall be filed with a working mechanism office jointly established by NDRC and the Ministry of Commerce before such investment is carried out. In addition, pursuant to relevant anti-monopoly laws and regulations, the SAMR should be notified in advance of any concentration of undertaking if certain thresholds are triggered. In light of the uncertainties relating to the interpretation, implementation and enforcement of the anti-monopoly laws and regulations of the PRC, we cannot assure you that the anti-monopoly law enforcement agency will not deem our future acquisitions or investments to have triggered filing requirement for anti-monopoly review. Moreover, the Security Review Rules on M&A specify that mergers and acquisitions by foreign investors that raise “national defense and security” concerns and mergers and acquisitions through which foreign investors may acquire de facto control over domestic enterprises that raise “national security” concerns are subject to strict review by the Ministry of Commerce, and prohibit any attempt to bypass a security review, including by structuring the transaction through a proxy or contractual control arrangement. Furthermore, if an overseas-listed China-based issuer like us conducts a follow-on offering for the purpose of purchasing assets in mainland China, the issuer shall also complete filing with the CSRC in accordance with the Overseas Listing Regulations. In the future, we may grow our business by acquiring complementary businesses. Complying with the requirements of the relevant regulations to complete such transactions could be time consuming, and any required approval and filing processes, including clearance from the SAMR, approval from the Ministry of Commerce and filing with the CSRC, may delay or inhibit our ability to complete such transactions, which could affect our ability to expand our business or maintain our market share.
63
PRC regulations relating to the establishment of offshore special purpose companies by PRC residents may subject our PRC resident beneficial owners or our PRC subsidiaries to liability or penalties, limit our ability to inject capital into our PRC subsidiaries, limit our PRC subsidiaries’ ability to increase their registered capital or distribute profits to us, or may otherwise adversely affect us.
In July 2014, SAFE promulgated the Circular on Relevant Issues Concerning Foreign Exchange Control on Domestic Residents’ Offshore Investment and Financing and Roundtrip Investment Through Special Purpose Vehicles, or SAFE Circular 37, which requires PRC residents (including PRC individuals and PRC corporate entities) to register with SAFE or its local branches in connection with their establishment or control of an offshore entity established for the purpose of overseas investment or financing with such PRC residents’ legally owned assets or equity interests in domestic enterprises or offshore assets or interests. SAFE Circular 37 is applicable to our shareholders who are PRC residents and may be applicable to any offshore acquisitions that we make in the future. In addition, such PRC residents must update their SAFE registrations when the offshore special purpose vehicle undergoes material events relating to any change of basic information (including change of such PRC citizens or residents, name and operation term), increases or decreases in investment amount, transfers or exchanges of shares, or mergers or divisions. According to the Circular on Further Simplifying and Improving Foreign Exchange Administration Policy on Direct Investment, which became effective on June 1, 2015, applications for foreign exchange registration of inbound foreign direct investments and outbound overseas direct investments, including those required under SAFE Circular 37, will be filed with qualified banks instead of SAFE. The term “control” under SAFE Circular 37 is broadly defined as the operation rights, beneficiary rights or decision-making rights acquired by PRC residents in the offshore special purpose vehicles, or SPVs, by means of acquisition, trust, proxy, voting rights, repurchase, convertible bonds or other arrangements. If any PRC shareholder of such SPVs fails to make the required registration or to update the previously filed registration, the subsidiary of such SPVs in China may be prohibited from distributing theirs profits or the proceeds from any capital reduction, share transfer or liquidation to the SPVs, and the SPVs may also be prohibited from making additional capital contributions into their subsidiary in China.
We have notified all individuals or entities who directly or indirectly hold shares in our Cayman Islands holding company and are known to us as PRC residents to complete the foreign exchange registrations. However, we may not be informed of the identities of all the PRC individuals or entities holding direct or indirect interest in our company, nor can we compel our beneficial owners to comply with SAFE registration requirements. As a result, we cannot assure you that all of our shareholders or beneficial owners who are PRC residents have complied with, and will in the future make, obtain or update any applicable registrations or approvals required by SAFE regulations. In addition, concerning the uncertainty of the application of SAFE Circular 37, some of our current beneficial owners who are PRC residents failed to complete or update their SAFE registrations to address the changes of their offshore interest. Failure by such shareholders or beneficial owners to comply with SAFE regulations, or failure by us to amend the foreign exchange registrations of our PRC subsidiaries, could subject us to fines or legal sanctions, restrict our overseas or cross-border investment activities, limit our PRC subsidiaries’ ability to make distributions or pay dividends to us or affect our ownership structure, which could adversely affect our business and prospects.
Any failure to comply with PRC regulations regarding the registration requirements for employee stock incentive plans may subject the PRC plan participants or us to fines and other legal or administrative sanctions.
In February 2012, SAFE promulgated the Notices on Issues Concerning the Foreign Exchange Administration for Domestic Individuals Participating in Stock Incentive Plan of Overseas Publicly Listed Company, replacing earlier rules promulgated in 2007. Pursuant to these rules, PRC citizens and non-PRC citizens who reside in China for a continuous period of not less than one year who participate in any stock incentive plan of an overseas publicly listed company, subject to a few exceptions, are required to register with SAFE through a domestic qualified agent, which could be the PRC subsidiaries of such overseas-listed company, and complete certain other procedures. See “Item 4. Information on the Company—B. Business Overview—Regulations Related to Foreign Exchange and Dividend Distribution— Regulations Related to Stock Incentive Plans.” We and our directors, executive officers and other employees who are PRC citizens or who reside in the PRC for a continuous period of not less than one year and who have been or will be granted incentive shares or options are subject to these regulations. Failure to complete SAFE registrations may subject us or them to fines and legal sanctions. We also face regulatory uncertainties that could restrict our ability to adopt additional incentive plans for our directors, executive officers and employees under PRC law.
64
If we are classified as a PRC resident enterprise for PRC enterprise income tax purposes, such classification could result in unfavorable tax consequences to us and our non-PRC shareholders and ADS holders.
Under the PRC Enterprise Income Tax Law and its implementation rules, an enterprise established outside of the PRC with its “de facto management body” within the PRC is considered a “resident enterprise” and will be subject to the enterprise income tax on its global income at the rate of 25%. The implementation rules define the term “de facto management body” as the body that exercises full and substantial control and overall management over the business, productions, personnel, accounts and properties of an enterprise. In 2009, the State Administration of Taxation, or the SAT, issued a circular, known as SAT Circular 82, which provides certain specific criteria for determining whether the “de facto management body” of a PRC-controlled enterprise that is incorporated offshore is located in China. Although this circular only applies to offshore enterprises controlled by PRC enterprises or PRC enterprise groups, not those controlled by PRC individuals or foreigners, the criteria set forth in the circular may reflect the SAT’s general position on how the “de facto management body” text should be applied in determining the tax resident status of all offshore enterprises. According to SAT Circular 82, an offshore incorporated enterprise controlled by a PRC enterprise or a PRC enterprise group will be regarded as a PRC tax resident by virtue of having its “de facto management body” in China, and will be subject to PRC enterprise income tax on its global income only if all of the following conditions are met: (i) the primary location of the day-to-day operational management is in the PRC; (ii) decisions relating to the enterprise’s financial and human resource matters are made or are subject to approval by organizations or personnel in the PRC; (iii) the enterprise’s primary assets, accounting books and records, company seals, and minutes of board and shareholder meetings are located or maintained in the PRC; and (iv) at least 50% of voting board members or senior executives habitually reside in the PRC.
We believe none of our entities outside of China is a PRC resident enterprise for PRC tax purposes. However, the tax resident status of an enterprise is subject to determination by the PRC tax authorities and uncertainties remain with respect to the interpretation of the term “de facto management body.” If the PRC tax authorities determine that we are a PRC resident enterprise for enterprise income tax purposes, we will be subject to PRC enterprise income on our worldwide income at the rate of 25% and we will be required to withhold a 10% withholding tax from dividends we pay to our shareholders that are non-resident enterprises, including the holders of our Class A ordinary shares and ADSs. In addition, gains realized on the sale or other disposition of our ADSs or Class A ordinary shares may be subject to PRC tax, at a rate of 10% in the case of non-PRC enterprises or 20% in the case of non-PRC individuals (in each case, subject to the clauses of any applicable tax treaty), if such gains are deemed to be from the PRC. It is unclear whether non-PRC shareholders of our company would be able to claim the benefits of any tax treaties between their country of tax residence and the PRC in the event that we are treated as a PRC resident enterprise. Any such tax may reduce the returns on your investment in our Class A ordinary shares or ADSs.
We face uncertainty with respect to indirect transfers of equity interests in PRC resident enterprises by their non-PRC holding companies, which may have a material adverse effect on our financial condition and results of operations.
On February 3, 2015, the SAT issued the Public Notice Regarding Certain Corporate Income Tax Matters on Indirect Transfer of Properties by Non-Tax Resident Enterprises, or SAT Bulletin 7. SAT Bulletin 7 extends its tax jurisdiction to transactions involving the transfer of taxable assets through offshore transfer of a foreign intermediate holding company. In addition, SAT Bulletin 7 provides certain criteria on how to assess reasonable commercial purposes and has introduced safe harbors for internal group restructurings and the purchase and sale of equity through a public securities market. SAT Bulletin 7 also brings challenges to both foreign transferor and transferee (or other person who is obligated to pay for the transfer) of taxable assets. On October 17, 2017, the SAT issued the Announcement of the State Administration of Taxation on Issues Concerning the Withholding of Non-resident Enterprise Income Tax at Source, or SAT Bulletin 37, which came into effect on December 1, 2017. SAT Bulletin 37 further clarifies the practice and procedure of the withholding of non-resident enterprise income tax.
Where a non-resident enterprise transfers taxable assets indirectly by disposing of the equity interests of an overseas holding company, which is an Indirect Transfer, the non-resident enterprise as either transferor or transferee, or the PRC entity that directly owns the taxable assets, may report such Indirect Transfer to the relevant tax authority. Using a “substance over form” principle, the PRC tax authority may disregard the existence of the overseas holding company if it lacks a reasonable commercial purpose and was established for the purpose of reducing, avoiding or deferring PRC tax. As a result, gains derived from such Indirect Transfer may be subject to PRC enterprise income tax, and the transferee or other person who is obligated to pay for the transfer is obligated to withhold the applicable taxes, currently at a rate of 10% for the transfer of equity interests in a PRC resident enterprise.
65
We face uncertainties as to the reporting and other implications of certain past and future transactions where PRC taxable assets are involved, such as offshore restructuring, sale of the shares in our offshore subsidiaries and investments. For transfer of shares in our company by investors who are non-PRC resident enterprises, our PRC subsidiaries may be requested to assist in the filing under SAT Bulletin 7 and/or SAT Bulletin 37. As a result, we may be required to expend valuable resources to comply with SAT Bulletin 7 and/or SAT Bulletin 37, or to establish that we and our non-PRC resident investors should not be taxed under these circulars, which may have a material adverse effect on our financial condition and results of operations.
You may experience difficulties in effecting service of legal process, enforcing foreign judgments or bringing actions against us or our directors and officers named in the annual report based on foreign laws.
We are a company incorporated under the laws of the Cayman Islands, we conduct substantially all of our operations in China, and substantially all of our assets are located in China. A majority of our directors and executive officers are nationals or residents of jurisdictions other than the United States and most of their assets are located outside the United States. As a result, it may be difficult for a shareholder to effect service of process within the United States upon these individuals, to bring an action against us or these individuals in the United States, or to enforce against us or them judgments obtained in United States courts, including judgments predicated upon the civil liability provisions of the securities laws of the United States or any state in the United States.
The Cayman Islands Grand Court will at common law enforce final and conclusive in personam judgments of state and/or federal courts of the United States of America (the “Foreign Court”) of a debt or definite sum of money against us (other than a sum of money payable in respect of taxes or other charges of a like nature, or in respect of a fine or other penalty (which may include a multiple damages judgment in an anti-trust action)). The Grand Court of the Cayman Islands will also at common law enforce final and conclusive in personam judgments of the Foreign Court that are non-monetary against us, for example, declaratory judgments ruling upon the true legal owner of shares in a Cayman Islands company. The Grand Court will exercise its discretion in the enforcement of non-money judgments by applying the law of equity and determining whether the principle of comity requires recognition. To be treated as final and conclusive, any relevant judgment must be regarded as res judicata by the Foreign Court. A debt claim on a foreign judgment must be brought within 12 years of the judgment becoming enforceable, and arrears of interest on a judgment debt cannot be recovered after six years from the date on which the interest was due. The Cayman Islands courts are unlikely to enforce a judgment obtained from the Foreign Court under civil liability provisions of U.S. federal securities law if such a judgment is found by the courts of the Cayman Islands to give rise to obligations to make payments that are penal or punitive in nature. Such a determination has not yet been made by the Grand Court of the Cayman Islands, and it is therefore uncertain whether such civil liability judgments from the Foreign Court would be enforceable in the Cayman Islands. A Cayman Islands court may stay enforcement proceedings if concurrent proceedings are being brought elsewhere. A judgment entered in default of appearance by a defendant who has had notice of the Foreign Court’s intention to proceed may be final and conclusive notwithstanding that the Foreign Court has power to set aside its own judgment and despite the fact that it may be subject to an appeal the time-limit for which has not yet expired. The Grand Court may safeguard the defendant’s rights by granting a stay of execution pending any such appeal and may also grant interim injunctive relief as appropriate for the purpose of enforcement.
Substantially all of our officers and directors are located in China, and it will be more difficult to enforce liabilities and enforce judgments on those individuals. The recognition and enforcement of foreign judgments are provided for under the PRC Civil Procedures Law. PRC courts may recognize and enforce foreign judgments in accordance with the requirements of the PRC Civil Procedures Law based either on treaties between China and the country where the judgment is made or on principles of reciprocity between jurisdictions. China does not have any treaties or other written forms of reciprocity with the United States that provide for the reciprocal recognition and enforcement of foreign judgments. As such, the PRC courts will review and determine the applicability of the reciprocity principle on a case-by-case basis and the length of the procedure is uncertain. In addition, according to the PRC Civil Procedures Law, the PRC courts will not enforce a foreign judgment against us or our directors and officers if they decide that the judgment violates the basic principles of PRC laws or national sovereignty, security or public interest. As a result, it is uncertain whether and on what basis a PRC court would enforce a judgment rendered by a court in the United States. In addition to the aforesaid substantial uncertainties, the foreign shareholders seeking the enforcement of a foreign judgement in the PRC courts could incur substantial legal and other costs that may be material to the shareholders. Shareholders could potentially spend a considerable amount of time and other resources to go through the recognition and enforcement procedure, which may be a significant burden for the shareholders, but with no assurance of ultimate success.
As a result of all of the above, our public shareholders may have more difficulty in protecting their interests through actions against our management, directors or major shareholders than would shareholders of a corporation incorporated in a jurisdiction in the United States.
66
It may be difficult for overseas regulators to conduct investigation or collect evidence within China.
Shareholder claims or regulatory investigation that are common in the United States generally are difficult to pursue as a matter of law or practicality in China. For example, in China, there are significant legal and other obstacles to providing information needed for regulatory investigations or litigations initiated outside China. Although the authorities in China may establish a regulatory cooperation mechanism with the securities regulatory authorities of another country or region to implement cross-border supervision and administration, such cooperation with the securities regulatory authorities in the Unities States may not be efficient in the absence of mutual and practical cooperation mechanism. Furthermore, according to Article 177 of the PRC Securities Law, or Article 177, which became effective in March 2020, no overseas securities regulator is allowed to directly conduct investigation or evidence collection activities within the territory of the PRC. The Confidentiality and Archives Management Provisions, which became effective on March 31, 2023, provides that the investigation and evidence collection in relation to the oversea securities offering and listing of the PRC domestic companies by the overseas securities regulatory authorities and relevant authorities shall be conducted through the cross-border cooperation mechanism for supervision and administration and the domestic companies in mainland China shall obtain the prior consent from the CSRC or relevant authorities before cooperating with such overseas securities regulatory authorities or relevant authorities in connection with relevant inspections or investigations or providing relevant documents to such overseas securities regulatory authorities or relevant authorities. The inability for an overseas securities regulator to directly conduct investigation or evidence collection activities within China may further increase difficulties faced by you in protecting your interests. See also “—Risks Related to Our Shares and ADSs—You may face difficulties in protecting your interests, and your ability to protect your rights through Hong Kong or U.S. courts may be limited, because we are incorporated under Cayman Islands law.” for risks associated with investing in us as a Cayman Islands company.
Discontinuation of any of the preferential tax treatments and government subsidies or imposition of any additional taxes and surcharges could adversely affect our financial condition and results of operations.
Under the PRC Enterprise Income Tax Law and its implementation rules, the statutory enterprise income tax rate is 25%, but certain “high and new technology enterprises,” are qualified for a preferential enterprise income tax rates subject to certain qualification criteria. A “high and new technology enterprise,” which is reassessed every three years, is entitled to favorable income tax rate of 15%. Currently certain PRC subsidiaries of ours are enjoying favorable tax rates as high and new technology enterprise. If any of these entities fails to maintain its qualified status, the income tax rate could increase and our business, financial condition and results of operations would be materially and adversely affected.
Further, in the ordinary course of our business, we are subject to complex income tax and other tax regulations, and significant judgment is required in the determination of a provision for income taxes. Although we believe our tax provisions are reasonable, if the PRC tax authorities successfully challenge our position and we are required to pay tax, interest and penalties in excess of our tax provisions, our financial condition and results of operations would be materially and adversely affected.
The PCAOB had historically been unable to inspect our auditor in relation to their audit work performed for our financial statements and the inability of the PCAOB to conduct inspections over our auditor in the past has deprived our investors with the benefits of such inspections.
Our auditor, the independent registered public accounting firm that issues the audit report included elsewhere in this annual report, as an auditor of companies that are traded publicly in the United States and a firm registered with the PCAOB, is subject to laws in the United States pursuant to which the PCAOB conducts regular inspections to assess its compliance with the applicable professional standards. The auditor is located in mainland China, a jurisdiction where the PCAOB was historically unable to conduct inspections and investigations completely before 2022. As a result, we and investors in the ADSs were deprived of the benefits of such PCAOB inspections. The inability of the PCAOB to conduct inspections of auditors in China in the past has made it more difficult to evaluate the effectiveness of our independent registered public accounting firm’s audit procedures or quality control procedures as compared to auditors outside of China that are subject to the PCAOB inspections. On December 15, 2022, the PCAOB issued a report that vacated its December 16, 2021 determination and removed mainland China and Hong Kong from the list of jurisdictions where it is unable to inspect or investigate completely registered public accounting firms. However, if the PCAOB determines in the future that it no longer has full access to inspect and investigate completely accounting firms in mainland China and Hong Kong, and we use an accounting firm headquartered in one of these jurisdictions to issue an audit report on our financial statements filed with the SEC, we and investors in our ADSs would be deprived of the benefits of such PCAOB inspections again, which could cause investors and potential investors in the ADSs to lose confidence in our audit procedures and reported financial information and the quality of our financial statements.
67
Our ADSs may be prohibited from trading in the United States under the HFCAA in the future if the PCAOB is unable to inspect or investigate completely auditors located in China. The delisting of the ADSs, or the threat of their being delisted, may materially and adversely affect the value of your investment.
Pursuant to the HFCAA, if the SEC determines that we have filed audit reports issued by a registered public accounting firm that has not been subject to inspections by the PCAOB for two consecutive years, the SEC will prohibit our shares or ADSs from being traded on a national securities exchange or in the over-the-counter trading market in the United States.
On December 16, 2021, the PCAOB issued a report to notify the SEC of its determination that the PCAOB was unable to inspect or investigate completely registered public accounting firms headquartered in mainland China and Hong Kong and our auditor was subject to that determination. In May 2022, the SEC conclusively listed us as a Commission-Identified Issuer under the HFCAA following the filing of our annual report on Form 20-F for the fiscal year ended December 31, 2021. On December 15, 2022, the PCAOB removed mainland China and Hong Kong from the list of jurisdictions where it is unable to inspect or investigate completely registered public accounting firms. For this reason, we do not expect to be identified as a Commission-Identified Issuer under the HFCAA after we file this annual report on Form 20-F for the fiscal year ended December 31, 2022.
Each year, the PCAOB will determine whether it can inspect and investigate completely audit firms in mainland China and Hong Kong, among other jurisdictions. If the PCAOB determines in the future that it no longer has full access to inspect and investigate completely accounting firms in mainland China and Hong Kong and we use an accounting firm headquartered in one of these jurisdictions to issue an audit report on our financial statements filed with the SEC, we would be identified as a Commission-Identified Issuer following the filing of the annual report on Form 20-F for the relevant fiscal year. In accordance with the HFCAA, our securities would be prohibited from being traded on a national securities exchange or in the over-the-counter trading market in the United States if we are identified as a Commission-Identified Issuer for two consecutive years in the future. Although our Class A ordinary shares have been listed on the Hong Kong Stock Exchange and the ADSs and Class A ordinary shares are fully fungible, we cannot assure your that an active trading market for our Class A ordinary shares on the Hong Kong Stock Exchange will be sustained or that the ADSs can be converted and traded with sufficient market recognition and liquidity, if our shares and ADSs are prohibited from trading in the United States. A prohibition of being able to trade in the United States would substantially impair your ability to sell or purchase our ADSs when you wish to do so, and the risk and uncertainty associated with delisting would have a negative impact on the price of our ADSs. Also, such a prohibition would significantly affect our ability to raise capital on terms acceptable to us, or at all, which would have a material adverse impact on our business, financial condition, and prospects.
Rising international political tensions, including changes in the U.S. and international trade policies, particularly with regard to China, may adversely impact our business, financial condition, and results of operations.
Although cross-border business may not be an area of our focus, if we plan to expand our business internationally in the future, any unfavorable government policies on international trade, such as capital controls or tariffs, may affect the demand for our products and services, impact our competitive position, or prevent us from being able to conduct business in certain countries. If any new tariffs, legislation, or regulations are implemented, or if existing trade agreements are renegotiated, such changes could adversely affect our business, financial condition, and results of operations. There have been heightened tensions in international economic relations, such as the one between the United States and China. The U.S. government has imposed, and has proposed to impose additional, new, or higher tariffs on certain products imported from China to penalize China for what it characterizes as unfair trade practices. China has responded by imposing, and proposing to impose additional, new, or higher tariffs on certain products imported from the United States. Following mutual retaliatory actions for months, on January 15, 2020, the United States and China entered into the Economic and Trade Agreement Between the United States of America and the People’s Republic of China as a phase one trade deal, effective on February 14, 2020.
In addition, political tensions between the United States and China have escalated due to, among other things, trade disputes, the COVID-19 outbreak, sanctions imposed by the U.S. Department of Treasury on certain officials of the Hong Kong Special Administrative Region and the PRC central government and the executive orders issued by the U.S. government in August 2020 that prohibit certain transactions with certain selected leading Chinese internet companies as well as their products. Rising political tensions could reduce levels of trades, investments, technological exchanges, and other economic activities between the two major economies. Besides, China is also facing the challenges of technological blockade and the economic decoupling between the U.S. and China. Any of these factors could have a material adverse effect on our business, prospects, financial condition and results of operations. Such tensions between the United States and China, and any escalation thereof, may have a negative impact on the general, economic, political, and social conditions in China.
68
Although the direct impact of the current international trade tensions and political tensions between the United States and China, and any escalation of such tensions, on the housing transaction and services industry in China is uncertain, the negative impact on general, economic, political and social conditions may adversely impact our business, financial condition and results of operations.
Risks Related to Our Shares and ADSs
The trading price of the ADSs and Class A ordinary shares may be volatile, which could result in substantial losses to investors.
The trading price of our ADSs has been volatile since our ADSs started to trade on the New York Stock Exchange on August 13, 2020. The trading price of our ADSs could fluctuate widely due to factors beyond our control. The trading price of our Class A ordinary shares, likewise, can be volatile for similar or different reasons. This may happen because of broad market and industry factors, including the performance and fluctuation of the market prices of other companies with business operations located mainly in China that have listed their securities in the United States or Hong Kong. In addition to market and industry factors, the price and trading volume for the Class A ordinary shares or ADSs may be highly volatile for factors specific to our own operations, including the following:
| ● | variations in our revenues, earnings, or cash flow; |
| ● | fluctuations in operating metrics; |
| ● | announcements of new investments, acquisitions, strategic partnerships or joint ventures by us or our competitors; |
| ● | announcements of new services and expansions by us or our competitors; |
| ● | changes in financial estimates by securities analysts; |
| ● | detrimental negative publicity about us, our competitors or our industry; |
| ● | additions or departures of key personnel; |
| ● | release of lock-up or other transfer restrictions on our outstanding equity securities or sales of additional equity securities; |
| ● | regulatory developments affecting us or our industry and relating to overseas listing; |
| ● | potential litigation or regulatory investigations; |
| ● | trends of global and China’s economies; |
| ● | rising international geopolitical tensions; and |
| ● | short selling of securities of China-based companies listed in the United States. |
Any of these factors may result in large and sudden changes in the volume and price at which the Class A ordinary shares or ADSs will trade. Furthermore, the stock market in general experiences price and volume fluctuations that are often unrelated or disproportionate to the operating performance of companies like us. These broad market and industry fluctuations may adversely affect the market price of our Class A ordinary shares or ADSs. Volatility or a lack of positive performance in our Class A ordinary shares or ADS price may also adversely affect our ability to retain key employees, most of whom have been granted equity incentives.
69
In the past, shareholders of public companies have often brought securities class action suits against companies following periods of instability in the market price of their securities. Based on public records, our company and certain of our directors and officers were named as defendants in a putative securities class action filed in the United States. See “Item 8. Financial Information—A. Consolidated Statements and Other Financial Information—Legal Proceedings” for more information. When and if we are involved in a class action suit, it could divert a significant amount of our management’s attention and other resources from our business and operations and require us to incur significant expenses to defend the suit, which could harm our results of operations. Any such class action suit, whether successful or not, could harm our reputation and restrict our ability to raise capital in the future. In addition, if a claim is successfully made against us, we may be required to pay significant damages, which could have a material adverse effect on our financial condition and results of operations.
Our dual-class voting structure will limit your ability to influence corporate matters and could discourage others from pursuing any change of control transactions that holders of our Class A ordinary shares and ADSs may view as beneficial.
Our authorized and issued ordinary shares are divided into Class A ordinary shares and Class B ordinary shares. In respect of matters requiring the votes of shareholders, holders of Class A ordinary shares and Class B ordinary shares vote together as a single class except as may otherwise be required by law, and holders of Class A ordinary shares are entitled to one vote per share while holders of Class B ordinary shares are entitled to ten votes per share, subject to Rule 8A.24 of the Hong Kong Listing Rules that requires the reserved matters to be voted on a one vote per share basis. Each Class B ordinary share is convertible into one Class A ordinary share at any time by the holder thereof, while Class A ordinary shares are not convertible into Class B ordinary shares under any circumstances. Subject to the Hong Kong Listing Rules or other applicable laws or regulations, each Class B ordinary share shall be automatically converted into one Class A ordinary share upon the occurrence of any of the events as specified in paragraph 18 of our currently effective memorandum and articles of association. For details, see “Item 10. Additional Information—B. Memorandum and Articles of Association.”
As of February 28, 2023, holders of our Class B ordinary shares hold 156,122,226 Class B ordinary shares, representing 4.2% of the aggregate voting power of our total issued and outstanding ordinary shares (excluding the Class A ordinary shares issued to the depositary bank for bulk issuance of ADSs reserved for future issuances upon the exercise or vesting of awards granted under our share incentive plans) due to the disparate voting powers associated with our dual-class voting structure. See “Item 6. Directors, Senior Management and Employees—E. Share Ownership.” Holders of our Class B ordinary shares or their proxy have considerable influence over matters requiring shareholder approval, such as electing directors and approving material mergers, acquisitions, or other business combination transactions. This concentration of ownership may discourage, delay, or prevent a change of control of our company, which could have the effect of depriving our other shareholders of the opportunity to receive a premium for their shares as part of a sale of our company and may reduce the price of our Class A ordinary shares or ADSs. This concentrated control will limit your ability to influence corporate matters and could discourage others from pursuing any potential merger, takeover, or other change of control transactions that holders of Class A ordinary shares and ADSs may view as beneficial.
Our dual-class voting structure may render our securities ineligible for inclusion in certain stock market indices, and thus adversely affect the trading price and liquidity of our Class A ordinary shares or ADSs.
We cannot predict whether our dual-class share structure with different voting rights will result in a lower or more volatile market price of our Class A ordinary shares or ADSs, in adverse publicity, or other adverse consequences. Certain index providers have announced restrictions on including companies with multi-class share structures in certain of their indices. For example, S&P Dow Jones and FTSE Russell have changed their eligibility criteria for inclusion of shares of public companies on certain indices, including the S&P 500, to exclude companies with multiple classes of shares and companies whose public shareholders hold no more than 5% of total voting power from being added to such indices. As a result, our dual-class voting structure may prevent the inclusion of our securities in such indices, which could adversely affect the trading price and liquidity of our securities. In addition, several shareholder advisory firms have announced their opposition to the use of multiple class structure and our dual-class structure may cause shareholder advisory firms to publish negative commentary about our corporate governance, in which case the market price and liquidity of our Class A ordinary shares or ADSs could be adversely affected.
70
If securities or industry analysts cease to publish research or reports about our business, or if they adversely change their recommendations regarding the Class A ordinary shares or the ADSs, the market price for the Class A ordinary shares or the ADSs and trading volume could decline.
The trading market for the Class A ordinary shares or the ADSs will be influenced by research or reports that industry or securities analysts publish about our business. If one or more analysts who cover us downgrade the Class A ordinary shares or the ADSs, the market price for the Class A ordinary shares or the ADSs would likely decline. If one or more of these analysts cease to cover us or fail to regularly publish reports on us, we could lose visibility in the financial markets, which, in turn, could cause the market price or trading volume for the Class A ordinary shares or the ADSs to decline.
Techniques employed by short sellers may drive down the market price of our Class A ordinary shares or the ADSs.
Short selling is the practice of selling securities that a seller does not own but rather has borrowed from a third party with the intention of buying identical securities back at a later date to return to the lender. The short seller hopes to profit from a decline in the value of the securities between the sale of the borrowed securities and the purchase of the replacement shares, as the short seller expects to pay less in that purchase than it received in the sale. As it is in the short seller’s interest for the price of the security to decline, many short sellers publish, or arrange for the publication of, negative opinions regarding relevant issuers and their business prospects in order to create negative market momentum and generate profits for themselves after selling securities short.
Public companies listed in the United States that have substantially all of their operations in China have been the subject of short selling. Much of the scrutiny and negative publicity has centered on allegations of a lack of effective internal control over financial reporting resulting in financial and accounting irregularities and mistakes, inadequate corporate governance policies or a lack of adherence thereto and, in many cases, allegations of fraud. As a result, many of these companies are now conducting internal and external investigations into the allegations and, in the interim, are subject to shareholder lawsuits or SEC enforcement actions.
On December 16, 2021, Muddy Waters Capital LLC issued a short seller report with allegations against us, or the Muddy Waters Report. On December 17, 2021, we announced that the audit committee of our board of directors commenced an internal review into the key allegations raised in the Muddy Waters Report, or the Internal Review, with the assistance of third-party professional advisors including an international law firm and forensic accounting experts from a Big-Four accounting firm that is not our auditor. On January 28, 2022, we announced that the Internal Review was substantially complete and that based on such Internal Review, the audit committee has concluded that the allegations in the Muddy Waters Report were not substantiated. Any such allegations may be followed by periods of instability in the market price of our Class A ordinary shares or ADSs and the corresponding negative publicity. If and when become the subject of any unfavorable allegations, whether such allegations are proven to be true or untrue, we could be forced to expend a significant amount of resources to investigate such allegations or defend ourselves. While we would strongly defend against any such short seller attacks, we may be constrained in the manner in which we can proceed against the relevant short seller by principles of freedom of speech, applicable state law, or issues of commercial confidentiality. Such a situation could be costly and time-consuming and could distract our management from growing our business. Even if such allegations are ultimately proven to be groundless, allegations against us could severely impact our business operations and shareholders’ equity, and any investment in our Class A ordinary shares or the ADSs could be greatly reduced or rendered worthless.
We are subject to risks associated with class action suits, which may be expensive and could divert management attention.
Shareholders of public companies have often brought securities class action suits against companies following periods of instability in the market price of their securities. For example, based on public records, our company and certain of our directors and officers were named as defendants in a putative securities class action filed in the United States following the issuance of the Muddy Waters Report. See “Item 8. Financial Information—A. Consolidated Statements and Other Financial Information—Legal Proceedings” for more information. We cannot predict the timing, outcome or consequences of such class action, and there is no basis to conclude at this point whether our defenses will be successful or whether we will be subject to any damages, let alone how much. In the event we do not prevail or we enter into settlement arrangements in the proceeding, we may incur significant expenses, which may materially and adversely affect our financial condition and results of operations. We may continue to be the target of securities litigation in the future.
Regardless of the outcome, any securities litigation against us, such as a class action lawsuit, could result in substantial costs and divert our management’s attention from other business concerns, and, if adversely determined, could have a material adverse effect on our business, financial condition and results of operations.
71
We did not pay dividends in the past three years and you may rely on price appreciation of our Class A ordinary shares or the ADSs for return on your investment.
We currently intend to retain most, if not all, of our available funds and any future earnings to fund the development and growth of our business. As a result, we did not pay dividends in the past three years. Therefore, you may have to rely on price appreciation of our Class A ordinary shares or ADSs for investment return.
Our board of directors has complete discretion as to whether to distribute dividends, subject to certain requirements of Cayman Islands law. In addition, our shareholders may by ordinary resolution declare a dividend, but no dividend may exceed the amount recommended by our directors. Under Cayman Islands law, a Cayman Islands company may pay a dividend out of either profit or share premium account, provided that in no circumstances may a dividend be paid if this would result in the company being unable to pay its debts as they fall due in the ordinary course of business. If our board of directors decides to declare and pay dividends, the timing, amount and form of future dividends, if any, will depend on our future results of operations and cash flow, our capital requirements and surplus, the amount of distributions, if any, received by us from our subsidiaries, our financial condition, contractual restrictions and other factors deemed relevant by our board of directors. Accordingly, the return on your investment in our Class A ordinary shares or ADSs will likely depend largely upon any future price appreciation of our Class A ordinary shares or ADSs. There is no guarantee that our Class A ordinary shares or ADSs will appreciate in value or even maintain the price at which you purchased the securities. You may not realize a return on your investment in our securities and you may even lose your entire investment.
Substantial future sales or perceived potential sales of our Class A ordinary shares or the ADSs in the public market could cause the price of our Class A ordinary shares or the ADSs to decline.
Sales of our Class A ordinary shares or the ADSs in the public market, or the perception that these sales could occur, could cause the market price of our Class A ordinary shares or the ADSs to decline. Shares held by our existing shareholders may be available for sale, subject to volume and other restrictions as applicable provided in Rules 144 and 701 under the Securities Act of 1933, or the Securities Act. We cannot predict what effect, if any, market sales of securities held by our significant shareholders or any other shareholder or the availability of these securities for future sale will have on the market price of our Class A ordinary shares or the ADSs.
Our currently effective memorandum and articles of association give us power to take certain actions that could discourage a third party from acquiring us, which could limit our shareholders’ opportunity to sell their shares, including Class A ordinary shares and ADS, at a premium.
Our currently effective memorandum and articles of association contain provisions to limit the ability of others to acquire control of our company or cause us to engage in change-of-control transactions. These provisions could have the effect of depriving our shareholders of an opportunity to sell their shares at a premium over prevailing market prices by discouraging third parties from seeking to obtain control of our company in a tender offer or similar transaction. Subject to the conditions that: (i) it is in compliance with the Hong Kong Listing Rules and the Codes on Takeovers and Mergers and Share Buy-backs; (ii) no new class of shares with voting rights superior to our Class A ordinary shares will be created; and (iii) any variations in the relative rights as between the different classes of our shares will not result in creating a new class of shares with voting rights superior to our Class A ordinary shares, our directors may issue from time to time, out of the authorised share capital of the Company (other than the authorised but unissued ordinary shares), series of preferred shares in their absolute discretion and without approval of our shareholders; provided, however, before any preferred shares of any such series are issued, our directors shall by resolution of directors determine, with respect to any series of preferred shares, the terms and rights of that series. Preferred shares could be issued quickly with terms calculated to delay or prevent a change in control of our company or make removal of management more difficult. Our board of directors may also issue Class A ordinary shares out of the authorised but unissued Class A ordinary shares in their absolute discretion and without approval of our shareholders, subject to the grant of a general mandate for such issuance by our shareholders from time to time. If our board of directors decides to issue preferred shares or additional Class A ordinary shares, the price of our Class A ordinary shares or ADSs may fall and the voting and other rights of the holders of our Class A ordinary shares and ADSs may be materially and adversely affected.
72
The voting rights of holders of ADSs are limited by the terms of the deposit agreement, and you may not be able to exercise your right to direct the voting of the underlying ordinary shares represented by your ADSs.
Holders of ADSs do not have the same rights as our registered shareholders. As a holder of ADSs, you will not have any direct right to attend general meetings of our shareholders or to cast any votes at such meetings. You will only be able to exercise the voting rights attached to the Class A ordinary shares underlying your ADSs indirectly by giving voting instructions to the depositary in accordance with the provisions of the deposit agreement. Where any matter is to be put to a vote at a general meeting, then upon receipt of your voting instructions, the depositary will try, as far as is practicable, to vote the underlying Class A ordinary shares represented by your ADSs in accordance with your instructions. You will not be able to directly exercise your right to vote with respect to the underlying Class A ordinary shares unless you cancel and withdraw the shares and become the registered holder of such shares prior to the record date for the general meeting.
When a general meeting is convened, you may not receive sufficient advance notice of the meeting to withdraw the Class A ordinary shares represented by your ADSs and become the registered holder of such shares to allow you to attend the general meeting and to vote directly with respect to any specific matter or resolution to be considered and voted upon at the general meeting. In addition, under our currently effective memorandum and articles of association, for the purposes of determining those shareholders who are entitled to attend and vote at any general meeting, our directors may close our register of members and/or fix in advance a record date for such meeting, and such closure of our register of members or the setting of such a record date may prevent you from withdrawing the underlying Class A ordinary shares represented by your ADSs and from becoming the registered holder of such shares prior to the record date, so that you would not be able to attend the general meeting or to vote directly. Where any matter is to be put to a vote at a general meeting, upon our instruction the depositary will notify you of the upcoming vote and will arrange to deliver our voting materials to you. We cannot assure you that you will receive the voting materials in time to ensure that you can instruct the depositary to vote the underlying Class A ordinary shares represented by your ADSs.
In addition, the depositary and its agents are not responsible for failing to carry out voting instructions or for their manner of carrying out your voting instructions. This means that you may not be able to exercise your right to direct how the underlying Class A ordinary shares represented by your ADSs are voted and you may have no legal remedy if the underlying Class A ordinary shares represented by your ADSs are not voted as you requested. In addition, in your capacity as an ADS holder, you will not be able to call a shareholders’ meeting.
Under the deposit agreement, if no voting instruction from you is received, the depositary may give us a discretionary proxy to vote the Class A ordinary shares underlying the ADSs at shareholders’ meetings if we have timely provided the depositary with notice of meeting and related voting materials and (i) we have instructed the depositary that we wish a discretionary proxy to be given, (ii) we have informed the depositary that there is no substantial opposition as to a matter to be voted on at the meeting, and (iii) a matter to be voted on at the meeting would not have a material adverse impact on shareholders.
The effect of this discretionary proxy is that you cannot prevent our Class A ordinary shares underlying your ADSs from being voted, except under the circumstances described above. This may adversely affect your interests and make it more difficult for ADS holders to influence the management of our company. Holders of our Class A ordinary shares are not subject to this discretionary proxy.
Transfer of our ADSs is subject to limitations.
Our ADSs are transferable on the books of the depositary. However, the depositary may close its books at any time or from time to time when it deems expedient in connection with the performance of its duties. The depositary may close its books from time to time, including without limitation in connection with corporate action events, in emergencies, and on weekends and public holidays. The depositary may refuse to deliver, transfer or register transfers of the ADSs generally when our share register or the books of the depositary are closed, or at any time if we or the depositary thinks it is advisable to do so because of any requirement of law or of any government or governmental body, or under any provision of the deposit agreement, or for any other reason.
73
You may experience dilution of your holdings due to inability to participate in rights offerings.
We may, from time to time, distribute rights to our shareholders, including rights to acquire securities. Under the deposit agreement, the depositary will not distribute rights to holders of ADSs unless the distribution and sale of rights and the securities to which these rights relate are either exempt from registration under the Securities Act with respect to all holders of ADSs, or are registered under the provisions of the Securities Act. The depositary may, but is not required to, attempt to sell these undistributed rights to third parties, and may allow the rights to lapse. We may be unable to establish an exemption from registration under the Securities Act, and we are under no obligation to file a registration statement with respect to these rights or underlying securities or to endeavor to have a registration statement declared effective. Accordingly, holders of ADSs may be unable to participate in our rights offerings and may experience dilution of their holdings as a result.
You may face difficulties in protecting your interests, and your ability to protect your rights through Hong Kong or U.S. courts may be limited, because we are incorporated under Cayman Islands law.
We are an exempted company incorporated under the laws of the Cayman Islands. Our corporate affairs are governed by our currently effective memorandum and articles of association, the Companies Act (As Revised) of the Cayman Islands and the common law of the Cayman Islands. The rights of shareholders to take action against our directors, actions by our minority shareholders and the fiduciary duties of our directors to us under Cayman Islands law are to a large extent governed by the common law of the Cayman Islands. The common law of the Cayman Islands is derived in part from comparatively limited judicial precedent in the Cayman Islands as well as from the common law of England, the decisions of whose courts are of persuasive authority, but are not binding, on a court in the Cayman Islands. The rights of our shareholders and the fiduciary duties of our directors under Cayman Islands law are not as clearly established as they would be under statutes or judicial precedents in Hong Kong or some jurisdictions in the United States. In particular, the Cayman Islands has a less developed body of securities laws than Hong Kong or the United States. Some U.S. states, such as Delaware, have more fully developed and judicially interpreted bodies of corporate law than the Cayman Islands. In addition, Cayman Islands companies may not have the standing to initiate a shareholder derivative action in a Hong Kong court or a federal court of the United States.
Shareholders of Cayman Islands exempted companies like us have no general rights under Cayman Islands law to inspect corporate records (except for our memorandum and articles of association and our register of mortgages and charges) or to obtain copies of lists of shareholders of these companies. Our directors have discretion under our currently effective memorandum and articles of association to determine whether or not, and under what conditions, our corporate records may be inspected by our shareholders, but are not obliged to make them available to our shareholders. This may make it more difficult for you to obtain the information needed to establish any facts necessary for a shareholder motion or to solicit proxies from other shareholders in connection with a proxy contest.
As a result of all of the above, our public shareholders may have more difficulty in protecting their interests in the face of actions taken by management, members of our board of directors or controlling shareholders than they would as public shareholders of a company incorporated in Hong Kong and/or the United States. For a discussion of significant differences between the provisions of the Companies Act of the Cayman Islands and the laws applicable to companies incorporated in the United States and their shareholders, see “Item 10. Additional Information—B. Memorandum and Articles of Association —Differences in Corporate Law.”
Your rights to pursue claims arising under the deposit agreement are limited by the terms of the deposit agreement.
The deposit agreement governing the ADSs representing our Class A ordinary shares provides that, subject to the right to require a claim to be settled by arbitration, ADS holders waive the right to a jury trial of any claim they may have against us or the depositary arising out of or relating to our shares, the ADSs or the deposit agreement, including any claim under the U.S. federal securities laws, to the fullest extent permitted by law.
74
If we or the depositary opposed a jury trial demand based on the waiver, the court would determine whether the waiver was enforceable based on the facts and circumstances of that case in accordance with the applicable state and federal law. To our knowledge, the enforceability of a contractual pre-dispute jury trial waiver in connection with claims arising under the federal securities laws has not been finally adjudicated by the United States Supreme Court. However, we believe that a contractual pre-dispute jury trial waiver provision is generally enforceable, including under the laws of the State of New York, which govern the deposit agreement, by a federal or state court in the City of New York, which has non-exclusive jurisdiction over matters arising under the deposit agreement. In determining whether to enforce a contractual pre-dispute jury trial waiver provision, courts will generally consider whether a party knowingly, intelligently and voluntarily waive the right to a jury trial. We believe that this is the case with respect to the deposit agreement and the ADSs. It is advisable that you consult legal counsel regarding the jury waiver provision before entering into the deposit agreement.
If you or any other owners or holders of ADSs bring a claim against us or the depositary in connection with matters arising under the deposit agreement or the ADSs, including claims under federal securities laws, you or such other owners or holders may not be entitled to a jury trial with respect to such claims, which may have the effect of limiting and discouraging lawsuits against us or the depositary. If a lawsuit is brought against us or the depositary under the deposit agreement, it may be heard only by a judge or justice of the applicable trial court, which would be conducted according to different civil procedures and may result in different outcomes than a trial by jury would have had, including results that could be less favorable to the plaintiff(s) in any such action.
Nevertheless, if this jury trial waiver provision is not permitted by applicable law, an action could proceed under the terms of the deposit agreement with a jury trial. No condition, stipulation or provision of the deposit agreement or ADSs serves as a waiver by any owner or holder of ADSs or by us or the depositary of compliance with any substantive provision of the U.S. federal securities laws and the rules and regulations promulgated thereunder.
The deposit agreement also provides that ADS holders and the depositary have the right to elect to have any claim against us arising out of or relating to our Class A ordinary shares, ADSs, ADRs or the deposit agreement settled by arbitration in New York, New York rather than in a court of law, and to have any judgment rendered by the arbitrators entered in any court having jurisdiction. The arbitral tribunal in any such arbitration would not have the authority to award any consequential, special, or punitive damages or other damages not measured by the prevailing party’s actual damages and may not make any ruling, finding or award that does not conform to the provisions of the deposit agreement. The deposit agreement does not give us the right to require that any claim, whether brought by us or against us, be arbitrated. The optional arbitration provision does not apply to claims under federal securities laws or claims other than in connection with our initial public offering or public offering of ADSs in November 2020.
As a company incorporated in the Cayman Islands, we are permitted to adopt certain home country practices in relation to corporate governance matters that differ significantly from the NYSE listing standards.
As a Cayman Islands company listed on the NYSE, we are subject to the NYSE listing standards, which require listed companies to have, among other things, a majority of their board members to be independent and independent director oversight of executive compensation and nomination of directors. However, NYSE rules permit a foreign private issuer like us to follow the corporate governance practices of its home country. Certain corporate governance practices in the Cayman Islands, which is our home country, may differ significantly from the NYSE listing standards.
We are permitted to elect to rely on home country practice to be exempted from the corporate governance requirements. Pursuant to the NYSE Listed Company Manual, a company listed on the NYSE must have a majority of independent directors, and a nominating/corporate governance committee composed entirely of independent directors. We currently follow our home country practice in lieu of those requirements. In January 2022, our board of directors approved the 2022 Share Incentive Plan, which became effective in May 2022. We followed our home country practice and did not convene a shareholder meeting to approve the 2022 Share Incentive Plan as required by the NYSE Listed Company Manual. In addition, we followed our home country practice and did not convene a shareholder meeting to approve the issuance of the restricted shares granted to Mr. PENG Yongdong and Mr. SHAN Yigang pursuant to the 2022 Share Incentive Plan as required by the NYSE Listed Company Manual. If we choose to follow home country practice in the future, our shareholders may be afforded less protection than they would otherwise enjoy if we complied fully with the NYSE listing standards.
75
We are a foreign private issuer within the meaning of the rules under the Exchange Act, and as such we are exempt from certain provisions applicable to U.S. domestic public companies.
Because we qualify as a foreign private issuer under the Securities Exchange Act of 1934, or the Exchange Act, we are exempt from certain provisions of the securities rules and regulations in the United States that are applicable to U.S. domestic issuers, including:
| ● | the rules under the Exchange Act requiring the filing with the SEC of quarterly reports on Form 10-Q or current reports on Form 8-K; |
| ● | the sections of the Exchange Act regulating the solicitation of proxies, consents, or authorizations in respect of a security registered under the Exchange Act; |
| ● | the sections of the Exchange Act requiring insiders to file public reports of their stock ownership and trading activities and liability for insiders who profit from trades made in a short period of time; and |
| ● | the selective disclosure rules by issuers of material non-public information under Regulation FD. |
We are required to file an annual report on Form 20-F within four months of the end of each fiscal year. In addition, we intend to continue to publish our results on a quarterly basis as press releases, distributed pursuant to the rules and regulations of the NYSE. Press releases relating to financial results and material events will also be furnished to the SEC on Form 6-K. However, the information we are required to file with or furnish to the SEC will be less extensive and less timely compared to that required to be filed with the SEC by U.S. domestic issuers. As a result, you may not be afforded the same protections or information that would be made available to you were you investing in a U.S. domestic issuer.
There can be no assurance that we will not be a passive foreign investment company, or PFIC, for U.S. federal income tax purposes for any taxable year, which could result in adverse U.S. federal income tax consequences to U.S. holders of the ADSs or our Class A ordinary shares.
A non-U.S. corporation, such as our company will be considered a passive foreign investment company, or “PFIC,” for any taxable year if either (i) at least 75% of its gross income is passive income or (ii) at least 50% of the value of its assets (generally based on an average of the quarterly values of the assets during a taxable year) is attributable to assets that produce or are held for the production of passive income. Although the law in this regard is not entirely clear, we treat the consolidated VIEs and their subsidiaries as being owned by us for U.S. federal income tax purposes because we control their management decisions and are entitled to substantially all of the economic benefits associated with them. As a result, we consolidate their results of operations in the consolidated U.S. GAAP financial statements. If it were determined, however, that we are not the owner of the consolidated VIEs and their subsidiaries for U.S. federal income tax purposes, we would likely be treated as a PFIC for the current taxable year and any subsequent taxable year.
Assuming that we are the owner of the consolidated VIEs and their subsidiaries for U.S. federal income tax purposes and based on the current and anticipated value of our assets and the composition of our income and assets, including goodwill and unbooked intangibles, we do not believe we were a PFIC for our taxable year ended December 31, 2022. However, no assurance can be given in this regard because the determination of whether we will be or become a PFIC is a factual determination made annually that will depend, in part, upon the composition of our income and assets and the value of our assets.
Fluctuations in the market price of the Class A ordinary shares or the ADSs may cause us to be or become a PFIC for the current or future taxable years because the value of our assets for purposes of the asset test, including the value of our goodwill and unbooked intangibles, may be determined by reference to the market price of the Class A ordinary shares or the ADSs from time to time (which may be volatile). In particular, declines in the market price of our Class A ordinary shares or the ADSs increased our risk of becoming a PFIC. The market price of our Class A ordinary shares or the ADSs may continue to fluctuate considerably and, consequently, we cannot assure you of our PFIC status for any taxable year. Furthermore, the composition of our income and assets may also be affected by how, and how quickly, we use our liquid assets. Under circumstances where our revenue from activities that produce passive income significantly increases relative to our revenue from activities that produce non-passive income, or where we determine not to deploy significant amounts of cash for active purposes, our risk of becoming a PFIC may substantially increase. Additionally, it is possible that the Internal Revenue Service (the “IRS”) may challenge our classification of certain items of income, assets and liabilities, which may result in our company being or becoming a PFIC.
76
If we are treated as a PFIC for any taxable year during which a U.S. investor held an ADS or a Class A ordinary share, certain adverse U.S. federal income tax consequences could apply to the U.S. Holder. See “Item 10. Additional Information—E. Taxation—United States Federal Income Tax Considerations—Passive Foreign Investment Company Considerations” and “Item 10. Additional Information—E. Taxation—United States Federal Income Tax Considerations—Passive Foreign Investment Company Rules.”
We incur increased costs as a result of being a public company.
As a public company, we incur significant legal, accounting and other expenses that we did not incur as a private company. The Sarbanes-Oxley Act of 2002 and the rules subsequently implemented by the SEC and NYSE, as well as the Hong Kong Listing Rules and the relevant rules imposed by the Securities and Futures Commission of Hong Kong, impose various requirements on the corporate governance practices of public companies. We expect these rules and regulations to increase our legal and financial compliance costs and to make some corporate activities more time-consuming and costly. Our management will be required to devote substantial time and attention to our public company reporting obligations and other compliance matters. We are currently evaluating and monitoring developments with respect to these rules and regulations, and we cannot predict or estimate the amount of additional costs we may incur or the timing of such costs. Our reporting and other compliance obligations as a public company may place a strain on our management, operational and financial resources and systems for the foreseeable future.
Item 4. | Information on the Company |
A. | History and Development of the Company |
We commenced operations in 2001 through Beijing Lianjia, which was founded in September 2001 by Mr. ZUO Hui, our founder and permanent chairman emeritus. Beijing Lianjia and its subsidiaries developed various businesses over time and expanded nationwide in China. From November 2016 to January 2017, we restructured Yiju Taihe, which was originally a subsidiary of Beijing Lianjia and operated the financial service business, to mirror the holding structure substantially identical to that of Beijing Lianjia. In November 2017, we incorporated Tianjin Xiaowu to conduct operations related to value-added telecommunication services.
Along with the launch of our Beike platform, we incorporated KE Holdings Inc. in the Cayman Islands in July 2018 as our holding company. From July 2018 to June 2019, KE Holdings Inc. established a series of intermediary holding entities which directly or indirectly hold the equity interests in Beike Tianjin, Jinbei Technology, Beike Jinke, and Beike (China) Investment Holdings Limited, all of which are our wholly-owned PRC subsidiaries. Through a series of transactions, most of the original subsidiaries and all of operating branches of Beijing Lianjia have become wholly-owned by the applicable WFOEs and our other PRC subsidiaries.
As part of the reorganization, most of the shareholders of Beijing Lianjia and Yiju Taihe or such shareholders’ affiliates subscribed for ordinary shares, Series B and C convertible redeemable preferred shares of KE Holdings Inc., as applicable, substantially in proportion to their respective equity interests in Beijing Lianjia and Yiju Taihe prior to the reorganization. Further, through a series of reorganization transactions and contractual arrangements, KE Holdings Inc. directs activities of Beijing Lianjia, Yiju Taihe and Tianjin Xiaowu that most significantly affect their economic performance, and receive economic benefits from them that could be significant to them.
In July 2020, we effected a 5-for-1 share subdivision, following which each of our issued and unissued ordinary shares and preferred shares was subdivided into five ordinary shares and preferred shares, respectively.
On August 13, 2020, our ADSs commenced trading on the NYSE under the symbol “BEKE.” We raised, from our initial public offering and from the underwriters’ full exercise of option to purchase additional ADSs, approximately US$2,359 million in net proceeds after deducting underwriting commissions and the offering expenses payable by us.
In November 2020. we completed a registered follow-on public offering of our ADSs, raising approximately US$2,323 million in net proceeds after deducting underwriting commissions and discounts and the offering expenses payable by us, upon the underwriters’ full exercise of option to purchase additional ADSs.
77
In July 2021, we entered into a definitive agreement with Shengdu and all of its existing shareholders and subsidiaries, pursuant to which we agreed to acquire 100% equity interest in Shengdu, subject to a staggered acquisition arrangement and customary closing conditions, including regulatory approvals. In April 2022, we entered into an amended the restated framework purchase agreement with Shengdu and its shareholders, pursuant to which the aggregate consideration for the acquisition is RMB3.92 billion in cash and 44,315,854 of our Class A ordinary shares in equity. The acquisition was closed on April 20, 2022.
On May 11, 2022, our Class A ordinary shares commenced trading, by way of introduction, on the Main Board of the Hong Kong Stock Exchange under the stock code “2423.” The Class A ordinary shares listed on the Main Board of the Hong Kong Stock Exchange are fully fungible with the ADSs listed on the NYSE.
Due to the restrictions imposed by PRC laws and regulations on foreign ownership of companies engaged in value-added telecommunication services and certain financial businesses, our WFOEs entered into a series of contractual arrangements, as amended and restated, with the VIEs, through which we direct activities of the VIEs that most significantly affect the economic performance of the VIEs and receive economic benefits from the VIEs that could be significant to the VIEs. As a result, we are regarded as the primary beneficiary of the VIEs and their subsidiaries for accounting purposes, and we have consolidated the financial results of the VIEs and their subsidiaries in our consolidated financial statements in accordance with U.S. GAAP. For more details and risks related to the variable interest entity structure, please see “—C. Organizational Structure—Contractual Arrangements with the VIEs and their Shareholders” and “Item 3. Key Information—D. Risk Factors—Risks Related to Our Corporate Structure.”
Our principal executive offices are located at Oriental Electronic Technology Building, No. 2 Chuangye Road, Haidian District, Beijing 100086, People’s Republic of China. Our telephone number at this address is +86 10 5810 4689. Our registered office in the Cayman Islands is located at Harneys Fiduciary (Cayman) Limited, 4th Floor, Harbour Place, 103 South Church Street, PO Box 10240, Grand Cayman KY1-1002, Cayman Islands. Our agent for service of process in the United States is Cogency Global Inc., located at 122 East 42nd Street, 18th Floor, New York, NY 10168.
SEC maintains an internet site that contains reports, proxy and information statements, and other information regarding issuers that file electronically with the SEC on www.sec.gov. You can also find information on investors.ke.com. The information contained on our website is not a part of this annual report.
B. | Business Overview |
Beike is the leading integrated online and offline platform for housing transactions and services. We are a pioneer in building the industry infrastructure and standards in China to reinvent how service providers and customers efficiently navigate and complete housing transactions and services, ranging from existing and new home sales, home rentals, to home renovation and furnishing, and other services. We believe our proactive engagement with platform participants both online and offline enables us to know them better and serve them better. In 2022, we facilitated approximately 3.8 million housing transactions on our platform with an aggregate GTV of RMB2,609.6 billion.
We own and operate Lianjia, China’s leading real estate brokerage brand and an integral part of our Beike platform. We believe the success and proven track record of Lianjia pave the way for us to build the industry infrastructure and standards and drive the rapid and sustainable growth of Beike. We have over 21 years of operating experience through Lianjia since our inception in 2001. Such extensive industry experience has provided us with distinct insights into markets, business conditions and customer needs, which we believe are critical for us to offer effective solutions, expand market footprint and capture adjacent opportunities.
78
Our Platform
We launched our Beike platform in 2018. Today, Beike is the leading integrated online and offline platform for housing transactions and services. We are a pioneer in building the industry infrastructure and standards in China to reinvent how service providers and customers efficiently navigate and complete housing transactions and services, ranging from existing and new home sales, home rentals, to home renovation and furnishing, and other services. We believe the success of Lianjia, China’s leading real estate brokerage brand which we own and operate on our platform, paves the way for us to build the industry infrastructure and standard, and support the rapid growth of Beike. We implemented through Lianjia’s large network of stores a series of industry “firsts” over the years, including fostering agent collaborations for shared success through our ACN, building a “Housing Dictionary,” promoting authentic property listings, and leveraging technology to digitalize and standardize processes. These efforts have ultimately resulted in Lianjia’s market leadership as well as industry-leading service quality and efficiency, making it a trusted household name. More importantly, Lianjia has laid the foundation for our infrastructure with ACN, operational know-hows, and technology systems that seamlessly integrate our online and offline network that has proven to work at a large scale. We further horizontally extended the core competencies of Lianjia to the Beike platform in 2018 so that we can help hundreds of real estate brokerage brands, including Lianjia, and their affiliated stores and agents to succeed. Meanwhile, we created an even more scalable infrastructure by a series of efforts, including digitalizing and standardizing three key components, namely, technology, transaction process and service quality to specifically address the challenges facing our industry.
Below is a diagram illustrating the composition and structure of our platform:

Our Beike platform is an open platform for participants in the housing related industry and ecosystem. It enables housing customers, including home buyers, home sellers, landlords and tenants, to enjoy smooth housing transactions and services with high-quality real estate brokerage brands, stores, agents, and home renovation and other service providers. Our platform serves as an innovative sales channel for real estate developers and also enables other ecosystem participants such as home renovation service providers to benefit from our technology and extensive customer and agent base. The foundation of our platform is ACN, through which we streamline the entire housing transaction process by promoting collaborations among brokerage brands, stores and agents, standardizing authentic property listings and applying a series of cooperation rules. We also offer various service modules to our ecosystem participants, which, along with ACN, form the scalable infrastructure applicable and beneficial to the whole industry. These modules include SaaS systems, customer front end, community-centric network, technology applications, training and recruiting programs and transaction service centers.
79
Our service offerings to ecosystem participants mainly include:
| ● | To housing customers: As the leading housing transactions and services platform, we provide comprehensive services to satisfy the evolving needs of customers. These services primarily belong to three categories: (1) brokerage services relating to existing and new home sales and home rentals; (2) signing-to- closing support that include contract service, secure payment, escrow, among other things; and (3) home renovation and furnishing services. Together with the brokerage brands, stores, agents and other service providers, we provide housing customers with access to the largest authentic property listing inventory in China and handhold our customers throughout various phases of home ownership lifecycle professionally and efficiently. |
| ● | To brokerage brands, stores and agents: Our infrastructure is open to all real estate brokerage brands, stores and agents joining our platform. We provide primarily two categories of services to the brands, stores and agents on our platform: (1) platform services, to enable the brokerage service providers on our platform to conduct automatic role-based commission allocation and use our infrastructure and its different modules in a collaborative manner, including SaaS, technology, training and recruiting, signing-to-closing service, among other things; and (2) branding services, which allow small brokerage stores to join reputable brokerage brands and benefit from better quality control and lead conversion. |
| ● | To real estate developers: Leveraging our established infrastructure and a broad base of housing customers, our platform is able to act as a powerful sales channel for new home projects, thereby reconstructing the value chain and transforming the way real estate developers discover and interact with home buyers. We primarily offer comprehensive sales and marketing solutions to real estate developers that include brokerage services, sales planning, reception services, online marketing as well as innovative tools. |
| ● | To home renovation and other service providers: Leveraging our digital transformation capability, we constantly digitalize the workflow of home renovation and furnishing and other services, and restructure the process to improve operational efficiency. With all these efforts, we aim to standardize the process and integrate the refined industry practices and solutions into SaaS in order to better empower home renovation and other service providers. |
We have four main revenue streams, namely existing home transaction services, new home transaction services, home renovation and furnishing, and emerging and other services. For existing home transaction services, we generate revenues (i) from our own Lianjia brand where we charge commissions for existing home sales and home rentals, and split of commissions from other brokerage firms that operate brokerage stores on our Beike platform in collaboration with Lianjia agents to complete transactions, (ii) from brokerage firms which own and operate brokerage stores on our Beike platform where we receive platform service fees, and those under our franchise brands such as Deyou to which we charge an additional franchise fee, and (iii) by providing other value-added services including transaction closing services, field work assistance such as on-site verification, agent recruiting and training services. For new home transaction services, we recognize revenues from sales commissions charged to real estate developers. For home renovation and furnishing, we generate revenues by providing renovation and furnishing services to customers. In addition, we generate revenues from a variety of other housing related services, including financial services and other newly developed businesses, such as our rental property management services.
As we become a more trusted platform and the relationship between our agents and housing customers deepens, we are able to extend to other service verticals that are incidental to home ownership and other ecosystem participants. We endeavor to provide one-stop solutions that address customers’ demands along the home ownership lifecycle, and we plan to further expand our service offerings and amplify the network effect of our ecosystem.
80
Agent Cooperation Network (ACN)
At the core of our infrastructure is ACN, an operating system that not only fosters reciprocity and bonding among various service providers, but also enables them to enhance service efficiency and customer experience through collaborative efforts and commission allocation. We designed our ACN to radically solve the underlying challenges faced by our industry. It serves as the operating system on Beike platform that consists of protocols and practices to specify roles in cooperative housing transactions and prescribe agents’ rights and obligations through commission allocation mechanism. Through ACN, we standardize authentic property listings, promote cooperation and information sharing among agents, streamline the whole transaction process, and enable agents to be more specialized in a transaction process and knowledgeable in a particular region. Built on our profound understanding of China’s housing related industry and goodwill accumulated throughout our over 21-year operation of Lianjia, ACN has transformed the housing transactions and services industry in China through the following three reinventions: (i) fostering information and resource sharing among service providers to demolish the walls among isolated information islands, (ii) assigning cooperative roles of agents to achieve cross-store and cross-brand collaboration, and (iii) creating a professional network for agents, stores, brands and other service providers to get connected and engaged on the platform.
Agent Cooperation and Operational Rules
We actively promote agent cooperation on our platform to enhance efficiency of the housing transactions and services industry. We partition a complete existing home transaction, including existing home sales and rentals, into different steps and allow multiple agents cross-brand and cross-store to cooperate in one transaction and share commissions based on their roles, through which the agents can become more specialized in their roles. In 2022, 75.5% of the existing home sales completed on the Beike platform involve cross-store collaborations following our ACN.
Our ACN encourages connection and collective work in conducting housing transactions by agents from both buy side and sell side on our platform. A home buyer’s initiating agent can choose to cooperate with other buy-side agents who have more relevant transaction expertise or resources, and share commissions with the agent who closes the transaction. Under ACN, commission is allocated automatically based on agents’ various roles in a housing transaction, and is not based on negotiations among agents.
Through role partition and commission allocation, we make sure that agents are fairly compensated for work they have done to facilitate a successful transaction, and thereby foster a healthy yet competitive working environment. More importantly, agents who are less experienced are incentivized to learn and accumulate expertise by taking relatively easy roles in more transactions and be compensated.
To protect property information and promote healthy competition among sell-side agents, we partition the geographic areas based on urban development and store distribution so that agents can become experts of the properties in their vicinity. A brokerage store has the right to manage existing home listings in vicinity of the store and act as sell-side agents for those listings. For buy-side agents, if their customers have intentions to buy homes in other regions, they can obtain a portion of the commission on completed transactions by recommending their housing customers to agents in the desired regions.
Platform Governance Mechanisms
We implement detailed rules to incentivize agents to follow our ACN and stick to the high standards of professionalism in service delivery, and offer them privileged access if they perform well. We have implemented platform governance mechanisms to encourage compliance with our ACN such as Beike score which indicates the agent’s performance and service quality to encourage more proactive cooperation and behaviors on our platform.
We constantly make efforts to improve business conducts governance. For existing home transaction services, we set up monitoring mechanism to encourage customers, service providers, platform employees and other participants to supervise and report violations, such as off-platform transactions and customer poaching. The mechanism also empowers us to effectively identify at-risk stores and rectify problems in time, bringing more sense of security to agents. For new home transaction services, we jointly promise with new home developers to avoid customer information leakage, customer poaching and other violations. With all of these together, we aim to enhance the sense of security during agents’ operations.
81
Authentic Property Listings
We believe that authentic property listing is the foundation of agent cooperation as effective collaboration among agents require valid and reliable listing information. Authentic property listing encourages information transparency and trust from housing customers, increases agents’ operating efficiency, enhances transaction experience, and strengthens our brand image. We monitor and verify the authenticity of property listings on our platform and timely update or delete unqualified listings through customer callback, physical visits and AI. As of December 31, 2022, we had approximately 4.58 million authentic property listings for existing home sales.
Modules in Our Infrastructure
Based on our ACN, we have been constantly innovating and building various modules to supplement our infrastructure that serves participants on our platform, such as agents, brokerage stores and brands, housing customers, real estate developers and home renovation and other service providers. Examples of modules include SaaS systems for agents and store managers, Beike front end for housing customers, AI technology and applications as the foundation of our platform, virtual reality technology that benefits agents, housing customers and real estate developers, community-centric network that serves housing customers offline, payment solutions tied to electronic wallets that enable secure online and offline transactions, transaction service centers that streamline the transaction process for agents and housing customers, title clearance and escrow services that effectively help with closing, as well as agent development and recruiting services for agents and store managers. Together with ACN, these modules form integral parts of our infrastructure supporting various phases of housing transactions and services offered on our platform.
SaaS Systems
We provide various SaaS systems to our ecosystem participants. We empower agents and brokerage stores through our SaaS systems, which incorporate the cooperation mechanisms that we envision in ACN and many other tools and functions relating to housing transactions and services. We implement A+ SaaS system for connected brokerage stores and agents and Link SaaS system for Lianjia personnel. Link SaaS system includes functional support for our internal operation and is otherwise substantially the same with A+ SaaS system. Assisted by the SaaS systems in their day-to-day work, agents and store managers can seamlessly follow our digitalized and standardized housing transaction process. Agents and store managers can access the cloud-based SaaS systems conveniently through desktop application, website, or mobile application. We also provide SaaS systems for home renovation service providers. See “— Home Renovation and Furnishing Services—Home SaaS for Renovation and Furnishing.”
Beike Customer Front End
Our Beike customer front end, including ke.com website, Beike apps, Beike Weixin Mini Programs, offers customers relevant housing transactions and services resources and guide them along their journey to make an informed housing transactions and services decision.
We believe that the authentic and extensive property listings on our platform form the foundation for high-quality customer services and successful transactions. Housing customers can easily access abundant existing and new home listings and rental listings through our ke.com website, Beike apps, and Beike Weixin Mini Programs. Property listings can be filtered by neighborhood, price, number of rooms, floor area and other attributes.
For existing home listings, customers can view visual presentations including virtual reality or pictures, floor plans, certificate of the brokerage store, comments from agents on the listing and past transaction history in the same neighborhood. Additionally, for new home projects, we provide an introduction to floor plans offered by the projects, updates relating to the sales, comments from agents and discussion among other housing customers. For rental listings, we also specify facilities and furniture provided by the landlord and details of rent, commission and deposit, and display a draft contract for reference. In addition, we include neighborhood information extracted from our Housing Dictionary, such as transportation, education, healthcare and entertainment resources and other services, so that housing customers can take these into consideration.
We display information of agents under property listings and customers may initiate inquiries through instant messaging or phone calls with one click. We have built individual profiles for agents so that customers can view the agents’ names and titles, employment history, transaction records, awards, and ratings and reviews from past customers. In addition, we display Beike score of the agents and percentile on our platform, which generally represents service quality of the agents. Capitalizing on the large agent base on our platform, we are able to serve housing customers in a timely and efficient manner.
82
Our Community-centric Network
Property transactions are generally high in value and involve high-risk, which requires substantial information analysis and research prior to consummation. Unlike a click-and-buy product, every residential property is unique in various aspects, such as location, property features, conditions and age, resulting in different values. Convenient accessibility and abundant local insights and knowledge on the community often carry heavy weights when housing customers select real estate brokerage agents in housing transactions. Furthermore, as China is a populous country, residential communities with high population density are prevalent in urban areas. Focusing on community outreach and engagement, community-centric network serves as convenient access points for local walk-in housing customers and as tangible offline touchpoints of our platform.
Our extensive network allows our platform to amass housing information offline and gain local insights in customer needs and property features. The connections between customers and agents through our online platform allow customers to quickly find stores and agents offline for speedy, efficient and convenient delivery of local service. In addition, the supporting tools available on our platform empowers store managers to build and manage larger teams of agents and increase operational efficiency at store level, solidifying our advantages as an integrated online and offline platform. As each store functions as a working unit, where store managers perform managerial functions, we are able to maintain operational efficiency as our scale continues to grow.
We move forward with our large store strategy, given the wider coverage of community customer leads and stronger financial risk resistance capacity. Working in a larger-sized team also helps increase productivity of agents, where one could build business rapport with the colleagues and get more motivated to perform better.
We also strive to improve the retention of high-quality service providers, and we now have a higher percentage of agents with long track records and high performance results, thus achieving a higher-quality and more efficient service provider system.
In recent years, an increasing number of stores on our platform start to offer complimentary convenience services, such as printing, charging, and internet browsing, to community residents. Through these high-frequency interactions, our agents are able to build connections with housing customers, which not only generates effective housing transaction leads, but also positions us well for other housing related services, such as home renovation and furnishing, and home services.
Professional Development and Support
As we believe the success of our platform substantially hinges on the efficiency and service quality of the agents on our platform, we are fully committed to sharing our accumulated industry know-hows with the agents and home renovation service providers on our platform through offline trainings and online courses. See also “—Home Renovation and Furnishing Services—Home Renovation and Furnishing Service Provider Empowerment.”
Signing-to-closing Support
We offer comprehensive signing-to-closing transaction support to our housing customers. These services include contract service, secure payment, escrow, among other things.
Online and Offline Transaction Service Centers
A housing transaction is typically a stressful exercise that involves many steps and procedural formalities in China, such as submitting purchase agreement to the housing administration, paying taxes to the taxation authority, conducting title transfer and registration of housing ownership with the municipal housing administration, and completing loan application with a bank and/or guarantee services with a guarantee company. These steps often take weeks and involve tens of visits to different locations. To reduce the hassle for both housing customers and agents, we designed a comprehensive set of standard signing procedures that focus on security, and established Ji Qian/Lucky Sign as we improve our hardware infrastructure and create the signing system. Lucky Sign helps ensure that transactions comply with our standardized procedures and security requirements, and that the process of transaction service is well-documented and evidence-based. Meanwhile, we operate the NTS, our proprietary comprehensive online transaction support system available on Beike platform. Through the NTS, housing customers are able to accomplish many necessary transaction steps, such as signing the contracts online and submitting the contracts to the relevant housing administration. The NTS also makes transaction process visible via our apps and websites, which allows customers and agents to monitor various transaction steps and to provide feedbacks and inputs online.
83
In addition to the comprehensive online transaction support, we have established offline transaction service centers to facilitate housing transactions, helping housing customers and agents transfer property titles and complete administrative procedures seamlessly and effortlessly. We have opened transaction service centers in cities we entered and collaborate with banks, guarantee companies, real estate appraisers, and government agencies and station their personnel on-site. Our transaction support staff are also available to help with various administrative procedures in the transaction service centers. As a result, housing customers and agents are able to complete most steps necessary to close a transaction in our transaction service centers.
Combining the online NTS and the offline administrative support, we believe that our platform makes transactions much easier, saves time and cost, and leads to elevated customer experience.
Payment and Escrow Services
In 2014, we established eHomePay, an online payment platform providing digital payment processing services in housing transactions. As a licensed online payment platform, eHomePay also creates electronic wallets for participants on our platform. These electronic wallets are instrumental in automated accounting, settlement, and disbursement of funds from customers to real estate brokerage stores and agents.
Also functioning as an escrow service, eHomePay solves the trust problem in housing transactions in China where home buyers are concerned with whether the property titles to be received are free of encumbrance after making the payment, and home sellers are unwilling to transfer titles until they receive payment confirmation. The eHomePay platform would operate an escrow account to ensure both the buyer and the seller fulfill their obligations. The eHomePay platform enhances customer experience and ensures payment security, which in turn strengthens our brand image and attracts more customers to our Beike platform. Our eHomePay possesses a valid license granted by the People’s Bank of China.
Other Modules
The modules in our infrastructure also include our insights and AI applications, as well as virtual reality and other technologies. See “—Insights and AI Applications” and “—Our Technology and Research and Development—RealSee Virtual Reality.”
Real Estate Brokerage Brands on Our Platform
We believe a large and active network of agents, brokerage stores and brokerage brands across China provides a solid foundation for serving a large number of housing customers. As of December 31, 2022, there were over 349,000 active agents and approximately 37,400 community-centric active brokerage stores on our platform, representing 268 real estate brokerage brands. As of December 31, 2022, there were approximately 394,000 agents and approximately 40,500 brokerage stores on out platform. Through the agents, stores and brokerage brands on our platform, we are able to effectively hone local market expertise, generate leads and build relationships with our housing customers.
Lianjia Brand
We started to operate real estate brokerage business under “Lianjia” brand in housing transactions and services industry in 2001 and Lianjia has been recognized as “China’s Famous Brand.” Through Lianjia, we provide brokerage services to housing customers, offer marketing and sales services to real estate developers for new home sales and extend brokerage business to home rentals. Leveraging our strong online and offline operational capabilities, we implemented through Lianjia a series of industry “firsts” and successfully developed rules, operational know-hows, AI and technology systems that resulted in superior service quality and efficiency. For example, Lianjia was among the first to propose tripartite agreements in housing transactions, including brokerage service providers as a party to provide full transparency and elevated trust. Housing Dictionary was launched on Lianjia in 2008. Lianjia pioneered the migration from offline to online through launching Lianjia.com in 2010 and building its own Link SaaS system ahead of our peers. Lianjia also established the prototype of ACN in 2011, which we tested and refined before rolling out on Beike.
Lianjia aims to provide highest quality customer services in China and has strived to provide best customer experience. Taking service quality as its priority, Lianjia has been improving its customer services and established a comprehensive set of rules and standards accumulated over the past 21 years. Many ACN rules developed during Lianjia business operations, including authentic property listings, were compiled to guide Lianjia agents. Lianjia also pioneers in adopting protocols on service quality, such as service commitments and customer complaint handbooks, which are now standards and rules we aim to apply throughout the entire Beike platform.
84
We screen and recruit high-quality agents on Lianjia and train them to provide efficient and professional services to housing customers. Lianjia has built a strong and comprehensive agent development program that encompasses campus recruiting, regular examinations, offline training and online courses.
As of December 31, 2022, Lianjia had approximately 90,700 active agents and approximately 95,000 agents, and approximately 5,500 active offline brokerage stores and approximately 5,560 brokerage stores across 29 cities in China. As of December 31, 2022, Lianjia had over 24,400 and 21,300 active agents, as well as over 1,300 and approximately 940 active brokerage stores, in Beijing and Shanghai, respectively.
Relationship between Lianjia and Beike
Capitalizing on our unparalleled industry know-hows and scalable infrastructure that we have established during our operation of Lianjia, we established Beike platform in 2018 to open our solutions to other qualified brokerage brands, stores and agents. Today, Lianjia is the most recognized and influential brand on Beike platform. In Beijing and Shanghai, where Lianjia has established significant market penetration, Lianjia is currently the only real estate brokerage brand with presence on Beike platform to guarantee high-quality customer services and strengthen market-leading positions in these two markets.
In cities other than Beijing and Shanghai, many other real estate brokerage brands have joined our platform because of Lianjia’s proven track record and market leadership. Today, Lianjia serves as the beacon for other brokerage brands on our platform thanks to its high operational efficiency, top-notch customer services and well-trained agents. Lianjia complies with qualifications and rules that we consistently implement on Beike platform just like other brokerage brands and is subject to a higher standard in many cases, such as the education level of its agents.
Deyou Brand
We own Deyou brand, which is offered for connected brokerage stores that seek for the branding effect and access to solutions offered by Beike platform. Participating brokerage stores can reduce their operating cost, increase business efficiency and productivity, enhance exposure to updated market news and industry trends, gain access to extensive authentic property listing inventory and gain high-quality customer leads on Beike platform. They are able to keep the culture of being a small team while enjoying the full-fledged infrastructure of a tremendous platform and cooperating within our extensive network.
Other Brands
By sharing our deep industry understanding, operational know-hows, and powerful infrastructure, as well as highly efficient online and offline integration, we help other real estate brokerage brands to grow and succeed. As of December 31, 2022, our platform connected 267 real estate brokerage brands other than Lianjia, which operated approximately 31,900 active brokerage stores with approximately 259,000 active agents. As of December 31, 2022, approximately 86.2% of the existing home listings on our platform were posted by agents affiliated with connected stores, including stores operated by our franchise brand Deyou. In 2022, approximately 64.2% of the GTV of existing and new home transactions on our platform was generated by connected real estate brokerage stores and the sales channels we specifically procured for new home transactions.
We generally enter into cooperation agreements with other brokerage brands. Under these agreements, we offer the brokerage brands access to the authentic property listing inventory and modules on our platform. The brokerage brands, in return, would commit to following our ACN as well as other protocols and practices on the platform and subscribe to an agreed-upon fee structure depending on the depth of cooperation. The cooperation agreements also specifically allocate responsibilities between the brokerage brands and us so that we are not responsible for the lawsuits and disputes arising from the brokerage brands’ business activities.
85
Cooperation with Real Estate Developers
Leveraging our established infrastructure and trust with housing customers, we are able to act as a powerful sales channel for real estate developers. We are favored and trusted by real estate developers to facilitate a large number of new home sales in China. The number of new home projects on our platform was over 8,500 as of December 31, 2022. New home sales through our platform generated an aggregate GTV of RMB940.5 billion in 2022. While we continue to gain trust and mind share in the new home sales market, our receivable turnover remained healthy at 105 days in 2022, as a result of our robust and comprehensive risk assessment measures, although it increased slightly from 97 days in 2021 as a result of the slowdown in collection activities due to the COVID-19 pandemic, particularly in the first half of 2022. Our accounts receivable turnover days for new home transaction services improved to 64 days in the fourth quarter of 2022, compared to 91 days in the same period of 2021.
We have various cooperation methods with real estate developers. For example, we enter into strategic cooperation with big real estate developers to get favorable terms for facilitating the sales of their new home projects. In particular, we vigorously reach corporate-to-corporate collaborations with selected developers, including state-owned developers, to improve the quality of our sales projects and certainty of commission collection. We also have local business development teams that directly cooperate with individual new home projects under various cooperation modes.
We focus on risk control and business conduct governance, as well as efficiency and profitability improvement for our new home transaction services. For new home sales facilitated by us, the real estate developers that meet our certain requirements pays us the commission after the home buyer signs the sales and purchase agreement with the real estate developer and makes the down payment. We also speed up commission collection and promote the “Commission in Advance” model. By encouraging developers to pay us in advance so as agents to get their commission earlier, it brings more sense of security to agents and resulted in faster sell-through for real estate developers, achieving an all-win situation.
Home Renovation and Furnishing Services
Leveraging close connection between our agents and housing customers, we started to provide home renovation, re-modeling, and home furnishing services to our customers. We officially launched our home renovation and furnishing services, Beiwoo, in April 2020. In July 2021, we entered into an acquisition agreement with Shengdu, a full-service home renovation service provider in China. The acquisition was closed on April 20, 2022. Our home renovation and furnishing services aims to offer a one-stop solution to give housing customers access to a comprehensive range of home renovation and furnishing services, ranging from interior design, renovation, re-modeling, furnishing, supplies, to after-sales maintenance and repair.
We integrate the organizational structures and operation procedures of our housing transaction services and home renovation and furnishing services. Through training and internships, we assist with agents’ learning of professional home renovation and furnishing knowledge to improve the traffic referrals and customer conversion from our housing transaction services to home renovation and furnishing services.
We also promote our furniture and home furnishing sales business by revamping the business process, implementing a scientific management model to control key metrics, and launching an online management system, to offer a variety of products and services including customized furniture, soft furnishings, and electrical appliances.
We actively explore our customers’ needs for home renovation through our online platform, brokerage stores, and experience centers. Recognizing the lack of standardized service procedure and poor service performance in the industry, we are committed to offering smooth home renovation and furnishing services through standardized and visualized practices. We use VR to virtually show our customers what their homes will look like in the future through RealSee VR technology, which features a realistic experience. During the actual implementation of the renovation plans, we have established a quality-based order dispatching system and incentive mechanism for home renovation service providers, and also established detailed standards and practices for each step of the core service process, which also helps shorten the delivery cycle. We have rolled out the upgraded the Home SaaS 2.0 system, which realized the online operation of the business and integrated designs throughout BIM (Building Information Modeling) process, and also supported the robust management of delivery cycle, quality and materials.
86
We cooperate with qualified and strictly selected contractors. We purchase high-quality supplies, distribute and deliver the supplies, or become an efficient sales channel for the high-quality supplies, and manage construction teams to execute the work. In addition, housing customers are able to observe the working site in a real-time manner and track the renovation progress online through the app, which improves the transparency of the renovation and furnishing services. We also implement service commitments to our customers, and build up customer service system that assures quick responses. We believe that our standardized, visualized service process leads to superior and care-free experience to housing customers, which further improves customer stickiness.
Home SaaS for Renovation and Furnishing
We iterated Home SaaS for renovation and furnishing, an all-in-one SaaS that empowers home renovation professionals to manage the entire lifecycle of their projects in one place. Our system enables them to capture sales leads, manage customer and supplier relationship, perform managing and supporting functions, design the remodeling plan, sign contracts, schedule payments, implement the construction plan and manage the supply chain.
From the second half of 2022 to the date of this annual report, Home SaaS has been iterated and is running version 2.0. In addition to the original full-cycle operation control and empowerment, Home SaaS 2.0 has a complete cost control system, a system for furniture and home furnishing sales, and supply chain management with warehousing and distribution system capabilities. Home SaaS 2.0 has landed in a few pilot cities.
Home Renovation and Furnishing Service Provider Empowerment
Aiming to build the industry standards and enhance the overall service quality, our training courses are tailored to meet the specific needs of service providers across the entire home renovation value chain, including leads consultants, account managers, interior designers, surveyors, engineers, general contractors and construction workers, among others.
The empowerment of home renovation and furnishing service providers mainly involves three aspects—growth, training and culture. We continue to improve the recruitment process of project managers and workers, and the scale of experienced project managers and workers keeps expanding. At the same time, we have designed multi-level trainings that focus on process standards, rules and regulations, and employment benefits for them. By combining online and offline methods, we work to improve the professionalism of service providers and customer satisfaction. The trainings are divided into three stages: (i) orientation, which mainly involves integrated trainings and mentoring; (ii) on-job training, which includes monthly theme training and skills improvement training; and (iii) leadership training, which prepare workers for promotion to project managers. In terms of culture building, we encourage service providers to make recommendations to improve current standards and management strategies. We also hold service provider conferences to encourage and award outstanding service providers.
We believe our comprehensive training courses will empower service providers and increase their professional skills, thereby enhancing the service quality and our value propositions to housing customers.
Carefree Rent
Our Carefree Rent focuses on decentralized rental property management, aiming to solve the housing problems of city new comers and young people. It integrates the scattered housing sources in the market, and transform them into quality and reliable long-term rental housing supplies. In addition, Carefree Rent also provides housekeeping services, maintenance and other post-rental services, making the house owners truly care-free and the tenants to feel secure.
Insights and AI Applications
Our platform generates a significant amount of insights from historical property information, interactions on our platform, and transactions that we facilitate. Moreover, given our scale, we have a holistic view of the market, including supply, demand and pricing trends. These valuable insights help us provide customized products and services, match agents with listings, housing customers, and facilitate transactions.
87
Our Housing Dictionary
We launched Housing Dictionary in 2008 and have been building it for over a decade. It encompasses a wide range of housing related information from the neighborhoods, the communities, the buildings, to the floors and rooms. As of December 31, 2022, our Housing Dictionary covered approximately 267 million properties. Agents on our platform can browse information relating to their own cities in Housing Dictionary through our SaaS systems. Agents can supply new property information or raise amendment through mobile app, Weixin Mini Programs and other entrances. Through Housing Dictionary, we verify the authenticity of property listings, supplement real estate information on our platform and offer property valuation services based on property information and past transaction history.
Artificial Intelligence (AI) Applications
We have provided some of our AI applications to other ecosystem participants. Examples of the AI applications on our platform include:
| ● | Intelligent search and prediction. We use advanced machine learning algorithms such as relevance ranking and click-through-rate prediction to produce high-quality search results. We use deep learning algorithms to intelligently predict the transaction probability of a property listing based on static features and time series features. We also provide valuation services using our proprietary algorithm based on Housing Dictionary and extensive transaction history. |
| ● | Smart lead allocation. When online consultation occurs, we utilize the characteristics of the houses, the historical characteristics of the service provider and the customer preferences to predict the settlement rate for different service providers serving the same customer, and assign the best service provider to the customer to provide consultation, so as to better complete subsequent offline services. |
| ● | Property Promotion System. We use an intelligent matching system, which is based on deep learning algorithms, to find the more suitable buyers’ agents for the listed properties. This helps our sellers’ agents to find potential customers and achieve accurately matched housing transactions. |
| ● | Beike’s Pick. We have deployed Beike’s Pick that recommends high-quality property listings to housing customers based on a rating system that considers factors such as property features, property viewing history, and property showing records. Based on housing customers’ profiles, we are able to predict their interests on Beike’s Pick properties with high accuracy and push the listings to their agents before pushing the listings to corresponding agents, resulting in higher conversion rate. In general, property listings on Beike’s Pick enjoy more exposure on our platform, resulting in faster transaction decision, shorter transaction period and higher conversion rate. |
| ● | Textual and speech assistant. We have developed Smart Chat using natural language processing (NLP) algorithms to provide intelligent customer services to housing customers through instant messaging system. We have also developed and continue to upgrade our AI Assistant (Xiaobei) to provide agents with real-time interactive feedback and training, and offers smart management functions to store owners, thereby increasing transaction efficiency and service quality. We also replicated the technological capabilities into our home renovation and furnishing services. Through the Xiaobei trainings, we simulate the home renovation and furnishing showroom, and the customer consultation scenario in the form of man-machine dialogue, so that service providers will be more familiar with home renovation and furnishing knowledge. |
| ● | Futurehome renovation system. We have developed Futurehome, an AI-empowered system that features automatic generation of home renovation and furnishing plans. It can also generate interactive floor plans and 3-dimensional within minutes. Once the floor plan has been created, our housing customers may walk through and experience the renovation design through rendered high-definition visual presentations. Futurehome makes it easy for renovation service providers to create and analyze multiple plans for one project with different layouts and costs, thereby helping housing customers to make better decision. |
88
Our Technology and Research and Development
We aspire to lead the innovations in the new era of China’s housing related industry by leveraging our technologies. Our platform is built on a robust cloud-based technology infrastructure with comprehensive functionalities that support the entire lifecycle of housing transactions and services from initial customer acquisition, agent cooperation, lead referrals to property listing management, transaction workflow management, and further to payment, and closing management. We have developed our AI technologies specifically to increase business operational efficiency on our platform and of our agents. See “—Insights and AI Applications.” Our platform also provides agents, real estate developers, and housing customers with access to advanced virtual reality options to enrich customer experience.
Research and Development
We invest substantial resources in research and development to improve our technology, develop new products that are complementary to existing products and find ways to better support agents and other participants on our platform. We spent RMB2,478 million, RMB3,194 million and RMB2,546 million (US$369 million) in research and development in the years ended December 31, 2020, 2021 and 2022, respectively.
Our research and development team includes engineers that build and maintain our infrastructure, AI algorithm engineers that conduct modeling and algorithm research, security and risk management engineers that focus on cybersecurity and risk control, infrastructure maintenance engineers that maintain the stability of our platform, platform development engineers that develop and implement products and services on our platform, and virtual reality engineers that specialize on RealSee virtual reality products.
Technological Infrastructure
We have developed a secure, efficient and cost-effective cloud-based core system to operate our business. Cloud-based technology allows us to process large amount of complex data in-house, which significantly reduces cost and improves operational efficiency. We currently rely on our five data center rooms, as well as third-party cloud services such as Tencent Cloud, for our computing, storage, bandwidth, content delivery network, backup and other services. The robust technology infrastructure supports instant scaling with great flexibility to support traffic spikes. We have the capability to operate and serve during outbreaks related to servers, cables and power in data center scale or city scale. Even in the extreme hypothetical situation where all core data are deleted, we are able to restore to full service with our multi-layer backup system. As of the date of this annual report, we have not experienced any service outbreak that materially affected our business operation. See “Item 3. Key Information—D. Risk Factors—Risks Related to Our Business and Industry—The proper functioning of technologies deployed by our platform is essential to our business. Any failure to maintain the satisfactory performance of our websites, mobile apps and systems could materially and adversely affect our business and reputation.”
RealSee Virtual Reality
We introduce VR experience to the housing transactions and services industry in China. We started to research on VR technology from as early as 2015 and built our VR lab in early 2016. We believe that the power of VR technology can help agents grow their business, get more housing customers, and deliver top-level services, especially when a growing number of housing customers start their housing transaction journeys by searching properties online. In addition, interactions between agents and housing customers during VR property showing sessions are digitalized and recorded, which can be used for agents’ personalized training and skill improvement in a timely manner.
We believe that our RealSee VR technology has already been transforming the way the housing transactions and services industry functions. Typically, customers physically visit multiple properties before deciding on the one they want, which is inconvenient, expensive and time consuming. RealSee VR technology allows home buyers to virtually visit properties without leaving their couches and move within the properties by clicking on special hotspots in the interface. We offer our housing customers three-dimensional walkthroughs of properties along with on-demand real time explanation from our agents using Beike customer front end.
89
Technology for Financial Solutions
We have developed cutting-edge technology to power the financial services on our platform. The core of our financial technology lies in our electronic wallets built in eHomePay. Capable of handling money transactions with high frequencies and value on our ecosystem, the electronic wallet is essentially a robust system that digitally transfers, clears and settles money in a stringent financial accounting manner.
Our Environmental, Social and Governance (ESG) Initiatives
We believe our continued growth depends on our integration of ESG values into our corporate strategies and operations. With the unprecedented challenges regarding climate change and the COVID-19 pandemic, we have become more active to take on social responsibilities and we will continue to bring innovations to better serve everyone in our society. We are committed to operating on an ethical and compliant basis and elevating service experience through technological innovation. We will continue to promote a diverse and inclusive environment for talents, and pursue environmentally friendly operations following the principles of low carbon economy, thereby contributing to public welfare and helping build a wonderful community.
In April 2023, we will release our 2022 ESG report, providing updates on our efforts to facilitate the transformation of China’s housing related industry and help its service providers gain dignity and bring customers joyful living experiences, through sound governance and technology innovation. The report details our ESG performance in 2022 in key areas including corporate governance, business ethics, talent development, low-carbon operations and community caring. We acknowledge ourselves as a contributor to the society instead of solely an enterprise. While capturing commercial value, we are committed to long-term benefits and do the right thing even if it’s difficult. At the end of 2021, we announced the “One Body, Two Wings” strategic upgrade. While providing customers with high-quality services ranging from existing and new home sales, home rentals, to home renovation and furnishing to satisfy customers’ increasing demand for a “better living,” we hope to solidify its underlying capabilities and work together with all parties to promote the sustainable development of the industry.
Environmental Sustainability Initiatives
With an understanding of the impact of climate change to our long-term development, we actively promote environmental sustainability and have put forward a “Green, Intelligent, Community+” development strategy. Through technological innovations, we aspire to promote the digitalized economic development following the principles of low carbon economy, tackle the challenges of climate change, and make contributions to global carbon neutrality. Our innovative technologies, such as VR initiatives, help reduce the hassle for offline commutes, and contribute to reduction of greenhouse gas emission associated with transportation. We advocate for green office practices to reduce our carbon footprint and constantly raise the awareness of environmental protection among our employees. For example, we actively promote paperless online contract signing in existing home sales and home rentals, and we further broaden the scope to cover home transaction scenarios including online property assessment, online loan issuance and online notarization, and achieved partial paperless in contract signing process of home rental and home renovation and furnishing businesses and store owner agreement signing. In 2022 we have saved around 68 million sheets of paper in 2022 through online contract signing. We also take a series of energy-saving measures to improve energy efficiency for daily operations in our stores, such as promoting energy-efficient appliances and refined management of energy consumption to realize intelligent use of electricity. Our Huaqiao Academy was designed, constructed and operated following the green building standards and has received the certificate of Green Building Design Label. The building was designed with an energy-saving rate of 50%, a green space ratio of 30%, and a reusable and recyclable material utilization rate of 6%.
Combined with our “One Body, Two Wings” strategy, in order to shape a good industry ecology and improve our service quality and consumer confidence, we advocate the unified procurement of high-quality decorative materials and construction tools with environmental attributes by us in the building materials selection process to avoid the negative health impacts and environmental impacts that may be caused by harmful home decorative materials and auxiliary materials or high energy-consuming equipment. Meanwhile, the splicing wall panels, assembly decorative panels and assembly wall panels used in the decoration process have respectively obtained the utility model patent certificate and appearance design patent certificate issued by the State Intellectual Property Office, and the formaldehyde content of the products is much lower than the formaldehyde content requirement of the European Union E0 level environmental protection standard for furniture, decoration and other products.
90
In terms of warehousing and logistics, we continuously evaluate the energy consumption efficiency of material inventory and logistics distribution processes, set up designated personnel to monitor warehouse capacity and distribution routes, and calculate the distance between users and warehouses through the material distribution system to evaluate the shortest and most efficient distribution routes, so as to avoid the waste of logistics vehicle capacity and resource use caused by high-frequency long-distance transportation. We also have installed photovoltaic power supply systems on the roofs of warehouses in some cities, and actively evaluated the application of new energy logistics vehicles. Taking home decoration material warehouse in Beijing as an example, more than 60% of the freight vehicles arriving in Beijing through Langfang and Tianjin are electric vehicles, and about 95% of the branch distribution vehicles of Beijing warehouse are electric vehicles.
Beike attaches importance to the potential impact that climate change risks may have on our development. At the same time, we are aware of the potential impact of business operations on society and the environment, and are committed to working with stakeholders to promote sustainable social and environmental development and effectively address climate change. In this regard, we have identified and analyzed the impacts of climate change.
In terms of physical risks, extreme weather and natural disasters such as floods, typhoons, and torrential rains brought by climate change may affect the operations of our workplaces, the safety of our employees and the normal business operation. In 2022, according to the Measures for the Issuance and Dissemination of Meteorological Disaster Warning Signals issued by the China Meteorological Administration, we identified various meteorological disasters that may have a significant impact on our office operations, formulated the Special Weather Protection Standard Operation Procedure, and established a hierarchical early warning mechanism and corresponding emergency response measures to avoid and reduce property damage and casualties caused by the occurrence of extreme weather events. We encourage stores to establish emergency response mechanism for extreme weather that fits the local climate conditions. This includes the development of measures and standardized procedures before, during, and after the extreme weather event. In addition, while strengthening our ability to address climate change risks, we have launched the Blue Ocean Action, which aims to restore the damaged coastal mangrove ecosystem and improve the resilience of coastal communities to cope with climate change through ecological restoration approaches such as mangrove planting, invasive species removal and marine garbage removal.
In terms of transitional risks, with the gradual intensification of the impact of climate change and the further implementation of China’s carbon trading, carbon tax and other measures, the trends of China’s transition towards green and low-carbon economy will have a profound impact on our business operations. In order to respond to the national green and low-carbon transition, we comply with the regulations and policies related to reducing carbon emissions, actively manage the carbon emissions generated by our own operations, and solidify the concept of green development in the process of office and business operations. At the store operation level, we continue reducing our carbon emissions by carrying out a number of energy conservation measures and management practices, such as the intelligent control system of electrical equipment and the assessment of reasonable electricity consumption. At the office level, we continue optimizing the practice of energy saving and water saving in the workplace, promoting staff awareness of environmental protection, and exploring the circular economy model in the office scene, aiming to realize our environmental protection concept of green office.
Social Responsibility Initiatives
We believe by integrating industrial advantages with community welfare, we are on the right path to promote efficient and sustainable community development. As the leading platform for housing transaction and services, we are able to support our communities through diversified interaction mechanisms and charity activities to meet community needs.
Elder Care Service. We initiated an ongoing elder care program where our agents teach seniors in the community to use smart phones through regular workshops and free Q&A sessions. As of December 31, 2022, the program has been established in 55 cities nationwide, providing around 500,000 times of services to the seniors.
Rural Development. We are committed to providing charitable contributions to the underserved communities in China, many of which are in rural areas. We hope to leverage the power of our platform to address the living needs of these communities and offer localized and effective solutions. As of December 31, 2022, we contributed near RMB80 million to the initiatives related to poverty relief, rural development and community charity, among other things. In addition, as of December 31, 2022, we have provided more than RMB4.4 million to support the education of students in rural areas in China, and have donated 215 charity libraries with over 630,000 books and contributed to funds that built 12 primary schools in less developed areas in China.
91
In addition to paying attention to the revitalization of rural children’s education, Beike actively participates in the revitalization of rural industries, launched the “Agent Agricultural Support Program,” and sells agricultural products produced by Beike agents and their immediate relatives through the internal product sales platform of the Beike Service Station. We sort out the types of agricultural products in the agent’s home, focus on fruit produce with large backlogs and prioritize specific guidance to the agents and their families by offering advice in the entire process, from product packaging to image display and sales services. We have already launched a number of fruit products through the Agent Agricultural Support Program, and we plan to continually launch more agricultural products produced by Beike agents and their families as the fruits and crops ripen, so that Beike agents’ own agricultural products can be distributed nationwide through our business.
As basic units of the city, communities are at the frontlines for the control and prevention of the pandemic. Since 2020, we have continuously fully leveraged our widespread stores at communities, and provided the communities convenient services during the pandemic to the greatest extent. These services include contactless delivery collection on the receiver’s behalf, free printing and copying, and other convenient services. We also encourage our agent volunteers to timely participate in different works of pandemic prevention within communities.
Corporate Governance
We have built a sound corporate governance structure to ensure the effectiveness of our management. The board of directors authorized the corporate governance committee to oversee ESG-related issues and perform relevant ESG governance responsibilities on behalf of the board. Following the framework of COSO (The Committee of Sponsoring Organizations of the Treadway Commission) framework, we have built a risk management structure consisting of three lines of defense to identify and analyze financial and non-financial risks during operations and established effective risk prevention and control mechanisms to achieve long-term operational stability.
Initiatives to Support the COVID-19 Campaign
We believe it is our responsibility to stand out in difficult times and our commitment to society is embodied in our efforts during the COVID-19 outbreak. We proactively supported China’s nationwide efforts to contain the spread of COVID-19 and launched a variety of initiatives to combat the pandemic. To promote better corporate governance, we formed an emergency committee to lead our efforts promptly after the outbreak. We also prioritized the well-being of our employees and the real estate agents on our platform by enforcing daily health checks and encouraging working-from-home arrangements to reduce the risk of contracting the disease to the extent possible. In addition, we launched free online courses on maintaining productivity in times of adversity.
In 2022, with the further optimization of pandemic prevention measures around mainland China, we launched the Community Mutual Aid Small Blue Box public welfare activities, jointly set up shared medicine boxes in offline stores, and encouraged community residents to put surplus medicines into shared medicine boxes in stores by means of agent information diffusion and posters in stores, so as to meet the citizens’ urgent demand for medication. In addition to setting up an offline medicine mutual assistance platform, Beike has also established a medicine demand mutual assistance mechanism. Stores record medicine donations and receipts information online, so as to easily trace the supply of medicine and match with community medicine needs. By doing so, we strive to ensure that information is updated in real time and demands are met in a timely manner. By the end of 2022, the Community Mutual Aid Small Blue Box we set up has covered more than 6,000 stores, new youth apartments and home decoration experience halls in 15 cities across mainland China. We took the lead in collecting the first batch of medicine boxes, medicines and other materials with value of more than RMB300,000, which have been delivered to the Community Mutual Aid Small Blue Box to support community pandemic prevention and control.
Marketing and Branding
We promote our platform and enhance brand awareness through a variety of online and offline branding and business development activities. We cooperate with websites and mobile apps, particularly popular search engines and social media platforms, for online and mobile marketing. We also conduct offline marketing primarily in the form of title sponsorship, promotional events, posters, and television commercials. For example, we were the title sponsor of the 2022 Beike Beijing Marathon held on November 6, 2022, celebrating the spirit of sports with runners. In 2021, we sponsored China Central Television (CCTV)’s broadcast of the Olympic Games, with advertisements shown on CCTV during the broadcast of the Tokyo Olympics in 2021 and the Beijing Winter Olympics in 2022. In addition, we sponsored the China Women’s National Volleyball Team from January 2020 to January 2022.
92
We believe that our high-quality real estate brokerage services lead to strong word-of-mouth referrals, which drive customer awareness of our brands. As we gain trust from customers through facilitating housing transactions and services, they often refer us to their families, friends and social acquaintance, or return to our platform when they have other housing related needs, be it home rentals, renovation or other services.
As of December 31, 2022, we had 6,152 business development and supporting staff engaged in expanding our business geographically. We follow a standard process to enter a new geographic area. After enlarging the information in the Housing Dictionary of the target city to reach a satisfying level, we will set out our business development team to reach out to local real estate brokerage stores that share similar vision and values with us to discuss on potential cooperation. As soon as we have built a comprehensive network of stores, agents and listings, we would then open offline stores and connect that city onto our online platform.
Intellectual Property
We regard our patents, trademarks, copyrights, domain names, know-hows, proprietary technologies, and similar intellectual property as critical to our success. As of December 31, 2022, we had 1,345 issued patents and 1,069 pending patent applications. We also owned 7,387 registered trademarks, 716 pending trademark applications, copyrights to 712 software programs developed by us relating to various aspects of our operations, and 157 registered domain names, including ke.com and lianjia.com, as of December 31, 2022.
We seek to protect our technology and associated intellectual property rights through a combination of patent, copyright and trademark laws, as well as license agreements and other contractual protections. In addition, we enter into employment agreements with confidentiality arrangements with our employees, and cooperation agreements with confidentiality arrangements with brokerage brands and business partners to protect our proprietary rights. The agreements we enter into with our employees also provide that all patents, software, inventions, developments, works of authorship and trade secrets created by them during the course of their employment with us are our property.
We intend to protect our technology and proprietary rights vigorously. We have employed internal policies, confidentiality agreements, encryptions and data security measures to protect our proprietary rights. From time to time, third parties may initiate litigation against us alleging infringement of their proprietary rights or declaring their non-infringement of our intellectual property rights. See “Item 3. Key Information—D. Risk Factors—Risks Related to Our Business and Industry—Our failure to protect our intellectual property rights may undermine our competitive position, and external infringements of our intellectual property rights may adversely affect our business” and “Item 3. Key Information—D. Risk Factors—Risks Related to Our Business and Industry—We have been and may be subject to intellectual property infringement claims or other allegations, which may materially and adversely affect our business, financial condition and prospects.”
Seasonality
See “Item 3. Key Information—D. Risk Factors—Risks Related to Our Business and Industry—Our results of operations are subject to seasonal fluctuations” for details.
Competition
The housing related industry in China is rapidly evolving and increasingly competitive. We face competition from players in different segments of the housing transactions and services industry. We compete with other online housing transaction platforms for property listings and housing transactions, as well as traffic-focused platforms for customer traffic. For our new home sales business, we also compete with other new home sales channels. In addition to these platforms and companies at the national level, we compete with offline traditional real estate brokerage stores and brands for agents and housing customers locally. We also compete with other companies for housing related services, such as home renovation and furnishing services and rental property management services.
We believe that we are strategically positioned in China’s housing transactions and services industry and we compete with others primarily on the following factors: (i) the ability to build and expand our integrated online and offline platform for housing transactions and services; (ii) the amount and authenticity of property listings on our platform; (iii) the ability to further develop the industry infrastructure to enhance efficiency and customer experience; (iv) the superior service quality of our platform as well as the agents on our platform; (v) our brand recognition and reputation; and (vi) our ability to develop advanced technologies and utilize such technologies in housing transactions and services.
93
See “Item 5. Operating and Financial Review and Prospects—A. Operating Results—Key Components of Results of Operations” for a breakdown of total revenues for the last three financial years.
Insurance
In addition to providing social security insurance for our employees as required by PRC law, we also provide supplemental commercial medical insurance for our employees. Consistent with customary industry practice in China, we do not maintain business interruption or product transportation insurance, nor do we maintain key-man insurance. See “Item 3. Key Information—D. Risk Factors—Risks Related to Our Business and Industry—We have limited insurance coverage, which could expose us to significant costs and business disruption.”
Regulation
Regulations Related to Foreign Investment
The establishment, operation and management of companies in China are governed by the PRC Company Law, as amended in 2005, 2013 and 2018. The PRC Company Law applies to both PRC domestic companies and foreign-invested companies. The direct or indirect investment activities of a foreign investor shall be governed by the PRC Foreign Investment Law and its implementation rules. The PRC Foreign Investment Law, or the Foreign Investment Law, is promulgated by the National People’s Congress of the PRC on March 15, 2019 and took effect on January 1, 2020, which replaced the PRC Equity Joint Venture Law, the PRC Cooperative Joint Venture Law and the PRC Wholly Foreign-owned Enterprise Law. The Foreign Investment Law implements the administrative system of pre-entry national treatment along with a negative list for foreign investments, and establishes the basic framework for the access to, and the promotion, protection and administration of foreign investments in view of investment protection and fair competition.
Pursuant to the Foreign Investment Law, “foreign investments” refer to any direct or indirect investment activities conducted by any foreign individual, enterprise, or organization (collectively referred to as “foreign investors”) in the PRC, which includes any of the following circumstances: (i) foreign investors establishing foreign-invested enterprises in the PRC solely or jointly with other investors, (ii) foreign investors acquiring shares, equity interests, property portions or other similar rights and interests thereof within the PRC, (iii) foreign investors investing in new projects in the PRC solely or jointly with other investors, and (iv) other forms of investments as defined by laws, regulations, or as otherwise stipulated by the State Council of the PRC. According to the Foreign Investment Law, the State Council of the PRC shall promulgate or approve a list of special administrative measures for access of foreign investments. The Foreign Investment Law grants national treatment to foreign-invested entities, except for those foreign-invested entities that operate in industries deemed to be either “restricted” or “prohibited” in the negative list promulgated and amended by the NDRC and the Ministry of Commerce from time to time. The Foreign Investment Law provides that foreign investors shall not invest in the “prohibited” industries, and shall meet certain requirements as stipulated under the negative list for making investment in “restricted” industries.
In addition, the Foreign Investment Law also provides several protective rules and principles for foreign investors and their investments in the PRC, including, among others, that local governments shall abide by their commitments to the foreign investors; foreign-invested enterprises are allowed to issue stocks and corporate bonds; except for special circumstances, in which case statutory procedures shall be followed and fair and reasonable compensation shall be made in a timely manner, expropriation or requisition of the investment of foreign investors is prohibited; mandatory technology transfer is prohibited; and the capital contributions, profits, capital gains, proceeds out of asset disposal, licensing fees of intellectual property rights, indemnity or compensation legally obtained, or proceeds received upon settlement by foreign investors within China, may be freely remitted inward and outward in RMB or a foreign currency. Also, foreign investors or the foreign investment enterprise should be imposed legal liabilities for failing to report investment information in accordance with the requirements. Furthermore, the Foreign Investment Law provides that foreign-invested enterprises established prior to the effectiveness of the Foreign Investment Law may maintain their legal form and structure of corporate governance within five years after January 1, 2020.
94
On December 26, 2019, the State Council of the PRC further issued the Regulations on Implementing the PRC Foreign Investment Law, or the Implementation Regulations, which came into effect on January 1, 2020, and replaced the Regulations on Implementing the PRC Equity Joint Venture Law, Provisional Regulations on the Duration of PRC Equity Joint Venture Law, the Regulations on Implementing the PRC Cooperative Joint Venture Law, and the Regulations on Implementing the PRC Wholly Foreign-owned Enterprise Law. The Implementation Regulations restate certain principles of the Foreign Investment Law and further provides that, among others, (i) if a foreign-invested enterprise established prior to the effective date of the Foreign Investment Law fails to adjust its legal form or governance structure to comply with the provisions of the Companies Act of the PRC or the Partnership Enterprises Law of the PRC, as applicable, and complete amendment registration before January 1, 2025, the enterprise registration authority will not process other registration matters of the foreign-invested enterprise and may publicize such non-compliance thereafter; and (ii) the provisions regarding equity interest transfer and distribution of profits and remaining assets as stipulated in the contracts among the joint venture parties of a foreign-invested enterprise established before the effective date of the Foreign Investment Law may, after adjustment of the legal form and governing structure of such foreign-invested enterprise, remain binding upon the parties during the joint venture term of the enterprise.
On December 27, 2021, the NDRC and the Ministry of Commerce promulgated the Special Entry Management Measures (Negative List) for the Access of Foreign Investment (2021 version), or the 2021 Negative List, which took into effect on January 1, 2022. In addition, the NDRC and the Ministry of Commerce promulgated the Encouraged Industry Catalogue for Foreign Investment (2022 version), or the Encouraged Industry Catalogue, which was promulgated on October 26, 2022 and took into effect on January 1, 2023. Industries not listed in the 2021 Negative List and Encouraged Industry Catalogue are generally open for foreign investments unless specifically restricted by other PRC laws. Establishment of wholly foreign-owned enterprises is generally allowed in encouraged and permitted industries. Some restricted industries are limited to equity or contractual joint ventures, while in some cases Chinese partners are required to hold the majority equity interests in such joint ventures. In addition, foreign investment in restricted category projects is subject to government approvals. Foreign investors are not allowed to invest in industries in the prohibited category.
Pursuant to the Provisional Administrative Measures on Establishment and Modifications (Filing) for Foreign Investment Enterprises promulgated by the Ministry of Commerce, on October 8, 2016 and amended on July 30, 2017 and June 29, 2018, respectively, establishment and changes of foreign investment enterprises not subject to the approval under the special entry management measures shall be filed with the relevant commerce authorities. However, as the Foreign Investment Law has taken effect, the Ministry of Commerce and the SAMR jointly approved the Foreign Investment Information Report Measures, or the Information Report Measures, on December 19, 2019, which took effect on January 1, 2020. According to the Information Report Measures, which repealed the Provisional Administrative Measures on Establishment and Modifications (Filing) for Foreign Investment Enterprises, foreign investors or foreign invested enterprises shall report their investment related information to the competent local counterpart of the Ministry of Commerce through Enterprise Registration System and National Enterprise Credit Information Notification System.
The NDRC and the Ministry of Commerce jointly promulgated the Measures for the Security Review of Foreign Investment, or the Security Review Measures on the Foreign Investment on December 19, 2020, which came into effect on January 18, 2021. Pursuant to the Security Review Measures on the Foreign Investment, the NDRC and the Ministry of Commerce will establish a working mechanism office in charge of the security review of foreign investment, and any foreign investment which has or would possibly have an impact on the national security shall be subject to security review by such working mechanism office. The Security Review Measures on the Foreign Investment define foreign investment as direct or indirect investment by foreign investors in the PRC, which includes (i) investment in new onshore projects or establishment of wholly foreign owned onshore companies or joint ventures with foreign investors; (ii) acquiring equity or asset of onshore companies by merger and acquisition; and (iii) onshore investment by and through any other means. It further require that foreign investors or their domestic affiliates to apply for clearance of national security review with the working mechanism office before they conduct any investment into any of the following fields: (i) investment in the military industry or military-related industry, and investment in areas in proximity of defense facilities or military establishment; and (ii) investment in any important agricultural product, important energy and resources, critical equipment manufacturing, important infrastructure, important transportation services, important cultural products and services, important information technologies and internet products and services, important financial services, critical technologies and other important fields which concern the national security where actual control over the invested enterprise is obtained.
95
Regulations Related to Real Estate Brokerage Business and Real Estate Agency Enterprises
Pursuant to the PRC Urban Real Estate Administration Law, the real-estate agencies include real-estate brokerage agencies. Real estate agencies are required to have: (a) their own names and entities; (b) fixed premises to offer services; (c) necessary property and fund for operation; (d) adequate number of professionals; and (e) other conditions stipulated by laws and administrative regulations. To establish a real estate brokerage agency, one shall apply for incorporation registration of such real estate brokerage agency with the competent local counterpart of SAMR to obtain its business license before opening its business operation.
Specifically, the real estate brokerage business in China is primarily governed by the Real Estate Brokerage Administrative Measures, which was jointly promulgated by the MOHURD, the NDRC and the Ministry of Human Resources and Social Security on January 20, 2011 and amended on April 1, 2016. Pursuant to the Real Estate Brokerage Administrative Measures, the real estate brokerage business refers to the activities of providing intermediary and agency services to and collecting commissions from clients by real estate brokerage institutions and real estate brokers for purpose of promoting real estate transactions. To qualify as a real estate brokerage institution, an entity and its branches shall have a sufficient number of qualified real estate brokers and file with the local counterpart of the MOHURD within 30 days after obtaining its business license. The real estate brokerage services shall be uniformly undertaken by real estate brokerage institution, with the service remunerations collected by the agencies collectively. Branches shall undertake businesses in the name of the parental real-estate agencies. Individual real estate brokers are not allowed to undertake real estate brokerage services in his/her own behalf. In addition, real estate brokerage entity which provide real estate brokerage services such as providing real estate information, on-site house viewing, and contract drafting shall enter into written real estate brokerage service agreements with their clients. Real estate brokerage agencies shall not charge any fee that is not published to the public and shall not use false or misleading price contents and other pricing technique to cheat on clients. Furthermore, real estate brokerage institutions and brokers must not: (a) counterfeit and disseminate the pricing information, or collude with real-estate developers or operators to reserve premises for higher price and manipulate the market price; (b) conceal the real housing transaction information from the interested parties, and earn price discrepancies between lower buy-in price and higher sell-out (rent) price; (c) solicit business through improper means such as concealing, fraud, coercing or bribing, or lure/force real estate buyers into transaction; (d) disclose or improperly use the personal information/business secret of real estate buyers to seek unjust profits; (e) for illegal purposes such as evasion of property transaction tax, sign contracts of different prices for the same house; (f) change the internal structure of the house and divide them for rental; (g) embezzle and misappropriate the property transaction capital; (h) buy or rent his/her own agented house; (i) offer brokerage services with respect to indemnificatory houses that are not permitted to be sold or prohibited-for-sales houses; and (j) conduct other behaviors prohibited by laws and regulations.
According to the Opinions on Strengthening the Management over Real-Estate Agencies to Promote Healthier Development of the Industry as jointly promulgated and implemented on July 29, 2016 by the MOHURD, NDRC, MIIT, People’s Bank of China, or the PBOC, SAT, SAIC and China Banking Regulatory Commission, governmental departments undertake enhanced regulation of real estate brokerage institutions. Real estate brokerage institutions are required to check the ownership information of the property and the identification for the client before publication of the property information. Upon approval of the client, the agency shall verify the ownership information in the competent real-estate department and prepare specification of the house conditions. The property information published shall be authentic, comprehensive and accurate. The agency shall not publish the information of the properties without the prior written authorization of owner and shall not conceal the mortgage status of the property or other relevant information of the transaction. The real estate agency shall not in any form force client to take service of any financial institution it appoints. Property information shall be removed within 2 working days upon its sale or rental.
According to the Circular on Preventing Operating Loans from being Illegally Flowed into Real Estate Sector as jointly issued by the MOHURD, the PBOC and the China Banking and Insurance Regulatory Commission, or the CBIRC on March 26, 2021, banking financial institutions are required to formulate a “White List” of intermediary agencies and shall not cooperate with any intermediary agency which assists any borrower to illegally obtain operating loans. In addition, this circular also prohibits real estate agencies from providing any consultations or services related to financial products of operating loans which are guaranteed by the buyer’s real estate and inducing any buyer to illegally use the funds from operating loans. When providing the real estate brokerage services, real estate agencies shall request home buyers to undertake in writing that they do not misuse operating loans to fund the housing transactions. The local branches of the MOHURD will also establish a “Black List” to record the offending real estate agencies and real estate brokers, and will regularly disclose cases of violations.
96
On July 13, 2021, the MOHURD and other seven PRC regulatory agencies issued the Notice on Continuous Improvement and Regulation of the Real Estate Market Order, which aimed to strengthen the rectification of improper or illegal behaviours in real estate development, sales and leasing of properties, and property services by ways including, among others, rectifications of publishing false information of properties and illegal advertisements.
On October 23, 2021, the National People’s Congress of the PRC authorized the State Council of the PRC to launch a five-year pilot property tax reform program in selected regions where the owners of residential and non-residential properties (excluding rural households) will be required to pay property tax. The State Council of the PRC has the discretion in deciding where and how the property tax will be implemented and administrated.
Regulations Related to Housing Rentals
Pursuant to the Law on Administration of Urban Real Estate of the People’s Republic of China promulgated by the Standing Committee of the National People’s Congress of China on July 5, 1994, amended on August 30, 2007 and August 27, 2009, and took effect on August 27, 2009 (which was further amended on August 26, 2019 and became effective on January 1, 2020), when leasing premises, the lessor and lessee are required to enter into a written lease contract, containing provisions such as the leasing term, use of the premises, rental and repair liabilities, and other rights and obligations of both parties.
According to the PRC Civil Code, the lessee may sublease the leased premises to a third party, subject to the consent of the lessor. Where a lessee subleases the premises, the lease contract between the lessee and the lessor remains valid. The lessor is entitled to terminate the lease if the lessee subleases the premises without the consent of the lessor. Where the lessor knows or should know about the sublease of the lessee but fails to raise any objection within six months, it shall be deemed that the lessor agrees to the sublease. In addition, if the lessor transfers the premises, the lease contract between the lessee and the lessor will remain valid.
On December 1, 2010, the MOHURD promulgated the Administrative Measures for Leasing of Commodity Housing, which became effective on February 1, 2011. According to such measures, landlords and tenants are required to enter into lease contracts which should generally contain specified provisions, and lease contracts should be registered with the construction (real estate) authorities at municipal or county level where the leased property located within 30 days after its conclusion. If the landlords and tenants fail to go through the registration procedures, both landlords and tenants may be subject to fines. Also, according to such measures, a house shall not be leased under any of the following circumstances: (i) being an illegal construction; (ii) failing to meet the compulsory standards for engineering construction in terms of safety, disaster prevention, etc.; (iii) changing the nature of use of the house which violates relevant provisions; or (iv) other circumstances under which the house is prohibited to be leased as prescribed by laws and regulations. Where the provisions of these measures are violated, the competent construction (real estate) departments of the people’s governments of the municipalities directly under the central government, cities and counties shall order the violators to make corrections within a specified time limit. Where there is no illegal income, a fine of not more than RMB5,000 may be imposed; where there is illegal income, a fine of not less than one time but not more than three times the illegal income, but not more than RMB30,000, may be imposed.
On January 6, 2015, the MOHURD released the Guidelines on the Accelerating the Cultivation and Development of Residential Tenancy Market, which encourage the establishment of residential tenancy organizations. Residential tenancy organizations are encouraged to purchase or lease housing for long-term and re-decorate the housing before renting out to the public. The municipal and county level real estate departments are required to build a governmental housing rental information service platform to provide efficient, accurate and convenient information services for all parties in the house leasing market.
On May 17, 2016, the State Council issued the Opinions of the General Office of the State Council on Accelerating the Cultivation and Development of Housing Rental Market, which require the local housing authorities to strengthen the administration of the home-rental market participants, including residential tenancy enterprises, intermediary agencies and professionals, in coordination with relevant departments, and keep credit records of relevant market participants.
On May 19, 2017, the MOHURD published the Measures on Management of Residential Tenancy and Home Sales (Discussion Draft) for public discussion. The draft provides that the government encourages the development of professional enterprises that provide home rental services and support the long-term management of properties services provided by home rental enterprises. It also requires the relevant PRC authorities to enhance scrutiny on (i) the terms of duration and rent adjustments in lease agreements; (ii) the filing of lease agreements; and (iii) residential tenancy enterprises. As of the date of this annual report, the draft measures has not been promulgated.
97
On July 18, 2017, the MOHURD, the NDRC, the Ministry of Public Security and other PRC regulatory agencies jointly released the Notice of Accelerating the Development of Residential Tenancy Industry in Large to Medium Sized Cities with Positive Population Influx. Pursuant to the Notice, (i) housing developers, realtors and property management enterprises are encouraged to expand its business into residential tenancy industry; and (ii) housing authorities are required to establish an online lease recordation system and regulate and supervise the rental process in the residential tenancy industry, including ensuring the truthfulness of residential tenancy advertisements and standardizing the residential tenancy process.
The Notice on Continuous Improvement and Regulation of the Real Estate Market Order issued on July 13, 2021 by the MOHURD and other seven PRC regulatory agencies provides for strengthening the supervision and rectification of: (i) conducting business without submitting a business commencement report; (ii) failure to submit the relevant rental information truthfully and completely pursuant to the relevant regulations; (iii) failure to perform the obligations to inspect the qualifications of information publishers; (iv) withholding rent deposits; (v) evicting tenants through violence, threats or other coercive measures; (vi) operating house leasing loan business which violates the relevant regulations; (vii) high-risk business activities such as “high in and low out (paying high rents to house owners but charging low rent from tenants),” “long in and short out (collecting rents of a long period of time from tenants but paying rents of a short period of time to house owners)”; and (viii) failure to have rents supervised as required.
Regulation Related to Interior Decoration and Design
Regulations on Qualifications of Construction Enterprises
The PRC government implements qualification management for construction enterprises. Pursuant to the Administrative Provisions on the Qualifications of Construction Enterprises issued by the MOHURD in October 1995 and recently amended in December 2018 and the Grade Standards for Construction Enterprises Qualification which was issued by the MOHURD on November 6, 2014 and recently amended in October 2016, the qualification of contractors engaging in interior construction is categorized into two grades, namely, Grade A and Grade B. Interior construction contractors can only undertake interior construction projects approved within the scope of its grade, in terms of its single contract value. Interior construction contractors with Grade A qualification may undertake interior construction project without project scale limitation, whereas those with Grade B qualification can only undertake interior construction project the single contract value of which is under RMB20 million.
Each of Shengdu Home Renovation Co., Ltd., Beike Shengdu (Zhejiang) Construction Decoration Engineering Co., Ltd., Beijing Beiwoo Decoration Co., Ltd. and Beimeizhuang (Beijing) Construction Decoration Engineering Co., Ltd. has obtained the Qualification Certificate of Construction Enterprise issued by the local branch of the MOHURD.
Regulations on Work Safety
Pursuant to the Work Safety Law of the PRC, which was issued by the Standing Committee of the National People’s Congress on June 29, 2002 and recently amended on June 10, 2021, a production entity must meet the legal standard or industrial standard on work safety and provide work conditions set out in relevant laws, administrative rules and national or industry standards. An entity that cannot meet required work conditions shall not engage in production and business operation activities.
Pursuant to the Regulations on Work Safety License issued by the State Council on January 13, 2004 and recently amended on July 29, 2014 and the Administrative Provisions on the Work Safety License of Construction Enterprises issued by the Ministry of Construction (the predecessor of the MOHURD) and came into effect on July 5, 2004 and amended on January 22, 2015, a construction entity is not allowed to engage in construction activities without a work safety license.
Each of Shengdu Home Renovation Co., Ltd., Beike Shengdu (Zhejiang) Construction Decoration Engineering Co., Ltd. and Beimeizhuang (Beijing) Construction Decoration Engineering Co., Ltd. has obtained the Safety Production License (Building Construction) issued by the local branch of the MOHURD.
98
Regulations on Qualifications of Construction Engineering Design
Pursuant to the Administrative Provisions on the Qualifications of Survey and Design of Construction Engineering issued by the MOHURD in September 2016 and recently amended in December 2018, a construction engineering design entity shall obtain a qualification certificate of construction project design to conduct relevant construction engineering design activities. According to the Grade Standards for Construction Engineering Design Qualification which was issued by the MOHURD on March 29, 2007 and recently amended in March 2017, the qualification of contractors engaging in design of construction decoration projects is categorized into three grades, namely, Grade A, Grade B and Grade C. The contractors with Grade A qualification may undertake design of construction decoration project without project scale limitation, whereas those with Grade B qualification can only undertake design of construction decoration project the single contract value of which is under RMB12 million and those with Grade C qualification can only undertake design of construction decoration project the single contract value of which is under RMB3 million.
Each of Shengdu Home Renovation Co., Ltd. and Beike Shengdu (Zhejiang) Construction Decoration Engineering Co., Ltd. has obtained the Qualification Certificate of Construction Project Design issued by Zhejiang Commission of Urban-rural Development.
Regulations Related to Value-Added Telecommunications Services
Regulations on Value-Added Telecommunications Services
The PRC Telecommunications Regulations, or the Telecommunications Regulations, promulgated on September 25, 2000 by the State Council of the PRC and most recently amended in February 2016, are the primary regulations governing telecommunications services. Under the Telecommunications Regulations, a telecommunications service provider is required to procure operating licenses from the MIIT or its provincial counterparts, prior to the commencement of its operations, otherwise such operator might be subject to sanctions including corrective orders and warnings from the competent administration authority, fines and confiscation of illegal gains. In case of serious violations, the operator’s websites may be ordered to be closed.
The Telecommunications Regulations categorize all telecommunication services in China as either basic telecommunications services or value-added telecommunications services, and value-added telecommunications services are defined as telecommunications and information services provided through public network infrastructures. The Administrative Measures for Telecommunications Business Operating License promulgated by the MIIT in 2009 and most recently amended in July 2017, or the Telecom License Measures, set forth more specific provisions regarding the types of licenses required to operate value-added telecommunications services, the qualifications and procedures for obtaining the licenses and the administration and supervision of these licenses. Pursuant to the Telecom License Measures, a commercial operator of value-added telecommunication services must first obtain an operating license for value-added telecommunication business, or the VATS License. The Telecom License Measures also provides that an operator providing value-added services in multiple provinces is required to obtain a cross-region VATS License, whereas an operator providing value-added services in one province is required to obtain an intra-provincial VATS License. Pursuant to the Telecom License Measures, any telecommunication services operator must conduct telecommunication business pursuant to the type and within the scope of business as specified in its VATS License.
99
Pursuant to the Catalog of Telecommunications Services, which was promulgated by the Ministry of Information Industry of the PRC (the predecessor of the MIIT) on February 21, 2003 and last amended by the MIIT on June 6, 2019, both online data processing and transaction processing services and internet information services fall within Class 2 value-added telecommunication services. The “online data processing and transaction processing services” mean the online data processing and transaction/affair processing services provided for users through public communication networks or the internet, using various kinds of data and affair/transaction processing application platforms connected to various kinds of public communication networks or the internet. A telecommunication services operator engaged in online data processing and transaction processing services shall obtain a VATS License for online data processing and transaction processing services. The “information services” refer to the information services provided for users via the public communication network or the internet and by the information collection, development, processing and construction of information platforms. The Administrative Measures on Internet Information Services, or the Internet Content Measures, which was promulgated by the State Council of the PRC on September 25, 2000 and amended on January 8, 2011, sets out guidelines on the provision of internet information services. The Internet Content Measures classifies internet information services into commercial internet information services and non-commercial internet information services. Pursuant to the Internet Content Measures, commercial internet information services refer to the provision with charge of payment of information or website production or other service activities to online users via the internet, non-commercial internet information services refer to the provision with free of charge of information that is in the public domain and openly accessible to online users via the internet. The Internet Content Measures requires that a provider of commercial internet information services shall obtain a VATS License for internet information services. The Internet Content Measures further requires that a provider of non-commercial internet information services shall carry out record-filing procedures with the provincial level counterparts of the MIIT.
Regulations Related to Foreign Investment Restriction on Value-Added Telecommunications Services
According to the 2021 Negative List, the equity ratio of foreign investment in the value-added telecommunications enterprises is subject to the cap of 50% except for the investment in the e-commerce operation business, a domestic multi-party communication business, an information storage and re-transmission business and a call center business.
Specifically, foreign direct investment in telecommunications companies in China is governed by the Administrative Regulations on Foreign-Invested Telecommunications Enterprises, which was promulgated by the State Council of the PRC on December 11, 2001 and amended on September 10, 2008 and February 6, 2016. The regulations require that foreign-invested value-added telecommunications enterprises must be in the form of a Sino-foreign equity joint venture, and the ultimate capital contribution percentage by foreign investor(s) in a foreign-invested value-added telecommunications enterprise must not exceed 50%, other than certain exceptions. In addition, the main foreign investor who invests in a foreign-invested value-added telecommunications enterprises operating the value-added telecommunications business in China must satisfy a number of stringent performance and operational experience requirements, including demonstrating a good track record and experience in operating value-added telecommunication business overseas. Foreign investors that meet these requirements shall obtain approvals from the MIIT, which retain considerable discretion in granting such approval. On April 7, 2022, the State Council issued the Decision to Amend and Abolish Certain Administrative Regulations, which makes amendments to the Administrative Regulations on Foreign-Invested Telecommunications Enterprises. The amendments include, among others, removing the performance and operational requirements for main foreign investors that invest in PRC companies conducting value-added telecommunication business as set out in the Administrative Regulations on Foreign-Invested Telecommunications Enterprises. The amended Administrative Regulations on Foreign-Invested Telecommunications Enterprises took effect on May 1, 2022. There are substantial uncertainties regarding the interpretation and implementation of this newly amended regulations.
100
In 2006, the predecessor to the MIIT issued the Circular of the Ministry of Information Industry on Strengthening the Administration of Foreign Investment in Value-added Telecommunications Business, according to which a foreign investor in the telecommunications service industry of China must establish a foreign invested enterprise and apply for a telecommunications businesses operation license. This circular further requires that: (i) PRC domestic telecommunications business enterprises must not lease, transfer or sell a telecommunications businesses operation license to a foreign investor through any form of transaction or provide resources, offices and working places, facilities or other assistance to support the illegal telecommunications services operations of a foreign investor; (ii) value-added telecommunications enterprises or their shareholders must directly own the domain names and trademarks used by such enterprises in their daily operations; (iii) each value-added telecommunications enterprise must have the necessary facilities for its approved business operations and maintain such facilities in the regions covered by its license; and (iv) all providers of value-added telecommunications services are required to maintain network and internet security in accordance with the standards set forth in relevant PRC regulations. If a license holder fails to comply with the requirements in the circular and cure such non-compliance, the MIIT or its local counterparts have the discretion to take measures against such license holder, including revoking its license for value-added telecommunications business.
Regulations Related to Mobile Internet Applications
In June 2016, the CAC promulgated the Administrative Provisions on Mobile Internet Application Information Services, or the Mobile Application Administrative Provisions, which was most recently amended on June 14, 2022 and became effective on August 1, 2022. Pursuant to the Mobile Application Administrative Provisions, a mobile internet app refers to an app software that runs on mobile smart devices providing information services after being pre-installed, downloaded or embedded through other means. Mobile internet app providers refer to the owners or operators of mobile internet apps. Internet app stores refer to platforms which provide services related to online browsing, searching and downloading of app software and releasing of development tools and products through the internet.
Pursuant to the Mobile Application Administrative Provisions, internet app providers shall comply with relevant provisions on the scope of necessary personal information when engaging in personal information processing activities and shall not compel users to agree to non-essential personal information collection or ban users from their basic functional services due to their refusal of providing unnecessary personal information. Internet app providers shall not provide the relevant services to the users who fail to submit real identity information or use fraudulent identity information of other organizations or persons for fake registration. Internet app providers shall also establish sound information content review and management mechanism, take sound management measures such as user registration, account management, information review, daily inspection and emergency disposal, and be staffed with professionals and technical ability appropriate to the service scale. Furthermore, internet app providers who launch new technologies, applications or functions with the attribute of public opinion or the capability of social mobilization shall conduct security assessment in accordance with the applicable laws and regulations. If an internet app provider violates these regulations, internet app distribution platforms may issue warnings, suspend the release of its applications, or terminate the sale of its applications, and/or report the violations to governmental authorities, and the application provider may be imposed administrative penalty by the CAC and relevant competent authorities in accordance with relevant laws and regulations.
Regulations Related to Advertising Services
On April 24, 2015, the Standing Committee of the National People’s Congress of the PRC enacted the revised Advertising Law of the PRC, or the Advertising Law, effective on September 1, 2015 which was most recently amended in April, 2021. The Advertising Law increases the potential legal liability of advertising services providers and strengthens regulations of false advertising. The Advertising Law sets forth certain content requirements for advertisements including, among other things, prohibitions on false or misleading content, superlative wording, socially destabilizing content or content involving obscenities, superstition, violence, discrimination or infringement of the public interest.
On July 4, 2016, the SAIC (currently known as the SAMR) issued the Interim Administrative Measures on Internet Advertising, or the Internet Advertising Measures, which came into effect on September 1, 2016. The Advertising Law and the Internet Advertising Measures require that online advertisements may not affect users’ normal use of internet and internet pop-up ads must display a “close” sign prominently and ensure one-key closing of the pop-up windows. The Internet Advertising Measures provide that all online advertisements must be marked “advertisement” so that consumers can distinguish them from non-advertisement information. Moreover, the Internet Advertising Measures require that, among other things, sponsored search advertisements shall be prominently distinguished from normal research results and it is forbidden to send advertisements or advertisement links by email without the recipient’s permission or induce internet users to click on an advertisement in a deceptive manner.
101
In March 2023, the SAMR promulgated the Administrative Measures on Internet Advertising, or the Internet Advertising Measures, which will become effective on May 1, 2023 and replace the Interim Administrative Measures on Internet Advertising promulgated by the SAIC (currently known as the SAMR) in July 2016. Pursuant to the Internet Advertising Measures, internet advertisements are defined as any commercial advertising that directly or indirectly promotes goods or services through internet media in the form of texts, images, audio, video or other forms. An adverting distributor must examine, verify and record identity information of its advertisers, such as the advertiser’s name, address and contact information, and maintain an updated verification of such information on a regular basis. Moreover, it must examine the supporting documentation provided by the advertisers and adverting operators. Where a special government review is required for specific categories of advertisements before posting, the adverting distributor must confirm that the review has been performed and approval has been obtained, and no edits or changes to the advertisements are allowed unless they are re-approved by the authority. If the content of the advertisement is inconsistent with the supporting documentation, or the supporting documentation is incomplete, the advertisement cannot be published. As for pop-up advertisements, advertising distributors shall clearly indicate the closure button for the advertisements, and shall not engage in any activities that may hinder the users from closing the pop-up advertisements with one button click, such as lacking a closure button, containing a countdown timer for closure, providing false or unidentifiable marks for the closure button, requiring more than one click to close, and allowing the advertisement to pop up again after closure on the same page or file, etc. In addition, the Internet Advertising Measures require paid-for search results to be distinguished from natural search results so that consumers will not be misled as to the nature of these search results. Furthermore, the Internet Advertising Measures specify additional compliance requirements for internet advertising businesses. For example, any promotion in the name of knowledge or experience sharing or consumer review but containing links to purchase relevant products and services are also classified as a form of advertisement and thus shall be clearly indicated as “advertisements”. Internet advertisements shall not deceive or mislead users into clicking or viewing the advertisements with false or fabricated system or software update reminders or notifications or offer of rewards. If an advertisement contains any link directing to another advertisement, the advertisers, advertising operators and distributors of primary advertisements are responsible for verifying the advertisement contents to which the link is directed and are relevant to the primary advertisement. Internet distributors shall also establish and maintain an archive for the advertisers and advertisements and keep the record for at least three years after end of the relevant advertisement. As for live-streaming, if a seller or service provider promotes goods or services via live-streaming and thus constitutes advertisements, such seller or service provider shall bear the obligations and responsibilities of an advertiser. If the operator of a live-streaming room is engaged to provide advertising design, production, agency, or publishing services, it shall bear the obligations and responsibilities of an advertising agent or advertising publisher, as applicable.
Regulations Related to Financing
Regulations Related to Online Payment
On June 14, 2010, the PBOC issued the Administrative Measures on Non-Financial Institution Payment Service and its implementing rules, which set forth the basic regulatory requirements for payment market entry. According to the Administrative Measures on Non-Financial Institution Payment Service, non-financial institution payment service shall mean any of the following monetary asset transfer services provided by non-financial institutions as an intermediary between the payor and the payee: (i) online payment; (ii) pre-payment card issuance and receipt; (iii) bank card acceptance; (iv) other payment services as specified by the PBOC. Pursuant to the Administrative Measures on Non-Financial Institution Payment Service, non-financial institution which provides payment services shall obtain a payment business license to become a payment institution. No non-financial institution or individual shall engage in payment services without the PBOC’s approval either expressly or in disguise.
102
On December 28, 2015, the PBOC issued the Administrative Measures for Internet Payment Services of Non-Bank Payment Institutions, or the Online Payment Administrative Measures. Pursuant to the Online Payment Administrative Measures, online payment services shall mean activities where a payor or payee initiates a remote payment instruction via public network information system from its computer, mobile terminal or other electronic devices and, without interaction between the electronic device of the payer and the exclusive device of the receiver, and where the payment institution provides money transfer services between the payee and the payor. A payment institution shall obtain an online payment service permit before engaging in the online payment business. Payment institutions licensed for Internet payment services may, open a payment account for the client as requested at his or her own discretion. Payment institutions only licensed for providing mobile payment, landline payment or digital television payment services shall not open payment accounts for clients. Payment institutions shall fully warn their clients about the potential risk of online payments and provide necessary safety education and risk warning before processing the online payment services. Payment institutions shall establish and perfect their risk reserve procedures and a transaction compensation procedure, and shall protect the legitimate rights and interests of their clients by compensating in full amount of the losses of their clients if such losses cannot be effectively proved to be caused by the clients. In addition, a payment institution shall also provide transaction record search service for their clients for free through websites with legal and independent domain names and uniform service hotline for clients to search transaction records of at least the last year.
On January 19, 2021, the PBOC issued the Measures for Deposit and Management of Clients’ Reserves of Non-Bank Payment Institution, or the Administrative Measures of Reserves. Pursuant to the Administrative Measures of Reserves, clients’ reserves mean the cash that payment institution received from its clients to be paid to the payee. Non-bank payment institutions are required to open a deposit account at the PBOC to deposit such reserves. The reserve received by non-bank institutions shall be fully deposit to the special reserve account opened at the PBOC or the qualified bank. The reserve can only be used for the payment business requested by the clients and any entity, individual cannot use, misappropriate, or borrow such reserve or use it as a guarantee.
Beijing Ehomepay Technologies Co., Ltd., one of the subsidiaries of the VIEs, has obtained the license for non-financial institution payment service covering online payment service.
Regulations Related to Micro Credit Business
According to the Guiding Opinion on the Pilot Operation of Micro Credit Companies, or the Guiding Opinion, which was promulgated by the CBIRC and the PBOC on May 4, 2008, a micro credit company is a company that specializes in operating a micro-loan business with investments from natural persons, legal entities or other social organizations, and which does not accept public deposits. The establishment of a micro credit company is subject to the approval of the competent government authority at the provincial level. The provincial governments may launch the pilot operation of micro credit companies within their prefectural regions if they could designate a competent department, financial affairs office or other relevant institutions to be responsible for the supervision and administration of micro credit companies and willing to take responsibility for handling the micro credit companies’ risks.
Based on the Guiding Opinion, many provincial governments, including that of Beijing, promulgated local implementing rules on the administration of micro credit companies. In January 2009, the General Office of the People’s Government of Beijing Municipality issued the Pilot Implementation Measures of Micro Credit Company of Beijing, which specifies the requirement for establishment and operation of micro credit companies in Beijing. According to this regulation, establishment of a micro credit company in Beijing is subject to the prior approval of the finance regulatory authority of the municipality. Besides, the funds of the micro loans provided by the micro credit company shall be limited to the capital contributions or donations of its shareholders, funds provided by no more than two banks and other funds as approved by the authorities.
On November 21, 2017, the Internet Financing Risk Special Rectification Work Leading Team Office, or the Leading Team Office, issued a Circular on Immediate Suspension on Approval of the establishment of Online Micro Credit Enterprises, which stated that effective from November 21, 2017, no local governmental authorities shall approve any newly established online micro credit enterprises or approve any new cross-province small loan lending business for existing micro credit enterprises.
Beijing Beike Small Loan Co., Ltd., one of the subsidiaries of the VIEs, has obtained the approval for its establishment as a micro credit company in Beijing.
103
Regulations Related to Financing Guarantee
In March 2010, seven governmental authorities including the predecessor of the CBIRC, the Ministry of Commerce and the Ministry of Finance, promulgated the Interim Administrative Measures for Financing Guarantee Companies, which requires an entity or individual to obtain prior approval from the relevant governmental authority before engaging in the financing guarantee business. A financing guarantee is defined as an activity whereby the guarantor and the creditor, such as a financial institution in the banking sector, agree that the guarantor shall bear the guarantee obligations in the event that the borrower fails to meet its repayment obligations.
On August 2, 2017, the PRC State Council of the PRC promulgated the Regulations on the Supervision and Administration of Financing Guarantee Companies, which became effective on October 1, 2017. These regulations define “financing guarantee” as a guarantee provided for the debt financing, including but not limited to the extension of loans or issuance of bonds, and set out that the establishment of a financing guarantee company or engagement in the financing guarantee business without approval may result in administrative penalties and even criminal liabilities. These regulations on financing guarantee also set forth that the outstanding guarantee liabilities of a financing guarantee company shall not exceed ten times of its net assets, and that the balance amount of outstanding guarantee liabilities of a financing guarantee company for the same guaranteed party shall not exceed 10% of its net assets, while the outstanding guarantee liabilities of a financing guarantee company shall not exceed 15% of its net assets. On April 2, 2018, the seven governmental authorities further issued four supplementary administrative measures for implementing the Regulations on the Supervision and Administration of Financing Guarantee Companies, which provide further guidance on the application for and management of financing guarantee business license, the calculation of the outstanding guarantee liabilities of the financing guarantee companies, the administration of the asset ratio of financing guarantee companies, and the business cooperation between financing banks and financing guarantee companies.
On October 9, 2019, nine governmental authorities including the CBIRC, the NDRC, the Ministry of Commerce and the Ministry of Finance jointly issued another Circular on the Issuance of the Supplementary Provisions on Supervision and Administration of Financing Guarantee Companies, or the CBIRC Circular 37, which further clarified that residential real estate guarantee companies (centers) shall be regulated under the financing guarantee regulations and shall acquire a financing guarantee business license before June 2020. In addition, a financing guarantee company shall include the words “financing guarantee” in its company name. The CBIRC Circular 37 also amended one of the Four Supplementary Measures by including the outstanding liabilities of residential real estate guarantee business as a factor in calculating the overall outstanding guarantee liabilities of a financing guarantee company.
Beijing Zhongrongxin Financing Guarantee Co., Ltd., one of the subsidiaries of the VIEs, and Shenzhen Beike Financing Guarantee Co., Ltd., one of our PRC subsidiaries, have obtained the license for financing guarantee business.
Regulations Related to Insurance Brokerage
On February 1, 2018, the China Insurance Regulatory Commission, or the CIRC, the predecessor of CBIRC, promulgated the Provisions on the Regulation of Insurance Brokers, which became effective on May 1, 2018. Pursuant to the Provisions on the Regulation of Insurance Brokers, the establishment and operation of an insurance broker must meet the qualification requirements specified by the CIRC, obtain the approval from the CIRC and be licensed by the CIRC. Specifically, the paid-in registered capital of a cross-province insurance brokerage company must be at least RMB50 million and that for an intra-province insurance brokerage company (the one only operates within the province in which it is registered) must be at least RMB10 million.
On April 27, 2018, the CBIRC promulgated the Notice on Relaxing Restrictions on the Business Scope of Foreign-Funded Insurance Brokerage Companies, which became effective on April 27, 2018. Pursuant to this notice, the foreign-funded insurance brokerage institutions that obtain insurance brokerage business permits upon approval by the insurance regulatory authority of the State Council of the PRC may engage in the following insurance brokerage business within the territory of the People’s Republic of China: (i) drafting insurance application proposals, selecting insurers, and undergoing the insurance application formalities for insurance applicants; (ii) assisting the insured parties or beneficiaries in claiming compensation; (iii) reinsurance brokerage business; (iv) providing disaster or loss prevention or risk evaluation and management advisory services; (v) other business approved by the CBIRC.
104
On December 3, 2021, the General Office of the CBIRC issued the Circular on Clarifying Relevant Measures on Open up of Insurance Agency Markets, which provides that qualified foreign insurance brokerage companies with actual operation experience are allowed to set up insurance brokerage companies in China to conduct insurance brokerage business, and the following qualification requirements for the foreign investor of an insurance brokerage company are abolished: (i) the foreign investor shall have engaged in insurance brokerage business for more than thirty years within the territories of World Trade Organization members; (ii) the foreign investor shall have established its representative office in China for two consecutive years; and (iii) the total assets of the foreign investor shall be no less than US$200 million as of the end of the year prior to its application.
Beijing Anli Insurance Brokerage Co., Ltd., one of the subsidiaries the VIEs, has obtained the license for insurance brokerage business.
Regulations Related to Commercial Factoring
On June 27, 2012, the Ministry of Commerce promulgated the Notice on Pilot Scheme for Commercial Factoring, or Notice 419, along with other circulars to launch the pilot scheme for commercial factoring in Shanghai Pudong New District, Tianjin Binhai New District and certain other areas. According to the local implementation rules, a commercial factoring enterprise may be established upon approval by the local counterparts of the Ministry of Commerce or other competent authorities (e.g. local financial work offices) in the said regions. The business scope of a commercial factoring company may cover trade financing services, management of sales ledgers, customer credit investigation and evaluation, management and collection of accounts receivable and credit risk guarantee. On May 8, 2018, the Ministry of Commerce announced that the regulatory authority of commercial factoring industry was transferred from the Ministry of Commerce to the CBIRC on April 20, 2018. On October 18, 2019, the CBIRC announced the Circular on Enhancing the Supervision and Management of Commercial Factoring Enterprises, which further emphasized that commercial factoring enterprises shall not engage in, among others, the following businesses: (i) absorbing public funds either directly or in disguise; (ii) lending or borrowing money from other commercial factoring enterprises, directly or in disguise; or (iii) facilitating loans or entrusted by another person to facilitate loan.
Zhongjia Guotai Commercial Factoring (Shenzhen) Co., Ltd. and Beike (Tianjin) Commercial Factoring Co., Ltd., the subsidiaries of our PRC subsidiaries, are respectively approved by the competent authorities in Shenzhen and Tianjin to provide commercial factoring services.
Regulations Related to Internet Security and Privacy Protection
Regulations Related to Internet Security
The Decision in Relation to Protection of Internet Security enacted by the Standing Committee of the National People’s Congress of the PRC on December 28, 2000, as amended in August 2009, provides that, among other things, the following activities conducted through the internet, if constituted a crime under PRC laws, are subject to criminal punishment: (i) hacking into a computer or system of strategic importance; (ii) intentionally inventing and spreading destructive programs such as computer viruses to attack the computer system and the communications network, thus damaging the computer system and the communications networks; (iii) in violation of national regulations, discontinuing the computer network or the communications service without authorization; (iv) leaking state secrets; (v) spreading false commercial information; or (vi) infringing intellectual property rights through internet.
The Provisions on Technological Measures for Internet Security Protection, or the Internet Security Protection Measures, promulgated on December 13, 2005 by the Ministry of Public Security require internet service providers and organizations that use interconnection implementing technical measures for internet security protection, such as technical measures for preventing any matter or act that may endanger network security, for example, computer viruses, invasion or attacks to or destruction of the network. All internet access service providers are required to take measures to keep a record of and preserve user registration information. Under these measures, value-added telecommunications services license holders must regularly update information security and content control systems for their websites and must also report any public dissemination of prohibited content to local public security authorities. If a value-added telecommunications services license holder violates these measures, the Ministry of Public Security and the local security bureaus may revoke its operating license and shut down its websites.
105
On July 1, 2015, the Standing Committee of the National People’s Congress issued the PRC National Security Law, which came into effect on the same day. The National Security Law provides that the state shall safeguard the sovereignty, security and cyber security development interests of the state, and that the state shall establish a national security review and supervision system to review, among other things, foreign investment, key technologies, internet and information technology products and services, and other important activities that are likely to impact national security of China.
On November 7, 2016, the Standing Committee of the National People’s Congress of the PRC promulgated the PRC Cybersecurity Law, which came into effect on June 1, 2017, and applies to the construction, operation, maintenance and use of networks as well as the supervision and administration of cybersecurity in China. The Cybersecurity Law defines “networks” as systems that are composed of computers or other information terminals and relevant facilities used for the purpose of collecting, storing, transmitting, exchanging and processing information in accordance with certain rules and procedures. “Network operators,” who are broadly defined as owners and administrators of networks and network service providers, are subject to various security protection-related obligations, including: (i) complying with security protection obligations in accordance with tiered cybersecurity system’s protection requirements, which include formulating internal security management rules and manuals, appointing cybersecurity responsible personnel, adopting technical measures to prevent computer viruses and cybersecurity endangering activities, adopting technical measures to monitor and record network operation status and cybersecurity events; (ii) formulating cybersecurity emergency response plans, timely handling security risks, initiating emergency response plans, taking appropriate remedial measures and reporting to regulatory authorities; and (iii) providing technical assistance and support for public security and national security authorities for protection of national security and criminal investigations in accordance with the law. Network service providers who do not comply with the Cybersecurity Law may be subject to fines, suspension of their businesses, shutdown of their websites, and revocation of their business licenses. On September 14, 2022, the CAC issued the Notice on Seeking Public Comments on the Decision on Amending the Cybersecurity Law of the People’s Republic of China (Draft for Public Comments), which imposes more stringent legal liabilities for certain violations of the Cybersecurity Law and increases the maximum fines for serious violation of the security protection obligations of network operation, network information, critical information infrastructure and personal information under the Cybersecurity Law to RMB50 million or up to 5% of the turnover of the company in the preceding year.
On April 13, 2020, twelve PRC government authorities including the CAC issued the Measures for Cybersecurity Review, with effect from June 1, 2020, which provide detailed cybersecurity review procedures for the purchase of network products and services by operators of “critical information infrastructure.” According to the Measures for Cybersecurity Review, operators of “critical information infrastructure” are operators identified by the PRC governmental department in charge of the protection of critical information infrastructure, and “network products and services” primarily are core network equipment, high-performance computers and servers, mass storage equipment, large databases and applications, network security equipment, cloud computing services, and other network products and services that may have an important impact on the security of critical information infrastructure.
On December 28, 2021, the CAC, the NDRC, the MIIT, and several other PRC governmental authorities jointly issued the Cybersecurity Review Measures, which became effective on February 15, 2022 and replaced the Measures for Cybersecurity Review. Pursuant to Cybersecurity Review Measures, critical information infrastructure operators that purchase network products and services and network platform operators engaging in data processing activities are subject to cybersecurity review under the Cybersecurity Review Measures if such activities affect or may affect national security. According to the Cybersecurity Review Measures, before purchasing any network products or services, a critical information infrastructure operator shall assess potential national security risks that may arise from the launch or use of such products or services, and apply for a cybersecurity review with the cybersecurity review office of CAC if national security will or may be affected. In addition, network platform operators who possess personal information of more than one million users, and intend to be listed on a foreign stock exchange must be subject to the cybersecurity review.
106
To apply for a cybersecurity review, the applicant shall submit (i) an application letter, (ii) a report to analyze the impact or the potential impact on national security, (iii) purchase documents, agreements, the draft contracts or application documents for initial public offering or other listing application documents to be submitted to the relevant stock exchange regulators, and (iv) other necessary materials for conducting cybersecurity review. The Cybersecurity Review Measures further elaborate the factors to be considered when assessing the national security risks of the relevant activities, including, among others: (i) the risk of any critical information infrastructure being illegally controlled, interfered, or sabotaged; (ii) the harm to the business continuity of any critical information infrastructure caused by the disruption of supply of these products and services; (iii) the security, openness, transparency and variety of sources of these products or services, the reliability of supply channels, as well as risks of supply interruptions due to factors such as politics, diplomacy and trade; (iv) the level of compliance with PRC laws and regulations of the product and service providers; (v) the risk of core data, important data, or a large amount of personal information being stolen, leaked, destroyed, and illegally used or cross-border transferred; (vi) the risk of critical information infrastructure, core data, important data, or a large amount of personal information being affected, controlled, or maliciously used by foreign governments and the cyber information security risk in connection with listing; and (vii) other factors that may adversely affect the security of critical information infrastructures, cyber security or data security.
If the cybersecurity review office of CAC deems it necessary to conduct a cybersecurity review, it should complete a preliminary review (including reaching a review conclusion suggestion and sending the review conclusion suggestion to the implementing body for the cybersecurity review mechanism and the relevant authorities for their comments) within 30 business days from the issuance of a written notice to the operator, or 45 business days for complicated cases. Upon the receipt of a review conclusion suggestion, the implementing body for the cybersecurity review mechanism and the relevant authorities shall respond with their opinions in writing within 15 business days. If the cybersecurity review office of CAC and these authorities reach a consensus, then the cybersecurity review office of CAC shall inform the operator in writing, otherwise, the case will go through a special review procedure. The special review procedure should be completed within 90 business days, or longer for complicated cases.
On June 10, 2021, the Standing Committee of the National People’s Congress of the PRC promulgated the PRC Data Security Law, which became effective in September 2021. The Data Security Law requires data processing, which includes the collection, storage, use, processing, transmission, provision and publication of data, to be conducted in a legitimate and proper manner. The Data Security Law provides for data security and privacy obligations on entities and individuals carrying out data processing activities. The Data Security Law also introduces a data classification and hierarchical protection system based on the importance of data in economic and social development, and the degree of harm it may cause to national security, public interests, or legitimate rights and interests of individuals or organizations if such data are tampered with, destroyed, leaked, illegally acquired or illegally used. The appropriate level of protection measures is required to be taken for each respective category of data. For example, a processor of important data is required to designate the personnel and the management body responsible for data security, carry out risk assessments of its data processing activities and file the risk assessment reports with the competent authorities. State core data, i.e. data having a bearing on national security, the lifelines of national economy, people’s key livelihood and major public interests, shall be subject to stricter management system. Moreover, the Data Security Law provides a national security review procedure for those data activities which affect or may affect national security and imposes export restrictions on certain data and information. In addition, the Data Security Law also provides that any organization or individual within the territory of the PRC shall not provide any foreign judicial body and law enforcement body with any data without the approval of the competent PRC governmental authorities. Violation of Data Security Law may subject the relevant entities or individuals to warning, fines, and business suspension, revocation of permits or business licenses, or even criminal liabilities.
On July 6, 2021, the General Office of the Central Committee of the Communist Party of China and the General Office of the State Council of the PRC jointly issued the Opinions on Strictly Cracking Down Illegal Securities Activities in Accordance with the Law, which request improvement on the laws and regulations related to data security, cross-border data transfer and the management of confidential information, strengthening principal responsibility for the information security of overseas listed companies, strengthening standardized mechanisms for providing cross-border information, and improvement of cross-border audit regulatory cooperation in accordance with the law and the principle of reciprocity.
107
On August 17, 2021, the State Council of the PRC promulgated the Regulations on Protection of Security of Critical Information Infrastructure, which took effect on September 1, 2021, and pursuant to which, “critical information infrastructures” refer to critical network facilities and information systems involved in important industries and sectors, such as public communication and information services, energy, transportation, water conservancy, finance, public services, governmental digital services, science and technology related to national defense industry, as well as those which may seriously endanger national security, national economy and citizen’s livelihood or public interests if damaged or malfunctioned, or if any leakage of data in relation thereto occurs. Pursuant to these regulations, the relevant governmental authorities are responsible for stipulating rules for the identification of critical information infrastructures with reference to several factors set forth in the regulations, and further identify the critical information infrastructure operators in the related industries in accordance with such rules. The relevant authorities shall also notify operators identified as the critical information infrastructure operators.
On November 14, 2021, the CAC published the draft Regulations on the Administration of Cyber Data Security (Draft for Comments), or the Draft Regulations on Cyber Data Security, which provides that data processors conducting the following activities shall apply for cybersecurity review: (i) merger, reorganization or separation of Internet platform operators that have acquired a large number of data resources related to national security, economic development or public interests affects or may affect national security; (ii) listing on a foreign stock exchange by the data processors processing over one million users’ personal information; (iii) listing in Hong Kong which affects or may affect national security; (iv) other data processing activities that affect or may affect national security.
In addition, the Draft Regulations on Cyber Data Security also provides specific requirements for data processors conducting data processing activities in China in various respects, including, among others, protection of personal information, security of important data, cross-border transfer of data, and obligations of internet platform operators. As for the protection of personal information, the Draft Regulations on Cyber Data Security provides that data processors shall provide individuals with convenient supports in respect of access, copy, rectification, restriction of the process, and deletion of their personal information, withdrawal of consent and deregistration of their accounts and shall not impose unreasonable restrictions for such requests. Data processors shall handle such requests and respond to the individuals within 15 business days. Data processors shall delete or anonymize personal information within 15 business days under any of the following circumstances: (i) the purpose of processing personal information has been achieved or the purpose of processing is no longer needed; (ii) the storage term agreed with the users or specified in the personal information processing rules has expired; (iii) the service has been terminated or the account has been canceled by the individual; or (iv) unnecessary personal information or personal information unavoidably collected due to the use of automatic data collection technology but without the consent of the individual.
The Draft Regulations on Cyber Data Security also requires data processors processing over one million users’ personal information to comply with the regulations on important data processors, including, among others, appointing a person in charge of data security and establishing a data security management organization, filing with the competent authority within fifteen working days after identifying its important data, formulating data security training plans and organizing data security education and training for all staff every year, and that the education and training time of data security related technical and management personnel shall not be less than 20 hours per year. Data processors are also required to reserve the records of consent of individuals, the logs of provision of personal information and sharing, transaction, commissioned processing of important data for at least five years. In addition, data processors processing important data or going public overseas are required to conduct an annual data security assessment by themselves or by entrusting data security service agencies, and submit the data security assessment report of the previous year to the local branch of CAC before January 31 each year. Where data collected and generated within the PRC are provided by the data processors overseas, if such data includes important data, or if the relevant data processor is a critical information infrastructure operator or processes personal information of more than one million people, the data processor shall go through the security assessment of cross-border data transfer organized by the CAC. Further, Internet platform operators shall establish platform rules, privacy policies and algorithm strategies related to data, and solicit public comments on their official websites and personal information protection related sections for no less than 30 working days when they formulate platform rules or privacy policies or makes any amendments that may have significant impacts on users’ rights and interests. Platform rules and privacy policies formulated by operators of large Internet platforms with more than 100 million daily active users, or amendments to such rules or policies by operators of large Internet platforms with more than 100 million daily active users that may have significant impacts on users’ rights and interests shall be evaluated by a third-party organization designated by the CAC and reported to local branch of the CAC for approval. The CAC solicited comments on this draft, but there is no timetable as to when it will be enacted.
108
On September 17, 2021, the CAC and other eight government authorities jointly issued the Guiding Opinions on Strengthening the Comprehensive Governance of Network Information Service Algorithms, with the aim to, within three years, gradually establish a comprehensive governance pattern for algorithm security with a complete governance mechanism, a refined regulatory system and a standardized algorithm ecosystem. According to the Guiding Opinions on Strengthening the Comprehensive Governance of Network Information Service Algorithms, enterprises shall establish an algorithm security accountability system and a system for the review of scientific and technological ethics, enhance the organizational structure for algorithm security, intensify efforts in the prevention of risks and the handling of hidden dangers, and increase the capacity and level in handling algorithm security emergencies. Enterprises shall raise their awareness of responsibility and assume primary responsibilities for outcomes caused by the application of algorithms.
On December 31, 2021, the CAC, the MIIT, the Ministry of Public Security, the Ministry of State Security promulgated the Administrative Provisions on Internet Information Service Algorithm Recommendation, which implements classification and hierarchical management for algorithm recommendation service providers based on varies criteria. Moreover, it requires algorithmic recommendation service providers to provide users with options that are not specific to their personal characteristics, or provide users with convenient options to cancel algorithmic recommendation services. If the users choose to cancel the algorithm recommendation service, the algorithm recommendation service provider shall immediately stop providing relevant services. Algorithmic recommendation service providers shall also provide users with the function to select, modify or delete user labels which are used for algorithmic recommendation services.
On July 7, 2022, the CAC issued the Measures for the Security Assessment of Cross-border Transfer of Data, which became effective on September 1, 2022. These measures require the data processor providing data overseas to apply for the security assessment of cross-border transfer of data with the local provincial-level counterparts of the national cybersecurity authority under any of the following circumstances: (i) where the data processor intends to provide important data overseas; (ii) where a critical information infrastructure operator and a data processor who has processed personal information of more than 1,000,000 individuals intends to provide personal information overseas; (iii) where a data processor who has provided personal information of 100,000 individuals or sensitive personal information of 10,000 individuals to overseas recipients, in each case as calculated cumulatively, since January 1 of the last year intends to provide personal information overseas; or (iv) other circumstances where the security assessment of data cross-border transfer is required as prescribed by the CAC. Furthermore, the data processor shall conduct a self-assessment on the risk of data cross-border transfer prior to applying for the foregoing security assessment, under which the data processor shall consider certain factors including, among other things, (i) the purpose, scope and manner of the cross-border data transfer and the overseas data recipient processing data and the legality, legitimacy and necessity thereof, (ii) the scale, scope, type and sensitivity of the transferred data, the risks to national security, public interests and the legitimate rights and interests of individuals or organizations arising from the cross-border data transfer, (iii) the overseas data recipient’s commitment to assume responsibility and obligations, the management and technical measures to fulfill the responsibilities and obligations, and the ability to ensure the security of the transferred data, (iv) the risk of data being tampered with, destroyed, leaked, lost, transferred, or illegally obtained or illegally used during and after the cross-border transfer, and the existence of channels for safeguarding the rights and interests of personal information, and (v) adequate compliance of data transfer-related contracts or other legally binding documents between the data processor and the overseas recipient with the data security protection responsibilities and obligations. The data processors that in violation of such measures are required to rectify such non-compliance within 6 months of the effectiveness date thereof.
109
On December 8, 2022, the MIIT issued the Measures for the Administration of Data Security in the Field of Industry and Information Technology (for Trial Implementation), which became effective on January 1, 2023. The measures are aimed to regulate the processing activities of data in the field of industry and information technology field conducted by relevant data processors in China. The measures apply to industrial enterprises, software and information technology service companies, and companies holding licenses for operation of telecommunication services that independently determine the purposes and methods of data processing in the course of data processing activities. Data processing activities include, among others, the collection, storage, use, processing, transmission, provision, and disclosure of data. Pursuant to the measures, data in the field of industry and information technology includes industrial data, telecommunication data, and radio data generated and collected during the operation of relevant services. The measures provide for the classification of data in the field of industry and information technology as general, important, or core data, and provide specific requirements for the management of data classifications and data protection measures, including, among other things, data collection, storage, processing, transmission, disclosure, and destruction for data processors in the field of industry and information technology. In particular, data processors processing important data and core data are required to complete filing with relevant authorities for the catalogue of important data and core data. The filing information includes basic information on the data, such as category, classification, quantity, processing purposes and methods of data processing, scope of use, liable entities, data sharing, cross-border transfer of data, and data security protection measures. If over 30% of the quantity (i.e., number of data items or amount of data stored) of important and core data changes or there is any material change to other filing information, data processors must update the filing information with the relevant authorities within three months after such change. Furthermore, the measures provide data security requirements for cross-border and data transfers for data processors. If a data processor needs to transfer data in cases of merger, restructuring, or bankruptcy, it shall make data transfer plan and notify users affected. In addition, the measures indicate that the legal representative or principal of the data processor should be the primary person held accountable for data security and the person in charge of data security should take direct responsibility for the security of data processing activities.
Regulations Related to Privacy Protection
On December 29, 2011, the MIIT issued the Several Provisions on Regulating the Market Order of Internet Information Services, pursuant to which an internet information service provider may not collect any user personal information or provide any such information to third parties without the consent of a user. In addition, an internet information service provider must expressly inform the users of the method, content and purpose of the collection and processing of such user personal information and may only collect such information necessary for the provision of its services. An internet information service provider is also required to properly maintain the user personal information, and in case of any leak or likely leak of the user personal information, online lending service providers must take immediate remedial measures and, in severe circumstances, make an immediate report to the telecommunications regulatory authority.
Pursuant to the Decision on Strengthening the Protection of Online Information, issued by the Standing Committee of the National People’s Congress of the PRC on December 28, 2012, and the Order for the Protection of Telecommunication and Internet User Personal Information, issued by the MIIT on July 16, 2013, any collection and use of a user’s personal information must be subject to the consent of the user, be legal, reasonable and necessary and be limited to specified purposes, methods and scopes. An internet information service provider must also keep such information strictly confidential, and is further prohibited from divulging, tampering with or destroying any such information, or selling or providing such information to other parties. An internet information service provider is required to take technical and other measures to prevent the collected personal information from any unauthorized disclosure, damage or loss. Any violation of these laws and regulations may subject the internet information service provider to warnings, fines, confiscation of illegal gains, revocation of licenses, cancelation of filings, closedown of websites or even criminal liabilities.
110
With respect to the security of information collected and used by mobile apps, pursuant to the Announcement of Conducting Special Supervision against the Illegal Collection and Use of Personal Information by Apps, which was issued on January 23, 2019, app operators should collect and use personal information in compliance with the Cybersecurity Law and should be responsible for the security of personal information obtained from users and take effective measures to strengthen the personal information protection. Furthermore, app operators must not force their users to make authorization by means of bundling, suspending installation or in other default forms and should not collect personal information in violation of laws, regulations or breach of user agreements. Such regulatory requirements were emphasized by the Notice on the Special Rectification of Apps Infringing upon User’s Personal Rights and Interests, which was issued by MIIT on October 31, 2019. On November 28, 2019, the CAC, the MIIT, the Ministry of Public Security and the SMAR jointly issued the Methods of Identifying Illegal Acts of Apps to Collect and Use Personal Information. This regulation further illustrates certain commonly-seen illegal practices of apps operators in terms of personal information protection, including “failure to publicize rules for collecting and using personal information,” “failure to expressly state the purpose, manner and scope of collecting and using personal information,” “collection and use of personal information without consent of users of such App,” “collecting personal information irrelevant to the services provided by such app in violation of the principle of necessity,” “provision of personal information to others without users’ consent,” “failure to provide the function of deleting or correcting personal information as required by laws” and “failure to publish information such as methods for complaints and reporting.” Among others, any of the following acts of an app operator will constitute “collection and use of personal information without consent of users”: (i) collecting an user’s personal information or activating the permission for collecting any user’s personal information without obtaining such user’s consent; (ii) collecting personal information or activating the permission for collecting the personal information of any user who explicitly refuses such collection, or repeatedly seeking for user’s consent such that the user’s normal use of such app is disturbed; (iii) any user’s personal information which has been actually collected by the app operator or the permission for collecting any user’s personal information activated by the app operator is beyond the scope of personal information which such user authorizes such app operator to collect; (iv) seeking for any user’s consent in a non-explicit manner; (v) modifying any user’s settings for activating the permission for collecting any personal information without such user’s consent; (vi) using users’ personal information and any algorithms to directionally push any information, without providing the option of non-directed pushing such information; (vii) misleading users to permit collecting their personal information or activating the permission for collecting such users’ personal information by improper methods such as fraud and deception; (viii) failing to provide users with the means and methods to withdraw their permission of collecting personal information; and (ix) collecting and using personal information in violation of the rules for collecting and using personal information promulgated by such app operator.
Pursuant to the Notice of the Supreme People’s Court, the Supreme People’s Procuratorate and the Ministry of Public Security on Legally Punishing Criminal Activities Infringing upon the Personal Information of Citizens, issued on April 23, 2013, and the Interpretation of the Supreme People’s Court and the Supreme People’s Procuratorate on Several Issues regarding Legal Application in Criminal Cases Infringing upon the Personal Information of Citizens, which was issued on May 8, 2017 and took effect on June 1, 2017, the following activities may constitute the crime of infringing upon a citizen’s personal information: (i) providing a citizen’s personal information to specified persons or releasing a citizen’s personal information online or through other methods in violation of relevant national provisions; (ii) providing legitimately collected information relating to a citizen to others without such citizen’s consent (unless the information is processed, not traceable to a specific person and not recoverable); (iii) collecting a citizen’s personal information in violation of applicable rules and regulations when performing a duty or providing services; or (iv) collecting a citizen’s personal information by purchasing, accepting or exchanging such information in violation of applicable rules and regulations.
Pursuant to the PRC Civil Code, which came into effect on January 1, 2021, the information processor shall take technical measures and other necessary measures to protect the personal information collected and stored by it and to prevent any information from being leaked, falsified and lost. In the event that any personal information is or may be leaked, falsified or lost, the information processor shall take immediate remedial measures, inform the natural person concerned and escalate such situation to the competent department as required.
111
On August 20, 2021, the Standing Committee of the National People’s Congress of the PRC promulgated the Personal Information Protection Law of the PRC, or the Personal Information Protection Law, which became effective on November 1, 2021. The Personal Information Protection Law requires, among others, that (i) the processing of personal information should have a clear and reasonable purpose which should be directly related to the processing purpose, in a method that has the least impact on personal rights and interests, and (ii) the collection of personal information should be limited to the minimum scope necessary to achieve the processing purpose to avoid the excessive collection of personal information. Different types of personal information and personal information processing will be subject to various rules on consent, transfer, and security. Entities handling personal information bear responsibilities for their personal information handling activities, and shall adopt necessary measures to safeguard the security of the personal information they handle. Otherwise, the entities handling personal information could be ordered to correct, or suspend or terminate the provision of services, and face confiscation of illegal income, fines or other penalties.
Regulation Related to Intellectual Property
Patent
Patents in the PRC are principally protected under the Patent Law of the PRC. The Chinese patent system adopts a first-to-file principle. To be patentable, an invention or a utility model must meet three criteria: novelty, inventiveness and practicability. The duration of a patent right is either 10 years or 20 years from the date of application, depending on the type of patent right.
Copyright
Copyright in the PRC, including copyrighted software, is principally protected under the Copyright Law of the PRC and related rules and regulations. Under the Copyright Law, the term of protection for copyrighted software is 50 years. The Regulation on the Protection of the Right to Communicate Works to the Public over Information Networks, as most recently amended on January 30, 2013, provides specific rules on fair use, statutory license, and a safe harbor for use of copyrights and copyright management technology and specifies the liabilities of various entities for violations, including copyright holders, libraries and internet service providers.
The Computer Software Copyright Registration Measures, or the Software Copyright Measures, promulgated by the National Copyright Administration on April 6, 1992 and amended on May 26, 2000 and February 20, 2002, regulates registrations of software copyright, exclusive licensing contracts for software copyright and assignment agreements. The National Copyright Administration administers software copyright registration and the Copyright Protection Center of China, is designated as the software registration authority. The Copyright Protection Center of China shall grant registration certificates to the Computer Software Copyrights applicants which meet the requirements of both the Software Copyright Measures and the Computer Software Protection Regulations (Revised in 2013).
Trademark
Registered trademarks are protected under the Trademark Law of the PRC and related rules and regulations. Trademarks are registered with the Trademark office of National Intellectual Property Administration under the SAMR, formerly the Trademark Office of the SAMR. Where registration is sought for a trademark that is identical or similar to another trademark which has already been registered or given preliminary examination and approval for use in the same or similar category of commodities or services, the application for registration of this trademark may be rejected. Trademark registrations are effective for a renewable ten-year period, unless otherwise revoked.
Domain Name
Domain names are protected under the Administrative Measures on Internet Domain Names promulgated by the MIIT on August 24, 2017 and effective as of November 1, 2017. Domain name registrations are handled through domain name service agencies established under the relevant regulations, and applicants become domain name holders upon successful registration.
112
Regulations Related to Employment and Social Welfare
Labor Contract Law
The PRC Labor Contract Law, which became effective on January 1, 2008 and amended on December 28, 2012, primarily aims at regulating rights and obligations of employer and employee relationships, including the establishment, performance, and termination of labor contracts. Pursuant to the Labor Contract Law, labor contracts must be executed in writing if labor relationships are to be or have been established between employers and employees. Employers are prohibited from forcing employees to work above certain time limits and employers must pay employees for overtime work in accordance with national regulations. In addition, employee wages must not be lower than local standards on minimum wages and must be paid to employees in a timely manner.
Social Insurance
As required under the Regulation of Insurance for Labor Injury implemented on January 1, 2004 and amended on December 20, 2010, the Provisional Measures for Maternity Insurance of Employees of Corporations implemented on January 1, 1995, the Decisions on the Establishment of a Unified Program for Old-Aged Pension Insurance of the State Council of the PRC issued on July 16, 1997, the Decisions on the Establishment of the Medical Insurance Program for Urban Workers of the State Council of the PRC promulgated on December 14, 1998, the Unemployment Insurance Measures promulgated on January 22, 1999, and the PRC Social Insurance Law implemented on July 1, 2011 and amended on December 29, 2018, employers are required to provide their employees in China with welfare benefits covering pension insurance, unemployment insurance, maternity insurance, work-related injury insurance, and medical insurance. These payments are made to local administrative authorities. Any employer that fails to make social insurance contributions may be ordered to rectify the non-compliance and pay the required contributions within a prescribed time limit and be subject to a late fee. If the employer still fails to rectify the failure to make the relevant contributions within the prescribed time, it may be subject to a fine ranging from one to three times the amount overdue. On July 20, 2018, the General Office of the State Council of the PRC and the General Office of the Central Committee of the Communist Party of China issued the Plan for Reforming the State and Local Tax Collection and Administration Systems, which stipulated that the tax authorities are solely responsible for collecting social insurance premiums from January 1, 2019.
Housing Fund
In accordance with the Regulations on the Administration of Housing Funds, which was promulgated by the State Council of the PRC in 1999 and amended in 2002 and 2019, employers must register at the designated administrative centers and open bank accounts for depositing employees’ housing funds. Employers and employees are also required to pay and deposit housing funds, with an amount no less than 5% of the monthly average salary of the employee in the preceding year in full and on time.
Labor Dispatch
Pursuant to the Labor Law of the PRC and Interim Provisions on Labor Dispatch, which was promulgated on 24 January 2014 and became effective on 1 March 2014, labor dispatch employment is a supplemental form which can only be adopted for temporary, auxiliary or alternative job positions. Temporary positions are positions subsisting for no more than nine months; auxiliary positions are positions of non-major business serving for major businesses; and alternative positions are positions that can be held by dispatched laborers for a certain period of time during which the former laborers are temporarily out of their positions for reasons. An employer is required to strictly control the number of dispatched laborers not to exceed 10% of the total number of its labor force.
Regulations Related to Foreign Exchange and Dividend Distribution
Regulations Related to Foreign Currency Exchange
The principal regulations governing foreign currency exchange in China are the Foreign Exchange Administration Regulations, which was promulgated by the State Council of the PRC on January 29, 1996, and most recently amended in 2008. Under PRC foreign exchange regulations, payments of current account items, such as profit distributions, interest payments and trade and service-related foreign exchange transactions, can be made in foreign currencies without prior approval from the SAFE by complying with certain procedural requirements. By contrast, approval from or registration with appropriate government authorities is required where RMB is to be converted into foreign currency and remitted out of China to pay capital account items, such as direct investments, repayment of foreign currency-denominated loans, repatriation of investments and investments in securities outside of China.
113
In 2012, SAFE promulgated the Circular of Further Improving and Adjusting Foreign Exchange Administration Policies on Foreign Direct Investment, or Circular 59, as amended in May 2015, which substantially amends and simplifies the foreign exchange procedure. Pursuant to Circular 59, the opening of various special purpose foreign exchange accounts, such as pre-establishment expenses accounts, foreign exchange capital accounts and guarantee accounts, the reinvestment of RMB proceeds derived by foreign investors in the PRC, and remittance of foreign exchange profits and dividends by a foreign-invested enterprise to its foreign shareholders no longer require the approval or verification of SAFE, and multiple capital accounts for the same entity may be opened in different provinces, which was not possible previously. In February 2015, SAFE promulgated the Notice on Further Simplifying and Improving the Administration of the Foreign Exchange Concerning Direct Investment, or SAFE Notice 13. Instead of applying for approvals regarding foreign exchange registrations of foreign direct investment and overseas direct investment from SAFE, entities and individuals may apply for such foreign exchange registrations from qualified banks. The qualified banks, under the supervision of SAFE, may directly review the applications and conduct the registration.
The PRC governmental authorities have gradually relaxed restrictions on the settlement of the foreign exchange capitals of foreign-invested enterprises in recent years. In March 2015, SAFE promulgated the Circular of General Affairs Department of SAFE on Reforming the Management Approach regarding the Settlement of Foreign Capital of Foreign-invested Enterprise, or Circular 19, which expands a pilot reform of the administration of the settlement of the foreign exchange capitals of foreign-invested enterprises nationwide. Circular 19 replaced both the Circular of SAFE on Issues Relating to the Improvement of Business Operations with Respect to the Administration of Foreign Exchange Capital Payment and Settlement of Foreign-invested Enterprises, or Circular 142, and the Circular of SAFE on Issues concerning the Pilot Reform of the Administrative Approach Regarding the Settlement of the Foreign Exchange Capitals of Foreign-invested Enterprises in Certain Areas, or Circular 36. Circular 19 allows all foreign-invested enterprises established in the PRC to settle their foreign exchange capital on a discretionary basis according to the actual needs of their business operation, provides the procedures for foreign invested companies to use Renminbi converted from foreign currency-denominated capital for equity investments and removes certain other restrictions that had been provided in Circular 142. However, Circular 19 continues to prohibit foreign-invested enterprises from, among other things, using RMB funds converted from their foreign exchange capital for expenditure beyond their business scope and providing entrusted loans or repaying loans between non-financial enterprises. SAFE promulgated the Notice of the State Administration of Foreign Exchange on Reforming and Standardizing the Foreign Exchange Settlement Management Policy of Capital Account, or Circular 16, effective June 2016, which reiterates some of the rules set forth in Circular 19. Circular 16 provides that discretionary foreign exchange settlement applies to foreign exchange capital, foreign debt offering proceeds and remitted foreign listing proceeds, and the corresponding RMB capital converted from foreign exchange may be used to extend loans to related parties or repay inter-company loans (including advances by third parties). On October 23, 2019, SAFE further issued Circular of the State Administration of Foreign Exchange on Further Promoting the Facilitation of Cross-border Trade and Investment, or the Circular 28, which took effect on the same day. Circular 28 allows non-investment foreign-invested enterprises to use their capital funds to make equity investments in China as long as such investments do not violate the relevant negative list and the target investment projects are genuine and in compliance with laws. In addition, Circular 28 stipulates that qualified enterprises in certain pilot areas may use their capital income from registered capital, foreign debt and overseas listing, for the purpose of domestic payments without providing authenticity certifications to the relevant banks in advance for those domestic payments.
Pursuant to the Circular of the State Administration of Foreign Exchange on Optimizing Foreign Exchange Administration to Support the Development of Foreign-related Business promulgated and effective on April 10, 2020 by SAFE, the reform of facilitating the payments of incomes under the capital accounts will be promoted nationwide. Under the prerequisite of ensuring true and compliant use of funds and compliance and complying with the prevailing administrative provisions on use of income from capital projects, enterprises which satisfy the criteria are allowed to use income under the capital account, such as capital funds, foreign debt, and overseas listing, for domestic payment, without the need to provide proof materials for veracity to the bank beforehand for each transaction.
Regulations Related to Dividend Distribution
The principal regulations governing distribution of dividends of foreign-invested enterprises are included in the Company Law of the PRC. Under these laws and regulations, foreign-invested enterprises in China may pay dividends only out of their accumulated after-tax profits, if any, determined in accordance with China accounting standards and regulations. In addition, a PRC company, including a foreign- invested enterprise in China, is required to allocate at least 10% of its accumulated profits each year, if any, to fund certain reserve funds until these reserves have reached 50% of the registered capital of the enterprise. A PRC company may, at its discretion, allocate a portion of its after-tax profits based on China accounting standards to staff welfare and bonus funds. These reserves are not distributable as cash dividends.
114
Regulations Related to Foreign Exchange Registration of Overseas Investment by PRC Residents
In 2014, SAFE issued SAFE Circular on Relevant Issues Relating to Domestic Resident’s Investment and Financing and Roundtrip Investment through Special Purpose Vehicles, or SAFE Circular 37, replacing SAFE Circular on Issues Concerning the Regulation of Foreign Exchange in Equity Finance and Return Investments by Domestic Residents through Offshore Special Purpose Vehicles, or SAFE Circular 75. SAFE Circular 37 regulates foreign exchange matters in relation to the use of special purpose vehicles by PRC residents or entities to seek offshore investment and financing or conduct round trip investment in China. Under SAFE Circular 37, a “special purpose vehicle” refers to an offshore entity established or controlled, directly or indirectly, by PRC residents or entities for the purpose of seeking offshore financing or making offshore investment, using legitimate onshore or offshore assets or interests, while “round trip investment” refers to direct investment in China by PRC residents or entities through special purpose vehicles, namely, establishing foreign-invested enterprises to obtain ownership, control rights and management rights. SAFE Circular 37 provides that, before making a contribution into a special purpose vehicle, PRC residents or entities are required to complete foreign exchange registration with SAFE or its local branch.
In 2015, SAFE promulgated SAFE Notice 13, which has amended SAFE Circular 37 by requiring PRC residents or entities to register with qualified banks rather than SAFE or its local branch in connection with their establishment or control of an offshore entity established for the purpose of overseas investment or financing. PRC residents or entities who had contributed legitimate onshore or offshore interests or assets to special purpose vehicles but had not registered as required before the implementation of SAFE Circular 37 must register their ownership interests or control in the special purpose vehicles with qualified banks. An amendment to the registration is required if there is a material change with respect to the special purpose vehicle registered, such as any change of basic information (including change of the PRC residents, name and operation term), increases or decreases in investment amount, transfers or exchanges of shares, and mergers or divisions. Failure to comply with the registration procedures set forth in SAFE Circular 37 and the subsequent notice, or making misrepresentations or failing to disclose the control of the foreign- invested enterprise that is established through round-trip investment, may result in restrictions being imposed on the foreign exchange activities of the relevant foreign-invested enterprise, including payment of dividends and other distributions, such as proceeds from any reduction in capital, share transfer or liquidation, to its offshore parent or affiliate, and the capital inflow from the offshore parent, and may also subject relevant PRC residents or entities to penalties under PRC foreign exchange administration regulations.
Regulations Related to Stock Incentive Plans
In February 2012, SAFE promulgated the Notice on Foreign Exchange Administration of PRC Residents Participating in Share Incentive Plans of Offshore Listed Companies, or the Stock Option Rules, replacing the previous rules issued by SAFE in March 2007. Under the Stock Option Rules and other relevant rules and regulations, domestic individuals, which means the PRC residents and non-PRC citizens residing in China for a continuous period of not less than one year, subject to a few exceptions, who participate in a stock incentive plan in an overseas publicly-listed company are required to register with SAFE or its local branches and complete certain other procedures.
Participants of a stock incentive plan who are PRC residents must retain a qualified PRC agent, which could be a PRC subsidiary of the overseas publicly-listed company or another qualified institution selected by the PRC subsidiary, to conduct the SAFE registration and other procedures with respect to the stock incentive plan on behalf of its participants. The participants must also retain an overseas entrusted institution to handle matters in connection with their exercise of stock options, the purchase and sale of corresponding stocks or interests and fund transfers. In addition, the PRC agent is required to amend the SAFE registration with respect to the stock incentive plan if there is any material change to the stock incentive plan, the PRC agent or the overseas entrusted institution or other material changes. The PRC agents must, on behalf of the PRC residents who have the right to exercise the employee share options, apply to SAFE or its local branches for an annual quota for the payment of foreign currencies in connection with the PRC residents’ exercise of the employee share options. The foreign exchange proceeds received by the PRC residents from the sale of shares under the stock incentive plans granted and dividends distributed by the overseas listed companies must be remitted into the bank accounts in the PRC opened by the PRC agents before distribution to such PRC residents. In addition, SAFE Circular 37 provides that PRC residents who participate in a share incentive plan of an overseas unlisted special purpose company may register with SAFE or its local branches before exercising rights.
115
Regulations Related to Tax
Enterprise Income Tax
Under the Enterprise Income Tax Law of the PRC, or the EIT Law, which became effective on January 1, 2008 and was subsequently amended on February 24, 2017 and December 29, 2018, and its implementing rules, enterprises are classified as resident enterprises and non-resident enterprises. PRC resident enterprises typically pay an enterprise income tax at the rate of 25% while non- PRC resident enterprises without any branches in the PRC should pay an enterprise income tax in connection with their income from the PRC at the tax rate of 10%. An enterprise established outside of the PRC with its “de facto management bodies” located within the PRC is considered a “resident enterprise,” meaning that it can be treated in a manner similar to a PRC domestic enterprise for enterprise income tax purposes. The implementing rules of the EIT Law define a de facto management body as a managing body that in practice exercises “substantial and overall management and control over the production and operations, personnel, accounting, and properties” of the enterprise. Enterprises qualified as “High and New Technology Enterprises” are entitled to a 15% enterprise income tax rate rather than the 25% uniform statutory tax rate. The preferential tax treatment continues as long as an enterprise can retain its “High and New Technology Enterprise” status.
Value-added Tax and Business Tax
Pursuant to applicable PRC tax regulations, any entity or individual conducting business in the service industry is generally required to pay a business tax at the rate of 5% on the revenues generated from providing such services. However, if the services provided are related to technology development and transfer, such business tax may be exempted subject to approval by the relevant tax authorities. Whereas, pursuant to the Provisional Regulations on Value-Added Tax of the PRC and its implementation regulations, unless otherwise specified by relevant laws and regulations, any entity or individual engaged in the sales of goods, provision of processing, repairs and replacement services and importation of goods into China is generally required to pay a value-added tax, or VAT, for revenues generated from sales of products, while qualified input VAT paid on taxable purchase can be offset against such output VAT.
In November 2011, the Ministry of Finance and the SAT promulgated the Pilot Plan for Imposition of Value-Added Tax to Replace Business Tax. In March 2016, the Ministry of Finance and the SAT further promulgated the Notice on Fully Promoting the Pilot Plan for Replacing Business Tax by Value-Added Tax, which became effective on May 1, 2016. Pursuant to the pilot plan and relevant notices, VAT is generally imposed in lieu of business tax in the modern service industries, including the VATS, on a nationwide basis. VAT of a rate of 6% applies to revenue derived from the provision of some modern services. Certain small taxpayers under PRC law are subject to reduced value-added tax at a rate of 3%. Unlike business tax, a taxpayer is allowed to offset the qualified input VAT paid on taxable purchases against the output VAT chargeable on the modern services provided.
On April 4, 2018, the Ministry of Finance and the SAT issued the Notice on Adjustment of VAT Rates, which came into effect on May 1, 2018. According to the abovementioned notice, the taxable goods previously subject to VAT rates of 17% and 11% respectively become subject to lower VAT rates of 16% and 10% respectively starting from May 1, 2018. Furthermore, according to the Announcement on Relevant Policies for Deepening Value-added Tax Reform jointly promulgated by the Ministry of Finance, the SAT and the General Administration of Customs, which became effective on April 1, 2019, the taxable goods previously subject to VAT rates of 16% and 10% respectively become subject to lower VAT rates of 13% and 9% respectively starting from April 1, 2019.
Dividend Withholding Tax
The EIT Law provides that since January 1, 2008, an income tax rate of 10% will normally be applicable to dividends declared to non-PRC resident investors that do not have an establishment or place of business in China, or that have such establishment or place of business but the relevant income is not effectively connected with the establishment or place of business, to the extent such dividends are derived from sources within China.
116
Pursuant to the Arrangement Between the Mainland of China and the Hong Kong Special Administrative Region for the Avoidance of Double Taxation and the Prevention of Fiscal Evasion with Respect to Taxes on Income and Capital, and other applicable PRC laws, if a Hong Kong resident enterprise is determined by the competent PRC tax authority to have met the relevant conditions and requirements under this arrangement and other applicable laws, the 10% withholding tax on the dividends the Hong Kong resident enterprise receives from a PRC resident enterprise may be reduced to 5%. However, based on the Circular on Certain Issues with Respect to the Enforcement of Dividend Provisions in Tax Treaties issued on February 20, 2009, if the relevant PRC tax authorities determine, in their discretions, that a company benefits from such reduced income tax rate due to a structure or arrangement that is primarily tax-driven, such PRC tax authorities may adjust the preferential tax treatment. Pursuant to the Circular on Several Questions regarding the “Beneficial Owner” in Tax Treaties, which was issued on February 3, 2018 by the SAT and became effective on April 1, 2018, when determining the applicant’s status as the “beneficial owner” regarding tax treatments in connection with dividends, interests, or royalties in the tax treaties, several factors, including, without limitation, whether the applicant is obligated to pay more than 50% of his or her income in twelve months to residents in third country or region, whether the business operated by the applicant constitutes the actual business activities, and whether the counterparty country or region to the tax treaties does not levy any tax or grant any tax exemption on relevant incomes or levy tax at an extremely low rate, will be taken into account, and such factors will be analyzed according to the actual circumstances of the specific cases. This circular further provides that an applicant who intends to prove his or her status as the “beneficial owner” must submit the relevant documents to the relevant tax bureau pursuant to the Announcement on Issuing the Measures for the Administration of Non-Resident Taxpayers’ Enjoyment of the Treatment under Tax Agreements.
Tax on Indirect Transfer
On February 3, 2015, the SAT issued the Circular on Issues of Enterprise Income Tax on Indirect Transfers of Assets by Non-PRC Resident Enterprises, or SAT Bulletin 7. Pursuant to SAT Bulletin 7, an “indirect transfer” of assets, including equity interests in a PRC resident enterprise, by non-PRC resident enterprises, may be recharacterized and treated as a direct transfer of PRC taxable assets, if such arrangement does not have a reasonable commercial purpose and was established for the purpose of avoiding payment of PRC enterprise income tax. As a result, gains derived from such indirect transfer may be subject to PRC enterprise income tax. When determining whether there is a ‘reasonable commercial purpose’ in the transaction arrangement, features to be taken into consideration include, inter alia, whether the main value of the equity interest of the relevant offshore enterprise derives directly or indirectly from PRC taxable assets; whether the assets of the relevant offshore enterprise mainly consists of direct or indirect investment in China or if its income is mainly derived from China; and whether the offshore enterprise and its subsidiaries directly or indirectly holding PRC taxable assets have a real commercial nature which is evidenced by their actual function and risk exposure. Pursuant to SAT Bulletin 7, where the payer fails to withhold any or sufficient tax, the transferor shall declare and pay such tax to the tax authority by itself within the statutory time limit. Late payment of applicable tax will subject the transferor to default interest. SAT Bulletin 7 does not apply to transactions of sale of shares by investors through a public stock exchange where such shares were acquired on a public stock exchange. On October 17, 2017, the SAT issued the Circular on Issues of Tax Withholding Regarding Non- PRC Resident Enterprise Income Tax, or SAT Bulletin 37, which was amended by the Announcement of the State Administration of Taxation on Revising Certain Taxation Normative Documents issued on June 15, 2018 by the SAT. SAT Bulletin 37 further elaborates the relevant implemental rules regarding the calculation, reporting, and payment obligations of the withholding tax by the non-resident enterprises. Nonetheless, there remain uncertainties as to the interpretation and application of SAT Bulletin 7. SAT Bulletin 7 may be determined by the tax authorities to be applicable to our offshore transactions or sale of our shares or those of our offshore subsidiaries where non-resident enterprises, being the transferors, were involved.
Regulations Related to Anti-Monopoly and Anti-Unfair Competition
The PRC Anti-Monopoly Law, or the AML, which was promulgated on August 1, 2008 and most recently amended on June 24, 2022 by the Standing Committee of the National People’s Congress of the PRC provides the regulatory framework for the PRC anti-monopoly. Under the AML, the prohibited monopolistic acts include monopolistic agreements, abuse of a dominant market position and concentration of businesses that may have the effect to eliminate or restrict competition.
117
Pursuant to the AML, a business operator that possesses a dominant market position is prohibited from abusing its dominant market position, including conducting the following acts: (i) selling commodities at unfairly high prices or buying commodities at unfairly low prices; (ii) without justifiable reasons, selling commodities at prices below cost; (iii) without justifiable reasons, refusing to enter into transactions with their trading counterparts; (iv) without justifiable reasons, allowing trading counterparts to make transactions exclusively with itself or with the business operators designated by it; (v) without justifiable reasons, tying commodities or imposing unreasonable trading conditions to transactions; (vi) without justifiable reasons, applying differential prices and other transaction terms among their trading counterparts who are on an equal footing; and (vii) other acts determined as abuse of dominant market position by the relevant governmental authorities.
Pursuant to the AML and relevant regulations, when a concentration of undertakings occurs and reaches any of the following thresholds, the undertakings concerned shall file a prior notification with the anti-monopoly agency (i.e., the SAMR), (i) the total global turnover of all operators participating in the transaction exceeded RMB10 billion in the preceding fiscal year and at least two of these operators each had a turnover of more than RMB400 million within China in the preceding fiscal year, or (ii) the total turnover within China of all the operators participating in the concentration exceeded RMB2 billion in the preceding fiscal year, and at least two of these operators each had a turnover of more than RMB400 million within China (in the preceding fiscal year) are triggered, and no concentration shall be implemented until the anti-monopoly agency clears the anti-monopoly filing. “Concentration of undertakings” means any of the following: (i) merger of undertakings; (ii) acquisition of control over another undertaking by acquiring equity or assets; or (iii) acquisition of control over, or exercising decisive influence on, another undertaking by contract or by any other means.
In addition, pursuant to the AML and relevant regulations, entering into monopolistic agreements, which means agreements or concerted practices to eliminate or restrict competition, are prohibited, unless such agreements satisfy the specific exemptions prescribed therein, such as improving technologies or increasing the efficiency and competitiveness of small and medium-sized undertakings.
The AML, which was amended in June 2022 and became effective on August 1, 2022, increases the fines for illegal concentration of business operators to no more than ten percent of its last year’s sales revenue if the concentration of business operator has or may have an effect of excluding or limiting competitions, or a fine of up to RMB5 million if the concentration of business operator does not have an effect of excluding or limiting competition. It also provides that the relevant authorities shall investigate a transaction where there is any evidence that the concentration has or may have the effect of eliminating or restricting competitions, even if such concentration does not reach the filing threshold. In addition, the amended AML introduces a “stop-clock mechanism” which may prolong the review process for the concentration.
On September 11, 2020, the Anti-Monopoly Committee of the State Council of the PRC issued the Anti-Monopoly Compliance Guideline for Operators, which provides general guidance on compliance management system, compliance risk focus, compliance risk management, and compliance management guarantee on the basis of the AML to encourage the operators prevent the compliance risk of the AML.
In February 2021, the Anti-Monopoly Committee of the State Council of the PRC published the Anti-Monopoly Guidelines for the Platform Economy Sector. The Anti-Monopoly Guidelines for the Platform Economy Sector are consistent with the Anti-Monopoly Law and prohibit monopolistic conduct such as entering into monopoly agreements, abusing market dominance and concentration of undertakings that may have the effect to eliminate or restrict competition in the field of platform economy. More specifically, the Anti-Monopoly Guidelines for the Platform Economy Sector outlines certain practices that may, if without justifiable reasons, constitute abuse of a dominant position, including without limitation, discriminating customers in terms of pricing and other transactional conditions by virtue of big data and analytics, coercing counterparties into monopolistic arrangements, using technological means to block competitors’ interface, using bundled services to sell services or products, and compulsory collection of users’ unnecessary data. Besides, the Anti-Monopoly Guidelines for the Platform Economy Sector expressly states that concentration involving variable interest entity will also be subject to antitrust filing requirements, and therefore will also fall within the scope of the antitrust review.
If business operators fail to comply with the AML or other relevant regulations, the anti-monopoly agency is empowered to cease the relevant activities, unwind the transactions, and confiscate illegal gains and fines.
On August 17, 2021, the SAMR issued the Provisions on Preventing Online Unfair Competition (Draft for Public Comments), or the Draft Provisions on Preventing Online Unfair Competition, which aims to regulate the unfair competition behaviours of business operators through Internet and other information networks. The Draft Provisions on Preventing Online Unfair Competition provides, among others, business operators should not use any technical means to impede, interfere or conduct unfair competition behaviours.
118
On November 15, 2021, the SAMR published the Overseas Anti-monopoly Compliance Guidelines for Enterprises, which is aimed at helping PRC companies establish and strengthen overseas anti-monopoly compliance systems to reduce overseas anti-monopoly compliance risks. The Guidelines apply to both PRC enterprises that conduct business and operation overseas and PRC enterprises that conduct business and operations in the PRC and may have certain impacts on overseas markets, in particular for those that conduct import and export trade, overseas investments, acquisition, transfer or license of intellectual properties and tendering and bidding activities.
In December 2021, the NDRC and other eight governmental authorities jointly issued the Opinions on Promoting the Standardized, Healthy and Sustainable Development of the Platform Economy which provide guidelines on regulating various aspects of online platform businesses in China, including, among other, anti-monopoly, unfair competition, platform-related price behaviors, investments in financial institutions and user data issues in the internet platform economy, to promote the industry’s sound and sustained development.
On June 27, 2022, the SMAR published the Provisions of the State Council on the Threshold for the Filing of Concentration of Undertakings (Revised Draft for Comments), or the Draft Threshold Provisions, for public comments. The Draft Threshold Provisions proposes to significantly adjust the revenue threshold of merger control filing to either one of the following two conditions: (i) the worldwide revenue of all business operators involved in the concentration exceeds RMB12 billion (increased from the current threshold of RMB10 billion) collectively in the fiscal year, and the revenue in mainland China of at least two business operators among them each exceeds RMB800 million (increased from the current threshold of RMB400 million) in the last fiscal year; or (ii) the revenue in mainland China of all the business operators involved in the concentration exceeds RMB4 billion (increased from the current threshold of RMB2 billion) collectively in the last fiscal year, and the revenue in mainland China of at least two business operators among them each exceeds RMB800 million (increased from the current threshold of RMB400 million) in the last fiscal year. In addition, the Draft Threshold Provisions also provides that a transaction must be reported to anti-monopoly authority if (i) the revenue in mainland China of one of the business operators involved in the concentration exceeds RMB100 billion in the last fiscal year, (ii) the market value or valuation of the business operators to be merged or controlled in the concentration exceeds RMB800 million and their revenue in mainland China in the last fiscal year accounts for more than one third of their worldwide revenue, even if the aforementioned revenue threshold is not met. Furthermore, if there is evidence indicating that the concentration of business operator has or may have an effect of excluding or limiting competition, the anti-monopoly authority may order the relevant operators to file for clearance, regardless of the threshold standard.
Regulations on M&A Rules and Overseas Listings
On August 8, 2006, six PRC regulatory agencies, including the CSRC, adopted the Regulations on Mergers of Domestic Enterprises by Foreign Investors, or the M&A Rules, which became effective on September 8, 2006 and was amended on June 22, 2009. Foreign investors shall comply with the M&A Rules when they purchase equity interests of a domestic company or subscribe the increased capital of a domestic company, and thus changing the nature of the domestic company into a foreign-invested enterprise; or when the foreign investors establish a foreign-invested enterprise in the PRC, purchase the assets of a domestic company and operate the assets; or when the foreign investors purchase the asset of a domestic company, establish a foreign-invested enterprise by injecting such assets and operate the assets. The M&A Rules purport, among other things, to require offshore special purpose vehicles formed for overseas listing purposes through acquisitions of PRC domestic companies and controlled by PRC companies or individuals, to obtain the approval of the CSRC prior to publicly listing their securities on an overseas stock exchange. However, the Foreign Investment Law has partly replaced the M&A Rules in terms of its rules on equity or assets acquisition of a non-related domestic company by a foreign investor. As for equity/assets acquisition of a related domestic company by a foreign investor, such activity shall still be subject to the M&A Rules.
On July 6, 2021, the General Office of the State Council of the PRC and General Office of the Central Committee of the Communist Party of China issued the Opinions on Strictly Cracking Down Illegal Securities Activities in Accordance with the Law. The opinions emphasized the need to strengthen the administration over illegal securities activities and the supervision on overseas listings by mainland China-based companies and proposed to take effective measures, such as promoting the construction of relevant regulatory systems to deal with the risks and incidents faced by mainland China-based overseas-listed companies.
119
On February 17, 2023, the China Securities Regulatory Commission, or the CSRC, issued the Trial Administrative Measures of Overseas Securities Offering and Listing by Domestic Companies, or the Overseas Listing Regulations, and five supporting guidelines, which became effective on March 31, 2023. Pursuant to the Overseas Listing Regulations, PRC domestic companies that directly or indirectly seek to offer or list their securities on an overseas stock exchange, including a PRC company limited by shares and an offshore company whose main business operations are in mainland China and intends to offer securities or be listed on an overseas stock exchange based on its onshore equities, assets, incomes or similar interests, are required to file with the CSRC within three business days after submitting their application documents to the regulator in the place of intended listing or offering. Particularly, as for the PRC domestic companies that have directly or indirectly listed securities in overseas markets intend to conduct follow-on offerings in overseas markets, such companies are required to submit the filing with respect to the follow-on offering within three business days after completion of the follow-on offering. Failure to complete the filing under the Overseas Listing Regulations, concealing any material fact or falsifying any major content in its filing documents may subject the company to administrative penalties, such as order to rectify, warnings, fines. Its controlling shareholders, actual controllers, direct officers-in-charge and other direct personnel-in-charge may also be subject to administrative penalties, such as warnings and fines. On February 17, 2023, the CSRC also issued the Notice on Administration of the Filing of Overseas Offering and Listing by Domestic Companies and held a press conference for the release of the Overseas Listing Regulations, which, among others, clarified that the companies in mainland China that have been listed overseas before March 31, 2023 are not required to file with the CSRC immediately, but these companies should complete filing with the CSRC for their refinancing activities and future offerings in accordance with the Overseas Listing Regulations. Based on the foregoing, we are not required to complete filing with the CSRC for our prior overseas offerings at this stage, but we may be subject to the filing requirements for our future capital raising activities under the Overseas Listing Regulations.
Pursuant to the Overseas Listing Regulations, when determining whether an offering and listing shall be deemed as “an indirect overseas offering and listing by a Chinese company,” the principle of “substance over form” shall be followed, and if the issuer meets the following conditions simultaneously, its offering and listing shall be determined as an “indirect overseas offering and listing by a Chinese company” and is therefore subject to the filing requirement: (a) the revenues, profits, total assets or net assets of the domestic companies in mainland China in the most recent financial year accounts for more than 50% of the corresponding financial indicators in the issuer’s audited consolidated financial statements for the same period; and (b) the main business activities or operations are conducted in mainland China or its principal places of business are located in mainland China, or the majority of senior management in charge of business operation are Chinese citizens or domiciled in mainland China, and. The Overseas Listing Regulations also require subsequent report to the CSRC on material events, such as material change in principal business and change of control.
In addition, pursuant to the Overseas Listing Regulations, enterprises in mainland China is prohibited from overseas offering and listing under any of the following circumstances, if (i) the overseas offering and listing is explicitly prohibited by PRC laws; (ii) the overseas offering and listing may constitute a threat to or endanger national security as determined by relevant PRC authorities; (iii) the domestic enterprises and their controlling shareholders and actual controllers have committed certain criminal offenses (such as corruption, bribery, embezzlement, misappropriation of property or other criminal offenses undermining the order of the socialist market economy) in the past three years and there is still no explicit conclusion; (iv) the domestic enterprises are currently under investigations in connection with suspicion of having committed criminal offences or material violations of applicable laws and regulations; or (v) there is material ownership disputes over t shareholdings held by the controlling shareholder or the shareholder under the control of the controlling shareholder or the actual controllers.
120
On February 24, 2023, the CSRC, jointly with other relevant governmental authorities, published issued the Provisions on Strengthening the Confidentiality and Archive Management Work Relating to the Overseas Securities Offering and Listing by Domestic Companies, or the Confidentiality and Archives Management Provisions, which became effective on March 31, 2023. Pursuant to the Confidentiality and Archives Management Provisions, mainland China-based companies that offer and list securities in overseas markets shall establish confidentiality and archives system. The “mainland China-based companies” refer to companies in mainland China limited by shares which are directly listed in the overseas capital market and the domestic operation entities of an offshore company being indirectly listed in a foreign stock exchange. The mainland China-based companies shall obtain approval from the relevant authorities and file with the confidential administration department at the same level when providing or publicly disclosing documents and materials related to state secrets or secrets of the government authorities to the relevant securities companies, securities service agencies or the offshore regulatory authorities, or providing or publicly disclosing such documents and materials through its offshore listing entity. In addition, the mainland China-based companies shall complete corresponding procedures when (i) providing or publicly disclosing documents and materials which may adversely affect national security and public interest to the relevant securities companies, securities service agencies or the offshore regulatory authorities, (ii) providing or publicly disclosing such documents and materials through its offshore listing entity, or (iii) providing accounting files or copies to relevant security companies, security service institutions, overseas regulators and individuals. The mainland China-based companies are also required to provide written statements on the implementation of the aforementioned rules to the relevant securities companies and securities service agencies. If a mainland China-based company finds that the documents and materials related to state secrets or secrets of the government authorities or other materials which may adversely affect national security and public interest have been leaked or are going to be leaked, it should take remedial measures immediately and report to the relevant authorities.
For other details of our business please refer to the section headed “Business Review and Outlook” in our Annual Results Announcement for the year ended December 31, 2022 as furnished with the SEC on Form 6-K on March 20, 2023.
121
C. | Organizational Structure |
The following diagram illustrates our corporate structure, including our principal subsidiaries, principal VIEs and their principal subsidiaries, and other entities that are material to our business, as of the date of this annual report:

Notes:
122
| (1) | The registered shareholders of Beijing Lianjia are (i) Mrs. ZUO, Mr. SHAN Yigang, Mr. XU Wangang and entities controlled by Mr. PENG Yongdong or Mr. SHAN Yigang, holding 57% equity interests in aggregate (ii) Beike Tianjin, holding 30% equity interests; and (iii) several other individuals and entities associated with us, holding 13% equity interests in aggregate. Mrs. ZUO is the spouse of Mr. ZUO Hui, our founder and permanent chairman emeritus, and a principal shareholder of us. Each of Mr. PENG Yongdong, Mr. SHAN Yigang and Mr. XU Wangang is our director. The registered shareholders of Tianjin Xiaowu are Mrs. ZUO and Mr. SHAN Yigang, holding 94% and 6% equity interests, respectively. The registered shareholders of Yiju Taihe are (i) Beijing Lianjia, holding 80% equity interests; (ii) Mrs. ZUO, Mr. SHAN Yigang, Mr. XU Wangang and entities controlled by Mrs. ZUO or Mr. SHAN Yigang, holding 17% equity interests in aggregate and (iii) several other individuals and entities associated with us, holding 3% equity interests in aggregate. The registered shareholders of Beijing Beijia are (i) Mr. PENG Yongdong and Mr. XU Tao, holding 50% equity interests in aggregate and (ii) several other individuals associated with us, holding 50% equity interests in aggregate. The registered shareholders of Beijing Beihao are (i) Mr. XU Wangang, holding 4% equity interests; and (ii) several other individuals affiliated with us, holding 96% equity interests in aggregate. |
| (2) | Beijing Zhongrongxin Financing Guarantee Co., Ltd. owns 95% of the total equity interest, and Beijing Zhonghetai Investment Consulting Co., Ltd., a wholly-owned subsidiary of Yiju Taihe, owns the remaining 5%. |
| (3) | Shenzhen Fangjianghu Technology Co., Ltd., Chengdu Fangjianghu Information Technology Co., Ltd., Tianjin Lianjia Fangjianghu Technology Co., Ltd., Zhengzhou Fangjianghu Information Technology Co., Ltd., Xi’an Fangjianghu Information Technology Co., Ltd. and Wuhan Fangjianghu Information Technology Co., Ltd. |
| (4) | Beijing Fangyuan Real Estate Consulting Services Co., Ltd., Beijing Lianjia Gaoce Real Estate Brokerage Co., Ltd., Shanghai Deyou Property Consulting Co., Ltd., Shenzhen Lianjia Real Estate Brokerage Co., Ltd. and Sichuan Lianjia Real Estate Brokerage Co., Ltd. |
Contractual Arrangements with the VIEs and Their Shareholders
Current PRC laws and regulations impose certain restrictions or prohibitions on foreign ownership of companies that engage in value-added telecommunication services and certain financial services. We are a company registered in the Cayman Islands. See “Item 4. Information on the Company—B. Business Overview—Regulation—Regulations Related to Foreign Investment.” Our WFOEs are considered as foreign-invested enterprises. The following is a summary of the currently effective contractual arrangements by and among our WFOEs, the VIEs and their respective shareholders. Terms contained in each set of contractual arrangements with the VIEs and their respective shareholders are substantially similar. These contractual arrangements enable us to (i) direct activities of the VIEs that most significantly affect the economic performance of the VIEs; (ii) receive economic benefits from the VIEs that could be significant to the VIEs; (iii) have the pledge right over the equity interests in the VIEs as the pledgee; and (iv) have an exclusive option to purchase all or part of the equity interests in and assets of the VIEs when and to the extent permitted by PRC law.
Arrangements that make us the primary beneficiary of the VIEs
Power of Attorney Agreements. Pursuant to the power of attorney agreements among our WFOEs, the VIEs and their respective shareholders, each shareholder of the VIEs (other than the shareholder being WFOE itself) irrevocably undertakes to appoint the WFOE, or a PRC citizen designated by the WFOE (including but not limited to directors and their successors and liquidators replacing the directors but excluding those non-independent or who may give rise to conflict of interests) as his/its attorney-in-fact to exercise all of his/its rights as a shareholder of the VIEs, including, but not limited to, the right to convene and attend shareholders’ meeting, file documents with the competent authorities, vote on any resolution that requires a shareholder vote, sign minutes, approve amendments to the articles of association, nominate or appoint the legal representatives, directors, supervisors, general manager and other senior management of the VIEs, and other voting rights pursuant to the articles of association (subject to the amendments) of the VIEs. Each power of attorney agreement is irrevocable and remains in effect as long as the shareholder continues to be a shareholder of the VIEs.
123
Equity Pledge Agreements. Pursuant to the equity pledge agreements among our WFOEs, the VIEs and their respective shareholders, shareholders of the VIEs pledged all of their respective equity interests in the VIEs (other than the shareholder being WFOE itself) to our WFOEs as security for performance of the obligations of the VIEs and their shareholders under the exclusive business cooperation agreements, the power of attorney agreements, the exclusive option agreements and the equity pledge agreements. As of the date of this annual report, we have registered all such equity pledges in the VIEs with the local branch of the SAMR in accordance with PRC laws to perfect their respective equity pledges. After the completion of the equity pledge registrations, in the event of a breach by the VIEs or their shareholders of contractual obligations under these agreements, our WFOEs, as pledgee, will have the right to request for enforcement of the pledge and have the priority right to receive the proceeds from auction or sale of the pledged equity interests in the VIEs. The shareholders of the VIEs also undertake that, during the term of the relevant equity pledge agreements, unless otherwise approved by our WFOEs in writing, they will not transfer the pledged equity interests or create or allow any new pledge or other encumbrance on the pledged equity interests. The pledges of equity interests under the equity pledge agreements take effect upon the completion of registration with the local branch of the SAMR in accordance with PRC laws and shall remain valid until (i) after all the contractual obligations of the VIEs and their shareholders under the relevant contractual arrangements have been fully performed and all the outstanding debts of the VIEs and their shareholders under the relevant contractual arrangements have been fully paid, or (ii) all the equity interests in the VIEs have been transferred to our WFOEs to the extent permitted by the PRC laws and regulations (where applicable).
Spousal Consent Letters. Pursuant to the spousal consent letters, each of the spouses of the applicable individual shareholders of the VIEs acknowledges and confirms the execution of the relevant exclusive business cooperation agreement, equity pledge agreement, exclusive option agreement and power of attorney agreement, and unconditionally and irrevocably agrees that the equity interest in the VIEs held by and registered in the name of his or her respective spouse will be disposed of pursuant to these agreements. In addition, each of them agrees not to assert any rights over the equity interest in the VIEs held by his or her respective spouses. In addition, in the event that any of them obtains any equity interest in the VIEs held by their respective spouses for any reason, such spouses agree to be bound by similar obligations and agree to enter into similar contractual arrangements.
Agreements that allow us to receive economic benefits from the VIEs
Exclusive Business Cooperation Agreements. Pursuant to the exclusive cooperation agreements among our WFOEs and the VIEs, respectively, our WFOEs have the exclusive right to provide the VIEs with services related to, among other things, comprehensive technical support and consulting services. Without prior written consent of our WFOEs, the VIEs agree not to directly or indirectly accept the same or any similar services provided by any others and shall not establish similar corporation relationship with any others regarding the matters ascribed by the exclusive business cooperation agreements. The VIEs agree to pay our WFOEs services fees, the amount of which will be 100% of the total consolidated profit of the relevant VIEs, after the deduction of any accumulated deficit of the VIEs in respect of the preceding financial years, operating costs, expenses and taxes or any other amount determined by our WFOEs, with reference to the working capital needs of the VIEs. Our WFOEs have the exclusive ownership of intellectual property rights created as a result of the performance of the agreements. The agreements will remain effective unless terminated in accordance with the provisions of the exclusive cooperation agreements or terminated in writing by the WFOEs. Unless otherwise required by applicable PRC laws, the VIEs shall not have any right to terminate the exclusive cooperation agreements unilaterally in any event.
124
Agreements that provide us with the option to purchase the equity interests in the VIEs
Exclusive Option Agreements. Pursuant to the exclusive option agreements among our WFOEs, the VIEs and their respective shareholders, the shareholders of each of the VIEs (other than the shareholder being WFOE itself) irrevocably grant the respective WFOE an exclusive option to purchase, or have its designated person to purchase, at its discretion, to the extent permitted under PRC law, all or part of their equity interests in the VIEs. The purchase price with respect to the equity interests in the VIEs shall be the amount of paid-in capital or the lowest price permitted by applicable PRC law. The shareholders of the VIEs also undertake that subject to the relevant PRC laws, they will return to our WFOEs or their designated person any consideration they receive in the event that any of the WFOEs exercises the options under the exclusive option agreements to acquire the equity interests in the VIEs. The shareholders of the VIEs further undertake to pay to our WFOEs any dividends and other distributions they receive in relation to the equity interests they held in the VIEs, to the extent permitted by PRC law. The shareholders of the VIEs undertake that, without prior written consent of our WFOEs, they will not create any pledge or encumbrance on their equity interests in the VIEs, approve any transfer or in any manner disposal of their equity interests, or any disposition of any assets of the VIEs (other than limited exceptions). The shareholders of each of the VIEs agree, among other things, without prior written consent of our WFOEs, not to cause the relevant VIEs to merge with any other entities, increase or decrease its registered capital, declare or distribute dividends, amend its articles of association, enter into any material contract (other than those occurring in the ordinary course of business), be liquidated or dissolved (unless mandated by PRC laws), incur any debts (except for payables incurred in the ordinary course of business other than through loans), or undertake any actions that may adversely affect the VIEs’ operating status and asset value. The shareholders of the VIEs also agree to appoint the directors and senior management designated by our WFOEs. These agreements will remain effective till all of the equity interests of the relevant VIEs have been transferred to our WFOEs and/or their designated persons, or the parties to such agreements agree to terminate the agreement. Unless otherwise required by applicable PRC laws, the VIEs and their respective shareholders shall not have any right to terminate these agreements unilaterally in any event.
In the opinions of Han Kun Law Offices, our PRC legal counsel:
| ● | the current ownership structures of our WFOEs and the VIEs do not violate applicable PRC laws or regulations currently in effect; and |
| ● | each of the agreements under the contractual arrangements among our WFOEs, the VIEs and their respective shareholders governed by PRC law currently is valid and binding, and do not violate applicable PRC laws or regulations currently in effect. |
However, we have been further advised by our PRC legal counsel that there are substantial uncertainties regarding the interpretation and application of current and future PRC laws, regulations and rules. Accordingly, the PRC regulatory authorities may in the future take a view that is contrary to or otherwise different from the above opinions of our PRC legal counsel. If the PRC government finds that the agreements that establish the structure for operating our business do not comply with PRC government restrictions on foreign investment in our businesses, we could be subject to severe penalties including being prohibited from continuing operations. See “Item 3. Key Information—D. Risk Factors—Risks Related to Our Corporate Structure—If the PRC government finds that the agreements that establish the structure for operating some of our operations in China do not comply with PRC regulations relating to the relevant industries, or if these regulations or the interpretation of existing regulations change in the future, we could be subject to severe penalties or be forced to relinquish our interests in those operations.” and “Item 3. Key Information—D. Risk Factors—Risks Related to Doing Business in China—Uncertainties with respect to the PRC legal system could materially and adversely affect us.”
D. | Property, Plant and Equipment |
We are headquartered in Beijing where we leased an aggregate area of approximately 55,000 square meters as of December 31, 2022 for office space. We leased approximately 7,500 facilities as of December 31, 2022 primarily for real estate brokerage stores we operate under Lianjia brand across 29 cities in China and home renovation and furnishing service stores we operate across 46 cities in China. We owned a facility of approximately 55,210 square meters as of December 31, 2022 as our training center, Huaqiao Academy, in Kunshan, Jiangsu Province, China. We also owned a facility of approximately 117,150 square meters as of December 31, 2022 in Jinhua, Zhejiang Province, China as our home renovation and furnishing factory and its ancillary rooms.
125
Item 4A.Unresolved Staff Comments
None.
Item 5. Operating and Financial Review and Prospects
You should read the following discussion and analysis of our financial condition and results of operations in conjunction with our consolidated financial statements and the related notes included elsewhere in this annual report. This discussion contains forward-looking statements that involve risks and uncertainties about our business and operations. Our actual results and the timing of selected events may differ materially from those anticipated in these forward-looking statements as a result of various factors, including those we describe under “Item 3. Key Information—D. Risk Factors” and elsewhere in this annual report on Form 20-F.
A. | Operating Results |
Overview
Beike is the leading integrated online and offline platform for housing transactions and services. We are a pioneer in building the industry infrastructure and standards in China to reinvent how service providers and customers efficiently navigate and complete housing transactions and services, ranging from existing and new home sales, home rentals, to home renovation and furnishing, and other services. We believe our proactive engagement with platform participants both online and offline enables us to know them better and serve them better. In 2022, we facilitated approximately 3.8 million housing transactions on our platform with an aggregate GTV of RMB2,609.6 billion.
We have four main revenue streams, namely existing home transaction services, new home transaction services, home renovation and furnishing, and emerging and other services. For existing home transaction services, we generate revenues (i) from our own Lianjia brand where we charge commissions for existing home sales and home rentals, and split of commissions from other brokerage firms that operate brokerage stores on our Beike platform in collaboration with Lianjia agents to complete transactions, (ii) from brokerage firms which own and operate brokerage stores on our Beike platform where we receive platform service fees, and those under our franchise brands such as Deyou to which we charge an additional franchise fee, and (iii) by providing other value-added services including transaction closing services, field work assistance such as on-site verification, agent recruiting and training services. For new home transaction services, we recognize revenues from sales commissions charged to real estate developers. For home renovation and furnishing, we generate revenues by providing renovation and furnishing services to customers. In addition, we generate revenues from a variety of other housing related services, including financial services and other newly developed businesses, such as our Carefree Rent business.
Our total revenues increased by 14.6% from RMB70.5 billion in 2020 to RMB80.8 billion in 2021, and decreased by 24.9% to RMB60.7 billion in 2022 (US$8.8 billion). We recorded a net income of RMB2,778 million in 2020, a net loss of RMB525 million in 2021, and a net loss of RMB1,397 million in 2022 (US$203 million).
General Factors Affecting Our Results of Operations
We primarily engage in the housing related industry and are building an infrastructure for all industry participants in China. Activity level on our platform is greatly influenced, temporarily or in the long term, by the overall growth and prosperity of the housing related industry, which in turn is affected by many factors, including:
· | China’s overall economic growth, |
· | the increase in per capita disposable income, |
· | the change in price, supply and demand dynamics in different geographic regions, |
· | the urbanization trend and demographic changes, and |
· | regulatory environment for China’s housing related industry and the financial condition of the industry players. |
126
In particular, the evolving regulations have significantly affected the growth of China’s housing related industry. The resulting fluctuations have affected the demand for real estate brokerage services. We expect the development of China’s housing related industry, especially the penetration of brokerage services for housing transactions and services, to continue to have significant impacts on our results of operations in the foreseeable future.
Specific Factors Affecting Our Results of Operations
While our business is exposed to general factors affecting the housing related industry in China, we believe our results of operations are primarily and more directly affected by the following specific factors:
Our ability to attract housing customers and enhance customer experience
An increasing number of housing customers who use services on our platform is one of the most important drivers of the growth of our transaction volume, which directly affects our net revenues. Home ownership involves difficult decisions by most housing customers. Therefore, they tend to choose brokerage stores and agents that are most reliable and efficient in locating the ideal property and completing the transaction, and can provide high service quality and transparency. Our deep understanding of China’s housing market and goodwill accumulated through our 20 years of operation have helped us gain trust from housing customers. In 2022, we facilitated approximately 3.8 million housing transactions on our platform and generated a GTV of RMB2,609.6 billion (US$378.4 billion) in aggregate, decreasing from over 4.5 million housing transactions and a GTV of RMB3,853.5 billion in 2021.
We believe we are able to attract housing customers mainly through our online and offline touch points, extensive and authentic property listings, and high-quality services rendered by agents on our platform, which collectively enhance our ability to help buyers and sellers meet their objectives efficiently. We aim to attract and retain more housing customers through our continuing efforts in enhancing customer experience, such as improving the service quality of the agents on our platform, introducing innovative technologies and initiatives such as VR property showing and one-stop transaction service centers, and improving our platform infrastructure. As we gain trust from customers through our services, they often refer us to their families, friends and contacts, and return to us when they have other housing related needs, be it home rentals, home renovation and furnishing, or other services.
Our ability to attract and retain real estate brokerage stores and agents on our platform
The growth in gross transaction value on our platform and platform service fees are also affected by the number of real estate brokerage stores and agents on our platform and their activity level. Since the inception of our Beike platform, we have attracted an increasing number of real estate brokerage stores and agents to join our platform while maintaining high service quality. As of December 31, 2022, there were over 349,000 active agents and approximately 37,400 active stores, representing 268 real estate brokerage brands, as compared to over 406,000 active agents and over 45,000 active stores as of December 31, 2021.
Real estate brokerage stores and agents are attracted to our platform by the access to the extensive authentic property listing database, the large number of housing customers, the efficiency and collaborative efforts promoted by ACN, the standard protocols that ensure universally high service quality, and the convenient modules on our platform, which we believe empower real estate brokerage stores and agents to efficiently navigate business opportunities, deliver quality services and complete transactions.
Our ability to increase cooperation with real estate developers
The increasing sales commissions earned from real estate developers for our new home transaction services contributed significantly to our net revenue growth from 2020 to 2022. The GTV generated from new home transactions on our platform increased significantly from approximately RMB1,383.0 billion in 2020 to RMB1,608.6 billion in 2021, but decreased to RMB940.5 billion (US$136.4 billion) in 2022.
As the supply and demand dynamics in China’s housing market become more balanced, we are increasingly valued by real estate developers. Real estate developers choose to work with us to take advantage of the infrastructure our platform has built, who cooperate with us in diverse ways and further build up our thriving ecosystem.
We believe our reputation for high-quality service among the large housing customer base and our growing network of real estate brokerage stores and agents that transact actively on our platform well position us to increase cooperation with existing and new real estate developers.
127
Our ability to better monetize the activities on our platform
The rapid adoption of our Beike platform has proven the compatibility of our infrastructure in empowering brokerage stores and agents. As of December 31, 2022, there were over 349,000 active agents and approximately 37,400 active brokerage stores on our platform, facilitating approximately 3.8 million housing transactions in 2022. As our platform grows, we expect its network effect to improve matching and capture more transactions, which in turn will generate greater opportunities for revenue growth, including commission fee, platform service fee, and franchise fee. We constantly improve our services and better empower real estate agents on our platform so that they can transact more efficiently. We believe the improved transaction efficiency of agents on our platform has in turn increased their stickiness to our service offerings, and potentially further increases their income and results in higher service fees to us as a portion of their income.
Our ability to expand service offerings on our platform
Our platform brings us close to a variety of participants in China’s housing transactions and services industry. In addition to housing customers, brokerage agents and real estate developers, additional industry participants are drawn to our platform and actively transact and engage with each other. We see great potential to further monetize this massive and active ecosystem by increasing our value proposition and expanding our service offerings to all participants. We have built up our home renovation and furnishing services with the consolidation of Shengdu, and have been further expanding our offerings into other housing-related areas. We believe these efforts will help diversify our revenue mix.
Our ability to manage operating costs and expenses
Our results of operations are affected by our ability to control our operating costs and expenses. We expect our costs and expenses to continue to increase as we grow our business into various housing services such as home renovation and furnishing and attract more industry participants. Our cost of revenues consists primarily of compensation to internal agents and sales professionals, and split commission to connected agents and other sales channels, as well as cost related to our Lianjia stores. For our operating expenses, we incurred share-based compensation expenses to attract and retain talents required for our platform business. Excluding share-based compensation expenses, our operating expenses as a percentage of revenue increased from 17.4% in 2020 to 19.9% in 2021, and further to 20.7% in 2022.
Despite the increases of our operating expenses as a percentage of revenue in the past three years, we believe our massive scale, coupled with the network effect of our platform, will allow us to further improve our operational efficiency over time.
Impact of COVID-19 on Our Operations and Financial Performance
Substantially all of our revenues and workforce are concentrated in China. In response to the intensifying efforts to contain the spread of COVID-19, the Chinese government took a number of actions, which included extending the Chinese New Year holiday, quarantining individuals suspected of having COVID-19, asking residents in China to stay at home and to avoid public gathering, among other things. During the early part of 2020, COVID-19 caused temporary closure of many corporate offices and store fronts across China, and put significant strain on the operation and accessibility of the real estate brokerage stores on our platform. Although our results of operations have substantially recovered since the second quarter of 2020 and the impact of COVID-19 has declined in China, there remains substantial uncertainty about the dynamic of the COVID-19 pandemic, which may have potential continuing impacts on subsequent periods if the global pandemic and the resulting disruption were to extend over a prolonged period or if a wide spread of COVID-19 happens again in China.
128
China began to modify its zero-COVID policy at the end of 2022, and most of the travel restrictions and quarantine requirements were lifted in December. There were surges of cases in many cities during this time which caused temporary closure of certain brokerage stores on our platform, and there remains uncertainty as to the future impact of the virus, especially in light of this change in policy. The extent to which the pandemic impacts our results of operations going forward will depend on future developments which are highly uncertain and unpredictable, including the frequency, duration and extent of outbreaks of COVID-19, the appearance of new variants with different characteristics, the success or failure of efforts to contain or treat cases, and future actions we or the authorities may take in response to these developments. China may experience lower domestic consumption, higher unemployment, severe disruptions to exporting of goods to other countries and greater economic uncertainty, which may impact our business in a materially negative way as our business depends substantially on the general economic conditions and the general demand for residential real estate in China. Our business partners will need time to recover from the economic effects of the pandemic even after business conditions begin to return to normal. Consequently, the COVID-19 pandemic may continue to materially and adversely affect our business, financial condition and results of operations in the current and future years. See also “Item 3. Key Information—D. Risk Factors—Risks Related to Our Business and Industry—Our business may continue to be materially and adversely affected by the effects of the COVID-19 pandemic in China.”
Cash, cash equivalents, restricted cash, and short-term investments constitute our most liquid assets. Short-term investments include bank time deposit and investments in wealth management products issued by financial institutions. As of December 31, 2022, we had cash, cash equivalents, restricted cash and short-term investments of RMB61.1 billion (US$8.9 billion). We believe that this level of liquidity is sufficient to successfully navigate an extended period of uncertainty.
Key Components of Results of Operations
Net revenues
| For the Year Ended December 31, | |||||||||||||
2020 | 2021 | 2022 | ||||||||||||
| RMB |
| % |
| RMB |
| % |
| RMB |
| US$ |
| % | |
(in thousands, except for percentages) | ||||||||||||||
Net revenues: |
|
|
|
|
|
|
|
|
|
|
|
|
|
|
Existing home transaction services |
| 30,564,584 |
| 43.4 |
| 31,947,953 |
| 39.6 |
| 24,123,703 |
| 3,497,608 |
| 39.8 |
New home transaction services |
| 37,937,886 |
| 53.8 |
| 46,472,378 |
| 57.5 |
| 28,650,374 |
| 4,153,914 |
| 47.2 |
Home renovation and furnishing | 108,960 | 0.2 | 197,452 | 0.2 | 5,046,627 | 731,692 | 8.3 | |||||||
Emerging and other services |
| 1,869,548 |
| 2.6 |
| 2,134,656 |
| 2.7 |
| 2,848,075 |
| 412,932 |
| 4.7 |
Total net revenues |
| 70,480,978 |
| 100.0 |
| 80,752,439 |
| 100.0 |
| 60,668,779 |
| 8,796,146 |
| 100.0 |
Existing home transaction services. We generate revenue (i) from our own Lianjia brand where we charge commissions for existing home sales and home rentals, and split of commissions from other brokerage firms that operate brokerage stores on Beike platform in collaboration with Lianjia agents to complete transactions, (ii) from brokerage firms which own and operate brokerage stores on our Beike platform where we receive platform service fees, and those under our franchise brands such as Deyou to which we charge an additional franchise fee, and (iii) by providing other value-added services including transaction closing services, field work assistance such as on-site verification, agent recruiting and training services.
New home transaction services. We generate revenue from new home transaction services from sales commissions charged to real estate developers.
Home renovation and furnishing services. We generate revenues by providing renovation and furnishing services to customers.
Emerging and other services. We generate revenue from a variety of other housing related services, including financial services and other newly developed businesses, such as our rental property management services.
Cost of revenues
Our cost of revenues consists primarily of compensation to our internal agents and sales professionals and split commissions to connected agents and other sales channels, as well as cost of home renovation and furnishing, and cost related to Lianjia stores.
129
Our compensation paid to our internal agents and other sales professionals is composed of fixed salaries and variable commissions based on the transactions they assist in closing; and we also pay commissions to connected agents and other sales channels for their services to assist us in completing new home and existing home transactions. We are acting as the principal agent for all new home transactions and a majority of existing home transactions. When connected agents and other sales channels assist us to complete these transactions, we will pay them a split of the total commissions we receive, which is recorded as commission – split in our cost of revenues.
Cost of home renovation and furnishing mainly include material costs related to home renovation and furnishing and compensation to renovation workers who are mostly contractors.
Cost related to stores mainly includes rent, decoration, and utility bills for real estate brokerage stores under our Lianjia brand and signing-to-closing support facilities.
The following table sets forth the components of our cost of revenues by amounts and percentages of our total net revenues for the periods presented:
| For the Year Ended December 31, | |||||||||||||
| 2020 |
| 2021 |
| 2022 | |||||||||
| RMB |
| % |
| RMB |
| % |
| RMB |
| US$ |
| % | |
(in thousands, except for percentages) | ||||||||||||||
Cost of revenues: |
|
|
|
|
|
|
|
|
| |||||
Commission — split | 24,724,603 | 35.1 | 31,633,827 |
| 39.2 | 20,499,632 |
| 2,972,167 | 33.8 | |||||
Commission and compensation — internal | 23,318,664 | 33.1 | 26,303,507 |
| 32.6 | 17,853,694 |
| 2,588,542 | 29.4 | |||||
Cost of home renovation and furnishing | 127,901 | 0.2 | 195,869 | 0.2 | 3,562,068 | 516,451 | 5.9 | |||||||
Cost related to stores | 3,206,601 | 4.5 | 3,809,757 |
| 4.7 | 3,346,436 |
| 485,188 | 5.5 | |||||
Others | 2,243,352 | 3.2 | 2,990,064 |
| 3.7 | 1,626,202 |
| 235,776 | 2.7 | |||||
Total cost of revenues | 53,621,121 | 76.1 | 64,933,024 |
| 80.4 | 46,888,032 |
| 6,798,124 | 77.3 | |||||
Operating Expenses
Our operating expenses consist of sales and marketing expenses, general and administrative expenses, research and development expenses, and impairment of goodwill, intangible assets and other long-lived assets. The following table breaks down our total operating expenses by categories, both in absolute amount and as a percentage of total net revenues, for the periods presented:
| For the Year Ended December 31, | |||||||||||||
2020 | 2021 | 2022 | ||||||||||||
| RMB |
| % |
| RMB |
| % |
| RMB |
| US$ |
| % | |
(in thousands, except for percentages) | ||||||||||||||
Operating Expenses: |
|
|
|
|
|
|
|
|
|
|
|
|
|
|
Sales and marketing expenses |
| 3,715,278 |
| 5.3 |
| 4,309,116 |
| 5.3 |
| 4,573,382 |
| 663,078 |
| 7.5 |
General and administrative expenses |
| 7,588,809 |
| 10.8 |
| 8,924,470 |
| 11.1 |
| 7,346,665 |
| 1,065,167 |
| 12.1 |
Research and development expenses |
| 2,477,911 |
| 3.5 |
| 3,193,988 |
| 4.0 |
| 2,545,549 |
| 369,070 |
| 4.2 |
Impairment of goodwill, intangible assets and other long-lived assets |
| 236,050 |
| 0.3 |
| 746,705 |
| 0.9 |
| 148,057 |
| 21,466 |
| 0.2 |
Total operating expenses |
| 14,018,048 |
| 19.9 |
| 17,174,279 |
| 21.3 |
| 14,613,653 |
| 2,118,781 |
| 24.0 |
Sales and marketing expenses. Our sales and marketing expenses mainly consist of (i) advertising and promotional expenses (ii) salaries, bonuses and benefits for our personnel engaged in sales and marketing activities, including personnel costs, rental expenses, and other expenses related to home renovation and furnishing (iii) depreciation and amortization expenses related to sales and marketing activities (iv) travel, reception and related expenses, and (v) share-based compensation expenses.
130
General and administrative expenses. Our general and administrative expenses mainly consist of (i) salaries, bonuses and benefits for our personnel engaged in general corporate functions, (ii) rental and related expenses, (iii) general office expenses, (iv) recruitment and training expenses, (v) professional fees, (vi) travel, reception and related expenses, (vii) depreciation and amortization expenses related to general corporate activities, (viii) share-based compensation expenses, and (ix) provision for credit losses. We expect that our general and administrative expenses to increase modestly in the near future, as we continue to incur additional expenses related to the anticipated growth of our business and our operations as a public company.
Research and development expenses. Our research and development expenses mainly consist of (i) payroll and related expenses for the personnel engaged in research and development activities, (ii) depreciation and amortization of our technology infrastructure, and (iii) service fees related to research and development activities. We expect our research and development expenses will decrease in 2023 as we implemented a series of measures to cut costs and improve efficiency. We expect that our research and development expenses will continue to increase in absolute amounts after 2023, as we continue to build our technology infrastructure and improve our digitalization capabilities.
Impairment of goodwill, intangible assets and other long-lived assets. In the fourth quarter of 2020, we completed the integration of the business of Zhonghuan, and most of the employees and franchise stores of Zhonghuan would then act as sales channels of other brokerage firms on Beike platform, especially in new home transaction services, rather than as an individual real estate brokerage brand. As such, we reassigned goodwill to the reporting units affected using the relative fair value approach. We performed a quantitative impairment test for the reporting unit of Zhonghuan before the reassignment and no impairment was identified. We performed a qualitative analysis on the affected reporting units after the reassignment and no impairment was identified in these affected reporting units as their business were profitable and fast growing, and it was more-likely-than-not that the fair values of these reporting units were more than their carrying amounts.
In the second half of 2021, the market downturn and its impact on our operations caused a triggering event for possible impairment of goodwill. Based on the results of quantitative tests we performed on reporting units, we recorded a total goodwill impairment loss of RMB732.4 million in 2021 and RMB141.8 million (US$20.6 million) in 2022 for the existing and new home transaction services.
Separately identifiable intangible assets and other long-lived assets to be held and used are reviewed for impairment whenever events or changes in circumstances indicate that the carrying amounts of such assets may not be recoverable. Determination of recoverability is based on an estimate of undiscounted future cash flows resulting from the use of the asset and its eventual disposition. Measurement of any impairment loss for identifiable intangible assets and other long-lived assets is based on the amounts by which the carrying amounts of the assets exceed the fair values of the assets.
Contribution Margin
We also review contribution margin to measure segment profitability. The table below sets forth the contribution margin for each of our business lines for the periods indicated.
| For the Year Ended December 31, |
| |||||||
| 2020 |
| 2021 |
| 2022 |
| |||
RMB | RMB | RMB | US$ |
| |||||
(in thousands, except for percentages) |
| ||||||||
Contribution (existing home transaction services) |
| 12,499,133 |
| 11,824,452 |
| 9,612,865 |
| 1,393,735 | |
Contribution margin (existing home transaction services) |
| 40.9 | % | 37.0 | % | 39.8 | % | 39.8 | % |
Contribution (new home transaction services) |
| 8,149,925 |
| 8,947,138 |
| 6,764,354 |
| 980,739 | |
Contribution margin (new home transaction services) |
| 21.5 | % | 19.3 | % | 23.6 | % | 23.6 | % |
Contribution (home renovation and furnishing) | (18,941) | 1,583 | 1,484,559 | 215,241 | |||||
Contribution margin (home renovation and furnishing) | (17.4) | % | 0.8 | % | 29.4 | % | 29.4 | % | |
Contribution (emerging and other services) |
| 1,679,693 |
| 1,846,063 |
| 891,607 |
| 129,271 | |
Contribution margin (emerging and other services) |
| 89.8 | % | 86.5 | % | 31.3 | % | 31.3 | % |
We define contribution for each service line as the revenue less the direct compensation to our internal agents and sales professionals, split commission to connected agents and other sales channels for such services, and costs (for home renovation and furnishing only). We define contribution margin as a percentage of contribution bearing to revenue.
131
The following table presents the calculation to arrive at contribution from net revenues, for each of the periods indicated:
| For the Year Ended December 31, | |||||||
| 2020 |
| 2021 |
| 2022 | |||
| RMB |
| RMB |
| RMB |
| US$ | |
(in thousands) | ||||||||
Existing home transaction services |
|
|
|
|
| |||
Net revenues | 30,564,584 | 31,947,953 | 24,123,703 |
| 3,497,608 | |||
Less: Commission and compensation | (18,065,451) | (20,123,501) | (14,510,838) |
| (2,103,873) | |||
Contribution | 12,499,133 | 11,824,452 | 9,612,865 |
| 1,393,735 | |||
New home transaction services |
|
|
| |||||
Net revenues | 37,937,886 | 46,472,378 | 28,650,374 |
| 4,153,914 | |||
Less: Commission and compensation | (29,787,961) | (37,525,240) | (21,886,020) |
| (3,173,175) | |||
Contribution | 8,149,925 | 8,947,138 | 6,764,354 |
| 980,739 | |||
Home renovation and furnishing |
|
| ||||||
Net revenues | 108,960 | 197,452 | 5,046,627 | 731,692 | ||||
Less: Material costs, commission and compensation costs | (127,901) | (195,869) | (3,562,068) | (516,451) | ||||
Contribution | (18,941) | 1,583 | 1,484,559 | 215,241 | ||||
Emerging and other services |
|
|
| |||||
Net revenues | 1,869,548 | 2,134,656 | 2,848,075 |
| 412,932 | |||
Less: Commission and compensation | (189,855) | (288,593) | (1,956,468) |
| (283,661) | |||
Contribution | 1,679,693 | 1,846,063 | 891,607 |
| 129,271 | |||
Contribution margin demonstrates the margin that we generate after costs directly attributable to the respective revenue streams, including existing home transaction services, new home transaction services, home renovation and furnishing, and emerging and other services. Material costs are deducted from home renovation and furnishing. The costs and expenses related to the platform infrastructure building and enhancement, including cost related to our Lianjia stores and the development cost of our technological platform, which are not directly attributable to the respective revenue streams, are not deducted from revenue when calculating contribution.
The contribution margin for existing home transaction services decreased from 40.9% in 2020 to 37.0% in 2021, primarily attributable to a relatively higher percentage of fixed compensation costs for Lianjia. The contribution margin for existing home transaction services increased from 37.0% in 2021 to 39.8% in 2022, primarily attributable to the decreased fixed compensation costs for Lianjia agents along with the decreased number of Lianjia agents.
The contribution for new home transaction services grew from RMB8.1 billion in 2020 to RMB8.9 billion in 2021 as a fast growing number of real estate developers resort to us for effective marketing solutions. With the expansion of our Beike platform, an increasing percentage of new home transactions has been facilitated by connected agents and other sales channels. This structural change led to a decreased contribution margin from 21.5% in 2020 to 19.3% in 2021. The expansion of dedicated sales teams with the expertise on new home transaction services on our platform in 2021 also contributed to the decreased contribution margin in 2021. The contribution for new home transaction services decreased to RMB6.8 billion (US$1.0 billion) in 2022, while the contribution margin increased from 19.3% in 2021 to 23.6% in 2022, primarily as a result of an increased number of projects with higher margins and a relatively lower percentage of fixed compensation costs of net revenues from new home transaction services.
The contribution margin for home renovation and furnishing was negative 17.4% in 2020 and 0.8% in 2021, as we just launched the business and recorded relatively small revenues and costs. The contribution margin for home renovation and furnishing was 29.4% in 2022 as we scaled up the business with the consolidation of Shengdu into our ecosystem.
Leveraging our industry know-hows and close connection with platform participants, we have also tapped into adjacent market opportunities. These emerging and other services can efficiently utilize our infrastructure in place, thus requires relatively less variable and direct costs to deliver. Consequently, we managed to keep a high contribution margin for our emerging and other services at 89.8% in 2020 and 86.5% in 2021. The contribution margin for our emerging and other services decreased from 86.5% in 2021 to 31.3% in 2022, primarily due to the increase of contribution from rental property management services which has a lower margin.
132
Taxation
Cayman Islands
The Cayman Islands currently levies no taxes on individuals or corporations based upon profits, income, gains or appreciation and there is no taxation in the nature of inheritance or estate duty. There are no other taxes likely to be material to us levied by the government of Cayman Islands except for stamp duties which may be applicable on instruments executed in, brought to, or produced within the jurisdiction of the Cayman Islands. In addition, the Cayman Islands does not impose withholding tax on dividend payments.
British Virgin Islands
Our subsidiaries incorporated in the British Virgin Islands are not subject to income or capital gains tax under the current laws of the British Virgin Islands. In addition, payment of dividends by the British Virgin Islands subsidiaries to their respective shareholders who are not resident in the British Virgin Islands, if any, is not subject to withholding tax in the British Virgin Islands.
Hong Kong
Hong Kong income tax rate is two-tiered profits tax regime, under which tax rate is 8.25% or assessable profits on the first HK dollar 2 million and 16.5% or any assessable profits in excess of HK dollar 2 million. No Hong Kong profit tax has been levied as we did not have assessable profit that was earned in or derived from any Hong Kong subsidiaries during the periods presented. Under Hong Kong tax law, our Hong Kong subsidiaries are exempted from Hong Kong income tax on their foreign-derived income. Hong Kong does not impose a withholding tax on dividends.
PRC
Generally, our PRC subsidiaries, consolidated variable interest entities and their subsidiaries, which are considered PRC resident enterprises under PRC tax law, are subject to enterprise income tax on their worldwide taxable income as determined under PRC tax laws and accounting standards at a rate of 25%. A “high and new technology enterprise,” which is reassessed every three years, is entitled to favorable income tax rate of 15%. Certain of our PRC subsidiaries are currently enjoying favorable tax rates as high and new technology enterprise.
We are also subject to value added tax, or VAT, at a rate of 6% on most of the services we provide, less any deductible VAT we have already paid or borne. We are also subject to surcharges on VAT payments in accordance with PRC law.
Dividends paid by our wholly foreign-owned subsidiaries in China to our intermediary holding companies in Hong Kong will be subject to a withholding tax rate of 10%, unless the relevant Hong Kong entity satisfies all the requirements under the Arrangement between the PRC and the Hong Kong Special Administrative Region on the Avoidance of Double Taxation and Prevention of Fiscal Evasion with respect to Taxes on Income and Capital and receives approval from the relevant tax authority. If a Hong Kong subsidiary satisfies all the requirements under the tax arrangement and receives approval from the relevant tax authority, then the dividends paid to the Hong Kong subsidiary would be subject to withholding tax at the standard rate of 5%. See “Item 3. Key Information—D. Risk Factors—Risks Related to Doing Business in China—We may rely on dividends and other distributions on equity paid by our PRC subsidiaries to fund any cash and financing requirements we may have, and any limitation on the ability of our PRC subsidiaries to make payments to us could have a material and adverse effect on our ability to conduct our business.”
If our holding company in the Cayman Islands or any of our subsidiaries outside of China were deemed to be a “resident enterprise” under the PRC Enterprise Income Tax Law, it would be subject to enterprise income tax on its worldwide income at a rate of 25%. See “Item 3. Key Information—D. Risk Factors—Risks Related to Doing Business in China—If we are classified as a PRC resident enterprise for PRC enterprise income tax purposes, such classification could result in unfavorable tax consequences to us and our non-PRC shareholders and ADS holders.”
133
Results of Operations
The following table sets forth a summary of our consolidated results of operations for the periods presented. This information should be read together with our consolidated financial statements and related notes included elsewhere in this annual report. The results of operations in any particular period are not necessarily indicative of our future trends.
| For the Year Ended December 31, | |||||||
2020 | 2021 | 2022 | ||||||
| RMB |
| RMB |
| RMB |
| US$ | |
(in thousands, except for share and per share data) | ||||||||
Net revenues: |
|
|
|
|
|
|
|
|
Existing home transaction services |
| 30,564,584 |
| 31,947,953 |
| 24,123,703 |
| 3,497,608 |
New home transaction services |
| 37,937,886 |
| 46,472,378 |
| 28,650,374 |
| 4,153,914 |
Home renovation and furnishing | 108,960 | 197,452 | 5,046,627 | 731,692 | ||||
Emerging and other services |
| 1,869,548 |
| 2,134,656 |
| 2,848,075 |
| 412,932 |
Total net revenues |
| 70,480,978 |
| 80,752,439 |
| 60,668,779 |
| 8,796,146 |
Cost of revenues: |
|
|
|
| ||||
Commission — split |
| (24,724,603) |
| (31,633,827) |
| (20,499,632) |
| (2,972,167) |
Commission and compensation — internal |
| (23,318,664) |
| (26,303,507) |
| (17,853,694) |
| (2,588,542) |
Cost of home renovation and furnishing | (127,901) | (195,869) | (3,562,068) | (516,451) | ||||
Cost related to stores |
| (3,206,601) |
| (3,809,757) |
| (3,346,436) |
| (485,188) |
Others(1) |
| (2,243,352) |
| (2,990,064) |
| (1,626,202) |
| (235,776) |
Total cost of revenues | (53,621,121) | (64,933,024) | (46,888,032) | (6,798,124) | ||||
Gross profit |
| 16,859,857 |
| 15,819,415 |
| 13,780,747 |
| 1,998,022 |
Sales and marketing expenses(1) |
| (3,715,278) |
| (4,309,116) |
| (4,573,382) |
| (663,078) |
General and administrative expenses(1) |
| (7,588,809) |
| (8,924,470) |
| (7,346,665) |
| (1,065,167) |
Research and development expenses(1) |
| (2,477,911) |
| (3,193,988) |
| (2,545,549) |
| (369,070) |
Others |
| 1,309,260 |
| 1,748,885 |
| 977,139 |
| 141,672 |
Income before income tax expense |
| 4,387,119 |
| 1,140,726 |
| 292,290 |
| 42,379 |
Income tax expense |
| (1,608,796) |
| (1,665,492) |
| (1,689,574) |
| (244,965) |
Net income (loss) |
| 2,778,323 |
| (524,766) |
| (1,397,284) |
| (202,586) |
Weighted average number of ordinary shares used in computing net income (loss) per share, basic and diluted |
|
|
|
| ||||
—Basic |
| 2,226,264,859 |
| 3,549,121,628 |
| 3,569,179,079 |
| 3,569,179,079 |
—Diluted |
| 2,267,330,891 |
| 3,549,121,628 |
| 3,569,179,079 |
| 3,569,179,079 |
Net income (loss) per share attributable to ordinary shareholders |
|
|
|
|
|
|
|
|
— Basic |
| 0.32 |
| (0.15) |
| (0.39) |
| (0.06) |
— Diluted |
| 0.32 |
| (0.15) |
| (0.39) |
| (0.06) |
Note:
| (1) | Share-based compensation expenses were allocated as follows: |
For the Year Ended December 31, | ||||||||
(in thousands) | ||||||||
2020 | 2021 | 2022 | ||||||
| RMB |
| RMB |
| RMB |
| US$ | |
Cost of revenues |
| 511,637 |
| 406,131 |
| 356,844 |
| 51,738 |
Sales and marketing expenses |
| 77,574 |
| 110,446 |
| 121,396 |
| 17,601 |
General and administrative expenses |
| 1,131,335 |
| 595,732 |
| 1,659,755 |
| 240,641 |
Research and development expenses |
| 532,043 |
| 425,978 |
| 287,254 |
| 41,648 |
Total |
| 2,252,589 |
| 1,538,287 |
| 2,425,249 |
| 351,628 |
134
Year ended December 31, 2022 Compared to Year ended December 31, 2021
Net revenues
Our net revenues decreased by 24.9% to RMB60.7 billion (US$8.8 billion) in 2022, compared to RMB80.8 billion in 2021. The decrease was primarily attributable to the decline in the total GTV by 32.3% to RMB2,609.6 billion (US$378.4 billion) in 2022 from RMB3,853.5 billion in 2021 due to the soft market sentiment and the disruption of the resurgences to our operations caused by COVID-19 in 2022.
Existing home transaction services. Our net revenues from existing home transaction services decreased by 24.5% to RMB24.1 billion (US$3.5 billion) in 2022, compared to RMB31.9 billion in 2021, primarily due to a 23.4% decrease in GTV of existing home transactions to RMB1,576.5 billion (US$228.6 billion) in 2022 from RMB2,058.2 billion in 2021.
Commission revenue decreased by 27.3% to RMB20.6 billion (US$3.0 billion) in 2022 from RMB28.4 billion in 2021, primarily due to a decrease in GTV of existing home transactions served by Lianjia stores of 27.9% to RMB746.4 billion (US$108.2 billion) in 2022 from RMB1,034.8 billion in 2021.
Additionally, the revenue derived from platform service, franchise service and other value-added services, which are mostly charged to connected agents on our platform, decreased by 2.5% to RMB3.5 billion (US$0.5 billion) in 2022 from RMB3.6 billion in 2021, as the GTV of existing home transactions served by connected agents on our platform decreased by 18.9% to RMB830.1 billion (US$120.3 billion) in 2022 from RMB1,023.4 billion in 2021, which was partially offset by a moderate increase in existing home transaction commission rate charged by connected stores and the increased penetration level of value-added services.
New home transaction services. Our net revenues from new home transaction services decreased by 38.3% to RMB28.7 billion (US$4.2 billion) in 2022 from RMB46.5 billion in 2021, primarily due to the decrease of GTV of new home transactions of 41.5% to RMB940.5 billion (US$136.4 billion) in 2022 from RMB1,608.6 billion in 2021. Among that, the GTV of new home transactions completed on Beike platform through connected agents, dedicated sales team with the expertise on new home transaction services and other sales channels decreased by 42.3% year-over-year to RMB770.5 billion (US$111.7 billion) from RMB1,334.6 billion in 2021, while the GTV of new home transactions served by Lianjia brand decreased by 38.0% year-over-year to RMB170.0 billion (US$24.6 billion) from RMB274.1 billion in 2021.
Home renovation and furnishing. Our net revenues from home renovation and furnishing were RMB5.0 billion (US$0.7 billion) in 2022, compared to RMB197 million in 2021, primarily because we completed the acquisition of Shengdu and began to consolidate its financial results during the second quarter of 2022 and the organic growth of the GTV for home renovation and furnishing business.
Emerging and other services. Our net revenues from emerging and other services increased by 33.4% to RMB2.8 billion (US$0.4 billion) in 2022 from RMB2.1 billion in 2021, primarily attributable to the increase of net revenues from rental property management services which was partially offset by the decrease of net revenues from financial services.
Cost of revenues
Our cost of revenues decreased by 27.8% to RMB46.9 billion (US$6.8 billion) in 2022 from RMB64.9 billion in 2021, primarily due to the decrease in both split commissions to connected agents and other sales channels, and internal commission and compensation.
| ● | Commission — split. Our cost of revenues for commissions to connected agents and other sales channels decreased by 35.2% to RMB20.5 billion (US$3.0 billion) in 2022 from RMB31.6 billion in 2021, primarily due to the decrease in the GTV of new home transactions completed through connected agents and other sales channels in 2022 compared to 2021. |
| ● | Commission and compensation — internal. Our cost of revenues for internal commission and compensation decreased by 32.1% to RMB17.9 billion (US$2.6 billion) in 2022 from RMB26.3 billion in 2021, primarily due to the decrease in the fixed compensation costs of Lianjia agents, dedicated sales team with the expertise on new home transaction services and other front line operation staff along with the drop in the headcount, and the decrease in variable commission as a result of the decreased GTV of existing home transactions completed through Lianjia agents and new home transactions completed through Lianjia agents and dedicated sales team with the expertise on new home transaction services. |
135
| ● | Cost of home renovation and furnishing. Our cost of revenues for home renovation and furnishing was RMB3.6 billion (US$0.5 billion) in 2022, compared to RMB0.2 billion in 2021, which was primarily attributable to the Shengdu acquisition and the organic growth of net revenues from our home renovation and furnishing business. |
| ● | Cost related to stores. Our cost related to stores decreased by 12.2% to RMB3.3 billion (US$0.5 billion) in 2022 compared to RMB3.8 billion in 2021, mainly due to the decrease in the number of Lianjia stores along with market downtrend in 2022 compared to 2021. |
Please see “—Contribution Margin” for the analysis of our segment profitability.
Operating expenses
Sales and marketing expenses. Our sales and marketing expenses were RMB4.6 billion (US$0.7 billion) in 2022, compared to RMB4.3 billion in 2021, mainly due to the increase in sales and marketing expenses for home renovation and furnishing services as the financial results of Shengdu were consolidated since the second quarter of 2022, which was partially offset by the decrease of the brand advertising and promotional marketing expenses and personnel costs for housing transaction services.
General and administrative expenses. Our general and administrative expenses decreased by 17.7% to RMB7.3 billion (US$1.1 billion) in 2022 from RMB8.9 billion in 2021, mainly due to the decrease of provision for credit loss along with the decreased accounts receivable balance and the decrease of personnel costs and overheads along with the reduction of the headcount, which was partially offset by the increase of share-based compensation in 2022 compared to 2021.
Research and development expenses. Our research and development expenses decreased by 20.3% to RMB2.5 billion (US$0.4 billion) in 2022 from RMB3.2 billion in 2021, mainly due to the decrease of personnel costs and share-based compensation as a result of decreased headcount in research and development personnel in 2022 compared to 2021.
Impairment of goodwill, intangible assets and other long-lived assets. We recorded impairment of goodwill, intangible assets and other long-lived assets of RMB148.1 million (US$21.5 million) in 2022, compared to RMB747 million in 2021, primarily attributable to the impairment of goodwill triggered by the market downturn and its impact on our operations from the second half of 2021 to 2022.
Income tax expense
We recorded an income tax expense of RMB1,690 million (US$245 million) in 2022, compared to an income tax expense of RMB1,665 million in 2021.
Net income (loss)
As a result of the foregoing, we recorded a net loss of RMB1,397 million (US$203 million) in 2022, compared to a net loss of RMB525 million in 2021.
Year ended December 31, 2021 Compared to Year ended December 31, 2020
Net revenues
Our net revenues increased by 14.6% from RMB70.5 billion in 2020 to RMB80.8 billion in 2021, primarily attributable to the increase in revenues from new home transaction services and existing home transaction services despite the market downturn in the second half of 2021.
Existing home transaction services. Our net revenues from existing home transaction services increased by 4.5% from RMB30.6 billion in 2020 to RMB31.9 billion in 2021, primarily attributable to an increase in GTV of existing home transactions from RMB1,940.0 billion in 2020 to RMB2,058.2 billion in 2021.
Commission revenue increased by 2.9% from RMB27.6 billion in 2020 to RMB28.4 billion in 2021, primarily attributable to the growth in GTV of existing home transactions served by our Lianjia brand.
136
Additionally, the revenue derived from platform service, franchise service and other value-added services, which are mostly charged to connected agents on our platform, grew by 19.3% from RMB3.0 billion in 2020 to RMB3.6 billion in 2021, as the GTV of existing home transactions served by connected agents on our Beike platform increased from RMB928.1 billion to RMB1,023.4 billion, as well as a moderate increase in existing home transaction commission rate charged from connected stores.
New home transaction services. Our net revenues from new home transaction services increased by 22.5% from RMB37.9 billion in 2020 to RMB46.5 billion in 2021, primarily attributable to an increase in the GTV for new home transactions from RMB1,383.0 billion in 2020 to RMB1,608.6 billion in 2021, within which the GTV of new home transaction services completed on Beike platform through connected stores, dedicated sales teams and other sales channels increased from RMB1,106.3 billion in 2020 to RMB1,334.6 billion in 2021, while the GTV of new home transactions served by the Lianjia brand was RMB274.1 billion, compared to RMB276.7 billion in 2020, as well as a moderate increase of new home transactions commission rate.
Home renovation and furnishing. Our net revenues from home renovation and furnishing were RMB197 million in 2021, compared to RMB109 million in 2020. The increase was primarily attributable to the increase in home renovation and furnishing business volume in Beijing as a result of our business development efforts.
Emerging and other services. Our net revenues from emerging and other services increased by 14.2% from RMB1,870 million in 2020 to RMB2,135 million in 2021. The increase was primarily attributable to an increase of RMB227 million in revenues from rental property management services.
Cost of revenues
Our cost of revenues increased by 21.1% from RMB53.6 billion in 2020 to RMB64.9 billion in 2021, primarily attributable to the increase in split commission to connected agents and other sales channels and internal commission and compensation.
| ● | Commission — split. Our cost of revenues for commissions to connected agents and other sales channels (including those incurred as cost of home renovation and furnishing) increased by 28.1% from RMB24.8 billion in 2020 to RMB31.8 billion in 2021, which was primarily attributable to the increase in the GTV of new home transactions completed by connected agents and other sales channels through our platform. |
| ● | Commission and compensation — internal. Our cost of revenues for internal commissions and compensation (including those incurred as cost of home renovation and furnishing) increased by 12.8% from RMB23.3 billion in 2020 to RMB26.3 billion in 2021, which was primarily attributable to the increase in the GTV of existing home transactions completed through our Lianjia brand and expansion of dedicated sales teams with the expertise on new home transaction services. |
| ● | Cost of home renovation and furnishing. Our cost of revenues for home renovation and furnishing was RMB196 million in 2021, compared to RMB128 million in 2020, which was primarily attributable to the increase of net revenues from home renovation and furnishing. |
| ● | Cost related to stores. Our cost related to stores increased by 18.8% from RMB3.2 billion in 2020 to RMB3.8 billion in 2021 mainly attributable to an increase in the average number of stores for Lianjia brand and the incremental rise in rental fees of contract service centers opened in 2021. |
Please see “—Contribution Margin” for the analysis of our segment profitability.
Operating expenses
Sales and marketing expenses. Our sales and marketing expenses increased by 16.0% from RMB3.7 billion in 2020 to RMB4.3 billion in 2021. The increase was primarily attributable to (i) an increase of RMB598 million in payroll and related expenses, (ii) an increase of RMB64 million in advertising and promotional expenses, and (iii) an increase of RMB33 million in share-based compensation expenses to our sales and marketing personnel, partially offset by a decrease of RMB93 million in amortization expense.
137
General and administrative expenses. Our general and administrative expenses increased by 17.6% from RMB7.6 billion in 2020 to RMB8.9 billion in 2021. The increase was primarily attributable to (i) an increase of RMB996 million in payroll expenses, (ii) an increase of RMB545 million in provision for credit losses, and (iii) an increase of RMB77 million in rental expenses, partially offset by a decrease of RMB536 million in share-based compensation expenses due to the relative higher expenses because of the recognition of options granted to our employees with the IPO performance condition satisfied in 2020.
Research and development expenses. Our research and development expenses increased by 28.9% from RMB2.5 billion in 2020 to RMB3.2 billion in 2021. The increase was primarily attributable to (i) an increase of RMB779 million in payroll and related expenses as a result of the increased number of our research and development personnel and (ii) an increase of RMB29 million in technical service fee.
Impairment of goodwill, intangible assets and other long-lived assets. We recorded impairment of goodwill, intangible assets and other long-lived assets of RMB747 million in 2021, compared to RMB236 million in 2020, primarily attributable to the impairment of goodwill triggered by the market downturn and its impact on our operations in the second half of 2021.
Income tax expense
We recorded an income tax expense of RMB1,665 million in 2021, compared to an income tax expense of RMB1,609 million in 2020.
Net income (loss)
As a result of the foregoing, we recorded a net loss of RMB525 million in 2021, compared to a net income of RMB2,778 million in 2020. This change is primarily the result of the net loss we incurred in the third and fourth quarter of 2021. In response to the accelerating housing price appreciation in the first half of 2021, the PRC regulatory authorities have issued certain regulations and policies on China’s housing related industry. See “Item 3. Key Information—D. Risk Factors—Risks Related to Our Business and Industry—Our business is subject to government regulations and policies guiding China’s economy in general and, specifically, on existing and new home sales and home rentals” for details. While these measures reflected the PRC regulatory authorities’ focus on establishing long-term mechanisms, some of them have affected the growth rate of the housing related industry in the near term and led to a decline in both existing home and new home transactions since the second half of 2021. The market weakness negatively affected our financial results in the third and fourth quarter of 2021. In the third quarter of 2021, our net revenues decreased by 11.9% to RMB18.1 billion from RMB20.5 billion in the same period of 2020, which was primarily attributable to the decline in total GTV of 20.9% to RMB830.7 billion from RMB1.0 trillion in the same period of 2020. In the fourth quarter of 2021, our net revenues decreased by 21.5% to RMB17.8 billion from RMB22.7 billion in the same period of 2020, which was primarily attributable to the decline in total GTV of 34.6% to RMB732.4 billion from RMB1,120.0 billion in the same period of 2020. As such, we recognized net loss of RMB1,766 million and RMB933 million in the third and fourth quarter of 2021, respectively, compared to net income of RMB75 million and RMB1,096 million in the same periods of 2020.
Discussion of Key Balance Sheet Items
Cash, cash equivalents, restricted cash, and short-term investments
Cash, cash equivalents, restricted cash, and short-term investments constitute our most liquid assets. Short-term investments include bank time deposits and investments in wealth management products issued by financial institutions. These products normally offer returns higher than bank deposits, maintain relatively low risk, and provide sufficient liquidity as they are redeemable upon short notice. We therefore consider such wealth management products part of our cash management program.
The total amount decreased from RMB65.2 billion as of December 31, 2020 to RMB56.1 billion as of December 31, 2021, which was mainly attributable to the net cash used in investing activities of RMB24.9 billion, including RMB18.1 billion of purchase of long-term investments. The total amount increased from RMB56.1 billion as of December 31, 2021 to RMB61.1 billion (US$8.9 billion) as of December 31, 2022, which was mainly attributable to the cash provided by operating activities of RMB8.5 billion (US$1.2 billion).
138
Accounts receivable, net of allowance for credit losses
A significant portion of accounts receivable was due from real estate developers for our new home transaction services. Our accounts receivable, net of allowance for credit losses decreased from RMB13.2 billion as of December 31, 2020 to RMB9.3 billion as of December 31, 2021, primarily due to the improvement of accounts receivable turnover days, and further decreased to RMB4.2 billion (US$0.6 billion) as of December 31, 2022, primarily due to a decrease in the revenue from new home transaction services in 2022 and the improvement of accounts receivable turnover days in the second half of 2022.
We serve real estate developers in our new home transaction services and grant them credit terms relatively longer compared to individual and small brokerage firm clients in accordance with the market practice. As such, we may face risks related to the collection of our accounts receivable from real estate developers, especially during times when tightened regulatory measures negatively affect the operations and liquidity conditions of these real estate developers. See “Item 3. Key Information—D. Risk Factors—Risks Related to Our Business and Industry—Our business is subject to government regulations and policies guiding China’s economy in general and, specifically, on existing and new home sales and home rentals” and “Item 3. Key Information—D. Risk Factors—Risks Related to Our Business and Industry—We face risk in collecting our accounts receivable and deposits from real estate developers” for more details. In light of the liquidity concerns faced by certain real estate developers in 2021, we have been implementing various prudent measures to ensure effective risk control and timely collection of accounts receivable. Our collection of accounts receivable for new home transaction services amounted to RMB51.7 billion in 2021 and RMB35.9 billion (US$5.2 billion) in 2022, compared to the net revenue from new home transaction services of RMB46.5 billion in 2021 and RMB28.7 billion (US$4.2 billion) in 2022, and we managed to reduce our accounts receivable turnover days of new home transaction services from 103 days in 2020 to 97 days in 2021 in spite of the market downturn. The increase of accounts receivable turnover days for new home transaction services from 97 days in 2021 to 105 days in 2022 was a result of the slowdown in collection activities due to the COVID-19 pandemic, particularly in the first half of 2022. However, our accounts receivable turnover days for new home transaction services improved to 78 days in the third quarter of 2022 and further to 64 days in the fourth quarter of 2022, compared to 105 days and 91 days in the same periods of 2021, respectively. The accounts receivable turnover days for existing home transaction services, where our clients are individual housing customers and brokerage firms on our platform, were 8 days in 2020, 6 days in 2021 and 6 days in 2022. We plan to continue to prudently manage our accounts receivable, in particular with respect to new home transaction services.
Accounts receivable turnover days for a given period are equal to average balances of accounts receivable at the beginning and the end of the period divided by total revenues during the period and multiplied by the number of days during the period.
Intangible assets, net
Our intangible assets net of accumulated amortization and impairment amounted to RMB1,643 million, RMB1,141 million and RMB1,687 million (US$245 million) as of December 31, 2020, 2021 and 2022, respectively. The decrease in 2021 was primarily due to amortization of the business cooperation agreement and impairment charges related to Zhonghuan’s intangible assets in 2020. The increase in 2022 was primarily due to an increase in the trademarks in connection with the Shengdu acquisition.
Long-term investments, net
Our long-term investments amounted to RMB3,140 million, RMB17.0 billion and RMB17.9 billion (US$2.6 billion) as of December 31, 2020, 2021 and 2022, respectively. The increase from December 31, 2020 to December 31, 2021 was mainly due to purchase of long-term wealth management products. The increase from December 31, 2021 to December 31, 2022 was mainly due to an increase in long-term time deposits.
Goodwill
Our goodwill was RMB2,467 million, RMB1,806 million and RMB4,934 million (US$715 million) as of December 31, 2020, 2021 and 2022, respectively. The decrease in 2021 was primarily due to the goodwill impairment loss of RMB732.4 million for the existing and new home transaction services due to the market downturn and its impact on our operations in 2021. The increase in 2022 was primarily due to the goodwill recognized in the Shengdu acquisition.
139
Prepayments, receivables and other assets
The following table set forth the breakdown of this account as of the dates indicated.
| As of December 31, | |||||
2021 | 2022 | |||||
| RMB |
| RMB |
| US$ | |
(in thousands) | ||||||
Current: |
|
|
|
|
|
|
Advances to suppliers |
| 388,319 |
| 618,694 |
| 89,702 |
Deposits paid to new home developers |
| 558,286 |
| 530,308 |
| 76,887 |
Prepaid rental and other deposits |
| 748,516 |
| 1,243,443 |
| 180,282 |
Staff advances |
| 104,615 |
| 68,035 |
| 9,864 |
Receivables from escrow account |
| 10,672 |
| 34,118 |
| 4,947 |
Interests receivable |
| 39,156 |
| 11,035 |
| 1,600 |
VAT-input deductible |
| 762,927 |
| 660,104 |
| 95,706 |
Prepaid income tax |
| 138,716 |
| 108,972 |
| 15,799 |
Inventories | 19,035 | 127,558 | 18,494 | |||
Capitalized costs of obtaining contracts | — | 155,636 | 22,565 | |||
Others |
| 359,708 |
| 499,940 |
| 72,487 |
Total |
| 3,129,950 |
| 4,057,843 |
| 588,333 |
Non-current: |
|
|
| |||
Deferred tax asset |
| 1,060,131 |
| 856,958 |
| 124,247 |
Others |
| 121,290 |
| 175,293 |
| 25,416 |
Total |
| 1,181,421 |
| 1,032,251 |
| 149,663 |
Deposits paid to real estate developers represent the earnest deposits we pay to developers for new home sales, and will be collected back after we meet our service commitment. We implement stringent selection process for the real estate projects for which we provide brokerage service, and will only agree to make earnest deposits for those we are confident in meeting our sales commitment. The increase in prepaid rental and other deposit was due to our expansion of rental property management services.
Accounts payable
Our accounts payable decreased from RMB6,595 million as of December 31, 2020 to RMB6,009 million as of December 31, 2021 and further to RMB5,843 million (US$847 million) as of December 31, 2022. The decreases were in line with the revenues from new home transaction services.
Short-term borrowings
As of December 31, 2020, 2021 and 2022, our short-term borrowings was nil, RMB260 million and RMB619 million (US$90 million). The increase of borrowings as of December 31, 2021 was a result of a RMB260 million bank loan at a fixed borrowing rate of 3.9% which started in August 2021. The total balance of short-term borrowings as of December 31, 2022 was mainly included three bank loans at a fixed borrowing rate of 3.58% which started in September, December, and December 2022, respectively.
Inflation
To date, inflation in China has not materially impacted our results of operations. According to the National Bureau of Statistics of China, the year-over-year percent changes in the consumer price index for December 2020, 2021 and 2022 were increases of 0.2%, 1.5% and 1.8%, respectively. Although we have not been materially affected by inflation in the past, we can provide no assurance that we will not be affected by higher rates of inflation in China in the future.
140
B. | Liquidity and Capital Resources |
The following table sets forth a summary of our cash flows for the periods presented:
| For the Year Ended December 31, | |||||||
(in thousands) | ||||||||
2020 | 2021 | 2022 | ||||||
| RMB |
| RMB |
| RMB |
| US$ | |
Selected Consolidated Cash Flow Data |
|
|
|
|
|
|
|
|
Net cash provided by operating activities |
| 9,361,949 |
| 3,595,122 |
| 8,460,754 |
| 1,226,695 |
Net cash used in investing activities |
| (14,977,618) |
| (24,884,074) |
| (8,472,355) |
| (1,228,376) |
Net cash provided by (used in) financing activities |
| 25,406,250 |
| (1,074,173) |
| (1,154,993) |
| (167,459) |
Effect of exchange rate change on cash, cash equivalents and restricted cash |
| (2,183,682) |
| (442,141) |
| 28,644 |
| 4,153 |
Net increase (decrease) in cash, cash equivalents and restricted cash |
| 17,606,899 |
| (22,805,266) |
| (1,137,950) |
| (164,987) |
Cash, cash equivalents and restricted cash at the beginning of the year |
| 31,930,576 |
| 49,537,475 |
| 26,732,209 |
| 3,875,806 |
Cash, cash equivalents and restricted cash at the end of the year |
| 49,537,475 |
| 26,732,209 |
| 25,594,259 |
| 3,710,819 |
To date, we have financed our operating and investing activities through cash flows from operations and cash provided by historical equity and debt financing activities. As of December 31, 2020, 2021 and 2022, respectively, our cash, cash equivalents, restricted cash and short-term investments were RMB65.2 billion, RMB56.1 billion and RMB61.1 billion (US$8.9 billion). Our cash and cash equivalents primarily consist of cash on hand, demand deposits and highly liquid investments placed with banks or other financial institutions with original maturities of less than three months. Our restricted cash are primarily pledged for bank borrowings, and escrow payments collected from the property buyers on behalf of and payable to the property sellers.
We believe that our current cash, cash equivalents and restricted cash and expected cash provided by operating activities will be sufficient to meet our current and anticipated working capital requirements and capital expenditures for an extended period of time. We may, however, need additional cash resources in the future if we experience changes in business conditions or other developments. We may also need additional cash resources in the future if we identify and wish to pursue opportunities for investment, acquisition, capital expenditure or similar actions.
Although we consolidate the results of the VIEs and their subsidiaries, we only have access to the assets or earnings of the VIEs and their subsidiaries through our contractual arrangements with the VIEs and their shareholders. See “Item 4. Information on the Company— C. Organizational Structure—Contractual Arrangements with The VIEs and Their Shareholders.” For restrictions and limitations on liquidity and capital resources as a result of our corporate structure, see “—Holding Company Structure.”
Substantially all of our revenues have been, and we expect they are likely to continue to be, in the form of Renminbi. Under the existing PRC foreign exchange regulations, payments of current account items, including profit distributions, interest payments and trade and service-related foreign exchange transactions, can be made in foreign currencies without prior SAFE approval as long as certain routine procedural requirements are fulfilled. Therefore, our PRC subsidiaries are allowed to pay dividends in foreign currencies to us without prior SAFE approval by following certain routine procedural requirements. However, current PRC regulations permit our PRC subsidiaries to pay dividends to us only out of their accumulated profits, if any, determined in accordance with Chinese accounting standards and regulations. Our PRC subsidiaries are required to set aside at least 10% of its after-tax profits after making up previous years’ accumulated losses each year, if any, to fund certain reserve funds until the total amount set aside reaches 50% of its registered capital. These reserves are not distributable as cash dividends. Historically, our PRC subsidiaries have not paid dividends to us, and they will not be able to pay dividends until they generate accumulated profits. Furthermore, capital account transactions, which include foreign direct investment and loans, must be approved by and/or registered with SAFE, its local branches and certain local banks.
141
As a Cayman Islands exempted company and offshore holding company, we are permitted under PRC laws and regulations to provide funding to our PRC subsidiaries only through loans or capital contributions, subject to the approval or registration of government authorities and limits on the amount of capital contributions and loans. This may delay us from using the proceeds from our initial public offering in July 2020 and our ADS offering in November 2020 to make loans or capital contributions to our PRC subsidiaries. See “Item 3. Key Information—D. Risk Factors—Risks Related to Doing Business in China—PRC regulation of loans to and direct investment in PRC entities by offshore holding companies may delay us from using the proceeds of our offshore offerings to make loans or additional capital contributions to our PRC subsidiaries and to make loans to the VIEs, which could materially and adversely affect our liquidity and our ability to fund and expand our business.”
Operating activities
Net cash generated from operating activities in 2022 was RMB8,461 million (US$1,227 million). The difference between net cash generated from operating activities and net loss of RMB1,397 million (US$203 million) in 2022 was the result of adding back RMB5,562 million (US$806 million) for adjustments of non-cash items, adding back RMB56 million (US$8 million) for dividends received from long-term investments and removing RMB796 million (US$115 million) of gain on short-term investments, which are by nature investing activities, and adding RMB5,036 million (US$730 million) released from working capital.
The adjustment of non-cash items primarily consisted of RMB2,425 million in share-based compensation expenses, RMB918 million in depreciation expenses, RMB592 million in impairment loss for equity investments accounted for using measurement alternative, RMB584 million in amortization of intangible assets, and RMB512 million in fair value changes in investments.
The additional cash released from working capital was the result of a RMB5,161 million decrease in accounts receivable, a RMB4,074 million increase in lease liabilities, and a RMB921 million increase in contract liabilities, partially offset by a RMB3,509 million increase in right-of-use assets, a RMB958 million decrease in employee compensation and welfare payable, and a RMB866 million decrease in accounts payable
Net cash generated from operating activities in 2021 was RMB3,595 million. The difference between net cash generated from operating activities and net loss of RMB525 million in 2021 was the result of adding back RMB4,499 million for adjustments of non-cash items, adding back RMB77 million for dividends received from long-term investments and removing RMB488 million of gain on short-term investments, which are by nature investing activities, and adding RMB32 million released from working capital.
The adjustment of non-cash items primarily consisted of RMB1,538 million in share-based compensation expenses, RMB1,327 million in net impairment loss on financial assets, RMB880 million in depreciation expenses, and RMB747 million in impairment of goodwill, intangible assets and other long-lived assets.
The additional cash released from working capital was the result of a RMB2,646 million decrease in accounts receivable, a RMB1,450 million decrease in prepayments, receivables and other assets and a RMB589 million increase in lease liabilities, partially offset by a RMB2,562 million decrease in customer deposits payable, a RMB1,400 million decrease in employee compensation and welfare payable and a RMB567 million decrease in accounts payable.
Net cash generated from operating activities in 2020 was RMB9,362 million. The difference between net cash generated from operating activities and net income of RMB2,778 million in the same period was the result of adding back RMB3,729 million for adjustments of non-cash items, adding back RMB38.6 million for dividends received from long-term investments, removing RMB174.8 million of gain on short-term investments, which is by nature an investing activity, and adding another RMB2,991 million released from working capital.
The adjustment of non-cash items primarily consisted of RMB2,253 million in share-based compensation expenses, RMB781.7 million in net impairment loss on financial assets, RMB621.2 million in amortization of intangible assets and RMB552.8 million in depreciation expenses.
142
The cash released from working capital was the result of a RMB2,360 million increase in customer deposits payable, a RMB2,303 million increase in accounts payable, a RMB2,119 million increase in employee compensation and welfare payable, a RMB1,323 million increase in lease liabilities, a RMB559.1 million decrease in prepayments, receivables and other assets, and a RMB443.0 million decrease in amounts due from related parties, partially offset by a RMB5,835 million increase in accounts receivable, and a RMB1,196 million increase in right-of-use assets. The significant increase in customer deposits payable was due to the significant increase in GTV and number of transactions on our platform in the last three quarters of 2020 along with the surge of demand for housing transactions and services after the economy started to recover from the negative impact of COVID-19.
Investing activities
Net cash used in investing activities in 2022 was RMB8.5 billion (US$1.2 billion), consisting primarily of (i) RMB46.9 billion (US$6.8 billion) used to purchase short-term investments, offset by RMB52.3 billion (US$7.6 billion) maturities of short-term investments, and (ii) RMB11.5 billion (US$1.7 billion) of financing receivables originated, offset by RMB11.6 billion (US$1.7 billion) of financing receivables principal collected, and (iii) RMB13.4 billion (US$1.9 billion) of purchases of long-term investments.
Net cash used in investing activities in 2021 was RMB24.9 billion, consisting primarily of (i) RMB47.9 billion used to purchase short-term investments, partially offset by RMB38.0 billion maturities of short-term investments, and (ii) RMB33.0 billion of financing receivables originated, offset by RMB36.3 billion of financing receivables principal collected, and (iii) RMB18.1 billion of purchases of long-term investments.
Net cash used in investing activities in 2020 was RMB15.0 billion, consisting primarily of (i) RMB53.0 billion used to purchase short-term investments, offset by RMB39.8 billion maturities of short-term investments, and (ii) RMB37.2 billion of financing receivables originated, offset by RMB35.4 billion of financing receivables principal collected. The short-term investments are on low-risk and highly liquid products, and are part of our cash management program.
Financing activities
Net cash used in financing activities in 2022 was RMB1,155 million (US$167 million), consisting primarily of (i) RMB1,320 million (US$191 million) of repurchase of ordinary shares, (ii) RMB400 million (US$58 million) o of repayments of short-term borrowings, and (iii) RMB328 million (US$47 million) of repayments of funding debts, partially offset by RMB759 million (US$110 million) of proceeds from short-term borrowings.
Net cash used in financing activities in 2021 was RMB1,074 million, consisting primarily of RMB1,841 million of repayments of funding debts, partially offset by RMB508 million of proceeds from funding debts and RMB260 million of proceeds from short-term borrowings.
Net cash provided by financing activities in 2020 was RMB25.4 billion, consisting primarily of (i) RMB16.3 billion of proceeds from our initial public offering, net of issuance costs, (ii) RMB15.3 billion of proceeds from ordinary shares issuance in our follow-on public offering, net of issuance costs, and (iii) RMB3.3 billion of proceeds from funding debts, partially offset by RMB4.5 billion of repayment of long-term borrowings and RMB4.0 billion of repayment of funding debts.
Capital Expenditures
Our capital expenditures were RMB887 million in 2020, RMB1,430 million in 2021 and RMB793 million (US$115 million) in 2022. In the years of 2020, 2021 and 2022, our capital expenditures primarily represent cash paid for purchase of property and equipment and intangible assets. We funded our capital expenditures primarily with net cash flows generated from operating activities.
Material Cash Requirements
Our material cash requirements as of December 31, 2022 and any subsequent interim period primarily include our capital expenditures and contractual obligations. We intend to fund our material cash requirements with our cash balance. We will continue to make cash commitments, including capital expenditures, to meet the expected growth of our business.
143
The following table sets forth our contractual obligations as of December 31, 2022.
|
| Less than |
|
|
|
|
| More than | ||
| Total |
| 1 year |
| 1 - 3 years |
| 3 - 5 years |
| 5 years | |
| (RMB in thousands) | |||||||||
Operating lease and other commitments |
| 534,668 |
| 281,049 |
| 201,826 |
| 38,876 |
| 12,917 |
Lease liability obligations |
| 12,208,351 |
| 5,142,639 |
| 5,774,258 |
| 904,845 |
| 386,609 |
As of December 31, 2022, our operating lease and other commitments included RMB4.5 million in obligation to purchase property and equipment, RMB2.1 million in obligation to purchase services, RMB141.8 million in investment commitment, and RMB386.3 million in operating lease commitments.
Except for commitments as disclosed above and financial guarantees as discussed in section below, we did not have any other long-term obligations or material guarantees as of December 31, 2022.
Off-Balance Sheet Arrangements
We provide financial guarantees through our subsidiaries for loans that we facilitate for certain financial partners or individual lenders. We are obligated to compensate the lenders for the principal and interest payment in the event of the borrowers’ default. Therefore, we effectively provide guarantees to lenders against the credit risk.
Other than the above, we have not entered into any other commitments to guarantee the payment obligations of any third parties. We have not entered into any derivative contracts that are indexed to our shares and classified as shareholder’s equity or that are not reflected in our consolidated financial statements. Furthermore, we do not have any retained or contingent interest in assets transferred to an unconsolidated entity that serves as credit, liquidity or market risk support to such entity. We do not have any variable interest in any unconsolidated entity that provides financing, liquidity, market risk or credit support to us or engages in leasing, hedging or product development services with us.
Holding Company Structure
KE Holdings Inc. is not an operating company in China but a Cayman Islands holding company with no material operations of its own. We conduct our operations primarily through our subsidiaries and the VIEs in China. As a result, KE Holdings Inc.’s ability to pay dividends depends upon dividends paid by our PRC subsidiaries. Our PRC subsidiaries in turn generate income from their own operation, and in addition enjoy all economic benefit and receive service fees from the VIEs pursuant to the exclusive business cooperation agreement with the VIEs. The VIEs collectively held 22.2% of our group’s cash, cash equivalents and restricted cash and 9.9% of our group’s total assets as of December 31, 2022. Revenues contributed by the VIEs, excluding inter-group transactions, accounted for 1.4%, 1.2% and 0.8% of our total net revenues for the fiscal years 2020, 2021 and 2022, respectively. Investors in our ADSs are not purchasing equity interest in the VIEs in China but instead are purchasing equity interest in KE Holdings Inc., a holding company incorporated in the Cayman Islands.
Beijing Lianjia, one of the VIEs, and its subsidiaries used to be the operating entities of our existing home transaction and new home transaction services and certain other home-related emerging and other services before the completion of our reorganization, which started from November 2018 and was completed in July 2019. Through a series of restructuring transactions, most of such subsidiaries of Beijing Lianjia, as well as all of the operating branches of Beijing Lianjia, have become wholly-owned by the applicable WFOEs and our other PRC subsidiaries. Since July 2019, consequently, our PRC subsidiaries have replaced Beijing Lianjia to be the providers of such existing home transaction and new home transaction services and certain home-related emerging and other services. The decrease in net revenues, excluding inter-group transactions, contributed by the VIEs from 1.4% in 2020 to 1.2% in 2021 and 0.8% in 2022 is primarily attributable to the reorganization.
144
If our existing PRC subsidiaries or any newly formed ones incur debt on their own behalf in the future, the instruments governing their debt may restrict their ability to pay dividends to us. Under PRC law, each of our subsidiaries and the VIEs in China is required to set aside at least 10% of its after-tax profits each year, if any, to fund certain statutory reserve funds until such reserve funds reach 50% of its registered capital. In addition, each of our subsidiaries and the VIEs in China may allocate a portion of its after-tax profits based on PRC accounting standards to a surplus fund at its discretion. The statutory reserve funds and the discretionary funds are not distributable as cash dividends. Remittance of dividends by a wholly foreign-owned company out of China is subject to examination by the banks designated by SAFE. Our PRC subsidiaries have not paid dividends and will not be able to pay dividends until they generate accumulated profits and meet the requirements for statutory reserve funds.
C. | Research and Development |
See “Item 4. Information on the Company—B. Business Overview—Our Technology and Research and Development” and “Item 4. Information on the Company—B. Business Overview—Intellectual Property.”
D. | Trend Information |
Other than as disclosed elsewhere in this annual report, we are not aware of any trends, uncertainties, demands, commitments or events for the year ended December 31, 2022 that are reasonably likely to have a material and adverse effect on our net revenues, income, profitability, liquidity or capital resources, or that would cause the disclosed financial information to be not necessarily indicative of future results of operations or financial conditions.
E. | Critical Accounting Estimates |
We prepare our consolidated financial statements in accordance with U.S. GAAP, which requires our management to make estimates that affect the reported amounts of assets, liabilities and disclosures of contingent assets and liabilities at the balance sheet dates, as well as the reported amounts of revenues and expenses during the reporting periods. To the extent that there are material differences between these estimates and actual results, our financial condition or results of operations would be affected. We base our estimates on our own historical experience and other assumptions that we believe are reasonable after taking account of our circumstances and expectations for the future based on available information. We evaluate these estimates on an ongoing basis.
We consider an accounting estimate to be critical if: (i) the accounting estimate requires us to make assumptions about matters that were highly uncertain at the time the accounting estimate was made, and (ii) changes in the estimate that are reasonably likely to occur from period to period or use of different estimates that we reasonably could have used in the current period, would have a material impact on our financial condition or results of operations. There are other items within our financial statements that require estimation but are not deemed critical, as defined above. Changes in estimates used in these and other items could have a material impact on our financial statements. For a detailed discussion of our significant accounting policies and related judgments, see “Note 2 Significant Accounting Policies” in the Notes to Consolidated Financial Statements included elsewhere in this annual report.
Provision for credit losses of accounts receivable from new home transactions
For accounts receivable from new home transactions, we make estimates of expected credit and collectability trends for the allowance for credit losses based upon assessment of various factors, including historical experience, the age of the accounts receivable balances, creditworthiness of the customers, current economic conditions, reasonable and supportable forecasts of future economic conditions, and other factors that may affect its ability to collect from the customers. We estimate the allowance by segmenting accounts receivable from new home transactions based on certain credit risk characteristics and determining an expected loss rate for each segmentation based on historical loss experience adjusted for judgments about the effects of relevant observable data including current and future economic conditions.
145
One of the most significant judgments involved in estimating the provision for credit losses relates to the forecasts of future economics. The forecasts of future economics incorporates a series of macroeconomic variables. The specific variable that has the greatest effect on the modeled credit losses is China’s manufacturing Purchasing Manager Index (PMI), which is a measure of the prevailing direction of economic trends in manufacturing.
Assumption |
| Basic Point Change |
| Increase/(Decrease) |
PMI |
| +/- 100 bps |
| 6,005/(5,758) |
Recognizing that forecasts of macroeconomic conditions are inherently uncertain, we believe that our process to consider the available information and associated risks and uncertainties is appropriately governed and that our estimates of expected credit losses were reasonable and appropriate for the period ended December 31, 2022.
Impairment assessment of goodwill associated with home renovation and furnishing reporting unit
For goodwill, we test for impairment annually as of December 31, or when events or circumstances indicate that their carrying value may not be recoverable. A significant amount of judgment is required in performing impairment tests, including the optional assessment of qualitative factors for the annual impairment test, which is used to determine whether it is more likely than not that the fair value of a reporting unit is less than its carrying amount. In the qualitative assessment, we consider primary factors such as, industry and market considerations, overall financial performance of the reporting unit, and other specific information related to the operations. This assessment serves as a basis for determining whether it is necessary to perform a quantitative impairment test.
The quantitative evaluation compares the carrying value of each reporting unit that has goodwill with the estimated fair value of the respective reporting unit. Should the carrying value of a reporting unit be in excess of the estimated fair value of that reporting unit, a goodwill impairment loss will be recognized.
As of December 31, 2022, our goodwill balance was RMB4.9 billion, and the goodwill associated with the home renovation and furnishing reporting unit was RMB3.2 billion. We performed a quantitative impairment test on the goodwill associated with home renovation and furnishing reporting unit. We estimated the fair value of home renovation and furnishing reporting unit using an income approach based on a discounted cash flow model (“DCF model”). Significant estimates and assumptions used in the DCF model included management’s best estimate of forecast revenues used to calculate projected future cash flows and discount rate.
Forecasted revenues. The financial projection covering a five-year period of each reporting based on the financial budgets approved by our management, which considering the historical performance and its expectation for future market development.
Discount rate. When measuring possible impairment, future cash flows are discounted at a rate that is consistent with a weighted-average cost of capital that we anticipate a potential market participant would use. Weighted-average cost of capital is an estimate of the overall risk-adjusted rate of return expected by equity and debt holders of a business enterprise.
The following table sets out the key assumptions on which management had based its cash flow projections to undertake impairment testing of goodwill of home renovation and furnishing reporting unit:
| As of December 31, 2022 |
| |
Home renovation and furnishing reporting unit |
| ||
Annual growth rate of revenue in the projected period |
| 11% - 42% | |
Post-tax discount rate |
| 14% |
146
The headroom for home renovation and furnishing reporting unit as of December 31, 2022, is as follows, and the fair value of this reporting unit would equal to its carrying amount if the key assumptions were to change as follows:
| As of December 31, 2022 | |
Home renovation and furnishing reporting unit | ||
RMB | ||
| (in thousands) | |
Headroom | 1,240,243 | |
Forecasted revenue |
| -54% for each forecasted year |
Post-tax discount rate |
| +3.6% |
Valuation of intangible asset acquired in business combination
We allocate the fair value of purchase consideration to the tangible assets acquired, liabilities assumed, and intangible assets acquired based on their estimated fair values. The excess of the fair value of purchase consideration over the fair value of these identifiable net assets and liabilities is recorded as goodwill. Determining the fair value of the tangible assets acquired, liabilities assumed, and intangible assets requires management to make significant estimates and assumptions, especially with respect to intangible assets. Significant estimates in valuing certain intangible assets include, but are not limited to, annual growth rates of revenue in the projected period and discount rate. While we use our best estimates and judgements, our estimates are inherently uncertain and subject to refinement.
Item 6.Directors, Senior Management and Employees
A.Directors and Senior Management
Baihui Partnership
To ensure the sustainability and governance of our company and better align them with the interests of our stakeholders, our management has established an executive partnership, the Baihui Partnership, to help us better manage our business and to carry out our vision, mission and value continuously. The structure of the Baihui Partnership is designed to promote people with diverse skillsets but sharing the same core values and beliefs that we hold dear.
The Baihui Partnership is operated under principles, policies and procedures that evolve with the development of our business and encompass the following major aspects:
Nomination and Election of Partners
Partners will be elected annually through a nomination process, whereby existing partners may propose candidates to the partnership committee (the “Partnership Committee”). Election of new partners requires the affirmative vote of not less than 75% of all the partners. In order to be elected a partner, the partner candidate must meet certain quality standards to be determined by the Baihui Partnership from time to time.
The partners of the Baihui Partnership include Mr. PENG Yongdong and Mr. SHAN Yigang, each holding 50% of limited partnership interests. The Baihui Partnership no longer has right to appoint Executive Directors to our board and CEO nomination right pursuant to our currently effective memorandum and articles of association.
Partnership Committee
The Partnership Committee is the primary management body of the Baihui Partnership. The Partnership Committee shall consist of no more than three partners, and all decisions of the Partnership Committee will be made by certain votes of the members. The authorities of the Partnership Committee include, but not limited to, the following areas:
| ● | allocating the relevant portion of the annual cash bonus pool for the partner members of management, with any amounts payable to partners who are our directors and executive officers subject to approval of the compensation committee of our board of directors; |
147
| ● | manage, invest, distribute and dispose of the assets of the Baihui Partnership, including the aggregate deferred bonuses and any income thereof, or Partnership Assets, for the benefit of the partnership; and |
| ● | administrating the election of partners. |
Partnership Committee members serve for a term of two years and may serve multiple terms, unless terminated upon his or her death, resignation, removal, incapacity of such member or termination of his or her membership in the partnership or certain conditions as determined by Baihui Partnership. Prior to each election that takes place once every certain years, the Partnership Committee will nominate a number of partner candidates to stand for election by Baihui Partnership. The members of the Partnership Committee include Mr. PENG Yongdong and Mr. SHAN Yigang.
Bonus Allocation
Each year, the board of directors, acting on the recommendation of our compensation committee, shall approve (i) the aggregate cash bonus pool for senior management of our company for the preceding fiscal year based on a percentage of our adjusted pre-tax operating profits for such fiscal year; and (ii) the allocation of such cash bonus pool between senior management member who are also partners of the Baihui Partnership and who are not partners.
Once the aggregate cash bonus pool is determined, the Partnership Committee will then determine (i) the allocation of the aggregate bonus pool between current year bonus pool and deferred bonus pool, if it deems advisable; and (ii) the allocation of the bonus pool among the partners. The bonus amounts payable to partners who are executive officers or directors will be subject to approval of the compensation committee. The Partnership Committee may also determine, at its sole discretion, to pay bonus out of the Partnership Assets.
Partner Termination, Retirement and Removal
Partners may elect to retire or withdraw from the Baihui Partnership at any time. Conditions of automatic retirement as determined by Baihui Partnership apply to partners. Unless otherwise provided, partners may be removed upon affirmative vote of not less than 75% of all partners, in the event that the Partnership Committee determines that such partner fails to meet any of the qualifying standards and so recommend to Baihui Partnership.
Amendment of Partnership Agreement
Amendment of the partnership agreement requires certain affirmative vote of all partners. The Partnership Committee may administer and modify the terms of the partnership agreement, but only to the extent such modifications are administrative or technical in nature that are not inconsistent with other provisions of the partnership agreement as in effect at the time.
Directors and Executive Officers
ZUO Hui, our founder and permanent chairman emeritus, was a pioneer and visionary and respected leader in China’s housing transactions and services industry. Through his vision and leadership, we have gained tremendous amount of industry and operational know-hows through over 20 years of execution excellence, and evolved into the leading platform we are today. During his chairman capacity, Mr. ZUO, together with Beike’s co-founders, Mr. PENG Yongdong and Mr. SHAN Yigang, had led our senior management to execute his strong vision to build and launch our Beike platform, pioneer the creation of ACN, continuously invest in talents and technologies, and proactively address industry-wide issues to achieve our continued growth and success. Honored as permanent chairman emeritus, Mr. ZUO’s values and beliefs have been imprinted in our core DNA, strengthening the commitment of our management team and leading our self-driven transformations along the journey ahead.
Mr. ZUO served as our chairman since he founded Beijing Lianjia in 2001. In addition, Mr. ZUO held positions in various social organizations, such as the vice president of China Institute of Real Estate Appraisers and Agents since 2013, the vice president of the China Real Estate Chamber of Commerce since 2016, and a standing member of the 12th Executive Committee of All-China Federation of Industry and Commerce since 2017.
148
The following table sets forth information regarding our directors and executive officers as of the date of this annual report.
Directors and Executive Officers |
| Age |
| Position/Title |
|
PENG Yongdong | 43 | Co-Founder, Chairman of the Board and Chief Executive Officer | |||
SHAN Yigang | 50 | Co-Founder and Executive Director | |||
XU Tao | 49 | Executive Director and Chief Financial Officer | |||
XU Wangang | 57 | Executive Director and Chief Operating Officer | |||
LI Zhaohui (Jeffrey) | 47 | Director | |||
CHEN Xiaohong | 53 | Independent Director | |||
ZHU Hansong | 53 | Independent Director | |||
WU Jun | 54 | Independent Director |
PENG Yongdong has served as our executive director since December 2018 and the chairman of the board of directors since May 2021, and he co-founded Beike with Mr. ZUO and Mr. SHAN. Mr. PENG has been the chief executive officer of Lianjia.com (Beijing) Technology Co., Ltd., which later changed its name to Beike Zhaofang (Beijing) Technology Co., Ltd., since April 2017 and successively served as the vice general manager and general manager of Beijing Lianjia since January 2010. Prior to that, Mr. PENG served as a senior consultant of strategy and revolution at IBM China Company Limited from July 2006 to January 2010. He acted as a senior manager at E-Power (Hangzhou) Co., Ltd. from August 2001 to March 2003. Mr. PENG received his bachelor’s degree in electrical engineering and automation from Zhejiang University in June 2001 and an IMBA degree from Tsinghua University in July 2006 (a joint program by Tsinghua University and Massachusetts Institute of Technology).
SHAN Yigang has served as our executive director since July 2018, and he co-founded Beike with Mr. ZUO and Mr. PENG. He served as a director of Beijing Lianjia from December 2007 to September 2021. Mr. SHAN has served as a director of Ziroom Inc. since December 2017. Prior to joining Beijing Lianjia, Mr. SHAN was the co-founder and served as the vice president of Dalian Haowangjiao Real Estate Brokerage Co., Ltd. from December 1999 to November 2007. Mr. SHAN obtained his EMBA degree from Tsinghua University in January 2019.
XU Tao has served as our executive director since August 2021 and our director from December 2018 to August 2020. He has served as the chief financial officer of Beike since November 2016. Prior to that, Mr. XU was the chief financial officer of Beijing SenseTime Technology Development Co., Ltd. from June to October 2016. From August 2014 to December 2015, he served as the chief financial officer of Beijing Didi Infinity Technology and Development Co., Ltd. From September 2011 to July 2014, Mr. XU served as the chief financial officer of the China Region of Dimension Data Information Technology (Beijing) Co., Ltd. From April 2008 to February 2011, Mr. XU served as the financial director of China region of Sun Microsystems China Co., Ltd. From May 2001 to March 2008, Mr. XU successively served as the financial director of Greater China and chief financial officer at Lucent Technology (China) Co., Ltd. From 1999 to 2001, he worked as the financial manager of Beijing Sohu Internet Information Service Co., Ltd. Prior to that, Mr. XU worked at Pepsi. Mr. XU received his bachelor’s degree in economics from Capital University of Economics and Business in July 1996 and a master’s degree of commerce in international professional accounting from the University of New South Wales in October 2005.
XU Wangang has served as our executive director since May 2021 and our director from December 2018 to 2020. He also served as our chief operating officer since April 2021, and our co-chief operating officer from May 2018 to April 2021. Form July 2017 to May 2018, Mr. XU worked as the head of western region of our Group and was responsible for the overall operation management of the western region of our company. From December 2015 to June 2017, Mr. XU served as the general manager at Sichuan Lianjia Real Estate Brokerage Co., Ltd., our wholly-owned subsidiary. Mr. XU founded Sichuan Eden City Real Estate E-Commerce Co., Ltd. in August 2004, which was deregistered in March 2014. Mr. XU founded Sichuan Eden City Real Estate Brokerage Co., Ltd. in December 2009 and served as the general manager, which was renamed as Sichuan Yicheng Real Estate Brokerage Co., Ltd. in April 2011, and was subsequently acquired by Beijing Lianjia in December 2015 and renamed as Sichuan Lianjia Real Estate Brokerage Co., Ltd.. Mr. XU served as a manager of Chengdu Chengdian Wantong Investment Co., Ltd. from September 2001 to September 2004. Mr. XU served successively as a staff member and manager in technology R&D department at No. 10 Research Institute of Ministry of Electronics Industries (currently known as China Electronics Technology Group Corporation No.10 Research Institute) from September 1986 to August 2001. Mr. XU graduated from University of Electronic Science and Technology of China with a bachelor’s degree in electronic engineering in July 1986.
149
LI Zhaohui (Jeffrey) has served as our director since December 2018 and was re-designated as a non-executive director with effect from May 2022. Mr. LI joined Tencent in March 2011 and currently serves as the vice president and head of investment department at Tencent, and as the managing partner of Tencent Investment. Before joining Tencent, Mr. LI served as an investment principal at Bertelsmann Asia Investment Fund from September 2008 to May 2010. Prior to that, Mr. LI held various positions related to product and business in Google and Nokia. Mr. LI also holds or held directorships at various other public companies. He has been a director of Kuaishou Technology (HKEx: 1024) since March 2017, Zhihu Inc. (NYSE: ZH and HKEx: 2390) since September 2015, and Howbuy Wealth Management Co., Ltd. (NEEQ: 834418) since December 2013. He also served as a director of Fenbi Ltd. (HKEx: 2469) from December 2020 to March 2023 and Missfresh Limited (Nasdaq: MF) from June 2017 to November 2021. Mr. LI received a bachelor’s degree in economics majoring in enterprise management from Peking University in July 1998 and an MBA degree from Duke University Fuqua School of Business in May 2004.
CHEN Xiaohong has served as our independent director since August 2020 and was re-designated as an independent non-executive director with effect from May 2022. Ms. CHEN has been serving as the founding and managing partner of H Capital since March 2014. Before founding H Capital, Ms. CHEN served as a managing director at Tiger Global responsible for its investment activities in China from September 2004 to February 2012. Prior to that, Ms. CHEN was at Joyo.com from February 2004 to September 2004 serving as VP of Business Development and at Veronis Suhler Stevenson from July 1994 to February 2004, lastly serving as a managing director. Ms. CHEN currently serves on the board of directors of a number of private companies. Ms. CHEN received her bachelor’s degree in history from Peking University in July 1992 and a master’s degree in library service from Rutgers University in May 1994.
ZHU Hansong has served as our independent director since August 2021 and was re-designated as an independent non-executive director with effect from May 2022. Mr. ZHU worked for Goldman Sachs from June 2000 to December 2019 and held several positions, including associate, executive director, managing director and partner. Before retiring from Goldman Sachs in December 2019, Mr. ZHU was the co-head of China Investment Banking, the head of industrial and natural resources group in Asia Ex-Japan, the chief executive officer of Goldman Sachs Gao Hua Securities Company Limited, and a member of the Asia Pacific Commitments Committee and Investment Banking Division Client and Business Standards Committee of Goldman Sachs. Prior to joining Goldman Sachs, Mr. ZHU worked at China International Capital Corporation Limited from November 1995 to June 2000. Mr. ZHU served as an independent director of Kidswant Children Products Co., Ltd. (SZSE: 301078) from March 2020 to May 2022, and Missfresh Limited (Nasdaq: MF) from June 2021 to September 2022. Mr. ZHU received a bachelor’s degree in economics from Nanjing University in July 1991 and a master’s degree in economics from Peking University in July 1994.
WU Jun has served as our independent director since March 2022 and was re-designated as an independent non-executive director with effect from May 2022. Mr. WU is the founder and has been serving as the chairman of the board of Beijing Radium Lab Technology Co., Ltd. since February 2018. He is a co-founder of Beijing Wisdon Technology Co., Ltd. where he joined in March 2017. He has also been serving as an independent non-executive director of Beijing Evercare Medical Technology Group Co., Ltd. since July 2021 and a non-independent director of Unilumin Group Co., Ltd. (SZSE: 300232) since May 2022. From August 2010 to May 2017, Mr. WU held various positions, including chief executive officer, chief financial officer and executive vice president, at AsiaInfo Holdings, LLC (formerly known as AsiaInfo-Linkage, Inc., a provider of telecommunication software solutions and services in China that was listed on the Nasdaq from 2000 to 2014). From February 2008 to August 2010, Mr. WU served as the chief financial officer of iSoftStone Information Technology (Group) Co., Ltd., a subsidiary of iSoftStone Holdings Limited, a China-based IT services provider that was listed on the NYSE from 2010 to 2014. Prior to that, Mr. WU served as a vice president in the finance department at Huawei Technologies Co., Ltd. from May 2006 to February 2008. From April 1997 to June 2005, Mr. WU worked for Lucent Technology (China) Co., Ltd. and held various positions, lastly as the chief financial officer in the Greater China area. From August 1995 to November 1996, he was an accountant at the Beijing Representative Office of SAP AG and subsequently at SAP (Beijing) Software System Co., Ltd. Prior to that, Mr. WU held certain financial management positions, including the management accountant, sales routine supervisor and logistics assistant manager, at Wall’s China Co., Ltd. from January 1991 to April 1995. Mr. WU graduated from the University of International Business and Economics with a diploma majoring in international accounting in July 1989 and he received an MBA degree from City University of Seattle in June 1999.
150
B.Compensation
Compensation of Directors and Executive Officers
For the year ended December 31, 2022, we paid an aggregate of RMB36.6 million (US$5.3 million) in cash to our directors and executive officers. We have not set aside or accrued any amount to provide pension, retirement or other similar benefits to our directors and executive officers. Our PRC subsidiaries and the VIEs are required by law to make contributions equal to certain percentages of each employee’s salary for his or her pension insurance, medical insurance, unemployment insurance and other statutory benefits and a housing provident fund.
Employment Agreements and Indemnification Agreements
We have entered into employment agreements with each of our executive officers. Under these agreements, each of our executive officers is employed for a specified time period. We may terminate employment for cause, at any time, without advance notice or remuneration, for certain acts of the executive officer, such as conviction or plea of guilty to a felony or any crime involving moral turpitude, negligent or dishonest acts to our detriment, or misconduct or a failure to perform agreed duties. We may also terminate an executive officer’s employment without cause upon 60-day advance written notice. In such case of termination by us, we will provide severance payments to the executive officer as expressly required by applicable law of the jurisdiction where the executive officer is based. The executive officer may resign at any time with a three-month advance written notice.
Each executive officer has agreed to hold, both during and after the termination or expiry of his or her employment agreement, in strict confidence and not to use, except as required in the performance of his or her duties in connection with the employment or pursuant to applicable law, any of our confidential information or trade secrets, any confidential information or trade secrets of our clients or prospective clients, or the confidential or proprietary information of any third-party received by us and for which we have confidential obligations. The executive officers have also agreed to disclose in confidence to us all inventions, designs and trade secrets which they conceive, develop or reduce to practice during the executive officer’s employment with us and to assign all right, title and interest in them to us, and assist us in obtaining and enforcing patents, copyrights and other legal rights for these inventions, designs and trade secrets.
In addition, each executive officer has agreed to be bound by non-competition and non-solicitation restrictions during the term of his or her employment and typically for one year following the last date of employment. Specifically, each executive officer has agreed not to (i) approach our suppliers, clients, customers or contacts or other persons or entities introduced to the executive officer in his or her capacity as a representative of us for the purpose of doing business with such persons or entities that will harm our business relationships with these persons or entities; (ii) assume employment with or provide services to any of our competitors, or engage, whether as principal, partner, licensor or otherwise, any of our competitors, without our express consent; or (iii) seek directly or indirectly, to solicit the services of any of our employees who is employed by us on or after the date of the executive officer’s termination, or in the year preceding such termination, without our express consent.
We have also entered into indemnification agreements with each of our directors and executive officers. Under these agreements, we agree to indemnify our directors and executive officers against certain liabilities and expenses incurred by such persons in connection with claims made by reason of their being a director or officer of our company.
Share Incentive Plans
2018 Share Option Plan
In 2018, our shareholders and board of directors adopted the Pre-IPO Share Option Scheme, or the 2018 Share Option Plan, to attract and retain the best available personnel, provide additional incentives to employees, directors and consultants, and promote the success of our business. Before we incorporated our Cayman holding company KE Holdings Inc. and adopted this 2018 Share Option Plan, Beijing Lianjia, our main operating entity in China before the reorganization, had also granted share awards to our employees. Upon the adoption of 2018 Share Option Plan at the Cayman holding company level, we and our employees agreed to switch all share awards granted at Beijing Lianjia level to the options to purchase ordinary shares in KE Holdings Inc., under the same terms and conditions.
The maximum aggregate number of Class A ordinary shares issuable pursuant to all awards under the plan is 350,225,435.
151
The following paragraphs describe the principal terms of the Plan.
Type of Awards. The Plan permits the awards of options.
Plan Administration. The Plan is administered by the Administrator(s) designated by our board of directors from time to time. The Administrator determines, among others, the participants eligible to receive awards, the number of options to be granted to each eligible participant, and the terms and conditions of each award grant. Mr. PENG Yongdong is currently the Administrator of the plan.
Award Agreement. Awards granted under the Plan are evidenced by an award agreement that sets forth the terms, conditions and limitations for each award, which may include the term of the award, restrictions on transfer of the award, and the provisions applicable in the event that the grantee’s employment or service terminates.
Eligibility. We may grant awards to our employees, directors and consultants.
Vesting Schedule. In general, the Administrator determines the vesting schedule, which is specified in the relevant award agreement.
Exercise of Awards. Our board of directors and the Administrator determine the exercise price, as applicable, for each award, which is stated in the relevant award agreement. Options that are vested and exercisable will terminate if they are not exercised prior to the time set by the Administrator at the time of grant.
Transfer Restrictions. Awards may not be transferred in any manner by the participant unless approved by the Board in writing or, on the death of the grantee, to his or her personal representative(s).
Termination and Amendment of the Plan. Unless terminated earlier, the Plan has a term of ten years. Our board of directors may amend or vary any of the provisions of the Plan, which may or may not affect adversely any rights which have accrued to any grantee at the time. Any such amendment or variation of provisions by the board directors shall not require any prior consent by or notice to any other party.
The following table summarizes the options granted under the 2018 Share Option Plan to our directors and executive officers after our initial public offering on the NYSE, excluding awards that were forfeited or cancelled after the relevant grant dates.
Class A Ordinary | ||||||||||
Shares Underlying | Exercise Price | |||||||||
| Options Awarded |
| (US$/Share) |
| Date of Grant |
| Date of Expiration | |||
CHEN Xiaohong |
| 10,965 |
| US$0.00002 | July 23, 2021 | July 23, 2031 | ||||
As of February 28, 2023, granted options to purchase an aggregate of 45,211,167 Class A ordinary shares remain outstanding under the 2018 Share Option Plan. No options were or will be granted after our Hong Kong Listing.
2020 Share Incentive Plan
In July 2020, our shareholders and board of directors adopted the 2020 Global Share Incentive Plan, or the 2020 Share Incentive Plan, to attract and retain the best available personnel, provide additional incentives to employees, directors and consultants, and promote the success of our business. Our board of directors resolved to amend the 2020 Share Incentive Plan to comply with Chapter 17 of the Hong Kong Listing Rules in April 2022, effective upon our Hong Kong Listing on May 11, 2022. The maximum aggregate number of Class A ordinary shares which may be issued pursuant to all awards under the 2020 Share Incentive Plan is 253,246,913 upon the Hong Kong Listing, excluding 43,407,213 restricted share units representing the same number of underlying Class A ordinary shares that were granted before the Hong Kong Listing. The maximum aggregate number may be renewed subject to our shareholders’ approval in accordance with the Hong Kong Listing Rules and other applicable laws and regulations. The size of the 2020 Share Incentive Plan is to be equitably adjusted in the event of an alteration in our capital structure by way of a capitalization of profits or reserves, bonus issue, rights issue, open offer, subdivision or consolidation of shares or reduction of our share capital in accordance with the Hong Kong Listing Rules and/or other applicable laws.
152
The following paragraphs describe the principal terms of the 2020 Share Incentive Plan.
Types of awards. The plan permits the awards of options, restricted shares, and restricted share unit awards or other types of awards approved by our board of directors or the compensation committee of the board.
Plan administration. Our board of directors or the compensation committee administer the plan. The board or the compensation committee determines, among other things, the participants eligible to receive awards, the type or types of awards to be granted to each eligible participant, the number of awards to be granted to each eligible participant, and the terms and conditions of each award grant.
Award agreement. Awards granted under the 2020 Share Incentive Plan will be evidenced by a written agreement, contract, or other instrument or document, or the award agreement. The award agreement shall include additional provisions specified by the board or the compensation committee. The award agreement shall set forth the number of shares subject to the award and the terms and conditions of the award as determined by the board or the compensation committee.
Options. The exercise price per share subject to an option granted under the 2020 Share Incentive Plan shall be determined by our board of directors and/or the compensation committee and set forth in the award agreement which may be a fixed price but in any event shall not be less than the higher of:
(a) the per-share closing price of our ADSs on the NYSE on the date of grant, which must be an NYSE trading day; and
(b) the average per-share closing price of our ADSs on the NYSE for the five NYSE trading days immediately preceding the date of grant.
Unless approved by shareholders, the maximum number of new Class A ordinary shares issued and allotted and to be issued and allotted upon the vesting of the options granted to each participant pursuant to the 2020 Share Incentive Pan (including all exercised and outstanding options) in any 12-month period shall not exceed 1% of our Class A ordinary shares in issue.
Restricted shares. Each award of restricted shares under the 2020 Share Incentive Plan shall be evidenced by an award agreement that shall specify the period of restrictions, the number of restricted shares granted, and such other terms and conditions as our board of directors and/or the compensation committee, in its sole discretion, shall determine. Unless our board of directors and/or the compensation committee determines otherwise, restricted shares shall be held by us as escrow agent until the restrictions on such restricted shares have lapsed. Restricted shares shall be subject to such restrictions on transferability and other restrictions as the board of directors and/or the compensation committee may impose.
Restricted Share Units. Each award of restricted share units under the 2020 Share Incentive Plan shall be evidenced by an award agreement that shall specify any vesting conditions, the number of restricted share units granted, and such other terms and conditions as the board of directors and/or the compensation committee, in its sole discretion, shall determine. At the time of grant, the board of directors and/or the compensation committee shall specify the date or dates on which the restricted share units shall become fully vested and nonforfeitable. Upon vesting, the board of directors and/or the compensation committee, in its sole discretion, may pay restricted share units in the form of cash, shares or a combination thereof.
Eligibility. We may grant awards to our directors, consultants, and employees.
Transfer restrictions. Unless otherwise provided in the provisions of the 2020 Share Incentive Plan, all awards under the 2020 Share Incentive Plan are non-transferable and will not be subject in any manner to sale, transfer, anticipation, alienation, assignment, pledge, encumbrance or charge.
Termination and amendment of the 2020 Share Incentive Plan. Unless terminated earlier, the 2020 Share Incentive Plan has a term of ten years. Our board of directors may, at any time and from time to time, terminate, amend or modify the 2020 Share Incentive Plan. However, no termination, amendment, or modification of the 2020 Share Incentive Plan may adversely affect in any material way any award previously granted pursuant to the 2020 Share Incentive Plan without the prior written consent of the participant or result in any non-compliance with the Hong Kong Listing Rules.
153
The following table summarizes, as of February 28, 2023, the restricted share units granted under the 2020 Share Option Plan to our directors and executive officers, excluding awards that were forfeited or cancelled after the relevant grant dates.
| Class A Ordinary Shares | |||
Underlying Restricted Share | ||||
Units Awarded | Date of Grant | |||
CHEN Xiaohong |
| 36,870 | September 28, 2022 | |
Zhu Hansong |
| 15,801 | September 28, 2022 |
As of February 28, 2023, granted restricted share units to purchase an aggregate of 38,034,252 Class A ordinary shares remain outstanding under the 2020 Share Option Plan.
2022 Share Incentive Plan
In January 2022, our board of directors adopted the 2022 Share Incentive Plan, which became effective in May 2022, to promote the success and enhance our value, by linking the personal interests of our directors, employees, and consultants to those of shareholders and by providing such individuals with an incentive for outstanding performance to generate superior returns to shareholders. The maximum aggregate number of Class A ordinary shares which may be issued pursuant to all awards under the 2022 Share Incentive Plan is 125,692,439.
The following paragraphs describe the principal terms of the 2022 Share Incentive Plan.
Types of awards. The plan permits the awards of options, restricted shares, and restricted share units or other types of awards approved by our board of directors or a designated committee of the board.
Plan administration. The 2022 Share Incentive Plan is administered by our board of directors or one or more designated committees to whom the board may delegate the authority to grant or amend awards under the 2022 Share Incentive Plan to participants, other than any of the board members. Our board of directors or the designated committee determines, among other things, the participants eligible to receive awards, the type or types of awards to be granted to each eligible participant, the number of awards to be granted to each eligible participant, and the terms and conditions of each award grant.
Award agreement. Awards granted will be evidenced by an award agreement. The award agreement shall include additional provisions specified by our board of directors. The award agreement shall set forth the number of shares subject to the award and the terms and conditions of the award as determined by our board of directors.
Eligibility. We may grant awards to our directors, consultants, and employees.
Vesting schedule. Our board of directors determines the vesting schedule, which is specified in the relevant award agreement.
Exercise of awards. The exercise price per share subject to an option is determined by our board of directors and set forth in the award agreement which may be a fixed price or a variable price related to the fair market value of the shares.
Transfer restrictions. Unless otherwise provided in the provisions of the 2022 Share Incentive Plan, all awards under the 2022 Share Incentive Plan are non-transferable and will not be subject in any manner to sale, transfer, anticipation, alienation, assignment, pledge, encumbrance or charge.
Termination and amendment of the 2022 Share Incentive Plan. Unless terminated earlier, the 2022 Share Incentive Plan has a term of ten years. Our board of directors may, at any time and from time to time, terminate, amend or modify the 2022 Share Incentive Plan. However, no termination, amendment, or modification of the 2022 Share Incentive Plan may adversely affect in any material way any award previously granted pursuant to the 2022 Share Incentive Plan without the prior written consent of the participant.
154
The following table summarizes, as of February 28, 2023, the restricted shares granted under the 2022 Share Incentive Plan to our directors and executive officers. No awards remain outstanding under the 2022 Share Incentive Plan. We did not and will not issue any further awards pursuant to the 2022 Share Incentive Plan after the Hong Kong Listing.
| Class A Ordinary | |||
Shares Underlying | ||||
Awards Awarded | Date of Grant | |||
PENG Yongdong |
| 71,824,250 | May 5, 2022 | |
SHAN Yigang |
| 53,868,189 | May 5, 2022 |
C.Board Practices
Board of Directors
Our board of directors consists of eight directors. A director is not required to hold any shares in our company by way of qualification. A director who is in any way, whether directly or indirectly, interested in a contract or transaction or proposed contract or transaction with our company is required to declare the nature of his or her interest at a meeting of our directors. Subject to the New York Stock Exchange rules, the Hong Kong Listing Rules and disqualification by the chairman of the relevant board meeting, a director may vote with respect to any contract, proposed contract or arrangement notwithstanding that he or she may be interested therein, and if he or she does so his or her vote shall be counted and he or she may be counted in the quorum at any meeting of our directors at which any such contract or proposed contract or arrangement is considered. Our directors may exercise all the powers of our company to raise or borrow money and to mortgage or charge its undertaking, property and assets (present and future) and uncalled capital or any part thereof, to issue debentures, debenture stock, bonds and other securities, whether outright or as collateral security for any debt, liability or obligation of our company or of any third party. None of our non-executive directors has a service contract with us that provides for benefits upon termination of service.
Committees of the Board of Directors
We have established four committees under the board of directors: an audit committee, a compensation committee, a nomination committee and a corporate governance committee. We have adopted a charter for each of the four committees. Each committee’s members and functions are described below.
Audit Committee. Our audit committee consists of CHEN Xiaohong, ZHU Hansong and WU Jun. CHEN Xiaohong is the chairperson of our audit committee. We have determined that CHEN Xiaohong, ZHU Hansong and WU Jun satisfy the “independence” requirements of Section 303A of the Corporate Governance Rules of the New York Stock Exchange and Rule 10A-3 under the Exchange Act. We have determined that CHEN Xiaohong qualifies as an “audit committee financial expert,” and is an independent non-executive director with the appropriate accounting and related financial management expertise as required under Rules 3.10(2) and 3.21 of the Hong Kong Listing Rules. The audit committee is also in compliance with Rule 3.21 of the Hong Kong Listing Rules and the requirements regarding the audit committee in the Corporate Governance Code as set out in Appendix 14 to the Hong Kong Listing Rules. The audit committee oversees our accounting and financial reporting processes and the audits of the financial statements of our company. The audit committee is responsible for, among other things:
| ● | making recommendations on the appointment of the independent auditors and pre-approving all auditing and non-auditing services permitted to be performed by the independent auditors; |
| ● | reviewing with the independent auditors any audit problems or difficulties and management’s response; |
| ● | discussing the annual audited financial statements with management and the independent auditors; |
| ● | reviewing the adequacy and effectiveness of our risk management, accounting and internal control policies and procedures and any steps taken to monitor and control major financial risk exposures; |
| ● | overseeing the fairness and appropriateness of our proposed related party transactions; |
| ● | meeting separately and as often as it determines necessary with management and the independent auditors; |
155
| ● | monitoring compliance with our code of business conduct and ethics, including reviewing the adequacy and effectiveness of our procedures to ensure proper compliance; and |
| ● | assuming other duties and responsibilities as required under the Corporate Governance Rules of the New York Stock Exchange and the Hong Kong Listing Rules. |
Compensation Committee. Our compensation committee consists of WU Jun, CHEN Xiaohong and ZHU Hansong. WU Jun is the chairperson of our compensation committee. We have determined that WU Jun, CHEN Xiaohong and ZHU Hansong satisfy the “independence” requirements of Section 303A of the Corporate Governance Rules of the New York Stock Exchange. The compensation committee is also in compliance with Rule 3.25 of the Hong Kong Listing Rules and the requirements regarding the compensation committee in the Corporate Governance Code as set out in Appendix 14 to the Hong Kong Listing Rules. The compensation committee assists the board in reviewing and approving the compensation structure, including all forms of compensation, relating to our directors and executive officers. Our chief executive officer may not be present at any committee meeting during which his compensation is deliberated. The compensation committee is responsible for, among other things:
| ● | reviewing and approving, with delegated responsibility, or recommending to the board for its approval, the compensation for our executive directors, chief executive officer and other executive officers; |
| ● | reviewing and recommending to the board for determination with respect to the compensation of our non-employee directors; |
| ● | reviewing periodically and approving, or recommending to the board for its approval, any incentive compensation or equity plans, programs or similar arrangements; |
| ● | selecting compensation consultant, legal counsel or other adviser only after taking into consideration all factors relevant to that person’s independence from management; and |
| ● | assuming other duties and responsibilities as required under the Corporate Governance Rules of the New York Stock Exchange and the Hong Kong Listing Rules. |
Nomination Committee. Our nomination committee consists of CHEN Xiaohong, SHAN Yigang and ZHU Hansong. CHEN Xiaohong is the chairperson of our nomination committee. We have determined that CHEN Xiaohong and ZHU Hansong satisfy the “independence” requirements of Section 303A of the Corporate Governance Rules of the New York Stock Exchange. The nomination committee is also in compliance with Rule 3.27A of the Hong Kong Listing Rules, the requirements in respect of nomination committee in the Corporate Governance Code as set out in Appendix 14 to the Hong Kong Listing Rules and the requirements regarding corporate governance committee under Chapter 8A of the Hong Kong Listing Rules. The primary duties of the nomination committee are, among other things:
| ● | to make recommendations to the Board regarding the appointment of directors and board succession. |
| ● | to review the structure, size and composition of the board at least annually and make recommendations on any proposed changes to the board to complement the Company’s corporate strategy; and |
| ● | assess the independence of the directors. |
156
Corporate Governance Committee. Our corporate governance committee consists of ZHU Hansong, CHEN Xiaohong and WU Jun. ZHU Hansong is the chairperson of our corporate governance committee. We have determined that ZHU Hansong, CHEN Xiaohong and WU Jun satisfy the “independence” requirements of Section 303A of the Corporate Governance Rules of the New York Stock Exchange. The corporate governance committee is also in compliance with the requirements in respect of corporate governance committee in the Corporate Governance Code as set out in Appendix 14 to the Hong Kong Listing Rules and with the requirements regarding corporate governance committee under Chapter 8A of the Hong Kong Listing Rules. The primary duties of the corporate governance committee are, among other things, to ensure that we are operated and managed for the benefit of all shareholders and to ensure our compliance with the Hong Kong Listing Rules and safeguards relating to the weighted voting right structures of us. In accordance with Rule 8A.30 of the Hong Kong Listing Rules and the Corporate Governance Code as set out in Appendix 14 to the Hong Kong Listing Rules, the work of our corporate governance committee as set out in its terms of reference includes, among others:
| ● | to develop and review periodically, the corporate governance principles adopted by the board to assure that they are appropriate for us and comply with the requirements of the Hong Kong Stock Exchange, and recommend any desirable changes to the board; |
| ● | to advise the board periodically with respect to significant developments in the law and practice of corporate governance as well as our compliance with applicable laws and regulations, and making recommendations to the board on all matters of corporate governance and on any corrective action to be taken; |
| ● | to review our compliance with Appendix 14 to the Hong Kong Listing Rules and disclosure in the corporate governance report under Appendix 14 to the Hong Kong Listing Rules; |
| ● | to review and monitor whether we are operated and managed for the benefit of all its shareholders; |
| ● | to review and monitor all risks related to our weighted voting rights structure and the management of conflicts of interests, make a recommendation to the board on any matter where there is any risk or a potential conflict of interest between Beike and any beneficiary of weighted voting rights, and confirm, on an annual basis, that the beneficiaries of weighted voting rights have complied with certain Hong Kong Listing Rules; and |
| ● | to oversee the management of ESG related matters. |
Duties of Directors
Our board of directors has all the powers necessary for managing, and for directing and supervising, our business affairs. The functions and powers of our board of directors include, among others:
| ● | convening shareholders’ annual and extraordinary general meetings and reporting its work to shareholders at such meetings; |
| ● | declaring dividends and distributions; |
| ● | appointing officers and determining the term of office of the officers; |
| ● | exercising the borrowing powers of our company and mortgaging the property of our company; and |
| ● | approving the transfer of shares in our company, including the registration of such shares in our share register. |
157
Terms of Directors and Officers
Our officers are elected by and serve at the discretion of the board of directors. Our directors may be elected by an ordinary resolution of our shareholders. Each Class A ordinary share and each Class B ordinary share shall entitle its holder to one vote on a poll at a general meeting in respect of a resolution approving the appointment, election or removal of any independent non-executive director (as defined in our currently effective memorandum and articles of association). Alternatively, our board of directors may, by the affirmative vote of a simple majority of the directors present and voting at a board meeting appoint any person as a director to fill a casual vacancy on our board or as an addition to the existing board. Any director so appointed shall hold office only until our next following annual general meeting and shall then be eligible for re-election at that meeting. Our directors shall serve and hold office until expiry of his or her terms or until such time as they are removed from office by ordinary resolutions of the shareholders. At our annual general meeting, the independent non-executive directors for the time being shall retire from office by rotation provided that every independent non-executive director (including those appointed for a specific term) shall be subject to retirement by rotation at least once every three years. A retiring independent non-executive director shall retain office until the close of the meeting at which he retires and shall be eligible for re-election thereat. Pursuant to our currently effective articles of association, our board of directors shall consist of not less than three but not more than nine directors. In addition, a director will be removed from office automatically if, among other things, the director (i) becomes bankrupt or makes any arrangement or composition with his creditors; (ii) dies or is found to be or becomes of unsound mind; (iii) resigns his or her office by notice in writing to us; (iv) without special leave of absence from the Board, is absent from meetings of the Board for four consecutive meetings and the Board resolves that his office be vacated; or (v) is removed from office pursuant to any other provision of our articles of association.
D.Employees
We had a total of 98,540 employees as of December 31, 2022. The following table sets forth the numbers of our employees categorized by function as of December 31, 2022.
| Number of | |
Function | Employees | |
Agents and supporting staff |
| 74,066 |
Platform operations |
| 7,751 |
Research and development |
| 1,901 |
Business development, sales and marketing |
| 6,152 |
Administration and management |
| 8,670 |
Total |
| 98,540 |
As of December 31, 2022, our employees were mainly based in mainland China. A large portion of our employees are based in Beijing where our headquarters is located, and the rest are mainly at our subsidiaries and branches across the nation.
Our success depends on our ability to attract, motivate, train and retain qualified personnel. See “Item 4. Information on the Company—B. Business Overview—Modules in Our Infrastructure—Professional Development and Support.” We believe we offer our employees competitive compensation packages and an environment that encourages self-development and, as a result, have generally been able to attract and retain qualified personnel and maintain a stable core management team. In addition, we invest significant resource in the recruitment of employees to support our fast growth of business operations. In particular, we have been successfully attracted a large number of college graduates to join our offline operations in delivering real estate brokerage services to housing customers and experienced and talented research and development professionals to join us in expanding and enhancing our platform technology capabilities.
As required by regulations in China, we participate in various employee social security plans that are organized by municipal and provincial governments, including pension, unemployment insurance, childbirth insurance, work-related injury insurance, medical insurance and housing provident fund. We are required under PRC law to make contributions to employee benefit plans at specified percentages of the salaries, bonuses and certain allowances of our employees, up to a maximum amount specified by the local government from time to time. Bonuses are generally discretionary and based in part on employee performance and in part on the overall performance of our business. We have granted, and plan to continue to grant, share-based incentive awards to our employees in the future to incentivize their contributions to our growth and development.
158
We enter into standard labor contracts with our employees. To date, we have not experienced any significant labor disputes. None of our employees is represented by a labor union.
E.Share Ownership
Except as specifically noted, the following table sets forth information with respect to the beneficial ownership of our ordinary shares as of February 28, 2023 by:
| ● | each of our directors and executive officers; and |
| ● | each of our principal shareholders who beneficially own 5% or more of our total outstanding shares. |
The calculations in the table below are based on 3,565,149,910 Class A ordinary shares (excluding the 29,382,681 Class A ordinary shares issued to the depositary bank for bulk issuance of ADSs reserved for future issuances upon the exercise or vesting of awards granted under our share incentive plans) and 156,122,226 Class B ordinary shares outstanding as of February 28, 2023.
Beneficial ownership is determined in accordance with the rules and regulations of the SEC. In computing the number of shares beneficially owned by a person and the percentage ownership of that person, we have included shares that the person has the right to acquire within 60 days, including through the exercise of any option, warrant or other right or the conversion of any other security. These shares, however, are not included in the computation of the percentage ownership of any other person.
Ordinary Shares Beneficially Owned |
| ||||||||||
|
|
|
|
| %of |
| |||||
Class A | Class B | Total Ordinary | % of | Aggregate |
| ||||||
Ordinary | Ordinary | Shares on an As | Beneficial | Voting |
| ||||||
Shares | Shares | Converted Basis | Ownership | Power ** |
| ||||||
Directors and Executive Officers*: | |||||||||||
PENG Yongdong(1) |
| 73,059,931 |
| 108,880,594 |
| 181,940,525 |
| 4.9 | % | 22.7 | % |
SHAN Yigang(2) |
| 54,404,332 |
| 47,241,632 |
| 101,645,964 |
| 2.7 | % | 10.3 | % |
XU Tao(3) |
| 9,100,000 |
| — |
| 9,100,000 |
| 0.2 | % | 0.2 | % |
XU Wangang(4) |
| 46,798,991 |
| — |
| 46,798,991 |
| 1.3 | % | 0.9 | % |
LI Zhaohui (Jeffrey) |
| — |
| — |
| — |
| — |
| — | |
CHEN Xiaohong(5) |
| 22,205,724 |
| — |
| 22,205,724 |
| 0.6 | % | 0.4 | % |
ZHU Hansong(6) | 11,913 | — | 11,913 | 0.0 | % | 0.0 | % | ||||
WU Jun |
| — |
| — |
| — |
| — |
| — | |
All Directors and Executive Officers as a Group |
| 205,580,891 |
| 156,122,226 |
| 361,703,117 |
| 9.7 | % | 34.5 | % |
Principal Shareholders: |
|
|
|
|
|
|
|
|
|
| |
Propitious Global Holdings Limited(7) |
| 885,301,280 |
| — |
| 885,301,280 |
| 23.8 | % | 17.3 | % |
Baihui Partners L.P.(8) | 885,301,280 | — | 885,301,280 | 23.8 | % | 17.3 | % | ||||
Entities affiliated with Tencent(9) |
| 410,842,111 |
| — |
| 410,842,111 |
| 11.0 | % | 8.0 | % |
Notes:
* | Except as indicated otherwise below, the address of our directors and executive officers is Oriental Electronic Technology Building, No. 2 Chuangye Road, Haidian District, Beijing, People’s Republic of China. The address of Mr. LI Zhaohui is Beijing Asian Finance Building, No.1 Tianchen East Road, Chaoyang District, Beijing, People’s Republic of China. The address of Mr. SHAN Yigang is Building 16, 5 Jiang Tai Road, Chaoyang District, Beijing, People’s Republic of China. The business address of Ms. CHEN Xiaohong is Room 1001, Liangmaqiao DRC Office Building D1, Chaoyang District, Beijing, People’s Republic of China. The address of Mr. ZHU Hansong is 20-2-801, Yi An Jia Yuan, Beiwa Road, Haidian District, Beijing, People’s Republic of China. The address of Mr. WU Jun is No. 88-1, Longhu Yanlanshan, Shunyi District, Beijing, People’s Republic of China. |
159
** | For each person or group included in this column, percentage of total voting power represents voting power based on both Class A and Class B ordinary shares held by such person or group with respect to all of our outstanding Class A and Class B ordinary shares as a single class. Each holder of our Class A ordinary shares is entitled to one vote per share. Each holder of our Class B ordinary shares is entitled to ten votes per share, subject to Rule 8A.24 of the Hong Kong Listing Rules that requires the reserved matters to be voted on a one vote per share basis. Our Class B ordinary shares are convertible at any time by the holder into Class A ordinary shares on a one-for-one basis. |
| (1) | Represents 108,880,594 Class B ordinary shares and 73,059,931 Class A ordinary shares held by Ever Orient International Limited, a company incorporated in the British Virgin Islands and beneficially owned by Mr. PENG Yongdong. The registered address of Ever Orient International Limited is Craigmuir Chambers, Road Town, Tortola, VG 1110, British Virgin Islands. |
| (2) | Represents 47,241,632 Class B ordinary shares and 54,404,332 Class A ordinary shares held by Clover Rich Limited, a company incorporated in the British Virgin Islands and beneficially owned by Mr. SHAN Yigang. The registered address of Clover Rich Limited is Craigmuir Chambers, Road Town, Tortola, VG1110, British Virgin Islands. |
| (3) | Represents (i) 4,433,479 Class A ordinary shares held by New Eminence International Limited, a company incorporated in the British Virgin Islands, (ii) 1,650,000 Class A ordinary shares held by Great Polaris Holdings Limited, a company incorporated in the British Virgin Islands, and (iii) 3,016,521 Class A ordinary shares held by Ideal Elect Limited, a company incorporated in the British Virgin Islands. These shares are beneficially owned by Mr. XU Tao. The registered address of New Eminence International Limited is Portcullis Chambers, 4th Floor Ellen Skelton Building, 3076 Sir Francis Drake Highway, Road Town, Tortola, VG1110, British Virgin Islands. The registered address of Great Polaris Holdings Limited is Craigmuir Chambers, Road Town, Tortola, VG 1110, British Virgin Islands. The registered address of Ideal Elect Limited is Vistra Corporate Services Centre, Wickhams Cay II, Road Town, Tortola, VG1110, British Virgin Islands. |
| (4) | Represents (i) 20,454,655 Class A ordinary shares held by Blossom South Limited, a company incorporated in the British Virgin Islands, (ii) 7,075,188 Class A ordinary shares held by Myriad Talent Investment Limited, a company incorporated in the British Virgin Islands, and (iii) 19,269,148 Class A ordinary shares held by GainWell Investment Corp, a company incorporated in the British Virgin Islands. These shares are beneficially owned by Mr. XU Wangang. The registered address of Blossom South Limited is Vistra Corporate Services Centre, Wickhams Cay II, Road Town, Tortola, VG1110, British Virgin Islands. The registered address of Myriad Talent Investment Limited is Craigmuir Chambers, Road Town, Tortola, VG 1110, British Virgin Islands. The registered address of GainWell Investment Corp is Portcullis Chambers, 4th Floor Ellen Skelton Building, 3076 Sir Francis Drake Highway, Road Town, Tortola, VG1110, British Virgin Islands. |
| (5) | Represents (i) 14,844,735 Class A ordinary shares (including 9,000,000 Class A ordinary shares represented by ADSs) held by H Capital V, L.P., a limited partnership incorporated in the Cayman Islands and wholly owned by H Capital V GP, L.P (which is wholly owned by H Capital V GP, Ltd.), (ii) 7,313,160 Class A ordinary shares held by H Capital XM, L.P. a limited partnership incorporated in the Cayman Islands and wholly owned by H Capital XM GP, Ltd., (iii) 36,864 Class A ordinary shares held by Ms. CHEN Xiaohong in the form of 12,288 ADSs, and (iv) 10,965 Class A ordinary shares that Ms. CHEN may acquire upon exercise of options within 60 days as of February 28, 2023. Ms. CHEN is a director of H Capital V GP, Ltd. and H Capital XM GP, Ltd. and may be deemed as the beneficial owner of these shares. The registered address of H Capital V, L.P. and H Capital XM, L.P. is Floor 4, Willow House, Cricket Square, PO Box 268, Grand Cayman KY1-1104, Cayman Islands. |
| (6) | Represents 11,913 Class A ordinary shares held by Mr. ZHU Hansong in the form of 3,971 ADSs. |
| (7) | Represents 885,301,280 Class A ordinary shares held by Propitious Global Holdings Limited, a company incorporated in the British Virgin Islands. Propitious Global Holdings Limited is wholly owned by Grain Bud Holding Limited, a company incorporated in the British Virgin Islands. Grain Bud Holding Limited is wholly owned by Z&Z Trust. Cantrust (Far East) Limited, a company incorporated in the British Virgin Islands, is acting as the trustee for Z&Z Trust. Mrs. ZUO, the spouse of Mr. ZUO Hui, controls the dispositive power over the securities beneficially held by Z&Z Trust. Propitious Global Holdings Limited has executed and delivered an Irrevocable Proxy and Power of Attorney, as amended, pursuant to which Propitious Global Holdings Limited irrevocably authorized Baihui Partners L.P. to exercise the voting rights represented by all the 885,301,280 Class A ordinary shares held by Propitious Global Holdings Limited. The registered address of Propitious Global Holdings Limited is Craigmuir Chambers, Road Town, Tortola, VG1110, British Virgin Islands. The registered address of Grain Bud Holding Limited is Ritter House, Wickhams Cay II, Road Town, Tortola VG1110, British Virgin Islands. Information regarding beneficial ownership is reported as of May 11, 2022, based on the information contained in the Schedule 13D/A filed by Grain Bud Holding Limited, among other reporting persons, with the SEC on May 18, 2022. |
160
| (8) | Represents 885,301,280 Class A ordinary shares held by Propitious Global Holdings Limited, which has executed and delivered an Irrevocable Proxy and Power of Attorney, as amended, pursuant to which Propitious Global Holdings Limited irrevocably authorized Baihui Partners L.P. to exercise the voting rights represented by all the 885,301,280 Class A ordinary shares held by Propitious Global Holdings Limited. Baihui Partners L.P. is a Cayman Islands exempted limited partnership whose principal business office is 4th Floor, Harbour Place, 103 South Church Street, P.O. Box 10240, Grand Cayman KY1-1002, Cayman Islands. |
| (9) | Represents (i) 49,169,495 Class A ordinary Shares held by Morespark Limited, a company incorporated in Hong Kong, which is beneficially owned and controlled by Tencent; (ii) 33,625,445 Class A ordinary shares held by Parallel Stellar Investment Limited, a company incorporated in the Cayman Islands, which is beneficially owned and controlled by Tencent; (iii) 245,499,801 Class A ordinary shares (including 20,400,000 Class A ordinary shares represented by 6,800,000 ADSs) held by Tencent Mobility Limited, a company incorporated in Hong Kong, which is beneficially owned and controlled by Tencent; (iv) 78,947,370 Class A ordinary shares held by Parallel Galaxy Investment Limited, a company incorporated in Hong Kong, which is beneficially owned and controlled by Tencent; and (v) 3,600,000 Class A ordinary shares represented by 1,200,000 ADSs held by Sunshine Peak Holding Limited, a company beneficially owned and controlled by Tencent. The registered address of Morespark Limited, Tencent Mobility Limited and Parallel Galaxy Investment Limited is Level 29, Three Pacific Place, 1 Queen’s Road East, Wanchai, Hong Kong. The registered address of Parallel Stellar Investment Limited is P.O. Box 309, Ugland House, Grand Cayman KY1-1104, Cayman Islands. Information regarding beneficial ownership is reported as of May 11, 2022, based on the information contained in the Schedule 13D/A filed by Tencent Holdings Limited, among other reporting persons, with the SEC on May 16, 2022. |
To our knowledge, as of February 28, 2023, a total of 1,951,089,957 Class A ordinary shares are held by one record holder in the United States, being The Bank of New York Mellon, the depositary of our ADS program. None of our outstanding Class B ordinary shares are held by record holders in the United States. The number of beneficial owners of our ADSs in the United States is likely to be much larger than the number of record holders of our Class A ordinary shares in the United States.
We are not aware of any arrangement that may, at a subsequent date, result in a change of control of our company.
Enforceability of Civil Liabilities
Most of our operations are conducted in China, and substantially all of our assets are located in China. A majority of our directors and executive officers are nationals or residents of jurisdictions other than the United States and most of their assets are located outside the United States. As a result, it may be difficult for a shareholder to effect service of process within the United States upon these individuals, to bring an action against us or these individuals in the United States, or to enforce against us or them judgments obtained in United States courts, including judgments predicated upon the civil liability provisions of the securities laws of the United States or any state in the United States.
We have been informed by our Cayman Islands legal counsel that the Cayman Islands Grand Court will at common law enforce final and conclusive in personam judgments of state and/or federal courts of the United States of America (the “Foreign Court”) of a debt or definite sum of money against us (other than a sum of money payable in respect of taxes or other charges of a like nature, or in respect of a fine or other penalty (which may include a multiple damages judgment in an anti-trust action)). The Grand Court of the Cayman Islands will also at common law enforce final and conclusive in personam judgments of the Foreign Court that are non-monetary against us, for example, declaratory judgments ruling upon the true legal owner of shares in a Cayman Islands company. The Grand Court will exercise its discretion in the enforcement of non-money judgments by applying the law of equity and determining whether the principle of comity requires recognition. To be treated as final and conclusive, any relevant judgment must be regarded as res judicata by the Foreign Court. A debt claim on a foreign judgment must be brought within 12 years of the judgment becoming enforceable, and arrears of interest on a judgment debt cannot be recovered after six years from the date on which the interest was due. The Cayman Islands courts are unlikely to enforce a judgment obtained from the Foreign Court under civil liability provisions of the U.S. federal securities law if such a judgment is found by the courts of the Cayman Islands to give rise to obligations to make payments that are penal or punitive in nature. Such a determination has not yet been made by the Grand Court of the Cayman Islands, and it is therefore uncertain whether such civil liability judgments from the Foreign Court would be enforceable in the Cayman Islands. A Cayman Islands court may stay enforcement proceedings if concurrent proceedings are being brought elsewhere. A judgment entered in default of appearance by a defendant who has had notice of the Foreign Court’s intention to proceed may be final and conclusive notwithstanding that the Foreign Court has power to set aside its own judgment and despite the fact that it may be subject to an appeal the time-limit for which has not yet expired. The Grand Court may safeguard the defendant’s rights by granting a stay of execution pending any such appeal and may also grant interim injunctive relief as appropriate for the purpose of enforcement.
161
Substantially all of our officers and directors are located in China, and it will be more difficult to enforce liabilities and enforce judgments on those individuals. Our PRC legal counsel has advised us that there is uncertainty as to whether the courts of China would:
| ● | recognize or enforce judgments of United States courts obtained against us or our directors or officers predicated upon the civil liability provisions of the securities laws of the United States or any state in the United States; or |
| ● | entertain original actions brought in each respective jurisdiction against us or our directors or officers predicated upon the securities laws of the United States or any state in the United States. |
Our PRC legal counsel has further advised us that the recognition and enforcement of foreign judgments are provided for under the PRC Civil Procedures Law. PRC courts may recognize and enforce foreign judgments in accordance with the requirements of the PRC Civil Procedures Law and other applicable laws and regulations based either on treaties between China and the country where the judgment is made or on principles of reciprocity between jurisdictions. China does not have any treaties or other written form of reciprocity with the United States or the Cayman Islands that provide for the reciprocal recognition and enforcement of foreign judgments. As such, the PRC courts will review and determine the applicability of the reciprocity principle on a case-by-case basis and the length of the procedure is uncertain. In addition, according to the PRC Civil Procedures Law, courts in the PRC will not enforce a foreign judgment against us or our directors and officers if they decide that the judgment violates the basic principles of PRC law or national sovereignty, security or public interest. As a result, it is uncertain whether and on what basis a PRC court would enforce a judgment rendered by a court in the United States or in the Cayman Islands. Under the PRC Civil Procedures Law, foreign shareholders may originate actions based on PRC law against a company in China for disputes if they can establish sufficient nexus to the PRC for a PRC court to have jurisdiction, and meet other procedural requirements. It will be, however, difficult for U.S. shareholders to originate actions against us in the PRC in accordance with PRC laws because we are incorporated under the laws of the Cayman Islands and it will be difficult for U.S. shareholders, by virtue only of holding the ADSs or ordinary shares, to establish a connection to the PRC for a PRC court to have jurisdiction as required under the PRC Civil Procedures Law. In addition to the aforesaid substantial uncertainties, the foreign shareholders seeking the enforcement of a foreign judgement in the PRC courts could incur substantial legal and other costs that may be material to the shareholders. Shareholders could potentially spend a considerable amount of time and other resources to go through the recognition and enforcement procedure, which may be a significant burden for the shareholders, but with no assurance of ultimate success.
F.Disclosure of Registrant’s Action to Recover Erroneously Awarded Compensation
Not applicable.
Item 7.Major Shareholders and Related Party Transactions
A.Major Shareholders
Please refer to “Item 6. Directors, Senior Management and Employees—E. Share Ownership.”
B.Related Party Transactions
Contractual Arrangements with The VIE and Its Shareholders
See “Item 4. Information on the Company—C. Organizational Structure.”
Transactions with Ziroom Inc.
We had related party transactions with Ziroom Inc., its subsidiaries and consolidated affiliated entities (collectively, “Ziroom”), a group that has a principal shareholder, Mrs. ZUO, and a director in common with us. We had revenues from Ziroom in the amount of RMB128 million, RMB158 million and RMB124 million (US$18 million) in 2020, 2021 and 2022, respectively, including agency services revenue from facilitating sales, leases or renovations of properties with Ziroom, online marketing services revenue, and interest income from loans provided to Ziroom. We incurred costs related to services from Ziroom in the amount of RMB1,025 thousand, RMB7.9 million and RMB8.1 million (US$1.2 million) in 2020, 2021 and 2022, respectively.
162
As of December 31, 2020, 2021 and 2022, Ziroom had amounts due to us of RMB336 million, RMB349 million and RMB345 million (US$50 million), respectively, primarily including commission receivables. As of December 31, 2020, 2021 and 2022, we had amounts due to Ziroom of RMB21 million, RMB31 million and RMB34 million (US$4.9 million), respectively.
Transactions with Yuanjing Mingde
We had related party transactions with Yuanjing Mingde (Beijing) Holding Group Co., Ltd. and its subsidiaries (collectively, “Yuanjing Mingde”), a group that has a principal shareholder, Mrs. ZUO, and a director in common with us. We had revenues from Yuanjing Mingde in the amount of RMB127 million, RMB4 million and RMB5 million (US$751 thousand) in 2020, 2021 and 2022, respectively, including agency services revenue from facilitating sales, leases or renovations of properties with Yuanjing Mingde, and interest income from loans provided to Yuanjing Mingde. We incurred costs related to services and purchases from Yuanjing Mingde in the amount of RMB9 million, RMB31 million and RMB27 million (US$4 million) in 2020, 2021 and 2022, respectively.
As of December 31, 2020, 2021 and 2022, Yuanjing Mingde had amounts due to us of RMB16 million, RMB7 million and RMB7 million (US$1 million), respectively. As of December 31, 2020, 2021 and 2022, we had amounts due to Yuanjing Mingde of RMB3 million, RMB9 million and RMB7 million (US$1 million), respectively.
In November 2018, we entered into a six-month RMB1.9 billion loan agreement with Yuanjing Mingde at a fixed borrowing rate of 10%. Yuanjing Mingde has fully repaid the loan in July 2020.
Transactions with Beiwoo
We had related party transactions with Beijing Beiwoo Decoration Co., Ltd. (formerly known as Vanlian (Beijing) Decoration Co., Ltd.) (“Beiwoo”), previously an affiliate of our company which became a wholly-owned subsidiary of ours on January 5, 2022. We had commission service and marketing service revenue from cooperation on property renovation business with Beiwoo in the amount of RMB15 million, RMB175 million and nil in 2020, 2021 and 2022, respectively.
As of December 31, 2020, 2021 and 2022, Beiwoo had amounts due to us of RMB22 million, RMB209 million and nil, respectively. As of December 31, 2020, 2021 and 2022, we had amounts due to Beiwoo of RMB879 thousand, RMB144 million and nil, respectively.
Transactions with IFM
We had related party transactions with IFM Investments Limited (“IFM”), an affiliate of our company in which we hold 37.6% interest. We had revenues from IFM in the amount of RMB44 million, RMB72 million and RMB65 million (US$9.4 million) in 2020, 2021 and 2022, respectively, including revenue from technical and training support services provided to IFM, revenue from customer referrals and interest income from loans provided to IFM. We incurred costs related to services from IFM in the amount RMB9 million, RMB11 million and RMB6 million (US$810 thousand) in 2020, 2021 and 2022, respectively.
As of December 31, 2020, 2021 and 2022, IFM had amounts due to us of RMB7 million, RMB8 million and RMB7 million (US$1 million), respectively. As of December 31, 2020, 2021 and 2022, we had amounts due to IFM of RMB15 million, RMB23 million and RMB27 million (US$3.9 million), respectively. We had short-term loan receivable from IFM of RMB20 million, RMB20 million and RMB20 million (US$2.9 million) as of December 31, 2020, 2021 and 2022, respectively.
Transactions with Shengdu
Before we completed the acquisition of Shengdu on April 20, 2022 and began to consolidate its financial results, Shengdu was considered a related party of ours during the period from December 10, 2021 to April 19, 2022. Within such period, we had had revenues from Shengdu in the amount of RMB7.6 million in 2021 and RMB8.7 million (US$1.3 million) in the period from January 1 2022 to April 19, 2022, including revenue from agency services and other services provided to Shengdu.
As of December 31, 2021, Shengdu had amounts due to us of RMB6.4 million, and we had amounts due to Shengdu of RMB1.5 million.
163
Transactions with Xinhewan
We had related party transactions with Shanghai Xinhewan Industrial Development Co., Ltd (“Xinhewan”), a previous affiliate of our company in which we held 20.0% interest from January 18, 2022 to January 9, 2023. We had interest income from loans provided to Xinhewan in the amount of RMB4.3 million (US$0.6 million) in 2022.
As of December 31, 2022, we had long-term loans to Xinhewan in the amount of RMB17.9 million (US$2.6 million) and short-term portion of long-term loans to Xinhewan in the amount of RMB14.6 million (US$2.1 million).
Transactions with Tencent
We had related party transactions with Tencent, one of our principal shareholders. We incurred expenses related to services from Tencent in the amount of RMB39 million, RMB194 million and RMB160 million (US$23 million) in 2020, 2021 and 2022, respectively, including advertising resources utilization and cloud technology provided by Tencent which we activated our rights to utilize pursuant to the business cooperation agreement we entered with Tencent in late 2018. We derived revenues of RMB1.6 million and RMB745 thousand (US$108 thousand) in 2021 and 2022 for technical services provided to Tencent.
As of December 31, 2020, we had amounts due from and prepayments to Tencent of RMB35 million, which mainly consist of prepayment for advertising resources, marketing and cloud services amounting to RMB11 million, and RMB24 million withheld by Tencent in relation to reissuance of treasury shares in 2019, which was received in 2021. As of December 31, 2021, we had amounts due from and prepayments to Tencent of RMB175 thousand. We had amounts due to Tencent of RMB35 million as of December 31, 2021, which mainly consist of cloud services payable to Tencent. As of December 31, 2022, we had amounts due from and prepayments to Tencent of RMB2 million (US$0.3 million). We had amounts due to Tencent of RMB35 million (US$5 million) as of December 31, 2022, which mainly consist of cloud services payable to Tencent.
Transactions with Brokerage Firms
We had related party transactions with brokerage firms in which we have significant influence. We had revenues from commission support services and platform and franchise services provided to those brokerage firms in the amount of RMB203 million, RMB432 million and RMB454 million (US$66 million) in 2020, 2021 and 2022, respectively. We incurred costs related to services from those brokerage firms in the amount of RMB426 million, RMB832 million and RMB674 million (US$98 million) in 2020, 2021 and 2022, respectively.
As of December 31, 2020, 2021 and 2022, the brokerage firms had amounts due to us of RMB11 million, RMB10 million and RMB20 million (US$2.8 million), respectively. As of December 31, 2020, 2021 and 2022, we had amounts due to the brokerage firms of RMB214 million, RMB340 million and RMB316 million (US$46 million), respectively.
Transactions with Mrs. ZUO
On September 5, 2022, Beike Zhaofang (Beijing) Technology Co., Ltd., a wholly-owned subsidiary of our company, entered into a donation agreement, or the Donation Agreement, with Mrs. ZUO, one of our principal shareholders, or the Donator. According to the Donation Agreement, the Donator agreed to donate RMB30 million free of charge during a three-year period to set up a scholarship for Huaqiao Academy run by our company, or the Huaqiao Scholarship. Our company agreed to manage the Huaqiao Scholarship on behalf of the Donator by solely acting on its instructions. The Huaqiao Scholarship shall only be used to subsidize outstanding students of Huaqiao Academy, who will use the Huaqiao Scholarship to pay the tuition payable to Huaqiao Academy. The Huaqiao Scholarship shall be managed and accounted independently, and shall not be used for any other purpose unless instructed by the Donator, who is responsible for overseeing the use of the donated fund. During the year ended December 31, 2022, donation payment of RMB10 million was made by the Donator to a bank account designated by our company.
164
Investor Rights Agreement
We entered into our second amended and restated investor rights agreement on November 29, 2019 with our shareholders, which consist of holders of ordinary shares and preferred shares. The amended and restated investor rights agreement provides for certain shareholders’ rights, including right of first refusal, co-sale rights, and preemptive rights, and contains provisions governing our board of directors and other corporate governance matters. The special rights other than registration rights, as well as the corporate governance provisions, automatically terminated upon the completion of our initial public offering.
Registration Rights
Pursuant to our second amended and restated investor rights agreement dated November 29, 2019, we have granted certain registration rights to our shareholders. Set forth below is a description of the registration rights granted under the agreement.
Demand Registration Rights. At any time following 180 days after November 18, 2020, the effective date of our follow-on public offering, shareholders holding at least five percent of the then outstanding shares could submit a request that we effect the registration of the registrable securities under the Securities Act where the anticipated gross proceeds would be at least US$200 million. Upon such a request, we shall promptly give notice of such requested registration to the other shareholders and thereupon shall use reasonable best efforts to effect, as expeditiously as possible, the registration under the Securities Act of (i) all registrable securities for which the requesting shareholders has requested registration and (ii) other registrable securities of the same class as those requested to be registered by the requesting shareholder that any shareholders with rights to request registration have requested us to register by request received by us within five business days after such shareholders receive our notice of the demand Registration.
Piggyback Registration Rights. If, at any time following our initial public offering, we propose to file a registration statement for a public offering of our securities (except registration statement field in relation to demand registration, Form F-3 registration, Form S-3 registration or to any employee benefit plan or a corporate reorganization), we shall give each holder written notice of such registration at least 10 business days prior to filing of such registration statement and, upon the written request of any holder given within 5 business days after the receipt of such notice, we shall use reasonable best efforts to effect the registration under the Securities Act of all registrable securities that have been so requested to register by all such shareholders, to the extent requisite to permit the disposition of the registrable securities so to be registered. We shall pay all registration expenses in connection with each of such piggyback registration.
Form F-3 Registration Rights. After the closing of our initial public offering, we shall use best efforts to qualify for registration on Form F-3. At any time following the consummation of an initial public offering and when we are eligible to use a Form F-3 registration statement, shareholders may request us in writing to file an unlimited number of registration statements on Form F-3 for a public offering of registrable securities for which we are entitled to use Form F-3 or a comparable form to register the requested registrable securities.
Expenses of Registration. We will bear all registration expenses, other than underwriting discounts and selling commissions incurred in connection with any demand (subject to certain exceptions), piggyback or F-3 registration.
Termination of Registration Rights. Our shareholders’ registration rights will terminate (i) if we complete a liquidation, (ii) all such registrable securities proposed to be sold by a shareholder may then be sold under Rule 144 (b)(1)(i) promulgated under the Securities Act without limitation under any of the other requirements of Rule 144, or (iii) after five years of the completion of our initial public offering.
Employment Agreements and Indemnification Agreements
See “Item 6. Directors, Senior Management and Employees—B. Compensation.”
Share Incentive Plan
See “Item 6. Directors, Senior Management and Employees—B. Compensation.”
165
C.Interests of Experts and Counsel
Not applicable.
Item 8.Financial Information
A.Consolidated Statements and Other Financial Information
We have appended consolidated financial statements filed as part of this annual report.
Legal Proceedings
From time to time, we have been and will be involved in disputes and legal or administrative proceedings in the ordinary course of our business. On December 30, 2021, we and certain of our current officers and directors were named as defendants in a putative securities class action filed in federal court, captioned Chin v. KE Holdings Inc. et al., No. 1:21-cv-11196 (U.S. District Court for the Southern District of New York). This action was brought shortly after Muddy Waters Capital LLC announced on December 16, 2021, that it took a short position in our company as its research showed that our company overstated the number of agents and stores, its GTV, and its revenues. Plaintiffs in the above-named securities class action base their allegations mainly on the allegations in the Muddy Waters Report. Plaintiffs allege, in sum and substance, that our company’s disclosures were materially false and/or misleading because they: (i) inflated our company’s GTV; (ii) inflated our company’s revenues; and (iii) inflated the number of stores and agents using our company’s platform. The case was purportedly brought on behalf of a class of persons who allegedly suffered damages as a result of these alleged misstatements and omissions in our SEC filings and public disclosure documents, in violation of Sections 10(b) and 20(a) of the U.S. Securities Exchange Act of 1934, and Rule 10b-5 promulgated thereunder and Section 11, Section 12(a)(2) and Section 15 of the U.S. Securities Act of 1933. We intend to vigorously defend ourselves against this and any related litigation. As confirmed by our legal counsel based on their review of the amended complaint filed by Lead Plaintiff on June 17, 2022, we believe the allegations in this action are without merit as the amended complaint’s allegations are conclusory, and we intend to vigorously defend ourselves against this action and any related litigation, including by arguing that Plaintiffs have failed to state any claim as a matter of law. Motion-to-dismiss briefing was completed on December 7, 2022, and we now await a decision from the court. As the action remains in its preliminary stage, we cannot predict the timing, outcome or consequences of the class action. Regardless of the outcome, however, litigations or other legal or administrative proceedings may result in substantial costs and diversion of management resources and attention. See “Item 3. Key Information—D. Risk Factors—Risks Related to Our Business and Industry—We have in the past been subject to legal and regulatory proceedings and administrative investigations and may continue to be subject to these proceedings and investigations from time to time. If the outcome of these proceedings or investigations is adverse to us, it could have a material adverse effect on our business, reputation, results of operations and financial condition.”
Dividend Policy
Our board of directors has discretion on whether to distribute dividends, subject to certain requirements of Cayman Islands law. In addition, our shareholders may by ordinary resolution declare a dividend, but no dividend may exceed the amount recommended by our board of directors. In either case, all dividends are subject to certain restrictions under Cayman Islands law, namely that our company may only pay dividends out of profits or share premium account, and provided always that in no circumstances may a dividend be paid if this would result in our company being unable to pay its debts as they fall due in the ordinary course of business. If we decide to pay dividends, the form, frequency and amount will depend upon our future operations and earnings, capital requirements and surplus, general financial condition, contractual restrictions and other factors that the board of directors may deem relevant.
We have not declared or paid any cash dividends on our ordinary shares in the past three years. We currently intend to retain most, if not all, of our available funds and any future earnings to operate and expand our business.
We are a holding company incorporated in the Cayman Islands. We may rely on dividends from our subsidiaries in China for our cash requirements, including any payment of dividends to our shareholders. PRC regulations may restrict the ability of our PRC subsidiaries to pay dividends to us. See “Item 4. Information on the Company—B. Business Overview—Regulation—Regulations Related to Foreign Exchange and Dividend Distribution.”
166
If we pay any dividends on our ordinary shares, we will pay those dividends which are payable in respect of the Class A ordinary shares underlying the ADSs to the depositary, as the registered holder of such Class A ordinary shares, and the depositary then will pay such amounts to the ADS holders in proportion to the Class A ordinary shares underlying the ADSs held by such ADS holders, subject to the terms of the deposit agreement, including the fees and expenses payable thereunder. See “Item 12. Description of Securities Other than Equity Securities—D. American Depositary Shares.” Cash dividends on our ordinary shares, if any, will be paid in U.S. dollars.
B.Significant Changes
Except as disclosed elsewhere in this annual report, we have not experienced any significant changes since the date of our audited consolidated financial statements included in this annual report.
Item 9.The Offer and Listing
A.Offer and Listing Details
Our ADSs, each representing three of our Class A ordinary shares, have been listed on NYSE since August 13, 2020. Our ADSs are traded under the symbol “BEKE.”
Our Class A ordinary shares have been listed on the Hong Kong Stock Exchange since May 11, 2022 under the stock code “2423.”
B.Plan of Distribution
Not applicable.
C.Markets
Our ADSs have been listed on the NYSE since August 13, 2020 under the symbol “BEKE.”
Our Class A ordinary shares have been listed on the Hong Kong Stock Exchange since May 11, 2022 under the stock code “2423.”
D.Selling Shareholders
Not applicable.
E.Dilution
Not applicable.
F.Expenses of the Issue
Not applicable.
Item 10.Additional Information
A.Share Capital
Not applicable.
167
B.Memorandum and Articles of Association
The following are summaries of material provisions of our currently effective memorandum and articles of association and of the Companies Act, insofar as they relate to the material terms of our ordinary shares.
Objects of Our Company. Under our currently effective memorandum and articles of association, the objects of our company are unrestricted and we have the full power and authority to carry out any object not prohibited by the Companies Act or any other law of the Cayman Islands.
Ordinary Shares. Our ordinary shares are divided into Class A ordinary shares and Class B ordinary shares. Holders of our Class A ordinary shares and Class B ordinary shares will have the same rights except for voting and conversion rights. Our ordinary shares are issued in registered form and are issued when registered in our register of members. We may not issue shares to bearer. Our shareholders who are non-residents of the Cayman Islands may freely hold and vote their shares.
Conversion. Class B ordinary shares may be converted into the same number of Class A ordinary shares by the holders thereof at any time at the option of the holder thereof, while Class A ordinary shares cannot be converted into Class B ordinary shares under any circumstances. Subject to the Hong Kong Listing Rules or other applicable laws or regulations, each Class B ordinary share shall be automatically converted into one Class A ordinary share upon the occurrence of any of the following events and our company and the relevant holder of Class B ordinary shares must notify the Hong Kong Stock Exchange as soon as practicable with details of the event set out in paragraphs (e), (f) and (g) below:
| (a) | the death of the holder of such Class B ordinary shares (or, where the holder is a Director Holding Vehicle (as defined in our currently effective memorandum and articles of association) wholly-owned and wholly-controlled by a Co-Founder (as defined in our currently effective memorandum and articles of association), the death of the Co-Founder holding and controlling such Director Holding Vehicle wholly-owned and wholly-controlled by such Co-Founder); |
| (b) | the holder of such Class B ordinary shares ceasing to be our director or a Director Holding Vehicle wholly-owned and wholly-controlled by a Co-Founder for any reason; |
| (c) | the holder of such Class B ordinary shares (or, where the holder is a Director Holding Vehicle wholly-owned and wholly-controlled by a Co-Founder, the Co-Founder holding and controlling such Director Holding Vehicle wholly-owned and wholly-controlled by such Co-Founder) being deemed by the Hong Kong Stock Exchange to be incapacitated for the purpose of performing his duties as our director; |
| (d) | the holder of such Class B ordinary shares (or, where the holder is a Director Holding Vehicle wholly-owned and wholly-controlled by a Co-Founder, the Co-founder holding and controlling such Director Holding Vehicle wholly-owned and wholly-controlled by such Co-Founder) being deemed by the Hong Kong Stock Exchange to no longer meet the requirements of a director set out in the Hong Kong Listing Rules; |
| (e) | the transfer to another person of the beneficial ownership of, or economic interest in, such Class B ordinary share or the control over the voting rights attached to such Class B ordinary share (through voting proxies or otherwise), other than (i) the grant of any lien, pledge, charge or other encumbrance over such share which does not result in the transfer of the legal title or beneficial ownership of, or the voting rights attached to, such share, until the same is transferred upon the enforcement of such lien, pledge, charge or other encumbrance; and (ii) a transfer of the legal title to such share by a Co-Founder to a Director Holding Vehicle wholly-owned and wholly-controlled by him, or by a Director Holding Vehicle wholly-owned and wholly-controlled by a Co-Founder to the Co-Founder holding and controlling it or another Director Holding Vehicle wholly-owned and wholly-controlled by such Co-Founder; |
168
| (f) | neither of the holders of Class B ordinary shares having control over the exercise of the voting rights of the Shares held by Propitious Global Holdings Limited immediately upon completion of the listing of our company’s Class A ordinary shares on the Hong Kong Stock Exchange (the “Subject Shares”) for reasons within or outside their control. For the avoidance of doubt, (A) subject to the Hong Kong Listing Rules (including the requirements under Rule 10.07 of the Hong Kong Listing Rules), (i) any sale, transfer, assignment or disposition of any part or all of the Subject Shares by Propitious Global Holdings Limited to any person, or (ii) a change of control of the ultimate beneficial ownership of any part or all of the Subject Shares or Propitious Global Holdings Limited to any person (the above activities are collectively referred to as “Transactions”), and (B) consequentially resulting in the loss of control over the exercise of the voting rights of the relevant Subject Shares that are subject to the Transactions, will not give rise to any obligation to convert the Class B ordinary shares to Class A ordinary shares; or |
| (g) | a Director Holding Vehicle holding such Class B ordinary shares no longer complies with the principle that the weighted voting rights attached to a beneficiary’s shares must cease upon transfer to another person of the beneficial ownership of, or economic interest in, those shares or the control over the voting rights attached to them (through voting proxies or otherwise). |
Dividends. The holders of our ordinary shares are entitled to such dividends as may be declared by our board of directors or declared by our shareholders by ordinary resolution (provided that no dividend may be declared by our shareholders which exceeds the amount recommended by our directors). Our currently effective memorandum and articles of association provide that dividends may be declared and paid out of the funds of our company lawfully available therefor. Under the laws of the Cayman Islands, our company may pay a dividend out of either profit or share premium account, provided that in no circumstances may a dividend be paid if this would result in our company being unable to pay its debts as they fall due in the ordinary course of business.
Voting Rights. Holders of Class A ordinary shares and Class B ordinary shares shall, at all times, vote together as one class on all matters submitted to a vote by the members at any general meeting of our company. Each Class A ordinary share shall be entitled to one vote on all matters subject to the vote at general meetings of our company, and each Class B ordinary share shall be entitled to ten votes on all matters subject to the vote at general meetings of our company, subject to Rule 8A.24 of the Hong Kong Listing Rules that requires the reserved matters to be voted on a one vote per share basis. At any general meeting, a resolution put to the vote of the meeting shall be decided on a poll, save that the chairman of the meeting may, in good faith, allow a resolution which relates purely to a procedural or administrative matter as prescribed under the Hong Kong Listing Rules to be voted on by a show of hands.
An ordinary resolution to be passed at a meeting by the shareholders requires the affirmative vote of a simple majority of the votes attaching to the ordinary shares cast at a meeting, while a special resolution requires the affirmative vote of no less than three-fourth of the votes attaching to the issued and outstanding ordinary shares cast at a meeting. A special resolution will be required for important matters such as a change of name or making changes to our currently effective memorandum and articles of association. Both ordinary resolutions and special resolutions may also be passed by a unanimous written resolution signed by all the shareholders of our company, as permitted by the Companies Act and our memorandum and articles of association. Our shareholders may, among other things, divide or consolidate their shares by ordinary resolution.
General Meetings of Shareholders. As a Cayman Islands exempted company, we are not obliged by the Companies Act to call shareholders’ annual general meetings. Our currently effective memorandum and articles of association provide that we shall in each financial year hold a general meeting as our annual general meeting and shall specify the meeting as such in the notices calling it. The annual general meeting shall be held at such time and place as may be determined by the directors.
169
Shareholders’ general meetings may be called by the chairman or a majority of our board of directors. Advance written notice of at least twenty-one (21) calendar days is required for the convening of our annual general shareholders’ meeting (if any) and advance written notice of at least fourteen (14) calendar days is required for the convening of any other general meeting of our shareholders. A quorum required for any general meeting of shareholders consists of at least one shareholder present in person or by proxy or by electronic or virtual means, holding shares which carry in aggregate not less than ten percent (10%) of the voting rights (on a one vote per share basis) in the share capital of our company.
The Companies Act provides shareholders with only limited rights to requisition a general meeting, and does not provide shareholders with any right to put any proposal before a general meeting. However, these rights may be provided in a company’s articles of association. Our currently effective memorandum and articles of association provide that upon the requisition of any one or more of our shareholders who together hold shares which carry in aggregate not less than one-tenth (1/10) of all votes attaching to all issued and outstanding shares of our company (on a one vote per share basis) entitled to vote at general meetings of our shareholders (on a one vote per share basis), in which case our board of directors is obliged to convene an extraordinary general meeting and to put the resolutions so requisitioned to a vote at such meeting. Except for the aforementioned, our currently effective memorandum and articles of association do not provide our shareholders with any right to put any proposals before annual general meetings or extraordinary general meetings, save only in the circumstances that after the publication of the notice of a general meeting by our company, if a shareholder wishes to propose a person for election as a director of our company at the general meeting, such a shareholder may deposit a written notice (the “Notice”) with the company secretary. The period for lodgment of the Notice will commence no earlier than the day after the dispatch of the notice of the general meeting and end no later than ten business days prior to the date of such meeting.
Transfer of Ordinary Shares. Subject to the restrictions set out in our currently effective memorandum and articles of association as set out below, any of our shareholders may transfer all or any of his or her ordinary shares by an instrument of transfer in the usual or common form or any other form approved by our board of directors provided always that it shall be in such a form prescribed by the Hong Kong Stock Exchange.
Our board of directors may, in its absolute discretion, decline to register any transfer of any ordinary share which is not fully paid up or on which we have a lien. Our board of directors may also decline to register any transfer of any ordinary share unless:
| ● | the instrument of transfer is lodged with us, accompanied by the certificate for the ordinary shares to which it relates and such other evidence as our board of directors may reasonably require to show the right of the transferor to make the transfer; |
| ● | the instrument of transfer is in respect of only one class of ordinary shares; |
| ● | the instrument of transfer is properly stamped, if required; |
| ● | in the case of a transfer to joint holders, the number of joint holders to whom the ordinary share is to be transferred does not exceed four (4); and |
| ● | a fee of such maximum sum as the New York Stock Exchange and the Hong Kong Stock Exchange may determine to be payable or such lesser sum as our directors may from time to time require is paid to us in respect thereof. |
If our directors refuse to register a transfer they shall, within three (3) calendar months after the date on which the instrument of transfer was lodged, send to each of the transferor and the transferee notice of such refusal.
The registration of transfers may, after compliance with any notice required of the New York Stock Exchange and the Hong Kong Stock Exchange, be suspended and our register of members (shareholders) closed at such times and for such periods as our board of directors may from time to time determine, provided, however, that the registration of transfers shall not be suspended nor the register of members closed for more than thirty (30) calendar days in any calendar year as our board of directors may determine (or such longer period as the shareholders may by ordinary resolution determine provided that such period shall not be extended beyond sixty (60) calendar days in any calendar year).
170
Liquidation. On the winding up of our company, if the assets available for distribution amongst our shareholders shall be more than sufficient to repay the whole of the share capital at the commencement of the winding up, the surplus shall be distributed amongst our shareholders in proportion to the par value of the shares held by them at the commencement of the winding up, subject to a deduction from those shares in respect of which there are monies due, of all monies payable to our company for unpaid calls or otherwise. If our assets available for distribution are insufficient to repay the whole of the share capital, the assets will be distributed so that as nearly as may be the losses are borne by our shareholders in proportion to the par value of the shares held by them.
Calls on Shares and Forfeiture of Shares. Our board of directors may from time to time make calls upon shareholders for any amounts unpaid on their shares in a notice served to such shareholders at least fourteen (14) days prior to the specified time of payment. The shares that have been called upon and remain unpaid are subject to forfeiture.
Redemption, Repurchase and Surrender of Shares. We may issue shares on terms that such shares are subject to redemption, at our option or at the option of the holders of these shares, on such terms and in such manner as may be determined, before the issue of such shares, by our board of directors or by a special resolution of our shareholders. Our company may also repurchase any of our shares on such terms and in such manner as have been approved by our board of directors or by an ordinary resolution of our shareholders. Under the Companies Act, the redemption or repurchase of any share may be paid out of our company’s profits or out of the proceeds of a new issue of shares made for the purpose of such redemption or repurchase, or out of capital (including share premium account and capital redemption reserve) if our company can, immediately following such payment, pay its debts as they fall due in the ordinary course of business. In addition, under the Companies Act, no such share may be redeemed or repurchased (a) unless it is fully paid up, (b) if such redemption or repurchase would result in there being no shares outstanding, or (c) if our company has commenced liquidation. In addition, our company may accept the surrender of any fully paid share for no consideration.
Variations of Rights of Shares. Whenever the capital of our company is divided into different classes, the rights attached to any such class may, subject to any rights or restrictions for the time being attached to any class, only be varied with the consent in writing of the holders of not less than three-fourths in nominal value of the issued shares of that class or with the sanction of a resolution passed at a separate meeting of the holders of the shares of that class by the holders of three-fourths in nominal value of the issued shares of that class present in person or by proxy and voting at such meeting. Our company shall not vary the rights of the Class B ordinary shares so as to increase the number of votes to which each Class B ordinary share is entitled. The rights attached to, or otherwise attached to, or otherwise conferred upon the holders of the shares of any class issued with preferred or other rights shall not, subject to any rights or restrictions for the time being attached to the shares of that class, be deemed to be materially adversely varied by, inter alia, the creation, allotment or issue of further shares ranking pari passu with or subsequent to them or the redemption or purchase of any shares of any class by our company. The rights attached, to or otherwise conferred upon the holders of, the shares of any class shall not be deemed to be materially adversely varied by the creation or issue of shares with preferred or other rights including, without limitation, the creation of shares with enhanced or weighted voting rights.
Issuance of Additional Shares. Our currently effective memorandum and articles of association authorize our board of directors to issue additional ordinary shares from time to time as our board of directors shall determine, to the extent of available authorized but unissued shares, without the need for any approval or consent from our shareholders but subject to the restrictions set out in our currently effective memorandum and articles of association.
Our currently effective memorandum and articles of association also authorize our board of directors, without the need for any approval or consent from our shareholders, to establish from time to time one or more series of preferred shares and to determine, with respect to any series of preferred shares, the terms and rights of that series, including:
| ● | the designation of the series; |
| ● | the number of shares of the series; |
| ● | the dividend rights, dividend rates, conversion rights, voting rights; and |
| ● | the rights and terms of redemption and liquidation preferences. |
Subject to the restrictions set out in our currently effective memorandum and articles of association, our board of directors may issue preferred shares without the need for any approval or consent from, or other action by, our shareholders to the extent authorized but unissued. Issuance of these shares may dilute the voting power of holders of ordinary shares.
171
Inspection of Books and Records. Holders of our ordinary shares will have no general right under Cayman Islands law to inspect or obtain copies of our list of shareholders or our corporate records (save for our memorandum and articles of association and our register of mortgages and charges). However, we will provide our shareholders with annual audited financial statements and the principal register and any branch register of our company shall during business hours be kept open to inspection by any of our shareholders without charge. See “Item 10. Additional Information—H. Documents on Display.”
Anti-Takeover Provisions. Some provisions of our currently effective memorandum and articles of association may discourage, delay or prevent a change of control of our company or management that shareholders may consider favorable, including provisions that:
| ● | authorize our board of directors to issue preferred shares in one or more series and to designate the price, rights, preferences, privileges and restrictions of such preferred shares without any further vote or action by our shareholders; |
| ● | authorize our board of directors to issue Class A ordinary shares out of the authorised but unissued Class A ordinary shares in their absolute discretion and without approval of our shareholders, subject to the grant of a general mandate for such issuance by our shareholders from time to time; and |
| ● | limit the ability of shareholders to requisition and convene general meetings of shareholders. |
However, under Cayman Islands law, our directors may only exercise the rights and powers granted to them under our currently effective memorandum and articles of association for a proper purpose and for what they believe in good faith to be in the best interests of our company.
Exempted Company. We are an exempted company with limited liability incorporated under the Companies Act. The Companies Act distinguishes between ordinary resident companies and exempted companies. Any company that is registered in the Cayman Islands but conducts business mainly outside of the Cayman Islands may apply to be registered as an exempted company. The requirements for an exempted company are essentially the same as for an ordinary company except that an exempted company:
| ● | does not have to file an annual return of its shareholders with the Registrar of Companies; |
| ● | is not required to open its register of members for inspection; |
| ● | does not have to hold an annual general meeting; |
| ● | may issue shares with no par value; |
| ● | may obtain an undertaking against the imposition of any future taxation (such undertakings are usually given for 20 years in the first instance); |
| ● | may register by way of continuation in another jurisdiction and be deregistered in the Cayman Islands; |
| ● | may register as a limited duration company; and |
| ● | may register as a segregated portfolio company. |
“Limited liability” means that the liability of each shareholder is limited to the amount unpaid by the shareholder on the shares of the company held by such shareholder (except in exceptional circumstances, such as involving fraud, the establishment of an agency relationship or an illegal or improper purpose or other circumstances in which a court may be prepared to pierce or lift the corporate veil).
172
Differences in Corporate Law
The Companies Act is derived, to a large extent, from the older Companies Acts of England but does not follow recent English statutory enactments and accordingly there are significant differences between the Companies Act and the current Companies Act of England. In addition, the Companies Act differs from laws applicable to U.S. corporations and their shareholders. Set forth below is a summary of certain significant differences between the provisions of the Companies Act applicable to us and the laws applicable to companies incorporated in the United States and their shareholders.
Mergers and Similar Arrangements. The Companies Act permits mergers and consolidations between Cayman Islands companies and between Cayman Islands companies and non-Cayman Islands companies. For these purposes, (i) “merger” means the merging of two or more constituent companies and the vesting of their undertaking, property and liabilities in one of such companies as the surviving company, and (ii) a “consolidation” means the combination of two or more constituent companies into a consolidated company and the vesting of the undertaking, property and liabilities of such companies to the consolidated company. In order to effect such a merger or consolidation, the directors of each constituent company must approve a written plan of merger or consolidation, which must then be authorized by (a) a special resolution of the shareholders of each constituent company, and (b) such other authorization, if any, as may be specified in such constituent company’s articles of association. The written plan of merger or consolidation must be filed with the Registrar of Companies of the Cayman Islands together with a declaration as to the solvency of the consolidated or surviving company, a list of the assets and liabilities of each constituent company and an undertaking that a copy of the certificate of merger or consolidation will be given to the members and creditors of each constituent company and that notification of the merger or consolidation will be published in the Cayman Islands Gazette. Court approval is not required for a merger or consolidation which is effected in compliance with these statutory procedures.
A merger between a Cayman parent company and its Cayman subsidiary or subsidiaries does not require authorization by a resolution of shareholders of that Cayman subsidiary if a copy of the plan of merger is given to every member of that Cayman subsidiary to be merged unless that member agrees otherwise. For this purpose a company is a “parent” of a subsidiary if it holds issued shares that together represent at least ninety percent (90.0%) of the votes at a general meeting of the subsidiary.
The consent of each holder of a fixed or floating security interest over a constituent company is required unless this requirement is waived by a court in the Cayman Islands.
Save in certain limited circumstances, a shareholder of a Cayman constituent company who dissents from the merger or consolidation is entitled to payment of the fair value of his shares (which, if not agreed between the parties, will be determined by the Cayman Islands court) upon dissenting to the merger or consolidation, provided that the dissenting shareholder complies strictly with the procedures set out in the Companies Act. The exercise of dissenter rights will preclude the exercise by the dissenting shareholder of any other rights to which he or she might otherwise be entitled by virtue of holding shares, save for the right to seek relief on the grounds that the merger or consolidation is void or unlawful.
Separate from the statutory provisions relating to mergers and consolidations, the Companies Act also contains statutory provisions that facilitate the reconstruction and amalgamation of companies by way of schemes of arrangement, provided that the arrangement is approved by (i) 75% in value of the members or class of members or (ii) a majority in number representing 75% in value of the creditors or class of creditors, in each case depending on the circumstances, as are present at a meeting called for such purpose and thereafter sanctioned by the Grand Court of the Cayman Islands. While a dissenting shareholder has the right to express to the court the view that the transaction ought not to be approved, the court can be expected to approve the arrangement if it determines that:
| ● | the statutory provisions as to the required majority vote have been met; |
| ● | the shareholders have been fairly represented at the meeting in question and the statutory majority are acting bona fide without coercion of the minority to promote interests adverse to those of the class; |
| ● | the arrangement is such that may be reasonably approved by an intelligent and honest man of that class acting in respect of his interest; and |
| ● | the arrangement is not one that would more properly be sanctioned under some other provision of the Companies Act. |
173
The Companies Act also contains a statutory power of compulsory acquisition which may facilitate the “squeeze out” of dissentient minority shareholders upon a tender offer. When a tender offer is made and accepted by holders of 90.0% of the shares affected within four months, the offeror may, within a two-month period commencing on the expiration of such four month period, require the holders of the remaining shares to transfer such shares to the offeror on the terms of the offer. An objection can be made to the Grand Court of the Cayman Islands but this is unlikely to succeed in the case of an offer which has been so approved unless there is evidence of fraud, bad faith or collusion.
If an arrangement and reconstruction by way of scheme of arrangement is thus approved and sanctioned, or if a tender offer is made and accepted, in accordance with the foregoing statutory procedures, a dissenting shareholder would have no rights comparable to appraisal rights, which would otherwise ordinarily be available to dissenting shareholders of Delaware corporations, providing rights to receive payment in cash for the judicially determined value of the shares.
Shareholders’ Suits. In principle, we will normally be the proper plaintiff to sue for a wrong done to us as a company, and as a general rule a derivative action may not be brought by a minority shareholders. However, based on English authorities, which would in all likelihood be of persuasive authority in the Cayman Islands, the Cayman Islands courts can be expected to follow and apply the common law principles (namely the rule in Foss v. Harbottle and the exceptions thereto) so that a non-controlling shareholder may be permitted to commence a class action against or derivative actions in the name of our company to challenge actions where:
| ● | a company acts or proposes to act illegally or ultra vires; |
| ● | the act complained of, although not ultra vires, could only be effected duly if authorized by more than a simple majority vote that has not been obtained; and |
| ● | those who control the company are perpetrating a “fraud on the minority.” |
Indemnification of Directors and Executive Officers and Limitation of Liability. Cayman Islands law does not limit the extent to which a company’s memorandum and articles of association may provide for indemnification of officers and directors, except to the extent any such provision may be held by the Cayman Islands courts to be contrary to public policy, such as to provide indemnification against civil fraud or the consequences of committing a crime. Our currently effective memorandum and articles of association provide that we shall indemnify our officers and directors against all actions, proceedings, costs, charges, expenses, losses, damages or liabilities incurred or sustained by such directors or officer, other than by reason of such person’s dishonesty, willful default or fraud, in or about the conduct of our company’s business or affairs (including as a result of any mistake of judgment) or in the execution or discharge of his duties, powers, authorities or discretions, including without prejudice to the generality of the foregoing, any costs, expenses, losses or liabilities incurred by such director or officer in defending (whether successfully or otherwise) any civil proceedings concerning our company or its affairs in any court whether in the Cayman Islands or elsewhere. This standard of conduct is generally the same as permitted under the Delaware General Corporation Law for a Delaware corporation.
In addition, we have entered into indemnification agreements with our directors and executive officers that provide such persons with additional indemnification beyond that provided in our currently effective memorandum and articles of association.
Insofar as indemnification for liabilities arising under the Securities Act may be permitted to our directors, officers or persons controlling us under the foregoing provisions, we have been informed that in the opinion of the SEC, such indemnification is against public policy as expressed in the Securities Act and is therefore unenforceable.
174
Directors’ Fiduciary Duties. Under Delaware corporate law, a director of a Delaware corporation has a fiduciary duty to the corporation and its shareholders. This duty has two components: the duty of care and the duty of loyalty. The duty of care requires that a director act in good faith, with the care that an ordinarily prudent person would exercise under similar circumstances. Under this duty, a director must inform himself of, and disclose to shareholders, all material information reasonably available regarding a significant transaction. The duty of loyalty requires that a director acts in a manner he reasonably believes to be in the best interests of the corporation. He must not use his corporate position for personal gain or advantage. This duty prohibits self-dealing by a director and mandates that the best interest of the corporation and its shareholders take precedence over any interest possessed by a director, officer or controlling shareholder and not shared by the shareholders generally. In general, actions of a director are presumed to have been made on an informed basis, in good faith and in the honest belief that the action taken was in the best interests of the corporation. However, this presumption may be rebutted by evidence of a breach of one of the fiduciary duties. Should such evidence be presented concerning a transaction by a director, the director must prove the procedural fairness of the transaction, and that the transaction was of fair value to the corporation.
As a matter of Cayman Islands law, a director of a Cayman Islands company is in the position of a fiduciary with respect to the company and therefore it is considered that he owes the following duties to the company—a duty to act bona fide in the best interests of the company, a duty not to make a profit based on his position as director (unless the company permits him to do so), a duty not to put himself in a position where the interests of the company conflict with his personal interest or his duty to a third-party, and a duty to exercise powers for the purpose for which such powers were intended. A director of a Cayman Islands company owes to the company a duty to act with skill and care. It was previously considered that a director need not exhibit in the performance of his duties a greater degree of skill than may reasonably be expected from a person of his knowledge and experience. However, English and Commonwealth courts have moved towards an objective standard with regard to the required skill and care and these authorities are likely to be followed in the Cayman Islands.
Shareholder Action by Written Consent. Under the Delaware General Corporation Law, a corporation may eliminate the right of shareholders to act by written consent by amendment to its certificate of incorporation. Cayman Islands law and our currently effective memorandum and articles of association provide that our shareholders may approve corporate matters by way of a unanimous written resolution signed by or on behalf of each shareholder who would have been entitled to vote on such matter at a general meeting without a meeting being held.
Shareholder Proposals. Under the Delaware General Corporation Law, a shareholder has the right to put any proposal before the annual meeting of shareholders, provided that it complies with the notice provisions in the governing documents. A special meeting may be called by the board of directors or any other person authorized to do so in the governing documents, but shareholders may be precluded from calling special meetings.
The Companies Act provides shareholders with only limited rights to requisition a general meeting, and does not provide shareholders with any right to put any proposal before a general meeting. However, these rights may be provided in a company’s articles of association. Our currently effective memorandum and articles of association allow any one or more of our shareholders who together hold shares which carry in aggregate not less than one-tenth (1/10) of all votes attaching to all issued and outstanding shares of our company entitled to vote at general meetings to requisition an extraordinary general meeting of our shareholders (on a one vote per share basis), in which case our board of directors is obliged to convene an extraordinary general meeting and to put the resolutions so requisitioned to a vote at such meeting, and such shareholders may also add resolutions to the agenda of any of our general meeting. Except for the aforementioned, our currently effective memorandum and articles of association do not provide our shareholders with any right to put any proposals before annual general meetings or extraordinary general meetings, save only in the circumstances that after the publication of the notice of a general meeting by our company, if a shareholder wishes to propose a person for election as a director of our company at the general meeting, such a shareholder may deposit the Notice with the company secretary. The period for lodgment of the Notice will commence no earlier than the day after the dispatch of the notice of the general meeting and end no later than ten (10) business days prior to the date of such meeting. As a Cayman Islands exempted company, we are not obliged by the Companies Act to call shareholders’ annual general meetings. Our currently effective memorandum and articles of association provide that we shall in each financial year hold a general meeting as its annual general meeting and shall specify the meeting as such in the notices calling it. The annual general meeting shall be held at such time and place as may be determined by the directors.
175
Cumulative Voting. Under the Delaware General Corporation Law, cumulative voting for elections of directors is not permitted unless the corporation’s certificate of incorporation specifically provides for it. Cumulative voting potentially facilitates the representation of minority shareholders on a board of directors since it permits the minority shareholder to cast all the votes to which the shareholder is entitled on a single director, which increases the shareholder’s voting power with respect to electing such director. There are no prohibitions in relation to cumulative voting under the laws of the Cayman Islands but our currently effective memorandum and articles of association do not provide for cumulative voting. As a result, our shareholders are not afforded any less protections or rights on this issue than shareholders of a Delaware corporation.
Removal of Directors. Under the Delaware General Corporation Law, a director of a corporation with a classified board may be removed only for cause with the approval of a majority of the outstanding shares entitled to vote, unless the certificate of incorporation provides otherwise. Under our currently effective memorandum and articles of association, directors may be removed with or without cause, by an ordinary resolution of our shareholders.
Transactions with Interested Shareholders. The Delaware General Corporation Law contains a business combination statute applicable to Delaware corporations whereby, unless the corporation has specifically elected not to be governed by such statute by amendment to its certificate of incorporation, it is prohibited from engaging in certain business combinations with an “interested shareholder” for three years following the date that such person becomes an interested shareholder. An interested shareholder generally is a person or a group who or which owns or owned 15% or more of the target’s outstanding voting share within the past three years. This has the effect of limiting the ability of a potential acquirer to make a two-tiered bid for the target in which all shareholders would not be treated equally. The statute does not apply if, among other things, prior to the date on which such shareholder becomes an interested shareholder, the board of directors approves either the business combination or the transaction which resulted in the person becoming an interested shareholder. This encourages any potential acquirer of a Delaware corporation to negotiate the terms of any acquisition transaction with the target’s board of directors.
Cayman Islands law has no comparable statute. As a result, we cannot avail ourselves of the types of protections afforded by the Delaware business combination statute. However, although Cayman Islands law does not regulate transactions between a company and its significant shareholders, it does provide that such transactions must be entered into bona fide in the best interests of the company and not with the effect of constituting a fraud on the minority shareholders.
Dissolution; Winding up. Under the Delaware General Corporation Law, unless the board of directors approves the proposal to dissolve, dissolution must be approved by shareholders holding 100% of the total voting power of the corporation. Only if the dissolution is initiated by the board of directors may it be approved by a simple majority of the corporation’s outstanding shares.
Delaware law allows a Delaware corporation to include in its certificate of incorporation a supermajority voting requirement in connection with dissolutions initiated by the board.
Under Cayman Islands law, a company may be wound up by either an order of the courts of the Cayman Islands or by a special resolution of its members or, if the company is unable to pay its debts as they fall due, by an ordinary resolution of its members. The court has authority to order winding up in a number of specified circumstances including where it is, in the opinion of the court, just and equitable to do so.
Variation of Rights of Shares. Under the Delaware General Corporation Law, a corporation may vary the rights of a class of shares with the approval of a majority of the outstanding shares of such class, unless the certificate of incorporation provides otherwise. Under our currently effective memorandum and articles of association, whenever the capital of our company is divided into different classes, the rights attached to any such class may only be varied with the consent in writing of the holders of not less than three-fourths in nominal value of the issued shares of that class or with the sanction of a resolution passed at a separate meeting of the holders of the shares of that class by the holders of three-fourths in nominal value of the issued shares of that class present in person or by proxy and voting at such meeting. Our company shall not vary the rights of the Class B ordinary shares so as to increase the number of votes to which each Class B ordinary share is entitled.
Amendment of Governing Documents. Under the Delaware General Corporation Law, a corporation’s governing documents may be amended with the approval of a majority of the outstanding shares entitled to vote, unless the certificate of incorporation provides otherwise. Under the Companies Act and our currently effective memorandum and articles of association, our memorandum and articles of association may only be amended by a special resolution of our shareholders (on a one vote per share basis).
176
Rights of Non-resident or Foreign Shareholders. There are no limitations imposed by our currently effective memorandum and articles of association on the rights of non-resident or foreign shareholders to hold or exercise voting rights on our shares. In addition, there are no provisions in our currently effective memorandum and articles of association that require our company to disclose shareholder ownership above any particular ownership threshold.
See “Exhibit 2.5—Description of Securities” attached to this Form 20-F for more descriptions of our securities.
C.Material Contracts
Other than in the ordinary course of business and other than those described in “Item 4. Information on the Company” or “Item 7. Major Shareholders and Related Party Transactions—B. Related Party Transactions” or elsewhere in this annual report, we have not entered into any material contract during the two years immediately preceding the date of this annual report.
D.Exchange Controls
The Cayman Islands currently has no exchange control restrictions. See “Item 4. Information on the Company—B. Business Overview—Regulation—Regulations Related to Foreign Exchange and Dividend Distribution.”
E.Taxation
The following summary of Cayman Islands, PRC and U.S. federal income tax considerations of an investment in the ADSs or Class A ordinary shares is based upon laws and relevant interpretations thereof in effect as of the date of this annual report, all of which are subject to change. This summary does not deal with all possible tax considerations relating to an investment in the ADSs or Class A ordinary shares, such as the tax considerations under U.S. state and local tax laws or under the tax laws of jurisdictions other than the Cayman Islands, the People’s Republic of China and the United States. To the extent that the discussion relates to matters of Cayman Islands tax law, it represents the opinion of Harney Westwood & Riegels, our Cayman Islands counsel; to the extent it relates to PRC tax law, it is the opinion of Han Kun Law Offices, our PRC counsel.
Cayman Islands
The Cayman Islands currently levies no taxes on individuals or corporations based upon profits, income, gains or appreciation and there is no taxation in the nature of inheritance tax or estate duty. There are no other taxes likely to be material to us levied by the government of the Cayman Islands except for stamp duties which may be applicable on instruments executed in, or, after execution, brought to or produced before a court of the Cayman Islands. The Cayman Islands is not party to any double tax treaties that are applicable to any payments made to or by our company. There are no exchange control regulations or currency restrictions in the Cayman Islands.
Payments of dividends and capital in respect of our ordinary shares or ADSs will not be subject to taxation in the Cayman Islands and no withholding will be required on the payment of a dividend or capital to any holder of our ordinary shares or ADSs, nor will gains derived from the disposal of our ordinary shares or ADSs be subject to Cayman Islands income or corporation tax.
177
PRC Taxation
Under the PRC Enterprise Income Tax Law and its implementation rules, an enterprise established outside of the PRC with a “de facto management body” within the PRC is considered a resident enterprise and will be subject to the enterprise income tax at the rate of 25% on its global income. The implementation rules define the term “de facto management body” as the body that exercises full and substantial control over and overall management of the business, productions, personnel, accounts and properties of an enterprise. In April 2009, the SAT issued a circular, known as SAT Circular 82, which provides certain specific criteria for determining whether the “de facto management body” of a PRC-controlled enterprise that is incorporated offshore is located in China. Although this circular only applies to offshore enterprises controlled by PRC enterprises or PRC enterprise groups, not those controlled by PRC individuals or foreigners, the criteria set forth in the circular may reflect the SAT’s general position on how the “de facto management body” test should be applied in determining the tax resident status of all offshore enterprises. According to SAT Circular 82, an offshore incorporated enterprise controlled by a PRC enterprise or a PRC enterprise group will be regarded as a PRC tax resident by virtue of having its “de facto management body” in China only if all of the following conditions are met: (i) the primary location of the day-to-day operational management is in the PRC; (ii) decisions relating to the enterprise’s financial and human resource matters are made or are subject to approval by organizations or personnel in the PRC; (iii) the enterprise’s primary assets, accounting books and records, company seals, and minutes of board and shareholder meetings, are located or maintained in the PRC; and (iv) at least 50% of voting board members or senior executives habitually reside in the PRC.
We believe that KE Holdings Inc. is not a PRC resident enterprise for PRC tax purposes. KE Holdings Inc. is not controlled by a PRC enterprise or PRC enterprise group, and we do not believe that KE Holdings Inc. meets all of the conditions above. KE Holdings Inc. is a company incorporated outside of the PRC. For the same reasons, we believe our other entities outside of China are not PRC resident enterprises either. However, the tax resident status of an enterprise is subject to determination by the PRC tax authorities and uncertainties remain with respect to the interpretation of the term “de facto management body.” There can be no assurance that the PRC government will ultimately take a view that is consistent with us.
If the PRC tax authorities determine that KE Holdings Inc. is a PRC resident enterprise for enterprise income tax purposes, we may be required to withhold a 10% withholding tax from dividends we pay to our shareholders that are non-resident enterprises, including the holders of the ADSs. In addition, non-resident enterprise shareholders (including the ADS holders) may be subject to a 10% PRC tax on gains realized on the sale or other disposition of ADSs or ordinary shares, if such income is treated as sourced from within the PRC. It is unclear whether our non-PRC individual shareholders (including the ADS holders) would be subject to any PRC tax on dividends or gains obtained by such non-PRC individual shareholders in the event we are determined to be a PRC resident enterprise. If any PRC tax were to apply to such dividends or gains, it would generally apply at a rate of 20% unless a reduced rate is available under an applicable tax treaty. It is also unclear whether non-PRC shareholders of KE Holdings Inc. would be able to claim the benefits of any tax treaties between their country of tax residence and the PRC in the event that KE Holdings Inc. is treated as a PRC resident enterprise.
United States Federal Income Tax Considerations
The following discussion is a summary of U.S. federal income tax considerations generally applicable to the ownership and disposition of the ADSs or Class A ordinary shares by a U.S. Holder (as defined below) that holds the ADSs or Class A ordinary shares as “capital assets” (generally, property held for investment) under the U.S. Internal Revenue Code of 1986, as amended, or the Code. This discussion is based upon existing U.S. federal tax law, which is subject to differing interpretations or change, possibly with retroactive effect. There can be no assurance that the IRS or a court will not take a contrary position. This discussion, moreover, does not address the U.S. federal estate, gift, Medicare, and minimum tax considerations, or any state, local and non-U.S. tax considerations, relating to the ownership or disposition of the ADSs or Class A ordinary shares. The following summary does not address all aspects of U.S. federal income taxation that may be important to particular investors in light of their individual circumstances or to persons in special tax situations such as:
| ● | banks and other financial institutions; |
| ● | insurance companies; |
| ● | pension plans; |
| ● | cooperatives; |
178
| ● | regulated investment companies; |
| ● | real estate investment trusts; |
| ● | broker-dealers; |
| ● | traders that elect to use a mark-to-market method of accounting; |
| ● | certain former U.S. citizens or long-term residents; |
| ● | tax-exempt entities (including private foundations); |
| ● | holders who acquire their ADSs or Class A ordinary shares pursuant to any employee share option or otherwise as compensation; |
| ● | investors that will hold their ADSs or Class A ordinary shares as part of a straddle, hedge, conversion, constructive sale or other integrated transaction for U.S. federal income tax purposes; |
| ● | investors that have a functional currency other than the U.S. dollar; |
| ● | persons that actually or constructively own ADSs or Class A ordinary shares representing 10% or more of our stock (by vote or value); or |
| ● | partnerships or other entities taxable as partnerships for U.S. federal income tax purposes, or persons holding ADSs or Class A ordinary shares through such entities; |
all of whom may be subject to tax rules that differ significantly from those discussed below.
Each U.S. Holder is urged to consult its tax advisor regarding the application of U.S. federal taxation to its particular circumstances, and the state, local, non-U.S. and other tax considerations of the ownership and disposition of the ADSs or our Class A ordinary shares.
General
For purposes of this discussion, a “U.S. Holder” is a beneficial owner of the ADSs or Class A ordinary shares that is, for U.S. federal income tax purposes:
| ● | an individual who is a citizen or resident of the United States; |
| ● | a corporation (or other entity treated as a corporation for U.S. federal income tax purposes) created in, or organized under the laws of the United States or any state thereof or the District of Columbia; |
| ● | an estate the income of which is includible in gross income for U.S. federal income tax purposes regardless of its source; or |
| ● | a trust (A) the administration of which is subject to the primary supervision of a U.S. court and which has one or more U.S. persons who have the authority to control all substantial decisions of the trust or (B) that has otherwise validly elected to be treated as a U.S. person under the Code. |
If a partnership (or other entity treated as a partnership for U.S. federal income tax purposes) is a beneficial owner of the ADSs or Class A ordinary shares, the tax treatment of a partner in the partnership will generally depend upon the status of the partner and the activities of the partnership. Partnerships holding the ADSs or Class A ordinary shares are urged to consult their tax advisors regarding an investment in the ADSs or Class A ordinary shares.
179
For U.S. federal income tax purposes, it is generally expected that a U.S. Holder of ADSs will be treated as the beneficial owner of the underlying shares represented by the ADSs. The remainder of this discussion assumes that a U.S. Holder of the ADSs will be treated in this manner. Accordingly, deposits or withdrawals of Class A ordinary shares for ADSs will generally not be subject to U.S. federal income tax.
Passive Foreign Investment Company Considerations
A non-U.S. corporation, such as our company, will be classified as a PFIC for U.S. federal income tax purposes for any taxable year, if either (i) 75% or more of its gross income for such year consists of certain types of “passive” income or (ii) 50% or more of the value of its assets (generally determined on the basis of a quarterly average) during such year is attributable to assets that produce or are held for the production of passive income. For this purpose, cash and assets readily convertible into cash are categorized as a passive asset and the company’s goodwill and other unbooked intangibles are taken into account. Passive income generally includes, among other things, dividends, interest, rents, royalties, and gains from the disposition of passive assets. We will be treated as owning a proportionate share of the assets and earning a proportionate share of the income of any other corporation in which we own, directly or indirectly, 25% or more (by value) of the stock.
Although the law in this regard is not entirely clear, we treat the consolidated VIEs and their subsidiaries as being owned by us for U.S. federal income tax purposes because we control their management decisions and are entitled to substantially all of the economic benefits associated with them. As a result, we consolidate their results of operations in our consolidated U.S. GAAP financial statements. If it were determined, however, that we are not the owner of the consolidated VIEs and their subsidiaries for U.S. federal income tax purposes, we would likely be treated as a PFIC for the current taxable year and any subsequent taxable year.
Assuming that we are the owner of the consolidated VIEs and their subsidiaries for U.S. federal income tax purposes and based on the current and anticipated value of our assets and the composition of our income and assets, including goodwill and unbooked intangibles, we do not believe we were a PFIC for our taxable year ended December 31, 2022. However, no assurance can be given in this regard because the determination of whether we will be or become a PFIC is a factual determination made annually that will depend, in part, upon the composition of our income and assets and the value of our assets. Fluctuations in the market price of the Class A ordinary shares and ADSs may cause us to be or become a PFIC for the current or future taxable years because the value of our assets for purposes of the asset test, including the value of our goodwill and unbooked intangibles, may be determined by reference to the market price of the Class A ordinary shares and ADSs from time to time (which may be volatile). In particular, declines in the market price of our ADSs increased our risk of becoming a PFIC. The market price of our ADSs may continue to fluctuate considerably and, consequently, we cannot assure you of our PFIC status for any taxable year. Furthermore, the composition of our income and assets may also be affected by how, and how quickly, we use our liquid assets. Under circumstances where our revenue from activities that produce passive income significantly increases relative to our revenue from activities that produce non-passive income, or where we determine not to deploy significant amounts of cash for active purposes, our risk of becoming a PFIC may substantially increase. Additionally, it is possible that the IRS may challenge our classification of certain items of income, assets and liabilities, which may result in our company being or becoming a PFIC.
If we are classified as a PFIC for any year during which a U.S. Holder holds the ADSs or our Class A ordinary shares, we will generally continue to be treated as a PFIC for all succeeding years during which such U.S. Holder holds the ADSs or our Class A ordinary shares, unless we were to cease to be a PFIC and such U.S. Holder were to make a “deemed sale” election with respect to the ADSs or our Class A ordinary shares.
Dividends
Subject to the discussion below under “Passive Foreign Investment Company Rules,” the gross amount of any distributions paid on the ADSs or Class A ordinary shares (including the amount of any PRC tax withheld) out of our current or accumulated earnings and profits, as determined under U.S. federal income tax principles, will generally be includible in the gross income of a U.S. Holder as dividend income on the day actually or constructively received by the U.S. Holder, in the case of Class A ordinary shares, or by the depositary, in the case of ADSs. Because we do not intend to determine our earnings and profits on the basis of U.S. federal income tax principles, any distribution we pay will generally be treated as a “dividend” for U.S. federal income tax purposes.
Dividends received on the ADSs or Class A ordinary shares will not be eligible for the dividends received deduction allowed to corporations in respect of dividends received from U.S. corporations.
180
Individuals and other non-corporate U.S. Holders will be subject to tax at the lower capital gain tax rate applicable to “qualified dividend income,” provided that certain conditions are satisfied, including that (1) the ADSs or Class A ordinary shares are readily tradable on an established securities market in the United States, or, in the event that we are deemed to be a PRC resident enterprise under the PRC tax law, we are eligible for the benefit of the United States-PRC income tax treaty (the “Treaty”), (2) we are neither a PFIC nor treated as such with respect to a U.S. Holder (as discussed below) for the taxable year in which the dividend is paid and the preceding taxable year, and (3) certain holding period requirements are met. Our ADSs are listed on the New York Stock Exchange, and we are thus readily tradable on an established securities market in the United States and we believe we are a qualified foreign corporation with respect to dividends paid on the ADSs. However, there can be no assurance that the ADSs will continue to be considered readily tradable on an established securities market in later years. Because the Class A ordinary shares will not be listed on a U.S. exchange, dividends received with respect to Class A ordinary shares that are not represented by ADSs may not be treated as qualified dividends. U.S. Holders are urged to consult their tax advisors regarding the availability of the lower rate for dividends paid with respect to the ADSs or Class A ordinary shares.
In the event that we are deemed to be a PRC resident enterprise under the PRC Enterprise Income Tax Law (see “Item 10. Additional Information—E. Taxation—PRC Taxation”), we may be eligible for the benefits of the Treaty. If we are eligible for such benefits, dividends we pay on our Class A ordinary shares, regardless of whether such shares are represented by the ADSs, and regardless of whether the ADSs are readily tradable on an established securities market in the United States, would be eligible for the reduced rates of taxation described in the preceding paragraph.
For U.S. foreign tax credit purposes, dividends paid on the ADSs or Class A ordinary shares generally will be treated as income from foreign sources and generally will constitute passive category income. In the event that we are deemed to be a PRC resident enterprise under the PRC Enterprise Income Tax Law, a U.S. Holder may be subject to PRC withholding taxes on dividends paid on the ADSs or Class A ordinary shares.Depending on the U.S. Holder’s particular facts and circumstances and subject to certain conditions and limitations, PRC withholding taxes on dividends that are non-refundable under the Treaty may be treated as foreign taxes eligible for credit against a U.S. Holder’s U.S. federal income tax liability. A U.S. Holder who does not elect to claim a foreign tax credit for foreign tax withheld may instead, subject to applicable limitations, claim a deduction for U.S. federal income tax purposes, in respect of such withholding, but only for a year in which such holder elects to do so for all creditable foreign income taxes. The rules governing the foreign tax credit are complex and U.S. Holders are urged to consult their tax advisors regarding the availability of the foreign tax credit under their particular circumstances.
Sale or Other Disposition
Subject to the discussion below under “Passive Foreign Investment Company Rules,” a U.S. Holder will generally recognize gain or loss upon the sale or other disposition of ADSs or Class A ordinary shares in an amount equal to the difference between the amount realized upon the disposition and the holder’s adjusted tax basis in such ADSs or Class A ordinary shares. The gain or loss will generally be capital gain or loss. Individuals and other non-corporate U.S. Holders who have held the ADSs or Class A ordinary shares for more than one year will generally be eligible for reduced tax rates. The deductibility of a capital loss may be subject to limitations. Any such gain or loss that the U.S. Holder recognizes will generally be treated as U.S. source income or loss for foreign tax credit limitation purposes, which will generally limit the availability of foreign tax credits.
As described in “Item 10. Additional Information—E. Taxation-PRC Taxation,” if we are deemed to be a PRC resident enterprise under the EIT Law, gains from the disposition of the ADSs or Class A ordinary shares may be subject to PRC income tax and will generally be U.S. source, which may limit the ability to receive a foreign tax credit. If a U.S. Holder is eligible for the benefits of the Treaty, such holder may be able to elect to treat such gain as PRC source income under the Treaty. Pursuant to recently issued United States Treasury regulations, however, if a U.S. Holder is not eligible for the benefits of the Treaty or does not elect to apply the Treaty, then such holder may not be able to claim a foreign tax credit arising from any PRC tax imposed on the disposition of the ADSs or Class A ordinary shares. The rules regarding foreign tax credits and deduction of foreign taxes are complex. U.S. Holders should consult their tax advisors regarding the availability of a foreign tax credit or deduction in light of their particular circumstances, including their eligibility for benefits under the Treaty, and the potential impact of the recently issued United States Treasury regulations.
181
Passive Foreign Investment Company Rules
If we are classified as a PFIC for any taxable year during which a U.S. Holder holds the ADSs or Class A ordinary shares, and unless the U.S. Holder makes a mark-to-market election (as described below), the U.S. Holder will generally be subject to special tax rules that have a penalizing effect, regardless of whether we remain a PFIC, on (i) any excess distribution that we make to the U.S. Holder (which generally means any distribution paid during a taxable year to a U.S. Holder that is greater than 125 percent of the average annual distributions paid in the three preceding taxable years or, if shorter, the U.S. Holder’s holding period for the ADSs or Class A ordinary shares), and (ii) any gain realized on the sale or other disposition of ADSs or Class A ordinary shares. Under the PFIC rules:
| ● | the excess distribution or gain will be allocated ratably over the U.S. Holder’s holding period for the ADSs or Class A ordinary shares; |
| ● | the amount allocated to the current taxable year and any taxable years in the U.S. Holder’s holding period prior to the first taxable year in which we are classified as a PFIC (each, a “pre-PFIC year”), will be taxable as ordinary income; and |
| ● | the amount allocated to each prior taxable year, other than a pre-PFIC year, will be subject to tax at the highest tax rate in effect for individuals or corporations, as appropriate, for that year, increased by an additional tax equal to the interest on the resulting tax deemed deferred with respect to each such taxable year. |
If we are classified as a PFIC for any taxable year during which a U.S. Holder holds the ADSs or Class A ordinary shares and any of our subsidiaries, the consolidated VIEs or any of the subsidiaries of the consolidated VIEs is also a PFIC, such U.S. Holder would be treated as owning a proportionate amount (by value) of the shares of the lower-tier PFIC for purposes of the application of these rules. U.S. Holders are urged to consult their tax advisors regarding the application of the PFIC rules to any of our subsidiaries, the consolidated VIEs or any of the subsidiaries of the consolidated VIEs.
As an alternative to the foregoing rules, a U.S. Holder of “marketable stock” (as defined below) in a PFIC may make a mark-to-market election with respect to such stock. If a U.S. Holder makes this election with respect to the ADSs or Class A ordinary shares, the holder will generally (i) include as ordinary income for each taxable year that we are a PFIC the excess, if any, of the fair market value of ADSs or Class A ordinary shares held at the end of the taxable year over the adjusted tax basis of such ADSs or Class A ordinary shares and (ii) deduct as an ordinary loss the excess, if any, of the adjusted tax basis of the ADSs or Class A ordinary shares over the fair market value of such ADSs or Class A ordinary shares held at the end of the taxable year, but such deduction will only be allowed to the extent of the amount previously included in income as a result of the mark-to-market election. The U.S. Holder’s adjusted tax basis in the ADSs or Class A ordinary shares would be adjusted to reflect any income or loss resulting from the mark-to-market election. If a U.S. Holder makes a mark-to-market election in respect of the ADSs or Class A ordinary shares and we cease to be a PFIC, the holder will not take into account the gain or loss described above during any period that we are not a PFIC. If a U.S. Holder makes a mark-to-market election, any gain such U.S. Holder recognizes upon the sale or other disposition of the ADSs or Class A ordinary shares in a year when we are a PFIC will be treated as ordinary income and any loss will be treated as ordinary loss, but such loss will only be treated as ordinary loss to the extent of the net amount previously included in income as a result of the mark-to-market election.
The mark-to-market election is available only for “marketable stock,” which is stock that is traded in other than de minimis quantities on at least 15 days during each calendar quarter (“regularly traded”) on a qualified exchange or other market, as defined in applicable United States Treasury regulations. Our ADSs are tradable on the New York Stock Exchange, which is a qualified exchange, and our Class A ordinary shares are listed on the Hong Kong Stock Exchange, which should constitute a qualified exchange or other market. We anticipate that the ADSs and Class A ordinary shares should qualify as being regularly traded, but no assurances may be given in this regard.
Because a mark-to-market election cannot technically be made for any lower-tier PFICs that we may own, a U.S. Holder may continue to be subject to the PFIC rules with respect to such U.S. Holder’s indirect interest in any investments held by us that are treated as an equity interest in a PFIC for U.S. federal income tax purposes.
We do not intend to provide information necessary for U.S. Holders to make qualified electing fund elections which, if available, would result in tax treatment different from (and generally less adverse than) the general tax treatment for PFICs described above.
182
If a U.S. Holder owns the ADSs or Class A ordinary shares during any taxable year that we are a PFIC, the holder must generally file an annual IRS Form 8621. You should consult your tax advisor regarding any reporting requirements that may apply to you and the U.S. federal income tax consideration of owning and disposing of the ADSs or Class A ordinary shares if we are or become a PFIC, including the availability and possibility of making a mark-to-market election.
THE PRECEDING DISCUSSION OF U.S. FEDERAL INCOME TAX CONSIDERATIONS IS INTENDED FOR GENERAL INFORMATION ONLY AND DOES NOT CONSTITUTE TAX ADVICE. U.S. HOLDERS SHOULD CONSULT THEIR TAX ADVISORS AS TO THE U.S. FEDERAL, STATE, LOCAL AND NON-U.S. TAX CONSIDERATIONS TO THEM OF THE OWNERSHIP AND DISPOSITION OF THE ADSS AND CLASS A ORDINARY SHARES IN THEIR PARTICULAR CIRCUMSTANCES.
F.Dividends and Paying Agents
Not applicable.
G.Statement by Experts
Not applicable.
H.Documents on Display
We are subject to periodic reporting and other informational requirements of the Exchange Act as applicable to foreign private issuers. Accordingly, we are required to file reports, including annual reports on Form 20-F, and other information with the SEC. All information filed with the SEC can be obtained over the internet at the SEC’s website at www.sec.gov or inspected and copied at the public reference facilities maintained by the SEC at 100 F Street, N.E., Washington, D.C. 20549. You can request copies of documents, upon payment of a duplicating fee, by writing to the SEC.
As a foreign private issuer, we are exempt under the Exchange Act from, among other things, the rules prescribing the furnishing and content of proxy statements, and our executive officers, directors, and principal shareholders are exempt from the reporting and short-swing profit recovery provisions contained in Section 16 of the Exchange Act. In addition, we will not be required under the Exchange Act to file periodic reports and financial statements with the SEC as frequently or as promptly as U.S. companies whose securities are registered under the Exchange Act.
We will furnish the depositary with our annual reports, which will include a review of operations and annual audited consolidated financial statements prepared in conformity with U.S. GAAP, and all notices of shareholders’ meetings and other reports and communications that are made generally available to our shareholders. The depositary will make such notices, reports and communications available to holders of ADSs and, if we so request, will mail to all record holders of ADSs the information contained in any notice of a shareholders’ meeting received by the depositary from us.
In accordance with NYSE rules, we will post this annual report on Form 20-F on our website at investors.ke.com. In addition, we will provide hardcopies of our annual report free of charge to shareholders and ADS holders upon request.
I.Subsidiary Information
Not applicable.
Item 11.Quantitative and Qualitative Disclosures about Market Risk
Foreign Exchange Risk
Substantially all of our revenues and expenses are denominated in RMB. We do not believe that we currently have any significant direct foreign exchange risk. Although our exposure to foreign exchange risks should be limited in general, the value of your investment in the Class A ordinary shares or ADSs will be affected by the exchange rate between U.S. dollar and Renminbi because the value of our business is effectively denominated in Renminbi, while the Class A ordinary shares and ADSs will be traded in Hong Kong dollars and U.S. dollars, respectively.
183
The value of the Renminbi against the U.S. dollar and other currencies is affected by changes in China’s political and economic conditions and by China’s foreign exchange policies, among other things. In July 2005, the PRC government changed its decades-old policy of pegging the value of the Renminbi to the U.S. dollar, and the Renminbi appreciated more than 20% against the U.S. dollar over the following three years. Between July 2008 and June 2010, this appreciation subsided and the exchange rate between the Renminbi and the U.S. dollar remained within a narrow band. Since June 2010, the Renminbi has fluctuated against the U.S. dollar, at times significantly and unpredictably. The depreciation of the Renminbi against the U.S. dollars was approximately 8.2% in the year ended December 31, 2022. It is difficult to predict how market forces or PRC or U.S. government policy may impact the exchange rate between the Renminbi and the U.S. dollar in the future.
To the extent that we need to convert U.S. dollars into RMB for our operations, appreciation of the RMB against the U.S. dollar would have an adverse effect on the RMB amounts we receive from the conversion. Conversely, if we decide to convert RMB into U.S. dollars for the purpose of making payments for dividends on our Class A ordinary shares or ADSs or for other business purposes, appreciation of the U.S. dollar against the RMB would have a negative effect on the U.S. dollar amounts available to us.
As of December 31, 2022, we had RMB-denominated cash and cash equivalents, restricted cash and short-term investments of RMB47.0 billion, and U.S. dollar-denominated cash and cash equivalents, restricted cash and short-term investments of US$2.0 billion. Assuming we had converted RMB47.0 billion into U.S. dollars at the exchange rate of RMB6.8972 for US$1.00 as of December 30, 2022, our U.S. dollar cash balance would have been US$8.8 billion. If the RMB had depreciated by 10% against the U.S. dollar, our U.S. dollar cash balance would have been US$8.1 billion instead.
Interest Rate Risk
We may invest the net proceeds that we receive from our offshore offerings in interest-earning instruments. The market value of fixed-rate securities may be adversely impacted due to the rise in interest rates, therefore our future investment income may fall short of expectations due to changes in interest rates, or we may suffer losses in principal if we have to sell securities which have declined in market value due to changes in interest rates. As of December 31, 2022, our exposure to such interest rate risk is mainly from RMB5.5 billion (US$0.8 billion) of wealth management products in short-term investments. We have not been, and do not expect to be, exposed to material interest rate risks relating to our investment in short-term instruments.
Item 12.Description of Securities Other than Equity Securities
A.Debt Securities
Not applicable.
B.Warrants and Rights
Not applicable.
C.Other Securities
Not applicable.
D.American Depositary Shares
The Bank of New York Mellon, as depositary, registers and delivers American Depositary Shares, also referred to as ADSs. Each ADS represents three Class A ordinary shares (or a right to receive three Class A ordinary shares) deposited with The Hongkong and Shanghai Banking Corporation Limited, as custodian for the depositary in Hong Kong. Each ADS also represents any other securities, cash or other property that may be held by the depositary. The deposited shares together with any other securities, cash or other property held by the depositary are referred to as the deposited securities. The depositary’s office at which the ADSs are administered and its principal executive office are located at 240 Greenwich Street, New York, New York 10286.
184
Fees and Charges Our ADS Holders May Have to Pay
An ADS holder will be required to pay the following service fees to the depositary bank and certain taxes and governmental charges (in addition to any applicable fees, expenses, taxes and other governmental charges payable on the deposited securities represented by any of the ADSs):
Persons depositing or withdrawing shares or ADS |
| For: |
$5.00 (or less) per 100 ADSs (or portion of 100 ADSs) | • Issuance of ADSs, including issuances resulting from a distribution of shares or rights or other property • Cancellation of ADSs for the purpose of withdrawal, including if the deposit agreement terminates | |
$0.05 (or less) per ADS | • Any cash distribution to ADS holders | |
A fee equivalent to the fee that would be payable if securities distributed to you had been shares and the shares had been deposited for issuance of ADSs | • Distribution of securities distributed to holders of deposited securities (including rights) that are distributed by the depositary to ADS holders | |
$0.05 (or less) per ADS per calendar year | • Depositary services | |
Registration or transfer fees | • Transfer and registration of shares on our share register to or from the name of the depositary or its agent when you deposit or withdraw shares | |
Expenses of the depositary | • Cable (including SWIFT) and facsimile transmissions (when expressly provided in the deposit agreement) • Converting foreign currency to U.S. dollars | |
Taxes and other governmental charges the depositary or the custodian has to pay on any ADSs or shares underlying ADSs, such as stock transfer taxes, stamp duty or withholding taxes | • As necessary | |
Any charges incurred by the depositary or its agents for servicing the deposited securities | • As necessary |
The depositary collects its fees for delivery and surrender of ADSs directly from investors depositing shares or surrendering ADSs for the purpose of withdrawal or from intermediaries acting for them. The depositary collects fees for making distributions to investors by deducting those fees from the amounts distributed or by selling a portion of distributable property to pay the fees. The depositary may collect its annual fee for depositary services by deduction from cash distributions or by directly billing investors or by charging the book-entry system accounts of participants acting for them. The depositary may collect any of its fees by deduction from any cash distribution payable (or by selling a portion of securities or other property distributable) to ADS holders that are obligated to pay those fees. The depositary may generally refuse to provide fee-attracting services until its fees for those services are paid.
Fees and Other Payments Made by the Depositary to Us
From time to time, the depositary may make payments to us to reimburse us for costs and expenses generally arising out of establishment and maintenance of the ADS program, waive fees and expenses for services provided to us by the depositary or share revenue from the fees collected from ADS holders. In 2020 and 2022, we received US$14.5 million and US$11.5 million reimbursement, respectively, after deduction of applicable U.S. taxes, from the depositary for our expenses incurred in connection with investor relationship programs related to the ADS facility.
Conversion Between Class A Ordinary Shares Trading in Hong Kong and ADSs
We have established a branch register of members in Hong Kong, or the Hong Kong share register, which will be maintained by our Hong Kong Share Registrar, Computershare Hong Kong Investor Services Limited. Our principal register of members, or the Cayman share register, will continue to be maintained by our Principal Share Registrar, Harneys Fiduciary (Cayman) Limited.
As described in further details below, holders of Class A ordinary shares registered on the Hong Kong share register will be able to deposit their Class A ordinary shares for delivery of ADSs and surrender their ADSs for cancelation and delivery of Class A ordinary shares.
185
Converting Class A Ordinary Shares trading in Hong Kong into ADSs
A holder who holds Class A ordinary shares registered in Hong Kong and who intends to convert them to ADSs to trade on the NYSE must deposit or have his or her broker deposit the Class A ordinary shares with the depositary’s Hong Kong custodian, The Hongkong and Shanghai Banking Corporation Limited, or the custodian, in exchange for ADSs.
A deposit of Class A ordinary shares trading in Hong Kong for delivery of ADSs involves the following procedures:
| ● | If Class A ordinary shares have been deposited with the Central Clearing and Settlement System, or the CCASS, which is established and operated by Hong Kong Securities Clearing Company Limited, the holder must transfer the Class A ordinary shares to the depositary’s account with the custodian within CCASS by following the CCASS procedures for transfer and submit and deliver a duly completed and signed letter of transmittal to the custodian via his or her broker. |
| ● | If Class A ordinary shares are held outside CCASS, the holder must first arrange to deposit his or her Class A ordinary shares into CCASS for delivery to the depositary’s account with the custodian within CCASS, and then submit and deliver a duly completed and signed letter of transmittal to the custodian. |
| ● | Upon payment of its fees and expenses and of any taxes or charges, such as stamp taxes or stock transfer taxes or fees, if applicable, and subject in all cases to the terms of the deposit agreement, the depositary will issue the corresponding number of ADSs in the name(s) requested by a holder and will deliver the ADSs to the designated DTC account of the person(s) designated by a holder or his or her broker. |
For Class A ordinary shares deposited in CCASS, under normal circumstances, the above steps generally require two business days, provided that the holder has provided timely and complete instructions. For Class A ordinary shares held outside CCASS in physical form, the above steps may take 14 business days, or more, to complete. Temporary delays may arise. For example, the transfer books of the depositary may from time to time be closed to ADS issuances. The holder will be unable to trade the ADSs until the share-to-ADS conversion procedures are completed.
In connection with ADS issuances, certification(s) for deposits may be required to be delivered to the depositary. You are directed to check with the depositary or its custodian in advance of depositing Class A ordinary shares to determine whether a deposit certification is required.
Converting ADSs into Class A Ordinary Shares Trading in Hong Kong
A holder who holds ADSs and who intends to convert his/her ADSs into Class A ordinary shares to trade on the Hong Kong Stock Exchange must cancel the ADSs the holder holds, withdraw the Class A ordinary shares from our ADS program and cause his or her broker or other financial institution to trade such Class A ordinary shares on the Hong Kong Stock Exchange.
A holder that holds ADSs indirectly through a broker should follow the broker’s procedure and instruct the broker to arrange for cancelation of the ADSs, and transfer of the underlying Class A ordinary shares from the depositary’s account with the custodian within the CCASS system to the investor’s Hong Kong stock account. For holders holding ADSs directly, the following steps must be taken:
| ● | To withdraw Class A ordinary shares from our ADS program, a holder who holds ADSs may turn in such ADSs at the office of the depositary (and the applicable ADR(s) if the ADSs are held in certificated form), and send an instruction to cancel such ADSs to the depositary. |
| ● | Upon payment or net of its fees and expenses and of any taxes or charges, such as stamp taxes or stock transfer taxes or fees, if applicable, and subject in all cases to the terms of the deposit agreement, the depositary will cancel the applicable ADSs and instruct the custodian to deliver Class A ordinary shares represented by the canceled ADSs to the CCASS account designated by a holder. |
186
| ● | If a holder prefers to receive Class A ordinary shares outside CCASS, he or she must receive ordinary shares in CCASS first and then arrange for withdrawal from CCASS. Investors can then obtain a transfer form signed by HKSCC Nominees Limited (as the transferor) and register Class A ordinary shares in their own names with the Hong Kong Share Registrar. |
For Class A ordinary shares to be received in CCASS, under normal circumstances, the above steps generally require two business days, provided that the holder has provided timely and complete instructions. For Class A ordinary shares to be received outside CCASS in physical form, the above steps may take 14 business days, or more, to complete. The holder will be unable to trade the Class A ordinary shares on the Hong Kong Stock Exchange until the ADS-to-share conversion procedures are completed.
Temporary delays may arise. For example, the transfer books of the depositary may from time to time be closed to ADS cancelations.
Depositary Requirements
Before the depositary issues ADSs or permits withdrawal of Class A ordinary shares, the depositary may require:
| ● | production of satisfactory proof of the identity and genuineness of any signature or other information it deems necessary; and |
| ● | compliance with procedures it may establish, from time to time, consistent with the deposit agreement, including but not limited to, completion and presentation of transfer documents. |
The depositary may refuse to deliver, transfer, or register issuances, transfers and cancelations of ADSs generally when the transfer books of the depositary or our Hong Kong Share Registrar are closed or at any time if the depositary or we determine it advisable to do so or it would violate any applicable law or the depositary’s policies or procedures.
All costs attributable to the transfer of Class A ordinary shares to effect a withdrawal from, or deposit of Class A ordinary shares into, our ADS program will be borne by the investor requesting the transfer. In particular, holders of Class A ordinary shares and holders of ADSs should note that the Hong Kong Share Registrar will charge between HK$2.50 to HK$20, depending on the speed of service (or such higher fee as may from time to time be permitted under the Hong Kong Listing Rules), for each transfer of Class A ordinary shares from one registered owner to another, each share certificate canceled or issued by it and any applicable fee as stated in the share transfer forms used in Hong Kong. In addition, holders of Class A ordinary shares and holders of ADSs must pay up to US$5.00 per 100 ADSs (or portion of 100 ADSs) for each issuance of ADSs and each cancelation of ADSs, as the case may be, in connection with the deposit of Class A ordinary shares into, or withdrawal of Class A ordinary shares from, our ADS program.
187
PART II
Item 13.Defaults, Dividend Arrearages and Delinquencies
None.
Item 14.Material Modifications to the Rights of Security Holders and Use of Proceeds
Material Modifications to the Rights of Security Holders
None.
Use of Proceeds
We raised approximately US$2,359 million in net proceeds from our initial public offering in the United States in August 2020, after deducting underwriting commissions and the offering expenses paid by us, including the net proceeds we received from the underwriters’ full exercise of their option to purchase from us additional ADSs. Except an aggregate amount of US$10.1 million of underwriting commission paid to China Renaissance Securities (Hong Kong) Limited, an associate of Mr. BAO Fan, who was our director at the time, none of the transaction expenses included payments to directors or officers of our company or their associates, persons owning more than 10% or more of our equity securities, or our affiliates. None of the net proceeds from the initial public offering were paid, directly or indirectly, to any of our directors or officers or their associates, persons owning 10% or more of our equity securities, or our affiliates.
For the period from August 12, 2020 to December 31, 2022, we have used US$1,627 million of the net proceeds from our initial public offering for research and development, expansion of our new home transaction services, diversification of our service offerings and expansion of business operations into new geographical areas, and general corporate purposes. There is no material change in the use of proceeds as described in our registration statement on Form F-1. We still intend to use the remainder of the proceeds from our initial public offering for purposes as disclosed in our registration statement on Form F-1.
We raised approximately US$2,323 million in net proceeds from our ADS offering in November 2020, after deducting underwriting commissions and the offering expenses payable by us, including the net proceeds we received from the underwriters’ full exercise of their option to purchase from us additional ADSs. Except an aggregate amount of approximately US$4.3 million of underwriting commission paid to China Renaissance Securities (Hong Kong) Limited, an associate of Mr. BAO Fan, who was our director at the time, none of the transaction expenses included payments to directors or officers of our company or their associates, persons owning more than 10% or more of our equity securities, or our affiliates. None of the net proceeds from the public offering were paid, directly or indirectly, to any of our directors or officers or their associates, persons owning 10% or more of our equity securities, or our affiliates.
For the period from November 18, 2020 to December 31, 2022, we did not used any of the net proceeds from our public offering in November 2020. We still intend to use the remainder of the proceeds received from our public offering in November 2020 for purposes as disclosed in our registration statements on Form F-1.
Item 15.Controls and Procedures
Disclosure Controls and Procedures
As required by Rule 13a-15(b) under the Exchange Act, our senior management, with the participation of our chief executive officer and chief financial officer, has performed an evaluation of the effectiveness of our disclosure controls and procedures within the meaning of Rules 13a-15(e) and 15d-15(e) of the Exchange Act. Based upon that evaluation, our senior management has concluded that, as of December 31, 2022, our disclosure controls and procedures were effective in ensuring that the information required to be disclosed by us in the reports that we file or submit under the Exchange Act is recorded, processed, summarized and reported, within the time periods specified in the SEC’s rules and forms, and that the information required to be disclosed by us in the reports that we file or submit under the Exchange Act is accumulated and communicated to our management, including our chief executive officer and chief financial officer, as appropriate, to allow timely decisions regarding required disclosure.
188
Management’s Annual Report on Internal Control over Financial Reporting
Our management is responsible for establishing and maintaining adequate internal control over financial reporting as defined in Rules 13a-15(f) and 15d-15(f) under the Securities Exchange Act of 1934, as amended. Our internal control over financial reporting is a process designed to provide reasonable assurance regarding the reliability of our financial reporting and the preparation of financial statements for external purposes in accordance with Generally Accepted Accounting Principles (GAAP) in the United States of America and includes those policies and procedures that (1) pertain to the maintenance of records that, in reasonable detail, accurately and fairly reflect the transactions and dispositions of the assets of our company; (2) provide reasonable assurance that transactions are recorded as necessary to permit preparation of consolidated financial statements in accordance with GAAP, and that receipts and expenditures of our company are being made only in accordance with authorizations of our management and directors; and (3) provide reasonable assurance regarding prevention or timely detection of the unauthorized acquisition, use or disposition of our company’s assets that could have a material effect on the consolidated financial statements.
Because of its inherent limitations, internal control over financial reporting may not prevent or detect all potential misstatements. Also, projections of any evaluation of effectiveness to future periods are subject to the risks that controls may become inadequate because of changes in conditions, or that the degree of compliance with the policies or procedures may deteriorate.
As required by Section 404 of the Sarbanes-Oxley Act of 2002 and related rules as promulgated by the SEC, our management including our chief executive officer and chief financial officer assessed the effectiveness of internal control over financial reporting as of December 31, 2022 using the criteria set forth in the report “Internal Control—Integrated Framework (2013)” published by the Committee of Sponsoring Organizations of the Treadway Commission. Based on this evaluation, the management concluded that our internal control over financial reporting was effective as of December 31, 2022.
Our company completed the acquisition of Shengdu on April 20, 2022. Our management has excluded Shengdu from its assessment of internal control over financial reporting as of December 31, 2022 because Shengdu was acquired by us in a business combination during the fiscal year ended December 31, 2022. The total assets and total revenue of Shengdu represented 3.2% and 7.1%, respectively, of our related consolidated financial statement amounts as of and for the year ended December 31, 2022.
Attestation Report of the Registered Public Accounting Firm
Our independent registered public accounting firm, PricewaterhouseCoopers Zhong Tian LLP, has audited the effectiveness of our internal control over financial reporting as of December 31, 2022, as stated in its report, which appears on page F-2 of this annual report on Form 20-F.
Changes in Internal Control over Financial Reporting
Other than as described above, there were no changes in our internal controls over financial reporting that occurred during the period covered by this annual report on Form 20-F that have materially affected, or are reasonably likely to materially affect, our internal control over financial reporting.
Item 16. [Reserved]
Item 16A.Audit Committee Financial Expert
Our board of directors has determined that CHEN Xiaohong, an independent director (under the standards set forth in Section 303A of the Corporate Governance Rules of the New York Stock Exchange and Rule 10A-3 under the Exchange Act) and chairman of our audit committee, is an audit committee financial expert.
Item 16B.Code of Ethics
Our board of directors adopted the amended and restated code of business conduct and ethics that applies to our directors, officers and employees on December 29, 2022. We have posted a copy of our amended and restated code of business conduct and ethics on our website at investors.ke.com.
189
A copy of our amended and restated code of business conduct and ethics will be provided at no cost to each person on the written or oral request of that person made to:
KE Holdings Inc.
Oriental Electronic Technology Building,
No. 2 Chuangye Road, Haidian District,
Beijing 100086, People’s Republic of China
Email: ir@ke.com
Attention: Investor Relations Department
Item 16C.Principal Accountant Fees and Services
The following table sets forth the aggregate fees by categories specified below in connection with certain professional services rendered by PricewaterhouseCoopers Zhong Tian LLP, our principal external auditors, for the periods indicated.
2021 | 2022 | |||
US$ (in thousands) | ||||
Audit fees(1) |
| 6,748 |
| 11,367 |
Audit related fees(2) | 55 | 313 | ||
Tax fees(3) | 212 | 689 | ||
All other fees(4) |
| 31 |
| 87 |
Notes:
| (1) | “Audit fees” means the aggregate fees billed in each of the fiscal years listed for professional services rendered by our principal auditors for the audits of our annual financial statements and internal control over financial reporting, review of our quarterly and interim financial statements, including the audit fees relating to our Hong Kong listing in 2022. |
| (2) | “Audit related fees” means the aggregate fees billed in each of the fiscal years listed for professional services rendered by our principal auditors associated with certain permitted XBRL review services and permissible internal control consultation service in relation to our Hong Kong listing rendered by our principal external auditors in 2022. |
| (3) | “Tax fees” means the aggregate fees billed in each of the fiscal years listed for professional services rendered by our principal auditors associated with certain permitted tax consulting service and transfer pricing service. |
| (4) | “All other fees” means the aggregate fees billed in each of the fiscal years listed for professional services rendered by our principal auditors associated with certain permissible due diligence services and ESG report consult services. |
The policy of our audit committee is to pre-approve all audit and non-audit services provided by PricewaterhouseCoopers Zhong Tian LLP, including audit services, audit-related services, tax services and other services as described above, other than those for de minimis services which are approved by the audit committee prior to the completion of the audit.
Item 16D.Exemptions from the Listing Standards for Audit Committees
Not applicable.
Item 16E.Purchases of Equity Securities by the Issuer and Affiliated Purchasers
In May and August 2022, our board of directors authorized a share repurchase program, or the 2022 share repurchase program, under which we may repurchase up to US$1.0 billion of our Class A ordinary shares and/or ADSs in the open market at prevailing market prices and/or through other legally permissible means, depending on market conditions and in accordance with applicable rules and regulations, over a 12-month period.
190
The table below is a summary of our repurchases in 2022, which were all conducted in the open market pursuant to the 2022 share repurchase program, as amended.
|
|
| Total Number of |
| ||||
ADSs Purchased as | Approximate Dollar Value | |||||||
Total Number of | Average Price | Part of the Publicly | of ADSs that May Yet Be | |||||
Period | ADSs Purchased | Paid Per ADS | Announced Plan | Purchased Under the Plan | ||||
September 2022 |
| 3,328,353 |
| US$17.1708 |
| 3,328,353 |
| US$942,849,579.47 |
October 2022 |
| 8,420,523 |
| US$11.5965 |
| 11,748,876 |
| US$845,201,144.08 |
December 2022 |
| 2,439,786 |
| US$14.8835 |
| 14,188,662 |
| US$808,888,491.03 |
Total |
| 14,188,662 |
| US$13.4693 |
|
|
|
|
Item 16F.Change in Registrant’s Certifying Accountant
Not applicable.
Item 16G.Corporate Governance
As a Cayman Islands company listed on the NYSE, we are subject to the listing standards of the NYSE. However, NYSE rules permit a foreign private issuer like us to follow the corporate governance practices of its home country. Certain corporate governance practices in the Cayman Islands, which is our home country, may differ significantly from the NYSE listing standards. Pursuant to the NYSE Listed Company Manual, a company listed on the NYSE must have a majority of independent directors, and a nominating and corporate governance committee composed entirely of independent directors. We currently follow our home country practice in lieu of those requirements. In January 2022, our board of directors approved the 2022 Share Incentive Plan, which became effective in May 2022. We followed our home country practice and did not convene a shareholder meeting to approve the 2022 Share Incentive Plan as required by the NYSE Listed Company Manual. In addition, we followed our home country practice and did not convene a shareholder meeting to approve the issuance of the restricted shares granted to Mr. PENG Yongdong and Mr. SHAN Yigang pursuant to the 2022 Share Incentive Plan as required by the NYSE Listed Company Manual. If we choose to follow home country practice, our shareholders may be afforded less protection than they otherwise would under the NYSE listing standards applicable to U.S. domestic issuers. See “Item 3. Key Information—D. Risk Factors—Risks Related to Our Shares and ADSs—As a company incorporated in the Cayman Islands, we are permitted to adopt certain home country practices in relation to corporate governance matters that differ significantly from the NYSE listing standards.”
Item 16H.Mine Safety Disclosure
Not applicable.
Item 16I.Disclosure Regarding Foreign Jurisdictions that Prevent Inspections
In May 2022, KE Holdings Inc. was conclusively listed by the SEC as a Commission-Identified Issuer under the HFCAA following the filing of our annual report on Form 20-F for the fiscal year ended December 31, 2021. Our auditor, a registered public accounting firm that the PCAOB was unable to inspect or investigate completely in 2021 because of a position taken by an authority in China, issued the audit report for us for the fiscal year ended December 31, 2021. On December 15, 2022, the PCAOB issued a report that vacated its December 16, 2021 determination and removed mainland China and Hong Kong from the list of jurisdictions where it is unable to inspect or investigate completely registered public accounting firms. For this reason, we do not expect to be identified as a Commission-Identified Issuer under the HFCAA after we file this annual report on Form 20-F.
As of the date of this annual report, to our knowledge, (i) no governmental entities in the Cayman Islands or in China own shares of KE Holdings Inc. or the VIEs in China, (ii) the governmental entities in China do not have a controlling financial interest in KE Holdings Inc. or the VIEs, (iii) none of the members of the board of directors of KE Holdings Inc. or the VIEs, is an official of the Chinese Communist Party, and (iv) none of the currently effective memorandum and articles of association (or equivalent organizing document) of KE Holdings Inc. or the VIEs contains any charter of the Chinese Communist Party.
191
PART III
Item 17.Financial Statements
We have elected to provide financial statements pursuant to Item 18.
Item 18.Financial Statements
The consolidated financial statements of KE Holdings Inc., its subsidiaries and its consolidated variable interest entities are included at the end of this annual report.
Item 19. Exhibits
Exhibit |
| Description of Document |
1.1 | ||
2.1 | ||
2.2* | Registrant’s Specimen Certificate for Class A Ordinary Shares | |
2.3 | ||
2.4 | ||
2.5* | ||
4.1 | ||
4.2* | ||
4.3* | ||
4.4 | ||
4.5 | ||
4.6* | ||
4.7* | ||
192
4.8 | ||
4.9 | ||
4.10 | ||
4.11 | ||
4.12 | ||
4.13 | ||
4.14 | ||
4.15 | ||
4.16 | ||
4.17* | ||
4.18 | ||
4.19 | ||
4.20 | ||
4.21 | ||
193
4.22† | ||
4.23† | ||
4.24* | ||
4.25* | ||
4.26* | ||
4.27* | ||
4.28* | ||
4.29* | ||
4.30* | ||
4.31* | ||
8.1* | List of Significant Subsidiaries and Variable Interest Entities of the Registrant | |
11.1* | Amended and Restated Code of Business Conduct and Ethics of the Registrant | |
12.1* | CEO Certification Pursuant to Section 302 of the Sarbanes-Oxley Act of 2002 | |
12.2* | CFO Certification Pursuant to Section 302 of the Sarbanes-Oxley Act of 2002 | |
13.1** | CEO Certification Pursuant to Section 906 of the Sarbanes-Oxley Act of 2002 | |
13.2** | CFO Certification Pursuant to Section 906 of the Sarbanes-Oxley Act of 2002 | |
15.1* | ||
15.2* | ||
15.3* | ||
101.INS* | Inline XBRL Instance Document | |
101.SCH* | Inline XBRL Taxonomy Extension Scheme Document | |
194
101.CAL* | Inline XBRL Taxonomy Extension Calculation Linkbase Document | |
101.DEF* | Inline XBRL Taxonomy Extension Definition Linkbase Document | |
101.LAB* | Inline XBRL Taxonomy Extension Label Linkbase Document | |
101.PRE* | Inline XBRL Taxonomy Extension Presentation Linkbase Document | |
104* | Cover Page Interactive Data File (embedded within the Inline XBRL document) |
Notes:
*Filed with this Annual Report on Form 20-F.
**Furnished with this Annual Report on Form 20-F.
†Portions of this exhibit have been omitted in reliance of the revised Item 601 of Regulation S-K.
195
SIGNATURES
The registrant hereby certifies that it meets all of the requirements for filing its annual report on Form 20-F and that it has duly caused and authorized the undersigned to sign this annual report on its behalf.
KE Holdings Inc. | |||
By: | /s/ PENG Yongdong | ||
Name: | PENG Yongdong | ||
Title: | Chairman of the Board of Directors and Chief Executive Officer | ||
Date: April 27, 2023 | |||
196
INDEX TO CONSOLIDATED FINANCIAL STATEMENTS
F-1
Report of Independent Registered Public Accounting Firm
To the Board of Directors and Shareholders of KE Holdings Inc.
Opinions on the Financial Statements and Internal Control over Financial Reporting
We have audited the accompanying consolidated balance sheets of KE Holdings Inc. and its subsidiaries (the “Company”) as of December 31, 2022 and 2021, and the related consolidated statements of comprehensive income (loss), of changes in shareholders’ equity and of cash flows for each of the three years in the period ended December 31, 2022, including the related notes (collectively referred to as the “consolidated financial statements”). We also have audited the Company’s internal control over financial reporting as of December 31, 2022, based on criteria established in Internal Control - Integrated Framework (2013) issued by the Committee of Sponsoring Organizations of the Treadway Commission (COSO).
In our opinion, the consolidated financial statements referred to above present fairly, in all material respects, the financial position of the Company as of December 31, 2022 and 2021, and the results of its operations and its cash flows for each of the three years in the period ended December 31, 2022 in conformity with accounting principles generally accepted in the United States of America. Also in our opinion, the Company maintained, in all material respects, effective internal control over financial reporting as of December 31, 2022, based on criteria established in Internal Control - Integrated Framework (2013) issued by the COSO.
Change in Accounting Principle
As discussed in Note 2.1 (a) to the consolidated financial statements, the Company changed the manner in which it accounts for credit losses on certain financial instruments in 2020.
Basis for Opinions
The Company’s management is responsible for these consolidated financial statements, for maintaining effective internal control over financial reporting, and for its assessment of the effectiveness of internal control over financial reporting, included in Management’s Annual Report on Internal Control over Financial Reporting appearing under Item 15. Our responsibility is to express opinions on the Company’s consolidated financial statements and on the Company’s internal control over financial reporting based on our audits. We are a public accounting firm registered with the Public Company Accounting Oversight Board (United States) (PCAOB) and are required to be independent with respect to the Company in accordance with the U.S. federal securities laws and the applicable rules and regulations of the Securities and Exchange Commission and the PCAOB.
We conducted our audits in accordance with the standards of the PCAOB. Those standards require that we plan and perform the audits to obtain reasonable assurance about whether the consolidated financial statements are free of material misstatement, whether due to error or fraud, and whether effective internal control over financial reporting was maintained in all material respects.
Our audits of the consolidated financial statements included performing procedures to assess the risks of material misstatement of the consolidated financial statements, whether due to error or fraud, and performing procedures that respond to those risks. Such procedures included examining, on a test basis, evidence regarding the amounts and disclosures in the consolidated financial statements. Our audits also included evaluating the accounting principles used and significant estimates made by management, as well as evaluating the overall presentation of the consolidated financial statements. Our audit of internal control over financial reporting included obtaining an understanding of internal control over financial reporting, assessing the risk that a material weakness exists, and testing and evaluating the design and operating effectiveness of internal control based on the assessed risk. Our audits also included performing such other procedures as we considered necessary in the circumstances. We believe that our audits provide a reasonable basis for our opinions.
As described in Management’s Annual Report on Internal Control over Financial Reporting, management has excluded Shengdu Home Renovation Co., Ltd. (“Shengdu”) and its subsidiaries from its assessment of internal control over financial reporting as of December 31, 2022 because it was acquired by the Company in a purchase business combination during 2022. We have also excluded Shengdu and its subsidiaries from our audit of internal control over financial reporting. Shengdu is a wholly-owned subsidiary whose total assets and total revenues excluded from management’s assessment and our audit of internal control over financial reporting represent 3.2% and 7.1%, respectively, of the related consolidated financial statement amounts as of and for the year ended December 31, 2022.
F-2
Definition and Limitations of Internal Control over Financial Reporting
A company’s internal control over financial reporting is a process designed to provide reasonable assurance regarding the reliability of financial reporting and the preparation of financial statements for external purposes in accordance with generally accepted accounting principles. A company’s internal control over financial reporting includes those policies and procedures that (i) pertain to the maintenance of records that, in reasonable detail, accurately and fairly reflect the transactions and dispositions of the assets of the company; (ii) provide reasonable assurance that transactions are recorded as necessary to permit preparation of financial statements in accordance with generally accepted accounting principles, and that receipts and expenditures of the company are being made only in accordance with authorizations of management and directors of the company; and (iii) provide reasonable assurance regarding prevention or timely detection of unauthorized acquisition, use, or disposition of the company’s assets that could have a material effect on the financial statements.
Because of its inherent limitations, internal control over financial reporting may not prevent or detect misstatements. Also, projections of any evaluation of effectiveness to future periods are subject to the risk that controls may become inadequate because of changes in conditions, or that the degree of compliance with the policies or procedures may deteriorate.
Critical Audit Matters
The critical audit matters communicated below are matters arising from the current period audit of the consolidated financial statements that were communicated or required to be communicated to the audit committee and that (i) relate to accounts or disclosures that are material to the consolidated financial statements and (ii) involved our especially challenging, subjective, or complex judgments. The communication of critical audit matters does not alter in any way our opinion on the consolidated financial statements, taken as a whole, and we are not, by communicating the critical audit matters below, providing separate opinions on the critical audit matters or on the accounts or disclosures to which they relate.
Revenue Recognition – New Home Transaction Services
As described in Note 2.23 to the consolidated financial statements, the Company generated revenues from new home transaction services principally by earning sales commissions from real estate developers for new home sales facilitated by the Company. The Company signed new home agency service contracts with real estate developers in which the terms and conditions for sales commission earned are defined. The Company recognized sales commissions as revenues when the confirmations were received from real estate developers that terms and conditions for commissions earned were met or upon cash receipts of service fees if collection of the commissions was not considered probable. The Company recognized revenues from new home transaction services of RMB28.7 billion for the year ended December 31, 2022 as disclosed in the consolidated statements of comprehensive income (loss).
The principal considerations for our determination that performing procedures relating to revenue recognized on new home transaction services is a critical audit matter are the significant judgment by management in determining whether collection of commission from real estate developers was probable to support the establishment of contract with these developers, and the timing of revenue recognition. This in turn led to significant auditor judgment and effort in performing procedures and evaluating audit evidence.
Addressing the matter involved performing procedures and evaluating audit evidence in connection with forming our overall opinion on the consolidated financial statements. These procedures included testing the effectiveness of controls relating to assessment of collectability of consideration from real estate developers that impacted the determination of the revenue recognition. These procedures also included, among others, (i) testing management’s process for determining whether the collection of commissions earned from developers was probable to support the establishment of a contract with the developers; and (ii) determining whether the criteria for revenue recognition were fulfilled when the Company received the confirmations from the developers that terms and conditions for commissions earned were met.
F-3
Allowance for Credit Losses – Accounts Receivable from New Home Transaction Services
As described in Note 2.11 and 6 to the consolidated financial statements, the Company had gross accounts receivable of RMB6.0 billion, for which an allowance for credit losses of RMB2.0 billion was recorded as of December 31, 2022. A significant portion of the gross accounts receivable and allowance for credit losses was from new home transaction services. The allowance is management’s estimate of expected credit losses after considering historical collection activity, the nature of the receivable, the current business environment and forecasts that may affect the customers’ ability to pay. Management estimated the allowance by segmenting accounts receivable from new home transaction services based on certain credit risk characteristics and determining an expected loss rate for each segmentation based on historical loss experience adjusted for judgments about the effects of relevant observable data including current and future economic conditions.
The principal considerations for our determination that performing procedures relating to the allowance for credit losses on accounts receivable from new home transactions is a critical audit matter are (i) the significant judgment by management in estimating the allowance for credit losses for accounts receivable from new home transaction services, (ii) a high degree of auditor judgment, subjectivity and effort in performing procedures and evaluating management’s significant assumptions related to the segmentation of accounts receivable and judgments about the effects of current and future economic conditions; and (iii) the audit effort involved the use of professionals with specialized skill and knowledge.
Addressing the matter involved performing procedures and evaluating audit evidence in connection with forming our overall opinion on the consolidated financial statements. These procedures included testing the effectiveness of controls relating to management’s estimate of the allowance for credit losses on accounts receivable from new home transaction services. These procedures also included, among others, (i) testing management’s process for estimating the allowance for credit losses, (ii) evaluating the appropriateness of the models, (iii) testing the completeness and accuracy of the underlying data used in the models, and (iv) evaluating the reasonableness of significant assumptions and judgments used by management related to the segmentation of accounts receivable and the reasonableness of current and future economic conditions, to estimate the allowance for credit loss for each segmentation of accounts receivable. Professionals with specialized skill and knowledge were used to assist in evaluating the appropriateness of the models and the reasonableness of the significant assumptions.
Acquistion of Shengdu – Valuation of Trademark Intangible Asset
As described in Notes 23 to the consolidated financial statements, the Company completed its acquisition of Shengdu Home Renovation Co., Ltd (“Shengdu”) on April 20, 2022, for an aggregate consideration of RMB3.92 billion in cash and 44,315,854 Class A ordinary shares of the Company in equity, which resulted in RMB1.05 billion of definite-lived trademark intangible asset being recorded. Management estimated the fair value of the trademark intangible asset using the multi-period excess earnings method. Significant judgement was exercised in determining the fair value of the trademark intangible asset acquired, which involved the use of assumptions related to revenue growth rates and discount rate of the acquired business.
The principal considerations for our determination that performing procedures relating to valuation of the trademark intangible asset in the acquisition of Shengdu is a critical audit matter are (i) the significant judgment by management when developing the fair value estimate of the trademark intangible asset, (ii) a high degree of auditor judgment, subjectivity, and effort in performing procedures and evaluating the significant assumptions related to the revenue growth rates and discount rate; and (iii) the audit effort involved the use of professionals with specialized skill and knowledge.
Addressing the matter involved performing procedures and evaluating audit evidence in connection with forming our overall opinion on the consolidated financial statements. These procedures included testing the effectiveness of controls relating to the acquisition accounting, including controls over management’s valuation of the trademark intangible asset, and controls over the development of the significant assumptions related to the revenue growth rates and discount rate. These procedures also included, among others (i) reading the purchase agreements and (ii) testing management’s process for developing the fair value estimate of the trademark intangible asset. Testing management’s process included evaluating the appropriateness of the multi-period excess earnings method, testing the completeness and accuracy of data used by management in the fair value estimation, and evaluating the reasonableness of significant assumptions related to the revenue growth rates and the discount rate. Evaluating the reasonableness of the revenue growth rates involved considering the past performance of the acquired business, as well as economic and industry forecasts. The discount rate was evaluated by considering the cost of capital of comparable businesses and other industry factors. Professionals with specialized skill and knowledge were used to assist in the evaluation of (i) the appropriateness of the multi-period excess earnings method used by management and (ii) evaluating the reasonableness of the discount rate assumption.
F-4
Goodwill Impairment Assessment — Home Renovation and Furnishing Reporting Unit
As described in Note 2.17 and 12 to the consolidated financial statements, the Company’s goodwill balance was RMB4.9 billion as of December 31, 2022, and the goodwill associated with the home renovation and furnishing reporting unit was RMB3.2 billion. Management performs impairment tests to assess the carrying value of goodwill on an annual basis, and between annual tests if events or circumstances indicate that goodwill may be impaired. Management completed its annual goodwill impairment test as of December 31, 2022 and concluded that no impairment existed for the carrying value of the goodwill attributable to home renovation and furnishing reporting unit. Management used a discounted cash flow model to estimate the fair value of the home renovation and furnishing reporting unit. Management's cash flow projections for home renovation and furnishing reporting unit included significant judgements and assumptions relating to revenue growth rates and discount rate.
The principal considerations for our determination that performing procedures relating to the goodwill impairment assessment of the home renovation and furnishing reporting unit is a critical audit matter are (i) the significant judgment by management when developing the fair value of the home renovation and furnishing reporting unit; (ii) a high degree of auditor judgment, subjectivity, and effort in performing procedures and evaluating management’s significant assumptions related to revenue growth rates and discount rate; and (iii) the audit effort involved the use of professionals with specialized skill and knowledge.
Addressing the matter involved performing procedures and evaluating audit evidence in connection with forming our overall opinion on the consolidated financial statements. These procedures included testing the effectiveness of controls relating to management’s goodwill impairment assessment, including controls over the valuation of the home renovation and furnishing reporting unit. These procedures also included, among others (i) testing management’s process for developing the fair value estimate of the home renovation and furnishing reporting unit; (ii) evaluating the appropriateness of the discounted cash flow model; (iii) testing the completeness and accuracy of underlying data used in the model; and (iv) evaluating the reasonableness of the significant assumptions used by management related to the revenue growth rates and the discount rate. Evaluating management’s significant assumptions of revenue growth rates and discount rate involved evaluating whether the assumptions used by management were reasonable considering (i) the current and past performance of the reporting unit; (ii) consistency with external market and industry data; and (iii) whether the significant assumptions were consistent with evidence obtained in other areas of the audit. Professionals with specialized skill and knowledge were used to assist in the evaluation of the Company’s discounted cash flow model and the discount rate assumption.
/s/
April 27, 2023
We have served as the Company’s auditor since 2018.
F-5
KE Holdings Inc.
CONSOLIDATED BALANCE SHEETS
AS OF DECEMBER 31, 2021 AND 2022
(All amounts in thousands, except for share and per share data, unless otherwise noted)
As of December 31, | ||||||||
Note |
| 2021 |
| 2022 | 2022 | |||
|
|
| US$ | |||||
|
| RMB |
| RMB |
| Note 2.6 | ||
ASSETS | ||||||||
Current assets: | ||||||||
Cash and cash equivalents | 3 |
| |
| |
| | |
Restricted cash | 3 |
| |
| |
| | |
Short‑term investments | 4 |
| |
| |
| | |
Short-term financing receivables, net of allowance for credit losses of RMB | 7 |
| |
| |
| | |
Accounts receivable and contract assets, net of allowance for credit losses of RMB | 6 |
| |
| |
| | |
Amounts due from and prepayments to related parties | 26 |
| |
| |
| | |
Loan receivables from related parties | 26 |
| |
| |
| | |
Prepayments, receivables and other assets | 5 |
| |
| |
| | |
Total current assets |
| |
| |
| | ||
Non‑current assets: | ||||||||
Property, plant and equipment, net | 8 |
| |
| |
| | |
Right‑of‑use assets | 10 |
| |
| |
| | |
Long‑term financing receivables, net of allowance for credit losses of RMB | 7 |
| |
| — |
| — | |
Long‑term investments, net | 11 |
| |
| |
| | |
Intangible assets, net | 9 |
| |
| |
| | |
Goodwill | 12 |
| |
| |
| | |
Long-term loan receivables from related parties |
| — |
| |
| | ||
Other non‑current assets |
| |
| |
| | ||
Total non‑current assets |
| |
| |
| | ||
TOTAL ASSETS |
| |
| |
| | ||
LIABILITIES | ||||||||
Current liabilities | ||||||||
Accounts payable (including amounts of the consolidated VIEs without recourse to the primary beneficiaries of RMB | 14 |
| |
| |
| | |
Amounts due to related parties (including amounts of the consolidated VIEs without recourse to the primary beneficiaries of RMB | 26 |
| |
| |
| | |
Employee compensation and welfare payable (including amounts of the consolidated VIEs without recourse to the primary beneficiaries of RMB |
| |
| |
| | ||
Customer deposits payable (including amounts of the consolidated VIEs without recourse to the primary beneficiaries of RMB |
| |
| |
| | ||
Income taxes payable (including amounts of the consolidated VIEs without recourse to the primary beneficiaries of RMB |
| |
| |
| | ||
Short‑term borrowings (including amounts of the consolidated VIEs without recourse to the primary beneficiaries of | 13 |
| |
| |
| | |
Lease liabilities current portion (including amounts of the consolidated VIEs without recourse to the primary beneficiaries of RMB | 10 |
| |
| |
| | |
Short‑term funding debts (including amounts of the consolidated VIEs without recourse to the primary beneficiaries of RMB |
| |
| — |
| — | ||
Contract liabilities (including amounts of the consolidated VIEs without recourse to the primary beneficiaries of RMB |
| |
| |
| | ||
Accrued expenses and other current liabilities (including amounts of the consolidated VIEs without recourse to the primary beneficiaries of RMB | 15 |
| |
| |
| | |
Total current liabilities | | | | |||||
F-6
KE Holdings Inc.
CONSOLIDATED BALANCE SHEETS (CONTINUED)
AS OF DECEMBER 31, 2021 AND 2022
(All amounts in thousands, except for share and per share data, unless otherwise noted)
As of December 31, | ||||||||
Note |
| 2021 |
| 2022 | 2022 | |||
|
|
|
| US$ | ||||
|
| RMB |
| RMB |
| Note 2.6 | ||
Non‑current liabilities | ||||||||
Deferred tax liabilities (including amounts of the consolidated VIEs without recourse to the primary beneficiaries of RMB | 18 |
| |
| |
| | |
Lease liabilities non-current portion (including amounts of the consolidated VIEs without recourse to the primary beneficiaries of RMB | 10 |
| |
| |
| | |
Other non‑current liabilities |
| |
| |
| | ||
Total non‑current liabilities |
| |
| |
| | ||
TOTAL LIABILITIES |
| |
| |
| | ||
Commitments and contingencies | 27 | |||||||
SHAREHOLDERS’ EQUITY | ||||||||
KE Holdings Inc. shareholders’ equity: | ||||||||
Ordinary shares (US$ | 20 |
| |
| |
| | |
Treasury shares | — | ( | ( | |||||
Additional paid‑in capital |
| |
| |
| | ||
Statutory reserves |
| |
| |
| | ||
Accumulated other comprehensive loss |
| ( |
| ( |
| ( | ||
Accumulated deficit |
| ( |
| ( |
| ( | ||
Total KE Holdings Inc. shareholders’ equity |
| |
| |
| | ||
Non‑controlling interests |
| |
| |
| | ||
TOTAL SHAREHOLDERS’ EQUITY |
| |
| |
| | ||
TOTAL LIABILITIES AND SHAREHOLDERS’ EQUITY |
| |
| |
| | ||
F-7
KE Holdings Inc.
CONSOLIDATED STATEMENTS OF COMPREHENSIVE INCOME (LOSS)
FOR THE YEARS ENDED DECEMBER 31, 2020, 2021 AND 2022
(All amounts in thousands, except for share and per share data, unless otherwise noted)
For the Year Ended December 31, | ||||||||||
Note | 2020 |
| 2021 |
| 2022 | 2022 | ||||
|
|
|
|
|
| US$ | ||||
|
| RMB |
| RMB |
| RMB |
| Note 2.6 | ||
Net revenues: | ||||||||||
Existing home transaction services |
| |
| |
| |
| | ||
New home transaction services |
| |
| |
| |
| | ||
Home renovation and furnishing |
| |
| |
| |
| | ||
Emerging and other services | |
| |
| |
| | |||
Total net revenues | 2.23 | | | |||||||
Cost of revenues: |
|
|
|
| ||||||
Commission‑split |
| ( |
| ( |
| ( |
| ( | ||
Commission and compensation‑internal |
| ( |
| ( |
| ( |
| ( | ||
Cost of home renovation and furnishing |
| ( |
| ( |
| ( |
| ( | ||
Cost related to stores |
| ( |
| ( |
| ( |
| ( | ||
Others |
| ( |
| ( |
| ( |
| ( | ||
Total cost of revenues | ( | ( | ( | ( | ||||||
Gross profit |
| |
| |
| |
| | ||
Operating expenses: |
|
|
|
| ||||||
Sales and marketing expenses |
| ( |
| ( |
| ( |
| ( | ||
General and administrative expenses | ( | ( | ( | ( | ||||||
Research and development expenses |
| ( |
| ( |
| ( |
| ( | ||
Impairment of goodwill, intangible assets and other long-lived assets | 8&9&12 | ( |
| ( |
| ( |
| ( | ||
Total operating expenses | ( |
| ( |
| ( |
| ( | |||
Income (loss) from operations |
| |
| ( |
| ( |
| ( | ||
Interest income, net | 17 | |
| |
| |
| | ||
Share of results of equity investees | ( | | | | ||||||
Fair value changes in investments, net |
| |
| |
| ( |
| ( | ||
Impairment loss for equity investments accounted for using measurement alternative | 11 | ( |
| ( |
| ( |
| ( | ||
Foreign currency exchange gain (loss) |
| |
| |
| ( |
| ( | ||
Other income, net | 16 | |
| |
| |
| | ||
Income before income tax expense |
| |
| |
| |
| | ||
Income tax expense | 18 | ( |
| ( |
| ( |
| ( | ||
Net income (loss) |
| |
| ( |
| ( |
| ( | ||
Net loss (income) attributable to non‑controlling interests shareholders |
| ( |
| |
| |
| | ||
Net income (loss) attributable to KE Holdings Inc. |
| |
| ( |
| ( |
| ( | ||
Accretion on convertible redeemable preferred shares to redemption value |
| ( |
| — |
| — |
| — | ||
Income allocation to participating preferred shares |
| ( |
| — |
| — |
| — | ||
Net income (loss) attributable to KE Holdings Inc.’s ordinary shareholders |
| |
| ( |
| ( |
| ( | ||
Net income (loss) |
| |
| ( |
| ( |
| ( | ||
Other comprehensive income (loss) | ||||||||||
Currency translation adjustments |
| ( |
| ( |
| |
| | ||
Unrealized gains (losses) on available-for-sale investments, net of reclassification | — | | ( | ( | ||||||
Total other comprehensive income (loss) |
| ( |
| ( |
| |
| | ||
Total comprehensive income (loss) | | ( | | | ||||||
Comprehensive loss (income) attributable to non‑controlling interests shareholders |
| ( |
| |
| |
| | ||
Comprehensive income (loss) attributable to KE Holdings Inc. |
| |
| ( |
| |
| | ||
Accretion on convertible redeemable preferred shares to redemption value |
| ( |
| — |
| — |
| — | ||
Income allocation to participating preferred shares | ( | — | — | — | ||||||
Comprehensive income (loss) attributable to KE Holdings Inc.’s ordinary shareholders |
| ( |
| ( |
| |
| | ||
Weighted average number of ordinary shares used in computing net income (loss) per share, basic and diluted |
|
|
|
| ||||||
— Basic | 25 | | | | | |||||
— Diluted | 25 | | | | | |||||
Net income (loss) per share attributable to ordinary shareholders | ||||||||||
— Basic | 25 | |
| ( |
| ( |
| ( | ||
— Diluted | 25 | |
| ( |
| ( |
| ( | ||
Share‑based compensation expenses included in: | 19 |
|
|
|
|
| ||||
Cost of revenues | |
| |
| |
| | |||
Sales and marketing expenses | |
| |
| |
| | |||
General and administrative expenses |
| |
| |
| |
| | ||
Research and development expenses |
| |
| |
| |
| | ||
F-8
KE Holdings Inc.
CONSOLIDATED STATEMENTS OF CHANGES IN SHAREHOLDERS’ EQUITY
FOR THE YEAR ENDED DECEMBER 31, 2020
(All amounts in thousands, except for share and per share data, unless otherwise noted)
Attributable to owners of KE Holdings Inc. | ||||||||||||||||||||||
Accumulated | ||||||||||||||||||||||
Additional | other | Non‑ | ||||||||||||||||||||
Treasury | paid‑in | Statutory | comprehensive | Accumulated | controlling | Total | ||||||||||||||||
Ordinary shares | shares | capital | reserves | income (loss) | deficit | Total | interests | equity | ||||||||||||||
| Shares |
| RMB |
| Shares |
| RMB |
| RMB |
| RMB |
| RMB |
| RMB |
| RMB |
| RMB |
| RMB | |
Balance at December 31, 2019 | | | — | — | | | | ( | ( | | ( | |||||||||||
Change in accounting standard (Note 2.1(a)) | — | — | — | — | — | — | — | ( | ( | — | ( | |||||||||||
Balance at January 1, 2020 |
| |
| |
| — |
| — |
| |
| |
| |
| ( |
| ( |
| |
| ( |
Net income |
| — |
| — |
| — |
| — |
| — |
| — |
| — |
| |
| |
| |
| |
Issuance of ordinary shares |
| |
| |
| — |
| — |
| |
| — |
| — |
| — |
| |
| — |
| |
Share‑based compensation |
| — |
| — |
| — |
| — |
| |
| — |
| — |
| — |
| |
| — |
| |
Accretion on convertible redeemable preferred shares to redemption value (Note 21) |
| — |
| — |
| — |
| — |
| ( |
| — |
| — |
| — |
| ( |
| — |
| ( |
Automatic conversion of preferred shares into ordinary shares upon initial public offering (“IPO”) |
| |
| |
| — |
| — |
| |
| — |
| — |
| — |
| |
| — |
| |
Ordinary shares issuance upon IPO, net of issuance costs |
| |
| |
| — |
| — |
| |
| — |
| — |
| — |
| |
| — |
| |
Ordinary share issuance upon follow-on public offering, net of issuance costs |
| |
| |
| — |
| — |
| |
| — |
| — |
| — |
| |
| — |
| |
Appropriation to statutory reserves |
| — |
| — |
| — |
| — |
| — |
| |
| — |
| ( |
| — |
| — |
| — |
Currency translation adjustments |
| — |
| — |
| — |
| — |
| — |
| — |
| ( |
| — |
| ( |
| — |
| ( |
Acquisition of non‑controlling interests |
| — |
| — |
| — |
| — |
| |
| — |
| — |
| — |
| |
| ( |
| ( |
Balance at December 31, 2020 |
| |
| |
| — |
| — |
| |
| |
| ( |
| ( |
| |
| |
| |
F-9
KE Holdings Inc.
CONSOLIDATED STATEMENTS OF CHANGES IN SHAREHOLDERS’ EQUITY
FOR THE YEAR ENDED DECEMBER 31, 2021
(All amounts in thousands, except for share and per share data, unless otherwise noted)
Attributable to owners of KE Holdings Inc. | ||||||||||||||||||||||
Accumulated | ||||||||||||||||||||||
Additional | other | Non‑ | ||||||||||||||||||||
Treasury | paid‑in | Statutory | comprehensive | Accumulated | controlling | Total | ||||||||||||||||
Ordinary shares | shares | capital | reserves | income (loss) | deficit | Total | interests | equity | ||||||||||||||
| Shares |
| RMB |
| Shares |
| RMB |
| RMB |
| RMB |
| RMB |
| RMB |
| RMB |
| RMB |
| RMB | |
Balance at January 1, 2021 | | | — | — | | | ( | ( | | | | |||||||||||
Net loss |
| — |
| — |
| — |
| — |
| — |
| — |
| — |
| ( |
| ( |
| ( |
| ( |
Exercise of share options |
| |
| |
| — |
| — |
| — |
| — |
| — |
| — |
| |
| — |
| |
Share‑based compensation |
| — |
| — |
| — |
| — |
| |
| — |
| — |
| — |
| |
| — |
| |
Appropriation to statutory reserves | — | — | — | — | — | | — | ( | — | — | — | |||||||||||
Currency translation adjustments |
| — |
| — |
| — |
| — |
| — |
| — |
| ( |
| — |
| ( |
| — |
| ( |
Acquisition of subsidiaries with non-controlling interests |
| — |
| — |
| — |
| — |
| — |
| — |
| — |
| — |
| — |
| |
| |
Unrealized gains on available-for-sale investments, before reclassification | — | — | — | — | — | — | | — | | — | | |||||||||||
Unrealized gains on available-for-sale investments, amounts reclassified from accumulated other comprehensive income | — | — | — | — | — | — | ( | — | ( | — | ( | |||||||||||
Balance at December 31, 2021 |
| |
| |
| — |
| — |
| |
| |
| ( |
| ( |
| |
| |
| |
F-10
KE Holdings Inc.
CONSOLIDATED STATEMENTS OF CHANGES IN SHAREHOLDERS’ EQUITY
FOR THE YEAR ENDED DECEMBER 31, 2022
(All amounts in thousands, except for share and per share data, unless otherwise noted)
Attributable to owners of KE Holdings Inc. | ||||||||||||||||||||||
Accumulated | ||||||||||||||||||||||
Additional | other | Non‑ | ||||||||||||||||||||
Treasury | paid‑in | Statutory | comprehensive | Accumulated | controlling | Total | ||||||||||||||||
Ordinary shares | shares | capital | reserves | income (loss) | deficit | Total | interests | equity | ||||||||||||||
| Shares |
| RMB |
| Shares |
| RMB |
| RMB |
| RMB |
| RMB |
| RMB |
| RMB |
| RMB |
| RMB | |
Balance at January 1, 2022 | |
| |
| — |
| — |
| |
| |
| ( |
| ( |
| |
| |
| | |
Net loss |
| — |
| — | — |
| — | — |
| — | — | ( | ( | ( | ( | |||||||
Exercise of share options | | | — | — | — | — | — | — | | — | | |||||||||||
Vesting of restricted share units | | — | — | — | — | — | — | — | — | — | — | |||||||||||
Share-based compensation |
| — |
| — |
| — |
| — |
| |
| — |
| — |
| — |
| |
| — |
| |
Repurchase of ordinary shares | — | — | ( | ( | — | — | — | — | ( | — | ( | |||||||||||
Cancellation of ordinary shares | ( | ( | | | ( | — | — | — | — | — | — | |||||||||||
Surrender of ordinary shares | ( | — | — | — | — | — | — | — | — | — | — | |||||||||||
Appropriation to statutory reserves | — | — | — | — | — | | — | ( | — | — | — | |||||||||||
Currency translation adjustments | — | — | — | — | — | — | | — | | — | | |||||||||||
Acquisition of subsidiaries with non-controlling interests | — | — | — | — | — | — | — | — | — | | | |||||||||||
Unrealized gains on available-for-sale investments, before reclassification | — | — | — | — | — | — | ( | — | ( | — | ( | |||||||||||
Unrealized gains on available-for-sale investments, amounts reclassified from accumulated other comprehensive income | — | — | — | — | — | — | | — | | — | | |||||||||||
Balance at December 31, 2022 |
| | | ( | ( | | | ( | ( | | | | ||||||||||
F-11
KE Holdings Inc.
CONSOLIDATED STATEMENTS OF CASH FLOWS
FOR THE YEARS ENDED DECEMBER 31, 2020, 2021 AND 2022
(All amounts in thousands, except for share and per share data, unless otherwise noted)
For the Year Ended December 31, | ||||||||
2020 | 2021 | 2022 | 2022 | |||||
|
| US$ | ||||||
| RMB |
| RMB |
| RMB |
| Note 2.6 | |
Cash flows from operating activities: | ||||||||
Net income (loss) |
| |
| ( |
| ( |
| ( |
Adjustments to reconcile net income (loss) to net cash provided by operating activities: |
|
|
|
|
|
| ||
Depreciation of property, plant and equipment |
| |
| |
| |
| |
Amortization of intangible assets |
| |
| |
| |
| |
Net impairment losses (reversal) on financial assets |
| |
| |
| ( |
| ( |
Impairment of goodwill, intangible assets and other long-lived assets | | | | | ||||
Equity method investment impairment | | | — | — | ||||
Provision (reversal) of credit losses for financing receivables |
| ( |
| |
| |
| |
Deferred tax benefits |
| ( |
| ( |
| |
| |
Share of results of equity investees |
| |
| ( |
| ( |
| ( |
Dividends received from long-term investments |
| |
| |
| |
| |
Fair value changes in investments |
| ( |
| ( |
| |
| |
Impairment loss for equity investments accounted for using measurement alternative | | | | | ||||
Gain on short-term investments |
| ( |
| ( |
| ( |
| ( |
Foreign currency exchange loss (gain) |
| ( |
| ( |
| |
| |
Loss (gain) on disposal of property, plant and equipment and intangible assets |
| ( |
| |
| ( |
| ( |
Share‑based compensation expenses |
| |
| |
| |
| |
Changes in assets and liabilities: |
|
|
|
|
| |||
Accounts receivable |
| ( |
| |
| |
| |
Amounts due from and prepayments to related parties |
| |
| ( |
| |
| |
Prepayments, receivables and other assets |
| |
| |
| ( |
| ( |
Right‑of‑use assets |
| ( |
| ( |
| ( |
| ( |
Other non‑current assets |
| |
| ( |
| ( |
| ( |
Accounts payable |
| |
| ( |
| ( |
| ( |
Amounts due to related parties |
| ( |
| |
| ( |
| ( |
Employee compensation and welfare payable |
| |
| ( |
| ( |
| ( |
Customer deposits payable |
| |
| ( |
| |
| |
Contract liabilities |
| |
| |
| |
| |
Lease liabilities |
| |
| |
| |
| |
Accrued expenses and other current liabilities |
| |
| |
| |
| |
Income taxes payable |
| ( |
| ( |
| ( |
| ( |
Other liabilities |
| ( |
| |
| ( |
| ( |
Net cash provided by operating activities |
| |
| |
| |
| |
Cash flows from investing activities: |
|
|
|
|
|
| ||
Purchases of short‑term investments |
| ( |
| ( |
| ( |
| ( |
Maturities of short‑term investments |
| |
| |
| |
| |
Cash paid for business combinations, net of cash acquired |
| ( |
| ( |
| ( |
| ( |
Proceeds from disposal of a subsidiary, property, plant and equipment and long-lived assets |
| |
| |
| |
| |
Purchases of property, plant and equipment and intangible assets |
| ( |
| ( |
| ( |
| ( |
Financing receivables originated |
| ( |
| ( |
| ( |
| ( |
Collections of financing receivables principal |
| |
| |
| |
| |
Purchases of long‑term held-to-maturity debt investments |
| — |
| ( |
| — |
| — |
Purchases of available-for-sale debt investments | — | ( | ( | ( | ||||
Purchases of long-term other investments | ( | ( | ( | ( | ||||
Sales and maturities of available-for-sale debt investments | — | | | | ||||
Proceeds from disposal of other long-term investments | | | | | ||||
Loans to related parties |
| ( |
| ( |
| ( |
| ( |
Repayments of loans from related parties |
| |
| |
| |
| |
Net cash used in investing activities |
| ( |
| ( |
| ( |
| ( |
F-12
KE Holdings Inc.
CONSOLIDATED STATEMENTS OF CASH FLOWS (CONTINUED)
FOR THE YEARS ENDED DECEMBER 31, 2020, 2021 AND 2022
(All amounts in thousands, except for share and per share data, unless otherwise noted)
For the Year Ended December 31, | ||||||||
2020 | 2021 | 2022 | 2022 | |||||
|
| US$ | ||||||
| RMB |
| RMB |
| RMB |
| Note 2.6 | |
Cash flows from financing activities: | ||||||||
Ordinary shares issuance upon IPO, net of issuance costs | | — | — | — | ||||
Ordinary shares issuance upon follow-on public offering, net of issuance costs | | — | — | — | ||||
Cash paid for non‑controlling interests in subsidiaries | ( | ( | — | — | ||||
Cash paid for mandatorily redeemable non-controlling interests | ( | — | — | — | ||||
Repurchase of ordinary shares | — | — | ( | ( | ||||
Proceeds from issuance of ordinary shares upon exercise of share option | — | | | — | ||||
Proceeds from short‑term borrowings |
| |
| |
| |
| |
Repayments of short‑term borrowings |
| ( |
| — |
| ( |
| ( |
Proceeds from long‑term borrowings |
| |
| — |
| — |
| — |
Repayments of long‑term borrowings |
| ( |
| — |
| — |
| — |
Proceeds from funding debts |
| |
| |
| |
| |
Repayments of funding debts |
| ( |
| ( |
| ( |
| ( |
Net cash provided by (used in) financing activities |
| |
| ( |
| ( |
| ( |
Effect of exchange rate change on cash, cash equivalents and restricted cash |
| ( |
| ( |
| |
| |
Net increase (decrease) in cash and cash equivalents and restricted cash |
| |
| ( |
| ( |
| ( |
Cash, cash equivalents and restricted cash at the beginning of the year |
|
|
|
|
|
| ||
Including: |
|
|
|
|
|
| ||
Cash and cash equivalents at the beginning of the year |
| |
| |
| |
| |
Restricted cash at the beginning of the year |
| |
| |
| |
| |
Non‑current restricted cash at the beginning of the year |
| |
| — |
| — |
| — |
Total |
| |
| |
| |
| |
Cash, cash equivalents and restricted cash at the end of the year |
|
|
|
|
|
| ||
Including: |
|
|
|
|
|
| ||
Cash and cash equivalents at the end of the year |
| |
| |
| |
| |
Restricted cash at the end of the year |
| |
| |
| |
| |
Total |
| |
| |
| | | |
Supplemental disclosures: |
|
|
|
|
|
|
|
|
Cash paid for income taxes |
| ( |
| ( |
| ( |
| ( |
Cash paid for interest |
| ( |
| ( |
| ( |
| ( |
Non‑cash investing and financing activities |
|
|
|
|
|
|
|
|
Accretion of convertible redeemable preferred shares to redemption value |
| |
| — |
| — |
| — |
Changes in accounts payable related to property, plant and equipment addition |
| ( |
| |
| | | |
Issuance of ordinary shares for purchase of non-controlling interests | | — | — | — | ||||
F-13
1. ORGANIZATION
(a) Principle activities, subsidiaries and VIEs
KE Holdings Inc. (“the Company”) was incorporated in the Cayman Islands on July 6, 2018 under the Cayman Islands Companies Law as an exempted company with limited liability. The Company through its consolidated subsidiaries, variable interest entities (the “VIE”s) and the subsidiaries of the VIEs (collectively, the “Group”), is principally engaged in operating a leading integrated online and offline platform for housing transactions and services in the People’s Republic of China (the “PRC” or “China”).
As of December 31, 2022, the details of the Company’s major subsidiaries and consolidated VIEs (inclusive of the VIEs’ subsidiaries) are as follows:
| Date of |
|
| Percentage of |
| ||
incorporation or | Place of | direct or indirect |
| ||||
Name | acquisition | incorporation | economic ownership | ||||
Subsidiaries |
|
|
|
|
|
| |
Beike Group (Cayman) Limited |
| August 6, 2018 |
| Cayman Island |
| | % |
Beike Group (BVI) Limited |
| July 12, 2018 |
| British Virgin Islands |
| | % |
Sharehome HK International Limited |
| December 16, 2016 |
| Hong Kong |
| | % |
Beike (Tianjin) Investment Co., Ltd. (“Beike Tianjin”) |
| September 29, 2018 |
| PRC |
| | % |
Jinbei (Tianjin) Technology Co., Ltd. (“Jinbei Technology”) |
| August 22, 2018 |
| PRC |
| | % |
Beike Jinke (Tianjin) Technology Co., Ltd. (“Beike Jinke”) |
| October 30, 2018 |
| PRC |
| | % |
Lianjia (Tianjin) Enterprise Management Co., Ltd. (“Lianjia Enterprise Management”) |
| August 13, 2018 |
| PRC |
| | % |
Beijing Lianjia Zhidi Real Estate Brokerage Co., Ltd. (“Lianjia Zhidi”) |
| July 25, 2005 |
| PRC |
| | % |
Deyou Real Estate Agency Co., Ltd. (“Deyou Real Estate Agency”) |
| September 5, 2002 |
| PRC |
| | % |
Beike Zhaofang (Beijing) Technology Co., Ltd. (“Beike Zhaofang”) |
| August 3, 2015 |
| PRC |
| | % |
Beike Technology Co., Ltd. |
| June 28, 2017 |
| PRC |
| | % |
Consolidated VIEs |
|
|
|
|
| ||
Beijing Lianjia Real Estate Brokerage Co., Ltd. (“Beijing Lianjia”) (i) |
| September 30, 2001 |
| PRC |
| | % |
Beijing Yiju Taihe Technology Co., Ltd. (“Yiju Taihe”) |
| July 23, 2010 |
| PRC |
| | % |
Tianjin Xiaowu Information & Technology Co., Ltd. (“Tianjin Xiaowu”) |
| November 14, 2017 |
| PRC |
| | % |
Subsidiaries of VIEs |
|
|
|
|
|
| |
Beijing Zhongrongxin Financing Guarantee Co., Ltd. |
| November 10, 2006 |
| PRC |
| | % |
Beijing Ehomepay Technologies Co., Ltd. |
| August 8, 2013 |
| PRC |
| | % |
(i)The Company has
F-14
1. ORGANIZATION (CONTINUED)
(b) History and reorganization of the Group
The Group commenced operations in the PRC in 2001 through Beijing Lianjia, which was established in September 2001 by Mr. Zuo Hui (the “Founder” and permanent chairman emeritus of the Company). Beijing Lianjia and its subsidiaries developed various businesses over time and expanded nationwide in China. During January 2017, the Group restructured Yiju Taihe, which was originally a subsidiary of Beijing Lianjia and operated financial service businesses, to mirror the holding structure substantially identical to that of Beijing Lianjia. In November 2017, the Group incorporated Tianjin Xiaowu, to conduct operations related to value-added telecommunication services. The Founder is the ultimate controlling party of the Group as he has held majority voting power over the Group throughout the Group’s history.
Along with the launch of the Group’s Beike platform, the Company was incorporated in the Cayman Islands in July 2018 as the Group’s holding company to facilitate offshore financing. During July to December 2018, the Company established a series of intermediary holding entities which directly or indirectly hold the equity interests in Beike Tianjin, Jinbei Technology, and Beike Jinke, all of which are the Company’s wholly-owned PRC subsidiaries (collectively, “WFOEs”). Through a series of transactions, most of the original subsidiaries of Beijing Lianjia have become the subsidiaries of the applicable WFOEs and the Group’s other PRC subsidiaries. For example, most of Beijing Lianjia’s operating entities are transferred to Lianjia Zhidi and Lianjia Enterprise Management, both of which are wholly-owned subsidiaries of Beike Tianjin.
Then, through a series of reorganization transactions (the “Reorganization”), the Company became the primary beneficiary of Beijing Lianjia, Yiju Taihe and Tianjin Xiaowu through contractual arrangements. In connection with the Reorganization, most of the shareholders of Beijing Lianjia and Yiju Taihe or such shareholders’ affiliates subscribed for ordinary shares, Series B and C convertible redeemable preferred shares of the Company as applicable, substantially in proportion to their previous respective equity interests in Beijing Lianjia and Yiju Taihe prior to the Reorganization. To effect the Reorganization, the Group returned onshore capital of RMB
The Reorganization was completed on December 28, 2018.
During the second quarter of 2020, certain subsidiaries of Yiju Taihe operating businesses that do not restrict foreign ownership became the subsidiaries of the WFOEs.
On July 22, 2020, the Company effected a 5-for-1 share subdivision, following which each of the Company’s issued ordinary shares and preferred shares was subdivided into
The Company has completed its initial public offering and been listed on the New York Stock Exchange since August 2020.
The Company has completed its listing on the Hong Kong Stock Exchange by way of introduction in May 2022.
F-15
1. ORGANIZATION (CONTINUED)
(c)VIE Companies
Due to the restrictions imposed by PRC laws and regulations on foreign ownership of companies engaged in value-added telecommunication services, finance businesses and certain other businesses, the Group operates its platforms and other restricted businesses in the PRC through certain PRC domestic companies, whose equity interests are held by certain management members of the Group and several other individuals and entities affiliated with the Group (“Nominee Shareholders”). The Group depends on a series of contractual arrangements with these PRC domestic companies and their respective Nominee Shareholders to provide its subsidiary with a “controlling financial interest” in the VIEs, as defined in FASB ASC 810, making it the primary beneficiary of the VIEs. These contractual agreements include powers of attorney, exclusive business cooperation agreements, exclusive option agreements, equity pledge agreements and spousal consent letters. These contractual agreements can be extended at the Group’s relevant PRC subsidiaries’ options prior to the expiration dates. Management concludes that these PRC domestic companies are VIEs of the Group, of which the Group is the ultimate primary beneficiary. As such, the Group consolidated the financial results of these PRC domestic companies and their subsidiaries in the Group’s consolidated financial statements.
The following is a summary of the contractual agreements (collectively, “Contractual Agreements”) that the Group, through its subsidiaries, entered into with the VIEs and their Nominee Shareholders:
i)Contractual Agreements with VIEs
Power of Attorney
Pursuant to the power of attorney agreements among the WFOEs, the VIEs and their respective Nominee Shareholders, each Nominee Shareholder of the VIEs irrevocably undertakes to appoint the WFOE, or a PRC citizen designated by the WFOE as the attorney-in-fact to exercise all of the rights as a shareholder of the VIEs, including, but not limited to, the right to convene and attend shareholders’ meeting, vote on any resolution that requires a shareholder vote, such as appoint or remove directors and other senior management, and other voting rights pursuant to the articles of association (subject to the amendments) of the VIEs. Each power of attorney agreement is irrevocable and remains in effect as long as the Nominee Shareholder continues to be a shareholder of the VIEs.
Exclusive Business Cooperation Agreements
Pursuant to the exclusive business cooperation agreements among the WFOEs and the VIEs, respectively, the WFOEs have the exclusive right to provide the VIEs with services related to, among other things, comprehensive technical support, professional training, consulting services and marketing and promotional services. Without prior written consent of the WFOEs, the VIEs agree not to directly or indirectly accept the same or any similar services provided by any others regarding the matters ascribed by the exclusive business cooperation agreements. The VIEs agree to pay the WFOEs services fees, which will be determined by the WFOEs. The WFOEs have the exclusive ownership of intellectual property rights created as a result of the performance of the agreements. The agreements will remain effective except that the WFOEs are entitled to terminate the agreements in writing.
F-16
1. ORGANIZATION (CONTINUED)
Exclusive Option Agreements
Pursuant to the exclusive option agreements among the WFOEs, the VIEs and their respective Nominee Shareholders, the Nominee Shareholders of the VIEs irrevocably grant the respective WFOEs an exclusive option to purchase, or have its designated person to purchase, at its discretion, to the extent permitted under PRC law, all or part of their equity interests in the VIEs (except for
Equity Pledge Agreements
Pursuant to the equity pledge agreements among the WFOEs, the VIEs and their respective Nominee Shareholders, the Nominee Shareholders of the VIEs pledged all of their respective equity interests in the VIEs to the WFOEs as security for performance of the obligations of the VIEs and their Nominee Shareholders under the exclusive business cooperation agreements, the power of attorney agreements, the exclusive option agreements and the equity pledge agreements, except for
Spousal Consent Letters
Pursuant to the spousal consent letters, each of the spouses of the applicable individual Nominee Shareholders of the VIEs unconditionally and irrevocably agrees that the equity interest in the VIEs held by and registered in the name of his or her respective spouse will be disposed of pursuant to the relevant exclusive business cooperation agreements, equity pledge agreements, the exclusive option agreements and the power of attorney agreements, without his or her consent. In addition, each of them agrees not to assert any rights over the equity interest in the VIEs held by her respective spouses. In addition, in the event that any of them obtains any equity interest in the VIEs held by their respective spouses for any reason, such spouses agree to be bound by similar obligations and agreed to enter into similar contractual arrangements.
F-17
1. ORGANIZATION (CONTINUED)
ii)Risks in relation to VIE structure
Part of the Group’s business is conducted through the VIEs of the Group, of which the Company is the ultimate primary beneficiary. The Company has concluded that (i) the ownership structure of the VIEs is not in violation of any existing PRC law or regulation in any material respect; and (ii) each of the VIE Contractual Agreements is valid, legally binding and enforceable to each party of such agreements and will not result in any violation of PRC laws or regulations currently in effect. However, uncertainties in the PRC legal system could cause the relevant regulatory authorities to find the current VIE Contractual Agreements and businesses to be in violation of any existing or future PRC laws or regulations.
On March 15, 2019, the National People’s Congress adopted the Foreign Investment Law of the PRC, which became effective on January 1, 2020, together with their implementation rules and ancillary regulations. The Foreign Investment Law does not explicitly classify contractual arrangements as a form of foreign investment, but it contains a catch-all provision under the definition of “foreign investment”, which includes investments made by foreign investors through means stipulated in laws or administrative regulations or other methods prescribed by the State Council. It is unclear that whether the Group’s corporate structure will be seen as violating the foreign investment rules as the Group are currently leveraging the contractual arrangements to operate certain businesses in which foreign investors are prohibited from or restricted to investing. If variable interest entities fall within the definition of foreign investment entities, the Group’s ability to use the contractual arrangements with the VIE and the Group’s ability to conduct business through the VIEs could be severely limited.
In addition, if the Group’s corporate structure and the contractual arrangements with the VIEs through which the Group conducts its business in the PRC were found to be in violation of any existing or future PRC laws and regulations, the Group’s relevant PRC regulatory authorities could:
| ● | revoke or refuse to grant or renew the Group’s business and operating licenses; |
| ● | restrict or prohibit related party transactions between the wholly owned subsidiary of the Group and the VIEs; |
| ● | impose fines, confiscate income or other requirements which the Group may find difficult or impossible to comply with; |
| ● | require the Group to alter, discontinue or restrict its operations; |
| ● | restrict or prohibit the Group’s ability to finance its operations, and; |
| ● | take other regulatory or enforcement actions against the Group that could be harmful to the Group’s business. |
F-18
1. ORGANIZATION (CONTINUED)
The imposition of any of these penalties may result in a material and adverse effect on the Group’s ability to conduct the Group’s businesses. In addition, if the imposition of any of these penalties causes the Group to lose the rights to direct the activities of the VIEs or the right to receive its economic benefits, the Group would no longer be able to consolidate the VIEs. The management believes that the likelihood for the Group to lose such ability is remote based on current facts and circumstances. However, the interpretation and implementation of the laws and regulations in the PRC and their application to an effect on the legality, binding effect and enforceability of contracts are subject to the discretion of competent PRC authorities, and therefore there is no assurance that relevant PRC authorities will take the same position as the Group herein in respect of the legality, binding effect and enforceability of each of the contractual arrangements. Meanwhile, since the PRC legal system continues to rapidly evolve, the interpretations of many laws, regulations and rules are not always uniform and enforcement of these laws, regulations and rules involve uncertainties, which may limit legal protections available to the Group to enforce the contractual arrangements should the VIEs or the Nominee Shareholders of the VIEs fail to perform their obligations under those arrangements.
Summary of Financial Information of the VIEs
In accordance with VIE Contractual Agreements, the Company (1) could exercise all shareholder’s rights of the VIEs and has power to direct the activities that most significantly affects the economic performance of the VIEs, and (2) receive the economic benefits of the VIEs that could be significant to the VIEs. Accordingly, the Company is considered as ultimate primary beneficiary of the VIEs and has consolidated the VIEs’ financial results of operations, assets and liabilities in the Company’s consolidated financial statements. Therefore, the Company considers that there are no assets in the VIEs that can be used only to settle obligations of the VIEs, except for the registered capital of the VIEs amounting to approximately RMB
F-19
1. ORGANIZATION (CONTINUED)
Summary of Financial Information of the VIEs (Continued)
The following table sets forth the assets, liabilities, results of operations and changes in cash, cash equivalents and restricted cash of the consolidated VIEs (inclusive of the VIEs’ subsidiaries, and the consolidated trusts as discussed in Note 2.12) taken as a whole, which were included in the Group’s consolidated financial statements with intercompany transactions eliminated. The following disclosures present the financial positions of the businesses that currently constitute the VIE entities as of December 31, 2021 and 2022 and the operation results for the years ended December 31, 2020, 2021 and 2022.
As of December 31, | ||||
2021 | 2022 | |||
| RMB |
| RMB | |
(in thousands) | ||||
Cash and cash equivalents |
| |
| |
Restricted cash |
| |
| |
Short‑term investments |
| |
| |
Short‑term financing receivables, net |
| |
| |
Accounts receivable, net |
| |
| |
Amounts due from and prepayments to related parties |
| |
| |
Loan receivables from related parties |
| |
| |
Prepayments, receivables and other assets |
| |
| |
Amounts due from non‑VIE subsidiaries of the Group |
| |
| |
Total current assets |
| |
| |
Property and equipment, net |
| |
| |
Right‑of‑use assets |
| |
| |
Long‑term financing receivables, net |
| |
| |
Long‑term investments, net |
| |
| |
Intangible assets, net |
| |
| |
Goodwill |
| |
| |
Other non‑current assets |
| |
| |
Total non‑current assets |
| |
| |
Total assets |
| |
| |
Accounts payable |
| |
| |
Amounts due to related parties |
| |
| |
Employee compensation and welfare payable |
| |
| |
Customer deposits payable |
| |
| |
Income taxes payable |
| |
| |
Lease liabilities current portion |
| |
| |
Short‑term funding debts |
| |
| |
Contract liabilities |
| |
| |
Accrued expenses and other current liabilities |
| |
| |
Amounts due to non‑VIE subsidiaries of the Group |
| |
| |
Total current liabilities |
| |
| |
Deferred tax liabilities |
| |
| |
Lease liabilities non‑current portion |
| |
| |
Total non‑current liabilities |
| |
| |
Total liabilities |
| |
| |
F-20
1. ORGANIZATION (CONTINUED)
Summary of Financial Information of the VIEs (Continued)
| For the Year Ended December 31, | |||||
2020 | 2021 | 2022 | ||||
RMB |
| RMB |
| RMB | ||
(in thousands) | ||||||
Total net revenues from third party | | | | |||
Total net revenues from non-VIE subsidiaries of the Group | | | | |||
Total net revenues |
| | | | ||
Net income (loss) |
| | ( | | ||
For the Year Ended December 31, | ||||||
2020 | 2021 | 2022 | ||||
RMB |
| RMB |
| RMB | ||
(in thousands) | ||||||
Net cash used in operating activities |
| ( | ( | ( | ||
Net cash provided by investing activities |
| | | | ||
Net cash used in financing activities |
| ( | ( | ( | ||
Net increase (decrease) in cash, cash equivalents and restricted cash |
| ( | | ( | ||
(d)Impact of COVID-19
In 2020, as part of Chinese government’s effort to ease the burden of businesses affected by COVID-19, the Ministry of Human Resources and Social Security, the Ministry of Finance and the State Taxation Administration temporarily reduced or exempted certain payments to the government-mandated employee welfare benefit plans. For the year ended December 31, 2020, the Group recognized government grants related to the above support program of approximately RMB
2. SIGNIFICANT ACCOUNTING POLICIES
2.1 (a) Impact of newly adopted accounting pronouncement
In 2016, the FASB issued ASU No. 2016-13, “Financial Instruments - Credit Losses (Topic 326),” which replaces the existing incurred loss methodology with an expected loss methodology that is referred to as the current expected credit loss (“CECL”) methodology. The Company adopted Topic 326 using a modified retrospective method for all financial assets measured at amortized cost and liabilities for guarantee arrangements. Results for reporting periods beginning after January 1, 2020 are presented under Topic 326 while prior period amounts continue to be reported in accordance with previously applicable GAAP. The Company recorded a decrease to retained earnings, net of tax, of RMB
F-21
2. SIGNIFICANT ACCOUNTING POLICIES (CONTINUED)
In August 2020, the FASB issued ASU No. 2020-06, “Debt – Debt with Conversion and Other Options (Subtopic 470-20) and Derivatives and Hedging – Contracts in Entity’s Own Equity (Subtopic 815-40)”. The amendments in this update affect entities that issue convertible instruments and/or contracts indexed to and potentially settled in an entity’s own equity. The new ASU eliminates the beneficial conversion and cash conversion accounting models for convertible instruments. It also amends the accounting for certain contracts in an entity’s own equity that are currently accounted for as derivatives because of specific settlement provisions. In addition, the new guidance modifies how particular convertible instruments and certain contracts that may be settled in cash or shares impact the diluted EPS computation. The amendments in the ASU are effective for public business entities that meet the definition of an SEC filer, excluding entities eligible to be smaller reporting companies as defined by the SEC, for fiscal years beginning after December 15, 2021, including interim periods within those fiscal years. The Company adopted the standard effective January 1, 2022 on a prospective basis. The adoption of the new standard did not have a material impact on the Company’s consolidated financial statements.
In November 2021, the FASB issued ASU No. 2021-10, “Government Assistance (Topic 832): Disclosures by Business Entities about Government Assistance,” which requires disclosures about transactions with a government that are accounted for by applying a grant or contribution accounting model by analogy. The standard is effective for public companies for fiscal years beginning after December 15, 2021. The Company adopted the standard effective January 1, 2022 on a prospective basis. The adoption of the new standard did not have a material impact on the Company’s consolidated financial statements.
2.1 (b) Recently issued accounting pronouncements not yet adopted
In October 2021, the FASB issued ASU No. 2021-08, “Business Combinations (Topic 805): Accounting for Contract Assets and Contract Liabilities from Contracts with Customers”, which requires entities to apply Topic 606 to recognize and measure contract assets and contract liabilities in a business combination as if it had originated the contracts. The standard is effective for public companies for fiscal years, and interim periods within those fiscal years, beginning after December 15, 2022. Early adoption is permitted. The Company does not expect the adoption of this standard to have a significant impact on its consolidated financial statements.
In June 2022, the FASB issued ASU No. 2022-03, “Fair Value Measurement (Topic 820): Fair Value Measurement of Equity Securities Subject to Contractual Sale Restrictions”, which clarifies that an entity cannot, as a separate unit of account, recognize and measure a contractual sale restriction. The standard also requires certain disclosures for equity securities subject to contractual sale restrictions. The standard is effective for public companies for fiscal years beginning after December 15, 2023, and interim periods within those fiscal years. Early adoption is permitted. The Company does not expect the adoption of this standard to have a significant impact on its consolidated financial statements.
2.2 Basis of preparation
The accompanying consolidated financial statements have been prepared in accordance with accounting principles generally accepted in the United States of America (“U.S. GAAP”). Significant accounting policies followed by the Group in the preparation of its accompanying consolidated financial statements are summarized below.
Change in segment
Subsequent to the acquisition of Shengdu Home Renovation Co., Ltd (“Shengdu”) (Note 23), the Group changed its organizational structure, resulting in four reportable segments: existing home transaction services, new home transaction services, home renovation and furnishing, and emerging and other services. Prior period segment results have been recast to conform to the current presentation. See Note 24. “Segment Information” for additional information.
F-22
2. SIGNIFICANT ACCOUNTING POLICIES (CONTINUED)
Change in method of accounting for capitalization of costs to obtain a contract as incurred
On January 1, 2022, the Group elected to change its method of accounting for contract cost capitalization. In prior years, the Group used the practical expedient under ASC 606 to expense the costs to obtain a contract as incurred when the expected amortization period is one year or less. Starting in this year, the group recognizes as an asset the incremental costs of obtaining a contract with customer if the Group expects to recover those costs. An asset related to an obligation satisfied over time is amortized using a method consistent with the method used to measure progress and recognize revenue over the contract term. An asset related to an obligation satisfied at point in time is expensed upon the transfer of control of the goods or services to which the asset relates. The new method of accounting is considered preferable as the amortization of the contract cost is consistent with the pattern of the newly acquired home renovation services’ revenue recognition.
The prior period financial statements have not been adjusted as the accumulated effect of the change to the accounting principal on periods prior to those presented is immaterial. The following financial statement line items for fiscal years 2022 were affected by the change in accounting principle.
The consolidated balance sheet as of December 31, 2022 was as followed:
As of December 31, 2022 | ||||||
As computed | As reported | |||||
under the | under the new | |||||
practical | accounting | Effect of | ||||
expedient | method | change | ||||
| RMB |
| RMB |
| RMB | |
(in thousands) | ||||||
Assets: | ||||||
Prepayments, receivables, other current and non-current assets |
| |
| |
| ( |
Total assets |
| |
| |
| ( |
|
|
| ||||
Liabilities and shareholders’ equity |
|
|
| |||
Accumulated deficit |
| ( |
| ( |
| ( |
Total liabilities and shareholders’ equity |
| |
| |
| ( |
The consolidated statement of comprehensive income (loss) for the year ended December 31, 2022 was as followed:
For the Year Ended December 31, 2022 | ||||||
As computed | As reported | |||||
under the | under the new | |||||
practical | accounting | Effect of | ||||
expedient | method | change | ||||
| RMB |
| RMB |
| RMB | |
(in thousands) | ||||||
Sales and marketing expenses |
| ( |
| ( |
| ( |
Total operating expenses |
| ( |
| ( |
| ( |
Net income (loss) attributable to KE Holdings Inc.’s ordinary shareholders |
| ( |
| ( |
| ( |
Net income (loss) per share attributable to ordinary shareholders |
|
|
| |||
- Basic |
| ( |
| ( |
| |
- Diluted |
| ( |
| ( |
| |
F-23
2. SIGNIFICANT ACCOUNTING POLICIES (CONTINUED)
2.3 Basis of consolidation
The consolidated financial statements include the financial statements of the Company, its subsidiaries, the consolidated VIEs (inclusive of the VIEs’ subsidiaries) for which the Company is the ultimate primary beneficiary.
A subsidiary is an entity in which the Company, directly or indirectly, controls more than one half of the voting power, has the power to appoint or remove the majority of the members of the Board of directors, to cast a majority of votes at the meeting of the Board of directors or to govern the financial and operating policies of the investee under a statute or agreement among the shareholders or equity holders.
A consolidated VIE is an entity in which the Company, or its subsidiary, through contractual arrangements, has the power to direct the activities that most significantly impact the entity’s economic performance, bears the risks of and enjoys the rewards normally associated with ownership of the entity, and therefore the Company or its subsidiaries is the primary beneficiary of the entity.
All transactions and balances between the Company, its subsidiaries, consolidated VIEs (inclusive of VIEs’ subsidiaries) have been eliminated upon consolidation. The results of subsidiaries and VIEs acquired or disposed of during the year are recorded in the consolidated statements of comprehensive income (loss) from the effective dates of acquisition or up to the effective dates of disposal, as appropriate.
2.4 Use of estimates
The preparation of financial statements in conformity with U.S. GAAP requires management to make estimates and assumptions that affect the reported amounts of assets and liabilities, disclosure of contingent assets and liabilities at the balance sheet date, and the reported revenues and expenses during the reporting periods in the consolidated financial statements and accompanying notes. Significant accounting estimates reflected in the Group’s consolidated financial statements include, but are not limited to (i) revenue recognition, (ii) provision for credit losses of accounts receivable, financing receivables and other receivables, (iii) assessment for impairment of long-lived assets, intangible assets and goodwill, (iv) valuation and recognition of share-based compensation expenses, (v) useful lives of property, plant and equipment and intangible assets, (vi) fair value of short-term and long-term investments, and derivative instruments, (vii) incremental borrowing rate used to account for leases, (viii) valuation of intangible asset arising from business combination transaction, (ix) provision for income tax and valuation allowance for deferred tax assets, and (x) liabilities related to employee welfare benefits. Actual results could differ from those estimates, and as such, differences may be material to the consolidated financial statements.
2.5 Foreign currencies and foreign currency translation
The Group’s reporting currency is Renminbi (“RMB”). The functional currency of the Company and its subsidiaries incorporated in the Cayman Islands, BVI and Hong Kong is United States dollars (“US$”) and the functional currency of the PRC entities in the Group is RMB. The Company’s subsidiaries with operations in other jurisdictions generally use their respective local currencies as their functional currencies.
Transactions denominated in other than the functional currencies are re-measured into the functional currency of the entity at the exchange rates prevailing on the transaction dates. Monetary assets and liabilities denominated in foreign currencies are translated into the functional currency using the applicable exchange rates at the balance sheet dates. Net gains and losses resulting from foreign exchange transactions are included in foreign currency exchange gain (loss) in the consolidated statements of comprehensive income (loss).
F-24
2. SIGNIFICANT ACCOUNTING POLICIES (CONTINUED)
The financial statements of the Group are translated from the functional currencies into RMB. Assets and liabilities denominated in foreign currencies are translated into RMB using the applicable exchange rates at the balance sheet date. Equity accounts other than earnings generated in current period are translated into RMB at the appropriate historical rates. Revenues, expenses, gain and loss are translated into RMB using the periodic average exchange rates. Translation differences are recorded currency translation adjustments as a component of other comprehensive income (loss) in the consolidated statements of comprehensive income (loss).
2.6 Convenience translation
Translations of the consolidated balance sheets, the consolidated statements of comprehensive income (loss) and the consolidated statements of cash flows from RMB into US$ as of and for the year ended December 31, 2022 are solely for the convenience of the readers and were calculated at the rate of US$1.00=RMB
2.7 Fair value measurements
Accounting guidance defines fair value as the price that would be received from selling an asset or paid to transfer a liability in an orderly transaction between market participants at the measurement date. When determining the fair value measurement for assets and liabilities required or permitted to be recorded at fair value, the Group considers the principal or most advantageous market in which it would transact and it considers assumptions that market participants would use when pricing the asset or liability.
Accounting guidance establishes a fair value hierarchy that requires an entity to maximize the use of observable inputs and minimize the use of unobservable inputs when measuring fair value. A financial instrument’s categorization within the fair value hierarchy is based upon the lowest level of input that is significant to the fair value measurement. Accounting guidance establishes three levels of inputs that may be used to measure fair value:
Level 1—Observable inputs that reflect quoted prices (unadjusted) for identical assets or liabilities in active markets.
Level 2—Other inputs that are directly or indirectly observable in the marketplace.
Level 3—Unobservable inputs which are supported by little or no market activity.
Accounting guidance also describes three main approaches to measure the fair value of assets and liabilities: 1) market approach; 2) income approach and 3) cost approach. The market approach uses prices and other relevant information generated from market transactions involving identical or comparable assets or liabilities. The income approach uses valuation techniques to convert future amounts to a single present value amount. The measurement is based on the value indicated by current market expectations about those future amounts. The cost approach is based on the amount that would currently be required to replace an asset.
When available, the Group uses quoted market prices to determine the fair value of an asset or liability. If quoted market prices are not available, the Group will measure fair value using valuation techniques that use, when possible, current market-based or independently sourced market parameters, such as interest rates and currency rates.
2.8 Cash and cash equivalents
Cash and cash equivalents consist of cash on hand, demand deposits and highly liquid investments placed with banks or other financial institutions, which are unrestricted as to withdrawal or use, and which have original maturities less than three months and are readily convertible to known amount of cash.
F-25
2. SIGNIFICANT ACCOUNTING POLICIES (CONTINUED)
2.9 Restricted cash
Cash that is legally or contractually restricted as to withdrawal or for use or pledged as security is reported separately on the face of the consolidated balance sheets. In accordance with Accounting Standards Codification (“ASC”) 230, the amounts generally described as restricted cash and restricted cash equivalents are included in the total cash, cash equivalents and restricted cash balances in the consolidated statements of cash flows.
The Group’s restricted cash is mainly comprised of 1) cash received from the property buyers but not yet paid to the sellers through the Group’s online payment platform, which is placed with banks in escrow accounts; 2) security deposits for the Group’s guarantee and financing services; and 3) borrowings from commercial banks for limited purpose; and 4) other miscellaneous restricted cash.
2.10 Short-term investments
Short-term investments include investments in financial instruments with a variable interest rate indexed to performance of underlying assets. For equity classified securities, in accordance with ASC 825 — “Financial Instruments”, the Group elected the fair value option at the date of initial recognition and carried these investments at fair value. Changes in the fair value are reflected in the consolidated statements of comprehensive income (loss).
The Group also holds debt classified securities, and accounts for such investments in accordance with ASC Topic 320, Investments—Debt Securities (“ASC 320”). The Group classifies the short-term investments in debt as held-to-maturity, trading or available-for-sale, whose classification determines the respective accounting methods stipulated by ASC 320. Dividend and interest income, including amortization of the premium and discount arising at acquisition, for all categories of investments in securities are included in earnings. Any realized gains or losses on the sale of the short-term investments are determined on a specific identification method, and such gains and losses are reflected in earnings during the period in which gains or losses are realized.
Held-to-maturity investments include debt instruments issued by private companies for which the Group has the positive intent and ability to hold those securities to maturity, and time deposits represent time deposits placed with banks with maturities more than three months. The Group account for the held-to-maturity debt securities at amortized cost less allowance for credit losses.
The allowance for credit losses of the held-to-maturity debt securities reflects the Group’s estimated expected losses over the contractual lives of the held-to-maturity debt securities and is charged to “Other income, net” in the consolidated statements of comprehensive income (loss). Estimated allowances for credit losses are determined by considering reasonable and supportable forecasts of future economic conditions in addition to information about past events and current conditions. As of December 31, 2021 and 2022, the allowance for credit losses provided for the held-to-maturity debt securities held by the Group was insignificant.
Debt securities that are bought and held principally for the purpose of selling them in the near term are classified as trading securities, in accordance with ASC 320. Unrealized holding gains and losses for trading securities are included in earnings.
Debt investments not classified as trading or as held-to-maturity are classified as available-for-sale debt investments, which are reported at fair value, with unrealized gains and losses recorded in “Accumulated other comprehensive income (loss)” on the consolidated balance sheets.
Investments with expected maturity of over a year are classified as long-term investments. Investments with maturity date within one year will be reclassified to short-term investments.
F-26
2. SIGNIFICANT ACCOUNTING POLICIES (CONTINUED)
2.11 Accounts receivable
Accounts receivable represents those receivables derived in the ordinary course of business, net of allowance for credit losses, including receivable from real estate property sellers, buyers and agents from the platform. Starting from January 1, 2020, the Group adopted ASC 326 and assesses the accounts receivable and establishes a reserve to reflect the net amount expected to be collected. The allowance is management’s estimate of expected credit losses after considering historical collection activity, the nature of the receivable, the current business environment and forecasts that may affect the customers’ ability to pay. Management estimated the allowance by segmenting accounts receivable based on certain credit risk characteristics and determining an expected loss rate for each segmentation based on historical loss experience adjusted for judgments about the effects of relevant observable data including current and future economic conditions.
The allowance for credit losses and corresponding receivables were written off when they are determined to be uncollectible.
2.12 Financing receivables
The Group generates financing receivables by providing personal credit loans to property buyers, tenants and other individual borrowers. The Group has the intent and the ability to hold such financing receivables for the foreseeable future or until maturity or payoff.
Financing receivables from consolidated Trusts
The Group has entered into arrangements with consolidated trusts (“Trusts”), pursuant to which the Group invested in the financing receivables using funds from the consolidated Trusts. The Trusts are administered by third-party trust companies, which act as the trustees, with funds contributed by the Group and/or other third-party investors for the purposes of providing returns to the beneficiary of the Trusts. The Group has power to direct the activities of the Trusts and has the obligation to absorb losses or the right to receive benefits from the Trusts that could potentially be significant to the Trusts. As a result, the Trusts are considered consolidated VIEs of the Group under ASC 810—“Consolidation”.
Therefore the loans funded by the consolidated Trusts are recorded as the Group’s financing receivables. The proceeds received from the third-party investors are recognized as funding debts. Cash received via consolidated Trusts that has not yet been distributed is recorded as restricted cash.
Financing receivables from micro-loan platforms
The Group also offers micro loans to borrowers via micro-loan platforms. The loans offered mainly include: 1) installment loans for home renovation and furnishing to property owners; 2) loans provided to external small property agents; 3) loans provided to other individuals. As the Group undertakes substantially all the risks and rewards, the micro loans are recognized as financing receivables on the consolidated balance sheets.
Measurement of financing receivables
Financing receivables are measured at amortized cost and reported on the consolidated balance sheets at outstanding principal adjusted for any write-offs and the allowance for credit losses.
F-27
2. SIGNIFICANT ACCOUNTING POLICIES (CONTINUED)
Allowance for credit losses
Starting from January 1, 2020, the Group adopted ASU No. 2016-13 and estimated the allowance for credit losses to reflect the Group’s estimated expected losses. The Group assesses the allowance for credit losses, mainly based on the past collection experience as well as consideration of current and future economic conditions and changes in the Group’s customer collection trends. The provision for credit losses represents an estimate of the losses expected to be incurred from the Group’s finance receivable portfolio. The Group uses projected risk parameters (e.g. probability of default and loss given default (severity)) to estimate the allowance of different segmentations, driven primarily by business type, on a collective basis. This projected risk parameters are primarily based upon historical loss experience adjusted for judgments about the effects of relevant observable data including current and future economic conditions as well as external historical loan performance trends, recovery rates, credit quality indicators. The allowance for credit losses and corresponding receivables were written off when they are determined to be uncollectible.
The Group considers available information in quarterly assessments of the adequacy of the allowance. The Group believes the estimates, including any qualitative adjustments, are reasonable and have considered reasonably available information about past events, current conditions, and reasonable and supportable forecasts of future events and economic conditions.
Accrued interest receivable
Accrued interest income on financing receivables is calculated based on the effective interest rate of the loan and recorded as interest income as earned. The outstanding principal balance of loans which has not been collected prior to the contractual maturity date is considered to be past due. When a financing receivable reaches 1 day past due, it is placed on non-accrual status, and the Group stops accruing interest of the financing receivables as of such date. The accrued but unpaid interest as of such date is not reversed. The Group assesses the collectability of accrued interest together with the unpaid principal amount and provides reserves if warranted interest income for non-accrual financing receivables is recognized on a cash basis. Cash receipt of non-accrual financing receivables would be first applied to any unpaid principal, late payment fees, if any, before recognizing interest income. The Group does not resume accrual of interest after a loan has been placed on non-accrual basis. For the years ended December 31, 2020, 2021 and 2022, the amount of interest income recognized on non-accrual financial assets was insignificant.
2.13 Derivative instruments
Derivative instruments are measured at fair value and recognized as either assets or liabilities on the consolidated balance sheets in either current or non-current other assets or accrued expenses and other current liabilities or other long-term liabilities depending upon maturity and commitment. Changes in the fair value of derivatives are either recognized periodically in the consolidated income (loss) statements or in other comprehensive income (loss) depending on the use of the derivatives and whether they qualify for hedge accounting. The Group selectively uses financial instruments to manage market risk associated with exposure to fluctuations in interest rates and foreign currency rates. These financial exposures are monitored and managed by the Group as an integral part of its risk management program. The Group does not engage in derivative instruments for speculative or trading purposes. The Group’s derivative instruments are not qualified for hedge accounting, thus changes in fair value are recognized in fair value changes in investments, net in the consolidated statements of comprehensive income (loss). The cash flows of derivative financial instruments are classified in the same category as the cash flows from the items subject to the economic hedging relationships. The estimated fair value of the derivatives is determined based on relevant market information. These estimates are calculated with reference to the market rates using industry standard valuation techniques.
2.14 Inventories
Inventories, which mainly consist of materials for home renovation business and furniture, electronic and home appliances products available for sale, are valued at the lower of moving weighted average cost or net realizable value. As of December 31, 2022, no adjustment is deemed necessary to reduce inventory to net realizable value due to the rapid turnover and high utilization of inventory. Inventory is included in the prepayments, receivables and other assets line item in the Balance Sheets.
F-28
2. SIGNIFICANT ACCOUNTING POLICIES (CONTINUED)
2.15 Property, plant and equipment, net
Property, plant and equipment are stated at cost less accumulated depreciation and impairment, if any. Depreciation is computed based upon the usage of the asset, which is approximated using a straight-line method over the estimated useful lives of the assets, which range as follows:
· | Office building |
| |
· | Vehicles |
| |
· | Computer equipment |
| |
· | Furniture and office equipment |
| |
· | Leasehold improvement |
| lesser of the term of the lease or the estimated useful lives of the assets |
Expenditures for maintenance and repairs are expensed as incurred. The gain or loss on the disposal of property, plant and equipment is the difference between the net sales proceeds and the carrying amount of the relevant assets and is recognized in the consolidated statements of comprehensive income (loss).
2.16 Intangible assets, net
Intangible assets mainly include those acquired through business combinations and purchased intangible assets. Intangible assets acquired through business combinations are recognized as assets separate from goodwill if they satisfy either the “contractual-legal” or “separability” criterion. Intangible assets arising from business combinations are recognized and measured at fair value upon acquisition. Purchased intangible assets are initially recognized and measured at cost upon acquisition. Separately identifiable intangible assets that have determinable lives continue to be amortized over their estimated useful lives based upon the usage of the asset, which is approximated using a straight-line method as follows:
· | Software |
| |
· | Trademarks and domain names |
| |
· | Customer relationships |
| |
· | Non‑competition agreements |
| |
· | Advertising resources |
| |
· | Licenses |
|
The Group considers the factors listed in ASC 350-30-35-3 when determining the useful life of an intangible asset, such as the expected use of the asset by the entity, and any legal, regulatory, or contractual provisions that may limit the useful life. The useful life of software is mainly determined based on its expected use and contractual provisions. The useful life of trademarks and domain names is determined based on the expected use and legal provisions. The useful life of licenses, which are mainly licenses for franchise business, is determined on the expected cooperation period with franchisees.
Separately identifiable intangible assets and other long-lived assets to be held and used are reviewed for impairment whenever events or changes in circumstances indicate that the carrying amounts of such assets may not be recoverable. Determination of recoverability is based on an estimate of undiscounted future cash flows resulting from the use of the asset and its eventual disposition. Measurement of any impairment loss for identifiable intangible assets is based on the amounts by which the carrying amounts of the assets exceed the fair values of the assets.
F-29
2. SIGNIFICANT ACCOUNTING POLICIES (CONTINUED)
2.17 Goodwill
Goodwill represents the excess of the purchase price over the fair value of the identifiable assets and liabilities acquired in a business combination.
Goodwill is not depreciated or amortized but is tested for impairment on an annual basis, and between annual tests if events or circumstances indicate that the goodwill may be impaired. The Group early adopted ASU No. 2017-04, “Intangibles — Goodwill and Other (Topic 350): Simplifying the Test for Goodwill Impairment” in 2019. In accordance with the FASB, a company first has the option to assess qualitative factors to determine whether it is more-likely-than-not that the fair value of a reporting unit is less than its carrying amount. In the qualitative assessment, the Group considers primary factors such as industry and market considerations, overall financial performance of the reporting unit, and other specific information related to the operations. If the Group decides, as a result of its qualitative assessment, that it is more-likely-than-not that the fair value of a reporting unit is less than its carrying amount, the quantitative impairment test is mandatory. Otherwise, no further testing is required. The quantitative impairment test consists of a comparison of the fair value of each reporting unit with its carrying amount, including goodwill. If the carrying amount of a reporting unit exceeds its fair value, an impairment loss equal to the difference between the fair value and the carrying value is recognized. Application of a goodwill impairment test requires significant management judgment, including the identification of reporting units, assigning assets and liabilities to reporting units, assigning goodwill to reporting units, and determining the fair value of each reporting unit. Changes in these estimates and assumptions could materially affect the determination of fair value for each reporting unit.
2.18 Long-term investments
(i)Equity investments accounted for using the equity method
In accordance with ASC 323 — “Investment — Equity Method and Joint Ventures”, the Group applies the equity method of accounting to equity investments, in common stock or in-substance common stock, over which it has significant influence but does not own a majority equity interests or otherwise control.
An investment in in-substance common stock is an investment that has risk and reward characteristics that are substantially similar to that entity’s common stock. The Group considers subordination, risks and rewards of ownership and obligation to transfer value when determining whether an investment in an entity is substantially similar to one in that entity’s common stock.
Under the equity method, the Group initially records its investment at cost. The difference between the cost of the equity investment and the amount of the underlying equity in the net assets of the equity investee is recognized as equity method goodwill or as an intangible asset as appropriate. The Group subsequently adjusts the carrying amount of the investment to recognize the Group’s proportionate share of each equity investee’s net income or loss into the consolidated statements of comprehensive income (loss) after the date of acquisition. When the Group’s share of losses in the equity investee equals or exceeds its interest in the equity investee, the Group does not recognize further losses, unless the Group has incurred obligations or made payments or guarantees on behalf of the equity investee, or the Group holds other investments in the equity investee.
The Group continually reviews its investment in equity investees under the equity method to determine whether a decline in fair value to below the carrying value is other-than-temporary. The primary factors the Group considers in its determination are the duration and severity of the decline in fair value, the financial condition, operating performance and the prospects of the equity investee, and other company specific information such as recent financing rounds.
The fair value determination, particularly for investments in early stage privately-held companies, requires significant judgment to determine appropriate estimates and assumptions. Changes in these estimates and assumptions could affect the calculation of the fair value of the investments and the determination of whether any identified impairment is other-than-temporary. If any impairment is considered other-than-temporary, the Group writes down the asset to its fair value and takes the corresponding charge to the consolidated statements of comprehensive income (loss).
F-30
2. SIGNIFICANT ACCOUNTING POLICIES (CONTINUED)
(ii)Investments accounted for at fair values
The Group adopted ASU No. 2016-01, “Recognition and Measurement of Financial Assets and Financial Liabilities” (“ASU No. 2016-01”) for all periods presented. Securities with readily determinable fair values are measured at fair value. Equity securities accounted for at fair values include investments in i) marketable equity securities, which are publicly traded stock and ii) unlisted companies, for which the Group measures at fair value on a recurring basis. Pursuant to ASC 321, for equity investments measured at fair value with changes in fair value recorded in earnings, the Group does not assess whether those securities are impaired.
For investments in convertible notes and loans receivable with maturities of over one year, the Group elected the fair value option. The fair value option permits the irrevocable election on an instrument-by-instrument basis at initial recognition of an asset or liability or upon an event that gives rise to a new basis of accounting for that instrument. The investments accounted for under the fair value option are carried at fair value with realized or unrealized gains and losses recorded in the consolidated statements of comprehensive income (loss). For wealth management products with variable interest rates referenced to performance of underlying assets and with original maturities greater than one year, the Group elected the fair value method at the date of initial recognition and carries these investments at fair value in accordance with ASC 825 — “Financial Instruments”. Changes in the fair value of these investments are reflected on the consolidated statements of comprehensive income (loss) as fair value changes in investments, net. Fair value is estimated based on quoted prices of similar products provided by financial institutions at the end of each reporting period. The Group classifies the valuation techniques that use these inputs as Level 2 of fair value measurements.
(iii)Equity investments measured at measurement alternative and NAV practical expedient
Private equity funds pursue various investment strategies. Investments in private equity funds generally are not redeemable due to the closed-ended nature of these funds. These private equity funds, over which the Group does not have the ability to exercise significant influence, are accounted for under the existing practical expedient in ASC Topic 820, “Fair Value Measurements and Disclosures” (“ASC 820”) to estimate fair value using the net asset value per share (or its equivalent) of the investment (“NAV practical expedient”).
The Group measures investments in equity securities, other than equity method investments, at fair value through earnings. For those investments without readily determinable fair value and do not qualify for NAV practical expedient, the Group may elect to record these investments at cost, less impairment, and plus or minus subsequent adjustments for observable price changes, in accordance with ASU No. 2016-01. Under this measurement alternative, changes in the carrying value of the equity investment will be required to be made whenever there are observable price changes in orderly transactions for the identical or similar investment of the same issuer. For those equity investments that the Group elects to use the measurement alternative, the Group makes a qualitative assessment of whether the investment is impaired at each reporting date. If a qualitative assessment indicates that the investment is impaired, the Group has to estimate the investment’s fair value in accordance with the principles of ASC 820. If the fair value is less than the investment’s carrying value, the Group recognizes an impairment loss in net income (loss) equal to the difference between the carrying value and fair value.
(iv)Long-term time deposits
Long-term time deposits represent time deposits placed with banks with maturities more than one year. The Group account for the long-term time deposits at amortized cost less allowance for credit losses.
(v)Held-to-maturity debt investments
Long-term held-to-maturity debt investments include debt instruments issued by private companies with maturities of greater than one year and for which the Group has the positive intent and ability to hold those securities to maturity. The Group account for the held-to-maturity debt securities at amortized cost less allowance for credit losses.
F-31
2. SIGNIFICANT ACCOUNTING POLICIES (CONTINUED)
The allowance for credit losses of the held-to-maturity debt securities reflects the Group’s estimated expected losses over the contractual lives of the held-to-maturity debt securities and is charged to “Other income, net” in the consolidated statements of comprehensive income (loss). Estimated allowances for credit losses are determined by considering reasonable and supportable forecasts of future economic conditions in addition to information about past events and current conditions. As of December 31, 2021 and 2022, the allowance for credit losses provided for the held-to-maturity debt securities held by the Group was insignificant.
(vi)Available-for-sale debt investments
Available-for-sale debt investments are debt instruments or preferred shares issued by banks and other financial institutions that are redeemable at the issuer’s option, which are measured at fair value. Available-for-sale debt investments that are redeemable at the issuer’s option have no contractual maturity date. Interest income is recognized in earnings. All other changes in the carrying amount of these debt investments are recognized in other comprehensive income (loss).
The allowance for credit losses of on available-for-sale debt securities is accounted for in accordance with ASC 326, Financial Instruments - Credit Losses (“ASC 326”). The Group adopted ASC 326 on January 1, 2020, on a modified retrospective basis. Under ASC 326, at each reporting period, available-for-sale debt securities are evaluated at the individual security level to determine whether there is a decline in the fair value below its amortized cost basis (an impairment). In circumstances where the Group intend to sell, or are more likely than not required to sell, the security before it recovers its amortized cost basis, the difference between fair value and amortized cost is recognized as a loss in the consolidated statements of operations, with a corresponding write-down of the security’s amortized cost. In circumstances where neither condition exists, we then evaluate whether a decline is due to credit-related factors. The factors considered in determining whether a credit loss exists can include the extent to which fair value is less than the amortized cost basis, changes in the credit quality of the underlying loan obligors, credit ratings actions, as well as other factors. To determine the portion of a decline in fair value that is credit-related, we compare the present value of the expected cash flows of the security discounted at the security’s effective interest rate to the amortized cost basis of the security. A credit-related impairment is limited to the difference between fair value and amortized cost, and recognized as an allowance for credit loss on the consolidated balance sheet with a corresponding adjustment to net income (loss). Any remaining decline in fair value that is non-credit related is recognized in other comprehensive income (loss), net of tax. Improvements in expected cash flows due to improvements in credit are recognized through reversal of the credit loss and corresponding reduction in the allowance for credit loss.
2.19 Leases
(a)Definition of a lease
A contract is, or contains, a lease if the contract conveys the right to control the use of an identified asset for a period of time in exchange for consideration.
For contracts entered into or modified on or after the date of initial application of ASC 842 or arising from business combinations, the Group assesses whether a contract is or contains a lease based on the definition under ASC 842 at inception, modification date or acquisition date, as appropriate. Such contract will not be reassessed unless the terms and conditions of the contract are subsequently changed.
(b)The Group as a lessee
The Group mainly leases sales stores (including brokerage sales stores, transaction closing service centers and home renovation and furnishing service stores), administrative offices, entrusted houses and land use rights from property owners. These are all classified as operating leases.
F-32
2. SIGNIFICANT ACCOUNTING POLICIES (CONTINUED)
Rental contracts for the sales stores and offices are typically made for fixed periods ranging generally from few months to
The Group elected not to separate non-lease components from lease components. Therefore, it will account for lease and non-lease components as a single lease component when there is only one vendor in the lease contract.
The majority of the Group’s leases have fixed payments schedules, with certain leases including additional payments based on future contract performance. For leases with additional payments based on future contract performance, no amount is included in the calculation of the lease liability or corresponding asset because of the uncertainty for future contract performance and payments. Lease expense for lease payments is recognized on a straight-line basis over the lease term.
Under a lease, the lessees are required to recognize right-of-use assets and lease liabilities. Right-of-use assets represent the Group’s right to use an underlying asset for the lease term and are recognized as the amount of the lease liabilities, adjusted for lease incentives received. Lease liabilities represent the Group’s obligation to make lease payments arising from the lease and are recognized at the present value of the future lease payments at the lease commencement date. As the interest rate implicit in most of the Group’s leases is not readily determinable, the Group uses the incremental borrowing rate (“IBR”) to determine the present value of the future lease payments. The IBR is a hypothetical rate based on the Group’s understanding of what its credit rating would be to borrow and resulting interest the Group would pay to borrow an amount equal to the lease payments in a similar economic environment over the lease term with a similar security.
Any lease with a term of 12 months or less is considered short-term. As permitted by ASC 842, short-term leases are excluded from the right-of-use asset and lease liabilities accounts on the consolidated balance sheets. Consistent with all other operating leases, short-term lease expense is recorded on a straight-line basis over the lease term.
(c)The Group as a lessor
The Group generates revenues from rental property management services as a lessor. The Group sources houses from homeowners, subleases the houses or separate rooms to tenants, and provides operational management services such as maintenance. Leases for which the Group is a lessor are classified as operating leases. The terms of the agreements with tenants are generally
When the Group serves as an intermediate lessor, it accounts for the head lease and the sublease as two separate contracts. The sublease is classified by reference to the underlying asset arising from the head lease.
2.20 Borrowings
Borrowings are initially recognized at fair value, net of transaction costs incurred. Borrowings are subsequently measured at amortized cost. Any difference between the proceeds (net of transaction costs) and the redemption amount is recognized in profit or loss over the period of the borrowings using the effective interest method.
Borrowings are classified as current liabilities unless the Group has an unconditional right to defer settlement of the liability for at least 12 months after the reporting period.
F-33
2. SIGNIFICANT ACCOUNTING POLICIES (CONTINUED)
2.21 Treasury shares
The Company accounts for treasury shares using the cost method. Under this method, the cost incurred to purchase the shares is recorded in “Treasury shares” on the consolidated balance sheets. At retirement of the treasury share, the ordinary shares account is charged only for the aggregate par value of the shares. The excess of the acquisition cost of treasury share over the aggregate par value is allocated between additional paid-in capital and retained earnings.
2.22 Statutory reserves
In accordance with the laws applicable to the Foreign Investment Enterprises (“FIEs”) established in the PRC, the Group’s subsidiaries registered as WFOEs have to make appropriations from their annual after-tax profits as determined under generally accepted accounting principles in the PRC (“PRC GAAP”) to reserve funds including the general reserve fund, enterprise expansion fund and staff bonus and welfare fund. The appropriation to the general reserve fund must be at least 10% of the annual after-tax profits calculated in accordance with PRC GAAP. Appropriation is not required if the general reserve fund has reached 50% of the registered capital of the company.
Appropriations to the enterprise expansion fund and staff bonus and welfare fund are made at the respective company’s discretion.
In addition, in accordance with the PRC Company Laws, the consolidated VIEs (inclusive of VIEs’ subsidiaries) incorporated in PRC are required to make appropriations on annual basis from their after-tax profits to non-distributable reserve funds including statutory surplus fund and discretionary surplus fund. The appropriation to the statutory surplus fund must be 10% of the after-tax profits as determined under PRC GAAP. Appropriation is not required if the statutory surplus fund has reached 50% of the registered capital of the company. Appropriation to the discretionary surplus fund is made at the discretion of the respective company.
The use of the general reserve fund, enterprise expansion fund, statutory surplus fund and discretionary surplus fund is restricted to offsetting of losses or increasing of the registered capital of the respective company. The staff bonus and welfare fund is a liability in nature and is restricted to fund payments of special bonus to employees and for the collective welfare of all employees. None of these reserves is allowed to be transferred to the company in terms of cash dividends, loans or advances, nor can they be distributed except under liquidation.
For the years ended December 31, 2020, 2021 and 2022, profit appropriation to general reserve fund and statutory surplus fund for the Group’s entities incorporated in the PRC was approximately RMB
2.23 Revenue recognition
The Group applied ASC 606 - “Revenue from Contracts with Customers” for all periods presented. According to ASC 606, revenues from contracts with customers are recognized when control of the promised goods or services is transferred to the Group’s customers in an amount that reflects the consideration the Group expects to be entitled to in exchange for those goods or services, after considering reductions by estimates for refund allowances, price concession, discount and Value Added Tax (“VAT”).
F-34
2. SIGNIFICANT ACCOUNTING POLICIES (CONTINUED)
Existing home transaction services
The Group generates revenue from existing home transaction services primarily by earning commissions from housing customers for sales or leases transactions facilitated by the Group’s own Lianjia brand where the Group acts as the principal agent, or splits of commissions with other brokerage firms acting as the principal agents in cooperation with the Group to complete transactions. In these transactions, the principal agent signs a housing agency service contract with housing customers and is responsible for fulfilling the obligations to provide the agency services under the contract. The Beike platform requires platform agreements to be signed by all brokerage firms registered with the platform. The platform agreements establish a cooperative relationship between the principal agent and all participating brokerage firms, which allows the principal agent to combine and control services provided by the participating agent. The platform agreements also set the principal agent’s role and responsibility for overall agency services and a fee allocation structure for various standard cooperating roles of agency services. For each successful transaction completed through the platform, the platform will calculate commissions for each participating agent in accordance with the platform agreements and settle them through the platform’s payment system.
When the Group signs the housing agency service contracts with housing customers and splits commissions with other brokerage firms who cooperate with the Group to complete the housing transactions in accordance with the platform agreement, the Group is considered to be the principal agent as it has the right to determine the service price and to define the service performance obligations, it has control over services provided and it is fully responsible for fulfilling the agency services pursuant to the housing agency service contracts it signed with the housing customers. Accordingly, the Group accounts for the commissions from these agency service contracts on a gross basis, with any commissions paid to other brokerage firms recorded as a cost of revenue.
Brokerage services and transaction closing services identified in the housing sales agency services contracts are considered to be seperate performance obligations. Therefore the consideration is allocated to brokerage services and transaction closing services based on the relative stand-alone selling prices. The Group recognizes them as revenues when the services are provided.
When other brokerage firms on Beike platform sign the housing agency service contracts with housing customers and split commissions with the Group in accordance with platform agreement for cooperation services by the Group to complete the housing transactions, the Group is considered as a participating agent who provides services to the principal agents as the Group is not the primary obligor for the agency service contract and does not have the right to determine the service price. Accordingly, the Group accounts for the commissions from these agency service contracts on a net basis.
For agency commissions earned by the Group, either as the principal agent or participating agent, the Group recognizes commissions as revenues when the performance obligations are satisfied at the time the housing customers sign the housing sale and purchase agreements or the lease agreements, after deducting estimated potential refunds due to a terminated transaction.
The Group also generates revenue from existing home transaction services by earning (i) platform service fees from real estate brokerage firms on the Beike platform as a percentage of the transaction commissions earned on the platform for using the Group’s ACN and SaaS systems; (ii) franchise fees from brokerage firms as a percentage of the transaction commissions earned under the Group’s franchise brands such as the Deyou brand; and (iii) other service fees for various services offered by Beike platform, such as transaction closing service through the Group’s transaction center.
For platform service and franchise fees, the Group recognizes the estimated fees that it expects to receive as revenues when the Group obtains the right to payment at the time the housing customers sign the housing sale and purchase agreements or the lease agreements.
For other service fees, the Group recognizes them as revenues when the services are provided.
F-35
2. SIGNIFICANT ACCOUNTING POLICIES (CONTINUED)
New home transaction services
The Group generates revenues from new home transaction services principally by earning sales commissions from real estate developers for new home sales facilitated by the Group. The Group signs new home agency service contracts with real estate developers in where the terms and conditions for sales commission earned are defined. The Group recognizes sales commissions as revenues when the confirmations are received from real estate developers that terms and conditions for commissions earned are met or upon cash receipts of service fees if collection of the commissions are not considered probable.
The Group subcontracts with other brokerage firms to fulfil its agency services contracts with the real estate developers and splits commissions with these brokerage firms. The Group is considered as the principal agent for the agency service contracts signed with the developers as it has the right to determine the service price and to define the service performance obligations, it has control over the services provided by the other brokerage firms and it is fully responsible for fulfilling agency services pursuant to the new home agency service contracts signed with the real estate developers. Accordingly, the Group accounts for such agency service contracts on a gross basis and recognizes split commissions to collaborating brokerage firms as cost of revenues.
Home renovation and furnishing
The Group provides interior renovation services to its customers. Such services are recognized as a performance obligation satisfied over time as the customer controls the house that is being enhanced by the renovation services provided by the Group. Revenue is recognized over time by reference to the progress towards complete satisfaction of the relevant performance obligation using input method, measured based on the proportion of contract costs incurred for work performed to date relative to the estimated total contract costs.
For sale of furniture, electronic and home appliances products, revenue is recognized when delivery and acceptance occurs, which is defined as receipt by the Company of either a delivery note when delivery has been completed or a customer confirmation that the installation process is complete.
Emerging and other services
The Group generates revenues from emerging and other services such as rental property management services, financial services and other newly developed businesses.
Rental property management services revenues are primarily derived from the leasing operation services for homeowners and tenants. The Group sources houses from homeowners, subleases the rooms to tenants, and provides operational management services such as maintenance. The terms of the agreements with tenants are generally one year. See the details of rental income recognition policy in Note 2.19 Leases - (c) The Group as a lessor.
Service fees for financial services and other newly developed businesses are generally recognized as revenues when services are provided.
Contract Balances
Timing of revenue recognition may differ from the timing of invoicing to customers. For certain services, customers are required to pay before the services are delivered. The Group recognizes a contract asset or a contract liability in the consolidated balance sheets, depending on the relationship between the Group’s performance and the customer’s payment.
F-36
2. SIGNIFICANT ACCOUNTING POLICIES (CONTINUED)
The Group classifies its right to consideration in exchange for services transferred to a customer as either a receivable or a contract asset. A receivable is a right to consideration that is unconditional as compared to a contract asset which is a right to consideration that is conditional upon factors other than the passage of time. The Group recognizes an accounts receivable in its consolidated balance sheets when it performs a service in advance of receiving consideration and if it has the unconditional right to receive consideration, and a contract asset if not yet has the unconditional right to receive consideration.
Contract liabilities are recognized if the Group receives consideration in advance of performance, which is mainly in relation to the existing home transaction services, new home transaction services, home renovation and furnishing services and emerging and other services. The Group expects to recognize a significant majority of this balance as revenue over the next
As of December 31, | ||||
| 2021 |
| 2022 | |
| RMB |
| RMB | |
(in thousands) | ||||
Contract liabilities: |
|
| ||
Existing home transaction services |
| |
| |
New home transaction services |
| |
| |
Home renovation and furnishing | | | ||
Emerging and other services |
| |
| |
Total |
| |
| |
Incremental Costs of Obtaining a Contract
Incremental costs of obtaining a contract with a customer is recognized as an asset in “Prepaid expenses and other current assets” if the Group expects to recover those costs. Incremental costs of obtaining a contract include only those costs the Group incurs to obtain a contract that it would not have incurred if the contract had not been obtained. Incremental costs of obtaining a contract mainly include sales commissions to sales personnel under interior renovation services. Contract cost assets are amortized on the basis consistent with the pattern of the transfer of services to which the assets relate.
As of December 31, 2022, the balance of capitalized costs of obtaining contracts with customers was RMB
Capitalized costs of obtaining contracts are periodically analyzed for impairment. There were
Practical Expedients
The Group has used the following practical expedients as allowed under ASC 606:
The effect of a significant financing component has not been adjusted for contracts when the Group expects, at contract inception, that the period between when the Group transfers a promised good or service to the customer will be one year or less.
F-37
2. SIGNIFICANT ACCOUNTING POLICIES (CONTINUED)
2.24 Advertising expenses
Advertising expenses are generally paid to the third parties for online traffic acquisition and offline advertising services such as television, outdoor and inner-building channels. Advertising expenses are expensed as sales and marketing expenses when the services are received. For the years ended December 31, 2020, 2021 and 2022, advertising expenses recognized in the consolidated statements of comprehensive income (loss) were RMB
2.25 Share-based compensation
The Group grants share options, restricted shares and restricted share units (“RSUs”) to its employees, directors and consultants with performance conditions and service conditions, and accounts for these share-based awards in accordance with ASC 718-“Compensation-Stock Compensation”.
Employees’ share-based awards are classified as equity awards and are measured at the grant date fair value of the awards and recognized as expenses a) immediately at grant date if no vesting conditions are required, or b) using a straight-line method over the requisite service period, which is the vesting period.
Share options granted contained both a service condition and required completion of an IPO. The IPO was completed on August 17, 2020 and options for which the service condition had been met became vested. The remaining options will vest as the service conditions are met. All transactions in which goods or services are received in exchange for equity instruments are accounted for based on the fair value of the consideration received or the fair value of the equity instrument issued, whichever is more reliably measurable.
The Group uses the binomial option pricing model to determine the fair value of stock options. The determination of the fair value of stock options is affected by the fair value of ordinary shares as well as assumptions regarding a number of complex and subjective variables, including the expected share price volatility, actual and projected employee share option exercise behavior, risk free interest rates and expected dividends. Upon the completion of the IPO, the estimated fair value of ordinary shares was based on the Company’s share price.
The fair value of the restricted shares and RSUs granted subsequent to IPO are determined with reference to the fair value of the underlying shares.
In accordance with ASU No. 2016-09, the Group has chosen to account for forfeitures when they occur.
F-38
2. SIGNIFICANT ACCOUNTING POLICIES (CONTINUED)
2.26 Income taxes
Income tax
Current income tax is recorded in accordance with the laws of the relevant tax jurisdictions.
The Group applies the assets and liabilities method of income taxes in accordance of ASC 740—“Income Taxes”, which requires the recognition of deferred tax assets and liabilities for the expected future tax consequences of events that have been included in the consolidated financial statements. Under this method, deferred tax assets and liabilities are provided based on temporary differences arising between the tax bases of assets and liabilities and financial statements, using enacted tax rates that will be in effect in the period in which the differences are expected to reverse.
Deferred tax assets are recognized to the extent that such assets are more-likely-than-not to be realized. In making such a determination, the Group considers all positive and negative evidence, including results of recent operations and expected reversals of taxable income. Valuation allowances are established to offset deferred tax assets if it is considered more-likely-than-not that the amount of the deferred tax assets will not be realized.
Uncertain tax positions
The Group accounts for uncertainty in income taxes recognized in the consolidated financial statements by applying the two-step approach to determine the amount of the benefit to be recorded. Under the two-step approach, the first step is to evaluate the tax position for recognition by determining if the weight of available evidence indicates that it is more-likely-than-not that the position will be sustained, including resolution of related appeals or litigation processes. If the tax positions meet the “more-likely-than-not” recognition threshold, the second step is to measure the tax benefit as the largest amount that is more than 50% likely to be realized upon settlement. The Group classifies interest and penalties related to income tax matters, if any, as income tax expense.
The Group did
2.27 Employee benefits
Full-time employees of the Group in mainland China are entitled to staff welfare benefits including pension, work-related injury benefits, maternity insurances, medical insurances, unemployment benefits and housing fund plans through a PRC government-mandated defined contribution plan. Chinese labor regulations require that the Group makes payments to the government for these benefits based on a certain percentage of the employees’ salaries, up to a maximum amount specified by the local government. The Group has no legal obligation for the benefits beyond making the required contributions.
Historically, the contributions made by the Group for employees might have been insufficient under the PRC laws and regulations, for which the Group made provisions based on its best estimates considering general administrative practice, historical precedent cases, legal advice and other factors. The provisions made are to be reversed if a) the potential exposures that the provisions were made for do not occur for a period of time and b) the Group believes that the probability that such exposures would materialize in the future is remote based on most recent developments. The balances of the provisions are included in employee compensation and welfare payable. The net impact of additions and reversals of the provisions was an increase /(decrease) in employee welfare benefit expenses of (RMB
F-39
2. SIGNIFICANT ACCOUNTING POLICIES (CONTINUED)
2.28 Research and development expenses
Research and development expenses consist primarily of personnel-related compensation expenses, including share-based compensation for employees in engineering, design, product and platform development, depreciation of property, plant and equipment utilized by research and development functions, and bandwidth and server related costs incurred by research and development functions. The Group expenses all research and development expenses as incurred.
2.29 Net income (loss) per share
Basic net income (loss) per share is computed by dividing net income (loss) attributable to ordinary shareholders by the weighted average number of ordinary shares outstanding during the period.
Diluted net income (loss) per share is calculated by dividing net income (loss) attributable to ordinary shareholders as adjusted for the effect of income allocation to holders of participating preferred shares, if any, by the weighted average number of ordinary and dilutive ordinary equivalent shares outstanding during the period. Ordinary equivalent shares consist of deemed issued shares, the conversion of the convertible preferred shares (using the if-converted method) and options to purchase ordinary shares (using the treasury stock method). Ordinary equivalent shares are not included in the denominator of the diluted net income (loss) per share calculation when inclusion of such shares would be anti-dilutive, such as in a period in which a net loss is recorded.
2.30 Comprehensive income (loss)
Comprehensive income (loss) is defined to include all changes in equity (deficit) of the Group during a period arising from transactions and other events and circumstances excluding transactions resulting from investments by shareholders and distributions to shareholders. Comprehensive income (loss) includes net income (loss), currency translation adjustments and unrealized gains(losses) on available-for-sale investments, net of reclassification.
2.31 Related parties
Parties are considered to be related if one party has the ability, directly or indirectly, to control the other party or exercise significant influence over the other party in making financial and operating decisions. Parties are also considered to be related if they are subject to common control or significant influence, such as a family member or relative, shareholder, or a related corporation.
2.32 Segment reporting
Operating segments are reported in a manner consistent with the internal reporting provided to the chief operating decision maker (“CODM”). The chief operating decision maker, who is responsible for allocating resources and assessing performance of the operating segments, has been identified as a management committee including chief executive officer, chief financial officer and
The Group operates in
2.33 Commitments and contingencies
In the normal course of business, the Group is subject to contingencies, such as legal proceedings and claims arising out of its business, that cover a wide range of matters. An accrual for a loss contingency is recognized if it is probable that a liability has been incurred and the amount of liability can be reasonably estimated. If a potential loss is not probable, but reasonably possible, or is probable but the amount of liability cannot be reasonably estimated, then the nature of contingent liability, together with an estimate of the range of the reasonably possible loss, if determinable and material, is disclosed.
F-40
2. SIGNIFICANT ACCOUNTING POLICIES (CONTINUED)
Loss contingencies considered remote are generally not disclosed unless they involve guarantees, in which case the nature of guarantee would be disclosed.
2.34 Government grants
Government grants are recognized as income in other income, net or as a reduction of specific costs and expenses for which the grants are intended to compensate. Such amounts are recognized in the consolidated statements of the comprehensive income (loss) upon receipt when all conditions attached to the grants have been fulfilled.
For the years ended December 31, 2020, 2021 and 2022, the Group recognized government grants of approximately RMB
2.35 Business combinations and non-controlling interests
The Group accounts for its business combinations using the acquisition method of accounting in accordance with ASC 805 — “Business Combinations”. The cost of an acquisition is measured as the aggregate of the acquisition date fair value of the assets transferred to the sellers, liabilities incurred by the Group and equity instruments issued by the Group. Transaction costs directly attributable to the acquisition are expensed as incurred. Identifiable assets acquired and liabilities assumed are measured separately at their fair values as of the acquisition date, irrespective of the extent of any non-controlling interests. The excess of (i) the total costs of acquisition, fair value of the non-controlling interests and acquisition date fair value of any previously held equity interest in the acquiree over (ii) the fair value of the identifiable net assets of the acquiree is recorded as goodwill. If the cost of acquisition is less than the fair value of the net assets of the subsidiary acquired, the difference is recognized directly in the consolidated statements of comprehensive income (loss). During the measurement period, which can be up to one year from the acquisition date, the Group may record adjustments to the assets acquired and liabilities assumed with the corresponding offset to goodwill. Subsequent to the conclusion of the measurement period or final determination of the values of assets acquired or liabilities assumed, whichever comes first, any further adjustments are recorded in the consolidated statements of comprehensive income (loss).
In a business combination achieved in stages, the Group re-measures the previously held equity interest in the acquiree immediately before obtaining control at its acquisition date fair value and the re-measurement gain or loss, if any, is recognized in the consolidated statements of comprehensive income (loss).
2.36 Concentration and risks
Concentration of customers and suppliers
There are no customers or suppliers from whom revenues or purchases individually represent greater than 10% of the total net revenues or the total purchases of the Group for the years ended December 31, 2020, 2021 and 2022.
Concentration of credit risk
Assets that potentially subject the Group to significant concentrations of credit risk primarily consist of cash and cash equivalents, restricted cash, accounts receivable, other receivables, short-term investments, long-term investments and financing receivables. as of December 31, 2021 and 2022, all of the Group’s cash and cash equivalents, restricted cash and short-term investments were held by major financial institutions located in the PRC, Hong Kong, the USA, Japan and Australia, which the management believes are of high credit quality. On May 1, 2015, China’s new Deposit Insurance Regulation came into effect, pursuant to which banking financial institutions, such as commercial banks, established in China are required to purchase deposit insurance for deposits in RMB and in foreign currency placed with them. This Deposit Insurance Regulation would not be effective in providing complete protection for the Group’s accounts, as its aggregate deposits are much higher than the compensation limit. However, the Group believes that the risk of failure of any of these PRC banks is remote. Bank failure is uncommon in China and the Group believes that those Chinese banks that hold the Group’s cash and cash equivalents, restricted cash and short-term investments are financially sound based on public available information.
F-41
2. SIGNIFICANT ACCOUNTING POLICIES (CONTINUED)
Accounts receivable and other receivables are typically unsecured and are mainly derived from the ordinary course of business in the PRC. The risk with respect to these financial instruments is mitigated by credit evaluations the Group performs on its customers and its ongoing monitoring processes of outstanding balances. The risk with respect to the financing receivables and off-balance sheet guarantees is mitigated by credit evaluations the Group performs on its borrowers and the Group’s ongoing monitoring controls for the outstanding balances. As of December 31, 2021 and 2022, only
Individually assessed accounts receivable are measured for credit loss based on present value of future expected the fair value of the collateral, less estimated transaction costs, if the accounts receivable is collateral-dependent. A portion of accounts receivable due from real estate developers is secured by a commercial properties as collateral. Repayment of accounts receivable secured by properties may depends on the successful auction of the collateralized properties. Consequently, repayment of such accounts receivable may be affected by adverse conditions in the real estate market or economy.
The expected credit loss rates for accounts receivable and contract assets are
Currency convertibility risk
The PRC government imposes controls on the convertibility of RMB into foreign currencies. The Group’s cash and cash equivalents, restricted cash and short-term investments denominated in RMB that are subject to such government controls amounted to RMB
Foreign currency exchange rate risk
In July 2005, the PRC government changed its decades-old policy of pegging the value of the RMB to the US$, and the RMB appreciated more than
F-42
3. CASH, CASH EQUIVALENTS, RESTRICTED CASH
Cash, cash equivalents and restricted cash consisted of the following:
As of December 31, | ||||
| 2021 |
| 2022 | |
| RMB |
| RMB | |
| (in thousands) | |||
Cash and cash equivalents (i): |
|
|
|
|
Cash |
| |
| |
Cash equivalents |
| |
| |
Restricted cash (ii): |
|
|
| |
Current |
| |
| |
Total cash, cash equivalents and restricted cash |
| |
| |
| (i) | Cash and cash equivalents consist of cash on hand and demand deposits which have original maturities of three months or less and are readily convertible to a known amount of cash. The weighted average interest rate of cash equivalent for the years ended December 31, 2020, 2021 and 2022 are |
| (ii) | The Group’s restricted cash is mainly comprised of 1) cash received from the property buyers but not yet paid to the sellers through the Group’s online payment platform, which is placed with banks in escrow accounts; 2) security deposits for the Group’s guarantee and financing services; 3) borrowings from commercial banks for limited purpose; and 4) other miscellaneous restricted cash. The proportion for each type of restricted cash are |
F-43
4. SHORT-TERM INVESTMENTS
As of December 31, | ||||
| 2021 |
| 2022 | |
| RMB |
| RMB | |
| (in thousands) | |||
Short‑term investments: |
|
| ||
Bank time deposits |
| |
| |
Wealth management products |
| |
| |
Short-term held-to-maturity debt investments | | |||
Available-for-sale debt investments | | |||
Listed equity securities | | |||
Total |
| |
| |
Bank time deposits are time deposits with original maturities of longer than three months but less than one year or long-term bank deposits with a maturity date within one year.
The Group’s wealth management products mainly consist of various financial instruments issued by multiple financial institutions with variable interest rates indexed to performance of underlying asset. The Group elects to measure the investment in wealth management products at fair value with the fair value changes mainly recorded in other income, net and fair value changes in investments, net in the consolidated statements of comprehensive income (loss).
Held-to-maturity debt investments include debt instruments issued by financial institutions with maturities of less than one year for which the Group has the positive intent and ability to hold those securities to maturity.
Available-for-sale debt investments in short-term investments mainly include investments in debt securities issued by banks and other financial institutions that are redeemable at the issuer’s option, which the group intents to sell in the near term.
Listed equity securities in short-term investments are equity securities the group intents to sell in the near term.
Held-to-maturity debt investments as of December 31, 2022 are shown as below:
As of December 31, 2022 | ||||||||||
Cost or | Gross | Gross |
|
| ||||||
amortized cost | unrecognized | unrecognized | ||||||||
less allowance | holding | holding | ||||||||
for credit losses | gains | losses | Fair value | |||||||
| RMB |
| RMB |
| RMB |
| RMB |
| US$ | |
(in thousands) | ||||||||||
Held-to-maturity debt investments | |
| — |
| ( |
| |
| | |
Available-for-sale debt investments as of December 31, 2022 are shown as below:
As of December 31, 2022 | ||||||||||
Cost or |
|
|
|
| ||||||
amortized cost | Gross | Gross | ||||||||
less allowance | unrealized | unrealized | ||||||||
for credit losses | gains | losses | Fair value | |||||||
| RMB |
| RMB |
| RMB |
| RMB |
| US$ | |
(in thousands) | ||||||||||
Available-for-sale debt investments | |
| — |
| ( |
| |
| | |
F-44
5. PREPAYMENTS, RECEIVABLES AND OTHER ASSETS
As of December 31, | ||||
| 2021 |
| 2022 | |
| RMB |
| RMB | |
| (in thousands) | |||
Current: |
|
| ||
Advances to suppliers |
| |
| |
Deposits paid to real estate developers (i) |
| |
| |
Prepaid rental and other deposits |
| |
| |
Staff advances |
| |
| |
Receivables from escrow account |
| |
| |
Interest receivables |
| |
| |
VAT‑input deductible |
| |
| |
Prepaid income tax | | | ||
Inventories | | | ||
Capitalized costs of obtaining contracts | | |||
Others |
| |
| |
Total |
| |
| |
Non‑current: |
|
|
|
|
Deferred tax assets (Note 18) |
| |
| |
Others |
| |
| |
Total |
| |
| |
| (i) | Deposits paid to real estate developers |
Deposits paid to real estate developers refer to the earnest deposits paid by the Group to developers for new home transaction service contracts.
6. ACCOUNTS RECEIVABLE AND CONTRACT ASSETS, NET
Accounts receivable, net consists of the following:
As of December 31, | ||||
| 2021 |
| 2022 | |
| RMB |
| RMB | |
| (in thousands) | |||
New home transaction services |
| |
| |
Existing home transaction services |
| |
| |
Home renovation and furnishing | | | ||
Emerging and other services |
| |
| |
Accounts receivable |
| |
| |
Allowance for credit losses |
| ( |
| ( |
Accounts receivable, net |
| |
| |
The contract assets are mainly related to the Group’s home renovation business. The Group’s timing of revenue recognition may differ from the timing of invoicing to customers. The Group’s contract assets represent the amount of contract revenue recognized but not yet billed pursuant to contract terms.
F-45
6. ACCOUNTS RECEIVABLE AND CONTRACT ASSETS, NET (CONTINUED)
Contract assets, net consists of the following:
As of December 31, | ||||
2021 | 2022 | |||
| RMB |
| RMB | |
(in thousands) | ||||
Contract assets – gross |
|
| | |
Allowance for credit losses |
| |
| ( |
Contract assets, net |
| |
| |
The movements in the allowance for credit losses of accounts receivable were as follows:
For the Year Ended December 31, | ||||||
| 2020 |
| 2021 |
| 2022 | |
| RMB |
| RMB |
| RMB | |
| (in thousands) | |||||
Balance at the beginning of the year |
| ( |
| ( |
| ( |
Reversal/(Additions) |
| ( |
| ( |
| |
Write‑offs |
| |
| |
| |
Balance at the end of the year |
| ( |
| ( |
| ( |
F-46
7. FINANCING RECEIVABLES, NET
Financing receivables, net as of December 31, 2021 and 2022 consisted of the following:
As of December 31, | ||||
| 2021 |
| 2022 | |
| RMB |
| RMB | |
| (in thousands) | |||
Short‑term: |
|
| ||
Financing receivables from consolidated Trusts |
| |
| |
Financing receivables from micro‑loan platforms |
| |
| |
Total short‑term financing receivables |
| |
| |
Allowance for credit losses |
| ( |
| ( |
Total short‑term financing receivables, net |
| |
| |
Long‑term: |
|
|
| |
Financing receivables from consolidated Trusts |
| |
| |
Financing receivables from micro‑loan platforms |
| |
| |
Total long‑term financing receivables |
| |
| |
Allowance for credit losses |
| ( |
| |
Total long‑term financing receivables, net |
| |
| |
These balances represent short-term and long-term financing receivables that are personal credit loans to home buyers and tenants, and to other individual borrowers.
The following table summarizes the balances of financing receivables by due date as of December 31, 2021 and 2022:
As of December 31, | ||||
| 2021 |
| 2022 | |
| RMB |
| RMB | |
(in thousands) | ||||
Due in months |
|
| ||
0‑12 |
| |
| |
13‑24 |
| |
| |
Total financing receivables |
| |
| |
Finance Receivables – Allowance for Credit Losses and Credit Quality
Consistent with the adoption of ASU No. 2016-13 effective January 1, 2020 (refer to note 2.1 (a) Impact of newly adopted accounting pronouncement), the allowance for credit losses is determined principally based on the past collection experience as well as consideration of current and future economic conditions and changes in the Group’s customer collection trends. All forward-looking statements are, by their nature, subject to risks and uncertainties, many of which are beyond the Group’s control. Primarily as a result of the uncertainty of macroeconomic and real estate agency business in 2022, the management updated the CECL model taking the latest available information into consideration. The major assumption (i.e. forward-looking information) and CECL model parameters (i.e. the one-year probability of default) were updated accordingly. The allowance for credit losses increased to
F-47
7. FINANCING RECEIVABLES, NET (CONTINUED)
The activities in the provision for credit losses for the years ended December 31, 2020, 2021 and 2022, respectively, consisted of the following:
For the Year Ended December 31, | ||||||
2020 |
| 2021 |
| 2022 | ||
| RMB |
| RMB |
| RMB | |
(in thousands) | ||||||
Beginning balance prior to ASC 326 | ( | — | — | |||
Impact of adoption of ASC 326 | ( | — | — | |||
Beginning balance | ( | ( | ( | |||
(Provisions) Reversals |
| |
| ( |
| ( |
Write‑offs |
| |
| |
| |
Ending balance |
| ( |
| ( |
| ( |
The Group evaluates expected credit losses of financial receivables on a collective basis based on the type of borrowers and delinquency pattern:
Type of borrowers:
Property transaction related business: This segmentation includes financing receivables generated by property transaction business. The average loss rate in this category is
Non-property transaction related business: This segmentation mainly includes consumer loans. The average loss rate in this category is
Delinquency:
Based on the past due days, the Group separates the contracts into 5 groups including current, 1-29 days past due, 30-89 days past due, 90-179 days past due and over 180 days past due. The delinquency rate was
Credit quality indicators are updated quarterly, and the credit quality of any given customer can change during the life of the portfolio.
F-48
7. FINANCING RECEIVABLES, NET (CONTINUED)
Financing receivables portfolio based on customer type, origination year and delinquency are as follows:
180 days | ||||||||||||||||
| 1‑29 Days |
| 30‑59 Days |
| 60‑89 Days |
| 90‑179 Days |
| or greater |
| Total | |||||
RMB in the thousands |
| Past Due |
| Past Due |
| Past Due |
| Past Due |
| Past Due |
| Past Due |
| Current |
| Total |
Property transaction related business | ||||||||||||||||
2017 and before | | | | | | | | | ||||||||
2018 | | | | | | | | | ||||||||
2019 | | | | | | | | | ||||||||
2020 | | | | | | | | | ||||||||
2021 | | | | | | | | | ||||||||
Subtotal | | | | | | | | | ||||||||
Non-property transaction related business | ||||||||||||||||
2017 and before | | | | | | | | | ||||||||
2018 | | | | | | | | | ||||||||
2019 | | | | | | | | | ||||||||
2020 | | | | | | | | | ||||||||
2021 | | | | | | | | | ||||||||
Subtotal | | | | | | | | | ||||||||
December 31, 2021 | | | | | | | | | ||||||||
Property transaction related business | ||||||||||||||||
2018 and before | | | | | | | | | ||||||||
2019 | | | | | | | | | ||||||||
2020 | | | | | | | | | ||||||||
2021 | | | | | | | | | ||||||||
2022 | | | | | | | | | ||||||||
Subtotal | | | | | | | | | ||||||||
Non-property transaction related business | ||||||||||||||||
2018 and before | | | | | | | | | ||||||||
2019 | | | | | | | | | ||||||||
2020 | | | | | | | | |||||||||
2021 | | | | | | | | | ||||||||
2022 | | | | | | | | |||||||||
Subtotal | | | | | | | | | ||||||||
December 31, 2022 |
| |
| |
| |
| |
| |
| |
| |
| |
F-49
8. PROPERTY, PLANT AND EQUIPMENT, NET
As of December 31, | ||||
| 2021 |
| 2022 | |
| RMB |
| RMB | |
| (in thousands) | |||
Office building |
| |
| |
Vehicles |
| |
| |
Computer equipment |
| |
| |
Furniture and office equipment |
| |
| |
Leasehold improvement |
| |
| |
Construction in progress |
| |
| |
Total |
| |
| |
Less: accumulated depreciation |
| ( |
| ( |
Less: accumulated impairment | ( | ( | ||
Net book value |
| |
| |
Depreciation expenses recognized for the years ended December 31, 2020, 2021 and 2022 amounted to RMB
9. INTANGIBLE ASSETS, NET
As of December 31, | ||||
| 2021 |
| 2022 | |
| RMB |
| RMB | |
| (in thousands) | |||
Software |
| |
| |
Trademarks and domain names |
| |
| |
Customer relationships |
| |
| |
Non‑competition agreements |
| |
| |
Advertising resources |
| |
| |
License |
| |
| |
Total |
| |
| |
Less: accumulated amortization |
| ( |
| ( |
Less: accumulated impairment |
| ( |
| ( |
Net book value |
| |
| |
Amortization expenses recognized for the years ended December 31, 2020, 2021 and 2022 amounted to RMB
On April 20, 2022, the Group completed the acquisition of Shengdu. Intangible assets arising from the acquisition of RMB
F-50
9. INTANGIBLE ASSETS, NET (CONTINUED)
Estimated amortization expenses relating to the existing intangible assets with finite lives for future periods is as follows:
Amounts | ||
| RMB | |
| (in thousands) | |
Within 1 year |
| |
Between 1 and 2 years |
| |
Between 2 and 3 years |
| |
Between 3 and 4 years |
| |
Thereafter |
| |
Total |
| |
10. LEASES
(a) The Group as a lessee
The Group has operating leases for sales stores (including brokerage sales stores, transaction closing service centers and home renovation and furnishing service stores), administrative offices, entrusted houses and land use rights in China. The recognition of whether a contract arrangement contains a lease is made by evaluating whether the arrangement conveys the right to use an identified asset and whether the Group obtains substantially all the economic benefits from and has the ability to direct the use of the asset.
Operating lease assets and liabilities are included in the items of “Right-of-use assets”, “Lease liabilities current portion”, and “Lease liabilities non-current portion” on consolidated balance sheets.
The components of lease cost for the years ended December 31, 2020, 2021 and 2022 were listed as follows:
For the Year Ended December 31, | ||||||
| 2020 |
| 2021 |
| 2022 | |
| RMB |
| RMB |
| RMB | |
| (in thousands) | |||||
Operating lease cost |
| |
| |
| |
Short‑term lease cost |
| |
| |
| |
Total |
| |
| |
| |
Supplemental cash flows information related to leases was as follows:
For the Year Ended December 31, | ||||||
| 2020 |
| 2021 |
| 2022 | |
| RMB |
| RMB |
| RMB | |
| (in thousands) | |||||
Cash paid for amounts included in the measurement of lease liabilities: | ||||||
Operating cash flows payment from operating leases |
| |
| |
| |
Right‑of‑use assets obtained in exchange for lease liabilities: |
|
|
|
|
|
|
Right‑of‑use assets obtained in exchange for new operating lease liabilities |
| |
| |
| |
F-51
10. LEASES (CONTINUED)
Supplemental balance sheet information related to leases was as follows:
As of December 31, | ||||
| 2021 |
| 2022 | |
| RMB |
| RMB | |
| (in thousands) | |||
Operating leases | ||||
Store leases |
| |
| |
Administrative office leases |
| |
| |
Leases of rental property management services |
| |
| |
Land use rights |
| |
| |
Total operating lease assets |
| |
| |
Operating lease liabilities, current |
| |
| |
Operating lease liabilities, non‑current |
| |
| |
Total operating lease liabilities |
| |
| |
For the Year Ended December 31, |
| ||||||
| 2020 |
| 2021 |
| 2022 | ||
Weighted‑average remaining lease term (in years) | |||||||
Operating leases |
|
|
| ||||
Land use right |
|
|
| ||||
Weighted‑average discount rate |
|
|
|
|
|
| |
Operating leases |
| | % | | % | | % |
Land use right |
| | % | | % | | % |
Maturities of lease liabilities were as follows:
As of | ||
December 31, | ||
| 2022 | |
| RMB | |
| (in thousands) | |
2023 |
| |
2024 |
| |
2025 |
| |
2026 | | |
2027 | | |
Thereafter |
| |
Total undiscounted lease payments |
| |
Less: imputed interest |
| ( |
Total lease liabilities |
| |
The Group’s lease agreements generally do not contain an option for the Group to renew a lease for a term agreed by the Group. The Group’s lease agreements generally do not contain any residual value guarantees or material restrictive covenants. Payments under the lease arrangements are primarily fixed.
F-52
10. LEASES (CONTINUED)
(b) The Group as a lessor
Maturities of undiscounted lease payments to be received were as follows:
As of | ||
December 31, | ||
| 2022 | |
| RMB | |
| (in thousands) | |
2023 |
| |
2024 |
| |
2025 |
| |
2026 | | |
2027 | | |
Thereafter |
| |
Total undiscounted lease payments |
| |
F-53
11. LONG-TERM INVESTMENTS, NET
The following table sets forth a breakdown of the categories of long-term investments held by the Group as of the dates indicated:
| As of December 31, | |||
2021 | 2022 | |||
RMB |
| RMB | ||
(in thousands) | ||||
Investments in equity method investees |
| |
| |
Investments accounted for at fair values |
| |
| |
Equity investments measured under measurement alternative and NAV practical expedient |
| |
| |
Long-term time deposits |
| |
| |
Held-to-maturity debt investments | | | ||
Available-for-sale debt investments |
| |
| |
Total long-term investments |
| |
| |
Investments in equity method investees
Amounts | ||
| RMB | |
| (in thousands) | |
Balance at December 31, 2019 |
| |
Investments made |
| |
Income (loss) from investment |
| ( |
Investment impairment | ( | |
Dividend received | ( | |
Balance at December 31, 2020 |
| |
Investments made |
| |
Income (loss) from investment |
| |
Investment impairment | ( | |
Disposal of investment | ( | |
Dividend received |
| ( |
Balance at December 31, 2021 |
| |
Investments made |
| |
Income (loss) from investment |
| |
Disposal of investment |
| ( |
Dividend received |
| ( |
Acquired in a business combination |
| |
Balance at December 31, 2022 |
| |
The Group applies the equity method of accounting to account for its equity investments in common stock or in-substance common stock, over which it has significant influence but does not own a majority equity interest or otherwise control.
For the year ended December 31, 2020, the Group made RMB
For the year ended December 31, 2021, the Group made RMB
F-54
11. LONG-TERM INVESTMENTS, NET (CONTINUED)
For the year ended December 31, 2022, the Group made RMB
Impairment recorded for equity method investments for the years ended December 31, 2020, 2021 and 2022 was RMB
Investments accounted for at fair values
Investments accounted for at fair values include (i) marketable equity securities, which are publicly traded stocks or funds measured at fair value, (ii) unlisted equity securities or debt securities which use significant unobservable inputs to measure the fair value on recurring basis, (iii) long-term loan receivables accounted for under the fair value option method of accounting, and (iv) investments in wealth management products with maturity date in over one year, which are financial instruments with variable interest rates or principal not-guaranteed with certain financial institutions and are measured at fair value in accordance with ASC 825-“Financial Instruments”.
The following table shows the carrying amount and fair value of investments accounted for at fair value:
|
| Gross |
| Gross |
| |||||||
unrealized | unrealized | Exchange | Dividends | |||||||||
Cost basis | gains | losses | adjustments | received | Fair value | |||||||
| RMB |
| RMB |
| RMB | RMB |
| RMB |
| RMB | ||
| (in thousands) | |||||||||||
Marketable securities (i) |
| |
| |
| ( |
| ( | | | ||
Unlisted equity securities (ii) |
| |
| |
| |
| | | | ||
Loan receivables measured at fair value (ii) | | |
| |
| | | | ||||
Wealth management product (iii) | | |
| |
| ( | ( | | ||||
Balance at December 31, 2021 |
| |
| |
| ( |
| ( | ( | | ||
Marketable securities (i) |
| |
| | ( | | | | ||||
Unlisted equity securities (ii) |
| |
| | ( | | | | ||||
Loan receivables measured at fair value (ii) |
| |
| | ( | | | | ||||
Wealth management product (iii) |
| |
| | | | | | ||||
Balance at December 31, 2022 |
| |
| | ( | | | | ||||
| (i) | Marketable securities |
Marketable securities represent investments in the equity securities of publicly listed companies, for which the Group does not have significant influence. The marketable securities are valued using the market approach based on the quoted prices in active markets at the reporting date. The Group classifies the valuation techniques that use these inputs as Level 1 of fair value measurements.
F-55
11. LONG-TERM INVESTMENTS, NET (CONTINUED)
| (ii) | Unlisted equity securities and loan receivables measured at fair value |
Investment in IFM Investments Limited (“IFM”)
In October 2017, the Group purchased
In 2019, the Group launched many incentive programs to incentivize real estate brokerage firms to join the Group’s platform. IFM is one of the leading firms in the real estate agency business industry. In May 2019, to incentivize IFM to join the Group’s platform, the Group made additional investment of RMB
As the investment in IFM is not in-substance common stock, it does not qualify for equity method accounting, and according to ASC 321, the Group elected to account for this investment at fair value with realized or unrealized gains and losses recorded in the consolidated statements of comprehensive income (loss).
As of December 31, 2021 and 2022, the Group held
Other than the equity investment in IFM, the investment in unlisted equity securities was primarily equity investments in one private company focusing on home renovation business in the PRC and other private investment companies.
| (iii) | Wealth management products |
As part of the Group’s cash management program, the Group invested in certain wealth management products with variable interest rates and principal not guaranteed issued by financial institutions in the PRC. These wealth management products were with maturity of over
Equity investments measured under measurement alternative and NAV practical expedient
Equity investments without readily determinable fair values include investments in private equity funds accounted for under NAV practical expedient, and investments in private companies accounted for under measurement alternative.
Investments in private equity generally are not redeemable due to the closed-ended nature of these funds. Investment in private equity funds over which the Group does not have the ability to exercise significant influence are accounted for under the NAV practical expedient. As of December 31, 2021 and 2022, the carrying amount of the Group’s investment in private equity fund was approximately RMB
F-56
11. LONG-TERM INVESTMENTS, NET (CONTINUED)
The following table shows the details of investments in private companies accounted for under measurement alternative:
| As of December 31, | |||
| 2021 |
| 2022 | |
RMB |
| RMB | ||
(in thousands) | ||||
Yuanjing Mingchuang (i) | |
| | |
Shengdu (ii) | | — | ||
Others | |
| | |
Total Equity investments measured under measurement alternative | |
| | |
| (i) | Investment in Shenzhen Yuanjing Mingchuang Management Consulting Co. (“Yuanjing Mingchuang”) |
On May 31, 2021, the Group acquired
Due to the unsatisfied financial performance of Yuanjing Mingchuang, management determined that impairment indicator existed as of December 31, 2021 and the Group recorded an impairment loss of RMB
Due to the change of original operating plan, persistent sluggish performance, considering the uncertainty of the investee’s future financing program and operating plan, the Group recorded an impairment loss of RMB
| (ii) | Investment in Shengdu |
On July 5, 2021, the Group announced to enter into a definitive agreement with Shengdu, a home renovation service provider headquartered in Hangzhou, pursuant to which the Group agreed to acquire
On January 6, 2022, the Group has acquired additional
On April 20, 2022, the Group completed the acquisition of Shengdu. Please refer to Note 23. Business Combinations for more details.
F-57
11. LONG-TERM INVESTMENTS, NET (CONTINUED)
As of December 31, 2021 and 2022, investments accounted for under measurement alternative were RMB
The total carrying value of investment in private companies accounted for under measurement alternative held as of December 31, 2021 and 2022 were as follows:
| As of December 31, | |||
2021 | 2022 | |||
RMB | RMB | |||
| (in thousands) | |||
Initial cost basis |
| |
| |
Cumulated unrealized losses (including impairment) |
| ( |
| ( |
Total carry value |
| |
| |
For the years ended December 31, 2020, 2021 and 2022, RMB
Long-term time deposits
The Group’s long-term time deposits are time deposits placed with banks with original maturities more than one year, and those matured date within one year will be reclassified to short-term investments. As of December 31, 2021, deposits were denominated in RMB amounting to approximately RMB
Held-to-maturity debt investments
During the year ended December 31, 2022, the Group recorded interest income from its held-to-maturity debt investments of RMB
| As of December 31, 2022 | |||||||
Gross | Gross | |||||||
Cost or | unrecognized | unrecognized | ||||||
Amortized | holding | holding | Fair | |||||
cost | gains | losses | value | |||||
RMB |
| RMB |
| RMB |
| RMB | ||
(in thousands) | ||||||||
Held-to-maturity debt investments | | ( | ||||||
F-58
11. LONG-TERM INVESTMENTS, NET (CONTINUED)
The following table summarizes the amortized cost of held-to-maturity debt investments with stated contractual dates, classified by the contractual maturity date of the investments:
As of December 31, | ||||
2021 | 2022 | |||
| RMB |
| RMB | |
(in thousands) | ||||
Due in 1 year through 5 years | | | ||
Total | | | ||
Available-for-sale debt investments
The Group’s available-for-sale debt investments mainly include investments in debt securities issued by banks and other financial institutions that are redeemable at the issuer’s option, which have no contractual maturity date. As of December 31, 2022, RMB
| As of December 31, 2022 | |||||||
Cost or | Gross | Gross | ||||||
Amortized | unrealized | unrealized | Fair | |||||
cost | gains | losses | value | |||||
RMB |
| RMB |
| RMB |
| RMB | ||
(in thousands) | ||||||||
Available-for-sale debt investments | — | ( | ||||||
The proceeds received at bank redemption date of available-for-sale debt investments is RMB
The following table summarizes the Group’s gross unrealized losses and fair values for available-for-sale debt investments in an unrealized loss position as of December 31, 2022:
| 12 Months or Greater | |||
Fair |
| Unrealized | ||
Value | Losses | |||
RMB | RMB | |||
(in thousands) | ||||
Additional Tier1 Bonds |
| | ( | |
Estimated allowances for credit losses of available-for sales are determined by considering reasonable and supportable forecasts of future economic conditions in addition to information about past events and current conditions. Based on this evaluation,
The following table summarizes the estimated fair value of available-for-sale debt investments with stated contractual dates, classified by the contractual maturity date of the investments:
As of December 31, | ||||
2021 | 2022 | |||
| RMB |
| RMB | |
(in thousands) | ||||
Due in 1 year through 5 years | | | ||
Total | | | ||
F-59
12. GOODWILL
For the years ended December 31, 2020, 2021 and 2022, the changes in the carrying value of goodwill by segment are as follows:
| Existing home |
| New home | Home |
| |||
transaction | transaction | renovation | ||||||
services | services | and furnishing | Total | |||||
| RMB |
| RMB | RMB |
| RMB | ||
(in thousands) | ||||||||
Balance as of December 31, 2019 |
| |
| |
| |
| |
New additions (i) | |
| |
| |
| | |
Re‑assignment of goodwill (ii) | ( | | | | ||||
Impairment provided (iii) |
| ( |
| ( |
| ( |
| ( |
Balance as of December 31, 2020 | |
| |
| |
| | |
New additions (iv) |
| |
| |
| |
| |
Impairment provided (v) |
| ( | ( | | ( | |||
Balance as of December 31, 2021 |
| |
| |
| |
| |
New additions (vi) |
| | | | ||||
Impairment provided (vii) | ( | ( | | ( | ||||
Balance as of December 31, 2022 |
| | | | | |||
| (i) | During the year ended December 31, 2020, the addition under new home transaction services was related to the acquisition of a new home transaction business. |
| (ii) | Zhonghuan was defined as one reporting unit after its acquisition. Considering the performance and operating profit did not meet expectations, the Group performed a quantitative analysis for the reporting unit of Zhonghuan as of December 31, 2019 with the assistance of an independent valuation firm, and no impairment was identified. In the fourth quarter of 2020, the Group completed the integration of Zhonghuan business with its existing home and new home transaction business. As such, the Group reassigned goodwill to reporting units affected using the relative fair value approach based on forecasted incremental revenue to the reporting units after the integration. RMB |
| (iii) | At the end of 2020, to further streamline the Group’s home renovation business, management decided to terminate the home renovation business it acquired in 2019. Goodwill of RMB |
Other impairments in goodwill were related to cities where the management decided not to operate any Beike platform business, and goodwill was fully impaired in these reporting units.
For other reporting units, as of December 31, 2020, management performed a qualitative analysis by taking into consideration the macroeconomics, overall financial performance, industry and market conditions, and
| (iv) | During the year ended December 31, 2021, the Group acquired several real estate agency companies in several cities which primarily operated existing home transaction services and new home transaction services in the PRC. |
F-60
12. GOODWILL (CONTINUED)
| (v) | During the year ended December 31, 2021, revenue and profit generated by certain reporting units decreased significantly due to market downturn. Management determined that the significant decline in revenue and profit was a triggering event. Based on the impairment assessment during the year ended December 31, 2021, management concluded that the goodwill attributable to certain reporting units, was impaired and accordingly, recorded goodwill impairment loss of RMB |
| (vi) | On April 20, 2022, the Company completed the acquisition of Shengdu that was added to the home renovation and furnishing segment. The acquisition has been accounted for as a business combination and has resulted in the recognition of RMB |
| (vii) | During the year ended December 31, 2022, the Group tested goodwill for impairment at reporting unit level. Management performed impairment testing using the quantitative impairment methods and recorded goodwill impairment loss of RMB |
Key assumptions used in quantitative impairment test
The quantitative impairment test consists of a comparison of the fair value of each reporting unit with its carrying amount, including goodwill. The Group used a discounted cash flow model (“DCF model”) to estimate the fair value of the reporting units, as management believes forecasted operating cash flows were the best indicator of fair value. A number of significant assumptions were involved in the preparation of the DCF models including future revenues and discount rates. The financial projection covering a five-year period of each reporting unit adopted in DCF models for impairment test purpose is based on the financial budgets approved by the management of the Group, which considering the historical performance and its expectation for future market development. Cash flows beyond the five-year period are extrapolated using a long-term growth rate. Post-tax discount rates reflect market assessment of the weighted average cost of capital in the industry the Group operates and the specific risks relating to the Group.
Impairment loss of goodwill recognized for the years ended December 31, 2020, 2021 and 2022 were RMB
F-61
13. BORROWINGS
As of December 31, 2021 and 2022, the contractual maturities of the borrowings are all within one year.
As of December 31, | ||||
2021 | 2022 | |||
| RMB |
| RMB | |
(in thousands) | ||||
Short‑term borrowings |
| |
| |
Total |
| |
| |
In August 2021, Beike Technology Co., Ltd entered into a RMB
In September 2022, Beike Technology Co., Ltd entered into a RMB
In December 2022, Beike Technology Co., Ltd entered into a RMB
In December 2022, Tianjin Lianjia Baoye Real Estate Brokerage Co., Ltd entered into a RMB
14. ACCOUNTS PAYABLE
As of December 31, | ||||
2021 | 2022 | |||
| RMB |
| RMB | |
(in thousands) | ||||
Payable related to new home transaction business |
| |
| |
Payable for home renovation materials and construction costs |
| | | |
Payable for advertising fees |
| |
| |
Payable for internet service fees | |
| | |
Payable for leasehold improvements |
| |
| |
Others |
| |
| |
Total |
| |
| |
F-62
15. ACCRUED EXPENSES AND OTHER CURRENT LIABILITIES
| As of December 31, | |||
| 2021 | 2022 | ||
RMB |
| RMB | ||
(in thousands) | ||||
Deposit related to new home transaction services | |
| | |
Deposit related to franchise services | | | ||
Deposit related to home renovation and furnishing service | | | ||
Other tax payables | | | ||
Payable related to escrow accounts services (i) | |
| | |
Deferred guarantee revenue | | | ||
Payable related to business combination (ii) | |
| | |
Others | |
| | |
Total | |
| | |
| (i) | Payable related to escrow accounts services refers to escrow payments such as deposits, down payments and other payments collected from the property buyers on behalf of and payable to the property sellers. The escrow payments will be paid to property sellers according to the payment schedule of the property purchase agreement agreed by both parties. |
| (ii) | As of December 31, 2021, payable related to business combination mainly consisted of cash consideration payable in relation to the purchase of equity investment in Shengdu in December 2021 (Note 23). As of December 31, 2022, considerations for the Shengdu acquisition has been settled. |
16. OTHER INCOME, NET
| For the Year Ended December 31, | |||||
2020 | 2021 | 2022 | ||||
| RMB |
| RMB |
| RMB | |
(in thousands) | ||||||
Investment income, net |
| |
| |
| |
Government grants |
| |
| |
| |
Net gain (loss) on disposal of property, plant and equipment and intangible assets |
| |
| ( |
| |
Others |
| ( |
| |
| |
Total |
| |
| |
| |
17. INTEREST INCOME, NET
| For the Year Ended December 31, | |||||
2020 | 2021 | 2022 | ||||
| RMB |
| RMB |
| RMB | |
(in thousands) | ||||||
Interest income |
| |
| |
| |
Interest expense |
| ( |
| ( |
| ( |
Bank charges |
| ( |
| ( |
| ( |
Others |
| ( |
| ( |
| ( |
Total |
| |
| |
| |
F-63
18. TAXATION
Income tax
Current income tax is recorded in accordance with the laws of the relevant tax jurisdictions.
The Group applies the assets and liabilities method of income taxes in accordance of ASC 740-“Income Taxes”, which requires the recognition of deferred tax assets and liabilities for the expected future tax consequences of events that have been included in the consolidated financial statements. Under this method, deferred tax assets and liabilities are provided based on temporary differences arising between the tax bases of assets and liabilities and financial statements, using enacted tax rates that will be in effect in the period in which the differences are expected to reverse.
Deferred tax assets are recognized to the extent that such assets are more-likely-than-not to be realized. In making such a determination, the Group considers all positive and negative evidence, including results of recent operations and expected reversals of taxable income. Valuation allowances are established to offset deferred tax assets if it is considered more-likely-than-not that amount of the deferred tax assets will not be realized.
Uncertain tax positions
The Group accounts for uncertainty in income taxes recognized in the consolidated financial statements by applying the two-step approach to determine the amount of the benefit to be recorded. Under the two-step approach, the first step is to evaluate the tax position for recognition by determining if the weight of available evidence indicates that it is more-likely-than-not that the position will be sustained, including resolution of related appeals or litigation processes. If the tax positions meet the “more-likely-than-not” recognition threshold, the second step is to measure the tax benefit as the largest amount that is more than 50% likely to be realized upon settlement. The Group classifies interest and penalties related to income tax matters, if any, as income tax expense.
The Group did not have any significant interest or penalties associated with tax positions for the years ended December 31, 2020, 2021 and 2022. The Group did not have any significant unrecognized uncertain tax positions for the years ended December 31, 2020, 2021 and 2022.
Cayman Islands
The Cayman Islands currently levies no taxes on individuals or corporations based upon profits, income, gains or appreciation and there is no taxation in the nature of inheritance or estate duty. There are no other taxes likely to be material to the Group levied by the government of the Cayman Islands except for stamp duties which may be applicable on instruments executed in or brought within the jurisdiction of the Cayman Islands. In addition, the Cayman Islands does not impose withholding tax on dividend payments.
British Virgin Islands
The Group’s subsidiaries incorporated in the British Virgin Islands are not subject to income or capital gains tax under the current laws of the British Virgin Islands. In addition, payment of dividends by the British Virgin Islands subsidiaries to their respective shareholders who are not resident in the British Virgin Islands, if any, is not subject to withholding tax in the British Virgin Islands.
Hong Kong
Hong Kong income tax rate is two-tiered profits tax regime, under which the tax rate is
F-64
18. TAXATION (CONTINUED)
China
On March 16, 2007, the National People’s Congress of PRC enacted a new Corporate Income Tax Law (“new CIT law”), under which Foreign Investment Enterprises (“FIEs”) and domestic companies would be subject to corporate income tax at a uniform rate of
Beike Zhaofang has been entitled to an exemption from income tax for the first
Beijing Beikeshidai Network Technology Co., Ltd. (“Beikeshidai”) has been entitled to an exemption from income tax for the first
Certain enterprises benefit from a preferential tax rate of
The Group’s other PRC subsidiaries, consolidated VIEs (inclusive of VIEs’ subsidiaries) are subject to the statutory income tax rate of
F-65
18. TAXATION (CONTINUED)
According to the relevant laws and regulations in the PRC, enterprises engaging in research and development activities were entitled to claim 150% of their research and development expenses so incurred as tax deductible expenses when determining their assessable profits for that year (the “R&D Deduction”). The State Taxation Administration of the PRC announced in September 2018 that enterprises engaging in research and development activities would be entitled to claim 175% of their research and development expenses as R&D Deduction from January 1, 2018 to December 31, 2023.
The components of income (loss) before tax for the years ended December 31, 2020, 2021 and 2022, are as follows:
For the Year Ended December 31, | ||||||
2020 | 2021 | 2022 | ||||
| RMB |
| RMB |
| RMB | |
(in thousands) | ||||||
Income (loss) before income tax expense |
|
|
|
|
|
|
Income from China operations |
| |
| |
| |
Loss from non‑China operations |
| ( |
| ( |
| ( |
Total income before income tax expense |
| |
| |
| |
Income tax expense from China operations |
|
|
|
| ||
Current income tax expense |
| |
| |
| |
Deferred tax (benefit)/expense |
| ( |
| ( |
| |
Income tax expense from China operations |
| |
| |
| |
Income tax expense from non‑China operations |
| |
| |
| |
Total income tax expense |
| |
| |
| |
For the years ended December 31, 2020, 2021 and 2022, loss from non-China operations are resulted from (i) share-based compensation expenses amounting to RMB
F-66
18. TAXATION (CONTINUED)
The income tax expense (benefit) applicable to the Group’s operations for the years ended December 31, 2020, 2021 and 2022, differs from the amount computed by applying the PRC statutory income tax rate of
For the Year Ended December 31, | |||||||
| 2020 | 2021 | 2022 | ||||
Statutory income tax rate | | % | | % | | % | |
Tax effect of preferential treatments | ( | % | ( | % | ( | % | |
Tax effect of tax-exempt entities | | % | | % | | % | |
Effect on tax rates in different tax jurisdiction | | % | | % | | % | |
Tax effect of permanent difference | ( | % | | % | | % | |
Tax effect of R&D deduction and others | ( | % | ( | % | ( | % | |
Change in valuation allowance | | % | | % | | % | |
Effect tax rates | | % | | % | | % | |
The changes of effective tax rate for the years ended December 31, 2020, 2021 and 2022 are primarily driven by the losses incurred by tax-exempt non-China operations, tax effect of permanent differences resulted from impairments of long-term equity investments, and increased valuation allowances established to offset deferred tax assets as it was considered more-likely-than-not that the amount of the deferred tax assets will not be realized.
The following table sets forth the effect of tax holiday related to China operations:
For the Year Ended December 31, | ||||||
2020 | 2021 | 2022 | ||||
| RMB |
| RMB |
| RMB | |
(in thousands, except for per share data) | ||||||
Tax holiday effect |
| |
| |
| |
Basic net income per share effect |
| |
| |
| |
Diluted net income per share effect | |
| |
| | |
Denominator for basic net income (loss) per share-weighted average ordinary shares outstanding | | | | |||
Denominator for diluted net income (loss) per share-weighted average ordinary shares outstanding |
| | | | ||
F-67
18. TAXATION (CONTINUED)
Deferred tax assets and liabilities
The tax effects of temporary differences that give rise to the deferred income tax assets and liabilities as of December 31, 2021 and 2022 are as follows:
As of December 31, | ||||
2021 | 2022 | |||
| RMB |
| RMB | |
(in thousands) | ||||
Deferred tax assets |
|
|
|
|
Net operating loss carrying forward |
| |
| |
Asset impairment |
| |
| |
Deferred rental cost |
| |
| |
Unrealized profits |
| |
| |
Accrual expense |
| |
| |
Others |
| |
| |
Less: Valuation Allowance |
| ( |
| ( |
Deferred tax assets, net of valuation allowance |
| |
| |
Deferred tax liability |
|
|
| |
Fair value change of certain investments |
| ( |
| ( |
Intangible assets |
| ( |
| ( |
Deferred revenue |
| ( |
| ( |
Total deferred tax liability |
| ( |
| ( |
The movements of the valuation allowance for the years ended December 31, 2020, 2021 and 2022 are as follows:
For the Year Ended December 31, | ||||||
2020 | 2021 | 2022 | ||||
| RMB |
| RMB |
| RMB | |
(in thousands) | ||||||
Balance at the beginning of the year | ( | ( | ( | |||
Change of valuation allowance | ( | ( | ( | |||
Balance at the end of the year |
| ( |
| ( |
| ( |
A valuation allowance is provided against deferred tax assets when the Group determines that it is more-likely-than-not that the deferred tax assets will not be utilized in the future. The Group considers positive and negative evidence to determine whether some portion or all of the deferred tax assets will be more-likely-than-not realized. This assessment considers, among other matters, the nature, frequency and severity of recent losses and forecasts of future profitability. These assumptions require significant judgment and the forecasts of future taxable income are consistent with the plans and estimates the Group is using to manage the underlying businesses. The statutory income tax rate of
F-68
18. TAXATION (CONTINUED)
As of December 31, 2020, 2021 and 2022, the Group had net operating loss carryforwards of approximately RMB
The Group intends to indefinitely reinvest all the undistributed earnings of the VIEs and subsidiaries of the VIEs in China, and does not plan to have any of its PRC subsidiaries to distribute any dividend; therefore no withholding tax is expected to be incurred in the foreseeable future. Accordingly,
The Group does not intend to have any of its PRC subsidiaries or VIEs distribute any undistributed profit of such subsidiaries or VIEs to their direct overseas parent companies, but rather intends that such profits will be permanently reinvested by such subsidiaries and VIEs for their PRC operations. As of December 31, 2022, the total number of undistributed profits from the PRC subsidiaries and VIEs for which no withholding tax had been accrued was RMB
Withholding tax on undistributed dividends
The new CIT Law also provides that an enterprise established under the laws of a foreign country or region but whose “de facto management body” is located in the PRC be treated as a resident enterprise for PRC tax purposes and consequently be subject to the PRC income tax at the rate of
The new CIT law also imposes a withholding income tax of
F-69
19. SHARE-BASED COMPENSATION
Compensation expenses recognized for share-based awards granted by the Company were as follows:
For the Year Ended December 31, | ||||||
2020 | 2021 | 2022 | ||||
| RMB |
| RMB |
| RMB | |
(in thousands) | ||||||
Included in: | ||||||
Cost of revenues | | | | |||
Sales and marketing expenses | | | | |||
General and administrative expenses | | | | |||
Research and development expenses | | | | |||
Total |
| |
| |
| |
Share‑based compensation related to share options (a) |
| |
| |
| |
Share‑based compensation related to restricted share units (b) |
| |
| |
| |
Share-based compensation related to restricted shares (c) | | | | |||
Total |
| |
| |
| |
There was
(a) Share-based compensations related to share options
2018 Share Option Plan
On August 20, 2018, the Company adopted the “Pre-IPO Share Option Scheme” (the “2018 Share Option Plan”), an equity-settled share-based compensation plan with the purpose of providing incentives and rewards to its employees, directors and consultants of the Group who have contributed or will contribute to the Group. The maximum number of shares that may be issued under the 2018 Share Option Plan shall be
Under the 2018 Share Option Plan, share options granted to employees of the Group are only exercisable upon the occurrence of an initial public offering of the Company.
For the year ended December 31, 2022, pursuant to 2018 Share Option Plan, the Company further granted
F-70
19. SHARE-BASED COMPENSATION (CONTINUED)
The following table summarizes activities of the Company’s share options under 2018 Share Option Plan as converted to the number of ordinary shares of the Company:
Weighted | ||||||||
Weighted | average | |||||||
Number of | average | remaining | Aggregate | |||||
options | exercise | contractual | intrinsic | |||||
| outstanding |
| price |
| life |
| value | |
|
|
| US$ |
| In Years |
| US$ (in thousands) | |
Outstanding as of December 31, 2019 |
| |
| |
|
| | |
Granted* | |
| |
|
| |||
Exercised | |
| |
|
| |||
Forfeited | ( |
| |
|
| |||
Outstanding as of December 31, 2020 |
| |
| |
|
| | |
Outstanding as of December 31, 2020 |
| |
| |
|
| | |
Granted |
| |
| |
|
| ||
Exercised |
| ( |
| |
|
| ||
Forfeited |
| ( |
| |
|
| ||
Outstanding as of December 31, 2021 |
| |
| |
|
| | |
Outstanding as of December 31, 2021 |
| |
| |
|
| | |
Granted |
| | | |||||
Exercised |
| ( | | |||||
Forfeited or Cancelled or Lapsed |
| ( | | |||||
Outstanding as of December 31, 2022 |
| | | | ||||
Vested and exercisable as of December 31, 2020 |
| |
| |
|
| | |
Vested and exercisable as of December 31, 2021 |
| |
| |
|
| | |
Vested and exercisable as of December 31, 2022 |
| | | |
*
The weighted-average grant date fair value for options granted under the 2018 Beijing Lianjia Plan and 2018 Share Option Plan for the years ended December 31, 2020, 2021 and 2022 was US$
F-71
19. SHARE-BASED COMPENSATION (CONTINUED)
The fair value of each option granted under the Company’s Share Awards in 2018 Share Option Plan for the years ended December 31, 2020, 2021 and 2022 was estimated on the date of each grant using the binomial option pricing model with the assumptions (or ranges thereof) in the following table:
For the year ended December 31, |
| ||||||
| 2020 |
| 2021 |
| 2022 |
| |
Exercise price (US$) |
| US$ | US$ |
| US$ | ||
Fair value of ordinary shares (US$) |
|
| |||||
Expected volatility |
| % | % | % | |||
Excepted term (in years) |
|
|
| ||||
Expected dividend yield |
| | % | | % | | % |
Risk‑free interest rate |
| % | % | % | |||
Risk-free interest rate is estimated based on the yield curve of US Sovereign Bond as of the option valuation date. The expected volatility at the grant date and each option valuation date is estimated based on annualized standard deviation of daily stock price return of comparable companies with a time horizon close to the expected expiry of the term of the options. The Group does not anticipate any dividend payments in the foreseeable future. Expected term is the contract life of the options.
As of December 31, 2022, there was RMB
(b) Share-based compensations related to restricted share units
2020 Share Incentive Plan
In July 2020, the Company adopted a 2020 Global Share Incentive Plan (the “2020 Share Incentive Plan”), pursuant to which the maximum number of shares of the Company available for issuance pursuant to all awards under the 2020 Share Incentive Plan (the “Award Pool”) shall initially be
In April 2022, the Company adopted the amended 2020 Global Share Incentive Plan (the “Amended 2020 Share Incentive Plan”), under which the maximum aggregate number of Class A Ordinary Shares, per value of US$
Pursuant to the Amended 2020 Share Incentive Plan,
F-72
19. SHARE-BASED COMPENSATION (CONTINUED)
The following table summarizes activities of the Company’s restricted share units under 2020 Share Incentive Plan:
| Number of RSU |
| Weighted average grant-date | |
outstanding | fair value | |||
US$ | ||||
Outstanding as of December 31, 2020 | | | ||
Granted |
| |
| |
Vested |
| |
| |
Forfeited |
| ( |
| |
Outstanding as of December 31, 2021 | | | ||
Outstanding as of December 31, 2021 | | | ||
Granted | | | ||
Vested | ( | | ||
Forfeited or Cancelled | ( | | ||
Outstanding as of December 31, 2022 |
| |
| |
The total share-based compensation expenses recognized for restricted share units for the year ended December 31, 2021 and 2022 was RMB
As of December 31, 2022, there was RMB
The total fair value of shares vested for restricted share units for the year ended December 31, 2021 and 2022 was
(c) Share-based compensation related to restricted shares
2022 Share Incentive Plan
In May 2022, the Company adopted a 2022 Global Share Incentive Plan (the “2022 Share Incentive Plan”), pursuant to which the maximum number of shares of the Company available for issuance pursuant to all awards under the 2022 Share Incentive Plan (the “Award Pool”) shall be
Pursuant to the 2022 Share Incentive Plan,
— of the restrictions on transfer and dividend rights of the restricted shares are removed on the , and fifth anniversary of the stated vesting commencement date respectively.
F-73
19. SHARE-BASED COMPENSATION (CONTINUED)
Shengdu Acquisition
According to the amended acquisition agreement signed between the Group, Shengdu and Shengdu’s original shareholders, the Company issued
The following table summarizes activities of the Company’s restricted shares under 2022 Share Incentive Plan and Shengdu Acquisition:
| Number of |
| ||
restricted shares | Weighted average grant-date | |||
outstanding | fair value | |||
| US$ | |||
Outstanding as of December 31, 2021 |
| — |
| — |
Granted |
| |
| |
Vested |
| — |
| — |
Forfeited |
| — |
| — |
Outstanding as of December 31, 2022 |
| |
| |
The total share-based compensation expenses recognized for restricted shares for the year ended December 31, 2022 was RMB
As of December 31, 2022, there was RMB
20. ORDINARY SHARES
In August 2020, the Company completed its IPO on the New York Stock Exchange (“NYSE”). The Company received total net proceeds of approximately US$
In November 2020, the Company completed a follow-on public offering on the NYSE. The Company received total net proceeds of approximately US$
On November 8, 2021, an extraordinary general meeting of shareholders of the Company was held. The Memorandum and Articles of Association was amended that the Class B ordinary shares shall only be held by the Founder and Mr. PENG Yongdong and Mr. SHAN Yigang (“Co-founders”), and the immediate family members, any trust for the benefit of the Co-Founder and/or any of the immediate family members, and any corporation, partnership or any other entity ultimately controlled by the Co-Founder and/or any of the immediate family members (together, the “Co-Founder Affiliates”). And the shareholders approved that
F-74
20. ORDINARY SHARES (CONTINUED)
On March 31, 2022, the management of the Group, Shengdu and Shengdu’s selling shareholders agreed to enter into an amended share purchase agreement, pursuant to which the Group agreed to issue
On May 5, 2022, the Group issued
On May 11, 2022, Propitious Global Holdings Limited converted
In May 2022, the Board of directors of the Company authorized a share repurchase program under which the Company may repurchase up to US$
On August 12, 2022, an amendment to the Memorandum and Articles of Association was approved by the shareholders during an annual general meeting, according to which, the authorised share capital of the Company is US$
On December 8, 2022,
During the year ended December 31, 2020, the Company issued
During the year ended December 31, 2021 and 2022, the Company issued
F-75
20. ORDINARY SHARES (CONTINUED)
Holders of Class A Ordinary Shares and Class B Ordinary Shares have the same rights except for conversion and voting rights. Class B Ordinary Shares shall only be held by Mr. PENG Yongdong and Mr. SHAN Yigang (each of whom, a “Co-Founder”) a Director Holding Vehicle wholly-owned and wholly-controlled by a Co-Founder, as defined in the currently effective memorandum and articles of association. Class B ordinary shares may be converted into the same number of Class A ordinary shares by the holders thereof at any time, while Class A ordinary shares cannot be converted into Class B ordinary shares under any circumstances. Subject to the Hong Kong Listing Rules or other applicable laws or regulations, each Class B ordinary share shall be automatically converted into one Class A ordinary share upon the occurrence of any of the following events: (i) the holder of such Class B ordinary shares dies, ceases to be a director or a Director Holding Vehicle wholly-owned and wholly-controlled by a Co-Founder, or is deemed by the Hong Kong Stock Exchange to be incapacitated for the purpose of performing his or her duties as a director or no longer meet the requirements of a director as set out in the Hong Kong Listing Rules; (ii) the transfer to another person of the beneficial ownership of, or economic interest in, such Class B ordinary share or the control over the voting rights attached to such Class B ordinary share other than (a) the grant of any lien, pledge, charge or other encumbrance over such share which does not result in the transfer of the legal title or beneficial ownership of, or the voting rights attached to, such share, until the same is transferred upon the enforcement of such lien, pledge, charge or other encumbrance and (b) a transfer of the legal title to such share by a Co-Founder to a Director Holding Vehicle wholly-owned and wholly-controlled by him, or by a Director Holding Vehicle wholly-owned and wholly-controlled by a Co-Founder to the Co-Founder holding and controlling it or another Director Holding Vehicle wholly-owned and wholly-controlled by such Co-Founder; and (iii) a Director Holding Vehicle holding such Class B Ordinary Shares no longer complies with the principle that the weighted voting rights attached to a beneficiary’s shares must cease upon transfer to another person of the beneficial ownership of, or economic interest in, those shares or the control over the voting rights attached to them. Upon any sale, transfer, assignment or disposition of any Class B ordinary share by a holder thereof to any person other than the Co-Founders or Co-Founder affiliates, or upon a change of control of the ultimate beneficial ownership of any Class B ordinary share to any person other than the Co-Founders or Co-Founder Affiliates, such Class B ordinary share shall be automatically and immediately converted into one Class A ordinary share. Holders of Class A ordinary shares and Class B ordinary shares shall, at all times, vote together as one class on all matters submitted to a vote by the members at any general meeting of our company. Each Class A ordinary share shall be entitled to one vote on all matters subject to the vote at general meetings of our company, and each Class B ordinary share shall be entitled to ten votes on all matters subject to the vote at general meetings of our company.
F-76
21. PREFERRED SHARES
The following table summarizes the issuances of convertible redeemable preferred shares:
Issuance price | Number of | |||||
Name |
| Issuance date |
| per share |
| shares |
US$ | ||||||
Series B Preferred Shares |
| February to December 2016 |
| |
| |
Series C Preferred Shares |
| May to October 2017, and October 2018 |
| |
| |
Series D Preferred Shares |
| December 2018 to April 2019, August and November 2019 |
| |
| |
Series D+ Preferred Shares |
| November to December 2019 |
| |
| |
The Company’s preferred shares activities for the years ended December 31, 2020, 2021 and 2022 are summarized as below:
Series B Shares | Series C Shares | Series D Shares | Series D+ Shares | Total | ||||||||||||||||
Number of | Number of | Number of | Number of | Number of | ||||||||||||||||
| shares |
| RMB |
| shares |
| RMB |
| shares |
| RMB |
| shares |
| RMB |
| shares |
| RMB | |
(in thousands, except for shares) | ||||||||||||||||||||
Balance as of January 1, 2020 |
| | | | | | | | | | | |||||||||
Accretion on convertible redeemable preferred shares to redemption value | — | | — | | — | | — | | — | | ||||||||||
Automatic conversion of preferred shares into ordinary shares upon IPO | ( | ( | ( | ( | ( | ( | ( | ( | ( | ( | ||||||||||
Balance as of December 31, 2020 |
| |
| |
| |
| |
| |
| |
| |
| |
| |
| |
All of the preferred shares were converted to Class A Ordinary Shares upon the completion of the Company’s IPO in August 2020.
F-77
22. FAIR VALUE MEASUREMENT
The following table sets forth the financial instruments, measured at fair value, by level within the fair value hierarchy on recurring basis as of December 31, 2021 and 2022:
| Fair value measurement at | |||||||
reporting date using | ||||||||
Quoted | ||||||||
prices in | ||||||||
active | Significant | Significant | ||||||
markets for | other | other | ||||||
identical | observable | unobservable | ||||||
December 31, | assets | inputs | inputs | |||||
| 2021 |
| (Level 1) |
| (Level 2) |
| (Level 3) | |
| RMB |
| RMB |
| RMB |
| RMB | |
(in thousands) | ||||||||
Assets | ||||||||
Fair value disclosure | ||||||||
Bank time deposits (maturing within 3 months) (i) | | — | | — | ||||
Short-term investments (iii) | ||||||||
Short-term time deposits | | — | | — | ||||
Long-term investments (ii) | ||||||||
Long-term time deposits | | — | | — | ||||
Held-to-maturity debt investments |
| |
| — |
| |
| — |
Fair value measurements on a recurring basis |
|
|
|
| ||||
Short-term investments (iii) |
|
|
|
| ||||
Wealth management products |
| |
| — |
| |
| |
Derivative instruments | |
| — |
| |
| — | |
Long-term investments (ii) | ||||||||
Equity investments without readily determinable fair value using NAV practical expedient (iv) | | |||||||
Listed equity securities | | | — | — | ||||
Unlisted equity securities | | — | — | | ||||
Wealth management products | | — | | | ||||
Loan receivables under fair value option | | — | — | | ||||
Available-for-sale debt investments |
| | — | | — | |||
Total |
| |
| |
| |
| |
F-78
22. FAIR VALUE MEASUREMENT (CONTINUED)
|
| Fair value measurement at reporting date using | ||||||
Quoted prices | ||||||||
in active | Significant | Significant | ||||||
markets for | other | other | ||||||
identical | observable | unobservable | ||||||
December | assets | inputs | inputs | |||||
| 31, 2022 |
| (Level 1) |
| (Level 2) |
| (Level 3) | |
RMB | RMB | RMB | RMB | |||||
(in thousands) | ||||||||
Assets |
|
|
|
| ||||
Fair value disclosure | ||||||||
Short-term investments (iii) | ||||||||
Short-term time deposits | | — | | — | ||||
Held-to-maturity debt investments | | — | | — | ||||
Long-term investments (ii) | ||||||||
Long-term time deposits | | — | | — | ||||
Held-to-maturity debt investments |
| | — | | — | |||
Fair value measurements on a recurring basis |
| |||||||
Short-term investments (iii) |
| |||||||
Listed equity securities |
| | | — | — | |||
Wealth management products |
| | — | | | |||
Available-for-sale debt investments |
| | — | | — | |||
Long-term investments (ii) | ||||||||
Equity investments without readily determinable fair value using NAV practical expedient (iv) | | |||||||
Listed equity securities | | | — | — | ||||
Unlisted equity securities | | — | — | | ||||
Wealth management products | | — | | | ||||
Loan receivables under fair value option | | — | — | | ||||
Available-for-sale debt investments | | — | | — | ||||
Total |
| | | | | |||
| (i) | Included in cash and cash equivalents on the Company’s consolidated balance sheets; |
| (ii) | Included in long-term investments on the Company’s consolidated balance sheets; |
| (iii) | Included in short-term investments on the Company’s consolidated balance sheets; |
| (iv) | Investments are measured at fair value using NAV as a practical expedient. These investments have not been classified in the fair value hierarchy. The fair value amounts presented in this table are intended to permit reconciliation of the fair value hierarchy to the amounts presented in the consolidated balance sheets. |
F-79
22. FAIR VALUE MEASUREMENT (CONTINUED)
The following table summarizes the activities related to fair value of the short-term wealth management products:
Amounts | ||
RMB | ||
(in thousands) | ||
Fair value of short-term wealth management products as of December 31, 2020 (Level 3) | — | |
Transfer from long-term investment | | |
Fair value of short-term wealth management products as of December 31, 2021 (Level 3) |
| |
Transfer from long-term investment |
| |
| ( | |
Exchange adjustment |
| |
Disposal |
| ( |
Fair value of short-term wealth management products as of December 31, 2022 (Level 3) |
| |
| (i) | Recognized as “Fair value changes in investments, net” on the consolidated statements of comprehensive income (loss). |
The following table summarizes the activities related to fair value of the unlisted equity securities:
Amounts | ||
RMB | ||
(in thousands) | ||
Fair value of unlisted equity securities as of December 31, 2020 (Level 3) | | |
Change in fair value (i) | ( | |
Investment Made | | |
Fair value of unlisted equity securities as of December 31, 2021 (Level 3) |
| |
Change in fair value (i) |
| ( |
Dividend Received |
| ( |
Investment Made |
| |
Disposal |
| ( |
Fair value of unlisted equity securities as of December 31, 2022 (Level 3) |
| |
(i) | Recognized as “Fair value changes in investments, net” on the consolidated statements of comprehensive income (loss). |
The following table summarizes the activities related to fair value of the long-term wealth management products:
Amounts | ||
RMB | ||
(in thousands) | ||
Fair value of long-term wealth management products as of December 31, 2020 (Level 3) | | |
Fair value at inception of purchased | | |
Change in fair value (i) | | |
Dividend Received | ( | |
Exchange adjustment | ( | |
Transfer to short-term investment | ( | |
Fair value of long-term wealth management products as of December 31, 2021 (Level 3) |
| |
Fair value at inception of purchased |
| |
Change in fair value (i) |
| ( |
Exchange adjustment |
| |
Transfer to short-term investment |
| ( |
Fair value of long-term wealth management products as of December 31, 2022 (Level 3) |
| |
(i) | Recognized as “Fair value changes in investments, net” on the consolidated statements of comprehensive income (loss). |
F-80
22. FAIR VALUE MEASUREMENT (CONTINUED)
The following table summarizes the activities related to fair value of the loan receivables under fair value option:
Amounts | ||
RMB | ||
(in thousands) | ||
Fair value of loan receivables under fair value option as of December 31, 2020 (Level 3) | | |
Fair value at inception of purchased | | |
Change in fair value (i) | ( | |
Fair value of loan receivables under fair value option as of December 31, 2021 (Level 3) |
| |
Cash collection |
| ( |
Change in fair value (i) |
| ( |
Fair value of loan receivables under fair value option as of December 31, 2022 (Level 3) |
| |
(i) | Recognized as “Fair value changes in investments, net” on the consolidated statements of comprehensive income (loss). |
Assets Measured at Fair Value on a Recurring Basis
When available, the Group uses quoted market prices to determine the fair value of an asset or liability. If quoted market prices are not available, the Group will measure fair value using valuation techniques that use, when possible, current market-based or independently sourced market parameters, such as interest rates and currency rates. Following is a description of the valuation techniques that the Group uses to measure the fair value of assets that the Group reports in its consolidated balance sheets at fair value on a recurring basis.
Bank time deposits. Bank time deposits are valued based on the prevailing interest rates in the market, and accordingly, the Group classifies the valuation techniques that use these inputs as Level 2.
Loan receivables accounted for under the fair value option. The fair value of the loan receivables was estimated by using valuation models such as the binomial model with unobservable inputs including risk-free interest rate and expected volatility (Level 3).
Listed equity securities. The Group values its listed equity securities using quoted prices for the underlying securities in active markets, and accordingly, the Group classifies the valuation techniques that use these inputs as Level 1.
Unlisted equity securities. The fair value of the investee is estimated by applying the discounted cash flow approach and the guideline public company approach. For discounted cash flow approach, major factors considered include historical financial results and assumptions including future growth rates, an estimate of weighted average cost of capital, effective tax rates. The guideline public company approach relies on publicly available market data of comparable companies and uses comparative valuation multiples of the investee’s revenue. The Group classifies the valuation techniques that use these inputs as Level 3.
Wealth management products. Wealth management products are financial products issued by commercial bank or asset management company. For investment issued by commercial bank with a variable interest rate, the Group uses alternative pricing sources and models utilizing market observable inputs to estimate the fair value, and the Group classifies the valuation techniques that use these inputs as Level 2 of fair value measurement. For financial product issued by asset management company, whose fair value is determined based on the expected cash flows and discounted by using the unobservable expected return, such as dealer quotes for similar instruments, the Group classifies the valuation techniques that use these inputs as Level 3.
F-81
22. FAIR VALUE MEASUREMENT (CONTINUED)
Available-for-sale debt investments. Available-for-sale debt investments are debt instruments or preferred shares issued by banks and other financial institutions that are redeemable at the issuer’s option, which are measured at fair value. Available-for-sale debt investments that are redeemable at the issuer’s option have no contractual maturity date. The Group classifies the valuation techniques that use these inputs as Level 2 fair value measurement.
Held-to-maturity debt investments. Held-to-maturity debt investments were mainly debt instruments issued by financial institutions and private companies with maturities of greater than one year and for which the Group has the positive intent and ability to hold those securities to maturity. The Group account for the held-to-maturity debt securities at amortized cost less allowance for credit losses. The Group determines the fair value of the debt securities using quoted prices in less active markets, and accordingly the Group categorizes the unsecured senior notes as Level 2 in the fair value hierarchy.
Derivative instruments. Derivative instruments are mainly financial products issued by commercial bank linked to the forward exchange rate. Fair value is provided by the commercial bank using alternative pricing sources and models utilizing market observable inputs, and accordingly the Group classifies the valuation techniques that use these inputs as Level 2.
For recurring fair value measurements categorized within Level 3 of the fair value hierarchy, a change in those significant unobservable inputs to a different amount might result in a significantly higher or lower fair value measurement at the reporting date.
Assets Measured at Fair Value on a Non-Recurring Basis
Investments without readily determinable fair value. For those investments without readily determinable fair value, the Group measures them at fair value when observable price changes are identified or impairment charge were recognized. The fair values of the Group’s privately held investments as disclosed are determined based on the discounted cash flow model using the discount curve of market interest rates or based on the similar transaction price in the market directly. The Group classifies the valuation techniques on those investments that use similar identifiable transaction prices as Level 2 of fair value measurements.
The Group also measures equity investments without readily determinable fair values at fair value on a non-recurring basis when an impairment charge is to be recognized. As of December 31, 2021 and 2022 certain investments were measured using significant unobservable inputs (Level 3) and written down from their respective carrying values to fair values, considering the stage of development, the business plan, the financial condition, the sufficiency of funding and the operating performance of the investee companies, with impairment charges incurred and recorded in earnings for the years then ended. The fair value of the privately held investments is valued based on the discounted cash flow model with unobservable inputs including the discount curve of market interest rates, or valued based on market approach with unobservable inputs including selection of comparable companies and multiples and estimated discount for lack of marketability. Impairment recorded for equity method investments for the years ended December 31, 2020, 2021 and 2022 was RMB
Non-financial assets. The Group’s non-financial assets, such as intangible assets, goodwill and property, plant and equipment, would be measured at fair value only if they were determined to be impaired.
The Group reviews the long-lived assets and certain identifiable intangible assets other than goodwill for impairment whenever events or changes in circumstances indicate that the carrying amount of such assets may not be recoverable. Determination of recoverability is based on an estimate of undiscounted future cash flows resulting from the use of the asset and its eventual disposition. Impairment loss for those assets were recognized based on the impairment test using discounted cash flow method. The impairment recognized on the intangible assets and long-lived assets based on management’s assessment amount to RMB
F-82
22. FAIR VALUE MEASUREMENT (CONTINUED)
The Group has a policy to perform goodwill impairment testing at the reporting unit level on December 31 annually, and between annual tests whenever a triggering event occurs. When performing the quantitative impairment test at reporting unit level, the Group considers a number of factors including but not limited to expected future cash flows, growth rates, discount rates, and comparable multiples from publicly traded companies in the industry. The impairment recognized on goodwill based on management’s assessment amount to RMB
23. BUSINESS COMBINATIONS
The Group accounts for business combinations using the acquisition method of accounting, which requires the acquisition cost be allocated to the assets and liabilities of the Group acquired, including separately identifiable intangible assets, based on their estimated fair values. The Group made estimates and judgments in determining the fair value of acquired assets and liabilities, with the assistance of an independent valuation firm and management’s experience with similar assets and liabilities. In performing the purchase price allocation, the Group considered the analyses of historical financial performance and estimates of future performance of these companies acquired. Other than these acquisitions mentioned, other acquisition is immaterial for the years ended December 31, 2020, 2021 and 2022.
Acquisition of Shengdu
Founded in 2002 and headquartered in Hangzhou, Shengdu is a full-service home renovation service provider in China.
As discussed in Note 11 (ii), the Group entered into a definitive agreement with Shengdu, pursuant to which the Group agreed to acquire
Pursuant to the original term of the definitive agreement signed on July 4, 2021, the group agreed to acquire the remaining
F-83
23. BUSINESS COMBINATIONS (CONTINUED)
On April 20, 2022, the Group issued
The acquisition was structured as a merger in which Shengdu became a wholly owned subsidiary of the Company. Shengdu’s businesses have been added to the home renovation and furnishing segment. The acquisition enables the Group to realize the strategic synergies across the industry chain, and further strengthen the Group’s capabilities in providing better home renovation and furnishing services to satisfy the evolving needs of housing customers. Acquisition related costs incurred were not material.
Acquisition of Shengdu (Continued)
The following table presents the determination of the fair value of identifiable assets acquired and liabilities assumed from the Group’s acquisition of Shengdu. Fair value estimates are based on a complex series of judgments about future events and uncertainties and rely heavily on estimates and assumptions. The judgments used to determine the estimated fair value assigned to each class of assets acquired and liabilities assumed, as well as asset lives, can materially impact the Company’s results of operations.
| Amounts | |
RMB | ||
(in thousands) | ||
Cash and cash equivalents |
| |
Restricted cash |
| |
Short term investments |
| |
Accounts receivable and contract assets, net |
| |
Prepayments, receivables and other assets |
| |
Property, plant and equipment, net |
| |
Right-of-use assets |
| |
Long-term investments, net |
| |
Intangible assets |
| |
Deferred tax assets |
| |
Goodwill |
| |
Accounts payable |
| ( |
Salary and welfare payable | ( | |
Income taxes payable | ( | |
Lease liabilities current portion | ( | |
Contract liability | ( | |
Accrued expenses and other current liabilities | ( | |
Lease liabilities non-current portion | ( | |
Deferred tax liabilities | ( | |
Total | | |
Total purchase price is comprised of: |
| |
Cash consideration | | |
Forward loss |
| ( |
Total |
| |
F-84
23. BUSINESS COMBINATIONS (CONTINUED)
RMB
In connection with the Shengdu transaction, the Company recorded goodwill of RMB
The total revenue and net loss from Shengdu that are included in the Group’s consolidated statement of comprehensive income (loss) for the year ended December 31, 2022 were RMB
Acquisition of Shengdu (Continued)
The purchase price allocation to identifiable intangible asset acquired is as follows:
| Estimated |
| Estimated | |
fair value | useful life | |||
RMB |
| |||
(in thousands) | (in years) | |||
Trademark |
| |
|
The fair value of the trademark was estimated using the multi-period excess earnings method. Significant judgment was exercised in determining the fair value of the trademark intangible asset acquired, which involved the use of assumptions related to revenue growth rates and discount rate of the acquired business. The discount rate was determined by considering the cost of capital of comparable businesses and other industry factors. Trademark acquired is amortized using a straight-line method that reflects the pattern in which economic benefits of the intangible assets are consumed.
The following unaudited pro forma consolidated financial information reflects the combined results of operations of the Group and Shengdu for the year ended December 31, 2022, as if the acquisition of Shengdu had occurred on January 1, 2021, and after giving effect to purchase accounting adjustments. These unaudited pro forma results have been prepared for comparative purposes only and do not purport to be indicative of what operating results would have been had the acquisition actually taken place as of the beginning of the years presented and may not be indicative of future operating results.
For the Year Ended December 31, | ||||
2021 | 2022 | |||
| RMB |
| RMB | |
(in thousands) | ||||
Net revenue |
| |
| |
Net income (loss) |
| ( |
| ( |
The unaudited pro forma net loss for the years presented includes RMB
Other acquisitions
During the year ended December 31, 2022, the Group also acquired several small real estate agency companies in several cities which primarily operated existing home transaction services and new home transaction services in the PRC, and one home renovation company. All these acquisitions individually and in aggregate were not material.
F-85
24. SEGMENT INFORMATION
| (a) | Description of segments |
The Group’s organizational structure is based on a number of factors that the CODM uses to evaluate, view and run its business operations which include, but are not limited to, customer base, homogeneity of services and technology. The Group’s operating segments are based on this organizational structure and information reviewed by the Group’s CODM to evaluate the operating segment results.
Prior to the Reorganization, the Group had
As a result of the acquisition of Shengdu, which was closed on April 20, 2022, the Group updated its internal organizational structure resulting in
These changes in segment reporting align with the manner in which the Group’s CODM currently receives and uses financial information to allocate resources and evaluate the performance of reporting segments. These changes in segment presentation do not affect consolidated balance sheets, consolidated statements of comprehensive income (loss) or consolidated statements of cash flows. The Group retrospectively revised prior period segment information, to conform to current period presentation.
The Group now operates its businesses in four segments: existing home transaction services, new home transaction services, home renovation and furnishing, and emerging and other services. The following summary describes the operations in each of the Group’s reportable segment:
| (1) | Existing home transaction services: The existing home transaction segment provides services in existing home market include i) agency services to sales or leases of existing homes, either through acting as the principal agent or a participating agent in collaboration with the principal agents; ii) platform and franchise services to brokerage firms on Beike platform who provide agency services in existing home market; iii) Other transaction services, such as transaction closing service through the Group’s transaction center. |
| (2) | New home transaction services: The new home transaction business segment provides new home transaction services in new home market. New home transaction services refer to agency services provided to real estate developers to facilitate sales of new properties developed by the real estate developers to property buyers. The Group signs the new home transaction services contracts with the sales companies of the developers and then mobilizes all agents registered with the platform to fulfil such contracts. |
| (3) | Home renovation and furnishing: The home renovation and furnishing business segment provides a one-stop solution to give housing customers access to a comprehensive range of home renovation and furnishing, ranging from interior design, renovation, re-modeling, furnishing, supplies, to after-sales maintenance and repair. |
| (4) | Emerging and other services: Emerging and other services include rental property management service business, financial service business and other newly developed businesses. |
Material costs, commission and compensation costs include material costs related to home renovation and furnishing services and compensation to sales professionals or renovation workers who are the Group’s employees or contractors as well as split commission to brokerage firms who signs channel sale agency service agreements with the Group.
F-86
24. SEGMENT INFORMATION (CONTINUED)
Commission and compensation costs in existing home market are mainly to those who are the Group’s employees or contractors. Commissions and compensation costs in new home market are mainly to brokerage firms who sign channel sale agency service agreements with the Group. Commission and compensation costs in home renovation and furnishing market are mainly to renovation workers who are the Group’s employees or contractors. Material costs in home renovation and furnishing market are mainly to suppliers according to corresponding contracts.
| (b) | Segments data |
The following tables present summary information by segment:
| For the Year Ended December 31, | |||||
2020 | 2021 | 2022 | ||||
| RMB |
| RMB |
| RMB | |
(in thousands) | ||||||
Net revenues: |
|
|
|
|
|
|
Existing home transaction services |
| |
| |
| |
New home transaction services |
| |
| |
| |
Home renovation and furnishing |
| | | | ||
Emerging and other services |
| |
| |
| |
Total | |
| |
| | |
| ||||||
Material costs, Commission and compensation costs: |
|
|
|
|
| |
Existing home transaction services |
| ( |
| ( |
| ( |
New home transaction services |
| ( |
| ( |
| ( |
Home renovation and furnishing |
| ( | ( | ( | ||
Emerging and other services | ( |
| ( |
| ( | |
Total |
| ( |
| ( |
| ( |
| ||||||
Contribution: |
|
|
|
|
| |
Existing home transaction services | |
| |
| | |
New home transaction services | |
| |
| | |
Home renovation and furnishing | ( | | | |||
Emerging and other services |
| |
| |
| |
Total |
| |
| |
| |
As substantially all of the Group’s long-lived assets are located in the PRC and substantially all of the Group’s revenue of reportable segments are derived from China based on the geographical locations where services and products are provided to customers, no geographical information is presented.
F-87
25. NET INCOME (LOSS) PER SHARE
Basic net income (loss) per share is the amount of net income (loss) attributable to each share of ordinary shares outstanding during the reporting period. Diluted net income (loss) per share is the amount of net income (loss) attributable to each share of ordinary shares outstanding during the reporting period adjusted to include the effect of potentially dilutive ordinary shares.
The following table sets forth the computation of basic and diluted net income (loss) per share for the years and periods indicated:
For the Year Ended December 31, | ||||||
| 2020 |
| 2021 |
| 2022 | |
(RMB in thousands, except for share and per share data) | ||||||
Numerator: |
|
|
|
|
|
|
Net income (loss) attributable to KE Holdings Inc. |
| |
| ( |
| ( |
Accretion on Series B Preferred Shares to redemption value |
| ( |
| |
| |
Accretion on Series C Preferred Shares to redemption value |
| ( |
| |
| |
Accretion on Series D Preferred Shares to redemption value |
| ( |
| |
| |
Accretion on Series D+ Preferred Shares to redemption value |
| ( |
| |
| |
Income allocation to participating preferred shares | ( | | | |||
Net income (loss) attributable to KE Holdings Inc.’s ordinary shareholders |
| |
| ( |
| ( |
Denominator: |
|
|
|
|
| |
Denominator for basic net income (loss) per share-weighted average ordinary shares outstanding | | | | |||
Dilutive effect of the obligation to issue ordinary shares in relation to the acquisition of Zhonghuan | | | | |||
Adjustments for dilutive share options | | | | |||
Denominator for diluted net income (loss) per share-weighted average ordinary shares outstanding | | | | |||
Net income (loss) per share attributable to ordinary shareholders: |
|
|
|
|
|
|
—Basic |
| |
| ( |
| ( |
—Diluted |
| |
| ( |
| ( |
F-88
26. RELATED PARTY TRANSACTIONS
Parties are considered to be related if one party has the ability, directly or indirectly, to control the other party or exercise significant influence over the other party in making financial and operational decisions. Parties are also considered to be related if they are subject to common control. Related parties may be individuals or corporate entities.
During the years ended December 31, 2020, 2021 and 2022, other than disclosed elsewhere, the Group had the following material related party transactions.
Related Party |
| Relationship with the Group |
Ziroom Inc. and its subsidiaries (“Ziroom”) | A group which management or operating policies significantly influenced by a director of the Company | |
Yuanjing Mingde (Beijing) Holding Group Co., Ltd. and its subsidiaries (“Yuanjing Mingde”) | A group which management or operating policies significantly influenced by a director of the Company | |
Vanlian (Beijing) Decoration Co., Ltd. (“Vanlian”) | An affiliate company of the Group | |
IFM Investments Limited (“IFM”) | An affiliate company of the Group | |
Shengdu | An affiliate company of the Group | |
Shanghai Xinhewan Industrial Development Co., Ltd (“Xinhewan”) | An affiliate company of the Group | |
Brokerage firms | Firms that the Group has significant influence in | |
Tencent | Principal owner of the Group |
Shengdu was considered as a related party of the Group from December 10, 2021. On April 20, 2022, the Group completed the acquisition of Shengdu and Shengdu became a consolidated subsidiary of the Group (Note 23). Transactions between the Group and Shengdu from the period of December 10, 2021 to April 19, 2022 are disclosed as related party transactions.
Vanlian was an affiliate company of the Group. On January 4, 2022, the Group completed the acquisition of Vanlian and Vanlian became a wholly owned subsidiary of the Group. Transactions between the Group and Vanlian before January 3, 2022 are disclosed as related party transactions.
| For the Year Ended December 31, | |||||
2020 | 2021 | 2022 | ||||
RMB |
| RMB |
| RMB | ||
(in thousands) | ||||||
Revenues from related parties |
|
|
|
|
|
|
Online marketing services provided to Ziroom |
| |
| |
| |
Platform services provided to IFM |
| |
| |
| |
Agency services provided to Ziroom |
| |
| |
| |
Agency services and other services provided to Shengdu |
| |
| |
| |
Agency services provided to Yuanjing Mingde |
| |
| |
| |
Technical services provided to Tencent |
| |
| |
| |
Agency services, online marketing services and home renovation services provided to Vanlian | | | | |||
Commission support services provided to brokerage firms |
| |
| |
| |
Platform and franchise services provided to brokerage firms | |
| |
| | |
Others | | | | |||
Total |
| |
| |
| |
Agency services refer to services to facilitate home sales or leases. A certain percentage of commission was recognised upon the completion of contracts between referred customers and the related parties stated above.
F-89
26. RELATED PARTY TRANSACTIONS (CONTINUED)
Online marketing services mainly refer to the technical support, marketing and promotion services provided to the above related parties to promote their own services and products.
Platform services refer to the fees the Group charged for using the Group’s ACN and SaaS system. Franchise services refer to the fees the Group charges for using the Group’s Deyou brand.
For the Year Ended December 31, | ||||||
2020 | 2021 | 2022 | ||||
| RMB |
| RMB |
| RMB | |
(in thousands) | ||||||
Services provided by related parties |
|
|
|
| ||
Online marketing and technical services from Tencent |
| | |
| | |
Rental and property management services from Yuanjing Mingde |
| | |
| | |
Services from Ziroom |
| | | | ||
Referral services from IFM | | | | |||
Referral services from brokerage firms |
| | |
| | |
Others |
| | |
| | |
Total |
| | |
| | |
Online marketing services mainly refer to the cloud, marketing and promotion services provided by Tencent.
Rental services mainly include the office rental from Yuanjing Mingde, which was charged based on fair market price.
Referral services provided by related parties mainly refer to customer referrals from related parties.
Services from Ziroom including referral, cleaning, maintenance, sales and marketing services provided by Ziroom.
For the Year Ended December 31, | ||||||
2020 | 2021 | 2022 | ||||
| RMB |
| RMB |
| RMB | |
(in thousands) | ||||||
Other income |
|
|
| |||
Interest income from loans provided to Xinhewan |
| |
| |
| |
Interest income from loans provided to IFM |
| |
| |
| ( |
Interest income from loans provided to Yuanjing Mingde |
| |
| |
| |
Interest income from loans provided to executive directors | | | | |||
Interest income from loans provided to others |
| |
| |
| |
Total |
| |
| |
| |
F-90
26. RELATED PARTY TRANSACTIONS (CONTINUED)
As of December 31, | ||||
2021 | 2022 | |||
| RMB |
| RMB | |
(in thousands) | ||||
Operating Leases |
|
|
| |
Store leases from Yuanjing Mingde | | | ||
Administrative office leases from Ziroom | |
| | |
Total operating lease assets | |
| | |
Operating lease liabilities, current from Yuanjing Mingde | |
| | |
Operating lease liabilities, current from Ziroom | |
| | |
Operating lease liabilities, non-current from Yuanjing Mingde | |
| | |
Total operating lease liabilities | |
| | |
For the Year Ended December 31, | ||||||
2020 | 2021 | 2022 | ||||
| RMB |
| RMB |
| RMB | |
(in thousands) | ||||||
Operating lease cost from related parties |
|
|
|
|
|
|
Operating lease cost from Yuanjing Mingde |
| |
| |
| |
Operating lease cost from Ziroom |
| |
| |
| |
Operating lease cost from brokerage firms | | | | |||
Total |
| |
| |
| |
F-91
26. RELATED PARTY TRANSACTIONS (CONTINUED)
As of December 31, | ||||
2021 | 2022 | |||
| RMB |
| RMB | |
(in thousands) | ||||
Amounts due from and prepayments to related parties |
|
| ||
Ziroom |
| |
| |
IFM |
| |
| |
Yuanjing Mingde | | | ||
Tencent | | | ||
Vanlian | | | ||
Shengdu | | | ||
Brokerage firms |
| |
| |
Others |
| |
| |
Total |
| |
| |
Amounts due to related parties |
|
|
|
|
Tencent | | | ||
Ziroom |
| | | |
IFM |
| |
| |
Yuanjing Mingde |
| |
| |
Vanlian | | | ||
Shengdu |
| |
| |
Brokerage firms |
| |
| |
Others |
| |
| |
Total |
| |
| |
As of December 31, 2022, all amounts due from and prepayments to related parties and amounts due to related parties were trade in nature.
As of December 31, | ||||
2021 | 2022 | |||
| RMB |
| RMB | |
(in thousands) | ||||
Loan receivables from related parties |
|
| ||
Short‑term loans to IFM |
| |
| |
Short-term loans to others (a) |
| |
| |
Current portion of long-term loans to Xinhewan (b) | | | ||
Long-term loans to Xinhewan (b) |
| |
| |
Long-term loans to others (a) |
| | | |
Total |
| |
| |
| (a) | The balance of loans to others included the loans provided to entities that the Group invested and has significant influence in for operating of business of these entities, net of allowance for credit losses. |
F-92
26. RELATED PARTY TRANSACTIONS (CONTINUED)
| (b) | In January 2022, the Group entered into a |
As of December 31, 2022, all loan receivables from related parties were non-trade in nature. In relation to the loans provided to the related parties stated above, the Group charged the related parties based on fair market interest rate, and cash flows resulted from the loans were presented within investing activities in the consolidated statements of cash flows.
(v)On September 5, 2022, Beike Zhaofang (Beijing) Technology Co., Ltd., a wholly owned subsidiary of the Company, entered into a donation agreement, or the Donation Agreement, with one of our principal shareholder, or the Donator. According to the Donation Agreement, the Donator agreed to donate RMB
27. COMMITMENTS AND CONTINGENCIES
(a) Commitments
| As of | |
December 31, 2022 | ||
RMB | ||
(in thousands) | ||
Operating leases commitments(i) |
| |
Investment commitments(ii) |
| |
Purchase of property and equipment | | |
Purchase of services | | |
Total |
| |
| Amounts | |
RMB | ||
(in thousands) | ||
2023 |
| |
2024 |
| |
2025 |
| |
2026 | | |
Thereafter | | |
Total |
| |
| (i) | Operating leases commitments represent the Group’s obligations for leasing premises. |
| (ii) | Investment commitments obligations primarily relate to capital contributions obligation under certain arrangements. |
F-93
27. COMMITMENTS AND CONTINGENCIES (CONTINUED)
(b) Contingencies
From time to time, the Group is involved in claims and legal proceedings that arise in the ordinary course of business. Based on currently available information, management does not believe that the ultimate outcome of the unresolved matters, individually and in the aggregate, are likely to have a material adverse effect on the Group’s financial position, results of operations or cash flows. However, litigations are subject to inherent uncertainties and the Group’s view of these matters may change in the future.
28. STATUTORY RESERVES AND RESTRICTED NET ASSETS
Pursuant to laws applicable to entities incorporated in the PRC, the Group’s subsidiaries in the PRC must make appropriations from after-tax profit to non-distributable reserve funds. These reserve funds include one or more of the following: (i) a general reserve, (ii) an enterprise expansion fund and (iii) a staff bonus and welfare fund. Subject to certain cumulative limits, the general reserve fund requires an annual appropriation of 10% of after tax profit (as determined under accounting principles generally accepted in the PRC at each year-end) until the accumulative amount of such reserve fund reaches 50% of a company’s registered capital, the other fund appropriations are at the subsidiaries’ discretion. These reserve funds can only be used for specific purposes of enterprise expansion and staff bonus and welfare and are not distributable as cash dividends. During the years ended December 31, 2020, 2021 and 2022, appropriations to the statutory reserve have been made by the Group, which was RMB
In addition, due to restrictions on the distribution of share capital from the Group’s PRC subsidiaries and also as a result of these entities’ unreserved accumulated losses, total restrictions placed on the distribution of the Group’s PRC subsidiaries’ net assets was RMB
Cash transfers from the Company’s PRC subsidiaries to their parent companies outside of China are subject to PRC government control of currency conversion. Shortages in the availability of foreign currency may temporarily restrict the ability of the PRC subsidiaries and consolidated affiliated entities to remit sufficient foreign currency to pay dividends or other payments to the Company, or otherwise satisfy their foreign currency denominated obligations.
The Company performed a test on the restricted net assets of consolidated subsidiaries in accordance with Securities and Exchange Commission Regulation S-X Rule 4-08 (e) (3), “General Notes to Financial Statements” and concluded that it was applicable for the Company to disclose the financial statements for the parent company.
For the purpose of presenting parent only financial information, the Company records its investments in its subsidiaries under the equity method of accounting. Such investments are presented on the separate condensed balance sheets of the Company as “Investment in subsidiaries” and “Net assets of VIEs” and the income (loss) of the subsidiaries is presented as “Share of income (loss) of subsidiaries” and “Income (loss) of the VIEs”. Certain information and footnote disclosures generally included in financial statements prepared in accordance with U.S. GAAP have been condensed and omitted.
The Company became parent company of the Group upon the completion of the Reorganization on December 28, 2018. The following disclosures present the financial positions of the parent company as of December 31, 2021 and 2022, the operation results for the years ended December 31, 2020, 2021 and 2022, and the statements of cash flows for the years ended December 31, 2020, 2021 and 2022. The Company did not have significant capital and other commitments, long-term obligations, or guarantees as of December 31, 2021 and 2022.
F-94
28. STATUTORY RESERVES AND RESTRICTED NET ASSETS (CONTINUED)
Condensed balance sheets of the parent company
As of December 31, | ||||
2021 | 2022 | |||
| RMB |
| RMB | |
(in thousands, except for | ||||
share and per share data) | ||||
ASSETS |
|
| ||
Current assets: |
|
|
|
|
Cash and cash equivalents |
| |
| |
Short-term investments | | | ||
Amounts due from subsidiaries and VIEs | | | ||
Prepayments, receivables and other assets |
| |
| |
Non‑current assets: |
|
|
| |
Investment in subsidiaries |
| |
| |
Net assets of the VIEs |
| |
| |
Long-term investments, net | | | ||
TOTAL ASSETS |
| |
| |
| ||||
LIABILITIES |
|
| ||
Current liabilities |
|
|
| |
Accrued expenses and other current liabilities |
| |
| |
TOTAL LIABILITIES |
| |
| |
SHAREHOLDERS’ EQUITY |
|
|
|
|
Ordinary shares (US$ |
| |
| |
Treasury shares |
| — |
| ( |
Additional paid‑in capital |
| |
| |
Accumulated other comprehensive loss |
| ( |
| ( |
Accumulated deficit |
| ( |
| ( |
Total shareholders’ equity |
| |
| |
TOTAL LIABILITIES AND SHAREHOLDERS’ EQUITY | | | ||
F-95
28. STATUTORY RESERVES AND RESTRICTED NET ASSETS (CONTINUED)
Condensed statements of comprehensive income (loss)
For the Year Ended December 31, | ||||||
2020 | 2021 | 2022 | ||||
| RMB |
| RMB |
| RMB | |
(in thousands) | ||||||
Sales and marketing expenses | ( | ( | — | |||
General and administrative expenses | ( | ( | ( | |||
Research and development expenses | ( | ( | — | |||
Interest income, net | | | | |||
Share of income (loss) of subsidiaries | | ( | ( | |||
Income (loss) of the VIEs | | ( | | |||
Fair value changes through earnings on investments, net | | | | |||
Foreign currency exchange loss | ( | ( | ( | |||
Other income, net | | | | |||
Income (loss) before income tax expense |
| | ( | ( | ||
Income tax expense |
| — | — | — | ||
Net income (loss) |
| | ( | ( | ||
Accretion on convertible redeemable preferred shares to redemption value | ( | — | — | |||
Income allocation to participating preferred shares |
| ( | — | — | ||
Net income (loss) attributable to KE Holdings Inc.’s ordinary shareholders | | ( | ( | |||
| ||||||
Net income (loss) |
| | ( | ( | ||
Other comprehensive income (loss) |
| |||||
Currency translation adjustments | ( | ( | | |||
Unrealized gains (losses) on available-for-sale investments, net of reclassification |
| — | | ( | ||
Total comprehensive income (loss) |
| | ( | | ||
Accretion on convertible redeemable preferred shares to redemption value | ( | — | — | |||
Income allocation to participating preferred shares |
| ( | — | — | ||
Total comprehensive income (loss) attributable to KE Holdings Inc.’s ordinary shareholders | ( | ( | | |||
F-96
Condensed statements of cash flows
For the Year Ended December 31, | ||||||
2020 | 2021 | 2022 | ||||
| RMB |
| RMB |
| RMB | |
(in thousands) | ||||||
Net cash used in operating activities | ( | ( | ( | |||
Net cash provided by (used in) investing activities |
| ( | ( |
| | |
Net cash provided by (used in) financing activities |
| | |
| ( | |
Effect of exchange rate changes on cash and cash equivalents |
| ( | ( |
| ( | |
Net decrease in cash and cash equivalents |
| ( | ( |
| ( | |
Cash and cash equivalents at beginning of the year |
| | |
| | |
Cash and cash equivalents at end of the year |
| | |
| | |
F-97
29. SUBSEQUENT EVENTS
The Group has evaluated subsequent events through the date the consolidated financial statements are issued, and concluded that no subsequent events have occurred that would require recognition or disclosure in the consolidated financial statements other than as discussed below.
During the period from January 1, 2023 to April 27, 2023, the Company repurchased a total of
F-98