Please wait
Table of Contents

 

 

UNITED STATES

SECURITIES AND EXCHANGE COMMISSION

Washington, D.C. 20549

 

 

SCHEDULE 14A

Proxy Statement Pursuant to Section 14(a) of the

Securities Exchange Act of 1934

 

 

Filed by the Registrant  ☒

Filed by a Party other than the Registrant  ☐

Check the appropriate box:

 

Preliminary Proxy Statement

 

Confidential, for Use of the Commission Only (as permitted by Rule 14a-6(e)(2))

 

Definitive Proxy Statement

 

Definitive Additional Materials

 

Soliciting Material under Rule 14a-12

EAST RESOURCES ACQUISITION COMPANY

(Name of Registrant as Specified in its Charter)

N/A

(Name of Person(s) Filing Proxy Statement, if other than the Registrant)

Payment of Filing Fee (Check all boxes that apply):

 

No fee required

 

Fee paid previously with preliminary materials

 

Fee computed on table in exhibit required by Item 25(b) per Exchange Act Rules 14a-6(i)(1) and 0-11

 

 

 


Table of Contents

EAST RESOURCES ACQUISITION COMPANY

7777 NW Beacon Square Boulevard

Boca Raton, Florida 33487

 

 

Dear Stockholder:

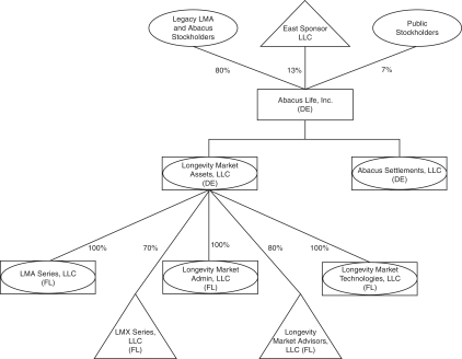
On August 30, 2022, East Resources Acquisition Company, a Delaware corporation (“ERES”), LMA Merger Sub, LLC, a Delaware limited liability company and wholly owned subsidiary of ERES (“LMA Merger Sub”), Abacus Merger Sub, LLC, a Delaware limited liability company and wholly owned subsidiary of ERES (“Abacus Merger Sub”), Longevity Market Assets, LLC, a Florida limited liability company (“LMA”), and Abacus Settlements, LLC, a Florida limited liability company (“Abacus” and, together with LMA, the “Companies”), entered into an Agreement and Plan of Merger, as amended on October 14, 2022 and April 20, 2023 (as it may be further amended, supplemented or otherwise modified from time to time in accordance with its terms, the “Merger Agreement”), pursuant to which, subject to the satisfaction or waiver of certain conditions precedent in the Merger Agreement, (i) LMA Merger Sub will merge with and into LMA, with LMA surviving such merger (the “LMA Merger”) and (ii) Abacus Merger Sub will merge with and into Abacus, with Abacus surviving such merger (the “Abacus Merger” and, together with the LMA Merger, the “Mergers” and, along with the transactions contemplated in the Merger Agreement, the “Business Combination”) and the Companies will become direct wholly owned subsidiaries of ERES.

As part of the Business Combination, the holders of the issued and outstanding limited liability company interests of each of the Companies will receive aggregate consideration of approximately $531.8 million, payable in a number of newly issued shares of ERES Class A common stock, par value $0.0001 per share (“ERES Class A Common Stock”), with a value ascribed to each share of ERES Class A Common Stock of $10.00 (the “Stock Consideration”) and, to the extent the Aggregate Transaction Proceeds (as defined herein) exceed $200.0 million, at the election of the Company Members (as defined herein), up to $20.0 million of the aggregate consideration will be payable in cash to the Company Members (the “Cash Consideration” and, together with the Stock Consideration, the “Aggregate Merger Consideration”).

At the effective time of the LMA Merger (the “LMA Effective Time”), each limited liability company interest in LMA that is issued and outstanding as of immediately prior to the closing of the LMA Merger (the “LMA Closing”) will be cancelled and converted into the right to receive a portion of the Aggregate Merger Consideration. At the effective time of the Abacus Merger (the “Abacus Effective Time”, and together with the LMA Effective Time, the “Effective Time”), each limited liability company interest in Abacus that is issued and outstanding as of immediately prior to the closing of the Abacus Merger (the “Abacus Closing” and, together with the LMA Closing, the “Closing”) will be cancelled and converted into the right to receive a portion of the Aggregate Merger Consideration.

ERES expects to issue 53.2 million shares of ERES Class A Common Stock to the Company Members in connection with the Closing (assuming that the Cash Consideration equals zero). The Company Members as of immediately prior to the Closing will hold, in the aggregate, approximately 82% of ERES Class A Common Stock immediately following the Closing (assuming that no shares of ERES Class A Common Stock are validly redeemed and that the Cash Consideration equals zero). ERES units, ERES Class A Common Stock and ERES public warrants are currently publicly traded on The Nasdaq Capital Market (“Nasdaq”). In connection with the Closing, ERES intends to change its name to Abacus Life, Inc. (the “Post-Combination Company”). We anticipate that the Post-Combination Company’s common stock and public warrants will be listed on Nasdaq under the symbols “ABL” and “ABLLW,” respectively. The Post-Combination Company will not have units traded following the Closing, and ERES’s units will be delisted and deregistered following the Closing.


Table of Contents

See the section entitled “The Business Combination” of the attached proxy statement for further information on the consideration being paid to the Company Members in the Mergers

In addition, in connection with the occurrence of the Closing, the Post-Combination Company expects to enter into a Credit Agreement (the “Owl Rock Credit Facility”), by and among the Post-Combination Company, Owl Rock Capital Corporation, as administrative agent and collateral agent, and the other lenders from time to time party thereto. Additionally, in connection with the occurrence of the Closing, the Post-Combination Company expects to enter into an Asset Purchase Agreement (the “Policy APA”) to acquire certain insurance policies with an aggregate fair market value of at least $10.0 million from a to-be-formed special-purpose entity (the “SPV”) in exchange for a payable obligation owing by the Post-Combination Company to the SPV (such acquisition transaction under the Policy APA, the “SPV Purchase and Sale”). Further, in connection with the occurrence of the Closing, the SPV intends to make an investment in the Post-Combination Company in the form of certain credit extensions (the “SPV Investment Facility”) and be the lender thereunder. The definitive documentation for the Owl Rock Credit Facility, the SPV Purchase and Sale and the SPV Investment Facility are currently under negotiation and subject to further modifications before finalization, and there is no guarantee that the Owl Rock Credit Facility, the SPV Purchase and Sale or the SPV Investment Facility will be entered into in connection with the Closing. The Closing of the Business Combination is not contingent upon the Post-Combination Company’s entry into any of the Owl Rock Credit Facility, the SPV Purchase and Sale or the SPV Investment Facility. In the event the Post-Combination Company does not enter into the Owl Rock Credit Facility, the SPV Purchase and Sale or the SPV Investment Facility in connection with the Closing, the Post-Combination Company will continue to operate using cash on hand, cash flow from operations and investing activities and the cash proceeds of any subsequent financing activities at the Post-Combination Company following the completion of the Business Combination.

See the sections entitled “Questions and Answers—What is the Owl Rock Credit Facility?”, “Questions and Answers—What is the SPV Purchase and Sale?” and “Questions and AnswersWhat is the SPV Investment Facility?” of the attached proxy statement for further information on the Owl Rock Credit Facility, the SPV Purchase and Sale and the SPV Investment Facility.

ERES will hold a special meeting of stockholders in lieu of the 2022 annual meeting of its stockholders (the “Special Meeting”) to consider matters relating to the proposed Business Combination. ERES and the Companies cannot complete the Business Combination unless ERES’s stockholders consent to the approval of the Merger Agreement and the transactions contemplated thereby. ERES is sending you this proxy statement to ask you to vote in favor of these and the other matters described in this proxy statement.

The Special Meeting will be held at 9:00 AM Eastern Time, on June 29, 2023, in virtual format at https://www.cstproxy.com/eastresources/2023.

YOUR VOTE IS VERY IMPORTANT, REGARDLESS OF THE NUMBER OF UNITS OR SHARES OF COMMON STOCK YOU OWN.

To ensure your representation at the Special Meeting, please complete and return the enclosed proxy card or submit your proxy by following the instructions contained in this proxy statement and on your proxy card. Please submit your proxy promptly whether or not you expect to attend the meeting. Submitting a proxy now will NOT prevent you from being able to vote in person (which would include presence at a virtual meeting) at the meeting. If you hold your shares in “street name,” you should instruct your broker, bank or other nominee how to vote in accordance with the voting instruction form you receive from your broker, bank or other nominee.

The ERES board of directors has unanimously approved the Merger Agreement and the transactions contemplated thereby and recommends that ERES stockholders vote “FOR” the approval of the Merger Agreement, “FOR” the issuance of ERES Class A Common Stock to be issued as the Stock Consideration and “FOR” the other matters to be considered at the Special Meeting.

 

 


Table of Contents

This proxy statement provides you with detailed information about the proposed Business Combination. It also contains or references information about ERES and the Companies and certain related matters. You are encouraged to read this proxy statement carefully. In particular, you should read the “Risk Factors ” section beginning on page 35 for a discussion of the risks you should consider in evaluating the proposed Business Combination and how the Business Combination will affect you.

If you have any questions regarding the accompanying proxy statement, you may contact Morrow Sodali LLC, ERES’s proxy solicitor, toll free at (800) 662-5200.

Sincerely,

/s/ Terrence M. Pegula

Terrence M. Pegula

Chief Executive Officer, President and Chairman

Neither the U.S. Securities and Exchange Commission nor any state securities commission has approved or disapproved of the Mergers, the issuance of shares of ERES Class A Common Stock in connection with the Mergers or the other transactions described in this proxy statement, or passed upon the adequacy or accuracy of the disclosure in this proxy statement. Any representation to the contrary is a criminal offense.

This proxy statement is dated June 13, 2023, and is first being mailed to stockholders of ERES on or about June 14, 2023.


Table of Contents

EAST RESOURCES ACQUISITION COMPANY

7777 NW Beacon Square Boulevard

Boca Raton, Florida 33487

NOTICE OF

SPECIAL MEETING IN LIEU OF THE 2022 ANNUAL MEETING OF STOCKHOLDERS

TO BE HELD ON JUNE 29, 2023

TO THE STOCKHOLDERS OF EAST RESOURCES ACQUISITION COMPANY:

NOTICE IS HEREBY GIVEN that a special meeting in lieu of the 2022 annual meeting of stockholders of East Resources Acquisition Company, a Delaware corporation (“ERES”), will be held at 9:00 AM Eastern Time, on June 29, 2023, in virtual format at https://www.cstproxy.com/eastresources/2023 (the “Special Meeting”). You are cordially invited to attend the Special Meeting, which will be held for the following purposes:

(1) The Business Combination Proposal—To consider and vote upon a proposal (the “Business Combination Proposal”) to approve the Agreement and Plan of Merger, dated as of August 30, 2022 and amended as of October 14, 2022 and April 20, 2023 (as it may be further amended, supplemented or otherwise modified from time to time in accordance with its terms, the “Merger Agreement”), by and among ERES, LMA Merger Sub, LLC, a Delaware limited liability company and wholly owned subsidiary of ERES (“LMA Merger Sub”), Abacus Merger Sub, LLC, a Delaware limited liability company and wholly owned subsidiary of ERES (“Abacus Merger Sub” and, together with LMA Merger Sub, “Merger Subs”), Longevity Market Assets, LLC, a Florida limited liability company (“LMA”), and Abacus Settlements, LLC, a Florida limited liability company (“Abacus” and, together with LMA, the “Companies”), and the transactions contemplated thereby, pursuant to which, subject to the satisfaction or waiver of certain conditions precedent in the Merger Agreement, (i) LMA Merger Sub will merge with and into LMA, with LMA surviving such merger (the “LMA Merger”) and (ii) Abacus Merger Sub will merge with and into Abacus, with Abacus surviving such merger (the “Abacus Merger” and, together with the LMA Merger, the “Mergers” and, along with the transactions contemplated in the Merger Agreement, the “Business Combination”) and the Companies will become direct wholly owned subsidiaries of ERES. A copy of the Merger Agreement is attached to this proxy statement as Annex A-1, a copy of the First Amendment to the Agreement and Plan of Merger, dated as of October 14, 2022, (the “Amendment”) is attached to this proxy statement as Annex A-2 and a copy of the Second Amendment to the Agreement and Plan of Merger, dated as of April 20, 2023 (the “Second Amendment”) is attached to this proxy statement as Annex A-3;

(2) The Charter Approval Proposal—To consider and vote upon a proposal (the “Charter Approval Proposal”) to adopt the Second Amended and Restated Certificate of Incorporation of ERES (the “Proposed Charter”) in the form attached hereto as Annex B;

(3) The Governance Proposal—To consider and act upon, on a non-binding advisory basis, a separate proposal (the “Governance Proposal”) with respect to certain governance provisions in the Proposed Charter in accordance with the U.S. Securities and Exchange Commission requirements;

(4) The Director Election Proposal—To consider and for holders of ERES Class B Common Stock (as defined herein) to vote upon a proposal (the “Director Election Proposal”) to elect seven directors to serve on the Board of Directors of the Post-Combination Company (the “Board”) until the 2024 annual meeting of stockholders, in the case of Class I directors, the 2025 annual meeting of stockholders, in the case of Class II directors, and the 2026 annual meeting of stockholders, in the case of Class III directors, and, in each case, until their respective successors are duly elected and qualified;

(5) The Nasdaq Proposal—To consider and vote upon a proposal (the “Nasdaq Proposal”) to approve, for purposes of complying with applicable listing rules of Nasdaq, the issuance of shares of ERES Class A Common Stock to the Company Members pursuant to the Merger Agreement;


Table of Contents

(6) The Incentive Plan Proposal—To consider and vote upon a proposal (the “Incentive Plan Proposal”) to approve and adopt the Incentive Plan (as defined herein) in the form attached hereto as Annex G; and

(7) The Adjournment Proposal—To consider and vote upon a proposal (the “Adjournment Proposal” and, each of the Business Combination Proposal, the Charter Approval Proposal, the Governance Proposal, the Nasdaq Proposal, the Director Election Proposal, the Incentive Plan Proposal and the Adjournment Proposal, each a “Proposal” and collectively, the “Proposals”) to approve the adjournment of the Special Meeting to a later date or dates, if necessary, to permit further solicitation and vote of proxies in the event that there are insufficient votes for, or otherwise in connection with, the approval of the Business Combination Proposal, the Charter Approval Proposal, the Director Election Proposal, the Nasdaq Proposal or the Incentive Plan Proposal.

These items of business are described in the attached proxy statement, which we encourage you to read in its entirety before voting. Only holders of record of ERES Class A Common Stock and ERES Class B Common Stock (collectively, “ERES Common Stock”) at the close of business on June 13, 2023 (the “ERES Record Date”) are entitled to notice of the Special Meeting and to vote and have their votes counted at the Special Meeting and any adjournments or postponements of the Special Meeting.

Pursuant to ERES’s Amended and Restated Certificate of Incorporation, ERES will provide holders of its Class A Common Stock (“Public Shares,” and such holders, “Public Stockholders”) with the opportunity to redeem their Public Shares for cash equal to their pro rata share of the aggregate amount on deposit in the Trust Account (as defined herein), which holds the proceeds of the ERES IPO and additional funds deposited by East Sponsor, LLC, a Delaware limited liability company (the “Sponsor”), in connection with the extension of the date by which ERES must complete an initial business combination, as of two business days prior to the consummation of the transactions contemplated by the Business Combination Proposal (including interest earned on the funds held in the Trust Account and not previously released to ERES to pay its taxes). For illustrative purposes, based on funds in the Trust Account of approximately $29,573,896.08 on June 13, 2023, the ERES Record Date, the estimated per Public Share redemption price would have been approximately $10.35, excluding additional interest earned, if any, on the funds held in the Trust Account and not previously released to ERES to pay taxes. Public Stockholders may elect to redeem their shares even if they vote for the Business Combination Proposal. Public Stockholders, together with any other person with whom such Public Stockholder is acting in concert or as a “group” (as defined in Section 13(d)(3) of the Exchange Act (as defined herein)), will be restricted from seeking redemption rights with respect to more than 20% of the Public Shares without the consent of ERES. Accordingly, all Public Shares in excess of 20% held by a Public Stockholder, together with any affiliate of such Public Stockholder or any other person with whom such Public Stockholder is acting in concert or as a “group,” will not be redeemed for cash without the consent of ERES. The Sponsor and ERES’s directors and officers have agreed to waive their redemption rights in connection with the consummation of the Business Combination with respect to any shares of ERES Class A Common Stock they may hold. These waivers were made at the time of the ERES IPO for no additional consideration. As of the date of this proxy, and due to the redemption of 24,781,028 Public Shares in connection with the stockholder vote in July 2022 and the redemption of 6,862,925 Public Shares in connection with the stockholder vote in January 2023 to approve the extension of the date by which ERES must complete an initial business combination, the Sponsor (including ERES’s directors, officers and Initial Stockholders (as defined herein) and their permitted transferees) owns approximately 75% of the issued and outstanding ERES Common Stock, consisting of the Founder Shares (as defined herein). Founder Shares will be excluded from the pro rata calculation used to determine the per Public Share redemption price. The Sponsor and ERES directors and officers have agreed to vote any shares of ERES Common Stock owned by them in favor of each of the proposals presented at the Special Meeting.

After careful consideration, ERES’s board of directors (the “ERES Board”) has determined that the Business Combination Proposal, the Charter Approval Proposal, the Governance Proposal, the Nasdaq Proposal, the Director Election Proposal, the Incentive Plan Proposal and the Adjournment Proposal are fair to and in the best interests of ERES and its stockholders and unanimously recommends that you vote or give instruction to vote “FOR” the Business Combination Proposal, “FOR” the Charter Approval Proposal, “FOR” the Governance Proposal, “FOR” the Nasdaq Proposal, “FOR” the Director Election Proposal, “FOR” the Incentive Plan Proposal and, if presented, “FOR” the Adjournment Proposal.


Table of Contents

The approval of each of the Business Combination Proposal, the Governance Proposal, the Nasdaq Proposal, the Incentive Plan Proposal and the Adjournment Proposal, if presented, requires the affirmative vote (in person or by proxy) of the holders of a majority of the shares of ERES Common Stock entitled to vote and actually cast thereon at the Special Meeting, voting as a single class. The approval of the Charter Approval Proposal requires the affirmative vote (in person or by proxy) of (i) the holders of a majority of the ERES Class B Common Stock then outstanding and entitled to vote, voting separately as a single class, (ii) the holders of a majority of the shares of ERES Class A Common Stock then outstanding and entitled to vote, voting separately as a single class, and (iii) the holders of a majority of the shares of ERES Class A Common Stock and ERES Class B Common Stock then outstanding and entitled to vote, voting together as a single class. The approval of the Director Election Proposal requires the affirmative vote (in person or by proxy) of the holders of a plurality of the outstanding shares of ERES Class B Common Stock entitled to vote and actually cast thereon at the Special Meeting.

Consummation of the Business Combination is conditioned on the approval of the Business Combination Proposal, the Charter Approval Proposal, the Nasdaq Proposal and the Incentive Plan Proposal at the Special Meeting, subject to the terms of the Merger Agreement. The Mergers are not conditioned on stockholders of ERES approving any of the Governance Proposal, the Director Election Proposal or the Adjournment Proposal. If the Business Combination Proposal is not approved, the other Proposals (except the Adjournment Proposal) will not be presented to the stockholders for a vote. The proxy statement accompanying this notice explains the Merger Agreement and the transactions contemplated thereby, as well as the Proposals to be considered at the Special Meeting. Please review the proxy statement carefully.

All ERES stockholders are cordially invited to attend the Special Meeting in virtual format. ERES stockholders may attend, vote and examine the list of ERES stockholders entitled to vote at the Special Meeting by visiting and entering the control number found on their proxy card, voting instruction form or notice included in their proxy materials. The Special Meeting will be held in virtual meeting format only. You will not be able to attend the Special Meeting physically. To ensure your representation at the Special Meeting, you are urged to complete, sign, date and return the enclosed proxy card as soon as possible. If your shares are held in an account at a brokerage firm or bank, you must instruct your broker or bank on how to vote your shares.

Your vote is important regardless of the number of shares you own. Whether you plan to attend the Special Meeting or not, please sign, date and return the enclosed proxy card as soon as possible in the envelope provided. If your shares are held in “street name” or are in a margin or similar account, you should contact your broker to ensure that votes related to the shares you beneficially own are properly counted.

If you have any questions or need assistance voting your shares, please call Morrow Sodali LLC, ERES’s proxy solicitor, toll free at (800) 662-5200.

Thank you for your participation. We look forward to your continued support.

 

  By Order of the Board of Directors
  /s/ Terrence M. Pegula
 

Terrence M. Pegula

 

Chief Executive Officer, President and Chairman

June 13, 2023

IF YOU RETURN YOUR SIGNED PROXY CARD WITHOUT AN INDICATION OF HOW YOU WISH TO VOTE, YOUR SHARES WILL BE VOTED IN FAVOR OF EACH OF THE PROPOSALS. TO EXERCISE YOUR REDEMPTION RIGHTS, YOU MUST ELECT TO HAVE ERES REDEEM YOUR SHARES FOR A PRO RATA PORTION OF THE FUNDS HELD IN THE TRUST ACCOUNT AND TENDER YOUR SHARES TO ERES’S TRANSFER AGENT AT LEAST TWO (2) BUSINESS DAYS PRIOR TO THE VOTE AT THE SPECIAL MEETING. YOU MAY TENDER YOUR SHARES BY EITHER DELIVERING YOUR SHARE


Table of Contents

CERTIFICATE TO THE TRANSFER AGENT OR BY DELIVERING YOUR SHARES ELECTRONICALLY USING THE DEPOSITORY TRUST COMPANY’S DWAC (DEPOSIT AND WITHDRAWAL AT CUSTODIAN) SYSTEM. IF THE BUSINESS COMBINATION IS NOT COMPLETED, THEN THESE SHARES WILL NOT BE REDEEMED FOR CASH. IF YOU HOLD THE SHARES IN STREET NAME, YOU WILL NEED TO INSTRUCT THE ACCOUNT EXECUTIVE AT YOUR BANKS OR BROKERS TO WITHDRAW THE SHARES FROM YOUR ACCOUNT IN ORDER TO EXERCISE YOUR REDEMPTION RIGHTS. SEE “ERESS SPECIAL MEETING OF STOCKHOLDERS—REDEMPTION RIGHTS” FOR MORE SPECIFIC INSTRUCTIONS.


Table of Contents

CONTENTS

 

     Page  

BASIS OF PRESENTATION AND GLOSSARY

     iv  

TRADEMARKS, TRADE NAMES AND SERVICE MARKS

     vii  

QUESTIONS AND ANSWERS

     viii  

SUMMARY

     1  

SUMMARY UNAUDITED PRO FORMA CONDENSED COMBINED FINANCIAL INFORMATION

     27  

UNAUDITED HISTORICAL COMPARATIVE AND PRO FORMA COMBINED PER SHARE DATA OF ERES AND THE COMPANIES

     29  

MARKET PRICE AND DIVIDEND INFORMATION

     31  

CAUTIONARY NOTE REGARDING FORWARD-LOOKING STATEMENTS

     32  

RISK FACTORS

     35  

UNAUDITED PRO FORMA CONDENSED COMBINED FINANCIAL INFORMATION

     71  

COMPARATIVE HISTORICAL AND UNAUDITED PRO FORMA COMBINED PER SHARE FINANCIAL INFORMATION

     84  

ERES’S SPECIAL MEETING OF STOCKHOLDERS

     86  

PROPOSAL NO. 1—THE BUSINESS COMBINATION PROPOSAL

     98  

PROPOSAL NO. 2—THE CHARTER APPROVAL PROPOSAL

     99  

PROPOSAL NO. 3—THE GOVERNANCE PROPOSAL

     101  

PROPOSAL NO. 4—THE DIRECTOR ELECTION PROPOSAL

     102  

PROPOSAL NO. 5—THE NASDAQ PROPOSAL

     103  

PROPOSAL NO. 6—THE INCENTIVE PLAN PROPOSAL

     105  

PROPOSAL NO. 7—THE ADJOURNMENT PROPOSAL

     111  

INFORMATION ABOUT ERES

     112  

MANAGEMENT OF ERES

     120  

SELECTED HISTORICAL FINANCIAL INFORMATION OF ERES

     130  

ERES MANAGEMENT’S DISCUSSION AND ANALYSIS OF FINANCIAL CONDITION AND RESULTS OF OPERATIONS

     131  

SECURITY OWNERSHIP OF CERTAIN BENEFICIAL OWNERS AND MANAGEMENT OF ERES AND THE POST-COMBINATION COMPANY

     138  

INFORMATION ABOUT THE POST-COMBINATION COMPANY FOLLOWING THE BUSINESS COMBINATION

     141  

LMA MANAGEMENT’S DISCUSSION AND ANALYSIS OF FINANCIAL CONDITION AND RESULTS OF OPERATIONS

     156  

ABACUS MANAGEMENT’S DISCUSSION AND ANALYSIS OF FINANCIAL CONDITION AND RESULTS OF OPERATIONS

     180  

MANAGEMENT OF THE POST-COMBINATION COMPANY FOLLOWING THE BUSINESS COMBINATION

     192  

EXECUTIVE AND DIRECTOR COMPENSATION

     199  

THE BUSINESS COMBINATION

     201  

PUBLIC TRADING MARKETS

     224  

THE MERGER AGREEMENT

     225  

OTHER AGREEMENTS

     233  

MATERIAL U.S. FEDERAL INCOME TAX CONSEQUENCES

     236  

DESCRIPTION OF SECURITIES OF THE POST-COMBINATION COMPANY

     243  

CERTAIN RELATIONSHIPS AND RELATED PARTY TRANSACTIONS

     251  

STOCKHOLDER PROPOSALS AND NOMINATIONS

     256  

 

i


Table of Contents
     Page  

STOCKHOLDER COMMUNICATIONS

     257  

DELIVERY OF DOCUMENTS TO STOCKHOLDERS

     258  

OTHER MATTERS

     258  

APPRAISAL RIGHTS

     258  

WHERE YOU CAN FIND MORE INFORMATION

     259  

INDEX TO FINANCIAL STATEMENTS

     F-1  

 

ii


Table of Contents

ANNEXES

 

ANNEX A-1 - AGREEMENT AND PLAN OF MERGER

 

ANNEX A-2 - FIRST AMENDMENT TO THE AGREEMENT AND PLAN OF MERGER

 

ANNEX A-3 - SECOND AMENDMENT TO THE AGREEMENT AND PLAN OF MERGER

 

ANNEX B - FORM OF SECOND AMENDED AND RESTATED CERTIFICATION OF INCORPORATION

 

ANNEX C - FORM OF AMENDED AND RESTATED BYLAWS

 

ANNEX D - SPONSOR SUPPORT AGREEMENT

 

ANNEX E - COMPANY SUPPORT AGREEMENT

 

ANNEX F - AMENDED AND RESTATED REGISTRATION RIGHTS AGREEMENT

 

ANNEX G - ABACUS LIFE, INC. 2023 LONG-TERM EQUITY COMPENSATION INCENTIVE PLAN

 

ANNEX H - OPINION OF NORTHLAND SECURITIES, INC.

 

ANNEX I - FORM OF RESTRICTION AGREEMENT WITH JAY JACKSON

 

ANNEX J - FORM OF INDEMNIFICATION AND ADVANCEMENT AGREEMENT

 

 

iii


Table of Contents

BASIS OF PRESENTATION AND GLOSSARY

As used in this proxy statement, unless otherwise noted or the context otherwise requires, references to:

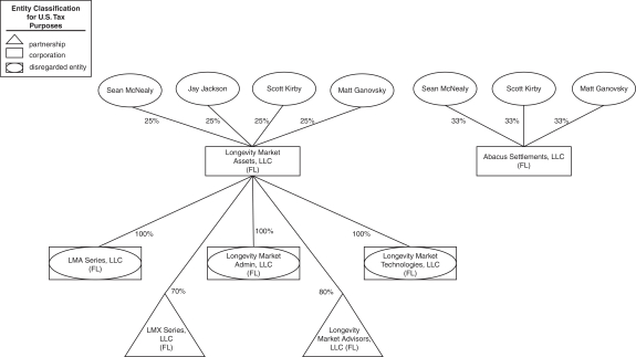
Abacus” are to Abacus Settlements, LLC, a Florida limited liability company;

Abacus Interests” are to the issued and outstanding limited liability company interests in Abacus;

Abacus Members” are to holders of Abacus Interests;

Abacus Merger Sub” are to Abacus Merger Sub, LLC, a Delaware limited liability company and wholly owned subsidiary of ERES;

Aggregate Transaction Proceeds” are to an amount equal to: (a) the aggregate cash proceeds available for release to ERES from the Trust Account in connection with the Business Combination; plus (b) the PIPE Investment Amount (as defined in the Merger Agreement) (the Post-Combination Company expects to enter into the Owl Rock Credit Facility, the SPV Purchase and Sale and the SPV Investment Facility; ERES and the Companies accordingly have determined not to obtain any committed PIPE Investment Amount); minus (c) the aggregate amount of cash proceeds required to satisfy the redemption of any Public Shares by ERES stockholders; minus (d) the costs and expenses incurred by ERES and Merger Subs in connection with the Business Combination; minus (e) the costs and expenses incurred by the Companies in connection with the Business Combination; minus (f) the aggregate amount of cash proceeds required to repay in full the loans made by the Sponsor to ERES as of the Effective Time;

Amended and Restated Bylaws” are to the proposed Amended and Restated Bylaws of ERES in the form attached hereto as Annex C;

Business Combination” are to the Mergers and the other transactions contemplated by the Merger Agreement;

Class A Common Stock” or “ERES Class A Common Stock” are to the shares of ERES’s Class A common stock, par value $0.0001 per share, prior to the Business Combination, and to shares of the Post-Combination Company’s common stock, par value $0.0001 per share, after the Business Combination;

Class B Common Stock” or “ERES Class B Common Stock” are to the shares of ERES’s Class B common stock, par value $0.0001 per share;

Code” are to the Internal Revenue Code of 1986, as amended;

Common Stock” or “ERES Common Stock” are to the ERES Class A Common Stock and ERES Class B Common Stock, collectively;

Companies” are to Abacus and LMA, collectively;

Company Members” are to the holders of LMA Interests and Abacus Interests prior to the closing of the Business Combination;

DGCL” are to the Delaware General Corporation Law, as may be amended from time to time;

ERES” are to East Resources Acquisition Company, a Delaware corporation;

ERES IPO” or “Initial Public Offering” are to the initial public offering by ERES, which closed on July 27, 2020;

ERES public warrants” or “public warrants” are to the warrants issued as part of the ERES IPO, with each unit offered consisting of one share of Class A common stock and one-half of one public warrant. Each whole public warrant issued is eligible to purchase one share of Class A Common Stock at a price of $11.50,

 

iv


Table of Contents

regardless of whether the holder has previously redeemed their ERES Class A Common Stock purchased in connection with the ERES IPO;

ERES Record Date” are to June 13, 2023;

Exchange Act” are to the Securities Exchange Act of 1934, as amended;

Existing Charter” are to the Amended and Restated Certificate of Incorporation of ERES, dated July 23, 2020, as amended by that certain Certificate of Amendment, dated July 25, 2022;

Extension Note” are to the note dated July 25, 2022, entered into by and between ERES and the Sponsor in connection with the extension of the business combination deadline;

Extension Warrants” are to the warrants that are issuable at the closing of the Business Combination if the Sponsor elects to exercise its option to convert up to $1,500,000 of the unpaid principal balance of the Extension Note into that number of warrants equal to the principal amount of the Extension Note so converted divided by $1.50;

Founder Shares” are to the shares of ERES Class B Common Stock and ERES Class A Common Stock issued upon the automatic conversion thereof at the time of ERES’s initial business combination as provided herein. The 8,625,000 Founder Shares are held of record by the Initial Stockholders as of the ERES Record Date;

GAAP” are to generally accepted accounting principles in the United States, as applied on a consistent basis;

Initial Stockholders” are to holders of the Founder Shares prior to the Business Combination;

Investment Company Act” are to the Investment Company Act of 1940, as amended;

LMA” are to Longevity Market Assets, LLC, a Florida limited liability company;

LMA Interests” are to the issued and outstanding limited liability company interests in LMA;

LMA Members” are to the holders of LMA Interests;

LMA Merger Sub” are to LMA Merger Sub, LLC, a Delaware limited liability company and wholly owned subsidiary of ERES;

Merger Subs” are to Abacus Merger Sub and LMA Merger Sub;

Nasdaq” are to The Nasdaq Capital Market;

Policy APA” are to the anticipated Asset Purchase Agreement to acquire, in connection with the occurrence of the Closing, certain insurance policies with an aggregate fair market value of at least $10.0 million from the SPV in exchange for a payable obligation owing by the Post-Combination Company to the SPV. The Policy APA and other related definitive documentation for the SPV Purchase and Sale are currently under negotiation and subject to further modifications before finalization. The Closing of the Business Combination is not contingent on the Post-Combination Company’s entry into the Policy APA and the SPV Purchase and Sale;

Post-Combination Company” are to ERES following the consummation of the Mergers and the other transactions contemplated by the Merger Agreement;

Private Placement Warrants” are to the warrants issued by ERES to the Sponsor in a private placement simultaneously with the closing of the ERES IPO;

Proposed Charter” are to the Second Amended and Restated Certificate of Incorporation of ERES proposed under the Charter Approval Proposal;

 

v


Table of Contents

Public Shares” are to shares of ERES Class A Common Stock sold as part of the units in the ERES IPO (whether they were purchased in the ERES IPO or thereafter in the open market);

Public Stockholders” are to the holders of the Public Shares;

Owl Rock Credit Facility” are to the anticipated Credit Agreement by and among the Post-Combination Company, Owl Rock Capital Corporation, as administrative agent and collateral agent, and the other lenders from time to time party thereto. The definitive documentation for the Owl Rock Credit Facility is currently under negotiation and subject to further modifications before finalization. The Closing of the Business Combination is not contingent on the Post-Combination Company’s entry into the Owl Rock Credit Facility;

SEC” are to the U.S. Securities and Exchange Commission;

Second Extension Note” are to the note dated January 23, 2023, entered into by and between ERES and the Sponsor in connection with the extension of the business combination deadline;

Second Extension Warrants” are to the warrants that are issuable at the closing of the Business Combination if the Sponsor elects to exercise its option to convert up to $500,000 of the unpaid principal balance of the Second Extension Note into that number of warrants equal to the principal amount of the Second Extension Note so converted divided by $1.50;

Securities Act” are to the Securities Act of 1933, as amended;

Sponsor” are to East Sponsor, LLC, a Delaware limited liability company;

SPV” are to the to-be-formed special-purpose entity expected to be party to the Policy APA, other applicable documents related to the SPV Purchase and Sale, and the SPV Investment Facility;

SPV Investment Facility” are to the anticipated investment to be made, in connection with the occurrence of the Closing, by the SPV in the Post-Combination Company in the form of certain credit extensions, with the SPV as the lender thereunder. The definitive documentation for the SPV Investment Facility is currently under negotiation and subject to further modifications before finalization. The Closing of the Business Combination is not contingent on the Post-Combination Company’s entry into the SPV Investment Facility;

SPV Purchase and Sale” are to the acquisition transaction contemplated by the Policy APA. The Policy APA and other related definitive documentation for the SPV Purchase and Sale are currently under negotiation and subject to further modifications before finalization. The Closing of the Business Combination is not contingent on the Post-Combination Company’s entry into the SPV Purchase and Sale;

Trust Account” are to the trust account established by ERES at Continental Stock Transfer & Trust Company for the benefit of ERES’s stockholders;

Working Capital Loans” or “Working Capital Note” are to the loans made to ERES by the Sponsor, members of ERES’ founding team or any of their affiliates in order to finance transaction costs in connection with a business combination; and

Units” or “ERES units” are to the units publicly offered as part of the ERES IPO and the units later available through the consummation of the full exercise of the underwriter over-allotment option. Each unit consists of one share of Class A common stock and one-half of one public warrant.

Unless specified otherwise, amounts in this proxy statement are presented in United States (“U.S.”) dollars.

Defined terms in the financial statements contained in this proxy statement have the meanings ascribed to them in the financial statements.

 

vi


Table of Contents

TRADEMARKS, TRADE NAMES AND SERVICE MARKS

ERES, the Companies and their respective subsidiaries own or have rights to trademarks, trade names and service marks that they use in connection with the operation of their business. In addition, their names, logos and website names and addresses are their trademarks or service marks. Other trademarks, trade names and service marks appearing in this proxy statement are the property of their respective owners. Solely for convenience, in some cases, the trademarks, trade names and service marks referred to in this proxy statement are listed without the applicable ®, M and SM symbols, but ERES, the Companies and their respective subsidiaries will assert, to the fullest extent under applicable law, their rights to these trademarks, trade names and service marks.

 

vii


Table of Contents

QUESTIONS AND ANSWERS

The questions and answers below highlight only selected information from this proxy statement and only briefly address some commonly asked questions about the Business Combination and the Mergers, the Special Meeting in lieu of the 2022 annual meeting and the Proposals to be presented at the Special Meeting. The following questions and answers do not include all the information that is important to ERES stockholders. You are urged to carefully read this entire proxy statement, including the Annexes and the other documents referred to herein, to fully understand the Business Combination and the voting procedures for the Special Meeting.

QUESTIONS AND ANSWERS ABOUT THE BUSINESS COMBINATION

 

Q:

WHAT IS THE BUSINESS COMBINATION?

 

A:

ERES, LMA Merger Sub, a wholly owned subsidiary of ERES, Abacus Merger Sub, a wholly owned subsidiary of ERES, and Abacus and LMA have entered into the Merger Agreement, pursuant to which Abacus Merger Sub will merge with and into Abacus, with Abacus surviving the Abacus Merger as a wholly owned subsidiary of ERES and LMA Merger Sub will merge with and into LMA, with LMA surviving the LMA Merger as a wholly owned subsidiary of ERES. In connection with the closing of the Mergers (the “Closing”), ERES will be renamed Abacus Life, Inc.

ERES will hold the Special Meeting to, among other things, obtain the approvals required for the Business Combination and the other transactions contemplated by the Merger Agreement, and you are receiving this proxy statement in connection with such meeting. See the section entitled “The Merger Agreement.” In addition, a copy of the Merger Agreement is attached to this proxy statement as Annex A-1, a copy of the Amendment is attached to this proxy statement as Annex A-2 and a copy of the Second Amendment is attached to this proxy statement as Annex A-3. We urge you to carefully read this proxy statement, including the Annexes and the other documents referred to herein, in their entirety.

 

Q:

WHY AM I RECEIVING THIS DOCUMENT?

 

A:

ERES is sending this proxy statement to its stockholders to help them decide how to vote their shares of ERES Common Stock with respect to the matters to be considered at the Special Meeting. The Business Combination cannot be completed unless ERES’s stockholders approve the Business Combination Proposal, the Charter Approval Proposal, the Nasdaq Proposal and the Incentive Plan Proposal set forth in this proxy statement for their approval. Information about the Special Meeting, the Business Combination and the other business to be considered by stockholders at the Special Meeting is contained in this proxy statement. This document constitutes a proxy statement of ERES. It is a proxy statement because the board of directors of ERES is soliciting proxies using this proxy statement from its stockholders.

 

Q:

WHAT WILL COMPANY MEMBERS RECEIVE IN THE BUSINESS COMBINATION?

 

A:

As part of the Business Combination, the Company Members will receive aggregate merger consideration of $531.8 million, payable in newly issued shares of ERES Class A Common Stock at a price of $10.00 per share, with the Company Members having the option to elect to receive a portion of the aggregate merger consideration of up to $20.0 million in cash consideration under certain circumstances.

At the Effective Time, the limited liability company interests in each of LMA and Abacus issued and outstanding immediately prior to the Closing will be cancelled and converted into the right to receive a portion of the aggregate merger consideration.

The total number of shares of ERES Class A Common Stock expected to be issued to the Company Members in connection with the Closing is approximately 53.2 million, and the Company Members as of immediately prior to the Closing will hold, in the aggregate, approximately 82% of the fully diluted shares of ERES Class A Common Stock immediately following the Closing (assuming that no shares of ERES Class A Common Stock are validly redeemed). See the section entitled “The Merger Agreement—Merger Consideration.”

 

viii


Table of Contents
Q:

WHAT IS THE OWL ROCK CREDIT FACILITY?

 

A:

In connection with the occurrence of the Closing, the Post-Combination Company, expects to enter into a Credit Agreement (the “Owl Rock Credit Facility”), by and among the Post-Combination Company, Owl Rock Capital Corporation, as administrative agent and collateral agent, and the other lenders from time to time party thereto. The definitive documentation for the Owl Rock Credit Facility is currently under negotiation and subject to further modifications before finalization, and there is no guarantee that the Owl Rock Credit Facility will be entered into in connection with the Closing. The Closing of the Business Combination is not contingent upon the Post-Combination Company’s entry into the Owl Rock Credit Facility. In the event the Post-Combination Company does not enter into the Owl Rock Credit Facility, the SPV Purchase and Sale or the SPV Investment Facility in connection with the Closing, the Post-Combination Company will continue to operate using cash on hand, cash flow from operations and investing activities and the cash proceeds of any subsequent financing activities at the Post-Combination Company following the completion of the Business Combination.

The Owl Rock Credit Facility, is expected, among other things, to:

 

   

require the Companies and certain subsidiaries of the Companies to guarantee the loans to be provided under the Owl Rock Credit Facility pursuant to separate loan documentation;

 

   

provide credit extensions for (i) an initial term loan in an aggregate principal amount of $25.0 million upon the closing of the Owl Rock Credit Facility, and (ii) a delayed draw term loan in an aggregate principal amount of $25.0 million, with the delayed draw term loan drawn in a period between 90 and 120 days after the closing of the Owl Rock Credit Facility upon satisfaction of certain conditions precedent;

 

   

provide proceeds from the Owl Rock Credit Facility for working capital and the business requirements of the enterprise, and to fund acquisitions, investments and other transactions not prohibited by the loan documentation (with expected prohibitions related to, among other potential items, the use of such proceeds to pay transaction costs incurred in connection with the Business Combination);

 

   

contain a maturity date that shall be the date that is five years after the closing of the Owl Rock Credit Facility;

 

   

be secured by a first-priority security interest in substantially all of the assets of the Post-Combination Company and the subsidiary guarantors. No pledge of any equity interests in the Post-Combination Company shall be required by any holder of such equity interests;

 

   

provide for interest to accrue on such loans, at the election of the Post-Combination Company, by reference to either (i) an alternative base rate (such loans, “ABR Loans”) or (ii) an adjusted term SOFR rate (such loans, “SOFR Loans”) plus an applicable margin. The adjusted term SOFR rate is expected to be determined by the applicable term SOFR for a relevant interest period plus a credit spread adjustment of 0.10%, 0.15% and 0.25% per annum for interest periods of 1, 3 and 6 months, respectively. The applicable margin for each type of loan is expected to be (i) 6.25% per annum for any ABR Loans and (ii) 7.25% per annum for any SOFR Loans, with an expected interest period for SOFR Loans of one, three or six months (or other periods if agreed by all lenders);

 

   

provide a default rate that will accrue at 2.00% per annum over the rate otherwise applicable;

 

   

provide for amortization payments based on the initial principal amount of the loans outstanding of 1.0% per year (0.25% due per quarter), with adjustments expected to be made to the overall amortization amount upon the incurrence of the delayed draw loans;

 

   

contain provisions requiring mandatory prepayment of the initial term loans and delayed draw term loans with 100% of the proceeds of (a) indebtedness not permitted by the Owl Rock Credit Facility and (b) non-ordinary course asset dispositions and settlements or payments in respect of any property, casualty insurance claims or condemnation proceedings, with the proceeds received under this clause

 

ix


Table of Contents
 

(b) subject to certain specified reinvestment rights and procedures to be set forth in the Owl Rock Credit Facility. The Owl Rock Credit Facility is expected to permit voluntary prepayments of outstanding loans at any time;

 

   

provide for a prepayment premium equal to (a) 4.00% of the principal amount of such loans prepaid on or prior to the first anniversary of the closing of the Owl Rock Credit Facility, (b) 3.00% of the principal amount of such loans prepaid after the first anniversary of the closing of the Owl Rock Credit Facility but on or prior to the second anniversary of the closing of the Owl Rock Credit Facility and (c) 2.00% of the principal amount of such loans prepaid after the second anniversary of the closing of the Owl Rock Credit Facility but on or prior to the third anniversary of the closing of the Owl Rock Credit Facility. No prepayment premium will be applicable for any such prepayment made after the third anniversary of the closing of the Owl Rock Credit Facility. The prepayment premium is expected to be applicable to voluntary prepayments and certain specified mandatory prepayment during such applicable periods;

 

   

contain certain closing conditions that the Owl Rock Credit Facility is subject to, including (i) the consummation of the Business Combination pursuant to the terms of the Merger Agreement and (ii) satisfaction of the conditions precedent to funding of the initial term loans, which is expected to include, among others, (A) customary deliverables for financings of this type, (B) a notice of borrowing request and (C) payment of certain other specified fees. It is also expected that the funding of delayed draw term loans will be subject to certain specified conditions, including, among others, the making of representations, the absence of events of defaults and a notice of borrowing request;

 

   

provide for financial covenants such that (i) a consolidated net leverage ratio cannot exceed 2.50 to 1.00 and (ii) a liquid asset coverage ratio cannot be less than 1.80 to 1.00;

 

   

contain affirmative covenants related to, among other things, delivery of certain financial reports and compliance certificates, maintenance of existence, compliance with laws, payment of taxes, property and insurance matters, inspection of property, books and records, notices, collateral matters and future subsidiaries, in each case, subject to specified limitations and exceptions;

 

   

contain negative covenants related to, among other things, incurrence of debt, creation of liens, mergers, acquisitions and certain other fundamental changes, conditions concerning the creation of new subsidiaries, conditions concerning opening of new accounts, disposition of assets, dividends and other restricted payments, transactions with affiliates, burdensome agreements, investments and limitations on lines of business, in each case, subject to specified limitations and exceptions; and

 

   

provide for certain specified events of default upon the occurrence and continuation of certain events or conditions (subject to specified exceptions, grace periods or cure rights, as applicable) to be set forth in the Owl Rock Credit Facility, which is expected to include among other things, with respect to non-payment, representations and warranties, compliance with covenants, cross-default to other material indebtedness, bankruptcy and insolvency matters, ERISA matters, material judgments, collateral and perfection matters, and the occurrence of a change of control. The occurrence and continuance of an event of default that is not cured or waived will enable the agent and/or the lenders, as applicable, to accelerate the loans or take other remedial steps as provided in the Owl Rock Credit Facility and the other loan documents.

Relationships

Certain of the lenders under the Owl Rock Credit Facility and their respective affiliates may in the future perform various financial advisory, commercial and/or investment banking services for the Post-Combination Company and/or its affiliates, for which they may receive customary fees and expenses. Certain affiliates of such lenders may in the future act, as underwriters, agents, arrangers or lenders, as applicable, in respect of certain of the Post-Combination Company’s and/or its subsidiaries’ and/or affiliates’ debt or equity issuances or credit facilities.

 

x


Table of Contents
Q:

WHAT IS THE SPV PURCHASE AND SALE?

 

A:

In connection with the occurrence of the Closing, the Post-Combination Company expects to enter into an Asset Purchase Agreement to acquire certain insurance policies with an aggregate fair market value of at least $10.0 million from the SPV in exchange for a payable obligation owing by the Post-Combination Company to the SPV. The Post-Combination Company and the SPV are expected to be parties to the Policy APA. The payable obligation owing by the Post-Combination Company to the SPV in connection with the SPV Purchase and Sale is expected to be initially evidenced by a note issued by the Post-Combination Company under the SPV Investment Facility in an original principal amount equal to the aggregate fair market value of the acquired insurance policies. The note is expected to have the same material terms and conditions as the other credit extensions under the SPV Investment Facility. The Policy APA and other related definitive documentation for the SPV Purchase and Sale are currently under negotiation and subject to further modifications before finalization, and there is no guarantee that the Policy APA or the other related definitive documentation for the SPV Purchase and Sale will be entered into in connection with the Closing. The Closing of the Business Combination is not contingent upon the Post-Combination Company’s entry into the SPV Purchase and Sale. In the event the Post-Combination Company does not enter into the Owl Rock Credit Facility, the SPV Purchase and Sale or the SPV Investment Facility in connection with the Closing, the Post-Combination Company will continue to operate using cash on hand, cash flow from operations and investing activities and the cash proceeds of any subsequent financing activities at the Post-Combination Company following the completion of the Business Combination.

Relationships

It is expected that the Sponsor, members of ERES’s founding team, directors or officers of the Companies or its or their affiliates may become members of the SPV and thereby indirectly receive economic or other benefits from the Policy APA.

 

Q:

WHAT IS THE SPV INVESTMENT FACILITY?

 

A:

In connection with the occurrence of the Closing, the SPV intends to make an investment in the Post-Combination Company in the form of certain credit extensions and be the lender thereunder. The definitive documentation for the SPV Investment Facility is currently under negotiation and subject to further modifications before finalization, and there is no guarantee that the SPV Investment Facility will be entered into in connection with the Closing. The Closing of the Business Combination is not contingent upon the Post-Combination Company’s entry into the SPV Investment Facility. In the event the Post-Combination Company does not enter into the Owl Rock Credit Facility, the SPV Purchase and Sale or the SPV Investment Facility in connection with the Closing, the Post-Combination Company will continue to operate using cash on hand, cash flow from operations and investing activities and the cash proceeds of any subsequent financing activities at the Post-Combination Company following the completion of the Business Combination.

The SPV Investment Facility is expected, among other things, to:

 

   

be unsecured without collateral security expected to be provided in favor of the SPV;

 

   

evidence or provide for certain credit extensions to include: (i) an initial credit extension in an original principal amount of $15.0 million that is expected to be funded upon the closing of the SPV Investment Facility, (ii) a note in favor of the SPV in an original principal amount of $10.0 million to finance the purchase of the insurance policies under the Policy APA and (iii) a delayed draw credit extension in an original principal amount of $25.0 million, with the delayed draw credit extension drawn in a period between 90 and 120 days after the closing of the SPV Investment Facility upon satisfaction of certain conditions precedent (such $25.0 million delayed drawing expected to be made substantially concurrently with the delayed drawing in the same amount expected under the Owl Rock Credit Facility);

 

   

provide proceeds from the SPV Investment Facility for payment of certain transaction expenses, general corporate purposes and any other purposes not prohibited by law (it being expected that a

 

xi


Table of Contents
 

significant portion of the proceeds from the SPV Investment Facility will be used by the Post-Combination Company for purchasing insurance policies, among other purposes);

 

   

be subordinated in right of payment to the Post-Combination Company’s obligations under the Owl Rock Credit Facility, subject to limited specified exceptions and circumstances for permitting early payment;

 

   

require the Companies and certain subsidiaries of the Companies to guarantee the credit extensions to be provided under the SPV Investment Facility pursuant to separate documentation;

 

   

contain a maturity date that is at least three years after the closing of the SPV Investment Facility, subject to two automatic extensions of one year each without any amendment of the relevant documentation;

 

   

provide for interest to accrue on the SPV Investment Facility at a rate of 12.00% per annum, payable quarterly, all of which is expected be paid in-kind by the Post-Combination Company by increasing the principal amount of the SPV Investment Facility owing to the SPV on each interest payment date;

 

   

provide a default rate that will accrue at 2.00% per annum (subject to applicable subordination restrictions) over the rate otherwise applicable. If cash payment is not permitted due to applicable subordination restrictions or otherwise, such default interest shall be paid in-kind;

 

   

provide that no amortization payments shall be required prior to maturity;

 

   

provide for financial and other covenants no worse than those contained in the Owl Rock Credit Facility from the perspective of the Post-Combination Company;

 

   

provide for certain specified events of default (including certain events of default which are expected to be subject to grace or cure periods), with the occurrence and continuance of such events of default enabling the lender under the SPV Investment Facility to accelerate the obligations under the SPV Investment Facility, among other potential rights or remedies; and

 

   

contain certain specified closing conditions.

The SPV’s investment resulting from credit extensions under the SPV Investment Facility is expected to be treated by the Post-Combination Company as debt for U.S. GAAP accounting purposes. To the extent that multiple notes are issued under the SPV Investment Facility, it is expected that the documentation will provide flexibility for the SPV to request such notes be reissued as a single note under such facility.

Relationships

It is expected that the Sponsor, members of ERES’s founding team, directors or officers of the Companies or its or their affiliates may become members of the SPV and thereby indirectly receive economic or other benefits from the SPV Investment Facility.

 

Q:

WHEN DO YOU EXPECT THE BUSINESS COMBINATION TO BE COMPLETED?

 

A:

It is currently anticipated that the Business Combination will be consummated promptly following the Special Meeting, which is set for June 29, 2023; however, such meeting could be adjourned, as described herein. Neither ERES nor the Companies can assure you of when or if the Business Combination will be completed and it is possible that factors outside of the control of both parties could result in the Business Combination being completed at a different time or not at all. ERES must first obtain the approval of its stockholders for certain of the Proposals set forth in this proxy statement for their approval, and ERES and the Companies must also first obtain certain necessary regulatory approvals and satisfy other closing conditions. See the section entitled “The Merger Agreement—Conditions to the Business Combination.”

 

xii


Table of Contents
Q:

WHAT HAPPENS IF THE BUSINESS COMBINATION IS NOT COMPLETED?

 

A:

If the Business Combination is not completed, Company Members will not receive any consideration for their limited liability company interests in the Companies. Instead, the Companies will remain independent companies. See the sections entitled “The Merger Agreement—Termination” and “Risk Factors.”

 

Q:

HOW WILL ERES BE MANAGED AND GOVERNED FOLLOWING THE BUSINESS COMBINATION?

 

A:

Following the Closing, the Post-Combination Company’s executive officers are expected to be the current management team of the Companies. See the section entitled “Management of the Post-Combination Company Following the Business Combination” for more information.

ERES is, and after the Closing will continue to be, managed by its board of directors. Following the Closing, the size of the Post-Combination Company’s board of directors will be seven directors.

Following the Closing, we expect that a majority of the directors will be independent under applicable Nasdaq listing rules. See the section entitled “Management of the Post-Combination Company Following the Business Combination” for more information.

 

Q:

WHAT EQUITY STAKE WILL CURRENT ERES STOCKHOLDERS, THE INITIAL STOCKHOLDERS, AND THE COMPANY MEMBERS HOLD IN ERES FOLLOWING THE CLOSING?

 

A:

The following table illustrates varying ownership levels in the Post-Combination Company immediately following the Closing, assuming (i) no Public Shares are redeemed, (ii) 50% of Public Shares are redeemed and (iii) 100% of Public Shares are redeemed, each on a “shares outstanding” and “fully diluted” basis, in each case assuming that the Cash Consideration equals zero. The numbers of shares and percentage interests set forth below are based on a number of assumptions. If the actual facts differ from our assumptions, the number of shares and percentage interests set forth below will be different. For more information, see the section entitled “Unaudited Pro Forma Condensed Combined Financial Information.”

 

    No Redemption Scenario(1)     50% Redemption Scenario(2)     100% Redemption Scenario(3)  
    Outstanding
Shares
    Outstanding
Ownership
    Fully
Diluted
Shares(4)
    Fully
Diluted
Ownership
    Outstanding
Shares
    Outstanding
Ownership
    Fully
Diluted
Shares(4)
    Fully
Diluted
Ownership
    Outstanding
Shares
    Outstanding
Ownership
    Fully
Diluted
Shares(4)
    Fully
Diluted
Ownership
 

Current public ERES stockholders

    2,856,047       4.42    
20,106,047
 
    21.08     1,428,024       2.26     18,678,024       19.90     0       0.00     17,250,000       18.67

Initial Stockholders

    8,625,000       13.34    
17,078,333
 
    17.91     8,625,000       13.64     17,078,333       18.19     8,625,000       13.96     17,078,333       18.49

Current Company Members(5)

    53,175,000       82.24     53,175,000       55.76     53,175,000       84.10     53,175,000       56.65     53,175,000       86.04     53,175,000       57.57

Incentive Plan(6)

    0       0.00     3,232,802       3.39     0       0.00     3,161,401       3.37     0       0.00     3,090,000       3.35

Warrant Pool

    0       0.00     1,780,000       1.87     0       0.00     1,780,000       1.90     0       0.00     1,780,000       1.93

Pro forma Class A Common Stock at March 31, 2023

    64,656,047       100     95,372,182       100     63,228,024       100     93,872,758       100     61,800,000       100     92,373,333       100

 

(1)

This presentation assumes that no Public Stockholders exercise their right to have their Public Shares converted into their pro rata share of the Trust Account.

(2)

This presentation assumes that (i) Public Stockholders exercise their rights to have 50% of all outstanding Public Shares converted into their pro rata share of the Trust Account and (ii) such redeeming Public Stockholders continue to hold public warrants following exercise of their redemption rights.

 

xiii


Table of Contents
(3)

This presentation assumes that (i) Public Stockholders exercise their rights to have 100% of all outstanding Public Shares converted into their pro rata share of the Trust Account and (ii) such redeeming Public Stockholders continue to hold public warrants following exercise of their redemption rights.

(4)

(a) This presentation assumes that (i) Public Stockholders exercise the 17,250,000 public warrants, (ii) the Initial Stockholders exercise the 7,120,000 Private Placement Warrants, (iii) the 1,780,000 warrants in the warrant pool are exercised, (iv) the Sponsor exercises its option to convert up to $1,500,000 of the unpaid principal balance on the Extension Note to 1,000,000 Extension Warrants and exercises such warrants, (v) the Sponsor exercises its option to convert up to $500,000 of the unpaid principal balance on the Second Extension Note to 333,333 Second Extension Warrants and exercises such warrants and (vi) all shares underlying the Incentive Plan are issued.

(b) The presentation includes shares that may be issued but are not presently outstanding and, as such, differ from the share counts shown or assumed in the sections entitled “Summary Unaudited Pro Forma Condensed Combined Financial Information,” “Unaudited Historical Comparative and Pro Forma Combined Per Share Data of ERES and the Companies,” “Unaudited Pro Forma Condensed Combined Financial Information” and “Comparative Historical and Unaudited Pro Forma Combined Per Share Financial Information,” which sections are limited to shares that are presently issued and outstanding.

(5)

Includes 4,569,922 shares of incentive units related to a non-pro rata distribution to one of the existing owners of the Companies, which will be subject to forfeiture as included in Annex I.

(6)

Reflects shares expected to be reserved for issuance under the Incentive Plan (assuming the Incentive Plan Proposal is approved).

The following table further illustrates the impact on relative fully diluted ownership levels of the Post-Combination Company for each source of dilution, namely the issuance of Class A Common Stock under (i) the 17,250,000 public warrants, (ii) the 7,120,000 Private Placement Warrants, (iii) the 1,780,000 warrants under the warrant pool granted to the Post-Combination Company, (iv) the 1,000,000 Extension Warrants, (v) the 333,333 Second Extension Warrants and (vi) the Incentive Plan.

 

    No Redemption Scenario(1)     50% Redemption
Scenario(2)
    100% Redemption Scenario(3)  
    Number of
Shares
    Fully Diluted
Ownership(4)
    Number of
Shares
    Fully Diluted
Ownership(4)
    Number of
Shares
    Fully Diluted
Ownership(4)
 

Current Stockholders

           

Current ERES Public Stockholders

    2,856,047       2.99     1,428,024       1.52     0       0.00

Initial Stockholders

    8,625,000       9.04     8,625,000       9.19     8,625,000       9.34

Total Current Stockholders

    11,481,047       12.04     10,053,024       10.71     8,625,000       9.34

Shares Issued Upon Exercise of Warrants

           

ERES Public Warrants

    17,250,000       18.09     17,250,000       18.38     17,250,000       18.67

ERES Sponsor Private Warrants

    7,120,000       7.47     7,120,000       7.58     7,120,000       7.71

Extension Warrants

    1,000,000       1.05     1,000,000       1.07     1,000,000       1.08

Second Extension Warrants

    333,333       0.35     333,333       0.36     333,333       0.36

Warrant Pool

    1,780,000       1.74     1,780,000       1.83     1,780,000       1.93

Total Shares Issued Upon Exercise of Warrants

    27,483,333       28.82     27,483,333       29.28     27,483,333       29.75

Current Company Members(5)

    53,175,000       55.76     53,175,000       56.65     53,175,000       57.57

Incentive Plan(6)

    3,232,802       3.39     3,161,401       3.37 %%      3,090,000       3.35

Pro Forma Class A Common Stock at March 31, 2023

    95,372,182       100.00     93,872,758       100.00     92,373,333       100.00

 

(1)

This presentation assumes that no Public Stockholders exercise their right to have their Public Shares converted into their pro rata share of the Trust Account.

(2)

This presentation assumes that (i) Public Stockholders exercise their rights to have 50% of all outstanding Public Shares converted into their pro rata share of the Trust Account and (ii) such redeeming Public Stockholders continue to hold public warrants following exercise of their redemption rights.

(3)

This presentation assumes that (i) Public Stockholders exercise their rights to have 100% of all outstanding Public Shares converted into their pro rata share of the Trust Account and (ii) such redeeming Public Stockholders continue to hold public warrants following exercise of their redemption rights.

(4)

(a) This presentation assumes that (i) Public Stockholders exercise the 17,250,000 public warrants, (ii) the Initial Stockholders exercise the 7,120,000 Private Placement Warrants, (iii) the 1,780,000 warrants in the warrant pool are exercised, (iv) the Sponsor exercises its option to convert up to $1,500,000 of the unpaid principal balance on the Extension Note to 1,000,000 Extension Warrants and exercises such warrants, (v) the Sponsor exercises its option to convert up to $500,000 of the unpaid principal balance on the Second

 

xiv


Table of Contents
  Extension Note to 333,333 Second Extension Warrants and exercises such warrants and (vi) all shares underlying the Incentive Plan are issued.
(b)

The presentation includes shares that may be issued but are not presently outstanding and, as such, differ from the share counts shown or assumed in the sections entitled “Summary Unaudited Pro Forma Condensed Combined Financial Information,” “Unaudited Historical Comparative and Pro Forma Combined Per Share Data of ERES and the Companies,” “Unaudited Pro Forma Condensed Combined Financial Information” and “Comparative Historical and Unaudited Pro Forma Combined Per Share Financial Information,” which sections are limited to shares that are presently issued and outstanding.

(5)

Includes 4,569,922 shares of incentive units related to a non-pro rata distribution to one of the existing owners of the Companies, which will be subject to forfeiture as included in Annex I.

(6)

Reflects shares expected to be reserved for issuance under the Incentive Plan (assuming the Incentive Plan Proposal is approved).

In addition to the changes in percentage ownerships depicted above, variations in redemptions and dilutive equity issuances will also affect the per share value as illustrated in the table below.

 

    No Redemption Scenario(1)     50% Redemption Scenario(2)     100% Redemption Scenario(3)  
    Number of
Shares
    Value per
Share(4)
    Number of
Shares
    Value per
Share(4)
    Number of
Shares
    Value per
Share(4)
 

Base Scenario at March 31, 2023(5)

    64,656,047     $ 8.68       63,228,024     $ 8.64       61,800,000     $ 8.60  

Fully Diluted Scenario at March 31, 2023(6)

    95,372,182     $ 9.20       93,872,758     $ 9.19       92,373,333     $ 9.18  

 

(1)

This presentation assumes that no Public Stockholders exercise their right to have their Public Shares converted into their pro rata share of the Trust Account.

(2)

This presentation assumes that (i) Public Stockholders exercise their rights to have 50% of all outstanding Public Shares converted into their pro rata share of the Trust Account and (ii) such redeeming Public Stockholders continue to hold public warrants following exercise of their redemption rights.

(3)

This presentation assumes that (i) Public Stockholders exercise their rights to have 100% of all outstanding Public Shares converted into their pro rata share of the Trust Account and (ii) such redeeming Public Stockholders continue to hold public warrants following exercise of their redemption rights.

(4)

Based on the Post-Combination Company Equity Values set forth below.

(5)

Reflects current Public Shares and Founder Shares outstanding, plus shares to be issued to current Company Members upon the consummation of the Business Combination, including the 4,569,922 shares of incentive units related to a non-pro rata distribution to one of the existing owners of the Companies, which will be subject to forfeiture as included in Annex I.

(6)

(a) This presentation assumes that (i) Public Stockholders exercise the 17,250,000 public warrants, (ii) the Initial Stockholders exercise the 7,120,000 Private Placement Warrants, (iii) the 1,780,000 warrants in the warrant pool are exercised, (iv) the Sponsor exercises its option to convert up to $1,500,000 of the unpaid principal balance on the Extension Note to 1,000,000 Extension Warrants and exercises such warrants, (v) the Sponsor exercises its option to convert up to $500,000 of the unpaid principal balance on the Second Extension Note to 333,333 Second Extension Warrants and exercises such warrants and (vi) all shares underlying the Incentive Plan are issued.

 

xv


Table of Contents

(b) The presentation includes shares that may be issued but are not presently outstanding and, as such, differ from the share counts shown or assumed in the sections entitled “Summary Unaudited Pro Forma Condensed Combined Financial Information,” “Unaudited Historical Comparative and Pro Forma Combined Per Share Data of ERES and the Companies,” “Unaudited Pro Forma Condensed Combined Financial Information” and “Comparative Historical and Unaudited Pro Forma Combined Per Share Financial Information,” which sections are limited to shares that are presently issued and outstanding.

 

Post-Combination Company Equity Value (in millions):

 

     No Redemption
Scenario
     50% Redemption
Scenario
     100% Redemption
Scenario
 

Base Scenario at March 31, 2023(7)

   $ 561.14      $ 546.44      $ 531.75  

Fully Diluted Scenario at March 31, 2023(8)

   $ 877.19      $ 862.50      $ 847.81  

 

(7)

Assumes a deemed equity value of $10.00 per share for the Class A Common Stock issued to the current Company Members, plus the amount remaining in the Trust Account after deductions for payments to redeeming stockholders.

(8)

(a) Assumes that (i) Public Stockholders exercise the 17,250,000 public warrants, (ii) the Initial Stockholders exercise the 7,120,000 Private Placement Warrants, (iii) the 1,780,000 warrants in the warrant pool are exercised, (iv) the Sponsor exercises its option to convert up to $1,500,000 of the unpaid principal balance on the Extension Note to 1,000,000 Extension Warrants and exercises such warrants, (v) the Sponsor exercises its option to convert up to $500,000 of the unpaid principal balance on the Second Extension Note to 333,333 Second Extension Warrants and exercises such warrants and (vi) all shares underlying the Incentive Plan are issued.

(b) Includes shares that may be issued but are not presently outstanding and, as such, differs from the share counts shown or assumed in the sections entitled “Summary Unaudited Pro Forma Condensed Combined Financial Information,” “Unaudited Historical Comparative and Pro Forma Combined Per Share Data of ERES and the Companies,” “Unaudited Pro Forma Condensed Combined Financial Information” and “Comparative Historical and Unaudited Pro Forma Combined Per Share Financial Information,” which sections are limited to shares that are presently issued and outstanding.

If a Public Stockholder exercises its redemption rights, such exercise will not result in the loss of any warrants that it may hold. We cannot predict the ultimate value of the ERES public warrants following the consummation of the Business Combination, but assuming that 100%, or 2,856,047 shares of Class A Stock held by our Public Stockholders were redeemed, the 17,250,000 retained outstanding ERES public warrants would have an aggregate value of $3.80 million based on a price per ERES public warrant of $0.22 on June 13, 2023, the ERES Record Date.

 

Q:

FOLLOWING THE BUSINESS COMBINATION, WILL ERES’S SECURITIES CONTINUE TO TRADE ON A STOCK EXCHANGE?

 

A:

Yes. Upon the Closing, we intend to change our name from “East Resources Acquisition Company” to “Abacus Life, Inc.,” and our common stock and warrants will be listed following the closing under the symbols “ABL” and “ABLLW,” respectively. ERES’s units will be delisted and deregistered following the Closing.

QUESTIONS AND ANSWERS ABOUT THE SPECIAL MEETING

 

Q:

WHEN AND WHERE IS THE SPECIAL MEETING?

 

A:

The Special Meeting will be held at 9:00 AM Eastern Time, on June 29, 2023, in virtual format at https://www.cstproxy.com/eastresources/2023. ERES stockholders may attend, vote and examine the list of ERES stockholders entitled to vote at the Special Meeting by visiting and entering the control number found on their proxy card, voting instruction form or notice included in their proxy materials. In light of public health concerns regarding the coronavirus (“COVID-19”) pandemic, the Special Meeting will be held in virtual meeting format only. You will not be able to attend the Special Meeting physically.

 

xvi


Table of Contents
Q:

WHAT AM I BEING ASKED TO VOTE ON AND WHY IS THIS APPROVAL NECESSARY?

 

A:

The stockholders of ERES are being asked to vote on the following:

 

   

A proposal to adopt the Merger Agreement and the transactions contemplated thereby. See the section entitled “Proposal No. 1—The Business Combination Proposal.”

 

   

A proposal to adopt the Proposed Charter in the form attached hereto as Annex B. See the section entitled “Proposal No. 2—The Charter Approval Proposal.”

 

   

A proposal with respect to certain governance provisions in the Proposed Charter, which are being separately presented in accordance with SEC requirements and which will be voted upon on a non-binding advisory basis. See the section entitled “Proposal No. 3—The Governance Proposal.”

 

   

A proposal for Class B Common Stock holders to elect seven directors to serve on the Board until the 2024 annual meeting of stockholders, in the case of Class I directors, the 2025 annual meeting of stockholders, in the case of Class II directors, and the 2026 annual meeting of stockholders, in the case of Class III directors, and, in each case, until their respective successors are duly elected and qualified. See the section entitled “Proposal No. 4—The Director Election Proposal.”

 

   

A proposal to approve, for purposes of complying with applicable listing rules of Nasdaq, the issuance of shares of ERES Class A Common Stock to the Company Members pursuant to the Merger Agreement. See the section entitled “Proposal No. 5—The Nasdaq Proposal.”

 

   

A proposal to approve and adopt the Incentive Plan in the form attached hereto as Annex G. See the section entitled “Proposal No. 6—The Incentive Plan Proposal.”

 

   

A proposal to approve the adjournment of the Special Meeting to a later date or dates, if necessary, to permit further solicitation and vote of proxies in the event that there are insufficient votes for, or otherwise in connection with, the approval of the Business Combination Proposal, the Charter Approval Proposal, the Director Election Proposal, the Nasdaq Proposal or the Incentive Plan Proposal. See the section entitled “Proposal No. 7—The Adjournment Proposal.”

ERES will hold the Special Meeting to consider and vote upon these Proposals. This proxy statement contains important information about the proposed Mergers and the other matters to be acted upon at the Special Meeting.

Stockholders should read this proxy statement carefully, including the Annexes and the other documents referred to herein.

Consummation of the Business Combination is conditioned on the approval of each of the Business Combination Proposal, the Charter Approval Proposal, the Nasdaq Proposal and the Incentive Plan Proposal, subject to the terms of the Merger Agreement. If the Business Combination Proposal is not approved, the other Proposals, except the Adjournment Proposal, will not be presented to stockholders for a vote.

The vote of stockholders is important. Stockholders are encouraged to vote as soon as possible after carefully reviewing this proxy statement.

 

Q:

I AM AN ERES WARRANT HOLDER. WHY AM I RECEIVING THIS PROXY STATEMENT?

 

A:

Upon consummation of the Mergers, the ERES warrants shall, by their terms, entitle the holders to purchase Class A Common Stock at a purchase price of $11.50 per share. This proxy statement includes important information about the Companies and the business of the Companies and its subsidiaries following consummation of the Mergers. As holders of ERES warrants will be entitled to purchase Class A Common Stock of the Post-Combination Company upon consummation of the Mergers, ERES urges you to read the information contained in this proxy statement carefully.

 

xvii


Table of Contents
Q:

WHO ARE THE COMPANIES?

 

A:

Abacus and LMA comprise a leading, vertically integrated alternative asset manager specializing in buying, trading, holding and servicing life insurance products as financial investment assets. Abacus was formed in 2004 as a New York limited liability company and LMA was formed in 2017 as a Florida limited liability company. In 2016, Abacus was licensed in Florida as a life settlement broker and became a Florida limited liability company. The Companies are not insurance companies or insurance agents, brokers or producers, are not licensed or regulated as insurance companies or insurance agents, brokers or producers and therefore do not underwrite insurable risks or sell new insurance policies for their own account. See the section entitled “Information About the Post-Combination Company Following the Business Combination.”

 

Q:

WHY IS ERES PROPOSING THE BUSINESS COMBINATION?

 

A:

ERES was organized to effect a merger, capital stock exchange, asset acquisition, stock purchase, reorganization or similar business combination with one or more businesses.

On July 27, 2020, ERES completed the ERES IPO at a price per unit of $10.00, with each unit consisting of one share of Class A Common Stock and one-half of one public warrant, each whole public warrant eligible to purchase one share of Class A Common Stock at a price of $11.50, raising total gross proceeds of $300,000,000. On the same date, ERES also completed a private placement of warrants to its Sponsor, raising total gross proceeds of $8,000,000. On August 25, 2021, the underwriter in the ERES IPO fully exercised its over-allotment option, resulting in the offering of an additional 4,500,000 units and 900,000 Private Placement Warrants. Following the closing of the over-allotment option, an aggregate of $345,000,000 was placed in ERES’s Trust Account. On July 25, 2022, ERES’s stockholders approved an amendment to its Existing Charter (the “Extension Amendment”) that extended the date by which ERES must consummate its initial business combination from July 27, 2022 to January 27, 2023. In connection with the Extension Amendment, ERES issued the Extension Note in the aggregate principal amount of up to $1,924,356.46 to the Sponsor, pursuant to which the Sponsor agreed to loan ERES up to $1,924,356.46 in connection with the Extension Amendment. Also in connection with the Extension Amendment, stockholders holding 24,781,028 shares of Class A Common Stock exercised their right to redeem such shares for a pro rata portion of the funds in the Trust Account. As a result, approximately $97,939,800.60 remained in the Trust Account after paying such redeeming holders, prior to the Sponsor’s deposit of additional funds in connection with the Extension Amendment. On January 20, 2023, ERES’s stockholders approved an amendment to its Existing Charter (the “Second Extension Amendment”) that extended the date by which ERES must consummate its initial business combination from January 27, 2023 to July 27, 2023. In connection with the Second Extension Amendment, ERES issued the Second Extension Note in the aggregate principal amount of up to $565,497.31 to the Sponsor, pursuant to which the Sponsor agreed to loan ERES up to $565,497.31 in connection with the Second Extension Amendment. Also in connection with the Second Extension Amendment, stockholders holding 6,862,925 shares of Class A Common Stock exercised their right to redeem such shares for a pro rata portion of the funds in the Trust Account. As a result, approximately $29,102,648.33 remained in the Trust Account after paying such redeeming holders, prior to the Sponsor’s deposit of additional funds in connection with the Second Extension Amendment.

Based on its due diligence investigations of the Companies and the industry in which they operate, including the financial and other information provided by the Companies in the course of their negotiations in connection with the Merger Agreement, ERES believes that the Business Combination with the Companies is advisable and in the best interests of ERES and its stockholders. See the section entitled “The Business Combination—ERES Reasons for Approval of the Business Combination.”

 

Q:

DID THE ERES BOARD OBTAIN A THIRD-PARTY VALUATION OR FAIRNESS OPINION IN DETERMINING WHETHER OR NOT TO PROCEED WITH THE MERGERS?

 

A:

Yes. The ERES Board engaged Northland Securities, Inc. (“Northland”) to provide an opinion (a) as to the fairness, from a financial point of view, of the consideration to be paid by ERES to the Company Members

 

xviii


Table of Contents
  to ERES and its unaffiliated Public Stockholders and (b) that the Companies had an aggregate fair market value equal to at least 80% of the balance of the funds in ERES’s Trust Account (excluding deferred underwriting commissions and taxes payable and subject to proportionate adjustments related to Nasdaq’s 80% test). On August 29, 2022, Northland rendered its oral opinion to the ERES Board, which was subsequently confirmed in writing by delivery of Northland’s written opinion dated the same date, based upon and subject to the assumptions, limitations and qualifications contained in its opinion, and other factors Northland considers relevant, that (i) the consideration to be paid by ERES to the Company Members pursuant to the Merger Agreement was fair, from a financial point of view, to ERES and its unaffiliated Public Stockholders and (ii) the Companies had an aggregate fair market value equal to at least 80% of the balance of funds in ERES’s Trust Account (excluding deferred underwriting commissions and taxes payable and subject to proportionate adjustments related to Nasdaq’s 80% test).

 

Q:

WHY IS ERES PROVIDING STOCKHOLDERS WITH THE OPPORTUNITY TO VOTE ON THE BUSINESS COMBINATION?

 

A:

We are seeking approval of the Business Combination for purposes of complying with applicable Nasdaq listing rules requiring stockholder approval of issuances of more than 20% of a listed company’s issued and outstanding common stock. In addition, pursuant to the Existing Charter, we must provide all Public Stockholders with the opportunity to redeem all or a portion of their Public Shares upon the consummation of an initial business combination (as defined in our Existing Charter) either in conjunction with a tender offer or in conjunction with a stockholder vote to approve such initial business combination. If we submit the proposed initial business combination to the stockholders for their approval, our Existing Charter requires us to conduct a redemption offer in conjunction with the proxy solicitation (and not in conjunction with a tender offer) pursuant to the applicable SEC proxy solicitation rules.

 

Q:

DO THE COMPANY MEMBERS NEED TO APPROVE THE BUSINESS COMBINATION?

 

A:

Yes. In connection with the execution of the Merger Agreement, each Company Member delivered written consent approving the Merger Agreement and the related agreements and transactions contemplated thereby. The execution and delivery of written consents by all of the Company Members constituted approval at the time of such delivery. Additionally, concurrently with the execution of the Merger Agreement, ERES, Abacus, LMA and the Company Members entered into the Company Support Agreement (the “Company Support Agreement”). The Company Support Agreement provides, among other things, that each Company Member agrees to vote or cause to be voted, at any meeting of the members of the applicable company (and at any adjournment or postponement thereof), however called, and in any written actions by consent of the members of the applicable company, the membership interests held by such Company Members in favor of the Business Combination, on the terms and subject to the conditions set forth in the Company Support Agreement. The Company Members collectively own 100% of the limited liability company interests in the Companies.

 

Q:

DO I HAVE REDEMPTION RIGHTS?

 

A:

If you are a holder of Public Shares, you have the right to demand that ERES redeem such shares for a pro rata portion of the cash held in the Trust Account, which holds the proceeds, less redemptions, of the ERES IPO, as of two business days prior to the consummation of the transactions contemplated by the Business Combination Proposal (including interest earned on the funds held in the Trust Account and not previously released to ERES to pay taxes) upon the Closing.

Notwithstanding the foregoing, a holder of Public Shares, together with any affiliate of such holder or any other person with whom such holder is acting in concert or as a “group” (as defined in Section 13(d)(3) of the Exchange Act) will be restricted from seeking redemption with respect to more than 20% of the Public Shares without the consent of ERES. Accordingly, all Public Shares in excess of 20% held by a Public Stockholder, together with any affiliate of such stockholder or any other person with whom such holder is acting in concert or as a “group,” will not be redeemed without the consent of ERES.

 

xix


Table of Contents

Under ERES’s Existing Charter, the Mergers may be consummated only if ERES has at least $5,000,001 of net tangible assets after giving to all holders of Public Shares that properly demand redemption of their shares their pro rata portion of cash held in the Trust Account.

 

Q:

WILL HOW I VOTE AFFECT MY ABILITY TO EXERCISE REDEMPTION RIGHTS?

 

A:

No. You may exercise your redemption rights whether you vote your Public Shares for or against, or whether you abstain from voting on, the Business Combination Proposal or any other Proposal described in this proxy statement. As a result, the Business Combination Proposal can be approved by stockholders who will redeem their Public Shares and no longer remain stockholders and the Mergers may be consummated even though the funds available from the Trust Account and the number of Public Stockholders are substantially reduced as a result of redemptions by Public Stockholders.

 

Q:

HOW DO I EXERCISE MY REDEMPTION RIGHTS?

 

A:

If you are a holder of Public Shares and wish to exercise your redemption rights, you must demand that ERES redeem your shares for cash no later than the second business day preceding the vote on the Business Combination Proposal by delivering your stock to ERES’s transfer agent physically or electronically using the Depository Trust Company’s DWAC (Deposit and Withdrawal at Custodian) system. Any holder of Public Shares will be entitled to demand that such holder’s Public Shares be redeemed for a pro rata portion of the amount then in the Trust Account (which, for illustrative purposes, was approximately $29,573,896.08, or approximately $10.35 per Public Share, as of June 13, 2023, the ERES Record Date). Such amount, including interest earned, if any, on the funds held in the Trust Account and not previously released to ERES to pay its taxes, will be paid promptly upon consummation of the Mergers. However, under Delaware law, the proceeds held in the Trust Account could be subject to claims that could take priority over those of ERES’s Public Stockholders exercising redemption rights, regardless of whether such holders vote for or against the Business Combination Proposal. Therefore, the per Public Share distribution from the Trust Account in such a situation may be less than originally anticipated due to such claims. Your vote on any Proposal will have no impact on the amount you will receive upon exercise of your redemption rights.

Any request for redemption, once made by a holder of Public Shares, may be withdrawn at any time up to the time the vote is taken with respect to the Business Combination Proposal at the Special Meeting. If you deliver your Public Shares for redemption to ERES’s transfer agent and later decide prior to the Special Meeting not to elect redemption, you may request that ERES’s transfer agent return the Public Shares (physically or electronically).

If a holder of Public Shares properly makes a request for redemption and the Public Shares are delivered to ERES’s transfer agent as described herein, then, if the Mergers are consummated, ERES will redeem those shares for a pro rata portion of funds deposited in the Trust Account. If you exercise your redemption rights, then you will be exchanging your Public Shares for cash and you will cease to have any rights as an ERES stockholder (other than the right to receive the redemption amount) upon consummation of the Mergers.

For a discussion of the material U.S. federal income tax considerations for holders of Public Shares with respect to the exercise of these redemption rights, see the section entitled “Material U.S. Federal Income Tax Consequences—Material U.S. Federal Income Tax Consequences of the Redemption of Public Shares.”

 

Q:

WHAT ARE THE U.S. FEDERAL INCOME TAX CONSEQUENCES OF EXERCISING MY REDEMPTION RIGHTS?

 

A:

The U.S. federal income tax consequences of exercising redemption rights that may be relevant to holders of shares of ERES Class A Common Stock are discussed in more detail in the section entitled “Material U.S. Federal Income Tax Considerations—Material U.S. Federal Income Tax Consequences of the Redemption of ERES Public Stockholders.” The discussion of the U.S. federal income tax consequences contained in this

 

xx


Table of Contents
  proxy statement is intended to provide only a general discussion and is not a complete analysis or description of all of the U.S. federal income tax considerations that are applicable to holders of shares of ERES Class A Common Stock in respect of the exercise of their redemption rights, nor does it address any tax considerations arising under U.S. state or local or non-U.S. tax laws. All holders considering exercising their redemption rights are urged to consult their tax advisor on the tax consequences to them of such an exercise of redemption rights, including the applicability and effect of U.S. federal, state, local and non-U.S. tax laws.

 

Q:

DO I HAVE APPRAISAL RIGHTS IF I OBJECT TO THE PROPOSED BUSINESS COMBINATION?

 

A:

No. Neither ERES stockholders nor its unit or warrant holders have appraisal rights in connection with the Business Combination under the DGCL. See the section entitled “Appraisal Rights.”

 

Q:

WHAT HAPPENS TO THE FUNDS DEPOSITED IN THE TRUST ACCOUNT AFTER CONSUMMATION OF THE BUSINESS COMBINATION?

 

A:

Following the closing the ERES IPO, an amount equal to $345,000,000.00 ($10.00 per unit) of the net proceeds from the ERES IPO and the sale of the Private Placement Warrants was placed in the Trust Account. As of June 13, 2023, funds in the Trust Account totaled approximately $29,573,896.08 in cash. Taking into account the Sponsor’s monthly contributions pursuant to the Second Extension Note, and without giving effect to any requests for redemption in connection with the Special Meeting being held in connection with the Business Combination, the amount expected to be held in the Trust Account on June 29, 2023, is $29,668,145.63. Prior to June 2022, the funds in the Trust Account were comprised entirely of U.S. government treasury obligations with a maturity of 185 days or less or of money market funds meeting certain conditions under Rule 2a-7 under the Investment Company Act, which invest only in direct U.S. government treasury obligations. These funds will remain in the Trust Account, except for the withdrawal of interest to pay taxes, if any, until the earliest of (1) the completion of a business combination (including the Closing) and (2) the redemption of all of the Public Shares if ERES is unable to complete a business combination by July 27, 2023 (or if such date is further extended at a duly called extraordinary general meeting, such later date), subject to applicable law.

With respect to the regulation of special purpose acquisition companies like ERES (“SPACs”), on March 30, 2022, the SEC issued proposed rules (the “SPAC Rule Proposals”) relating to, among other items, disclosures in business combination transactions involving SPACs and private operating companies; the condensed financial statement requirements applicable to transactions involving shell companies; the use of projections by SPACs in SEC filings in connection with proposed business combination transactions; the potential liability of certain participants in proposed business combination transactions; and the extent to which SPACs could become subject to regulation under the Investment Company Act, including a proposed rule that would provide SPACs a safe harbor from treatment as an investment company if they satisfy certain conditions that limit a SPAC’s duration, asset composition, business purpose and activities.

With regard to the SEC’s investment company proposals included in the SPAC Rule Proposals, while the funds in the Trust Account have, since the ERES IPO, been held only in U.S. government treasury bills with a maturity of 185 days or less or in money market funds investing solely in U.S. Treasuries, to mitigate the risk of being viewed as operating an unregistered investment company (including pursuant to the subjective test of Section 3(a)(1)(A) of the Investment Company Act), on June 22, 2022, ERES instructed Continental Stock Transfer & Trust Company, the trustee managing the Trust Account, to hold all funds in the Trust Account in cash until the earlier of the consummation of the Business Combination and the liquidation of ERES.

On July 25, 2022, ERES entered into the Extension Note with the Sponsor, pursuant to which the Sponsor agreed to contribute to ERES as a loan $0.033 for each Public Share that was not redeemed in connection

 

xxi


Table of Contents

with the stockholder vote to approve the extension of the date by which ERES must complete an initial business combination from July 27, 2022 to January 27, 2023 (which extension was approved at the special meeting of ERES on July 25, 2022), for each month until the earlier of (i) the date of consummation of ERES’s initial business combination and (ii) the date of liquidation of ERES. Such contributions will be deposited into the Trust Account. Additionally, in connection with the stockholder approval of such extension in July 2022, certain stockholders elected to redeem an aggregate of 24,781,028 Public Shares, or approximately 71.83% of the then outstanding Public Shares. Such redemption demands have been completed and such shares have been redeemed and, in relation thereto, we paid cash from the Trust Account in the aggregate amount of approximately $248,087,256.06, or approximately $10.01 per share, to redeeming stockholders. As a result, approximately $97,939,800.60 remained in the Trust Account after paying such redeeming holders.

On January 23, 2023, ERES entered into the Second Extension Note with the Sponsor, pursuant to which the Sponsor agreed to contribute to ERES as a loan $0.033 for each Public Share that was not redeemed in connection with the stockholder vote to approve the extension of the date by which ERES must complete an initial business combination from January 27, 2023 to July 27, 2023 (which extension was approved at the special meeting of ERES on January 20, 2023), for each month until the earlier of (i) the date of consummation of ERES’s initial business combination and (ii) the date of liquidation of ERES. Such contributions will be deposited into the Trust Account. Additionally, in connection with the stockholder approval of such extension in January 2023, certain stockholders elected to redeem an aggregate of 6,862,925 Public Shares, or approximately 70.61% of the then outstanding Public Shares. Such redemption demands have been completed and such shares have been redeemed and, in relation thereto, we paid cash from the Trust Account in the aggregate amount of approximately $69,932,074.88, or approximately $10.19 per share, to redeeming stockholders. As a result, approximately $29,102,648.33 remained in the Trust Account after paying such redeeming holders. As of June 13, 2023, there is $29,573,896.08 remaining in the Trust Account.

After consummation of the Mergers, the funds in the Trust Account will be used to pay holders of the Public Shares who exercise redemption rights, to pay fees and expenses incurred in connection with the Mergers and for the Post-Combination Company’s working capital and general corporate purposes.

 

Q:

WHAT HAPPENS IF THE MERGERS ARE NOT CONSUMMATED?

 

A:

If ERES does not complete the Mergers with the Companies for whatever reason, ERES would search for another target business with which to complete a business combination. If ERES does not complete the Mergers with the Companies or another target business by July 27, 2023 (the “Completion Window”), ERES must redeem 100% of the outstanding Public Shares, at a per Public Share price, payable in cash, equal to the amount then held in the Trust Account including interest earned, if any, on the funds held in the Trust Account and not previously released to ERES to pay taxes (less up to $100,000 of interest to pay dissolution expenses) divided by the number of outstanding Public Shares. The Initial Stockholders have no redemption rights in the event a business combination is not effected in the Completion Window, and, accordingly, their Founder Shares will be worthless. Additionally, in the event of such liquidation, there will be no distribution with respect to ERES’s outstanding warrants. Accordingly, the warrants will expire worthless.

 

Q:

WILL ERES SEEK TO AMEND THE EXISTING CHARTER TO EXTEND THE BUSINESS COMBINATION DEADLINE IF THE PROPOSED BUSINESS COMBINATION WITH THE COMPANIES OR AN ALTERNATIVE BUSINESS COMBINATION IS NOT COMPLETED BY THE COMPLETION WINDOW ENDING ON JULY 27, 2023?

While ERES is using its best efforts to complete the Business Combination with the Companies on or before the expiration of the Completion Window, the ERES Board cannot guarantee that an additional extension will not be necessary. However, at this time, the ERES Board does not believe that an additional extension beyond the Completion Window will be necessary to complete the Business Combination.

 

xxii


Table of Contents
Q:

HOW DOES THE SPONSOR INTEND TO VOTE ON THE PROPOSALS?

 

A:

As of the date of this proxy statement, and due to the redemption of 24,781,028 Public Shares in connection with the stockholder vote in July 2022 and the redemption of 6,862,925 Public Shares in connection with the stockholder vote in January 2023 to approve the extension of the date by which ERES must complete an initial business combination, the Sponsor (including ERES’s directors, officers and Initial Stockholders and their permitted transferees) owns approximately 75% of the issued and outstanding ERES Common Stock, consisting of the Founder Shares. The Sponsor has agreed to vote any shares of ERES Common Stock held by it as of the ERES Record Date in favor of each of the Proposals presented at the Special Meeting.

 

Q:

WHAT CONSTITUTES A QUORUM AT THE SPECIAL MEETING?

 

A:

A majority of the voting power of the issued and outstanding common stock of ERES entitled to vote at the Special Meeting must be present, in person (which would include presence at a virtual meeting) or represented by proxy, at the Special Meeting to constitute a quorum and in order to conduct business at the Special Meeting. Abstentions and broker non-votes will be counted as present for the purpose of determining a quorum. The holders of the Founder Shares, who currently own approximately 75% of the issued and outstanding shares of ERES Common Stock, will count towards this quorum. In the absence of a quorum, the chairman of the Special Meeting has power to adjourn the Special Meeting. As of the ERES Record Date for the Special Meeting, 5,740,524 shares of ERES Common Stock would be required to achieve a quorum.

 

Q:

WHAT VOTE IS REQUIRED TO APPROVE EACH PROPOSAL AT THE SPECIAL MEETING?

 

A:

The Business Combination Proposal: The affirmative vote (in person or by proxy) of the holders of a majority of the shares of Class A Common Stock and Class B Common Stock entitled to vote and actually cast thereon at the Special Meeting, voting as a single class, is required to approve the Business Combination Proposal. Accordingly, a stockholder’s failure to vote by proxy or to vote in person (which would include presence at a virtual meeting) at the Special Meeting, as well as an abstention from voting and a broker non-vote with regard to the Business Combination Proposal, will have no effect on the Business Combination Proposal. ERES stockholders must approve the Business Combination Proposal in order for the Mergers to occur.

The Charter Approval Proposal: The affirmative vote (in person or by proxy) of (i) the holders of a majority of the shares of Class B Common Stock then outstanding and entitled to vote, voting separately as a single class, (ii) the holders of a majority of the shares of Class A Common Stock then outstanding and entitled to vote, voting separately as a single class, and (iii) the holders of a majority of the shares of ERES Common Stock then outstanding and entitled to vote, voting together as a single class, is required to approve the Charter Approval Proposal. Accordingly, a stockholder’s failure to vote by proxy or to vote in person (which would include presence at a virtual meeting) at the Special Meeting, as well as an abstention from voting and a broker non-vote with regard to the Charter Approval Proposal, will have the same effect as a vote “AGAINST” such Proposal. The Mergers are conditioned on the approval of the Charter Approval Proposal, subject to the terms of the Merger Agreement. If the Business Combination Proposal is not approved, the Charter Approval Proposal will not be presented to the stockholders for a vote.

The Governance Proposal: The affirmative vote (in person or by proxy) of the holders of a majority of the shares of Class A Common Stock and Class B Common Stock entitled to vote and actually cast thereon at the Special Meeting, voting as a single class, is required to approve the Governance Proposal. Accordingly, a stockholder’s failure to vote by proxy or to vote in person (which would include presence at a virtual meeting) at the Special Meeting, as well as an abstention from voting and a broker non-vote with regard to the Governance Proposal, will have no effect on the Governance Proposal. The Mergers are not conditioned on the approval of the Governance Proposal. If the Business Combination Proposal is not approved, the Governance Proposal will not be presented to the stockholders for a vote.

 

xxiii


Table of Contents

The Director Election Proposal: The affirmative vote (in person or by proxy) of the holders of a plurality of the outstanding shares of Class B Common Stock entitled to vote and actually cast thereon at the Special Meeting, voting as a single class, is required to approve the Director Election Proposal. Accordingly, a stockholder’s failure to vote by proxy or to vote in person (which would include presence at a virtual meeting) at the Special Meeting, as well as an abstention from voting and a broker non-vote with regard to the Director Election Proposal, will have no effect on the election of directors. The Mergers are not conditioned on the approval of the Director Election Proposal. If the Business Combination Proposal is not approved, the Director Election Proposal will not be presented to the stockholders for a vote.

The Nasdaq Proposal: The affirmative vote (in person or by proxy) of the holders of a majority of the shares of Class A Common Stock and Class B Common Stock entitled to vote and actually cast thereon at the Special Meeting, voting as a single class, is required to approve the Nasdaq Proposal. Accordingly, a stockholder’s failure to vote by proxy or to vote in person (which would include presence at a virtual meeting) at the Special Meeting, as well as an abstention from voting and a broker non-vote with regard to the Nasdaq Proposal, will have no effect on the Nasdaq Proposal. The Mergers are conditioned on the approval of the Nasdaq Proposal, subject to the terms of the Merger Agreement. If the Business Combination Proposal is not approved, the Nasdaq Proposal will not be presented to the stockholders for a vote.

The Incentive Plan Proposal: The affirmative vote (in person or by proxy) of the holders of a majority of the shares of Class A Common Stock and Class B Common Stock entitled to vote and actually cast thereon at the Special Meeting, voting as a single class, is required to approve the Incentive Plan Proposal. Accordingly, a stockholder’s failure to vote by proxy or to vote in person (which would include presence at a virtual meeting) at the Special Meeting, as well as an abstention from voting and a broker non-vote with regard to the Incentive Plan Proposal, will have no effect on the Incentive Plan Proposal. The Mergers are conditioned on the approval of the Incentive Plan Proposal, subject to the terms of the Merger Agreement. If the Business Combination Proposal is not approved, the Incentive Plan Proposal will not be presented to the stockholders for a vote.

The Adjournment Proposal: The affirmative vote (in person or by proxy) of the holders of a majority of the shares of Class A Common Stock and Class B Common Stock entitled to vote and actually cast thereon at the Special Meeting, voting as a single class, is required to approve the Adjournment Proposal. Accordingly, a stockholder’s failure to vote by proxy or to vote in person (which would include presence at a virtual meeting) at the Special Meeting, as well as an abstention from voting and a broker non-vote with regard to the Adjournment Proposal, will have no effect on the Adjournment Proposal. The Mergers are not conditioned on the approval of the Adjournment Proposal.

As further discussed in the section entitled “Other Agreements—Sponsor Support Agreement,” the Sponsor has entered into a letter agreement with ERES and the Companies, a copy of which is attached as Annex D to this proxy statement (the “Sponsor Support Agreement”), pursuant to which the Sponsor agreed to vote its shares in favor of the each of the Proposals presented at the Special Meeting.

 

Q:

DO ANY OF ERES’S DIRECTORS OR OFFICERS OR THE SPONSOR OR ITS AFFILIATES HAVE INTERESTS IN THE BUSINESS COMBINATION THAT MAY DIFFER FROM OR BE IN ADDITION TO THE INTERESTS OF ERES STOCKHOLDERS?

 

A:

Certain of ERES’s executive officers and certain non-employee directors, as well as our Sponsor and its affiliates, may have interests in the Mergers that may be different from, or in addition to, the interests of ERES stockholders generally.

These interests include, among other things:

 

   

If the Business Combination with the Companies or another business combination is not consummated within the Completion Window, ERES will cease all operations except for the purpose of winding up, redeeming 100% of the outstanding Public Shares for cash and, subject to the approval of its remaining stockholders and the ERES Board, dissolving and liquidating. In such event, the 8,625,000 Founder

 

xxiv


Table of Contents
 

Shares held by ERES’s Initial Stockholders, which were acquired for an aggregate purchase price of $25,000, or approximately $0.003 per share, would be worthless because ERES’s Initial Stockholders are not entitled to participate in any redemption or distribution with respect to such shares. The Founder Shares had an aggregate market value of $89.5 million based upon the closing price of $10.38 per share of ERES Class A Common Stock on Nasdaq on the ERES Record Date. Certain Founder Shares are subject to time-based vesting provisions as described under “Other Agreements—Sponsor Support Agreement.”

 

   

The Sponsor purchased an aggregate of 8,900,000 Private Placement Warrants from ERES for an aggregate purchase price of $8,900,000 (or $1.00 per warrant). These purchases took place on a private placement basis simultaneously with the consummation of the ERES IPO and associated exercise of the over-allotment option. A portion of the proceeds ERES received from these purchases was placed in the Trust Account. Such warrants had an aggregate market value of approximately $1.96 million based upon the closing price of $0.22 per public warrant on the Nasdaq on June 13, 2023, the ERES Record Date. The Private Placement Warrants will become worthless if ERES does not consummate a business combination within the Completion Window. The Sponsor paid an aggregate of $8,925,000 for its purchases of the Founder Shares and the Private Placement Warrants.

 

   

In order to finance transaction costs in connection with a business combination, the Sponsor, members of the ERES founding team or any of their affiliates may, but are not obligated to, make Working Capital Loans as may be required (also referred to as “Working Capital Note”). In August 2021, the Sponsor committed to provide ERES up to an aggregate of $1,500,000 in loans for working capital purposes. The Working Capital Note does not bear interest and is repayable in full upon consummation of a business combination. If ERES does not complete a business combination, the Working Capital Note shall not be repaid and all amounts owed under it will be forgiven. The Working Capital Note is subject to customary events of default, the occurrence of which automatically trigger the unpaid principal balance of the Working Capital Note and all other sums payable with regard to the Working Capital Note becoming immediately due and payable. As of March 31, 2023, there was a balance of $1,500,000 under this loan. On January 31, 2023, the Sponsor agreed to loan ERES up to an additional $1,500,000 under the Working Capital Note.

 

   

On July 25, 2022, ERES entered into the Extension Note with the Sponsor. Pursuant to the Extension Note, the Sponsor has agreed that it will contribute to ERES as a loan (each loan being referred to herein as a “Contribution”) $0.033 for each Public Share that was not redeemed in connection with the stockholder vote to approve the extension of the deadline by which ERES must complete its initial business combination, for each month until the earlier of (i) the date of the special meeting held in connection with the stockholder vote to approve the Business Combination and (ii) the date of liquidation of ERES. The Extension Note does not bear interest and is repayable in full upon the earlier of (i) the date of the consummation of ERES’s initial business combination and (ii) the date of ERES’s liquidation. At any time prior to payment in full of the principal balance of the Extension Note, the holder of the Extension Note (or a permitted assignee) will have the option, but not the obligation, to convert up to $1,500,000 of the unpaid principal balance of the Extension Note into that number of Extension Warrants, each whole warrant exercisable for one share of ERES Class A Common Stock equal to the principal amount of the Extension Note so converted divided by $1.50. The terms of the Extension Warrants will be identical to the terms of the Private Placement Warrants. The Sponsor will have the sole discretion whether to continue extending for additional months, and if the Sponsor determines not to continue extending for additional months, its obligation to make additional Contributions will terminate. If this occurs, ERES would wind up ERES’s affairs and redeem 100% of the outstanding Public Shares in accordance with the procedures set forth in the Existing Charter. The maturity date of the Extension Note may be accelerated upon the occurrence of an Event of Default (as defined therein). Any outstanding principal under the Extension Note may be prepaid at any time by ERES, at its election and without penalty, provided, however, that the Sponsor shall have a right to first convert such principal balance as described in Section 17 of the Extension Note upon notice of such

 

xxv


Table of Contents
 

prepayment. If the Business Combination is not completed and ERES winds up, there will not be sufficient assets to repay the Extension Note and it will be worthless. As of March 31, 2023, there was a balance of $1,924,356 under this loan.

 

   

On January 23, 2023, ERES entered into the Second Extension Note with the Sponsor. Pursuant to the Second Extension Note, the Sponsor agreed to contribute to ERES as a loan $0.033 for each Public Share that was not redeemed in connection with the stockholder vote to approve the extension of the date by which ERES must complete an initial business combination, for each month until the earlier of (i) the date of consummation of ERES’s initial business combination and (ii) the date of liquidation of ERES. The Second Extension Note does not bear interest and is repayable in full upon the earlier of (i) the date of the consummation of ERES’s initial business combination and (ii) the date of ERES’s liquidation. At any time prior to payment in full of the principal balance of the Second Extension Note, the holder of the Second Extension Note (or a permitted assignee) will have the option, but not the obligation, to convert up to $500,000 of the unpaid principal balance of the Second Extension Note into that number of Second Extension Warrants, each whole warrant exercisable for one share of ERES Class A Common Stock equal to the principal amount of the Second Extension Note so converted divided by $1.50. The terms of the Second Extension Warrants will be identical to the terms of the Private Placement Warrants. The Sponsor will have the sole discretion whether to continue extending for additional months, and if the Sponsor determines not to continue extending for additional months, its obligation to make additional Contributions will terminate. If this occurs, ERES would wind up ERES’s affairs and redeem 100% of the outstanding Public Shares in accordance with the procedures set forth in the Existing Charter. The maturity date of the Second Extension Note may be accelerated upon the occurrence of an Event of Default (as defined therein). Any outstanding principal under the Second Extension Note may be prepaid at any time by ERES, at its election and without penalty, provided, however, that the Sponsor shall have a right to first convert such principal balance as described in Section 17 of the Second Extension Note upon notice of such prepayment. If the Business Combination is not completed and ERES winds up, there will not be sufficient assets to repay the Second Extension Note and it will be worthless. As of March 31, 2023, there was a balance of $282,750 under this loan.

 

   

ERES’s directors and officers, and their affiliates are entitled to reimbursement of out-of-pocket expenses incurred by them in connection with certain activities on ERES’s behalf, such as identifying and investigating possible business targets and business combinations. However, if ERES fails to consummate a business combination within the Completion Window, they will not have any claim against the Trust Account for reimbursement. Accordingly, ERES may not be able to reimburse these expenses if the Business Combination or another business combination is not consummated within the Completion Window. As of March 31, 2023, $0 was outstanding in out-of-pocket expense reimbursements. Additionally, two affiliates of the Sponsor are each entitled to $10,000 per month for office space, utilities, administrative and support services provided to ERES’s management team, which commenced on July 24, 2020 and will continue through the earlier of consummation of the Business Combination and ERES’s liquidation. For the years ended December 31, 2022 and December 31, 2021, ERES incurred and paid an aggregate of $240,000 and $240,000 in connection with these agreements, respectively. For the three months ended March 31, 2023, ERES incurred and paid an aggregate of $60,000 in connection with these agreements.

 

   

The continued indemnification of current directors and officers and the continuation of directors’ and officers’ liability insurance.

 

   

In the event of the liquidation of the Trust Account, the Sponsor has agreed to indemnify and hold harmless ERES against any and all losses, liabilities, claims, damages and expenses to which ERES may become subject as a result of any claim by (i) any third party for services rendered or products sold to ERES or (ii) a prospective target business with which ERES has entered into an acquisition agreement, provided that such indemnification of ERES by the Sponsor shall apply only to the extent necessary to ensure that such claims by a third party for services rendered or products sold to ERES or

 

xxvi


Table of Contents
 

a target do not reduce the amount of funds in the Trust Account to below (i) $10.00 per share of ERES Class A Common Stock or (ii) such lesser amount per share of ERES Class A Common Stock held in the Trust Account due to reductions in the value of the trust assets as of the date of the liquidation of the Trust Account, in each case, net of the amount of interest earned on the property in the Trust Account, which may be withdrawn to pay taxes and expenses related to the administration of the Trust Account, except as to any claims by a third party (including a target) who executed a waiver of any and all rights to seek access to the Trust Account and except as to any claims under ERES’s indemnity of the underwriters of the ERES IPO against certain liabilities, including liabilities under the Securities Act. If ERES consummates the Business Combination, on the other hand, ERES will be liable for all such claims.

 

   

Pursuant to the Sponsor Support Agreement, the Sponsor has agreed, subject to certain exceptions, not to transfer (i) 15% of the shares of the Post-Combination Company’s common stock received by the Sponsor in connection with the Closing until the date that is 180 days after the Closing Date and (ii) the remaining 85% of the shares of the Post-Combination Company’s common stock received by the Sponsor in connection with the Closing until the date that is 24 months after the Closing Date.

 

   

Subject to certain limited exceptions, the Private Placement Warrants will not be transferable until 30 days following the completion of the Business Combination.

 

   

There will be no finder’s fees, reimbursements or cash payments made by ERES to the Sponsor or ERES’s officers or directors, or ERES’s or any of their affiliates, for services rendered to ERES prior to or in connection with the completion of the Business Combination, other than payment of the amount described above for office space, utilities, administrative and support services described above and repayments of the loans under the Working Capital Note, the Extension Note and the Second Extension Note to our Sponsor as described above. The Sponsor and ERES’s officers and directors or any of their respective affiliates will also be reimbursed for any out-of-pocket expenses incurred in connection with ERES’s formation, the ERES IPO and activities on ERES’s behalf such as identifying potential target businesses and performing due diligence on suitable business combinations. There is no cap or ceiling on the reimbursement of out-of-pocket expenses incurred by such persons in connection with activities on our behalf.

 

   

Our Sponsor, officers and directors would hold the following number of shares of common stock in the Post-Combination Company, on a fully diluted basis, at the closing of the Business Combination:

 

Name of Person/Entity

   Number of Shares
of Common Stock(1)
     Value of
Shares(2)
 

East Sponsor, LLC

     17,068,333      $ 170,683,330  

Terrence M. Pegula

     17,068,333      $ 170,683,330  

Gary L. Hagerman, Jr.

     1,000      $ 10,000  

John P. Sieminski

     2,500      $ 25,000  

James S. Morrow

     0      $ 0  

William A. Fustos

     22,000      $ 220,000  

Thomas W. Corbett, Jr.

     10,000      $ 100,000  

Benjamin Wingard(3)

     4,000      $ 40,000  

Jacob Long

     5,000      $ 50,000  

Adam Gusky

     2,452      $ 24,520  

 

  (1)

(a) Assumes that (i) Public Stockholders exercise the 17,250,000 public warrants, (ii) the Initial Stockholders exercise the 7,120,000 Private Placement Warrants, (iii) the 1,780,000 warrants in the warrant pool are exercised, (iv) the Sponsor exercises its option to convert up to $1,500,000 of the unpaid principal balance on the Extension Note to 1,000,000 Extension Warrants and exercises such warrants, (v) the Sponsor exercises its option to convert up to $500,000 of the unpaid principal balance on the Second Extension Note to 333,333 Second Extension Warrants and exercises such warrants and (vi) all shares underlying the Incentive Plan are issued.

 

xxvii


Table of Contents

(b) Includes shares that may be issued but are not presently outstanding and, as such, differs from the share counts shown or assumed in the sections entitled “Summary Unaudited Pro Forma Condensed Combined Financial Information,” “Unaudited Historical Comparative and Pro Forma Combined Per Share Data of ERES and the Companies,” “Unaudited Pro Forma Condensed Combined Financial Information” and “Comparative Historical and Unaudited Pro Forma Combined Per Share Financial Information,” which sections are limited to shares that are presently issued and outstanding.

  (2)

Assumes a value of $10.00 per share, the deemed value of the Class A Common Stock in the Business Combination.

  (3)

Benjamin Wingard was a “named executive officer” for the purposes of the Annual Report on Form 10-K for fiscal year ended December 31, 2022, filed by ERES on April 18, 2023. Mr. Wingard resigned from ERES effective January 31, 2023.

 

   

Certain of our officers and directors presently have, and any of them in the future may have additional, fiduciary or contractual obligations to other entities pursuant to which such officer or director is or will be required to present business combination opportunities to such entity. Accordingly, in the future, if any of our officers or directors becomes aware of a business combination opportunity which is suitable for an entity to which he or she has then-current fiduciary or contractual obligations, he or she will honor his or her fiduciary or contractual obligations to present such opportunity to such entity. We do not believe, however, that any fiduciary duties or contractual obligations of our officers would materially undermine our ability to complete our business combination. The Existing Charter provides that we renounce our interest in any corporate opportunity offered to any director or officer unless such opportunity is expressly offered to such person solely in his or her capacity as a director or officer of our company and such opportunity is one we are legally and contractually permitted to undertake and would otherwise be reasonable for us to pursue, and to the extent such person is permitted to refer that opportunity to us without violating another legal obligation. This waiver allows our Sponsor and its affiliates to allocate opportunities based on a combination of the objectives and fundraising needs of the target, as well as the investment objectives of the entity. However, we do not believe that the waiver of the corporate opportunities doctrine otherwise had a material impact on our search for an acquisition target.

 

   

Following the completion of the Business Combination, Adam Gusky and Thomas W. Corbett, Jr. will be members of the board of directors of the Post-Combination Company. As such, in the future, Mr. Gusky and Mr. Corbett, Jr. will receive any cash fees, stock options or stock awards that the board of directors of the Post-Combination Company determines to pay to its directors.

 

   

Given the interests described above, our Sponsor and its affiliates may earn a positive rate of return on their investment, even if the Post-Combination Company common stock trades below the price initially paid for the ERES units in the ERES IPO, and the Public Stockholders may experience a negative rate of return following the completion of the Business Combination. Thus, our Sponsor and its affiliates may have more of an economic incentive for us to, rather than liquidate if we fail to complete our initial business combination by the Completion Window, enter into an initial business combination on potentially less favorable terms with a potentially less favorable, riskier, weaker-performing or financially unstable business, or an entity lacking an established record of revenues or earnings, than would be the case if such parties had paid the full offering price for their Founder Shares.

 

   

Our Sponsor, directors and officers beneficially own Founder Shares and warrants that will be worthless and have incurred reimbursable expenses that may not be reimbursed or repaid if the Business Combination is not approved. As of the date of this proxy statement, the Sponsor has invested an aggregate of approximately $14,320,606 (consisting of $25,000 for the Founder Shares, $8,900,000 for the Private Placement Warrants, $3,000,000 for the aggregate principal amount of the Working Capital Note, $1,924,356 for the Extension Note and $471,250 for the Second Extension Note). Assuming a value of $10.00 per share, the deemed value of the Class A Common Stock in the Business Combination, the aggregate market value with respect to the common stock, fully diluted, based on

 

xxviii


Table of Contents
 

Founder Shares and warrants in ERES held by our Sponsor, directors and officers, would be approximately $170,783,330. Thus, the aggregate market value of our Sponsor’s Founder Shares and Private Placement Warrants, together with the aggregate outstanding principal amount of the foregoing loans and the foregoing reimbursable expenses, would be approximately $185,103,936.

 

    

The ERES Board was aware of and considered these interests to the extent such interests existed at the time, among other matters, in approving the Merger Agreement and in recommending that the Business Combination be approved by the stockholders of ERES. See the section entitled “The Business Combination—Interests of ERES’s Directors and Executive Officers and the Sponsor and its Affiliates in the Business Combination.” The ERES Board concluded that the Merger Agreement and the Business Combination are fair from a financial point of view to and in the best interests of ERES and its stockholders. In view of the wide variety of factors considered by the ERES Board in connection with its evaluation, negotiation and recommendation of the business combination and related transactions and the complexity of these matters, the ERES Board did not consider it practical to, nor did it attempt to, quantify, rank or otherwise assign relative weights to the specific factors that it considered in reaching its decision. Rather, the ERES Board based its evaluation, negotiation and recommendation of the business combination on the totality of the information presented to and considered by it. The ERES Board evaluated the reasons described above with the assistance of ERES’ outside advisors. In considering the factors described above and any other factors, individual members of the ERES Board may have viewed factors differently or given different weights to other or different factors.

 

    

After careful consideration, the ERES Board unanimously (i) declared the advisability of the Business Combination and the other transactions contemplated by the Merger Agreement and (ii) determined that the Business Combination and the other transactions contemplated by the Merger Agreement are in the best interests of the ERES stockholders.

 

Q:

WHAT DO I NEED TO DO NOW?

 

A:

ERES urges you to carefully read and consider the information contained in this proxy statement, including the Annexes and the other documents referred to herein, and to consider how the Mergers will affect you as a stockholder and/or warrant holder of ERES. Stockholders should then vote as soon as possible in accordance with the instructions provided in this proxy statement and on the enclosed proxy card.

 

Q:

WHAT HAPPENS IF I SELL MY SHARES OF CLASS A COMMON STOCK BEFORE THE SPECIAL MEETING?

 

A:

The ERES Record Date for the Special Meeting is earlier than the date that the Business Combination is expected to be completed. If you transfer your shares of ERES Class A Common Stock after the ERES Record Date but before the Special Meeting, unless the transferee obtains from you a proxy to vote those shares, you will retain your right to vote at the Special Meeting. However, you will not be able to seek redemption of your shares of ERES Class A Common Stock because you will no longer be able to tender them prior to the Special Meeting in accordance with the provisions described herein. If you transferred your shares of ERES Class A Common Stock prior to the ERES Record Date, you have no right to vote those shares at the Special Meeting or redeem those shares for a pro rata portion of the proceeds held in the Trust Account.

 

Q:

HOW DO I VOTE?

 

A:

If you are a holder of record of ERES Class A Common Stock on the ERES Record Date, you may vote in person (which would include presence at a virtual meeting) at the Special Meeting or by submitting a proxy for the Special Meeting. You may submit your proxy by completing, signing, dating and returning the enclosed proxy card in the accompanying pre-addressed postage paid envelope. If you hold your shares in

 

xxix


Table of Contents
  “street name,” which means your shares are held of record by a broker, bank or nominee, you should contact your broker to ensure that votes related to the shares you beneficially own are properly counted. In this regard, you must provide the broker, bank or nominee with instructions on how to vote your shares or, if you wish to attend the meeting and vote in person (which would include presence at a virtual meeting), obtain a proxy from your broker, bank or nominee.

 

Q:

IF MY SHARES ARE HELD IN “STREET NAME” BY A BROKER, BANK OR OTHER NOMINEE, WILL MY BROKER, BANK OR OTHER NOMINEE VOTE MY SHARES FOR ME?

 

A:

If your shares are held in “street name” in a stock brokerage account or by a broker, bank or other nominee, you must provide the record holder of your shares with instructions on how to vote your shares. Please follow the voting instructions provided by your broker, bank or other nominee. Please note that you may not vote shares held in “street name” by returning a proxy card directly to ERES or by voting in person (which would include presence at a virtual meeting) at the Special Meeting unless you provide a “legal proxy,” which you must obtain from your broker, bank or other nominee. Please submit your legal proxy to Proxy@continentalstock.com in order to receive a control number to vote at the virtual meeting.

Under Nasdaq rules, brokers who hold shares in “street name” for a beneficial owner of those shares typically have the authority to vote in their discretion on “routine” proposals when they have not received instructions from beneficial owners. However, brokers are not permitted to exercise their voting discretion with respect to the approval of matters that Nasdaq determines to be “non-routine” without specific instructions from the beneficial owner. It is expected that all proposals to be voted on at the Special Meeting are “non-routine” matters. Broker non-votes occur when a broker or nominee is not instructed by the beneficial owner of shares to vote on a particular proposal for which the broker does not have discretionary voting power.

If you are an ERES stockholder holding your shares in “street name” and you do not instruct your broker, bank or other nominee on how to vote your shares, your broker, bank or other nominee will not vote your shares on the Business Combination Proposal, the Charter Approval Proposal, the Governance Proposal, the Director Election Proposal, the Nasdaq Proposal, the Incentive Plan Proposal or the Adjournment Proposal. Such broker non-votes will be the equivalent of a vote “AGAINST” the Charter Approval Proposal, but will have no effect on the vote count for such other Proposals.

 

Q:

WHAT IF I ATTEND THE SPECIAL MEETING AND ABSTAIN OR DO NOT VOTE?

 

A:

For purposes of the Special Meeting, an abstention occurs when a stockholder attends the meeting in person (which would include presence at a virtual meeting) and does not vote or returns a proxy with an “abstain” vote.

If you are an ERES stockholder that attends the Special Meeting virtually and fails to vote on the Charter Approval Proposal, your failure to vote will have the same effect as a vote “AGAINST” such Proposal.

If you are an ERES stockholder that attends the Special Meeting virtually and fail to vote on the Business Combination Proposal, Governance Proposal, the Nasdaq Proposal, the Incentive Plan Proposal and the Adjournment Proposal, your failure to vote will have no effect on the Business Combination Proposal, the Governance Proposal, the Nasdaq Proposal, the Incentive Plan Proposal or the Adjournment Proposal.

 

Q:

WHAT WILL HAPPEN IF I RETURN MY PROXY CARD WITHOUT INDICATING HOW TO VOTE?

 

A:

If you sign and return your proxy card without indicating how to vote on any particular Proposal, the common stock represented by your proxy will be voted “FOR” each of the Proposals presented at the Special Meeting.

 

Q:

MAY I CHANGE MY VOTE AFTER I HAVE MAILED MY SIGNED PROXY CARD?

 

A:

Yes. You may change your vote at any time before your proxy is exercised by doing any one of the following:

 

   

send another proxy card with a later date;

 

xxx


Table of Contents
   

notify ERES’s Secretary in writing before the Special Meeting that you have revoked your proxy; or

 

   

attend the Special Meeting and vote electronically by visiting and entering the control number found on your proxy card, instruction form or notice you previously received.

If you are a stockholder of record of ERES and you choose to send a written notice or to mail a new proxy, you must submit your notice of revocation or your new proxy to ERES’s transfer agent, and it must be received at any time before the vote is taken at the Special Meeting. Any proxy that you submitted may also be revoked by submitting a new proxy by mail, or online or by telephone, not later than 11:59 p.m. Eastern Time on June 28, 2023, or by voting online at the Special Meeting. Simply attending the Special Meeting will not revoke your proxy. If you have instructed a broker, bank or other nominee to vote your ERES shares, you must follow the directions you receive from your broker, bank or other nominee in order to change or revoke your vote.

 

Q:

WHAT HAPPENS IF I FAIL TO TAKE ANY ACTION WITH RESPECT TO THE SPECIAL MEETING?

 

A:

If you fail to take any action with respect to the Special Meeting and the Business Combination is approved by stockholders and consummated, you will become a stockholder of the Post-Combination Company. Failure to take any action with respect to the Special Meeting will not affect your ability to exercise your redemption rights. If you fail to take any action with respect to the Special Meeting and the Business Combination is not approved, you will continue to be a stockholder and/or warrant holder of ERES while ERES searches for another target business with which to complete a business combination.

 

Q:

WHAT SHOULD I DO IF I RECEIVE MORE THAN ONE SET OF VOTING MATERIALS?

 

A:

Stockholders may receive more than one set of voting materials, including multiple copies of this proxy statement and multiple proxy cards or voting instruction cards. For example, if you hold your shares in more than one brokerage account, you will receive a separate voting instruction card for each brokerage account in which you hold shares. If you are a holder of record and your shares are registered in more than one name, you will receive more than one proxy card. Please complete, sign, date and return each proxy card and voting instruction card that you receive in order to cast a vote with respect to all of your ERES shares.

 

Q:

WHO CAN HELP ANSWER MY QUESTIONS?

 

A:

If you have questions about the Mergers or if you need additional copies of the proxy statement or the enclosed proxy card you should contact:

Morrow Sodali LLC

333 Ludlow St., 5th Floor, South Tower

Stamford, Connecticut 06902

Stockholders may call toll free: (800) 662-5200

Banks and Brokers may call collect: (203) 658-9400

ERES.info@investor.morrowsodali.com

 

xxxi


Table of Contents

You may also obtain additional information about ERES from documents filed with the SEC by following the instructions in the section entitled “Where You Can Find More Information.” If you are a holder of Public Shares and you intend to seek redemption of your Public Shares, you will need to deliver your stock (either physically or electronically) to ERES’s transfer agent at the address below prior to the vote at the Special Meeting. If you have questions regarding the certification of your position or delivery of your stock, please contact:

Continental Stock Transfer & Trust Company

1 State Street 30th Floor

New York, New York 10004

 

xxxii


Table of Contents

SUMMARY

This summary highlights selected information included in this proxy statement and does not contain all of the information that may be important to you. You should read this entire document and its annexes and the other documents to which we refer before you decide how to vote. Each item in this summary includes a page reference directing you to a more complete description of that item.

The Business Combination and the Merger Agreement (pages 201 and 225)

The terms and conditions of the Business Combination are contained in the Merger Agreement, the Amendment and the Second Amendment, copies of which are attached to this proxy statement as Annex A-1, Annex A-2 and Annex A-3, respectively. We encourage you to read the Merger Agreement carefully, as it is the legal document that governs the Business Combination.

On August 30, 2022, ERES entered into the Merger Agreement with the Companies and the Merger Subs, pursuant to which, among other things and subject to the terms and conditions contained in the Merger Agreement, Abacus Merger Sub will merge with and into Abacus, with Abacus surviving the Merger as a wholly owned subsidiary of ERES, and LMA Merger Sub will merge with and into LMA, with LMA surviving the Merger as a wholly owned subsidiary of ERES. In connection with the Closing, ERES will be renamed “Abacus Life, Inc.”

ERES has agreed to provide its stockholders with the opportunity to redeem shares of Class A Common Stock upon completion of the transactions contemplated by the Merger Agreement.

Below, please find an organizational chart depicting the Companies’ and ERES’ current structure and corresponding ownership percentages:

 

 

LOGO

 

1


Table of Contents

 

LOGO

Below, please find an organizational chart depicting the Post-Combination Company’s intended structure and corresponding ownership percentages (assuming that 50% of Public Shares are redeemed):

 

 

LOGO

Merger Consideration; Conversion of Shares (page 225)

As part of the Business Combination, the Company Members will receive aggregate consideration of approximately $531.8 million, payable in newly issued shares of ERES Class A Common Stock at a price of $10.00 per share (the “Stock Consideration”) and, to the extent the Aggregate Transaction Proceeds exceed $200.0 million, at the election of the Company Members, up to $20.0 million of the aggregate consideration will be payable in cash to the Company Members (the “Cash Consideration” and, together with the Stock Consideration, the “Aggregate Merger Consideration”).

At the effective time of the LMA Merger (the “LMA Effective Time”), each LMA Interest that is issued and outstanding as of immediately prior to the closing of the LMA Merger (the “LMA Closing”) will be cancelled and converted into the right to receive a portion of the Aggregate Merger Consideration. At the effective time of the Abacus Merger (the “Abacus Effective Time”, and together with the LMA Effective Time, the “Effective Time”), each Abacus Interest that is issued and outstanding as of immediately prior to the closing of the Abacus Merger (the “Abacus Closing”) will be cancelled and converted into the right to receive a portion of the Aggregate Merger Consideration.

 

2


Table of Contents

ERES expects to be issue 53.2 million shares of ERES Class A Common Stock to the Company Members in connection with the Closing (assuming that the Cash Consideration equals zero). The Company Members as of immediately prior to the Closing will hold, in the aggregate, approximately 82% of ERES Class A Common Stock immediately following the Closing (assuming that no shares of ERES Class A Common Stock are validly redeemed).

Fractional Shares. No fractional shares of ERES Class A Common Stock will be issued by virtue of the Business Combination or the other transactions contemplated by the Merger Agreement. Each person who would otherwise be entitled to a fraction of a share of ERES Class A Common Stock (after aggregating all fractional shares of ERES Class A Common Stock that otherwise would be received by such holder) will instead have the number of shares of ERES Class A Common Stock issued to such person rounded down in the aggregate to the nearest whole share of ERES Class A Common Stock.

Ownership of the Post-Combination Company (page 138)

As of June 13, 2023, the most recent practicable date prior to the date of this proxy statement, there are 11,481,047 shares of ERES Common Stock issued and outstanding, including 8,625,000 shares of ERES Class B Common Stock, each of which will be converted into one share of the Post-Combination Company’s common stock at the Closing. As of June 13, 2023, the most recent practicable date prior to the date of this proxy statement, there are an aggregate of 27,483,333 warrants outstanding. Each whole warrant entitles the holder thereof to purchase one share of Class A Common Stock. Therefore, as of June 13, 2023, the most recent practicable date prior to the date of this proxy statement (without giving effect to the Business Combination and assuming no redemptions), assuming that (i) each share of ERES Class B Common Stock is converted into one share of ERES Class A Common Stock and (ii) each outstanding warrant is exercised and share of ERES Class A Common Stock is issued as a result of such exercise, the ERES fully-diluted stock capital would be 38,964,380 shares of common stock.

It is anticipated that, upon the completion of the Business Combination, the ownership levels in the Post-Combination Company will be as follows, assuming (i) no Public Shares are redeemed, (ii) 50% of Public Shares are redeemed and (iii) 100% of Public Shares are redeemed, each on a “shares outstanding” and “fully diluted” basis. All scenarios assume that none of Aggregate Merger Consideration will be distributed to the Company Members in cash. For more information, see the section entitled “Unaudited Pro Forma Condensed Combined Financial Information.

 

    No Redemption Scenario(1)     50% Redemption Scenario(2)     100% Redemption Scenario(3)  
    Outstanding
Shares
    Outstanding
Ownership
    Fully
Diluted
Shares(4)
    Fully
Diluted
Ownership
    Outstanding
Shares
    Outstanding
Ownership
    Fully
Diluted
Shares(4)
    Fully
Diluted
Ownership
    Outstanding
Shares
    Outstanding
Ownership
    Fully
Diluted
Shares(4)
    Fully
Diluted
Ownership
 

Current public ERES stockholders

    2,856,047       4.42     20,106,047       21.08     1,428,024       2.26     18,678,024       19.90     0       0.00     17,250,000       18.67

Initial Stockholders

    8,625,000       13.34    
17,078,333
 
    17.91     8,625,000       13.64    
17,078,333
 
    18.19     8,625,000       13.96    
17,078,333
 
    18.49

Current Company Members(5)

    53,175,000       82.24     53,175,000       55.76     53,175,000       84.10     53,175,000       56.65     53,175,000       86.04     53,175,000       57.57

Incentive Plan(6)

    0       0.00     3,232,802       3.39     0       0.00     3,161,401       3.37     0       0.00     3,090,000       3.35

Warrant Pool

    0       0.00     1,780,000       1.87     0       0.00     1,780,000       1.90     0       0.00     1,780,000       1.93

Pro forma Class A Common Stock at March 31, 2023

    64,656,047       100     95,372,182       100     63,228,024       100     93,872,758       100     61,800,000       100     92,373,333       100

 

(1)

This presentation assumes that no Public Stockholders exercise their right to have their Public Shares converted into their pro rata share of the Trust Account.

(2)

This presentation assumes that (i) Public Stockholders exercise their rights to have 50% of all outstanding Public Shares converted into their pro rata share of the Trust Account and (ii) such redeeming Public Stockholders continue to hold public warrants following exercise of their redemption rights.

(3)

This presentation assumes that (i) Public Stockholders exercise their rights to have 100% of all outstanding Public Shares converted into their pro rata share of the Trust Account and (ii) such redeeming Public Stockholders continue to hold public warrants following exercise of their redemption rights.

 

3


Table of Contents
(4)

(a) This presentation assumes that (i) Public Stockholders exercise the 17,250,000 public warrants, (ii) the Initial Stockholders exercise the 7,120,000 Private Placement Warrants, (iii) the 1,780,000 warrants in the warrant pool are exercised, (iv) the Sponsor exercises its option to convert up to $1,500,000 of the unpaid principal balance on the Extension Note to 1,000,000 Extension Warrants and exercises such warrants, (v) the Sponsor exercises its option to convert up to $500,000 of the unpaid principal balance on the Second Extension Note to 333,333 Second Extension Warrants and exercises such warrants and (vi) all shares underlying the Incentive Plan are issued.

(b) The presentation includes shares that may be issued but are not presently outstanding and, as such, differ from the share counts shown or assumed in the sections entitled “Summary Unaudited Pro Forma Condensed Combined Financial Information,” “Unaudited Historical Comparative and Pro Forma Combined Per Share Data of ERES and the Companies,” “Unaudited Pro Forma Condensed Combined Financial Information” and “Comparative Historical and Unaudited Pro Forma Combined Per Share Financial Information,” which sections are limited to shares that are presently issued and outstanding.

(5)

Includes 4,569,922 shares of incentive units related to a non-pro rata distribution to one of the existing owners of the Companies, which will be subject to forfeiture as included in Annex I.

(6)

Reflects shares expected to be reserved for issuance under the Incentive Plan (assuming the Incentive Plan Proposal is approved).

The numbers of shares and percentage interests set forth above are based on a number of assumptions. If the actual facts differ from our assumptions, the numbers of shares and percentage interests set forth above will be different.

The following table further illustrates the impact on relative fully diluted ownership levels of the Post-Combination Company for each source of dilution, namely the issuance of Class A Common Stock under (i) the 17,250,000 public warrants, (ii) the 7,120,000 Private Placement Warrants, (iii) the 1,780,000 warrants under the warrant pool granted to the Post-Combination Company, (iv) 1,000,000 Extension Warrants, (v) 333,333 Second Extension Warrants and (vi) the Incentive Plan.

 

    No Redemption Scenario(1)     50% Redemption Scenario(2)     100% Redemption Scenario(3)  
    Number of
Shares
    Fully
Diluted
Ownership(4)
    Number of
Shares
    Fully Diluted
Ownership(4)
    Number of
Shares
    Fully
Diluted
Ownership(4)
 

Current Stockholders

           

Current ERES Public Stockholders

    2,856,047       2.99     1,428,024       1.52     0       0.00

Initial Stockholders

    8,625,000       9.04     8,625,000       9.19     8,625,000       9.34

Total Current Stockholders

    11,481,047       12.04     10,053,024       10.71     8,625,000       9.44

Shares Issued Upon Exercise of Warrants

           

ERES Public Warrants

    17,250,000       18.09     17,250,000       18.38     17,250,000       18.67

ERES Sponsor Private Warrants

    7,120,000       7.47     7,120,000       7.58     7,120,000       7.71

Extension Warrants

    1,000,000       1.05     1,000,000       1.07     1,000,000       1.08

Second Extension Warrants

    333,333       0.35     333,333       0.36     333,333       0.36

Warrant Pool

    1,780,000       1.87     1,780,000       1.90     1,780,000       1.93

Total Shares Issued Upon Exercise of Warrants

    27,483,333       28.82     27,483,333       29.28     27,483,333       29.75

Current Company Members(5)

    53,175,000       55.76     53,175,000       56.65     53,175,000       57.57

Incentive Plan(6)

    3,232,802       3.39     3,161,401       3.37     3,090,000       3.55

Pro Forma Class A Common Stock at March 31, 2023

    95,372,182       100.00     93,872,758       100.00     92,373,333       100.00 % 

 

(1)

This presentation assumes that no Public Stockholders exercise their right to have their Public Shares converted into their pro rata share of the Trust Account.

(2)

This presentation assumes that (i) Public Stockholders exercise their rights to have 50% of all outstanding Public Shares converted into their pro rata share of the Trust Account and (ii) such redeeming Public Stockholders continue to hold public warrants following exercise of their redemption rights.

 

4


Table of Contents
(3)

This presentation assumes that (i) Public Stockholders exercise their rights to have 100% of all outstanding Public Shares converted into their pro rata share of the Trust Account and (ii) such redeeming Public Stockholders continue to hold public warrants following exercise of their redemption rights.

(4)

(a) This presentation assumes that (i) Public Stockholders exercise the 17,250,000 public warrants, (ii) the Initial Stockholders exercise the 7,120,000 Private Placement Warrants, (iii) the 1,780,000 warrants in the warrant pool are exercised, (iv) the Sponsor exercises its option to convert up to $1,500,000 of the unpaid principal balance on the Extension Note to 1,000,000 Extension Warrants and exercises such warrants, (v) the Sponsor exercises its option to convert up to $500,000 of the unpaid principal balance on the Second Extension Note to 333,333 Second Extension Warrants and exercises such warrants and (vi) all shares underlying the Incentive Plan are issued.

(b) The presentation includes shares that may be issued but are not presently outstanding and, as such, differ from the share counts shown or assumed in the sections entitled “Summary Unaudited Pro Forma Condensed Combined Financial Information,” “Unaudited Historical Comparative and Pro Forma Combined Per Share Data of ERES and the Companies,” “Unaudited Pro Forma Condensed Combined Financial Information” and “Comparative Historical and Unaudited Pro Forma Combined Per Share Financial Information,” which sections are limited to shares that are presently issued and outstanding.

(5)

Includes 4,569,922 shares of incentive units related to a non-pro rata distribution to one of the existing owners of the Companies, which will be subject to forfeiture as included in Annex I.

(6)

Reflects shares expected to be reserved for issuance under the Incentive Plan (assuming the Incentive Plan Proposal is approved).

In addition to the changes in percentage ownerships depicted above, variations in redemptions and dilutive equity issuances will also affect the per share value as illustrated in the table below.

 

    No Redemption
Scenario(1)
    50% Redemption Scenario(2)     100% Redemption Scenario(3)  
    Number of
Shares
    Value
per Share(4)
    Number of
Shares
    Value
per Share(4)
    Number of
Shares
    Value
per Share(4)
 

Base Scenario at March 31, 2023(5)

    64,656,047     $ 8.68       63,228,024     $ 8.64       61,800,000     $ 8.60  

Fully Diluted Scenario at March 31, 2023(6)

    95,372,182     $ 9.20       93,872,758     $ 9.19       92,373,333     $ 9.18  

 

(1)

This presentation assumes that no Public Stockholders exercise their right to have their Public Shares converted into their pro rata share of the Trust Account.

(2)

This presentation assumes that (i) Public Stockholders exercise their rights to have 50% of all outstanding Public Shares converted into their pro rata share of the Trust Account and (ii) such redeeming Public Stockholders continue to hold public warrants following exercise of their redemption rights.

(3)

This presentation assumes that (i) Public Stockholders exercise their rights to have 100% of all outstanding Public Shares converted into their pro rata share of the Trust Account and (ii) such redeeming Public Stockholders continue to hold public warrants following exercise of their redemption rights.

(4)

Based on the Post-Combination Company Equity Values set forth below.

(5)

Reflects current Public Shares and Founder Shares outstanding, plus shares to be issued to current Company Members upon the consummation of the Business Combination, including the 4,569,922 shares of incentive units related to a non-pro rata distribution to one of the existing owners of the Companies, which will be subject to forfeiture as included in Annex I.

(6)

(a) This presentation assumes that (i) Public Stockholders exercise the 17,250,000 public warrants, (ii) the Initial Stockholders exercise the 7,120,000 Private Placement Warrants, (iii) the 1,780,000 warrants in the warrant pool are exercised, (iv) the Sponsor exercises its option to convert up to $1,500,000 of the unpaid principal balance on the Extension Note to 1,000,000 Extension Warrants and exercises such warrants,

 

5


Table of Contents
  (v) the Sponsor exercises its option to convert up to $500,000 of the unpaid principal balance on the Second Extension Note to 333,333 Second Extension Warrants and exercises such warrants and (vi) all shares underlying the Incentive Plan are issued.

(b) The presentation includes shares that may be issued but are not presently outstanding and, as such, differ from the share counts shown or assumed in the sections entitled “Summary Unaudited Pro Forma Condensed Combined Financial Information,” “Unaudited Historical Comparative and Pro Forma Combined Per Share Data of ERES and the Companies,” “Unaudited Pro Forma Condensed Combined Financial Information” and “Comparative Historical and Unaudited Pro Forma Combined Per Share Financial Information,” which sections are limited to shares that are presently issued and outstanding.

Post-Combination Company Equity Value (in millions):

 

     No Redemption
Scenario
     50% Redemption
Scenario
     100% Redemption
Scenario
 

Base Scenario at March 31, 2023(7)

   $ 561.14      $ 546.44      $ 531.75  

Fully Diluted Scenario at March 31, 2023(8)

   $ 877.19      $ 862.50      $ 847.81  

 

  (7)

Assumes a deemed equity value of $10.00 per share for the Class A Common Stock issued to the current Company Members, plus the amount remaining in the Trust Account after deductions for payments to redeeming stockholders.

  (8)

(a) Assumes that (i) Public Stockholders exercise the 17,250,000 public warrants, (ii) the Initial Stockholders exercise the 7,120,000 Private Placement Warrants, (iii) the 1,780,000 warrants in the warrant pool are exercised, (iv) the Sponsor exercises its option to convert up to $1,500,000 of the unpaid principal balance on the Extension Note to 1,000,000 Extension Warrants and exercises such warrants, (v) the Sponsor exercises its option to convert up to $500,000 of the unpaid principal balance on the Second Extension Note to 333,333 Second Extension Warrants and exercises such warrants and (vi) all shares underlying the Incentive Plan are issued.

(b) Includes shares that may be issued but are not presently outstanding and, as such, differs from the share counts shown or assumed in the sections entitled “Summary Unaudited Pro Forma Condensed Combined Financial Information,” “Unaudited Historical Comparative and Pro Forma Combined Per Share Data of ERES and the Companies,” “Unaudited Pro Forma Condensed Combined Financial Information” and “Comparative Historical and Unaudited Pro Forma Combined Per Share Financial Information,” which sections are limited to shares that are presently issued and outstanding.

Please see the section entitled “Unaudited Pro Forma Condensed Combined Financial Information” for further information.

Recommendation of the ERES Board of Directors (page 205)

The ERES Board has unanimously determined that the Business Combination, on the terms and conditions set forth in the Merger Agreement, is advisable and in the best interests of ERES and its stockholders and has directed that the Proposals set forth in this proxy statement be submitted to its stockholders for approval at the Special Meeting on the date and at the time and place set forth in this proxy statement. The ERES Board unanimously recommends that ERES’s stockholders vote or give instruction to vote “FOR” the Business Combination Proposal, “FOR” the Charter Approval Proposal, “FOR” the Governance Proposal, “FOR” the Nasdaq Proposal, “FOR” the Director Election Proposal, “FOR” the Incentive Plan Proposal and, if presented, “FOR” the Adjournment Proposal. See the section entitled “The Business Combination—ERES Reasons for Approval of the Business Combination.

 

6


Table of Contents

ERES’s Special Meeting of Stockholders (page 86)

The Special Meeting will be held on June 29, 2023, at 9:00 AM Eastern Time, in virtual format at https://www.cstproxy.com/eastresources/2023. At the Special Meeting, ERES stockholders will be asked to vote on the Business Combination Proposal, the Charter Approval Proposal, the Governance Proposal, the Nasdaq Proposal, the Director Election Proposal, the Incentive Plan Proposal and, if presented, the Adjournment Proposal.

Stockholders will be entitled to vote or direct votes to be cast at the Special Meeting if they owned shares of ERES Common Stock at the close of business on June 13, 2023, the ERES Record Date. Stockholders are entitled to one vote for each share of ERES Common Stock owned at the close of business on the ERES Record Date. If stockholders’ shares are held in “street name” or are in a margin or similar account, stockholders should contact their broker, bank or other nominee to ensure that votes related to the shares they beneficially own are properly counted. On the ERES Record Date, there were 11,481,047 shares of ERES Common Stock outstanding, of which 2,856,047 were Public Shares and 8,625,000 were Founder Shares.

A quorum of ERES stockholders is necessary to hold a valid meeting. A quorum will be present at the Special Meeting if a majority of the voting power of all outstanding shares of capital stock of ERES entitled to vote at the Special Meeting as of the ERES Record Date is represented in person (which would include presence at a virtual meeting) or by proxy. Abstentions and broker non-votes will be counted as present for the purpose of determining a quorum. The Initial Stockholders, who currently own approximately 75% of the issued and outstanding shares of ERES Common Stock, will count towards this quorum. As of the ERES Record Date, 5,740,524 shares of ERES Common Stock would be required to achieve a quorum. ERES has entered into an agreement with the Sponsor and ERES’s directors and officers, pursuant to which each agreed to vote any shares of ERES Common Stock owned by them in favor of each of the Proposals presented at the Special Meeting. The Proposals presented at the Special Meeting will require the following votes:

The approval of each of the Business Combination Proposal, the Governance Proposal, the Nasdaq Proposal, the Incentive Plan Proposal and the Adjournment Proposal, if presented, requires the affirmative vote (in person or by proxy) of the holders of a majority of the shares of ERES Common Stock entitled to vote and actually cast thereon at the Special Meeting, voting as a single class. The approval of the Charter Approval Proposal requires the affirmative vote (in person or by proxy) of (i) the holders of a majority of the Class B Common Stock then outstanding and entitled to vote, voting separately as a single class, (ii) the holders of a majority of the shares of ERES Class A Common Stock then outstanding and entitled to vote, voting separately as a single class, and (iii) the holders of a majority of the shares of ERES Common Stock then outstanding and entitled to vote, voting together as a single class. The approval of the Director Election Proposal requires the affirmative vote (in person or by proxy) of the holders of a plurality of the outstanding shares of ERES Class B Common Stock entitled to vote and actually cast thereon at the Special Meeting.

Consummation of the Business Combination is conditioned on the approval of the Business Combination Proposal, the Charter Approval Proposal, the Nasdaq Proposal and the Incentive Plan Proposal at the Special Meeting, subject to the terms of the Merger Agreement. The Mergers are not conditioned on stockholders of ERES approving any of the Governance Proposal, the Director Election Proposal or the Adjournment Proposal. If the Business Combination Proposal is not approved, the other Proposals (except the Adjournment Proposal) will not be presented to the stockholders for a vote. The proxy statement accompanying this notice explains the Merger Agreement and the transactions contemplated thereby, as well as the Proposals to be considered at the Special Meeting.

ERES’s Directors and Executive Officers and the Sponsor and its Affiliates Have Financial Interests in the Business Combination (page 215)

Certain of ERES’s executive officers and certain non-employee directors, as well as our Sponsor and its affiliates, may have interests in the Mergers that may be different from, or in addition to, the interests of ERES stockholders generally. These interests include, among other things:

 

   

If the Business Combination with the Companies or another business combination is not consummated within the Completion Window, ERES will cease all operations except for the purpose of winding up,

 

7


Table of Contents
 

redeeming 100% of the outstanding Public Shares for cash and, subject to the approval of its remaining stockholders and the ERES Board, dissolving and liquidating. In such event, the 8,625,000 Founder Shares held by ERES’s Initial Stockholders, which were acquired for an aggregate purchase price of $25,000, or approximately $0.003 per share, would be worthless because ERES’s Initial Stockholders are not entitled to participate in any redemption or distribution with respect to such shares. The Founder Shares had an aggregate market value of $89.5 million based upon the closing price of $10.38 per share of ERES Class A Common Stock on Nasdaq on the ERES Record Date. Certain Founder Shares are subject to time-based vesting provisions as described under “Other Agreements—Sponsor Support Agreement.

 

   

The Sponsor purchased an aggregate of 8,900,000 Private Placement Warrants from ERES for an aggregate purchase price of $8,900,000 (or $1.00 per warrant). These purchases took place on a private placement basis simultaneously with the consummation of the ERES IPO and associated exercise of the over-allotment option. A portion of the proceeds ERES received from these purchases was placed in the Trust Account. Such warrants had an aggregate market value of approximately $1.96 million based upon the closing price of $0.22 per public warrant on the Nasdaq on June 13, 2023, the ERES Record Date. The Private Placement Warrants will become worthless if ERES does not consummate a business combination within the Completion Window. The Sponsor paid an aggregate of $8,925,000 for its purchases of the Founder Shares and the Private Placement Warrants.

 

   

In order to finance transaction costs in connection with a business combination, the Sponsor, members of the ERES founding team or any of their affiliates may, but are not obligated to, loan ERES funds as may be required. In August 2021, the Sponsor committed to provide ERES up to an aggregate of $1,500,000 in loans for working capital purposes. The Working Capital Note does not bear interest and is repayable in full upon consummation of a business combination. If ERES does not complete a business combination, the Working Capital Note shall not be repaid and all amounts owed under it will be forgiven. The Working Capital Note is subject to customary events of default, the occurrence of which automatically trigger the unpaid principal balance of the Working Capital Note and all other sums payable with regard to the Working Capital Note becoming immediately due and payable. As of March 31, 2023, there was a balance of $1,500,000 under this loan. On January 31, 2023, the Sponsor agreed to loan ERES up to an additional $1,500,000 under the Working Capital Note.

 

   

On July 25, 2022, ERES entered into the Extension Note with the Sponsor. Pursuant to the Extension Note, the Sponsor has agreed that it will contribute to ERES as a loan (each loan being referred to herein as a “Contribution”) $0.033 for each Public Share that was not redeemed in connection with the stockholder vote to approve the extension of the deadline by which ERES must complete its initial business combination, for each month until the earlier of (i) the date of the special meeting held in connection with the stockholder vote to approve the Business Combination and (ii) the date of liquidation of ERES. The Extension Note does not bear interest and is repayable in full upon the earlier of (i) the date of the consummation of ERES’s initial business combination and (ii) the date of ERES’s liquidation. At any time prior to payment in full of the principal balance of the Extension Note, the holder of the Extension Note (or a permitted assignee) will have the option, but not the obligation, to convert up to $1,500,000 of the unpaid principal balance of the Extension Note into that number of Extension Warrants, each whole warrant exercisable for one share of ERES Class A Common Stock equal to the principal amount of the Extension Note so converted divided by $1.50. The terms of the Extension Warrants will be identical to the terms of the Private Placement Warrants. The Sponsor will have the sole discretion whether to continue extending for additional months, and if the Sponsor determines not to continue extending for additional months, its obligation to make additional Contributions will terminate. If this occurs, ERES would wind up ERES’s affairs and redeem 100% of the outstanding Public Shares in accordance with the procedures set forth in the Existing Charter. The maturity date of the Extension Note may be accelerated upon the occurrence of an Event of Default (as defined therein). Any outstanding principal under the Extension Note may be prepaid at any time by

 

8


Table of Contents
 

ERES, at its election and without penalty, provided, however, that the Sponsor shall have a right to first convert such principal balance as described in Section 17 of the Extension Note upon notice of such prepayment. If the Business Combination is not completed and ERES winds up, there will not be sufficient assets to repay the Extension Note and it will be worthless. As of March 31, 2023, there was a balance of $1,924,356 under this loan.

 

   

On January 23, 2023, ERES entered into the Second Extension Note with the Sponsor. Pursuant to the Second Extension Note, the Sponsor agreed to contribute to ERES as a loan $0.033 for each Public Share that was not redeemed in connection with the stockholder vote to approve the extension of the date by which ERES must complete an initial business combination, for each month until the earlier of (i) the date of consummation of ERES’s initial business combination and (ii) the date of liquidation of ERES. The Second Extension Note does not bear interest and is repayable in full upon the earlier of (i) the date of the consummation of ERES’s initial business combination and (ii) the date of ERES’s liquidation. At any time prior to payment in full of the principal balance of the Second Extension Note, the holder of the Second Extension Note (or a permitted assignee) will have the option, but not the obligation, to convert up to $500,000 of the unpaid principal balance of the Second Extension Note into that number of Second Extension Warrants, each whole warrant exercisable for one share of ERES Class A Common Stock equal to the principal amount of the Second Extension Note so converted divided by $1.50. The terms of the Second Extension Warrants will be identical to the terms of the Private Placement Warrants. The Sponsor will have the sole discretion whether to continue extending for additional months, and if the Sponsor determines not to continue extending for additional months, its obligation to make additional Contributions will terminate. If this occurs, ERES would wind up ERES’s affairs and redeem 100% of the outstanding Public Shares in accordance with the procedures set forth in the Existing Charter. The maturity date of the Second Extension Note may be accelerated upon the occurrence of an Event of Default (as defined therein). Any outstanding principal under the Second Extension Note may be prepaid at any time by ERES, at its election and without penalty, provided, however, that the Sponsor shall have a right to first convert such principal balance as described in Section 17 of the Second Extension Note upon notice of such prepayment. If the Business Combination is not completed and ERES winds up, there will not be sufficient assets to repay the Second Extension Note and it will be worthless. As of March 31, 2023, there was a balance of $282,750 under this loan.

 

   

ERES’s directors and officers, and their affiliates are entitled to reimbursement of out-of-pocket expenses incurred by them in connection with certain activities on ERES’s behalf, such as identifying and investigating possible business targets and business combinations. However, if ERES fails to consummate a business combination within the Completion Window, they will not have any claim against the Trust Account for reimbursement. Accordingly, ERES may not be able to reimburse these expenses if the Business Combination or another business combination is not consummated within the Completion Window. As of March 31, 2023, $0 was outstanding in out-of-pocket expense reimbursements. Additionally, two affiliates of the Sponsor are each entitled to $10,000 per month for office space, utilities, administrative and support services provided to ERES’s management team, which commenced on July 24, 2020 and will continue through the earlier of consummation of the Business Combination and ERES’s liquidation. For the year ended December 31, 2022 and December 31, 2021, ERES incurred and paid an aggregate of $240,000 and $240,000 in connection with these agreements, respectively. For the three months ended March 31, 2023, ERES incurred and paid $60,000 in connection with these agreements.

 

   

The continued indemnification of current directors and officers and the continuation of directors’ and officers’ liability insurance.

 

   

In the event of the liquidation of the Trust Account, the Sponsor has agreed to indemnify and hold harmless ERES against any and all losses, liabilities, claims, damages and expenses to which ERES may become subject as a result of any claim by (i) any third party for services rendered or products

 

9


Table of Contents
 

sold to ERES or (ii) a prospective target business with which ERES has entered into an acquisition agreement, provided that such indemnification of ERES by the Sponsor shall apply only to the extent necessary to ensure that such claims by a third party for services rendered or products sold to ERES or a target do not reduce the amount of funds in the Trust Account to below (i) $10.00 per share of ERES Class A Common Stock or (ii) such lesser amount per share of ERES Class A Common Stock held in the Trust Account due to reductions in the value of the trust assets as of the date of the liquidation of the Trust Account, in each case, net of the amount of interest earned on the property in the Trust Account, which may be withdrawn to pay taxes and expenses related to the administration of the Trust Account, except as to any claims by a third party (including a target) who executed a waiver of any and all rights to seek access to the Trust Account and except as to any claims under ERES’s indemnity of the underwriters of the ERES IPO against certain liabilities, including liabilities under the Securities Act. If ERES consummates the Business Combination, on the other hand, ERES will be liable for all such claims.

 

   

Pursuant to the Sponsor Support Agreement, the Sponsor has agreed, subject to certain exceptions, not to transfer (i) 15% of the shares of the Post-Combination Company’s common stock received by the Sponsor in connection with the Closing until the date that is 180 days after the Closing Date and (ii) the remaining 85% of the shares of the Post-Combination Company’s common stock received by the Sponsor in connection with the Closing until the date that is 24 months after the Closing Date.

 

   

Subject to certain limited exceptions, the Private Placement Warrants will not be transferable until 30 days following the completion of the Business Combination.

 

   

There will be no finder’s fees, reimbursements or cash payments made by ERES to the Sponsor or ERES’s officers or directors, or ERES’s or any of their affiliates, for services rendered to ERES prior to or in connection with the completion of the Business Combination, other than payment of the amount described above for office space, utilities, administrative and support services described above and repayments of the loans under the Working Capital Note, the Extension Note and the Second Extension Note to our Sponsor as described above. The Sponsor and ERES’s officers and directors or any of their respective affiliates will also be reimbursed for any out-of-pocket expenses incurred in connection with ERES’s formation, the ERES IPO and activities on ERES’s behalf such as identifying potential target businesses and performing due diligence on suitable business combinations. There is no cap or ceiling on the reimbursement of out-of-pocket expenses incurred by such persons in connection with activities on our behalf.

 

   

Our Sponsor, officers and directors would hold the following number of shares of common stock in the Post-Combination Company, on a fully diluted basis, at the closing of the Business Combination:

 

Name of Person/Entity

   Number of Shares
of Common Stock(1)
     Value of
Shares(2)
 

East Sponsor, LLC

     17,068,333      $ 170,683,330  

Terrence M. Pegula

     17,068,333      $ 170,683,330  

Gary L. Hagerman, Jr.

     1,000      $ 10,000  

John P. Sieminski

     2,500      $ 25,000  

James S. Morrow

     0      $ 0  

William A. Fustos

     22,000      $ 220,000  

Thomas W. Corbett, Jr.

     10,000      $ 100,000  

Benjamin Wingard(3)

     4,000      $ 40,000  

Jacob Long

     5,000      $ 50,000  

Adam Gusky

     2,452      $ 24,520  

 

  (1)

(a) Assumes that (i) Public Stockholders exercise the 17,250,000 public warrants, (ii) the Initial Stockholders exercise the 7,120,000 Private Placement Warrants, (iii) the 1,780,000 warrants in the warrant pool are exercised, (iv) the Sponsor exercises its option to convert up to $1,500,000 of

 

10


Table of Contents
  the unpaid principal balance on the Extension Note to 1,000,000 Extension Warrants and exercises such warrants, (v) the Sponsor exercises its option to convert up to $500,000 of the unpaid principal balance on the Second Extension Note to 333,333 Second Extension Warrants and exercise such options and (vi) all shares underlying the Incentive Plan are issued.

(b) Includes shares that may be issued but are not presently outstanding and, as such, differs from the share counts shown or assumed in the sections entitled “Summary Unaudited Pro Forma Condensed Combined Financial Information,” “Unaudited Historical Comparative and Pro Forma Combined Per Share Data of ERES and the Companies,” “Unaudited Pro Forma Condensed Combined Financial Information” and “Comparative Historical and Unaudited Pro Forma Combined Per Share Financial Information,” which sections are limited to shares that are presently issued and outstanding.

  (2)

Assumes a value of $10.00 per share, the deemed value of the Class A Common Stock in the Business Combination.

  (3)

Benjamin Wingard was a “named executive officer” for purposes of the Annual Report on Form 10-K for fiscal year ended December 31, 2022, filed by ERES on April 18, 2023. Mr. Wingard resigned from ERES effective January 31, 2023.

 

   

Certain of our officers and directors presently have, and any of them in the future may have, additional fiduciary or contractual obligations to other entities pursuant to which such officer or director is or will be required to present business combination opportunities to such entity. Accordingly, in the future, if any of our officers or directors becomes aware of a business combination opportunity which is suitable for an entity to which he or she has then-current fiduciary or contractual obligations, he or she will honor his or her fiduciary or contractual obligations to present such opportunity to such entity. We do not believe, however, that any fiduciary duties or contractual obligations of our officers would materially undermine our ability to complete our business combination. The Existing Charter provides that we renounce our interest in any corporate opportunity offered to any director or officer unless such opportunity is expressly offered to such person solely in his or her capacity as a director or officer of our company and such opportunity is one we are legally and contractually permitted to undertake and would otherwise be reasonable for us to pursue, and to the extent such person is permitted to refer that opportunity to us without violating another legal obligation. This waiver allows our Sponsor and its affiliates to allocate opportunities based on a combination of the objectives and fundraising needs of the target, as well as the investment objectives of the entity. However, we do not believe that the waiver of the corporate opportunities doctrine otherwise had a material impact on our search for an acquisition target.

 

   

Following the completion of the Business Combination, Adam Gusky and Thomas W. Corbett, Jr. will be members of the board of directors of the Post-Combination Company. As such, in the future, Mr. Gusky and Mr. Corbett, Jr. will receive any cash fees, stock options or stock awards that the board of directors of the Post-Combination Company determines to pay to its directors.

 

   

Given the interests described above, our Sponsor and its affiliates may earn a positive rate of return on their investment, even if the Post-Combination Company common stock trades below the price initially paid for the ERES units in the ERES IPO, and the Public Stockholders may experience a negative rate of return following the completion of the Business Combination. Thus, our Sponsor and its affiliates may have more of an economic incentive for us to, rather than liquidate if we fail to complete our initial business combination by the Completion Window, enter into an initial business combination on potentially less favorable terms with a potentially less favorable, riskier, weaker-performing or financially unstable business, or an entity lacking an established record of revenues or earnings, than would be the case if such parties had paid the full offering price for their Founder Shares.

 

   

Our Sponsor, directors and officers beneficially own Founder Shares and warrants that will be worthless and have incurred reimbursable expenses that may not be reimbursed or repaid if the Business Combination is not approved. As of the date of this proxy statement, the Sponsor has invested an

 

11


Table of Contents
 

aggregate of approximately $14,320,606 (consisting of $25,000 for the Founder Shares, $8,900,000 for the Private Placement Warrants, $3,000,000 for the aggregate principal amount of the Working Capital Note, $1,924,356 for the Extension Note and $471,250 for the Second Extension Note). Assuming a value of $10.00 per share, the deemed value of the Class A Common Stock in the Business Combination, the aggregate market value with respect to the common stock, fully diluted, based on Founder Shares and warrants in ERES held by our Sponsor, directors and officers, would be approximately $170,783,330. Thus, the aggregate market value of our Sponsor’s Founder Shares and Private Placement Warrants, together with the aggregate outstanding principal amount of the foregoing loans and the foregoing reimbursable expenses, would be approximately $185,103,936

The ERES Board was aware of and considered these interests to the extent such interests existed at the time, among other matters, in approving the Merger Agreement and in recommending that the Business Combination be approved by the stockholders of ERES. See the section entitled “The Business Combination—Interests of ERES’s Directors and Executive Officers and the Sponsor and its Affiliates in the Business Combination.” On balance, the ERES Board concluded that the Merger Agreement and the Business Combination are fair from a financial point of view to and in the best interests of ERES and its stockholders. In view of the wide variety of factors considered by the ERES Board in connection with its evaluation, negotiation and recommendation of the Business Combination and related transactions and the complexity of these matters, the ERES Board did not consider it practical to, nor did it attempt to, quantify, rank or otherwise assign relative weights to the specific factors that it considered in reaching its decision. Rather, the ERES Board based its evaluation, negotiation and recommendation of the Business Combination on the totality of the information presented to and considered by it. The ERES Board evaluated the reasons described above with the assistance of ERES’ outside advisors. In considering the factors described above and any other factors, individual members of the ERES Board may have viewed factors differently or given different weights to other or different factors.

After careful consideration, the ERES Board unanimously (i) declared the advisability of the Business Combination and the other transactions contemplated by the Merger Agreement and (ii) determined that the Business Combination and the other transactions contemplated by the Merger Agreement are in the best interests of the ERES stockholders.

The Companies’ Executive Officers Have Financial Interests in the Business Combination (page 215)

Certain of the Companies’ executive officers and directors may have financial interests in the Business Combination that may be different from, or in addition to, the interests of Company Members. For a detailed discussion of the special interests that the Companies’ executive officers and directors may have in the Business Combination, please see the section entitled “The Business Combination—Interests of the Companies’ Directors and Executive Officers in the Business Combination.

Regulatory Approvals Required for the Business Combination (page 221)

Completion of the Business Combination is subject to approval under the Hart-Scott-Rodino Antitrust Improvements Act of 1976, as amended (the “HSR Act”). Each of the Companies and ERES have agreed to use their respective commercially reasonable efforts to take all actions necessary, proper or advisable under applicable laws to consummate the Business Combination as promptly as practicable, including all licenses, permits, clearances, consents, approvals, authorizations, qualifications and government orders. ERES filed a Notification and Report Form with the Antitrust Division and the FTC on September 26, 2022, and the 30-day waiting period expired at 11:59 p.m., New York City time, on October 26, 2022.

In connection with the Business Combination, ERES must obtain regulatory approval from the Florida Office of Insurance Regulation for the proposed change of control of Abacus.

 

12


Table of Contents

The regulatory approvals to which completion of the Business Combination are subject are described in more detail in the section of this proxy statement entitled “The Business Combination—Regulatory Approvals Required for the Business Combination.

Appraisal Rights (page 223)

Holders of ERES Common Stock are not entitled to appraisal rights in connection with the Business Combination under Delaware law.

Conditions to Closing of the Business Combination (page 226)

Conditions to Each Party’s Obligations.

The respective obligations of each of ERES, the Companies and the Merger Subs to complete the Business Combination are subject to the satisfaction or waiver at or prior to the Closing of the following conditions:

 

   

there must not be in effect any order prohibiting or preventing the consummation of the Business Combination and no law adopted, enacted or promulgated that makes consummation of the Business Combination illegal or otherwise prohibited;

 

   

all waiting periods and any extensions thereof applicable to the transactions contemplated by the Merger Agreement under the HSR Act, and any commitments or agreements (including timing agreements) with any governmental entity not to consummate the Business Combination before a certain date, must have expired or been terminated;

 

   

the offer contemplated by this proxy statement must have been completed in accordance with the terms of the Merger Agreement and this proxy statement;

 

   

the approval of each of the Proposals set forth in this proxy statement must have been obtained in accordance with the DGCL, ERES’s organizational documents and the rules and regulations of Nasdaq;

 

   

the approval of the Business Combination by the Company Members must have been obtained;

 

   

ERES shall have received the approval of the Florida Office of Insurance Regulation with respect to the change of control of Abacus contemplated under the Merger Agreement without certain conditions;

 

   

ERES shall have at least $5,000,001 of net tangible assets immediately after the Mergers are effective; and

 

   

the ERES Common Stock to be issued in the Business Combination must have been approved by the Nasdaq, subject only to official notice of issuance thereof.

Conditions to Obligations of ERES and the Merger Subs.

The obligation of ERES and the Merger Subs to complete the Business Combination is also subject to the satisfaction, or waiver by ERES, of the following conditions:

 

   

the representations and warranties of the Companies (other than fundamental representations), disregarding qualifications contained therein relating to materiality, must be true and correct as of the date of the Closing (the “Closing Date”) as if made at and as of such time (or, if given as of an earlier date, as of such earlier date), except that this condition will be satisfied unless any and all inaccuracies in such representations and warranties of the Companies, in the aggregate, would or would reasonably be expected to result in a Material Adverse Effect (as defined herein) with respect to the Companies, and fundamental representations must be true and correct in all respects as of the Closing Date (or, if given as of an earlier date, such earlier date);

 

13


Table of Contents
   

the Companies must have performed in all material respects its obligations under the Merger Agreement required to be performed by it at or prior to the Closing;

 

   

ERES must have received a certificate executed and delivered by an authorized officer of the Companies confirming that the conditions set forth in the immediately preceding bullet points have been satisfied;

 

   

ERES and the Merger Subs (collectively, the “Parent Parties”) must have received a copy of the written consent of the Company Members, which must remain in full force and effect;

 

   

the Companies must have converted to Delaware limited liability companies at least five business days prior to the Closing Date; and

 

   

since the date of the Merger Agreement, a Material Adverse Effect with respect to the Companies must not have occurred.

Conditions to Obligations of the Companies.

The obligation of the Companies to complete the Business Combination is also subject to the satisfaction or waiver by the Companies of the following conditions:

 

   

the representations and warranties of the Parent Parties (other than fundamental representations), disregarding qualifications contained therein relating to materiality, must be true and correct as of the Closing Date as if made at and as of such time (or, if given as of an earlier date, as of such earlier date), except that this condition will be satisfied unless any and all inaccuracies in such representations and warranties of the Parent Parties, in the aggregate, would or would reasonably be expected to result in a Material Adverse Effect with respect to the Parent Parties, and fundamental representations must be true and correct in all respects as of the Closing Date (or, if given as of an earlier date, such earlier date);

 

   

each of the Parent Parties must have performed in all material respects its obligations under the Merger Agreement required to be performed by it at or prior to the Closing;

 

   

the Companies must have received a certificate executed and delivered by an authorized officer of the Parent Parties confirming that the conditions set forth in the immediately preceding bullet points have been satisfied;

 

   

the proceeds from the Business Combination, consisting of (a) the aggregate cash proceeds available for release to ERES from the Trust Account in connection with the Business Combination (after, for the avoidance of doubt, giving effect to any redemptions of shares of ERES Common Stock by stockholders of ERES but before release of any other funds); plus (b) the PIPE Investment Amount, if any (the Post-Combination Company expects to enter into the Owl Rock Credit Facility, the SPV Purchase and Sale and the SPV Investment Facility; ERES and the Companies accordingly have determined not to obtain any committed PIPE Investment Amount); minus (c) the Parent Transaction Expenses; minus (d) the Company Transaction Expenses; minus (e) the Working Capital Loan amount; and plus the Sponsor PIK Note Amount (terms as defined in the Merger Agreement), must be equal to or in excess of $1.0 million; and

 

   

the directors and executive officers of ERES must have been removed from their respective positions or tendered their irrevocable resignations effective as of the Closing.

No Solicitation (page 228)

The Companies. From the date of the Merger Agreement until the earlier of (x) the Effective Time or (y) the date on which the Merger Agreement is terminated, other than in connection with the transaction contemplated by the Merger Agreement, the Companies agreed that they will not, and will not authorize or (to the extent within its control) permit any Companies’ subsidiary or any of their or any Companies’ subsidiary’s affiliates, directors,

 

14


Table of Contents

officers, employees, agents or representatives (including investment bankers, attorneys and accountants), in each case in such directors’, officers’, employees’, agents’ or representatives’ capacity in such role with the Companies, to, directly or indirectly, (i) knowingly encourage, initiate, solicit, facilitate, offer or make any offers or proposals related to an acquisition proposal, (ii) engage in any discussions or negotiations with respect to an acquisition proposal with, or provide any non-public information or data to, any person that has made, or informs the Companies that it is considering making, an acquisition proposal, or (iii) enter into any agreement (whether or not binding) relating to an acquisition proposal. The Companies must give notice of any acquisition proposal to ERES as soon as practicable following their awareness of such proposal, but in any event no later than two business days following such awareness.

ERES. From the date of the Merger Agreement until the earlier of (x) the Effective Time or (y) the date on which the Merger Agreement is terminated, other than in connection with the transaction contemplated by the Merger Agreement, ERES agreed that it will not, and will not authorize or (to the extent within its control) permit any of its affiliates, directors, officers, employees, agents or representatives (including investment bankers, attorneys and accountants), in each case in such directors’, officers’, employees’, agents’ or representatives’ capacity in such role with ERES, to, directly or indirectly, (i) knowingly encourage, initiate, solicit, facilitate, offer or make any offers or proposals related to an alternate business combination, (ii) engage in any discussions or negotiations with respect to an alternate business combination with, or provide any non-public information or data to, any person that has made, or informs ERES that it is considering making, an alternate business combination proposal, or (iii) enter into any agreement (whether or not binding) relating to an alternate business combination. ERES must give notice of any alternate business combination to the Companies as soon as practicable following its awareness of such proposal, but in any event no later than two business days following such awareness.

Termination (page 231)

The Merger Agreement may be terminated and the Business Combination abandoned at any time prior to the Closing, as follows:

 

   

in writing, by mutual consent of ERES, the Companies and the Company Members (collectively, the “Parties”);

 

   

by ERES or the Companies if any law or order permanently restraining, enjoining or otherwise prohibiting the consummation of the Mergers has been enacted and has become final and non-appealable, except that a party may not terminate the Merger Agreement for this reason if it has breached in any material respect its obligations set forth in the Merger Agreement in any manner that has proximately contributed to the enactment, issuance, promulgation or entry into such law or order;

 

   

by the Companies (if not in breach such that a closing condition cannot be satisfied) if any representation or warranty is not true and correct or if ERES has failed to perform any covenant or agreement made by any Parent Party in the Merger Agreement, such that the conditions to the obligations of ERES, as described in the section entitled “—Conditions to Closing of the Business Combination” above, could not be satisfied as of the Closing Date, and (i) are or cannot be cured within thirty days after written notice from the Companies of such breach is received by the Parent Parties, or (ii) which breach, untruth or inaccuracy, by its nature, cannot be cured prior to the Outside Date (as defined in the Merger Agreement);

 

   

by ERES (if not in breach such that a closing condition cannot be satisfied) if any representation or warranty is not true and correct or if the Companies have failed to perform any covenant or agreement made by the Companies in the Merger Agreement, such that the conditions to the obligations of the Companies, as described in the section entitled “—Conditions to Closing of the Business Combination” above, could not be satisfied as of the Closing Date, and (i) are or cannot be cured within thirty days

 

15


Table of Contents
 

after written notice from ERES of such breach is received by the Companies or (ii) which breach, untruth or inaccuracy, by its nature, cannot be cured prior to the Outside Date;

 

   

by written notice by any Party if the Closing has not occurred on or prior to July 27, 2023 so long as such Party is not then in breach of the Merger Agreement in a manner that contributed to the occurrence of the failure of a condition;

 

   

by the Companies if ERES’s board of directors changes its recommendation in favor of the Business Combination;

 

   

by ERES if the required approvals of the Companies have not been obtained or if the required approvals are revoked, modified or no longer in full force and effect; or

 

   

by ERES or the Companies if the approval of the Proposals is not obtained at the Special Meeting (including any adjournments of such meeting).

Other Agreements (page 233)

Sponsor Support Agreement.

In connection with the execution of the Merger Agreement and pursuant to the terms of a Sponsor Support Agreement entered into among the Companies, ERES and the Sponsor, a copy of which is attached to this proxy statement as Annex D, the Sponsor has agreed to vote any shares of ERES Common Stock held by it in favor of each of the Proposals presented at the Special Meeting. The Sponsor owns at least 75% of ERES’s outstanding common stock entitled to vote thereon. The quorum and voting thresholds at the Special Meeting and the Sponsor Support Agreement may make it more likely that ERES will consummate the Business Combination. In addition, pursuant to the terms of the Sponsor Support Agreement, the Sponsor has agreed to waive its redemption rights with respect to any Founder Shares and any Public Shares held by the Initial Stockholders in connection with the completion of the Business Combination and has agreed not to transfer (i) 15% of the shares of the Post-Combination Company’s common stock received by the Sponsor in connection with the Closing until the date that is 180 days after the Closing and (ii) the remaining 85% of the shares of the Post-Combination Company’s common stock received by the Sponsor in connection with the Closing until the date that is 24 months after the Closing. See the section entitled “Other Agreements—Sponsor Support Agreement.

Company Support Agreement.

In connection with the execution of the Merger Agreement, ERES, the Companies and the Company Members entered into the Company Support Agreement, a copy of which is attached to this proxy statement as Annex E. The Company Support Agreement provides, among other things, that each Company Member agreed to vote, at any meeting of the applicable Company and in any written action by consent of the members of the applicable Company, all of the Abacus and LMA Interests (i) in favor of the transactions and the adoption of the Merger Agreement and (ii) against certain measures and any other action that would reasonably be expected to interfere with the Mergers, subject to the terms and conditions set forth in the Company Support Agreement. Each Company Member also agrees to be bound by certain other covenants and agreements related to the Mergers and be bound by certain transfer restrictions with respect to Abacus and LMA Interests, in each case, on the terms and subject to the conditions set forth in the Company Support Agreement. See the section entitled “Other Agreements—Company Support Agreement.

Registration Rights Agreement.

The Merger Agreement contemplates that, at the Closing, ERES and the Company Members will enter into an Amended and Restated Registration Rights Agreement, a copy of which is attached to this proxy statement as

 

16


Table of Contents

Annex F (the “Registration Rights Agreement”), pursuant to which ERES will agree to register for resale, pursuant to Rule 415 under the Securities Act, certain shares of ERES Class A Common Stock and other equity securities of ERES that are held by the parties thereto from time to time. See the section entitled “Other Agreements—Registration Rights Agreement.

Proposed Charter.

Pursuant to the terms of the Merger Agreement, in connection with the consummation of the Business Combination, ERES will amend the Existing Charter to (a) change the number of authorized shares of ERES’s capital stock, par value $0.0001 per share, from 221,000,000 shares, consisting of (i) 200,000,000 shares of the Class A Common Stock and 20,000,000 shares of the Class B Common Stock and 1,000,000 shares of preferred stock, to 201,000,000 shares, consisting of (i) 200,000,000 shares of common stock and (ii) 1,000,000 shares of preferred stock, (b) eliminate certain provisions in our Existing Charter relating to the Class B Common Stock, the initial business combination and other matters relating to ERES’s status as a blank-check company that will no longer be applicable to us following the Closing and (c) approve and adopt any other changes contained in the Proposed Charter, a copy of which is attached as Annex B to this proxy statement. In addition, we will amend our Existing Charter to change the name of the corporation to “Abacus Life, Inc.”

For more information, see the section entitled “Proposal Number 2—The Charter Approval Proposal.

Owl Rock Credit Facility

In connection with the occurrence of the Closing, the Post-Combination Company expects to enter into the Owl Rock Credit Facility. The definitive documentation for the Owl Rock Credit Facility is currently under negotiation and subject to further modifications before finalization, and there is no guarantee that the Owl Rock Credit Facility will be entered into in connection with the Closing. The Closing of the Business Combination is not contingent upon the Post-Combination Company’s entry into the Owl Rock Credit Facility. In the event the Post-Combination Company does not enter into the Owl Rock Credit Facility, the SPV Purchase and Sale or the SPV Investment Facility in connection with the Closing, the Post-Combination Company will continue to operate using cash on hand, cash flow from operations and investing activities and the cash proceeds of any subsequent financing activities at the Post-Combination Company following the completion of the Business Combination.

SPV Purchase and Sale

In connection with the occurrence of the Closing, the Post-Combination Company expects to enter into the SPV Purchase and Sale, including the Policy APA. The payable obligation owing by the Post-Combination Company to the SPV in connection with the SPV Purchase and Sale is expected to be initially evidenced by a note issued by the Post-Combination Company under the SPV Investment Facility in an original principal amount equal to the aggregate fair market value of the acquired insurance policies. The note is expected to have the same material terms and conditions as the other credit extensions under the SPV Investment Facility. The Policy APA and other related definitive documentation for the SPV Purchase and Sale are currently under negotiation and subject to further modifications before finalization, and there is no guarantee that the Policy APA or the other related definitive documentation for the SPV Purchase and Sale will be entered into in connection with the Closing. The Closing of the Business Combination is not contingent upon the Post-Combination Company’s entry into the SPV Purchase and Sale. In the event the Post-Combination Company does not enter into the Owl Rock Credit Facility, the SPV Purchase and Sale or the SPV Investment Facility in connection with the Closing, the Post-Combination Company will continue to operate using cash on hand, cash flow from operations and investing activities and the cash proceeds of any subsequent financing activities at the Post-Combination Company following the completion of the Business Combination.

 

17


Table of Contents

SPV Investment Facility

In connection with the occurrence of the Closing, the SPV intends to make an investment in the Post-Combination Company in the form of certain credit extensions and be the lender thereunder. The definitive documentation for the SPV Investment Facility is currently under negotiation and subject to further modifications before finalization, and there is no guarantee that the SPV Investment Facility will be entered into in connection with the Closing. The Closing of the Business Combination is not contingent upon the Post-Combination Company’s entry into the SPV Investment Facility. In the event the Post-Combination Company does not enter into the Owl Rock Credit Facility, the SPV Purchase and Sale or the SPV Investment Facility in connection with the Closing, the Post-Combination Company will continue to operate using cash on hand, cash flow from operations and investing activities and the cash proceeds of any subsequent financing activities at the Post-Combination Company following the completion of the Business Combination.

ERES Nasdaq Listing (page 224)

The ERES Class A Common Stock, units and public warrants are listed on Nasdaq under the symbols “ERES,” “ERESU” and “ERESW,” respectively. Following the Business Combination, the common stock of the Post-Combination Company (including the Class A Common Stock issuable in the Business Combination) and warrants of the Post-Combination Company will be listed on Nasdaq under the symbols “ABL” and “ABLLW,” respectively. ERES’s units will be delisted and deregistered following the Closing.

Summary Risk Factors

You should consider all the information contained in this proxy statement in deciding how to vote for the Proposals presented in this proxy statement. In this section, “we,” “us,” “our” and “Company” refer to the Companies prior to the Business Combination and to the Post-Combination Company following the Business Combination. In particular, you should consider the risk factors described in the section entitled “Risk Factors” beginning on page 35. Such risks include, but are not limited to:

Risks relating to the business of the Company, including that:

 

   

The Company’s valuation of life insurance policies is uncertain as many life insurance policies’ values are tied to their actual maturity date and any erroneous valuations could have a material adverse impact on the Company’s business.

 

   

The Company could fail to accurately forecast life expectancies. There may also be changes to life expectancy resulting in people living longer in the future, which could result in a lower return on the Company’s life settlement policies.

 

   

The Company’s policy acquisitions are limited by the market availability of life insurance policies that meet the Company’s eligibility criteria and purchase parameters, and failure to secure a sufficient number of quality life insurance policies could have a material adverse effect on the Company’s business.

 

   

The Company may experience increased competition from originating life insurance companies, life insurance brokers, and investment funds which could have a material adverse effect on the Company’s business.

 

   

Historically, there has been a negative public perception of the life settlement industry that could affect the value and/or liquidity of the Company’s investments and the life settlement industry faces political opposition from life insurance companies which could have a material adverse effect on the Company’s business.

 

18


Table of Contents
   

The Company or third parties the Company relies upon could fail to accurately evaluate, acquire, maintain, track, or collect on life settlement policies, which could have a material adverse impact on the Company’s revenues.

 

   

There is a risk of fraud in the origination of the original life insurance policy or in subsequent sales of the life insurance policy that could adversely affect the Company’s returns which could have a material adverse impact on the Company’s business.

 

   

The Company may become subject to claims by life insurance companies, individuals and their families, or regulatory authorities which could have a material adverse impact on the Company’s business.

 

   

Life settlements in which we invest are not currently regulated under the federal securities laws, but if deemed to be securities would require further compliance with federal and state securities laws, which could result in significant additional regulatory burdens on the Company and limit the Company’s investments, which could have an adverse impact on the Company’s business and results of operations.

 

   

The Company faces privacy and cyber security risks related to its maintenance of proprietary information, including information regarding life settlement policies and the related insureds, and any adverse impact related to such risks could have a material adverse impact on the Company’s business.

 

   

The Company is subject to U.S. privacy laws and regulations. Failure to comply with such obligations could lead to regulatory investigations or actions; litigation; fines and penalties; disruptions of operations; reputational harm; loss of revenue or profits; and other adverse business consequences.

 

   

The Company’s business may be subject to additional or different government regulation in the future, which could have a material adverse impact on the Company’s business.

 

   

There is currently no direct legal authority regarding the proper federal tax treatment of life settlements and potential future rulings from the IRS may have significant tax consequences on the Company.

 

   

There have been lawsuits in various states questioning whether a purchaser of a life insurance policy has the requisite “insurable interest” in the policy which would permit the purchaser to collect the insurance benefits and an adverse finding in any of these lawsuits could have a material adverse effect on the Company’s business.

 

   

The failure of the Company to accurately and timely track and pay premium payments on the life insurance policies it holds could result in the lapse of such policies which would have a material adverse impact on the Company’s business.

 

   

The originating life insurance company may increase the cost of insurance premiums, which would adversely affect the Company’s returns.

 

   

The Company may not be able to liquidate its life insurance policies which could have a material adverse effect on the Company’s business.

 

   

The Company assumes the credit risk associated with life insurance companies and may not be able to realize the full value of insurance company payouts which could have a material adverse effect on the Company’s profits.

 

   

The Company’s success is dependent upon the services of its experienced management and talented employees. If the Company is unable to retain management and/or key employees, its ability to compete could be harmed.

 

   

The Company’s intellectual property rights may not adequately protect the Company’s business.

 

   

The Company may become subject to intellectual property disputes, which are costly and may subject the Company to significant liability and increased costs of doing business.

 

19


Table of Contents
   

The ongoing COVID-19 pandemic, along with rising interest rates and inflation, may disrupt the ability of the Company and its providers to originate life settlement policies which could have a material adverse impact on the Company’s financial position.

 

   

We have identified material weaknesses in our internal control over financial reporting. If our remediation of the material weaknesses are not effective, or if we experience additional material weaknesses in the future or otherwise fail to maintain an effective system of internal controls in the future, we may not be able to accurately or timely report our financial condition or results of operations.

 

   

In connection with the occurrence of the Closing, the Post-Combination Company expects to enter into the Owl Rock Credit Facility, the SPV Purchase and Sale, including the Policy APA, and the SPV Investment Facility. The definitive documentation for the Owl Rock Credit Facility, the SPV Purchase and Sale and the SPV Investment Facility are currently under negotiation and subject to further modifications before finalization. There is no guarantee that the Owl Rock Credit Facility, the SPV Purchase and Sale or the SPV Investment Facility will be entered into in connection with the Closing, and the Post-Combination Company’s entry into the Owl Rock Credit Facility, the SPV Purchase and Sale or the SPV Investment Facility may limit the Post-Combination Company’s flexibility in operating its business and result in conflicts of interest. The Closing of the Business Combination is not contingent upon the Post-Combination Company’s entry into the Owl Rock Credit Facility, the SPV Purchase and Sale or the SPV Investment Facility. In the event the Post-Combination Company does not enter into the Owl Rock Credit Facility, the SPV Purchase and Sale or the SPV Investment Facility in connection with the Closing, the Post-Combination Company will continue to operate using cash on hand, cash flow from operations and investing activities and the cash proceeds of any subsequent financing activities at the Post-Combination Company following the completion of the Business Combination.

Risks relating to being a public company, including that:

 

   

The market price of shares of our common stock may be volatile or may decline regardless of our operating performance. You may lose some or all of your investment.

 

   

We do not intend to pay dividends on our common stock for the foreseeable future.

 

   

If securities or industry analysts do not publish research or reports about our business or Business Combination or publish negative reports, the market price of our common stock could decline.

 

   

Our ability to timely raise capital in the future may be limited, or may be unavailable on acceptable terms, if at all. Our failure to raise capital when needed could harm our business, operating results and financial condition. Debt issued to raise additional capital may reduce the value of our common stock.

 

   

Our issuance of additional shares of common stock or convertible securities could make it difficult for another company to acquire us, may dilute your ownership of us and could adversely affect our stock price.

 

   

Future sales, or the perception of future sales, of our common stock by us or our existing stockholders in the public market following the closing of the Business Combination could cause the market price for our common stock to decline.

 

   

We are an “emerging growth company.” The reduced public company reporting requirements applicable to emerging growth companies may make our common stock less attractive to investors.

 

   

Our management has limited experience in operating a public company.

 

20


Table of Contents

Risks relating to the Business Combination, including that:

 

   

ERES stockholders will have a reduced ownership and voting interest after the Business Combination and will exercise less influence over management.

 

   

The market price of shares of the Post-Combination Company’s common stock after the Business Combination may be affected by factors different from those currently affecting the prices of shares of ERES Class A Common Stock.

 

   

There can be no assurance that the Post-Combination Company’s common stock will be approved for listing on Nasdaq or that the Post-Combination Company will be able to comply with the continued listing standards of Nasdaq.

 

   

The consummation of the Business Combination is subject to a number of conditions and if those conditions are not satisfied or waived, the Merger Agreement may be terminated in accordance with its terms and the Business Combination may not be completed.

 

   

The parties to the Merger Agreement may amend the terms of the Merger Agreement or waive one or more of the conditions to the Business Combination, and the exercise of discretion by our directors and officers in agreeing to changes to the terms of or waivers of closing conditions in the Merger Agreement may result in a conflict of interest when determining whether such changes to the terms of the Merger Agreement or waivers of conditions are appropriate and in the best interests of our stockholders.

 

   

Termination of the Merger Agreement could negatively impact ERES.

 

   

The Companies will be subject to business uncertainties and contractual restrictions while the Business Combination is pending.

 

   

ERES directors and officers may have interests in the Business Combination different from the interests of ERES stockholders.

 

   

The Sponsor has interests in the Business Combination different from the interests of ERES stockholders.

 

   

ERES stockholders who redeem their Common Stock and/or previously redeemed their Common Stock in connection with the Extension Amendment or the Second Extension Amendment may continue to hold any ERES public warrants or Private Placement Warrants that they own, which will result in additional dilution to non-redeeming ERES stockholders upon exercise of such ERES public warrants or Private Placement Warrants, as applicable.

 

   

Because the Companies will become a publicly traded company through the Business Combination rather than an underwritten initial public offering, the scope of due diligence conducted may be different from that conducted by an underwriter in an underwritten initial public offering.

 

   

The Business Combination will result in changes to the board of directors that may affect our strategy.

 

   

The Merger Agreement contains provisions that limit ERES from seeking an alternative business combination.

 

   

The unaudited pro forma condensed combined financial information included in this proxy statement is preliminary and the actual financial condition and results of operations after the Business Combination may differ materially.

 

   

ERES and the Companies will incur transaction costs in connection with the Business Combination.

 

   

ERES’s stockholders will have their rights as stockholders governed by the Post-Combination Company’s organizational documents.

 

   

The Sponsor has agreed to vote in favor of each of the Proposals presented at the Special Meeting, regardless of how Public Stockholders vote.

 

21


Table of Contents
   

ERES’s and the Companies’ ability to consummate the Business Combination, and the operations of the Post-Combination Company following the Business Combination, may be materially adversely affected by the recent coronavirus (COVID-19) pandemic.

Risks relating to ownership of our Class A Common Stock following the Business Combination, including that:

 

   

Subsequent to the consummation of the Business Combination, the Post-Combination Company may be required to take write-downs or write-offs, or the Post-Combination Company may be subject to restructuring, impairment or other charges that could have a significant negative effect on the Post-Combination Company’s financial condition, results of operations and the price of the Post-Combination Company’s securities, which could cause you to lose some or all of your investment.

 

   

Anti-takeover provisions in our governing documents and under Delaware law could make an acquisition of us more difficult, limit attempts by our stockholders to replace or remove our current management and limit the market price of our common stock.

 

   

ERES has identified a material weakness in its internal control over financial reporting as of March 31, 2023. If ERES is unable to develop and maintain an effective system of internal control over financial reporting, ERES may not be able to accurately report its financial results in a timely manner, which may adversely affect investor confidence in ERES and materially and adversely affect its business and operating results.

Risks relating to redemption, including that:

 

   

If third parties bring claims against ERES, the proceeds held in the Trust Account could be reduced and the per share redemption amount received by stockholders may be less than $10.35 per share.

 

   

ERES’s independent directors may decide not to enforce the indemnification obligations of the Sponsor, resulting in a reduction in the amount of funds in the Trust Account available for distribution to our Public Stockholders.

 

   

There is no guarantee that a Public Stockholder’s decision whether to redeem their Public Shares for a pro rata portion of the Trust Account will put such stockholder in a better future economic position.

 

   

If Public Stockholders fail to comply with the redemption requirements specified in this proxy statement, they will not be entitled to redeem their Public Shares for a pro rata portion of the funds held in the Trust Account.

 

   

If, before distributing the proceeds in the Trust Account to Public Stockholders, ERES files a bankruptcy petition or an involuntary bankruptcy petition is filed against ERES that is not dismissed, the claims of creditors in such proceeding may have priority over the claims of ERES’s stockholders and the per share amount that would otherwise be received by ERES’s stockholders in connection with ERES’s liquidation may be reduced.

 

   

If, after ERES distributes the proceeds in the Trust Account to Public Stockholders, ERES files a bankruptcy petition or an involuntary bankruptcy petition is filed against ERES that is not dismissed, a bankruptcy court may seek to recover such proceeds, and ERES and the ERES Board may be exposed to claims of punitive damages.

 

   

If you or a “group” of stockholders of which you are a part are deemed to hold an aggregate of more than 20% of the Public Shares, you (or, if a member of such a group, all of the members of such group in the aggregate) will lose the ability to redeem all such shares in excess of 20% of the Public Shares.

 

   

ERES may redeem your unexpired warrants prior to their exercise at a time that is disadvantageous to you, thereby making your warrants worthless, and Private Placement Warrants have different cashless exercise rights than other warrants issued by ERES.

 

22


Table of Contents
   

There is uncertainty regarding the federal income tax consequences of the redemption to the holders of ERES Class A Common Stock.

 

   

A new 1% U.S. federal excise tax may be imposed upon us in connection with the redemptions by us of our Class A Common Stock.

 

   

Unlike some other blank check companies, ERES does not have a specified maximum redemption threshold, except that in no event will ERES redeem the Public Shares in an amount that would cause ERES’s net tangible assets to be less than $5,000,001. The absence of such a redemption threshold will make it easier for ERES to consummate the Business Combination even if a substantial number of ERES stockholders redeem.

Information about ERES (page 112)

ERES is a blank check company formed for the purpose of effecting a merger, capital stock exchange, asset acquisition, stock purchase, reorganization or other similar business combination with one or more businesses. The ERES Class A Common Stock, units and public warrants are currently listed on Nasdaq under the symbols “ERES,” “ERESU” and “ERESW,” respectively. The mailing address of ERES’s principal executive office is 7777 NW Beacon Square Boulevard, Boca Raton, Florida 33487 and the telephone number of ERES’s principal executive office is (561) 826-3620.

INFORMATION ABOUT THE POST-COMBINATION COMPANY FOLLOWING THE BUSINESS COMBINATION (page 141)

Abacus and LMA comprise a leading vertically integrated alternative asset manager specializing in investing in inforce life insurance products throughout the lifecycle of a life insurance policy. As an alternative asset manager, the Companies focus on originating, holding and servicing life insurance policies. The Companies purchase life insurance policies from consumers seeking liquidity and actively manages those policies over time (via trading, holding and/or servicing). To date, the Companies have purchased over $2.9 billion in policy value and have helped thousands of clients maximize the value of their life insurance.

The mailing address of each of the Companies’ principal executive office is 2101 Park Center Drive, Suite 170, Orlando, Florida 32835 and the telephone number of each of the Companies’ principal executive office is 800-561-4148.

 

23


Table of Contents

Summary Historical Financial Data For ERES

The summary historical financial information of ERES for the years ended December 31, 2022 and 2021 was derived from the audited consolidated financial statements of ERES included elsewhere in this proxy statement. The summary historical financial information of ERES for the three months ended March 31, 2023 and 2022 (unaudited) was derived from the unaudited interim condensed consolidated financial statements included elsewhere in this proxy statement. You should read the following summary financial information in conjunction with the sections titled “Selected Historical Financial Information of ERES” and “ERES Management’s Discussion and Analysis of Financial Condition and Results of Operations” and ERES’s financial statements and related notes appearing elsewhere in this proxy statement.

 

    For the Three Months
Ended March 31,
    For the Years
Ended December 31,
 
    2023     2022     2022     2021  
    (Unaudited)              

Statement of Operations Data:

       

Loss from operations

  $ (1,323,082   $ (298,294   $ (11,722,287   $ (1,382,681

Other income

  $ 1,179,336     $ 9,682,108     $ 11,131,208     $ 17,222,046  

Net income (loss)

  $ (143,746   $ 9,383,814     $ (643,564   $ 15,839,365  

Basic and diluted weighted average shares outstanding, Class A Common Stock subject to possible redemption

    5,507,417       34,500,000       23,637,084       34,500,000  

Basic and diluted net income (loss) per share, Class A Common Stock subject to possible redemption

  $ (0.01   $ 0.22     $ (0.02  

$

0.37

 

Basic and diluted weighted average shares outstanding, Non-redeemable common stock

    8,625,000       8,625,000       8,625,000       8,625,000  

Basic and diluted net income (loss) per share, Non-redeemable common stock

  $ (0.01   $ 0.22     $ (0.02   $ 0.37  

Statement of Cash Flows Data:

       

Net cash used in operating activities

  $ (500,368 )     $ (280,628   $ (2,602,281   $ (1,236,555

Net cash used in (provided by) investing activities

  $ 69,837,307     $ 52,400     $ 246,498,623     $ —    

Net cash used in (provided by) financing activities

  $ (69,366,578   $ —       $ (244,662,900   $ 1,500,000  

Net Change in Cash

  $ (29,639   $ (228,228   $ (766,558   $ 263,445  

 

     As of March 31,            As of December 31,        
     2023      2022      2021  
     (Unaudited)                

Balance Sheet Data:

        

Total Assets

   $ 29,619,783      $ 99,374,190      $ 345,993,643  

Total Liabilities

   $ 19,801,344      $ 18,780,609      $ 29,231,054  

Class A Common Stock subject to possible redemption

     29,334,112        98,983,437        345,000,000  

Total Stockholders’ Deficit

   $ (19,515,673    $ (18,389,856    $ (28,237,411

 

24


Table of Contents

Summary Historical Financial Data For LMA

The summary historical statements of income data of LMA for the years ended December 31, 2022 and 2021 and the historical balance sheet data as of December 31, 2022 and December 31, 2021 are derived from LMA’s audited financial statements included elsewhere in this proxy statement. The summary historical statements of income data of LMA for the three months ended March 31, 2023 and 2022 and the balance sheet data as of March 31, 2023 and 2022 are derived from LMA’s unaudited interim condensed financial statements included elsewhere in this proxy statement.

LMA’s historical results are not necessarily indicative of the results that may be expected in the future. The information below is only a summary and should be read in conjunction with the section entitled “LMA Management’s Discussion and Analysis of Financial Condition and Results of Operations” and the LMA financial statements, and the notes and schedules related thereto, which are included elsewhere in this proxy statement.

 

     As of and for
the three

months ended
March 31, 2023
    As of and for
the three

months ended
March 31, 2022
    As of and for
the year ended
December 31, 2022
    As of and for
the year-ended
December 31, 2021
 

Statement of Income Data:

        

Total revenue

   $ 10,273,389     $ 9,877,397     $ 44,713,553     $ 1,199,986  

Total cost of revenue

     489,550       1,419,956       6,245,131       735,893  
  

 

 

   

 

 

   

 

 

   

 

 

 

Gross profit

     9,783,839       8,457,441       38,468,422       464,093  

Sales, general, administrative, and

depreciation

     1,425,896       1,271,205       3,666,826       597,702  

Change in fair value of debt

     953,433       41,634       90,719       —    

Unrealized loss on investments

     (125,220     15,953       1,045,623       —    
  

 

 

   

 

 

   

 

 

   

 

 

 

Income (loss) from operations

     7,528,687       7,127,605       33,665,255       (133,609

Other (expense) income

Other (expense)

     (210,432     (114,792  

 

(347,013

 

 

—  

 

Interest (expense)

     (357,383     —         (42,798     —    

Interest income

     7,457       —         1,474       —    
  

 

 

   

 

 

   

 

 

   

 

 

 

Total other (expense)

     (560,358     (114,792     (388,337     —    
  

 

 

   

 

 

   

 

 

   

 

 

 

Income (loss) before income taxes

     6,968,329       7,012,813       33,276,917       (133,609

Provision for Income taxes (benefit)

     (656,467     —         889,943       —    
  

 

 

   

 

 

   

 

 

   

 

 

 

Less: Net Income (Loss) attributable to Noncontrolling Interest .

     (460,707     —         —         —    
  

 

 

   

 

 

   

 

 

   

 

 

 

Net and Comprehensive Income (loss)

   $ 8,085,503     $ 7,012,813     $ 32,386,975     $ (133,609
  

 

 

   

 

 

   

 

 

   

 

 

 

Balance Sheet Data:

        

Total assets

   $ 90,449,415     $ 59,094,847     $ 59,094,847     $ 1,840,218  

Total liabilities

     54,787,235       30,945,150       30,945,150       1,073,325  

Total members’ equity

     35,662,180       28,149,697       28,149,697       766,893  

 

25


Table of Contents

Summary Historical Financial Data For Abacus

The summary historical statements of income data of Abacus for the years ended December 31, 2022 and 2021 and the historical balance sheet data as of December 31, 2022 and December 31, 2021 are derived from Abacus’ audited financial statements included elsewhere in this proxy statement. The summary historical statements of income data of Abacus for the three months ended March 31, 2023 and 2022 and the balance sheet data as of March 31, 2023 and 2022 are derived from Abacus’ unaudited interim financial statements included elsewhere in this proxy statement.

Abacus’ historical results are not necessarily indicative of the results that may be expected in the future. The information below is only a summary and should be read in conjunction with the section entitled “Abacus Management’s Discussion and Analysis of Financial Condition and Results of Operations” and the Abacus financial statements, and the notes and schedules related thereto, which are included elsewhere in this proxy statement.

 

     As of and for
the three
months ended
March 31,

2023
    As of and for
the three
months ended
March 31,

2022
    As of and for
the year ended
December 31,
2022
    As of and for
the year-ended
December 31,
2021
 

Statement of Income Data:

        

Total revenue

   $ 6,299,986     $ 7,322,747     $ 25,203,463     $ 22,592,144  

Total cost of revenue

     4,395,323       5,215,693       5,538,470       14,205,341  
  

 

 

   

 

 

   

 

 

   

 

 

 

Gross profit

     1,904,663       2,107,054       8,642,458       8,386,803  

Operating Expenses

     2,554,039       1,739,914       8,686,590       7,449,688  
  

 

 

   

 

 

   

 

 

   

 

 

 

Income (loss) from operations

     (649,376     364,200       (44,132     937,115  

Other (expense) income

        

Interest income

     724       548       2,199       10,870  

Interest (expense)

     (5,862     (393     (8,817     —    

Consulting income

     —         —         273       50,000  

Other income

     —         —         —         630  
  

 

 

   

 

 

   

 

 

   

 

 

 

Total other (expense) income

     (5,138     155       (6,345     61,500  
  

 

 

   

 

 

   

 

 

   

 

 

 

Income (loss) before income taxes

     (654,514     364,356       (50,477     998,615  

Provision for Income taxes.

     2,289       1,325       2,018       1,200  
  

 

 

   

 

 

   

 

 

   

 

 

 

Net income (loss)

   $ (656,803   $ 363,031     $ (52,495   $ 997,415  
  

 

 

   

 

 

   

 

 

   

 

 

 

Balance Sheet Data:

        

Total assets

   $ 2,791,277              $ 3,215,812     $ 5,291,997  

Total liabilities

     1,436,943       —         1,204,675       2,569,002  

Total members’ equity

     1,354,334       —         2,011,137       2,722,995  

 

26


Table of Contents

SUMMARY UNAUDITED PRO FORMA CONDENSED COMBINED FINANCIAL INFORMATION

The following summary unaudited pro forma condensed combined financial data (the “summary pro forma data”) gives effect to the Business Combination and related transactions described in the section entitled “Unaudited Pro Forma Condensed Combined Financial Information.”

The LMA Merger is expected to be accounted for using the reverse recapitalization method of accounting, with no goodwill or other intangible assets recorded in accordance with GAAP. Accordingly, for accounting purposes, the financial statements of the Post-Combination Company will represent a continuation of the financial statements of LMA with the acquisition being treated as the equivalent of LMA issuing stock for the net assets of ERES, accompanied by a recapitalization. The net assets of ERES will be stated at historical cost, with no goodwill or other intangible assets recorded.

The Abacus Merger is expected to be accounted for using the acquisition method of accounting in accordance with GAAP. Accordingly, for accounting purposes, the identified assets and liabilities of Abacus will be recorded at their estimated fair values as of the acquisition date. The excess of the purchase price over the estimated fair values of the net assets acquired, if applicable, will be recognized as goodwill.

The summary unaudited pro forma condensed combined balance sheet data as of March 31, 2023 gives pro forma effect to the Business Combination and related transactions as if they had occurred on March 31, 2023. The summary unaudited pro forma condensed combined statement of operations data for the three months ended March 31, 2023 and for the year ended December 31, 2022 gives pro forma effect to the Business Combination and related transactions as if they had been consummated on January 1, 2022.

The summary pro forma data have been derived from, and should be read in conjunction with, the unaudited pro forma condensed combined financial information of the Post-Combination Company appearing elsewhere in this proxy statement and the accompanying notes. The unaudited pro forma condensed combined financial information is based upon, and should be read in conjunction with, the historical financial statements of ERES and related notes, the historical financial statements of LMA and related notes and the historical financial statements of Abacus and related notes included in this proxy statement. The summary pro forma data have been presented for informational purposes only and are not necessarily indicative of what the Post-Combination Company’s financial position or results of operations actually would have been had the Business Combination and related transactions been completed as of the dates indicated. In addition, the summary pro forma data do not purport to project the future financial position or operating results of the Post-Combination Company.

The summary unaudited pro forma condensed combined financial information has been prepared assuming two redemption scenarios after giving effect to the Transactions, as follows:

 

   

Assuming No Redemption — No stockholders of Class A Common Stock exercise their redemption rights with respect to their redeemable Class A Common Stock upon the Closing.

 

   

Assuming Maximum Contractual Redemptions — Stockholders representing 2.9 million shares of Class A Common Stock exercise their redemption rights with respect to their redeemable Class A Common Stock upon the Closing for a total redemption price of $29.4 million, assuming that the redemption price is $10.00 per share.

 

27


Table of Contents

If the actual facts are different than these assumptions, including as to the amount of ERES’ cash and net debt, then the maximum number of redemptions and the amounts and shares outstanding in the unaudited pro forma condensed combined financial information will be different.

 

 

     Three Months Ended     Year Ended  
     March 31, 2023     December 31, 2022  

Pro Forma Condensed Combined Statement of Operations
Data

   Assuming No
Redemptions
    Assuming
Maximum
Redemptions
    Assuming No
Redemptions
    Assuming
Maximum
Redemptions
 

Revenue

   $ 13,394     $ 13,394     $ 67,648     $ 67,648  

Net income (loss)

   $ (6,202   $ (7,411   $ (20,729   $ (22,376

Net income (loss) per share - basic and diluted

   $ (0.10   $ (0.13   $ (0.34   $ (0.39

Weighted average common shares outstanding - basic and diluted

     60,086,125       57,230,078       60,086,125       57,230,078  

 

28


Table of Contents

UNAUDITED HISTORICAL COMPARATIVE AND PRO FORMA COMBINED PER SHARE DATA OF ERES AND THE COMPANIES

The following table sets forth selected historical comparative share information for ERES and the Companies, and unaudited pro forma condensed combined per share information of the Post-Combination Company after giving effect to the Business Combination and related transactions, assuming two redemption scenarios as follows:

 

   

Assuming No Redemption—No holders of ERES Class A Common Stock exercise their redemption rights with respect to their redeemable ERES Class A Common Stock upon the Closing. In this scenario, ERES stockholders comprise 2.9 million shares of Class A Common Stock and contribute $29.4 million to the Post-Combination Company, assuming that the redemption price is $10.00 per share.

 

   

Assuming Maximum Redemption—Stockholders representing 2.9 million shares of Class A Common Stock exercise their redemption rights with respect to their redeemable Class A Common Stock upon the Closing, which represents 100% redemptions, for a total redemption price of $29.4 million, with the number of redemptions being determined by assuming that the redemption price is $10.00 per share.

The pro forma stockholders’ equity information reflects the Business Combination and related transactions as if they had occurred on March 31, 2023. The weighted average shares outstanding and net income per share information for the three months ended March 31, 2023 and for the year ended December 31, 2022 gives pro forma effect to the Business Combination and related transactions as if they had occurred on January 1, 2022, the beginning of the earliest period presented.

If the actual facts are different than these assumptions, including as to the amount of ERES’s cash and net debt, then the maximum number of redemptions and the amounts and shares outstanding in the unaudited pro forma condensed combined financial information will be different.

This information is only a summary and should be read together with the historical financial information included elsewhere in this proxy statement, and the historical financial statements of ERES and related notes, historical financial statements of LMA and related notes, and historical financial statements of Abacus and related notes that are included elsewhere in this proxy statement. The unaudited pro forma combined per share information of ERES and the Companies are derived from, and should be read in conjunction with, the unaudited pro forma condensed combined financial statements and related notes included elsewhere in this proxy statement.

 

29


Table of Contents

The unaudited pro forma combined earnings per share information below does not purport to represent the earnings per share which would have occurred had ERES and the Companies been combined during the periods presented, nor earnings per share for any future date or period. The unaudited pro forma combined book value per share information below does not purport to represent what the value of ERES, LMA and Abacus would have been had ERES and the Companies been combined during the periods presented.

 

                        Combined Pro Forma  
     LMA
(Historical)
     Abacus
(Historical)
    ERES
(Historical)
    No
Redemptions
    Maximum
Redemptions
 

As of and for the Three Months Ended March 31, 2023

           

Stockholders’ equity (deficit)

   $ 35,662      $ 1,354     $ (19,515     103,860     $ 74,475  

Net income (loss)

   $ 7,625      $ (657   $ (144   $ (6,202   $ (7,411

Common shares outstanding as of March 31, 2023—basic and diluted(1)

     5,000        400       9,718,972       60,086,125       57,230,078  

Weighted average common shares outstanding—basic and diluted(1)(2)

     5,000        400       23,637,084       60,086,125       57,230,078  

Stockholders’ equity (deficit) per share—basic and diluted(1)

   $ 7,132.40      $ 3,385.00     $ (2.01   $ 1.73     $ 1.30  

Net income (loss) per share attributable to common stockholders—basic and diluted(1)

   $ 6,477.39      $ (131.24   $ (0.02   $ (0.34   $ (0.39

As of and for the Year Ended December 31, 2022

           

Net income (loss)

   $ 32,387      $ (52   $ (644   $ (20,729   $ (22,376

Weighted average common shares outstanding—basic and diluted(1)

     5,000        400       23,637,084       60,086,125       57,230,078  

Net income (loss) per share attributable to common stockholders—basic and diluted(1)

   $ 6,477.39      $ (131.24   $ (0.02   $ (0.34   $ (0.39

 

(1)

ERES shares and per share information are inclusive of common shares subject to possible redemption.

 

30


Table of Contents

MARKET PRICE AND DIVIDEND INFORMATION

ERES

The ERES Class A Common Stock, units and public warrants are listed on the Nasdaq under the symbols ERES, ERESU and ERESW, respectively.

The closing price of the ERES Class A Common Stock, units and public warrants on August 29, 2022, the last trading day before announcement of the execution of the Merger Agreement, was $10.04, $10.07 and $0.17, respectively. As of June 13, 2023, the ERES Record Date, the most recent closing price for each of the ERES Class A Common Stock, units and public warrants was $10.38, $10.82 and $0.22, respectively.

Holders of the ERES Class A Common Stock, units and public warrants should obtain current market quotations for their securities. The market price of ERES’s securities could vary at any time before the Business Combination.

Holders

As of June 13, 2023, there was one holder of record of ERES’s units, one holder of record of ERES Class A Common Stock, two holders of record of ERES Class B Common Stock and two holders of record of public warrants. The number of holders of record does not include a substantially greater number of “street name” holders or beneficial holders whose units, Public Shares and public warrants are held of record by banks, brokers and other financial institutions.

Dividend Policy

ERES has not paid any cash dividends on ERES Common Stock to date and does not intend to pay cash dividends prior to the completion of the Business Combination. The payment of cash dividends in the future will be dependent upon the Post-Combination Company’s revenues and earnings, if any, capital requirements and general financial condition subsequent to completion of the Business Combination, as well as the applicable provisions of the Proposed Charter, the Amended and Restated Bylaws and applicable law. The payment of any cash dividends subsequent to the Business Combination will be within the discretion of the Post-Combination Company’s board of directors at such time. The Post-Combination Company’s ability to declare dividends may also be limited by restrictive covenants pursuant to any debt financing agreements. In addition, the Post-Combination Company’s board of directors is not currently contemplating and does not anticipate declaring any stock dividends in the foreseeable future.

The Companies

Historical market price information regarding the Companies is not provided because there is no public market for the Companies’ securities. See the sections entitled “Abacus Management’s Discussion and Analysis of Financial Condition and Results of Operations” and “LMA Management’s Discussion and Analysis of Financial Condition and Results of Operations.

 

31


Table of Contents

CAUTIONARY NOTE REGARDING FORWARD-LOOKING STATEMENTS

This proxy statement includes forward-looking statements regarding, among other things, the plans, strategies and prospects, both business and financial, of ERES and the Companies. These statements are based on the beliefs and assumptions of the management of ERES and the Companies. Although ERES and the Companies believe that their respective plans, intentions and expectations reflected in or suggested by these forward-looking statements are reasonable, neither ERES and the Companies can assure you that either will achieve or realize these plans, intentions or expectations. Forward-looking statements are inherently subject to risks, uncertainties and assumptions. Generally, statements that are not historical facts, including statements concerning possible or assumed future actions, business strategies, events or results of operations, and any statements that refer to projections, forecasts or other characterizations of future events or circumstances, including any underlying assumptions, are forward-looking statements. These statements may be preceded by, followed by or include the words “believes,” “estimates,” “expects,” “predicts,” “projects,” “forecasts,” “may,” “might,” “will,” “could,” “should,” “would,” “seeks,” “plans,” “scheduled,” “possible,” “continue,” “potential,” “anticipates” or “intends” or similar expressions; provided that the absence of these does not means that a statement is not forward-looking. Forward-looking statements contained in this proxy statement include, but are not limited to, statements about the ability of ERES and the Companies prior to the consummation of the Business Combination, and of the Post-Combination Company following the Business Combination, to:

 

   

meet the closing conditions to the Business Combination, including approval by stockholders of ERES and the Company Members on the expected terms and schedule;

 

   

realize the benefits expected from the proposed Business Combination and the transactions contemplated thereby;

 

   

anticipate any event, change or other circumstances that could give rise to the termination of the Merger Agreement or any other agreement described in this proxy statement;

 

   

obtain and/or maintain the listing of Post-Combination Company common stock on a securities exchange following the Business Combination;

 

   

achieve projections and anticipate uncertainties relating to the business, operations and financial performance of ERES and the Companies prior to the Business Combination, and of the Post-Combination Company after the Business Combination, including:

 

   

expectations with respect to financial and business performance, including financial projections and business metrics and any underlying assumptions thereunder;

 

   

expectations regarding product development and pipeline;

 

   

expectations regarding market size;

 

   

expectations regarding the competitive landscape;

 

   

expectations regarding future acquisitions, partnerships or other relationships with third parties;

 

   

future capital requirements and sources and uses of cash, including the ability to obtain additional capital in the future; and

 

   

develop, design and sell services that are differentiated from those of competitors;

 

   

retain and hire necessary employees;

 

   

attract, train and retain effective officers, key employees or directors;

 

   

enhance future operating and financial results;

 

   

comply with laws and regulations applicable to its business;

 

32


Table of Contents
   

stay abreast of modified or new laws and regulations applying to its business, including privacy regulation;

 

   

anticipate the impact of, and response to, new accounting standards;

 

   

anticipate the significance and timing of contractual obligations;

 

   

maintain key strategic relationships with partners and customers;

 

   

respond to uncertainties associated with product and service development and market acceptance;

 

   

successfully defend litigation;

 

   

upgrade, maintain and secure information technology systems;

 

   

access, collect and use personal data about consumers;

 

   

acquire, maintain and protect intellectual property;

 

   

anticipate rapid technological changes;

 

   

meet future liquidity requirements and comply with restrictive covenants related to long-term indebtedness;

 

   

maintain the listing on, or the delisting of ERES’s or the Post-Combination Company’s securities from, Nasdaq or an inability to have our securities listed on the Nasdaq or another national securities exchange following the Business Combination;

 

   

effectively respond to general economic and business conditions;

 

   

obtain additional capital, including use of the debt market; and

 

   

successfully deploy the proceeds from the Business Combination;

Forward-looking statements are not guarantees of performance. You should not put undue reliance on these statements which speak only as of the date hereof. You should understand that the following important factors, in addition to those discussed under the heading “Risk Factors” and elsewhere in this proxy statement, could affect the future results of ERES and the Companies prior to the consummation of the Business Combination, and of the Post-Combination Company following the Business Combination, and could cause those results or other outcomes to differ materially from those expressed or implied in the forward-looking statements in this proxy statement:

 

   

the Business Combination may not be completed in a timely manner or at all, which may adversely affect the price of ERES’s securities;

 

   

the transaction may not be completed by ERES’s business combination deadline;

 

   

occurrence of an event, change or other circumstances that could give rise to the termination of the Merger Agreement;

 

   

inability to complete the Business Combination due to the failure to obtain approval of ERES’s stockholders or the Company Members, or to satisfy other closing conditions of the Business Combination;

 

   

changes to the proposed structure of the Business Combination that may be required or appropriate as a result of applicable laws or regulations or as a condition to obtaining regulatory approval of the Business Combination;

 

   

ability to meet the Nasdaq’s listing standards following the consummation of the Business Combination;

 

33


Table of Contents
   

inability to recognize the anticipated benefits of the Business Combination, which may be affected by, among other things, competition and the ability of the Post-Combination Company to grow and manage growth profitably, maintain relationships with customers and suppliers and retain its management and key employees;

 

   

risks related to disruption of management’s time from ongoing business operations due to the proposed transactions;

 

   

litigation, complaints and/or adverse publicity;

 

   

changes in applicable laws or regulations;

 

   

possibility that ERES or the Post-Combination Company may be adversely affected by other economic, business or competitive factors;

 

   

volatility in the markets caused by geopolitical and economic factors;

 

   

privacy and data protection laws, privacy or data breaches, or the loss of data;

 

   

the impact of changes in consumer spending patterns, consumer preferences, local, regional and national economic conditions, crime, weather, demographic trends and employee availability;

 

   

the impact of the COVID-19 pandemic on the financial condition and results of operations of ERES and the Companies;

 

   

any defects in new products or enhancements to existing products; and

 

   

other risks and uncertainties detailed under the section entitled “Risk Factors.

These and other factors that could cause actual results to differ from those implied by the forward-looking statements in this proxy statement are more fully described under the heading “Risk Factors” and elsewhere in this proxy statement. The risks described under the heading “Risk Factors” are not exhaustive. Other sections of this proxy statement describe additional factors that could adversely affect the business, financial condition or results of operations of ERES and the Companies prior to the Business Combination, and of the Post-Combination Company following the Business Combination. New risk factors emerge from time to time and it is not possible to predict all such risk factors, nor can ERES and the Companies assess the impact of all such risk factors on the business of ERES and the Companies prior to the Business Combination, and on the Post-Combination Company following the Business Combination, or the extent to which any factor or combination of factors may cause actual results to differ materially from those contained in any forward-looking statements. All forward-looking statements attributable to ERES and the Companies or persons acting on their behalf are expressly qualified in their entirety by the foregoing cautionary statements. ERES and the Companies prior to the Business Combination, and the Post-Combination Company following the Business Combination, undertake no obligations to update or revise publicly any forward-looking statements, whether as a result of new information, future events or otherwise, except as required by law.

In addition, statements of belief and similar statements reflect the beliefs and opinions of ERES and the Companies, as applicable, on the relevant subject. These statements are based upon information available to ERES and the Companies, as applicable, as of the date of this proxy statement, and while such party believes such information forms a reasonable basis for such statements, such information may be limited or incomplete, and statements should not be read to indicate that ERES and the Companies, as applicable, has conducted an exhaustive inquiry into, or review of, all potentially available relevant information. These statements are inherently uncertain and you are cautioned not to unduly rely upon these statements.

 

34


Table of Contents

RISK FACTORS

In addition to the other information contained in this proxy statement, including the matters addressed under the heading “Forward-Looking Statements,” you should carefully consider the following risk factors in deciding how to vote on the Proposals presented in this proxy statement. In this section “we,” “us,” “our” and “Company” refer to the Companies prior to the Business Combination and to the Post-Combination Company following the Business Combination.

Risks Related to the Business of the Companies

The Company’s valuation of life insurance policies is uncertain as many life insurance policies’ values are tied to their actual maturity date and any erroneous valuations could have a material adverse impact on the Company’s business.

The valuation of life insurance policies involves inherent uncertainty (including, without limitation, the life expectancies of insureds and future increases in premium costs to keep the policies in force). There is no guarantee that the value determined with respect to a particular life settlement policy by the Company will represent the value that will be realized by the Company on the eventual disposition of the related investment or that would, in fact, be realized upon an immediate disposition of the investment. In addition, there can be no guarantee that such valuation accurately reflects the current present value of such life insurance policy at its actual maturity. Uncertainties as to the valuation of life insurance policies held by the Company could require adjustments to reported net asset values and could have a material adverse impact on the Company’s business. Uncertainties as to the valuation may also result in the Company being less competitive in the market for originating new life settlement policies and could adversely affect the profits the Company realizes on life settlements purchased and sold.

The Company could fail to accurately forecast life expectancies. There may also be changes to life expectancies generally, resulting in people living longer in the future, which could result in a lower return on the Company’s life settlement policies.

Prices for life insurance policies and annuities that may be obtained by the Company depend, in large measure, upon the life expectancy of the underlying insureds. The returns of the Company’s hold portfolio is almost entirely dependent upon how accurate the actual longevity of an insured is as compared to the Company’s expectation for that insured. Life expectancies are estimates of the expected longevity or mortality of an insured. In determining the life expectancy of an insured, the Company relies on medical underwriting conducted by various medical underwriting firms. The medical underwriting process underlying life expectancy estimates is highly subjective, and mortality and longevity estimates are inherently uncertain. In addition, there can be no assurance that the applicable medical underwriting firm received accurate or complete information regarding the health of an insured under a life insurance policy, or that such insured’s health has not changed since the information was received. Different medical underwriting firms use different methods and may arrive at materially different mortality estimates for the same individual based on the same information, thus causing a life insurance policy’s value to vary. Moreover, as methods of calculating mortality estimates change over time, a mortality estimate prepared by any medical underwriting firm in connection with the acquisition of a life insurance policy may be different from a mortality estimate prepared by the same person at a later time. The valuation of the life insurance policies will vary depending on the dates of the related mortality estimates and the medical underwriting firms that provide the supporting information.

Other factors, including, but not limited to, better access to health care, better adherence to treatment plans, improved nutritional habits, improved lifestyle, an improved economic environment and a higher standard of living could also lead to increases in the longevity of the insureds under the life insurance policies. In addition to other factors affecting the accuracy of life expectancy estimates, improvements in medicine, disease treatment, pharmaceuticals and other medical and health services may enable insureds to live longer.

 

35


Table of Contents

The actual longevity of an insured may be materially different than the predicted mortality estimate. If the actual maturity date of life insurance policies are longer than projected, it would delay when the Company could expect to receive a return on its investment and the Company may be unable to meet its investment objectives and goals. For example, a term life insurance policy in which the Company may invest have a stated expiration date on the date at which the underlying insured reaches a certain attained age and, beyond such date, the issuing insurance company may not be obligated to pay the face value, but rather only the cash surrender value which is usually maintained at a low value by investors, if any, in accordance with the terms of such life insurance policy. Therefore, if the underlying insured survives to the stated maturity date set forth in the terms of the life insurance policy, the issuing insurance company may only be obligated to pay an amount substantially less than the deface value, which could have an adverse effect on the performance of the Company.

The medical underwriting and other firms that provide information for the Company’s forecasts of life expectancies are generally not regulated by the U.S. federal or state governments, with the exception of the states of Florida and Texas, which require life expectancy providers to register with their respective offices of insurance regulation. There can be no assurance that this business will not become more broadly regulated and, if so, that any such regulation would not have a material adverse effect on the ability of the Company to establish appropriate life expectancies in connection with the purchase or sale of policies.

The Company’s policy acquisitions are limited by the market availability of life insurance policies that meet the Company’s eligibility criteria and purchase parameters, and failure to secure a sufficient number of quality life insurance policies could have a material adverse effect on the Company’s business.

The life insurance policy secondary market has grown substantially in the past several years, however, as to whether and how it will continue to develop is uncertain. There are only a limited number of life insurance policies available in the market from time to time. There can be no assurance that the Company will be able to source life insurance policies on terms acceptable to the Company. As more investment funds flow into the market for life insurance policies, margins may be squeezed and the value of the collateral may become comparatively more expensive to purchase or subject to greater competition on the purchase side. There can be no assurance that secondary market life insurance policies will be available to the Company on satisfactory or competitive terms.

The supply of life insurance policies available in the market may be reduced by, among other things: (i) improvement in the economy, resulting in higher investment returns to insureds and other owners of life insurance policies from their investment portfolios; (ii) improvements in health insurance coverage, limiting the need of insureds to obtain funds to pay the cost of their medical treatment by selling their life insurance policies; (iii) the entry into the market of less reputable third-party brokers who submit inaccurate or false life insurance policy information to the Company; (iv) the establishment of new licensing requirements for market participants and a delay in complying or an inability to comply with such new requirements; or (v) refusal of the carrier that issued a life insurance policy to consent to its transfer. A change in the availability of life insurance policies could adversely affect the Company’s ability to execute its strategy and meet its objectives.

The Company may experience increased competition from originating life insurance companies, life insurance brokers, and investment funds which could have a material adverse effect on the Company’s business.

Life insurance companies have begun offering to repurchase their own in-force life insurance policies from their current policyholders by offering “enhanced cash surrender value payments” above the amount of the net cash surrender value provided under the life insurance contracts’ terms and thus compete directly with the Company and other life settlement providers. The life settlements industry has attacked the legal validity of the life insurance companies’ actions, and some state insurance regulators have declared that these repurchase offers are unlawful while other state insurance regulators have approved them. To the extent that life insurance companies can seek to repurchase their own in-force life insurance policies, they present competition to the Company in acquiring policies.

 

36


Table of Contents

In addition, the Company is subject to significant competition from other life settlement brokers and investment funds for the purchase of life settlement policies. Increased competition for life settlement policies may result in the Company being unable to access the number of life settlement policies that it desires for its business at prices that it deems acceptable.

Historically, there has been a negative public perception of the life settlement industry that could affect the value and/or liquidity of the Company’s investments and the life settlement industry faces political opposition from life insurance companies which could have a material adverse effect on the Company’s business.

Many regulators, lawmakers and other governmental authorities, as well as many insurance companies and insurance industry organizations, are hostile to or otherwise concerned about certain aspects of the longevity-contingent asset markets. The life settlement industry and some of its participants have also been, and may continue to be, portrayed negatively in a number of widely read publications and other forms of media. These opponents regularly contend that life settlement transactions are contrary to public policy by promoting financial speculation on human life and often involve elements of fraud and other wrongdoing. Continued public opposition to the life settlement industry, as well as actual or alleged wrongdoing by participants in the industry, could have a material adverse effect on the Company and its investors, including on the value and/or liquidity of the Company’s investments.

In March 2010, the American Council of Life Insurers, an insurance carrier trade association, issued a press release calling for a complete ban on life settlement securitization. While that effort was not successful, any such federal or state legislation, if passed, could have the effect of severely limiting or potentially prohibiting the continued operation of the Company’s life settlement purchasing operations. All of the foregoing could adversely affect the Company’s ability to execute its investment strategy and meet its investment objective.

The Company or third parties the Company relies upon could fail to accurately evaluate, acquire, maintain, track, or collect on life settlement policies, which could have a material adverse impact on the Company’s revenues.

The Company relies on third party data for tracking and servicing its life settlement policies. This includes the origination and servicing of life settlement policies by the servicing and tracking agent, market counterparties and other service providers, and the Company may not be in a position to verify the risks or reliability of such third-party data and systems. Failures in the systems employed by the Company and other service providers, counterparties, and other parties could result in mistakes made in the evaluation, acquisition, maintenance, tracking and collection of life settlement policies and other longevity-linked investments. This could result in the Company overpaying for life settlement policies it acquires or underpricing life settlement policies it sells. In addition, disruptions in the Company’s operations as a result of a failure in a third party system may cause the Company to suffer, among other things, financial loss, the disruption of its business, liability to third-parties, regulatory intervention or reputational damage. Any of the foregoing failures or disruptions could have a material adverse effect on the Company.

There is a risk of fraud in the origination of the original life insurance policy or in subsequent sales of the life insurance policy that could adversely affect the Company’s returns which could have a material adverse impact on the Company’s business.

The Company faces the risk that an original owner of a life insurance policy, the related insured, the insurance agent involved in the issuance of such life insurance policy, or other party may have committed fraud, or misstated or failed to provide material information in connection with the origination or subsequent sale of that life insurance policy. While most life insurance policies may not be challenged for fraud after the end of the two-year contestability period, there may be situations where such fraud in connection with the issuance of a life insurance policy may survive the contestability period. If an issuing insurance company successfully challenges a life insurance policy acquired by the Company on the grounds of fraud, the Company may lose its entire

 

37


Table of Contents

investment in that life insurance policy. Furthermore, if the age of an insured was misstated, the Company may receive lower death benefits than expected. In addition, there may be information directly relevant to the value of a life insurance policy, including, but not limited to, information relating to the insured’s medical or financial condition, to which the Company will not have access. It is not possible to verify the accuracy or completeness of each piece of information or the completeness of the overall information supplied by such parties. Any such misstatement or omission could cause the Company to rely on assumptions which turn out to be inaccurate. Additionally, there can be no assurance that the seller of a life insurance policy in the tertiary market properly acquired that policy from the former owner, or that a former beneficiary or other interested party will not attempt to challenge the validity of the transfer. The occurrence of any one or more of these factors could adversely affect the Company’s performance and returns.

The Company may become subject to claims by life insurance companies, individuals and their families, or regulatory authorities which could have a material adverse impact on the Company’s business.

The secondary market for life insurance policies has been subjected to allegations of fraud and misconduct as reflected in certain litigated cases. Some of these cases, some of which have been brought by regulatory authorities, involve allegations of fraud, breaches of fiduciary duty, bid rigging, non-disclosure of material facts and associated misconduct in life settlement transactions. Cases have also been brought by the life insurance companies that challenge the legality of the original issuance of the life insurance policies based on lack of insurable interest, fraud and misrepresentation grounds.

Further, both federal and U.S. state statutes safeguard an insured’s private health information. In addition, insureds frequently have an expectation of confidentiality even if they are not legally entitled to it. Even if the Company properly obtains and uses otherwise private health information, but fails to maintain the confidentiality of such information, the Company may be the subject of complaints from the affected individuals, their families and relatives and, potentially, interested regulatory authorities. Because of the uncertainty of applicable laws, it is not possible to predict the outcome of those disputes. It is also possible that, due to a misunderstanding regarding the scope of consents that a transaction party possesses, the Company may request and receive from health care providers information that it in fact did not have a right to request or receive. If the Company finds itself to be the recipient of complaints for these acts, it is not possible to predict what the results will be. This uncertainty also increases the likelihood that a transaction party may sell, or cause to be sold, life insurance policies in violation of applicable law, which could potentially result in additional costs related to defending claims or enduring regulatory inquiries, rescinding such transactions, possible legal damages and penalties and probable reduced market value of the affected life insurance policies. Each of the foregoing factors may delay or reduce the return on the policies and adversely affect the Company’s business and results of operations.

Life settlements in which we invest are not currently regulated under the federal securities laws, but if deemed to be securities would require further compliance with federal and state securities laws, which could result in significant additional regulatory burdens on the Company, and limit the Company’s investments, which could have an adverse impact on the Company’s business and results of operations.

The origination and trading in whole, non-variable life insurance policies has traditionally been understood to not involve transactions in securities. However, on February 22, 2019, the United States Court of Appeals for the Fifth Circuit in a case captioned In the Matter of Living Benefits Asset Management, LLC, vs. Kestrel Aircraft Company, Incorporated, case No. 18-10510, concluded that whole, non-variable life insurance policies, when offered for sale to an investor, were securities for purposes of the Securities Act. If this same conclusion were to be reached in other circuits or at the Supreme Court, there would be significant changes to our industry and it would materially impact the Company’s ability to conduct its business.

The Eleventh Circuit Court of Appeals reached a similar conclusion with respect to fractionalized death benefits payable under non-variable policies, but, the District of Columbia Circuit Court of Appeals reached a contrary result with respect to fractionalized death benefits.

 

38


Table of Contents

It is possible that sales of life insurance policies, depending on the facts and circumstances attending the particular transaction, or an investment or financing program of which the purchase or sale of a life insurance policy is a part, could implicate U.S. state and federal securities laws, including the Investment Company Act.

On July 22, 2010, the SEC released a staff report that recommended that Congress clearly define life settlements to be securities, so that the investors in life settlements transactions would be protected under the U.S. federal securities laws. Since that time, there have been a number of changes to the life settlements industry and, to date, the SEC has not made another such recommendation to Congress. If the statutory definitions of “security” were to be amended to encompass life settlements involving non-variable life insurance policies, or if the Supreme Court or other Circuit Courts were to conclude that non-variable life insurance policies are securities for purposes of the Securities Act, the Company could become subject to additional extensive regulatory requirements under the federal securities laws. Those regulatory requirements would include the obligation to register sales and offerings of life settlements with the SEC as public offerings under the Securities Act. Also, if non-variable life insurance policies were to be considered securities, the Company’s ownership of those policies as a percentage of its assets or source of income could be limited as it would manage its business to avoid being required to register as an “investment company” pursuant to the Investment Company Act. Those limitations could have an adverse effect on the Company’s business and results of operations. Any legislation or court interpretations leading to that regulatory change or a change in the transactions that are characterized as life settlement transactions could lead to significantly increased compliance costs and increased liability risk, and could adversely affect the Company’s ability to acquire or sell life insurance policies in the future. This could materially and adversely affect the Company’s business, financial condition and results of operations, which in turn could materially and adversely affect the performance of the Company.

The Company cannot assure you as to the ultimate content, timing, or effect of changes, nor is it possible at this time to estimate the impact of any such potential change in administration or new legislation on the Company’s business, financial condition, or results of operations and consequently, any potential material and adverse effect on the performance of the Company.

Certain U.S. state laws specifically characterize life settlements as securities transactions. Thus, in some U.S. states, purchases and sales of life insurance policies by the Company may be subject to applicable U.S. state blue sky laws or other U.S. state securities laws. The Company intends to comply with all applicable federal and state securities laws. However, this will not necessarily exempt the Company from compliance with U.S. federal or state broker-dealer laws. The failure to comply with applicable securities laws in connection with the purchase or sale of life settlement policies could result in the Company being subject to fines, administrative and civil sanctions and rescission of life settlement policy purchase or sales transactions. Each of the foregoing factors could materially and adversely affect the performance of the Company.

The Company faces privacy and cyber security risks related to its maintenance of proprietary information, including information regarding life settlement policies and the related insureds, and any adverse impact related to such risks could have a material adverse impact on the Company’s business.

The Company relies on data processing systems to price and close transactions, to evaluate investments, to monitor its portfolio and capital, and to generate risk management and other reports that are critical to oversight of the Company’s activities. Further, the Company relies on information systems to store sensitive information about the Company, its affiliates, and its investments, including life settlement policies and information about the related insured individuals and others. While the Company is not aware of security breaches or proceedings related to the processing of information, the loss or improper access, use or disclosure of the Company’s proprietary information can adversely impact the Company. For example, the Company could suffer, among other things, financial loss, the disruption of its business, liability to third parties, regulatory intervention or reputational damage. Any of the foregoing events could have a material adverse effect on the Company.

Additionally, the Company collects information related to life insurance, including nonpublic personal information (“NPI”) and protected health information (“PHI”), and information from its website, such as contact

 

39


Table of Contents

information and high-level policy information. The Company also collects information from its employees, such as standard HR information, and business contact information from third party employees. The Company shares information with its service providers, and has entered into non-disclosure and business association agreements, where appropriate. Although the Company has, and believes that each service provider has, procedures and systems in place that it believes are reasonably designed to protect such information and prevent data loss and security breaches, such measures cannot guarantee absolute security.

Furthermore, the techniques used to obtain unauthorized access to data, disable or degrade service, or sabotage systems change frequently with increasing sophistication and may be difficult to detect for long periods of time. For example, hardware or software acquired from third parties may contain defects in design or other problems that could unexpectedly compromise information security. Network connected services provided by third parties to the Company may be susceptible to compromise, leading to a breach of the Company’s network and/or business interruptions. The Company’s systems or facilities may be susceptible to employee error or malfeasance, government surveillance, or other security threats.

The Company is subject to U.S. privacy laws and regulations. Failure to comply with such obligations could lead to regulatory investigations or actions; litigation; fines and penalties; disruptions of operations; reputational harm; loss of revenue or profits; and other adverse business consequences.

Due to the type of information the Company collects, including personal, medical, and financial information on the underlying insureds, and the nature of its services, the Company is subject to privacy laws. In the United States, federal, state and local governments have enacted numerous data privacy and security laws to address privacy, data protection and collection, and the processing and disclosure of certain types of information. Obligations related to these laws are quickly changing, becoming increasingly stringent and creating regulatory uncertainty. In addition, these obligations may be subject to differing applications and interpretations, which can result in inconsistency or conflict among jurisdictions. Among these laws, the Company is likely subject to the Telephone Consumer Protection Act ( “TCPA”), Controlling Assault of Non-Solicited Pornography and Marketing Act of 2003, the Gramm-Leach Bliley Act (“GLBA”) and the Health Insurance Portability and Accountability Act of 1996 (“HIPAA”).

The Company may be considered a financial institution under the GLBA, and is subject to the GLBA through the NPI it collects. The GLBA regulates, among other things, the use of certain information about individuals (NPI) in the context of the provision of financial services. The GLBA includes both a “Privacy Rule,” which imposes obligations on financial institutions relating to the use or disclosure of NPI, and a “Safeguards Rule,” which imposes obligations on financial institutions, and indirectly, their service providers, to implement and maintain physical, administrative and technological measures to protect the security of NPI.

The Company has certain business components that are subject to HIPAA. HIPAA imposes privacy, security and breach notification obligations on “covered entities” and “business associates.” Furthermore, HIPAA requires “covered entities” and “business associates” to develop and maintain policies with respect to the protection of PHI. If in violation of HIPAA, the Company may be subject to significant civil, criminal and administrative fines and penalties and/or additional reporting and oversight obligations. HIPAA also authorizes state Attorneys Generals to file suit on behalf of their residents. Courts may award damages, costs and attorneys’ fees related to violations of HIPAA in such cases. While HIPAA does not create a private right of action allowing individuals to sue the Company in civil court for violations of HIPAA, its standards have been used as the basis for duty of care in state civil suits such as those for negligence or recklessness in the misuse or breach of PHI.

Because of the complexity of the various data privacy laws the Company may be subject to, compliance can be costly. The Company has taken general steps to comply with data privacy and security laws. For example, the Company has implemented a number of policies, including policies regarding access controls, customer data privacy, secure data disposal, and incident response and risk assessments. Despite these efforts, the Company may at times fail in its efforts due to the complexity and evolving nature of these laws. Failure to comply with

 

40


Table of Contents

relevant data privacy laws could negatively impact the Company’s operations, including subject the Company to possible government enforcement actions which could result in investigations, fines, penalties, audits, inspection, litigation, additional reporting requirements and/or oversight.

The Company’s business may be subject to additional or different government regulation in the future, which could have a material adverse impact on the Company’s business.

The Company is currently licensed and operating in 49 states. Increased regulation (whether promulgated under insurance laws or any other applicable law) and regulatory oversight of and changes in law applicable to life settlements may restrict the ability of the Company to carry on its business as currently conducted. This could also impose additional administrative burdens on the Company, including responding to examinations and other regulatory inquiries and implementing policies and procedures. Regulatory inquiries often are confidential in nature, may involve a review of an individual’s or a firm’s activities or may involve studies of the industry or industry practices, as well as the practices of a particular institution.

There is currently no direct legal authority regarding the proper federal tax treatment of life settlements and potential future rulings from the IRS may have significant tax consequences on the Company.

There is no direct legal authority regarding the proper U.S. federal income tax treatment of life settlements, and the Company does not plan to request a ruling from the IRS. Consequently, significant aspects of the tax treatment of the Company’s assets are uncertain, and the IRS or a court might not agree with the Company’s treatment of life settlements as prepaid financial contracts that are not debt. If the IRS were successful in asserting an alternative treatment, the tax consequences of ownership and disposition of life settlements could be materially and adversely affected. In addition, in 2007, the U.S. Treasury Department and the IRS released a notice requesting public comments on various issues regarding the U.S. federal income tax treatment of “prepaid forward contracts” and similar instruments. Any Treasury regulations or other guidance promulgated after consideration of these issues could materially and adversely affect the tax consequences of an investment in life settlements, possibly with retroactive effect.

There have been lawsuits in various states questioning whether a purchaser of a life insurance policy has the requisite “insurable interest” in the policy which would permit the purchaser to collect the insurance benefits and an adverse finding in any of these lawsuits could have a material adverse effect on the Company’s business.

All states require that the initial purchaser of a new life insurance policy insuring the life of another individual have an insurable interest in that individual’s life at the time of the original issuance of the policy. An “insurable interest” is an economic stake in an event for which a person or entity purchases an insurance policy. An insurance policy may only be initially purchased by a person or entity who has an insurable interest in the insured. For example, if a spouse purchases an insurance policy on his or her spouse or a company purchases an insurance policy on an employee. In addition, some states may require that Company have an insurable interest in the insured. Whether an insurable interest exists in the context of the purchase of a life insurance policy is critical because in the absence of a valid insurable interest, life insurance policies are unenforceable under the laws of most states. Where a life insurance policy has been issued to a policy holder without an insurable interest in the life of the insured, the life insurance company may not be required to pay the face value under the policy and may also be entitled to retain the premiums paid. Generally, there are two forms of insurable interest in the life of an individual, familial and financial. Additionally, an individual is deemed to have an insurable interest in his or her own life. Insurable interest is determined at the inception of the policy. The definition of exactly what constitutes “insurable interest” tends to vary by state. Some cases have also been initiated by life insurance companies, challenging the legality of the original issuance of policies on insurable interest grounds and asserting that such policies constitute “Stranger-Originated Life Insurance” or “STOLI,” which is defined as a practice or plan to initiate a life insurance policy for a third-party investor who, at the time of policy origination, has no insurable interest in the insured. Some states (such as Utah and New York) permit the heirs and beneficiaries of

 

41


Table of Contents

an insured to recover the face value under such STOLI policies rather than the policy owner which lacked insurable interest.

While the Company does not believe it has invested in any STOLI polices, and has policies and procedures in place to identify potential STOLI policies, there can be no guarantee that the Company will identify all STOLI policies. As such, the Company may acquire certain life insurance policies that may be deemed by an issuing insurance company to be STOLI policies, whether purposefully, if the Company deems such life insurance policy to be an attractive investment even after taking into account the insurable interest risk, or inadvertently, where the true nature of such life insurance policy is not discovered prior to its acquisition by the Company. Should an issuing insurance company successfully challenge the validity of a life insurance policy acquired by the Company, the Company will lose its investment in such life insurance policy. Furthermore, the Company will also suffer losses if a family member of an insured is successful in asserting a claim that he or she, and not the Company, is entitled to the face value payable under a life insurance policy.

The failure of the Company to accurately and timely track and pay premium payments on the life insurance policies it holds could result in the lapse of such policies which would have a material adverse impact on the Company’s business.

In order to realize on its investment in life insurance policies, the Company must ensure that the life insurance policies remain in force until they mature or are sold by the Company. Failure by the Company to pay premiums on the life insurance policies when due will result in termination or “lapse” of the life insurance policies and will result in the loss of the Company’s investment in such life insurance policies.

The originating life insurance company may increase the cost of insurance premiums, which would adversely affect the Company’s returns.

For any life insurance policies that may be obtained by the Company, the Company will be responsible for maintaining the policies, including paying insurance premiums. If a life insurance company increases the cost of insurance charged for any of the life insurance policies held by the Company, the amounts required to be paid for insurance premiums due for these life insurance policies may increase, requiring the Company to incur additional costs for the life insurance policies which may reduce the value of such life insurance policies and consequently affect the returns available on such policies.

Life insurance companies have in the past materially increased the cost of insurance charges. There can be no assurance that life insurance policies acquired by the Company will not be subject to cost of insurance increases. If any such life insurance policies are affected by a cost of insurance increase, the value of such life insurance policy may be materially reduced and the Company may decide or may be forced to allow such life insurance policy to lapse, resulting in a loss to the Company.

In the event an insurance company experiences significantly higher than anticipated expenses associated with operation and/or policy administration, or, in some instances, lower investment returns, the insurance company may have the right to increase the charges to each of its policy owners, but not beyond guaranteed maximums. While the insurance companies did not specify the reason for the increases, it is generally believed that the low interest rate environment was a significant contributing factor in the decision to raise the cost of insurance.

The Company may not be able to liquidate its life insurance policies which could have a material adverse effect on the Company’s business.

In the ordinary course of its business, the Company engages in the purchase and sale of life insurance policies. The liquidation value of these life insurance policies is important where, for example, it becomes necessary to sell life insurance policies from the Company’s hold portfolio in order to meet the Company’s cash flow needs, including the payment of future premiums.

 

42


Table of Contents

In many cases liquidations may not be a viable option to meet the Company’s liquidity because of, among other things: (1) the lack of a market for such life insurance policies at the time; (2) the uncertainties surrounding the liquidation value of an individual life insurance policy; (3) the extensive amount of time and effort it might take to sell a life insurance policy; (4) the effect excessive sales of life insurance policies may have on transactions and future cash flows; and (5) the tax consequences.

The Company assumes the credit risk associated with life insurance companies and may not be able to realize the full value of insurance company payouts which could have a material adverse effect on the Company’s profits.

The Company will assume the credit risk associated with life insurance policies issued by various life insurance companies. The failure or bankruptcy of any such life insurance company could have a material adverse impact on the Company’s ability to achieve its investment objectives. A life insurance company’s business tends to track general economic and market conditions that are beyond its control, including extended economic recessions, interest rate changes, the subprime lending market crisis or changes in investor perceptions regarding the strength of insurers generally and the life insurance policies or annuities they offer. Adverse economic factors and volatility in the financial markets may have a material adverse effect on a life insurance company’s business obligation to pay the face value of policies.

The insolvency of any insurance company or a downgrade in the ratings of an insurance company could have a material adverse impact on the value of the related life insurance policies, the collectability of the related face value, cash surrender value or other amounts agreed to be paid by such insurance company. In the event that a life insurance carrier becomes insolvent or is placed into receivership, most state guaranty associations place a $300,000 or lower cap on face value for policies per insured. In addition to the limitations on the amount of coverage, which vary by state, there are limitations on who may make claims under such coverage and the Company may not be eligible to make claims under U.S. state guarantee funds as most U.S. state guarantee fund laws were enacted with the stated goal of assisting policyholders residing in such states. Even if available to the Company, guarantee fund coverage limits are typically smaller than the face values of some of the life insurance policies that the Company will acquire. There can be no assurance that as more life settlement transactions are undertaken, legislators will not adopt additional restrictions on the availability of U.S. state guaranty funds.

The Company’s success is dependent upon the services of its experienced management and talented employees. If the Company is unable to retain management and/or key employees, its ability to compete could be harmed.

The success of the Company is dependent upon the talents and efforts of highly skilled individuals employed by the Company and the Company’s ability to identify and willingness to provide acceptable compensation to attract, retain and motivate experienced management, talented investment professionals and other employees. There can be no assurance that the Company’s management and professionals will continue to be associated with the Company, and the failure to attract or retain such professionals could have a material adverse effect on the Company’s ability to execute on its business plan. Competition in the financial services industry for qualified management and employees is intense and there is no guarantee that, if lost, the talents of the Company’s professionals could be replaced.

The Company’s intellectual property rights may not adequately protect the Company’s business.

To be successful, the Company must protect its technology, know-how and brand through means, such as trademarks, trade secrets, patents, copyrights, service marks, contractual restrictions, and other intellectual property rights and confidentiality procedures. Despite the Company’s efforts to implement these protections, they may not adequately protect its business for a variety of reasons, including:

 

   

inability to successfully register or obtain patents and other intellectual property rights for important innovations that sufficiently protect the full scope of such innovations;

 

   

inability to maintain appropriate confidentiality and other protective measures to establish and maintain the Company’s trade secrets;

 

43


Table of Contents
   

uncertainty in, and evolution of, legal standards relating to the validity, enforceability and scope of protection of intellectual property rights;

 

   

potential invalidation of the Company’s intellectual property rights through administrative processes or litigation; and

 

   

other practical, resource, or business limitations on the Company’s ability to detect and prevent infringement or misappropriation of our rights and to enforce our rights.

Litigation may be necessary to enforce the Company’s intellectual property or proprietary rights, protect the Company’s trade secrets, or determine the validity and scope of proprietary rights claimed by others. Any litigation, whether or not resolved in the Company’s favor, could result in significant expense to the Company, and divert the time and efforts of the Company’s technical and management personnel. If the Company is unable to prevent third parties from infringing upon, violating or misappropriating the Company’s intellectual property or is required to incur substantial expenses defending the Company’s intellectual property rights, the Company’s business, financial condition and results of operations may be materially adversely affected.

The Company may become subject to intellectual property disputes, which are costly and may subject the Company to significant liability and increased costs of doing business.

The Company may in the future become subject to intellectual property disputes. The Company’s success depends, in part, on the Company’s ability to operate without infringing, misappropriating or otherwise violating the intellectual property rights of third parties. However, the Company may not be aware that its practices are infringing, misappropriating or otherwise violating third-party intellectual property rights, and such third parties may bring claims against the Company or its business partners alleging such infringement, misappropriation or violation.

Any claims of intellectual property infringement, even those without merit, may be time-consuming and expensive to resolve, divert management’s time and attention, cause the Company to cease using or incorporating the asserted challenged intellectual property rights expose it to other legal liabilities, or require it to enter into licensing agreements to obtain the right to use a third party’s intellectual property. Although the Company carries general liability insurance, it may not cover potential claims of this type or may not be adequate to indemnify the Company for all liability that may be imposed. The Company cannot predict the outcome of lawsuits and cannot ensure that the results of any such actions will not have an adverse effect on the Company’s business, financial condition, or results of operations.

Even if the claims do not result in litigation or are resolved in the Company’s favor, these claims, and the time and resources necessary to resolve them, could divert the resources of the Company’s management and harm the Company’s business and results of operations.

The ongoing COVID-19 pandemic, along with rising interest rates and inflation, may disrupt the ability of the Company and its providers to originate life settlement policies which could have a material adverse impact on the Company’s financial position.

The COVID-19 pandemic disrupted the global economy in several ways, some of which are still unfolding. COVID-19, or any outbreak of contagious diseases and other adverse public health developments, particularly in the United States, could have a material and adverse effect on our business operations. These could include disruptions or restrictions on our ability to source life settlement policies, as well as temporary closures of our facilities and the facilities of our third-party service providers. Any disruption or delay of our third-party service providers would likely impact our operating results. In addition, a significant outbreak of contagious diseases in the human population could result in a widespread health crisis that could adversely affect the economies and financial markets of the United States and throughout the world, resulting in an economic downturn that could affect demand for the life insurance policies and significantly impact the Company’s operating results.

 

44


Table of Contents

We have identified material weaknesses in our internal control over financial reporting. If our remediation of the material weaknesses are not effective, or if we experience additional material weaknesses in the future or otherwise fail to maintain an effective system of internal controls in the future, we may not be able to accurately or timely report our financial condition or results of operations.

In connection with the audit of our financial statements for Abacus and LMA for the years ended December 31, 2022 and 2021, we identified the same material weakness in our internal control over financial reporting for both Abacus and LMA. A material weakness is a deficiency, or a combination of deficiencies, in internal control over financial reporting, such that there is a reasonable possibility that a material misstatement of our annual or interim financial statements will not be prevented or detected on a timely basis. The material weaknesses for both entities related to members of executive management having access to post to the general ledger; members of finance having inappropriate information technology access to the general ledger; and journal entry users having the ability to post to the general ledger without formal review or approval. The material weaknesses did not result in a misstatement to our financial statements.

We are taking steps to remediate the material weaknesses and, as it related to executive management and information technology access to the general ledger, LMA and Abacus have already revoked the inappropriate privileges before 2022 year-end. We have also hired a new qualified accounting resource and are in the process of enhancing and formalizing our accounting, business operations and information technology policies, procedures and controls. We have engaged outside resources to enhance our business documentation process, provide company-wide training and to help with management’s self-assessment and testing of internal controls. We are implementing a new accounting system in 2023 that will require the appropriate approval of journal entries in our accounting system and are currently working with outside advisors to ensure proper segregation of duties and put mitigating controls in place. However, we are still in the process of implementing these steps and cannot assure investors that these measures will significantly improve or remediate the material weaknesses described above.

We may in the future discover additional material weaknesses in our system of internal financial and accounting controls and procedures that could result in a material misstatement of our financial statements. Our internal control over financial reporting will not prevent or detect all errors and all fraud. A control system, no matter how well designed and operated, can provide only reasonable, not absolute, assurance that the control system’s objectives will be met. Because of the inherent limitations in all control systems, no evaluation of controls can provide absolute assurance that misstatements due to error or fraud will not occur or that all control issues and instances of fraud will be detected.

In connection with the occurrence of the Closing, the Post-Combination Company intends to enter into each of the Owl Rock Credit Facility, the SPV Purchase and Sale, including the Policy APA, and the SPV Investment Facility. There is no guarantee that the Owl Rock Credit Facility, the SPV Purchase and Sale or the SPV Investment Facility will be entered into in connection with the Closing, and the Post-Combination Company’s entry into the Owl Rock Credit Facility, the SPV Purchase and Sale or the SPV Investment Facility may limit the Post-Combination Company’s flexibility in operating its business and may result in conflicts of interest.

Owl Rock Credit Facility

In connection with the occurrence of the Closing, the Post-Combination Company expects to enter into the Owl Rock Credit Facility. The definitive documentation for the Owl Rock Credit Facility is currently under negotiation and subject to further modifications before finalization, and there is no guarantee that the Owl Rock Credit Facility will be entered into in connection with the Closing. The Closing of the Business Combination is not contingent upon the Post-Combination Company’s entry into the Owl Rock Credit Facility. In the event the Post-Combination Company does not enter into the Owl Rock Credit Facility, the SPV Purchase and Sale or the SPV Investment Facility in connection with the Closing, the Post-Combination Company will continue to operate using cash on hand, cash flow from operations and investing activities and the cash proceeds of any subsequent financing activities at the Post-Combination Company following the completion of the Business Combination.

 

45


Table of Contents

The Owl Rock Credit Facility, is expected, among other things, to:

 

   

require the Companies and certain subsidiaries of the Companies to guarantee the loans to be provided under the Owl Rock Credit Facility pursuant to separate loan documentation;

 

   

provide credit extensions for (i) an initial term loan in an aggregate principal amount of $25.0 million upon the closing of the Owl Rock Credit Facility, and (ii) a delayed draw term loan in an aggregate principal amount of $25.0 million, with the delayed draw term loan drawn in a period between 90 and 120 days after the closing of the Owl Rock Credit Facility upon satisfaction of certain conditions precedent;

 

   

provide proceeds from the Owl Rock Credit Facility for working capital and the business requirements of the enterprise, and to fund acquisitions, investments and other transactions not prohibited by the loan documentation (with expected prohibitions related to, among other potential items, the use of such proceeds to pay transaction costs incurred in connection with the Business Combination);

 

   

contain a maturity date that shall be the date that is five years after the closing of the Owl Rock Credit Facility;

 

   

be secured by a first-priority security interest in substantially all of the assets of the Post-Combination Company and the subsidiary guarantors. No pledge of any equity interests in the Post-Combination Company shall be required by any holder of such equity interests;

 

   

provide for interest to accrue on such loans, at the election of the Post-Combination Company, by reference to either (i) an alternative base rate (such loans, “ABR Loans”) or (ii) an adjusted term SOFR rate (such loans, “SOFR Loans”) plus an applicable margin. The adjusted term SOFR rate is expected to be determined by the applicable term SOFR for a relevant interest period plus a credit spread adjustment of 0.10%, 0.15% and 0.25% per annum for interest periods of 1, 3 and 6 months, respectively. The applicable margin for each type of loan is expected to be (i) 6.25% per annum for any ABR Loans and (ii) 7.25% per annum for any SOFR Loans, with an expected interest period for SOFR Loans of one, three or six months (or other periods if agreed by all lenders);

 

   

provide a default rate that will accrue at 2.00% per annum over the rate otherwise applicable;

 

   

provide for amortization payments based on the initial principal amount of the loans outstanding of 1.0% per year (0.25% due per quarter), with adjustments expected to be made to the overall amortization amount upon the incurrence of the delayed draw loans;

 

   

contain provisions requiring mandatory prepayment of the initial term loans and delayed draw term loans with 100% of the proceeds of (a) indebtedness not permitted by the Owl Rock Credit Facility and (b) non-ordinary course asset dispositions and settlements or payments in respect of any property, casualty insurance claims or condemnation proceedings, with the proceeds received under this clause (b) subject to certain specified reinvestment rights and procedures to be set forth in the Owl Rock Credit Facility. The Owl Rock Credit Facility is expected to permit voluntary prepayments of outstanding loans at any time;

 

   

provide for a prepayment premium equal to (a) 4.00% of the principal amount of such loans prepaid on or prior to the first anniversary of the closing of the Owl Rock Credit Facility, (b) 3.00% of the principal amount of such loans prepaid after the first anniversary of the closing of the Owl Rock Credit Facility but on or prior to the second anniversary of the closing of the Owl Rock Credit Facility and (c) 2.00% of the principal amount of such loans prepaid after the second anniversary of the closing of the Owl Rock Credit Facility but on or prior to the third anniversary of the closing of the Owl Rock Credit Facility. No prepayment premium will be applicable for any such prepayment made after the third anniversary of the closing of the Owl Rock Credit Facility. The prepayment premium is expected to be applicable to voluntary prepayments and certain specified mandatory prepayment during such applicable periods;

 

   

contain certain closing conditions that the Owl Rock Credit Facility is subject to, including (i) the consummation of the Business Combination pursuant to the terms of the Merger Agreement and

 

46


Table of Contents
 

(ii) satisfaction of the conditions precedent to funding of the initial term loans, which is expected to include, among others, (A) customary deliverables for financings of this type, (B) a notice of borrowing request and (C) payment of certain other specified fees. It is also expected that the funding of delayed draw term loans will be subject to certain specified conditions, including, among others, the making of representations, the absence of events of defaults and a notice of borrowing request;

 

   

provide for financial covenants such that (i) a consolidated net leverage ratio cannot exceed 2.50 to 1.00 and (ii) a liquid asset coverage ratio cannot be less than 1.80 to 1.00;

 

   

contain affirmative covenants related to, among other things, delivery of certain financial reports and compliance certificates, maintenance of existence, compliance with laws, payment of taxes, property and insurance matters, inspection of property, books and records, notices, collateral matters and future subsidiaries, in each case, subject to specified limitations and exceptions;

 

   

contain negative covenants related to, among other things, incurrence of debt, creation of liens, mergers, acquisitions and certain other fundamental changes, conditions concerning the creation of new subsidiaries, conditions concerning opening of new accounts, disposition of assets, dividends and other restricted payments, transactions with affiliates, burdensome agreements, investments and limitations on lines of business, in each case, subject to specified limitations and exceptions; and

 

   

provide for certain specified events of default upon the occurrence and continuation of certain events or conditions (subject to specified exceptions, grace periods or cure rights, as applicable) to be set forth in the Owl Rock Credit Facility, which is expected to include among other things, with respect to non-payment, representations and warranties, compliance with covenants, cross-default to other material indebtedness, bankruptcy and insolvency matters, ERISA matters, material judgments, collateral and perfection matters, and the occurrence of a change of control. The occurrence and continuance of an event of default that is not cured or waived will enable the agent and/or the lenders, as applicable, to accelerate the loans or take other remedial steps as provided in the Owl Rock Credit Facility and the other loan documents.

Relationships

Certain of the lenders under the Owl Rock Credit Facility and their respective affiliates may in the future perform various financial advisory, commercial and/or investment banking services for the Post-Combination Company and/or its affiliates, for which they may receive customary fees and expenses. Certain affiliates of such lenders may in the future act, as underwriters, agents, arrangers or lenders, as applicable, in respect of certain of the Post-Combination Company’s and/or its subsidiaries’ and/or its affiliates’ debt or equity issuances or credit facilities.

SPV Purchase and Sale

In connection with the occurrence of the Closing, the Post-Combination Company expects to enter the SPV Purchase and Sale, including the Policy APA. The Post-Combination Company and the SPV are expected to be parties to the Policy APA. The payable obligation owing by the Post-Combination Company to the SPV in connection with the SPV Purchase and Sale is expected to be initially evidenced by a note issued by the Post-Combination Company under the SPV Investment Facility in an original principal amount equal to the aggregate fair market value of the acquired insurance policies. The note is expected to have the same material terms and conditions as the other credit extensions under the SPV Investment Facility. The Policy APA and other related definitive documentation for the SPV Purchase and Sale are currently under negotiation and subject to further modifications before finalization, and there is no guarantee that the Policy APA or the other related definitive documentation for the SPV Purchase and Sale will be entered into in connection with the Closing. The Closing of the Business Combination is not contingent upon the Post-Combination Company’s entry into the the SPV Purchase and Sale. In the event the Post-Combination Company does not enter into the Owl Rock Credit Facility, the SPV Purchase and Sale or the SPV Investment Facility in connection with the Closing, the Post-Combination

 

47


Table of Contents

Company will continue to operate using cash on hand, cash flow from operations and investing activities and the cash proceeds of any subsequent financing activities at the Post-Combination Company following the completion of the Business Combination.

Relationships

It is expected that the Sponsor, members of ERES’s founding team, directors or officers of the Companies or its or their affiliates may become members of the SPV and thereby indirectly receive economic or other benefits from the Policy APA.

SPV Investment Facility

In connection with the occurrence of the Closing, the SPV intends to make an investment in the Post-Combination Company in the form of certain credit extensions and be the lender thereunder. The definitive documentation for the SPV Investment Facility is currently under negotiation and subject to further modifications before finalization, and there is no guarantee that the SPV Investment Facility will be entered into in connection with the Closing. The Closing of the Business Combination is not contingent upon the Post-Combination Company’s entry into the SPV Investment Facility. In the event the Post-Combination Company does not enter into the Owl Rock Credit Facility, the SPV Purchase and Sale or the SPV Investment Facility in connection with the Closing, the Post-Combination Company will continue to operate using cash on hand, cash flow from operations and investing activities and the cash proceeds of any subsequent financing activities at the Post-Combination Company following the completion of the Business Combination.

The SPV Investment Facility is expected, among other things, to:

 

   

be unsecured without collateral security expected to be provided in favor of the SPV;

 

   

evidence or provide for certain credit extensions to include: (i) an initial credit extension in an original principal amount of $15.0 million that is expected to be funded upon the closing of the SPV Investment Facility, (ii) a note in favor of the SPV in an original principal amount of $10.0 million to finance the purchase of the insurance policies under the Policy APA and (iii) a delayed draw credit extension in an original principal amount of $25.0 million, with the delayed draw credit extension drawn in a period between 90 and 120 days after the closing of the SPV Investment Facility upon satisfaction of certain conditions precedent (such $25.0 million delayed drawing expected to be made substantially concurrently with the delayed drawing in the same amount expected under the Owl Rock Credit Facility);

 

   

provide proceeds from the SPV Investment Facility for payment of certain transaction expenses, general corporate purposes and any other purposes not prohibited by law (it being expected that a significant portion of the proceeds from the SPV Investment Facility will be used by the Post-Combination Company for purchasing insurance policies, among other purposes);

 

   

be subordinated in right of payment to the Post-Combination Company’s obligations under the Owl Rock Credit Facility, subject to limited specified exceptions and circumstances for permitting early payment;

 

   

require the Companies and certain subsidiaries of the Companies to guarantee the credit extensions to be provided under the SPV Investment Facility pursuant to separate documentation;

 

   

contain a maturity date that is at least three years after the closing of the SPV Investment Facility, subject to two automatic extensions of one year each without any amendment of the relevant documentation;

 

   

provide for interest to accrue on the SPV Investment Facility at a rate of 12.00% per annum, payable quarterly, all of which is expected be paid in-kind by the Post-Combination Company by increasing the principal amount of the SPV Investment Facility owing to the SPV on each interest payment date;

 

48


Table of Contents
   

provide a default rate that will accrue at 2.00% per annum (subject to applicable subordination restrictions) over the rate otherwise applicable. If cash payment is not permitted due to applicable subordination restrictions or otherwise, such default interest shall be paid in-kind;

 

   

provide that no amortization payments shall be required prior to maturity;

 

   

provide for financial and other covenants no worse than those contained in the Owl Rock Credit Facility from the perspective of the Post-Combination Company;

 

   

provide for certain specified events of default (including certain events of default which are expected to be subject to grace or cure periods), with the occurrence and continuance of such events of default enabling the lender under the SPV Investment Facility to accelerate the obligations under the SPV Investment Facility, among other potential rights or remedies; and

 

   

contain certain specified closing conditions.

The SPV’s investment resulting from credit extensions under the SPV Investment Facility is expected to be treated by the Post-Combination Company as debt for U.S. GAAP accounting purposes. To the extent that multiple notes are issued under the SPV Investment Facility, it is expected that the documentation will provide flexibility for the SPV to request such notes be reissued as a single note under such facility.

Relationships

It is expected that the Sponsor, members of ERES’s founding team, directors or officers of the Companies or its or their affiliates may become members of the SPV and thereby indirectly receive economic or other benefits from the SPV Investment Facility.

Risks Related to Being a Public Company

The market price of shares of our common stock may be volatile or may decline regardless of our operating performance. You may lose some or all of your investment.

The trading price of our common stock following the Business Combination is likely to be volatile. The stock market recently has experienced extreme volatility. This volatility often has been unrelated or disproportionate to the operating performance of particular companies. You may not be able to resell your shares at an attractive price due to a number of factors such as those listed in “—Risks Related to the Companies’ Operations and Financial Condition” and the following:

 

   

the impact of the COVID-19 pandemic on our financial condition and the results of operations;

 

   

our operating and financial performance and prospects;

 

   

our quarterly or annual earnings or those of other companies in our industry compared to market expectations;

 

   

conditions that impact demand for our products and/or services;

 

   

future announcements concerning our business, our clients’ businesses or our competitors’ businesses;

 

   

the public’s reaction to our press releases, other public announcements and filings with the SEC;

 

   

the market’s reaction to our reduced disclosure and other requirements as a result of being an “emerging growth company” under the Jumpstart Our Business Startups Act (the “JOBS Act”);

 

   

the size of our public float;

 

   

coverage by or changes in financial estimates by securities analysts or failure to meet their expectations;

 

   

market and industry perception of our success, or lack thereof, in pursuing our growth strategy;

 

49


Table of Contents
   

strategic actions by us or our competitors, such as acquisitions or restructurings;

 

   

changes in laws or regulations which adversely affect our industry or us;

 

   

privacy and data protection laws, privacy or data breaches, or the loss of data;

 

   

changes in accounting standards, policies, guidance, interpretations or principles;

 

   

changes in senior management or key personnel;

 

   

issuances, exchanges or sales, or expected issuances, exchanges or sales of our capital stock;

 

   

changes in our dividend policy;

 

   

adverse resolution of new or pending litigation against us; and

 

   

changes in general market, economic and political conditions in the United States and global economies or financial markets, including those resulting from inflation, natural disasters, terrorist attacks, acts of war and responses to such events.

These broad market and industry factors may materially reduce the market price of common stock, regardless of our operating performance. In addition, price volatility may be greater if the public float and trading volume of our common stock is low. As a result, you may suffer a loss on your investment.

In the past, following periods of market volatility, stockholders have instituted securities class action litigation. If we were involved in securities litigation, it could have a substantial cost and divert resources and the attention of management from our business regardless of the outcome of such litigation.

We do not intend to pay dividends on our common stock for the foreseeable future.

We currently intend to retain all available funds and any future earnings to fund the development and growth of our business. As a result, we do not anticipate declaring or paying any cash dividends on our common stock in the foreseeable future. Any decision to declare and pay dividends in the future will be made at the discretion of the Board and will depend on, among other things, our business prospects, results of operations, financial condition, cash requirements and availability, certain restrictions related to our indebtedness, industry trends and other factors that the Board may deem relevant. Any such decision will also be subject to compliance with contractual restrictions and covenants in the agreements governing our current and future indebtedness. In addition, we may incur additional indebtedness, the terms of which may further restrict or prevent us from paying dividends on our common stock. As a result, you may have to sell some or all of your common stock after price appreciation in order to generate cash flow from your investment, which you may not be able to do. Our inability or decision not to pay dividends could also adversely affect the market price of our common stock.

If securities or industry analysts do not publish research or reports about our business or Business Combination or publish negative reports, the market price of our common stock could decline.

The trading market for our common stock will be influenced by the research and reports that industry or securities analysts publish about us, our business or the Business Combination. We may be unable or slow to attract research coverage and if one or more analysts cease coverage of us, the price and trading volume of our securities would likely be negatively impacted. If any of the analysts that may cover us change their recommendation regarding our securities adversely, or provide more favorable relative recommendations about our competitors, the price of our securities would likely decline. If any analyst that may cover us ceases covering us or fails to regularly publish reports on us, we could lose visibility in the financial markets, which could cause the price or trading volume of our securities to decline. If one or more of the analysts who cover us downgrades our common stock or if our reporting results do not meet their expectations, the market price of our common stock could decline. Moreover, the market price of our common stock may decline as a result of the Business Combination if we do not achieve the perceived benefits of the Business Combination as rapidly or to the extent anticipated by financial analysts, or the

 

50


Table of Contents

effect of the Business Combination on our financial results is not consistent with the expectations of financial analysts. Accordingly, holders of our common stock following the consummation of the Business Combination may experience a loss as a result of a decline in the market price of such common stock. In addition, a decline in the market price of our common stock following the consummation of the Business Combination could adversely affect our ability to issue additional securities and to obtain additional financing in the future.

Our ability to timely raise capital in the future may be limited, or may be unavailable on acceptable terms, if at all. Our failure to raise capital when needed could harm our business, operating results and financial condition. Debt issued to raise additional capital may reduce the value of our common stock.

We have funded our operations since inception primarily through our origination, active management and holding of life settlement policies. We cannot be certain when or if our operations will generate sufficient cash to fund our ongoing operations or the growth of our business.

We intend to continue to make investments to support our business and may require additional funds. Additional financing may not be available on favorable terms, if at all. If adequate funds are not available on acceptable terms, we may be unable to invest in future growth opportunities, which could harm our business, operating results and financial condition. If we incur debt, the debt holders could have rights senior to holders of common stock to make claims on our assets. The terms of any debt could restrict our operations, including our ability to pay dividends on our common stock. As a result, our stockholders bear the risk of future issuances of debt securities reducing the value of our common stock.

Our issuance of additional shares of common stock or convertible securities could make it difficult for another company to acquire us, may dilute your ownership of us and could adversely affect our stock price.

In connection with the proposed Business Combination, we intend to file a registration statement with the SEC on Form S-8 providing for the registration of shares of our common stock issued or reserved for issuance under the Incentive Plan. The Incentive Plan will provide for automatic increases in the shares reserved for grant or issuance under the plan which could result in additional dilution to our stockholders. Subject to the satisfaction of vesting conditions and the expiration of any applicable lockup restrictions, shares registered under the registration statement on Form S-8 will generally be available for resale immediately in the public market without restriction. From time to time in the future, we may also issue additional shares of our common stock or securities convertible into common stock pursuant to a variety of transactions, including acquisitions. The issuance by us of additional shares of our common stock or securities convertible into our common stock would dilute your ownership of us and the sale of a significant amount of such shares in the public market could adversely affect prevailing market prices of our common stock.

In the future, we expect to obtain financing or to further increase our capital resources by issuing additional shares of our capital stock or offering debt or other equity securities, including senior or subordinated notes, debt securities convertible into equity, or shares of preferred stock. Issuing additional shares of our capital stock, other equity securities, or securities convertible into equity may dilute the economic and voting rights of our existing stockholders, reduce the market price of our common stock, or both. Debt securities convertible into equity could be subject to adjustments in the conversion ratio pursuant to which certain events may increase the number of equity securities issuable upon conversion. Preferred stock, if issued, could have a preference with respect to liquidating distributions or a preference with respect to dividend payments that could limit our ability to pay dividends to the holders of our common stock. Our decision to issue securities in any future offering will depend on market conditions and other factors beyond our control, which may adversely affect the amount, timing or nature of our future offerings. As a result, holders of our common stock bear the risk that our future offerings may reduce the market price of our common stock and dilute their percentage ownership. See the section entitled “Description of Capital Stock of the Post-Combination Company.”

 

51


Table of Contents

Future sales, or the perception of future sales, of our common stock by us or our existing stockholders in the public market following the closing of the Business Combination could cause the market price for our common stock to decline.

The sale of substantial amounts of shares of our common stock in the public market, or the perception that such sales could occur, could harm the prevailing market price of shares of our common stock. These sales, or the possibility that these sales may occur, also might make it more difficult for us to sell equity securities in the future at a time and at a price that we deem appropriate.

Upon consummation of the Business Combination, we will have a total of 64,656,047 shares of common stock outstanding, consisting of (i) 53,175,000 shares of common stock issued to the Company Members (assuming that the Cash Consideration equals zero), (ii) 2,856,047 shares of common stock held by ERES’s Public Stockholders (assuming no redemptions by such Public Stockholders) and (iii) 8,625,000 shares of common stock held by the Initial Stockholders.

In connection with the Business Combination, pursuant to the Company Support Agreement, the Company Members have agreed, subject to certain exceptions, not to transfer (i) 15% of the shares of the Post-Combination Company’s common stock received by such Company Member in connection with the Closing until the date that is 180 days after the Closing Date (x) the remaining 85% of the shares of the Post-Combination Company’s common stock received by such Company Member in connection with the Closing until the date that is 24 months after the Closing Date. See the section entitled “Other Agreements—Company Support Agreement” for a description of the Company Support Agreement.

Upon the expiration or waiver of the lock-ups described above, shares held by certain of our stockholders will be eligible for resale, subject to, in the case of certain stockholders, volume, manner of sale and other limitations under Rule 144. In addition, pursuant to the Registration Rights Agreement, certain stockholders will have the right, subject to certain conditions, to require us to register the sale of their shares of our common stock under the Securities Act. By exercising their registration rights and selling a large number of shares, these stockholders could cause the prevailing market price of our common stock to decline. Following completion of the Business Combination, the shares covered by registration rights would represent approximately 86% of our outstanding common stock (assuming no shares of ERES Common Stock are redeemed in connection with the Special Meeting). See the section entitled “Other Agreements—Registration Rights Agreement” for a description of these registration rights.

As restrictions on resale end or if these stockholders exercise their registration rights, the market price of shares of our common stock could drop significantly if the holders of these shares sell them or are perceived by the market as intending to sell them. These factors could also make it more difficult for us to raise additional funds through future offerings of our shares of common stock or other securities.

In addition, the shares of our common stock reserved for future issuance under our equity incentive plans will become eligible for sale in the public market once those shares are issued, subject to provisions relating to various vesting agreements, lock-up agreements and, in some cases, limitations on volume and manner of sale applicable to affiliates under Rule 144, as applicable. The number of shares to be reserved for future issuance under the Incentive Plan is expected to equal 3,232,802, 3,161,401 or 3,090,000 shares of our common stock, assuming no redemptions, 50% redemptions or 100% redemptions, respectively. We expect to file one or more registration statements on Form S-8 under the Securities Act to register shares of our common stock or securities convertible into or exchangeable for shares of our common stock issued pursuant to our equity incentive plans. Any such Form S-8 registration statements will automatically become effective upon filing. Accordingly, shares registered under such registration statements will be available for sale in the open market. The initial registration statement on Form S-8 is expected to cover approximately 3,232,802, 3,161,401 or 3,090,000 shares of our common stock, assuming no redemptions, 50% redemptions or 100% redemptions, respectively.

 

52


Table of Contents

We are an “emerging growth company.” The reduced public company reporting requirements applicable to emerging growth companies may make our common stock less attractive to investors.

We qualify as an “emerging growth company,” as defined in the JOBS Act. While we remain an emerging growth company, we are permitted and plan to rely on exemptions from certain disclosure requirements that are applicable to other public companies that are not emerging growth companies. These provisions include: (1) an exemption from compliance with the auditor attestation requirement in the assessment of our internal control over financial reporting pursuant to Section 404 of the Sarbanes-Oxley Act, (2) not being required to comply with any requirement that may be adopted by the Public Company Accounting Oversight Board regarding mandatory audit firm rotation or a supplement to the auditor’s report providing additional information about the audit and the financial statements, (3) reduced disclosure obligations regarding executive compensation arrangements in our periodic reports, registration statements and proxy statements and (4) exemptions from the requirements of holding a nonbinding advisory vote on executive compensation and stockholder approval of any golden parachute payments not previously approved. As a result, the information we provide will be different than the information that is available with respect to other public companies that are not emerging growth companies.

In addition, Section 107 of the JOBS Act provides that an emerging growth company can take advantage of the exemption from complying with new or revised accounting standards provided in Section 7(a)(2)(B) of the Securities Act as long as we are an emerging growth company. An emerging growth company can therefore delay the adoption of certain accounting standards until those standards would otherwise apply to private companies. The JOBS Act provides that a company can elect to opt out of the extended transition period and comply with the requirements that apply to non-emerging growth companies, but any such election to opt out is irrevocable. We have elected to irrevocably opt out of such extended transition period, which means that when a standard is issued or revised and it has different application dates for public or private companies, we will adopt the new or revised standard at the time public companies adopt the new or revised standard. This may make comparison of our financial statements with another emerging growth company that has not opted out of using the extended transition period difficult or impossible because of the potential differences in accounting standards used.

We cannot predict whether investors will find our common stock less attractive if we rely on these exemptions. If some investors find our common stock less attractive as a result, there may be a less active trading market for our common stock. The market price of our common stock may be more volatile.

We will remain an emerging growth company until the earliest of: (1) the last day of the fiscal year following the fifth anniversary of the date of the completion of the ERES IPO, (2) in which we have total annual gross revenue of at least $1.235 billion, (3) the date on which we have, during the immediately preceding three-year period, issued more than $1.0 billion in non-convertible debt securities, or (4) the end of any fiscal year in which the market value of our common stock held by non-affiliates is at least $700 million as of the end of the second quarter of that fiscal year.

Our management has limited experience in operating a public company.

Our executive officers have limited experience in the management of a publicly traded company. Our management team may not successfully or effectively manage its transition to a public company that will be subject to significant regulatory oversight and reporting obligations under federal securities laws. Their limited experience in dealing with the increasingly complex laws pertaining to public companies could be a disadvantage in that it is likely that an increasing amount of their time may be devoted to these activities which will result in less time being devoted to the management and growth of the Post-Combination Company. We may not have adequate personnel with the appropriate level of knowledge, experience and training in the accounting policies, practices or internal controls over financial reporting required of public companies in the United States. The development and implementation of the standards and controls necessary for the Post-Combination Company to achieve the level of accounting standards required of a public company in the United States may require costs greater than expected. It

 

53


Table of Contents

is possible that the Post-Combination Company will be required to expand its employee base and hire additional employees to support its operations as a public company which will increase its operating costs in future periods.

Risks Related to the Business Combination

ERES stockholders will have a reduced ownership and voting interest after the Business Combination and will exercise less influence over management.

Upon the issuance of the Stock Consideration to the Company Members, current ERES stockholders’ percentage ownership will be diluted. Assuming no Public Stockholders exercise their redemption rights and excluding any shares issuable pursuant to ERES’s outstanding warrants or shares to be reserved for issuance under the Incentive Plan, current ERES stockholders’ percentage ownership in the Post-Combination Company following the issuance of the Stock Consideration to the Company Members would be approximately 17.76%. Additionally, of the expected members of the Board after the completion of the Business Combination, only two will be either current directors or executive officers of ERES and two will be either current managers or executive officers of the Companies. The percentage of the Post-Combination Company’s common stock that will be owned by current ERES stockholders as a group will vary based on the number of Public Shares for which the holders thereof request redemption in connection with the Business Combination. To illustrate the potential ownership percentages of current ERES stockholders (including the Sponsor and directors of ERES), under different redemption levels, based on the number of issued and outstanding shares of ERES Common Stock and the issued and outstanding LMA Interests and Abacus Interests on June 13, 2023, and based on the Stock Consideration, current ERES stockholders, as a group, will own (1) if there are redemptions of 50% of all outstanding Public Shares, approximately 15.90% of the Post-Combination Company’s common stock expected to be outstanding immediately after the Business Combination or (2) if there are redemptions of the maximum number of outstanding Public Shares, approximately 13.96% of the Post-Combination Company’s common stock expected to be outstanding immediately after the Business Combination (in each case, excluding any shares issuable pursuant to ERES’s outstanding warrants or shares to be reserved for issuance under the Incentive Plan). Because of this, current ERES stockholders, as a group, will have less influence on the board of directors, management and policies of the Post-Combination Company than they now have on the board of directors, management and policies of ERES.

Public Stockholders will experience additional dilution to the extent the Post-Combination Company issues additional shares of Common Stock after the Closing if the outstanding warrants are exercised or pursuant to the shares reserved for issuance under the Incentive Plan. For fully diluted ownership information, see the section entitled “Q: WHAT EQUITY STAKE WILL CURRENT ERES STOCKHOLDERS, THE INITIAL STOCKHOLDERS, AND THE COMPANY MEMBERS HOLD IN ERES FOLLOWING THE CLOSING?”

The market price of shares of the Post-Combination Company’s common stock after the Business Combination may be affected by factors different from those currently affecting the prices of shares of ERES Class A Common Stock.

Upon completion of the Business Combination, holders of the LMA Interests and the Abacus Interests will become holders of shares of the Post-Combination Company’s common stock. Prior to the Business Combination, ERES has had limited operations. Upon completion of the Business Combination, the Post-Combination Company’s results of operations will depend upon the performance of the Companies’ businesses, which are affected by factors that are different from those currently affecting the results of operations of ERES.

There can be no assurance that the Post-Combination Company’s common stock will be approved for listing on Nasdaq or that the Post-Combination Company will be able to comply with the continued listing standards of Nasdaq.

In connection with the closing of the Business Combination, we intend to list the Post-Combination Company’s common stock and warrants on Nasdaq under the symbols “ABL” and “ABLLW,” respectively. The

 

54


Table of Contents

Post-Combination Company’s continued eligibility for listing may depend on the number of our shares that are converted. If, after the Business Combination, Nasdaq delists the Post-Combination Company’s shares from trading on its exchange for failure to meet the listing standards, the Post-Combination Company and its stockholders could face significant material adverse consequences including:

 

   

a limited availability of market quotations for the Post-Combination Company’s securities;

 

   

reduced liquidity for the Post-Combination Company’s securities;

 

   

a determination that the Post-Combination Company’s common stock is a “penny stock” which will require brokers trading in the Post-Combination Company’s common stock to adhere to more stringent rules, possibly resulting in a reduced level of trading activity in the secondary trading market for shares of the Post-Combination Company’s common stock;

 

   

a limited amount of analyst coverage; and

 

   

a decreased ability to issue additional securities or obtain additional financing in the future.

The consummation of the Business Combination is subject to a number of conditions and if those conditions are not satisfied or waived, the Merger Agreement may be terminated in accordance with its terms and the Business Combination may not be completed.

The Merger Agreement is subject to a number of conditions which must be fulfilled in order to complete the Business Combination. Those conditions include: approval of the Merger Agreement by the Company Members, approval of the Proposals required to effect the Business Combination by ERES stockholders, as well as receipt of certain requisite regulatory approvals, absence of orders prohibiting completion of the Business Combination, approval of the shares of Class A Common Stock to be issued to the Company Members for listing on Nasdaq, the resignation of specified ERES executive officers and directors, the accuracy of the representations and warranties by both parties (subject to the materiality standards set forth in the Merger Agreement) and the performance by both parties of their covenants and agreements. These conditions to the closing of the Business Combination may not be fulfilled in a timely manner or at all, and, accordingly, the Business Combination may not be completed. In addition, the parties can mutually decide to terminate the Merger Agreement at any time, before or after stockholder approval, or ERES or the Companies may elect to terminate the Merger Agreement in certain other circumstances. See the section entitled “The Merger Agreement—Termination.”

The parties to the Merger Agreement may amend the terms of the Merger Agreement or waive one or more of the conditions to the Business Combination, and the exercise of discretion by our directors and officers in agreeing to changes to the terms of or waivers of closing conditions in the Merger Agreement may result in a conflict of interest when determining whether such changes to the terms of the Merger Agreement or waivers of conditions are appropriate and in the best interests of our stockholders.

In the period leading up to the Closing, other events may occur that, pursuant to the Merger Agreement, would require us to agree to amend the Merger Agreement, to consent to certain actions or to waive certain closing conditions or other rights that we are entitled to under the Merger Agreement. Such events could arise because of changes in the course of the Companies’ business, a request by the Companies to undertake actions that would otherwise be prohibited by the terms of the Merger Agreement or the occurrence of other events that would have a material adverse effect on the Companies’ business and would entitle us to terminate the Merger Agreement. In any of such circumstances, it would be in our discretion, acting through the ERES Board, to grant our consent or waive our rights. The existence of the financial and personal interests of the directors and officers described elsewhere in this proxy statement may result in a conflict of interest on the part of one or more of the directors or officers between what he or she may believe is best for ERES and our stockholders and what he or she may believe is best for himself or herself or his or her affiliates in determining whether or not to take the requested action.

For example, it is a condition to ERES’s obligation to close the Business Combination that the Companies’ representations and warranties be true and correct as of the Closing in all respects subject to the applicable

 

55


Table of Contents

materiality standards as set forth in the Merger Agreement. However, if the ERES Board determines that any such breach is not material to the business of the Companies, then the ERES Board may elect to waive that condition and close the Business Combination. The parties will not waive the condition that ERES’s stockholders approve the Business Combination.

As of the date of this proxy statement, we do not believe there will be any material changes or waivers that our directors and officers would be likely to make after stockholder approval of the Business Combination has been obtained. While certain changes could be made without further stockholder approval, if there is a change to the terms of the Business Combination that would have a material impact on the stockholders, we will be required to circulate a new or amended proxy statement or supplement thereto and resolicit the vote of our stockholders with respect to the Business Combination Proposal.

Termination of the Merger Agreement could negatively impact ERES.

If the Business Combination is not completed for any reason, including as a result of the Company Members declining to adopt the Merger Agreement or ERES stockholders declining to approve the Proposals required to effect the Business Combination, the ongoing businesses of ERES may be adversely impacted and, without realizing any of the anticipated benefits of completing the Business Combination, ERES would be subject to a number of risks, including the following:

 

   

ERES may experience negative reactions from the financial markets, including negative impacts on the stock price of shares of ERES Class A Common Stock (including to the extent that the current market price reflects a market assumption that the Business Combination will be completed);

 

   

ERES will have incurred substantial expenses and will be required to pay certain costs relating to the Business Combination, whether or not the Business Combination is completed; and

 

   

since the Merger Agreement restricts the conduct of ERES’s business prior to completion of the Business Combination, ERES may not have been able to take certain actions during the pendency of the Business Combination that would have benefitted it as an independent company, and the opportunity to take such actions may no longer be available. See the section entitled “The Merger Agreement—Covenants and Agreements.”

If the Merger Agreement is terminated and the ERES Board seeks another merger or business combination, ERES stockholders cannot be certain that ERES will be able to find another acquisition target that would constitute a business combination or that such other merger or business combination will be completed. See the section entitled “The Merger Agreement—Termination.”

The Companies will be subject to business uncertainties and contractual restrictions while the Business Combination is pending.

Uncertainty about the effect of the Business Combination on the Companies’ employees and customers may have an adverse effect on the Companies and consequently on ERES. These uncertainties may impair the Companies’ ability to attract, retain and motivate key personnel until the Business Combination is completed and could cause customers and others that deal with the Companies to seek to change existing business relationships with the Companies. Retention of certain employees may be challenging during the pendency of the Business Combination as certain employees may experience uncertainty about their future roles. If key employees depart because of issues relating to the uncertainty and difficulty of integration or a desire not to remain with the business, our business following the Business Combination could be negatively impacted. In addition, the Merger Agreement restricts the Companies from making certain expenditures and taking other specified actions without the consent of ERES until the Business Combination occurs. These restrictions may prevent the Companies from pursuing attractive business opportunities that may arise prior to the completion of the Business Combination. See the section entitled “The Merger Agreement—Covenants and Agreements.”

 

56


Table of Contents

ERES directors and officers and the Sponsor and its affiliates may have interests in the Business Combination different from the interests of ERES stockholders.

Executive officers of ERES negotiated the terms of the Merger Agreement with their counterparts at the Companies, and the ERES Board determined that entering into the Merger Agreement was in the best interests of ERES and its stockholders, declared the Merger Agreement advisable and recommended that ERES stockholders approve the Proposals required to effect the Business Combination. In considering these facts and the other information contained in this proxy statement, you should be aware that ERES’s executive officers and directors, as well as our Sponsor and its affiliates, may have financial interests in the Business Combination that may be different from, or in addition to, the interests of ERES stockholders. The ERES Board was aware of and considered these interests, among other matters, in reaching the determination to approve the terms of the Business Combination and in recommending to ERES’s stockholders that they vote to approve the Business Combination. These interests include, among other things:

 

   

If the Business Combination with the Companies or another business combination is not consummated within the Completion Window, ERES will cease all operations except for the purpose of winding up, redeeming 100% of the outstanding Public Shares for cash and, subject to the approval of its remaining stockholders and the ERES Board, dissolving and liquidating. In such event, the 8,625,000 Founder Shares held by ERES’s Initial Stockholders, which were acquired for an aggregate purchase price of $25,000, or approximately $0.003 per share, would be worthless because ERES’s Initial Stockholders are not entitled to participate in any redemption or distribution with respect to such shares. The Founder Shares had an aggregate market value of $89.5 million based upon the closing price of $10.38 per share of ERES Class A Common Stock on Nasdaq on the ERES Record Date. Certain Founder Shares are subject to time-based vesting provisions as described under “Other Agreements—Sponsor Support Agreement.”

 

   

The Sponsor purchased an aggregate of 8,900,000 Private Placement Warrants from ERES for an aggregate purchase price of $8,900,000 (or $1.00 per warrant). These purchases took place on a private placement basis simultaneously with the consummation of the ERES IPO and associated exercise of the over-allotment option. A portion of the proceeds ERES received from these purchases was placed in the Trust Account. Such warrants had an aggregate market value of approximately $1.96 million based upon the closing price of $0.22 per public warrant on the Nasdaq on June 13, 2023, the ERES Record Date. The Private Placement Warrants will become worthless if ERES does not consummate a business combination within the Completion Window. The Sponsor paid an aggregate of $8,925,000 for its purchases of the Founder Shares and the Private Placement Warrants.

 

   

In order to finance transaction costs in connection with a business combination, the Sponsor, members of the ERES founding team or any of their affiliates may, but are not obligated to, loan ERES funds as may be required. In August 2021, the Sponsor committed to provide ERES up to an aggregate of $1,500,000 in loans for working capital purposes. The Working Capital Note does not bear interest and is repayable in full upon consummation of a business combination. If ERES does not complete a business combination, the Working Capital Note shall not be repaid and all amounts owed under it will be forgiven. The Working Capital Note is subject to customary events of default, the occurrence of which automatically trigger the unpaid principal balance of the Working Capital Note and all other sums payable with regard to the Working Capital Note becoming immediately due and payable. As of March 31, 2023, there was a balance of $1,500,000 under this loan. On January 31, 2023, the Sponsor agreed to loan ERES up to an additional $1,500,000 under the Working Capital Note.

 

   

On July 25, 2022, ERES entered into the Extension Note with the Sponsor. Pursuant to the Extension Note, the Sponsor has agreed that it will contribute to ERES as a loan (each loan being referred to herein as a “Contribution”) $0.033 for each Public Share that was not redeemed in connection with the stockholder vote to approve the extension of the deadline by which ERES must complete its initial business combination, for each month until the earlier of (i) the date of the special meeting held in connection with the stockholder vote to approve the Business Combination and (ii) the date of

 

57


Table of Contents
 

liquidation of ERES. The Extension Note does not bear interest and is repayable in full upon the earlier of (i) the date of the consummation of ERES’s initial business combination and (ii) the date of ERES’s liquidation. At any time prior to payment in full of the principal balance of the Extension Note, the holder of the Extension Note (or a permitted assignee) will have the option, but not the obligation, to convert up to $1,500,000 of the unpaid principal balance of the Extension Note into that number of Extension Warrants, each whole warrant exercisable for one share of ERES Class A Common Stock equal to the principal amount of the Extension Note so converted divided by $1.50. The terms of the Extension Warrants will be identical to the terms of the Private Placement Warrants. The Sponsor will have the sole discretion whether to continue extending for additional months, and if the Sponsor determines not to continue extending for additional months, its obligation to make additional Contributions will terminate. If this occurs, ERES would wind up ERES’s affairs and redeem 100% of the outstanding Public Shares in accordance with the procedures set forth in the Existing Charter. The maturity date of the Extension Note may be accelerated upon the occurrence of an Event of Default (as defined therein). Any outstanding principal under the Extension Note may be prepaid at any time by ERES, at its election and without penalty, provided, however, that the Sponsor shall have a right to first convert such principal balance as described in Section 17 of the Extension Note upon notice of such prepayment. If the Business Combination is not completed and ERES winds up, there will not be sufficient assets to repay the Extension Note and it will be worthless. As of March 31, 2023, there was a balance of $1,924,356 under this loan.

 

   

On January 23, 2023, ERES entered into the Second Extension Note with the Sponsor. Pursuant to the Second Extension Note, the Sponsor agreed to contribute to ERES as a loan $0.033 for each Public Share that was not redeemed in connection with the stockholder vote to approve the extension of the date by which ERES must complete an initial business combination, for each month until the earlier of (i) the date of consummation of ERES’s initial business combination and (ii) the date of liquidation of ERES. The Second Extension Note does not bear interest and is repayable in full upon the earlier of (i) the date of the consummation of ERES’s initial business combination and (ii) the date of ERES’s liquidation. At any time prior to payment in full of the principal balance of the Second Extension Note, the holder of the Second Extension Note (or a permitted assignee) will have the option, but not the obligation, to convert up to $500,000 of the unpaid principal balance of the Second Extension Note into that number of Second Extension Warrants, each whole warrant exercisable for one share of ERES Class A Common Stock equal to the principal amount of the Second Extension Note so converted divided by $1.50. The terms of the Second Extension Warrants will be identical to the terms of the Private Placement Warrants. The Sponsor will have the sole discretion whether to continue extending for additional months, and if the Sponsor determines not to continue extending for additional months, its obligation to make additional Contributions will terminate. If this occurs, ERES would wind up ERES’s affairs and redeem 100% of the outstanding Public Shares in accordance with the procedures set forth in the Existing Charter. The maturity date of the Second Extension Note may be accelerated upon the occurrence of an Event of Default (as defined therein). Any outstanding principal under the Second Extension Note may be prepaid at any time by ERES, at its election and without penalty, provided, however, that the Sponsor shall have a right to first convert such principal balance as described in Section 17 of the Second Extension Note upon notice of such prepayment. If the Business Combination is not completed and ERES winds up, there will not be sufficient assets to repay the Second Extension Note and it will be worthless. As of March 31, 2023, there was a balance of $282,750 under this loan.

 

   

ERES’s directors and officers, and their affiliates are entitled to reimbursement of out-of-pocket expenses incurred by them in connection with certain activities on ERES’s behalf, such as identifying and investigating possible business targets and business combinations. However, if ERES fails to consummate a business combination within the Completion Window, they will not have any claim against the Trust Account for reimbursement. Accordingly, ERES may not be able to reimburse these expenses if the Business Combination or another business combination is not consummated within the Completion Window. As of March 31, 2023, $0 was outstanding in out-of-pocket expense

 

58


Table of Contents
 

reimbursements. Additionally, two affiliates of the Sponsor are each entitled to $10,000 per month for office space, utilities, administrative and support services provided to ERES’s management team, which commenced on July 24, 2020 and will continue through the earlier of consummation of the Business Combination and ERES’s liquidation. For the years ended December 31, 2022 and December 31, 2021, ERES incurred and paid an aggregate of $240,000 and $240,000 in connection with these agreements, respectively. For the three months ended March 31, 2023, ERES incurred and paid an aggregate of $60,000 in connection with these agreements.

 

   

The continued indemnification of current directors and officers and the continuation of directors’ and officers’ liability insurance.

 

   

In the event of the liquidation of the Trust Account, the Sponsor has agreed to indemnify and hold harmless ERES against any and all losses, liabilities, claims, damages and expenses to which ERES may become subject as a result of any claim by (i) any third party for services rendered or products sold to ERES or (ii) a prospective target business with which ERES has entered into an acquisition agreement, provided that such indemnification of ERES by the Sponsor shall apply only to the extent necessary to ensure that such claims by a third party for services rendered or products sold to ERES or a target do not reduce the amount of funds in the Trust Account to below (i) $10.00 per share of ERES Class A Common Stock or (ii) such lesser amount per share of ERES Class A Common Stock held in the Trust Account due to reductions in the value of the trust assets as of the date of the liquidation of the Trust Account, in each case, net of the amount of interest earned on the property in the Trust Account, which may be withdrawn to pay taxes and expenses related to the administration of the Trust Account, except as to any claims by a third party (including a target) who executed a waiver of any and all rights to seek access to the Trust Account and except as to any claims under ERES’s indemnity of the underwriters of the ERES IPO against certain liabilities, including liabilities under the Securities Act. If ERES consummates the Business Combination, on the other hand, ERES will be liable for all such claims.

 

   

Pursuant to the Sponsor Support Agreement, the Sponsor has agreed, subject to certain exceptions, not to transfer (i) 15% of the shares of the Post-Combination Company’s common stock received by the Sponsor in connection with the Closing until the date that is 180 days after the Closing Date and (ii) the remaining 85% of the shares of the Post-Combination Company’s common stock received by the Sponsor in connection with the Closing until the date that is 24 months after the Closing Date.

 

   

Subject to certain limited exceptions, the Private Placement Warrants will not be transferable until 30 days following the completion of the Business Combination.

 

   

There will be no finder’s fees, reimbursements or cash payments made by ERES to the Sponsor or ERES’s officers or directors, or ERES’s or any of their affiliates, for services rendered to ERES prior to or in connection with the completion of the Business Combination, other than payment of the amount described above for office space, utilities, administrative and support services described above and repayments of the loans under the Working Capital Note, the Extension Note and the Second Extension Note as described above. The Sponsor and ERES’s officers and directors or any of their respective affiliates will also be reimbursed for any out-of-pocket expenses incurred in connection with ERES’s formation, the ERES IPO and activities on ERES’s behalf such as identifying potential target businesses and performing due diligence on suitable business combinations. There is no cap or ceiling on the reimbursement of out-of-pocket expenses incurred by such persons in connection with activities on our behalf.

 

59


Table of Contents
   

Our Sponsor, officers and directors would hold the following number of shares of common stock in the Post-Combination Company, on a fully diluted basis, at the closing of the Business Combination:

 

Name of Person/Entity

   Number of Shares
of Common Stock(1)
     Value of
Shares(2)
 

East Sponsor, LLC

     17,068,333      $ 170,683,330  

Terrence M. Pegula

     17,068,333      $ 170,683,330  

Gary L. Hagerman, Jr.

     1,000      $ 10,000  

John P. Sieminski

     2,500      $ 25,000  

James S. Morrow

     0      $ 0  

William A. Fustos

     22,000      $ 220,000  

Thomas W. Corbett, Jr.

     10,000      $ 100,000  

Benjamin Wingard(3)

     4,000      $ 40,000  

Jacob Long

     5,000      $ 50,000  

Adam Gusky

     2,452      $ 24,520  

 

  (1)

(a) Assumes that (i) Public Stockholders exercise the 17,250,000 public warrants, (ii) the Initial Stockholders exercise the 7,120,000 Private Placement Warrants, (iii) the 1,780,000 warrants in the warrant pool are exercised, (iv) the Sponsor exercises its option to convert up to $1,500,000 of the unpaid principal balance on the Extension Note to 1,000,000 Extension Warrants and exercises such warrants, (v) the Sponsor exercise its option to convert up to $500,000 of the unpaid principal balance on the Second Extension Note to 333,333 Second Extension Warrants and exercises such warrants and (vi) all shares underlying the Incentive Plan are issued.

(b) Includes shares that may be issued but are not presently outstanding and, as such, differs from the share counts shown or assumed in the sections entitled “Summary Unaudited Pro Forma Condensed Combined Financial Information,” “Unaudited Historical Comparative and Pro Forma Combined Per Share Data of ERES and the Companies,” “Unaudited Pro Forma Condensed Combined Financial Information” and “Comparative Historical and Unaudited Pro Forma Combined Per Share Financial Information,” which sections are limited to shares that are presently issued and outstanding.

  (2)

Assumes a value of $10.00 per share, the deemed value of the Class A Common Stock in the Business Combination.

  (3)

Benjamin Wingard was a “named executive officer” for the purposes of the Annual Report on Form 10-K for fiscal year ended December 31, 2022, filed by ERES on April 18, 2023. Mr. Wingard resigned from ERES effective January 31, 2023.

 

   

Certain of our officers and directors presently have, and any of them in the future may have additional, fiduciary or contractual obligations to other entities pursuant to which such officer or director is or will be required to present business combination opportunities to such entity. Accordingly, in the future, if any of our officers or directors becomes aware of a business combination opportunity which is suitable for an entity to which he or she has then-current fiduciary or contractual obligations, he or she will honor his or her fiduciary or contractual obligations to present such opportunity to such entity. We do not believe, however, that any fiduciary duties or contractual obligations of our officers would materially undermine our ability to complete our business combination. The Existing Charter provides that we renounce our interest in any corporate opportunity offered to any director or officer unless such opportunity is expressly offered to such person solely in his or her capacity as a director or officer of our company and such opportunity is one we are legally and contractually permitted to undertake and would otherwise be reasonable for us to pursue, and to the extent such person is permitted to refer that opportunity to us without violating another legal obligation. This waiver allows our Sponsor and its affiliates to allocate opportunities based on a combination of the objectives and fundraising needs of the target, as well as the investment objectives of the entity. However, we do not believe that the waiver of the corporate opportunities doctrine otherwise had a material impact on our search for an acquisition target.

 

60


Table of Contents
   

Following the completion of the Business Combination, Adam Gusky and Thomas W. Corbett, Jr. will be members of the board of directors of the Post-Combination Company. As such, in the future, Mr. Gusky and Mr. Corbett, Jr. will receive any cash fees, stock options or stock awards that the board of directors of the Post-Combination Company determines to pay to its directors.

 

   

Given the interests described above, our Sponsor and its affiliates may earn a positive rate of return on their investment, even if the Post-Combination Company common stock trades below the price initially paid for the ERES units in the ERES IPO, and the Public Stockholders may experience a negative rate of return following the completion of the Business Combination. Thus, our Sponsor and its affiliates may have more of an economic incentive for us to, rather than liquidate if we fail to complete our initial business combination by the Completion Window, enter into an initial business combination on potentially less favorable terms with a potentially less favorable, riskier, weaker-performing or financially unstable business, or an entity lacking an established record of revenues or earnings, than would be the case if such parties had paid the full offering price for their Founder Shares.

 

   

Our Sponsor, directors and officers beneficially own Founder Shares and warrants that will be worthless and have incurred reimbursable expenses that may not be reimbursed or repaid if the Business Combination is not approved. As of the date of this proxy statement, the Sponsor has invested an aggregate of approximately $14,320,606 (consisting of $25,000 for the Founder Shares, $8,900,000 for the Private Placement Warrants, $3,000,000 for the aggregate principal amount of the Working Capital Note, $1,924,356 for the Extension Note and $471,250 for the Second Extension Note). Assuming a value of $10.00 per share, the deemed value of the Class A Common Stock in the Business Combination, the aggregate market value with respect to the common stock, fully diluted, based on Founder Shares and warrants in ERES held by our Sponsor, directors and officers, would be approximately $170,783,330. Thus, the aggregate market value of our Sponsor’s Founder Shares and Private Placement Warrants, together with the aggregate outstanding principal amount of the foregoing loans and the foregoing reimbursable expenses, would be approximately $185,103,936.

See the section entitled “The Business Combination—Interests of ERES’s Directors and Executive Officers and the Sponsor and its Affiliates in the Business Combination.”

The Sponsor has interests in the Business Combination different from the interests of ERES stockholders.

When considering the ERES Board’s recommendation that our stockholders vote in favor of the approval of the Business Combination Proposal and the other Proposals described in this proxy statement, our stockholders should be aware that the Sponsor has interests in the Business Combination that may be different from, in addition to, or conflict with the interests of our stockholders in general. For instance, the 8,625,000 Founder Shares held by the Initial Stockholders which were acquired for an aggregate purchase price of $25,000 prior to the completion of the ERES IPO and the 8,900,000 Private Placement Warrants the Sponsor purchased from ERES for an aggregate purchase price of $8,900,000 (or $1.00 per warrant) purchased concurrently with the closing of the ERES IPO will expire worthless if ERES does not consummate a business combination within the Completion Window. For a more complete description of these interests, see the section entitled “The Business CombinationInterests of ERES’s Directors and Executive Officers and the Sponsor and its Affiliates in the Business Combination.”

Public Stockholders who redeem their Common Stock and/or previously redeemed their Common Stock in connection with the Extension Amendment or the Second Extension Amendment may continue to hold any ERES public warrants that they own, which will result in additional dilution to non-redeeming Public Stockholders upon exercise of such ERES public warrants or Private Placement Warrants, as applicable.

Public Stockholders who redeem their Common Stock and/or previously redeemed their Common Stock in connection with the Extension Amendment or the Second Extension Amendment may continue to hold any public warrants they owned prior to redemption, which will result in additional dilution to non-redeeming holders upon

 

61


Table of Contents

exercise of such public warrants. Assuming (i) all redeeming Public Stockholders acquired ERES units in the IPO and continue to hold the public warrants that were included in the units and (ii) maximum redemption of Common Stock held by the redeeming Public Stockholders, 17,250,000 public warrants would be retained by redeeming Public Stockholders with a value of approximately $3.80 million based on the market price of $0.22 per warrant based on the closing price of the public warrants on Nasdaq on June 13, 2023. As a result of exercising their redemption rights, the redeeming Public Stockholders would receive their pro rata portion of the Trust Account and continue to hold public warrants with an aggregate market value of approximately $3.80 million while non-redeeming Public Stockholders would experience additional dilution in their percentage ownership and voting interest of the Post-Combination Company upon the exercise of the ERES public warrants held by redeeming Public Stockholders or upon the exercise of the Private Placement Warrants.

Because the Companies will become a publicly traded company through the Business Combination rather than an underwritten initial public offering, the scope of due diligence conducted may be different from that conducted by an underwriter in an underwritten initial public offering.

The Companies will effectively become a publicly listed company upon the completion of the Business Combination. The Business Combination and the transactions described in this proxy statement differ from an underwritten initial public offering. In a traditional underwritten initial public offering, underwriters typically conduct a certain amount of due diligence on the company being taken public in order to establish a due diligence defense against liability claims under federal securities laws. Because ERES is already a publicly listed company, an underwriter has not been engaged. The due diligence conducted by management and the ERES Board may be different than the due diligence undertaken by an underwriter in a traditional initial public offering. The Sponsor may have an inherent conflict of interest because its shares and warrants will be worthless if an initial business combination is not completed with the Companies or another company before July 27, 2023. Therefore, there could be a heightened risk of an incorrect valuation of the Companies’ business, which could cause potential harm to investors.

The Business Combination will result in changes to the board of directors that may affect our strategy.

If the parties complete the Business Combination and the Director Election Proposal is approved, the composition of the Board will change from the current board of directors to boards of managers of ERES and the Companies, respectively. The Board of the Post-Combination Company will be divided into three classes and will consist of the directors elected pursuant to the Director Election Proposal, each of which will serve an initial term ending in either 2024, 2025 or 2026, and thereafter will serve a three-year term. This new composition of the Post-Combination Company board of directors may affect our business strategy and operating decisions upon the completion of the Business Combination.

The Merger Agreement contains provisions that limit ERES from seeking an alternative business combination.

The Merger Agreement contains provisions that prohibit ERES from seeking alternative business combinations during the pendency of the Business Combination. Further, if ERES is unable to obtain the requisite approval of its stockholders, either party may terminate the Merger Agreement. See the section entitled “The Merger Agreement—Termination.”

The unaudited pro forma condensed combined financial information included in this proxy statement is preliminary and the actual financial condition and results of operations after the Business Combination may differ materially.

The unaudited pro forma financial information included in this proxy statement is presented for illustrative purposes only and is not necessarily indicative of what our actual financial position or results of operations would have been had the Business Combination been completed on the date(s) indicated. The preparation of the pro forma

 

62


Table of Contents

financial information is based upon available information and certain assumptions and estimates that ERES and the Companies currently believe are reasonable. However, the final reverse recapitalization accounting adjustments may differ materially from the pro forma adjustments reflected in this proxy statement. Accordingly, the Post-Combination Company’s business, assets, cash flows, results of operations and financial condition may differ significantly from those indicated by the unaudited pro forma condensed combined financial statements included in this proxy statement. See the section entitled “Unaudited Pro Forma Condensed Combined Financial Information.”

ERES and the Companies will incur transaction costs in connection with the Business Combination.

Each of ERES and the Companies has incurred and expects that it will incur significant, non-recurring costs in connection with consummating the Business Combination. ERES and the Companies may also incur additional costs to retain key employees. ERES and the Companies will also incur significant legal, financial advisor, accounting, banking and consulting fees, fees relating to regulatory filings and notices, SEC filing fees, printing and mailing fees and other costs associated with the Business Combination. ERES and the Companies estimate that they will incur $18.4 million in aggregate transaction costs (this excludes any deferred underwriting fee to Wells Fargo). Some of the transaction costs are payable regardless of whether the Business Combination is completed. See the section entitled “The Business Combination—Terms of the Business Combination.”

ERES’s stockholders will have their rights as stockholders governed by the Post-Combination Company’s organizational documents.

As a result of the completion of the Business Combination, holders of shares of ERES Common Stock will become holders of shares of the Post-Combination Company’s common stock, which are expected to be governed by the Post-Combination Company’s organizational documents. As a result, there will be differences between the rights currently enjoyed by ERES stockholders and the rights that ERES stockholders who become stockholders of the Post-Combination Company will have as stockholders of the Post-Combination Company.

The Sponsor has agreed to vote in favor of each of the Proposals presented at the Special Meeting, regardless of how Public Stockholders vote.

Pursuant to the Sponsor Support Agreement, the Sponsor has agreed to vote any shares of ERES Common Stock it holds in favor of each of the Proposals presented at the Special Meeting, regardless of how Public Stockholders vote. Accordingly, the agreement by the Sponsor to vote in favor of the each of the Proposals presented at the Special Meeting will increase the likelihood that ERES will receive the requisite stockholder approval for the Business Combination and the transactions contemplated thereby. See the section entitled “Other AgreementsSponsor Support Agreement.”

ERES’s and the Companies’ ability to consummate the Business Combination, and the operations of the Post-Combination Company following the Business Combination, may be materially adversely affected by the recent coronavirus (COVID-19) pandemic.

The COVID-19 pandemic has resulted, and other infectious diseases could result, in a widespread health crisis that has and could continue to adversely affect the economies and financial markets worldwide, which may delay or prevent the consummation of the Business Combination, and the business of the Companies or Post-Combination Company following the Business Combination could be materially and adversely affected. The extent of such impact will depend on future developments, which are highly uncertain and cannot be predicted.

The parties will be required to consummate the Business Combination even if the Companies, their business, financial condition and results of operations are materially affected by COVID-19. The disruptions posed by COVID-19 have continued, and other matters of global concern may continue, for an extensive period of time, and if the Companies are unable to recover from business disruptions due to COVID-19 or other matters

 

63


Table of Contents

of global concern on a timely basis, the Companies’ ability to consummate the Business Combination and the Post-Combination Company’s financial condition and results of operations following the Business Combination may be materially adversely affected. Each of the Companies and the Post-Combination Company may also incur additional costs due to delays caused by COVID-19, which could adversely affect the Post-Combination Company’s financial condition and results of operations.

Risks Related to Ownership of Our Class A Common Stock Following the Business Combination

Subsequent to the consummation of the Business Combination, the Post-Combination Company may be required to take write-downs or write-offs, or the Post-Combination Company may be subject to restructuring, impairment or other charges that could have a significant negative effect on the Post-Combination Company’s financial condition, results of operations and the price of the Post-Combination Company’s securities, which could cause you to lose some or all of your investment.

Although ERES has conducted due diligence on the Companies, this diligence may not surface all material issues that may be present with the Companies’ business. Factors outside of ERES’s and outside of the Companies’ control may, at any time, arise. As a result of these factors, the Post-Combination Company may be forced to later write-down or write-off assets, restructure its operations, or incur impairment or other charges that could result in the Post-Combination Company reporting losses. Even if ERES’s due diligence successfully identified certain risks, unexpected risks may arise, and previously known risks may materialize in a manner not consistent with our preliminary risk analysis. Even though these charges may be non-cash items and therefore not have an immediate impact on the Post-Combination Company’s liquidity, the fact that the Post-Combination Company reports charges of this nature could contribute to negative market perceptions about the Post-Combination Company or its securities. In addition, charges of this nature may cause the Post-Combination Company to be unable to obtain future financing on favorable terms or at all.

Anti-takeover provisions in our governing documents and under Delaware law could make an acquisition of us more difficult, limit attempts by our stockholders to replace or remove our current management and limit the market price of our common stock.

The Proposed Charter, the Amended and Restated Bylaws and Delaware law contain or will contain provisions that could have the effect of rendering more difficult, delaying, or preventing an acquisition deemed undesirable by the Board. Among other things, the Proposed Charter and/or the Amended and Restated Bylaws will include the following provisions:

 

   

a staggered board, which means that the Board will be classified into three classes of directors with staggered three-year terms and directors will only be able to be removed from office for cause;

 

   

limitations on convening special stockholder meetings, which could make it difficult for our stockholders to adopt desired governance changes;

 

   

a prohibition on stockholder action by written consent, which means that our stockholders will only be able to take action at an annual meeting of stockholders and will not be able to take action by written consent for any matter;

 

   

a forum selection clause, which means certain litigation against us can only be brought in Delaware;

 

   

the authorization of undesignated preferred stock, the terms of which may be established and shares of which may be issued without further action by our stockholders; and

 

   

advance notice procedures, which apply for stockholders to nominate candidates for election as directors or to bring matters before an annual meeting of stockholders.

These provisions, alone or together, could delay or prevent hostile takeovers and changes in control or changes in our management. As a Delaware corporation, we are also subject to provisions of Delaware law,

 

64


Table of Contents

including Section 203 of the DGCL, which prevents interested stockholders, such as certain stockholders holding more than 15% of our outstanding common stock, from engaging in certain business combinations unless (i) prior to the time such stockholder became an interested stockholder, the board of directors approved the transaction that resulted in such stockholder becoming an interested stockholder, (ii) upon consummation of the transaction that resulted in such stockholder becoming an interested stockholder, the interested stockholder owned at least 85% of the common stock, or (iii) following board approval, such business combination receives the approval of the holders of at least two-thirds of our outstanding common stock not held by such interested stockholder at an annual or special meeting of stockholders.

Any provision of the Proposed Charter, the Amended and Restated Bylaws or Delaware law that has the effect of delaying, preventing or deterring a change in control could limit the opportunity for our stockholders to receive a premium for their shares of our common stock and could also affect the price that some investors are willing to pay for our common stock.

ERES has identified a material weakness in its internal control over financial reporting as of March 31, 2023. If ERES is unable to develop and maintain an effective system of internal control over financial reporting, ERES may not be able to accurately report its financial results in a timely manner, which may adversely affect investor confidence in ERES and materially and adversely affect its business and operating results.

On April 12, 2021, the staff of the SEC issued a public statement entitled “Staff Statement on Accounting and Reporting Considerations for Warrants Issued by Special Purpose Acquisition Companies (“SPACs”)” (the “Statement”). In the Statement, the SEC staff, among other things, expressed its view that certain terms and conditions common to warrants issued by SPACs, such as ERES, may require such warrants to be classified as liabilities on the SPAC’s balance sheet as opposed to equity. ERES previously accounted for its outstanding warrants as components of equity instead of as derivative liabilities. Following the issuance of the Statement, ERES’s management and audit committee concluded that in light of the Statement, it was appropriate to restate ERES’s previously issued audited financial statements as of December 31, 2020, as of July 27, 2020, for the period from May 22, 2020 through December 31, 2020 and for the period ended September 30, 2020.

Additionally, in light of recent guidance from the staff of the SEC, ERES reevaluated its application of Accounting Standards Codification (“ASC”) 480-10-S99-3A on the classification of redeemable shares of common stock that were issued as part of the units sold in the ERES IPO. Historically, a portion of the Public Shares was classified as permanent equity to maintain net tangible assets greater than $5,000,000 on the basis that ERES would consummate its initial business combination only if it has net tangible assets of at least $5,000,001. Pursuant to such re-evaluation, ERES’s management determined that the Public Shares include certain provisions that require classification of the Public Shares as temporary equity regardless of the minimum net tangible assets required to complete ERES’s initial business combination. ERES’s management and audit committee concluded that in light of this change it was appropriate to restate ERES’s previously issued audited financial statements as of July 27, 2020, for the period from May 22, 2020 through December 31, 2020, ERES’s unaudited quarterly financial statements as of September 30, 2020 included in ERES’s quarterly report on Form 10-Q filed with the SEC on November 16, 2020, ERES’s unaudited quarterly financial statements as of March 31, 2021 included in ERES’s quarterly report on Form 10-Q filed with the SEC on July 16, 2021, and ERES’s unaudited quarterly financial statements as of June 30, 2021 included in ERES’s quarterly report on Form 10-Q filed with the SEC on August 17, 2021.

In connection with these restatements, ERES identified material weaknesses in its internal controls over financial reporting due to the ability to apply the nuances of the complex accounting standards and preparation of financial statements in accordance with GAAP. A material weakness is a deficiency, or a combination of deficiencies, in internal control over financial reporting such that there is a reasonable possibility that a material misstatement of ERES’s annual or interim financial statements will not be prevented, or detected and corrected on a timely basis. Effective internal controls are necessary for us to provide reliable financial reports and prevent fraud. ERES continues to evaluate steps to remediate the material weakness. These remediation measures may be time

 

65


Table of Contents

consuming and costly and there is no assurance that these initiatives will ultimately have the intended effects. If ERES identifies any new material weaknesses in the future, any such newly identified material weakness could limit ERES’s ability to prevent or detect a misstatement of ERES’s accounts or disclosures that could result in a material misstatement of ERES’s annual or interim financial statements. In such case, ERES may be unable to maintain compliance with securities law requirements regarding timely filing of periodic reports in addition to applicable stock exchange listing requirements, investors may lose confidence in ERES’s financial reporting and ERES’s stock price may decline as a result. ERES cannot assure you that the measures it has taken to date, or any measures it may take in the future, will be sufficient to avoid potential future material weaknesses.

Risks Related to Redemption

If third parties bring claims against us, the proceeds held in the Trust Account could be reduced and the per share redemption amount received by stockholders may be less than $10.35 per share.

Our placing of funds in the Trust Account may not protect those funds from third-party claims against us. Although we have sought and will continue to seek to have all vendors, service providers, prospective target businesses, including the Companies, or other entities with which we do business execute agreements with us waiving any right, title, interest or claim of any kind in or to any monies held in the Trust Account for the benefit of our Public Stockholders, such parties may not execute such agreements, or even if they execute such agreements they may not be prevented from bringing claims against the Trust Account, including, but not limited to, fraudulent inducement, breach of fiduciary responsibility or other similar claims, as well as claims challenging the enforceability of the waiver, in each case in order to gain advantage with respect to a claim against our assets, including the funds held in the Trust Account. If any third party refuses to execute an agreement waiving such claims to the monies held in the Trust Account, our management will perform an analysis of the alternatives available to it and will only enter into an agreement with a third party that has not executed a waiver if management believes that such third party’s engagement would be significantly more beneficial to us than any alternative. Marcum LLP, our independent registered public accounting firm, did not execute agreements with us waiving such claims to the monies held in the Trust Account.

Examples of possible instances where we may engage a third party that refuses to execute a waiver include the engagement of a third-party consultant whose particular expertise or skills are believed by management to be significantly superior to those of other consultants that would agree to execute a waiver or in cases where management is unable to find a service provider willing to execute a waiver. In addition, there is no guarantee that such entities will agree to waive any claims they may have in the future as a result of, or arising out of, any negotiations, contracts or agreements with us and will not seek recourse against the Trust Account for any reason. Upon redemption of our Public Shares, if we are unable to complete our initial business combination within the prescribed timeframe, or upon the exercise of a redemption right in connection with our initial business combination, we will be required to provide for payment of claims of creditors that were not waived that may be brought against us within the 10 years following redemption. Accordingly, the per share redemption amount received by Public Stockholders could be less than the $10.35 per share as of the ERES Record Date, due to claims of such creditors. Our Sponsor has agreed that it will be liable to us if and to the extent any claims by a vendor for services rendered or products sold to us, or a prospective target business, with which we have discussed entering into a transaction agreement, reduce the amount of funds in the Trust Account to below (i) $10.00 per Public Share or (ii) such lesser amount per Public Share held in the Trust Account as of the date of the liquidation of the Trust Account due to reductions in the value of the trust assets, in each case net of the interest which may be withdrawn to pay taxes. This liability will not apply with respect to any claims by a third party who executed a waiver of any and all rights to seek access to the Trust Account and except as to any claims under our indemnity of the underwriters of the ERES IPO against certain liabilities, including liabilities under the Securities Act. Moreover, in the event that an executed waiver is deemed to be unenforceable against a third party, then our Sponsor will not be responsible to the extent of any liability for such third party claims. We have not independently verified whether our Sponsor has sufficient funds to satisfy its indemnity obligations and believe that our Sponsor’s only assets are our securities. We have not asked our Sponsor to reserve for such

 

66


Table of Contents

indemnification obligations. Therefore, we cannot assure you that our Sponsor would be able to satisfy those obligations. As a result, if any such claims were successfully made against the Trust Account, the funds available for our initial business combination and redemptions could be reduced to less than $10.35 per Public Share. In such event, we may not be able to complete our initial business combination, and you would receive such lesser amount per share in connection with any redemption of your Public Shares. None of our officers will indemnify us for claims by third parties including, without limitation, claims by vendors and prospective target businesses.

ERES’s independent directors may decide not to enforce the indemnification obligations of our Sponsor, resulting in a reduction in the amount of funds in the Trust Account available for distribution to our Public Stockholders.

In the event that the proceeds in the Trust Account are reduced below the lesser of (i) $10.00 per Public Share or (ii) such lesser amount per share held in the Trust Account as of the date of the liquidation of the Trust Account due to reductions in the value of the trust assets, in each case net of the interest which may be withdrawn to pay taxes, and our Sponsor asserts that it is unable to satisfy its obligations or that it has no indemnification obligations related to a particular claim, our independent directors would determine whether to take legal action against our Sponsor to enforce its indemnification obligations.

While we currently expect that our independent directors would take legal action on our behalf against our Sponsor to enforce its indemnification obligations to us, it is possible that our independent directors in exercising their business judgment may choose not to do so if, for example, the cost of such legal action is deemed by the independent directors to be too high relative to the amount recoverable or if the independent directors determine that a favorable outcome is not likely. If our independent directors choose not to enforce these indemnification obligations, the amount of funds in the Trust Account available for distribution to our Public Stockholders may be reduced below $10.35 per share.

There is no guarantee that a Public Stockholder’s decision whether to redeem their Public Shares for a pro rata portion of the Trust Account will put such stockholder in a better future economic position.

No assurance can be given as to the price at which a Public Stockholder may be able to sell the shares of our Class A Common Stock in the future following the completion of the Business Combination. Certain events following the consummation of any business combination, including the Business Combination, may cause an increase in our stock price, and may result in a lower value realized now than an ERES stockholder might realize in the future had the stockholder not elected to redeem such stockholder’s Public Shares. Similarly, if a Public Stockholder does not redeem his, her or its shares, such stockholder will bear the risk of ownership of our Class A Common Stock after the consummation of the Business Combination, and there can be no assurance that a stockholder can sell his, her or its shares of our Class A Common Stock in the future for a greater amount than the redemption price set forth in this proxy statement. A Public Stockholder should consult his, her or its own tax and/or financial advisor for assistance on how this may affect its individual situation.

If Public Stockholders fail to comply with the redemption requirements specified in this proxy statement, they will not be entitled to redeem their Public Shares for a pro rata portion of the funds held in the Trust Account.

To exercise their redemption rights, holders are required to deliver their stock, either physically or electronically using the Depository Trust Company’s DWAC System, to ERES’s transfer agent two business days prior to the vote at the Special Meeting. If a holder properly seeks redemption as described in this proxy statement and the Business Combination with the Companies is consummated, ERES will redeem these Public Shares for a pro rata portion of funds deposited in the Trust Account and the holder will no longer own such Public Shares following the Business Combination. See the section entitled “ERES’s Special Meeting of StockholdersRedemption Rights” for additional information on how to exercise your redemption rights.

 

67


Table of Contents

If, before distributing the proceeds in the Trust Account to our Public Stockholders, we file a bankruptcy petition or an involuntary bankruptcy petition is filed against us that is not dismissed, the claims of creditors in such proceeding may have priority over the claims of our stockholders and the per share amount that would otherwise be received by our stockholders in connection with our liquidation may be reduced.

If, before distributing the proceeds in the Trust Account to our Public Stockholders, we file a bankruptcy petition or an involuntary bankruptcy petition is filed against us that is not dismissed, the proceeds held in the Trust Account could be subject to applicable bankruptcy law, and may be included in our bankruptcy estate and subject to the claims of third parties with priority over the claims of our stockholders. To the extent any bankruptcy claims deplete the Trust Account, the per share amount that would otherwise be received by our stockholders in connection with our liquidation may be reduced.

If, after we distribute the proceeds in the Trust Account to our Public Stockholders, we file a bankruptcy petition or an involuntary bankruptcy petition is filed against us that is not dismissed, a bankruptcy court may seek to recover such proceeds, and we and our board may be exposed to claims of punitive damages.

If, after we distribute the proceeds in the Trust Account to our Public Stockholders, we file a bankruptcy petition or an involuntary bankruptcy petition is filed against us that is not dismissed, any distributions received by stockholders could be viewed under applicable debtor/creditor and/or bankruptcy laws as either a “preferential transfer” or a “fraudulent conveyance.” As a result, a bankruptcy court could seek to recover all amounts received by our stockholders. In addition, the ERES Board may be viewed as having breached its fiduciary duty to our creditors and/or having acted in bad faith, thereby exposing itself and us to claims of punitive damages, by paying Public Stockholders from the Trust Account prior to addressing the claims of creditors.

If you or a “group” of stockholders of which you are a part are deemed to hold an aggregate of more than 20% of the Public Shares, you (or, if a member of such a group, all of the members of such group in the aggregate) will lose the ability to redeem all such shares in excess of 20% of the Public Shares.

A Public Stockholder, together with any of his, her or its affiliates or any other person with whom it is acting in concert or as a “group” (as defined in Section 13(d)(3) of the Exchange Act), will be restricted from redeeming in the aggregate his, her or its Public Shares or, if part of such a group, the group’s Public Shares, in excess of 20% of the Public Shares without the consent of ERES. Your inability to redeem any such excess Public Shares could resulting in you suffering a material loss on your investment in ERES if you sell such excess Public Shares in open market transactions. ERES cannot assure you that the value of such excess Public Shares will appreciate over time following the Business Combination or that the market price of the Public Shares will exceed the per-share redemption price.

However, ERES’s stockholders’ ability to vote all of their Public Shares (including such excess shares) for or against the Business Combination Proposal is not restricted by this limitation on redemption.

ERES may redeem your unexpired warrants prior to their exercise at a time that is disadvantageous to you, thereby making your warrants worthless, and Private Placement Warrants have different cashless exercise rights than other warrants issued by ERES.

We have the ability to redeem the outstanding warrants underlying the ERES units sold in the ERES IPO at any time after they become exercisable and prior to their expiration, at a price of $0.01 per warrant if, among other things, the last reported sale price of the Class A Common Stock for any 20 trading days within a 30-trading day period ending on the third trading day prior to the date on which we send the notice of redemption to the warrant holders equals or exceeds $18.00 per share (as adjusted for stock splits, stock dividends, reorganizations, recapitalizations and the like). The Class A Common Stock has never traded above $18.00 per share. 90 days after the warrants become exercisable, we may redeem the outstanding warrants at a price equal to a number of shares of Class A Common Stock as set forth in the table under the section Description of the

 

68


Table of Contents

Securities of the Post-Combination Company—Warrants—Public Stockholders’ Warrants.” If and when the warrants become redeemable by us, we may exercise our redemption right. Redemption of the outstanding warrants as described above could force you to: (i) exercise your warrants and pay the exercise price therefor at a time when it may be disadvantageous for you to do so; (ii) sell your warrants at the then-current market price when you might otherwise wish to hold your warrants; or (iii) accept the nominal redemption price which, at the time the outstanding warrants are called for redemption, we expect would be substantially less than the market value of your warrants. We have no obligation to notify holders of warrants that they have become eligible for redemption. In the event we decide to redeem the warrants, we shall fix a date for the redemption (the “Redemption Date”) and are required to mail notice of such redemption not less than 30 days prior to the Redemption Date. The warrants may be exercised any time after notice of redemption is given and prior to the Redemption Date. Redemption may occur at a time when the warrants are “out-of-the-money,” in which case you would lose any potential embedded value from a subsequent increase in the value of the Class A Common Stock had your warrants remained outstanding.

The Private Placement Warrants are identical to the public warrants except that (i) the Private Placement Warrants and the Class A Common Stock issuable upon the exercise of the Private Placement Warrants will not be transferable, assignable or salable until 30 days after the completion of a Business Combination, subject to certain limited exceptions, (ii) the Private Placement Warrants will be exercisable on a cashless basis at the election of such holder, whereas public warrants will only be exercisable on a cashless basis at ERES’s election and (iii) none of the Private Placement Warrants will be redeemable by us.

If we elect to redeem the public warrants on a cashless basis, or if the holders of the Private Placement Warrants elect to exercise their Private Placement Warrants on a cashless basis, then ERES will not receive any cash proceeds from the exercise of such warrants.

There is uncertainty regarding the federal income tax consequences of the redemption to the holders of ERES Class A Common Stock.

There is some uncertainty regarding the federal income tax consequences to holders of ERES Class A Common Stock that exercise their redemption rights. The uncertainty of tax consequences relates primarily to the individual circumstances of the taxpayer and include (i) whether the redemption will be treated as a corporate distribution potentially taxable as a dividend, or a sale, that would potentially give rise to capital gain or capital loss and (ii) whether such capital gain is “long-term” or “short-term.” Whether the redemption qualifies for sale treatment, resulting in taxation as capital gain rather than treatment as a corporate distribution, will depend largely on whether the holder owns (or is deemed to own) any shares of Class A Common Stock following the redemption, and if so, the total number of shares of ERES Class A Common Stock treated as held by the holder both before and after the redemption relative to all shares of ERES voting stock outstanding both before and after the redemption. The redemption generally will be treated as a sale, rather than a distribution, if the redemption (i) is “substantially disproportionate” with respect to the holder, (ii) results in a “complete termination” of the holder’s interest in ERES or (iii) is “not essentially equivalent to a dividend” with respect to the holder. Due to the personal and subjective nature of certain of such tests and the absence of clear guidance from the IRS, there is uncertainty as to how a holder who elects to exercise its redemption rights will be taxed in connection with the exercise of redemption rights. See the section entitled “Material U.S. Federal Income Tax Consequences—Material Tax Consequences of a Redemption of Public Shares.”

A new 1% U.S. federal excise tax may be imposed upon us in connection with the redemptions by us of our Class A Common Stock.

The Inflation Reduction Act of 2022 (the “IRA”), which, among other things, imposes a new U.S. federal 1% excise tax on certain repurchases (including redemptions) of stock by publicly traded domestic corporations and certain domestic subsidiaries of publicly traded foreign corporations. This excise tax is imposed on the repurchasing corporation itself, not its stockholders from which shares are repurchased. Generally, the amount of

 

69


Table of Contents

the excise tax is 1% of the fair market value of the shares repurchased at the time of the repurchase. For the purposes of calculating the excise tax, the repurchasing corporation is permitted to net the fair market value of certain new stock issuances against the fair market value of the stock repurchases that occur in the same taxable year. The IRA excise tax applies to repurchases that occur after December 31, 2022.

Any repurchase or redemption of our Class A Common Stock that occurs after December 31, 2022, in connection with the Business Combination may be subject to the excise tax. Whether and to what extent we would be subject to the excise tax in connection with the Business Combination would depend on a number of factors, including (i) the fair market value of the redemptions and repurchase in connection with the Business Combination, (ii) the structure of the Business Combination, (iii) the nature and amount of any PIPE or other equity issuances in connection with the Business Combination (or otherwise issued not in connection with the Business Combination but issued within the same taxable year of the Business Combination) (the Post-Combination Company expects to enter into the Owl Rock Credit Facility, the SPV Purchase and Sale and the SPV Investment Facility; ERES and the Companies accordingly have determined not to obtain any committed PIPE Investment Amount) and (iv) the regulations and other guidance issued by the U.S. Treasury Department and the IRS. Since the excise tax would be payable by us and not by the redeeming holder, we have yet to determine the mechanics of any required payment of the excise taxes.

Unlike some other blank check companies, ERES does not have a specified maximum redemption threshold, except that in no event will ERES redeem the Public Shares in an amount that would cause ERES’s net tangible assets to be less than $5,000,001. The absence of such a redemption threshold will make it easier for ERES to consummate the Business Combination even if a substantial number of ERES stockholders redeem.

Unlike some other blank check companies, ERES does not have a specified maximum redemption threshold, except that we will not redeem Public Shares in an amount that would cause our net tangible assets to be less than $5,000,001. Some other blank check companies’ structures disallow the consummation of a business combination if the holders of such companies’ public shares elect to redeem or convert more than a specified percentage of the shares sold in such companies’ initial public offering. Because we have no such maximum redemption threshold, we may be able to consummate the Business Combination even though a substantial number of our Public Stockholders have redeemed their shares.

However, the Merger Agreement provides that the obligation of the Companies to consummate the Business Combination is subject to ERES having cash on hand and any additional cash received from financing activities equal to or in excess of $1.0 million (without, for the avoidance of doubt, taking into account any transaction expenses) and after distribution of the Trust Account, deducting all amounts to be paid pursuant to the redemption of Public Shares and after giving effect to any financing. In the event the aggregate cash consideration we would be required to pay for all shares of Class A Common Stock that are validly submitted for redemption plus the required amount of required funds pursuant to the Merger Agreement exceed the aggregate amount of cash available to us, we will not complete the Business Combination or redeem any shares, all shares of Class A Common Stock submitted for redemption will be returned to the holders thereof, and we instead may search for an alternate business combination.

 

70


Table of Contents

UNAUDITED PRO FORMA CONDENSED COMBINED FINANCIAL INFORMATION

Introduction

ERES and the Companies are providing the following unaudited pro forma condensed combined financial information to aid you in your analysis of the financial aspects of the Business Combination. The unaudited pro forma condensed combined financial information has been prepared in accordance with Article 11 of Regulation S-X and should be read in conjunction with the accompanying notes.

The unaudited pro forma condensed combined balance sheet as of March 31, 2023 combines the unaudited balance sheet of ERES as of March 31, 2023, the unaudited balance sheet of LMA as of March 31, 2023, and the unaudited balance sheet of Abacus as of March 31, 2023, giving effect to the Business Combination as if it had been consummated on March 31, 2023.

The unaudited pro forma condensed combined statement of operations for the three months ended March 31, 2023 combines the unaudited condensed statement of operations of ERES for the three months ended March 31, 2023, the unaudited condensed statement of operations of LMA for the three months ended March 31, 2023, and the unaudited condensed statement of operations of Abacus for the three months ended March 31, 2023. The unaudited pro forma condensed combined statement of operations for the year ended December 31, 2022 combines the audited statement of operations of ERES for the year ended December 31, 2022, the audited statement of operations of LMA for the year ended December 31, 2022, and the audited statement of operations of Abacus for the year ended December 31, 2022, giving effect to the Business Combination as if it had been consummated on January 1, 2022, the beginning of the earliest period presented.

The unaudited pro forma condensed combined financial information was derived from, and should be read in conjunction with, the following historical financial statements and the accompanying notes, which are included elsewhere in this proxy statement/prospectus:

 

   

The historical unaudited condensed financial statements of ERES as of and for the three months ended March 31, 2023, and the historical audited financial statements of ERES as of and for year ended December 31, 2022;

 

   

The historical unaudited condensed financial statements of LMA as of and for the three months ended March 31, 2023, and the historical audited financial statements of LMA as of and for the year ended December 31, 2022; and

 

   

The historical unaudited condensed financial statements of Abacus as of and for the three months ended March 31, 2023, and the historical audited financial statements of Abacus as of and for the year ended December 31, 2022.

The foregoing historical financial statements have been prepared in accordance with GAAP. The unaudited pro forma condensed combined financial information has been prepared based on the aforementioned historical financial statements and the assumptions and adjustments as described in the notes to the unaudited pro forma condensed combined financial information. The pro forma adjustments reflect transaction accounting adjustments related to the Business Combination, which is discussed in further detail below. The unaudited pro forma condensed combined financial statements are presented for illustrative purposes only and do not purport to represent the Post-Combination Company’s consolidated results of operations or consolidated financial position that would actually have occurred had the Business Combination been consummated on the dates assumed or to project the Post-Combination Company’s consolidated results of operations or consolidated financial position for any future date or period.

The unaudited pro forma condensed combined financial information should also be read together with “Management’s Discussion and Analysis of Financial Condition and Results of Operations of ERES,”

 

71


Table of Contents

“Management’s Discussion and Analysis of Financial Condition and Results of Operations of LMA,” “Management’s Discussion and Analysis of Financial Condition and Results of Operations of Abacus,” and other financial information included elsewhere in this proxy statement/prospectus.

Description of the Business Combination

On August 30, 2022, ERES entered into the Merger Agreement with the Companies and Merger Subs, pursuant to which, among other things and subject to the terms and conditions contained in the Merger Agreement, Abacus Merger Sub will merge with and into Abacus, with Abacus surviving the Merger as a wholly owned subsidiary of ERES, and LMA Merger Sub will merge with and into LMA, with LMA surviving the Merger as a wholly owned subsidiary of ERES. In connection with the Closing of the Merger, ERES will be renamed Abacus Life, Inc.

On October 14, 2022, ERES entered into the First Amendment to the Merger Agreement with the Companies and Merger Subs, which modified certain terms and conditions contained within the Merger Agreement.

On April 20, 2023, ERES entered into the Second Amendment to the Merger Agreement with the Companies and Merger Subs, which modified certain terms and conditions contained within the Merger Agreement.

Accounting for the Business Combination

The Business Combination will be accounted for as a reverse recapitalization with ERES in accordance with GAAP. Under this method of accounting, ERES has been treated as the “acquired” company for financial reporting purposes. This determination was primarily based on the LMA shareholders having a relative majority of the voting power of the Post-Combination Company, the LMA shareholders having the authority to appoint a majority of directors on the Board of Directors, and senior management of LMA comprising the majority of the senior management of the Post-Combination Company. LMA was then determined to be the “acquirer” for financial reporting purposes based on the relative size of LMA as compared to Abacus, represented by their revenue, equity, gross profit and net income. Accordingly, for accounting purposes, the financial statements of the combined entity will represent a continuation of the financial statements of LMA with the LMA Merger being treated as the equivalent of LMA issuing stock for the net assets of ERES, accompanied by a recapitalization. The net assets of ERES will be stated at historical cost, with no goodwill or other intangible assets recorded.

The Abacus Merger will be accounted for using the acquisition method of accounting. Under the acquisition method of accounting, the assets and liabilities of Abacus will be recorded at estimated fair value as of the acquisition date. The excess of the purchase price over the estimated fair values of the net assets acquired, if applicable, will be recognized as goodwill. For purposes of the unaudited pro forma condensed combined balance sheet, the purchase consideration has been allocated to the assets acquired and liabilities assumed of Abacus based upon management’s preliminary estimate of their fair values, subject to further revision as additional information becomes available and additional analyses are performed. Differences may occur between these preliminary estimates and the final accounting, expected to be completed after the Closing of the Business Combination, and these differences could have a material impact on the accompanying unaudited pro forma condensed combined financial information and the Company’s future results of operations and financial position.

Basis of Pro Forma Presentation

The historical financial information has been adjusted to give pro forma effect to the transaction accounting required for the Business Combination. The adjustments in the unaudited pro forma condensed combined financial information have been identified and presented to provide relevant information necessary for an accurate understanding of the Post-Combination Company upon Closing.

 

72


Table of Contents

The unaudited pro forma condensed combined financial information is for illustrative purposes only. The financial results may have been different had ERES and the Companies always been combined. You should not rely on the unaudited pro forma condensed combined financial information as being indicative of the historical results that would have been achieved had ERES and the Companies always been combined or the future results that the Post-Combination Company will experience.

The Companies are related parties, although they were determined not to be under common control. As such, an adjustment was applied to the statements of operations for the three months ended March 31, 2023 and for the year ended December 31, 2022 to remove activity that would be considered intercompany activity and eliminated upon consolidation. This activity represented revenue for Abacus and cost of sales for LMA in the amount of $3.2 million and $2.3 million for the three months ended March 31, 2023 and for the year ended December 31, 2022, respectively. The Companies have not had any historical relationship with ERES prior to the Business Combination. Accordingly, no pro forma adjustments were required to eliminate activities between the Companies and ERES.

The unaudited pro forma condensed combined financial information has been prepared assuming two alternative levels of redemptions of Class A Common Stock into cash:

 

   

Assuming No Redemptions. This presentation assumes:

 

   

No shareholders of Class A Common Stock exercise their redemption rights with respect to their redeemable Class A Common Stock upon Closing. In this scenario, ERES shareholders comprise 2.9 million shares of Class A Common Stock and contribute $29.4 million to the Post-Combination Company, assuming $10.00 per share.

 

   

Assuming Maximum Contractual Redemptions.

 

   

This presentation assumes: Shareholders representing 2.9 million shares of Class A Common Stock exercise their redemption rights with respect to their redeemable Class A Common Stock upon Closing, which represents 100% redemptions, for a total redemption price of $29.4 million, assuming that the redemption price is $10.00 per share.

If the actual facts are different than these assumptions, then the amounts and shares outstanding in the unaudited pro forma condensed combined financial information will be different.

 

73


Table of Contents

Unaudited Pro Forma Condensed Combined Balance Sheet

As of March 31, 2023

(in thousands)

 

    (1)
ERES
Historical
    (2)
LMA
Historical
    (3)
Transaction
Adjustments
Assuming No
Redemptions
    (4)
Pro Forma
Combined

ERES and
LMA
Assuming
No
Redemptions
(1) + (2) + (3)
    (5)
Abacus
Historical
    (6)
Transaction
Adjustments -
Abacus Acquisition
    (7)
Pro Forma
Combined
Assuming
No
Redemptions
(4)

+ (5) + (6)
    (8)
Transaction
Adjustments
Assuming
Maximum
Redemptions
    Pro Forma
Combined
Assuming
Maximum
Redemptions
(7) + (8)
 

ASSETS

                 

Current assets

                 

Cash and cash equivalents

    57       19,722       29,385  (A)      101,534       613         102,147       (29,385 ) (L)      90,762  
        (18,908 ) (B)              18,000  (M)   
        (18,722 ) (G)             
        40,000  (H)             
        50,000  (I)             

Accounts receivable

    —         —           —         —           —           —    

Related party receivable

    —         86         86       654         740         740  

Due from affiliates

    —         3,753       (3,753 ) (G)      —         —           —           —    

Prepaid expenses and other current assets

    178       313         491       529         1,020         1,020  
 

 

 

   

 

 

   

 

 

   

 

 

   

 

 

   

 

 

   

 

 

   

 

 

   

 

 

 

Total current assets

    235       23,874       78,002       102,111       1,796       —         103,907       (11,385     92,522  

Property and equipment, net

    —         18         18       109         127         127  

Intangible assets, net

    —         —           —         129       32,200  (K)      32,329         32,329  

Goodwill

    —         —           —         —         106,357  (K)      106,357         106,357  

Operating right-of-use assets

    —         65         65       245         310         310  

Life settlement policies, at cost

    —         35,899       (35,899 ) (G)      10,000       —           10,000         10,000  
        10,000   (H)             

Life settlement policies, at fair value

    —         27,093         27,093       —           27,093         27,093  

Available-for-sale securities, at fair value

    —         1,000         1,000       —           1,000         1,000  

Other investments

    —         1,450         1,450       —           1,450         1,450  

Due from members and affiliates

    —         —           —         26         26         26  

Deferred tax asset

    —         —         760  (J)      760       —           760         760  

Other assets, at fair value

    —         1,050         1,050       486         1,536         1,536  

Cash and marketable securities held in Trust Account

    29,385       —         (29,385 ) (A)      —         —           —           —    
 

 

 

   

 

 

   

 

 

   

 

 

   

 

 

   

 

 

   

 

 

   

 

 

   

 

 

 

Total assets

    29,620       90,449       23,478       143,547       2,791       138,557       284,895       (11,385     273,510  
 

 

 

   

 

 

   

 

 

   

 

 

   

 

 

   

 

 

   

 

 

   

 

 

   

 

 

 

LIABILITIES, CLASS A COMMON STOCK SUBJECT TO POSSIBLE REDEMPTION AND STOCKHOLDERS’ EQUITY (DEFICIT)

                 

Current liabilities

                 

Accrued expenses

    10,074       —           10,074       —           10,074         10,074  

Accounts payable

    86       15,029         15,115       —           15,115         15,115  

Operating lease liability-current portion

    —         49         49       197         246         246  

Due to members and affiliates

    —         264         264       —           264         264  

Accrued transaction costs

    —         1,306       (908 ) (B)      398       —           398         398  

Other current liabilities

    —         51         51       1,190         1,241         1,241  

Excise taxes payable

    699       —           699       —           699         699  

Income taxes payable

    52       —           52       —           52         52  

Note payable to related party

    5,490       —           5,490       —           5,490         5,490  
 

 

 

   

 

 

   

 

 

   

 

 

   

 

 

   

 

 

   

 

 

   

 

 

   

 

 

 

 

74


Table of Contents
    (1)
ERES
Historical
    (2)
LMA
Historical
    (3)
Transaction
Adjustments
Assuming No
Redemptions
    (4)
Pro Forma
Combined

ERES and
LMA
Assuming
No
Redemptions
(1) + (2) + (3)
    (5)
Abacus
Historical
    (6)
Transaction
Adjustments -
Abacus Acquisition
    (7)
Pro Forma
Combined
Assuming
No
Redemptions
(4)

+ (5) + (6)
    (8)
Transaction
Adjustments
Assuming
Maximum
Redemptions
    Pro Forma
Combined
Assuming
Maximum
Redemptions
(7) + (8)
 

Total current liabilities

    16,401       16,699       (908     32,192       1,387       —         33,579       —         33,579  

Long-term debt at fair value

    —         37,402       50,000  (H)      137,402       —           137,402       18,000  (M)      155,402  
        50,000  (I)             

Operating lease liability-noncurrent portion

    —         17         17       50         67         67  

Deferred tax liability

    —         669         669       —         8,161  (K)      8,830         8,830  

Warrant liability

    3,400       —         (2,243 ) (F)      1,157       —           1,157         1,157  
 

 

 

   

 

 

   

 

 

   

 

 

   

 

 

   

 

 

   

 

 

   

 

 

   

 

 

 

Total liabilities

    19,801       54,787       96,849       171,437       1,437       8,161       181,035       18,000       199,035  
 

 

 

   

 

 

   

 

 

   

 

 

   

 

 

   

 

 

   

 

 

   

 

 

   

 

 

 

Commitments and Contingencies

                 

Class A Common Stock subject to possible redemption

    29,334       —         (29,334 ) (C)      —         —           —           —    

Shareholders’ equity (deficit)

                 

Class A common stock / Common units

    —         50       —   (C)      6       4       (4 ) (K)      6       —   (L)      6  
        (45 ) (D)             
        1   (E)             

Class B common stock

    1         (1 ) (E)      —              

Additional Paid-in Capital

    —         660       (13,540 ) (B)      18,742       80       131,670  (K)      150,492       (29,385 ) (L)      121,107  
        29,334  (C)             
        45   (D)             
        2,243  (F)             

Retained earnings/(accumulated deficit)

    (19,516     33,573       (4,460 ) (B)      (48,017     1,270       (1,270 ) (K)      (48,017       (48,017
        (58,374 ) (G)             
        760  (J)             

Accumulated other comprehensive income

    —         967         967       —           967         967  

Noncontrolling interest

    —         412         412       —           412         412  
 

 

 

   

 

 

   

 

 

   

 

 

   

 

 

   

 

 

   

 

 

   

 

 

   

 

 

 

Total shareholders’ equity (deficit)

    (19,515     35,662       (44,037     (27,890     1,354       130,396       103,860       (29,385     74,475  
 

 

 

   

 

 

   

 

 

   

 

 

   

 

 

   

 

 

   

 

 

   

 

 

   

 

 

 

Total liabilities and shareholders’ equity (deficit)

    29,620       90,449       23,478       143,547       2,791       138,557       284,895       (11,385     273,510  
 

 

 

   

 

 

   

 

 

   

 

 

   

 

 

   

 

 

   

 

 

   

 

 

   

 

 

 

 

75


Table of Contents

Unaudited Pro Forma Condensed Combined Statement of Operations

Three Months Ended March 31, 2023

(In thousands)

 

    (1)
ERES
Historical
    (2)
LMA
Historical
    (3)
Transaction
Adjustments
Assuming No
Redemptions
    (4)
Pro Forma
Combined
ERES and
LMA Assuming No
Redemptions
(1) + (2) + (3)
    (5)
Abacus
Historical
    (6)
Transaction
Adjustments -
Abacus Acquisition
    (7)
Pro Forma
Combined
Assuming No
Redemptions
(4) + (5) + (6)
    (8)
Transaction
Adjustments
Assuming
Maximum
Redemptions
    Pro Forma
Combined
Assuming
Maximum
Redemptions
(7) + (8)
 

Revenue

    —         10,273       (3,179 ) (AA)      7,094       6,300         13,394       —         13,394  

Cost of sales

    —         489       (3,179 ) (AA)      (2,690     4,395         1,705       —         1,705  
 

 

 

   

 

 

   

 

 

   

 

 

   

 

 

   

 

 

   

 

 

   

 

 

   

 

 

 

Gross profit

    —         9,784       —         9,784       1,905       —         11,689       —         11,689  

Formation and operating costs

    1,323       —           1,323       —           1,323         1,323  

Sales and marketing

    —         729         729       —           729         729  

General and adminstrative expenses

    —         697       5,138  (DD)      5,835       2,551         8,386         8,386  

Unrealized gain on life settlement policies

    —         —           —         —           —           —    

Unrealized loss on investments

    —         (125       (125     —           (125       (125

Loss on change in fair value of debt

    —         953         953       —           953         953  

Amortization expense

    —         —           —         —         4,856  (JJ)      4,856         4,856  

Depreciation

    —         1         1       3         4         4  
 

 

 

   

 

 

   

 

 

   

 

 

   

 

 

   

 

 

   

 

 

   

 

 

   

 

 

 

Total operating expenses

    1,323       2,255       5,138       8,716       2,554       4,856       16,126       —         16,126  
 

 

 

   

 

 

   

 

 

   

 

 

   

 

 

   

 

 

   

 

 

   

 

 

   

 

 

 

Loss from Operations

    (1,323     7,529       (5,138     1,068       (649     (4,856     (4,437     —         (4,437

Other income (expense):

                 

Change in fair value of warrant liability

    1,177       —         (776 ) (CC)      401       —           401         401  

Interest income

    2       7         9       —           9         9  

Interest expense

    —         (357     (1,500 ) (GG)      (3,284     (6       (3,290     (1,620 ) (KK)      (4,910
        (1,427 ) (HH)             

Interest earned on marketable securities held in Trust Account

    —         —         —    (BB)      —         —           —           —    

Other income (expense)

    —         (210     760  (II)      550       —           550         550  
 

 

 

   

 

 

   

 

 

   

 

 

   

 

 

   

 

 

   

 

 

   

 

 

   

 

 

 

Total other income (expense)

    1,179       (560     (2,943     (2,324     (6     —         (2,330     (1,620     (3,950

Net income before provision for income taxes

    (144     6,969       (8,081     (1,256     (655     (4,856     (6,767     (1,620     (8,387
 

 

 

   

 

 

   

 

 

   

 

 

   

 

 

   

 

 

   

 

 

   

 

 

   

 

 

 

(Provision for)/Benefit from income taxes

    —         656       549  (EE)      (664     (2     1,231  (EE)      565       411  (EE)      976  
        (1,869 ) (FF)             
 

 

 

   

 

 

   

 

 

   

 

 

   

 

 

   

 

 

   

 

 

   

 

 

   

 

 

 

Net income

    (144     7,625       (9,401     (1,920     (657     (3,625     (6,202     (1,209     (7,411
 

 

 

   

 

 

   

 

 

   

 

 

   

 

 

   

 

 

   

 

 

   

 

 

   

 

 

 

Net income attributable to noncontrolling interest

    —         (461       (461     —           (461       (461
 

 

 

   

 

 

   

 

 

   

 

 

   

 

 

   

 

 

   

 

 

   

 

 

   

 

 

 

Net income / (loss) attributable to members / shareholders

    (144     8,086       (9,401     (1,459     (657     (3,625     (5,741     (1,209     (6,950
 

 

 

   

 

 

   

 

 

   

 

 

   

 

 

   

 

 

   

 

 

   

 

 

   

 

 

 

Basic and diluted weighted average shares outstanding, Class A common stock subject to possible redemption

    5,507,417                  

Basic and diluted net income per share, Class A common stock subject to possible redemption

    (0.01                

Basic and diluted weighted average shares outstanding, Non-redeemable common stock

    8,625,000                  

Basic and diluted net income per share, Non-redeemable common stock

    (0.01                

Basic and diluted weighted average shares outstanding, Class A common stock

      5,000           400         60,086,125         57,230,078  

Basic and diluted net loss per share, Class A common stock

      1,422.48           (1,642.01       (0.10       (0.13

 

76


Table of Contents

Unaudited Pro Forma Condensed Combined Statement of Operations

Year Ended December 31, 2022

(in thousands)

 

     (1)
ERES
Historical
    (2)
LMA
Historical
    (3)
Transaction
Adjustments
Assuming No
Redemptions
    (4)
Pro Forma
Combined
ERES and
LMA
Assuming No
Redemptions
(1) + (2) + (3)
    (5)
Abacus
Historical
    (6)
Transaction
Adjustments -
Abacus Acquisition
    (7)
Pro Forma
Combined
Assuming No
Redemptions
(4) + (5) + (6)
    (8)
Transaction
Adjustments
Assuming
Maximum
Redemptions
    Pro Forma
Combined
Assuming
Maximum
Redemptions
(7) + (8)
 

Revenue

     —         44,713       (2,268 ) (KK)      42,445       25,203         67,648       —         67,648  

Cost of sales

     —         6,245       (2,268 ) (KK)      3,977       16,561         20,538       —         20,538  
  

 

 

   

 

 

   

 

 

   

 

 

   

 

 

   

 

 

   

 

 

   

 

 

   

 

 

 

Gross profit

     —         38,468       —         38,468       8,642       —         47,110       —         47,110  

Formation and operating costs

     11,722       —           11,722       —           11,722       —         11,722  

Sales and marketing

     —         2,596         2,596       —           2,596       —         2,596  

General and administrative expenses

     —         1,066       20,550  (OO)      21,616       8,674         30,290       —         30,290  

Loss (gain) on change in fair value of debt

     —         91         91       —           91       —         91  

Unrealized loss (gain) on investments

     —         1,046         1,046       —           1,046       —         1,046  

Other operating expenses

     —         —           —         —           —         —         —    

Amortization expense

     —         —           —         —         6,474  (TT)      6,474       —         6,474  

Depreciation

     —         4         4       12         16       —         16  
  

 

 

   

 

 

   

 

 

   

 

 

   

 

 

   

 

 

   

 

 

   

 

 

   

 

 

 

Total operating expenses

     11,722       4,803       20,550       37,075       8,686       6,474       52,235       —         52,235  
  

 

 

   

 

 

   

 

 

   

 

 

   

 

 

   

 

 

   

 

 

   

 

 

   

 

 

 

Loss from operations

     (11,722     33,665       (20,550     1,393       (44     (6,474     (5,125     —         (5,125

Other income (expense):

                  

Change in fair value of warrant liability

     9,336       —         (6,158 ) (MM)      3,178       —           3,178         3,178  

Change in fair value of forward purchase agreement liability

     600       —           600       —           600         600  

Interest income

     10       2         12       3         15         15  

Interest (expense)

     —         (43     (6,000 ) (RR)      (10,251     (9       (10,260     (2,160 ) (UU)      (12,420
         (4,208 ) (SS)             

Interest earned on marketable securities held in Trust Account

     672       —         (672 ) (LL)      —         —           —           —    

Consulting income

     —         —           —         —           —           —    

Other income/(expense)

     513       (347     (4,460 ) (NN)      (4,294     —           (4,294       (4,294
  

 

 

   

 

 

   

 

 

   

 

 

   

 

 

   

 

 

   

 

 

   

 

 

   

 

 

 

Total other income

     11,131       (388     (21,498     (10,755     (6     —         (10,761     (2,160     (12,921

Net income before provision for income taxes

     (591     33,277       (42,048     (9,362     (50     (6,474     (15,886     (2,160     (18,046
  

 

 

   

 

 

   

 

 

   

 

 

   

 

 

   

 

 

   

 

 

   

 

 

   

 

 

 

(Provision for)/Benefit from income taxes

     (53     (890     2,586  (PP)      (6,380     (2     1,539  (PP)      (4,843     513  (PP)      (4,330
         (8,023 ) (QQ)             
  

 

 

   

 

 

   

 

 

   

 

 

   

 

 

   

 

 

   

 

 

   

 

 

   

 

 

 

Net income / (loss)

     (644     32,387       (47,485     (15,742     (52     (4,935     (20,729     (1,647     (22,376

Net income attributable to noncontrolling interest

     —         705         705       —           705         705  
  

 

 

   

 

 

   

 

 

   

 

 

   

 

 

   

 

 

   

 

 

   

 

 

   

 

 

 

Net income / (loss) attributable to members / shareholders

     (644     31,682       (47,485     (16,447     (52     (4,935     (21,434     (1,647     (23,081
  

 

 

   

 

 

   

 

 

   

 

 

   

 

 

   

 

 

   

 

 

   

 

 

   

 

 

 

Basic and diluted weighted average shares outstanding, Class A common stock subject to possible redemption

     23,637,084                  

Basic and diluted net income per share, Class A common stock subject to possible redemption

     (0.02                

Basic and diluted weighted average shares outstanding, Non-redeemable common stock

     8,625,000                  

Basic and diluted net income per share, Non-redeemable common stock

     (0.02                

Basic and diluted weighted average shares outstanding, Class A common stock

       5,000           400         60,086,125         57,230,078  

Basic and diluted net loss per share, Class A common stock

       6,477.39           (131.24       (0.34       (0.39

 

77


Table of Contents

NOTES TO UNAUDITED PRO FORMA CONDENSED COMBINED FINANCIAL INFORMATION

1. Basis of Presentation

The pro forma adjustments have been prepared as if the Business Combination had been consummated on March 31, 2023, in the case of the unaudited pro forma condensed combined balance sheet, and, in the case of the unaudited pro forma condensed combined statement of operations, as if the Business Combination had been consummated on January 1, 2022, the beginning of the earliest period presented in the unaudited pro forma condensed combined statement of operations.

The LMA Merger is expected to be accounted for using the reverse recapitalization method of accounting, with no goodwill or other intangible assets recorded in accordance with GAAP. Accordingly, for accounting purposes, the financial statements of the Post-Combination Company will represent a continuation of the financial statements of LMA with the acquisition being treated as the equivalent of LMA issuing stock for the net assets of ERES, accompanied by a recapitalization. The net assets of ERES will be stated at historical cost, with no goodwill or other intangible assets recorded.

The Abacus Merger is expected to be accounted for using the acquisition method of accounting in accordance with GAAP. Accordingly, for accounting purposes, the identified assets and liabilities of Abacus will be recorded at their estimated fair values as of the acquisition date. The excess of the purchase price over the estimated fair values of the net assets acquired, if applicable, will be recognized as goodwill.

The pro forma adjustments represent management’s estimates based on information available as of the date of this proxy statement/prospectus and are subject to change as additional information becomes available and additional analyses are performed. Management considers this basis of presentation to be reasonable under the circumstances.

One-time direct and incremental transaction costs anticipated to be incurred prior to, or concurrent with, Closing are reflected in the unaudited pro forma condensed combined balance sheet as a direct reduction to the Post-Combination Company’s additional paid-in capital and are assumed to be cash settled.

2. Adjustments and Assumptions to the Unaudited Pro Forma Condensed Combined Balance Sheet as of March 31, 2023

The adjustments included in the unaudited pro forma condensed combined balance sheet as of March 31, 2023 are as follows:

 

  (A)

Represents the reclassification of $29.4 million in cash and marketable securities held in the Trust Account that become available in conjunction with the Business Combination.

 

  (B)

Represents transaction costs of $18.9 million. The transaction costs were allocated between the LMA Merger and Abacus Merger on a relative fair value basis given the consideration allocated to each entity, as shown below. Transaction costs associated with the LMA Merger were considered to be chargeable against the proceeds of the merger; transaction costs associated with the Abacus Merger were expensed in line with ASC 805 guidance.

 

Value Conveyed    Amount (in thousands)      Percent of Total  

LMA Merger

     400,000        75.2

Abacus Merger

     131,750        24.8

Total Purchase Consideration

   $ 531,750        100.0

 

  (C)

Reflects the reclassification of $29.3 million and 2.9 million shares of Class A common stock subject to possible redemption to permanent equity.

 

  (D)

Represents the issuance of 48.6 million shares of Class A Common Stock to the existing Companies’ shareholders at Closing as consideration for the reverse recapitalization. One of the existing

 

78


Table of Contents
  shareholders in the Companies also received an additional 4.6 million incentive shares, which are subject to forfeiture, in accordance with the terms of the Business Combination Agreement. The expense associated with this non-pro-rata distribution is reflected at adjustments (DD) and (OO).

 

  (E)

Reflects the issuance of shares in the Post-Combination Company to the Sponsor, involving the conversion from Class B Common Stock to Class A Common Stock.

 

  (F)

Represents the reclassification of ERES’s public warrants from liability to equity, based on an initial accounting analysis performed related to the appropriate classification. As part of this analysis, it was determined that the public warrants do not meet any of the conditions to be classified as a liability under ASC 480, are considered indexed to the Post-Combination Company’s own stock pursuant to ASC 815-40, and meet all of the criteria for equity classification within ASC 815-40.

 

  (G)

Reflects the distribution of cash in the amount of $18.7 million which represents cash on the balance sheet of LMA immediately prior to Closing less $1.0 million maintained for operational purposes, and life settlement policies held at cost to the existing shareholders of LMA immediately prior to Closing. In addition, transaction costs of $3.8 million that were previously paid by LMA were reimbursed by ERES (and $1.3 million of accrued transaction costs within other current liabilities of the balance sheet on LMA were settled resulting in a net decrease to cash of $2.5 million).

 

  (H)

Reflects the issuance of $50.0 million in debt from $40.0 million in cash and $10.0 million in life settlement policies as part of the SPV Purchase and Sale and SPV Investment Facility. See the sections entitled “Questions and Answers—What is the SPV Purchase and Sale?” and “Questions and Answers—What is the SPV Investment Facility?” of the attached proxy statement for further information on the SPV Purchase and Sale and the SPV Investment Facility.

 

  (I)

Reflects the issuance of $50.0 million in debt to Owl Rock Capital Corporation or one or more of its affiliates. Of this amount $25.0 million will be issued at Closing, and the remaining $25.0 million will be issued between 90 and 120 days after Closing as part of a delayed draw.

 

  (J)

Reflects the recognition of a deferred tax asset associated with transitioning the Companies from pass-through entities for tax purposes to taxable entities, primarily due to a $0.8 million deferred tax asset related to an unrealized loss recognized for the three months ended March 31, 2023. The income statement impact is reflect at adjustment (II).

 

  (K)

Reflects the purchase price allocation adjustments to record Abacus’ assets and liabilities at estimated fair value based on the consideration conveyed of $131.8 million, as detailed below. Consideration conveyed was allocated between the Companies based on relative values derived through both the discounted cash flow method within the income approach and the guideline public company method within the market approach. Within the discounted cash flow method, the present values of cash flows reasonably expected to be produced by the Companies from their operations were summed to produce an estimate of the Companies’ business enterprise values on a controlling, marketable basis. The cash flows used in the discounted cash flow analysis were discounted at the weighted average cost of capital of 14.5% for LMA and 16.5% for Abacus. The discounted cash flow method resulted in a business enterprise value range of $370.0 million to $440.0 million for LMA and $165.0 million to $185.0 million for Abacus. Within the market approach, we applied the guideline public company method, which employs market multiples derived from market prices of stocks of companies that are engaged in the same or similar lines of business as the Companies and that are actively traded on a free and open market. The guideline public company method resulted in a business enterprise value range of $380.0 million to $420.0 million for LMA and $170.0 million to $190.0 million for Abacus. Management determined concluded on a business enterprise value of $131.8 million for Abacus and $400.0 million for LMA.

The preliminary purchase price was allocated among the identified assets to be acquired, based on a preliminary analysis. All valuation procedures related to existing assets as no new assets were identified as a result of procedures performed. Goodwill was recognized as a result of the acquisition, which represents the excess fair value of consideration over the fair value of the underlying net assets,

 

79


Table of Contents

largely arising from the extensive industry expertise that has been established by Abacus. This was considered appropriate based on the determination that the Abacus Merger would be accounted for as a business acquisition under ASC 805. The estimates of fair value are based upon preliminary valuation assumptions believed to be reasonable but which are inherently uncertain and unpredictable; and, as a result, actual results may differ from estimates.

 

Net Assets Identified   

Fair

Value

 

Intangibles

     32,200  

Goodwill

     106,357  

Current assets

     1,796  

Non-current assets

     995  

Deferred tax liabilities

     (8,161

Other liabilities

     (1,437
  

 

 

 

Total Fair Value

   $ 131,750  

 

Value Conveyed    Amount (in thousands)  

Purchase Consideration

     131,750  
  

 

 

 

Total Purchase Consideration

   $ 131,750  

Intangible assets were comprised of the following:

 

Asset type   Fair value     Useful Life     Valuation methodology

Customer Relationships—Agents

    12,600       5 years     Multi-period excess-earnings method

Customer Relationship—Financing Entities

    10,700       8 years     Multi-period excess-earnings method

Internally Developed and Used Technology—APA

    1,500       2 years     Relief from royalty method

Internally Developed and Used Technology—Market Place

    200       3 years     Replacement cost method

Trade Name

    900       Indefinite     Relief from royalty method

Non-Compete Agreements

    3,600       2 years     With and without method

State Insurance Licenses

    2,700       Indefinite     Replacement cost method
 

 

 

     
    32,200      

 

  (L)

Represents the $29.4 million redemption of 2.9 million shares of Class A Common Stock subject to possible redemption, at an assumed redemption price of $10.00 per share, inclusive of related interest earned on funds held in the Trust Account.

 

  (M)

Represents the incremental amount to be issued under the promissory note with the Sponsor under the maximum redemption scenario. The initial issuance occurred on July 24, 2022 in the amount of $1.9 million.

3. Adjustments and Assumptions to the Unaudited Pro Forma Condensed Combined Statement of Operations for the three months ended March 31, 2023

The adjustments included in the unaudited pro forma condensed combined statement of operations for the three months ended March 31, 2023 are as follows:

 

  (AA)

Reflects the elimination of activity between LMA and Abacus for the three months ended March 31, 2023 that, following the Business Combination, would be considered intercompany activity and eliminated upon consolidation. This activity was historically recorded as revenue for Abacus and as cost of sales for LMA.

 

80


Table of Contents
  (BB)

Reflects the elimination of interest earned on marketable securities held in the Trust Account.

 

  (CC)

Represents the elimination of the change in fair value of the ERES’s public warrants for the three months ended March 31, 2023 as a result of the reclassification of these warrants, as presented at adjustment (F). This adjustment is expected to result in a permanent difference between book and taxable income, and as such, no income tax benefit has been reflected herein related to this adjustment.

 

  (DD)

Reflects recurring compensation expense due to a non-pro-rata distribution to one of the existing owners of the Companies, which vests in two equal tranches over the period of 25 months and 30 months, respectively, following Closing and which is subject to forfeiture prior to vesting. The negotiations related to the draft Restriction Agreement governing these shares, attached to this proxy statement as Annex I, were considered to be concluded as of January 12, 2023, and this was determined to be the grant date of these incentive shares. The compensation expense amount was calculated using ERES’s closing stock price on the grant date. This adjustment is expected to result in a permanent difference between book and taxable income, and as such, no income tax benefit has been reflected herein related to this adjustment.

 

  (EE)

Represents the pro forma adjustment to taxes as a result of adjustments to the income statement for the three months ended March 31, 2023, which was calculated using the statutory income tax rate of 26.5%. Adjustments that were expected to result in permanent differences between book and taxable income, as noted herein, were not included in the calculation of the tax impact of pro forma adjustments.

 

  (FF)

Reflects the tax impact of transitioning the Companies from pass-through entities for tax purposes to taxable entities for the three months ended March 31, 2023.

 

  (GG)

Reflects the interest expense related to the issuance of new debt, as presented at adjustment (H), calculated based on an interest rate of 12%.

 

  (HH)

Reflects the interest expense related to the issuance of debt to Owl Rock Capital Corporation or one or more of its affiliates as presented at adjustment (I), calculated based on an interest rate of 725 basis points over SOFR. A change in SOFR of 1/8 of a percent would not result in a significant increase or decrease in interest expense for the three months ended March 31, 2023.

 

  (II)

Reflects the income statement impact of the deferred tax asset recorded as a result of transitioning the Companies from pass-through entities for tax purposes to taxable entities.

 

  (JJ)

Reflects the incremental amortization expense related to intangibles. These intangibles include customer relationships, internally developed and used technology, and non-compete agreements, which were previously not present within Abacus’ historical financial statements and were adjusted to fair value based on the purchase price allocation. The amortization expense for intangibles was calculated on a straight-line basis using the estimated remaining useful lives of the assets, which varied among the different intangibles.

 

  (KK)

Reflects the interest expense related to the incremental issuance under the promissory note with the Sponsor, in the maximum redemption scenario, which is subject to a fixed interest rate of 12%, for the year ended December 31, 2022. The incremental issuance under the maximum redemption scenario is noted at adjustment (L).

 

81


Table of Contents

4. Adjustments and Assumptions to the Unaudited Pro Forma Condensed Combined Statement of Operations for the year ended December 31, 2022

The adjustments included in the unaudited pro forma condensed combined statement of operations for the year ended December 31, 2022 are as follows:

 

  (KK)

Reflects the elimination of activity between LMA and Abacus for the year ended December 31, 2022 that, following the Business Combination, would be considered intercompany activity and eliminated upon consolidation. This activity was historically recorded as revenue for Abacus and as cost of sales for LMA.

 

  (LL)

Reflects the elimination of interest earned on marketable securities held in the Trust Account.

 

  (MM)

Represents the elimination of the change in fair value of the ERES’s public warrants for the year ended December 31, 2022 as a result of the reclassification of these warrants, as presented at adjustment (F). This adjustment is expected to result in a permanent difference between book and taxable income, and as such, no income tax benefit has been reflected herein related to this adjustment.

 

  (NN)

Reflects the portion of nonrecurring transaction costs expected to be expensed as incurred based on the nature of the costs, as noted at adjustment (B). This adjustment is expected to result in a permanent difference between book and taxable income, and as such, no income tax benefit has been reflected herein related to this adjustment.

 

  (OO)

Reflects recurring compensation expense due to a non-pro-rata distribution to one of the existing owners of the Companies, which vests in two equal tranches over the period of 25 months and 30 months, respectively, following Closing and which is subject to forfeiture prior to vesting. The negotiations related to the draft Restriction Agreement governing these shares, attached to this proxy statement as Annex I, were considered to be concluded as of January 12, 2023, and this was determined to be the grant date of these incentive shares. The compensation expense amount was calculated using ERES’s closing stock price on the grant date. This adjustment is expected to result in a permanent difference between book and taxable income, and as such, no income tax benefit has been reflected herein related to this adjustment.

 

  (PP)

Represents the pro forma adjustment to taxes as a result of adjustments to the income statement for the year ended December 31, 2022, which was calculated using the statutory income tax rate of 26.5%. Adjustments that were expected to result in permanent differences between book and taxable income, as noted herein, were not included in the calculation of the tax impact of pro forma adjustments.

 

  (QQ)

Reflects the tax impact of transitioning the Companies from pass-through entities for tax purposes to taxable entities for the year ended December 31, 2022.

 

  (RR)

Reflects the interest expense related to the debt issued as part of the SPV Purchase and Sale, as presented at adjustment (H), calculated based on an interest rate of 12%.

 

  (SS)

Reflects the interest expense related to the issuance of debt to Owl Rock Capital Corporation or one or more of its affiliates as presented at adjustment (I), calculated based on an interest rate of 725 basis points over SOFR. A change in SOFR of 1/8 of a percent would result in an increase or decrease in interest expense of $0.1 million for the year ended December 31, 2022.

 

  (TT)

Reflects the incremental amortization expense related to intangibles. These intangibles include customer relationships, internally developed and used technology, and non-compete agreements, which were previously not present within Abacus’ historical financial statements and were adjusted to fair value based on the purchase price allocation. The amortization expense for intangibles was calculated on a straight-line basis using the estimated remaining useful lives of the assets, which varied among the different intangibles.

 

82


Table of Contents
  (UU)

Reflects the interest expense related to the incremental issuance under the promissory note with the Sponsor, in the maximum redemption scenario, which is subject to a fixed interest rate of 12%, for the year ended December 31, 2022. The incremental issuance under the maximum redemption scenario is noted at adjustment (L).

5. Earnings per Share Information

The pro forma weighted average shares calculations have been performed for the three months ended March 31, 2023 and the year ended December 31, 2022 using the historical weighted average shares outstanding, and the issuance of additional shares in connection with the Business Combination, assuming the transaction occurred on January 1, 2022. As the Business Combination is being reflected as if it had occurred at the beginning of the periods presented, the calculation of weighted average share outstanding for both basic and diluted earnings per share assumes that the shares issuable relating to the Business Combination have been outstanding for the entire periods presented. If the maximum number of shares are redeemed, this calculation is retroactively adjusted to eliminate such shares for the entire periods.

 

     Three Months Ended
March 31, 2023
    Year Ended
December 31, 2022
 

(In thousands, except share and per share data)

   Assuming
No
Redemptions
    Assuming
Maximum
Redemptions
    Assuming
No
Redemptions
    Assuming
Maximum
Redemptions
 

Pro forma net income

   $ (6,202   $ (7,411   $ (20,729   $ (22,376

Pro forma weighted average Class A Common Stock outstanding—basic and diluted

     60,086,125       57,230,078       60,086,125       57,230,078  

Pro forma Class A Common Stock income per share

   $ (0.10   $ (0.13   $ (0.34   $ (0.39

The above calculation excludes the effects of potentially dilutive shares from the computation of diluted net income per share as the effect would have an antidilutive impact under the treasury stock method. Therefore, the weighted average number of common shares outstanding used to calculate both basic and diluted net profit per share attributable to common shareholders of the Post-Combination Company is the same. The above excludes the following potential common shares, presented based on amounts outstanding at each period end, from the computation of diluted net profit per share attributable to common shareholders for the periods indicated because including them would have had an antidilutive effect:

 

     As of March 31, 2023  

Private Placement Warrants

     8,900,000  

Public Warrants

     17,250,000  

 

83


Table of Contents

COMPARATIVE HISTORICAL AND UNAUDITED PRO FORMA COMBINED PER SHARE

FINANCIAL INFORMATION

The following table sets forth selected historical comparative share information for ERES and the Companies, and unaudited pro forma condensed combined per share information of the Post-Combination Company after giving effect to the Business Combination and related transactions, assuming two redemption scenarios as follows:

 

   

Assuming No Redemption—No holders of ERES Class A Common Stock exercise their redemption rights with respect to their redeemable ERES Class A Common Stock upon the Closing. In this scenario, ERES stockholders comprise 2.9 million shares of Class A Common Stock and contribute $29.4 million to the Post-Combination Company, assuming that the redemption price is $10.00 per share.

 

   

Assuming Maximum Redemption—Stockholders representing 2.9 million shares of Class A Common Stock exercise their redemption rights with respect to their redeemable Class A Common Stock upon the Closing, which represents 100% redemptions, for a total redemption price of $29.4 million, with the number of redemptions being determined by assuming that the redemption price is $10.00 per share.

The pro forma stockholders’ equity information reflects the Business Combination and related transactions as if they had occurred on March 31, 2023. The weighted average shares outstanding and net income per share information for the three months ended March 31, 2023 and for the year ended December 31, 2022 gives pro forma effect to the Business Combination and related transactions as if they had occurred on January 1, 2022, the beginning of the earliest period presented.

If the actual facts are different than these assumptions, including as to the amount of ERES’s cash and net debt, then the maximum number of redemptions and the amounts and shares outstanding in the unaudited pro forma condensed combined financial information will be different.

This information is only a summary and should be read together with the historical financial information included elsewhere in this proxy statement, and the historical financial statements of ERES and related notes, historical financial statements of LMA and related notes, and historical financial statements of Abacus and related notes that are included elsewhere in this proxy statement. The unaudited pro forma combined per share information of ERES and the Companies are derived from, and should be read in conjunction with, the unaudited pro forma condensed combined financial statements and related notes included elsewhere in this proxy statement.

The unaudited pro forma combined earnings per share information below does not purport to represent the earnings per share which would have occurred had ERES and the Companies been combined during the periods presented, nor earnings per share for any future date or period. The unaudited pro forma combined book value per share information below does not purport to represent what the value of ERES, LMA and Abacus would have been had ERES and the Companies been combined during the periods presented.

 

84


Table of Contents
                        Combined Pro Forma  
     LMA      Abacus     ERES     No     Maximum  
     (Historical)      (Historical)     (Historical)     Redemptions     Redemptions  

As of and for the Three Months Ended March 31, 2023

           

Stockholders’ equity (deficit)

   $ 35,662      $ 1,354     $ (19,515   $ 103,860     $ 74,475  

Net income (loss)

   $ 7,625      $ (657   $ (144   $ (6,202   $ (7,411

Common shares outstanding as of March 31, 2023 – basic and diluted (1)

     5,000        400       9,718,972       60,086,125       57,230,078  

Weighted average common shares outstanding – basic and diluted (1)(2)

     5,000        400       23,637,084       60,086,125       57,230,078  

Stockholders’ equity (deficit) per share – basic and diluted (1)

   $ 7,132.40      $ 3,385.00     $ (2.01   $ 1.73     $ 1.30  

Net income (loss) per share attributable to common stockholders – basic and diluted (1)

   $ 6,477.39      $ (131.24   $ (0.02   $ (0.34   $ (0.39

As of and for the Year Ended December 31, 2022

           

Net income (loss)

   $ 32,387      $ (52   $ (644   $ (20,729   $ (22,376

Weighted average common shares outstanding – basic and diluted (1)

     5,000        400       23,637,084       60,086,125       57,230,078  

Net income (loss) per share attributable to common stockholders – basic and diluted (1)

   $ 6,477.39      $ (131.24   $ (0.02   $ (0.34   $ (0.39

 

(1)

ERES shares and per share information are inclusive of common shares subject to possible redemption.

 

85


Table of Contents

ERES’S SPECIAL MEETING OF STOCKHOLDERS

General

ERES is furnishing this proxy statement to ERES’s stockholders as part of the solicitation of proxies by the ERES Board for use at the Special Meeting of ERES stockholders in lieu of the 2022 annual meeting of ERES stockholders to be held on June 29, 2023, and at any adjournment or postponement thereof. This proxy statement provides ERES’s stockholders with information they need to know to be able to vote or instruct their vote to be cast at the Special Meeting.

Date, Time and Place of Special Meeting

The Special Meeting in lieu of the 2022 annual meeting of stockholders will be held at 9:00 AM Eastern Time, on June 29, 2023, at https://www.cstproxy.com/eastresources/2023, in virtual format.

Voting Power; Record Date

You will be entitled to vote or direct votes to be cast at the Special Meeting if you owned shares of ERES Common Stock at the close of business on June 13, 2023, the ERES Record Date. You are entitled to one vote for each share of ERES Common Stock that you owned as of the close of business on the ERES Record Date. If your shares are held in “street name” or are in a margin or similar account, you should contact your broker, bank or other nominee to ensure that votes related to the shares you beneficially own are properly counted. On the ERES Record Date, there were 11,481,047 shares of ERES Common Stock outstanding, of which 2,856,047 were Public Shares and 8,625,000 were Founder Shares.

Purpose of the Special Meeting

At the Special Meeting, ERES is asking holders of ERES Common Stock to vote on the following Proposals:

(1) The Business Combination Proposal—To consider and vote upon a proposal to approve the Merger Agreement and the transactions contemplated thereby;

(2) The Charter Approval Proposal—To consider and vote upon a proposal to adopt the Proposed Charter in the form attached hereto as Annex B;

(3) The Governance Proposal—To consider and act upon, on a non-binding advisory basis, a separate proposal with respect to certain governance provisions in the Proposed Charter in accordance with the U.S. Securities and Exchange Commission requirements;

(4) The Director Election Proposal—To consider and vote upon a proposal to elect seven directors to serve on the Board of the Post-Combination Company until the 2024 annual meeting of stockholders, in the case of Class I directors, the 2025 annual meeting of stockholders, in the case of Class II directors, and the 2026 annual meeting of stockholders, in the case of Class III directors, and, in each case, until their respective successors are duly elected and qualified;

(5) The Nasdaq Proposal—To consider and vote upon a proposal to approve, for purposes of complying with applicable listing rules of Nasdaq, the issuance of shares of ERES Class A Common Stock to the Company Members pursuant to the Merger Agreement;

(6) The Incentive Plan Proposal—To consider and vote upon a proposal to approve and adopt the Incentive Plan in the form attached hereto as Annex G; and

 

86


Table of Contents

(7) The Adjournment Proposal—To consider and vote upon a proposal to approve the adjournment of the Special Meeting to a later date or dates, if necessary, to permit further solicitation and vote of proxies in the event that there are insufficient votes for, or otherwise in connection with, the approval of the Business Combination Proposal, the Charter Approval Proposal, the Director Election Proposal, the Nasdaq Proposal or the Incentive Plan Proposal.

Vote of the Sponsor, Directors and Officers

ERES has entered into an agreement with the Sponsor and ERES’s directors and officers, pursuant to which each agreed to vote any shares of ERES Common Stock owned by them in favor of each of the Proposals presented at the Special Meeting.

The Sponsor and ERES’s directors and officers have waived any redemption rights, including with respect to any Public Shares purchased in the ERES IPO or in the aftermarket, in connection with an initial business combination. The Founder Shares held by the Initial Stockholders have no redemption rights upon our liquidation and will be worthless if no business combination is effected by us within the Completion Window.

Quorum and Required Vote for Proposals for the Special Meeting

A quorum of ERES stockholders is necessary to hold a valid meeting. A quorum will be present at the Special Meeting if a majority of the voting power of all outstanding shares of capital stock of ERES entitled to vote at the Special Meeting as of the ERES Record Date is represented in person (which would include presence at a virtual meeting) or by proxy. Abstentions and broker non-votes will be counted as present for the purpose of determining a quorum. The Initial Stockholders, who currently own approximately 75% of the issued and outstanding shares of ERES Common Stock, will count towards this quorum. As of the ERES Record Date, 5,740,524 shares of ERES Common Stock would be required to achieve a quorum.

The approval of each of the Business Combination Proposal, the Governance Proposal, the Nasdaq Proposal, the Incentive Plan Proposal and, if presented, the Adjournment Proposal, requires the affirmative vote (in person or by proxy) of the holders of a majority of the shares of Class A Common Stock and Class B Common Stock entitled to vote and actually cast thereon at the Special Meeting, voting as a single class. Accordingly, a stockholder’s failure to vote by proxy or to vote in person (which would include presence at a virtual meeting) at the Special Meeting, as well as an abstention from voting and a broker non-vote with regard to each of the Business Combination Proposal, the Governance Proposal, the Nasdaq Proposal, the Incentive Plan Proposal or, if presented, the Adjournment Proposal, will have no effect on the Business Combination Proposal, the Governance Proposal, the Nasdaq Proposal, the Incentive Plan Proposal or the Adjournment Proposal. The Sponsor and its directors and officers have agreed to vote their shares of ERES Common Stock in favor of each of the Proposals presented at the Special Meeting.

The approval of the Charter Approval Proposal requires the affirmative vote of (i) the holders of a majority of the Class B Common Stock then outstanding and entitled to vote, voting separately as a single class, (ii) the holders of a majority of the ERES Class A Common Stock then outstanding and entitled to vote, voting separately as a single class, and (iii) the holders of a majority of the shares of ERES Common Stock then outstanding and entitled to vote, voting together as a single class. Accordingly, a stockholder’s failure to vote by proxy or to vote in person (which would include presence at a virtual meeting) at the Special Meeting, as well as an abstention from voting and a broker non-vote with regard to the Charter Approval Proposal, will have the same effect as a vote “AGAINST” such Proposal.

Directors are elected by a plurality of the votes cast by the holders of Class B Common Stock present in person (which would include presence at a virtual meeting) or represented by proxy at the Special Meeting and entitled to vote thereon. This means that the seven director nominees who receive the most affirmative votes will be elected. Stockholders may not cumulate their votes with respect to the election of directors. Accordingly, a stockholder’s failure to vote by proxy or to vote in person (which would include presence at a virtual meeting) at the Special Meeting, as well as an abstention from voting and a broker non-vote with regard to election of directors, will have no effect on the election of directors.

 

87


Table of Contents

Consummation of the Business Combination is conditioned on the approval of the Business Combination Proposal, the Charter Approval Proposal, the Nasdaq Proposal and the Incentive Plan Proposal at the Special Meeting, subject to the terms of the Merger Agreement. The Mergers are not conditioned on the Governance Proposal, the Director Election Proposal or the Adjournment Proposal. If the Business Combination Proposal is not approved, the other Proposals (except the Adjournment Proposal) will not be presented to the stockholders for a vote.

It is important for you to note that in the event that the Business Combination Proposal, the Charter Approval Proposal, the Nasdaq Proposal and the Incentive Plan Proposal do not receive the requisite vote for approval, ERES will not consummate the Business Combination. If ERES does not consummate the Business Combination and fails to complete an initial business combination within the Completion Window, it will be required to dissolve and liquidate the Trust Account by returning the then remaining funds in such account to its Public Stockholders.

Recommendation of ERES Board of Directors

The ERES Board unanimously determined that the Merger Agreement and the transactions contemplated thereby, including the Mergers, were advisable for, fair to, and in the best interests of ERES and its stockholders. Accordingly, the ERES Board unanimously recommends that its stockholders vote “FOR” each of the Business Combination Proposal, the Charter Approval Proposal, the Governance Proposal, the Director Election Proposal, the Nasdaq Proposal, the Incentive Plan Proposal and the Adjournment Proposal.

In considering the recommendation of the ERES Board to vote in favor of approval of the Proposals, stockholders should keep in mind that the Sponsor and its affiliates and ERES’s directors and officers have interests in such Proposals that are different from or in addition to (and which may conflict with) those of ERES stockholders. Stockholders should take these interests into account in deciding whether to approve the Proposals presented at the Special Meeting, including the Business Combination Proposal. These interests include, among other things:

 

   

If the Business Combination with the Companies or another business combination is not consummated within the Completion Window, ERES will cease all operations except for the purpose of winding up, redeeming 100% of the outstanding Public Shares for cash and, subject to the approval of its remaining stockholders and the ERES Board, dissolving and liquidating. In such event, the 8,625,000 Founder Shares held by ERES’s Initial Stockholders, acquired for an aggregate purchase price of $25,000, or approximately $0.003 per share, would be worthless because ERES’s Initial Stockholders are not entitled to participate in any redemption or distribution with respect to such shares. The Founder Shares had an aggregate market value of $89.5 million based upon the closing price of $10.38 per share of ERES Class A Common Stock on Nasdaq on the ERES Record Date. Certain Founder Shares are subject to time-based vesting provisions as described under “Other Agreements—Sponsor Support Agreement.”

 

   

The Sponsor purchased an aggregate of 8,900,000 Private Placement Warrants from ERES for an aggregate purchase price of $8,900,000 (or $1.00 per warrant). These purchases took place on a private placement basis simultaneously with the consummation of the ERES IPO and associated exercise of the over-allotment option. A portion of the proceeds ERES received from these purchases was placed in the Trust Account. Such warrants had an aggregate market value of approximately $1.96 million based upon the closing price of $0.22 per public warrant on the Nasdaq on June 13, 2023, the ERES Record Date. The Private Placement Warrants will become worthless if ERES does not consummate a business combination within the Completion Window. The Sponsor paid an aggregate of $8,925,000 for its purchases of the Founder Shares and the Private Placement Warrants.

 

   

In order to finance transaction costs in connection with a business combination, the Sponsor, members of the ERES founding team or any of their affiliates may, but are not obligated to, loan ERES funds as may be required. In August 2021, the Sponsor committed to provide ERES up to an aggregate of $1,500,000 in loans for working capital purposes. The Working Capital Note does not bear interest and is repayable in full upon consummation of a business combination. If ERES does not complete a business combination, the Working Capital Note shall not be repaid and all amounts owed under it will

 

88


Table of Contents
 

be forgiven. The Working Capital Note is subject to customary events of default, the occurrence of which automatically trigger the unpaid principal balance of the Working Capital Note and all other sums payable with regard to the Working Capital Note becoming immediately due and payable. As of March 31, 2023, there was a balance of $1,500,000 under this loan. On January 31, 2023, the Sponsor agreed to loan ERES up to an additional $1,500,000 under the Working Capital Note.

 

   

On July 25, 2022, ERES entered into the Extension Note with the Sponsor. Pursuant to the Extension Note, the Sponsor has agreed that it will contribute to ERES as a loan (each loan being referred to herein as a “Contribution”) $0.033 for each Public Share that was not redeemed in connection with the stockholder vote to approve the extension of the deadline by which ERES must complete its initial business combination, for each month until the earlier of (i) the date of the special meeting held in connection with the stockholder vote to approve the Business Combination and (ii) the date of liquidation of ERES. The Extension Note does not bear interest and is repayable in full upon the earlier of (i) the date of the consummation of ERES’s initial business combination and (ii) the date of ERES’s liquidation. At any time prior to payment in full of the principal balance of the Extension Note, the holder of the Extension Note (or a permitted assignee) will have the option, but not the obligation, to convert up to $1,500,000 of the unpaid principal balance of the Extension Note into that number of Extension Warrants, each whole warrant exercisable for one share of ERES Class A Common Stock equal to the principal amount of the Extension Note so converted divided by $1.50. The terms of the Extension Warrants will be identical to the terms of the Private Placement Warrants. The Sponsor will have the sole discretion whether to continue extending for additional months, and if the Sponsor determines not to continue extending for additional months, its obligation to make additional Contributions will terminate. If this occurs, ERES would wind up ERES’s affairs and redeem 100% of the outstanding Public Shares in accordance with the procedures set forth in the Existing Charter. The maturity date of the Extension Note may be accelerated upon the occurrence of an Event of Default (as defined therein). Any outstanding principal under the Extension Note may be prepaid at any time by ERES, at its election and without penalty, provided, however, that the Sponsor shall have a right to first convert such principal balance as described in Section 17 of the Extension Note upon notice of such prepayment. If the Business Combination is not completed and ERES winds up, there will not be sufficient assets to repay the Extension Note and it will be worthless. As of March 31, 2023, there was a balance of $1,924,356 under this loan.

 

   

On January 23, 2023, ERES entered into the Second Extension Note with the Sponsor. Pursuant to the Second Extension Note, the Sponsor agreed to contribute to ERES as a loan $0.033 for each Public Share that was not redeemed in connection with the stockholder vote to approve the extension of the date by which ERES must complete an initial business combination, for each month until the earlier of (i) the date of consummation of ERES’s initial business combination and (ii) the date of liquidation of ERES. The Second Extension Note does not bear interest and is repayable in full upon the earlier of (i) the date of the consummation of ERES’s initial business combination and (ii) the date of ERES’s liquidation. At any time prior to payment in full of the principal balance of the Second Extension Note, the holder of the Second Extension Note (or a permitted assignee) will have the option, but not the obligation, to convert up to $500,000 of the unpaid principal balance of the Second Extension Note into that number of Second Extension Warrants, each whole warrant exercisable for one share of ERES Class A Common Stock equal to the principal amount of the Second Extension Note so converted divided by $1.50. The terms of the Second Extension Warrants will be identical to the terms of the Private Placement Warrants. The Sponsor will have the sole discretion whether to continue extending for additional months, and if the Sponsor determines not to continue extending for additional months, its obligation to make additional Contributions will terminate. If this occurs, ERES would wind up ERES’s affairs and redeem 100% of the outstanding Public Shares in accordance with the procedures set forth in the Existing Charter. The maturity date of the Second Extension Note may be accelerated upon the occurrence of an Event of Default (as defined therein). Any outstanding principal under the Second Extension Note may be prepaid at any time by ERES, at its election and without penalty, provided, however, that the Sponsor shall have a right to first convert such principal balance as

 

89


Table of Contents
 

described in Section 17 of the Second Extension Note upon notice of such prepayment. If the Business Combination is not completed and ERES winds up, there will not be sufficient assets to repay the Second Extension Note and it will be worthless. As of March 31, 2023, there was a balance of $282,750 under this loan.

 

   

ERES’s directors and officers, and their affiliates are entitled to reimbursement of out-of-pocket expenses incurred by them in connection with certain activities on ERES’s behalf, such as identifying and investigating possible business targets and business combinations. However, if ERES fails to consummate a business combination within the Completion Window, they will not have any claim against the Trust Account for reimbursement. Accordingly, ERES may not be able to reimburse these expenses if the Business Combination or another business combination is not consummated within the Completion Window. As of March 31, 2023, $0 was outstanding in out-of-pocket expense reimbursements. Additionally, two affiliates of the Sponsor are each entitled to $10,000 per month for office space, utilities, administrative and support services provided to ERES’s management team, which commenced on July 24, 2020 and will continue through the earlier of consummation of the Business Combination and ERES’s liquidation. For the years ended December 31, 2022 and December 31, 2021, ERES incurred and paid an aggregate of $240,000 and $240,000 in connection with these agreements, respectively. For the three months ended March 31, 2023, ERES incurred and paid $60,000 in connection with these agreements.

 

   

The continued indemnification of current directors and officers and the continuation of directors’ and officers’ liability insurance.

 

   

In the event of the liquidation of the Trust Account, the Sponsor has agreed to indemnify and hold harmless ERES against any and all losses, liabilities, claims, damages and expenses to which ERES may become subject as a result of any claim by (i) any third party for services rendered or products sold to ERES or (ii) a prospective target business with which ERES has entered into an acquisition agreement, provided that such indemnification of ERES by the Sponsor shall apply only to the extent necessary to ensure that such claims by a third party for services rendered or products sold to ERES or a target do not reduce the amount of funds in the Trust Account to below (i) $10.00 per share of ERES Class A Common Stock or (ii) such lesser amount per share of ERES Class A Common Stock held in the Trust Account due to reductions in the value of the trust assets as of the date of the liquidation of the Trust Account, in each case, net of the amount of interest earned on the property in the Trust Account, which may be withdrawn to pay taxes and expenses related to the administration of the Trust Account, except as to any claims by a third party (including a target) who executed a waiver of any and all rights to seek access to the Trust Account and except as to any claims under ERES’s indemnity of the underwriters of the ERES IPO against certain liabilities, including liabilities under the Securities Act. If ERES consummates the Business Combination, on the other hand, ERES will be liable for all such claims.

 

   

Pursuant to the Sponsor Support Agreement, the Sponsor has agreed, subject to certain exceptions, not to transfer (i) 15% of the shares of the Post-Combination Company’s common stock received by the Sponsor in connection with the Closing until the date that is 180 days after the Closing Date and (ii) the remaining 85% of the shares of the Post-Combination Company’s common stock received by the Sponsor in connection with the Closing until the date that is 24 months after the Closing Date.

 

   

Subject to certain limited exceptions, the Private Placement Warrants will not be transferable until 30 days following the completion of the Business Combination.

 

   

There will be no finder’s fees, reimbursements or cash payments made by ERES to the Sponsor or ERES’s officers or directors, or ERES’s or any of their affiliates, for services rendered to ERES prior to or in connection with the completion of the Business Combination, other than payment of the amount described above for office space, utilities, administrative and support services described above and repayments of the loans under the Working Capital Note, the Extension Note and the Second Extension Note as described above. The Sponsor and ERES’s officers and directors or any of their respective affiliates will also be reimbursed for any out-of-pocket expenses incurred in connection with ERES’s formation, the ERES IPO and activities on ERES’s behalf such as identifying potential target

 

90


Table of Contents
 

businesses and performing due diligence on suitable business combinations. There is no cap or ceiling on the reimbursement of out-of-pocket expenses incurred by such persons in connection with activities on our behalf.

 

   

Our Sponsor, officers and directors would hold the following number of shares of common stock in the Post-Combination Company, on a fully diluted basis, at the closing of the Business Combination:

 

Name of Person/Entity

   Number of Shares
of Common Stock(1)
     Value of
Shares(2)
 

East Sponsor, LLC

     17,068,333      $ 170,683,333  

Terrence M. Pegula

     17,068,333      $ 170,683,333  

Gary L. Hagerman, Jr.

     1,000      $ 10,000  

John P. Sieminski

     2,500      $ 25,000  

James S. Morrow

     0      $ 0  

William A. Fustos

     22,000      $ 220,000  

Thomas W. Corbett, Jr..

     10,000      $ 100,000  

Benjamin Wingard(3)

     4,000      $ 40,000  

Jacob Long

     5,000      $ 50,000  

Adam Gusky

     2,452      $ 24,520  

 

(1)

(a) Assumes that (i) Public Stockholders exercise the 17,250,000 public warrants, (ii) the Initial Stockholders exercise the 7,120,000 Private Placement Warrants, (iii) the 1,780,000 warrants in the warrant pool are exercised, (iv) the Sponsor exercises its option to convert up to $1,500,000 of the unpaid principal balance on the Extension Note to 1,000,000 Extension Warrants and exercises such warrants, (v) the Sponsor exercises its option to convert up to $500,000 of the unpaid principal balance on the Second Extension Note to 333,333 Second Extension Warrants and exercise such warrants and (vi) all shares underlying the Incentive Plan are issued.

(b) Includes shares that may be issued but are not presently outstanding and, as such, differs from the share counts shown or assumed in the sections entitled “Summary Unaudited Pro Forma Condensed Combined Financial Information,” “Unaudited Historical Comparative and Pro Forma Combined Per Share Data of ERES and the Companies,” “Unaudited Pro Forma Condensed Combined Financial Information” and “Comparative Historical and Unaudited Pro Forma Combined Per Share Financial Information,” which sections are limited to shares that are presently issued and outstanding.

(2)

Assumes a value of $10.00 per share, the deemed value of the Class A Common Stock in the Business Combination.

(3)

Benjamin Wingard was a “named executive officer” for the purposes of the Annual Report on Form 10-K for fiscal year ended December 31, 2022, filed by ERES on April 18, 2023. Mr. Wingard resigned from ERES effective January 31, 2023.

 

   

Certain of our officers and directors presently have, and any of them in the future may have additional, fiduciary or contractual obligations to other entities pursuant to which such officer or director is or will be required to present business combination opportunities to such entity. Accordingly, in the future, if any of our officers or directors becomes aware of a business combination opportunity which is suitable for an entity to which he or she has then-current fiduciary or contractual obligations, he or she will honor his or her fiduciary or contractual obligations to present such opportunity to such entity. We do not believe, however, that any fiduciary duties or contractual obligations of our officers would materially undermine our ability to complete our business combination. The Existing Charter provides that we renounce our interest in any corporate opportunity offered to any director or officer unless such opportunity is expressly offered to such person solely in his or her capacity as a director or officer of our company and such opportunity is one we are legally and contractually permitted to undertake and would otherwise be reasonable for us to pursue, and to the extent such person is permitted to refer that opportunity to us without violating another legal obligation. This waiver allows our Sponsor and its affiliates to allocate opportunities based on a combination of the objectives and fundraising needs of the target, as well as the investment objectives of the entity. However, we do not believe that the waiver of the corporate opportunities doctrine otherwise had a material impact on our search for an acquisition target.

 

91


Table of Contents
   

Following the completion of the Business Combination, Adam Gusky and Thomas W. Corbett, Jr. will be members of the board of directors of the Post-Combination Company. As such, in the future, Mr. Gusky and Mr. Corbett, Jr. will receive any cash fees, stock options or stock awards that the board of directors of the Post-Combination Company determines to pay to its directors.

 

   

Given the interests described above, our Sponsor and its affiliates may earn a positive rate of return on their investment, even if the Post-Combination Company common stock trades below the price initially paid for the ERES units in the ERES IPO, and the Public Stockholders may experience a negative rate of return following the completion of the Business Combination. Thus, our Sponsor and its affiliates may have more of an economic incentive for us to, rather than liquidate if we fail to complete our initial business combination by the Completion Window, enter into an initial business combination on potentially less favorable terms with a potentially less favorable, riskier, weaker-performing or financially unstable business, or an entity lacking an established record of revenues or earnings, than would be the case if such parties had paid the full offering price for their Founder Shares.

 

   

Our Sponsor, directors and officers beneficially own Founder Shares and warrants that will be worthless and have incurred reimbursable expenses that may not be reimbursed or repaid if the Business Combination is not approved. As of the date of this proxy statement, the Sponsor has invested an aggregate of approximately $14,320,606 (consisting of $25,000 for the Founder Shares, $8,900,000 for the Private Placement Warrants, $3,000,000 for the aggregate principal amount of the Working Capital Note, $1,924,356 for the Extension Note and $471,250 for the Second Extension Note). Assuming a value of $10.00 per share, the deemed value of the Class A Common Stock in the Business Combination, the aggregate market value with respect to the common stock, fully diluted, based on Founder Shares and warrants in ERES held by our Sponsor, directors and officers, would be approximately $170,783,330. Thus, the aggregate market value of our Sponsor’s Founder Shares and Private Placement Warrants, together with the aggregate outstanding principal amount of the foregoing loans and the foregoing reimbursable expenses, would be approximately $185,103,936.

The ERES Board was aware of and considered these interests to the extent such interests existed at the time, among other matters, in approving the Merger Agreement and in recommending that the Business Combination be approved by the stockholders of ERES. See the section entitled “The Business Combination—Interests of ERES’s Directors and Executive Officers and the Sponsor and its Affiliates in the Business Combination.” On balance, the ERES Board concluded that the Merger Agreement and the Business Combination are fair from a financial point of view to and in the best interests of ERES and its stockholders. In view of the wide variety of factors considered by the ERES Board in connection with its evaluation, negotiation and recommendation of the business combination and related transactions and the complexity of these matters, the ERES Board did not consider it practical to, nor did it attempt to, quantify, rank or otherwise assign relative weights to the specific factors that it considered in reaching its decision. Rather, the ERES Board based its evaluation, negotiation and recommendation of the business combination on the totality of the information presented to and considered by it. The ERES Board evaluated the reasons described above with the assistance of ERES’ outside advisors. In considering the factors described above and any other factors, individual members of the ERES Board may have viewed factors differently or given different weights to other or different factors.

After careful consideration, the ERES Board unanimously (i) declared the advisability of the Business Combination and the other transactions contemplated by the Merger Agreement and (ii) determined that the Business Combination and the other transactions contemplated by the Merger Agreement are in the best interests of the ERES stockholders.

Abstentions and Broker Non-Votes

Abstentions are considered present for the purposes of establishing a quorum and will have the same effect as a vote “AGAINST” the Charter Approval Proposal. Broker non-votes are considered present for the purposes of establishing a quorum and will have the effect of a vote “AGAINST” the Charter Approval Proposal. Abstentions and broker non-votes will have no effect on the Business Combination Proposal, the Governance Proposal, the Director Election Proposal, the Nasdaq Proposal, the Incentive Plan Proposal and the Adjournment Proposal.

 

92


Table of Contents

In general, if your shares are held in “street” name and you do not instruct your broker, bank or other nominee on a timely basis on how to vote your shares, your broker, bank or other nominee, in its sole discretion, may either leave your shares unvoted or vote your shares on routine matters, but not on any non-routine matters. None of the Proposals at the Special Meeting are routine matters. As such, without your voting instructions, your brokerage firm cannot vote your shares on any Proposal to be voted on at the Special Meeting.

Certain Engagements in Connection with the Business Combination and Related Transactions

Aviditi Financial, LLC (“Aviditi”) was engaged by ERES to act as exclusive strategic and financial advisor to ERES in connection with the Business Combination and will receive compensation in connection therewith. Aviditi was also engaged to act as PIPE advisor. The Post-Combination Company expects to enter into the Owl Rock Credit Facility, the SPV Purchase and Sale and the SPV Investment Facility; ERES and the Companies accordingly have determined not to obtain any committed PIPE Investment Amount. Wells Fargo Securities, LLC (“Wells Fargo”) was engaged by ERES to serve as the sole book-running manager for the ERES IPO and was entitled to receive deferred underwriting fees of $12.075 million. However, Wells Fargo has agreed to waive its entitlement to any deferred underwriting fees. Northland was engaged by ERES to provide a fairness opinion in connection with the Merger and will receive fees and certain expense reimbursements in connection therewith.

Aviditi (together with its affiliates) is a financial institution engaged in various activities, which may include investment banking, advisory and other financial and non-financial activities and services. In addition, Aviditi and its respective affiliates may provide investment banking and other advisory services to ERES, the Companies and their respective affiliates in the future, for which they would expect to receive customary compensation.

In addition, in the ordinary course of its business activities, Aviditi and its respective affiliates, officers, directors and employees may make or hold a broad array of investments and actively trade debt and equity securities (or related derivative securities) and financial instruments (including bank loans) for their own accounts. Such investments and securities activities may involve securities and/or instruments of ERES or the Companies, or their respective affiliates.

Wells Fargo (together with their respective affiliates) is a full service financial institution engaged in various activities, which may include sales and trading, commercial and investment banking, advisory, investment management, investment research, principal investing, hedging, market making, brokerage and other financial and non-financial activities and services. Wells Fargo (together with their respective affiliates) may provide investment banking and other commercial dealings to ERES, the Companies and their respective affiliates in the future, for which they would expect to receive customary compensation.

In addition, in the ordinary course of its business activities, Wells Fargo and their respective affiliates, officers, directors and employees may make or hold a broad array of investments and actively trade debt and equity securities (or related derivative securities) and financial instruments (including bank loans) for their own accounts and for the accounts of their customers. Such investments and securities activities may involve securities and/or instruments of ERES or the Companies, or their respective affiliates. Wells Fargo and their respective affiliates may also make investment recommendations and/or publish or express independent research views in respect of such securities or financial instruments and may hold, or recommend to clients that they acquire, long and/or short positions in such securities and instruments.

Voting Your Shares—Stockholders of Record

ERES stockholders may vote electronically at the Special Meeting by attending virtually or by proxy. ERES recommends that you submit your proxy even if you plan to attend the Special Meeting. If you vote by proxy, you may change your vote by submitting a later dated proxy before the deadline or by voting electronically at the Special Meeting.

 

93


Table of Contents

If your shares are owned directly in your name with our transfer agent, Continental, you are considered, with respect to those shares, the “stockholder of record.” If your shares are held in a stock brokerage account or by a bank or other nominee or intermediary, you are considered the beneficial owner of shares held in “street name” and are considered a “non-record (beneficial) stockholder.”

If you are an ERES stockholder of record, you may use the enclosed proxy card to tell the persons named as proxies how to vote your shares. If you properly complete, sign and date your proxy card, your shares will be voted in accordance with your instructions. The named proxies will vote all shares at the Special Meeting for which proxies have been properly submitted and not revoked. If you sign and return your proxy card but do not mark your card to tell the proxies how to vote, your shares will be voted for each of the Proposals presented at the Special Meeting.

Your shares will be counted for purposes of determining a quorum if you vote:

 

   

via the Internet;

 

   

by telephone;

 

   

by submitting a properly executed proxy card or voting instruction form by mail; or

 

   

electronically at the Special Meeting.

Abstentions will be counted for determining whether a quorum is present for the Special Meeting.

Voting instructions are printed on the proxy card or voting information form you received. Either method of submitting a proxy will enable your shares to be represented and voted at the Special Meeting.

Voting Your Shares—Beneficial Owners

If your shares are held in an account at a brokerage firm, bank or other nominee, then you are the beneficial owner of shares held in “street name” and this proxy statement is being sent to you by that broker, bank or other nominee. The broker, bank or other nominee holding your account is considered to be the stockholder of record for purposes of voting at the Special Meeting. As a beneficial owner, you have the right to direct your broker, bank or other nominee regarding how to vote the shares in your account by following the instructions that the broker, bank or other nominee provides you along with this proxy statement. Your broker, bank or other nominee may have an earlier deadline by which you must provide instructions to it as to how to vote your shares. As a beneficial owner, if you wish to vote at the Special Meeting, you will need to bring to the Special Meeting a legal proxy from your broker, bank or other nominee authorizing you to vote those shares. That is the only way we can be sure that the broker, bank or nominee has not already voted your shares of ERES Common Stock.

Revoking Your Proxy

If you are a stockholder and you give a proxy, you may revoke it at any time before it is exercised by doing any one of the following:

 

   

you may send another proxy card with a later date;

 

   

you may notify ERES’s Secretary in writing before the Special Meeting that you have revoked your proxy; or

 

   

you may attend the Special Meeting and vote electronically by visiting and entering the control number found on your proxy card, instruction form or notice you previously received. Attendance at the Special Meeting will not, in and of itself, revoke a proxy.

If your shares are held in “street name” or are in a margin or similar account, you should contact your broker for information on how to change or revoke your voting instructions.

 

94


Table of Contents

No Additional Matters

The Special Meeting has been called only to consider the approval of the Business Combination Proposal, the Charter Approval Proposal, the Governance Proposal, the Director Election Proposal, the Nasdaq Proposal, the Incentive Plan Proposal and the Adjournment Proposal. Under ERES’s bylaws, other than procedural matters incident to the conduct of the Special Meeting, no other matters may be considered at the Special Meeting if they are not included in this proxy statement, which serves as the notice of the Special Meeting.

Who Can Answer Your Questions About Voting Your Shares

If you are a stockholder and have any questions about how to vote or direct a vote in respect of your shares of ERES Common Stock, you may call Morrow Sodali LLC, ERES’s proxy solicitor, at (800) 662-5200.

Redemption Rights

Holders of Public Shares may seek to redeem their shares for cash, regardless of whether they vote for or against, or abstain from voting on, the Business Combination Proposal. Any stockholder holding Public Shares may demand that ERES redeem such shares for a pro rata portion of the Trust Account (which was approximately $10.35 per Public Share as of June 13, 2023, the ERES Record Date), calculated as of two business days prior to the anticipated consummation of the Business Combination. If a holder properly seeks redemption as described in this section and the Business Combination with the Companies is consummated, ERES will redeem these shares for a pro rata portion of funds deposited in the Trust Account and the holder will no longer own those shares following the Business Combination.

Notwithstanding the foregoing, a holder of Public Shares, together with any affiliate of his or any other person with whom he is acting in concert or as a “group” (as defined in Section 13(d)(3) of the Exchange Act), will be restricted from seeking redemption rights with respect to more than 20% of the Public Shares without the consent of ERES. Accordingly, all Public Shares in excess of 20% held by a Public Stockholder, together with any affiliate of such holder or any other person with whom such holder is acting in concert or as a “group,” will not be redeemed for cash without the consent of ERES.

The Sponsor and ERES’s directors and officers will not have redemption rights with respect to any shares of ERES Common Stock owned by them, directly or indirectly in connection with the Business Combination.

Public Stockholders may seek to redeem their Public Shares for cash, regardless of whether they vote for or against, or abstain from voting on, the Business Combination Proposal. Holders may demand redemption by delivering their Public Shares, either physically or electronically using the Depository Trust Company’s DWAC System, to ERES’s transfer agent no later than the second business day preceding the vote on the Business Combination Proposal. If you hold the shares in street name, you will have to coordinate with your broker to have your shares certificated or delivered electronically. Certificates that have not been tendered (either physically or electronically) in accordance with these procedures will not be redeemed for cash. There is a nominal cost associated with this tendering process and the act of certificating the shares or delivering them through the DWAC system. The transfer agent will typically charge the tendering broker $80.00 and it would be up to the broker whether or not to pass this cost on to the redeeming stockholder. In the event the proposed Business Combination is not consummated this may result in an additional cost to Public Stockholders for the return of their Public Shares.

Any request to redeem such Public Shares, once made, may be withdrawn at any time up to the vote on the Business Combination Proposal. Furthermore, if a holder of a Public Share delivered its certificate in connection with an election of its redemption and subsequently decides prior to the applicable date not to elect to exercise such rights, it may simply request that the transfer agent return the certificate (physically or electronically).

 

95


Table of Contents

If the Business Combination is not approved or completed for any reason, then ERES’s Public Stockholders who elected to exercise their redemption rights will not be entitled to redeem their Public Shares for a pro rata portion of the Trust Account, as applicable. In such case, ERES will promptly return any Public Shares delivered by Public Stockholders.

The closing price of ERES Class A Common Stock on June 13, 2023, the ERES Record Date, was $10.38. The cash held in the Trust Account on such date was approximately $29,573,896.08 (approximately $10.35 per Public Share). Prior to exercising redemption rights, stockholders should verify the market price of ERES Class A Common Stock as they may receive higher proceeds from the sale of their ERES Class A Common Stock in the public market than from exercising their redemption rights if the market price per share is higher than the redemption price. ERES cannot assure its stockholders that they will be able to sell their shares of ERES Class A Common Stock in the open market, even if the market price per share is higher than the redemption price stated above, as there may not be sufficient liquidity in its securities when its stockholders wish to sell their shares.

If a holder of Public Shares exercises its redemption rights, then it will be exchanging its shares of ERES Class A Common Stock for cash and will no longer own those Public Shares. You will be entitled to receive cash for these Public Shares only if you properly demand redemption no later than the second business day preceding the vote on the Business Combination Proposal by delivering your stock certificate (either physically or electronically) to ERES’s transfer agent prior to the vote at the Special Meeting, and the Business Combination is consummated.

Appraisal Rights

Stockholders, unitholders and warrant holders of ERES do not have appraisal rights in connection the Business Combination under the DGCL.

Proxy Solicitation Costs

ERES is soliciting proxies on behalf of the ERES Board. This solicitation is being made by mail but also may be made by telephone or in person. ERES and its directors, officers and employees may also solicit proxies in person, by telephone or by other electronic means. ERES will bear the cost of the solicitation.

ERES has hired Morrow Sodali LLC to assist in the proxy solicitation process. ERES will pay that firm a fee of $25,000 plus disbursements. Such payment will be made from non-Trust Account funds.

ERES will ask banks, brokers and other institutions, nominees and fiduciaries to forward the proxy materials to their principals and to obtain their authority to execute proxies and voting instructions. ERES will reimburse them for their reasonable expenses.

The Initial Stockholders

As of June 13, 2023, the ERES Record Date, the Initial Stockholders of record were entitled to vote an aggregate of 8,625,000 Founder Shares that were issued prior to the ERES IPO. Such shares currently constitute approximately 75% of the outstanding shares of ERES Common Stock. The Initial Stockholders have agreed to vote the Founder Shares, as well as any shares of ERES Class A Common Stock acquired in the aftermarket, in favor of each of the Proposals presented at the Special Meeting. The Founder Shares have no right to participate in any redemption distribution and will be worthless if no business combination is effected by ERES.

Upon consummation of the Business Combination, under the Sponsor Support Agreement, certain Founder Shares (or shares of common stock issuable upon conversion thereof) will be subject to (i) certain lock-up restrictions and (ii) certain time-based vesting provisions. See the section entitled “Other Agreements—Sponsor Support Agreement” for more information.

 

96


Table of Contents

Purchases of ERES Shares

At any time prior to the Special Meeting, during a period when they are not then aware of any material nonpublic information regarding ERES or its securities, the Sponsor, the Companies, the Company Members and/or their respective affiliates may purchase shares from institutional and other investors who vote, or indicate an intention to vote, against the Business Combination Proposal, or execute agreements to purchase shares from such investors in the future, or they may enter into transactions with such investors and others to provide them with incentives to acquire shares of ERES Class A Common Stock or vote their shares in favor of the Business Combination Proposal. The purpose of such share purchases and other transactions would be to increase the likelihood of satisfaction of the requirements to consummate the Business Combination where it appears that such requirements would otherwise not be met. While the exact nature of any such incentives has not been determined as of the date of this proxy statement, they might include, without limitation, arrangements to protect such investors or holders against potential loss in value of their shares, including the granting of put options and, with the Companies’ consent, the transfer to such investors or holders of shares or warrants owned by the Sponsor for nominal value.

Entering into any such arrangements may have a depressive effect on ERES Class A Common Stock. For example, as a result of these arrangements, an investor or holder may have the ability to effectively purchase shares at a price lower than market and may therefore be more likely to sell the shares he owns, either prior to or immediately after the Special Meeting.

If such transactions are effected, the consequence could be to cause the Business Combination to be approved in circumstances where such approval could not otherwise be obtained. Purchases of shares by the persons described above would allow them to exert more influence over the approval of the Business Combination Proposal and other Proposals and would likely increase the chances that such Proposals would be approved.

No agreements dealing with the above arrangements or purchases have been entered into as of the date of this proxy statement by the Sponsor, the Companies, the Company Members or any of their respective affiliates. ERES will file a Current Report on Form 8-K to disclose arrangements entered into or significant purchases made by any of the aforementioned persons that would affect the vote on the Business Combination Proposal or the satisfaction of any closing conditions. Any such report will include descriptions of any arrangements entered into or significant purchases by any of the aforementioned persons.

 

97


Table of Contents

PROPOSAL NO. 1—THE BUSINESS COMBINATION PROPOSAL

Overview

Holders of ERES Common Stock are being asked to approve the Merger Agreement and the transactions contemplated thereby, including the Business Combination. ERES stockholders should carefully read this proxy statement in its entirety for more detailed information concerning the Merger Agreement, a copy of which is attached as Annex A-1 to this proxy statement, the Amendment, a copy of which is attached as Annex A-2 to this proxy statement, and the Second Amendment, a copy of which is attached as Annex A-3 to this proxy statement. Please see the sections entitled “The Business Combination” and “The Merger Agreement” in this proxy statement for additional information regarding the Business Combination and a summary of certain terms of the Merger Agreement. You are urged to carefully read the Merger Agreement in its entirety before voting on this Proposal.

Vote Required for Approval

This Business Combination Proposal (and consequently, the Merger Agreement and the transactions contemplated thereby, including the Business Combination) will be adopted and approved only if at least a majority of the votes cast by the stockholders present in person (which would include presence at a virtual meeting) or represented by proxy at the Special Meeting and entitled to vote thereon are “FOR” the Business Combination Proposal.

Failure to vote by proxy or to vote in person (which would include presence at a virtual meeting) at the Special Meeting, abstentions and broker non-votes will have no effect on the Business Combination Proposal.

The Business Combination is conditioned upon the approval of the Business Combination Proposal, subject to the terms of the Merger Agreement. If the Business Combination Proposal is not approved, the other Proposals (except the Adjournment Proposal, as described below) will not be presented to the stockholders for a vote.

The Sponsor has agreed to vote any shares of ERES Common Stock owned by the Sponsor in favor of the Business Combination Proposal. See the section entitled “Other Agreements—Sponsor Support Agreement” for more information.

Recommendation of the Board of Directors

THE ERES BOARD OF DIRECTORS UNANIMOUSLY RECOMMENDS THAT THE ERES STOCKHOLDERS VOTE “FOR” THE APPROVAL OF THE BUSINESS COMBINATION PROPOSAL.

 

98


Table of Contents

PROPOSAL NO. 2—THE CHARTER APPROVAL PROPOSAL

Overview

Our stockholders are being asked to adopt the Proposed Charter in the form attached hereto as Annex B, which, in the judgment of the ERES Board, is necessary to adequately address the needs of the Post-Combination Company.

The following is a summary of the key changes effected by the Proposed Charter, but this summary is qualified in its entirety by reference to the full text of the Proposed Charter, a copy of which is included as Annex B:

 

   

Changes to Authorized Capital Stockthe Existing Charter authorized the issuance of 221,000,000 total shares, consisting of (a) 220,000,000 shares of common stock, of which (i) 200,000,000 shares were Class A Common Stock and (ii) 20,000,000 shares were Class B Common Stock, and (b) 1,000,000 shares of preferred stock. The Proposed Charter authorizes the issuance of 201,000,000 total shares, consisting of (a) 200,000,000 shares of common stock and (b) 1,000,000 shares of preferred stock, and eliminates the Class B Common Stock and any rights of holders thereof; and

 

   

Removal of Blank Check Company Provisionseliminates various provisions applicable only to blank check companies, including business combination requirements.

Reasons for the Amendments

Each of these amendments was negotiated as part of the Business Combination. The ERES Board’s reasons for proposing each of these amendments to the Existing Charter is set forth below.

Changes to Authorized Capital Stock

Our Existing Charter authorizes 221,000,000 shares, consisting of (a) 220,000,000 shares of common stock, including (i) 200,000,000 shares of Class A Common Stock and (ii) 20,000,000 shares of Class B Common Stock, and (b) 1,000,000 shares of preferred stock. The Proposed Charter provides that ERES will be authorized to issue 201,000,000 shares, consisting of (a) 200,000,000 shares of common stock and (b) 1,000,000 shares of preferred stock. Upon the conversion of the ERES Class B Common Stock to ERES Class A Common Stock and the elimination of the blank check provisions in our Existing Charter, the ERES Board determined that there was no longer a need to continue with two series of common stock and, therefore, this amendment eliminates the ERES Class B Common Stock.

Removal of Blank Check Company Provisions

Our Existing Charter contains various provisions applicable only to blank check companies. This amendment eliminates certain provisions related to our status as a blank check company, which is desirable because these provisions will serve no purpose following the Business Combination. For example, these proposed amendments remove the requirement to dissolve the Post-Combination Company and allow it to continue as a corporate entity with perpetual existence following consummation of the Business Combination. Perpetual existence is the usual period of existence for corporations and we believe it is the most appropriate period for the Post-Combination Company following the Business Combination. In connection with the Business Combination, all shares of Class B Common Stock will automatically be converted into shares of Class A Common Stock, pursuant to the terms of the Proposed Charter. Upon the conversion of the Class B Common Stock to Class A Common Stock, the ERES Board determined that there will no longer be a need to continue with two series of common stock and, therefore, this amendment eliminates the Class B Common Stock. In addition, certain other provisions in our Existing Charter require that proceeds from the ERES IPO be held in the Trust Account until a business combination or liquidation of merger has occurred. These provisions cease to apply once the Business Combination is consummated.

 

99


Table of Contents

Vote Required for Approval

If the Business Combination Proposal is not approved, the Charter Approval Proposal will not be presented at the Special Meeting. The Charter Approval Proposal will be approved and adopted only if: (i) the holders of a majority of the ERES Class B Common Stock then outstanding and entitled to vote, voting separately as a single class, (ii) the holders of a majority of the ERES Class A Common Stock outstanding and entitled to vote, voting separately as a single class, and (iii) the holders of a majority of the ERES Common Stock then outstanding and entitled to vote, voting together as a single class, vote “FOR” the Charter Approval Proposal.

Failure to vote by proxy or to vote in person (which would include presence at a virtual meeting) at the Special Meeting, abstentions and broker non-votes will have the same effect as a vote “AGAINST” the Charter Approval Proposal.

The Business Combination is conditioned upon the approval of the Charter Approval Proposal, subject to the terms of the Merger Agreement. Notwithstanding the approval of the Charter Approval Proposal, if the Business Combination is not consummated for any reason, the actions contemplated by the Charter Approval Proposal will not be effected. The ERES Board shall abandon the Charter Approval Proposal in the event the Business Combination is not consummated.

A copy of the Proposed Charter, as will be in effect assuming approval of the Charter Approval Proposal and upon consummation of the Business Combination and filing with the Secretary of State of the State of Delaware, is attached to this proxy statement as Annex B.

The Sponsor agreed to vote the Founder Shares and any Public Shares owned by the Sponsor in favor of the Charter Approval Proposal. See the section entitled “Other Agreements—Sponsor Support Agreement” for more information.

Recommendation of the Board of Directors

THE ERES BOARD OF DIRECTORS UNANIMOUSLY RECOMMENDS THAT THE ERES STOCKHOLDERS VOTE “FOR” THE APPROVAL OF THE CHARTER APPROVAL PROPOSAL.

 

100


Table of Contents

PROPOSAL NO. 3—THE GOVERNANCE PROPOSAL

Overview

Our stockholders are also being asked to vote on a separate proposal with respect to certain governance provisions in the Proposed Charter, which are separately being presented in accordance with SEC guidance and which will be voted upon on a non-binding advisory basis. In the judgment of the ERES Board, these provisions are necessary to adequately address the needs of the Post-Combination Company. Accordingly, regardless of the outcome of the non-binding advisory vote on these proposals, the Companies and ERES intend that the Proposed Charter in the form set forth on Annex B will take effect at consummation of the Business Combination, assuming adoption of the Charter Approval Proposal.

Proposal 3A: Changes to Authorized Capital Stock

See the section entitled “Proposal No. 2—The Charter Approval Proposal—Reasons for the Amendments—Changes to Authorized Capital Stock” for a description and reasons for the amendment.

Proposal 3B: Removal of Blank Check Company Provisions

See the section entitled “Proposal No. 2—The Charter Approval Proposal—Reasons for the Amendments—Removal of Blank Check Company Provisions for a description and reasons for the amendment.

Vote Required for Approval

If the Business Combination Proposal is not approved, the Governance Proposal will not be presented at the Special Meeting. The approval of the Governance Proposal requires the affirmative vote of the majority of the votes cast by the stockholders present in person (which would include presence at a virtual meeting) or represented by proxy at the Special Meeting and entitled to vote thereon.

Failure to vote by proxy or to vote in person (which would include presence at a virtual meeting) at the Special Meeting, abstentions and broker non-votes will have no effect on the Governance Proposal.

The Business Combination is not conditioned upon the approval of the Governance Proposal.

As discussed above, a vote to approve the Governance Proposal is an advisory vote, and therefore, is not binding on ERES, the Companies or their respective boards of directors or equivalent governing bodies. Accordingly, regardless of the outcome of the non-binding advisory vote, ERES and the Companies intend that the Proposed Charter, in the form set forth on Annex B and containing the provisions noted above, will take effect at consummation of the Business Combination, assuming adoption of the Charter Approval Proposal.

The Sponsor has agreed to vote any shares of ERES Common Stock owned by the Sponsor in favor of the Governance Proposal. See the section entitled “Other Agreements—Sponsor Support Agreement” for more information.

Recommendation of the Board of Directors

THE ERES BOARD OF DIRECTORS UNANIMOUSLY RECOMMENDS THAT THE ERES STOCKHOLDERS VOTE “FOR” THE APPROVAL OF THE GOVERNANCE PROPOSAL.

 

101


Table of Contents

PROPOSAL NO. 4—THE DIRECTOR ELECTION PROPOSAL

Overview

Assuming the Business Combination Proposal, the Charter Approval Proposal, the Nasdaq Proposal and the Incentive Plan Proposal are approved at the Special Meeting, Class B Common Stock holders are being asked to elect seven directors to the Board, effective upon the closing of the Business Combination, with each Class I director having a term that expires at the Post-Combination Company’s annual meeting of stockholders in 2024, each Class II director having a term that expires at the Post-Combination Company’s annual meeting of stockholders in 2025 and each Class III director having a term that expires at the Post-Combination Company’s annual meeting of stockholders in 2026, or, in each case, until their respective successors are duly elected and qualified, or until their earlier resignation, removal or death. The election of these directors is contingent upon approval of the Business Combination Proposal, the Charter Approval Proposal, the Nasdaq Proposal and the Incentive Plan Proposal.

The ERES Board has nominated Adam Gusky and Sean McNealy to serve as the Class I directors, Cornelis Michiel van Katwijk, Mary Beth Schulte and Karla Radka to serve as the Class II directors and Thomas W. Corbett, Jr. and Jay Jackson to serve as the Class III directors.

Vote Required for Approval

If a quorum is present, directors are elected by a plurality of the votes cast by holders of the Class B Common Stock present in person (which would include presence at a virtual meeting) or represented by proxy at the Special Meeting and entitled to vote thereon. This means that the seven director nominees who receive the most affirmative votes will be elected. Votes marked “FOR” a nominee will be counted in favor of that nominee. Proxies will have full discretion to cast votes for other persons in the event any nominee is unable to serve.

Failure to vote by proxy or to vote in person (which would include presence at a virtual meeting) at the Special Meeting, abstentions and broker non-votes will have no effect on the Director Election Proposal.

The Business Combination is not conditioned upon the approval of the Director Election Proposal. Notwithstanding the approval of each of the seven director nominees to the Board in the Director Election Proposal, if the Business Combination is not consummated for any reason, the actions contemplated by the Director Election Proposal will not be effected.

The Sponsor has agreed to vote any shares of ERES Common Stock owned by the Sponsor in favor of the Director Election Proposal. See the section entitled “Other Agreements—Sponsor Support Agreement” for more information.

Recommendation of the Board of Directors

THE ERES BOARD OF DIRECTORS UNANIMOUSLY RECOMMENDS THAT THE HOLDERS OF CLASS B COMMON STOCK VOTE “FOR” THE ELECTION OF EACH OF THE DIRECTOR NOMINEES TO THE BOARD IN THE DIRECTOR ELECTION PROPOSAL.

 

102


Table of Contents

PROPOSAL NO. 5—THE NASDAQ PROPOSAL

Overview

Immediately prior to and in connection with the Business Combination, we intend to effect (subject to customary terms and conditions, including the closing of the Business Combination) the issuance and/or sale of up to 53.2 million shares of ERES Class A Common Stock to the Company Members pursuant to the Merger Agreement.

For more information, see the full text of the Merger Agreement, the Amendment and the Second Amendment, copies of which are attached to this proxy statement as Annex A-1, Annex A-2 and Annex A-3, respectively. The discussion herein is qualified in its entirety by reference to such documents.

Why ERES Needs Stockholder Approval for Purposes of Nasdaq Listing Rule 5635

We are seeking stockholder approval in order to comply with Nasdaq Listing Rule 5635(a), (b) and (d).

Under Nasdaq Listing Rule 5635(a), stockholder approval is required prior to the issuance of securities in connection with the acquisition of another company if such securities are not issued in a public offering and: (i) have, or will have upon issuance, voting power equal to or in excess of 20% of the voting power outstanding before the issuance of such securities (or securities convertible into or exercisable for common stock); or (ii) the number of shares of common stock to be issued is or will be equal to or in excess of 20% of the number of shares of common stock outstanding before the issuance of the stock or securities.

Under Nasdaq Listing Rule 5635(b), stockholder approval is required prior to the issuance of securities when the issuance or potential issuance will result in a “change of control” of the registrant. Although Nasdaq has not adopted any rule on what constitutes a “change of control” for purposes of Rule 5635(b), Nasdaq has previously indicated that the acquisition of, or right to acquire, by a single investor or affiliated investor group, as little as 20% of the common stock (or securities convertible into or exercisable for common stock) or voting power of an issuer could constitute a change of control.

Under Nasdaq Listing Rule 5635(d), stockholder approval is required for a transaction other than a public offering involving the sale, issuance or potential issuance by an issuer of common stock (or securities convertible into or exercisable for common stock) at a price that is less than the greater of book or market value of the stock if the number of shares of common stock to be issued is or may be equal to 20% or more of the common stock, or 20% or more of the voting power, outstanding before the issuance.

As described above, ERES will issue shares of Class A Common Stock to the Company Members as set forth in the Merger Agreement.

Stockholder approval of the Nasdaq Proposal is also a condition to the closing under the Merger Agreement.

Vote Required for Approval

If the Business Combination Proposal is not approved, the Nasdaq Proposal will not be presented at the Special Meeting. The approval of the Nasdaq Proposal requires the affirmative vote of a majority of the votes cast by the stockholders present in person (which would include presence at a virtual meeting) or represented by proxy at the Special Meeting and entitled to vote thereon.

Failure to vote by proxy or to vote in person (which would include presence at a virtual meeting) at the Special Meeting, abstentions and broker non-votes will have no effect on the Nasdaq Proposal.

The Business Combination is conditioned upon the approval of the Nasdaq Proposal, subject to the terms of the Merger Agreement. Notwithstanding the approval of the Nasdaq Proposal, if the Business Combination is not consummated for any reason, the actions contemplated by the Nasdaq Proposal will not be effected.

 

103


Table of Contents

The Sponsor has agreed to vote any shares of ERES Common Stock owned by the Sponsor in favor of the Nasdaq Proposal. See the section entitled “Other Agreements—Sponsor Support Agreement” for more information.

Recommendation of the Board of Directors

THE ERES BOARD OF DIRECTORS UNANIMOUSLY RECOMMENDS THAT THE ERES STOCKHOLDERS VOTE “FOR” THE APPROVAL OF THE NASDAQ PROPOSAL.

 

104


Table of Contents

PROPOSAL NO. 6—THE INCENTIVE PLAN PROPOSAL

Overview

At the Special Meeting, ERES’s stockholders will be asked to approve the adoption of the Abacus Life, Inc. 2023 Long-Term Equity Compensation Incentive Plan (the “Incentive Plan”). The ERES Board will approve the Incentive Plan prior to the Special Meeting, subject to stockholder approval at the Special Meeting. The Incentive Plan will become effective, if at all, upon the receipt of stockholder approval. If the Incentive Plan is not approved by the ERES’s stockholders, or if the Merger Agreement is terminated prior to the consummation of the Business Combination, the Incentive Plan will not become effective. No awards may be granted under the Incentive Plan as of 10 years after its effective date, and the Incentive Plan will terminate thereafter once all awards have been satisfied, exercised, entirely forfeited or expire. The Board in its discretion may terminate the Incentive Plan at any time with respect to any shares of Abacus Life’s common stock for which awards have not theretofore been granted.

The Incentive Plan is described in more detail below. A copy of the Incentive Plan is attached as Annex G to this proxy statement.

The Incentive Plan

The purpose of the Incentive Plan is to provide a means through which Abacus Life and its affiliates may attract, retain and motivate persons who make (or are expected to make) important contributions by providing these individuals with equity ownership opportunities and/or equity-linked compensatory opportunities. Equity awards and equity-linked compensatory opportunities are intended to motivate high levels of performance and align the interests of directors, employees and consultants with those of stockholders by giving directors, employees and consultants the perspective of an owner with an equity or equity-linked stake in Abacus Life and provide a means of recognizing their contributions to our success. The ERES Board believes that equity awards are necessary for Abacus Life to remain competitive in its industry and are essential to recruiting and retaining highly qualified employees.

Summary of the Incentive Plan

This section summarizes certain principal features of the Incentive Plan. The summary is qualified in its entirety by reference to the complete text of the Incentive Plan, a copy of which is attached as Annex G to this proxy statement. We urge our stockholders to carefully read the entire Incentive Plan before voting on this proposal.

Eligibility and Administration

Our employees, consultants and directors may be eligible to receive awards under the Incentive Plan. Immediately following the consummation of the Business Combination, Abacus Life is expected to have 82 employees, four (4) non-employee directors and no other individual service providers who may be eligible to receive awards under the Incentive Plan.

The Incentive Plan provides that it will be administered by a committee of, and appointed by, the board of directors of Abacus Life that shall be composed of two or more independent directors, and which shall be subject to the limitations imposed under the Incentive Plan, Section 16 of the Exchange Act, stock exchange rules and other applicable laws. Following the closing of the Business Combination, we expect the compensation committee of the board of directors will be appointed to administer the Incentive Plan.

The committee will have the authority to take all actions and make all determinations under the Incentive Plan, to construe the Incentive Plan and award agreements and to prescribe rules and regulations relating to the administration of the Incentive Plan as it deems necessary or advisable. The committee will also have the

 

105


Table of Contents

authority to determine which eligible directors, employees and consultants receive awards, grant awards and set the terms and conditions of all awards under the Incentive Plan, including any vesting and vesting acceleration provisions, subject to the conditions and limitations in the Incentive Plan.

Shares Available for Awards

The aggregate number of shares that may be issued under the Plan shall be equal to 5% of the issued and outstanding common stock of the Post-Combination Company. The aggregate number of shares with respect to which incentive stock options may be granted under the Incentive Plan shall be equal to 5% of the issued and outstanding common stock of the Post-Combination Company. The aggregate fair market value on the date of grant of an award made to a non-employee director during a calendar year shall be determined by the committee and shall not exceed $75,000 per calendar year.

If an award under the Incentive Plan is forfeited, expires unexercised or is settled for cash, any shares subject to such award may, to the extent of such forfeiture, expiration or cash settlement, immediately be used again for new grants under the Incentive Plan. Any shares that are the subject of awards under the Incentive Plan which are exchanged for awards that do not involve shares shall also again immediately become available to be issued pursuant to awards granted under the Incentive Plan. If shares are withheld to satisfy tax obligations with respect to an option or a stock appreciation right, such shares shall not again be available for issuance under the Incentive Plan. If shares are tendered in payment of an option price of an option or the exercise price of a stock appreciation right, such shares shall not be available for issuance under the Incentive Plan.

Awards granted under the Incentive Plan upon the assumption of, or in substitution for, awards authorized or outstanding under a qualifying equity plan maintained by an entity with which we enter into a merger or similar corporate transaction will not reduce the shares available for grant under the Incentive Plan, nor shall such shares subject to substitute awards again be available for grant under the Incentive Plan to the extent of any forfeiture, expiration, or cash settlement under an award.

Awards

The Incentive Plan provides for the grant of stock options, stock appreciation rights (“SARs”), restricted stock awards, performance awards, phantom stock awards, restricted stock unit awards (“RSUs”) and stock awards. Certain awards under the Incentive Plan may constitute or provide for payment of “nonqualified deferred compensation” under Section 409A of the Code, which may impose additional requirements on the terms and conditions of such awards. All awards under the Incentive Plan will be evidenced by award agreements, which will detail the terms and conditions of awards, including any applicable vesting and payment terms and post-termination exercise limitations. Awards other than cash awards generally will be settled in shares of Abacus Life common stock, but the applicable award agreement may provide for cash settlement of any award. A brief description of each award type follows.

 

   

Stock Options and SARs. Stock options provide for the purchase of shares of Abacus Life’s common stock in the future at an exercise price set on the grant date. Incentive stock options, in contrast to non-qualified stock options, may provide tax deferral beyond exercise and favorable capital gains tax treatment to their holders if certain holding period and other requirements of the Code are satisfied. SARs entitle their holder, upon exercise, to receive from us an amount equal to the appreciation of the shares subject to the award between the grant date and the exercise date. Unless otherwise determined by the committee, the exercise price of a stock option or SAR may not be less than 100% of the fair market value of the underlying share on the grant date (or 110% in the case of incentive stock options granted to certain significant stockholders), except with respect to certain substitute awards granted in

  connection with a corporate transaction. Unless otherwise determined by the committee, the term of a stock option or SAR may not be longer than ten years (or five years in the case of incentive stock options granted to certain significant stockholders).

 

106


Table of Contents
   

Restricted Stock. Restricted stock is an award of non-transferable shares of Abacus Life’s common stock that are subject to certain vesting conditions and other restrictions.

 

   

Performance Awards. A Performance Award under the Incentive Plan is an award of rights subject to vesting and transferability restrictions generally based upon the attainment of performance goals as the committee may determine, payment of which may be made in cash or shares of Abacus Life’s common stock, as specified in the holder’s Performance Award agreement. The Incentive Plan provides that a performance goal may be based on one or more business criteria that apply to the holder, one or more of our business units, or us as a whole.

 

   

Phantom Stock. Phantom Stock Awards under the Incentive Plan are awards of rights to receive the value of shares of Abacus Life’s common stock that are subject to certain vesting conditions. Following the end of the vesting period for a Phantom Stock Award (or at such other time as may be provided in a Phantom Stock Award agreement), the holder of a Phantom Stock Award will be entitled to receive payment of cash, Abacus Life’s common stock, or a combination thereof as determined by the committee, in an amount not exceeding the maximum value of the Phantom Stock Award, based on the then vested value of the award.

 

   

Restricted Stock Units. RSUs are contractual promises to deliver shares of Abacus Life’s common stock in the future or an equivalent in cash and other consideration determined by the committee, which may also remain forfeitable unless and until specified conditions are met and may be accompanied by the right to receive the equivalent value of dividends paid on shares of Abacus Life’s common stock prior to the delivery of the underlying shares (i.e., dividend equivalent rights). The terms and conditions applicable to RSUs will be determined by the committee, subject to the conditions and limitations contained in the Incentive Plan.

 

   

Stock Awards. Stock awards are awards of fully vested shares of Abacus Life’s common stock.

 

   

Dividend Equivalents. Dividend equivalents represent the right to receive the equivalent value of dividends paid on shares of Abacus Life’s common stock and may be granted alone or in tandem with awards other than stock options or SARs. Dividend equivalents are credited as of the dividend record dates during the period between the date an award is granted and the date such award vests, is exercised, is distributed or expires, as determined by the committee.

Certain Transactions

The committee has broad discretion to take action under the Incentive Plan, as well as make adjustments to the terms and conditions of existing and future awards, to prevent the dilution or enlargement of intended benefits and facilitate necessary or desirable changes in the event of certain transactions and events affecting Abacus Life’s common stock, such as stock dividends (other than ordinary cash dividends), stock splits, spinoffs, recapitalizations, mergers, acquisitions, combinations, exchange of shares, consolidations and other corporate transactions. In addition, in the event of certain non-reciprocal transactions with our stockholders known as “equity restructurings,” the committee will make equitable adjustments to the Incentive Plan and outstanding awards.

No Repricing

Except in connection with certain changes in our capital structure, stockholder approval will be required for any amendment that reduces the exercise price of any stock option or SAR, or cancels any stock option or SAR that has an exercise price that is greater than the then-current fair market value of Abacus Life’s common stock in exchange for cash, other awards or stock options or SARs with an exercise price per share that is less than the exercise price per share of the original stock options or SARs.

 

107


Table of Contents

Transferability

An Incentive Stock Option is not transferable other than by will or the laws of descent and distribution, and may be exercised during the employee’s lifetime only by the employee or such employee’s guardian or legal representative. All other awards under the Incentive Plan are not transferable other than by will or the laws of descent and distribution, pursuant to a qualified domestic relations order, or with the consent of the committee (as to certain family transfers, or otherwise).

Plan Amendment and Termination

The Board may amend or terminate the Incentive Plan at any time; however, no amendment may impair the rights of a participant with respect to an award outstanding under the Incentive Plan without the consent of the affected participant. Further, the board of directors may not, without the consent of the stockholders, amend the Incentive Plan to increase the maximum aggregate number of shares that may be issued under the Incentive Plan or change the class of individuals eligible to receive awards under the Incentive Plan or amend or eliminate the restrictions on repricing of awards. No awards may be granted under the Incentive Plan after its termination.

Material U.S. Federal Income Tax Consequences

The following is a general summary under current law of the principal U.S. federal income tax consequences related to awards under the Incentive Plan. Deductions described below may be limited by Section 162(m) of the Code. This summary deals with the general federal income tax principles that apply and is provided only for general information. Phantom Stock, and certain other awards that may be granted pursuant to the Incentive Plan, could be subject to additional taxes unless they are designed to comply with certain restrictions set forth in Section 409A of the Code and guidance promulgated thereunder. Some kinds of taxes, such as state, local and foreign income taxes and federal employment taxes, are not discussed. This summary is not intended as tax advice to participants, who should consult their own tax advisors.

 

   

Restricted Stock. The recipient of a Restricted Stock award generally will not realize taxable income at the time of grant, and we generally will not be entitled to a deduction at that time, assuming that the restrictions constitute a substantial risk of forfeiture for federal income tax purposes. When the risk of forfeiture with respect to the stock subject to the award lapses, the holder generally will realize ordinary income in an amount equal to the fair market value of the shares of Abacus Life’s common stock at such time less the amount paid for the stock (if any), and, subject to Section 162(m), we will be entitled to a corresponding deduction. All dividends and distributions (or the cash equivalent thereof) with respect to a Restricted Stock award paid to the holder before the risk of forfeiture lapses generally will also be compensation income to the holder when paid and, subject to Section 162(m) as discussed below, deductible as such by us. Notwithstanding the foregoing, the holder of a Restricted Stock award may elect under Section 83(b) of the Code to be taxed at the time of grant of the Restricted Stock award based on the fair market value of the shares of Abacus Life’s common stock on the date of the award less the amount paid for the stock (if any), in which case (a) subject to Section 162(m), we will be entitled to a deduction at the same time and in the same amount, (b) dividends paid to the recipient during the period the forfeiture restrictions apply will be taxable as dividends and will not be deductible by us and (c) there will be no further federal income tax consequences when the risk of forfeiture lapses. Such election must be made not later than 30 days after the grant of the Restricted Stock award, and is irrevocable.

 

   

Restricted Stock Unit Awards. The grant of a Restricted Stock Unit Award (“RSU Award”) under the Incentive Plan generally will not result in the recognition of any U.S. federal taxable income by the recipient or a deduction for us at the time of grant. At the time an RSU Award is settled the recipient will generally recognize ordinary income and, subject to Section 162(m) of the Code, we will be entitled to a corresponding deduction. Generally, the measure of the income and the deduction will be based on the number of shares of common stock issued in settlement of the RSU Award multiplied by the value of Abacus Life’s common stock at the time the RSU Award is settled.

 

108


Table of Contents
   

Stock Awards. The recipient of a Stock Award generally will realize taxable ordinary income at the time of grant in an amount equal to the fair market value of the shares of Abacus Life’s common stock on the date of the award, and, subject to Section 162(m) of the Code, we will be entitled to a corresponding deduction.

 

   

Incentive Stock Options. Incentive Stock Options are subject to special federal income tax treatment. No federal income tax is imposed on the optionee upon the grant or the exercise of an Incentive Stock Option if the optionee does not dispose of the shares acquired pursuant to the exercise within the two-year period beginning on the date the option was granted or within the one-year period beginning on the date the option was exercised (collectively, the “holding period”). In such event, we would not be entitled to any deduction for federal income tax purposes in connection with the grant or exercise of the option or the disposition of the shares so acquired. With respect to an Incentive Stock Option, the difference between the fair market value of the stock on the date of exercise and the exercise price must generally be included as an item of adjustment for purposes of the optionee’s alternative minimum taxable income for the year in which such exercise occurs. However, if the optionee exercises an Incentive Stock Option and disposes of the shares received in the same year and the amount realized is less than the fair market value of the shares on the date of exercise, then the amount included in alternative minimum taxable income will not exceed the amount realized over the adjusted basis of the shares.

 

      

Upon disposition of the shares received upon exercise of an Incentive Stock Option after the holding period, any appreciation of the shares above the exercise price should constitute long-term capital gain. If an optionee disposes of shares acquired pursuant to his or her exercise of an Incentive Stock Option prior to the end of the holding period, the optionee will be treated as having received, at the time of disposition, compensation taxable as ordinary income. In such event, and subject to Section 162(m) of the Code, we may claim a deduction for compensation paid at the same time and in the same amount as compensation is treated as received by the optionee. The amount treated as compensation is the excess of the fair market value of the shares at the time of exercise (or in the case of a sale in which a loss would be recognized, the amount realized on the sale if less) over the exercise price; any amount realized in excess of the fair market value of the shares at the time of exercise would be treated as short-term or long-term capital gain, depending on the holding period of the shares.

 

   

Non-statutory Stock Options and Stock Appreciation Rights. Generally, no federal income tax is imposed on the optionee upon the grant of a Non-statutory Stock Option or a SAR, and we are not entitled to a tax deduction by reason of such grant. Generally, upon the exercise of a Non-statutory Stock Option, the optionee generally will be treated as receiving compensation taxable as ordinary income in the year of exercise in an amount equal to the excess of the fair market value of the shares of stock at the time of exercise over the option price paid for such shares. In the case of the exercise of a SAR, the holder generally will be treated as receiving compensation taxable as ordinary income in the year of exercise in an amount equal to the cash received or the fair market value of the shares distributed to the optionee. Upon the exercise of a Non-statutory Stock Option or a SAR, and subject to Section 162(m) of the Code, we may claim a deduction for compensation paid at the same time and in the same amount as compensation income is recognized by the optionee assuming any federal income tax reporting requirements are satisfied.

 

   

Performance Awards, Phantom Stock Awards and Stock Awards. An individual who has been granted a Performance Award, a Phantom Stock Award or a Stock Award generally will not realize taxable income at the time of grant, and we will not be entitled to a deduction at that time. Whether such an award is paid in cash or shares of Abacus Life’s common stock, the individual generally will have taxable compensation and, subject to Section 162(m) of the Code, we generally will have a corresponding deduction. The measure of such income and deduction will be based on the amount of any cash paid and the fair market value of any shares of Abacus Life’s common stock either at the time the award is paid or at the time any restrictions on the shares subsequently lapse, depending on the nature, if any, of the restrictions imposed and whether the individual elects to be taxed without regard to any such restrictions.

 

109


Table of Contents
   

Section 162(m). Generally, Section 162(m) of the Code precludes a public corporation from taking a deduction for annual compensation in excess of $1,000,000 paid to its covered employees (as defined in Section 162(m) of the Code).

Section 409A of the Code

Certain types of awards under the Incentive Plan may constitute, or provide for, a deferral of compensation subject to Section 409A of the Code. Unless certain requirements set forth in Section 409A of the Code are complied with, holders of such awards may be taxed earlier than would otherwise be the case (e.g., at the time of vesting instead of the time of payment) and may be subject to an additional 20% penalty tax (and, potentially, certain interest, penalties and additional state taxes). To the extent applicable, the Incentive Plan and awards granted under the Incentive Plan are intended to be structured and interpreted in a manner intended to either comply with or be exempt from Section 409A of the Code and the Department of Treasury regulations and other interpretive guidance that may be issued under Section 409A of the Code. To the extent determined necessary or appropriate by the committee, the Incentive Plan and applicable award agreements may be amended to further comply with Section 409A of the Code or to exempt the applicable awards from Section 409A of the Code.

New Plan Benefits

ERES’s directors and executive officers may be considered to have an interest in the approval of the Incentive Plan because they may in the future receive awards under the Incentive Plan; however, the benefits or amounts that may be received or allocated to directors, officers and employees under the Incentive Plan will be determined at the discretion of the plan administrator and are not currently determinable. Nevertheless, the ERES Board believes that it is important to provide incentives and rewards for superior performance and the retention of executive officers and experienced directors by adopting the Incentive Plan.

Vote Required for Approval

If the Business Combination Proposal is not approved, the Incentive Plan Proposal will not be presented at the Special Meeting. The Incentive Plan Proposal requires the affirmative vote of a majority of the issued and outstanding common stock represented in person or by proxy at the meeting (which would include presence at a virtual meeting) and entitled to vote thereon.

Failure to vote by proxy or to vote in person (which would include presence at a virtual meeting) at the Special Meeting, abstentions and broker non-votes will have no effect on the Incentive Plan Proposal.

The Sponsor has agreed to vote the ERES Common Stock owned by the Sponsor in favor of the Incentive Plan Proposal, if presented. See the section entitled “Other Agreements—Sponsor Agreement” for more information.

Recommendation of the Board of Directors

THE ERES BOARD OF DIRECTORS UNANIMOUSLY RECOMMENDS THAT THE ERES STOCKHOLDERS VOTE “FOR” THE APPROVAL OF THE INCENTIVE PLAN PROPOSAL.

 

110


Table of Contents

PROPOSAL NO. 7—THE ADJOURNMENT PROPOSAL

The Adjournment Proposal, if adopted, will allow the ERES Board to adjourn the Special Meeting to a later date or dates, if necessary, to permit further solicitation of proxies if, based upon the tabulated vote at the time of the Special Meeting, there are not sufficient votes to approve the Business Combination Proposal, the Charter Approval Proposal, the Director Election Proposal, the Nasdaq Proposal or the Incentive Plan Proposal. In no event will the ERES Board adjourn the Special Meeting or consummate the Business Combination beyond the date by which it may properly do so under the Existing Charter and Delaware law.

Consequences if the Adjournment Proposal is not Approved

If the Adjournment Proposal is not approved by stockholders, the ERES Board may not be able to adjourn the Special Meeting to a later date in the event that there are insufficient votes for the approval of the Business Combination Proposal, the Charter Approval Proposal, the Governance Proposal, the Director Election Proposal, the Nasdaq Proposal or the Incentive Plan Proposal, or we determine that one or more of the closing conditions under the Merger Agreement is not satisfied or waived. If ERES does not consummate the Business Combination and fails to complete an initial business combination by July 27, 2023 (subject to the requirements of law), ERES will be required to dissolve and liquidate its Trust Account by returning the then remaining funds in such account to its Public Stockholders.

Vote Required for Approval

The approval of the Adjournment Proposal requires the affirmative vote of the majority of the votes cast by the stockholders present in person (which would include presence at a virtual meeting) or represented by proxy at the Special Meeting and entitled to vote at thereon.

Failure to vote by proxy or to vote in person (which would include presence at a virtual meeting) at the Special Meeting, abstentions and broker non-votes will have no effect on the Adjournment Proposal.

The Business Combination is not conditioned upon the approval of the Adjournment Proposal.

The Sponsor has agreed to vote any shares of ERES Common Stock owned by the Sponsor in favor of the Adjournment Proposal, if presented. See the section entitled “Other Agreements—Sponsor Support Agreement” for more information.

Recommendation of the Board of Directors

THE ERES BOARD OF DIRECTORS UNANIMOUSLY RECOMMENDS THAT THE ERES STOCKHOLDERS VOTE “FOR” THE APPROVAL OF THE ADJOURNMENT PROPOSAL.

 

111


Table of Contents

INFORMATION ABOUT ERES

In this section “we,” “us,” “our” or the “Company” refer to ERES prior to the Business Combination and to the Post-Combination Company following the Business Combination.

Introduction

We are a blank check company incorporated in Delaware on May 22, 2020 for the purpose of effecting a merger, capital stock exchange, asset acquisition, share purchase, reorganization or similar business combination with one or more businesses. The Company is an emerging growth company and, as such, the Company is subject to all of the risks associated with emerging growth companies.

Company History

In June 2020, the Sponsor purchased 8,625,000 Founder Shares for an aggregate purchase price of $25,000, or approximately $0.003 per share. Prior to the initial investment in the Company of $25,000 by our Sponsor, the Company had no assets, tangible or intangible. The per share price of the Founder Shares was determined by dividing the amount of cash contributed to the Company by the number of Founder Shares issued. The number of Founder Shares issued was determined based on the expectation that the Founder Shares would represent 20% of the outstanding shares of ERES Common Stock upon completion of the ERES IPO.

The registration statement for our IPO was declared effective on July 22, 2020. On August 2, 2020, we consummated the ERES IPO of 30,000,000 units, with each unit consisting of one share of Class A Common Stock and one-half of one redeemable warrant. Each whole public warrant entitles the holder thereof to purchase one share of Class A Common Stock at a price of $11.50 per share, subject to certain adjustments. The units were sold at a price of $10.00 per unit, generating gross proceeds to us of $300,000,000. On August 25, 2020, the underwriter in the ERES IPO fully exercised its over-allotment option, resulting in the offering of an additional 4,500,000 units. Simultaneously with the consummation of the ERES IPO, we consummated the private placement of an aggregate of 900,000 Private Placement Warrants to our Sponsor at a price of $1.00 per Private Placement Warrant, generating total proceeds of $900,000. As a result, $345,000,000 was placed into the Trust Account.

Our units began trading on July 24, 2020 on Nasdaq under the symbol “ERESU.” On September 14, 2020, the securities comprising the units began separate trading. The Class A Common Stock and warrants trade on Nasdaq under the symbols “ERES” and “ERESW,” respectively.

On July 25, 2022, ERES’s stockholders approved the Extension Amendment. The Extension Amendment extended the date by which ERES must consummate its initial business combination from July 27, 2022 to January 27, 2023. In connection with the Extension Amendment, on July 25, 2022, ERES issued the Extension Note in the aggregate principal amount of up to $1,924,356.46 to the Sponsor, pursuant to which the Sponsor loaned ERES $1,924,356.46 to deposit into the Trust Account, at a rate of $0.033 per share each month for each Class A Common Stock that was not redeemed in connection with the extension of ERES’s termination date from July 27, 2022 to January 27, 2023.

On January 20, 2023, ERES’s stockholders approved the Second Extension Amendment. The Second Extension Amendment extends the date by which ERES must consummate its initial business combination from January 27, 2023 to July 27, 2023. If ERES’s initial business combination is not consummated by July 27, 2023, then ERES’s existence will terminate, and ERES will distribute amounts in the Trust Account as provided in ERES’s Amended and Restated Certificate of Incorporation. In connection with the Second Extension Amendment, ERES issued the Second Extension Note in the aggregate principal amount of up to $565,497.31 to the Sponsor, pursuant to which the Sponsor agreed to loan ERES up to $565,497.31 into the Trust Account, at a rate of $0.033 per share each month for each Class A Common Stock that was not redeemed in connection with the extension of ERES’s termination date from January 27, 2023 to July 27, 2023.

 

112


Table of Contents

Redemption Rights for Holders of Public Shares

We are providing our Public Stockholders with the opportunity to redeem all or a portion of their Public Shares upon the completion of the Business Combination at a per share price, payable in cash, equal to (i) the aggregate amount then on deposit in the Trust Account as of two business days prior to the closing, including interest earned on the funds held in the Trust Account and not previously released to us to pay our taxes, divided by (ii) the number of then-outstanding Public Shares, subject to the limitations described herein. The amount in the Trust Account as of June 13, 2023, the ERES Record Date, was approximately $10.35 per Public Share. The per share amount we will distribute to stockholders who properly redeem their shares will not be reduced by any deferred underwriting commissions that we pay to the underwriters or another Financial Industry Regulatory Authority (“FINRA”) member. There will be no redemption rights upon the completion of the Business Combination with respect to our warrants. The redemption rights will include the requirement that any beneficial owner on whose behalf a redemption right is being exercised must identify itself in order to validly redeem its shares. Our Sponsor, officers and directors have entered into a letter agreement with us pursuant to which they have agreed to waive their redemption rights with respect to any Founder Shares they hold and any Public Shares they may acquire in connection with the completion of the Business Combination. These waivers were made at the time of the ERES IPO for no additional consideration.

Limitation on Redemption Rights

Notwithstanding the foregoing redemption rights, if we seek stockholder approval of the Business Combination and we do not conduct redemptions in connection with the Business Combination pursuant to the tender offer rules, our Existing Charter provides that a holder of the Public Shares, together with any affiliate of his or any other person with whom he is acting in concert or as a “group” (as defined in Section 13(d)(3) of the Exchange Act), will be restricted from seeking redemption rights with respect to more than an aggregate of 20% of the Public Shares without prior consent, which we refer to as the “20% threshold.” Accordingly, all Public Shares in excess of the 20% threshold beneficially owned by a Public Stockholder or group will not be redeemed for cash without our prior consent.

We believe this restriction will discourage stockholders from accumulating large blocks of shares, and subsequent attempts by such holders to use their ability to exercise their redemption rights against the Business Combination as a means to force us or our management to purchase their shares at a significant premium to the then-current market price or on other undesirable terms. Absent this provision, a Public Stockholder holding more than an aggregate of 20% of the Public Shares could threaten to exercise its redemption rights against the Business Combination if such holder’s shares are not purchased by us, our Sponsor or our management at a premium to the then-current market price or on other undesirable terms. By limiting our stockholders’ ability to redeem no more than 20% of the Public Shares, we believe we will limit the ability of a small group of stockholders to unreasonably attempt to block our ability to complete the Business Combination, particularly in connection with a business combination with a target that requires as a closing condition that we have a minimum net worth or a certain amount of cash. However, we will not be restricting our stockholders’ ability to vote all of their shares (including such shares in excess of the 20% threshold) for or against the Business Combination.

Submission of Business Combination to a Stockholder Vote

The Special Meeting of ERES stockholders to which this filing relates is to solicit your approval of the Business Combination. Unlike many other blank check companies, ERES’s Public Stockholders are not required to vote against the Business Combination in order to exercise their redemption rights. If the Business Combination is not completed, then Public Stockholders who elected to exercise their redemption rights will not be entitled to receive such payments. Our Sponsor, officers and directors have agreed to vote any shares of ERES Common Stock purchased during or after the ERES IPO in favor of approving the Business Combination.

 

113


Table of Contents

Permitted Purchases of Our Securities

If we seek stockholder approval of the Business Combination and we do not conduct redemptions in connection with the Business Combination pursuant to the tender offer rules, our Sponsor, directors, executive officers, advisors or their affiliates may purchase shares or public warrants in privately negotiated transactions or in the open market either prior to or following the completion of the Business Combination. There is no limit on the number of shares our Sponsor, directors, officers, advisors or their affiliates may purchase in such transactions, subject to compliance with applicable law and Nasdaq rules. However, they have no current commitments, plans or intentions to engage in such transactions and have not formulated any terms or conditions for any such transactions. None of the funds in the Trust Account will be used to purchase shares or public warrants in such transactions. If they engage in such transactions, they will be restricted from making any such purchases when they are in possession of any material non-public information not disclosed to the seller or if such purchases are prohibited by Regulation M under the Exchange Act.

In the event that our Sponsor, directors, officers, advisors or their affiliates purchase shares in privately negotiated transactions from Public Stockholders who have already elected to exercise their redemption rights, such selling stockholders would be required to revoke their prior elections to redeem their shares. We do not currently anticipate that such purchases, if any, would constitute a tender offer subject to the tender offer rules under the Exchange Act or a going-private transaction subject to the going-private rules under the Exchange Act; however, if the purchasers determine at the time of any such purchases that the purchases are subject to such rules, the purchasers will comply with such rules.

The purpose of any such purchases of shares could be to (i) vote such shares in favor of the Business Combination and thereby increase the likelihood of obtaining stockholder approval of the Business Combination or (ii) to satisfy a closing condition in an agreement with a target that requires us to have a minimum net worth or a certain amount of cash at the closing of the Business Combination, where it appears that such requirement would otherwise not be met. The purpose of any such purchases of public warrants could be to reduce the number of public warrants outstanding or to vote such warrants on any matters submitted to the warrant holders for approval in connection with our initial business combination. Any such purchases of our securities may result in the completion of the Business Combination that may not otherwise have been possible.

In addition, if such purchases are made, the public “float” of our Class A Common Stock or public warrants may be reduced and the number of beneficial holders of our securities may be reduced, which may make it difficult to maintain or obtain the quotation, listing or trading of our securities on a national securities exchange.

Our Sponsor, officers, directors and/or their affiliates anticipate that they may identify the stockholders with whom our Sponsor, officers, directors or their affiliates may pursue privately negotiated purchases by either the stockholders contacting us directly or by our receipt of redemption requests submitted by stockholders (in the case of Class A Common Stock) following our mailing of proxy materials in connection with the Business Combination. To the extent that our Sponsor, officers, directors, advisors or their affiliates enter into a private purchase, they would identify and contact only potential selling stockholders who have expressed their election to redeem their shares for a pro rata share of the Trust Account or vote against the Business Combination, whether or not such stockholder has already submitted a proxy with respect to the Business Combination, but only if such shares have not already been voted at the stockholder meeting related to the Business Combination. Our Sponsor, executive officers, directors, advisors or any of their affiliates will select which stockholders to purchase shares from based on a negotiated price and number of shares and any other factors that they may deem relevant, and will only purchase shares if such purchases comply with Regulation M under the Exchange Act and the other federal securities laws. Our Sponsor, officers, directors and/or their affiliates will be restricted from making purchases of shares if the purchases would violate Section 9(a)(2) of, or Rule 10b-5 under, the Exchange Act. We expect any such purchases will be reported pursuant to Section 13 and Section 16 of the Exchange Act to the extent such purchases are subject to such reporting requirements.

 

114


Table of Contents

Redemption of Public Shares and Liquidation if no Business Combination

Our Existing Charter provides that we will have only 36 months from the closing of the ERES IPO to complete a business combination. If we are unable to complete a business combination within such 36-month period, we will: (i) cease all operations except for the purpose of winding up, (ii) as promptly as reasonably possible but not more than ten business days thereafter subject to lawfully available funds therefor, redeem 100% of the Public Shares in consideration of a per-share price, payable in cash, equal to the quotient obtained by dividing (A) the aggregate amount then on deposit in the Trust Account, including interest not previously released to us to pay our taxes and expenses related to the administration of the Trust Account (less up to $100,000 of such net interest to pay dissolution expenses), by (B) the total number of then outstanding Public Shares, which redemption will completely extinguish the rights of the Public Stockholders (including the right to receive further liquidating distributions, if any), subject to applicable law, and (iii) as promptly as reasonably possible following such redemption, subject to the approval of the remaining stockholders and the our board of directors in accordance with applicable law, dissolve and liquidate, subject in each case to our obligations under the DGCL to provide for claims of creditors and other requirements of applicable law. There will be no redemption rights or liquidating distributions with respect to our warrants, which will expire worthless if we fail to complete the Business Combination within the 30-month time period.

Pursuant to a letter agreement with us, our Sponsor, officers and directors have waived their rights to liquidating distributions from the Trust Account with respect to any Founder Shares held by them if we fail to complete the Business Combination by July 27, 2023. However, if our Sponsor, officers or directors acquire Public Shares after the ERES IPO, they will be entitled to liquidating distributions from the Trust Account with respect to such Public Shares if we fail to complete the Business Combination by July 27, 2023. For discussion of any such transactions please refer to the section entitled “Certain Relationships and Related Party Transactions.”

Furthermore, pursuant to the letter agreement, our Sponsor, officers and directors have agreed, that they will not propose any amendment to our Existing Charter that would modify the substance or timing of our obligation to redeem 100% of our Public Shares unless we provide our Public Stockholders with the opportunity to redeem their Public Shares upon approval of any such amendment at a per share price, payable in cash, equal to (i) the aggregate amount then on deposit in the Trust Account, including interest earned on the funds held in the Trust Account and not previously released to us to pay our taxes divided by (ii) the number of then-outstanding Public Shares. However, we may not redeem our Public Shares in an amount that would cause our net tangible assets to be less than $5,000,001 upon completion of the Business Combination (so that we are not subject to the SEC’s “penny stock” rules). If this optional redemption right is exercised with respect to an excessive number of Public Shares such that we cannot satisfy the net tangible asset requirement, we would not proceed with the amendment or the related redemption of our Public Shares at such time.

We expect that all costs and expenses associated with implementing our plan of dissolution, as well as payments to any creditors, will be funded from amounts remaining out of the approximately $37,784.64 of proceeds held outside the Trust Account (as of the ERES Record Date), although there is no assurance that there will be sufficient funds for such purpose. However, if those funds are not sufficient to cover the costs and expenses associated with implementing our plan of dissolution, to the extent that there is any interest accrued in the Trust Account not required to pay taxes on interest income earned on the Trust Account balance, we may request the trustee to release to us an additional amount of up to $100,000 of such accrued interest to pay those costs and expenses.

If we were to expend all of the net proceeds of the ERES IPO and the sale of the Private Placement Warrants, other than the proceeds deposited in the Trust Account, and without taking into account interest, if any, earned on the Trust Account and any tax payments of expenses for the dissolution of the trust, the per share redemption amount received by stockholders upon our dissolution would be approximately $10.35. The proceeds deposited in the Trust Account could, however, become subject to the claims of our creditors which would have higher priority than the claims of our Public Stockholders. There is no assurance that the actual per share

 

115


Table of Contents

redemption amount received by stockholders will not be substantially less than $10.35. Under Section 281(b) of the DGCL, our plan of dissolution must provide for all claims against us to be paid in full or make provision for payments to be made in full, as applicable, if there are sufficient assets. These claims must be paid or provided for before we make any distribution of our remaining assets to our stockholders. While we intend to pay such amounts, if any, there is no assurance that we will have funds sufficient to pay or provide for all creditors’ claims.

Although we have sought and will continue to seek to have all vendors, service providers, prospective target businesses or other entities with which we do business execute agreements with us waiving any right, title, interest and claim of any kind in or to any monies held in the Trust Account for the benefit of our Public Stockholders, there is no guarantee that they will execute such agreements or even if they execute such agreements that they would be prevented from bringing claims against the Trust Account including but not limited to fraudulent inducement, breach of fiduciary responsibility or other similar claims, as well as claims challenging the enforceability of the waiver, in each case in order to gain an advantage with respect to a claim against our assets, including the funds held in the Trust Account. If any third party refuses to execute an agreement waiving such claims to the monies held in the Trust Account, our management will perform an analysis of the alternatives available to it and will only enter into an agreement with a third party that has not executed a waiver if management believes that such third party’s engagement would be significantly more beneficial to us than any alternative. Examples of possible instances where we may engage a third party that refuses to execute a waiver include the engagement of a third party consultant whose particular expertise or skills are believed by management to be significantly superior to those of other consultants that would agree to execute a waiver or in cases where management is unable to find a service provider willing to execute a waiver. Marcum LLP, our independent registered public accounting firm will not execute an agreement with us waiving such claims to the monies held in the Trust Account.

In addition, there is no guarantee that such entities will agree to waive any claims they may have in the future as a result of, or arising out of, any negotiations, contracts or agreements with us and will not seek recourse against the Trust Account for any reason. In order to protect the amounts held in the Trust Account, our Sponsor has agreed that it will be liable to us if and to the extent any claims by a third party for services rendered or products sold to us, or a prospective target business with which we have discussed entering into a written letter of intent, confidentiality or other similar agreement or business combination agreement, reduce the amount of funds in the Trust Account to below the lesser of (i) $10.00 per Public Share or (ii) the actual amount per Public Share held in the Trust Account as of the date of the liquidation of the Trust Account, if less than $10.00 per Public Share due to reductions in the value of the trust assets, less taxes payable, provided that such liability will not apply to any claims by a third party or prospective target business that executed a waiver of any and all rights to the monies held in the Trust Account (whether or not such waiver is enforceable) nor will it apply to any claims under our indemnity of the underwriters of the ERES IPO against certain liabilities, including liabilities under the Securities Act. However, we have not asked our Sponsor to reserve for such indemnification obligations, nor have we independently verified whether our Sponsor has sufficient funds to satisfy its indemnity obligations and we believe that our Sponsor’s only assets are securities of ERES. Therefore, we cannot assure you that our Sponsor would be able to satisfy those obligations. As a result, if any such claims were successfully made against the Trust Account, the funds available for the Business Combination and redemptions could be reduced to less than $10.35 per Public Share. In such event, we may not be able to complete the Business Combination, and you would receive such lesser amount per share in connection with any redemption of your Public Shares. None of our officers or directors will indemnify us for claims by third parties including, without limitation, claims by vendors and prospective target businesses.

In the event that the proceeds in the Trust Account are reduced below the lesser of (i) $10.00 per Public Share or (ii) the actual amount per Public Share held in the Trust Account as of the date of the liquidation of the Trust Account, due to reductions in value of the trust assets, in each case net of the amount of interest which may be withdrawn to pay taxes, and our Sponsor asserts that it is unable to satisfy its indemnification obligations or that it has no indemnification obligations related to a particular claim, our independent directors would determine

 

116


Table of Contents

whether to take legal action against our Sponsor to enforce its indemnification obligations. While we currently expect that our independent directors would take legal action on our behalf against our Sponsor to enforce its indemnification obligations to us, it is possible that our independent directors in exercising their business judgment may choose not to do so if, for example, the cost of such legal action is deemed by the independent directors to be too high relative to the amount recoverable or if the independent directors determine that a favorable outcome is not likely. We have not asked our Sponsor to reserve for such indemnification obligations and there is no assurance that our Sponsor would be able to satisfy those obligations. Accordingly, there is no assurance that due to claims of creditors the actual value of the per share redemption price will not be less than $10.35 per Public Share.

We seek to reduce the possibility that our Sponsor has to indemnify the Trust Account due to claims of creditors by endeavoring to have all vendors, service providers (other than our independent auditor), prospective target businesses or other entities with which we do business execute agreements with us waiving any right, title, interest or claim of any kind in or to monies held in the Trust Account. Our Sponsor will also not be liable as to any claims under our indemnity of the underwriters of the ERES IPO against certain liabilities, including liabilities under the Securities Act. We have access to approximately $29,573,896.08 of proceeds from the ERES IPO and from deposits made by our Sponsor in connection with the extension of our business combination deadline (as of the ERES Record Date) with which to pay any such potential claims (including costs and expenses incurred in connection with our liquidation, currently estimated to be no more than approximately $100,000).

In the event that we liquidate and it is subsequently determined that the reserve for claims and liabilities is insufficient, stockholders who received funds from our Trust Account could be liable for claims made by creditors. In the event that our aggregate transaction costs exceed our estimate of $18.4 million, we may fund such excess with funds from the funds not to be held in the Trust Account. In such case, the amount of funds we intend to be held outside the Trust Account would decrease by a corresponding amount. Conversely, in the event that the aggregate transaction costs are less than our estimate of $18.4 million, the amount of funds we intend to be held outside the Trust Account would increase by a corresponding amount.

Under the DGCL, stockholders may be held liable for claims by third parties against a corporation to the extent of distributions received by them in a dissolution. The pro rata portion of our Trust Account distributed to our Public Stockholders upon the redemption of our Public Shares in the event we do not complete an initial business combination by July 27, 2023 may be considered a liquidating distribution under Delaware law. Delaware law provides that if a corporation complies with certain procedures set forth in Section 280 of the DGCL intended to ensure that it makes reasonable provision for all claims against it, including a 60-day notice period during which any third-party claims can be brought against the corporation, a 90-day period during which the corporation may reject any claims brought, and an additional 150-day waiting period before any liquidating distributions are made to stockholders, any liability of stockholders with respect to a liquidating distribution is limited to the lesser of such stockholder’s pro rata share of the claim or the amount distributed to the stockholder, and any liability of the stockholder would be barred after the third anniversary of the dissolution.

Furthermore, if the pro rata portion of our Trust Account distributed to our Public Stockholders upon the redemption of our Public Shares in the event we do not complete an initial business combination by July 27, 2023, is not considered a liquidating distribution under Delaware law and such redemption distribution is deemed to be unlawful, then pursuant to Section 174 of the DGCL, the statute of limitations for claims of creditors could then be six years after the unlawful redemption distribution, instead of three years, as in the case of a liquidating distribution. If we are unable to complete an initial business combination by July 27, 2023, we will be required to: (i) cease all operations except for the purpose of winding up, (ii) as promptly as reasonably possible but not more than ten business days thereafter subject to lawfully available funds therefor, redeem 100% of the Public Shares in consideration of a per-share price, payable in cash, equal to the quotient obtained by dividing (A) the aggregate amount then on deposit in the Trust Account, including interest not previously released to us to pay our taxes and expenses related to the administration of the Trust Account (less up to $100,000 of such net interest to

 

117


Table of Contents

pay dissolution expenses), by (B) the total number of then outstanding Public Shares, which redemption will completely extinguish the rights of the Public Stockholders (including the right to receive further liquidating distributions, if any), subject to applicable law and (iii) as promptly as reasonably possible following such redemption, subject to the approval of the remaining stockholders and the our board of directors in accordance with applicable law, dissolve and liquidate, subject in each case to our obligations under the DGCL to provide for claims of creditors and other requirements of applicable law. Accordingly, it is our intention to redeem our Public Shares as soon as reasonably possible following July 27, 2023 and, therefore, we do not intend to comply with those procedures. As such, our stockholders could potentially be liable for any claims to the extent of distributions received by them (but no more) and any liability of our stockholders may extend well beyond the third anniversary of such date.

Because we will not be complying with Section 280, Section 281(b) of the DGCL requires us to adopt a plan, based on facts known to us at such time that will provide for our payment of all existing and pending claims or claims that may be potentially brought against us within the subsequent 10 years.

However, because we are a blank check company, rather than an operating company, and our operations are limited to searching for prospective target businesses to acquire, the only likely claims to arise would be from our vendors (such as lawyers, investment bankers, etc.) or prospective target businesses. As described above, pursuant to the obligation contained in our underwriting agreement, we have sought and will continue to seek to have all vendors, service providers, prospective target businesses or other entities with which we do business execute agreements with us waiving any right, title, interest or claim of any kind in or to any monies held in the Trust Account. As a result of this obligation, the claims that could be made against us are significantly limited and the likelihood that any claim that would result in any liability extending to the Trust Account is remote.

Further, our Sponsor may be liable only to the extent necessary to ensure that the amounts in the Trust Account are not reduced below (i) $10.00 per Public Share or (ii) such lesser amount per Public Share held in the Trust Account as of the date of the liquidation of the Trust Account, due to reductions in value of the trust assets, in each case net of the amount of interest withdrawn to pay taxes and will not be liable as to any claims under our indemnity of the underwriters of the ERES IPO against certain liabilities, including liabilities under the Securities Act. In the event that an executed waiver is deemed to be unenforceable against a third party, our Sponsor will not be responsible to the extent of any liability for such third-party claims.

If we file a bankruptcy petition or an involuntary bankruptcy petition is filed against us that is not dismissed, the proceeds held in the Trust Account could be subject to applicable bankruptcy law, and may be included in our bankruptcy estate and subject to the claims of third parties with priority over the claims of our stockholders. To the extent any bankruptcy claims deplete the Trust Account, there is no assurance that we will be able to return $10.35 per share to our Public Stockholders. Additionally, if we file a bankruptcy petition or an involuntary bankruptcy petition is filed against us that is not dismissed, any distributions received by stockholders could be viewed under applicable debtor/creditor and/or bankruptcy laws as either a “preferential transfer” or a “fraudulent conveyance.” As a result, a bankruptcy court could seek to recover some or all amounts received by our stockholders. Furthermore, our board of directors may be viewed as having breached its fiduciary duty to our creditors and/or may have acted in bad faith, thereby exposing itself and our company to claims of punitive damages, by paying Public Stockholders from the Trust Account prior to addressing the claims of creditors. There is no assurance that claims will not be brought against us for these reasons.

Our Public Stockholders will be entitled to receive funds from the Trust Account only (i) in the event of the redemption of our Public Shares if we do not complete an initial business combination by July 27, 2023, subject to applicable law, (ii) in connection with a stockholder vote to approve an amendment to our Existing Charter to modify the substance or timing of our obligation to redeem 100% of our Public Shares if we have not consummated an initial business combination by July 27, 2023 or with respect to any other material provisions relating to stockholders’ rights or pre-initial business combination activity or (iii) our completion of an initial business combination, and then only in connection with those shares of our common stock that such stockholder

 

118


Table of Contents

properly elected to redeem, subject to the limitations described herein. In no other circumstances will a stockholder have any right or interest of any kind to or in the Trust Account. In the event we seek stockholder approval in connection with the Business Combination, a stockholder’s voting in connection with an initial business combination alone will not result in a stockholder’s redeeming its shares to us for an applicable pro rata portion of the Trust Account. Such stockholder must have also exercised its redemption rights as described above. These provisions of our Existing Charter, like all provisions of our Existing Charter, may be amended with a stockholder vote.

Voting Restrictions in Connection with the Special Meeting

Pursuant to the terms of the Sponsor Support Agreement, the Sponsor and ERES’s directors and officers have agreed to vote any Founder Shares held by them and any Public Shares purchased during or after the ERES IPO in favor of each of the Proposals presented at the Special Meeting. See the section entitled “Other Agreements—Sponsor Support Agreement” for more information. The Initial Stockholders own approximately 75% of ERES’s outstanding common stock entitled to vote thereon. The quorum and voting thresholds at the Special Meeting and the Sponsor Support Agreement may make it more likely that ERES will consummate the Business Combination.

Facilities

We currently maintain our executive offices at 7777 NW Beacon Square Boulevard, Boca Raton, Florida 33487 and our telephone number is (561) 826-3620. Our executive offices are provided to us by the Sponsor. On July 24, 2020, we began paying two affiliates of the Sponsor up to $10,000 each per month for office space and administrative support to the Company. We consider our current office space adequate for our current operations.

Upon completion of the Business Combination or our liquidation, we will cease paying these monthly fees. No compensation of any kind, including finder’s and consulting fees, will be paid by ERES to our Sponsor, executive officers and directors, or any of their respective affiliates, for services rendered prior to or in connection with the completion of a Business Combination. However, these individuals will be reimbursed for any out-of-pocket expenses incurred in connection with activities on our behalf such as identifying potential target businesses and performing due diligence on suitable business combinations. Additionally, in connection with the successful completion of our Business Combination, we may determine to provide a payment to our Sponsor, officers, directors, advisors or our or their affiliates; however any such payment would not be made from the proceeds of the ERES IPO held in the Trust Account and we currently do not have any agreement or arrangement with any such party to do so. Our audit committee will review on a quarterly basis all payments that were made to our Sponsor, officers, directors or our or their affiliates.

Employees

We currently have no employees and five officers. Members of our management team are not obligated to devote any specific number of hours to our matters but they intend to devote as much of their time as they deem necessary to our affairs until we have completed the Business Combination. The amount of time they will devote in any time period will vary based on whether a target business has been selected for the Business Combination and the stage of the business combination process we are in.

Legal Proceedings

There is no material litigation, arbitration or governmental proceeding currently pending against us or any members of our management team in their capacity as such.

 

119


Table of Contents

MANAGEMENT OF ERES

In this section “we,” “us,” “our” or the “Company” refer to ERES prior to the Business Combination and to the Post-Combination Company following the Business Combination.

Directors and Executive Officers

ERES’s current directors and executive officers are as follows:

 

Name

   Age   

Title

Terrence M. Pegula

   72    Chairman, Chief Executive Officer and President

Gary L. Hagerman, Jr.

   45    Chief Financial Officer and Treasurer

John P. Sieminski

   65    General Counsel and Secretary

Adam Gusky

   48    Chief Investment Officer

Jacob Long

   35    Vice President, Operations

James S. Morrow

   51    Director

William A. Fustos

   65    Director

Thomas W. Corbett, Jr.

   73    Director

Thomas A. Lopus

   65    Director

Terrence M. Pegula, Chairman, Chief Executive Officer and President

Mr. Pegula currently serves as our Chairman, Chief Executive Officer and President. Mr. Pegula is one of the most experienced Chief Executive Officers in the Appalachian Basin, with over 40 years of success forming multiple oil & gas companies. Mr. Pegula has a proven operating and investing track record in the energy sector. In 2010, he sold assets of East Resources, Inc. to Royal Dutch Shell plc (“Shell”) for $4.7 billion. In 2014, he was the majority owner of assets sold by HG Energy, LLC (“HG Energy”) to American Energy Partners, LP (“American Energy Partners”) for $1.75 billion. At the respective times that both divestures occurred, East Resources, Inc. was not burdened with significant debt. Mr. Pegula has experience operating all segments of the value-chain, including upstream, midstream, processing and local distribution company assets. Mr. Pegula is currently the Owner and Vice President of East Management Services, LP (“East Management Services”), an affiliate of our Sponsor. Mr. Pegula also currently owns entities operating small assets in Texas, Colorado and Wyoming. Mr. Pegula also owns the Buffalo Sabres professional hockey team and the Buffalo Bills professional football team.

Mr. Pegula graduated from the Pennsylvania State University in 1973 with a degree in Petroleum and Natural Gas Engineering. In 2007, he was the recipient of the University’s prestigious C. Drew Stahl Distinguished Achievement Award in Petroleum & Natural Gas Engineering. In 2011, he was appointed by Pennsylvania Governor Tom Corbett to his Marcellus Shale Advisory Commission and was also named Penn State’s Philanthropist of the Year in recognition of his past support and for the gift that provided the funds for the University to construct the Pegula Ice Arena and develop an NCAA Division I hockey program. In 2014, he received Penn State’s Distinguished Alumni Award. In 2018, he was appointed by Pennsylvania Governor Tom Wolf to Penn State’s Board of Trustees, on which he still serves. Finally, in 2020, he was appointed by the Department of Energy Secretary Dan Brouillette to serve on the National Petroleum Council. Mr. Pegula is well-qualified to serve on our Board due to his extensive experience in investment and management of oil and gas companies.

Gary L. Hagerman, Jr., Chief Financial Officer and Treasurer

Mr. Hagerman currently serves as our Chief Financial Officer and Treasurer. Gary served as a director from June 2020 to September 2021. Mr. Hagerman joined East Management Services, an affiliate of our Sponsor, in August of 2015 as the Chief Accounting Officer after spending the prior twelve years at Pittsburgh-based

 

120


Table of Contents

accounting firm Sobol Veltum & Associates working as the manager overseeing all audit and assurance, tax and advisory services provided to the entities owned by Terrence and Kim Pegula. In January of 2018, he was promoted to Chief Financial Officer of East Management Services, JKLM Energy and all the other companies owned and operated by the Pegulas. Mr. Hagerman holds a B.S. degree in Accounting from West Liberty State College and is a licensed CPA in Pennsylvania and West Virginia.

John P. Sieminski, General Counsel and Secretary

Mr. Sieminski currently serves as our General Counsel and Secretary. Mr. Sieminski joined East Resources, Inc. in April of 2008 as the company’s first General Counsel after spending over seventeen years in private law practice with two law firms in Pittsburgh, Pennsylvania. Mr. Sieminski played key contract negotiation, due diligence and overall transactional administrative roles in East Resources, Inc.’s issuance of convertible debt instruments to Kohlberg Kravis & Roberts & Co. (“KKR”) in 2009, with a deal value of $330 million, the sale of East’s Pennsylvania, New York and Greater Rocky Mountain assets to Shell in 2010, and the sale of West Virginia and Ohio producing assets to affiliates of American Energy Partners in 2014 with a deal value of $1.75 billion. Mr. Sieminski has been involved in the formation and management of multiple entities owned by Terrence and Kim Pegula in the areas of oil & gas, professional sports, investments, real estate and entertainment. Mr. Sieminski is currently the General Counsel and Secretary of East Management Services, JKLM Energy and East Asset Management, all affiliates of our Sponsor. Mr. Sieminski received a B.A. in psychology from The Pennsylvania State University and a Juris Doctor from Duquesne University School of Law in Pittsburgh, where he was a member of the Law Review. He is actively involved in JKLM Energy’s activities as an executive board member of the Marcellus Shale Coalition.

Adam Gusky, Chief Investment Officer

Mr. Gusky currently serves as our Chief Investment Officer. Mr. Gusky has served as the Chief Investment Officer of East Management Services, an affiliate of our Sponsor since the inception of East Management Services in 2010. At East Resources, Inc., Mr. Gusky was responsible for all financial due diligence for acquisitions, and he was in charge of the reserve-based lending facility. He also developed and implemented the corporate hedging strategy. Mr. Gusky currently serves on the board of directors of Rand Capital Corporation, a publicly traded business development company, where East Asset Management made a control investment. Mr. Gusky received his B.A. in History and his MBA from Duke University.

Jacob Long, Vice President, Operations

Mr. Long currently serves as our Vice President of Operations. Mr. Long has served as Operations Manager and Vice President of Operations for JKLM Energy, an affiliate of the Company, since January 2016, overseeing the development of 38 deep, high-pressured Utica wells in north-central Pennsylvania. Mr. Long concurrently managed the West Texas exploration program and legacy oil production in Colorado. Prior to JKLM Energy, Mr. Long worked at HG Energy in various management roles related to production, reservoir and A&D evaluation for conventional and unconventional assets. He was also a part of the team for the 2014 sale to American Energy Partners. Mr. Long holds a B.S. degree in Petroleum Engineering from Marietta College.

James S. Morrow, Director

Mr. Morrow currently serves as a Director. Mr. Morrow is a veteran portfolio manager with over 20 years of experience. Mr. Morrow has served as Chief Executive Officer of Callodine Capital Management, LP (“Callodine”) since founding Callodine in 2018. Prior to this, Mr. Morrow spent 19 years at Fidelity Investments Inc. (“Fidelity”) where he managed $40 billion of assets across multiple equity-income strategies, including a $3-5 billion energy portfolio. Prior to Fidelity, Mr. Morrow worked in distressed debt for Chase Manhattan Bank. Mr. Morrow received his Bachelor of Science in Finance from the University of Buffalo and his MBA from the University of Chicago. Mr. Morrow’s extensive experience as an investment manager makes him well-qualified to serve on our Board.

 

121


Table of Contents

William A. Fustos, Director

Mr. Fustos currently serves as a Director. Mr. Fustos has worked in the oil and gas industry for more than 35 years, first with Texaco as a reservoir engineer, and then with several independent oil companies. In 1994, he formed Fustos Energy Services, an engineering firm whose work included reservoir engineering consulting along with a contract well servicing business. In 1998, he joined East Resources, Inc. as Vice President of Operations, eventually holding the position of Chief Operating Officer. As COO, Mr. Fustos’s duties included supervision and oversight of all the operational and strategic activities of East Resources, Inc. He was elected a Director of the Marcellus Shale Coalition in 2009, an industry organization founded to lead the oil and gas industry’s regulatory and political efforts in Pennsylvania. He has served as chair of Penn State’s Corporate Relations Subcommittee, the College of Earth and Mineral Sciences’ Development Council and in 2012, was the recipient of Penn State’s prestigious C. Drew Stahl Distinguished Achievement Award in Petroleum & Natural Gas Engineering. Since 2017, Mr. Fustos has served as a member of the board of directors for HG Energy II, LLC, a large independent upstream oil and gas company based in Parkersburg, WV. Also since 2017, Mr. Fustos has served on the board of Penn Hills Resources, LLC. He graduated from Penn State in 1979 with a degree in Petroleum and Natural Gas Engineering and has been licensed as a Professional Engineer in the Commonwealth of Pennsylvania. Mr. Fustos is well-qualified to serve on our Board due to his extensive experience in the oil and gas industry and his service on the boards of several other oil and gas companies.

Thomas W. Corbett, Jr., Director

Mr. Corbett currently serves as a Director. Mr. Corbett has been the principal member of Corbett Consulting, LLC since 2015 and, from 2011 to 2015, served as the Governor of Pennsylvania. He has also served as the state’s Attorney General and as the US Attorney for the Western District of Pennsylvania. Mr. Corbett received a B.A. in political science from Lebanon Valley College and a Juris Doctor from St. Mary’s University Law School. He was a member of the board of directors for Composites Consolidation Company LLC from 2015 to 2016 and was a member of the board for Animal Friends of Pittsburgh until 2019. He currently serves on the board of the Variety Club, The Children’s Charity Pittsburgh. Mr. Corbett is well-qualified to serve on our Board due to his extensive leadership and risk management experience, as well as his service on other public company boards.

Thomas A. Lopus, Director

Mr. Lopus currently serves as a Director. Mr. Lopus has worked in the oil and gas industry for 17 years in various roles. From June 2016 to June 2019, he served as the Director of Operations for Range Resources Corporation. He also served as a Senior Vice President—Oil & Gas Assets for Pardee Resources Company. Prior to that Mr. Lopus served as the Appalachian Business Manager for J-W Operating Company from January 2019 to December 2012. Mr. Lopus received a B.S. in Petroleum and Natural Gas Engineering from Penn State University. He was a member of the board of directors for Linn Energy from 2006 to 2008. In 2012, he was awarded the Industry Executive Leader award from the Northeast US Oil and Gas Awards and was a founding member of the Marcellus Shale Coalition from 2008 to 2016. Mr. Lopus is well-qualified to serve on our Board due to his extensive experience in the oil and gas industry.

Number and Terms of Office of Officers and Directors

We currently have five directors. Our Board is divided into three classes with only one class of directors being elected in each year and each class (except for those directors appointed prior to our first annual meeting of stockholders) serving a three-year term. The term of office of the first class of directors, consisting of James S. Morrow, will expire at our first annual meeting of stockholders. The term of office of the second class of directors, consisting of Thomas A. Lopus and William A. Fustos, will expire at the second annual meeting of stockholders. The term of office of the third class of directors, consisting of Terrence M. Pegula and Thomas W. Corbett, Jr., will expire at the third annual meeting of stockholders.

 

122


Table of Contents

Under the Existing Charter, holders of our Founder Shares will have the right to elect all of our directors prior to consummation of our initial business combination and holders of our Public Shares will not have the right to vote on the election of directors during such time. These provisions of the Existing Charter may only be amended if approved by holders of at least 90% of our outstanding common stock entitled to vote thereon. Subject to any other special rights applicable to the stockholders, any vacancies on our Board may be filled by the affirmative vote of a majority of the directors present and voting at the meeting of our board or by a majority of the holders of our Founder Shares.

Our officers are appointed by the Board and serve at the discretion of the Board, rather than for specific terms of office. Our Board is authorized to appoint persons to the offices set forth in our bylaws as it deems appropriate. Our bylaws provide that our officers may consist of one or more Chief Executive Officer, a Chief Financial Officer, a Secretary and such other officers (including without limitation, a Chairman of the Board, Chief Operating Officer, Presidents, Vice Presidents, Partners, Managing Directors and Senior Managing Directors) and such other offices as may be determined by the Board.

Director Independence

Nasdaq listing standards require that a majority of our board of directors be independent. An “independent director” is defined generally as a person other than an officer or employee of the company or its subsidiaries or any other individual having a relationship which in the opinion of the company’s board of directors, would interfere with the director’s exercise of independent judgment in carrying out the responsibilities of a director. Our Board has determined that William A. Fustos, Thomas A. Lopus and Thomas W. Corbett, Jr. are independent directors. Our independent directors have regularly scheduled meetings at which only independent directors are present.

Officer and Director Compensation

None of our officers or directors has received any cash compensation for services rendered to us. No compensation of any kind, including finder’s and consulting fees, will be paid to our Sponsor, officers and directors, or any of their respective affiliates, for services rendered prior to or in connection with the completion of our initial business combination. However, these individuals will be reimbursed for any out-of-pocket expenses incurred in connection with activities on our behalf such as identifying potential target businesses and performing due diligence on suitable business combinations. Additionally, in connection with the successful completion of our initial business combination, we may determine to provide a payment to our Sponsor, officers, directors, advisors or our or their affiliates; however any such payment would not be made from the proceeds of the ERES IPO held in the Trust Account and we currently do not have any agreement or arrangement with any such party to do so. Our audit committee reviews on a quarterly basis all payments that were or are to be made to our Sponsor, officers or directors, or our or their affiliates.

After the completion of the Business Combination, directors or members of our management team who remain with us may be paid consulting or management fees from the Post-Combination Company. All of these fees will be fully disclosed to stockholders, to the extent then known, in the tender offer materials or proxy solicitation materials furnished to our stockholders in connection with the Business Combination. We have not established any limit on the amount of such fees that may be paid by the Post-Combination Company to our directors or members of management. It is unlikely the amount of such compensation will be known at the time of the Business Combination, because the directors of the Post-Combination Company will be responsible for determining officer and director compensation. Any compensation to be paid to our officers will be determined, or recommended to the Board for determination, either by a compensation committee constituted solely by independent directors or by a majority of independent directors on our board of directors.

Following a business combination, to the extent we deem it necessary, we may seek to recruit additional managers to supplement the incumbent management team of the target business. We cannot assure you that we

 

123


Table of Contents

will have the ability to recruit additional managers, or that additional managers will have the requisite skills, knowledge or experience necessary to enhance the incumbent management.

Committees of the Board of Directors

Our Board has two standing committees: an audit committee and a compensation committee. Each committee operates under a charter approved by our board with the composition and responsibilities described below. The charter of each committee is available on our website.

Audit Committee

We have established an audit committee of the Board. William A. Fustos, Thomas A. Lopus and Thomas W. Corbett, Jr. serve as members of our audit committee. Under Nasdaq listing standards and applicable SEC rules, we are required to have at least three members of the audit committee, all of whom must be independent. Under Nasdaq listing standards and applicable SEC rules, our audit committee must have one independent member at the time of listing, a majority of independent members within 90 days of listing, and consist of all independent members within one year of listing. Mr. Fustos meets the independent director standard under Nasdaq’s listing standard and under Rule 10A-3(b)(1) of the Exchange Act, and serves as chairman of the audit committee.

Each member of the audit committee is financially literate and our Board has determined that Mr. Fustos qualifies as an “audit committee financial expert” as defined in applicable SEC rules.

We have adopted an audit committee charter, which details the principal functions of the audit committee, including:

 

   

the appointment, compensation, retention, replacement and oversight of the work of the independent auditors and any other independent registered public accounting firm engaged by us;

 

   

pre-approving all audit and permitted non-audit services to be provided by the independent auditors or any other registered public accounting firm engaged by us, and establishing pre-approval policies and procedures;

 

   

reviewing and discussing with the independent auditors all relationships the auditors have with us in order to evaluate their continued independence;

 

   

setting clear hiring policies for employees or former employees of the independent auditors;

 

   

setting clear policies for audit partner rotation in compliance with applicable laws and regulations;

 

   

obtaining and reviewing a report, at least annually, from the independent auditors describing (i) the independent auditor’s internal quality-control procedures and (ii) any material issues raised by the most recent internal quality-control review, or peer review, of the audit firm, or by any inquiry or investigation by governmental or professional authorities within the preceding five years respecting one or more independent audits carried out by the firm and any steps taken to deal with such issues;

 

   

reviewing and approving any related party transaction required to be disclosed pursuant to Item 404 of Regulation S-K promulgated by the SEC prior to us entering into such transaction; and

 

   

reviewing with management, the independent auditors and our legal advisors, as appropriate, any legal, regulatory or compliance matters, including any correspondence with regulators or government agencies and any employee complaints or published reports that raise material issues regarding our financial statements or accounting policies and any significant changes in accounting standards or rules promulgated by the Financial Accounting Standards Board, the SEC or other regulatory authorities.

 

124


Table of Contents

Compensation Committee

We have established a compensation committee of the Board. William A. Fustos and Thomas A. Lopus serve as members of our compensation committee. Under Nasdaq listing standard and applicable SEC rules, our compensation committee must have one independent member at the time of listing, a majority of independent members within 90 days of listing, and consist of all independent members within one year of listing. Mr. Fustos meets the independent director standard under Nasdaq listing standards, and will serve as chairman of the compensation committee.

We have adopted a compensation committee charter, which details the principal functions of the compensation committee, including:

 

   

reviewing and approving on an annual basis the corporate goals and objectives relevant to our Chief Executive Officer’s compensation, evaluating our Chief Executive Officer’s performance in light of such goals and objectives and determining and approving the remuneration (if any) of our Chief Executive Officer based on such evaluation;

 

   

reviewing and approving on an annual basis the compensation of all of our other officers;

 

   

reviewing on an annual basis our executive compensation policies and plans;

 

   

implementing and administering our incentive compensation equity-based remuneration plans;

 

   

assisting management in complying with our proxy statement and annual report disclosure requirements;

 

   

approving all special perquisites, special cash payments and other special compensation and benefit arrangements for our officers and employees;

 

   

if required, producing a report on executive compensation to be included in our annual proxy statement; and

 

   

reviewing, evaluating and recommending changes, if appropriate, to the remuneration for directors.

Notwithstanding the foregoing, as indicated above, no compensation of any kind, including finder’s, consulting or other similar fees, will be paid to any of our existing stockholders, officers, directors or any of their respective affiliates, prior to, or for any services they render in order to complete the consummation of a business combination. Accordingly, it is likely that prior to the consummation of an initial business combination, the compensation committee will only be responsible for the review and recommendation of any compensation arrangements to be entered into in connection with such initial business combination.

The Existing Charter also provides that the compensation committee may, in its sole discretion, retain or obtain the advice of a compensation consultant, legal counsel or other adviser and will be directly responsible for the appointment, compensation and oversight of the work of any such adviser. However, before engaging or receiving advice from a compensation consultant, external legal counsel or any other adviser, the compensation committee will consider the independence of each such adviser, including the factors required by Nasdaq and the SEC.

Director Nominations

We do not have a standing nominating committee. In accordance with Rule 5605(e)(2) of the Nasdaq Rules, a majority of the independent directors may recommend a director nominee for selection by the Board. The Board believes that the independent directors can satisfactorily carry out the responsibility of properly selecting or approving director nominees without the formation of a standing nominating committee. As we do not have a standing nominating committee, we do not have a nominating committee charter in place.

 

125


Table of Contents

Our Board will consider candidates for nomination who have a high level of personal and professional integrity, strong ethics and values and the ability to make mature business judgments. In general, in identifying and evaluating nominees for director, our Board will also consider experience in corporate management such as serving as an officer or former officer of a publicly held company, experience as a board member of another publicly held company, professional and academic experience relevant to our business, leadership skills, experience in finance and accounting or executive compensation practices, whether candidate has the time required for preparation, participation and attendance at Board meetings and committee meetings, if applicable, independence and the ability to represent the best interests of our stockholders.

Compensation Committee Interlocks and Insider Participation

None of our officers currently serves, and in the past year none of them has served, as a member of the compensation committee of any entity that has one or more officers serving on our Board.

Code of Ethics

We have adopted a Code of Ethics applicable to our directors, officers and employees. The Code of Ethics will be available on our website https://www.eastresources.com. We will also post any amendments to or waivers of our Code of Ethics on our website.

Section 16(a) Beneficial Ownership Reporting Compliance

Section 16(a) of the Exchange Act requires our officers, directors and persons who beneficially own more than ten percent of our common stock to file reports of ownership and changes in ownership with the SEC. These reporting persons are also required to furnish us with copies of all Section 16(a) forms they file. Based solely upon a review of such forms, we believe that all reporting requirements for fiscal year 2022 were complied with by each person who at any time during the 2022 fiscal year was a director or an executive officer or held more than 10% of our common stock.

Corporate Governance Guidelines

Our Board has adopted corporate governance guidelines in accordance with the corporate governance rules of Nasdaq that serve as a flexible framework within which our Board and its committees operate. These guidelines cover a number of areas including board membership criteria and director qualifications, director responsibilities, board agenda, roles of the Chairman of the Board, Chief Executive Officer and presiding director, meetings of independent directors, committee responsibilities and assignments, board member access to management and independent advisors, director communications with third parties, director compensation, director orientation and continuing education, evaluation of senior management and management succession planning. A copy of our corporate governance guidelines is posted on our website.

Conflicts of Interest

Certain of our officers and directors presently have, and any of them in the future may have additional, fiduciary or contractual obligations to other entities pursuant to which such officer or director is or will be required to present business combination opportunities to such entity. Accordingly, in the future, if any of our officers or directors becomes aware of a business combination opportunity which is suitable for an entity to which he or she has then-current fiduciary or contractual obligations, he or she will honor his or her fiduciary or contractual obligations to present such opportunity to such entity. We do not believe, however, that any fiduciary duties or contractual obligations of our officers would materially undermine our ability to complete our business combination. The Existing Charter provides that we renounce our interest in any corporate opportunity offered to any director or officer unless such opportunity is expressly offered to such person solely in his or her capacity as

 

126


Table of Contents

a director or officer of our company and such opportunity is one we are legally and contractually permitted to undertake and would otherwise be reasonable for us to pursue, and to the extent such person is permitted to refer that opportunity to us without violating another legal obligation. This waiver allows our Sponsor and its affiliates to allocate opportunities based on a combination of the objectives and fundraising needs of the target, as well as the investment objectives of the entity. However, we do not believe that the waiver of the corporate opportunities doctrine otherwise had a material impact on our search for an acquisition target.

Our Board has consented to the participation of our officers and directors in the formation of, or becoming an officer or director of, any other special purpose acquisition company with a class of securities registered under the Exchange Act prior to our entering into a definitive agreement regarding our initial business combination.

Notwithstanding the foregoing, we may pursue an acquisition opportunity jointly with our Sponsor, or one or more of its affiliates, which we refer to as an “Affiliated Joint Acquisition.” Such entities may co-invest with us in the target business at the time of our initial business combination, or we could raise additional proceeds to complete the acquisition by issuing to such entity a class of equity or equity-linked securities. Each of our officers and directors presently has, and any of them in the future may have, additional fiduciary or contractual obligations to other entities pursuant to which such officer or director is or will be required to present a business combination opportunity to such entity. Accordingly, if any of our officers or directors becomes aware of a business combination opportunity which is suitable for an entity to which he or she has then-current fiduciary or contractual obligations, he or she will honor his or her fiduciary or contractual obligations to present such opportunity to such other entity. We do not believe, however, that the fiduciary duties or contractual obligations of our officers or directors will materially affect our ability to complete our business combination. In addition, we may pursue an Affiliated Joint Acquisition opportunity with an entity to which an officer or director has a fiduciary or contractual obligation. Any such entity may co-invest with us in the target business at the time of our initial business combination, or we could raise additional proceeds to complete the acquisition by issuing to such entity a class of equity or equity-linked securities. The Existing Charter provides that we renounce our interest in any corporate opportunity offered to any director or officer unless such opportunity is expressly offered to such person solely in his or her capacity as a director or officer of our company and such opportunity is one we are legally and contractually permitted to undertake and would otherwise be reasonable for us to pursue, and to the extent such person is permitted to refer that opportunity to us without violating another legal obligation. This waiver allows our Sponsor and its affiliates to allocate opportunities based on a combination of the objectives and fundraising needs of the target, as well as the investment objectives of the entity. However, we do not believe that the waiver of the corporate opportunities doctrine otherwise had a material impact on our search for an acquisition target. In addition, the Company and its affiliates, including our officers and directors who are affiliated with the Company, may sponsor or form other blank check companies similar to ours during the period in which we are seeking an initial business combination. Any such companies may present additional conflicts of interest in pursuing an acquisition target. However, we do not believe that any such potential conflicts would materially affect our ability to complete our initial business combination.

Potential investors should also be aware of the following other potential conflicts of interest:

 

   

None of our officers or directors is required to commit his or her full time to our affairs in particular and, accordingly, each of them may have conflicts of interest in allocating his or her time among various business activities.

 

   

In the course of their other business activities, our officers and directors may become aware of investment and business opportunities which may be appropriate for presentation to us as well as the other entities with which they are affiliated. Our officers and directors may have conflicts of interest in determining to which entity a particular business opportunity should be presented.

 

   

Our Sponsor, officers and directors have agreed to waive their redemption rights with respect to any shares of ERES Common Stock held by them in connection with the consummation of our initial business combination. Additionally, our Sponsor, officers and directors have agreed to waive their

 

127


Table of Contents
 

redemption rights with respect to any Founder Shares held by them if we fail to consummate our initial business combination within the Completion Window. These waivers were made at the time of the ERES IPO for no additional consideration. If we do not complete our initial business combination within such applicable time period, the proceeds of the sale of the Private Placement Warrants held in the Trust Account will be used to fund the redemption of our Public Shares, and the Private Placement Warrants will expire worthless. With certain limited exceptions, the Founder Shares will not be transferable, assignable by our Sponsor until the earlier of: (A) one year after the completion of our initial business combination or (B) subsequent to our initial business combination, (x) if the last sale price of our Class A Common Stock equals or exceeds $12.00 per share (as adjusted for stock splits, stock dividends, reorganizations, recapitalizations and the like) for any 20 trading days within any 30-trading day period commencing at least 150 days after our initial business combination, or (y) the date on which we complete a liquidation, merger, capital stock exchange, reorganization or other similar transaction that results in all of our stockholders having the right to exchange their shares of common stock for cash, securities or other property. With certain limited exceptions, the Private Placement Warrants and the Class A Common Stock underlying such warrants, will not be transferable, assignable or salable by our Sponsor or its permitted transferees until 30 days after the completion of our initial business combination. Since our Sponsor, officers and directors may directly or indirectly own Common Stock and warrants following the ERES IPO, our officers and directors may have a conflict of interest in determining whether a particular target business is an appropriate business with which to complete our initial business combination.

 

   

Our officers and directors may have a conflict of interest with respect to evaluating a particular business combination if the retention or resignation of any such officers and directors was included by a target business as a condition to any agreement with respect to our initial business combination.

 

   

Our Sponsor, officers or directors may have a conflict of interest with respect to evaluating a business combination and financing arrangements as we may obtain loans from our Sponsor or an affiliate of our Sponsor or any of our officers or directors to finance transaction costs in connection with an intended initial business combination. Up to $2,000,000 of such loans may be convertible into warrants at a price of $1.50 per warrant at the option of the lender. Such warrants would be identical to the Private Placement Warrants, including as to exercise price, exercisability and exercise period.

The conflicts described above may not be resolved in our favor.

In general, officers and directors of a corporation incorporated under the laws of the State of Delaware are required to present business opportunities to a corporation if:

 

   

the corporation could financially undertake the opportunity;

 

   

the opportunity is within the corporation’s line of business; and

 

   

it would not be fair to our company and its stockholders for the opportunity not to be brought to the attention of the corporation.

Accordingly, as a result of multiple business affiliations, our officers and directors may have similar legal obligations relating to presenting business opportunities meeting the above-listed criteria to multiple entities. Furthermore, the Existing Charter provides that we renounce our interest in any corporate opportunity offered to any director or officer unless such opportunity is expressly offered to such person solely in his or her capacity as a director or officer of our company and such opportunity is one we are legally and contractually permitted to undertake and would otherwise be reasonable for us to pursue, and to the extent the director or officer is permitted to refer that opportunity to us without violating another legal obligation. This waiver allows our Sponsor and its affiliates to allocate opportunities based on a combination of the objectives and fundraising needs of the target, as well as the investment objectives of the entity. However, we do not believe that the waiver of the corporate opportunities doctrine otherwise had a material impact on our search for an acquisition target.

 

128


Table of Contents

We are not prohibited from pursuing an initial business combination with a company that is affiliated with our Sponsor, officers or directors, subject to certain approvals and consents. In the event we seek to complete our initial business combination with such a company, we, or a committee of independent directors, would obtain an opinion from an independent investment banking firm which is a member of FINRA, or from an independent accounting firm, that such an initial business combination is fair to our company from a financial point of view.

We cannot assure you that any of the above mentioned conflicts will be resolved in our favor.

In the event that we submit our initial business combination to our Public Stockholders for a vote, the Sponsor has agreed to vote any shares of ERES Common Stock owned by it in favor of our initial business combination and our officers and directors have also agreed to vote any shares of ERES Common Stock purchased during or after the ERES IPO in favor of our initial business combination.

Limitation on Liability and Indemnification of Officers and Directors

The Existing Charter provides that our officers and directors will be indemnified by us to the fullest extent authorized by Delaware law, as it now exists or may in the future be amended. In addition, the Existing Charter provides that our directors will not be personally liable for monetary damages to us or our stockholders for breaches of their fiduciary duty as directors, unless they violated their duty of loyalty to us or our stockholders, acted in bad faith, knowingly or intentionally violated the law, authorized unlawful payments of dividends, unlawful stock purchases or unlawful redemptions, or derived an improper personal benefit from their actions as directors.

We will enter into agreements with our officers and directors to provide contractual indemnification in addition to the indemnification provided for in the Existing Charter. Our bylaws also will permit us to secure insurance on behalf of any officer, director or employee for any liability arising out of his or her actions, regardless of whether Delaware law would permit such indemnification. We will purchase a policy of directors’ and officers’ liability insurance that insures our officers and directors against the cost of defense, settlement or payment of a judgment in some circumstances and insures us against our obligations to indemnify our officers and directors.

These provisions may discourage stockholders from bringing a lawsuit against our directors for breach of their fiduciary duty. These provisions also may have the effect of reducing the likelihood of derivative litigation against officers and directors, even though such an action, if successful, might otherwise benefit us and our stockholders. Furthermore, a stockholder’s investment may be adversely affected to the extent we pay the costs of settlement and damage awards against officers and directors pursuant to these indemnification provisions.

We believe that these provisions, the directors’ and officers’ liability insurance and the indemnity agreements are necessary to attract and retain talented and experienced officers and directors.

Insofar as indemnification for liabilities arising under the Securities Act may be permitted to directors, officers or persons controlling us pursuant to the foregoing provisions, we have been informed that in the opinion of the SEC such indemnification is against public policy as expressed in the Securities Act and is therefore unenforceable.

 

129


Table of Contents

SELECTED HISTORICAL FINANCIAL INFORMATION OF ERES

The summary historical financial information of ERES for the years ended December 31, 2022 and 2021 was derived from the audited consolidated financial statements of ERES included elsewhere in this proxy statement. The summary historical financial information of ERES for the three months ended March 31, 2023 and 2022 (unaudited) was derived from the unaudited interim condensed consolidated financial statements included elsewhere in this proxy statement. You should read the following summary financial information in conjunction with the sections titled “Selected Historical Financial Information of ERES” and “ERES Management’s Discussion and Analysis of Financial Condition and Results of Operations” and ERES’s financial statements and related notes appearing elsewhere in this proxy statement.

 

     For the Three Months
Ended March 31,
    For the Years Ended
December 31,
 
     2023     2022     2022     2021  
     (Unaudited)              

Statement of Operations Data:

        

Loss from operations

   $ (1,323,082   $ (298,294   $ (11,722,287   $ (1,382,681

Other income

   $ 1,179,336     $ 9,682,108     $ 11,131,208     $ 17,222,046  

Net income (loss)

   $ (143,746   $ 9,383,814     $ (643,564   $ 15,839,365  

Basic and diluted weighted average shares outstanding, Class A common stock subject to possible redemption

     5,507,417       34,500,000       23,637,084       34,500,000  

Basic and diluted net income (loss) per share, Class A common stock subject to possible redemption

   $ (0.01   $ 0.22     $ (0.02  

$

0.37

 

Basic and diluted weighted average shares outstanding, Non-redeemable common stock

     8,625,000       8,625,000       8,625,000       8,625,000  

Basic and diluted net income (loss) per share, Non-redeemable common stock

   $ (0.01   $ 0.22     $ (0.02   $ 0.37  

Statement of Cash Flows Data:

        

Net cash used in operating activities

   $ (500,368   $ (280,628   $ (2,602,281   $ (1,236,555

Net cash used in (provided by) investing activities

   $ 69,837,307     $ 52,400     $ 246,498,623     $ —    

Net cash used in (provided by) financing activities

   $ (69,366,578   $ —       $ (244,662,900   $ 1,500,000  

Net Change in Cash

   $ (29,639   $ (228,228   $ (766,558   $ 263,445  

 

     As of
March 31,
     As of December 31,  
     2023      2022      2021  
     (Unaudited)                

Balance Sheet Data:

        

Total Assets

   $ 29,619,783      $ 99,374,190      $ 345,993,643  

Total Liabilities

   $ 19,801,344      $ 18,780,609      $ 29,231,054  

Class A common stock subject to possible redemption

     29,334,112        98,983,437        345,000,000  

Total Stockholders’ Deficit

   $ (19,515,673    $ (18,389,856    $ (28,237,411

 

130


Table of Contents

ERES MANAGEMENT’S DISCUSSION AND ANALYSIS OF FINANCIAL CONDITION AND RESULTS OF OPERATIONS

The following discussion and analysis of ERES’s financial condition and results of operations should be read in conjunction with ERES’s financial statements and the notes thereto contained elsewhere in this proxy statement. Certain information contained in the discussion, including, but not limited to, those described under the heading “Risk Factors” and analysis set forth below includes forward-looking statements that involve risks and uncertainties. References in this section to “ERES,” “we,” “us” and “our” are intended to mean the business and operations of ERES.

Overview

We are a blank check company formed under the laws of the State of Delaware on May 22, 2020 for the purpose of effecting a merger, capital stock exchange, asset acquisition, stock purchase, reorganization or other similar business combination with one or more businesses. We intend to effectuate our initial business combination using cash from the proceeds of the ERES IPO and the sale of the Private Placement Warrants, our capital stock, debt or a combination of cash, stock and debt.

On August 30, 2022, ERES entered into the Merger Agreement with the Companies. If (i) the Merger Agreement is adopted and the transactions contemplated thereby, including the Mergers, are approved by ERES’s stockholders and (ii) the Mergers are subsequently completed, Abacus Merger Sub will merge with and into Abacus, with Abacus surviving the Merger as a wholly owned subsidiary of ERES and LMA Merger Sub will merge with and into LMA, with LMA surviving the Merger as a wholly owned subsidiary of ERES.

We expect to continue to incur significant costs in the pursuit of our acquisition plans. We cannot assure you that our plans to complete a Business Combination will be successful.

Results of Operations

We have neither engaged in any operations (other than searching for a business combination after the ERES IPO) nor generated any revenues to date. Our only activities from May 22, 2020 (inception) through March 31, 2023 were organizational activities, those necessary to prepare for the Initial Public Offering, described below, and, subsequent to the Initial Public Offering, identifying a target company for a Business Combination and completing such Business Combination. We do not expect to generate any operating revenues until after the completion of the Mergers. We generate non-operating income in the form change in fair value of warrant liability, change in fair value of forward purchase agreements (prior to the termination of the forward purchase agreement on December 2, 2022), interest income from bank, and, until June 2022 when all investments in the Trust Account were liquidated to thereafter be held in cash as further explained in Note 1 to the financial statements, we also generated interest income on marketable securities held in the Trust Account. We incur expenses as a result of being a public company (for legal, financial reporting, accounting and auditing compliance), as well as for due diligence expenses.

For the three months ended March 31, 2023, we had a net loss of $143,746, which consists of operating costs of $1,323,082, offset by change in fair value of warrant liability of $1,176,750, and interest income from bank of $2,586.

For the year ended December 31, 2022, we had a net loss of $643,564, which consists of operating costs of $11,722,287, offset by a change in fair value of warrant liability of $9,335,550, a change in fair value of the forward purchase agreement liability of $600,000, interest earned from bank of $10,031, interest earned on marketable securities held in the Trust Account of $672,439 and income tax expense of $52,485.

For the year ended December 31, 2021, we had a net income of $15,839,365, which consists of operating costs of $1,382,681, offset by a change in fair value of warrant liability of $15,899,200, a change in fair value of the forward purchase agreement liability of $1,300,000, interest earned from bank of $62 and interest earned on marketable securities held in the Trust Account of $22,784.

 

131


Table of Contents

Liquidity and Capital Resources

On July 27, 2020, we consummated the ERES IPO of 30,000,000 Units at a price of $10.00 per unit, generating gross proceeds of $300,000,000. Simultaneously with the closing of the initial public offering, we consummated the sale of 8,000,000 Private Placement Warrants at a price of $1.00 per Private Placement Warrant in a private placement to our stockholders, generating gross proceeds of $8,000,000.

On August 25, 2020, the underwriters exercised their over-allotment option in full, resulting in an additional 4,500,000 units issued for total gross proceeds of $45,000,000. In connection with the underwriters’ exercise of their over-allotment option, we also consummated the sale of an additional 900,000 Private Placement Warrants at $1.00 per Private Placement Warrant, generating total proceeds of $900,000. A total of $45,000,000 was deposited into the Trust Account, bringing the aggregate proceeds held in the Trust Account to $345,000,000.

Following the ERES IPO, the full exercise of the over-allotment option and the sale of the Private Placement Warrants, a total of $345,000,000 was placed in the Trust Account and we had $912,561 of cash held outside of the Trust Account, after payment of costs related to the initial public offering, and available for working capital purposes. We incurred $19,840,171 in transaction costs, including $6,900,000 in cash underwriting fees, $12,075,000 of deferred underwriting fees and $865,171 of other offering costs.

As of March 31, 2023, we held $56,933 in our operating bank account and negative working capital of $16,167,458, which was composed primarily of accrued expenses in connection with searching for target businesses, performing business due diligence and negotiating business combination agreements, including in connection with the Business Combination.

For the three months ended March 31, 2023, cash used in operating activities was $(500,368). Net loss of $(143,746) was affected by change in fair value of warrant liability of $1,176,750 and changes in operating assets and liabilities of $746,000.

For the period ended December 31, 2022, cash used in operating activities was $2,602,281. Net loss of $643,564 was affected by non-cash charges for the change in fair value of warrant liability of $9,335,550, change in fair value of forward purchase agreement liability of $600,000, interest earned on marketable securities held in the trust account of $672,439, gain on deferred underwriting fee waiver of $513,188 and changes in operating assets and liabilities, which used $9,162,460 of cash in operating activities.

For the period ended December 31, 2021, cash used in operating activities was $1,236,555. Net income of $15,839,365 was affected by non-cash charges for the change in fair value of warrant liability of $15,899,200, change in fair value of forward purchase agreement liability of $1,300,000, interest earned on marketable securities held in the Trust Account of $22,784 and changes in operating assets and liabilities, which used $90,353 of cash in operating activities.

As of March 31, 2023, we had cash and marketable securities held in the Trust Account of $29,385,397. As of December 31, 2022 and December 31, 2021, we had cash and marketable securities held in the Trust Account of $99,222,704 and $345,048,888, respectively. We intend to use substantially all of the funds held in the Trust Account, including any amounts representing interest earned on the Trust Account to complete our initial business combination. We may withdraw interest to pay franchise and income taxes. During the period ended March 31, 2023, we withdrew $187,982 of interest earned on the Trust Account. During the period ended December 31, 2022 we withdrew $335,723 of interest earned on the Trust Account. During the period ended December 31, 2021, we did not withdraw any interest earned on the Trust Account. To the extent that our capital stock or debt is used, in whole or in part, as consideration to complete our initial business combination, the remaining proceeds held in the Trust Account will be used as working capital to finance the operations of the target business or businesses, make other acquisitions and pursue our growth strategies.

 

132


Table of Contents

As of March 31, 2023, we had cash of $56,933 outside of the Trust Account. As of December 31, 2022 and December 31, 2021, we had cash of $86,572 and $853,130, respectively, outside of the Trust Account. We intend to use the funds held outside the Trust Account primarily to identify and evaluate target businesses, perform business due diligence on prospective target businesses, travel to and from the offices, plants or similar locations of prospective target businesses or their representatives or owners, review corporate documents and material agreements of prospective target businesses, and structure, negotiate and complete a business combination.

In order to fund working capital deficiencies or finance transaction costs in connection with an initial business combination, the Sponsor, an affiliate of the Sponsor, or our officers and directors may, but are not obligated to, loan us funds as may be required. If we complete a business combination, we would repay such loaned amounts. In the event that a business combination does not close, we may use a portion of the working capital held outside the Trust Account to repay such loaned amounts but no proceeds from our Trust Account would be used for such repayment. Up to $2,000,000 of such loans may be convertible into warrants, at a price of $1.50 per warrant at the option of the lender. The warrants would be identical to the Private Placement Warrants, including as to exercise price, exercisability and exercise period. The terms of such loans by our officers and directors, if any, have not been determined and no written agreements exist with respect to such loans. The loans would be repaid upon consummation of a business combination, without interest.

On February 15, 2021, the Sponsor committed to provide us an aggregate of $500,000 in loans for working capital purpose.

On July 25, 2022, in connection with the approval of the Extension Amendment Proposal, we issued the Extension Note in the principal amount of up to $1,924,356 and an additional working capital note of up to $1,500,000. Both notes bear no interest and are repayable in full upon the earlier of (a) the date of the consummation of our initial business combination, or (b) our date of the liquidation. As of March 31, 2023, the Sponsor has deposited $1,924,356 under the Extension Note.

On January 23, 2023, in connection with the approval of the Second Extension Amendment Proposal, we issued the Second Extension Note in the principal amount of up to $565,497.31 and increased the additional working capital note to up to $3,000,000. Both notes bear no interest and are repayable in full upon the earlier of (a) the date of the consummation of our initial business combination, or (b) our date of the liquidation. As of March 31, 2023, the Sponsor has deposited $282,750 under the Second Extension Note.

Until the consummation of a business combination, we will be using the funds not held in the Trust Account for identifying and evaluating prospective acquisition candidates, performing due diligence on prospective target businesses, paying for travel expenditures, selecting the target business to acquire, and structuring, negotiating and consummating a business combination. We may need to raise additional capital through loans or additional investments from our Sponsor, stockholders, officers, directors, or third parties. Our officers, directors and Sponsor may, but are not obligated to, loan us funds, from time to time or at any time, in whatever amount they deem reasonable in their sole discretion, to meet our working capital needs. Accordingly, we may not be able to obtain additional financing. If we are unable to raise additional capital, we may be required to take additional measures to conserve liquidity, which could include, but not necessarily be limited to, curtailing operations, suspending the pursuit of a potential transaction and reducing overhead expenses. In addition, we may have to liquidate if the business combination is not completed before July 27, 2023.

We cannot provide any assurance that new financing will be available to it on commercially acceptable terms, if at all, or that it will complete a Business Combination prior to the expiration of the Completion Window. These conditions raise substantial doubt about the our ability to continue as a going concern through one year from the issuance of these financial statements. These financial statements do not include any adjustments relating to the recovery of the recorded assets or the classification of the liabilities that might be necessary should we be unable to continue as a going concern.

 

133


Table of Contents

Going Concern

In connection with our assessment of going concern considerations in accordance with Financial Accounting Standard Board’s Accounting Standards Update (“ASU”) 2014-15, “Disclosures of Uncertainties about an Entity’s Ability to Continue as a Going Concern,” management has determined that if we are unable to complete a business combination by July 27, 2023, then we will cease all operations except for the purpose of liquidating. The liquidity condition and date for mandatory liquidation and subsequent dissolution raise substantial doubt about our ability to continue as a going concern. No adjustments have been made to the carrying amounts of assets or liabilities should we be required to liquidate after July 27, 2023.

Off-Balance Sheet Financing Arrangements

We have no obligations, assets or liabilities, which would be considered off-balance sheet arrangements as of March 31, 2023. We do not participate in transactions that create relationships with unconsolidated entities or financial partnerships, often referred to as variable interest entities, which would have been established for the purpose of facilitating off-balance sheet arrangements. We have not entered into any off-balance sheet financing arrangements, established any special purpose entities, guaranteed any debt or commitments of other entities, or purchased any non-financial assets.

Contractual Obligations

We do not have any long-term debt, capital lease obligations, operating lease obligations or long-term liabilities, other than an agreement to pay two affiliates of the Sponsor a monthly fee of $10,000 each for office space and administrative support to us. We began incurring these fees on July 24, 2020 and will continue to incur these fees monthly until the earlier of the completion of the initial business combination and our liquidation. For the years ended December 31, 2022 and December 31, 2021, we incurred and paid an aggregate of $240,000 and $240,000 in connection with these agreements, respectively. For the three months ended March 31, 2023, we incurred and paid an aggregate of $60,000 in connection with these agreements.

The underwriters are entitled to a deferred fee of $0.35 per unit, or $12,075,000 in the aggregate. Wells Fargo Securities, LLC, as the sole book running manager for our initial public offering, has agreed to waive its entitlement to any deferred underwriting fees.

On July 2, 2020, we entered into a forward purchase agreement pursuant to which East Asset Management, an affiliate of the Sponsor, has agreed to purchase an aggregate of up to 5,000,000 forward purchase units, consisting of one forward purchase shares and one-half of one forward purchase warrants, for $10.00 per unit, or an aggregate maximum amount of $50,000,000, in a private placement that will close simultaneously with the closing of a business combination. On and effective as of December 2, 2022, we and East Asset Management entered into an agreement to terminate the forward purchase agreement, pursuant to which the parties agreed that no payments or deliveries are due by either party in respect of the forward purchase agreement and the forward purchase agreement is in no further force and effect.

In addition, in order to finance transaction costs in connection with an intended initial business combination, our Sponsor or an affiliate of our Sponsor or certain of our officers and directors may, but are not obligated to, loan us funds as may be required. If we complete an initial business combination, we would repay such loaned amounts. In the event that the initial business combination does not close, we may use a portion of the working capital held outside the Trust Account to repay such loaned amounts but no proceeds from our Trust Account would be used for such repayment. As of March 31, 2023, our Sponsor has loaned to us an aggregate of $1,500,000 for working capital purposes. The Working Capital Note does not bear interest and is repayable in full upon consummation of a business combination. If we do not complete a business combination, the Working Capital Note need not be repaid and all amounts owed under it will be forgiven. The Working Capital Note is subject to customary events of default, the occurrence of which automatically trigger the unpaid principal balance

 

134


Table of Contents

of the Working Capital Note and all other sums payable with regard to the Working Capital Note becoming immediately due and payable. We do not expect to seek loans from parties other than our Sponsor or an affiliate of our Sponsor as we do not believe third parties will be willing to loan such funds and provide a waiver against any and all rights to seek access to funds in our trust account.

On July 25, 2022, in connection with the Extension Amendment, we entered into the Extension Note with our Sponsor, and on January 23, 2023, in connection with the Second Extension Amendment, we entered into the Second Extension Note with our Sponsor. Pursuant to the Extension Note, the Sponsor agreed that it will contribute to us as a loan of $0.033 for each public share that was not redeemed in connection with the stockholder vote to approve the Extension Amendment, for each month until the earlier of (i) the date of the special meeting held in connection with the stockholder vote to approve a business combination and (ii) January 27, 2023 if we failed to complete a business combination by such date. Pursuant to the Second Extension Note, the Sponsor agreed that it will contribute to us as a loan of $0.033 for each public share that was not redeemed in connection with the stockholder vote to approve the Second Extension Amendment, for each month until the earlier of (i) the date of the special meeting held in connection with the stockholder vote to approve a business combination and (ii) July 27, 2023 if we fail to complete a business combination by such date. As of March 31, 2023, there was a balance of $1,924,356 under the First Extension Note. As of May 24, 2023, there was a balance of $377,000 under the Second Extension Note.

The Extension Note and the Second Extension Note do not bear interest and are repayable in full upon the earlier of (i) the date of the consummation of our initial business combination and (ii) the date of our liquidation. At any time prior to payment in full of the principal balance of the Extension Note, the holder of the Extension Note (or a permitted assignee) will have the option, but not the obligation, to convert up to $1,500,000 of the unpaid principal balance of the Extension Note into that number of warrants, each whole warrant exercisable for one share of our Class A Common Stock, equal to the principal amount of the Extension Note so converted divided by $1.50. At any time prior to payment in full of the principal balance of the Second Extension Note, the holder of the Second Extension Note (or a permitted assignee) will have the option, but not the obligation, to convert up to $500,000 of the unpaid principal balance of the Second Extension Note into that number of warrants, each whole warrant exercisable for one share of our Class A Common Stock, equal to the principal amount of the Second Extension Note so converted divided by $1.50. The terms of the warrants resulting from conversion of the Extension Note and the Second Extension Note will be identical to the terms of the Private Placement Warrants. Our Sponsor will have the sole discretion whether to continue extending for additional months, and if it determines not to continue extending for additional months, its obligation to make additional contributions will terminate. If this occurs, we would wind up our affairs and redeem 100% of the outstanding Class A Common Stock in accordance with the procedures set forth in our charter. The maturity date of the Extension Note and the Second Extension Note may be accelerated upon the occurrence of an Event of Default (as defined therein). We may prepay any outstanding principal under the Extension Note and the Second Extension Note at any time, at our election and without penalty, provided, however, our Sponsor shall have a right to first convert such principal balance as described in Section 17 of each of the Extension Note and the Second Extension Note upon notice of such prepayment. If a business combination is not completed and we liquidate, there will not be sufficient assets to repay the Extension Note and the Second Extension Note and they will be worthless.

Critical Accounting Policies and Estimates

The preparation of Condensed Consolidated financial statements and related disclosures in conformity with accounting principles generally accepted in the United States of America requires management to make estimates and assumptions that affect the reported amounts of assets and liabilities, disclosure of contingent assets and liabilities at the date of the financial statements, and income and expenses during the periods reported. Actual results could materially differ from those estimates. We have identified the following critical accounting policies:

 

135


Table of Contents

Derivative Financial Instruments.

We evaluate its financial instruments to determine if such instruments are derivatives or contain features that qualify as embedded derivatives in accordance with ASC Topic 815, “Derivatives and Hedging”. Our derivative instruments are recorded at fair value and re-valued at each reporting date, with changes in the fair value reported in the Condensed Consolidated Statement of Operations. Derivative assets and liabilities are classified on the Condensed Consolidated balance sheet as current or non-current based on whether or not net-cash settlement or conversion of the instrument could be required within 12 months of the Condensed Consolidated balance sheet date. We have determined the warrants and the forward contract for additional warrants are derivatives. As the financial instruments meet the definition of a derivative, the warrants and the forward contract for additional warrants are measured at fair value at issuance and at each reporting date in accordance with ASC 820, Fair Value Measurement, with changes in fair value recognized in the Condensed Consolidated Statement of Operations in the period of change.

Class A Common Stock Subject to Possible Redemption.

We account for our shares of Class A Common Stock subject to possible redemption in accordance with the guidance in ASC Topic 480 “Distinguishing Liabilities from Equity.” Shares of Class A Common Stock subject to mandatory redemption are classified as a liability instrument and are measured at fair value. Conditionally redeemable common stock (including common stock that features redemption rights that are either within the control of the holder or subject to redemption upon the occurrence of uncertain events not solely within our control) is classified as temporary equity. At all other times, common stock is classified as stockholders’ equity. Our common stock features certain redemption rights that are considered to be outside of our control and subject to occurrence of uncertain future events. Accordingly, all shares of Class A Common Stock subject to possible redemption are presented as temporary equity, outside of the stockholders’ equity section of our balance sheet.

Net income (loss) per Common Share.

We apply the two-class method in calculating earnings (loss) per share. Net income (loss) per common share, basic and diluted, for common stock subject to possible redemption is calculated by dividing the proportionate share of income on marketable securities held by the Trust Account, net of applicable franchise and income taxes, by the weighted average number of common stock subject to possible redemption outstanding over the period. Net income (loss) is allocated evenly on a pro rata basis between Class A Common Stock and Class B Common Stock on weighted average number of shares of common stock outstanding over the period. Remeasurement associated with the redeemable shares of Class A Common Stock is excluded from earnings (loss) per share as the redemption value approximates its fair value. The calculation of diluted income (loss) per common share does not consider the effect of the warrants issued since the exercise of the warrants are contingent upon the occurrence of future events. However, the diluted earnings (loss) per share calculation includes the shares subject to forfeiture from the first day of the interim period in which the contingency on such shares was resolved.

Recent accounting standards.

In August 2020, the Financial Accounting Standards Board issued Accounting Standards Update (“ASU”) 2020-06, Debt—Debt with Conversion and Other Options (Subtopic 470-20) and Derivatives and Hedging—Contracts in Entity’s Own Equity (Subtopic 815-40) (“ASU 2020-06”) to simplify accounting for certain financial instruments. ASU 2020-06 eliminates the current models that require separation of beneficial conversion and cash conversion features from convertible instruments and simplifies the derivative scope exception guidance pertaining to equity classification of contracts in an entity’s own equity. The new standard also introduces additional disclosures for convertible debt and freestanding instruments that are indexed to and settled in an entity’s own equity. ASU 2020-06 amends the diluted earnings per share guidance, including the requirement to use the if-converted method for all convertible instruments. ASU 2020-06 is effective January 1,

 

136


Table of Contents

2022 for public business entities that meet the definition of a Securities SEC filer, excluding entities eligible to be smaller reporting companies as defined by the SEC and should be applied on a full or modified retrospective basis, with early adoption permitted beginning on January 1, 2021. We plan to adopt the standard on January 1, 2024, and we are currently assessing the impact, if any, that ASU 2020-06 would have on its financial position, results of operations or cash flows.

Management does not believe that any other recently issued, but not yet effective, accounting standards, if currently adopted, would have a material effect on our Condensed Consolidated financial statements.

Quantitative and Qualitative Disclosures About Market Risk

As of March 31, 2023, we were not subject to any market or interest rate risk. Following the consummation of our initial public offering, and prior to June 2022, at which time the assets in the trust account were liquidated to thereafter be held in cash (as described previously in this proxy statement), the net proceeds of our initial public offering, including amounts in the Trust Account, were invested in U.S. government treasury bills, notes or bonds with a maturity of 185 days or less or in certain money market funds that invest solely in U.S. treasuries. Due to the short-term nature of these investments, there was no associated material exposure to interest rate risk.

 

137


Table of Contents

SECURITY OWNERSHIP OF CERTAIN BENEFICIAL OWNERS AND MANAGEMENT OF ERES AND THE POST-COMBINATION COMPANY

The following table and accompanying footnotes set forth information known to ERES regarding (i) the actual beneficial ownership of ERES Class A Common Stock and ERES Class B Common Stock, as of June 13, 2023 and (ii) expected beneficial ownership of the Post-Combination Company immediately following consummation of the Business Combination, assuming no Public Shares of ERES are redeemed, and alternatively that all Public Shares of ERES are redeemed, by:

 

   

each person who is, or is expected to be, the beneficial owner of more than 5% of the outstanding shares of common stock of ERES or the Post-Combination Company, as applicable;

 

   

each of ERES’s current directors and executive officers;

 

   

each person who will become a director or executive officer of the Post-Combination Company; and

 

   

all directors and officers of ERES, as a group, and of the Post-Combination Company, as a group.

The beneficial ownership of ERES Common Stock is based on 2,856,047 shares Class A Common Stock issued and outstanding and 8,625,000 shares of Class B Common Stock issued and outstanding as of June 13, 2023.

The expected beneficial ownership of shares of the Post-Combination Company’s common stock on a fully diluted basis, assuming no Public Shares of ERES are redeemed, has been determined based upon the following: (i) no Public Stockholder has exercised its redemption rights to receive cash from the Trust Account in exchange for its Public Shares; (ii) 8,625,000 shares of common stock have been issued pursuant to the conversion of Class B Common Stock; (iii) there will be an aggregate of 64,656,047 shares of the Post-Combination Company’s common stock issued and outstanding at the Closing and (iv) an aggregate of up to 27,483,333 shares of common stock underlying warrants that will become exercisable 30 days following the Closing, including (1) 26,150,000 shares of common stock underlying ERES’s public and private warrants and the warrant pool and (2) up to 1,000,000 shares of common stock underlying the Extension Warrants and up to 333,333 shares of common stock underlying the Second Extension Warrants.

The expected beneficial ownership of shares of the Post-Combination Company’s common stock on a fully diluted basis, assuming all Public Shares of ERES have been redeemed, has been determined based on the following: (i) Public Stockholders have exercised their redemption rights with respect to 2,856,047 shares of Class A Common Stock in the “Assuming Maximum Redemption of Public Shares” column; (ii) 8,625,000 shares of common stock have been issued pursuant to the conversion of Class B Common Stock; (iii) there will be an aggregate of 61,800,000 shares of the Post-Combination Company’s common stock issued and outstanding at the Closing and (iv) an aggregate of up to 27,483,333 shares of common stock underlying warrants that will become exercisable 30 days following the Closing, including (1) 26,150,000 shares of common stock underlying ERES’s public and private warrants and the warrant pool and (2) 1,000,000 shares of common stock underlying the Extension Warrants and up to 333,333 shares of common stock underlying the Second Extension Warrants.

Beneficial ownership for the purposes of the following table is determined in accordance with the rules and regulations of the SEC. A person is a “beneficial owner” of a security if that person has or shares “voting power,” which includes the power to vote or to direct the voting of the security, or “investment power,” which includes the power to dispose of or to direct the disposition of the security or has the right to acquire such powers within 60 days.

 

138


Table of Contents

Unless otherwise noted in the footnotes to the following table, and subject to applicable community property laws, the persons and entities named in the table have sole voting and investment power with respect to their beneficially owned common stock.

 

     Before the Business Combination     After the Business Combination  
     Class A     Class B     Assuming No Redemption     Assuming Maximum
Redemption of Public
Shares
 
     Number of
Shares
Beneficially
Owned(2)
     Percentage
of Class
    Number of
Shares
Beneficially
Owned(2)
     Percentage
of Class
    Number of
Shares
Beneficially
Owned
     Percentage
of Class
    Number of
Shares
Beneficially
Owned
     Percentage
of Class
 

Name of Beneficial Owner Principal Stockholders:

                    

East Sponsor, LLC(1)

     —          —         8,615,000        99.88     17,068,333        17.90     17,068,333        18.48

Directors and Named Executive Officers of ERES:(3)

                    

Terrence Pegula

     —          —         8,615,000        99.88     17,068,333       
17.90

    17,068,333        18.48

Gary L. Hagerman, Jr.

     1,000        *       —          —         1,000        *       1,000        *  

John P. Sieminski

     2,500        *       —          —         2,500        *       2,500        *  

James S. Morrow

     —          —         —          —         0        *       0        *  

William A. Fustos

     22,000        *       —          —         22,000        *       22,000        *  

Thomas W. Corbett, Jr.

     —          —         10,000        *       10,000        *       10,000        *  

Benjamin Wingard(4)

     4,000        *       —          —         4,000        *       4,000        *  

Jacob Long

     5,000        *       —          —         5,000        *       5,000        *  

Adam Gusky

     2,452        *       —          —         2,452        *       2,452        *  

Directors and Executive Officers of ERES as a Group (10 Individuals)

     36,952        1.29%       8,625,000        100     17,115,285        17.95     17,115,285        18.53

Directors and Executive Officers of the Post-Combination Company:(5)

                    

Jay Jackson

     —          —         —          —         13,293,750        13.94     13,293,750        14.40

Kevin Scott Kirby

     —          —         —          —         13,293,750        13.94     13,293,750        14.40

Matthew Ganovsky

     —          —         —          —         13,293,750        13.94     13,293,750        14.40

Sean McNealy

     —          —         —          —         13,293,750        13.94     13,293,750        14.40

Bill McCauley

     —          —         —          —         —          —         —          —    

Adam Gusky

     2,452        *       —          —         2,452        *       2,452        *  

Karla Radka

     —          —         —          —         —          —         —          —    

Cornelis Michiel van Katwijk

     —          —         —          —         —          —         —          —    

Thomas W. Corbett Jr.

     —          —         10,000        *       10,000        *       10,000        *  

Mary Beth Schulte

     —          —         —          —         —          —         —          —    

Directors and Executive Officers of the Post-Combination Company as a Group (Ten Individuals)

     —          —         —          —         53,187,452        55.77     53,187,452        57.58

5% Holders of the Post-Combination Company:

                    

East Sponsor, LLC(1)

     —          —         8,615,000        99.88     17,068,333        17.90     17,068,333        18.48

Terrence Pegula

     —          —         8,615,000        99.88     17,068,333        17.90     17,068,333        18.48

Jay Jackson

     —          —         —          —         13,293,750        13.94     13,293,750        14.40

K. Scott Kirby

     —          —         —          —         13,293,750        13.94     13,293,750        14.40

Matthew Ganovsky

     —          —         —          —         13,293,750        13.94     13,293,750        14.40

Sean McNealy

     —          —         —          —         13,293,750        13.94     13,293,750        14.40

 

*

Less than one percent.

(1)

East Sponsor, LLC is the record holder of the shares reported herein. East Asset Management, LLC is the managing member of East Sponsor, LLC. Trusts controlled by Terrence M. Pegula are the sole members of East Asset Management, LLC. As such, Mr. Pegula may be deemed to have or share beneficial ownership of the Class B common stock held directly by East Sponsor, LLC. Mr. Pegula disclaims any beneficial ownership of the reported shares other than to the extent of any pecuniary interest he may have therein, directly or indirectly. The business address of East Sponsor, LLC is c/o East Resources Acquisition Company, 7777 NW Beacon Square Boulevard, Boca Raton, Florida 33487.

(2)

Interests shown consist solely of Founder Shares, classified as shares of Class B Common Stock. Such shares are convertible into shares of Class A Common Stock on a one-for-one basis, subject to adjustment.

 

139


Table of Contents
(3)

The business address of each of the following individuals is c/o East Resources Acquisition Company, 7777 NW Beacon Square Boulevard, Boca Raton, Florida 33487.

(4)

Benjamin Wingard was a “named executive officer” for purposes of the Annual Report on Form 10-K for fiscal year ended December 31, 2022, filed by ERES on April 18, 2023. Mr. Wingard resigned from ERES effective January 31, 2023.

(5)

The business address of each of the following individuals after the Business Combination will be c/o Abacus Life, 2101 Park Center Drive, Suite 170, Orlando, Florida 32835.

ERES’s Initial Stockholders beneficially own approximately 75% of the issued and outstanding shares of ERES Common Stock as of the ERES Record Date. Because of this ownership block, the Initial Stockholders may be able to effectively exercise influence the outcome of all matters requiring approval by our stockholders, including the election of directors, amendments to our Existing Charter and approval of significant corporate transactions, including approval of the Business Combination.

The Sponsor and ERES’s directors and officers agreed at the time of the ERES IPO (A) to vote any Founder Shares or Public Shares owned by them in favor of the Business Combination Proposal and (B) to waive, for no additional consideration, their redemption rights with respect to any Founder Shares and any Public Shares held by them in connection with the completion of the Business Combination.

 

140


Table of Contents

INFORMATION ABOUT THE POST-COMBINATION COMPANY FOLLOWING THE BUSINESS COMBINATION

References in this section to the “Companies,” “we,” “Abacus,” “us,” or “our” generally refer to Abacus Settlements, LLC d/b/a Abacus Life, Longevity Market Assets, LLC and their consolidated subsidiaries, collectively.

Our Mission

Abacus’ Mission: To educate every life insurance policy owner that their life insurance is personal property and, like any other asset they own, has a market value that can be monetized by selling into the secondary market.

Abacus Overview

Abacus is a leading vertically integrated alternative asset manager specializing in investing in inforce life insurance products throughout the lifecycle of a life insurance policy. Traditionally, life insurance policies are owned by individuals to insure their lives. Consistent with our mission, we educate policyholders regarding the potential to sell their policies to investors, often at a significant premium to the current cash surrender value. As an alternative asset manager, we purchase life insurance policies from consumers seeking liquidity and actively manage these policies over time via trading, holding and/or servicing. To date, we have purchased over $2.9 billion in policy value and have helped thousands of clients maximize the value of their life insurance.

As one of the leading buyers of life insurance policies in the U.S. for the last 18 years, we sit at the heart of the life settlements industry. We leverage our strong market position, highly efficient origination platform and proprietary technology to drive our revenue and profitability. Abacus and its executive team have deep experience in the life settlement industry. Using this experience, the Company has established policies and guidelines with respect to its purchase of universal life, whole life and convertible term life insurance policies. Currently, the Company principally invests in non-variable universal life insurance policies, with approximately eighty-nine percent (89%) of the insurance policies, measured by face value, acquired by the Company in fiscal year 2021 being non-variable universal life policies, but the Company retains the discretion to invest in whole life or convertible term life insurance policies. These guidelines focus on the age of the insured, whether the insured is a man or a woman, the duration of the underlying life insurance policy, the expected mortality risk of the underlying life insurance policy, the projected internal rate of return of the investment in the underlying life insurance policy and the amount of the death benefit of the underlying life insurance policy. The Company excludes making investments in life insurance policies based on certain types of the primary health impairment associated with the underlying insured to ensure that all policies are purchased in accordance with established industry standards and state law requirements. The Company’s guidelines are designed to allow the Company to target the life insurance policies that it believes have the most upside potential to generate attractive risk-adjusted returns to the Company through either its hold or trade portfolio. Our proven policy origination process first locates policies and screens them for eligibility for a life settlement. This process includes verifying that the policy is in force, obtaining consents and disclosures and submitting cases for life expectancy estimates, which is a process known as origination services. We generate fees on the policies we originate, which are sourced from three channels: (i) a large and growing network of financial advisors and agents, (ii) an on-going direct-to-consumer marketing campaign and (iii) a number of traditional life settlements intermediaries that submit policies to us on behalf of an advisor or client. Once identified, we utilize our proprietary “heat-map” technology platform to determine the initial risk and viability of policies. Thereafter, a purchased policy is “actively managed,” whereby we consistently monitor the policy risk to optimize revenue by choosing to either (x) trade the policy to a third-party institutional investor (i.e., receive a trade spread) or (y) hold the policy over time (i.e., pay premiums and receive payout). Additionally, we service policies on behalf of third parties for which we receive fees as a percentage of the values of the policies. Our multi-faceted and dynamic revenue model is made possible by the fact that we sit at the heart of the entire life settlements industry.

Our revenue generation platform and economic model is best summarized below:

 

  1.

Origination Fees (on average, 2% of face value of acquired policies)

 

  2.

Active Management (spreads for traded policies and realized returns for held policies)

 

141


Table of Contents
  3.

Third Party Portfolio Servicing (on average, 0.5% of total asset value)

We are currently a leader in the life settlements industry. The Company has approximately 20% market share based on Abacus’ 2021 capital invested/total industry capital invested and data compiled in a 2021 report by The Deal and Life Settlements Report, a U.S. life settlements industry news source. Data for the report was aggregated from each state based on 2021 annual reporting. We have a proven track record of growth and strong asset returns. We are currently operational in 49 states, which is a key differentiator in an industry with high barriers to entry given the significant regulatory requirements. Our business is supported by a total of approximately 82 employees and an innovative leadership team members, each of whom has an average of over 20 years of experience in the U.S. life settlements industry.

Our outstanding operations and execution team are led by a seasoned management team. Jay Jackson (CEO) has worked in the investment industry for over 25 years (including at a family office, major investment firms and alternative asset managers) and pioneered the origination process and trading platform for our firm. Bill McCauley (CFO) has over 20-years of experience and has held Senior Finance positions for some of the largest insurance carriers (including Transamerica, MassMutual and John Hancock). In addition, we have three Managing Partners (Todd “Sean” McNealy, Kevin “Scott” Kirby and Matthew Ganovsky) that co-founded Abacus in 2004 and helped build the institutional and broker market for the entire industry. In summary, our leaders are innovators and have directly contributed to the development of the broader life settlements industry.

We have grown our origination business by nearly four times since 2016 and have serviced approximately $950 million in policies since October 2021. With a previous $150 million capital base from a top alternative asset manager, we have acquired nearly 1,600 policies over the past three years via our active portfolio management strategy. Within our traded portfolio, we acquired 1,245 policies and generated a 22% realized return. Within our hold portfolio, we acquired 238 policies with a 12% projected annual return and held an additional 71 policies to maturity yielding a 102% realized return. These returns demonstrate our ability to originate policies and drive meaningful economics with a scaled capital base.

Abacus Settlements, LLC was formed as a New York limited liability company in 2004 and LMA was formed in 2017 as a Florida limited liability company. In 2016, the Abacus Settlements, LLC was licensed in Florida as life settlement brokers and became a Florida limited liability company. We are not an insurance company, are not licensed or regulated as an insurance company and therefore do not underwrite insurable risks for our own account.

Our Industry / Opportunity

Large Addressable Market with Meaningful Growth Potential

We operate within a large, growing and currently underpenetrated market. The U.S. life insurance industry is an approximately $13 trillion market, which is almost three times the size of the entire real estate industry in the Americas. Notably, given the scale of the overall life insurance industry, more than 90% of life insurance policies will never end up paying a claim. Approximately 75% of policyholders over the age of 65 will either cancel or allow their coverage to lapse, forfeiting the right to ever receive a payout. The life settlements industry helps solve this problem by allowing policyholders the opportunity to monetize their otherwise underutilized asset.

 

 

LOGO

 

142


Table of Contents

The combination of the large U.S. life insurance market and the high percentage of policies that never pay a claim creates a considerable opportunity for Abacus and the broader life settlements industry. Specifically, the scale of the life settlements market opportunity is $233 billion each year. However, in 2021, the life settlements industry only captured $4 billion, or approximately 2% of the annual market of lapsed life insurance policies. We believe there is a significant opportunity to increase this market penetration, primarily by driving awareness and education regarding the ability to monetize life insurance policies by utilizing Abacus’ services.

 

 

LOGO

Life insurance is often a senior citizen’s largest asset and one that can be used to alleviate retirement challenges, but it is rarely treated in this way. This can be partially attributed to the fact that almost half of all financial advisors are not aware that selling a life insurance policy is an option for their clients. We help financial advisors and their clients understand that a life insurance policy is personal property and selling it for a fair market value is a legitimate, safe and viable choice to create more options for the future. While less than 1% of financial advisors and agents currently transact in the life settlements market, based on research conducted by the Life Insurance Settlement Association, the primary industry trade association for the U.S. life settlements industry, of which the Company is a long-standing member, we believe approximately 90% of senior citizens who let their life insurance policies lapse, or surrendered their policies, would have considered this alternative if they had been made aware of it before lapsing or surrendering their policies. The reference to this study can be found at the Life Insurance Settlement Association - https://www.lisa.org/life-settlements-industry-will-grow-as-more-seniors-are-informed-of-their-options-say-experts-at-lisa-conference/.

Selling a life insurance policy is a valuable transaction and for those consumers who transact, the benefits can be substantial. On average, life settlements companies pay sellers nearly eight times more than the current cash value of a policy. Selling a life insurance policy not only alleviates the requirement for a policyholder to pay premiums but creates a meaningful and immediate monetization event. Sellers use these proceeds in a variety of ways, including to support their retirement, transfer wealth and pay medical bills.

Generally Uncorrelated Alternative Asset Class with Institutional Investment Grade Counterparts

While selling life insurance policies at a fair market value can have significantly positive impacts on a person’s life, it is a mutually beneficial transaction. The underlying life insurance policy is a highly attractive asset that has minimal payout risk and generally uncorrelated returns.

The counterparties to these transactions are generally high-quality investment grade insurance companies. In fact, 95% of our carriers have an “A Rating” or better. Additionally, these life insurance policies are cash backed by the carriers, which means they are required to pay policy claims ahead of any other contractual obligation, including senior debt. We do not believe that there has ever been a life insurance policy issued that did not ultimately pay a claim at mortality due to the illiquidity of a carrier.

 

143


Table of Contents

In addition to counterparty quality, this is a largely a-cyclical asset class. A life insurance policy is sometimes described as a “mortality-driven zero-coupon bond” because its underlying value will appreciate over time as it approaches maturity (i.e., as the policyholder ages). This is best demonstrated when comparing our historical risk-adjusted returns relative to other benchmark asset classes.

 

 

LOGO

Our stockholders will have the opportunity to gain access to this unique asset class, which has historically been reserved for firms that can either directly originate policies or large institutional investors that can deploy meaningful amounts of capital.

We are at the Heart of the Life Settlements Industry

 

 

LOGO

Abacus’ Origination Model

Our “Origination Process” is core to our entire business and drives our economics. We average approximately 2% of face value in origination fees on policies and have spent the last 20 years developing three high quality origination channels (Agents / Advisors, Direct to Consumer (“DTC”), and Life Settlements (“LS”) Brokers).

An example of our target market includes policyholders averaging 75 years old whose insurance needs have changed, rendering their life insurance policy no longer necessary. We then focus our origination process on these targeted individuals, developing processes and procedures for identifying and screening policies that have the most potential return for the least projected cost.

 

144


Table of Contents

 

LOGO

We have three distinct origination channels to reach this target market.

 

  1.

Financial Advisor or Agent—Our largest origination channel involves working directly with financial advisors to facilitate the sale of client policies. Since our founding, we have been at the forefront of developing this market and are now ingrained in a network of over 30,000 financial advisors. We are currently on multiple national platforms, we present at conferences, and we develop marketing tools specifically to help advisors efficiently present the benefits of this product to their clients. As we highlighted earlier, 49% of financial advisors are unaware this financial option exists and less than 1% have completed a life settlement transaction. This origination channel has driven our four times growth over the last six years, and we believe it will continue to be a priority for our future growth.

 

  2.

Direct to Consumer—We have been building this channel for several years and have focused heavily on increasing broad consumer awareness and education regarding the ability to monetize life insurance policies by utilizing Abacus’ services. We have been active in a variety of common direct-to-consumer advertisement channels, including radio and television advertisements in particular. In addition, we have created a unique “Policy Value Calculator” whereby individuals can receive an instant valuation on their life insurance policies. The direct-to-consumer channel has historically driven origination on smaller face value policies through our financial advisor or agent channel, thereby expanding the scope of policies we are able to value and acquire.

 

  3.

Traditional Life Settlements Intermediaries—Within this channel, we engage with life settlements intermediaries or brokers who submit policies to us on behalf of an advisor or client, for which the life settlement intermediary earns a commission. We intend to slowly reduce our reliance on these intermediaries over time and focus our efforts on building out the technology required to gain access to and educate both the financial advisor and direct-to-consumer channels.

Abacus currently has a dedicated 45-person origination team with 16 sales members assigned by channel. We intend to continue to fuel origination growth by expanding our team and outreach. In order to drive awareness across all origination channels, we plan to expand our marketing and launch national television advertising campaigns. Additionally, we believe the Business Combination and our partnership with ERES will be a meaningful factor in driving awareness and trust, ultimately driving more origination.

Abacus’ Policy Acquisition Process

A life settlement transaction is the process by which a third-party intermediary acquires an existing life insurance policy for an amount greater than its current cash surrender value. Upon closing of the life settlement transaction, the insured receives an immediate cash payment, and the third-party intermediary receives ownership of the policy. Thus, the third-party intermediary becomes the beneficiary of the insured’s claim payout but is now solely responsible for all future premium payments. Our company functions as this third-party intermediary.

The process of acquiring a policy is highly regulated and policyholder friendly. Unique licenses are mandatory to operate and significant disclosures are required to be made available to consumers. We originate

 

145


Table of Contents

these policies through three distinct channels (i.e., financial advisors / agents, direct-to-consumer and traditional life settlements intermediaries). We first screen each policy to ensure it is eligible for a life settlement, including verifying the policy is in force, obtaining appropriate consents and disclosures, and submitting cases for medical underwriting and life expectancy estimates. In connection with this process, we use our proprietary analytics and risk-rating systems to determine an estimated market value for each individual policy.

The Company has established policies and guidelines with respect to its purchase of life insurance policies. These guidelines focus on the age of the insured, the sex of the insured, the duration of the underlying life insurance policy, the expected mortality risk of the underlying life insurance policy, the projected internal rate of return of the investment in the underlying life insurance policy and the amount of the death benefit of the underlying life insurance policy. The Company excludes making investments in life insurance policies based on certain types of the primary health impairment associated with the underlying insured to ensure that all policies are purchased in accordance with established industry standards and state law requirements.

Following the origination, underwriting and valuation processes, we formally present our proposed purchase price to the policyholder or advisor. If agreed upon, the settlement closing process begins. Appropriate closing documents are reviewed by our in-house counsel, and we send funds to an independent escrow agent. Simultaneously, change of ownership and beneficiary documentation is sent to the underlying insurance carrier. Once the changes are confirmed by the carrier, the escrow agent sends the proceeds to the appropriate party, and we become responsible for the underlying insurance policy (i.e., paying premiums and receiving claim). The proceeds from the escrow agent will also include the commission(s) we owe to the broker and / or agent as well as our fee for completing the origination services.

While the transaction is deemed closed, it is important to note that the policy owner may generally rescind the life settlement contract within 30 days from execution of the agreement or 15 days from the receipt of cash proceeds by the owner. As such, revenue is not recorded until this rescission process is over.

Once the transaction is closed, the policy enters our active portfolio management whereby we determine whether a policy should be sold to a third-party institutional investor or held on our balance sheet.

Proprietary Technology Platforms Support Our Business

We have and continue to develop a comprehensive suite of technology products that helps drive origination, underwriting and trading. Specifically, we have created:

 

  1.

Risk Rating Heat Map—Using the large amount of data we have gathered over time, we have developed a proprietary risk-rating platform that measures the risk of life insurance contracts on a range from 1–5 (low–high risk, respectively). This risk score is calculated on a wide range of factors, including (i) duration and extension risk, (ii) policy face value and purchase type, (iii) policy type, (iv) carrier rating, (v) life expectancy (“LE”) and LE extension ratios, (vi) age and age on LE date and (vii) survival probability. We believe this platform is a key differentiating factor relative to our competitors as it gives us a meaningful advantage when valuing and purchasing life insurance policies.

 

146


Table of Contents

 

LOGO

 

  2.

Policy Value Creator—Our “Policy Value Calculator” drives origination by using proprietary data to instantly value policies for both individuals and financial advisors. This easy-to-use online tool only requires four pieces of information: (i) gender, (ii) age, (iii) face value and (iv) policy type. These data points then generate a valuation range that advisors and individuals can use to quickly assess the current value of their policy. This product helps educate consumers and bridges the gap between our specific offering and the $233 billion annual market of lapsed policies.

 

 

LOGO

 

  3.

Innovations in “InsurTech”—More recently, we have begun developing “Abacusmarketplace.com”, which we anticipate being a blockchain tertiary trading, servicing and valuation platform. Given we will be able to see a large suite of data gathered by this website, we believe it will help us maintain our leading market position and keep us at the heart of the life settlements industry. We expect to add the ability for investors to directly purchase policies in January 2023. Abacusmarketplace.com is still in the early stages of development and we do not currently expect that Abacusmarketplace.com will have a material impact on the Company’s future financial results.

Active Portfolio Management Strategy

With meaningful support from our proprietary risk rating heat map, we consistently evaluate policies (at origination and throughout the lifecycle) to generate essentially uncorrelated risk adjusted returns. Upon acquiring a policy, we have the option to either (i) trade that policy to a third-party institutional investor (i.e., generating a spread on each trade) or (ii) hold that policy on our balance sheet until maturity (i.e., paying the premiums over time and receiving the final claim / payout). This process is predicated on driving the best economics for Abacus.

 

147


Table of Contents
  1.

Traded Portfolio—Our traded portfolio returns are driven by (i) the spread we generate by selling policies to third-party institutional investors and (ii) our ability to quickly recycle capital. Our trade spreads average 20% and we have historically recycled capital 3.6 times per year. These two metrics are driven by our ability to effectively originate new policies (supply) and the underlying market interest for the policies (demand).

 

 

LOGO    LOGO

 

 

  2.

Hold Portfolio—Relative to our traded portfolio, our hold portfolio has the prospect to generate a higher estimated annual return than our traded portfolio but requires approximately a 3 to 4 times greater capital investment, which is driven by the need to hold policies, rather than recycle the policies in trading, and to fund premium payments during the holding period for a policy. To the extent that we are not able to commit the required capital, we then focus efforts more on our traded portfolio. Our origination platform and proprietary risk rating heat map has allowed us to hold only what we determine to be the highest quality policies which have our lowest risk ratings. Of the 71 policies we have held to maturity ($37 million in face value), we have achieved a 102% realized return. We currently have an additional 238 policies with a projected 12% annual return ($317 million in face value). We anticipate growing the size of our hold portfolio over time as we scale our capital base. We believe there is a unique opportunity to securitize a basket of high-quality policies to sell to a third-party investor for a realized profit much sooner than contracts may actually expire.

 

 

LOGO   LOGO

 

Policy Servicing

In addition to generating economics on the polices we directly originate and actively manage, we have a dynamic platform to service bundles of policies for a variety of third-party institutions. We generate revenue by charging a base servicing fee of approximately 0.5% of total asset value of the portfolio. We have experience servicing a large number of policies for highly sophisticated institutions, including policies for KKR and Apollo. Beyond our fees, servicing policies at scale supports our data analytics and keeps us at the heart of the life settlements industry. We have a sophisticated team of professionals solely focused on servicing these policies.

Prospects for Future Growth

Continued Maturation of the Life Settlements Industry

As described above, there is $233 billion in policy value that lapses on an annual basis. However, the life settlements industry captured only approximately 2% of the potential market in 2021, which leaves significant runway for future growth for industry participants. The total face value of life insurance policies is expected to grow from approximately $6 billion in 2022 to approximately $8 billion in 2028, which is a 5% compounded

 

148


Table of Contents

annual growth rate. Given our position at the heart of the life settlements industry, we believe that we are well positioned to capitalize on this anticipated market growth.

Focus on Growing our Origination Process

Our ability to originate policies is essential to scale our business over time. In order to support this expected growth, we continue to invest in our technology and marketing infrastructure. In general, we expect our efforts will continue to focus on driving education and awareness of life settlements. In order to meet this growing demand, we have increased our total employee headcount by 23% over the last twelve months and we anticipate a 50% increase in our headcount by 2024.

Continued Innovation in Technology

Using technology to improve our analytics, market liquidity and velocity of capital use is a key priority. Certain key technology elements are:

 

  1.

Analytics (Abacus Analytics)—the standard pricing and valuation platform for policy valuation and portfolio assessment that we believe will allow us to obtain visibility into every transaction in the industry.

 

  2.

Liquidity (Abacusmarketplace.com)—tertiary trading, servicing and valuation platform (planning to add direct purchase in January 2023). Abacusmarketplace.com is a proprietary technology platform that has been designed in order to facilitate tertiary trading, servicing and valuation for the life settlement industry. This platform is intended to increase the trading volume for the entire industry by removing intermediaries and improving the efficiency and security of the transactions. The Company expects to realize future revenue through licensing agreements with Abacusmarketplace.com. However, Abacusmarketplace.com is still in the early stages of development, and we do not currently expect that Abacusmarketplace.com will have a material impact on the Company’s future financial results. With blockchain technology, we expect that there will be increased comfort that the documents are secure on a private blockchain, which we believe will facilitate faster closing times. The blockchain technology to be used is still in the early stages of development and is currently not a material part of the Company’s business. We believe that Abacusmarketplace.com could be a leader in the industry and will allow an investor to fully understand how it may impact future business strategies and financial results.

 

  3.

Velocity (Lapetus Life Event Solutions, AgingIQ and BlockCerts)—key partnerships and tools that complement and enhance our core analytics platforms.

 

  a.

Lapetus Life Event Solutions—partnership between Abacus and Lapetus Solutions, Inc. to build and develop current life expectancy tables based on our 18 years of data. This information includes tens of thousands of unique datapoints, aiding more accurate predictions of mortality experience related to several demographics including age, income and location.

 

  b.

AgingIQ—lifespan prediction tool utilizing our mortality database. This tool explores how people can extend their lifespans and healthspans by adjusting current lifestyle related decisions (financial, healthy living and education).

 

  c.

BlockCerts—partnership utilizing BlockCerts Web 4.0 technology to lead the next generation of life insurance and annuity purchases using blockchain capabilities. The resulting benefit includes cost reductions, enhanced data security and a competitive edge in the origination marketplace.

Access to Capital Markets Provides More Attractive Financing

We believe that as a publicly traded company, we will have access to a lower cost of capital, which will optimize our per policy revenue and allow us to fund additional investment in infrastructure. Additionally, as discussed in more detail below, we plan to begin increasing our balance sheet hold portfolio, which we believe will drive higher long-term returns.

 

149


Table of Contents

Transitioning Our Business Model as Our Capital Base Scales

As our capital base scales, we aim to increase the proportion of policies that we hold on our balance sheet so that the policies we hold and the policies we trade each comprise 50% of our business model. One of the most obvious benefits to a larger hold portfolio is that it increases the predictability of returns (i.e., held policies will likely increase in value over time, largely independent of trading market conditions). Additionally, with a larger hold portfolio, there is a unique opportunity to begin securitizing policies. In the long-term, we believe securitized portfolios can drive an even lower cost of capital and can be sold in scale to third parties at a significant multiple.

Proven Ability to Deploy Capital and Scale

Over the past few years, we managed a $150 million capital base via a joint venture with a large alternative asset manager. This joint venture will terminate at the Closing. Under US GAAP the financial results of the entire joint venture are not included in our financial statements as the joint venture is not under common control and neither Abacus nor LMA have a direct ownership interest or investment in the joint venture. The financial impacts of the joint venture recognized in the financial statements solely relate to the services provided by Abacus and LMA to the joint venture and are discussed in the respective related party transaction notes in the financial statements. However, our track record shows our ability to operate and generate highly attractive returns. The joint venture produced $21.6 million and $27.4 million in revenue and $16.2 million and $22.5 million in net income for fiscal year ended December 31, 2021 and December 31, 2020, respectively. We believe that becoming a publicly traded company will allow us to more effectively deploy capital to scale our business.

Over the past six years, we have grown our total originations by approximately four times. Within our traded portfolio we have acquired 1,245 policies for a total face value of $1.9 billion, generating a 22% realized return per policy. Within our hold portfolio, we have acquired 309 policies, with 238 policies currently on our balance sheet with a projected annual return of 12% and 71 policies that have matured and generated a realized return of 102%.

Beyond our traded and hold portfolios, we have serviced approximately $950 million in policies over the last twelve months (including assets for KKR and Apollo). Additionally, we have underwritten and valued approximately $520 million of policies on behalf of third parties.

It is currently expected that the Company will require approximately thirty-five million dollars ($35,000,000) to fund its operations over the next twelve (12) months. The Company believes that its funds from operations will provide sufficient funds to continue its operations for the foreseeable future.

Our Employees

As of May 24, 2023, we had 82 employees, none of whom are subject to any collective bargaining agreement or represented by a labor union. All of our employees are based in the United States. To date, we have not experienced any work stoppages and we consider our employee relations to be good. We believe that our employees are critical to our long-term success, and in 2019, we were ranked a top 3 place to work in Orlando based on employee reviews.

The core of our business is driven by our ability to successfully originate new policies. We have built a highly experienced 45-person team dedicated solely on the origination and policy acquisition process. Specifically, we have a (i) 16-person sales team, (ii) 10-person team of acquisition managers and case processors, (iii) 15-person team focused on policy evaluation and closing processes (i.e., contracts, legal and accounting) and (iv) four-person team supporting our broad marketing and information technology efforts. In addition, we have a 14-person team that supports our active portfolio management and portfolio servicing efforts. Specifically, we have (a) three actuarial review and financial analysts, (b) three contract and accounting professionals, (c) six servicing specialists and (d) two institutional traders. While our employees have a wide range of roles and responsibilities, we have spent the last 18 years building a highly efficient model.

 

150


Table of Contents

Customers

As of December 31, 2021, we have served over 3,000 customers with operations in 49 states. Abacus maintains a broad customer base with a balance of policy origination across three distinct channels described above.

Our customers include institutional investors seeking to invest in life settlement assets as well as life settlement policy sellers. During the years ended December 31, 2021 and 2020, our largest origination customer based on revenue accounted for 33% and 35% of our revenue, respectively, and our ten largest customers together accounted for 80% and 81% of our revenue, respectively.

In May of 2019, Abacus owners and certain executives of Abacus formed a joint venture with KKR called Nova Trading and Nova Holding (funds that KKR invested money in and Abacus provided investment and trading services). These related party funds are collectively called the “Nova Funds”. Following the Business Combination, Abacus does not intend to continue its relationship with the Nova Funds or provide management services to the Nova Funds. While the Company does not intend to continue its joint-venture relationship with the Nova Funds after the expiration of this joint venture following the Business Combination, the Company expects to retain KKR as a client. For the fiscal years ended December 31, 2021 and December 31, 2020, the Nova Funds generated $21.6 million and $27.4 million in revenue and $16.2 million and $22.5 million in net income, respectively. For the percent of revenue that the Nova Funds contributed to Abacus, please refer to the footnote disclosures on page F-130 of the Abacus Audited Financials for fiscal years ended December 31, 2021 and December 31, 2020.

Intellectual Property

Our business depends, in part, on our ability to develop and maintain the proprietary aspects of its core technology. We rely on patents and trademarks to protect our intellectual property.

As of October 14, 2022, we own one pending United States patent application relating to market-linked investment vehicles secured by non-correlated or low-correlated assets, and we have been issued a federal registration for our “Abacus Settlements” trademark. We also hold various domain names for websites that we use in our business. Additionally, we have developed and maintain proprietary software for our internal use to aid in pricing, valuation and risk analysis of Life Settlement Policies.

Regulatory Overview

We are subject to various laws, regulations and licensing requirements in the United States which may expose us to liability, increase costs or have other adverse effects that could harm our business. These laws and regulations include, but are not limited to, data privacy and data localization, healthcare, insurance, copyright or similar laws, anti-spam, consumer protection, employment and taxation. Compliance with such laws can require changes to our business practices and significant management time and effort. Additionally, as we continue to develop and improve consumer-facing products and services, and as those offerings grow in popularity, the risk that additional laws and regulations will impact our business will continue to increase. We believe that we are in material compliance with all such laws, regulations and licensing requirements.

Data Privacy Laws and Regulations.

Because we receive, use, transmit, disclose and store personal data, we are subject to numerous state and federal laws and regulations that address privacy, data protection and the collection, storing, sharing, use, transfer, disclosure and protection of certain types of data. We are subject to the TCPA which restricts the making of telemarketing calls and the use of automatic telephone dialing systems. Violators of the TCPA face regulatory enforcement action, substantial civil penalties, injunctions, and in some states, private lawsuits for damages.

 

151


Table of Contents

Privacy and data security regulation in the U.S. is rapidly evolving. For example, California enacted the California Consumer Privacy Act (“CCPA”), which came into force in 2020. The CCPA and related regulations give California residents expanded rights to access and request deletion of their personal information, opt out of certain personal information sharing and receive detailed information about how their personal information is used and shared. The CCPA allows for the California Attorney General to impose civil penalties for violations, as well as providing a private right of action for certain data breaches. California voters also recently passed the California Privacy Rights Act (“CPRA”), which will take effect on January 1, 2023. The CPRA significantly modifies the CCPA, including by imposing additional obligations on covered companies and expanding California consumers’ rights with respect to certain personal information. The CCPA’s restrictions on “sales” of personal information may restrict our use of cookies and similar technologies for advertising purposes, as well as increasing our compliance costs and potential liability. The CCPA excludes information covered by the Gramm-Leach-Bliley Act, the Driver’s Privacy Protection Act, the Fair Credit Reporting Act and the California Financial Information Privacy Act from the CCPA’s scope, but the CCPA’s definition of “personal information” is broad and may encompass other information that we maintain.

The CCPA likely marked the beginning of a trend toward more stringent privacy legislation in the U.S., and multiple states have enacted or proposed similar laws. For example, in 2020, Nevada enacted SB 220 which restricts the “selling” of personal information and, in 2021, Virginia passed the Consumer Data Protection Act which is set to take effect on January 1, 2023 and creates new privacy rights for Virginia residents. There is also discussion in Congress of new comprehensive federal data protection and privacy law to which we likely would be subject if it is enacted.

Various regulators are interpreting existing state consumer protection laws to impose evolving standards for the online collection, use, dissemination and security of other personal data. Courts may also adopt the standards for fair information practices which concern consumer notice, choice, security and access. Consumer protection laws require us to publish statements that describe how we handle personal information and choices individuals may have about the way we handle their personal data.

Our failure to comply with these privacy laws or regulations could expose us to significant fines and penalties imposed by regulators and has in the past and could in the future expose us to legal claims by buyers, or other relevant stakeholders. Some of these laws, such as the CCPA, permit individual or class action claims for certain alleged violations, increasing the likelihood of such legal claims. Similarly, many of these laws require us to maintain an online privacy policy, terms of service and other informational pages that disclose our practices regarding the collection, processing and disclosure of personal information. If these disclosures contain any information that a court or regulator finds to be inaccurate, we could also be exposed to legal or regulatory liability. Any such proceedings or violations could force us to spend money in defense or settlement of these proceedings, result in the imposition of monetary liability or demanding injunctive relief, divert management’s time and attention, increase our costs of doing business and materially adversely affect our reputation.

Insurance Laws and Regulations.

We operate as a life settlement producer in 49 states. We have a strong track record with each state in which we are licensed and have not had any reportable incidents. Our in-house counsel and compliance staff reviews every life insurance policy we consider acquiring for compliance with applicable state regulations. We file an annual report with each state in which it operates and each state has the ability to request an audit at its discretion. Currently, 42 states have regulations that support the sale of life insurance policies to a third party, like our Company. Each state also has its own policyholder-facing disclosure requirements that we comply with in the ordinary course of its business.

We focus on acquiring and trading non-variable, non-fractionalized life insurance policies. These life insurance policies are deemed to be personal property of the owner based upon the Supreme Court decision Grigsby v. Russell in 1911. Furthermore, non-variable, non-fractionalized life insurance policies are not deemed

 

152


Table of Contents

to be considered securities under the federal securities laws, and so the Company is not required to register as an investment adviser or an investment company under the Investment Advisers Act of 1940, as amended or the Investment Company Act, respectively.

The Company may, in the future, purchase some amount of variable life insurance policies or interests in the death benefit of underlying life insurance policies. The Company has recently acquired a limited purpose broker dealer, which the Company intends to license to engage in transactions for variable and fractionalized life insurance policies. Abacus expects that any transactions in variable or fractionalized life insurance policies will represent less than twenty percent (20%) of the life insurance policies acquired by the Company at any time. The Company does not, and does not in the future intend to, engage in any life insurance securitization.

Facilities

Our corporate headquarters is located at 2101 Park Center Drive, Suite 170, Orlando, Florida 32835 and our telephone number is 800-561-4148. The headquarters consists of 6,812 square feet of “Class A” office space pursuant to a lease that expires in June 2024. We also sublease additional office space in Orlando, Florida, which consists of approximately 3,000 square feet of space pursuant to a sublease that expires in October 2023. We believe our facilities are adequate and suitable for our current needs and that, should it be needed, suitable additional or alternative space will be available to accommodate our operations.

Legal Proceedings

We are not currently a party to any material legal proceedings. However, in the ordinary course of business we may be subject from time to time to various claims, lawsuits and other legal and administrative proceedings. Some of these claims, lawsuits and other proceedings may involve highly complex issues that are subject to substantial uncertainties, and could result in damages, fines, penalties, non-monetary sanctions or relief. We intend to recognize provisions for claims or pending litigation when we determine that an unfavorable outcome is probable and the amount of loss can be reasonably estimated. Due to the inherent uncertain nature of litigation, the ultimate outcome or actual cost of settlement may materially vary from estimates. Additionally, any such claims, lawsuits and proceedings, whether or not successful, could damage our reputation and business.

 

153


Table of Contents

SELECTED HISTORICAL FINANCIAL INFORMATION OF ABACUS

The summary historical statements of income data of Abacus for the years ended December 31, 2022 and 2021 and the historical balance sheet data as of December 31, 2022 and December 31, 2021 are derived from Abacus’ audited financial statements included elsewhere in this proxy statement. The summary historical statements of income data of Abacus for the three months ended March 31, 2023 and 2022 and the balance sheet data as of March 31, 2023 and 2022 are derived from Abacus’ unaudited interim financial statements included elsewhere in this proxy statement.

Abacus’ historical results are not necessarily indicative of the results that may be expected in the future. The information below is only a summary and should be read in conjunction with the section entitled “Abacus Management’s Discussion and Analysis of Financial Condition and Results of Operations” and the Abacus financial statements, and the notes and schedules related thereto, which are included elsewhere in this proxy statement.

 

     As of and for
the three
months ended
March 31,

2023
    As of and for
the three
months ended
March 31,

2022
    As of and for
the year ended
December 31,
2022
    As of and for
the year-ended
December 31,
2021
 

Statement of Income Data:

        

Total revenue

   $ 6,299,986     $ 7,322,747     $ 25,203,463     $ 22,592,144  

Total cost of revenue

     4,395,323       5,215,693       5,538,470       14,205,341  

Gross profit

     1,904,663       2,107,054       8,642,458       8,386,803  

Operating Expenses

     2,554,039       1,739,914       8,686,590       7,449,688  

Income (loss) from operations

     (649,376     364,200       (44,132     937,115  

Other (expense) income

        

Interest income

     724       548       2,199       10,870  

Interest (expense)

     (5,862     (393     (8,817     —    

Consulting income

     —         —         273       50,000  

Other income

     —         —         —         630  

Total other (expense) income

     (5,138     155       (6,345     61,500  
  

 

 

   

 

 

   

 

 

   

 

 

 

Income (loss) before income taxes

     (654,514     364,356       (50,477     998,615  

Provision for Income taxes

     2,289       1,325       2,018       1,200  
  

 

 

   

 

 

   

 

 

   

 

 

 

Net income (loss)

   $ (656,803   $ 363,031     $ (52,495   $ 997,415  
  

 

 

   

 

 

   

 

 

   

 

 

 

Balance Sheet Data:

        

Total assets

   $ 2,791,277       —       $ 3,215,812     $ 5,291,997  

Total liabilities

     1,436,943       —         1,204,675       2,569,002  

Total members’ equity

     1,354,334       —         2,011,137       2,722,995  

 

154


Table of Contents

SELECTED HISTORICAL FINANCIAL INFORMATION OF LMA

The summary historical statements of income data of LMA for the years ended December 31, 2022 and 2021 and the historical balance sheet data as of December 31, 2022 and December 31, 2021 are derived from LMA’s audited financial statements included elsewhere in this proxy statement. The summary historical statements of income data of LMA for the three months ended March 31, 2023 and 2022 and the balance sheet data as of March 31, 2023 and 2022 are derived from LMA’s unaudited interim condensed financial statements included elsewhere in this proxy statement.

LMA’s historical results are not necessarily indicative of the results that may be expected in the future. The information below is only a summary and should be read in conjunction with the section entitled “LMA Management’s Discussion and Analysis of Financial Condition and Results of Operations” and the LMA financial statements, and the notes and schedules related thereto, which are included elsewhere in this proxy statement.

 

     As of and for
the three
months ended
March 31,

2023
    As of and for
the three
months ended
March 31,

2022
    As of and for
the year ended
December 31,
2022
    As of and for
the year-ended
December 31,
2021
 

Statement of Income Data:

        

Total revenue

   $ 10,273,389     $ 9,877,397     $ 44,713,553     $ 1,199,986  

Total cost of revenue

     489,550       1,419,956       6,245,131       735,893  

Gross profit

     9,783,839       8,457,441       38,468,422       464,093  

Sales, general, administrative, and depreciation

     1,425,896       1,271,205       3,666,826       597,702  

Change in fair value of debt

     953,433       41,634       90,719       —    

Unrealized loss on investments

     (125,220     15,953       1,045,623       —    

Income (loss) from operations

     7,528,687       7,127,605       33,665,255       (133,609

Other (expense) income

        

Other (expense)

     (210,432     (114,792     (347,013     —    

Interest (expense)

     (357,383     —         (42,798     —    

Interest income . . . . . . . . . . . . . . . . . . . . . .

     7,457       —         1,474       —    
  

 

 

   

 

 

   

 

 

   

 

 

 

Total other (expense) . . . . . . . . . . . . . . . . .

     (560,358     (114,792     (388,337     —    
  

 

 

   

 

 

   

 

 

   

 

 

 

Income (loss) before income taxes

     6,968,329       7,012,813       33,276,917       (133,609

Provision for Income taxes (benefit). . . . . . .

     (656,467     —         889,943       —    
  

 

 

   

 

 

   

 

 

   

 

 

 

Less: Net Income (Loss) Attributable to Noncontrolling Interest. . . . . . . . . . . . . . . . ..

     (460,707     —         —         —    
  

 

 

   

 

 

   

 

 

   

 

 

 

Net and Comprehensive Income (loss) . .

   $ 8,085,503     $ 7,012,813     $ 32,386,975     $ (133,609
  

 

 

   

 

 

   

 

 

   

 

 

 

Balance Sheet Data:

        

Total assets

   $ 90,449,415     $ 59,094,847     $ 59,094,847     $ 1,840,218  

Total liabilities

     54,787,235       30,945,150       30,945,150       1,073,325  

Total members’ equity

     35,662,180       28,149,697       28,149,697       766,893  

 

155


Table of Contents

LMA MANAGEMENT’S DISCUSSION AND ANALYSIS OF FINANCIAL CONDITION AND RESULTS OF OPERATIONS

The following discussion and analysis provides information that management believes is relevant to an assessment and understanding of Longevity’s financial condition and results of operations. This discussion should be read in conjunction with Longevity’s financial statements and related notes thereto that appear elsewhere in this proxy statement.

In addition to historical financial analysis, this discussion and analysis contains forward-looking statements based upon current expectations that involve risks, uncertainties, and assumptions, as described under the heading “Cautionary Note Regarding Forward-Looking Statements.” Actual results and timing of selected events may differ materially from those anticipated in these forward-looking statements as a result of various factors, including those set forth under “Risk Factors” or elsewhere in this proxy statement. Unless the context otherwise requires, references in this “LMA Management’s Discussion and Analysis of Financial Condition and Results of Operations” to “we,” “us,” “our,” and “LMA” are intended to mean the business and operations of Longevity Market Assets, LLC.

Overview

LMA directly acquires life insurance policies in a mutual beneficial transaction for both us and the underlying insured. With meaningful support from our proprietary risk rating heat map, we consistently evaluate policies (at origination and throughout the lifecycle) to generate essentially uncorrelated risk adjusted returns. Additionally, we provide a range of services for owners of life settlement assets.

Upon acquiring a policy, we have the option to either (i) trade that policy to a third-party institutional investor (i.e., generating a spread on each trade) or (ii) hold that policy on our balance sheet until maturity (i.e., paying the premiums over time and receiving the final claim / payout). This process is predicated on driving the best economics for LMA and we categorize this revenue as “Trading” or “Active management revenue.”

Additionally, LMA provides a wide range of services to owners and purchasers of life settlements assets (i.e., acquired policies). More specifically, LMA provides consulting, valuation, actuarial services, and perform administrative work involved in keeping a policy in force and at the premium level most advantageous to the owner. We have experience servicing a large number of policies for highly sophisticated institutions, including policies for large institutional life settlement funds. We generate revenue on these services by charging a base servicing fee of approximately 0.5% of total asset value of the portfolio. We categorize this revenue as “Servicing” or “Portfolio servicing revenue.”

In 2021, we shifted our focus from a service based only business model and began directly acquiring life insurance policies. Our first purchase under the expanded model was in June 2021, and the revenue related to that purchase is included in the Active Management line item in the accompanying financial statements for the period ended December 31, 2022. We have seen rapid growth in this segment as we have continued to dedicate capital and resources towards our marketing and diversified origination channels. Such items are appropriately reflected in the operating expenses section of the accompanying financial statements for the period ended March 31, 2023.

LMA was formed as Abacus Life Services, LLC in the state of Florida in February 2017. Subsequently, in February 2022, we changed our name to Longevity Market Assets, LLC. We are headquartered in Orlando, Florida.

Our Business Model

As mentioned in the above Overview section, LMA generates revenue in two main ways. The first is through our active portfolio management strategy (“Active management revenue”), whereby we can (i) generate

 

156


Table of Contents

a spread on traded policies, (ii) hold policies on our balance sheet (paying premiums over time and receiving the payout / claim), or (iii) generate unrealized gains or losses on policies purchased by our structured note offerings: LMATT Series 2024, Inc., LMATT Growth Series 2.2024, Inc., LMATT Growth and Income Series 1.2026, Inc., and LMA Income Series, LP using the proceeds from the debt offering with the intention to hold to maturity. The second is through our portfolio and policy servicing activities (“Portfolio servicing revenue”), whereby we provide a range of services to life settlement asset owners.

Active management revenue derives from buying and selling policies; and the receipt of death benefits proceeds on policies we hold where the insured dies. Of the purchased policies, some are purchased with the intent to hold to maturity, while others are held for trading to be sold for a gain. We elected to account for each investment in life settlement contracts using either the investment method or the fair value method. Once the accounting method is elected for each policy, it cannot be changed. LMA accounts for life settlement policies purchased through the structured note and fund offerings on a fair value basis, and life settlement policies that we intend to trade in the near term at cost plus premiums paid. At the time that this election was made, this was the result of a cost-benefit analysis: because of our intention to hold the instruments for a relatively short period, we believed that the investment method provided a more cost effective method of accounting for the instruments and did not believe that, in the course of the short period, the fair value would differ materially from the accumulated cost. For the life settlement policies accounted for under the fair value method, these policies are part of the collateral consideration for the market linked structured notes issued under LMX Series, LLC and LMA Series, LLC subsidiaries where quarterly valuations are a condition of the private placement memorandum. Given that there is a valuation requirement stipulated in the notes, management has elected to use the fair value method for these policies as the information is readily available and also captures the change in fair value within the income statement when those changes occur as opposed to when the policies mature given management’s intention to hold them to maturity. For policies held at fair value, changes in fair value are reflected in operations in the period the change is calculated. Under the investment method, investments in contracts are recorded at investment price plus all initial direct costs. Continuing costs (e.g., policy premiums, statutory interest and direct external costs, if any) to keep the policy in force are capitalized. Gains/losses on sales of such are recorded at the time of sale or maturity. Under the fair value method, we record the initial investment of the transaction price and remeasure the investment at fair value at each subsequent reporting period. Changes in fair value are reported in revenue when they occur including those related to life insurance proceeds (policy maturities) and premium payments. Upon sale of a life settlement contract, we record revenue (gain/loss) for the difference between the agreed-upon purchase price with the buyer, and the carrying value of the contract.

Generating Portfolio servicing revenue involves the provision of services to one affiliate by common ownership, and third parties, which own life insurance policies. Portfolio servicing revenue is derived from services related to maintaining these settled policies pursuant to agreement with investors in settled policies (“Service Agreement(s)”). Additionally, also included in servicing revenue are fees for limited consulting services related to the evaluation of policies that we perform for third parties. Portfolio servicing revenue is recognized ratably over the life of the Service Agreements, which range from one month to ten years. The duties performed by the company under these arrangements are considered a single performance obligation that is satisfied ratably as the customer simultaneously receives and consumes the benefit provided by us. As such, revenue is recognized for services provided for the corresponding month.

Portfolio servicing revenue also consists of revenue related to consulting engagements. We provide services for the owners of life settlement contracts who are often customers of the servicing business line, or customers of Abacus, an affiliated entity. These consulting engagements are comprised of valuation, actuarial services, and overall policy assessments related to life settlement contracts and are short-term in nature. The performance obligations are typically identified as separate services with a specific deliverable or a group of deliverables to be provided in tandem, as agreed to in the engagement letter or contract. Each service provided under a contract is considered as a performance obligation and revenue is recognized at a point in time when the deliverable or group of deliverables is transferred to the customer.

 

157


Table of Contents

Key Factors Affecting Our Performance

The markets for our consulting and portfolio servicing are affected by economic, regulatory, and legislative changes, technological developments, and increased competition from established and new competitors. We believe that the primary factors in selecting LMA include reputation, the ability to provide measurable increases to shareholder value and return on investment, global scale, quality of service and the ability to tailor services to each client’s specific needs. In that regard, with our ability to leverage the technology developed by the Companies, we are focused on developing and implementing data and analytic solutions for both internal operations and for maintaining industry standards and meeting client needs.

Results of Operations

The following tables set forth our results of operations for the periods presented. The period-to-period comparison of financial results is not indicative of future results:

 

     Three Months Ended March 31,     Years Ended
December 31,
 
             2023                     2022             2022     2021  

Portfolio servicing revenue

        

Related party servicing revenue

   $ 213,447     $ 200,905     $ 818,300     $ 699,884  

Portfolio servicing revenue

     89,424       370,000       652,672       380,102  
  

 

 

   

 

 

   

 

 

   

 

 

 

Total portfolio servicing revenue

     302,871       570,905       1,470,973       1,079,986  
  

 

 

   

 

 

   

 

 

   

 

 

 

Active management revenue

        

Investment income from life insurance policies held using investment method

     8,392,334       8,015,000       37,828,829       120,000  

Change in fair value of life insurance policies (policies held using fair value method)

     1,578,184       1,291,492       5,413,751       —    
  

 

 

   

 

 

   

 

 

   

 

 

 

Total active management revenue

     9,970,518       9,306,492       43,242,581       120,000  
  

 

 

   

 

 

   

 

 

   

 

 

 

Total revenue

     10,273,389       9,877,397       44,713,553       1,199,986  

Cost of revenues (excluding depreciation stated below)

     489,550       1,419,956       6,245,131       735,893  
  

 

 

   

 

 

   

 

 

   

 

 

 

Gross profit

     9,783,839       8,457,441       38,468,422       464,093  

Operating expenses

        

Sales and marketing

     729,004       630,000       2,596,140       —    

General, administrative, and other

     696,892       641,205       1,066,403       101,406  

Unrealized loss on investments

     (125,220     15,953       1,045,623       —    

Change in fair value of debt

     953,443       41,634       90,719       —    

Other operating expense

     —         —         —         493,849  

Depreciation expense

     1,043       1,043       4,282       2,447  
  

 

 

   

 

 

   

 

 

   

 

 

 

Total operating expenses

     2,255,152       1,329,835       4,803,168       597,702  
  

 

 

   

 

 

   

 

 

   

 

 

 

Operating income

     7,528,687       7,127,605       33,665,255       (133,609

Other (expense) / income

        

Other (expense)

     (210,432     (114,792     (347,013     —    

Interest (expense)

     (357,383     —         (42,798     —    

Interest income

     7,457       —         1,474       —    
  

 

 

   

 

 

   

 

 

   

 

 

 

Net income before tax

     6,968,329       7,012,813       33,276,917       (133,609

Income tax expense

     (656,467     —         (889,943     —    
  

 

 

   

 

 

   

 

 

   

 

 

 

Net income

     7,624,796       7,012,813       32,386,975       (133,609

Net income attributable to noncontrolling interest

     (460,707     —         704,699       (148,155
  

 

 

   

 

 

   

 

 

   

 

 

 

Net income attributable to Longevity Market Assets

   $ 8,085,503     $ 7,012,813     $ 31,682,275     $ 14,546  
  

 

 

   

 

 

   

 

 

   

 

 

 

 

158


Table of Contents

Revenue

Related Party Services

We have a related-party relationship with Nova Trading (US), LLC (“Nova Trading”), a Delaware limited liability company and Nova Holding (US) LP, a Delaware limited partnership (“Nova Holding” and collectively with Nova Trading, the “Nova Funds”) as the owners of LMA and certain members of management jointly own 11% of the Nova Funds. We enter into service agreements with the owners of life settlement contracts and are responsible for maintaining the policies, managing processing of claims in the event of death of the insured and ensuring timely payment of optimized premiums computed to derive maximum return on maturity of the policy. We neither assume the ownership of the contracts nor undertake the responsibility to make the associated premium payments. The duties that we perform under these arrangements are considered a single performance obligation that is satisfied over time and revenue is recognized for services provided for the corresponding time period. We earn servicing revenue related to policy and administrative services on behalf of Nova Funds portfolio (the “Nova Portfolio”). The servicing fee is equal to 50 basis points (0.50%) times the monthly invested amount in policies held by Nova Funds divided by 12.

 

     Three Months Ended March 31,      $ Change      % Change  
             2023                      2022          

Related party servicing revenue

   $ 213,447      $ 200,905      $ 12,452        6

Related party servicing revenue increased by $12,452, or 6%, for the three months ended March 31, 2023 compared to the three months ended March 31, 2022. The increase in related party servicing revenue is primarily attributable to increases in the size of the Nova Portfolio in invested dollars. Total policy count for the Nova Portfolio was 385 and 393 for the periods ended March 31, 2023 and March 31, 2022, respectively. This translated to total invested dollars of $634,613,218 and $602,048,507 as of March 31, 2023 and March 31, 2022, respectively.

 

     Years Ended December 31,      $ Change      % Change  
             2022                      2021          

Related party servicing revenue

   $ 818,300      $ 699,884      $ 118,416        17

Related party servicing revenue increased by $118,416, or 17%, for the year ended December 31, 2022 compared to the year ended December 31, 2021. The increase in related party servicing revenue is primarily attributable to the increase in size of the Nova Portfolio, both in policy count and invested dollars. Total policy count for the Nova Portfolio was 392 and 231 for the periods ended December 31, 2022 and December 31, 2021, respectively. This translated to total invested dollars of $155,451,161 and $76,016,669 as of December 31, 2022 and December 31, 2021, respectively.

Portfolio servicing revenue

We engage in short term agreements typically for the owners of life settlement contracts who are often customers of the servicing business line or customers of Abacus, an affiliated entity, and perform servicing for third-party funds. These consulting engagements involve valuation, actuarial services, and overall policy assessments related to life settlement contracts. The fees for these consulting engagements are contractually fixed. Each service provided under a contract is considered a performance obligation and revenue is recognized at the point in time that the obligation is satisfied.

 

     Three Months Ended March 31,      $ Change      % Change  
             2023                      2022          

Portfolio servicing revenue

   $  89,424      $ 370,000      $  (280,576)        (76 )% 

 

159


Table of Contents

Portfolio servicing revenue decreased by $280,576, or 76%, for the three months ended March 31, 2023 compared to the three months ended March 31, 2022. The decrease in Portfolio servicing revenue is primarily attributable to a reduction in the non-recurring consulting projects.

 

         Years Ended December 31,          $ Change      % Change  
         2022              2021      

Portfolio servicing revenue

   $ 652,672      $ 380,102      $ 272,570        72

Portfolio servicing revenue increased by $272,570, or 72%, for the year ended December 31, 2022 compared to the year ended December 31, 2021. The increase in Portfolio servicing revenue is primarily attributable to an increase in non-recurring consulting projects.

Active management revenue

Active management revenue is generated by buying, selling, and trading policies and maintaining policies through to receipt of the claim. Policies are accounted for under both the investment method and fair value method. We have elected on an instrument-by-instrument basis to account for these policies under the investment method, pursuant to ASC 323-30-25-2. LMA engages in direct buying and selling of life settlement policies whereby each potential policy is independently researched to determine if it would be a profitable investment. Policies purchased under LMA are typically purchased with the intention to sell within twelve months and are measured for under the investment method given that the purchase dates are recent, and policies turn fairly quickly. Policies purchased under LMATT Series 2024, Inc. or LMATT Growth Series 2.2024, Inc. (the “LMATT subsidiaries”) are intended to be held until the policies mature and are measured under the fair value method. Upon sale of a life settlement contract, the company will record revenue (gain/loss) for the difference between the agreed-upon purchase price with the buyer, and the carrying value of the contract.

 

     Three Months Ended March 31,      $ Change      % Change  
             2023                      2022          

Active management revenue

           

Policies accounted for under the investment method

   $ 8,392,334      $ 8,015,000      $ 377,334        5

Policies accounted for under the fair value method

     1,578,184        1,291,492        286,692        22
  

 

 

    

 

 

    

 

 

    

Total active management revenue

   $ 9,970,518      $ 9,306,492      $ 664,026        7

 

160


Table of Contents

Active management revenue increased by $664,026, or 7%, for the three months ended March 31, 2023 compared to the three months ended March 31, 2022. The increase in Active management revenue was primarily attributable maturities of policies accounted for under the investment method. As of March 31, 2023, LMA holds 109 policies, of which 47 are accounted for under the fair value method and 62 are accounted for using the investment method (cost, plus premiums paid). Policies recorded under the investment method represent those policies purchased by LMA with the intent to sell within the next 12 months. Policies recorded under the investment method resulted in an increase of $377,334. Aggregate face value of policies accounted for using the investment method is $121,063,955 as of March 31, 2023, with a corresponding carrying value of approximately $35,899,041. Additional information regarding policies accounted for under the investment method is as follows:

 

     Three Months Ended March 31,  
             2023                     2022          

Investment method

    

Policies bought

     86       28  

Policies sold

     39       28  

Policies matured

     2       —    

Average realized gain (loss) on policies sold

     10.9     15.2

Number of external counter parties that purchased policies

     4       1  

Policies accounted for under the fair value method resulted in a increase in revenue of $286,692, which was driven primarily by a realized gain on the sale of two policies of $601,256 for the three months ended March 31, 2023. In the period ended March 31, 2022, an unrealized gain of $1,291,492 was recorded on one policy purchased. Aggregate face value of policies held at fair value is $79,991,884 as of March 31, 2023, with a corresponding fair value of $27,093,473. For the policies held at fair value, the unrealized gain on policies of $1,192,865 represents a change in fair value of the aforementioned policies. LMA realized a gain of $601,256 for the three months ended March 31, 2023 for 2 policies that sold that were included in the change in fair value of life insurance policies held using the fair value method and made premium payments of $216,037, which were also included in the same line item. Additional information regarding policies accounted for under the fair value method is as follows:

 

     Three Months Ended March 31,  
     2023     2022  

Fair value method

    

Policies bought

     15       1  

Policies sold

     2       —    

Policies matured

     —         —    

Average realized gain (loss) on policies sold

     4.9     0.0

Number of external counter parties that purchased policies

     2       —    

 

     Years Ended December 31,      $ Change      % Change  
     2022      2021  

Active management revenue

           

Policies accounted for under the investment method

   $ 37,828,829      $ 120,000      $ 37,708,829        31,424

Policies accounted for under the fair value method

     5,413,751        —          5,413,751        —    
  

 

 

    

 

 

    

 

 

    

Total active management revenue

   $ 43,242,581      $ 120,000      $ 43,122,581        35,935

Active management revenue increased by $43,122,581, or 35,935%, for the year ended December 31, 2022 compared to the year ended December 31, 2021. The increase in Active management revenue was primarily

 

161


Table of Contents

attributable to LMA making a strategic shift and re-organizing the business to include an active management segment. This shift in business model occurred in 2021. As of December 31, 2022, LMA holds 53 policies, of which 35 are accounted for under the fair value method and 18 are accounted for using the investment method (cost, plus premiums paid). Policies recorded under the investment method represent those policies purchased by LMA with the intent to sell within the next 12 months. Policies recorded under the investment method resulted in an increase of $37,708,829. Aggregate face value of policies accounted for using the investment method is $42,330,000 as of December 31, 2022, with a corresponding carrying value of approximately $8,716,111. Additional information regarding policies accounted for under the investment method is as follows:

 

     Years Ended December 31,  
     2022     2021  

Investment method

    

Policies bought

     145       1  

Policies sold

     127       1  

Policies matured

     2       —    

Average realized gain (loss) on policies sold

     17     40

Number of external counter parties that purchased policies

     25       1  

Life insurance proceeds received

     2       —    

Policies accounted for under the fair value method, with the intention to hold to maturity, resulted in an increase in revenue of $5,413,751 driven primarily by an unrealized gain on policies of $5,742,377 for the year ended December 31, 2022 compared to the year ended December 31, 2021. Aggregate face value of policies held at fair value is $40,092,154 as of December 31, 2022, with a corresponding fair value of $13,809,352. For the policies held at fair value, the unrealized gain on policies of $5,742,377 represents a change in fair value of the aforementioned policies. LMA realized a gain of $105,000 for the year-ended December 31, 2022 for two policies that had matured that were included in the change in fair value of life insurance policies held using the fair value method and made premium payments of $433,626, which were also included in the same line item. Additional information regarding policies accounted for under the fair value method is as follows:

 

     Years Ended December 31,  
     2022      2021  

Fair value method

     

Policies bought

     32        —    

Policies sold

     —          —    

Policies matured

     2        —    

Average realized gain (loss) on policies sold

     —          —    

Number of external counter parties that purchased policies

     

Life insurance proceeds received

     2        —    

 

162


Table of Contents

Cost of Revenues (Excluding Depreciation) and Gross Profit

Cost of revenues (excluding depreciation) primarily consists of payroll costs for employees who service policies and consulting expenses for discretionary commissions directly related to active management trading revenue. Cost of revenues excludes depreciation expense as LMA does not hold any material property and equipment that is directly used to support the servicing or trading of life settlement policies. The payroll costs related to policy servicing are for recurring and non-recurring projects where the time incurred for servicing policies is measurable and directly correlates to revenue earned. Similarly, consulting expenses are for discretionary commissions earned directly related to revenue generated as part of the Active management revenue stream.

 

     Three Months Ended March 31,      $ Change      % Change  
             2023                      2022          

Cost of revenue (excluding depreciation)

   $ 489,550      $ 1,419,956      $ (930,406)        (66 )% 

Cost of revenues (excluding depreciation) decreased by $930,406, or 66%, for the three months ended March 31, 2023 compared to the three months ended March 31, 2022. The decrease in cost of revenues is primarily due to a decrease of approximately $1,073,064 in consulting expenses, which was related to discretionary bonuses that were paid out during the three months ended March 31, 2022 and did not recur during the three months ended March 31, 2023. This decrease was partially offset by an increase of $140,000 in payroll and policy serving expenses, as there was an increase in the headcount of 8 people from March 31, 2022 to March 31, 2023.

 

     Years Ended December 31,      $ Change      % Change  
             2022                      2021          

Cost of revenue (excluding depreciation)

   $ 6,245,131      $ 735,893      $ 5,509,238        749

Cost of revenues (excluding depreciation) increased by $5,509,238, or 749%, for the year ended December 31, 2022 compared to the year ended December 31, 2021. The increase in cost of revenues is primarily due to a $5,012,394 increase in consulting expenses which represent primarily discretionary commissions for individuals directly related to active management trading revenue along with various due diligence and consulting fees. There was also a $708,727 increase in wages related to policy servicing activity as a result of increased headcount and changes to various benefit packages in 2022, offset by a $211,883 decrease in policy serving.

 

         Three Months Ended March 31,          $ Change      % Change  
             2023                      2022          

Gross profit

   $ 9,783,839      $ 8,457,441      $ 1,326,398        16

Gross profit increased by $1,326,398, or 16%, for the three months ended March 31, 2023 compared to the three months ended March 31, 2022. The increase in gross profit is primarily due to the decrease in the cost of sales by $930,406, which was primarily attributable to reductions in consulting expenses, as well as an increase in Active management revenue of $664,026. This was partially offset by reductions in Portfolio servicing revenue by $280,576, which was mainly attributable to the reductions in non-recurring portfolio servicing consulting projects.

 

     Years Ended December 31,      $ Change      % Change  
     2022      2021  

Gross profit

   $ 38,468,422      $ 464,093      $ 38,004,329        8,189

Gross profit increased by $38,004,329, or 8,189%, for the year ended December 31, 2022 compared to the year ended December 31, 2021. The increase in gross profit is primarily due to the expansion of the active service management services which resulted in increased revenues of $43,049,541, or 99%, of the total increase in revenues of $43,122,581, offset by an increase in cost of revenues of 5,509,238.

 

163


Table of Contents

Operating Expenses

Sales and Marketing Expenses.

Sales and marketing expenses primarily consist of advertising and marketing related expenses.

 

     Three Months Ended March 31,      $ Change      % Change  
             2023                      2022          

Sales and marketing expenses

   $ 729,004      $ 630,000      $ 99,004        16

Sales and marketing expenses increased by $99,004, or 16%, for the three months ended March 31, 2023 compared to the three months ended March 31, 2022. The $99,004 increase in sales and marketing expense was attributable to increases in spending during the three months ended March 31, 2023 for televised advertisements.

 

     Years Ended December 31,      $ Change      % Change  
             2022                      2021          

Sales and marketing expenses

   $ 2,596,140      $ —        $ 2,596,140        —  

Sales and marketing expenses increased by $2,596,140, for the year ended December 31, 2022 compared to the year ended December 31, 2021. The increase in 2022 is attributable to marketing of the new active management segment. Sales and marketing expense relates to sponsoring a sports organization and are not directly attributable to revenue generating activity, therefore these expenses do not represent cost of revenue.

General, Administrative, and Other.

General, administrative, and other primarily consists of compensation and benefits related costs associated with our finance, legal, human resources, information technology, and administrative functions. General, administrative and other costs also consist of third-party professional service fees for external legal, accounting and other consulting services, rent and lease charges, insurance costs, and software expense.

 

     Three Months Ended March 31,      $ Change      % Change  
             2023                      2022          

General, administrative and other

   $ 696,892      $ 641,205      $ 55,687        9

General, administrative, and other increased by $55,687, or 9%, for the three months ended March 31, 2023 compared to the three months ended March 31, 2022. The increase in general, administrative and other of $55,687 is related to various expenses (i.e. rent, admin support, consulting charges) incurred at Longevity Advisors and LMA Income Series LP, as these entities did not exist for the totality of the three months ended March 31, 2022. Longevity Advisors was formed during March 2022 and LMA Income Series, LP was formed during November 2022.

 

     Years Ended December 31,      $ Change      % Change  
     2022      2021  

General, administrative and other

   $ 1,066,403      $ 101,406      $ 964,997        952

General, administrative, and other increased by $964,997, or 952%, for the year ended December 31, 2022 compared to the year ended December 31, 2021. The increase in general, administrative and other is related to various expenses, including but not limited to increases in payroll expense and payroll related expense of $242,628, an increase in legal expense of $83,644, and an increase in rent expense of $31,561. Additionally, $384,374 in general, administrative and other expenses were recorded in various consolidated entities pertaining to consulting charges, administrator expenses, accounting, legal, and bank fees.

 

164


Table of Contents

Depreciation.

Depreciation expense consists primarily of depreciation on property and equipment purchased and leasehold improvements made. The property at LMA currently consists of furniture, fixtures and leasehold improvements for the office and are not directly used to support the servicing or trading of life settlement policies.

 

     Three Months Ended March 31,      $ Change      % Change  
             2023                      2022          

Depreciation

   $ 1,043      $ 1,043      $ —          —  

Depreciation remained unchanged at $1,043 for the three months ended March 31, 2023 compared to the three months ended March 31, 2022.

 

     Years Ended December 31,      $ Change      % Change  
             2022                      2021          

Depreciation

   $ 4,282      $ 2,447      $ 1,835        75

Depreciation increased by $1,835, or 75%, for the year ended December 31, 2022 compared to the year ended December 31, 2021. The $1,835 increase in depreciation is primarily due to the acquisition of furniture and fixtures in 2022 and the incremental depreciation expense that accompanies its acquisition.

Unrealized Loss (Gain) on Investments.

 

     Three Months Ended March 31,      $ Change      % Change  
             2023                      2022          

Unrealized loss (gain) on investments

   $ (125,220)      $ 15,953      $ (141,173      (885)

Unrealized loss (gain) on investments decreased by $141,173, or 885%, for the three months ended March 31, 2023 compared to the three months ended March 31, 2022. The primary cause of this decrease pertains to changes in the fair value of put and call options purchased by LMA, through three subsidiaries, LMATT Series 2024, Inc., LMATT Growth Series, Inc., and LMATT Growth and Income Series, Inc., through a broker as an economic hedge related to the market-indexed instruments. During the three months ended March 31, 2023, the unrealized loss (gain) was ($73,117), ($43,761), and ($8,343) for LMATT Series 2024, Inc., LMATT Growth Series, Inc., and LMATT Growth and Income Series, Inc., respectively.

 

     Years Ended December 31,      $ Change      % Change  
             2022                      2021          

Unrealized loss on investments

   $ 1,045,623      $ —        $ 1,045,623        —  

Unrealized loss on investments increased by $1,045,623 for the year ended December 31, 2022 compared to the year ended December 31, 2021. During the first and third quarters of 2022, LMA, through three subsidiaries, LMATT Series 2024 Inc., LMATT Growth Series Inc., and LMATT Growth and Income Series Inc., purchased S&P 500 put and call options through a broker as an economic hedge related to the market-indexed instruments described below. The primary cause of this increase pertains to $971,281, $68,965, and $5,377, respectively, which represents a change in fair value of those options and is classified as an unrealized loss on investments within the results of operations.

Change in Fair Value of Debt.

 

     Three Months Ended March 31,      $ Change      % Change  
             2023                      2022          

Change in fair value of debt

   $ 953,433      $ 41,634      $ 911,799        2,190

 

165


Table of Contents

Loss on change in fair value of debt increased by $911,799, or 2,190%, for the three months ended March 31, 2023 compared to the three months ended March 31, 2022. The increase is primarily attributable to changes in the risk-free fair value of LMATT debt.

On March 31, 2022, LMATT Series 2024, Inc., which the Company consolidates for financial reporting, issued $10,166,900 in market-indexed private placement notes. The notes, titled the Longevity Market Assets Target-Term Series (LMATTS) 2024, are market-indexed instruments designed to provide upside performance exposure of the S&P 500 Index, while limiting downward exposure. Upon maturity of the notes in 2024, the principal, plus the return based upon the S&P 500 Index must be paid. The notes haves a feature to protect debt holders from market downturns, up to 40%. Any subsequent losses below the 40% threshold will reduce the notes on a one-to-one basis. As of March 31, 2023, $9,866,900 of the principal amount remained outstanding. The notes are held at fair value, which represents the exit price, or anticipated price to transfer the liability to a third party. As of March 31, 2023, the fair value of the LMATT Series 2024, Inc. notes were $8,872,745. The notes are secured by the assets of the issuing entities, which includes cash, S&P 500 options, and life settlement policies totaling $10,884,357 as of March 31, 2023. The notes’ agreements do not restrict the trading of life settlement contracts prior to maturity of the note, as total assets of the issuing companies are considered as collateral. There are also no restrictive covenants associated with the notes with which the entities must comply.

On September 16, 2022, LMATTS Series 2.2024, Inc., a 100% owned subsidiary which the Company consolidates for financial reporting issued $2,333,391 in market-indexed private placement notes. The notes, titled the Longevity Market Assets Target-Term Growth Series 2.2024, Inc. (“LMATTSTM Series 2.2024, Inc.”) are market-indexed instruments designed to provide upside performance exposure of the S&P 500 Index, while limiting downward exposure. Upon maturity of the notes in 2024, the principal, plus the return based upon the S&P 500 Index must be paid. The notes have a feature to provide upside performance participation that is capped at 120% of the performance of the S&P 500. A separate layer of the notes has a feature to protect debt holders from market downturns by up to 20% if the index price experiences a loss during the investment period. After the underlying index has decreased in value by more than 20%, the investments will experience all subsequent losses on a one-to-one basis. As of March 31, 2023, the entire principal amount remained outstanding. The notes are secured by the assets of the issuing entity, LMATT Series 2.2024, Inc., which includes cash, S&P 500 options, and life settlement policies totaling $3,070,908 as of March 31, 2023. The note agreements do not restrict the trading of life settlement contracts prior to maturity of the note, as total assets of the issuing company are considered as collateral. There are also no restrictive covenants associated with the note with which the entity must comply.

Additionally, on September 16, 2022, LMATT Growth and Income Series 1.2026, Inc., a 100% owned subsidiary which the Company consolidates for financial reporting issued $400,000 in market-indexed private placement notes. The notes, titled the Longevity Market Assets Target-Term Growth and Income Series 1.2026, Inc (“LMATTSTM Growth and Income Series 1.2026, Inc.”) are market-indexed instruments designed to provide upside performance exposure of the S&P 500 Index, while limiting downward exposure. Upon maturity of the notes in 2026, the principal, plus the return based upon the S&P 500 Index must be paid. The notes have a feature to provide upside performance participation that is capped at 140% of the performance of the S&P 500. A separate layer of the notes has a feature to protect debt holders from market downturns by up to 10% if the index price experiences a loss during the investment period. After the underlying index has decreased in value by more than 10%, the investments will experience all subsequent losses on a one-to-one basis. These notes also include a 4% dividend feature that will be paid annually. As of March 31, 2023, the entire principal amount remained outstanding. The notes are held at fair value, which represents the exit price, or anticipated price to transfer the liability to a third party. As of March 31, 2023, the fair value of the LMATT Growth and Income Series 1.2026, Inc., notes were $400,000. The notes are secured by the assets of the issuing entity, LMATTS Growth and Income Series 1.2026, Inc., which includes cash, S&P 500 options, and life settlement policies totaling $622,257 as of March 31, 2023. The note agreements do not restrict the trading of life settlement contracts prior to maturity

 

166


Table of Contents

of the note, as total assets of the issuing company are considered as collateral. There are also no restrictive covenants associated with the note with which the entity must comply.

 

     Years Ended December 31,      $ Change      % Change  
             2022                      2021          

Change in fair value of debt

   $ 90,719      $ —        $ 90,719        —  

Loss on change in fair value of debt increased by $90,719 for the year ended December 31, 2022 compared to the year ended December 31, 2021.

On March 31, 2022, LMATT Series 2024, Inc., which the Company consolidates for financial reporting, issued $10,166,900 in market-indexed private placement notes. The notes, titled the Longevity Market Assets Target-Term Series (LMATTS) 2024, are market-indexed instruments designed to provide upside performance exposure of the S&P 500 Index, while limiting downward exposure. Upon maturity of the notes in 2024, the principal, plus the return based upon the S&P 500 Index must be paid. The notes haves a feature to protect debt holders from market downturns, up to 40%. Any subsequent losses below the 40% threshold will reduce the notes on a one-to-one basis. As of December 31, 2022, $9,886,900 of the principal amount remained outstanding. The notes are held at fair value, which represents the exit price, or anticipated price to transfer the liability to a third party. As of December 31, 2022, the fair value of the LMATT Series 2024, Inc. notes was $8,067,291. The notes are secured by the assets of the issuing entities, which includes cash, S&P 500 options, and life settlement policies totaling $12,200,797 as of December 31, 2022. The note agreements do not restrict the trading of life settlement contracts prior to maturity of the note, as total assets of the issuing companies are considered as collateral. There are also no restrictive covenants associated with the notes with which the entities must comply.

On September 16, 2022, LMATTS Series 2.2024, Inc., a 100% owned subsidiary which the Company consolidates for financial reporting issued $2,333,391 in market-indexed private placement notes. The notes, titled the Longevity Market Assets Target-Term Growth Series 2.2024, Inc. (“LMATTSTM Series 2.2024, Inc.”) are market-indexed instruments designed to provide upside performance exposure of the S&P 500 Index, while limiting downward exposure. Upon maturity of the notes in 2024, the principal, plus the return based upon the S&P 500 Index must be paid. The notes have a feature to provide upside performance participation that is capped at 120% of the performance of the S&P 500. A separate layer of the notes has a feature to protect debt holders from market downturns by up to 20% if the index price experiences a loss during the investment period. After the underlying index has decreased in value by more than 20%, the investments will experience all subsequent losses on a one-to-one basis. As of December 31, 2022, the entire principal amount remained outstanding. The notes are held at fair value, which represents the exit price, or anticipated price to transfer the liability to a third party. As of December 31, 2022, the fair value of the LMATT Series 2.2024, Inc. notes was $2,354,013. The notes are secured by the assets of the issuing entity, LMATT Series 2.2024, Inc., which includes cash, S&P 500 options, and life settlement policies totaling $3,246,756, as of December 31, 2022. The notes agreement do not restrict the trading of life settlement contracts prior to maturity of the notes, as total assets of the issuing company are considered as collateral. There are also no restrictive covenants associated with the notes with which the entity must comply.

Additionally, on September 16, 2022, LMATT Growth and Income Series 1.2026, Inc., a 100% owned subsidiary which the Company consolidates for financial reporting issued $400,000 in market-indexed private placement notes. The notes, titled the Longevity Market Assets Target-Term Growth and Income Series 1.2026, Inc (“LMATTSTM Growth and Income Series 1.2026, Inc.”) are market-indexed instruments designed to provide upside performance exposure of the S&P 500 Index, while limiting downward exposure. Upon maturity of the notes in 2026, the principal, plus the return based upon the S&P 500 Index must be paid. The notes have a feature to provide upside performance participation that is capped at 140% of the performance of the S&P 500. A separate layer of the notes has a feature to protect debt holders from market downturns by up to 10% if the index price experiences a loss during the investment period. After the underlying index has decreased in value by more than 10%, the investments will experience all subsequent losses on a one-to-one basis. These notes also include a

 

167


Table of Contents

4% dividend feature that will be paid annually. As of December 31, 2022, the entire principal amount remained outstanding. The notes are held at fair value, which represents the exit price, or anticipated price to transfer the liability to a third party. As of December 31, 2022, the fair value of the LMATT Growth and Income Series 1.2026, Inc., notes were $400,000. The notes are secured by the assets of the issuing entity, LMATT Growth and Income Series 1.2026, Inc., which includes cash, S&P 500 options, and life settlement policies totaling $752,236, as of December 31, 2022. The notes agreement does not restrict the trading of life settlement contracts prior to maturity of the note, as total assets of the issuing company are considered as collateral. There are also no restrictive covenants associated with the notes with which the entity must comply. See additional fair value considerations within the Fair Value footnote.

Other Operating Expenses

 

     Years Ended December 31,      $ Change      % Change  
             2022                      2021          

Other operating expense

   $ —        $ 493,849      $ (493,849      —  

Other operating expense decreased by $493,849, for the year ended December 31, 2022 compared to the year ended December 31, 2021. This decrease in other operating expense consisted primarily of legal, bank, and consulting expenses related to the start-up for LMATT Series 2024 Inc. which occurred in 2021.

Other (Expense)/Income

Other (expense)/income consists of working capital support that LMA provides to two life settlement providers (the “Providers”) through a contractual agreement (the “Strategic Services and Expenses Support Agreement” or “SSES”). LMA entered into the SSES with the Providers and simultaneously acquired an option to purchase the outstanding equity ownership of the Providers, upon the achievement by the Providers of certain financial targets. For the years ended December 31, 2022 and December 31, 2021, the Providers were considered to be VIEs, but were not consolidated in our interim condensed consolidated financial statements as we do not hold a controlling financial interest in the Providers.

 

     Three Months Ended March 31,      $ Change      % Change  
             2023                      2022          

Other (expense)/income

   $ (210,432    $ (114,792    $ (95,640      83

Interest (expense)

     (357,383      —          (357,383      —  

Interest income

     7,457        —          7,457        —  

Other (expense)/ income increased by $95,640, or 83%, for the three months ended March 31, 2023 compared to the three months ended March 31, 2022. The increase in other (expense) is driven by excess return expense of $117,616 and fund management fee of $67,180 at LMA Income Series, LP for the three months ended March 31, 2023. As noted above, LMA Income Series, LP did not exist during the three months ended March 31, 2022. This increase in other (expense) was partially offset by a decrease in SSES paid to the Providers described below. $29,721 was paid to the Providers during the three months ended March 31, 2023, compared to $114,792 paid during the three months ended March 31, 2022. The remaining difference is attributable to dividend income at LMA Income Series, GP, LLC for the three months ended March 31, 2023.

Interest (expense) increased by $357,383 for the three months ended March 31, 2023 compared to the three months ended March 31, 2022. The increase in interest expense of $353,383 is driven by the dividend of 6.5% required to be paid out by the LMA Income Series, LP to its limited partner investors. The remaining $4,000 increase is attributable to interest expense at LMATT Growth & Income Series Inc.

 

168


Table of Contents

Interest income increased by $7,457 for the three months ended March 31, 2023 compared to the three months ended March 31, 2022. The increase in interest income is driven by interest on proceeds from policies that matured.

 

     Years Ended December 31,      $ Change      % Change  
             2022                      2021          

Other (expense)/income

   $ (347,013    $ —        $ (347,013      —  

Interest (expense)

     (42,798      —          (42,798      —  

Interest income

     1,474        —          1,474        —  

Other (expense)/ income increased by $347,013, for the year ended December 31, 2022 compared to the year ended December 31, 2021. The increase in other (expense) is driven by an increase in SSES paid to the Providers described above of $347,013.

Interest (expense) increased by $42,798, for the year ended December 31, 2022 compared to the year ended December 31, 2021. The increase in interest expense is driven primarily by a $26,587 accrued interest payment relating to LMA Income Series LP along with $11,111 and $5,100 in interest expense for LMA and LMATT Growth & Income Series, Inc. for the year ended December 31, 2022.

Interest income increased by $1,474, for the year ended December 31, 2022 compared to the year ended December 31, 2021. The decrease in interest income is driven by increases in bank interest.

Income Tax Expense

As the Company elected to file as an S corporation for federal and Florida state income tax purposes, the Company incurred no federal or Florida state income taxes, except for income taxes recorded related to LMATT Series 2024, Inc. (“LMATT”), a Delaware C corporation and wholly owned subsidiary of LMX Series, LLC (“LMX”), which LMA consolidates. Accordingly, tax expense is attributable to tax expense for LMATT Series 2024, Inc.

 

     Three Months Ended March 31,      $ Change      % Change  
             2023                      2022          

Income tax expense (benefit)

   $ (656,467    $ —        $ (656,467      —  

Income tax expense increased by $656,467 for the three months ended March 31, 2023, compared to the three months ended March 31, 2022. Our effective income tax rate for the three months ended March 31, 2023 and three months March 31, 2022 was 25% with loss and 0%, respectively. The difference in the effective tax rate for the three months ended March 31, 2023 and three months ended March 31, 2022 is related LMX’s taxable loss of ($1,999,740) resulting in $506,834 of income tax benefit, LMATT Growth Series, Inc. taxable loss of ($454,967) resulting in $115,311 of income tax benefit, and LMATT Growth & Income Series, Inc. taxable loss of ($135,418) resulting in $34,322 of income tax benefit.

 

     Years Ended December 31,      $ Change      % Change  
             2022                      2021          

Income tax expense

   $ (889,943    $ —        $ (889,943      —  

Income tax expense decreased by $889,943 for the year ended December 31, 2022 compared to the year ended December 31, 2021. Our effective income tax rate for the year ended December 31, 2022 and year ended December 31, 2021 was 22.22% and 0.0%, respectively. The difference in the effective tax rate for the year ended December 31, 2021 and year ended December 31, 2021 to is related to LMX’s taxable income of $3,088,732 resulting in $657,673 of income tax expense, LMATT Growth Series, Inc. taxable income of $562,263 resulting in $142,505 of income tax expense, and LMATT Growth & Income Series, Inc. taxable income of $358,658 resulting in $90,902 of income tax expense.

 

169


Table of Contents

Results of Operations—Segment Results

LMA organizes its business into two reportable segments (i) portfolio servicing and (ii) active management, which generate revenue in different manners. During 2021, we primarily focused on the Portfolio Servicing business. At the end of June 2021, we underwent a change in our business to focus on active management services in addition to portfolio servicing.

This segment structure reflects the financial information and reports used by LMA’s management, specifically its chief operating decision maker (CODM), to make decisions regarding LMA’s business, including resource allocations and performance assessments as well as the current operating focus in accordance with ASC 280, Segment Reporting. LMA’s CODM is the President and CEO of LMA.

The portfolio servicing segment generates revenues by providing policy services to customers on a contract basis. The active management segment generates revenues by buying, selling and trading policies and maintaining policies through to death benefit. LMA’s reportable segments are not aggregated.

The following tables provides supplemental information of revenue and profitability by operating segment:

Portfolio Servicing

 

     Three Months Ended March 31,      Years Ended December 31,  
             2023                      2022                      2022                      2021          

Total revenue

   $ 302,871      $ 570,905      $ 1,470,973      $ 1,079,986  

Gross profit

     (22,243      388,449        300,235        406,093  

Total revenue for the portfolio servicing segment decreased by $268,034, or 47%, for the three months ended March 31, 2023 compared to the three months ended March 31, 2022. The decrease in portfolio servicing revenue is primarily attributable to decrease in the non-recurring consulting projects in Portfolio servicing revenue. Gross profit from our portfolio servicing segment decreased $410,692, or 106%, for the three months ended March 31, 2023 compared to the three months ended March 31, 2022. The decrease in gross margin is primarily due to increases in total cost of revenue of $142,658 and the reduction of revenue by $268,034.

Total revenue for the portfolio servicing segment increased by $390,987, or 36%, for the year ended December 31, 2022 compared to the year ended December 31, 2021. The increase in Portfolio servicing revenue is primarily attributable to $118,416 in increased related party servicing revenue and $272,570 in Portfolio servicing revenue. Gross profit from our portfolio servicing segment decreased $105,858, or 26%, for the year ended December 31, 2022 compared to the year ended December 31, 2021. The decrease in gross margin is primarily due to an increase in total cost of revenue of $496,844 partially offset by increases in revenue of $390,987.

Active Management

 

     Three Months Ended March 31,      Years Ended December 31,  
             2023                      2022              2022      2021  

Total revenue

   $ 9,970,518      $ 9,306,492      $ 43,242,581      $ 120,000  

Gross profit

     9,806,082        8,068,992        38,168,187        58,000  

Total revenue for the active management segment increased by $664,026 for the three months ended March 31, 2023 compared to the three months ended March 31, 2022. Gross profit from our active management segment increased $1,737,090 for the three months ended March 31, 2023 compared to the three months ended March 31, 2022. The increase in Active management revenue and gross profit was primarily attributable to the increase in revenue of $664,026 and decrease in cost of revenue of approximately $1,073,064 related to the consulting bonus expenses.

 

170


Table of Contents

Total revenue for the active management segment increased by $43,122,581 for the year ended December 31, 2022 compared to the year ended December 31, 2021. Gross profit from our active management segment increased $38,110,187 for the year ended December 31, 2022 compared to the year ended December 31, 2021. The increase in Active management revenue and gross profit was primarily attributable to LMA making a strategic shift and re-organizing the business to focus on active management services in addition to portfolio servicing at the end of September 2021.

Key Business Metrics and Non-GAAP Financial Measures

The consolidated financial statements of LMA have been prepared in accordance with the rules and regulations of the Securities and Exchange Commission and are prepared in accordance with U.S. GAAP. We monitor key business metrics and non-GAAP financial measures that assist us in evaluating our business, measuring our performance, identifying trends and making strategic decisions. We have presented the following non-GAAP measures, their most directly comparable GAAP measure, and key business metrics:

Adjusted EBITDA

 

            Non-GAAP Measure    Comparable GAAP Measure
            Adjusted EBITDA    Net Income

Adjusted EBITDA is net income adjusted for depreciation expense, income tax and other non-cash and non-recurring items that in our judgement significantly impact the period-over-period assessment of performance and operating results that do not directly relate to business performance within LMA’s control. These unusual items may include proceeds from the PPP loan, payments made as part of LMA’s expense support commitment, loss on the change in fair value of debt, S&P 500 put and call options that were entered into as an economic hedge related to the debt (described as the unrealized loss on investments), and other non-recurring items. Management plans to terminate the agreement for the expense support commitment within the next twelve months. As such, management has deemed this to be non-recurring item. Adjusted EBITDA should not be determined as substitution for net income (loss), cash flows provided (used in) operating, investing, and financing activities, operating income (loss), or other metrics prepared in accordance with U.S. GAAP.

Management believes the use of Adjusted EBITDA assists investors in understanding the ongoing operating performance by presenting comparable financial results between periods. We believe that by removing the impact of depreciation and amortization and excluding certain non-cash charges, amounts spent on interest and taxes and certain other non-recurring charges that are highly variable from year to year, Adjusted EBITDA provides our investors with performance measures that reflect the impact to operations from trends in changes in revenue, policy values and operating expenses, providing a perspective not immediately apparent from net income and operating income. The adjustments we make to derive the non-GAAP measure of Adjusted EBITDA exclude items which may cause short-term fluctuations in net income and operating income and which we do not consider to be the fundamental attributes or primary drivers of our business.

 

171


Table of Contents

The following table presents a reconciliation of Adjusted EBITDA to the most comparable GAAP financial measure, net income (loss), on a historical basis for the periods indicated below:

 

     Three Months Ended March 31,      Years Ended December 31,  
             2023                      2022              2022      2021  

Net income

   $ 7,624,796      $ 7,012,813      $ 32,386,975      $ (133,609

Depreciation expense

     1,043        1,043        4,282        2,447  

Income tax

     (656,467      —          889,943        —    

Proceeds from PPP loan

     —          —          —          4,831  

Non-recurring legal and consulting fees

     —          —          —          480,574  

Other income (expense)

     210,432        114,792        347,013        —    

Interest (expense)

     357,383        —          42,798        —    

Interest income

     (7,457      —          (1,474      —    

Loss on change in fair value of debt

     953,433        41,634        90,719        —    

Unrealized gain / (loss) on investments

     (125,220      15,953        1,045,623        —    
  

 

 

    

 

 

    

 

 

    

 

 

 

Adjusted EBITDA

   $ 8,357,943      $ 7,186,236      $ 34,805,879      $ 354,243  
  

 

 

    

 

 

    

 

 

    

 

 

 

Adjusted EBITDA for the three months ended March 31, 2023 was $8,357,943 compared to $7,186,236 for the three months ended March 31, 2022. The increase in adjusted EBITDA is primarily due to an increase in Active management revenue and reductions in cost of revenues.

Adjusted EBITDA for the year ended December 31, 2022 was $34,805,879 compared to $354,243 for the year ended December 31, 2021. The increase in adjusted EBITDA is primarily due to the expansion of the active management services which resulted in increased revenues of $43,122,581, offset by an increase in cost of revenues of $38,110,187 for active management sales.

We monitor the following key business metrics: (i) number of policies serviced, (ii) value of policies serviced, and (iii) total invested dollars. Servicing revenue involves the provision of services to one affiliate by common ownership and third parties which own life insurance policies. The number of policies and the value of policies serviced represents the volume and dollar value of policies over which the above services are performed. Total invested dollars represent the acquisition cost plus premiums paid by the policy. We use the aforementioned metrics to assess business operations and provide concrete benchmarks that provide a clear snapshot of growth between the periods under consideration. Please refer to the following Key Business Metrics below:

 

     Three Months Ended March 31,      $ Change      % Change  
Key business metric    2023      2022  

Number of policies serviced

     533        406        127        31

Value of policies serviced ($)

     844,688,642        676,751,261        167,937,381        25

Total invested dollars ($)

     221,817,427        160,697,550        61,119,877        38

 

     Years Ended December 31,      $ Change      % Change  
Key business metric    2022      2021  

Number of policies serviced

     421        379        42        11

Value of policies serviced ($)

     649,842,091        600,651,852        49,190,239        8

Total invested dollars ($)

     163,939,204        153,378,077        10,561,127        7

 

172


Table of Contents

Liquidity and Capital Resources

LMA has financed operations since our inception primarily through customer payments, debt issuances, and net proceeds from equity financings in the form of capital contributions from our limited liability company members. Our principal uses of cash and cash equivalents in recent periods have been funding our operations as LMA must actively manage its working capital and the associated cash requirements when servicing policies while also effectively utilizing cash and other sources of liquidity to purchase additional policies. As of March 31, 2023 and December 31, 2022, our principal sources of liquidity were cash totaling $19,722,152 and $30,052,823, respectively, and LMA had retained earnings of $33,572,826 and $25,487,323, respectively. During the three months ended March 31, 2023 and 2022, LMA had a net income attributable to LMA of $8,085,503 and $7,012,813, respectively. During the three months ended March 31, 2023 and 2022, LMA had a net cash provided by (used in) operations of $(17,380,815) and $4,210,366. During the year ended December 31, 2022, LMA had a net income attributable to LMA of $31,682,275 and during the year ended December 31, 2021, LMA had a net income attributable to LMA of $14,546. During the years ended December 31, 2022 and 2021, LMA had a net cash provided by (used in) operations of $10,693,254 and ($139,169), respectively.

As described above, LMA has entered into an SSES with the Providers. Since inception of the SSES on January 1, 2021 through December 31, 2021, LMA had incurred $120,000 related to initial funding of operations, and $0 related to expenses. As of December 31, 2022, LMA incurred $347,013 related to expenses. As of March 31, 2023, LMA incurred $29,721 related to expenses. Additionally, the Providers reimbursed LMA for the initial funding of $120,000 but have not reimbursed other expenses paid by LMA on behalf of the Providers in 2022. For the three months ended March 31, 2023 and for the year ended December 31, 2022, the Providers were considered to be VIEs, but were not consolidated in our consolidated financial statements due to a lack of the power criterion or the losses/benefits criterion.

Our future capital requirements will depend on many factors, including our revenue growth rate and, the expansion of our active management and portfolio activities. LMA may, in the future, enter into arrangements to acquire or invest in complementary businesses, products and technologies. LMA may be required to seek additional equity or debt financing.

Cash Flows

The following tables summarizes our cash flows for the periods presented:

 

    Three Months Ended
March 31,
    Years Ended December 31,  
    2023     2022     2022     2021  

Net cash provided by / (used in) operating activities

  $ (17,380,815   $ 4,210,366     $ 10,693,252     $ (139,168

Net cash used in investing activities

    (998,337     (1,288,305     (3,704,645     (275,346

Net cash provided by financing activities

    8,048,481       3,862,624       22,961,795       381,663  

Operating Activities.

During the three months ended March 31, 2023, our operating activities used $17,380,815 of net cash as compared to net cash provided from operating activities of $4,210,366 during the three months ended March 31, 2022. The increase in net cash used in operating activities during March 31, 2023 compared to March 31, 2022 was primarily due to the purchase of life settlement policies at cost of $27,182,930 and a change in the balance of life settlement policies at fair value of $12,091,256, which was primarily attributable to the purchase of life settlement policies at fair value. This increase was partially offset by a decrease in accounts payable of $14,989,460, further offset by cash provided from the gain on change in fair value of debt of $953,433.

During the year ended December 31, 2022, our operating activities generated $10,693,252 of net cash as compared to net cash used from operating activities of $139,168 during the year ended December 31, 2021. The

 

173


Table of Contents

increase in net cash from operating activities during 2022 compared to 2021 was primarily due to the increased net income, which was primarily attributable to increases in Active management revenue.

Investing Activities.

During the three months ended March 31, 2023, investing activities used $998,337 of net cash as compared to $1,288,305 during the three months ended March 31, 2022. The decrease in net cash used in investing activities during the three months ended March 31, 2023 compared to the three months ended March 31, 2022 was attributable to a decrease in investments purchased. During the three months ended March 31, 2023, LMA purchased $150,000 of investments compared to $1,288,305 during the three months ended March 31, 2022. This decrease was partially offset, by an increase in the amount due from affiliates of $848,338, during the three months ended March 31, 2023.

During the year ended December 31, 2022, investing activities used $3,704,645 of net cash as compared to $275,346 during the year ended December 31, 2021. Net cash used in investing activities during the year ended December 31, 2022 was related to purchase of available-for-sale investments, other investments and the increase in the amounts due from affiliates during the year. Net cash used in investing activities during the year ended December 31, 2021 was related to purchase of available-for-sale investments and the purchase of property and equipment during the year, along with amounts due from affiliates of $2,904,646.

Financing Activities.

During the three months ended March 31, 2023, financing activities generated $8,048,481 of net cash as compared to net cash generated of $3,862,624 during the three months ended March 31, 2022. The increase in net cash generated in financing activities during the three months ended March 31, 2023 compared to the three months ended March 31, 2022 was attributable to an increase in the issuance of long-term debt and a decrease in the amount due to affiliates and member capital distributions. The cash generated from the issuance of long-term debt increased from $6,565,004 during the three months ended March 31, 2023, compared to the three months ended March 31, 2022, which was primarily due to the LMA Income Series LP secured borrowing. This increase was partially offset by distributions to members of $2,090,000 and amount due to affiliates of $612,380 during the three months ended March 31, 2023, which did not recur during the three months ended March 31, 2022.

During the year ended December 31, 2022, financing activities generated $22,961,795 of net cash as compared to net cash generated of $381,663 during the year ended December 31, 2021. Net cash generated in financing activities during the year ended December 31, 2022 was related to the increase in amount for issuance of debt securities of $ 30,028,640, partially offset by amount due to affiliates of $666,845 and distributions to members of $6,400,000. Net cash generated in financing activities during the year ended December 31, 2021 was related to the increase in the amounts due to members of $781,663, partially offset by distributions to members of $400,000.

Contractual Obligations and Commitments

Our significant contractual obligations as of March 31, 2023, include three notes, LMATTSTM 2024, LMATTSTM 2.2024, and LMATTSTM 1.2026. The $10,166,900 LMATTSTM 2024 notes are a market-indexed instrument designed to provide upside performance exposure of the S&P 500 Index, while limiting downward exposure. Upon maturity of the notes in 2024, the principal, plus the return based upon the S&P 500 Index must be paid. The notes have a feature to protect debt holders from market downturns, up to 40%. Any subsequent losses below the 40% threshold will reduce the notes. The notes do not pay interest to the holders. As of March 31, 2023, $9,866,900 of the principal amount remained outstanding.

The $2,333,391 LMATTSTM 2.2024 notes are market-indexed instruments designed to provide upside performance exposure of the S&P 500 Index, while limiting downward exposure. Upon maturity of the notes in

 

174


Table of Contents

2024, the principal, plus the return based upon the S&P 500 Index must be paid. The notes have a feature to protect debt holders from market downturns, up to 20%. Any subsequent losses below the 20% threshold will reduce the notes. The notes do not pay interest to the holders. As of March 31, 2023, the entire principal amount remained outstanding.

The $400,000 LMATTSTM 1.2026 notes are market-indexed instruments designed to provide upside performance exposure of the S&P 500 Index, while limiting downward exposure. Upon maturity of the notes in 2026, the principal, plus the return based upon the S&P 500 Index must be paid. The notes have a feature to protect debt holders from market downturns, up to 10%. Any subsequent losses below the 10% threshold will reduce the notes. The notes pay annual interest of 4% on invested capital to the holders. As of March 31, 2023, the entire principal amount remained outstanding.

Additionally, LMA Income Series, GP, LLC, wholly owned and controlled by that LMA Series, LLC, formed a limited partnership, LMA Income Series, LP and issued partnership interests to limited partners in a private placement offering. The initial term of the offering is three years with the ability to extend for two additional one-year periods at the discretion of the general partner, LMA Income Series, GP, LLC. The limited partners will receive an annual dividend of 6.5% paid quarterly and 25% of returns in excess of a 6.5% internal rate of return capped at a 15% net internal rate of return. The General Partner will receive 75% of returns in excess of a 6.5% internal rate of return to limited partners then 100% in excess of a 15% net internal rate of return. It was determined that LMA Series, LLC is the primary beneficiary of LMA Income Series, LP and thus has fully consolidated the limited partnership in its consolidated financial statements for the year ended December 31, 2022 and interim condensed consolidated financial statements for the three months ended March 31, 2023.

During the three months ended March 31, 2023, LMA Income Series II, GP, LLC, wholly owned and controlled by LMA Series, LLC, formed a limited partnership, LMA Income Series II, LP and issued partnership interests to limited partners in a private placement offering. The initial term of the offering is three years with the ability to extend for two additional one-year periods at the discretion of the general partner, LMA Income Series II, GP, LLC. The limited partners will receive annual dividends equal to the Preferred Return Amounts as follows: Capital commitment less than $500,000, 7.5%; between $500,000 and $1,000,000, 7.75%; over $1,000,000, 8%. Thereafter, 100% of the excess will be paid to the General Partner. It was determined that LMA Series, LLC is the primary beneficiary of LMA Income Series, LP and thus has fully consolidated the limited partnership in its consolidated financial statements for the year ended March 31, 2023.

The private placement offerings proceeds for both LMA Income Series, LP and LMA Income Series II, LP will be used to acquire an actively managed large and diversified portfolio of financial assets. LMA elected to account for the secured borrowings at fair value under the collateralized financing entity guidance within ASC 810-10-30. As of March 31, 2023 and December 31, 2022, the fair value of the LMA Income Series, LP secured borrowing was $22,007,060 and $17,428,349, respectively. As of March 31, 2023, the fair value of the LMA Income Series II, LP secured borrowing was $3,469,448.

Additionally, LMA has operating lease obligations, which are included as liabilities on our balance sheet, for our office space. As of March 31, 2023, operating lease obligations were $65,698 with $48,904 due in less than one year and $16,794 due within one to three years, which are comprised of the minimum commitments for our office space. As of December 31, 2022, operating lease obligations were $77,395 with $48,127 due in less than one year and $29,268 due within one to three years, which are comprised of the minimum commitments for our office space.

Critical Accounting Policies and Estimates

LMA has prepared our consolidated financial statements in accordance with GAAP. Our preparation of these financial statements requires us to make estimates, assumptions and judgments that affect the reported

 

175


Table of Contents

amounts of assets, liabilities and related disclosures at the date of the financial statements, as well as revenue and expense recorded during the reporting periods. LMA evaluates our estimates and judgments on an ongoing basis. LMA bases our estimates on historical experience and or other relevant assumptions that LMA believes to be reasonable under the circumstances. Actual results may differ materially from management’s estimates.

While our significant accounting policies are described in more detail in Note 2 to our consolidated financial statements included in this proxy statement, LMA believes the following accounting policies to be critical to the judgments and estimates used in the preparation of our financial statements.

Longevity Market Assets Target-Term Series (LMATTSTM) Note

On March 31, 2022, LMATT Series 2024, Inc., which LMA consolidates for financial reporting, issued approximately $10,166,900 in market-indexed private placement notes. The notes, LMATTSTM 2024, are market-indexed instruments designed to provide upside performance exposure of the S&P 500 Index, while limiting downward exposure. Upon maturity of the notes in 2024, the principal, plus the return based upon the S&P 500 Index must be paid. The notes have a feature to protect debt holders from market downturns, up to 40%. Any subsequent losses below the 40% threshold will reduce the notes. The notes do not pay interest to the holders. As of March 31, 2023, $9,866,900 of the principal amount remained outstanding.

On September 16, 2022, LMATT Growth Series, Inc., which LMA consolidates for financial reporting, issued approximately $2,333,391 in market-indexed private placement notes. The notes, LMATTSTM 2.2024, are market-indexed instruments designed to provide upside performance exposure of the S&P 500 Index, while limiting downward exposure. Upon maturity of the notes in 2024, the principal, plus the return based upon the S&P 500 Index must be paid. The notes have a feature to protect debt holders from market downturns, up to 20%. Any subsequent losses below the 20% threshold will reduce the notes. The notes do not pay interest to the holders. As of March 31, 2023, the entire principal amount remained outstanding.

On September 16, 2022, LMATT Growth and Income Series, Inc., which LMA consolidates for financial reporting, issued approximately $400,000 in market-indexed private placement notes. The notes, LMATTSTM 1.2026, are market-indexed instruments designed to provide upside performance exposure of the S&P 500 Index, while limiting downward exposure. Upon maturity of the notes in 2024, the principal, plus the return based upon the S&P 500 Index must be paid. The notes have a feature to protect debt holders from market downturns, up to 10%. Any subsequent losses below the 10% threshold will reduce the notes. The notes pay an annual 4% interest rate on invested capital to the holders. As of March 31, 2023, the entire principal amount remained outstanding.

LMA has elected the fair value option in accounting for the instruments. Fair value is determined using Level 3 inputs. The valuation methodology is based on the Black-Scholes-Merton option-pricing formula and a discounted cash flow analysis. Inputs to the Black-Scholes-Merton model include (i) the S&P 500 Index price, (ii) S&P 500 Index volatility, (iii) a risk-free rate based on data published by the US Treasury, and (iv) a term assumption based on the contractual term of the LMATTTM note. The discounted cash flow analysis includes a discount rate that is based on the implied discount rate assumption developed by calibrating a valuation model to the purchase price on the initial investment date. The implied discount rate is evaluated for reasonableness by benchmarking it to yields on actively traded comparable securities.

For the three months ended March 31, 2023, LMA has recognized a loss of $685,209 and a loss of $268,224 for the LMATTSTM 2024 notes and LMATTSTM 2.2024 notes, respectively, on the change in fair value fair value of the debt resulting from risk-free valuation scenarios, which is included within gain/loss on change in fair value of debt within the interim Condensed Consolidated Statement of Operations.

Longevity Market Assets Income Series, LP

On November 30, 2022, LMA Income Series, GP, LLC, wholly owned and controlled by that LMA Series, LLC, which LMA consolidates, formed a limited partnership, LMA Income Series, LP and issued partnership

 

176


Table of Contents

interests to limited partners in a private placement offering. It was determined that LMA Series, LLC is the primary beneficiary of LMA Income Series, LP and thus has fully consolidated the limited partnership in its consolidated financial statements for the year ended December 31, 2022. The limited partners will receive an annual dividend of 6.5% paid quarterly and 25% of returns in excess of a 6.5% internal rate of return capped at a 15% net internal rate of return. The General Partner will receive 75% of returns in excess of a 6.5% internal rate of return to limited partners then 100% in excess of a 15% net internal rate of return. The general partner committed $250,000, with the limited partners contributing $17,428,349.

The private placement offerings proceeds were used to acquire an actively managed large and diversified portfolio of financial assets. LMA, through its consolidated subsidiaries, serves as the portfolio manager for the financial asset portfolio, which includes investment sourcing and monitoring. In this role, LMA has the unilateral ability to acquire and dispose of any of the above investments. LMA elected to account for the secured borrowing at fair value under the collateralized financing entity guidance within ASC 810-10-30. As of March 31, 2023, the fair value of the secured borrowing, not including the $250,000 committed from the general partner, was $22,007,060 and there was no gain or loss recognized.

Longevity Market Assets Income Series II, LP

On January 31, 2023, LMA Series, LLC, a wholly owned subsidiary of LMA, signed an Operating Agreement to be the sole member of a newly created general partnership, LMA Income Series II, GP, LLC. Subsequent to that, LMA Income Series II, GP, LLC formed a limited partnership, LMA Income Series II, LP and issued partnership interests to limited partners in a private placement offering. It was determined that LMA Series, LLC is the primary beneficiary of LMA Income Series II, LP and thus has fully consolidated the limited partnership in its consolidated financial statements for the three months ended March 31, 2023. The limited partners will receive annual dividends equal to the preferred return amounts as follows: Capital commitment less than $500,000, 7.5%; between $500,000 and $1,000,000, 7.75%; over $1,000,000, 8%. Thereafter, 100% of the excess will be paid to the General Partner.

The private placement offerings proceeds were used to acquire an actively managed large and diversified portfolio of financial assets. LMA, through its consolidated subsidiaries, serves as the portfolio manager for the financial asset portfolio, which includes investment sourcing and monitoring. In this role, LMA has the unilateral ability to acquire and dispose of any of the above investments. LMA elected to account for the secured borrowing at fair value under the collateralized financing entity guidance within ASC 810-10-30. As of March 31, 2023, the fair value of the secured borrowing, not including the commitment from the general partner, was $3,469,448 and there was no gain or loss recognized.

Valuation of Life Insurance Policies

LMA accounts for its holdings of life insurance settlement policies at fair value in accordance with ASC 325-30, Investments in Insurance Contracts. Any resulting changes in estimates are reflected in operations in the period the change becomes apparent.

LMA follows ASC 820, Fair Value Measurements and Disclosures, in estimating the fair value of its life insurance policies, which defines fair value as an exit price representing the amount that would be received if an asset were sold or that would be paid to transfer a liability in an orderly transaction between market participants at the measurement date. As such, fair value is a market-based measurement that should be determined based on assumptions that market participants would use in pricing an asset or liability. As a basis for considering such assumptions, the guidance establishes a three-level, fair value hierarchy that prioritizes the inputs used to measure fair value. Level 1 relates to quoted prices in active markets for identical assets or liabilities. Level 2 relates to observable inputs other than quoted prices included in Level 1. Level 3 relates to unobservable inputs that are supported by little or no market activity and that are significant to the fair value of the assets or liabilities. LMA’s valuation of life settlements is considered to be Level 3, as there is currently no active market

 

177


Table of Contents

where LMA is able to observe quoted prices for identical assets. LMA’s valuation model incorporates significant inputs that are not observable.

The aggregate face value of policies held at fair value is approximately $79,991,884 as of March 31, 2023, with a corresponding fair value of approximately $27,093,473. Aggregate face value of policies accounted for using the investment method is $121,063,955 as of March 31, 2023, with a corresponding carrying value of approximately $35,899,041.

Equity Investments in Privately-Held Companies

Equity investments without readily determinable fair values include our investments in privately-held companies in which LMA holds less than a 20% ownership interest and does not have the ability to exercise significant influence. LMA determines fair value using level 3 inputs under the measurement alternative. These investments are recorded at cost minus impairment, if any, plus or minus changes resulting from observable price changes in orderly transactions for the identical or a similar investment of the same issuer.

In addition, LMA monitors these investments to determine if impairment charges are required based primarily on the financial condition and near-term prospects of these companies. As of March 31, 2023 and December 31, 2022, LMA did not identify any impairment indicators and determined that the carrying value of $1,450,000 is the fair value for these equity investments in privately held companies, given that there have been no observable price changes.

Available-For-Sale Securities

LMA has investments in securities that are classified as available-for-sale securities, and which are reflected on the Consolidated Balance Sheets at fair value. These securities solely consist of a convertible promissory note in a private company that was entered into at arms-length. LMA determines the fair value using unobservable inputs by considering the initial investment value, next round financing, and the likelihood of conversion or settlement based on the contractual terms in the agreement. Unrealized gains and losses on these investments are included as a separate component of accumulated other comprehensive loss, net of tax, on the Consolidated Balance Sheets. LMA classifies its available-for-sale securities as short-term or long-term based on the nature of the investment, its maturity date and its availability for use in current operations. LMA monitors its available-for-sale securities for possible other-than-temporary impairment when business events or changes in circumstances indicate that the carrying value of the investment may not be recoverable. As of March 31, 2023, LMA evaluated the fair value of its investment and determined that the fair value approximates the carrying value of $1,000,000, and no unrealized gains and losses were recorded.

Quantitative and Qualitative Disclosures About Market Risk

Not required for smaller reporting companies.

JOBS Act Election

Section 102(b)(1) of the JOBS Act exempts emerging growth companies from being required to comply with new or revised financial accounting standards until private companies (that is, those that have not had a Securities Act registration statement declared effective or do not have a class of securities registered under the Exchange Act) are required to comply with the new or revised financial accounting standards. The JOBS Act provides that an emerging growth company can elect to opt out of the extended transition period and comply with the requirements that apply to non-emerging growth companies but any such election to opt out is irrevocable.

ERES has irrevocably elected to opt out of such extended transition period, which means that when a standard is issued or revised and it has different application dates for public or private companies, ERES, as an

 

178


Table of Contents

emerging growth company, will adopt the new or revised standard at the time public companies adopt the new or revised standard. As a result, following the consummation of the Business Combination, LMA will comply with new or revised accounting standards on the relevant dates on which adoption of such standards is required for non-emerging growth companies.

 

179


Table of Contents

ABACUS MANAGEMENT’S DISCUSSION AND ANALYSIS OF FINANCIAL CONDITION AND RESULTS OF OPERATIONS

The following discussion and analysis provide information that management believes is relevant to an assessment and understanding of Abacus’ financial condition and results of operations. This discussion should be read in conjunction with Abacus’ financial statements and related notes thereto that appear elsewhere in this proxy statement.

In addition to historical financial analysis, this discussion and analysis contains forward-looking statements based upon current expectations that involve risks, uncertainties and assumptions, as described under the heading “Cautionary Note Regarding Forward-Looking Statements.” Actual results and timing of selected events may differ materially from those anticipated in these forward-looking statements as a result of various factors, including those set forth under “Risk Factors” or elsewhere in this proxy statement. Unless the context otherwise requires, references in this “Abacus Management’s Discussion and Analysis of Financial Condition and Results of Operations” to “we,” “us,” “our,” and “Abacus” are intended to mean the business and operations of Abacus Settlements, LLC.

Overview

Abacus originates life insurance policy settlement contracts as a licensed life settlement provider on behalf of third-party institutional investors (“Financing Entities”) interested in investing in the life settlement asset class. Specifically, Abacus originates policies through three primary origination channels (Agents / Financial Advisors, Direct-to-Consumers, Life Settlement Brokers and Third-Party Intermediaries), screens them for eligibility by verifying that the policy is in force, obtaining consents and disclosures, and submitting cases for life expectancy estimates. This process is characterized as our origination services, which averages a fee of approximately 2% of face value (“Origination Revenue”).

Our Business Model

As a life settlement provider, Abacus serves as a purchaser of outstanding life insurance policies. When serving as a purchaser, Abacus’ primary purpose in the transaction is to connect buyers and sellers through an origination process. The origination process is core to Abacus’ business and drives its economics. Abacus averages approximately 2% of face value in origination fees on policies and has developed three high quality origination channels which include agents and financial advisors, direct to consumer, life settlements brokers and third-party intermediaries. Generally, diversification across multiple origination channels lowers average policy acquisition cost and increases estimated returns. Abacus finds sellers through its origination channels using strategic marketing practices in its core markets, with the purpose of finding policy owners who want to capitalize on their investments prior to death by extracting value from their policies through the sale of such policies to Financing Entities.

Key Factors Affecting Our Performance

Our operations and financial performance are impacted by economic factors affecting the industry, including:

Opportunities in the Life Settlements Industry

Within the life settlements industry, there is significant policy value that lapses on an annual basis. Currently, the life settlements industry only captures a narrow portion of the potential market leaving significant runway for future growth for industry participants. With the anticipation of growth in total face value of life insurance policies, we believe we are well positioned to capitalize on the overall market growth as we are licensed in 49 states.

 

180


Table of Contents

Our ability to originate policies is essential to scale our business over time. In order to support this expected growth, we continue to invest in our technology and marketing infrastructure. In general, we expect our efforts will continue to focus on driving education and awareness of life settlements. In order to meet this growing demand, we have increased our total headcount by 8% since December 2022 and anticipate a total of 36% growth of our total headcount from December 31, 2022 to December 31, 2024, of which 8% has already been captured.

Macroeconomic Changes

Global macroeconomic factors, including regulatory policies, unemployment, changes in retirement savings, the cost of healthcare, inflation, and tax rate changes impact demand for our origination services. These factors evolve over time and while these changes have not currently made any significant impact on performance, these trends may shift the timing and volume of transactions, or the number of customers using our origination services.

Components of Results of Operations

Results of Operations

The following tables set forth our results of operations for each of the periods indicated, and we have presented and expressed the relationship of certain line items as a percentage of revenue for those periods. The period-to-period comparison of financial results is not necessarily indicative of future results.

The following tables set forth our historical results for the periods indicated, and the changes between periods:

 

     Three Months Ended
March 31,
    Years Ended December 31,  
     2023     2022     2022     2021  

Origination revenue

   $ 1,563,650     $ 2,441,680     $ 7,050,007     $ 4,906,374  

Related-party revenue

     4,736,336       4,881,067       18,153,456       17,685,770  
  

 

 

   

 

 

   

 

 

   

 

 

 

Total revenue

     6,299,986       7,322,747       25,203,463       22,592,144  

Cost of revenue

     1,229,616       2,308,688       5,538,470       2,678,029  

Related party cost of revenue

     3,165,707       2,907,005       11,022,535       11,527,312  
  

 

 

   

 

 

   

 

 

   

 

 

 

Gross profit

     1,904,663       2,107,054       8,642,458       8,386,803  

Operating expenses

        

General and administrative expenses

     2,551,003       1,739,914       8,674,425       7,439,549  

Depreciation expense

     3,036       2,940       12,165       10,139  
  

 

 

   

 

 

   

 

 

   

 

 

 

Total operating expenses

     2,554,039       1,742,854       8,686,590       7,449,688  
  

 

 

   

 

 

   

 

 

   

 

 

 

Income/(loss) from operations

     (649,376     364,200       (44,132     937,115  

Other income (expense)

        

Interest income

     724       548       2,199       11,500  

Interest (expense)

     (5,862     (393     (8,817      

Other income

     —         —         273       50,000  
  

 

 

   

 

 

   

 

 

   

 

 

 

Total other income (expense)

     (5,138     155       (6,346     61,500  
  

 

 

   

 

 

   

 

 

   

 

 

 

Income/(loss) before income taxes

     (654,514     364,356       (50,477     998,615  

Provision for income taxes

     2,289       1,325       (2,018     (1,200
  

 

 

   

 

 

   

 

 

   

 

 

 

Net income/(loss) and comprehensive income

   $ (656,803   $ 363,031     $ (52,495   $ 997,415  
  

 

 

   

 

 

   

 

 

   

 

 

 

Origination Revenue

Abacus recognizes revenue from origination activities by acting as a provider of life settlements and viatical settlements by representing investors that are interested in purchasing life settlements on the secondary or tertiary

 

181


Table of Contents

market. Revenue from origination services consists of fees negotiated for each purchase and sale of a policy to an investor, which also include any agent and broker commissions received and the reimbursement of transaction costs.

 

     Three Months Ended
March 31,
     $ Change      % Change  
     2023      2022  

Origination revenue

   $ 1,563,650      $ 2,441,680        (878,030      (36 )% 

Revenue decreased by $878,030, or 36%, for the three months ended March 31, 2023 compared to the three months ended March 31, 2022. Approximately $1,205,969 of the decrease was attributable to decreased broker sales, partially offset by a $266,550 and a $89,535 increase to client direct sales and agent sales, respectively. This decrease was primarily attributable to lower pricing on the sale of broker policies arising from various factors such as policy death benefits, cash surrender values, life expectancy and policyholder age pertaining to the policies sold. These factors resulted in an increase of the fee paid to Abacus of 50%, or $281,056, while the commissions decreased by 61%, or $1,130,940. The remaining $28,146 difference was due to the sale of a tertiary origination policy that occurred in the three months ended March 31, 2022 and which did not recur in the three months ended March 31, 2023.

 

     Years Ended December 31,      $ Change      % Change  
     2022      2021  

Origination revenue

   $ 7,050,007      $ 4,906,374        2,143,633        44

Revenue increased by $2,143,633, or 44%, for the year ended December 31, 2022 compared to the year ended December 31, 2021. The increase in revenue is primarily attributable to an increase in agent and broker sales during 2022 of $489,687 and $1,681,175, which is driven by higher face values on the policies originated, partially offset by a decrease in client direct sales of $63,297. The agent, broker, and client direct sales are all in line with normal, recurring business.

Related Party Revenue

Abacus has a related party relationship with Nova Trading (US), LLC (“Nova Trading”), a Delaware limited liability company and Nova Holding (US) LP, a Delaware limited partnership (“Nova Holding” and collectively with Nova Trading, the “Nova Funds”) as the owners of Abacus jointly own 11% of the Nova Funds. Pricing for origination fees is governed by origination contracts that have been negotiated by both parties and are considered to be arms-length and consistent with origination fees charged to third party customers. For its origination services to the Nova Funds, Abacus earns origination fees equal to the lesser of (i) 2% of the net death benefit for the policy or (ii) $20,000.

 

     Three Months Ended
March 31,
     $ Change      % Change  
     2023      2022  

Related Party Revenue

   $ 4,736,336      $ 4,881,067        (144,731      (3 )% 

For the three months ended March 31, 2023 and March 31, 2022, Abacus has originated 34 and 91 policies, respectively, for the Nova Funds with a total value of approximately $39,985,400 and $180,496,884, respectively. This decrease in the origination of Nova Fund policies was partially offset by increases in origination services to LMA. For the three months ended March 31, 2023 and March 31, 2022, Abacus originated 34 and 0 policies, respectively, for LMA with a total value of approximately $77,685,810 and $0, respectively.

Related party revenue decreased by $144,731, or 3%, for the three months ended March 31, 2023 compared to the three months ended March 31, 2022. The decrease in related party revenue is primarily attributable to a

 

182


Table of Contents

decrease in Nova Funds originations and related party sales true-ups, broker, and direct client sales of $1,126,880 partially offset by increased agent sales of $982,149.

 

     Years Ended December 31,      $ Change      % Change  
     2022      2021  

Related Party Revenue

   $ 18,153,456      $ 17,685,770      $ 467,686        3

For the years ended December 31, 2022 and December 31, 2021, Abacus has originated 333 and 313 policies, respectively, for the Nova Funds with a total value of approximately $87,143,005 and $106,633,792, respectively. Related party revenue increased by $467,686, or 3%, for the year ended December 31, 2022 compared to the year ended December 31, 2021. The increase in related party revenue is primarily attributable to increased agent and direct client sales of $3,627,939, partially offset by decreased broker sales during 2022 of $3,160,223. There was an increase in origination policies of 16% in 2022, with origination fees increasing 13%.

Cost of Revenue, Related Party Cost of Revenue, and Gross Margin

Cost of revenue is primarily comprised of third-party commissions, which includes third-party sales and marketing commission fees, as well as transaction costs that are reimbursed as part of the origination activity and depreciation and amortization expense. Abacus receives an origination fee plus any commission to be paid from the purchaser for its part in arranging the life settlement transactions. Out of that fee income, Abacus pays commissions to the licensed representative of the seller, if one is required. Commission expense is recorded at the same time revenue is recognized and is included within cost of revenue. Depreciation expense consists of depreciation of property and equipment assets, which are computer equipment. Amortization expense consists primarily of amortization of capitalized costs incurred for the development of internal use software. The costs incurred exclusively consist of fees incurred from an external consulting firm during the development stage of the project and is amortized on the straight-line basis over an estimated useful life of three years.

 

     Three Months Ended
March 31,
    $ Change      % Change  
     2023     2022  

Cost of revenue

   $ 1,229,616     $ 2,308,688       (1,079,072      (47 )% 

Related party cost of revenue

     3,165,707       2,907,005       258,702        9

Gross Profit

     1,904,663       2,107,054       (202,391      (10 )% 

Gross Margin

     30     29        3

Cost of revenue decreased by $1,079,072, or 47%, for the three months ended March 31, 2023 compared to the three months ended March 31, 2022. The decrease in cost of revenue is primarily due to decreases in broker commission expenses of $1,107,600, due to decreases in broker origination revenue, which is driven by lower pricing of the sale of broker policies. This decrease in cost of revenue is more specifically due to two policies which had larger commission fees in Q1 2022 that were passed through to the agent or broker totaling $840,000, which did not recur during the three months ended March 31, 2023.

Related party cost of revenue increased by $258,702, or 9%, for the three months ended March 31, 2023 compared to the three months ended March 31, 2022. The increase in related party cost of revenue is primarily attributable to an average increased commission expense per related party policy of 48%, or $14,624, offset by a decrease in number of policies of 26%, or 25 policies.

Gross profit decreased by $202,391, or 10%, for the three months ended March 31, 2023 compared to the three months ended March 31, 2022. Gross margin increased to 30% for the three months ended March 31, 2023 compared to 29% for the three months ended March 31, 2022. The decrease in gross profit was due to the

 

183


Table of Contents

increased commission expense per related party policy and the increase in gross margin is primarily due to increase in the client direct sales as no agent commission is paid for client direct sales.

 

     Years Ended December 31,     $ Change      % Change  
     2022     2021  

Cost of revenue

   $ 5,538,470     $ 2,678,029       2,860,441        107

Related party cost of revenue

     11,022,535       11,527,312       (504,777      -4

Gross Profit

     8,642,458       8,386,803       255,656        3

Gross Margin

     34     37        -8

Cost of revenue increased by $2,860,441, or 107%, for the year ended December 31, 2022 compared to the year ended December 31, 2021. The increase in cost of revenue is primarily due to increases in agent commission expenses of $1,570,908 due to increases in agent and broker origination revenue, which is driven by increased origination activity and an increase in the face value of policies sold to third parties. There was also an increase in life expectancy report fees of $470,883 which is driven off of increases in agent and broker activity during 2022.

Related party cost of revenue decreased by $504,777, or 4%, for the year ended December 31, 2022 compared to the year ended December 30, 2021. The decrease in related party cost of revenue is primarily attributable to decreases in agent commission expenses of $569,229 as a result of decrease in the total face value of policies sold to the Nova funds, which agent commission expense is primarily based off of.

Gross profit increased by $255,656, or 3%, for the year ended December 31, 2022 compared to the year ended December 31, 2021. Gross margin decreased to 34% for the year ended December 31, 2022 compared to 37% for the year ended December 31, 2021. The increase in gross profit and decrease in gross margin is primarily due to a decrease in client direct sales of 12%, as no agent commission needs to be paid for client direct sales, so the margins are much higher than agent and broker origination sales which increased by 16% in 2022.

Operating Expenses

Operating expenses is comprised of general and administrative expenses as well as depreciation expense.

General and administrative expenses include compensation, payroll, advertising, marketing, insurance, rent,    recruitment, licenses, and other professional fees.

Depreciation expense consists of depreciation of property and equipment assets, which are computer equipment, and office furniture.

 

     Three Months Ended
March 31,
               
     2023      2022      $ Change      % Change  
General and administrative expenses    $2,551,003      $1,739,914      $811,089      47%  

Depreciation expense

             3,036                  2,940                    96              3

General and administrative expenses increased by $811,089, or 47%, for the three months ended March 31, 2023 compared to the three months ended March 31, 2022. The increase in general and administrative expenses are primarily due to increases in payroll expenses of $78,000 for the sales department and $171,000 for administration support as a result of higher employee headcounts and compensation raises. There was an increase in marketing expenses of $170,000 due to increased spending in internet advertising. There was also an increase of $69,000 in sponsorships. The increase of $75,000 in legal fees is primarily attributable to legal fees related to Cooper Management Litigation. Salaries and payroll expense, as a percentage of total revenue, represented 24% and 15% for the three months ended March 31, 2023 and 2022, respectively.

 

184


Table of Contents

Depreciation expense increased by $96, or 3%, for the three months ended March 31, 2023 compared to the three months ended March 31, 2022. The increase in the expense is primarily due to incremental depreciation expense on the acquired assets during the three months ended March 31, 2023.

 

     Year Ended December 31,                
     2022      2021      $ Change      % Change  
General and administrative expenses    $8,674,425      $7,439,549      $1,234,876      17%  

Depreciation expense

             12,165                10,139                  2,026            20

General and administrative expenses increased by $1,234,876, or 17%, for the year ended December 31, 2022 compared to the year ended December 31, 2021. The increase in general and administrative expenses are primarily due to increases in payroll expenses as a result of higher employee headcounts as there was an increase of 40% during 2022, and compensation raises. There was an increase in marketing expenses due to increased television ads and radio commercials, as well as increased spending in internet advertising. Salaries and payroll expense, as a percentage of total revenue, represented 21% and 18% for the years ended December 31, 2022 and 2021, respectively.

Depreciation expense increased by $2,026, or 20%, for the year ended December 31, 2022 compared to the year ended December 31, 2021. The increase in the expense is primarily due to an increase in the purchase of depreciable assets. The majority of the purchases are computer equipment.

Other income (expense)

Other income (expense) includes interest income, consulting income, and other income. Interest income represents the interest earned on Abacus’ certificates of deposits. Consulting income represents income earned on various origination consulting services performed. Other income comprises of income from credit card cash rewards.

 

     Three Months
Ended March 31,
     $ Change      % Change  
     2023      2022  

Interest income

   $ 724      $ 548      $ 176        32

Interest (expense)

     (5,862      (393      (5,469      1392

Other income

     —          —          —          —    

Interest income increased by $176, or 32%, for the three months ended March 31, 2023 compared to the three months ended March 31, 2022. The increase in interest income is primarily due to favorable changes in interest rate terms for the Abacus certificate of deposit.

Interest expense increased by $5,469, or 1,392%, for the three months ended March 31, 2023 compared to the three months ended March 31, 2022. The increase in interest expense is primarily due to the amortization of the deferred financing fees.

 

     Years ended
December 31,
     $ Change      % Change  
     2022      2021  

Interest income

   $ 2,199      $ 11,500      $ (9,301      -81

Interest (expense)

     (8,817             (8,817      100

Other income

     273        50,000        (49,727      -99

Interest income decreased by $9,301, or 81%, for the year ended December 31, 2022 compared to the year ended December 31, 2021. The decrease in interest income is primarily due to an unfavorable change in interest rate terms for Abacus certificate of deposit.

 

185


Table of Contents

Interest expense increased by $8,817 or 100% for the year ended December 31, 2022 compared to the year ended December 31, 2021. The increase in interest expense is primarily due to a fee for the certificate of deposit of $1,000 as well as amortized deferred financing fees of $7,817 for the year ended December 31, 2022.

Other income decreased by $49,727, or 99%, for the year ended December 31, 2022 compared to the year ended December 31, 2021. The decrease in other income is primarily due to a decrease in consulting income as the Company serviced a policy during 2021 for $50,000 that did not occur for the year ended December 31, 2022.

Provision for Income Taxes

 

     Three Months Ended
March 31,
     $ Change      % Change  
     2023      2022  

Provision for income taxes

   $ (2,289    $ (1,325    $ 964        73

Provision for income taxes increased by $964, or 73%, for the three months ended March 31, 2023 compared to the three months ended March 31, 2022. These amounts are primarily LLC annual report filing fees within the various states.

 

     Years ended December 31,      $ Change      % Change  
     2022      2021  

Provision for income taxes

   $ (2,018    $ (1,200    $ (818      68

Provision for income taxes decreased by $818 or 68%, for the year ended December 31, 2022 compared to the year ended December 31, 2021. These amounts are primarily LLC annual report filing fees within the various states.

Business Segments

Operating as a centrally led life insurance policy intermediary, Abacus’ President and Chief Executive Officer is the Chief Operating Decision Maker (CODM) who allocates resources and assesses financial performance. As a result of this management approach, Abacus is organized as a single operating segment. The CODM reviews performance and allocates resources based on the total originations, total corresponding revenue generated for the period, gross profit, and adjusted EBITDA.

Key Business Metrics and Non-GAAP Financial Measures

Management uses non-GAAP financial measures, in conjunction with GAAP financial measures, as an integral part of managing our business and to, among other things: (i) monitor and evaluate the performance of our business operations and financial performance; (ii) facilitate internal comparisons of the historical operating performance of our business operations; (iii) review and assess the operating performance of our management team; (iv) analyze and evaluate financial and strategic planning decisions regarding future operating investments; and (v) plan for and prepare future annual operating budgets and determine appropriate levels of operating investments.

We monitor the following key business metrics and non-GAAP financial measures that assist us in evaluating our business, measuring our performance, identifying trends and making strategic decisions. As such, we have presented the following non-GAAP measure, their most directly comparable GAAP measure, and key business metrics:

 

  Non-GAAP Measure   

Comparable GAAP Measure

  Adjusted EBITDA            Net Income

 

186


Table of Contents

Adjusted EBITDA is net income adjusted for depreciation expense, provision for income taxes, interest income, and non-recurring items that in our judgement significantly impact the period-over-period assessment of performance and operating results. Adjusted EBITDA should not be construed as an indicator of our operating performance, liquidity, or cash flows provided by or (used) in operating, investing, and financing activities, as there may be significant factors or trends that it fails to address. We caution investors that non-GAAP financial information departs from traditional accounting conventions. Therefore, its use can make it difficult to compare current results with results from other reporting periods and with the results of other companies.

Management believes the use of Adjusted EBITDA measures assists investors in understanding the ongoing operating performance by presenting comparable financial results between periods. We believe that by removing the impact of depreciation and amortization, amounts spent on interest and taxes and certain other non-recurring income and charges that are highly variable from year to year, Adjusted EBITDA provides our investors with performance measures that reflect the impact to operations from trends in changes in revenue and operating expenses, providing a perspective not immediately apparent from net income and operating income. The adjustments we make to derive the non-GAAP measure of Adjusted EBITDA exclude items which may cause short-term fluctuations in net income and operating income and which we do not consider to be the fundamental attributes or primary drivers of our business.

The following table illustrates the reconciliations from net income to adjusted EBITDA for the three months ended March 31, 2023 and 2022 and for the year ended December 31, 2022, and 2021:

 

     Three Months Ended
March 31,
     Years Ended
December 31,
 
     2023      2022      2022      2021  

Net income/(loss) and comprehensive income

   $ (656,803    $ 363,031      $ (52,495    $ 997,415  

Depreciation expense

     3,036        2,940        12,165        10,139  

Provision for income taxes

     2,289        1,325        2,018        1,200  

Interest income

     (724      (548      (2,199      (11,500

Interest expense

     5,862        393        8,817        —    
  

 

 

    

 

 

    

 

 

    

 

 

 

Adjusted EBITDA

     (646,340      367,140        (31,694      997,254  
  

 

 

    

 

 

    

 

 

    

 

 

 

Adjusted EBITDA for the three months ended March 31, 2023 was ($646,340), compared to $367,140 for the three months ended March 31, 2022. This decrease was attributable to lower revenues and gross profit during first quarter of 2023 as well as increased general and administrative costs including payroll, legal and marketing expenses for three months ended March 31, 2023.

Adjusted EBITDA for the year ended December 31, 2022 was ($31,694), compared to $997,254 for the year ended December 31, 2021. This decrease was attributable to higher costs of revenue primarily driven by higher commission expense during 2022 as well as increased general and administrative costs including payroll and marketing for the year ended December 31, 2022.

We monitor the following key business metrics such as the number of policies originated year-over-year in measuring our performance. Origination revenues represent fees negotiated for each purchase and sale of a policy to an investor. The number of policy originations represents the volume of policies over which the above origination services are performed. The number of policy originations directly correlates with origination revenues allowing management to evaluate fees earned upon each transaction. There are no estimates, assumptions, or limitations specific to the number of policy originations.

 

     Three Months Ended March 31,      % Change  
             2023                      2022                 

Number of Policy Originations

   $ 112      $ 124        (10 )% 

 

187


Table of Contents
     Years Ended December 31,      % Change  
         2022              2021             

Number of Policy Originations

   $ 487      $ 445        9

Liquidity and Capital Resources

We have financed operations since our inception primarily through customer payments and net proceeds from equity financings in the form of capital contributions from our limited liability company members. Our principal uses of cash and cash equivalents in recent periods have been funding our operations. During the three months ended March 31, 2023, we had a net income (loss) of $(656,803) and net cash (used) by operations of $(773,912). We believe our existing cash, cash equivalents, restricted cash, proceeds from equity financings will be sufficient to fund anticipated cash requirements for the next twelve months. During the year ended December 31, 2022 and 2021, we had a net income(loss) of $(52,495) and $997,415, respectively, and net cash provided (used) by operations of $(383,291) and $1,342,763 respectively. We believe our existing cash, cash equivalents, restricted cash, proceeds from equity financings will be sufficient to fund anticipated cash requirements for the next twelve months.

Our future capital requirements will depend on many factors, including our revenue growth rate, the expansion of our sales and marketing activities, the timing and extent of spending to support product development efforts. We may, in the future, enter into arrangements to acquire or invest in complementary businesses, products and technologies. We may be required to seek additional equity or debt financing. The incurrence of additional debt financing would result in debt service obligations, and any future instruments governing such debt could provide for operating and financing covenants that could restrict our operations.

Cash Flows

Cash Flows for the Three Months Ended March 31, 2023 and 2022

The following table summarizes our cash flows for the three months ended March 31, 2023 and 2022:

 

     Three Months Ended
March 31,
 
     2023      2022  

Net cash (used) in operating activities

   $ (773,912    $ (44,947

Net cash (used) in investing activities

     (70,528      (9,892

Net cash (used) in financing activities

     (1,411      (669,559

Operating Activities

During the three months ended March 31, 2023, our operating activities (used) $(773,912) of net cash as compared to net cash (used) in operating activities of $(44,947) during the three months ended March 31, 2022. The increase in net cash (used) in operating activities during the three months ended March 31, 2023 compared to three months ended March 31, 2022 was primarily due to decreased net income and an increase in related party receivables, primarily due to an increase in SPAC execution expenses that are to be reimbursed to Abacus.

Additionally, during the three months ended March 31, 2022, $656,250 of cash was provided by operating activities. This was related to the certificate of deposit balance as a result of receiving cash from the release of certain surety bonds that were held as collateral from certain states as Abacus transitioned to a new provider and moved the certificates of deposit to a line of credit. This did not recur during the three months ended March 31, 2023.

There was also an increase in contract liabilities. The timing of revenue recognition, customer billing, and cash collection can result in billed accounts receivable, unbilled revenue (contract assets), and deferred revenues (contract liabilities). This increase in contract liabilities was partially offset by increases in related party receivables.

 

188


Table of Contents

Investing Activities

During the three months ended March 31, 2023, investing activities (used) $(70,528) of net cash as compared to net cash (used) in investing activities of $(9,892) during the three months ended March 31, 2022. The change in cash (used) in investing activities was primarily attributable to purchases of property, plant, and equipment for $(45,590). Net cash (used) in investing activities also increased due to an increase in payments to members / affiliates as a result of payroll true up with LMA entity for shared employees.

Financing Activities

During the three months ended March 31, 2023, financing activities (used) $(1,411) of net cash as compared to $(669,559) during the three months ended March 31, 2022. The change in cash (used) in financing activities was primarily attributable to the distributions to members of $(657,701) that occurred for three months ended March 31, 2022 and did not recur in three months ended March 31, 2023.

Cash Flows for the Years Ended December 31, 2022 and 2021

The following table summarizes our cash flows for the years ended December 31, 2022 and 2021:

 

     Years Ended December 31,  
     2022      2021  

Net cash provided by (used in) operating activities

   $ (383,291    $ 1,342,763  

Net cash (used) in investing activities

     (64,011      (241,528

Net cash (used) in financing activities

     (693,259      (354,577

Operating Activities

During the year ended December 31, 2022, our operating activities (used) $(383,291) of net cash as compared to net cash provided from operating activities of $1,342,763 during the year ended December 31, 2021. The decrease in net cash from operating activities during 2022 compared to 2021 was primarily due to decreases in contract liabilities. The timing of revenue recognition, customer billing, and cash collection can result in billed accounts receivable, unbilled revenue (contract assets), and deferred revenues (contract liabilities). This decrease in contract liabilities was partially offset by increases in related party receivables.

Investing Activities

During the year ended December 31, 2022, investing activities (used) $(64,011) of net cash as compared to net cash (used) in investing activities of $(241,528) during the year ended December 31, 2021. The change in cash (used) in investing activities was primarily attributable to the amortization of the marketplace development software acquired during December 31, 2021, partially offset by purchases of property, plant, and equipment.

Financing Activities

During the year ended December 31, 2022, financing activities (used) $(693,259) of net cash as compared to $(354,577) during the year ended December 31, 2021. The change in cash (used) in financing activities was primarily attributable to the distributions to members of $(659,363) partially offset by an inflow of $980 for amounts due to members and affiliates of $10,877.

Contractual Obligations and Commitments

Our contractual obligations as of March 31, 2023, which are included as liabilities on our balance sheet, include operating lease obligations of $246,995 with $196,610 due in less than one year and $50,385 due within one to two years, which are comprised of the minimum commitments for our office space.

 

189


Table of Contents

The Company entered into a one-year letter of credit agreement in August 2022 to support bonding requirements associated with state insurance licenses and provides the Company the ability to borrow up to $1,012,500 related to state penal bonds. The letter of credit has variable interest based on Wall Street Journal Prime rates, beginning at 6.5%. Interest is only due on the outstanding principal amount. The Company did not draw on the letter of credit during 2023 and $0 was outstanding as of March 31, 2023. The company did not draw in 2022, and as such $0 was outstanding as of December 31, 2022. The Company incurred $23,540 of financing fees associated with establishing the letter of credit, which have been capitalized in Other current assets and amortized over the stated term.

Critical Accounting Policies and Estimates

We have prepared our financial statements in accordance with GAAP. Our significant accounting policies are described in more detail in Note 2 to our financial statements included in this proxy statement. While our preparation of these financial statements requires us to make estimates, assumptions and judgments from time to time that may affect the reported amounts of assets, liabilities and related disclosures, as of the date of these financial statements, we have not identified any estimates made in accordance with generally accepted accounting principles that involve a significant level of estimation uncertainty which have had or are reasonably likely to have a material impact on the financial condition or results of operations.

Related Party Receivables

Related party receivables include fees to be reimbursed to Abacus from life expectancy reports, assisted physician services and escrow services incurred on policies that related party financing entities purchase as part of the origination agreement between the Nova Funds and Abacus. Related party receivables are stated at their net realizable value. All of the outstanding receivables as of March 31, 2023 were collected in April, 2023 and 69% of these fees as of March 31, 2022 were collected in April, 2022. Approximately, three quarters of the outstanding receivables as of December 31, 2022 were collected in January 2023 and half of these fees as of December 31, 2021 were collected in January 2022. Abacus provides an allowance for doubtful accounts equal to the estimated collection losses that will be incurred in collection of all receivables. The estimated losses are based upon historical collection experience coupled with a review of the current status of all existing receivables. Account balances are charged off against the allowance for doubtful accounts after all means of collection have been exhausted and the potential for recovery is remote. There is no allowance for doubtful accounts as of, March 31, 2023, March 31, 2022, December 31, 2022 or December 31, 2021.

Intangible Assets

Intangible assets are stated at cost, less accumulated amortization, and consist of capitalized costs incurred for the development of internal use software. The costs incurred exclusively consist of fees incurred from an external consulting firm during the development stage of the project and are subject to capitalization under ASC 350-40, Internal-Use Software. The software is amortized on the straight-line basis over an estimated useful life of 3 years. Abacus reviews definite-lived intangible assets and other long-lived assets for impairment at least annually or whenever an event occurs that indicates the carrying amount of an asset may not be recoverable. No impairment was recorded for the three months ended March 31, 2023 and 2022 or for the years ended December 31, 2022 and 2021.

Revenue Recognition

Abacus recognizes revenue from origination activities by acting as a provider of life settlements and viatical settlements representing investors that are interested in purchasing life settlements on the secondary or tertiary market. Revenue from origination services consists of fees negotiated for each purchase and sale of a policy to an investor, which also include any agent and broker commissions received and the reimbursement of transaction costs.

 

190


Table of Contents

Abacus’ revenue-generating arrangements are within the scope of Accounting Standards Codification (“ASC”) 606, Revenue from Contracts with Customers. Abacus originates life settlements policies with third parties that include settlement brokers, life insurance agents, and direct consumers or policyholders. Abacus then provides the administration services needed to initiate the transfer of the life settlement policies to investors in exchange for an origination fee. Such transactions are entirely performed through an escrow agent. In these arrangements, the customer is the investor, and Abacus has a single performance obligation to originate a life settlement policy for the investor. The consideration transferred upon each policy is negotiated directly with the investor by Abacus and is dependent upon the policy death benefits held by each life settlement policy. The revenue is recognized when the performance obligation under the terms of the contracts with customers are satisfied. Abacus recognizes revenue from life settlement transactions when the closing has occurred and any right of rescission under applicable state law has expired (i.e., the customer obtains control over the policy and has the right to use and obtain the benefits from the policy). While rescission periods may vary by state, most states grant the owner the right to rescind the contract before the earlier of 30 calendar days after the execution date of the contract or 15 calendar days after life settlement proceeds have been sent to the owner. Purchase and sale of the policies generally occurs simultaneously, and only the fees received, including any agent and broker commissions and transaction costs reimbursed, are recorded as gross revenue.

For agent and broker commissions received and transaction costs reimbursed, Abacus has determined that they are acting as the principal in the relationship as they maintain control of the services being performed as part of performance obligation prior to facilitating the transfer of the life settlement policy to the investor.

While the origination fees are fixed amounts based on the face value of the policy death benefit, there is variable consideration present due to the owner’s rescission right. When variable consideration is present in a contract, Abacus estimates the amount of variable consideration to which it expects to be entitled at contract inception and again at each reporting period until the amount is known. Abacus applies the variable consideration constraint so that variable consideration is included in the transaction price only to the extent it is probable that a subsequent change in estimate will not result in a significant revenue reversal. While origination fees are variable due to the rescission periods, given that the rescission periods are relatively short in nature, Abacus has concluded that such fees are fully constrained until the rescission period lapses and thus records revenue at a fixed amount based on the face value of the policy death benefit after the rescission period is over.

Quantitative and Qualitative Disclosures About Market Risk

Not required for smaller reporting companies.

JOBS Act Election

Section 102(b)(1) of the JOBS Act exempts emerging growth companies from being required to comply with new or revised financial accounting standards until private companies (that is, those that have not had a Securities Act registration statement declared effective or do not have a class of securities registered under the Exchange Act) are required to comply with the new or revised financial accounting standards. The JOBS Act provides that an emerging growth company can elect to opt out of the extended transition period and comply with the requirements that apply to non-emerging growth companies but any such election to opt out is irrevocable. ERES has irrevocably elected to opt out of such extended transition period, which means that when a standard is issued or revised and it has different application dates for public or private companies, ERES, as an emerging growth company, will adopt the new or revised standard at the time public companies adopt the new or revised standard. As a result, following the consummation of the Business Combination, the Post-Combination Company will comply with new or revised accounting standards on the relevant dates on which adoption of such standards is required for non-emerging growth companies.

 

191


Table of Contents

MANAGEMENT OF THE POST-COMBINATION COMPANY FOLLOWING THE BUSINESS COMBINATION

References in this section to “we,” “our,” “us” and the “Companies” generally refer to Abacus Settlements, LLC d/b/a Abacus Life, Longevity Market Assets, LLC and their consolidated subsidiaries prior to the Business Combination and to the Post-Combination Company and its consolidated subsidiaries after giving effect to the Business Combination.

Management and Board of Directors

The following sets forth certain information, as of June 13, 2023, concerning the persons who are expected to serve as executive officers and members of the board of directors of the Post-Combination Company following the consummation of the Business Combination.

 

Name

   Age     

Title

Jay Jackson

     51      Chief Executive Officer and Director Nominee

Matt Ganovsky

     58      Co-Founder and President

Kevin Scott Kirby

     56      Co-Founder and President

Sean McNealy

     57      Co-Founder, President and Director Nominee

Bill McCauley

     51      Chief Financial Officer

Adam Gusky

     48      Director Nominee

Karla Radka

     54      Director Nominee

Cornelis Michiel van Katwijk

     56      Director Nominee

Thomas W. Corbett, Jr.

     73      Director Nominee

Mary Beth Schulte

     58      Director Nominee

Executive Officers

Jay Jackson – Chief Executive Officer and Director Nominee

Mr. Jackson is the President and Chief Executive Officer of Abacus. He joined Abacus Settlements, LLC in 2016 as President & Chief Executive Officer and has also served as Chief Executive Officer of Longevity Market Assets, LLC since June 2019. His strategic business development and creation of innovative new processes and efficiencies has propelled Abacus forward. Mr. Jackson is an industry thought leader relating to longevity and senior finances; he co-authored the book “Pursuing Wealthspan.” Mr. Jackson also serves as a current member of the Orlando Mayor’s Committee on Livability and Healthy Aging and serves as an Executive Board Member for the Senior Resource Alliance, an agency of the Florida Department of Elder Affairs. Mr. Jackson began his career at Franklin Templeton Investments, where he served as vice president for more than a decade. Prior to joining Abacus, Mr. Jackson co-founded and managed the Fayerweather Street Life Fund, as well as the Cambridge Life Management origination platform for FDO Partners, a $3 billion quantitative investment firm founded by Harvard Business School Professor Ken Froot. We believe that Mr. Jackson is qualified to serve on the board of directors of the Post-Combination Company due to his current role as Chief Executive Officer of Abacus and his 20 years of experience in the financial services and life settlement industry.

Sean McNealy – Co-Founder, President and Director Nominee

Mr. McNealy is the Co-Founder and President of Abacus. Mr. McNealy has been a leader in the life settlements industry for over 16 years with extensive industry experience in marketing and capital markets. Along with the other two Managing Partners, he co-founded Abacus Settlements, LLC in 2004, and has served as Co-Founder and President of Abacus since that date. Mr. McNealy has written numerous articles about the life settlement industry that have been published in various trade magazines, and has presented to many large insurance broker consortiums, producer groups and key national accounts. In 1991, he graduated from the

 

192


Table of Contents

University of Central Florida with a Bachelor of Science in Marketing. We believe that Mr. McNealy is qualified to serve on the board of directors of the Post-Combination Company due to his current role as President of Abacus and experience in the life settlement industry.

Adam Gusky – Director Nominee

Mr. Gusky has served as the Chief Investment Officer of East Management Services, LP, an affiliate of East Sponsor, LLC, since the inception of East Management Services in 2010. At East Management Services, Mr. Gusky was responsible for all financial due diligence for acquisitions, and he was in charge of the reserve-based lending facility. He also developed and implemented the corporate hedging strategy. Mr. Gusky currently serves on the Board of Directors of Rand Capital Corporation, a publicly traded business development company, where East Asset Management made a control investment. Mr. Gusky received his Bachelor of Arts in History and his MBA from Duke University. We believe that Mr. Gusky is qualified to serve on the board of directors of the Post-Combination Company due to his role as the Chief Investment Officer of East Management Services and his history as an investor in both public and private companies.

Bill McCauley – Chief Financial Officer

Mr. McCauley currently serves as the Chief Financial Officer of Longevity Market Assets, LLC. Following the Business Combination, Mr. McCauley will serve as the Chief Financial Officer of the Post-Combination Company. From January 2020 through May 2022, Mr. McCauley served as the Chief Financial Officer of Abacus Settlements, LLC, where he managed financial activities and developed financing models. Prior to joining Abacus, he served as the Chief Financial Officer at IFP Advisors, LLC, a registered investment adviser and broker, where he was responsible for all financial activities of the company and was involved in both debt and equity financing. Mr. McCauley also served as a Director of Finance at McKinsey & Company from January 2017 until May 2018, where he was responsible for the financial statements of more than 30 start-up businesses. Mr. McCauley received his Bachelor of Science in Accounting from Bentley University and his MBA from Babson College.

Matt Ganovsky – Co- Founder and President

Mr. Ganovsky has been a leader in the life settlements industry for over 25 years with extensive industry experience. He co-founded Abacus Settlements, LLC, in 2004, and has served as Co-Founder and Managing Partner of Abacus since that date. Mr. Ganovsky manages Abacus’s broker division, with involvement in more than 3,000 transactions. Following the Business Combination, Mr. Ganvosky will serve as the President of the Post-Combination Company. Mr. Ganovsky received his degree in Hospitality and Real Estate from Valencia College.

Kevin Scott Kirby – Co- Founder and President

Mr. Kirby co-founded Abacus Settlements, LLC, in 2004, and has served as Co-Founder and Managing Partner of Abacus since that date. Following the Business Combination, Mr. Kirby will serve as the President of the Post-Combination Company. Mr. Kirby has held a Life and Annuity license in the state of Florida since 2006. He received his Bachelor of Science in Business Administration (BSBA) in Business Management from the University of Central Florida.

Independent Board Members

Karla Radka – Director Nominee

Ms. Radka has been the President and Chief Executive Officer of Senior Resource Alliance, a non-profit agency for the Florida Department of Elder Affairs, since 2019. Ms. Radka previously held leadership roles at

 

193


Table of Contents

Goodwill Industries of Central Florida, where she served as Chief Operating Officer from 2015 through 2019, Florida Family Care, and Community Based Care of Central Florida, a child welfare non-profit. She also founded Public Allies Central Florida, a nationally recognized program, and served as its executive director until 2014. Ms. Radka received her Bachelor of Science and Master of Science in Counseling from Central Christian University. She also later received a mini-MBA at Rollins College Crummer Graduate School of Business. We believe that Ms. Radka is qualified to serve on the board of directors of the Post-Combination Company due to her relevant experience as the Chief Executive Officer of Senior Resource Alliance, a non-profit that assists seniors in everyday living and a division of the Department of the Elder Affairs in Florida.

Thomas W. Corbett, Jr. – Director Nominee

Mr. Corbett has been the principal member of Corbett Consulting, LLC since 2015 and, from 2011 to 2015, served as the Governor of Pennsylvania. He has also served as Pennsylvania’s Attorney General and as the US Attorney for the Western District of Pennsylvania. Mr. Corbett received a Bachelor of Arts in political science from Lebanon Valley College and a Juris Doctor from St. Mary’s University Law School. He was a member of the board of directors for Composites Consolidation Company LLC from 2015 to 2016 and was a member of the board for Animal Friends of Pittsburgh until 2019. Mr. Corbett has served as a member of the ERES Board since July 2020. In addition, he currently serves on the board of the Variety Club, The Children’s Charity Pittsburgh. We believe that Mr. Corbett is qualified to serve on the board of directors of the Post-Combination Company due to his extensive leadership and risk management experience as former Governor of Pennsylvania and former Pennsylvania State Attorney General, as well as his service on other public company boards of directors.

Cornelis Michiel van Katwijk – Director Nominee

Cornelis Michiel van Katwijk is the former Chief Financial Officer, Treasurer, Director & Executive Vice President at Transamerica Life Insurance Co. (Iowa) and the former Treasurer & Senior Vice President at Transamerica Advisors Life Insurance Company of New York where he was employed from September 2012 through September 2021. He also served on the board of Transamerica Advisors Life Insurance Co. He previously held the position of Group Treasurer at Aegon NV and Chief Financial Officer at AEGON USA LLC (a subsidiary of Aegon NV). Mr. van Katwijk received an MBA from the University of Rochester and an undergraduate degree from Nyenrode Business Universiteit. We believe that Mr. van Katwijk is qualified to serve on the board of directors of the Post-Combination Company due to former roles as the Chief Financial Officer of Transamerica and financial leadership positions at Aegon NV and AEGON USA LLC.

Mary Beth Schulte – Director Nominee

Ms. Schulte has been a Certified Public Accountant for over 30 years and is currently the Chief Financial Officer of Attivo Partners. In this role, Ms. Schulte is responsible for providing CFO strategy and accounting services to promote business development to primarily early stage companies. Ms. Schulte formerly served as a Director at Anders CPAs & Advisors until 2022, as well as a Principal at UHY Advisors MO, Inc. from 2015 to 2020. Ms. Schulte also currently serves on the Board of Directors of Richard A. Chaifetz School of Business – St. Louis University, Capital Innovators, Cultivation Capital and Arch Grants. Ms. Schulte received her MBA and Bachelor of Science in Business Administration for Accounting from the Richard A. Chaifetz School of Business – St. Louis University. We believe that Ms. Schulte is qualified to serve on the board of directors of the Post-Combination Company due to her prior experience as a Chief Financial Officer of a public company and a Certified Public Accountant.

 

194


Table of Contents

Corporate Governance

We will structure our corporate governance in a manner ERES and the Companies believe will closely align our interests with those of our stockholders following the Business Combination. Notable features of this corporate governance include:

 

   

we will have independent director representation on our audit, compensation and nominating committees immediately at the time of the Business Combination, and our independent directors will meet regularly in executive sessions without the presence of our corporate officers or non-independent directors;

 

   

at least one of our directors will qualify as an “audit committee financial expert” as defined by the SEC; and

 

   

we will implement a range of other corporate governance best practices, including implementing a robust director education program.

Composition of the Post-Combination Company Board of Directors After the Business Combination

Our business and affairs are managed under the direction of our board of directors. Our board of directors will be staggered in three classes, with two (2) directors in Class I (expected to be Adam Gusky and Sean McNealy), three (3) directors in Class II (expected to be Cornelis Michiel van Katwijk, Mary Beth Schulte and Karla Radka) and two (2) directors in Class III (expected to be Thomas W. Corbett, Jr. and Jay Jackson). See the section entitled “Description of Securities of the Post-Combination Company—Anti-Takeover Provisions—Classified Board of Directors.”

Board Committees

Our board of directors directs the management of our business and affairs, as provided by Delaware law, and conducts its business through meetings of the board of directors and standing committees. After the Business Combination, we will have a standing audit committee, nominating committee and compensation committee. In addition, from time to time, special committees may be established under the direction of the board of directors when necessary to address specific issues.

Audit Committee.

Our audit committee will be responsible for, among other things:

 

   

appointing, compensating, retaining, evaluating, terminating and overseeing our independent registered public accounting firm;

 

   

discussing with our independent registered public accounting firm their independence from management;

 

   

reviewing, with our independent registered public accounting firm, the scope and results of their audit;

 

   

approving all audit and permissible non-audit services to be performed by our independent registered public accounting firm;

 

   

overseeing the financial reporting process and discussing with management and our independent registered public accounting firm the quarterly and annual financial statements that we file with the SEC;

 

   

overseeing our financial and accounting controls and compliance with legal and regulatory requirements;

 

   

reviewing our policies on risk assessment and risk management;

 

195


Table of Contents
   

reviewing related person transactions; and

 

   

establishing procedures for the confidential anonymous submission of concerns regarding questionable accounting, internal controls or auditing matters.

Upon the completion of the Business Combination, our audit committee will consist of Mary Beth Schulte, Karla Radka and Cornelis Michiel van Katwijk, with Ms. Schulte serving as chair. Rule 10A-3 of the Exchange Act and Nasdaq rules require that our audit committee must be composed entirely of independent members. Our board of directors has affirmatively determined that Ms. Schulte, Ms. Radka and Mr. van Katwijk each meets the definition of “independent director” for purposes of serving on the audit committee under Rule 10A-3 of the Exchange Act and Nasdaq rules. Each member of our audit committee also meets the financial literacy requirements of Nasdaq listing standards. In addition, our board of directors has determined that Ms. Schulte and Mr. van Katwijk will each qualify as an “audit committee financial expert,” as such term is defined in Item 407(d)(5) of Regulation S-K. Our board of directors will adopt a written charter for the audit committee, which will be available on our corporate website at https://abacuslifesettlements.com/ upon the completion of the Business Combination. The information on any of our websites is deemed not to be incorporated in this proxy statement or to be part of this proxy statement.

Compensation Committee.

Our compensation committee will be responsible for, among other things:

 

   

reviewing and approving the corporate goals and objectives, evaluating the performance of and reviewing and approving, (either alone or, if directed by the board of directors, in conjunction with a majority of the independent members of the board of directors) the compensation of our Chief Executive Officer;

 

   

overseeing an evaluation of the performance of and reviewing and setting or making recommendations to our board of directors regarding the compensation of our other executive officers;

 

   

reviewing and approving or making recommendations to our board of directors regarding our incentive compensation and equity-based plans, policies and programs;

 

   

reviewing and approving all employment agreement and severance arrangements for our executive officers;

 

   

making recommendations to our board of directors regarding the compensation of our directors; and

 

   

retaining and overseeing any compensation consultants.

Upon the completion of the Business Combination, our compensation committee will consist of Mary Beth Schulte, Karla Radka and Cornelis Michiel van Katwijk, with Ms. Schulte serving as chair. Our board of directors has affirmatively determined that Ms. Schulte, Ms. Radka and Mr. van Katwijk each meets the definition of “independent director” for purposes of serving on the compensation committee under Nasdaq rules, and are “non-employee directors” as defined in Rule 16b-3 of the Exchange Act. Our board of directors will adopt a written charter for the compensation committee, which will be available on our corporate website at https://abacuslifesettlements.com/ upon the completion of the Business Combination. The information on any of our websites is deemed not to be incorporated in this proxy statement or to be part of this proxy statement.

Nominating Committee.

Our nominating committee will be responsible for, among other things:

 

   

identifying individuals qualified to become members of our board of directors, consistent with criteria approved by our board of directors;

 

   

overseeing succession planning for our Chief Executive Officer and other executive officers;

 

196


Table of Contents
   

periodically reviewing our board of directors’ leadership structure and recommending any proposed changes to our board of directors;

 

   

overseeing an annual evaluation of the effectiveness of our board of directors and its committees; and

 

   

developing and recommending to our board of directors a set of corporate governance guidelines.

Upon completion of the Business Combination, our nominating committee will consist of Karla Radka, Mary Beth Schulte and Thomas W. Corbett, Jr. with Ms. Radka serving as chair. Our board of directors has affirmatively determined that Ms. Radka, Ms. Schulte and Mr. Corbett, Jr. each meets the definition of “independent director” under Nasdaq rules. Our board of directors will adopt a written charter for the nominating committee, which will be available on our corporate website at https://abacuslifesettlements.com/ upon the completion of the Business Combination. The information on any of our websites is deemed not to be incorporated in this proxy statement or to be part of this proxy statement.

Risk Oversight

Our board of directors is responsible for overseeing our risk management process. Our board of directors focuses on our general risk management strategy, the most significant risks facing us and oversees the implementation of risk mitigation strategies by management. Our audit committee is also responsible for discussing our policies with respect to risk assessment and risk management. Our board of directors believes its administration of its risk oversight function has not negatively affected our board of directors’ leadership structure.

Compensation Committee Interlocks and Insider Participation

None of our executive officers serves as a member of the board of directors or compensation committee (or other committee performing equivalent functions) of any entity that has one or more executive officers serving on our board of directors or compensation committee.

Code of Business Conduct and Ethics

Prior to the completion of the Business Combination, we will adopt a written code of business conduct and ethics that applies to our directors, officers and employees, including our principal executive officer, principal financial officer, principal accounting officer or controller, or persons performing similar functions. A copy of the code will be posted on our corporate website at https://abacuslifesettlements.com/ upon the completion of the Business Combination. In addition, we intend to post on our website all disclosures that are required by law or Nasdaq listing standards concerning any amendments to, or waivers from, any provision of the code. The information on any of our websites is deemed not to be incorporated in this proxy statement or to be part of this proxy statement.

Compensation of Directors and Officers

Following the closing of the Business Combination, we expect the Post-Combination Company’s executive compensation program to be consistent with the Companies’ existing compensation policies and philosophies, which are designed to:

 

   

attract, retain and motivate senior management leaders who are capable of advancing our mission and strategy and ultimately, creating and maintaining our long-term equity value. Such leaders must engage in a collaborative approach and possess the ability to execute our business strategy in an industry characterized by competitiveness and growth;

 

   

reward senior management in a manner aligned with our financial performance; and

 

   

align senior management’s interests with our equity owners’ long-term interests through equity participation and ownership.

 

197


Table of Contents

Following the closing of the Business Combination, we expect that decisions with respect to the compensation of our executive officers, will be made by the compensation committee of our board of directors.

The Post-Combination Company’s executive compensation and director compensation programs are further described below under “Executive and Director Compensation.”

 

198


Table of Contents

EXECUTIVE AND DIRECTOR COMPENSATION

This section discusses the material components of the executive compensation program for Abacus’ executive officers who are named in the “2022 Summary Compensation Table” below. As an emerging growth company, Abacus complies with the executive compensation disclosure rules applicable to “smaller reporting companies,” as such term is defined in the rules promulgated under the Securities Act, which require compensation disclosure for Abacus’ principal executive officer and Abacus’ two most highly compensated executive officers other than its principal executive officer. In 2022, Abacus’ “named executive officers” and their positions were as follows:

 

   

Jay Jackson, Founder, President and Chief Executive Officer;

 

   

Sean McNealy, Founder and President; and

 

   

Matt Ganovsky, Founder and President.

2022 Summary Compensation Table

The following table sets forth information concerning the compensation of Abacus’ named executive officers for the year ended December 31, 2022.

 

Name

  

Principal Position

   Year    Salary
($)
     All other
compensation ($)(1)
     Total ($)  

Jay Jackson

   Chief Executive Officer    2022      210,000        28,846        238,846  

Sean McNealy

   President    2022      210,000        —          210,000  

Matt Ganovsky

   President    2022      210,000        —          210,000  

 

(1)

Other compensation reflects medical insurance paid on behalf of the named executive officers.

Narrative to the Summary Compensation Table

2022 Annual Base Salary.

Abacus pays the named executive officers a base salary to compensate them for services rendered to Abacus. The base salary payable to the named executive officers is intended to provide a fixed component of compensation reflecting the executive’s skill set, experience, role and responsibilities. For fiscal year 2022, the named executive officers’ annual base salaries were as follows: Mr. Jackson: ($210,000); Mr. McNealy: ($210,000); and Mr. Ganovsky: ($210,000).

Annual Bonus.

As of December 31, 2022, Abacus did not pay any annual bonuses to its named executive officers.

Equity Compensation.

As of December 31, 2022, Abacus had no equity compensation plans or outstanding equity awards.

In connection with the Business Combination, ERES will adopt, subject to stockholder approval, the Incentive Plan in order to facilitate the grant of cash and equity incentives to directors, employees, including named executive officers, and consultants to help attract and retain the services of these individuals. We expect that the Incentive Plan will be effective on the Closing Date, subject to approval of such plan by ERES’s stockholders. For additional information about the Incentive Plan, please refer to “Proposal No. 6—The Incentive Plan Proposal.”

 

199


Table of Contents

Retirement Plans.

Abacus currently maintains a 401(k) retirement savings plan for its employees, including its named executive officers, who satisfy certain eligibility requirements. Abacus’s named executive officers are eligible to participate in the 401(k) plan on the same terms as other full-time employees. The Code allows eligible employees to defer a portion of their compensation, within prescribed limits, through contributions to the 401(k) plan. Abacus believes that providing a vehicle for tax-deferred retirement savings though its 401(k) plan adds to the overall desirability of its executive compensation package and further incentivizes its employees, including its named executive officers, in accordance with our compensation policies. Abacus did not make any matching contributions under the 401(k) plan with respect to 2022.

Employee Benefits and Perquisites.

Abacus’ named executive officers are eligible to participate in Abacus’ employee benefit plans and programs, including medical and dental benefits and life insurance, to the same extent as Abacus’ other full-time employees, subject to the terms and eligibility requirements of those plans. Abacus provides perquisites on a case-by-case basis when it believes it is necessary to attract or retain a named executive officer.

No Tax Gross-Ups.

Abacus has no obligations to make gross-up payments to cover named executive officers’ personal income taxes that may pertain to any of the compensation or perquisites paid or provided by Abacus.

Executive Compensation Arrangements.

The named executive officers were not party to or covered by any employment or severance arrangements for 2021 or 2022. In connection with the Business Combination, Abacus expects to enter into employment agreements with its named executive officers. These agreements are expected to provide for at-will employment and generally include the named executive officer’s initial base salary, standard benefit plan eligibility and other terms and conditions of employment with Abacus. The proposed terms of each of these employment agreements provide for a term of 36 months with 12 month renewals if not terminated at least 90 days before the expiration date. The agreements also are expected to provide for payments in the event of certain terminations of employment, including a higher severance payment if a termination occurs in connection with a change in control event. The proposed terms of each of these employment agreements are expected to include a cell-phone reimbursement to the named executive officers.

Under the proposed terms of each of these employment agreements, if the executive is terminated without cause or resigns for good reason, and timely executes a release of claims against Abacus, he will receive the greater of one year of continued base salary or continued salary for the balance of the then-current employment term. The employment agreements are expected to also include non-competition and non-solicitation covenants in favor of Abacus for a period of one year after the executive’s termination of employment.

Managers.

The managers did not receive any compensation in their role as managers of the Company in 2022.

 

200


Table of Contents

THE BUSINESS COMBINATION

The following is a discussion of the Business Combination and the material terms of the Merger Agreement among ERES, Merger Subs and the Companies. You are urged to carefully read the Merger Agreement, the Amendment and the Second Amendment, in their entirety, copies of which are attached to this proxy statement as Annex A-1, Annex A-2 and Annex A-3, respectively. This summary does not purport to be complete and may not contain all of the information about the Merger Agreement that is important to you. We encourage you to read the Merger Agreement carefully and in its entirety. This section is not intended to provide you with any factual information about ERES or the Companies. Such information can be found elsewhere in this proxy statement.

Background of the Business Combination

The terms of the Merger Agreement are the result of negotiations between ERES and the Companies and their respective representatives. The following is a brief description of the background of these negotiations.

ERES is a blank check company incorporated in Delaware formed for the purpose of effecting a merger, capital stock exchange, asset acquisition, stock purchase, reorganization or similar business combination with one or more businesses. As ERES is an early stage and emerging growth company, it is subject to all of the risks associated with early stage and emerging growth companies.

The Business Combination with the Companies is the result of ERES’s extensive search for a business combination transaction, during which ERES evaluated a number of potential targets utilizing ERES’s relationship network and the investing, operating and transaction experience of ERES’s management team and ERES’s board of directors. The terms of the transactions contemplated by the Merger Agreement are the result of arm’s-length negotiations between the representatives of ERES and the Companies over the course of approximately six months. The following is a description of the background of these negotiations and the resulting Business Combination.

ERES is a blank check company incorporated on May 22, 2020 as a Delaware corporation and formed for the purpose of effecting a merger, capital stock exchange, asset acquisition, stock purchase, reorganization or similar business combination with one or more businesses or entities. ERES’s efforts to identify a prospective target business initially were focused on identifying businesses in the energy industry in North America, although ERES reserved the right to pursue an acquisition opportunity in any business or industry.

On July 27, 2020, ERES completed its initial public offering of ERES units, raising total gross proceeds of $300,000,000 pursuant to an underwriting agreement with Wells Fargo Securities, LLC. On the same date, ERES also completed the sale of Private Placement Warrants to the Sponsor, raising total gross proceeds of $8,000,000. On August 25, 2020, the underwriters exercised their over-allotment option in full, generating gross proceeds to ERES of $45,000,000. On the same date, simultaneously with the sale of the over-allotment units, ERES completed the sale of additional Private Placement Warrants to the Sponsor, generating gross proceeds of $900,000.

Prior to completion of the ERES IPO, on June 1, 2020, the Sponsor purchased 8,625,000 Founder Shares for an aggregate purchase price of $25,000, or approximately $0.003 per share. In July 2020, the Sponsor transferred 10,000 Founder Shares to Thomas W. Corbett, Jr., one of ERES’s independent directors, for approximately the same per-share price initially paid by the Sponsor.

Prior to the ERES IPO, neither ERES nor anyone on its behalf engaged in any substantive discussions, directly or indirectly, with any business combination target with respect to an initial business combination with ERES. Following the consummation of the ERES IPO, ERES’s directors and officers, at the direction of the ERES Board, together with certain of ERES’s affiliates and their representatives, commenced an active search for prospective businesses or assets to acquire in our initial business combination. Prior to executing the Merger Agreement, ERES’s efforts were limited to organizational activities, completion of the ERES IPO and the evaluation of possible business combinations.

 

201


Table of Contents

In evaluating potential businesses and assets to acquire, ERES generally surveyed the landscape of potential acquisition opportunities based on its knowledge of, and familiarity with, the M&A marketplace. As part of its regular evaluation of potential acquisition targets, the ERES Board and management periodically discussed the status of management’s discussions with various acquisition targets. These updates generally addressed the potential targets under consideration and the status of the discussions, if any, with the respective acquisition targets. These updates continued throughout the period of time when ERES was evaluating various acquisition targets.

ERES and its directors, officers and other representatives considered over 40 potential candidates for business combination opportunities (other than the Companies), engaged in detailed discussions and conducted due diligence with 15 potential targets and their representatives, and extended 8 offers. Ultimately, no definitive agreement could be reached with the potential targets due to a variety of factors, including valuation, midstream dedications, differing oil and gas reserve assumptions, the general recovery of capital markets and the improvement in the prices of both crude oil and natural gas.

On April 7, 2022, ERES management was introduced to the Companies by an executive of a portfolio company of East Asset Management, who had originally met with the Companies on March 29, 2022.

On April 8, 2022, the Companies sent East Asset Management a draft non-disclosure agreement related to a potential business combination between the parties. ERES provided comments to the draft non-disclosure agreement on April 8, 2022 and the Companies replied on April 10, 2022. Later on April 10, 2022, ERES provided the final version of the non-disclosure agreement, which was then fully executed by East Asset Management and the Companies. Following execution of the non-disclosure agreement, ERES held an introductory conference call with the Companies, and subsequently began initial due diligence.

On April 22, 2022, Adam Gusky, the Chief Investment Officer of ERES and East Asset Management, and Jay Jackson, the Chief Executive Officer of the Companies, held an introductory lunch meeting in Winter Haven, Florida to discuss a potential business combination between ERES and the Companies.

Between May 23, 2022 and June 2, 2022, ERES conducted due diligence review of the Companies, including meeting the full Companies’ management team at the Companies’ offices in Orlando, Florida, reviewing the Companies’ financials and projection model, and discussing certain arrangements with prior providers of capital.

On June 3, 2022, ERES engaged Aviditi as its financial advisor in connection with the proposed business combination. While continuing its due diligence process, ERES began to prepare a proxy statement to seek an extension of the date by which ERES must complete an initial business combination. On June 6, 2022, ERES’s and the Companies’ respective management teams met at ERES’s offices in Boca Raton, Florida to negotiate a high-level summary letter of intent, subject to a successful extension of ERES’s deadline to complete a business combination. On or about June 8, 2022, ERES engaged Latham & Watkins LLP (“Latham”) as its legal counsel in connection with the proposed business combination.

On July 14, 2022, ERES submitted a draft letter of intent with respect to a business combination with the Companies. On July 18, 2022, ERES and the Companies executed the negotiated letter of intent contemplating an acquisition of the Companies by ERES (the “LOI”) with a pre-money equity value of the Companies of $618.0 million. The LOI stipulated that, subject to tax diligence and structuring analysis, (i) ERES would remain a publicly traded company and the equity interests in the Companies would be exchanged for shares in ERES, (ii) there would be a two-year trading lock-up in respect of 85% of the shares of Class A Common Stock issued to members of the Companies and the Sponsor following the Closing and a one-year trading lock-up with respect to the other 15% of shares of Class A Common Stock issued to members of the Companies and the Sponsor following the Closing, subject to certain customary exceptions, (iii) the Post-Combination Company’s board of directors would consist of four directors appointed by the Companies, three directors appointed by ERES and a

 

202


Table of Contents

number of additional independent directors designated prior to the Closing by mutual agreement, (iv) the Sponsor and the Company Members would agree to take certain actions in support of a potential PIPE transaction, (v) the Sponsor would issue the Sponsor PIK Note to ERES, if necessary, (vi) the representations and warranties in the definitive transaction agreement would not survive and (vii) there would also be customary closing conditions and registration rights.

While negotiating the letter of intent, ERES contacted Deloitte & Touche LLP (“Deloitte”) to perform business, accounting and financial, and tax due diligence, including a detailed review of the projected financial model. These diligence efforts included, among other actions, written diligence requests for documents and the Companies’ responses to written and verbal questions. On July 11, 2022, Deloitte began preliminary due diligence by sending the Companies an initial data request list. From July 12, 2022, through August 17, 2022, Deloitte requested incremental due diligence information from the Companies and led numerous due diligence calls with both the Companies and ERES (including calls specifically related to projected financials, accounting and tax).

On July 12, 2022, Deloitte led a call with ERES, the Companies and Aviditi to review its initial due diligence request list. Additionally, on July 13 and July 15, 2022, Deloitte led follow-up calls covering a range of due diligence topics and questions.

On July 20, 2022, Deloitte led a call to share its initial observations and ask incremental questions relating to the financial projection model and other work performed to date.

On July 19, 2022, Northland was contacted regarding providing a fairness opinion to determine the fairness, from a financial point of view, to ERES and its unaffiliated Public Stockholders of the consideration paid by ERES to the Company Members pursuant the Merger Agreement, and whether the Companies have an aggregate fair market value equal to at least 80 percent of the balance of funds in ERES’s Trust Account. On July 26, 2022, Northland executed an NDA.

On July 25, 2022, ERES’s stockholders voted to approve an extension of the period ERES has to complete an initial business combination (from July 27, 2022 to January 27, 2023). After giving effect to stockholder redemptions in connection with the extension vote, $97,939,800.60 remained in the Trust Account.

On July 29, 2022, Northland led an introductory call with Jay Jackson, who provided an overview of the Companies.

On August 2, 2022, Deloitte led a tax due diligence call with ERES, the Companies and Aviditi.

On August 3, 2022, Northland led a call to review and discuss the financial projection model with the Companies, ERES and Aviditi.

On August 5, 2022, Deloitte led an accounting due diligence call with ERES, the Companies and Aviditi.

On August 9, 2022, members of ERES management held a telephonic conference with Latham, counsel to ERES, to discuss considerations with respect to an initial draft of the Merger Agreement prepared by Latham and ERES.

On August 10, 2022, Latham provided an initial draft of the Merger Agreement to Locke Lord LLP (“Locke Lord”), counsel to the Companies. In addition to the terms set forth in the LOI, the initial draft of the Merger Agreement contemplated, among other things: (i) the Mergers, (ii) no survival of the representations, warranties and covenants of the parties beyond the closing date of the Mergers, (iii) listing of the ERES Common Stock and ERES warrants issued to the Company Members on a national securities exchange following completion of the Merger, (iv) certain covenants regarding claims against the Trust Account, (v) covenants requiring ERES and the

 

203


Table of Contents

Companies to use commercially reasonable efforts in order to obtain regulatory clearance, (vi) the entry into certain ancillary agreements concurrently with the execution of the Merger Agreement and (vii) representations, warranties and covenants customary for transactions of this type.

Additionally, on August 9 and August 12, 2022, Northland led follow-up calls to discuss the business and financial projection model with ERES and Aviditi.

On August 15, 2022, Locke Lord provided a revised draft of the Merger Agreement to Latham, which contemplated revisions to the representations and warranties of both ERES and the Companies. Locke Lord also proposed changes to the interim operating covenants.

On August 18, 2022, ERES management presented a business overview of the Companies to the ERES Board.

On August 23, 2022, Deloitte sent its finalized due diligence reports to ERES pursuant to the Statement of Work, dated July 29, 2022.

On August 19, 2022, Locke Lord provided an initial draft of the Registration Rights Agreement to Latham.

On August 21, 2022, Locke Lord provided a revised draft of the Merger Agreement to Latham, which contemplated, among other things, revised representations and warranties of ERES.

On August 22, 2022, Latham provided an initial draft of the Sponsor Support Agreement and Company Support Agreement to Locke Lord. Later that same day, Locke Lord distributed to Latham an initial draft of the Companies’ disclosure schedules.

On August 23, 2022, Locke Lord and Latham held a telephonic conference to discuss, negotiate and reach resolution on the outstanding points in the Merger Agreement.

On August 23, 2022, the Abacus Members and the LMA Members unanimously adopted resolutions approving each Company’s entry into the Merger Agreement and authorized and directed each Company’s officers to take all necessary actions to consummate the transactions contemplated thereby.

On August 24, 2022, Latham distributed to Locke Lord an initial draft of ERES’s disclosure schedules.

On August 29, 2022, the ERES Board held a virtual meeting in which certain officers and representatives of ERES and representatives of Latham and Northland, were in attendance. At the meeting, the management of ERES provided an overview of the proposed business combination with the Companies (including the rationale for the combined business) and updated the ERES Board regarding the final negotiations of the terms of the proposed business combination. Representatives of Latham gave a presentation to the ERES Board regarding the directors’ fiduciary duties under Delaware law and provided a summary of the Merger Agreement and ancillary agreements. Representatives of Northland provided an overview of the financial analyses summarized under the section entitled “The Business Combination—Opinion of Northland”, then delivered to the ERES Board its oral opinion, which was subsequently confirmed by delivery of a written opinion dated August 29, 2022, to the effect that, as of such date and on the basis of and subject to the qualifications, limitations and assumptions set forth in Northland’s written opinion, (i) the consideration to be paid by ERES to the Company Members pursuant to the Merger Agreement, was fair, from a financial point of view, to ERES and its unaffiliated Public Stockholders and (ii) the Companies have an aggregate fair market value equal to at least 80% of the balance of funds in the Trust Account (excluding deferred underwriting commissions and taxes payable and subject to proportionate adjustments related to Nasdaq’s 80% test). Following the delivery of Northland’s oral opinion, the ERES Board, with the assistance of Latham, discussed and reviewed the proposed business combination, the terms and conditions of the Merger Agreement and the key ancillary agreements (copies of all of which were provided to

 

204


Table of Contents

all of the members of the ERES Board in advance of the meeting), the potential benefits of, and risks relating to, the proposed business combination, the reasons for entering into the Merger Agreement and the proposed timeline for finalizing the definitive transaction agreements and announcing the proposed business combination. See the section entitled “The Business Combination—ERES Reasons for Approval of the Business Combination” for additional information related to the factors considered by the ERES Board in approving the Business Combination. At the conclusion of the presentations, the ERES Board unanimously determined, among other things, that the Business Combination Proposal is in the best interests of ERES and its stockholders and resolved to recommend that its stockholders vote “FOR” the adoption of the Merger Agreement, and approval of the transactions contemplated thereby, including the Business Combination.

Later on August 29, 2022, Latham and Locke Lord, together with ERES and the Companies, finalized the Merger Agreement and the ancillary agreements. ERES, the Companies and the other parties thereto then executed the Merger Agreement, the Sponsor Support Agreement and the Company Support Agreement, as applicable. On the morning of August 30, 2022, before Nasdaq opened, ERES and the Companies issued a joint press release announcing the execution of the Merger Agreement.

On October 14, 2022, ERES and the Companies executed the Amendment to, among other things, clarify the merger consideration and amend the regulatory requirements as more further described in the Amendment, a copy of which is attached to this proxy statement as Annex A-2.

On January 20, 2023, ERES’s stockholders voted to approve an extension of the period ERES has to complete an initial business combination (from January 27, 2023 to July 27, 2023). After giving effect to stockholder redemptions in connection with the extension vote, $29,102,648.33 remained in the Trust Account.

On April 20, 2023, ERES and the Companies executed the Second Amendment to, among other things, clarify the stockholder votes required to approve the Transaction Proposals, require the Companies to deliver or cause to be delivered documentation relating to a tax election at the Closing and extend the Outside Date as more further described in the Second Amendment, a copy of which is attached to this proxy statement as Annex A-3.

In connection with the occurrence of the Closing, the Post-Combination Company expects to enter into the Owl Rock Credit Facility, the SPV Purchase and Sale, including the Policy APA, and the SPV Investment Facility. The definitive documentation for the Owl Rock Credit Facility, the SPV Purchase and Sale, including the Policy APA, and the SPV Investment Facility is currently under negotiation and subject to further modifications before finalization, and there is no guarantee that the Owl Rock Credit Facility, the SPV Purchase and Sale or the SPV Investment Facility will be entered into in connection with the Closing. The Closing of the Business Combination is not contingent upon the Post-Combination Company’s entry into any of the Owl Rock Credit Facility, the SPV Purchase and Sale or the SPV Investment Facility. In the event the Post-Combination Company does not enter into the Owl Rock Credit Facility, the SPV Purchase and Sale or the SPV Investment Facility in connection with the Closing, the Post-Combination Company will continue to operate using cash on hand, cash flow from operations and investing activities and the cash proceeds of any subsequent financing activities at the Post-Combination Company following the completion of the Business Combination.

ERES Reasons for Approval of the Business Combination

Recommendation of ERES’s Board of Directors and Reasons for the Business Combination

ERES’s board of directors, in evaluating the Business Combination, consulted with ERES’s management, legal advisors and financial advisors. In reaching its unanimous resolution (i) approving and declaring the form, terms and provisions of the Merger Agreement, related documents and the transactions contemplated thereby, including the Business Combination, fair to and in the best interests of ERES and ERES’s stockholders, (ii) declaring it advisable for ERES to enter into, and approving the execution and delivery by ERES of, the Merger Agreement and related documents and (iii) recommending that ERES’s stockholders adopt the Merger

 

205


Table of Contents

Agreement, the related documents and approve the transactions contemplated thereby, including the Business Combination, the issuance of shares of Class A Common Stock in connection therewith and the other Proposals, ERES’s board of directors considered a range of factors, including, but not limited to, the factors discussed below. In light of the large number and wide variety of factors considered in connection with its evaluation of the Business Combination, ERES’s board of directors did not consider it practicable to, and did not attempt to, quantify or otherwise assign relative weights to the specific factors that it considered in reaching its determination and supporting its decision. ERES’s board of directors viewed its decision as being based on all of the information available and the factors presented to and considered by it. In addition, individual directors may have given different weight to different factors.

This explanation of ERES’s reasons for the Business Combination and all other information presented in this section is forward-looking in nature and, therefore, should be read in light of the factors discussed under “Forward-Looking Statements.”

Before reaching its decision, ERES’s board of directors reviewed the results of management’s due diligence, which included:

 

   

research on industry trends, projected growth and other industry factors;

 

   

meetings and calls with the Companies’ management team and representatives regarding operations, financial prospects and potential expansion opportunities, among other customary due diligence matters;

 

   

consultation with ERES’s legal and financial advisors;

 

   

review of the Companies’ material business contracts and certain other legal, intellectual property and commercial diligence;

 

   

financial, accounting and tax diligence;

 

   

a review of certain projections provided by the Companies; and

 

   

research on comparable companies.

ERES’s board of directors considered a number of factors pertaining to the Business Combination as generally supporting the board’s decision to authorize and approve ERES’s entry into the Merger Agreement and the transactions contemplated thereby, including, but not limited to, the following material factors:

 

   

Large and Growing Addressable Market. ERES’s board of directors considered the large and growing annual life settlement market opportunity in comparison to current market penetration and trends. In reviewing those factors, ERES’s board of directors determined the Companies are well-positioned to capitalize on the growing market;

 

   

Largely Uncorrelated Alternative Asset Class. ERES’s board of directors also considered the unique nature of life insurance policies relative to other assets, including their cash-collateralization, significant investment-grade counterparts and reduced exposure to market-driven risks;

 

   

Financial Condition. ERES’s board of directors also considered factors such as the Companies’ historical financial results, outlook, expansion opportunities and financial plan. In considering those factors, ERES’s board of directors reviewed the Companies’ historical growth and its current prospects for growth if the Companies achieve their business plan, and various historical and current balance sheet items of the Companies. In reviewing those factors, ERES’s board of directors determined that the Companies are well-positioned for strong future growth;

 

   

Strong Leadership Supported by an Experienced Operational and Execution Team. the Companies have a strong management team with significant operating experience. The senior management of the Companies intends to remain with the Post-Business Combination Company in the capacity of officers and/or directors, providing helpful continuity in advancing strategic and growth goals;

 

   

Lock-Up. Management of the Companies (among other holders) will be subject to a two-year lockup in respect of 85% of their Class A Common Stock and a one-year lockup with respect to 15% of their

 

206


Table of Contents
 

Class A Common Stock, subject to certain customary exceptions, which lockup will provide important stability to the leadership and governance of the Post-Business Combination Company;

 

   

Opinion of Northland. ERES’s board of directors received the oral opinion of Northland (which was confirmed by Northland’s written opinion of August 29, 2022) that the consideration to be paid by ERES to the Company Members pursuant to the Merger Agreement was fair, from a financial point of view, to ERES and its unaffiliated Public Stockholders;

 

   

Other Alternatives. ERES’s board of directors has determined that the proposed Business Combination represents the best potential business combination for ERES and the most attractive opportunity for ERES’s management to accelerate its business plan based upon the process utilized to evaluate and assess other potential acquisition targets. ERES’s board of has also determined that such process has not presented a better alternative;

 

   

Stockholder Liquidity. ERES’s board of directors considered the fact that in connection with the Business Combination, ERES stockholders have the option to (i) remain stockholders of the Post-Business Combination Company, (ii) sell their shares of Class A Common Stock on the open market or (iii) redeem their shares of Class A Common Stock for the per share amount held in the Trust Account; and

 

   

Negotiated Transaction. ERES’s board of directors has determined that the financial and other terms of the Merger Agreement are reasonable and were the product of arm’s-length negotiations between ERES and the Companies.

ERES’s board of directors also considered various uncertainties and risks and other potentially negative factors concerning the Business Combination, including, but not limited to, the following:

 

   

Macroeconomic Risks. Macroeconomic uncertainty, including the potential impact of the COVID-19 pandemic, and the effects it could have on the Post-Business Combination Company’s revenues;

 

   

Business Plan and Projections May Not Be Achieved. The risk that the Companies may not be able to execute on the business plan, and realize the financial performance as set forth in the financial projections, in each case as presented to management of ERES;

 

   

Stockholder Vote. The risk that ERES’s stockholders may fail to provide the applicable votes necessary to effect the Business Combination;

 

   

Closing Conditions. The fact that the completion of the Business Combination is conditioned on the satisfaction of certain closing conditions that are not within ERES’s control;

 

   

Litigation. The possibility of (i) litigation challenging the Business Combination or (ii) an adverse judgment granting permanent injunctive relief that could indefinitely delay consummation of the Business Combination;

 

   

Listing Risks. The challenges associated with preparing the companies, private entities, for the applicable disclosure and listing requirements to which the Post-Business Combination Company will be subject as a publicly traded company on the Nasdaq;

 

   

Benefits May Not Be Achieved. The risks that the potential benefits of the Business Combination may not be fully achieved or may not be achieved within the expected timeframe;

 

   

Liquidation of ERES. The risks and costs to ERES if the Business Combination is not completed, including the risk of diverting management focus and resources from other business combination opportunities, which could result in ERES being unable to effect a business combination by July 27, 2023;

 

   

Redemption Risk. The potential for a significant number of ERES stockholders electing pursuant to ERES’s Existing Charter to redeem their shares prior to the consummation of the Business Combination, which would potentially make the Business Combination more difficult or impossible to complete;

 

   

Growth Initiatives May Not be Achieved. The risk that the Companies’ growth initiatives may not be fully achieved or may not be achieved within the expected timeframe;

 

207


Table of Contents
   

ERES Stockholders Receiving a Minority Position in the Post-Business Combination Company. The risks associated with the minority position in the Post-Business Combination Company that ERES stockholders will hold following consummation of the Business Combination; and

 

   

Fees and Expenses. The fees and expenses associated with completing the Business Combination.

In addition to considering the factors described above, ERES’s board of directors also considered other factors, including, without limitation:

 

   

Interests of Certain Persons. Some officers and directors of ERES, as well as the Sponsor and its affiliates, may have interests in the Business Combination (see the section entitled “—Interests of ERES’s Directors and Officers and the Sponsor and its Affiliates in the Business Combination”).

 

   

Other Risk Factors. Various other risk factors associated with the business of the Companies, as described in the section entitled “Risk Factors” appearing elsewhere in this proxy statement.

ERES’s board of directors concluded that the potential benefits that it expects ERES and its stockholders to achieve as a result of the Business Combination outweigh the potentially negative and other factors associated with the Business Combination. Accordingly, ERES’s board of directors unanimously determined that the Business Combination and the transactions contemplated by the Merger Agreement are advisable and in the best interests of ERES and its stockholders.

Unaudited Prospective Financial Information of the Companies

The Companies do not, as a matter of course, make public projections as to future revenues, earnings, or other results. However, the Companies’ management prepared and provided to the Company Members, ERES and ERES’s financial advisors certain internal, unaudited prospective financial information in connection with the evaluation of the Business Combination (the “Projections”). The Companies’ management prepared such financial information based on their judgment and assumptions regarding the future financial performance of the Companies.

The unaudited prospective financial information is subjective in many respects. As a result, there can be no assurance that the prospective results will be realized or that actual results will not be significantly higher or lower than estimated. Since the unaudited prospective financial information covers multiple years, that information by its nature becomes less predictive with each successive year.

While presented in this proxy statement with numeric specificity, the information set forth in the summary below was based on numerous variables and assumptions that are inherently uncertain and may be beyond the control of the Companies’ management, including, among other things, the matters described in the sections entitled “Cautionary Statement Regarding Forward-Looking Statements” and “Risk Factors.” The Companies believe the assumptions in the prospective financial information were reasonable at the time the financial information was prepared, given the information the Companies had at the time. However, important factors that may affect actual results and cause the results reflected in the prospective financial information not to be achieved include, among other things, risks and uncertainties relating to the Companies’ business, industry performance, the regulatory environment, and general business and economic conditions. The prospective financial information also reflects assumptions as to certain business decisions that are subject to change. The unaudited prospective financial information was not prepared with a view toward public disclosure or with a view toward complying with the guidelines of the SEC, or the guidelines established by the American Institute of Certified Public Accountants with respect to prospective financial information, but, in the view of the Companies’ management, was prepared on a reasonable basis, reflects the best currently available estimates and judgments, and presents, to the best of the Companies’ management’s knowledge and belief, the expected course of action and the expected future financial performance of the Companies. However, this information is not fact and should not be relied upon as being necessarily indicative of future results, and readers of this proxy statement are cautioned not to place undue reliance on the prospective financial information.

 

208


Table of Contents

Neither the Companies’ independent auditors, nor any other independent accountants, have compiled, examined or performed any procedures with respect to the prospective financial information contained herein, nor have they expressed any opinion or any other form of assurance on such information or its achievability, and assume no responsibility for, and disclaim any association with, the prospective financial information. The audit reports included in this proxy statement relate to historical financial information. They do not extend to the prospective financial information and should not be read to do so.

EXCEPT AS REQUIRED BY APPLICABLE SECURITIES LAWS, THE COMPANIES DO NOT INTEND TO MAKE PUBLICLY AVAILABLE ANY UPDATE OR OTHER REVISION TO THE PROSPECTIVE FINANCIAL INFORMATION. THE PROSPECTIVE FINANCIAL INFORMATION DOES NOT TAKE INTO ACCOUNT ANY CIRCUMSTANCES OR EVENTS OCCURRING AFTER THE DATE THAT THE INFORMATION WAS PREPARED. READERS OF THIS PROXY STATEMENT ARE CAUTIONED NOT TO PLACE UNDUE RELIANCE ON THE UNAUDITED PROSPECTIVE FINANCIAL INFORMATION SET FORTH BELOW. NONE OF THE COMPANIES, ERES NOR ANY OF THEIR RESPECTIVE AFFILIATES, OFFICERS, DIRECTORS, ADVISORS OR OTHER REPRESENTATIVES HAS MADE OR MAKES ANY REPRESENTATION TO ANY COMPANY MEMBER, ERES STOCKHOLDER OR ANY OTHER PERSON REGARDING ULTIMATE PERFORMANCE COMPARED TO THE INFORMATION CONTAINED IN THE PROSPECTIVE FINANCIAL INFORMATION OR THAT FINANCIAL AND OPERATING RESULTS WILL BE ACHIEVED.

Certain of the measures included in the prospective financial information may be considered non-GAAP financial measures. Non-GAAP financial measures should not be considered in isolation from, or as a substitute for, financial information presented in compliance with GAAP, and non-GAAP financial measures as used by the Companies may not be comparable to similarly titled amounts used by other companies. Financial measures provided to a financial advisor in connection with a business combination transaction are excluded from the definition of non-GAAP financial measures and therefore are not subject to SEC rules regarding disclosures of non-GAAP financial measures, which would otherwise require a reconciliation of a non-GAAP financial measure to a GAAP financial measure. Accordingly, we have not provided a reconciliation of such financial measures.

The following tables sets forth certain summarized prospective financial information regarding the Companies for the years 2022, 2023 and 2024:

 

Financial Projections (in millions)    2022E      2023E      2024E  

Originated Policies

     501        620        771  

Revenue

     62        71        83  

Earning Before Taxes

     52        54        60  

Net Income

     52        42        47  

The Companies’ management team prepared the Projections as of August 25, 2022 based on estimates and assumptions believed to be reasonable with respect to the expected future financial performance of the Companies on August 25, 2022. The Projections were prepared using several assumptions, including, but not limited to, the following assumptions that the Companies’ management believed to be material:

 

   

A closing date of the business combination in the first quarter of 2023 and certain anticipated capital investments based on closing dates in the first quarter of 2023.

 

   

A total of $135 million of capital raised in connection with the transaction, with $35 million coming from ERES’s Trust Account and $100 million from debt financing in the third quarter of 2023, and an incremental $150 million of equity to be raised in the first quarter of 2024.

 

   

At annual policy origination growth of 24% which is partly based on increased incremental spend on marketing and origination teams. 90% of those policies are projected to be traded or sold directly to others while the remaining 10% are projected to be held for investment.

 

209


Table of Contents
   

Projected growth of expenses at a fixed rate of 3% per annum with the per employee salary expense growth projected to be 5%.

 

   

An estimated income tax rate of 22% for purposes of calculating the Return on Equity.

In making the foregoing assumptions, which imply a revenue compound annual growth rate of 15% between 2022 and 2024 for the Projections, the Companies’ management relied on a number of factors, including origination growth, new product offerings, industry growth and demand for life insurance policies based on current market conditions.

Opinion of Northland

The ERES Board retained Northland to provide a fairness opinion in connection with the Merger. In accordance with the terms and subject to the conditions set forth in the Merger Agreement, (a) LMA Merger Sub shall merge with and into LMA, with LMA surviving such merger as a direct wholly owned subsidiary of ERES and (b) Abacus Merger Sub shall merge with and into Abacus, with Abacus surviving such merger as a direct wholly owned subsidiary of ERES. At the Effective Time, (a) each LMA Interest will automatically convert into the right to receive a portion of the Aggregate Merger Consideration and (b) each Abacus Interest will automatically convert into the right to receive a portion of the Aggregate Merger Consideration.

In selecting Northland, the ERES Board considered, among other things, Northland’s qualifications, expertise and reputation, as well as Northland’s knowledge of ERES and the Companies, the businesses of ERES and the Companies and the industries in which ERES and the Companies operate.

On August 29, 2022, Northland rendered its oral opinion to the ERES Board, which was subsequently confirmed in a letter dated August 29, 2022, stating that, as of the date of the letter and subject to and based on the assumptions made, procedures followed, matters considered, limitations of the review undertaken and qualifications in such letter, (a) the consideration to be paid by ERES to the Company Members pursuant to the Merger Agreement is fair, from a financial point of view, to ERES and its unaffiliated Public Stockholders and (b) the Companies have an aggregate fair market value equal to at least 80 percent of the balance of funds in ERES’s Trust Account (excluding deferred underwriting commissions and taxes payable and subject to proportionate adjustment related to Nasdaq’s 80 percent test).

The full text of Northland’s written opinion letter, dated August 29, 2022, is attached as Annex H to this proxy statement. You should read Northland’s opinion letter carefully and in its entirety for a discussion of, among other things, the scope of the review undertaken and the assumptions made, procedures followed, matters considered and qualifications and limitations of the review undertaken by Northland in connection with its opinion. This summary is qualified in its entirety by reference to the full text of the opinion letter. Northland’s opinion letter was directed to the ERES Board, in its capacity as the board of directors of ERES, and addressed only the fairness, from a financial point of view, as of the date of the opinion, to ERES and its unaffiliated Public Stockholders of the consideration paid by ERES to the Company Members pursuant to the Merger Agreement, and whether the Companies have an aggregate fair market value equal to at least 80 percent of the balance of funds in ERES’s Trust Account (excluding deferred underwriting commissions and taxes payable and subject to proportionate adjustments related to Nasdaq’s 80 percent test). The opinion letter does not constitute a recommendation as to how any Public Stockholders should vote with respect to the approval of the Business Combination or any other matter and does not in any manner indicate the price at which ERES’s securities will trade at any time.

In connection with reviewing the Business Combination and rendering its opinion, Northland has informed ERES that, among other things, it has reviewed:

 

  (i)

the draft of the Merger Agreement, dated August 27, 2022;

 

210


Table of Contents
  (ii)

certain documents filed by ERES with the SEC, including the registration statement on Form S-1 initially filed July 2, 2020 and amendments thereto, and the related Rule 424(b)(4) final prospectus filed with the SEC on July 24, 2020 and various reports filed with the SEC pursuant to Exchange Act;

 

  (iii)

certain publicly available business and financial information relating to ERES and the Companies that Northland deemed to be relevant;

 

  (iv)

the Companies’ historical financial statements for the calendar years ended December 31, 2019, December 31, 2020 and December 31, 2021;

 

  (v)

certain non-public financial and business information provided to Northland by ERES, the Companies and their respective advisors;

 

  (vi)

certain information relating to the historical, current and future operations, financial condition and prospects of the Companies made available to us by the Companies and ERES, including financial projections for the years ending December 31, 2022, December 31, 2023 and December 31, 2024 prepared by the management of the Companies relating to the Companies;

 

  (vii)

certain industry and research reports relevant to the industry in which the Companies operate;

 

  (viii)

the reported historical price and trading activity for the securities of ERES, compared to certain financial stock market information for ERES with certain other publicly traded companies, and reviewed the financial terms of certain recent business combinations, and other studies and analyses it deemed appropriate; and

 

  (ix)

other documents made available the Companies’ virtual data room.

In addition, Northland held discussions with certain members of the respective management teams of ERES and the Companies and certain of their respective representatives and advisors regarding the business, operations, financial condition and prospects of the Companies, the Business Combination and related matters. Northland also participated in financial and business diligence calls with executive management of ERES, the Companies and their respective advisors, regarding, among other things, certain financial projections prepared by the Companies, the business and financial results and outlook of the Companies and the Business Combination structure and background. Northland also compared the financial and operating performance of the Companies with that of companies with publicly traded equity securities that it deemed to be relevant. Northland also conducted such other analyses, examinations and inquiries and considered such other financial, economic and market criteria as it deemed necessary and appropriate in arriving at its opinion.

With the consent of the ERES Board, Northland assumed and relied upon the accuracy and completeness of all of the financial and other information furnished to, discussed with or otherwise made available to Northland or that was publicly available. Northland was not engaged to, and did not independently attempt to, verify any of such information. In addition, ERES’s and the Companies’ respective management teams advised Northland, and Northland has assumed, with the permission of the ERES Board, that the financial projections provided to Northland were reasonably prepared in good faith on bases reflecting the best available information, estimates and judgments of ERES’s and the Companies’ respective management teams as to the future financial results and condition of the Companies. Northland also relied upon information provided by the Companies’ management as to the reasonableness of the financial projections (and the assumptions and bases therefor) provided to Northland. Northland was not engaged to assess the reasonableness or achievability of the projections or the assumptions on which they were based. Northland expressed no view as to such projections or assumptions and did not undertake any obligation to update its analysis or opinion in the event of any material changes to such projections or estimates. Northland did not conduct a physical inspection, valuation or appraisal of any of the assets or properties of the Companies, and Northland was not furnished with any such valuation or appraisal.

Northland was not asked to, nor did Northland, offer any opinion as to the material terms of the Merger Agreement or the form of the Business Combination. Northland was not requested to opine as to, and its opinion

 

211


Table of Contents

did not address, the basic business decision to proceed with or effect the Business Combination. In rendering its opinion, Northland assumed, with the consent of the ERES Board, that the final executed form of the Merger Agreement would not differ in any material respect from the drafts that Northland examined, and that the conditions to the Business Combination set forth in the Merger Agreement will be satisfied or waived and that Business Combination will be consummated in a manner consistent with that contemplated by the Merger Agreement. Northland also assumed that all regulatory approvals and consents necessary for the consummation of the Business Combination would be obtained without any adverse effect on ERES or the Companies or alter the terms of the Business Combination.

Northland’s opinion was based on financial, market, economic and other conditions existing on, and information made available to Northland as of August 29, 2022 and does not address any matters subsequent to such date. Northland’s opinion was limited to the fairness, from a financial point of view, to ERES and its unaffiliated Public Stockholders of the consideration paid by ERES to the Companies Members pursuant to the Merger Agreement and the fair market value of the Companies, in each case, as of the date of the opinion. Northland’s opinion does not address ERES’s underlying business decision to effect the Business Combination or any other terms of the Merger Agreement. Although subsequent developments may affect Northland’s opinion, Northland does not have any obligation to update, revise or reaffirm its opinion. Northland’s opinion was approved by the Northland Fairness Opinion Committee.

Summary Financial Analyses

The following is a summary of the material financial analyses performed by Northland in arriving at its opinion. Northland’s opinion letter was only one of many factors considered by the ERES Board in evaluating the Business Combination. Neither Northland’s opinion nor its financial analyses were determinative of the terms of the Business Combination or of the views of the ERES Board or ERES’s management with respect to the Business Combination. None of the analyses performed by Northland were necessarily assigned a greater significance by Northland than any other, nor does the order of analyses described represent relative importance or weight given to those analyses by Northland. The summary text describing each financial analysis does not purport to constitute a complete description of Northland’s financial analyses, including the methodologies and assumptions underlying the analyses, and, if viewed in isolation, could create a misleading or incomplete view of the financial analyses performed by Northland. The summary text set forth below does not represent and should not be viewed by anyone as constituting or purporting to constitute the conclusions reached by Northland with respect to any of the analyses performed by it in connection with its opinion.

Analysis of Selected Publicly Traded Companies.

As part of its financial analyses, Northland reviewed and compared certain publicly available financial data, ratios and trading multiples for publicly traded companies within the specialty insurance industry that Northland determined, based on its professional judgment, that their businesses, size, financial information, product mix and operating profiles were reasonably comparable to those the Companies for purposes of this analysis, including the following six companies (collectively, the “Selected Publicly Traded Companies”):

 

•  Cincinnati Financial Corporation

  

•  Kinsale Capital Group, Inc.

•  Markel Corporation

  

•  RLI Corp.

•  The Progressive Corporation

  

•  W.R. Berkley Corporation

Financial data of the Selected Publicly Traded Companies were based on publicly available information, including information from public filings, third party equity research reports and publicly available research analysts’ estimates and forward-looking metrics (such estimates and metrics based on information available via S&P Capital IQ). Northland reviewed data, including implied market capitalization, current prevailing equity values (“Price”), Price/earnings before taxes or “EBT” and Price/earnings per share or “EPS,” based on

 

212


Table of Contents

consensus estimates obtained via S&P Capital IQ for each of the Selected Publicly Traded Companies and the Companies.

Based on its professional judgement and experience, Northland determined that the operations, size, businesses, product mix and financial information of such companies were similar to that of the Companies for purposes of this analysis. The multiples for each of the above-mentioned financial metrics for each of the Selected Publicly Traded Companies were calculated using their respective closing prices on August 26, 2022 and were based on the most recent publicly available information and information available via S&P Capital IQ on that date. Financial data for the Companies used to compare to the Selected Publicly Traded Companies was based on estimates of ERES’s management and the Companies’ projections. Based on its professional judgement and experience, Northland applied a 20% private company discount to the equity value of the Selected Publicly Traded Companies.

The following summarizes the results of these analyses with respect to the financial results and metrics of the Selected Publicly Traded Companies after applying the discounted multiples as set forth above, including:

 

   

Price/calendar year 2022 EBT multiples: The Selected Publicly Traded Companies had Price/calendar year 2022 EBT multiples ranging from a low of 8.9x to a high of 28.4x. The mean Price/calendar year 2022 EBT multiple was 22.0x and the median Price/calendar year 2022 EBT multiple was 25.3x;

 

   

Price/calendar year 2023 EBT multiples: The Selected Publicly Traded Companies had Price/calendar year 2023 EBT multiples ranging from a low of 8.7x to a high of 20.8x. The mean Price/calendar year 2023 EBT multiple was 13.4x and the median Price/calendar year 2023 EBT multiple was 12.5x;

 

   

Price/calendar year 2024 EBT multiples: The Selected Publicly Traded Companies Price/calendar year 2024 EBT multiples ranging from a low of 8.0x to a high of 17.6x. The mean Price/calendar year 2024 EBT multiple was 11.2x and the median Price/calendar year 2024 EBT multiple was 11.1x;

 

   

Price/calendar year 2022 EPS multiples: The Selected Publicly Traded Companies had Price/calendar year 2022 EPS multiples ranging from a low of 12.7x to a high of 30.2x. The mean Price/calendar year 2022 EPS multiple was 18.8x and the median Price/calendar year 2022 EPS multiple was 17.6x;

 

   

Price/calendar year 2023 EPS multiples: The Selected Publicly Traded Companies had Price/calendar year 2023 EPS multiples ranging from a low of 11.0x to a high of 25.6x. The mean Price/calendar year 2023 EPS multiple was 16.8x and the median Price/calendar year 2023 EPS multiple was 15.7x;

 

   

Price/calendar year 2024 EPS multiples: The Selected Publicly Traded Companies Price/EPS calendar 2024 EPS multiples ranging from a low of 10.2x to a high of 21.7x. The mean Price/EPS calendar 2024 EPS multiple was 16.3x and the median Price/EPS calendar 2024 EPS multiple was 14.1x.

Northland then applied the low to high calendar years 2022, 2023 and 2024 EBT multiples and EPS multiples described above derived from the Selected Publicly Traded Companies to the corresponding data of the Companies. This analysis indicated approximate aggregate implied enterprise value reference ranges for the Companies of approximately $382 million to $1,390 million, $388 million to $1,032 million and $399 million to $974 million based on 2022, 2023 and 2024 EBT estimates of approximately $52 million, $54 million and $60 million, respectively, and implied enterprise value reference ranges for the Companies of approximately $580 million to $1,484 million, $380 million to $992 million and $399 million to $937 million based on 2022, 2023 and 2024 net income of approximately $52 million, $42 million and $47 million, respectively.

No company used in the Selected Publicly Traded Companies’ analysis is identical to the Companies. Northland made qualitative judgments based on its experience and professional judgment concerning differences

 

213


Table of Contents

between the business, financial and operating characteristics of the Companies. In evaluating the Selected Publicly Traded Companies, Northland made judgments and assumptions with regard to industry performance, general business, economic, market and financial conditions and other matters which are beyond ERES’s and the Companies’ control, such as the impact of competition on the Companies and the specialty insurance industry generally, industry growth and the absence of any adverse material change in the Companies’ financial condition and prospects or those of the Companies or the specialty insurance or the financial markets in general.

Analysis of Selected Precedent Transactions

As part of its financial analyses, Northland also reviewed and compared certain publicly available financial data for certain transactions involving companies in industries related to specialty insurance industry that were publicly announced, had sufficient data to allow Northland to complete its analysis and which closed between January 1, 2018 and August 26, 2022 The following transactions were used in the analysis (collectively, the “Selected Precedent Transactions”):

 

Closed

  

Buyer

  

Target

August 2021    Further Global Capital Management, L.P.; TowerBrook Capital Partners L.P.    Coaction Global, Inc.
June 2021    The Progressive Corporation    Protective Insurance Corporation
February 2020    HCC Insurance Holdings, Inc.    Privilege Underwriters, Inc.
May 2019    The Hartford Financial Services Group, Inc.    The Navigators Group, Inc.
December 2018    Bain Capital, HarbourVest Partners, Lexington Partners, LGT Capital Partners    esure Group plc
July 2018    Kemper Corporation    Infinity Property and Casualty Corporation

Based on its professional judgment and experience, Northland reviewed and compared certain publicly available transaction valuation metrics that Northland determined, based on its professional judgment and consideration paid in such transactions, including implied market capitalization, Price/EBT and Price/EPS. The information and financial data of the selected precedent transactions were based on the most recent publicly available information and S&P Capital IQ.

The following summarizes the results of these analyses with respect to comparable transactions:

 

   

Price/EBT multiples: The Selected Precedent Transactions had Price/next twelve months EBT multiples ranging from a low of 9.1x to a high of 23.8x. The mean Price/next twelve months EBT multiple was 13.2x and the median Price/EBT multiple was 10.0x;

 

   

Price/EPS multiples: The Selected Precedent Transactions had Price/next twelve months EPS multiples ranging from a low of 11.5x to a high of 32.6x. The mean Price/next twelve months EPS multiple was 18.6x and the median Price/EBT multiple was 15.9x.

Northland then applied the low to high next twelve months EBT multiples described above derived from the Selected Precedent Transactions to the corresponding data of the Companies. This analysis indicated an approximate implied aggregate enterprise value reference range for the Companies of approximately $342 million to $1,030 million. Northland then applied the applied the low to high next twelve months EPS multiples described above derived from the Selected Precedent Transactions to the corresponding data of the Companies. This analysis indicated an approximate implied aggregate enterprise value reference range for the Companies of approximately $457 million to $1,438 million.

No transaction used in the Selected Precedent Transactions’ analysis is identical to the Business Combination. In evaluating the Selected Precedent Transactions, Northland made judgments and assumptions

 

214


Table of Contents

with regard to industry performance, general business, economic, market and financial conditions and other matters which are beyond ERES’s and the Companies’ control, such as the impact of competition on the Companies and the specialty insurance industry generally, industry growth and the absence of any adverse material change in the Companies’ financial condition and prospects or those of the Companies or the specialty insurance or the financial markets in general.

Miscellaneous

The preparation of a financial opinion is a complex analytical process involving various determinations as to the most appropriate and relevant methods of financial analysis and the application of those methods to the particular circumstances and, therefore, a financial opinion is not readily susceptible to summary description. In arriving at its opinion, Northland did not draw, in isolation, conclusions from or with regard to any factor or analysis that it considered. Rather, Northland made its determination as to fairness on the basis of its experience and professional judgment after considering the results of all of the analyses.

The credit, financial and stock markets have from time-to-time experienced unusual volatility, and Northland was not asked to and expressed no opinion or view as to any potential effects of such volatility on the Business Combination and did not address potential developments in any such markets. In addition, Northland was not asked to and expressed no opinion or view as to any potential effects of the COVID-19 pandemic on the Business Combination, ERES or the Companies.

ERES agreed to pay Northland a cash fee of $1,000,000, of which $100,000 was due upon delivery of the fairness opinion and the remaining $900,000 is due at the Closing. In addition, ERES has agreed to reimburse certain of Northland’s expenses related to its engagement and to indemnify Northland against certain liabilities that may arise from services provided in connection with rendering its opinion.

Northland, as a customary part of its investment banking business, is continually engaged in performing financial analyses regarding businesses and their securities in connection with acquisitions, negotiated underwritings, competitive biddings, secondary distributions of listed and unlisted securities, private placements and other transactions for estate, corporate and other purposes.

Stockholders are urged to review the section entitled “Risk Factors—Risks Related to the Business of the Companies” in this proxy statement for a description of the risks relating to the Companies’ business. Stockholders should also read the section entitled “Forward-Looking Statements” in this proxy statement for additional information regarding the risks inherent in forward-looking information.

Interests of ERES’s Directors and Executive Officers and the Sponsor and its Affiliates in the Business Combination

In considering the recommendation of the ERES Board to vote in favor of approval of the Proposals, stockholders should keep in mind that the Sponsor and its affiliates and ERES’s directors and officers have interests in such Proposals that are different from or in addition to (and which may conflict with) those of ERES stockholders. Stockholders should take these interests into account in deciding whether to approve the Proposals presented at the Special Meeting, including the Business Combination Proposal. These interests include, among other things:

 

   

If the Business Combination with the Companies or another business combination is not consummated within the Completion Window, ERES will cease all operations except for the purpose of winding up, redeeming 100% of the outstanding Public Shares for cash and, subject to the approval of its remaining stockholders and the ERES Board, dissolving and liquidating. In such event, the 8,625,000 Founder Shares held by ERES’s Initial Stockholders, which were acquired for an aggregate purchase price of $25,000, or approximately $0.003 per share, would be worthless because ERES’s Initial Stockholders are not entitled to participate in any redemption or distribution with respect to such shares. The

 

215


Table of Contents
 

Founder Shares had an aggregate market value of $89.5 million based upon the closing price of $10.38 per share of ERES Class A Common Stock on Nasdaq on the ERES Record Date. Certain Founder Shares are subject to time-based vesting provisions as described under “Other Agreements—Sponsor Support Agreement.”

 

   

The Sponsor purchased an aggregate of 8,900,000 Private Placement Warrants from ERES for an aggregate purchase price of $8,900,000 (or $1.00 per warrant). These purchases took place on a private placement basis simultaneously with the consummation of the ERES IPO and associated exercise of the over-allotment option. A portion of the proceeds ERES received from these purchases was placed in the Trust Account. Such warrants had an aggregate market value of approximately $1.96 million based upon the closing price of $0.22 per public warrant on the Nasdaq on June 13, 2023, the ERES Record Date. The Private Placement Warrants will become worthless if ERES does not consummate a business combination within the Completion Window. The Sponsor paid an aggregate of $8,925,000 for its purchases of the Founder Shares and the Private Placement Warrants.

 

   

In order to finance transaction costs in connection with a business combination, the Sponsor, members of the ERES founding team or any of their affiliates may, but are not obligated to, loan ERES funds as may be required. In August 2021, the Sponsor committed to provide ERES up to an aggregate of $1,500,000 in loans for working capital purposes. The Working Capital Note does not bear interest and is repayable in full upon consummation of a business combination. If ERES does not complete a business combination, the Working Capital Note shall not be repaid and all amounts owed under it will be forgiven. The Working Capital Note is subject to customary events of default, the occurrence of which automatically trigger the unpaid principal balance of the Working Capital Note and all other sums payable with regard to the Working Capital Note becoming immediately due and payable. As of March 31, 2023, there was a balance of $1,500,000 under this loan. On January 31, 2023, the Sponsor agreed to loan ERES up to an additional $1,500,000 under the Working Capital Note.

 

   

On July 25, 2022, ERES entered into the Extension Note with the Sponsor. Pursuant to the Extension Note, the Sponsor has agreed that it will contribute to ERES as a loan (each loan being referred to herein as a “Contribution”) $0.033 for each Public Share that was not redeemed in connection with the stockholder vote to approve the extension of the deadline by which ERES must complete its initial business combination, for each month until the earlier of (i) the date of the special meeting held in connection with the stockholder vote to approve the Business Combination and (ii) the date of liquidation of ERES. The Extension Note does not bear interest and is repayable in full upon the earlier of (i) the date of the consummation of ERES’s initial business combination and (ii) the date of ERES’s liquidation. At any time prior to payment in full of the principal balance of the Extension Note, the holder of the Extension Note (or a permitted assignee) will have the option, but not the obligation, to convert up to $1,500,000 of the unpaid principal balance of the Extension Note into that number of Extension Warrants, each whole warrant exercisable for one share of ERES Class A Common Stock equal to the principal amount of the Extension Note so converted divided by $1.50. The terms of the Extension Warrants will be identical to the terms of the Private Placement Warrants. The Sponsor will have the sole discretion whether to continue extending for additional months, and if the Sponsor determines not to continue extending for additional months, its obligation to make additional Contributions will terminate. If this occurs, ERES would wind up ERES’s affairs and redeem 100% of the outstanding Public Shares in accordance with the procedures set forth in the Existing Charter. The maturity date of the Extension Note may be accelerated upon the occurrence of an Event of Default (as defined therein). Any outstanding principal under the Extension Note may be prepaid at any time by ERES, at its election and without penalty, provided, however, that the Sponsor shall have a right to first convert such principal balance as described in Section 17 of the Extension Note upon notice of such prepayment. If the Business Combination is not completed and ERES winds up, there will not be sufficient assets to repay the Extension Note and it will be worthless. As of March 31, 2023, there was a balance of $1,924,356 under this loan.

 

   

On January 23, 2023, ERES entered into the Second Extension Note with the Sponsor. Pursuant to the Second Extension Note, the Sponsor agreed to contribute to ERES as a loan $0.033 for each Public

 

216


Table of Contents
 

Share that was not redeemed in connection with the stockholder vote to approve the extension of the date by which ERES must complete an initial business combination, for each month until the earlier of (i) the date of consummation of ERES’s initial business combination and (ii) the date of liquidation of ERES. The Second Extension Note does not bear interest and is repayable in full upon the earlier of (i) the date of the consummation of ERES’s initial business combination and (ii) the date of ERES’s liquidation. At any time prior to payment in full of the principal balance of the Second Extension Note, the holder of the Second Extension Note (or a permitted assignee) will have the option, but not the obligation, to convert up to $500,000 of the unpaid principal balance of the Second Extension Note into that number of Second Extension Warrants, each whole warrant exercisable for one share of ERES Class A Common Stock equal to the principal amount of the Second Extension Note so converted divided by $1.50. The terms of the Second Extension Warrants will be identical to the terms of the Private Placement Warrants. The Sponsor will have the sole discretion whether to continue extending for additional months, and if the Sponsor determines not to continue extending for additional months, its obligation to make additional Contributions will terminate. If this occurs, ERES would wind up ERES’s affairs and redeem 100% of the outstanding Public Shares in accordance with the procedures set forth in the Existing Charter. The maturity date of the Second Extension Note may be accelerated upon the occurrence of an Event of Default (as defined therein). Any outstanding principal under the Second Extension Note may be prepaid at any time by ERES, at its election and without penalty, provided, however, that the Sponsor shall have a right to first convert such principal balance as described in Section 17 of the Second Extension Note upon notice of such prepayment. If the Business Combination is not completed and ERES winds up, there will not be sufficient assets to repay the Second Extension Note and it will be worthless. As of March 31, 2023, there was a balance of $282,750 under this loan.

 

   

ERES’s directors and officers, and their affiliates are entitled to reimbursement of out-of-pocket expenses incurred by them in connection with certain activities on ERES’s behalf, such as identifying and investigating possible business targets and business combinations. However, if ERES fails to consummate a business combination within the Completion Window, they will not have any claim against the Trust Account for reimbursement. Accordingly, ERES may not be able to reimburse these expenses if the Business Combination or another business combination is not consummated within the Completion Window. As of March 31, 2023, $0 was outstanding in out-of-pocket expense reimbursements. Additionally, two affiliates of the Sponsor are each entitled to $10,000 per month for office space, utilities, administrative and support services provided to ERES’s management team, which commenced on July 24, 2020 and will continue through the earlier of consummation of the Business Combination and ERES’s liquidation. For the years ended December 31, 2022 and December 31, 2021, ERES incurred and paid an aggregate of $240,000 and $240,000 in connection with these agreements, respectively. For the three months ended March 31, 2023, ERES incurred and paid an aggregate of $60,000 in connection with these agreements.

 

   

The continued indemnification of current directors and officers and the continuation of directors’ and officers’ liability insurance.

 

   

In the event of the liquidation of the Trust Account, the Sponsor has agreed to indemnify and hold harmless ERES against any and all losses, liabilities, claims, damages and expenses to which ERES may become subject as a result of any claim by (i) any third party for services rendered or products sold to ERES or (ii) a prospective target business with which ERES has entered into an acquisition agreement, provided that such indemnification of ERES by the Sponsor shall apply only to the extent necessary to ensure that such claims by a third party for services rendered or products sold to ERES or a target do not reduce the amount of funds in the Trust Account to below (i) $10.00 per share of ERES Class A Common Stock or (ii) such lesser amount per share of ERES Class A Common Stock held in the Trust Account due to reductions in the value of the trust assets as of the date of the liquidation of the Trust Account, in each case, net of the amount of interest earned on the property in the Trust Account, which may be withdrawn to pay taxes and expenses related to the administration of the Trust Account, except as to any claims by a third party (including a target) who executed a waiver of any and

 

217


Table of Contents
 

all rights to seek access to the Trust Account and except as to any claims under ERES’s indemnity of the underwriters of the ERES IPO against certain liabilities, including liabilities under the Securities Act. If ERES consummates the Business Combination, on the other hand, ERES will be liable for all such claims.

 

   

Pursuant to the Sponsor Support Agreement, the Sponsor has agreed, subject to certain exceptions, not to transfer (i) 15% of the shares of the Post-Combination Company’s common stock received by the Sponsor in connection with the Closing until the date that is 180 days after the Closing Date and (ii) the remaining 85% of the shares of the Post-Combination Company’s common stock received by the Sponsor in connection with the Closing until the date that is 24 months after the Closing Date.

 

   

Subject to certain limited exceptions, the Private Placement Warrants will not be transferable until 30 days following the completion of the Business Combination.

 

   

There will be no finder’s fees, reimbursements or cash payments made by ERES to the Sponsor or ERES’s officers or directors, or ERES’s or any of their affiliates, for services rendered to ERES prior to or in connection with the completion of the Business Combination, other than payment of the amount described above for office space, utilities, administrative and support services described above and repayments of the loans under the Working Capital Note, the Extension Note and the Second Extension Note as described above. The Sponsor and ERES’s officers and directors or any of their respective affiliates will also be reimbursed for any out-of-pocket expenses incurred in connection with ERES’s formation, the ERES IPO and activities on ERES’s behalf such as identifying potential target businesses and performing due diligence on suitable business combinations. There is no cap or ceiling on the reimbursement of out-of-pocket expenses incurred by such persons in connection with activities on our behalf.

 

   

Our Sponsor, officers and directors would hold the following number of shares of common stock in the Post-Combination Company, on a fully diluted basis, at the closing of the Business Combination:

 

Name of Person/Entity

   Number of Shares
of Common Stock(1)
     Value of Shares(2)  

East Sponsor, LLC

     17,068,333      $  170,683,330  

Terrence M. Pegula

     17,068,333      $  170,683,330  

Gary L. Hagerman, Jr.

     1,000      $ 10,000  

John P. Sieminski

     2,500      $ 25,000  

James S. Morrow

     0      $ 0  

William A. Fustos

     22,000      $ 220,000  

Thomas W. Corbett, Jr.

     10,000      $ 100,000  

Benjamin Wingard(3)

     4,000      $ 40,000  

Jacob Long

     5,000      $ 50,000  

Adam Gusky

     2,452      $ 24,520  

 

(1)

(a) Assumes that (i) Public Stockholders exercise the 17,250,000 public warrants, (ii) the Initial Stockholders exercise the 7,120,000 Private Placement Warrants, (iii) the 1,780,000 warrants in the warrant pool are exercised, (iv) the Sponsor exercises its option to convert up to $1,500,000 of the unpaid principal balance on the Extension Note to 1,000,000 Extension Warrants and exercises such warrants, (v) the Sponsor exercises its option to convert up to $500,000 of the unpaid principal balance on the Second Extension Note to 333,333 Second Extension Warrants and exercises such warrants and (vi) all shares underlying the Incentive Plan are issued.

(b) Includes shares that may be issued but are not presently outstanding and, as such, differs from the share counts shown or assumed in the sections entitled “Summary Unaudited Pro Forma Condensed Combined Financial Information,” “Unaudited Historical Comparative and Pro Forma Combined Per Share Data of ERES and the Companies,” “Unaudited Pro Forma Condensed Combined Financial Information” and “Comparative Historical and Unaudited Pro Forma Combined Per Share Financial Information,” which sections are limited to shares that are presently issued and outstanding.

 

218


Table of Contents
(2)

Assumes a value of $10.00 per share, the deemed value of the Class A Common Stock in the Business Combination.

(3)

Benjamin Wingard was a “named executive officer” for the purposes of the Annual Report on Form 10-K for fiscal year ended December 31, 2022, filed by ERES on April 18, 2023. Mr. Wingard resigned from ERES effective January 31, 2023.

 

   

Certain of our officers and directors presently have, and any of them in the future may have additional, fiduciary or contractual obligations to other entities pursuant to which such officer or director is or will be required to present business combination opportunities to such entity. Accordingly, in the future, if any of our officers or directors becomes aware of a business combination opportunity which is suitable for an entity to which he or she has then-current fiduciary or contractual obligations, he or she will honor his or her fiduciary or contractual obligations to present such opportunity to such entity. We do not believe, however, that any fiduciary duties or contractual obligations of our officers would materially undermine our ability to complete our business combination. The Existing Charter provides that we renounce our interest in any corporate opportunity offered to any director or officer unless such opportunity is expressly offered to such person solely in his or her capacity as a director or officer of our company and such opportunity is one we are legally and contractually permitted to undertake and would otherwise be reasonable for us to pursue, and to the extent such person is permitted to refer that opportunity to us without violating another legal obligation. This waiver allows our Sponsor and its affiliates to allocate opportunities based on a combination of the objectives and fundraising needs of the target, as well as the investment objectives of the entity. However, we do not believe that the waiver of the corporate opportunities doctrine otherwise had a material impact on our search for an acquisition target.

 

   

In the aggregate, the Sponsor paid an aggregate of $8,925,000 for the Founder Shares and the Private Placement Warrants, and the Sponsor and its affiliates have approximately $95,050,000 at risk that depends upon the completion of a business combination. Specifically, approximately $86,150,000 of such at-risk amount is the value of the Sponsor and its affiliates’ Founder Shares (assuming a value of $10.00 per share, the deemed value of the Class A Common Stock in the Business Combination), and approximately $8,900,000 of such at-risk amount is the value of the Sponsor’s Private Placement Warrants (based on the purchase price of $1.00 per Private Placement Warrant). There are no fees contingent upon a business combination payable to the Sponsor’s affiliates upon consummation of the Business Combination. There are no out-of-pocket expenses reimbursable to our directors and officers or affiliates. There are currently no outstanding loans to us from the Sponsor, other than the Working Capital Note in the principal amount of $1,500,000, the Extension Note in the principal amount of up to $1,924,356 issued on July 25, 2022 and the Second Extension Note in the principal amount of up to $565,497.31 issued on January 23, 2023, as described above.

 

   

Following the completion of the Business Combination, Adam Gusky and Thomas W. Corbett, Jr. will be members of the board of directors of the Post-Combination Company. As such, in the future, Mr. Gusky and Mr. Corbett, Jr. will receive any cash fees, stock options or stock awards that the board of directors of the Post-Combination Company determines to pay to its directors.

 

   

Given the interests described above, our Sponsor and its affiliates may earn a positive rate of return on their investment, even if the Post-Combination Company common stock trades below the price initially paid for the ERES units in the ERES IPO, and the Public Stockholders may experience a negative rate of return following the completion of the Business Combination. Thus, our Sponsor and its affiliates may have more of an economic incentive for us to, rather than liquidate if we fail to complete our initial business combination by the Completion Window, enter into an initial business combination on potentially less favorable terms with a potentially less favorable, riskier, weaker-performing or financially unstable business, or an entity lacking an established record of revenues or earnings, than would be the case if such parties had paid the full offering price for their Founder Shares.

 

   

Our Sponsor, directors and officers beneficially own Founder Shares and warrants that will be worthless and have incurred reimbursable expenses that may not be reimbursed or repaid if the

 

219


Table of Contents
 

Business Combination is not approved. As of the date of this proxy statement, the Sponsor has invested an aggregate of approximately $14,320,606 (consisting of $25,000 for the Founder Shares, $8,900,000 for the Private Placement Warrants, $3,000,000 for the aggregate principal amount of the Working Capital Note, $1,924,356 for the Extension Note and $471,250 for the Second Extension Note). Assuming a value of $10.00 per share, the deemed value of the Class A Common Stock in the Business Combination, the aggregate market value with respect to the common stock, fully diluted, based on Founder Shares and warrants in ERES held by our Sponsor, directors and officers, would be approximately $170,783,330. Thus, the aggregate market value of our Sponsor’s Founder Shares and Private Placement Warrants, together with the aggregate outstanding principal amount of the foregoing loans and the foregoing reimbursable expenses, would be approximately $185,103,936.

The foregoing interests present a risk that the Sponsor and its affiliates will benefit from the completion of a business combination, including in a manner that may not be aligned with Public Stockholders. As such, the Sponsor may be incentivized to complete an acquisition of a less favorable target company or on terms less favorable to stockholders rather than liquidate.

Interests of the Companies’ Directors and Executive Officers in the Business Combination

Certain of the Companies’ managers and executive officers will serve as directors and officers of the Post-Combination Company following the consummation of the Business Combination. In the future, they will receive the cash and equity-based compensation from the Post-Combination Company that the board of directors of the Post-Combination Company determines to pay to them as managers and officers.

Board of Directors and Executive Officers After Completion of the Business Combination

The following sets forth certain information, as of June 13, 2023, concerning the persons who are expected to serve as executive officers and members of the board of directors of the Post-Combination Company following the consummation of the Business Combination.

 

Name

   Age     

Title

Jay Jackson

     51      Chief Executive Officer and Director Nominee

Matt Ganovsky

     58      Co-Founder and President

Kevin Scott Kirby

     56      Co-Founder and President

Sean McNealy

     57      Co-Founder, President and Director Nominee

Bill McCauley

     51      Chief Financial Officer

Adam Gusky

     48      Director Nominee

Karla Radka

     54      Director Nominee

Cornelis Michiel van Katwijk

     56      Director Nominee

Thomas W. Corbett, Jr.

     73      Director Nominee

Mary Beth Schulte

     58      Director Nominee

Accounting Treatment of the Business Combination

The Business Combination will be accounted for as a reverse recapitalization with ERES in accordance with GAAP. Under this method of accounting, ERES has been treated as the “acquired” company for financial reporting purposes. This determination was primarily based on the Companies’ stockholders having a relative majority of the voting power of the Post-Combination Company, the Companies having the authority to appoint a majority of directors on the Board, and senior management of the Companies comprising the majority of the senior management of the Post-Combination Company. LMA was then determined to be the “acquirer” for financial reporting purposes based on the relative size of LMA as compared to Abacus, represented by their revenue, equity, gross profit and net income. Accordingly, for accounting purposes, the financial statements of the combined entity will represent a continuation of the financial statements of LMA with the LMA Merger

 

220


Table of Contents

being treated as the equivalent of LMA issuing stock for the net assets of ERES, accompanied by a recapitalization. The net assets of ERES will be stated at historical cost, with no goodwill or other intangible assets recorded.

The Abacus Merger will be accounted for using the acquisition method of accounting. Under the acquisition method of accounting, the assets and liabilities of Abacus will be recorded at estimated fair value as of the acquisition date. The excess of the purchase price over the estimated fair values of the net assets acquired, if applicable, will be recognized as goodwill. For purposes of the unaudited pro forma condensed combined balance sheet, the purchase consideration has been allocated to the assets acquired and liabilities assumed of Abacus based upon management’s preliminary estimate of their fair values, subject to further revision as additional information becomes available and additional analyses are performed. Differences may occur between these preliminary estimates and the final accounting, expected to be completed after the Closing, and these differences could have a material impact on the accompanying unaudited pro forma condensed combined financial information and the Company’s future results of operations and financial position.

Regulatory Approvals Required for the Business Combination

HSR Act

Completion of the Business Combination is subject to approval under the HSR Act. Each of the Companies and ERES have agreed to use their respective commercially reasonable efforts to take all actions necessary, proper or advisable under applicable laws to consummate the Business Combination as promptly as practicable, including all licenses, permits, clearances, consents, approvals, authorizations, authorizations, qualifications and government orders.

Under the HSR Act, and related rules, the transactions may not be completed until notifications have been filed with and certain information has been furnished to the Antitrust Division of the Department of Justice (the “Antitrust Division”) and the Federal Trade Commission (the “FTC”) and all statutory waiting period requirements have been satisfied. ERES filed a Notification and Report Form with the Antitrust Division and the FTC on September 26, 2022, and the 30-day waiting period expired at 11:59 p.m., New York City time, on October 26, 2022.

At any time before or after the completion of the Business Combination, the Antitrust Division, the FTC or foreign antitrust authorities could take action under the U.S. or foreign antitrust laws, including seeking to prevent the Business Combination, to rescind the Business Combination or to clear the Business Combination subject to the divestiture of assets of ERES or the Companies or subject to other remedies. In addition, U.S. state attorneys general could take action under the antitrust laws as they deem necessary or desirable in the public interest including without limitation seeking to enjoin the completion of the transactions or permitting completion subject to the divestiture of assets of ERES or the Companies or other remedies. Private parties may also seek to take legal action under the antitrust laws under some circumstances. There can be no assurance that a challenge to the transactions on antitrust grounds will not be made or, if such challenge is made, that it would not be successful.

There can be no assurances that the regulatory approvals discussed above will be received on a timely basis, or as to the ability of ERES and the Companies to obtain the approvals on satisfactory terms or the absence of litigation challenging such approvals.

FL OIR and CA DOI

In connection with the Business Combination, the ERES must obtain regulatory approvals from the Florida Office of Insurance Regulation (“FL OIR”) and, following the Closing, the California Department of Insurance (“CA DOI”).

 

221


Table of Contents

Florida.

ERES must obtain the approval of the Florida Insurance Commissioner of ERES’s acquisition of control of Abacus before and as a condition precedent to the closing of the Business Combination. On September 15, 2022, the ERES filed with the FL OIR ERES’s application for its acquisition of control of Abacus. The FL OIR’s review of ERES’s application involves a review by the FL OIR of, among other things, the controlling persons of ERES to determine whether to approve the change of control. This review process could take up to six months to complete, and there is no assurance that the Florida Insurance Commissioner will approve the application or when the Florida Insurance Commissioner will make a determination on it.

California.

Abacus is currently licensed as a life settlement provider by the CA DOI. Following the Closing, Abacus will file a new life settlement provider license application with the CA DOI based on the change of control of Abacus in the Business Combination.

Abacus is permitted to continue transacting its life settlement provider business in California while the CA DOI is reviewing Abacus’ new life settlement provider license application. Upon submitting Abacus’ new life settlement provider license application to the CA DOI, the CA DOI will conduct a review of the application, including a review of the new control persons of Abacus. This review could take up to six months to complete, and there is no assurance that the CA DOI will approve the application or when the California Insurance Commissioner will make a determination on it. If the CA DOI does not approve Abacus’ new life settlement provider license application, Abacus will not be able to continue to act as a life settlement provider in the State of California.

Restrictions on Sales of Shares of ERES Common Stock Received in the Business Combination

Following the completion of the Business Combination, any holders of ERES Common Stock will become holders of Post-Combination Company common stock. The securities laws restrict the resale of securities that are deemed to be “restricted” securities. Restricted securities are securities which are acquired in an unregistered, private sale from the issuing company or from an affiliate of the issuing company. Affiliates are people or entities who control, are controlled by, or are under common control with the issuer. There are no restrictions on resale of securities that are not restricted securities. Securities sold by ERES to the public in its initial public offering are not restricted securities.

Rule 144 under the Securities Act (“Rule 144”) provides a safe harbor for the resale of securities. Rule 144 provides that a person who has beneficially owned restricted Post-Combination Company common stock for at least six months would be entitled to sell their securities provided that (i) such person is not deemed to have been an affiliate of the Post-Combination Company at the time of, or at any time during the three months preceding, a sale and (ii) the Post-Combination Company satisfies the requirements for former shell companies described below.

Persons who have beneficially owned restricted shares of Post-Combination Company common stock for at least six months but who are affiliates of the Post-Combination Company at the time of, or at any time during the three months preceding, a sale, would be subject to additional restrictions, by which such person would be entitled to sell within any three-month period only a number of securities that does not exceed the greater of:

 

   

1% of the total number of the shares of Post-Combination Company common stock then outstanding; or

 

   

the average weekly reported trading volume of the Post-Combination Company’s common stock during the four calendar weeks preceding the filing of a notice on Rule 144 with respect to the sale.

Sales by affiliates of the Post-Combination Company under Rule 144 are also limited by manner of sale provisions and notice requirements and to the availability of current public information about the Post-Combination Company.

 

222


Table of Contents

Restrictions on the Use of Rule 144 by Shell Companies or Former Shell Companies

Rule 144 is not available for the resale of restricted securities issued by shell companies such as ERES or for the Post-Combination Company (which was previously a special purpose acquisition company, and therefore a shell company). However, Rule 144 also includes an important exception to this prohibition if the following conditions are met:

 

   

the issuer of the securities that was formerly a shell company has ceased to be a shell company (which the Post-Combination Company will cease to be upon completion of the Business Combination);

 

   

the issuer of the securities is subject to the reporting requirements of Section 13 or 15(d) of the Exchange Act (which the Post-Combination Company will be following the Business Combination);

 

   

the issuer of the securities has filed all Exchange Act reports and material required to be filed, as applicable, during the preceding 12 months (or such shorter period that the issuer was required to file such reports and materials), other than Form 8-K reports; and

 

   

at least one year has elapsed from the time that the issuer filed current Form 10 type information with the SEC reflecting its status as an entity that is not a shell company.

In addition to potential sales pursuant to Rule 144, holders of restricted shares may be able to sell pursuant to an effective registration statement, see the section entitled “Other Agreements—Registration Rights Agreement.”

Post-Combination Company Warrants

Following the Business Combination, any Public Stockholder who exercises publicly traded warrants will receive shares that are not restricted securities. With respect to warrants that are restricted securities, if the holder exercises the warrant for cash, a new Rule 144 holding period applies with respect to such shares. Instead, if the warrant is exercised without cash (i.e. cashless exercise), the holding period of the warrant can be tacked to the received common stock for purposes of Rule 144. In addition, warrants that are restricted securities may be sold pursuant to Rule 144 in the same manner and subject to the same conditions as set forth.

No Appraisal Rights

Holders of ERES Common Stock are not entitled to appraisal rights in connection with the Business Combination under Delaware law.

 

223


Table of Contents

PUBLIC TRADING MARKETS

The ERES Class A Common Stock is listed on the Nasdaq under the symbol “ERES.” ERES’s public warrants are listed on the Nasdaq under the symbol “ERESW.” ERES’s units are listed on Nasdaq under the symbol “ERESU.” Following the Business Combination, the Post-Combination Company’s common stock (including common stock issuable in the Business Combination) is expected to be listed on the Nasdaq under the symbol “ABL” and the Post-Combination Company’s public warrants will be listed on the Nasdaq under the symbol “ABLLW.” ERES’s units will be delisted and deregistered following the Closing.

 

224


Table of Contents

THE MERGER AGREEMENT

This section describes the material terms of the Merger Agreement. The description in this section and elsewhere in this proxy statement is qualified in its entirety by reference to the complete text of the Merger Agreement, the Amendment and the Second Amendment, copies of which are attached to this proxy statement as Annex A-1, Annex A-2 and Annex A-3, respectively. This summary does not purport to be complete and may not contain all of the information about the Merger Agreement that is important to you. You are encouraged to read the Merger Agreement carefully and in its entirety. This section is not intended to provide you with any factual information about ERES or the Companies. Such information can be found elsewhere in this proxy statement. References in this section to the “Parent Parties” are to ERES and Merger Subs collectively.

The Merger Agreement summary below is included in this proxy statement only to provide you with information regarding the terms and conditions of the Merger Agreement and not to provide any other factual information regarding ERES, or their respective businesses. Accordingly, the representations and warranties and other provisions of the Merger Agreement should not be read alone, but instead should be read only in conjunction with the information provided elsewhere in this proxy statement.

Structure of the Business Combination

On August 30, 2022, ERES entered into the Merger Agreement with the Companies and Merger Subs, pursuant to which, among other things and subject to the terms and conditions contained in the Merger Agreement, Abacus Merger Sub will merge with and into Abacus, with Abacus surviving the Merger as a wholly owned subsidiary of ERES and LMA Merger Sub will merge with and into LMA, with LMA surviving the Merger as a wholly owned subsidiary of ERES. In connection with the Closing, ERES will be renamed Abacus Life, Inc.

ERES has agreed to provide its stockholders with the opportunity to redeem shares of Class A Common Stock upon completion of the transactions contemplated by the Merger Agreement.

Consideration to the Equity Holders in the Business Combination

On October 14, 2022, ERES, LMA Merger Sub, Abacus Merger Sub, LMA and Abacus entered into the Amendment, pursuant to which the Merger Agreement was amended to, among other things, (i) clarify that the value ascribed to the limited liability company interests of the Companies (the “Company Member Value”) is an amount equal to (a) $618,000,000 minus (b) $86,250,000, (ii) amend and restate the definition of Stock Consideration to clarify that the number of shares of ERES Class A Common Stock to be issued to the Company Members in connection with the consummation of the Mergers is the number of shares of ERES Class A Common Stock equal to (a) the Company Member Value minus the Cash Consideration, if any, divided by (b) $10.00, (iii) clarify the intended tax treatment of the transactions contemplated by the Merger Agreement and the representations and warranties related thereto and (iv) remove the requirement that Abacus shall have been relicensed as a life settlement provider by the California Department of Insurance as a result of the change of control of Abacus contemplated by the transactions contemplated by the Merger Agreement prior to closing of the Business Combination. For the avoidance of doubt, the Stock Consideration will equal 53,175,000 shares of ERES Class A Common Stock, assuming the Cash Consideration equals $0.

As part of the Business Combination, the Company Members will receive aggregate consideration of approximately $531.8 million, payable in newly issued shares of ERES Class A Common Stock at a price of $10.00 per share and, to the extent the Aggregate Transaction Proceeds exceed $200.0 million, at the election of the Company Members, up to $20.0 million of the aggregate consideration will be payable in cash to the Company Members.

Vote Required for Approval of the Business Combination and Required Tax Documentation Provided in Connection with Business Combination

On April 20, 2023, ERES, LMA Merger Sub, Abacus Merger Sub, LMA and Abacus entered into the Second Amendment, pursuant to which the Merger Agreement was amended to, among other things, (i) clarify

 

225


Table of Contents

the ERES stockholder votes required to approve the Transaction Proposals, (ii) require the Companies to deliver or cause to be delivered documentation relating to a tax election at the Closing and (iii) extend the Outside Date from January 27, 2023 to July 27, 2023.

Material Adverse Effect

Under the Merger Agreement, certain representations and warranties of the Companies, on the one hand, and the Parent Parties, on the other hand, are qualified in whole or in part by a material adverse effect standard for purposes of determining whether a breach of such representations and warranties has occurred. Pursuant to the Merger Agreement, a “Material Adverse Effect” means any event, change, development, effect or occurrence that, individually or in the aggregate with all other events, changes, developments, effects or occurrences, has had or would reasonably be expected to be materially adverse to the business, assets, liabilities, financial condition or results of operations of the Companies or the Parent Parties, as applicable, taken as a whole, subject in each case to certain customary exceptions.

Closing and Effective Time of the Business Combination

The closing of the Business Combination is expected to take place at 10:00 a.m., prevailing Eastern time, at the offices of Latham & Watkins LLP or at such other place or time as mutually agreed in writing, no later than (i) three (3) Business Days following the satisfaction or waiver of the conditions described below under the section entitled “—Conditions to Closing of the Business Combination,” or (ii) on such other date as mutually agreed in writing.

Conditions to Closing of the Business Combination

Conditions to Each Party’s Obligations

The respective obligations of the Parties to consummate the transactions contemplated by the Merger Agreement, including the Business Combination, are subject to the satisfaction, or written waiver by the Parties, at or prior to the Closing of the following conditions:

 

   

there must not be in effect any order prohibiting or preventing the consummation of the Business Combination and no law adopted, enacted or promulgated that makes consummation of the Business Combination illegal or otherwise prohibited;

 

   

all waiting periods and any extensions thereof applicable to the transactions contemplated by the Merger Agreement under the HSR Act, and any commitments or agreements (including timing agreements) with any governmental entity not to consummate the Business Combination before a certain date, must have expired or been terminated;

 

   

the offer contemplated by this proxy statement must have been completed in accordance with the terms of the Merger Agreement and this proxy statement;

 

   

the approval of each of the Proposals set forth in this proxy statement must have been obtained in accordance with the DGCL, ERES’s organizational documents and the rules and regulations of Nasdaq;

 

   

the approval of the Business Combination by the Company Members must have been obtained;

 

   

ERES shall have received the approval of the Florida Office of Insurance Regulation with respect to the change of control of Abacus contemplated under the Merger Agreement without any agreement with, or condition or requirement imposed by, the Florida Office of Insurance Regulation that (i) has, or would reasonably be expected to have a material adverse effect on the Companies following the Closing or (ii) involves any significant adverse effect on the economic benefits that either ERES or the Companies, respectively, reasonably expects to obtain from the Business Combination;

 

   

ERES shall have at least $5,000,001 of net tangible assets immediately after the Mergers are effective; and

 

   

the ERES Common Stock to be issued in the Business Combination must have been approved by the Nasdaq, subject only to official notice of issuance thereof.

 

226


Table of Contents

Conditions to the Obligations of the Companies

The obligations of the Companies to consummate the transactions contemplated by the Merger Agreement are subject to the satisfaction, or written waiver by the Companies, at or prior to the Closing, the following conditions:

 

   

the representations and warranties of the Parent Parties (other than fundamental representations), disregarding qualifications contained therein relating to materiality, must be true and correct as of the Closing Date as if made at and as of such time (or, if given as of an earlier date, as of such earlier date), except that this condition will be satisfied unless any and all inaccuracies in such representations and warranties of the Parent Parties, in the aggregate, would or would reasonably be expected to result in a Material Adverse Effect with respect to the Parent Parties, and fundamental representations must be true an correct in all respects as of the Closing Date (or, if given as of an earlier date, such earlier date);

 

   

each of the Parent Parties must have performed in all material respects its obligations under the Merger Agreement required to be performed by it at or prior to the Closing;

 

   

the Companies must have received a certificate executed and delivered by an authorized officer of the Parent Parties confirming that the conditions set forth in the immediately preceding bullet points have been satisfied;

 

   

the proceeds from the Business Combination, consisting of (a) the aggregate cash proceeds available for release to ERES from the Trust Account in connection with the Business Combination (after, for the avoidance of doubt, giving effect to any redemptions of shares of ERES Common Stock by stockholders of ERES but before release of any other funds) plus (b) any PIPE Investment Amount (the Post-Combination Company expects to enter into the Owl Rock Credit Facility, the SPV Purchase and Sale and the SPV Investment Facility; ERES and the Companies accordingly have determined not to obtain any committed PIPE Investment Amount) minus (c) the Parent Transaction Expenses; minus (d) the Company Transaction Expenses; minus (e) the Working Capital Loan Amount; and plus the Sponsor PIK Note Amount, must be equal to or in excess of $1.0 million; and

 

   

the directors and executive officers of ERES must have been removed from their respective positions or tendered their irrevocable resignations effective as of the Closing.

Conditions to the Obligations of the Parent Parties

The obligations of the Parent Parties to consummate the transactions contemplated by the Merger Agreement are subject to the satisfaction, or written waiver by the Parent Parties, at or prior to the Closing of the following conditions:

 

   

the representations and warranties of the Companies (other than fundamental representations), disregarding qualifications contained therein relating to materiality, must be true and correct as of the Closing Date as if made at and as of such time (or, if given as of an earlier date, as of such earlier date), except that this condition will be satisfied unless any and all inaccuracies in such representations and warranties of the Companies, in the aggregate, would or would reasonably be expected to result in a Material Adverse Effect with respect to the Companies, and fundamental representations must be true an correct in all respects as of the Closing Date (or, if given as of an earlier date, such earlier date);

 

   

the Companies must have performed in all material respects its obligations under the Merger Agreement required to be performed by it at or prior to the Closing;

 

   

ERES must have received a certificate executed and delivered by an authorized officer of the Companies confirming that the conditions set forth in the immediately preceding bullet points have been satisfied;

 

   

the Parent Parties must have received a copy of the written consent of the Company Members, which must remain in full force and effect;

 

   

the Companies must have converted to Delaware limited liability companies at least five business days prior to the Closing Date; and

 

227


Table of Contents
   

since the date of the Merger Agreement, a Material Adverse Effect with respect to the Companies must not have occurred.

Representations and Warranties

Under the Merger Agreement, the Companies made customary representations and warranties relating to: organization; authorization; capitalization; the Companies’ subsidiaries; consents and approvals; financial statements; absence of undisclosed liabilities; absence of certain changes; real estate; intellectual property; data privacy and security; litigation; material contracts; taxes; environmental matters; licenses and permits; employee benefits; labor and employment matters; international trade and anti-corruption matters; certain fees; insurance policies; affiliate transactions; information supplied; customers and suppliers; compliance with laws; sufficiency of assets; investment company act; no regulatory impediments; and disclaimer of warranties.

Under the Merger Agreement, the Parent Parties made customary representations and warranties relating to: organization; authorization; capitalization; consents and approvals; financial statements; business activities and absence of undisclosed liabilities; absence of certain changes; litigation; material contracts; taxes; compliance with laws; certain fees; SEC reports, Nasdaq compliance and the Investment Company Act; information supplied; approvals of boards of directors and stockholders; Trust Account; affiliate transactions; independent investigation; employee benefits; valid issuance of securities; regulatory impediments; and disclaimer of warranties.

Covenants

Covenants of the Parent Parties

The Parent Parties made certain covenants under the Merger Agreement, including, among other things, the following:

 

   

During the period from the date of the Merger Agreement through the earlier of (x) termination of the Merger Agreement and (y) the Closing, except as contemplated by the Merger Agreement, required by applicable law (including COVID-19 measures), described in the ERES disclosure schedules or consented to by the Companies, ERES will not: make any change to its organizational documents; issue equity capital; split, combine, redeem or reclassify its capital stock; authorize or pay any dividends or make distributions with respect to its capital stock or other equity; sell, lease or dispose of any of its material properties or assets; incur or guarantee any indebtedness of another person or issue any debt securities; make certain material tax elections; except as required by law, make any material change in financial or tax accounting methods; take any action likely to prevent, delay or impede the consummation of the Business Combination; make any amendment or modification to the Trust Agreement (as defined in the Merger Agreement); make or allow to be made any reduction to the amount in the Trust Account other than as expressly permitted by ERES’s organizational documents; directly or indirectly acquire or merge with any other person; make any capital expenditures; enter into any new line of business; adopt or effect a plan of complete or partial liquidation, dissolution, restructuring, recapitalization or other reorganization; or authorize or commit or agree to take any of the foregoing actions.

 

   

Upon satisfaction or waiver of the conditions described above in the section entitled “—Conditions to Closing of the Business Combination” and provision of notice thereof to Continental Stock Transfer & Trust Company (the “Trustee”), (a) in accordance with and pursuant to the Trust Agreement, at the Closing, ERES (i) will cause the documents, opinions and notices required to be delivered to the Trustee pursuant to the Trust Agreement to be delivered and (ii) will use commercially reasonable efforts to cause the Trustee to (A) pay as and when due all amounts payable to stockholders of ERES holding shares of the ERES Common Stock sold in the ERES IPO who must have previously validly elected to redeem their shares of ERES Common Stock pursuant to ERES’s organizational documents,

 

228


Table of Contents
 

and (B) immediately thereafter, pay all remaining amounts then available in the Trust Account in accordance with the Merger Agreement and the Trust Agreement and (b) thereafter, the Trust Account will terminate, except as otherwise provided therein.

 

   

ERES agreed to cause the surviving company to ensure that all rights to indemnification existing at the time the Merger Agreement was signed in favor of any director or officer of the Companies or its subsidiaries will surviving for not less than six years from the Effective Time, and ERES and the surviving company will not settle, compromise or consent to the entry of judgment in any action, proceeding or investigation without the written consent of such indemnified person.

 

   

As promptly as practicable following the execution and delivery of the Merger Agreement and the availability of the Companies’ financial statements, ERES agreed to prepare and file with the SEC this proxy statement in connection with the transactions contemplated by the Merger Agreement and provide its stockholders with the opportunity for up to 2,856,047 shares of ERES Common Stock to be redeemed in conjunction with a stockholder vote on the transactions contemplated by the Merger Agreement, with this proxy statement to be sent to the stockholders of ERES relating to the Special Meeting in definitive form, all in accordance with and as required by ERES’s organizational documents, any related agreements with ERES, the Sponsor and its affiliates, applicable law and any applicable rules and regulations of the SEC and Nasdaq. As promptly as practicable following the execution and delivery of the Merger Agreement, ERES agreed to prepare and file with the SEC the registration statement of which this proxy statement forms a part, pursuant to which the offering of shares of ERES Common Stock to be issued to the Company Members pursuant to the Mergers will be registered under the Securities Act.

 

   

ERES will, as promptly as practicable, establish a record date and hold a meeting of stockholders for the purpose of voting on the Proposals. ERES will, through its board of directors, recommend to its stockholders that they vote in favor of the Proposals, and will not change, withdraw, withhold, qualify or modify such recommendation except as required by applicable law.

 

   

ERES will use its reasonable best efforts to (i) cause the shares of ERES Common Stock to be issued to the Company Members to be approved for listing on Nasdaq upon issuance and (ii) make all necessary and appropriate filings with Nasdaq and undertake all other steps reasonably required prior to the Closing to effect such listing.

 

   

ERES will make all necessary filings with respect to the transactions contemplated by the Merger Agreement under the Securities Act, the Exchange Act and applicable “blue sky” laws and any rules and regulations thereunder.

 

   

Prior to the Closing, the board of directors of ERES, or an appropriate committee of non-employee directors thereof, will adopt a resolution consistent with the interpretive guidance of the SEC so that the acquisition of ERES Common Stock pursuant to the Merger Agreement by any officer or director of ERES who is expected to become a “covered person” of ERES for purposes of Section 16 of the Exchange Act and the rules and regulations thereunder will be an exempt transaction for purposes of Section 16 of the Exchange Act.

 

   

From the date of the Merger Agreement until the earlier of (x) the Effective Time or (y) the date on which the Merger Agreement is terminated, other than in connection with the transaction contemplated by the Merger Agreement, ERES agreed that it will not, and will not authorize or (to the extent within its control) permit any of its affiliates, directors, officers, employees, agents or representatives (including investment bankers, attorneys and accountants), in each case in such directors’, officers’, employees’, agents’ or representatives’ capacity in such role with ERES, to, directly or indirectly, (i) knowingly encourage, initiate, solicit, or facilitate, offer, or make any offers or proposals related to, an alternate business combination, (ii) engage in any discussions or negotiations with respect to an alternate business combination with, or provide any non-public information or data to, any Person that has made, or informs ERES that it is considering making, an alternate business combination proposal,

 

229


Table of Contents
 

or (iii) enter into any agreement (whether or not binding) relating to an alternate business combination. ERES must give notice of any alternate business combination to the Companies as soon as practicable following its awareness of such proposal.

 

   

From and after the Closing, except as otherwise required by applicable law, each Parent Party will not, and will cause the Post-Combination Company and its subsidiaries not to, make, cause or permit to be made any tax election or adopt or change any method of accounting, in each case that has retroactive effect to any pre-Closing period of the Companies or any of their subsidiaries.

 

   

The board of directors of ERES will approve and adopt the Omnibus Incentive Plan (as defined in the Merger Agreement) effective prior to the Closing.

 

   

During the period from the date of the Merger Agreement through the earlier of (x) termination of the Merger Agreement and (y) the Closing, ERES agrees to provide the Companies notice of (a) any claim, suit, action, or proceeding brought or threatened against any Parent Party or the Sponsor relating to the Merger Agreement, Ancillary Agreements (as defined in the Merger Agreement), transactions contemplated by the Business Combination or the Special Meeting within two business days of first becoming aware and (b) any proxy contest relating to the Special Meeting.

Covenants of the Companies

The Companies made certain covenants under the Merger Agreement, including, among other things, the following:

 

   

During the period from the date of the Merger Agreement through the earlier of (x) termination of the Merger Agreement and (y) the Closing, except as contemplated by the Merger Agreement, required by applicable law (including COVID-19 measures), described in the Companies’ disclosure schedules or consented to by ERES, the Companies will operate its business in the ordinary course and will not (subject to certain customary materiality thresholds): make any change to their organizational documents (other than in accordance with the Merger Agreement); issue equity capital; split, combine, redeem or reclassify its membership interests; sell, lease, license, permit to lapse, transfer, abandon or otherwise dispose of any of their properties or assets that are material to its business; amend in any adverse respect or terminate any material lease; incur indebtedness; make certain employee benefit grants or adopt any new employee benefit plans; make certain material tax elections; cancel or forgive indebtedness; except as required by law, make any material change in financial or tax accounting methods; make certain changes with respect to collective bargaining arrangements; implement certain workforce reduction methods; take affirmative steps to waive or release any noncompetition, nondisclosure, noninterference, nondisparagement or other restrictive covenant obligation of certain current or former employees and contractors; incur certain liens; pay any dividends or make distributions above a certain amount; make any material change to any cash management practices; compromise certain lawsuits; incur non-ordinary course capital expenditures; acquire certain other business or properties; enter into any new line of business; adopt a plan of complete or partial liquidation, dissolution, restructuring, recapitalization or other reorganization; fail to use commercially reasonable efforts to maintain existing insurance policies or comparable replacements; amend or modify certain licenses; take any action that is reasonably likely to prevent, delay or impede the consummation of the Business Combination; or authorize or commit or agree to take any of the foregoing actions.

 

   

From the date of the Merger Agreement until the earlier of (x) the Effective Time or (y) the date on which the Merger Agreement is terminated, other than in connection with the transaction contemplated by the Merger Agreement, the Companies agreed that they will not, and will not authorize or (to the extent within their control) permit any Company subsidiary or any of their or any Company subsidiary’s affiliates, directors, officers, employees, agents or representatives (including investment bankers, attorneys and accountants), in each case in such directors’, officers’, employees’, agents’ or

 

230


Table of Contents
 

representatives’ capacity in such role with the Companies, to, directly or indirectly, (i) knowingly encourage, initiate, solicit, or facilitate, offer, or make any offers or proposals related to, an acquisition proposal, (ii) engage in any discussions or negotiations with respect to an acquisition proposal with, or provide any non-public information or data to, any person that has made, or informs the Companies that it is considering making, an acquisition proposal, or (iii) enter into any agreement (whether or not binding) relating to an acquisition proposal. The Companies must give notice of any acquisition proposal to ERES as soon as practicable, but in any event no later than two business days, following their awareness of such proposal.

 

   

From the date of the Merger Agreement through its termination or consummation, the Companies will grant ERES access to its employees and facilities.

 

   

The Companies will take all actions necessary to terminate certain related party agreements in a manner such that the surviving company has no liability or obligation following the Effective Time.

 

   

The Companies will obtain the irrevocable approval and adoption of the Merger Agreement from the holders of a majority of the Company Interests within one business day from the date of the Merger Agreement.

 

   

The Companies will use best efforts to provide ERES, as promptly as practicable, audited financial statements (audited to the standards of the U.S. Public Company Accounting Oversight Board), including consolidated balance sheets, statements of operations, statements of cash flows and statements of stockholders’ equity of the Companies as of and for the years ended December 31, 2021 and 2020, in each case prepared in accordance with GAAP.

 

   

The Companies will convert from Florida limited liability companies to Delaware limited liability companies at least five business days prior to the Closing.

Mutual Covenants

The Parties made certain mutual covenants under the Merger Agreement, including, among other things, the following:

 

   

Each of the Parties will cooperate and use their commercially reasonable efforts to take, or cause to be taken, all action, and to do, or cause to be done, all things necessary, proper or advisable under applicable Laws to consummate the transactions contemplated by the Merger Agreement reasonably promptly after the date thereof, including obtaining all licenses, permits, consents, approvals, authorizations, qualifications and orders of governmental entities necessary to consummate the transactions contemplated by the Merger Agreement. ERES will pay the applicable filing fees due under the HSR Act.

 

   

The Parties agreed not to make any public announcement without the other party’s consent, except as required by applicable law.

 

   

At the Closing, ERES, the Companies and the Company Members will enter into a Registration Rights Agreement.

Termination

The Merger Agreement may be terminated and the Business Combination abandoned at any time prior to the Closing, as follows:

 

   

in writing, by mutual consent of the Parties;

 

   

by ERES or the Companies if any law or order permanently restraining, enjoining or otherwise prohibiting the consummation of the Merger has been enacted and has become final and non-appealable, except that a party may not terminate the Merger Agreement for this reason if it has breached in any material respect its obligations set forth in the Merger Agreement in any manner than has proximately contributed to the enactment, issuance, promulgation or entry into such law or order;

 

231


Table of Contents
   

by the Companies (if not in breach such that a closing condition cannot be satisfied) if any representation or warranty is not true and correct or if ERES has failed to perform any covenant or agreement made by any Parent Party in the Merger Agreement, such that the conditions to the obligations of ERES, as described in the section entitled “—Conditions to Closing of the Business Combination” above, could not be satisfied as of the Closing, and (i) are or cannot be cured within thirty days after written notice from the Companies of such breach is received by the Parent Parties or (ii) which breach, untruth or inaccuracy, by its nature, cannot be cured prior to the Outside Date;

 

   

by ERES (if not in breach such that a closing condition cannot be satisfied) if any representation or warranty is not true and correct or if the Companies have failed to perform any covenant or agreement made by the in the Merger Agreement, such that the conditions to the obligations of the Companies, as described in the section entitled “—Conditions to Closing of the Business Combination” above, could not be satisfied as of the Closing, and (i) are or cannot be cured within thirty days after written notice from ERES of such breach is received by the Parent Parties or (ii) which breach, untruth or inaccuracy, by its nature, cannot be cured prior to the Outside Date;

 

   

by written notice by any Party if the Closing has not occurred on or prior to July 27, 2023 so long as such Party is not then in breach of the Merger Agreement in a manner that contributed to the occurrence of the failure of a condition;

 

   

by the Companies if ERES’s board of directors changes its recommendation in favor of the Business Combination;

 

   

by ERES if the required approvals of the Companies have not been obtained or if the required approvals are revoked, modified or no longer in full force and effect; or

 

   

by ERES or the Companies if the approval of the Proposals is not obtained at the Special Meeting (including any adjournments of such meeting).

Amendments

The Merger Agreement may be amended, modified or supplemented at any time only by written agreement of the Parties.

 

232


Table of Contents

OTHER AGREEMENTS

Sponsor Support Agreement

In connection with the execution of the Merger Agreement, the Sponsor entered into the Sponsor Support Agreement with ERES and the Companies, pursuant to which the Sponsor agreed to, among other things, (i) vote at the Special Meeting any Class A Common Stock or Class B Common Stock (collectively, the “Sponsor Securities”), held of record or thereafter acquired in favor of the Proposals, (ii) be bound by certain other covenants and agreements related to the Merger and (iii) be bound by certain transfer restrictions with respect to the Sponsor Securities, in each case, on the terms and subject to the conditions set forth in the Sponsor Support Agreement. The Sponsor Support Agreement also provides that the Sponsor has agreed to waive redemption rights in connection with the consummation of the Business Combination with respect to any Sponsor Securities they may hold.

The Sponsor has also agreed, subject to certain exceptions, not to transfer (i) 15% of the shares of the Post-Combination Company’s common stock received by the Sponsor in connection with the Closing until the date that is 180 days after the Closing and (ii) the remaining 85% of the shares of the Post-Combination Company’s common stock received by the Sponsor in connection with the Closing until the date that is 24 months after the Closing.

The Sponsor, the Companies and ERES have also agreed, subject to certain exceptions, not to transfer any Private Placement Warrants (or any share of ERES Common Stock issued or issuable upon the exercise of the Private Placement Warrants), until 30 days after the closing date of the Business Combination.

The Sponsor Support Agreement will terminate on the earlier of (i) the termination of the Merger Agreement in accordance with its terms or (ii) the date that is 24 months from the Closing Date.

Company Support Agreement

In connection with the execution of the Merger Agreement, ERES, the Companies and the Company Members entered into the Company Support Agreement. The Company Support Agreement provides, among other things, each Company Member agreed to vote, at any meeting of the applicable Company and in any written action by consent of the members of the applicable Company, all of the Member Interests (i) in favor of the transactions and the adoption of the Merger Agreement and (ii) against certain measures and any other action that would reasonably be expected to interfere with the Mergers, subject to the terms and conditions set forth in the Company Support Agreement. Each Company Member also agrees to be bound by certain other covenants and agreements related to the Mergers and be bound by certain transfer restrictions with respect to Member Interests, in each case, on the terms and subject to the conditions set forth in the Company Support Agreement. The Member Interests owned by the Company Members and subject to the Company Support Agreement represent approximately all of the outstanding limited liability company interests of the Companies. The execution and delivery of written consents by the Company Members will constitute the required company approvals at the time of such delivery. Additionally, the Company Members have agreed to waive any appraisal rights (including under Section 262 of the DGCL) with respect to the Merger and any rights to dissent with respect to the Merger.

Registration Rights Agreement

The Merger Agreement contemplates that, at the Closing, ERES, certain stockholders of ERES and certain Company Members (the “Holders”) will enter into an Amended and Restated Registration Rights Agreement, pursuant to which ERES will agree to register for resale, pursuant to Rule 415 under the Securities Act, certain shares of ERES Class A Common Stock and other equity securities of ERES that are held by the parties thereto from time to time. Pursuant to the Registration Rights Agreement, ERES agreed to file a shelf registration

 

233


Table of Contents

statement registering the resale of the Class A Common Stock (including those held as of the effective time or issuable upon future exercise of the Private Placement Warrants) and the Private Placement Warrants (the “Registrable Securities”) under the Registration Rights Agreement within 30 days of the closing of the Business Combination. The Holders may request to sell all or any portion of their Registrable Securities in an underwritten offering (the “Underwritten Shelf Takedown”) so long as the total offering price is reasonably expected to exceed $20,000,000. The Sponsor may not demand more than two Underwritten Shelf Takedowns, the Holders (other than the Sponsor) may not demand more than two Underwritten Shelf Takedowns and the Company shall not be obligated to participate in more than four Underwritten Shelf Takedowns, in the aggregate, in any 12-month period. ERES also agreed to provide customary “piggyback” registration rights, subject to certain requirements and customary conditions. The Registration Rights Agreement also provides that ERES will pay certain expenses relating to such registrations and indemnify the stockholders against certain liabilities.

Proposed Charter

Pursuant to the terms of the Merger Agreement, in connection with the consummation of the Business Combination, ERES will amend the Existing Charter to (a) change the number of authorized shares of ERES’s capital stock, par value $0.0001 per share, from 221,000,000 shares, consisting of (i) 200,000,000 shares of the Class A Common Stock and 20,000,000 shares of the Class B Common Stock and (ii) 1,000,000 shares of preferred stock, to 201,000,000 shares, consisting of (i) 200,000,000 shares of common stock and (ii) 1,000,000 shares of preferred stock, (b) eliminate certain provisions in our Existing Charter relating to the Class B Common Stock, the initial business combination and other matters relating to ERES’s status as a blank-check company that will no longer be applicable to us following the Closing and (c) approve and adopt any other changes contained in the Proposed Charter, a copy of which is attached as Annex B to this proxy statement. In addition, we will amend our Existing Charter to change the name of the corporation to “Abacus Life, Inc.” For more information, see the section entitled “Proposal No. 2—The Charter Approval Proposal.”

Owl Rock Credit Facility

In connection with the occurrence of the Closing, the Post-Combination Company expects to enter into the Owl Rock Credit Facility. The definitive documentation for the Owl Rock Credit Facility is currently under negotiation and subject to further modifications before finalization, and there is no guarantee that the Owl Rock Credit Facility will be entered into in connection with the Closing. The Closing of the Business Combination is not contingent upon the Post-Combination Company’s entry into the Owl Rock Credit Facility. In the event the Post-Combination Company does not enter into the Owl Rock Credit Facility, the SPV Purchase and Sale or the SPV Investment Facility in connection with the Closing, the Post-Combination Company will continue to operate using cash on hand, cash flow from operations and investing activities and the cash proceeds of any subsequent financing activities at the Post-Combination Company following the completion of the Business Combination.

SPV Purchase and Sale

In connection with the occurrence of the Closing, the Post-Combination Company expects to enter into the SPV Purchase and Sale, including the Policy APA. The Policy APA and other related definitive documentation for the SPV Purchase and Sale are currently under negotiation and subject to further modifications before finalization, and there is no guarantee that the Policy APA or the other related definitive documentation for the SPV Purchase and Sale will be entered into in connection with the Closing. The Closing of the Business Combination is not contingent upon the Post-Combination Company’s entry into the SPV Purchase and Sale. In the event the Post-Combination Company does not enter into the Owl Rock Credit Facility, the SPV Purchase and Sale or the SPV Investment Facility in connection with the Closing, the Post-Combination Company will continue to operate using cash on hand, cash flow from operations and investing activities and the cash proceeds of any subsequent financing activities at the Post-Combination Company following the completion of the Business Combination.

 

234


Table of Contents

SPV Investment Facility

In connection with the occurrence of the Closing, the Post-Combination Company expects to enter into the SPV Investment Facility. The definitive documentation for the SPV Investment Facility is currently under negotiation and subject to further modifications before finalization, and there is no guarantee that the SPV Investment Facility will be entered into with connection with the Closing. The Closing of the Business Combination is not contingent upon the Post-Combination Company’s entry into the SPV Investment Facility. In the event the Post-Combination Company does not enter into the Owl Rock Credit Facility, the SPV Purchase and Sale or the SPV Investment Facility in connection with the Closing, the Post-Combination Company will continue to operate using cash on hand, cash flow from operations and investing activities and the cash proceeds of any subsequent financing activities at the Post-Combination Company following the completion of the Business Combination.

 

235


Table of Contents

MATERIAL U.S. FEDERAL INCOME TAX CONSEQUENCES

The following discussion does not purport to be a complete analysis or discussion of all potential tax effects relevant to the Business Combination. Stockholders are advised to consult with their own personal tax advisor concerning the specific U.S. federal, state, local and non-U.S. income and other tax consequences of the Business Combination and related transactions applicable to them.

Material U.S. Federal Income Tax Consequences of the Redemption of Public Shares

The following discussion is a summary of certain material U.S. federal income tax consequences for holders of shares of ERES Class A Common Stock that elect to have their ERES Class A Common Stock redeemed for cash if the Business Combination is completed. This discussion applies only to holders of ERES Class A Common Stock that hold such common stock as a “capital asset” within the meaning of Section 1221 of the Code (generally, property held for investment). This discussion does not address all U.S. federal income tax consequences relevant to a holder’s particular circumstances, including the alternative minimum tax and the Medicare contribution tax on net investment income. In addition, it does not address consequences relevant to holders subject to special rules, including, without limitation:

 

   

U.S. expatriates and former citizens or long-term residents of the United States;

 

   

U.S. Holders whose functional currency is not the U.S. dollar;

 

   

persons holding ERES Class A Common Stock as part of a hedge, straddle, or other risk reduction strategy or as part of a conversion transaction or other integrated investment;

 

   

banks, insurance companies and other financial institutions;

 

   

real estate investment trusts or regulated investment companies;

 

   

brokers, dealers, or traders in securities;

 

   

“controlled foreign corporations,” “passive foreign investment companies,” and corporations that accumulate earnings to avoid U.S. federal income tax;

 

   

partnerships or other entities or arrangements treated as partnerships for U.S. federal income tax purposes (and investors therein);

 

   

tax-exempt organizations or governmental organizations;

 

   

persons deemed to sell our Class A Common Stock under the constructive sale provisions of the Code;

 

   

persons owning (actually or constructively) 5% or more of our voting shares;

 

   

persons owning (actually or constructively) any LMA or Abacus securities;

 

   

the Sponsor and persons related to the Sponsor;

 

   

persons holding Founder Shares or forward-purchase securities;

 

   

tax-qualified retirement plans; and

 

   

“qualified foreign pension funds” as defined in Section 897(l)(2) of the Code and entities all of the interests of which are held by qualified foreign pension funds.

If an entity or arrangement treated as a partnership for U.S. federal income tax purposes holds ERES Class A Common Stock, the U.S. federal income tax treatment of a partner in the partnership will generally depend on the status of the partner, the activities of the partnership and certain determinations made at the partner level. Accordingly, partnerships holding ERES Class A Common Stock and partners in such partnership should consult their own tax advisors about the consequences of the matters discussed below.

 

236


Table of Contents

This discussion is based on the Code, administrative pronouncements, judicial decisions and final, temporary and proposed Treasury Regulations as of the date hereof, which are subject to change, possibly on a retroactive basis, and changes to any of which subsequent to the date of this proxy statement may affect the tax consequences described herein. This discussion does not address any aspect of state, local or non-U.S. taxation, or any U.S. federal taxes other than income taxes (such as gift and estate taxes).

We have not sought, and will not seek, a ruling from the IRS as to any U.S. federal income tax consequences described herein. There can be no assurance that the IRS or a court will not take a contrary position with the discussion herein. Moreover, there can be no assurance that future legislation, regulations, administrative rulings or court decisions will not adversely affect the accuracy of the statements in this discussion.

THIS DISCUSSION IS FOR INFORMATIONAL PURPOSES ONLY AND IS NOT TAX ADVICE. HOLDERS SHOULD CONSULT THEIR TAX ADVISORS WITH RESPECT TO THE APPLICATION OF U.S. FEDERAL INCOME TAX LAWS TO THEIR PARTICULAR SITUATION, AS WELL AS ANY TAX CONSEQUENCES ARISING UNDER THE U.S. FEDERAL ESTATE OR GIFT TAX LAWS OR THE LAWS OF ANY STATE, LOCAL OR NON-U.S. JURISDICTION OR UNDER ANY APPLICABLE INCOME TAX TREATY.

U.S. Holders

For purposes of this discussion, the term “U.S. Holder” means a beneficial owner of ERES Class A Common Stock who or that is, for U.S. federal income tax purposes:

 

   

an individual who is a citizen or resident of the United States;

 

   

a corporation (or other entity taxable as a corporation) organized in or under the laws of the United States, any state thereof or the District of Columbia;

 

   

an estate, the income of which is subject to U.S. federal income tax regardless of its source; or

 

   

a trust that (i) is subject to the primary supervision of a U.S. court and the control of one or more “United States persons” (within the meaning of Section 7701(a)(30) of the Code), or (ii) has a valid election in effect to be treated as a United States person for U.S. federal income tax purposes.

In the event that a U.S. Holder’s ERES Class A Common Stock is redeemed pursuant to the redemption provisions described in this proxy statement above under the section entitled “ERES’s Special Meeting of Stockholders—Redemption Rights” the treatment of the redemption for U.S. federal income tax purposes will depend on whether the redemption qualifies as a sale of such holder’s ERES Class A Common Stock under Section 302 of the Code. If the redemption qualifies as a sale of ERES Class A Common Stock, the U.S. Holder will be treated as described under “—Taxation of Redemption Treated as a Sale of ERES Class A Common Stock” below. If the redemption does not qualify as a sale of ERES Class A Common Stock, the U.S. Holder will be treated as receiving a corporate distribution with the tax consequences described below under “—Taxation of Redemption Treated as a Distribution.” Whether a redemption qualifies for sale treatment will depend largely on the total number of shares of our stock treated as held by the U.S. Holder relative to all of our shares outstanding both before and after the redemption. The redemption of ERES Class A Common Stock generally will be treated as a sale of ERES Class A Common Stock (rather than as a corporate distribution) if the redemption (i) is “substantially disproportionate” with respect to the U.S. Holder, (ii) results in a “complete termination” of the U.S. Holder’s interest in us or (iii) is “not essentially equivalent to a dividend” with respect to the U.S. Holder. These tests are explained more fully below.

In determining whether any of the foregoing tests are satisfied, a U.S. Holder takes into account not only stock actually owned by the U.S. Holder, but also shares of our stock that are constructively owned by it. A U.S. Holder may constructively own, in addition to stock owned directly, stock owned by certain related individuals

 

237


Table of Contents

and entities in which the U.S. Holder has an interest or that have an interest in such U.S. Holder, as well as any stock the U.S. Holder has a right to acquire by exercise of an option. In order to meet the substantially disproportionate test, the percentage of our outstanding voting stock actually and constructively owned by the U.S. Holder immediately following the redemption of its ERES Class A Common Stock must, among other requirements, be less than 80% of the percentage of our outstanding voting stock actually and constructively owned by the U.S. Holder immediately before the redemption. There will be a complete termination of a U.S. Holder’s interest if either (i) all of the shares of our stock actually and constructively owned by the U.S. Holder are redeemed or (ii) all of the shares of our stock actually owned by the U.S. Holder are redeemed and the U.S. Holder is eligible to waive, and effectively waives in accordance with specific rules, the attribution of stock owned by certain family members and the U.S. Holder does not constructively own any other shares of our stock. The redemption of ERES Class A Common Stock will not be essentially equivalent to a dividend if the redemption results in a “meaningful reduction” of the U.S. Holder’s proportionate interest in us. Whether the redemption will result in a meaningful reduction in a U.S. Holder’s proportionate interest in us will depend on the particular facts and circumstances. However, the IRS has indicated in a published ruling that even a small reduction in the proportionate interest of a small minority stockholder in a publicly held corporation who exercises no control over corporate affairs may constitute such a “meaningful reduction.” The application of these tests generally also takes into account related transactions that occur contemporaneously with the redemption, including any contemporaneous purchases of common stock by the relevant holder (or persons whose ownership is attributed to such holder) and issuances of common stock (including pursuant to any PIPE investment (the Post-Combination Company expects to enter into the Owl Rock Credit Facility, the SPV Purchase and Sale and the SPV Investment Facility; ERES and the Companies accordingly have determined not to obtain any committed PIPE Investment Amount)). A U.S. Holder should consult with its own tax advisors as to the tax consequences of a redemption.

If none of the foregoing tests is satisfied, then the redemption will be treated as a corporate distribution and the tax effects will be as described under “—Taxation of Redemption Treated as a Distribution” below. After the application of those rules, any remaining tax basis of the U.S. Holder in the redeemed ERES Class A Common Stock will be added to the U.S. Holder’s adjusted tax basis in its remaining stock, or, if it has none, possibly to the U.S. Holder’s adjusted tax basis in other stock constructively owned by it.

Taxation of Redemption Treated as a Sale of ERES Class A Common Stock.

If the redemption of a U.S. Holder’s shares of ERES Class A Common Stock is treated as a sale, a U.S. Holder generally will recognize capital gain or loss in an amount equal to the difference between the amount realized and the U.S. Holder’s adjusted tax basis in the ERES Class A Common Stock treated as sold. Any such capital gain or loss generally will be long-term capital gain or loss if the U.S. Holder’s holding period for the ERES Class A Common Stock so disposed of exceeds one year. It is unclear, however, whether the redemption rights with respect to the ERES Class A Common Stock described in this proxy statement may suspend the running of the applicable holding period for this purpose. If the running of the holding period for the ERES Class A Common Stock is suspended, then non-corporate U.S. Holders may not be able to satisfy the one-year holding period requirement for long-term capital gain treatment, in which case any gain on a redemption of the shares would be subject to short-term capital gain treatment and would be taxed at regular ordinary income tax rates. Long-term capital gains recognized by non-corporate U.S. Holders may be eligible to be taxed at reduced rates. The deductibility of capital losses is subject to limitations.

Generally, the amount of gain or loss recognized by a U.S. Holder is an amount equal to the difference between (i) the amount of cash received in the redemption and (ii) the U.S. Holder’s adjusted tax basis in its ERES Class A Common Stock so redeemed. A U.S. Holder’s adjusted tax basis in its ERES Class A Common Stock generally will equal the U.S. Holder’s acquisition cost. Gain or loss is calculated separately with respect to each block of stock. A block of stock is stock of the same class acquired for the same price on the same day.

 

238


Table of Contents

Taxation of Redemption Treated as a Distribution.

If the redemption of a U.S. Holder’s shares of ERES Class A Common Stock is treated as a distribution, such distribution generally will constitute a dividend for U.S. federal income tax purposes to the extent paid from our current or accumulated earnings and profits, as determined under U.S. federal income tax principles.

Distributions in excess of current and accumulated earnings and profits will constitute a return of capital that will be applied against and reduce (but not below zero) the U.S. Holder’s adjusted tax basis in its ERES Class A Common Stock. Any remaining excess will be treated as gain realized on the sale or other disposition of ERES Class A Common Stock and will be treated as described under “—Taxation of Redemption Treated as a Sale of ERES Class A Common Stock” above. Dividends received by a U.S. Holder that is a taxable corporation generally will qualify for the dividends received deduction if the requisite holding period is satisfied. With certain exceptions (including, but not limited to, dividends treated as investment income for purposes of investment interest deduction limitations), and provided certain holding period requirements are met, dividends received by a non-corporate U.S. Holder may constitute “qualified dividends” that will be subject to tax at the maximum tax rate accorded to long-term capital gains. It is unclear whether the redemption rights with respect to the ERES Class A Common Stock described in this proxy statement may prevent a U.S. Holder from satisfying the applicable holding period requirements with respect to the dividends received deduction or the preferential tax rate on qualified dividend income, as the case may be. If the holding period requirements are not satisfied, then a corporation may not be able to qualify for the dividends received deduction and would have taxable income equal to the entire dividend amount, and non-corporate U.S. Holders may be subject to tax on such dividend at regular ordinary income tax rates instead of the preferential rate that applies to qualified dividend income.

Information Reporting and Backup Withholding.

In general, information reporting requirements may apply to the proceeds of the redemption of the ERES Class A Common Stock, unless the U.S. Holder is an exempt recipient. Backup withholding may apply to such payments if the U.S. Holder fails to provide a taxpayer identification number or a certification of exempt status or has been notified by the IRS that it is subject to backup withholding (and such notification has not been withdrawn).

Backup withholding is not an additional tax. Any amounts withheld under the backup withholding rules will be allowed as a refund or a credit against a U.S. Holder’s U.S. federal income tax liability provided the required information is timely furnished to the IRS.

Non-U.S. Holders

This section applies to you if you are a “Non-U.S. Holder” with respect to ERES Class A Common Stock. For this purpose, a “Non-U.S. Holder” is a beneficial owner (other than an entity or arrangement classified as a partnership for U.S. federal income tax purposes) of our Class A Common Stock that is not a U.S. Holder.

The characterization for U.S. federal income tax purposes of the redemption of a Non-U.S. Holder’s ERES Class A Common Stock pursuant to the redemption provisions described in this proxy statement under the section entitled “ERES’s Special Meeting of Stockholders—Redemption Rights” generally will correspond to the U.S. federal income tax characterization of such a redemption of a U.S. Holder’s ERES Class A Common Stock, as described under “U.S. Holders” above, and the consequences of the redemption to the Non-U.S. Holder will be as described below under “—Taxation of Redemption Treated as a Sale of ERES Class A Common Stock” and “—Taxation of Redemption Treated as a Distribution,” as applicable. It is possible that because the applicable withholding agent may not be able to determine the proper characterization of a redemption of a Non-U.S. Holder’s ERES Class A Common Stock, the withholding agent might treat the redemption as a distribution subject to withholding tax, as discussed further below.

 

239


Table of Contents

Taxation of Redemption Treated as a Sale of ERES Class A Common Stock.

If ERES’s redemption of a Non-U.S. Holder’s shares of ERES Class A Common Stock is treated as a sale, a Non-U.S. Holder generally will not be subject to U.S. federal income or withholding tax in respect of gain recognized in connection with such redemption, unless:

 

   

the gain is effectively connected with the conduct of a trade of business by the Non-U.S. Holder within the United States (and, if required by an applicable income tax treaty, the Non-U.S. Holder maintains a permanent establishment in the United States to which such gain is attributable);

 

   

the Non-U.S. Holder is an individual who is present in the United States for 183 days or more in the taxable year of the redemption and certain other conditions are met; or

 

   

ERES is or has been a “U.S. real property holding corporation” for U.S. federal income tax purposes at any time during the shorter of the five-year period ending on the date of disposition or the period that the Non-U.S. Holder held ERES Class A Common Stock, and, in the case where ERES’s Class A Common Stock is regularly traded on an established securities market, the Non-U.S. Holder has owned, directly or constructively, more than 5% of ERES’s Class A Common Stock at any time within the shorter of the five-year period preceding the disposition or such Non-U.S. Holder’s holding period for the ERES Class A Common Stock. There can be no assurance that ERES Class A Common Stock will be treated as regularly traded on an established securities market for this purpose.

Unless an applicable treaty provides otherwise, gain described in the first bullet point above will be subject to tax at generally applicable U.S. federal income tax rates as if the Non-U.S. Holder were a U.S. resident. Any gains described in the first bullet point above of a Non-U.S. Holder that is a corporation for U.S. federal income tax purposes may also be subject to an additional “branch profits tax” imposed at a 30% rate (or lower applicable treaty rate). If the second bullet point above applies to a Non-U.S. Holder, such Non-U.S. Holder will be subject to U.S. tax on such Non-U.S. Holder’s net capital gain for such year (including any gain realized in connection with the redemption) at a tax rate of 30%.

If the third bullet point above applies to a Non-U.S. Holder, gain recognized by such holder in connection with a redemption treated as a sale of ERES Class A Common Stock will be subject to tax at generally applicable U.S. federal income tax rates. In addition, we may be required to withhold U.S. federal income tax at a rate of 15% of the amount realized upon such redemption. We do not believe we currently are or have been at any time since our formation a U.S. real property holding corporation and we do not expect to be a U.S. real property holding corporation immediately after the business combination is completed. However, such determination is factual in nature, and no assurance can be provided that we will not be treated as a U.S. real property holding corporation in a future period.

Taxation of Redemption Treated as a Distribution.

If the redemption of a Non-U.S. Holder’s shares of ERES Class A Common Stock is treated as a distribution, such a distribution, to the extent paid out of our current or accumulated earnings and profits (as determined under U.S. federal income tax principles), generally will constitute a dividend for U.S. federal income tax purposes and, provided such dividend is not effectively connected with the Non-U.S. Holder’s conduct of a trade or business within the United States, the gross amount of the dividend will be subject to withholding tax at a rate of 30%, unless such Non-U.S. Holder is eligible for a reduced rate of withholding tax under an applicable income tax treaty and provides proper certification of its eligibility for such reduced rate (usually on an IRS Form W-8BEN or W-8BEN-E). Any distribution not constituting a dividend will be treated first as reducing (but not below zero) the Non-U.S. Holder’s adjusted tax basis in its shares of ERES Class A Common Stock and, to the extent such distribution exceeds the Non-U.S. Holder’s adjusted tax basis, as gain realized from the sale or other disposition of ERES Class A Common Stock, which will be treated as described under “—Taxation of Redemption Treated as a Sale of ERES Class A Common Stock” above.

The withholding tax generally does not apply to dividends paid to a Non-U.S. Holder who provides an IRS Form W-8ECI, certifying that the dividends are effectively connected with the Non-U.S. Holder’s conduct of a

 

240


Table of Contents

trade or business within the United States. Instead, the effectively connected dividends will be subject to regular U.S. federal income tax as if the Non-U.S. Holder were a U.S. resident, subject to an applicable income tax treaty providing otherwise. A Non-U.S. Holder that is a corporation for U.S. federal income tax purposes receiving effectively connected dividends may also be subject to an additional “branch profits tax” imposed at a rate of 30% (or a lower applicable treaty rate).

Because it may not be certain at the time a Non-U.S. Holder is redeemed whether such Non-U.S. Holder’s redemption will be treated as a sale or a corporate distribution, and because such determination will depend in part on a Non-U.S. Holder’s particular circumstances, the applicable withholding agent may not be able to determine whether (or to what extent) a Non-U.S. Holder is treated as receiving a dividend for U.S. federal income tax purposes. Therefore, the applicable withholding agent may withhold tax at a rate of 30% (or such lower rate as may be specified by an applicable income tax treaty) on the gross amount of any consideration paid to a Non-U.S. Holder in redemption of such Non-U.S. Holder’s ERES Class A Common Stock, unless (i) the applicable withholding agent has established special procedures allowing Non-U.S. Holders to certify that they are exempt from such withholding tax and (ii) such Non-U.S. Holders are able to certify that they meet the requirements of such exemption (e.g., because such Non-U.S. Holders are not treated as receiving a dividend under the Section 302 tests described above). However, there can be no assurance that any applicable withholding agent will establish such special certification procedures. If an applicable withholding agent withholds excess amounts from the amount payable to a Non-U.S. Holder, such Non-U.S. Holder generally may obtain a refund of any such excess amounts by timely filing an appropriate claim for refund with the IRS. Non-U.S. Holders should consult their own tax advisors regarding the application of the foregoing rules in light of their particular facts and circumstances and any applicable procedures or certification requirements.

Information Reporting and Backup Withholding.

Information returns will be filed with the IRS in connection with the proceeds from a redemption of ERES Class A Common Stock. A Non-U.S. Holder may have to comply with certification procedures to establish that it is not a United States person in order to avoid information reporting and backup withholding requirements. The certification procedures required to claim a reduced rate of withholding under a treaty generally will satisfy the certification requirements necessary to avoid the backup withholding as well.

Backup withholding is not an additional tax. The amount of any backup withholding from a payment to a Non-U.S. Holder will be allowed as a credit against such holder’s U.S. federal income tax liability and may entitle such holder to a refund, provided that the required information is timely furnished to the IRS.

Foreign Account Tax Compliance Act Withholding Taxes

Sections 1471 through 1474 of the Code and the Treasury regulations and administrative guidance promulgated thereunder (commonly referred to as the “Foreign Account Tax Compliance Act” or “FATCA”), impose withholding of 30% on payments of dividends on the ERES Class A Common Stock to “foreign financial institutions” (which is broadly defined for this purpose and in general includes investment vehicles) and certain other non-U.S. entities unless various U.S. information reporting and due diligence requirements (generally relating to ownership by U.S. persons of interests in or accounts with those entities) have been satisfied by, or an exemption applies to, the payee (typically certified by the delivery of a properly completed IRS Form W-8BEN-E). The IRS has issued proposed regulations (on which taxpayers may rely until final regulations are issued) that would generally not apply these withholding requirements to gross proceeds from sales or other disposition proceeds from the ERES Class A Common Stock. Foreign financial institutions located in jurisdictions that have an intergovernmental agreement with the United States governing FATCA may be subject to different rules. Under certain circumstances, a Non-U.S. Holder might be eligible for refunds or credits of such withholding taxes, and a Non-U.S. Holder might be required to file a U.S. federal income tax return to claim such refunds or credits. Holders should consult their tax advisors regarding the effects of FATCA on the redemption of their ERES Class A Common Stock.

 

241


Table of Contents

THE INFORMATION PROVIDED ABOVE IS NOT TAX ADVICE. HOLDERS ARE URGED TO CONSULT THEIR TAX ADVISORS WITH RESPECT TO THE APPLICATION OF U.S. FEDERAL INCOME TAX LAWS TO THEIR PARTICULAR SITUATION, AS WELL AS ANY TAX CONSEQUENCES ARISING UNDER THE U.S. FEDERAL ESTATE OR GIFT TAX LAWS OR THE LAWS OF ANY STATE, LOCAL OR NON-U.S. JURISDICTION OR UNDER ANY APPLICABLE INCOME TAX TREATY.

 

242


Table of Contents

DESCRIPTION OF SECURITIES OF THE POST-COMBINATION COMPANY

In connection with the Business Combination, the Post-Combination Company will amend and restate its charter and bylaws. The following is a description of the material terms of, and is qualified in its entirety by, the Proposed Charter and the Amended and Restated Bylaws, each of which will be in effect upon the consummation of the Business Combination, the forms of which are attached as Annex B and Annex C to this proxy statement, respectively.

The Post-Combination Company’s purpose is to engage in any lawful act or activity for which corporations may now or hereafter be organized under the DGCL. Upon the consummation of the Business Combination, the Post-Combination Company’s authorized capital stock will consist of 200,000,000 shares of common stock, par value $0.0001 per share, and 1,000,000 shares of preferred stock, par value $0.0001 per share. No shares of preferred stock will be issued or outstanding immediately after the Business Combination. Unless the Post-Combination Company’s board of directors determines otherwise, the Post-Combination Company will issue all shares of its capital stock in uncertificated form.

Common Stock

Holders of shares of Post-Combination Company common stock will be entitled to one vote for each share held of record on all matters submitted to a vote of stockholders. The holders of Post-Combination Company common stock will not have cumulative voting rights in the election of directors.

Upon the Post-Combination Company’s liquidation, dissolution or winding up and after payment in full of all debts and other liabilities of the Post-Combination Company and to any future holders of preferred stock having liquidation preferences, if any, the holders of common stock will be entitled to receive pro rata the Post-Combination Company’s remaining assets available for distribution. Holders of Post-Combination Company common stock do not have preemptive, subscription, redemption or conversion rights. There will be no redemption or sinking fund provisions applicable to the common stock. All shares of Post-Combination Company common stock that will be outstanding at the time of the completion of the Business Combination will be fully paid and non-assessable. The rights, powers, preferences and privileges of holders of Post-Combination Company common stock will be subject to those of the holders of any shares of Post-Combination Company preferred stock that the board of directors may authorize and issue in the future.

As of June 13, 2023, ERES had 2,685,047 shares of Class A Common Stock and 8,625,000 shares of Class B Common Stock issued and outstanding, including one holder of record of Class A Common Stock and two holders of record of Class B Common Stock. After giving effect to the Business Combination, we expect the Post-Combination Company will have approximately 64,656,047 shares of common stock outstanding, consisting of (i) 53,175,000 shares issued to the Company Members (assuming no Cash Consideration is elected by the Company Members), (ii) 2,856,047 shares held by ERES’s Public Stockholders (assuming no redemptions by such Public Stockholders), (iii) 8,615,000 Class B Common Stock shares held by the Sponsor and (iv) 10,000 Class B Common Stock shares held by Mr. Thomas W. Corbett, Jr., one of ERES’s independent director nominees, who was transferred the shares by the Sponsor in July 2020.

Preferred Stock

Upon the consummation of the Business Combination and pursuant to the Proposed Charter that will become effective at or the consummation of the Business Combination, the total of the Post-Combination Company authorized shares of preferred stock will be 1,000,000 shares. Upon the consummation of the Business Combination, no shares of preferred stock will be issued or outstanding.

Under the terms of the Proposed Charter, the Post-Combination Company’s board of directors is authorized to issue shares of preferred stock in one or more series without stockholder approval. The board of directors has the discretion to determine the rights, designations, powers, preferences, privileges, including voting rights, and qualifications, limitations or restrictions of each series of preferred stock.

 

243


Table of Contents

The purpose of authorizing the Post-Combination Company’s board of directors to issue preferred stock and determine its rights and preferences is to eliminate delays associated with a stockholder vote on specific issuances. The issuance of preferred stock, while providing flexibility in connection with possible acquisitions, future financings and other corporate purposes, could have the effect of making it more difficult for a third party to acquire, or could discourage a third party from seeking to acquire, a majority of the outstanding voting stock. Additionally, the issuance of preferred stock may adversely affect the holders of common stock by restricting dividends on the common stock, diluting the voting power of the common stock or subordinating the liquidation rights of the common stock. As a result of these or other factors, the issuance of preferred stock could have an adverse impact on the market price of the common stock.

Dividends

Declaration and payment of any dividend will be subject to the discretion of the Post-Combination Company’s board of directors. The time and amount of dividends will be dependent upon, among other things, the Post-Combination Company’s business prospects, results of operations, financial condition, cash requirements and availability, debt repayment obligations, capital expenditure needs, contractual restrictions, covenants in the agreements governing current and future indebtedness, industry trends, the provisions of Delaware law affecting the payment of dividends and distributions to stockholders and any other factors or considerations the Post-Combination Company’s board of directors may regard as relevant.

The Post-Combination Company currently intends to retain all available funds and any future earnings to fund the development and growth of the business, and therefore does not anticipate declaring or paying any cash dividends on common stock in the foreseeable future.

Anti-Takeover Provisions

The Proposed Charter and the Amended and Restated Bylaws will contain provisions that may delay, defer or discourage another party from acquiring control of the Post-Combination Company. We expect that these provisions, which are summarized below, will discourage coercive takeover practices or inadequate takeover bids. These provisions are also designed to encourage persons seeking to acquire control of the Post-Combination Company to first negotiate with the Post-Combination Company’s board of directors, which may result in an improvement of the terms of any such acquisition in favor of the stockholders. However, they also give the Post-Combination Company’s board of directors the power to discourage acquisitions that some stockholders may favor.

Authorized but Unissued Shares

The authorized but unissued shares of Post-Combination Company common stock and preferred stock are available for future issuance without stockholder approval, subject to any limitations imposed by the listing standards of Nasdaq. These additional shares may be used for a variety of corporate finance transactions, acquisitions and employee benefit plans. The existence of authorized but unissued and unreserved Post-Combination Company common stock and preferred stock could make more difficult or discourage an attempt to obtain control of the Post-Combination Company by means of a proxy contest, tender offer, merger or otherwise.

Classified Board of Directors

The Proposed Charter provides that the Post-Combination Company’s board of directors will be divided into three classes of directors, with the classes to be as nearly equal in number as possible, and with each director serving a three-year term. As a result, approximately one-third of the Post-Combination Company’s board of directors will be elected each year. The classification of directors will have the effect of making it more difficult for stockholders to change the composition of the Post-Combination Company’s board of directors.

 

244


Table of Contents

Stockholder Action; Special Meetings of Stockholders

The Proposed Charter will provide that stockholders may not take action by written consent, but may only take action at annual or special meetings of stockholders. As a result, a holder controlling a majority of Post-Combination Company capital stock would not be able to amend the Amended and Restated Bylaws or remove directors without holding a meeting of stockholders called in accordance with the Proposed Charter and the Amended and Restated Bylaws. Further, the Proposed Charter will provide that only the Chairman of the Post-Combination Company’s board of directors, a majority of the board of directors or the Chief Executive Officer of the Post-Combination Company may call special meetings of stockholders, thus prohibiting a stockholder from calling a special meeting. These provisions might delay the ability of stockholders to force consideration of a proposal or for stockholders controlling a majority of Post-Combination Company capital stock to take any action, including the removal of directors.

Advance Notice Requirements for Stockholder Proposals and Director Nominations

In addition, the Amended and Restated Bylaws will establish an advance notice procedure for stockholder proposals to be brought before an annual meeting or special meeting of stockholders. Generally, in order for any matter to be “properly brought” before a meeting, the matter must be (a) specified in a notice of meeting given by or at the direction of the Post-Combination Company’s board of directors, (b) otherwise properly brought before the meeting by the board of directors, or (c) otherwise properly brought before the meeting by any stockholder present in person (x) who was a stockholder of record entitled to vote at such annual meeting on the date on which notice of the meeting was given pursuant to the Amended and Restated Bylaws and on the record date for the determination of stockholders entitled vote at such meeting and (y) who complies with the notice procedures set forth in the Amended and Restated Bylaws, or properly makes such proposal in accordance with Rule 14a-8 under the Exchange Act and the rules and regulations thereunder and complies with requirements of such rules for inclusion of the proposal in the proxy statement for the annual meeting. Further, for business to be properly brought before an annual meeting by a stockholder, the stockholder must provide timely notice thereof in proper written form to the secretary and the proposed business must be a proper matter for stockholder action. To be timely, a stockholder’s notice must be received by the Secretary of Post-Combination Company at the executive offices of the Post-Combination Company not later than close of business on the 90th day nor earlier than the opening of business on the 120th day before the one-year anniversary of the preceding year’s annual meeting; provided, however, that if the date of the annual meeting is more than 30 days before or more than 60 days after such anniversary date, notice by the stockholder to be timely must be so delivered not earlier than close of business on the 120th day before the annual meeting or, if later, not later than the later of (x) the close of business on the 90th day before the meeting and (y) the close of business on the 10th day following the day on which public announcement of the date of the annual meeting was first made.

Stockholders at an annual meeting or special meeting may only consider proposals or nominations “properly brought” before such meeting by the Post-Combination Company’s board of directors or stockholders pursuant to the requirements described above. These provisions could have the effect of delaying stockholder actions that are favored by the holders of a majority of the outstanding voting securities until the next stockholder meeting.

Amendment of Charter or Bylaws

Upon consummation of the Business Combination, the Amended and Restated Bylaws may be amended or repealed by the affirmative vote of (a) a majority of the Post-Combination Company’s board of directors or (b) holders of a majority of the voting power of all of the then-outstanding shares entitled to vote generally in the election of directors, voting together as a single class; provided, however, that, amendment or repeal of Article VIII of the Amended and Restated Bylaws, regarding indemnification of officers, directors and other persons, requires at least at least 66.7% of the voting power of all of the then outstanding shares.

 

245


Table of Contents

Limitations on Liability and Indemnification of Officers and Directors

The Proposed Charter and Amended and Restated Bylaws will provide indemnification and advancement of expenses for the Post-Combination Company’s directors and officers to the fullest extent permitted by the applicable law, subject to certain limited exceptions. The Post-Combination Company has entered into, or will enter into, indemnification agreements with each of its directors and officers. In some cases, the provisions of those indemnification agreements may be broader than the specific indemnification provisions contained under the applicable law. In addition, as permitted by the applicable law, the Proposed Charter will include provisions that eliminate the personal liability of directors for monetary damages resulting from breaches of certain fiduciary duties as a director. The effect of this provision is to restrict the Post-Combination Company’s rights and the rights of the Post-Combination Company’s stockholders in derivative suits to recover monetary damages against a director for breach of fiduciary duties as a director.

These provisions may be held not to be enforceable for violations of the federal securities laws of the United States.

Transfer Restrictions

Pursuant to the Company Support Agreement and the Sponsor Support Agreement, (a) holders of shares of Class A Common Stock issued as Aggregate Merger Consideration (the “Company Holders”) and (b) the Sponsor (together with the Company Holders, the “Restricted Holders”) will, in each case, be subject to certain restrictions on the transfer of (a) 15% of the shares of ERES Class A Common Stock issued to the respective Restricted Holder in connection with the Closing until the date that is 180 days after the Closing Date and (b) 85% of the shares of ERES Class A Common Stock issued to the respective Restricted Holder in connection with the Closing until the date that is 24 months after the Closing Date, in each case, subject to certain transfers permitted by the Company Support Agreement and the Sponsor Support Agreement, as applicable.

Dissenters’ Rights of Appraisal and Payment

Under the DGCL, with certain exceptions, the Post-Combination Company’s stockholders will have appraisal rights in connection with a merger or consolidation of the Post-Combination Company. Pursuant to Section 262 of the DGCL, stockholders who properly demand and perfect appraisal rights in connection with such merger or consolidation will have the right to receive payment of the fair value of their shares as determined by the Delaware Court of Chancery.

Stockholders’ Derivative Actions

Under the DGCL, any of the Post-Combination Company’s stockholders may bring an action in the company’s name to procure a judgment in its favor, also known as a derivative action, provided that the stockholder bringing the action is a holder of the Post-Combination Company’s shares at the time of the transaction to which the action relates.

Forum Selection

The Proposed Charter will provide that unless the Post-Combination Company consents in writing to the selection of an alternative forum, the Court of Chancery of the State of Delaware will, to the fullest extent permitted by applicable law, be the sole and exclusive forum for: (i) any derivative action brought by a stockholder on behalf of the Post-Combination Company, (ii) any claim of breach of a fiduciary duty owed by any of the Post-Combination Company’s directors, officers or employees, (iii) any claim against the Post-Combination Company, its directors, officers or employees arising under its charter, bylaws or the DGCL or (iv) any claim against the Post-Combination Company, directors, officers or employees governed by the internal affairs doctrine. The Proposed Charter designates the federal district courts of the United States of America as the

 

246


Table of Contents

exclusive forum for the resolution of any complaint asserting a cause of action arising under the Securities Act. Notwithstanding the foregoing, the provisions of Article XII of the Proposed Charter shall not apply to any suits brought to enforce any liability or duty created by the Exchange Act, as amended, or any other claim for which the federal courts of the United States have exclusive jurisdiction.

Transfer Agent and Registrar

The transfer agent and registrar for the common stock is Continental Stock Transfer & Trust Company.

Trading Symbol and Market

We have applied to list the common stock on Nasdaq under the symbol “ABL.”

Warrants

Public Stockholders’ Warrants

Upon the Closing, each warrant will entitle the registered holder to purchase one share of Post-Combination Company common stock at a price of $11.50 per share, subject to adjustment as discussed below, at any time commencing 30 days after the Closing. However, no warrants will be exercisable for cash unless the Post-Combination Company has an effective and current registration statement covering the shares of Post-Combination Company common stock issuable upon exercise of the warrants and a current prospectus relating to such shares of Post-Combination Company common stock. Notwithstanding the foregoing, if the Post-Combination Company common stock is not listed on a national security exchange at the time of any exercise of a warrant such that the common stock satisfies the definition of “covered security,” under Section 18(b)(1) of the Securities Act, the Post-Combination Company may, at its option, require holders of the public warrants who exercise their warrants to do so on a “cashless basis” in accordance with Section 3(a)(9) of the Securities Act, and, in such case, the Post-Combination Company will not be required to file or maintain in effect a registration statement, but will be required to use its best efforts to register or qualify the shares under applicable blue sky laws to the extent an exemption is not available. If that exemption or another exemption is not available, holders will not be able to exercise their warrants on a cashless basis. In the event of such cashless exercise, each holder would pay the exercise price by surrendering the warrants for that number of shares of Post-Combination Company common stock equal to the quotient obtained by dividing (x) the product of the number of shares of Post-Combination Company common stock underlying the warrants, multiplied by the excess of the fair market value over the exercise price of the warrants and the “fair market value” (defined subsequently) by (y) the fair market value. The “fair market value” means the average reported last sale price of the shares of Post-Combination Company common stock for the 10 trading days ending on the third trading day prior to the date on which the notice of exercise is sent to the holders of warrants. The warrants will expire on the fifth anniversary of the Closing at 5:00 p.m., New York City time, or earlier upon redemption or liquidation.

After the warrants become exercisable, the Post-Combination Company may call the warrants for redemption, in whole and not in part, as follows:

 

   

at a price of $0.01 per warrant;

 

   

upon not less than 30 days’ prior written notice of redemption to each warrant holder;

 

   

if, and only if, the reported last sale price of the shares of Post-Combination Company common stock equals or exceeds $18.00 per share (as adjusted for stock splits, stock dividends, reorganizations, reclassifications, recapitalizations and the like), for any 20 trading days within a 30 trading day period commencing at any time after the warrants become exercisable and ending on the third business day prior to the notice of redemption to warrant holders; and

 

   

if, and only if, there is a current registration statement in effect with respect to the shares of Post-Combination Company common stock underlying such warrants.

 

247


Table of Contents

Commencing 90 days after the warrants become exercisable, the Post-Combination Company may redeem the outstanding warrants, in whole and not in part, as follows:

 

   

at a price equal to a number of shares of common stock to be determined by reference to the table below, based on the redemption date and the fair market value of the common stock (as defined above) except as otherwise described below;

 

   

upon not less than 30 days’ prior written notice of redemption to each warrant holder;

 

   

if, and only if, the last sale price of our common stock equals or exceeds $10.00 per share (as adjusted for stock splits, stock dividends, reorganizations, reclassifications, recapitalizations and the like) on the trading day prior to the date on which the Post-Combination Company sends the notice of redemption to the warrant holders; and

 

   

if, and only if, there is a current registration statement in effect with respect to the shares of Post-Combination Company common stock underlying such warrants.

ERES Class A Common Stock has not traded at or above $18.00 per share. In both redemption scenarios, ERES has no obligation to notify holders of the warrants that they have become eligible for redemption. However, in the event that ERES decides to redeem the warrants, ERES shall fix a redemption date and must send a notice of redemption by first class mail, postage prepaid, to the registered holders of the warrants to be redeemed not less than 30 days prior to that redemption date.

The numbers in the table below represent the “redemption prices,” or the number of shares of Class A Common Stock that a warrant holder will receive upon redemption by the Post-Combination Company pursuant to the above redemption feature based on the fair market value of the common stock on the corresponding redemption date and the number of months that the corresponding redemption date precedes the expiration date of the warrants, each as set forth in the table below.

 

Redemption Date

(period to expiration of warrants)

   Fair Market Value of common stock  
   $10.00      $11.00      $12.00      $13.00      $14.00      $15.00      $16.00      $17.00      $18.00  

57 months

     0.257        0.277        0.294        0.310        0.324        0.337        0.348        0.358        0.365  

54 months

     0.252        0.272        0.291        0.307        0.322        0.335        0.347        0.357        0.365  

51 months

     0.246        0.268        0.287        0.304        0.320        0.333        0.346        0.357        0.365  

48 months

     0.241        0.263        0.283        0.301        0.317        0.332        0.344        0.356        0.365  

45 months

     0.235        0.258        0.279        0.298        0.315        0.330        0.343        0.356        0.365  

42 months

     0.228        0.252        0.274        0.294        0.312        0.328        0.342        0.355        0.364  

39 months

     0.221        0.246        0.269        0.290        0.309        0.325        0.340        0.354        0.364  

36 months

     0.213        0.239        0.263        0.285        0.305        0.323        0.339        0.353        0.364  

33 months

     0.205        0.232        0.257        0.280        0.301        0.320        0.337        0.352        0.364  

30 months

     0.196        0.224        0.250        0.274        0.297        0.316        0.335        0.351        0.364  

27 months

     0.185        0.214        0.242        0.268        0.291        0.313        0.332        0.350        0.364  

24 months

     0.173        0.204        0.233        0.260        0.285        0.308        0.329        0.348        0.364  

21 months

     0.161        0.193        0.223        0.252        0.279        0.304        0.326        0.347        0.364  

18 months

     0.146        0.179        0.211        0.242        0.271        0.298        0.322        0.345        0.363  

15 months

     0.130        0.164        0.197        0.230        0.262        0.291        0.317        0.342        0.363  

12 months

     0.111        0.146        0.181        0.216        0.250        0.282        0.312        0.339        0.363  

9 months

     0.090        0.125        0.162        0.199        0.237        0.272        0.305        0.336        0.362  

6 months

     0.065        0.099        0.137        0.178        0.219        0.259        0.296        0.331        0.362  

3 months

     0.034        0.065        0.104        0.150        0.197        0.243        0.286        0.326        0.361  

0 months

     —          —          0.042        0.115        0.179        0.233        0.281        0.323        0.361  

The exact fair market value and redemption date may not be set forth in the table above, in which case, if the fair market value is between two values in the table or the redemption date is between two redemption dates in

 

248


Table of Contents

the table, the number of shares of common stock to be issued for each warrant redeemed will be determined by a straight-line interpolation between the number of shares set forth for the higher and lower fair market values and the earlier and later redemption dates, as applicable, based on a 365-day year. As reflected in the table above, the Post-Combination Company can redeem the warrants for no consideration in the event that the warrants are “out of the money” (i.e., the trading price of our common stock is below the exercise price of the warrants) and about to expire.

The right to exercise will be forfeited unless the warrants are exercised prior to the redemption date specified in the notice of redemption. On and after the redemption date, a record holder of a warrant will have no further rights except to receive the redemption price for such holder’s warrant, as calculated pursuant to the above, upon surrender of such warrant.

The redemption criteria for the Post-Combination Company’s warrants have been established at a price which is intended to provide warrant holders a reasonable premium to the initial exercise price and provide a sufficient differential between the then-prevailing share price and the warrant exercise price so that if the share price declines as a result of the Post-Combination Company’s redemption call, the redemption will not cause the share price to drop below the exercise price of the warrants.

If the Post-Combination Company calls the warrants for redemption as described above, the Post-Combination Company’s management will have the option to require all holders that wish to exercise warrants to do so on a “cashless basis.” In such event, each holder would pay the exercise price by surrendering the warrants for that number of shares of Post-Combination Company common stock equal to the quotient obtained by dividing (x) the product of the number of shares of Post-Combination Company common stock underlying the warrants, multiplied by the excess of the fair market value (as defined above) over the exercise price of the warrants and by (y) the fair market value.

The warrants were issued in registered form under a warrant agreement between Continental Stock Transfer & Trust Company, as warrant agent, and ERES. The warrant agreement provides that the terms of the warrants may be amended without the consent of any holder to cure any ambiguity, or cure, correct or supplement any defective provision of the warrant agreement or to add or change any other provisions with respect to matters or questions arising under the warrant agreement as the parties to the warrant agreement may deem necessary or desirable and that the parties deem to not adversely affect the interest of the registered holders of the warrants. The warrant agreement requires the approval, by written consent or vote, of the holders of at least 50% of the then outstanding public warrants in order to make any change that adversely affects the interests of the registered holders; provided that if an amendment adversely affects the Private Placement Warrants in a different manner than the public warrants or vice versa, then the vote or written consent of the registered holders of 65% of the public warrants and 65% of the Private Placement Warrants, voting as separate classes, is required.

The exercise price and number of shares of Post-Combination Company common stock issuable on exercise of the warrants may be adjusted in certain circumstances including in the event of a stock split, stock dividend, extraordinary dividend or the Post-Combination Company’s recapitalization, reorganization, merger or consolidation. However, except as described below, the warrants will not be adjusted for issuances of shares of Post-Combination Company common stock at a price below their respective exercise prices.

In addition, if the Post-Combination Company issues additional shares of common stock or equity-linked securities for capital raising purposes in connection with the Closing at a newly issued price of less than $9.20 per share of the Post-Combination Company common stock (with such issue price or effective issue price to be determined in good faith by the Post-Combination Company’s board of directors, and in the case of any such issuance to the Sponsor or its affiliates, without taking into account any Founder Shares held by the Sponsor or such affiliates, as applicable, prior to such issuance), the exercise price of the warrants will be adjusted (to the nearest cent) to be equal to 115% of the newly issued price. The warrants may be exercised upon surrender of the warrant certificate on or prior to the expiration date at the offices of the warrant agent, with the exercise form on

 

249


Table of Contents

the reverse side of the warrant certificate completed and executed as indicated, accompanied by full payment of the exercise price and any and all applicable taxes due in connection with the exercise of the warrant, by certified or official bank check payable to the Post-Combination Company, for the number of warrants being exercised. The warrant holders do not have the rights or privileges of holders of shares of Post-Combination Company common stock and any voting rights until they exercise their warrants and receive shares of Post-Combination Company common stock. After the issuance of shares of Post-Combination Company common stock upon exercise of the warrants, each holder will be entitled to one vote for each share held of record on all matters to be voted on by stockholders.

Warrant holders may elect to be subject to a restriction on the exercise of their warrants such that an electing warrant holder would not be able to exercise their warrants to the extent that, after giving effect to such exercise, such holder would beneficially own in excess of 9.8% of the shares of Post-Combination Company common stock outstanding.

No fractional shares will be issued upon exercise of the warrants. If, upon exercise of the warrants, a holder would be entitled to receive a fractional interest in a share, the number of shares of Post-Combination Company common stock to be issued to the warrant holder will be rounded up to the nearest whole number.

Subject to applicable law, any action, proceeding or claim against us or the Post-Combination Company arising out of or relating in any way to the warrant agreement, including under the Securities Act, will be brought and enforced in the courts of the State of New York or the United States District Court for the Southern District of New York, and we irrevocably submit to such jurisdiction, which jurisdiction will be the exclusive forum for any such action, proceeding or claim. This exclusive forum provision shall not apply to suits brought to enforce a duty or liability created by the Exchange Act, any other claim for which the federal district courts of the United States of America are the sole and exclusive forum.

Private Placement Warrants

The Private Placement Warrants (including the Post-Combination Company common stock issuable upon exercise of the Private Placement Warrants) will not be transferable, assignable or salable until 30 days after the Closing (except, among other limited exceptions, to the Post-Combination Company’s officers and directors and other persons or entities affiliated with the Sponsor). Except as described below, the Private Placement Warrants have terms and provisions that are identical to those of the public warrants, including as to exercise price, exercisability and exercise period.

If holders of the Private Placement Warrants elect to exercise them on a cashless basis, they would pay the exercise price by surrendering their warrants for that number of shares of Post-Combination Company common stock equal to the quotient obtained by dividing (x) the product of the number of shares of Post-Combination Company common stock underlying the warrants multiplied by the difference between the exercise price of the warrants and the “fair market value” (defined subsequently) by (y) the fair market value. The “fair market value” means the average reported closing price of the Post-Combination Company common stock for the 10 trading days ending on the third trading day prior to the date on which the notice of warrant exercise is sent to the warrant agent.

Pursuant to the Sponsor Support Agreement, the Sponsor has agreed to be subject to certain restrictions on transfer of the Private Placement Warrants (including the Post-Combination Company common stock issuable upon exercise of any of these warrants) until the date that is 30 days after the Closing Date, except that, among other limited exceptions, transfers may be made to ERES’s officers and directors and other persons or entities affiliated with the Sponsor.

 

250


Table of Contents

CERTAIN RELATIONSHIPS AND RELATED PARTY TRANSACTIONS

Certain Relationships and Related Person Transactions—Post-Combination Company

Registration Rights Agreement

Following the closing of the Business Combination, ERES, certain stockholders of ERES and certain Company Members will enter into an Amended and Restated Registration Rights Agreement, pursuant to which ERES will agree to register for resale, pursuant to Rule 415 under the Securities Act, certain shares of ERES Class A Common Stock and other equity securities of ERES that are held by the parties thereto from time to time. Pursuant to the Registration Rights Agreement, ERES agreed to file a shelf registration statement registering the resale of the Class A Common Stock (including those held as of the effective time or issuable upon future exercise of the Private Placement Warrants) and the Private Placement Warrants (the “Registrable Securities”) under the Registration Rights Agreement within 30 days of the closing of the Business Combination. The Holders may request to sell all or any portion of their Registrable Securities in an underwritten offering (an “Underwritten Shelf Takedown”) so long as the total offering price is reasonably expected to exceed $20,000,000. The Sponsor may not demand more than two Underwritten Shelf Takedowns, the Holders (other than the Sponsor) may not demand more than two Underwritten Shelf Takedowns and the Company shall not be obligated to participate in more than four Underwritten Shelf Takedowns, in the aggregate, in any 12-month period. ERES also agreed to provide customary “piggyback” registration rights, subject to certain requirements and customary conditions. The Registration Rights Agreement also provides that ERES will pay certain expenses relating to such registrations and indemnify the stockholders against certain liabilities.

Owl Rock Credit Facility

In connection with the occurrence of the Closing, the Post-Combination Company expects to enter into the Owl Rock Credit Facility. Certain of the lenders under the Owl Rock Credit Facility and their respective affiliates may in the future perform various financial advisory, commercial and/or investment banking services for the Post-Combination Company and/or its affiliates, for which they may receive customary fees and expenses. Certain affiliates of such lenders may in the future act, as underwriters, agents, arrangers or lenders, as applicable, in respect of certain of the Post-Combination Company’s and/or its subsidiaries’ and/or its affiliates’ debt or equity issuances or credit facilities. The definitive documentation for the Owl Rock Credit Facility is currently under negotiation and subject to further modifications before finalization, and there is no guarantee that the Owl Rock Credit Facility will be entered into in connection with the Closing. The Closing of the Business Combination is not contingent upon the Post-Combination Company’s entry into the Owl Rock Credit Facility. In the event the Post-Combination Company does not enter into the Owl Rock Credit Facility, the SPV Purchase and Sale or the SPV Investment Facility in connection with the Closing, the Post-Combination Company will continue to operate using cash on hand, cash flow from operations and investing activities and the cash proceeds of any subsequent financing activities at the Post-Combination Company following the completion of the Business Combination.

SPV Purchase and Sale

In connection with the occurrence of the Closing, the Post-Combination Company expects to enter into the SPV Purchase and Sale, including the Policy APA. The Post-Combination Company and the SPV are expected to be parties to the Policy APA. The payable obligation owing by the Post-Combination Company to the SPV in connection with the SPV Purchase and Sale is expected to be initially evidenced by a note issued by the Post-Combination Company under the SPV Investment Facility in an original principal amount equal to the aggregate fair market value of the acquired insurance policies. The note is expected to have the same material terms and conditions as the other credit extensions under the SPV Investment Facility. It is expected that the Sponsor, members of ERES’s founding team, directors or officers of the Companies or its or their affiliates may become members of the SPV, and thereby indirectly receive economic or other benefits from the Policy APA. The Policy

 

251


Table of Contents

APA and other related definitive documentation for the SPV Purchase and Sale are currently under negotiation and subject to further modifications before finalization, and there is no guarantee that the Policy APA or the other related definitive documentation for the SPV Purchase and Sale will be entered into in connection with the Closing. The Closing of the Business Combination is not contingent upon the Post-Combination Company’s entry into the SPV Purchase and Sale. In the event the Post-Combination Company does not enter into the Owl Rock Credit Facility, the SPV Purchase and Sale or the SPV Investment Facility in connection with the Closing, the Post-Combination Company will continue to operate using cash on hand, cash flow from operations and investing activities and the cash proceeds of any subsequent financing activities at the Post-Combination Company following the completion of the Business Combination.

SPV Investment Facility

In connection with the occurrence of the Closing, the Post-Combination Company expects to enter into the SPV Investment Facility between the Post-Combination Company and the SPV, as the lender thereunder. It is expected that the Sponsor, members of ERES’s founding team, directors or officers of the Companies or its affiliates may become members of the SPV, and thereby indirectly receive economic or other benefits from the SPV Investment Facility. The definitive documentation for the SPV Investment Facility is currently under negotiation and subject to further modifications before finalization, and there is no guarantee that the SPV Investment Facility will be entered into with connection with the Closing. The Closing of the Business Combination is not contingent upon the Post-Combination Company’s entry into the SPV Investment Facility. In the event the Post-Combination Company does not enter into the Owl Rock Credit Facility, the SPV Purchase and Sale or the SPV Investment Facility in connection with the Closing, the Post-Combination Company will continue to operate using cash on hand, cash flow from operations and investing activities and the cash proceeds of any subsequent financing activities at the Post-Combination Company following the completion of the Business Combination.

Procedures with Respect to Review and Approval of Related Person Transactions

The board of directors of ERES and the Companies recognize the fact that transactions with related persons present a heightened risk of conflicts of interests (or the perception thereof). Effective upon the consummation of the Business Combination, the Post-Combination Company’s board of directors expects to adopt a written policy on transactions with related persons that is in conformity with the requirements for issuers having publicly held common stock that is listed on Nasdaq. Under the policy, the Post-Combination Company’s legal team will be primarily responsible for developing and implementing processes and procedures to obtain information regarding related persons with respect to potential related person transactions and then determining, based on the facts and circumstances, whether such potential related person transactions do, in fact, constitute related person transactions requiring compliance with the policy. If the legal team determines that a transaction or relationship is a related person transaction requiring compliance with the policy, the Post-Combination Company’s general counsel will be required to present to the audit committee all relevant facts and circumstances relating to the related person transaction. The audit committee will be required to review the relevant facts and circumstances of each related person transaction, including if the transaction is on terms comparable to those that could be obtained in arm’s length dealings with an unrelated third party and the extent of the related person’s interest in the transaction, take into account the conflicts of interest and corporate opportunity provisions of the Post-Combination Company’s code of business conduct and ethics (which will also be put in place in connection with the Business Combination), and either approve or disapprove the related person transaction. If advance audit committee approval of a related person transaction requiring the audit committee’s approval is not feasible, then the transaction may be preliminarily entered into by management upon prior approval of the transaction by the chair of the audit committee, subject to ratification of the transaction by the audit committee at the audit committee’s next regularly scheduled meeting; provided, that if ratification is not forthcoming, management will make all reasonable efforts to cancel or annul the transaction. If a transaction was not initially recognized as a related person transaction, then, upon such recognition, the transaction will be presented to the audit committee for ratification at the audit committee’s next regularly scheduled meeting; provided, that if ratification is not

 

252


Table of Contents

forthcoming, management will make all reasonable efforts to cancel or annul the transaction. The Post-Combination Company’s management will update the audit committee as to any material changes to any approved or ratified related person transaction and will provide a status report at least annually of all then current related person transactions. No director will be permitted to participate in approval of a related person transaction for which he or she is a related person.

Certain Relationships and Related Person Transactions—The Companies

As consideration of the Business Combination, the Company Members will receive aggregate consideration of approximately $531.8 million, payable in newly issued shares of ERES Class A Common Stock at a price of $10.00 per share and, to the extent the Aggregate Transaction Proceeds exceed $200.0 million, at the election of the Company Members, up to $20.0 million of the aggregate consideration will be payable in cash to the Company Members. The Company Members are party to that certain Registration Rights Agreement which provides the Company Members with the opportunity to require ERES to file a shelf registration statement registering the resale of the common stock received in connection with the Business Combination.

Certain Relationships and Related Person Transactions—ERES

Founder Shares

On June 1, 2020, the Sponsor purchased 8,625,000 Founder Shares of ERES Class B Common Stock, for an aggregate price of $25,000. The Founder Shares will automatically convert into Class A Common Stock on a one-for-one basis at the time of ERES’s initial business combination and are subject to certain transfer restrictions. The Founder Shares included up to an aggregate of 1,125,000 shares subject to forfeiture to the extent that the over-allotment option was not exercised in full or in part by the underwriters so that the Founder Shares would represent 20% of the Company’s issued and outstanding shares after the Initial Public Offering. In July 2020, the Sponsor transferred 10,000 Founder Shares to Thomas W. Corbett, Jr., one of our independent director nominees. As a result of the underwriters’ election to fully exercise their over-allotment option on August 25, 2020, 1,125,000 Founder Shares are no longer subject to forfeiture.

The Founder Shares are subject to transfer restrictions pursuant to lock-up provisions in a letter agreement with the Company entered into by the Initial Stockholders, and officers and directors. Those lock-up provisions provide that such securities are not transferable or salable until the earlier to occur of: (1) one year after the completion of the initial business combination, or (2) subsequent to the initial business combination if ERES completes a liquidation, merger, stock exchange or other similar transaction that results in all of the Public Stockholders having the right to exchange their Public Shares for cash, securities or other property. Notwithstanding the foregoing, the Sponsor has the right to transfer its ownership in the Founder Shares at any time, and to any transferee, to the extent that the Sponsor determines, in good faith, that such transfer is necessary to ensure that it and/or any of its parents, subsidiaries or affiliates are in compliance with the Investment Company Act.

Administrative Support Agreement

ERES entered into an agreement, commencing on July 24, 2020, pursuant to which ERES will pay two affiliates of the Sponsor a total of up to $10,000 each per month for office space, administrative and support services. Upon completion of the Business Combination or ERES’s liquidation, the agreement will terminate and ERES will cease paying these monthly fees.

Forward Purchase Agreement

On July 2, 2020, ERES entered into a forward purchase agreement pursuant to which East Asset Management, an affiliate of the Sponsor, has the option to purchase an aggregate of up to 5,000,000 forward

 

253


Table of Contents

purchase units, consisting of one forward purchase share and one-half of one forward purchase warrant, for $10.00 per unit, or an aggregate maximum amount of $50,000,000, in a private placement that would close simultaneously with the closing of a business combination. The forward purchase agreement was terminated and is of no further effect as of December 2, 2022 pursuant to the termination agreement, dated December 2, 2022, by and between ERES and the Sponsor.

Related Party Loans

In order to finance transaction costs in connection with a business combination, the Sponsor, members of ERES’s founding team or any of their affiliates may, but are not obligated to, loan ERES funds as may be required. In August 2021, the Sponsor committed to provide ERES up to an aggregate of $1,500,000 in loans for working capital purposes. The Working Capital Note does not bear interest and is repayable in full upon consummation of a business combination. If ERES does not complete a business combination, the Working Capital Note shall not be repaid and all amounts owed under it will be forgiven.

The Working Capital Note is subject to customary events of default, the occurrence of which automatically trigger the unpaid principal balance of the Working Capital Note and all other sums payable with regard to the Working Capital Note becoming immediately due and payable.

Sponsor Loans

On February 15, 2021, the Sponsor committed to provide ERES up to an aggregate of $500,000 in loans for working capital purposes. These loans will be non-interest bearing, unsecured and will be repaid upon the consummation of a business combination. If ERES does not consummate a business combination, all amounts loaned to ERES in connection with these loans will be forgiven except to the extent that the ERES has funds available to it outside of its Trust Account. On June 24, 2020, the Sponsor agreed to loan ERES an aggregate of up to $300,000 to cover expenses related to the ERES IPO pursuant to a promissory note (the “IPO Note”). The IPO Note was non-interest bearing and payable on the earlier of August 31, 2020 or the completion of the ERES IPO. The outstanding balance under the IPO Note of $97,126 was repaid at the closing of the ERES IPO on July 27, 2020. Affiliates of ERES and of the Sponsor advanced the Company an aggregate of $265,763 to cover expenses related to the ERES IPO. The advances were non-interest bearing and due on demand. The outstanding advances of $265,763 were repaid at the closing of the ERES IPO on July 27, 2020.

On July 25, 2022, ERES convened a special meeting of stockholders at which a proposal to extend the date by which ERES has to complete a Business Combination from July 27, 2022 to January 27, 2023 was approved. In connection with the approval of the Extension Amendment Proposal, ERES issued the Extension Note in the principal amount of up to $1,924,356 to the Sponsor, pursuant to which the Sponsor agreed to loan ERES up to $1,924,356. The Extension Note bears no interest and is repayable in full upon the earlier of (a) the date of the consummation of ERES’s initial business combination or (b) the date of the liquidation of ERES. At any time prior to payment in full of the principal balance of the Extension Note, the holder of the Extension Note (or a permitted assignee) will have the option, but not the obligation, to convert up to $1,500,000 of the unpaid principal balance of the Extension Note into that number of Extension Warrants, each whole warrant exercisable for one share of ERES Class A Common Stock equal to the principal amount of the Extension Note so converted divided by $1.50.

On January 20, 2023, ERES convened a special meeting of stockholders at which a proposal to extend the date by which ERES has to complete a Business Combination from January 27, 2023 to July 27, 2023 was approved. In connection with the approval of the Second Extension Amendment Proposal, ERES issued the Second Extension Note in the principal amount of up to $565,497.31 to the Sponsor, pursuant to which the Sponsor agreed to loan ERES up to $565,497.31. The Second Extension Note bears no interest and is repayable in full upon the earlier of (a) the date of the consummation of ERES’s initial business combination or (b) the date of the liquidation of ERES. At any time prior to payment in full of the principal balance of the Second Extension

 

254


Table of Contents

Note, the holder of the Second Extension Note (or a permitted assignee) will have the option, but not the obligation, to convert up to $500,000 of the unpaid principal balance of the Second Extension Note into that number of Second Extension Warrants, each whole warrant exercisable for one share of ERES Class A Common Stock equal to the principal amount of the Second Extension Note so converted divided by $1.50.

The terms of the Extension Warrants and Second Extension Warrants will be identical to the terms of the Private Placement Warrants. The maturity date of the Extension Note and the Second Extension Note may be accelerated upon the occurrence of an Event of Default (as defined therein). Any outstanding principal under the Extension Note and Second Extension Note may be prepaid at any time by ERES, at its election and without penalty, provided, however, that the Sponsor shall have a right to first convert such principal balance as described in Section 17 of the Extension Note and Second Extension Note upon notice of such prepayment. If the Business Combination is not completed and ERES winds up, there will not be sufficient assets to repay the Extension Note or Second Extension Note and they will be worthless.

On September 29, 2022, the Sponsor agreed to loan ERES an aggregate of $1,500,000 to cover expenses related to the Business Combination and other operating activities until the consummation of the initial business combination. This is a separate $1,500,000 than the convertible note discussed above. This note bears no interest and (a) is repayable in full upon the earlier of the date of the consummation of the Company’s initial business combination, or (b) if the initial business combination does not occur, this note will not be repaid. As December 31, 2022, $1,500,000 was outstanding on this loan. On January 31, 2023, this note was amended and restated for an aggregate principal amount of $3,000,000. As of March 31, 2023, $1,500,000 was outstanding on this loan.

 

255


Table of Contents

STOCKHOLDER PROPOSALS AND NOMINATIONS

Stockholder Proposals

The Special Meeting to be held on June 29, 2023 shall be in lieu of the 2022 annual meeting. Subject to the completion of the Business Combination, the next annual meeting of stockholders will be held by the Post-Combination Company in 2023. The Amended and Restated Bylaws establish an advance notice procedure for stockholders who wish to present a proposal before the annual meeting of stockholders in 2023. The Amended and Restated Bylaws provide that the only business that may be conducted at an annual meeting of stockholders is business that is (i) specified in the notice of such meeting (or any supplement or amendment thereto) given by or at the direction of the board of directors of the Post-Combination Company, (ii) otherwise properly brought before such meeting by or at the direction of the board of directors the Post-Combination Company, or (iii) otherwise properly brought before such meeting by a stockholder who (a) (1) is a stockholder of record entitled to vote at such meeting on the date of giving of notice and on the record date for the determination of stockholders entitled to vote at such annual meeting and (2) provides timely notice in the proper form as set forth in the Amended and Restated Bylaws and (b) properly makes such proposal in accordance with Rule 14a-8 under the Exchange Act. To be timely for the annual meeting of stockholders of the Post-Combination Company, the written notice under clause (iii) above must be received by the secretary of the Post-Combination Company at the principal executive offices:

 

   

not later than close of business on the 90th day; and

 

   

not earlier than close of business on the 120th day, before the one-year anniversary of the preceding year’s annual meeting.

In the event that the date of the annual meeting is more than 30 days before, or more than 60 days after the one-year anniversary of the preceding year’s annual meeting, notice of a stockholder proposal must be received (i) no earlier than close of business on the 120th day before such annual meeting and (ii) no later than the later of close of business the 90th day before such annual meeting or close of business on the 10th day following the day on which public announcement of the date of such meeting is first made by the Post-Combination Company.

Under Rule 14a-8 of the Exchange Act, a stockholder proposal to be included in the proxy statement and proxy card for the annual general meeting pursuant to Rule 14a-8 must be received at the principal office of the Post-Combination Company a reasonable time before the Post-Combination Company begins to print and send its proxy materials for such meeting and must comply with Rule 14a-8.

Stockholder Director Nominees

The Amended and Restated Bylaws permit stockholders to nominate directors for appointment at an annual meeting or at a special meeting (but only if the appointment of directors is a matter specified in the notice of meeting given by or at the direction of the person calling such special meeting) of stockholders, subject to the provisions of the Proposed Charter. To nominate a director, the stockholder must provide the information required by the Amended and Restated Bylaws. In addition, the stockholder must give timely notice to the secretary of the Post-Combination Company in accordance with the Amended and Restated Bylaws, which, in general, require that the notice be received by the secretary within the time periods for stockholder proposals (other than proposals pursuant to Rule 14a-8) described above under the section entitled “Stockholder Proposals.”

 

256


Table of Contents

STOCKHOLDER COMMUNICATIONS

Stockholders and interested parties may communicate with the board of directors of ERES, any committee chairperson or the non-management directors as a group by writing to the board or committee chairperson in care of East Resources Acquisition Company, 7777 NW Beacon Square Boulevard, Boca Raton, Florida 33487. Following the Business Combination, such communications should be sent to Abacus Life, Inc., 2101 Park Center Drive, Suite 170, Orlando, Florida 32835. Each communication will be forwarded, depending on the subject matter, to the board of directors, the appropriate committee chairperson or all non-management directors.

 

257


Table of Contents

DELIVERY OF DOCUMENTS TO STOCKHOLDERS

Pursuant to the rules of the SEC, ERES and its agents that deliver communications to its stockholders are permitted to deliver to two or more stockholders sharing the same address a single copy of the Company’s proxy statement. Upon written or oral request, the Company will deliver a separate copy of the proxy statement to any stockholder at a shared address who wishes to receive separate copies of such documents in the future. Stockholders receiving multiple copies of such documents may likewise request that the Company deliver single copies of such documents in the future. Stockholders may notify the Company of their requests by emailing or writing the Company at the Company’s principal executive offices at 7777 NW Beacon Square Boulevard, Boca Raton, Florida 33487, info@eastresources.com, Attn: Katelyn Morris.

OTHER MATTERS

As of the date of this proxy statement, the ERES Board does not know of any matters that will be presented for consideration at the Special Meeting other than as described in this proxy statement. If any other matters properly come before the Special Meeting, or any adjournment or postponement thereof, and are voted upon, the enclosed proxy will be deemed to confer discretionary authority on the individuals that it names as proxies to vote the shares represented by the proxy as to any of these matters.

APPRAISAL RIGHTS

Holders of ERES Common Stock, ERES units and ERES warrants are not entitled to appraisal rights in connection with the Business Combination under Delaware law.

 

258


Table of Contents

WHERE YOU CAN FIND MORE INFORMATION

ERES files annual, quarterly and current reports, proxy statements and other information with the SEC. The SEC maintains an internet web site that contains reports, proxy and information statements, and other information regarding issuers, including us, that file electronically with the SEC. The public can obtain any documents that we file electronically with the SEC at http://www.sec.gov.

You may obtain additional copies of this proxy statement, at no cost, and you may ask any questions you may have about the Proposals by contacting us at the following address or email:

East Resources Acquisition Company

7777 NW Beacon Square Boulevard

Boca Raton, Florida 33487

Attn: Katelyn Morris

Email: info@eastresources.com

You may also obtain these documents at no cost by requesting them in writing or by telephone from ERES’s proxy solicitation agent at the following address and telephone number:

Morrow Sodali LLC

333 Ludlow Street, 5th Floor, South Tower

Stamford, CT 06902

Tel: (800) 662-5200 (toll-free) or

(203) 658-9400 (banks and brokers can call collect)

Email: ERES.info@investor.morrowsodali.com

In order to receive timely delivery of the documents in advance of the Special Meeting, you must make your request for information no later than June 22 (one week prior to the date of the Special Meeting).

 

259


Table of Contents

INDEX TO FINANCIAL STATEMENTS

 

East Resources Acquisition Company

  

Audited Financial Statements

  

Report of Independent Registered Public Accounting Firm

     F-3  

Consolidated Balance Sheets as of December 31, 2022 and 2021

     F-4  

Consolidated Statements of Operations for the years ended December  31, 2022 and 2021

     F-5  

Consolidated Statements of Stockholders’ Deficit for the years ended December 31, 2022 and 2021

     F-6  

Consolidated Statements of Cash Flows for the years ended December  31, 2022 and 2021

     F-7  

Notes to Consolidated Financial Statements

     F-8  

Unaudited Condensed Consolidated Financial Statements

  

Condensed Consolidated Balance Sheets as of March 31, 2023 and March 31, 2022 (unaudited)

     F-32  

Condensed Consolidated Statements of Operations for the three months ended March 31, 2023 and 2022 (unaudited)

     F-33  

Condensed Consolidated Statements of Changes in Stockholders’ Deficit for the three months ended March 31, 2023 and 2022 (unaudited)

     F-34  

Condensed Consolidated Statements of Cash Flows for the three months ended March 31, 2023 and 2022 (unaudited)

     F-35  

Notes to Condensed Consolidated Financial Statements (unaudited)

     F-36  

Longevity Market Assets, LLC

  

Audited Consolidated Financial Statements

  

Report of Independent Registered Public Accounting Firm

     F-62  

Consolidated Balance Sheets as of December 31, 2022 and 2021

     F-64  

Consolidated Statements of Operations for the years ended December  31, 2022 and 2021

     F-65  

Consolidated Statements of Changes in Member’s Equity for the years ended December 31, 2022 and 2021

     F-66  

Consolidated Statements of Cash Flows for the years ended December  31, 2022 and 2021

     F-67  

Notes to Consolidated Financial Statements

     F-68  

Unaudited Interim Condensed Consolidated Financial Statements

  

Condensed Consolidated Balance Sheets as of and for the three months ended March 31, 2023 and 2022

     F-93  

Condensed Consolidated Statements of Operations as of and for the three months ended March 31, 2023 and 2022

     F-94  

Condensed Consolidated Statements of Changes in Member’s Equity as of and for the three months ended March 31, 2023 and 2022

     F-95  

Condensed Consolidated Statements of Cash Flows as of and for the three months ended March 31, 2023 and 2022

     F-96  

Notes to Unaudited Interim Condensed Consolidated Financial Statements

     F-97  

Abacus Settlements, LLC d/b/a Abacus Life

  

Audited Financial Statements

  

Report of Independent Registered Public Accounting Firm

     F-117  

Balance Sheets as of December 31, 2022 and 2021

     F-118  

Statements of Operations for the years ended December  31, 2022 and 2021

     F-119  

Statements of Cash Flows for the years ended December  31, 2022 and 2021

     F-120  

Statements of Changes in Member’s Equity for the years ended December 31, 2022 and 2021

     F-121  

Notes to Financial Statements

     F-122  

Unaudited Interim Condensed Financial Statements

  

Condensed Balance Sheets as of and for the three months ended March 31, 2023 and 2022

     F-135  

Condensed Statements of Operations as of and for the three months ended March 31, 2023 and 2022

     F-136  

Condensed Statements of Changes in Member’s Equity as of and for the three months ended March 31, 2023 and 2022

     F-137  

Condensed Statements of Cash Flows as of and for the three months ended March 31, 2023 and 2022

     F-138  

Notes to Unaudited Interim Condensed Financial Statements

     F-139  

 

F-1


Table of Contents

EAST RESOURCES ACQUISITION COMPANY

TABLE OF CONTENTS

 

Report of Independent Registered Public Accounting Firm

     F-3  

Consolidated Balance Sheets as of December  31, 2022 and December 31, 2021

     F-4  

Consolidated Statements of Operations for the years ended December  31, 2022 and 2021

     F-5  

Consolidated Statements of Stockholders’ Deficit for the years ended December 31, 2022 and 2021

     F-6  

Consolidated Statements of Cash Flows for the years ended December  31, 2022 and 2021

     F-7  

Notes to Consolidated Financial Statements

     F-8  

 

F-2


Table of Contents

REPORT OF INDEPENDENT REGISTERED PUBLIC ACCOUNTING FIRM

To the Stockholders and Board of Directors of

East Resources Acquisition Company

Opinion on the Financial Statements

We have audited the accompanying consolidated balance sheets of East Resources Acquisition Company (the “Company”) as of December 31, 2022 and 2021, the related consolidated statements of operations, changes in stockholders’ deficit and cash flows for each of the two years in the period ended December 31, 2022 and the related notes (collectively referred to as the “financial statements”). In our opinion, the financial statements present fairly, in all material respects, the financial position of the Company as of December 31, 2022 and 2021, and the results of its operations and its cash flows for the each of the two years in the period ended December 31, 2022, in conformity with accounting principles generally accepted in the United States of America.

Explanatory Paragraph—Going Concern

The accompanying consolidated financial statements have been prepared assuming that the Company will continue as a going concern. As more fully described in Note 1 to the financial statements, the Company has a significant working capital deficiency, has incurred significant losses and needs to raise additional funds to meet its obligations and sustain its operations. Additionally, if the Company is unable to complete a Business Combination by the close of business on July 27, 2023, the Company will cease all operations except for the purpose of liquidating. These conditions raise substantial doubt about the Company’s ability to continue as a going concern. Management’s plans in regard to these matters are also described in Note 1. The consolidated financial statements do not include any adjustments that might result from the outcome of this uncertainty.

Basis for Opinion

These financial statements are the responsibility of the Company’s management. Our responsibility is to express an opinion on the Company’s financial statements based on our audits. We are a public accounting firm registered with the Public Company Accounting Oversight Board (United States) (“PCAOB”) and are required to be independent with respect to the Company in accordance with the U.S. federal securities laws and the applicable rules and regulations of the Securities and Exchange Commission and the PCAOB.

We conducted our audits in accordance with the standards of the PCAOB. Those standards require that we plan and perform the audits to obtain reasonable assurance about whether the financial statements are free of material misstatement, whether due to error or fraud. The Company is not required to have, nor were we engaged to perform, an audit of its internal control over financial reporting. As part of our audits, we are required to obtain an understanding of internal control over financial reporting but not for the purpose of expressing an opinion on the effectiveness of the Company’s internal control over financial reporting. Accordingly, we express no such opinion.

Our audits included performing procedures to assess the risks of material misstatement of the financial statements, whether due to error or fraud, and performing procedures that respond to those risks. Such procedures included examining, on a test basis, evidence regarding the amounts and disclosures in the financial statements. Our audits also included evaluating the accounting principles used and significant estimates made by management, as well as evaluating the overall presentation of the financial statements. We believe that our audits provide a reasonable basis for our opinion.

/s/ Marcum LLP

Marcum LLP

We have served as the Company’s auditor since 2020.

Houston, TX

April 17, 2023

 

F-3


Table of Contents

EAST RESOURCES ACQUISITION COMPANY

CONSOLIDATED BALANCE SHEETS

 

    

December 31,

2022

   

December 31,

2021

 

ASSETS

    

Current assets

    

Cash

   $ 86,572     $ 853,130  

Prepaid expenses

     64,914       91,625  
  

 

 

   

 

 

 

Total Current Assets

     151,486       944,755  

Cash and securities held in Trust Account

     99,222,704       345,048,888  
  

 

 

   

 

 

 

Total Assets

   $ 99,374,190     $ 345,993,643  
  

 

 

   

 

 

 

LIABILITIES AND STOCKHOLDERS’ DEFICIT

    

Current liabilities—Accrued expenses

   $ 9,227,518     $ 144,254  

Current liabilities—Note payable to related party

     4,924,356       1,500,000  

Income taxes payable

     52,485    

Deferred underwriting fee payable

     —         12,075,000  

Forward purchase agreement liability

     —         1,600,000  

Warrant liability

     4,576,250       13,911,800  
  

 

 

   

 

 

 

Total Liabilities

     18,780,609       29,231,054  
  

 

 

   

 

 

 

Commitments

    

Class A common stock subject to possible redemption, $0.0001 par value; 9,718,972 and 34,500,000 shares at $10.18 and 10.00 per share at December 31, 2022 and December 31, 2021, respectively

     98,983,437       345,000,000  

Stockholders’ Deficit

    

Preferred stock, $0.0001 par value; 1,000,000 shares authorized; none issued and outstanding

     —         —    

Class A common stock, $0.0001 par value; 200,000,000 shares authorized; 0 issued and outstanding (excluding 34,500,000 shares subject to possible redemption)

     —         —    

Class B common stock, $0.0001 par value; 20,000,000 shares authorized; 8,625,000 shares issued and outstanding

     863       863  

Additional paid-in capital

     24,137       24,137  

Accumulated deficit

     (18,414,856     (28,262,411
  

 

 

   

 

 

 

Total Stockholders’ Deficit

     (18,389,856     (28,237,411
  

 

 

   

 

 

 

TOTAL LIABILITIES AND STOCKHOLDERS’ DEFICIT

   $ 99,374,190     $ 345,993,643  
  

 

 

   

 

 

 

 

The accompanying notes are an integral part of the consolidated financial statements.

 

F-4


Table of Contents

EAST RESOURCES ACQUISITION COMPANY

CONSOLIDATED STATEMENTS OF OPERATIONS

 

     For the Year Ended
December 31,
2022
    For the Year Ended
December 31,
2021
 

Formation and operating costs

   $ 11,722,287     $ 1,382,681  
  

 

 

   

 

 

 

Loss from operations

     (11,722,287     (1,382,681

Other income (expense):

    

Change in fair value of warrant liability

     9,335,550       15,899,200  

Change in fair value of forward purchase agreement liability

     600,000       1,300,000  

Gain on deferred underwriting fees waiver

     513,188       —    

Interest earned—bank

     10,031       62  

Interest earned on marketable securities held in Trust Account

     672,439       22,784  
  

 

 

   

 

 

 

Other income (expense), net

     11,131,208       17,222,046  
  

 

 

   

 

 

 

Income before provision for income taxes

     (591,079     15,839,365  
  

 

 

   

 

 

 

Income tax expense

     52,485       —    
  

 

 

   

 

 

 

Net Income (Loss)

   $ (643,564   $ 15,839,365  
  

 

 

   

 

 

 

Basic and diluted weighted average shares outstanding, Class A common stock subject to possible redemption

     23,637,084       34,500,000  
  

 

 

   

 

 

 

Basic and diluted net loss per share, Class A common stock subject to possible redemption

   $ (0.02   $ 0.37  
  

 

 

   

 

 

 

Basic and diluted weighted average shares outstanding, Non-redeemable common stock

     8,625,000       8,625,000  
  

 

 

   

 

 

 

Basic and diluted net income per share, Non-redeemable common stock

   $ (0.02   $ 0.37  
  

 

 

   

 

 

 

 

 

The accompanying notes are an integral part of the consolidated financial statements.

 

F-5


Table of Contents

EAST RESOURCES ACQUISITION COMPANY

CONSOLIDATED STATEMENTS OF CHANGES IN STOCKHOLDERS’ DEFICIT

 

     For the year ended December 31, 2022  
     Class A
Common Stock
     Class B
Common Stock
     Additional
Paid-in
Capital
     Accumulated
Deficit
    Total
Stockholders’
Deficit
 
     Shares      Amount      Shares      Amount  

Balance—January 1, 2022

     —        $ —          8,625,000      $ 863      $ 24,137      $ (28,262,411   $ (28,237,411

Net income

     —          —          —          —          —          (643,564     (643,564

Deferred underwriting fees waiver

     —          —          —          —          —          11,561,812       11,561,812  

Termination of forward purchase agreement

     —          —          —          —          —          1,000,000       1,000,000  

Remeasurement of Class A common stock to redemption value

     —          —          —          —          —          (2,070,693     (2,070,693
  

 

 

    

 

 

    

 

 

    

 

 

    

 

 

    

 

 

   

 

 

 

Balance—December 31, 2022

     —        $ —          8,625,000      $ 863      $ 24,137      $ (18,414,856   $ (18,389,856
  

 

 

    

 

 

    

 

 

    

 

 

    

 

 

    

 

 

   

 

 

 
     For the year ended December 31, 2021  
     Class A
Common Stock
     Class B
Common Stock
     Additional
Paid-in
Capital
     Accumulated
Deficit
    Total
Stockholders’
Equity (Deficit)
 
     Shares      Amount      Shares      Amount  

Balance—January 1, 2021

     —        $ —          8,625,000      $ 863      $ 24,137      $ (44,101,776   $ (44,076,776

Net income

     —          —          —          —          —          15,839,365       15,839,365  
  

 

 

    

 

 

    

 

 

    

 

 

    

 

 

    

 

 

   

 

 

 

Balance—December 31, 2021

     —        $ —          8,625,000      $ 863      $ 24,137      $ (28,262,411   $ (28,237,411
  

 

 

    

 

 

    

 

 

    

 

 

    

 

 

    

 

 

   

 

 

 

 

 

The accompanying notes are an integral part of the consolidated financial statements.

 

F-6


Table of Contents

EAST RESOURCES ACQUISITION COMPANY

CONSOLIDATED STATEMENTS OF CASH FLOWS

 

     For the Year
Ended
December 31,
2022
    For the Year
Ended
December 31,
2021
 

Cash Flows from Operating Activities:

    

Net income (loss)

   $ (643,564   $ 15,839,365  

Adjustments to reconcile net income (loss) to net cash used in operating activities:

    

Amortization of prepaid insurance

     425,144       236,417  

Change in fair value of warrant liability

     (9,335,550     (15,899,200

Change in fair value of forward purchase agreement liability

     (600,000     (1,300,000

Gain on deferred underwriting fees waiver

     (513,188     —    

Interest earned on marketable securities held in Trust Account

     (672,439     (22,784

Changes in operating assets and liabilities:

    

Prepaid insurance

     (398,433     (93,292

Income taxes payable

     52,485       —    

Accrued expenses

     9,083,264       2,939  
  

 

 

   

 

 

 

Net cash used in operating activities

     (2,602,281     (1,236,555
  

 

 

   

 

 

 

Cash Flows from Investing Activities:

    

Trust Account withdrawal for redemption of Class A shares

     248,087,256       —    

Payment into Trust Account

     (1,924,356     —    

Trust Account withdrawal for payment of taxes

     335,723    
  

 

 

   

 

 

 

Net cash provided by investing activities

     246,498,623       —    
  

 

 

   

 

 

 

Cash Flows from Financing Activities:

    

Redemption of Class A Common Stock

     (248,087,256     —    

Proceeds from note payable—Related Party

     3,424,356       1,500,000  
  

 

 

   

 

 

 

Net cash provided by (used in) financing activities

     (244,662,900     1,500,000  
  

 

 

   

 

 

 

Net Change in Cash

     (766,558     263,445  

Cash—Beginning

     853,130       589,685  
  

 

 

   

 

 

 

Cash—Ending

   $ 86,572     $ 853,130  
  

 

 

   

 

 

 

Non-cash investing and financing activities:

    

Remeasurement of Class A common stock subject to possible redemption to redemption value

   $ 2,070,693     $ —    
  

 

 

   

 

 

 

Termination of forward purchase agreement

   $ 1,000,000       —    
  

 

 

   

 

 

 

Deferred underwriting fee payable

   $ (12,075,000   $ —    
  

 

 

   

 

 

 

 

 

The accompanying notes are an integral part of the consolidated financial statements.

 

F-7


Table of Contents

EAST RESOURCES ACQUISITION COMPANY

NOTES TO CONSOLIDATED FINANCIAL STATEMENTS

DECEMBER 31, 2022

NOTE 1. DESCRIPTION OF ORGANIZATION AND BUSINESS OPERATIONS

East Resources Acquisition Company (the “Company”) is a newly organized blank check company incorporated in Delaware on May 22, 2020 for the purpose of effecting a merger, capital stock exchange, asset acquisition, share purchase, reorganization or similar business combination with one or more businesses (the “Business Combination”). While the Company may pursue an acquisition opportunity in any business, industry, sector or geographical location, it intends to focus its search for a target business in the energy industry in North America. The Company is an emerging growth company and, as such, the Company is subject to all of the risks associated with emerging growth companies.

As of December 31, 2022, the Company had not commenced any operations. All activity for the year ended December 31, 2022 relates to the Company’s formation, its initial public offering (“Initial Public Offering”), which is described below, and, subsequent to the Initial Public Offering, identifying a target company for a Business Combination. The Company will not generate any operating revenues until after the completion of its initial Business Combination, at the earliest. The Company generated non-operating income in the form of interest income from the proceeds derived from the Initial Public Offering until June 2022, when the investments in the trust account (the “Trust Account”) holding the proceeds were liquidated to thereafter be held in cash.

The registration statement for the Company’s Initial Public Offering was declared effective on July 22, 2020. On July 27, 2020, the Company consummated the Initial Public Offering of 30,000,000 units (the “Units” and, with respect to the shares of Class A common stock included in the Units sold, the “Public Shares”), at $10.00 per Unit, generating gross proceeds of $300,000,000, which is described in Note 3.

Simultaneously with the closing of the Initial Public Offering, the Company consummated the sale of 8,000,000 warrants (the “Private Placement Warrants”) at a price of $1.00 per Private Placement Warrant in a private placement to East Sponsor, LLC (the “Sponsor”), generating gross proceeds of $8,000,000, which is described in Note 4.

On August 25, 2020, the underwriters exercised their over-allotment option in full, resulting in an additional 4,500,000 Units issued for total gross proceeds of $45,000,000. In connection with the underwriters’ exercise of their over-allotment option in full, the Company also consummated the sale of an additional 900,000 Private Placement Warrants at $1.00 per Private Placement Warrant, generating total proceeds of $900,000. A total of $45,000,000 was deposited into the Trust Account, bringing the aggregate proceeds held in the Trust Account to $345,000,000.

Transaction costs amounted to $19,840,171, consisting of $6,900,000 of underwriting fees, $12,075,000 of deferred underwriting fees and $865,171 of other offering costs.

Following the closing of the Initial Public Offering on July 27, 2020 and the exercise of the over-allotment option on August 25, 2020, an amount of $345,000,000 ($10.00 per Unit) from the net proceeds of the sale of the Units in the Initial Public Offering and the sale of the Private Placement Warrants was placed in a trust account (the “Trust Account”) located in the United States and invested only in U.S. government securities, within the meaning set forth in Section 2(a)(16) of the Investment Company Act of 1940, as amended (the “Investment Company Act”), with a maturity of 185 days or less or in any open-ended investment company that holds itself out as a money market fund meeting certain conditions of Rule 2a-7 of the Investment Company Act, as determined by the Company, until the earlier of: (i) the completion of a Business Combination and (ii) the distribution of the funds in the Trust Account to the Company’s stockholders, as described below. The investments in the Trust Account were liquidated in June 2022 to thereafter be held in cash.

 

F-8


Table of Contents

EAST RESOURCES ACQUISITION COMPANY

NOTES TO CONSOLIDATED FINANCIAL STATEMENTS

DECEMBER 31, 2022

 

The Company’s management has broad discretion with respect to the specific application of the net proceeds of the Initial Public Offering and the sale of the Private Placement Warrants, although substantially all of the net proceeds are intended to be applied generally toward completing a Business Combination. The Company must complete its initial Business Combination with one or more target businesses that together have a fair market value equal to at least 80% of the net assets held in the Trust Account (excluding the amount of any deferred underwriting commissions held in the Trust Account) at the time of the agreement to enter into a Business Combination. The Company will only complete a Business Combination if the post-Business Combination company owns or acquires 50% or more of the issued and outstanding voting securities of the target or otherwise acquires a controlling interest in the target business sufficient for it not to be required to register as an investment company under the Investment Company. There is no assurance that the Company will be able to successfully effect a Business Combination.

The Company will provide its stockholders with the opportunity to redeem all or a portion of their Public Shares upon the completion of a Business Combination either (i) in connection with a stockholder meeting called to approve the Business Combination or (ii) by means of a tender offer. The decision as to whether the Company will seek stockholder approval of a Business Combination or conduct a tender offer will be made by the Company. The stockholders will be entitled to redeem their shares for a pro rata portion of the amount held in the Trust Account (initially $10.00 per share), calculated as of two business days prior to the completion of a Business Combination, including any pro rata interest earned on the funds held in the Trust Account and not previously released to the Company to pay its tax obligations. There will be no redemption rights upon the completion of a Business Combination with respect to the Company’s warrants.

In such case, the Company will proceed with a Business Combination if the Company has net tangible assets of at least $5,000,001 upon consummation of such Business Combination and a majority of the shares voted are voted in favor of the Business Combination. If a stockholder vote is not required under applicable law or stock exchange listing requirements and the Company does not decide to hold a stockholder vote for business or other reasons, the Company will, pursuant to its Certificate of Incorporation (the “Certificate of Incorporation”), conduct the redemptions pursuant to the tender offer rules of the Securities and Exchange Commission (“SEC”), and file tender offer documents containing substantially the same information as would be included in a proxy statement with the SEC prior to completing a Business Combination. If the Company seeks stockholder approval in connection with a Business Combination, the holders of the Founder Shares have agreed to vote their Founder Shares (as defined in Note 5) and any Public Shares purchased in or after the Initial Public Offering in favor of approving a Business Combination and to waive their redemption rights with respect to any such shares in connection with a stockholder vote to approve a Business Combination. However, in no event will the Company redeem its Public Shares in an amount that would cause its net tangible assets to be less than $5,000,001. In such case, the Company would not proceed with the redemption of its Public Shares and the related Business Combination, and instead may search for an alternate Business Combination. Additionally, each public stockholder may elect to redeem its Public Shares, without voting, and if they do vote, irrespective of whether they vote for or against a proposed Business Combination.

Notwithstanding the foregoing, if the Company seeks stockholder approval of a Business Combination and it does not conduct redemptions pursuant to the tender offer rules, the Company’s Certificate of Incorporation provides that a public stockholder, together with any affiliate of such stockholder or any other person with whom such stockholder is acting in concert or as a “group” (as defined under Section 13 of the Securities Exchange Act of 1934, as amended (the “Exchange Act”)), will be restricted from redeeming its shares with respect to more than an aggregate of 20% of the Public Shares without the Company’s prior written consent.

 

F-9


Table of Contents

EAST RESOURCES ACQUISITION COMPANY

NOTES TO CONSOLIDATED FINANCIAL STATEMENTS

DECEMBER 31, 2022

 

The Sponsor has agreed (a) to waive its redemption rights with respect to any Founder Shares and Public Shares held by it in connection with the completion of a Business Combination and (b) not to propose an amendment to the Certificate of Incorporation (i) to modify the substance or timing of the Company’s obligation to redeem 100% of the Public Shares if the Company does not complete a Business Combination within the Combination Period (as defined below) or (ii) with respect to any other provision relating to stockholders’ rights or pre-initial Business Combination activity, unless the Company provides the public stockholders with the opportunity to redeem their Public Shares in conjunction with any such amendment and (iii) to waive its rights to liquidating distributions from the Trust Account with respect to the Founder Shares if the Company fails to complete a Business Combination. The Company will have until July 27, 2023 (or such earlier time that the Company elects not to deposit additional funds into the Trust Account, as described below) to complete a Business Combination (the “Combination Period”). If the Company is unable to complete a Business Combination within the Combination Period, the Company will (i) cease all operations except for the purpose of winding up, (ii) as promptly as reasonably possible but no more than 10 business days thereafter, redeem 100% of the outstanding Public Shares, at a per-share price, payable in cash, equal to the aggregate amount then on deposit in the Trust Account, including interest earned (less up to $100,000 of interest to pay dissolution expenses), divided by the number of then outstanding Public Shares, which redemption will completely extinguish public stockholders’ rights as stockholders (including the right to receive further liquidation distributions, if any), and (iii) as promptly as reasonably possible following such redemption, subject to the approval of the remaining stockholders and the Company’s board of directors, dissolve and liquidate, subject in each case to its obligations under Delaware law to provide for claims of creditors and the requirements of other applicable law.

The Sponsor has agreed to waive its liquidation rights with respect to the Founder Shares if the Company fails to complete a Business Combination within the Combination Period. However, if the Sponsor acquires Public Shares in or after the Proposed Initial Public Offering, such Public Shares will be entitled to liquidating distributions from the Trust Account if the Company fails to complete a Business Combination within the Combination Period. The underwriters have agreed to waive their rights to their deferred underwriting commission (see Note 5) held in the Trust Account in the event the Company does not complete a Business Combination within the Combination Period and, in such event, such amounts will be included with the funds held in the Trust Account that will be available to fund the redemption of the Public Shares. In the event of such distribution, it is possible that the per share value of the assets remaining available for distribution will be less than the Initial Public Offering price per Unit ($10.00).

The Sponsor has agreed that it will be liable to the Company, if and to the extent any claims by a third party for services rendered or products sold to the Company, or by a prospective target business with which the Company has discussed entering into a transaction agreement, reduce the amount of funds in the Trust Account to below (1) $10.00 per Public Share or (2) such lesser amount per Public Share held in the Trust Account as of the date of the liquidation of the Trust Account due to reductions in the value of trust assets, in each case net of the amount of interest which may be withdrawn to pay taxes. This liability will not apply with respect to any claims by a third party who executed a waiver of any and all rights to seek access to the Trust Account nor will it apply to any claims under the Company’s indemnity of the underwriters of the Initial Public Offering against certain liabilities, including liabilities under the Securities Act of 1933, as amended (the “Securities Act”). Moreover, in the event that an executed waiver is deemed to be unenforceable against a third party, the Sponsor will not be responsible to the extent of any liability for such third-party claims. The Company will seek to reduce the possibility that the Sponsor will have to indemnify the Trust Account due to claims of creditors by endeavoring to have all vendors, service providers (other than the Company’s independent public accountants), prospective target businesses or other entities with which the Company does business, execute agreements with the Company waiving any right, title, interest or claim of any kind in or to monies held in the Trust Account.

 

F-10


Table of Contents

EAST RESOURCES ACQUISITION COMPANY

NOTES TO CONSOLIDATED FINANCIAL STATEMENTS

DECEMBER 31, 2022

 

On July 25, 2022, the Company convened a special meeting of stockholders at which a proposal to extend the date by which the Company has to complete a Business Combination from July 27, 2022 to January 27, 2023 (the “First Extension Amendment Proposal”) was approved. In connection with the special meeting, the Company provided the stockholders the opportunity to redeem all or a portion of their Class A common stock, and stockholders holding 24,781,028 shares of Class A common stock exercised their right to redeem such shares for a pro rata portion of the funds in the Trust Account. Consequently, approximately $248,087,256 (approximately $10.01 per share) was removed from the Trust Account to pay such redeeming holders. Additionally, in connection with the approval of the First Extension Amendment Proposal, the Company issued a promissory note (the “First Extension Note”) in the principal amount of up to $1,924,356 to the Sponsor, pursuant to which the Sponsor agreed to loan the Company up to $1,924,356. The First Extension Note bears no interest and is repayable in full upon the earlier of (a) the date of consummation of the Company’s Business Combination or (b) the date of liquidation of the Company. In order to further extend the period the Company has to complete a Business Combination beyond the 27th of a given month, an additional $320,726 was to be deposited into the Trust Account commencing on July 27, 2022 and on the 27th of each subsequent month, or portion thereof, for each additional month that the Company requires to complete a Business Combination from July 27, 2022 until January 27, 2023. As of December 31, 2022, $1,924,356 has been deposited into Trust Account by our Sponsor.

On August 30, 2022, the Company, LMA Merger Sub, LLC, a Delaware limited liability company and a wholly owned subsidiary of the Company (“LMA Merger Sub”), Abacus Merger Sub, LLC, a Delaware limited liability company and a wholly owned subsidiary of the Company (“Abacus Merger Sub”), Longevity Market Assets, LLC, a Florida limited liability company (“LMA”) and Abacus Settlements, LLC, a Florida limited liability company (“Abacus”) entered into an Agreement and Plan of Merger, as amended on October 14, 2022 (as it may be further amended, supplemented or otherwise modified from time to time in accordance with its terms, the “Merger Agreement”), pursuant to which, subject to the satisfaction or waiver of certain conditions precedent in the Merger Agreement, (i) LMA Merger Sub will merge with and into LMA, with LMA surviving such merger as a direct wholly owned subsidiary of the Company (the “LMA Merger”) and (ii) Abacus Merger Sub will merge with and into Abacus, with Abacus surviving such merger as a direct wholly owned subsidiary of the Company (the “Abacus Merger” and, together with the LMA Merger and the other transactions contemplated by the Merger Agreement, the “Proposed Business Combination”). The Proposed Business Combination is expected to be consummated in the first half of 2023, subject to the fulfillment of certain conditions. Subject to the terms of the Merger Agreement, the aggregate merger consideration with respect to the holders of issued and outstanding limited liability company interests in LMA and Abacus will consist of approximately $531.8 million, payable in a number of newly issued shares of Class A common stock at a deemed value of $10.00 per share, with a portion of the aggregate merger consideration payable in cash upon the satisfaction of certain conditions. For additional information regarding the Merger Agreement, see the Company’s Current Reports on Form 8-K filed on August 30, 2022 and October 14, 2022, and the Company’s preliminary proxy statement (as amended, the “Proxy Statement”), initially filed with the Securities and Exchange Commission (the “SEC”) on October 14, 2022.

On January 20, 2023, the Company convened a special meeting of stockholders at which a proposal to extend the date by which the Company has to complete a Business Combination from January 27, 2023 to July 27, 2023 (the “Second Extension Amendment Proposal”) was approved. In connection with the special meeting, stockholders were provided an opportunity to redeem all or a portion of their Class A common stock, and stockholders holding 6,862,925 shares of Class A common stock exercised their right to redeem such shares for a pro rata portion of the funds in the Trust Account. Consequently, approximately $70,070,464 (approximately $10.21 per share) was removed from the Trust Account to pay such redeeming holders. Additionally, in connection with the approval of the Second Extension Amendment Proposal, the Company issued a promissory note (the “Second Extension Note”) in the principal amount of up to $565,497 to the

 

F-11


Table of Contents

EAST RESOURCES ACQUISITION COMPANY

NOTES TO CONSOLIDATED FINANCIAL STATEMENTS

DECEMBER 31, 2022

 

Sponsor, pursuant to which the Sponsor agreed to loan us up to $565,497. The Second Extension Note bears no interest and is repayable in full upon the earlier of (a) the date of consummation of Company’s Business Combination or (b) the date of liquidation of the Company. In order to further extend the period the Company has to complete a Business Combination beyond the 27th of a given month until July 27, 2023, the Sponsor will deposit an additional $94,250 into the Trust Account commencing on January 27, 2023 and on the 27th of each subsequent month until July 27, 2023. As of April 17, 2023, $282,750 has been deposited into Trust Account by the Sponsor for the second extension.

Risks and Uncertainties

Management continues to evaluate the impact of the COVID-19 pandemic and has concluded that while it is reasonably possible that the virus could have a negative effect on the Company’s financial position, results of its operations and/or search for a target company, the specific impact is not readily determinable as of the date of these financial statements. The financial statements do not include any adjustments that might result from the outcome of this uncertainty.

Going Concern Considerations

As of December 31, 2022, the Company had $86,572 in cash and a working capital deficiency of $14,052,873.

Until the consummation of a Business Combination, the Company will be using the funds not held in the Trust Account for identifying and evaluating prospective acquisition candidates, performing due diligence on prospective target businesses, paying for travel expenditures, selecting the target business to acquire, and structuring, negotiating and consummating the Business Combination. The Company may need to raise additional capital through loans or additional investments from its Sponsor, stockholders, officers, directors, or third parties. The Company’s officers, directors and Sponsor may, but are not obligated to, loan the Company funds, from time to time or at any time, in whatever amount they deem reasonable in their sole discretion, to meet the Company’s working capital needs. Accordingly, the Company may not be able to obtain additional financing. If the Company is unable to raise additional capital, it may be required to take additional measures to conserve liquidity, which could include, but not necessarily be limited to, curtailing operations, suspending the pursuit of a potential transaction, and reducing overhead expenses. In addition, the Company may have to liquidate if the Business Combination is not completed by July 27, 2023.

The Company cannot provide any assurance that new financing will be available to it on commercially acceptable terms, if at all or that it will complete a Business Combination prior to the expiration of the Combination Period. The Company is in the process of preparing and finalizing the Proxy Statement with the SEC for the purpose of soliciting stockholder approval of the Proposed Business Combination at a special meeting of the Company’s stockholders as promptly as possible. If the Proposed Business Combination is approved at a special meeting for such purpose, the Company would consummate the Proposed Business Combination shortly thereafter. These conditions raise substantial doubt about the Company’s ability to continue as a going concern through one year from the issuance of these financial statements. These financial statements do not include any adjustments relating to the recovery of the recorded assets or the classification of the liabilities that might be necessary should the Company be unable to continue as a going concern.

NOTE 2. SUMMARY OF SIGNIFICANT ACCOUNTING POLICIES

Basis of Presentation

The accompanying unaudited condensed financial statements have been prepared in accordance with accounting principles generally accepted in the United States of America (“GAAP”) for financial information

 

F-12


Table of Contents

EAST RESOURCES ACQUISITION COMPANY

NOTES TO CONSOLIDATED FINANCIAL STATEMENTS

DECEMBER 31, 2022

 

and in accordance with the instructions to Form 10-K and Article 8 of Regulation S-X promulgated under the Securities Act. Certain information or footnote disclosures normally included in financial statements prepared in accordance with GAAP have been condensed or omitted, pursuant to the rules and regulations of the SEC for interim financial reporting. Accordingly, they do not include all the information and footnotes necessary for a complete presentation of financial position, results of operations, or cash flows. In the opinion of management, the accompanying condensed financial statements include all adjustments, consisting of a normal recurring nature, which are necessary for a fair presentation of the financial position, operating results and cash flows for the periods presented.

Emerging Growth Company

The Company is an “emerging growth company,” as defined in Section 2(a) of the Securities Act, as modified by the Jumpstart Our Business Startups Act of 2012 (the “JOBS Act”), and it may take advantage of certain exemptions from various reporting requirements that are applicable to other public companies that are not emerging growth companies including, but not limited to, not being required to comply with the independent registered public accounting firm attestation requirements of Section 404 of the Sarbanes-Oxley Act, reduced disclosure obligations regarding executive compensation in its periodic reports and proxy statements, and exemptions from the requirements of holding a nonbinding advisory vote on executive compensation and stockholder approval of any golden parachute payments not previously approved.

Further, Section 102(b)(1) of the JOBS Act exempts emerging growth companies from being required to comply with new or revised financial accounting standards until private companies (that is, those that have not had a Securities Act registration statement declared effective or do not have a class of securities registered under the Exchange Act) are required to comply with the new or revised financial accounting standards. The JOBS Act provides that a company can elect to opt out of the extended transition period and comply with the requirements that apply to non-emerging growth companies but any such election to opt out is irrevocable. The Company has elected to irrevocably opt out of such extended transition period, which means that when a standard is issued or revised and it has different application dates for public or private companies, the Company, will adopt the new or revised standard at the time public companies adopt the new or revised standard. This may make comparison of the Company’s financial statements with another emerging growth company that has not opted out of using the extended transition period difficult or impossible because of the potential differences in accounting standards used.

Use of Estimates

The preparation of financial statements in conformity with GAAP requires management to make estimates and assumptions that affect the reported amounts of assets and liabilities and disclosure of contingent assets and liabilities at the date of the financial statements and the reported amounts of revenues and expenses during the reporting periods.

Making estimates requires management to exercise significant judgment. It is at least reasonably possible that the estimate of the effect of a condition, situation or set of circumstances that existed at the date of the financial statements, which management considered in formulating its estimate, could change in the near term due to one or more future confirming events. Accordingly, the actual results could differ significantly from those estimates.

Cash and Cash Equivalents

The Company considers all short-term investments with an original maturity of three months or less when purchased to be cash equivalents. In June 2022, the Company liquidated all investments held in the Trust Account to thereafter be held in the form of cash in the Trust Account.

 

F-13


Table of Contents

EAST RESOURCES ACQUISITION COMPANY

NOTES TO CONSOLIDATED FINANCIAL STATEMENTS

DECEMBER 31, 2022

 

Marketable Securities Held in Trust Account

Prior to the liquidation of investments in the Trust Account, the Company’s portfolio of investments was comprised of U.S. government securities, within the meaning set forth in Section 2(a)(16) of the Investment Company Act, with a maturity of 185 days or less, or investments in money market funds that invest in U.S. government securities and generally have a readily determinable fair value, or a combination thereof. When the Company’s investments held in the Trust Account are comprised of U.S. government securities, the investments are classified as trading securities and are recognized at fair value. When the Company’s investments held in the Trust Account are comprised of money market funds, the investments are recognized at fair value. Gains and losses resulting from the change in fair value of these securities are included in gain on investments held in the Trust Account in the accompanying unaudited condensed statements of operations. The estimated fair values of investments held in the Trust Account are determined using available market information.

At December 31, 2022, substantially all of the assets held in the Trust Account were held in cash, as further explained in Note 1 above. At December 31, 2021, substantially all of the assets held in the Trust Account were held in money market funds, which primarily invest in U.S. Treasury Bills.

Class A Common Stock Subject to Possible Redemption

The Company accounts for its shares of Class A common stock subject to possible redemption in accordance with the guidance in Accounting Standards Codification (“ASC”) Topic 480 “Distinguishing Liabilities from Equity.” Shares of Class A common stock subject to mandatory redemption is classified as a liability instrument and is measured at fair value. Conditionally redeemable common stock (including common stock that features redemption rights that is either within the control of the holder or subject to redemption upon the occurrence of uncertain events not solely within the Company’s control) is classified as temporary equity. At all other times, common stock is classified as stockholders’ equity. The Company’s Class A common stock features certain redemption rights that are considered to be outside of the Company’s control and subject to occurrence of uncertain future events. Accordingly, Class A common stock subject to possible redemption is presented at redemption value as temporary equity, outside of the stockholders’ equity section of the Company’s balance sheet.

At December 31, 2022 and December 31, 2021, the Class A common stock reflected in the condensed balance sheets is reconciled in the following table:

 

Gross Proceeds

   $ 345,000,000  

Less:

  

Proceeds allocated to Public Warrants

     (14,662,500

Proceeds allocated to FPA liability

     (1,000,000

Class A common stock issuance costs

     (18,978,817

Plus:

  

Remeasurement of carrying value to redemption value

     34,641,317  
  

 

 

 

Class A common stock subject to possible redemption at December 31, 2021

   $ 345,000,000  
  

 

 

 

Redemption of Class A common stock

     (248,087,256

Remeasurement of carrying value to redemption value

     146,337  

Contribution to trust account for extension

     1,924,356  
  

 

 

 

Class A common stock subject to possible redemption at December 31, 2022

   $ 98,983,437  
  

 

 

 

 

F-14


Table of Contents

EAST RESOURCES ACQUISITION COMPANY

NOTES TO CONSOLIDATED FINANCIAL STATEMENTS

DECEMBER 31, 2022

 

Derivative Financial Instruments

The Company evaluates its financial instruments to determine if such instruments are derivatives or contain features that qualify as embedded derivatives in accordance with ASC Topic 815, “Derivatives and Hedging”. The Company’s derivative instruments are recorded at fair value and re-valued at each reporting date, with changes in the fair value reported in the Statement of Operations. Derivative assets and liabilities are classified on the balance sheet as current or non-current based on whether or not net-cash settlement or conversion of the instrument could be required within 12 months of the balance sheet date. The Company has determined the warrants and the forward contract for additional warrants are derivatives. As the financial instruments meet the definition of a derivative the warrants and the forward contract for additional warrants are measured at fair value at issuance and at each reporting date in accordance with ASC 820, Fair Value Measurement, with changes in fair value recognized in the Statement of Operations in the period of change.

Income Taxes

The Company follows the asset and liability method of accounting for income taxes under ASC 740, “Income Taxes.” Deferred tax assets and liabilities are recognized for the estimated future tax consequences attributable to differences between the financial statements carrying amounts of existing assets and liabilities and their respective tax bases. Deferred tax assets and liabilities are measured using enacted tax rates expected to apply to taxable income in the years in which those temporary differences are expected to be recovered or settled. The effect on deferred tax assets and liabilities of a change in tax rates is recognized in income in the period that included the enactment date. Valuation allowances are established, when necessary, to reduce deferred tax assets to the amount expected to be realized.

ASC 740 prescribes a recognition threshold and a measurement attribute for the financial statement recognition and measurement of tax positions taken or expected to be taken in a tax return. For those benefits to be recognized, a tax position must be more likely than not to be sustained upon examination by taxing authorities. The Company recognizes accrued interest and penalties related to unrecognized tax benefits as income tax expense. There were no unrecognized tax benefits and no amounts accrued for interest and penalties as of December 31, 2022 and 2021. The Company is currently not aware of any issues under review that could result in significant payments, accruals or material deviation from its position. The Company is subject to income tax examinations by major taxing authorities since inception.

Inflation Reduction Act of 2022

On August 16, 2022, the Inflation Reduction Act of 2022 (the “IR Act”) was signed into federal law. The IR Act provides for, among other things, a new U.S. federal 1% excise tax on certain repurchases of stock by publicly traded U.S. domestic corporations and certain U.S. domestic subsidiaries of publicly traded foreign corporations occurring on or after January 1, 2023. The excise tax is imposed on the repurchasing corporation itself, not its shareholders from which shares are repurchased. The amount of the excise tax is generally 1% of the fair market value of the shares repurchased at the time of the repurchase. However, for purposes of calculating the excise tax, repurchasing corporations are permitted to net the fair market value of certain new stock issuances against the fair market value of stock repurchases during the same taxable year. In addition, certain exceptions apply to the excise tax. The U.S. Department of the Treasury (the “Treasury”) has been given authority to provide regulations and other guidance to carry out and prevent the abuse or avoidance of the excise tax. Any redemption or other repurchase that occurs after December 31, 2022, in connection with a Business Combination, extension vote or otherwise, may be subject to the excise tax. Whether and to what extent the Company would be subject to the excise tax in connection with a Business Combination, extension vote or otherwise would depend on a number of factors, including (i) the fair market value of the redemptions and

 

F-15


Table of Contents

EAST RESOURCES ACQUISITION COMPANY

NOTES TO CONSOLIDATED FINANCIAL STATEMENTS

DECEMBER 31, 2022

 

repurchases in connection with the Business Combination, extension or otherwise, (ii) the structure of a Business Combination, (iii) the nature and amount of any “PIPE” or other equity issuances in connection with a Business Combination (or otherwise issued not in connection with a Business Combination but issued within the same taxable year of a Business Combination) and (iv) the content of regulations and other guidance from the Treasury. In addition, because the excise tax would be payable by the Company and not by the redeeming holder, the mechanics of any required payment of the excise tax have not been determined. The foregoing could cause a reduction in the cash available on hand to complete a Business Combination and inhibit the Company’s ability to complete a Business Combination.

Net Income (Loss) per Common Share

The Company complies with accounting and disclosure of FASB ASC Topic 260, “Earnings Per Share.” Net income per share is computed by dividing net income by the weighted-average number of shares of common stock outstanding during the period, excluding common stock shares subject to forfeiture. The Company has not considered the effect of the warrants sold in the Initial Public Offering and private placement to purchase an aggregate of 26,150,000 shares in the calculation of diluted loss per share, since the inclusion of such warrants would be anti-dilutive.

The Company’s statements of operations include a presentation of income per share for common shares subject to possible redemption in a manner similar to the two-class method of income per share. Net income per common share, basic and diluted, for Common stock subject to possible redemption is calculated by dividing the proportionate share of income on earnings, net of applicable franchise and income taxes, by the weighted average number of Common stock subject to possible redemption outstanding over the period. Net loss is allocated evenly on a pro rata basis between Class A and Class B based on weighted average number of shares of common stock outstanding over the period.

Consistent with ASC Topic 480-10-S99-3A, accretion associated with the redeemable shares of Class A common stock is excluded from earnings per share as the redemption value approximates its fair value. The calculation of diluted income per common share does not consider the effect of the warrants issued since the exercise of the warrants are contingent upon the occurrence of future events. However, the diluted earnings per share calculation includes the shares subject to forfeiture from the first day of the interim period in which the contingency on such shares was resolved.

The following table reflects the calculation of basic and diluted net income (loss) per common share (in dollars, except per share amounts):

 

     For the
Year Ended
December 31,
2022
     For the
Year Ended
December 31,
2021
 

Net earnings (loss)

   $ (643,564    $ 15,839,365  
  

 

 

    

 

 

 

Net earnings attributable to shareholders

   $ (643,564    $ 1,956,991  

Redeemable Class A Common Stock

     

Numerator: Earnings (loss) allocable to Redeemable Class A Common Stock

   $ (471,513    $ 12,671,492  

Denominator: Weighted Average Share Outstanding, Redeemable Class A Common Stock

     23,637,084        34,500,000  

Basic and diluted net earnings per share, Redeemable Class A

   $ (0.02    $ 0.37  
  

 

 

    

 

 

 

 

F-16


Table of Contents

EAST RESOURCES ACQUISITION COMPANY

NOTES TO CONSOLIDATED FINANCIAL STATEMENTS

DECEMBER 31, 2022

 

     For the
Year Ended
December 31,
2022
     For the
Year Ended
December 31,
2021
 

Non-Redeemable Class A and Class B Common Stock

     

Numerator: Earnings (loss) allocable to Non-Redeemable Class A and Class B Common Stock

   $ (172,051    $ 3,167,873  

Denominator: Weighted Average Non- Redeemable Class A and Class B Common Stock

     8,625,000        8,625,000  

Basic and diluted net loss per share, Non-Redeemable Class A and Class B

   $ (0.02    $ 0.37  
  

 

 

    

 

 

 

Concentration of Credit Risk

Financial instruments that potentially subject the Company to concentrations of credit risk consist of a cash account in a financial institution, which, at times, may exceed the Federal Depository Insurance Coverage of $250,000. The Company has not experienced losses on this account and management believes the Company is not exposed to significant risks on such account.

Fair Value of Financial Instruments

The fair value of the Company’s assets and liabilities, which qualify as financial instruments under ASC Topic 820, “Fair Value Measurement,” approximates the carrying amounts represented in the accompanying balance sheet, primarily due to their short-term nature.

Fair Value Measurements

The Company follows the guidance in ASC 820 for its financial assets and liabilities that are re-measured and reported at fair value at each reporting period, and non-financial assets and liabilities that are re-measured and reported at fair value at least annually.

The fair value of the Company’s financial assets and liabilities reflects management’s estimate of amounts that the Company would have received in connection with the sale of the assets or paid in connection with the transfer of the liabilities in an orderly transaction between market participants at the measurement date. In connection with measuring the fair value of its assets and liabilities, the Company seeks to maximize the use of observable inputs (market data obtained from independent sources) and to minimize the use of unobservable inputs (internal assumptions about how market participants would price assets and liabilities). The following fair value hierarchy is used to classify assets and liabilities based on the observable inputs and unobservable inputs used in order to value the assets and liabilities:

 

Level 1:    Quoted prices in active markets for identical assets or liabilities. An active market for an asset or liability is a market in which transactions for the asset or liability occur with sufficient frequency and volume to provide pricing information on an ongoing basis.
Level 2:    Observable inputs other than Level 1 inputs. Examples of Level 2 inputs include quoted prices in active markets for similar assets or liabilities and quoted prices for identical assets or liabilities in markets that are not active.
Level 3:    Unobservable inputs based on our assessment of the assumptions that market participants would use in pricing the asset or liability.

 

F-17


Table of Contents

EAST RESOURCES ACQUISITION COMPANY

NOTES TO CONSOLIDATED FINANCIAL STATEMENTS

DECEMBER 31, 2022

 

In some circumstances, the inputs used to measure fair value might be categorized within different levels of the fair value hierarchy. In those instances, the fair value measurement is categorized in its entirety in the fair value hierarchy based on the lowest level input that is significant to the fair value measurement.

Reclassification

Certain prior period amounts have been reclassified to conform to current presentation.

Recent Accounting Standards

In August 2020, the Financial Accounting Standards Board (“FASB”) issued Accounting Standards Update (“ASU”) 2020-06, Debt—Debt with Conversion and Other Options (Subtopic 470-20) and Derivatives and Hedging—Contracts in Entity’s Own Equity (Subtopic 815-40) (“ASU 2020-06”) to simplify accounting for certain financial instruments. ASU 2020-06 eliminates the current models that require separation of beneficial conversion and cash conversion features from convertible instruments and simplifies the derivative scope exception guidance pertaining to equity classification of contracts in an entity’s own equity. The new standard also introduces additional disclosures for convertible debt and freestanding instruments that are indexed to and settled in an entity’s own equity. ASU 2020-06 amends the diluted earnings per share guidance, including the requirement to use the if-converted method for all convertible instruments. ASU 2020-06 is effective January 1, 2022 for public business entities that meet the definition of a Securities SEC filer, excluding entities eligible to be smaller reporting companies as defined by the SEC and should be applied on a full or modified retrospective basis, with early adoption permitted beginning on January 1, 2021. The Company has adopted the standard on January 1, 2022 and has assessed that it had no impact on the accounting of the Company.

Management does not believe that any other recently issued, but not yet effective, accounting standards, if currently adopted, would have a material effect on the Company’s financial statements.

NOTE 3. PUBLIC OFFERING

Pursuant to the Initial Public Offering, the Company sold 34,500,000 Units, which includes the full exercise by the underwriters of their over-allotment option on August 25, 2020, in the amount of 4,500,000 Units, at a purchase price of $10.00 per Unit. Each Unit consists of one share of Class A common stock and one-half of one redeemable warrant (“Public Warrant”). Each whole Public Warrant entitles the holder to purchase one share of Class A common stock at a price of $11.50 per share, subject to adjustment (see Note 8).

NOTE 4. PRIVATE PLACEMENT

Simultaneously with the closing of the Initial Public Offering, the Sponsor purchased an aggregate of 8,900,000 Private Placement Warrants at a price of $1.00 per Private Placement Warrant, for an aggregate purchase price of $8,900,000. Each Private Placement Warrant is exercisable for one share of Class A common stock at a price of $11.50 per share, subject to adjustment (see Note 8). The proceeds from the sale of the Private Placement Warrants were added to the net proceeds from the Initial Public Offering held in the Trust Account. If the Company does not complete a Business Combination within the Combination Period, the proceeds from the sale of the Private Placement Warrants held in the Trust Account will be used to fund the redemption of the Public Shares (subject to the requirements of applicable law) and the Private Placement Warrants will expire worthless.

 

F-18


Table of Contents

EAST RESOURCES ACQUISITION COMPANY

NOTES TO CONSOLIDATED FINANCIAL STATEMENTS

DECEMBER 31, 2022

 

NOTE 5. RELATED PARTY TRANSACTIONS

Founder Shares

On June 1, 2020, the Sponsor purchased 8,625,000 shares (the “Founder Shares”) of the Company’s Class B common stock, par value $0.0001 per share (the “Class B common stock”), for an aggregate price of $25,000. The Founder Shares will automatically convert into Class A common stock on a one-for-one basis at the time of the Company’s initial Business Combination and are subject to certain transfer restrictions. The Founder Shares included up to an aggregate of 1,125,000 shares subject to forfeiture to the extent that the over-allotment option was not exercised in full or in part by the underwriters so that the Founder Shares would represent 20% of the Company’s issued and outstanding shares after the Initial Public Offering. In July 2020, Sponsor transferred 10,000 founder shares to Thomas W. Corbett, Jr., one of our independent director nominees. As a result of the underwriters’ election to fully exercise their over-allotment option on August 25, 2020, 1,125,000 Founder Shares are no longer subject to forfeiture.

The Company’s Founder Shares are subject to transfer restrictions pursuant to lock-up provisions in a letter agreement with the Company entered into by the initial stockholders, and officers and directors. Those lock-up provisions provide that such securities are not transferable or salable until the earlier to occur of: (1) one year after the completion of the initial Business Combination, or (2) subsequent to the initial Business Combination if the Company completes a liquidation, merger, stock exchange or other similar transaction that results in all of the public stockholders having the right to exchange their Public Shares for cash, securities or other property. Notwithstanding the foregoing, the Sponsor has the right to transfer its ownership in the Founder Shares at any time, and to any transferee, to the extent that the Sponsor determines, in good faith, that such transfer is necessary to ensure that it and/or any of its parents, subsidiaries or affiliates are in compliance with the Investment Company Act of 1940. Further, and notwithstanding the foregoing, if subsequent to the initial Business Combination the reported last sale price of the common stock equals or exceeds $12.00 per share (as adjusted for stock splits, stock dividends, reorganizations, recapitalizations and the like) for any 20 trading days within any 30-trading day period commencing at least 150 days after our initial Business Combination, all of the Founder Shares will be released from the lock-up. Any permitted transferees will be subject to the same restrictions and other agreements of the initial stockholders with respect to any Founder Shares.

As noted above, prior to the closing of the IPO, our Sponsor transferred 10,000 Founder Shares to our independent directors in recognition of and as compensation for their future services to the Company. The transfer of Founder Shares to these directors is within the scope of FASB ASC Topic 718, “Compensation-Stock Compensation” (“ASC 718”). Under ASC 718, stock-based compensation associated with equity-classified awards is measured at fair value upon the grant date. The fair value of the 10,000 shares granted to our independent directors was $61,173 or $6.12 per share. Compensation expense related to the Founder Shares is recognized only when the performance condition (i.e. the remediation of the lock-up provision) is probable of achievement under the applicable accounting literature. Stock-based compensation would be recognized at the date the lock-up provisions have been remediated, or are probable to be remediated, in an amount equal to the number of Founder Shares times the grant date fair value per share (unless subsequently modified) less the amount initially received for the transfer of the Founder Shares. As of December 31, 2021, the Company has not yet entered into any definitive agreements in connection with any Business Combination and as such, the lock-up provisions have not been remediated and are not probable to be remediated. Any such agreements may be subject to certain conditions to closing, such as, for example, approval by the Company’s shareholders. As a result, the Company determined that, taking into account that there is a possibility that a Business Combination might not happen, no stock-based compensation expense should be recognized until the Business Combination occurs.

 

F-19


Table of Contents

EAST RESOURCES ACQUISITION COMPANY

NOTES TO CONSOLIDATED FINANCIAL STATEMENTS

DECEMBER 31, 2022

 

Administrative Support Agreement

The Company entered into an agreement, commencing on July 24, 2020 through the earlier of the Company’s consummation of a Business Combination and its liquidation, to pay two affiliates of the Sponsor $10,000 each, per month, for office space and administrative support services. For the years ended December 31, 2022 and 2021, the Company incurred and paid $240,000.

Related Party Loans

In order to finance transaction costs in connection with a Business Combination, the Sponsor, members of the Company’s founding team or any of their affiliates may, but are not obligated to, loan the Company funds as may be required (“Working Capital Loans” or “Note”). In August 2021, the Sponsor committed to provide the Company up to an aggregate of $1,500,000 in loans for working capital purposes. The Note does not bear interest and is repayable in full upon consummation of a Business Combination. If the Company does not complete a Business Combination, the Note shall not be repaid and all amounts owed under it will be forgiven. As of December 31, 2022 and December 31, 2021, there was a balance of $1,500,000 under this loan. Subsequent to the reporting period, on January 31, 2023, the Sponsor agreed to loan us up to an additional $1,500,000 under this loan. Upon the consummation of a Business Combination, the holder of the Note (or a permitted assignee) shall have the option, but not the obligation, to convert all or a portion of the unpaid principal balance of the Note into that number of Working Capital Warrants equal to the principal amount of the Note so converted divided by $1.50. The conversion option should be bifurcated and accounted for as a derivative in accordance with ASC 815. However, the exercise price of the underlying warrants was greater than the warrant fair value as of December 31, 2022, and when the Note was drawn on. The Company believes that the likelihood of the Sponsor’s exercise of the option to convert the Note to warrants is de minimis. As a result, the Company recorded zero liability related to the conversion option.

The terms of the Working Capital Warrants will be identical to the terms of the warrants issued by the Company to the Sponsor in a private placement that took place simultaneously with the Company’s Initial Public Offering. The Note is subject to customary events of default, the occurrence of which automatically trigger the unpaid principal balance of the Note and all other sums payable with regard to the Note becoming immediately due and payable. As of December 31, 2022 and 2021, there was a balance of $1,500,000 under this loan.

Sponsor Loans

On February 15, 2021, the Sponsor committed to provide the Company up to an aggregate of $500,000 in loans for working capital purposes. These loans will be non-interest bearing, unsecured and will be repaid upon the consummation of a Business Combination. If the Company does not consummate a Business Combination, all amounts loaned to the Company in connection with these loans will be forgiven except to the extent that the Company has funds available to it outside of its Trust Account. As of December 31, 2022 and 2021, the outstanding balance of the loan is $0. On June 24, 2020, the Sponsor agreed to loan the Company an aggregate of up to $300,000 to cover expenses related to the Initial Public Offering pursuant to a promissory note (the “Note”). The Note was non-interest bearing and payable on the earlier of August 31, 2020 or the completion of the Initial Public Offering. The outstanding balance under the Note of $97,126 was repaid at the closing of the Initial Public Offering on July 27, 2020. Affiliates of the Company and of the Sponsor advanced the Company an aggregate of $265,763 to cover expenses related to the Initial Public Offering. The advances were non-interest bearing and due on demand.

The outstanding advances of $265,763 were repaid at the closing of the Initial Public Offering on July 27, 2020.

 

F-20


Table of Contents

EAST RESOURCES ACQUISITION COMPANY

NOTES TO CONSOLIDATED FINANCIAL STATEMENTS

DECEMBER 31, 2022

 

On July 25, 2022, in connection with the approval of the First Extension Amendment Proposal, the Company issued the Extension Note in the principal amount of up to $1,924,356 to the Sponsor, pursuant to which the Sponsor agreed to loan the Company up to $1,924,356. The First Extension Note bears no interest and is repayable in full upon the earlier of (a) the date of the consummation of the Company’s Business Combination, or (b) the date of the liquidation of the Company. The maturity date of the First Extension Note may be accelerated upon the occurrence of an Event of Default (as defined therein). Any outstanding principal under the First Extension Note may be prepaid at any time by the Company, at its election and without penalty, provided, however, that the Sponsor shall have a right to first convert such principal balance as described in Section 17 of the First Extension Note upon notice of such prepayment. If a Business Combination is not completed and the Company winds up, there will not be sufficient assets to repay the First Extension Note and it will be worthless. As of December 31, 2022, $1,924,356 had been deposited into Trust Account by the Sponsor to extend the period the Company has to complete a Business Combination from July 27, 2022 to January 27, 2023.

Upon the consummation of a Business Combination, the holder of the Note (or a permitted assignee) shall have the option, but not the obligation, to convert up to $1,500,000 or a portion of the unpaid principal balance of the Note into that number of Working Capital Warrants equal to the principal amount of the Note so converted divided by $1.50. The conversion option should be bifurcated and accounted for as a derivative in accordance with ASC 815. However, the exercise price of the underlying warrants was greater than the warrant fair value as of December 31, 2022, and when the Note was drawn on. The Company believes that the likelihood of the Sponsor’s exercise of the option to convert the Note to warrants is de minimis. As a result, the Company recorded zero liability related to the conversion option.

On September 29, 2022, the Sponsor agreed to loan the Company an aggregate of $1,500,000 to cover expenses related to the Business Combination and other operating activities until the consummation of the initial business combination, this is a separate $1,500,000 than the convertible note discussed above. This note bears no interest and is repayable in full upon the earlier of (a) the date of the consummation of the Company’s initial business combination, or (b) if the initial business combination does not occur this note will not be repaid.

NOTE 6. COMMITMENTS

Registration Rights

Pursuant to a registration rights agreement entered into on July 23, 2020, the holders of the Founder Shares, Private Placement Warrants and warrants that may be issued upon conversion of the Working Capital Loans (and any shares of Class A common stock issuable upon the exercise of the Private Placement Warrants and warrants that may be issued upon conversion of Working Capital Loans and upon conversion of the Founder Shares) are entitled to registration rights. The holders of these securities will be entitled to make up to three demands, excluding short form demands, that the Company register such securities. In addition, the holders have certain “piggy-back” registration rights with respect to registration statements filed subsequent to the completion of a Business Combination. However, the registration rights agreement provides that the Company will not permit any registration statement filed under the Securities Act to become effective until termination of the applicable lockup period. The Company will bear the expenses incurred in connection with the filing of any such registration statements.

Underwriting Agreement

The underwriters were paid a cash underwriting discount of $6,900,000 in the aggregate. In addition, the underwriters were entitled to a deferred fee of $0.35 per Unit, or $12,075,000. The deferred fee was to become payable to the underwriters from the amounts held in the Trust Account solely in the event that the Company completes a Business Combination, subject to the terms of the underwriting agreement.

 

F-21


Table of Contents

EAST RESOURCES ACQUISITION COMPANY

NOTES TO CONSOLIDATED FINANCIAL STATEMENTS

DECEMBER 31, 2022

 

On November 25, 2022, the Company received a letter providing notice from Wells Fargo Securities, LLC. (“Wells Fargo”), waiving any entitlement to their portion of the $12,075,000 deferred underwriting fee that accrued from Wells Fargo’s participation as the underwriters of the Initial Public Offering and their right of first refusal to act as co-placement agents in connection with any equity or debt financing transaction (including any investment banking and financial advisory services) related to the Business Combination. Such waiver reduces the estimated expenses of the Business Combination by $12,075,000. A portion of deferred underwriting discount previously recorded in the additional paid-in capital is recorded as a recovery in the additional paid-in capital and a portion previously expensed is recorded as a recovery in the statement of operations in year ended December 31, 2022.

Forward Purchase Agreement

On July 2, 2020, the Company entered into a forward purchase agreement pursuant to which East Asset Management, LLC (“East Asset Management”), an affiliate of the Sponsor, agreed to purchase an aggregate of up to 5,000,000 units (the “forward purchase units”), consisting of one share of Class A common stock (the “forward purchase shares”) and one-half of one warrant to purchase one share of Class A common stock (the “forward purchase warrants”), for $10.00 per unit, or an aggregate maximum amount of $50,000,000, in a private placement that will close simultaneously with the closing of a Business Combination. East Asset Management was to purchase a number of forward purchase units that would result in gross proceeds to the Company necessary to enable the Company to consummate a Business Combination and pay related fees and expenses, after first applying amounts available to the Company from the Trust Account (after paying the deferred underwriting discount and giving effect to any redemptions of Public Shares) and any other financing source obtained by the Company for such purpose at or prior to the consummation of a Business Combination, plus any additional amounts mutually agreed by the Company and East Asset Management to be retained by the post-business combination company for working capital or other purposes. East Asset Management’s obligation to purchase forward purchase units was, among other things, conditioned on the Business Combination (including the target assets or business, and the terms of the Business Combination) being reasonably acceptable to East Asset Management and on a requirement that such initial Business Combination is approved by a unanimous vote of the Company’s board of directors. In determining whether a target is reasonably acceptable to East Asset Management, the Company expected that East Asset Management would consider many of the same criteria as the Company will consider but would also consider whether the investment is an appropriate investment for East Asset Management. The Forward Purchase Agreement is treated as a level 3 financial instrument under ASC 820. This agreement was terminated on December 2, 2022. Please refer to Note 10 for additional information.

Trust Extension

On July 25, 2022, the Company convened a special meeting of stockholders at which the First Extension Amendment Proposal was approved, extending the date by which the Company has to complete a Business Combination from July 27, 2022 to January 27, 2023. In connection with the special meeting, the Company provided the stockholders the opportunity to redeem all or a portion of their Class A common stock, and stockholders holding 24,781,028 shares of Class A common stock exercised their right to redeem such shares for a pro rata portion of the funds in the Trust Account. Consequently, approximately $248,087,256 (approximately $10.01 per share) was removed from the Trust Account to pay such redeeming holders. Additionally, in connection with the approval of the First Extension Amendment Proposal, the Company issued the First Extension Note in the principal amount of up to $1,924,356 to the Sponsor, pursuant to which the Sponsor agreed to loan the Company up to $1,924,356. The First Extension Note bears no interest and is repayable in full upon the earlier of (a) the date of the consummation of the Company’s Business Combination or (b) the date of the liquidation of the Company. In order to further extend the period the Company has to complete a Business

 

F-22


Table of Contents

EAST RESOURCES ACQUISITION COMPANY

NOTES TO CONSOLIDATED FINANCIAL STATEMENTS

DECEMBER 31, 2022

 

Combination beyond July 27, 2022, an additional $320,726 was deposited into the Trust Account commencing on July 27, 2022 and on the 27th of each subsequent month, or portion thereof, for each additional month that the Company requires to complete a Business Combination from July 27, 2022 until January 27, 2023.

In conjunction with the Business Combination, certain legal and advisory fees have been incurred and will become due at closing of the Business Combination. The Company has accrued approximately $3.1 million in such legal fees and $4.8 million in advisory fees, these amounts are reflected in the consolidated financial statements as of December 31, 2022

Business Combination

On August 30, 2022, the Company, LMA Merger Sub, Abacus Merger Sub, LMA and Abacus, entered into (the Merger Agreement), pursuant to which, subject to the satisfaction or waiver of certain conditions precedent in the Merger Agreement, (i) LMA Merger Sub will merge with and into LMA, with LMA surviving such merger as a direct wholly owned subsidiary of the Company and (ii) Abacus Merger Sub will merge with and into Abacus, with Abacus surviving such merger as a direct wholly owned subsidiary of the Company. The Proposed Business Combination is expected to be consummated in the first half of 2023, subject to the fulfillment of certain conditions. Subject to the terms of the Merger Agreement, the aggregate merger consideration with respect to the holders of issued and outstanding limited liability company interests in LMA and Abacus will consist of approximately $531.8 million, payable in a number of newly issued Company Class A common stock at a deemed value of $10.00 per share, with a portion of the aggregate merger consideration payable in cash upon the satisfaction of certain conditions.

NOTE 7. STOCKHOLDERS’ EQUITY

Preferred Stock—The Company is authorized to issue 1,000,000 shares of preferred stock with a par value of $0.0001 per share with such designations, voting and other rights and preferences as may be determined from time to time by the Company’s board of directors. As of December 31, 2022 and December 31, 2021, there were no shares of preferred stock issued or outstanding.

Class A Common StockThe Company is authorized to issue 200,000,000 shares of Class A common stock with a par value of $0.0001 per share. At December 31, 2022 and December 31, 2021, there was 0 shares of Class A common stock issued and outstanding, excluding the 9,718,972 and 34,500,000 shares of Class A common stock subject to possible redemption at December 31, 2022 and December 31, 2021, respectively. In connection with the special meeting convened on July 25, 2022 related to the First Extension Amendment Proposal, stockholders totaling 24,781,028 shares of Class A common stock exercised their right to redeem such shares for a pro rata portion of the funds held in the Trust Account.

Class B Common Stock—The Company is authorized to issue 20,000,000 shares of Class B common stock with a par value of $0.0001 per share. As of December 31, 2022 and December 31, 2021, there was 8,625,000 shares of Class B common stock issued and outstanding.

Common stockholders of record are entitled to one vote for each share held on all matters to be voted on by stockholders. Holders of the Class A common stock and holders of the Class B common stock will vote together as a single class on all matters submitted to a vote of the Company’s stockholders, except as required by law.

The Class B common stock are identical to the shares of Class A common stock included in the Units sold in the Initial Public Offering, and holders of Class B common stock have the same stockholder rights as public

 

F-23


Table of Contents

EAST RESOURCES ACQUISITION COMPANY

NOTES TO CONSOLIDATED FINANCIAL STATEMENTS

DECEMBER 31, 2022

 

stockholders, except that (i) the Class B common stock are subject to certain transfer restrictions, as described in more detail below, (ii) the Sponsor, officers and directors have entered into a letter agreement with the Company, pursuant to which they have agreed (A) to waive their redemption rights with respect to any Class B common stock and any Public Shares held by them in connection with the completion of a Business Combination and (B) to waive their rights to liquidating distributions from the Trust Account with respect to any Class B common stock held by them if the Company fails to complete a Business Combination within the Combination Period, although they will be entitled to liquidating distributions from the Trust Account with respect to any Public Shares they hold if the Company fails to complete a Business Combination within the Combination Period, (iii) the Class B common stock will automatically convert into shares of Class A common stock at the time of a Business Combination, on a one-for-one basis, subject to adjustment pursuant to certain anti-dilution rights and (iv) are subject to registration rights. If the Company submits a Business Combination to the public stockholders for a vote, the Sponsor has agreed to vote any Class B common stock held by it and any Public Shares purchased during or after the Initial Public Offering in favor of a Business Combination.

With certain limited exceptions, the shares of Class B common stock are not transferable, assignable or salable (except to the Company’s officers and directors and other persons or entities affiliated with the Sponsor, each of whom will be subject to the same transfer restrictions) until the earlier of (A) one year after the completion of a Business Combination or (B) subsequent to a Business Combination, (x) if the last sale price of the Class A common stock equals or exceeds $12.00 per share (as adjusted for stock splits, stock dividends, reorganizations, recapitalizations and the like) for any 20 trading days within any 30-trading day period commencing at least 150 days after a Business Combination, or (y) the date on which the Company completes a liquidation, merger, capital stock exchange, reorganization or other similar transaction that results in all of the stockholders having the right to exchange their shares of common stock for cash, securities or other property.

NOTE 8. WARRANT LIABILITY

Public Warrants may only be exercised for a whole number of shares. No fractional shares will be issued upon exercise of the Public Warrants. The Public Warrants will become exercisable on the later of (a) 30 days after the completion of a Business Combination and (b) 12 months from the closing of the Proposed Offering. The Public Warrants will expire five years from the completion of a Business Combination, at 5:00 p.m., New York City time, or earlier upon redemption or liquidation.

The Company will not be obligated to deliver any shares of Class A common stock pursuant to the exercise of a Public Warrant and will have no obligation to settle such Public Warrant exercise unless a registration statement under the Securities Act with respect to the shares of Class A common stock underlying the warrants is then effective and a prospectus relating thereto is current, subject to the Company satisfying its obligations with respect to registration, or a valid exemption from registration is available. No warrant will be exercisable and the Company will not be obligated to issue a share of Class A common stock upon exercise of a warrant unless the share of Class A common stock issuable upon such warrant exercise has been registered, qualified or deemed to be exempt under the securities laws of the state of residence of the registered holder of the warrants.

The Company has agreed that as soon as practicable, but in no event later than 20 business days after the closing of a Business Combination, it will use its commercially reasonable efforts to file with the SEC a registration statement for the registration, under the Securities Act, of the shares of Class A common stock issuable upon exercise of the warrants. The Company will use its commercially reasonable efforts to cause the same to become effective and to maintain the effectiveness of such registration statement, and a current prospectus relating thereto, until the expiration or redemption of the warrants in accordance with the provisions of the warrant agreement. If a registration statement covering the issuance of the shares of Class A common

 

F-24


Table of Contents

EAST RESOURCES ACQUISITION COMPANY

NOTES TO CONSOLIDATED FINANCIAL STATEMENTS

DECEMBER 31, 2022

 

stock issuable upon exercise of the warrants is not effective by the 60th business day after the closing of a Business Combination, warrant holders may, until such time as there is an effective registration statement and during any period when the Company will have failed to maintain an effective registration statement, exercise warrants on a “cashless basis” in accordance with Section 3(a)(9) of the Securities Act or another exemption. In addition, if the shares of Class A common stock are at the time of any exercise of a warrant not listed on a national securities exchange such that they satisfy the definition of a “covered security” under Section 18(b)(1) of the Securities Act, the Company may, at its option, require holders of the Public Warrants who exercise their warrants to do so on a “cashless basis” in accordance with Section 3(a)(9) of the Securities Act and, in the event the Company elects to do so, the Company will not be required to file or maintain in effect a registration statement, but it will use its best efforts to register or qualify the shares under applicable blue sky laws to the extent an exemption is not available.

Redemption of Warrants for Cash—Once the warrants become exercisable, the Company may redeem the outstanding Public Warrants for cash:

 

   

in whole and not in part;

 

   

at a price of $0.01 per warrant;

 

   

upon not less than 30 days’ prior written notice of redemption to each warrant holder; and

 

   

if, and only if, the last sale price of the Class A common stock equals or exceeds $18.00 per share (as adjusted for stock splits, stock dividends, reorganizations, recapitalizations and the like) for any 20 trading days within a 30-trading day period ending on the third trading day prior to the date on which the Company sends the notice of redemption to the warrant holders.

If and when the warrants become redeemable by the Company, the Company may exercise its redemption right even if it is unable to register or qualify the underlying securities for sale under all applicable state securities laws. However, the Company will not redeem the warrants unless an effective registration statement under the Securities Act covering the shares of Class A common stock issuable upon exercise of the warrants is effective and a current prospectus relating to those shares of Class A common stock is available throughout the 30-day redemption period, except if the warrants may be exercised on a cashless basis and such cashless exercise is exempt from registration under the Securities Act.

Redemption of Warrants for Shares of Class A Common Stock—Once the warrants become exercisable, the Company may redeem the outstanding warrants for shares of Class A common stock:

 

   

in whole and not in part;

 

   

at a price equal to a number of shares of Class A common stock to be determined by reference to the agreed table set forth in the warrant agreement based on the redemption date and the “fair market value” of the Class A common stock;

 

   

upon not less than 30 days’ prior written notice of redemption to each warrant holder; and

 

   

if, and only if, the last sale price of the Class A common stock equals or exceeds $10.00 per share (as adjusted per share splits, share dividends, reorganizations, recapitalizations and the like) on the trading day prior to the date on which the Company sends the notice of redemption to the warrant holders.

The exercise price and number of shares of Class A common stock issuable upon exercise of the warrants may be adjusted in certain circumstances including in the event of a stock dividend, or recapitalization, reorganization, merger or consolidation. However, except as described below, the warrants will not be adjusted

 

F-25


Table of Contents

EAST RESOURCES ACQUISITION COMPANY

NOTES TO CONSOLIDATED FINANCIAL STATEMENTS

DECEMBER 31, 2022

 

for issuance of Class A common stock at a price below its exercise price. Additionally, in no event will the Company be required to net cash settle the warrants. If the Company is unable to complete a Business Combination within the Combination Period and the Company liquidates the funds held in the Trust Account, holders of warrants will not receive any of such funds with respect to their warrants, nor will they receive any distribution from the Company’s assets held outside of the Trust Account with the respect to such warrants. Accordingly, the warrants may expire worthless.

In addition, if (x) the Company issues additional shares of Class A common stock or equity-linked securities for capital raising purposes in connection with the closing of a Business Combination at an issue price or effective issue price of less than $9.20 per share of Class A common stock (with such issue price or effective issue price to be determined in good faith by the Company’s board of directors, and in the case of any such issuance to the Sponsor or its affiliates, without taking into account any Founder Shares held by the Sponsor or such affiliates, as applicable, prior to such issuance) (the “Newly Issued Price”), (y) the aggregate gross proceeds from such issuances represent more than 60% of the total equity proceeds, and interest thereon, available for the funding of a Business Combination on the date of the completion of a Business Combination (net of redemptions), and (z) the volume weighted average trading price of the Company’s shares of Class A common stock during the 20 trading day period starting on the trading day prior to the day on which the Company completes a Business Combination (such price, the “Market Value”) is below $9.20 per share, the exercise price of the Public Warrants will be adjusted (to the nearest cent) to be equal to 115% of the higher of the Market Value and the Newly Issued Price, and the $10.00 and $18.00 per share redemption trigger prices described above adjacent to “Redemption of Warrants For Cash” and “Redemption of Warrants For Shares of Class A Common Stock” will be adjusted (to the nearest cent) to be equal to 100% and 180% of the higher of the Market Value and the Newly Issued Price, respectively.

The Private Placement Warrants are identical to the Public Warrants underlying the Units sold in the Initial Public Offering, except that (x) the Private Placement Warrants and the shares of Class A common stock issuable upon the exercise of the Private Placement Warrants will not be transferable, assignable or salable until 30 days after the completion of a Business Combination, subject to certain limited exceptions, (y) the Private Placement Warrants will be exercisable on a cashless basis and be non-redeemable so long as they are held by the initial purchasers or their permitted transferees and (z) the Private Placement Warrants and the shares of Class A common stock issuable upon exercise of the Private Placement Warrants will be entitled to registration rights. If the Private Placement Warrants are held by someone other than the initial purchasers or their permitted transferees, the Private Placement Warrants will be redeemable by the Company and exercisable by such holders on the same basis as the Public Warrants.

NOTE 9. INCOME TAX

The Company’s net deferred tax assets are as follows:

 

Description

   December 31,
2022
     December 31,
2021
 

Deferred tax assets

     

Net operating loss carryforward

   $ —        $ 57,440  

Startup and organizational expenses

     753,230        322,752  
  

 

 

    

 

 

 

Total deferred tax assets

     753,230        380,192  

Valuation Allowance

     (753,230      (380,192
  

 

 

    

 

 

 

Deferred tax assets, net of allowance

   $ —        $ —    
  

 

 

    

 

 

 

 

F-26


Table of Contents

EAST RESOURCES ACQUISITION COMPANY

NOTES TO CONSOLIDATED FINANCIAL STATEMENTS

DECEMBER 31, 2022

 

The income tax provision consists of the following:

 

Description

   December 31,
2022
     December 31,
2021
 

Federal

     

Current

     41,592        —    

Deferred

     (243,908      (380,192

State and Local

     

Current

     10,893        —    

Deferred

     (129,130      —    

Change in valuation allowance

     373,038        380,192  
  

 

 

    

 

 

 

Income tax provision

   $ 52,485      $ —    
  

 

 

    

 

 

 

As of December 31, 2022 and December 31, 2021, the Company had $0, and $273,522 of U.S. federal net operating loss carryovers, which do not expire, available to offset future taxable income, respectively.

In assessing the realization of the deferred tax assets, management considers whether it is more likely than not that some portion of all of the deferred tax assets will not be realized. The ultimate realization of deferred tax assets is dependent upon the generation of future taxable income during the periods in which temporary differences representing net future deductible amounts become deductible. Management considers the scheduled reversal of deferred tax liabilities, projected future taxable income and tax planning strategies in making this assessment. After consideration of all of the information available, management believes that significant uncertainty exists with respect to future realization of the deferred tax assets and has therefore established a full valuation allowance. For the years ended December 31, 2022 and 2021, the change in the valuation allowance was $373,038 and $380,192, respectively.

A reconciliation of the federal income tax rate to the Company’s effective tax rate is as follows:

 

Description

   December 31,
2022
    December 31,
2021
 

Statutory federal income tax rate

     21.0     21.0

State taxes, net of federal tax benefit

     20.39     —  

Merger costs

     (358.38 )%      —  

Change in fair value of warrants

     331.68     (21.1 )% 

Change in fair value of forward purchase agreement liability

     21.32     (1.7 )% 

Deferred underwriting fees

     18.23     —  

Valuation allowance

     (63.11 )%      1.8
  

 

 

   

 

 

 

Income tax provision

     (8.87 )%      (0.0 )% 
  

 

 

   

 

 

 

The Company files income tax returns in the U.S. federal jurisdiction and is subject to examination by the various taxing authorities. The Company’s tax returns since inception remain open to examination by the taxing authorities. The Company considers Florida to be a significant state tax jurisdiction.

 

F-27


Table of Contents

EAST RESOURCES ACQUISITION COMPANY

NOTES TO CONSOLIDATED FINANCIAL STATEMENTS

DECEMBER 31, 2022

 

NOTE 10. FAIR VALUE MEASUREMENTS

The following table presents information about the Company’s assets and liabilities that are measured at fair value on a recurring basis at December 31, 2022 and December 31, 2021, and indicates the fair value hierarchy of the valuation inputs the Company utilized to determine such fair value:

 

Description

   Level      December 31,
2022
     Level      December 31,
2021
 

Assets:

           

Marketable securities held in Trust Account

     1        99,222,704        1        345,048,888  

Liabilities:

           

Warrant Liability—Public Warrants

     1        3,018,750        1        9,177,000  

Warrant Liability—Private Placement Warrants

     2        1,557,500        2        4,734,800  

Forward Purchase Agreement Liability

     3        —          3        1,600,000  

The Public Warrants and Private Placement Warrants (collectively, the “Warrants”) and forward purchase agreement were accounted for as liabilities in accordance with ASC 815-40 and are presented separately in the condensed balance sheets. The warrant liabilities and forward purchase agreement liability are measured at fair value at inception and on a recurring basis, with changes in fair value presented separately in the condensed statements of operations.

The following table presents the roll forward for the Level 3 Derivative liabilities as of December 31, 2022 and 2021:

 

Level 3 Derivative liabilities as of December 31, 2021

   $ 1,600,000  

Change in fair value of forward purchase agreement

     (600,000

Cancelation of forward purchase agreement

     (1,000,000
  

 

 

 

Level 3 Derivative liabilities as of December 31, 2022

   $ —    
  

 

 

 

Level 3 Derivative liabilities as of December 31, 2020

   $ 13,046,000  

Change in fair value of Private Placement Warrants

     (5,411,200

Change in fair value of forward purchase agreement

     (1,300,000

Transfer from Level 3 to Level 2 derivative – Private Placement Warrants

     (4,734,800
  

 

 

 

Level 3 Derivative liabilities as of December 31, 2021

   $ 1,600,000  
  

 

 

 

The subsequent measurements of the Public Warrants after the detachment of the Public Warrants from the Units on September 14, 2020 were classified as Level 1 due to the use of an observable market quote in an active market. For periods subsequent to the detachment of the Public Warrants from the Units, the close price of the Public Warrant price will be used as the fair value as of each relevant date. The Private Placement Warrants are considered to be a Level 2 fair value measurement and are valued the same as Public Warrant even though they are not traded on the market. The Private Placement Warrants were considered a Level 3 fair value measurement prior to Quarterly period ended September 30, 2021 using a binomial lattice model. The binomial lattice model’s primary unobservable input utilized in determining the fair value of the Warrants is the expected volatility of the common stock. The expected volatility as of the Initial Public Offering date was derived from observable public warrant pricing on comparable ‘blank-check’ companies without an identified target.

 

F-28


Table of Contents

EAST RESOURCES ACQUISITION COMPANY

NOTES TO CONSOLIDATED FINANCIAL STATEMENTS

DECEMBER 31, 2022

 

The following table presents the changes in the fair value of warrant liabilities:

 

     Private
Placement
     Public      Warrant
Liabilities
 

Investment liabilities as of December 31, 2021

   $ 4,734,800      $ 9,177,000      $ 13,911,800  

Change in valuation inputs or other assumptions

     (3,177,300      (6,158,250      (9,335,550
  

 

 

    

 

 

    

 

 

 

Investment liabilities as of December 31, 2022

   $ 1,557,500      $ 3,018,750      $ 4,576,250  
  

 

 

    

 

 

    

 

 

 

Derivative liabilities as of December 31, 2020

   $ 10,146,000      $ 19,665,000      $ 29,811,000  

Change in valuation inputs or other assumptions

     (5,411,200      (10,488,000      (15,899,200
  

 

 

    

 

 

    

 

 

 

Fair value as of December 31, 2021

   $ 4,734,800      $ 9,177,000      $ 13,911,800  
  

 

 

    

 

 

    

 

 

 

The forward purchase agreement was valued using the publicly traded price of the Company’s Units, based upon the fact that the Forward Purchase Units are equivalent to the Company’s publicly traded Units, and the publicly traded price of the Units considered (i) the market’s expectation of an initial Business Combination and (ii) the Company’s redemption of the common stock within the Units at $10.00 per shares if an initial Business Combination does not occur. The forward purchase agreement was terminated on December 2, 2022.

The following table presents the quantitative information regarding Level 3 fair value measurements of the forward purchase agreement:

 

     December 31, 2021  

Unit price

   $ 10.31  

Term to initial business combination (in years)

     0.5  

Risk-free rate

     0.19

Dividend yield

     0.0

The following table presents the changes in the fair value of the forward purchase agreement liability:

 

Fair value as of December 31, 2021

   $ 1,600,000  

Change in fair value

     (600,000

Cancelation of forward purchase agreement

     (1,000,000
  

 

 

 

Fair value as of December 31, 2022

   $ —    
  

 

 

 

Fair value as of December 31, 2020

     2,900,000  

Change in fair value

     (1,300,000
  

 

 

 

Fair value as of December 31, 2021

   $ 1,600,000  
  

 

 

 

 

F-29


Table of Contents

EAST RESOURCES ACQUISITION COMPANY

NOTES TO CONSOLIDATED FINANCIAL STATEMENTS

DECEMBER 31, 2022

 

NOTE 11. SUBSEQUENT EVENTS

The Company evaluates subsequent events and transactions that occurred after the balance sheet date up to the date that the financial statements were issued. Based upon this review, the Company did not identify any subsequent events that would have required adjustment or disclosure in the financial statements.

On January 20, 2023, the Company convened a special meeting of stockholders at which the Second Extension Amendment Proposal to extend the date by which the Company has to complete a Business Combination from January 27, 2023 to July 27, 2023 was approved. In connection with the special meeting, stockholders were provided an opportunity to redeem all or a portion of their Class A common stock, and stockholders holding 6,862,925 shares of Class A common stock exercised their right to redeem such shares for a pro rata portion of the funds in the Trust Account. Consequently, approximately $70,070,464 (approximately $10.21 per share) was removed from the Trust Account to pay such redeeming holders. Additionally, in connection with the approval of the Second Extension Amendment Proposal, the Company issued the Second Extension Note in the principal amount of up to $565,497 to the Sponsor, pursuant to which the Sponsor agreed to loan us up to $565,497. The Second Extension Note bears no interest and is repayable in full upon the earlier of (a) the date of consummation of Company’s Business Combination or (b) the date of liquidation of the Company. In order to further extend the period the Company has to complete a Business Combination beyond the 27th of a given month until July 27, 2023, the Sponsor will deposit an additional $94,250 into the Trust Account commencing on January 27, 2023 and on the 27th of each subsequent month until July 27, 2023. As of April 17, 2023, $282,750 has been deposited into Trust Account by the Sponsor.

 

F-30


Table of Contents

EAST RESOURCES ACQUISITION COMPANY

TABLE OF CONTENTS

 

     Page  

Condensed Consolidated Balance Sheets as of March  31, 2023 (unaudited) and December 31, 2022

     F-32  

Condensed Consolidated Statements of Operations for the three months ended March 31, 2023 and 2022 (unaudited)

     F-33  

Condensed Consolidated Statements of Changes in Stockholders’ Deficit for the three months ended March 31, 2023 and 2022 (unaudited)

     F-34  

Condensed Consolidated Statements of Cash Flows for the three months ended March 31, 2023 and 2022 (unaudited)

     F-35  

Notes to Condensed Consolidated Financial Statements (unaudited)

     F-36  

 

F-31


Table of Contents

EAST RESOURCES ACQUISITION COMPANY

CONDENSED CONSOLIDATED BALANCE SHEETS

 

     As of March 31,
2023
    December 31,
2022
 
     (Unaudited)        

ASSETS

    

Current assets

    

Cash

   $ 56,933     $ 86,572  

Prepaid expenses

     177,453       64,914  
  

 

 

   

 

 

 

Total Current Assets

     234,386       151,486  

Cash and marketable securities held in Trust Account

     29,385,397       99,222,704  
  

 

 

   

 

 

 

Total Assets

   $ 29,619,783     $ 99,374,190  
  

 

 

   

 

 

 

LIABILITIES, CLASS A COMMON STOCK SUBJECT TO POSSIBLE REDEMPTION AND STOCKHOLDERS’ DEFICIT

    

Current liabilities:

    

Accounts payable

   $ 85,828     $ —    

Accrued expenses

     10,074,357       9,227,518  

Excise taxes payable

     699,321       —    

Income taxes payable

     52,485       52,485  

Note payable to related party

     5,489,853       4,924,356  
  

 

 

   

 

 

 

Total Current Liabilities

     16,401,844       14,204,359  

Warrant liability

     3,399,500       4,576,250  
  

 

 

   

 

 

 

Total Liabilities

     19,801,344       18,780,609  
  

 

 

   

 

 

 

Commitments and Contingencies (Note 6)

    

Class A common stock subject to possible redemption, $0.0001 par value; 2,856,047 and 9,718,972 shares at $10.27 and $10.18 per share at March 31, 2023 and December 31, 2022, respectively

     29,334,112       98,983,437  

Stockholders’ Deficit

    

Preferred stock, $0.0001 par value; 1,000,000 shares authorized; none issued and outstanding

     —         —    

Class A common stock, $0.0001 par value; 200,000,000 shares authorized; issued and outstanding (excluding 2,856,047 and 9,718,972 shares subject to possible redemption as of March 31, 2023 and December 31, 2022, respectively)

     —         —    

Class B common stock, $0.0001 par value; 20,000,000 shares authorized; 8,625,000 shares issued and outstanding

     863       863  

Additional paid-in capital

     —         24,137  

Accumulated deficit

     (19,516,536     (18,414,856
  

 

 

   

 

 

 

Total Stockholders’ Deficit

     (19,515,673     (18,389,856
  

 

 

   

 

 

 

TOTAL LIABILITIES, CLASS A COMMON STOCK SUBJECT TO POSSIBLE REDEMPTION AND STOCKHOLDERS’ DEFICIT

   $ 29,619,783     $ 99,374,190  
  

 

 

   

 

 

 

The accompanying notes are an integral part of the unaudited condensed consolidated financial statements.

 

F-32


Table of Contents

EAST RESOURCES ACQUISITION COMPANY

CONDENSED CONSOLIDATED STATEMENTS OF OPERATIONS

(Unaudited)

 

    For the Three Months
Ended March 31,
2023
    For the Three Months
Ended March 31,
2022
 

Operating and acquisition related costs

  $ 1,323,082     $ 298,294  
 

 

 

   

 

 

 

Loss from operations

    (1,323,082     (298,294

Other income (expense):

   

Change in fair value of warrant liability

    1,176,750       8,093,425  

Change in fair value of forward purchase agreement liability

    —         1,550,000  

Interest earned—bank

    2,586       18  

Interest earned on marketable securities held in Trust Account

    —         38,665  
 

 

 

   

 

 

 

Other income

    1,179,336       9,682,108  
 

 

 

   

 

 

 

Net income (loss)

  $ (143,746   $ 9,383,814  
 

 

 

   

 

 

 

Basic and diluted weighted average shares outstanding, Class A common stock subject to possible redemption

    5,507,417       34,500,000  
 

 

 

   

 

 

 

Basic and diluted net income (loss) per share, Class A common stock subject to possible redemption

  $ (0.01   $ 0.22  
 

 

 

   

 

 

 

Basic and diluted weighted average shares outstanding, Non-redeemable common stock

    8,625,000       8,625,000  
 

 

 

   

 

 

 

Basic and diluted net income (loss) per share, Non-redeemable common stock

  $ (0.01   $ 0.22  
 

 

 

   

 

 

 

The accompanying notes are an integral part of the unaudited condensed consolidated financial statements.

 

F-33


Table of Contents

EAST RESOURCES ACQUISITION COMPANY

CONDENSED CONSOLIDATED STATEMENTS OF CHANGES IN STOCKHOLDERS’ DEFICIT

(Unaudited)

 

     For the Three Months Ended March 31, 2023  
     Class A
Common Stock
     Class B
Common Stock
     Additional
Paid-in
Capital
    Accumulated
Deficit
    Total
Stockholders’
Deficit
 
     Shares      Amount      Shares      Amount  

Balance—January 1, 2023

     —        $ —          8,625,000      $ 863      $ 24,137     $ (18,414,856   $ (18,389,856

Net loss

     —          —          —          —          —         (143,746     (143,746

Excise tax from redemption event

     —          —          —          —          (24,137     (675,184     (699,321

Remeasurement of Class A common stock to redemption value

     —          —          —          —          —         (282,750     (282,750
  

 

 

    

 

 

    

 

 

    

 

 

    

 

 

   

 

 

   

 

 

 

Balance—March 31, 2023 (unaudited)

     —        $ —          8,625,000      $ 863      $ —       $ (19,516,536   $ (19,515,673
  

 

 

    

 

 

    

 

 

    

 

 

    

 

 

   

 

 

   

 

 

 
     For the Three Months Ended March 31, 2022  
     Class A
Common Stock
     Class B
Common Stock
     Additional
Paid-in
Capital
    Accumulated
Deficit
    Total
Stockholders’
Deficit
 
     Shares      Amount      Shares      Amount  

Balance—January 1, 2022

     —        $ —          8,625,000      $ 863      $ 24,137     $ (28,262,411   $ (28,237,411

Net income

     —          —          —          —          —         9,383,814       9,383,814  
  

 

 

    

 

 

    

 

 

    

 

 

    

 

 

   

 

 

   

 

 

 

Balance—March 31, 2022 (unaudited)

     —        $ —          8,625,000      $ 863      $ 24,137     $ (18,878,597   $ (18,853,597
  

 

 

    

 

 

    

 

 

    

 

 

    

 

 

   

 

 

   

 

 

 

The accompanying notes are an integral part of the unaudited condensed consolidated financial statements.

 

F-34


Table of Contents

EAST RESOURCES ACQUISITION COMPANY

CONDENSED CONSOLIDATED STATEMENTS OF CASH FLOWS

(Unaudited)

 

     For the Three Months
Ended March 31,
2023
    For the Three Months
Ended March 31,
2022
 

Cash Flows from Operating Activities:

    

Net (loss) income

   $ (143,746   $ 9,383,814  

Adjustments to reconcile net income to net cash used in operating activities:

    

Change in fair value of warrant liability

     (1,176,750     (8,093,425

Change in fair value of forward purchase agreement liability

     —         (1,550,000

Amortization of prepaid insurance

     74,128       32,671  

Interest earned on marketable securities held in Trust Account

     —         (38,665

Changes in operating assets and liabilities:

    

Prepaid expenses

     (186,667     45,727  

Accounts payable

     85,828       —    

Accrued expenses

     846,839       (60,750
  

 

 

   

 

 

 

Net cash used in operating activities

     (500,368     (280,628
  

 

 

   

 

 

 

Cash Flows from Investing Activities:

    

Trust Account withdrawal for redemption of Class A shares

     69,932,075       —    

Payment to Trust Account

     (282,750     —    

Trust Account withdrawal for payment of taxes

     187,982       52,400  
  

 

 

   

 

 

 

Net cash provided by investing activities

     69,837,307       52,400  
  

 

 

   

 

 

 

Cash Flows from Financing Activities:

    

Redemption of Class A common stock

     (69,932,075     —    

Proceeds from note payable—Related Party

     565,497       —    
  

 

 

   

 

 

 

Net cash used in financing activities

     (69,366,578     —    
  

 

 

   

 

 

 

Net Change in Cash

     (29,639     (228,228

Cash—Beginning

     86,572       853,130  
  

 

 

   

 

 

 

Cash—Ending

   $ 56,933     $ 624,902  
  

 

 

   

 

 

 

Non-cash investing and financing activities:

    

Excise tax on redemption event

   $ 699,321     $ —    
  

 

 

   

 

 

 

Remeasurement of Class A common stock to redemption value

   $ 282,750     $ —    
  

 

 

   

 

 

 

 

The accompanying notes are an integral part of the unaudited condensed consolidated financial statements.

 

F-35


Table of Contents

EAST RESOURCES ACQUISITION COMPANY

NOTES TO CONDENSED CONSOLIDATED FINANCIAL STATEMENTS

March 31, 2023

(Unaudited)

NOTE 1. DESCRIPTION OF ORGANIZATION AND BUSINESS OPERATIONS

East Resources Acquisition Company (the “Company”) is a blank check company incorporated in Delaware on May 22, 2020 for the purpose of effecting a merger, capital stock exchange, asset acquisition, share purchase, reorganization or similar business combination with one or more businesses (the “Business Combination”). Each of LMA Merger Sub, LLC (“LMA Merger Sub”) and Abacus Merger Sub, LLC (“Abacus Merger Sub”) is a wholly owned subsidiary of the Company and was formed as a Delaware limited liability company on August 19, 2022.

As of March 31, 2023, the Company had not commenced any operations. All activity for the three months ended March 31, 2023 relates to the Company’s formation, its initial public offering (“Initial Public Offering”), which is described below, and subsequent to the Initial Public Offering, identifying a target company for a Business Combination and completing such Business Combination. The Company will not generate any operating revenues until after the completion of its initial Business Combination, at the earliest. Prior to June 2022, at which time the assets in the Trust Account were liquidated to thereafter be held in cash (as described below), the Company generated non-operating income in the form of interest income from the proceeds derived from the Initial Public Offering.

The registration statement for the Company’s Initial Public Offering was declared effective on July 22, 2020. On July 27, 2020, the Company consummated the Initial Public Offering of 30,000,000 units (the “Units” and, with respect to the shares of Class A common stock included in the Units sold, the “Public Shares”), at $10.00 per Unit, generating gross proceeds of $300,000,000, which is described in Note 3.

Simultaneously with the closing of the Initial Public Offering, the Company consummated the sale of 8,000,000 warrants (the “Private Placement Warrants”) at a price of $1.00 per Private Placement Warrant in a private placement to East Sponsor, LLC (the “Sponsor”), generating gross proceeds of $8,000,000, which is described in Note 4.

On August 25, 2020, the underwriters exercised their over-allotment option in full, resulting in an additional 4,500,000 Units issued for total gross additional proceeds of $45,000,000. In connection with the underwriters’ exercise of their over-allotment option in full, the Company also consummated the sale of an additional 900,000 Private Placement Warrants at $1.00 per Private Placement Warrant, generating total proceeds of $900,000. A total of $45,000,000 was deposited into the Trust Account, bringing the aggregate proceeds held in the Trust Account to $345,000,000.

Transaction costs amounted to $19,840,171, consisting of $6,900,000 of underwriting fees, $12,075,000 of deferred underwriting fees and $865,171 of other offering costs.

Following the closing of the Initial Public Offering on July 27, 2020 and the exercise of the over-allotment option on August 25, 2020, an amount of $345,000,000 ($10.00 per Unit) from the net proceeds of the sale of the Units in the Initial Public Offering and the sale of the Private Placement Warrants was placed in a trust account (the “Trust Account”) located in the United States and invested only in U.S. government securities, within the meaning set forth in Section 2(a)(16) of the Investment Company Act of 1940, as amended (the “Investment Company Act”), with a maturity of 185 days or less or in any open-ended investment company that holds itself out as a money market fund meeting certain conditions of Rule 2a-7 of the Investment Company Act, as determined by the Company, until the earlier of: (i) the completion of a Business Combination and (ii) the distribution of the funds in the Trust Account to the Company’s stockholders, as described below. To mitigate the

 

F-36


Table of Contents

EAST RESOURCES ACQUISITION COMPANY

NOTES TO CONDENSED CONSOLIDATED FINANCIAL STATEMENTS

March 31, 2023

(Unaudited)

 

risk of us being deemed to have been operating as an unregistered investment company (including under the subjective test of Section 3(a)(1)(A) of the Investment Company Act), in June 2022, the investments in U.S. government securities or money market funds held in the Trust Account were liquidated to thereafter be held in cash until earlier of: (i) the completion of a Business Combination and (ii) the distribution of the funds in the Trust Account to the Company’s stockholders as described below.

The Company’s management has broad discretion with respect to the specific application of the net proceeds of the Initial Public Offering and the sale of the Private Placement Warrants, although substantially all of the net proceeds are intended to be applied generally toward completing a Business Combination. The Company must complete its initial Business Combination with one or more target businesses that together have a fair market value equal to at least 80% of the net assets held in the Trust Account (excluding the amount of any deferred underwriting commissions held in the Trust Account) at the time of the agreement to enter into a Business Combination. The Company will only complete a Business Combination if the post-Business Combination company owns or acquires 50% or more of the issued and outstanding voting securities of the target or otherwise acquires a controlling interest in the target business sufficient for it not to be required to register as an investment company under the Investment Company. There is no assurance that the Company will be able to successfully effect a Business Combination.

The Company will provide its stockholders with the opportunity to redeem all or a portion of their Public Shares upon the completion of a Business Combination either (i) in connection with a stockholder meeting called to approve the Business Combination or (ii) by means of a tender offer. The decision as to whether the Company will seek stockholder approval of a Business Combination or conduct a tender offer will be made by the Company. The stockholders will be entitled to redeem their shares for a pro rata portion of the amount held in the Trust Account (initially $10.00 per share), calculated as of two business days prior to the completion of a Business Combination, including any pro rata interest earned on the funds held in the Trust Account and not previously released to the Company to pay its tax obligations. There will be no redemption rights upon the completion of a Business Combination with respect to the Company’s warrants.

In such case, the Company will proceed with a Business Combination if the Company has net tangible assets of at least $5,000,001 upon consummation of such Business Combination and a majority of the shares voted are voted in favor of the Business Combination. If a stockholder vote is not required under applicable law or stock exchange listing requirements and the Company does not decide to hold a stockholder vote for business or other reasons, the Company will, pursuant to its Certificate of Incorporation (the “Certificate of Incorporation”), conduct the redemptions pursuant to the tender offer rules of the Securities and Exchange Commission (“SEC”), and file tender offer documents containing substantially the same information as would be included in a proxy statement with the SEC prior to completing a Business Combination. If the Company seeks stockholder approval in connection with a Business Combination, the holders of the Founder Shares have agreed to vote their Founder Shares (as defined in Note 5) and any Public Shares purchased in or after the Initial Public Offering in favor of approving a Business Combination and to waive their redemption rights with respect to any such shares in connection with a stockholder vote to approve a Business Combination. However, in no event will the Company redeem its Public Shares in an amount that would cause its net tangible assets to be less than $5,000,001. In such case, the Company would not proceed with the redemption of its Public Shares and the related Business Combination, and instead may search for an alternate Business Combination. Additionally, each public stockholder may elect to redeem its Public Shares, without voting, and if they do vote, irrespective of whether they vote for or against a proposed Business Combination.

Notwithstanding the foregoing, if the Company seeks stockholder approval of a Business Combination and it does not conduct redemptions pursuant to the tender offer rules, the Company’s Certificate of Incorporation

 

F-37


Table of Contents

EAST RESOURCES ACQUISITION COMPANY

NOTES TO CONDENSED CONSOLIDATED FINANCIAL STATEMENTS

March 31, 2023

(Unaudited)

 

provides that a public stockholder, together with any affiliate of such stockholder or any other person with whom such stockholder is acting in concert or as a “group” (as defined under Section 13 of the Securities Exchange Act of 1934, as amended (the “Exchange Act”)), will be restricted from redeeming its shares with respect to more than an aggregate of 20% of the Public Shares without the Company’s prior written consent.

The Sponsor has agreed (a) to waive its redemption rights with respect to any Founder Shares and Public Shares held by it in connection with the completion of a Business Combination and (b) not to propose an amendment to the Certificate of Incorporation (i) to modify the substance or timing of the Company’s obligation to redeem 100% of the Public Shares if the Company does not complete a Business Combination within the Combination Period (as defined below) or (ii) with respect to any other provision relating to stockholders’ rights or pre-initial Business Combination activity, unless the Company provides the public stockholders with the opportunity to redeem their Public Shares in conjunction with any such amendment and (iii) to waive its rights to liquidating distributions from the Trust Account with respect to the Founder Shares if the Company fails to complete a Business Combination. The Company will have until July 27, 2023 (or such earlier time that the Company elects not to deposit additional funds into the Trust Account, as described below) to complete a Business Combination (the “Combination Period”). If the Company is unable to complete a Business Combination within the Combination Period, the Company will (i) cease all operations except for the purpose of winding up, (ii) as promptly as reasonably possible but no more than 10 business days thereafter, redeem 100% of the outstanding Public Shares, at a per-share price, payable in cash, equal to the aggregate amount then on deposit in the Trust Account, including interest earned (less up to $100,000 of interest to pay dissolution expenses), divided by the number of then outstanding Public Shares, which redemption will completely extinguish public stockholders’ rights as stockholders (including the right to receive further liquidation distributions, if any), and (iii) as promptly as reasonably possible following such redemption, subject to the approval of the remaining stockholders and the Company’s board of directors, dissolve and liquidate, subject in each case to its obligations under Delaware law to provide for claims of creditors and the requirements of other applicable law.

The Sponsor has agreed to waive its liquidation rights with respect to the Founder Shares if the Company fails to complete a Business Combination within the Combination Period. However, if the Sponsor acquires Public Shares in or after the Proposed Initial Public Offering, such Public Shares will be entitled to liquidating distributions from the Trust Account if the Company fails to complete a Business Combination within the Combination Period. The underwriters have agreed to waive their rights to their deferred underwriting commission (see Note 5) held in the Trust Account in the event the Company does not complete a Business Combination within the Combination Period and, in such event, such amounts will be included with the funds held in the Trust Account that will be available to fund the redemption of the Public Shares. In the event of such distribution, it is possible that the per share value of the assets remaining available for distribution will be less than the Initial Public Offering price per Unit ($10.00).

The Sponsor has agreed that it will be liable to the Company, if and to the extent any claims by a third party for services rendered or products sold to the Company, or by a prospective target business with which the Company has discussed entering into a transaction agreement, reduce the amount of funds in the Trust Account to below (1) $10.00 per Public Share or (2) such lesser amount per Public Share held in the Trust Account as of the date of the liquidation of the Trust Account due to reductions in the value of trust assets, in each case net of the amount of interest which may be withdrawn to pay taxes. This liability will not apply with respect to any claims by a third party who executed a waiver of any and all rights to seek access to the Trust Account nor will it apply to any claims under the Company’s indemnity of the underwriters of the Initial Public Offering against certain liabilities, including liabilities under the Securities Act of 1933, as amended (the “Securities

 

F-38


Table of Contents

EAST RESOURCES ACQUISITION COMPANY

NOTES TO CONDENSED CONSOLIDATED FINANCIAL STATEMENTS

March 31, 2023

(Unaudited)

 

Act”). Moreover, in the event that an executed waiver is deemed to be unenforceable against a third party, the Sponsor will not be responsible to the extent of any liability for such third-party claims. The Company will seek to reduce the possibility that the Sponsor will have to indemnify the Trust Account due to claims of creditors by endeavoring to have all vendors, service providers (other than the Company’s independent public accountants), prospective target businesses or other entities with which the Company does business, execute agreements with the Company waiving any right, title, interest or claim of any kind in or to monies held in the Trust Account.

On July 25, 2022, the Company convened a special meeting of stockholders at which a proposal to extend the date by which the Company has to complete a Business Combination from July 27, 2022 to January 27, 2023 (the “Extension Amendment Proposal”) was approved. In connection with the special meeting, the Company provided the stockholders the opportunity to redeem all or a portion of their Class A common stock, and stockholders holding 24,781,028 shares of Class A common stock exercised their right to redeem such shares for a pro rata portion of the funds in the Trust Account. Consequently, approximately $248,087,256 (approximately $10.01 per share) was removed from the Trust Account to pay such redeeming holders. Additionally, in connection with the approval of the Extension Amendment Proposal, the Company issued a promissory note (the “Extension Note”) in the principal amount of up to $1,924,356 to the Sponsor, pursuant to which the Sponsor agreed to loan the Company up to $1,924,356. The Extension Note bears no interest and is repayable in full upon the earlier of (a) the date of the consummation of the Company’s Business Combination or (b) the date of the liquidation of the Company. In order to further extend the period the Company has to complete a Business Combination beyond the 27th of a given month, an additional $320,726 must be deposited into the Trust Account commencing on July 27, 2022 and on the 27th of each subsequent month, or portion thereof, for each additional month that the Company requires to complete a Business Combination from July 27, 2022 until January 27, 2023. As of March 31, 2023, $2,207,106 has been deposited into Trust Account by our Sponsor for both the first and second extensions.

On August 30, 2022, the Company, LMA Merger Sub, LLC, a Delaware limited liability company and a wholly owned subsidiary of the Company (“LMA Merger Sub”), Abacus Merger Sub, LLC, a Delaware limited liability company and a wholly owned subsidiary of the Company (“Abacus Merger Sub”), Longevity Market Assets, LLC, a Florida limited liability company (“LMA”) and Abacus Settlements, LLC, a Florida limited liability company (“Abacus”) entered into an Agreement and Plan of Merger, as amended on October 14, 2022 and April 20, 2023 (as it may be further amended, supplemented or otherwise modified from time to time in accordance with its terms, the “Merger Agreement”), pursuant to which, subject to the satisfaction or waiver of certain conditions precedent in the Merger Agreement, (i) LMA Merger Sub will merge with and into LMA, with LMA surviving such merger as a direct wholly owned subsidiary of the Company (the “LMA Merger”) and (ii) Abacus Merger Sub will merge with and into Abacus, with Abacus surviving such merger as a direct wholly owned subsidiary of the Company (the “Abacus Merger” and, together with the LMA Merger and the other transactions contemplated by the Merger Agreement, the “Proposed Business Combination”). The Proposed Business Combination is expected to be consummated in the first half of 2023, subject to the fulfillment of certain conditions. Subject to the terms of the Merger Agreement, the aggregate merger consideration with respect to the holders of issued and outstanding limited liability company interests in LMA and Abacus will consist of approximately $531.8 million, payable in a number of newly issued shares of Class A common stock at a deemed value of $10.00 per share, with a portion of the aggregate merger consideration payable in cash upon the satisfaction of certain conditions. For additional information regarding the Merger Agreement, see the Company’s Current Reports on Form 8-K filed on August 30, 2022, October 14, 2022 and April 20, 2023, and the Company’s preliminary proxy statement (as amended, the “Proxy Statement”), initially filed with the Securities and Exchange Commission (the “SEC”) on October 14, 2022.

 

F-39


Table of Contents

EAST RESOURCES ACQUISITION COMPANY

NOTES TO CONDENSED CONSOLIDATED FINANCIAL STATEMENTS

March 31, 2023

(Unaudited)

 

On January 9, 2023, the Company received a notice from the Listing Qualifications Department (the “Staff”) of The NASDAQ Stock Market LLC (“Nasdaq”) stating that the Company failed to hold an annual meeting of stockholders within 12 months after its fiscal year ended December 31, 2021, as required by Nasdaq Listing Rule 5620(a). In accordance with Nasdaq Listing Rule 5810(c)(2)(G), the Company has 45 calendar days (or until February 23, 2023) to submit a plan to regain compliance and, if Nasdaq accepts the plan, Nasdaq may grant the Company up to 180 calendar days from its fiscal year end, or until June 29, 2023, to regain compliance. The Company intends to submit a compliance plan within the specified period, which it expects will consist of holding a special meeting of stockholders to consider and vote upon matters relating to the Company’s proposed business combination with LMA and Abacus in lieu of the Company’s 2022 annual meeting of its stockholders. While the compliance plan is pending, the Company’s securities will continue to trade on Nasdaq.

On January 20, 2023, the Company convened a special meeting of stockholders at which a proposal to extend the date by which the Company has to complete a Business Combination from January 27, 2023 to July 27, 2023 (the “Second Extension Amendment Proposal”) was approved. In connection with the special meeting, stockholders were provided an opportunity to redeem all or a portion of their Class A common stock, and stockholders holding 6,862,925 shares of Class A common stock exercised their right to redeem such shares for a pro rata portion of the funds in the Trust Account. Consequently, approximately $69,932,075 (approximately $10.19 per share) was removed from the Trust Account to pay such redeeming holders. Additionally, in connection with the approval of the Second Extension Amendment Proposal, the Company issued a promissory note (the “Second Extension Note”) in the principal amount of up to $565,497 to the Sponsor, pursuant to which the Sponsor agreed to loan us up to $565,497. The Second Extension Note bears no interest and is repayable in full upon the earlier of (a) the date of consummation of the Company’s Business Combination or (b) the date of liquidation of the Company. In order to further extend the period the Company has to complete a Business Combination beyond the 27th of a given month until July 27, 2023, the Sponsor will deposit an additional $94,250 into the Trust Account commencing on January 27, 2023 and on the 27th of each subsequent month until July 27, 2023. As of May 24, 2023, $377,000 has been deposited into the Trust Account by the Sponsor for the second extension.

Risks and Uncertainties

In February 2022, the Russian Federation commenced a military action with the country of Ukraine. As a result of this action, various nations, including the United States, have instituted economic sanctions against the Russian Federation and Belarus. Further, the impact of this action and related sanctions on the world economy is not determinable as of the date of these financial statements. The specific impact on the Company’s financial condition, results of operations, and cash flows is also not determinable as of the date of these financial statements.

Going Concern Considerations

As of March 31, 2023, the Company had $56,933 in cash and a working capital deficiency of $16,167,458

Until the consummation of a Business Combination, the Company will be using the funds not held in the Trust Account for identifying and evaluating prospective acquisition candidates, performing due diligence on prospective target businesses, paying for travel expenditures, selecting the target business to acquire, and structuring, negotiating and consummating the Business Combination. The Company may need to raise additional capital through loans or additional investments from its Sponsor, stockholders, officers, directors, or third parties. The Company’s officers, directors and Sponsor may, but are not obligated to, loan the Company

 

F-40


Table of Contents

EAST RESOURCES ACQUISITION COMPANY

NOTES TO CONDENSED CONSOLIDATED FINANCIAL STATEMENTS

March 31, 2023

(Unaudited)

 

funds, from time to time or at any time, in whatever amount they deem reasonable in their sole discretion, to meet the Company’s working capital needs. Accordingly, the Company may not be able to obtain additional financing. If the Company is unable to raise additional capital, it may be required to take additional measures to conserve liquidity, which could include, but not necessarily be limited to, curtailing operations, suspending the pursuit of a potential transaction, and reducing overhead expenses. In addition, the Company may have to liquidate if the Business Combination is not completed by July 27, 2023.

The Company cannot provide any assurance that new financing will be available to it on commercially acceptable terms, if at all or that it will complete a Business Combination prior to the expiration of the Combination Period. The Company is in the process of preparing and finalizing the Proxy Statement with the SEC for the purpose of soliciting stockholder approval of the Proposed Business Combination at a special meeting of the Company’s stockholders as promptly as possible. If the Proposed Business Combination is approved at a special meeting for such purpose, the Company would consummate the Proposed Business Combination shortly thereafter. These conditions raise substantial doubt about the Company’s ability to continue as a going concern through one year from the issuance of these financial statements. These financial statements do not include any adjustments relating to the recovery of the recorded assets or the classification of the liabilities that might be necessary should the Company be unable to continue as a going concern.

NOTE 2. BASIS OF PRESENTATION AND SUMMARY OF SIGNIFICANT ACCOUNTING POLICIES

Basis of Presentation

The accompanying unaudited condensed consolidated financial statements have been prepared in accordance with accounting principles generally accepted in the United States of America (“GAAP”) for interim financial information and in accordance with the instructions to Form 10-Q and Article 8 of Regulation S-X promulgated under the Securities Act. Certain information or footnote disclosures normally included in financial statements prepared in accordance with GAAP have been condensed consolidated or omitted, pursuant to the rules and regulations of the SEC for interim financial reporting. Accordingly, they do not include all the information and footnotes necessary for a complete presentation of financial position, results of operations, or cash flows. In the opinion of management, the accompanying unaudited condensed consolidated financial statements include all adjustments, consisting of a normal recurring nature, which are necessary for a fair presentation of the financial position, operating results and cash flows for the periods presented.

The accompanying unaudited condensed consolidated financial statements should be read in conjunction with the Company’s Annual Report on Form 10-K for the period ended December 31, 2022, as filed with the SEC on April 18, 2023. The accompanying condensed consolidated balance sheet as of December 31, 2022 has been derived from the audited financial statements included in that filing. The interim results for the three months ended March 31, 2023 are not necessarily indicative of the results to be expected for the period ending December 31, 2022 or for any future periods.

Emerging Growth Company

The Company is an “emerging growth company,” as defined in Section 2(a) of the Securities Act, as modified by the Jumpstart Our Business Startups Act of 2012 (the “JOBS Act”), and it may take advantage of certain exemptions from various reporting requirements that are applicable to other public companies that are not emerging growth companies including, but not limited to, not being required to comply with the independent registered public accounting firm attestation requirements of Section 404 of the Sarbanes-Oxley Act, reduced

 

F-41


Table of Contents

EAST RESOURCES ACQUISITION COMPANY

NOTES TO CONDENSED CONSOLIDATED FINANCIAL STATEMENTS

March 31, 2023

(Unaudited)

 

disclosure obligations regarding executive compensation in its periodic reports and proxy statements, and exemptions from the requirements of holding a nonbinding advisory vote on executive compensation and stockholder approval of any golden parachute payments not previously approved.

Further, Section 102(b)(1) of the JOBS Act exempts emerging growth companies from being required to comply with new or revised financial accounting standards until private companies (that is, those that have not had a Securities Act registration statement declared effective or do not have a class of securities registered under the Exchange Act) are required to comply with the new or revised financial accounting standards. The JOBS Act provides that a company can elect to opt out of the extended transition period and comply with the requirements that apply to non-emerging growth companies but any such election to opt out is irrevocable. The Company has elected to irrevocably opt out of such extended transition period, which means that when a standard is issued or revised and it has different application dates for public or private companies, the Company, will adopt the new or revised standard at the time public companies adopt the new or revised standard. This may make comparison of the Company’s financial statements with another emerging growth company that has not opted out of using the extended transition period difficult or impossible because of the potential differences in accounting standards used.

Use of Estimates

The preparation of condensed consolidated financial statements in conformity with GAAP requires management to make estimates and assumptions that affect the reported amounts of assets and liabilities and disclosure of contingent assets and liabilities at the date of the financial statements and the reported amounts of revenues and expenses during the reporting periods.

Making estimates requires management to exercise significant judgment. It is at least reasonably possible that the estimate of the effect of a condition, situation or set of circumstances that existed at the date of the financial statements, which management considered in formulating its estimate, could change in the near term due to one or more future confirming events. Accordingly, the actual results could differ significantly from those estimates.

Cash and Cash Equivalents

The Company considers all short-term investments with an original maturity of three months or less when purchased to be cash equivalents. In June 2022, the Company liquidated all investments held in the Trust Account to thereafter be held in the form of cash in the Trust Account.

Marketable Securities Held in Trust Account

Until June 2022, the Company’s portfolio of investments was comprised of U.S. government securities, within the meaning set forth in Section 2(a)(16) of the Investment Company Act, with a maturity of 185 days or less, or investments in money market funds that invest in U.S. government securities and generally have a readily determinable fair value, or a combination thereof. When the Company’s investments held in the Trust Account are comprised of U.S. government securities, the investments are classified as trading securities and are recognized at fair value. While the Company’s investments held in the Trust Account were comprised of money market funds, the investments were recognized at fair value. Gains and losses resulting from the change in fair value of those securities were included in gain on investments held in the Trust Account in the accompanying unaudited condensed consolidated statements of operations. The estimated fair values of investments held in the Trust Account were determined using available market information.

 

F-42


Table of Contents

EAST RESOURCES ACQUISITION COMPANY

NOTES TO CONDENSED CONSOLIDATED FINANCIAL STATEMENTS

March 31, 2023

(Unaudited)

 

At March 31, 2023 and December 31, 2022, substantially all of the assets held in the Trust Account were held in cash, as further explained in Note 1 above.

Class A Common Stock Subject to Possible Redemption

The Company accounts for its shares of Class A common stock subject to possible redemption in accordance with the guidance in Accounting Standards Codification (“ASC”) Topic 480, “Distinguishing Liabilities from Equity.” Shares of Class A common stock subject to mandatory redemption is classified as a liability instrument and is measured at fair value. Conditionally redeemable common stock (including common stock that features redemption rights that is either within the control of the holder or subject to redemption upon the occurrence of uncertain events not solely within the Company’s control) is classified as temporary equity. At all other times, common stock is classified as stockholders’ equity. The Company’s Class A common stock features certain redemption rights that are considered to be outside of the Company’s control and subject to occurrence of uncertain future events. Accordingly, Class A common stock subject to possible redemption are presented at redemption value as temporary equity, outside of the stockholders’ equity section of the Company’s condensed consolidated balance sheet.

At March 31, 2023, and December 31, 2022, the Class A common stock reflected in the condensed consolidated balance sheets is reconciled in the following table:

 

Gross Proceeds

   $ 345,000,000  

Less:

  

Proceeds allocated to Public Warrants

     (14,662,500

Proceeds allocated to FPA liability

     (1,000,000

Class A common stock issuance costs

     (18,978,817

Plus:

  

Remeasurement of carrying value to redemption value

     34,641,317  
  

 

 

 

Class A common stock subject to possible redemption December 31, 2021

   $ 345,000,000  
  

 

 

 

Redemption of Class A common stock

     (248,087,256

Remeasurement of carrying value to redemption value

     146,337  

Contribution to trust account

     1,924,356  
  

 

 

 

Class A common stock subject to possible redemption December 31, 2022

   $ 98,983,437  
  

 

 

 

Redemption of Class A common stock

   $ (69,932,075

Contribution to trust account

     282,750  
  

 

 

 

Class A common stock subject to possible redemption March 31, 2023

   $ 29,334,112  
  

 

 

 

Derivative Financial Instruments

The Company evaluates its financial instruments to determine if such instruments are derivatives or contain features that qualify as embedded derivatives in accordance with ASC Topic 815, “Derivatives and Hedging”. The Company’s derivative instruments are recorded at fair value and re-valued at each reporting date, with changes in the fair value reported in the condensed consolidated statement of operations. Derivative assets and

 

F-43


Table of Contents

EAST RESOURCES ACQUISITION COMPANY

NOTES TO CONDENSED CONSOLIDATED FINANCIAL STATEMENTS

March 31, 2023

(Unaudited)

 

liabilities are classified on the condensed consolidated balance sheet as current or non-current based on whether or not net-cash settlement or conversion of the instrument could be required within 12 months of the condensed consolidated balance sheet date. The Company has determined the warrants and the forward contract for additional warrants are derivatives. As the financial instruments meet the definition of a derivative the warrants and the forward contract for additional warrants are measured at fair value at issuance and at each reporting date in accordance with ASC 820, Fair Value Measurement, with changes in fair value recognized in the condensed consolidated statement of operations in the period of change.

Income Taxes

The Company follows the asset and liability method of accounting for income taxes under ASC 740, “Income Taxes.” Deferred tax assets and liabilities are recognized for the estimated future tax consequences attributable to differences between the financial statements carrying amounts of existing assets and liabilities and their respective tax bases. Deferred tax assets and liabilities are measured using enacted tax rates expected to apply to taxable income in the years in which those temporary differences are expected to be recovered or settled. The effect on deferred tax assets and liabilities of a change in tax rates is recognized in income in the period that included the enactment date. Valuation allowances are established, when necessary, to reduce deferred tax assets to the amount expected to be realized.

ASC 740 prescribes a recognition threshold and a measurement attribute for the financial statement recognition and measurement of tax positions taken or expected to be taken in a tax return. For those benefits to be recognized, a tax position must be more likely than not to be sustained upon examination by taxing authorities. The Company recognizes accrued interest and penalties related to unrecognized tax benefits as income tax expense. There was no unrecognized tax liabilities and no amounts accrued for interest and penalties as of March 31, 2023 and December 31, 2022. The Company is currently not aware of any issues under review that could result in significant payments, accruals or material deviation from its position. The Company is subject to income tax examinations by major taxing authorities since inception.

Our effective tax rate was 0.00% and 0.00% for the three months ended March 31, 2023 and 2022, respectively. The effective tax rate differs from the statutory tax rate of 21% for the three months ended March 31, 2023 and 2022, due to changes in fair value of warrants and the valuation allowance on the deferred tax assets.

Inflation Reduction Act of 2022

On August 16, 2022, the Inflation Reduction Act of 2022 (the “IR Act”) was signed into federal law. The IR Act provides for, among other things, a new U.S. federal 1% excise tax on certain repurchases of stock by publicly traded U.S. domestic corporations and certain U.S. domestic subsidiaries of publicly traded foreign corporations occurring on or after January 1, 2023. The excise tax is imposed on the repurchasing corporation itself, not its shareholders from whom shares are repurchased. The amount of the excise tax is generally 1% of the fair market value of the shares repurchased at the time of the repurchase. However, for purposes of calculating the excise tax, repurchasing corporations are permitted to net the fair market value of certain new stock issuances against the fair market value of stock repurchases during the same taxable year. In addition, certain exceptions apply to the excise tax. The U.S. Department of the Treasury (the “Treasury”) has been given authority to provide regulations and other guidance to carry out and prevent the abuse or avoidance of the excise tax. Any redemption or other repurchase that occurs after December 31, 2022, in connection with a Business Combination, extension vote or otherwise, may be subject to the excise tax. Whether and to what extent the

 

F-44


Table of Contents

EAST RESOURCES ACQUISITION COMPANY

NOTES TO CONDENSED CONSOLIDATED FINANCIAL STATEMENTS

March 31, 2023

(Unaudited)

 

Company would be subject to the excise tax in connection with a Business Combination, extension vote or otherwise would depend on a number of factors, including (i) the fair market value of the redemptions and repurchases in connection with the Business Combination, extension or otherwise, (ii) the structure of a Business Combination, (iii) the nature and amount of any “PIPE” or other equity issuances in connection with a Business Combination (or otherwise issued not in connection with a Business Combination but issued within the same taxable year of a Business Combination) and (iv) the content of regulations and other guidance from the Treasury. In addition, because the excise tax would be payable by the Company and not by the redeeming holder, the mechanics of any required payment of the excise tax have not been determined. The foregoing could cause a reduction in the cash available on hand to complete a Business Combination and inhibit the Company’s ability to complete a Business Combination.

Net Income (Loss) per Common Stock

The Company complies with accounting and disclosure of ASC Topic 260, “Earnings Per Share.” Net income (loss) per share is computed by dividing net income (loss) by the weighted-average number of shares of common stock outstanding during the period, excluding common stock shares subject to forfeiture. The Company has not considered the effect of the warrants sold in the Initial Public Offering and private placement to purchase an aggregate of 26,150,000 shares in the calculation of diluted income (loss) per share, since the inclusion of such warrants would be anti-dilutive.

The Company’s Condensed Consolidated statements of operations include a presentation of income (loss) per share for common stock subject to possible redemption in a manner similar to the two-class method of income (loss) per share. Net income (loss) per common stock, basic and diluted, for common stock subject to possible redemption is calculated by dividing the proportionate share of income (loss), by the weighted average number of common stock subject to possible redemption outstanding over the period. Net income (loss) is allocated evenly on a pro rata basis between Class A and Class B based on weighted average number of shares of common stock outstanding over the period.

Consistent with ASC Topic 480-10-S99-3A, remeasurement associated with the redeemable shares of Class A common stock is excluded from income (loss) per share as the redemption value approximates its fair value. The calculation of diluted income (loss) per common stock does not consider the effect of the warrants issued since the exercise of the warrants are contingent upon the occurrence of future events. However, the diluted earnings per share calculation includes the shares subject to forfeiture from the first day of the interim period in which the contingency on such shares was resolved.

 

F-45


Table of Contents

EAST RESOURCES ACQUISITION COMPANY

NOTES TO CONDENSED CONSOLIDATED FINANCIAL STATEMENTS

March 31, 2023

(Unaudited)

 

The following table reflects the calculation of basic and diluted net income (loss) per common stock (in dollars, except per share amounts):

 

     For the Three
Months

Ended March 31,
2023
     For the Three
Months

Ended March 31,
2022
 

Net earnings (loss)

   $ (143,746    $ 9,383,814  
  

 

 

    

 

 

 

Net earnings attributable to shareholders

   $ (143,746    $ 9,383,814  

Redeemable Class A Common Stock

     

Numerator: Earnings (loss) allocable to Redeemable Class A Common Stock

   $ (63,082    $ 7,507,051  

Denominator: Basic and diluted weighted average shares outstanding, Redeemable Class A

     6,745,038        34,500,000  

Basic and diluted earnings (loss) per share, Redeemable Class A

   $ (0.01    $ 0.22  
  

 

 

    

 

 

 

Non-Redeemable Class A and Class B Common Stock

     

Numerator: Earnings (loss) allocable to Non-Redeemable Class A and Class B Common Stock

   $ (80,664    $ 1,876,763  

Denominator: Basic and diluted weighted average shares outstanding, Non-Redeemable Class A and Class B

     8,625,000        8,625,000  

Basic and diluted net earnings (loss) per share, Non-Redeemable Class A and Class B

   $ (0.01    $ 0.22  
  

 

 

    

 

 

 

Concentration of Credit Risk

Financial instruments that potentially subject the Company to concentrations of credit risk consist of a cash account in a financial institution, which, at times, may exceed the Federal Depository Insurance Coverage of $250,000. The Company has not experienced losses on this account and management believes the Company is not exposed to significant risks on such account.

Fair Value of Financial Instruments

The fair value of the Company’s assets and liabilities, which qualify as financial instruments under ASC Topic 820, “Fair Value Measurement,” approximates the carrying amounts represented in the accompanying condensed consolidated balance sheet, primarily due to their short-term nature.

Fair Value Measurements

The Company follows the guidance in ASC 820 for its financial assets and liabilities that are re-measured and reported at fair value at each reporting period, and non-financial assets and liabilities that are re-measured and reported at fair value at least annually.

The fair value of the Company’s financial assets and liabilities reflects management’s estimate of amounts that the Company would have received in connection with the sale of the assets or paid in connection with the

 

F-46


Table of Contents

EAST RESOURCES ACQUISITION COMPANY

NOTES TO CONDENSED CONSOLIDATED FINANCIAL STATEMENTS

March 31, 2023

(Unaudited)

 

transfer of the liabilities in an orderly transaction between market participants at the measurement date. In connection with measuring the fair value of its assets and liabilities, the Company seeks to maximize the use of observable inputs (market data obtained from independent sources) and to minimize the use of unobservable inputs (internal assumptions about how market participants would price assets and liabilities). The following fair value hierarchy is used to classify assets and liabilities based on the observable inputs and unobservable inputs used in order to value the assets and liabilities:

 

Level 1:    Quoted prices in active markets for identical assets or liabilities. An active market for an asset or liability is a market in which transactions for the asset or liability occur with sufficient frequency and volume to provide pricing information on an ongoing basis.
Level 2:    Observable inputs other than Level 1 inputs. Examples of Level 2 inputs include quoted prices in active markets for similar assets or liabilities and quoted prices for identical assets or liabilities in markets that are not active.
Level 3:    Unobservable inputs based on our assessment of the assumptions that market participants would use in pricing the asset or liability.

In some circumstances, the inputs used to measure fair value might be categorized within different levels of the fair value hierarchy. In those instances, the fair value measurement is categorized in its entirety in the fair value hierarchy based on the lowest level input that is significant to the fair value measurement.

Reclassification

Certain prior period amounts have been reclassified to conform to current presentation.

Recent Accounting Standards

In August 2020, the Financial Accounting Standards Board (“FASB”) issued Accounting Standards Update (“ASU”) 2020-06, Debt—Debt with Conversion and Other Options (Subtopic 470-20) and Derivatives and Hedging—Contracts in Entity’s Own Equity (Subtopic 815-40) (“ASU 2020-06”) to simplify accounting for certain financial instruments. ASU 2020-06 eliminates the current models that require separation of beneficial conversion and cash conversion features from convertible instruments and simplifies the derivative scope exception guidance pertaining to equity classification of contracts in an entity’s own equity. The new standard also introduces additional disclosures for convertible debt and freestanding instruments that are indexed to and settled in an entity’s own equity. ASU 2020-06 amends the diluted earnings per share guidance, including the requirement to use the if-converted method for all convertible instruments. ASU 2020-06 is effective January 1, 2022 for public business entities that meet the definition of a Securities SEC filer, excluding entities eligible to be smaller reporting companies as defined by the SEC and should be applied on a full or modified retrospective basis, with early adoption permitted beginning on January 1, 2021. The Company adopted the standard on January 1, 2022 and has assessed that it had no impact on the accounting of the Company.

Management does not believe that any recently issued, but not yet effective, accounting standards, if currently adopted, would have a material effect on the Company’s financial statements.

NOTE 3. PUBLIC OFFERING

Pursuant to the Initial Public Offering, the Company sold 34,500,000 Units, which includes the full exercise by the underwriters of their over-allotment option on August 25, 2020, in the amount of 4,500,000 Units, at a

 

F-47


Table of Contents

EAST RESOURCES ACQUISITION COMPANY

NOTES TO CONDENSED CONSOLIDATED FINANCIAL STATEMENTS

March 31, 2023

(Unaudited)

 

purchase price of $10.00 per Unit. Each Unit consists of one share of Class A common stock and one-half of one redeemable warrant (“Public Warrant”). Each whole Public Warrant entitles the holder to purchase one share of Class A common stock at a price of $11.50 per share, subject to adjustment (see Note 8).

NOTE 4. PRIVATE PLACEMENT

Simultaneously with the closing of the Initial Public Offering, the Sponsor purchased an aggregate of 8,900,000 Private Placement Warrants, which includes the sale of an additional 900,000 Private Placement Warrants in connection with the full exercise by the underwriters of their over-allotment option on August 25, 2020, at a price of $1.00 per Private Placement Warrant, for an aggregate purchase price of $8,900,000. Each Private Placement Warrant is exercisable for one share of Class A common stock at a price of $11.50 per share, subject to adjustment (see Note 8). The proceeds from the sale of the Private Placement Warrants were added to the net proceeds from the Initial Public Offering held in the Trust Account. If the Company does not complete a Business Combination within the Combination Period, the proceeds from the sale of the Private Placement Warrants held in the Trust Account will be used to fund the redemption of the Public Shares (subject to the requirements of applicable law) and the Private Placement Warrants will expire worthless.

NOTE 5. RELATED PARTY TRANSACTIONS

Founder Shares

On June 1, 2020, the Sponsor purchased 8,625,000 shares (the “Founder Shares”) of the Company’s Class B common stock, par value $0.0001 per share (the “Class B common stock”), for an aggregate price of $25,000. The Founder Shares will automatically convert into Class A common stock on a one-for-one basis at the time of the Company’s initial Business Combination and are subject to certain transfer restrictions. The Founder Shares included up to an aggregate of 1,125,000 shares subject to forfeiture to the extent that the over-allotment option was not exercised in full or in part by the underwriters so that the Founder Shares would represent 20% of the Company’s issued and outstanding shares after the Initial Public Offering. In July 2020, Sponsor transferred 10,000 founder shares to Thomas W. Corbett, Jr., one of our independent director nominees. As a result of the underwriters’ election to fully exercise their over-allotment option on August 25, 2020, 1,125,000 Founder Shares are no longer subject to forfeiture.

The Company’s Founder Shares are subject to transfer restrictions pursuant to lock-up provisions in a letter agreement with the Company entered into by the initial stockholders, and officers and directors. Those lock-up provisions provide that such securities are not transferable or salable until the earlier to occur of: (1) one year after the completion of the initial Business Combination, or (2) subsequent to the initial business combination if the Company completes a liquidation, merger, stock exchange or other similar transaction that results in all of the public stockholders having the right to exchange their Public Shares for cash, securities or other property. Notwithstanding the foregoing, the Sponsor has the right to transfer its ownership in the Founder Shares at any time, and to any transferee, to the extent that the Sponsor determines, in good faith, that such transfer is necessary to ensure that it and/or any of its parents, subsidiaries or affiliates are in compliance with the Investment Company Act of 1940. Further, and notwithstanding the foregoing, if subsequent to the initial Business Combination the reported last sale price of the common stock equals or exceeds $12.00 per share (as adjusted for stock splits, stock dividends, reorganizations, recapitalizations and the like) for any 20 trading days within any 30-trading day period commencing at least 150 days after our initial business combination, all of the Founder Shares will be released from the lock-up. Any permitted transferees will be subject to the same restrictions and other agreements of the initial stockholders with respect to any Founder Shares.

 

F-48


Table of Contents

EAST RESOURCES ACQUISITION COMPANY

NOTES TO CONDENSED CONSOLIDATED FINANCIAL STATEMENTS

March 31, 2023

(Unaudited)

 

As noted above, prior to the closing of the IPO, our Sponsor transferred 10,000 Founder Shares to our independent directors in recognition of and as compensation for their future services to the Company. The transfer of Founder Shares to these directors is within the scope of ASC Topic 718, “Compensation-Stock Compensation” (“ASC 718”). Under ASC 718, stock-based compensation associated with equity-classified awards is measured at fair value upon the grant date. The fair value of the 10,000 shares granted to our independent directors was $61,173 or $6.12 per share. Compensation expense related to the Founder Shares is recognized only when the performance condition (i.e. the remediation of the lock-up provision) is probable of achievement under the applicable accounting literature. Stock-based compensation would be recognized at the date the lock-up provisions have been remediated, or are probable to be remediated, in an amount equal to the number of Founder Shares times the grant date fair value per share (unless subsequently modified) less the amount initially received for the transfer of the Founder Shares. On August 30, 2022, the Company has entered into a definitive agreement in connection with any Business Combination and as such, the lock-up provisions have not been remediated and are not probable to be remediated, until after the Business Combination occurs. Any such agreements may be subject to certain conditions to closing, such as, for example, approval by the Company’s shareholders. As a result, the Company determined that, taking into account that there is a possibility that a Business Combination might not happen, no stock-based compensation expense should be recognized.

Administrative Support Agreement

The Company entered into an agreement, commencing on July 24, 2020, pursuant to which the Company will pay two affiliates of the Sponsor a total of up to $10,000 each per month for office space, administrative and support services. Upon completion of the Business Combination or the Company’s liquidation, the agreement will terminate and the Company will cease paying these monthly fees. For the three months ended March 31, 2023 and 2022, the Company incurred and paid $60,000 and $60,000, in fees for these services, respectively.

Related Party Loans

In order to finance transaction costs in connection with a Business Combination, the Sponsor, members of the Company’s founding team or any of their affiliates may, but are not obligated to, loan the Company funds as may be required (“Working Capital Loans” or “Working Capital Working Capital Note”). In August 2021, the Sponsor committed to provide the Company up to an aggregate of $1,500,000 in loans for working capital purposes. The Working Capital Note does not bear interest and is repayable in full upon consummation of a Business Combination. If the Company does not complete a Business Combination, the Working Capital Note shall not be repaid and all amounts owed under it will be forgiven. Upon the consummation of a Business Combination, the holder of the Working Capital Note (or a permitted assignee) shall have the option, but not the obligation, to convert all or a portion of the unpaid principal balance of the Working Capital Note into that number of Working Capital Warrants equal to the principal amount of the Working Capital Note so converted divided by $1.50. The conversion option should be bifurcated and accounted for as a derivative in accordance with ASC 815. However, the exercise price of the underlying warrants was greater than the warrant fair value as of March 31, 2023, and when the Working Capital Note was drawn on. The Company believes that the likelihood of the Sponsor’s exercise of the option to convert the Working Capital Note to warrants is de minimis. As a result, the Company recorded zero liability related to the conversion option.

The terms of the Working Capital Warrants will be identical to the terms of the warrants issued by the Company to the Sponsor in a private placement that took place simultaneously with the Company’s Initial Public Offering. The Working Capital Note is subject to customary events of default, the occurrence of which automatically trigger the unpaid principal balance of the Working Capital Note and all other sums payable with

 

F-49


Table of Contents

EAST RESOURCES ACQUISITION COMPANY

NOTES TO CONDENSED CONSOLIDATED FINANCIAL STATEMENTS

March 31, 2023

(Unaudited)

 

regard to the Working Capital Note becoming immediately due and payable. As of March 31, 2023 and December 31, 2022, there was a balance of $1,500,000 under this loan.

Sponsor Loans

On February 15, 2021, the Sponsor committed to provide the Company up to an aggregate of $500,000 in loans for working capital purposes. These loans will be non-interest bearing, unsecured and will be repaid upon the consummation of a business combination. If the Company does not consummate a business combination, all amounts loaned to the Company in connection with these loans will be forgiven except to the extent that the Company has funds available to it outside of its Trust Account. As of March 31, 2023, the outstanding balance of the loan is $0.

On June 24, 2020, the Sponsor agreed to loan the Company an aggregate of up to $300,000 to cover expenses related to the Initial Public Offering pursuant to a promissory note (the “IPO Note”). The IPO Note was non-interest bearing and payable on the earlier of August 31, 2020 or the completion of the Initial Public Offering. The outstanding balance under the IPO Note of $97,126 was repaid at the closing of the Initial Public Offering on July 27, 2020. Affiliates of the Company and of the Sponsor advanced the Company an aggregate of $265,763 to cover expenses related to the Initial Public Offering. The advances were non-interest bearing and due on demand. The outstanding advances of $265,763 were repaid at the closing of the Initial Public Offering on July 27, 2020.

On July 25, 2022, in connection with the approval of the Extension Amendment Proposal, the Company issued the Extension Note in the principal amount of up to $1,924,356 to the Sponsor, pursuant to which the Sponsor agreed to loan the Company up to $1,924,356. The First Extension Note bears no interest and is repayable in full upon the earlier of (a) the date of the consummation of the Company’s Business Combination, or (b) the date of the liquidation of the Company. The maturity date of the First Extension Note may be accelerated upon the occurrence of an Event of Default (as defined therein). Any outstanding principal under the First Extension Note may be prepaid at any time by the Company, at its election and without penalty, provided, however, that the Sponsor shall have a right to first convert such principal balance as described in Section 17 of the First Extension Note upon notice of such prepayment. If a Business Combination is not completed and the Company winds up, there will not be sufficient assets to repay the First Extension Note and it will be worthless. As of December 31, 2022, $1,924,356 had been deposited into the Trust Account by the Sponsor to extend the period the Company has to complete a Business Combination from July 27, 2022 to January 27, 2023.

On January 20, 2023, in connection with the approval of the Second Extension Amendment Proposal, the Company issued the Second Extension Note in the principal amount of up to $565,497 to the Sponsor, pursuant to which the Sponsor agreed to loan the Company up to $565,497. The Second Extension Note bears no interest and is repayable in full upon the earlier of (a) the date of consummation of the Company’s Business Combination or (b) the date of liquidation of the Company. The maturity date of the Second Extension Note may be accelerated upon the occurrence of an Event of Default (as defined therein). Any outstanding principal under the Second Extension Note may be prepaid at any time by the Company, at its election and without penalty, provided, however, that the Sponsor shall have a right to first convert such principal balance as described in Section 17 of the Second Extension Note upon notice of such prepayment. If a Business Combination is not completed and the Company winds up, there will not be sufficient assets to repay the Second Extension Note and it will be worthless. As of March 31, 2023, $282,750 had been deposited into the Trust Account by the Sponsor to extend the period the Company has to complete a Business Combination from January 27, 2023 to July 27, 2023.

 

F-50


Table of Contents

EAST RESOURCES ACQUISITION COMPANY

NOTES TO CONDENSED CONSOLIDATED FINANCIAL STATEMENTS

March 31, 2023

(Unaudited)

 

Upon the consummation of a Business Combination, the holder of the First Extension Note and the Second Extension Note (or a permitted assignee) shall have the option, but not the obligation, to convert up to $1,500,000 or a portion of the unpaid principal balance of the First Extension Note and up to $500,000 or a portion of the unpaid principal balance of the Second Extension Note into that number of Working Capital Warrants equal to the principal amount of such Note so converted divided by $1.50. The conversion option should be bifurcated and accounted for as a derivative in accordance with ASC 815. However, the exercise price of the underlying warrants was greater than the warrant fair value as of March 31, 2023, and when the First Extension Note and Second Extension Note was drawn on. The Company believes that the likelihood of the Sponsor’s exercise of the option to convert the First Extension Note and the Second Extension Note to warrants is de minimis. As a result, the Company recorded zero liability related to the conversion option.

On September 29, 2022, the Sponsor agreed to loan the Company an aggregate of $1,500,000 to cover expenses related to the Business Combination and other operating activities until the consummation of the initial business combination, this is a separate $1,500,000 than the convertible note discussed above. This note bears no interest and is repayable in full upon the earlier of (a) the date of the consummation of the Company’s initial business combination, or (b) if the initial business combination does not occur this note will not be repaid. As December 31, 2022 $1,500,000 was outstanding on this loan. On January 31, 2023, this note was amended and restated for an aggregate principal amount of $3,000,000. As of March 31, 2023, $1,500,000 was outstanding on this loan.

NOTE 6. COMMITMENTS

Registration Rights

Pursuant to a registration rights agreement entered into on July 23, 2020, the holders of the Founder Shares, Private Placement Warrants and warrants that may be issued upon conversion of the Working Capital Loans (and any shares of Class A common stock issuable upon the exercise of the Private Placement Warrants and warrants that may be issued upon conversion of Working Capital Loans and upon conversion of the Founder Shares) are entitled to registration rights. The holders of these securities will be entitled to make up to three demands, excluding short form demands, that the Company register such securities. In addition, the holders have certain “piggy-back” registration rights with respect to registration statements filed subsequent to the completion of a Business Combination. However, the registration rights agreement provides that the Company will not permit any registration statement filed under the Securities Act to become effective until termination of the applicable lockup period. The Company will bear the expenses incurred in connection with the filing of any such registration statements.

Underwriting Agreement

The underwriters were paid a cash underwriting discount of $6,900,000 in the aggregate. In addition, the underwriters are entitled to a deferred fee of $0.35 per Unit, or $12,075,000. The deferred fee will become payable to the underwriters from the amounts held in the Trust Account solely in the event that the Company completes a Business Combination, subject to the terms of the underwriting agreement.

On November 25, 2022, the Company received a letter providing notice from Wells Fargo Securities, LLC. (“Wells Fargo”), waiving any entitlement to their portion of the $12,075,000 deferred underwriting fee that accrued from Wells Fargo’s participation as the underwriters of the Initial Public Offering and their right of first refusal to act as co-placement agents in connection with any equity or debt financing transaction (including any

 

F-51


Table of Contents

EAST RESOURCES ACQUISITION COMPANY

NOTES TO CONDENSED CONSOLIDATED FINANCIAL STATEMENTS

March 31, 2023

(Unaudited)

 

investment banking and financial advisory services) related to the Business Combination. Such waiver reduces the estimated expenses of the Business Combination by $12,075,000. A portion of deferred underwriting discount previously recorded in the additional paid-in capital is recorded as a recovery in the additional paid-in capital and a portion previously expensed is recorded as a recovery in the statement of operations in year ended December 31, 2022.

Forward Purchase Agreement

On July 2, 2020, the Company entered into a forward purchase agreement pursuant to which East Asset Management, LLC (“East Asset Management”), an affiliate of the Sponsor, has agreed to purchase an aggregate of up to 5,000,000 units (the “forward purchase units”), consisting of one share of Class A common stock (the “forward purchase shares”) and one-half of one warrant to purchase one share of Class A common stock (the “forward purchase warrants”), for $10.00 per unit, or an aggregate maximum amount of $50,000,000, in a private placement that will close simultaneously with the closing of a Business Combination. East Asset Management will purchase a number of forward purchase units that will result in gross proceeds to the Company necessary to enable the Company to consummate a Business Combination and pay related fees and expenses, after first applying amounts available to the Company from the Trust Account (after paying the deferred underwriting discount and giving effect to any redemptions of Public Shares) and any other financing source obtained by the Company for such purpose at or prior to the consummation of a Business Combination, plus any additional amounts mutually agreed by the Company and East Asset Management to be retained by the post-business combination company for working capital or other purposes. East Asset Management’s obligation to purchase forward purchase units will, among other things, be conditioned on the Business Combination (including the target assets or business, and the terms of the Business Combination) being reasonably acceptable to East Asset Management and on a requirement that such initial Business Combination is approved by a unanimous vote of the Company’s board of directors. In determining whether a target is reasonably acceptable to East Asset Management, the Company expects that East Asset Management would consider many of the same criteria as the Company will consider but will also consider whether the investment is an appropriate investment for East Asset Management. The Forward Purchase Agreement is treated as a level 3 financial instrument under ASC 820. This agreement was terminated on December 2, 2022. Please refer to Note 9 for additional information.

Trust Extension

On July 25, 2022, the Company convened a special meeting of stockholders at which the Extension Amendment Proposal was approved, extending the date by which the Company has to complete a Business Combination from July 27, 2022 to January 27, 2023. In connection with the special meeting, the Company provided the stockholders the opportunity to redeem all or a portion of their Class A common stock, and stockholders holding 24,781,028 shares of Class A common stock exercised their right to redeem such shares for a pro rata portion of the funds in the Trust Account. Consequently, approximately $248,087,256 (approximately $10.01 per share) was removed from the Trust Account to pay such redeeming holders. Additionally, in connection with the approval of the Extension Amendment Proposal, the Company issued the Extension Note in the principal amount of up to $1,924,356 to the Sponsor, pursuant to which the Sponsor agreed to loan the Company up to $1,924,356. The Extension Note bears no interest and is repayable in full upon the earlier of (a) the date of the consummation of the Company’s Business Combination or (b) the date of the liquidation of the Company. In order to further extend the period the Company has to complete a Business Combination beyond July 27, 2022, an additional $320,726 was deposited into the Trust Account commencing on July 27, 2022 and on the 27th of each subsequent month, or portion thereof, for each additional month that the Company required to complete a Business Combination from July 27, 2022 until January 27, 2023.

 

F-52


Table of Contents

EAST RESOURCES ACQUISITION COMPANY

NOTES TO CONDENSED CONSOLIDATED FINANCIAL STATEMENTS

March 31, 2023

(Unaudited)

 

On January 20, 2023, the Company convened a special meeting of stockholders at which the Second Extension Amendment Proposal to extend the date by which the Company has to complete a Business Combination from January 27, 2023 to July 27, 2023 was approved. In connection with the special meeting, stockholders were provided an opportunity to redeem all or a portion of their Class A common stock, and stockholders holding 6,862,925 shares of Class A common stock exercised their right to redeem such shares for a pro rata portion of the funds in the Trust Account. Consequently, approximately $69,932,075 (approximately $10.19 per share) was removed from the Trust Account to pay such redeeming holders. Additionally, in connection with the approval of the Second Extension Amendment Proposal, the Company issued the Second Extension Note in the principal amount of up to $565,497 to the Sponsor, pursuant to which the Sponsor agreed to loan us up to $565,497. The Second Extension Note bears no interest and is repayable in full upon the earlier of (a) the date of consummation of the Company’s Business Combination or (b) the date of liquidation of the Company. In order to further extend the period the Company has to complete a Business Combination beyond the 27th of a given month until July 27, 2023, the Sponsor will deposit an additional $94,250 into the Trust Account commencing on January 27, 2023 and on the 27th of each subsequent month until July 27, 2023. As of May 24, 2023, $377,000 has been deposited into the Trust Account by the Sponsor.

Business Combination

On August 30, 2022, the Company, LMA Merger Sub, Abacus Merger Sub, Longevity Market Assets, LLC, a Florida limited liability company (“LMA”), and Abacus Settlements, LLC, a Florida limited liability company (“Abacus”), entered into an Agreement and Plan of Merger (the “Merger Agreement”), pursuant to which, subject to the satisfaction or waiver of certain conditions precedent in the Merger Agreement, (i) LMA Merger Sub will merge with and into LMA, with LMA surviving such merger as a direct wholly owned subsidiary of the Company and (ii) Abacus Merger Sub will merge with and into Abacus, with Abacus surviving such merger as a direct wholly owned subsidiary of the Company. The business combination is expected to be consummated in the first quarter of 2023, subject to the fulfillment of certain conditions. Subject to the terms of the Merger Agreement, the aggregate merger consideration with respect to the holders of issued and outstanding limited liability company interests in LMA and Abacus will consist of approximately $531.8 million, payable in a number of newly issued Company Class A common stock at a deemed value of $10.00 per share, with a portion of the aggregate merger consideration payable in cash upon the satisfaction of certain conditions.

In conjunction with the Business Combination certain legal and advisory fees have been incurred and will become due at closing of the Business Combination. The Company has accrued approximately $3.8 million in such legal fees and $4.8 million in advisory fees, these amounts are reflected in the consolidated financial statements as of March 31, 2023.

NOTE 7. STOCKHOLDERS’ DEFICIT

Preferred Stock—The Company is authorized to issue 1,000,000 shares of preferred stock with a par value of $0.0001 per share with such designations, voting and other rights and preferences as may be determined from time to time by the Company’s board of directors. At March 31, 2023 and December 31, 2022, there were no shares of preferred stock issued or outstanding.

Class A Common Stock—The Company is authorized to issue 200,000,000 shares of Class A common stock with a par value of $0.0001 per share. At March 31, 2023 and December 31, 2022, there was 0 shares of Class A common stock issued and outstanding, excluding the 2,856,047 and 9,718,972 shares of Class A common stock subject to possible redemption at March 31, 2023 and December 31, 2022, respectively. In

 

F-53


Table of Contents

EAST RESOURCES ACQUISITION COMPANY

NOTES TO CONDENSED CONSOLIDATED FINANCIAL STATEMENTS

March 31, 2023

(Unaudited)

 

connection with the special meeting convened on July 25, 2022 related to the Extension Amended Proposal, stockholders totaling 24,781,028 shares of Class A common stock exercised their right to redeem such shares for a pro rata portion of the funds held in the Trust Account. In connection with the special meeting convened on January 20, 2023 related to the Extension Amended Proposal, stockholders totaling 6,862,925 shares of Class A common stock exercised their right to redeem such shares for a pro rata portion of the funds held in the Trust Account.

Class B Common Stock—The Company is authorized to issue 20,000,000 shares of Class B common stock with a par value of $0.0001 per share. At March 31, 2023 and December 31, 2022, there was 8,625,000 shares of Class B common stock issued and outstanding.

Common stockholders of record are entitled to one vote for each share held on all matters to be voted on by stockholders. Holders of the Class A common stock and holders of the Class B common stock will vote together as a single class on all matters submitted to a vote of the Company’s stockholders, except as required by law.

The Class B common stock are identical to the shares of Class A common stock included in the Units sold in the Initial Public Offering, and holders of Class B common stock have the same stockholder rights as public stockholders, except that (i) the Class B common stock are subject to certain transfer restrictions, as described in more detail below, (ii) the Sponsor, officers and directors have entered into a letter agreement with the Company, pursuant to which they have agreed (A) to waive their redemption rights with respect to any Class B common stock and any Public Shares held by them in connection with the completion of a Business Combination and (B) to waive their rights to liquidating distributions from the Trust Account with respect to any Class B common stock held by them if the Company fails to complete a Business Combination within the Combination Period, although they will be entitled to liquidating distributions from the Trust Account with respect to any Public Shares they hold if the Company fails to complete our Business Combination within the Combination Period, (iii) the Class B common stock will automatically convert into shares of Class A common stock at the time of a Business Combination, on a one-for-one basis, subject to adjustment pursuant to certain anti-dilution rights and (iv) are subject to registration rights. If the Company submits a Business Combination to the public stockholders for a vote, the Sponsor has agreed to vote any Class B common stock held by it and any Public Shares purchased during or after the Initial Public Offering in favor of a Business Combination.

With certain limited exceptions, the shares of Class B common stock are not transferable, assignable or salable (except to the Company’s officers and directors and other persons or entities affiliated with the Sponsor, each of whom will be subject to the same transfer restrictions) until the earlier of (A) one year after the completion of a Business Combination or (B) subsequent to a Business Combination, (x) if the last sale price of the Class A common stock equals or exceeds $12.00 per share (as adjusted for stock splits, stock dividends, reorganizations, recapitalizations and the like) for any 20 trading days within any 30-trading day period commencing at least 150 days after a Business Combination, or (y) the date on which the Company completes a liquidation, merger, capital stock exchange, reorganization or other similar transaction that results in all of the stockholders having the right to exchange their shares of common stock for cash, securities or other property.

NOTE 8. WARRANT LIABILITY

Public Warrants may only be exercised for a whole number of shares. No fractional shares will be issued upon exercise of the Public Warrants. The Public Warrants will become exercisable on the later of (a) 30 days after the completion of a Business Combination and (b) 12 months from the closing of the Proposed Offering. The Public Warrants will expire five years from the completion of a Business Combination, at 5:00 p.m., New York City time, or earlier upon redemption or liquidation.

 

F-54


Table of Contents

EAST RESOURCES ACQUISITION COMPANY

NOTES TO CONDENSED CONSOLIDATED FINANCIAL STATEMENTS

March 31, 2023

(Unaudited)

 

The Company will not be obligated to deliver any shares of Class A common stock pursuant to the exercise of a Public Warrant and will have no obligation to settle such Public Warrant exercise unless a registration statement under the Securities Act with respect to the shares of Class A common stock underlying the warrants is then effective and a prospectus relating thereto is current, subject to the Company satisfying its obligations with respect to registration, or a valid exemption from registration is available. No warrant will be exercisable and the Company will not be obligated to issue a share of Class A common stock upon exercise of a warrant unless the share of Class A common stock issuable upon such warrant exercise has been registered, qualified or deemed to be exempt under the securities laws of the state of residence of the registered holder of the warrants.

The Company has agreed that as soon as practicable, but in no event later than 20 business days after the closing of a Business Combination, it will use its commercially reasonable efforts to file with the SEC a registration statement for the registration, under the Securities Act, of the shares of Class A common stock issuable upon exercise of the warrants. The Company will use its commercially reasonable efforts to cause the same to become effective and to maintain the effectiveness of such registration statement, and a current prospectus relating thereto, until the expiration or redemption of the warrants in accordance with the provisions of the warrant agreement. If a registration statement covering the issuance of the shares of Class A common stock issuable upon exercise of the warrants is not effective by the 60th business day after the closing of a Business Combination, warrant holders may, until such time as there is an effective registration statement and during any period when the Company will have failed to maintain an effective registration statement, exercise warrants on a “cashless basis” in accordance with Section 3(a)(9) of the Securities Act or another exemption. In addition, if the shares of Class A common stock are at the time of any exercise of a warrant not listed on a national securities exchange such that they satisfy the definition of a “covered security” under Section 18(b)(1) of the Securities Act, the Company may, at its option, require holders of the Public Warrants who exercise their warrants to do so on a “cashless basis” in accordance with Section 3(a)(9) of the Securities Act and, in the event the Company elects to do so, the Company will not be required to file or maintain in effect a registration statement, but it will use its best efforts to register or qualify the shares under applicable blue sky laws to the extent an exemption is not available.

Redemption of Warrants for Cash—Once the warrants become exercisable, the Company may redeem the outstanding Public Warrants for cash:

 

   

in whole and not in part;

 

   

at a price of $0.01 per Public Warrant;

 

   

upon not less than 30 days’ prior written notice of redemption to each warrant holder; and

 

   

if, and only if, the last sale price of the Class A common stock equals or exceeds $18.00 per share (as adjusted for stock splits, stock dividends, reorganizations, recapitalizations and the like) for any 20 trading days within a 30-trading day period ending on the third trading day prior to the date on which the Company sends the notice of redemption to the warrant holders.

If and when the warrants become redeemable by the Company, the Company may exercise its redemption right even if it is unable to register or qualify the underlying securities for sale under all applicable state securities laws. However, the Company will not redeem the warrants unless an effective registration statement under the Securities Act covering the shares of Class A common stock issuable upon exercise of the warrants is effective and a current prospectus relating to those shares of Class A common stock is available throughout the 30-day redemption period, except if the warrants may be exercised on a cashless basis and such cashless exercise is exempt from registration under the Securities Act.

 

F-55


Table of Contents

EAST RESOURCES ACQUISITION COMPANY

NOTES TO CONDENSED CONSOLIDATED FINANCIAL STATEMENTS

March 31, 2023

(Unaudited)

 

Redemption of Warrants for Shares of Class A Common Stock—Once the warrants become exercisable, the Company may redeem the outstanding warrants for shares of Class A common stock:

 

   

in whole and not in part;

 

   

at a price equal to a number of shares of Class A common stock to be determined by reference to the agreed table set forth in the warrant agreement based on the redemption date and the “fair market value” of the Class A common stock;

 

   

upon not less than 30 days’ prior written notice of redemption to each warrant holder; and

 

   

if, and only if, the last sale price of the Class A common stock equals or exceeds $10.00 per share (as adjusted per share splits, share dividends, reorganizations, recapitalizations and the like) on the trading day prior to the date on which the Company sends the notice of redemption to the warrant holders.

The exercise price and number of shares of Class A common stock issuable upon exercise of the warrants may be adjusted in certain circumstances including in the event of a stock dividend, or recapitalization, reorganization, merger or consolidation. However, except as described below, the warrants will not be adjusted for issuance of Class A common stock at a price below its exercise price. Additionally, in no event will the Company be required to net cash settle the warrants. If the Company is unable to complete a Business Combination within the Combination Period and the Company liquidates the funds held in the Trust Account, holders of warrants will not receive any of such funds with respect to their warrants, nor will they receive any distribution from the Company’s assets held outside of the Trust Account with the respect to such warrants. Accordingly, the warrants may expire worthless.

In addition, if (x) the Company issues additional shares of Class A common stock or equity-linked securities for capital raising purposes in connection with the closing of a Business Combination at an issue price or effective issue price of less than $9.20 per share of Class A common stock (with such issue price or effective issue price to be determined in good faith by the Company’s board of directors, and in the case of any such issuance to the Sponsor or its affiliates, without taking into account any Founder Shares held by the Sponsor or such affiliates, as applicable, prior to such issuance) (the “Newly Issued Price”), (y) the aggregate gross proceeds from such issuances represent more than 60% of the total equity proceeds, and interest thereon, available for the funding of a Business Combination on the date of the completion of a Business Combination (net of redemptions), and (z) the volume weighted average trading price of the Company’s shares of Class A common stock during the 20 trading day period starting on the trading day prior to the day on which the Company completes a Business Combination (such price, the “Market Value”) is below $9.20 per share, the exercise price of the Public Warrants will be adjusted (to the nearest cent) to be equal to 115% of the higher of the Market Value and the Newly Issued Price, and the $10.00 and $18.00 per share redemption trigger prices described above adjacent to “Redemption of Warrants For Cash” and “Redemption of Warrants For Shares of Class A Common Stock” will be adjusted (to the nearest cent) to be equal to 100% and 180% of the higher of the Market Value and the Newly Issued Price, respectively.

The Private Placement Warrants are identical to the Public Warrants underlying the Units sold in the Initial Public Offering, except that (x) the Private Placement Warrants and the shares of Class A common stock issuable upon the exercise of the Private Placement Warrants will not be transferable, assignable or salable until 30 days after the completion of a Business Combination, subject to certain limited exceptions, (y) the Private Placement Warrants will be exercisable on a cashless basis and be non-redeemable so long as they are held by the initial purchasers or their permitted transferees and (z) the Private Placement Warrants and the shares of Class A common stock issuable upon exercise of the Private Placement Warrants will be entitled to registration rights. If

 

F-56


Table of Contents

EAST RESOURCES ACQUISITION COMPANY

NOTES TO CONDENSED CONSOLIDATED FINANCIAL STATEMENTS

March 31, 2023

(Unaudited)

 

the Private Placement Warrants are held by someone other than the initial purchasers or their permitted transferees, the Private Placement Warrants will be redeemable by the Company and exercisable by such holders on the same basis as the Public Warrants.

NOTE 9. FAIR VALUE MEASUREMENTS

The following table presents information about the Company’s assets and liabilities that are measured at fair value on a recurring basis at March 31, 2023 and December 31, 2022, and indicates the fair value hierarchy of the valuation inputs the Company utilized to determine such fair value:

 

Description

   Level      March 31,
2023
     Level      December 31,
2022
 

Assets:

           

Marketable securities held in Trust Account

     1      $ 29,385,397        1      $ 99,222,704  

Liabilities:

           

Warrant Liability—Public Warrants

     1      $ 2,242,500        1        3,018,750  

Warrant Liability—Private Placement Warrants

     2      $ 1,157,000        2        1,557,500  

The Public Warrants and Private Placement Warrants (collectively, the “Warrants”) and forward purchase agreement were accounted for as liabilities in accordance with ASC 815-40 and are presented separately in the condensed consolidated balance sheets. The warrant liabilities and forward purchase agreement liability are measured at fair value at inception and on a recurring basis, with changes in fair value presented separately in the condensed consolidated statements of operations.

The subsequent measurements of the Public Warrants after the detachment of the Public Warrants from the Units on September 14, 2020 were classified as Level 1 due to the use of an observable market quote in an active market. For periods subsequent to the detachment of the Public Warrants from the Units, the close price of the Public Warrant price will be used as the fair value as of each relevant date. The Private Placement Warrants are considered to be a Level 2 fair value measurement and are valued the same as Public Warrant even though they are not traded on the market. The Private Placement Warrants were considered a Level 3 fair value measurement prior to Quarterly period ended September 30, 2021 using a binomial lattice model. The binomial lattice model’s primary unobservable input utilized in determining the fair value of the Warrants is the expected volatility of the common stock. The expected volatility as of the Initial Public Offering date was derived from observable public warrant pricing on comparable ‘blank-check’ companies without an identified target.

The following table presents the changes in the fair value of warrant liabilities:

 

     Private
Placement
     Public      Warrant
Liabilities
 

Fair value as of January 1, 2023

   $ 1,557,500      $ 3,018,750      $ 4,576,250  

Change in valuation inputs or other assumptions

   $ (400,500    $ (776,250    $ (1,176,750
  

 

 

    

 

 

    

 

 

 

Fair value as of March 31, 2023

   $ 1,157,000      $ 2,242,500      $ 3,399,500  
  

 

 

    

 

 

    

 

 

 

Fair value as of January 1, 2022

   $ 4,734,800      $ 9,177,000      $ 13,911,800  

Change in valuation inputs or other assumptions

   $ (2,754,550    $ (5,338,875    $ (8,093,425
  

 

 

    

 

 

    

 

 

 

Fair value as of March 31, 2022

   $ 1,980,250      $ 3,838,125      $ 5,818,375  
  

 

 

    

 

 

    

 

 

 

 

F-57


Table of Contents

EAST RESOURCES ACQUISITION COMPANY

NOTES TO CONDENSED CONSOLIDATED FINANCIAL STATEMENTS

March 31, 2023

(Unaudited)

 

The forward purchase agreement was valued using the publicly traded price of the Company’s Units, based upon the fact that the Forward Purchase Units are equivalent to the Company’s publicly traded Units, and the publicly traded price of the Units considered (i) the market’s expectation of an initial Business Combination and (ii) the Company’s redemption of the common stock within the Units at $10.00 per share if an initial Business Combination does not occur.

The following table presents the changes in the fair value of forward purchase agreement liability:

 

Fair value as of December 31, 2021

   $ 1,600,000  

Change in fair value

     (1,550,000
  

 

 

 

Fair value as of March 31, 2022

   $ 50,000  
  

 

 

 

NOTE 10. SUBSEQUENT EVENTS

The Company evaluated subsequent events and transactions that occurred after the balance sheet date up to the date that the condensed consolidated financial statements were issued. Except as disclosed below, the Company did not identify any subsequent events that would have required adjustment or disclosure in the condensed consolidated financial statements.

On April 20, 2023, the Company and the other parties to the Merger Agreement executed the Second Amendment to the Merger Agreement to, among other things, clarify the stockholder votes required to approve the Transaction Proposals (as defined in the Merger Agreement), require the Abacus and LMA to deliver or cause to be delivered documentation relating to a tax election to be made at the Closing and extend the Outside Date (as defined in the Merger Agreement).

On April 26, 2023, the Company received a written notice (the “Notice”) from the Staff of Nasdaq notifying the Company that, for the 30 consecutive business days prior to the letter, the Company’s Market Value of Listed Securities (“MVLS”) was below the minimum of $35 million required for continued listing on the Nasdaq Capital Market pursuant to Nasdaq Listing Rule 5550(b)(2) (the “Market Value Standard”). The Staff also noted that the Company does not meet the requirements under Nasdaq Listing Rules 5550(b)(1) (Equity Standard) and 5550(b)(3) (Net Income Standard). The Notice does not impact the listing of the Company’s Class A common stock on the Nasdaq Capital Market at this time.

The Notice provided that, in accordance with Nasdaq Listing Rule 5810(c)(3)(C) (the “Compliance Period Rule”), the Company has a period of 180 calendar days from the date of the Notice, or until October 23, 2023 (the “Compliance Date”), to regain compliance with the Market Value Standard. During this period, Class A common stock will continue to trade on the Nasdaq Capital Market. If at any time before the Compliance Date the Company’s MVLS closes at or above $35 million for a minimum of 10 consecutive business days as required under the Compliance Period Rule, the Staff will provide written notification to the Company that it has regained compliance with the Market Value Standard and will close the matter (unless the Staff exercises its discretion to extend this 10 business day period pursuant to Nasdaq Listing Rule 5810(c)(3)(H)).

If the Company does not regain compliance with the Market Value Standard by the Compliance Date, the Staff will provide a written notification to the Company that the Company’s Class A common stock will be subject to delisting. At that time, the Company may appeal the Staff’s delisting determination to a Hearings Panel (the “Panel”). However, there can be no assurance that, if the Company receives a delisting notice and appeals the delisting determination by the Staff to the Panel, such appeal would be successful.

 

F-58


Table of Contents

EAST RESOURCES ACQUISITION COMPANY

NOTES TO CONDENSED CONSOLIDATED FINANCIAL STATEMENTS

March 31, 2023

(Unaudited)

 

The Company intends to monitor its MVLS between now and the Compliance Date, and may, if appropriate, evaluate available options to resolve the deficiency under the Market Value Standard and regain compliance with the Market Value Standard. The Company may also try to comply with another Nasdaq listing criteria, such as the one under Nasdaq Listing Rule 5550(b)(1) (Equity Standard). However, there can be no assurance that the Company will be able to regain or maintain compliance with Nasdaq listing criteria.

 

F-59


Table of Contents

Longevity Market

Assets, LLC

Consolidated Financial Statements as of and

for the Years Ended December 31, 2022 and

2021, and Report of Independent Registered

Public Accounting Firm

 

F-60


Table of Contents

LONGEVITY MARKET ASSETS, LLC

TABLE OF CONTENTS

 

 

     Page  

REPORT OF INDEPENDENT REGISTERED PUBLIC ACCOUNTING FIRM

     F-62  

CONSOLIDATED FINANCIAL STATEMENTS AS OF AND FOR THE YEARS ENDED DECEMBER 31, 2022 AND 2021:

  

Consolidated Balance Sheets

     F-64  

Consolidated Statements of Operations and Comprehensive Income (Loss)

     F-65  

Consolidated Statements of Changes in Members’ Equity

     F-66  

Consolidated Statements of Cash Flows

     F-67  

Notes to Consolidated Financial Statements

     F-68 - F-90  

 

F-61


Table of Contents

REPORT OF INDEPENDENT REGISTERED PUBLIC ACCOUNTING FIRM    

Members

Longevity Market Assets, LLC

Opinion on the financial statements

We have audited the accompanying consolidated balance sheets of Longevity Market Assets, LLC (a Florida limited liability company) and subsidiaries (the “Company”) as of December 31, 2022 and 2021, the related consolidated statements of operations and comprehensive income (loss), changes in members’ equity, and cash flows for each of the two years in the period ended December 31, 2022, and the related notes (collectively referred to as the “financial statements”). In our opinion, the consolidated financial statements present fairly, in all material respects, the financial position of the Company as of December 31, 2022 and 2021, and the results of its operations and its cash flows for each of the two years in the period ended December 31, 2022, in conformity with accounting principles generally accepted in the United States of America.

Basis for opinion

These financial statements are the responsibility of the Company’s management. Our responsibility is to express an opinion on the Company’s financial statements based on our audits. We are a public accounting firm registered with the Public Company Accounting Oversight Board (United States) (“PCAOB”) and are required to be independent with respect to the Company in accordance with U.S. federal securities laws and the applicable rules and regulations of the Securities and Exchange Commission and the PCAOB.

We conducted our audits in accordance with the standards of the PCAOB and in accordance with auditing standards generally accepted in the United States of America. Those standards require that we plan and perform the audit to obtain reasonable assurance about whether the financial statements are free of material misstatement, whether due to error or fraud. The Company is not required to have, nor were we engaged to perform, an audit of its internal control over financial reporting. As part of our audits we are required to obtain an understanding of internal control over financial reporting but not for the purpose of expressing an opinion on the effectiveness of the Company’s internal control over financial reporting. Accordingly, we express no such opinion.

Our audits included performing procedures to assess the risks of material misstatement of the financial statements, whether due to error or fraud, and performing procedures that respond to those risks. Such procedures included examining, on a test basis, evidence regarding the amounts and disclosures in the financial statements. Our audits also included evaluating the accounting principles used and significant estimates made by management, as well as evaluating the overall presentation of the financial statements. We believe that our audits provide a reasonable basis for our opinion.

 

F-62


Table of Contents

LOGO

We have served as the Company’s auditor since

2022. Philadelphia, Pennsylvania

March 24, 2023

 

F-63


Table of Contents

LONGEVITY MARKET ASSETS, LLC

CONSOLIDATED BALANCE SHEETS

AS OF DECEMBER 31, 2022 AND 2021

 

 

     2022      2021  

ASSETS

     

CURRENT ASSETS:

     

Cash and cash equivalents

   $ 30,052,823      $ 102,420  

Accounts receivable

     10,448        —    

Related party receivable

     198,364        67,491  

Due from affiliates

     2,904,646        —    

Prepaid expenses and other current assets

     116,646        24,905  
  

 

 

    

 

 

 

Total current assets

     33,282,927        194,816  

PROPERTY AND EQUIPMENT—Net

     18,617        22,899  

OTHER ASSETS

     

Operating right-of-use asset

     77,011        122,503  

Life settlement policies, at cost

     8,716,111        —    

Life settlement policies, at fair value

     13,809,352        —    

Available for sale securities, at fair value

     1,000,000        250,000  

Other investments

     1,300,000        1,250,000  

Other non-current assets, at fair value

     890,829        —    
  

 

 

    

 

 

 

TOTAL ASSETS

   $ 59,094,847      $ 1,840,218  
  

 

 

    

 

 

 

LIABILITIES AND MEMBERS’ EQUITY

     

CURRENT LIABILITIES:

     

Accounts payable

   $ 40,014      $ —    

Due to affiliates

     263,785        930,630  

Operating lease liabilities- current portion

     48,127        45,107  

Accrued transaction costs

     908,256        —    

Other current liabilities

     42,227        20,192  
  

 

 

    

 

 

 

Total current liabilities

     1,302,409        995,929  
  

 

 

    

 

 

 

Long-term debt, at fair value

     28,249,653        —    

Operating lease liabilities- noncurrent portion

     29,268        77,396  
  

 

 

    

 

 

 

Deferred tax liability

     1,363,820        —    
  

 

 

    

 

 

 

TOTAL LIABILITIES

     30,945,150        1,073,325  
  

 

 

    

 

 

 

COMMITMENTS AND CONTINGENCIES (Note 9)

     

MEMBERS’ EQUITY:

     

Common units, $10.00 par value; 5,000 common units issued and outstanding at December 31, 2022 and 2021

     50,000        50,000  

Additional paid-in capital

     660,000        660,000  

Retained earnings

     25,487,323        205,048  

Accumulated other comprehensive income

     1,052,836        —    

Non-controlling interest

     899,538        (148,155
  

 

 

    

 

 

 

Total members’ equity

     28,149,697        766,893  
  

 

 

    

 

 

 

TOTAL LIABILITIES AND EQUITY

   $ 59,094,847      $ 1,840,218  
  

 

 

    

 

 

 

The accompanying notes are an integral part of these consolidated financial statements.

 

F-64


Table of Contents

LONGEVITY MARKET ASSETS, LLC

CONSOLIDATED STATEMENTS OF OPERATIONS AND COMPREHENSIVE INCOME (LOSS)

FOR THE YEARS ENDED DECEMBER 31, 2022 AND 2021

 

 

     2022     2021  

REVENUES:

    

Portfolio servicing revenue

    

Related party servicing revenue

   $ 818,300     $ 699,884  

Portfolio Servicing revenue

     652,672       380,102  
  

 

 

   

 

 

 

Total portfolio servicing revenue

     1,470,973       1,079,986  

Active management revenue

    

Investment Income from life insurance policies held using investment method

     37,828,829       120,000  

Change in fair value of life insurance policies (policies held using fair value method)

     5,413,751       —    
  

 

 

   

 

 

 

Total active management revenue

     43,242,581       120,000  

Total revenues

     44,713,553       1,199,986  

COST OF REVENUES (Excluding depreciation stated below)

     6,245,131       735,893  
  

 

 

   

 

 

 

Gross profit

     38,468,422       464,093  

OPERATING EXPENSES:

    

Sales and marketing

     2,596,140       —    

General, administrative and other

     1,066,403       101,406  

Change in fair value of debt

     90,719       —    

Unrealized loss on investments

     1,045,623       —    

Other operating expenses

     —         493,849  

Depreciation

     4,282       2,447  
  

 

 

   

 

 

 

Total operating expenses

     4,803,168       597,702  
  

 

 

   

 

 

 

Operating income (loss)

     33,665,255       (133,609
  

 

 

   

 

 

 

OTHER (EXPENSE) INCOME

    

Interest (expense), net

     (41,324     —    

Other (expense)

     (347,013     —    
  

 

 

   

 

 

 

Total other (expense) income

     (388,337     —    

Net income (loss) before tax

     33,276,917       (133,609
  

 

 

   

 

 

 

Income tax expense

     889,943       —    

NET INCOME (LOSS)

     32,386,975       (133,609

LESS: NET INCOME (LOSS) ATTRIBUTABLE TO NONCONTROLLING INTEREST

     704,699       (148,155
  

 

 

   

 

 

 

NET INCOME ATTRIBUTABLE TO LONGEVITY MARKET ASSETS, LLC

   $ 31,682,275     $ 14,546  
  

 

 

   

 

 

 

EARNINGS PER UNIT:

    

Basic earnings per unit

   $ 6,477.39     $ 2.91  

Diluted earnings per unit

   $ 6,477.39     $ 2.91  

Weighted average shares outstanding—basic

     5,000       5,000  

Weighted average shares outstanding—diluted

     5,000       5,000  

NET INCOME

     32,386,975       —    

Other comprehensive income, net of tax:

    

Change in fair value of debt

     1,395,829       —    
  

 

 

   

 

 

 

Comprehensive income before non-controlling interests

     33,782,804       —    

Less: Net income attributable to non-controlling interests

     704,699       —    

Less: Comprehensive income attributable to non-controlling interests

     342,994       —    
  

 

 

   

 

 

 

Comprehensive income attributable to Longevity Market Assets, LLC

   $ 32,735,111       —    
  

 

 

   

 

 

 

The accompanying notes are an integral part of these consolidated financial statements.

 

F-65


Table of Contents

LONGEVITY MARKET ASSETS, LLC

CONSOLIDATED STATEMENTS OF CHANGES IN MEMBERS’ EQUITY

FOR THE YEARS ENDED DECEMBER 31, 2022 AND 2021

 

 

    Common Units    

Additional

Paid-In

Capital

   

Retained

Earnings

   

Non-

Controlling

Interests

   

Accumulated

Other

Comprehensive

Income

   

Total

Members’

Equity

 
    Units     Amount  

BALANCE AS OF DECEMBER 31, 2021

    1,000     $ 50,000     $ 660,000     $ 590,502     $ —         —       $ 1,300,502  

Distributions

    —         —         —         (400,000     —         —       $ (400,000

Net income (loss)

    —         —         —         14,546       (148,155     —       $ (133,609
 

 

 

   

 

 

   

 

 

   

 

 

   

 

 

   

 

 

   

 

 

 

BALANCE AS OF DECEMBER 31, 2021

    1,000       50,000       660,000       205,048       (148,155     —         766,893  
 

 

 

   

 

 

   

 

 

   

 

 

   

 

 

   

 

 

   

 

 

 

Distributions

    —         —         —         (6,400,000     —         —       $ (6,400,000

Other Comprehensive Income

    —         —         —         —         342,994       1,052,836     $ 1,395,829  

Net income

    —         —         —         31,682,275       704,699       —       $ 32,386,975  
 

 

 

   

 

 

   

 

 

   

 

 

   

 

 

   

 

 

   

 

 

 

BALANCE AS OF DECEMBER 31, 2022

    5,000     $ 50,000     $ 660,000     $ 25,487,323     $ 899,538     $ 1,052,836     $ 28,149,697  
 

 

 

   

 

 

   

 

 

   

 

 

   

 

 

   

 

 

   

 

 

 

 

F-66


Table of Contents

LONGEVITY MARKET ASSETS, LLC    

CONSOLIDATED STATEMENTS OF CASH FLOWS    

FOR THE YEARS ENDED DECEMBER 31, 2022 AND 2021

 

 

     2022     2021  

CASH FLOWS FROM OPERATING ACTIVITIES:

    

Net income (loss)

   $ 32,386,975     $ (133,609

Adjustments to reconcile net income (loss) to net cash provided by operating activities:

    

Depreciation

     4,282       2,447  

Unrealized loss on investments

     1,045,623       —    

Unrealized (gain) on policies

     (5,742,377     —    

Change in fair value of debt

     90,719       —    

Income tax expense

     889,943       —    

Non-cash lease expense

     383       —    

Changes in operating assets and liabilities:

    

Accounts receivable

     (10,448     —    

Related party receivable

     (130,873     (11,047

Other receivable

     —         18,315  

Prepaid expenses

     (91,741     (23,738

Other noncurrent assets

     (1,936,452     —    

Accounts payable

     40,014       —    

Accrued transaction costs

     908,256       —    

Other current liabilities

     22,035       8,463  

Life Settlement Policies purchased, at fair value

     (8,066,975     —    

Life Settlement Policies purchased, at cost

     (8,716,111     —    
  

 

 

   

 

 

 

Net cash provided by/(used in) operating activities

     10,693,254       (139,169
  

 

 

   

 

 

 

CASH FLOWS FROM INVESTING ACTIVITIES:

    

Purchase of property and equipment

     —         (25,346

Purchase of available for sale securities

     (750,000     (250,000

Purchase of other investments, at cost

     (50,000     —    

Due from affiliates

     (2,904,646     —    
  

 

 

   

 

 

 

Net cash (used in) investing activities

     (3,704,646     (275,346
  

 

 

   

 

 

 

CASH FLOWS FROM FINANCING ACTIVITIES:

    

Issuance of long term debt, at fair value

     30,028,640       —    

Due to affiliates

     (666,845     781,663  

Member capital distribution

     (6,400,000     (400,000
  

 

 

   

 

 

 

Net cash provided by/(used in) financing activities

     22,961,795       381,663  
  

 

 

   

 

 

 

NET INCREASE (DECREASE) IN CASH

     29,950,403       (32,852

CASH AT THE BEGINNING OF THE YEAR

     102,420       135,272  
  

 

 

   

 

 

 

CASH AT THE END OF THE YEAR

   $ 30,052,823     $ 102,420  
  

 

 

   

 

 

 

The accompanying notes are an integral part of these consolidated financial statements.

 

F-67


Table of Contents

LONGEVITY MARKET ASSETS, LLC

NOTES TO CONSOLIDATED FINANCIAL STATEMENTS

AS OF AND FOR THE YEARS ENDED DECEMBER 31, 2022 AND 2021

 

 

1.

DESCRIPTION OF BUSINESS

Longevity Market Assets, LLC (together with its subsidiaries, the “Company” or “LMA”) was formed in February 2017 as Abacus Life Services, LLC in the state of Florida and subsequently changed its name in February 2022. The Company is a provider of services pertaining to life insurance settlements and offers policy servicing to owners and purchasers of life settlement assets, as well as consulting, valuation, and actuarial services. The Company offers value to the owners of life settlements by monitoring and maintaining the policy, and performing all administrative work involved to keep the policy in force and at the premium level most advantageous to the owner.

The Company is also engaged in buying and selling of life settlement policies in which it uses its own capital, and purchases life settlement contracts with the intent to either hold to maturity to receive the associated death claim payout, or to sell to another purchaser of life settlement contracts for a gain on the sale. The Company is headquartered in Orlando, Florida.

On August 30, 2022, the Company entered into an Agreement and Plan of Merger (the “Merger Agreement”) with East Resources Acquisition Company (“ERES”), which was subsequently amended on October 14, 2022 and April 20, 2023. As part of the Merger Agreement, the total transaction value is $618,000,000, where the holders of the Company’s common units together with the holders of Abacus Settlements, LLC (“Abacus”), a commonly owned affiliate, will receive aggregate consideration of approximately $531,800,000, payable in a number of newly issued shares of ERES Class A common stock, par value $0.0001 per share (“ERES Class A common stock”), with a value ascribed to each share of ERES Class A common stock of $10.00 and, to the extent the aggregate transaction proceeds exceed $200.0 million, at the election of the Company’s and Abacus’s members, up to $20.0 million will be payable in cash to the Company’s and Abacus’s members. The transaction is expected to close in Q2 2023, subject to shareholder approval and customary closing conditions. The Company has accrued $908,226 of legal, advisory and audit fees related to the pending merger transaction, which have been included in Accrued Transaction Costs on the Consolidated Balance Sheets.

 

2.

SUMMARY OF SIGNIFICANT ACCOUNTING POLICIES

Basis of Presentation—The accompanying consolidated financial statements of the Company have been prepared in accordance with the rules and regulations of the Securities and Exchange Commission (“SEC”) and are prepared in accordance with accounting principles generally accepted in the United States of America (“U.S. GAAP”). These statements include the financial statements of Longevity Market Assets, LLC and its wholly owned and controlled subsidiaries and subsidiaries in which the Company holds a controlling financial interest or is the primary beneficiary. Intercompany transactions and accounts have been eliminated in consolidation.

Consolidation of Variable Interest Entities—For entities in which the Company has variable interests, the Company first evaluates whether the entity meets the definition of a variable interest entity (“VIE”) or a voting interest entity (“VOE”). If the entity is a VIE, the Company focuses on identifying whether it has the power to direct the activities that most significantly impact the VIE’s economic performance and whether it has the obligation to absorb losses or the right to receive benefits from the VIE. If the Company is the primary beneficiary of a VIE, the assets, liabilities, and results of operations of the variable interest entity will be included in the Company’s consolidated financial statements. The proportionate share not owned by the Company is recognized as Noncontrolling interest and Net income (loss) attributable to noncontrolling interest on the Consolidated Balance Sheets and Consolidated Statements of Operations and Comprehensive (Loss) Income, respectively. If the entity is a VOE, the Company evaluates whether it has the power to control the VOE through a majority voting interest or through other arrangements.

 

F-68


Table of Contents

Accounting Standards Codification (“ASC”) Topic 810, Consolidations, requires the Company to separately disclose on its Consolidated Balance Sheets the assets of consolidated VIEs and liabilities of consolidated VIEs as to which there is no recourse against the Company. As of December 31, 2022, total assets and liabilities of consolidated VIEs is $30,073,972 and $27,116,762, respectively. As of December 31, 2021, total assets and liabilities of consolidated VIEs is $400 and $0, respectively.

On October 4, 2021, the Company entered into an Operating Agreement with LMX Series, LLC (“LMX“) and three other unaffiliated investors to obtain a 70% ownership interest in LMX, which was newly formed in August 2021. LMX had no operating activity prior to the Operating Agreement being signed. LMX has a wholly owned subsidiary, LMATT Series 2024, Inc., a Delaware C-Corporation. While the Company and three other investors each contributed $100 to LMX, the Company directs the most significant activities by managing the investment offerings, and sponsoring and creating structured investment grade insurance liabilities, and thus was provided a 70% ownership interest. LMX is a VIE and the Company is the primary beneficiary of LMX. The Company has included the results of LMX and its subsidiaries in its consolidated financial statements for the year ended December 31, 2022.

On March 3, 2022, the Company formed Longevity Market Advisors, LLC (“Longevity Market Advisors”), which the Company has an 80% ownership interest in. The Longevity Market Advisors legal entity was established primarily for the purpose of acquiring the assets of a broker/dealer, Regional Investment Services, Inc. (“RIS”), an Ohio corporation. Longevity Market Advisors is a VIE and the Company is the primary beneficiary of Longevity Market Advisors. The purchase price in exchange for RIS was $60,000. The Company evaluated whether this represented a business combination or an asset acquisition under ASC 805. While the purchase of RIS represents a business, it was further determined that as RIS was purchased for the primary reason of being registered by the Financial Industry Regulatory Authority (“FINRA”). As there are no tangible or intangible assets of value from RIS that would meet the capitalization criteria that have standalone value, the Company has expensed the purchase in general and administrative costs. Upon closing of the transaction, Longevity Market Advisors will comprise 100% of the ownership structure of RIS, and RIS will be a wholly owned subsidiary. The Company has included the results of Longevity Market Advisors and its subsidiaries in its consolidated financial statements for the year ended December 31, 2022.

On November 30, 2022, LMA Series, LLC, a wholly owned subsidiary of the Company, signed an Operating Agreement to be the sole member of a newly created general partnership, LMA Income Series, GP, LLC. Subsequent to that, LMA Income Series, GP, LLC formed a limited partnership, LMA Income Series, LP and issued partnership interests to limited partners in a private placement offering. It was determined that LMA Series, LLC is the primary beneficiary of LMA Income Series, LP and thus has fully consolidated the limited partnership in its consolidated financial statements for the year ended December 31, 2022.

Non-Consolidated Variable Interest Entities—On January 1, 2021, the Company entered into an option agreement with two commonly owned full-service origination, servicing and investment providers (“the Providers”) in which the Company agreed to fund certain capital needs with an option to purchase the outstanding equity ownership of the Providers.

The Company accounted for its investment in the call options as an equity security, pursuant to ASC 321. In arriving at this accounting conclusion, the Company first considered whether the call option met the definition of a derivative pursuant to ASC 815 and concluded that it did not as the instrument does not provide for net settlement and accordingly is not a derivative. The Company also concluded that the call option does not provide the Company with a controlling financial interest in the legal entity pursuant to ASC 810. The call option includes material contingencies prior to exercisability that the Company does not anticipate will be resolved; additionally, the call option is in a legal entity for which the share price has no readily determinable fair value. The Company’s basis in the call option, pursuant to ASC 321, is zero and accordingly the call option is not reflected in the statement of financial position.

 

F-69


Table of Contents

The Company provided $347,013 of funding for the year ended December 31, 2022 which is included in Other (Expense) Income on the Consolidated Statements of Operations and Comprehensive Income (Loss) and $120,000 of funding for the year ended December 31, 2021 which was repaid in full by the Providers during that same year. See Note 9, “Commitments and Contingencies.”

For the years ended December 31, 2022 and 2021, the Providers were considered to be VIEs, but were not consolidated in the Company’s consolidated financial statements due to a lack of the power criterion or the losses/benefits criterion. For the year ended December 31, 2022, the unaudited financial information for the unconsolidated VIE’s are as follows: held assets of $126,040 and liabilities of $0 and held assets of $861,924 and liabilities of $358,586, respectively. As of December 31, 2021, unaudited financial information for the non-consolidated VIEs were as follows: held assets of $122,279 and liabilities of $0 and held assets of $474,288 and liabilities of $2,218, respectively.

Noncontrolling Interest—Noncontrolling interest represents the share of consolidated entities owned by third parties. At the date of formation or upon acquisition, the Company recognizes noncontrolling interest on the Consolidated Balance Sheets at an amount equal to the noncontrolling interest’s proportionate share of the relative fair value of any assets and liabilities acquired. Noncontrolling interest is subsequently adjusted for the noncontrolling shareholder’s additional contributions, distributions, and the shareholder’s share of the net earnings or losses of each respective consolidated entity.

Net income of a consolidated entity is allocated to noncontrolling interests based on the noncontrolling shareholder’s ownership interest during the period. The net income or loss that is not attributable to the Company is reflected in Net income (loss) attributable to noncontrolling interests in the Consolidated Statement of Operations and Comprehensive Income (Loss).

Use of Estimates— The preparation of U.S. GAAP financial statements requires management to make estimates and assumptions that affect the reported amounts of assets and liabilities and changes therein, and disclosure of contingent assets and liabilities at the date of financial statements and the report’s amounts of revenue and expenses during the reporting periods. The Company’s estimates, judgments and assumptions are continually evaluated based on available information and experience. Because of the use of estimates inherent in the financial reporting process, actual results could differ from the estimates. Estimates are used when accounting for revenue recognition and related costs, the selection of useful lives of property and equipment, valuation of other receivables, valuation of other investments, valuation of life settlement policies, valuation of available for sale securities, impairment testing, income taxes and legal reserves.

Life Insurance Settlement Policies—The Company accounts for its holdings of life insurance settlement policies in accordance with ASC 325-30, Investments in Insurance Contracts. The Company accounts for life settlement policies purchased that it intends to hold to maturity at fair value and life settlement policies that it intends to trade in the near term at cost plus premiums paid.

The Company follows ASC 820, Fair Value Measurements and Disclosures, in estimating the fair value of its life insurance policies held at fair value. ASC 820 defines fair value as an exit price representing the amount that would be received if an asset were sold or that would be paid to transfer a liability in an orderly transaction between market participants at the measurement date. As such, fair value is a market-based measurement that should be determined based on assumptions that market participants would use in pricing an asset or liability. As a basis for considering such assumptions, the guidance establishes a three-level, fair value hierarchy that prioritizes the inputs used to measure fair value. Level 1 relates to quoted prices in active markets for identical assets or liabilities. Level 2 relates to observable inputs other than quoted prices included in Level 1. Level 3 relates to unobservable inputs that are supported by little or no market activity and that are significant to the fair value of the assets or liabilities. The Company’s valuation of life settlements is considered to be Level 3, as there is currently no active market where it is able to observe quoted prices for identical assets. The Company’s valuation model incorporates significant inputs that are not observable. See Note 10, “Fair Value Measurements.” For policies held at fair value, changes in fair value are reflected in operations in the period the change is calculated.

 

F-70


Table of Contents

For policies held under the investment method, the Company tests the impairment if it becomes aware of information indicating that the carrying value plus undiscounted future premiums of a policy may not be recoverable. This information is gathered initially through extensive underwriting procedures at purchase of the settlement contract, as well as through periodic underwriting review that includes medical reports and life expectancy evaluations. The policies held by the Company using the investment method are expected to be owned for a shorter-term and are actively marketed to potential buyers. The market feedback received through these interactions provides the Company with information related to a potential impairment. If a policy is determined to be impaired, the Company will adjust the carrying value to the fair value determined through the impairment analysis.

The Company accounts for cash proceeds from sale and maturity of life insurance settlement policies, as well as cash outflows for premium payments, as operating activities within the Consolidated Statements of Cash Flows.

Going Concern—Management evaluates at each annual and interim period whether there are conditions or events, considered in the aggregate, that raise substantial doubt about Company’s ability to continue as a going concern within one year after the date that the consolidated financial statements are issued. Management’s evaluation is based on relevant conditions and events that are known and reasonably knowable at the date that the consolidated financial statements are issued. Management has concluded that there are no conditions or events, considered in the aggregate, that raise substantial doubt about Company’s ability to continue as a going concern within one year after the date these consolidated financial statements were issued.

Cash and Cash Equivalents—Cash and cash equivalents include short-term and all highly-liquid debt instruments purchased with an original maturity of three months or less.

Fair Value Measurements—The following fair value hierarchy is used in selecting inputs for those assets and liabilities measured at fair value that distinguishes between assumptions based on market data (observable inputs) and the Company’s assumptions (unobservable inputs). The Company evaluates these inputs and recognizes transfers between levels, if any, at the end of each reporting period. The hierarchy consists of three levels:

Level 1—Valuation based on quoted market prices in active markets for identical assets or liabilities.

Level 2—Valuation based on inputs other than Level 1 inputs that are observable for the assets or liabilities either directly or indirectly.

Level 3—Valuation based on prices or valuation techniques that require inputs that are both significant to the fair value measurement and supported by little or no observable market activity.

The Company’s financial instruments consist of cash, cash equivalents, accounts receivables, due to affiliates, equity investments in privately held companies, S&P options, life settlement policies, available for sale securities, market-indexed debt and secured borrowings. Cash, cash equivalents, accounts receivables, and due to affiliates are stated at their carrying value, which approximates fair value due to the short time to the expected receipt or payment date.

Equity investments in privately held companies without readily determinable fair values are recognized at fair value on a nonrecurring basis when observable price changes from orderly transactions for identical or similar investments become available. Available-for-sale securities are measured at fair value using inputs that are not readily determinable. Unrealized holding gains and losses are excluded from earnings and reported in other comprehensive income until realized.

S&P options are recognized at fair value using quoted market prices in active markets, with changes in fair value included in net income. Market-indexed debt is measured on a quarterly basis, with qualifying changes in fair value recognized in net income, except for the portion of the total change in the fair value of the liability that results from a change in the instrument-specific credit risk, which is separately included in

 

F-71


Table of Contents

other comprehensive income in accordance with ASC 825-10-45-5. The measurement approach for life settlement policies is included above within the Life Settlement Policies disclosure.

Related party receivables—Related party receivable are amounts owed to the Company by related party customers for services delivered. Management regularly reviews customer accounts for collectability and will record an allowance for these accounts when deemed necessary. Management determines the allowance for credit losses based on a review of outstanding receivables, historical collection experience, current economic conditions, and reasonable and supportable forecasts. Related party receivables are charged off against the allowance for credit losses when deemed uncollectible (after all means of collection have been exhausted and the potential for recovery is deemed remote). Recoveries of related party receivables previously written off are recorded when received. Due to the nature of operations, related party receivables are due primarily from parties which the Company serves. As a result, management deems all amounts due to be collectable. If the financial condition of the Company’s customers were to deteriorate, resulting in an impairment of their ability to make payments, additional allowances may be required. The Company did not record material allowance for credit losses as of December 31, 2022 and December 31, 2021, respectively.

Other Investments—Equity investments without readily determinable fair values include the Company’s investments in privately-held companies in which the Company holds less than a 20% ownership interest and does not have the ability to exercise significant influence. The Company measures these investments at cost, and these investments are adjusted through net earnings when they are deemed to be impaired or when there is an adjustment from observable price changes (referred to as the “measurement alternative”). These investments are included in other investments on the financial statements, at cost on the Consolidated Balance Sheets. In addition, the Company monitors these investments to determine if impairment charges are required based primarily on the financial condition and near-term prospects of these companies.

Available-For-Sale Securities—The Company has investments in securities that are classified as available-for-sale securities, and which are reflected on the Consolidated Balance Sheets at fair value. These securities solely consist of a convertible promissory note in a private company that was entered into at arms-length. The Company determines the fair value using unobservable inputs by considering the initial investment value, next round financing, and the likelihood of conversion or settlement based on the contractual terms in the agreement. If any unrealized gains and losses on these investments are incurred, these would be included as a separate component of accumulated other comprehensive loss, net of tax, on the Consolidated Balance Sheets. The Company classifies its available-for-sale securities as short-term or long-term based on the nature of the investment, its maturity date and its availability for use in current operations. The Company monitors the fair value of the securities fall below amortized cost basis. Credit losses identified are reflected in the allowance for credit losses and any credit losses reversed are recognized in earnings. As of December 31, 2022 and 2021, the fair value of the securities were determined to materially approximate amortized cost basis, thus no unrealized gains or losses were recorded, and the Company did not record any allowance for credit losses. The Company writes off uncollectible accrued interest receivable balances in a timely manner. The Company did not have material accrued interest on its available-for-sale securities as of December 31, 2022 and December 31, 2021.

Other Noncurrent Assets, at fair value The other noncurrent assets balance consists of S&P 500 put and call options that were purchased through a broker as an economic hedge related to the market-indexed instruments that are included in Long-Term Debt. The Company records these options at fair value and recognizes changes in fair value as part of net income.

Concentrations—Financial instruments that potentially subject the Company to concentrations of credit risk consist principally of cash and cash equivalents, accounts receivable and available-for-sale securities. The Company maintains its cash in bank deposit accounts with high-quality financial institutions which, at times, may exceed federally insured limits. The Company has not experienced any losses in such accounts. The Company believes it is not exposed to any significant credit risk on its cash and cash equivalents. For accounts receivable, the Company is exposed to credit risk in the event of nonpayment by customers to the extent of the amounts recorded on the accompanying Consolidated Balance Sheets. The Company extends

 

F-72


Table of Contents

different levels of credit to its customers and maintains allowance for doubtful accounts based upon the expected collectability of accounts receivable. The Company’s procedures for determining this allowance includes evaluating individual customer receivables, considering a customer’s financial condition, monitoring credit history and current economic conditions, and using historical experience applied to an aging of accounts.

Two related party customers accounted for 75% and 16% of the total accounts receivable as of December 31, 2022 and two related party customers accounted for 51% and 49% as of December 31, 2021. The largest receivables balances are from related parties where exposed credit risk is low. As such, there is no allowance for doubtful accounts as of December 31, 2022 and December 31, 2021.

One customer accounted for 51% of active management revenue, while 22% of revenue related to two policies that matured that were accounted for under the investment method for the year ended December 31, 2022. Two related party customers each accounted for 28% of the portfolio servicing revenue for the year ended December 31, 2022. Three customers accounted for 29%, 29% and 20% of the total revenues for the year ended December 31, 2021, respectively.

Property and Equipment, Net—Property and equipment are stated at cost less accumulated depreciation and are depreciated on a straight-line basis over the following estimated useful lives:

 

   Estimated Useful Life

Furniture and fixtures

   5 years

Leasehold improvements

   Shorter of remaining lease term or estimated useful life

Expenditures for maintenance and repairs that do not extend the useful lives of property and equipment are expensed as incurred. Upon retirement or sale of assets, the cost and related accumulated depreciation are written off and any resulting gain or loss is reflected in the accompanying Consolidated Statements of Operations and Comprehensive Income (Loss).

Property and equipment are tested for recoverability whenever events or changes in circumstance indicate that their carrying amounts may not be recoverable. An impairment loss is recognized if the carrying amount of property and equipment is not recoverable and exceeds its fair value. Recoverability is determined based on the undiscounted cash flows expected to result from the use and eventual disposition of the asset or asset group. There were no impairments recognized during the years ended December 31, 2022 and 2021, respectively. Property and equipment to be disposed of are reported at the lower of carrying amount or fair value less cost to sell.

Revenue Recognition—The Company generally derives its revenue from life settlement servicing and consulting activities (Portfolio Servicing Revenue) and life settlement trading activities (Active Management Revenue).

Portfolio Servicing RevenuePortfolio servicing is comprised of servicing activities and consulting activities. The Company enters into service agreements with the owners of life settlement contracts and is responsible for maintaining the policy, manages processing of claims in the event of death of the insured and ensuring timely payment of optimized premiums computed to derive maximum return on maturity of the policy. The company neither assumes the ownership of the contracts nor undertakes the responsibility to make the premium payments, which remains with the owner of the policy. These service arrangements have contractual terms typically ranging from one-month to ten years and include fixed charges within its contracts as part of the total transaction price which are recognized on gross basis. To the extent that variable consideration is not constrained, the Company includes an estimate of the variable amount, as appropriate, within the total transaction price and updates its assumptions over the duration of the contract. Variable consideration has not been material. The duties performed by the company under these arrangements are considered as a single performance obligation that is satisfied on a monthly basis as the customer simultaneously receives and consumes the benefit provided by the Company as the Company performs the service. As such, revenue is recognized for services provided for the corresponding month.

 

F-73


Table of Contents

Under consulting engagements, the Company provides services typically for the owners of life settlement contracts who are often customers of the servicing business line, or customers of Abacus. These consulting engagements are comprised of valuation, actuarial services, and overall policy assessments related to life settlement contracts and are short-term in nature. The performance obligations are typically identified as separate services with a specific deliverable or a group of deliverables to be provided in tandem, as agreed to in the engagement letter or contract. Each service provided under a contract is considered as a performance obligation and revenue is recognized at a point in time when the deliverable or group of deliverables is transferred to the customer.

Active Management RevenueThe Company also engages in buying and selling life settlement policies whereby each potential policy is independently researched to determine if it would be a profitable investment. Some of the policies are purchased with the intent to hold to maturity, while others are held for trading to be sold for a gain. The Company elects to account for each investment in life settlement contracts using either the investment method or the fair value method. Once the accounting method is elected for each policy, it cannot be changed. Under the investment method, investments in contracts are based on the initial investment at the purchase price plus all initial direct costs. Continuing costs (e.g., policy premiums, statutory interest and direct external costs, if any) to keep the policy in force are capitalized. Under the fair value method, the company will record the initial investment of the transaction price and remeasures the investment at fair value at each subsequent reporting period. Changes in fair value are reported on earnings when they occur. Upon sale of a life settlement contract, the company will record revenue (gain/loss) for the difference between the agreed-upon purchase price with the buyer, and the carrying value of the contract.

Other Consideration Payment terms and conditions vary by contract type, although terms generally require payment within 30 days of the invoice date. In certain arrangements, the Company receives payment from a customer either before or after the performance obligation has been satisfied; however, the Company’s contracts do not contain a significant financing component.

Cost to Obtain and Fulfill Contracts Costs to obtain contracts solely relate to commissions for brokers agents and employees who are directly involved in buying and selling policies as part of the active management revenue stream. The Company has elected to apply the ASC 606, Revenue from Contracts with Customers, ‘practical expedient’ which allows us to expense these costs as incurred if the amortization period related to the resulting asset would be one year or less. The Company has no significant instances of contracts that would be amortized for a period greater than a year, and therefore has no contract costs capitalized for these arrangements.

Segments— Operating segments are defined as components of an entity for which separate financial information is available and that is regularly reviewed by the chief operating decision maker (“CODM”) in deciding how to allocate resources to an individual segment and in assessing performance. The Company’s CODM is the President and Chief Executive Officer (“CEO”). The Company has determined that it operates in two operating segments and two reportable segments, portfolio servicing and active management as the CODM reviews financial information presented for purposes of making operating decisions, allocating resources, and evaluating financial performance.

Income Taxes— The Company is taxed as an S-corporation for U.S. federal income tax purposes as provided in Section 1362(a) of the Internal Revenue Code with the exception of three consolidated entities that are Delaware C-corporations. These VIEs and subsidiaries include LMATT Series 2024, Inc., the wholly owned subsidiary of LMX Series, LLC., which is consolidated into LMA as a VIE, as well as LMATT Growth Series 2.2024, Inc., a wholly owned subsidiary of LMATT Growth Series, Inc., and LMATT Growth and Income Series 1.2026, Inc., a wholly owned subsidiary of LMATT Growth and Income Series, Inc., which are all included in the consolidated financial statements. As such, the Company’s income or loss and credits are passed through to the members and reported on their individual federal income tax return. The three C-corporations file federal returns and in the state of Florida, where the businesses operates.

For LMATT Series 2024, Inc., taxes on earnings are based on pretax financial accounting income (losses).

 

F-74


Table of Contents

The Company records uncertain tax positions in accordance with ASC 740, Income Taxes, on the basis of a two-step process whereby: (i) management determines whether it is more likely than not that the tax positions will be sustained based on the technical merits of the position, and (ii) for those tax positions that meet the more likely than not recognition threshold, management recognizes the largest amount of tax benefit that is greater than 50% likely to be realized upon ultimate settlement with the related tax authority. There are currently no uncertain tax positions.

The Company recognizes interest and penalties as a component of income tax expense. The Company is subject to routine audits by taxing jurisdictions; however, there are currently no audits for any tax periods in progress.

Leases— The Company accounts for its leases in accordance with ASC 842, Leases. A contract is or contains a lease if there is identified property, plant and equipment that is either explicitly or implicitly specified in the contract and the lessee has the right to control the use of the property, plant and equipment throughout the contract term, which is based on an evaluation of whether the lessee has the right to direct the use of the property, plant and equipment.

The Company has one lease for office space in Orlando, Florida that is accounted for as an operating lease and goes through July 31, 2024. The Company is responsible for utilities, maintenance, taxes and insurance, which are variable payments based on a reimbursement to the lessor of the lessor’s costs incurred. The Company excludes variable lease payments from the measurement of lease liabilities and right-of-use (“ROU”) assets recognized on the Company’s Consolidated Balance Sheets. Variable lease payments are recognized as a lease expense on the Company’s Consolidated Statements of Operations and Comprehensive Income in the period incurred. The Company has elected the practical expedient to account for lease components and non-lease components together as a single lease component for its real estate lease noted above.

The Company has elected the short-term lease exemption, which permits the Company to not recognize a lease liability and ROU asset for leases with an original term of one year or less. Currently the Company does not have any short-term leases. The Company’s current lease includes a renewal option. The Company has determined that the renewal option is not reasonably certain of exercise based on an evaluation of contract, market and asset-based factors, and therefore does not include periods covered by renewal options in its lease term. The Company’s leases generally do not include purchase options, residual value guarantees, or material restrictive covenants.

The Company determines its lease liability and ROU by calculating the present value of future lease payments. The present value of future lease payments is discounted using the Company’s incremental borrowing rate. As the Company’s leases generally do not have a readily determinable implicit rate, the Company uses its incremental borrowing rate based on market yields and comparable credit ratings, adjusted for lease term, to determine the present value of fixed lease payments based on information available at the lease commencement date.

The Company does not have any finance leases, nor is the Company a lessor (or sublessor).

See Note 16 for additional disclosures related to leases.

Earnings Per Unit—The Company has only one class of equity for net income (loss)per unit. Basic net income per unit is calculated by dividing net income by the weighted average number of units outstanding during the applicable period. If the number of units outstanding increases as a result of a stock dividend or stock split or decreases as a result of a reverse stock split, the computations of basic net income per unit are adjusted retroactively for all periods presented to reflect that change in capital structure. If such changes occur after the close of the reporting period but before issuance of the financial statements, the per-unit computations for that period and any prior-period financial statements presented are based on the new number of units.

 

F-75


Table of Contents
3.

LIFE INSURANCE SETTLEMENT POLICIES

As of December 31, 2022, the Company holds 53 life settlement policies, of which 35 are accounted for under the fair value method and 18 are accounted for using the investment method (cost, plus premiums paid). Aggregate face value of policies held at fair value is approximately $40,092,154 as of December 31, 2022, with a corresponding fair value of approximately $13,809,352. Aggregate face value of policies accounted for using the investment method is $42,330,000 as of December 31, 2022, with a corresponding carrying value of approximately $8,716,111.

As of December 31, 2021, the Company did not own life settlement policies. As such, information herein has been presented only for the Consolidated Balance Sheets, dated as of December 31, 2022.

As of December 31, 2022, the Company did not have any contractual restrictions on its ability to sell policies, including those held as collateral for the issuance of long-term debt. See Note 11, “Long-Term Debt.”

Life expectancy reflects the probable number of years remaining in the life of a class of persons determined statistically, affected by such factors as heredity, physical condition, nutrition, and occupation. It is not an estimate or an indication of the actual expected maturity date or indication of the timing of expected cash flows from death benefits. The following tables summarize the Company’s life insurance policies grouped by remaining life expectancy as of December 31, 2022:

Policies Carried at Fair Value—

 

Remaining Life Expectancy (Years)    Number of Life
Insurance
Policies
     Face Value          Fair Value      

0-1

     —        $ —        $ —    

1-2

     1        200,000        160,000  

2-3

     11        3,085,549        2,274,406  

3-4

     1        2,200,000        1,406,451  

4-5

     1        1,000,000        526,416  

Thereafter

     21        33,606,605        9,442,079  
  

 

 

    

 

 

    

 

 

 
     35      $ 40,092,154      $ 13,809,352  
  

 

 

    

 

 

    

 

 

 

Policies accounted for using the investment method—

 

Remaining Life Expectancy (Years)   

Number of

Life Insurance
Policies

     Face Value      Carrying
Value
 

0-1

     1      $ 3,000,000      $ 1,220,000  

1-2

     1        500,000        327,683  

2-3

     2        2,000,000        1,039,088  

3-4

     1        500,000        260,000  

4-5

     2        3,850,000        845,000  

Thereafter

     11        32,480,000        5,024,340  
  

 

 

    

 

 

    

 

 

 
     18      $ 42,330,000      $ 8,716,111  
  

 

 

    

 

 

    

 

 

 

 

F-76


Table of Contents

Estimated premiums to be paid by the Company for its portfolio accounted for using the investment method during each of the five succeeding calendar years and thereafter as of December 31, 2022, are as follows:

 

2023

   $ 799,201  

2024

     896,961  

2025

     895,559  

2026

     981,749  

2027

     1,096,323  

Thereafter

     4,197,118  
  

 

 

 

Total

   $  8,866,912  
  

 

 

 

The Company is required to pay premiums to keep its portion of life insurance policies in force. The estimated total future premium payments could increase or decrease significantly to the extent that actual mortalities of insureds differ from the estimated life expectancies.

For policies accounted for under the investment method, the Company has not been made aware of information causing a material change to assumptions relating to the timing of realization of life insurance settlement proceeds. The Company has also not been made aware of information indicating impairment to the carrying value of policies.

 

4.

PROPERTY AND EQUIPMENT, NET

Property and equipment, net comprised of the following:

 

     As of      As of  
     December 31, 2022      December 31, 2021  

Furniture and fixtures

   $  19,444      $  19,444  

Leasehold improvements

     5,902        5,902  
  

 

 

    

 

 

 

Property and equipment—gross

     25,346        25,346  

Less: accumulated depreciation

     (6,729      (2,447
  

 

 

    

 

 

 

Property and equipment—net

   $ 18,617      $ 22,899  
  

 

 

    

 

 

 

Depreciation expense for the years ended December 31, 2022 and 2021 was $4,282 and $2,447, respectively.

 

5.

AVAILABLE-FOR-SALE SECURITIES, AT FAIR VALUE

Convertible Promissory Notes—The Company holds convertible promissory notes in a separate unrelated insurance technology company. In November 2021, the Company purchased a $250,000 note and then purchased an additional note in January 2022 for $250,000 as part of the Tranche 5 offering (“Tranche 5 Promissory Note”). The Tranche 5 Promissory Note pays six percent (6%) interest per annum. The Tranche 5 Promissory Note matures November 12, 2023 (“2023 Maturity Date”) and will be paid in full as to outstanding principal and accrued interest on the 2023 Maturity Date unless the Tranche 5 Promissory Note converts prior to the 2023 Maturity Date. Conversion into preferred shares occurs if the technology company engages in an additional equity financing event that yields gross cash proceeds in excess of $1,000,000 (“Next Equity Financing”).

In October 2022, the Company purchased an additional convertible promissory note in the same unrelated insurance technology company for $500,000 as part of the Tranche 6 offering (“Tranche 6 Promissory Note” and collectively with the Tranche 5 Promissory Note, the “Convertible Promissory Notes”). The Tranche 6 Promissory Note pays eight percent (8%) interest per annum and matures September 30, 2024 (“2024 Maturity Date”) and will be paid in full as to outstanding principal and accrued interest on the 2024

 

F-77


Table of Contents

Maturity Date unless the Tranche 6 Promissory Note converts prior to the 2024 Maturity Date. Conversion into preferred shares occurs if the technology company engages in an additional equity financing event that yields gross cash proceeds in excess of $5,000,000 (“Next Round Securities”).

The Company applies the available-for-sale method of accounting for its investment in the Convertible Promissory Notes which are debt investments. The Convertible Promissory Notes do not qualify for either the held-to-maturity method due to the Convertible Promissory Notes’ conversion rights or the trading-securities method because the Company holds the Convertible Promissory Notes as a long-term investment. The Convertible Promissory Notes are measured at fair value at each reporting-period end. Unrealized gains and losses are reported in other comprehensive income until realized. As of December 31, 2022, the Company evaluated the fair value of its investment and determined that the fair value approximates the carrying value of $1,000,000 and there was no unrealized gain or loss recorded.

 

6.

OTHER INVESTMENTS AND OTHER NONCURRENT ASSETS

Other Investments:

Convertible Preferred Stock OwnershipThe Company owns convertible preferred stock in two entities, further described below:

On July 22, 2020, the Company purchased 224,551 units of an unrelated insurance technology company’s Series Seed Preferred units for $750,000 (“Seed Units”). Upon conversion, the Seed Units held by the Company would represent 8.1% control in the technology company. During December 2022, the Company purchased an incremental 14,970 of Series Seed Preferred units for $50,000 and had a total of $800,000 investment as of December 31, 2022.

On December 21, 2020, the Company purchased 207,476 shares of a separate unrelated insurance technology company’s Series B-1 preferred stock for $500,000 (“Preferred Shares”). The Preferred Shares are convertible into voting common stock of the technology company at the option of the Company. Upon conversion, the Preferred Shares would represent less than 1% control in the technology company.

The Company applies the measurement alternative for its investments in the Seed Units and Preferred Shares because these investments are of an equity nature, and the Company does not have the ability to exercise significant influence over operating and financial policies of entities even in the event of conversion of the Seed Units or Preferred Shares. Under the measurement alternative, the Company records the investment based on original cost less impairments, if any, plus or minus changes resulting from observable price changes in orderly transactions for the identical or a similar investment of the investee. The Company’s share of income or loss of such companies is not included in the Company’s Consolidated Statements of Operations and Comprehensive Income (Loss). The Company tests its investments for impairment whenever circumstances indicate that the carrying value of the investment may not be recoverable. No impairment of investments occurred for the years ended December 31, 2022 and 2021.

Other Noncurrent Assets- at fair value:

S&P OptionsThe Company owns S&P 500 put and call options that were purchased through a broker as an economic hedge related to the market-indexed debt instruments included in the long-term debt note. The value is based on shares owned and quoted market prices in active markets. Changes in fair value are recorded in the Unrealized Loss on Investments line item on the income statement.

 

7.

CONSOLIDATION OF VARIABLE INTEREST ENTITIES

The Company consolidates VIEs for which it is the primary beneficiary or VOEs for which it controls through a majority voting interest or other arrangement. See Note 2 for more information on how the Company evaluates an entity for consolidation.

 

F-78


Table of Contents

The Company evaluated any entity in which it had a variable interest upon formation to determine whether the entity should be consolidated. The Company also evaluated the consolidation conclusion during each reconsideration event, such as changes in the governing documents or additional equity contributions to the entity. During the year ended December 31, 2022, the Company consolidated LMX, Longevity Market Advisors and LMA Income Series, LP, which had total assets and liabilities of $30,073,972 and $27,116,762, respectively. For the year ended December 31, 2021, the Company consolidated LMX, which had total assets and liabilities of $400 and $0, respectively. The Company did not deconsolidate any entities during the years ended December 31, 2022 or December 31, 2021.

For the year ended December 31, 2022, the Company held total assets of $987,964 and liabilities of $358,586, in unconsolidated VIEs. As of December 31, 2021, the Company held total assets of $596,567 and liabilities of $2,218 in unconsolidated VIEs.

 

8.

SEGMENT REPORTING

Segment Information—The Company organizes its business into two reportable segments (1) Portfolio Servicing and (2) Active Management, which generate revenue in different manners.

This segment structure reflects the financial information and reports used by the Company’s management, specifically its CODM, to make decisions regarding the Company’s business, including resource allocations and performance assessments as well as the current operating focus in compliance with ASC 280, Segment Reporting. The Company’s CODM is the President and CEO of the Company.

The Portfolio Servicing segment generates revenues by providing policy services to customers on a contract basis.

The Active Management segment generates revenues by buying, selling and trading policies and maintaining policies through to death benefit. The Company’s reportable segments are not aggregated.

The Company’s method for measuring profitability on a reportable segment basis is gross profit. The CODM does not review asset information related to investments nor expenditures incurred for long-lived assets given the Company’s investments are recognized on a cost basis and the Company’s long-lived assets are immaterial to the consolidated financial statements.

 

F-79


Table of Contents

Information related to the Company’s reporting segments for the years ended December 31, 2022 and December 31, 2021 is as follows:

 

     As of December 31, 2022      As of December 31, 2021  

Portfolio Servicing

   $ 1,470,973      $ 1,079,986  

Active Management

     43,242,581        120,000  
  

 

 

    

 

 

 

Total Revenue

   $ 44,713,553      $ 1,199,986  
  

 

 

    

 

 

 

Portfolio Servicing

   $ 300,235      $ 406,093  

Active Management

     38,168,187        58,000  
  

 

 

    

 

 

 

Gross profit

   $ 38,468,422      $ 464,093  
  

 

 

    

 

 

 

Sales and Marketing

   $ (2,596,140    $ —    

General, administrative and other

     (1,066,403      (101,406

Other operating expenses

     —          (493,849

Depreciation

     (4,282      (2,447

Other expense

     (347,013      —    

Interest (expense)

     (42,798   

Interest income

     1,474     

Change on fair value of debt

     (90,719      —    

Unrealized gain(loss) on investments

     (1,045,623      —    

Income tax expense

     (889,943      —    

Net loss attributable to non-controlling interest

     (704,699      148,155  
  

 

 

    

 

 

 

Net income attributable to Longevity Market Assets, LLC

   $ 31,682,275      $ 14,546  
  

 

 

    

 

 

 

 

9.

COMMITMENTS AND CONTINGENCIES

Legal ProceedingsOccasionally, the Company may be subject to various proceedings, lawsuits, disputes, or claims. The Company investigates these claims as they arise and accrues a liability when losses are probable and reasonably estimated. Although claims are inherently unpredictable, the Company is currently not aware of any matters that, if determined adversely to the Company, would individually or taken together, have a material adverse effect on the Company’s business, financial position, results of operations, or cash flows.

Commitment The Company has entered into a Strategic Services and Expenses Support Agreement (“Expense Support Agreement”) with two commonly owned full-service origination, servicing, and investment providers (the “Providers”) in exchange for an option to purchase the outstanding equity ownership of the Providers. Pursuant to the Expense Support Agreement, LMA provides financial support and advice for the expenses of the Providers incurred in connection with their life settlement transactions businesses and the Providers are required to hire a life settlement transactions operations employee of an affiliate of LMA. No later than December 1 of each calendar year, LMA provides a budget for the Providers, in which LMA commits to extend financial support for all operating expenses up to the budgeted amount. “Operating Expenses” for purposes of the Expense Support Agreement means all annual operating expenses of the Providers incurred in the ordinary course of business, excluding the premiums paid for the Providers insurance coverages that are allocable to the insurance coverage provided to Institutional Life Holdings, LLC, which owns all the outstanding membership interests of the Providers if unrelated to the Providers’ settlement businesses.

Since inception of the Expense Support Agreement on January 1, 2021 through December 31, 2021, LMA had incurred $120,000 related to initial funding of operations, which were subsequently reimbursed and $0

 

F-80


Table of Contents

related to expenses. For the year ended December 31, 2022, LMA incurred $347,013 of expenses related to the Expense Support Agreement, which is included in the Other Expense line of the Consolidated Statements of Operations and Comprehensive Income (Loss) and have not been reimbursed by the Providers.

 

10.

FAIR VALUE MEASUREMENTS

The Company determines fair value based on assumptions that market participants would use in pricing an asset or a liability in the principal or most advantageous market. When considering market participant assumptions in fair value measurements, the following fair value hierarchy distinguishes between observable and unobservable inputs, which are categorized in one of the following levels:

 

   

Level 1 inputs: Unadjusted quoted prices in active markets for identical assets or liabilities accessible to the reporting entity at the measurement date.

 

   

Level 2 inputs: Other than quoted prices in Level 1 inputs that are observable for the asset or liability, either directly or indirectly, for substantially the full term of the asset or liability.

 

   

Level 3 inputs: Unobservable inputs for the asset or liability used to measure fair value to the extent that observable inputs are not available, thereby allowing for situations in which there is little, if any, market activity for the asset or liability at the measurement date.

Recurring Fair Value Measurements—The assets and liabilities measured at estimated fair value on a recurring basis and their corresponding placement in the fair value hierarchy are presented in the tables below.

 

As of December 31, 2022    Fair Value Hierarchy  
     Level 1      Level 2      Level 3      Total  

Assets:

           

Life settlement policies

   $ —        $  —        $ 13,809,352      $ 13,809,352  

Available-for-sale securities, at fair value

     —          —          1,000,000        1,000,000  

Other Investments

     —          —          1,300,000        1,300,000  

S&P 500 options

     890,829        —          —          890,829  
  

 

 

    

 

 

    

 

 

    

 

 

 

Tot assets held at fair value

   $ 890,829      $ —        $ 16,109,352      $ 17,000,181  
  

 

 

    

 

 

    

 

 

    

 

 

 

Liabilities:

           

Long-term debt

   $ —        $ —        $ 28,249,653      $ 28,249,653  
  

 

 

    

 

 

    

 

 

    

 

 

 

 

     Fair Value Hierarchy  
As of December 31, 2021    Level 1      Level 2      Level 3      Total  

Assets:

           

Life settlement policies

   $  —        $  —        $ —        $ —    

Available-for-sale securities, at fair value

     —          —          250,000        250,000  

Other investments

     —          —          1,250,000        1,250,000  

Other non-current assets

     —          —          —          —    
  

 

 

    

 

 

    

 

 

    

 

 

 

Tot assets held at fair value

   $ —        $ —        $ 1,500,000      $ 1,500,000  
  

 

 

    

 

 

    

 

 

    

 

 

 

Liabilities:

           

Long-term debt

   $ —        $ —        $ —        $ —    
  

 

 

    

 

 

    

 

 

    

 

 

 

Life Settlement PoliciesThe Company separately accounts for each owned life settlement policy using either the fair value method, or the investment method (cost, plus premiums paid). The valuation method is chosen upon contract acquisition and is irrevocable.

 

F-81


Table of Contents

For policies carried at fair value, the Company utilizes valuation services of third-party actuarial firm, who value the contracts using Level 3 unobservable inputs, including actuarial assumptions, such as life expectancies and cash flow discount rates. The valuation model is based on a discounted cash flow analysis and is sensitive to changes in the discount rate used. The Company utilizes a discount rate of 12% for policy valuation, which is based on economic and company-specific factors.

For life settlement policies carried using the investment method, the Company measures these at the cost of the policy plus premiums paid. The policies accounted for using the investment method totaled $8,716,111 at December 31, 2022 and $0 at December 31, 2021.

Discount Rate Sensitivity—Changes in the 12% discount rate on the death benefit and premiums used to estimate the policies issued under LMATT Series 2024, Inc (“LMATT Policies”) fair value has been analyzed. If the discount rate increased or decreased by 2 percentage points and the other assumptions used to estimate fair value remained the same, the change in estimated fair value as of December 31, 2022, would be as follows:

 

As of December 31, 2022           Change in  
Rate Adjustment    Fair Value      Fair Value  

+2%

   $ 12,376,891      $ (1,432,461

No change

     13,809,352        —    

-2%

     15,571,704        1,762,352  

Credit Exposure to Insurance Companies—The following table provides information about the life insurance issuer concentrations that exceed 10% of total death benefit or 10% of total fair value of the Company’s life insurance policies as of December 31, 2022:

 

Carrier    Face Value     Fair Value     Rating  

American General Life Insurance Company

     17     15     A  

John Hancock Life Insurance Company

     31       30       A+  

ReliaStar Life Insurance Company

     5       10       NR  

Principal Life

     10       10       A+  

Securian Life Insurance Company

     12       4       A+  

The following table provides a roll forward of the fair value of life insurance as of December 31, 2022:

 

Fair value at December 31, 2021

   $ —    
  

 

 

 

Policies purchased

     8,161,975  
  

 

 

 

Realized gain on matured/sold policies

     105,000  

Premius Paid

     (433,626

Unrealized gain on held policies

     5,742,377  
  

 

 

 

Change in estimated fair value

     5,413,751  

Matured/sold policies

     (200,000

Premiums paid

     433,626  
  

 

 

 

Fair value at December 31, 2022

   $ 13,809,352  
  

 

 

 

Long-Term Debt—See Note 11, “Long-Term Debt” for background information on the market-indexed debt. The Company has elected the fair value option in accounting for the instruments. Fair value is determined using Level 3 inputs. The valuation methodology is based on the Black-Scholes-Merton option-pricing formula and a discounted cash flow analysis. Inputs to the Black-Scholes-Merton model include (i) the S&P 500 Index price, (ii) S&P 500 Index volatility, (iii) a risk-free rate based on data published by the US Treasury, and (iv) a term assumption based on the contractual term of the LMATT Notes. The discounted cash flow analysis includes a discount rate that is based on the implied discount rate developed

 

F-82


Table of Contents

by calibrating a valuation model to the purchase price on the initial investment date. The implied discount rate is evaluated for reasonableness by benchmarking it to yields on actively traded comparable securities.

The total change in fair value of the debt resulted in a gain of $1,778,987. This comprises of a gain of $1,052,836, net of tax, which is included within accumulated other comprehensive income and $342,994, net of tax, which is included in equity of noncontrolling interests resulting from risk-adjusted valuation scenarios and a recognized a loss of $90,719 on the change in fair value of the debt resulting from risk-free valuation scenarios, which is included within Change in fair value of debt within the Consolidated Statements of Operations and Comprehensive Income (Loss) for the year ended December 31, 2022.

The following table provides a roll forward of the fair value of the issued as of December 31, 2022:

 

Fair value at December 31, 2021

   $ —    
  

 

 

 

Debt issued to third parties

   $ 30,028,640  
  

 

 

 

Unrealized loss on change in fair value (risk-free)

     90,719  

Unrealized (gain) on change in fair value (credit-adjusted)

     (1,869,706
  

 

 

 

Change in estimated fair value

     (1,778,987
  

 

 

 

Fair value at December 31, 2022

   $ 28,249,653  
  

 

 

 

Other Noncurrent Assets: S&P 500 Options— In February 2022, LMATT Series 2024, Inc., which the Company consolidates for financial reporting, purchased and sold S&P 500 call and put options through a broker. The Company purchased and sold additional S&P 500 call options through a broker in September 2022 through their 100% owned and fully consolidated subsidiaries, LMATT Growth Series 2.2024, Inc. and LMATT Growth & Income Series 1.2026, Inc. The options are exchange traded, and fair value is determined using Level 1 inputs of quoted market prices as of the Consolidated Balance Sheets date. Changes in fair value are classified as Unrealized gain/loss on investments within the Consolidated Statements of Operations and Comprehensive Income (Loss).

Financial Instruments Measured at Fair Value on a Nonrecurring Basis—The following financial assets, composed of equity securities without readily determinable fair values, are adjusted to fair value when observable price changes are identified, or an impairment charge is recognized. Such fair value measurements are based predominantly on Level 3 inputs.

Available-for-Sale Investment—The Convertible Promissory Notes are classified as an available-for-sale securities. Available-for-sale investments are subsequently measured at fair value. Unrealized holding gains and losses are excluded from earnings and reported in other comprehensive income until realized. The Company determines fair value of its available-for-sale investments using unobservable inputs by considering the initial investment value, next round financing, and the likelihood of conversion or settlement based on the contractual terms in the agreement. The Company initially purchased a $250,000 convertible promissory note from the issuer in 2021 and then on January 7, 2022, the Company purchased an additional $250,000 convertible promissory note from the same issuer and then an additional $500,000 in October 2022. As of December 31, 2022 and 2021, the Company evaluated the fair value of its Convertible Promissory Notes and determined that the fair value approximates the carrying value of $1,000,000 and $250,000, respectively.

Other Investments—The Company determines fair value using Level 3 inputs under the measurement alternative. These investments are recorded at cost, minus impairment, if any, plus or minus changes resulting from observable price changes in orderly transactions for the identical or a similar investment of the same issuer. Impairment is assessed qualitatively. As of December 31, 2022 and 2021, the Company did not identify any impairment indictors and determined that the carrying value of $1,300,000 and $1,250,000, respectively, is the fair value for these equity investments in privately held companies, given that there have been no observable price changes.

 

F-83


Table of Contents

Long-Term Debt – LMATT 1.2026 Issuance—The Company has issued $400,000 in market-indexed notes, which include participation in S&P 500 index returns and offer downside market protection. See additional information in the Long-Term Debt footnote. The company evaluates the fair value of the note using Level 3 unobservable inputs. As of December 31, 2022, the Company evaluated the fair value of the note and determined that the fair value approximates the carrying value of $400,000.

Financial Instruments Where Carrying Value Approximates Fair Value—The carrying value of cash, cash equivalents, accounts receivables, and due to affiliates approximates fair value due to the short-term nature of their maturities.

 

11.

LONG-TERM DEBT

Long-term debt comprises of the following:

 

     December 31, 2022      December 31, 2021  
     Cost      Fair value      Cost      Fair value  

Market-indexed notes:

           

LMATT Series 2024, Inc.

   $ 9,866,900      $ 8,067,291      $  —        $  —    

LMATT Series 2.2024, Inc.

     2,333,391        2,354,013        —          —    

LMATT Growth & Income Series 1.2026, Inc

     400,000        400,000        —          —    

Secured borrowing:

           

LMATT Income Series, LP

     17,428,349        17,428,349        —          —    
  

 

 

    

 

 

    

 

 

    

 

 

 

Total long-term debt

   $ 30,028,640      $ 28,249,653      $ —        $ —    
  

 

 

    

 

 

    

 

 

    

 

 

 

LMATT Series 2024, Inc. Market-Indexed Notes:

On March 31, 2022, LMATT Series 2024, Inc., which the Company consolidates for financial reporting, issued $10,166,900 in market-indexed private placement notes. The notes, titled the Longevity Market Assets Target-Term Series (LMATTS) 2024, are market-indexed instruments designed to provide upside performance exposure of the S&P 500 Index, while limiting downward exposure. Upon maturity of the notes in 2024, the principal, plus the return based upon the S&P 500 Index must be paid. The notes have a feature to protect debt holders from market downturns, up to 40%. Any subsequent losses below the 40% threshold will reduce the notes on a one-to-one basis. As of December 31, 2022, $9,886,900 of the principal amount remained outstanding.

The notes are held at fair value, which represents the exit price, or anticipated price to transfer the liability to a third party. As of December 31, 2022, the fair value of the LMATT Series 2024, Inc. notes was $8,067,291.

The notes are secured by the assets of the issuing entities, which includes cash, S&P 500 options, and life settlement policies totaling $12,200,797 as of December 31, 2022. The notes agreements do not restrict the trading of life settlement contracts prior to maturity of the notes, as total assets of the issuing companies are considered as collateral. There are also no restrictive covenants associated with the notes with which the entities must comply.

LMATT Series 2.2024, Inc. Market-Indexed Notes:

On September 16, 2022, LMATTS Series 2.2024, Inc., a 100% owned subsidiary which the Company consolidates for financial reporting issued $2,333,391 in market-indexed private placement notes. The notes, titled the Longevity Market Assets Target-Term Growth Series 2.2024, Inc. (“LMATTSTM Series 2.2024, Inc.”) are market-indexed instruments designed to provide upside performance exposure of the S&P 500 Index, while limiting downward exposure. Upon maturity of the notes in 2024, the principal, plus the return based upon the S&P 500 Index must be paid. The notes have a feature to provide upside performance

 

F-84


Table of Contents

participation that is capped at 120% of the performance of the S&P 500. A separate layer of the notes have a feature to protect debt holders from market downturns by up to 20% if the index price experiences a loss during the investment period. After the underlying index has decreased in value by more than 20%, the investments will experience all subsequent losses on a one-to-one basis. As of December 31, 2022, the entire principal amount remained outstanding.

The notes are held at fair value, which represents the exit price, or anticipated price to transfer the liability to a third party. As of December 31, 2022, the fair value of the LMATT Series 2.2024, Inc. notes was $2,354,013.

The notes are secured by the assets of the issuing entity, LMATT Series 2.2024, Inc., which include cash, S&P 500 options, and life settlement policies totaling $3,246,756 as of December 31, 2022. The notes agreement does not restrict the trading of life settlement contracts prior to maturity of the notes, as total assets of the issuing company are considered as collateral. There are also no restrictive covenants associated with the notes with which the entity must comply.

LMATT Growth and Income Series 1.2026, Inc. Market-Indexed Notes:

Additionally, on September 16, 2022, LMATT Growth and Income Series 1.2026, Inc., a 100% owned subsidiary which the Company consolidates for financial reporting issued $400,000 in market-indexed private placement notes. The notes, titled the Longevity Market Assets Target-Term Growth and Income Series 1.2026, Inc (“LMATTSTM Growth and Income Series 1.2026, Inc.”) are market-indexed instrument designed to provide upside performance exposure of the S&P 500 Index, while limiting downward exposure. Upon maturity of the notes in 2026, the principal, plus the return based upon the S&P 500 Index must be paid. The notes have a feature to provide upside performance participation that is capped at 140% of the performance of the S&P 500. A separate layer of the notes have a feature to protect debt holders from market downturns by up to 10% if the index price experiences a loss during the investment period. After the underlying index has decreased in value by more than 10%, the investment will experience all subsequent losses on a one-to-one basis. These notes also include a 4% dividend feature that will be paid annually. As of December 31, 2022, the entire principal amount remained outstanding.

The notes are held at fair value, which represents the exit price, or anticipated price to transfer the liability to a third party. As of December 31, 2022, the fair value of the LMATT Growth and Income Series 1.2026, Inc. notes was $400,000.

The notes are secured by the assets of the issuing entity, LMATT Growth and Income Series 1.2026, Inc., which include cash, S&P 500 options, and life settlement policies totaling $752,236 as of December 31, 2022. The notes agreement does not restrict the trading of life settlement contracts prior to maturity of the notes, as total assets of the issuing company are considered as collateral. There are also no restrictive covenants associated with the notes with which the entity must comply.

See additional fair value considerations within the Fair Value footnote.

LMA Income Series, LP and LMA Income Series, GP, LLC Secured Borrowing

LMA Income Series, GP, LLC, wholly owned and controlled by that LMA Series, LLC, formed a limited partnership, LMA Income Series, LP and issued partnership interests to limited partners in a private placement offering. The initial term of the offering is three years with the ability to extend for two additional one-year periods at the discretion of the general partner, LMA Income Series, GP, LLC. The limited partners will receive an annual dividend of 6.5% paid quarterly and 25% of returns in excess of a 6.5% internal rate of return capped at a 15% net internal rate of return. The General Partner will receive 75% of returns in excess of a 6.5% internal rate of return to limited partners then 100% in excess of a 15% net internal rate of return.

 

F-85


Table of Contents

It was determined that LMA Series, LLC is the primary beneficiary of LMA Income Series, LP and thus has fully consolidated the limited partnership in its consolidated financial statements for the year ended December 31, 2022.

The private placement offerings proceeds will be used to acquire an actively managed large and diversified portfolio of financial assets. LMA, through its consolidated subsidiaries, serves as the portfolio manager for the financial asset portfolio, which includes investment sourcing and monitoring. In this role, LMA has the unilateral ability to acquire and dispose of any of the above investments. As the partnership does not represent a business in accordance with ASC 810 and is a consolidated subsidiary that only holds financial assets, this represents a transfer subject to ASC 860-10. As the financial assets are not transferred outside the consolidated group, the proceeds from the offering shall be classified as a liability unless it meets the definition of a participating interest and the derecognition criteria in ASC 860 are met. The transferred interest did not meet the definition of a participating interest as LMA possesses the unilateral ability to direct the sale of the financial assets (ASC 860-10-50-6A(d)). In accordance with ASC 860-30-25-2, as the transfer of the financial assets did not meet the definition of a participating interest, LMA shall recognize the proceeds received from the offering as a secured borrowing.

LMA elected to account for the secured borrowing at fair value under the collateralized financing entity guidance within ASC 810-10-30. As of December 31, 2022, the fair value of the secured borrowing was $17,428,349.

 

12.

MEMBERS’ EQUITY

The Company is authorized to issue up to 5,000 units of par value common units. Holders of the Company’s common units are entitled to one vote for each share. At December 31, 2022 and 2021, there were 5,000 units issued and outstanding. Holders of the common units were entitled to receive, in the event of a liquidation, dissolution or winding up, ratably the assets available for distribution to the stockholders after payment of all liabilities.

 

13.

EMPLOYEE BENEFIT PLAN

The Company has a defined contribution plan in the U.S. intended to qualify under Section 401 (k) of the Internal Revenue Code (the “401(k) Plan”). The 401(k) Plan covers substantially all employees who meet minimum age and service requirements and allows participants to defer up to 100% of their annual compensation on a pre-tax basis. For the years ended December 31, 2022 and 2021, the Company elected to match 50% of employee contributions up to a maximum of 4% of eligible employee compensation. For the years ended December 31, 2022 and 2021, the Company recognized expenses related to the 401(k) Plan amounting to $22,559 and $8,368, respectively.

 

14.

INCOME TAXES

As the Company elected to file as an S-corporation for federal and state income tax purposes, the Company incurred no federal or state income taxes, except for income taxes recorded related to some of their consolidated variable interest entities and subsidiaries which are taxable C corporations. These VIEs and subsidiaries include LMATT Series 2024, Inc., the wholly owned subsidiary of LMX Series, LLC, which is consolidated into LMA as a VIE, as well as LMATT Growth Series 2.2024, Inc., a wholly owned subsidiary of LMATT Growth Series, Inc., and LMATT Growth and Income Series 1.2026, Inc., a wholly owned subsidiary of LMATT Growth and Income Series, Inc., all of which are 100% owned subsidiaries and fully consolidated. Accordingly, tax expense (benefit) is attributable to amounts for LMATT Series 2024, Inc, LMATT Growth Series, Inc. and LMATT Growth and Income Series, Inc.

 

F-86


Table of Contents

The components of provision for income taxes are as follows:

 

     December 31, 2022      December 31, 2021  

Current provision:

     

Federal

   $ —        $ —    

State

     —          —    

Foreign

     —          —    
  

 

 

    

 

 

 

Total current tax

     —          —    
  

 

 

    

 

 

 

Deferred provision (benefit):

     

Federal

     737,376        —    

State

     152,567        —    

Foreign

     —          —    
  

 

 

    

 

 

 

Total deferred tax

     889,943        —    
  

 

 

    

 

 

 

Provision for income taxes

   $ 889,943        —    
  

 

 

    

 

 

 

For the years ended December 31, 2022 and 2021, the income tax expense differs from the provision that would result from applying federal and state statutory tax rates to income before income taxes due to the Company’s S-corporation election recognized for federal and state purposes.

For LMATT Series 2024, Inc., LMATT Growth Series, Inc. and LMATT Growth and Income Series, Inc., the Company recognized $889,943 of provision related to income taxes for the year ended December 31, 2022. For the year ended December 31, 2021, the Company recognized no provision related to income taxes for LMATT Series 2024, Inc. because the Company incurred operating losses and maintained a full valuation allowance against its net deferred tax assets.

The effective income tax rate differs from the federal statutory income tax rate applied to the profit loss before provision for income taxes due to the following:

 

     Year Ended
December 31, 2022
     Year Ended
December 31, 2021
 

Income tax benefit computed at federal statutory rate

   $ 6,988,153      $ (28,058

Effect of pass through entities

   $ (6,147,068    $ (75,650

State taxes, net of federal benefit

     174,024        (21,458

Valuation allowance

     (125,166      125,166  
  

 

 

    

 

 

 

Income tax benefit at effective tax rate

   $ 889,943      $ —    
  

 

 

    

 

 

 

 

F-87


Table of Contents

The effects of temporary differences that give rise to significant portions of the deferred tax assets are as follows:

 

     Year Ended
December 31, 2022
     Year Ended
December 31, 2021
 

Deferred tax assets:

     

Net operating loss carryforwards

   $ 167,554      $ 125,166  

Basis Difference in Life Insurance Contracts

   $ 109,903     

Other

     —          —    
  

 

 

    

 

 

 

Gross deferred tax assets

     277,457        125,166  

Less: valuation allowance

     —          (125,166
  

 

 

    

 

 

 

Total deferred tax assets

     277,457        —    
  

 

 

    

 

 

 

Deferred tax liabilities:

     

Unrealized Gain

     (1,641,277      —    
  

 

 

    

 

 

 

Other

     —          —    
  

 

 

    

 

 

 

Gross deferred tax liabilities

     (1,641,277      —    
  

 

 

    

 

 

 

Deferred tax liabilities—net of allowance

   $ (1,363,820    $ —    
  

 

 

    

 

 

 

The components of the Company’s net deferred tax assets are subject to realizability analysis in accordance with ASC 740. The establishment of a valuation allowance is based on consideration of all available evidence, both positive and negative, concerning the expectation of future realization, including, among other items: historical operating results; forecasts of future operations; the duration of statutory carryforward periods; experience with tax attributes expiring unused; and future reversals of existing taxable temporary differences and tax planning alternatives. In making such judgments, greater weight is given to evidence that can be objectively verified. Based on this analysis, the Company determined that sufficient positive evidence existed as of December 31, 2022 to support releasing the valuation allowance recorded against net operating loss tax attributes at December 31, 2021.

The Company has $661,092 of Federal Net Operating Losses and $661,092 State Net Operating Losses that can be carried forward indefinitely. The Federal Net Operating Losses may be used to offset 80% of taxable income in a given year.

The Company did not have any unrecognized tax benefits relating to uncertain tax positions at December 31, 2022 and 2021 and did not recognize any interest or penalties related to uncertain tax position at December 31, 2022 and 2021. The Company does not anticipate that changes in its unrecognized tax benefits will have a material impact on the Consolidated Statements of Operations and Comprehensive Income during 2023.

 

15.

RELATED PARTY TRANSACTIONS

As of December 31, 2022 and 2021, $263,785 and $930,630 of due to affiliates, respectively, were payable to the companies in which Company’s members own interest. As of December 31, 2022 and 2021, $2,904,646 and $0 of due from affiliates, respectively, were receivable from the companies in which the Company’s members own interest or are currently in negotiations with. The majority of the due from affiliate amount represents transaction costs incurred by the Company related to the planned business combination in which ERES has committed to reimburse the Company upon consummation of the merger.

The Company has a related party relationship with Nova Trading (US), LLC (“Nova Trading”), a Delaware limited liability company, and Nova Holding (US) LP, a Delaware limited partnership (“Nova Holding” and collectively with Nova Trading, “Nova Funds”), as the owners of the Company jointly own 11% of the

 

F-88


Table of Contents

Nova Funds. The Company also earns service revenue related to policy and administrative services on behalf of Nova Funds. The annual servicing fee is equal to 50 basis points (0.50%) times the invested amount in policies held by Nova Funds. The servicing fee is billed monthly. The Company earned $818,300 and $699,884, respectively, in service revenue related to Nova Funds for the years ended December 31, 2022 and December 31, 2021.

The Company also uses Abacus to originate life settlement policies that it accounts for under the investment method. For the year ended December 31, 2022, the Company incurred $2,268,150 in origination expenses for life settlement policies that are included as part of active management revenue, given that revenue is presented on a net basis.

At December 31, 2022 and 2021, there were $196,289 and $67,491, respectively, in expense reimbursements owed from the Nova funds, which are included as related party receivables in the accompanying balance sheets.

 

16.

LEASES

In April 2021, the Company entered into an agreement to lease office space in Orlando, Florida from a related party. The lease is classified as an operating lease and goes through July 31, 2024. The Company does not have any other leasing activities.

The Company’s ROU assets and lease liabilities for its operating leases consisted of the following amounts as of December 31, 2022 and 2021:

 

     Year Ended      Year Ended  
     December 31, 2022      December 31, 2021  

Assets:

     

Operating lease right-of-use assets

   $ 77,011      $ 122,503  

Liabilities:

     

Operating lease liability, current

     48,127        45,107  

Operating lease liability, non-current

     29,268        77,396  

Total lease liability

     —          —    
  

 

 

    

 

 

 
     77,395        122,503  

The Company recognizes lease expense for its operating leases within general, administrative, and other expenses on the Company’s Consolidated Statements of Operations and Comprehensive Income (Loss). The Company’s lease expense for the periods presented consisted of the following:

 

     Year Ended      Year Ended  
     December 31, 2022      December 31, 2021  

Operating lease cost

   $ 48,784      $ 19,868  

Variable lease cost

     3,664        1,019  
  

 

 

    

 

 

 
     52,449        20,887  

The following table shows supplemental cash flow information related to lease activities for the periods presented:

 

Cash paid for amounts included in the measurement of the lease liability

     

Operating cash flows from operating leases

   $ 48,399      $ 19,868  

ROU assets obtained in exchange for new lease liabilities

     —        $ 139,025  

 

F-89


Table of Contents

The table below shows a weighted-average analysis for lease terms and discount rates for all operating leases for the periods presented:

 

     Year Ended     Year Ended  
     December 31, 2022     December 31, 2021  

Weighted-average remaining lease term (in years)

     1.58       2.58  

Weighted-average discount rate

     3.36     3.36

Future minimum noncancelable lease payments under the Company’s operating leases on an undiscounted basis reconciled to the respective lease liability at December 31, 2022 are as follows:

 

     Operating leases  

2023

   $ 49,855  

2024

     29,514  

2025

     —    

2026

     —    

2027

     —    

Thereafter

     —    
  

 

 

 

Total operating lease payments (undiscounted)

     79,369  

Less: Imputed interest

     (1,974
  

 

 

 

Lease liability as of December 31, 2022

   $ 77,395  
  

 

 

 

 

17.

SUBSEQUENT EVENTS

The Company evaluated subsequent events and transactions from the balance sheet date through March 24, 2023, the date at which the financial statements were issued.

*  *  *  *  *  *

 

F-90


Table of Contents

Longevity Market

Assets, LLC

Unaudited Condensed Consolidated Financial

Statements as of March 31, 2023 and

December 31, 2022, and for the Three Months

Ended March 31, 2023 and 2022


Table of Contents

LONGEVITY MARKET ASSETS, LLC

TABLE OF CONTENTS

 

 

     Page  

UNAUDITED CONDENSED CONSOLIDATED FINANCIAL STATEMENTS AS OF MARCH 31, 2023, AND DECEMBER 31, 2022, AND FOR THE THREE MONTHS ENDED MARCH 31, 2023 AND 2022:

  

Condensed Consolidated Balance Sheets

     F-93  

Condensed Consolidated Statements of Operations and Comprehensive Income

     F-94  

Condensed Consolidated Statements of Members’ Equity

     F-95  

Condensed Consolidated Statements of Cash Flows

     F-96  

Notes to Unaudited Condensed Consolidated Financial Statements

     F-97–F-114  

 

F-92


Table of Contents

LONGEVITY MARKET ASSETS, LLC

UNAUDITED CONDENSED CONSOLIDATED BALANCE SHEETS

AS OF MARCH 31, 2023 AND DECEMBER 31, 2022

 

 

     March 31,
2023
(unaudited)
     December 31,
2022

(audited)
 

ASSETS

     

CURRENT ASSETS:

     

Cash and cash equivalents

   $ 19,722,152      $ 30,052,823  

Accounts receivable

     —          10,448  

Related party receivable

     85,887        198,364  

Due from affiliates

     3,752,983        2,904,646  

Prepaid expenses and other current assets

     312,763        116,646  
  

 

 

    

 

 

 

Total current assets

     23,873,785        33,282,927  

PROPERTY AND EQUIPMENT—Net

     17,574        18,617  

OTHER ASSETS:

     

Operating right-of-use asset

     65,122        77,011  

Life settlement policies, at cost

     35,899,041        8,716,111  

Life settlement policies, at fair value

     27,093,473        13,809,352  

Available for sale securities, at fair value

     1,000,000        1,000,000  

Other investments, at cost

     1,450,000        1,300,000  

Other non-current assets, at fair value

     1,050,420        890,829  
  

 

 

    

 

 

 

TOTAL ASSETS

   $ 90,449,415      $ 59,094,847  
  

 

 

    

 

 

 

LIABILITIES AND MEMBERS’ EQUITY

     

CURRENT LIABILITIES:

     

Accounts payable

   $ 15,029,474      $ 40,014  

Due to affiliates

     264,107        263,785  

Operating lease liabilities—current portion

     48,904        48,127  

Accrued transaction costs

     1,306,062        908,256  

Other current liabilities

     50,984        42,227  
  

 

 

    

 

 

 

Total current liabilities

     16,699,531        1,302,409  

Long-term debt, at fair value

     37,401,688        28,249,653  

Operating lease liabilities—noncurrent portion

     16,794        29,268  

Deferred tax liability

     669,222        1,363,820  
  

 

 

    

 

 

 

TOTAL LIABILITIES

     54,787,235        30,945,150  
  

 

 

    

 

 

 

COMMITMENTS AND CONTINGENCIES (Note 9)

     

MEMBERS’ EQUITY:

     

Common units, $10.00 par value; 5,000 common units issued and outstanding as of March 31, 2023 and December 31, 2022

     50,000        50,000  

Additional paid-in capital

     660,000        660,000  

Retained earnings

     33,572,826        25,487,323  

Accumulated other comprehensive income

     967,454        1,052,836  

Non-controlling interest

     411,900        899,538  
  

 

 

    

 

 

 

Total members’ equity

     35,662,180        28,149,697  
  

 

 

    

 

 

 

TOTAL LIABILITIES AND EQUITY

   $ 90,449,415      $ 59,094,847  
  

 

 

    

 

 

 

The accompanying notes are an integral part of these interim condensed consolidated financial statements.

 

F-93


Table of Contents

LONGEVITY MARKET ASSETS, LLC

UNAUDITED CONDENSED CONSOLIDATED STATEMENTS OF OPERATIONS AND

COMPREHENSIVE INCOME FOR THE THREE MONTHS ENDED MARCH 31, 2023 AND 2022

 

 

     Three Months Ended March 31,  
     2023     2022  

REVENUES:

    

Portfolio servicing revenue

    

Related-party servicing revenue

   $ 213,447     $ 200,905  

Portfolio Servicing revenue

     89,424       370,000  
  

 

 

   

 

 

 

Total portfolio servicing revenue

     302,871       570,905  

Active management revenue

    

Investment Income from life insurance policies held using investment method

     8,392,334       8,015,000  

Change in fair value of life insurance policies (policies held using fair value method)

     1,578,184       1,291,492  
  

 

 

   

 

 

 

Total active management revenue

     9,970,518       9,306,492  

Total revenues

     10,273,389       9,877,397  

COST OF REVENUES (Excluding depreciation stated below)

     489,550       1,419,956  
  

 

 

   

 

 

 

Gross Profit

     9,783,839       8,457,441  

OPERATING EXPENSES:

    

Sales and marketing

     729,004       630,000  

General, administrative, and other

     696,892       641,205  

Change in fair value of debt

     953,433       41,634  

Unrealized (gain)/loss on investments

     (125,220     15,953  

Depreciation

     1,043       1,043  
  

 

 

   

 

 

 

Total operating expenses

     2,255,152       1,329,835  
  

 

 

   

 

 

 

Operating income

     7,528,687       7,127,605  
  

 

 

   

 

 

 

OTHER (EXPENSE) INCOME

    

Interest (expense)

     (357,383     —    

Interest income

     7,457       —    

Other (expense)

     (210,432     (114,792
  

 

 

   

 

 

 

Total other (expense) income

     (560,358     (114,792

Net income before tax

     6,968,329       7,012,813  
  

 

 

   

 

 

 

Income tax (benefit)

     (656,467     —    
  

 

 

   

 

 

 

NET INCOME

     7,624,796       7,012,813  
  

 

 

   

 

 

 

LESS: NET INCOME (LOSS) ATTRIBUTABLE TO NONCONTROLLING INTEREST

     (460,707     —    
  

 

 

   

 

 

 

NET INCOME ATTRIBUTABLE TO LONGEVITY MARKET ASSETS, LLC

   $ 8,085,503     $ 7,012,813  
  

 

 

   

 

 

 

EARNINGS PER UNIT:

    

Basic earnings per unit

   $ 1,524.96     $ 1,402.56  

Diluted earnings per unit

   $ 1,524.96     $ 1,402.56  

Weighted-average units outstanding—basic

     5,000       5,000  

Weighted-average units outstanding—diluted

     5,000       5,000  

NET INCOME

     7,624,796       7,012,813  

Other comprehensive income (loss), net of tax:

    

Change in fair value of debt

     (112,313     —    
  

 

 

   

 

 

 

Comprehensive income before non-controlling interests

     7,512,483       7,012,813  

Less: Net income (loss) attributable to non-controlling interests

     (460,707     —    

Less: Comprehensive income (loss) attributable to non-controlling interests

     (26,931     —    
  

 

 

   

 

 

 

Comprehensive income attributable to Longevity Market Assets, LLC

   $ 8,000,121     $ 7,012,813  
  

 

 

   

 

 

 

The accompanying notes are an integral part of these interim condensed consolidated financial statements.

 

F-94


Table of Contents

LONGEVITY MARKET ASSETS, LLC

UNAUDITED CONDENSED CONSOLIDATED STATEMENTS OF CHANGES IN MEMBERS’ EQUITY

FOR THE THREE MONTHS ENDED MARCH 31, 2023 AND 2022

 

 

    Common units     Additional
Paid-In

Capital
    Retained
Earnings
    Accumulated
Other
Comprehensive

Income
    Noncontrolling
Interests
    Total Members’
Equity
 
    Units     Amount  

LANCE AS OF DECEMBER 31, 2021

    5,000     $ 50,000     $ 660,000     $ 205,048     $ —       $ (148,155   $ 766,894  

Distributions

    —         —         —         (2,090,000     —         —         (2,090,000

Net income

    —         —         —         7,012,813       —         —         7,012,813  
 

 

 

   

 

 

   

 

 

   

 

 

   

 

 

   

 

 

   

 

 

 

BALANCE AS OF MARCH 31, 2022

    5,000     $ 50,000     $ 660,000     $ 5,127,862     $ —       $ (148,155   $ 5,689,707  
 

 

 

   

 

 

   

 

 

   

 

 

   

 

 

   

 

 

   

 

 

 
    Common units     Additional
Paid-In

Capital
    Retained
Earnings
    Accumulated
Other
Comprehensive

Income
    Noncontrolling
Interests
    Total Members’
Equity
 
    Units     Amount  

BALANCE AS OF DECEMBER 31, 2022

    5,000     $ 50,000     $ 660,000     $ 25,487,323     $ 1,052,836     $ 899,538     $ 28,149,697  

Distributions

    —             —         —         —         —    

Other comprehensive income

    —         —         —         —         (85,382     (26,931     (112,313

Net income

    —         —         —         8,085,503       —         (460,707     7,624,796  
 

 

 

   

 

 

   

 

 

   

 

 

   

 

 

   

 

 

   

 

 

 

BALANCE AS OF MARCH 31, 2023

    5,000     $ 50,000     $ 660,000     $ 33,572,826     $ 967,454     $ 411,900     $ 35,662,180  
 

 

 

   

 

 

   

 

 

   

 

 

   

 

 

   

 

 

   

 

 

 

The accompanying notes are an integral part of these interim condensed consolidated financial statements.

 

F-95


Table of Contents

LONGEVITY MARKET ASSETS, LLC

UNAUDITED CONDENSED CONSOLIDATED STATEMENTS OF CASH FLOWS

FOR THE THREE MONTHS ENDED MARCH 31, 2023 AND 2022

 

 

     Three Months Ended March 31,  
     2023     2022  

CASH FLOWS FROM OPERATING ACTIVITIES:

    

Net income

   $ 7,624,796     $ 7,012,813  

Adjustments to reconcile net income to net cash provided by operating activities:

    

Depreciation

     1,043       1,043  

Unrealized (gain)/loss on investments

     (125,220     —    

Unrealized (gain) on policies

     (1,192,865     (2,791,492

Change in fair value of debt

     953,433       —    

Income tax (benefit)

     (656,468     —    

Non-cash lease expense

     192       —    

Changes in operating assets and liabilities:

    

Accounts receivable

     10,448       —    

Related party receivable

     112,477       (1,433

Prepaid expenses and other current assets

     (196,117     9,627  

Other noncurrent assets

     (34,371     —    

Accounts payable

     14,989,460       —    

Accrued transaction costs

     397,806       —    

Other current liabilities

     8,757       (20,192

Life Settlement Policies purchased, at fair value

     (12,091,256     —    

Life Settlement Policies purchased, at cost

     (27,182,930     —    
  

 

 

   

 

 

 

Net cash provided by/(used in) operating activities

     (17,380,815     4,210,366  
  

 

 

   

 

 

 

CASH FLOWS FROM INVESTING ACTIVITIES:

    

Purchase of other investments, at cost

     (150,000     (1,288,305

Due from affiliates

     (848,337     —    
  

 

 

   

 

 

 

Net cash (used in) investing activities

     (998,337     (1,288,305
  

 

 

   

 

 

 

CASH FLOWS FROM FINANCING ACTIVITIES:

    

Issuance of long term debt, at fair value

     8,048,159       6,565,004  

Due to affiliates

     322       (612,380

Member capital distribution

     —         (2,090,000
  

 

 

   

 

 

 

Net cash provided by financing activities

     8,048,481       3,862,624  
  

 

 

   

 

 

 

NET INCREASE (DECREASE) IN CASH

     (10,330,671     6,784,685  

CASH AT THE BEGINNING OF THE YEAR

     30,052,823       102,420  
  

 

 

   

 

 

 

CASH AT THE END OF THE YEAR

   $ 19,722,152     $ 6,887,105  
  

 

 

   

 

 

 

The accompanying notes are an integral part of these consolidated financial statements.

 

F-96


Table of Contents

LONGEVITY MARKET ASSETS, LLC

NOTES TO UNAUDITED CONDENSED CONSOLIDATED FINANCIAL STATEMENTS

 

 

1.

DESCRIPTION OF BUSINESS

Longevity Market Assets, LLC (together with its subsidiaries, the “Company” or LMA) was formed in February 2017 as Abacus Life Services, LLC in the state of Florida and, subsequently, changed its name in February 2022. The Company is a provider of services pertaining to life insurance settlements, and offers policy servicing to owners and purchasers of life settlement assets, as well as consulting, valuation, and actuarial services. The Company offers value to the owners of life settlements by monitoring and maintaining the policy, and performing all administrative work involved to keep the policy in force and at the premium level most advantageous to the owner.

The Company is also engaged in buying and selling of life settlement policies in which it uses its own capital, and purchases life settlement contracts with the intent to either hold to maturity to receive the associated death claim payout or to sell to another purchaser of life settlement contracts for a gain on the sale. The Company is headquartered in Orlando, Florida.

 

2.

SUMMARY OF SIGNIFICANT ACCOUNTING POLICIES

The condensed consolidated financial statements and the accompanying notes have been prepared on the same basis as the annual consolidated financial statements and, in the opinion of management, reflect all adjustments, which include only normal recurring adjustments, necessary for a fair statement of the results of operations for the periods presented. The condensed consolidated results of operations for any interim period are not necessarily indicative of the results to be expected for the full year or for any other future years or interim periods.

Refer to this note in the annual financial statements for the full list of the Company’s significant accounting policies. The details in those notes have not changed, except as discussed below and as a result of normal adjustments in the interim periods.

Basis of Presentation—The accompanying condensed consolidated financial statements of the Company have been prepared in accordance with the rules and regulations of the Securities and Exchange Commission and are prepared in accordance with accounting principles generally accepted in the United States of America (“U.S. GAAP”). These statements include the financial statements of Longevity Market Assets, LLC and its wholly owned and controlled subsidiaries, and subsidiaries in which the Company holds a controlling financial interest or is the primary beneficiary. Intercompany transactions and accounts have been eliminated in consolidation.

Unaudited Condensed Consolidated Financial Statements—The condensed consolidated financial statements have been prepared on a basis consistent with the audited annual financial statements as of and for the year ended December 31, 2022, and, in the opinion of management, reflect all adjustments, consisting solely of normal recurring adjustments, necessary for the fair presentation of the Company’s financial position as of March 31, 2023, and the condensed consolidated results of its operations and comprehensive income and its consolidated cash flows for the three months ended March 31, 2023 and 2022. The condensed consolidated statements of operations and comprehensive income for the three months ended March 31, 2023, are not necessarily indicative of the results to be expected for the full year ending December 31, 2023, or any other period.

Consolidation of Variable Interest Entities—For entities in which the Company has variable interests, the Company first evaluates whether the entity meets the definition of a variable interest entity (VIE) or a voting interest entity (VOE). If the entity is a VIE, the Company focuses on identifying whether it has the power to direct the activities that most significantly impact the VIE’s economic performance and whether it has the obligation to absorb losses or the right to receive benefits from the VIE. If the Company is the

 

F-97


Table of Contents

primary beneficiary of a VIE, the assets, liabilities, and results of operations of the VIE will be included in the Company’s condensed consolidated financial statements. The proportionate share not owned by the Company is recognized as noncontrolling interest and net income attributable to noncontrolling interest on the Condensed Consolidated Balance Sheet and Condensed Consolidated Statements of Operations and Comprehensive Income, respectively. If the entity is a VOE, the Company evaluates whether it has the power to control the VOE through a majority voting interest or through other arrangements.

Accounting Standards Codification (ASC) Topic 810, Consolidations, requires the Company to separately disclose on its condensed consolidated balance sheet the assets of consolidated VIEs and liabilities of consolidated VIEs as to which there is no recourse against the Company. As of March 31, 2023, total assets and liabilities of consolidated VIEs is $38,948,837 and $34,873,440, respectively. As of December 31, 2022, total assets and liabilities of consolidated VIEs is $30,073,972 and $27,116,762, respectively.

On October 4, 2021, the Company entered into an operating agreement with LMX Series, LLC (LMX) and three other unaffiliated investors to obtain a 70% ownership interest in LMX, which was newly formed in August 2021. LMX had no operating activity prior to the operating agreement being signed. LMX has a wholly owned subsidiary, LMATT Series 2024, Inc., a Delaware C corporation. While the Company and three other investors each contributed $100 to LMX, the Company directs the most significant activities by managing the investment offerings, and sponsoring and creating structured investment grade insurance liabilities, and thus was provided a 70% ownership interest. LMX is a VIE and the Company is the primary beneficiary of LMX. The Company has included the results of LMX and its subsidiaries in its condensed consolidated financial statements for the period ended March 31, 2023.

On March 3, 2022, the Company obtained an 80% ownership interest in Longevity Market Advisors, LLC (“Longevity Market Advisors”). The Longevity Market Advisors legal entity was established primarily for the purpose of acquiring the assets of a broker/dealer, Regional Investment Services, Inc. (RIS), an Ohio corporation. Longevity Market Advisors is a VIE and the Company is the primary beneficiary of Longevity Market Advisors. The purchase price payable in exchange for RIS was $60,000. The Company evaluated whether this represented a business combination or an asset acquisition under ASC 805. While the purchase of the RIS represents a business, it was further determined that as RIS was purchased for the primary reason of being registered by the Financial Industry Regulatory Authority (“FINRA”). As there are no tangible or intangible assets of value from the RIS that would meet the capitalization criteria that have standalone value, the Company has expensed the purchase in general and administrative costs. Upon closing of the transaction, Longevity Market Advisors will comprise 100% of the ownership structure of RIS, and RIS will be a wholly owned subsidiary. The Company has included the results of Longevity Market Advisors in its condensed consolidated financial statements for the period ended March 31, 2023.

On November 30, 2022, LMA Series, LLC, a wholly owned subsidiary of the Company, signed an Operating Agreement to be the sole member of a newly created general partnership, LMA Income Series, GP, LLC. Subsequent to that, LMA Income Series, GP, LLC formed a limited partnership, LMA Income Series, LP and issued partnership interests to limited partners in a private placement offering. It was determined that LMA Series, LLC is the primary beneficiary of LMA Income Series, LP and thus has fully consolidated the limited partnership in its condensed consolidated financial statements for the year ended December 31, 2022 and for the three months ended March 31, 2023.

On January 31, 2023, LMA Series, LLC, a wholly owned subsidiary of the Company, signed an Operating Agreement to be the sole member of a newly created general partnership, LMA Income Series II, GP, LLC. Subsequent to that, LMA Income Series II, GP, LLC formed a limited partnership, LMA Income Series II, LP and issued partnership interests to limited partners in a private placement offering. It was determined that LMA Series, LLC is the primary beneficiary of LMA Income Series II, LP and thus has fully consolidated the limited partnership in its condensed consolidated financial statements for the three months ended March 31, 2023.

Non-Consolidated Variable Interest Entities—On January 1, 2021, the Company entered into an option agreement with two commonly owned full-service origination, servicing, and investment providers (the

 

F-98


Table of Contents

“Providers”), in which the Company agreed to fund certain capital needs with an option to purchase the outstanding equity ownership of the Providers.

The Company accounted for its investment in the call options as an equity security, pursuant to ASC 321. In arriving at this accounting conclusion, the Company first considered whether the call option met the definition of a derivative pursuant to ASC 815 and concluded that it did not as the instrument does not provide for net settlement and accordingly is not a derivative. The Company also concluded that the call option does not provide the Company with a controlling financial interest in the legal entity pursuant to ASC 810. The call option includes material contingencies prior to exercisability that the Company does not anticipate will be resolved; additionally, the call option is in a legal entity for which the share price has no readily determinable fair value. The Company’s basis in the call option, pursuant to ASC 321, is zero and accordingly the call option is not reflected in the statement of financial position

The Company provided $29,721 and $114,792 of funding for the period ended March 31, 2023 and March 31, 2022, respectively which is included in Other (expense) income on the Condensed Consolidated Statements of Operations and Comprehensive Income. See Note 9, Commitments and Contingencies.

For the period ended March 31, 2023, and for the year ended December 31, 2022, the Providers were considered to be VIEs, but were not consolidated in our condensed consolidated financial statements due to a lack of the power criterion or the losses/benefits criterion. As of March 31, 2023, the unaudited financial information for the unconsolidated VIEs are as follows: held assets of $134,991 and liabilities of $450 and held assets of $383,616 and liabilities of $19,736. As of December 31, 2022, the unaudited financial information for the unconsolidated VIEs are as follows: held assets of $126,040 and liabilities of $0 and held assets of $861,924 and liabilities of $358,586, respectively.

Noncontrolling Interest—Noncontrolling interest represents the share of consolidated entities owned by third parties. At the date of formation or upon acquisition, the Company recognizes noncontrolling interest on the condensed consolidated balance sheet at an amount equal to the noncontrolling interest’s proportionate share of the relative fair value of any assets and liabilities acquired. Noncontrolling interest is subsequently adjusted for the noncontrolling shareholder’s additional contributions, distributions, and the shareholder’s share of the net earnings or losses of each respective consolidated entity.

Net income of a consolidated entity is allocated to noncontrolling interests based on the noncontrolling shareholder’s ownership interest during the period. The net income or loss that is not attributable to the Company is reflected in net income (loss) attributable to noncontrolling interests in the Condensed Consolidated Statement of Operations and Comprehensive Income.

Use of Estimates—The preparation of U.S. GAAP financial statements requires management to make estimates and assumptions that affect the reported amounts of assets and liabilities and changes therein, disclosure of contingent assets and liabilities at the date of financial statements, and the reports amounts of revenue and expenses during the reporting periods. Company’s estimates, judgments, and assumptions are continually evaluated based on available information and experience. Because of the use of estimates inherent in the financial reporting process, actual results could differ from the estimates. Estimates are used when accounting for revenue recognition and related costs, the selection of useful lives of property and equipment, valuation of other receivables, valuation of life settlement policies, valuation of other investments and available-for-sale securities, valuation of long-term debt, impairment testing, income taxes, and legal reserves.

Life Insurance Settlement Policies—The Company accounts for its holdings of life insurance settlement policies in accordance with ASC 325-30, Investments in Insurance Contracts. The Company accounts for life settlement policies purchased that we intend to hold to maturity at fair value and life settlement policies that we intend to trade in the near term at cost plus premiums paid.

The Company follows ASC 820, Fair Value Measurements and Disclosures, in estimating the fair value of its life insurance policies held at fair value. ASC 820 defines fair value as an exit price representing the amount that would be received if an asset were sold or that would be paid to transfer a liability in an orderly

 

F-99


Table of Contents

transaction between market participants at the measurement date. As such, fair value is a market-based measurement that should be determined based on assumptions that market participants would use in pricing an asset or liability. As a basis for considering such assumptions, the guidance establishes a three-level, fair value hierarchy that prioritizes the inputs used to measure fair value. Level 1 relates to quoted prices in active markets for identical assets or liabilities. Level 2 relates to observable inputs other than quoted prices included in Level 1. Level 3 relates to unobservable inputs that are supported by little or no market activity and that are significant to the fair value of the assets or liabilities. The Company’s valuation of life settlements is considered to be Level 3, as there is currently no active market where we are able to observe quoted prices for identical assets. The Company’s valuation model incorporates significant inputs that are not observable. See Note 10, “Fair Value Measurements.” For policies held at fair value, changes in fair value are reflected in operations in the period the change is calculated.

For policies held under the investment method, the Company tests the impairment if we become aware of information indicating that the carrying value plus undiscounted future premiums of a policy may not be recoverable. This information is gathered initially through extensive underwriting procedures at purchase of the settlement contract, as well as through periodic underwriting review that include medical reports and life expectancy evaluations. The policies held by the Company using the investment method are expected to be owned for a shorter-term and are actively marketed to potential buyers. The market feedback received through these interactions provides the Company with information related to a potential impairment. If a policy is determined to be impaired, the Company will adjust the carrying value to the fair value determined through the impairment analysis.

The Company accounts for cash proceeds from sale and maturity of life insurance settlement policies, as well as cash outflows for premium payments, as operating activities within the Condensed Consolidated Statements of Cash Flows.

Concentrations—Financial instruments that potentially subject the Company to concentrations of credit risk consist principally of cash and cash equivalents, accounts receivable, and available-for-sale securities. The Company maintains its cash in bank deposit accounts with high-quality financial institutions, which, at times, may exceed federally insured limits. The Company has not experienced any losses in such accounts. The Company believes it is not exposed to any significant credit risk on its cash and cash equivalents. For accounts receivable, the Company is exposed to credit risk in the event of nonpayment by customers to the extent of the amounts recorded on the accompanying condensed consolidated balance sheets. The Company extends different levels of credit to its customers and maintains allowance for doubtful accounts based upon the expected collectability of accounts receivable. The Company’s procedures for determining this allowance includes evaluating individual customer receivables, considering a customer’s financial condition, monitoring credit history and current economic conditions, and using historical experience applied to an aging of accounts.

Two related party customers accounted for 43% and 41% of the total accounts receivable as of March 31, 2023, and two related party customers accounted for 75% and 16% of the total accounts receivable as of December 31, 2022, respectively. The largest receivables balances are from related parties where exposed credit risk is low. As such, there is no allowance for doubtful accounts as of March 31, 2023, and December 31, 2022.

One customer accounted for 32% of active management revenue, while 33% of revenue related to two policies that matured that were accounted for under the investment method for the three months ended March 31, 2023. Two related party customers each accounted for 37% and 34% of the portfolio servicing revenue for the three months ended March 31, 2023. One customer accounted for 81% of the total revenues for the three months ended March 31, 2022.

 

3.

LIFE INSURANCE SETTLEMENT POLICIES

As of March 31, 2023, the Company holds 109 life settlement policies, of which 47 are accounted for under the fair value method and 62 are accounted for using the investment method (cost, plus premiums paid).

 

F-100


Table of Contents

Aggregate face value of policies held at fair value is $79,991,884 as of March 31, 2023, with a corresponding fair value of $27,093,473. Aggregate face value of policies accounted for using the investment method is $121,063,955 as of March 31, 2023, with a corresponding carrying value of $35,899,041.

As of December 31, 2022, the Company holds 53 life settlement policies, of which 35 are accounted for under the fair value method and 18 are accounted for using the investment method (cost, plus premiums paid). Aggregate face value of policies held at fair value is $40,092,154 as of December 31, 2022, with a corresponding fair value of $13,809,352. Aggregate face value of policies accounted for using the investment method is $42,330,000 as of December 31, 2022, with a corresponding carrying value of $8,716,111.

At March 31, 2023, the Company did not have any contractual restrictions on its ability to sell policies, including those held as collateral for the issuance of long-term debt. See footnote 11, “Long-Term Debt.”

Life expectancy reflects the probable number of years remaining in the life of a class of persons determined statistically, affected by such factors as heredity, physical condition, nutrition, and occupation. It is not an estimate or an indication of the actual expected maturity date or indication of the timing of expected cash flows from death benefits. The following tables summarize the Company’s life insurance policies grouped by remaining life expectancy as of March 31, 2023:

Policies Carried at Fair Value

 

Remaining Life Expectancy (Years)

   Number of Life
Insurance
Policies
     Face Value      Fair Value  

0-1

     —        $ —        $ —    

1-2

     1        200,000        160,000  

2-3

     10        1,344,314        852,376  

3-4

     5        8,600,000        5,623,396  

4-5

     3        8,938,340        2,834,048  

Thereafter

     28        60,909,230        17,623,653  
  

 

 

    

 

 

    

 

 

 
     47      $ 79,991,884      $ 27,093,473  
  

 

 

    

 

 

    

 

 

 

Policies accounted for using the investment method—

 

Remaining Life Expectancy (Years)

   Number of Life
Insurance
Policies
     Face Value      Carrying Value  

0-1

     1      $ 200,000      $ 332,833  

1-2

     4        2,000,000        1,130,356  

2-3

     6        13,900,000        6,926,622  

3-4

     6        26,901,065        10,637,604  

4-5

     8        12,674,000        2,099,774  

Thereafter

     37        65,388,890        14,771,852  
  

 

 

    

 

 

    

 

 

 
     62      $ 121,063,955      $ 35,899,041  
  

 

 

    

 

 

    

 

 

 

 

F-101


Table of Contents

Estimated premiums to be paid by the Company for its portfolio accounted for using the investment method during each of the five succeeding calendar years and thereafter as of March 31, 2023, are as follows:

 

2023 remaining

   $ 5,272,999  

2024

     7,115,444  

2025

     7,879,694  

2026

     6,189,149  

2027

     2,692,971  

Thereafter

     7,292,875  
  

 

 

 

Total

   $ 36,443,132  
  

 

 

 

The Company is required to pay premiums to keep its portion of life insurance policies in force. The estimated total future premium payments could increase or decrease significantly to the extent that actual mortalities of insureds differ from the estimated life expectancies.

For policies accounted for under the investment method, the Company has not been made aware of information causing a material change to assumptions relating to the timing of realization of life insurance settlement proceeds. We have also not been made aware of information indicating impairment to the carrying value of policies.

 

4.

PROPERTY AND EQUIPMENT—NET

Property and equipment—net composed of the following:

 

     March 31,
2023
     December 31,
2022
 

Furniture and fixtures

   $ 19,444      $ 19,444  

Leasehold improvements

     5,902        5,902  
  

 

 

    

 

 

 

Property and equipment—gross

     25,346        25,346  

Less: accumulated depreciation and amortization

     (7,772      (6,729
  

 

 

    

 

 

 

Property and equipment—net

   $ 17,574      $ 18,617  
  

 

 

    

 

 

 

Depreciation expense for the three months ended March 31, 2023 and 2022, was $1,043 for both periods.

 

5.

AVAILABLE-FOR-SALE SECURITIES, AT FAIR VALUE

Convertible Promissory Note—The Company also holds convertible promissory notes in a separate unrelated insurance technology company. In November 2021, the Company purchased a $250,000 note and then purchased an additional note in January 2022 for $250,000 as part of the Tranche 5 offering (“Tranche 5 Promissory Note”). The Tranche 5 Promissory Note pays 6% interest per annum. The Tranche 5 Promissory Note matures on November 12, 2023 (“Maturity Date”) and will be paid in full as to outstanding principal and accrued interest on the Maturity Date unless the Tranche 5 Promissory Note converts prior to the 2023 Maturity Date. Conversion into preferred shares occurs if the technology company engages in an additional equity financing event that yields gross cash proceeds in excess of $1,000,000 (“Next Equity Financing”).

In October 2022, the Company purchased an additional convertible promissory note in the same unrelated insurance technology company for $500,000 as part of the Tranche 6 offering (“Tranche 6 Promissory Note” and collectively, the “Convertible Promissory Notes”). The Tranche 6 Promissory Note pays eight percent (8%) interest per annum and matures September 30, 2024 (“2024 Maturity Date”) and will be paid in full as to outstanding principal and accrued interest on the 2024 Maturity Date unless the Tranche 6

 

F-102


Table of Contents

Promissory Note converts prior to the 2024 Maturity Date. Conversion into preferred shares occurs if the technology company engages in an additional equity financing event that yields gross cash proceeds in excess of $5,000,000 (“Next Round Securities”).

The Company applies the available-for-sale method of accounting for its investment in the Convertible Promissory Notes, which are debt investments. The Convertible Promissory Note does not qualify for either the held-to-maturity method due to the Convertible Promissory Notes’ conversion rights or the trading securities method because the Company holds the Convertible Promissory Notes as a long-term investment. The Convertible Promissory Notes are measured at fair value at each reporting period-end. Unrealized gains and losses are reported in other comprehensive income until realized. As of December 31, 2022, the Company evaluated the fair value of its investment and determined that the fair value approximates the carrying value of $1,000,000 and there was no unrealized gain or loss recorded.

 

6.

OTHER INVESTMENTS AND OTHER NONCURRENT ASSETS

Other Investments:

Convertible Preferred Stock Ownership—The Company owns convertible preferred stock in two entities, further described below.

On July 22, 2020, the Company purchased 224,551 units of an unrelated insurance technology company’s Series Seed Preferred units for $750,000 (“Seed Units”). During December 2022, the Company agreed to purchase 119,760 Series Seed Preferred Units for $400,000 in cash consideration by way of eight monthly payments of $50,000 starting December 15, 2022, resulting in a total of $950,000 investment as of March 31, 2022. Upon conversion, the Seed Units held by the Company would represent 8.6% control in the technology company.

On December 21, 2020, the Company purchased 207,476 shares of a separate unrelated insurance technology company’s Series B-1 preferred stock for $500,000 (“Preferred Shares”). The Preferred Shares are convertible into voting common stock of the technology company at the option of the Company. Upon conversion, the Preferred Shares would represent less than 1% control in the technology company.

The Company applies the measurement alternative for its investments in the Seed Units and Preferred Shares because these investments are of an equity nature, and the Company does not have the ability to exercise significant influence over operating and financial policies of entities even in the event of conversion of the Seed Units or Preferred Shares. Under the measurement alternative, the Company records the investment based on original cost, less impairments, if any, plus or minus changes resulting from observable price changes in orderly transactions for the identical or a similar investment of the investee. The Company’s share of income or loss of such companies is not included in the Company’s Condensed Consolidated Statements of Operations and Comprehensive Income. The Company tests its investments for impairment whenever circumstances indicate that the carrying value of the investment may not be recoverable. No impairment of investments occurred for the three months ended March 31, 2023 and 2022.

Other Noncurrent Assets- at fair value:

S&P OptionsThe Company owns S&P 500 put and call options that were purchased through a broker as an economic hedge related to the market-indexed debt instruments included in the long-term debt note. The value is based on shares owned and quoted market prices in active markets. Changes in fair value are recorded in the Unrealized Loss on Investments line item on the income statement.

 

7.

CONSOLIDATION OF VARIABLE INTEREST ENTITIES

The Company consolidates VIEs for which it is the primary beneficiary or VOEs for which it controls through a majority voting interest or other arrangement. See Note 2 for more information on how the Company evaluates an entity for consolidation.

 

F-103


Table of Contents

The Company evaluated any entity in which it had a variable interest upon formation to determine whether the entity should be consolidated. The Company also evaluated the consolidation conclusion during each reconsideration event, such as changes in the governing documents or additional equity contributions to the entity. During the three months ended March 31, 2023, the Company consolidated LMA Income Series II, LP and LMA Income Series II, GP, LLC, which had total assets and liabilities of $3,469,448. For the year ended December 31, 2022, the Company consolidated LMX, Longevity Market Advisors and LMA Income Series, LP, which had total assets and liabilities of $30,073,972 and $27,116,762, respectively. The Company did not deconsolidate any entities during the period ended March 31, 2023, or during the year ended December 31, 2022.

For the three months ended March 31, 2023, the Company held total assets of $518,607 and liabilities of $20,186, in unconsolidated VIEs. As of December 31, 2022, the Company held total assets of $987,964 and liabilities of $358,586 in unconsolidated VIEs.

 

8.

SEGMENT REPORTING

Segment Information—The Company organizes its business into two reportable segments (1) Portfolio Servicing and (2) Active Management, which generate revenue in different manners.

This segment structure reflects the financial information and reports used by the Company’s management, specifically its chief operating decision maker (CODM), to make decisions regarding the Company’s business, including resource allocations and performance assessments, as well as the current operating focus in compliance with ASC 280, Segment Reporting. The Company’s CODM is the President and Chief Executive Officer.

The Portfolio Servicing segment generates revenues by providing policy services to customers on a contract basis.

The Active Management segment generates revenues by buying, selling, and trading policies and maintaining policies through to death benefit. The Company’s reportable segments are not aggregated.

The Company’s method for measuring profitability on a reportable segment basis is gross profit. The CODM does not review asset information related to investments nor expenditures incurred for long-lived assets given the Company’s investments are recognized using the measurement alternative, and the Company’s long-lived assets are immaterial to the condensed consolidated financial statements.

Revenue related to the Company’s reporting segments for the three-month periods ended March 31, 2023, and March 31, 2022, is as follows:

 

     Three Months Ended March 31,  
     2023      2022  

Portfolio servicing

   $ 302,871      $ 570,905  

Active management

     9,970,518        9,306,492  
  

 

 

    

 

 

 

Total revenue

   $ 10,273,389      $ 9,877,397  
  

 

 

    

 

 

 

Information related to the Company’s reporting segments for the three-month periods ended March 31, 2023 and March 31, 2022 is as follows:

 

     Three Months Ended March 31,  
     2023      2022  

Portfolio servicing

   $ (22,243    $ 388,449  

Active management

     9,806,082        8,068,992  
  

 

 

    

 

 

 

Total gross profit

     9,783,839        8,457,441  
  

 

 

    

 

 

 

Sales and marketing

     (729,004      (630,000

 

F-104


Table of Contents
     Three Months Ended March 31,  
     2023      2022  

General, administrative and other

     (696,892      (641,205

Depreciation

     (1,043      (1,043

Other expense

     (210,432      (114,792

Interest (expense) income

     (349,926      —    

Gain on change in fair value of debt

     (953,433      (41,634

Unrealized gain (loss) on investments

     125,220        (15,953

Income tax benefit

     656,467        —    

Net loss attributable to non-controlling interests

     460,707        —    
  

 

 

    

 

 

 

Net income attributable to Longevity Market Assets, LLC before tax

   $ 8,085,503      $ 7,012,813  
  

 

 

    

 

 

 

 

9.

COMMITMENTS AND CONTINGENCIES

Legal Proceedings—Occasionally, the Company may be subject to various proceedings, lawsuits, disputes, or claims. The Company investigates these claims as they arise and accrues a liability when losses are probable and reasonably estimable. Although claims are inherently unpredictable, the Company is currently not aware of any matters that, if determined adversely to the Company, would individually, or taken together, have a material adverse effect on the Company’s business, financial position, results of operations, or cash flows.

Commitment—The Company has entered into a Strategic Services and Expenses Support Agreement (“Expense Support Agreement”) with two commonly owned full-service origination, servicing, and investment providers (the “Providers”) in exchange for an option to purchase the outstanding equity ownership of the Providers. Pursuant to the Expense Support Agreement, LMA provides financial support and advice for the expenses of the Providers incurred in connection with their life settlement transactions businesses and the Providers are required to hire a life settlement transactions operations employee of an affiliate of LMA. No later than December 1 of each calendar year, LMA provides a budget for the Providers, in which LMA commits to extend financial support for all operating expenses up to the budgeted amount. “Operating Expenses” for purposes of the Expense Support Agreement means all annual operating expenses of the Providers incurred in the ordinary course of business, excluding the premiums paid for the Providers insurance coverages that are allocable to the insurance coverage provided to Institutional Life Holdings, LLC, which owns all the outstanding membership interests of the Providers if unrelated to the Providers settlement businesses.

For the year ended December 31, 2022, LMA incurred $347,013 of expenses related to the Expense Support Agreement, which is included in the Other (expense) line of the Condensed Consolidated Statements of Operations and Comprehensive Income and have not been reimbursed by the Providers. For the three months ended March 31, 2023, LMA incurred $29,721, related to expenses, which is included in the Other (expense) line of the Condensed Consolidated Statements of Operations and Comprehensive Income and have not been reimbursed by the Providers.

 

10.

FAIR VALUE MEASUREMENTS

The Company determines fair value based on assumptions that market participants would use in pricing an asset or a liability in the principal or most advantageous market. When considering market participant assumptions in fair value measurements, the following fair value hierarchy distinguishes between observable and unobservable inputs, which are categorized in one of the following levels:

 

   

Level 1 inputs: Unadjusted quoted prices in active markets for identical assets or liabilities accessible to the reporting entity at the measurement date.

 

F-105


Table of Contents
   

Level 2 inputs: Other than quoted prices in Level 1 inputs that are observable for the asset or liability, either directly or indirectly, for substantially the full term of the asset or liability.

 

   

Level 3 inputs: Unobservable inputs for the asset or liability used to measure fair value to the extent that observable inputs are not available, thereby allowing for situations in which there is little, if any, market activity for the asset or liability at the measurement date.

Recurring Fair Value Measurements—The assets and liabilities measured at estimated fair value on a recurring basis and their corresponding placement in the fair value hierarchy are presented in the tables below.

 

     Fair Value Hierarchy  
As of March 31, 2023    Level 1      Level 2      Level 3      Total  

Assets:

           

Life settlement policies

   $ —        $ —        $ 27,093,473      $ 27,093,473  

Available-for-sale securities, at fair value

     —          —          1,000,000        1,000,000  

Other investments

     —          —          1,450,000        1,450,000  

S&P 500 options

     1,050,420        —          —          1,050,420  
  

 

 

    

 

 

    

 

 

    

 

 

 

Total assets held at fair value

   $ 1,050,420      $ —        $ 29,543,473      $ 30,593,893  
  

 

 

    

 

 

    

 

 

    

 

 

 

Liabilities:

           

Long-term debt

   $ —        $ —        $ 37,401,688      $ 37,401,688  
  

 

 

    

 

 

    

 

 

    

 

 

 

Total liabilities held at fair value:

   $ —        $ —        $ 37,401,688      $ 37,401,688  
  

 

 

    

 

 

    

 

 

    

 

 

 

 

     Fair Value Hierarchy  
As of December 31, 2022    Level 1      Level 2      Level 3      Total  

Assets:

           

Life settlement policies

   $ —        $ —        $ 13,809,352      $ 13,809,352  

Available-for-sale securities, at fair value

     —          —          1,000,000        1,000,000  

Other investments

     —          —          1,300,000        1,300,000  

S&P 500 options

     890,829        —          —          890,829  
  

 

 

    

 

 

    

 

 

    

 

 

 

Total assets held at fair value

   $ 890,829      $ —        $ 16,109,352      $ 17,000,181  
  

 

 

    

 

 

    

 

 

    

 

 

 

Liabilities:

           

Long-term debt

   $ —        $ —        $ 28,249,653      $ 28,249,653  
  

 

 

    

 

 

    

 

 

    

 

 

 

Total liabilities held at fair value:

   $ —        $ —        $ 28,249,653      $ 28,249,653  
  

 

 

    

 

 

    

 

 

    

 

 

 

Life Settlement PoliciesThe Company separately accounts for each owned life settlement policy using either the fair value method, or investment method (cost, plus premiums paid). The valuation method is chosen upon contract acquisition and is irrevocable.

For policies carried at fair value, the Company utilizes valuation services of third-party actuarial firm, who value the contracts using Level 3 unobservable inputs, including actuarial assumptions, such as life expectancies and cash flow discount rates. The valuation model is based on a discounted cash flow analysis and is sensitive to changes in the discount rate used. The Company utilizes a discount rate of 14% for policy valuation, which is based on economic and company-specific factors.

Subsequent to the reporting date, the Company sold 4 policies carried at fair value. As of March 31, 2023, the Company valued these 4 policies using the price at the time of sale. Valuing the 4 policies using the takeout price resulted in a decrease in valuation of $1,932,743 compared to the third-party valuation.

 

F-106


Table of Contents

For life settlement policies carried using the investment method, the Company measures these at the cost of the policy plus premiums paid. The policies accounted for using the investment method totaled $35,899,041 at March 31, 2023 and $8,716,111 at December 31, 2022, respectively.

Discount Rate Sensitivity—Changes in the 14% discount rate on the death benefit and premiums used to estimate the policies issued under LMATT Series 2024, Inc., LMATT Series 2.2024, Inc., LMATT Growth and Income Series 1.2026, Inc., and LMA Income Series, LP (“LMATT Policies”) fair value has been analyzed. If the discount rate increased or decreased by 2 percentage points and the other assumptions used to estimate fair value remained the same, the change in estimated fair value as of March 31, 2023, would be as follows:

 

As of March 31, 2023

Rate Adjustment

   Fair Value      Change in
Fair Value
 

+2%

   $ 24,776,181      $ (2,317,292

No change

     27,093,473        —    

-2%

     29,811,641        2,718,168  

Credit Exposure to Insurance Companies—The following table provides information about the life insurance issuer concentrations that exceed 10% of total death benefit or 10% of total fair value of the Company’s life insurance policies as of March 31, 2023:

 

Carrier    Percentage of
Face Value
    Percentage of
Fair Value
    Carrier
Rating
 

American General Life Insurance Company

     14     13     A  

ReliaStar Life Insurance Company

     7       13       A  

Principal Life

     17       21       A+  

Lincoln National Life Insurance Company

     13       10       A+  

Equitable

     11       8       A  

The following table provides a roll forward of the fair value of life insurance policies for the three months-ended March 31, 2023:

 

Fair value at December 31, 2022

   $ 13,809,352  
  

 

 

 

Policies purchased

     19,990,000  
  

 

 

 

Realized gain (loss) on matured/sold policies

     601,256  

Premiums paid

     (216,037

Unrealized gain(loss) on held policies

     1,192,865  
  

 

 

 

Change in estimated fair value

     1,578,084  
  

 

 

 

Matured/sold policies

     (8,500,000

Premiums paid

     216,037  
  

 

 

 

Fair value at March 31, 2023

   $ 27,093,473  
  

 

 

 

Long-Term Debt—See Note 11. “Long-Term Debt” for background information on the market-indexed debt. The Company has elected the fair value option in accounting for the instruments. Fair value is determined using Level 3 inputs. The valuation methodology is based on the Black-Scholes-Merton option-pricing formula and a discounted cash flow analysis. Inputs to the Black-Scholes-Merton model include (i) the S&P 500 Index price, (ii) S&P 500 Index volatility, (iii) a risk-free rate based on data published by the US Treasury, and (iv) a term assumption based on the contractual term of the LMATT Notes. The discounted cash flow analysis includes a discount rate that is based on the implied discount rate developed by calibrating a valuation model to the purchase price on the initial investment date. The implied discount rate is evaluated for reasonableness by benchmarking it to yields on actively traded comparable securities.

 

F-107


Table of Contents

The total change in fair value of the debt resulted in a gain of $1,103,876. This gain is comprised of $85,382, net of tax, which is included within accumulated other comprehensive income and $26,931 net of tax, which is included in equity of noncontrolling interests resulting from risk-adjusted valuation scenarios. The Company recognized a gain of $953,433 on the change in fair value of the debt resulting from risk-free valuation scenarios, which is included within Change in fair value of debt within the Condensed Consolidated Statement of Operations and Comprehensive Income for the three months ended March 31, 2023.

The following table provides a roll forward of the fair value of the issued notes for the three months ended March 31, 2023:

 

Fair value at December 31, 2022

   $ 28,249,653  
  

 

 

 

Debt issued to third parties

   $ 8,048,159  
  

 

 

 

Unrealized gain on change in fair value (risk-free)

     953,433  

Unrealized gain on change in fair value (credit-adjusted)

     150,443  
  

 

 

 

Change in estimated fair value

     1,103,876  
  

 

 

 

Fair value at March 31, 2023

   $ 37,401,688  
  

 

 

 

Other Noncurrent Assets: S&P 500 Options—In February 2022, LMATT Series 2024, Inc., which the Company consolidates for financial reporting, purchased and sold S&P 500 call and put options through a broker. The Company purchased and sold additional S&P 500 call options through a broker in September 2022 through their 100% owned and fully consolidated subsidiaries LMATT Growth Series 2.2024, Inc. and LMATT Growth and Income Series 1.2026, Inc. The options are exchange traded, and fair value is determined using Level 1 inputs of quoted market prices as of the condensed consolidated balance sheet date. Changes in fair value are classified as unrealized (gain)/loss on investments within the Condensed Consolidated Statement of Operations and Comprehensive Income.

Financial Instruments Measured at Fair Value on a Nonrecurring Basis—The following financial assets, composed of equity securities without readily determinable fair values, are adjusted to fair value when observable price changes are identified, or an impairment charge is recognized. Such fair value measurements are based predominantly on Level 3 inputs.

Available-for-Sale Investment—The Convertible Promissory Notes are classified as available-for-sale securities. Available-for-sale investments are subsequently measured at fair value. Unrealized holding gains and losses are excluded from earnings and reported in other comprehensive income until realized. The Company determines fair value of its available-for-sale investments using unobservable inputs by considering the initial investment value, next round financing, and the likelihood of conversion or settlement based on the contractual terms in the agreement. The Company initially purchased a $250,000 convertible promissory note from the issuer in 2021 and then on January 7, 2022, the Company purchased an additional $250,000 convertible promissory note from the same issuer and then an additional $500,000 in October 2022. As of March 31, 2023 and December 31, 2022, the Company evaluated the fair value of its Convertible Promissory Notes and determined that the fair value approximates the carrying value of $1,000,000 and $1,000,000, respectively.

Other Investments—The Company determines fair value using Level 3 inputs under the measurement alternative. These investments are recorded at cost, minus impairment, if any, plus or minus changes resulting from observable price changes in orderly transactions for the identical or a similar investment of the same issuer. Impairment is assessed qualitatively. As of March 31, 2023, and December 31, 2022, the Company did not identify any impairment indictors and determined that the carrying value of $1,450,000 and $1,300,000 is the fair value for these equity investments in privately held companies, given that there have been no observable price changes.

 

F-108


Table of Contents

Long-Term Debt – LMATT 1.2026 Issuance—The Company has issued $400,000 in market-indexed note, which include participation in S&P 500 index returns and offer downside market protection. See additional information in the Long-Term Debt footnote. The company evaluates the fair value the note using Level 3 unobservable inputs. As of March 31, 2023, the Company evaluated the fair value of the note and determined that the fair value approximates the carrying value of $400,000.

Financial Instruments Where Carrying Value Approximates Fair Value—The carrying value of cash, cash equivalents, accounts receivables, and due to affiliates approximates fair value due to the short-term nature of their maturities.

 

11.

LONG-TERM DEBT

Long-term debt comprises of the following:

 

    Three Months Ended
March 31, 2023
    Year Ended
December 31, 2022
 
    Cost     Fair value     Cost     Fair value  

Market-indexed notes:

       

LMATT Series 2024, Inc.

  $ 9,866,900     $ 8,872,745     $ 9,866,900     $ 8,067,291  

LMATT Series 2.2024, Inc.

    2,333,391       2,652,435       2,333,391       2,354,013  

LMATT Growth & Income Series 1.2026, Inc

    400,000       400,000       400,000       400,000  

Secured borrowing:

       

LMATT Income Series, LP

    21,889,444       22,007,060       17,428,349       17,428,349  

LMATT Income Series II, LP

    3,469,448       3,469,448       —         —    
 

 

 

   

 

 

   

 

 

   

 

 

 

Total long-term debt

  $ 37,959,183     $ 37,401,688     $ 30,028,640     $ 28,249,653  
 

 

 

   

 

 

   

 

 

   

 

 

 

LMATT Series 2024, Inc. Market-Indexed Notes:

On March 31, 2022, LMATT Series 2024, Inc., which the Company consolidates for financial reporting, issued $10,166,900 in market-indexed private placement notes. The notes, titled the Longevity Market Assets Target-Term Series (LMATTS) 2024, is a market-indexed instrument designed to provide upside performance exposure of the S&P 500 Index, while limiting downward exposure. Upon maturity of the notes in 2024, the principal, plus the return based upon the S&P 500 Index must be paid. The notes has a feature to protect debt holders from market downturns, up to 40%. Any subsequent losses below the 40% threshold will reduce the notes on a one-to-one basis. As of March 31, 2023, $9,866,900 of the principal amount remained outstanding.

The notes are held at fair value, which represents the exit price, or anticipated price to transfer the liability to a third party. As of March 31, 2023, the fair value of the LMATT Series 2024, Inc. notes were $8,872,745.

The notes are secured by the assets of the issuing entities, which includes cash, S&P 500 options, and life settlement policies totaling $10,884,357 as of March 31, 2023. The notes’ agreements do not restrict the trading of life settlement contracts prior to maturity of the notes, as total assets of the issuing companies are considered as collateral. There are also no restrictive covenants associated with the notes with which the entities must comply.

LMATT Series 2.2024, Inc. Market-Indexed Notes:

On September 16, 2022, LMATTS Series 2.2024, Inc., a 100% owned subsidiary which the Company consolidates for financial reporting issued $2,333,391 in market-indexed private placement notes. The notes, titled the Longevity Market Assets Target-Term Growth Series 2.2024, Inc. (“LMATTSTM Series 2.2024,

 

F-109


Table of Contents

Inc.”) are market-indexed instruments designed to provide upside performance exposure of the S&P 500 Index, while limiting downward exposure. Upon maturity of the notes in 2024, the principal, plus the return based upon the S&P 500 Index must be paid. The notes has a feature to provide upside performance participation that is capped at 120% of the performance of the S&P 500. A separate layer of the notes has a feature to protect debt holders from market downturns by up to 20% if the index price experiences a loss during the investment period. After the underlying index has decreased in value by more than 20%, the investment will experience all subsequent losses on a one-to-one basis. As of March 31, 2023, the entire principal amount remained outstanding.

The notes are held at fair value, which represents the exit price, or anticipated price to transfer the liability to a third party. As of March 31, 2023, the fair value of the LMATT Series 2.2024, Inc. notes were $2,652,435.

The notes are secured by the assets of the issuing entity, LMATT Series 2.2024, Inc., which includes cash, S&P 500 options, and life settlement policies totaling $3,070,908 as of March 31, 2023. The note agreements do not restrict the trading of life settlement contracts prior to maturity of the notes, as total assets of the issuing company are considered as collateral. There are also no restrictive covenants associated with the notes with which the entity must comply.

LMATT Growth and Income Series 1.2026, Inc. Market-Indexed Notes:

Additionally, on September 16, 2022, LMATT Growth and Income Series 1.2026, Inc., a 100% owned subsidiary which the Company consolidates for financial reporting issued $400,000 in market-indexed private placement notes. The notes, titled the Longevity Market Assets Target-Term Growth and Income Series 1.2026, Inc (“LMATTSTM Growth and Income Series 1.2026, Inc.”) are market-indexed instruments designed to provide upside performance exposure of the S&P 500 Index, while limiting downward exposure. Upon maturity of the notes in 2026, the principal, plus the return based upon the S&P 500 Index must be paid. The notes have a feature to provide upside performance participation that is capped at 140% of the performance of the S&P 500. A separate layer of the notes has a feature to protect debt holders from market downturns by up to 10% if the index price experiences a loss during the investment period. After the underlying index has decreased in value by more than 10%, the investment will experience all subsequent losses on a one-to-one basis. These notes also include 4% dividend features that will be paid annually. As of March 31, 2023, the entire principal amount remained outstanding.

The notes are held at fair value, which represents the exit price, or anticipated price to transfer the liability to a third party. As of March 31, 2023, the fair value of the LMATT Growth and Income Series 1.2026, Inc., notes were $400,000.

The notes are secured by the assets of the issuing entity, LMATT Growth and Income Series 1.2026, Inc., which includes cash, S&P 500 options, and life settlement policies totaling $622,257 as of March 31, 2023. The note agreements do not restrict the trading of life settlement contracts prior to maturity of the notes, as total assets of the issuing company are considered as collateral. There are also no restrictive covenants associated with the notes with which the entity must comply.

See additional fair value considerations within the Fair Value footnote.

LMA Income Series, LP and LMA Income Series, GP LLC Secured Borrowing

LMA Income Series, GP, LLC, wholly owned and controlled by that LMA Series, LLC, formed a limited partnership, LMA Income Series, LP and issued partnership interests to limited partners in a private placement offering. The initial term of the offering is three years with the ability to extend for two additional one-year periods at the discretion of the general partner, LMA Income Series, GP, LLC. The limited partners will receive an annual dividend of 6.5% paid quarterly and 25% of returns in excess of a 6.5% internal rate of return capped at 15% net internal rate of return. The general partner will receive 75% of returns in excess of a 6.5% internal rate of return to limited partners then 100% in excess of a 15% net internal rate of return.

 

F-110


Table of Contents

It was determined that LMA Series, LLC is the primary beneficiary of LMA Income Series, LP and thus has fully consolidated the limited partnership in its consolidated financial statements for the year ended December 31, 2022 and for the three months ended March 31, 2023.

The private placement offerings proceeds will be used to acquire an actively managed large and diversified portfolio of financial assets. LMA, through its consolidated subsidiaries, serves as the portfolio manager for the financial asset portfolio, which includes investment sourcing and monitoring. In this role, LMA has the unilateral ability to acquire and dispose of any of the above investments. As the partnership does not represent a business in accordance with ASC 810 and is a consolidated subsidiary that only holds financial assets, this represents a transfer subject to ASC 860-10. As the financial assets are not transferred outside the consolidated group, the proceeds from the offering shall be classified as a liability unless it meets the definition of a participating interest and the derecognition criteria in ASC 860 are met. The transferred interest did not meet the definition of a participating interest as LMA possesses the unilateral ability to direct the sale of the financial assets (ASC 860-10-50-6A(d)). In accordance with ASC 860-30-25-2, as the transfer of the financial assets did not meet the definition of a participating interest, LMA shall recognize the proceeds received from the offering as a secured borrowing.

LMA elected to account for the secured borrowing at fair value under the collateralized financing entity guidance within ASC 810-10-30. As of March 31, 2023, the fair value of the secured borrowing was $22,007,060.

LMA Income Series II, LP and LMA Income Series II, GP LLC Secured Borrowing

LMA Income Series II, GP, LLC, wholly owned and controlled by that LMA Series, LLC, formed a limited partnership, LMA Income Series II, LP and issued partnership interests to limited partners in a private placement offering. The initial term of the offering is three years with the ability to extend for two additional one-year periods at the discretion of the general partner, LMA Income Series II, GP, LLC. The limited partners will receive annual dividends equal to the Preferred Return Amounts as follows: Capital commitment less than $500,000, 7.5%; between $500,000 and $1,000,000, 7.75%; over $1,000,000, 8%. Thereafter, 100% of the excess will be paid to the General Partner.

It was determined that LMA Series, LLC is the primary beneficiary of LMA Income Series, LP and thus has fully consolidated the limited partnership in its consolidated financial statements for the year ended March 31, 2023.

The private placement offerings proceeds will be used to acquire an actively managed large and diversified portfolio of financial assets. LMA, through its consolidated subsidiaries, serves as the portfolio manager for the financial asset portfolio, which includes investment sourcing and monitoring. In this role, LMA has the unilateral ability to acquire and dispose of any of the above investments. As the partnership does not represent a business in accordance with ASC 810 and is a consolidated subsidiary that only holds financial assets, this represents a transfer subject to ASC 860-10. As the financial assets are not transferred outside the consolidated group, the proceeds from the offering shall be classified as a liability unless it meets the definition of a participating interest and the derecognition criteria in ASC 860 are met. The transferred interest did not meet the definition of a participating interest as LMA possesses the unilateral ability to direct the sale of the financial assets (ASC 860-10-50-6A(d)). In accordance with ASC 860-30-25-2, as the transfer of the financial assets did not meet the definition of a participating interest, LMA shall recognize the proceeds received from the offering as a secured borrowing.

LMA elected to account for the secured borrowing at fair value under the collateralized financing entity guidance within ASC 810-10-30. As of March 31, 2023, the fair value of the secured borrowing was $3,469,448.

 

F-111


Table of Contents
12.

MEMBERS’ EQUITY

The Company is authorized to issue up to 5,000 units of par value common units. Holders of the Company’s common units are entitled to one vote for each share. As of March 31, 2023, and December 31, 2022, there were 5,000 shares of common units issued and outstanding. Holders of shares of the common units were entitled to receive, in the event of a liquidation, dissolution or winding up, ratably the assets available for distribution to the stockholders after payment of all liabilities

 

13.

EMPLOYEE BENEFIT PLAN

The Company has a defined contribution plan in the U.S. intended to qualify under Section 401(k) of the Internal Revenue Code (the “401(k) Plan”). The 401(k) Plan covers substantially all employees who meet minimum age and service requirements and allows participants to defer up to 100% of their annual compensation on a pretax basis. For the year ended December 31, 2022, the Company elected to match 50% of employee contributions up to a maximum of 4% of eligible employee compensation. For the three months ended March 31, 2023 and 2022, the Company recognized expenses related to the 401(k) Plan amounting to $12,240 and $5,471, respectively.

 

14.

INCOME TAXES

As the Company elected to file as an S corporation for Federal and state income tax purposes, the Company incurred no Federal or state income taxes, except for income taxes recorded related to some of their consolidated variable interest entities and subsidiaries which are taxable C corporations. These VIE’s and subsidiaries include LMATT Series 2024, Inc., the wholly owned subsidiary of LMX, which is consolidated into LMA as a VIE, as well as LMATT Growth Series 2.2024, Inc., a wholly owned subsidiary of LMATT Growth Series, Inc., and LMATTS Growth and Income Series 1.2026, Inc., a wholly owned subsidiary of LMATT Growth and Income Series, Inc., all of which are 100% owned subsidiaries and fully consolidated. Accordingly, tax expense (benefit) is attributable to amounts for LMATT Series 2024, Inc, LMATT Growth Series, Inc. and LMATT Growth and Income Series, Inc.

For the three months ended March 31, 2023 and 2022, the Company recorded an income tax expense/(benefit) of $(656,467) and $0, respectively. The effective tax rate is (25.3)% for the three months ended March 31, 2023. The effective rate for the three months ended March 31, 2022 was 0% due to a full valuation allowance, given lack of sufficient evidence to generate future taxable income as of that date, offsetting any other federal or state impact.

The Company did not have any unrecognized tax benefits relating to uncertain tax positions as of March 31, 2023, and December 31, 2022, and did not recognize any interest or penalties related to uncertain tax position as of March 31, 2023, and December 31, 2022.

 

15.

RELATED-PARTY TRANSACTIONS

As of March 31, 2023 and December 31, 2022, $264,107 and $263,785 of due to affiliates, respectively were payable to the companies in which Company’s members own interest. As of March 31, 2023 and December 31, 2022, $3,752,983 and $2,904,646 was due from affiliates, respectively and were receivable from the companies in which the Company’s members own interest or are currently in negotiations with. The majority of the due from affiliate amount represents transaction costs incurred by the Company related to the planned business combination in which ERES has committed to reimburse the Company upon consummation of the merger.

The Company has a related-party relationship with Nova Trading (US), LLC (“Nova Trading”), a Delaware limited liability company and Nova Holding (US) LP, a Delaware limited partnership (“Nova Holding” and collectively with Nova Trading, the “Nova Funds”) as the owners of the Company jointly own 11% of the Nova Funds. The Company also earns service revenue related to policy and administrative services on behalf of Nova Funds. The servicing fee is equal to 50 basis points (0.50%) times the monthly invested

 

F-112


Table of Contents

amount in policies held by Nova Funds divided by 12. The Company earned $213,447 and $200,905, respectively, in service revenue related to Nova Funds for the three months ended March 31, 2023 and 2022.

The Company also uses Abacus to originate life settlement policies that it accounts for under the investment method. For the three months ended March 31, 2023, the Company incurred $3,178,902 in origination expenses for life settlement policies that are included as part of active management revenue, given that revenue is presented on a net basis.

As of March 31, 2023, and December 31, 2022, there were $67,900 and $196,289, respectively, in expense reimbursements owed from the Nova Funds, which are included as related-party receivables in the accompanying condensed consolidated balance sheets.

 

16.

LEASES

The Company’s ROU assets and lease liabilities for its operating lease consisted of the following amounts as of March 31, 2023 and December 31, 2022:

 

     Year Ended
March 31, 2023
     Year Ended
December 31, 2022
 

Assets:

     

Operating lease right-of-use assets

   $ 65,122      $ 77,011  

Liabilities:

     

Operating lease liability, current

     48,904        48,127  

Operating lease liability, non-current

     16,794        29,268  
  

 

 

    

 

 

 

Total lease liability

   $ 65,698      $ 77,395  
  

 

 

    

 

 

 

The Company recognizes lease expense for its operating leases within general, administrative, and other expenses on the Company’s Consolidated Statements of Operations and Comprehensive Income. The Company’s lease expense for the periods presented consisted of the following:

 

     Three Months Ended
March 31, 2023
     Three Months Ended
March 31, 2022
 

Operating lease cost

   $ 12,471      $ 11,921  

Variable lease cost

     1,221        611  
  

 

 

    

 

 

 

Total lease cost

   $ 13,692      $ 12,532  
  

 

 

    

 

 

 

The following table shows supplemental cash flow information related to lease activities for the periods presented:

 

     Three Months Ended
March 31, 2023
     Three Months Ended
March 31, 2022
 

Cash paid for amounts included in the measurement of the lease liability

     

Operating cash flows from operating leases

   $ 12,279      $ 11,921  

ROU assets obtained in exchange for new lease liabilities

   $ —        $ —    

The table below shows a weighted-average analysis for lease terms and discount rates for all operating leases for the periods presented:

 

     Three Months Ended
March 31, 2023
    Three Months Ended
March 31, 2022
 

Weighted-average remaining lease term (in years)

     1.34       2.34  

Weighted-average discount rate

     3.36     3.36

 

F-113


Table of Contents

Future minimum noncancelable lease payments under the Company’s operating leases on an undiscounted basis reconciled to the respective lease liability at March 31, 2023 are as follows:

 

     Operating leases  

Remaining of 2023

   $ 37,576  

2024

     29,514  

2025

     —    

2026

     —    

2027

     —    

Thereafter

     —    
  

 

 

 

Total operating lease payments (undiscounted)

     67,090  

Less: Imputed interest

     (1,392
  

 

 

 

Lease liability as of March 31, 2023

   $ 65,698  
  

 

 

 

 

17.

SUBSEQUENT EVENTS

The Company evaluated subsequent events and transactions from the condensed consolidated balance sheet date through May 19, 2023, the date at which the condensed consolidated financial statements were issued.

On March 31, 2023, the Company entered into a Purchase and Sale Agreement with various third-party funds to purchase policies that the Company intended to subsequently sell to a separate life insurance and investment firm. On April 6, 2023, the Company entered into a Purchase and Sale Agreement with the separate life insurance and investment firm to sell these policies accounted for under the investment method with a carrying value of $15,116,547. This transaction closed on April 6, 2023, where the funds that transferred from the sale of the policies were used to pay down the outstanding payable for the purchase of the policies and a gain was recorded for the difference between the purchase price and the carrying value of the policies.

* * * * * *

 

F-114


Table of Contents

Abacus Settlements, LLC d/b/a Abacus Life

Financial Statements as of and for the Years Ended December 31, 2022, and 2021, and

Report of Independent Registered Public Accounting Firm

 

F-115


Table of Contents

ABACUS SETTLEMENTS, LLC D/B/A ABACUS LIFE

TABLE OF CONTENTS

 

 

     Page  

REPORT OF INDEPENDENT REGISTERED PUBLIC ACCOUNTING FIRM

     F–117  

AUDITED FINANCIAL STATEMENTS AS OF AND FOR THE YEARS ENDED DECEMBER 31, 2022 AND 2021:

  

Balance Sheets

     F-118  

Statements of Operations and Comprehensive (Loss) Income

     F-119  

Statements of Cash Flows

     F-120  

Statements of Changes in Members’ Equity

     F-121  

Notes to Financial Statements

     F-122 - F-132  

 

F-116


Table of Contents

REPORT OF INDEPENDENT REGISTERED PUBLIC ACCOUNTING FIRM

Members

Abacus Settlements, LLC d/b/a Abacus Life

Opinion on the financial statements

We have audited the accompanying balance sheets of Abacus Settlements, LLC d/b/a Abacus Life (a Florida limited liability company) (the “Company”) as of December 31, 2022 and 2021, the related statements of operations and comprehensive (loss) income, changes in members’ equity, and cash flows for each of the two years in the period ended December 31, 2022, and the related notes (collectively referred to as the “financial statements”). In our opinion, the financial statements present fairly, in all material respects, the financial position of the Company as of December 31, 2022 and 2021, and the results of its operations and its cash flows for each of the two years in the period ended December 31, 2022, in conformity with accounting principles generally accepted in the United States of America.

Basis for opinion

These financial statements are the responsibility of the Company’s management. Our responsibility is to express an opinion on the Company’s financial statements based on our audits. We are a public accounting firm registered with the Public Company Accounting Oversight Board (United States) (“PCAOB”) and are required to be independent with respect to the Company in accordance with U.S. federal securities laws and the applicable rules and regulations of the Securities and Exchange Commission and the PCAOB.

We conducted our audits in accordance with the standards of the PCAOB and in accordance with auditing standards generally accepted in the United States of America. Those standards require that we plan and perform the audit to obtain reasonable assurance about whether the financial statements are free of material misstatement, whether due to error or fraud. The Company is not required to have, nor were we engaged to perform, an audit of its internal control over financial reporting. As part of our audits we are required to obtain an understanding of internal control over financial reporting but not for the purpose of expressing an opinion on the effectiveness of the Company’s internal control over financial reporting. Accordingly, we express no such opinion.

Our audits included performing procedures to assess the risks of material misstatement of the financial statements, whether due to error or fraud, and performing procedures that respond to those risks. Such procedures included examining, on a test basis, evidence regarding the amounts and disclosures in the financial statements. Our audits also included evaluating the accounting principles used and significant estimates made by management, as well as evaluating the overall presentation of the financial statements. We believe that our audits provide a reasonable basis for our opinion.

 

LOGO

We have served as the Company’s auditor since 2022.

Philadelphia, Pennsylvania

February 17, 2023

 

F-117


Table of Contents

ABACUS SETTLEMENTS, LLC D/B/A ABACUS LIFE

BALANCE SHEETS

AS OF DECEMBER 31, 2022 AND 2021

 

 

     2022      2021  

ASSETS

     

CURRENT ASSETS:

     

Cash and cash equivalents

   $ 1,458,740      $ 2,599,302  

Related party receivables

     402,749        590,371  

Other receivables

     122,455        40,000  

Prepaid expenses

     216,150        305,516  

Other current assets

     15,633        —    
  

 

 

    

 

 

 

Total current assets

     2,215,727        3,535,189  
  

 

 

    

 

 

 

PROPERTY AND EQUIPMENT—Net

     72,218        33,303  

INTANGIBLE ASSETS—Net

     148,933        214,071  

OTHER ASSETS:

  

Operating right-of-use asset

     300,866        367,508  

Due from members and affiliates

     1,448        16,536  

State security deposits

     206,873        206,640  

Certificate of deposit

     262,500        918,750  

Other non-current assets

     7,246        —    
  

 

 

    

 

 

 

Total other assets

     778,933        1,509,434  
  

 

 

    

 

 

 

TOTAL ASSETS

   $ 3,215,812      $ 5,291,997  
  

 

 

    

 

 

 

LIABILITIES AND MEMBERS’ EQUITY

  

CURRENT LIABILITIES:

  

Accounts Payable

   $ 36,750      $ —    

Accrued payroll and other expenses

     541,866        510,846  

Operating lease liabilities- current portion

     214,691        135,321  

Contract liability—deposits on pending settlements

     322,150        1,678,791  

Due to members

     1,411        11,857  
  

 

 

    

 

 

 

Total current liabilities

     1,116,869        2,336,815  
  

 

 

    

 

 

 

Operating lease liabilities- noncurrent portion

     87,806        232,187  
  

 

 

    

 

 

 

Total liabilities

   $ 1,204,675      $ 2,569,002  
  

 

 

    

 

 

 

COMMITMENTS AND CONTINGENCIES (NOTE 7)

  

MEMBERS’ EQUITY:

     

Common units; $10 par value; 400 common units issued and outstanding at December 31, 2022 and 2021

     4,000        4,000  

Additional paid-in capital

     80,000        80,000  

Retained earnings

     1,927,137        2,638,995  
  

 

 

    

 

 

 

Total members’ equity

     2,011,137        2,722,995  
  

 

 

    

 

 

 

TOTAL LIABILITIES AND MEMBERS’ EQUITY

   $ 3,215,812      $ 5,291,997  
  

 

 

    

 

 

 

See accompanying notes to financial statements.

 

F-118


Table of Contents

ABACUS SETTLEMENTS, LLC D/B/A ABACUS LIFE

STATEMENTS OF OPERATIONS AND COMPREHENSIVE (LOSS) INCOME

FOR THE YEARS ENDED DECEMBER 31, 2022 AND 2021

 

 

     2022     2021  

ORIGINATION REVENUE

   $ 7,050,007     $ 4,906,374  

RELATED PARTY REVENUE

     18,153,456       17,685,770  
  

 

 

   

 

 

 

Total revenue

     25,203,463       22,592,144  

COST OF REVENUE

     5,538,470       2,678,029  

RELATED PARTY COST OF REVENUE

     11,022,535       11,527,312  
  

 

 

   

 

 

 

Total cost of revenue

     16,561,005       14,205,341  

GROSS PROFIT

     8,642,458       8,386,803  

OPERATING EXPENSES:

    

General and administrative expenses

     8,674,425       7,439,549  

Depreciation expense

     12,165       10,139  
  

 

 

   

 

 

 

Total operating expenses

     8,686,590       7,449,688  

(LOSS) INCOME FROM OPERATIONS

     (44,132     937,115  

OTHER (EXPENSE) INCOME:

    

Interest income

     2,199       11,500  

Interest (expense)

     (8,817     0  

Consulting income

     273       50,000  
  

 

 

   

 

 

 

Total other (expense)/ income

     (6,345     61,500  
  

 

 

   

 

 

 

(LOSS) INCOME BEFORE INCOME TAXES

     (50,477     998,615  

INCOME TAX EXPENSE

     2,018       1,200  
  

 

 

   

 

 

 

Net (loss) income and comprehensive (loss) income

   $ (52,495   $ 997,415  
  

 

 

   

 

 

 

WEIGHTED-AVERAGE UNITS USED IN COMPUTING

NET INCOME (LOSS) PER UNIT:

    

Basic

     400       400  

Diluted

     400       400  

NET INCOME (LOSS) PER UNIT:

    

Basic earnings per unit

   $ (131.24   $ 2,493.54  

Diluted earnings per unit

   $ (131.24   $ 2,493.54  

See accompanying notes to financial statements.

 

F-119


Table of Contents

ABACUS SETTLEMENTS, LLC D/B/A ABACUS LIFE

STATEMENTS OF CASH FLOWS

FOR THE YEARS ENDED DECEMBER 31, 2022 AND 2021

 

 

     2022     2021  

CASH FLOWS FROM OPERATING ACTIVITIES:

    

Net (loss) income

   $ (52,495   $ 997,415  

Adjustments to reconcile net income to net cash provided by operating activities:

    

Depreciation expense

     25,184       18,651  

Amortization expense

     80,138       12,593  

Amortization of deferred financing fees

     7,817       —    

Non-cash lease expense

     1,631       —    

Changes in operating assets and liabilities:

    

Related party receivables

     187,622       (456,240

Other receivables

     (82,455     (40,000

Prepaid expenses

     89,366       (58,316

Other non-current assets

     (7,246  

Accounts payable

     36,750       —    

Accrued payroll and other expenses

     31,020       (4,349

Contract liability—deposits on pending settlements

     (1,356,641     610,541  

State security deposit

     (233     (32

Certificate of deposit

     656,250       262,500  
  

 

 

   

 

 

 

Net cash (used in)/ from operating activities

     (383,291     1,342,763  
  

 

 

   

 

 

 

CASH FLOWS FROM INVESTING ACTIVITIES:

    

Purchase of property and equipment

     (64,099     —    

Purchase of intangible asset

     (15,000     (226,664

Change in due from members and affiliates

     15,088       (14,864
  

 

 

   

 

 

 

Net cash (used in) investing activities

     (64,011     (241,528
  

 

 

   

 

 

 

CASH FLOWS FROM FINANCING ACTIVITIES:

    

Financing fees

     (23,450     —    

Change in due to members

     (10,446     3,639  

Distributions to members

     (659,363     (358,216
  

 

 

   

 

 

 

Net cash (used in) financing activities

     (693,259     (354,577
  

 

 

   

 

 

 

NET (DECREASE)/ INCREASE IN CASH AND CASH EQUIVALENTS

     (1,140,562     746,658  

CASH AND CASH EQUIVALENTS—Beginning of year

     2,599,302       1,852,644  
  

 

 

   

 

 

 

CASH AND CASH EQUIVALENTS—End of year

   $ 1,458,740     $ 2,599,302  
  

 

 

   

 

 

 

See accompanying notes to financial statements.

 

F-120


Table of Contents

ABACUS SETTLEMENTS, LLC D/B/A ABACUS LIFE

STATEMENTS OF CHANGES IN MEMBERS’ EQUITY    

FOR THE YEARS ENDED DECEMBER 31, 2022 AND 2021

 

 

                  

Additional

Paid-in Capital

    

Retained

Earnings

   

Total

Members’ Equity

 
     Common units  
     Units      Amount  

BALANCE—January 1, 2021

     400      $ 4,000      $ 80,000        1,999,796       2,083,796  

Net income

     —          —          —          997,415       997,415  

Distributions

     —          —          —          (358,216     (358,216
  

 

 

    

 

 

    

 

 

    

 

 

   

 

 

 

BALANCE—December 31, 2021

     400        4,000        80,000        2,638,995       2,722,995  

Net (loss)

     —          —          —          (52,495     (52,495

Distributions

     —          —          —          (659,363     (659,363
  

 

 

    

 

 

    

 

 

    

 

 

   

 

 

 

BALANCE—December 31, 2022

     400    $ 4,000      $ 80,000      $ 1,927,137     $ 2,011,137  
  

 

 

    

 

 

    

 

 

    

 

 

   

 

 

 

See accompanying notes to financial statements.

 

F-121


Table of Contents

ABACUS SETTLEMENTS, LLC D/B/A ABACUS LIFE

NOTES TO FINANCIAL STATEMENTS

 

 

1.

DESCRIPTION OF THE BUSINESS

Abacus Settlements, LLC d/b/a Abacus Life (the “Company”) was formed in 2004 in the state of New York. In 2016, the Company obtained its licensure in Florida and re-domesticated to that state.

The Company acts as a purchaser of outstanding life insurance policies on behalf of investors (“financing entities”) by locating policies and screening them for eligibility for a life settlement, including verifying that the policy is in force, obtaining consents and disclosures, and submitting cases for life expectancy estimates, also known as origination services. When the sale of a policy is completed, this is deemed “settled” and the policy is then referred to as either a “life settlements,” in which the insured’s life expectancy is greater than two years or “viatical settlements,” in which the insured’s life expectancy is less than two years.

The Company is not an insurance company, and therefore does not underwrite insurable risks for its own account.

On August 30, 2022, the Company entered into an Agreement and Plan of Merger (the “Merger Agreement”) with East Resources Acquisition Company (“ERES”), which was subsequently amended on October 14, 2022 and April 20, 2023. As part of the Merger Agreement, the total transaction value is $618,000,000, where the holders of the Company’s common units together with the holders of Longevity Markets Assets, LLC (“LMA”), a commonly owned affiliate, will receive aggregate consideration of approximately $531,800,000, payable in a number of newly issued shares of ERES Class A common stock, par value $0.0001 per share (“ERES Class A common stock”), with a value ascribed to each share of ERES Class A common stock of $10.00 and, to the extent the aggregate transaction proceeds exceed $200.0 million, at the election of the Company’s and LMA’s members, up to $20.0 million of the aggregate consideration will be payable in cash to the Company’s and LMA’s members. The transaction is expected to close in Q2 2023, subject to shareholder approval and customary closing conditions.

 

2.

SUMMARY OF SIGNIFICANT ACCOUNTING POLICIES

Basis of Presentation—The accompanying financial statements are presented in accordance with the rules and regulations of the Securities and Exchange Commission (“SEC”) and are prepared in accordance with accounting principles generally accepted in the United States of America (“U.S. GAAP”).

Use of Estimates—The preparation of U.S. GAAP financial statements requires management to make estimates and assumptions that affect the reported amounts of assets and liabilities and changes therein, and disclosure of contingent assets and liabilities at the date of financial statements and the reports amounts of revenue and expenses during the reporting periods. Company’s estimates, judgments and assumptions are continually evaluated based on available information and experience. Because of the use of estimates inherent in the financial reporting process, actual results could differ from the estimates. Estimates are used when accounting for revenue recognition and related costs, the selection of useful lives of property and equipment, impairment testing, valuation of other receivables, income taxes and legal reserves.

Going Concern—Management evaluates at each annual and interim period whether there are conditions or events, considered in the aggregate, that raise substantial doubt about Company’s ability to continue as a going concern within one year after the date that the financial statements are issued. Management’s evaluation is based on relevant conditions and events that are known and reasonably knowable at the date that the financial statements are issued. Management has concluded that there are no conditions or events, considered in the aggregate, that raise substantial doubt about Company’s ability to continue as a going concern within one year after the date these financial statements were issued.

Cash and Cash Equivalents—Cash and cash equivalents include short-term and all highly-liquid debt instruments purchased with an original maturity of three months or less.

 

F-122


Table of Contents

Related party receivables—Related party receivables include fees to be reimbursed to the Company from life expectancy reports, assisted physician services and escrow services incurred on policies that related party financing entities purchase as part of the origination agreement with the Company. Related party receivables are stated at their net realizable value. Approximately, three-quarters of the outstanding receivables as of December 31, 2022 were collected in January 2023 and half of these fees as of December 31, 2021 were collected in January 2022. The Company recognizes allowances for credit losses equal to the estimated collection losses that will be incurred in collection of all receivables. Management determines the allowance for credit losses based on a review of outstanding receivables, historical collection experience, current economic conditions, and reasonable and supportable forecasts. Account balances are charged off against the allowance for credit losses when deemed uncollectible (after all means of collection have been exhausted and the potential for recovery is deemed remote). The Company does not have any material allowance for credit losses as of December 31, 2022 or December 31, 2021. Refer to Note 12—Related Party Transactions for additional information.

Other receivables—Other receivables include origination fees for policies in which the recission period has ended, but the funds have not been received yet from financing entities. These fees were collected in the subsequent month.

The Company provides an allowance for credit losses equal to the estimated collection losses that will be incurred in collection of all receivables. Management determines the allowance for credit losses based on a review of outstanding receivables, historical collection experience, current economic conditions, and reasonable and supportable forecasts. Account balances are charged off against the allowance for credit losses after all means of collection have been exhausted and the potential for recovery is deemed remote. The Company does not have any material allowance for credit losses as of December 31, 2022 or December 31, 2021.

If the financial condition of the Company’s customers were to deteriorate, resulting in an impairment of their ability to make payments, additional allowances may be required. The Company did not record material allowance for credit losses as of December 31, 2022 and December 31, 2021, respectively.

Concentrations—All of the Company’s revenues are derived from life settlement transactions in which the Company represents financing entities that purchased existing life insurance policies. One financing entity, a company in which the Company’s members’ own interests, represented 60% and 76% of the Company’s revenues in 2022 and 2021, respectively. The Company works with licensed life settlement brokers and agents who represent the sellers. No single broker or agent represented the sellers for over 10% of the Company’s life settlement commission expense in 2022 and 2021.

The Company maintains cash deposits with a major bank which from time to time may exceed federally insured limits. The Company periodically assesses the financial condition of the institution and believes that the risk of loss is minimal. For accounts receivable, the Company is exposed to credit risk in the event of nonpayment by customers to the extent of the amounts recorded on the accompanying Balance Sheet. The Company extends different levels of credit to its customers and maintains allowance for credit loss accounts based upon the expected collectability of accounts receivable. The Company’s procedures for determining this allowance includes evaluating individual customer receivables, considering a customer’s financial condition, monitoring credit history and current economic conditions, using historical experience applied to an aging of accounts, and reasonable and supportable forecasts.

Property and Equipment—Net—Property and equipment, net is stated at cost less accumulated depreciation. Depreciation expense is recognized over the useful lives of the assets using the straight-line method. The estimated useful life of each asset category is as follows:

 

     Years  

Computer equipment

     5  

Office furniture

     5  

 

F-123


Table of Contents

Expenditures for repairs and maintenance are charged to expense in the period incurred. When items of property and equipment are sold or retired, the related costs and accumulated depreciation are removed from the accounts. The difference between the net book value of the assets and proceeds from disposal is recognized as a gain or loss on disposal, which is included in other income), in the statements of operations and comprehensive (loss) income.

Property and equipment are tested for recoverability whenever events or changes in circumstance indicate that their carrying amounts may not be recoverable. An impairment loss is recognized if the carrying amount of property and equipment is not recoverable and exceeds its fair value. Recoverability is determined based on the undiscounted cash flows expected to result from the use and eventual disposition of the asset or asset group. There were no impairments recognized during the years ended December 31, 2022 and 2021, respectively. Property and equipment to be disposed of are reported at the lower of carrying amount or fair value less cost to sell.

Intangible Assets—Net—Intangible assets are stated at cost, less accumulated amortization, and consist of capitalized costs incurred for the development of internal use software. The costs incurred exclusively consist of fees incurred from an external consulting firm during the development stage of the project and are subject to capitalization under Accounting Standards Codification (“ASC”) 350-40, Internal-Use Software. The software is amortized on the straight-line basis over an estimated useful life of 3 years. Company reviews definite-lived intangible assets and other long-lived assets for impairment whenever an event occurs that indicates the carrying amount of an asset may not be recoverable. No impairment was recorded for the years ended December 31, 2022 and 2021.

State security deposit and Certificate of Deposit—As a requirement of the licensing process, the Company is required to maintain a security deposit with a depository bank for the New Jersey Department of Banking and Insurance. The Company maintains a money market account in TD Wealth (NJ) to comply with these requirements. Additionally, a deposit was made with the Florida Department of Financial Services to meet a similar requirement in the state of Florida. Further, Bank of America required the Company to purchase a certificate of deposit as collateral for an irrevocable letter of credit, which supports the bonds that are required by certain states for licensing. As these deposits cannot be withdrawn due to regulatory requirements, they are not short term in nature and are classified as noncurrent assets on the balance sheets.

Fair Value Measurements—The following fair value hierarchy is used in selecting inputs for those assets and liabilities measured at fair value that distinguishes between assumptions based on market data (observable inputs) and the Company’s assumptions (unobservable inputs). The Company evaluates these inputs and recognizes transfers between levels, if any, at the end of each reporting period. The hierarchy consists of three levels:

Level 1—Valuation based on quoted market prices in active markets for identical assets or liabilities;

Level 2—Valuation based on inputs other than Level 1 inputs that are observable for the assets or liabilities either directly or indirectly;

Level 3—Valuation based on prices or valuation techniques that require inputs that are both significant to the fair value measurement and supported by little or no observable market activity.

The carrying values of the Company’s financial assets and liabilities, including cash and cash equivalents, premiums, commissions and fees receivable, premiums payable and accrued expenses and other current liabilities, approximate their fair values because of the short period of time to maturity and liquidity of those instruments.

Revenue Recognition—The Company recognizes revenue from origination activities by acting as a provider of life settlements and viatical settlements representing investors that are interested in purchasing life settlements on the secondary or tertiary market. Revenue from origination services consists of fees negotiated for each purchase and sale of a policy to an investor, which also include any agent and broker

 

F-124


Table of Contents

commissions received and the reimbursement of transaction costs. For revenue disaggregation based upon the source of the policy, see disclosure in Note 8—Revenue.

The Company’s revenue-generating arrangements are within the scope of ASC 606, Revenue from Contracts with Customers. The Company originates life settlements policies with third parties that include settlement brokers, life insurance agents, and direct consumers or policyholders. The Company then provides the administration services needed to initiate the transfer of the life settlement policies to investors in exchange for an origination fee. Such transactions are entirely performed through an escrow agent. In these arrangements, the customer is the investor, and the Company has a single performance obligation to originate a life settlement policy for the investor. The consideration transferred upon each policy is negotiated directly with the investor by the Company and is dependent upon the policy death benefits held by each life settlement policy. The revenue is recognized when the performance obligation under the terms of the contracts with customers are satisfied. The Company recognizes revenue from life settlement transactions when the closing has occurred and any right of rescission under applicable state law has expired (i.e., the customer obtains control over the policy and has the right to use and obtain the benefits from the policy). While rescission periods may vary by state, most states grant the owner the right to rescind the contract before the earlier of 30 calendar days after the execution date of the contract or 15 calendar days after life settlement proceeds have been sent to the owner. Purchase and sale of the policies generally occurs simultaneously, and only the fees received, including any agent and broker commissions and transaction costs reimbursed, are recorded as gross revenue.

For agent and broker commissions received and transaction costs reimbursed, the Company has determined that it is acting as the principal in the relationship as it maintains control of the services being performed as part of performance obligation prior to facilitating the transfer of the life settlement policy to the investor.

While the origination fees are fixed amounts based on the face value of the policy death benefit, there is variable consideration present due to the owners recission right. When variable consideration is present in a contract, the Company estimates the amount of variable consideration to which it expects to be entitled at contract inception and again at each reporting period until the amount is known. The entity applies the variable consideration constraint so that variable consideration is included in the transaction price only to the extent it is probable that a subsequent change in estimate will not result in a significant revenue reversal. While origination fees are variable due to the recission periods, given that the recission periods are relatively short in nature, the Company has concluded that such fees are fully constrained until the rescission period lapses and thus records revenue at a fixed amount based on the face value of the policy death benefit after the recission period is over.

Cost to Obtain or Fulfill Contracts—Costs to obtain or fulfill contracts include commissions for brokers or agents under specific agreements that would not be incurred without a contract being signed and executed. The Company has elected to apply the ASC 606 ‘practical expedient’ which allows us to expense these costs as incurred if the amortization period related to the resulting asset would be one year or less. The Company has no instances of contracts that would be amortized for a period greater than a year, and therefore has no contract costs capitalized for these arrangements.

Contract Balances—The timing of revenue recognition, customer billing and cash collection can result in billed accounts receivable, unbilled receivables (contract assets), and deferred revenues (contract liabilities). Contract liabilities consist of deposits on pending settlements, where origination fees and commissions were received from policies that had closed in December, but the right of rescission period had not expired as of December 31.

Commissions—The Company receives a fee from the purchaser for their part in arranging the life settlement transactions. Out of that fee income, the Company pays commissions to the licensed representative of the seller, if one is required. Commission expense is recorded at the same time revenue is recognized and is included in the accompanying statements of operations and comprehensive (loss) income as cost of sales.

 

F-125


Table of Contents

Segment—Operating segments are defined as components of an entity for which separate financial information is available and that is regularly reviewed by the chief operating decision maker (“CODM”) in deciding how to allocate resources to an individual segment and in assessing performance. The Company’s CODM is its President and Chief Executive Officer. The Company has determined that it operates in one operating segment and one reportable segment, as the CODM reviews financial information presented for purposes of making operating decisions, allocating resources, and evaluating financial performance.

Income Taxes—The Company is taxed as an S-corporation for U.S. federal income tax purposes as provided in Section 1362(a) of the Internal Revenue Code. As such, the Company’s income or loss and credits are passed through to the members and reported on their individual Federal income tax return. The Company is required to file tax returns in most of the states in which it does business. Not all of the states recognize S-corporations as pass-through entities, and the Company is taxed at the corporate level. Accordingly, the Company pays income taxes to those states that do not treat S corporations as pass-through entities for tax purposes. The income tax expense or benefit is based on taxable income allocated to the states that do not recognize S-corporations as pass-through entities.

The Company records uncertain tax positions in accordance with ASC 740, Income Taxes, on the basis of a two-step process whereby: (i) management determines whether it is more likely than not that the tax positions will be sustained based on the technical merits of the position, and (ii) for those tax positions that meet the more likely than not recognition threshold, management recognizes the largest amount of tax benefit that is greater than 50 percent likely to be realized upon ultimate settlement with the related tax authority.

The Company recognizes interest and penalties as a component of income tax expense. The Company is subject to routine audits by taxing jurisdictions; however, there are currently no audits for any tax periods in progress.

Advertising—All advertising expenditures incurred by the Company are charged to expense in the period to which they relate and are included in general and administrative expenses on the accompanying statements of operations and comprehensive (loss) income. Advertising expense totaled $1,414,828 and $1,803,000 for the years ended December 31, 2022 and 2021, respectively.

Leases—The Company accounts for its leases in accordance with ASC 842, Leases. A contract is or contains a lease if there is identified property, plant and equipment that is either explicitly or implicitly specified in the contract and the lessee has the right to control the use of the property, plant and equipment throughout the contract term, which is based on an evaluation of whether the lessee has the right to direct the use of the property, plant and equipment.

In April 2022, the Company entered into an agreement to lease additional office space in Orlando, Florida from a vendor. The lease commenced on May 1, 2022 and goes through October 30, 2023.

Historically, the Company’s lease portfolio consisted of a single lease of office space in Orlando, Florida, which is accounted for as an operating lease. In April 2021, the lease was modified to expand the office space leased by the Company and also extend the term of the lease through July 31, 2024. The Company is responsible for utilities, maintenance, taxes and insurance, which are variable payments based on a reimbursement to the lessor of the lessor’s costs incurred. The Company excludes variable lease payments from the measurement of lease liabilities and right-of-use (“ROU”) assets recognized on the Company’s balance sheets. Variable lease payments are recognized as a lease expense on the Company’s statements of operations and comprehensive (loss) income in the period incurred. The Company has elected the practical expedient to account for lease components and non-lease components together as a single lease component for its real estate leases noted above.

The Company has elected the short-term lease exemption, which permits the Company to not recognize a lease liability and ROU asset for leases with an original term of one year or less. Currently, the Company does not have any short-term leases. The Company’s current lease includes a renewal option. The Company has determined that the renewal option is not reasonably certain of exercise based on an evaluation of

 

F-126


Table of Contents

contract, market and asset-based factors, and therefore does not include periods covered by renewal options in its lease term. The Company’s leases generally do not include purchase options, residual value guarantees, or material restrictive covenants.

The Company determines its lease liability and ROU by calculating the present value of future lease payments. The present value of future lease payments is discounted using the Company’s incremental borrowing rate. As the Company’s leases generally do not have a readily determinable implicit rate, the Company uses its incremental borrowing rate based on market yields and comparable credit ratings, adjusted for lease term, to determine the present value of fixed lease payments based on information available at the lease commencement date.

The Company does not have any finance leases, nor is the Company a lessor (or sublessor).

See Note 14 for additional disclosures related to leases.

Earnings Per Unit—The Company has only one class of equity. Basic net (loss) income per unit is calculated by dividing net (loss) income by the weighted average number of units outstanding during the applicable period. If the number of units outstanding increases as a result of a unit dividend or unit split or decreases as a result of a reverse unit split, the computations of basic net (loss) income per unit are adjusted retroactively for all periods presented to reflect that change in capital structure. If such changes occur after the close of the reporting period but before issuance of the financial statements, the per-units computations for that period and any prior-period financial statements presented are based on the new number of units.

 

3.

SEGMENT REPORTING

Operating as a centrally-led life insurance policy intermediary, the Company’s President and Chief Executive Officer is the CODM who allocates resources and assesses financial performance based on financial information presented for the Company as a whole. As a result of this management approach, the Company is organized as a single operating segment.

 

4.

PROPERTY AND EQUIPMENT—NET

Property and equipment, net consists of the following:

 

     2022      2021  

Computer equipment

   $ 91,993      $ 45,172  

Office furniture

     68,778        54,069  

Leasehold improvement

     2,569        —    
  

 

 

    

 

 

 

Total property and equipment

     163,340        99,241  

Less: accumulated depreciation

     (91,122      (65,938
  

 

 

    

 

 

 

Property and equipment—net

   $ 72,218      $ 33,303  
  

 

 

    

 

 

 

Depreciation expense recorded for property and equipment was $25,184 and $18,651, of which $13,019 and $8,512 has been included in cost of sales, for the years ended December 31, 2022 and 2021, respectively.

 

5.

INTANGIBLE ASSETS—NET

Intangible assets—net, consist of the following:

 

     2022      2021  

Software

   $ 241,664      $ 226,664  

Less: accumulated amortization

     92,731        12,593  
  

 

 

    

 

 

 

Intangible assets—net

   $ 148,933      $ 214,071  
  

 

 

    

 

 

 

 

F-127


Table of Contents

Amortization expense for the year ended December 31, 2022 and 2021 amounted to $80,138 and $12,593, respectively, and has been included in cost of sales.

 

6.

ACCRUED PAYROLL AND OTHER EXPENSES

The Company’s accrued payroll and other expenses were as follows:

 

     2022      2021  

Accrued payroll

   $ 224,168      $ 188,529  

Accrued credit card fees

     235,680        172,189  

Other expenses

     82,018        150,128  
  

 

 

    

 

 

 

Total accrued payroll and other expenses

   $ 541,866      $ 510,846  
  

 

 

    

 

 

 

 

7.

COMMITMENTS AND CONTINGENCIES

Legal Proceedings—The Company is a defendant in a lawsuit brought by a third party. The third party seeks to rescind a viatical settlement contract regarding a $4 million life insurance policy as the third party contends that the subject transaction documents were inconsistent with Delaware law and therefore the rescission provisions of the transaction documents were not enforceable. The trial is expected to begin in April 2023. The Company believes it has acted properly and in accordance with applicable state law and regulations. Legal counsel feels that a favorable outcome is likely for the Company; therefore, no liability has been accrued on the accompanying balance sheets. Although the Company believes there is no merit to this case, there is a five (5) million-dollar errors and omissions insurance policy in place with a $50,000 deductible per occurrence, which would limit any exposure to the Company.

Letter of credit—The Company entered into a one-year letter of credit agreement in August 2022 to support bonding requirements associated with state insurance licenses and provide the Company the ability to borrow up to $1,012,500 related to state penal bonds. The letter of credit has variable interest based on Wall Street Journal Prime rates, beginning at 6.5%. Interest is only due on the outstanding principal amount. The Company did not draw on the letter of credit during 2022, as such $0 was outstanding as of December 31, 2022. The Company incurred $23,450 of financing fees associated with establishing the letter of credit, which have been capitalized in other current assets and amortized over the stated term.

 

8.

REVENUE

Remaining performance obligation—The Company is recognizing revenue at a point in time when the closing has occurred and any right of rescission under applicable state law has expired. As of December 31, 2022 and 2021, there are $322,150 and $1,678,791 in revenues allocated to performance obligations to be satisfied, of which all are expected to be recognized as revenue in the following year when the right of rescission has expired.

Disaggregated Revenue—The following table presents a disaggregation of the Company’s revenue by major sources for the years ended December 31, 2022 and 2021:

 

     2022      2021  

Agent

   $ 12,156,552      $ 7,668,256  

Broker

     9,938,808        11,378,713  

Client direct

     3,108,103        3,545,175  
  

 

 

    

 

 

 

Total

   $ 25,203,463      $ 22,592,144  
  

 

 

    

 

 

 

 

F-128


Table of Contents

Contract Balances—The balances of contract liabilities arising from contracts with customers for the years ended December 31, 2022 and 2021 were as follows:

 

     2022      2021  

Contract liabilities—beginning of year

   $ 1,678,791      $ 1,068,250  

Additions to Contract Liabilities

     322,150        1,678,791  

Recognition of revenue deferred in the prior year

     (1,678,791      (1,068,250
  

 

 

    

 

 

 

Contract liabilities—end of year

   $ 322,150      $ 1,678,791  
  

 

 

    

 

 

 

 

9.

INCOME TAXES

Since the Company elected to file as an S-corporation for Federal and State income tax purposes, the Company incurred no Federal or State income taxes. Accordingly, tax expense is attributable to minimum state tax payments that are due regardless of their S-corporation status and income position.

The components of expense for income taxes for the years ended December 31, 2022 and 2021 are as follows:

 

     2022      2021  

State income taxes:

     

Current

   $ 2,018      $ 1,200  

Deferred

     —          —    
  

 

 

    

 

 

 

Expense for income taxes

   $ 2,018      $ 1,200  
  

 

 

    

 

 

 

This expense solely relates to state minimum tax for state taxes that have been paid and settled during the respective years shown above.

For the years ended December 31, 2022 and 2021, the income tax expense differs from the provision that would result from applying state statutory tax rates to the income before income taxes due to the Company’s S-corporation election. A reconciliation of the statutory federal income tax rate to the Company’s effective tax rate is as follows:

 

Tax at federal statutory rate

     21.00     21.00

State taxes, net of federal benefit

     (4.00     0.12  

U.S. income attributable to pass-through entity

     (21.00     (21.00
  

 

 

   

 

 

 

Effective income tax rate

     (4.00 )%      0.12
  

 

 

   

 

 

 

The Company did not have any unrecognized tax benefits relating to uncertain tax positions at December 31, 2022 and 2021 and did not recognize any interest or penalties related to uncertain tax position at December 31, 2022 and 2021.

Given the company’s S-Corporation status, temporary book and tax differences do not create a deferred tax asset or liability on the balance sheets. Accordingly, an assessment of realizability of any deferred tax asset balances is not relevant.

On March 27, 2020, the CARES Act was enacted. The CARES Act includes provisions, among others, addressing the carryback of net operating losses for specific periods, refunds of alternative minimum tax credits, temporary modifications to the limitations placed on the tax deductibility of net interest expenses, and technical amendments for qualified improvement property. Additionally, the CARES Act provides for various payroll incentives, including PPP loans, refundable employee retention tax credits, and the deferral of the employer-paid portion of social security payroll taxes.

 

F-129


Table of Contents
10.

RETIREMENT PLAN

The Company had a 401(k) Safe Harbor and Discretionary Profit-Sharing Plan (the Plan) with a service provider until May 30, 2021, at which time the Company switched to Paychex’s Retirement Services 401(k) Profit Sharing Plan. All eligible employees are able to participate in voluntary salary reduction contributions to the Profit-Sharing Plan. All employees who have completed one year of service with the Company are eligible to receive employer matching contributions. The Company may match contributions to the Profit-Sharing Plan, up to 4% of compensation. For the years ended December 31, 2022 and 2021, the Company made a discretionar

y contribution of $0 and $100,000 to the Profit Sharing Plan, respectively.

 

11.

MEMBERS’ EQUITY

The Company is authorized to issue up to 400 units of par value common units. Holders of the Company’s common units are entitled to one vote for each share. At December 31, 2022 and 2021, there were 400 shares of common units issued and outstanding. Holders of the common units were entitled to receive, in the event of a liquidation, dissolution or winding up, ratably the assets available for distribution to the unit holders after payment of all liabilities.

 

12.

RELATED PARTY TRANSACTIONS

Due from members and affiliates includes $1,448 and $16,536 of short-term advances to affiliates with no stated terms at December 31, 2022 and 2021, respectively. Due to members and affiliates includes $1,411 and $11,857 of distributions owed to members at December 31, 2022 and 2021, respectively.

The Company has a related party relationship with Nova Trading (US), LLC (“Nova Trading”), a Delaware limited liability company and Nova Holding (US) LP, a Delaware limited partnership (“Nova Holding” and collectively with Nova Trading, the “Nova Funds”) as the owners of the Company jointly own 11% of the Nova Funds. For the years ended December 31, 2022 and December 31, 2021, the Company has originated 333 and 313 policies, respectively, for the Nova Funds with a total value of $87,143,005 and $106,633,792. For its origination services to the Nova Funds, the Company earns origination fees equal to the lesser of (i) 2% of the net death benefit for the policy or (ii) $20,000 in addition to agent and broker commissions and reimbursements for transaction expenses, where the Company has determined that it is acting as the principal. For the years ended December 31, 2022 and December 31, 2021, revenue earned and contracts originated are as follows:

 

     December 31,      December 31,  
     2022      2021  

Origination fee revenue

   $ 6,586,922      $ 6,158,458  

Commissions and transaction reimbursement revenue

   $ 8,656,885      $ 11,093,512  
  

 

 

    

 

 

 

Total revenue

   $ 15,243,806      $ 17,251,970  
  

 

 

    

 

 

 

Cost

     87,143,005        106,633,792  

Face value

     481,648,010        459,217,638  

Total policies

     333        313  

Average Age

     75        78  

The Company also has two other affiliated investors that it provides origination services for. Total revenue earned related to the other affiliated investors was $2,909,650 and $433,800, respectively of which $2,268,150 and $0 related to Longevity Market Assets, LLC (“LMA”), for the years ended December 31, 2022 and December 31, 2021, respectively. Total cost of sales were $2,365,650 and $433,800 for the other affiliated investors for the years ended December 31, 2022 and December 31, 2021, respectively.

In addition, at December 31, 2022 and 2021, there were $175,194 and $590,371, respectively, in expense reimbursements due from the Nova funds, which are included as related party receivables in the accompanying balance sheets.

 

F-130


Table of Contents
13.

SUPPLEMENTAL DISCLOSURE OF CASH FLOW INFORMATION.

For the years ended December 31, 2022 and December 31, 2021, respectively, supplemental cash flow information and supplemental disclosure of non-cash investing and financing activity consists of the following:

 

     2022      2021  

Supplemental cash flow information:

     

Cash paid for income taxes

   $ 0      $ 1,200  

Supplemental disclosure of non-cash investing and financing activity:

     

Distributions owed to the members

     1,411        11,857  

 

14.

LEASES

The Company’s ROU assets and lease liabilities for its operating leases consisted of the following amounts as of December 31, 2022 and 2021:

 

     As of December 31,  
     2022      2021  

Assets

     

Operating lease right-of-use asset

   $ 300,866      $ 367,508  

Liabilities

     

Operating lease liability, current

     214,691        135,321  

Operating lease liability, noncurrent

     87,806        232,187  
  

 

 

    

 

 

 

Total operating lease liabilities

   $ 302,497      $ 367,508  

The Company recognizes lease expense for its operating leases within general and administrative expenses on the Company’s statements of operations and comprehensive (loss) income. The Company’s lease expense for the periods presented consisted of the following:

 

     Year Ended December 31,  
     2022      2021  

Operating lease cost

   $ 190,183      $ 126,178  

Variable lease cost

     9,403        10,756  
  

 

 

    

 

 

 

Total lease cost

   $ 199,586      $ 136,935  
  

 

 

    

 

 

 

The following table shows supplemental cash flow information related to lease activities for the periods presented:

 

     Year Ended December 31,  
     2022      2021  

Cash paid for amounts included in the measurement of the lease liability

     

Operating cash flows from operating leases

     201,478        126,178  

ROU assets obtained in exchange for new lease liabilities

     123,541        417,076  

The table below shows a weighted-average analysis for lease term and discount rate for all operating leases as of December 31, 2022 and 2021:

 

     As of December 31,  
     2022     2021  

Weighted-average remaining lease term (in years)

     1.41       2.58  

Weighted-average discount rate

     3.71     3.36

 

F-131


Table of Contents

Future minimum noncancelable lease payments under the Company’s operating leases on an undiscounted basis reconciled to the respective lease liability at December 31, 2022 are as follows:

 

     Operating Leases  

2023

     221,182  

2024

     88,543  

2025

     —    

2026

     —    

2027

     —    

Thereafter

     —    
  

 

 

 

Total operating lease payments (undiscounted)

   $ 309,726  

Less: Imputed interest

     (7,229
  

 

 

 

Lease liability as of December 31, 2022

   $ 302,497  
  

 

 

 

 

15.

SUBSEQUENT EVENTS

The Company has evaluated its subsequent events through February 17, 2023, the date that the financial statements were available to be issued.

* * * * * *

 

F-132


Table of Contents

Abacus Settlements, LLC d/b/a Abacus Life

Unaudited Condensed Financial Statements as of March 31, 2023 and December 31, 2022 and for the Three Months Ended March 31, 2023, and 2022

 

F-133


Table of Contents

ABACUS SETTLEMENTS, LLC D/B/A ABACUS LIFE

TABLE OF CONTENTS

 

 

     Page  

Unaudited Condensed Financial Statements as of March 31, 2023 and December 31, 2022 and

for the Three Months Ended March 31, 2023, and 2022:

  

Condensed Balance Sheets

     F-135  

Condensed Statements of Operations and Comprehensive Income/(Loss)

     F-136  

Condensed Statements of Changes in Members’ Equity

     F-137  

Condensed Statements of Cash Flows

     F-138  

Notes to Unaudited Condensed Financial Statements

     F-139 - F-145  

 

F-134


Table of Contents

ABACUS SETTLEMENTS, LLC D/B/A ABACUS LIFE    

CONDENSED BALANCE SHEETS     

AS OF MARCH 31, 2023, AND DECEMBER 31, 2022

 

 

     March 31,      December 31,  
     2023      2022  
     (Unaudited)      (audited)  

ASSETS

     

CURRENT ASSETS:

     

Cash and cash equivalents

   $ 612,889      $ 1,458,740  

Related party receivables

     654,230        402,749  

Other receivables

     9        122,455  

Prepaid expenses

     522,315        216,150  

Other current assets

     16,325        15,633  
  

 

 

    

 

 

 

Total current assets

   $ 1,805,768      $ 2,215,727  
  

 

 

    

 

 

 

PROPERTY AND EQUIPMENT—Net

     109,161        72,218  

INTANGIBLE ASSETS—Net

     128,794        148,933  
  

 

 

    

 

 

 

OTHER ASSETS:

     

Operating right-of-use assets

     244,549        300,866  

Due from members and affiliates

     26,386        1,448  

State security deposit

     206,873        206,873  

Certificate of deposit

     262,500        262,500  

Other non-current assets

     7,246        7,246  
  

 

 

    

 

 

 

Total other assets

     747,554        778,933  
  

 

 

    

 

 

 

TOTAL ASSETS

   $ 2,791,277      $ 3,215,812  
  

 

 

    

 

 

 

LIABILITIES AND MEMBERS’ EQUITY

     

CURRENT LIABILITIES:

     

Accounts Payable

   $ —        $ 36,750  

Accrued payroll and other expenses

     513,298        541,866  

Operating lease liabilities-current portion

     196,610        214,691  

Contract liability—deposits on pending settlements

     676,650        322,150  

Due to members

     —          1,411  
  

 

 

    

 

 

 

Total current liabilities

     1,386,558        1,116,869  
  

 

 

    

 

 

 

Operating lease liabilities-noncurrent portion

     50,385        87,806  
  

 

 

    

 

 

 

Total liabilities

     1,436,943        1,204,675  
  

 

 

    

 

 

 

COMMITMENTS AND CONTINGENCIES (Note 7)

     

MEMBERS’ EQUITY:

     

Common units; $10 par value; 400 common units issued and outstanding at March 31, 2023 and December 31, 2022

     4,000        4,000  

Additional paid-in capital

     80,000        80,000  

Retained earnings

     1,270,334        1,927,137  
  

 

 

    

 

 

 

Total members’ equity

     1,354,334        2,011,137  
  

 

 

    

 

 

 

TOTAL LIABILITIES AND MEMBERS’ EQUITY

   $ 2,791,277      $ 3,215,812  
  

 

 

    

 

 

 

See accompanying notes to interim condensed financial statements.    

 

F-135


Table of Contents

ABACUS SETTLEMENTS, LLC D/B/A ABACUS LIFE

UNAUDITED CONDENSED STATEMENTS OF OPERATIONS AND COMPREHENSIVE

INCOME/(LOSS) FOR THE THREE MONTHS ENDED March 31, 2023 AND 2022

 

 

     Three Months
Ended March 31,
 
     2023     2022  

ORIGINATION REVENUE

   $ 1,563,650     $ 2,441,680  

RELATED-PARTY REVENUE

     4,736,336       4,881,067  
  

 

 

   

 

 

 

Total revenue

     6,299,986       7,322,747  

COST OF REVENUE

     1,229,616       2,308,688  

RELATED PARTY COST OF REVENUE

     3,165,707       2,907,005  
  

 

 

   

 

 

 

Total cost of revenue

     4,395,323       5,215,693  

GROSS PROFIT

     1,904,663       2,107,054  

OPERATING EXPENSES:

    

General and administrative expenses

     2,551,003       1,739,914  

Depreciation expense

     3,036       2,940  
  

 

 

   

 

 

 

Total operating expenses

     2,554,039       1,742,854  
  

 

 

   

 

 

 

Income/(loss) from operations

     (649,376     364,200  
  

 

 

   

 

 

 

OTHER (EXPENSE)/ INCOME:

    

Interest income

     724       548  

Interest (expense)

     (5,862     (393
  

 

 

   

 

 

 

Total other (expense) /income

     (5,138     155  
  

 

 

   

 

 

 

INCOME/(LOSS) BEFORE INCOME TAXES

     (654,514     364,356  

PROVISION FOR INCOME TAXES

     2,289       1,325  
  

 

 

   

 

 

 

NET INCOME/(LOSS) AND COMPREHENSIVE INCOME/(LOSS)

   $ (656,803   $ 363,031  
  

 

 

   

 

 

 

WEIGHTED-AVERAGE UNITS USED IN COMPUTING NET INCOME/(LOSS) PER UNIT:

    

Basic

     400       400  

Diluted

     400       400  

NET INCOME/(LOSS) PER UNIT:

    

Basic earnings per unit

   $ (1,642.01   $ 907.58  

Diluted earnings per unit

   $ (1,642.01   $ 907.58  

See accompanying notes to interim condensed financial statements.    

 

F-136


Table of Contents

ABACUS SETTLEMENTS, LLC D/B/A ABACUS LIFE

UNAUDITED CONDENSED STATEMENTS OF CHANGES IN MEMBERS’ EQUITY

FOR THE THREE MONTHS ENDED MARCH 31, 2023 AND 2022

 

 

 

 

     Common units      Additional      Retained        
     Units      Amount      Paid-In Capital      Earnings     Total  

BALANCE—December 31, 2021

     400      $ 4,000      $ 80,000      $ 2,638,995     $ 2,722,995  

Net income

     —          —          —          363,031       363,031  

Distributions

     —          —          —          (657,702     (657,702
  

 

 

    

 

 

    

 

 

    

 

 

   

 

 

 

BALANCE—March 31, 2022

     400      $ 4,000      $ 80,000      $ 2,344,324     $ 2,428,324  
  

 

 

    

 

 

    

 

 

    

 

 

   

 

 

 
     Common units      Additional      Retained        
     Units      Amount      Paid-In Capital      Earnings     Total  

BALANCE—December 31, 2022

     400      $ 4,000      $ 80,000        1,927,137       2,011,137  

Net loss

     —          —          —          (656,803     (656,803

Distributions

     —          —          —          —         —    
  

 

 

    

 

 

    

 

 

    

 

 

   

 

 

 

BALANCE—March 31, 2023

     400      $ 4,000      $ 80,000      $ 1,270,334     $ 1,354,334  
  

 

 

    

 

 

    

 

 

    

 

 

   

 

 

 

See accompanying notes to interim condensed financial statements.

 

F-137


Table of Contents

ABACUS SETTLEMENTS, LLC D/B/A ABACUS LIFE

UNAUDITED INTERIM CONDENSED STATEMENTS OF CASH FLOWS

FOR THE THREE MONTHS ENDED MARCH 31, 2023 AND 2022

 

 

     Three Months
Ended March 31,
 
     2023     2022  

CASH FLOWS FROM OPERATING ACTIVITIES:

    

Net income/(loss)

   $ (656,803   $ 363,031  

Adjustments to reconcile net income to net cash used in operating activities:

    

Depreciation expense

     8,647       5,074  

Amortization expense

     20,139       19,722  

Amortization of deferred financing fees

     5,869       —    

Non-cash lease expense

     815       —    

Changes in operating assets and liabilities:

    

Related party receivables

     (251,481     (20,690

Other receivables

     122,446       40,000  

Prepaid expenses

     (306,165     (344,673

Other current assets

     (6,561     —    

Certificate of deposit

     —         656,250  

Accrued payroll and other expenses

     (28,568     (121,016

Contract liability—deposits on pending settlements

     354,500       (642,645

Accounts payable

     (36,750     —    
  

 

 

   

 

 

 

Net cash (used in) operating activities

     (773,912     (44,947
  

 

 

   

 

 

 

CASH FLOWS FROM INVESTING ACTIVITIES:

    

Capital expenditures

     (45,590     (11,055

Purchase of intangible asset

     —         (14,999

Due from members and affiliates

     (24,938     16,162  
  

 

 

   

 

 

 

Net cash (used in) investing activities

     (70,528     (9,892
  

 

 

   

 

 

 

CASH FLOWS FROM FINANCING ACTIVITIES:

    

Due to members

     (1,411     (11,858

Distributions to members

     —         (657,701
  

 

 

   

 

 

 

Net cash (used in) financing activities

     (1,411     (669,559
  

 

 

   

 

 

 

NET DECREASE IN CASH AND CASH EQUIVALENTS

     (845,851     (724,398

CASH AND CASH EQUIVALENTS:

    

Beginning of period

     1,458,740       2,599,302  
  

 

 

   

 

 

 

End of period

   $ 612,889     $ 1,874,904  
  

 

 

   

 

 

 

See accompanying notes to interim condensed financial statements.    

 

F-138


Table of Contents

ABACUS SETTLEMENTS, LLC D/B/A ABACUS LIFE

NOTES TO UNAUDITED CONDENSED FINANCIAL STATEMENTS

 

 

1.

DESCRIPTION OF THE BUSINESS

Abacus Settlements, LLC d/b/a Abacus Life (the “Company”) was formed in 2004 in the state of New York. In 2016, the Company obtained its licensure in Florida and re-domesticated to that state.

The Company acts as a purchaser of outstanding life insurance policies (“Provider”) on behalf of investors (“Financing Entities”) by locating policies and screening them for eligibility for a life settlement, including verifying that the policy is in force, obtaining consents and disclosures, and submitting cases for life expectancy estimates, also known as origination services. When the sale of a policy is completed, this is deemed “settled” and the policy is then referred to as either a “life settlement” in which the insured’s life expectancy is greater than two years or “viatical settlement,” in which the insured’s life expectancy is less than two years.

The Company is not an insurance company, and therefore the Company does not underwrite insurable risks for its own account.

On August 30, 2022, the Company entered into an Agreement and Plan of Merger (the “Merger Agreement”) with East Resources Acquisition Company (“ERES”), which was subsequently amended on October 14, 2022. As part of the Merger Agreement, the holders of the Company’s common units together with the holders of Longevity Markets Assets, LLC (“LMA”), a commonly owned affiliate, will receive aggregate consideration of approximately $531,750,000, payable in a number of newly issued shares of ERES Class A common stock, par value $0.0001 per share (“ERES Class A common stock”), with a value ascribed to each share of ERES Class A common stock of $10.00 and, to the extent the aggregate transaction proceeds exceed $200.0 million, at the election of the Company’s and LMA’s members, up to $20.0 million of the aggregate consideration will be payable in cash to the Company’s and LMA’s members. The transaction is expected to close in Q2 2023, subject to shareholder approval and customary closing conditions.

 

2.

SUMMARY OF SIGNIFICANT ACCOUNTING POLICIES

The condensed balance sheet as of March 31, 2023, was derived from amounts included in the Company’s annual financial statements for the year ended December 31, 2022. Capitalized terms used herein without definition have the meanings ascribed to them in the Company’s financial statements for the year ended December 31, 2022. Refer to this note in the annual financial statements for the full list of the Company’s significant accounting policies. The details in those notes have not changed except as discussed below and as a result of normal adjustments in the interim periods.

Basis of Presentation—The accompanying condensed financial statements are presented in accordance with the rules and regulations of the Securities and Exchange Commission (“SEC”) and are prepared in accordance with accounting principles generally accepted in the United States of America (“US GAAP”).

Unaudited Condensed Financial Statements—The condensed financial statements have been prepared on a basis consistent with the audited annual financial statements as of and for the year ended December 31, 2022, and, in the opinion of management, reflect all adjustments, consisting solely of normal recurring adjustments, necessary for the fair presentation of the Company’s financial position as of March 31, 2023, and the condensed results of its operations and comprehensive income/(loss) and its cash flows for the three months ended March 31, 2023 and 2022. The condensed results of operations and comprehensive income/(loss) for the three months ended March 31, 2023, are not necessarily indicative of the results to be expected for the full year ending December 31, 2023, or any other period.

 

F-139


Table of Contents

Use of Estimates—The preparation of US GAAP financial statements requires management to make estimates and assumptions that affect the reported amounts of assets and liabilities and changes therein, and disclosure of contingent assets and liabilities at the date of financial statements and the reports amounts of revenue and expenses during the reporting periods. Company’s estimates, judgments, and assumptions are continually evaluated based on available information and experience. Because of the use of estimates inherent in the financial reporting process, actual results could differ from the estimates. Estimates are used when accounting for revenue recognition and related costs, the selection of useful lives of property and equipment, impairment testing, valuation of other receivables from clients, income taxes, and legal reserves.

Going Concern—Management evaluates at each annual and interim period whether there are conditions or events, considered in the aggregate, that raise substantial doubt about Company’s ability to continue as a going concern within one year after the date that the financial statements are issued. Management’s evaluation is based on relevant conditions and events that are known and reasonably knowable at the date that the financial statements are issued. Management has concluded that there are no conditions or events, considered in the aggregate, that raise substantial doubt about the Company’s ability to continue as a going concern within one year after the date these financial statements were issued.

Other receivables—Other receivables include origination fees for policies in which the recission period has ended, but the funds have not been received yet from financing entities. These fees were collected in the subsequent month.

The Company provides an allowance for credit losses equal to the estimated collection losses that will be incurred in collection of all receivables. Management determines the allowance for credit losses based on a review of outstanding receivables, historical collection experience, current economic conditions, and reasonable and supportable forecasts. Account balances are charged off against the allowance for credit losses after all means of collection have been exhausted and the potential for recovery is deemed remote. The Company does not have any material allowance for credit losses as of March 31, 2023 or December 31, 2022.

If the financial condition of the Company’s customers were to deteriorate, resulting in an impairment of their ability to make payments, additional allowances may be required. The Company did not record material allowance for credit losses as of March 31, 2023 and December 31, 2022, respectively.

Concentrations—All of the Company’s revenues are derived from life settlement transactions in which the Company represents Financing Entities that purchased existing life insurance policies. One financing entity, a company in which the Company’s members own interests, represented 24% and 62% of the Company’s revenues in the three months ended March 31, 2023 and 2022, respectively. The laws and rules for life settlement transactions dictate that the Company works with brokers who represent the sellers. No single broker represented the sellers for over 10% of the Company’s life settlement commission expense during the three months ended March 31, 2023, and March 31, 2022.

The Company maintains cash deposits with a major financial institution, which from time to time may exceed federally insured limits. The Company periodically assesses the financial condition of the institution and believes that the risk of loss is minimal.

Advertising—All advertising expenditures incurred by the Company are charged to expense in the period to which they relate and are included in general and administrative expenses on the accompanying condensed statements of operations and comprehensive income/(loss). Advertising expense totaled $374,371 and $268,107 for the three months ended March 31, 2023 and 2022, respectively.

 

3.

SEGMENT REPORTING

Operating as a centrally led life insurance policy intermediary, the Company’s president and chief executive officer is the chief operating decision maker who allocates resources and assesses financial performance based on financial information presented for the Company as a whole. As a result of this management approach, the Company is organized as a single operating segment.

 

F-140


Table of Contents
4.

PROPERTY AND EQUIPMENT—NET

Property and equipment, net consists of the following:

 

     March 31,
2023
     December 31,
2022
 

Computer equipment

   $ 137,687      $ 91,993  

Office furniture

     68,675        68,778  

Leasehold improvement

     2,569        2,569  
  

 

 

    

 

 

 

Total property and equipment

     208,930        163,340  

Less accumulated depreciation

     (99,769      (91,122
  

 

 

    

 

 

 

Property and equipment—net

   $ 109,161      $ 72,218  
  

 

 

    

 

 

 

Depreciation expense recorded for property and equipment was $8,647 and $5,074, of which $5,611 and $2,134 was included in cost of sales, for the three months ended March 31, 2023 and 2022, respectively.

 

5.

INTANGIBLE ASSETS—NET

Intangible assets—net, consist of the following:

 

     March 31,
2023
     December 31,
2022
 

Software

   $ 241,664      $ 241,664  

Less accumulated amortization

     (112,870      (92,731
  

 

 

    

 

 

 

Intangible assets—net

   $ 128,794      $ 148,933  
  

 

 

    

 

 

 

Amortization expense for the three months ended March 31, 2023 and 2022, amounted to $20,139 and $19,722, respectively, which has been included in operating expenses.

 

6.

ACCRUED PAYROLL AND OTHER EXPENSES

The Company’s accrued payroll and other expenses were as follows:

 

     March 31,      December 31,  
     2023      2022  

Accrued payroll

   $ 190,091      $ 224,168  

Accrued credit card fees

     232,150        235,680  

Other expenses

     91,058        82,018  
  

 

 

    

 

 

 

Total accrued payroll and other expenses

   $ 513,298      $ 541,866  
  

 

 

    

 

 

 

 

7.

COMMITMENTS AND CONTINGENCIES

Legal Proceedings—The Company is a defendant in a lawsuit brought by a third party. The third party seeks to rescind a viatical settlement contract regarding a $4 million life insurance policy as the third party contends that the subject transaction documents were inconsistent with Delaware law and therefore the rescission provisions of the transaction documents were not enforceable. This litigation is presently in the discovery phase. The Company believes they have acted properly and in accordance with applicable state laws and regulations. The Company feels that a favorable outcome is likely; therefore, no liability has been accrued on the accompanying balance sheets as it is not probable that a future event will confirm that a loss has been incurred in accordance with ASC 450, Accounting for Contingencies. Although the Company believes there is no merit to this case, there is a $5 million errors and omissions insurance policy in place with a $50,000 deductible per occurrence, which would limit any exposure to the Company.

 

F-141


Table of Contents

Letter of credit—The Company entered into a one-year letter of credit agreement in August 2022 to support bonding requirements associated with state insurance licenses and provide the Company the ability to borrow up to $1,012,500 related to state penal bonds. The letter of credit has variable interest based on Wall Street Journal Prime rates, beginning at 6.5%. Interest is only due on the outstanding principal amount. The Company did not draw on the letter of credit during 2023 and 2022, as such $0 was outstanding as of March 31, 2023 and December 31, 2022. The Company incurred $23,450 of financing fees associated with establishing the letter of credit, which have been capitalized in other current assets and are being amortized over the stated term on a straight-line basis.

 

8.

REVENUE

Remaining performance obligation—The Company recognizes revenue over time from life settlement transactions when the closing has occurred and any right of rescission under applicable state law has expired. As of March 31, 2022, and December 31, 2022, there are $676,650 and $322,150 of performance obligations to be satisfied, of which, all are expected to be recognized as revenue in the following period when the right of rescission has expired.

Disaggregated Revenue—The following table presents a disaggregation of the Company’s revenue by major sources for the three months ended March 31, 2023 and 2022:

 

    

Three Months Ended March 31,

 
     2023      2022  

Agent

   $ 3,808,614      $ 2,973,189  

Broker

     1,866,474        3,480,017  

Client direct

     624,898        869,541  
  

 

 

    

 

 

 

Total

   $ 6,299,986      $ 7,322,747  
  

 

 

    

 

 

 

Contract Balances—The balances of contract liabilities arising from contracts with customers were as follows:

 

     March 31,      December 31,  
     2023      2022  

Contract liabilities—beginning of year

   $ 322,150      $ 1,678,791  

Additions to contract liabilities

     676,650        322,150  

Recognition of revenue deferred in the prior period

     (322,150      (1,678,791
  

 

 

    

 

 

 

Contract liabilities—end of period

   $ 676,650      $ 322,150  
  

 

 

    

 

 

 

 

9.

INCOME TAXES

Since the Company elected to file as an S corporation for federal and state income tax purposes, the Company incurred no federal or state income taxes. Accordingly, tax expense is attributable to minimum state tax payments that are due regardless of their S corporation status and income position.

For the three months ended March 31, 2023 and 2022, the company recorded an income tax expense of $2,289 and $1,325, respectively, which consist of state minimum taxes for state taxes that have been paid and settled during the period. The effective tax rate was approximately (0.35%) for the three months ended March 31, 2023, compared to 0.23% for the period ended March 31, 2022.

Given the company’s S Corporation status, temporary book and tax differences do not create a deferred tax asset or liability on the balance sheets. Accordingly, an assessment of realizability of any deferred tax asset balances is not relevant.

 

F-142


Table of Contents

The Company did not have any unrecognized tax benefits relating to uncertain tax positions at March 31, 2023, and December 31, 2022, and did not recognize any interest or penalties related to uncertain tax positions at March 31, 2023, and December 31, 2022.

 

10.

RETIREMENT PLAN

The Company provides a defined contribution plan to its employees, the Abacus Settlements LLC 401(k) Profit Sharing Plan & Trust (the “Plan”). All eligible employees are able to participate in voluntary salary reduction contributions to the Plan. All employees who have completed one year of service with the Company are eligible to receive employer-matching contributions. The Company may match contributions to the Plan, up to 4% of compensation. For the three months ended March 31, 2023 and 2022, the Company made no discretionary contribution to the Plan.

 

11.

MEMBERS’ EQUITY

The Company is authorized to issue up to 400 shares of par value common units. Holders of the Company’s common units are entitled to one vote for each share. At March 31, 2023, and December 31, 2022, there were 400 shares of common units issued and outstanding. Holders of units of the common stock were entitled to receive, in the event of a liquidation, dissolution, or winding up, ratably the assets available for distribution to the holders after payment of all liabilities.

 

12.

RELATED-PARTY TRANSACTIONS

Due from members and affiliates includes $26,386 and $1,448 of short-term advances to affiliates with no stated terms at March 31, 2023, and December 31, 2022, respectively. Due to members includes $0 and $1,411 of distributions owed to members on March 31, 2023, and December 31, 2022, respectively.

The Company has a related-party relationship with Nova Trading (US), LLC (“Nova Trading”), a Delaware limited liability company and Nova Holding (US) LP, a Delaware limited partnership (“Nova Holding” and collectively with Nova Trading, the “Nova Funds”) as the owners of the Company jointly own 11% of the Nova Funds. For the three months ended March 31, 2023 and 2022, the Company originated 34 and 91 policies, respectively, for the Nova Funds with a total value of $39,985,400 and $180,496,884, respectively. For its origination services to the Nova Funds, the Company earns origination fees equal to the lesser of (i) 2% of the net death benefit for the policy or (ii) $20,000. For the three months ended March 31, 2023 and 2022, revenue earned, and contracts originated are as follows:

 

     March 31, 2023      March 31, 2022  

Origination fee revenue

   $ 1,448,305      $ 4,404,927  

Transaction reimbursement revenue

     65,628        154,140  
  

 

 

    

 

 

 

Total revenue

   $ 1,513,933      $ 4,559,067  
  

 

 

    

 

 

 

Cost

   $ 6,366,133      $ 25,536,946  

Face value

     39,985,400        180,496,884  

Total policies

     34        91  

Average Age

     75        78  

In addition to the Nova Funds, the Company also has two other affiliated investors that they provide origination services for. Total revenue earned related to the other affiliated investors was $3,222,403 and $322,000, of which $3,178,902 and $0 related to Longevity Market Assets, LLC (“LMA”), for the three months ended March 31, 2023 and 2022, respectively. Total cost of sales related to the other affiliated investors was $2,397,402 and $249,000, of which $2,388,902 and $0 related to LMA, for the three months ended March 31, 2023 and 2022, respectively. In addition, there is a related party receivable due from LMA related to transaction expenses of $25,607 and $0 as of March 31, 2023 and 2022, respectively, which is included as due from members and affiliates in the accompanying condensed balance sheets.

 

F-143


Table of Contents

In addition, on March 31, 2023, and December 31, 2022, there were $193,131 and $175,194, respectively, in expense reimbursements owed from the Nova Funds, which are included as related-party receivables in the accompanying condensed balance sheets.

 

13.

LEASES

The Company’s ROU assets and lease liabilities for its operating leases consisted of the following amounts as of March 31, 2023 and December 31, 2022:

 

     March 31, 2023      December 31, 2022  

Assets

     

Operating lease right-of-use asset

   $ 244,549      $ 300,866  

Liabilities

     

Operating lease liability, current

     196,610        214,691  

Operating lease liability, noncurrent

     50,385        87,806  
  

 

 

    

 

 

 

Total operating lease liabilities

   $ 246,995      $ 302,497  

The Company recognizes lease expense for its operating leases within general and administrative expenses on the Company’s consolidated statements of operations and comprehensive income/(loss). The Company’s lease expense for the periods presented consisted of the following:

 

     Three Months Ended
March 31,
 
     2023      2022  

Operating lease cost

   $ 56,317      $ 35,763  

Variable lease cost

     7,458        2,250  
  

 

 

    

 

 

 

Total lease cost

   $ 63,776      $ 38,013  
  

 

 

    

 

 

 

The following table shows supplemental cash flow information related to lease activities for the periods presented:

 

     Three Months Ended
March 31,
 
     2023      2022  

Cash paid for amounts included in the measurement of the lease liability

     

Operating cash flows from operating leases

   $ 57,941      $ 35,763  

ROU assets obtained in exchange for new lease liabilities

     —          —    

The table below shows a weighted-average analysis for lease terms and discount rates for all operating leases for the periods presented:

 

     March 31,
2023
    December 31,
2022
 

Weighted-average remaining lease term (in years)

     1.18       1.41  

Weighted-average discount rate

     3.70     3.71

 

F-144


Table of Contents

Future minimum noncancelable lease payments under the Company’s operating leases on an undiscounted basis reconciled to the respective lease liability at September 30, 2022 are as follows:

 

     Operating Leases  

Remainder of 2023

   $ 163,241  

2024

     88,543  

2025

     —    

2026

     —    

2027

     —    

Thereafter

     —    
  

 

 

 

Total operating lease payments (undiscounted)

   $ 251,785  

Less: Imputed interest

     (4,790
  

 

 

 

Lease liability as of March 31, 2023

   $ 246,995  
  

 

 

 

 

14.

SUBSEQUENT EVENTS

The Company has evaluated its subsequent events through May 15, 2023 the date that the financial statements were issued and determined that there were no events that occurred that required disclosure.

******

 

F-145


Table of Contents

ANNEX A-1

 

 

 

AGREEMENT AND PLAN OF MERGER

by and among

EAST RESOURCES ACQUISITION COMPANY,

LMA MERGER SUB, LLC,

ABACUS MERGER SUB, LLC,

LONGEVITY MARKET ASSETS, LLC,

and

ABACUS SETTLEMENTS, LLC

Dated as of August 30, 2022

 

 

 


Table of Contents

TABLE OF CONTENTS

 

     Page  

ARTICLE I THE MERGERS

     A-1-3  

Section 1.1

  The Mergers      A-1-3  

Section 1.2

  Effects of the Mergers      A-1-3  

Section 1.3

  Governing Documents      A-1-3  

Section 1.4

  Directors and Officers      A-1-4  

ARTICLE II EFFECT OF THE MERGERS; CONVERSION OF SECURITIES

     A-1-4  

Section 2.1

  Allocation Schedule; Conversion of Securities      A-1-4  

Section 2.2

  Payment of the Aggregate Merger Consideration      A-1-5  

Section 2.3

  Exchange Procedures for Company Members      A-1-5  

Section 2.4

  Withholding Rights      A-1-6  

ARTICLE III REPRESENTATIONS AND WARRANTIES OF THE COMPANIES

     A-1-6  

Section 3.1

  Organization      A-1-7  

Section 3.2

  Authorization      A-1-7  

Section 3.3

  Capitalization      A-1-7  

Section 3.4

  Company Subsidiaries      A-1-8  

Section 3.5

  Consents and Approvals; No Violations      A-1-8  

Section 3.6

  Financial Statements      A-1-8  

Section 3.7

  No Undisclosed Liabilities      A-1-9  

Section 3.8

  Absence of Certain Changes      A-1-9  

Section 3.9

  Real Estate      A-1-10  

Section 3.10

  Intellectual Property      A-1-10  

Section 3.11

  Data Privacy and Security      A-1-12  

Section 3.12

  Litigation      A-1-13  

Section 3.13

  Company Material Contracts      A-1-13  

Section 3.14

  Tax Returns; Taxes      A-1-15  

Section 3.15

  Environmental Matters      A-1-17  

Section 3.16

  Licenses and Permits      A-1-17  

Section 3.17

  Company Benefit Plans      A-1-18  

Section 3.18

  Labor Relationships      A-1-20  

Section 3.19

  International Trade & Anti-Corruption Matters      A-1-21  

Section 3.20

  Certain Fees      A-1-21  

Section 3.21

  Insurance Policies      A-1-21  

Section 3.22

  Affiliate Transactions      A-1-22  

Section 3.23

  Information Supplied      A-1-22  

Section 3.24

  Customers, and Suppliers      A-1-22  

Section 3.25

  Compliance with Laws      A-1-22  

Section 3.26

  Sufficiency of Assets      A-1-23  

Section 3.27

  Investment Company Act      A-1-23  

Section 3.28

  No Regulatory Impediments      A-1-23  

Section 3.29

  No Additional Representations or Warranties      A-1-23  

ARTICLE IV REPRESENTATIONS AND WARRANTIES OF THE PARENT PARTIES

     A-1-23  

Section 4.1

  Organization      A-1-23  

Section 4.2

  Authorization      A-1-24  

Section 4.3

  Capitalization      A-1-24  

Section 4.4

  Consents and Approvals; No Violations      A-1-25  

Section 4.5

  Financial Statements      A-1-25  

Section 4.6

  Business Activities; No Undisclosed Liabilities      A-1-26  

 

A-1-i


Table of Contents

Section 4.7

  Absence of Certain Changes      A-1-26  

Section 4.8

  Litigation      A-1-26  

Section 4.9

  Parent Material Contracts      A-1-27  

Section 4.10

  Tax Returns; Taxes      A-1-27  

Section 4.11

  Compliance with Laws      A-1-28  

Section 4.12

  Certain Fees      A-1-28  

Section 4.13

  SEC Filings; NASDAQ; Investment Company Act      A-1-28  

Section 4.14

  Information Supplied      A-1-29  

Section 4.15

  Board Approval; Stockholder Vote      A-1-30  

Section 4.16

  Trust Account      A-1-30  

Section 4.17

  Affiliate Transactions      A-1-30  

Section 4.18

  Independent Investigation; No Reliance      A-1-30  

Section 4.19

  Employees and Employee Benefits      A-1-31  

Section 4.20

  Valid Issuance      A-1-31  

Section 4.21

  No Regulatory Impediments      A-1-31  

Section 4.22

  No Additional Representations or Warranties      A-1-31  

ARTICLE V COVENANTS

     A-1-32  

Section 5.1

  Interim Operations of the Companies      A-1-32  

Section 5.2

  Interim Operations of the Parent Parties      A-1-34  

Section 5.3

  Trust Account      A-1-35  

Section 5.4

  Commercially Reasonable Efforts; Consents      A-1-35  

Section 5.5

  Public Announcements      A-1-37  

Section 5.6

  Access to Information; Confidentiality      A-1-37  

Section 5.7

  Tax Matters      A-1-38  

Section 5.8

  Directors’ and Officers’ Indemnification      A-1-38  

Section 5.9

  Proxy Statement      A-1-39  

Section 5.10

  Parent Common Stockholder Meeting      A-1-41  

Section 5.11

  Requisite Company Approvals      A-1-41  

Section 5.12

  Section 16 of the Exchange Act      A-1-42  

Section 5.13

  Nonsolicitation      A-1-42  

Section 5.14

  Termination of Agreements      A-1-42  

Section 5.15

  Elections and Other Matters      A-1-43  

Section 5.16

  PCAOB Financial Statements      A-1-43  

Section 5.17

  Omnibus Incentive Plan      A-1-43  

Section 5.18

  A&R Registration Rights Agreement      A-1-43  

Section 5.19

  Governing Documents      A-1-43  

Section 5.20

  Conversion to Delaware LLC      A-1-43  

Section 5.21

  Warrant Pool      A-1-43  

ARTICLE VI CONDITIONS TO OBLIGATIONS OF THE PARTIES

     A-1-43  

Section 6.1

  Conditions to Each Party’s Obligations      A-1-43  

Section 6.2

  Conditions to Obligations of the Companies      A-1-44  

Section 6.3

  Conditions to Obligations of the Parent Parties      A-1-45  

Section 6.4

  Frustration of Closing Conditions      A-1-45  

ARTICLE VII CLOSING

     A-1-45  

Section 7.1

  Closing      A-1-45  

Section 7.2

  Deliveries by the Companies      A-1-45  

Section 7.3

  Deliveries by Parent      A-1-46  

ARTICLE VIII TERMINATION

     A-1-46  

Section 8.1

  Termination      A-1-46  

 

A-1-ii


Table of Contents

Section 8.2

  Procedure and Effect of Termination      A-1-47  

ARTICLE IX MISCELLANEOUS

     A-1-47  

Section 9.1

  Release      A-1-47  

Section 9.2

  Fees and Expenses      A-1-48  

Section 9.3

  Notices      A-1-48  

Section 9.4

  Severability      A-1-48  

Section 9.5

  Binding Effect; Assignment      A-1-49  

Section 9.6

  No Third Party Beneficiaries      A-1-49  

Section 9.7

  Section Headings      A-1-49  

Section 9.8

  Consent to Jurisdiction, Etc      A-1-49  

Section 9.9

  Entire Agreement      A-1-50  

Section 9.10

  Governing Law      A-1-50  

Section 9.11

  Specific Performance      A-1-50  

Section 9.12

  Counterparts      A-1-50  

Section 9.13

  Amendment; Modification; Waiver      A-1-51  

Section 9.14

  Time of Essence      A-1-51  

Section 9.15

  Schedules      A-1-51  

Section 9.16

  No Recourse      A-1-51  

Section 9.17

  Construction      A-1-52  

Section 9.18

  Non-Survival      A-1-52  

Section 9.19

  Trust Account Waiver      A-1-52  

 

A-1-iii


Table of Contents

LIST OF EXHIBITS

 

Exhibit A    Definitions
Exhibit B    Form of Sponsor Support Agreement
Exhibit C    Form of Company Support Agreement
Exhibit D    Form of Second Amended and Restated Certificate of Incorporation of Parent
Exhibit E    Form of Amended and Restated Bylaws of Parent
Exhibit F    Form of Amended and Restated Registration Rights Agreement

 

A-1-iv


Table of Contents

AGREEMENT AND PLAN OF MERGER

This AGREEMENT AND PLAN OF MERGER, dated August 30, 2022 (this “Agreement”), is made and entered into by and among East Resources Acquisition Company, a Delaware corporation (“Parent”), LMA Merger Sub, LLC, a Delaware limited liability company and wholly owned subsidiary of Parent (“LMA Merger Sub”), Abacus Merger Sub, LLC, a Delaware limited liability company and wholly owned subsidiary of Parent (“Abacus Merger Sub” and, together with LMA Merger Sub and Parent, the “Parent Parties”), Longevity Market Assets, LLC, a Florida limited liability company (“LMA”), and Abacus Settlements, LLC, a Florida limited liability company (“Abacus” and, together with LMA, the “Companies”). Parent, LMA Merger Sub, Abacus Merger Sub, LMA and Abacus are sometimes individually referred to in this Agreement as a “Party” and collectively as the “Parties.” Capitalized terms used in this Agreement shall have the meanings ascribed to them in Exhibit A attached hereto.

RECITALS

WHEREAS, each of LMA Merger Sub and Abacus Merger Sub is a newly formed entity for the purposes of the transactions contemplated hereby;

WHEREAS, the LMA Members collectively own all of the issued and outstanding limited liability company interests in LMA (the “LMA Interests”);

WHEREAS, the Abacus Members collectively own all of the issued and outstanding limited liability company interests in Abacus (the “Abacus Interests”);

WHEREAS, upon the terms and subject to the conditions of this Agreement, the Parties intend to enter into a business combination transaction pursuant to which, in accordance with the General Corporation Law of the State of Delaware (the “DGCL”) and the Delaware Limited Liability Company Act (“DLLCA”), (i) LMA Merger Sub shall merge with and into LMA, with LMA surviving such merger (the “LMA Merger”) as a direct wholly owned subsidiary of Parent (the “LMA Surviving Company”) and (ii) Abacus Merger Sub shall merge with and into Abacus, with Abacus surviving such merger (the “Abacus Merger” and, together with the LMA Merger, the “Mergers”) as a direct wholly owned subsidiary of Parent (the “Abacus Surviving Company” and, together with the LMA Surviving Company, the “Surviving Companies”), whereby all LMA Interests and Abacus Interests will be exchanged for the Aggregate Merger Consideration as further described herein;

WHEREAS, the board of directors of Parent has (a) determined that it is in the best interests of Parent and its stockholders for Parent to enter into this Agreement and the Ancillary Agreements, (b) unanimously approved the execution and delivery of this Agreement and the Ancillary Agreements, Parent’s performance of its obligations hereunder and thereunder and the consummation of the transactions contemplated hereby and thereby, including the Mergers, and (c) recommended adoption and approval of this Agreement and the Ancillary Agreements and the transactions contemplated hereby and thereby by the stockholders of Parent;

WHEREAS, Parent, as the sole member of each of LMA Merger Sub and Abacus Merger Sub, has approved and adopted this Agreement and the Ancillary Agreements, the Mergers and the transactions contemplated by this Agreement and the Ancillary Agreements pursuant to action taken by unanimous written consent in accordance with the requirements of the DLLCA and the Organizational Documents of each of LMA Merger Sub and Abacus Merger Sub;

WHEREAS, the board of managers of LMA has approved and adopted this Agreement and the Ancillary Agreements, the Mergers and the transactions contemplated by this Agreement and the Ancillary Agreements pursuant to action taken by unanimous written consent in accordance with the requirements of the Florida Revised Limited Liability Company Act (the “FRLLCA”) and the Organizational Documents of LMA;

 

A-1-1


Table of Contents

WHEREAS, the board of managers of Abacus has approved and adopted this Agreement and the Ancillary Agreements, the Mergers and the transactions contemplated by this Agreement and the Ancillary Agreements pursuant to action taken by unanimous written consent in accordance with the requirements of the FRLLCA and the Organizational Documents of Abacus;

WHEREAS, concurrently with the execution of this Agreement and in accordance with the terms hereof, in connection with the transactions contemplated hereby, ERES Sponsor has entered into a Sponsor Support Agreement, dated as of the date hereof (the “Sponsor Support Agreement”), with each of the Companies and Parent, in the form set forth on Exhibit B hereto;

WHEREAS, concurrently with the execution of this Agreement and in accordance with the terms hereof, in connection with the transactions contemplated hereby, the Company Members have entered into a Company Support Agreement, dated as of the date hereof (the “Company Support Agreement”), with each of the Companies and Parent, in the form set forth on Exhibit C hereto;

WHEREAS, following the date hereof and prior to Closing, Parent and the Companies may enter into subscription agreements (as amended or modified from time to time, collectively, the “Subscription Agreements”) with certain investors (collectively, the “Subscribers”), pursuant to which, among other things, each Subscriber is expected to agree to subscribe for and purchase on the Closing Date immediately prior to the Mergers, and Parent or each Company, as the case may be, is expected to agree to issue and sell to each such Subscriber on the Closing Date immediately prior to the Mergers, the number of shares of Parent Common Stock or such other security as set forth in the applicable Subscription Agreement in exchange for the purchase price set forth therein, in each case, on the terms and subject to the conditions set forth in the applicable Subscription Agreement;

WHEREAS, as a condition to the consummation of the transactions contemplated hereby and in accordance with the terms hereof, Parent shall provide an opportunity to its stockholders to have their Parent Common Stock redeemed for the consideration, and on the terms and subject to the conditions and limitations, set forth in this Agreement and Parent’s Organizational Documents in conjunction with obtaining approval from the stockholders of Parent for the transactions contemplated hereby (collectively with the other transactions, authorization and approvals set forth in the Proxy Statement, the “Offer”);

WHEREAS, immediately prior to the consummation of the transactions contemplated hereby, Parent shall, subject to obtaining the Parent Stockholder Approval, adopt the second amended and restated certificate of incorporation (the “A&R Charter”) in the form set forth on Exhibit D hereto;

WHEREAS, immediately prior to the consummation of the transactions contemplated hereby, Parent shall adopt the amended and restated bylaws (the “A&R Bylaws”) in the form set forth on Exhibit E hereto;

WHEREAS, for U.S. federal income Tax purposes, it is intended that each of the Mergers qualify as a “reorganization” within the meaning of Section 368(a) of the Code to which each of Parent, LMA, Abacus, LMA Merger Sub and Abacus Merger Sub are parties pursuant to Section 368(b) of the Code and that this Agreement constitutes a “plan of reorganization” for purposes of Sections 354, 361 and 368 of the Code and the Treasury Regulations promulgated thereunder; and

WHEREAS, the Parties desire to make certain representations, warranties, covenants and other agreements in connection with the foregoing and also prescribe certain conditions to the Mergers as specified herein.

 

A-1-2


Table of Contents

NOW, THEREFORE, in consideration of the foregoing and the respective representations, warranties, covenants, agreements and conditions set forth in this Agreement, and intending to be legally bound hereby, each Party hereby agrees:

ARTICLE I

THE MERGERS

Section 1.1 The Mergers.

(a) Upon the terms and subject to the conditions set forth in this Agreement and in accordance with the DLLCA, at the Effective Time, LMA Merger Sub shall merge with and into LMA. Following the LMA Merger, the separate limited liability company existence of LMA Merger Sub will cease and LMA will continue as the LMA Surviving Company and as a wholly owned Subsidiary of Parent; provided that notwithstanding the LMA Merger, LMA will not be included within the meaning of the term Parent Parties for purposes of this Agreement. The LMA Merger will be consummated in accordance with this Agreement and the DLLCA and evidenced by a certificate of merger between LMA Merger Sub and LMA (the “LMA Certificate of Merger”). The LMA Merger will be effective at such time as the Parties duly file the LMA Certificate of Merger with the Secretary of State of the State of Delaware or at such other date or time as Parent and the Companies agree in writing and specify in the LMA Certificate of Merger (the “LMA Effective Time”).

(b) Upon the terms and subject to the conditions set forth in this Agreement and in accordance with the DLLCA, at the Effective Time, Abacus Merger Sub shall merge with and into Abacus. Following the Abacus Merger, the separate limited liability company existence of Abacus Merger Sub will cease and Abacus will continue as the Abacus Surviving Company and as a wholly owned Subsidiary of Parent; provided that notwithstanding the Abacus Merger, Abacus will not be included within the meaning of the term Parent Parties for purposes of this Agreement. The Abacus Merger will be consummated in accordance with this Agreement and the DLLCA and evidenced by a certificate of merger between Abacus Merger Sub and Abacus (the “Abacus Certificate of Merger,” together with the LMA Certificate of Merger, the “Certificates of Merger”). The Abacus Merger will be effective at such time as the Parties duly file the Abacus Certificate of Merger with the Secretary of State of the State of Delaware or at such other date or time as Parent and Abacus agree in writing and specify in the Abacus Certificate of Merger (the “Abacus Effective Time” and, together with the LMA Effective Time, the “Effective Time”).

Section 1.2 Effects of the Mergers.

(a) The LMA Merger will have the effect set forth in this Agreement and the relevant provisions of the DLLCA. Without limiting the generality of the foregoing, and subject hereto, at the LMA Effective Time, all property, rights, privileges, immunities, powers and franchises of LMA Merger Sub will vest in the LMA Surviving Company, and all claims, obligations, restrictions, disabilities, liabilities, debts and duties of LMA Merger Sub will become the claims, obligations, restrictions, disabilities, liabilities, debts and duties of the LMA Surviving Company.

(b) The Abacus Merger will have the effect set forth in this Agreement and the relevant provisions of the DLLCA. Without limiting the generality of the foregoing, and subject hereto, at the Abacus Effective Time, all property, rights, privileges, immunities, powers and franchises of Abacus Merger Sub will vest in the Abacus Surviving Company, and all claims, obligations, restrictions, disabilities, liabilities, debts and duties of Abacus Merger Sub will become the claims, obligations, restrictions, disabilities, liabilities, debts and duties of the Abacus Surviving Company.

Section 1.3 Governing Documents. At the Effective Time, the Organizational Documents of each of the Surviving Companies shall be amended and restated in forms mutually agreed by Parent and each Company prior to the Closing Date.

 

A-1-3


Table of Contents

Section 1.4 Directors and Officers. At the Effective Time, the directors and officers set forth in Section 1.4 of the Company Disclosure Schedules will become the directors and officers of each Surviving Company and Parent and will remain the directors and officers of each Surviving Company and Parent after the Mergers, until their respective successors are duly elected or appointed and qualified, or their earlier death, resignation or removal.

ARTICLE II

EFFECT OF THE MERGERS; CONVERSION OF SECURITIES

Section 2.1 Allocation Schedule; Conversion of Securities.

(a) Allocation Schedule. At least five (5) Business Days prior to the Closing, the Companies shall deliver to Parent and the Exchange Agent an allocation schedule (the “Allocation Schedule”) setting forth, as of the date thereof:

(i) (A) the LMA Interests held by each LMA Member and (B) the Abacus Interests held by each Abacus Member;

(ii) the portion of the Stock Consideration (specifying the number of shares of Parent Common Stock) allocated to each Company Member based on this Article II (including, for the avoidance of doubt, the number of shares of Parent Common Stock that would be allocated to each LMA Member and Abacus Member, as applicable, assuming the Available Cash Amount is zero);

(iii) subject to Section 2.2(b), the pro rata portion of any Cash Consideration to be allocated to each Company Member making a Cash Election, if any;

(iv) reasonably detailed calculations with respect to the components and subcomponents of the foregoing clauses (i) through (iv) (including any exchange (or similar) ratio on which such calculations are based); and

(v) a certificate, duly executed by the chief executive officer (or equivalent) of each Company, that the information and calculations delivered are, and will be as of immediately prior to the Effective Time, (A) true and correct in all respects and (B) in accordance with the applicable provisions of this Agreement, the Organizational Documents of each Company and applicable Laws.

The Companies will review any comments to the Allocation Schedule provided by Parent and consider in good faith and incorporate all reasonable comments proposed by Parent and acceptable to the Companies at least two (2) Business Days prior to the Effective Time. Notwithstanding anything herein to the contrary, the Parent Parties and the Exchange Agent will be entitled to rely upon the Allocation Schedule for purposes of allocating the respective portions of the Aggregate Merger Consideration to the Company Members under this Agreement or under the Exchange Agent Agreement, as applicable, and upon delivery, payment and issuance of the Aggregate Merger Consideration on the Closing Date to the Exchange Agent, the Parent Parties shall be deemed to have satisfied all obligations with respect to the payment of the Aggregate Merger Consideration under this Agreement, and none of them shall have (A) any further obligations to either Company, the Company Members or any other Person with respect to the payment of any consideration under this Agreement, or (B) any liability with respect to the allocation of the consideration under this Agreement, and each Company and each Company Member hereby irrevocably waives and releases the Parent Parties (and, on and after the Closing, the Surviving Companies) from any and all claims arising out of or resulting from or related to such Allocation Schedule and the allocation of the Aggregate Merger Consideration among the Company Members as set forth in the Allocation Schedule.

(b) LMA Interests. At the Effective Time, by virtue of the LMA Merger and without any action on the part of any LMA Member, each LMA Interest that is issued and outstanding as of immediately prior to the LMA Effective Time shall be canceled and converted into the right to receive a portion of the Aggregate Merger Consideration in accordance with the Allocation Schedule.

 

A-1-4


Table of Contents

(c) Abacus Interests. At the Effective Time, by virtue of the Abacus Merger and without any action on the part of any Abacus Member, each Abacus Interest that is issued and outstanding as of immediately prior to the Abacus Effective Time shall be canceled and converted into the right to receive a portion of the Aggregate Merger Consideration in accordance with the Allocation Schedule.

Section 2.2 Payment of the Aggregate Merger Consideration.

(a) At or prior to the Effective Time, Parent shall deposit, or shall cause to be deposited, with the Exchange Agent, in trust for the benefit of the Company Members, (i) evidence of book-entry shares representing a number of whole shares of Parent Common Stock equal to the Stock Consideration deliverable to the Company Members and (ii) the Cash Consideration owed by Parent to the Company Members, if any, pursuant to this Article II. Any such shares of Parent Common Stock deposited with the Exchange Agent shall hereinafter be referred to as the “Exchange Agent Fund.” The Exchange Agent Fund shall be subject to the terms of this Agreement and the Exchange Agent Agreement. Subject to Section 2.4, at the Closing, Parent shall cause to be issued or paid from the Exchange Agent Fund to each Company Member immediately prior to the Effective Time, evidence of book-entry shares representing the Stock Consideration in respect of such LMA Interests or Abacus Interests, as the case may be, held by such Company Member and the applicable portion of the Cash Consideration, if any, pursuant to the Allocation Schedule.

(b) Cash Election. In the event that, immediately prior to the Closing, the Available Cash Amount is greater than $0, each Company Member shall be entitled to receive a portion of the consideration to be paid in exchange for such Company Member’s Abacus Interests or LMA Interests, as the case may be, in cash in lieu of receipt of Parent Common Stock (a “Cash Election”) in accordance with such Company Member’s pro rata portion of the Cash Consideration, if any, as set forth on the Allocation Schedule. A Company Member shall make a Cash Election by notifying the Companies of such Cash Election prior to the Companies’ delivery of the Allocation Schedule in accordance with Section 2.1(a). The determination of the Companies, as set forth on the Allocation Schedule, shall be final, conclusive and binding in the event of ambiguity or uncertainty as to whether or not a Cash Election has been properly made, deemed to be made, or revoked. The Companies may make any rules as are consistent with this Agreement for the implementation of Cash Elections as shall be necessary or desirable to effect such elections in accordance with the terms of this Agreement.

Section 2.3 Exchange Procedures for Company Members.

(a) Payment Procedures. Prior to the Closing, each Company shall mail or otherwise deliver, or shall cause the Exchange Agent to mail or otherwise deliver, to each LMA Member and Abacus Member entitled to receive its allocated portion of the Aggregate Merger Consideration, a letter of transmittal containing instructions for surrender of the LMA Interests and Abacus Interests reasonably acceptable to Parent and each Company or as may be reasonably required by the Exchange Agent (the “Company Letter of Transmittal”). Subject to the satisfaction of the conditions in Article VI, in the event that at least three (3) Business Days prior to the Closing Date an LMA Member or Abacus Member entitled to receive its allocated portion of the Aggregate Merger Consideration does not deliver to the Exchange Agent a duly executed and completed Company Letter of Transmittal, then such failure shall not alter, limit or delay the Closing; provided that such LMA Member or Abacus Member shall not be entitled to receive its allocated portion of the Aggregate Merger Consideration until such Person delivers a duly executed and completed Company Letter of Transmittal to the Exchange Agent. Upon delivery of such duly executed Company Letter of Transmittal to the Exchange Agent, such LMA Member or Abacus Member shall be entitled to receive, subject to the terms and conditions of this Agreement and the Allocation Schedule, the allocated portion of the Aggregate Merger Consideration in respect of his, her or its interests referenced in such Company Letter of Transmittal. Until surrendered as contemplated by this Section 2.3, each LMA Interest or Abacus Interest, as the case may be, shall be deemed at all times after the Effective Time to represent only the right to receive upon such surrender the Aggregate Merger Consideration to which such Person is entitled pursuant to this Article II and as allocated pursuant to the Allocation Schedule.

 

A-1-5


Table of Contents

(b) No Further Rights. All Aggregate Merger Consideration paid or issued by Parent upon the surrender of LMA Interests or Abacus Interests in accordance with the terms of this Article II and pursuant to the Allocation Schedule shall be deemed to have been exchanged and paid in full satisfaction of all rights pertaining to the securities represented by such LMA Interests or Abacus Interests, and there shall be no further registration of transfers on the transfer books of the Surviving Companies of membership interests of either Company that were issued and outstanding immediately prior to the Effective Time. From and after the Effective Time, the LMA Members and Abacus Members shall cease to have any rights as members of LMA and Abacus, respectively, except as provided in this Agreement or by applicable Laws.

(c) Changes in Parent Stock. If at any time between the date of this Agreement and the Effective Time, the outstanding shares of Parent Common Stock or Parent Class B Stock shall have been increased, decreased, changed into or exchanged for a different number of kind of shares or securities as a result of a subdivision, reorganization, recapitalization, reclassification, stock dividend, stock split, reverse stock split, combination or other similar change in capitalization, in each case other than in connection with the Mergers, then the definition of Parent Share Value shall be equitably adjusted to reflect such change; provided, that nothing in this Section 2.3(c) shall be construed to permit Parent to take any action with respect to its securities that is prohibited by the terms of this Agreement.

(d) Fractional Shares. Notwithstanding anything to the contrary contained herein, no evidence of book-entry shares representing fractional shares of Parent Common Stock shall be issued pursuant to this Agreement. In lieu of any fractional share of Parent Common Stock to which the each LMA Member or Abacus Member would otherwise be entitled, the Exchange Agent shall round up or down to the nearest whole share of Parent Common Stock, with a fraction of 0.5 rounded up. No cash settlements shall be made with respect to fractional shares eliminated by rounding.

(e) Dividends. No dividends or other distributions declared with respect to Parent Common Stock, the record date for which is at or after the Effective Time, shall be paid to any LMA Member or Abacus Member that has not delivered a properly completed, duly executed Company Letter of Transmittal. After the delivery of such materials, the LMA Member or Abacus Member, as the case may be, shall be entitled to receive any such dividends or other distributions, without any interest thereon, which had become payable with respect to Parent Common Stock issuable to such LMA Member or Abacus Member.

Section 2.4 Withholding Rights. The Parties, each Surviving Company and the Exchange Agent shall be entitled to deduct and withhold from the consideration otherwise payable pursuant to this Agreement such Taxes as it is required to deduct and withhold with respect to such payment under the Code or any other applicable Laws (as reasonably determined by each of the Parties, the Surviving Companies and the Exchange Agent); provided, however, except (a) with respect to payments in the nature of compensation to be made to employees or former employees or (b) any withholding resulting from the failure of the Companies to provide a FIRPTA Certificate pursuant to Section 5.7(c), that prior to any such withholding, the Parent Stockholders or the LMA Members or Abacus Members, as applicable, shall be provided reasonable notice of such intent to withhold. To the extent any that amounts are so deducted and withheld by the Parties, the Surviving Companies or the Exchange Agent, as the case may be, such deducted and withheld amounts shall be (i) timely remitted to the appropriate Governmental Entity and (ii) will be treated for all purposes of this Agreement as having been paid to the Person in respect of which such deduction and withholding was made. The Parties shall cooperate in good faith to eliminate or reduce any such deduction or withholding (including through the request and provision of any statements, forms or other documents to reduce or eliminate any such deduction or withholding).

ARTICLE III

REPRESENTATIONS AND WARRANTIES OF THE COMPANIES

Except as set forth in the applicable disclosure schedules delivered by each Company to the Parent Parties concurrently with the execution of this Agreement (the “Company Disclosure Schedules”), and

 

A-1-6


Table of Contents

subject to the terms, conditions and limitations set forth in this Agreement, each Company hereby jointly and severally represents and warrants to the Parent Parties, as of the date of this Agreement and the Closing Date, as follows:

Section 3.1 Organization. Each Group Company (a) is a corporation or limited liability company duly incorporated or organized, validly existing and in good standing under the Laws of its respective jurisdiction of incorporation or organization, and (b) has all requisite power and authority to own, lease and operate its properties and to carry on in all respects its businesses as now being conducted. Each Group Company is duly qualified, licensed or registered as a foreign entity to transact business, and is in good standing, under the Laws of each jurisdiction where the character of its properties or assets owned, leased or operated by it, or the location of the properties or assets owned, leased or operated by it, requires such qualification, licensing or registration, except where the failure of such qualification, licensing or registration would not reasonably be expected to be material to the Group Companies, taken as a whole. The Organizational Documents of each Group Company, as amended to the date of this Agreement and as previously made available by or on behalf of each Group Company to Parent, are true, correct and complete. Each Group Company is in compliance with the provisions of its Organizational Documents.

Section 3.2 Authorization. Each Company has the requisite limited liability company power and authority to execute and deliver this Agreement and the Ancillary Agreements to which it is a party and to perform its obligations hereunder and thereunder, and to consummate the transactions contemplated hereby and thereby, subject to the irrevocable approval and adoption of this Agreement by (i) the holders of a majority of the issued and outstanding LMA Interests (the “LMA Member Approval”) and (ii) the holders of a majority of the issued and outstanding Abacus Interests (the “Abacus Member Approval” and, together with the LMA Member Approval, the “Requisite Company Approvals”). The Requisite Company Approvals are the only votes or approvals of holders of any class, series or type of equity securities of the Companies necessary to adopt this Agreement and any Ancillary Agreement or to approve the transactions contemplated hereby and thereby. The execution and delivery of this Agreement and the Ancillary Agreements and the consummation of the transactions contemplated hereby and thereby have been duly authorized by each Company and their boards of managers. Assuming the due authorization, execution and delivery by each other party to this Agreement and the Ancillary Agreements to which each Company is a party, this Agreement and each Ancillary Agreement constitute, or will constitute, as applicable, the legal, valid and binding obligation of each Company, enforceable against each Company in accordance with its terms, subject to applicable bankruptcy, insolvency and other similar Laws affecting the enforceability of creditors’ rights generally, general equitable principles and the discretion of courts in granting equitable remedies.

Section 3.3 Capitalization.

(a) Section 3.3(a) of the Company Disclosure Schedules sets forth (i) the respective ownership of the issued and outstanding LMA Interests and Abacus Interests and (ii) the beneficial and record owners of the LMA Interests and the Abacus Interests. All of the issued and outstanding LMA Interests and Abacus Interests are duly authorized, validly issued, fully paid and nonassessable. None of the issued and outstanding LMA Interests or Abacus Interests were issued in violation of any preemptive rights, Laws or Orders, and the LMA Interests and the Abacus Interests are owned, beneficially and of record, by the LMA Members and the Abacus Members, respectively, free and clear of all Liens. Neither of the Companies has at any time issued or granted, and there are no outstanding or authorized, compensatory equity or equity-linked interests with respect to the common units or preferred units, common stock, preferred stock or other capital stock of, or other equity or voting interests in, the Companies, including without limitation, any options, appreciation rights, restricted stock or stock unit awards, profits interests, restricted units, phantom equity or similar awards or rights. There are no Contracts to which either Company is a party that require either Company to repurchase, redeem or otherwise acquire any LMA Interests or Abacus Interests or securities convertible into or exchangeable for LMA Interests or Abacus Interests or to make any investment in any other Person.

(b) All of the issued and outstanding ownership interests of each Company Subsidiary are duly authorized, validly issued, fully paid, nonassessable, free of preemptive rights, restrictions on transfer (other

 

A-1-7


Table of Contents

than restrictions under applicable federal, state and other securities Laws), and are owned by each Company, whether directly or indirectly, free and clear of all Liens. There are no options, warrants, convertible securities, stock appreciation, phantom stock, stock-based performance unit, profit participation, restricted stock, restricted stock unit, other equity-based compensation award or similar rights with respect to any Company Subsidiary and no rights, exchangeable securities, securities, “phantom” rights, appreciation rights, performance units, commitments or other agreements relating to the ownership interests of any Company Subsidiary or obligating either Company or any Company Subsidiary to issue, deliver or sell, or cause to be issued, delivered or sold, any ownership interests of, or any other interest in, any Company Subsidiary, including any securities convertible or exercisable into ownership interests of any Company Subsidiary. There are no Contracts to which any Company Subsidiary is a party which require such Company Subsidiary to repurchase, redeem or otherwise acquire any ownership interests or securities convertible into or exchangeable for such ownership interests or to make any investment in any other Person.

(c) Except as set forth on Section 3.3(c) of the Company Disclosure Schedules, there are no voting trusts, stockholder agreements, proxies or other agreements in effect with respect to the voting or transfer of any LMA Interests or Abacus Interests. No Company Subsidiary owns any LMA Interests or Abacus Interests. There are no voting trusts, stockholder agreements, proxies or other agreements in effect with respect to any ownership interests of any Company Subsidiary.

Section 3.4 Company Subsidiaries. Section 3.4 of the Company Disclosure Schedules sets forth a true and complete list of (a) the Company Subsidiaries, listing for each Company Subsidiary its name, type of entity, the jurisdiction of its incorporation, formation or organization, as applicable, and (b) its authorized equity interests, the number and type of its issued and outstanding equity interests and the current ownership of such equity interests. Except for the Company Subsidiaries, the Companies do not own, directly or indirectly, any ownership, equity, profits or voting interests in any Person or have any Contracts to purchase any such interests.

Section 3.5 Consents and Approvals; No Violations. Except as set forth on Section 3.5, of the Company Disclosure Schedules, and subject to the receipt of the Requisite Company Approvals, the filing of the Certificates of Merger, and the satisfaction of the applicable requirements of the HSR Act, and assuming the truth and accuracy of the Parent Parties’ representations and warranties contained in Section 4.4 and the representations and warranties of the Parent Parties contained in any Ancillary Agreement, neither the execution and delivery of this Agreement or any Ancillary Agreement nor the consummation of the Transactions will (a) conflict with or result in any breach of any provision of the Organizational Documents of any Group Company, (b) require any filing with, or the obtaining of any consent or approval of, any Governmental Entity, (c) result in a violation of or a default (or give rise to any right of termination, cancellation, or acceleration) under, any of the terms, conditions or provisions of any Company Material Contract or Lease, (d) result in the creation of any Lien upon any of the properties or assets of any Group Company (other than Permitted Liens), or (e) violate in any Law, Order, or Lien applicable to any Group Company, except for violations or defaults which would not reasonably be expected to be material to the Group Companies, taken as a whole.

Section 3.6 Financial Statements.

(a) The Companies have made available to Parent true, correct and complete copies of (i) the audited balance sheets of each Company as of December 31, 2021 and December 31, 2020, and, in each case, the related audited statements of operations and changes in members’ equity and cash flows of each of the Companies for the fiscal year then ended, together with all related notes and schedules thereto, accompanied by the reports thereon of each of the Companies’ independent auditors (collectively referred to as the “Financial Statements”), and (ii) the unaudited balance sheets of each of the Companies as of June 30, 2022 (the “Interim Balance Sheet”) and the related unaudited statements of operations and changes in members’ equity and cash flows of the applicable Company for the six-month period then ended (together with the Interim Balance Sheet, the “Interim Financial Statements”). Each of the Financial Statements and the Interim Financial Statements (a) has been prepared in accordance with GAAP applied on a consistent

 

A-1-8


Table of Contents

basis throughout the periods indicated (except as may be indicated in the notes thereto), (b) fairly presents the financial position, results of operations and cash flows of the applicable Company as at the respective dates thereof and for the respective periods indicated therein, except as otherwise noted therein and subject, in the case of the Interim Financial Statements, to normal and recurring year-end adjustments that are not material in amount or kind and the absence of notes and (c) was prepared from, and is in accordance with, the books and records of the applicable Company.

(b) The books of account and other financial records of each of the Companies have been kept accurately in the Ordinary Course, the transactions entered therein represent bona fide transactions, and the revenues, expenses, assets and liabilities of each of the Companies have been properly recorded therein in accordance with GAAP. Each of the Companies has established and maintains a system of “internal accounting controls over financial reporting” (as defined in Rules 13a-15(f) and 15d-15(f) under the Exchange Act) sufficient to provide reasonable assurances: (i) that transactions, receipts and expenditures of each of the Companies are being executed and made only in accordance with required authorizations of management of each of the Companies, (ii) that transactions are recorded in all material respects as necessary to permit preparation of financial statements in conformity with GAAP and to maintain accountability for assets, (iii) regarding prevention or timely detection of unauthorized acquisition, use or disposition of the assets of each of the Companies, (iv) that the amount recorded for assets on the books and records of each of the Companies is compared with the existing assets at reasonable intervals and appropriate action is taken with respect to any difference and (v) that accounts, notes and other receivables and inventory are recorded accurately.

(c) The amount of Cash and Cash Equivalents and the Indebtedness of each of the Companies, in each case, as of June 30, 2022, are reasonably and accurately set forth on Section 3.6(c) of the Company Disclosure Schedules, and since such date, neither of the Companies has (i) declared, set aside or paid any dividend or made any other distribution or (ii) made any payment of the type that would be required to be disclosed on Section 3.22 of the Company Disclosure Schedules if it had been made on the Closing Date.

Section 3.7 No Undisclosed Liabilities. Except as set forth in the Interim Balance Sheet, the Group Companies do not have any liabilities or obligations of the type required to be disclosed in the Interim Balance Sheet in accordance with GAAP (including as a result of COVID-19 and COVID-19 Measures), whether accrued, absolute, contingent or otherwise and/or arising out of any transactions entered into at or prior to the date hereof, or any action or inaction at or prior to the date hereof, or any state of facts existing at or prior to the date hereof or otherwise, except for liabilities or obligations (a) incurred or accrued since the Balance Sheet Date in the Ordinary Course (none of which relate to noncompliance with any applicable Law or License, breach of Contract, breach of warranty, tort, infringement, misappropriation, dilution or Action), (b) that arise under any Company Material Contract, none of which arose out of a breach of Contract or violation of Law, (c) incurred since the Balance Sheet Date pursuant to or in connection with this Agreement or the transactions contemplated hereby, (d) disclosed in this Agreement (or the Company Disclosure Schedules) or (e) that are accurately accrued or reserved against on the face of the Interim Balance Sheet, the Interim Financial Statements, or the Financial Statements or detailed in the notes thereto.

Section 3.8 Absence of Certain Changes. Except as set forth on Section 3.8 of the Company Disclosure Schedules, since the Balance Sheet Date:

(a) the Group Companies have conducted their business in the Ordinary Course;

(b) no Group Company has sold, assigned, transferred, leased, abandoned or otherwise disposed of any of its properties or assets that is material to such Group Company (including any Intellectual Property);

(c) there has been no Material Adverse Effect on the Group Companies taken as a whole;

(d) there has been no casualty, loss, damage or destruction of any property that is material to the Group Companies, taken as a whole, and that is not covered by insurance;

 

A-1-9


Table of Contents

(e) no Group Company has established, adopted, amended, materially modified or terminated any Company Benefit Plans except as required by applicable Law or in the Ordinary Course with respect to annual renewals of group welfare benefits;

(f) there has been no change in the accounting methods or practices of any Group Company or any change in depreciation or amortization policies or rates theretofore adopted by the Group Companies; and

(g) no Group Company has taken any action or omitted to take an action, which, if taken or omitted to be taken after the date of this Agreement, would require the consent of Parent in accordance with Section 5.1.

Section 3.9 Real Estate.

(a) No Group Company owns any real property.

(b) Section 3.9(b) of the Company Disclosure Schedules lists each real property leased, subleased, licensed or otherwise used or occupied by any Group Company (each, a “Leased Real Property” and collectively, the “Leased Real Properties”), and sets forth the name of the landlord, the name of the entity holding such leasehold interest and the street address of each Leased Real Property.

(c) True, correct and complete copies of all leases, subleases, licenses, amendments, extensions, guaranties and other material agreements related thereto with respect to the Leased Real Properties (individually, a “Lease” and collectively, the “Leases”) have been made available to Parent, and none of such Leases has been modified following the date of this Agreement, except to the extent that such modifications have been disclosed by the copies thereof made available to the Parent Parties. Section 3.9(b) of the Company Disclosure Schedules sets forth a true and complete list of all Leases, including the date and name of the parties to each Lease, and in the case of any oral Lease, a written summary of the material terms of such Lease.

(d) The Leased Real Properties identified in Section 3.9(b) of the Company Disclosure Schedules constitute all of the real property leased, occupied, or otherwise utilized or intended to be utilized in connection with the business of the Group Companies.

(e) The Group Companies hold a good and valid leasehold estate in the Leased Real Properties subject to the terms of their respective Leases, free and clear of all Liens, except for Permitted Liens.

(f) Except as set forth on Section 3.9(f) of the Company Disclosure Schedules, with respect to each of the Leased Real Property: (i) the Lease for such Leased Real Property is legal, valid, binding, enforceable and in full force and effect, subject to proper authorization and execution of such lease by the other party thereto and subject to bankruptcy, insolvency, reorganization, moratorium or similar Laws of general applicability relating to or affecting creditors’ rights and to general principles of equity, (ii) no Group Company nor to the Knowledge of the Companies, any other party to the Lease is in breach or default under such Lease and no event has occurred or circumstance exists which, with the delivery of notice, the passage of time or both, would constitute such a breach or default, or permit the termination, modification or acceleration of rent under such Lease, (iii) no security deposit or portion thereof deposited with respect to such Lease has been applied in respect of a breach or default thereunder which has not been replenished to the extent required under such Lease, (iv) no Group Company owes any brokerage commissions or finder’s fees with respect to such Lease, (v) no Group Company has subleased, licensed or otherwise granted any Person the right to use or occupy the Leased Real Property (or any portion thereof), (vi) no Group Company has collaterally assigned or granted any other security interest in such Leased Real Property or any interest therein and (vii) no Group Company’s possession and quiet enjoyment of the Leased Real Property under such Lease has been disturbed, and there are no disputes with respect to such Lease.

Section 3.10 Intellectual Property.

(a) Section 3.10(a) of the Company Disclosure Schedules contains a complete list (i) of all Company Registered Intellectual Property owned by the Group Companies and (ii) of the Company Products. The

 

A-1-10


Table of Contents

Group Companies’ uses of its social media accounts (“Accounts”) have complied in all material respects with all applicable Laws as well as all material terms and conditions or terms of use applicable to the Accounts (the “Social Media Terms”). There are no legal actions, audits, or investigations, whether settled, pending, or to the Knowledge of the Companies, threatened, alleging any (A) breach or other violation of any Social Media Terms by any Group Company; (B) violation under the Digital Millennium Copyright Act, 1998 or (C) defamation, violation of rights of any Person, or any other violation by any Group Company in connection with its use of social media.

(b) The Group Companies possess all source code and other documentation and materials reasonably necessary to use and operate any Software included in the Company Owned Intellectual Property and have not disclosed, delivered, licensed or otherwise made available, and the Group Companies do not have a duty or obligation (whether present, contingent or otherwise) to disclose, deliver, license or otherwise make available, any source code for any Software included in the Company Owned Intellectual Property to any Person, other than employees or contractors in the Ordinary Course who are in each case subject to Confidentiality Agreements.

(c) Except as set forth on Section 3.10(c) of the Company Disclosure Schedules, (i) a Group Company exclusively owns and possesses all right, title and interest in, or has the right pursuant to a valid and enforceable, subject to applicable bankruptcy, insolvency and other similar Laws affecting the enforceability of creditors’ rights generally, general equitable principles and the discretion of courts in granting equitable remedies, written license to use, all Intellectual Property and Company Product Data used in or necessary for the conduct of the business of the Group Companies as it is currently conducted (collectively, the “Company Intellectual Property”), free and clear of all Liens (other than Permitted Liens), (ii) the Company Owned Intellectual Property is, valid, subsisting and, to the Knowledge of the Companies, enforceable, and there are no judgments finding any such Company Registered Intellectual Property to be invalid or unenforceable, and (iii) there are no proceedings pending or, to the Knowledge of the Companies, threatened, that challenge the validity, use, ownership, registrability, or enforceability of the Company Registered Intellectual Property.

(d) Except as set forth in Section 3.10(d) of the Company Disclosure Schedules, (i) to the Knowledge of the Company neither the use of the Company Intellectual Property used by the Group Companies in the conduct of their business, nor the conduct of their business (including the licensing of Company Products) infringes, misappropriates or otherwise violates, nor has in the last six (6) years infringed, misappropriated or otherwise violated, the rights of any third party in any Intellectual Property; and (ii) no Group Company has received any written notices, threats or requests for indemnification alleging any of the same.

(e) (i) There are no claims, proceedings, actions, suits, complaints, demands or similar actions currently pending or, to the Knowledge of the Companies, threatened, or that have been brought since the Look-Back Date, by any Group Company against any Person alleging infringement, misappropriation, or violation of any Company Owned Intellectual Property; and (ii) to the Knowledge of the Companies, no Person is currently infringing, misappropriating, or otherwise violating, nor has infringed, misappropriated or otherwise violated any of the Company Owned Intellectual Property.

(f) No Group Company uses and has not used any Open Source Software or any modification or derivative thereof (i) in a manner that would grant or purport to grant to any Person any rights to or immunities under any of the Company Owned Intellectual Property, or (ii) under any license requiring a Group Company to disclose or distribute the source code to any of the Software included in the Company Owned Intellectual Property, to license or provide the source code to any of the Software included in the Company Owned Intellectual Property for the purpose of making derivative works, or to make available for redistribution to any Person the source code to any of the Software included in the Company Owned Intellectual Property at no or minimal charge.

(g) Each Group Company has taken commercially reasonable measures to maintain and protect all Company Owned Intellectual Property, including the secrecy, confidentiality and value of its trade secrets and other confidential information. Without limiting the generality of the foregoing, no Group Company has

 

A-1-11


Table of Contents

disclosed any material confidential Company Owned Intellectual Property (including any source code to any Company Products) to any Person other than pursuant to a commercially reasonable written agreement pursuant to which such Person agrees to protect the confidentiality of such trade secrets and other confidential information (“Confidentiality Agreement”) and, to the Knowledge of the Companies, no Person has breached any such agreement.

(h) All Persons that have been involved in the conception, development, reduction to practice or other creation of any Company Owned Intellectual Property (including Company Products) have done so pursuant to a commercially reasonable agreement that protects the confidential information of each Group Company and assigns to each applicable Group Company exclusive ownership of all of such Intellectual Property and, to the Knowledge of the Companies, no Person has breached any such agreement.

(i) No Group Company is under any obligation, whether written or otherwise, to develop any Intellectual Property (including any elements of any Company Products) for any third party (including any customer or end user).

(j) To the Knowledge of the Companies, there are, and since the Look-Back Date have been, no manifest defects, technical concerns or problems (collectively, “Technical Deficiencies”) in any of the Company Products currently offered by any Group Company which have not been repaired and that would prevent the same from performing in accordance with their specifications of functionality descriptions in any material respect, and there is no Malicious Code in any of the Company Products or Company Systems. No Group Company has received any material written complaints from customers related to any Malicious Code or Technical Deficiencies in any Company Products.

(k) The Group Companies own, lease, license, or otherwise have the legal right to use its Company Systems, and such Company Systems are sufficient for the needs of the Group Companies’ business as it is currently conducted. The Group Companies have put commercially reasonable safeguards in place designed to protect the confidentiality, integrity, and security of the Company Systems and the data stored therein or transmitted thereby including by implementing industry standard procedures preventing unauthorized access and the introduction of any virus, worm, Trojan horse or similar disabling code or program (“Malicious Code”), and the taking and storing on-site and off-site of back-up copies of critical data. The Group Companies have implemented and maintain commercially reasonable security, disaster avoidance and recovery and business continuity plans, procedures and facilities, including by implementing systems and procedures that provide monitoring and alerting of any problems, issues or vulnerabilities in the Company Systems. In the last twelve (12) months, there has not been any material failure with respect to any of the Company Systems that has not been remedied or replaced in all material respects.

(l) The consummation of the transactions contemplated by this Agreement will not result in the loss or impairment of, or payment of, any additional material amounts with respect to, nor require the consent of any other Person in respect of, each Group Company’s right to own, use, or hold for use any of the Company Intellectual Property or Company Systems in a manner substantially similar to the manner in which the Company Intellectual Property and Company Systems were owned, used, or held for use by such Group Company prior to the Closing Date. The Group Companies have all rights in and to the Company Product Data necessary for the operation of their business, including where applicable the rights to publish, reproduce, distribute, license, sell and create derivative works of the Company Product Data.

Section 3.11 Data Privacy and Security.

(a) Each Group Company and the conduct of its business and, to the Knowledge of the Companies, all Data Partners, in the last five (5) years have been in compliance with all Data Security Requirements in all material respects. The Transactions will not result in any liabilities to the Companies in violation of any Data Security Requirements. To the extent that any Personal Data comprises “Personal Information” as defined under the CCPA, all Personal Data is an asset that will be transferred as part of these Transactions, as contemplated by section 1798.140(t)(2)(D) of the CCPA.

 

A-1-12


Table of Contents

(b) Since the Look-Back Date, the Group Companies have, and have taken reasonable steps to require all Data Partners to have, implemented and at all times maintained administrative, organizational, physical and technical safeguards to: (i) protect and maintain the confidentiality, integrity and security of Personal Data against any unlawful, accidental or unauthorized control, use, access, disclosure, interruption, modification, destruction, compromise or corruption (a “Security Incident”); and (ii) identify and address internal and external risks to the privacy and security of Personal Data in their possession or control.

(c) Since the Look-Back date, neither the Group Companies, nor, to the Knowledge of the Companies, any Data Partners, have: (i) experienced any Security Incidents that required notification to any Person, or (ii) received any notice, request, claim, complaint, correspondence or other communication from any Governmental Entity or other Person relating to any Security Incident or violation of any Data Security Requirements.

Section 3.12 Litigation.

(a) Except as set forth on Section 3.12 of the Company Disclosure Schedules, in the last five (5) years, (i) there have not been, and there are no Actions or Orders (including those brought or threatened by or before any Governmental Entity) pending or to the Knowledge of the Companies threatened against or otherwise relating to any Group Company or any of their respective properties or assets at Law or in equity or to the Knowledge of the Companies any of the members, managers, directors, officers or employees of the Group Companies with regard to their actions as such, including Actions or Orders that challenge or seek to enjoin, alter or materially delay the transactions contemplated by this Agreement or any Ancillary Agreement and (ii) there is no pending or, to the Knowledge of the Companies, threatened audit, examination or investigation by any Governmental Entity against any Group Company or any of their respective properties or assets or to the Knowledge of the Companies any of the members, managers, directors, officers or employees of the Group Companies with regard to their actions as such, but excluding, in each case of clauses (i) and (ii), Actions or Orders that would not reasonably be expected to be material to the Group Companies, taken as a whole.

(b) No Group Company has filed in the last five (5) years, or intends to file, any material Action against any other Person.

Section 3.13 Company Material Contracts.

(a) Section 3.13(a) of the Company Disclosure Schedules sets forth a true, correct and complete list of the following Contracts to which any Group Company, as of the date of this Agreement, is a party (“Company Material Contracts”):

(i) any stockholder, partnership, investors’ rights, voting, right of first refusal and co-sale, or registration rights agreement, or other Contract with a holder of equity interests of any Group Company relating to their ownership of such equity interests;

(ii) any non-competition Contract or other Contract that purports to limit (A) the ability of any Group Company from operating or doing business in any location, market or line of business, (B) the Persons to whom any Group Company may sell products or deliver services, or (C) the Persons that the Companies may hire or solicit for hire;

(iii) any employment or consulting Contract with any current or former employee (to the extent of any ongoing liability) or individual service provider of any Group Company that (A) provides annual base compensation in excess of $100,000 or (B) is not terminable at-will and without any liability to any Group Company (other than standard employee confidentiality or non-disclosure agreements) or that cannot be terminated without the payment of severance or similar separation payments (except to the extent required by applicable Law);

(iv) change in control, transaction bonus, retention bonus, stay and pay or similar agreements with any current or former (to the extent of any ongoing liability) employee or individual service provider of any Group Company;

 

A-1-13


Table of Contents

(v) any Contract under which it is a licensee of or is otherwise granted by a third party any rights to use any Intellectual Property (other than (x) non- exclusive licenses for Open Source Software or (y) non-exclusive end user licenses of commercially-available Software used solely for the Company’s internal use with replacement total cost of less than $100,000);

(vi) any Contract under which it is a licensor or otherwise grants to a third party any rights to use any Intellectual Property, other than Intellectual Property licensed to customers on a non-exclusive basis in the Ordinary Course;

(vii) any Contract for the development of Intellectual Property by a third party for the benefit of a Group Company;

(viii) (A) any Contract containing an agreement by a Group Company to provide any Person with access to the source code for any Software included in the Company Owned Intellectual Property or (B) any Contract between a Group Company, on the one hand, and an escrow agent, on the other hand, to provide for the source code for any Software included in the Company Owned Intellectual Property to be put in escrow;

(ix) any collective bargaining agreement or other Contract with any labor union, works council, or other labor organization;

(x) any Contract providing for indemnification by any Group Company of any Person other than in the Ordinary Course of Business;

(xi) any note, debenture, other evidence of Indebtedness, guarantee, loan, credit or financing agreement or instrument or other Contract for money borrowed by any Group Company, including any agreement or commitment for future loans, credit or financing, in each case, in excess of $250,000;

(xii) any Contract under which any Group Company is lessee of or holds or operates any tangible property, including real property, owned by any other Person, except for any lease or agreement under which the aggregate annual rental payments do not exceed $100,000;

(xiii) any Contract involving the formation of a (A) joint venture, (B) partnership or (C) limited liability company (except, in the cause of clauses (B) and (C), any Company Subsidiary);

(xiv) any Contracts listed on Section 3.22 of the Company Disclosure Schedules;

(xv) any Contract with any Material Customer or Material Supplier;

(xvi) any Contract or group of related Contracts (other than non-continuing purchase orders) reasonably expected to result in future payments to or by any Group Company in excess of $250,000 per annum, except for Contracts that are terminable on less than 30 days’ notice without penalty;

(xvii) any Contract that grants to any Person, other than a Group Company, (A) a most favored pricing provision or (B) any exclusive rights, rights of first refusal, rights of first negotiation or similar rights;

(xviii) any Contract entered into in the last five (5) years, for the settlement of any Action for which any Group Company has any ongoing liability or obligation;

(xix)any Contract requiring or providing for any capital expenditure by any Group Company after June 30, 2022 in excess of $250,000;

(xx) any material interest rate, currency or other hedging Contract;

(xxi) any Contract for (A) the divestiture of any business, properties or assets of any Group Company or (B) the acquisition by any Group Company of any operating business, properties or assets, whether by merger, purchase, sale of equity or assets or otherwise, in each case, which contains continuing obligations or liabilities with respect to a Group Company;

 

A-1-14


Table of Contents

(xxii) any distributor, reseller, sales representative, marketing or advertising Contract (other than non-continuing purchase orders);

(xxiii) any Contract containing any provision pursuant to which any Group Company will be obligated to make a payment to any Person at the Closing as a direct result of the consummation of the transactions contemplated by this Agreement or any Ancillary Agreement;

(xxiv) any Contract between any Group Company, on the one hand, and any member, manager, officer, director or Affiliate (other than a wholly owned Subsidiary of the either of the Companies) of either of the Companies or any Company Subsidiary or any of their respective “associates” or “immediate family” members (as such terms are defined in Rule 12b-2 and Rule 16a-1 of the Exchange Act), on the other hand, including any Contract pursuant to which any Group Company has an obligation to indemnify such member, manager, officer, director, Affiliate, associate or immediate family member;

(xxv)any other Contract (other than non-continuing purchase orders) not of the types described above in this Section 3.13 that involves consideration paid or received by any Group Company in excess of $250,000 in any twelve (12) month period; or

(xxvi) any outstanding written commitment to enter into any Contract of the type described in subsections (i) through (xxv) of this Section 3.13(a).

(b) The Company Material Contracts (except those that are canceled, rescinded or terminated after the date hereof in accordance with their terms) are in full force and effect in accordance with their respective terms with respect to the applicable Group Company, and, to the Knowledge of the Companies, the other party thereto, subject to bankruptcy, insolvency, reorganization, moratorium and similar Laws of general applicability relating to or affecting creditors’ rights and to general principles of equity. There does not exist under any Company Material Contract any event of default or event or condition that constitutes a violation, breach or event of default thereunder on the part of any Group Company, in each case, that is material to the Group Companies, taken as a whole. None of the Group Companies has given notice of its intent to terminate, materially modify, materially amend or otherwise materially alter the terms and conditions of any Company Material Contract or has received any such written notice from any other party thereto, in each case other than in connection with the scheduled end or termination or other non-breach related expiration of such Contract.

Section 3.14 Tax Returns; Taxes. Except as otherwise disclosed on Section 3.14 of the Company Disclosure Schedules:

(a) all income and other material Tax Returns of the Group Companies required to have been filed with any Governmental Entity in accordance with any applicable Law have been duly and timely filed (taking into account extensions of time for filing) and are correct and complete in all material respects;

(b) all income and other material Taxes due and owing by any of the Group Companies have been paid in full, except for Taxes being contested in good faith and for which adequate reserves have been established in accordance with GAAP;

(c) there are not currently any extensions of time in effect with respect to the dates on which any Tax Returns of the Group Companies were or are due to be filed;

(d) no claims for additional unpaid Taxes have been asserted in writing since the Look-Back Date, and no proposals or deficiencies for any Taxes of the Group Companies are currently being asserted, proposed or, to the Knowledge of the Companies, threatened, and no audit or investigation of any Tax Return of the Group Companies is currently underway, pending or, to the Knowledge of the Companies, threatened;

(e) the Group Companies have withheld and paid all material Taxes required to have been withheld and paid in connection with amounts paid to any employee, independent contractor, creditor, stockholder or other third party;

 

A-1-15


Table of Contents

(f) there are no outstanding waivers or agreements by or on behalf of the Group Companies for the extension of time for the assessment of any Taxes or any deficiency thereof and none of the Companies or the Company Subsidiaries has waived any statute of limitations in respect of Taxes;

(g) there are no Liens for Taxes against any asset of the Group Companies (other than Permitted Liens);

(h) the Companies are not a party to any Tax indemnification or Tax receivable, allocation, sharing or similar agreement under which the Group Companies will have any liability for Taxes after the Closing (excluding (x) customary commercial agreements the primary subject of which is not Taxes and (y) any agreements that are solely among Group Companies);

(i) no Group Company has been a member of an affiliated group filing a consolidated U.S. federal income Tax Return (other than a group the common parent of which was a Group Company); or has any material liability for the Taxes of any Person (other than a Person that is a member of a group of which a Group Company is the common parent) under Treasury Regulations Section 1.1502-6 (or any corresponding or any similar provision of state, local or foreign income Tax Law), as a transferee or successor, or by contract (excluding customary commercial agreements the primary subject of which is not Taxes);

(j) no Group Company is or has been a party to any “listed transaction,” as defined in Treasury Regulations Section 1.6011-4(b)(2);

(k) no written claim has ever been made by an Governmental Entity in a jurisdiction where the Group Companies do not file Tax Returns that any Group Company may be subject to taxation by that jurisdiction and which claim has not been resolved;

(l) none of the Group Companies have been a “United States real property holding corporation” within the meaning of Section 897(c)(2) of the Code during the applicable period specified in Section 897(c)(1)(A)(ii) of the Code;

(m) no Group Company will be required to include any material item of income in, or exclude any material deduction from, taxable income for any taxable period (or portion thereof) ending after the Closing Date as a result of any: (i) adjustments under Section 481 of the Code (or any corresponding or similar provision of state, local or foreign income Tax Law); (ii) change in method of accounting, or use of an improper method of accounting, for a taxable period ending on or prior to the Closing Date; (iii) “closing agreement” as described in Section 7121 of the Code (or any corresponding or similar provision of state, local or foreign income Tax Law) executed on or prior to the Closing Date; (iv) intercompany transactions as described in Treasury Regulations Section 1.1502-13 (or any corresponding or similar provision of state, local or foreign income Tax Law) or excess loss account described in Treasury Regulations Section 1.1502-19 (or any corresponding or similar provision of state, local or foreign income Tax Law), in each case, entered into or created on or prior to the Closing Date; (v) installment sale or open transaction disposition made on or prior to the Closing Date; or (vi) prepaid amount received on or prior to the Closing Date, other than amounts reflected on the Financial Statements and amounts accrued in the Ordinary Course since then;

(n) since the Look-Back Date, no Group Company has distributed stock of another Person, or has had its stock distributed by another Person, in a transaction that purported or intended to be governed in whole or in part by Section 355 of the Code;

(o) none of the Group Companies have had a permanent establishment (within the meaning of an applicable Tax treaty or convention between the United States and such foreign country), or otherwise been subject to taxation in any country other than the country of such Group Company’s formation;

(p) the unpaid Taxes of the Group Companies did not, as of June 30, 2022, exceed the reserve for Tax liability (excluding any reserve for deferred Taxes established to reflect timing differences between book and Tax income) set forth on the face of the Interim Balance Sheet (rather than in any notes thereto). Since the Look-Back Date, the Group Companies have not incurred any liability for Taxes outside the ordinary course of business or otherwise inconsistent with past custom and practice.

 

A-1-16


Table of Contents

(q) the Companies each (i) have been a validly electing “S corporation” (an “S corporation”) within the meaning of Section 1361(a) of the Code (and under any analogous state or local Tax Law) at all times since formation; (ii) are treated as an association taxable as a corporation for United States federal income Tax purposes pursuant to Treasury Regulations Section 301.7701-3(c)(1)(v)(C); and (iii) will be an S corporation immediately prior to the Effective Time;

(r) at all times since formation, the Companies each (i) have no potential liability for any Tax under Section 1374 of the Code (or any corresponding or similar provision of state, local or foreign income Tax Law) as a result of the Mergers and (ii) have not, in the last five (5) years, acquired assets from another corporation in a transaction in which its Tax basis for the acquired assets were determined, in whole or in part, by reference to the Tax basis of the acquired assets (or any other property) in the hands of the transferor;

(s) the U.S. federal tax classification of each Subsidiary is listed on Section 3.14(s) of the Company Disclosure Schedules; and

(t) no Group Company has taken, or agreed to take, any action, or to the Knowledge of the Companies is aware of any fact or circumstance, that could reasonably be expected to prevent the Mergers, taken together, from qualifying as a reorganization within the meaning of Section 368(a) of the Code.

Section 3.15 Environmental Matters.

(a) Each Group Company is and since the Look-Back Date been in compliance in all material respects with all applicable Environmental Laws, which compliance has included obtaining and complying in all material respects with all material Environmental Permits required for the occupation of its facilities and the operation of its business.

(b) No Group Company has (i) treated, stored, disposed of, arranged for or permitted the disposal of, transported, handled, manufactured, distributed, exposed any Person to, or released any Hazardous Substance, or (ii) owned or operated any facility or property which is or has been contaminated by any Hazardous Substance by any Group Company, in each case so as to give rise to material liability of the Group Companies pursuant to any Environmental Laws.

(c) None of the Group Companies has assumed, undertaken, provided an indemnity with respect to, or otherwise become subject to, any material obligation or material liability of any other Person relating to any Hazardous Substance and/or arising under Environmental Laws.

(d) Since the Look-Back Date, no Group Company has received notice from any Governmental Entity or any Person that such Group Company is subject to any material pending Action, Order or actual or alleged liability (i) based upon any Environmental Law, including arising out of any act or omission of any Group Company or any of their respective employees, agents or Representatives, or (ii) relating to any Release of Hazardous Substance, including claims arising out of the ownership, use, control or operation by any Group Company of any facility, site, area or property from which there was a Release of any Hazardous Substance.

Section 3.16 Licenses and Permits.

(a) The Group Companies own, hold or possess all Licenses, permits, approvals, authorizations, consents and registrations that are necessary to entitle them to own or lease, operate and use their assets or properties and to carry on and conduct the business of the Group Companies as currently conducted. Section 3.16 of the Company Disclosure Schedules sets forth a true, complete and correct list of all such Licenses that are required or material to the operation of the Group Companies’ business, including any and all certificates of authority to transact insurance. The Group Companies are in compliance with all of the terms and requirements of each License listed in Section 3.16 of the Company Disclosure Schedules. Since the Look-Back Date, the Group Companies have not at any time received any written notice from any Governmental Entity regarding any actual or proposed revocation, suspension or termination of, or

 

A-1-17


Table of Contents

modification (other than any expansion of authority) to, any License, in each case other than any such item that has been cured or otherwise resolved to the satisfaction of such Governmental Entity or that is no longer being pursued by such Governmental Entity following a response by the Group Companies. All Licenses are valid and in full force and effect as of the date hereof, and all fees and charges due and owing with respect to such Licenses as of the date hereof have been paid in full.

(b) Since the Look-Back Date, the Group Companies have not at any time received any written or oral communication from any Governmental Entity regarding any actual or alleged material violation of, or material failure on the part of the Group Companies to comply with, any Law relating to their Licenses or conduct of the Group Companies’ business (or that the Group Companies or, to the Knowledge of the Companies, a Producer as it relates to the Group Companies is under investigation by any Governmental Entity for any alleged violation of or noncompliance with any Laws relating to their respective Licenses or conduct of their respective businesses).

(c) Section 3.16 of the Company Disclosure Schedules sets forth a true, correct and complete list of all of the Group Companies’ material customer referral agreements in place prior to the date hereof. To the Knowledge of the Companies, all such Producers hold all necessary Licenses for the businesses contemplated in such referral agreements.

Section 3.17 Company Benefit Plans.

(a) Section 3.17(a) of the Company Disclosure Schedules contains a true, correct and complete list of each material Company Benefit Plan. With respect to each Company Benefit Plan, the Companies have provided Parent true, correct and complete copies of the following documents, to the extent applicable: (i) the current plan document and any related trust documents, and amendments thereto; (ii) the three most recent annual returns (Forms 5500 and schedules thereto) and the most recent actuarial report, if any; (iii) the most recent IRS determination, opinion or advisory letter; (iv) the most recent summary plan description and any material modifications thereto; (v) any related insurance contracts or funding arrangements; and (vi) all material non-routine correspondence with any Governmental Entity relating to a Company Benefit Plan dated since the Look-Back Date. No Group Company has any plan or commitment to adopt or enter into any additional Company Benefit Plan or to amend or terminate any existing Company Benefit Plan. No Group Company has sponsored, maintained, contributed to, or has been required to sponsor, maintain, participate in or contribute to, any employee benefit plan, program, or other arrangement providing compensation or benefits to any employee, officer, director or independent contractor (current or former) of the Group Companies (or any dependent thereof) which is subject to the Laws of any jurisdiction outside of the United States.

(b) Except as set forth on Section 3.17(b) of the Company Disclosure Schedules:

 

  (i)

No Company Benefit Plan is, and no Group Company (including any ERISA Affiliate thereof) contributes to, or is required to contribute to or has any liability with respect to a “multiemployer plan” (as defined in Sections 3(37) or 4001(a)(3) of ERISA), a “multiple employer plan” described in Section 413(c) of the Code, or a “multiple employer welfare arrangement” (as defined in Section 3(40) of ERISA), and no Group Company has any current or contingent obligation or liability in connection with any such “multiemployer plan” or “multiple employer plan,” including by reason of at any time being considered a single employer under Section 414 of the Code with any other Person;

 

  (ii)

No Company Benefit Plan is, and no Group Company (including any ERISA Affiliate thereof) contributes to, is required to contribute to or has any actual or contingent liability or obligations under or with respect to a plan that is or was subject to Section 302 or Title IV of ERISA or Section 412 of the Code;

 

  (iii)

Each Company Benefit Plan and related trust has been established, funded, maintained, operated and administered in all material respects in accordance with its terms and in compliance with all

 

A-1-18


Table of Contents
  applicable Laws (including ERISA and the Code), and all contributions, premiums, reimbursements, distributions or payments required to be made with respect to any Company Benefit Plan for all periods ending prior to or as of the date hereof have been timely made, or, to the extent not yet due, have been made, paid, or properly accrued to the extent required under GAAP;

 

  (iv)

No liability, claim, Action, audit, investigation or litigation is pending or, to the Knowledge of the Companies, threatened with respect to any Company Benefit Plan (other than routine claims for benefits payable in the Ordinary Course and appeals of denial of such claims);

 

  (v)

Each Company Benefit Plan that is intended to be “qualified” within the meaning of Section 401(a) of the Code has received a favorable determination letter from the U.S. Internal Revenue Service (the “IRS”), or may rely upon a favorable opinion letter from the IRS for a master or prototype plan, and, to the Knowledge of the Companies, no event has occurred and no condition exists which would reasonably be expected to adversely affect the qualification of such Company Benefit Plan;

 

  (vi)

No Group Company has incurred nor have any events occurred that would reasonably be expected to result in the imposition of any penalty or Tax under Sections 4980D, 4980H, 6721 or 6722 of the Code with respect to any Company Benefit Plan or any failure by the Companies to comply with all applicable requirements under the Patient Protection and Affordable Care Act, and no Company Benefit Plan provides for post-employment or post-termination medical, health, or life insurance or any other welfare-type benefits to any current or former employee, officer or director of any Group Company, except as required by COBRA for which the covered person pays the cost of coverage as required under COBRA or as otherwise mandated by applicable Law;

 

  (vii)

No Group Company has filed an application under the IRS Employee Plans Compliance Resolution System or the Department of Labor’s Voluntary Fiduciary Correction Program with respect to any Company Benefit Plan since the Look-Back Date with respect to which current or contingent liability to a Group Company remains.

(c) Neither the execution and delivery of this Agreement nor the consummation of the transactions contemplated hereby (either alone or in conjunction with any other event) could result in the payment of any “excess parachute payment” within the meaning of Section 280G of the Code.

(d) Except as set forth on Section 3.17(d) of the Company Disclosure Schedules, neither the execution and delivery of this Agreement nor the consummation of the transactions contemplated hereby (either alone or in conjunction with any other event), other than any arrangement or agreement entered into with Parent in connection with this Agreement, will, directly or indirectly, (A) result in any payment (whether in cash, property or the vesting of property), benefit or other right becoming due to any employee, officer, director or independent contractor (current or former) of the Group Companies, (B) increase any compensation or benefits otherwise payable under any Company Benefit Plan or otherwise, (C) result in the acceleration of the time of payment, funding or vesting of any such compensation, benefits, or other rights under any such Company Benefit Plan or otherwise, or (D) result in an obligation to fund or otherwise set aside assets to secure to any extent any of the obligations under any Company Benefit Plan.

(e) No Group Company has an obligation to gross-up or reimburse any individual for any Tax or related interest or penalties incurred by such individual, including under Sections 409A or 4999 of the Code or otherwise.

(f) Each Company Benefit Plan that constitutes in any part a “nonqualified deferred compensation plan” subject to Section 409A of the Code has been operated and maintained in all material respects in operational and documentary compliance with Section 409A of the Code and applicable IRS guidance thereunder.

 

A-1-19


Table of Contents

(g) To the Knowledge of the Companies, there has not been any “prohibited transaction” (as such term is defined in Section 406 of ERISA or Section 4975 of the Code, other than a transaction that is exempt under a statutory or administrative exemption) with respect to any Company Benefit Plan.

(h) Neither of the Companies nor, to the Knowledge of the Companies, any other “fiduciary” (as defined in Section 3(21) of ERISA) has any material liability for breach of fiduciary duty or any other failure to act or comply in connection with the administration or investment of the assets of any Company Benefit Plan.

Section 3.18 Labor Relationships.

(a) None of the Group Companies’ employees are represented by a union, works council, or other labor organization or employee representative body, nor are any of the Group Companies party to or bound by any collective bargaining agreement, works council agreement or other Contract or bargaining relationship with any union, works council, or other labor organization or employee representative body. To the Knowledge of the Companies, there are no, and since the Look-Back Date have been no, pending or threatened union organizing or decertification activities relating to employees of any of the Group Companies.

(b) There are no, and since the Look-Back Date, there have not been any pending, or to the Knowledge of the Companies, threatened, walk outs, strikes, handbilling, picketing, lockouts, work stoppages, unfair labor practice charges, material grievances, labor arbitrations, or other material labor disputes against or affecting any Group Company.

(c) Each Group Company is, and since the Look-Back Date has been, in compliance in all material respects with all applicable Laws related to labor, employment, and employment practices including those related to terms and conditions of employment, wages, hours, worker classification (including the classification of independent contractors and exempt and non-exempt employees), health and safety, immigration (including the completion of Forms I-9 for all employees and the proper confirmation of employee visas), employment harassment, discrimination or retaliation, whistleblowing, disability rights or benefits, equal opportunity, plant closures and layoffs (including the WARN Act), employee trainings and notices, workers’ compensation, labor relations, employee leave issues, COVID-19, affirmative action, unemployment insurance, and collective bargaining.

(d) Except as would not result in material liability for the Group Companies, since the Look-Back Date (i) the Group Companies have paid all wages, salaries, wage premiums, commissions, bonuses, fees or other compensation which has or have come due and payable to its current and former employees and independent contractors under applicable Law, Contract or policy, and (ii) each individual who has provided services to the Group Companies since the Look-Back Date and who is or was classified and treated as an independent contractor is and has been properly classified and treated as such for all applicable purposes.

(e) To the Knowledge of the Companies, no Person is in any respect in violation of any material term of any employment agreement, nondisclosure agreement, common law nondisclosure obligation, fiduciary duty, noncompetition agreement, restrictive covenant or other obligation: (i) to the Group Companies or (ii) with respect to any Person who is a current employee or independent contractor of the Group Companies, to any third party with respect to such Person’s right to be employed or engaged by the Group Companies or to the knowledge or use of trade secrets or proprietary information.

(f) To the Knowledge of the Companies, no executive, officer or key employee of the Group Companies intends to terminate his or her employment prior to or within the twelve (12) month period following the Closing.

(g) Except as would not result in material liability for the Group Companies, no Group Company is party to a settlement agreement with a current or former director, officer, employee or independent contractor of such Group Company that involves allegations relating to sexual harassment, sexual misconduct, discrimination or retaliation by either (i) a director or an officer of the Group Company or

 

A-1-20


Table of Contents

(ii) an employee of the Group Company at the level of Vice President or above. To the Knowledge of the Companies, since the Look-Back Date, no allegations of sexual harassment, sexual misconduct, discrimination or retaliation have been made against (i) a director or an officer of any Group Company or (ii) an employee of a Group Company at the level of Vice President or above.

(h) None of the Group Companies have engaged in any “mass layoff” or “plant closing” (in each case, as defined in the WARN Act) since the Look-Back Date that would violate or in any way implicate the WARN Act. The Group Companies are, and since the Look-Back Date, the Companies have been, in compliance in all material respects with the WARN Act. The Group Companies, taken as a whole, employ or otherwise engage the Persons sufficient to operate the business of the Group Companies as currently conducted.

Section 3.19 International Trade & Anti-Corruption Matters.

(a) None of the Group Companies, nor any of their respective officers, directors, or employees, nor to the Knowledge of the Companies, any agent or other third party representative acting on behalf of the Group Companies: (x) is currently, or has since the Look-Back Date: (i) a Sanctioned Person, (ii) organized, resident or located in a Sanctioned Country, (iii) engaging in any dealings or transactions with any Sanctioned Person or in any Sanctioned Country, to the extent such activities violate applicable Sanctions Laws or Ex-Im Laws, or (iv) otherwise in violation, in any material respect, of applicable Sanctions Laws, Ex-Im Laws, or the anti-boycott Laws administered by the U.S. Department of Commerce and the U.S. Department of Treasury’s Internal Revenue Service (collectively, “Trade Control Laws”); or (y) has at any time (i) made or accepted any unlawful payment or given, offered, promised, or authorized or agreed to give, any money or thing of value, directly or indirectly, to any Government Official or other Person in violation of any applicable Anti-Corruption Laws, or (ii) otherwise violated applicable Anti-Corruption Laws. The Group Companies have maintained complete and accurate books and records, including records of payments to any agents, consultants, representatives, third parties and Government Officials.

(b) Since the Look-Back Date, none of the Group Companies have, in connection with or relating to the business of the Group Companies, received from any Governmental Entity or any other Person any notice, inquiry, or internal or external allegation, made any voluntary or involuntary disclosure to a Governmental Entity, or conducted any internal investigation or audit concerning any actual or potential violation or wrongdoing related to Trade Control Laws or Anti-Corruption Laws.

(c) None of the Group Companies has imported merchandise into the United States that has been or is covered by an anti-dumping duty order or countervailing duty order or is subject to or otherwise covered by any pending anti-dumping or countervailing duty investigation by agencies of the United States government.

Section 3.20 Certain Fees. No Parent Party or Group Company shall be obligated to pay or bear any brokerage, finder’s or other fee or commission to any broker, finder or investment banker in connection with the transactions contemplated by this Agreement based upon arrangements made by or on behalf of any of the Group Companies or any of their respective Affiliates.

Section 3.21 Insurance Policies. Section 3.21 of the Company Disclosure Schedules contains a true, correct and complete list of all insurance policies carried by the Group Companies. All insurance policies carried by or for the benefit of the Group Companies provide coverage reasonably sufficient for a business of the size and type operated by the Group Companies. All such insurance policies are in full force and effect, all premiums with respect thereto covering all periods up to the Closing on the Closing Date will have been paid, shall otherwise be maintained by the applicable Group Company in full force and effect as they apply to any matter, action or event relating to the Group Companies occurring through the Closing Date, and no notice of cancellation, termination, reduction in coverage or disallowance of any claim has been received by any Group Company with respect to any such policy. There are no pending claims by any Group Company against any insurance carrier under any such insurance policy for which coverage has been denied or disputed by the applicable insurance carrier (other than a customary reservation of rights notice). The Company has made available to Parent true, correct and complete copies of all such policies.

 

A-1-21


Table of Contents

Section 3.22 Affiliate Transactions. Except for employment relationships and compensation, benefits, travel advances and employee loans in the Ordinary Course as disclosed on Section 3.22(i) of the Company Disclosure Schedules, there are, and since the Look-Back Date there have been, no transactions or Contracts between any Group Company, on the one hand, and any (i) member, manager, director, officer, employee or Affiliate of any of the foregoing persons on the other (except any transactions or Contracts that are not material to the applicable Group Company), (ii) holder of any ownership interests of any Group Company or (iii) member of any of the respective immediate families of any of the foregoing. Section 3.22(ii) of the Company Disclosure Schedules sets forth all Contracts between either of the Companies or any of the Company Subsidiaries, on the one hand, and any member, manager, director, officer, or employee of either of the Companies or any Person directly or indirectly owning 5% or more of the LMA Interests or Abacus Interests or any of their respective Affiliates, on the other hand. Except as set forth on Section 3.22(iii) of the Company Disclosure Schedules, none of the Group Companies or their respective Affiliates, members, managers, directors, officers or employees possesses, directly or indirectly, any material financial interest in, or is a director, officer or employee of, any Person which is a Material Customer, Material Supplier or material competitor of any Group Company.

Section 3.23 Information Supplied. None of the information supplied or to be supplied by the Companies for inclusion or incorporation by reference in the Proxy Statement will, at the date the Proxy Statement is first mailed or at the time of the Parent Common Stockholders Meeting, contain any untrue statement of a material fact or omit to state any material fact required to be stated therein or necessary in order to make the statements therein, in light of the circumstances under which they are made, not misleading (subject to the qualifications and limitations set forth in the materials provided by the Companies or that are included in the Proxy Statement). Notwithstanding the foregoing, the Companies make no representation, warranty or covenant with respect to (a) statements made or incorporated by reference therein based on information supplied by the Parent Parties for inclusion or incorporation by reference in the Proxy Statement or any Parent Reports, or (b) any projections or forecasts included in the Proxy Statement.

Section 3.24 Customers, and Suppliers. Section 3.24 of the Company Disclosure Schedules sets forth a list of the Group Companies’ (a) top fifteen (15) customers, based on amounts paid for goods or services for the fiscal year ending December 31, 2021, and for the trailing six (6) month period ending June 30, 2022, showing the approximate total sales by the Group Companies to each such material customer (each such customer, a “Material Customer”) and (b) (i) the top fifteen (15) suppliers and vendors of goods and services to the Group Companies based on amounts paid for goods or services for the fiscal year ending December 31, 2021, and for the trailing six (6) month period ending June 30, 2022, and the approximate total purchases by the Group Companies from each such material supplier, during each such period and (ii) any sole source supplier of any good or services of the Group Companies, other than any sole source supplier providing goods or services for which the Group Companies can readily obtain a replacement supplier without a material increase in the cost of supply (each such supplier listed in the foregoing (i)-(ii), a “Material Supplier”). No such Material Customer or Material Supplier listed on Section 3.24 of the Company Disclosure Schedules has (1) terminated or threatened to terminate its relationship with any of the Group Companies, (2) as of the date hereof, materially reduced its business with any of the Group Companies or adversely modified its relationship with any of the Group Companies, (3) as of the date hereof, notified any of the Group Companies of its intention to take any such action and, to the Knowledge of the Companies, no such Material Customer or Material Supplier is contemplating such action, or (4) to the Knowledge of the Companies, has become insolvent or is subject to bankruptcy proceedings.

Section 3.25 Compliance with Laws. Each Group Company is, and has been since the Look-Back Date, in compliance in all material respects with all Laws, Orders and, during the period of their application, COVID-19 Measures, which are, in each case, applicable to their respective businesses, operations, assets and properties. The Company has not received any notice of, or been charged with, any material violation of any such Laws, Orders or COVID-19 Measures.

 

A-1-22


Table of Contents

Section 3.26 Sufficiency of Assets. The Group Companies have good and marketable title to, or, in the case of leased properties and assets, valid leasehold interests in, all of the material items of tangible personal property used or held for use in the business of the Group Companies, free and clear of any and all Liens (other than Permitted Liens). The tangible assets owned or leased by the Group Companies constitute all of the tangible assets reasonably necessary for the continued conduct of the business of the Group Companies after the Closing in the Ordinary Course.

Section 3.27 Investment Company Act. Each Group Company is not, and immediately following the Closing will not be, an “investment company” or a Person directly or indirectly “controlled” by or acting on behalf of an “investment company,” in each case within the meaning of the Investment Company Act.

Section 3.28 No Regulatory Impediments. There are no facts or circumstances related to the identity, financial condition, jurisdiction of domicile or regulatory status of any Group Company or any of their respective Affiliates that, to the Knowledge of the Companies, would reasonably be expected to materially impair or delay the ability to obtain the consents, approvals, authorizations and waivers that are the subject of Section 6.1(f) or to execute or perform its or the Group Companies’ obligations under this Agreement or the Ancillary Agreements, including the consummation of the Transactions. As of the date of this Agreement, neither of the Companies nor any of their Affiliates has received written notification or, to the Knowledge of the Companies, oral notice or communication from any Governmental Entity that such Governmental Entity would oppose the Transactions or refuse to grant or issue its consent or approval, if required, with respect to the Transactions.

Section 3.29 No Additional Representations or Warranties. Except as expressly provided in this Article III (as modified by the Company Disclosure Schedules) or the Ancillary Agreements to which it is a party, neither of the Companies, nor any of their respective directors, managers, officers, employees, equityholders, partners, members or representatives has made, or is making, any representation or warranty whatsoever (whether express or implied) to the Parent Parties and no such party shall be liable in respect of the accuracy or completeness of any information provided to the Parent Parties.

ARTICLE IV

REPRESENTATIONS AND WARRANTIES OF THE PARENT PARTIES

Except as set forth in (i) the disclosure schedules delivered by Parent to the Companies concurrently with the execution of this Agreement (the “Parent Disclosure Schedules”) or (ii) any Parent Reports (excluding any disclosures in any “risk factors” section that do not constitute statements of fact, disclosures in any forward-looking statements disclaimers and other disclosures that are generally cautionary, predictive or forward-looking in nature), and subject to the terms, conditions and limitations set forth in this Agreement, the Parent Parties hereby jointly and severally represent and warrant to the Companies, as of the date of this Agreement and the Closing Date, as follows, in each case, excluding any action taken or declined to be taken by an officer of either LMA Merger Sub or Abacus Merger Sub:

Section 4.1 Organization. Each of the Parent Parties is a corporation or limited liability company duly incorporated or organized, validly existing and in good standing under the Laws of the State of Delaware. Each of the Parent Parties has all requisite corporate or limited liability company power and authority, as applicable, to own, lease and operate its properties and to carry on in all material respects its business as now being conducted, except where the failure to have such power or authority would not prevent or materially delay the consummation of the transactions contemplated by this Agreement or the Ancillary Agreements to which such Parent Party is a party. Each of the Parent Parties is duly qualified, licensed or registered as a foreign entity to transact business, and is in good standing, under the Laws of each jurisdiction where the character of its properties or assets owned, leased or operated by it, its activities, or the location of the properties or assets owned, leased or operated by it requires such qualification, licensing or registration, except where the failure of such qualification, licensing or registration would not reasonably be expected to have a Material Adverse Effect. Except for LMA Merger Sub and Abacus Merger Sub,

 

A-1-23


Table of Contents

Parent has no Subsidiaries. Except as set forth in the preceding sentence, none of Parent, LMA Merger Sub or Abacus Merger Sub owns, directly or indirectly, any interest or investments (whether equity or debt) in any Person, whether incorporated or unincorporated. Except as provided hereby, no Parent Party is party to any Contract that obligates any Parent Party to invest money in, loan money to or make any capital contribution to any other Person.

Section 4.2 Authorization. Each of the Parent Parties has the requisite corporate or limited liability company power and authority, as applicable, to execute and deliver this Agreement and the Ancillary Agreements to which it is a party, to perform its obligations hereunder and thereunder and to consummate the transactions contemplated hereby and thereby, subject in the case of the consummation of the Mergers, to the receipt of the requisite approval of the Transaction Proposals by the Parent Stockholders. The affirmative vote of the holders of a majority of the shares of Parent Common Stock and Parent Class B Stock, voting together as a single class, that are voted at the Parent Common Stockholders Meeting, is the only vote of the holders of Parent’s capital stock required to approve the Transaction Proposals, assuming a quorum is present (the “Parent Stockholder Approval”). Parent Stockholder Approval of the Transaction Proposals are the only votes of any class or series of Parent’s capital stock necessary to adopt this Agreement and any Ancillary Agreement and to approve the transactions contemplated hereby and thereby. The execution and delivery of this Agreement and the Ancillary Agreements and the consummation of the transactions contemplated hereby and thereby have been duly authorized by all necessary corporate and limited liability company action. This Agreement has been, and the Ancillary Agreements to which any of the Parent Parties are or will be a party as of the Closing Date shall be, duly authorized, executed and delivered by each of the Parent Parties, as applicable, and, assuming the due authorization, execution and delivery by each other party hereto and thereto, constitutes the legal, valid and binding obligations of each of the Parent Parties, as applicable, enforceable against each of the Parent Parties, as applicable, in accordance with their respective terms, subject to applicable bankruptcy, insolvency and other similar Laws affecting the enforceability of creditors’ rights generally, general equitable principles and the discretion of courts in granting equitable remedies.

Section 4.3 Capitalization.

(a) Parent is the sole record and beneficial owner of all of the ownership interests of each of LMA Merger Sub and Abacus Merger Sub, free and clear of all Liens. All of the issued and outstanding ownership interests of the Parent Parties have been duly authorized and validly issued, and are fully paid and non-assessable. No Person other than Parent has any rights with respect to the ownership interests of each of LMA Merger Sub and Abacus Merger Sub, and no such rights arise by virtue of or in connection with the transactions contemplated by this Agreement.

(b) The authorized capital stock of Parent consists only of 221,000,000 shares of capital stock, consisting of (i) 200,000,000 shares of Parent Common Stock, (ii) 20,000,000 shares of Parent Class B Stock and (iii) 1,000,000 shares of preferred stock. As of the date hereof, the issued and outstanding capital stock of Parent consists of 18,343,972 shares of capital stock, consisting of (A) 9,718,972 shares of Parent Common Stock, (B) 8,625,000 shares of Parent Class B Stock and (C) no shares of preferred stock. In addition, as of the date hereof, (1) 17,250,000 shares of Parent Common Stock are issuable upon the exercise of the Parent public warrants, (2) 8,900,000 shares of Parent Common Stock are issuable upon the exercise of the Parent private warrants and (3) up to 2,500,000 shares of Parent Common Stock are issuable pursuant to the Forward Purchase Agreement. All of the shares of Parent Common Stock issuable pursuant to this Agreement at the Effective Time will be, when so issued, (x) duly authorized, validly issued, fully paid and nonassessable and free of preemptive rights, (y) issued pursuant to an effective registration statement filed under the Securities Act, or an appropriate exemption therefrom, and in accordance therewith, and (z) registered under the Exchange Act. Except pursuant to this Agreement or the other documents contemplated hereby, and other than in connection with the Forward Purchase Agreement, any Subscription Agreements that may be entered into in connection with the Transactions, the Parent public warrants, the Parent private warrants and any Working Capital Warrants issued upon conversion of the

 

A-1-24


Table of Contents

Working Capital Loans, (a) there are no stock appreciation, phantom stock, stock-based performance unit, profit participation, restricted stock, restricted stock unit, other equity based compensation award or similar rights with respect to Parent and no options, warrants, rights, convertible or exchangeable securities, “phantom” rights, appreciation rights, performance units, commitments or other agreements relating to the Parent Common Stock, Parent Class B Stock or Parent preferred stock, or obligating Parent to issue, deliver or sell, or cause to be issued, delivered or sold any shares of Parent Common Stock, Parent Class B Stock, Parent preferred stock or any other interest in Parent, including any security convertible or exercisable into Parent Common Stock, Parent Class B Stock or Parent preferred stock and (b) there are no Contracts to which Parent is a party which require Parent to repurchase, redeem or otherwise acquire any shares of Parent Common Stock, Parent Class B Stock, Parent preferred stock or any other interest in Parent. Each share of Parent Common Stock that has been sold has been sold pursuant to an effective registration statement filed under the Securities Act, or an appropriate exemption therefrom, and in accordance therewith. All shares of Parent Common Stock are registered under the Exchange Act. None of the issued and outstanding shares of Parent Common Stock, Parent Class B Stock, Parent public warrants, or Parent private warrants were issued in violation of any preemptive rights, Laws or Orders. Except as set forth on Section 4.3(b) of the Parent Disclosure Schedules, there are no voting trusts, stockholder agreements, proxies or other agreements in effect with respect to the voting or transfer of any shares of Parent Common Stock or any other interests in Parent.

(c) Each holder of any of the shares of Parent Class B Stock initially issued to ERES Sponsor in connection with Parent’s initial public offering (i) is obligated to vote all such shares of Parent Class B Stock in favor of approving the transactions contemplated hereby, and (ii) is not entitled to redeem any of such shares of Parent Class B Stock pursuant to the Organizational Documents of Parent in the Offer.

Section 4.4 Consents and Approvals; No Violations. Subject to the receipt of the Parent Stockholder Approval of the Transaction Proposals, the filing of the Certificates of Merger, the filing of any Parent Report, the filing of the Proxy Statement and the applicable requirements of the HSR Act, and assuming the truth and accuracy of each Company’s representations and warranties contained in Section 3.5 and the representations and warranties of each Company contained in any Ancillary Agreement, neither the execution and delivery of this Agreement or any Ancillary Agreement nor the consummation of the Transactions will (A) conflict with or result in any material breach of any provision of the Organizational Documents of any Parent Party, (B) require any filing with, or the obtaining of any material consent or approval of, any Governmental Entity, (C) result in a material violation of or material default (or give rise to any right of termination, cancellation or acceleration) under, any of the terms, conditions or provisions of any note, mortgage, other evidence of indebtedness, guarantee, license, agreement, lease or other contract, instrument or obligation to which any Parent Party is a party or by which any Parent Party or any of their respective assets may be bound, (D) result in the creation of any Lien upon any of the properties or assets of any Parent Party (other than Permitted Liens) or (E) violate in any material respect any Law or Order applicable to any Parent Party, except for violations or defaults which would not reasonably be expected to be material to the Parent Parties, taken as a whole.

Section 4.5 Financial Statements.

(a) The financial statements and notes contained or incorporated by reference in the Parent Reports fairly present, in all material respects, (a) the financial condition of Parent as at the respective dates of, and for the periods referred to in, such financial statements, in accordance with GAAP applied on a consistent basis throughout the periods indicated (except as may be indicated in the notes thereto or, in the case of the unaudited financial statements, as permitted by Regulation S-X of the SEC), and (b) the consolidated financial position, results of operations, income and cash flows of Parent as at the respective dates of, and for the periods referred to in, such financial statements (subject, in the case of the unaudited financial statements, to normal year-end adjustments that are not material in amount or kind and the absence of footnotes), except as otherwise noted therein. Parent has no material off-balance sheet arrangements that are not disclosed in the Parent Reports.

 

A-1-25


Table of Contents

(b) Except as not required in reliance on exemptions from various reporting requirements by virtue of Parent’s status as an “emerging growth company” within the meaning of the Securities Act, as modified by the JOBS Act, since December 31, 2020, (i) Parent has established and maintained a system of internal controls over financial reporting (as defined in Rule 13a-15 and Rule 15d-15 under the Exchange Act) sufficient to provide reasonable assurance regarding the reliability of Parent’s financial reporting and the preparation of Parent’s financial statements for external purposes in accordance with GAAP and (ii) Parent has established and maintained disclosure controls and procedures (as defined in Rule 13a-15 and Rule 15d-15 under the Exchange Act) designed to ensure that material information relating to Parent is made known to Parent’s principal executive officer and principal financial officer by others within Parent, particularly during the periods in which the periodic reports required under the Exchange Act are being prepared.

Section 4.6 Business Activities; No Undisclosed Liabilities.

(a) Since their respective dates of incorporation, none of Parent, LMA Merger Sub or Abacus Merger Sub has conducted any business activities other than activities: (i) related to Parent’s initial public offering, (ii) directed towards the accomplishment of a Business Combination and (iii) related to the execution of this Agreement and the other Ancillary Agreements to which it is a party, the performance of its obligations hereunder and thereunder and matters ancillary thereto. Other than under this Agreement or the Ancillary Agreements or pursuant to the performance of its obligations thereunder, none of Parent, LMA Merger Sub or Abacus Merger Sub has any liabilities.

(b) Except as set forth in the balance sheet of Parent included in Parent’s Annual Report on Form 10-K for the fiscal year ended December 31, 2021 for the 12-months ended December 31, 2021, no Parent Party has any liabilities or obligations of the type required to be disclosed in a consolidated balance sheet of the Parent Parties in accordance with GAAP, except for liabilities and obligations (a) incurred since December 31, 2021 in the Ordinary Course, (b) incurred since December 31, 2021 pursuant to or in connection with this Agreement or the transactions contemplated hereby, (c) disclosed in any Parent filings with the SEC, (d) disclosed in this Agreement (or the Parent Disclosure Schedules) or (e) which would not reasonably be expected to be material to such Parent Party.

Section 4.7 Absence of Certain Changes. Except set forth in any Parent Reports filed prior to the date of this Agreement, and except as contemplated by this Agreement, since Parent’s incorporation:

(a) Parent has conducted its business in all material respects in the Ordinary Course;

(b) there has been no Material Adverse Effect on any Parent Party; and

(c) Parent has not taken any action or omitted to take an action, which, if taken or omitted to be taken after the date of this Agreement, would require the consent of each Company in accordance with Section 5.2.

Section 4.8 Litigation.

(a) Except as set forth on Section 4.8 of the Parent Disclosure Schedules, there are no material Actions or Orders (including those brought or threatened by or before any Governmental Entity) pending or, to the knowledge of Parent, threatened against or otherwise relating to any Parent Party or any of their respective properties at Law or in equity, including Actions or Orders that challenge or seek to enjoin, alter or materially delay the transactions contemplated by this Agreement or any Ancillary Agreement, but excluding, in each case, Actions or Orders that would not reasonably be expected to be material to the Parent Parties, taken as a whole.

(b) Parent has not filed any material suit, litigation, arbitration, claim or action against any other Person since its formation.

 

A-1-26


Table of Contents

Section 4.9 Parent Material Contracts.

(a) Section 4.9(a) of the Parent Disclosure Schedules sets forth a true, correct and complete list of the Parent Material Contracts.

(b) The Parent Material Contracts (except those that are canceled, rescinded or terminated after the date hereof in accordance with their terms) are in full force and effect in all material respects in accordance with their respective terms with respect to Parent and, to the knowledge of Parent, the other party thereto, assuming the due authorization, execution and delivery by such other party thereto, subject to bankruptcy, insolvency, reorganization, moratorium and similar Laws of general applicability relating to or affecting creditors’ rights and to general principles of equity. To the knowledge of Parent, there does not exist under any Parent Material Contract any event of material default or event or condition that constitutes a material violation, breach or event of default thereunder on the part of Parent, in each case that would reasonably be expected to have a Material Adverse Effect.

Section 4.10 Tax Returns; Taxes. Except as otherwise disclosed on Section 4.10 of the Parent Disclosure Schedules:

(a) all income and other material Tax Returns of Parent required to have been filed with any Governmental Entity in accordance with any applicable Law have been duly and timely filed (taking into account extensions of time for filing) and are correct and complete in all material respects;

(b) all income and other material Taxes due and owing by Parent have been paid in full, except for Taxes being contested in good faith and for which adequate reserves have been established in accordance with GAAP;

(c) there are not currently any extensions of time in effect with respect to the dates on which any Tax Return of Parent were or are due to be filed;

(d) no claims for additional unpaid Taxes have been asserted in writing since the Look-Back Date and no proposals or deficiencies for any Taxes of Parent are currently being asserted, proposed or, to the knowledge of Parent, threatened, and no audit or investigation of any Tax Return of Parent is currently underway, pending or, to the knowledge of Parent, threatened;

(e) Parent has withheld and paid all material Taxes required to have been withheld and paid in connection with amounts paid to any employee, independent contractor, creditor, stockholder or other third party;

(f) there are no outstanding waivers or agreements by or on behalf of Parent for the extension of time for the assessment of any Taxes or any deficiency thereof and Parent has not waived any statute of limitations in respect of Taxes;

(g) there are no Liens for Taxes against any asset of Parent (other than Permitted Liens);

(h) Parent is not a party to any Tax indemnification or Tax receivable, allocation, sharing or similar agreement under which Parent will have any liability for Taxes after the Closing (excluding customary commercial agreements the primary subject of which is not Taxes);

(i) Parent has not been a member of an affiliated group filing a consolidated U.S. federal income Tax Return (other than a group the common parent of which was Parent) and does not have any material liability for the Taxes of any Person (other than any subsidiary of any group the common parent of which was Parent) under Treasury Regulations Section 1.1502-6 (or any corresponding or similar provision of state, local or foreign income Tax Law), as a transferee or successor, or by contract (excluding customary commercial agreements the primary subject of which is not Taxes);

(j) Parent is not and has not been a party to any “listed transaction,” as defined in Treasury Regulations Section 1.6011-4(b)(2);

 

A-1-27


Table of Contents

(k) no written claim has ever been made by an Governmental Entity in a jurisdiction where Parent does not file Tax Returns that Parent may be subject to taxation by that jurisdiction and which claim has not been resolved;

(l) Parent is, and has been at all times since formation, treated as a corporation for United States federal income Tax purposes;

(m) Parent will not be required to include any material item of income in, or exclude any material deduction from, taxable income for any taxable period (or portion thereof) ending after the Closing Date as a result of any: (i) adjustments under Section 481 of the Code (or any corresponding or similar provision of state, local or foreign income Tax Law); (ii) change in method of accounting, or use of an improper method of accounting, for a taxable period ending on or prior to the Closing Date; (iii) “closing agreement” as described in Section 7121 of the Code (or any corresponding or similar provision of state, local or foreign income Tax Law) executed on or prior to the Closing Date; (iv) intercompany transactions as described in Treasury Regulations Section 1.1502-13 (or any corresponding or similar provision of state, local or foreign income Tax Law) or excess loss account described in Treasury Regulations Section 1.1502-19 (or any corresponding or similar provision of state, local or foreign income Tax Law), in each case, entered into or created on or prior to the Closing Date; (v) installment sale or open transaction disposition made on or prior to the Closing Date; or (vi) prepaid amount received on or prior to the Closing Date, other than amounts reflected on the financial statements of Parent and amounts accrued in the Ordinary Course since then;

(n) Since the Look-Back Date, Parent has not distributed stock of another Person, or has had its stock distributed by another Person, in a transaction that purported or intended to be governed in whole or in part by Section 355 of the Code;

(o) Parent has not had a permanent establishment (within the meaning of an applicable Tax treaty or convention between the United States and such foreign country), or otherwise been subject to taxation in any country other than the country of its formation; and

(p) Parent has not taken, or agreed to take, any action, or has knowledge of any fact or circumstance, that could reasonably be expected to prevent the Mergers, taken together, from qualifying as a reorganization within the meaning of Section 368(a) of the Code.

Section 4.11 Compliance with Laws. Each Parent Party is in compliance in all material respects with all Laws which are applicable to their respective businesses, operations, assets and properties, except for noncompliance which would not reasonably be expected to have a Material Adverse Effect. No Parent Party has received any written notice of, or been charged with, a material violation of any such Laws.

Section 4.12 Certain Fees. Except as set forth on Section 4.12 of the Parent Disclosure Schedules, none of the Group Companies or the LMA Members or the Abacus Members shall be directly or indirectly obligated to pay or bear (e.g., by virtue of any payment by or obligation of any of the Parent Parties or any of their respective Affiliates at or at any time after the Closing) any brokerage, finder’s or other fee or commission to any broker, finder or investment banker in connection with the transactions contemplated by this Agreement based upon arrangements made by or on behalf of any of the Parent Parties or any of their respective Affiliates.

Section 4.13 SEC Filings; NASDAQ; Investment Company Act.

(a) Parent has filed with or furnished, as applicable, all forms, statements, certifications, reports and documents required to be filed or furnished by it with the SEC pursuant to the Exchange Act or the Securities Act since July 23, 2020.

(b) As of its filing date (and as of the date of any amendment), each Parent Report complied in all material respects with the applicable requirements of the Securities Act, the Exchange Act and the Sarbanes-Oxley Act, as the case may be.

 

A-1-28


Table of Contents

(c) As of their respective filing dates (or, if amended or superseded by a filing prior to the date hereof or the Closing Date, then on the date of such filing), except as may have been revised, corrected or superseded by any subsequent filing prior to the date hereof, the Parent Reports were prepared in all material respects in accordance with the requirements of the Securities Act, the Exchange Act and the Sarbanes-Oxley Act, as the case may be, and none of the Parent Reports contained any untrue statement of a material fact or omitted to state a material fact required to be stated therein or necessary to make the statements therein, in light of the circumstances under which they were made, not misleading.

(d) Except as may have been corrected by any subsequent filing prior to the date hereof, each Parent Report that is a registration statement, as amended or supplemented, if applicable, filed pursuant to the Securities Act, as of the date such registration statement or amendment became effective, did not contain any untrue statement of a material fact or omit to state any material fact required to be stated therein or necessary to make the statements therein not misleading.

(e) The issued and outstanding shares of Parent Common Stock are registered pursuant to Section 12(b) of the Exchange Act and are listed for trading on NASDAQ under the symbol “ERES.” The Parent public warrants are registered pursuant to Section 12(b) of the Exchange Act and are listed for trading on NASDAQ under the symbol “ERESW.” The Parent units are registered pursuant to Section 12(b) of the Exchange Act and are listed for trading on NASDAQ under the symbol “ERESU.” Since July 23, 2020, Parent has complied in all material respects with the applicable listing and corporate governance rules and regulations of NASDAQ, and there are no actions, suits or proceedings pending or, to the knowledge of Parent, threatened, and Parent has not received any notice from NASDAQ or the SEC regarding the revocation of such listing or otherwise regarding the delisting of the Parent Common Stock.

(f) Parent maintains disclosure controls and procedures (as defined by Rule 13a-15(e) under the Exchange Act). Such disclosure controls and procedures are reasonably designed to ensure that all material information required to be disclosed by Parent in the reports and documents that it files under the Exchange Act is recorded, processed, summarized and reported on a timely basis to the individuals responsible for the preparation of Parent’s filings with the SEC and other public disclosure documents and to make the certifications required pursuant to Sections 302 and 906 of the Sarbanes-Oxley Act. Parent maintains effective internal control over financial reporting (as defined in Rule 13a-15(f) under the Exchange Act).

(g) Parent is in compliance in all material respects with the provisions of Sarbanes-Oxley Act and the provisions of the Exchange Act and the Securities Act relating thereto, which under the terms of such provisions and applicable SEC guidance (including the dates by which such compliance is required) have become applicable to Parent.

(h) Parent is not, and immediately following the Closing will not be, an “investment company” or a Person directly or indirectly “controlled” by or acting on behalf of an “investment company,” in each case within the meaning of the Investment Company Act. Parent constitutes an “emerging growth company” within the meaning of the JOBS Act and will remain an “emerging growth company” immediately following the Closing.

Section 4.14 Information Supplied. None of the information supplied or to be supplied by any Parent Party for inclusion or incorporation by reference in the Proxy Statement will, at the date the Proxy Statement is first mailed or at the time of the Parent Common Stockholders Meeting, contain any untrue statement of a material fact or omit to state any material fact required to be stated therein or necessary in order to make the statements therein, in light of the circumstances under which they are made, not misleading (subject to the qualifications and limitations set forth in the materials provided by Parent or that are included in the Proxy Statement). Notwithstanding the foregoing, no Parent Party makes any representation, warranty or covenant with respect to (a) statements made or incorporated by reference therein based on information supplied by, or on behalf of, the Group Companies for inclusion or incorporation by reference in the Proxy Statement, or (b) any projections or forecasts included in the Proxy Statement.

 

A-1-29


Table of Contents

Section 4.15 Board Approval; Stockholder Vote. The board of directors or similar governing body of each Parent Party, as applicable (including any required committee or subgroup of the board of directors or similar governing body of such Parent Party, as applicable) has, as of the date of this Agreement, unanimously (a) approved and declared the advisability of this Agreement and the Ancillary Agreements and the consummation of the transactions contemplated hereby and thereby, and (b) determined that the consummation of the transactions contemplated hereby and thereby are in the best interests of such Parent Party and the stockholders or members of such Parent Party, as applicable. Other than the approval of the Transaction Proposals by the Parent Stockholders, no other corporate or limited liability company proceedings on the part of any Parent Party are necessary to approve the consummation of the transactions contemplated hereby.

Section 4.16 Trust Account.

(a) As of the date hereof, Parent has $97,939,800.60 (the “Trust Amount”) in the account established by Parent for the benefit of its Public Stockholders (the “Trust Account”), with such funds held in cash in trust by Continental Stock Transfer & Trust Company (the “Trustee”) pursuant to the Investment Management Trust Agreement, dated as of July 21, 2020, by and between Parent and the Trustee (the “Trust Agreement”). Other than pursuant to the Trust Agreement, the obligations of Parent under this Agreement are not subject to any conditions, consents, approvals, notices or other requirements regarding Parent’s, its Affiliates’ or any other Person’s ability to obtain financing for the consummation of the transactions contemplated hereby.

(b) The Trust Agreement has been duly approved by the Parent’s Board of Directors, complies with applicable Law, and has not been amended or modified, is valid and in full force and effect and is enforceable in accordance with its terms, subject to applicable bankruptcy, insolvency, fraudulent conveyance, reorganization, moratorium and other similar Laws affecting the enforceability of creditors’ rights generally and subject, as to enforceability, to general equitable principles and the discretion of courts in granting equitable remedies. There are no separate Contracts, side letters or other understandings (whether written or unwritten, express or implied) (i) between Parent and the Trustee that would cause the description of the Trust Agreement in the Parent Reports to be inaccurate in any material respect, or (ii) to Parent’s knowledge, that would entitle any Person (other than stockholders of Parent holding Parent Common Stock sold in Parent’s initial public offering who shall have elected to redeem their shares of Parent Common Stock pursuant to Parent’s Organizational Documents and otherwise with respect to deferred underwriting commissions) to any portion of the proceeds in the Trust Account. Prior to the Closing, none of the funds held in the Trust Account may be released except (A) to pay income and franchise Taxes from any interest income earned in the Trust Account, (B) to pay working capital related costs and (C) to redeem Parent Common Stock in accordance with the provisions of Parent’s Organizational Documents. There are no Actions pending or, to Parent’s knowledge, threatened with respect to the Trust Account.

Section 4.17 Affiliate Transactions. Except as described in the Parent Reports, there are no material transactions, agreements, arrangements or understandings between any Parent Party, on the one hand, and any director, officer, employee, stockholder, warrant holder or Affiliate of such Parent Party.

Section 4.18 Independent Investigation; No Reliance. The Parent Parties have conducted their own independent investigation, verification, review and analysis of the business, operations, assets, liabilities, results of operations, financial condition, technology and prospects of the Group Companies, which investigation, review and analysis was conducted by the Parent Parties and their respective Affiliates and, to the extent the Parent Parties deemed appropriate, by the Representatives of the Parent Parties. Each Parent Party acknowledges that it and its Representatives have been provided access to the personnel, properties, premises and records of the Group Companies for such purpose. In entering into this Agreement, each Parent Party acknowledges that it has relied solely upon the aforementioned investigation, review and analysis and not on any factual representations or opinions of the Companies or any of the Companies’

 

A-1-30


Table of Contents

Representatives (except the specific representations and warranties of the Companies expressly set forth in Article III of this Agreement or in any certificate delivered by either of the Companies pursuant to this Agreement), and each Parent Party acknowledges and agrees, to the fullest extent permitted by Law, that: (a) neither the Companies nor any of their managers, directors, officers, equityholders, members, employees, Affiliates, controlling Persons, agents, advisors or Representatives makes or has made any oral or written representation or warranty, either express or implied, as to the accuracy or completeness of (i) any of the information set forth the due diligence materials, or (ii) the pro-forma financial information, projections or other forward-looking statements of the Group Companies, in each case in expectation or furtherance of the transactions contemplated by this Agreement; and (b) neither the Group Companies nor any of their managers, directors, officers, employees, equityholders, members, Affiliates, controlling Persons, agents, advisors, Representatives or any other Person shall have any liability or responsibility whatsoever to any of the Parent Parties or their respective directors, officers, managers, members, employees, Affiliates, controlling Persons, agents or Representatives on any basis (including in contract or tort, under federal or state securities Laws or otherwise) based upon any information provided or made available, or statements made (including set forth in management summaries relating to the Companies provided to the Parent Parties, in materials furnished in the Companies’ data site (virtual or otherwise), in presentations by either of the Companies’ management or otherwise), to any of the Parent Parties or their respective directors, officers, managers, members, employees, Affiliates, controlling Persons, advisors, agents or Representatives (or any omissions therefrom), unless, in each case, to the extent any such information is also subject to disclosure under this Agreement or the Company Disclosure Schedules.

Section 4.19 Employees and Employee Benefits. No Parent Party or any subsidiary has ever employed any employees and the Parent Parties have no unsatisfied material liability with respect to any employee. The Parent Parties do not currently maintain or have any direct liability under any employee benefit plan.

Section 4.20 Valid Issuance. The shares of Parent Common Stock issuable as Stock Consideration, when issued, sold and delivered in accordance with the terms of this Agreement, will be duly authorized and validly issued, fully paid and nonassessable and will be issued free and clear of any Liens (other than such Liens as created by Parent’s Organizational Documents or applicable securities Laws) and any preemptive rights.

Section 4.21 No Regulatory Impediments. There are no facts or circumstances related to the identity, financial condition, jurisdiction of domicile or regulatory status of any Parent Party or any of their respective Affiliates that, to the knowledge of Parent, would reasonably be expected to materially impair or delay the ability to obtain the consents, approvals, authorizations and waivers that are the subject of Section 6.1(f) or to execute or perform its or the other Parent Parties’ obligations under this Agreement or the Ancillary Agreements, including the consummation of the Transactions. As of the date of this Agreement, neither Parent nor any of its Affiliates has received written notification or, to the knowledge of Parent, oral notice or communication from any Governmental Entity that such Governmental Entity would oppose the Transactions or refuse to grant or issue its consent or approval, if required, with respect to the Transactions.

Section 4.22 No Additional Representations or Warranties. Except as expressly provided in this Article IV (as modified by the Parent Disclosure Schedules), none of the Parent Parties, nor any of their respective directors, managers, officers, employees, equityholders, partners, members or representatives has made, or is making, any representation or warranty whatsoever (whether express or implied) to the Companies or their Affiliates and no such party shall be liable in respect of the accuracy or completeness of any information provided or made available to the Companies or their Affiliates. Without limiting the foregoing, the Companies acknowledge that their advisors have made their own investigation of the Parent Parties.

 

A-1-31


Table of Contents

ARTICLE V

COVENANTS

Section 5.1 Interim Operations of the Companies. Each of the Companies agrees that, during the period from the date of this Agreement to the earlier of (x) termination of this Agreement in accordance with Section 8.1, and (y) Closing, except as (i) otherwise contemplated by this Agreement or any Ancillary Agreement, (ii) required by applicable Laws (including COVID-19 Measures), (iii) described in Section 5.1 of the Company Disclosure Schedules or (iv) consented to by Parent (which consent shall not be unreasonably withheld, conditioned or delayed by Parent):

(a) each of the Companies shall, and shall cause its Subsidiaries to, conduct its business in the Ordinary Course in all material respects and, to the extent consistent with the foregoing, use its commercially reasonable efforts to (i) preserve intact its present business organization, (ii) keep available the services of its officers and key employees and (iii) maintain existing relationships with its Material Customers, Material Suppliers and other material business relationships with it; and

(b) each of the Companies shall not, and shall cause each of its Subsidiaries not to, effect any of the following:

(i) make any change in or amendment to its Organizational Documents (other than in accordance with this Agreement, including the Redomestication);

(ii) make any change in or amendment to any of its compliance programs or procedures;

(iii) issue or sell, or authorize to issue or sell, any membership interests, shares of its capital stock or any other ownership interests, as applicable, or issue or sell, or authorize to issue or sell, any securities convertible into or exchangeable for, or options, warrants or rights to purchase or subscribe for, or enter into any Contract with respect to the issuance or sale of, any shares of its membership interests, capital stock or any other ownership interests, as applicable;

(iv) split, combine, redeem or reclassify, or purchase or otherwise acquire, any membership interests, shares of its capital stock or any other ownership interests, as applicable;

(v) sell, lease, license, permit to lapse, transfer, abandon or otherwise dispose of any of its properties or assets (including any Company Owned Intellectual Property) that are material to its business, other than (A) pursuant to Company Material Contracts to which any of the Group Companies are a party that are in effect as of the date of this Agreement, (B) non-exclusive licenses of Company Owned Intellectual Property granted in the Ordinary Course, or (C) sales or other dispositions for fair consideration in the Ordinary Course;

(vi) amend in any adverse respect or terminate any Company Material Contract or Lease;

(vii) (A) incur any Indebtedness in excess of $500,000, other than short-term Indebtedness or letters of credit incurred in the Ordinary Course or borrowings under existing credit facilities, or (B) make any loans or advances to any other Person;

(viii) except as required under the terms of any Company Benefit Plan set forth on Section 3.17(a) of the Company Disclosure Schedules, in each case, in effect as of the date hereof (A) pay, announce, promise or grant, whether orally or in writing, to any employee, officer, director or independent contractor of the Group Companies, any increase in compensation or benefits, except Ordinary Course annual or merit salary increases, (B) adopt or establish any new compensation or benefit plans or arrangements, or amend or terminate, or agree to amend or terminate, any existing Company Benefit Plans (other than amendments to group welfare plans made in the Ordinary Course in conjunction with annual renewals of group welfare benefits), (C) accelerate the time of payment, vesting or funding of any compensation or benefits under any Company Benefit Plan (including any plan or arrangement that would be a Company Benefit Plan if it was in effect on the date hereof), (D) terminate (other than for cause), furlough or temporarily lay off the employment or service of any employee or independent contractor whose total annual base compensation

 

A-1-32


Table of Contents

exceeds $250,000, or (E) hire any or engage employee or independent contractor whose total annual base compensation exceeds $250,000;

(ix) (a) make, change or rescind any material Tax election, (b) settle or compromise any claim, notice, audit report or assessment in respect of any material Taxes, (c) file any amended material Tax Return or claim for a material Tax refund, (d) surrender any right to claim a refund of material Taxes, (e) enter into any Tax allocation agreement, Tax sharing agreement, Tax indemnity agreement, or closing agreement related to any Tax (excluding any agreement entered into the Ordinary Course and not primarily related to Taxes), (f) fail to pay any income or other material Tax that becomes due and owing, other than Taxes being contested in good faith through appropriate proceedings, and for which adequate reserves have been established in accordance with GAAP, (g) request any Tax ruling from a competent authority or, (h) except in the Ordinary Course, consent to any extension or waiver of the statute of limitations period applicable to any material Tax claim or assessment;

(x) cancel or forgive any Indebtedness in excess of $50,000 owed to the Group Companies;

(xi) except as may be required by applicable Law or GAAP, make any material change in the financial or Tax accounting methods, principles or practices of the Group Companies (or change an annual accounting period);

(xii) unless required by applicable Laws, (i) modify, extend, terminate, negotiate, or enter into any collective bargaining agreement, works council agreement or any other Contract with any labor union, works council, or other labor organization, or (ii) recognize or certify any labor union, labor organization, works council, or other labor organization, or group of employees, as the bargaining representative for any employees of the Group Companies;

(xiii) implement or announce any “mass layoffs,” “plant closings,” reductions in force, or other actions that would reasonably be expected to trigger notice the federal Worker Adjustment and Retraining Notification Act of 1988 or any similar Law (collectively, the “WARN Act”);

(xiv) waive or release any noncompetition, nonsolicitation, nondisclosure, noninterference, nondisparagement, or other restrictive covenant obligation of any current or former employee or independent contractor with base annual compensation in excess of $200,000;

(xv) grant or otherwise create or consent to the creation of any Lien (other than a Permitted Lien) on any of its material assets or Leased Real Properties;

(xvi) declare, set aside or pay any dividend or make any other distribution to equityholders of the Companies; provided, that each of LMA and Abacus may make equity distributions in the amount in excess of their respective cash balances so long as such balances are not less than $1,000,000;

(xvii) make any material change to any of the cash management practices of the Group Companies, including materially deviating from or materially altering any of its practices, policies or procedures in paying accounts payable or collecting accounts receivable;

(xviii) waive, release, assign, settle or compromise any material rights, claims, suits, actions, audits, reviews, hearings, proceedings, investigations or litigation (whether civil, criminal, administrative or investigative) against either Company or any Company Subsidiary other than waivers, releases, assignments, settlements or compromises that do not exceed $250,000 individually or $500,000 in the aggregate;

(xix) make or incur any capital expenditures, except for capital expenditures (A) in the Ordinary Course or (B) in an amount not to exceed $1,000,000 individually or $2,500,000 in the aggregate;

(xx) buy, purchase or otherwise acquire (by merger, consolidation, acquisition of stock or assets or otherwise), directly or indirectly, any assets, securities, properties, interests or businesses, other than (A) inventory and supplies in the Ordinary Course or (B) other assets in an amount not to exceed $100,000 individually or $250,000 in the aggregate;

 

A-1-33


Table of Contents

(xxi) enter into any new line of business;

(xxii) adopt or effect a plan of complete or partial liquidation, dissolution, restructuring, recapitalization or other reorganization, other than the Mergers and the transactions contemplated hereunder;

(xxiii) fail to use commercially reasonable efforts to maintain existing insurance policies or comparable replacement policies consistent with levels maintained by the Group Companies on the date of this Agreement;

(xxiv) amend or modify any material term of, or terminate (excluding any expiration in accordance with its terms), any License set forth on Section 3.16 of the Company Disclosure Schedules;

(xxv) take any action (other than actions explicitly permitted by this Agreement) that is reasonably likely to prevent, delay or impede the consummation of the Mergers or the other transactions contemplated by this Agreement; or

(xxvi) authorize any of, or commit or agree to take any of, the foregoing actions in respect of which it is restricted by the provisions of this Section 5.1.

(c) In the event that either of the Companies is required to change or amend its written compliance programs or procedures required under applicable law, such Company shall provide a copy of the updated compliance programs or procedures to the Parent Parties within five (5) Business Days of such revision or amendment.

Section 5.2 Interim Operations of the Parent Parties. Each Parent Party agrees that, during the period from the date of this Agreement to the earlier of (x) termination of this Agreement in accordance with Section 8.1, and (y) Closing, except as (i) otherwise contemplated by this Agreement or any Ancillary Agreement, (ii) required by applicable Law (including COVID-19 Measures), (iii) described in Section 5.2 of the Parent Disclosure Schedules or (iv) consented to by the Companies (which consent shall not be unreasonably withheld, conditioned or delayed by the Companies), that such Parent Party shall not take any of the following actions:

(a) make any change in or amendment to its Organizational Documents (other than in accordance with this Agreement);

(b) other than (i) seeking and negotiating Subscription Agreements or (ii) as set forth on Section 5.2(b) of the Parent Disclosure Schedules (the “Permitted Financing”), issue or sell, or authorize to issue or sell, any membership interests, shares of its capital stock or any other ownership interests, as applicable, or issue or sell, or authorize to issue or sell, any securities convertible into or exchangeable for, or options, warrants or rights to purchase or subscribe for, or enter into any Contract with respect to the issuance or sale of, any shares of its membership interests, capital stock or any other ownership interests, as applicable;

(c) split, combine, redeem or reclassify, or purchase or otherwise acquire, any membership interests, shares of its capital stock or any other ownership interests, as applicable (other than in accordance with the Offer or the Mergers at the Closing);

(d) authorize or pay any dividends or make any distribution with respect to its outstanding shares of capital stock or other equity interests (whether in cash, assets, stock or other securities of such Parent Party) or otherwise make any payments to any stockholder of such Parent Party in their capacity as such (other than in accordance with the Offer at the Closing);

(e) sell, lease or otherwise dispose of any of its properties or assets that are material to its business;

(f) incur any Indebtedness (other than borrowings and draw-downs under Working Capital Loans in effect as of the date hereof) or guarantee any Indebtedness of another Person, issue or sell any debt securities or warrants or other rights to acquire any debt securities of either Company or any of the Company Subsidiaries or guaranty any debt securities of another Person;

 

A-1-34


Table of Contents

(g) (i) make, change or rescind any material Tax election, (ii) settle or compromise any claim, notice, audit report or assessment in respect of any material Taxes, (iii) file any amended material Tax Return or claim for a material Tax refund, (iv) surrender any right to claim a refund of material Taxes, (v) enter into any Tax allocation agreement, Tax sharing agreement, Tax indemnity agreement, or closing agreement related to any Tax (excluding any agreement entered into in the Ordinary Course and not primarily related to Taxes), (vi) fail to pay any income or other material Tax that becomes due and owing, other than Taxes being contested in good faith through appropriate proceedings, and for which adequate reserves have been established in accordance with GAAP, (vii) request any Tax ruling from a competent authority or, (viii) except in the Ordinary Course, consent to any extension or waiver of the statute of limitations period applicable to any material Tax claim or assessment;

(h) except as may be required by Law or GAAP, make any material change in the financial or Tax accounting methods, principles or practices of such Parent Party (or change an annual accounting period);

(i) take any action (other than actions explicitly permitted by this Agreement) that is reasonably likely to prevent, materially delay or impede the consummation of the Mergers or the other transactions contemplated by this Agreement;

(j) make any amendment or modification to the Trust Agreement;

(k) make or allow to be made any reduction in the Trust Amount, other than as expressly permitted by its Organizational Documents;

(l) directly or indirectly acquire, whether by merger or consolidating with, or acquiring all or substantially all of the assets of, any other Person;

(m) make any capital expenditures;

(n) enter into any new line of business;

(o) adopt or effect a plan of complete or partial liquidation, dissolution, restructuring, recapitalization or other reorganization, other than the Mergers and the transactions contemplated hereunder; or

(p) authorize any of, or commit or agree to take any of, the foregoing actions in respect of which it is restricted by the provisions of this Section 5.2.

Section 5.3 Trust Account. Upon satisfaction or waiver of the conditions set forth in Article VI and provision of notice thereof to the Trustee (which notice Parent shall provide to the Trustee in accordance with the terms of the Trust Agreement), (a) in accordance with and pursuant to the Trust Agreement, at the Closing, Parent (i) shall cause the documents, opinions and notices required to be delivered to the Trustee pursuant to the Trust Agreement to be so delivered, and (ii) shall use commercially reasonable efforts to cause the Trustee to (A) pay as and when due all amounts payable to stockholders of Parent holding shares of the Parent Common Stock sold in Parent’s initial public offering who shall have previously validly elected to redeem their shares of Parent Common Stock pursuant to Parent’s Organizational Documents, and (B) immediately thereafter, pay all remaining amounts then available in the Trust Account in accordance with this Agreement and the Trust Agreement, and (b) thereafter, the Trust Account shall terminate, except as otherwise provided therein.

Section 5.4 Commercially Reasonable Efforts; Consents.

(a) Each of the Parties shall, and shall cause their Affiliates to, cooperate, and use their respective commercially reasonable efforts to take, or cause to be taken, all action, and to do, or cause to be done, all things necessary, proper or advisable under applicable Laws to consummate the Transactions as promptly as practicable after the date hereof, including (i) obtaining all licenses, permits, clearances, consents, approvals, authorizations, qualifications and orders of Governmental Entities necessary to consummate the Transactions and (ii) seeking, negotiating and entering into Subscription Agreements. Parent shall pay 100% of the applicable filing fees due under the HSR Act in connection with the Mergers. In addition to the

 

A-1-35


Table of Contents

foregoing, the Companies agree to provide such assurances as to financial capability, resources and creditworthiness as may be reasonably requested by any third party whose consent or approval is sought in connection with the Transactions; provided, however that any costs incurred in connection with such consents shall be Company Transaction Expenses.

(b) Without limiting the generality of the foregoing, each Party will, and will cause its Affiliates to, promptly after execution of this Agreement (but in no event later than ten (10) Business Days after the date hereof) make all filings as are required under the HSR Act for the Transactions and such filings shall request early termination of any applicable waiting period under the HSR Act; provided, that in the event that the U.S. Federal Trade Commission or Antitrust Division of the U.S. Department of Justice is not accepting such filings under the HSR Act because of a government shutdown, such deadline shall be extended, if applicable, to the next Business Day following the date on which filings under the HSR Act are again accepted. Each Party will use its commercially reasonable efforts to (i) promptly furnish to the other such necessary information and reasonable assistance as the other may request in connection with its preparation of any filing under the HSR Act for the Transactions and (ii) take (and cause its Affiliates to take) other actions necessary to cause the expiration or termination of the applicable waiting periods under the HSR Act for the Transactions as soon as practicable. Each Party will promptly provide the other with copies of all written communications (and summaries of the substance of all oral communications) between each of them, any of their Affiliates or any of its or their Representatives, on the one hand, and any Governmental Entity, on the other hand, with respect to this Agreement or the Transactions. Without limiting the generality of the foregoing, and subject to applicable Law, each of the Group Companies and Parent Parties will, and will cause their Affiliates to: (A) promptly notify the other Parties of any written communication made to or received by them, as the case may be, from any Governmental Entity regarding the Transactions; (B) permit each other to review in advance any proposed written communication to any such Governmental Entity regarding the Transactions and incorporate reasonable comments thereto; (C) not agree to participate in any substantive meeting or discussion with any such Governmental Entity in respect of any filing, investigation or inquiry concerning this Agreement or the Transactions unless, to the extent reasonably practicable, it consults with the other Party in advance and, to the extent permitted by such Governmental Entity, gives the other Party the opportunity to attend; (D) not agree to extend any waiting period under the HSR Act or enter into any agreement with any Governmental Entity not to consummate the Transactions, except with the prior written consent of the other Parties (such consent not to be unreasonably withheld, conditioned or delayed); and (E) furnish each other with copies of all correspondence, filings (except for filings made under the HSR Act) and written communications between such Party and their Affiliates and their respective agents, on one hand, and any such Governmental Entity, on the other hand, in each case, with respect to this Agreement and the Transactions. Notwithstanding anything to the contrary contained in this Agreement, nothing in this Section 5.4 or otherwise in this Agreement shall require any Party or any of its Affiliates to offer, propose, negotiate, agree to, consent to or effect (A) the sale, divestiture, transfer, license or other disposal of, or hold separate with respect to, any entities, assets, businesses or interests of any Party or its Affiliates, (B) the creation, termination, amendment or assignment of commercial relationships, agreements, licenses or contractual rights or obligations, (C) conduct of business restrictions, including restrictions on any Party’s or its Affiliates’ ability to manage, operate or own any entities, assets, businesses or interests, (D) any other change or restructuring of any entities, assets, businesses or interests, or of any Party or its Affiliates or (E) any other remedy, condition, undertaking or commitment of any kind. No Party shall, or shall permit its Affiliates to, take any of the actions described in the foregoing sentence without each other Party’s prior written consent. No Party or any of its Affiliates shall be required to contest, resist, defend against or appeal any Action, whether judicial or administrative, challenging or seeking to prevent, prohibit, delay or declare unlawful this Agreement or any of the Transactions.

(c) No Party shall take any action that would reasonably be expected to materially adversely affect or materially delay the clearance, consent, approval or authorization of any Governmental Entity of the Transactions.

 

A-1-36


Table of Contents

Section 5.5 Public Announcements. None of the Parties shall, and each Party shall cause its Affiliates not to, make or issue any public announcement or press release to the general public with respect to this Agreement or the transactions contemplated by this Agreement without the prior written consent of the other Parties, which consent shall not be unreasonably withheld, conditioned or delayed; provided, that no such consent or prior notice shall be required in connection with any public announcement or press release the content of which is consistent with that of any prior or contemporaneous public announcement or press release by any Party in compliance with this Section 5.5. Nothing in this Section 5.5 shall limit any Party from making any announcements, statements or acknowledgments that such Party is required by applicable Law or the requirements of any national securities exchange to make, issue or release; provided, that, to the extent practicable, the Party making such announcement, statement or acknowledgment shall provide such announcement, statement or acknowledgment to the other Parties prior to release and consider in good faith any comments from such other Parties.

Section 5.6 Access to Information; Confidentiality.

(a) From the date hereof until the earlier of the termination of this Agreement in accordance with its terms and Closing, upon reasonable advance notice, each of the Companies shall, and shall cause each of its Subsidiaries to, provide to Parent Parties and their representatives during normal business hours reasonable access to all employee, facilities, books and records of the Group Companies reasonably requested by Parent; provided that (a) such access shall be at the risk of Parent Parties and their representatives, (b) such access shall occur in such a manner as each Company reasonably determines to be appropriate to protect the confidentiality of the transactions contemplated by this Agreement and (c) nothing herein shall require the Companies to provide access to, or to disclose any information to, the Parent Parties or any of their representatives if such access or disclosure, in the good faith reasonable belief of each Company, (i) would cause significant competitive harm to any Group Company if the transactions contemplated by this Agreement are not consummated, (ii) would waive any legal privilege or (iii) would be in violation of applicable laws or regulations of any Governmental Entity (including the HSR Act and any other applicable Laws). For the avoidance of doubt, neither Company shall be obligated under this Section 5.6(a) to permit the Parent Parties or any of their representatives to conduct any invasive, intrusive or subsurface sampling or testing of any media at either Company’s properties or facilities. All of such information provided to the Parent Parties shall be treated as confidential information pursuant to the terms of the Transaction Confidentiality Agreement, the provisions and restrictions of which are by this reference hereby incorporated herein.

(b) From the date hereof until the earlier of the termination of this Agreement in accordance with its terms and Closing, upon reasonable advance notice, Parent shall provide to the Companies and their representatives during normal business hours reasonable access to all employee, facilities, books and records of Parent reasonably requested by the Companies; provided that (a) such access shall be at the risk of the Companies and their representatives, (b) such access shall occur in such a manner as Parent reasonably determines to be appropriate to protect the confidentiality of the transactions contemplated by this Agreement and (c) nothing herein shall require Parent to provide access to, or to disclose any information to, the Companies or any of their representatives if such access or disclosure, in the good faith reasonable belief of Parent, (i) would cause significant competitive harm to Parent if the transactions contemplated by this Agreement are not consummated, (ii) would waive any legal privilege or (iii) would be in violation of applicable laws or regulations of any Governmental Entity (including the HSR Act and any other applicable Laws). For the avoidance of doubt, Parent shall not be obligated under this Section 5.6(b) to permit the Companies or any of their representatives to conduct any invasive, intrusive or subsurface sampling or testing of any media at Parent’s properties or facilities. All of such information provided to the Companies shall be treated as confidential information pursuant to the terms of the Transaction Confidentiality Agreement, the provisions and restrictions of which are by this reference hereby incorporated herein.

 

A-1-37


Table of Contents

Section 5.7 Tax Matters.

(a) Certain Taxes. All transfer, documentary, sales, use, value added, excise, stock transfer, stamp, recording, registration and any similar Taxes and fees (including any penalties and interest) incurred in connection with the Mergers (“Transfer Taxes”) shall be borne by the Surviving Companies. For the avoidance of doubt Transfer Taxes shall not include any federal, state, local or foreign Taxes measured by or based upon income or gains. The Parties shall cooperate in filing all necessary Tax Returns and other documentation with respect to all such Transfer Taxes.

(b) Tax Returns, Audits and Cooperation. Parent and the Companies shall cooperate fully, as and to the extent reasonably requested by the other Party, in connection with the filing of Tax Returns of the Group Companies and any audit, litigation or other proceeding with respect to Taxes of the Group Companies. Such cooperation shall include the retention and (upon the other Party’s reasonable request) the provision of records and information which are reasonably relevant to any such audit and making employees available on a mutually convenient basis to provide additional information and explanation of any material provided hereunder.

(c) FIRPTA Certificate. At or prior to the Closing, each Company shall deliver or cause to be delivered to Parent (i) a certificate of each Company certifying that each Company is not, and has not been, a “United States real property holding corporation, ” within the meaning of Section 897 of the Code, during the applicable period specified in Section 897(c)(1)(A)(ii) of the Code and (ii) a form of notice to the IRS prepared in accordance with the requirements of Treasury Regulation Section 1.897-2(h)(2) (together, the “FIRPTA Certificate”).

(d) Tax Treatment. Each of the Parties intends that each Merger shall qualify as a “reorganization” within the meaning of Section 368(a) of the Code, and that this Agreement be, and hereby is, adopted as a “plan of reorganization” for the purposes of Sections 354, 361 and 368 of the Code and Treasury Regulations Section 1.368-2(g). The Parties agree to report for all Tax purposes in a manner consistent with, and not otherwise take any U.S. federal income Tax position inconsistent with, this Section 5.7(d) unless otherwise required by a change in applicable Law, or as required pursuant to a “determination” within the meaning of Section 1313 of the Code. Except as required by applicable Law, the Parties shall not take any action, or fail to take any action, that could reasonably be expected to prevent the Mergers from qualifying as a “reorganization” within the meaning of Section 368(a) of the Code.

(e) Tax Opinions. Each of Parent and the Companies shall cooperate and use their respective commercially reasonable efforts to obtain at their sole expense any Tax opinions required by the SEC to be filed with the SEC in connection with the Proxy Statement, including by delivering customary representation letters to applicable counsel.

Section 5.8 Directors and Officers Indemnification.

(a) Parent agrees to cause each Surviving Company to ensure, and each Surviving Company immediately following the Closing agrees to ensure, that all rights to indemnification now existing in favor of any individual who, at or prior to the Effective Time, was a director, officer or manager of any Group Company (collectively, with such individual’s heirs, executors or administrators, the “Indemnified Persons”) solely to the extent as provided in the respective governing documents and indemnification agreements to which the Group Company is a party or bound, shall survive the Mergers and shall continue in full force and effect for a period of not less than six (6) years from the Effective Time and indemnification agreements and the provisions with respect to indemnification and limitations on liability set forth in such governing documents shall not be amended, repealed or otherwise modified in any manner that would adversely affect the rights of the Indemnified Persons thereunder; provided, that in the event any claim or claims are asserted or made within such six (6) year period, all rights to indemnification in respect of any such claim or claims shall continue until final disposition of any and all such claims. Neither Parent nor the Surviving Companies shall settle, compromise or consent to the entry of judgment in any action, proceeding or investigation or threatened action, proceeding or investigation without the written consent of such Indemnified Person.

 

A-1-38


Table of Contents

(b) Within thirty (30) days of the Closing Date, the Surviving Companies shall pay any additional premium necessary to obtain six (6) years of runoff “tail” coverage on Parent’s current policy of directors’ and officers’ liability insurance, which shall be effective for a period from the Closing through and including the date six (6) years after the Closing Date with respect to claims arising from facts or events that occurred on or before the Closing. The amount paid by the Surviving Companies under this Section 5.8(b) is referred to as the “Tail Premium.”

(c) From and after the Effective Time, the Parent Parties agree to cause the Surviving Companies, and each Surviving Company immediately following the Closing agrees, to indemnify, defend and hold harmless, as set forth as of the date hereof in the Organizational Documents of each Company and to the fullest extent permitted under applicable Law, all Indemnified Persons with respect to all acts and omissions arising out of such individuals’ services as officers or directors of any Group Company occurring prior to the Effective Time, including the execution of, and the transactions contemplated by, this Agreement. Without limitation of the foregoing, in the event any such Indemnified Person is or becomes involved, in any capacity, in any action, proceeding or investigation in connection with any matter, including the transactions contemplated by this Agreement, occurring prior to, on or after the Effective Time, each Surviving Company, from and after the Effective Time, shall pay, as incurred, such Indemnified Person’s legal and other expenses (including the cost of any investigation and preparation) incurred in connection therewith. The Surviving Companies shall pay, within thirty (30) days after any request for advancement, all expenses, including attorneys’ fees, which may be incurred by any Indemnified Person in enforcing this Section 5.8 or any action involving an Indemnified Person resulting from the transactions contemplated by this Agreement subject to an undertaking by such Indemnified Person to return such advancement if such Indemnified Person is ultimately determined to not be entitled to indemnification hereunder.

(d) Notwithstanding any other provisions hereof, the obligations of the Parent Parties and the Surviving Companies contained in this Section 5.8 shall be binding upon the successors and assigns of the Parent Parties and the Surviving Companies. In the event any of the Parent Parties or the Surviving Companies, or any of their respective successors or assigns, (i) consolidates with or merges into any other Person, or (ii) transfers all or substantially all of its properties or assets to any Person, then, and in each case, proper provision shall be made, as a condition to entering into any such transaction, so that the successors and assigns of any Parent Party or the Surviving Companies, as the case may be, are required to honor the indemnification and other obligations set forth in this Section 5.8.

(e) The obligations of the Parent Parties and the Surviving Companies under this Section 5.8 shall survive the Closing and shall not be terminated or modified in such a manner as to affect adversely any Indemnified Person to whom this Section 5.8 applies without the written consent of such affected Indemnified Person (it being expressly agreed that the Indemnified Persons to whom this Section 5.8 applies shall be third party beneficiaries of this Section 5.8, each of whom may enforce the provisions of this Section 5.8).

(f) Nothing in this Agreement is intended to, shall be construed to or shall release, waive or impair any rights to directors’ and officers’ insurance claims under any policy that is or has been in existence with respect to the Group Companies or any of their respective directors or officers, it being understood and agreed that the indemnification provided for in this Section 5.8 is not prior to or in substitution for any such claims under such policies.

Section 5.9 Proxy Statement.

(a) As promptly as practicable following the execution and delivery of this Agreement and the availability of the PCAOB Financial Statements, Parent shall, in accordance with this Section 5.9, prepare and file with the SEC a proxy statement (as amended or supplemented from time to time, the “Proxy Statement”) for the purpose of soliciting proxies from the Parent Stockholders for the Transaction Proposals. Each of Parent and the Companies shall use its reasonable best efforts to cause the Proxy Statement to comply with the rules and regulations promulgated by the SEC. Parent shall pay all of the fees in connection with the preparation, filing and mailing of the Proxy Statement. Each of Parent and the

 

A-1-39


Table of Contents

Companies shall furnish all information concerning it as may reasonably be requested by the other Party in connection with such actions and the preparation of the Proxy Statement.

(b) Without limitation, in the Proxy Statement, Parent shall (i) solicit proxies from holders of Parent Common Stock and Parent Class B Stock to vote at the Parent Common Stockholders Meeting in favor of (A) the adoption of this Agreement and the approval of the transactions contemplated hereby pursuant to Section 251 of the DGCL, (B) the issuance of Parent Common Stock issuable pursuant to this Agreement at the Effective Time, (C) the adoption of an Omnibus Incentive Plan to be negotiated between the Parties prior to Closing (the “Omnibus Incentive Plan”), (D) approval of the A&R Charter and each change to the A&R Charter that is required to be separately approved, and (E) any other proposals the Parties deem necessary or desirable to consummate the transactions contemplated hereby (collectively, the “Transaction Proposals”), and (ii) file with the SEC financial and other information about the transactions contemplated hereby in accordance with the Exchange Act. The Proxy Statement will comply as to form and substance with the applicable requirements of the Exchange Act and the rules and regulations thereunder. Each Company shall furnish all information concerning it and its Affiliates to Parent, and provide such other assistance, as may be reasonably requested in connection with the preparation, filing and distribution of the Proxy Statement, and the Proxy Statement shall include all information reasonably requested by the Companies to be included therein. Without limiting the generality of the foregoing, the Companies shall reasonably cooperate with Parent in connection with Parent’s preparation for inclusion in the Proxy Statement of pro forma financial statements that comply with the requirements of Regulation S-X under the rules and regulations of the SEC (as interpreted by the staff of the SEC) to the extent such pro forma financial statements are required by the Proxy Statement. Each of the Companies and Parent shall promptly notify the other upon the receipt of any comments from the SEC or any request from the SEC for amendments or supplements to the Proxy Statement and shall provide the other with copies of all correspondence between it and its Representatives, on the one hand, and the SEC, on the other hand. Each of the Companies and Parent shall use its reasonable best efforts to respond as promptly as reasonably practicable to any comments from the SEC with respect to the Proxy Statement.

(c) Prior to filing with the SEC, Parent will make available to the Companies drafts of the Proxy Statement, and any material amendment or supplement to the Proxy Statement and will provide the Companies with a reasonable opportunity to comment on such drafts, shall consider such comments in good faith and shall accept all reasonable additions, deletions or changes suggested by the Companies in connection therewith. Parent shall provide written notice (email permitted) to the Companies upon filing any such documents with the SEC (including response to any comments from the SEC with respect thereto). Parent will advise the Companies promptly after receipt of notice thereof, of (i) the time when the Proxy Statement has been filed, (ii) receipt of oral or written notification of the completion of the review of the Proxy Statement by the SEC, (iii) the filing of any supplement or amendment to the Proxy Statement, (iv) any request by the SEC for amendment of the Proxy Statement, (v) any comments from the SEC relating to the Proxy Statement and responses thereto, or (vi) requests by the SEC for additional information. Parent shall promptly respond to any SEC comments on the Proxy Statement and shall use its reasonable best efforts to have the Proxy Statement cleared by the SEC under the Exchange Act as soon after filing as practicable; provided, that prior to responding to any material requests or comments from the SEC, Parent will make available to the Companies drafts of any such response and provide the Companies with a reasonable opportunity to comment on such drafts.

(d) If at any time prior to the Parent Common Stockholder Meeting there shall be discovered any information that should be set forth in an amendment or supplement to the Proxy Statement so that the Proxy Statement would not include any misstatement of a material fact or omit to state any material fact necessary to make the statements therein, in light of the circumstances under which they were made, not misleading, Parent shall, at its sole expense, promptly transmit to its stockholders an amendment or supplement to the Proxy Statement containing such information. If, at any time prior to the Effective Time, either Company discovers any information, event or circumstance relating to the Group Companies or any of their respective Affiliates, officers, directors or employees that should be set forth in an amendment or a

 

A-1-40


Table of Contents

supplement to the Proxy Statement so that the Proxy Statement would not include any misstatement of a material fact or omit to state any material fact necessary to make the statements therein, in light of the circumstances under which they were made, not misleading, then such Company shall promptly inform Parent of such information, event or circumstance.

(e) Parent shall timely make all necessary filings with respect to the transactions contemplated hereby under the Securities Act, the Exchange Act and applicable “blue sky” laws and any rules and regulations thereunder.

(f) Each Company shall use its commercially reasonable efforts to promptly provide Parent with all information concerning the Group Companies reasonably requested by Parent for inclusion in the Proxy Statement and any amendment or supplement to the Proxy Statement (if any). Each Company shall cause the officers and employees of the Group Companies to be reasonably available to Parent and its counsel in connection with the drafting of the Proxy Statement and responding in a timely manner to comments on the Proxy Statement from the SEC.

(g) Parent shall not terminate or withdraw the Offer other than in connection with the valid termination of this Agreement in accordance with Article VIII. Parent shall extend the Offer for any period required by any rule, regulation, interpretation or position of the SEC, NASDAQ or the respective staff thereof that is applicable to the Offer. Nothing in this Section 5.9(g) shall (i) impose any obligation on Parent to extend the Offer beyond the Outside Date, or (ii) be deemed to impair, limit or otherwise restrict in any manner the right of Parent to terminate this Agreement in accordance with Article VIII.

(h) Parent shall use its reasonable best efforts to (i) cause the shares of Parent Common Stock to be issued to the Company Members as provided in Article II to be approved for listing on NASDAQ upon issuance, and (ii) make all necessary and appropriate filings with NASDAQ and undertake all other steps reasonably required prior to the Closing Date to effect such listing.

Section 5.10 Parent Common Stockholder Meeting.

(a) Parent shall, as promptly as practicable, establish a record date (which date shall be mutually agreed with the Companies) and, as soon as practicable following the Proxy Statement being cleared by the SEC, duly call, give notice of, convene and hold a meeting of Parent’s stockholders (the “Parent Common Stockholders Meeting”); provided that Parent may postpone or adjourn the Parent Common Stockholders Meeting on one or more occasions (i) to solicit additional proxies for the purpose of obtaining the Parent Stockholder Approval, (ii) for the absence of a quorum and (iii) to allow reasonable additional time for the filing or mailing of any supplemental or amended disclosure that Parent has determined in good faith after consultation with outside legal counsel is required under applicable Law and for such supplemental or amended disclosure to be disseminated and reviewed by Parent Stockholders prior to the Parent Common Stockholders Meeting; provided, that, without the consent of each Company, the Parent Common Stockholders Meeting (x) may not be adjourned to a date that is more than 15 days after the date for which the Parent Common Stockholders Meeting was originally scheduled (excluding any adjournments required by applicable Law) and (y) shall not be held later than three (3) Business Days prior to the Outside Date.

(b) Parent shall, through its board of directors, recommend to its stockholders that they vote in favor of the Transaction Proposals (the “Parent Board Recommendation”) and Parent shall include the Parent Board Recommendation in the Proxy Statement. Except as required by applicable Law (including Delaware law relating to fiduciary duties, upon the receipt of advice of outside counsel), the board of directors of Parent shall not (and no committee or subgroup thereof shall) change, withdraw, withhold, qualify or modify, or publicly propose to change, withdraw, withhold, qualify or modify, the Parent Board Recommendation (a “Change in Recommendation”). Parent shall promptly, but in any event no later than within one (1) Business Day, notify the Companies in writing of any final determination to make a Change in Recommendation.

Section 5.11 Requisite Company Approvals. Upon the terms set forth in this Agreement and the Ancillary Agreements, each Company shall obtain promptly after the execution of this Agreement, and in any event

 

A-1-41


Table of Contents

no later than the Requisite Company Approvals Deadline, the Requisite Company Approvals. The Requisite Company Approvals shall be irrevocable with respect to all LMA Interests and Abacus Interests owned beneficially or of record by each of the LMA Members and Abacus Members, respectively, or as to which such LMA Members or Abacus Members, as the case may be, have, directly or indirectly, the right to vote or direct the voting thereof.

Section 5.12 Section 16 of the Exchange Act. Prior to the Closing, the board of directors of Parent, or an appropriate committee of non-employee directors thereof, shall adopt a resolution consistent with the interpretive guidance of the SEC so that the acquisition of Parent Common Stock pursuant to this Agreement by any officer or director of the Group Companies who is expected to become a “covered person” of Parent for purposes of Section 16 of the Exchange Act and the rules and regulations thereunder (“Section 16”) shall be an exempt transaction for purposes of Section  16.

Section 5.13 Nonsolicitation.

(a) From the date of this Agreement until the earlier of (i) the Effective Time or (ii) the date on which this Agreement is terminated in accordance with Article VIII, other than in connection with the transactions contemplated hereby, each Parent Party agrees that it will not, and will not authorize or (to the extent within its control) permit any of its Subsidiaries or any of its or its Subsidiaries’ directors, officers, employees, agents or representatives (including investment bankers, attorneys and accountants), in each case in such directors’, officers’, employees’, agents’ or representatives’ capacity in such role with the applicable Parent Party, to, directly or indirectly, (i) knowingly encourage, initiate, solicit or facilitate, offer or make any offers or proposals related to a Business Combination, (ii) enter into, engage in or continue any discussions or negotiations with respect to any Business Combination with, or provide any non-public information, data or access to employees to, any Person that has made, or that is considering making, a proposal with respect to a Business Combination, or (iii) enter into any agreement (whether or not binding) relating to a Business Combination. Each Parent Party shall promptly notify the Companies of any submissions, proposals or offers made with respect to a Business Combination as soon as practicable, but in any event no later than two (2) Business Days, following such Parent Party’s awareness thereof.

(b) From the date of this Agreement until the earlier of (i) the Effective Time or (ii) the date on which this Agreement is terminated in accordance with Article 8, each Company agrees that it will not, and will not authorize or (to the extent within its control) permit any of its Affiliates, directors, officers, employees, agents or representatives (including investment bankers, attorneys and accountants) to, directly or indirectly, (A) knowingly encourage, initiate, solicit, or facilitate any inquiries regarding or the making of offers or proposals that constitute an Acquisition Proposal (except as otherwise required by Law), (B) engage in any discussions or negotiations with respect to an Acquisition Proposal with, or provide any non-public information or data to, any Person that has made, or informs the Companies that it is considering making, an Acquisition Proposal, or (C) enter into any agreement (whether or not binding) relating to an Acquisition Proposal. The Company shall give notice of any Acquisition Proposal to Parent as soon as practicable, but in any event no later than two (2) Business Days, following its awareness thereof. For purposes of this Agreement, “Acquisition Proposal” means any contract, proposal, offer or indication of interest in any form, written or oral, relating to any transaction or series of related transactions (other than transactions with the Parent Parties) involving any acquisition, merger, amalgamation, share exchange, recapitalization, consolidation, liquidation or dissolution involving acquisition of all or any material portion of either Company or either of their businesses or assets or any material portion of either Company’s capital stock or other ownership interests.

Section 5.14 Termination of Agreements. Each Company shall take all actions necessary to terminate each agreement between each Company, on the one hand, and any officer or director of either Company or any entity controlled by any such officer or director, on the other hand, at or prior to the Effective Time, in a manner such that no Group Company has any liability or obligation following the Effective Time pursuant to such agreements.

 

A-1-42


Table of Contents

Section 5.15 Elections and Other Matters. From and after the Closing Date, each Parent Party shall not, and shall cause the Group Companies not to, make, cause or permit to be made any Tax election or adopt or change any method of accounting, in each case that has retroactive effect to any Pre-Closing Tax Period of the Company or any Company Subsidiary.

Section 5.16 PCAOB Financial Statements. Each Company agrees to use commercially reasonable efforts to provide Parent, as promptly as practicable, audited financial statements (audited to the standards of the U.S. Public Company Accounting Oversight Board), including consolidated balance sheets, statements of operations, statements of cash flows, and statements of stockholders equity of each Company as of and for the years ended December 31, 2021 and 2020, in each case, prepared in accordance with GAAP (and not materially different than GAAP) (the “PCAOB Financial Statements”).

Section 5.17 Omnibus Incentive Plan. Prior to the Closing Date, Parent shall adopt, and submit for stockholder approval at the Parent Common Stockholders Meeting the Omnibus Incentive Plan.

Section 5.18 A&R Registration Rights Agreement. At the Closing, Parent, each Company and each of the Company Members shall enter into an amended and restated registration rights agreement substantially in the form attached hereto as Exhibit F (the “A&R Registration Rights Agreement”).

Section 5.19 Governing Documents. In connection with the consummation of the Transactions, Parent shall adopt the A&R Bylaws and the A&R Charter.

Section 5.20 Conversion to Delaware LLC. At least five (5) Business Days prior to the Closing Date, each Company shall convert from a Florida limited liability company to a Delaware limited liability company (the “Redomestication”) in a transaction that is intended to be treated as a reorganization under Section 368(a)(1)(F) of the Code. Each Company shall provide Parent reasonable time to review all documents necessary to effectuate the Redomestication, and all such documents used in the Redomestication shall be in a form reasonably acceptable to Parent.

Section 5.21 Warrant Pool. At the Closing, (a) ERES Sponsor shall forfeit one million and seven-hundred and eighty thousand (1,780,000) Parent private warrants and (b) Parent shall issue an equal number of new warrants, with terms substantially similar to the forfeited Parent private warrants that are exercisable for Parent Common Stock, to an entity designated by the Companies in writing to be allocated among the Company Members and existing and future employees of the Companies.

Section 5.22 Certain Notices from Parent to Companies. Parent agrees that, during the period from the date of this Agreement to the earlier of (x) termination of this Agreement in accordance with Article VIII, and (y) Closing, Parent shall provide to the Companies notice of (a) each claim, suit, action or proceeding brought or threatened against any of the Parent Parties or ERES Sponsor related to this Agreement, any of the Ancillary Agreements, any of the transactions contemplated by this Agreement, the Offer or the Parent Common Stockholders Meeting within two (2) Business Days of first becoming aware thereof and shall provide a true and complete copy of any related complaint as soon as reasonably available and (b) any proxy contest related to the Parent Common Stockholders Meeting.

ARTICLE VI

CONDITIONS TO OBLIGATIONS OF THE PARTIES

Section 6.1 Conditions to Each Partys Obligations. The respective obligation of each Party to consummate the transactions contemplated by this Agreement is subject to the satisfaction (or written waiver by such Party) at or prior to the Closing of the following conditions:

(a) No Injunction. There will be no effective Order of any nature prohibiting or preventing the consummation of the Transactions and no Law shall have been adopted, enacted or promulgated that makes consummation of the Transactions illegal or otherwise prohibited;

 

A-1-43


Table of Contents

(b) HSR Act. All waiting periods (and any extensions thereof) applicable to the Transactions under the HSR Act, and any commitments or agreements (including timing agreements) with any Governmental Entity not to consummate the Transactions before a certain date, shall have expired or been terminated;

(c) Completion of Offer. The Offer shall have been completed in accordance with the terms hereof and the Proxy Statement;

(d) Requisite Company Approvals. The Requisite Company Approvals shall have been obtained;

(e) Parent Stockholder Approval. The Parent Stockholder Approval shall have been obtained;

(f) Regulatory Approvals. (i) The Parent shall have received the approval of the Florida Office of Insurance Regulation with respect to the change of control of Abacus contemplated by the transactions under this Agreement without any Burdensome Condition and (ii) Abacus shall have been relicensed as a life settlement provider by the California Department of Insurance as a result of the change of control of Abacus contemplated by the transactions under this Agreement, or the California Department of Insurance shall have otherwise approved the change of control of Abacus contemplated by the transactions under this Agreement, in either case without any Burdensome Condition.

(g) Net Tangible Assets. After giving effect to the Transactions, Parent shall have at least $5,000,001 of net tangible assets (as determined in accordance with Rule 3a51-1(g)(1) of the Exchange Act) immediately after the Effective Time; and

(h) NASDAQ. The Parent Common Stock to be issued in the Mergers shall have been approved for listing on NASDAQ, subject only to official notice of issuance thereof.

Section 6.2 Conditions to Obligations of the Companies. The obligations of the Companies to consummate the transactions contemplated by this Agreement are further subject to the satisfaction (or written waiver by the Companies) at or prior to the Closing of the following conditions:

(a) Representations and Warranties. (i) The representations and warranties of the Parent Parties contained in Article IV (other than the Parent Fundamental Representations) shall be true and correct as of the Closing Date as if made at and as of such date (except for representations and warranties that speak as of a specific date prior to the Closing Date, in which case such representations and warranties need only be true and correct as of such earlier date); provided, that this condition shall be deemed satisfied unless any and all inaccuracies in such representations and warranties, in the aggregate, would result in a Material Adverse Effect (ignoring for the purposes of this Section 6.2(a)(i) any qualifications by “materiality” contained in such representations or warranties) and (ii) the Parent Fundamental Representations shall be true and correct in all material respects as of the Closing Date as if made at and as of such date (except for representations and warranties that speak as of a specific date prior to the Closing Date, in which case such Parent Fundamental Representations need only be true and correct in all material respects as of such earlier date);

(b) Performance of Obligations. Each of the Parent Parties shall have performed in all material respects its obligations under this Agreement required to be performed by it at or prior to the Closing pursuant to the terms hereof;

(c) Parent Parties Officers Certificate. An authorized officer of the Parent Parties shall have executed and delivered to the Companies a certificate (the “Parent Closing Certificate”) as to compliance with the conditions set forth in Section 6.2(a) and Section 6.2(b) hereof;

(d) Transaction Proceeds. The Aggregate Transaction Proceeds, plus the Sponsor PIK Note Amount, if any, shall be equal to or greater than $1,000,000, and evidence thereof shall have been delivered to the Companies; and

(e) D&O Resignations. The directors and executive officers of Parent listed in Section 6.2(e) of the Parent Disclosure Schedules shall have been removed from their respective positions or tendered their irrevocable resignations, in each case effective as of the Effective Time.

 

A-1-44


Table of Contents

Section 6.3 Conditions to Obligations of the Parent Parties. The obligations of the Parent Parties to consummate the transactions contemplated by this Agreement are further subject to the satisfaction (or written waiver by the Parent Parties) at or prior to the Closing of the following conditions:

(a) Representations and Warranties. (i) The representations and warranties of the Companies contained in Article III (other than the Companies Fundamental Representations) shall be true and correct as of the date of this Agreement and as of Closing Date as if made at and as of such date (except for representations and warranties that speak as of a specific date prior to the Closing Date, in which case such representations and warranties need only be true and correct as of such earlier date); provided, that this condition shall be deemed satisfied unless any and all inaccuracies in such representations and warranties, in the aggregate, would result in a Material Adverse Effect (ignoring for the purposes of this Section 6.3(a) any qualifications by Material Adverse Effect or “materiality” contained in such representations or warranties) and (ii) the Companies Fundamental Representations shall be true and correct in all material respects as of the Closing Date as if made at and as of such date (except for representations and warranties that speak as of a specific date prior to the Closing Date, in which case such Companies Fundamental Representations need only be true and correct in all material respects as of such earlier date);

(b) Performance of Obligations. Each of the Companies shall have performed in all material respects its obligations under this Agreement required to be performed by it at or prior to the Closing pursuant to the terms hereof;

(c) Company Closing Certificate. An authorized officer of each Company shall have executed and delivered to the Parent Parties a certificate (the “Company Closing Certificate”) as to each of the Companies’ compliance with the conditions set forth in Section 6.3(a) and Section 6.3(b);

(d) Member Approvals. The Parent Parties shall have received a copy of the LMA Member Approval and Abacus Member Approval, each of which shall remain in full force and effect;

(e) Redomestication. The Redomestication shall have occurred; and

(f) No Material Adverse Effect. Since the date of this Agreement, there shall not have occurred a Material Adverse Effect.

Section 6.4 Frustration of Closing Conditions. Neither the Companies nor the Parent Parties may rely on the failure of any condition set forth in Section 6.1, Section 6.2 or Section 6.3, as the case may be, if such failure was caused by such Party’s failure to comply with any provision of this Agreement.

ARTICLE VII

CLOSING

Section 7.1 Closing. Subject to the terms and conditions of this Agreement, the closing of the transactions contemplated by this Agreement (the “Closing”) shall occur as promptly as possible, and in any event no later than three (3) Business Days following the satisfaction or waiver of the conditions to the obligations of the Parties set forth in Article VI (other than those conditions that by their nature are to be fulfilled at Closing, but subject to the satisfaction or waiver of such conditions) or on such other date as the Parties may agree in writing. The date of the Closing shall be referred to herein as the “Closing Date.” The Closing shall occur at the offices of Latham & Watkins LLP located at 811 Main Street, Suite 3700, Houston, TX 77002, at 9:00 a.m. (Central Time) or at such other place or at such other time as the Parties may agree in writing.

Section 7.2 Deliveries by the Companies. At the Closing, the Companies will deliver or cause to be delivered to Parent (unless delivered previously) the following:

(a) the Certificates of Merger, executed by LMA and Abacus, as applicable;

(b) the Company Closing Certificate;

 

A-1-45


Table of Contents

(c) the A&R Registration Rights Agreement executed by each Company and each of the Company Members; and

(d) any other document required to be delivered by the Companies at Closing pursuant to this Agreement.

Section 7.3 Deliveries by Parent. At the Closing, Parent will deliver or cause to be delivered to the Companies the following:

(a) the Parent Closing Certificate;

(b) the A&R Registration Rights Agreement executed by Parent; and

(c) any other document required to be delivered by the Parent Parties at Closing pursuant to this Agreement.

ARTICLE VIII

TERMINATION

Section 8.1 Termination. This Agreement may be terminated at any time at or prior to the Closing:

(a) in writing, by mutual consent of Parent and each of the Companies;

(b) by Parent or the Companies if any Law or Order permanently restraining, enjoining or otherwise prohibiting consummation of the Mergers shall have been enacted, issued, promulgated, enforced or entered and shall have become final and non-appealable; provided, that the right to terminate this Agreement pursuant to this Section 8.1(b) shall not be available to any Party that has breached in any material respect its obligations set forth in this Agreement in any manner that shall have proximately contributed to the enactment, issuance, promulgation, enforcement or entry of such Law or Order; provided, further, that the Governmental Entity issuing such Order has jurisdiction over the parties hereto with respect to the transactions contemplated hereby;

(c) by the Companies, if any of the representations or warranties set forth in Article IV shall not be true and correct or if Parent has failed to perform any covenant or agreement on the part of Parent set forth in this Agreement (including an obligation to consummate the Closing) such that the condition to Closing set forth in either Section 6.2(a) or Section 6.2(b) could not be satisfied and the breach or breaches causing such representations or warranties not to be true and correct, or the failures to perform any covenant or agreement, as applicable, is (or are) not cured or cannot be cured within the earlier of (i) thirty (30) days after written notice thereof is delivered to Parent by each Company and (ii) the Outside Date; provided, however, both Companies are not then in breach of this Agreement so as to prevent the condition to Closing set forth in Section 6.3(a) or Section 6.3(b) from being satisfied;

(d) by Parent, if any of the representations or warranties set forth in Article III shall not be true and correct or if the Companies have failed to perform any covenant or agreement on the part of the Companies set forth in this Agreement (including an obligation to consummate the Closing) such that the condition to Closing set forth in either Section 6.3(a) or Section 6.3(b) could not be satisfied and the breach or breaches causing such representations or warranties not to be true and correct, or the failures to perform any covenant or agreement, as applicable, is (or are) not cured or cannot be cured within the earlier of (i) thirty (30) days after written notice thereof is delivered to the Companies by Parent, and (ii) the Outside Date; provided, however, that Parent is not then in breach of this Agreement so as to prevent the condition to Closing set forth in either Section 6.2(a) or Section 6.2(b) from being satisfied;

(e) by written notice by any Party if the Closing has not occurred on or prior to January 27, 2023 (the “Outside Date”); provided, that if the conditions to Closing set forth in Section 6.1(a), Section 6.1(b) or Section 6.1(f), with respect to the HSR Act or any regulatory approval, have not been satisfied or waived on or prior to the Outside Date but all other conditions to Closing set forth in Article VI have been satisfied or

 

A-1-46


Table of Contents

waived (except for those conditions that by their nature are to be satisfied at the Closing), the Outside Date shall automatically be extended to April 27, 2023 and, such date, as so extended, shall be the “Outside Date” for all purposes under this Agreement; provided, further, that the right to terminate this Agreement pursuant to this Section 8.1(e) shall not be available to any Party that has breached in any material respect its obligations set forth in this Agreement in any manner that shall have proximately contributed to the occurrence of the failure of a condition to the consummation of the Mergers;

(f) by the Companies if there has been a Change in Recommendation; and

(g) by Parent if the Requisite Company Approvals are not obtained by the Requisite Company Approvals Deadline or such Requisite Company Approvals are revoked, modified or no longer in full force and effect; and

(h) by Parent or the Companies if the approval of the Transaction Proposals is not obtained at the Parent Common Stockholders Meeting (including any adjournments thereof).

Section 8.2 Procedure and Effect of Termination. In the event of the termination of this Agreement pursuant to Section 8.1 by the Parent Parties, on the one hand, or the Companies, on the other hand, written notice thereof shall forthwith be given to the other Parties specifying the provision hereof pursuant to which such termination is made, and this Agreement shall be terminated and become void and have no effect, and there shall be no liability hereunder on the part of any of the Parent Parties or the Companies, except that this Section 8.2, Section 5.5 (Public Announcements), Section 9.2 (Fees and Expenses), Section 9.3 (Notices), Section 9.4 (Severability), Section 9.8 (Consent to Jurisdiction, Etc.), Section 9.10 (Governing Law), Section 9.16 (No Recourse) and Section 9.19 (Trust Account Waiver) shall survive any termination of this Agreement. Nothing in this Section 8.2 shall (a) relieve or release any Party to this Agreement of any liability or damages (which the Parties acknowledge and agree shall not be limited to reimbursement of expenses or out-of-pocket cost) arising out of such Party’s Fraud, intentional misrepresentation, or willful or intentional breach of any provision of this Agreement or (b) impair the right of any Party hereto to compel specific performance by the other Party or Parties, as the case may be, of such Party’s obligations under this Agreement.

ARTICLE IX

MISCELLANEOUS

Section 9.1 Release. Effective as of the Effective Time, each Parent Party and each of the Surviving Companies on behalf of itself and its past, present or future successors, assigns, employees, agents, equityholders, partners, Affiliates and representatives (including their past, present or future officers and directors) (the “Releasors”) hereby irrevocably and unconditionally releases, acquits and forever discharges (except with respect to those obligations arising under or in connection with this Agreement or the Ancillary Agreements) the LMA Members, Abacus Members, ERES Sponsor, the Parent Stockholders, their respective predecessors, successors, parents, subsidiaries and other Affiliates, and all of their respective current and former officers, directors, members, managers, shareholders, employees, agents and representatives (the “Released Parties”) of and from any and all actions, suits, claims, causes of action, damages, accounts, liabilities and obligations (including attorneys’ fees) held by any Releasor, whether known or unknown, matured or unmatured, suspected or unsuspected, liquidated or unliquidated, absolute or contingent, direct or derivative, to the extent arising out of or relating to such Released Party’s ownership of securities of the Companies or the Parent Parties, except for any of the foregoing (i) set forth in, pursuant to, or arising out of this Agreement or the transactions contemplated hereby or (ii) in the case of Fraud. The Releasors irrevocably covenant to refrain, to cause their respective Affiliates to refrain, from, directly or indirectly, asserting any claim, or commencing, instituting or causing to be commenced any action, of any kind against any Released Party, based upon any matter released hereby.

 

A-1-47


Table of Contents

Section 9.2 Fees and Expenses. Except as otherwise set forth in this Agreement, each party hereto shall be responsible for and pay its own expenses incurred in connection with this Agreement and the Transactions, including all fees of its legal counsel, financial advisers and accountants; provided that if the Closing shall occur, the Surviving Companies shall pay or cause to be paid the Parent Transaction Expenses and Company Transaction Expenses.

Section 9.3 Notices. All notices and other communications hereunder shall be in writing and shall be deemed to have been duly given (a) when delivered in person or, by facsimile or by e-mail, (b) on the next Business Day when sent by overnight courier or (c) on the second succeeding Business Day when sent by registered or certified mail (postage prepaid, return receipt requested) to the respective Parties at the following addresses (or at such other address for a Party as shall be specified by like notice):

If to the Parent Parties, to:

c/o East Resources Acquisition Company

7777 NW Beacon Square Boulevard

Boca Raton, Florida 33487

Attention: John P. Sieminski

E-mail: jsieminski@emslp.com

with a required concurrent copy (which shall not constitute notice to the Parent Parties) to:

Latham & Watkins LLP

811 Main Street, Suite 3700

Houston, Texas 77002

Attention: Ryan J. Maierson

E-mail: ryan.maierson@lw.com

If to the Companies (prior to the Closing) to:

Longevity Market Assets, LLC

2101 Park Center Drive, Suite 170

Orlando, Florida 32835

Attention: Jay Jackson

Email: jay@abacuslife.com

Abacus Settlements, LLC

2101 Park Center Drive, Suite 220

Orlando, Florida 32835

Attention: Jay Jackson

Email: jay@abacuslife.com

with a required concurrent copy (which shall not constitute notice to the Group Companies) to:

Locke Lord LLP

Terminus 200, Suite 1200

3333 Piedmont Road, NE

Atlanta, Georgia 30305

Attention: Brian T. Casey

E-mail: bcasey@lockelord.com

All such notices, requests, demands, waivers and communications shall be deemed received upon (i) actual receipt thereof by the addressee, or (ii)  actual delivery thereof to the appropriate address.

Section 9.4 Severability. If any term or other provision of this Agreement is invalid, illegal or incapable of being enforced by any rule of Law or public policy, all other terms, conditions and provisions of this Agreement shall nevertheless remain in full force and effect so long as the economic or legal substance of

 

A-1-48


Table of Contents

the transactions contemplated by this Agreement is not affected in any manner materially adverse to any Party. Upon such determination that any term or other provision is invalid, illegal or incapable of being enforced, the Parties shall negotiate in good faith to modify this Agreement so as to effect the original intent of the Parties as closely as possible in a mutually acceptable manner in order that the transactions contemplated by this Agreement be consummated as originally contemplated to the fullest extent possible.

Section 9.5 Binding Effect; Assignment. This Agreement and all of the provisions hereof shall be binding upon and shall inure to the benefit of the Parties and their respective successors and permitted assigns. Neither this Agreement nor any of the rights, interests or obligations hereunder shall be assigned in whole or in part, directly or indirectly, including by operation of law, by any Party without the prior written consent of the other Parties, and any attempted or purported assignment or delegation in violation of this Section 9.5 shall be null and void.

Section 9.6 No Third Party Beneficiaries. Except as otherwise provided in Section 5.8, Section 9.1 and Section 9.16, this Agreement is exclusively for the benefit of the Companies, and their respective successors and permitted assigns, with respect to the obligations of the Parent Parties under this Agreement, and for the benefit of the Parent Parties, and their respective successors and permitted assigns, with respect to the obligations of the Companies under this Agreement, and this Agreement shall not be deemed to confer upon or give to any other third party, including any Parent Stockholder, holders of Parent private warrants and holders of Parent public warrants any remedy, claim, liability, reimbursement, cause of action or other right, including the right to rely upon the representations and warranties set forth in this Agreement. The representations and warranties in this Agreement are the product of negotiations among the Parties. Any inaccuracies in such representations and warranties are subject to waiver by the Parties in accordance with Section 9.13. In some instances, the representations and warranties in this Agreement may represent an allocation among the Parties of risks associated with particular matters regardless of the knowledge of any of the Parties. Consequently, Persons other than the Parties may not rely upon the representations and warranties in this Agreement as characterizations of actual facts or circumstances as of the date of this Agreement or as of any other date.

Section 9.7 Section Headings. The Article and Section headings contained in this Agreement are exclusively for the purpose of reference, are not part of the agreement of the Parties and shall not in any way affect the meaning or interpretation of this Agreement.

Section 9.8 Consent to Jurisdiction, Etc. Each Party, and any Person asserting rights as a third party beneficiary hereunder, irrevocably agrees that any Legal Dispute shall be brought exclusively in the courts of the State of Delaware; provided that if subject matter jurisdiction over such Legal Dispute is vested exclusively in the United States federal courts, such Legal Dispute shall be heard in the United States District Court for the District of Delaware. Each Party, and any Person asserting rights as a third party beneficiary hereunder, hereby irrevocably and unconditionally submits to the jurisdiction of such courts (and of the appropriate appellate courts therefrom) in any such suit, action or proceeding and irrevocably waives, to the fullest extent permitted by Laws, any objection that it may now or hereafter have to the laying of the venue of any such suit, action or proceeding in any such court or that any such Legal Dispute that is brought in any such court has been brought in an inconvenient forum. During the period a Legal Dispute that is filed in accordance with this Section 9.8 is pending before a court, all actions, suits or proceedings with respect to such Legal Dispute or any other Legal Dispute, including any counterclaim, cross-claim or interpleader, shall be subject to the exclusive jurisdiction of such court. Each Party, and any Person asserting rights as a third party beneficiary hereunder, may bring such Legal Dispute only if it hereby waives, and shall not assert as a defense in any Legal Dispute, that (a) such Party is not personally subject to the jurisdiction of the above named courts for any reason, (b) such action, suit or proceeding may not be brought or is not maintainable in such court, (c) such Party’s property is exempt or immune from execution, (d) such Legal Dispute is brought in an inconvenient forum or (e) the venue of such action, suit or proceeding is improper. A final judgment in any action, suit or proceeding described in this Section 9.8

 

A-1-49


Table of Contents

following the expiration of any period permitted for appeal and subject to any stay during appeal shall be conclusive and may be enforced in other jurisdictions by suit on the judgment or in any other manner provided by applicable Laws. EACH OF THE PARTIES, AND ANY PERSON ASSERTING RIGHTS AS A THIRD PARTY BENEFICIARY HEREUNDER, MAY BRING A LEGAL DISPUTE ONLY IF IT IRREVOCABLY AND UNCONDITIONALLY WAIVES ANY RIGHT TO TRIAL BY JURY ON ANY CLAIMS OR COUNTERCLAIMS ASSERTED IN ANY LEGAL DISPUTE RELATING TO THIS AGREEMENT OR THE TRANSACTIONS CONTEMPLATED HEREBY AND FOR ANY COUNTERCLAIM RELATING THERETO. IF THE SUBJECT MATTER OF ANY SUCH LEGAL DISPUTE IS ONE IN WHICH THE WAIVER OF JURY TRIAL IS PROHIBITED, NO PARTY, NOR ANY PERSON ASSERTING RIGHTS AS A THIRD PARTY BENEFICIARY, SHALL ASSERT IN SUCH LEGAL DISPUTE A NONCOMPULSORY COUNTERCLAIM ARISING OUT OF OR RELATING TO THIS AGREEMENT OR THE TRANSACTIONS CONTEMPLATED HEREBY. FURTHERMORE, NO PARTY, NOR ANY PERSON ASSERTING RIGHTS AS A THIRD PARTY BENEFICIARY, SHALL SEEK TO CONSOLIDATE ANY SUCH LEGAL DISPUTE WITH A SEPARATE ACTION OR OTHER LEGAL PROCEEDING IN WHICH A JURY TRIAL CANNOT BE WAIVED.

Section 9.9 Entire Agreement. This Agreement (including the Company Disclosure Schedules and Exhibits attached hereto) and the Ancillary Agreements constitute the entire agreement among the Parties with respect to the subject matter of this Agreement and supersede all other prior agreements and understandings, both written and oral, between the Parties with respect to the subject matter of this Agreement. Each Party acknowledges and agrees that, in entering into this Agreement, such Party has not relied on any representations, warranties, promises or assurances, written or oral, that are not reflected in this Agreement (including the Company Disclosure Schedules and Exhibits attached hereto) or the Ancillary Agreements.

Section 9.10 Governing Law. This Agreement shall be governed by and construed in solely accordance with the laws of the State of Delaware (regardless of the laws that might otherwise govern under applicable principles of conflicts of laws thereof) as to all matters, including matters of validity, construction, effect, performance and remedies.

Section 9.11 Specific Performance. The Parties acknowledge that the rights of each Party to consummate the transactions contemplated hereby are unique and recognize and affirm that in the event of a breach of this Agreement by any Party, money damages may be inadequate and the non-breaching Party may have no adequate remedy at law. Accordingly, the Parties agree that such non-breaching Party shall have the right, in addition to any other rights and remedies existing in their favor at law or in equity, to enforce its rights and the other Party’s obligations hereunder not only by an action or actions for damages but also by an action or actions for specific performance, injunctive and/or other equitable relief (without posting of bond or other security), including any order, injunction or decree sought by such non-breaching Party to cause the other Party to perform its respective agreements and covenants contained in this Agreement. Each Party further agrees that the only permitted objection that it may raise in response to any action for equitable relief is that it contests the existence of a breach or threatened breach of this Agreement, and that no Party shall allege, and each Party hereby irrevocably waives the defense, that there is an adequate remedy at law.

Section 9.12 Counterparts. This Agreement may be executed in counterparts, each of which shall be deemed to be an original, but all of which taken together shall constitute one and the same agreement. Signatures to this Agreement transmitted by electronic mail in .pdf form, or by any other electronic means designed to preserve the original graphic and pictorial appearance of a document (including DocuSign or other such services), will be deemed to have the same effect as physical delivery of the paper document bearing the original signatures. No Party shall be bound until such time as all of the Parties have executed counterparts of this Agreement.

 

A-1-50


Table of Contents

Section 9.13 Amendment; Modification; Waiver. This Agreement may be amended, modified or supplemented at any time only by written agreement of the Parties. The conditions to each of the Parties’ respective obligations to consummate the Transactions are for the sole benefit of such Party and may be waived by such Party in whole or in part to the extent permitted by applicable Law; provided, however, that any such waiver shall only be effective if made in writing and executed by the Party against whom the waiver is to be effective. No failure or delay by any Party in exercising any right, power or privilege hereunder or under applicable Law shall operate as a waiver of such rights and, except as otherwise expressly provided herein, no single or partial exercise thereof shall preclude any other or further exercise thereof or the exercise of any other right, power or privilege. The rights and remedies herein provided shall be cumulative and not exclusive of any rights or remedies provided by Law.

Section 9.14 Time of Essence. With regard to all dates and time periods set forth in this Agreement, time is of the essence.

Section 9.15 Schedules. Disclosure of any fact or item in any Schedule hereto referenced by a particular Section in this Agreement shall be deemed to have been disclosed with respect to every other Section in this Agreement in respect of which the applicability of such disclosure is reasonably apparent on its face. The specification of any dollar amount in the representations or warranties contained in this Agreement or the inclusion of any specific item in any Schedules is not intended to imply that such amounts, or higher or lower amounts or the items so included or other items, are or are not material, and no Party shall use the fact of the setting of such amounts or the inclusion of any such item in any dispute or controversy as to whether any obligation, items or matter not described herein or included in a Schedule is or is not material for purposes of this Agreement or otherwise.

Section 9.16 No Recourse. Except to the extent otherwise set forth in the Ancillary Agreements, all claims, obligations, liabilities, or causes of action (whether in contract or in tort, in law or in equity, or granted by statute) that may be based upon, in respect of, arise under, out or by reason of, be connected with, or relate in any manner to this Agreement, or the negotiation, execution, or performance of this Agreement (including any representation or warranty made in, in connection with, or as an inducement to, this Agreement), may be made only against (and such representations and warranties are those solely of) the Parties, and then only with respect to the specific obligations set forth herein with respect to such Party. No Person who is not a Party, including any current, former or future director, officer, employee, incorporator, member, partner, manager, stockholder, equityholder, Affiliate, agent, attorney, representative or assignee of, and any financial advisor or lender to, any Party, or any current, former or future director, officer, employee, incorporator, member, partner, manager, stockholder, Affiliate, agent, attorney, representative or assignee of, and any financial advisor or lender to, any of the foregoing (collectively, the “Nonparty Affiliates”), shall have any liability (whether in contract or in tort, in law or in equity, or granted by statute) for any claims, causes of action, obligations, or liabilities arising under, out of, in connection with, or related in any manner to this Agreement or based on, in respect of, or by reason of this Agreement or its negotiation, execution, performance or breach (other than as set forth in the Ancillary Agreements), and, to the maximum extent permitted by Laws (other than as set forth in the Ancillary Agreements), each Party hereby waives and releases all such liabilities, claims, causes of action and obligations against any such Nonparty Affiliates. Without limiting the foregoing, to the maximum extent permitted by Laws (other than as set forth in the Ancillary Agreements), (a) each Party hereby waives and releases any and all rights, claims, demands or causes of action that may otherwise be available in contract or in tort, at law or in equity, or granted by statute, to avoid or disregard the entity form of a Party or otherwise impose liability of a Party on any Nonparty Affiliate, whether granted by statute or based on theories of equity, agency, control, instrumentality, alter ego, domination, sham, single business enterprise, piercing the veil, unfairness, undercapitalization, or otherwise, and (b) each Party disclaims any reliance upon any Nonparty Affiliates with respect to the performance of this Agreement or any representation or warranty made in, in connection with, or as an inducement to, this Agreement.

 

A-1-51


Table of Contents

Section 9.17 Construction.

(a) Unless the context of this Agreement otherwise clearly requires, (i) references to the plural include the singular, and references to the singular include the plural, (ii) references to one gender include the other gender, (iii) the words “include,” “includes” and “including” do not limit the preceding terms or words and shall be deemed to be followed by the words “without limitation,” (iv) the terms “hereof,” “herein,” “hereunder,” “hereto” and similar terms in this Agreement refer to this Agreement as a whole and not to any particular provision of this Agreement, (v) the terms “day” and “days” mean and refer to calendar day(s), (vi) any statement in this Agreement to the effect that any information, document, or other material has been “made available” by any of the Group Companies shall mean that a true, correct, and complete copy of such information, document, or other material was included in and available at the “LMA Drive” online data site at least four (4) Business Days prior to the date hereof and was not removed after being included in such online data site, and (vii) the terms “year” and “years” mean and refer to calendar year(s).

(b) Unless otherwise set forth in this Agreement and for disclosure purposes only if made available to Parent, references in this Agreement to (i) any document, instrument or agreement (including this Agreement) (A) includes and incorporates all exhibits, schedules and other attachments thereto, (B) includes all documents, instruments or agreements issued or executed in replacement thereof and (C) means such document, instrument or agreement, or replacement or predecessor thereto, as amended, modified or supplemented from time to time in accordance with its terms and in effect at any given time, and (ii) a particular Law means such Law, as amended, modified, supplemented or succeeded from time to time and in effect on the date hereof. All Article, Section, Exhibit and Schedule references herein are to Articles, Sections, Exhibits and Schedules of this Agreement, unless otherwise specified.

(c) This Agreement shall not be construed as if prepared by one of the Parties, but rather according to its fair meaning as a whole, as if all Parties had prepared it.

Section 9.18 Non-Survival.

 

  (a)

Except for the representations in Section 3.28 and Section 4.21, none of the representations, warranties or pre-Closing covenants in this Agreement (or in any Ancillary Agreement or other document, certificate or instrument delivered pursuant to or in connection with this Agreement) shall survive the Closing. The Parties acknowledge and agree that, in the event that the Closing occurs, no Party may bring a claim, suit, action or proceeding against Parent, the LMA Members, the Abacus Members or any of their respective Affiliates, claiming, based upon or arising out of a breach of any their respective representations, warranties or any covenants the performance of which is substantially in the period prior to Closing.

 

  (b)

This Article IX and the covenants and agreements contained in or made pursuant to this Agreement (or in any document, certificate or instrument delivered pursuant to or in connection with this Agreement) that by their terms apply in whole or in part after the Closing shall survive the Closing in accordance with their terms.

Section 9.19 Trust Account Waiver. Notwithstanding anything else in this Agreement, the Group Companies acknowledge that they have read the prospectus dated July 23, 2020 (the “Prospectus”) and understand that Parent has established the Trust Account for the benefit of Parent’s Public Stockholders and that Parent may disburse monies from the Trust Account only (a) to Parent in limited amounts from time to time in order to permit Parent to pay its operating expenses, (b) if Parent completes the transactions which constitute a Business Combination, then to those Persons and in such amounts as described in the Prospectus, and (c) if Parent fails to complete a Business Combination within the allotted time period and liquidates, subject to the terms of the Trust Agreement, to Parent in limited amounts to permit Parent to pay the costs and expenses of its liquidation and dissolution, and then to Parent’s Public Stockholders. All liabilities and obligations of Parent due and owing or incurred at or prior to the Closing shall be paid as and when due, including all amounts payable (x) to Parent’s Public Stockholders in the event they elect to have

 

A-1-52


Table of Contents

their shares redeemed in accordance with Parent’s Organizational Documents and/or the liquidation of Parent, (y) to Parent after, or concurrently with, the consummation of a Business Combination, and (z) to Parent in limited amounts for its operating expenses and tax obligations incurred in the Ordinary Course. The Group Companies further acknowledge that, if the transactions contemplated by this Agreement (or, upon termination of this Agreement, another Business Combination) are not consummated by January 27, 2023, Parent will be obligated to return to its stockholders the amounts being held in the Trust Account, unless such date is otherwise extended. Upon the Closing, Parent shall cause the Trust Account to be disbursed to Parent and as otherwise contemplated by this Agreement. Accordingly, the Group Companies, for each of themselves and their respective subsidiaries, affiliated entities, directors, officers, employees, equityholders, representatives, advisors and all other associates and Affiliates, hereby waive all rights, title, interest or claim of any kind to collect from the Trust Account any monies that may be owed to them by Parent for any reason whatsoever, including for a breach of this Agreement by Parent or any negotiations, agreements or understandings with Parent (whether in the past, present or future), and will not seek recourse against the Trust Account at any time for any reason whatsoever, in each case except as expressly contemplated by this Agreement. This paragraph will survive the termination of this Agreement for any reason.

[Signature pages follow.]

 

A-1-53


Table of Contents

IN WITNESS WHEREOF, the Parties have caused this Agreement to be executed as of the date first above written.

 

PARENT:
EAST RESOURCES ACQUISITION COMPANY
By:   /s/ Gary L. Hagerman, Jr.
  Name: Gary L. Hagerman, Jr.
  Title: Chief Financial Officer and Treasurer

 

Signature Page to Agreement and Plan of Merger

A-1-54


Table of Contents
LMA MERGER SUB:
LMA MERGER SUB, LLC
By:  

East Resources Acquisition Company,

its sole member

By:   /s/ Gary L. Hagerman, Jr.
  Name: Gary L. Hagerman, Jr.
  Title: Chief Financial Officer and Treasurer

 

Signature Page to Agreement and Plan of Merger

A-1-55


Table of Contents
ABACUS MERGER SUB:
ABACUS MERGER SUB, LLC
By:  

East Resources Acquisition Company,

its sole member

By:   /s/ Gary L. Hagerman, Jr.
  Name: Gary L. Hagerman, Jr.
  Title: Chief Financial Officer and Treasurer

 

Signature Page to Agreement and Plan of Merger

A-1-56


Table of Contents
LMA:
LONGEVITY MARKET ASSETS, LLC
By:   /s/ Jay Jackson
  Name: Jay Jackson
  Title: Chief Executive Officer

 

Signature Page to Agreement and Plan of Merger

A-1-57


Table of Contents
ABACUS:
ABACUS SETTLEMENTS, LLC
By:   /s/ Jay Jackson
  Name: Jay Jackson
  Title: Chief Executive Officer

 

Signature Page to Agreement and Plan of Merger

A-1-58


Table of Contents

EXHIBIT A

DEFINITIONS

For purposes of this Agreement, each of the following terms (including the singular and plural thereof, as applicable) shall have the meaning set forth below:

Abacus Interest” means the limited liability company interests in Abacus.

Abacus Members” means the holders of Abacus Interests as set forth in Section 3.3(a) the Company Disclosure Schedules.

Actions” means actions, mediations, suits, litigations, arbitrations, claims, charges, grievances, complaints, proceedings, audits, inquiries, investigations or reviews.

Affiliate” of any specified Person means any other Person directly or indirectly controlling or controlled by, or under common control with, such specified Person. For the avoidance of doubt, securitization vehicles created by or on behalf of the Companies or their Subsidiaries shall not be their Affiliates.

Aggregate Merger Consideration” means the Cash Consideration and the Stock Consideration, collectively.

Aggregate Transaction Proceeds” means an amount equal to: (a) the aggregate cash proceeds available for release to Parent from the Trust Account in connection with the Transactions; plus (b) the PIPE Investment Amount; minus (c) the aggregate amount of cash proceeds required to satisfy the redemption of any shares of Parent Common Stock by stockholders of Parent; minus (d) the Parent Transaction Expenses; minus (e) the Company Transaction Expenses; minus (e) the Working Capital Loan Amount.

Ancillary Agreements” means, collectively, the Transaction Confidentiality Agreement, the Company Support Agreement, the Sponsor Support Agreement and the A&R Registration Rights Agreement.

Anti-Corruption Laws” means all U.S. and non-U.S. Laws relating to the prevention of corruption and bribery, including, without limitation, the U.S. Foreign Corrupt Practices Act of 1977, as amended, and the UK Bribery Act of 2010.

Available Cash Amount” means an amount equal to the Aggregate Transaction Proceeds minus $200,000,000.

Balance Sheet Date” means the date of the Interim Balance Sheet.

Burdensome Condition” means, in connection with any approval of the Florida Office of Insurance Regulation, the California Insurance Department, or any agreement with, or condition or requirement imposed by the Florida Office of Insurance Regulation or the California Department of Insurance that (a) has, or would reasonably be expected to have, a Material Adverse Effect on the Companies following the Closing or (b) involves any significant adverse effect on the economic benefits that either (i) Parent or (ii) the Companies, respectively, reasonably expects to obtain from the Transactions.

Business Combination” has the meaning given to such term in the Organizational Documents of Parent.

Business Day” means any day except Saturday, Sunday or any days on which banks are generally not open for business in New York, New York.

CARES Act” means the Coronavirus Aid, Relief, and Economic Security Act (Pub. L. 116-136) and any administrative or other guidance published with respect thereto by any Governmental Entity.

Cash and Cash Equivalents” means the cash, cash equivalents, checks received but not cleared and deposits in transit of the Group Companies as of the Closing, measured in accordance with GAAP and absent any effects of the transactions contemplated hereby. For the avoidance of doubt, Cash and Cash Equivalents shall not include restricted cash, any cash overdrafts, issued but uncleared checks or other negative balances.

 

A-1


Table of Contents

Cash Consideration” means an amount of cash equal to the Available Cash Amount, if any, and payable to Company Members in accordance with Article II; provided that, the Cash Consideration shall not exceed $20,000,000, in the aggregate.

COBRA” means Part 6 of Subtitle B of Title I of ERISA, Section 4980B of the Code, and any similar state Law.

Code” means the United States Internal Revenue Code of 1986, as amended, or any successor Law.

Company Benefit Plan” means (i) each “employee benefit plan” as defined in Section 3(3) of the Employee Retirement Income Security Act of 1974, as amended, (“ERISA”) and (ii) any other plan, policy, program or agreement (including any employment, bonus, incentive or deferred compensation, equity or equity-based compensation, severance, retention, supplemental retirement, change in control or similar plan, policy, program or agreement) providing compensation or other benefits to any current or former director, officer, individual consultant, worker or employee, which are maintained, sponsored or contributed to by a Group Company, or to which a Group Company is a party or has or may have any liability, and in each case whether or not (1) subject to the Laws of the United States, (2) in writing or (3) funded, but excluding in each case any statutory plan, program or arrangement that is required under applicable law and maintained by any Governmental Entity.

Company Fundamental Representations” means the representations and warranties set forth in Section 3.1 (Organization), Section 3.2 (Authorization), Section 3.3 (Capitalization), Section 3.4 (Company Subsidiaries), and Section 3.8(c) (Absence of Certain Changes).

Company Members” means the LMA Members and the Abacus Members, collectively.

Company Owned Intellectual Property” means all Company Intellectual Property that is owned or purported to be owned by any Group Company, including all Company Products.

Company Product Data” means all data and information, whether in electronic or any other form or medium, that is accessed, collected, used, processed, stored, shared, distributed, transferred, disclosed, destroyed, or disposed of by any of the Company Products.

Company Products” means each product and service (whether for internal or external use) that is or has been developed, marketed, licensed, sold, performed, produced, serviced, distributed, or otherwise made available by any Group Company, including any product or service currently under development by any Group Company.

Company Registered Intellectual Property” means all registrations, issuances, and applications for Company Owned Intellectual Property, including any of the foregoing set forth on Section 3.10(a) of the Company Disclosure Schedules.

Company Subsidiary” means any Subsidiary of either Company.

Company Systems” means all Software, computer hardware (whether general or special purpose), electronic data processing systems, information systems, record keeping systems, communications systems, telecommunication systems, networks, interfaces, platforms, servers, peripherals, and computer systems, in each case that is owned, solely used by, or under the control of the Group Companies in the conduct of their business.

Company Transaction Expenses” means the legal, accounting, financial advisory, and other advisory, transaction or consulting fees and expenses incurred and paid by each Company, the Company Members (but, with respect to the Company Members, only to the extent a Group Company is obligated to pay such fees or expenses) in connection with the transactions contemplated by this Agreement, without limitation, (a) any fees and expenses payable under the terms of any management agreement or related to the termination of any Contract with an Affiliate, and (b) the Tail Premium.

 

A-2


Table of Contents

Contract” means any written or oral contract, lease, license, indenture, instrument, undertaking or other legally enforceable agreement (other than standard “click through” licenses or agreements).

COVID-19” means SARS-CoV-2 or COVID-19, and any evolutions or mutations thereof or related or associated epidemics, pandemic or disease outbreaks.

COVID-19 Measures” means any quarantine, “shelter in place,” “stay at home,” workforce reduction, social distancing, shut down, closure, sequester or any other Law, Order, directive, guidelines or recommendations by any Governmental Entity in connection with or in response to COVID-19, including, but not limited to, the CARES Act and FFCRA.

Data Partners” means, collectively, all vendors, processors or other third parties Processing Personal Data for or on behalf of the Group Companies and/or with whom the Group Companies otherwise share Personal Information.

Data Security Requirements” means, collectively, all of the following to the extent relating to Processing Personal Data by a Group Company: (i) applicable Laws (including the California Consumer Privacy Act (CCPA) and General Data Protection Regulation (GDPR) (EU) 2016/679), (ii) binding and enforceable guidelines and industry standard applicable to the industry in which any Group Company’s business operates (including as applicable the Payment Card Industry Data Security Standard (PCI-DSS)), (iii) the Group Companies’ own internal and external data security rules, policies, and procedures, and (iv) contractual obligations relating to the Processing of Personal Data by which the Companies are bound.

Environmental Laws” means all federal, state and local Laws relating to public or worker health and safety (to the extent relating to exposure to Hazardous Substances), protection of the environment (including surface or ground water, drinking water supply, soil, surface or subsurface strata or medium, or ambient air), pollution, or Hazardous Substances (including exposure to or Release of Hazardous Substances).

Environmental Permits” means all Licenses applicable to any Group Company issued pursuant to Environmental Laws.

Equity Value” means $618,000,000.

ERES Sponsor” means East Sponsor, LLC, a Delaware limited liability company .

ERISA Affiliate” means any Person that together with the Companies or a Company Subsidiary, is or was, at a relevant time, treated as a single employer under Section 414(b), (c) or (m) of the Code.

Ex-Im Laws” means (i) all U.S. Laws relating to export, reexport, transfer, and import controls, including, without limitation, the Export Administration Regulations, the customs and import Laws administered by U.S. Customs and Border Protection, and (ii) all non-U.S. Laws relating to export, reexport, transfer, and import controls, including the EU Dual Use Regulation, except to the extent inconsistent with U.S. law.

Exchange Act” means the United States Securities Exchange Act of 1934, as amended, and the rules and regulations promulgated thereunder.

Exchange Agent” means Continental Stock Transfer & Trust Company.

Exchange Agent Agreement” means the paying and exchange agent agreement to be entered into at or prior to Closing by Parent and the Exchange Agent.

FFCRA” means the Families First Corona Response Act (Public Law 116-127) and any administrative or other guidance published with respect thereto by any Governmental Entity.

Forward Purchase Agreement” means that certain Forward Purchase Agreement, dated as of July 2, 2020, by and between Parent and East Asset Management, LLC, a Delaware limited liability company and an Affiliate of Parent, as amended, restated, modified or supplemented from time to time.

 

A-3


Table of Contents

Fraud” means actual, knowing and intentional common law fraud under the laws of the State of Delaware with respect to the making of the representations and warranties contained in Article III or Article IV.

GAAP” means generally accepted accounting principles in the United States.

Government Official” shall mean any officer or employee of a Governmental Entity or any department, agency or instrumentality thereof, including state-owned entities, or of a public organization or any Person acting in an official capacity for or on behalf of any such government, department, agency, or instrumentality or on behalf of any such public organization.

Governmental Entity” means any multinational, national, federal, state or local government, any political subdivision thereof or any governmental authority or agency, including any court, administrative or regulatory agency, department, instrumentality, tribunal, arbitrator, legislative body, authority, body or commission, or any arbitral body (public or private), in the United States or in a foreign jurisdiction.

Group Companies” means, collectively, each Company and each Company Subsidiary.

Hazardous Substance” means any chemical, material or substance listed, classified, defined or regulated as a toxic or hazardous substance, waste, pollutant, contaminant, or words of similar meaning or regulatory effect, or with respect to which the use, handling or disposal by the Group Companies is governed by or subject to applicable Law.

HSR Act” means the Hart-Scott-Rodino Antitrust Improvements Act of 1976, as amended.

Indebtedness” means, without duplication, with respect to any Person, all obligations (including all obligations in respect of principal, accrued interest, penalties, breakage costs, fees and premiums) of such Person (a) for borrowed money, (b) evidenced by notes, bonds, debentures, hedging or swap arrangements or similar contracts or instruments, (c) for the deferred purchase price of assets, property, goods or services (other than trade payables, or accruals incurred in the Ordinary Course) and with respect to any conditional sale, title retention, consignment or similar arrangements, (d) under capital leases, (e) by which such Person assured a creditor against loss, including letters of credit and bankers’ acceptances, in each case to the extent drawn upon or currently payable and not contingent, (f) for earn-out or contingent payments related to acquisitions or investments, (g) for outstanding severance obligations and any accrued, but unpaid, annual bonus obligations, plus the employer’s share of payroll, social security, Medicare and unemployment Taxes and other similar assessments associated therewith (computed as though all such amounts were payable on the Closing Date), (h) for unfunded pension or retirement agreements, programs, policies, or other arrangements, (i) in respect of dividends declared or distributions payable, and (j) in the nature of guarantees of the obligations described in clauses (a) through (i) above of any other Person, in each case excluding intercompany indebtedness.

Intellectual Property” means all intellectual property and other proprietary rights throughout the world, including all of the following: (a) trademarks, service marks, trade names, trade dress, corporate names, logos, Internet domain names, Internet websites and URLs, social media identifiers and other indicia of origin (together with the goodwill associated therewith); (b) patents, patent applications and inventions and all improvements thereto (whether or not patentable or reduced to practice); (c) copyrights and all works of authorship (whether or not copyrightable); (d) registrations and applications for any of the foregoing; (e) trade secrets, know-how, processes, methods, techniques, inventions, formulae, technologies, algorithms, layouts, designs, protocols, specifications, data compilations and databases, and proprietary rights in confidential information; (f) Software; (g) rights of privacy and publicity, including the right to use the name, likeness, image, signature and biographical information of any natural Person; and (h) moral rights.

Investment Company Act” means the Investment Company Act of 1940, as amended, and the rules and regulations of the SEC promulgated thereunder.

JOBS Act” means the Jumpstart Our Business Startups Act of 2012.

 

A-4


Table of Contents

Knowledge of the Companies” means the actual knowledge of Jay Jackson, Sean McNealy, Scott Kirby and Matt Ganovsky, after reasonable inquiry.

Law” means any laws, common laws, statutes, rules, acts, codes, regulations, ordinances, determinations, executive orders or Orders of, or issued by, Governmental Entities in the United States or in a foreign jurisdiction.

Legal Dispute” means any action, suit or proceeding between or among the Parties arising in connection with any disagreement, dispute, controversy or claim arising out of or relating to this Agreement or any related document.

Licenses” means all licenses, approvals, authorizations, consents, notices, waivers, declarations, permits (including operation permits), registrations and certificates issued by any Governmental Entity.

Liens” means mortgages, liens, pledges, security interests, charges, claims, restrictions, licenses, deeds of trust, defects in title, contingent rights or other burdens, options or encumbrances.

LMA Interest” means the limited liability company interests in LMA.

LMA Members” means the holders of LMA Interests as set forth in Section 3.3(a) of the Company Disclosure Schedules.

Look-Back Date” means January 1, 2020.

Material Adverse Effect” means, with respect to any specified Party, any event, change, development, effect or occurrence that, individually or in the aggregate with all other events, changes, developments, effects or occurrences, has had or would reasonably be expected to have a materially adverse effect on the business, assets, liabilities, financial condition or results of operations of such Party and its Subsidiaries, taken as a whole; provided, that the term “Material Adverse Effect” shall not include any event, change, development, effect or occurrence to the extent caused by or attributable to (a) changes or proposed changes in laws, regulations or binding decisions of any Governmental Entity, (b) changes or proposed changes in GAAP, (c) actions or omissions of such Party taken with the prior written consent of all the other Parties hereto pursuant to this Agreement, (d) actions or omissions of such Party required by this Agreement or the Ancillary Agreements, (e) general economic conditions, including changes in the credit, debt, financial, capital markets (including changes in interest or exchange rates, prices of any security or market index or any disruption of such markets), in each case, in the United States or anywhere else in the world, (f) events or conditions generally affecting the industries in which such Party operates, (g) global, national or regional political conditions, including national or international hostilities, acts of terror or acts of war, sabotage or terrorism or military actions or any escalation or worsening of any hostilities, acts of war, sabotage or terrorism or military actions, (h) any epidemic, pandemic or disease outbreak (including COVID-19) or any COVID-19 Measures or any change in COVID-19 Measures or interpretations thereof following the date of this Agreement, (i) acts of God, earthquakes, hurricanes, tornados or other natural disasters, (j) the announcement or pendency of this Agreement or the transactions contemplated hereby or the identity of the Parties in connection with the transactions contemplated hereby, (k) the failure by such Party to take any commercially reasonable action that is prohibited by this Agreement unless the other Parties hereto have consented in writing and in advance to the taking thereof, or (l) any failure to meet any projections, forecasts, guidance, estimates, milestones, budgets or financial or operating predictions of revenue, earnings, cash flow or cash position; provided, that the matters described in clauses (e) through (g) shall be included in the term “Material Adverse Effect” to the extent any such matter has a disproportionate, materially adverse effect on the business, assets, financial condition or results of operations of such Party and its Subsidiaries, taken as a whole, relative to other participants in the same business as such Party (in which case only the incremental disproportionate effect may be taken into account in determining whether there has been or would be a Material Adverse Effect, to the extent such change is not otherwise excluded from being taken into account by clauses (a) through (l) above).

 

A-5


Table of Contents

Open Source Software” means any Software that is licensed pursuant to: (a) a license that is approved by the Open Source Initiative and listed at http://www.opensource.org/licenses, which licenses include all versions of the GNU General Public License (GPL), the GNU Lesser General Public License (LGPL), the GNU Affero GPL, the MIT license, the Eclipse Public License, the Common Public License, the CDDL, the Mozilla Public License (MPL), the Artistic License, the Netscape Public License, the Sun Community Source License (SCSL), and the Sun Industry Standards License (SISL); and (b) any license to Software that is considered “free” or “open source software” by the Open Source Foundation or the Free Software Foundation; or (c) any Reciprocal License, in each case whether or not source code is available or used in such license.

Order” means any award, order, judgment, decision, determination, writ, injunction, ruling or decree entered, issued, made or rendered by any Governmental Entity of competent jurisdiction in the United States or in a foreign jurisdiction.

Ordinary Course” means, with respect to any Party, the ordinary course of business consistent with the past practices of such Party.

Organizational Documents” means (a) the certificate of incorporation, (b) bylaws, (c) any charter or similar document adopted or filed in connection with the creation, formation or organization of a Person, (d) any limited liability company, partnership or shareholder agreement, and (e) any amendment to any of the foregoing.

Parent Class B Stock” means the Class B common stock, par value $0.0001 per share, of Parent.

Parent Common Stock” means the Class A common stock, par value $0.0001 per share, of Parent.

Parent Fundamental Representations” means the representations and warranties set forth in Section 4.1 (Organization), Section 4.2 (Authorization), Section 4.3 (Capitalization), and Section 4.7(b) (Absence of Certain Changes).

Parent Legal Expenses” means the fees, costs and expenses of legal counsel incurred by the Parent Parties in connection with the transactions contemplated hereby.

Parent Material Contract” means a material contract, as such term is defined in Regulation S-K of the SEC, to which Parent is party.

Parent Private Warrants” means the redeemable warrants of Parent, each exercisable in accordance with its terms to purchase one (1) share of Parent Common Stock at an exercise price of eleven dollars and fifty cents ($11.50) per share, subject to adjustment, that were sold in a private placement concurrently with the closing of Parent’s initial public offering.

Parent Public Warrants” means the redeemable warrants of Parent, each exercisable in accordance with its terms to purchase one (1) share of Parent Common Stock at an exercise price of eleven dollars and fifty cents ($11.50) per share, subject to adjustment, that were sold as part of the Parent units in Parent’s initial public offering.

Parent Reports” means each form, statement, registration statement, prospectus, report, schedule, proxy statement and other document (including exhibits and schedules thereto and the other information incorporated therein) filed with or furnished to the SEC on a voluntary basis or otherwise since July 23, 2020 by Parent pursuant to the Securities Act or the Exchange Act, including any amendments thereto.

Parent Share Value” means $10.00.

Parent Stockholders” means the holders of Parent Common Stock or Parent Class B Stock.

Parent Transaction Expenses” means the fees, costs and expenses incurred by the Parent Parties in connection with the transactions contemplated hereby, including the deferred underwriting commission paid to the underwriters of Parent’s initial public offering and the fees, costs and expenses of its financial advisors and accountants and the Parent Legal Expenses.

 

A-6


Table of Contents

Permitted Liens” means (a) Liens for Taxes not yet due and payable or that are being contested in good faith and for which adequate reserves have been established in accordance with GAAP, (b) statutory Liens of landlords with respect to Leased Real Property, (c) Liens of carriers, warehousemen, mechanics, materialmen and repairmen incurred in the Ordinary Course and for amounts which are not yet due and payable, (d) in the case of Leased Real Property, zoning, building and other land use Laws regulating the use or occupancy of such Leased Real Property or the activities conducted thereon which are imposed by any Governmental Entity having jurisdiction over such Leased Real Property which are not violated by the current use or occupancy of such Leased Real Property or the operation of the business conducted thereon, (e) in the case of Leased Real Property, restrictions, variances, covenants, rights of way, encumbrances, easements and other similar matters of record, none of which, individually or in the aggregate, interfere or would interfere in any material respect with the present use of or occupancy of the affected parcel by the applicable Group Company or the operation of the business conducted thereon, (f) Liens securing the Indebtedness of any Group Company to be released on or prior to Closing and (g) in the case of Intellectual Property, non-exclusive licenses that are granted in the Ordinary Course.

Person” means any individual, partnership, joint venture, corporation, trust, limited liability company, unincorporated organization or other entity or any Governmental Entity.

Personal Data” means all data relating to one or more individual(s) that is personally identifying (i.e., data that identifies, describes, is reasonably capable of being associated with, or could reasonably be linked, directly or indirectly, with a particular individual (whether in electronic or any other form or medium)) or that is otherwise protected by the Data Security Requirements.

PIPE Investment Amount” means the proceeds, if any, received by the Companies or Parent pursuant to the Subscription Agreements entered into after the date hereof, pursuant to which, among other things, each Subscriber agrees to subscribe for and purchase on the Closing Date immediately prior to the Mergers, and Parent or the Companies, as the case may be, agrees to issue and sell to each such Subscriber on the Closing Date immediately prior to the Mergers, the number of shares of Parent Common Stock or such other security set forth in the applicable Subscription Agreement in exchange for the purchase price set forth therein, in each case, on the terms and subject to the conditions set forth in the applicable Subscription Agreement.

Pre-Closing Tax Period” means all taxable periods ending on or before the Closing Date and the portion of any Straddle Period through the end of the Closing Date.

“Process” or “Processing” means any operation or set of operations performed on Personal Data (whether electronically or in any other form or medium), including the collection, use, access, storage, recording, distribution, transfer, import, export, privacy protection (including security measures), disposal or disclosure of Personal Data.

Producer” means any producer, distributor, broker, agent, general agent, managing general agent, master broker agency, broker general agency, financial specialist or other Person responsible for soliciting, selling, marketing or producing insurance policies.

Reciprocal License” means a license of an item of Software that requires or that conditions any rights granted in such license upon: (i) the disclosure, distribution or licensing of any other Software (other than such item of Software as provided by a third party in its unmodified form); (ii) a requirement that any disclosure, distribution or licensing of any other Software (other than such item of Software in its unmodified form) be at no charge; (iii) a requirement that any other licensee of the Software be permitted to access the source code of, modify, make derivative works of, or reverse-engineer any such other Software; (iv) a requirement that such other Software be redistributable by other licensees; or (v) the grant of any patent rights (other than patent rights in such item of Software), including non-assertion or patent license obligations (other than patent obligations relating to the use of such item of Software).

Release” means any spilling, leaking, pumping, pouring, emitting, emptying, discharging, injecting, escaping, dumping or disposing into the environment.

 

A-7


Table of Contents

Representatives” of any Person shall mean such Person’s directors, managers, officers, employees, agents, attorneys, consultants, advisors or other representatives.

Requisite Company Approvals Deadline” means 5:00 p.m. Eastern Time on the first Business Day after the date of this Agreement.

Sanctioned Country” means any country or region that is or has since the Look-Back Date been the subject or target of a comprehensive embargo under Sanctions Laws (as of the date of this Agreement, Cuba, Iran, North Korea, Sudan, Syria and the Crimea region of Ukraine).

Sanctioned Person” means any individual or entity that is the target of sanctions or restrictions under Sanctions Laws or Ex-Im Laws, including: (i) any individual or entity listed on any applicable U.S. or non-U.S. sanctions-or export-related restricted party list, including, the U.S. Department of the Treasury’s Office of Foreign Asset Control’s (“OFAC”) Specially Designated Nationals and Blocked Persons List and the EU Consolidated List; (ii) any entity that is, where relevant under applicable Sanctions or Ex-Im Laws, 50 percent (50%) or greater owned (in the aggregate), directly or indirectly, or otherwise controlled by a Person or Persons described in clause (i); or (iii) any person resident, operating, or organized in a Sanctioned Country.

Sanctions Laws” means all Laws relating to economic or trade sanctions administered or enforced by the United States (including by OFAC or the U.S. Department of State), the United Nations Security Council, and the European Union.

SEC” means the United States Securities and Exchange Commission.

Securities Act” means the United States Securities Act of 1933, as amended, and the rules and regulations promulgated thereunder.

Software” means all computer software (in object code or source code format), data and databases, and related documentation.

Sponsor PIK Note Amount” has the meaning set forth in the Sponsor Support Agreement.1

Stock Consideration” means the number of shares of Parent Common Stock equal to (a) Equity Value divided by (b) the Parent Share Value.

Straddle Period” means any taxable period that includes (but does not end on) the Closing Date.

Subsidiary” or “Subsidiaries” means with respect to any Person, any corporation, limited liability company, partnership, association, or business entity, whether incorporated or unincorporated, of which (a) if a corporation, a majority of the total voting power of shares of stock entitled (without regard to the occurrence of any contingency) to vote in the election of directors, managers, or trustees thereof is at the time owned or controlled, directly or indirectly, by that Person or one or more Subsidiaries of that Person or a combination thereof, (b) if a partnership (whether general or limited), a general partner interest is at the time owned or controlled, directly or indirectly, by that Person or one or more Subsidiaries of that Person or a combination thereof or (c) if a limited liability company, partnership, association, or other business entity (other than a corporation), a majority of partnership or other similar ownership interest thereof is at the time owned or controlled, directly or indirectly, by that Person or one or more Subsidiaries of that Person or a combination thereof. For purposes hereof, a Person or Persons shall be deemed to have a majority ownership interest in a limited liability company, partnership, association, or other business entity (other than a corporation) if such Person or Persons shall be allocated a majority of limited liability company, partnership, association, or other business entity gains or losses.

 

1 

Note to Draft: To equal the minimum cash threshold minus the Aggregate Transaction Proceeds, subject to a cap equal to the aggregate Parent Transaction Expenses, Company Transaction Expenses and the Working Capital Loan Amount. A form of the Sponsor PIK Note will be attached to the Sponsor Support Agreement.

 

A-8


Table of Contents

Tax Return” means any report, return, declaration, claim for refund or information return or statement or other information required or permitted to be supplied to a Governmental Entity in connection with Taxes together with any attachments and all amendments thereto.

Taxes” means (i) all federal, state, local or non-U.S. taxes, including income, franchise, capital stock, real property, personal property, tangible, withholding, employment, payroll, social security, social contribution, unemployment compensation, disability, stamp, transfer, registration, escheat, sales, use, excise, gross receipts, value-added, estimated, alternative or add-on minimum, customs and all other taxes, assessments, duties, levies, and other governmental charges of any kind in the nature of a tax, whether disputed or not, and any charges, additions, interest or penalties imposed by any Governmental Entity with respect thereto, (ii) any liability for or in respect of the payment of any amount of a type described in clause (i) of this definition as a result of being a member of an affiliated, combined, consolidated, unitary or other group for Tax purposes, and (iii) any liability for or in respect of the payment of any amount described in clauses (i) or (ii) of this definition as a transferee or successor, or by contract (excluding customary commercial agreements the primary subject of which is not Taxes).

Transaction Confidentiality Agreement” means that certain Confidentiality Agreement, dated August 8, 2022, by and among LMA, Abacus and East Asset Management, LLC, a Delaware limited liability company and an Affiliate of Parent.

Transactions” means the transactions contemplated by this Agreement and the Ancillary Agreements to occur at or immediately prior to the Closing, including the Mergers.

Treasury Regulations” means the Income Tax Regulations promulgated under the Code.

Working Capital Loan Amount” means the aggregate amount of cash proceeds required to repay in full the Working Capital Loans as of the Effective Time.

Working Capital Loans” means the outstanding loans made to Parent by ERES Sponsor as of the Effective Time as set forth on Section A of the Parent Disclosure Schedules, portions of which loaned amounts may be converted, at the option of the lender, into warrants identical to the Parent Private Warrants at a price of one dollar and fifty cents ($1.50) per warrant upon consummation of a Business Combination (such warrants, the “Working Capital Warrants”).

Additionally, each of the following terms is defined in the Section set forth opposite such term:

 

Term

   Section
Agreement    Preamble
Abacus    Preamble
Abacus Certificate of Merger    1.1(b)
Abacus Effective Time    1.1(b)
Abacus Interests    Recitals
Abacus Member Approval    3.2
Abacus Merger    Recitals
Abacus Merger Sub    Preamble
Abacus Surviving Company    Recitals
Accounts    3.10(a)
Acquisition Proposal    5.13(b)
Agreement    Preamble
Allocation Schedule    2.1(a)
A&R Bylaws    Recitals
A&R Charter    Recitals
A&R Registration Rights Agreement    5.18
Cash Consideration    2.2(b)
Cash Election    2.2(b)

 

A-9


Table of Contents

Term

   Section
Certificates of Merger    1.1(b)
Change in Recommendation    5.10
Closing    7.1
Closing Date    7.1
Companies    Preamble
Company Closing Certificate    6.3(c)
Company Disclosure Schedules    Article III
Company Intellectual Property    3.10(c)
Company Letter of Transmittal    2.3(a)
Company Material Contracts    3.13
Company Support Agreement    Recitals
Confidentiality Agreement    3.10(g)
DGCL    Recitals
DLLCA    Recitals
East Asset Management    Recitals
Effective Time    1.1(b)
ERISA    Exhibit A
Exchange Agent Fund    2.2(a)
Financial Statements    3.6
FIRPTA Certificate    5.7(c)
Forward Purchase Amount    Recitals
Forward Purchase Securities    Recitals
FRLLCA    Recitals
Indemnified Persons    5.8(a)
Interim Balance Sheet    3.6
Interim Financial Statements    3.6
IRS    3.17(b)(iv)
Lease    3.9(c)
Leases    3.9(c)
Leased Real Property    3.9(b)
LMA    Preamble
LMA Certificate of Merger    1.1(a)
LMA Interests    Recitals
LMA Effective Time    1.1(a)
LMA Member Approval    3.2
LMA Merger    Recitals
LMA Merger Sub    Preamble
LMA Surviving Company    Recitals
Malicious Code    3.10(k)
Material Customer    3.24
Material Supplier    3.24
Mergers    Recitals
Merger Sub    Preamble
Nonparty Affiliates    9.16
OFAC    Exhibit A
Offer    Recitals
Offering Shares    5.9(a)
Omnibus Incentive Plan    5.9(a)
Outside Date    8.1(e)
Parent    Preamble
Parent Board Recommendation    5.10
Parent Closing Certificate    6.2(c)
Parent Common Stockholders Meeting    5.10

 

A-10


Table of Contents

Term

   Section
Parent Disclosure Schedules    Article IV
Parent Fundamental Representations    6.2(a)
Parent Parties    Preamble
Parent Stockholder Approval    4.2
Parties    Preamble
Party    Preamble
PCAOB Financial Statements    5.17
Permitted Financing    5.2(b)
PIPE Investors    Recitals
PIPE Investment    Recitals
Prospectus    9.19
Proxy Statement    5.9(a)
Redomestication    5.20
Released Parties    9.1
Releasors    9.1
Requisite Company Approvals    3.2
S corporation    3.14(q)
Section 16    5.12
Security Incident    3.11(b)
Social Media Terms    3.10(a)
Sponsor Support Agreement    Recitals
Subscribers    Recitals
Subscription Agreements    Recitals
Surviving Companies    Recitals
Tail Premium    5.8(b)
Technical Deficiencies    3.10(j)
Trade Control Laws    3.19(a)
Transaction Proposals    5.9(a)
Transfer Taxes    5.7
Trust Account    4.16(a)
Trust Agreement    4.16(a)
Trust Amount    4.16(a)
Trustee    4.16(a)
WARN Act    5.1(b)(xiii)
Working Capital Warrants    Exhibit A

 

A-11


Table of Contents

ANNEX A-2

Execution Version

FIRST AMENDMENT TO

AGREEMENT AND PLAN OF MERGER

This First Amendment (“First Amendment”) to the Merger Agreement (as defined below) is entered into as of October 14, 2022, by and among East Resources Acquisition Company, a Delaware corporation (“Parent”), LMA Merger Sub, LLC, a Delaware limited liability company and wholly owned subsidiary of Parent (“LMA Merger Sub”), Abacus Merger Sub, LLC, a Delaware limited liability company and wholly owned subsidiary of Parent (“Abacus Merger Sub”), Longevity Market Assets, LLC, a Florida limited liability company (“LMA”), and Abacus Settlements, LLC, a Florida limited liability company (“Abacus”). Parent, LMA Merger Sub, Abacus Merger Sub, LMA and Abacus are sometimes referred to in this First Amendment collectively as the “Parties.” Capitalized terms used but not defined herein shall have the meanings assigned to such terms in the Merger Agreement.

RECITALS

WHEREAS, the Parties entered into that certain Agreement and Plan of Merger, dated as of August 30, 2022 (as may be amended, modified or supplemented from time to time, the “Merger Agreement”); and

WHEREAS, the Parties desire to amend the Merger Agreement in accordance with Section 9.13 thereof as more fully set forth herein in order to, among other things, clarify the terms of the consideration to be issued or paid to the Company Members in connection with the consummation of the Mergers.

NOW THEREFORE, in consideration of the mutual agreements contained herein and for good and valuable consideration, the receipt and sufficiency of which are hereby acknowledged, and intending to be legally bound hereby, the Parties hereby agree as follows:

1.    Amendment to Merger Agreement.

 

  (a)

Recital of the Merger Agreement is hereby amended by amending and restating the tax treatment recital as follows:

WHEREAS, for U.S. federal income Tax purposes, it is intended that each of the Mergers qualify as a “reorganization” within the meaning of Section 368(a) of the Code to which each of Parent, LMA, Abacus, LMA Merger Sub and Abacus Merger Sub are parties pursuant to Section 368(b) of the Code (the “Intended Tax Treatment”) and that this Agreement constitutes a “plan of reorganization” for purposes of Sections 354, 361 and 368 of the Code and the Treasury Regulations promulgated thereunder

 

  (b)

Exhibit A of the Merger Agreement is hereby amended by deleting the definition of “Equity Value”.

 

  (c)

Exhibit A of the Merger Agreement is hereby amended by amending and restating the definitions of “Burdensome Condition” and “Stock Consideration” as follows:

Burdensome Condition” means, in connection with any approval of the Florida Office of Insurance Regulation, any agreement with, or condition or requirement imposed by the Florida Office of Insurance Regulation that (a) has, or would reasonably be expected to have, a Material Adverse Effect on the Companies following the Closing or (b) involves any significant adverse effect on the economic benefits that either (i) Parent or (ii) the Companies, respectively, reasonably expects to obtain from the Transactions.

 

A-2-1


Table of Contents

Stock Consideration” means the number of shares of Parent Common Stock equal to (a) the Company Member Value minus the Cash Consideration, if any, divided by (b) the Parent Share Value. For the avoidance of doubt, the Stock Consideration shall equal 53,175,000 shares of Parent Common Stock, assuming the Cash Consideration equals $0.

 

  (d)

Exhibit A of the Merger Agreement is hereby amended by adding the following definitions:

Company Member Value” means an amount equal to (a) the Transaction Value minus (b) the Founder Share Implied Value.

Founder Share Implied Value” means an amount equal to (a) 8,625,000 multiplied by (b) the Parent Share Value.

Transaction Value” means $618,000,000.

Intended Tax Treatment”………Recitals.

 

  (e)

Section 6.1(f) of the Merger Agreement is hereby amended and restated as follows:

Regulatory Approvals. Parent shall have received the approval of the Florida Office of Insurance Regulation with respect to the change of control of Abacus contemplated by the transactions under this Agreement without any Burdensome Condition.”

 

  (f)

Article II of the Merger Agreement is hereby amended by adding a new Section 2.5 as follows:

“Section 2.5    Stock Consideration in Excess of Pro Rata Portion. In the event that the portion of the Stock Consideration allocated to a Company Member as set forth in the Allocation Schedule is greater than such Company Member’s pro rata portion of the Aggregate Merger Consideration, the number of shares of Parent Common Stock issuable to such Company Member in excess of such Company Member’s pro rata portion of the Aggregate Merger Consideration shall be deemed issued to such Company Member at Closing, subject to and contingent upon the imposition of transfer restrictions and forfeiture conditions with respect to such excess shares of Parent Common Stock to be set forth in a written agreement between Parent and such Company Member in form and substance reasonably satisfactory to Parent; provided, however, that in no event shall such excess shares of Parent Common Stock, which are subject to transfer restrictions and forfeiture conditions, exceed an amount of Parent Common Stock that would preclude the Parties from treating the Mergers in a manner consistent with the Intended Tax Treatment. For the avoidance of doubt, the shares of Parent Common Stock issued to a Company Member as Stock Consideration in respect of such Company Member’s pro rata portion of the Aggregate Merger Consideration shall not be subject to additional transfer restrictions and forfeiture conditions pursuant to the preceding sentence.”

 

  (g)

Section 3.15(t) of the Merger Agreement is hereby amended and restated as follows:

“no Group Company has taken, or agreed to take, any action, or to the Knowledge of the Companies is aware of any fact or circumstance, that could reasonably be expected to prevent or impede the Intended Tax Treatment.”

 

  (h)

Section 4.10(p) of the Merger Agreement is hereby amended and restated as follows:

“Parent has not taken, or agreed to take, any action, or has knowledge of any fact or circumstance, that could reasonably be expected to prevent or impede the Intended Tax Treatment.”

 

A-2-2


Table of Contents
  (i)

Section 5.7(d) of the Merger Agreement is hereby amended and restated as follows:

“Section 5.7(d)    Tax Treatment.

                (i)    Each of the Parties intends that each Merger shall qualify as a “reorganization” within the meaning of Section 368(a) of the Code, and that this Agreement be, and hereby is, adopted as a “plan of reorganization” for the purposes of Sections 354, 361 and 368 of the Code and Treasury Regulations Section 1.368-2(g). The Parties agree to report for all Tax purposes in a manner consistent with, and not otherwise take any U.S. federal income Tax position inconsistent with, this Section 5.7(d) unless otherwise required by a change in applicable Law, or as required pursuant to a “determination” within the meaning of Section 1313 of the Code. Except as required by applicable Law, the Parties shall not take any action, or fail to take any action, that could reasonably be expected to prevent or impede the Intended Tax Treatment.

                (ii)     Each of the Parties shall cooperate, including by making structural changes that may reasonably be necessary or warranted and that are not reasonably expected to impede or materially delay consummation of the Mergers, with each other and shall use their commercially reasonable efforts to obtain the Intended Tax Treatment.

2.    Confirmation. Except as otherwise expressly provided herein, the provisions of the Merger Agreement shall remain in full force and effect in accordance with their respective terms following the execution of this First Amendment.

3.    Governing Law; Jurisdiction; Waiver of Jury Trial. Sections 9.2 through 9.14, Section 9.16 and Section 9.17 of the Merger Agreement are incorporated by reference herein and shall apply hereto mutatis mutandis.

4.    Headings. The descriptive headings contained in this First Amendment are included for convenience of reference only and shall not affect in any way the meaning or interpretation of this First Amendment.

5.    Counterparts. This First Amendment may be executed in two or more counterparts, each of which shall be deemed to be an original, but all of which taken together shall constitute one and the same agreement. Delivery of an executed counterpart of a signature page to this First Amendment by electronic means, including DocuSign, e-mail, or scanned pages, shall be effective as delivery of a manually executed counterpart to this First Amendment.

[Signature Pages Follow]

 

A-2-3


Table of Contents

IN WITNESS WHEREOF, each of the Parties has caused this First Amendment to be duly executed on its behalf as of the date first above written.

 

EAST RESOURCES ACQUISITION

COMPANY

By:   /s/ Gary L. Hagerman, Jr.
Name:   Gary L. Hagerman, Jr.
Title:   Chief Financial Officer and Treasurer

 

LMA MERGER SUB, LLC
By:  

East Resources Acquisition Company,

its sole member

By:   /s/ Gary L. Hagerman, Jr.
Name:   Gary L. Hagerman, Jr.
Title:   Chief Financial Officer and Treasurer

 

ABACUS MERGER SUB, LLC
By:  

East Resources Acquisition Company,

its sole member

By:   /s/ Gary L. Hagerman, Jr.
Name:   Gary L. Hagerman, Jr.
Title:   Chief Financial Officer and Treasurer

 

Signature Page to First Amendment to Agreement and Plan of Merger


Table of Contents
LONGEVITY MARKET ASSETS, LLC
By:   /s/ Jay Jackson
Name:   Jay Jackson
Title:   CEO

 

ABACUS SETTLEMENTS, LLC
By:   /s/ Jay Jackson
Name:   Jay Jackson
Title:   CEO

 

Signature Page to First Amendment to Agreement and Plan of Merger


Table of Contents

ANNEX A-3

SECOND AMENDMENT TO

AGREEMENT AND PLAN OF MERGER

This Second Amendment (“Second Amendment”) to the Merger Agreement (as defined below) is entered into as of April 20, 2023, by and among East Resources Acquisition Company, a Delaware corporation (“Parent”), LMA Merger Sub, LLC, a Delaware limited liability company and wholly owned subsidiary of Parent (“LMA Merger Sub”), Abacus Merger Sub, LLC, a Delaware limited liability company and wholly owned subsidiary of Parent (“Abacus Merger Sub”), Longevity Market Assets, LLC, a Florida limited liability company (“LMA”), and Abacus Settlements, LLC, a Florida limited liability company (“Abacus”). Parent, LMA Merger Sub, Abacus Merger Sub, LMA and Abacus are sometimes referred to in this Second Amendment collectively as the “Parties.” Capitalized terms used but not defined herein shall have the meanings assigned to such terms in the Merger Agreement.

RECITALS

WHEREAS, the Parties entered into that certain Agreement and Plan of Merger, dated as of August 30, 2022, as amended on October 14, 2022 (as may be further amended, modified or supplemented from time to time, the “Merger Agreement”); and

WHEREAS, the Parties desire to amend the Merger Agreement in accordance with Section 9.13 thereof as more fully set forth herein in order to, among other things, clarify the stockholder votes required to approve the Transaction Proposals, require the Companies to deliver or cause to be delivered documentation relating to a tax election at the Closing and extend the Outside Date.

NOW THEREFORE, in consideration of the mutual agreements contained herein and for good and valuable consideration, the receipt and sufficiency of which are hereby acknowledged, and intending to be legally bound hereby, the Parties hereby agree as follows:

1. Amendment to Merger Agreement.

 

  (a)

Section 4.2 of the Merger Agreement is hereby amended and restated as follows:

“Section 4.2 Authorization. Each of the Parent Parties has the requisite corporate or limited liability company power and authority, as applicable, to execute and deliver this Agreement and the Ancillary Agreements to which it is a party, to perform its obligations hereunder and thereunder and to consummate the transactions contemplated hereby and thereby, subject in the case of the consummation of the Mergers, to the receipt of the requisite approval of the Transaction Proposals by the Parent Stockholders. The affirmative votes of the holders of a majority of the shares of Parent Common Stock and Parent Class B Stock, voting (a) together as a single class, in the case of the Business Combination Proposal, the NASDAQ Proposal and the Incentive Plan Proposal, that are voted at the Parent Common Stockholders Meeting, and (b) together as a single class, and as separate classes, in the case of the Charter Amendment Proposal, that are outstanding and entitled to vote on the Charter Amendment Proposal, are the only votes of the holders of Parent’s capital stock required to approve the Transaction Proposals, assuming a quorum is present (the “Parent Stockholder Approval”). Parent Stockholder Approval of the Transaction Proposals are the only votes of any class or series of Parent’s capital stock necessary to adopt this Agreement and any Ancillary Agreement and to approve the transactions contemplated hereby and thereby. The execution and delivery of this Agreement and the Ancillary Agreements and the consummation of the transactions contemplated hereby and thereby have been duly authorized by all necessary corporate and limited liability company action. This Agreement has been, and the Ancillary Agreements to which any of the Parent Parties are or will be a party as of the Closing Date shall be, duly authorized, executed and delivered by each of the Parent Parties, as


Table of Contents

applicable, and, assuming the due authorization, execution and delivery by each other party hereto and thereto, constitutes the legal, valid and binding obligations of each of the Parent Parties, as applicable, enforceable against each of the Parent Parties, as applicable, in accordance with their respective terms, subject to applicable bankruptcy, insolvency and other similar Laws affecting the enforceability of creditors’ rights generally, general equitable principles and the discretion of courts in granting equitable remedies.”

 

  (b)

Section 5.9(b) of the Merger Agreement is hereby amended and restated as follows:

“(b) Without limitation, in the Proxy Statement, Parent shall (i) solicit proxies from holders of Parent Common Stock and Parent Class B Stock to vote at the Parent Common Stockholders Meeting in favor of (A) the adoption of this Agreement and the approval of the transactions contemplated hereby pursuant to Section 251 of the DGCL (the “Business Combination Proposal”), (B) the issuance of Parent Common Stock issuable pursuant to this Agreement at the Effective Time (the “NASDAQ Proposal”), (C) the adoption of an Omnibus Incentive Plan to be negotiated between the Parties prior to Closing (the “Omnibus Incentive Plan” and such proposal, the “Incentive Plan Proposal”), (D) approval of the A&R Charter and each change to the A&R Charter that is required to be separately approved (the “Charter Amendment Proposal”), and (E) any other proposals the Parties deem necessary or desirable to consummate the transactions contemplated hereby (collectively, the “Transaction Proposals”), and (ii) file with the SEC financial and other information about the transactions contemplated hereby in accordance with the Exchange Act. The Proxy Statement will comply as to form and substance with the applicable requirements of the Exchange Act and the rules and regulations thereunder. Each Company shall furnish all information concerning it and its Affiliates to Parent, and provide such other assistance, as may be reasonably requested in connection with the preparation, filing and distribution of the Proxy Statement, and the Proxy Statement shall include all information reasonably requested by the Companies to be included therein. Without limiting the generality of the foregoing, the Companies shall reasonably cooperate with Parent in connection with Parent’s preparation for inclusion in the Proxy Statement of pro forma financial statements that comply with the requirements of Regulation S-X under the rules and regulations of the SEC (as interpreted by the staff of the SEC) to the extent such pro forma financial statements are required by the Proxy Statement. Each of the Companies and Parent shall promptly notify the other upon the receipt of any comments from the SEC or any request from the SEC for amendments or supplements to the Proxy Statement and shall provide the other with copies of all correspondence between it and its Representatives, on the one hand, and the SEC, on the other hand. Each of the Companies and Parent shall use its reasonable best efforts to respond as promptly as reasonably practicable to any comments from the SEC with respect to the Proxy Statement.”

 

  (c)

Section 7.2 of the Merger Agreement is hereby amended and restated as follows:

“Section 7.2 Deliveries by the Companies. At the Closing, the Companies will deliver or cause to be delivered to Parent (unless delivered previously) the following:

(a) the Certificates of Merger, executed by LMA and Abacus, as applicable;

(b) the Company Closing Certificate;

(c) the A&R Registration Rights Agreement executed by each Company and each of the Company Members;

(d) a duly executed and file-stamped copy of IRS Form 8832, indicating an election to be treated as an entity disregarded separate from Parent pursuant to Treasury Regulations Section 301.7701-3(c) with an effective date of the next business day after the effective date of the Merger, by LMA and Abacus, as applicable; and

(e) any other document required to be delivered by the Companies at Closing pursuant to this Agreement.”

 

A-3-2


Table of Contents
  (d)

Section 8.1(e) of the Merger Agreement is hereby amended and restated as follows:

“(e) by written notice by any Party if the Closing has not occurred on or prior to July 27, 2023 (the “Outside Date”).”

2. Confirmation. Except as otherwise expressly provided herein, the provisions of the Merger Agreement shall remain in full force and effect in accordance with their respective terms following the execution of this Second Amendment.

3. Governing Law; Jurisdiction; Waiver of Jury Trial. Sections 9.2 through 9.14, Section 9.16 and Section 9.17 of the Merger Agreement are incorporated by reference herein and shall apply hereto mutatis mutandis.

4. Headings. The descriptive headings contained in this Second Amendment are included for convenience of reference only and shall not affect in any way the meaning or interpretation of this Second Amendment.

5. Counterparts. This Second Amendment may be executed in two or more counterparts, each of which shall be deemed to be an original, but all of which taken together shall constitute one and the same agreement. Delivery of an executed counterpart of a signature page to this Second Amendment by electronic means, including DocuSign, e-mail, or scanned pages, shall be effective as delivery of a manually executed counterpart to this Second Amendment.

[Signature Pages Follow]

 

A-3-3


Table of Contents

IN WITNESS WHEREOF, each of the Parties has caused this Second Amendment to be duly executed on its behalf as of the date first above written.

 

EAST RESOURCES ACQUISITION COMPANY
By:  

/s/ Gary L. Hagerman, Jr.

Name:   Gary L. Hagerman, Jr.
Title:   Chief Financial Officer and Treasurer
LMA MERGER SUB, LLC
By:   East Resources Acquisition Company,
  its sole member
By:  

/s/ Gary L. Hagerman, Jr.

Name:   Gary L. Hagerman, Jr.
Title:   Chief Financial Officer and Treasurer
ABACUS MERGER SUB, LLC
By:   East Resources Acquisition Company,
  its sole member
By:  

/s/ Gary L. Hagerman, Jr.

Name:   Gary L. Hagerman, Jr.
Title:   Chief Financial Officer and Treasurer

Signature Page to Second Amendment to Agreement and Plan of Merger


Table of Contents
LONGEVITY MARKET ASSETS, LLC
By:  

/s/ Jay Jackson

Name:   Jay Jackson
Title:   CEO
ABACUS SETTLEMENTS, LLC
By:  

/s/ Jay Jackson

Name:   Jay Jackson
Title:   CEO

Signature Page to Second Amendment to Agreement and Plan of Merger


Table of Contents

ANNEX B

FORM OF A&R CHARTER

SECOND AMENDED AND RESTATED

CERTIFICATE OF INCORPORATION

OF

EAST RESOURCES ACQUISITION COMPANY

[            ], 20[    ]

East Resources Acquisition Company, a corporation organized and existing under the laws of the State of Delaware (the “Corporation”), DOES HEREBY CERTIFY AS FOLLOWS:

1. The name of the Corporation is “East Resources Acquisition Company.” The original certificate of incorporation of the Corporation was filed with the Secretary of State of the State of Delaware on May 22, 2020 which was subsequently amended and restated as of July 23, 2020 (the “Amended and Restated Certificate”).

2. This Second Amended and Restated Certificate of Incorporation (this “Second Amended and Restated Certificate”), which both restates and amends the provisions of the Amended and Restated Certificate, was duly adopted in accordance with Sections 228, 242 and 245 of the General Corporation Law of the State of Delaware, as amended from time to time (the “DGCL”).

3. This Second Amended and Restated Certificate of Incorporation shall become effective on the date of filing with the Secretary of State of Delaware.

4. The text of the Amended and Restated Certificate is hereby restated and amended in its entirety to read as follows:

ARTICLE I

NAME

The name of the corporation is Abacus Life, Inc. (the “Corporation”).

ARTICLE II

PURPOSE

The purpose of the Corporation is to engage in any lawful act or activity for which corporations may be organized under the DGCL. In addition to the powers and privileges conferred upon the Corporation by law and those incidental thereto, the Corporation shall possess and may exercise all the powers and privileges that are necessary or convenient to the conduct, promotion or attainment of the business or purposes of the Corporation.

ARTICLE III

REGISTERED AGENT

The address of the Corporation’s registered office in the State of Delaware is 850 New Burton Road, Ste. 201, in the City of Dover, County of Kent, State of Delaware, 19904, and the name of the Corporation’s registered agent at such address is Cogency Global Inc.

 

B-1


Table of Contents

ARTICLE IV

CAPITALIZATION

Section 4.1 Authorized Capital Stock. The total number of shares of all classes of capital stock, each with a par value of $0.0001 per share, which the Corporation is authorized to issue is 201,000,000 shares, consisting of (a) 200,000,000 shares of common stock (the “Common Stock”) and (b) 1,000,000 shares of preferred stock, par value $0.0001 per share (the “Preferred Stock”).

Section 4.2 Preferred Stock. The Board of Directors of the Corporation (the “Board”) is hereby expressly authorized to provide out of the unissued shares of the Preferred Stock for one or more series of Preferred Stock and to establish from time to time the number of shares to be included in each such series and to fix the voting rights, if any, designations, powers, preferences and relative, participating, optional, special and other rights, if any, of each such series and any qualifications, limitations and restrictions thereof, as shall be stated in the resolution or resolutions adopted by the Board providing for the issuance of such series and included in a certificate of designation (a “Preferred Stock Designation”) filed pursuant to the DGCL, and the Board is hereby expressly vested with the authority to the full extent provided by law, now or hereafter, to adopt any such resolution or resolutions.

Section 4.3 Common Stock.

(a) Voting.

(i) Except as otherwise required by law or this Second Amended and Restated Certificate (including any Preferred Stock Designation), the holders of the shares of Common Stock shall exclusively possess all voting power with respect to the Corporation.

(ii) Except as otherwise required by law or this Second Amended and Restated Certificate (including any Preferred Stock Designation), the holders of shares of Common Stock shall be entitled to one vote for each such share on each matter properly submitted to the stockholders of the Corporation on which the holders of the Common Stock are entitled to vote.

(iii) Except as otherwise required by law or this Second Amended and Restated Certificate (including any Preferred Stock Designation), at any annual or special meeting of the stockholders of the Corporation, holders of Common Stock shall have the exclusive right to vote for the election of directors and on all other matters properly submitted to a vote of the stockholders. Notwithstanding the foregoing, except as otherwise required by law or this Second Amended and Restated Certificate (including any Preferred Stock Designation), holders of shares of any series of Common Stock shall not be entitled to vote on any amendment to this Second Amended and Restated Certificate (including any amendment to any Preferred Stock Designation) that relates solely to the terms of one or more outstanding series of Preferred Stock or other series of Common Stock if the holders of such affected series of Preferred Stock or Common Stock, as applicable, are entitled, either separately or together with the holders of one or more other such series, to vote thereon pursuant to this Second Amended and Restated Certificate (including any Preferred Stock Designation) or the DGCL.

(b) Dividends. Subject to applicable law, the rights, if any, of the holders of any outstanding series of the Preferred Stock, the holders of shares of Common Stock shall be entitled to receive such dividends and other distributions (payable in cash, property or capital stock of the Corporation) when, as and if declared thereon by the Board from time to time out of any assets or funds of the Corporation legally available therefor and shall share equally on a per share basis in such dividends and distributions.

(c) Liquidation, Dissolution or Winding Up of the Corporation. Subject to applicable law, the rights, if any, of the holders of any outstanding series of the Preferred Stock, in the event of any voluntary or involuntary liquidation, dissolution or winding up of the Corporation, after payment or provision for payment of the debts

 

B-2


Table of Contents

and other liabilities of the Corporation, the holders of shares of Common Stock shall be entitled to receive all the remaining assets of the Corporation available for distribution to its stockholders, ratably in proportion to the number of shares of Common Stock held by them.

Section 4.4 Rights and Options. The Corporation has the authority to create and issue rights, warrants and options entitling the holders thereof to acquire from the Corporation any shares of its capital stock of any class or classes, with such rights, warrants and options to be evidenced by or in instrument(s) approved by the Board. The Board is empowered to set the exercise price, duration, times for exercise and other terms and conditions of such rights, warrants or options; provided, however, that the consideration to be received for any shares of capital stock issuable upon exercise thereof may not be less than the par value thereof.

ARTICLE V

BOARD OF DIRECTORS

Section 5.1 Board Powers. The business and affairs of the Corporation shall be managed by, or under the direction of, the Board. In addition to the powers and authority expressly conferred upon the Board by statute, this Second Amended and Restated Certificate or the Bylaws of the Corporation (“Bylaws”), the Board is hereby empowered to exercise all such powers and do all such acts and things as may be exercised or done by the Corporation, subject, nevertheless, to the provisions of the DGCL, this Second Amended and Restated Certificate, and any Bylaws adopted by the stockholders of the Corporation; provided, however, that no Bylaws hereafter adopted by the stockholders of the Corporation shall invalidate any prior act of the Board that would have been valid if such Bylaws had not been adopted.

Section 5.2 Number, Election and Term.

(a) The number of directors of the Corporation, other than those who may be elected by the holders of one or more series of the Preferred Stock voting separately by class or series, shall be fixed from time to time exclusively by the Board pursuant to a resolution adopted by a majority of the Board.

(b) Subject to Section 5.5, the Board shall be divided into three classes, as nearly equal in number as possible and designated Class I, Class II and Class III. The Board is authorized to assign members of the Board already in office to Class I, Class II or Class III. The term of the initial Class I Directors shall expire at the first annual meeting of the stockholders of the Corporation following the effectiveness of this Second Amended and Restated Certificate; the term of the initial Class II Directors shall expire at the second annual meeting of the stockholders of the Corporation following the effectiveness of this Second Amended and Restated Certificate; and the term of the initial Class III Directors shall expire at the third annual meeting of the stockholders of the Corporation following the effectiveness of this Second Amended and Restated Certificate. At each succeeding annual meeting of the stockholders of the Corporation, beginning with the first annual meeting of the stockholders of the Corporation following the effectiveness of this Second Amended and Restated Certificate, each of the successors elected to replace the class of directors whose term expires at that annual meeting shall be elected for a three-year term or until the election and qualification of their respective successors in office, subject to their earlier death, resignation or removal. Subject to Section 5.5, if the number of directors that constitute the Board is changed, any increase or decrease shall be apportioned by the Board among the classes so as to maintain the number of directors in each class as nearly equal as possible, but in no case shall a decrease in the number of directors constituting the Board shorten the term of any incumbent director. Subject to the rights of the holders of one or more series of Preferred Stock, voting separately by class or series, to elect directors pursuant to the terms of one or more series of Preferred Stock, directors shall be elected by a plurality of the votes cast by the stockholders present in person or represented by proxy at the meeting and entitled to vote thereon. The Board is hereby expressly authorized, by resolution or resolutions thereof, to assign members of the Board already in office to the aforesaid classes at the time this Second Amended and Restated Certificate (and therefore such classification) becomes effective in accordance with the DGCL.

 

B-3


Table of Contents

(c) Subject to Section 5.5, a director shall hold office until the annual meeting for the year in which his or her term expires and until his or her successor has been elected and qualified, subject, however, to such director’s earlier death, resignation, retirement, disqualification or removal.

(d) Unless and except to the extent that the Bylaws shall so require, the election of directors need not be by written ballot. There is no cumulative voting with respect to the election of directors.

Section 5.3 Newly Created Directorships and Vacancies. Subject to Section 5.5, newly created directorships resulting from an increase in the number of directors and any vacancies on the Board resulting from death, resignation, retirement, disqualification, removal or other cause may be filled solely and exclusively by a majority vote of the remaining directors then in office, even if less than a quorum, or by a sole remaining director (and not by stockholders), and any director so chosen shall hold office for the remainder of the full term of the class of directors to which the new directorship was added or in which the vacancy occurred and until his or her successor has been elected and qualified, subject, however, to such director’s earlier death, resignation, retirement, disqualification or removal.

Section 5.4 Removal. Subject to Section 5.5 and except as otherwise required by this Second Amended and Restated Certificate, any or all of the directors may be removed from office at any time, but only for cause and only by the affirmative vote of holders of a majority of the voting power of all then outstanding shares of capital stock of the Corporation entitled to vote generally in the election of directors, voting together as a single class.

Section 5.5 Preferred Stock—Directors. Notwithstanding any other provision of this Article V, and except as otherwise required by law, whenever the holders of one or more series of the Preferred Stock shall have the right, voting separately by class or series, to elect one or more directors, the term of office, the filling of vacancies, the removal from office and other features of such directorships shall be governed by the terms of such series of the Preferred Stock as set forth in this Second Amended and Restated Certificate (including any Preferred Stock Designation) and such directors shall not be included in any of the classes created pursuant to this Article V unless expressly provided by such terms.

ARTICLE VI

BYLAWS

In furtherance and not in limitation of the powers conferred upon it by law, the Board shall have the power and is expressly authorized to adopt, amend, alter or repeal the Bylaws by the affirmative vote of a majority of the total number of directors present at a regular or special meeting of the Board at which there is a quorum or by unanimous written consent. The Bylaws also may be adopted, amended, altered or repealed by the stockholders; provided, however, that in addition to any vote of the holders of any class or series of capital stock of the Corporation required by law or by this Second Amended and Restated Certificate (including any Preferred Stock Designation), the affirmative vote of the holders of at least a majority of the voting power of all then outstanding shares of capital stock of the Corporation entitled to vote generally in the election of directors, voting together as a single class, shall be required for the stockholders of the Corporation to adopt, amend, alter or repeal the Bylaws; and provided further, however, that no Bylaws hereafter adopted by the stockholders of the Corporation shall invalidate any prior act of the Board that would have been valid if such Bylaws had not been adopted.

ARTICLE VII

SPECIAL MEETINGS OF STOCKHOLDERS; ACTION BY WRITTEN CONSENT

Section 7.1 Special Meetings. Subject to the rights, if any, of the holders of any outstanding series of the Preferred Stock, and to the requirements of applicable law, special meetings of stockholders of the Corporation may be called only by the Chairman of the Board, Chief Executive Officer of the Corporation, or the Board

 

B-4


Table of Contents

pursuant to a resolution adopted by a majority of the Board, and the ability of the stockholders of the Corporation to call a special meeting is hereby specifically denied. Except as provided in the foregoing sentence, special meetings of stockholders of the Corporation may not be called by another person or persons.

Section 7.2 Advance Notice. Advance notice of stockholder nominations for the election of directors and of business to be brought by stockholders before any meeting of the stockholders of the Corporation shall be given in the manner provided in the Bylaws.

Section 7.3 Action by Written Consent. Except as may be otherwise provided for or fixed pursuant to this Second Amended and Restated Certificate (including any Preferred Stock Designation) relating to the rights of the holders of any outstanding series of Preferred Stock, any action required or permitted to be taken by the stockholders of the Corporation must be effected by a duly called annual or special meeting of such stockholders and may not be effected by written consent of the stockholders.

ARTICLE VIII

LIMITED LIABILITY; INDEMNIFICATION

Section 8.1 Limitation of Director Liability. A director or officer of the Corporation shall not be personally liable to the Corporation or its stockholders for monetary damages for breach of fiduciary duty as a director or officer, except to the extent such exemption from liability or limitation thereof is not permitted under the DGCL as the same exists or may hereafter be amended unless a director or officer violated his or her duty of loyalty to the Corporation or its stockholders, acted in bad faith, knowingly or intentionally violated the law, authorized unlawful payments of dividends, unlawful stock purchases or unlawful redemptions, or derived improper personal benefit from his or her actions as a director. Any amendment, modification or repeal of the foregoing sentence shall not adversely affect any right or protection of a director or officer of the Corporation hereunder in respect of any act or omission occurring prior to the time of such amendment, modification or repeal.

Section 8.2 Indemnification and Advancement of Expenses.

(a) To the fullest extent permitted by applicable law, as the same exists or may hereafter be amended, the Corporation shall indemnify and hold harmless each person who is or was made a party or is threatened to be made a party to or is otherwise involved in any threatened, pending or completed action, suit or proceeding, whether civil, criminal, administrative or investigative (a “proceeding”) by reason of the fact that he or she is or was a director or officer of the Corporation or, while a director or officer of the Corporation, is or was serving at the request of the Corporation as a director, officer, employee or agent of another corporation or of a partnership, joint venture, trust, other enterprise or nonprofit entity, including service with respect to an employee benefit plan (an “indemnitee”), whether the basis of such proceeding is alleged action in an official capacity as a director, officer, employee or agent, or in any other capacity while serving as a director, officer, employee or agent, against all liability and loss suffered and expenses (including, without limitation, attorneys’ fees, judgments, fines, ERISA excise taxes and penalties and amounts paid in settlement) reasonably incurred by such indemnitee in connection with such proceeding. The Corporation shall to the fullest extent not prohibited by applicable law pay the expenses (including attorneys’ fees) incurred by an indemnitee in defending or otherwise participating in any proceeding in advance of its final disposition; provided, however, that, to the extent required by applicable law, such payment of expenses in advance of the final disposition of the proceeding shall be made only upon receipt of an undertaking, by or on behalf of the indemnitee, to repay all amounts so advanced if it shall ultimately be determined that the indemnitee is not entitled to be indemnified under this Section 8.2 or otherwise. The rights to indemnification and advancement of expenses conferred by this Section 8.2 shall be contract rights and such rights shall continue as to an indemnitee who has ceased to be a director, officer, employee or agent and shall inure to the benefit of his or her heirs, executors and administrators. Notwithstanding the foregoing provisions of this Section 8.2(a), except for proceedings to enforce rights to indemnification and advancement of expenses, the Corporation shall indemnify and advance expenses to an

 

B-5


Table of Contents

indemnitee in connection with a proceeding (or part thereof) initiated by such indemnitee only if such proceeding (or part thereof) was authorized by the Board.

(b) The rights to indemnification and advancement of expenses conferred on any indemnitee by this Section 8.2 shall not be exclusive of any other rights that any indemnitee may have or hereafter acquire under law, this Second Amended and Restated Certificate, the Bylaws, an agreement, vote of stockholders or disinterested directors, or otherwise.

(c) Any repeal or amendment of this Section 8.2 by the stockholders of the Corporation or by changes in law, or the adoption of any other provision of this Second Amended and Restated Certificate inconsistent with this Section 8.2, shall, unless otherwise required by law, be prospective only (except to the extent such amendment or change in law permits the Corporation to provide broader indemnification rights on a retroactive basis than permitted prior thereto), and shall not in any way diminish or adversely affect any right or protection existing at the time of such repeal or amendment or adoption of such inconsistent provision in respect of any proceeding (regardless of when such proceeding is first threatened, commenced or completed) arising out of, or related to, any act or omission occurring prior to such repeal or amendment or adoption of such inconsistent provision.

(d) This Section 8.2 shall not limit the right of the Corporation, to the extent and in the manner authorized or permitted by law, to indemnify and to advance expenses to persons other than indemnitees.

ARTICLE IX

[RESERVED]

ARTICLE X

CORPORATE OPPORTUNITY

To the extent allowed by law, the doctrine of corporate opportunity, or any other analogous doctrine, shall not apply with respect to the Corporation or any of its officers or directors, and the Corporation renounces any expectancy that any of the directors or officers of the Corporation will offer any such corporate opportunity of which he or she may become aware to the Corporation, except, the doctrine of corporate opportunity shall apply with respect to any of the directors or officers of the Corporation only with respect to a corporate opportunity that was offered to such person solely in his or her capacity as a director or officer of the Corporation and such opportunity is one the Corporation is legally and contractually permitted to undertake and would otherwise be reasonable for the Corporation to pursue, and to the extent the director or officer is permitted to refer that opportunity to the Corporation without violating any legal obligation.

ARTICLE XI

AMENDMENTS

The Corporation reserves the right at any time and from time to time to amend, alter, change or repeal any provision contained in this Second Amended and Restated Certificate (including any Preferred Stock Designation), and other provisions authorized by the laws of the State of Delaware at the time in force that may be added or inserted, in the manner now or hereafter prescribed by this Second Amended and Restated Certificate and the DGCL; and, except as set forth in Article VIII, all rights, preferences and privileges of whatever nature herein conferred upon stockholders, directors or any other persons by and pursuant to this Second Amended and Restated Certificate in its present form or as hereafter amended are granted subject to the right reserved in this Article XI.

 

B-6


Table of Contents

ARTICLE XII

EXCLUSIVE FORUM FOR CERTAIN LAWSUITS

Section 12.1 Forum. Unless the Corporation consents in writing to the selection of an alternative forum, the Court of Chancery of the State of Delaware (the “Court of Chancery”) shall to the fullest extent permitted by law be the sole and exclusive forum for any stockholder (including a beneficial owner) to bring (i) any derivative action or proceeding brought on behalf of the Corporation, (ii) any action asserting a claim of breach of a fiduciary duty owed by any director, officer or other employee of the Corporation to the Corporation or the Corporation’s stockholders, (iii) any action asserting a claim against the Corporation, its directors, officers or employees arising pursuant to any provision of the DGCL or this Second Amended and Restated Certificate or the Bylaws, or (iv) any action asserting a claim against the Corporation, its directors, officers or employees governed by the internal affairs doctrine, except for, as to each of (i) through (iv) above, any claim as to which the Court of Chancery determines that there is an indispensable party not subject to the jurisdiction of the Court of Chancery (and the indispensable party does not consent to the personal jurisdiction of the Court of Chancery within ten days following such determination), which is vested in the exclusive jurisdiction of a court or forum other than the Court of Chancery, or for which the Court of Chancery does not have subject matter jurisdiction; and subject to the preceding provisions of this Section 12.1, the federal district courts of the United States of America shall be the exclusive forum for the resolution of any complaint asserting a cause of action arising under the Securities Act of 1933, as amended.

Section 12.2 Consent to Jurisdiction. If any action the subject matter of which is within the scope of Section 12.1 immediately above is filed in a court other than a court located within the State of Delaware (a “Foreign Action”) in the name of any stockholder, such stockholder shall be deemed to have consented to (i) the personal jurisdiction of the state and federal courts located within the State of Delaware in connection with any action brought in any such court to enforce Section 12.1 immediately above (an “FSC Enforcement Action”) and (ii) having service of process made upon such stockholder in any such FSC Enforcement Action by service upon such stockholder’s counsel in the Foreign Action as agent for such stockholder.

Any person or entity purchasing or otherwise acquiring any interest in any security of the Corporation shall be deemed to have notice of and consented to this Article XII. Notwithstanding the foregoing, the provisions of this Article XII shall not apply to suits brought to enforce any liability or duty created by the Exchange Act or any other claim for which the federal courts of the United States have exclusive jurisdiction.

ARTICLE XIII

SEVERABILITY

If any provision or provisions (or any part thereof) of this Second Amended and Restated Certificate shall be held to be invalid, illegal or unenforceable as applied to any person or entity or circumstance for any reason whatsoever, then, to the fullest extent permitted by law, (i) the validity, legality and enforceability of such provisions in any other circumstance and of the remaining provisions of this Second Amended and Restated Certificate (including, without limitation, each portion of any paragraph of this Second Amended and Restated Certificate containing any such provision held to be invalid, illegal or unenforceable that is not itself held to be invalid, illegal or unenforceable) and the application of such provision to other persons or entities and circumstances shall not in any way be affected or impaired thereby, and (ii) the provisions of this Second Amended and Restated (including, without limitation, each portion of any paragraph of this Second Amended and Restated Certificate containing any such provision held to be invalid, illegal or unenforceable) shall be construed so as to permit the Corporation to protect its directors, officers, employees and agents from personal liability in respect of their faith service or for the benefit of the Corporation to the fullest extent permitted by law.

[Signature page follows]

 

B-7


Table of Contents

IN WITNESS WHEREOF, East Resources Acquisition Company has caused this Second Amended and Restated Certificate to be duly executed and acknowledged in its name and on its behalf by an authorized officer as of the date first set forth above.

 

EAST RESOURCES ACQUISITION COMPANY

By:

   

Name:

 

Title:

 

 

 

[Signature Page to Second Amended and Restated Certificate of Incorporation]

B-8


Table of Contents

ANNEX C

FORM OF A&R BYLAWS

AMENDED AND RESTATED

BYLAWS

OF

ABACUS LIFE, INC.

(THE “CORPORATION”)

ARTICLE I

OFFICES

Section 1.1. Registered Office. The registered office of the Corporation within the State of Delaware shall be located at either (a) the principal place of business of the Corporation in the State of Delaware or (b) the office of the corporation or individual acting as the Corporation’s registered agent in Delaware.

Section 1.2. Additional Offices. The Corporation may, in addition to its registered office in the State of Delaware, have such other offices and places of business, both within and outside the State of Delaware, as the Board of Directors of the Corporation (the “Board”) may from time to time determine or as the business and affairs of the Corporation may require.

ARTICLE II

STOCKHOLDERS MEETINGS

Section 2.1. Annual Meetings. The annual meeting of stockholders shall be held at such place, either within or without the State of Delaware, and time and on such date as shall be determined by the Board and stated in the notice of the meeting, provided that the Board may in its sole discretion determine that the meeting shall not be held at any place, but may instead be held solely by means of remote communication pursuant to Section 9.5(a). At each annual meeting, the stockholders entitled to vote on such matters shall elect those directors of the Corporation to fill any term of a directorship that expires on the date of such annual meeting and may transact any other business as may properly be brought before the meeting.

Section 2.2. Special Meetings. Subject to the rights of the holders of any outstanding series of the preferred stock of the Corporation (“Preferred Stock”), and to the requirements of applicable law, special meetings of stockholders, for any purpose or purposes, may be called only by the Chairman of the Board, the Chief Executive Officer or the Board pursuant to a resolution adopted by a majority of the Board, and may not be called by any other person. Special meetings of stockholders shall be held at such place, either within or without the State of Delaware, and at such time and on such date as shall be determined by the Board and stated in the Corporation’s notice of the meeting, provided that the Board may in its sole discretion determine that the meeting shall not be held at any place, but may instead be held solely by means of remote communication pursuant to Section 9.5(a).

Section 2.3. Notices. Written notice of each stockholders meeting stating the place, if any, date, and time of the meeting, and the means of remote communication, if any, by which stockholders and proxy holders may be deemed to be present in person and vote at such meeting and the record date for determining the stockholders entitled to vote at the meeting, if such date is different from the record date for determining stockholders entitled to notice of the meeting, shall be given in the manner permitted by Section 9.3 to each stockholder entitled to vote thereat as of the record date for determining the stockholders entitled to notice of the meeting, by the Corporation not less than 10 nor more than 60 days before the date of the meeting unless otherwise required by

 

C-1


Table of Contents

the General Corporation Law of the State of Delaware (the “DGCL”). If said notice is for a stockholders meeting other than an annual meeting, it shall in addition state the purpose or purposes for which the meeting is called, and the business transacted at such meeting shall be limited to the matters so stated in the Corporation’s notice of meeting (or any supplement thereto). Any meeting of stockholders as to which notice has been given may be postponed, and any meeting of stockholders as to which notice has been given may be cancelled, by the Board upon public announcement (as defined in Section 2.7(c)) given before the date previously scheduled for such meeting.

Section 2.4. Quorum. Except as otherwise provided by applicable law, the Corporation’s Certificate of Incorporation, as the same may be amended or restated from time to time (the “Certificate of Incorporation”) or these Bylaws, the presence, in person or by proxy, at a stockholders meeting of the holders of shares of outstanding capital stock of the Corporation representing a majority of the voting power of all outstanding shares of capital stock of the Corporation entitled to vote at such meeting shall constitute a quorum for the transaction of business at such meeting, except that when specified business is to be voted on by a class or series of stock voting as a class, the holders of shares representing a majority of the voting power of the outstanding shares of such class or series shall constitute a quorum of such class or series for the transaction of such business. If a quorum shall not be present or represented by proxy at any meeting of the stockholders of the Corporation, the chairman of the meeting may adjourn the meeting from time to time in the manner provided in Section 2.6 until a quorum shall attend. The stockholders present at a duly convened meeting may continue to transact business until adjournment, notwithstanding the withdrawal of enough stockholders to leave less than a quorum. Shares of its own stock belonging to the Corporation or to another corporation, if a majority of the voting power of the shares entitled to vote in the election of directors of such other corporation is held, directly or indirectly, by the Corporation, shall neither be entitled to vote nor be counted for quorum purposes; provided, however, that the foregoing shall not limit the right of the Corporation or any such other corporation to vote shares held by it in a fiduciary capacity.

Section 2.5. Voting of Shares.

(a) Voting Lists. The Secretary of the Corporation (the “Secretary”) shall prepare, or shall cause the officer or agent who has charge of the stock ledger of the Corporation to prepare and make, at least 10 days before every meeting of stockholders, a complete list of the stockholders of record entitled to vote at such meeting; provided, however, that if the record date for determining the stockholders entitled to vote is less than 10 days before the meeting date, the list shall reflect the stockholders entitled to vote as of the tenth day before the meeting date, arranged in alphabetical order and showing the address and the number and class of shares registered in the name of each stockholder. Nothing contained in this Section 2.5(a) shall require the Corporation to include electronic mail addresses or other electronic contact information on such list. Such list shall be open to the examination of any stockholder, for any purpose germane to the meeting, during ordinary business hours for a period of at least 10 days prior to the meeting: (i) on a reasonably accessible electronic network, provided that the information required to gain access to such list is provided with the notice of the meeting, or (ii) during ordinary business hours, at the principal place of business of the Corporation. In the event that the Corporation determines to make the list available on an electronic network, the Corporation may take reasonable steps to ensure that such information is available only to stockholders of the Corporation. If the meeting is to be held at a place, then the list shall be produced and kept at the time and place of the meeting during the whole time thereof, and may be inspected by any stockholder who is present. If a meeting of stockholders is to be held solely by means of remote communication as permitted by Section 9.5(a), the list shall be open to the examination of any stockholder during the whole time of the meeting on a reasonably accessible electronic network, and the information required to access such list shall be provided with the notice of meeting. The stock ledger shall be the only evidence as to who are the stockholders entitled to examine the list required by this Section 2.5(a) or to vote in person or by proxy at any meeting of stockholders.

(b) Manner of Voting. At any stockholders meeting, every stockholder entitled to vote may vote in person or by proxy. If authorized by the Board, the voting by stockholders or proxy holders at any meeting conducted by

 

C-2


Table of Contents

remote communication may be effected by a ballot submitted by electronic transmission (as defined in Section 9.3), provided that any such electronic transmission must either set forth or be submitted with information from which the Corporation can determine that the electronic transmission was authorized by the stockholder or proxy holder. The Board, in its discretion, or the chairman of the meeting of stockholders, in such person’s discretion, may require that any votes cast at such meeting shall be cast by written ballot.

(c) Proxies. Each stockholder entitled to vote at a meeting of stockholders or to express consent or dissent to corporate action in writing without a meeting may authorize another person or persons to act for such stockholder by proxy, but no such proxy shall be voted or acted upon after three years from its date, unless the proxy provides for a longer period. Proxies need not be filed with the Secretary until the meeting is called to order, but shall be filed with the Secretary before being voted. Without limiting the manner in which a stockholder may authorize another person or persons to act for such stockholder as proxy, either of the following shall constitute a valid means by which a stockholder may grant such authority. No stockholder shall have cumulative voting rights.

(i) A stockholder may execute a writing authorizing another person or persons to act for such stockholder as proxy. Execution may be accomplished by the stockholder or such stockholder’s authorized officer, director, employee or agent signing such writing or causing such person’s signature to be affixed to such writing by any reasonable means, including, but not limited to, by facsimile signature.

(ii) A stockholder may authorize another person or persons to act for such stockholder as proxy by transmitting or authorizing the transmission of an electronic transmission to the person who will be the holder of the proxy or to a proxy solicitation firm, proxy support service organization or like agent duly authorized by the person who will be the holder of the proxy to receive such transmission, provided that any such electronic transmission must either set forth or be submitted with information from which it can be determined that the electronic transmission was authorized by the stockholder. Any copy, facsimile telecommunication or other reliable reproduction of the writing or transmission authorizing another person or persons to act as proxy for a stockholder may be substituted or used in lieu of the original writing or transmission for any and all purposes for which the original writing or transmission could be used; provided that such copy, facsimile telecommunication or other reproduction shall be a complete reproduction of the entire original writing or transmission.

(d) Required Vote. Subject to the rights of the holders of one or more series of Preferred Stock, voting separately by class or series, to elect directors pursuant to the terms of one or more series of Preferred Stock, at all meetings of stockholders at which a quorum is present, the election of directors shall be determined by a plurality of the votes cast by the stockholders present in person or represented by proxy at the meeting and entitled to vote thereon. All other matters presented to the stockholders at a meeting at which a quorum is present shall be determined by the vote of a majority of the votes cast by the stockholders present in person or represented by proxy at the meeting and entitled to vote thereon, unless the matter is one upon which, by applicable law, the Certificate of Incorporation, these Bylaws or applicable stock exchange rules, a different vote is required, in which case such provision shall govern and control the decision of such matter.

(e) Inspectors of Election. The Board may, and shall if required by law, in advance of any meeting of stockholders, designate one or more persons as inspectors of election, who may be employees of the Corporation or otherwise serve the Corporation in other capacities, to act at such meeting of stockholders or any adjournment thereof and to make a written report thereof. The Board may appoint one or more persons as alternate inspectors to replace any inspector who fails to act. If no inspectors of election or alternates are appointed by the Board, the chairman of the meeting shall appoint one or more inspectors to act at the meeting. Each inspector, before discharging his or her duties, shall take and sign an oath faithfully to execute the duties of inspector with strict impartiality and according to the best of his or her ability. The inspectors shall ascertain and report the number of outstanding shares and the voting power of each; determine the number of shares present in person or represented by proxy at the meeting and the validity of proxies and ballots; count all votes and ballots and report the results; determine and retain for a reasonable period a record of the disposition of any challenges made to any determination by the inspectors; and certify their determination of the number of shares represented at the

 

C-3


Table of Contents

meeting and their count of all votes and ballots. No person who is a candidate for an office at an election may serve as an inspector at such election. Each report of an inspector shall be in writing and signed by the inspector or by a majority of them if there is more than one inspector acting at such meeting. If there is more than one inspector, the report of a majority shall be the report of the inspectors.

Section 2.6. Adjournments. Any meeting of stockholders, annual or special, may be adjourned by the chairman of the meeting, from time to time, whether or not there is a quorum, to reconvene at the same or some other place. Notice need not be given of any such adjourned meeting if the date, time, and place, if any, thereof, and the means of remote communication, if any, by which stockholders and proxy holders may be deemed to be present in person and vote at such adjourned meeting are announced at the meeting at which the adjournment is taken. At the adjourned meeting the stockholders, or the holders of any class or series of stock entitled to vote separately as a class, as the case may be, may transact any business that might have been transacted at the original meeting. If the adjournment is for more than 30 days, notice of the adjourned meeting shall be given to each stockholder of record entitled to vote at the meeting. If after the adjournment a new record date for stockholders entitled to vote is fixed for the adjourned meeting, the Board shall fix a new record date for notice of such adjourned meeting in accordance with Section 9.2, and shall give notice of the adjourned meeting to each stockholder of record entitled to vote at such adjourned meeting as of the record date fixed for notice of such adjourned meeting.

Section 2.7. Advance Notice for Business.

(a) Annual Meetings of Stockholders. No business may be transacted at an annual meeting of stockholders, other than business that is either (i) specified in the Corporation’s notice of meeting (or any supplement thereto) given by or at the direction of the Board, (ii) otherwise properly brought before the annual meeting by or at the direction of the Board or (iii) otherwise properly brought before the annual meeting by any stockholder of the Corporation (x) who is a stockholder of record entitled to vote at such annual meeting on the date of the giving of the notice provided for in this Section 2.7(a) and on the record date for the determination of stockholders entitled to vote at such annual meeting and (y) who complies with the notice procedures set forth in this Section 2.7(a). Notwithstanding anything in this Section 2.7(a) to the contrary, only persons nominated for election as a director to fill any term of a directorship that expires on the date of the annual meeting pursuant to Section 3.2 will be considered for election at such meeting.

(i) In addition to any other applicable requirements, for business (other than nominations) to be properly brought before an annual meeting by a stockholder, such stockholder must have given timely notice thereof in proper written form to the Secretary and such business must otherwise be a proper matter for stockholder action. Subject to Section 2.7(a)(iii), a stockholder’s notice to the Secretary with respect to such business, to be timely, must be received by the Secretary at the principal executive offices of the Corporation not later than the close of business on the 90th day nor earlier than the opening of business on the 120th day before the anniversary date of the immediately preceding annual meeting of stockholders; provided, however, that in the event that the annual meeting is more than 30 days before or more than 60 days after such anniversary date, notice by the stockholder to be timely must be so delivered not earlier than the close of business on the 120th day before the meeting and not later than the later of (x) the close of business on the 90th day before the meeting or (y) the close of business on the 10th day following the day on which public announcement of the date of the annual meeting is first made by the Corporation. The public announcement of an adjournment or postponement of an annual meeting shall not commence a new time period (or extend any time period) for the giving of a stockholder’s notice as described in this Section 2.7(a).

(ii) To be in proper written form, a stockholder’s notice to the Secretary with respect to any business (other than nominations) must set forth as to each such matter such stockholder proposes to bring before the annual meeting (A) a brief description of the business desired to be brought before the annual meeting, the text of the proposal or business (including the text of any resolutions proposed for consideration and in the event such business includes a proposal to amend these Bylaws, the language of the proposed amendment) and the reasons

 

C-4


Table of Contents

for conducting such business at the annual meeting, (B) the name and record address of such stockholder and the name and address of the beneficial owner, if any, on whose behalf the proposal is made, (C) the class or series and number of shares of capital stock of the Corporation that are owned beneficially and of record by such stockholder and by the beneficial owner, if any, on whose behalf the proposal is made, (D) a description of all arrangements or understandings between such stockholder and the beneficial owner, if any, on whose behalf the proposal is made and any other person or persons (including their names) in connection with the proposal of such business by such stockholder, (E) any material interest of such stockholder and the beneficial owner, if any, on whose behalf the proposal is made in such business and (F) a representation that such stockholder (or a qualified representative of such stockholder) intends to appear in person or by proxy at the annual meeting to bring such business before the meeting.

(iii) The foregoing notice requirements of this Section 2.7(a) shall be deemed satisfied by a stockholder as to any proposal (other than nominations) if the stockholder has notified the Corporation of such stockholder’s intention to present such proposal at an annual meeting in compliance with Rule 14a-8 (or any successor thereof) of the Securities Exchange Act of 1934, as amended (the “Exchange Act”), and such stockholder has complied with the requirements of such rule for inclusion of such proposal in a proxy statement prepared by the Corporation to solicit proxies for such annual meeting. No business shall be conducted at the annual meeting of stockholders except business brought before the annual meeting in accordance with the procedures set forth in this Section 2.7(a), provided, however, that once business has been properly brought before the annual meeting in accordance with such procedures, nothing in this Section 2.7(a) shall be deemed to preclude discussion by any stockholder of any such business. If the Board or the chairman of the annual meeting determines that any stockholder proposal was not made in accordance with the provisions of this Section 2.7(a) or that the information provided in a stockholder’s notice does not satisfy the information requirements of this Section 2.7(a), such proposal shall not be presented for action at the annual meeting. Notwithstanding the foregoing provisions of this Section 2.7(a), if the stockholder (or a qualified representative of the stockholder) does not appear at the annual meeting of stockholders of the Corporation to present the proposed business, such proposed business shall not be transacted, notwithstanding that proxies in respect of such matter may have been received by the Corporation.

(iv) In addition to the provisions of this Section 2.7(a), a stockholder shall also comply with all applicable requirements of the Exchange Act and the rules and regulations thereunder with respect to the matters set forth herein. Nothing in this Section 2.7(a) shall be deemed to affect any rights of stockholders to request inclusion of proposals in the Corporation’s proxy statement pursuant to Rule 14a-8 under the Exchange Act.

(b) Special Meetings of Stockholders. Only such business shall be conducted at a special meeting of stockholders as shall have been brought before the meeting pursuant to the Corporation’s notice of meeting. Nominations of persons for election to the Board may be made at a special meeting of stockholders at which directors are to be elected pursuant to the Corporation’s notice of meeting only pursuant to Section 3.2.

(c) Public Announcement. For purposes of these Bylaws, “public announcement” shall mean disclosure in a press release reported by the Dow Jones News Service, Associated Press or comparable national news service or in a document publicly filed by the Corporation with the Securities and Exchange Commission pursuant to Sections 13, 14 or 15(d) of the Exchange Act (or any successor thereto).

Section 2.8. Conduct of Meetings. The chairman of each annual and special meeting of stockholders shall be the Chairman of the Board or, in the absence (or inability or refusal to act) of the Chairman of the Board, the Chief Executive Officer (if he or she shall be a director) or, in the absence (or inability or refusal to act) of the Chief Executive Officer or if the Chief Executive Officer is not a director, the President (if he or she shall be a director) or, in the absence (or inability or refusal to act) of the President or if the President is not a director, such other person as shall be appointed by the Board. The date and time of the opening and the closing of the polls for each matter upon which the stockholders will vote at a meeting shall be announced at the meeting by the chairman of the meeting. The Board may adopt such rules and regulations for the conduct of the meeting of

 

C-5


Table of Contents

stockholders as it shall deem appropriate. Except to the extent inconsistent with these Bylaws or such rules and regulations as adopted by the Board, the chairman of any meeting of stockholders shall have the right and authority to convene and to adjourn the meeting, to prescribe such rules, regulations and procedures and to do all such acts as, in the judgment of such chairman, are appropriate for the proper conduct of the meeting. Such rules, regulations or procedures, whether adopted by the Board or prescribed by the chairman of the meeting, may include, without limitation, the following: (a) the establishment of an agenda or order of business for the meeting; (b) rules and procedures for maintaining order at the meeting and the safety of those present; (c) limitations on attendance at or participation in the meeting to stockholders of record of the Corporation, their duly authorized and constituted proxies or such other persons as the chairman of the meeting shall determine; (d) restrictions on entry to the meeting after the time fixed for the commencement thereof; and (e) limitations on the time allotted to questions or comments by participants. Unless and to the extent determined by the Board or the chairman of the meeting, meetings of stockholders shall not be required to be held in accordance with the rules of parliamentary procedure. The secretary of each annual and special meeting of stockholders shall be the Secretary or, in the absence (or inability or refusal to act) of the Secretary, an Assistant Secretary so appointed to act by the chairman of the meeting. In the absence (or inability or refusal to act) of the Secretary and all Assistant Secretaries, the chairman of the meeting may appoint any person to act as secretary of the meeting.

Section 2.9. Consents in Lieu of Meeting. Unless otherwise provided by the Certificate of Incorporation, until the Corporation consummates an initial public offering, any action required to be taken at any annual or special meeting of stockholders, or any action which may be taken at any annual or special meeting of such stockholders, may be taken without a meeting, without prior notice and without a vote, if a consent in writing, setting forth the action so taken, shall be signed by the holders of outstanding stock entitled to vote thereon having not less than the minimum number of votes that would be necessary to authorize or take such action at a meeting at which all shares entitled to vote thereon were present and voted, and shall be delivered to the Corporation by delivery to its registered office in the State of Delaware, its principal place of business, or an officer or agent of the Corporation having custody of the book in which proceedings of meetings of stockholders are recorded. Delivery made to the Corporation’s registered office shall be by hand or by certified or registered mail, return receipt requested.

Every written consent shall bear the date of signature of each stockholder who signs the consent, and no written consent shall be effective to take the corporate action referred to therein unless, within 60 days of the earliest dated consent delivered in the manner required by this section and the DGCL to the Corporation, written consents signed by a sufficient number of holders entitled to vote to take action are delivered to the Corporation by delivery to its registered office in Delaware, its principal place of business or an officer or agent of the Corporation having custody of the book in which proceedings of meetings of stockholders are recorded. Delivery made to the Corporation’s registered office shall be by hand or by certified or registered mail, return receipt requested.

ARTICLE III

DIRECTORS

Section 3.1. Powers; Number. The business and affairs of the Corporation shall be managed by or under the direction of the Board, which may exercise all such powers of the Corporation and do all such lawful acts and things as are not by statute or by the Certificate of Incorporation or by these Bylaws required to be exercised or done by the stockholders. Directors need not be stockholders or residents of the State of Delaware. Subject to the Certificate of Incorporation, the number of directors shall be fixed exclusively by resolution of the Board.

Section 3.2. Advance Notice for Nomination of Directors.

(a) Only persons who are nominated in accordance with the following procedures shall be eligible for election as directors of the Corporation, except as may be otherwise provided by the terms of one or more series

 

C-6


Table of Contents

of Preferred Stock with respect to the rights of holders of one or more series of Preferred Stock to elect directors. Nominations of persons for election to the Board at any annual meeting of stockholders, or at any special meeting of stockholders called for the purpose of electing directors as set forth in the Corporation’s notice of such special meeting, may be made (i) by or at the direction of the Board or (ii) by any stockholder of the Corporation (x) who is a stockholder of record entitled to vote in the election of directors on the date of the giving of the notice provided for in this Section 3.2 and on the record date for the determination of stockholders entitled to vote at such meeting and (y) who complies with the notice procedures set forth in this Section 3.2.

(b) In addition to any other applicable requirements, for a nomination to be made by a stockholder, such stockholder must have given timely notice thereof in proper written form to the Secretary. To be timely, a stockholder’s notice to the Secretary must be received by the Secretary at the principal executive offices of the Corporation (i) in the case of an annual meeting, not later than the close of business on the 90th day nor earlier than the close of business on the 120th day before the anniversary date of the immediately preceding annual meeting of stockholders; provided, however, that in the event that the annual meeting is more than 30 days before or more than 60 days after such anniversary date, notice by the stockholder to be timely must be so received no earlier than the close of business on the 120th day before the meeting and not later than the later of (x) the close of business on the 90th day before the meeting or (y) the close of business on the 10th day following the day on which public announcement of the date of the annual meeting was first made by the Corporation; and (ii) in the case of a special meeting of stockholders called for the purpose of electing directors, not later than the close of business on the 10th day following the day on which public announcement of the date of the special meeting is first made by the Corporation. In no event shall the public announcement of an adjournment or postponement of an annual meeting or special meeting commence a new time period (or extend any time period) for the giving of a stockholder’s notice as described in this Section 3.2.

(c) Notwithstanding anything in paragraph (b) to the contrary, in the event that the number of directors to be elected to the Board at an annual meeting is greater than the number of directors whose terms expire on the date of the annual meeting and there is no public announcement by the Corporation naming all of the nominees for the additional directors to be elected or specifying the size of the increased Board before the close of business on the 90th day prior to the anniversary date of the immediately preceding annual meeting of stockholders, a stockholder’s notice required by this Section 3.2 shall also be considered timely, but only with respect to nominees for the additional directorships created by such increase that are to be filled by election at such annual meeting, if it shall be received by the Secretary at the principal executive offices of the Corporation not later than the close of business on the 10th day following the date on which such public announcement was first made by the Corporation.

(d) To be in proper written form, a stockholder’s notice to the Secretary must set forth (i) as to each person whom the stockholder proposes to nominate for election as a director (A) the name, age, business address and residence address of the person, (B) the principal occupation or employment of the person, (C) the class or series and number of shares of capital stock of the Corporation that are owned beneficially or of record by the person and (D) any other information relating to the person that would be required to be disclosed in a proxy statement or other filings required to be made in connection with solicitations of proxies for election of directors pursuant to Section 14 of the Exchange Act and the rules and regulations promulgated thereunder; and (ii) as to the stockholder giving the notice (A) the name and record address of such stockholder as they appear on the Corporation’s books and the name and address of the beneficial owner, if any, on whose behalf the nomination is made, (B) the class or series and number of shares of capital stock of the Corporation that are owned beneficially and of record by such stockholder and the beneficial owner, if any, on whose behalf the nomination is made, (C) a description of all arrangements or understandings relating to the nomination to be made by such stockholder among such stockholder, the beneficial owner, if any, on whose behalf the nomination is made, each proposed nominee and any other person or persons (including their names), (D) a representation that such stockholder (or a qualified representative of such stockholder) intends to appear in person or by proxy at the meeting to nominate the persons named in its notice and (E) any other information relating to such stockholder and the beneficial owner, if any, on whose behalf the nomination is made that would be required to be disclosed

 

C-7


Table of Contents

in a proxy statement or other filings required to be made in connection with solicitations of proxies for election of directors pursuant to Section 14 of the Exchange Act and the rules and regulations promulgated thereunder. Such notice must be accompanied by a written consent of each proposed nominee to being named as a nominee and to serve as a director if elected.

(e) If the Board or the chairman of the meeting of stockholders determines that any nomination was not made in accordance with the provisions of this Section 3.2, or that the information provided in a stockholder’s notice does not satisfy the information requirements of this Section 3.2, then such nomination shall not be considered at the meeting in question. Notwithstanding the foregoing provisions of this Section 3.2, if the stockholder (or a qualified representative of the stockholder) does not appear at the meeting of stockholders of the Corporation to present the nomination, such nomination shall be disregarded, notwithstanding that proxies in respect of such nomination may have been received by the Corporation.

(f) In addition to the provisions of this Section 3.2, a stockholder shall also comply with all of the applicable requirements of the Exchange Act and the rules and regulations thereunder with respect to the matters set forth herein. Nothing in this Section 3.2 shall be deemed to affect any rights of the holders of Preferred Stock to elect directors pursuant to the Certificate of Incorporation.

Section 3.3. Compensation. Unless otherwise restricted by the Certificate of Incorporation or these Bylaws, the Board shall have the authority to fix the compensation of directors, including for service on a committee of the Board, and may be paid either a fixed sum for attendance at each meeting of the Board or other compensation as director. The directors may be reimbursed their expenses, if any, of attendance at each meeting of the Board. No such payment shall preclude any director from serving the Corporation in any other capacity and receiving compensation therefor. Members of committees of the Board may be allowed like compensation and reimbursement of expenses for service on the committee.

ARTICLE IV

BOARD MEETINGS

Section 4.1. Annual Meetings. The Board shall meet as soon as practicable after the adjournment of each annual stockholders meeting at the place of the annual stockholders meeting unless the Board shall fix another time and place and give notice thereof in the manner required herein for special meetings of the Board. No notice to the directors shall be necessary to legally convene this meeting, except as provided in this Section 4.1.

Section 4.2. Regular Meetings. Regularly scheduled, periodic meetings of the Board may be held without notice at such times, dates and places (within or without the State of Delaware) as shall from time to time be determined by the Board.

Section 4.3. Special Meetings. Special meetings of the Board (a) may be called by the Chairman of the Board or President and (b) shall be called by the Chairman of the Board, President or Secretary on the written request of at least a majority of directors then in office, or the sole director, as the case may be, and shall be held at such time, date and place (within or without the State of Delaware) as may be determined by the person calling the meeting or, if called upon the request of directors or the sole director, as specified in such written request. Notice of each special meeting of the Board shall be given, as provided in Section 9.3, to each director (i) at least 24 hours before the meeting if such notice is oral notice given personally or by telephone or written notice given by hand delivery or by means of a form of electronic transmission and delivery; (ii) at least two days before the meeting if such notice is sent by a nationally recognized overnight delivery service; and (iii) at least five days before the meeting if such notice is sent through the United States mail. If the Secretary shall fail or refuse to give such notice, then the notice may be given by the officer who called the meeting or the directors who requested the meeting. Any and all business that may be transacted at a regular meeting of the Board may be transacted at a special meeting. Except as may be otherwise expressly provided by applicable law, the Certificate

 

C-8


Table of Contents

of Incorporation, or these Bylaws, neither the business to be transacted at, nor the purpose of, any special meeting need be specified in the notice or waiver of notice of such meeting. A special meeting may be held at any time without notice if all the directors are present or if those not present waive notice of the meeting in accordance with Section 9.4.

Section 4.4. Quorum; Required Vote. A majority of the Board shall constitute a quorum for the transaction of business at any meeting of the Board, and the act of a majority of the directors present at any meeting at which there is a quorum shall be the act of the Board, except as may be otherwise specifically provided by applicable law, the Certificate of Incorporation or these Bylaws. If a quorum shall not be present at any meeting, a majority of the directors present may adjourn the meeting from time to time, without notice other than announcement at the meeting, until a quorum is present.

Section 4.5. Consent In Lieu of Meeting. Unless otherwise restricted by the Certificate of Incorporation or these Bylaws, any action required or permitted to be taken at any meeting of the Board or any committee thereof may be taken without a meeting if all members of the Board or committee, as the case may be, consent thereto in writing or by electronic transmission, and the writing or writings or electronic transmission or transmissions (or paper reproductions thereof) are filed with the minutes of proceedings of the Board or committee. Such filing shall be in paper form if the minutes are maintained in paper form and shall be in electronic form if the minutes are maintained in electronic form.

Section 4.6. Organization. The chairman of each meeting of the Board shall be the Chairman of the Board or, in the absence (or inability or refusal to act) of the Chairman of the Board, the Chief Executive Officer (if he or she shall be a director) or, in the absence (or inability or refusal to act) of the Chief Executive Officer or if the Chief Executive Officer is not a director, the President (if he or she shall be a director) or in the absence (or inability or refusal to act) of the President or if the President is not a director, a chairman elected from the directors present. The Secretary shall act as secretary of all meetings of the Board. In the absence (or inability or refusal to act) of the Secretary, an Assistant Secretary shall perform the duties of the Secretary at such meeting. In the absence (or inability or refusal to act) of the Secretary and all Assistant Secretaries, the chairman of the meeting may appoint any person to act as secretary of the meeting.

ARTICLE V

COMMITTEES OF DIRECTORS

Section 5.1. Establishment. The Board may, by resolution of the Board, designate one or more committees, each committee to consist of one or more of the directors of the Corporation. Each committee shall keep regular minutes of its meetings and report the same to the Board when required by the resolution designating such committee. The Board shall have the power at any time to fill vacancies in, to change the membership of, or to dissolve any such committee.

Section 5.2. Available Powers. Any committee established pursuant to Section 5.1 hereof, to the extent permitted by applicable law and by resolution of the Board, shall have and may exercise all of the powers and authority of the Board in the management of the business and affairs of the Corporation, and may authorize the seal of the Corporation to be affixed to all papers that may require it.

Section 5.3. Alternate Members. The Board may designate one or more directors as alternate members of any committee, who may replace any absent or disqualified member at any meeting of such committee. In the absence or disqualification of a member of the committee, the member or members thereof present at any meeting and not disqualified from voting, whether or not he, she or they constitute a quorum, may unanimously appoint another member of the Board to act at the meeting in place of any such absent or disqualified member.

Section 5.4. Procedures. Unless the Board otherwise provides, the time, date, place, if any, and notice of meetings of a committee shall be determined by such committee. At meetings of a committee, a majority of the

 

C-9


Table of Contents

number of members of the committee (but not including any alternate member, unless such alternate member has replaced any absent or disqualified member at the time of, or in connection with, such meeting) shall constitute a quorum for the transaction of business. The act of a majority of the members present at any meeting at which a quorum is present shall be the act of the committee, except as otherwise specifically provided by applicable law, the Certificate of Incorporation, these Bylaws or the Board. If a quorum is not present at a meeting of a committee, the members present may adjourn the meeting from time to time, without notice other than an announcement at the meeting, until a quorum is present. Unless the Board otherwise provides and except as provided in these Bylaws, each committee designated by the Board may make, alter, amend and repeal rules for the conduct of its business. In the absence of such rules each committee shall conduct its business in the same manner as the Board is authorized to conduct its business pursuant to Article III and Article IV of these Bylaws.

ARTICLE VI

OFFICERS

Section 6.1. Officers. The officers of the Corporation elected by the Board shall be one Chief Executive Officer, a Chief Financial Officer, a Secretary and such other officers (including without limitation, a Chairman of the Board, Chief Operating Officer, Presidents, Vice Presidents, Partners, Managing Directors and Senior Managing Directors) as the Board from time to time may determine. Officers elected by the Board shall each have such powers and duties as generally pertain to their respective offices, subject to the specific provisions of this Article VI. Such officers shall also have such powers and duties as from time to time may be conferred by the Board. The Chief Executive Officer or President may also appoint such other officers (including without limitation one or more Vice Presidents and Controllers) as may be necessary or desirable for the conduct of the business of the Corporation. Such other officers shall have such powers and duties and shall hold their offices for such terms as may be provided in these Bylaws or as may be prescribed by the Board or, if such officer has been appointed by the Chief Executive Officer or President, as may be prescribed by the appointing officer.

(a) Chairman of the Board. The Chairman of the Board shall preside when present at all meetings of the stockholders and the Board. The Chairman of the Board shall have general supervision and control of the acquisition activities of the Corporation subject to the ultimate authority of the Board, and shall be responsible for the execution of the policies of the Board with respect to such matters. In the absence (or inability or refusal to act) of the Chairman of the Board, the Chief Executive Officer (if he or she shall be a director) shall preside when present at all meetings of the stockholders and the Board. The powers and duties of the Chairman of the Board shall not include supervision or control of the preparation of the financial statements of the Corporation (other than through participation as a member of the Board). The position of Chairman of the Board and Chief Executive Officer may be held by the same person and may be held by more than one person.

(b) Chief Executive Officer. The Chief Executive Officer shall be the chief executive officer of the Corporation, shall have general supervision of the affairs of the Corporation and general control of all of its business subject to the ultimate authority of the Board, and shall be responsible for the execution of the policies of the Board with respect to such matters, except to the extent any such powers and duties have been prescribed to the Chairman of the Board pursuant to Section 6.1(a) above. In the absence (or inability or refusal to act) of the Chairman of the Board, the Chief Executive Officer (if he or she shall be a director) shall preside when present at all meetings of the stockholders and the Board. The position of Chief Executive Officer and President may be held by the same person and may be held by more than one person.

(c) President and Chief Operating Officer. The President and Chief Operating Officer shall make recommendations to the Chief Executive Officer on all operational matters that would normally be reserved for the final executive responsibility of the Chief Executive Officer. In the absence (or inability or refusal to act) of the Chairman of the Board and Chief Executive Officer, the President and Chief Operating Officer (if he or she shall be a director) shall preside when present at all meetings of the stockholders and the Board. The President and Chief Operating Officer shall also perform such duties and have such powers as shall be designated by the

 

C-10


Table of Contents

Board. The position of President, Chief Operating Officer and Chief Executive Officer may be held by the same person.

(d) Vice Presidents. In the absence (or inability or refusal to act) of the President, the Vice President (or in the event there be more than one Vice President, the Vice Presidents in the order designated by the Board) shall perform the duties and have the powers of the President. Any one or more of the Vice Presidents may be given an additional designation of rank or function.

(e) Secretary.

(i) The Secretary shall attend all meetings of the stockholders, the Board and (as required) committees of the Board and shall record the proceedings of such meetings in books to be kept for that purpose. The Secretary shall give, or cause to be given, notice of all meetings of the stockholders and special meetings of the Board and shall perform such other duties as may be prescribed by the Board, the Chairman of the Board, Chief Executive Officer or President. The Secretary shall have custody of the corporate seal of the Corporation and the Secretary, or any Assistant Secretary, shall have authority to affix the same to any instrument requiring it, and when so affixed, it may be attested by his or her signature or by the signature of such Assistant Secretary. The Board may give general authority to any other officer to affix the seal of the Corporation and to attest the affixing thereof by his or her signature.

(ii) The Secretary shall keep, or cause to be kept, at the principal executive office of the Corporation or at the office of the Corporation’s transfer agent or registrar, if one has been appointed, a stock ledger, or duplicate stock ledger, showing the names of the stockholders and their addresses, the number and classes of shares held by each and, with respect to certificated shares, the number and date of certificates issued for the same and the number and date of certificates cancelled.

(f) Chief Financial Officer. The Chief Financial Officer shall perform all duties commonly incident to that office (including, without limitation, the care and custody of the funds and securities of the Corporation, which from time to time may come into the Chief Financial Officer’s hands and the deposit of the funds of the Corporation in such banks or trust companies as the Board, Chief Executive Officer or the President may authorize).

Section 6.2. Term of Office; Removal; Vacancies. The elected officers of the Corporation shall be appointed by the Board and shall hold office until their successors are duly elected and qualified by the Board or until their earlier death, resignation, retirement, disqualification, or removal from office. Any officer may be removed, with or without cause, at any time by the Board. Any officer appointed by the Chief Executive Officer or President may also be removed, with or without cause, by the Chief Executive Officer or President, as the case may be, unless the Board otherwise provides. Any vacancy occurring in any elected office of the Corporation may be filled by the Board. Any vacancy occurring in any office appointed by the Chief Executive Officer or President may be filled by the Chief Executive Officer, or President, as the case may be, unless the Board then determines that such office shall thereupon be elected by the Board, in which case the Board shall elect such officer.

Section 6.3. Other Officers. The Board may delegate the power to appoint such other officers and agents, and may also remove such officers and agents or delegate the power to remove same, as it shall from time to time deem necessary or desirable.

Section 6.4. Multiple Officeholders; Stockholder and Director Officers. Any number of offices may be held by the same person unless the Certificate of Incorporation or these Bylaws otherwise provide. Officers need not be stockholders or residents of the State of Delaware.

 

C-11


Table of Contents

ARTICLE VII

SHARES

Section 7.1. Certificated and Uncertificated Shares. The shares of the Corporation may be certificated or uncertificated, subject to the sole discretion of the Board and the requirements of the DGCL.

Section 7.2. Multiple Classes of Stock. If the Corporation shall be authorized to issue more than one class of stock or more than one series of any class, the Corporation shall (a) cause the powers, designations, preferences and relative, participating, optional or other special rights of each class of stock or series thereof and the qualifications, limitations or restrictions of such preferences and/or rights to be set forth in full or summarized on the face or back of any certificate that the Corporation issues to represent shares of such class or series of stock or (b) in the case of uncertificated shares, within a reasonable time after the issuance or transfer of such shares, send to the registered owner thereof a written notice containing the information required to be set forth on certificates as specified in clause (a) above; provided, however, that, except as otherwise provided by applicable law, in lieu of the foregoing requirements, there may be set forth on the face or back of such certificate or, in the case of uncertificated shares, on such written notice a statement that the Corporation will furnish without charge to each stockholder who so requests the powers, designations, preferences and relative, participating, optional or other special rights of each class of stock or series thereof and the qualifications, limitations or restrictions of such preferences or rights.

Section 7.3. Signatures. Each certificate representing capital stock of the Corporation shall be signed by or in the name of the Corporation by (a) the Chairman of the Board, the Chief Executive Officer, the President or a Vice President and (b) the Treasurer, an Assistant Treasurer, the Secretary or an Assistant Secretary of the Corporation. Any or all the signatures on the certificate may be a facsimile. In case any officer, transfer agent or registrar who has signed or whose facsimile signature has been placed upon a certificate shall have ceased to be such officer, transfer agent or registrar before such certificate is issued, such certificate may be issued by the Corporation with the same effect as if such person were such officer, transfer agent or registrar on the date of issue.

Section 7.4. Consideration and Payment for Shares.

(a) Subject to applicable law and the Certificate of Incorporation, shares of stock may be issued for such consideration, having in the case of shares with par value a value not less than the par value thereof, and to such persons, as determined from time to time by the Board. The consideration may consist of any tangible or intangible property or any benefit to the Corporation including cash, promissory notes, services performed, contracts for services to be performed or other securities, or any combination thereof.

(b) Subject to applicable law and the Certificate of Incorporation, shares may not be issued until the full amount of the consideration has been paid, unless upon the face or back of each certificate issued to represent any partly paid shares of capital stock or upon the books and records of the Corporation in the case of partly paid uncertificated shares, there shall have been set forth the total amount of the consideration to be paid therefor and the amount paid thereon up to and including the time said certificate representing certificated shares or said uncertificated shares are issued.

Section 7.5. Lost, Destroyed or Wrongfully Taken Certificates.

(a) If an owner of a certificate representing shares claims that such certificate has been lost, destroyed or wrongfully taken, the Corporation shall issue a new certificate representing such shares or such shares in uncertificated form if the owner: (i) requests such a new certificate before the Corporation has notice that the certificate representing such shares has been acquired by a protected purchaser; (ii) if requested by the Corporation, delivers to the Corporation a bond sufficient to indemnify the Corporation against any claim that

 

C-12


Table of Contents

may be made against the Corporation on account of the alleged loss, wrongful taking or destruction of such certificate or the issuance of such new certificate or uncertificated shares; and (iii) satisfies other reasonable requirements imposed by the Corporation.

(b) If a certificate representing shares has been lost, apparently destroyed or wrongfully taken, and the owner fails to notify the Corporation of that fact within a reasonable time after the owner has notice of such loss, apparent destruction or wrongful taking and the Corporation registers a transfer of such shares before receiving notification, the owner shall be precluded from asserting against the Corporation any claim for registering such transfer or a claim to a new certificate representing such shares or such shares in uncertificated form.

Section 7.6. Transfer of Stock.

(a) If a certificate representing shares of the Corporation is presented to the Corporation with an endorsement requesting the registration of transfer of such shares or an instruction is presented to the Corporation requesting the registration of transfer of uncertificated shares, the Corporation shall register the transfer as requested if:

(i) in the case of certificated shares, the certificate representing such shares has been surrendered;

(ii) (A) with respect to certificated shares, the endorsement is made by the person specified by the certificate as entitled to such shares; (B) with respect to uncertificated shares, an instruction is made by the registered owner of such uncertificated shares; or (C) with respect to certificated shares or uncertificated shares, the endorsement or instruction is made by any other appropriate person or by an agent who has actual authority to act on behalf of the appropriate person;

(iii) the Corporation has received a guarantee of signature of the person signing such endorsement or instruction or such other reasonable assurance that the endorsement or instruction is genuine and authorized as the Corporation may request;

(iv) the transfer does not violate any restriction on transfer imposed by the Corporation that is enforceable in accordance with Section 7.8(a); and

(v) such other conditions for such transfer as shall be provided for under applicable law have been satisfied.

(b) Whenever any transfer of shares shall be made for collateral security and not absolutely, the Corporation shall so record such fact in the entry of transfer if, when the certificate for such shares is presented to the Corporation for transfer or, if such shares are uncertificated, when the instruction for registration of transfer thereof is presented to the Corporation, both the transferor and transferee request the Corporation to do so.

Section 7.7. Registered Stockholders. Before due presentment for registration of transfer of a certificate representing shares of the Corporation or of an instruction requesting registration of transfer of uncertificated shares, the Corporation may treat the registered owner as the person exclusively entitled to inspect for any proper purpose the stock ledger and the other books and records of the Corporation, vote such shares, receive dividends or notifications with respect to such shares and otherwise exercise all the rights and powers of the owner of such shares, except that a person who is the beneficial owner of such shares (if held in a voting trust or by a nominee on behalf of such person) may, upon providing documentary evidence of beneficial ownership of such shares and satisfying such other conditions as are provided under applicable law, may also so inspect the books and records of the Corporation.

Section 7.8. Effect of the Corporation’s Restriction on Transfer

(a) A written restriction on the transfer or registration of transfer of shares of the Corporation or on the amount of shares of the Corporation that may be owned by any person or group of persons, if permitted by the

 

C-13


Table of Contents

DGCL and noted conspicuously on the certificate representing such shares or, in the case of uncertificated shares, contained in a notice, offering circular or prospectus sent by the Corporation to the registered owner of such shares within a reasonable time prior to or after the issuance or transfer of such shares, may be enforced against the holder of such shares or any successor or transferee of the holder including an executor, administrator, trustee, guardian or other fiduciary entrusted with like responsibility for the person or estate of the holder.

(b) A restriction imposed by the Corporation on the transfer or the registration of shares of the Corporation or on the amount of shares of the Corporation that may be owned by any person or group of persons, even if otherwise lawful, is ineffective against a person without actual knowledge of such restriction unless: (i) the shares are certificated and such restriction is noted conspicuously on the certificate; or (ii) the shares are uncertificated and such restriction was contained in a notice, offering circular or prospectus sent by the Corporation to the registered owner of such shares within a reasonable time prior to or after the issuance or transfer of such shares.

Section 7.9. Regulations. The Board shall have power and authority to make such additional rules and regulations, subject to any applicable requirement of law, as the Board may deem necessary and appropriate with respect to the issue, transfer or registration of transfer of shares of stock or certificates representing shares. The Board may appoint one or more transfer agents or registrars and may require for the validity thereof that certificates representing shares bear the signature of any transfer agent or registrar so appointed.

ARTICLE VIII

INDEMNIFICATION

Section 8.1. Right to Indemnification. To the fullest extent permitted by applicable law, as the same exists or may hereafter be amended, the Corporation shall indemnify and hold harmless each person who was or is made a party or is threatened to be made a party to or is otherwise involved in any threatened, pending or completed action, suit or proceeding, whether civil, criminal, administrative or investigative (hereinafter a “proceeding”), by reason of the fact that he or she is or was a director or officer of the Corporation or, while a director or officer of the Corporation, is or was serving at the request of the Corporation as a director, officer, employee or agent of another corporation or of a partnership, joint venture, trust, other enterprise or nonprofit entity, including service with respect to an employee benefit plan (hereinafter an “Indemnitee”), whether the basis of such proceeding is alleged action in an official capacity as a director, officer, employee or agent, or in any other capacity while serving as a director, officer, employee or agent, against all liability and loss suffered and expenses (including, without limitation, attorneys’ fees, judgments, fines, ERISA excise taxes and penalties and amounts paid in settlement) reasonably incurred by such Indemnitee in connection with such proceeding; provided, however, that, except as provided in Section 8.3 with respect to proceedings to enforce rights to indemnification, the Corporation shall indemnify an Indemnitee in connection with a proceeding (or part thereof) initiated by such Indemnitee only if such proceeding (or part thereof) was authorized by the Board.

Section 8.2. Right to Advancement of Expenses. In addition to the right to indemnification conferred in Section 8.1, an Indemnitee shall also have the right to be paid by the Corporation to the fullest extent not prohibited by applicable law the expenses (including, without limitation, attorneys’ fees) incurred in defending or otherwise participating in any such proceeding in advance of its final disposition (hereinafter an “advancement of expenses”); provided, however, that, if the DGCL requires, an advancement of expenses incurred by an Indemnitee in his or her capacity as a director or officer of the Corporation (and not in any other capacity in which service was or is rendered by such Indemnitee, including, without limitation, service to an employee benefit plan) shall be made only upon the Corporation’s receipt of an undertaking (hereinafter an “undertaking”), by or on behalf of such Indemnitee, to repay all amounts so advanced if it shall ultimately be determined that such Indemnitee is not entitled to be indemnified under this Article VIII or otherwise.

Section 8.3. Right of Indemnitee to Bring Suit. If a claim under Section 8.1 or Section 8.2 is not paid in full by the Corporation within 60 days after a written claim therefor has been received by the Corporation, except

 

C-14


Table of Contents

in the case of a claim for an advancement of expenses, in which case the applicable period shall be 20 days, the Indemnitee may at any time thereafter bring suit against the Corporation to recover the unpaid amount of the claim. If successful in whole or in part in any such suit, or in a suit brought by the Corporation to recover an advancement of expenses pursuant to the terms of an undertaking, the Indemnitee shall also be entitled to be paid the expense of prosecuting or defending such suit. In (a) any suit brought by the Indemnitee to enforce a right to indemnification hereunder (but not in a suit brought by an Indemnitee to enforce a right to an advancement of expenses) it shall be a defense that, and (b) in any suit brought by the Corporation to recover an advancement of expenses pursuant to the terms of an undertaking, the Corporation shall be entitled to recover such expenses upon a final judicial decision from which there is no further right to appeal (hereinafter a “final adjudication”) that, the Indemnitee has not met any applicable standard for indemnification set forth in the DGCL. Neither the failure of the Corporation (including its directors who are not parties to such action, a committee of such directors, independent legal counsel, or its stockholders) to have made a determination prior to the commencement of such suit that indemnification of the Indemnitee is proper in the circumstances because the Indemnitee has met the applicable standard of conduct set forth in the DGCL, nor an actual determination by the Corporation (including a determination by its directors who are not parties to such action, a committee of such directors, independent legal counsel, or its stockholders) that the Indemnitee has not met such applicable standard of conduct, shall create a presumption that the Indemnitee has not met the applicable standard of conduct or, in the case of such a suit brought by the Indemnitee, shall be a defense to such suit. In any suit brought by the Indemnitee to enforce a right to indemnification or to an advancement of expenses hereunder, or by the Corporation to recover an advancement of expenses pursuant to the terms of an undertaking, the burden of proving that the Indemnitee is not entitled to be indemnified, or to such advancement of expenses, under this Article VIII or otherwise shall be on the Corporation.

Section 8.4. Non-Exclusivity of Rights. The rights provided to any Indemnitee pursuant to this Article VIII shall not be exclusive of any other right, which such Indemnitee may have or hereafter acquire under applicable law, the Certificate of Incorporation, these Bylaws, an agreement, a vote of stockholders or disinterested directors, or otherwise.

Section 8.5. Insurance. The Corporation may maintain insurance, at its expense, to protect itself and/or any director, officer, employee or agent of the Corporation or another corporation, partnership, joint venture, trust or other enterprise against any expense, liability or loss, whether or not the Corporation would have the power to indemnify such person against such expense, liability or loss under the DGCL.

Section 8.6. Indemnification of Other Persons. This Article VIII shall not limit the right of the Corporation to the extent and in the manner authorized or permitted by law to indemnify and to advance expenses to persons other than Indemnitees. Without limiting the foregoing, the Corporation may, to the extent authorized from time to time by the Board, grant rights to indemnification and to the advancement of expenses to any employee or agent of the Corporation and to any other person who is or was serving at the request of the Corporation as a director, officer, employee or agent of another corporation or of a partnership, joint venture, trust or other enterprise, including service with respect to an employee benefit plan, to the fullest extent of the provisions of this Article VIII with respect to the indemnification and advancement of expenses of Indemnitees under this Article VIII.

Section 8.7. Amendments. Any repeal or amendment of this Article VIII by the Board or the stockholders of the Corporation or by changes in applicable law, or the adoption of any other provision of these Bylaws inconsistent with this Article VIII, will, to the extent permitted by applicable law, be prospective only (except to the extent such amendment or change in applicable law permits the Corporation to provide broader indemnification rights to Indemnitees on a retroactive basis than permitted prior thereto), and will not in any way diminish or adversely affect any right or protection existing hereunder in respect of any act or omission occurring prior to such repeal or amendment or adoption of such inconsistent provision; provided, however, that amendments or repeals of this Article VIII shall require the affirmative vote of the stockholders holding at least 66.7% of the voting power of all outstanding shares of capital stock of the Corporation.

 

C-15


Table of Contents

Section 8.8. Certain Definitions. For purposes of this Article VIII, (a) references to “other enterprise” shall include any employee benefit plan; (b) references to “fines” shall include any excise taxes assessed on a person with respect to an employee benefit plan; (c) references to “serving at the request of the Corporation” shall include any service that imposes duties on, or involves services by, a person with respect to any employee benefit plan, its participants, or beneficiaries; and (d) a person who acted in good faith and in a manner such person reasonably believed to be in the interest of the participants and beneficiaries of an employee benefit plan shall be deemed to have acted in a manner “not opposed to the best interest of the Corporation” for purposes of Section 145 of the DGCL.

Section 8.9. Contract Rights. The rights provided to Indemnitees pursuant to this Article VIII shall be contract rights and such rights shall continue as to an Indemnitee who has ceased to be a director, officer, agent or employee and shall inure to the benefit of the Indemnitee’s heirs, executors and administrators.

Section 8.10. Severability. If any provision or provisions of this Article VIII shall be held to be invalid, illegal or unenforceable for any reason whatsoever: (a) the validity, legality and enforceability of the remaining provisions of this Article VIII shall not in any way be affected or impaired thereby; and (b) to the fullest extent possible, the provisions of this Article VIII (including, without limitation, each such portion of this Article VIII containing any such provision held to be invalid, illegal or unenforceable) shall be construed so as to give effect to the intent manifested by the provision held invalid, illegal or unenforceable.

ARTICLE IX

MISCELLANEOUS

Section 9.1. Place of Meetings. If the place of any meeting of stockholders, the Board or committee of the Board for which notice is required under these Bylaws is not designated in the notice of such meeting, such meeting shall be held at the principal business office of the Corporation; provided, however, if the Board has, in its sole discretion, determined that a meeting shall not be held at any place, but instead shall be held by means of remote communication pursuant to Section 9.5 hereof, then such meeting shall not be held at any place.

Section 9.2. Fixing Record Dates.

(a) In order that the Corporation may determine the stockholders entitled to notice of any meeting of stockholders or any adjournment thereof, the Board may fix a record date, which shall not precede the date upon which the resolution fixing the record date is adopted by the Board, and which record date shall not be more than 60 nor less than 10 days before the date of such meeting. If the Board so fixes a date, such date shall also be the record date for determining the stockholders entitled to vote at such meeting unless the Board determines, at the time it fixes such record date, that a later date on or before the date of the meeting shall be the date for making such determination. If no record date is fixed by the Board, the record date for determining stockholders entitled to notice of and to vote at a meeting of stockholders shall be at the close of business on the business day next preceding the day on which notice is given, or, if notice is waived, at the close of business on the business day next preceding the day on which the meeting is held. A determination of stockholders of record entitled to notice of or to vote at a meeting of stockholders shall apply to any adjournment of the meeting; provided, however, that the Board may fix a new record date for the adjourned meeting, and in such case shall also fix as the record date for stockholders entitled to notice of such adjourned meeting the same or an earlier date as that fixed for determination of stockholders entitled to vote in accordance with the foregoing provisions of this Section 9.2(a) at the adjourned meeting.

(b) In order that the Corporation may determine the stockholders entitled to receive payment of any dividend or other distribution or allotment of any rights or the stockholders entitled to exercise any rights in respect of any change, conversion or exchange of stock, or for the purpose of any other lawful action, the Board may fix a record date, which record date shall not precede the date upon which the resolution fixing the record

 

C-16


Table of Contents

date is adopted, and which record date shall be not more than 60 days prior to such action. If no record date is fixed, the record date for determining stockholders for any such purpose shall be at the close of business on the day on which the Board adopts the resolution relating thereto.

Section 9.3. Means of Giving Notice.

(a) Notice to Directors. Whenever under applicable law, the Certificate of Incorporation or these Bylaws notice is required to be given to any director, such notice shall be given either (i) in writing and sent by mail, or by a nationally recognized delivery service, (ii) by means of facsimile telecommunication or other form of electronic transmission, or (iii) by oral notice given personally or by telephone. A notice to a director will be deemed given as follows: (i) if given by hand delivery, orally, or by telephone, when actually received by the director, (ii) if sent through the United States mail, when deposited in the United States mail, with postage and fees thereon prepaid, addressed to the director at the director’s address appearing on the records of the Corporation, (iii) if sent for next day delivery by a nationally recognized overnight delivery service, when deposited with such service, with fees thereon prepaid, addressed to the director at the director’s address appearing on the records of the Corporation, (iv) if sent by facsimile telecommunication, when sent to the facsimile transmission number for such director appearing on the records of the Corporation, (v) if sent by electronic mail, when sent to the electronic mail address for such director appearing on the records of the Corporation, or (vi) if sent by any other form of electronic transmission, when sent to the address, location or number (as applicable) for such director appearing on the records of the Corporation.

(b) Notice to Stockholders. Whenever, under applicable law, the Certificate of Incorporation or these Bylaws notice is required to be given to any stockholder, such notice may be given (i) in writing and sent either by hand delivery, through the United States mail, or by a nationally recognized overnight delivery service for next day delivery, or (ii) by means of a form of electronic transmission consented to by the stockholder, to the extent permitted by, and subject to the conditions set forth in Section 232 of the DGCL. A notice to a stockholder shall be deemed given as follows: (i) if given by hand delivery, when actually received by the stockholder, (ii) if sent through the United States mail, when deposited in the United States mail, with postage and fees thereon prepaid, addressed to the stockholder at the stockholder’s address appearing on the stock ledger of the Corporation, (iii) if sent for next day delivery by a nationally recognized overnight delivery service, when deposited with such service, with fees thereon prepaid, addressed to the stockholder at the stockholder’s address appearing on the stock ledger of the Corporation, and (iv) if given by a form of electronic transmission consented to by the stockholder to whom the notice is given and otherwise meeting the requirements set forth above, (A) if by facsimile transmission, when directed to a number at which the stockholder has consented to receive notice, (B) if by electronic mail, when directed to an electronic mail address at which the stockholder has consented to receive notice, (C) if by a posting on an electronic network together with separate notice to the stockholder of such specified posting, upon the later of (1) such posting and (2) the giving of such separate notice, and (D) if by any other form of electronic transmission, when directed to the stockholder. A stockholder may revoke such stockholder’s consent to receiving notice by means of electronic communication by giving written notice of such revocation to the Corporation. Any such consent shall be deemed revoked if (1) the Corporation is unable to deliver by electronic transmission two consecutive notices given by the Corporation in accordance with such consent and (2) such inability becomes known to the Secretary or an Assistant Secretary or to the Corporation’s transfer agent, or other person responsible for the giving of notice; provided, however, the inadvertent failure to treat such inability as a revocation shall not invalidate any meeting or other action.

(c) Electronic Transmission. “Electronic transmission” means any form of communication, not directly involving the physical transmission of paper, that creates a record that may be retained, retrieved and reviewed by a recipient thereof, and that may be directly reproduced in paper form by such a recipient through an automated process, including but not limited to transmission by telex, facsimile telecommunication, electronic mail, telegram and cablegram.

(d) Notice to Stockholders Sharing Same Address. Without limiting the manner by which notice otherwise may be given effectively by the Corporation to stockholders, any notice to stockholders given by the Corporation

 

C-17


Table of Contents

under any provision of the DGCL, the Certificate of Incorporation or these Bylaws shall be effective if given by a single written notice to stockholders who share an address if consented to by the stockholders at that address to whom such notice is given. A stockholder may revoke such stockholder’s consent by delivering written notice of such revocation to the Corporation. Any stockholder who fails to object in writing to the Corporation within 60 days of having been given written notice by the Corporation of its intention to send such a single written notice shall be deemed to have consented to receiving such single written notice.

(e) Exceptions to Notice Requirements. Whenever notice is required to be given, under the DGCL, the Certificate of Incorporation or these Bylaws, to any person with whom communication is unlawful, the giving of such notice to such person shall not be required and there shall be no duty to apply to any governmental authority or agency for a license or permit to give such notice to such person. Any action or meeting that shall be taken or held without notice to any such person with whom communication is unlawful shall have the same force and effect as if such notice had been duly given. In the event that the action taken by the Corporation is such as to require the filing of a certificate with the Secretary of State of Delaware, the certificate shall state, if such is the fact and if notice is required, that notice was given to all persons entitled to receive notice except such persons with whom communication is unlawful.

Whenever notice is required to be given by the Corporation, under any provision of the DGCL, the Certificate of Incorporation or these Bylaws, to any stockholder to whom (1) notice of two consecutive annual meetings of stockholders and all notices of stockholder meetings or of the taking of action by written consent of stockholders without a meeting to such stockholder during the period between such two consecutive annual meetings, or (2) all, and at least two payments (if sent by first-class mail) of dividends or interest on securities during a 12-month period, have been mailed addressed to such stockholder at such stockholder’s address as shown on the records of the Corporation and have been returned undeliverable, the giving of such notice to such stockholder shall not be required. Any action or meeting that shall be taken or held without notice to such stockholder shall have the same force and effect as if such notice had been duly given. If any such stockholder shall deliver to the Corporation a written notice setting forth such stockholder’s then current address, the requirement that notice be given to such stockholder shall be reinstated. In the event that the action taken by the Corporation is such as to require the filing of a certificate with the Secretary of State of Delaware, the certificate need not state that notice was not given to persons to whom notice was not required to be given pursuant to Section 230(b) of the DGCL. The exception in subsection (1) of the first sentence of this paragraph to the requirement that notice be given shall not be applicable to any notice returned as undeliverable if the notice was given by electronic transmission.

Section 9.4. Waiver of Notice. Whenever any notice is required to be given under applicable law, the Certificate of Incorporation, or these Bylaws, a written waiver of such notice, signed by the person or persons entitled to said notice, or a waiver by electronic transmission by the person entitled to said notice, whether before or after the time stated therein, shall be deemed equivalent to such required notice. All such waivers shall be kept with the books of the Corporation. Attendance at a meeting shall constitute a waiver of notice of such meeting, except where a person attends for the express purpose of objecting to the transaction of any business on the ground that the meeting was not lawfully called or convened.

Section 9.5. Meeting Attendance via Remote Communication Equipment.

(a) Stockholder Meetings. If authorized by the Board in its sole discretion, and subject to such guidelines and procedures as the Board may adopt, stockholders entitled to vote at such meeting and proxy holders not physically present at a meeting of stockholders may, by means of remote communication:

(i) participate in a meeting of stockholders; and

(ii) be deemed present in person and vote at a meeting of stockholders, whether such meeting is to be held at a designated place or solely by means of remote communication, provided that (A) the Corporation shall implement reasonable measures to verify that each person deemed present and permitted to vote at the meeting by means of remote communication is a stockholder or proxy holder, (B) the Corporation shall implement

 

C-18


Table of Contents

reasonable measures to provide such stockholders and proxy holders a reasonable opportunity to participate in the meeting and, if entitled to vote, to vote on matters submitted to the applicable stockholders, including an opportunity to read or hear the proceedings of the meeting substantially concurrently with such proceedings, and (C) if any stockholder or proxy holder votes or takes other action at the meeting by means of remote communication, a record of such votes or other action shall be maintained by the Corporation.

(b) Board Meetings. Unless otherwise restricted by applicable law, the Certificate of Incorporation or these Bylaws, members of the Board or any committee thereof may participate in a meeting of the Board or any committee thereof by means of conference telephone or other communications equipment by means of which all persons participating in the meeting can hear each other. Such participation in a meeting shall constitute presence in person at the meeting, except where a person participates in the meeting for the express purpose of objecting to the transaction of any business on the ground that the meeting was not lawfully called or convened.

Section 9.6. Dividends. The Board may from time to time declare, and the Corporation may pay, dividends (payable in cash, property or shares of the Corporation’s capital stock) on the Corporation’s outstanding shares of capital stock, subject to applicable law and the Certificate of Incorporation.

Section 9.7. Reserves. The Board may set apart out of the funds of the Corporation available for dividends a reserve or reserves for any proper purpose and may abolish any such reserve.

Section 9.8. Contracts and Negotiable Instruments. Except as otherwise provided by applicable law, the Certificate of Incorporation or these Bylaws, any contract, bond, deed, lease, mortgage or other instrument may be executed and delivered in the name and on behalf of the Corporation by such officer or officers or other employee or employees of the Corporation as the Board may from time to time authorize. Such authority may be general or confined to specific instances as the Board may determine. The Chairman of the Board, the Chief Executive Officer, the President, the Chief Financial Officer, the Treasurer or any Vice President may execute and deliver any contract, bond, deed, lease, mortgage or other instrument in the name and on behalf of the Corporation. Subject to any restrictions imposed by the Board, the Chairman of the Board, the Chief Executive Officer, President, the Chief Financial Officer, the Treasurer or any Vice President may delegate powers to execute and deliver any contract, bond, deed, lease, mortgage or other instrument in the name and on behalf of the Corporation to other officers or employees of the Corporation under such person’s supervision and authority, it being understood, however, that any such delegation of power shall not relieve such officer of responsibility with respect to the exercise of such delegated power.

Section 9.9. Fiscal Year. The fiscal year of the Corporation shall be fixed by the Board.

Section 9.10. Seal. The Board may adopt a corporate seal, which shall be in such form as the Board determines. The seal may be used by causing it or a facsimile thereof to be impressed, affixed or otherwise reproduced.

Section 9.11. Books and Records. The books and records of the Corporation may be kept within or outside the State of Delaware at such place or places as may from time to time be designated by the Board.

Section 9.12. Resignation. Any director, committee member or officer may resign by giving notice thereof in writing or by electronic transmission to the Chairman of the Board, the Chief Executive Officer, the President or the Secretary. The resignation shall take effect at the time it is delivered unless the resignation specifies a later effective date or an effective date determined upon the happening of an event or events. Unless otherwise specified therein, the acceptance of such resignation shall not be necessary to make it effective.

Section 9.13. Surety Bonds. Such officers, employees and agents of the Corporation (if any) as the Chairman of the Board, the Chief Executive Officer, the President or the Board may direct, from time to time,

 

C-19


Table of Contents

shall be bonded for the faithful performance of their duties and for the restoration to the Corporation, in case of their death, resignation, retirement, disqualification or removal from office, of all books, papers, vouchers, money and other property of whatever kind in their possession or under their control belonging to the Corporation, in such amounts and by such surety companies as the Chairman of the Board, the Chief Executive Officer, President or the Board may determine. The premiums on such bonds shall be paid by the Corporation and the bonds so furnished shall be in the custody of the Secretary.

Section 9.14. Securities of Other Corporations. Powers of attorney, proxies, waivers of notice of meeting, consents in writing and other instruments relating to securities owned by the Corporation may be executed in the name of and on behalf of the Corporation by the Chairman of the Board, the Chief Executive Officer, the President, any Vice President or any officers authorized by the Board. Any such officer, may, in the name of and on behalf of the Corporation, take all such action as any such officer may deem advisable to vote in person or by proxy at any meeting of security holders of any corporation in which the Corporation may own securities, or to consent in writing, in the name of the Corporation as such holder, to any action by such corporation, and at any such meeting or with respect to any such consent shall possess and may exercise any and all rights and power incident to the ownership of such securities and which, as the owner thereof, the Corporation might have exercised and possessed. The Board may from time to time confer like powers upon any other person or persons.

Section 9.15. Amendments. The Board shall have the power to adopt, amend, alter or repeal the Bylaws. The affirmative vote of a majority of the Board shall be required to adopt, amend, alter or repeal the Bylaws. The Bylaws also may be adopted, amended, altered or repealed by the stockholders; provided, however, that in addition to any vote of the holders of any class or series of capital stock of the Corporation required by applicable law or the Certificate of Incorporation, the affirmative vote of the holders of at least a majority of the voting power (except as otherwise provided in Section 8.7) of all outstanding shares of capital stock of the Corporation entitled to vote generally in the election of directors, voting together as a single class, shall be required for the stockholders to adopt, amend, alter or repeal the Bylaws.

 

C-20


Table of Contents

ANNEX D

SPONSOR SUPPORT AGREEMENT

August 30, 2022

East Resources Acquisition Company

7777 NW Beacon Square Boulevard

Boca Raton, Florida 33487

Abacus Settlements, LLC

2101 Park Center Drive, Suite 2200

Orlando, Florida 32835

and

Longevity Market Assets, LLC

2101 Park Center Drive, Suite 2200

Orlando, Florida 32835

Ladies and Gentlemen:

Reference is made to that certain Agreement and Plan of Merger, dated as of the date hereof (as it may be amended, restated or otherwise modified from time to time in accordance with its terms, the “Merger Agreement”), by and among East Resources Acquisition Company, a Delaware corporation (“Parent”), LMA Merger Sub, LLC, a Delaware limited liability company (“LMA Merger Sub”), Abacus Merger Sub, LLC, a Delaware limited liability company (“Abacus Merger Sub” and, together with LMA Merger Sub and Parent, the “Parent Parties”), Longevity Market Assets, LLC, a Florida limited liability company (“LMA”), and Abacus Settlements, LLC, a Florida limited liability company (“Abacus” and, together with LMA, the “Companies”). This sponsor support agreement (this “Sponsor Support Agreement”) is being entered into and delivered by the Companies, Parent and East Sponsor, LLC, a Delaware limited liability company (“ERES Sponsor”), in connection with the transactions contemplated by the Merger Agreement. Capitalized terms used, but not defined, herein shall have the meanings ascribed to such terms in the Merger Agreement.

In consideration of the foregoing and for other good and valuable consideration, the receipt and sufficiency of which are hereby acknowledged, Sponsor, Parent and the Companies hereby agree that:

1. Waiver of Anti-dilution Protection. ERES Sponsor hereby, automatically and without any further action by ERES Sponsor or Parent, irrevocably (a) waives any adjustment to the conversion ratio set forth in Parent’s Organizational Documents and any rights to other anti-dilution protections pursuant to Parent’s Organizational Documents or otherwise, and (b) agrees not to assert or perfect any rights to adjustment or other anti-dilution protections, in each case, with respect to the rate that all of the shares of Parent’s Class B Common Stock, par value $0.0001 per share (“Parent Class B Common Stock”), held by ERES Sponsor convert into shares of Parent’s Class A Common Stock, par value $0.0001 per share (“Parent Class A Common Stock” and, together with the Parent Class B Common Stock, the “Parent Common Stock”), in connection with the consummation of the transactions contemplated by the Merger Agreement.

2. New Shares. If, between the date of this Sponsor Support Agreement and the Closing, (a) any shares of Parent Common Stock, Parent Private Warrants, Parent Public Warrants or other equity interests of Parent are issued to ERES Sponsor or the outstanding shares of Parent Common Stock or, if applicable, Parent Private Warrants or Parent Public Warrants owned by ERES Sponsor shall have been changed into a different number of shares or a different class, by reason of any dividend, subdivision, reclassification, recapitalization, split,

 

D-1


Table of Contents

combination or exchange, or any similar event, (b) ERES Sponsor purchases or otherwise acquires beneficial ownership of any shares of Parent Common Stock, Parent Private Warrants, Parent Public Warrants or other equity interests of Parent or (c) ERES Sponsor acquires the right to vote or share in the voting of any shares of Parent Common Stock, Parent Private Warrants, Parent Public Warrants or other equity interests of Parent (such Parent Common Stock, Parent Public Warrants, Parent Private Warrants or other equity interests of Parent issued or acquired by ERES Sponsor pursuant to the foregoing clauses (a), (b) or (c), collectively “New Securities”), then such New Securities issued to or acquired or purchased by ERES Sponsor shall be subject to the terms of this Sponsor Support Agreement to the same extent as if they constituted Sponsor Securities (as defined below) as of the date hereof, and the number of shares of Parent Common Stock to be terminated, forfeited, surrendered, subject to vesting and cancelled pursuant to this Sponsor Support Agreement will be equitably adjusted to reflect such change; provided, however, that nothing in this Section 2 shall be construed to permit Parent to take any action with respect to its securities that is prohibited by the terms and conditions of the Merger Agreement.

3. No Transfer. During the period commencing on the date hereof and ending on the earlier of (a) the Effective Time, (b) the termination of the Merger Agreement in accordance with its terms and (c) the liquidation of Parent, ERES Sponsor shall not, directly or indirectly, (i) sell, offer to sell, contract or agree to sell, hypothecate, pledge, grant a security interest in or lien on, grant any option to purchase or otherwise dispose of or agree to dispose of, file (or participate in the filing of) a registration statement with the SEC or establish or increase a put equivalent position or liquidate or decrease a call equivalent position within the meaning of Section 16 of the Exchange Act, with respect to any shares of Parent Common Stock, Parent Private Warrants, Parent Public Warrants or other equity interests of Parent owned by ERES Sponsor, (ii) enter into any swap or other arrangement that Transfers to another, in whole or in part, any of the economic consequences of ownership of any shares of Parent Common Stock, Parent Private Warrants, Parent Public Warrants or other equity interests of Parent owned by ERES Sponsor or (iii) take any action in furtherance of or announce any intention to, in each case, effect any transaction specified in clause (i) or (ii). ERES Sponsor agrees not to, directly or indirectly, deposit any of the Sponsor Securities in a voting trust, enter into a voting trust or subject any of the Sponsor Securities to any arrangement with respect to the voting of such Sponsor Securities other than this Sponsor Support Agreement. Any Transfer or attempted Transfer of Sponsor Securities in violation of this Section 3 shall be, to the fullest extent permitted by applicable Law, null and void ab initio. For purposes of this Sponsor Support Agreement, “Transfer” shall mean the (i) sale of, offer to sell, contract or agreement to sell, hypothecate, pledge, grant a security interest in or lien on, grant of any option to purchase or otherwise dispose of or agreement to dispose of, directly or indirectly, or establishment or increase of a put equivalent position or liquidation with respect to or decrease of a call equivalent position within the meaning of Section 16 of the Exchange Act with respect to, any limited liability company interest or security, (ii) entry into any swap or other arrangement that transfers to another, in whole or in part, any of the economic consequences of ownership of any limited liability company interest or security, whether any such transaction is to be settled by delivery of such securities, in cash or otherwise, or (iii) public announcement of any intention to effect any transaction specified in clause (i) or (ii).

4. No Solicitation. During the period commencing on the date hereof and ending on the earlier of (a) the Effective Time, (b) the termination of the Merger Agreement in accordance with its terms and (c) the liquidation of Parent, ERES Sponsor shall not, and ERES Sponsor shall not authorize or (to the extent within its control) permit any of its directors, officers, employees, agents or representatives to, directly or indirectly, (i) knowingly encourage, initiate, solicit or facilitate, offer or make any offers or proposals related to a Business Combination, (ii) enter into, engage in or continue any discussions or negotiations with respect to any Business Combination with, or provide any non-public information, data or access to employees to, any Person that has made, or that is considering making, a proposal with respect to a Business Combination, or (iii) enter into any agreement (whether or not binding) relating to a Business Combination, in each case, other than to or with the Companies and their respective Representatives. From and after the date hereof, ERES Sponsor shall, and shall instruct its officers and directors to, and ERES Sponsor shall instruct and cause its Representatives, its Subsidiaries and their respective Representatives to, immediately cease and terminate all discussions and negotiations with any Persons that may be ongoing with respect to an Acquisition Proposal (other than the Company, its Subsidiaries and their

 

D-2


Table of Contents

respective Representatives). ERES Sponsor shall promptly notify the Company of any submissions, proposals or offers made with respect to a Business Combination as soon as practicable following ERES Sponsor’s awareness thereof.

5. Sponsor PIK Note. ERES Sponsor agrees that, in the event that immediately prior to the Closing, the Aggregate Transaction Proceeds are less than $1,000,000 (the “Minimum Cash Amount”), it shall make an unsecured loan to Parent (in substantially the form attached hereto as Exhibit A, the “Sponsor PIK Note”) in an amount (the “Sponsor PIK Note Amount”) equal to the lesser of (a) the difference between the Minimum Cash Amount and the Aggregate Transaction Proceeds and (b) the sum of the Parent Transaction Expenses, the Company Transaction Expenses and the Working Capital Loan Amount; provided, however, that the Sponsor PIK Note Amount shall not exceed an amount equal to the sum of (x) the Parent Transaction Expenses, (y) the Company Transaction Expenses and (z) the Working Capital Loan Amount, unless otherwise agreed by ERES Sponsor in its sole discretion.

6. Representations and Warranties. ERES Sponsor hereby represents and warrants to the Companies as follows:

(a) ERES Sponsor owns free and clear of all Liens (other than transfer restrictions under applicable securities Laws) (i) 8,615,000 shares of Parent Class B Common Stock and (ii) 8,900,000 Private Placement Warrants (the “Sponsor Securities”). ERES Sponsor has, and will have at all times during the term of this Sponsor Support Agreement, the sole voting power with respect to the Sponsor Securities. The Sponsor Securities are the only equity securities in Parent owned of record or beneficially by Sponsor on the date of this Sponsor Support Agreement, and none of the Sponsor Securities are subject to any proxy, voting trust or other agreement or arrangement with respect to the voting of the Sponsor Securities, except as provided hereunder and pursuant to that certain Letter Agreement, dated as of July 23, 2020, by and among Parent, ERES Sponsor and Parent’s directors and officers. ERES Sponsor does not hold or own any rights to acquire (directly or indirectly) any equity interests of Parent or any equity securities convertible into, or which can be exchanged for, equity securities of Parent.

(b) ERES Sponsor has been duly formed and is validly existing as a limited liability company and in good standing under the Laws of its jurisdiction of formation, and has the requisite power and authority to own, lease or operate all of its properties and assets and to conduct its business as it is now being conducted. ERES Sponsor has all requisite power and authority to execute and deliver this Sponsor Support Agreement and to consummate the transactions contemplated hereby and to perform all of its obligations hereunder. The execution and delivery of this Sponsor Support Agreement have been, and the consummation of the transactions contemplated hereby has been, duly authorized by all requisite action by ERES Sponsor. This Sponsor Support Agreement has been duly and validly executed and delivered by Sponsor and, assuming this Sponsor Support Agreement has been duly authorized, executed and delivered by the other parties hereto, this Sponsor Support Agreement constitutes, and upon its execution will constitute, a legal, valid and binding obligation of ERES Sponsor enforceable against it by the Companies in accordance with its terms, subject to applicable bankruptcy, insolvency and other similar Laws affecting the enforceability of creditors’ rights generally, general equitable principles and the discretion of courts in granting equitable remedies.

(c) There are no Actions pending against ERES Sponsor or any of its directors, managers or officers, or to the knowledge of ERES Sponsor threatened against ERES Sponsor or any of its directors, managers or officers, by or before (or, in the case of threatened Actions, that would be before) any arbitrator or any Governmental Entity, that would reasonably be expected to challenge or seek to enjoin, alter or materially delay the performance by ERES Sponsor of its obligations under this Sponsor Support Agreement.

(a) The execution and delivery of this Sponsor Support Agreement by ERES Sponsor does not, and the performance by ERES Sponsor of its obligations hereunder will not, (i) conflict with or result in a violation of ERES Sponsor’s Organization Documents or (ii) require any consent or approval that has not been given or other action that has not been taken by any Person (including under any Contract binding upon ERES Sponsor or the Sponsor Securities), in each case, to the extent such consent, approval or other action would

 

D-3


Table of Contents

reasonably be expected to prevent, enjoin or materially delay the performance by ERES Sponsor of its obligations under this Sponsor Support Agreement.

(b) Except as expressly described on Section 4.12 of the Parent Disclosure Schedules, no broker, finder, investment banker or other Person is entitled to any brokerage fee, finders’ fee or other commission in connection with the transactions contemplated by the Merger Agreement based upon arrangements made by ERES Sponsor, for which Parent or any of its Affiliates may become liable.

(c) ERES Sponsor has had the opportunity to read the Merger Agreement and this Sponsor Support Agreement and has had the opportunity to consult with its tax and legal advisors.

(d) ERES Sponsor has not entered into, and shall not enter into, any agreement that would restrict, limit or interfere with the performance of ERES Sponsor’s obligations hereunder.

(e) ERES Sponsor understands and acknowledges that, as a material inducement to Parent and each of the Companies entering into the Merger Agreement, Parent and each of the Companies is entering into the Merger Agreement in reliance upon ERES Sponsor’s execution and delivery of this Sponsor Support Agreement.

7. Sponsor Agreements. Unless the Merger Agreement is terminated in accordance with its terms, ERES Sponsor hereby unconditionally and irrevocably agrees to:

(a) at the Parent Common Stockholders Meeting (including any adjournment thereof or any other stockholder or warrantholder meeting of Parent at which any of the Transaction Proposals are to be voted on), to be present in person or by proxy and vote, or cause to be voted at such meeting, all Sponsor Securities entitled to vote thereon in favor of the Transaction Proposals;

(b) at the Parent Common Stockholders Meeting (including any adjournment thereof or any other stockholder or warrantholder meeting of Parent at which any of the Transaction Proposals are to be voted on), to be present in person or by proxy and vote, or cause to be voted at such meeting, all Sponsor Securities entitled to vote thereon unconditionally against (i) any Business Combination other than with the Company, its stockholders and their respective affiliates and representatives; (ii) any merger, consolidation, combination, sale of substantial assets, reorganization, recapitalization, dissolution, liquidation or winding up of Parent; (iii) any change in the business, management or board of directors of Parent (the “Board”); and (iv) any other action, proposal or agreement that would be reasonably expected to (1) impede, frustrate, nullify, interfere with, delay, postpone or adversely affect the Transaction Proposals or any of the other transactions contemplated by the Merger Agreement, in each case, other than the proposal to adjourn the Parent Common Stockholders Meeting, if necessary, to permit further solicitation of proxies because there are not sufficient votes to approve and adopt the other Transaction Proposals, (2) result in a breach of any covenant, representation or warranty or other obligation or agreement of Parent or ERES Sponsor under the Merger Agreement, (3) result in a breach of any covenant, representation or warranty or other obligation or agreement of ERES Sponsor contained in this Sponsor Support Agreement, (4) result in any of the conditions set forth in Article VI of the Merger Agreement not being fulfilled or (5) change in any manner the dividend policy or capitalization of, including the voting rights of any class of capital stock of, Parent;

(c) at any applicable annual or special meeting of Parent or action taken by written consent in lieu thereof prior to the Closing, vote or consent to, or cause to be voted or consented to, at such meeting (or written consent in lieu thereof), all Sponsor Securities entitled to vote thereon for such actions as are necessary to cause the election of members of the board of directors (or similar governing body) of the Company consistent with Section 1.4 of the Merger Agreement; and

(d) not redeem any shares of Parent Common Stock owned by it in connection with the Parent Common Stockholders Meeting.

8. Lock-Up; Transfer Restrictions.

 

D-4


Table of Contents

(a) ERES Sponsor agrees that it shall not Transfer (i) any Phase I Lock-up Shares until the date that is 180 days after the Closing Date and (ii) any Phase II Lock-up Shares until the date that is 24 months after the Closing Date. For purposes of this Sponsor Support Agreement, (x) “Phase I Lock-up Shares” means 15% of the Parent Common Stock received by ERES Sponsor in connection with the Closing and (y) “Phase II Lock-up Shares” means 85% of the shares of Parent Common Stock received by ERES Sponsor in connection with the Closing.

(b) ERES Sponsor agrees that it shall not effectuate any Transfer of Private Placement Warrants or Parent Common Stock underlying such Private Placement Warrants until thirty (30) days after the Closing Date.

(c) Notwithstanding the provisions set forth in paragraphs 8(a) and (b), Transfers of Phase I Lock-up Shares or Phase II Lock-up Shares are permitted (i) to Parent’s officers or directors, any affiliate or family member of any of Parent’s officers or directors, any members or partners of ERES Sponsor or their affiliates, any affiliates of ERES Sponsor, or any employees of such affiliates; (ii) in the case of an individual, by gift to a member of one of the individual’s immediate family or to a trust, the beneficiary of which is a member of the individual’s immediate family, an affiliate of such person or to a charitable organization; (iii) in the case of an individual, by virtue of laws of descent and distribution upon death of the individual; (iv) in the case of an individual, pursuant to a qualified domestic relations order; (v) by virtue of the laws of Delaware or ERES Sponsor’s organizational documents upon liquidation or dissolution of ERES Sponsor; or (vi) in the event of Parent’s completion of a liquidation, merger, share exchange or other similar transaction which results in all of Parent’s stockholders having the right to exchange their Parent Common Stock for cash, securities or other property subsequent to the Closing; provided, however, that in the case of clauses (i) through (v), these permitted transferees must enter into a written agreement with Parent agreeing to be bound by the transfer restrictions imposed on ERES Sponsor under this Sponsor Support Agreement.

9. Further Assurances. ERES Sponsor hereby irrevocably and unconditionally agrees not to commence or participate in, and to take all actions necessary to opt out of any class action with respect to, any action or claim, derivative or otherwise, against the Companies, Parent or any of their respective Affiliates, successors and assigns relating to the negotiation, execution or delivery of this Sponsor Support Agreement, the Merger Agreement or the consummation of the transactions contemplated hereby and thereby.

10. No Inconsistent Agreement. ERES Sponsor hereby represents and covenants that ERES Sponsor has not entered into, and shall not enter into, any agreement that would restrict, limit or interfere with the performance of ERES Sponsor’s obligations hereunder.

11. Termination. This Sponsor Support Agreement shall terminate, and have no further force and effect, upon the earlier of (a) the termination of the Merger Agreement in accordance with its terms or (b) the date that is 24 months from the Closing Date. No such termination shall relieve ERES Sponsor, Parent or the Company from any liability resulting from a breach of this Sponsor Support Agreement occurring prior to such termination.

12. Miscellaneous. Sections 9.2 through 9.14, Section 9.16 and Section 9.17 of the Merger Agreement are incorporated by reference herein and shall apply hereto mutatis mutandis.

[Signature Pages Follow.]

 

D-5


Table of Contents

Please indicate your agreement to the terms of this Sponsor Support Agreement by signing where indicated below.

 

EAST SPONSOR, LLC
By:   East Asset Management, LLC,
    the Managing Member of East Sponsor, LLC
By:   /s/ Gary L. Hagerman, Jr.
Name:   Gary L. Hagerman, Jr.
Title:   Chief Financial Officer and Treasurer

 

Signature Page to Sponsor Support Agreement

D-6


Table of Contents
Accepted and Agreed:
EAST RESOURCES ACQUISITION COMPANY
By:   /s/ Gary L. Hagerman, Jr.
Name:   Gary L. Hagerman, Jr.
Title:   Chief Financial Officer and Treasurer

 

Signature Page to Sponsor Support Agreement

D-7


Table of Contents
Accepted and Agreed:
LONGEVITY MARKET ASSETS, LLC
By:   /s/ Jay Jackson
Name:   Jay Jackson
Title:   Chief Executive Officer

 

ABACUS SETTLEMENTS, LLC
By:   /s/ Jay Jackson
Name:   Jay Jackson
Title:   Chief Executive Officer

 

Signature Page to Sponsor Support Agreement

D-8


Table of Contents

EXHIBIT A

Form of Sponsor PIK Note

THIS UNSECURED SENIOR PROMISSORY NOTE (“NOTE”) HAS NOT BEEN REGISTERED UNDER THE SECURITIES ACT OF 1933, AS AMENDED (THE “SECURITIES ACT”), OR ANY STATE SECURITIES LAWS. THIS NOTE HAS BEEN ACQUIRED FOR INVESTMENT ONLY AND MAY NOT BE SOLD, TRANSFERRED OR ASSIGNED IN THE ABSENCE OF REGISTRATION OF THE RESALE THEREOF UNDER THE SECURITIES ACT OR AN OPINION OF COUNSEL REASONABLY SATISFACTORY IN FORM, SCOPE AND SUBSTANCE TO MAKER THAT SUCH REGISTRATION IS NOT REQUIRED.

UNSECURED SENIOR PROMISSORY NOTE

 

Original Principal Amount: $[                ]    Dated as of [                ]
   Boca Raton, Florida

Abacus Life, Inc. (f/k/a East Resources Acquisition Company), a Delaware corporation (“Maker”), promises to pay to the order of East Sponsor, LLC, a Delaware limited liability company, or its registered, permitted assigns or successors in interest (“Payee”), the amount set out above as the Original Principal Amount, as such amount may be (i) increased pursuant to the payment in kind of any interest under this Note as provided in Section 2 and any other additional amounts due from Maker to Payee hereunder and added to such amount pursuant to the terms hereof or (ii) reduced pursuant to any repayment effected in accordance with the terms hereof (the balance of such amount from time to time being the “Outstanding Principal Balance”), and any other amounts owed by Maker to Payee hereunder on the Maturity Date (as defined below) in lawful money of the United States of America, on the terms and conditions described below. All payments on this Note shall be made by check or wire transfer of immediately available funds or as otherwise determined by Maker to such account as Payee may from time to time designate by written notice in accordance with the provisions of this Note.

1. Principal. If this Note has not yet been redeemed or otherwise repaid, the entire Outstanding Principal Balance of this Note shall be due and payable by Maker on [●] (the “Maturity Date”).2 The Outstanding Principal Balance may be prepaid by Maker in full or in part, at any time, without premium or penalty, at the election of Maker. Under no circumstances shall any individual, including but not limited to any officer, director, employee or stockholder of Maker, be obligated personally for any obligations or liabilities of Maker hereunder.

2. Payment of Interest.

(a) During the term of this Note, interest shall accrue daily on the Outstanding Principal Balance at a rate equal to 12.0% per annum compounding semi-annually. The accrual of interest on Outstanding Principal Balance as of any date will be calculated based on the Outstanding Principal Balance as of the close of business on the immediately preceding Interest Payment Due Date (or, if no preceding Interest Payment Due Date, on the date hereof).

(b) Accrued and unpaid interest due under this Note shall be payable in arrears on March 31, June 30, September 30 and December 31 of each year, commencing on [•]3 (each, an “Interest Payment Due Date”), and shall be paid, at the sole option of Maker, (i) by check or wire transfer of immediately available funds in an amount equal to such accrued and unpaid interest, or (ii) by adding all such accrued and unpaid interest to the Outstanding Principal Balance under this Note on such Interest Payment Due Date (such payment, a “PIK

 

2 

To be the date that is five years following the closing of the business combination.

3 

To be the last day of the first full quarter following the closing of the business combination.

 

Exhibit A

D-9


Table of Contents

Interest Payment”), which addition of accrued and unpaid interest will be effective as of 9:00 a.m., Eastern Time, on such Interest Payment Due Date. Interest shall accrue and shall be computed daily on the basis of a 365-day year.

(c) On each Interest Payment Due Date for which a PIK Interest Payment is elected by Maker, Maker shall make a record on its books and in the register of the increase in the Outstanding Principal Balance of this Note due to the completion of a PIK Interest Payment, which addition of such accrued and unpaid interest will be effective as of 9:00 a.m., Eastern Time, on such Interest Payment Due Date, each Note shall represent the increased Outstanding Principal Balance and no separate Note will be issued with respect to such accrued and unpaid interest.

3. Security. This Note is a general unsecured obligation of Maker.

4. Application of Payments. All payments shall be applied first to payment in full of any costs incurred in the collection of any sum due under this Note, including (without limitation) reasonable attorney’s fees, then to the payment in full of any late charges and finally to the reduction of the Outstanding Principal Balance.

5. Change of Control Event.

(a) Change of Control Event Notice. Maker shall deliver to Payee a written notice of a Change of Control Event (the “Change of Control Notice”) as promptly as practicable, and, in any event, no later than the earlier of (i) three (3) business days following the execution of a definitive agreement relating to a Change of Control Event or (ii) twenty (20) business days prior to the anticipated Change of Control Effective Time. The date of the anticipated Change of Control Effective Time will be determined in good faith Maker.

(b) Change of Control Election. Following the receipt of a Change of Control Notice, Payee may, at its option, make a COC Redemption Election with respect to this Note no later than the close of business on the day that is fifteen (15) business days prior to the anticipated Change of Control Effective Time (the “COC Deadline”).

(c) Redemption upon Change of Control Event. Subject to, and immediately upon, the Change of Control Effective Time, if Payee has delivered a COC Redemption Election by the COC Deadline, Maker shall redeem this Note (in full but not in part) for an amount in cash equal to the Outstanding Principal Balance, plus any accrued and unpaid interest thereon, as of the Change of Control Effective Time.

(d) Definitions. For purposes of this Note, the following terms shall have the respective meanings set forth below:

(1) “Change of Control Effective Time” means the point in time at which a Change of Control Event closes or is otherwise consummated.

(2) “Change of Control Event” means (i) the closing of the sale, lease, transfer or other disposition by Maker or any material subsidiary of all or substantially all of the assets of Maker and its subsidiaries, taken as a whole, in one transaction or a series of related transactions, or the sale or disposition (whether by merger, consolidation or otherwise) of one or more subsidiaries if substantially all of the assets of Maker and its subsidiaries, taken as a whole, are held by such subsidiary or subsidiaries, except where such sale, lease, transfer or other disposition is to a wholly-owned subsidiary, (ii) the consummation of the merger or consolidation of Maker or a subsidiary, and Maker issues shares of its capital stock pursuant to such merger or consolidation, with or into another entity (except a merger or consolidation in which the holders of capital stock of Maker immediately prior to such merger or consolidation continue to own beneficially at least a majority of the voting power of the capital stock of Maker and/or the surviving or acquiring entity, whether on a combined basis or individually), (iii) the closing of the transfer (whether by merger, consolidation or otherwise), in one

 

D-10


Table of Contents

transaction or a series of related transactions, to a person or group of affiliated persons (other than an underwriter of Maker’s securities), of Maker’s securities if, after such closing, such person or group of affiliated persons would hold more than forty nine percent (49%) of the outstanding voting stock of Maker (or the surviving or acquiring entity), or (iv) a liquidation, dissolution or winding up of Maker.

(3) “COC Redemption Election” means an election by Payee to have Maker redeem this Note pursuant to Section 5(c).

6. Ranking and Priority. This Note will be indebtedness of Maker, ranking (i) equally in right of payment with any other present and future senior unsecured indebtedness of Maker and (ii) ranking senior in right of payment to any present and future subordinated indebtedness of Maker and to any present or future equity securities or other interests of Maker.

7. Events of Default. The following shall constitute an event of default (“Event of Default”):

(a) Failure to Make Required Payments. Failure by Maker to pay the Outstanding Principal Balance due pursuant to this Note within five (5) business days of the Maturity Date.

(b) Voluntary Bankruptcy, Etc. The commencement by Maker of a voluntary case under any applicable bankruptcy, insolvency, reorganization, rehabilitation or other similar law, or the consent by it to the appointment of or taking possession by a receiver, liquidator, assignee, trustee, custodian, sequestrator (or other similar official) of Maker or for any substantial part of its property, or the making by it of any assignment for the benefit of creditors, or the failure of Maker generally to pay its debts as such debts become due, or the taking of corporate action by Maker in substantial furtherance of any of the foregoing.

(c) Involuntary Bankruptcy, Etc. The entry of a decree or order for relief by a court having jurisdiction in the premises in respect of Maker in an involuntary case under any applicable bankruptcy, insolvency or other similar law, or appointing a receiver, liquidator, assignee, custodian, trustee, sequestrator (or similar official) of Maker or for any substantial part of its property, or ordering the winding-up or liquidation of its affairs, and the continuance of any such decree or order unstayed and in effect for a period of 60 consecutive days.

(d) Default under other Indebtedness. The failure by Maker to perform or comply with any term, covenant, condition or agreement contained in any agreement(s) or instrument(s) governing any indebtedness for borrowed money in an aggregate principal amount in excess of $[1,000,000], whether such indebtedness now exists or is created after the date hereof, (i) that, after giving effect to any applicable grace period, causes, or permits the holder or holders of such indebtedness or a trustee or other representative on its or their behalf (with or without the giving of notice, the lapse of time or both) to cause, the entire amount of such indebtedness to become due prior to its stated maturity (or in the case of any such indebtedness constituting a guarantee by Maker in respect of indebtedness to become payable in full) or become subject to a mandatory offer purchase by the obligor or (ii) constitutes a failure to pay the principal or interest (regardless of amount) of any such indebtedness when due and payable.

8. Remedies.

(a) Upon the occurrence of an Event of Default specified in Section 7(a) hereof, Payee may, by written notice to Maker, declare this Note to be due immediately and payable, whereupon the Outstanding Principal Balance of this Note, and all other amounts payable by Maker to Payee hereunder, shall become immediately due and payable without presentment, demand, protest or other notice of any kind, all of which are hereby expressly waived, anything contained herein or in the documents evidencing the same to the contrary notwithstanding.

(b) Upon the occurrence of an Event of Default specified in Section 7(b), Section 7(c) or Section 7(d) the Outstanding Principal Balance of this Note, and all other amounts payable by Maker to Payee hereunder, shall automatically and immediately become due and payable, in all cases without any action on the part of Payee.

 

D-11


Table of Contents

9. Enforcement Costs. In case any Outstanding Principal Balance of this Note is not paid when due, Maker shall be liable for all reasonable costs of enforcement and collection of this Note incurred by Payee and any permitted transferee, including but not limited to reasonable attorneys’ fees and expenses.

10. Waivers. Maker and all endorsers and guarantors of, and sureties for, this Note waive presentment for payment, demand, notice of dishonor, protest, and notice of protest with regard to the Note, all errors, defects and imperfections in any proceedings instituted by Payee under the terms of this Note, and all benefits that might accrue to Maker by virtue of any present or future laws exempting any property, real or personal, or any part of the proceeds arising from any sale of any such property, from attachment, levy or sale under execution, or providing for any stay of execution, exemption from civil process, or extension of time for payment; and Maker agrees that any real estate that may be levied upon pursuant to a judgment obtained by virtue hereof, or any writ of execution issued hereon, may be sold upon any such writ in whole or in part in any order desired by Payee.

11. Unconditional Liability. Maker hereby waives all notices in connection with the delivery, acceptance, performance, default, or enforcement of the payment of this Note, and agrees that its liability shall be unconditional, without regard to the liability of any other party, and shall not be affected in any manner by any indulgence, extension of time, renewal, waiver or modification granted or consented to by Payee, and consents to any and all extensions of time, renewals, waivers, or modifications that may be granted by Payee with respect to the payment or other provisions of this Note, and agrees that additional makers, endorsers, guarantors, or sureties may become parties hereto without notice to Maker or affecting Maker’s liability hereunder. Any failure of Payee to exercise any right hereunder shall not be construed as a waiver of the right to exercise the same or any other right at any time and from time to time thereafter. Payee may accept late payments, or partial payments, even though marked “payment in full” or containing words of similar import or other conditions, without waiving any of its rights.

12. Notices. All notices, statements or other documents which are required or contemplated by this Note shall be made in writing and delivered: (i) personally or sent by first class registered or certified mail, overnight courier service or facsimile or electronic transmission to the address designated in writing, (ii) by facsimile to the number most recently provided to such party or such other address or fax number as may be designated in writing by such party or (iii) by electronic mail, to the electronic mail address most recently provided to such party or such other electronic mail address as may be designated in writing by such party. Any notice or other communication so transmitted shall be deemed to have been given on the day of delivery, if delivered personally, on the business day following receipt of written confirmation, if sent by facsimile or electronic transmission, one (1) business day after delivery to an overnight courier service or five (5) days after mailing if sent by mail. As of the date of this Note, the following addresses are designated for notices: Maker, 2101 Park Center Drive, Suite 220, Orlando, Florida 32835, Attn: Jay Jackson, email: jay@abacuslife.com; Payee, 7777 NW Beacon Square Boulevard, Boca Raton, Florida 33487, Attn: Gary L. Hagerman, Jr., email: ghagerman@emslp.com.

13. Construction; Governing Law; Venue; Waiver Of Jury Trial; Etc. THIS NOTE SHALL BE CONSTRUED AND ENFORCED IN ACCORDANCE WITH THE LAWS OF THE STATE OF NEW YORK, WITHOUT REGARD TO CONFLICT OF LAW PROVISIONS THEREOF. MAKER HEREBY IRREVOCABLY AND UNCONDITIONALLY SUBMITS, FOR ITSELF AND ITS PROPERTY, TO THE NONEXCLUSIVE JURISDICTION OF THE SUPREME COURT OF THE STATE OF NEW YORK SITTING IN NEW YORK COUNTY AND OF THE UNITED STATES DISTRICT COURT OF THE SOUTHERN DISTRICT OF NEW YORK, AND ANY APPELLATE COURT FROM ANY THEREOF, IN ANY ACTION OR PROCEEDING ARISING OUT OF OR RELATING TO THIS NOTE, OR FOR RECOGNITION OR ENFORCEMENT OF ANY JUDGMENT, AND EACH OF THE PARTIES HERETO HEREBY IRREVOCABLY AND UNCONDITIONALLY AGREES THAT ALL CLAIMS IN RESPECT OF ANY SUCH ACTION OR PROCEEDING MAY BE HEARD AND DETERMINED IN SUCH NEW YORK STATE OR, TO THE EXTENT PERMITTED BY LAW, IN SUCH FEDERAL COURT. EACH OF THE PARTIES HERETO AGREES THAT A FINAL JUDGMENT IN ANY SUCH ACTION OR PROCEEDING SHALL BE CONCLUSIVE AND MAY BE

 

D-12


Table of Contents

ENFORCED IN OTHER JURISDICTIONS BY SUIT ON THE JUDGMENT OR IN ANY OTHER MANNER PROVIDED BY LAW. NOTHING IN THIS NOTE SHALL AFFECT ANY RIGHT THAT PAYEE OR ANY PERMITTED TRANSFEREE MAY OTHERWISE HAVE TO BRING ANY ACTION OR PROCEEDING RELATING TO THIS NOTE AGAINST MAKER OR ITS PROPERTIES IN THE COURTS OF ANY OTHER JURISDICTION. MAKER WAIVES PERSONAL SERVICE OF ANY AND ALL PROCESS UPON IT AND CONSENTS THAT ALL SUCH SERVICE OF PROCESS BE MADE BY REGISTERED MAIL DIRECTED TO MAKER AT ITS ADDRESS SET FORTH IN SECTION 11 OR TO ANY OTHER ADDRESS AS MAY APPEAR IN PAYEE’S OR SUCH PERMITTED TRANSFEREE’S RECORDS AS THE ADDRESS OF MAKER. IN ANY ACTION, SUIT OR PROCEEDING IN RESPECT OF OR ARISING OUT OF THIS NOTE, PAYEE AND MAKER WAIVE TRIAL BY JURY, AND EACH OF MAKER AND PAYEE WAIVES (I) THE RIGHT TO INTERPOSE ANY SET-OFF OR COUNTERCLAIM OF ANY NATURE OR DESCRIPTION, (II) ANY OBJECTION BASED ON FORUM NON CONVENIENS OR VENUE, AND (III) ANY CLAIM FOR CONSEQUENTIAL, PUNITIVE OR SPECIAL DAMAGES.

14. Severability. Any provision contained in this Note which is prohibited or unenforceable in any jurisdiction shall, as to such jurisdiction, be ineffective to the extent of such prohibition or unenforceability without invalidating the remaining provisions hereof, and any such prohibition or unenforceability in any jurisdiction shall not invalidate or render unenforceable such provision in any other jurisdiction.

15. Amendment; Waiver. Any amendment hereto or waiver of any provision hereof may be made with, and only with, the written consent of Maker and Payee.

16. Assignment. This Note binds and is for the benefit of the successors and permitted assigns of Maker and Payee. No assignment or transfer of this Note or any rights, remedies or obligations hereunder may be made by any party hereto (by operation of law or otherwise) without the prior written consent of the other party hereto and any attempted assignment without the required consent shall be void; provided, that upon the occurrence and during the continuation of an Event of Default, Payee shall have the right to assign this Note in its discretion without the consent of Maker. Notwithstanding anything to the contrary, Payee may transfer this Note in whole or in part to one or more of its affiliates or members; provided that Payee shall provide prompt notice of such transfer to Maker.

[Signature page follows]

 

D-13


Table of Contents

IN WITNESS WHEREOF, Maker, intending to be legally bound hereby, has caused this Note to be duly executed by the undersigned as of the day and year first above written.

 

Abacus Life, Inc.

By:

   
 

Name:

 

Title:

 

ACCEPTED AND AGREED:
East Sponsor, LLC
By:    
  Name:
  Title:

 

D-14


Table of Contents

ANNEX E

COMPANY SUPPORT AGREEMENT

This Company Support Agreement (this “Agreement”), dated as of August 30, 2022, is entered into by and among East Resources Acquisition Company, a Delaware corporation (“Parent”), Longevity Market Assets, LLC, a Florida limited liability company (“LMA”), Abacus Settlements, LLC, a Florida limited liability company (“Abacus” and, together with LMA, the “Companies”), each of the members of LMA, whose names appear on the signature pages of this Agreement (each, an “LMA Member” and, collectively, the “LMA Members”), and each of the members of Abacus, whose names appear on the signature pages of this Agreement (each, an “Abacus Member” and, collectively, the “Abacus Members” and, together with the LMA Members, collectively, each a “Member” and, collectively, the “Members”). Parent, LMA, Abacus and the Members are sometimes individually referred to in this Agreement as a “Party” and collectively as the “Parties.” Capitalized terms used, but not defined, in this Agreement shall have the meanings ascribed to them in the Merger Agreement (as defined below).

RECITALS

WHEREAS, concurrently herewith, Parent, the Companies, LMA Merger Sub, LLC, a Delaware limited liability company (“LMA Merger Sub”), and Abacus Merger Sub, LLC, a Delaware limited liability company (“Abacus Merger Sub”), are entering into an Agreement and Plan of Merger (as amended, supplemented or otherwise modified from time to time, the “Merger Agreement”), pursuant to which (and subject to the terms and conditions set forth therein) (i) LMA Merger Sub will merge with and into LMA, with LMA surviving such merger (the “LMA Merger”) as a direct wholly owned subsidiary of Parent and (ii) Abacus Merger Sub will merge with and into Abacus, with Abacus surviving such merger (the “Abacus Merger” and, together with the LMA Merger, the “Mergers”) as a direct wholly owned subsidiary of Parent;

WHEREAS, as of the date hereof, the LMA Members collectively own all of the issued and outstanding limited liability company interests in LMA (the “LMA Interests”);

WHEREAS, as of the date hereof, the Abacus Members collectively own all of the issued and outstanding limited liability company interests in Abacus (the “Abacus Interests” and, together with the LMA Interests, the “Company Interests”);

WHEREAS, each Member is the record owner of the number of Company Interests set forth on Schedule 1 attached hereto (such Company Interests, together with any Company Interests issued to or otherwise acquired by the Member (including Company Interests acquired from another Member) after the date hereof, as to such Member, the “Subject Interests”); and

WHEREAS, as a condition and inducement to the willingness of Parent to enter into the Merger Agreement, the Companies and the Members are entering into this Agreement.

AGREEMENT

NOW, THEREFORE, in consideration of the foregoing and the mutual covenants and agreements herein contained, and intending to be legally bound hereby, each Party hereby agrees as follows:

1. Agreement to Vote. Each Member hereby covenants and agrees that, prior to the Termination Date (as defined herein), each Member will, at any meeting of the members of the applicable Company (and at any adjournment or postponement thereof), however called, and in any written actions by consent of the members of the applicable Company, cause the Subject Interests to be voted, if applicable (including via proxy), (a) in favor

 

E-1


Table of Contents

of any action necessary to authorize, approve or permit the Transactions to be effected as contemplated therein, and (b) against the following actions (other than the Transactions): (i) any extraordinary transaction, such as a merger, consolidation or other business combination involving the applicable Company or any of its Subsidiaries; (ii) any reorganization, recapitalization, dissolution or liquidation of the applicable Company and its Subsidiaries, other than a redomestication of the applicable Company consistent with the Merger Agreement; (iii) any change in the capitalization of the applicable Company or the applicable Company’s capital structure; (iv) any sale, lease, sublease, license, sublicense or transfer of a material portion of the assets of the applicable Company; (v) any amendment to the applicable Company’s Organizational Documents, except, with respect to any redomestication of the applicable Company consistent with the Merger Agreement or as contemplated by the preceding clause (a) or otherwise agreed to in writing by Parent; and (vi) any other action, proposal, agreement or transaction which is intended, or would reasonably be expected, to prohibit, impede, interfere with, prevent or nullify the Transactions.

2. No Inconsistent Agreements. Each Member hereby covenants and agrees that such Member shall not (i) enter into any voting agreement or voting trust with respect to any of such Member’s Subject Interests that is inconsistent with such Member’s obligations pursuant to this Agreement, (ii) grant a proxy or power of attorney with respect to any of such Member’s Subject Interests that is inconsistent with such Member’s obligations pursuant to this Agreement, or (iii) enter into any agreement or undertaking that is otherwise inconsistent with, or would interfere with, or prohibit or prevent it from satisfying, its obligations pursuant to this Agreement.

3. Dissenters’ Rights. Each Member hereby irrevocably and unconditionally waives and agrees not to demand, perfect, assert, claim or exercise any rights of appraisal, quasi appraisal or any dissenters’ rights (or similar claims) that such Member may have (whether under applicable Law or otherwise) or could potentially have or acquire in connection with the execution and delivery of the Merger Agreement or consummation of the Transactions.

4. Termination. This Agreement shall terminate upon the earliest of (i) such date and time as the Merger Agreement shall be terminated in accordance with its terms, (ii) as to each Member, the written agreement of such Member, Parent and each of the Companies and (iii) the expiration of the applicable lock-up period set forth in Section 7 (such date, the “Termination Date”); provided, that the provisions set forth in Sections 6 and 11 through 21 shall survive the termination of this Agreement, unless the Merger Agreement has also terminated in which case these provisions shall not survive the termination of this Agreement; provided, further, that termination of this Agreement shall not relieve any Party hereto from any liability resulting from a breach of this Agreement prior to the Termination Date or for any willful breach of, or actual fraud in connection with, this Agreement prior to such termination.

5. Representations and Warranties of the Members. Each Member hereby represents and warrants (severally and not jointly as to itself only) to Parent as follows:

(a) Such Member is the sole record and beneficial owner of all of such Member’s Subject Interests and has good and marketable title to all of the Member’s Subject Interests, free and clear of any encumbrances, except for any such restriction that may be imposed pursuant to (i) this Agreement and (ii) the applicable Company’s Organizational Documents. The Subject Interests listed on Schedule 1 constitute all of the Company Interests and any other equity securities of the Companies owned by such Member as of the date hereof, and such Member does not own or have the power to vote any other membership interests or other equity securities of either of the Companies.

(b) Such Member has full voting power with respect to all of the Subject Interests (to the extent such Subject Interests have any voting power) and full power to agree to all of the matters set forth in this Agreement, in each case with respect to all of the Subject Interests. None of the Subject Interests are subject to any voting agreement, proxy, voting trust or other agreement, arrangement or restriction of any kind or nature with respect to the voting of the Subject Interests, other than this Agreement and the applicable Company’s Organizational Documents.

 

E-2


Table of Contents

(c) Other than the filings, notices and reports pursuant to, in compliance with or required to be made under the Exchange Act, to the Florida Office of Insurance Regulation, or to the California Department of Insurance, no filings, notices, reports, consents, registrations, approvals, permits, waivers, expirations of waiting periods or authorizations are required to be obtained by such Member from, or to be given by such Member to, or be made by such Member with, any Governmental Entity in connection with the execution, delivery and performance by such Member of this Agreement, the consummation of the transactions contemplated hereby or the Transactions.

(d) The execution, delivery and performance of this Agreement by such Member does not, and the consummation of the transactions contemplated hereby and the Transactions will not, constitute or result in (i) a breach or violation of, or a default under, the Organizational Documents of such Member (if such Member is not a natural person), (ii) with or without notice, lapse of time or both, a breach or violation of, a termination (or right of termination) of or a default under, the loss of any benefit under, the creation, modification or acceleration of any obligations under or the creation of a Lien on any of the properties, rights or assets of such Member pursuant to any Contract binding upon such Member or under any applicable Law to which such Member is subject or (iii) any change in the rights or obligations of any party under any Contract legally binding upon such Member, except, in the case of clause (ii) or (iii) directly above, for any such breach, violation, termination, default, creation, acceleration or change that would not, individually or in the aggregate, reasonably be expected to prevent or materially delay or impair such Member’s ability to perform its obligations hereunder or to consummate the transactions contemplated hereby or the Transactions.

(e) As of the date of this Agreement, there is no action pending against such Member or, to the knowledge of such Member, threatened against such Member that, in any manner, questions the beneficial or record ownership of the Member’s Subject Interests or the validity of this Agreement, or challenges or seeks to prevent, enjoin or materially delay the performance by such Member of its obligations under this Agreement.

(f) Such Member is, and in the event that such Member is acting on behalf of one or more others who have an interest in the Company Interests, the Member has received confirmation from each such other to the effect that it is, an “Accredited Investor,” as defined in Regulation D of the Securities Act of 1933, as amended, and is acting for either its own account or accounts of other Accredited Investors as to which it exercises sole investment discretion and has the authority to make the agreements contained herein. Such Member has executed the investor questionnaire attached hereto as Exhibit A and shall provide to Parent an updated questionnaire reflecting any material changes thereto that arise at any time on or prior to the Closing.

(g) Such Member is a sophisticated holder of limited liability company interests and has adequate information concerning the business and financial condition of Parent and the applicable Company to make an informed decision regarding this Agreement and the Transactions and has independently and based on such information as such Member has deemed appropriate, made its own analysis and decision to enter into this Agreement. Such Member acknowledges that Parent and the Companies have not made and do not make any representation or warranty, whether express or implied, of any kind or character except as expressly set forth in this Agreement. Such Member acknowledges that the agreements contained herein with respect to the Subject Interests held by such Member are irrevocable.

(h) Such Member understands and acknowledges that Parent is entering into the Merger Agreement in reliance upon such Member’s execution and delivery of this Agreement and the representations, warranties, covenants and other agreements of such Member contained herein.

(i) No investment banker, broker, finder or other intermediary is entitled to any broker’s, finder’s, financial advisor’s or other similar fee or commission for which Parent or either of the Companies is or could be liable in connection with the Merger Agreement or this Agreement or any of the respective transactions contemplated hereby or thereby, in each case based upon arrangements made by such Member in his, her or its capacity as a holder of Company Interests or, to the knowledge of such Member, on behalf of such Member in his, her or its capacity as a holder of Company Interests.

 

E-3


Table of Contents

6. Certain Covenants of the Members. Except in accordance with the terms of this Agreement, each Member hereby covenants and agrees as follows:

(a) No Solicitation. Subject to Section 7 hereof, prior to the Termination Date, each Member shall not take, and, to the extent applicable, shall direct its Affiliates and Representatives not to take, whether directly or indirectly, any action to (i) knowingly encourage, initiate, solicit, or facilitate any inquiries regarding or the making of offers or proposals that constitute an Acquisition Proposal (except as otherwise required by Law), (ii) engage in any discussions or negotiations with respect to an Acquisition Proposal with, or provide any non-public information or data to, any Person that has made, or informs the Companies that it is considering making, an Acquisition Proposal, or (iii) enter into any agreement (whether or not binding) relating to an Acquisition Proposal; provided, that, in the case of clauses (ii) and (iii), the execution, delivery and performance of this Agreement and the transactions contemplated hereby shall not be deemed a violation of this Section 6(a). Such Member shall, and shall direct its Representatives to, immediately cease any and all existing discussions or negotiations with any Person conducted prior to the date hereof with respect to, or which is reasonably likely to give rise to or result in, an Acquisition Proposal. If a Member or any of its Affiliates receives any inquiry or proposal regarding an Acquisition Proposal, then such Member shall (A) notify Parent and the Companies promptly upon receipt of any Acquisition Proposal by such Member, and describe the material terms and conditions of any such Acquisition Proposal in reasonable detail and (B) keep Parent and the Companies reasonably informed on a current basis of any modifications to such offer or information.

Notwithstanding anything in this Agreement to the contrary, (i) such Member shall not be responsible for the actions of the applicable Company or the board of directors of the applicable Company (or any committee thereof), any subsidiary of the applicable Company, or any officers, directors (in their capacity as such), employees and professional advisors of any of the foregoing (collectively, the “Company Related Parties”), (ii) such Member makes no representations or warranties with respect to the actions of any of the Company Related Parties, and (iii) any breach by the applicable Company of its obligations under Section 5.13 of the Merger Agreement shall not be considered a breach by any Member of this Section 6(a) (it being understood that, for the avoidance of doubt, such Member or his, her or its Representatives (other than any such Representative that is a Company Related Party) shall remain responsible for any breach by such Member or his, her or its Representatives of this Section 6(a)).

(b) Transfer Restrictions. Each Member hereby agrees, prior to the Termination Date, not to (except in each case pursuant to the Merger Agreement), (i) directly or indirectly, (x) Transfer (as defined below) or cause to be Transferred, or (y) enter into any Contract or option with respect to the Transfer of, any of such Member’s Subject Interests or any voting rights with respect thereto, or (ii) publicly announce any intention to effect any transaction specified in clauses (x) or (y), or (iii) take any action that would make any representation or warranty of such Member contained herein untrue or incorrect or have the effect of preventing or disabling such Member from performing its obligations under this Agreement; provided, however, that nothing herein shall prohibit a Transfer to an Affiliate or immediate family member of such Member or to another Member of the applicable Company that is a party to this Agreement and bound by the terms and obligations hereof (a “Permitted Transfer”); provided, further, that any Permitted Transfer shall be permitted only if, as a precondition to such Transfer, the transferee agrees in a writing, reasonably satisfactory in form and substance to Parent, to assume all of the obligations of such Member under, and be bound by all of the terms of, this Agreement; provided, further, that any Transfer permitted under this Section 6(b) shall not relieve such Member of its obligations under this Agreement. Any Transfer in violation of this Section 6(b) with respect to the Member’s Subject Interests shall be null and void. For purposes of this Agreement, “Transfer” shall mean the (i) sale of, offer to sell, contract or agreement to sell, hypothecate, pledge, grant of any option to purchase or otherwise dispose of or agreement to dispose of, directly or indirectly, or establishment or increase of a put equivalent position or liquidation with respect to or decrease of a call equivalent position within the meaning of Section 16 of the Exchange Act with respect to, any limited liability company interest or security, (ii) entry into any swap or other arrangement that transfers to another, in whole or in part, any of the economic consequences of ownership of any limited liability company interest or security, whether any such transaction is to be settled by delivery of such securities, in cash or otherwise, or (iii) public announcement of any intention to effect any transaction specified in clause (i) or (ii).

 

E-4


Table of Contents

(c) Company Records. Each Member hereby authorizes the applicable Company to maintain a copy of this Agreement at either the executive office or the registered office of the applicable Company.

(d) Confidentiality. Each Member agrees that it understands and acknowledges that it may have had access to and may have learned (i) information proprietary to the applicable Company, (ii) other information proprietary to the applicable Company, including trade secrets, processes, patent and trademark applications, product development, price, customer and supply lists, sales, pricing and marketing plans, policies and strategies, details of client and consultant contracts, supplier, partner, merchant, lender, originator, processor, marketer, servicer and purchaser identities, operations methods, product development techniques, business acquisition plans and all other confidential information with respect to the businesses of the applicable Company, and (iii) other confidential and/or proprietary information of the applicable Company obtained by such Member prior to the earlier of (x) the Effective Time and (y) the valid termination of the Merger Agreement, including the terms of, or other facts relating to, this Agreement, the Merger Agreement, the Mergers and the other Ancillary Agreements and the other Transactions (collectively, “Proprietary Information”). Each Member agrees as to only that, except for disclosures to such its counsel and accountants or in the proper performance of its duties with the applicable Company, it (i) will keep confidential all Proprietary Information, (ii) will not, directly or indirectly, disclose any Proprietary Information to any third party or use any Proprietary Information in any way and (iii) will not, directly or indirectly, misuse, misappropriate or exploit any Proprietary Information in any way. The restrictions contained in this Section 6(d) shall not apply to any information which (x) is at the Closing Date or thereafter (or if the Merger Agreement is terminated, at the date of termination or thereafter) becomes generally available to the public other than as a result of a disclosure, directly or indirectly, by Member, or (y) is required to be disclosed by applicable Laws; provided that in such event, such Member shall use reasonable efforts to give reasonable advance notice of such requirement to Parent to enable Parent to seek a protective order or other appropriate remedy with respect to such permitted disclosure. No Member or any of a Member’s Affiliates shall issue or make any press release or other public announcement concerning (or otherwise disclose to any Person the existence or terms of) this Agreement, the Merger Agreement, the Ancillary Agreements or any of the Transactions, without Parent’s and the Companies’ prior written consent.

(e) Communications. Notwithstanding anything herein to the contrary, any confidentiality, nondisclosure or similar provision in this Agreement does not prohibit or restrict a Member from initiating communications directly with, responding to any inquiry from, making disclosures that are protected under the whistleblower provisions of federal law or regulation, or providing testimony before the Department of Justice, the Securities and Exchange Commission, the Congress, any agency Inspector General, FINRA (formerly the National Association of Securities Dealers, Inc.), any other government agency or legislative body or any self-regulatory organizations or any other state or federal regulatory authority, in each case, without advance notice to Parent or the Companies. Pursuant to 18 U.S.C. § 1833(b), such Member will not be held criminally or civilly liable under any Federal or State trade secret law for the disclosure of a trade secret of the applicable Company that (i) is made (A) in confidence to a Federal, State, or local government official, either directly or indirectly, or to such Person’s attorney and (B) solely for the purpose of reporting or investigating a suspected violation of law; or (ii) is made in a complaint or other document that is filed under seal in a lawsuit or other proceeding. If a Member files a lawsuit for retaliation by Parent or the Companies for reporting a suspected violation of law, such Member may disclose the trade secret to such Person’s attorney and use the trade secret information in the court proceeding, if such Person (i) files any document containing the trade secret under seal, and (ii) does not disclose the trade secret, except pursuant to court order. Nothing in this Agreement is intended to conflict with 18 U.S.C. § 1833(b) or create liability for disclosures of trade secrets that are expressly allowed by such section.

7. Lock-up.

(a) Each Member hereby agrees that such Member shall not Transfer (i) any Phase I Lock-up Shares until the date that is 180 days after the Closing Date and (ii) any Phase II Lock-up Shares until the date that is 24 months after the Closing Date. For purposes of this Agreement, (x) “Phase I Lock-up Shares” means, with respect to each Member, 15% of the shares of Parent’s Class A common stock, par value $0.0001 per share

 

E-5


Table of Contents

(“Parent Common Stock”), received by such Member in connection with the Closing, and (y) “Phase II Lock-up Shares” means, with respect to each Member, 85% of the shares of Parent Common Stock received by such Member in connection with the Closing.

(b) Notwithstanding the provisions set forth in Section 7(a), Transfers of Phase I Lock-up Shares or Phase II Lock-up Shares, as applicable, and that are held by a Member or any of their permitted transferees (that have complied with this Section 7(b)), are permitted (i) to officers or directors of Parent following the Closing or any affiliates or family members of any of such officers, directors; (ii) in the case of an individual, transfers by gift to a member of the individual’s immediate family, to a trust, the beneficiary of which is a member of the individual’s immediate family or an affiliate of such person, or to a charitable organization; (iii) in the case of an individual, transfers by virtue of laws of descent and distribution upon death of the individual; (iv) in the case of an individual, transfers pursuant to a qualified domestic relations order; and (v) in the event of Parent’s liquidation, merger, capital stock exchange, reorganization or other similar transaction which results in all of Parent’s stockholders having the right to exchange their shares of Parent Common Stock for cash, securities or other property following the Closing; provided, however, that in the case of clauses (i) through (iii), these permitted transferees must enter into a written agreement agreeing to be bound by the restrictions contained in this Section 7.

8. Further Assurances. From time to time, at Parent’s request and without further consideration, each Member shall execute and deliver such additional documents and take all such further action as may be reasonably necessary or reasonably requested to effect the actions and consummate the Transactions and the transactions contemplated hereby. Each Member further agrees not to commence or participate in, and to take all actions necessary to opt out of any class in any class action with respect to, any action or claim, derivative or otherwise, against Parent, Parent’s Affiliates, ERES Sponsor, the Companies or any of their respective successors and assigns relating to the negotiation, execution or delivery of this Agreement, the Merger Agreement or the consummation of the transactions contemplated hereby and thereby.

9. Disclosure. Such Member hereby authorizes each of the Companies and Parent to publish and disclose in any announcement or disclosure required by the SEC such Member’s identity and ownership of the Subject Interests and the nature of such Member’s obligations under this Agreement. Each Member will promptly provide any information reasonably requested by Parent or the Companies for any regulatory application or filing made or approval sought in connection with the Transactions (including filings with the SEC).

10. Changes in Membership Interests. In the event (i) of any dividend in the form of Company Interests or other equity interests in either of the Companies or any subdivision (or split), recapitalization, reclassification, combination or exchange of equity interests of either of the Companies on, of or affecting any Member’s Subject Interests or (ii) any Member becomes the owner of any additional Company Interests or other equity interests of either of the Companies or other securities entitling the holder thereof to vote or give consent with respect to the matters set forth in Section 1 hereof, the terms “Company Interests” and “Subject Interests” shall be deemed to refer to and include such additional Company Interests or other equity interests as well as any such securities into which or for which any or all of such equity interests may be changed or exchanged or which are received in any such transaction. Each Member hereby agrees, while this Agreement is in effect, to notify Parent of the number of any new Company Interests or other equity interests of the Companies acquired by such Member, if any, after the date hereof and Schedule 1 will be deemed amended accordingly.

11. Notices. All notices and other communications hereunder shall be in writing and shall be deemed given if delivered personally, by email (with confirmation of receipt) or sent by a nationally recognized overnight courier service, such as Federal Express, to the Parties at the following addresses (or at such other address for a Party as shall be specified by like notice made pursuant to this Section 11):

if to the Member, to the address or email address set forth opposite such Member’s name on

 

E-6


Table of Contents

Schedule 1, or in the absence of such address or email address being set forth on Schedule 1, the address (including email) set forth in each Company’s books and records,

with a copy (which shall not constitute notice) to:

Locke Lord LLP

Terminus 200

3333 Piedmont Road, NE, Suite 1200

Atlanta, Georgia 30305

Attention: Brian T. Casey

E-mail: bcasey@lockelord.com

if to Abacus, to it at:

Abacus Settlements, LLC

2101 Park Center Drive, Suite 220

Orlando, Florida 32835

Attention: Jay Jackson

E-mail: jay@abacuslife.com

with a copy (which shall not constitute notice) to:

Locke Lord LLP

Terminus 200, Suite 1200

3333 Piedmont Road, NE

Atlanta, Georgia 30305

Attention: Brian T. Casey

E-mail: bcasey@lockelord.com

if to LMA, to it at:

Longevity Market Assets, LLC

2101 Park Center Drive, Suite 220

Orlando, Florida 32835

Attention: Jay Jackson

E-mail: jay@abacuslife.com

with a copy (which shall not constitute notice) to:

Locke Lord LLP

Terminus 200

3333 Piedmont Road, NE, Suite 1200

Atlanta, Georgia 30305

Attention: Brian T. Casey

E-mail: bcasey@lockelord.com

if to Parent, to it at:

c/o East Resources Acquisition Company

7777 NW Beacon Square Boulevard

Boca Raton, Florida 33487

Attention: John P. Sieminski

E-mail: jsieminski@emslp.com

with a copy (which shall not constitute notice) to:

Latham & Watkins LLP

811 Main Street, Suite 3700

Houston, Texas 77002

Attention: Ryan J. Maierson

E-mail: ryan.maierson@lw.com

 

E-7


Table of Contents

12. No Ownership Interest. Nothing contained in this Agreement shall be deemed to vest in Parent any direct or indirect ownership or incidence of ownership of or with respect to the Subject Interests of the Members. All rights, ownership and economic benefits of and relating to the Subject Interests of each Member shall remain vested in and belong to each Member, and Parent shall have no authority to direct the Members in the voting or disposition of any of the Members’ Subject Interests, except as otherwise provided herein.

13. Fees and Expenses. Except as otherwise set forth in this Agreement, each party hereto shall be responsible for and pay its own expenses incurred in connection with this Agreement and the Transactions, including all fees of its legal counsel, financial advisers and accountants; provided that if the Closing shall occur, the Surviving Companies shall pay or cause to be paid the Parent Transaction Expenses and Company Transaction Expenses.

14. Severability. If any term or other provision of this Agreement is invalid, illegal or incapable of being enforced by any rule of Law or public policy, all other terms, conditions and provisions of this Agreement shall nevertheless remain in full force and effect so long as the economic or legal substance of the transactions contemplated by this Agreement is not affected in any manner materially adverse to any Party. Upon such determination that any term or other provision is invalid, illegal or incapable of being enforced, the Parties shall negotiate in good faith to modify this Agreement so as to effect the original intent of the Parties as closely as possible in a mutually acceptable manner in order that the transactions contemplated by this Agreement be consummated as originally contemplated to the fullest extent possible.

15. Binding Effect; Assignment. This Agreement and all of the provisions hereof shall be binding upon and shall inure to the benefit of the Parties and their respective successors and permitted assigns. Neither this Agreement nor any of the rights, interests or obligations hereunder shall be assigned in whole or in part, directly or indirectly, including by operation of law, by any Party without the prior written consent of the other Parties, and any attempted or purported assignment or delegation in violation of this Section 15 shall be null and void.

16. No Third Party Beneficiaries. This Agreement is exclusively for the benefit of the Companies, and their respective successors and permitted assigns, with respect to the obligations of the Parent Parties under this Agreement, and for the benefit of the Parent Parties, and their respective successors and permitted assigns, with respect to the obligations of the Companies under this Agreement, and this Agreement shall not be deemed to confer upon or give to any other third party, including any Parent Stockholder, holders of Parent Private Warrants and holders of Parent Public Warrants any remedy, claim, liability, reimbursement, cause of action or other right, including the right to rely upon the representations and warranties set forth in this Agreement. The representations and warranties in this Agreement are the product of negotiations among the Parties. Any inaccuracies in such representations and warranties are subject to waiver by the Parties in accordance with Section 23. In some instances, the representations and warranties in this Agreement may represent an allocation among the Parties of risks associated with particular matters regardless of the knowledge of any of the Parties. Consequently, Persons other than the Parties may not rely upon the representations and warranties in this Agreement as characterizations of actual facts or circumstances as of the date of this Agreement or as of any other date.

17. Section Headings. The Section headings contained in this Agreement are exclusively for the purpose of reference, are not part of the agreement of the Parties and shall not in any way affect the meaning or interpretation of this Agreement.

18. Consent to Jurisdiction, Etc. Each Party, and any Person asserting rights as a third party beneficiary hereunder, irrevocably agrees that any Legal Dispute shall be brought exclusively in the courts of the State of Delaware; provided that if subject matter jurisdiction over such Legal Dispute is vested exclusively in the United States federal courts, such Legal Dispute shall be heard in the United States District Court for the District of Delaware. Each Party, and any Person asserting rights as a third party beneficiary hereunder, hereby irrevocably

 

E-8


Table of Contents

and unconditionally submits to the jurisdiction of such courts (and of the appropriate appellate courts therefrom) in any such suit, action or proceeding and irrevocably waives, to the fullest extent permitted by Laws, any objection that it may now or hereafter have to the laying of the venue of any such suit, action or proceeding in any such court or that any such Legal Dispute that is brought in any such court has been brought in an inconvenient forum. During the period a Legal Dispute that is filed in accordance with this Section 18 is pending before a court, all actions, suits or proceedings with respect to such Legal Dispute or any other Legal Dispute, including any counterclaim, cross-claim or interpleader, shall be subject to the exclusive jurisdiction of such court. Each Party, and any Person asserting rights as a third party beneficiary hereunder, may bring such Legal Dispute only if it hereby waives, and shall not assert as a defense in any Legal Dispute, that (a) such Party is not personally subject to the jurisdiction of the above named courts for any reason, (b) such action, suit or proceeding may not be brought or is not maintainable in such court, (c) such Party’s property is exempt or immune from execution, (d) such Legal Dispute is brought in an inconvenient forum or (e) the venue of such action, suit or proceeding is improper. A final judgment in any action, suit or proceeding described in this Section 18 following the expiration of any period permitted for appeal and subject to any stay during appeal shall be conclusive and may be enforced in other jurisdictions by suit on the judgment or in any other manner provided by applicable Laws. EACH OF THE PARTIES, AND ANY PERSON ASSERTING RIGHTS AS A THIRD PARTY BENEFICIARY HEREUNDER, MAY BRING A LEGAL DISPUTE ONLY IF IT IRREVOCABLY AND UNCONDITIONALLY WAIVES ANY RIGHT TO TRIAL BY JURY ON ANY CLAIMS OR COUNTERCLAIMS ASSERTED IN ANY LEGAL DISPUTE RELATING TO THIS AGREEMENT OR THE TRANSACTIONS CONTEMPLATED HEREBY AND FOR ANY COUNTERCLAIM RELATING THERETO. IF THE SUBJECT MATTER OF ANY SUCH LEGAL DISPUTE IS ONE IN WHICH THE WAIVER OF JURY TRIAL IS PROHIBITED, NO PARTY, NOR ANY PERSON ASSERTING RIGHTS AS A THIRD PARTY BENEFICIARY, SHALL ASSERT IN SUCH LEGAL DISPUTE A NONCOMPULSORY COUNTERCLAIM ARISING OUT OF OR RELATING TO THIS AGREEMENT OR THE TRANSACTIONS CONTEMPLATED HEREBY. FURTHERMORE, NO PARTY, NOR ANY PERSON ASSERTING RIGHTS AS A THIRD PARTY BENEFICIARY, SHALL SEEK TO CONSOLIDATE ANY SUCH LEGAL DISPUTE WITH A SEPARATE ACTION OR OTHER LEGAL PROCEEDING IN WHICH A JURY TRIAL CANNOT BE WAIVED.

19. Entire Agreement. This Agreement constitutes the entire agreement among the Parties with respect to the subject matter of this Agreement and supersede all other prior agreements and understandings, both written and oral, between the Parties with respect to the subject matter of this Agreement. Each Party acknowledges and agrees that, in entering into this Agreement, such Party has not relied on any representations, warranties, promises or assurances, written or oral, that are not reflected in this Agreement.

20. Governing Law. This Agreement shall be governed by and construed in solely accordance with the laws of the State of Delaware (regardless of the laws that might otherwise govern under applicable principles of conflicts of laws thereof) as to all matters, including matters of validity, construction, effect, performance and remedies.

21. Specific Performance. The Parties acknowledge that the rights of each Party to consummate the transactions contemplated hereby are unique and recognize and affirm that in the event of a breach of this Agreement by any Party, money damages may be inadequate and the non breaching Party may have no adequate remedy at law. Accordingly, the Parties agree that such non-breaching Party shall have the right, in addition to any other rights and remedies existing in their favor at law or in equity, to enforce its rights and the other Party’s obligations hereunder not only by an action or actions for damages but also by an action or actions for specific performance, injunctive and/or other equitable relief (without posting of bond or other security), including any order, injunction or decree sought by such non-breaching Party to cause the other Party to perform its respective agreements and covenants contained in this Agreement. Each Party further agrees that the only permitted objection that it may raise in response to any action for equitable relief is that it contests the existence of a breach or threatened breach of this Agreement, and that no Party shall allege, and each Party hereby irrevocably waives the defense, that there is an adequate remedy at law.

 

E-9


Table of Contents

22. Counterparts. This Agreement may be executed in counterparts, each of which shall be deemed to be an original, but all of which taken together shall constitute one and the same agreement. Signatures to this Agreement transmitted by electronic mail in .pdf form, or by any other electronic means designed to preserve the original graphic and pictorial appearance of a document (including DocuSign or other such services), will be deemed to have the same effect as physical delivery of the paper document bearing the original signatures. No Party shall be bound until such time as all of the Parties have executed counterparts of this Agreement.

23. Amendment; Modification; Waiver. This Agreement may be amended, modified or supplemented at any time only by written agreement of the Parties. No failure or delay by any Party in exercising any right, power or privilege hereunder or under applicable Law shall operate as a waiver of such rights and, except as otherwise expressly provided herein, no single or partial exercise thereof shall preclude any other or further exercise thereof or the exercise of any other right, power or privilege. The rights and remedies herein provided shall be cumulative and not exclusive of any rights or remedies provided by Law.

24. Time of Essence. With regard to all dates and time periods set forth in this Agreement, time is of the essence.

25. No Recourse. All claims, obligations, liabilities, or causes of action (whether in contract or in tort, in law or in equity, or granted by statute) that may be based upon, in respect of, arise under, out or by reason of, be connected with, or relate in any manner to this Agreement, or the negotiation, execution, or performance of this Agreement (including any representation or warranty made in, in connection with, or as an inducement to, this Agreement), may be made only against (and such representations and warranties are those solely of) the Parties, and then only with respect to the specific obligations set forth herein with respect to such Party. No Person who is not a Party, including any current, former or future director, officer, employee, incorporator, member, partner, manager, stockholder, equityholder, Affiliate, agent, attorney, representative or assignee of, and any financial advisor or lender to, any Party, or any current, former or future director, officer, employee, incorporator, member, partner, manager, stockholder, Affiliate, agent, attorney, representative or assignee of, and any financial advisor or lender to, any of the foregoing (collectively, the “Nonparty Affiliates”), shall have any liability (whether in contract or in tort, in law or in equity, or granted by statute) for any claims, causes of action, obligations, or liabilities arising under, out of, in connection with, or related in any manner to this Agreement or based on, in respect of, or by reason of this Agreement or its negotiation, execution, performance or breach, and, to the maximum extent permitted by Laws, each Party hereby waives and releases all such liabilities, claims, causes of action and obligations against any such Nonparty Affiliates. Without limiting the foregoing, to the maximum extent permitted by Laws, (a) each Party hereby waives and releases any and all rights, claims, demands or causes of action that may otherwise be available in contract or in tort, at law or in equity, or granted by statute, to avoid or disregard the entity form of a Party or otherwise impose liability of a Party on any Nonparty Affiliate, whether granted by statute or based on theories of equity, agency, control, instrumentality, alter ego, domination, sham, single business enterprise, piercing the veil, unfairness, undercapitalization, or otherwise, and (b) each Party disclaims any reliance upon any Nonparty Affiliates with respect to the performance of this Agreement or any representation or warranty made in, in connection with, or as an inducement to, this Agreement.

26. Construction.

(a) Unless the context of this Agreement otherwise clearly requires, (i) references to the plural include the singular, and references to the singular include the plural, (ii) references to one gender include the other gender, (iii) the words “include,” “includes” and “including” do not limit the preceding terms or words and shall be deemed to be followed by the words “without limitation,” (iv) the terms “hereof,” “herein,” “hereunder,” “hereto” and similar terms in this Agreement refer to this Agreement as a whole and not to any particular provision of this Agreement, (v) the terms “day” and “days” mean and refer to calendar day(s), (vi) any statement in this Agreement to the effect that any information, document, or other material has been “made available” by

 

E-10


Table of Contents

any of the Group Companies shall mean that a true, correct, and complete copy of such information, document, or other material was included in and available at the “LMA Drive” online data site at least four (4) Business Days prior to the date hereof and was not removed after being included in such online data site, and (vii) the terms “year” and “years” mean and refer to calendar year(s).

(b) Unless otherwise set forth in this Agreement and for disclosure purposes only if made available to Parent, references in this Agreement to (i) any document, instrument or agreement (including this Agreement) (A) includes and incorporates all exhibits, schedules and other attachments thereto, (B) includes all documents, instruments or agreements issued or executed in replacement thereof and (C) means such document, instrument or agreement, or replacement or predecessor thereto, as amended, modified or supplemented from time to time in accordance with its terms and in effect at any given time, and (ii) a particular Law means such Law, as amended, modified, supplemented or succeeded from time to time and in effect on the date hereof. All Article, Section, Exhibit and Schedule references herein are to Articles, Sections, Exhibits and Schedules of this Agreement, unless otherwise specified.

(c) This Agreement shall not be construed as if prepared by one of the Parties, but rather according to its fair meaning as a whole, as if all Parties had prepared it.

27. Trust Account Waiver. Notwithstanding anything to the contrary set forth herein, each Member acknowledges that Parent has established the trust account described therein (the “Trust Account”) containing the proceeds of its initial public offering (the “IPO”) and from certain private placements occurring simultaneously with the IPO (including interest accrued from time to time thereon) for the benefit of Parent’s public shareholders and certain other parties (including the underwriters of the IPO). Accordingly, each Member (on behalf of itself and its Affiliates) hereby waives any past, present or future claim of any kind against, and any right to access, the Trust Account, any trustee of the Trust Account and Parent to collect from the Trust Account any monies that may be owed to them by Parent or any of its affiliates for any reason whatsoever, and will not seek recourse against the Trust Account at any time for any reason whatsoever, including, without limitation, for any knowing and intentional material breach by any of the parties to this Agreement of any of its representations or warranties as set forth in this Agreement, or such party’s material breach of any of its covenants or other agreements set forth in this Agreement, which material breach constitutes, or is a consequence of, a purposeful act or failure to act by such party with the knowledge that the taking of such act or failure to take such act would cause a material breach of this Agreement. This Section 27 shall survive the termination of this Agreement for any reason.

28. Non-Recourse. This Agreement may only be enforced against, and any claim or cause of action based upon, arising out of, or related to this Agreement or the transactions contemplated hereby may only be brought against, the entities that are expressly named as parties hereto, and then only with respect to the specific obligations set forth herein with respect to such party. Except to the extent a named party to this Agreement (and then only to the extent of the specific obligations undertaken by such named party in this Agreement), (a) no past, present or future director, officer, manager, employee, incorporator, member, partner, stockholder, affiliate, agent, attorney, advisor or representative or affiliate of any named party to this Agreement and (b) no past, present or future director, officer, employee, incorporator, member, partner, stockholder, affiliate, agent, attorney, advisor or representative or affiliate of any of the foregoing shall have any liability (whether in contract, tort, equity or otherwise) for any one or more of the representations, warranties, covenants, agreements or other obligations or liabilities of any one or more of Parent or the Members under this Agreement of or for any claim based on, arising out of, or related to this Agreement or the transactions contemplated hereby.

29. Capacity as a Member or Proxy Holder. Notwithstanding anything herein to the contrary, each Member or proxy holder signs this Agreement solely in the Member’s or proxy holder’s capacity as a member or proxy holder of the applicable Company, and not in any other capacity and this Agreement shall not limit, prevent or otherwise affect the actions of the Member, proxy holder or any Affiliate or Representative of the Member or proxyholder, or any of their respective Affiliates in his or her capacity, if applicable, as an officer, manager or director of the applicable Company (or any Subsidiary of the applicable Company) or any other Person, including in the exercise of his or her fiduciary duties as a director or officer of the applicable Company or any Subsidiary of the applicable Company. No Member shall be liable or responsible for any breach, default, or violation of any

 

E-11


Table of Contents

representation, warranty, covenant or agreement by any other Member that is also a Party and each Member shall solely be required to perform its obligations hereunder in its individual capacity.

[Signature Pages Follow.]

 

E-12


Table of Contents

IN WITNESS WHEREOF, the Parties have caused this Agreement to be executed (where applicable, by their respective officers or other authorized Persons thereunto duly authorized) as of the date first written above.

 

EAST RESOURCES ACQUISITION COMPANY
By:  

/s/ Gary L. Hagerman, Jr.

Name:   Gary L. Hagerman, Jr.
Title:   Chief Financial Officer and Treasurer

 

[Signature Page to Company Support Agreement]

E-13


Table of Contents

IN WITNESS WHEREOF, the Parties have caused this Agreement to be executed (where applicable, by their respective officers or other authorized Persons thereunto duly authorized) as of the date first written above.

 

ABACUS SETTLEMENTS, LLC

By:   /s/ Jay Jackson
Name:   Jay Jackson
Title:   Chief Executive Officer

LONGEVITY MARKET ASSETS, LLC

By:   /s/ Jay Jackson
Name:   Jay Jackson
Title:   Chief Executive Officer

 

[Signature Page to Company Support Agreement]

E-14


Table of Contents

ABACUS MEMBERS

By:   /s/ T. Sean McNealy
Name:   T. Sean McNealy
By:   /s/ K. Scott Kirby
Name:   K. Scott Kirby
By:   /s/ Matthew A. Ganovsky
Name:   Matthew A. Ganovsky

LMA MEMBERS

By:   /s/ T. Sean McNealy
Name:   T. Sean McNealy
By:   /s/ K. Scott Kirby
Name:   K. Scott Kirby
By:   /s/ Matthew A. Ganovsky
Name:   Matthew A. Ganovsky
By:   /s/ Jay Jackson
Name:   Jay Jackson

 

[Signature Page to Company Support Agreement]

E-15


Table of Contents

Exhibit A

Form of Accredited Investor Questionnaire

Form of Investor Representation Letter and Questionnaire

August 30, 2022

East Resources Acquisition Company

7777 NW Beacon Square Boulevard

Boca Raton, Florida 33487

Re:     Investor Representation Letter and Questionnaire

Ladies and Gentlemen:

The undersigned (the “Holder”) is an owner of the limited liability company interests (the “Interests”) set forth on Schedule 1 to that certain Company Support Agreement (the “Company Support Agreement”), dated as of the date hereof, by and among the Holder, East Resources Acquisition Company, a Delaware corporation (“Parent”), Longevity Market Assets, LLC, a Florida limited liability company (“LMA”), Abacus Settlements, LLC, a Florida limited liability company (“Abacus” and, together with LMA, the “Companies”), each of the members of LMA, whose names appear on the signature pages of the Company Support Agreement, and each of the members of Abacus, whose names appear on the signature pages of the Company Support Agreement. Reference is made to that certain Agreement and Plan of Merger, dated as of the date hereof (as it may be amended from time to time in accordance with its terms, the “Merger Agreement”), by and among Parent, the Companies, LMA Merger Sub, LLC, a Delaware limited liability company (“LMA Merger Sub”), and Abacus Merger Sub, LLC, a Delaware limited liability company (“Abacus Merger Sub”), pursuant to which (and subject to the terms and conditions set forth therein) (i) LMA Merger Sub will merge with and into LMA, with LMA surviving such merger (the “LMA Merger”) as a direct wholly owned subsidiary of Parent and (ii) Abacus Merger Sub will merge with and into Abacus, with Abacus surviving such merger (the “Abacus Merger” and, together with the LMA Merger, the “Mergers”) as a direct wholly owned subsidiary of Parent. Capitalized terms used in this investor representation letter and questionnaire (this “Investor Representation Letter”) and not otherwise defined herein shall have the same meanings ascribed to such terms in the Merger Agreement.

Upon the closing of the Mergers (the “Closing”, and the date of such Closing, the “Closing Date”), Holder’s Interests will be converted into the right to receive a certain number of shares of Parent Common Stock, subject to and in accordance with the terms of the Merger Agreement, in a private placement effected in reliance on the exemption from the registration requirements of the Securities Act of 1933, as amended (the “Securities Act”), provided by Section 4(a)(2) of the Securities Act and/or Regulation D promulgated under the Securities Act, and exemptions from the qualification requirements of applicable state law. The Holder acknowledges and agrees that Parent is relying on the truth and accuracy of the representations and warranties made by the Holder in this Investor Representation Letter in order to rely on the exemptions described above.

1. Representations, Warranties and Certain Agreements of the Holder. The Holder hereby makes the following representations, warranties and agreements to Parent, each of which representations and warranties is true and correct as to the Holder as of the date hereof and will be true and correct on and as of the Closing Date as if made on the Closing Date.

1.1 Investment Representation Authorization Letter. This Investor Representation Letter constitutes the Holder’s valid and legally binding obligation, enforceable against the Holder in accordance with its terms, except as may be limited by: (a) applicable bankruptcy, insolvency, reorganization or other laws of general application relating to or affecting the enforcement of creditors’ rights generally; or (b) the effect of rules of law governing the availability of equitable remedies.

 

E-16


Table of Contents

1.2 Acquisition for Own Account. The shares of Parent Common Stock to be acquired by the Holder pursuant to the Merger Agreement will be acquired for investment for the Holder’s own account, not as a nominee or agent, and not with a view to the public resale or distribution thereof within the meaning of the Securities Act, and the Holder has no present intention of selling, granting any participation in, or otherwise distributing the same.

1.3 No Solicitation. At no time was the Holder presented with or solicited by any publicly issued or circulated newspaper, mail, radio, television or other form of general advertising or solicitation in connection with the offer, sale and purchase of the Parent Common Stock by Parent or its agents.

1.4 Accredited Investor. The Holder is an “accredited investor” as defined in Rule 501(a) under the Securities Act satisfying the applicable requirements set forth on Schedule A.

1.5 Disclosure of Information. The Holder has received or has had full access to all the information the Holder considers necessary or appropriate to make an informed investment decision with respect to the shares of Parent Common Stock. The Holder further has had an opportunity to ask questions and receive answers from Parent regarding the terms and conditions of the offering of the shares of Parent Common Stock and to obtain additional information necessary to verify any information furnished to the Holder or to which the Holder had access.

1.6 Understanding of Risks. The Holder is fully aware of (a) the highly speculative nature of the shares of Parent Common Stock and (b) the financial risk involved.

1.7 Holder Qualifications. The Holder has such knowledge and experience in financial and business matters that the Holder is capable of evaluating the merits and risks of this prospective investment, has the capacity to protect the Holder’s own interests in connection with this transaction and is financially capable of bearing a total loss of the shares of Parent Common Stock.

1.8 Compliance with Securities Laws. The Holder understands and acknowledges that, in reliance upon the representations and warranties made by the Holder herein, the shares of Parent Common Stock are not being registered with the U.S. Securities and Exchange Commission under the Securities Act or any state securities laws, but instead are being transferred under an exemption or exemptions from the registration and qualification requirements of the Securities Act and applicable state securities laws which impose certain restrictions on the Holder’s ability to transfer the shares of Parent Common Stock.

1.9 Restricted Securities. The Holder agrees not to make any disposition of all or any portion of the shares of Parent Common Stock unless and until: (a) there is then in effect a registration statement under the Securities Act covering such proposed disposition and such disposition is made in accordance with such registration statement; or (b) the Holder shall have furnished Parent with an opinion of counsel, in a form reasonably satisfactory to Parent, that such disposition will not require registration of the shares of Parent Common Stock under the Securities Act and otherwise complies with applicable state securities laws. Holder understands that the Parent Common Stock is being offered in a transaction not involving any public offering within the meaning of the Securities Act and that the Parent Common Stock has not been registered under the Securities Act. Holder understands that the Parent Common Stock may not be resold, transferred, pledged or otherwise disposed of by Holder absent an effective registration statement under the Securities Act, except (i) to Parent or a subsidiary thereof, (ii) to non-U.S. persons pursuant to offers and sales that occur outside the United States within the meaning of Regulation S under the Securities Act or (iii) pursuant to another applicable exemption from the registration requirements of the Securities Act, and that any certificates or book entries representing the Parent Common Stock shall contain a legend to such effect. Holder acknowledges that the Parent Common Stock will not be eligible for resale pursuant to Rule 144A promulgated under the Securities Act. Holder understands and agrees that the Parent Common Stock will be subject to transfer restrictions under the Securities Act and, as a result of these transfer restrictions, Holder may not be able to readily resell the Parent

 

E-17


Table of Contents

Common Stock and may be required to bear the financial risk of an investment in the Parent Common Stock for an indefinite period of time. Holder understands that it has been advised to consult legal counsel prior to making any offer, resale, pledge or transfer of any of the Parent Common Stock.

1.10 Rule 144. The Holder acknowledges that, because the shares of Parent Common Stock have not been registered under the Securities Act, such shares must be held indefinitely unless subsequently registered under the Securities Act or unless an exemption from such registration is available. The Holder is aware of the provisions of Rule 144 promulgated under the Securities Act.

1.11 Legends. The certificates or book-entry entitlements representing the shares of Parent Common Stock shall bear the following legend (as well as any other legends required by applicable state and federal securities laws) until such time as such legends are no longer relevant or applicable:

THE SHARES REPRESENTED HEREBY HAVE NOT BEEN REGISTERED UNDER THE SECURITIES ACT OF 1933, AS AMENDED, OR UNDER APPLICABLE STATE SECURITIES LAWS AND HAVE BEEN ACQUIRED FOR INVESTMENT AND NOT WITH A VIEW TO, OR IN CONNECTION WITH, THE SALE OR DISTRIBUTION THEREOF. NO SUCH SALE OR DISTRIBUTION MAY BE EFFECTED WITHOUT AN EFFECTIVE REGISTRATION STATEMENT RELATED THERETO OR AN OPINION OF COUNSEL FOR THE COMPANY THAT SUCH REGISTRATION IS NOT REQUIRED UNDER THE SECURITIES ACT OF 1933, AS AMENDED, OR APPLICABLE STATE SECURITIES LAWS.

The legend shall be removed by Parent from any certificate or book-entry entitlement evidencing the shares of Parent Common Stock upon delivery to Parent of an opinion of counsel, reasonably satisfactory in form and substance to Parent, that either: (a) a registration statement under the Securities Act is at that time in effect with respect to the legended security; or (b) such security can be freely transferred without requiring registration thereof under the Securities Act and such transfer otherwise complies with the applicable state securities laws.

1.12 Stop-Transfer Instructions. The Holder agrees that, in order to ensure compliance with the restrictions imposed by this Investor Representation Letter, Parent may issue appropriate “stop-transfer” instructions to its transfer agent. Parent will not be required: (a) to transfer on its books any shares of Parent Common Stock that have been sold or otherwise transferred in violation of any of the provisions of this Investor Representation Letter; or (b) to treat as owner of such shares of Parent Common Stock, or to accord the right to vote or receive dividends, to any purchaser or other transferee to whom such shares of Parent Common Stock have been so transferred in violation of any of the provisions of this Investor Representation Letter.

2. Entire Agreement. This Investor Representation Letter, the Company Support Agreement and the Merger Agreement constitute the entire agreement and understanding of the parties with respect to the subject matter of this Investor Representation Letter, and supersede all prior understandings and agreements, whether oral or written, between or among the parties hereto with respect to the specific subject matter hereof.

[Signature Page Follows]

 

E-18


Table of Contents

IN WITNESS WHEREOF, the Holder has entered into this Investor Representation Letter as of the date and year first entered.

 

Very truly yours,

THE HOLDER:

(Print Name of Stockholder)

(Signature)

(Print name and title if signing on behalf of an entity)

(Print Address)

(Print Address)

(Print Telephone Number)

 

Signature Page to Investor Representation Letter

E-19


Table of Contents

SCHEDULE A

ELIGIBILITY REPRESENTATIONS OF HOLDER

Rule 501(a), in relevant part, states that an “accredited investor” shall mean any person who comes within any of the below listed categories, or who the issuer reasonably believes comes within any of the below listed categories, at the time of the sale of the securities to that person. Holder has indicated, by marking and initialing the appropriate box below, the provision(s) below which apply to Holder and under which Holder accordingly qualifies as an “accredited investor.”

☐ Any bank, registered broker or dealer, insurance company, registered investment company, business development company, small business investment company, or rural business investment company;

☐ Any plan established and maintained by a state, its political subdivisions, or any agency or instrumentality of a state or its political subdivisions for the benefit of its employees, if such plan has total assets in excess of $5,000,000;

☐ Any employee benefit plan, within the meaning of the Employee Retirement Income Security Act of 1974, if a bank, insurance company, or registered investment adviser makes the investment decisions, or if the plan has total assets in excess of $5,000,000;

☐ Any organization described in Section 501(c)(3) of the Internal Revenue Code, corporation, Massachusetts or similar business trust, partnership, or limited liability company, not formed for the specific purpose of acquiring the securities offered, with total assets in excess of $5,000,000;

☐ Any director, executive officer, or general partner of the issuer of the securities being offered or sold, or any director, executive officer, or general partner of a general partner of that issuer;

☐ Any natural person whose individual net worth, or joint net worth with that person’s spouse or spousal equivalent, at the time of that person’s purchase exceeds $1,000,000. For purposes of calculating a natural person’s net worth: (a) the person’s primary residence must not be included as an asset; (b) indebtedness secured by the person’s primary residence up to the estimated fair market value of the primary residence must not be included as a liability (except that if the amount of such indebtedness outstanding at the time of calculation exceeds the amount outstanding 60 days before such time, other than as a result of the acquisition of the primary residence, the amount of such excess must be included as a liability); and (c) indebtedness that is secured by the person’s primary residence in excess of the estimated fair market value of the residence must be included as a liability;

☐ Any natural person who had an individual income in excess of $200,000 in each of the two most recent years or joint income with that person’s spouse or spousal equivalent in excess of $300,000 in each of those years and has a reasonable expectation of reaching the same income level in the current year;

☐ Any trust with assets in excess of $5,000,000, not formed to acquire the securities offered, whose purchase is directed by a sophisticated person;

☐ Any entity in which all of the equity owners are accredited investors meeting one or more of the above tests;

☐ Any entity of a type not listed in one or more of the tests above, not formed for the specific purpose of acquiring the securities offered, owning “investments” (as defined in rule 2a51-1(b) of the Investment Company Act of 1940) in excess of $5,000,000;

☐ Any natural person holding in good standing one or more of the following: the General Securities Representative license (Series 7); the Private Securities Offerings Representative license (Series 82), or the d Investment Adviser Representative license (Series 65);

☐ Any “family office” (as defined in rule 202(a)(11)(G)-1 under the Investment Advisers Act of 1940): (i) with assets under management in excess of $5,000,000, (ii) that is not formed for the specific purpose of acquiring the securities offered, and (iii) whose prospective investment is directed by a person who has such

 

E-20


Table of Contents

knowledge and experience in financial and business matters that such family office is capable of evaluating the merits and risks of the prospective investment; or

☐ Any “family client” (as defined in rule 202(a)(11)(G)-1 under the Investment Advisers Act of 1940) of a family office meeting the requirements of the above test and whose prospective investment in the issuer is directed by such family office pursuant to clause (iii) of the above test.

 

 

E-21


Table of Contents

ANNEX F

AMENDED AND RESTATED REGISTRATION RIGHTS AGREEMENT

THIS AMENDED AND RESTATED REGISTRATION RIGHTS AGREEMENT (this “Agreement”), dated as of [            ], 202[    ], is made and entered into by and among Abacus Life, Inc., a Delaware corporation, f/k/a East Resources Acquisition Company (the “Company”), East Sponsor, LLC, a Delaware limited liability company (the “Sponsor”), and the undersigned parties listed under Holder on the signature pages hereto (each such party, together with the Sponsor and any person or entity who hereafter becomes a party to this Agreement pursuant to Section 5.02 of this Agreement, a “Holder” and collectively the “Holders”).

RECITALS

WHEREAS, the Company and the Sponsor are party to that certain Registration Rights Agreement, dated as of July 30, 2020 (the “Original Registration Rights Agreement”), pursuant to which the Company granted the Sponsor certain registration rights with respect to the Class A Common Stock, Class B Common Stock, Public Warrants, and Private Warrants of the Company;

WHEREAS, pursuant to that certain Agreement and Plan of Merger, dated as of August 30, 2022 (the “Merger Agreement”), by and among the Company, LMA Merger Sub, LLC, a Delaware limited liability company (“LMA Merger Sub”), Abacus Merger Sub, LLC, a Delaware limited liability company (“Abacus Merger Sub”), Longevity Market Assets, LLC, a Florida limited liability company (“LMA”), and Abacus Settlements, LLC, a Florida limited liability company (“Abacus” and, together with LMA, the “Legacy Companies”), on August 30, 2022, (i) LMA Merger Sub merged with and into LMA, with LMA surviving such merger as a direct wholly owned subsidiary of the Company and (ii) Abacus Merger Sub merged with and into Abacus, with Abacus surviving such merger as a direct wholly owned subsidiary of the Company (collectively, the “Mergers” and, together with the other transactions completed pursuant to the Merger Agreement, the “Business Combination”);

WHEREAS, in connection with the closing of the Business Combination (the “Closing”), [ ● ] shares of the Company’s Class A common stock, par value $0.0001 per share (the “Common Stock”), were issued to the holders of the limited liability company interest of each of the Legacy Companies (each such holder, a “Legacy Member”) as consideration in the Mergers;

WHEREAS, in connection with the Business Combination, an aggregate of 8,625,000 shares of the Company’s Class B common stock, par value $0.0001 per share (the “Founder Shares”), were converted into shares of Common Stock;

WHEREAS, the Company and the Sponsor are parties to that certain Sponsor Warrants Purchase Agreement, dated as of July 2, 2020, pursuant to which the Sponsor purchased an aggregate of 8,900,000 warrants to purchase shares of the Common Stock (the “Private Placement Warrants”), in a private placement transaction that occurred simultaneously with the closing of the Company’s initial public offering;

WHEREAS, in connection with the extension of the Company’s time to consummate a business combination from July 27, 2022 to January 27, 2023, on July 25, 2022, the Company issued a promissory note in the principal amount of up to $1,924,356.46 to the Sponsor, up to $1,500,000 of which is convertible into warrants for the purchase of the Common Stock (the “Conversion Warrants”) at a price of $1.50 per warrant at the option of the Sponsor at the Closing;

WHEREAS, pursuant to Section 5.05 of the Original Registration Rights Agreement, the provisions, covenants and conditions set forth therein may be amended or modified upon the written consent of the Company and the holders of at least a majority-in-interest of the Registrable Securities (as defined in the Original Registration Rights Agreement) at the time in question; and

 

F-1


Table of Contents

WHEREAS, the Company and the Sponsor, which, on the date hereof, collectively hold a majority-in-interest of the Registrable Securities under the Original Registration Rights Agreement, desire to amend and restate the Original Registration Rights Agreement in its entirety pursuant to Section 5.05 thereof in order to provide the Holders with registration rights with respect to the Registrable Securities hereunder on the terms set forth herein.

NOW, THEREFORE, in consideration of the representations, covenants and agreements contained herein, and certain other good and valuable consideration, the receipt and sufficiency of which are hereby acknowledged, the parties hereto, intending to be legally bound, hereby agree as follows:

ARTICLE I.

DEFINITIONS

Section 1.01 Definitions. The terms defined in this Article I shall, for all purposes of this Agreement, have the respective meanings set forth below:

Abacus” shall have the meaning given in the Recitals hereto.

Abacus Merger Sub” shall have the meaning given in the Recitals hereto.

Adverse Disclosure” shall mean any public disclosure of material non-public information, which disclosure, in the good faith judgment of the Chief Executive Officer or principal financial officer of the Company, after consultation with counsel to the Company, (i) would be required to be made in any Registration Statement or Prospectus in order for the applicable Registration Statement or Prospectus not to contain any untrue statement of a material fact or omit to state a material fact necessary to make the statements contained therein (in the case of any prospectus and any preliminary prospectus, in the light of the circumstances under which they were made) not misleading, (ii) would not be required to be made at such time if the Registration Statement were not being filed, and (iii) the Company has a bona fide business purpose for not making such information public.

Agreement” shall have the meaning given in the Preamble.

Business Combination” shall have the meaning given in the Recitals hereto.

Closing” shall have the meaning given in the Recitals hereto.

Closing Date” shall have the meaning given in the Merger Agreement.

Commission” shall mean the Securities and Exchange Commission.

Common Stock” shall have the meaning given in the Recitals hereto.

Company” shall have the meaning given in the Preamble.

Conversion Warrants” shall have the meaning given in the Recitals hereto.

Demand Registration” shall have the meaning given in Section 2.02(a).

Demanding Holder” shall have the meaning given in Section 2.02(a).

Exchange Act” shall mean the Securities Exchange Act of 1934, as it may be amended from time to time.

Form S-1 Shelf” shall have the meaning given in Section 2.01(a).

 

F-2


Table of Contents

Form S-3 Shelf” shall have the meaning given in Section 2.01(a).

Founder Shares” shall have the meaning given in the Recitals hereto and shall be deemed to include the shares of Common Stock issuable upon conversion thereof.

Founder Shares Lock-up Period” shall mean (i) with respect to 15% of the shares of Common Stock received by the Sponsor upon conversion of the Founder Shares in connection with the Closing, the date that is 180 days after the Closing Date and (ii) with respect to the remaining 85% of the shares of Common Stock received by the Sponsor upon conversion of the Founder Shares in connection with the Closing, the date that is 24 months after the Closing Date.

Holder” or “Holders” shall have the meaning given in the Preamble.

Insider Letter” shall mean that certain letter agreement, dated as of July 23, 2020, by and among the Company, the Sponsor and each of the Company’s officers, directors and director nominees.

Legacy Companies” shall have the meaning given in the Recitals hereto.

Legacy Member” shall have the meaning given in the Recitals hereto.

Legacy Member Lock-Up Period” shall mean (i) with respect to 15% of the shares of Common Stock received by any Legacy Member in connection with the Closing, the date that is 180 days after the Closing Date and (ii) with respect to the remaining 85% of the shares of Common stock received by any Legacy Member in connection with the Closing, the date that is 24 months after the Closing Date.

LMA” shall have the meaning given in the Recitals hereto.

LMA Merger Sub” shall have the meaning given in the Recitals hereto.

Maximum Number of Securities” shall have the meaning given in Section 2.03(b).

Mergers” shall have the meaning given in the Recitals hereto.

Minimum Takedown Threshold” shall have the meaning given in Section 2.03(a).

Misstatement” shall mean an untrue statement of a material fact or an omission to state a material fact required to be stated in a Registration Statement or Prospectus, or necessary to make the statements in a Registration Statement or Prospectus in the light of the circumstances under which they were made not misleading.

Original Registration Rights Agreement” shall have the meaning given in the Recitals hereto.

Permitted Transferees” shall mean any person or entity to whom a Holder of Registrable Securities is permitted to transfer such Registrable Securities prior to the expiration of the Founder Shares Lock-up Period, Private Placement Lock-up Period or Legacy Member Lock-Up Period, as the case may be, under the Insider Letter and any other applicable agreement between such Holder and the Company, and to any transferee thereafter.

Piggyback Registration” shall have the meaning given in Section 2.04(a).

 

F-3


Table of Contents

Private Placement Lock-up Period” shall mean, with respect to Private Placement Warrants or Common Stock for which Private Placement Warrants are exercisable that are held by the Sponsor or its Permitted Transferees, the date that is thirty (30) days after the Closing Date.

Private Placement Warrants” shall have the meaning given in the Recitals hereto.

Pro Rata” shall have the meaning given in Section 2.03(b).

Prospectus” shall mean the prospectus included in any Registration Statement, as supplemented by any and all prospectus supplements and as amended by any and all post-effective amendments and including all material incorporated by reference in such prospectus.

Registrable Security” shall mean (a) the shares of Common Stock issued or issuable upon the conversion of any Founder Shares, (b) the Private Placement Warrants (including any shares of Common Stock issued or issuable upon the exercise of any such Private Placement Warrants), (c) any outstanding share of Common Stock or any other equity security (including the shares of Common Stock issued or issuable upon the exercise of any other equity security) of the Company held by a Holder as of the date of this Agreement, (d) the Conversion Warrants (including the shares of Common Stock issued or issuable upon the exercise of any such Conversion Warrants), and (e) any other equity security of the Company issued or issuable with respect to any such share of Common Stock by way of a stock dividend or stock split or in connection with a combination of shares, recapitalization, merger, consolidation or reorganization of the Company; provided, however, that, as to any particular Registrable Security, such securities shall cease to be Registrable Securities when: (A) a Registration Statement with respect to the sale of such securities shall have become effective under the Securities Act and such securities shall have been sold, transferred, disposed of or exchanged by the applicable Holder in accordance with such Registration Statement; (B) such securities shall have been otherwise transferred, new certificates for such securities not bearing (or book entry positions not subject to) a legend restricting further transfer shall have been delivered by the Company and subsequent public distribution of such securities shall not require registration under the Securities Act; (C) such securities shall have ceased to be outstanding; (D) such securities may be sold without registration pursuant to Rule 144 promulgated under the Securities Act (or any successor rule promulgated thereafter by the Commission) with no volume or other restrictions or limitations; or (E) such securities have been sold to, or through, a broker, dealer or underwriter in a public distribution or other public securities transaction.

Registration” shall mean a registration effected by preparing and filing a registration statement or similar document in compliance with the requirements of the Securities Act, and the applicable rules and regulations promulgated thereunder, and such registration statement becoming effective.

Registration Expenses” shall mean the out-of-pocket expenses of a Registration, including, without limitation, the following:

 

(a)

all registration and filing fees (including fees with respect to filings required to be made with the Financial Industry Regulatory Authority, Inc.) and any securities exchange on which the Common Stock is then listed;

 

(b)

fees and expenses of compliance with securities or blue sky laws (including reasonable and customary fees and disbursements of counsel for the Underwriters in connection with blue sky qualifications of Registrable Securities);

 

(c)

printing, messenger, telephone and delivery expenses;

 

(d)

reasonable fees and disbursements of counsel for the Company;

 

(e)

reasonable fees and disbursements of all independent registered public accountants of the Company incurred specifically in connection with such Registration; and

 

(f)

reasonable fees and expenses of one (1) legal counsel (and any local or foreign counsel) selected by (i) in the case of a Demand Registration pursuant to Section 2.02 or an Underwritten Shelf Takedown pursuant to

 

F-4


Table of Contents
  Section 2.03, a majority-in-interest of the Demanding Holders initiating a Demand Registration or Underwritten Shelf Takedown, as applicable, or (ii) in the case of a Registration under Section 2.04 initiated by the Company for its own account or that of a Company stockholder other than pursuant to rights under this Agreement, a majority-in-interest of participating Holders.

Registration Statement” shall mean any registration statement under the Securities Act that covers the Registrable Securities pursuant to the provisions of this Agreement, including the Prospectus included in such registration statement, amendments (including post-effective amendments) and supplements to such registration statement, and all exhibits to and all material incorporated by reference in such registration statement.

Removed Shares” shall have the meaning given in Section 2.05.

Requesting Holder” shall have the meaning given in Section 2.02(a).

Securities Act” shall mean the Securities Act of 1933, as amended from time to time.

Shelf” shall mean the Form S-1 Shelf, a Form S-3 Shelf or any Subsequent Shelf Registration, as the case may be.

Shelf Registration” means a registration of securities pursuant to a registration statement filed with the Commission in accordance with and pursuant to Rule 415 promulgated under the Securities Act (or any successor rule then in effect).

Sponsor” shall have the meaning given in the Preamble hereto.

Subsequent Shelf Registration” shall have the meaning given in Section 2.01(b).

Underwriter” shall mean a securities dealer who purchases any Registrable Securities as principal in an Underwritten Offering and not as part of such dealer’s market-making activities.

Underwritten Registration” or “Underwritten Offering” shall mean a Registration in which securities of the Company are sold to an Underwriter in a firm commitment underwriting for distribution to the public.

Underwritten Shelf Takedown” shall have the meaning given in Section 2.03(a).

Withdrawal Notice” shall have the meaning given in Section 2.03(c).

ARTICLE II.

REGISTRATIONS

Section 2.01 Shelf Registration Filing.

(a) The Company shall as soon as reasonably practicable, but in any event within thirty (30) days after the Closing Date, file with the Commission a Registration Statement for a Shelf Registration on Form S-1 (the “Form S-1 Shelf”) covering, subject to Section 3.03, the public resale of all of the Registrable Securities (determined as of two business days prior to such filing) on a delayed or continuous basis and shall use its commercially reasonable efforts to cause such Form S-1 Shelf to be declared effective as soon as practicable after the filing thereof, but in no event later than the earlier of (i) the 90th calendar day (or as soon as reasonably practicable if the Commission notifies the Company that it will “review” the Registration Statement) following the Closing Date and (ii) the 10th business day after the date the Company is notified (orally or in writing, whichever is earlier) by the Commission that the Registration Statement will not be “reviewed” or will not be

 

F-5


Table of Contents

subject to further review. Such Shelf shall provide for the resale of the Registrable Securities included therein pursuant to any method or combination of methods legally available to, and requested by, any Holder named therein. The Company shall maintain a Shelf in accordance with the terms hereof, and shall prepare and file with the SEC such amendments, including post-effective amendments, and supplements as may be necessary to keep a Shelf continuously effective, available for use and in compliance with the provisions of the Securities Act until such time as there are no longer any Registrable Securities. Following the filing of a Form S-1 Shelf, the Company shall use its commercially reasonable efforts to convert the Form S-1 Shelf (and any Subsequent Shelf Registration) to a Registration Statement on Form S-3 (the “Form S-3 Shelf”) as soon as reasonably practicable after the Company is eligible to use Form S-3. As soon as practicable following the effective date of a Registration Statement filed pursuant to this Section 2.01(a), but in any event within one (1) business day of such date, the Company shall notify the Holders of the effectiveness of such Registration Statement. When deemed effective, a Registration Statement filed pursuant to this Section 2.01(a) (including the documents incorporated therein by reference) will comply as to form in all material respects with all applicable requirements of the Securities Act and the Exchange Act and will not contain a Misstatement.

(b) Subsequent Shelf Registration. If any Shelf ceases to be effective under the Securities Act for any reason at any time while Registrable Securities are still outstanding, the Company shall, subject to Section 3.04, use its commercially reasonable efforts to as promptly as is reasonably practicable cause such Shelf to again become effective under the Securities Act (including obtaining the prompt withdrawal of any order suspending the effectiveness of such Shelf), and shall use its commercially reasonable efforts to as promptly as is reasonably practicable amend such Shelf in a manner reasonably expected to result in the withdrawal of any order suspending the effectiveness of such Shelf or file an additional registration statement as a Shelf Registration (a “Subsequent Shelf Registration”) registering the resale of all Registrable Securities (determined as of two business days prior to such filing), and pursuant to any method or combination of methods legally available to, and requested by, any Holder named therein. If a Subsequent Shelf Registration is filed, the Company shall use its commercially reasonable efforts to (i) cause such Subsequent Shelf Registration to become effective under the Securities Act as promptly as is reasonably practicable after the filing thereof (it being agreed that the Subsequent Shelf Registration shall be an automatic shelf registration statement (as defined in Rule 405 promulgated under the Securities Act) if the Company is a well-known seasoned issuer (as defined in Rule 405 promulgated under the Securities Act) at the most recent applicable eligibility determination date) and (ii) keep such Subsequent Shelf Registration continuously effective, available for use and in compliance with the provisions of the Securities Act until such time as there are no longer any Registrable Securities. Any such Subsequent Shelf Registration shall be on Form S-3 to the extent that the Company is eligible to use such form. Otherwise, such Subsequent Shelf Registration shall be on another appropriate form. As soon as practicable following the effective date of a Subsequent Shelf Registration filed pursuant to this Section 2.01(b), but in any event within one (1) business day of such date, the Company shall notify the Holders of the effectiveness of such Subsequent Shelf Registration. When deemed effective, a Subsequent Shelf Registration filed pursuant to this Section 2.01(b) (including the documents incorporated therein by reference) will comply as to form in all material respects with all applicable requirements of the Securities Act and the Exchange Act and will not contain a Misstatement.

Section 2.02 Demand Registration.

(a) Subject to the provisions of Section 2.03(c) and Section 3.04 hereof, at any time and from time to time after the Closing Date, in the event that any Holder holds Registrable Securities that are not registered for resale on a delayed or continuous basis, any Holder that holds at least five percent (5.0%) of the Registrable Securities (such holder, the “Demanding Holder”), may make a written demand for Registration for all or part of such Registrable Securities on a Registration Statement, which written demand shall describe the amount and type of securities to be included in such Registration and the intended method(s) of distribution thereof (such written demand a “Demand Registration”). The Company shall, promptly following the Company’s receipt of a Demand Registration, notify, in writing, all other Holders of Registrable Securities of such demand, and each Holder of Registrable Securities who thereafter wishes to include all or a portion of such Holder’s Registrable Securities in

 

F-6


Table of Contents

a Registration pursuant to a Demand Registration (each such Holder that includes all or a portion of such Holder’s Registrable Securities in such Registration, a “Requesting Holder”) shall so notify the Company, in writing, within five (5) days after the receipt by the Holder of the notice from the Company. For the avoidance of doubt, to the extent a Requesting Holder also separately possesses Demand Registration rights pursuant to this Section 2.02, but is not the Holder who exercises such Demand Registration rights, the exercise by such Requesting Holder of its rights pursuant to the foregoing sentence shall not count as the exercise by it of one of its Demand Registration rights. Upon receipt by the Company of any such written notification from a Requesting Holder(s) to the Company, subject to Section 2.03(b) below, such Requesting Holder(s) shall be entitled to have their Registrable Securities included in a Registration pursuant to a Demand Registration and the Company shall use its commercially reasonable efforts to file a Shelf as soon thereafter as practicable, but not more than thirty (30) days following the Company’s receipt of the Demand Registration, for Registration of all Registrable Securities requested by the Demanding Holders and Requesting Holders pursuant to such Demand Registration. The Company shall not be obligated to effect (i) more than two (2) Registrations pursuant to a Demand Registration initiated by the Sponsor, (ii) more than two (2) Registrations pursuant to a Demand Registration initiated by the Holders (other than the Sponsor) or (iii) more than four (4) Registrations pursuant to a Demand Registration in the aggregate, in each case, in any 12-month period; provided, however, that a Registration shall not be counted for such purposes unless a Registration Statement that may be available at such time has become effective.

(b) Effective Registration. Notwithstanding any other provision of this Agreement, a Registration pursuant to a Demand Registration shall not count as a Registration unless and until (i) the Registration Statement filed with the Commission with respect to a Registration pursuant to a Demand Registration has been declared effective by the Commission, (ii) all of the Registrable Securities requested by the Requesting Holders to be registered on behalf of the Demanding Holders and the Requesting Holders in such Registration have been sold, in accordance with Section 3.01 of this Agreement and (iii) the Company has complied with all of its obligations under this Agreement with respect thereto; provided, that if, after such Registration Statement has been declared effective, an offering of Registrable Securities in a Registration pursuant to a Demand Registration is subsequently interfered with by any stop order or injunction of the Commission, federal or state court or any other governmental agency the Registration Statement with respect to such Registration shall be deemed not to have been declared effective unless and until (x) such stop order or injunction is removed, rescinded or otherwise terminated, and (y) a majority-in-interest of the Demanding Holders initiating such Demand Registration thereafter affirmatively elect to continue with such Registration and accordingly notify the Company in writing, but in no event later than five (5) days after the removal, rescission or other termination of such stop order or injunction, of such election; provided, further, that the Company shall not be obligated or required to file another Registration Statement until the Registration Statement that has been previously filed with respect to a Registration pursuant to a Demand Registration by the same Demanding Holder becomes effective or is subsequently terminated.

(c) Underwritten Offering. Subject to the provisions of Section 2.03(b) and Section 3.04 hereof, if a majority-in-interest of the Demanding Holders so advise the Company as part of their Demand Registration that the offering of the Registrable Securities pursuant to such Demand Registration shall be in the form of an Underwritten Offering, then the right of such Demanding Holder or Requesting Holder (if any) to include its Registrable Securities in such Registration shall be conditioned upon such Holder’s participation in such Underwritten Offering and the inclusion of such Holder’s Registrable Securities in such Underwritten Offering to the extent provided herein. All such Holders proposing to distribute their Registrable Securities through an Underwritten Offering under this Section 2.02(c), subject to Section 3.03 and Article IV, shall enter into an underwriting agreement in customary form with the Underwriter(s) selected for such Underwritten Offering by a majority-in-interest of the Demanding Holders initiating the Demand Registration.

Section 2.03 Underwritten Shelf Takedown.

(a) At any time and from time to time following the effectiveness of a Shelf required by Section 2.01, any Holder may request to sell all or any portion of its or their Registrable Securities in an Underwritten Offering that

 

F-7


Table of Contents

is registered pursuant to such Shelf (each, an “Underwritten Shelf Takedown”); provided, in each case, that the Company shall only be obligated to effect an Underwritten Offering if such offering shall include Registrable Securities proposed to be sold by the Demanding Holder(s) with a total offering price reasonably expected to exceed, in the aggregate, $20,000,000 (the “Minimum Takedown Threshold”). All requests for Underwritten Shelf Takedowns shall be made by giving written notice to the Company, which shall specify the approximate number of Registrable Securities proposed to be sold in the Underwritten Shelf Takedown and the expected price range (net of underwriting discounts and commissions) of such Underwritten Offering. Promptly (but in any event within ten (10) days) after receipt of a request for Underwritten Shelf Takedown, the Company shall give written notice of the Underwritten Shelf Takedown to all other Holders of Registrable Securities and, subject to the provisions of Section 2.03(b), shall include in such Underwritten Shelf Takedown all Registrable Securities with respect to which the Company has received written requests for inclusion therein within five (5) business days after sending such notice to Holders. The Company shall enter into an underwriting agreement in a form as is customary in Underwritten Offerings of securities by the Company with the managing Underwriter or Underwriters selected by the Holders requesting such Underwritten Shelf Takedown (which managing Underwriter or Underwriters shall be subject to approval of the Company, which approval shall not be unreasonably withheld) and shall take all such other reasonable actions as are requested by the managing Underwriter or Underwriters in order to expedite or facilitate the disposition of such Registrable Securities in accordance with the terms of this Agreement. In connection with any Underwritten Shelf Takedown contemplated by this Section 2.03, subject to Section 3.03 and Article IV, the underwriting agreement into which each Holder and the Company shall enter shall contain such representations, covenants, indemnities and other rights and obligations as are customary in underwritten offerings of securities by the Company. Notwithstanding any other provision of this Agreement to the contrary, (i) the Sponsor may demand not more than two (2) Underwritten Shelf Takedowns, (ii) the Holders (other than the Sponsor) may demand not more than two (2) Underwritten Shelf Takedowns and (iii) the Company shall not be obligated to participate in more than four (4) Underwritten Shelf Takedowns in the aggregate, in each case, pursuant to this Section 2.03 in any 12-month period. Notwithstanding anything to the contrary in this Agreement, the Company may effect an Underwritten Shelf Takedown pursuant to any then effective Registration Statement, including a Form S-3, that is then available for such offering.

(b) Reduction of Underwritten Offering. If the managing Underwriter or Underwriters in an Underwritten Registration, in good faith, advises the Company, the Demanding Holders and the Requesting Holders (if any) in writing, in its or their opinion, that the dollar amount or number of Registrable Securities that the Demanding Holders and the Requesting Holders (if any) desire to sell, taken together with all other Common Stock or other equity securities that the Company desires to sell for its own account and the shares of Common Stock, if any, as to which a Registration has been requested pursuant to separate written contractual piggy-back registration rights held by any other stockholders of the Company, exceeds the maximum dollar amount or maximum number of equity securities that can be sold in the Underwritten Offering without adversely affecting the proposed offering price, the timing, the distribution method, or the probability of success of such offering (such maximum dollar amount or maximum number of such securities, as applicable, the “Maximum Number of Securities”), then the Company shall include in such Underwritten Offering, as follows: (i) first, the Registrable Securities of the Demanding Holders and the Requesting Holders (if any) (pro rata based on the respective number of Registrable Securities that each Demanding Holder and Requesting Holder (if any) has requested be included in such Underwritten Registration and the aggregate number of Registrable Securities that the Demanding Holders and Requesting Holders have requested be included in such Underwritten Registration (such proportion is referred to herein as “Pro Rata”)) that can be sold without exceeding the Maximum Number of Securities; (ii) second, to the extent that the Maximum Number of Securities has not been reached under the foregoing clause (i), shares of Common Stock or other equity securities that the Company desires to sell for its own account, which can be sold without exceeding the Maximum Number of Securities; and (iii) third, to the extent that the Maximum Number of Securities has not been reached under the foregoing clauses (i) and (ii), shares of Common Stock or other equity securities of other persons or entities that the Company is obligated to register in a Registration pursuant to separate written contractual arrangements with such persons and that can be sold without exceeding the Maximum Number of Securities.

 

F-8


Table of Contents

(c) Withdrawal. A Demanding Holder or a Requesting Holder shall have the right to withdraw all or a portion of its Registrable Securities included in a Demand Registration pursuant to Section 2.02 or an Underwritten Shelf Takedown pursuant to Section 2.03 for any or no reason whatsoever upon written notification to the Company and the Underwriter or Underwriters (if any) of its intention to so withdraw (a “Withdrawal Notice”) at any time prior (a) in the case of a Demand Registration not involving an Underwritten Offering, the effectiveness of the applicable Registration Statement, or (b) in the case of any Demand Registration involving an Underwritten Offering or any Underwritten Shelf Takedown, prior to the filing of the applicable “red herring” prospectus or prospectus supplement used for marketing such Underwritten Offering or Underwritten Shelf Takedown; provided, however, that upon withdrawal by a majority-in-interest of the Demanding Holders initiating a Demand Registration (or, in the case of an Underwritten Shelf Takedown, withdrawal of an amount of Registrable Securities included by the Holders in such Underwritten Shelf Takedown), the Company shall cease all efforts to secure effectiveness of the applicable Registration Statement or complete the Underwritten Offering, as applicable; provided that any Holder may elect to have the Company continue an Underwritten Shelf Takedown if the Minimum Takedown Threshold would still be satisfied by the Registrable Securities proposed to be sold in the Underwritten Shelf Takedown by the remaining Holders. If withdrawn, such requested Demand Registration or Underwritten Shelf Takedown shall constitute a demand for a Demand Registration or Underwritten Shelf Takedown for purposes of Section 2.02 unless either (i) the Demanding Holders have not previously withdrawn any Demand Registration or (ii) the Demanding Holders reimburse the Company for all Registration Expenses with respect to such Underwritten Shelf Takedown; provided that, if the Sponsor or any Holder (other than the Sponsor) elects to continue an Underwritten Shelf Takedown pursuant to the proviso in the immediately preceding sentence, such Underwritten Shelf Takedown shall instead count as an Underwritten Shelf Takedown demanded by the Sponsor or such Holder (other than the Sponsor), as applicable, for purposes of Section 2.03. Following the receipt of any Withdrawal Notice, the Company shall promptly forward such Withdrawal Notice to any other Holders that had elected to participate in such Underwritten Shelf Takedown. Notwithstanding anything to the contrary in this Agreement, the Company shall be responsible for the Registration Expenses incurred in connection with a Registration pursuant to a Demand Registration or an Underwritten Shelf Takedown prior to its and including its withdrawal under this Section 2.03(c), other than if a Demanding Holder elects to pay such Registration Expenses pursuant to the second sentence of this Section 2.03(c).

Section 2.04 Piggyback Registration.

(a) Piggyback Rights. If the Company proposes to file a Registration Statement under the Securities Act with respect to an offering of equity securities, or securities or other obligations exercisable or exchangeable for, or convertible into equity securities, for its own account or for the account of stockholders of the Company (or by the Company and by the stockholders of the Company including, without limitation, pursuant to Article II hereof), other than a Registration Statement (or any registered offering with respect thereto) (i) filed in connection with any employee stock option or other benefit plan, (ii) for an exchange offer or offering of securities solely to the Company’s existing stockholders or pursuant to a Registration Statement on Form S-4 (or similar form that relates to a transaction subject to Rule 145 under the Securities Act or any successor rule thereto), (iii) for an offering of debt that is convertible into equity securities of the Company, (iv) filed in connection with an “at-the-market” offering or (v) for a dividend reinvestment plan or a rights offering, then the Company shall give written notice of such proposed filing to all of the Holders of Registrable Securities (excluding the Sponsor with respect to the Registrable Securities distributed by the Sponsor to its members following the expiration of the Founder Shares Lock-up Period or Private Placement Lock-up Period, as applicable) as soon as practicable but not less than ten (10) days before the anticipated filing date of such Registration Statement, which notice shall (A) describe the amount and type of securities to be included in such offering, the intended method(s) of distribution, (including whether such registration will be pursuant to a shelf registration statement), and the proposed price and name of the proposed managing Underwriter or Underwriters, if any, in such offering, and (B) offer to all of the Holders of Registrable Securities the opportunity to register the sale of such number of Registrable Securities as such Holders may request in writing within five (5) days after receipt of such written notice (such Registration a “Piggyback Registration”). The Company shall, in good faith,

 

F-9


Table of Contents

cause such Registrable Securities identified in a Holder’s response notice described in the foregoing sentence to be included in such Piggyback Registration and shall use its commercially reasonable efforts to cause the managing Underwriter or Underwriters of a proposed Underwritten Offering, if any, to permit the Registrable Securities requested by the Holders pursuant to this Section 2.04(a) to be included in a Piggyback Registration on the same terms and conditions as any similar securities of the Company or Company stockholder(s) for whose account such Registration Statement is to be filed included in such Registration and to permit the sale or other disposition of such Registrable Securities in accordance with the intended method(s) of distribution thereof. All such Holders proposing to distribute their Registrable Securities through an Underwritten Offering under this Section 2.04(a), subject to Section 3.03 and Article IV, shall enter into an underwriting agreement in customary form with the Underwriter(s) selected for such Underwritten Offering by the Company or the Holders as provided in Section 2.02(c) or Section 2.03(a). For purposes of this Section 2.04, the filing by the Company of an automatic shelf registration statement for offerings pursuant to Rule 415(a) that omits information with respect to any specific offering pursuant to Rule 430B shall not trigger any notification or participation rights hereunder until such time as the Company amends or supplements such Registration Statement to include information with respect to a specific offering of securities (and such amendment or supplement shall trigger the notice and participation rights provided for in this Section 2.04).

(b) Reduction of Piggyback Registration. If the managing Underwriter or Underwriters in an Underwritten Registration that is to be a Piggyback Registration, in good faith, advises the Company and the Holders of Registrable Securities participating in the Piggyback Registration in writing that, in such Underwriter’s or Underwriters’ opinion, the dollar amount or number of shares of Common Stock that the Company desires to sell, taken together with (i) the shares of Common Stock, if any, as to which Registration has been demanded pursuant to separate written contractual arrangements with persons or entities other than the Holders of Registrable Securities hereunder, (ii) the Registrable Securities as to which registration has been requested pursuant to Section 2.04 hereof, and (iii) the shares of Common Stock, if any, as to which Registration has been requested pursuant to separate written contractual piggy-back registration rights of other stockholders of the Company, exceeds the Maximum Number of Securities, then:

(i) If the Registration is undertaken for the Company’s account, the Company shall include in any such Registration (A) first, shares of Common Stock or other equity securities that the Company desires to sell for its own account, which can be sold without exceeding the Maximum Number of Securities; (B) second, to the extent that the Maximum Number of Securities has not been reached under the foregoing clause (A), the Registrable Securities of Holders exercising their rights to register their Registrable Securities pursuant to Section 2.04(a) hereof, Pro Rata, which can be sold without exceeding the Maximum Number of Securities; and (C) third, to the extent that the Maximum Number of Securities has not been reached under the foregoing clauses (A) and (B), shares of Common Stock, if any, as to which Registration has been requested pursuant to written contractual piggyback registration rights of other stockholders of the Company, which can be sold without exceeding the Maximum Number of Securities;

(ii) If the Registration is pursuant to a request by persons or entities other than the Holders of Registrable Securities, then the Company shall include in any such Registration (A) first, Common Stock or other equity securities, if any, of such requesting persons or entities, other than the Holders of Registrable Securities, which can be sold without exceeding the Maximum Number of Securities; (B) second, to the extent that the Maximum Number of Securities has not been reached under the foregoing clause (A), the Registrable Securities of Holders exercising their rights to register their Registrable Securities pursuant to Section 2.04(a), pro rata based on the number of Registrable Securities that each Holder has requested be included in such Underwritten Registration and the aggregate number of Registrable Securities that the Holders have requested be included in such Underwritten Registration, which can be sold without exceeding the Maximum Number of Securities; (C) third, to the extent that the Maximum Number of Securities has not been reached under the foregoing clauses (A) and (B), Common Stock or other equity securities that the Company desires to sell for its own account, which can be sold without exceeding the Maximum Number of Securities; and (D) fourth, to the extent that the Maximum Number of Securities has not been reached under the foregoing clauses (A), (B) and (C), Common Stock or other equity securities for the account of other

 

F-10


Table of Contents

persons or entities that the Company is obligated to register pursuant to separate written contractual arrangements with such persons or entities, which can be sold without exceeding the Maximum Number of Securities.

(c) Piggyback Registration Withdrawal. Any Holder of Registrable Securities (other than a Demanding Holder, whose right to withdraw from an Underwritten Shelf Takedown, and related obligations, shall be governed by Section 2.03(c)) shall have the right to withdraw all or any portion of its Registrable Securities in a Piggyback Registration for any or no reason whatsoever upon written notification to the Company and the Underwriter or Underwriters (if any) of his, her or its intention to withdraw such Registrable Securities from such Piggyback Registration prior to (a) in the case of a Piggyback Registration not involving an Underwritten Offering or Underwritten Shelf Takedown, the effectiveness of the applicable Registration Statement, or (b), in the case of any Piggyback Registration involving an Underwritten Offering or any Underwritten Shelf Takedown, prior to the filing of the applicable “red herring” prospectus or prospectus supplement used to market such Underwritten Offering or Underwritten Shelf Takedown. The Company (whether on its own good faith determination or as the result of a request for withdrawal by persons pursuant to separate written contractual obligations) may withdraw a Registration Statement filed with the Commission in connection with a Piggyback Registration at any time prior to the effectiveness of such Registration Statement. Notwithstanding anything to the contrary in this Agreement (other than Section 2.03(c)), the Company shall be responsible for the Registration Expenses incurred in connection with the Piggyback Registration prior to and including its withdrawal under this Section 2.04(c).

(d) Unlimited Piggyback Registration Rights. For purposes of clarity, any Registration effected pursuant to this Section 2.04 hereof shall not be counted as a Registration pursuant to an Underwritten Shelf Takedown effected under Section 2.03(a) hereof.

Section 2.05 Rule 415; Removal. If at any time the Commission takes the position that the offering of some or all of the Registrable Securities in a Form S-3 Shelf filed pursuant to this Article II is not eligible to be made on a delayed or continuous basis under the provisions of Rule 415 under the Securities Act (provided, however, that the Company shall be obligated to use diligent efforts to advocate with the Commission for the registration of all of the Registrable Securities in accordance with the Commission Guidance, including without limitation, Compliance and Disclosure Interpretation 612.09) or requires a Holder to be named as an “underwriter,” the Company shall promptly notify each Holder of Registrable Securities thereof (or in the case of the Commission requiring a Holder to be named as an “underwriter,” such Holder) and use commercially reasonable efforts to persuade the Commission that the offering contemplated by such Registration Statement is a valid secondary offering and not an offering “by or on behalf of the issuer” as defined in Rule 415. In the event that the Commission refuses to alter its position, the Company shall (a) remove from such Registration Statement such portion of the Registrable Securities (the “Removed Shares”) and/or (b) agree to such restrictions and limitations on the registration and resale of the Registrable Securities as the Commission may require to assure the Company’s compliance with the requirements of Rule 415; provided, however, that the Company shall not agree to name any Holder as an “underwriter” in such Registration Statement without the prior written consent of such Holder and, if the Commission requires such Holder to be named as an “underwriter” in such Registration Statement, notwithstanding any provision in this Agreement to the contrary, the Company shall not be under any obligation to include any Registrable Securities of such Holder in such Registration Statement. In the event of a share removal pursuant to this Section 2.05, the Company shall give the applicable Holders at least five (5) days’ prior written notice along with the calculations as to such Holder’s allotment. Any removal of shares of the Holders pursuant to this Section 2.05 shall first be applied to Holders other than the Holders with securities registered for resale under the applicable Registration Statement and thereafter allocated between the Holders on a Pro Rata basis based on the aggregate amount of Registrable Securities held by such Holders. In the event of a share removal of the Holders pursuant to this Section 2.05, the Company shall promptly register the resale of any Removed Shares pursuant to Section 2.01(b) hereof and in no event shall the filing of such Shelf filed pursuant to the terms of Section 2.01(b) be counted as a Demand Registration hereunder.

 

F-11


Table of Contents

ARTICLE III.

COMPANY PROCEDURES

Section 3.01 General Procedures. If at any time the Company is required to effect the Registration of Registrable Securities, the Company shall use its best efforts to effect such Registration to permit the sale of such Registrable Securities in accordance with the intended plan of distribution thereof, and pursuant thereto the Company shall, as expeditiously as possible:

(a) prepare and file with the Commission as soon as practicable a Registration Statement with respect to such Registrable Securities and use its reasonable best efforts to cause such Registration Statement to become effective and remain effective until all Registrable Securities covered by such Registration Statement have been sold;

(b) prepare and file with the Commission such amendments and post-effective amendments to the Registration Statement, and such supplements to the Prospectus, as may be reasonably requested by the Holders of at least five percent (5%) of the Registrable Securities registered on such Registration Statement or any Underwriter of Registrable Securities or as may be required by the rules, regulations or instructions applicable to the registration form used by the Company or by the Securities Act or rules and regulations thereunder to keep the Registration Statement effective until all Registrable Securities covered by such Registration Statement are sold in accordance with the intended plan of distribution set forth in such Registration Statement or supplement to the Prospectus or are no longer outstanding;

(c) prior to filing a Registration Statement or Prospectus, or any amendment or supplement thereto, furnish without charge to the Underwriters, if any, and the Holders of Registrable Securities included in such Registration, and such Holders’ legal counsel, copies of such Registration Statement as proposed to be filed, each amendment and supplement to such Registration Statement (in each case including all exhibits thereto and documents incorporated by reference therein), the Prospectus included in such Registration Statement (including each preliminary Prospectus), and such other documents as the Underwriters and the Holders of Registrable Securities included in such Registration or the legal counsel for any such Holders may reasonably request in order to facilitate the disposition of the Registrable Securities owned by such Holders; provided, that the Company will not have any obligation to provide any document pursuant to this clause that is available on the Commission’s EDGAR system;

(d) prior to any public offering of Registrable Securities, but in any case no later than the effective date of the applicable Registration Statement, use its reasonable best efforts to (i) register or qualify the Registrable Securities covered by the Registration Statement under such securities or “blue sky” laws of such jurisdictions in the United States as the Holders of Registrable Securities included in such Registration Statement (in light of their intended plan of distribution) may request to keep such registration or qualification in effect for so long as such Registration Statement remains in effect and (ii) take such action necessary to cause such Registrable Securities covered by the Registration Statement to be registered with or approved by such other governmental authorities as may be necessary by virtue of the business and operations of the Company or otherwise and do any and all other acts and things that may be necessary or advisable, in each case, to enable the Holders of Registrable Securities included in such Registration Statement to consummate the disposition of such Registrable Securities in such jurisdictions; provided, however, that the Company shall not be required to qualify generally to do business in any jurisdiction where it would not otherwise be required to qualify or take any action to which it would be subject to general service of process or taxation in any such jurisdiction where it is not then otherwise so subject;

(e) cause all such Registrable Securities to be listed on each securities exchange or automated quotation system on which similar securities issued by the Company are then listed;

(f) provide a transfer agent or warrant agent, as applicable, and registrar for all such Registrable Securities no later than the effective date of such Registration Statement;

 

F-12


Table of Contents

(g) promptly furnish to each seller of Registrable Securities covered by such Registration Statement such number of conformed copies of such Registration Statement and of each such amendment and supplement thereto (in each case including all exhibits), such number of copies of the Prospectus contained in such Registration Statement (including each preliminary Prospectus and any summary Prospectus) and any other Prospectus filed under Rule 424 under the Securities Act, in conformity with the requirements of the Securities Act, and such other documents as such seller may reasonably request;

(h) advise each seller of such Registrable Securities, promptly after it shall receive notice or obtain knowledge thereof, of any request by the Commission that the Company amend or supplement such Registration Statement or Prospectus or of the issuance of any stop order by the Commission suspending the effectiveness of such Registration Statement or Prospectus or the initiation or threatening of any proceeding for such purpose and promptly use its reasonable best efforts to amend or supplement such Registration Statement or Prospectus or prevent the issuance of any stop order or to obtain its withdrawal if such stop order should be issued, as applicable;

(i) notify each Holder of Registrable Securities covered by such Registration Statement, promptly after the Company receives notice thereof, of the time when such Registration Statement has been declared effective or a supplement to any Prospectus forming a part of such Registration Statement has been filed;

(j) at least five (5) business days prior to the filing of any Registration Statement or Prospectus or any amendment or supplement to such Registration Statement or Prospectus or any document that is to be incorporated by reference into such Registration Statement or Prospectus, furnish a copy thereof to each seller of such Registrable Securities or its counsel;

(k) notify the Holders at any time when a Prospectus relating to such Registration Statement is required to be delivered under the Securities Act, of the happening of any event as a result of which the Prospectus included in such Registration Statement, as then in effect, includes a Misstatement, and then to correct such Misstatement as set forth in Section 3.04 hereof;

(l) permit a representative of the Holders, the Underwriters, if any, and any attorney or accountant retained by such Holders or Underwriter to participate, at each such person’s own expense, in the preparation of any Registration Statement, and cause the Company’s officers, directors and employees to supply all information reasonably requested by any such representative, Underwriter, attorney or accountant in connection with such Registration Statement; provided, however, that such representatives or Underwriters enter into a confidentiality agreement, in form and substance reasonably satisfactory to the Company, prior to the release or disclosure of any such information;

(m) obtain a “cold comfort” letter (including a bring-down letter dated as of the date the Registrable Securities are delivered for sale pursuant to such Registration) from the Company’s independent registered public accountants in the event of an Underwritten Offering, in customary form and covering such matters of the type customarily covered by “cold comfort” letters as the managing Underwriter may reasonably request, and reasonably satisfactory to a majority-in-interest of the participating Holders and the managing Underwriter;

(n) on the date the Registrable Securities are delivered for sale pursuant to such Registration, obtain an opinion and negative assurance letter, dated such date, of counsel representing the Company for the purposes of such Registration, addressed to the Holders, the placement agent or sales agent, if any, and the Underwriters, if any, covering such legal matters with respect to the Registration in respect of which such opinion is being given as the Holders, placement agent, sales agent, or Underwriter may reasonably request and as are customarily included in such opinions and negative assurance letters, and reasonably satisfactory to a majority-in-interest of the participating Holders and the managing Underwriter;

(o) in the event of any Underwritten Offering, enter into and perform its obligations under an underwriting agreement, in usual and customary form, with the managing Underwriter of such Underwritten Offering;

 

F-13


Table of Contents

(p) otherwise use its commercially reasonable efforts to comply with all applicable rules and regulations of the Commission, and to make available to its security holders, as soon as reasonably practicable, an earnings statement covering the period of at least twelve (12) months beginning with the first day of the Company’s first full calendar quarter after the effective date of the Registration Statement which satisfies the provisions of Section 11(a) of the Securities Act and the rules and regulations thereunder, including Rule 158 thereunder (or any successor rule promulgated thereafter by the Commission);

(q) use its reasonable best efforts to make available senior executives of the Company to participate in customary “road show” presentations that may be reasonably requested by the Underwriter in any Underwritten Offering; and

(r) otherwise, in good faith, cooperate reasonably with, and take such customary actions as may reasonably be requested by the Holders, in connection with such Registration.

Section 3.02 Registration Expenses. The Registration Expenses of all Registrations shall be borne by the Company. It is acknowledged by the Holders that the Holders shall bear all incremental selling expenses relating to the sale of Registrable Securities, such as Underwriters’ commissions and discounts, brokerage fees, and, other than as set forth in the definition of “Registration Expenses,” all reasonable fees and expenses of any legal counsel representing the Holders.

Section 3.03 Requirements for Participation in Underwritten Offerings. No person may participate in any Underwritten Offering for equity securities of the Company pursuant to a Registration initiated by the Company hereunder unless such person (a) agrees to sell such person’s securities on the basis provided in any underwriting arrangements approved by the Company and (b) completes and executes all customary questionnaires, powers of attorney, indemnities, lock-up agreements, underwriting agreements and other customary documents as may be reasonably required under the terms of such underwriting arrangements.

Section 3.04 Suspension of Sales; Adverse Disclosure. Upon receipt of written notice from the Company that a Registration Statement or Prospectus contains a Misstatement, each of the Holders shall forthwith discontinue disposition of Registrable Securities until he, she or it has received copies of a supplemented or amended Prospectus correcting the Misstatement (it being understood that the Company hereby covenants to prepare and file such supplement or amendment as soon as practicable after the time of such notice), or until he, she or it is advised in writing by the Company that the use of the Prospectus may be resumed. If the filing, initial effectiveness or continued use of a Registration Statement in respect of any Registration at any time would require the Company to make an Adverse Disclosure or would require the inclusion in such Registration Statement of financial statements that are unavailable to the Company for reasons beyond the Company’s control, the Company may, upon giving prompt written notice of such action to the Holders, delay the filing or initial effectiveness of, or suspend use of, such Registration Statement for the shortest period of time, but in no event more than thirty (30) days, determined in good faith by the Company to be necessary for such purpose. In the event the Company exercises its rights under the preceding sentence, the Holders agree to suspend, immediately upon their receipt of the notice referred to above, their use of the Prospectus relating to any Registration in connection with any sale or offer to sell Registrable Securities. The Company shall immediately notify the Holders of the expiration of any period during which it exercised its rights under this Section 3.04.

Section 3.05 Covenants of the Company. As long as any Holder shall own Registrable Securities, the Company hereby covenants and agrees that:

(a) The Company will not file any Registration Statement or Prospectus included therein or any other filing or document (other than this Agreement) with the Commission that refers to any Holder of Registrable Securities by name or otherwise without the prior written approval of such Holder, which may not be unreasonably withheld, unless required by applicable law or the Commission Guidance;

(b) As long as any Holder shall own Registrable Securities, the Company, at all times while it shall be a reporting company under the Exchange Act, covenants to file timely (or obtain extensions in respect thereof and

 

F-14


Table of Contents

file within the applicable grace period) all reports required to be filed by the Company after the date hereof pursuant to Sections 13(a) or 15(d) of the Exchange Act and to promptly furnish the Holders with true and complete copies of all such filings, provided that any documents publicly filed or furnished with the Commission pursuant to the Electronic Data Gathering Analysis and Retrieval System (or any successor thereto) shall be deemed to have been furnished to the Holders pursuant to this Section 3.05(b). The Company further covenants that it shall take such further action as any Holder may reasonably request, all to the extent required from time to time to enable such Holder to sell shares of Common Stock held by such Holder without registration under the Securities Act within the limitation of the exemptions provided by Rule 144 promulgated under the Securities Act (or any successor rule promulgated thereafter by the Commission), including providing any legal opinions. Upon the request of any Holder, the Company shall deliver to such Holder a written certification of a duly authorized officer as to whether it has complied with such requirements.

(c) Upon request of a Holder, the Company shall (i) authorize the Company’s transfer agent to remove any legend on share certificates of such Holder’s Common Stock, Private Placement Warrants or Conversion Warrants restricting further transfer (or any similar restriction in book entry positions of such Holder) if such restrictions are no longer required by the Securities Act or any applicable state securities laws or any agreement with the Company to which such Holder is a party, including if such shares subject to such a restriction have been sold pursuant to a Registration Statement, (ii) request the Company’s transfer agent to issue in lieu thereof shares of Common Stock, Private Placement Warrants or Conversion Warrants without such restrictions to the Holder upon, as applicable, surrender of any stock certificates evidencing such shares of Common Stock, or warrant certificates evidencing such Private Placement Warrants or Conversion Warrants or to update the applicable book entry position of such Holder so that it no longer is subject to such a restriction, and (iii) use commercially reasonable efforts to cooperate with such Holder to have such Holder’s shares of Common Stock, Private Placement Warrants or Conversion Warrants, as the case may be, transferred into a book entry position at The Depository Trust Company, in each case, subject to delivery of customary documentation, including any documentation required by such restrictive legend or book entry notation.

ARTICLE IV.

INDEMNIFICATION AND CONTRIBUTION

Section 4.01 Indemnification.

(a) The Company agrees to indemnify, to the extent permitted by law, each Holder of Registrable Securities, its officers and directors and each person who controls such Holder (within the meaning of the Securities Act) against all losses, claims, damages, liabilities and expenses (including, without limitation, reasonable attorneys’ fees) caused by any untrue or alleged untrue statement of material fact contained in any Registration Statement, Prospectus or preliminary Prospectus or any amendment thereof or supplement thereto or any omission or alleged omission of a material fact required to be stated therein or necessary to make the statements therein not misleading, except insofar as the same are caused by or contained in any information furnished in writing to the Company by such Holder expressly for use therein. The Company shall indemnify the Underwriters, their officers and directors and each person who controls such Underwriters (within the meaning of the Securities Act) to the same extent as provided in the foregoing with respect to the indemnification of the Holder.

(b) In connection with any Registration Statement in which a Holder of Registrable Securities is participating, such Holder shall furnish to the Company in writing such information and affidavits as the Company reasonably requests for use in connection with any such Registration Statement or Prospectus and, to the extent permitted by law, shall indemnify the Company, its directors and officers and agents and each person who controls the Company (within the meaning of the Securities Act) against any losses, claims, damages, liabilities and expenses (including without limitation reasonable attorneys’ fees) resulting from any untrue statement of material fact contained in the Registration Statement, Prospectus or preliminary Prospectus or any

 

F-15


Table of Contents

amendment thereof or supplement thereto or any omission of a material fact required to be stated therein or necessary to make the statements therein not misleading, but only to the extent that such untrue statement or omission is contained in any information or affidavit so furnished in writing by such Holder expressly for use therein. The Holders of Registrable Securities shall indemnify the Underwriters, their officers, directors and each person who controls such Underwriters (within the meaning of the Securities Act) to the same extent as provided in the foregoing with respect to indemnification of the Company. For the avoidance of doubt, the obligation to indemnify under this Section 4.01(b) shall be several, not joint and several, among the Holders of Registrable Securities, and the total indemnification liability of a Holder under this Section 4.01(b) shall be in proportion to and limited to the net proceeds received by such Holder from the sale of Registrable Securities pursuant to such Registration Statement.

(c) Any person entitled to indemnification herein shall (i) give prompt written notice to the indemnifying party of any claim with respect to which it seeks indemnification (provided that the failure to give prompt notice shall not impair any person’s right to indemnification hereunder to the extent such failure has not materially prejudiced the indemnifying party) and (ii) unless in such indemnified party’s reasonable judgment a conflict of interest between such indemnified and indemnifying parties may exist with respect to such claim, permit such indemnifying party to assume the defense of such claim with counsel reasonably satisfactory to the indemnified party. If such defense is assumed, the indemnifying party shall not be subject to any liability for any settlement made by the indemnified party without its consent (but such consent shall not be unreasonably withheld). An indemnifying party who is not entitled to, or elects not to, assume the defense of a claim shall not be obligated to pay the fees and expenses of more than one counsel for all parties indemnified by such indemnifying party with respect to such claim, unless in the reasonable judgment of any indemnified party a conflict of interest may exist between such indemnified party and any other of such indemnified parties with respect to such claim. No indemnifying party shall, without the consent of the indemnified party, consent to the entry of any judgment or enter into any settlement which cannot be settled in all respects by the payment of money (and such money is so paid by the indemnifying party pursuant to the terms of such settlement) or which settlement does not include as an unconditional term thereof the giving by the claimant or plaintiff to such indemnified party of a release from all liability in respect to such claim or litigation.

(d) The indemnification provided for under this Agreement shall remain in full force and effect regardless of any investigation made by or on behalf of the indemnified party or any officer, director or controlling person of such indemnified party and shall survive the transfer of securities.

(e) If the indemnification provided under Section 4.01 hereof from the indemnifying party is unavailable or insufficient to hold harmless an indemnified party in respect of any losses, claims, damages, liabilities and expenses referred to herein, then the indemnifying party, in lieu of indemnifying the indemnified party, shall contribute to the amount paid or payable by the indemnified party as a result of such losses, claims, damages, liabilities and expenses in such proportion as is appropriate to reflect the relative fault of the indemnifying party and the indemnified party, as well as any other relevant equitable considerations. The relative fault of the indemnifying party and indemnified party shall be determined by reference to, among other things, whether any action in question, including any untrue or alleged untrue statement of a material fact or omission or alleged omission to state a material fact, was made by, or relates to information supplied by, such indemnifying party or indemnified party, and the indemnifying party’s and indemnified party’s relative intent, knowledge, access to information and opportunity to correct or prevent such action; provided, however, that the liability of any Holder under this Section 4.01(e) shall be limited to the amount of the net proceeds received by such Holder in such offering giving rise to such liability. The amount paid or payable by a party as a result of the losses or other liabilities referred to above shall be deemed to include, subject to the limitations set forth in Section 4.01(a), Section 4.01(b) and Section 4.01(c) above, any legal or other fees, charges or expenses reasonably incurred by such party in connection with any investigation or proceeding. The parties hereto agree that it would not be just and equitable if contribution pursuant to this Section 4.01(e) were determined by pro rata allocation or by any other method of allocation, which does not take account of the equitable considerations referred to in this

 

F-16


Table of Contents

Section 4.01(e). No person guilty of fraudulent misrepresentation (within the meaning of Section 11(f) of the Securities Act) shall be entitled to contribution pursuant to this Section 4.01(e) from any person who was not guilty of such fraudulent misrepresentation.

ARTICLE V.

MISCELLANEOUS

Section 5.01 Notices. Any notice or communication under this Agreement must be in writing and given by (a) deposit in the United States mail, addressed to the party to be notified, postage prepaid and registered or certified with return receipt requested, (b) delivery in person or by courier service providing evidence of delivery, or (c) transmission by hand delivery, electronic mail, telecopy, telegram or facsimile. Each notice or communication that is mailed, delivered, or transmitted in the manner described above shall be deemed sufficiently given, served, sent, and received, in the case of mailed notices, on the third business day following the date on which it is mailed and, in the case of notices delivered by courier service, hand delivery, electronic mail, telecopy, telegram or facsimile, at such time as it is delivered to the addressee (with the delivery receipt or the affidavit of messenger) or at such time as delivery is refused by the addressee upon presentation. Any notice or communication under this Agreement must be addressed, if to the Company, to: 2101 Park Center Drive, Suite 220, Orlando, Florida 32835, Attention: Jay Jackson, and, if to any Holder, at such Holder’s address or facsimile number as set forth in the Company’s books and records. Any party may change its address for notice at any time and from time to time by written notice to the other parties hereto, and such change of address shall become effective thirty (30) days after delivery of such notice as provided in this Section 5.01.

Section 5.02 Assignment; No Third Party Beneficiaries.

(a) This Agreement and the rights, duties and obligations of the Company hereunder may not be assigned or delegated by the Company in whole or in part.

(b) Prior to the expiration of the Founder Shares Lock-up Period, the Private Placement Lock-up Period or the Legacy Member Lock-Up Period, as the case may be, no Holder may assign or delegate such Holder’s rights, duties or obligations under this Agreement, in whole or in part, except in connection with a transfer of Registrable Securities by such Holder to a Permitted Transferee.

(c) This Agreement and the provisions hereof shall be binding upon and shall inure to the benefit of each of the parties and its successors and the permitted assigns of the Holders, which shall include Permitted Transferees.

(d) This Agreement shall not confer any rights or benefits on any persons that are not parties hereto, other than as expressly set forth in this Agreement and Section 5.02 hereof.

(e) No assignment by any party hereto of such party’s rights, duties and obligations hereunder shall be binding upon or obligate the Company unless and until the Company shall have received (i) written notice of such assignment as provided in Section 5.01 hereof and (ii) the written agreement of the assignee, in a form reasonably satisfactory to the Company, to be bound by the terms and provisions of this Agreement (which may be accomplished by an addendum or certificate of joinder to this Agreement). Any transfer or assignment made other than as provided in this Section 5.02 shall be null and void.

Section 5.03 Counterparts. This Agreement may be executed in multiple counterparts (including facsimile or PDF counterparts), each of which shall be deemed an original, and all of which together shall constitute the same instrument, but only one of which need be produced.

Section 5.04 Governing Law; Venue. NOTWITHSTANDING THE PLACE WHERE THIS AGREEMENT MAY BE EXECUTED BY ANY OF THE PARTIES HERETO, THE PARTIES EXPRESSLY AGREE THAT THIS AGREEMENT SHALL BE GOVERNED BY AND CONSTRUED UNDER THE LAWS OF THE STATE OF NEW YORK AS APPLIED TO AGREEMENTS AMONG NEW YORK RESIDENTS ENTERED INTO AND TO BE PERFORMED ENTIRELY WITHIN NEW YORK, WITHOUT REGARD TO THE

 

F-17


Table of Contents

CONFLICT OF LAW PROVISIONS OF SUCH JURISDICTION AND THE VENUE FOR ANY ACTION TAKEN WITH RESPECT TO THE AGREEMENT SHALL BE ANY STATE OR FEDERAL COURT IN NEW YORK COUNTY IN THE STATE OF NEW YORK.

EACH PARTY HERETO ACKNOWLEDGES AND AGREES THAT ANY CONTROVERSY WHICH MAY ARISE UNDER THIS AGREEMENT IS LIKELY TO INVOLVE COMPLICATED AND DIFFICULT ISSUES, AND, THEREFORE, EACH SUCH PARTY HEREBY IRREVOCABLY AND UNCONDITIONALLY WAIVES TO THE FULLEST EXTENT PERMITTED BY APPLICABLE LAW, ANY RIGHT SUCH PARTY MAY HAVE TO A TRIAL BY JURY IN RESPECT TO ANY ACTION DIRECTLY OR INDIRECTLY ARISING OUT OF, UNDER OR IN CONNECTION WITH OR RELATING TO THIS AGREEMENT OR THE TRANSACTIONS CONTEMPLATED BY THIS AGREEMENT.

Section 5.05 Amendments and Modifications. Upon the written consent of the Company and the Holders of at least a majority-in-interest of the Registrable Securities at the time in question, compliance with any of the provisions, covenants and conditions set forth in this Agreement may be waived, or any of such provisions, covenants or conditions may be amended or modified; provided, however, that notwithstanding the foregoing, any amendment hereto or waiver hereof that adversely affects one Holder, solely in his, her or its capacity as a holder of the shares of capital stock of the Company, in a manner that is materially different from the other Holders (in such capacity) shall require the consent of the Holder so affected. No course of dealing between any Holder or the Company and any other party hereto or any failure or delay on the part of a Holder or the Company in exercising any rights or remedies under this Agreement shall operate as a waiver of any rights or remedies of any Holder or the Company. No single or partial exercise of any rights or remedies under this Agreement by a party shall operate as a waiver or preclude the exercise of any other rights or remedies hereunder or thereunder by such party.

Section 5.06 Other Registration Rights. The Company represents and warrants that no person, other than a Holder of Registrable Securities and East Asset Management, LLC as purchaser party to that certain to the Forward Purchase Agreement between the Company and East Asset Management, LLC, dated as of July 2, 2020, has any right to require the Company to register any securities of the Company for sale or to include such securities of the Company in any Registration filed by the Company for the sale of securities for its own account or for the account of any other person. Further, the Company represents and warrants that this Agreement supersedes any other registration rights agreement or agreement with similar terms and conditions and in the event of a conflict between any such agreement or agreements and this Agreement, the terms of this Agreement shall prevail.

Section 5.07 Term. This Agreement shall terminate upon the earlier of (a) the tenth anniversary of the date of this Agreement, (b) the date as of which (x) all of the Registrable Securities have been sold pursuant to a Registration Statement (but in no event prior to the applicable period referred to in Section 4(a)(3) of the Securities Act and Rule 174 thereunder (or any successor rule promulgated thereafter by the Commission)) or (y) the Holders of all Registrable Securities are permitted to sell the Registrable Securities under Rule 144 (or any similar provision) under the Securities Act without limitation on the amount of securities sold or the manner of sale or (c) with respect to a particular Holder, the date as of which all Registrable Securities held by such Holder have been sold (x) pursuant to a Registration Statement (but in no event prior to the applicable period referred to in Section 4(a)(3) of the Securities Act and Rule 174 thereunder (or any successor rule promulgated thereafter by the Commission)) or (y) under Rule 144 (or any similar provision) or another exemption from registration under the Securities Act. The provisions of Section 3.05 and Article IV shall survive any termination.

[Signature Page Follows]

 

F-18


Table of Contents

IN WITNESS WHEREOF, the undersigned have caused this Agreement to be executed as of the date first written above.

 

COMPANY:
ABACUS LIFE, INC.,
By:    
Name:   Gary L Hagerman, Jr.
Title:   Chief Financial Officer and Treasurer
HOLDER:
EAST SPONSOR, LLC,
By:   East Asset Management, LLC,
  its Managing Member
By:    
Name:   Gary L Hagerman, Jr.
Title:   Chief Financial Officer and Treasurer
 
Thomas W. Corbett, Jr.
 
Jay Jackson
 
K. Scott Kirby
 
T. Seam McNealy
 
Matthew A. Ganovsky

[Signature Page to Registration Rights Agreement]

 

 

F-19


Table of Contents

ANNEX G

ABACUS LIFE, INC.

2023 LONG-TERM EQUITY COMPENSATION INCENTIVE PLAN

 

I.

PURPOSE

The purpose of the ABACUS LIFE, INC. 2023 LONG-TERM EQUITY COMPENSATION INCENTIVE PLAN (“Plan”) is to provide a means through which Abacus Life, Inc., a Delaware corporation (“Company”), and its Affiliates may attract able individuals to enter the employ or to serve as Directors or Consultants of the Company and any of its Affiliates and to provide a means whereby those individuals upon whom the responsibilities of the successful administration and management of the Company and its Affiliates rest, and whose present and potential contributions to the Company and its Affiliates are of importance, can acquire and maintain ownership of the Company’s Common Stock, thereby strengthening their concern for the welfare of the Company and its Affiliates. A further purpose of the Plan is to provide such individuals with additional incentive and reward opportunities designed to enhance the profitable growth of the Company and its Affiliates. Accordingly, the Plan provides for granting Incentive Stock Options, Options that do not constitute Incentive Stock Options, Restricted Stock Awards, Performance Awards, Stock Appreciation Rights, Phantom Stock Awards, Stock Awards, Restricted Stock Unit Awards, or any combination of the foregoing, as is best suited to the circumstances of the particular employee, Consultant, or Director as provided herein.

 

II.

DEFINITIONS

The following definitions shall be applicable throughout the Plan unless specifically modified by any provision of the Plan:

(a) “Affiliate” means any entity which, directly or indirectly, controls, is controlled by, or is under common control with, the Company. For purposes of the preceding sentence, “control” (including, with correlative meanings, the terms “controlled by” and “under common control with”), as used with respect to any entity, shall mean the possession, directly or indirectly, of the power (i) to vote more than 50% of the securities having ordinary voting power for the election of directors of the controlled entity, or (ii) to direct or cause the direction of the management and policies of the controlled entity, whether through the ownership of voting securities or by contract or otherwise.

(b) “Award” means any Option, Stock Appreciation Right, Restricted Stock Award, Performance Award, Phantom Stock Award, Stock Award or Restricted Stock Unit Award granted under the Plan.

(c) “Award Agreement” means a written agreement between the Company and a Participant evidencing an Award and its terms. Each Award Agreement shall designate (i) the type of Award being issued; (ii) the vesting conditions or forfeiture provisions applicable to the Award, including any applicable Performance Goals or provisions constituting a Substantial Risk of Forfeiture; (iii) transferability restrictions; (iv) any applicable rules regarding delivery of Shares issued by the Company under the Award; (v) subject to Section V(g) below, and to the extent applicable, provisions regarding payments by the Company of dividends or Dividend Equivalents; and (vi) any additional matters as the Committee may determine to be appropriate. The terms and provisions of each Award Agreement need not be identical. Except as otherwise provided in the Plan, subject to the consent of the Participant, the Committee may, in its sole discretion, amend an outstanding Award Agreement from time to time in any manner that is not inconsistent with the provisions of the Plan.

(d) “Board” means the Board of Directors of the Company.

 

G-1


Table of Contents

(e) “Change of Control Value” means the amount determined in clause (i), (ii) or (iii), whichever is applicable, as follows:

(i) the per Share price offered to stockholders of the Company in a Corporate Change which is a merger, consolidation, sale of assets or dissolution transaction;

(ii) the price per Share offered to stockholders of the Company in any tender offer or exchange offer whereby a Corporate Change occurs; or

(iii) if a Corporate Change occurs other than pursuant to a tender or exchange offer of Shares and an Award will be cancelled by or surrendered to the Committee as a result of such transaction, the Fair Market Value per share of the Shares underlying such Award, as determined by the Committee as of the date determined by the Committee to be the date of cancellation and surrender of such Award.

In the event that the consideration offered to stockholders of the Company in any transaction which results in a Corporate Change consists of anything other than cash, the Committee shall determine the fair cash equivalent of the portion of the consideration offered which is other than cash.

(f) “Code” means the Internal Revenue Code of 1986, as amended. Reference in the Plan to any section of the Code shall be deemed to include any amendments or successor provisions to such section and any regulations issued by the Department of Treasury under such section.

(g) “Committee” means a committee of the Board that is selected by the Board as provided in Section IV(a).

(h) “Common Stock” means the common stock, par value $.0001 per share, of the Company, or any security into which such Common Stock may be changed by reason of any transaction or event of the type described in Section XIII.

(i) “Company” means Abacus Life, Inc., a Delaware corporation.

(j) “Consultant” means consultant, advisor or other person or entity that is not an Employee, in each case, that can be granted an Award that is eligible to be registered on a Form S-8 Registration Statement.

(k) “Corporate Change” means a transaction or event in which:

(i) the Company is not the surviving entity in any merger or consolidation or other reorganization (or survives only as a subsidiary of an entity other than an entity that was directly or indirectly wholly owned by the Company immediately prior to such merger, consolidation or other reorganization);

(ii) the Company sells, leases or exchanges all or substantially all of its assets to any other person (other than an entity that is directly or indirectly wholly owned by the Company);

(iii) the Company is to be dissolved;

(iv) any person, including a “group” as contemplated by Section 13(d)(3) of the 1934 Act, acquires or gains ownership or control (including, power to vote) of more than 50 percent of the outstanding shares of the Company’s voting stock (based on voting power);

(v) as a result of or in connection with a contested election of Directors, the individuals who were Directors of the Company before such election shall cease to constitute a majority of the Board; or

(vi) the Company is party to any other corporate transaction (as defined under section 424(a) of the Code and applicable Department of Treasury regulations) that is not described in clauses (i), (ii), (iii), (iv) or (v) above.

 

G-2


Table of Contents

(l) “Director” means an individual elected or appointed to the Board by the stockholders of the Company or by the Board under applicable corporate law.

(m) “Disability” means as determined by the Committee in its discretion,

(i) in the case of an Award (other than an Incentive Stock Option) that is exempt from the application of the requirements of Section 409A, a physical or mental condition of the Participant that would entitle the Participant to payment of disability income payments under the Company’s group long-term disability insurance policy or plan for employees as then in effect, or in the event that the Participant is a Director or is not covered (for whatever reason) under the Company’s group long-term disability insurance policy or plan for employees or in the event the Company does not maintain such a group long-term disability insurance policy, and in the case of an Incentive Stock Option, “Disability” means a permanent and total disability as defined in section 22(e)(3) of the Code; and

(ii) in the case of an Award that is not exempt from the application of the requirements of Section 409A, (1) the Participant is unable to engage in any substantial gainful activity by reason of any medically determinable physical or mental impairment that can be expected to result in death or can be expected to last for a continuous period of not less than 12 months, or (2) the Participant is, by reason of any medically determinable physical or mental impairment that can be expected to result in death or can be expected to last for a continuous period of not less than 12 months, receiving income replacement benefits for a period of not less than three months under an accident and health plan covering employees of the Company.

A determination of Disability may be made by a physician selected or approved by the Committee and, in this respect, the Participant shall submit to an examination by such physician upon request by the Committee.

(n) “Dividend Equivalent” means a payment equivalent in amount to dividends paid to the Company’s stockholders.

(o) “Employee” means any individual in an employment relationship with the Company or any Affiliate. Directors who are Employees shall be considered Employees under the Plan.

(p) “Entity” means a corporation, limited liability company, partnership, limited partnership or any other type of legal entity or organization.

(q) “Fair Market Value” on any date means the market price of Common Stock:

(i) if the Common Stock is listed on one or more established stock exchanges or national market systems, including without limitation the New York Stock Exchange and NASDAQ, its Fair Market Value shall be the closing sales price for such stock (or the closing bid, if no sales were reported) as quoted on the principal exchange or system on which the Common Stock is listed on the date of determination (or, if no closing sales price or closing bid was reported on that date on the last trading date such closing sales price or closing bid was reported), as reported by The Wall Street Journal (including through www.wsj.com) or such other source as the Committee deems reliable;

(ii) if the Common Stock is regularly quoted on an automated quotation system (including the OTC Bulletin Board) or by a recognized securities dealer, its Fair Market Value shall be the closing sales price for such stock as quoted on such system or by such securities dealer on the date of determination, but if selling prices are not reported, the Fair Market Value of a share of Common Stock shall be the mean between the high bid and low asked prices for the Common Stock on the date of determination (or, if no such prices were reported on that date, on the last date such prices were reported), as reported by The Wall Street Journal (including through www.wsj.com) or such other source as the Committee deems reliable; or

 

G-3


Table of Contents

(iii) in the absence of an established market for the Common Stock of the type described in (i) and (ii), above, the Fair Market Value thereof shall be determined by the Committee in its discretion.

The Committee’s determination of Fair Market Value shall be final, binding, and conclusive on all individuals.

(r) “Forfeiture Restrictions” has the meaning assigned to such term in Section VIII(a).

(s) “Holder” means the holder of an Award, which includes the Participant, a beneficiary, or the Immediate Family, as applicable.

(t) “Immediate Family” means, with respect to a Participant, such Participant’s spouse, children, or grandchildren (including adopted children, stepchildren, and grandchildren).

(u) “Incentive Stock Option” means an incentive stock option within the meaning of section 422 of the Code.

(v) “1934 Act” means the Securities Exchange Act of 1934, as amended.

(w) Mature Shares means Shares which have been held by the Participant and with respect to which any applicable forfeiture restrictions have lapsed, in each case, for at least six months.

(x) “Option” means an Award (other than a SAR) granted under Section VII and includes both Incentive Stock Options to purchase Common Stock and Options that do not constitute Incentive Stock Options to purchase Common Stock.

(y) “Participant” means an employee, Consultant, or Director who has been granted an Award.

(z) “Performance Award” means an Award granted under Section IX.

(aa) “Performance Goals” means the criteria the Committee selects for purposes of calculating vesting, exercisability, and payment under a Performance Award. The Performance Goals shall be designated by the Committee in its sole discretion and may be based on (i) one or more business criteria that apply to the Participant, (ii) one or more business units of the Company or an Affiliate, or (iii) the Company and Affiliates as a whole, and may reference to one or more of the following: Common Stock price (including adjustments for dividends), funds from operations, adjusted funds from operations, earnings or adjusted earnings before or after interest, taxes, depletion, depreciation or amortization, earnings per share, earnings per share growth, total stockholder return, economic value added, cash return on capitalization, increased revenue, revenue ratios (per employee or per customer), net income (before or after taxes), market share, return on equity, return on assets, return on capital, return on capital compared to cost of capital, return on capital employed, return on invested capital, return on investment, return on sales, operating or profit margins, stockholder value, net cash flow, operating income, cash flow, cash flow from operations, cost reductions or cost savings, cost ratios (per employee or per customer), expense control, sales, proceeds from dispositions, project completion time, budget goals, net cash flow before financing activities, customer growth, total capitalization, debt to total capitalization ratio, credit quality or debt ratings, dividend payout, dividend growth, production volumes or safety results, or such other events or matters as the Committee determines appropriate in its sole discretion. Performance Goals may also be based on performance relative to a peer group or index of companies. Unless otherwise stated, such a Performance Goal need not be based upon an increase or positive result under a particular business criterion and could include, for example, maintaining the status quo or limiting economic losses (measured, in each case, by reference to specific business criteria). The Committee, in its discretion, may adjust or modify the calculation of Performance Goals for each performance period in order to prevent the dilution or enlargement of the rights of Participants under Awards (i) in the event of, or in anticipation of, any unusual or extraordinary corporate item, transaction, event, or development affecting the Company or any Affiliate; (ii) in the event of, or in connection

 

G-4


Table of Contents

with, any acquisition or divestiture of a portion of the Company’s or any Affiliate’s business or operations; or (iii) in recognition of, or in anticipation of, any other unusual or nonrecurring events affecting the Company or any Affiliate, or the financial statements of the Company or any Affiliate, or in response to, or in anticipation of, changes in applicable laws, regulations, accounting principles, or business conditions affecting the Company or any Affiliate.

(bb) “Person” means an individual or entity.

(cc) “Phantom Stock Award” means an Award granted under Section X.

(dd) “Plan” means the Abacus Life, Inc. 2023 Long-Term Equity Compensation Incentive Plan, as it may be amended, supplemented, or restated from time to time in accordance with its terms.

(ee) “Restricted Stock Award” means an Award granted under Section VIII.

(ff) “Restricted Stock Unit Award” or “RSU Award” means an Award granted under Section XII.

(gg) “Rule 16b-3” means SEC Rule 16b-3 promulgated under the 1934 Act, as such may be amended from time to time, and any successor rule, regulation or statute fulfilling the same or a similar function.

(hh) “Section 409A” means section 409A of the Code and other guidance promulgated by the Internal Revenue Service under Section 409A.

(ii) “Share” means a share of Common Stock.

(jj) “Stock Appreciation Right” or “SAR” means a stock appreciation right granted pursuant to Section VII.

(kk) “Stock Award” means an award granted pursuant to Section XI.

(ll) “Substantial Risk of Forfeiture” has the meaning ascribed to that term in Section 409A.

 

III.

EFFECTIVE DATE AND DURATION OF THE PLAN

The Plan shall become effective upon the date approved by the stockholders of the Company (the “Effective Date”), and no Award shall be granted under the Plan prior to such date. No Awards may be granted under the Plan after ten years from the Effective Date. The Plan shall remain in effect until all Options granted under the Plan have been exercised or expired, all Restricted Stock Awards granted under the Plan have fully vested or been entirely forfeited, and all Performance Awards, Phantom Stock Awards and RSU Awards have been fully satisfied or expired.

 

IV.

ADMINISTRATION

(a) Composition of Committee. The Plan shall be administered by a committee of, and appointed by, the Board that shall be comprised solely of two or more independent Directors (within the meaning of the term “Non-Employee Director” as defined in Rule 16b-3). Unless otherwise provided by the Board, the Committee shall be the Compensation Committee of the Board.

(b) Powers. Subject to the terms and provisions of the Plan, the Committee, at any time, and from time to time, may grant Awards under the Plan to eligible individuals in such amounts and upon such terms as the Committee shall determine. Subject to the express provisions of the Plan, the Committee shall have authority, in its discretion, to determine which employees, Consultants or Directors shall receive an Award, the time or times when such Award shall be made, the type of Award that shall be made, the number of Shares to be subject to

 

G-5


Table of Contents

each Option, SAR, Stock Award or Restricted Stock Award, and the number of Shares subject to or the value of each Performance Award, RSU Award or Phantom Stock Award. In making such determinations, the Committee shall take into account the nature of the services rendered by the respective employees, Consultants, or Directors, their present and potential contribution to the Company’s success and such other factors as the Committee in its sole discretion shall deem relevant.

(c) Additional Powers. The Committee shall have such additional powers as are delegated to it by the other provisions of the Plan. Subject to the express provisions of the Plan, this shall include the power to construe the Plan and the respective Award Agreements executed hereunder, to prescribe rules and regulations relating to the administration of the Plan, and to determine the terms, conditions, restrictions and provisions of each Award Agreement, including such terms, conditions, restrictions and provisions as shall be requisite in the judgment of the Committee to cause designated Options to qualify as Incentive Stock Options, and to make all other determinations necessary or advisable for administering the Plan. The Committee may specify in any Award Agreement the effect under the applicable Award of the occurrence of the death, Disability, retirement, or cessation of employment of the Participant with the Company and all Affiliates, the cessation of services rendered by the Participant to the Company and all Affiliates, or the occurrence of a Corporate Change. The Committee may, in its discretion and as of a date determined by the Committee, fully vest any Award, in whole or in part. The Committee may rely on the descriptions, representations, reports and estimates provided to it by the management of the Company or an Affiliate for determinations to be made pursuant to the Plan. The Committee may correct any defect or supply any omission or reconcile any inconsistency in the Plan or in any Award Agreement in the manner and to the extent it shall deem expedient to carry it into effect. The determinations of the Committee on the matters referred to in this Section IV shall be final, binding, and conclusive on all individuals.

(d) Delegation of Authority. The Committee in its sole discretion and on such terms and conditions as it may provide may delegate all or any part of its authority and powers under the Plan to one or more members of the Board and/or officers of the Company; provided, however, that the Committee may not delegate its authority or power with respect to (i) the selection for participation in this Plan of an officer of the Company or other person subject to Section 16 of the Exchange Act or decisions concerning the timing, pricing or amount of an Award to such an officer or person; or (ii) any Awards to a Director.

 

V.

SHARES SUBJECT TO THE PLAN; AWARD LIMITS; GRANT OF AWARDS

(a) Number of Shares Available for Awards. Subject to adjustment as provided in Section XIII, the aggregate number of Shares that may be issued under the Plan shall be equal to 3,090,000 Shares. The Shares that are available for issuance under the Plan may be issued in any form of Award authorized under the Plan. Any Shares that are the subject of Awards under the Plan which are forfeited or terminated, expire unexercised, are settled in cash in lieu of Shares or in a manner such that all or some of the Shares covered by an Award are not issued to a Participant (including, but not limited to, Shares withheld to satisfy tax obligations on any Award other than an Option or an SAR), or are exchanged for Awards that do not involve Shares, shall again immediately become available to be issued pursuant to Awards granted under the Plan. If Shares are withheld to satisfy tax obligations with respect to an Option or an SAR, such Shares shall not again be available for issuance under the Plan. If Shares are tendered in payment of an option price of an Option or the exercise price of a SAR, such Shares shall not be available for issuance under the Plan.

(b) Incentive Stock Option Award Limit. The aggregate number of Shares with respect to which Incentive Stock Options may be granted under the Plan is 3,090,000 Shares. This amount shall be subject to adjustment in accordance with the provisions of Section XIII.

(c) Grant of Awards. The Committee may from time to time grant Awards to one or more employees, Consultants, or Directors determined by it to be eligible for participation in the Plan in accordance with the terms of the Plan.

 

G-6


Table of Contents

(d) Director Equity Retainer Awards. The Company may, from time to time, award shares of Common Stock to one or more non-employee Directors (the “Director Equity Grant”). The Committee shall designate the terms and conditions of the Director Equity Grants granted under this Section V(d), provided, however, that unless otherwise designated by the Committee, the Awards shall be fully vested on the date of grant. The Director Equity Grants shall be paid as Stock Awards on the date of grant and shall not require an Award Agreement. The aggregate Fair Market Value on the date of grant (computed in accordance with applicable financial accounting rules) of the Award issued to a non-employee Director during a calendar year shall be determined by the Committee and shall not exceed $75,000 per calendar year. As of the close of business on the date of grant, the number of Stock Awards issued to each director shall be equal to (x) the designated dollar amount of the Director Equity Grant, divided by (y) the Fair Market Value of a share of Common Stock on such day, which amount shall be rounded to the nearest whole share.

(e) Substitute Awards. The Committee may grant Awards under the Plan in substitution for stock and stock based awards held by service providers of another entity in connection with a merger or consolidation of the service recipient entity with the Company or an Affiliate or the acquisition by the Company or an Affiliate of property or equity interests of the service recipient entity. The Committee may direct that the substitute awards be granted on such terms and conditions as the Committee considers appropriate in the circumstances. The substitution of any outstanding stock option must satisfy the requirements of Treasury Regulation § 1.424-1 and Section 409A. Any substitute Awards granted under the Plan shall not count against the Share limitations set forth in Sections V(a) and (b), nor shall such Shares subject to substitute awards again be available for grant under the Plan to the extent of any forfeiture, expiration, or cash settlement under an Award.

(f) Stock Offered. Subject to the limitations set forth in Section V(a), the Shares to be offered pursuant to the grant of an Award may be authorized but unissued Common Stock, Common Stock previously issued and outstanding and reacquired by the Company, or treasury shares. Any of such Shares which remain unissued and which are not subject to outstanding Awards at the termination of the Plan shall cease to be subject to the Plan but, until the termination of the Plan, the Company shall at all times make available a sufficient number of Shares to meet the requirements of the Plan.

(g) Limitation on Dividends and Dividend Equivalents. The Committee may provide that Awards under this Plan shall earn dividends or Dividend Equivalents; provided, however, that the payment of such dividends or Dividend Equivalents shall be subject to the same vesting conditions as apply to the underlying Awards, and no portion of such dividends or Dividend Equivalents shall be paid prior to vesting or during the Forfeiture Restriction period. Prior to payment, such dividends or Dividend Equivalents shall be credited to an account maintained on the books of the Company. Any crediting of dividends or Dividend Equivalents will be subject to such terms, conditions, limitations and restrictions as the Committee may establish, from time to time, including reinvestment in additional shares of Common Stock or common share equivalents. Dividend or Dividend Equivalent rights shall be as specified in the Award Agreement, or pursuant to a resolution adopted by the Committee with respect to outstanding Awards. No dividends or Dividend Equivalents shall be paid on Options or Stock Appreciation Rights.

 

VI.

ELIGIBILITY

Awards may be granted only to individuals who, at the time of grant, are employees, Consultants, or Directors. An Award may be granted on more than one occasion to the same person, and, subject to the limitations set forth in the Plan, such Award may include an Incentive Stock Option, an Option that is not an Incentive Stock Option, a Stock Award, a Restricted Stock Award, a Performance Award, a Phantom Stock Award, a SAR or an RSU Award or any combination thereof.

 

G-7


Table of Contents
VII.

STOCK OPTIONS AND STOCK APPRECIATION RIGHTS

(a) Option Period or Stock Appreciation Right Period. The term of each Option or SAR shall be as specified by the Committee at the date of grant, but shall not be exercisable more than ten years after the date of grant.

(b) Limitations on Exercise of Option or Stock Appreciation Right. An Option or SAR shall be exercisable in whole or in such installments and at such times as determined by the Committee.

(c) Special Limitations on Incentive Stock Options. Unless otherwise specified in an Award Agreement, Options granted pursuant to the Plan shall be Options that do not constitute Incentive Stock Options. An Incentive Stock Option may be granted only to an individual who is employed by the Company or any subsidiary corporation (as defined in section 424 of the Code) at the time the Option is granted. To the extent that the aggregate Fair Market Value (determined at the time the respective Incentive Stock Option is granted) of Common Stock with respect to which Incentive Stock Options are exercisable for the first time by an individual during any calendar year under all incentive stock option plans of the Company and its parent and subsidiary corporations exceeds $100,000, such Incentive Stock Options shall be treated as Options which do not constitute Incentive Stock Options. No Incentive Stock Option shall be granted to an individual if, at the time the Option is granted, such individual owns Shares possessing more than 10% of the total combined voting power of all classes of stock of the Company or of its parent or subsidiary corporation, within the meaning of section 422(b)(6) of the Code, unless (i) at the time such Option is granted its option price is at least 110% of the Fair Market Value of the Common Stock subject to the Option and (ii) such Option by its terms is not exercisable after the expiration of five years from the date of grant. An Incentive Stock Option shall not be transferable otherwise than by will or the laws of descent and distribution, and shall be exercisable during the Participant’s lifetime only by such Participant or the Participant’s guardian or legal representative.

(d) Award Agreement.

(i) Each Option shall be evidenced by an Award Agreement in such form and containing such provisions not inconsistent with the provisions of the Plan as the Committee from time to time shall approve, including provisions to qualify an Incentive Stock Option under section 422 of the Code. Each Award Agreement shall specify the effect of termination of the Participant’s (1) employment with the Company or an Affiliate, (2) the consulting or advisory relationship with the Company or an Affiliate, or (3) membership on the Board, as applicable, on the exercisability of the Option. An Award Agreement may provide for the payment by the Participant of the option price as the Committee may specify, including by the delivery of Shares by the Company to the Participant.

(ii) Each SAR shall be evidenced by an Award Agreement in such form and containing such provisions not inconsistent with the provisions of the Plan as the Committee from time to time shall approve. Unless otherwise set forth in an Award Agreement, upon the exercise of a SAR, a Holder shall be entitled to receive payment from the Company in an amount determined by multiplying (1) the difference between the value of a Share on the date of exercise over the Share’s grant price, by (2) the number of Shares with respect to which the SAR is exercised. The per Share grant price for a SAR shall be established on the date of grant of the SAR. At the discretion of the Committee, the payment made by the Company to a Holder upon the Holder’s exercise of a SAR may be in cash, in Shares or in any combination thereof. The Committee’s determination regarding the form of such payment may be set out in the applicable SAR Agreement pertaining to the grant of the SAR.

(e) Restrictions on Repricing of Options or Stock Appreciation Rights. Except as provided in Section XIII, the Committee may not, without approval of the stockholders of the Company, (i) amend any outstanding Award Agreement for an Option to lower the option price (or cancel and replace any outstanding Award Agreement for an Option with a new Award Agreement having a lower option price), (ii) amend any outstanding Award Agreement for a SAR or to lower the SAR grant price (or cancel and replace any outstanding SAR with a

 

G-8


Table of Contents

new SAR having a lower SAR grant price), or (iii) cancel any outstanding “underwater” Option or SAR in exchange for cash. Further, the Committee may not lower an option price of an Option (or cancel and replace any outstanding Award Agreement with a new Award Agreement having a lower option price) or lower the SAR grant price (or cancel and replace any outstanding SAR with a new Award Agreement having a lower SAR grant price) to the extent that doing so would subject the Holder to additional taxes under Section 409A.

(f) Option Price and Payment. The price at which a Share may be purchased upon exercise of an Option by its Holder shall be determined by the Committee but, subject to adjustment as provided in Section XIII, such purchase price shall not be less than the Fair Market Value of a Share on the date such Option is granted. The Option or portion thereof may be exercised by delivery of an irrevocable notice of exercise by the Holder to the Company, as specified by the Committee. The purchase price of the Option or portion thereof shall be paid by the Holder to the Company in full in the manner prescribed by the Committee. Separate stock certificates shall be issued by the Company for those Shares acquired by a Holder pursuant to the Holder’s exercise of an Incentive Stock Option and for those Shares acquired by a Holder pursuant to the Holder’s exercise of any Option that does not constitute an Incentive Stock Option, or should the Shares be represented by book or electronic entry rather than certificates, such Shares shall be accounted for separately in such book or electronic entry.

(g) Method of Exercise of Option.

(i) General Method of Exercise. Subject to the terms and provisions of the Plan and the applicable Award Agreement, Options may be exercised in whole or in part from time to time by the delivery of written notice in the manner designated by the Committee stating (1) that the Holder wishes to exercise such Option on the date such notice is so delivered, (2) the number of Shares with respect to which the Option is to be exercised, and (3) the address to which any certificate representing such Shares should be mailed or delivered. Except in the case of exercise by a third party broker as provided below, in order for the notice to be effective the notice must be accompanied by payment of the option price by any combination of the following: (A) cash, certified check, bank draft or postal or express money order for an amount equal to the option price under the Option, (B) an election to make a cashless exercise through a registered broker-dealer (if approved in advance by the Committee or an executive officer of the Company), or (C) any other form of payment which is acceptable to the Committee.

(ii) Exercise Through Third-Party Broker. The Committee may permit a Holder to elect to pay the option price and any applicable tax withholding resulting from such exercise by authorizing a third-party broker to sell all or a portion of the Shares acquired upon the Holder’s exercise of the Option and remit to the Company a sufficient portion of the sale proceeds to pay the option price and any applicable tax withholding resulting from such exercise.

(iii) Options and Stock Appreciation Rights in Substitution for Options Granted by Other Employers. Options and SARs may be granted under the Plan from time to time in substitution for options held by individuals who become employees, Consultants, or Directors as a result of a merger or consolidation or other business transaction with the Company or any Affiliate. The repricing prohibitions of Sections VII(e) and XIV shall apply to substitution awards granted pursuant to this Section VII(g).

 

VIII.

RESTRICTED STOCK AWARDS

(a) Forfeiture Restrictions To Be Established by the Committee. Shares that are the subject of a Restricted Stock Award shall be subject to restrictions on disposition by the Participant and an obligation of the Participant to forfeit and surrender the Shares to the Company under certain circumstances (“Forfeiture Restrictions”). The Forfeiture Restrictions shall be determined by the Committee in its sole discretion, and the Committee may provide that the Forfeiture Restrictions shall lapse upon (i) the attainment by the Participant of one or more performance measures established by the Committee, (ii) the Participant’s continued employment or service with the Company or an Affiliate for a specified period of time, or (iii) the occurrence or non-occurrence of any event or the satisfaction of any other condition specified by the Committee in its sole discretion. Each Restricted Stock Award may have different Forfeiture Restrictions, in the discretion of the Committee.

 

G-9


Table of Contents

(b) Other Terms and Conditions. Shares awarded pursuant to a Restricted Stock Award shall be represented by (i) a stock certificate registered in the name of the Participant, (ii) book or electronic entry or (iii) any other reasonable alternative form for evidencing or representing the issuance of Common Stock. Unless provided otherwise in an Award Agreement, the Participant shall have the right to vote Common Stock subject thereto and to enjoy all other stockholder rights, except that (A) the Participant shall not be entitled to delivery of a stock certificate until the Forfeiture Restrictions have lapsed, (B) the Company shall retain custody of the Common Stock until the Forfeiture Restrictions have lapsed, (C) the Participant may not sell, transfer, pledge, exchange, hypothecate or otherwise dispose of the Shares until all the Forfeiture Restrictions have lapsed, and (D) a breach of the terms and conditions established by the Committee pursuant to the Award Agreement shall cause a forfeiture of the Restricted Stock Award. At the time of such Award, the Committee may, in its sole discretion, prescribe additional terms, conditions or restrictions relating to Restricted Stock Awards, including rules pertaining to the termination of employment with or service as a Consultant to the Company or an Affiliate or Director (by retirement, Disability, death or otherwise) of a Participant prior to expiration of all the Forfeitures Restrictions. Such additional terms, conditions or restrictions shall be set forth in the Award Agreement made in conjunction with the Award.

(c) Payment for Restricted Stock. The Committee shall determine the amount and form of any payment for Common Stock received pursuant to a Restricted Stock Award, provided that in the absence of such a determination, a Participant shall not be required to make any payment for Common Stock received pursuant to a Restricted Stock Award, except to the extent otherwise required by applicable law.

 

IX.

PERFORMANCE AWARDS

(a) Performance Awards Based Upon Satisfaction of Performance Goals. Subject to the terms and provisions of the Plan, the Committee, at any time, and from time to time, may grant Performance Awards under the Plan to eligible individuals in such amounts and upon such terms as the Committee shall determine. The amount of, the vesting and the transferability restrictions applicable to any Performance Award shall be based upon the Participant’s attainment of such Performance Goals as the Committee may determine when a Performance Award is made.

(b) Form of Payment Under Performance Award. Payment made by the Company to the Holder under a Performance Award shall be made in cash or Shares as specified in the Holder’s Award Agreement.

(c) Certification by Committee In Connection with Payment. In connection with the payment of any compensation by the Company to a Holder based on the Participant’s achievement of Performance Goals, the Committee must certify in writing that applicable Performance Goals and any of the material terms thereof were, in fact, satisfied by the Participant.

(d) Time of Payment Under Performance Award. Unless a Performance Award is structured as a current issuance of Shares subject to a risk of forfeiture in the event Performance Goals are not achieved, payment under a Performance Award shall be made at such time as is specified in the applicable Award Agreement. The Award Agreement shall specify that such payment will be made (i) by a date that is no later than the date that is two and one-half (2 1/2) months after the end of the calendar year in which the Performance Award payment is no longer subject to a Substantial Risk of Forfeiture or (ii) at a time that is permissible under Section 409A.

 

X.

PHANTOM STOCK AWARDS

(a) Phantom Stock Awards. Phantom Stock Awards are rights to receive the value of Shares which vest over a period of time as established by the Committee, without satisfaction of any performance criteria or objectives by the Participant. The Committee may, in its discretion, require payment or other conditions of the Participant respecting any Phantom Stock Award.

 

G-10


Table of Contents

(b) Award Period. The Committee shall establish, with respect to and at the time of grant of each Phantom Stock Award, a period over which the Award shall vest with respect to the Participant.

(c) Awards Criteria. In determining the value of Phantom Stock Awards, the Committee shall take into account a Participant’s responsibility level, performance, potential, other Awards, and such other considerations as it deems appropriate.

(d) Payment. Following the end of the vesting period for a Phantom Stock Award (or at such other time as the applicable Phantom Stock Award Agreement may provide), the Holder of a Phantom Stock Award shall be entitled to receive payment of an amount, not exceeding the maximum value of the Phantom Stock Award, based on the then vested value of the Award. Payment of a Phantom Stock Award may be made in cash, Common Stock, or a combination thereof as determined by the Committee.

(e) Termination of Award. A Phantom Stock Award shall terminate if the Participant does not remain continuously in the employ of the Company or an Affiliate or does not continue to perform services as a Consultant or a Director for the Company or an Affiliate at all times during the applicable vesting period, except as may be otherwise determined by the Committee.

 

XI.

STOCK AWARDS

(a) Stock Awards. Stock Awards are rights to receive Shares, which vest immediately, without satisfaction of any performance criteria or objectives by the Participant. The Committee may, in its discretion, require payment, partial payment or other conditions of the Participant respecting any Stock Award.

(b) Awards Criteria. In determining the number of Shares subject to a Stock Award to be granted, the Committee may take into account a Participant’s employment or service responsibility level, performance, potential, other Awards, and such other considerations as the Committee deems appropriate.

(c) Payment. A Participant who receives a Stock Award shall be entitled to receive immediate payment of such Award in Common Stock.

 

XII.

RESTRICTED STOCK UNIT AWARDS

(a) RSU Awards. An RSU Award shall be similar in nature to a Restricted Stock Award except that no Shares or cash shall be transferred to the Holder until all the applicable vesting restrictions lapse or performance conditions have been fully satisfied by the Participant. The amount of, and the vesting and the transferability restrictions applicable to, any RSU Award shall be determined by the Committee in its sole discretion. The Committee shall maintain a bookkeeping ledger account which reflects the number of RSUs credited under the Plan for the benefit of a Holder.

(b) Form of Payment Under RSU Award. Payment under an RSU Award shall be made in cash or Shares as specified in the applicable Award Agreement.

(c) Time of Payment Under RSU Award. Payment to a Holder under an RSU Award shall be made at such time as is specified in the applicable Award Agreement. The Award Agreement shall specify that the payment will be made (i) by a date that is no later than the date that is two and one-half (2 1/2) months after the end of the fiscal year in which the RSU Award payment is no longer subject to a Substantial Risk of Forfeiture, or (ii) at a time that is permissible under Section 409A.

 

XIII.

RECAPITALIZATION; REORGANIZATION AND CORPORATE CHANGES

(a) No Effect on Right or Power. The existence of the Plan and the Awards granted hereunder shall not affect in any way the right or power of the Board or the stockholders of the Company to make or authorize any

 

G-11


Table of Contents

adjustment, recapitalization, reorganization or other change in the Company’s or any Affiliate’s capital structure or its business, any merger or consolidation of the Company or any Affiliate, any issue of debt or equity securities ahead of or affecting Common Stock or the rights thereof, the dissolution or liquidation of the Company or any Affiliate or any sale, lease, exchange or other disposition of all or any part of its assets or business or any other corporate act or proceeding, whether of a similar character or otherwise.

(b) Adjustment Clause. In the event of any change in the outstanding Shares of the Company by reason of any stock dividend, split, spinoff, recapitalization, merger, consolidation, combination, extraordinary dividend, exchange of shares or other change affecting the outstanding Shares as a class without the Company’s receipt of consideration, or other equity restructuring of the Company’s equity within the meaning of Financial Accounting Standards Board (FASB) Accounting Standards Codification (ASC) Topic 718, Stock Compensation (formerly, FASB Statement 123R), adjustments shall be made by the Committee to (i) the terms, the number of Shares and/or the exercise price per Share relating to any outstanding Awards, and (ii) the share limitations set forth in Section V hereof, with such adjustments being appropriate and equitable to prevent dilution or enlargement of rights of Participants; provided, however, that the number of Shares subject to any Award shall always be a whole number. The Committee shall also make appropriate adjustments described in the previous sentence in the event of any distribution by the Company of its assets to stockholders other than a normal cash dividend. Adjustments, if any, and any determination or interpretations, made by the Committee shall be final, binding, and conclusive on all individuals. Conversion of any convertible securities of the Company shall be deemed to have been effected for adequate consideration. Except as expressly provided herein, no issuance by the Company of shares of any class or securities convertible into shares of any class, shall affect, and no adjustment by reason thereof shall be made with respect to, the number or price of Shares subject to an Award.

(c) Corporate Changes. If a Corporate Change occurs, the Committee, without limitation or the consent or approval of any Participant (subject to any restrictions or limitations in an individual Award Agreement or any other written agreement entered into between the Company and a Participant), shall effect one or more of the following alternatives, as selected by the Committee in its sole discretion, which alternatives may vary among individual Participants and which may vary among Awards held by any individual Participant:

(i) for any award of Options or SARs, either (A) accelerate the time at which the Options and SARs then outstanding may be exercised so that such Options or SARs may be exercised in full for a limited period of time on or before a specified date (before or after such Corporate Change) fixed by the Committee, after which specified date all unexercised Options and SARs and all rights of the Participants thereunder shall terminate; or (B) require the mandatory surrender to the Company by all or selected Participants of some or all of the outstanding Options and SARs held by such Participants (irrespective of whether such Awards are then exercisable under the provisions of the Plan or the applicable Award Agreements) as of a date, before or after such Corporate Change, specified by the Committee, in which event the Committee shall thereupon cancel such Awards and the Company shall pay (or cause to be paid) to each Participant an amount of cash per Share equal to the excess, if any, of the Change in Control Value of the Shares subject to such Option over the exercise price(s) under such Option for such Shares or the grant date values of the SARs with respect to such Shares (provided, however, that such Awards may, in the Committee’s discretion, be cancelled for no consideration if there is no excess amount);

(ii) for any Award, with respect to all or selected Participants, have some or all of their then outstanding Awards (whether vested or unvested) assumed or have a new award of a similar nature substituted for some or all of their then outstanding Awards under the Plan (whether vested or unvested) by an entity or subsidiary of such entity which is a party to the transaction resulting in such Corporate Change and which is then (or will be upon completion of the Corporate Change transaction) employing, or receiving services as a Consultant from, such Participant or which is (or will be upon completion of the Corporate Change transaction) affiliated or associated with such Participant in the same or a substantially similar manner as the Company prior to the Corporate Change, or a parent or subsidiary of such entity, provided that (A) such assumption or substitution is on a basis where the aggregate Fair Market Value of the Common Stock subject to the Award

 

G-12


Table of Contents

immediately after the assumption or substitution is equal to the aggregate Fair Market Value of all Common Stock subject to the Award immediately before such assumption or substitution, and (B) the assumed rights under such existing Award or the substituted rights under such new award, as the case may be, will have substantially the same terms and conditions as the rights under the existing Award assumed or substituted for, as the case may be;

(iii) make such adjustments to Awards then outstanding as the Committee deems appropriate to reflect such Corporate Change (provided, however, that the Committee may determine in its sole discretion that no adjustment is necessary to Awards then outstanding), including adjusting an Award to provide that the number and class of Shares covered by such Award shall be adjusted so that such Award shall thereafter cover securities of the surviving or acquiring corporation or other property (including cash) as determined by the Committee in its sole discretion; or

(iv) except as otherwise provided in Section XV(h) or an Award Agreement, then, in addition to the foregoing provisions of this Section XIII(c), upon the occurrence of a Corporate Change, the Committee, acting in its sole discretion without the consent or approval of any Participant, may require the mandatory surrender to the Company by Participants selected by the Committee of some or all of the outstanding Awards, as of a date, before or after such Corporate Change, specified by the Committee, in which event the Committee shall thereupon cancel such Awards and the Company shall pay (or cause to be paid) to each Participant an amount of cash equal to the maximum value of such Award which, in the event the applicable performance or vesting period set forth in such Award has not been completed, shall be multiplied by a fraction, the numerator of which is the number of days during the period beginning on the first day of the applicable performance or vesting period and ending on the date of the surrender, and the denominator of which is the aggregate number of days in the applicable performance or vesting period.

(d) Other Changes in the Common Stock. In the event of changes in the outstanding Common Stock by reason of recapitalizations, reorganizations, mergers, consolidations, combinations, split-ups, split-offs, spin-offs, exchanges or other relevant changes in capitalization of the Company or distributions made by the Company to the holders of Common Stock occurring after the date of the grant of any Award and not otherwise provided for by this Section XIII, such Award and any agreement evidencing such Award shall be subject to adjustment by the Committee at its sole discretion as to the number and price of Shares or other consideration subject to such Award. In the event of any such change in the outstanding Common Stock or distribution to the holders of Common Stock, the aggregate number of Shares then available for issuance under the Plan under Section V(a) may be appropriately adjusted by the Committee, whose determination shall be conclusive.

(e) Section 409A Limitations. The following provisions shall apply with respect to any action taken under this Section XIII:

(i) any adjustments made to Awards that are considered “deferred compensation” within the meaning of Section 409A shall be made in compliance with the requirements of Section 409A unless the Participant consents otherwise;

(ii) any adjustments made to Awards that are not considered “deferred compensation” subject to Section 409A shall be made in such a manner as to ensure that after such adjustment, the Awards either continue not to be subject to Section 409A or comply with the requirements of Section 409A unless the Participant consents otherwise; and

(iii) in any circumstance or transaction in which compensation resulting from or in respect of an Award would result in the imposition of an additional tax under Section 409A if the Plan’s definition of “Corporate Change” were to apply, but would not result in the imposition of any additional tax if the term “Corporate Change” were defined herein to mean a “change in control event” within the meaning of Treasury Regulation Section 1.409A-3(i)(5), then “Corporate Change” shall mean a “change in control event” within the meaning of

 

G-13


Table of Contents

Treasury Regulation Section 1.409A-3(i)(5), but only to the extent necessary to prevent such compensation from becoming subject to an additional tax under Section 409A.

(f) No Adjustments Unless Otherwise Provided. Except as hereinbefore expressly provided, the issuance by the Company of shares of its capital stock of any class or securities convertible into shares of stock of any class, for cash, property, labor or services, upon direct sale, upon the exercise of rights or warrants to subscribe therefor, or upon conversion of shares or obligations of the Company convertible into such shares or other securities, and in any case whether or not for fair value, shall not affect, and no adjustment by reason thereof shall be made with respect to, the number of Shares subject to Awards theretofore granted or the purchase price per share, if applicable.

 

XIV.

AMENDMENT AND TERMINATION OF THE PLAN

The Board in its discretion may terminate the Plan at any time with respect to any Shares for which Awards have not theretofore been granted. The Board shall have the right to alter or amend the Plan or any part thereof from time to time; provided that no change in the Plan may be made that would impair the rights of a Participant with respect to an Award theretofore granted without the consent of the Participant, and provided, further, that the Board may not, without approval of the stockholders of the Company, (a) amend the Plan to increase the maximum aggregate number of Shares that may be issued under the Plan or change the class of individuals eligible to receive Awards under the Plan, or (b) amend or eliminate Section VII(e).

 

XV.

MISCELLANEOUS

(a) No Right To An Award. Neither the adoption of the Plan nor any action of the Board or of the Committee shall be deemed to give any individual any right to be granted an Award or any other rights hereunder except as may be evidenced by an Award Agreement duly executed on behalf of the Company, and then only to the extent and on the terms and conditions expressly set forth therein.

(b) Unfunded Plan. The Plan is and shall be unfunded. The Company shall not be required to establish any special or separate fund or to make any other segregation of its or any Affiliate’s funds or assets to assure the performance of its obligations under any Award.

(c) No Employment/Membership Rights Conferred. Nothing contained in the Plan shall (i) confer upon any employee or Consultant any right with respect to continuation of employment or of a consulting or advisory relationship with the Company or any Affiliate or (ii) interfere in any way with the right of the Company or any Affiliate to terminate his or her employment or consulting or advisory relationship at any time. Nothing contained in the Plan shall confer upon any Director any right with respect to continuation of membership on the Board.

(d) Other Laws. The Company shall not be obligated to issue any Common Stock pursuant to any Award granted under the Plan at any time when the Shares covered by such Award have not been registered under the Securities Act of 1933, as amended, and such other state and federal laws, rules and regulations as the Company or the Committee deems applicable and, in the opinion of legal counsel for the Company, there is no exemption from the registration requirements of such laws, rules and regulations available for the issuance and sale of such Shares.

(e) No Fractional Shares. No fractional Shares shall be delivered by the Company to any Participant, nor shall any cash in lieu of fractional Shares be paid by the Company to any Participant.

(f) Withholding. The Company or any Affiliate shall be entitled to deduct from any other compensation payable to each Holder any sums required by federal, state, local or foreign tax law to be withheld with respect to an Award including the vesting or exercise of an Award. Alternatively, the Company or any Affiliate may require

 

G-14


Table of Contents

the Holder (or other person validly exercising the Award on behalf of a Holder) to pay such sums for taxes directly to the Company or Affiliate in cash or by check upon the vesting or exercise. Alternatively, in the discretion of the Committee, the Company may reduce the number of Shares issued to the Holder upon the exercise or vesting of a Holder’s Award to satisfy the tax withholding obligations of the Company or an Affiliate. The Committee may, in its discretion, allow a Holder to use Mature Shares to satisfy the Company’s or Affiliate’s tax withholding obligations with respect to an Award. The Company shall have no obligation upon vesting or exercise of any Award until the Company or an Affiliate has received payment sufficient to satisfy the Company’s or Affiliate’s tax withholding obligations with respect to that vesting or exercise. Neither the Company nor any Affiliate shall be obligated to advise a Holder of the existence of the tax or the amount which it will be required to withhold.

(g) No Restriction on Corporate Action. Nothing contained in the Plan shall be construed to prevent the Company or any Affiliate from taking any action which is deemed by the Company or such Affiliate to be appropriate or in its best interest, whether or not such action would have an adverse effect on the Plan or any Award made under the Plan. No Participant, beneficiary of a Participant, or other person shall have any claim against the Company or any Affiliate as a result of any such action.

(h) Restrictions on Transfer. An Award (other than an Incentive Stock Option, which shall be subject to the transfer restrictions set forth in Section VII(c)) shall not be transferable by a Holder otherwise than (i) by will or the laws of descent and distribution, (ii) pursuant to a qualified domestic relations order (as defined by the Code, or the rules thereunder) binding upon a Participant, (iii) with respect to Awards of Options which do not constitute Incentive Stock Options, if such transfer is permitted in the sole discretion of the Committee, by transfer by a Participant to a member of the Participant’s Immediate Family, to a trust solely for the benefit of the Participant and the Participant’s Immediate Family, or to a partnership or limited liability company whose only partners or members, as applicable, are the Participant and members of the Participant’s Immediately Family, or (iv) with the prior written consent of the Committee; provided, however, no Award shall be transferred for value by a Participant without the approval of the Company’s stockholders.

(i) Exemptions from Section 16(b) Liability. It is the intent of the Company that the grant of any Awards to or other transaction by a Participant who is subject to section 16 of the Exchange Act shall be exempt from such section pursuant to an applicable exemption (except for transactions acknowledged in writing to be non-exempt by such Participant). Accordingly, if any provision of this Plan or any Award Agreement does not comply with the requirements of Rule 16b-3 as then applicable to any such transaction, such provision shall be construed or deemed amended to the extent necessary to conform to the applicable requirements of Rule 16b-3 so that such Participant shall avoid liability under section 16(b) of the Exchange Act.

(j) Compliance With Section 409A. Awards shall be designed, granted and administered in such a manner that they are either exempt from the application of, or comply with, the requirements of Section 409A. Each Award Agreement for an Award that is intended to comply with the requirements of Section 409A shall be construed and interpreted in accordance with such intention. If the Committee determines that an Award, an Award Agreement, payment, distribution, deferral election, transaction, or any other action or arrangement contemplated by the provisions of the Plan would, if undertaken or implemented, cause a Holder to become subject to additional taxes under Section 409A, then unless the Committee specifically provides otherwise, such Award, Award Agreement, payment, distribution, deferral election, transaction or other action or arrangement shall not be given effect to the extent it causes such result and the related provisions of the Plan or Award Agreement will be deemed modified, or, if necessary, suspended in order to comply with the requirements of Section 409A to the extent determined appropriate by the Committee, in each case without the consent of or notice from the Company to the Holder. The exercisability of an Option shall not be extended to the extent that such extension would subject the Holder to additional taxes under Section 409A.

(k) Restrictions. If the Committee imposes vesting or transferability restrictions on a Holder’s rights with respect to an Award, the Committee may issue such instructions to the Company’s stock transfer agent in

 

G-15


Table of Contents

connection therewith as it deems appropriate. The Committee may also cause the certificate for Shares issued pursuant to an Award to be imprinted with any legend which counsel for the Company considers advisable with respect to the restrictions or, should the Shares be represented by book or electronic entry rather than a certificate, the Company may take such steps to restrict transfer of the Shares as counsel for the Company considers necessary or advisable to comply with applicable law.

(l) Rights As a Stockholder. Subject to the terms and conditions of the Plan and the applicable Award Agreements, each Holder of an Award shall have all the rights of a stockholder with respect to Shares issued to the Holder pursuant to the Award during any period in which such issued Shares are subject to forfeiture and restrictions on transfer, including the right to vote such Shares. In no event shall a Holder have any rights of a stockholder of the Company with respect to an Award before Shares are issued to the Holder pursuant to the Award.

(m) Recoupment. All Awards granted under the Plan will be subject to recoupment in accordance with any recoupment policy that the Company has adopted or adopts (i) pursuant to the requirements of the listing standards of any national securities exchange or association on which the Company’s securities are listed or as is otherwise required by the Dodd-Frank Wall Street Reform and Consumer Protection Act of 2010, as amended, or other applicable law, or (ii) that otherwise imposes recoupment provisions in the event of (1) a restatement by the Company of its financial statements, or (2) misconduct that causes financial or reputational harm to the Company.

(n) Individuals Residing Outside of the United States. Notwithstanding any provision of the Plan to the contrary, in order to comply with the laws in other countries in which the Company or any of its Affiliates operates or has employees, the Committee, in its sole discretion, shall have the power and authority to (i) determine which Affiliates shall be covered by the Plan; (ii) determine which individuals employed or hired outside the United States are eligible to participate in the Plan; (iii) amend or vary the terms and provisions of the Plan and the terms and conditions of any Award granted to individuals who reside outside the United States; (iv) establish subplans and modify exercise procedures and other terms and procedures to the extent such actions may be necessary or advisable (and any subplans and modifications to Plan terms and procedures established under this Section XV(l) by the Committee shall be attached to the Plan document as Appendices); and (v) take any action, before or after an Award is made, that it deems advisable to obtain or comply with any necessary local government regulatory exemptions or approvals. Notwithstanding the above, the Committee may not take any actions hereunder, and no Awards shall be granted, that would violate the 1934 Act, the Code, any securities law or governing statute or any other applicable law.

(o) Right of Offset. The Company will have the right to offset against its obligation to deliver to a Participant any Shares (or other property, including cash) under the Plan or any Award Agreement any outstanding amounts (including, without limitation, travel and entertainment or advance account balances, loans, repayment obligations under any Awards, or amounts repayable by such Participant to the Company or any Affiliate pursuant to tax equalization, housing, automobile or other employee programs) that the Participant then owes to the Company or any Affiliate and any amounts the Committee otherwise deems appropriate pursuant to any tax equalization policy or agreement; provided, however, that no such offset shall be permitted if it would constitute an “acceleration” of a payment hereunder within the meaning of Section 409A. This right of offset shall not be an exclusive remedy and the Company’s election not to exercise the right of offset with respect to any amount payable to a Participant shall not constitute a waiver of this right of offset with respect to any other amount payable to the Participant by the Company or any Affiliate or any other right or remedy of the Company or any Affiliate.

(p) Electronic Delivery and Signatures. Any reference in an Award Agreement or the Plan to a written document includes without limitation any document delivered electronically or posted on the Company’s or an Affiliate’s intranet or other shared electronic medium controlled by the Company or an Affiliate. The Committee and any Participant may use facsimile, PDF or other electronic signatures in signing any Award or Award

 

G-16


Table of Contents

Agreement, in exercising any Option or Stock Appreciation Right, or in any other written document in the Plan’s administration. The Committee and each Participant are bound by facsimile, PDF and other electronic signatures, and acknowledge that the other party relies on facsimile and PDF signatures.

(q) No Guarantee of Tax Treatment. Notwithstanding anything herein to the contrary, a Participant shall be solely responsible for the taxes imposed on such Participant relating to the grant or vesting of, or payment pursuant to, any Award, and none of the Company, any Affiliate, the Board or the Committee (or any of their respective members, officers or employees) guarantees any particular tax treatment with respect to any Award.

(r) Governing Law. The Plan shall be governed by, and construed solely in accordance with, the laws of the State of Delaware, without regard to conflicts of laws principles thereof or the application of any law of any other jurisdiction.

(s) Interpretation. The term “including” means “including without limitation.” The term “or” means “and/or” unless clearly indicated otherwise. The term “vest” includes the lapse of restrictions on Awards, including Forfeiture Restrictions. Reference herein to a “Section” shall be to a section of the Plan unless indicated otherwise.

 

G-17


Table of Contents

ANNEX H

 

LOGO

August 29, 2022

Board of Directors of

East Resources Acquisition Company

7777 NW Beacon Square Boulevard

Boca Raton, FL 33487

Dear Members of the Board of Directors:

We understand that East Resources Acquisition Company, a Delaware corporation (“ERES”), proposes to enter into an Agreement and Plan of Merger, dated as of August 30, 2022 (the “Merger Agreement”), by and among ERES, LMA Merger Sub, LLC, a Delaware limited liability company and wholly owned subsidiary of ERES (“LMA Merger Sub”), Abacus Merger Sub, LLC, a Delaware limited liability company and wholly owned subsidiary of ERES (“Abacus Merger Sub” and, together with LMA Merger Sub and ERES, the “ERES Parties”), Longevity Market Assets, LLC, a Florida limited liability company (“LMA”), and Abacus Settlements, LLC, a Florida limited liability company (“Abacus” and, together with LMA, the “Companies”), under which (1) LMA Merger Sub shall merge with and into LMA, with LMA surviving such merger (the “LMA Merger”) as a direct wholly owned subsidiary of ERES (the “LMA Surviving Company”), and (2) Abacus Merger Sub shall merge with and into Abacus, with Abacus surviving such merger (the “Abacus Merger” and, together with the LMA Merger, the “Mergers”) as a direct wholly owned subsidiary of ERES (the “Abacus Surviving Company” and, together with the LMA Surviving Company, the “Surviving Companies”). In connection with the Mergers, the limited liability company interests in LMA (“LMA Interests”) and the limited liability company interests in Abacus (“Abacus Interests”) will be converted into the right to receive the Aggregate Merger Consideration. The transactions contemplated by the Merger Agreement are collectively referred to herein as the “Transaction.”

The terms of the Transaction are more fully set forth in the Merger Agreement and capitalized terms used but not defined herein have the meanings ascribed to such terms in the Merger Agreement.

You have requested our opinion as to (i) the fairness, from a financial point of view, to ERES and its unaffiliated Public Stockholders of the consideration paid by ERES to the equityholders of the Companies pursuant to the Merger Agreement, and (ii) whether the Companies have an aggregate fair market value equal to at least 80 percent of the balance of funds in ERES’s trust account (excluding deferred underwriting commissions and taxes payable and subject to proportionate adjustments related to Nasdaq’s 80 percent test) (each an “Opinion” and, together, the “Opinions”).

In connection with our review of the Transaction and in arriving at our Opinions, we have made such reviews, analyses, and inquiries as we have deemed necessary and appropriate under the circumstances. Among other things, we have reviewed:

 

  1.

the draft of the Merger Agreement, dated August 27, 2022;

 

  2.

certain documents filed by ERES with the U.S. Securities and Exchange Commission (the “SEC”), including the registration statement on Form S-1 initially filed July 2, 2020 and amendments thereto, and the related Rule 424(b)(4) final prospectus filed with the SEC on July 24, 2020 and various reports filed with the SEC pursuant to the U.S. Securities Act of 1934;

 

H-1


Table of Contents
  3.

certain publicly available business and financial information relating to ERES and the Companies that we deemed to be relevant;

 

  4.

the Companies’ historical financial statements for the calendar years ended December 31, 2019, December 31, 2020 and December 31, 2021;

 

  5.

certain non-public financial and business information provided to us by ERES, the Companies, and their respective advisors;

 

  6.

certain information relating to the historical, current and future operations, financial condition and prospects of the Companies made available to us by the Companies and ERES, including financial projections for the years ending December 31, 2022, December 31, 2023 and December 31, 2024 prepared by the management of the Companies relating to the Companies;

 

  7.

certain industry and research reports relevant to the industry in which the Companies operate;

 

  8.

the reported historical price and trading activity for the securities of ERES, compared to certain financial stock market information for ERES with certain other publicly traded companies, and reviewed the financial terms of certain recent business combinations, and other studies and analyses it deemed appropriate; and

 

  9.

other documents made available in the Companies’ virtual data room.

We have spoken with certain members of the respective management teams of ERES and the Companies and certain of their respective representatives and advisors regarding the business, operations, financial condition and prospects of the Companies, the Transaction and related matters. We participated in financial and business diligence calls with executive management of ERES and the Companies, regarding, among other things, certain financial projections prepared by the Companies, the business and financial results and outlook of the Companies and the Transaction structure and background. We have also compared the financial and operating performance of the Companies with that of companies with publicly traded equity securities that we deemed to be relevant. In addition, we have conducted such other analyses, examinations, and inquiries and considered such other financial, economic and market criteria as we have deemed necessary and appropriate in arriving at our Opinions.

With your consent, we have relied upon and assumed, without independent verification, the accuracy and completeness of all data, material and other information furnished, or otherwise made available, to us, discussed with or reviewed by us, or publicly available, and assume no responsibility to independently verify such data, material, and other information. In addition, ERES’s and the Companies’ respective management teams have advised us, and we have assumed with your permission, that the financial projections provided to us have been reasonably prepared in good faith on bases reflecting the best available estimates and judgments of ERES’s and the Companies’ respective management teams as to the future financial results and condition of the Companies and we express no opinion regarding such projections or the assumptions on which they are based. We have relied upon ERES to advise us promptly if any information provided became inaccurate or had to be updated during the period of our review. If the foregoing assumptions are inaccurate, our Opinions could be materially affected. ERES does not publicly disclose internal financial information of the type provided to us in connection with our review of the Transaction. As a result, such information was prepared for financial planning purposes and was not prepared with the expectation of public disclosure.

We have relied upon and assumed, without independent verification, that there has been no change in the business, assets, liabilities, financial condition, results of operations, cash flows or prospects of since the respective dates of the most recent financial statements and other information, financial or otherwise, provided to us that would be material to our analyses or our Opinions, and there is no information or any facts that would make the information reviewed by us incomplete or misleading.

We have assumed, with your consent, there will be no cash redemptions paid to existing ERES stockholders from ERES’s trust account. We have assumed that the final form of the Merger Agreement will be substantially

 

H-2


Table of Contents

similar to the draft we reviewed, dated August 27, 2022 without modification of material terms or conditions. We have assumed that the Transaction will be consummated under the terms of the Merger Agreement without material amendments or waivers of any material terms or conditions or obligations thereunder. We have relied upon and assumed, without independent verification, that (a) the representations and warranties of the parties to the Merger Agreement and all other related documents and instruments referred to therein are true and correct, (b) each party to the Merger Agreement and such other related documents and instruments will fully and timely perform all of the covenants and agreements required to be performed by such party and (c) all conditions to the consummation of the Transaction will be satisfied without waiver thereof. In arriving at our Opinions, we have assumed, with your consent, all the regulatory approvals and consents required for the Transaction to be consummated pursuant to the terms of the Merger Agreement will be obtained in a manner that will not adversely affect ERES or the Companies or materially alter the terms of the Transaction.

At your direction, we have assumed that all projections and estimates provide a reasonable basis on which to evaluate the Companies and the Transaction and we have, at your direction, used and relied upon such projections and estimates for purposes of our analyses and in arriving at our Opinions. You and the Companies have advised us that no projections or estimates will need to be revised or adjusted based on the final redemptions from the ERES trust account. We express no view or opinion with respect to any projections or estimates or the assumptions on which they are based.

For purposes of our financial analyses and our Opinions, with your consent, we (i) did not perform any financial analyses to evaluate the value of ERES or to derive valuation references ranges for any shares of ERES for purposes of comparison with the Aggregate Merger Consideration or otherwise, and (ii) have assumed that the value of each share of ERES capital stock (including, without limitation, each share of ERES Class A Common Stock and each share of ERES Class B Common Stock) is equal to the original issue price per share of ERES Class A Common Stock (which is equal to $10.00 per share pursuant to the terms of the Merger Agreement), notwithstanding the different voting rights and other non-financial terms of such shares that could impact their value.

In arriving at our Opinions, we have performed no appraisals or valuations of any specific assets or liabilities (fixed, contingent, or other) of the Companies, including any intellectual property for which the Companies might receive royalty or licensing fees, and we have not been furnished with any such appraisals or valuations, and have made no physical inspection of the property or assets of the Companies. We express no opinion regarding the liquidation value of any entity. In arriving at the Opinions, we have undertaken no independent analysis of any pending or threatened litigation, governmental proceedings or investigations, possible unasserted claims or other contingent liabilities, to which any of the Companies or their affiliates is a party or may be subject and at the Companies’ direction and with its consent, in arriving at our Opinions, we have made no assumption about and therefore have not considered, the possible assertion of claims, outcomes, damages, or recoveries arising out of any such matters.

None of the companies or transactions we may have used in any analysis for purposes of comparison is identical to the Companies or the Transaction. Accordingly, our analysis of the results of the comparisons is not mathematical; rather, it involves complex considerations and judgments about differences in the companies and transactions to which the Companies and the Transaction were compared and other factors that could affect the public trading value or transaction value of the companies or transactions. We also have considered no potential judicial, legislative, or regulatory changes pending or being considered or that may be adopted by any judicial, governmental, or regulatory bodies or any potential changes in accounting methods or generally accepted accounting principles that may be adopted.

The Opinions are based upon the financial, market, economic, and other conditions that exist on, and the information made available to us as of, the date hereof. As you are aware, the credit, financial, and stock markets have from time-to-time experienced unusual volatility, and we express no opinion or view as to any potential effects of such volatility on the Transaction and the Opinions do not address potential developments in any such

 

H-3


Table of Contents

markets. In addition, we express no opinion or view as to any potential effects of the COVID-19 pandemic on the Transaction, ERES or the Companies. It should be understood that subsequent developments may affect the assumptions underlying the Opinions and that we disclaim any undertaking or obligation to advise any person of any change in any fact or matter affecting the Opinions that may come or be brought to our attention after the date of the Opinions. We have not undertaken to reaffirm or revise the Opinions or otherwise comment upon any events after the date hereof and have no obligation to update, revise or reaffirm the Opinions.

Consistent with applicable legal and regulatory requirements, we have adopted policies and procedures to establish and maintain the independence of our research department and personnel. Our research analysts may hold opinions, make statements or recommendations, or publish research reports regarding the Companies or the Transaction and other participants in the Transaction that differ from the views of our investment banking personnel.

The Opinions are furnished under our engagement letter dated August 17, 2022 (the “Engagement Letter”) and are directed to the Board of Directors of ERES (the “Board”) in connection with its consideration of the Transaction. The Opinions are furnished solely to be used by the Board as only one input to consider in its process of analyzing the Transaction and is not intended to be and does not constitute a recommendation to any member of the Board or any stockholder of ERES as to how such director or stockholder should act or vote regarding the Transaction or any other matter. Notwithstanding the foregoing, the Board may rely upon the Opinions. The Opinions delivered to the Board are subject to the conditions, scope of engagement, limitations, and understandings in this opinion and in the Engagement Letter.

The Opinions address solely the fairness, from a financial point of view, to ERES and its unaffiliated Public Stockholders of the consideration paid by ERES to the equityholders of the Companies pursuant to the Merger Agreement and the aggregate fair market value of the Companies. We were not requested to opine as to, and the Opinions do not address, the basic business decision of the Board, ERES or its stockholders to proceed with or effect the Transaction, or any solvency or fraudulent conveyance consideration relating to the Transaction. We express no opinion as to the relative merits of the Transaction as compared to any alternative business strategies or transactions that might exist for ERES or any other party or the effect of any other transaction in which ERES or any other party might engage. We express no opinion as to the amount, nature or fairness of any consideration or compensation to be received in or because of the Transaction by securityholders, officers, directors, or employees of the Companies, or any other class of such persons, or relative to or in comparison with the consideration to be paid by ERES to the equityholders of the Companies pursuant to the Merger Agreement. We have not been asked to consider, and the Opinions do not address, the solvency or viability of ERES to pay its obligations when they come due. We are not rendering any financial, legal, accounting, or other advice and understand that ERES is relying on its legal counsel and accounting advisors as to legal and accounting matters in connection with the Transaction.

We have not been requested to, and did not, (i) participate in negotiations regarding the Merger Agreement, (ii) solicit any expressions of interest from any other parties regarding any business combination with ERES or any other alternative transaction or (iii) advise the Board or any other party regarding alternatives to the Transaction. In addition, we were not requested to and did not provide advice regarding the structure or any other aspect of the Transaction, or to provide services other than the delivery of the Opinions. In the ordinary course of our business, we and our affiliates may actively trade securities of ERES for our own account or the account of our customers and, accordingly, we may hold a long or short position in such securities. We may seek to be engaged for compensation in the future to perform investment banking services for ERES or its founders, other parties to the Transaction, or the Companies and certain of its affiliates.

We, as a customary part of our investment banking business, are continually engaged in performing financial analyses regarding businesses and their securities in connection with acquisitions, negotiated underwritings, competitive biddings, secondary distributions of listed and unlisted securities, private placements, and other transactions and for estate, corporate and other purposes. We have been engaged by the Board to render

 

H-4


Table of Contents

the Opinions and will receive a fee for rendering the Opinions. In addition, ERES has agreed to reimburse certain of our expenses arising, and indemnify us against certain liabilities that may arise, out of our engagement relating to providing the Opinions.

On August 17, 2022, we entered into an engagement letter with ERES (the “Engagement Letter”), to provide services with respect to rending an opinion in connection with the Transaction. We will receive a portion of the fees payable to us under the Engagement Letter in cash upon delivery of this letter and will receive the remaining portion of the fees upon the closing of the Transaction.

Preparing a fairness opinion is a complex, analytical process involving various determinations as to the most appropriate and relevant methods of financial analysis and applying those methods to the particular circumstances and is not necessarily susceptible to partial analysis or summary description. In arriving at the Opinions, we attributed no particular weight to any particular analysis or factor considered by us, but rather made qualitative judgments as to the significance and relevance of each analysis and factor. Several analytical methodologies were employed by us in our analyses, and no one method of analysis should be regarded as critical to the overall conclusion reached. Each analytical technique has inherent strengths and weaknesses, and the nature of the available information may further affect the value of particular techniques. Accordingly, we believe that our analyses must be considered as a whole and that selecting portions of our analyses and of the factors considered by us, without considering all analyses and factors in their entirety, could create a misleading or incomplete view of the evaluation process underlying the Opinions. The conclusion reached by us, therefore, is based on applying our own experience and judgment to all analyses and factors considered by us. The Opinions were reviewed and approved by the Northland Securities Fairness Opinion Committee.

Other than as required by applicable law, the Opinions shall not be published, disclosed, or otherwise used, nor shall any public references to us be made, without our prior written approval. This letter and a summary thereof may be filed with or included in or with any proxy or information statement required to be filed by ERES with the SEC and delivered to the holders of ERES ‘s securities in connection with the Transaction. However, no reference to this letter or the Opinions in the proxy or information statement may be made without our written consent and subject to our approval of the language that references this letter or the Opinions, which consent we will not unreasonably withheld, conditioned, or delayed. By execution of the Opinion, we hereby consent to the inclusion of the Opinion as an annex to the proxy statement relating to the Transaction and to the references to us and such opinion therein.

Based upon and subject to the foregoing and based upon such other !‘actors as we consider relevant, it is our opinion that, as of the date hereof, (i) the consideration to be paid by ERES to the equityholders of the Companies pursuant to the Merger Agreement is fair, from a financial point of view, to ERES and its unaffiliated Public Stockholders and (ii) the Companies have an aggregate fair market value equal to at least 80 percent of the balance of funds in ERES’s trust account (excluding deferred underwriting commissions and taxes payable and subject to proportionate adjustments related to Nasdaq’s 80 percent test).

Sincerely,

Northland Securities, Inc.

 

By:

  LOGO

 

H-5


Table of Contents

ANNEX I

RESTRICTION AGREEMENT

THIS RESTRICTION AGREEMENT, (this “Agreement”), dated as of [  ], 2023 (the “Effective Date”), is made by and between Abacus Life, Inc. (the “Company”), and Jay Jackson (the “Executive” or “you” or “your”).

WHEREAS, in connection with the Agreement and Plan of Merger, dated August 30, 2022, as amended on October 14, 2022 and [    ], 2023 (collectively, “Merger Agreement”), by and among East Resources Acquisition Company, LMA Merger Sub, LLC, Abacus Merger Sub, LLC, Longevity Market Assets, LLC (“LMA”), and Abacus Settlements, LLC (“Abacus”), Executive is receiving a portion of the Stock Consideration (as defined in the Merger Agreement) as one of the owners of LMA.

WHEREAS, the amount of Stock Consideration Executive is receiving is in excess of his pro rata ownership in LMA;

WHEREAS, the owners of Abacus have agreed as described in the Merger Agreement to contribute a portion of their Stock Consideration to Executive in exchange for his provision of services to the Company post-Closing (as defined in the Merger Agreement) and subject to the forfeiture restrictions described herein (the “Restricted Stock”); and

WHEREAS, Executive and the Company wish to enter into this Agreement to satisfy the agreement described above.

NOW, THEREFORE, in consideration of the recitals and the mutual agreements herein contained, the parties hereto agree as follows:

ARTICLE I

RECEIPT OF RESTRICTED STOCK

As of the Closing Date as provided in the Merger Agreement, the Executive shall receive 4,569,922 shares (the “Shares”) of Restricted Stock on the terms and conditions set forth in this Agreement.

ARTICLE II

TERMS AND CONDITIONS OF RESTRICTED STOCK

The Restricted Stock provided in Article I shall be subject to the following terms, conditions and restrictions:

2.1    Certificate; Book Entry Form; Legend. The Company shall issue the Shares of Restricted Stock either (a) in certificate form or (b) in book entry form, registered in your name, with legends, or notations, as applicable, referring to the terms, conditions and restrictions applicable to the Shares. You agree that any certificate issued for Restricted Stock prior to the lapse of any outstanding restrictions relating thereto shall be inscribed with the following legend:

This certificate and the shares of stock represented hereby are subject to the terms and conditions, including restrictions against transfer (the “Restrictions”), contained in the agreement entered into between the registered owner and the Company. Any attempt to dispose of these shares in contravention of the Restrictions, including by way of sale, assignment, transfer, pledge, hypothecation or otherwise, shall be null and void and without effect.

 

I-1


Table of Contents

2.2    Vesting Schedule; Stockholder Rights. The Restricted Stock shall vest, and the restrictions thereon shall lapse, subject to your continued employment, with respect to (i) fifty percent (50%) of the Shares on the twenty-five (25) month anniversary of the Effective Date and (ii) fifty percent (50%) of the Shares on the thirty (30) month anniversary of the Effective Date (the “Restricted Period”). Subject to the restrictions set forth in Section 2.3, as of the date of issuance you shall have all the rights of a stockholder with respect to the Shares, including without limitation, the right to vote the Shares and to receive any dividends or other distributions paid or made with respect to such Shares; provided, however, that any dividends or other distributions shall solely be accrued during the Restricted Period and paid once the restrictions lapse under Section 2.3. In addition, the Restricted Stock will become fully vested (and the restrictions thereon shall lapse) upon the first to occur of one of the following events: (i) your separation from service due to Disability, (ii) your death, (iii) your separation from service without Cause; or (iv) your separation from service for Good Reason. For purposes of this Agreement, the following definitions apply:

 

   

“Cause” shall mean (i) any act of gross negligence or willful misconduct by Executive in the performance of his duties on behalf of the Company, including misappropriation funds, fraud, embezzlement, or theft; (ii) any conviction of, guilty plea, plea of no contest or nolo contendere, or entry of deferred adjudication to any felony or crime involving fraud or theft by Executive; and (iii) unlawful use (including being under the influence of) or possession of illegal drugs.

 

   

“Disability” shall mean Executive’s inability to perform substantially all of his duties and responsibilities (notwithstanding the provision of any reasonable accommodation) for a period of one hundred and eighty (180) days during any period of three hundred sixty-five (365) consecutive days. If any question arises as to whether Executive is disabled, the Executive shall, at the Company’s request and expense, submit to a medical examination by a physician jointly selected by the Company and Executive to determine whether Employee is disabled.

 

   

“Good Reason” shall mean (i) a material diminution in Executive’s duties, responsibilities and authorities; (ii) a decrease in Executive’s compensation; (iii) the relocation of Executive’s primary work location more than 30 miles from Executive’s current work location; and (iv) a material breach by the Company of the terms of any written agreement between Executive and the Company. To constitute Good Reason, Executive must provide notice of the event constituting Good Reason within sixty (60) days of Good Reason event, and the Company must be allowed thirty (30) days to cure such Good Reason event. If the Company does not cure the Good Reason event, the Executive must resign within one hundred and eighty (180) days of Good Reason event.

2.3    Restrictions on Sale or Transfer. Subject to the provisions of this Agreement, the Shares and any interest therein may not be sold, assigned, transferred, pledged, hypothecated or otherwise disposed of during the Restricted Period. Any attempt to dispose of any Shares in contravention of the above restriction shall be null and void and without effect. The restrictions in this Section 2.3 shall lapse with respect to the Shares in accordance with the vesting schedule in Section 2.2. Upon the lapse of restrictions relating to any Shares, the Company shall, as applicable, either remove the notations on any such Shares issued in book-entry form or deliver to you or your personal representative a stock certificate representing a number of shares of Stock, free of the restrictive legend described in Section 2.1, equal to the number of Shares with respect to which such restrictions have lapsed. If certificates representing such Shares shall have theretofore been delivered to you, such certificates shall be returned to the Company, complete with any necessary signatures or instruments of transfer prior to the issuance by the Company of such unlegended Shares.

2.4    Forfeiture. Unless otherwise provided in Section 2.2, in the event of the severance of your employment relationship between the Company and all Affiliates for any reason prior to the lapsing of restrictions in accordance with Section 2.3 with respect to any portion of the Restricted Stock, such portion of the Restricted Stock held by you shall be automatically forfeited by you as of the date of termination for no consideration. Any Shares of Restricted Stock forfeited pursuant to this Agreement shall be transferred to, and reacquired by, the Company without payment of any consideration by the Company, and neither you nor any of your successors,

 

I-2


Table of Contents

heirs, assigns or personal representatives shall thereafter have any further rights or interests in such shares. If certificates for any such Shares containing restrictive legends shall have theretofore been delivered to you (or your legatees or personal representative), such certificates shall be returned to the Company, complete with any necessary signatures or instruments of transfer.

2.5    Amount of Restricted Stock Received. The amount of Restricted Stock received by Executive shall not exceed an amount of Restricted Stock that would preclude the Parties from treating the Mergers in a manner consistent with the intended tax treatment provided for within the Merger Agreement.

ARTICLE III

MISCELLANEOUS

3.1    Notices. Any and all notices, designations, consents, offers, acceptances and any other communications provided for herein shall be given in writing and shall be delivered either personally or by registered or certified mail, postage prepaid, which shall be addressed, in the case of the Company to the Board of Directors of the Company at the principal office of the Company and, in your case, to your address appearing on the books of the Company or to your residence or to such other address as you may designate in writing.

3.2    No Tax, Legal, or Financial Advice. The Company and its Affiliates (including East Resources Acquisition Company) are not providing any tax, legal or financial advice, nor are the Company and such Affiliates making any recommendations regarding your acquisition or sale of the underlying shares of Stock. You should consult with your own personal tax, legal and financial advisors. You acknowledge that the ultimate liability for all taxes related to this Agreement is and remains your responsibility. Such tax liability may exceed any amount actually withheld by the Company, if any.

3.3    No Employment or Service Obligation. Nothing contained in this Agreement shall (a) confer upon Executive any right with respect to continuation of employment or of a consulting or advisory relationship with the Company or any Affiliate or (b) interfere in any way with the right of the Company or any Affiliate to terminate Executive’s employment or consulting or advisory relationship at any time.

3.4    Successors. The terms of this Agreement shall be binding upon and inure to the benefit of the Company, its successors and assigns, and to you and your beneficiaries, executors, administrators, heirs and successors.

3.5    Entire Agreement. This Agreement contains the entire agreement and understanding of the parties hereto with respect to the subject matter contained herein and therein and supersede all prior communications, representations and negotiations in respect thereto.

3.6    Governing Law. The provisions of this Agreement shall be construed, administered, and governed under the laws of the state of Delaware and applicable federal law. Notwithstanding any other provision of this Agreement, the Company shall have no liability to issue any shares under this Agreement unless such issuance would comply with all applicable laws and the applicable requirements of any securities exchange or similar entity.

3.7    Counterparts. This Agreement may be executed in counterparts, each of which shall be deemed an original, but all of which together shall constitute one and the same instrument.

[Signature Page Follows]

 

I-3


Table of Contents

IN WITNESS WHEREOF, this Agreement has been executed and delivered by the parties hereto as of the      day of            , 2023.

 

Company:

 

Abacus Life, Inc.

(f/k/a East Resources Acquisition Company)

   

Executive:

 

Jay Jackson

By:  

 

   

 

  Signature       Signature
Title:  

 

    Date:  

 

Date:  

 

     


Table of Contents

Annex J

FORM OF INDEMNIFICATION AND ADVANCEMENT AGREEMENT

This INDEMNIFICATION AND ADVANCEMENT AGREEMENT (this “Agreement”) is made as of [●], 2023, by and between Abacus Life, Inc., a Delaware corporation (the “Company”), and [●] (“Indemnitee”), [ a member of the Board of Directors of the Company ] / [ an officer of the Company ]. This Agreement supersedes and replaces any and all previous agreements between the Company and Indemnitee covering indemnification and advancement of expenses.

RECITALS

WHEREAS, the Board of Directors of the Company (the “Board”) believes that highly competent persons have become more reluctant to serve publicly-held corporations as directors, officers or in other capacities unless they are provided with adequate protection through insurance or adequate indemnification and advancement of expenses against inordinate risks of claims and actions against them arising out of their service to and activities on behalf of such corporations;

WHEREAS, the Board has determined that, in order to attract and retain qualified individuals, the Company shall attempt to maintain on an ongoing basis, at its sole expense, liability insurance to protect persons serving the Company and its subsidiaries from certain liabilities. Although the furnishing of such insurance has been a customary and widespread practice among United States-based corporations and other business enterprises, the Company believes that, given current market conditions and trends, such insurance may be available to it in the future only at higher premiums and with more exclusions. At the same time, directors, officers and other persons in service to corporations or business enterprises are being increasingly subjected to expensive and time-consuming litigation relating to, among other things, matters that traditionally would have been brought only against the Company or business enterprise itself. The Second Amended and Restated Certificate of Incorporation (the “Charter”) and the Bylaws (the “Bylaws”) of the Company require indemnification of the officers and directors of the Company. Indemnitee may also be entitled to indemnification pursuant to the General Corporation Law of the State of Delaware (the “DGCL”). The Charter, Bylaws and the DGCL expressly provide that the indemnification provisions set forth therein are not exclusive, and thereby contemplate that contracts may be entered into between the Company and members of the Board, officers and other persons with respect to indemnification and advancement of expenses;

WHEREAS, the uncertainties relating to such insurance, indemnification and advancement of expenses may increase the difficulty of attracting and retaining such persons;

WHEREAS, the Board has determined that the increased difficulty in attracting and retaining such persons is detrimental to the best interests of the Company and its stockholders and that the Company should act to assure such persons that there shall be increased certainty of such protection in the future;

WHEREAS, it is reasonable, prudent and necessary for the Company contractually to obligate itself to indemnify and to advance expenses on behalf of such persons to the fullest extent permitted by applicable law so that they shall serve or continue to serve the Company free from undue concern that they shall not be so indemnified;

WHEREAS, this Agreement is a supplement to and in furtherance of the Charter and Bylaws of the Company and any resolutions adopted pursuant thereto, as well as any rights of Indemnitee under any directors’ and officers’ liability insurance policy, and shall not be deemed a substitute therefor, nor shall it diminish or abrogate any rights of Indemnitee thereunder; and

WHEREAS, Indemnitee does not regard the protection available under the Charter and Bylaws of the Company and insurance as adequate in the present circumstances, and may not be willing to serve or continue to

 

J-1


Table of Contents

serve as an officer, director, advisor or other capacity without adequate additional protection, and the Company desires Indemnitee to serve or continue to serve in such capacity. Indemnitee is willing to serve, continue to serve and to take on additional service for or on behalf of the Company on the condition that Indemnitee be so indemnified and be advanced expenses.

NOW, THEREFORE, in consideration of the premises and the covenants contained herein, the Company and Indemnitee do hereby covenant and agree as follows:

ARTICLE I.

SERVICES TO THE COMPANY

In consideration of the Company’s covenants and obligations hereunder, Indemnitee shall [serve] / [continue to serve] as [a director] / [an officer] of the Company. Indemnitee may at any time and for any reason resign from such position (subject to any other contractual obligation or any obligation imposed by operation of law). This Agreement does not create any obligation on the Company to continue Indemnitee in such position and is not an employment contract between the Company (or any of its subsidiaries or any Enterprise (as defined below)) and Indemnitee.

ARTICLE II.

DEFINITIONS

As used in this Agreement:

(a)    References to “agent” shall mean any person who is authorized by the Company or an Enterprise to act for or represent the interests of the Company or an Enterprise, respectively.

(b)    The terms “Beneficial Owner” and “Beneficial Ownership” shall have the meanings set forth in Rule 13d-3 promulgated under the Exchange Act (as defined below); provided, however, that “Beneficial Owner” excludes any Person (as defined below) otherwise becoming a Beneficial Owner by reason of the stockholders of the Company approving a merger of the Company with another entity.

(c)    A “Change in Control” shall be deemed to occur upon the earliest to occur after the date of this Agreement of any of the following events:

(i)    Acquisition of Stock by Third Party. Any Person (as defined below) is or becomes the Beneficial Owner, directly or indirectly, of securities of the Company representing fifteen percent (15%) or more of the combined voting power of the Company’s then outstanding securities, unless the change in the relative Beneficial Ownership of the Company’s securities by any Person results solely from a reduction in the aggregate number of outstanding shares of securities entitled to vote generally in the election of directors;

(ii)    Change in Board of Directors. During any period of two (2) consecutive years (not including any period prior to the execution of this Agreement), individuals who at the beginning of such period constitute the Board, and any new director (other than a director designated by a person who has entered into an agreement with the Company to effect a transaction described in this Article II, subsection (c)(i), (c)(iii) or (c)(iv)) whose election by the Board or nomination for election by the Company’s stockholders was approved by a vote of at least two-thirds of the directors then still in office, who either were directors at the beginning of the period or whose election or nomination for election was previously so approved, cease for any reason to constitute at least a majority of the members of the Board;

(iii)    Corporate Transactions. The effective date of a merger or consolidation of the Company with any other entity, other than a merger or consolidation which would result in the voting securities of the

 

J-2


Table of Contents

Company outstanding immediately prior to such merger or consolidation continuing to represent (either by remaining outstanding or by being converted into voting securities of the surviving entity) more than fifty percent (50%) of the combined voting power of the voting securities of the surviving entity outstanding immediately after such merger or consolidation and with the power to elect at least a majority of the board of directors or other governing body of such surviving entity;

(iv)    Liquidation. The approval by the stockholders of the Company of a complete liquidation of the Company or an agreement for the sale or disposition by the Company of all or substantially all of the Company’s assets; and

(v)    Other Events. There occurs any other event of a nature that would be required to be reported in response to Item 6(e) of Schedule 14A of Regulation 14A (or any successor rule) (or a response to any similar item on any similar schedule or form) promulgated under the Exchange Act (as defined below), whether or not the Company is then subject to such reporting requirement.

(d)    “Corporate Status” shall describe the status of a person who is or was acting as a director, officer, employee, fiduciary or agent of the Company or an Enterprise (as defined below).

(e)    “Disinterested Director” shall mean a director of the Company who is not and was not a party to the Proceeding (as defined below) in respect of which indemnification is sought by Indemnitee.

(f)    “Enterprise” shall mean any other corporation, limited liability company, partnership, joint venture, trust, employee benefit plan or other entity for which Indemnitee is or was serving at the request of the Company as a director, officer, employee or agent.

(g)    “Exchange Act” shall mean the Securities Exchange Act of 1934, as amended.

(h)    “Expenses” shall include all reasonable attorneys’ fees, retainers, court costs, transcript costs, fees and other costs of experts and other professionals, witness fees, travel expenses, duplicating costs, printing and binding costs, telephone charges, postage, delivery service fees, any federal, state, local or foreign taxes imposed on Indemnitee as a result of the actual or deemed receipt of any payments under this Agreement, ERISA excise taxes and penalties and all other disbursements, obligations or expenses of the types customarily incurred in connection with prosecuting, defending, preparing to prosecute or defend, investigating, being or preparing to be a witness in, or otherwise participating in, a Proceeding. Expenses shall also include (i) expenses incurred in connection with any appeal resulting from any Proceeding, including without limitation the premium, security for and other costs relating to any cost bond, supersedeas bond or other appeal bond or its equivalent, and (ii) for purposes of Article XIV, subsection (e) only, expenses incurred by Indemnitee in connection with the interpretation, enforcement or defense of Indemnitee’s rights under this Agreement, by litigation or otherwise. The parties agree that for the purposes of any advancement of Expenses for which Indemnitee has made written demand to the Company in accordance with this Agreement, all Expenses included in such demand that are certified by affidavit of Indemnitee’s counsel as being reasonable in the good faith judgment of such counsel shall be presumed conclusively to be reasonable. Notwithstanding the foregoing, the term “Expenses” shall not include amounts paid in settlement by Indemnitee or the amount of judgments or fines against Indemnitee.

(i)     “Independent Counsel” shall mean a law firm, or a member of a law firm, that is experienced in matters of corporation law and neither presently is, nor in the past five years has been, retained to represent: (i) the Company or Indemnitee in any matter material to either such party (other than with respect to matters concerning Indemnitee under this Agreement, or of other indemnitees under similar indemnification agreements); or (ii) any other party to the Proceeding giving rise to a claim for indemnification hereunder. Notwithstanding the foregoing, the term “Independent Counsel” shall not include any person who, under the applicable standards of professional conduct then prevailing, would have a conflict of interest in representing either the Company or Indemnitee in an action to determine Indemnitee’s rights under this Agreement. The Company agrees to pay the reasonable fees and expenses of the Independent Counsel.

 

J-3


Table of Contents

(j)    The term “Person” shall have the meaning as set forth in Sections 13(d) and 14(d) of the Exchange Act as in effect on the date hereof; provided, however, that “Person” shall exclude: (i) the Company; (ii) any trustee or other fiduciary holding securities under an employee benefit plan of the Company and (iii) any entity owned, directly or indirectly, by the stockholders of the Company in substantially the same proportions as their ownership of stock of the Company.

(k)    The term “Proceeding” shall include any threatened, pending or completed action, suit, claim, counterclaim, cross claim, arbitration, mediation, alternate dispute resolution mechanism, investigation, inquiry, administrative hearing or any other actual, threatened or completed proceeding, whether brought in the right of the Company or otherwise and whether of a civil, criminal, administrative, legislative, regulatory or investigative (formal or informal) nature, including any appeal therefrom, in which Indemnitee was, is or will be involved as a party, potential party, non-party witness or otherwise by reason of Indemnitee’s Corporate Status or by reason of any action taken by Indemnitee (or a failure to take action by Indemnitee) or of any action (or failure to act) on Indemnitee’s part while acting pursuant to Indemnitee’s Corporate Status, in each case whether or not serving in such capacity at the time any liability or Expense is incurred for which indemnification, reimbursement or advancement of Expenses can be provided under this Agreement. A Proceeding shall also include a situation Indemnitee believes in good faith may lead to or culminate in the institution of a Proceeding.

ARTICLE III.

INDEMNITY IN THIRD-PARTY PROCEEDINGS

The Company shall indemnify Indemnitee in accordance with the provisions of this Article III if Indemnitee is, or is threatened to be made, a party to or a participant in any Proceeding, other than a Proceeding by or in the right of the Company to procure a judgment in its favor. Pursuant to this Article III, the Company shall indemnify Indemnitee to the fullest extent permitted by applicable law against all Expenses, judgments, fines and amounts paid in settlement (including all interest, assessments and other charges paid or payable in connection with, or in respect of, such Expenses, judgments, fines and amounts paid in settlement) actually and reasonably incurred by Indemnitee or on Indemnitee’s behalf in connection with such Proceeding or any claim, issue or matter therein, if Indemnitee acted in good faith and in a manner Indemnitee reasonably believed to be in or not opposed to the best interests of the Company and, in the case of a criminal Proceeding, had no reasonable cause to believe that Indemnitee’s conduct was unlawful.

ARTICLE IV.

INDEMNITY IN PROCEEDINGS BY OR IN THE RIGHT OF THE COMPANY

The Company shall indemnify Indemnitee in accordance with the provisions of this Article IV if Indemnitee is, or is threatened to be made, a party to or a participant in any Proceeding by or in the right of the Company to procure a judgment in its favor. Pursuant to this Article IV, the Company shall indemnify Indemnitee to the fullest extent permitted by applicable law against all Expenses actually and reasonably incurred by Indemnitee or on Indemnitee’s behalf in connection with such Proceeding or any claim, issue or matter therein, if Indemnitee acted in good faith and in a manner Indemnitee reasonably believed to be in, or not opposed to, the best interests of the Company. The Company shall not indemnify Indemnitee for Expenses under this Article IV related to any claim, issue or matter in a Proceeding for which Indemnitee shall have been finally adjudged by a court to be liable to the Company, unless, and only to the extent that, the Court of Chancery of the State of Delaware (the “Delaware Court”) or any court in which the Proceeding was brought determines upon application by Indemnitee that, despite the adjudication of liability but in view of all the circumstances of the case, Indemnitee is fairly and reasonably entitled to indemnification.

 

J-4


Table of Contents

ARTICLE V.

INDEMNIFICATION FOR THE EXPENSES OF A PARTY WHO IS WHOLLY OR PARTLY SUCCESSFUL

The Company shall, to the fullest extent permitted by applicable law, indemnify Indemnitee against all Expenses actually and reasonably incurred by Indemnitee in connection with any Proceeding to the extent that Indemnitee is successful, on the merits or otherwise. If Indemnitee is not wholly successful in such Proceeding but is successful, on the merits or otherwise, as to one or more but less than all claims, issues or matters in such Proceeding, the Company shall indemnify Indemnitee against all Expenses actually and reasonably incurred by Indemnitee or on Indemnitee’s behalf in connection with or related to each successfully resolved claim, issue or matter to the fullest extent permitted by applicable law. For purposes of this Article V and without limitation, the termination of any claim, issue or matter in such a Proceeding by dismissal, with or without prejudice, shall be deemed to be a successful result as to such claim, issue or matter.

ARTICLE VI.

INDEMNIFICATION FOR EXPENSES OF A WITNESS

To the fullest extent permitted by applicable law, the Company shall indemnify Indemnitee against all Expenses actually and reasonably incurred by Indemnitee or on Indemnitee’s behalf in connection with any Proceeding to which Indemnitee is not a party but to which Indemnitee is a witness, deponent, interviewee or otherwise asked to participate or provide information.

ARTICLE VII.

PARTIAL INDEMNIFICATION

If Indemnitee is entitled under any provision of this Agreement to indemnification by the Company for some or a portion of Expenses, but not, however, for the total amount thereof, the Company shall indemnify Indemnitee for the portion thereof to which Indemnitee is entitled.

ARTICLE VIII.

ADDITIONAL INDEMNIFICATION RIGHTS

Notwithstanding any limitation in Articles III, IV or V, the Company shall indemnify Indemnitee to the fullest extent permitted by applicable law (including but not limited to the DGCL and any amendments to or replacements of the DGCL adopted after the date of this Agreement that expand the Company’s ability to indemnify its officers and directors) if Indemnitee is a party to, or is threatened to be made a party to, any Proceeding (including a Proceeding by or in the right of the Company to procure a judgment in its favor).

ARTICLE IX.

EXCLUSIONS

Notwithstanding any provision in this Agreement, the Company shall not be obligated under this Agreement to indemnify Indemnitee for:

(a)    any amount actually paid to or on behalf of Indemnitee under any insurance policy or other indemnity provision, except to the extent provided in Article XV, clause (b) and except with respect to any excess beyond the amount paid under any insurance policy or other indemnity provision;

 

J-5


Table of Contents

(b)    for (i) an accounting of profits made from the purchase and sale (or sale and purchase) by Indemnitee of securities of the Company within the meaning of Section 16(b) of the Exchange Act or similar provisions of state statutory law or common law, (ii) any reimbursement of the Company by Indemnitee of any bonus, other incentive-based or equity-based compensation or of any profits realized by Indemnitee from the sale of securities of the Company, as required in each case under the Exchange Act (including any such reimbursements that arise from an accounting restatement of the Company pursuant to Section 304 of the Sarbanes-Oxley Act of 2002 (the “Sarbanes-Oxley Act”), or the payment to the Company of profits arising from the purchase and sale by Indemnitee of securities in violation of Section 306 of the Sarbanes-Oxley Act) or (iii) any reimbursement of the Company by Indemnitee of any compensation pursuant to any compensation recoupment or clawback policy adopted by the Board or the compensation committee of the Board, including but not limited to any such policy adopted to comply with stock exchange listing requirements implementing Section 10D of the Exchange Act; or

(c)    any Proceeding initiated by Indemnitee, including any Proceeding (or any part of any Proceeding) initiated by Indemnitee against the Company or its directors, officers, employees or other indemnitees, unless (i) the Proceeding or part of any Proceeding is to enforce Indemnitee’s rights to indemnification or advancement of Expenses, including a Proceeding (or any part of any Proceeding) initiated pursuant to Article XIV of this Agreement, (ii) the Board authorized the Proceeding (or any part of any Proceeding) prior to its initiation or (iii) the Company provides the indemnification, in its sole discretion, pursuant to the powers vested in the Company under applicable law.

ARTICLE X.

ADVANCES OF EXPENSES; DEFENSE OF CLAIM

(a)    The Company shall advance, to the extent not prohibited by applicable law, the Expenses incurred by Indemnitee in connection with:

(i)     any Proceeding (or any part of any Proceeding) not initiated by Indemnitee; or

(ii)    any Proceeding (or any part of any Proceeding) initiated by Indemnitee if

(1)    the Proceeding (or any part of any Proceeding) is to enforce Indemnitee’s rights to obtain indemnification or advancement of Expenses from the Company or an Enterprise, including a proceeding initiated pursuant to Article XIV of this Agreement, or

(2)    the Board authorized the Proceeding (or any part of any Proceeding) prior to its initiation.

(b)    The Company shall advance the Expenses within thirty (30) days after the receipt by the Company of a statement or statements requesting such advances from time to time, whether prior to or after final disposition of any Proceeding eligible for advancement of expenses.

(c)    Advances shall be unsecured and interest free. Indemnitee hereby undertakes to repay any amounts so advanced (without interest) to the extent that it is ultimately determined that Indemnitee is not entitled to be indemnified by the Company, thus Indemnitee qualifies for advances upon the execution of this Agreement and delivery to the Company. No other form of undertaking shall be required other than the execution of this Agreement. The Company shall make advances without regard to Indemnitee’s ability to repay the Expenses and without regard to Indemnitee’s ultimate entitlement to indemnification under the other provisions of this Agreement.

ARTICLE XI.

PROCEDURE FOR NOTIFICATION OF CLAIM FOR INDEMNIFICATION OR ADVANCEMENT

(a)    Indemnitee shall notify the Company in writing of any Proceeding with respect to which Indemnitee intends to seek indemnification or advancement of Expenses hereunder as soon as reasonably practicable

 

J-6


Table of Contents

following the receipt by Indemnitee of written notice thereof. Indemnitee shall include in the written notification to the Company a description of the nature of the Proceeding and the facts underlying the Proceeding and provide such documentation and information as is reasonably available to Indemnitee and is reasonably necessary to determine whether and to what extent Indemnitee is entitled to indemnification following the final disposition of such Proceeding. Indemnitee’s failure to notify the Company shall not relieve the Company from any obligation it may have to Indemnitee under this Agreement, and any delay in so notifying the Company shall not constitute a waiver by Indemnitee of any rights under this Agreement. The Secretary of the Company shall, promptly upon receipt of such a request for indemnification or advancement, advise the Board in writing that Indemnitee has requested indemnification or advancement.

(b)    The Company shall be entitled to participate in the Proceeding at its own expense.

ARTICLE XII.

PROCEDURE UPON APPLICATION FOR INDEMNIFICATION

(a)    Unless a Change in Control shall have occurred, the determination of Indemnitee’s entitlement to indemnification shall be made:

i.    by a majority vote of the Disinterested Directors, even though less than a quorum of the Board;

ii.    by a committee of Disinterested Directors designated by a majority vote of the Disinterested Directors, even though less than a quorum of the Board;

iii.    if there are no such Disinterested Directors or, if such Disinterested Directors so direct, by written opinion provided by Independent Counsel selected by the Board; or

iv.    if so directed by the Board, by the stockholders of the Company.

(b)    If a Change in Control shall have occurred, the determination of Indemnitee’s entitlement to indemnification shall be made by written opinion provided by Independent Counsel selected by Indemnitee (unless Indemnitee requests such selection be made by the Board).

(c)    The party selecting Independent Counsel pursuant to subsections (a)(iii) or (b) of this Article XII shall provide written notice of the selection to the other party. The notified party may, within ten (10) days after receiving written notice of the selection of Independent Counsel, deliver to the selecting party a written objection to such selection; provided, however, that such objection may be asserted only on the ground that the Independent Counsel so selected does not meet the requirements of “Independent Counsel” as defined in Article II of this Agreement, and the objection shall set forth with particularity the factual basis of such assertion. Absent a proper and timely objection, the person so selected shall act as Independent Counsel. If such written objection is so made and substantiated, the Independent Counsel so selected shall not serve as Independent Counsel unless and until such objection is withdrawn or the Delaware Court has determined that such objection is without merit. If, within thirty (30) days after the later of submission by Indemnitee of a written request for indemnification pursuant to Article XI, subsection (a) hereof and the final disposition of the Proceeding, Independent Counsel shall have not been selected or, if selected, any objection to such selection shall have not been resolved, either the Company or Indemnitee may petition the Delaware Court for resolution of any objection made by the Company or Indemnitee to the other’s selection of Independent Counsel and/or for the appointment as Independent Counsel of a person selected by the Delaware Court or by such other person as the Delaware Court designates. Upon the due commencement of any judicial proceeding or arbitration pursuant to Article XIV, subsection (a) of this Agreement, Independent Counsel shall be discharged and relieved of any further responsibility in such capacity (subject to the applicable standards of professional conduct then prevailing).

 

J-7


Table of Contents

(d)    Indemnitee shall cooperate with the person, persons or entity making the determination with respect to Indemnitee’s entitlement to indemnification, including providing to such person, persons or entity upon reasonable advance request any documentation or information which is not privileged or otherwise protected from disclosure and which is reasonably available to Indemnitee and reasonably necessary to such determination. The Company shall advance and pay any Expenses incurred by Indemnitee in so cooperating with the person, persons or entity making the indemnification determination irrespective of the determination as to Indemnitee’s entitlement to indemnification and the Company hereby indemnifies and agrees to hold Indemnitee harmless therefrom. The Company promptly shall advise Indemnitee in writing of the determination that Indemnitee is or is not entitled to indemnification, including a description of any reason or basis for which indemnification has been denied and providing a copy of any written opinion provided to the Board by Independent Counsel.

(e)    If it is determined that Indemnitee is entitled to indemnification, the Company shall make payment to Indemnitee within thirty (30) days after such determination.

ARTICLE XIII.

PRESUMPTIONS AND EFFECT OF CERTAIN PROCEEDINGS

(a)    In making a determination with respect to entitlement to indemnification under this Agreement, the person, persons or entity making such determination shall, to the fullest extent not prohibited by applicable law, presume that Indemnitee is entitled to indemnification under this Agreement if Indemnitee has submitted a request for indemnification in accordance with Article XI, subsection (a) of this Agreement, and the Company shall, to the fullest extent not prohibited by applicable law, have the burden of proof to overcome that presumption. Neither the failure of the Company (including by its directors or Independent Counsel) to have made a determination prior to the commencement of any action pursuant to this Agreement that indemnification is proper under the circumstances because Indemnitee has met the applicable standard of conduct, nor an actual determination by the Company (including by its directors or Independent Counsel) that Indemnitee has not met such applicable standard of conduct, shall be a defense to the action or create a presumption that Indemnitee has not met the applicable standard of conduct.

(b)    If the person, persons or entity empowered or selected under Article XII of this Agreement to determine whether Indemnitee is entitled to indemnification shall not have made a determination within sixty (60) days after the later of (i) receipt by the Company of Indemnitee’s request for indemnification pursuant to Article XI, subsection (a) and (ii) the final disposition of the Proceeding for which Indemnitee requested indemnification (the “Determination Period”), the requisite determination of entitlement to indemnification shall, to the fullest extent not prohibited by applicable law, be deemed to have been made and Indemnitee shall be entitled to such indemnification, absent (i) a misstatement by Indemnitee of a material fact or an omission of a material fact necessary to make Indemnitee’s statement not materially misleading, in connection with the request for indemnification or (ii) a prohibition of such indemnification under applicable law; provided, however, that such Determination Period may be extended for a reasonable time, not to exceed an additional thirty (30) days, if the person, persons or entity making the determination with respect to entitlement to indemnification in good faith requires such additional time for the obtaining or evaluating of documentation and/or information relating thereto; and provided, further, the Determination Period shall not apply (i) if the determination of entitlement to indemnification is to be made by the stockholders pursuant to Article XII, subsection (a)(iv) of this Agreement and if (A) within fifteen (15) days after receipt by the Company of the request for such determination, the Board has resolved to submit such determination to the stockholders for their consideration at an annual meeting thereof to be held within seventy-five (75) days after such receipt and such determination is made thereat, or (B) a special meeting of stockholders is called within fifteen (15) days after such receipt for the purpose of making such determination, such meeting is held for such purpose within sixty (60) days after having been so called and such determination is made thereat or (ii) if the determination of entitlement to indemnification is to be made by Independent Counsel.

 

J-8


Table of Contents

(c)    The termination of any Proceeding or of any claim, issue or matter therein by judgment, order, settlement or conviction, or upon a plea of nolo contendere or its equivalent, shall not (except as otherwise expressly provided in this Agreement) of itself adversely affect the right of Indemnitee to indemnification or create a presumption that Indemnitee did not act in good faith and in a manner which Indemnitee reasonably believed to be in or not opposed to the best interests of the Company or, with respect to any criminal Proceeding, that Indemnitee had reasonable cause to believe that Indemnitee’s conduct was unlawful.

(d)    For purposes of any determination of good faith, Indemnitee shall be deemed to have acted in good faith if Indemnitee acted based on (i) the records or books of account of the Company, its subsidiaries or an Enterprise, including financial statements (ii) information supplied to Indemnitee by the directors, managers or officers of the Company, its subsidiaries or an Enterprise in the course of their duties, (iii) the advice of legal counsel for the Company, its subsidiaries or an Enterprise or (iv) information or records given or reports made to the Company or an Enterprise, by an independent certified public accountant or by an appraiser, financial advisor or other expert selected with reasonable care by or on behalf of the Company, its subsidiaries or an Enterprise. Further, Indemnitee shall be deemed to have acted in a manner “not opposed to the best interests of the Company,” as referred to in this Agreement, if Indemnitee acted in good faith and in a manner that Indemnitee reasonably believed to be in the best interests of the participants and beneficiaries of an employee benefit plan. The provisions of this Article XIII(d) shall not be deemed to be exclusive and shall not limit in any way the other circumstances in which Indemnitee may be deemed to have met the applicable standard of conduct set forth in this Agreement.

(e)    The knowledge and/or actions, or failure to act, of any other person affiliated with the Company or an Enterprise (including, but not limited to, a director, officer, trustee, partner, managing member, fiduciary, agent or employee) may not be imputed to Indemnitee for purposes of determining Indemnitee’s right to indemnification under this Agreement.

ARTICLE XIV.

REMEDIES OF INDEMNITEE

(a)    Indemnitee may commence litigation against the Company in the Delaware Court to obtain indemnification or advancement of Expenses provided by this Agreement in the event that (i) a determination shall have been made pursuant to Article XII of this Agreement that Indemnitee is not entitled to indemnification under this Agreement, (ii) advancement of Expenses is not timely made pursuant to Article X of this Agreement, (iii) the determination of entitlement to indemnification shall not have been made pursuant to Article XII of this Agreement within the Determination Period, (iv) Indemnitee shall not have been indemnified pursuant to Articles V or VI or the second to last sentence of Article XII, subsection (d) of this Agreement within thirty (30) days after receipt by the Company of a written request therefor, (v) Indemnitee shall not have been indemnified pursuant to Articles III, IV, VII or VIII of this Agreement within thirty (30) days after a determination is made that Indemnitee is entitled to indemnification or (vi) the Company or any other person shall have taken or threatened to take any action to declare this Agreement void or unenforceable, or institutes any litigation or other action or Proceeding designed to deny, or to recover from, Indemnitee the benefits provided or intended to be provided to Indemnitee hereunder. Indemnitee must commence such Proceeding seeking an adjudication or an award in arbitration within one hundred and eighty (180) days following the date on which Indemnitee first has the right to commence such Proceeding pursuant to this Article XIV, subsection (a); provided, however, that the foregoing clause does not apply in respect of a Proceeding brought by Indemnitee to enforce Indemnitee’s rights under Article V of this Agreement.

(b)    If a determination shall have been made pursuant to Article XII of this Agreement that Indemnitee is not entitled to indemnification, any judicial proceeding or arbitration commenced pursuant to this Article XIV shall be conducted in all respects as a de novo trial or arbitration on the merits and Indemnitee shall not be prejudiced by reason of that adverse determination. In any judicial proceeding or arbitration commenced

 

J-9


Table of Contents

pursuant to this Article XIV, the Company shall have the burden of proving Indemnitee is not entitled to indemnification or advancement of Expenses, as the case may be, and shall not introduce evidence of the determination made pursuant to Article XII of this Agreement.

(c)    If a determination shall have been made pursuant to Article XII of this Agreement that Indemnitee is entitled to indemnification, the Company shall be bound by such determination in any judicial proceeding or arbitration commenced pursuant to this Article XIV, absent (i) a misstatement by Indemnitee of a material fact, or an omission of a material fact necessary to make Indemnitee’s statement not materially misleading, in connection with Indemnitee’s request for indemnification or (ii) a prohibition of such indemnification under applicable law.

(d)    The Company shall, to the fullest extent not prohibited by applicable law, be precluded from asserting in any judicial proceeding or arbitration commenced pursuant to this Article XIV that the procedures and presumptions of this Agreement are not valid, binding and enforceable and shall stipulate in any such court or before any such arbitrator that the Company is bound by all the provisions of this Agreement.

(e)    It is the intent of the Company that, to the fullest extent permitted by applicable law, Indemnitee shall not be required to incur legal fees or other Expenses associated with the interpretation, enforcement or defense of Indemnitee’s rights under this Agreement, by litigation or otherwise, because the cost and expense thereof would substantially detract from the benefits intended to be extended to Indemnitee under this Agreement. The Company, to the fullest extent permitted by applicable law, shall (within thirty (30) days after receipt by the Company of a written request therefor) advance to Indemnitee such Expenses which are incurred by Indemnitee in connection with a Proceeding concerning this Agreement, Indemnitee’s right to indemnification or advancement of Expenses from the Company, or concerning any directors’ and officers’ liability insurance policies maintained by the Company, and shall indemnify Indemnitee against any and all such Expenses unless the court determines that Indemnitee’s claims in such action were made in bad faith or were frivolous, or that the Company is prohibited by applicable law from indemnifying Indemnitee for such Expenses.

ARTICLE XV.

NON-EXCLUSIVITY; SURVIVAL OF RIGHTS; INSURANCE; SUBROGATION

(a)    The indemnification and advancement of Expenses provided by this Agreement shall not be deemed exclusive of any other rights to which Indemnitee may at any time be entitled under applicable law, the Charter, the Bylaws, any agreement, a vote of stockholders or a resolution of the Board, or otherwise. The indemnification and advancement of Expenses provided by this Agreement shall not be limited or restricted by any amendment, alteration or repeal of this Agreement in any way with respect to any action taken or omitted by such Indemnitee in Indemnitee’s Corporate Status occurring prior to any such amendment, alteration or repeal of this Agreement. To the extent that a change in Delaware law, whether by statute or judicial decision, permits greater indemnification or advancement of Expenses than would be afforded currently under the Charter, the Bylaws or this Agreement, it is the intent of the parties hereto that Indemnitee shall enjoy by this Agreement the greater benefits so afforded by such change. No right or remedy herein conferred is intended to be exclusive of any other right or remedy, and every other right and remedy shall be cumulative and in addition to every other right and remedy given hereunder or now or hereafter existing at law or in equity or otherwise. The assertion or employment of any right or remedy hereunder, or otherwise, shall not prevent the concurrent assertion or employment of any other right or remedy.

(b)    The Company hereby acknowledges that Indemnitee may have certain rights to indemnification, advancement of Expenses and/or insurance provided by one or more other Persons with whom or which Indemnitee may be associated. The relationship between the Company and such other Persons, other than an Enterprise, with respect to Indemnitee’s rights to indemnification, advancement of Expenses and insurance is described by this subsection, subject to the provisions of subsection (d) of this Article XV with respect to a.

 

J-10


Table of Contents

(i)    The Company hereby acknowledges and agrees:

(1)    the Company’s obligations to Indemnitee shall be primary and any obligation of any other Persons, other than an Enterprise, shall be secondary (i.e., the Company is the indemnitor of first resort) with respect to any request for indemnification or advancement of Expenses made pursuant to this Agreement concerning any Proceeding;

(2)     the Company shall be primarily liable for all indemnification and indemnification or advancement of Expenses obligations for any Proceeding, whether created by law, the Bylaws, the Charter, contract (including this Agreement) or otherwise;

(3)    any obligation of any other Persons with whom or which Indemnitee may be associated to indemnify Indemnitee and/or advance Expenses to Indemnitee in respect of any proceeding shall be secondary to the Company’s obligations;

(4)    the Company shall indemnify Indemnitee and advance Expenses to Indemnitee hereunder to the fullest extent provided herein without regard to any rights Indemnitee may have against any other Person with whom or which Indemnitee may be associated or insurer of any such Person.

(ii)    The Company irrevocably waives, relinquishes and releases (A) any other Person with whom or which Indemnitee may be associated from any claim of contribution, subrogation, reimbursement, exoneration or indemnification, or any other recovery of any kind in respect of amounts paid by the Company to Indemnitee pursuant to this Agreement and (B) any right to participate in any claim or remedy of Indemnitee against any Person, whether or not such claim, remedy or right arises in equity or under contract, statute or common law, including, without limitation, the right to take or receive from any Person, directly or indirectly, in cash or other property or by set-off or in any other manner, payment or security on account of such claim, remedy or right.

(iii)    In the event any other Person with whom or which Indemnitee may be associated or their insurers advances or extinguishes any liability or loss for Indemnitee, the payor shall have a right of subrogation against the Company or its insurers for all amounts so paid which would otherwise be payable by the Company or its insurers under this Agreement. In no event shall payment by any other Person with whom or which Indemnitee may be associated or their insurers affect the obligations of the Company hereunder or shift primary liability for the Company’s obligation to indemnify or advance of Expenses to any other Person with whom or which Indemnitee may be associated.

(iv)    Any indemnification or advancement of Expenses provided by any other Person with whom or which Indemnitee may be associated shall be specifically in excess over the Company’s obligation to indemnify and advance Expenses or any valid and collectible insurance (including but not limited to any malpractice insurance or professional errors and omissions insurance) provided by the Company.

(c)    To the extent that the Company maintains an insurance policy or policies providing liability insurance for directors, officers, employees or agents of the Company, the Company shall obtain a policy or policies covering Indemnitee to the maximum extent of the coverage available for any such director, officer, employee or agent under such policy or policies, including coverage in the event the Company does not or cannot, for any reason, indemnify or advance Expenses to Indemnitee as required by this Agreement. If, at the time of the receipt of a notice of a claim pursuant to this Agreement, the Company has director and officer liability insurance in effect, the Company shall give prompt notice of such claim or of the commencement of a Proceeding, as the case may be, to the insurers in accordance with the procedures set forth in the respective policies. The Company shall thereafter take all necessary or desirable action to cause such insurers to pay, on behalf of Indemnitee, all amounts payable as a result of such Proceeding in accordance with the terms of such policies. Indemnitee agrees to assist the Company’s efforts to cause the insurers to pay such amounts and shall comply with the terms of such policies, including selection of approved panel counsel, if required.

(d)    The Company’s obligation to indemnify or advance Expenses hereunder to Indemnitee for any Proceeding concerning Indemnitee’s Corporate Status with an Enterprise shall be reduced by any amount

 

J-11


Table of Contents

Indemnitee has actually received as indemnification or advancement of Expenses from such Enterprise. The Company and Indemnitee intend that any such Enterprise (and its insurers) be the indemnitor of first resort with respect to indemnification and advancement of Expenses for any Proceeding related to or arising from Indemnitee’s Corporate Status with such Enterprise. The Company’s obligation to indemnify and advance Expenses to Indemnitee is secondary to the obligations the Enterprise or its insurers owe to Indemnitee. Indemnitee agrees to take all reasonably necessary and desirable action to obtain from an Enterprise indemnification and advancement of Expenses for any Proceeding related to or arising from Indemnitee’s Corporate Status with such Enterprise.

(e)    In the event of any payment made by the Company under this Agreement, the Company shall be subrogated to the extent of such payment to all of the rights of recovery of Indemnitee from any Enterprise or its insurance carrier Indemnitee shall execute all papers required and take all action necessary to secure such rights, including execution of such documents as are necessary to enable the Company to bring suit to enforce such rights.

ARTICLE XVI.

DURATION OF AGREEMENT

This Agreement shall continue until and terminate upon the later of: (a) ten (10) years after the date that Indemnitee ceases to have a Corporate Status or (b) one (1) year after the final termination of any Proceeding then pending in respect of which Indemnitee is granted rights of indemnification or advancement of Expenses hereunder and of any Proceeding commenced by Indemnitee pursuant to Article XIV of this Agreement relating thereto. The indemnification and advancement of Expenses rights provided by or granted pursuant to this Agreement (i) are binding upon and be enforceable by the parties hereto and their respective successors and assigns (including any direct or indirect successor by purchase, merger, consolidation or otherwise to all or substantially all of the business or assets of the Company), (ii) continue as to an Indemnitee who has ceased to be a director, officer, employee or agent of the Company or of any other Enterprise and (iii) inure to the benefit of Indemnitee and Indemnitee’s spouse, assigns, heirs, devisees, executors and administrators and other legal representatives.

ARTICLE XVII.

SEVERABILITY

If any provision or provisions of this Agreement shall be held to be invalid, illegal or unenforceable for any reason whatsoever: (a) the validity, legality and enforceability of the remaining provisions of this Agreement (including, without limitation, each portion of any Article of this Agreement containing any such provision held to be invalid, illegal or unenforceable, that is not itself invalid, illegal or unenforceable) shall not in any way be affected or impaired thereby and shall remain enforceable to the fullest extent permitted by applicable law; (b) such provision or provisions shall be deemed reformed to the extent necessary to conform to applicable law and to give the maximum effect to the intent of the parties hereto; and (c) to the fullest extent possible, the provisions of this Agreement (including, without limitation, each portion of any Article of this Agreement containing any such provision held to be invalid, illegal or unenforceable, that is not itself invalid, illegal or unenforceable) shall be construed so as to give effect to the intent manifested thereby.

ARTICLE XVIII.

INTERPRETATION

Any ambiguity in the terms of this Agreement shall be resolved in favor of Indemnitee and in a manner to provide the maximum indemnification and advancement of Expenses permitted by applicable law. The Company

 

J-12


Table of Contents

and Indemnitee intend that this Agreement provide to the fullest extent permitted by applicable law for indemnification and advancement of Expenses in excess of that expressly provided, without limitation, by the Charter, the Bylaws, vote of the Company stockholders or Disinterested Directors, or applicable law.

ARTICLE XIX.

ENFORCEMENT

(a)    The Company expressly confirms and agrees that it has entered into this Agreement and assumed the obligations imposed on it hereby in order to induce Indemnitee to serve as a director or officer of the Company, and the Company acknowledges that Indemnitee is relying upon this Agreement in serving or continuing to serve as a director or officer of the Company.

(b)    This Agreement constitutes the entire agreement between the parties hereto with respect to the subject matter hereof and supersedes all prior agreements and understandings, oral, written and implied, between the parties hereto with respect to the subject matter hereof; provided, however, that this Agreement is a supplement to and in furtherance of the Charter, the Bylaws, any directors’ and officers’ insurance maintained by the Company and applicable law, and is not a substitute therefor, and does not diminish or abrogate any rights of Indemnitee thereunder.

ARTICLE XX.

MODIFICATION AND WAIVER

No supplement, modification or amendment of this Agreement shall be binding unless executed in writing by the Company and Indemnitee. No waiver of any of the provisions of this Agreement shall be deemed to or shall constitute a waiver of any other provisions of this Agreement nor shall any waiver constitute a continuing waiver.

ARTICLE XXI.

NOTICE BY INDEMNITEE

Indemnitee agrees to promptly notify the Company in writing upon being served with any summons, citation, subpoena, complaint, indictment, information or other document relating to any Proceeding or matter which may be subject to indemnification or advancement of Expenses covered hereunder. The failure of Indemnitee to so notify the Company does not relieve the Company of any obligation which it may have to the Indemnitee under this Agreement or otherwise.

ARTICLE XXII.

NOTICES

All notices, requests, demands and other communications under this Agreement shall be in writing and shall be deemed to have been duly given if (a) delivered by hand to the other party, (b) sent by reputable overnight courier to the other party or (c) sent by facsimile transmission or electronic mail, with receipt of oral confirmation that such communication has been received:

(a)    If to Indemnitee, at the address indicated on the signature page of this Agreement, or such other address as Indemnitee shall provide in writing to the Company.

 

J-13


Table of Contents

(b)    If to the Company, to:

Abacus Life, Inc.

2101 Park Center Drive, Suite 170

Orlando, Florida 32835

Attention: [Jay Jackson]

Email: jay@abacuslife.com

With a copy, which shall not constitute notice, to:

[ ● ]

or to any other address as may have been furnished to Indemnitee by the Company.

ARTICLE XXIII.

CONTRIBUTION

To the fullest extent permissible under applicable law, if the indemnification provided for in this Agreement is unavailable to Indemnitee for any reason whatsoever, the Company, in lieu of indemnifying Indemnitee, shall contribute to the amount incurred by Indemnitee, whether for judgments, fines, penalties, excise taxes, amounts paid or to be paid in settlement and/or for Expenses, in connection with any claim relating to an indemnifiable event under this Agreement, in such proportion as is deemed fair and reasonable in light of all of the circumstances of such Proceeding in order to reflect (i) the relative benefits received by the Company and Indemnitee as a result of the event(s) and/or transaction(s) giving cause to such Proceeding; and/or (ii) the relative fault of the Company (and its directors, officers, employees and agents) and Indemnitee in connection with such event(s) and/or transaction(s).

ARTICLE XXIV.

APPLICABLE LAW AND CONSENT TO JURISDICTION

This Agreement and the legal relations among the parties shall be governed by, and construed and enforced in accordance with, the laws of the State of Delaware, without regard to its conflict of laws rules. The Company and Indemnitee hereby irrevocably and unconditionally: (a) agree that any action, claim or proceeding between the parties arising out of or in connection with this Agreement shall be brought only in the Delaware Court and not in any other state or federal court in the United States of America or any court in any other country; (b) consent to submit to the exclusive jurisdiction of the Delaware Court for purposes of any action, claim or proceeding arising out of or in connection with this Agreement; (c) waive any objection to the laying of venue of any such action, claim or proceeding in the Delaware Court; and (d) waive, and agree not to plead or to make, any claim that any such action, claim or proceeding brought in the Delaware Court has been brought in an improper or inconvenient forum.

ARTICLE XXV.

IDENTICAL COUNTERPARTS

This Agreement may be executed in one or more counterparts (including by electronic delivery of a counterpart in PDF format), each of which shall for all purposes be deemed to be an original but all of which together shall constitute one and the same Agreement. Only one such counterpart signed by the party against whom enforceability is sought needs to be produced to evidence the existence of this Agreement.

 

J-14


Table of Contents

ARTICLE XXVI.

HEADINGS

The headings of this Agreement are inserted for convenience only and shall not be deemed to constitute part of this Agreement or to affect the construction thereof.

[Signature Pages Follow.]

 

J-15


Table of Contents

IN WITNESS WHEREOF, the parties hereto have caused this Agreement to be signed as of the day and year first above written.

 

ABACUS LIFE, INC.
By:  

 

Name:   [Jay Jackson]
Title:   [President & CEO]

 

[Signature Page to Indemnification and Advancement Agreement]


Table of Contents
INDEMNITEE:
By:  

 

Name:   [ ● ]

 

[Signature Page to Indemnification and Advancement Agreement]


Table of Contents

LOGO

EAST RESOURCES ACQUISITION COMPANY PLEASE DO NOT RETURN THE PROXY CARD IF YOU ARE VOTING ELECTRONICALLY. YOUR VOTE IS IMPORTANT. PLEASE VOTE TODAY. IMMEDIATE - 24 Hours a Day, 7 Days a Week or by Mail Vote by Internet - QUICK H H H EASY s FOLD HERE " DO NOT SEPARATE " INSERT IN ENVELOPE PROVIDED s INTERNET www.cstproxyvote.com Use the Internet to vote your proxy. Have your proxy card available when you access the above website. Follow the prompts to vote your shares. Vote at the Meeting If you plan to attend the virtual online special meeting, you will need your 12 digit control number to vote electronically at the special meeting. To attend: https://www.cstproxy.com/ eastresources/2023 MAIL Mark, sign and date your proxy card and return it in the postage-paid envelope provided. Your Internet vote authorizes the named proxies to vote your shares in the same manner as if you marked, signed and returned your proxy card. Votes submitted electronically over the Internet must be received by 11:59 p.m., Eastern Time, on June 28, 2023. The undersigned hereby appoints each of Gary Hagerman, Jr. and John Sieminski (each, a "Proxy") as proxy, with the power to appoint a substitute to vote the shares that the undersigned is entitled to vote (the "Shares") at the Special Meeting of stockholders of East Resources Acquisition Company ("ERES") in lieu of the 2022 annual meeting (the "Special Meeting") to be held on June 29, 2023 at 9:00 AM Eastern Time, virtually via live webcast at https://www.cstproxy.com/eastresources/2023 or at any adjournments and/or postponements thereof. Such shares shall be voted as indicated with respect to the proposals listed on the reverse side hereof and in the Proxy's discretion on such other matters as may properly come before the Special Meeting or any adjournment or postponement thereof. THE SHARES REPRESENTED BY THIS PROXY WHEN PROPERLY EXECUTED WILL BE VOTED IN THE MANNER DIRECTED HEREIN BY THE UNDERSIGNED STOCKHOLDER. IF NO SPECIFIC DIRECTION IS GIVEN AS TO THE PROPOSALS ON THE REVERSE SIDE, THIS PROXY WILL BE VOTED FOR PROPOSALS 1, 2, 3, 5, 6 AND 7 AND FOR ALL THE NOMINEES IN PROPOSAL 4. PLEASE MARK, SIGN, DATE AND RETURN THE PROXY CARD PROMPTLY. (Continued and to be marked, dated and signed on reverse side) PROXY CARD FOR THE SPECIAL MEETING IN LIEU OF THE 2022 ANNUAL MEETING OF STOCKHOLDERS OF EAST RESOURCES ACQUISITION COMPANY THIS PROXY IS SOLICITED ON BEHALF OF THE BOARD OF DIRECTORS


Table of Contents

LOGO

Important Notice Regarding the Availability of Proxy Materials for the Special Meeting of Stockholders to be held on June 29, 2023 This notice of meeting and the accompanying proxy statement are available at https://www.cstproxy.com/eastresources/2023 (1) The Business Combination Proposal To consider and vote upon a proposal (the Business Combination Proposal) to approve the Agreement and Plan of Merger, dated as of August 30, 2022 and amended as of October 14, 2022 and April 20, 2023 (as it may be further amended, supplemented or otherwise modified from time to time in accordance with its terms, the Merger Agreement), by and among ERES, LMA Merger Sub, LLC, a Delaware limited liability company and wholly owned subsidiary of ERES (LMA Merger Sub), Abacus Merger Sub, LLC, a Delaware limited liability company and wholly owned subsidiary of ERES (Abacus Merger Sub), Longevity Market Assets, LLC, a Florida limited liability company (LMA), and Abacus Settlements, LLC, a Florida limited liability company (Abacus and, together with LMA, the Companies), and the transactions contemplated thereby, pursuant to which, (i) LMA Merger Sub will merge with and into LMA, with LMA surviving such merger and (ii) Abacus Merger Sub will merge with and into Abacus, with Abacus surviving such merger and the Companies will become direct wholly owned subsidiaries of ERES. A copy of the Merger Agreement is attached to the accompanying proxy statement as Annex A-1, a copy of the First Amendment to the Agreement and Plan of Merger, dated as of October 14, 2022, is attached to this proxy statement as Annex A-2 and a copy of the Second Amendment to the Agreement and Plan of Merger, dated as of April 20, 2023, is attached to the accompanying proxy statement as Annex A-3; (2) The Charter Approval Proposal To consider and vote upon a proposal (the Charter Approval Proposal) to adopt the Second Amended and Restated Certificate of Incorporation of ERES (the Proposed Charter) in the form attached to the accompanying proxy statement as Annex B; (3) The Governance Proposal To consider and act upon, on a non-binding advisory basis, a separate proposal (the Governance Proposal) with respect to certain governance provisions in the Proposed Charter in accordance with the U.S. Securities and Exchange Commission requirements; (4) The Director Election Proposal For holders of ERES Class B Common Stock (as defined in the accompanying proxy statement) to consider and vote upon a proposal (the Director Election Proposal) to elect seven directors to serve on the Board of Directors of the Post-Combination Company (as defined in the in the accompanying proxy statement) until the 2024 annual meeting of stockholders, in the case of Class I directors, the 2025 annual meeting of stockholders, in the case of Class II directors, and the 2026 annual meeting of stockholders, in the case of Class III directors, and, in each case, until their respective successors are duly elected and qualified; Nominees 1. Adam Gusky, as Class I Director 2. Sean McNealy, as Class I Director 3. Cornelis Michiel van Katwijk, as Class II Director 4. Mary Beth Schulte, as Class II Director 5. Karla Radka, as Class II Director 6. Thomas W. Corbett, Jr., as Class III Director 7. Jay Jackson, as Class III Director (5) The Nasdaq Proposal To consider and vote upon a proposal (the Nasdaq Proposal) to approve, for purposes of complying with applicable listing rules of the Nasdaq Capital Market, the issuance of shares of ERES Class A Common Stock (as defined in the accompanying proxy statement) to the holders of membership interests in the Companies pursuant to the Merger Agreement; (6) The Incentive Plan Proposal To consider and vote upon a proposal (the Incentive Plan Proposal) to approve and adopt the Abacus Life, Inc. 2023 Long-Term Equity Compensation Incentive Plan in the form attached to the accompanying proxy statement as Annex G; and (7) The Adjournment Proposal To consider and vote upon a proposal to approve the adjournment of the Special Meeting to a later date or dates, if necessary, to permit further solicitation and vote of proxies in the event that there are insufficient votes for, or otherwise in connection with, the approval of the Business Combination Proposal, the Charter Approval Proposal, the Director Election Proposal, the Nasdaq Proposal or the Incentive Plan Proposal. PROXY CARD THE BOARD OF DIRECTORS RECOMMENDS A VOTE FOR PROPOSALS 1, 2, 3, 5, 6 AND 7 AND FOR ALL THE NOMINEES IN PROPOSAL 4. Please mark your votes like this X FOR AGAINST ABSTAIN CONTROL NUMBER Signature Signature, if held jointly Date , 2023 When Shares are held by joint tenants, both should sign. When signing as attorney, executor, administrator, trustee or guardian, please give full title as such. If a corporation, please sign in full corporate name by president or other authorized officer. If a partnership, please sign in partnership name by an authorized person. FOR AGAINST ABSTAIN FOR AGAINST ABSTAIN FOR AGAINST ABSTAIN FOR AGAINST ABSTAIN FOR AGAINST ABSTAIN FOR AGAINST ABSTAIN