Please wait
As filed with the Securities and Exchange Commission on March 17, 2023
Registration No. 333-261027
SECURITIES AND EXCHANGE COMMISSION
Washington, D.C. 20549
Post-Effective Amendment No. 1
to
Form S-3 on
Form S-1
REGISTRATION STATEMENT
UNDER
THE SECURITIES ACT OF 1933
MediaAlpha, Inc.
(Exact Name of Registrant as Specified in Its Charter)
700 South Flower Street, Suite 640
Los Angeles, California 90017
| | | | | | | | |
| Delaware | (213) 316-6256 | 85-1854133 |
| (State or Other Jurisdiction of Incorporation or Organization) | (Address, Including Zip Code, and Telephone Number, Including Area Code, of Registrant’s Principal Executive Offices) | (I.R.S. Employer Identification Number) |
Jeffrey B. Coyne, Esq.
MediaAlpha, Inc.
700 South Flower Street, Suite 640
Los Angeles, California 90017
(213) 316-6256
(Name, Address, Including Zip Code, and Telephone Number, Including Area Code, of Agent for Service)
Please send copies of all communications to:
C. Daniel Haaren, Esq.
Cravath, Swaine & Moore LLP
825 Eighth Avenue
New York, New York 10019
(212) 474-1000
Approximate date of commencement of proposed sale to the public: From time to time after the effective date of this Registration Statement.
If any of the securities being registered on this Form are to be offered on a delayed or continuous basis pursuant to Rule 415 under the Securities Act of 1933, check the following box. ☒
If this Form is filed to register additional securities for an offering pursuant to Rule 462(b) under the Securities Act, please check the following box and list the Securities Act registration statement number of the earlier effective registration statement for the same offering. ☐
If this Form is a post-effective amendment filed pursuant to Rule 462(c) under the Securities Act, check the following box and list the Securities Act registration statement number of the earlier effective registration statement for the same offering. ☐
If this Form is a post-effective amendment filed pursuant to Rule 462(d) under the Securities Act, check the following box and list the Securities Act registration statement number of the earlier effective registration statement for the same offering. ☐
Indicate by check mark whether the registrant is a large accelerated filer, an accelerated filer, a non-accelerated filer, a smaller reporting company, or an emerging growth company. See the definitions of “large accelerated filer,” “accelerated filer,” “smaller reporting company,” and “emerging growth company” in Rule 12b-2 of the Exchange Act.
MediaAlpha, Inc.:
| | | | | | | | | | | |
| Large accelerated filer | ☐ | Accelerated filer | ☒ |
| Non-accelerated filer | ☐ | Smaller reporting company | ☐ |
| | Emerging growth company | ☐ |
If an emerging growth company, indicate by check mark if the registrant has elected not to use the extended transition period for complying with any new or revised financial accounting standards provided pursuant to Section 7(a)(2)(B) of the Securities Act. ☐
The registrant hereby amends this registration statement on such date or dates as may be necessary to delay its effective date until the registrant shall file a further amendment which specifically states that this registration statement shall thereafter become effective in accordance with Section 8(a) of the Securities Act of 1933, as amended, or until the registration statement shall become effective on such date as the Securities and Exchange Commission, acting pursuant to said Section 8(a), may determine.
EXPLANATORY NOTE
The registrant previously filed with the Securities and Exchange Commission a registration statement on Form S-3 (File No. 333-261027) (as amended, the “Registration Statement”) to register shares of the registrant’s Class A common stock for resale by the selling stockholders named therein. The Registration Statement was declared effective by the SEC on November 23, 2021. This Post-Effective Amendment No. 1 to Form S-3 on Form S-1 is being filed to convert the registration statement on Form S-3 into a registration statement on Form S-1 and to update the prospectus contained in the Registration Statement. All applicable registration fees were paid by the registrant in connection with the initial filing of the Registration Statement.
In addition, this Post-Effective Amendment No. 1 to Form S-3 on Form S-1 terminates the registration of the resale of 584,386 shares of Class A common stock previously registered under the Registration Statement.
The information in this prospectus is not complete and may be changed. These securities may not be sold until the registration statement filed with the Securities and Exchange Commission is effective. This preliminary prospectus is not an offer to sell nor does it seek an offer to buy these securities in any jurisdiction where the offer or sale is not permitted.
Subject to Completion, dated March 17, 2023
PROSPECTUS
MediaAlpha, Inc.
Class A Common Stock
This prospectus covers the offer and resale by the selling stockholders (as defined herein), from time to time in one or more offerings, of up to 34,351,485 shares of Class A common stock of MediaAlpha, Inc. (“Class A common stock”) held by such selling stockholders at prices and on terms that will be determined at the time of any such offerings. The 34,351,485 shares of Class A common stock offered hereby includes 17,385,493 shares of Class A common stock which are issuable upon exchange of Class B-1 Units of QL Holdings LLC (“Class B-1 units”), together with a corresponding share of Class B common stock of the Company (“Class B common stock”), held by the selling stockholders.
MediaAlpha, Inc. is not selling any shares of Class A common stock under this prospectus and will not receive any proceeds from the sale by the selling stockholders of such shares. For a detailed discussion about the selling stockholders, please see “Selling Stockholders.”
This prospectus provides you with a general description of the shares of Class A common stock and the manner in which they may be sold by the selling stockholders. If necessary, the specific manner in which these shares of Class A common stock may be offered and sold will be described in one or more supplements to this prospectus. Any prospectus supplement may also add, update or change information contained in this prospectus. You should carefully read this prospectus, and any applicable prospectus supplement, before you invest in the shares of Class A common stock registered hereunder.
The shares of Class A common stock may be offered and sold on a delayed or continuous basis by the selling stockholders through agents, underwriters or dealers as designated from time to time, directly to purchasers, or through a combination of these methods. In addition, certain selling stockholders may offer and sell these shares of Class A common stock from time to time, together or separately. If any underwriters, dealers or agents are involved in the sale of any of the shares of Class A common stock by the selling stockholders, then, to the extent required, their names, and any applicable purchase price, fee, commission or discount arrangement between or among them will be set forth, or will be calculable from the information set forth, in the applicable prospectus supplement. See “Plan of Distribution.”
See “Risk Factors” on page 8 for information on certain risks related to the purchase of our shares of Class A common stock described in this prospectus. MediaAlpha, Inc.’s Class A common stock is listed on the New York Stock Exchange (“NYSE”) under the symbol “MAX.” On March 16, 2023, the last reported sale price of MediaAlpha, Inc.’s Class A common stock on the New York Stock Exchange was $14.12 per share.
None of the Securities and Exchange Commission, any state securities commission or any other regulatory body has approved or disapproved of these shares of Class A common stock or passed upon the adequacy or accuracy of this prospectus. Any representation to the contrary is a criminal offense.
The date of this prospectus is March 17, 2023
Table of Contents
Glossary
As used in this prospectus:
•“Class A-1 units” refers to the Class A-1 units of QL Holdings LLC.
•“Class B-1 units” refers to the Class B-1 units of QL Holdings LLC.
•“Consumer Referral” means any consumer click, call or lead purchased by a buyer on our platform.
•“Consumers” and “customers” refer interchangeably to end consumers. Examples include individuals shopping for insurance policies.
•“Direct-to-consumer” or “DTC” means the sale of insurance products or services directly to end consumers, without the use of retailers, brokers, agents or other intermediaries.
•“Distributor” means any company or individual that is involved in the distribution of insurance, such as an insurance agent or broker.
•“Exchange agreement” means the exchange agreement, dated as of October 27, 2020 by and among MediaAlpha, Inc., QL Holdings LLC, Guilford Holdings, Inc. and certain Class B-1 unitholders party thereto, a copy of which is filed as an exhibit to the registration statement of which this prospectus is a part.
•“Founders” means, collectively, Steven Yi, Eugene Nonko, and Ambrose Wang.
•“Fourth amended and restated limited liability company agreement of QL Holdings LLC” means the limited liability company agreement dated as of October 27, 2020.
•“High-intent” consumer or customer means an in-market consumer that is actively browsing, researching or comparing the types of products or services that our partners sell.
•“Insignia” means Insignia Capital Group, L.P. and its affiliates.
•“Intermediate Holdco” means Guilford Holdings, Inc., our wholly owned subsidiary and the owner of all Class A-1 units.
•“IPO” means our initial public offering of our Class A common stock, which closed on October 30, 2020.
•“IPO reorganization” means the series of reorganization transactions completed on October 27, 2020 in connection with our IPO, as described under “Organizational structure—Fourth amended and restated limited liability company agreement of QL Holdings LLC” in our registration statement on Form S-1 (File No. 333-249326), which was declared effective by the Securities and Exchange Commission on October 27, 2020.
•“Legacy Profits Interest Holders” means certain current or former employees of QL Holdings LLC or its subsidiaries (other than the Senior Executives), who indirectly held Class B units in QL Holdings LLC prior to the IPO reorganization and includes any estate planning vehicles or other holding companies through which such persons hold their units in QL Holdings LLC (which holding companies may or may not include QL Management Holdings LLC).
•“Lifetime value” or “LTV” is a type of metric that many of our business partners use to measure the estimated total worth to a business of a customer over the expected period of their relationship.
•“Partner” refers to a buyer or seller on our platform, also referred to as “demand partners” and “supply partners,” respectively.
◦“Demand partner” refers to a buyer on our platform. Our demand partners are generally insurance carriers and distributors looking to target high-intent consumers deep in their purchase journey.
◦“Supply partner” or “supplier” refers to a seller to our platform. Our supply partners are primarily insurance carriers looking to maximize the value of non-converting or low LTV consumers, and insurance-focused research destinations or other financial websites looking to monetize high-intent consumers.
•“Proprietary” means, when used in reference to our properties, the websites and other digital properties that we own and operate. Our proprietary properties are a source of Consumer Referrals on our platform.
•“QL Holdings LLC” or “QLH” is a limited liability company which, together with its subsidiaries, has historically conducted, and will continue to conduct, our business.
•“Registration rights agreement” means the registration rights agreement dated as of October 27, 2020, by and among MediaAlpha, Inc., White Mountains Investments (Luxembourg) S.à r.l., Insignia QL Holdings, LLC, Insignia A QL Holdings, LLC, Steven Yi, Eugene Nonko, Ambrose Wang and certain other parties thereto, a copy of which is filed as an exhibit to the registration statement of which this prospectus is a part.
•“Reorganization agreement” means the reorganization agreement dated as of October 27, 2020, by and among MediaAlpha, Inc., QL Holdings LLC, QuoteLab, LLC, Guilford Holdings, Inc., White Mountains Investments (Luxembourg) S.à r.l., White Mountains Insurance Group, Ltd., Insignia QL Holdings, LLC, Insignia A QL Holdings, LLC, Steven Yi, Eugene Nonko, Ambrose Wang and certain other parties thereto, a copy of which is filed as an exhibit to the registration statement of which this prospectus is a part.
•“Selling Class B-1 Unit Holders” means Insignia, the Senior Executives, and the Legacy Profits Interests Holders who sold a portion of their Class B-1 units to Intermediate Holdco in connection with the IPO.
•“Senior Executives” means the Founders and the other current and former officers of the Company listed in Exhibit A to the exchange agreement. This term also includes any estate planning vehicles or other holding companies through which such persons hold their units in QL Holdings LLC.
•“Stockholders’ agreement” means the stockholders agreement, dated as of October 27, 2020, as amended, modified or supplemented from time to time, by and among MediaAlpha, Inc., White Mountains Investments (Luxembourg) S.à r.l., Insignia QL Holdings, LLC, Insignia A QL Holdings, LLC, Bridge Holdings (Bermuda) Ltd. and Steven Yi, Eugene Nonko and Ambrose Wang, together with their respective holding entities through which they indirectly hold common stock of MediaAlpha, Inc., a copy of which is filed as an exhibit to the registration statement of which this prospectus is a part.
•“Transaction Value” means the total gross dollars transacted by our partners on our platform.
•“Vertical” means a market dedicated to a specific set of products or services sold to end consumers. Examples include property & casualty insurance, life insurance, health insurance, and travel.
•“White Mountains” means White Mountains Insurance Group, Ltd. and its affiliates.
About this prospectus
This prospectus is part of a registration statement that MediaAlpha, Inc. filed with the Securities and Exchange Commission (the “SEC”) utilizing a “shelf” registration process. As used in this prospectus, unless the context otherwise indicates, any reference to “MediaAlpha,” “our Company,” the “Company,” “we,” “us,” and “our” refers to MediaAlpha, Inc., the issuer of the shares offered hereby, together with its consolidated subsidiaries. QL Holdings LLC is the predecessor to MediaAlpha. When we refer to the “selling stockholders” in this prospectus, we refer to the selling stockholders named in this prospectus or in any supplement to this prospectus or certain transferees, assignees, pledgees, donees or other successors-in-interest that received shares of Class A common stock from the selling stockholders. Capitalized terms used in this prospectus and not otherwise defined herein have the meanings given such terms in MediaAlpha’s Annual Report on Form 10-K for the year ended December 31, 2022, which is incorporated by reference into this prospectus.
Under this shelf registration process, the selling stockholders may from time to time offer and sell up to 34,351,485 shares of Class A common stock in one or more offerings or resales as described in this prospectus. This prospectus provides you with only a general description of the shares of Class A common stock that are registered hereunder. This prospectus does not contain all of the information set forth in the registration statement of which this prospectus is a part, as permitted by the rules and regulations of the SEC. For additional information regarding us, the selling stockholders and the offered shares of Class A common stock, please refer to the registration statement of which this prospectus is a part.
When the selling stockholders sell shares of Class A common stock under this prospectus, we and/or the selling stockholders will, if necessary and required by law, provide a prospectus supplement that contains specific information about the offering and the terms of the offered shares of Class A common stock. Any such prospectus supplement may also add, delete, update or change information contained in this prospectus. You should rely only on the information in the applicable prospectus supplement if this prospectus and the applicable prospectus supplement are inconsistent. Before purchasing any shares of Class A common stock, you should carefully read both this prospectus and the applicable prospectus supplement, if any, together with the additional information described under the section of this prospectus titled “Where You Can Find More Information.” In particular, you should carefully consider the risks and uncertainties described under the section titled “Risk Factors” or otherwise included in any applicable prospectus supplement or incorporated by reference in this prospectus before you decide whether to purchase the shares of Class A common stock. These risks and uncertainties, together with those not known to us or those that we may deem immaterial, could impair our business and ultimately affect our ability to make payments on the shares of Class A common stock.
Neither we nor the selling stockholders take any responsibility for, nor can provide any assurance as to, the reliability of, any information that others may give you. Neither we nor the selling stockholders have authorized any other person to provide you with information different from the information contained or incorporated by reference in this prospectus and any applicable prospectus supplement. Neither we, the selling stockholders nor any underwriter, dealer or agent will make an offer to sell the shares of Class A common stock in any jurisdiction where the offer or sale is not permitted. You should assume that the information in this prospectus and any applicable prospectus supplement is accurate only as of the dates on their covers and that any information incorporated by reference is accurate only as of the date of the document incorporated by reference, unless we indicate otherwise. Our business, financial condition, results of operations and prospects may have changed since those dates.
Cautionary statement regarding forward-looking statements
Certain statements made in this prospectus and the documents incorporated herein by reference and in other written or oral statements made by us or on our behalf are “forward-looking statements” within the meaning of the Private Securities Litigation Reform Act of 1995. These forward-looking statements reflect our current views with respect to, among other things, future events and our financial performance. These statements are often, but not always, made through the use of words or phrases such as “may,” “should,” “could,” “predict,” “potential,” “believe,” “will likely result,” “expect,” “continue,” “will,” “anticipate,” “seek,” “estimate,” “intend,” “plan,” “projection,” “would,” and “outlook,” or the negative version of those words or other comparable words or phrases of a future or forward-looking nature. These forward-looking statements are not historical facts, and are based on current expectations, estimates and projections about our industry, management’s beliefs and certain assumptions made by management, many of which, by their nature, are inherently uncertain and beyond our control. Accordingly, we caution you that any such forward-looking statements are not guarantees of future performance and are subject to risks, assumptions and uncertainties that are difficult to predict. Although we believe that the expectations reflected in these forward-looking statements are reasonable as of the date made, actual results may prove to be materially different from the results expressed or implied by the forward-looking statements.
There are or will be important factors that could cause our actual results to differ materially from those indicated in these forward-looking statements, including, but not limited to, the following:
•Our ability to attract and retain supply partners and demand partners to our platform and to make available quality Consumer Referrals at attractive volumes and prices to drive transactions on our platform;
•Our reliance on a limited number of supply partners and demand partners, many of which have no long-term contractual commitments with us, and any potential termination of those relationships;
•Fluctuations in customer acquisition spending by property and casualty insurance carriers due to unexpected changes in underwriting profitability as the carriers go through cycles in their business;
•Existing and future laws and regulations affecting the property & casualty insurance, health insurance and life insurance verticals;
•Changes and developments in the regulation of the underlying industries in which our partners operate;
•Competition with other technology companies engaged in digital customer acquisition, as well as buyers that attract consumers through their own customer acquisition strategies, third-party online platforms or other traditional methods of distribution;
•Our ability to attract, integrate and retain qualified employees;
•Reductions in DTC digital spend by our buyers;
•Mergers and acquisitions could result in additional dilution and otherwise disrupt our operations and harm our operating results and financial condition;
•Our dependence on internet search companies to direct a significant portion of visitors to our suppliers’ websites and our proprietary websites;
•The impact of broad-based pandemics or public health crises, such as COVID-19;
•The terms and restrictions of our existing and future indebtedness;
•Disruption to operations as a result of future acquisitions;
•Our failure to obtain, maintain, protect and enforce our intellectual property rights, proprietary systems, technology and brand;
•Our ability to develop new offerings and penetrate new vertical markets;
•Our ability to manage future growth effectively;
•Our reliance on data provided to us by our demand and supply partners and consumers;
•Natural disasters, public health crises, political crises, economic downturns, or other unexpected events;
•Significant estimates and assumptions in the preparation of our financial statements;
•Potential litigation and claims, including claims by regulatory agencies and intellectual property disputes;
•Our ability to collect our receivables from our partners;
•Fluctuations in our financial results caused by seasonality;
•The development of the DTC insurance distribution sector and evolving nature of our relatively new business model;
•Disruptions to or failures of our technological infrastructure and platform;
•Failure to manage and maintain relationships with third-party service providers;
•Cybersecurity breaches or other attacks involving our systems or those of our partners or third-party service providers;
•Our ability to protect consumer information and other data and risks of reputational harm due to an actual or perceived failure by us to protect such information and other data;
•Risks related to changes in tax laws or exposure to additional income or other tax liabilities could affect our future profitability;
•Risks related to being a public company;
•Risks related to internal control on financial reporting;
•Risks related to shares of our Class A common stock;
•Risks related to our intention to take advantage of certain exemptions as a “controlled company” under the rules of the NYSE, and the fact that the interests of our controlling stockholders (White Mountains, Insignia, and the Founders) may conflict with those of other investors;
•Risks related to our corporate structure; and
•The other risk factors described in Item 1A of Part I of our Annual Report on Form 10-K for the year ended December 31, 2022.
The foregoing factors should not be construed as exhaustive and should be read together with the other cautionary statements included in this prospectus. If one or more events related to these or other risks or uncertainties materialize, or if our underlying assumptions prove to be incorrect, actual results may differ materially from what we anticipate. Many of the important factors that will determine these results are beyond our ability to control or predict. Accordingly, you should not place undue reliance on any such forward-looking statements. Any forward-looking statement speaks only as of the date on which it is made, and, except as otherwise required by law, we do not undertake any obligation to publicly update or review any forward-looking statement, whether as a result of new information, future developments or otherwise. New factors emerge from time to time, and it is not possible for us to predict which will arise. In addition, we cannot assess the impact of each factor on our business or the extent to which any factor, or combination of factors, may cause actual results to differ materially from those contained in any forward-looking statements.
You should read this prospectus, any applicable prospectus supplement, the documents that we incorporate by reference herein and therein, the documents that we have included as exhibits to the registration statement of which this prospectus forms a part and the documents that we refer to under the section of this prospectus titled “Where You Can Find More Information” completely and with the understanding that our actual future results could be materially different from what we expect when making the forward-looking statement.
Prospectus summary
This summary highlights information appearing elsewhere in this prospectus. This summary does not contain all of the information you should consider before investing in our Class A common stock. You should read this entire prospectus carefully, any applicable prospectus supplement and the information incorporated by reference herein and therein carefully, including the sections entitled “Risk factors” included and incorporated by reference in this prospectus and “Management’s discussion and analysis of financial condition and results of operations” and the consolidated financial statements and related notes thereto in our Annual Report on Form 10-K for the year ended December 31, 2022, which is incorporated by reference herein, before making any investment decision. In this prospectus, we make certain forward-looking statements, including expectations relating to our future performance. These expectations reflect our management’s view of our prospects and are subject to the risks described under “Risk factors” and “Cautionary statement regarding forward-looking statements.” Our expectations for our future performance may change after the date of this prospectus and there is no guarantee that such expectations will prove to be accurate.
Our company
MediaAlpha, Inc. was incorporated as a Delaware corporation on July 9, 2020 in contemplation of our IPO. Following a series of reorganization transactions, we serve as the ultimate holding company, by and through our wholly owned subsidiary Guilford Holdings, Inc., of QLH and its subsidiaries. QLH was formed on March 7, 2014 as a Delaware limited liability company.
Our mission is to help insurance carriers and distributors target and acquire customers more efficiently and at greater scale through technology and data science. Our technology platform brings leading insurance carriers and high-intent consumers together through a real-time, programmatic, transparent, and results-driven ecosystem. We believe we are the largest online customer acquisition platform in our core verticals of property & casualty (“P&C”) insurance, health insurance, and life insurance, supporting $696 million in Transaction Value across our platform from these verticals during the year ended December 31, 2022.
We believe in the disruptive power of transparency. Traditionally, insurance customer acquisition platforms operated in a black box. We recognized that consumers may be valued differently by one insurer versus another; therefore, insurers should be able to determine pricing granularly based on the value that a particular customer segment is expected to bring to their business. As a result, we developed a technology platform that powers an ecosystem where buyers and sellers can transact with full transparency, control, and confidence.
We have multi-faceted relationships with top-tier insurance carriers and distributors. A buyer or a demand partner within our ecosystem is generally an insurance carrier or distributor seeking to reach high-intent insurance consumers. A seller or a supply partner is typically an insurance carrier looking to maximize the value of non-converting or low LTV consumers, or an insurance-focused research or other financial destination looking to monetize the high-intent shoppers on their websites. Our model’s versatility allows for the same insurance carrier or distributor to be both a demand and supply partner, which deepens the partner’s relationship with us. In fact, it is this supply partnership that presents insurance carriers with a highly differentiated monetization opportunity, enabling them to capture revenue from website visitors who either do not qualify for a policy or otherwise may be more valuable as a potential referral to another carrier.
We believe our technology is a key differentiator and a powerful driver of our performance. We maintain deep, custom integrations with partners representing the majority of our Transaction Value, which enable automated, data-driven processes that optimize these partners’ customer acquisition spend and revenue. Through our platform, our insurance carrier partners can target and price across over 35 separate consumer attributes to manage customized acquisition strategies. Our platform’s granular price management tools and robust data science capabilities enable our insurance partners to target consumers based on a precise calculation of the expected lifetime value of the consumer to that partner and to make real-time, automated customer acquisition decisions.
We built our business model to align the interests of all parties participating on our platform. We generate revenue by earning a fee for each Consumer Referral sold on our platform. Our revenue is generally not contingent on the sale of an insurance product to the consumer.
Our executive offices are located at 700 South Flower Street, Suite 640, Los Angeles, California 90017. Our telephone number is (213) 316-6256.
Controlled company
We are a “controlled company” under the NYSE rules. Under these rules, a “controlled company” may elect not to comply with certain corporate governance requirements, including the requirement to have a board that is composed of a majority of independent directors. We intend to take advantage of certain of these exemptions for so long as we continue to qualify as a “controlled company.” These exemptions do not modify the independence requirements for our audit committee, and we intend to comply with the applicable requirements of the Sarbanes-Oxley Act and rules with respect to our audit committee within the applicable time frame.
Organizational structure
Overview
In connection with the completion of the IPO, we completed our IPO reorganization, pursuant to which we amended and restated our certificate of incorporation to, among other things, authorize two classes of common stock, Class A common stock and Class B common stock and consummated the other reorganization transactions described below. In addition, pursuant to the IPO reorganization, we issued shares of our Class B common stock to Insignia and the Senior Executives. Insignia and the Senior Executives directly or indirectly own substantially all of the Class B-1 units of QL Holdings LLC. Shares of our Class B common stock vote together with shares of our Class A common stock as a single class, except as otherwise required by law or pursuant to our amended and restated certificate of incorporation or amended and restated bylaws. See “Description of capital stock—Class A Common Stock.” As of February 28, 2023, White Mountains, Insignia, and the Senior Executives (who were the direct and indirect investors of QL Holdings LLC prior to the IPO) beneficially owned 62.0% in the aggregate of our outstanding Class A common stock and Class B common stock on a combined basis. As described in more detail below, each Class B-1 unit of QL Holdings LLC held by Insignia and the Senior Executives can be exchanged (together with one share of our Class B common stock) for one share of our Class A common stock (or, at our election, cash of an equivalent value) and is otherwise nontransferable.
As of February 28, 2023, there were 44,258,656 shares of our Class A common stock outstanding. These shares represent 100% of the economic rights of the holders of all classes of our capital stock and a 70.1% indirect economic interest in QL Holdings LLC.
IPO Reorganization Transactions
MediaAlpha, Inc. was formed for purposes of the IPO and had, prior to the consummation of the IPO, engaged only in activities in contemplation of the IPO. Historically, our business has been operated through QL Holdings LLC, together with its subsidiaries, all of the equity ownership interests of which were directly or indirectly held by White Mountains (through its wholly owned subsidiary Intermediate Holdco), Insignia, the Senior Executives and the Legacy Profits Interest Holders prior to the completion of the IPO.
In connection with the IPO, we undertook a series of reorganization transactions and entered into agreements with various pre-IPO shareholders. See “Selling stockholders—Material Relationships with Selling Stockholders.”
MediaAlpha, Inc. is a holding company and its sole material asset is all of the shares of its wholly owned subsidiary, Intermediate Holdco, which in turn owns all of the Class A-1 units of QL Holdings LLC, deferred tax assets and liabilities primarily related to Intermediate Holdco’s historical net operating loss carryforwards attributable to periods prior to the IPO, and an indemnity from White Mountains with respect to any pre-IPO liabilities of Intermediate Holdco.
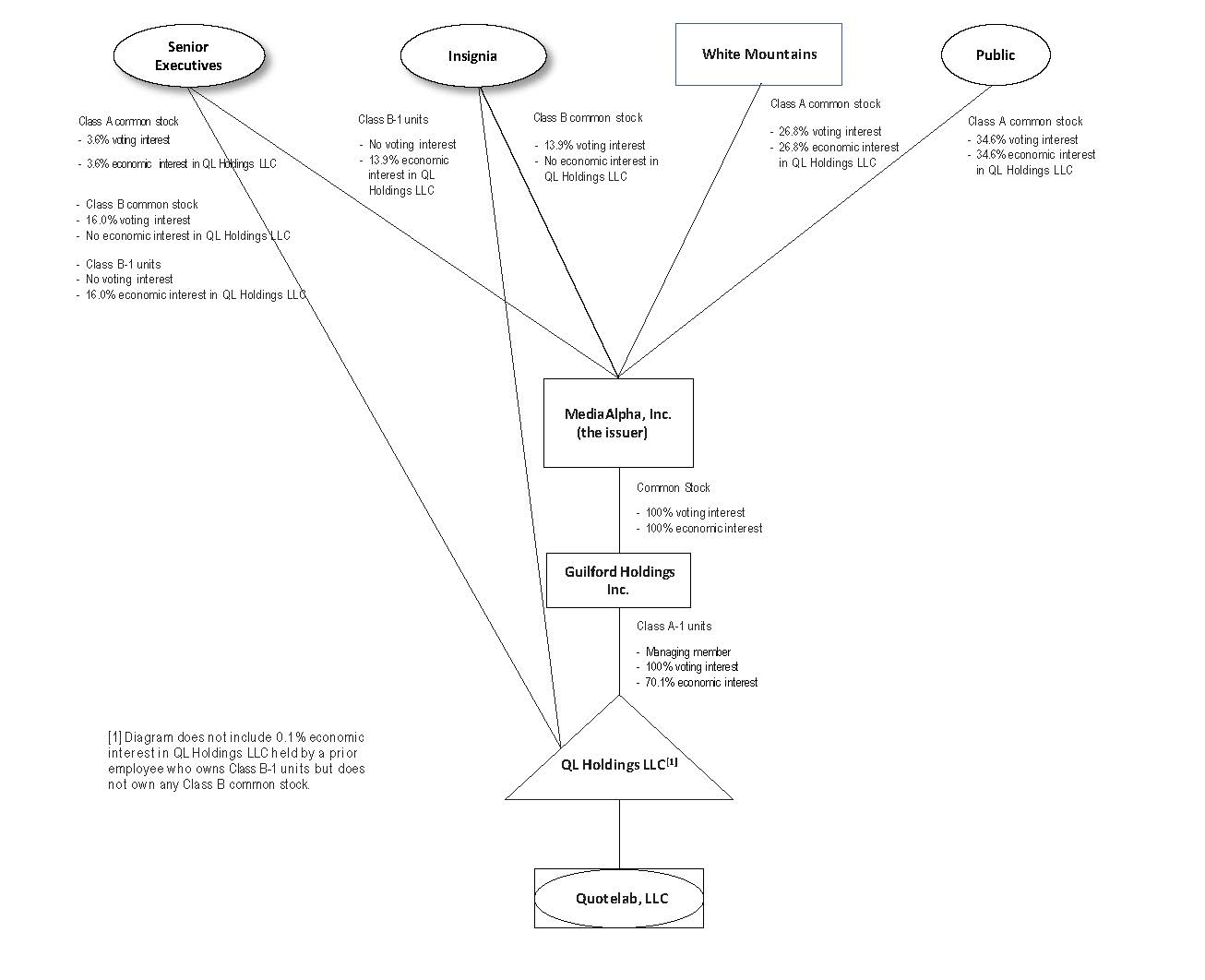
Organizational structure
The diagram below shows our organizational structure as of February 28, 2023.
As of February 28, 2023, White Mountains and our other Class A common stockholders indirectly own 26.8% and 34.6%, respectively, of the economic interests in QL Holdings LLC through MediaAlpha, Inc. and Intermediate Holdco. Insignia directly owns 13.9% of the economic interests in QL Holdings LLC, and the Senior Executives directly or indirectly own 19.6% of the economic interests in QL Holdings LLC.
Holding company structure
Our only business is acting as the sole stockholder of Intermediate Holdco and, through Intermediate Holdco, acting as sole managing member of QL Holdings LLC. We operate and control all of our businesses and affairs through Intermediate Holdco and QL Holdings LLC (and its subsidiaries). In connection with the IPO reorganization, QL Holdings LLC’s limited liability company agreement was amended and restated to, among other things, establish two classes of equity: Class A-1 units indirectly held by us and Class B-1 units held only by persons or entities we permit which, immediately following the IPO, included Insignia and the Senior Executives. The financial results of Intermediate Holdco and QL Holdings LLC are consolidated in our financial statements.
Our organizational structure allows the Senior Executives and Insignia to retain their equity ownership (either directly or indirectly) in QL Holdings LLC, an entity that is classified as a partnership for U.S. federal income tax purposes, in the form of Class B-1 units. The investors who participate in any future offering of our Class A common stock (including this offering) will, by contrast, hold equity in MediaAlpha, Inc., a Delaware corporation that is a domestic corporation for U.S. federal income tax purposes. Additionally, because the Senior Executives and Insignia may
exchange their Class B-1 units of QL Holdings LLC (together with the corresponding shares of our Class B common stock) for shares of our Class A common stock (or, at our election, cash of an equivalent value), our structure provides the Senior Executives and Insignia with potential liquidity that holders of non-publicly traded limited liability companies are not typically afforded.
Risk factors
Investing in our Class A common stock involves risk. You are urged to carefully read and consider the risk factors described in Item 1A of Part I of our Annual Report on Form 10-K for the year ended December 31, 2022, which is incorporated by reference in this prospectus. Before making an investment decision, you should carefully consider these risks as well as other information contained or incorporated by reference in this prospectus and the applicable supplement to this prospectus, if any. The risks and uncertainties described are not the only ones facing us. Additional risks and uncertainties not presently known to us or that we currently deem immaterial may also impair our business operations and financial results and the value of our Class A common stock.
Use of proceeds
We will not receive any of the proceeds from the sale of Class A common stock by the selling stockholders.
Dividend policy
We do not anticipate declaring or paying any cash dividends on our Class A common stock in the foreseeable future. Any future determination to declare and pay cash dividends, if any, will be made at the discretion of our Board of Directors and will depend on a variety of factors, including applicable laws, our financial condition, results of operations, contractual restrictions, capital requirements, business prospects, general business or financial market conditions, and other factors our Board of Directors may deem relevant. In addition, our credit agreement with the lenders that are party thereto and JPMorgan Chase Bank, N.A., as administrative agent contains covenants that restrict QuoteLab, LLC’s and, in turn, our ability to pay cash dividends, subject to certain exceptions. Investors should not purchase our Class A common stock with the expectation of receiving cash dividends.
Our Class B common stock is not entitled to any dividend payments.
Management
Executive Officers
The following table sets forth information as of the date hereof regarding individuals who serve as our executive officers:
| | | | | | | | | | | | | | |
| Name | | Age | | Position |
Steven Yi | | 52 | | Chief Executive Officer, President, and Co-Founder |
Eugene Nonko | | 42 | | Chief Technology Officer and Co-Founder |
Patrick Thompson | | 44 | | Chief Financial Officer and Treasurer |
Jeffrey Coyne | | 56 | | General Counsel and Secretary |
Steven Yi has served as the Chief Executive Officer of the Company (including its predecessor) since June 2011. Prior to joining the Company, Mr. Yi co-founded and served as the Chief Executive Officer of Fareloop LLC, a travel comparison website, from 2009 to 2011, and served as Senior Vice President and General Manager, Marketing Services, at Oversee.net, a technology-driven media company that owned and operated a portfolio of consumer and business-to-business properties, from 2007 to 2009. Mr. Yi received his undergraduate degree in East Asian Studies from Harvard University and his J.D. from Harvard Law School.
Eugene Nonko has served as the Chief Technology Officer of the Company (including its predecessor) since June 2011. Prior to joining the Company, Mr. Nonko served as Vice President, Research and Development at Oversee.net, a technology-driven media company that owned and operated a portfolio of consumer and business-to-business properties, from 2004 to 2010, and served as a Software Engineer at Microsoft, a leading multinational technology company, from 2001 to 2004. Mr. Nonko received his B.S. and M.S. in Information Technology and Economics from Altai State Technical University.
Patrick Thompson has served as the Chief Financial Officer of the Company since December 2021. Prior to joining the Company, Mr. Thompson served at Expedia Group, Inc., a global online travel company, in various senior financial roles, including as Chief Financial Officer, Retail from March 2021 to November 2021, as Interim Head, Investor Relations from January 2021 to November 2021, as Senior Vice President, Corporate Finance from 2019 to 2021, as Vice President, Corporate Financial Planning & Analysis from 2018 to 2019, as Vice President, Strategy and Analytics, Expedia Partner Solutions from 2016 to 2018, and as Vice President, Corporate Development from 2015 to 2016. Prior to joining Expedia, Mr. Thompson served as a management consultant at Bain & Company, Inc., a leading management consulting firm, and as an associate at Bain Capital LP, a global alternative investment firm. Mr. Thompson received his B.A. in Physics and Mathematics from Bowdoin College and his M.B.A. from the Tuck School of Business.
Jeffrey Coyne has served as General Counsel and Secretary of the Company since May 2021. Prior to joining the Company, Mr. Coyne served as Executive Vice President, General Counsel and Secretary of Veritone, Inc. a leading provider of artificial intelligence (AI) technology and solutions, from 2016 to 2021. Mr. Coyne served as Senior Vice President, General Counsel and Corporate Secretary of Newport Corporation, a global supplier of advanced technology products that was acquired by MKS Instruments, Inc., from 2004 to 2016, and served as Vice President, General Counsel and Corporate Secretary of Newport Corporation from 2001 to 2004. Prior to that, Mr. Coyne was a partner in the Corporate and Securities Law Department of Stradling Yocca Carlson & Rauth, a technology-focused law firm. Mr. Coyne received his undergraduate degree in Economics from Duke University and his J.D. from the University of Southern California Law Center.
Composition of the Board of Directors
Our Board of Directors consists of nine members. The following table sets forth information as of the date hereof regarding individuals who serve as members of our Board of Directors:
| | | | | | | | | | | | | | | | | | | | | | | | | | |
| Name | | Age | | Position | | Term Expires | | Committee memberships |
Venmal (Raji) Arasu | | 53 | | Director | | 2023 | | Audit Committee, Compensation Committee |
Anthony Broglio | | 48 | | Director | | 2024 | | Compensation Committee |
Christopher Delehanty | | 40 | | Director | | 2024 | | Compensation Committee |
David Lowe | | 62 | | Director | | 2025 | | Nominating & Corporate Governance Committee |
Jennifer Moyer | | 52 | | Director | | 2025 | | Nominating & Corporate Governance Committee |
Eugene Nonko | | 42 | | Director, Chief Technology Officer, and Co-Founder | | 2024 | | — |
Lara Sweet | | 48 | | Director | | 2023 | | Audit Committee, Compensation Committee |
Kathy Vrabeck | | 59 | | Director and Board Chair | | 2023 | | Compensation Committee; Nominating & Corporate Governance Committee |
Steven Yi | | 52 | | Director, Chief Executive Officer, President, and Co-Founder | | 2025 | | Nominating & Corporate Governance Committee |
The biographies of Steven Yi and Eugene Nonko are presented above under the heading “—Executive Officers.” The biographies of our other directors are set forth below.
Venmal (Raji) Arasu was appointed director of the Company upon the completion of the IPO. Since April 2021, Ms. Arasu has served as Executive Vice President and Chief Technology Officer of Autodesk, Inc., a leader in 3D design, engineering, and entertainment software and services. From January 2016 to April 2021, Ms. Arasu was Senior Vice President, Intuit Platform of Intuit Inc., a business and financial software company that develops and sells financial, accounting, tax preparation software, and related services for small businesses, accountants, and individuals. Ms. Arasu previously served as the Chief Technology Officer for StubHub, Inc., the online and mobile ticketing marketplace subsidiary of eBay Inc., from November 2011 to January 2016. At eBay, she served as the Vice President of Engineering from 2008 to 2011, and in other positions of increasing authority from 2001 to 2008. She has served as one of NIC Inc.’s directors since 2015. Ms. Arasu holds a B.S. in Computer Engineering from Pune University, Pune, India. Ms. Arasu is qualified to serve on the Board of Directors because of her engineering expertise and her technology, business strategy and management experience.
Anthony Broglio was appointed director of the Company in July 2020 and prior to the IPO served as director of QL Holdings LLC. Mr. Broglio is a founding Partner at Insignia Capital Group, a San Francisco Bay Area private equity firm focused on lower middle-market companies. Insignia has owned a minority stake in QL Holdings LLC since 2019 and is a stockholder of the Company. Prior to co-founding Insignia in 2012, Mr. Broglio worked as a Principal and member of the executive committee of Lake Capital, a Chicago-based private equity fund with over $1.3 billion under management. During his more than nine years with Lake Capital, Mr. Broglio served on the boards of twelve portfolio companies. Mr. Broglio received a B.S. in Finance from the University of Colorado and an M.B.A. with Honors from the University of Chicago Booth School of Business. Mr. Broglio is qualified to serve on our Board of Directors because of his financial expertise and management and board experience.
Christopher Delehanty was appointed director of the Company in July 2020 and prior to the IPO served as a director of QL Holdings LLC. Mr. Delehanty is Head of Corporate Development and M&A at White Mountains Capital, where he focuses on the company’s direct investing and merger and acquisition activity in the insurance and financial services sectors. White Mountains has owned a stake in QL Holdings LLC since 2014 and is a stockholder of the Company. Prior to joining White Mountains in 2009, Mr. Delehanty worked in private equity and investment banking at Alta Communications and UBS Investment Bank. Over the course of his career, Mr. Delehanty has served on the boards of directors of a number of privately-held companies. Mr. Delehanty received his B.S. in Finance from Boston College. Mr. Delehanty is qualified to serve on our Board of Directors because of his financial expertise and management and board experience.
David Lowe was appointed director of the Company upon the completion of the IPO. Mr. Lowe is a founding Partner and Chief Executive Officer of Insignia Capital Group, a San Francisco Bay Area private equity firm focused on lower middle-market companies. Insignia has owned a minority stake in QL Holdings LLC since 2019 and is a stockholder of the Company. Prior to co-founding Insignia in 2012, Mr. Lowe was a co-founder and Vice Chairman of Friedman Fleischer & Lowe, a San Francisco-based private equity firm with over $2.5 billion under management. During his 13 years at Friedman Fleischer & Lowe, Mr. Lowe was on the Investment Committee and served as Chairman of the boards of directors of Guardian Home Care Holdings, Discovery Foods, Church’s Chicken, Benevis, GeoVera Insurance Group Holdings, and Advanced Career Technologies, as well as a director at DPMS, SteelPoint Technologies, and Korn/Ferry International. Mr. Lowe currently serves as Chairman of the boards of Tillamook Country Smoker and Century Snacks. Mr. Lowe received a B.A. with Honors from the University of California at Davis and an M.B.A. from the Stanford Graduate School of Business. Mr. Lowe is qualified to serve on our Board of Directors because of his financial expertise and management experience.
Jennifer Moyer was appointed director of the Company upon the completion of the IPO and serves as the chair of the Nominating and Corporate Governance Committee. Ms. Moyer has been the Chief Administrative Officer of White Mountains, a financial services holding company, since 2017. White Mountains has owned a stake in QL Holdings LLC since 2014 and is a stockholder of the Company. Prior to joining White Mountains, Ms. Moyer worked at Goldman Sachs for 23 years in a variety of leadership roles including Chief of Staff for Asia Pacific Ex-Japan and Managing Director in Human Capital Management for Asia Pacific. Ms. Moyer received a B.A. in Social Anthropology from Harvard College and an M.B.A. from the Tuck School of Business at Dartmouth. Ms. Moyer is qualified to serve on our Board of Directors because of her experience as a senior executive with management expertise, as well as her human capital management and corporate governance experience.
Lara Sweet was appointed director of the Company upon the completion of the IPO and serves as the chair of the Audit Committee. From May 2019 to June 2021, Ms. Sweet served as the Chief People Officer at Snap Inc., a camera company and owner of the application Snapchat. Prior to that, Ms. Sweet served as Snap’s interim Chief Financial Officer from January 2019 to May 2019, as Chief Accounting Officer from October 2017 to September 2019, and as Controller from June 2016 to October 2017. Prior to Snap, Ms. Sweet worked at AOL, Inc. for over six years, most recently serving as Controller and Chief Accounting Officer from November 2014 to June 2016. Prior to that, Ms. Sweet served as AOL’s Vice President, Internal Audit from April 2014 to November 2014 and Vice President and Assistant Controller from August 2011 to April 2014. Ms. Sweet holds a B.S. in Accounting from George Mason University. Ms. Sweet is qualified to serve on our Board of Directors because of her financial expertise and management experience.
Kathy Vrabeck was appointed director of the Company upon the completion of the IPO and serves as the chair of our Board of Directors as well as the chair of the Compensation Committee. Since May 2022, Ms. Vrabeck has served as Chief Operating Officer of The Beachbody Company, a leading health and wellness solutions company, and from April 2021 to May 2022, she was Chief Strategy Officer at The Beachbody Company. Prior to that, from October 2015 to April 2021, Ms. Vrabeck was a Senior Client Partner in the Los Angeles office of Korn Ferry, a global talent and organizational advisory firm, where she led Korn Ferry’s Consumer Digital sector. Prior to that, she was a Partner at Heidrick & Struggles International, Inc., an executive search firm, where she served as both Global Sector Leader of their Media, Entertainment and Digital practice and partner-in-charge of the Los Angeles office. Prior to that, Ms. Vrabeck was with Legendary Entertainment, a media company, from March 2009 to March 2011 where she served as President, Legendary Digital and was responsible for the creation, management and delivery of digital entertainment, with a focus on video games, across current and next-generation platforms. From May 2007 to November 2008, Ms. Vrabeck was with Electronic Arts, Inc., a developer, marketer, publisher and distributor of video games (“EA”), where she served as President, EA Casual Entertainment. Ms. Vrabeck received a bachelor’s degree in French and Economics from DePauw University and an M.B.A. from Indiana University. Ms. Vrabeck is qualified to serve on our Board of Directors because of her expertise in digital media and her management and board experience.
Other Directorships
Ms. Arasu previously served on the board of directors of one other publicly reporting company, NIC Inc., from May 2015 to April 2021. Ms. Vrabeck has served on the board of directors of one other publicly reporting company, UTA Acquisition Corp., since July 2021, and previously served on the board of directors of one other publicly reporting company, GameStop, Inc., from July 2012 to June 2021. No other director of the Company currently serves, or during the past five years has served, on the board of directors of any other publicly reporting company or investment company.
Board Composition and Practices
Ensuring the Board is composed of directors who possess a wide variety of relevant skills, professional experience and backgrounds, bring diverse viewpoints and perspectives, and effectively represent the long-term interests of shareholders is a top priority of the Board and the Nominating and Corporate Governance Committee.
•78% of our Board members are independent directors;
•44% of our Board members are women;
•22% of our Board members are racially and/or ethnically diverse;
•the Board and each of its Committees are chaired by women;
•the Board and the Nominating and Corporate Governance Committee regularly evaluate the size and composition of the Board to ensure appropriate alignment with the Company’s evolving business and strategic needs; and
•the Board conducts an annual self-assessment of the Board and its Committees to evaluate effectiveness.
Corporate Governance
Director Independence
Our corporate governance guidelines provide that our Board shall consist of such number of directors who are independent as is required and determined in accordance with applicable laws and regulations and requirements of the NYSE and SEC rules. The Board has determined affirmatively, based upon its review of all relevant facts and circumstances and after considering all applicable relationships of which the Board had knowledge, between or among the directors and the Company or our management (some of such relationships are described in the section of this prospectus entitled “Selling stockholders—Material Relationships with Selling Stockholders”), that each of the following directors and director nominees is independent under the listing standards of the NYSE: Venmal (Raji) Arasu, Anthony Broglio, Christopher Delehanty, David Lowe, Jennifer Moyer, Lara Sweet and Kathy Vrabeck. Our Board also determined that Venmal (Raji) Arasu, Lara Sweet and Kathy Vrabeck, who serve on our Audit Committee, satisfy the independence standards for that committee established by the SEC and the rules of the NYSE, and that Venmal (Raji) Arasu, Anthony Broglio, Christopher Delehanty, Lara Sweet and Kathy Vrabeck, who serve on our Compensation Committee, satisfy the independence standards for that committee established by the SEC and the rules of the NYSE. In making such determinations, our Board considered the relationships that each such non-employee director has with our Company and all other facts and circumstances our Board deemed relevant in determining independence, including the beneficial ownership of our capital stock by each non-employee director and any institutional stockholder with which he or she is affiliated.
Compensation Committee Interlocks and Insider Participation
Venmal (Raji) Arasu, Anthony Broglio, Christopher Delehanty, Lara Sweet and Kathy Vrabeck served on our Compensation Committee during 2022. None of the members of our Compensation Committee has at any time been an officer or employee of the Company. Anthony Broglio and Christopher Delehanty were appointed to our Board by Insignia and White Mountains, respectively, pursuant to the provisions of our stockholders’ agreement as described above. Certain transactions involving these parties are described under the heading “Selling stockholders—Material Relationships with Selling Stockholders.” During 2022, none of our executive officers served as a member of the board of directors or a compensation committee of any entity for which a member of our Board or Compensation Committee served as an executive officer.
Executive Compensation
Compensation Discussion and Analysis
Overview
This Compensation Discussion and Analysis describes our executive compensation philosophy, process, objectives and the elements of our compensation program for our “named executive officers” (“NEOs”) for fiscal 2022, and provides the context for understanding and evaluating the compensation information contained in the tables and related disclosures that follow. For fiscal 2022, our NEOs consisted of (a) our principal executive officer, (b) our principal financial officer, and (c) the three other most highly compensated individuals who were serving as executive officers at the end of fiscal 2022, as listed in the table below.
| | | | | | | | |
Name | | Position |
| Steven Yi | | Chief Executive Officer, President and Co-Founder |
| Eugene Nonko | | Chief Technology Officer and Co-Founder |
| Patrick Thompson | | Chief Financial Officer and Treasurer |
| | |
| | |
| Jeffrey Coyne | | General Counsel and Secretary |
| Cathy Cunningham | | Chief People Officer |
| | |
| | |
Compensation Philosophy and Objectives
Our executive compensation program is designed to (i) attract, retain and motivate top-level talent who possess the skills and leadership necessary to grow our business, (ii) provide compensation packages that are competitive with market practice and drive and reward the achievement of our business objectives; (iii) closely align the interests of our NEOs with those of our stockholders by linking pay to performance to produce sustainable, long-term value growth for our stockholders and (iv) utilize a balance of short-term and long-term incentives that serve as meaningful inputs to value creation and reward outperformance.
At the core of our compensation philosophy, we aim to provide a compensation package to each of our NEOs that emphasizes pay-for-performance, and that is both externally competitive to the market and internally equitable within our organization. We believe that a performance-based culture is critical to our growth and success, and our compensation program is designed to foster these core beliefs.
Our executive compensation program design includes a mix of three key compensation elements—(i) base salary, (ii) short-term cash incentive awards and (iii) long-term equity incentive awards. In determining the amount of each compensation element awarded to our NEOs, our Compensation Committee looks at each NEO’s overall compensation package, as well as the amount of each compensation element for the NEO, to determine whether such amounts and the overall mix of elements for the NEO’s role further the principles and objectives of our executive compensation program.
Consistent with our pay-for-performance philosophy, and to ensure our NEOs’ interests are closely aligned with those of our stockholders, a substantial portion of our NEOs’ compensation is awarded in the form of variable, “at-risk” short-term and long-term incentive awards. Specifically:
•89% of 2022 target total compensation for our Chief Executive Officer (“CEO”) and Chief Technology Officer (“CTO”) (our “Co-Founders”) was comprised of at-risk compensation elements (i.e., short-term and long-term incentive awards); and
•On average, 81% of 2022 target total compensation for our other NEOs was comprised of at-risk compensation elements.
The short-term incentive awards are earned based on the achievement of rigorous financial top-line and profitability performance goals set by the Compensation Committee in the first quarter of each year. The long-term incentives are granted in the form of equity incentive awards, the realized value of which bears a direct relationship to our stock price.
The Compensation Committee periodically reviews and analyzes market trends and adjusts the design and operation of our executive compensation program from time to time as it deems necessary and appropriate. While the
Compensation Committee considers a multitude of factors in its deliberations, it places no formal weighting on any one factor. As we continue to transition from a newly public company to a more mature public company, the Compensation Committee will evaluate our executive compensation program to ensure that it continues to align with our compensation philosophy and objectives and helps to drive the future growth of the Company.
Fiscal 2022 Business Performance
Fiscal 2022 was a challenging year for our business, as property and casualty (P&C) insurance carriers experienced worsening underwriting profitability concerns due to historically high levels of inflation in automobile claims costs, leading them to reduce their customer acquisition spending on our platform as they sought regulatory approval to increase their premium rates. As a result, our revenue from the P&C insurance vertical declined 46% year over year to $224.4 million, and our total revenue declined by 29% year over year to $459.1 million. This revenue decline drove a net loss for fiscal 2022 of $(72.4) million (compared with a net loss of $(8.5) million for fiscal 2021), and our Adjusted EBITDA declined by 61% year over year to $22.9 million. Despite the challenging business conditions in our primary markets, we had some positive highlights during the year, including:
•Delivered positive Adjusted EBITDA and free cash flow despite the 28.9% year-over-year decline in our revenue, underscoring our operating expense discipline and the efficiency of our operating model;
•Made strong progress on our initiative to increase our Transaction Value from Medicare carriers;
•Managed our capital effectively, using excess cash to fund an acquisition, pay down debt and execute a share repurchase program;
•Continued to enhance our internal controls over financial reporting in compliance with Section 404 of the Sarbanes-Oxley Act; and
•Implemented additional processes as we transition from being a newly public company to a more mature public company.
Executive Compensation Practices
Our executive compensation program incorporates the following corporate governance best practices, which are designed to protect the interests of our stockholders and are consistent with high standards of risk management. As we continue to transition from a newly public company to a more mature public company, we will continue to evaluate our compensation program relative to our market peers.
| | | | | |
| What We Do | What We Don’t Do |
Pay-for-Performance Philosophy. We align pay and performance by awarding a substantial portion of the compensation paid to our executives in the form of variable, “at-risk” performance-based compensation linked to achievement of rigorous performance goals. | No Guaranteed Bonuses. Our annual bonus plans are performance-based and generally do not include any guaranteed minimum payment levels. |
Maintain an Independent Compensation Committee. Our Compensation Committee is comprised solely of independent directors with extensive industry experience. | No “Single-Trigger” Change of Control Arrangements. Following our IPO, we do not provide for “single-trigger” acceleration of compensation or benefits solely upon a change of control for our NEOs. |
Maintain an Independent Compensation Committee Advisor. The Compensation Committee engages its own independent compensation consultant. | No Excise Tax “Gross-Ups”. We do not provide any “gross-ups” for excise taxes that our employees might owe as a result of the application of Sections 280G or 4999 of the IRC. |
Conduct Annual Compensation Review. The Compensation Committee conducts a review at least annually of our executive compensation philosophy and strategy, including a review of the compensation peer group used for comparative purposes. | No Perquisites. We do not provide material perquisites or other personal benefits to our NEOs or directors, |
Perform Annual Compensation-Related Risk Assessment. We have strong risk and control policies, we take risk management into account in making executive compensation decisions, and we conduct an annual risk assessment of our executive and broad-based compensation programs to promote prudent risk management. | No Executive Pensions. We do not offer any executive pension plans. |
Executive Compensation Process
Role of the Compensation Committee
The Compensation Committee establishes our overall compensation philosophy and objectives, and is responsible for establishing, overseeing and evaluating our executive compensation program. The Compensation Committee is comprised entirely of independent directors and operates under a written charter adopted and reviewed annually by our Board. The Compensation Committee reviews and assesses whether our executive compensation program aligns with our compensation philosophy and objectives, and approves the specific compensation of our NEOs, typically during the first quarter of our fiscal year. The Compensation Committee has not delegated any of its authority with respect to the compensation of our executive officers.
Role of Management
The Compensation Committee consults with members of our management team, including our CEO and our people operations, finance and legal professionals, when making compensation decisions. Our CEO works closely with the Compensation Committee and provides the Compensation Committee with performance assessments and compensation recommendations for each NEO other than himself, based on each NEO’s level of performance and corporate performance, retention risk and taking into consideration market practices. While the Compensation Committee considers our CEO’s recommendations, the Compensation Committee ultimately uses its own business judgment and experience in approving individual compensation elements and the amount of each element for our NEOs.
Role of Compensation Consultant
Pursuant to its charter, the Compensation Committee has the authority to engage its own legal counsel and other advisors, including compensation consultants, to assist in carrying out its responsibilities. The Compensation Committee is directly responsible for the appointment, compensation and oversight of the work of any such advisor and has sole authority to approve all such advisors’ fees and other retention terms.
Pursuant to this authority, for fiscal 2022, the Compensation Committee engaged Compensia, Inc. (“Compensia”) to provide independent advice on matters relating to our executive compensation program, including information regarding competitive market practices, assessments and trends and advice relating to the design and structure of our executive compensation program. Compensia also updates the Compensation Committee on corporate governance and regulatory issues and developments. A representative of Compensia attends meetings of the Compensation Committee as requested. The Compensation Committee may replace its compensation consultant or hire additional advisors at any time. Compensia has not provided any other services to us and has received no compensation other than with respect to the services described below.
The Compensation Committee has evaluated Compensia’s independence by considering the requirements adopted by the NYSE and the SEC, and has determined that its relationship with Compensia does not raise any conflict of interest.
In October 2022, the Compensation Committee engaged ClearBridge Compensation Group, LLC (“ClearBridge”) to replace Compensia as its compensation consultant to advise the Compensation Committee with respect to our executive compensation program for 2023. In connection with such decision, the Compensation Committee evaluated ClearBridge’s independence by considering the requirements adopted by the NYSE and the SEC, and has determined that its relationship with ClearBridge does not raise any conflict of interest.
Peer Group
For purposes of comparing our executive compensation program against the competitive market, the Compensation Committee reviews and considers the compensation levels and practices of a specified group of peer companies. For 2022, the Compensation Committee, with the assistance of Compensia, reviewed and updated our compensation peer group to account for acquisitions of certain peer companies and changes in the market capitalization and/or revenue levels of certain peer companies.
The companies in this compensation peer group were selected on the basis of their similarity to us in terms of industry and financial characteristics, as determined using the following criteria:
•similar size, as measured by revenue and market capitalization;
•similar industry, business model and/or services;
•headquartered in the United States and traded on a major stock exchange; and
•preference for high annual revenue growth companies.
As a result, the Compensation Committee approved a revised compensation peer group for purposes of understanding the competitive market for executive talent to help inform the Compensation Committee's fiscal 2022 compensation decisions:
Fiscal 2022 Peer Group Companies
| | | | | | | | |
| Blackbaud | GoHealth | QuinStreet |
| Cardlytics | LendingTree | SelectQuote |
| CarGurus | Magnite | Shutterstock |
| Cars.com | Momentive Global | Sprinklr |
| Ebix | PagerDuty | Trupanion |
| eHealth | PROS Holdings | Yelp |
| Envestnet | Pubmatic | Yext |
| EverQuote | Quotient Technology | |
Compensation-Setting Process and Competitive Positioning
When determining recommendations for our NEOs’ fiscal 2022 compensation levels, the Compensation Committee reviewed base salary, target annual incentive compensation opportunity, target total cash compensation (i.e., base salary plus target incentive opportunity), annual long-term incentive, and total direct compensation values for our NEOs and those of similarly situated executives of our compensation peer group. Compensia provided data at the 25th, 50th, and 75th percentiles of the peer group for such compensation, which our Compensation Committee used as a reference. In addition, in connection with its assessment of annual long-term incentives to be granted to our NEOs, the Compensation Committee reviewed the overall retentive value of our NEOs’ existing unvested equity incentive awards. The Compensation Committee considers such data relevant to, but not determinative of, its consideration of overall executive compensation matters. The Compensation Committee does not benchmark any compensation element to a specific percentile, and the Compensation Committee instead establishes our NEOs’ compensation at levels it deems appropriate after considering other factors, including the Compensation Committee's assessment of each of our NEOs’ performance and contributions, our short-term and long-term objectives, retention considerations, prevailing market conditions, and the recommendations provided by our CEO with respect to the compensation of our other executive officers. The Compensation Committee believes that it is appropriate for the compensation levels for our Co-Founders to be at the same level given the criticality of both roles to the future success of the Company.
Analysis of Fiscal 2022 Compensation
Compensation Elements
Our executive compensation program is comprised of the following primary components:
•Base salary;
•Annual incentive awards; and
•Long-term equity compensation.
Base Salary
We believe that a competitive base salary is a necessary element of our executive compensation program in order to attract and retain top performing senior executives, including our NEOs. Base salaries provide a fixed source of compensation to our NEOs, allowing them a modest degree of certainty relative to the significant portion of their compensation that is based on performance or dependent on our stock price. Base salaries for our NEOs are also intended to be competitive with those received by other individuals in similar positions at the companies with which we compete for talent, as well as equitable internally across our executive team.
The Compensation Committee reviews the base salaries of our NEOs annually and makes adjustments to base salaries as it determines to be necessary or appropriate. To the extent base salaries are adjusted, the amount of any such adjustment would reflect a review of competitive market data, consideration of relative levels of pay internally, individual performance of the executive, and any other circumstances that the Compensation Committee determines are relevant.
In March 2022, the Compensation Committee reviewed the base salaries of our CEO and our other NEOs, taking into consideration a competitive market analysis performed by Compensia, which included a review of the market data of the compensation peer group for our executive officer positions, as well as broader technology company survey data and an evaluation of how the compensation we pay our executive officers compares both to our performance and to our peers. The Compensation Committee also considered the recommendations of our CEO (except with respect to his own base salary), as well as the other factors described under “Executive Compensation Process—Compensation-Setting Process and Competitive Positioning” above. Based on this review, the Compensation Committee approved an increase in Mr. Coyne's annual base salary for fiscal 2022, and did not make any other changes to the salaries of our other NEOs, as set forth in the table below.
| | | | | | | | | | | | | | | | | | | | |
Name | | 2021 Base Salary | | 2022 Base Salary | | Percentage Increase |
Steve Yi | | $ | 550,000 | | | $ | 550,000 | | | — | % |
Eugene Nonko | | $ | 550,000 | | | $ | 550,000 | | | — | % |
Patrick Thompson | | $ | 450,000 | | | $ | 450,000 | | | — | % |
Jeff Coyne | | $ | 375,000 | | | $ | 385,000 | | | 2.7 | % |
Cathy Cunningham | | $ | 350,000 | | | $ | 350,000 | | | — | % |
Annual Incentive Bonus Plan
We use incentive bonus programs to motivate our NEOs to achieve our short-term financial and operational objectives while making progress towards our longer-term growth and other key goals and initiatives. These incentive bonuses are generally tied to the achievement of rigorous top-line and/or profitability goals, as those are the key metrics that the Compensation Committee believes will ultimately drive the creation of long-term shareholder value. Consistent with our executive compensation philosophy, these incentive bonus awards are intended to offer market competitive incentive opportunities to our NEOs. In the first quarter of 2022, the Compensation Committee undertook a process, in consultation with Compensia, to develop a new incentive compensation plan for our NEOs for 2022. As part of this effort, the Compensation Committee reviewed incentive compensation plan structures and practices among the peer companies, as well as among publicly-traded technology companies generally, and discussed how different plan structures would align with the Company's compensation philosophy and strategic goals.
As a result of this process, the Compensation Committee developed and approved an incentive plan structure for the NEOs, which is tied to achievement of rigorous financial goals approved by the Compensation Committee at the beginning of the year. For fiscal 2022, each NEO had a specified target bonus opportunity under such plan equal to a specified percentage of his or her annual base salary. Payouts under such plan (calculated as a percentage of the target payout) are determined by the Compensation Committee in the first quarter of the following year, following completion of the audit of the Company’s financial statements for the completed fiscal year.
Target Incentives
In March 2022, the Compensation Committee conducted an assessment of the target bonus opportunities of our CEO and our other NEOs, in consultation with Compensia, and reviewed market data, relative levels of responsibility
across the Company, tenure, and other relevant factors. Based on such assessment, the Compensation Committee established the following target cash incentives for such NEOs for fiscal 2022:
| | | | | | | | | | | | | | |
Name | | Target Incentive (as % of Base Salary) | | Target Incentive ($) |
Steve Yi | | 100 | % | | $ | 550,000 | |
Eugene Nonko | | 100 | % | | $ | 550,000 | |
Patrick Thompson | | 66.7 | % | | $ | 300,000 | |
Jeff Coyne | | 49.4 | % | | $ | 190,000 | |
Cathy Cunningham | | 42.9 | % | | $ | 150,000 | |
Measures and Targets Under 2022 Incentive Bonus Plan
The financial performance measures for each NEO, and their relative weighting, are selected by the Compensation Committee each year based on our corporate goals for that year and the Board’s priorities. The Compensation Committee generally seeks to balance top-line and profitability measures, so as to reward overall performance and not overemphasize any single area of focus. Management provides recommendations to the Compensation Committee with respect to the financial performance measures and their relative weighting, but the Compensation Committee makes all final determinations with respect to the performance measures and relative weightings. In the first quarter of 2022, the Compensation Committee determined that the incentive bonus plan for the NEOs for 2022 would be based on achievement of two financial measures: Transaction Value and Adjusted EBITDA, with 50% of each NEO's target bonus tied to each such financial measure. The Compensation Committee believes that these financial measures are among the most important measures of management’s performance in achieving the Board's goals of profitable growth, which it views as among the most important drivers of stockholder value.
For fiscal 2022, the Compensation Committee conditioned payment of the target incentives tied to each financial measure on achievement of the level for such measure set forth in our 2022 annual operating plan, and set minimum and maximum levels for each such measure, corresponding to achievement of 80% and 120%, respectively, of the target level for such measure. Achievement of the minimum level for a measure would result in a payout of 50% of the target incentive amount tied to that financial measure, and achievement of the maximum level for such measure would result in a payout of 150% of the target incentive for such measure. The plan provides that payouts are prorated on a straight-line basis in the event of achievement between the minimum and target levels, or between the target and maximum levels, for the applicable financial measure. The minimum, target and maximum levels for each financial measure for fiscal 2022 are set forth below:
| | | | | | | | | | | | | | | | | | | | |
Measure | | Threshold (50% Payout) | | Target (100% Payout) | | Maximum (150% Payout) |
| 2022 Transaction Value | | $ | 929.7 | million | | $ | 1,162.1 | million | | $ | 1,394.5 | million |
2022 Adjusted EBITDA | | $ | 47.3 | million | | $ | 59.1 | million | | $ | 71.0 | million |
Performance-Based RSUs in Lieu of Incentive Bonus Plan
In March 2022, our CEO and CTO requested that, in lieu of their annual incentive bonuses, that they be granted performance-based RSUs (“PRSUs”) with vesting provisions and targets that mirror the terms of the annual cash incentive bonus program approved by the Committee for the other NEOs. The Compensation Committee approved this change, and the Company entered into amendments to such executives' employment agreements to reflect this change. See “—Amendments to Employment Agreements” below. Accordingly, for fiscal 2022, the Company granted to each of our CEO and CTO 60,150 PRSUs, representing 150% of the target amount of the executive’s annual cash incentive divided by the volume-weighted average closing price of the Company’s Class A common stock for the three-month period preceding the grant date. Such PRSUs would vest based on the achievement of the performance measures set by the Compensation Committee for the 2022 incentive bonus plan, and the resulting value earned, which amount would be divided by the weighted-average closing price of the Company's Class A common stock for the 90-day period ended as of the Friday preceding the Committee's determination of the achievement of such performance measures to determine the number of PRSUs to be vested (rounded up to the nearest whole share).
Payouts Under 2022 Incentive Bonus Plan
Following the finalization of the Company’s financial results for fiscal 2022, the Compensation Committee reviewed the Company’s Transaction Value and Adjusted EBITDA performance for fiscal 2022, and the resulting payouts for each financial measure under the incentive bonus plan for fiscal 2022, as set forth below:
| | | | | | | | | | | | | | |
Measure | | Actual Result | | Resulting Payout |
| 2022 Transaction Value | | $ | 737.5 | million | | — | % |
2022 Adjusted EBITDA | | $ | 22.9 | million | | — | % |
As a result, we did not achieve the target level for either of the financial measures established under the incentive program for 2022, and therefore, no incentive bonuses were earned by our NEOs for 2022. In addition, based on such results all of the PRSUs granted to our CEO and CTO in lieu of their participation in our 2022 incentive bonus plan were forfeited.
A reconciliation of Adjusted EBITDA to net income (loss), the most directly comparable financial measure calculated and presented in accordance with GAAP, for the year ended December 31, 2022, is included below under the heading “—Non-GAAP Financial Measure.”
Long-Term Equity Incentives
We provide long-term incentive compensation to our NEOs through equity-based awards made under our 2020 Omnibus Incentive Plan, typically restricted stock and/or restricted stock units (“RSUs”), which generally vest over multiple years. The Compensation Committee believes that this policy further aligns the interests of the NEOs with those of our stockholders and incentivizes the NEOs to drive sustained, long-term financial performance, while at the same time helping to foster continued retention of our NEOs in a competitive talent market. The Compensation Committee typically grants these equity-based awards to the NEOs in the first quarter of each year, and calculates the number of awards to be granted based on the trailing three-month volume-weighted average closing price of our Class A common stock.
In October 2020, in connection with our IPO, the Board (prior to the creation of the Compensation Committee) approved RSU awards to our CEO and CTO, which awards vest quarterly over a period of three years following the grant date. Accordingly, in early 2021, when the Compensation Committee was considering the compensation of such NEOs for fiscal 2021, the Compensation Committee determined that it was appropriate to not make annual equity awards to such NEOs for fiscal 2021.
During 2021, the Compensation Committee approved RSU awards to certain NEOs as part of such NEOs’ new-hire compensation packages, as set forth below. In May 2021, the Compensation Committee approved a new-hire RSU award to Mr. Coyne with a grant date value of $1,318,000 (prorated to his start date based on a March 1 grant cycle), vesting over a four-year period. In July 2021, the Compensation Committee approved a new-hire RSU award to Ms. Cunningham with a grant date value of $1,000,000 (prorated to her start date based on a March 1 grant cycle), vesting over a four-year period. In November 2021, the Compensation Committee approved a new-hire RSU award to Mr. Thompson with a grant date value of $2,500,000, vesting over a four-year period, and an additional RSU award with a grant date value of $2,750,000, vesting over a two-year period, to partially compensate for vesting of equity awards that Mr. Thompson forfeited by leaving his previous employer.
In March 2022, the Compensation Committee, in consultation with Compensia, reviewed the Company's long-term incentive (“LTI”) compensation program for our NEOs. As part of this effort, the Compensation Committee reviewed LTI compensation plan structures and practices among the peer companies, as well as among publicly-traded technology companies generally, and discussed how different LTI plan structures would align with the Company's compensation philosophy and strategic goals. Such review included the types of awards granted, the use of time-based and performance-based vesting, different performance-based vesting structures, and the grant date values of the awards. The Compensation Committee discussed different potential LTI award structures and determined that, due to factors including the volatility of the Company's share price due in part to the limited trading market for the Company's shares, the Company would continue to grant RSUs for 2022. In addition, the Compensation Committee considered whether to make all or a portion of the 2022 awards subject to performance-based vesting provisions, and determined that, due to factors including the uncertainty regarding the timing of a recovery on the P&C insurance market and the difficulty of setting credible long-term performance goals tied to financial performance or total shareholder return, and recognizing that time-based RSUs still align with long-term shareholder interests in both up
and down markets, it was best to continue to grant RSUs with time-based vesting for 2022. The Compensation Committee will continue to revisit this issue in the future.
The Compensation Committee then reviewed the target annual equity award values of our CEO and our other NEOs, taking into consideration a competitive market analysis performed by Compensia, which included a review of the market data of the compensation peer group for our executive officer positions, as well as broader technology company survey data and an evaluation of the market positioning of the target annual equity award values for each position compared with those of comparable positions at the peer companies. The Compensation Committee also considered the current value of the unvested equity held by each NEO and whether such unvested awards provide appropriate level of retention value for such NEO. Based on this review, the Compensation Committee approved the following time-based RSU awards to the NEOs for 2022:
| | | | | | | | |
Name | | Number of Shares (#) |
Steven Yi | | 292,700 |
Eugene Nonko | | 292,700 |
Patrick Thompson(1) | | — |
Jeffrey Coyne | | 104,700 |
Cathy Cunningham | | 59,100 |
______________
(1)The Compensation Committee approved a new-hire award of 156,350 RSUs to Mr. Thompson in November 2021 in lieu of an RSU award for 2022.
Such RSUs were granted pursuant to the terms of our 2020 Omnibus Incentive Plan and the RSU Award Agreements, and vest in 16 equal quarterly installments commencing May 15, 2022 and ending February 15, 2026, in each case subject to the NEO's continued employment through each vesting date. The vesting of equity awards granted to our NEOs is subject to acceleration under certain circumstances as discussed under the heading “—Payments Upon Termination of Employment or Change in Control” below.
Amendments to Employment Agreements
On March 22, 2022, the Compensation Committee approved amendments to the Amended and Restated Employment Agreements between the Company and its subsidiary, QuoteLab, LLC and each of Messrs. Yi and Nonko. These amendments amend the annual cash incentive bonus provisions of the Employment Agreements to provide that, commencing with bonuses for fiscal 2022, any cash incentive bonuses payable to such executive shall be paid in shares of the Company’s Class A common stock.
Such amendments will be effectuated by issuing to each such executive, concurrent with the Compensation Committee’s approval of the annual cash incentive bonus program for the Company’s other executives for such year, performance-based RSUs with vesting provisions and targets that mirror the terms of the annual cash incentive bonus program approved by the Compensation Committee for the other executives. The number of RSUs granted would be determined by dividing 150% of the target amount of the executive’s annual cash incentive by the weighted average closing price of the Company’s Class A common stock for the three-month period preceding the grant date.
Following the completion of such year, the Compensation Committee will determine the achievement of the performance measures and the resulting value earned, and will determine the number of RSUs to be vested by dividing the value earned by the weighted average closing price of the Company’s Class A common stock for the preceding three-month period. Any unvested RSUs will be forfeited.
Generally Available Benefit Programs
Our NEOs are entitled to participate in the various benefit programs we offer to all of our employees, including a medical plan, dental plan, vision plan, life insurance plan, long-term and short-term disability plans. In addition, our NEOs other than Messrs. Nonko and Yi are eligible to participate in our 401(k) plan for employees. For fiscal 2022, each of Ms. Cunningham and Messrs. Coyne and Thompson received an employer matching contribution of $8,300, $12,783, and $10,250, respectively, pursuant to the 401(k) plan.
Perquisites and Other Personal Benefits
Currently, we do not view perquisites or other personal benefits as a significant component of our executive compensation program. Accordingly, we only provide perquisites or other personal benefits to our NEOs in limited circumstances, such as where we believe it is appropriate to assist an individual in the performance of his duties, to make our executive team more efficient and effective or for recruitment or retention purposes. All future practices with respect to perquisites or other benefits for our NEOs are subject to review and approval by the Compensation Committee.
Clawback of Performance-Based Awards
Our short-term cash incentive plan and our 2020 Omnibus Incentive Plan allow us to recover certain cash incentive bonuses or performance-based equity awards in the event of certain acts of misconduct by award recipients. Such misconduct generally relates to contributing to or failing to take reasonable steps to prevent an accounting restatement due to material noncompliance with financial reporting requirements.
On October 26, 2022, the SEC adopted final rules (the “Final Rules”) implementing the clawback provisions of the Dodd-Frank Wall Street Reform and Consumer Protection Act of 2010 (the “Dodd-Frank Act”). Among other things, the Final Rules require the NYSE to establish listing standards that require listed companies to develop and implement policies providing for the recovery of “erroneously awarded” incentive-based compensation received by current or former executive officers where such compensation is based on erroneously reported financial information and an accounting restatement is required (a “clawback policy”), and require listed companies to provide certain disclosures regarding their clawback policies and how they are being implemented. On February 22, 2023, the NYSE filed proposed listing standards with the SEC to address this requirement, which will become effective no later than November 28, 2023. The Compensation Committee intends to develop and adopt a clawback policy for the Company that complies with the final rules adopted by the NYSE, within the timeframe required by the NYSE.
Tax and Accounting Considerations
Deductibility of Executive Compensation
In general, Section 162(m) of the U.S. Internal Revenue Code of 1986 (the “Code”) denies a publicly held corporation a deduction for U.S. federal income tax purposes for compensation paid to any covered employee in excess of $1,000,000 per year. Under Section 162(m) of the Code, the term “covered employee” generally means the chief executive officer, chief financial officer and each NEO whose compensation is required to be reported for the relevant fiscal year. In December 2020, the IRS released final regulations under Section 162(m) of the Code, which among other things, extended the coverage of Section 162(m) of the Code to include compensation paid by a partnership for services performed for it by a covered employee of a corporation that is a partner in the partnership. Our Compensation Committee retains authority to make payments or grant awards under the Omnibus Incentive Plan or otherwise that are not fully deductible if, in its sole discretion, such payments are necessary to achieve our compensation objectives and to protect stockholder interests.
Accounting for Stock-Based Compensation
The Compensation Committee takes accounting considerations into account in designing compensation plans and arrangements for our NEOs and other employees. Chief among these is the Financial Accounting Standard Board’s Accounting Standards Codification Topic 718 (FASB ASC Topic 718), the standard which governs the accounting treatment of stock-based compensation awards.
We follow FASB ASC Topic 718 for our stock-based compensation awards. FASB ASC Topic 718 requires us to measure the compensation expense for all share-based payment awards made to our employees and non-employee members of our Board, including RSUs and performance-vesting RSUs (“PSUs”), based on the grant date “fair value” of these awards. This calculation is performed for accounting purposes and reported in the executive compensation tables below, even though the recipient may never realize any value from such awards. For performance units, stock-based compensation expense recognized may be adjusted over the performance period based on interim estimates of performance against pre-set objectives.
Compensation Committee Interlocks and Insider Participation
Venmal (Raji) Arasu, Anthony Broglio, Christopher Delehanty, Lara Sweet and Kathy Vrabeck served on our Compensation Committee during 2022. None of the members of our Compensation Committee has at any time been an officer or employee of the Company. Anthony Broglio and Christopher Delehanty were appointed to our Board by
Insignia and White Mountains, respectively, pursuant to the provisions of our stockholders’ agreement as described above. Certain transactions involving these parties are described under the heading “Selling stockholders—Material Relationships with Selling Stockholders.” During 2022, none of our executive officers served as a member of the board of directors or a compensation committee of any entity for which a member of our Board or Compensation Committee served as an executive officer.
Compensation Risk Assessment
In consultation with management and Compensia, our Compensation Committee has assessed our compensation plans, policies and practices for our NEOs and concluded that they do not create risks that are reasonably likely to have a material adverse effect on our company. This risk assessment included, among other things, a review of our cash and equity incentive-based compensation plans to ensure that they are aligned with our company performance goals and overall target total direct compensation to ensure an appropriate balance between fixed and variable pay components. Our Compensation Committee conducts this assessment annually.
Compensation Committee Report
The Compensation Committee has reviewed and discussed the Compensation Discussion and Analysis with management. Based on the review and discussions, the Compensation Committee recommended to the Board that the Compensation Discussion and Analysis be included in this prospectus and the Company’s Annual Report on Form 10-K for the year ended December 31, 2022.
Compensation Committee of the Board of Directors
Kathy Vrabeck (Chair)
Venmal (Raji) Arasu
Anthony Broglio
Christopher Delehanty
Lara Sweet
Executive Compensation Tables
Summary Compensation Table
The following table sets forth the total compensation awarded to, or earned by or paid to, each of our NEOs for fiscal years 2020, 2021 and 2022.
| | | | | | | | | | | | | | | | | | | | | | | | | | | | | | | | | | | | | | | | | | | | |
Name and principal position | | Fiscal Year | | Salary ($)(1) | | Bonus ($)(2) | | Stock Awards ($)(3) | | Nonequity Incentive Plan Compensation ($)(4) | | All Other Compensation ($)(5) | | Total ($) |
Steven Yi | | 2022 | | 550,000 | | | — | | | 4,372,938 | | | — | | | 29,078 | | | 4,952,016 | |
Chief Executive Officer and President | | 2021 | | 550,000 | | | — | | | 41,068 | | | 440,000 | | | 28,780 | | | 1,059,848 | |
| | 2020 | | 512,750 | | | — | | | 34,917,535 | | | 675,000 | | | 16,444 | | | 36,121,729 | |
Eugene Nonko | | 2022 | | 550,000 | | | — | | | 4,372,938 | | | — | | | 26,864 | | | 4,949,802 | |
Chief Technology Officer | | 2021 | | 550,000 | | | — | | | 41,068 | | | 440,000 | | | 26,610 | | | 1,057,678 | |
| | 2020 | | 534,000 | | | — | | | 34,917,535 | | | 675,000 | | | 8,550 | | | 36,135,085 | |
Patrick Thompson(6) | | 2022 | | 450,000 | | | — | | | — | | | — | | | 10,250 | | | 460,250 | |
Chief Financial Officer and Treasurer | | 2021 | | 31,950 | | | — | | | 5,105,843 | | | 15,671 | | | — | | | 5,135,464 | |
| | 2020 | | — | | | — | | | — | | | — | | | — | | | — | |
Jeffrey Coyne(7) | | 2022 | | 383,333 | | | — | | | 1,488,834 | | | — | | | 12,783 | | | 1,884,950 | |
General Counsel | | 2021 | | 249,750 | | | — | | | 979,289 | | | 99,863 | | | 4,988 | | | 1,333,890 | |
| | 2020 | | — | | | — | | | — | | | — | | | — | | | — | |
Cathy Cunningham(8) | | 2022 | | 350,000 | | | — | | | 840,402 | | | — | | | 8,300 | | | 1,198,702 | |
Chief People Officer | | 2021 | | 125,650 | | | 50,000 | | | 395,395 | | | 120,000 | | | 3,563 | | | 694,608 | |
| | 2020 | | — | | | — | | | — | | | — | | | — | | | — | |
_______________
(1)Salary amounts shown above represent actual salary earned during the year, reported as gross earnings (i.e., gross amounts before taxes and applicable payroll deductions).
(2)Bonuses for Ms. Cunningham for 2021 includes a sign-on bonus of $50,000 paid upon commencement of her employment. Amounts in this column are reported as gross earnings (i.e., gross amounts before taxes and applicable payroll deductions).
(3)Amounts in this column reflect the aggregate grant date fair value of time-vesting RSUs granted in each year, computed in accordance with Accounting Standards Codification Topic 718 as issued by the Financial Accounting Standards Board. For 2022, the amounts shown for Messrs, Yi and Nonko also include the grant date fair value of the PRSUs granted to them in lieu of participation in the 2022 annual cash incentive bonus plan for NEOs. The minimum levels for such performance measures were not achieved, and so such PRSUs did not vest and were forfeited. See additional information regarding such PRSUs under the heading “Compensation Discussion and Analysis—Analysis of Fiscal 2022 Compensation—Annual Incentive Bonus Plan” above. For 2021. the amounts shown for Messrs, Yi and Nonko amounts consist of the difference between (a) the grant date fair value of the immediately vested RSUs granted to such NEOs in lieu of cash bonuses earned by them, and (b) the cash value of such bonuses. See additional information in footnote 4 below.
(4)For each NEO, reflects the annual cash bonuses earned under our cash incentive plan for such year, based on the achievement of annual performance goals for such year. Such amounts were earned at 0%, 80%, and 135% of target for 2022, 2021 and 2020, respectively. For 2022, Messrs. Yi and Nonko were granted PRSUs in lieu of participation in such plan. See additional information regarding the incentive bonuses paid to our NEOs for 2022 under the heading “Compensation Discussion and Analysis—Analysis of Fiscal 2022 Compensation—Annual Incentive Bonus Plan” above. Such bonuses for each year were paid in the first quarter of the following year. The bonuses payable to Messrs. Yi and Nonko for 2021 were paid by the issuance of a number of immediately vested RSUs determined by dividing the cash amount of the bonus earned by the weighted-average closing price of our common stock for the three-month period prior to the grant date. Amounts in this column are reported as gross earnings (i.e., gross amounts before taxes and applicable payroll deductions).
(5)Amounts in this column include, for Messrs. Thompson and Coyne, and Ms. Cunningham for 2022 and each NEO for 2021 and 2020, contributions under our 401(k) plan. Amounts reported for fiscal year 2022, 2021 and 2020 for Messrs. Yi also include $29,078, $20,230, and $7,894 respectively and for Messrs. Nonko $26,864 and $18,060, respectively, as reimbursement for self-employment taxes (including related tax gross-ups).
(6)Mr. Thompson joined the Company as Chief Financial Officer and Treasurer on December 6, 2021.
(7)Mr. Coyne joined the Company as General Counsel and Secretary on May 3, 2021.
(8)Ms. Cunningham joined the Company as Chief People Officer on August 23, 2021.
Grants of Plan-Based Awards in Fiscal 2022
| | | | | | | | | | | | | | | | | | | | | | | | | | | | | | | | | | | | | | | | | | | | | | | | | | | | | | | | |
Name | | Grant Date | | Estimated Possible Payouts under Non-Equity Incentive Plan Awards(1) | | Estimated Possible Payouts under Equity Incentive Plan Awards(2) | | All Other Stock Awards: Number of Shares of Stock(3) (#) | | Grant Date Fair Value of Stock Awards(4) ($) |
| | Threshold ($) | | Target ($) | | Maximum ($) | | Threshold (#) | | Target (#) | | Maximum (#) | | |
Steven Yi | | 04/15/22 | | — | | | — | | | — | | | 20,050 | | 40,100 | | 60,150 | | — | | — | |
| | 03/24/22 | | — | | | — | | | — | | | — | | — | | — | | 292,700 | | 4,372,938 | |
Eugene Nonko | | 04/15/22 | | — | | | — | | | — | | | 20,050 | | 40,100 | | 60,150 | | — | | — | |
| | 03/24/22 | | — | | | — | | | — | | | — | | — | | — | | 292,700 | | 4,372,938 | |
Patrick Thompson | | | | 150,000 | | | 300,000 | | | 450,000 | | | — | | — | | — | | — | | — | |
Jeffrey Coyne | | | | 95,000 | | | 190,000 | | | 285,000 | | | — | | — | | — | | — | | — | |
| | 03/15/22 | | — | | | — | | | — | | | — | | — | | — | | 104,700 | | 1,488,834 | |
Cathy Cunningham | | | | 75,000 | | | 150,000 | | | 225,000 | | | — | | — | | — | | — | | — | |
| | 03/15/22 | | — | | | — | | | — | | | — | | — | | — | | 59,100 | | 840,402 | |
_______________
(1)Reflects the potential payouts to the NEOs under awards granted under our annual cash incentive plan, which is described in more detail in the section entitled “Compensation Discussion and Analysis—Analysis of Fiscal 2022 Compensation—Annual Incentive Bonus Plan” beginning on page 19. The amounts shown as threshold, target and maximum payouts represent 50%, 100% and 150% payouts, respectively, of each executive’s annual target incentive based on minimum, target and maximum performance levels for the financial performance measures established under such plan for 2022. The actual amounts earned by the NEOs under the 2022 cash incentive plan are included in the Summary Compensation Table on page 25 under the column heading “Non-Equity Incentive Plan Compensation” for the year 2022. (2)Reflects the potential number of performance-based RSUs granted in lieu of participation in our annual cash incentive plan, as described in more detail in the section entitled “Compensation Discussion and Analysis—Analysis of Fiscal 2022 Compensation—Annual Incentive Bonus Plan—Performance-Based RSUs in Lieu of Incentive Bonus Plan” beginning on page 20. The amounts shown as threshold, target and maximum numbers of vested shares represent 50%, 100% and 150% payouts, respectively, of each executive’s annual target incentive based on minimum, target and maximum performance levels for the financial performance measures established under such plan for 2022. The minimum levels for such performance measures were not achieved, and so such performance-based RSUs did not vest and were forfeited. (3)Consists of time-based RSUs awarded to the NEO for 2022 under our 2020 Omnibus Incentive Plan, which are described in more detail under “Compensation Discussion and Analysis.” Such RSUs will vest in equal quarterly installments over a four-year period commencing May 15, 2022 and continuing through February 15, 2026, subject to the NEO's continued service with the Company.
(4)Reflects the grant date fair values of the RSUs awarded to the NEO, which were computed in accordance with FASB ASC Topic 718 based on the closing price of our common stock on the grant date.
Outstanding Equity Awards at 2022 Fiscal Year End
The following table sets forth information regarding outstanding equity compensation awards held as of December 31, 2022 by our NEOs. The Company has not granted any option awards, and accordingly certain columns have been omitted.
| | | | | | | | | | | | | | | | | | | | |
Name | | Award Type (1) | | Number of Shares or Units that Have not Vested (#) | | Market Value of Shares or Units that Have not Vested ($)(2) |
Steven Yi | | RSUs | | 850,413 | | 8,461,609 | |
Eugene Nonko | | RSUs | | 850,413 | | 8,461,609 | |
Patrick Thompson | | RSUs | | 173,507 | | 1,726,395 | |
Jeffrey Coyne | | RSUs | | 104,330 | | 1,038,084 | |
Cathy Cunningham | | RSUs | | 61,254 | | 609,477 | |
_______________
(1)Reflects unvested time-vesting RSUs held, directly or indirectly, by each NEO as of December 31, 2022.
(2)The values shown are based on $9.95, the closing price of our Class A common stock on the last trading day preceding December 31, 2022.
Stock Vested in Fiscal 2022
The following table sets forth certain information for each NEO regarding the vesting of stock awards during the year ended December 31, 2022, including the aggregate value realized upon such exercise or vesting. The Company has not granted any option awards, and accordingly certain columns have been omitted from the table.
| | | | | | | | | | | | | | |
Name | | Number of shares acquired on vesting (#) | | Value realized on vesting ($) (1) |
Steven Yi(2) | | 667,467 | | 8,591,087 |
Eugene Nonko(2) | | 667,467 | | 8,591,087 |
Patrick Thompson | | 154,843 | | 1,859,461 |
Jeffrey Coyne | | 30,370 | | 333,897 |
Cathy Cunningham | | 17,096 | | 184,694 |
_______________
(1)Reflects the total market value of shares that each NEO was entitled to receive upon the vesting of RSUs during 2022, calculated based on the closing price of our Class A common stock on the vesting date. A portion of the vested shares was withheld by the Company to cover the tax withholding obligations related to the vesting.
(2)For Messrs. Yi and Nonko the number of shares acquired on vesting does not include the immediately-vested RSUs granted to them during 2022 in lieu of bonuses earned for 2021. See additional information on page 26. Potential Payments Upon Termination or Change of Control
In the event of a qualifying termination of employment and/or the occurrence of a change of control of the Company, certain of our NEOs are entitled to certain payments and benefits under their employment agreements, severance compensation agreements and/or our severance policies. For a detailed summary of these payments and benefits, see the section entitled “—Employment and Severance Compensation Agreements” that follow the tables below.
Termination Following Change of Control
The table below sets forth information regarding the estimated payments and benefits that each NEO would have received in the hypothetical event that such NEO’s employment had been terminated by us without cause, or such NEO had resigned for “good reason,” as of December 31, 2022, upon a change of control of the Company occurring on that date. Due to the number of factors that affect the nature and amount of any benefits provided upon the events discussed above, any actual amounts paid or distributed could be different. Factors that could affect these amounts include the timing during the year of any such event and our stock price.
| | | | | | | | | | | | | | | | | | | | | | | | | | | | | | | | |
Name | | Salary-Based Severance Payments(1) | | Incentive-Based Severance Payments(2) | | Stock Awards(3) | | Continuation of Benefits(4) | | Total Estimated Payments |
Steven Yi | | 825,000 | | | 825,000 | | | 8,461,609 | | | 46,400 | | | 10,158,009 | |
Eugene Nonko | | 825,000 | | | 825,000 | | | 8,461,609 | | | 46,590 | | | 10,158,199 | |
Patrick Thompson | | 675,000 | | | 300,000 | | | 1,726,395 | | | 30,242 | | | 2,731,637 | |
Jeffrey Coyne | | 577,500 | | | 190,000 | | | 1,038,084 | | | 46,353 | | | 1,851,937 | |
Cathy Cunningham | | 525,000 | | | 150,000 | | | 609,477 | | | 46,353 | | | 1,330,830 | |
_______________
(1)Represents payment of an amount equal to 18 months of base salary for each NEO, which would have been payable in a lump sum on the date of termination.
(2)Represents payment of an amount equal to the target incentive that each named executive officer would have been entitled to receive for the full year of 2022 based on achievement of 100% of the applicable performance goals (1.5 times the target incentive in the case of Messrs. Yi and Nonko), which would have been payable in a lump sum on the date of termination.
(3)Represents the aggregate market value of unvested RSUs held by each NEO based on the closing price of our Class A common stock on the last trading day preceding December 31, 2022, which was $9.95 per share. Such RSUs would have become immediately vested, and would have been settled by delivery of shares of our Class A common stock.
(4)Represents an estimate of the total cost of company-paid premiums for continuation of medical, dental, vision and long-term disability benefits for a period of 18 months following the date of termination, calculated based upon the premiums for such benefits in effect as of December 31, 2022. The actual cost of health benefits may vary during the benefits continuation period depending upon the overall premium rates that we would be required to pay under our health benefit programs.
Other Qualifying Terminations
The table below sets forth information regarding the estimated payments and benefits that each NEO would have received in the hypothetical event that such NEO’s employment had been terminated by us without cause, or such NEO had resigned for “good reason,” as of December 31, 2022, in the absence of a change in control of the Company. Due to the number of factors that affect the nature and amount of any benefits provided upon the events discussed above, any actual amounts paid or distributed could be different. Factors that could affect these amounts include the timing during the year of any such event and our stock price.
| | | | | | | | | | | | | | | | | | | | | | | | | | | | | | | | |
Name | | Salary-Based Severance Payments(1) | | Incentive-Based Severance Payments(2) | | Stock Awards(3) | | Continuation of Benefits(4) | | Total Estimated Payments |
Steven Yi | | 825,000 | | | 825,000 | | | 7,187,442 | | | 46,400 | | | 8,883,842 | |
Eugene Nonko | | 825,000 | | | 825,000 | | | 7,187,442 | | | 46,590 | | | 8,884,032 | |
Patrick Thompson | | 450,000 | | | 300,000 | | | 559,628 | | | 20,161 | | | 1,329,789 | |
Jeffrey Coyne | | 385,000 | | | 190,000 | | | — | | | 30,902 | | | 605,902 | |
Cathy Cunningham | | 350,000 | | | 150,000 | | | — | | | 30,902 | | | 530,902 | |
_______________
(1)Represents payment of an amount equal to 18 months of base salary for Messrs. Yi and Nonko, and 12 months of base salary for the other NEOs, which would have been payable through salary continuation.
(2)Represents payment of an amount equal to the target incentive that each named executive officer would have been entitled to receive for the full year of 2022 based on achievement of 100% of the applicable performance goals, which would have been payable in a lump sum on the date of termination.
(3)For Messrs. Yi and Nonko, represents the aggregate market value of unvested RSUs that would have vested during the 18-month period following the date of termination, and for Mr. Thompson represents the aggregate market value of the unvested portion of his Make Whole Award (as defined under “Employment and Severance Compensation Agreements” below), in each such case based on the closing price of our Class A common stock on the last trading day preceding December 31, 2022, which was $9.95 per share. Such RSUs would have become immediately vested, and would have been settled by delivery of shares of our common stock.
(4)Represents an estimate of the total cost of company-paid premiums for continuation of medical, dental, vision and long-term disability benefits for a period of 12 months following the date of termination (18 months for Messrs. Yi and Nonko), calculated based upon the premiums for such benefits in effect as of December 31, 2022. The actual cost of health benefits may vary during the benefits continuation period depending upon the overall premium rates that we would be required to pay under our health benefit programs.
Employment and Severance Compensation Agreements
Steven Yi and Eugene Nonko
In 2020, in connection with the IPO, the Company and QuoteLab, LLC entered into amended and restated employment agreements with Messrs. Yi and Nonko, in light of the scope and complexity of their public company roles and job responsibilities as the leaders of our business. Each executive’s employment agreement sets forth his base salary and target annual bonus (equal to 100% of base salary), and provides for eligibility to participate in our employee benefit plans generally. See “—Summary Compensation Table” above for information on base salaries and annual bonuses paid to Messrs. Yi and Nonko for fiscal 2019, 2020 and 2021. The executive’s annual base salary rate will be reviewed annually, and may be increased but not decreased. In March 2022, these employment agreements were amended to provide that, commencing with bonuses for fiscal 2022, any cash incentive bonuses payable to such executive shall be paid in shares of the Company’s Class A common stock. Such amendments will be effectuated by issuing to each such executive, concurrent with the Compensation Committee’s approval of the annual cash incentive bonus program for the Company’s other executives for such year, performance-based RSUs with vesting provisions and targets that mirror the terms of the annual cash incentive bonus program approved by the Compensation Committee for the other executives.
Under the employment agreements, upon a termination of employment for any reason, the executive will be entitled to any earned but unpaid amounts, including base salary through the date of termination; an annual bonus for any fiscal year preceding the fiscal year in which termination occurs, payable on the date bonuses are paid to our other senior executives; any unreimbursed business expenses incurred through the date of termination; any accrued but unused vacation time; and any other amounts or benefits required to be paid or provided either by law or under any employer plan or program (collectively, the “Accrued Obligations”).
If the executive’s employment is terminated by us without “cause” or by the executive for “good reason” (as such terms are defined in the executive’s employment agreement and described below), the executive will additionally be entitled to the following, subject to his delivery of a release of claims in favor of the Company and its affiliates and his
material compliance with certain noncompetition, nonsolicitation and other restrictive covenants set forth in his amended employment agreement:
•cash severance equal to 18 months’ base salary, at the rate in effect at the time of termination;
•a severance bonus for the calendar year during which the termination occurs, equal to (x) the executive’s target bonus multiplied by (y) a fraction, the numerator of which is equal to the number of days worked during the calendar year plus 183 days, and the denominator of which is the total number of days in the calendar year, subject to a 12-month minimum;
•the executive will receive 18 months of service credit under the time-based equity awards he then holds; and
•employer contributions to the premium cost for COBRA coverage for the executive and his eligible dependents until the 18-month anniversary of the executive’s termination (or, if earlier, until the executive obtains other employment that offers group health benefits or is otherwise no longer eligible for COBRA coverage).
Such base salary and prorated bonus would be paid over the severance period, except in the event of a change of control, in which event they would be paid in a lump sum. The executive will also be eligible to receive such severance if, within three months preceding or 12 months following, a change of control (as defined in the Omnibus Incentive Plan) (the “Change of Control Protection Period”), the executive’s employment is terminated due to the expiration and non-renewal by us of the term of his amended employment agreement. In addition, if during the Change of Control Protection Period, the executive’s employment is terminated by us without cause, by him for good reason, or due to the expiration and non-renewal by us of the term of his employment agreement, the executive will be entitled to full vesting of the time-based equity awards he then holds.
Under the executive’s employment agreement, “cause” generally means the executive’s:
•plea of guilty or nolo contendere to, or indictment for, any felony, or conviction of a crime involving moral turpitude that has had or could reasonably be expected to have a material adverse effect on the Company or any of its subsidiaries;
•commitment of an act of fraud, embezzlement, material misappropriation or breach of fiduciary duty against the Company or any of its subsidiaries;
•failure for any reason, after 10 days’ written notice, to correct or cease any refusal or intentional or willful failure to comply with the lawful, reasonably appropriate requirement of the employer;
•chronic absence from work, other than for medical reasons, or a breach of his obligation to devote his business time, attention and efforts to the business (unless approved by the Board of Directors in writing, or cured by the executive within 10 days following notice from his employer of the event);
•use of illegal drugs that has materially affected the performance of his duties (unless the event is cured by the executive within 10 days following notice from his employer of the event);
•gross negligence or willful misconduct in his duties that has caused substantial injury to the Company (unless the event is cured by the executive within 10 days following notice from his employer of the event); or
•breach of any non-competition, non-solicitation, and/or confidentiality provision or any material breach of any proprietary or confidential information or assignment of inventions agreement between the executive and the Company or any of its subsidiaries (unless the event is cured by the executive within 10 days following notice from his employer of the event).
Under the executive’s employment agreement, “good reason” generally means the occurrence of any of the following events without the consent of the executive, unless such events are fully corrected by the employer within 30 days following written notice, and provided that the executive gives written notice of his resignation within 30 days after his actual knowledge of the event and the executive actually terminates his employment within 30 days following the expiration of the employer’s cure period:
•reduction in the amount of the executive’s base salary rate or target bonus opportunity (other than an across-the-board reduction in the salary level or target bonus opportunities of our senior executives as a group by the same percentage amount and approved by the Board of Directors or the Compensation Committee);
•change in the executive’s titles, reporting requirements or reduction in his responsibilities materially inconsistent with the positions he holds;
•change in the executive’s place of work to a location more than 25 miles from his present place of work; or
•material breach of the Company’s obligations under the employment agreement.
Patrick Thompson
In November 2021, the Company and QuoteLab, LLC entered into an employment agreement with Mr. Thompson, providing for an initial base salary of $450,000 per year; an initial target annual bonus opportunity of $275,000 per year; an initial RSU award with a grant date value of $2,500,000, vesting over a four-year period; an additional RSU award with a grant date value of $2,750,000 (the “Make-Whole Award”), vesting over a two-year period, to partially compensate for vesting of equity awards that Mr. Thompson forfeited by leaving his previous employer; and severance payable to Mr. Thompson under certain circumstances. The employment agreement provides that his annual base salary rate would be reviewed annually, and may be increased but not decreased.
In addition, under his employment agreement, Mr. Thompson is eligible (subject to his delivery of a release of claims in favor of the Company and its affiliates, as well as his material compliance with certain noncompetition, nonsolicitation and other restrictive covenants set forth in his employment agreement) to receive the following severance if his employment was terminated by us without “cause” or by him for “good reason” (as such terms are defined in his employment agreement, substantially similar to the definitions of such terms in Messrs. Yi and Nonko’s employment agreements):
•the Accrued Obligations;
•cash severance equal to 12 months’ base salary, at the rate in effect at the time of termination;
•a prorated portion of his annual bonus for the year of termination (subject to a six-month minimum);
•vesting of any portion of the Make Whole Award remaining unvested as of the date of termination; and
•employer contributions to the premium cost for COBRA coverage for the executive and his eligible dependents until the 12-month anniversary of the executive’s termination (or, if earlier, until the executive obtains other employment that offers group health benefits or is otherwise no longer eligible for COBRA coverage).
If, within three months preceding or 12 months following, a change of control (as defined in the Omnibus Incentive Plan), Mr. Thompson’s employment is terminated (x) by us without “cause,” (y) by him for “good reason,” or (z) due to the expiration and non-renewal by us of the term of his employment agreement, his severance would instead equal 18 months’ base salary; up to 18 months of employer contributions to the premium cost for COBRA coverage; a prorated portion of his annual bonus for the year of termination (subject to a six-month minimum); and full vesting of the time-based equity awards he then holds. Such base salary and prorated bonus would be paid in a lump sum upon the change of control.
Severance Compensation Agreements
In June 2022, the Company and QuoteLab, LLC entered into severance compensation agreements with Ms. Cunningham and Mr. Coyne, which provide for severance payable to such NEO under certain circumstances. Under such agreements, the NEO is eligible (subject to delivery of a release of claims in favor of the Company and its affiliates, as well as the NEO’s material compliance with certain noncompetition, nonsolicitation and other restrictive covenants set forth in the agreement) to receive the following severance if such NEO’s employment was terminated by us without “cause” or by the NEO for “good reason” (as such terms are defined in the respective severance compensation agreement):
•the Accrued Obligations;
•cash severance equal to 12 months’ base salary, at the rate in effect at the time of termination;
•a prorated portion of the annual bonus (if any) that would have been paid to such NEO for the year of termination; and
•employer contributions to the premium cost for COBRA coverage for the executive and eligible dependents until the 12-month anniversary of the executive’s termination (or, if earlier, until the executive obtains other employment that offers group health benefits or is otherwise no longer eligible for COBRA coverage).
If, within three months preceding or 12 months following, a change of control (as defined in the Omnibus Incentive Plan), such NEO’s employment was terminated (x) by us without “cause,” or (y) by the NEO for “good reason,” the NEO’s severance would instead equal 18 months’ base salary; up to 18 months of employer contributions to the premium cost for COBRA coverage; a prorated portion of the NEO’s annual bonus for the year of termination (subject to a six-month minimum); and full vesting of the time-based equity awards then held. Such base salary and prorated bonus would be paid in a lump sum upon the change of control.
CEO Pay Ratio Disclosure
As required by Section 953(b) of the Dodd-Frank Wall Street Reform and Consumer Protection Act and Item 402(u) of Regulation S-K, below is (i) the 2021 annual total compensation of our CEO, Mr. Yi; (ii) the 2022 annual total compensation of our median employee; (iii) the ratio of the annual total compensation of our CEO to that of our median employee, and (iv) the methodology we used to calculate our CEO pay ratio:
| | | | | | | | |
CEO Annual Total Compensation | | $ | 4,952,016 | |
Median Employee Total Annual Compensation | | $ | 235,357 | |
CEO to Median Employee Pay Ratio | | 21.0-to-1 |
Given the different methodologies that various public companies will use to determine an estimate of their pay ratios, the estimated ratio reported above should not be used as a basis for comparison between companies.
Methodology
Our CEO pay ratio is a reasonable estimate calculated in a manner consistent with SEC rules. Our methodology and process are explained below:
(1)Determined Employee Population. We began with our global employee population as of December 31, 2022, including full-time and part-time workers employed by our company or consolidated subsidiaries, but excluding our CEO.
(2)Identified the Median Employee. To identify the median employee, we calculated compensation for each employee using (i) base annual salary including estimated overtime pay as of December 31, 2022, (ii) cash incentives earned for 2022, (iii) the grant date value of RSU awards granted to the employee during 2022, and (iv) contributions made to such employee’s 401(k) account. We annualized the compensation of all full-time and part-time employees who were not employed by us for all of 2022. Compensation paid in foreign currency was translated to the U.S. dollar equivalent based on foreign exchange rates as of December 31, 2022.
(3)Calculated CEO Pay Ratio. We calculated our median employee’s annual total compensation for 2022 in accordance with SEC rules for preparing the Summary Compensation Table. We compared the median employee’s compensation to our CEO’s annual total compensation in the Summary Compensation Table to determine the pay ratio shown above.
Pay-versus-Performance
Pay-versus-Performance Table
The following table provides information for the years 2022, 2021 and 2020 with respect to the compensation of our principal executive officer (“PEO”), which is our CEO, the average compensation of our other NEOs, and the performance measures set forth in the table.
| | | | | | | | | | | | | | | | | | | | | | | | | | | | | | | | | | | | | | | | | | | | | | | | | | | | | | | | |
| Year | | Summary Compensation Table Total for PEO(1) | | Compensation Actually Paid to PEO(1)(2) | | Average Summary Compensation Table Total for Non-PEO NEOs(3) | | Average Compensation Actually Paid to Non-PEO NEOs(2)(3) | | Value of Initial Fixed $100 Investment Based on: | | Net Income (loss)(5) | | Transaction Value(6) | | Adjusted EBITDA(6) |
| | | | | Total Shareholder Return(4) | | Peer Group Total Shareholder Return(4) | | | |
2022 | | 4,952,016 | | | (1,285,005) | | | 2,123,426 | | | (37,672) | | | 31.23 | | | 113.16 | | | (72,446) | | | 737,514 | | | 22,858 | |
| 2021 | | 1,059,848 | | | (28,825,351) | | | 1,711,239 | | | (3,716,106) | | | 48.46 | | | 157.59 | | | (8,475) | | | 1,018,970 | | | 58,167 | |
2020 | | 36,121,729 | | | 73,005,673 | | | 19,523,454 | | | 40,775,284 | | | 122.63 | | | 117.14 | | | 10,562 | | | 815,712 | | | 58,074 | |
______________
(1)For 2022, 2021 and 2020, our PEO was Mr. Yi.
(2)In calculating the “compensation actually paid” amounts reflected in these columns, the fair value or change in fair value, as applicable, of the equity award adjustments included in such calculations were computed in accordance with FASB ASC Topic 718. The valuation assumptions used to calculate such fair values do not materially differ from the assumptions used to calculate grant date fair value.
(3)For 2022, our non-PEO NEOs were Messrs. Nonko, Thompson, and Coyne and Ms. Cunningham. For 2021, our non-PEO NEOs were Messrs. Nonko, Thompson, and Coyne and Ms. Cunningham, as well as Mr. Sinanyan, our Former Chief Financial Officer, Mr. Carlson, our Former Interim Principal Financial Officer, Mr. Cramer, our SVP, Supply Partnerships, and Ms. Yeh, our SVP, Technology. For 2020, our non-PEO NEOs were Mr. Nonko and Mr. Sinanyan.
(4)The Company Total Shareholder Return (“TSR”) and the Company’s Peer Group TSR reflected in these columns for each applicable fiscal year is calculated based on a fixed investment of $100 at the applicable measurement point on the same cumulative basis as is used in Item 201(e) of Regulation S-K. The peer group used to determine the Company’s Peer Group TSR for each applicable fiscal year is the following published industry index, as disclosed in our Annual Report on Form 10-K for the year ended December 31, 2022 pursuant to Item 201(e) of Regulation S-K: S&P 500 Information Technology Index.
(5)Represents, in thousands, the amount of net income (loss), reflected in the Company’s audited financial statements for the year indicated.
(6)We have selected Adjusted EBITDA as our most important financial measure (that is not otherwise required to be disclosed in the table) used to link “compensation actually paid” to our NEOs to Company performance for fiscal year 2022. We also used Transaction Value, which is an operating metric, to link “compensation actually paid” to our NEOs to Company performance for fiscal year 2022. Our Compensation Committee tied the incentive bonus plan for the NEOs for 2022 to achievement of these two financial measures. See additional information under the heading “Compensation Discussion and Analysis—Analysis of Fiscal 2022 Compensation—Annual Incentive Bonus Plan” above.
(7)In the calculation of compensation actually paid and presented in the table, the following amounts were deducted and added:
| | | | | | | | | | | | | | | | | | | | |
PEO | | 2022 | | 2021 | | 2020 |
Total Compensation Reported in Summary Compensation Table for the Year Indicated | | $ | 4,952,016 | | | $ | 1,059,848 | | | $ | 36,121,729 | |
Less, Grant Date Fair Value of Stock Awards Reported in the Summary Compensation Table for the Year Indicated | | (4,372,938) | | | (41,068) | | | (34,917,535) | |
Plus, Year-End Fair Value of Awards Granted in the Year Indicated that were Outstanding and Unvested at Year-End of Such Year | | 2,366,299 | | | — | | | 71,801,479 | |
Plus, Fair Value of Awards Granted in the Year Indicated that Vested in the Year Indicated | | 615,217 | | | — | | | — | |
Plus, Change in Fair Value of Awards Granted in Prior Years that were Outstanding and Unvested at Year-End (From Prior Year-End to Year-End) | | (3,363,141) | | | (28,951,003) | | | — | |
Plus, Change in Fair Value of Awards Granted in Prior Years that Vested in the Year Indicated (From Prior Year-End to Vesting Date) | | (1,482,458) | | | (893,128) | | | — | |
Less, Fair Value of Stock Awards Forfeited in the Year Indicated (From Prior Year-End) | | — | | | — | | | — | |
| Total Adjustments | | $ | (1,285,005) | | | $ | (28,825,351) | | | $ | 73,005,673 | |
| | | | | | | | | | | | | | | | | | | | |
Average of Non-PEO NEOs | | 2022 | | 2021 | | 2020 |
Total Average Compensation Reported in Summary Compensation Table for the Year Indicated | | $ | 2,123,426 | | | $ | 1,711,239 | | | $ | 19,523,454 | |
Less, Average Grant Date Fair Value of Stock Awards Reported in the Summary Compensation Table for the Year Indicated | | (1,675,544) | | | (1,287,362) | | | (18,500,404) | |
Plus, Average Year-End Fair Value of Awards Granted in the Year Indicated that were Outstanding and Unvested at Year-End of Such Year | | 922,631 | | | 1,113,272 | | | 38,272,191 | |
Plus, Fair Value of Awards Granted in the Year Indicated that Vested in the Year Indicated | | 239,875 | | | 50,801 | | | — | |
Plus, Average Change in Fair Value of Awards Granted in Prior Years that were Outstanding and Unvested at Year-End (From Prior Year-End to Year-End) | | (1,123,524) | | | (4,487,479) | | | 1,339,534 | |
Plus, Average Change in Fair Value of Awards Granted in Prior Years that Vested in the Year Indicated (From Prior Year-End to Vesting Date) | | (524,536) | | | (204,478) | | | 140,509 | |
Less, Average Fair Value of Stock Awards Forfeited in the Year Indicated (From Prior Year-End) | | — | | | (612,099) | | | — | |
| Total Average Adjustments | | $ | (37,672) | | | $ | (3,716,106) | | | $ | 40,775,284 | |
Pay-versus-Performance Comparative Disclosure
The following reflect the relationships between (i) compensation actually paid (“CAP” in the graphics below) to our PEO, and the average compensation actually paid to our non-PEO NEOs, to our net income, Adjusted EBITDA, Transaction Value, and the Company’s cumulative TSR for the years 2020 through 2022, and (ii) the Company’s cumulative TSR and our peer group TSR for the same period.
Pay-versus-Performance Tabular List
The following table lists our most important performance measures used by us to link compensation actually paid to our NEOs to company performance for fiscal year 2022, 2021 and 2020. The performance measures included in the table are not necessarily ranked by relative importance.
Most Important Financial Measures
Adjusted EBITDA
Transaction Value
Non-GAAP Financial Measure
This prospectus contains information regarding the Company’s Adjusted EBITDA, which is a non-GAAP financial measure. We define “Adjusted EBITDA” as net income excluding interest expense, income tax benefit (expense), depreciation expense on property and equipment, amortization of intangible assets, as well as equity-based compensation expense and certain other adjustments as listed in the table below. We monitor and present Adjusted EBITDA because it is a key measure used by our management to understand and evaluate our operating performance, to establish budgets and to develop operational goals for managing our business. We believe that Adjusted EBITDA helps identify underlying trends in our business that could otherwise be masked by the effect of the expenses that we exclude in the calculations of Adjusted EBITDA. Accordingly, we believe that Adjusted EBITDA provides useful information to investors and others in understanding and evaluating our operating results, enhancing
the overall understanding of our past performance and future prospects. In addition, presenting Adjusted EBITDA provides investors with a metric to evaluate the capital efficiency of our business.
Adjusted EBITDA is not presented in accordance with GAAP and should not be considered in isolation of, or as an alternative to, measures presented in accordance with GAAP. There are a number of limitations related to the use of Adjusted EBITDA rather than net income, which is the most directly comparable financial measure calculated and presented in accordance with GAAP. These limitations include the fact that Adjusted EBITDA excludes interest expense on debt, income tax benefit (expense), equity-based compensation expense, depreciation and amortization, and certain other adjustments that we consider useful information to investors and others in understanding and evaluating our operating results. In addition, other companies may use other measures to evaluate their performance, including different definitions of “Adjusted EBITDA,” which could reduce the usefulness of our Adjusted EBITDA as a tool for comparison.
The following table reconciles Adjusted EBITDA with net income (loss), the most directly comparable financial measure calculated and presented in accordance with GAAP, for the year ended December 31, 2022:
| | | | | |
| (in thousands) | Year Ended December 31, 2022 |
| Net (loss) | $ | (72,446) | |
| Equity-based compensation expense | 58,472 | |
| Interest expense | 9,245 | |
| Income tax expense | 102,905 | |
| Depreciation expense on property and equipment | 392 | |
| Amortization of intangible assets | 5,755 | |
Transaction expenses(1) | 636 | |
SOX implementation costs(2) | 110 | |
Fair value adjustment to contingent consideration(3) | (7,007) | |
| Impairment of cost method investment | 8,594 | |
Changes in TRA related liability(4) | (83,832) | |
Changes in Tax Indemnification Receivable(5) | (58) | |
Settlement of federal and state income tax refunds(6) | 92 | |
| Adjusted EBITDA | $ | 22,858 | |
_______________
(1)Transaction expenses for the year ended December 31, 2022 consist of $0.6 million of legal, accounting and other consulting fees incurred by us in connection with our acquisition of substantially all assets of Customer Helper Team, LLC (“CHT”).
(2)SOX implementation costs consist of $0.1 million of expenses incurred by us for the year ended December 31, 2022 for third-party consultants to assist us with the development, implementation, and documentation of new and enhanced internal controls and processes for compliance with SOX Section 404(b) during 2021.
(3)Fair value adjustment to contingent consideration for the year ended December 31, 2022 consists of $7.0 million of gain in connection with the remeasurement of the contingent consideration for the acquisition of CHT as of December 31, 2022.
(4)Changes in TRA related liability for the year ended December 31, 2022 consist of $83.3 million of gain on reduction of liability pursuant to the Tax Receivable Agreement resulting from remeasuring of the non-current portion of liability to zero as we no longer consider the payments under the agreement to be probable.
(5)Changes in Tax Indemnification Receivable consists of $0.1 million of income incurred by us for the year ended December 31, 2022 related to changes in the tax indemnification receivable recorded in connection with the Reorganization Transactions. The change also resulted in an expense/benefit of the same amount which has been recorded within income tax expense (benefit) for the same periods.
(6)Settlement of federal and state tax refunds consist of $0.1 million of expenses incurred by us for the year ended December 31, 2022 related to reimbursement to White Mountains for federal and state tax refunds for the period prior to the Reorganization Transaction related to 2020 federal and state tax returns. The settlement also resulted in a benefit of the same amount which has been recorded within income tax (benefit).
Director Compensation for Fiscal Year 2022
The following table summarizes the compensation earned by, or awarded or paid to, those directors who, for the year ended December 31, 2022, were compensated for their service as directors. None of the other directors (i.e., those not listed in the table) earned, were awarded or were paid any compensation from us for the year ended December 31, 2022, for their service as directors.
| | | | | | | | | | | | | | | | | | | | |
Name | | Fees earned or paid in cash ($)(1) | | Stock Awards ($)(2) | | Total ($) |
Venmal (Raji) Arasu | | 57,500 | | | 174,995 | | | 232,495 | |
Lara Sweet | | 67,500 | | | 174,995 | | | 242,495 | |
Kathy Vrabeck | | 95,000 | | | 174,995 | | | 269,995 | |
_______________
(1)Reflects the cash retainers paid to such director for service on our Board and committees during 2022.
(2)Represents the aggregate grant date fair value of the annual RSU award granted on May 19, 2022. Each such award was for 17,207 RSUs, with a grant date value of $174,995, and will vest in full on the earlier of (a) the one year anniversary of the date of grant and (b) the date of the Company’s 2023 Annual Meeting of Stockholders, subject to continued service through the applicable vesting date.
Under the Company’s director compensation policy, each non-employee director is entitled to:
•an annual cash retainer of $40,000, payable quarterly in arrears;
•annual equity-based compensation of $175,000 in the form of RSUs, subject to the terms described below; and
•for new non-employee directors who join our Board of Directors, an initial, one-time equity award of $300,000 in the form of RSUs, granted as of the time of their appointment, which vest quarterly over three years following the date of grant, subject to continued service through the applicable vesting date.
Annual equity awards will be granted to each director as of the date of each annual stockholder meeting, prospectively for the year of service following the annual stockholder meeting, and will vest on the earlier of (x) the one-year anniversary of the grant date and (y) the following year’s annual stockholder meeting, subject to continued service. Any non-employee director who joins our Board of Directors mid-year will receive prorated annual cash retainers during the director’s first year of service.
In addition, our director compensation policy provides for annual retainers for the chairperson of our Board of Directors, lead independent director (if applicable), committee chairs and committee members, in the following amounts:
•$25,000 for the chair;
•$20,000 for the lead independent director (if not the chair);
•$20,000 for the chair of our Audit Committee;
•$15,000 for the chair of our Compensation Committee;
•$10,000 for the chair of our Nominating and Corporate Governance Committee;
•$10,000 for each member of the Audit Committee, other than the chair;
•$7,500 for each member of the Compensation Committee, other than the chair; and
•$5,000 for each member of the Nominating and Corporate Governance Committee, other than the chair.
Members of our Board of Directors who are representatives of White Mountains and Insignia have each agreed, subject to annual confirmation and provided that the Company remains a controlled company, to waive fees that would have been due to them under our director compensation policy in respect of their services on our Board of Directors and committees.
Security Ownership of Certain Beneficial Owners and Management
The following table sets forth information with respect to the beneficial ownership of our capital stock, as of February 28, 2023, by:
•each person, or group of affiliated persons, known by us to beneficially own more than 5% of any class of our outstanding common stock;
•each of our named executive officers and directors; and
•all of our current executive officers and directors as a group.
The number of shares beneficially owned by each stockholder is determined under rules of the SEC and includes voting or investment power with respect to securities. Under these rules, beneficial ownership includes any shares as to which the individual or entity has sole or shared voting power or investment power. In computing the number of shares beneficially owned by an individual or entity and the percentage ownership of that person, shares of common stock subject to options, warrants or other rights held by such person that are currently exercisable or will become exercisable within 60 days are considered outstanding, although these shares are not considered outstanding for purposes of computing the percentage ownership of any other person.
We have based our calculation of the percentage of beneficial ownership on 44,258,656 shares of our Class A common stock and 18,895,493 shares of our Class B common stock outstanding as of February 28, 2023.
To our knowledge, each of the stockholders listed has sole voting and investment power with respect to the shares beneficially owned by the stockholder unless noted otherwise, subject to community property laws where applicable. Unless otherwise set forth in the footnotes to the table, the address for each listed stockholder is c/o MediaAlpha, Inc., 700 South Flower Street, Suite 640, Los Angeles, California 90017.
| | | | | | | | | | | | | | | | | | | | | | | | | | | | | | | | |
| | Shares of Class A Common Stock Beneficially Owned (1) | | Shares of Class B Common Stock Beneficially Owned (1) | | Total Voting Power (2) |
| Name of Beneficial Owner | | Number | | % | | Number | | % | | % |
Named Executive Officers and Directors: | | | | | | | | | | |
Steven Yi | | 1,036,553 | | | 2 | % | | 46,166 | | | * | | 2 | % |
Eugene Nonko (3) | | 542,723 | | | 1 | % | | 3,970,051 | | | 21 | % | | 7 | % |
Patrick Thompson | | 159,312 | | | * | | — | | | * | | * |
Jeffrey Coyne | | 24,896 | | | * | | — | | | * | | * |
| | | | | | | | | | |
Venmal (Raji) Arasu | | 20,005 | | | * | | — | | | * | | * |
Anthony Broglio (4) | | — | | | * | | — | | | * | | * |
Christopher Delehanty (5) | | — | | | * | | — | | | * | | * |
David Lowe (6) | | — | | | * | | — | | | * | | * |
Jennifer Moyer (7) | | — | | | * | | — | | | * | | * |
Lara Sweet | | 20,005 | | | * | | — | | | * | | * |
Kathy Vrabeck | | 20,005 | | | * | | — | | | * | | * |
All Directors and Executive Officers as a Group (11 persons) | | 1,823,499 | | | 4 | % | | 4,016,217 | | | 21 | % | | 9 | % |
Greater than 5% Stockholders: | | | | | | | | | | |
White Mountains (8) | | 16,939,998 | | | 38 | % | | — | | | * | | 27 | % |
Insignia (9) | | — | | | * | | 8,774,694 | | | 46 | % | | 14 | % |
Kayne Anderson Rudnick Investment Management LLC (10) | | 6,161,213 | | | 14 | % | | — | | | * | | 10 | % |
The Vanguard Group (11) | | 2,247,309 | | | 5% | | — | | | * | | 4% |
OBF Investments, LLC (12) | | — | | | * | | 3,923,885 | | | 21% | | 6% |
Ambrose Wang (13) | | 500,000 | | | 1 | % | | 1,500,000 | | | 8% | | 3% |
Broad Bay Capital Management LP (14) | | 2,515,400 | | | 6% | | — | | | * | | 4 | % |
_______________
*Less than 1%.
(1)Each holder of a Class B-1 unit has the right to exchange all or a portion of its Class B-1 units (together with a corresponding number of shares of Class B common stock) for Class A common stock at an exchange ratio of one share of Class A common stock for each Class B-1 unit (and corresponding share of Class B common stock) exchanged. For additional information, please see “Selling stockholders—Material Relationships with Selling Stockholders—Exchange Agreement.” Beneficial ownership of Class B-1 units is not reflected in this table. Under the Class A common stock columns, the numbers and percentages exclude shares of Class A common stock that may be acquired upon the exchange of Class B-1 units (and corresponding shares of Class B common stock).
(2)Represents the percentage of voting power of our Class A common stock and Class B common stock voting together as a single class. Each share of Class B common stock entitles its holder to one vote on all matters to be voted on by our stockholders.
(3)Consists of (i) 542,723 shares of Class A common stock held by Mr. Nonko and (ii) 3,970,051 shares of Class B common stock held by O.N.E. Holdings, LLC. Mr. Nonko is the managing member of O.N.E. Holdings, LLC, which is owned by trusts for the benefit of Mr. Nonko and his immediate family.
(4)Mr. Broglio is a Partner and member of the Investment Committee of Insignia. Mr. Broglio disclaims beneficial ownership of the securities held by Insignia.
(5)Mr. Delehanty is a senior leader of White Mountains. Mr. Delehanty disclaims beneficial ownership of the securities held by White Mountains.
(6)Mr. Lowe is a Partner and member of the Investment Committee of Insignia. Mr. Lowe disclaims beneficial ownership of the securities held by Insignia.
(7)Ms. Moyer is a senior leader of White Mountains. Ms. Moyer disclaims beneficial ownership of the securities held by White Mountains.
(8)Reflects shares held by White Mountains and White Mountains Investments (Luxembourg) S.à r.l. (“WMI Lux”). WMI Lux is a wholly owned indirect subsidiary of White Mountains. The board of directors and senior officers of White Mountains exercise joint voting and investment control over the securities held by WMI Lux. The members of such board of directors and such senior officers disclaim beneficial ownership with respect to such securities. The principal business address for White Mountains is 23 South Main Street, Suite 3B, Hanover, NH 03755.
(9)Reflects shares of Class B common stock held directly by Insignia A QL Holdings, LLC (“Insignia A”) and Insignia QL Holdings, LLC (“Insignia QL”). Insignia Capital Partners (Parallel A), L.P. (“Parallel A”) and Insignia Capital Partners (AIV), L.P. (“Insignia AIV”) are members of Insignia A having the power to appoint the majority of the board of managers of Insignia A. Insignia Capital Partners, L.P. (“Insignia Capital” and together with Parallel A and Insignia AIV, the “Insignia Fund”) is the managing member of Insignia QL. Insignia Capital Partners GP, LLC (“Insignia GP”) is the general partner of the Insignia Fund. The three-member Investment Committee of Insignia GP, comprised of David Lowe, Anthony Broglio and Melvyn Deane, exercises voting and investment control over the securities held directly by Insignia A and Insignia QL, which acts by a majority vote of its members. Consequently, the Insignia Fund and Insignia GP may be deemed to beneficially own the securities held directly by Insignia A and Insignia QL. Messrs. Lowe, Broglio and Deane disclaim beneficial ownership of the securities held directly by Insignia A and Insignia QL. The principal business address of Insignia A, Insignia QL, the Insignia Fund and Insignia GP is 1333 North California Boulevard, Suite 520, Walnut Creek, CA 94596.
(10)Reflects beneficial ownership as reported in an amended Schedule 13G/A filed with the SEC on February 14, 2023 by Kayne Anderson Rudnick Investment Management LLC (“Kayne”), Virtus Investment Advisers, Inc. (“Virtus Investments”), and Virtus Equity Trust, on behalf of Virtus KAR Small Cap Growth Fund (“Virtus KAR”). For these purposes, (i) Kayne has sole voting power with respect to 1,617,872 shares of Class A common stock, shared voting power with respect to 4,336,242 shares of Class A common stock, sole dispositive power with respect to 1,824,971 shares of Class A common stock, and shared dispositive power with respect to 4,336,242 shares of Class A common stock; (ii) Virtus Investments has shared voting power with respect to 4,336,242 shares of Class A common stock and shared dispositive power with respect to 4,336,242 shares of Class A common stock; and (iii) Virtus KAR has shared voting power with respect to 4,192,151 shares of Class A common stock and shared dispositive power with respect to 4,192,151 shares of Class A common stock. The principal business address of Kayne is 2000 Avenue of the Stars, Suite 1110, Los Angeles, CA 90067, the principal business address of Virtus Investments is One Financial Plaza, Hartford, CT 06103, and the principal business address of Virtus KAR is 101 Munson Street, Greenfield, MA 01301.
(11)Reflects beneficial ownership as reported in a Schedule 13G/A filed with the SEC on February 9, 2023 by The Vanguard Group. The Vanguard Group has shared voting power with respect to 39,388 shares of Class A common stock, sole dispositive power with respect to 2,186,410 shares of Class A common stock, and shared dispositive power with respect to 60,899 shares of Class A common stock. The principal business address of The Vanguard Group is 100 Vanguard Blvd., Malvern, PA 19355.
(12)Reflects shares of Class B common stock held directly by OBF Investments, LLC (“OBF”), which is owned by trusts for the benefit of Mr. Yi and members of his family. Jason Heiling, as Managing Member of OBF, may be deemed to have sole voting and dispositive power over such shares. Mr. Heiling disclaims beneficial ownership of the securities held by OBF. The principal business address of OBF is 202 South Minnesota Street, Carson City, NV 89703.
(13)Consists of shares of (i) 500,000 shares of Class A common stock held by Mr. Wang (excluding shares of Class A common stock issuable upon exchange of outstanding Class B-1 units) and (ii) 1,500,000 Class B Common Stock held by Wang Family Investments, LLC. Mr. Wang is the managing member of Wang Family Investments, LLC, which is owned by trusts for the benefit of Mr. Wang and his immediate family.
(14)Reflects beneficial ownership as reported in a Schedule 13G/A filed with the SEC on February 14, 2023 by Broad Bay Capital Management LP (“Broad Bay Capital”) and BBCM Master Fund Ltd (“BBCM”). For these purposes, (1) Broad Bay Capital has shared voting power with respect to 2,515,400 shares of Class A common stock and shared dispositive power with respect to 2,515,400 shares of Class A common stock and (ii) BBCM has shared voting power with respect to 2,515,400 shares of Class A common stock and shared dispositive power with respect to 2,515,400 shares of Class A common stock. The principal business address of Broad Bay Capital is 1330 Avenue Of The Americas, 21st Floor New York, NY 10019, and the principal business address of BBCM is 1330 Avenue Of The Americas, 21st Floor New York, NY 10019.
Selling stockholders
This prospectus covers the offering for resale from time to time, in one or more offerings, of up to 34,351,485 shares of our Class A common stock by the selling stockholders named herein. In this section, references to “we,” “our,” “ours” and “us” refer only to MediaAlpha, Inc. and not to any of its direct or indirect subsidiaries or affiliates except as expressly provided.
The following table set forth (i) the name of each selling stockholder, (ii) the number of shares of Class A common stock (including shares of Class A common stock issuable upon exchange of outstanding Class B-1 unit (together with a corresponding number of shares of Class B common stock)) beneficially owned by each selling stockholder as of February 28, 2023 (iii) the number of shares of Class A common stock (including shares of Class A common stock issuable upon exchange of outstanding Class B-1 unit (together with a corresponding number of shares of Class B common stock)) offered by each selling stockholder hereunder, and (iv) the number of shares of Class A common stock (including shares of Class A common stock issuable upon exchange of outstanding Class B-1 unit (together with a corresponding number of shares of Class B common stock)) beneficially owned by each selling stockholder following the completion of this offering (assuming each selling stockholder sells all of the shares of our Class A common stock covered by this prospectus). The immediately following table also sets forth the percentage of Class A common stock (including shares of Class A common stock issuable upon exchange of outstanding Class B-1 unit (together with a corresponding number of shares of Class B common stock)) beneficially owned by the selling stockholders after giving effect to the sale by the selling stockholders of all shares of our Class A common stock covered by this prospectus, based on 61,644,149 shares of Class A common stock, which includes 44,258,656 shares of Class A common stock outstanding as of February 28, 2023 and assumes the exchange of 17,385,493 Class B-1 units, together with an equal number of our Class B common stock, for an equivalent number of our Class A common stock.
The number of shares beneficially owned by each stockholder is determined under rules of the SEC and includes voting or investment power with respect to our Class A common stock and Class B common stock. Under these rules, beneficial ownership includes any shares as to which the individual or entity has sole or shared voting power or investment power. In computing the number of shares beneficially owned by an individual or entity and the percentage ownership of that person, shares of common stock subject to options, warrants or other rights held by such person that are currently exercisable or will become exercisable within 60 days are considered outstanding, although these shares are not considered outstanding for purposes of computing the percentage ownership of any other person.
The selling stockholders are not making any representation that any shares of Class A common stock covered by this prospectus will be offered for sale. Because each selling stockholder may dispose of all, none or some portion of the shares of Class A common stock covered by this prospectus, no estimate can be given as to the number of shares that will be beneficially owned by a selling stockholder upon termination of this offering. In addition, the selling stockholders may have sold, transferred or otherwise disposed of their shares of Class A common stock in transactions exempt from the registration requirements of the Securities Act after the date on which the information in the table is presented. For purposes of the table below, however, we have assumed that after termination of this offering, none of the shares of Class A common stock registered for resale under this prospectus will be beneficially owned by the selling stockholders, and we have further assumed that the selling stockholders will not acquire beneficial ownership of any additional shares of Class A common stock during this offering.
To our knowledge, except as described below under the heading “—Material Relationships with Selling Stockholders” and the notes to the following table, the selling stockholders have held no position or office or had any other material relationship with us or any of our affiliates or predecessors during the past three years.
We may amend or supplement this prospectus from time to time in the future to update or change this selling stockholders list and the shares of Class A common stock that may be resold pursuant to this prospectus. See the section entitled “Plan of Distribution” for further information regarding the selling stockholders’ method of distributing these shares.
| | | | | | | | | | | | | | | | | | | | | | | | | | |
| Name of Beneficial Owner | | Shares of Class A Common Stock Beneficially Owned Prior to this Offering (1) | | Shares of Class A Common Stock to be Sold Pursuant to this Offering (2) | | Shares of Class A Common Stock Beneficially Owned After this Offering (1) | | Percentage of Shares of Class A Common Stock Beneficially Owned After this Offering (1) |
Steven Yi (3) | | 1,082,719 | | | 46,166 | | | 1,036,553 | |
| 2 | % |
Eugene Nonko (4) | | 4,512,774 | | | 3,970,051 | | | 542,723 | |
| 1 | % |
Keith Cramer (5) | | 223,050 | | | 223,050 | | | — | |
| * |
Kuanling (Amy) Yeh (6) | | 269,882 | | | 160,913 | | | 108,969 | |
| * |
Brian Mikalis (7) | | 49,009 | | | 29,743 | | | 19,266 | |
| * |
Robert Perine (8) | | 23,119 | | | 23,119 | | | — | |
| * |
Serge Topjian (9) | | 85,910 | | | 85,910 | | | — | |
| * |
Jeffrey Sweetser (10) | | 69,754 | | | 69,754 | | | — | |
| * |
Lance Martinez (11) | | 123,302 | | | 104,202 | | | 19,100 | |
| * |
White Mountains (12) | | 16,939,998 | | | 16,939,998 | | | — | |
| * |
Insignia (13) | | 8,774,694 | | | 8,774,694 | | | — | |
| * |
OBF Investments, LLC (14) | | 3,923,885 | | | 3,923,885 | | | — | |
| * |
________________
*Less than 1%.
(1)Shares of Class A common stock beneficially owned includes shares of Class A common stock issuable upon exchange of outstanding Class B-1 units (together with the corresponding number of shares of Class B common stock), as described in the footnotes below, where applicable. See “Selling stockholders—Material Relationships with Selling Stockholders—Exchange Agreement.” Shares of Class A common stock beneficially owned also includes shares of Class B common stock beneficially owned by such persons that will become exchangeable for shares of Class A common stock issuable upon exchange of Class B-1 units (together with the corresponding number of shares of Class B common stock) which Class B-1 units vest at future dates.
(2)Shares of Class A common stock to be sold pursuant to this offering includes shares of Class A common stock issuable upon exchange of outstanding Class B-1 units (together with the corresponding number of shares of Class B common stock), as well as shares of Class B common stock beneficially owned by such persons that will become exchangeable for shares of Class A common stock issuable upon exchange of Class B-1 units (together with the corresponding number of shares of Class B common stock) which Class B-1 units vest at future dates.
(3)Mr. Yi has served as the Chief Executive Officer of the Company since June 2011. Number of shares of Class A common stock beneficially owned consists of (i) 1,036,553 shares of Class A common stock held by Mr. Yi and (ii) 46,166 shares of Class A common stock issuable upon exchange of outstanding Class B-1 units (together with a corresponding number of shares of Class B common stock).
(4)Mr. Nonko has served as the Chief Technology Officer of the Company since June 2011. Number of shares of Class A common stock beneficially owned consists of (i) 542,723 shares of Class A common stock held by Mr. Nonko and (ii) 3,970,051 shares of Class A common stock issuable upon exchange of outstanding Class B-1 units (together with a corresponding number of shares of Class B common stock) held by O.N.E. Holdings, LLC. Mr. Nonko is the managing member of O.N.E. Holdings, LLC, which is owned by trusts for the benefit of Mr. Nonko and his immediate family.
(5)Mr. Cramer has served as Senior Vice President, Supply Partnerships, of the Company since March 2014. Number of shares of Class A common stock beneficially owned consists of 223,050 shares of Class A common stock issuable upon exchange of outstanding Class B-1 units (together with a corresponding number of shares of Class B common stock). The number of shares of Class A common stock beneficially owned by Mr. Cramer does not include 10,000 shares of Class B-1 units which, on March 1, 2023, Mr. Cramer exchanged (together with a corresponding number of shares of Class B common stock) for 10,000 shares of Class A common stock that were subsequently sold in open market sales prior to the date of this offering.
(6)Ms. Yeh has served as Senior Vice President, Technology, of the Company since January 2019 and served as Vice President, Engineering, of the Company from March 2015 to December 2018. Number of shares of Class A common stock beneficially owned consists of (i) 117,969 outstanding shares of Class A common stock held by Ms. Yeh and (ii) 151,913 shares of Class A common stock issuable upon exchange of outstanding Class B-1 units (together with a corresponding number of shares of Class B common stock), which number includes (a) 2,220 shares of Class A common stock issuable upon exchange of outstanding Class B-1 units (together with a corresponding number of shares of Class B common stock) issuable to Ms. Yeh within 60 days following February 28, 2023 upon the vesting of such Class B-1 units and (b) 6,630 shares of Class B common stock beneficially owned by Ms. Yeh that will become exchangeable for Class A common stock issuable upon the exchange of Class B-1 units (together with a corresponding number of shares of Class B common stock) issuable to Ms. Yeh upon the vesting of such Class B-1 units after April 29, 2023.
(7)Mr. Mikalis served as Senior Vice President, Demand Partnerships, of the Company from March 2020 to June 2022. Number of shares of Class A common stock beneficially owned consists of (i) 36,260 outstanding shares of Class A common stock held by Mr. Mikalis and (ii) 12,749 shares of Class A common stock issuable upon exchange of outstanding Class B-1 units (together with a corresponding number of shares of Class B common stock).
(8)Mr. Perine has served as Vice President, Product, of the Company since August 2017. Number of shares of Class A common stock beneficially owned consists of 23,119 shares of Class A common stock issuable upon exchange of outstanding Class B-1 units (together with a corresponding number of shares of Class B common stock), which number includes 977 shares of Class A common stock issuable upon exchange of outstanding Class B-1 units (together with a corresponding number of shares of Class B common stock) issuable to Mr. Perine within 60 days following February 28, 2023 upon the vesting of such Class B-1 units.
(9)Mr. Topjian has served as Vice President, Media Buying, of the Company since January 2018 and served as Vice President, Paid Media, of the Company from May 2013 to January 2018. Number of shares of Class A common stock beneficially owned consists of 85,910 shares of Class A common stock issuable upon exchange of outstanding Class B-1 units (together with a corresponding number of shares of Class B common stock).
(10)Mr. Sweetser has served as Senior Vice President, Supply Partnerships, of the Company since March 2022, and served as Vice President, Supply Partnerships, of the Company from January 2020 to March 2022, and as Senior Director, Supply Partnerships, of the Company from
October 2015 to January 2020. Number of shares of Class A common stock beneficially owned consists of (i) 69,754 shares of Class A common stock issuable upon exchange of outstanding Class B-1 units (together with a corresponding number of shares of Class B common stock), which number includes (a) 2,016 shares of Class A common stock issuable upon exchange of outstanding Class B-1 units (together with a corresponding number of shares of Class B common stock) issuable to Mr. Sweetser within 60 days following February 28, 2023 upon the vesting of such Class B-1 units and (b) 12,866 shares of Class B common stock beneficially owned by Mr. Sweetser that will become exchangeable for Class A common stock issuable upon the exchange of Class B-1 units (together with a corresponding number of shares of Class B common stock) issuable to Mr. Sweetser upon the vesting of such Class B-1 units after April 29, 2023.
(11)Mr. Martinez has served as Deputy General Counsel of the Company since May 2021 and served as General Counsel of the Company from December 2017 to May 2021. Number of shares of Class A common stock beneficially owned consists of (i) 19,100 outstanding shares of Class A common stock held by Mr. Martinez and (ii) 104,202 shares of Class A common stock issuable upon exchange of outstanding Class B-1 units (together with a corresponding number of shares of Class B common stock), which number includes 2,344 shares of Class A common stock issuable upon exchange of outstanding Class B-1 units (together with a corresponding number of shares of Class B common stock) issuable to Mr. Martinez within 60 days following February 28, 2023 upon the vesting of such Class B-1 units.
(12)Reflects shares of Class A common stock beneficially owned by White Mountains and White Mountains Investments (Luxembourg) S.à r.l. (“WMI Lux”). WMI Lux is a wholly owned indirect subsidiary of White Mountains. The board of directors and senior officers of White Mountains exercise joint voting and investment control over the securities held by WMI Lux. The members of such board of directors and such senior officers disclaim beneficial ownership with respect to such securities. The principal business address for White Mountains is 23 South Main Street, Suite 3B, Hanover, NH 03755.
(13)Reflects shares of Class A common stock issuable upon exchange of outstanding Class B-1 units (together with a corresponding number of shares of Class B common stock) held directly by Insignia A QL Holdings, LLC (“Insignia A”) and Insignia QL Holdings, LLC (“Insignia QL”). Insignia Capital Partners (Parallel A), L.P. (“Parallel A”) and Insignia Capital Partners (AIV), L.P. (“Insignia AIV”) are members of Insignia A having the power to appoint the majority of the board of managers of Insignia A. Insignia Capital Partners, L.P. (“Insignia Capital” and together with Parallel A and Insignia AIV, the “Insignia Fund”) is the managing member of Insignia QL. Insignia Capital Partners GP, LLC (“Insignia GP”) is the general partner of the Insignia Fund. The three member Investment Committee of Insignia GP, comprised of David Lowe, Anthony Broglio and Melvyn Deane, exercises voting and investment control over the securities held directly by Insignia A and Insignia QL, which acts by a majority vote of its members. Consequently, the Insignia Fund and Insignia GP may be deemed to beneficially own the securities held directly by Insignia A and Insignia QL. Messrs. Lowe, Broglio and Deane disclaim beneficial ownership of the securities held directly by Insignia A and Insignia QL. The principal business address of Insignia A, Insignia QL, the Insignia Fund and Insignia GP is 1333 North California Boulevard, Suite 520, Walnut Creek, CA, 94596.
(14)Reflects shares of Class A common stock issuable upon exchange of outstanding Class B-1 units (together with a corresponding number of shares of Class B common stock) held directly by OBF Investments, LLC (“OBF”), which is owned by trusts for the benefit of Mr. Yi and members of his family. Jason Heiling, as Managing Member of OBF, may be deemed to have sole voting and dispositive power over such shares. Mr. Heiling disclaims beneficial ownership of the securities held by OBF. The principal business address of OBF is 202 South Minnesota Street, Carson City, NV 89703.
Material Relationships with Selling Stockholders
The following summaries do not purport to be complete and are subject, and qualified in entirety by reference, to the applicable documents incorporated by reference herein. We urge you to read these documents because they, and not the following summaries, outline the material relationships with the selling stockholders.
Fourth amended and restated limited liability company agreement of QL Holdings LLC
We operate our business through QL Holdings LLC, together with its subsidiaries. The operations of QL Holdings LLC, and the rights and obligations of its members, are governed by the fourth amended and restated limited liability company agreement of QL Holdings LLC. Through our wholly owned subsidiary, Intermediate Holdco, we serve as sole managing member of QL Holdings LLC. The following is a description of the material terms of the fourth amended and restated limited liability company agreement.
Governance
Through our wholly owned subsidiary, Intermediate Holdco, we serve as sole managing member of QL Holdings LLC. As such, we control its business and affairs and are responsible for the management of its business. No other members of QL Holdings LLC, in their capacity as such, have any authority or right to control the management of QL Holdings LLC or to bind it in connection with any matter.
Voting and economic rights of members
QL Holdings LLC has two classes of outstanding equity: Class A-1 units, which may only be issued to our wholly owned subsidiary, Intermediate Holdco, as sole managing member, and Class B-1 units. We refer to these Class A-1 units and Class B-1 units of QL Holdings LLC, collectively, as QL units. Insignia and the Senior Executives hold Class B-1 Units. The Class A-1 units and Class B-1 units entitle their holders to equivalent economic rights, meaning an equal share in the profits and losses of, and distributions from, QL Holdings LLC. Holders of Class B-1 units have no voting rights as it pertains to QL Holdings LLC, except for the right to approve certain amendments to the fourth amended and restated limited liability company agreement.
Net profits and losses of QL Holdings LLC generally will be allocated, and distributions will be made, to its members pro rata in accordance with the number of QL units (Class A-1 or Class B-1, as the case may be) they hold.
Subject to the availability of net cash flow at the QL Holdings LLC level and to applicable legal and contractual restrictions, we intend to cause QL Holdings LLC to distribute to Intermediate Holdco cash payments (and, if applicable, cause Intermediate Holdco to declare and pay a dividend to us in the same amount) for the purposes of funding tax obligations in respect of any net taxable income that is allocated to us as a member of QL Holdings LLC, to fund dividends, if any, declared by us and to make any payments due under the tax receivables agreement, as described below. QL Holdings LLC will be required to make pro rata distributions to each other member of QL Holdings LLC, as and when QL Holdings LLC makes any distribution to Intermediate Holdco. Regardless of whether QL Holdings LLC makes distributions to its members in any given year, the determination to pay dividends, if any, to holders of our Class A common stock will be made by our Board of Directors. We do not, however, expect to declare or pay any cash or other dividends in the foreseeable future on our Class A common stock, as we intend to reinvest any cash flow generated by operations in our business. Class B common stock is not entitled to any dividend payments.
Coordination of MediaAlpha, Inc. and QL Holdings LLC
Whenever we issue one share of Class A common stock for cash, the net proceeds will be promptly contributed to Intermediate Holdco and then in turn to QL Holdings LLC, in exchange for one Class A-1 unit of QL Holdings LLC. Alternatively, from time to time, we may, at our election, transfer the net proceeds of the issuance of shares of Class A common stock to a holder of Class B-1 units of QL Holdings LLC in exchange for their Class B-1 unit and a share of our Class B common stock in order to satisfy our obligations under the exchange agreement (in lieu of issuing a share of Class A common stock to such exchanging Class B-1 unitholder). However, the Class B-1 unitholders cannot require us to pay cash for their Class B-1 units under the exchange agreement. In the event we elect to pay cash for a Class B-1 unit, QL Holdings LLC will cancel such exchanged Class B-1 unit and issue to Intermediate Holdco one Class A-1 unit. If we issue other classes or series of equity securities, we will contribute to Intermediate Holdco, and then in turn to QL Holdings LLC, the net proceeds we receive in connection with such issuance, and QL Holdings LLC will issue to Intermediate Holdco an equal number of equity securities with designations, preferences and other rights and terms that are substantially the same as our newly issued equity securities. Conversely, if we repurchase any shares of Class A common stock (or equity securities of other classes or series) for cash, QL Holdings LLC will, immediately prior to our repurchase, redeem an equal number of Class A-1 units (or its equity securities of the corresponding classes or series), upon the same terms and for the same price, as the shares of our Class A common stock (or our equity securities of such other classes or series) that are repurchased. Common units and shares of our common stock will be subject to equivalent stock splits, dividends and reclassifications.
We do not conduct any business other than the management and ownership of QL Holdings LLC through our wholly owned subsidiary, Intermediate Holdco, or own any other material assets (other than on a temporary basis), although we may take such actions and own such assets as are necessary to comply with applicable law, including compliance with our responsibilities as a public company under the U.S. federal securities laws, and may incur indebtedness and take other actions if we determine that doing so is in our best interest.
Issuances of Class A-1 and Class B-1 units
Class A-1 units may be issued only to our wholly owned subsidiary, Intermediate Holdco, as sole managing member of QL Holdings LLC. Class B-1 units may be issued only to persons or entities we permit, which immediately following the completion of the IPO, included Insignia and the Senior Executives. Such issuances shall be made in exchange for cash or other consideration. Class B-1 units may not be transferred as Class B-1 units except to certain permitted transferees and in accordance with the restrictions on transfer set forth in the fourth amended and restated limited liability company agreement of QL Holdings LLC. Any such transfer must be accompanied by the transfer of an equal number of shares of our Class B common stock.
Exculpation and indemnification
The fourth amended and restated limited liability company agreement of QL Holdings LLC contains provisions limiting the liability of QL Holdings LLC’s members (including Intermediate Holdco, our wholly owned subsidiary), officers and their respective affiliates to QL Holdings LLC or any of its members. Moreover, the fourth amended and restated limited liability company agreement contains broad indemnification provisions for QL Holdings LLC’s members (including Intermediate Holdco, our wholly owned subsidiary), officers and their respective affiliates. Because QL Holdings LLC is a limited liability company, these provisions are not subject to the limitations on exculpation and indemnification contained in the DGCL with respect to the indemnification that may be provided by a Delaware corporation to its directors and officers.
Voting rights of Class A stockholders and Class B stockholders
Each share of our Class A common stock or our Class B common stock will entitle its holder to one vote.
Tax consequences
QL Holdings LLC unitholders, including us (indirectly through Intermediate Holdco), generally incur U.S. federal, state and local income taxes on their allocable shares of any net taxable income of QL Holdings LLC. The fourth amended and restated limited liability company agreement of QL Holdings LLC provides for pro rata cash distributions to its members to cover (i) our U.S. federal, state and local tax obligations in respect of our allocable share of QL Holdings LLC’s taxable income and (ii) our obligations under the tax receivables agreement. In addition, the fourth amended and restated limited liability company agreement of QL Holdings LLC also provides for (in certain cases) tax distributions for a fiscal quarter to its other members in respect of their pre-exchange allocable share of QL Holdings LLC’s taxable income for such fiscal quarter relating to Class B-1 Units (if any) transferred to us by them (pursuant to the exchange agreement) before the applicable tax distribution date.
QL Holdings LLC intends that an election under Section 754 of the U.S. Internal Revenue Code of 1986, as amended (the “Code”), will be effective for 2020 and future taxable years. We expect that, as a result of this election, our purchase (through Intermediate Holdco) of Class B-1 units of QL Holdings LLC in connection with the IPO, as well as any post-IPO exchanges of Class B-1 units of QL Holdings LLC (including in connection with this offering), together with an equal number of shares of our Class B common stock, for shares of our Class A common stock (or, at our election, cash of an equivalent value), will increase our share of the tax basis of the tangible and intangible assets of QL Holdings LLC, which will increase the tax depreciation and amortization deductions available to us and could create other tax benefits. This existing and increased tax basis may also decrease gain (or increase loss) on future dispositions of certain assets to the extent tax basis is allocated to those assets.
Any such deductions or other tax benefits (including additional tax benefits created as a result of payments under the tax receivables agreement itself) could reduce the amount of cash taxes that we would otherwise be required to pay in the future. We will be required to pay 85% of such cash tax reduction, if any, to the tax receivables agreement’s counterparties. To the extent that we are unable to make payments under the tax receivables agreement for any reason, such payments will be deferred and will accrue interest until paid. See “-Tax receivables agreement.”
Exchange Agreement
Immediately prior to the completion of the IPO, we entered into an exchange agreement with Insignia and the Senior Executives, each of which hold Class B-1 units. Pursuant to and subject to the terms of the exchange agreement and the fourth amended and restated limited liability company agreement of QL Holdings LLC, holders of Class B-1 units, from time to time, may exchange one Class B-1 unit, together with the corresponding share of our Class B common stock, for one share of our Class A common stock (or, at our election, cash of an equivalent value).
Exchanges pursuant to the exchange agreement may be completed, unless otherwise directed by the holder of Class B-1 units, at the election of QL Holdings LLC, by us, Intermediate Holdco, or QL Holdings LLC. If Intermediate Holdco completes such exchange, we will contribute Class A common stock to Intermediate Holdco prior to the exchange. If QL Holdings completes such exchange, we will contribute Class A common stock to Intermediate Holdco and then in turn to QL Holdings LLC prior to the exchange. The amount of Class A common stock issued or conveyed will be subject to customary conversion rate adjustments for stock splits, stock dividends and reclassifications and other similar transactions.
Holders will not have the right to exchange Class B-1 units if we determine that such exchange would be prohibited by applicable law or regulation or would violate other agreements to which we may be subject or would pose a material risk that QL Holdings LLC would be treated as a “publicly traded partnership” for U.S. federal income tax purposes. If the IRS were to contend successfully that QL Holdings LLC should be treated as a “publicly traded partnership” for U.S. federal income tax purposes, QL Holdings LLC would be treated as a corporation for U.S. federal income tax purposes and thus would be subject to entity-level tax on its taxable income.
A holder that exchanges Class B-1 units will also be required to deliver an equal number of shares of our Class B common stock. In connection with each exchange, QL Holdings LLC will cancel the delivered Class B-1 units and (unless, at our election, cash of an equivalent value is delivered in lieu of Class A common stock) issue Class A-1 units to Intermediate Holdco on a one-for-one basis. Thus, as holders exchange their Class B-1 units for Class A common stock or cash, our indirect interest in QL Holdings LLC will increase.
We and the exchanging holder will each generally bear our own expenses in connection with an exchange, except that, subject to a limited exception, we are required to pay any transfer taxes, stamp taxes or duties or other similar taxes in connection with such an exchange.
As of February 28, 2023, we have reserved for issuance 18,895,493 shares of our Class A common stock for potential exchange in the future for Class B-1 units, which is the aggregate number of shares of Class B common stock outstanding as of that date.
Tax receivables agreement
We expect to obtain an increase in our share of the tax basis of the tangible and intangible assets of QL Holdings LLC as a result of (i) our purchase (through Intermediate Holdco) of Class B-1 units of QL Holdings LLC units from certain unitholders (including the Selling Class B-1 Unit Holders) in connection with the IPO, (ii) certain post-IPO exchanges of Class B-1 units of QL Holdings LLC (including in connection with this offering), together with an equal number of shares of our Class B common stock, for shares of our Class A common stock (or, at our election, cash of an equivalent value), and (iii) the pre-IPO distribution of term loan proceeds in 2020 (the “Pre-IPO Leveraged Distribution”) and other actual or deemed distributions by QL Holdings LLC to its members. These increases in tax basis are expected to increase (for tax purposes) our depreciation and amortization deductions and create other tax benefits and therefore may reduce the amount of cash taxes that we would otherwise be required to pay in the future. This existing and increased tax basis may also decrease gain (or increase loss) on future dispositions of certain assets to the extent tax basis is allocated to those assets. We expect to treat any such exchanges of Class B-1 units of QL Holdings LLC as our direct purchases of Class B-1 units from holders of Class B-1 units for U.S. federal income and other applicable tax purposes, regardless of whether such Class B-1 units are surrendered by such holders to QL Holdings LLC or to us directly in the exchange. See “—Fourth amended and restated limited liability company agreement of QL Holdings LLC—Tax consequences.”
In connection with the IPO, we entered into the tax receivables agreement with Insignia, the Senior Executives, and White Mountains related to the tax basis step-up of the assets of QL Holdings LLC and certain net operating losses of Intermediate Holdco. The agreement requires us to pay Insignia and the Senior Executives 85% of the cash savings, if any, in U.S. federal, state and local income tax we realize (or are deemed to realize) as a result of (i) any increases in tax basis following our purchase (through Intermediate Holdco) of Class B-1 units of QL Holdings LLC from certain unitholders (including the Selling Class B-1 Unit Holders) in connection with the IPO, as well as any post-IPO exchanges (including in connection with this offering) described above, (ii) the Pre-IPO Leveraged Distribution and other actual or deemed distributions by QL Holdings LLC to its members that result in tax basis adjustments to the assets of QL Holdings LLC, and (iii) certain other tax benefits attributable to payments under the tax receivables agreement itself.
The tax receivables agreement also requires us to pay White Mountains 85% of the amount of the cash savings, if any, in U.S. federal, state and local income tax that we realize (or are deemed to realize) as a result of the utilization of the net operating losses of Intermediate Holdco attributable to periods prior to the IPO and the deduction of any imputed interest attributable to our payment obligations under the tax receivables agreement. We currently estimate that the amount of any such net operating losses is immaterial.
The obligations under the tax receivables agreement are our obligations and not obligations of QL Holdings LLC. We will benefit from the remaining 15% of any realized (or deemed to be realized) cash tax savings. For purposes of the tax receivables agreement, cash savings in income tax will be computed by comparing our actual income tax liability with our hypothetical liability had we not been able to use the tax benefits subject to the applicable tax receivables agreement. The tax receivables agreement will remain in effect until all such tax benefits have been used or expired, unless the agreement is terminated early, as described below.
The actual increase in tax basis, as well as the amount and timing of any payments under the tax receivables agreement, will vary depending on a number of factors, including:
•the fair market value of the depreciable and amortizable assets of QL Holdings LLC and the price of our Class A common stock at the time of this offering and at the time of the exchange of Class B-1 units of QL Holdings LLC;
•the extent to which such exchange of Class B-1 units of QL Holdings LLC is taxable-if an exchange is not taxable for any reason, increased tax deductions will not be available;
•the tax rates in effect at the time we use the increased amortization and depreciation deductions or realize other tax benefits; and
•the amount, character and timing of our taxable income.
We are required under the tax receivables agreement to pay 85% of the cash tax savings, described above, if any, as they are realized (or are deemed to be realized). Except in certain circumstances, if in a given taxable year we do not have taxable income before taking into account any tax benefits subject to the tax receivables agreement, we will not be required to make payments under the tax receivables agreement for that taxable year because no tax savings will have been realized (or are deemed to be realized).
The payments that we make under the tax receivables agreement could be substantial. Assuming no material changes in relevant tax law and based on our current operating plan and other assumptions, including our estimate of the tax basis of our assets as of December 31, 2022, if all of the Class B-1 units of QL Holdings LLC were acquired by us in taxable transactions on December 31, 2022 for a price of $9.95 (which is the last reported sale price of our Class A common stock as of December 30, 2022 on the NYSE, the closing share price of the day before the Class B-1 units of QL Holdings LLC are assumed to be acquired, in accordance with the terms of the tax receivables agreement) per Class B-1 unit of QL Holdings LLC, we estimate that the amount that we would be required to pay under the tax receivables agreement would have been approximately $157 million. The actual amount we will be required to pay under the tax receivables agreement may be materially greater than this hypothetical amount, as potential future payments will vary depending on a number of factors, including those listed above. There may be a material negative effect on our liquidity if, as a result of timing discrepancies or otherwise, the payments under the tax receivables agreement exceed the actual cash tax benefits that we realize in respect of the tax attributes subject to the tax receivables agreement or distributions to us by QL Holdings LLC are not sufficient to permit us to make payments under the tax receivables agreement after it has paid taxes. Payments under the tax receivables agreement are not conditioned on Insignia’s, the Senior Executives’, or White Mountains’ continued ownership of any of our equity.
Payments under the tax receivables agreement are generally due within a specified period of time following the filing of our tax return for the taxable year with respect to which the payment obligation arises, but interest on such payments will begin to accrue at a rate of LIBOR plus 100 basis points from the due date (without extensions) of such tax return. Late payments will generally accrue interest at a rate of LIBOR plus 500 basis points.
The tax receivables agreement provides that upon certain changes of control, or if, at any time, we elect an early termination of the tax receivables agreement or are in material breach of our obligations under the tax receivables agreement, we would be required to make immediate payments to the tax receivables agreement’s counterparties equal to the present value of the anticipated future tax benefits. Such payment would be based on certain valuation assumptions and deemed events set forth in the tax receivables agreement, including the assumptions that we have sufficient taxable income to fully use such tax benefits. The benefits would be payable even though, in certain circumstances, no Class B-1 units of QL Holdings LLC have actually been exchanged and no net operating losses are actually used at the time of the accelerated payments. Accordingly, payments under the tax receivables agreement may be made years in advance of the actual realization, if any, of the anticipated tax benefits and may be significantly greater than the benefits we eventually realize.
Although we are not aware of any issue that would cause the IRS or other relevant tax authorities to challenge potential tax basis increases or other tax benefits covered by the tax receivables agreement, were the IRS to successfully challenge the tax basis increases, we would not be reimbursed for any payments previously made under the tax receivables agreement, but future payments under the tax receivables agreement, if any, would be netted against any unreimbursed payments to reflect the result of any such successful challenge by the IRS. As a result, we could make payments under the tax receivables agreement in excess of the actual cash tax savings we ultimately realize. We might not determine whether we have effectively made such excess cash payments for a number of years following the time of such payments.
Registration rights agreement
In connection with the IPO, we entered into a registration rights agreement with certain of our pre-IPO existing investors, including White Mountains, Insignia, and the Senior Executives, to register for sale under the Securities Act of 1933, as amended (“Securities Act”), shares of our Class A common stock, including those delivered in exchange for Class B-1 units of QL Holdings LLC in the circumstances described above. Subject to certain conditions and limitations, this agreement provides White Mountains, Insignia, and the Senior Executives with certain registration rights as described below. As of February 28, 2023, 36,088,096 shares of Class A common stock, including shares reserved for potential exchanges of Class B-1 units, are entitled to these registration rights.
Demand registration rights
Each of Insignia and the Founders (treating the Founders, collectively, as a single stockholder for this purpose) have the right to demand that we file up to two registration statements on Form S-1 and White Mountains has the right to demand that we file up to three registration statements on Form S-1. These registration rights are subject to specified conditions and limitations, including limitations on the number of shares included in any such registration under specified circumstances. Upon such a request, we will be required to use reasonable best efforts to effect the registration within 60 days.
Shelf registration rights
At any time after we become eligible to file a registration statement on Form S-3, White Mountains, Insignia, and the Senior Executives will be entitled to have their shares of Class A common stock registered by us on a Form S-3 registration statement at our expense. These shelf registration rights are subject to specified conditions and limitations.
Piggyback registration rights
If we propose to register any shares of our equity securities under the Securities Act either for our own account or for the account of any other person, then White Mountains, Insignia, and the Senior Executives will be entitled to notice of the registration and will be entitled to include their shares of Class A common stock in the registration statement. These piggyback registration rights are subject to specified conditions and limitations, including the right of the underwriters, if any, to limit the number of shares included in any such registration under specified circumstances.
Expenses and indemnification
We will pay all expenses relating to any demand, piggyback, or shelf registration, other than underwriting discounts and commissions and any transfer taxes, subject to specified conditions and limitations. The registration rights agreement includes customary indemnification provisions, including indemnification of the participating holders of shares of Class A common stock and their directors, officers, and employees by us for any losses, claims, damages, or liabilities in respect thereof and expenses to which such holders may become subject under the Securities Act, state law, or otherwise.
Termination of registration rights
The registration rights granted under the registration rights agreement will terminate upon the date the holders of shares that are a party thereto no longer hold any such shares that are entitled to registration rights.
Stockholders’ agreement
In connection with the IPO, we entered into a stockholders’ agreement with White Mountains, Insignia, and the Founders. The stockholders’ agreement, as further described below, contains provisions related to the composition of our board of directors, the committees of our board of directors, and our corporate governance. Under the stockholders’ agreement, White Mountains, Insignia and the Founders are entitled to nominate a majority of the members of our board of directors.
Director designation and voting agreement
Under the stockholders’ agreement, White Mountains, Insignia, and the Founders are entitled to nominate a majority of the members of our board of directors. Specifically, for so long as each of White Mountains, Insignia, and the Founders (treating the Founders, collectively, as a single stockholder for this purpose) owns at least 12.5% of our issued and outstanding shares of common stock as of the closing of this offering, such stockholder will be entitled to nominate two directors to serve on our Board of Directors. When such stockholder owns less than 12.5% but at least 5% of our issued and outstanding shares of common stock as of the closing of this offering, such stockholder will be entitled to nominate one director. White Mountains, Insignia, and the Founders have agreed in the stockholders’ agreement to vote for each other’s board nominees.
Approval rights of White Mountains, Insignia, and the Founders
Under the stockholders’ agreement and subject to our amended and restated certificate of incorporation, our amended and restated bylaws, and applicable law, for so long as White Mountains, Insignia, and the Founders collectively own at least a majority of the issued and outstanding shares of our Class A common stock and Class B
common stock, combined, the actions listed below cannot be taken by us or any of our subsidiaries without the written consent of a the holders of at least a majority of the issued and outstanding shares of common stock held by such stockholders. The actions include:
•change in control transactions;
•acquiring or disposing of assets or entering into joint ventures with value in excess of $20 million;
•incurring indebtedness in an aggregate principal amount in excess of $20 million;
•authorizing or issuing equity securities of MediaAlpha, Inc. or our subsidiaries other than pursuant to any approved equity incentive plans or arrangements or pursuant to the exchange agreement;
•initiating any liquidation, dissolution, bankruptcy, or other insolvency proceeding involving us or any of our significant subsidiaries;
•making any material change in the nature of the business conducted by us or our subsidiaries;
•terminating the employment of our Chief Executive Officer or hiring a new Chief Executive Officer (provided that consent of the Founders shall not be required for the termination of any Founder);
•engaging in certain transactions with affiliates (provided that the consent of the interested stockholder would not be required);
•increasing or decreasing the size of the Board of Directors;
•authorizing Intermediate Holdco, as managing member of QL Holdings LLC, to approve or take certain actions; and
•electing to deliver cash consideration in connection with an exchange under the exchange agreement (provided that the consent of the interested stockholder would not be required).
Other provisions
The stockholders’ agreement provides that each of White Mountains, Insignia, and the Founders and their respective affiliates will not have any duty to refrain from (1) engaging, directly or indirectly, in the same or similar business activities or lines of business as us, including those business activities or lines of business deemed to be competing with us, or (2) doing business with any of our clients, customers, or vendors. In the event that White Mountains, Insignia, or the Founders or any of their respective affiliates acquires knowledge of a potential business opportunity which may be a corporate opportunity of us, they will have no duty to communicate or offer such corporate opportunity to us.
In addition, the stockholders’ agreement prohibits certain business combination transactions in which our Class A common stock is exchanged for consideration unless each holder of shares of Class A common stock or Class B common stock is allowed to participate equally in the transaction as if the Class B common stock, together with an equivalent number of Class B units, had been exchanged for shares of Class A common stock pursuant to the exchange agreement immediately prior to the transaction.
Description of capital stock
Unless indicated differently in a prospectus, this section describes the terms of our Class A common stock that may be offered and sold by the selling stockholders under this prospectus. The following description is only a summary and is qualified in its entirety by reference to the full text of our amended and restated certificate of incorporation and amended and restated bylaws, copies of which are filed as exhibits to the registration statement of which this prospectus is a part, as well as the applicable provisions of the Delaware General Corporate Law (the “DGCL”). We encourage you to read the amended and restated certificate of incorporation, amended and restated bylaws and the applicable provisions of the DGCL, as well as our stockholders agreement, exchange agreement and registration rights agreement entered into in connection with our initial public offering of our Class A common stock, each of which are filed as exhibits to the registration statement of which this prospectus is a part, for additional information. Any accompanying prospectus supplement may add, update or change the terms and conditions of the shares of Class A common stock as described in this prospectus.
General
Our authorized capital stock consists of 1,000,000,000 shares of Class A common stock, par value $0.01 per share, 100,000,000 shares of Class B common stock, par value $0.01 per share and 50,000,000 shares of preferred stock, par value $0.01 per share.
Class A Common Stock
Voting rights
The holders of Class A common stock are entitled to one vote per share on all matters to be voted upon by the stockholders. The holders of our Class A common stock and Class B common stock will vote together as a single class on all matters (including the election of directors) submitted to a vote of stockholders, unless otherwise required by law. The DGCL would require holders of our Class A common stock and Class B common stock to vote separately as a single class in the following circumstances:
•if we amend our amended and restated certificate of incorporation to increase or decrease the par value of a class of stock, or to increase or decrease the aggregate number of authorized shares of such class, then such class would be required to vote separately to approve the proposed amendment; or
•if we amend our amended and restated certificate of incorporation in a manner that alters or changes the powers, preferences or special rights of a class of stock in a manner that affects holders of such class of stock adversely, then such class would be required to vote separately to approve such proposed amendment.
Dividend rights
Subject to preferences that may be applicable to any outstanding preferred stock, the holders of Class A common stock are entitled to receive ratably such dividends, if any, as may be declared from time to time by our Board of Directors out of funds legally available therefor.
Rights upon liquidation
In the event of liquidation, dissolution or winding up of our Company, the holders of Class A common stock are entitled to share ratably in all assets remaining after payment of liabilities, subject to prior distribution rights of preferred stock, if any, then outstanding.
Other rights
The holders of our Class A common stock have no preemptive or conversion rights or other subscription rights. There are no redemption or sinking fund provisions applicable to the Class A common stock. The rights, preferences and privileges of holders of our common stock will be subject to those of the holders of any shares of our preferred stock we may issue in the future.
Class B Common Stock
Shares of our Class B common stock are issuable only in connection with the corresponding issuance of an equal number of Class B-1 units of QL Holdings LLC. When a Class B-1 unit is issued by QLH, we will issue the holder of such Class B-1 unit one share of our Class B common stock.
Exchange rights
Each share of our Class B common stock will be redeemed and cancelled by us if the holder exchanges one Class B-1 unit of QL Holdings LLC, together with the corresponding share of Class B common stock, for one share of Class A common stock (or, at our election, cash of an equivalent value) pursuant to the terms of the exchange agreement.
Shares of Class B common stock are not transferable except together with an equal number of Class B-1 units. See “Selling Stockholders—Material Relationships with Selling Stockholders—Exchange agreement.”
Voting rights
The holders of Class B common stock are entitled to one vote for each share on all matters voted upon by our stockholders. The holders of our Class A common stock and Class B common stock will vote together as a single class on all matters (including the election of directors) submitted to a vote of stockholders, unless otherwise required by law. Delaware law would require holders of our Class A common stock and Class B common stock to vote separately as a single class in the following circumstances:
•if we amend our amended and restated certificate of incorporation to increase or decrease the par value of a class of stock, or to increase or decrease the aggregate number of authorized shares of such class, then such class would be required to vote separately to approve the proposed amendment; or
•if we amend our amended and restated certificate of incorporation in a manner that alters or changes the powers, preferences or special rights of a class of stock in a manner that affects holders of such class of stock adversely, then such class would be required to vote separately to approve such proposed amendment.
Dividend rights
The holders of our Class B common stock will not participate in any cash dividends declared by our Board of Directors.
Rights upon liquidation
The holders of our Class B common stock will not be entitled to receive any of our assets in the event of any dissolution, liquidation or winding up of our affairs, whether voluntary or involuntary.
Other rights
In the event of our merger or consolidation with or into another company in connection with which shares of Class A common stock and Class B common stock (together with the corresponding Class B-1 units of QL Holdings LLC) are converted into, or become exchangeable for, shares of stock, other securities or property (including cash), each holder of our Class B common stock will be entitled to receive for each share of Class B common stock the same number of shares of stock as is received by holders of our Class A common stock for each share of Class A common stock, and will not be entitled, for each share of Class B common stock, to receive other securities or property (including cash). No shares of Class B common stock will have preemptive rights to purchase additional shares of Class B common stock.
Preferred Stock
Under the terms of our amended and restated certificate of incorporation, our Board of Directors has the authority to issue shares of preferred stock in one or more series and to fix the rights, preferences, privileges and restrictions thereof, including dividend rights, dividend rates, conversion rights, voting rights, terms of redemption, redemption prices, liquidation preferences and the number of shares constituting any series or the designation of such series, without further vote or action by the stockholders.
The issuance of preferred stock may have the effect of delaying, deferring or preventing a change in control of MediaAlpha, Inc. without further action by the stockholders and may adversely affect the voting and other rights of the holders of Class A common stock. At present, we have no plans to issue any preferred stock.
Anti-takeover effects of various provisions of our amended and restated certificate of incorporation, amended and restated bylaws and stockholders’ agreement
Some provisions of our amended and restated certificate of incorporation, amended and restated bylaws and stockholders’ agreement could make the following more difficult:
•acquisition of control of us by means of a proxy contest or otherwise; or
•removal of our incumbent officers and directors.
These provisions, as well as our ability to issue “blank check” preferred stock, are designed to discourage coercive takeover practices and inadequate takeover bids. These provisions are also designed to encourage persons seeking to acquire control of us to first negotiate with our Board of Directors. We believe that the benefits of increased protection give us the potential ability to negotiate with the proponent of an unfriendly or unsolicited proposal to acquire or restructure us, and that the benefits of this increased protection outweigh the disadvantages of discouraging those proposals, because negotiation of those proposals could result in an improvement of their terms.
Classified board of directors; election and removal of directors; vacancies
Our Board of Directors consists of nine directors, excluding any directors elected by holders of any preferred stock pursuant to provisions applicable in the case of defaults and subject to applicable laws and stock exchange regulations. The exact number of directors is fixed from time to time by resolution of the board. In accordance with our amended and restated certificate of incorporation and our amended and restated bylaws, our Board of Directors is divided into three staggered classes of directors, as nearly equal in number as possible. At each annual meeting of our stockholders, our stockholders elect a class of directors for a three-year term to succeed the directors of the same class whose terms are then expiring. As a result, a portion of our Board of Directors will be elected each year. There is no limit on the number of terms a director may serve on our Board of Directors. The division of our Board of Directors into three classes with staggered three-year terms may have the effect of discouraging, delaying or preventing a transaction involving a change in control.
Pursuant to the stockholders’ agreement we entered into with White Mountains, Insignia, and the Founders in connection with our IPO, for so long as each of White Mountains, Insignia, and the Founders (treating the Founders as a single stockholder for this purpose) owns at least 12.5% of the issued and outstanding shares of common stock as of the closing of our IPO, such stockholder will be entitled to nominate two directors to serve on our Board of Directors. When such stockholder owns less than 12.5% but at least 5% of the issued and outstanding shares of common stock as of the closing of our IPO, such stockholder will be entitled to nominate one director. White Mountains, Insignia, and the Founders have agreed in the stockholders’ agreement to vote for each other’s board nominees.
Our amended and restated certificate of incorporation and amended and restated bylaws provide that (a) prior to the date on which White Mountains, Insignia, and the Founders cease to collectively own at least a majority in voting power of all shares entitled to vote generally in the election of directors, directors may be removed with or without cause upon the affirmative vote of holders of at least a majority of the voting power of all the then outstanding shares of stock entitled to vote generally in the election of directors, and (b) on and after the date on which White Mountains, Insignia, and the Founders cease to collectively own at least a majority in voting power of all outstanding shares entitled to vote generally in the election of directors, directors may be removed only for cause and only upon the affirmative vote of holders of at least 75% of the voting power of all the then outstanding shares of stock entitled to vote generally in the election of directors, voting together as a single class.
In addition, our amended and restated certificate of incorporation provides that any newly-created directorship on the Board of Directors that results from an increase in the number of directors and any vacancy occurring on the Board of Directors shall be filled only by a majority of the directors then in office, although less than a quorum, or by a sole remaining director.
Approvals of White Mountains, Insignia, and the Founders
Under the stockholders’ agreement and subject to our amended and restated certificate of incorporation, our amended and restated bylaws and applicable law, certain actions cannot be taken by us without the prior written consent of a majority in interest of White Mountains, Insignia, and the Founders, for so long as such stockholders continue to own at least a majority of the issued and outstanding shares of common stock. These actions include, among others, increasing or decreasing the size of the board and engaging in change in control transactions. The requirement to seek approval from White Mountains, Insignia, and the Founders may have the effect of discouraging, delaying or preventing a transaction involving a change in control. See “Selling Stockholders—Material Relationships with Selling Stockholders—Stockholders’ agreement” for more information.
No cumulative voting
The DGCL provides that stockholders are not entitled to the right to cumulate votes in the election of directors unless our amended and restated certificate of incorporation provides otherwise. Our amended and restated certificate of incorporation does not authorize cumulative voting.
Limits on stockholder action by written consent
The DGCL permits stockholder action by written consent unless otherwise provided by our amended and restated certificate of incorporation. Our amended and restated certificate of incorporation permits stockholder action by written consent, but precludes stockholder action by written consent after the date on which White Mountains, Insignia, and the Founders cease to collectively own at least a majority in voting power of all shares entitled to vote generally in the election of our directors.
Special stockholder meetings
Our amended and restated certificate of incorporation and our amended and restated bylaws provide that special meetings of stockholders may be called only by or at the direction of the Board of Directors, the chairman of the Board of Directors, the chief executive officer or, so long as White Mountains, Insignia, and the Founders collectively own at least a majority in voting power of shares of our common stock, any such stockholder, subject to certain limitations. Our amended and restated certificate of incorporation and our amended and restated bylaws specifically deny any power of any other person to call a special meeting.
Amendment of amended and restated certificate of incorporation
The affirmative vote of holders of at least a majority of the voting power of our outstanding shares of stock is generally required to amend provisions of our amended and restated certificate of incorporation. However, if White Mountains, Insignia, and the Founders cease to collectively own at least a majority of all of the outstanding shares of our capital stock entitled to vote, the affirmative vote of holders of at least 75% of the voting power of our outstanding shares of stock will generally be required to amend certain provisions of our amended and restated certificate of incorporation.
Amendment of amended and restated bylaws
Our amended and restated bylaws may generally be altered, amended or repealed, and new bylaws may be adopted, by the affirmative vote of a majority of directors present at any regular or special meeting of the Board of Directors called for that purpose or by the affirmative vote of holders of at least a majority of the voting power of our outstanding shares of voting stock. However, if White Mountains, Insignia, and the Founders cease to collectively own at least a majority of all of the outstanding shares of our capital stock entitled to vote, the affirmative vote of holders of at least 75% of the voting power of our outstanding shares of stock will generally be required to alter, amend or repeal any provision of our amended and restated bylaws, or adopt new bylaws.
Limitations on stockholder actions
Our amended and restated bylaws also impose some procedural requirements on stockholders who wish to:
•make nominations in the election of directors;
•propose that a director be removed;
•propose any repeal or change in our amended and restated bylaws; or
•propose any other business to be brought before an annual meeting of stockholders.
Under these procedural requirements, in order to bring a proposal before a meeting of stockholders, a stockholder must deliver timely notice of a proposal pertaining to a proper subject for presentation at the meeting to our corporate secretary along with the following:
•a description of the business or nomination to be brought before the meeting and the reasons for conducting such business at the meeting;
•the stockholder’s name and address;
•any material interest of the stockholder in the proposal;
•the number of shares beneficially owned by the stockholder and evidence of such ownership; and
•the names and addresses of all persons with whom the stockholder is acting in concert and a description of all arrangements and understandings with those persons, and the number of shares such persons beneficially own.
To be timely, a stockholder must generally deliver notice:
•in connection with an annual meeting of stockholders, not less than 90 nor more than 120 days prior to the month and day corresponding to the date on which the annual meeting of stockholders was held in the immediately preceding year, but in the event that the date of the annual meeting is more than 30 days before or more than 30 days after the anniversary date of the preceding annual meeting of stockholders, a stockholder notice will be timely if received by us not later than the close of business on the 10th day following the day on which we first publicly announce the date of the annual meeting; or
•in connection with the election of a director at a special meeting of stockholders, not less than 40 nor more than 60 days prior to the date of the special meeting, but in the event that less than 50 days’ notice or prior public disclosure of the date of the special meeting of the stockholders is given or made to the stockholders, a stockholder notice will be timely if received by us not later than the close of business on the 10th day following the day on which a notice of the date of the special meeting was mailed to the stockholders or the public disclosure of that date was made.
In order to submit a nomination for our Board of Directors, a stockholder must also submit any information with respect to the nominee that we would be required to be included in a proxy statement, as well as certain other information. If a stockholder fails to follow the required procedures, the stockholder’s proposal or nominee will be ineligible and will not be voted on by our stockholders. These provisions may deter, delay or discourage a potential acquirer from conducting a solicitation of proxies to elect the acquirer’s own slate of directors or otherwise attempting to influence or obtain control of the Company.
Authorized but unissued shares
Our authorized but unissued shares of common stock and preferred stock are available for future issuance without stockholder approval. These additional shares may be utilized for a variety of corporate purposes, including future public offerings to raise additional capital, corporate acquisitions and employee benefit plans. The existence of authorized but unissued shares of common stock and preferred stock could render more difficult or discourage an attempt to obtain control of a majority of our common stock by means of a proxy context, tender offer, merger, or otherwise.
Delaware business combination statute
We elected in our amended and restated certificate of incorporation not to be subject to Section 203 of the DGCL, an anti-takeover law. In general, Section 203 prohibits a publicly held Delaware corporation from engaging in a business combination, such as a merger, with a person or group owning 15% or more of the corporation’s voting stock for a period of three years following the date the person became an interested stockholder, unless (with certain exceptions) the business combination or the transaction in which the person became an interested stockholder is approved in a prescribed manner. Accordingly, we will not be subject to any anti-takeover effects of Section 203. Nevertheless, our amended and restated certificate of incorporation contains provisions that have the same effect as Section 203, except that they will provide that each of White Mountains, Insignia, and the Founders and their respective affiliates and transferees will not be deemed to be “interested stockholders,” regardless of the percentage of our voting stock owned by them, and accordingly will not be subject to such restrictions.
Limitation of liability of directors and officers
Our amended and restated certificate of incorporation provides that no director will be personally liable to us or our stockholders for monetary damages for breach of fiduciary duty as a director, except as required by applicable law, as in effect from time to time. Currently, Delaware law requires that liability be imposed for the following:
•any breach of the director’s duty of loyalty to our company or our stockholders;
•any act or omission not in good faith or which involved intentional misconduct or a knowing violation of law;
•unlawful payments of dividends or unlawful stock repurchases or redemptions as provided in Section 174 of the DGCL; and
•any transaction from which the director derived an improper personal benefit.
As a result, neither we nor our stockholders have the right, through stockholders’ derivative suits on our behalf, to recover monetary damages against a director for breach of fiduciary duty as a director, including breaches resulting from grossly negligent behavior, except in the situations described above.
Our amended and restated bylaws provide that, to the fullest extent permitted by law, we will indemnify any officer or director of our company against all damages, claims and liabilities arising out of the fact that the person is or was our director or officer, or served any other enterprise at our request as a director, officer, employee, agent or fiduciary. We will reimburse the expenses, including attorneys’ fees, incurred by a person indemnified by this provision when we receive an undertaking to repay such amounts if it is ultimately determined that the person is not entitled to be indemnified by us. Amending these provisions will not reduce our indemnification obligations relating to actions taken before an amendment.
Corporate opportunity
Our amended and restated certificate of incorporation and stockholders’ agreement provide that each of White Mountains, Insignia, and the Founders and their respective affiliates do not have any duty to refrain from (1) engaging, directly or indirectly, in the same or similar business activities or lines of business as us, including those business activities or lines of business deemed to be competing with us, or (2) doing business with any of our clients, customers or vendors. In the event that White Mountains, Insignia or the Founders or any of their respective affiliates acquires knowledge of a potential business opportunity which may be a corporate opportunity for us, they will have no duty to communicate or offer such corporate opportunity to us. Our amended and restated certificate of incorporation and stockholders’ agreement also provide that, to the fullest extent permitted by law, none of such stockholders or their respective affiliates will be liable to us, for breach of any fiduciary duty or otherwise, by reason of the fact that any such stockholder or any of its affiliates directs such corporate opportunity to another person, or otherwise does not communicate information regarding such corporate opportunity to us, and we will waive and renounce any claim that such business opportunity constituted a corporate opportunity that should have been presented to us.
Forum selection
Our amended and restated certificate of incorporation requires, to the fullest extent permitted by law, that derivative actions brought on our behalf, any action asserting a claim of breach of a fiduciary duty owed by any of our directors, officers or other employees to us or our stockholders and other similar actions, may be brought only in specified courts in the State of Delaware. In addition, our amended and restated certificate of incorporation provides that the federal district courts of the United States are the exclusive forum for resolving any complaint asserting a cause of action arising under the Securities Act but that the forum selection provision does not apply to claims brought to enforce a duty or liability created by the Exchange Act. Although we believe this provision will benefit us by providing increased consistency in the application of Delaware law in the types of lawsuits to which it applies, a court may determine that this provision is unenforceable, and to the extent it is enforceable, the provision may have the effect of discouraging lawsuits against our directors and officers.
Litigation costs
Our amended and restated bylaws require, except to the extent prohibited by the DGCL, that in all derivative actions brought on our behalf, actions against directors, officers and employees for breach of a fiduciary duty and other similar actions, the initiating party will reimburse us and any officer, director or other employee for all fees, costs and expenses incurred in connection with such action if such initiating party does not substantially achieve the full remedy
sought. While application of this standard will necessarily need to take into account the particular facts, circumstances and equities of any particular claim, we would expect a claiming party to be required to prevail on the merits on substantially all of the claims asserted in the complaint and, as a result, receive substantially the full remedy that it was seeking (including, if applicable, any equitable remedy) in order to avoid responsibility for reimbursing such fees, costs and expenses. Although we believe this provision will benefit us by discouraging meritless lawsuits against us and our directors, officers and employees, the provision may have the effect of discouraging lawsuits that could benefit us.
Transfer agent and registrar
The transfer agent and registrar for the common stock is Computershare Trust Company, N.A.
Listing
Our Class A common stock is listed on the NYSE under the symbol “MAX.”
Material U.S. federal income and estate tax considerations for non-U.S. holders of Class A common stock
The following discussion is a summary of the material U.S. federal income tax consequences to Non-U.S. Holders (as defined below) of the purchase, ownership and disposition of our Class A common stock sold pursuant to this offering, but does not purport to be a complete analysis of all potential tax effects. The effects of other U.S. federal tax laws, such as estate and gift tax laws, and any applicable state, local or non-U.S. tax laws are not discussed. This discussion is based on the Code, Treasury Regulations promulgated thereunder, judicial decisions, and published rulings and administrative pronouncements of the IRS, in each case in effect as of the date hereof. These authorities may change or be subject to differing interpretations. Any such change or differing interpretation may be applied retroactively in a manner that could adversely affect a Non-U.S. Holder of our Class A common stock. We have not sought and will not seek any rulings from the IRS regarding the matters discussed below. We cannot assure that the IRS or a court will not take a contrary position to that discussed below regarding the tax consequences of the purchase, ownership and disposition of our Class A common stock.
This discussion is limited to Non-U.S. Holders that hold our Class A common stock as a “capital asset” within the meaning of Section 1221 of the Code (generally, property held for investment). This discussion does not address all U.S. federal income tax consequences relevant to a Non-U.S. Holder’s particular circumstances, including the impact of the Medicare contribution tax on net investment income. In addition, it does not address consequences relevant to Non-U.S. Holders subject to special rules, including, without limitation:
•persons who own, or are deemed to own, more than 5% of our Class A common stock (except to the extent specifically set forth below);
•U.S. expatriates and former citizens or long-term residents of the United States;
•persons subject to the alternative minimum tax;
•persons holding our Class A common stock as part of a hedge, straddle or other risk reduction strategy or as part of a conversion transaction or other integrated investment;
•regulated investment companies, real estate investment trusts, banks, insurance companies and other financial institutions;
•brokers, dealers or traders in securities, commodities, or currencies;
•“controlled foreign corporations,” “passive foreign investment companies,” and corporations that accumulate earnings to avoid U.S. federal income tax;
•partnerships or other entities or arrangements treated as partnerships for U.S. federal income tax purposes (and investors therein);
•tax-exempt organizations or governmental organizations;
•persons deemed to sell our Class A common stock under the constructive sale provisions of the Code;
•persons who hold or receive our Class A common stock pursuant to the exercise of any employee stock option or otherwise as compensation;
•persons subject to special tax accounting rules as a result of any item of gross income with respect to our Class A common stock being taken into account in an applicable financial statement;
•tax-qualified retirement plans; and
•“qualified foreign pension funds” as defined in Section 897(l)(2) of the Code and entities all of the interests of which are held by qualified foreign pension funds.
If an entity or arrangement treated as a partnership for U.S. federal income tax purposes holds our Class A common stock, the tax treatment of a partner in the partnership will depend on the status of the partner, the activities of the partnership and certain determinations made at the partner level. Accordingly, partnerships holding our Class A common stock and the partners in such partnerships should consult their tax advisors regarding the U.S. federal income tax consequences to them.
THIS DISCUSSION IS FOR INFORMATIONAL PURPOSES ONLY AND IS NOT TAX ADVICE. INVESTORS SHOULD CONSULT THEIR TAX ADVISORS WITH RESPECT TO THE APPLICATION OF THE U.S. FEDERAL INCOME TAX LAWS TO THEIR PARTICULAR SITUATIONS AS WELL AS ANY TAX CONSEQUENCES OF THE PURCHASE, OWNERSHIP AND DISPOSITION OF OUR CLASS A COMMON STOCK ARISING UNDER THE U.S. FEDERAL ESTATE OR GIFT TAX LAWS OR UNDER THE LAWS OF ANY STATE, LOCAL OR NON-U.S. TAXING JURISDICTION OR UNDER ANY APPLICABLE INCOME TAX TREATY.
Definition of a Non-U.S. Holder
For purposes of this discussion, a “Non-U.S. Holder” is any beneficial owner of our Class A common stock that is neither a “U.S. person” nor an entity treated as a partnership for U.S. federal income tax purposes. A U.S. person is any person that, for U.S. federal income tax purposes, is or is treated as any of the following:
•an individual who is a citizen or resident of the United States;
•a corporation created or organized under the laws of the United States, any state thereof, or the District of Columbia;
•an estate, the income of which is subject to U.S. federal income tax regardless of its source; or
•a trust that (1) is subject to the primary supervision of a U.S. court and the control of one or more “United States persons” (within the meaning of Section 7701(a)(30) of the Code), or (2) has a valid election in effect to be treated as a United States person for U.S. federal income tax purposes.
Distributions
As described in the section entitled “Dividend policy,” we do not anticipate declaring or paying dividends to holders of our Class A common stock in the foreseeable future. However, if we do make distributions of cash or property on our Class A common stock, such distributions will constitute dividends for U.S. federal income tax purposes to the extent paid from our current or accumulated earnings and profits, as determined under U.S. federal income tax principles. Amounts not treated as dividends for U.S. federal income tax purposes will constitute a return of capital and first be applied against and reduce a Non-U.S. Holder’s adjusted tax basis in its Class A common stock, but not below zero. Any excess will be treated as capital gain and will be treated as described below under “—Sale or other taxable disposition.”
Subject to the discussion below on effectively connected income and FATCA withholding, dividends paid to a Non-U.S. Holder of our Class A common stock will be subject to U.S. federal withholding tax at a rate of 30% of the gross amount of the dividends (or such lower rate specified by an applicable income tax treaty, provided the Non-U.S. Holder furnishes a valid IRS Form W-8BEN or W-8BEN-E (or other applicable documentation) certifying qualification for the lower treaty rate). A Non-U.S. Holder that does not timely furnish the required documentation, but that qualifies for a reduced treaty rate, may obtain a refund of any excess amounts withheld by timely filing an appropriate claim for refund with the IRS. Non-U.S. Holders should consult their tax advisors regarding their entitlement to benefits under any applicable income tax treaty.
If dividends paid to a Non-U.S. Holder are effectively connected with the Non-U.S. Holder’s conduct of a trade or business within the United States (and, if required by an applicable income tax treaty, the Non-U.S. Holder maintains a permanent establishment or fixed base in the United States to which such dividends are attributable), the Non-U.S. Holder will be exempt from the U.S. federal withholding tax described above. To claim the exemption, the Non-U.S. Holder must furnish to the applicable withholding agent a valid IRS Form W-8ECI, certifying that the dividends are effectively connected with the Non-U.S. Holder’s conduct of a trade or business within the United States.
Any such effectively connected dividends will be subject to U.S. federal income tax on a net income basis at the regular graduated rates applicable to U.S. Holders. A Non-U.S. Holder that is a corporation also may be subject to a branch profits tax at a rate of 30% (or such lower rate specified by an applicable income tax treaty) on such effectively connected dividends, as adjusted for certain items. Non-U.S. Holders should consult their tax advisors regarding any applicable tax treaties that may provide for different rules.
Sale or other taxable disposition
Subject to the discussion below regarding backup withholding and FATCA withholding, in general, a Non-U.S. Holder will not be subject to U.S. federal income tax on any gain realized upon the sale or other taxable disposition of our Class A common stock unless:
•the gain is effectively connected with the Non-U.S. Holder’s conduct of a trade or business within the United States (and, if required by an applicable income tax treaty, the Non-U.S. Holder maintains a permanent establishment or fixed base in the United States to which such gain is attributable);
•the Non-U.S. Holder is a non-resident alien individual present in the United States for 183 days or more during the taxable year of the disposition and certain other requirements are met; or
•our Class A common stock constitutes a U.S. real property interest (“USRPI”) by reason of our status as a U.S. real property holding corporation (“USRPHC”) for U.S. federal income tax purposes.
Gain described in the first bullet point above generally will be subject to U.S. federal income tax on a net income basis at the regular graduated rates applicable to U.S. Holders. A Non-U.S. Holder that is a corporation also may be subject to a branch profits tax at a rate of 30% (or such lower rate specified by an applicable income tax treaty) on such effectively connected gain, as adjusted for certain items.
Gain described in the second bullet point above will be subject to U.S. federal income tax at a rate of 30% (or such lower rate specified by an applicable income tax treaty), which may be offset by U.S. source capital losses of the Non-U.S. Holder (even though the individual is not considered a resident of the United States), provided the Non-U.S. Holder has timely filed U.S. federal income tax returns with respect to such losses.
With respect to the third bullet point above, we believe we currently are not, and do not anticipate becoming, a USRPHC. Because the determination of whether we are a USRPHC depends, however, on the fair market value of our USRPIs relative to the fair market value of our non-U.S. real property interests and our other business assets, there can be no assurance we currently are not a USRPHC or will not become one in the future. Even if we are or were to become a USRPHC, gain arising from the sale or other taxable disposition by a Non-U.S. Holder of our Class A common stock will not be subject to U.S. federal income tax if our Class A common stock is “regularly traded,” as defined by applicable Treasury Regulations, on an established securities market during the calendar year in which the disposition occurs, and such Non-U.S. Holder owned, actually and constructively, 5% or less of our outstanding Class A common stock throughout the shorter of the five-year period ending on the date of the sale or other taxable disposition or the Non-U.S. Holder’s holding period. If we are a USRPHC and the foregoing exception does not apply to a disposition of our Class A common stock by a Non-U.S. Holder, such Non-U.S. Holder generally will be taxed on its net gain derived from the disposition at the regular U.S. federal income tax rates applicable to U.S. Holders. No assurance can be provided that our Class A common stock will continue to be regularly traded on an established securities market for purposes of the rules described above.
Non-U.S. Holders should consult their tax advisors regarding potentially applicable income tax treaties that may provide for different rules.
Information reporting and backup withholding
Payments of dividends on our Class A common stock will not be subject to backup withholding, provided the applicable withholding agent does not have actual knowledge or reason to know the holder is a U.S. person (as defined in the Code) and the holder either certifies its non-U.S. status, such as by furnishing a valid IRS Form W-8BEN, W-8BEN-E or W-8ECI (or other applicable or successor form), or otherwise establishes an exemption. However, information returns are required to be filed with the IRS in connection with any dividends on our Class A common stock paid to the Non-U.S. Holder, regardless of whether any tax was actually withheld. In addition, proceeds of the sale or other taxable disposition of our Class A common stock within the United States or conducted through certain U.S.-related brokers generally will not be subject to backup withholding or information reporting if the applicable withholding agent receives the certification described above and does not have actual knowledge or reason to know that such holder is a U.S. person, or the holder otherwise establishes an exemption. Proceeds of a disposition of our Class A common stock conducted through a non-U.S. office of a non-U.S. broker generally will not be subject to backup withholding or information reporting. However, for information reporting purposes, dispositions effected through a non-U.S. office of a broker with substantial U.S. ownership or operations generally will be treated in a manner similar to dispositions effected through a U.S. office of a broker. Non-U.S. Holders should consult their own tax advisors regarding the application of the information reporting and backup withholding rules to them.
Copies of information returns that are filed with the IRS may also be made available under the provisions of an applicable treaty or agreement to the tax authorities of the country in which the Non-U.S. Holder resides or is established.
Backup withholding is not an additional tax. Any amounts withheld under the backup withholding rules may be allowed as a refund or a credit against a Non-U.S. Holder’s U.S. federal income tax liability, if any, provided the required information is timely furnished to the IRS.
Additional withholding tax on payments made to foreign accounts
Withholding taxes may be imposed under Sections 1471 to 1474 of the Code and the U.S. Treasury Regulations and other administrative guidance issued thereunder, such Sections commonly referred to as the Foreign Account Tax Compliance Act, or FATCA, on certain types of payments made to non-U.S. financial institutions and certain other non-U.S. entities. Specifically, a 30% withholding tax may be imposed on dividends on, or (subject to the proposed Treasury Regulations discussed below) gross proceeds from the sale or other disposition of, our Class A common stock paid to a “foreign financial institution” or a “non-financial foreign entity” (each as defined in the Code), unless (1) the foreign financial institution undertakes certain diligence and reporting obligations, (2) the non-financial foreign entity either certifies it does not have any direct or indirect “substantial United States owners” (as defined in the Code) or furnishes identifying information regarding each substantial United States owner, or (3) the foreign financial institution or non-financial foreign entity otherwise qualifies for an exemption from these rules. If the payee is a foreign financial institution and is subject to the diligence and reporting requirements in (1) above, it must enter into an agreement with the U.S. Department of the Treasury requiring, among other things, that it undertake to identify accounts held by certain “specified United States persons” or “United States-owned foreign entities” (each as defined in the Code), annually report certain information about such accounts, and withhold 30% on certain payments to non-compliant foreign financial institutions and certain other account holders. Foreign financial institutions located in jurisdictions that have an intergovernmental agreement with the United States governing FATCA may be subject to different rules.
Under the applicable Treasury Regulations and administrative guidance, withholding under FATCA generally applies to payments of dividends on our Class A common stock. Although withholding under FATCA would have applied also to payments of gross proceeds from the sale or other disposition of stock on or after January 1, 2019, recently proposed Treasury Regulations eliminate FATCA withholding on payments of gross proceeds entirely. Taxpayers generally may rely on these proposed Treasury Regulations until final Treasury Regulations are issued.
Prospective investors should consult their tax advisors regarding the potential application of withholding under FATCA to their investment in our Class A common stock.
Plan of distribution
As of the date of this prospectus, we have not been advised by the selling stockholders as to any plan of distribution. The selling stockholders, or their pledgees, donees (including charitable organizations), transferees or other successors-in-interest, may from time to time, sell any or all of the shares of Class A common stock offered by this prospectus either directly by such person, or through underwriters, dealers or agents or on any exchange on which the shares of Class A common stock may from time to time be traded, in the over-the-counter market, or in independently negotiated transactions or otherwise. The selling stockholders may use any one or more of the following methods when selling shares of our Class A common stock:
•ordinary brokerage transactions and transactions in which the broker-dealer solicits purchasers;
•block trades in which the broker-dealer will attempt to sell the shares of Class A common stock as agent but may position and resell a portion of the block as principal to facilitate the transaction, or in crosses, in which the same broker acts as agent on both sides of the trade;
•purchases by a broker-dealer as principal and resale by the broker-dealer for its account;
•any exchange distribution in accordance with the rules of the applicable exchange;
•the pledge of shares of Class A common stock for any loan or obligation;
•privately negotiated transactions;
•through the writing or settlement of short sales entered into after the effective date of the registration statement of which the prospectus will form a part;
•through distribution by a selling stockholder or its successor in interest to its members, general or limited partners or stockholders (or their respective members, general or limited partners, beneficiaries or stockholders);
•broker-dealers may agree with the selling stockholders to sell a specified number of such shares of Class A common stock at a stipulated price per share;
•through the writing or settlement of options or other hedging transactions, whether through an options exchange or otherwise;
•a combination of any such methods of sale; or
•any other method permitted pursuant to applicable law.
The selling stockholders may also sell shares of common stock under Rule 144 under the Securities Act, if available, or otherwise as permitted pursuant to applicable law, rather than under this prospectus.
The selling stockholders may distribute the shares of Class A common stock covered by this prospectus from time to time in one or more transactions: (i) at a fixed price or prices, which may be changed from time to time; (ii) at market prices prevailing at the time of sale; (iii) at prices related to the prevailing market prices; or (iv) at negotiated prices.
Broker-dealers engaged by the selling stockholders may arrange for other broker-dealers to participate in sales. Broker-dealers may receive commissions or discounts from the selling stockholders (or, if any broker-dealer acts as agent for the purchaser of the shares of Class A common stock under this prospectus, from the purchaser) in amounts to be negotiated, but, except as set forth in a supplement to the prospectus, in the case of any agency transaction not in excess of a customary brokerage commission in compliance with Financial Industry Regulatory Authority Rule 2121 (“Rule 2121”), and, in the case of a principal transaction a markup or markdown in compliance with Rule 2121.
In connection with sales of the shares of Class A common stock under this prospectus or interests therein, the selling stockholders may enter into hedging transactions with broker-dealers or other financial institutions, which may in turn engage in short sales of the shares of Class A common stock in the course of hedging the positions they assume. The selling stockholders may also sell the shares of Class A common stock short and deliver them to close their short positions, or loan or pledge the shares of Class A common stock to broker-dealers that in turn may sell them. The selling stockholders may also enter into option or other transactions with broker-dealers or other financial institutions or the creation of one or more derivative securities that require the delivery to such broker-dealer or other financial institution of shares of Class A common stock offered by this prospectus, which shares such broker-dealer or other
financial institution may resell pursuant to this prospectus (as supplemented or amended to reflect such transaction). Notwithstanding the foregoing, the selling stockholders have been advised that they may not deliver the shares of Class A common stock registered on the registration statement of which this prospectus forms a part to cover short sales of the shares of Class A common stock made prior to the date the registration statement has been declared effective by the SEC.
The selling stockholders may from time to time pledge or grant a security interest in some or all of the shares of Class A common stock owned by them that are subject to this prospectus, and the pledgees or secured parties will, upon foreclosure in the event of default, be deemed to be selling stockholders. If and to the extent such foreclosure occurs, the number of securities under this prospectus on behalf of such selling stockholder will decrease by the number of securities subject to any such foreclosure. The selling stockholders may also transfer and donate the shares of Class A common stock in other circumstances in which case the transferees, donees, pledgees or other successors in interest will be the selling beneficial owners for purposes of this prospectus.
A selling stockholder that is an entity may elect to make an in-kind distribution of shares of Class A common stock to its members, general or limited partners, beneficiaries or stockholders pursuant to the registration statement of which this prospectus is a part by delivering a prospectus.
The selling stockholders and any underwriters, dealers or agents that participate in distribution of the shares of Class A common stock may be deemed to be underwriters under the Securities Act, and any profit on sale of the shares of Class A common stock by them and any discounts, commissions or concessions received by any underwriter, dealer or agent may be deemed to be underwriting discounts and commissions under the Securities Act. We have agreed to indemnify the selling stockholders against certain liabilities, including certain liabilities under the Securities Act.
To the extent required, this prospectus may be amended or supplemented from time to time to describe a specific plan of distribution. Upon being notified by the selling stockholders that any arrangement has been entered into with any agent, underwriter or broker-dealer for the sale of the Class A common stock through a block trade, special offering, exchange distribution or secondary distribution or a purchase by any agent, underwriter or broker-dealer(s), the name of the participating agent, underwriter or broker-dealer(s), specific common stock to be sold, the respective purchase prices and public offering prices, any applicable commissions or discounts, and other facts material to the transaction will be set forth in a supplement to this prospectus or a post-effective amendment to the registration statement of which this prospectus is a part, as appropriate. There can be no assurances that the selling stockholders will sell any or all of the shares of Class A common stock offered under this prospectus.
Legal matters
Certain legal matters in connection with the offered shares of Class A common stock will be passed upon for us by Cravath, Swaine & Moore LLP. Certain legal matters in connection with the offered shares of Class A common stock may be passed on for any agents, dealers or underwriters by their counsel named in the applicable prospectus supplement.
Experts
The financial statements and management’s assessment of the effectiveness of internal control over financial reporting (which is included in Management’s Report on Internal Control over Financial Reporting) incorporated in this prospectus by reference to the Annual Report on Form 10-K for the year ended December 31, 2022 have been so incorporated in reliance on the report of PricewaterhouseCoopers LLP, an independent registered public accounting firm, given on the authority of said firm as experts in auditing and accounting.
Where you can find more information
MediaAlpha, Inc. files annual, quarterly and current reports, proxy statements and other information with the SEC. The SEC maintains an Internet site that contains reports, proxy and information statements, and other information regarding issuers, including MediaAlpha, Inc., that file electronically with the SEC at http://www.sec.gov. MediaAlpha, Inc.’s SEC filings are also available at our website: https://investors.mediaalpha.com. Except for documents filed with the SEC and incorporated by reference into this prospectus, no information contained in, or that can be accessed through, our website is to be considered part of this prospectus.
Certain documents incorporated by reference
The rules of the SEC allow us to incorporate by reference into this prospectus the information we file with the SEC. This means that we are disclosing important information to you by referring to other documents. The information incorporated by reference is considered to be part of this prospectus, except for any information superseded by information contained directly in this prospectus. We incorporate by reference the documents listed below (other than any portions thereof, which under the Exchange Act, and applicable SEC rules, are not deemed “filed” under the Exchange Act):
•our Annual Report on Form 10-K for the fiscal year ended December 31, 2022, filed on February 27, 2023; and •our Current Report on Form 8-K/A filed on February 13, 2023. Any statement contained in a document incorporated by reference in this prospectus shall be deemed to be modified or superseded for purposes of this prospectus to the extent that a statement contained in this prospectus modifies or supersedes such statement. Any statement so modified or superseded shall not be deemed, except as so modified or superseded, to constitute a part of this prospectus.
You can obtain any of the filings incorporated by reference into this prospectus through us or from the SEC through the SEC's website at http://www.sec.gov. We will provide without charge to each person, including any beneficial owner, to whom a copy of this prospectus is delivered, upon written or oral request of such person, a copy of any or all of the documents referred to above which have been incorporated by reference in this prospectus. You should direct requests for these documents to MediaAlpha, Inc., 700 South Flower Street, Suite 640, Los Angeles, California 90017; Attention: Corporate Secretary (telephone: (213) 316-6256). Exhibits to any documents incorporated by reference in this prospectus will not be sent, however, unless those exhibits have been specifically referenced in this prospectus.
34,351,485 shares
MediaAlpha, Inc.
Class A common stock
March 17, 2023
_____________________________________________________________________________________________
Part II
Information not required in prospectus
Item 13. Other Expenses of Issuance and Distribution
The following table sets forth the estimated expenses, other than the underwriting discounts and commissions, payable by MediaAlpha, Inc. (the “Registrant”) in connection with the sale of the shares of Class A common stock being registered.
| | | | | | | | |
| Registration fee | $ | 51,914.04 | | * |
| Legal fees and expenses | | ** |
| Accounting fees and expenses | | ** |
| Total | | ** |
| | |
_______________
*Previously paid.
**These fees are calculated based on the number of offerings and, accordingly, cannot be estimated at this time.
Item 14. Indemnification of Officers and Directors.
Section 145 of the General Corporation Law of the State of Delaware (the “DGCL”), provides that a corporation may indemnify directors and officers as well as other employees and individuals against expenses (including attorneys’ fees), judgments, fines and amounts paid in settlement actually and reasonably incurred by such person in connection with any threatened, pending or completed actions, suits or proceedings in which such person is made a party by reason of such person being or having been a director, officer, employee or agent to the registrant. The DGCL provides that Section 145 is not exclusive of other rights to which those seeking indemnification may be entitled under any bylaw, agreement, vote of stockholders or disinterested directors or otherwise. Our amended and restated certificate of incorporation provides for indemnification by us of our directors and officers to the fullest extent permitted by the DGCL.
Section 102(b)(7) of the DGCL permits a corporation to provide in its certificate of incorporation that a director of the corporation shall not be personally liable to the corporation or its stockholders for monetary damages for breach of fiduciary duty as a director, except for liability (1) for any breach of the director’s duty of loyalty to the corporation or its stockholders, (2) for acts or omissions not in good faith or which involve intentional misconduct or a knowing violation of law, (3) for unlawful payments of dividends or unlawful stock repurchases or redemptions as provided in Section 174 of the DGCL or (4) for any transaction from which the director derived an improper personal benefit. Our amended and restated certificate of incorporation provides for such limitation of liability.
We maintain standard policies of insurance under which coverage is provided (a) to our directors and officers against loss arising from claims made by reason of breach of duty or other wrongful act, and (b) to us with respect to payments which may be made by us to such officers and directors pursuant to the above indemnification provision or otherwise as a matter of law.
We have entered into customary indemnification agreements with our directors and officers. These agreements require us to indemnify these individuals to the fullest extent permitted under the DGCL against liabilities that may arise by reason of their service to us, and to advance expenses incurred as a result of any proceeding against them as to which they could be indemnified.
Item 15. Recent Sales of Unregistered Securities.
Not applicable.
Item 16. Exhibits
| | | | | | | | |
| Exhibit Number | | Description of Document |
| 1.1* | | |
| 2.1** | | |
| 2.2** | | |
| 3.1** | | |
| 3.2** | | |
| 4.1** | | |
| 4.2** | | Registration Rights Agreement, dated October 27, 2020, by and among MediaAlpha, Inc., White Mountains Investments (Luxembourg) S.à r.l., Insignia QL Holdings, LLC, Insignia A QL Holdings, LLC, Steven Yi, Eugene Nonko, Ambrose Wang and certain other parties thereto (incorporated by reference to Exhibit 4.1 to the Company’s Form 8‑K (File No. 001‑39671) filed with the SEC on November 2, 2020). |
| 5.1* | | |
| 10.1** | | |
| 10.2** | | |
| 10.3** | | |
| 10.4** | | Stockholders’ Agreement, dated October 27, 2020, by and among MediaAlpha, Inc., White Mountains Investments (Luxembourg) S.à r.l., Insignia QL Holdings, LLC, Insignia A QL Holdings, LLC and Steven Yi, Eugene Nonko and Ambrose Wang, together with their respective holding entities through which they indirectly hold common stock of MediaAlpha, Inc. (incorporated by reference to Exhibit 10.4 to the Company’s Current Report on Form 8‑K (File No. 001‑39671) filed with the SEC on November 2, 2020). |
| 10.5** | | Reorganization Agreement, dated October 27, 2020, by and among MediaAlpha ,Inc., QL Holdings LLC, QuoteLab, LLC, Guilford Holdings, Inc., White Mountains Investments (Luxembourg) S.a.r.l., White Mountains Insurance Group, Ltd., Insignia QL Holdings, LLC, Insignia A QL Holdings, LLC, Steven Yi, Eugene Nonko, Ambrose Wang and certain other parties thereto (incorporated by reference to Exhibit 10.5 to the Company’s Current Report on Form 8‑K (File No. 001‑39671) filed with the SEC on November 2, 2020). |
| 10.6** | | |
| 10.7** | | |
| 10.8** | | |
| 10.9** | | |
| 10.10** | | |
| 10.11** | | |
| | | | | | | | |
| 10.12** | | |
| 10.13** | | |
| 10.14** | | |
| 10.15** | | |
| 10.16** | | |
| 10.17** | | |
| 10.18** | | |
| 10.19** | | |
| 21.1** | | |
| 23.1* | | |
| 23.2* | | |
| 24.1** | | |
| 107* | | |
| | |
_______________
*Filed herewith.
**Previously filed.
† Indicates management contract or compensatory plan.
Item 17. Undertakings
The undersigned Registrant hereby undertakes:
(1)To file, during any period in which offers or sales of the securities registered hereby are being made, a post-effective amendment to the registration statement:
(i)to include any prospectus required by Section 10(a)(3) of the Securities Act;
(ii)to reflect in the prospectus any facts or events arising after the effective date of the registration statement (or the most recent post-effective amendment thereof) which, individually or in the aggregate, represent a fundamental change in the information set forth in this registration statement. Notwithstanding the foregoing, any increase or decrease in volume of securities offered (if the total dollar value of securities offered would not exceed that which was registered) and any deviation from the low or high end of the estimated maximum offering range may be reflected in the form of prospectus filed with the SEC pursuant to Rule 424(b) if, in the aggregate, the changes in volume and price represent no more than a 20 percent change in the maximum aggregate offering price set forth in the “Calculation of Registration Fee” table in the effective registration statement; and
(iii)to include any material information with respect to the plan of distribution not previously disclosed in the registration statement or any material change to such information in the registration statement;
provided, however, that clauses (1)(i), (1)(ii) and (1)(iii) do not apply if the information required to be included in a post-effective amendment by those paragraphs is contained in periodic reports filed with or furnished to the Commission by the Registrant pursuant to Section 13 or Section 15(d) of the Exchange Act that are incorporated by reference in this registration statement.
(2)That, for the purpose of determining any liability under the Securities Act, each such post-effective amendment shall be deemed to be a new registration statement relating to the securities offered therein, and the offering of such securities at that time shall be deemed to be the initial bona fide offering thereof.
(3)To remove from registration by means of a post-effective amendment any of the securities being registered which remain unsold at the termination of the offering.
Insofar as indemnification for liabilities arising under the Securities Act may be permitted to directors, officers and controlling persons of the Registrant pursuant to the foregoing provisions described under Item 14 above, or otherwise, the Registrant has been advised that in the opinion of the SEC such indemnification is against public policy as expressed in the Securities Act and is, therefore, unenforceable. In the event that a claim for indemnification against such liabilities (other than the payment by the Registrant of expenses incurred or paid by a director, officer or controlling person of the Registrant in the successful defense of any action, suit or proceeding) is asserted by such director, officer or controlling person in connection with the securities being registered, the Registrant will, unless in the opinion of its counsel the matter has been settled by controlling precedent, submit to a court of appropriate jurisdiction the question whether such indemnification by it is against public policy as expressed in the Securities Act and will be governed by the final adjudication of such issue.
The undersigned registrant hereby undertakes that:
(4)For purposes of determining any liability under the Securities Act, the information omitted from the form of prospectus filed as part of this registration statement in reliance upon Rule 430A and contained in a form of prospectus filed by the registrant pursuant to Rule 424(b)(1) or (4) or 497(h) under the Securities Act shall be deemed to be part of this registration statement as of the time it was declared effective.
(5)For the purpose of determining any liability under the Securities Act, each post-effective amendment that contains a form of prospectus shall be deemed to be a new registration statement relating to the securities offered therein, and the offering of such securities at that time shall be deemed to be the initial bona fide offering thereof.
Signatures
Pursuant to the requirements of the Securities Act, the Registrant certifies that it has reasonable grounds to believe that it meets all of the requirements for filing on Form S-1 and has duly caused this registration statement to be signed on its behalf by the undersigned, thereunto duly authorized, in the City of Los Angeles, State of California, on March 17, 2023.
| | | | | |
| MediaAlpha, Inc. |
| |
| By: | /s/ STEVEN YI |
| Steven Yi |
| Chief Executive Officer and President |
Signatures
Pursuant to the requirements of the Securities Act of 1933, this registration statement has been signed by the following persons in the capacities and on the dates indicated.
| | | | | | | | | | | | | | | | | |
| Signature | | Title | | Date |
| | | | | |
| /s/STEVEN YI | | Chief Executive Officer, President and Director | | March 17, 2023 |
| Steven Yi | | |
| | | | | |
| /s/PATRICK R. THOMPSON | | Chief Financial Officer and Treasurer | | March 17, 2023 |
| Patrick R. Thompson | | |
| | | | | |
| * | | Director | | March 17, 2023 |
| Venmal (Raji) Arasu | | |
| | | | | |
| * | | Director | | March 17, 2023 |
| Anthony Broglio | | |
| | | | | |
| * | | Director | | March 17, 2023 |
| Christopher Delehanty | | |
| | | | | |
| * | | Director | | March 17, 2023 |
| David Lowe | | |
| | | | | |
| * | | Director | | March 17, 2023 |
| Jennifer Moyer | | |
| | | | | |
| * | | Director and Chief Technology Officer | | March 17, 2023 |
| Eugene Nonko | | |
| | | | | |
| * | | Director | | March 17, 2023 |
| Lara Sweet | | |
| | | | | |
| * | | Chair of the Board of Directors | | March 17, 2023 |
| Kathy Vrabeck | | |
| | | | | |
| *By | /s/ Jeffrey B. Coyne | | | | March 17, 2023 |
| Attorney-in-Fact | | |
| | | | | |