Please wait
Filed pursuant to Rule 424(b)(4)
Registration No. 333-261027
The information contained in this preliminary prospectus supplement is not complete and may be changed. This preliminary prospectus supplement and the accompanying prospectus are not an offer to sell and are not soliciting an offer to buy these securities in any jurisdiction where the offer or sale is not permitted.
Subject to Completion, dated March 7, 2024
Preliminary Prospectus Supplement
(To Prospectus dated December 22, 2023)
3,000,000 Shares
MediaAlpha, Inc.
Class A Common Stock
The shares of Class A common stock in the offering are being sold by the selling stockholders identified in this prospectus supplement. For a detailed discussion about the selling stockholders, please see “Selling stockholders.” We will not receive any proceeds from the sale of the shares by the selling stockholders, including any shares certain of the selling stockholders may sell pursuant to the underwriters’ option to purchase additional shares of Class A common stock.
We have two classes of common stock. Both the Class A common stock offered hereby and our Class B common stock have one vote per share. We are a holding company and our sole material asset is all of the shares of our wholly owned subsidiary, Guilford Holdings, Inc. (“Intermediate Holdco”), which in turn owns all of the Class A-1 units of QL Holdings LLC. After giving effect to this offering, the holders of our Class A common stock will collectively own 100% of the economic interests in MediaAlpha, Inc. and have 77.2% of the voting power of MediaAlpha, Inc. (or 77.8% if the underwriters exercise their option to purchase additional shares of Class A common stock in full). The other owners of QL Holdings LLC, Insignia and the Senior Executives (each as defined below), will have the remaining 22.8% of the voting power of MediaAlpha, Inc. through direct or indirect ownership of our Class B common stock (or 22.2% if the underwriters exercise their option to purchase additional shares of Class A common stock in full). White Mountains (as defined below) and the other holders of our Class A common stock (“public stockholders”) will indirectly own 34.7% and 36.5%, respectively, of the economic interests in QL Holdings LLC through MediaAlpha, Inc. and Intermediate Holdco (or 34.7% and 37.2%, respectively, if the underwriters exercise their option to purchase additional shares of Class A common stock in full). Insignia will directly own 8.9% of the economic interests in QL Holdings LLC (or 8.2% if the underwriters exercise their option to purchase additional shares of Class A common stock in full), and the Senior Executives will directly or indirectly own 19.8% of the economic interests in QL Holdings LLC (or 19.8% if the underwriters exercise their option to purchase additional shares of Class A common stock in full). See “Prospectus supplement summary—The offering” for additional information.
In connection with this offering, certain of the selling stockholders may exchange Class B-1 units of QL Holdings, LLC (“Class B-1 units”), together with corresponding shares of our Class B common stock, for shares of our Class A common stock. Certain affiliates of each of White Mountains, Insignia, and our Founders (each as defined herein) are parties to a stockholders agreement and, after giving effect to this offering, will beneficially own approximately 62.3% of the combined voting power of our Class A common stock and Class B common stock (or 61.6% if the underwriters exercise in full their option to purchase additional shares of Class A common stock).
Our Class A common stock is listed and traded on the New York Stock Exchange (the “NYSE”) under the symbol “MAX.” On March 6, 2024, the last reported sale price of our Class A common stock was $21.31 per share.
We are a “controlled company” as defined in the corporate governance rules of the NYSE and, therefore, we qualify for, and rely on, exemptions from certain corporate governance requirements. See “Prospectus supplement summary—Controlled company.”
In this prospectus supplement, if there is only one underwriter, the term “underwriters” shall mean either the singular or plural as the context requires.
The underwriters have agreed to purchase the shares of our Class A common stock from the selling stockholders at a price of $ per share, which will result in $ of proceeds to the selling stockholders before expenses (or $ if the underwriters’ option to purchase additional 450,000 shares of Class A common stock is exercised in full). The underwriters may offer the shares of our Class A common stock from time to time for sale in one or more transactions on the NYSE, in the over-the-counter market, through negotiated transactions or otherwise at market prices prevailing at the time of sale, at prices related to prevailing market prices or at negotiated prices, subject to their right to reject any order in whole or in part. See “Underwriting” for a description of the compensation payable to the underwriters.
Investing in our Class A common stock involves risks. See “Risk factors” beginning on page S-11 of this prospectus supplement, the accompanying prospectus and in the documents incorporated by reference into this prospectus supplement for information on certain risks related to the purchase of our shares of Class A common stock. None of the Securities and Exchange Commission (the “SEC”), any state securities commission or any other regulatory body has approved or disapproved of these shares of Class A common stock or passed upon the adequacy or accuracy of this prospectus supplement or the accompanying prospectus. Any representation to the contrary is a criminal offense.
Certain of the selling stockholders have granted the underwriters an option for a period of 30 days to purchase up to an additional 450,000 shares of our Class A common stock.
The underwriters expect to deliver the shares against payment in New York, New York on or about , 2024 through the book-entry facilities of The Depository Trust Company.
J.P. Morgan
Prospectus Supplement dated , 2024
Table of Contents
Prospectus Supplement
Prospectus
None of we, the selling stockholders or any underwriter has authorized anyone to provide any information or make any representations other than that contained or incorporated by reference in this prospectus supplement, the accompanying prospectus or in any free writing prospectus prepared by or on behalf of us or the selling stockholders. None of we, the selling stockholders or any underwriter take responsibility for, or can provide assurance as to the reliability of, any other information that others may give you. This prospectus supplement and the accompanying prospectus is an offer to sell only the Class A common stock offered hereby, but only under circumstances and in jurisdictions where it is lawful to do so. The information contained in this prospectus supplement, the accompanying prospectus, any free writing prospectus or any document incorporated by reference herein or therein is current only as of its date. Our business, financial condition, results of operations and prospects may have changed since that date.
No action is being taken in any jurisdiction outside the United States to permit a public offering of our Class A common stock or possession or distribution of this prospectus supplement in that jurisdiction. Persons who come into possession of this prospectus supplement in jurisdictions outside the United States are required to inform themselves about and to observe any restrictions as to this offering and the distribution of this prospectus supplement applicable to that jurisdiction.
Glossary
As used in this prospectus supplement:
•“Class A-1 units” refers to the Class A-1 units of QLH.
•“Class B-1 units” refers to the Class B-1 units of QLH.
•“Consumer Referral” means any consumer click, call or lead purchased by a buyer on our platform.
•“Consumers” and “customers” refer interchangeably to end consumers. Examples include individuals shopping for insurance policies.
•“DTC” means the sale of insurance products or services directly to end consumers, without the use of retailers, brokers, agents or other intermediaries.
•“Exchange agreement” means the exchange agreement, dated as of October 27, 2020 by and among MediaAlpha, Inc., QL Holdings LLC, Guilford Holdings, Inc. and certain Class B-1 unitholders party thereto.
•“Founders” means, collectively, Steven Yi, Eugene Nonko, and Ambrose Wang.
•“Fourth amended and restated limited liability company agreement of QL Holdings LLC” means the limited liability company agreement dated as of October 27, 2020.
•“High-intent” consumer or customer means an in-market consumer that is actively browsing, researching or comparing the types of products or services that our partners sell.
•“Insignia” means Insignia Capital Group, L.P. and its affiliates.
•“Intermediate Holdco” means Guilford Holdings, Inc., our wholly owned subsidiary and the owner of all Class A-1 units.
•“IPO” means our initial public offering of our Class A common stock, which closed on October 30, 2020.
•“Lifetime value” or “LTV” is a type of metric that many of our business partners use to measure the estimated total worth to a business of a customer over the expected period of their relationship.
•“Partner” refers to a buyer or seller on our platform, also referred to as “demand partners” and “supply partners,” respectively.
◦“Demand partner” refers to a buyer on our platform. Our demand partners are generally insurance carriers and distributors looking to target high-intent consumers deep in their purchase journey.
◦“Supply partner” or “supplier” refers to a seller to our platform. Our supply partners are primarily insurance carriers looking to maximize the value of non-converting or low LTV consumers, and insurance-focused research destinations or other financial websites looking to monetize high-intent consumers.
•“QL Holdings LLC” or “QLH” is a limited liability company which, together with its subsidiaries, has historically conducted, and will continue to conduct, our business.
•“Registration rights agreement” means the registration rights agreement dated as of October 27, 2020, by and among MediaAlpha, Inc., White Mountains Investments (Luxembourg) S.à r.l., Insignia QL Holdings, LLC, Insignia A QL Holdings, LLC, Steven Yi, Eugene Nonko, Ambrose Wang and certain other parties thereto.
•“Selling Class B-1 Unit Holders” means Insignia, the Senior Executives, and the Legacy Profits Interests Holders who sold a portion of their Class B-1 units to Intermediate Holdco in connection with the IPO.
•“Senior Executives” means the Founders and the other current and former officers of the Company listed in Exhibit A to the Exchange agreement. This term also includes any estate planning vehicles or other holding companies through which such persons hold their units in QLH.
•“Stockholders’ agreement” means the stockholders agreement, dated as of October 27, 2020, as amended by that certain First Amendment, dated as of October 17, 2023 and as may be further amended, modified or supplemented from time to time, by and among MediaAlpha, Inc., White Mountains Investments (Luxembourg)
S.à r.l., Insignia QL Holdings, LLC, Insignia A QL Holdings, LLC, Bridge Holdings (Bermuda) Ltd. and Steven Yi, Eugene Nonko and Ambrose Wang, together with their respective holding entities through which they indirectly hold common stock of MediaAlpha, Inc.
•“Transaction Value” means the total gross dollars transacted by our partners on our platform.
•“Vertical” means a market dedicated to a specific set of products or services sold to end consumers. Examples include property & casualty insurance, life insurance, health insurance, and travel.
•“White Mountains” means White Mountains Insurance Group, Ltd. and its affiliates.
About this prospectus supplement
This document consists of two parts. The first part is this prospectus supplement, which describes the specific terms of the offering. The second part is the accompanying prospectus, which describes more general information, some of which may not apply to the offering. You should read both this prospectus supplement and the accompanying prospectus, together with additional information described under the headings “Where You Can Find More Information” and “Incorporation by Reference” in this prospectus supplement. To the extent there is a conflict between the information contained in this prospectus supplement and the information contained in the accompanying prospectus or the information contained in any document incorporated by reference herein or therein, you should rely on the information in this prospectus supplement. In addition, any statement in a filing we make with the SEC, that adds to, updates or changes information contained in an earlier filing we made with the SEC shall be deemed to modify and supersede such information in the earlier filing.
As used in this prospectus supplement, unless the context otherwise indicates, any reference to “MediaAlpha,” “our Company,” the “Company,” “we,” “us,” and “our” refers to MediaAlpha, Inc., the issuer of the shares offered hereby, together with its consolidated subsidiaries. QL Holdings LLC is the predecessor to MediaAlpha.
This prospectus supplement and the accompanying prospectus dated December 22, 2023 are part of a registration statement on Form S-3 that we filed with the SEC using a “shelf” registration process. This prospectus supplement relates to the offering of shares of our Class A common stock by the selling stockholders identified herein.
Cautionary statement regarding forward-looking statements
Certain statements made in this prospectus supplement, the accompanying prospectus and the documents incorporated herein and therein by reference and in other written or oral statements made by us or on our behalf are “forward-looking statements” within the meaning of the Private Securities Litigation Reform Act of 1995. These forward-looking statements reflect our current views with respect to, among other things, future events and our financial performance. These statements are often, but not always, made through the use of words or phrases such as “may,” “should,” “could,” “predict,” “potential,” “believe,” “will likely result,” “expect,” “continue,” “will,” “anticipate,” “seek,” “estimate,” “intend,” “plan,” “projection,” “would,” and “outlook,” or the negative version of those words or other comparable words or phrases of a future or forward-looking nature. These forward-looking statements are not historical facts, and are based on current expectations, estimates and projections about our industry, management’s beliefs and certain assumptions made by management, many of which, by their nature, are inherently uncertain and beyond our control. Accordingly, we caution you that any such forward-looking statements are not guarantees of future performance and are subject to risks, assumptions and uncertainties that are difficult to predict. Although we believe that the expectations reflected in these forward-looking statements are reasonable as of the date made, actual results may prove to be materially different from the results expressed or implied by the forward-looking statements.
There are or will be important factors that could cause our actual results to differ materially from those indicated in these forward-looking statements, including, but not limited to, the following:
•Our ability to attract and retain supply partners and demand partners to our platform and to make available quality Consumer Referrals at attractive volumes and prices to drive transactions on our platform;
•Our reliance on a limited number of supply partners and demand partners, many of which have no long-term contractual commitments with us, and any potential termination of those relationships;
•Fluctuations in customer acquisition spending by property and casualty insurance carriers due to unexpected changes in underwriting profitability as the carriers go through cycles in their business;
•Existing and future laws and regulations affecting the property & casualty insurance, health insurance and life insurance verticals;
•Changes and developments in the regulation of the underlying industries in which our partners operate;
•Competition with other technology companies engaged in digital customer acquisition, as well as buyers that attract consumers through their own customer acquisition strategies, third-party online platforms or other methods of distribution;
•Our ability to attract, integrate and retain qualified employees;
•Reductions in DTC digital spend by our buyers;
•Mergers and acquisitions could result in additional dilution and otherwise disrupt our operations and harm our operating results and financial condition;
•Our dependence on internet search companies to direct a significant portion of visitors to our suppliers’ websites and our proprietary websites;
•The impact of broad-based pandemics or public health crises, such as COVID-19;
•The terms and restrictions of our existing and future indebtedness;
•Disruption to operations as a result of future acquisitions;
•Our failure to obtain, maintain, protect and enforce our intellectual property rights, proprietary systems, technology and brand;
•Our ability to develop new offerings and penetrate new vertical markets;
•Our ability to manage future growth effectively;
•Our reliance on data provided to us by our demand and supply partners and consumers;
•Natural disasters, public health crises, political crises, economic downturns, or other unexpected events;
•Significant estimates and assumptions in the preparation of our financial statements;
•Potential litigation and claims, including claims by regulatory agencies and intellectual property disputes;
•Our ability to collect our receivables from our partners;
•Fluctuations in our financial results caused by seasonality;
•The development of the DTC insurance distribution sector and evolving nature of our relatively new business model;
•Disruptions to or failures of our technological infrastructure and platform;
•Failure to manage and maintain relationships with third-party service providers;
•Cybersecurity breaches or other attacks involving our systems or those of our partners or third-party service providers;
•Our ability to protect consumer information and other data and risks of reputational harm due to an actual or perceived failure by us to protect such information and other data;
•Risks related to laws and regulation to which we are subject both in the U.S. and internationally, many of which are evolving;
•Risks related to changes in tax laws or exposure to additional income or other tax liabilities could affect our future profitability;
•Risks related to being a public company;
•Risks related to internal control over financial reporting;
•Risks related to shares of our Class A common stock;
•Risks related to our intention to take advantage of certain exemptions as a “controlled company” under the rules of the NYSE, and the fact that the interests of our controlling stockholders (White Mountains, Insignia, and the Founders) may conflict with those of other investors;
•Risks related to our corporate structure; and
•The other risk factors described in Item 1A of Part I of our Annual Report on Form 10-K for the year ended December 31, 2023.
The foregoing factors should not be construed as exhaustive and should be read together with the other cautionary statements included in this prospectus supplement, the accompanying prospectus, including the risks and uncertainties discussed under “Risk Factors” and the documents incorporated by reference herein and therein. If one or more events related to these or other risks or uncertainties materialize, or if our underlying assumptions prove to be incorrect, actual results may differ materially from what we anticipate. Many of the important factors that will determine these results are beyond our ability to control or predict. Accordingly, you should not place undue reliance on any such forward-looking statements. Any forward-looking statement speaks only as of the date on which it is made, and, except as otherwise required by law, we do not undertake any obligation to publicly update or review any forward-looking statement, whether as a result of new information, future developments or otherwise. New factors emerge from time to time, and it is not possible for us to predict which will arise. In addition, we cannot assess the impact of each factor on our business or the extent to which any factor, or combination of factors, may cause actual results to differ materially from those contained in any forward-looking statements.
Prospectus supplement summary
This summary highlights information appearing elsewhere in this prospectus supplement. This summary does not contain all of the information you should consider before investing in our Class A common stock. You should read this entire prospectus supplement carefully, the accompanying prospectus and the information incorporated by reference herein and therein carefully, including the sections entitled “Risk factors” included and incorporated by reference in this prospectus supplement and the accompanying prospectus and “Management’s discussion and analysis of financial condition and results of operations” and the consolidated financial statements and related notes thereto in our Annual Report on Form 10-K for the year ended December 31, 2023, which is incorporated by reference herein, before making any investment decision. In this prospectus supplement, we make certain forward-looking statements, including expectations relating to our future performance. These expectations reflect our management’s view of our prospects and are subject to the risks described under “Risk factors” and “Cautionary statement regarding forward-looking statements.” Our expectations for our future performance may change after the date of this prospectus supplement and there is no guarantee that such expectations will prove to be accurate.
Our company
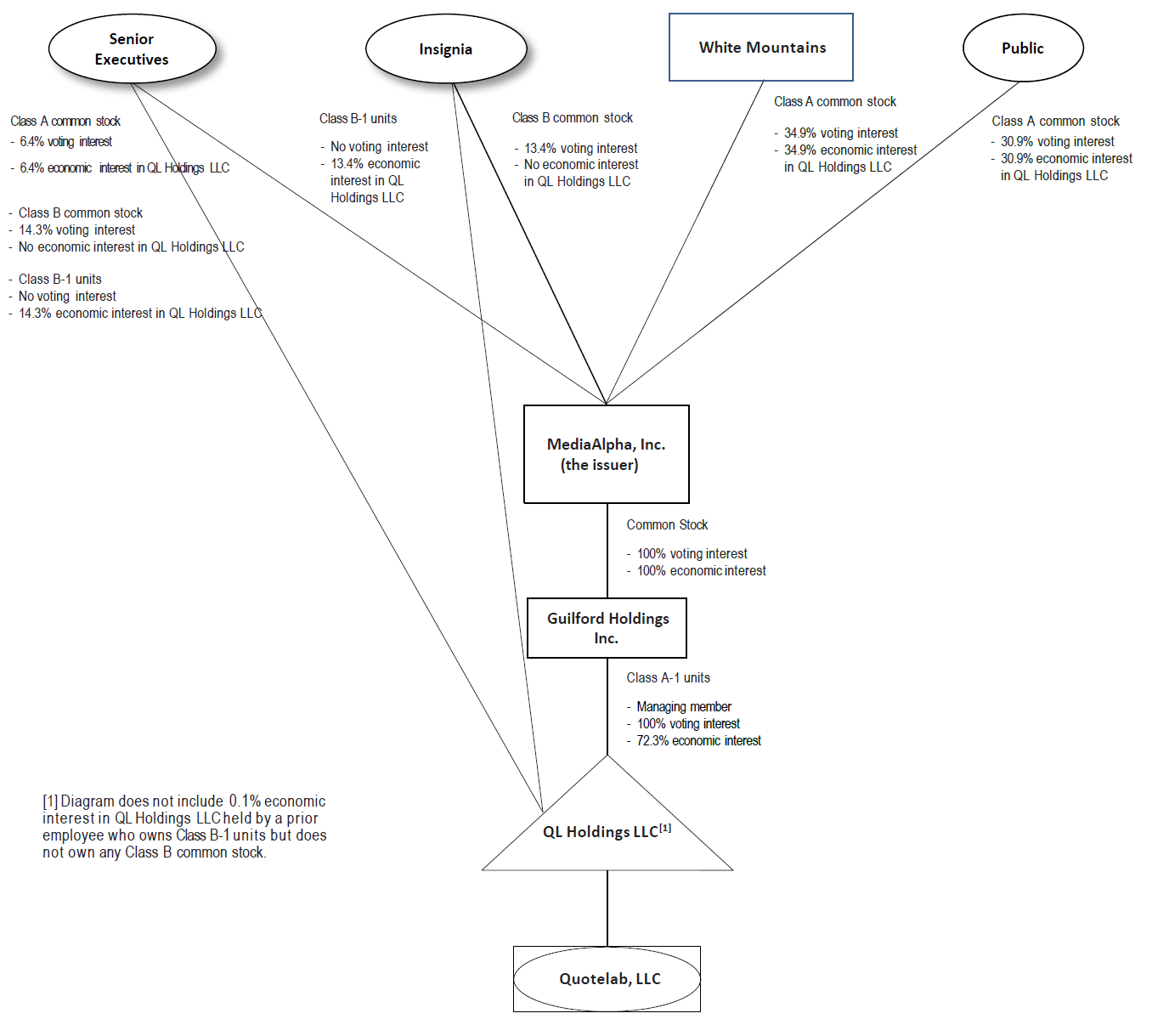
MediaAlpha, Inc. was incorporated as a Delaware corporation on July 9, 2020 in contemplation of our IPO. Following a series of reorganization transactions, we serve as the ultimate holding company, by and through our wholly owned subsidiary Guilford Holdings, Inc., of QLH and its subsidiaries. QLH was formed on March 7, 2014 as a Delaware limited liability company.
Our mission is to help insurance carriers and distributors target and acquire customers more efficiently and at greater scale through technology and data science. Our technology platform brings leading insurance carriers and high-intent consumers together through a real-time, programmatic, transparent, and results-driven ecosystem. We believe we are the largest online customer acquisition platform in our core verticals of property & casualty insurance, health insurance, and life insurance, supporting $571 million in Transaction Value(1) across our platform from these verticals during the year ended December 31, 2023.
We believe in the disruptive power of transparency. Traditionally, insurance customer acquisition platforms operated in a black box. We recognized that consumers may be valued differently by one insurer versus another; therefore, insurers should be able to determine pricing granularly based on the value that a particular customer segment is expected to bring to their business. As a result, we developed a technology platform that powers an ecosystem where buyers and sellers can transact with full transparency, control, and confidence.
We have multi-faceted relationships with top-tier insurance carriers and distributors. A buyer or a demand partner within our ecosystem is generally an insurance carrier or distributor seeking to reach high-intent insurance consumers. A seller or a supply partner is typically an insurance carrier looking to maximize the value of non-converting or low LTV consumers, or an insurance-focused research or other financial destination looking to monetize the high-intent shoppers on their websites. Our model’s versatility allows for the same insurance carrier or distributor to be both a demand and supply partner, which deepens the partner’s relationship with us. In fact, it is this supply partnership that presents insurance carriers with a highly differentiated monetization opportunity, enabling them to capture revenue from website visitors who either do not qualify for a policy or otherwise may be more valuable as a potential referral to another carrier.
We believe our technology is a key differentiator and a powerful driver of our performance. We maintain deep, custom integrations with partners representing the majority of our Transaction Value, which enable automated, data-driven processes that optimize these partners’ customer acquisition spend and revenue. Through our platform, our insurance carrier partners can target and price across over 35 separate consumer attributes to manage customized acquisition strategies. Our platform’s granular price management tools and robust data science capabilities enable our insurance partners to target consumers based on a precise calculation of the expected lifetime value of the consumer to that partner and to make real-time, automated customer acquisition decisions.
We built our business model to align the interests of all parties participating on our platform. We generate revenue by earning a fee for each Consumer Referral sold on our platform. Our revenue is generally not contingent on the sale of an insurance product to the consumer.
1 “Transaction Value” is an operating metric that we present to supplement the financial information we present on a GAAP basis.
Our executive offices are located at 700 South Flower Street, Suite 640, Los Angeles, California 90017. Our telephone number is (213) 316-6256.
Controlled company
We are a “controlled company” under the NYSE rules. Under these rules, a “controlled company” may elect not to comply with certain corporate governance requirements, including the requirement to have a board that is composed of a majority of independent directors. We intend to take advantage of certain of these exemptions for so long as we continue to qualify as a “controlled company.” These exemptions do not modify the independence requirements for our audit committee, and we intend to comply with the applicable requirements of the Sarbanes-Oxley Act and rules with respect to our audit committee within the applicable time frame.
Organizational structure
Our only business is acting as the sole stockholder of Intermediate Holdco and, through Intermediate Holdco, acting as sole managing member of QL Holdings LLC. We operate and control all of our businesses and affairs through Intermediate Holdco and QL Holdings LLC (and its subsidiaries).
Our organizational structure allows the Senior Executives and Insignia to retain their equity ownership (either directly or indirectly) in QL Holdings LLC, an entity that is classified as a partnership for U.S. federal income tax purposes, in the form of Class B-1 units. The investors who participate in any future offering of our Class A common stock (including this offering) will, by contrast, hold equity in MediaAlpha, Inc., a Delaware corporation that is a domestic corporation for U.S. federal income tax purposes. Additionally, because the Senior Executives and Insignia may exchange their Class B-1 units of QL Holdings LLC (together with the corresponding shares of our Class B common stock) for shares of our Class A common stock (or, at our election, cash of an equivalent value), our structure provides the Senior Executives and Insignia with potential liquidity that holders of non-publicly traded limited liability companies are not typically afforded.
As of February 29, 2024, White Mountains and our other Class A common stockholders indirectly own 34.7% and 32.0%, respectively, of the economic interests in QL Holdings LLC through MediaAlpha, Inc. and Intermediate Holdco. As of February 29, 2024, Insignia directly owns 13.3% of the economic interests in QL Holdings LLC, and the Senior Executives directly or indirectly own 19.9% of the economic interests in QL Holdings LLC.
After giving effect to the offering, White Mountains and our other Class A common stockholders will indirectly own 34.7% and 36.5% respectively, of the economic interests in QL Holdings LLC through MediaAlpha, Inc. and Intermediate Holdco. After giving effect to the offering, Insignia will directly own 8.9% of the economic interests in QL Holdings LLC, and the Senior Executives will directly or indirectly own 19.8% of the economic interests in QL Holdings LLC.
The offering
The following discussion of the offering contains basic information about the offering and the Class A common stock and is not intended to be complete. It does not contain all the information that may be important to you. For a more complete understanding of the Class A common stock, please refer to the section of the accompanying prospectus entitled “Description of capital stock.”
| | | | | |
Class A common stock offered by the selling stockholders | 3,000,000 shares (or 3,450,000 shares if the underwriters exercise in full their option to purchase an additional 450,000 shares of Class A common stock from the selling stockholders). |
| |
Underwriters’ option to purchase additional shares of Class A common stock from the selling stockholders | 450,000 shares. |
| |
Class A common stock to be outstanding after this offering | 50,800,957 shares (or 51,200,957 shares if the underwriters exercise in full their option to purchase an additional 450,000 shares of Class A common stock from the selling stockholders). |
| |
Class B common stock to be outstanding after this offering | 15,013,829 shares (or 14,613,829 shares if the underwriters exercise in full their option to purchase an additional 450,000 shares of Class A common stock from the selling stockholders). In connection with this offering, certain selling stockholders may exchange 450,000 Class B-1 units, together with 450,000 shares of our Class B common stock, for 450,000 shares of our Class A common stock. |
| |
Economic interests | After giving effect to this offering, the holders of our Class A common stock will collectively own 100% of the economic interests in MediaAlpha, Inc. White Mountains and the other holders of our Class A common stock (such other holders, the “public stockholders”) will indirectly own 34.7% and 36.5%, respectively, of the economic interests in QL Holdings LLC through MediaAlpha, Inc. and Intermediate Holdco (or 34.7% and 37.2%, respectively, if the underwriters exercise their option to purchase additional shares of Class A common stock in full). Insignia will directly own 8.9% of the economic interests in QL Holdings LLC (or 8.2% if the underwriters exercise their option to purchase additional shares of Class A common stock in full), and the Senior Executives will directly or indirectly own 19.8% of the economic interests in QL Holdings LLC (or 19.8% if the underwriters exercise their option to purchase additional shares of Class A common stock in full). |
| |
Voting rights | Each share of our Class A common stock and Class B common stock entitles its holder to one vote on all matters to be voted on by stockholders. Holders of Class A common stock and holders of Class B common stock vote together as a single class on all matters presented to stockholders for their vote or approval, except as otherwise required by law. |
|
Holders of our Class A common stock will hold an aggregate of 77.2% of the combined voting power of our issued and outstanding common stock upon the completion of this offering (or 77.8% if the underwriters exercise their option to purchase additional shares of Class A common stock in full). |
|
Holders of our Class B common stock will hold an aggregate of 22.8% of the combined voting power of our issued and outstanding common stock upon the completion of this offering (or 22.2% if the underwriters exercise their option to purchase additional shares of Class A common stock in full). |
| |
| | | | | |
| After completion of this offering, (a) White Mountains will beneficially own 45.0% of our outstanding Class A common stock (or 44.6% if the underwriters exercise their option to purchase additional shares of Class A common stock in full) and no Class B common stock, which represents 34.7% of our voting power (or 34.7% if the underwriters exercise their option to purchase additional shares of Class A common stock in full), (b) Insignia will beneficially own 0.1% of our Class A common stock (or 0.0% of our Class A common stock if the underwriters exercise their option to purchase additional shares of Class A common stock in full) and approximately 38.5% of our outstanding Class B common stock, which represents 8.9% of our voting power (or 8.2% if the underwriters exercise their option to purchase additional shares of Class A common stock in full), and (c) the Senior Executives will beneficially own 7.6% of our outstanding Class A common stock and approximately 61.5% of our outstanding Class B common stock, which represents 19.8% of our voting power (or 19.8% if the underwriters exercise their option to purchase additional shares of Class A common stock in full). |
| |
| |
Lock-up agreements | The selling stockholders will enter into lock-up agreements with the underwriters, pursuant to which the selling stockholders, for a period of 45 days after the date of this prospectus supplement, may not (and may not cause any of their direct or indirect affiliates to), sell their remaining shares following the completion of this offering, subject to certain provisions and exceptions. See “Underwriting.” |
| |
Use of proceeds | We are not offering any shares of Class A common stock for sale under this prospectus supplement. The selling stockholders will receive all of the net proceeds from the sale of shares of Class A common stock in this offering. We will not receive any proceeds from the sale of shares of Class A common stock by the selling stockholders or if the underwriters exercise their option to purchase additional shares. The selling stockholders will bear the underwriting discount attributable to their sale of our Class A common stock, and we will bear the remaining expenses. See “Use of proceeds.” |
| |
Dividend policy | We do not anticipate declaring or paying any cash dividends on our capital stock in the foreseeable future. Instead, we anticipate that all of our future earnings will be retained to support our operations and finance the growth and development of our business. Any future determination to pay dividends on our Class A common stock will be made by our Board of Directors and will depend upon our results of operations, financial condition, capital requirements, regulatory constraints, and contractual restrictions, our business strategy and other factors that our Board of Directors deems relevant. Our Class B common stock is not entitled to any dividend payments. See “Dividend policy.” |
| |
Controlled company | White Mountains, Insignia, and the Founders are each a party to a stockholders’ agreement and collectively own a majority of the voting power of our outstanding common stock. Accordingly, we are considered a “controlled company” under the NYSE rules. Under these rules, a “controlled company” may elect not to comply with certain corporate governance requirements, including the requirement to have a board that is composed of a majority of independent directors. We intend to take advantage of these exemptions for so long as we continue to qualify as a “controlled company.” See “Prospectus supplement summary—Controlled company.” |
| |
Risk factors | You should read the “Risk factors” section beginning on page S-11 and the other information included in or incorporated by reference into this prospectus supplement or the accompanying prospectus for a discussion of factors to consider before deciding to invest in shares of our Class A common stock. |
| |
NYSE symbol | “MAX.” |
The number of shares of our Class A common stock and Class B common stock to be outstanding after this offering is based on 47,750,957 shares of Class A common stock and 18,063,829 shares of Class B common stock issued and outstanding as of February 29, 2024, and excludes:
•15,013,829 shares of Class A common stock that are issuable upon exchanges of Class B-1 units (together with an equal number of shares of our Class B common stock) that will be outstanding immediately after the completion of this offering;
•3,031,713 shares of Class A common stock issuable upon the vesting of outstanding equity awards; and
•8,196,238 shares of Class A common stock reserved for issuance under the Omnibus Incentive Plan.
Except as otherwise noted, all information in this prospectus supplement assumes no exercise by the underwriters of their option to purchase additional shares.
Risk factors
Investing in our Class A common stock involves risk. You are urged to carefully read and consider the risks and uncertainties described below, as well as the risks and uncertainties discussed under the heading “Risk factors” in the accompanying prospectus and described in Item 1A of Part I of our Annual Report on Form 10-K for the year ended December 31, 2023 and our audited consolidated financial statements and related notes incorporated by reference in this prospectus supplement and the accompanying prospectus. Our business, financial condition, operating results, cash flow, and prospects could be materially and adversely affected by various risks and uncertainties, including those described below. In that case, the trading price of our Class A common stock could decline, and you could lose all or part of your investment. The risks and uncertainties described below are not the only ones we face. Additional risks and uncertainties that we are unaware of or that we currently see as immaterial may also adversely affect our business. Some statements in this prospectus supplement, including statements in the following risk factors, constitute forward looking statements. See “Cautionary statement regarding forward-looking statements.”
Risks related to our Class A common stock and this offering
The market price of our Class A common stock may be subject to substantial fluctuations, which may make it difficult for you to sell your shares at the volume, price and times desired.
The market price of our Class A common stock has been highly volatile, which may make it difficult for you to sell your shares at the volume, prices and times desired. Shares of technology companies have historically experienced levels of volatility that can exceed the overall market. Since shares of our Class A common stock were initially sold in the IPO in October 2020 at a price of $19.00 per share, the low and high closing sales prices of our Class A common stock ranged from $5.36 to $64.11 per share, respectively, through March 6, 2024.
Some specific factors that may have a significant effect on the market price of our Class A common stock include:
•actual or anticipated fluctuations in our operating results or those of our competitors;
•actual or anticipated changes in the growth rate of the online insurance/digital advertising market or the growth rate of our businesses or those of companies that investors deem comparable to us;
•changes in economic or business conditions;
•changes in governmental regulation; and
•publication of research reports about us, our competitors or our industry, or changes in, or failure to meet, estimates made by securities analysts or ratings agencies of our financial and operating performance, or lack of research reports by industry analysts or ceasing of analyst coverage.
In particular, we cannot assure you that you will be able to resell your shares at or above the public offering price. This volatility may be increased due to the limited trading volume in our Class A common stock. Our Class A common stock is traded on the NYSE, and despite certain increases of trading volume from time to time, there have been periods when our Class A common stock could be considered thinly-traded, meaning that the number of persons interested in purchasing or selling our Class A common stock at or near the current market price at any given time may be relatively small. This increases the potential for increases in the level of buying or selling interest to have a greater impact on the market price of our Class A common stock. In addition, the lack of a robust resale market may require a stockholder who desires to sell a large number of shares of our Class A common stock to sell the shares in increments over time to mitigate any adverse impact of the sales on the market price of our stock.
Our issuance of additional capital stock in connection with financings, acquisitions, investments, our equity incentive plans or otherwise would dilute all other stockholders.
In the future, we may issue additional stock, including as grants of equity awards to employees, directors and consultants under our equity incentive plans, to raise capital through equity financings or to acquire or make investments in companies, products or technologies for which we may issue equity securities to pay for such acquisition or investment. Any such issuances of additional capital stock may cause stockholders to experience significant dilution of their ownership interests and the per share value of our Class A common stock to decline.
We do not intend to pay dividends in the foreseeable future.
The declaration and amount of any future dividends to holders of our Class A common stock is at the discretion of our Board of Directors in accordance with applicable law and after taking into account various factors, including our financial condition, operating results, current and anticipated cash needs, cash flows, impact on our effective tax rate, indebtedness, contractual obligations, legal requirements, and other factors that our Board of Directors deems relevant. In addition, the Amended Credit Agreement contains restrictions on our ability to pay dividends, subject to certain exceptions. Accordingly, we do not expect to pay dividends in the foreseeable future. As a result, capital appreciation, if any, of our Class A common stock will be your sole source of gain for the foreseeable future.
Sales of a substantial number of shares of our Class A common stock by our pre-initial public offering stockholders (“pre-IPO stockholders”) in the public market, or the perception that such sales may occur, could cause the price of our Class A common stock to fall.
The market price of our Class A common stock could decline as a result of sales of a large number of shares of our Class A common stock by our pre-IPO stockholders following this offering, including shares issuable upon the exchange of Class B-1 units (together with an equal number of shares of our Class B common stock). The perception in the public market that our pre-IPO stockholders might sell shares of Class A common stock could also depress our market price.
As of February 29, 2024, 47.8 million Class A-1 units and 18.1 million Class B-1 units were outstanding. Each Class B-1 unit, together with one share of our Class B common stock, is exchangeable for one share of Class A common stock (or, at our election, cash of an equivalent value). Substantially all of such shares may be resold at any time, subject in certain cases to compliance with Rule 144 under the Securities Act of 1933, as amended (the “Securities Act”).
In November 2021, pursuant to a registration rights agreement with certain of our existing investors, including White Mountains, Insignia, and the Senior Executives, we registered certain of their shares of our Class A common stock, including those delivered in exchange for Class B-1 units, for resale, of which 34.3 million shares remained registered and available for sale as of November 30, 2023. These sales (including those made pursuant to this offering), or the possibility that these sales may occur, may also make it more difficult for us to raise additional capital in the future by selling shares of our Class A common stock or other equity securities at a time and price that we deem appropriate.
Upon the completion of this offering, there will be a total of 50.8 million shares (or 51.2 million if the underwriters’ option to purchase additional 450,000 shares is exercised in full) of our Class A common stock, including those deliverable in exchange for Class B-1 units, that may be sold by the pre-IPO stockholders under the registration statement on Form S-3 declared effective by the SEC on January 12, 2024. Of the outstanding shares of Class A common stock, all of the shares of Class A common stock to be sold in this offering will be immediately tradable without restriction under the Securities Act, except for any shares held by “affiliates,” as that term is defined in Rule 144 under the Securities Act.
The selling stockholders have entered into lock-up agreements with the underwriters under which they have agreed, not to (and not to cause any of their direct or indirect affiliates to) sell their remaining shares following the completion of this offering, subject to certain provisions and exceptions, without the prior written consent of the underwriters, for a period of 45 days after the date of this prospectus supplement. We refer to such period as the lock-up period. When the lock-up period expires, the selling stockholders subject to a lock-up agreement will be able to sell their shares in the public market. In addition, the underwriters may, in their sole discretion, release all or some portion of the shares subject to lock-up agreements at any time and for any reason. Sales of a substantial number of such shares upon expiration of the lock-up agreements, the perception that such sales may occur, or early release of these agreements, could cause our market price to fall or make it more difficult for you to sell your Class A common stock at a time and price that you deem appropriate.
Certain provisions in our amended and restated certificate of incorporation, our amended and restated bylaws, our stockholders’ agreement and of Delaware law may prevent or delay an acquisition of MediaAlpha, Inc., which could decrease the trading price of our Class A common stock.
Our amended and restated certificate of incorporation, amended and restated bylaws and stockholders’ agreement contain, and Delaware law contains, provisions that are intended to deter coercive takeover practices and inadequate takeover bids by making such practices or bids unacceptably expensive to the bidder and to encourage prospective
acquirers to negotiate with our Board of Directors rather than to attempt a hostile takeover. Among other things, these provisions:
•divide our Board of Directors into three staggered classes of directors that are each elected to three-year terms;
•provide the Board of Directors with the sole ability to fill a vacancy created by the expansion of the Board of Directors;
•prohibit stockholder action by written consent after the date on which White Mountains, Insignia, and the Founders cease to collectively own at least a majority in voting power of shares of our common stock;
•authorize the issuance of “blank check” preferred stock that could be issued by our Board of Directors to increase the number of outstanding shares of capital stock, making a takeover more difficult and expensive;
•prohibit cumulative voting in the election of directors, which could otherwise allow holders of a lesser number of shares to elect director candidates;
•provide that special meetings of the stockholders may be called only by or at the direction of the Board of Directors, the chairman of our board, the Chief Executive Officer or, so long as White Mountains, Insignia, and the Founders collectively own at least a majority in voting power of shares of our common stock, any such stockholder, subject to certain limitations;
•require advance notice to be given by stockholders for any stockholder proposals or director nominees;
•after the date on which White Mountains, Insignia, and the Founders cease to collectively own at least a majority in voting power of shares of our common stock, require the affirmative vote of holders of at least 75% of the voting power of our outstanding shares of common stock to amend certain provisions of our amended and restated certificate of incorporation and any provision of our amended and restated bylaws;
•after the date on which White Mountains, Insignia, and the Founders cease to collectively own at least a majority in voting power of shares of our common stock, require the affirmative vote of holders of at least 75% of the voting power of our outstanding shares of common stock to remove directors and only for cause;
•provide that each of White Mountains, Insignia and the Founders are entitled to (i) nominate two directors to the Board of Directors for so long as such stockholder owns at least 12.5% of our issued and outstanding shares of common stock as of the closing of our IPO and (ii) nominate one director to the Board of Directors for so long as such stockholder owns less than 12.5% but at least 5% of our issued and outstanding shares of common stock as of the closing of our IPO;
•provide that White Mountains, Insignia and the Founders agree to vote for each other’s board nominees pursuant to the terms of the stockholders’ agreement; and
•require the prior written consent of a majority in interest of White Mountains, Insignia and the Founders for any change in the size of the Board of Directors and to engage in change in control transactions, for so long as such stockholders collectively own at least a majority of the issued and outstanding shares of common stock.
In addition, Section 203 of the General Corporate Law of the State of Delaware (the “DGCL”) may affect the ability of an “interested stockholder” to engage in certain business combinations, for a period of three years following the time that the stockholder becomes an “interested stockholder.” We elected in our amended and restated certificate of incorporation not to be subject to Section 203 of the DGCL. Nevertheless, our amended and restated certificate of incorporation contains provisions that have the same effect as Section 203 of the DGCL, except that they provide that each of White Mountains, Insignia, and the Founders and their respective affiliates and transferees are not be deemed to be “interested stockholders,” and accordingly will not be subject to such restrictions.
These and other provisions could have the effect of discouraging, delaying or preventing a transaction involving a change in control of our company or could make it more difficult for you and other stockholders to elect directors of your choosing or to cause us to take other corporate actions that you desire. See the section of the accompanying prospectus entitled “Description of capital stock.”
Our amended and restated certificate of incorporation and stockholders’ agreement contain provisions renouncing our interest and expectation to participate in certain corporate governance opportunities identified by or presented to certain of our existing investors.
Each of White Mountains, Insignia, and the Founders and their respective affiliates may engage in activities similar to ours or lines of business or have an interest in the same areas of corporate opportunities as we do. Our amended and restated certificate of incorporation and stockholders’ agreement provide that such stockholders and their respective affiliates will not have any duty to refrain from (1) engaging, directly or indirectly, in the same or similar business activities or lines of business as us, including those business activities or lines of business deemed to be competing with us, or (2) doing business with any of our clients, customers or vendors. In the event that White Mountains, Insignia or the Founders or any of their respective affiliates acquires knowledge of a potential business opportunity which may be a corporate opportunity for us, they will have no duty to communicate or offer such corporate opportunity to us. Our amended and restated certificate of incorporation and stockholders’ agreement also provide that, to the fullest extent permitted by law, none of such stockholders or their respective affiliates will be liable to us, for breach of any fiduciary duty or otherwise, by reason of the fact that any such stockholder or any of its affiliates directs such corporate opportunity to another person, or otherwise does not communicate information regarding such corporate opportunity to us, and we will waive and renounce any claim that such business opportunity constituted a corporate opportunity that should have been presented to us. These potential conflicts of interest could have a material and adverse effect on our business, financial condition, operating results, cash flows and prospects if attractive business opportunities are allocated by White Mountains, Insignia or the Founders to themselves or their respective affiliates instead of to us.
Our amended and restated certificate of incorporation contains exclusive forum provisions that may discourage lawsuits against us and our directors and officers.
Our amended and restated certificate of incorporation provides that unless the Board of Directors otherwise determines, the state courts in the State of Delaware or, if no state court located within the State of Delaware has jurisdiction, the federal court for the District of Delaware, are the sole and exclusive forum for any derivative action or proceeding brought on behalf of us, any action asserting a claim of breach of a fiduciary duty owed by any of our directors or officers to us or our stockholders, any action asserting a claim against us or any of our directors or officers arising pursuant to any provision of the DGCL or our amended and restated certificate of incorporation or amended and restated bylaws, or any action asserting a claim against us or any of our directors or officers governed by the internal affairs doctrine under Delaware law. In addition, our amended and restated certificate of incorporation provides that the federal district courts of the United States are the exclusive forum for resolving any complaint asserting a cause of action arising under the Securities Act but that the forum selection provision will not apply to claims brought to enforce a duty or liability created by the Securities Exchange Act of 1934, as amended (the “Exchange Act”). While the Delaware Supreme Court has upheld provisions of the certificates of incorporation of other Delaware corporations that are similar to this forum provision, and other state and Federal courts have upheld the enforceability of such forum provisions, a court of another state could decide that such provisions are not enforceable under the laws of that state. These exclusive forum provisions may limit the ability of our stockholders to bring a claim in a judicial forum that such stockholders find favorable for disputes with us or our directors or officers, which may discourage such lawsuits against us and our directors and officers. Alternatively, if a court were to find one or more of these exclusive forum provisions inapplicable to, or unenforceable in respect of, one or more of the specified types of actions or proceedings described above, we may incur additional costs associated with resolving such matters in other jurisdictions or forums, which could materially and adversely affect our business, financial condition, operating results, cash flows, and prospects. For example, under the Securities Act, federal courts have concurrent jurisdiction over all suits brought to enforce any duty or liability created by the Securities Act, and investors cannot waive compliance with the federal securities laws and the rules and regulations thereunder. Any person or entity purchasing or otherwise acquiring any interest in our Class A common stock shall be deemed to have notice of and consented to this exclusive forum provision, but will not be deemed to have waived our compliance with the federal securities laws and the rules and regulations thereunder.
Our amended and restated bylaws provide that, if a claiming party brings certain actions against us and is not successful on the merits, then it will be obligated to pay our litigation costs, which could have the effect of discouraging litigation, including claims brought by our stockholders.
Our amended and restated bylaws provide that, except to the extent prohibited by the DGCL, and unless our Board of Directors otherwise approves, in the event that any claiming party (a) initiates, asserts, joins, offers substantial assistance to or has a direct financial interest in a covered proceeding and (b) such claiming party does not obtain a
judgment on the merits that substantially achieves, in substance and amount, the full remedy sought by such claiming party, then each such claiming party will be obligated to reimburse us and any applicable director, officer or other employee for all fees, costs, and expenses of every kind and description (including, but not limited to, all attorneys’ fees and other litigation expenses) that we or any such director, officer or other employee actually incurs in connection with the covered proceeding. While application of this standard will necessarily need to take into account the particular facts, circumstances, and equities of any particular claim, we would expect a claiming party to be required to prevail on the merits on substantially all of the claims asserted in the complaint and, as a result, receive substantially the full remedy that it was seeking (including, if applicable, any equitable remedy) in order to avoid responsibility for reimbursing such fees, costs, and expenses. Any person or entity purchasing or otherwise acquiring any interest in the shares of our capital stock will be deemed to have notice of and consented to this provision. This provision could have the effect of discouraging litigation against us, including claims brought by our stockholders and including claims that are partially (but not wholly) successful on the merits. However, it is currently unclear whether the Delaware legislature will take action to eliminate or limit the ability of stock corporations to implement provisions such as this, or whether Delaware courts will enforce in full a provision such as this for a Delaware stock corporation. If the Delaware legislature takes action to limit or eliminate our ability to include this provision in our amended and restated bylaws or a court were to find this provision inapplicable to, or unenforceable in respect of, one or more of the specified types of actions or proceedings, we may incur additional costs associated with resolving such matters in other jurisdictions, which could adversely affect our business and financial condition.
Different interests among our investors or between our investors and us, including with respect to related party transactions, could prevent us from achieving our business goals.
For the foreseeable future, we expect that a majority of our Board of Directors will include directors who are affiliated with White Mountains, Insignia, and the Founders. Certain of our pre-IPO stockholders could have business interests that conflict with those of the other investors, which may make it difficult for us to pursue strategic initiatives that require consensus among our owners.
Our relationship with our pre-IPO stockholders could create conflicts of interest among our investors, or between our investors and us, in a number of areas relating to our past and ongoing relationships. In addition, our pre-IPO stockholders may have different tax positions from us which could influence their decisions regarding whether and when to dispose of assets, whether and when to incur new or refinance existing indebtedness, especially in light of the existence of the tax receivables agreement, and whether and when we should terminate the tax receivables agreement and accelerate our obligations thereunder. In addition, the structuring of future transactions may take into consideration these pre-IPO stockholders’ tax or other considerations even where no similar benefit would accrue to us. Except as set forth in the tax receivables agreement and the stockholders’ agreement, there are no formal dispute resolution procedures in place to resolve conflicts between us and our pre-IPO stockholders or among our pre-IPO stockholders. We may not be able to resolve any potential conflicts between us and any pre-IPO stockholders and, even if we do, the resolution may be less favorable to us than if we were negotiating with an unaffiliated party. This concentration of ownership and voting power may also delay, defer or even prevent an acquisition by a third party or other change of control of our company which could deprive you of an opportunity to receive a premium for your shares of Class A common stock and may make some transactions more difficult or impossible without the support of such pre- IPO stockholders, even if such events are in the best interests of minority stockholders. Furthermore, this concentration of voting power may have a negative impact on the price of our Class A common stock.
Pursuant to the stockholders’ agreement, certain of our actions will generally require prior written consent of a majority in interest of White Mountains, Insignia, and the Founders, for so long as such stockholders continue to own at least a majority of the issued and outstanding shares of common stock. Each of White Mountains, Insignia, and the Founders is also entitled to nominate one or two directors to the Board of Directors for so long as such stockholder owns at least 12.5%, in the case of two directors, or less than 12.5% but at least 5%, in the case of one director, of our issued and outstanding shares of common stock as of the closing of our IPO.
Section 203 of the DGCL may affect the ability of an “interested stockholder” to engage in certain business combinations, for a period of three years following the time that the stockholder becomes an “interested stockholder.” We elected in our amended and restated certificate of incorporation not to be subject to Section 203 of the DGCL. Nevertheless, our amended and restated certificate of incorporation contains provisions that have the same effect as Section 203 of the DGCL, except that they provide that each of White Mountains, Insignia, and the Founders and their respective affiliates and transferees are not deemed to be “interested stockholders,” and accordingly are not subject to such restrictions.
In addition, because Insignia and the Founders hold their economic interest in our business indirectly through QLH, but not through MediaAlpha, Inc., these existing owners may have conflicting interests with holders of shares of our Class A common stock.
We are a “controlled company” within the meaning of the NYSE rules and, as a result, we qualify for exemptions from certain corporate governance requirements. Our stockholders do not have the same protections afforded to stockholders of companies that are subject to such requirements.
Certain of our pre-IPO stockholders that are a party to the stockholders’ agreement own a majority of the voting power of our outstanding common stock. Accordingly, we are considered a “controlled company” under the NYSE rules. Under these rules, a “controlled company” may elect not to comply with certain corporate governance requirements, including the requirements that:
•we have a board that is composed of a majority of “independent directors” as defined under the NYSE rules; and
•we have a compensation committee and a nominating and corporate governance committee that is composed of independent directors.
We intend to continue to take advantage of certain of these exemptions for so long as we continue to qualify as a “controlled company.” Accordingly, during such time our stockholders may not have the same protections afforded to stockholders of companies that are subject to all of the NYSE corporate governance requirements.
Use of proceeds
We will not receive any of the proceeds from the sale of Class A common stock by the selling stockholders. We will, however, bear the costs associated with the sale of Class A common stock in this offering by the selling stockholders, other than underwriting discounts and commissions. See “Underwriting” and “Selling stockholders.”
Dividend policy
We do not anticipate declaring or paying any cash dividends on our Class A common stock in the foreseeable future. Any future determination to declare and pay cash dividends, if any, will be made at the discretion of our Board of Directors and will depend on a variety of factors, including applicable laws, our financial condition, results of operations, contractual restrictions, capital requirements, business prospects, general business or financial market conditions, and other factors our Board of Directors may deem relevant. In addition, our credit agreement with the lenders that are party thereto and JPMorgan Chase Bank, N.A., as administrative agent contains covenants that restrict QuoteLab, LLC’s and, in turn, our ability to pay cash dividends, subject to certain exceptions. Investors should not purchase our Class A common stock with the expectation of receiving cash dividends.
Our Class B common stock is not entitled to any dividend payments.
Selling stockholders
The following table sets forth (i) the name of each selling stockholder, (ii) the number of shares of Class A common stock (including shares of Class A common stock issuable upon exchange of outstanding Class B-1 units (together with a corresponding number of shares of Class B common stock)) beneficially owned by each selling stockholder as of February 29, 2024, (iii) the number of shares of Class A common stock (including shares of Class A common stock issuable upon exchange of outstanding Class B-1 units (together with a corresponding number of shares of Class B common stock)) offered by each selling stockholder in this offering, and (iv) the number of shares of Class A common stock (including shares of Class A common stock issuable upon exchange of outstanding Class B-1 units (together with a corresponding number of shares of Class B common stock)) beneficially owned by each selling stockholder following the completion of this offering (assuming each selling stockholder sells all of the shares of our Class A common stock covered by this prospectus supplement). The following table also sets forth the percentage of Class A common stock (including shares of Class A common stock issuable upon exchange of outstanding Class B-1 unit (together with a corresponding number of shares of Class B common stock)) beneficially owned by the selling stockholders after giving effect to the sale by the selling stockholders of all shares of our Class A common stock covered by this prospectus supplement, based on 65,814,786 shares of Class A common stock, which includes 47,750,957 shares of Class A common stock outstanding as of February 29, 2024 and assumes the exchange of 18,063,829 Class B-1 units, together with an equal number of our Class B common stock, for an equivalent number of our Class A common stock.
The number of shares beneficially owned by each stockholder is determined under rules of the SEC and includes voting or investment power with respect to our Class A common stock and Class B common stock. Under these rules, beneficial ownership includes any shares as to which the individual or entity has sole or shared voting power or investment power. In computing the number of shares beneficially owned by an individual or entity and the percentage ownership of that person, shares of common stock subject to options, warrants or other rights held by such person that are currently exercisable or will become exercisable within 60 days are considered outstanding, although these shares are not considered outstanding for purposes of computing the percentage ownership of any other person.
To our knowledge, except as described in the section entitled “Selling stockholders—Material Relationships with Selling Stockholders” in the accompanying prospectus and the notes to the following table, the selling stockholders have held no position or office or had any other material relationship with us or any of our affiliates or predecessors during the past three years. Unless otherwise set forth in the footnotes to the table, the address for each listed stockholder is c/o MediaAlpha, Inc., 700 South Flower Street, Suite 640, Los Angeles, California 90017.
| | | | | | | | | | | | | | | | | | | | | | | | | | | | | | | | | | | | | | | | | | | | |
Name of Selling Stockholder | | Shares of Class A Common Stock Beneficially Owned Prior to this Offering (1) | | Shares of Class A Common Stock to be Sold Pursuant to this Offering, Assuming Underwriter’s Option is Not Exercised (2) | | Shares of Class A Common Stock Beneficially Owned After this Offering, Assuming Underwriter’s Option is Not Exercised (1) | | Percentage of Shares of Class A Common Stock Beneficially Owned After this Offering, Assuming Underwriter’s Option is Not Exercised (1) | | Shares of Class A Common Stock to be Sold Pursuant to this Offering, Assuming Underwriter’s Option is Exercised in Full (2) | | Shares of Class A Common Stock Beneficially Owned After this Offering, Assuming Underwriter’s Option is Exercised in Full (1) | | Percentage of Shares of Class A Common Stock Beneficially Owned After this Offering, Assuming Underwriter’s Option is Exercised in Full (1) |
Insignia (3) | | 8,774,694 | | | 2,950,000 | | | 5,824,694 | | | 9 | % | | 3,400,000 | | | 5,374,694 | | | 8 | % |
Keith Cramer (4) | | 204,050 | | | 50,000 | | | 154,050 | | | * | | 50,000 | | | 154,050 | | | * |
| | | | | | | | | | | | | | |
__________________
(1)Shares of Class A common stock beneficially owned includes shares of Class A common stock issuable upon exchange of outstanding Class B-1 units (together with the corresponding number of shares of Class B common stock), as described in the footnotes below, where applicable. See the section of the accompanying prospectus entitled “Selling stockholders—Material Relationships with Selling Stockholders—Exchange Agreement.” Shares of Class A common stock beneficially owned also includes shares of Class B common stock beneficially owned by such persons that will become exchangeable for shares of Class A common stock issuable upon exchange of Class B-1 units (together with the corresponding number of shares of Class B common stock) which Class B-1 units vest at future dates.
(2)Shares of Class A common stock to be sold pursuant to this offering includes shares of Class A common stock issuable upon exchange of outstanding Class B-1 units (together with the corresponding number of shares of Class B common stock), as well as shares of Class B common stock beneficially owned by such persons that will become exchangeable for shares of Class A common stock issuable upon exchange of Class B-1 units (together with the corresponding number of shares of Class B common stock) which Class B-1 units vest at future dates.
(3)Reflects shares of Class A common stock issuable upon exchange of outstanding Class B-1 units (together with a corresponding number of shares of Class B common stock) held directly by Insignia A QL Holdings, LLC (“Insignia A”) and Insignia QL Holdings, LLC (“Insignia QL”). Insignia Capital Partners (Parallel A), L.P. (“Parallel A”) and Insignia Capital Partners (AIV), L.P. (“Insignia AIV”) are members of Insignia A having the power to appoint the majority of the board of managers of Insignia A. Insignia Capital Partners, L.P. (“Insignia Capital” and together with Parallel A and Insignia AIV, the “Insignia Fund”) is the managing member of Insignia QL. Insignia Capital Partners GP, LLC (“Insignia GP”) is the
general partner of the Insignia Fund. The three member Investment Committee of Insignia GP, comprised of David Lowe, Anthony Broglio and Melvyn Deane, exercises voting and investment control over the securities held directly by Insignia A and Insignia QL, which acts by a majority vote of its members. Consequently, the Insignia Fund and Insignia GP may be deemed to beneficially own the securities held directly by Insignia A and Insignia QL. Messrs. Lowe, Broglio and Deane disclaim beneficial ownership of the securities held directly by Insignia A and Insignia QL. The principal business address of Insignia A, Insignia QL, the Insignia Fund and Insignia GP is 1333 North California Boulevard, Suite 520, Walnut Creek, CA, 94596.
(4)Mr. Cramer has served as Senior Vice President, Supply Partnerships, of the Company since March 2014. Number of shares of Class A common stock beneficially owned consists of 207,050 shares of Class A common stock issuable upon exchange of outstanding Class B-1 units (together with a corresponding number of shares of Class B common stock).
Material U.S. federal income tax considerations for Non-U.S. holders of Class A common stock
The following discussion is a summary of the material U.S. federal income tax consequences to Non-U.S. Holders (as defined below) of the purchase, ownership and disposition of our Class A common stock sold pursuant to this offering, but does not purport to be a complete analysis of all potential tax effects. The effects of other U.S. federal tax laws, such as estate and gift tax laws, and any applicable state, local or non-U.S. tax laws are not discussed. This discussion is based on the U.S. Internal Revenue Code of 1986, as amended (the “Code”), Treasury Regulations promulgated thereunder, judicial decisions, and published rulings and administrative pronouncements of the Internal Revenue Service (the “IRS”), in each case in effect as of the date hereof. These authorities may change or be subject to differing interpretations. Any such change or differing interpretation may be applied retroactively in a manner that could adversely affect a Non-U.S. Holder of our Class A common stock. We have not sought and will not seek any rulings from the IRS regarding the matters discussed below. We cannot assure that the IRS or a court will not take a contrary position to that discussed below regarding the tax consequences of the purchase, ownership and disposition of our Class A common stock.
This discussion is limited to Non-U.S. Holders that hold our Class A common stock as a “capital asset” within the meaning of Section 1221 of the Code (generally, property held for investment). This discussion does not address all U.S. federal income tax consequences relevant to a Non-U.S. Holder’s particular circumstances, including the impact of the Medicare contribution tax on net investment income. In addition, it does not address consequences relevant to Non-U.S. Holders subject to special rules, including, without limitation:
•persons who own, or are deemed to own, more than 5% of our Class A common stock (except to the extent specifically set forth below);
•U.S. expatriates and former citizens or long-term residents of the United States;
•persons subject to the alternative minimum tax;
•persons holding our Class A common stock as part of a hedge, straddle or other risk reduction strategy or as part of a conversion transaction or other integrated investment;
•regulated investment companies, real estate investment trusts, banks, insurance companies and other financial institutions;
•brokers, dealers or traders in securities, commodities, or currencies;
•“controlled foreign corporations,” “passive foreign investment companies,” and corporations that accumulate earnings to avoid U.S. federal income tax;
•partnerships or other entities or arrangements treated as partnerships for U.S. federal income tax purposes (and investors therein);
•tax-exempt organizations or governmental organizations;
•persons deemed to sell our Class A common stock under the constructive sale provisions of the Code;
•persons who hold or receive our Class A common stock pursuant to the exercise of any employee stock option or otherwise as compensation;
•persons subject to special tax accounting rules as a result of any item of gross income with respect to our Class A common stock being taken into account in an applicable financial statement;
•tax-qualified retirement plans; and
•“qualified foreign pension funds” as defined in Section 897(l)(2) of the Code and entities all of the interests of which are held by qualified foreign pension funds.
If an entity or arrangement treated as a partnership for U.S. federal income tax purposes holds our Class A common stock, the tax treatment of a partner in the partnership will depend on the status of the partner, the activities of the partnership and certain determinations made at the partner level. Accordingly, partnerships holding our Class A common stock and the partners in such partnerships should consult their tax advisors regarding the U.S. federal income tax consequences to them.
THIS DISCUSSION IS FOR INFORMATIONAL PURPOSES ONLY AND IS NOT TAX ADVICE. INVESTORS SHOULD CONSULT THEIR TAX ADVISORS WITH RESPECT TO THE APPLICATION OF THE U.S. FEDERAL INCOME TAX LAWS TO THEIR PARTICULAR SITUATIONS AS WELL AS ANY TAX CONSEQUENCES OF THE PURCHASE, OWNERSHIP AND DISPOSITION OF OUR CLASS A COMMON STOCK ARISING UNDER THE U.S. FEDERAL ESTATE OR GIFT TAX LAWS OR UNDER THE LAWS OF ANY STATE, LOCAL OR NON-U.S. TAXING JURISDICTION OR UNDER ANY APPLICABLE INCOME TAX TREATY.
Definition of a Non-U.S. Holder
For purposes of this discussion, a “Non-U.S. Holder” is any beneficial owner of our Class A common stock that is neither a “U.S. person” nor an entity treated as a partnership for U.S. federal income tax purposes. A U.S. person is any person that, for U.S. federal income tax purposes, is or is treated as any of the following:
•an individual who is a citizen or resident of the United States;
•a corporation created or organized under the laws of the United States, any state thereof, or the District of Columbia;
•an estate, the income of which is subject to U.S. federal income tax regardless of its source; or
•a trust that (1) is subject to the primary supervision of a U.S. court and the control of one or more “United States persons” (within the meaning of Section 7701(a)(30) of the Code), or (2) has a valid election in effect to be treated as a United States person for U.S. federal income tax purposes.
Distributions
As described in the section entitled “Dividend policy,” we do not anticipate declaring or paying dividends to holders of our Class A common stock in the foreseeable future. However, if we do make distributions of cash or property on our Class A common stock, such distributions will constitute dividends for U.S. federal income tax purposes to the extent paid from our current or accumulated earnings and profits, as determined under U.S. federal income tax principles. Amounts not treated as dividends for U.S. federal income tax purposes will constitute a return of capital and first be applied against and reduce a Non-U.S. Holder’s adjusted tax basis in its Class A common stock, but not below zero. Any excess will be treated as capital gain and will be treated as described below under “—Sale or other taxable disposition.”
Subject to the discussion below on effectively connected income and FATCA withholding, dividends paid to a Non-U.S. Holder of our Class A common stock will be subject to U.S. federal withholding tax at a rate of 30% of the gross amount of the dividends (or such lower rate specified by an applicable income tax treaty, provided the Non-U.S. Holder furnishes a valid IRS Form W-8BEN or W-8BEN-E (or other applicable documentation) certifying qualification for the lower treaty rate). A Non-U.S. Holder that does not timely furnish the required documentation, but that qualifies for a reduced treaty rate, may obtain a refund of any excess amounts withheld by timely filing an appropriate claim for refund with the IRS. Non-U.S. Holders should consult their tax advisors regarding their entitlement to benefits under any applicable income tax treaty.
If dividends paid to a Non-U.S. Holder are effectively connected with the Non-U.S. Holder’s conduct of a trade or business within the United States (and, if required by an applicable income tax treaty, the Non-U.S. Holder maintains a permanent establishment or fixed base in the United States to which such dividends are attributable), the Non-U.S. Holder will be exempt from the U.S. federal withholding tax described above. To claim the exemption, the Non-U.S. Holder must furnish to the applicable withholding agent a valid IRS Form W-8ECI, certifying that the dividends are effectively connected with the Non-U.S. Holder’s conduct of a trade or business within the United States.
Any such effectively connected dividends will be subject to U.S. federal income tax on a net income basis at the regular graduated rates applicable to U.S. Holders. A Non-U.S. Holder that is a corporation also may be subject to a branch profits tax at a rate of 30% (or such lower rate specified by an applicable income tax treaty) on such effectively connected dividends, as adjusted for certain items. Non-U.S. Holders should consult their tax advisors regarding any applicable tax treaties that may provide for different rules.
Sale or other taxable disposition
Subject to the discussion below regarding backup withholding and FATCA withholding, in general, a Non-U.S. Holder will not be subject to U.S. federal income tax on any gain realized upon the sale or other taxable disposition of our Class A common stock unless:
•the gain is effectively connected with the Non-U.S. Holder’s conduct of a trade or business within the United States (and, if required by an applicable income tax treaty, the Non-U.S. Holder maintains a permanent establishment or fixed base in the United States to which such gain is attributable);
•the Non-U.S. Holder is a non-resident alien individual present in the United States for 183 days or more during the taxable year of the disposition and certain other requirements are met; or
•our Class A common stock constitutes a U.S. real property interest (“USRPI”) by reason of our status as a U.S. real property holding corporation (“USRPHC”) for U.S. federal income tax purposes.
Gain described in the first bullet point above generally will be subject to U.S. federal income tax on a net income basis at the regular graduated rates applicable to U.S. Holders. A Non-U.S. Holder that is a corporation also may be subject to a branch profits tax at a rate of 30% (or such lower rate specified by an applicable income tax treaty) on such effectively connected gain, as adjusted for certain items.
Gain described in the second bullet point above will be subject to U.S. federal income tax at a rate of 30% (or such lower rate specified by an applicable income tax treaty), which may be offset by U.S. source capital losses of the Non-U.S. Holder (even though the individual is not considered a resident of the United States), provided the Non-U.S. Holder has timely filed U.S. federal income tax returns with respect to such losses.
With respect to the third bullet point above, we believe we currently are not, and do not anticipate becoming, a USRPHC. Because the determination of whether we are a USRPHC depends, however, on the fair market value of our USRPIs relative to the fair market value of our non-U.S. real property interests and our other business assets, there can be no assurance we currently are not a USRPHC or will not become one in the future. Even if we are or were to become a USRPHC, gain arising from the sale or other taxable disposition by a Non-U.S. Holder of our Class A common stock will not be subject to U.S. federal income tax if our Class A common stock is “regularly traded,” as defined by applicable Treasury Regulations, on an established securities market during the calendar year in which the disposition occurs, and such Non-U.S. Holder owned, actually and constructively, 5% or less of our outstanding Class A common stock throughout the shorter of the five-year period ending on the date of the sale or other taxable disposition or the Non-U.S. Holder’s holding period. If we are a USRPHC and the foregoing exception does not apply to a disposition of our Class A common stock by a Non-U.S. Holder, such Non-U.S. Holder generally will be taxed on its net gain derived from the disposition at the regular U.S. federal income tax rates applicable to U.S. Holders. No assurance can be provided that our Class A common stock will continue to be regularly traded on an established securities market for purposes of the rules described above.
Non-U.S. Holders should consult their tax advisors regarding potentially applicable income tax treaties that may provide for different rules.
Information reporting and backup withholding
Payments of dividends on our Class A common stock will not be subject to backup withholding, provided the applicable withholding agent does not have actual knowledge or reason to know the holder is a U.S. person (as defined in the Code) and the holder either certifies its non-U.S. status, such as by furnishing a valid IRS Form W-8BEN, W-8BEN-E or W-8ECI (or other applicable or successor form), or otherwise establishes an exemption. However, information returns are required to be filed with the IRS in connection with any dividends on our Class A common stock paid to the Non-U.S. Holder, regardless of whether any tax was actually withheld. In addition, proceeds of the sale or other taxable disposition of our Class A common stock within the United States or conducted through certain U.S.-related brokers generally will not be subject to backup withholding or information reporting if the applicable withholding agent receives the certification described above and does not have actual knowledge or reason to know that such holder is a U.S. person, or the holder otherwise establishes an exemption. Proceeds of a disposition of our Class A common stock conducted through a non-U.S. office of a non-U.S. broker generally will not be subject to backup withholding or information reporting. However, for information reporting purposes, dispositions effected through a non-U.S. office of a broker with substantial U.S. ownership or operations generally will be treated in a manner similar to dispositions effected through a U.S. office of a broker. Non-U.S. Holders should consult their own tax advisors regarding the application of the information reporting and backup withholding rules to them.
Copies of information returns that are filed with the IRS may also be made available under the provisions of an applicable treaty or agreement to the tax authorities of the country in which the Non-U.S. Holder resides or is established.
Backup withholding is not an additional tax. Any amounts withheld under the backup withholding rules may be allowed as a refund or a credit against a Non-U.S. Holder’s U.S. federal income tax liability, if any, provided the required information is timely furnished to the IRS.
Additional withholding tax on payments made to foreign accounts
Withholding taxes may be imposed under Sections 1471 to 1474 of the Code and the U.S. Treasury Regulations and other administrative guidance issued thereunder, such Sections commonly referred to as the Foreign Account Tax Compliance Act, or FATCA, on certain types of payments made to non-U.S. financial institutions and certain other non-U.S. entities. Specifically, a 30% withholding tax may be imposed on dividends on, or (subject to the proposed Treasury Regulations discussed below) gross proceeds from the sale or other disposition of, our Class A common stock paid to a “foreign financial institution” or a “non-financial foreign entity” (each as defined in the Code), unless (1) the foreign financial institution undertakes certain diligence and reporting obligations, (2) the non-financial foreign entity either certifies it does not have any direct or indirect “substantial United States owners” (as defined in the Code) or furnishes identifying information regarding each substantial United States owner, or (3) the foreign financial institution or non-financial foreign entity otherwise qualifies for an exemption from these rules. If the payee is a foreign financial institution and is subject to the diligence and reporting requirements in (1) above, it must enter into an agreement with the U.S. Department of the Treasury requiring, among other things, that it undertake to identify accounts held by certain “specified United States persons” or “United States-owned foreign entities” (each as defined in the Code), annually report certain information about such accounts, and withhold 30% on certain payments to non-compliant foreign financial institutions and certain other account holders. Foreign financial institutions located in jurisdictions that have an intergovernmental agreement with the United States governing FATCA may be subject to different rules.
Under the applicable Treasury Regulations and administrative guidance, withholding under FATCA generally applies to payments of dividends on our Class A common stock. Although withholding under FATCA would have applied also to payments of gross proceeds from the sale or other disposition of stock on or after January 1, 2019, proposed Treasury Regulations eliminate FATCA withholding on payments of gross proceeds entirely. Taxpayers generally may rely on these proposed Treasury Regulations until final Treasury Regulations are issued.
Prospective investors should consult their tax advisors regarding the potential application of withholding under FATCA to their investment in our Class A common stock.
Underwriting
J.P. Morgan Securities LLC is acting as sole underwriter for this offering. The term “underwriters” shall mean either the singular or plural as context requires. We and the selling stockholders have entered into an underwriting agreement with the underwriters. Subject to the terms and conditions of the underwriting agreement, the selling stockholders have agreed to sell to the underwriters, and each underwriter has severally agreed to purchase, at the public offering price less the underwriting discounts and commissions set forth on the cover page of this prospectus supplement, the number of shares of Class A common stock listed next to its name in the following table:
| | | | | | | | |
| Name | | Number of Shares |
J.P. Morgan Securities LLC | | 3,000,000 | |
Total | | 3,000,000 | |
| | |
The underwriters are committed to purchase all the common stock offered by the selling stockholders if they purchase any shares. The underwriting agreement also provides that if an underwriter defaults, the purchase commitments of non-defaulting underwriters may also be increased or the offering may be terminated.
The underwriters have an option to buy up to 450,000 additional shares of Class A common stock from certain of the selling stockholders to cover sales of shares by the underwriters which exceed the number of shares specified in the table above. The underwriters have 30 days from the date of this prospectus supplement to exercise this option to purchase additional shares. If any shares are purchased with this option to purchase additional shares, the underwriters will purchase shares in approximately the same proportion as shown in the table above. If any additional shares of Class A common stock are purchased, the underwriters will offer the additional shares on the same terms as those on which the shares are being offered.
The underwriters have agreed to purchase the shares of our Class A common stock from the selling stockholders at a price of $ per share, which will result in $ of proceeds to the selling stockholders before expenses (or $ if the underwriters’ option to purchase an additional 450,000 shares of Class A common stock is exercised in full). The underwriters propose to offer the shares of Class A common stock from time to time for sale in one or more transactions on the NYSE, in the over-the-counter market, through negotiated transactions or otherwise at market prices prevailing at the time of sale, at prices related to prevailing market prices or at negotiated prices. The underwriters may effect such transactions by selling the shares of our Class A common stock to or through dealers, and such dealers may receive compensation in the form of discounts, concessions or commissions from the underwriters and/or purchasers for whom they may act as agents or to whom they may sell as principal. The offering of the shares of our Class A common stock by the underwriters is subject to receipt and acceptance and subject to the underwriters’ right to reject any order in whole or in part. In connection with the sale of the shares offered hereby, the underwriters may be deemed to have received compensation in the form of underwriting discounts.
We estimate that the total expenses of this offering, including registration, filing fees, printing fees and legal and accounting expenses, but excluding the underwriting discounts and commissions, will be approximately $ .
A prospectus supplement in electronic format may be made available on the websites maintained by one or more underwriters, or selling group members, if any, participating in the offering. The underwriters may agree to allocate a number of shares to underwriters and selling group members for sale to their online brokerage account holders. Internet distributions will be allocated by the representatives to underwriters and selling group members that may make Internet distributions on the same basis as other allocations.
Subject to certain exceptions, we have agreed that we will not (i) offer, pledge, sell, contract to sell, sell any option or contract to purchase, purchase any option or contract to sell, grant any option, right or warrant to purchase, lend or otherwise transfer or dispose of, directly or indirectly, or submit to, or file with, the SEC a registration statement under the Securities Act relating to, any shares of our common stock or securities convertible into or exercisable or exchangeable for any shares of our common stock, or publicly disclose the intention to make any offer, sale, pledge, loan, disposition or filing, or (ii) enter into any swap or other arrangement that transfers all or a portion of the economic consequences associated with the ownership of any shares of common stock or any such other securities (regardless of whether any of these transactions are to be settled by the delivery of shares of common stock or such other securities, in cash or otherwise), in each case without the prior written consent of the underwriters for a period of 45 days after the date of this prospectus supplement.
The restrictions on our actions, as described above, do not apply to certain transactions, including (i) the shares of our Class A common stock to be sold pursuant to this prospectus, (ii) shares or our common stock issued, transferred, redeemed or exchanged in connection with, or on substantially the same terms as, the exchange agreement, provided that such recipients enter into a lock-up agreement with the underwriters and no filing under the Exchange Act or public announcement is required or made voluntarily, (iii) the issuance of shares of our common stock or securities convertible into or exercisable for shares of our common stock pursuant to the conversion or exchange of convertible or exchangeable securities or the exercise of warrants or options (including net exercise) or the settlement of RSUs (including net settlement), in each case outstanding on the date of the underwriting agreement and described in this prospectus supplement; (iv) grants of stock options, stock awards, restricted stock, RSUs, or other equity awards and the issuance of shares of our common stock or securities convertible into or exercisable or exchangeable for shares of our common stock (whether upon the exercise of stock options or otherwise) to our employees, officers, directors, advisors, or consultants pursuant to the terms of an equity compensation plan in effect as of the closing of this offering and described in this prospectus supplement, provided that such recipients enter into a lock-up agreement with the underwriters; (v) our filing of any registration statement on Form S-8 relating to securities granted or to be granted pursuant to any plan in effect on the date of the underwriting agreement and described in this prospectus supplement or any assumed benefit plan pursuant to an acquisition or similar strategic transaction; (vi) the issuance of up to 35,955 shares of Class B common stock to holders of Class B-1 units, provided that no filing under the Exchange Act or public announcement is required or made voluntarily; (vii) the issuances of shares of common stock or other securities (including securities convertible into shares of common stock) in connection with the acquisition by us or any of our subsidiaries of the securities, businesses, properties or other assets of another person or entity pursuant to any employee benefit plan that we assume in connection with any such acquisition; (viii) the issuances of shares of common stock or other securities (including securities convertible into shares of common stock) in connection with joint ventures, commercial relationships or other strategic transactions, provided that in the case of clauses (vii) or (viii), the aggregate number of shares of common stock issued in all such acquisitions and transactions does not exceed 5.0% of our outstanding common stock following the offering of the shares and any recipients of such shares enter into a lock-up agreement with the underwriters.
Subject to certain exceptions, the selling stockholders, our directors and executive officers and certain other holders (such persons, the “lock-up parties”) have entered into lock-up agreements with the underwriters prior to the commencement of this offering pursuant to which each lock-up party, for a period of 45 days after the date of this prospectus supplement (the “restricted period”), may not (and may not cause any of their direct or indirect affiliates to), without the prior written consent of the underwriters, (1) offer, pledge, sell, contract to sell, sell any option or contract to purchase, purchase any option or contract to sell, grant any option, right or warrant to purchase, lend or otherwise transfer or dispose of, directly or indirectly, any shares of our common stock or any securities convertible into or exercisable or exchangeable for our common stock (including, without limitation, common stock or such other securities which may be deemed to be beneficially owned by such lock-up parties in accordance with the rules and regulations of the SEC and securities which may be issued upon exercise of a stock option or warrant (collectively with the common stock, the “lock-up securities”)), (2) enter into any hedging, swap or other agreement or transaction that transfers, in whole or in part, any of the economic consequences of ownership of the lock-up securities, whether any such transaction described in clause (1) or (2) above is to be settled by delivery of lock-up securities, in cash or otherwise, (3) make any demand for, or exercise any right with respect to, the registration of any lock-up securities, or (4) publicly disclose the intention to do any of the foregoing. Such persons or entities have further acknowledged that these undertakings preclude them from engaging in any hedging or other transactions or arrangements (including, without limitation, any short sale or the purchase or sale of, or entry into, any put or call option, or combination thereof, forward, swap or any other derivative transaction or instrument, however described or defined) designed or intended, or which could reasonably be expected to lead to or result in, a sale or disposition or transfer (by any person or entity, whether or not a signatory to such agreement) of any economic consequences of ownership, in whole or in part, directly or indirectly, of any lock-up securities, whether any such transaction or arrangement (or instrument provided for thereunder) would be settled by delivery of lock-up securities, in cash or otherwise.
The restrictions described in the immediately preceding paragraph and contained in the lock-up agreements between the underwriters and the lock-up parties do not apply, subject in certain cases to various conditions, to certain transactions, including (a) transfers of lock-up securities: (i) as bona fide gifts, or for bona fide estate planning purposes, (ii) by will or intestacy, (iii) to any immediate family member or any trust for the direct or indirect benefit of the lock-up party or any immediate family member, (iv) to a partnership, limited liability company, or other entity of which the lock-up party and its immediate family members are the legal and beneficial owner of all of the outstanding equity securities or similar interests, (v) to a nominee or custodian of a person or entity to whom a disposition or transfer would be permissible under clauses (i) through (iv), (vi) in the case of a corporation, partnership, limited liability company, trust or other business entity, (A) to another corporation, partnership, limited liability company, trust, or other business entity that is an affiliate of the lockup party, or to any investment fund or other entity controlling,
controlled by, managing or managed by or under common control with the lock-up party or its affiliates or (B) as part of a distribution to members, partners or stockholders of the lock-up party; (vii) by operation of law, (viii) to us from an employee upon death, disability, or termination of employment of such employee, (ix) as part of a sale of lock-up securities acquired in open market transactions after the completion of this offering, (x) to us in connection with the vesting, settlement, or exercise of restricted stock, restricted stock units, options, warrants, or other rights to purchase shares of our common stock (including “net” or “cashless” exercise), including for the payment of exercise price and tax and remittance payments, (xi) pursuant to a bona fide third-party tender offer, merger, consolidation, or other similar transaction approved by our Board of Directors and made to all shareholders involving a change in control of the Company, provided that if such transaction is not completed, all such lock-up securities would remain subject to the restrictions in the immediately preceding paragraph, (xii) as required by applicable law or pursuant to an order of a court or regulatory agency of competent jurisdiction; (xiii) by pledging, hypothecating or otherwise granting a security interest in the lock-up securities to one or more lending institutions as collateral or security for any bona fide loan, advance or extension of credit and transferring upon foreclosure upon such lock-up securities, provided that the transferee or transferees agree(s) to be subject to restrictions similar to those in the immediately preceding paragraph, (xiv) the exchange of Class B-1 units of QL Holdings LLC and a corresponding number of shares of our Class B common stock for shares of our Class A common stock pursuant to the exchange agreement; and (xv) the proceeds of which are to be used to pay estimated tax liabilities in connection with the March 2024 scheduled vesting or settlement of restricted stock units; (b) exercise of the options, settlement of RSUs, or other equity awards, or the exercise of warrants granted pursuant to plans described in this prospectus, provided that any lock-up securities received upon such exercise, vesting or settlement would be subject to restrictions similar to those in the immediately preceding paragraph; (c) the conversion of outstanding preferred stock, warrants to acquire preferred stock, or convertible securities into shares of our common stock or warrants to acquire shares of our common stock, provided that any common stock or warrant received upon such conversion would be subject to restrictions similar to those in the immediately preceding paragraph; and (d) the establishment by lock-up parties of trading plans under Rule 10b5-1 under the Exchange Act, provided that such plan does not provide for the transfer of lock-up securities during the restricted period and no filing under the Exchange Act or public announcement is required or voluntarily made (other than pursuant to Item 5 of Form 10-Q or Item 9B of Form 10-K).
The underwriters, in their sole discretion, may release the securities subject to any of the lock-up agreements with the underwriters described above, in whole or in part at any time. In the event that any discretionary waiver is granted to any person or entity that beneficially owns 1% or more of our shares of common stock, the same percentage of shares of common stock held by the lock-up parties that beneficially own less than 1% of our shares of common stock will be immediately and fully released on the same terms from any remaining lock-up restrictions, except in cases where the waiver is to permit a transfer not involving a disposition for value, the transferee enters into a lockup agreement with the underwriters, in the case of any secondary underwritten public offering of shares of common stock that such lock-up party can participate in, if the amount of the waiver is less than or equal to $2.5 million in value of common stock or if the waiver is granted because of an emergency or hardship.
We and the selling stockholders have agreed to indemnify the underwriters against certain liabilities, including liabilities under the Securities Act.
Our shares of Class A common stock are listed on NYSE under the symbol “MAX.”
In connection with this offering, the underwriters may engage in stabilizing transactions, which involves making bids for, purchasing and selling shares of Class A common stock in the open market for the purpose of preventing or retarding a decline in the market price of the Class A common stock while this offering is in progress. These stabilizing transactions may include making short sales of Class A common stock, which involves the sale by the underwriters of a greater number of shares of Class A common stock than they are required to purchase in this offering, and purchasing shares of Class A common stock on the open market to cover positions created by short sales. Short sales may be “covered” shorts, which are short positions in an amount not greater than the underwriters’ option to purchase additional shares referred to above, or may be “naked” shorts, which are short positions in excess of that amount. The underwriters may close out any covered short position either by exercising their option to purchase additional shares, in whole or in part, or by purchasing shares in the open market. In making this determination, the underwriters will consider, among other things, the price of shares available for purchase in the open market compared to the price at which the underwriters may purchase shares through the option to purchase additional shares. A naked short position is more likely to be created if the underwriters are concerned that there may be downward pressure on the price of the Class A common stock in the open market that could adversely affect investors who purchase in this offering. To the extent that the underwriters create a naked short position, they will purchase shares in the open market to cover the position.
The underwriters have advised us that, pursuant to Regulation M of the Securities Act, they may also engage in other activities that stabilize, maintain or otherwise affect the price of the Class A common stock, including the imposition of penalty bids. This means that if the representatives of the underwriters purchase Class A common stock in the open market in stabilizing transactions or to cover short sales, the representatives can require the underwriters that sold those shares as part of this offering to repay the underwriting discount received by them.
These activities may have the effect of raising or maintaining the market price of the Class A common stock or preventing or retarding a decline in the market price of the Class A common stock, and, as a result, the price of the Class A common stock may be higher than the price that otherwise might exist in the open market. If the underwriters commence these activities, they may discontinue them at any time. The underwriters may carry out these transactions on the NYSE, in the over-the-counter market or otherwise.
Other than in the United States, no action has been taken by us or the underwriters that would permit a public offering of the securities offered by this prospectus supplement in any jurisdiction where action for that purpose is required. The securities offered by this prospectus supplement may not be offered or sold, directly or indirectly, nor may this prospectus supplement or any other offering material or advertisements in connection with the offer and sale of any such securities be distributed or published in any jurisdiction, except under circumstances that will result in compliance with the applicable rules and regulations of that jurisdiction. Persons into whose possession this prospectus supplement comes are advised to inform themselves about and to observe any restrictions relating to the offering and the distribution of this prospectus supplement. This prospectus supplement does not constitute an offer to sell or a solicitation of an offer to buy any securities offered by this prospectus supplement in any jurisdiction in which such an offer or a solicitation is unlawful.
Other relationships
Certain of the underwriters and their affiliates have provided in the past to us and our affiliates and may provide from time to time in the future certain commercial banking, financial advisory, investment banking and other services for us and such affiliates in the ordinary course of their business, for which they have received and may continue to receive customary fees and commissions. In addition, from time to time, certain of the underwriters and their affiliates may effect transactions for their own account or the account of customers, and hold on behalf of themselves or their customers, long or short positions in our debt or equity securities or loans, and may do so in the future.
Selling restrictions
Notice to prospective investors in Canada
The shares may be sold only to purchasers purchasing, or deemed to be purchasing, as principal that are accredited investors, as defined in National Instrument 45-106 Prospectus Exemptions or subsection 73.3(1) of the Securities Act (Ontario), and are permitted clients, as defined in National Instrument 31-103 Registration Requirements, Exemptions and Ongoing Registrant Obligations. Any resale of the shares must be made in accordance with an exemption from, or in a transaction not subject to, the prospectus requirements of applicable securities laws.
Securities legislation in certain provinces or territories of Canada may provide a purchaser with remedies for rescission or damages if this prospectus (including any amendment thereto) contains a misrepresentation, provided that the remedies for rescission or damages are exercised by the purchaser within the time limit prescribed by the securities legislation of the purchaser’s province or territory. The purchaser should refer to any applicable provisions of the securities legislation of the purchaser’s province or territory for particulars of these rights or consult with a legal advisor.
Pursuant to section 3A.3 of National Instrument 33-105 Underwriting Conflicts (NI 33-105), the underwriters are not required to comply with the disclosure requirements of NI 33-105 regarding underwriter conflicts of interest in connection with this offering.
Notice to prospective investors in the European Economic Area
In relation to each Member State of the European Economic Area (each a “Relevant State”), no shares have been offered or will be offered pursuant to this offering to the public in that Relevant State prior to the publication of a prospectus in relation to the shares which has been approved by the competent authority in that Relevant State or, where appropriate, approved in another Relevant State and notified to the competent authority in that Relevant State, all in accordance with the Prospectus Regulation,
except that offers of shares may be made to the public in that Relevant State at any time under the following exemptions under the Prospectus Regulation:
(a)to any legal entity which is a qualified investor as defined under Article 2 of the Prospectus Regulation;
(b)to fewer than 150 natural or legal persons (other than qualified investors as defined under Article 2 of the Prospectus Regulation), subject to obtaining the prior consent of the underwriters; or
(c)in any other circumstances falling within Article 1(4) of the Prospectus Regulation,
provided that no such offer of shares shall require us or any underwriter to publish a prospectus pursuant to Article 3 of the Prospectus Regulation or supplement a prospectus pursuant to Article 23 of the Prospectus Regulation. and each person who initially acquires any shares or to whom any offer is made will be deemed to have represented, acknowledged and agreed to and with each of the underwriters and the Company that it is a “qualified investor” within the meaning of Article 2(e) of the Prospectus Regulation. In the case of any shares being offered to a financial intermediary as that term is used in the Prospectus Regulation, each such financial intermediary will be deemed to have represented, acknowledged and agreed that the shares acquired by it in the offer have not been acquired on a non-discretionary basis on behalf of, nor have they been acquired with a view to their offer or resale to, persons in circumstances which may give rise to an offer of any shares to the public other than their offer or resale in a Relevant State to qualified investors as so defined or in circumstances in which the prior consent of the underwriters have been obtained to each such proposed offer or resale.
For the purposes of this provision, the expression an “offer to the public” in relation to shares in any Relevant State means the communication in any form and by any means of sufficient information on the terms of the offer and any shares to be offered so as to enable an investor to decide to purchase or subscribe for any shares, and the expression “Prospectus Regulation” means Regulation (EU) 2017/1129.
Notice to prospective investors in the United Kingdom
No shares have been offered or will be offered pursuant to this offering to the public in the United Kingdom prior to the publication of a prospectus in relation to the Shares which is to be treated as if it had been approved by the Financial Conduct Authority in accordance with the transitional provisions in Article 74 (transitional provisions) of the Prospectus Amendment etc (EU Exit) Regulations 2019/1234, except that the Shares may be offered to the public in the United Kingdom at any time:
(a)to any legal entity which is a qualified investor as defined under Article 2 of the UK Prospectus Regulation;
(b)to fewer than 150 natural or legal persons (other than qualified investors as defined under Article 2 of the UK Prospectus Regulation), subject to obtaining the prior consent of underwriters for any such offer; or
(c)in any other circumstances falling within Section 86 of the FSMA.
provided that no such offer of the Shares shall require the Issuer or any Manager to publish a prospectus pursuant to Section 85 of the FSMA or supplement a prospectus pursuant to Article 23 of the UK Prospectus Regulation. For the purposes of this provision, the expression an “offer to the public” in relation to the Shares in the United Kingdom means the communication in any form and by any means of sufficient information on the terms of the offer and any Shares to be offered so as to enable an investor to decide to purchase or subscribe for any Shares and the expression “UK Prospectus Regulation” means Regulation (EU) 2017/1129 as it forms part of domestic law by virtue of the European Union (Withdrawal) Act 2018.
In addition, in the United Kingdom, this document is being distributed only to, and is directed only at, and any offer subsequently made may only be directed at persons who are “qualified investors” (as defined in the Prospectus Regulation) (i) who have professional experience in matters relating to investments falling within Article 19(5) of the Financial Services and Markets Act 2000 (Financial Promotion) Order 2005, as amended (the “Order”) and/or (ii) who are high net worth companies (or persons to whom it may otherwise be lawfully communicated) falling within Article 49(2)(a) to (d) of the Order (all such persons together being referred to as “relevant persons”) or otherwise in circumstances which have not resulted and will not result in an offer to the public of the shares in the United Kingdom within the meaning of the Financial Services and Markets Act 2000.
Any person in the United Kingdom that is not a relevant person should not act or rely on the information included in this document or use it as basis for taking any action. In the United Kingdom, any investment or investment activity that this document relates to may be made or taken exclusively by relevant persons.
Notice to prospective investors in Japan
The shares have not been and will not be registered pursuant to Article 4, Paragraph 1 of the Financial Instruments and Exchange Act. Accordingly, none of the shares nor any interest therein may be offered or sold, directly or indirectly, in Japan or to, or for the benefit of, any “resident” of Japan (which term as used herein means any person resident in Japan, including any corporation or other entity organized under the laws of Japan), or to others for re-offering or resale, directly or indirectly, in Japan or to or for the benefit of a resident of Japan, except pursuant to an exemption from the registration requirements of, and otherwise in compliance with, the Financial Instruments and Exchange Act and any other applicable laws, regulations and ministerial guidelines of Japan in effect at the relevant time.
Notice to prospective investors in Hong Kong
The shares have not been offered or sold and will not be offered or sold in Hong Kong, by means of any document, other than (a) to “professional investors” as defined in the Securities and Futures Ordinance (Cap. 571 of the Laws of Hong Kong) (the “SFO”) of Hong Kong and any rules made thereunder; or (b) in other circumstances which do not result in the document being a “prospectus” as defined in the Companies (Winding Up and Miscellaneous Provisions) Ordinance (Cap. 32) of Hong Kong) (the “CO”) or which do not constitute an offer to the public within the meaning of the CO. No advertisement, invitation or document relating to the shares has been or may be issued or has been or may be in the possession of any person for the purposes of issue, whether in Hong Kong or elsewhere, which is directed at, or the contents of which are likely to be accessed or read by, the public of Hong Kong (except if permitted to do so under the securities laws of Hong Kong) other than with respect to shares which are or are intended to be disposed of only to persons outside Hong Kong or only to “professional investors” as defined in the SFO and any rules made thereunder.
Notice to prospective investors in Singapore
Each representative has acknowledged that this prospectus has not been registered as a prospectus with the Monetary Authority of Singapore. Accordingly, each representative has represented and agreed that it has not offered or sold any shares or caused the shares to be made the subject of an invitation for subscription or purchase and will not offer or sell any shares or cause the shares to be made the subject of an invitation for subscription or purchase, and has not circulated or distributed, nor will it circulate or distribute, this prospectus or any other document or material in connection with the offer or sale, or invitation for subscription or purchase, of the shares, whether directly or indirectly, to any person in Singapore other than:
(a)to an institutional investor (as defined in Section 4A of the Securities and Futures Act (Chapter 289) of Singapore, as modified or amended from time to time (the “SFA”)) pursuant to Section 274 of the SFA;
(b)to a relevant person (as defined in Section 275(2) of the SFA) pursuant to Section 275(1) of the SFA, or any person pursuant to Section 275(1A) of the SFA, and in accordance with the conditions specified in Section 275 of the SFA; or
(c)otherwise pursuant to, and in accordance with the conditions of, any other applicable provision of the SFA.
Where the shares are subscribed or purchased under Section 275 of the SFA by a relevant person which is:
(a)a corporation (which is not an accredited investor (as defined in Section 4A of the SFA)) the sole business of which is to hold investments and the entire share capital of which is owned by one or more individuals, each of whom is an accredited investor; or
(b)a trust (where the trustee is not an accredited investor) whose sole purpose is to hold investments and each beneficiary of the trust is an individual who is an accredited investor,
securities or securities-based derivatives contracts (each term as defined in Section 2(1) of the SFA) of that corporation or the beneficiaries’ rights and interest (howsoever described) in that trust shall not be transferred within six months after that corporation or that trust has acquired the shares pursuant to an offer made under Section 275 of the SFA except:
(i)to an institutional investor or to a relevant person, or to any person arising from an offer referred to in Section 275(1A) or Section 276(4)(c)(ii) of the SFA;
(ii)where no consideration is or will be given for the transfer;
(iii)where the transfer is by operation of law;
(iv)as specified in Section 276(7) of the SFA; or
(v)as specified in Regulation 37A of the Securities and Futures (Offers of Investments) (Securities and Securities-based Derivatives Contracts) Regulations 2018.
Notice to prospective investors in Switzerland
This Prospectus does not constitute an offer to the public or a solicitation to purchase or invest in any shares. No shares have been offered or will be offered to the public in Switzerland, except that offers of shares may be made to the public in Switzerland at any time under the following exemptions under the Swiss Financial Services Act ("FinSA"):
(a)to any person which is a professional client as defined under the FinSA;
(b)to fewer than 500 persons (other than professional clients as defined under the FinSA), subject to obtaining the prior consent of lead manager for any such offer; or
(c)in any other circumstances falling within Article 36 FinSA in connection with Article 44 of the Swiss Financial Services Ordinance,
provided that no such offer of shares shall require the Company or any investment bank to publish a prospectus pursuant to Article 35 FinSA.
The shares have not been and will not be listed or admitted to trading on a trading venue in Switzerland.
Neither this document nor any other offering or marketing material relating to the shares constitutes a prospectus as such term is understood pursuant to the FinSA and neither this document nor any other offering or marketing material relating to the shares may be publicly distributed or otherwise made publicly available in Switzerland.
Legal matters
The validity of the shares of Class A common stock offered hereby will be passed upon for us by Cravath, Swaine & Moore LLP, New York, New York. Certain legal matters in connection with this offering will be passed upon for the underwriters by Davis Polk & Wardwell LLP, New York, New York.
Experts
The financial statements and management’s assessment of the effectiveness of internal control over financial reporting (which is included in Management’s Report on Internal Control Over Financial Reporting) incorporated in this prospectus by reference to the Annual Report on Form 10-K for the year ended December 31, 2023 have been so incorporated in reliance on the report of PricewaterhouseCoopers LLP, an independent registered public accounting firm, given on the authority of said firm as experts in auditing and accounting.
Where you can find more information
MediaAlpha, Inc. files annual, quarterly and current reports, proxy statements and other information with the SEC. The SEC maintains an Internet site that contains reports, proxy and information statements, and other information regarding issuers, including MediaAlpha, Inc., that file electronically with the SEC at http://www.sec.gov. MediaAlpha, Inc.’s SEC filings are also available at our website: https://investors.mediaalpha.com. Except for documents filed with the SEC and incorporated by reference into this prospectus supplement, no information contained in, or that can be accessed through, our website is to be considered part of this prospectus supplement.
Certain documents incorporated by reference
This prospectus supplement is part of a registration statement on Form S-3 filed with the SEC. This prospectus supplement does not contain all of the information included in the registration statement, certain parts of which are omitted in accordance with the rules and regulations of the SEC.
The rules of the SEC allow us to incorporate by reference into this prospectus supplement the information we file with the SEC. This means that we are disclosing important information to you by referring to other documents. The information incorporated by reference is considered to be part of this prospectus supplement and the accompanying prospectus, except for any information superseded by information contained directly in this prospectus supplement or the accompanying prospectus or in any other subsequently filed document that also is incorporated by reference herein. We incorporate by reference the documents listed below (other than any portions thereof, which under the Exchange Act, and applicable SEC rules, are not deemed “filed” under the Exchange Act):
•our Annual Report on Form 10-K for the fiscal year ended December 31, 2023, filed on February 22, 2024; •the portions of our definitive proxy statement on Schedule 14A for the 2023 Annual Meeting of Stockholders, filed on April 5, 2023, that are responsive to the requirements of Part III of Form 10-K; and •the description of our Class A common stock contained in our registration statement on Form 8-A, filed with the SEC on October 28, 2020 and any amendment or report filed with the SEC for the purpose of updating such description. Any statement contained in a document incorporated by reference in this prospectus supplement or the accompanying prospectus shall be deemed to be modified or superseded for purposes of this prospectus supplement or the accompanying prospectus to the extent that a statement contained in this prospectus supplement or in any other subsequently filed document that is also incorporated by reference in this prospectus supplement or the accompanying prospectus modifies or supersedes such statement. Any statement so modified or superseded shall not be deemed, except as so modified or superseded, to constitute a part of this prospectus supplement or the accompanying prospectus.
You can obtain any of the filings incorporated by reference into this prospectus supplement or the accompanying prospectus through us or from the SEC through the SEC’s website at http://www.sec.gov. We will provide without charge to each person, including any beneficial owner, to whom a copy of this prospectus supplement and prospectus is delivered, upon written or oral request of such person, a copy of any or all of the documents referred to above, which have been incorporated by reference in this prospectus supplement and the accompanying prospectus contained in the registration statement, but not delivered with the prospectus supplement and the accompanying
prospectus. You should direct requests for these documents to MediaAlpha, Inc., 700 South Flower Street, Suite 640, Los Angeles, California 90017; Attention: Corporate Secretary (telephone: (213) 316-6256). Exhibits to any documents incorporated by reference in this prospectus supplement and the accompanying prospectus will not be sent, however, unless those exhibits have been specifically referenced in this prospectus supplement or the accompanying prospectus.
PROSPECTUS
MediaAlpha, Inc.
Class A Common Stock
This prospectus covers the offer and resale by the selling stockholders (as defined herein), from time to time in one or more offerings, of up to 34,285,821 shares of Class A common stock of MediaAlpha, Inc. (“Class A common stock”) held by such selling stockholders at prices and on terms that will be determined at the time of any such offerings. The 34,285,821 shares of Class A common stock offered hereby includes 17,320,829 shares of Class A common stock which are issuable upon exchange of Class B-1 Units of QL Holdings LLC (“Class B-1 units”), together with a corresponding share of Class B common stock of the Company (“Class B common stock”), held by the selling stockholders.
MediaAlpha, Inc. is not selling any shares of Class A common stock under this prospectus and will not receive any proceeds from the sale by the selling stockholders of such shares. For a detailed discussion about the selling stockholders, please see “Selling Stockholders.”
This prospectus provides you with a general description of the shares of Class A common stock and the manner in which they may be sold by the selling stockholders. If necessary, the specific manner in which these shares of Class A common stock may be offered and sold will be described in one or more supplements to this prospectus. Any prospectus supplement may also add, update or change information contained in this prospectus. You should carefully read this prospectus, and any applicable prospectus supplement, before you invest in the shares of Class A common stock registered hereunder.
The shares of Class A common stock may be offered and sold on a delayed or continuous basis by the selling stockholders through agents, underwriters or dealers as designated from time to time, directly to purchasers, or through a combination of these methods. In addition, certain selling stockholders may offer and sell these shares of Class A common stock from time to time, together or separately. If any underwriters, dealers or agents are involved in the sale of any of the shares of Class A common stock by the selling stockholders, then, to the extent required, their names, and any applicable purchase price, fee, commission or discount arrangement between or among them will be set forth, or will be calculable from the information set forth, in the applicable prospectus supplement. See “Plan of Distribution.”
See “Risk Factors” on page 8 for information on certain risks related to the purchase of our shares of Class A common stock described in this prospectus. MediaAlpha, Inc.’s Class A common stock is listed on the New York Stock Exchange (“NYSE”) under the symbol “MAX.” On December 21, 2023 the last reported sale price of MediaAlpha, Inc.’s Class A common stock on the New York Stock Exchange was $11.63 per share.
None of the Securities and Exchange Commission, any state securities commission or any other regulatory body has approved or disapproved of these shares of Class A common stock or passed upon the adequacy or accuracy of this prospectus. Any representation to the contrary is a criminal offense.
The date of this prospectus is December 22, 2023
Table of Contents
Glossary
As used in this prospectus:
•“Class A-1 units” refers to the Class A-1 units of QL Holdings LLC.
•“Class B-1 units” refers to the Class B-1 units of QL Holdings LLC.
•“Consumer Referral” means any consumer click, call or lead purchased by a buyer on our platform.
•“Consumers” and “customers” refer interchangeably to end consumers. Examples include individuals shopping for insurance policies.
•“DTC” means the sale of insurance products or services directly to end consumers, without the use of retailers, brokers, agents or other intermediaries.
•“Exchange agreement” means the exchange agreement, dated as of October 27, 2020 by and among MediaAlpha, Inc., QL Holdings LLC, Guilford Holdings, Inc. and certain Class B-1 unitholders party thereto, a copy of which is filed as an exhibit to the registration statement of which this prospectus is a part.
•“Founders” means, collectively, Steven Yi, Eugene Nonko, and Ambrose Wang.
•“Fourth amended and restated limited liability company agreement of QL Holdings LLC” means the limited liability company agreement dated as of October 27, 2020.
•“High-intent” consumer or customer means an in-market consumer that is actively browsing, researching or comparing the types of products or services that our partners sell.
•“Insignia” means Insignia Capital Group, L.P. and its affiliates.
•“Intermediate Holdco” means Guilford Holdings, Inc., our wholly owned subsidiary and the owner of all Class A-1 units.
•“IPO” means our initial public offering of our Class A common stock, which closed on October 30, 2020.
•“IPO reorganization” means the series of reorganization transactions completed on October 27, 2020 in connection with our IPO, as described under “Organizational structure—Fourth amended and restated limited liability company agreement of QL Holdings LLC” in our registration statement on Form S-1 (File No. 333-249326), which was declared effective by the Securities and Exchange Commission on October 27, 2020.
•“Legacy Profits Interest Holders” means certain current or former employees of QL Holdings LLC or its subsidiaries (other than the Senior Executives), who indirectly held Class B units in QL Holdings LLC prior to the IPO reorganization and includes any estate planning vehicles or other holding companies through which such persons hold their units in QL Holdings LLC (which holding companies may or may not include QL Management Holdings LLC).
•“Lifetime value” or “LTV” is a type of metric that many of our business partners use to measure the estimated total worth to a business of a customer over the expected period of their relationship.
•“QL Holdings LLC” or “QLH” is a limited liability company which, together with its subsidiaries, has historically conducted, and will continue to conduct, our business.
•“Registration rights agreement” means the registration rights agreement dated as of October 27, 2020, by and among MediaAlpha, Inc., White Mountains Investments (Luxembourg) S.à r.l., Insignia QL Holdings, LLC, Insignia A QL Holdings, LLC, Steven Yi, Eugene Nonko, Ambrose Wang and certain other parties thereto, a copy of which is filed as an exhibit to the registration statement of which this prospectus is a part.
•“Reorganization agreement” means the reorganization agreement dated as of October 27, 2020, by and among MediaAlpha, Inc., QL Holdings LLC, QuoteLab, LLC, Guilford Holdings, Inc., White Mountains Investments (Luxembourg) S.à r.l., White Mountains Insurance Group, Ltd., Insignia QL Holdings, LLC, Insignia A QL Holdings, LLC, Steven Yi, Eugene Nonko, Ambrose Wang and certain other parties thereto, a copy of which is filed as an exhibit to the registration statement of which this prospectus is a part.
•“Selling Class B-1 Unit Holders” means Insignia, the Senior Executives, and the Legacy Profits Interests Holders who sold a portion of their Class B-1 units to Intermediate Holdco in connection with the IPO.
•“Senior Executives” means the Founders and the other current and former officers of the Company listed in Exhibit A to the Exchange agreement. This term also includes any estate planning vehicles or other holding companies through which such persons hold their units in QL Holdings LLC.
•“Stockholders’ agreement” means the stockholders agreement, dated as of October 27, 2020, as amended by that certain First Amendment, dated as of October 17, 2023 and as may be further amended, modified or supplemented from time to time, by and among MediaAlpha, Inc., White Mountains Investments (Luxembourg) S.à r.l., Insignia QL Holdings, LLC, Insignia A QL Holdings, LLC, Bridge Holdings (Bermuda) Ltd. and Steven Yi, Eugene Nonko and Ambrose Wang, together with their respective holding entities through which they indirectly hold common stock of MediaAlpha, Inc., a copy of which is filed as an exhibit to the registration statement of which this prospectus is a part.
•“Transaction Value” represents the total gross dollars transacted by our partners on our platform.
•“Vertical” means a market dedicated to a specific set of products or services sold to end consumers. Examples include property & casualty insurance, life insurance, health insurance, and travel.
•“White Mountains” means White Mountains Insurance Group, Ltd. and its affiliates.
About this prospectus
This prospectus is part of a registration statement on Form S-3 that MediaAlpha, Inc. filed with the Securities and Exchange Commission (the “SEC”) utilizing a “shelf” registration process. As used in this prospectus, unless the context otherwise indicates, any reference to “MediaAlpha,” “our Company,” the “Company,” “we,” “us,” and “our” refers to MediaAlpha, Inc., the issuer of the shares offered hereby, together with its consolidated subsidiaries. QL Holdings LLC is the predecessor to MediaAlpha. When we refer to the “selling stockholders” in this prospectus, we refer to the selling stockholders named in this prospectus or in any supplement to this prospectus or certain transferees, assignees, pledgees, donees or other successors-in-interest that received shares of Class A common stock from the selling stockholders. Capitalized terms used in this prospectus and not otherwise defined herein have the meanings given such terms in MediaAlpha’s Annual Report on Form 10-K for the year ended December 31, 2022, which is incorporated by reference into this prospectus.
Under this shelf registration process, the selling stockholders may from time to time offer and sell up to 34,285,821 shares of Class A common stock in one or more offerings or resales as described in this prospectus. This prospectus provides you with only a general description of the shares of Class A common stock that are registered hereunder. This prospectus does not contain all of the information set forth in the registration statement of which this prospectus is a part, as permitted by the rules and regulations of the SEC. For additional information regarding us, the selling stockholders and the offered shares of Class A common stock, please refer to the registration statement of which this prospectus is a part.
When the selling stockholders sell shares of Class A common stock under this prospectus, we and/or the selling stockholders will, if necessary and required by law, provide a prospectus supplement that contains specific information about the offering and the terms of the offered shares of Class A common stock. Any such prospectus supplement may also add, delete, update or change information contained in this prospectus. You should rely only on the information in the applicable prospectus supplement if this prospectus and the applicable prospectus supplement are inconsistent. Before purchasing any shares of Class A common stock, you should carefully read both this prospectus and the applicable prospectus supplement, if any, together with the additional information described under the section of this prospectus titled “Where You Can Find More Information.” In particular, you should carefully consider the risks and uncertainties described under the section titled “Risk Factors” or otherwise included in any applicable prospectus supplement or incorporated by reference in this prospectus before you decide whether to purchase the shares of Class A common stock. These risks and uncertainties, together with those not known to us or those that we may deem immaterial, could impair our business and ultimately affect our ability to make payments on the shares of Class A common stock.
Neither we nor the selling stockholders take any responsibility for, nor can provide any assurance as to, the reliability of, any information that others may give you. Neither we nor the selling stockholders have authorized any other person to provide you with information different from the information contained or incorporated by reference in this prospectus and any applicable prospectus supplement. Neither we, the selling stockholders nor any underwriter, dealer or agent will make an offer to sell the shares of Class A common stock in any jurisdiction where the offer or sale is not permitted. You should assume that the information in this prospectus and any applicable prospectus supplement is accurate only as of the dates on their covers and that any information incorporated by reference is accurate only as of the date of the document incorporated by reference, unless we indicate otherwise. Our business, financial condition, results of operations and prospects may have changed since those dates.
Cautionary statement regarding forward-looking statements
Certain statements made in this prospectus and the documents incorporated herein by reference and in other written or oral statements made by us or on our behalf are “forward-looking statements” within the meaning of the Private Securities Litigation Reform Act of 1995. These forward-looking statements reflect our current views with respect to, among other things, future events and our financial performance. These statements are often, but not always, made through the use of words or phrases such as “may,” “should,” “could,” “predict,” “potential,” “believe,” “will likely result,” “expect,” “continue,” “will,” “anticipate,” “seek,” “estimate,” “intend,” “plan,” “projection,” “would,” and “outlook,” or the negative version of those words or other comparable words or phrases of a future or forward-looking nature. These forward-looking statements are not historical facts, and are based on current expectations, estimates and projections about our industry, management’s beliefs and certain assumptions made by management, many of which, by their nature, are inherently uncertain and beyond our control. Accordingly, we caution you that any such forward-looking statements are not guarantees of future performance and are subject to risks, assumptions and uncertainties that are difficult to predict. Although we believe that the expectations reflected in these forward-looking statements are reasonable as of the date made, actual results may prove to be materially different from the results expressed or implied by the forward-looking statements.
There are or will be important factors that could cause our actual results to differ materially from those indicated in these forward-looking statements, including, but not limited to, the following:
•Our ability to attract and retain supply partners and demand partners to our platform and to make available quality Consumer Referrals at attractive volumes and prices to drive transactions on our platform;
•Our reliance on a limited number of supply partners and demand partners, many of which have no long-term contractual commitments with us, and any potential termination of those relationships;
•Fluctuations in customer acquisition spending by property and casualty insurance carriers due to unexpected changes in underwriting profitability as the carriers go through cycles in their business;
•Existing and future laws and regulations affecting the property & casualty insurance, health insurance and life insurance verticals;
•Changes and developments in the regulation of the underlying industries in which our partners operate;
•Competition with other technology companies engaged in digital customer acquisition, as well as buyers that attract consumers through their own customer acquisition strategies, third-party online platforms or other traditional methods of distribution;
•Our ability to attract, integrate and retain qualified employees;
•Reductions in DTC digital spend by our buyers;
•Mergers and acquisitions could result in additional dilution and otherwise disrupt our operations and harm our operating results and financial condition;
•Our dependence on internet search companies to direct a significant portion of visitors to our suppliers’ websites and our proprietary websites;
•The impact of broad-based pandemics or public health crises, such as COVID-19;
•The terms and restrictions of our existing and future indebtedness;
•Disruption to operations as a result of future acquisitions;
•Our failure to obtain, maintain, protect and enforce our intellectual property rights, proprietary systems, technology and brand;
•Our ability to develop new offerings and penetrate new vertical markets;
•Our ability to manage future growth effectively;
•Our reliance on data provided to us by our demand and supply partners and consumers;
•Natural disasters, public health crises, political crises, economic downturns, or other unexpected events;
•Significant estimates and assumptions in the preparation of our consolidated financial statements;
•Potential litigation and claims, including claims by regulatory agencies and intellectual property disputes;
•Our ability to collect our receivables from our partners;
•Fluctuations in our financial results caused by seasonality;
•The development of the DTC insurance distribution sector and evolving nature of our relatively new business model;
•Disruptions to or failures of our technological infrastructure and platform;
•Failure to manage and maintain relationships with third-party service providers;
•Cybersecurity breaches or other attacks involving our systems or those of our partners or third-party service providers;
•Our ability to protect consumer information and other data and risks of reputational harm due to an actual or perceived failure by us to protect such information and other data;
•Risks related to laws and regulation subject to us both in the U.S. and internationally, many of which are evolving;
•Risks related to changes in tax laws or exposure to additional income or other tax liabilities could affect our future profitability;
•Risks related to being a public company;
•Risks related to internal control on financial reporting;
•Risks related to shares of our Class A common stock;
•Risks related to our intention to take advantage of certain exemptions as a “controlled company” under the rules of the NYSE, and the fact that the interests of our controlling stockholders (White Mountains, Insignia, and the Founders) may conflict with those of other investors;
•Risks related to our corporate structure; and
•The other risk factors described under Part I, Item 1A “Risk Factors” in the 2022 Annual Report on Form 10-K.
The foregoing factors should not be construed as exhaustive and should be read together with the other cautionary statements included in this prospectus. If one or more events related to these or other risks or uncertainties materialize, or if our underlying assumptions prove to be incorrect, actual results may differ materially from what we anticipate. Many of the important factors that will determine these results are beyond our ability to control or predict. Accordingly, you should not place undue reliance on any such forward-looking statements. Any forward-looking statement speaks only as of the date on which it is made, and, except as otherwise required by law, we do not undertake any obligation to publicly update or review any forward-looking statement, whether as a result of new information, future developments or otherwise. New factors emerge from time to time, and it is not possible for us to predict which will arise. In addition, we cannot assess the impact of each factor on our business or the extent to which any factor, or combination of factors, may cause actual results to differ materially from those contained in any forward-looking statements.
You should read this prospectus, any applicable prospectus supplement, the documents that we incorporate by reference herein and therein, the documents that we have included as exhibits to the registration statement of which this prospectus forms a part and the documents that we refer to under the section of this prospectus titled “Where You Can Find More Information” completely and with the understanding that our actual future results could be materially different from what we expect when making the forward-looking statement.
Prospectus summary
This summary highlights information appearing elsewhere in this prospectus. This summary does not contain all of the information you should consider before investing in our Class A common stock. You should read this entire prospectus carefully, any applicable prospectus supplement and the information incorporated by reference herein and therein carefully, including the sections entitled “Risk factors” included and incorporated by reference in this prospectus and “Management’s discussion and analysis of financial condition and results of operations” and the consolidated financial statements and related notes thereto in our Annual Report on Form 10-K for the year ended December 31, 2022, which is incorporated by reference herein, before making any investment decision. In this prospectus, we make certain forward-looking statements, including expectations relating to our future performance. These expectations reflect our management’s view of our prospects and are subject to the risks described under “Risk factors” and “Cautionary statement regarding forward-looking statements.” Our expectations for our future performance may change after the date of this prospectus and there is no guarantee that such expectations will prove to be accurate.
Our company
MediaAlpha, Inc. was incorporated as a Delaware corporation on July 9, 2020 in contemplation of our IPO. Following a series of reorganization transactions, we serve as the ultimate holding company, by and through our wholly owned subsidiary Guilford Holdings, Inc., of QLH and its subsidiaries. QLH was formed on March 7, 2014 as a Delaware limited liability company.
Our mission is to help insurance carriers and distributors target and acquire customers more efficiently and at greater scale through technology and data science. Our technology platform brings leading insurance carriers and high-intent consumers together through a real-time, programmatic, transparent, and results-driven ecosystem. We believe we are the largest online customer acquisition platform in our core verticals of property & casualty (“P&C”) insurance, health insurance, and life insurance, supporting $696 million in Transaction Value across our platform from these verticals during the year ended December 31, 2022.
We believe in the disruptive power of transparency. Traditionally, insurance customer acquisition platforms operated in a black box. We recognized that consumers may be valued differently by one insurer versus another; therefore, insurers should be able to determine pricing granularly based on the value that a particular customer segment is expected to bring to their business. As a result, we developed a technology platform that powers an ecosystem where buyers and sellers can transact with full transparency, control, and confidence.
We have multi-faceted relationships with top-tier insurance carriers and distributors. A buyer or a demand partner within our ecosystem is generally an insurance carrier or distributor seeking to reach high-intent insurance consumers. A seller or a supply partner is typically an insurance carrier looking to maximize the value of non-converting or low LTV consumers, or an insurance-focused research or other financial destination looking to monetize the high-intent shoppers on their websites. Our model’s versatility allows for the same insurance carrier or distributor to be both a demand and supply partner, which deepens the partner’s relationship with us. In fact, it is this supply partnership that presents insurance carriers with a highly differentiated monetization opportunity, enabling them to capture revenue from website visitors who either do not qualify for a policy or otherwise may be more valuable as a potential referral to another carrier.
We believe our technology is a key differentiator and a powerful driver of our performance. We maintain deep, custom integrations with partners representing the majority of our Transaction Value, which enable automated, data-driven processes that optimize these partners’ customer acquisition spend and revenue. Through our platform, our insurance carrier partners can target and price across over 35 separate consumer attributes to manage customized acquisition strategies. Our platform’s granular price management tools and robust data science capabilities enable our insurance partners to target consumers based on a precise calculation of the expected lifetime value of the consumer to that partner and to make real-time, automated customer acquisition decisions.
We built our business model to align the interests of all parties participating on our platform. We generate revenue by earning a fee for each Consumer Referral sold on our platform. Our revenue is generally not contingent on the sale of an insurance product to the consumer.
Our executive offices are located at 700 South Flower Street, Suite 640, Los Angeles, California 90017. Our telephone number is (213) 316-6256.
Controlled company
We are a “controlled company” under the NYSE rules. Under these rules, a “controlled company” may elect not to comply with certain corporate governance requirements, including the requirement to have a board that is composed of a majority of independent directors. We intend to take advantage of certain of these exemptions for so long as we continue to qualify as a “controlled company.” These exemptions do not modify the independence requirements for our audit committee, and we intend to comply with the applicable requirements of the Sarbanes-Oxley Act and rules with respect to our audit committee within the applicable time frame.
Organizational structure
Overview
In connection with the completion of the IPO, we completed our IPO reorganization, pursuant to which we amended and restated our certificate of incorporation to, among other things, authorize two classes of common stock, Class A common stock and Class B common stock and consummated the other reorganization transactions described below. In addition, pursuant to the IPO reorganization, we issued shares of our Class B common stock to Insignia and the Senior Executives. Insignia and the Senior Executives directly or indirectly own substantially all of the Class B-1 units of QL Holdings LLC. Shares of our Class B common stock vote together with shares of our Class A common stock as a single class, except as otherwise required by law or pursuant to our amended and restated certificate of incorporation or amended and restated bylaws. See “Description of capital stock—Class A Common Stock.” As of November 30, 2023, White Mountains, Insignia, and the Senior Executives (who were the direct and indirect investors of QL Holdings LLC prior to the IPO) beneficially owned 69.1% in the aggregate of our outstanding Class A common stock and Class B common stock on a combined basis. As described in more detail below, each Class B-1 unit of QL Holdings LLC held by Insignia and the Senior Executives can be exchanged (together with one share of our Class B common stock) for one share of our Class A common stock (or, at our election, cash of an equivalent value) and is otherwise nontransferable.
As of November 30, 2023, there were 47,286,590 shares of our Class A common stock outstanding. These shares represent 100% of the economic rights of the holders of all classes of our capital stock and a 72.3% indirect economic interest in QL Holdings LLC.
IPO Reorganization Transactions
MediaAlpha, Inc. was formed for purposes of the IPO and had, prior to the consummation of the IPO, engaged only in activities in contemplation of the IPO. Historically, our business has been operated through QL Holdings LLC, together with its subsidiaries, all of the equity ownership interests of which were directly or indirectly held by White Mountains (through its wholly owned subsidiary Intermediate Holdco), Insignia, the Senior Executives and the Legacy Profits Interest Holders prior to the completion of the IPO.
In connection with the IPO, we undertook a series of reorganization transactions and entered into agreements with various pre-IPO shareholders. See “Selling stockholders—Material Relationships with Selling Stockholders.”
MediaAlpha, Inc. is a holding company and its sole material asset is all of the shares of its wholly owned subsidiary, Intermediate Holdco, which in turn owns all of the Class A-1 units of QL Holdings LLC, deferred tax assets and liabilities primarily related to Intermediate Holdco’s historical net operating loss carryforwards attributable to periods prior to the IPO, and an indemnity from White Mountains with respect to any pre-IPO liabilities of Intermediate Holdco.
Organizational structure
The diagram below shows our organizational structure as of November 30, 2023.
As of November 30, 2023, White Mountains and our other Class A common stockholders indirectly own 34.9% and 30.9%, respectively, of the economic interests in QL Holdings LLC through MediaAlpha, Inc. and Intermediate Holdco. Insignia directly owns 13.4% of the economic interests in QL Holdings LLC, and the Senior Executives directly or indirectly own 20.7% of the economic interests in QL Holdings LLC.
Holding company structure
Our only business is acting as the sole stockholder of Intermediate Holdco and, through Intermediate Holdco, acting as sole managing member of QL Holdings LLC. We operate and control all of our businesses and affairs through Intermediate Holdco and QL Holdings LLC (and its subsidiaries). In connection with the IPO reorganization, QL Holdings LLC’s limited liability company agreement was amended and restated to, among other things, establish two classes of equity: Class A-1 units indirectly held by us and Class B-1 units held only by persons or entities we permit which, immediately following the IPO, included Insignia and the Senior Executives. The financial results of Intermediate Holdco and QL Holdings LLC are consolidated in our financial statements.
Our organizational structure allows the Senior Executives and Insignia to retain their equity ownership (either directly or indirectly) in QL Holdings LLC, an entity that is classified as a partnership for U.S. federal income tax purposes, in the form of Class B-1 units. The investors who participate in any future offering of our Class A common stock (including this offering) will, by contrast, hold equity in MediaAlpha, Inc., a Delaware corporation that is a domestic corporation for U.S. federal income tax purposes. Additionally, because the Senior Executives and Insignia may exchange their Class B-1 units of QL Holdings LLC (together with the corresponding shares of our Class B common stock) for shares of our Class A common stock (or, at our election, cash of an equivalent value), our structure provides the Senior Executives and Insignia with potential liquidity that holders of non-publicly traded limited liability companies are not typically afforded.
Risk factors
Investing in our Class A common stock involves risk. You are urged to carefully read and consider the risk factors described in Item 1A of Part I of our Annual Report on Form 10-K for the year ended December 31, 2022, which is incorporated by reference in this prospectus. Before making an investment decision, you should carefully consider these risks as well as other information contained or incorporated by reference in this prospectus and the applicable supplement to this prospectus, if any. The risks and uncertainties described are not the only ones facing us. Additional risks and uncertainties not presently known to us or that we currently deem immaterial may also impair our business operations and financial results and the value of our Class A common stock.
Use of proceeds
We will not receive any of the proceeds from the sale of Class A common stock by the selling stockholders.
Selling stockholders
This prospectus covers the offering for resale from time to time, in one or more offerings, of up to 34,285,821 shares of our Class A common stock by the selling stockholders named herein. In this section, references to “we,” “our,” “ours” and “us” refer only to MediaAlpha, Inc. and not to any of its direct or indirect subsidiaries or affiliates except as expressly provided.
The following table set forth (i) the name of each selling stockholder, (ii) the number of shares of Class A common stock (including shares of Class A common stock issuable upon exchange of outstanding Class B-1 units, together with a corresponding number of shares of Class B common stock) beneficially owned by each selling stockholder as of November 30, 2023 (iii) the number of shares of Class A common stock (including shares of Class A common stock issuable upon exchange of outstanding Class B-1 units, together with a corresponding number of shares of Class B common stock) offered by each selling stockholder hereunder, and (iv) the number of shares of Class A common stock (including shares of Class A common stock issuable upon exchange of outstanding Class B-1 units, together with a corresponding number of shares of Class B common stock) beneficially owned by each selling stockholder following the completion of this offering (assuming each selling stockholder sells all of the shares of our Class A common stock covered by this prospectus). The immediately following table also sets forth the percentage of Class A common stock (including shares of Class A common stock issuable upon exchange of outstanding Class B-1 units, together with a corresponding number of shares of Class B common stock) beneficially owned by the selling stockholders after giving effect to the sale by the selling stockholders of all shares of our Class A common stock covered by this prospectus, based on 64,607,419 shares of Class A common stock, which includes 47,286,590 shares of Class A common stock outstanding as of November 30, 2023 and assumes the exchange of 17,320,829 Class B-1 units, together with an equal number of shares of our Class B common stock, for an equivalent number of shares of our Class A common stock.
The number of shares beneficially owned by each stockholder is determined under rules of the SEC and includes voting or investment power with respect to our Class A common stock and Class B common stock. Under these rules, beneficial ownership includes any shares as to which the individual or entity has sole or shared voting power or investment power. In computing the number of shares beneficially owned by an individual or entity and the percentage ownership of that person, shares of common stock subject to options, warrants or other rights held by such person that are currently exercisable or will become exercisable within 60 days are considered outstanding, although these shares are not considered outstanding for purposes of computing the percentage ownership of any other person.
The selling stockholders are not making any representation that any shares of Class A common stock covered by this prospectus will be offered for sale. Because each selling stockholder may dispose of all, none or some portion of the shares of Class A common stock covered by this prospectus, no estimate can be given as to the number of shares that will be beneficially owned by a selling stockholder upon termination of this offering. In addition, the selling stockholders may have sold, transferred or otherwise disposed of their shares of Class A common stock in transactions exempt from the registration requirements of the Securities Act after the date on which the information in the table is presented. For purposes of the table below, however, we have assumed that after termination of this offering, none of the shares of Class A common stock registered for resale under this prospectus will be beneficially owned by the selling stockholders, and we have further assumed that the selling stockholders will not acquire beneficial ownership of any additional shares of Class A common stock during this offering.
To our knowledge, except as described below under the heading “—Material Relationships with Selling Stockholders” and the notes to the following table, the selling stockholders have held no position or office or had any other material relationship with us or any of our affiliates or predecessors during the past three years.
We may amend or supplement this prospectus from time to time in the future to update or change this selling stockholders list and the shares of Class A common stock that may be resold pursuant to this prospectus. See the
section entitled “Plan of Distribution” for further information regarding the selling stockholders’ method of distributing these shares.
| | | | | | | | | | | | | | | | | | | | | | | | | | |
| Name of Beneficial Owner | | Shares of Class A Common Stock Beneficially Owned Prior to this Offering (1) | | Shares of Class A Common Stock to be Sold Pursuant to this Offering (2) | | Shares of Class A Common Stock Beneficially Owned After this Offering (1) | | Percentage of Shares of Class A Common Stock Beneficially Owned After this Offering (1) |
Steven Yi (3) | | 1,681,131 | | | 46,166 | | | 1,634,965 | | | 3 | % |
Eugene Nonko (4) | | 5,111,186 | | | 3,970,051 | | | 1,141,135 | | | 2 | % |
Keith Cramer (5) | | 207,050 | | | 207,050 | | | — | | | * |
Kuanling (Amy) Yeh (6) | | 309,026 | | | 151,913 | | | 157,113 | | | * |
Brian Mikalis (7) | | 49,009 | | | 29,743 | | | 19,266 | | | * |
Robert Perine (8) | | 23,119 | | | 23,119 | | | — | | | * |
Serge Topjian (9) | | 80,000 | | | 80,000 | | | — | | | * |
Jeffrey Sweetser (10) | | 50,000 | | | 50,000 | | | — | | | * |
Lance Martinez (11) | | 107,411 | | | 89,202 | | | 18,209 | | | * |
White Mountains (12) | | 22,856,814 | | | 16,939,998 | | | 5,916,816 | | | 9 | % |
Insignia (13) | | 8,774,694 | | | 8,774,694 | | | — | | | * |
OBF Investments, LLC (14) | | 3,923,885 | | | 3,923,885 | | | — | | | * |
| | | | | | | | |
__________________
* Less than 1%.
(1)Shares of Class A common stock beneficially owned includes shares of Class A common stock issuable upon exchange of outstanding Class B-1 units (together with the corresponding number of shares of Class B common stock), as described in the footnotes below, where applicable. See “Selling stockholders—Material Relationships with Selling Stockholders—Exchange Agreement.” Shares of Class A common stock beneficially owned also includes shares of Class B common stock beneficially owned by such persons that will become exchangeable for shares of Class A common stock issuable upon exchange of Class B-1 units (together with the corresponding number of shares of Class B common stock) which Class B-1 units vest at future dates.
(2)Shares of Class A common stock to be sold pursuant to this offering includes shares of Class A common stock issuable upon exchange of outstanding Class B-1 units (together with the corresponding number of shares of Class B common stock), as well as shares of Class B common stock beneficially owned by such persons that will become exchangeable for shares of Class A common stock issuable upon exchange of Class B-1 units (together with the corresponding number of shares of Class B common stock) which Class B-1 units vest at future dates.
(3)Mr. Yi has served as the Chief Executive Officer of the Company since June 2011. Number of shares of Class A common stock beneficially owned consists of (i) 1,634,965 shares of Class A common stock held by Mr. Yi, which number includes 14,100 shares of Class A common stock issuable to Mr. Yi within 60 days following November 30, 2023 upon the vesting of such Class A common stock, and (ii) 46,166 shares of Class A common stock issuable upon exchange of outstanding Class B-1 units (together with a corresponding number of shares of Class B common stock).
(4)Mr. Nonko has served as the Chief Technology Officer of the Company since June 2011. Number of shares of Class A common stock beneficially owned consists of (i) 1,141,135 shares of Class A common stock held by Mr. Nonko, which number includes 14,100 shares of Class A common stock issuable to Mr. Nonko within 60 days following November 30, 2023 upon the vesting of such Class A common stock, and (ii) 3,970,051 shares of Class A common stock issuable upon exchange of outstanding Class B-1 units (together with a corresponding number of shares of Class B common stock) held by O.N.E. Holdings, LLC. Mr. Nonko is the managing member of O.N.E. Holdings, LLC, which is owned by trusts for the benefit of Mr. Nonko and his immediate family.
(5)Mr. Cramer has served as Senior Vice President, Supply Partnerships, of the Company since March 2014. Number of shares of Class A common stock beneficially owned consists of 207,050 shares of Class A common stock issuable upon exchange of outstanding Class B-1 units (together with a corresponding number of shares of Class B common stock). The number of shares of Class A common stock beneficially owned by Mr. Cramer does not include 10,000 Class B-1 units which, on December 1, 2023, Mr. Cramer exchanged (together with a corresponding number of shares of Class B common stock) for 10,000 shares of Class A common stock that were subsequently sold in open market sales prior to the date of this offering.
(6)Ms. Yeh has served as Senior Vice President, Technology, of the Company since January 2019 and served as Vice President, Engineering, of the Company from March 2015 to December 2018. Number of shares of Class A common stock beneficially owned consists of (i) 157,113 outstanding shares of Class A common stock held by Ms. Yeh and (ii) 151,913 shares of Class A common stock issuable upon exchange of outstanding Class B-1 units (together with a corresponding number of shares of Class B common stock), which number includes (a) 463 shares of Class A common stock issuable upon exchange of outstanding Class B-1 units (together with a corresponding number of shares of Class B common stock) issuable to Ms. Yeh within 60 days following November 30, 2023 upon the vesting of such Class B-1 units and (b) 2,465 Class B-1 units held by Ms. Yeh that will become exchangeable (together with a corresponding number of shares of Class B common stock) for Class A common stock upon the vesting of such Class B-1 units after January 29, 2024.
(7)Mr. Mikalis served as Senior Vice President, Demand Partnerships, of the Company from March 2020 to June 2022. Number of shares of Class A common stock beneficially owned consists of (i) 36,260 outstanding shares of Class A common stock held by Mr. Mikalis and (ii) 12,749 shares of Class A common stock issuable upon exchange of outstanding Class B-1 units (together with a corresponding number of shares of Class B common stock).
(8)Mr. Perine has served as Vice President, Product, of the Company since August 2017. Number of shares of Class A common stock beneficially owned consists of 23,119 shares of Class A common stock issuable upon exchange of outstanding Class B-1 units (together with a corresponding number of shares of Class B common stock).
(9)Mr. Topjian has served as Vice President, Media Buying, of the Company since January 2018 and served as Vice President, Paid Media, of the Company from May 2013 to January 2018. Number of shares of Class A common stock beneficially owned consists of 80,000 shares of Class A
common stock issuable upon exchange of outstanding Class B-1 units (together with a corresponding number of shares of Class B common stock). The number of shares of Class A common stock beneficially owned by Mr. Topjian does not include 5,910 Class B-1 units which, on December 1, 2023, Mr. Topjian exchanged (together with a corresponding number of shares of Class B common stock) for 5,910 shares of Class A common stock that were subsequently sold in open market sales.
(10)Mr. Sweetser has served as Senior Vice President, Supply Partnerships, of the Company since March 2022, and served as Vice President, Supply Partnerships, of the Company from January 2020 to March 2022, and as Senior Director, Supply Partnerships, of the Company from October 2015 to January 2020. Number of shares of Class A common stock beneficially owned consists of 50,000 shares of Class A common stock issuable upon exchange of outstanding Class B-1 units (together with a corresponding number of shares of Class B common stock), which number includes 1,430 shares of Class A common stock issuable upon exchange of outstanding Class B-1 units (together with a corresponding number of shares of Class B common stock) issuable to Mr. Sweetser within 60 days following November 30, 2023 upon the vesting of such Class B-1 units. The number of shares of Class A common stock beneficially owned by Mr. Sweetser does not include 9,754 Class B-1 units which, on December 1, 2023, Mr. Sweetser exchanged (together with a corresponding number of shares of Class B common stock) for 9,754 shares of Class A common stock that were subsequently sold in open market sales.
(11)Mr. Martinez has served as Deputy General Counsel of the Company since May 2021 and served as General Counsel of the Company from December 2017 to May 2021. Number of shares of Class A common stock beneficially owned consists of (i) 26,209 outstanding shares of Class A common stock held by Mr. Martinez and (ii) 81,202 shares of Class A common stock issuable upon exchange of outstanding Class B-1 units (together with a corresponding number of shares of Class B common stock). The number of shares of Class A common stock beneficially owned by Mr. Martinez does not include 12,000 Class B-1 units which, on December 1, 2023, Mr. Martinez exchanged (together with a corresponding number of shares of Class B common stock) for 12,000 shares of Class A common stock and subsequently sold in open market sales.
(12)Reflects shares of Class A common stock beneficially owned by White Mountains, WM Hinson (Bermuda) Ltd. (“WM Hinson”), WM Birkdale, Ltd. (“WM Birkdale”) and White Mountains Investments (Luxembourg) S.à r.l. (“WMI Lux”). WM Birkdale is a wholly owned direct subsidiary of White Mountains. WMI Lux is a wholly owned direct subsidiary of WM Birkdale. The board of directors and senior officers of White Mountains exercise joint voting and investment control over the securities held by WM Hinson and WMI Lux. The members of such board of directors and such senior officers disclaim beneficial ownership with respect to such securities. The principal business address for White Mountains is 23 South Main Street, Suite 3B, Hanover, NH 03755.
(13)Reflects shares of Class A common stock issuable upon exchange of outstanding Class B-1 units (together with a corresponding number of shares of Class B common stock) held directly by Insignia A QL Holdings, LLC (“Insignia A”) and Insignia QL Holdings, LLC (“Insignia QL”). Insignia Capital Partners (Parallel A), L.P. (“Parallel A”) and Insignia Capital Partners (AIV), L.P. (“Insignia AIV”) are members of Insignia A having the power to appoint the majority of the board of managers of Insignia A. Insignia Capital Partners, L.P. (“Insignia Capital” and together with Parallel A and Insignia AIV, the “Insignia Fund”) is the managing member of Insignia QL. Insignia Capital Partners GP, LLC (“Insignia GP”) is the general partner of the Insignia Fund. The three member Investment Committee of Insignia GP, comprised of David Lowe, Anthony Broglio and Melvyn Deane, exercises voting and investment control over the securities held directly by Insignia A and Insignia QL, which acts by a majority vote of its members. Consequently, the Insignia Fund and Insignia GP may be deemed to beneficially own the securities held directly by Insignia A and Insignia QL. Messrs. Lowe, Broglio and Deane disclaim beneficial ownership of the securities held directly by Insignia A and Insignia QL. The principal business address of Insignia A, Insignia QL, the Insignia Fund and Insignia GP is 1333 North California Boulevard, Suite 520, Walnut Creek, CA, 94596.
(14)Reflects shares of Class A common stock issuable upon exchange of outstanding Class B-1 units (together with a corresponding number of shares of Class B common stock) held directly by OBF Investments, LLC (“OBF”), which is owned by trusts for the benefit of Mr. Yi and members of his family. Jason Heiling, as Managing Member of OBF, may be deemed to have sole voting and dispositive power over such shares. Mr. Heiling disclaims beneficial ownership of the securities held by OBF. The principal business address of OBF is 202 South Minnesota Street, Carson City, NV 89703.
Material Relationships with Selling Stockholders
The following summaries do not purport to be complete and are subject, and qualified in entirety by reference, to the applicable documents incorporated by reference herein. We urge you to read these documents because they, and not the following summaries, outline the material relationships with the selling stockholders.
Fourth amended and restated limited liability company agreement of QL Holdings LLC
We operate our business through QL Holdings LLC, together with its subsidiaries. The operations of QL Holdings LLC, and the rights and obligations of its members, are governed by the fourth amended and restated limited liability company agreement of QL Holdings LLC. Through our wholly owned subsidiary, Intermediate Holdco, we serve as sole managing member of QL Holdings LLC. The following is a description of the material terms of the fourth amended and restated limited liability company agreement.
Governance
Through our wholly owned subsidiary, Intermediate Holdco, we serve as sole managing member of QL Holdings LLC. As such, we control its business and affairs and are responsible for the management of its business. No other members of QL Holdings LLC, in their capacity as such, have any authority or right to control the management of QL Holdings LLC or to bind it in connection with any matter.
Voting and economic rights of members
QL Holdings LLC has two classes of outstanding equity: Class A-1 units, which may only be issued to our wholly owned subsidiary, Intermediate Holdco, as sole managing member, and Class B-1 units. We refer to these Class A-1 units and Class B-1 units of QL Holdings LLC, collectively, as QL units. Insignia and the Senior Executives hold Class B-1 Units. The Class A-1 units and Class B-1 units entitle their holders to equivalent economic rights, meaning an equal share in the profits and losses of, and distributions from, QL Holdings LLC. Holders of Class B-1 units have no
voting rights as it pertains to QL Holdings LLC, except for the right to approve certain amendments to the fourth amended and restated limited liability company agreement.
Net profits and losses of QL Holdings LLC generally will be allocated, and distributions will be made, to its members pro rata in accordance with the number of QL units (Class A-1 or Class B-1, as the case may be) they hold.
Subject to the availability of net cash flow at the QL Holdings LLC level and to applicable legal and contractual restrictions, we intend to cause QL Holdings LLC to distribute to Intermediate Holdco cash payments (and, if applicable, cause Intermediate Holdco to declare and pay a dividend to us in the same amount) for the purposes of funding tax obligations in respect of any net taxable income that is allocated to us as a member of QL Holdings LLC, to fund dividends, if any, declared by us and to make any payments due under the tax receivables agreement, as described below. QL Holdings LLC will be required to make pro rata distributions to each other member of QL Holdings LLC, as and when QL Holdings LLC makes any distribution to Intermediate Holdco. Regardless of whether QL Holdings LLC makes distributions to its members in any given year, the determination to pay dividends, if any, to holders of our Class A common stock will be made by our Board of Directors. We do not, however, expect to declare or pay any cash or other dividends in the foreseeable future on our Class A common stock, as we intend to reinvest any cash flow generated by operations in our business. Class B common stock is not entitled to any dividend payments.
Coordination of MediaAlpha, Inc. and QL Holdings LLC
Whenever we issue one share of Class A common stock for cash, the net proceeds will be promptly contributed to Intermediate Holdco and then in turn to QL Holdings LLC, in exchange for one Class A-1 unit of QL Holdings LLC. Alternatively, from time to time, we may, at our election, transfer the net proceeds of the issuance of shares of Class A common stock to a holder of Class B-1 units of QL Holdings LLC in exchange for their Class B-1 unit and a share of our Class B common stock in order to satisfy our obligations under the exchange agreement (in lieu of issuing a share of Class A common stock to such exchanging Class B-1 unitholder). However, the Class B-1 unitholders cannot require us to pay cash for their Class B-1 units under the exchange agreement. In the event we elect to pay cash for a Class B-1 unit, QL Holdings LLC will cancel such exchanged Class B-1 unit and issue to Intermediate Holdco one Class A-1 unit. If we issue other classes or series of equity securities, we will contribute to Intermediate Holdco, and then in turn to QL Holdings LLC, the net proceeds we receive in connection with such issuance, and QL Holdings LLC will issue to Intermediate Holdco an equal number of equity securities with designations, preferences and other rights and terms that are substantially the same as our newly issued equity securities. Conversely, if we repurchase any shares of Class A common stock (or equity securities of other classes or series) for cash, QL Holdings LLC will, immediately prior to our repurchase, redeem an equal number of Class A-1 units (or its equity securities of the corresponding classes or series), upon the same terms and for the same price, as the shares of our Class A common stock (or our equity securities of such other classes or series) that are repurchased. Common units and shares of our common stock will be subject to equivalent stock splits, dividends and reclassifications.
We do not conduct any business other than the management and ownership of QL Holdings LLC through our wholly owned subsidiary, Intermediate Holdco, or own any other material assets (other than on a temporary basis), although we may take such actions and own such assets as are necessary to comply with applicable law, including compliance with our responsibilities as a public company under the U.S. federal securities laws, and may incur indebtedness and take other actions if we determine that doing so is in our best interest.
Issuances of Class A-1 and Class B-1 units
Class A-1 units may be issued only to our wholly owned subsidiary, Intermediate Holdco, as sole managing member of QL Holdings LLC. Class B-1 units may be issued only to persons or entities we permit, which immediately following the completion of the IPO, included Insignia and the Senior Executives. Such issuances shall be made in exchange for cash or other consideration. Class B-1 units may not be transferred as Class B-1 units except to certain permitted transferees and in accordance with the restrictions on transfer set forth in the fourth amended and restated limited liability company agreement of QL Holdings LLC. Any such transfer must be accompanied by the transfer of an equal number of shares of our Class B common stock.
Exculpation and indemnification
The fourth amended and restated limited liability company agreement of QL Holdings LLC contains provisions limiting the liability of QL Holdings LLC’s members (including Intermediate Holdco, our wholly owned subsidiary), officers and their respective affiliates to QL Holdings LLC or any of its members. Moreover, the fourth amended and restated limited liability company agreement contains broad indemnification provisions for QL Holdings LLC’s members
(including Intermediate Holdco, our wholly owned subsidiary), officers and their respective affiliates. Because QL Holdings LLC is a limited liability company, these provisions are not subject to the limitations on exculpation and indemnification contained in the DGCL with respect to the indemnification that may be provided by a Delaware corporation to its directors and officers.
Voting rights of Class A stockholders and Class B stockholders
Each share of our Class A common stock or our Class B common stock will entitle its holder to one vote.
Tax consequences
QL Holdings LLC unitholders, including us (indirectly through Intermediate Holdco), generally incur U.S. federal, state and local income taxes on their allocable shares of any net taxable income of QL Holdings LLC. The fourth amended and restated limited liability company agreement of QL Holdings LLC provides for pro rata cash distributions to its members to cover (i) our U.S. federal, state and local tax obligations in respect of our allocable share of QL Holdings LLC’s taxable income and (ii) our obligations under the tax receivables agreement. In addition, the fourth amended and restated limited liability company agreement of QL Holdings LLC also provides for (in certain cases) tax distributions for a fiscal quarter to its other members in respect of their pre-exchange allocable share of QL Holdings LLC’s taxable income for such fiscal quarter relating to Class B-1 Units (if any) transferred to us by them (pursuant to the exchange agreement) before the applicable tax distribution date.
QL Holdings LLC intends that an election under Section 754 of the U.S. Internal Revenue Code of 1986, as amended (the “Code”), will be effective for 2020 and future taxable years. We expect that, as a result of this election, our purchase (through Intermediate Holdco) of Class B-1 units of QL Holdings LLC in connection with the IPO, as well as any post-IPO exchanges of Class B-1 units of QL Holdings LLC (including in connection with this offering), together with an equal number of shares of our Class B common stock, for shares of our Class A common stock (or, at our election, cash of an equivalent value), will increase our share of the tax basis of the tangible and intangible assets of QL Holdings LLC, which will increase the tax depreciation and amortization deductions available to us and could create other tax benefits. This existing and increased tax basis may also decrease gain (or increase loss) on future dispositions of certain assets to the extent tax basis is allocated to those assets.
Any such deductions or other tax benefits (including additional tax benefits created as a result of payments under the tax receivables agreement itself) could reduce the amount of cash taxes that we would otherwise be required to pay in the future. We will be required to pay 85% of such cash tax reduction, if any, to the tax receivables agreement’s counterparties. To the extent that we are unable to make payments under the tax receivables agreement for any reason, such payments will be deferred and will accrue interest until paid. See “-Tax receivables agreement.”
Exchange Agreement
Immediately prior to the completion of the IPO, we entered into an exchange agreement with Insignia and the Senior Executives, each of which hold Class B-1 units. Pursuant to and subject to the terms of the exchange agreement and the fourth amended and restated limited liability company agreement of QL Holdings LLC, holders of Class B-1 units, from time to time, may exchange one Class B-1 unit, together with the corresponding share of our Class B common stock, for one share of our Class A common stock (or, at our election, cash of an equivalent value).
Exchanges pursuant to the exchange agreement may be completed, unless otherwise directed by the holder of Class B-1 units, at the election of QL Holdings LLC, by us, Intermediate Holdco, or QL Holdings LLC. If Intermediate Holdco completes such exchange, we will contribute Class A common stock to Intermediate Holdco prior to the exchange. If QL Holdings completes such exchange, we will contribute Class A common stock to Intermediate Holdco and then in turn to QL Holdings LLC prior to the exchange. The amount of Class A common stock issued or conveyed will be subject to customary conversion rate adjustments for stock splits, stock dividends and reclassifications and other similar transactions.
Holders will not have the right to exchange Class B-1 units if we determine that such exchange would be prohibited by applicable law or regulation or would violate other agreements to which we may be subject or would pose a material risk that QL Holdings LLC would be treated as a “publicly traded partnership” for U.S. federal income tax purposes. If the IRS were to contend successfully that QL Holdings LLC should be treated as a “publicly traded partnership” for U.S. federal income tax purposes, QL Holdings LLC would be treated as a corporation for U.S. federal income tax purposes and thus would be subject to entity-level tax on its taxable income.
A holder that exchanges Class B-1 units will also be required to deliver an equal number of shares of our Class B common stock. In connection with each exchange, QL Holdings LLC will cancel the delivered Class B-1 units and (unless, at our election, cash of an equivalent value is delivered in lieu of Class A common stock) issue Class A-1 units to Intermediate Holdco on a one-for-one basis. Thus, as holders exchange their Class B-1 units for Class A common stock or cash, our indirect interest in QL Holdings LLC will increase.
We and the exchanging holder will each generally bear our own expenses in connection with an exchange, except that, subject to a limited exception, we are required to pay any transfer taxes, stamp taxes or duties or other similar taxes in connection with such an exchange.
As of December 1, 2023, we have reserved for issuance 18,070,829 shares of our Class A common stock for potential exchange in the future for Class B-1 units, which is the aggregate number of shares of Class B common stock outstanding as of that date.
Tax receivables agreement
We expect to obtain an increase in our share of the tax basis of the tangible and intangible assets of QL Holdings LLC as a result of (i) our purchase (through Intermediate Holdco) of Class B-1 units of QL Holdings LLC units from certain unitholders (including the Selling Class B-1 Unit Holders) in connection with the IPO, (ii) certain post-IPO exchanges of Class B-1 units of QL Holdings LLC (including in connection with this offering), together with an equal number of shares of our Class B common stock, for shares of our Class A common stock (or, at our election, cash of an equivalent value), and (iii) the pre-IPO distribution of term loan proceeds in 2020 (the “Pre-IPO Leveraged Distribution”) and other actual or deemed distributions by QL Holdings LLC to its members. These increases in tax basis are expected to increase (for tax purposes) our depreciation and amortization deductions and create other tax benefits and therefore may reduce the amount of cash taxes that we would otherwise be required to pay in the future. This existing and increased tax basis may also decrease gain (or increase loss) on future dispositions of certain assets to the extent tax basis is allocated to those assets. We expect to treat any such exchanges of Class B-1 units of QL Holdings LLC as our direct purchases of Class B-1 units from holders of Class B-1 units for U.S. federal income and other applicable tax purposes, regardless of whether such Class B-1 units are surrendered by such holders to QL Holdings LLC or to us directly in the exchange. See “—Fourth amended and restated limited liability company agreement of QL Holdings LLC—Tax consequences.”
In connection with the IPO, we entered into the tax receivables agreement with Insignia, the Senior Executives, and White Mountains related to the tax basis step-up of the assets of QL Holdings LLC and certain net operating losses of Intermediate Holdco. The agreement requires us to pay Insignia and the Senior Executives 85% of the cash savings, if any, in U.S. federal, state and local income tax we realize (or are deemed to realize) as a result of (i) any increases in tax basis following our purchase (through Intermediate Holdco) of Class B-1 units of QL Holdings LLC from certain unitholders (including the Selling Class B-1 Unit Holders) in connection with the IPO, as well as any post-IPO exchanges (including in connection with this offering) described above, (ii) the Pre-IPO Leveraged Distribution and other actual or deemed distributions by QL Holdings LLC to its members that result in tax basis adjustments to the assets of QL Holdings LLC, and (iii) certain other tax benefits attributable to payments under the tax receivables agreement itself.
The tax receivables agreement also requires us to pay White Mountains 85% of the amount of the cash savings, if any, in U.S. federal, state and local income tax that we realize (or are deemed to realize) as a result of the utilization of the net operating losses of Intermediate Holdco attributable to periods prior to the IPO and the deduction of any imputed interest attributable to our payment obligations under the tax receivables agreement. We currently estimate that the amount of any such net operating losses is immaterial.
The obligations under the tax receivables agreement are our obligations and not obligations of QL Holdings LLC. We will benefit from the remaining 15% of any realized (or deemed to be realized) cash tax savings. For purposes of the tax receivables agreement, cash savings in income tax will be computed by comparing our actual income tax liability with our hypothetical liability had we not been able to use the tax benefits subject to the applicable tax receivables agreement. The tax receivables agreement will remain in effect until all such tax benefits have been used or expired, unless the agreement is terminated early, as described below.
The actual increase in tax basis, as well as the amount and timing of any payments under the tax receivables agreement, will vary depending on a number of factors, including:
•the fair market value of the depreciable and amortizable assets of QL Holdings LLC and the price of our Class A common stock at the time of this offering and at the time of the exchange of Class B-1 units of QL Holdings LLC;
•the extent to which such exchange of Class B-1 units of QL Holdings LLC is taxable-if an exchange is not taxable for any reason, increased tax deductions will not be available;
•the tax rates in effect at the time we use the increased amortization and depreciation deductions or realize other tax benefits; and
•the amount, character and timing of our taxable income.
We are required under the tax receivables agreement to pay 85% of the cash tax savings, described above, if any, as they are realized (or are deemed to be realized). Except in certain circumstances, if in a given taxable year we do not have taxable income before taking into account any tax benefits subject to the tax receivables agreement, we will not be required to make payments under the tax receivables agreement for that taxable year because no tax savings will have been realized (or are deemed to be realized).
The payments that we make under the tax receivables agreement could be substantial. Assuming no material changes in relevant tax law and based on our current operating plan and other assumptions, including our estimate of the tax basis of our assets as of December 31, 2022, if all of the Class B-1 units of QL Holdings LLC were acquired by us in taxable transactions on December 31, 2022 for a price of $9.95 (which is the last reported sale price of our Class A common stock as of December 30, 2022 on the NYSE, the closing share price of the day before the Class B-1 units of QL Holdings LLC are assumed to be acquired, in accordance with the terms of the tax receivables agreement) per Class B-1 unit of QL Holdings LLC, we estimate that the amount that we would be required to pay under the tax receivables agreement would have been approximately $157 million. The actual amount we will be required to pay under the tax receivables agreement may be materially greater than this hypothetical amount, as potential future payments will vary depending on a number of factors, including those listed above. There may be a material negative effect on our liquidity if, as a result of timing discrepancies or otherwise, the payments under the tax receivables agreement exceed the actual cash tax benefits that we realize in respect of the tax attributes subject to the tax receivables agreement or distributions to us by QL Holdings LLC are not sufficient to permit us to make payments under the tax receivables agreement after it has paid taxes. Payments under the tax receivables agreement are not conditioned on Insignia’s, the Senior Executives’, or White Mountains’ continued ownership of any of our equity.
Payments under the tax receivables agreement are generally due within a specified period of time following the filing of our tax return for the taxable year with respect to which the payment obligation arises, but interest on such payments will begin to accrue at a rate of SOFR (as defined in the agreement) plus 100 basis points from the due date (without extensions) of such tax return. Late payments will generally accrue interest at a rate of SOFR plus 500 basis points.
The tax receivables agreement provides that upon certain changes of control, or if, at any time, we elect an early termination of the tax receivables agreement or are in material breach of our obligations under the tax receivables agreement, we would be required to make immediate payments to the tax receivables agreement’s counterparties equal to the present value of the anticipated future tax benefits. Such payment would be based on certain valuation assumptions and deemed events set forth in the tax receivables agreement, including the assumptions that we have sufficient taxable income to fully use such tax benefits. The benefits would be payable even though, in certain circumstances, no Class B-1 units of QL Holdings LLC have actually been exchanged and no net operating losses are actually used at the time of the accelerated payments. Accordingly, payments under the tax receivables agreement may be made years in advance of the actual realization, if any, of the anticipated tax benefits and may be significantly greater than the benefits we eventually realize.
Although we are not aware of any issue that would cause the IRS or other relevant tax authorities to challenge potential tax basis increases or other tax benefits covered by the tax receivables agreement, were the IRS to successfully challenge the tax basis increases, we would not be reimbursed for any payments previously made under the tax receivables agreement, but future payments under the tax receivables agreement, if any, would be netted against any unreimbursed payments to reflect the result of any such successful challenge by the IRS. As a result, we could make payments under the tax receivables agreement in excess of the actual cash tax savings we ultimately realize. We might not determine whether we have effectively made such excess cash payments for a number of years following the time of such payments.
Registration rights agreement
In connection with the IPO, we entered into a registration rights agreement with certain of our pre-IPO existing investors, including White Mountains, Insignia, and the Senior Executives, to register for sale under the Securities Act
of 1933, as amended (“Securities Act”), shares of our Class A common stock, including those delivered in exchange for Class B-1 units of QL Holdings LLC in the circumstances described above. Subject to certain conditions and limitations, this agreement provides White Mountains, Insignia, and the Senior Executives with certain registration rights as described below. As of November 30, 2023, 34,285,821 shares of Class A common stock, including shares reserved for potential exchanges of Class B-1 units, are entitled to these registration rights.
Demand registration rights
Each of Insignia and the Founders (treating the Founders, collectively, as a single stockholder for this purpose) have the right to demand that we file up to two registration statements on Form S-1 and White Mountains has the right to demand that we file up to three registration statements on Form S-1. These registration rights are subject to specified conditions and limitations, including limitations on the number of shares included in any such registration under specified circumstances. Upon such a request, we will be required to use reasonable best efforts to effect the registration within 60 days.
Shelf registration rights
At any time after we become eligible to file a registration statement on Form S-3, White Mountains, Insignia, and the Senior Executives will be entitled to have their shares of Class A common stock registered by us on a Form S-3 registration statement at our expense. These shelf registration rights are subject to specified conditions and limitations.
Piggyback registration rights
If we propose to register any shares of our equity securities under the Securities Act either for our own account or for the account of any other person, then White Mountains, Insignia, and the Senior Executives will be entitled to notice of the registration and will be entitled to include their shares of Class A common stock in the registration statement. These piggyback registration rights are subject to specified conditions and limitations, including the right of the underwriters, if any, to limit the number of shares included in any such registration under specified circumstances.
Expenses and indemnification
We will pay all expenses relating to any demand, piggyback, or shelf registration, other than underwriting discounts and commissions and any transfer taxes, subject to specified conditions and limitations. The registration rights agreement includes customary indemnification provisions, including indemnification of the participating holders of shares of Class A common stock and their directors, officers, and employees by us for any losses, claims, damages, or liabilities in respect thereof and expenses to which such holders may become subject under the Securities Act, state law, or otherwise.
Termination of registration rights
The registration rights granted under the registration rights agreement will terminate upon the date the holders of shares that are a party thereto no longer hold any such shares that are entitled to registration rights.
Stockholders’ agreement
In connection with the IPO, we entered into a stockholders’ agreement with White Mountains, Insignia, and the Founders. The stockholders’ agreement, as further described below, contains provisions related to the composition of our board of directors, the committees of our board of directors, and our corporate governance. Under the stockholders’ agreement, White Mountains, Insignia and the Founders are entitled to nominate a majority of the members of our board of directors.
Director designation and voting agreement
Under the stockholders’ agreement, White Mountains, Insignia, and the Founders are entitled to nominate a majority of the members of our board of directors. Specifically, for so long as each of White Mountains, Insignia, and the Founders (treating the Founders, collectively, as a single stockholder for this purpose) owns at least 12.5% of our issued and outstanding shares of common stock as of the closing of this offering, such stockholder will be entitled to nominate two directors to serve on our Board of Directors. When such stockholder owns less than 12.5% but at least 5% of our issued and outstanding shares of common stock as of the closing of this offering, such stockholder will be entitled to nominate one director. White Mountains, Insignia, and the Founders have agreed in the stockholders’ agreement to vote for each other’s board nominees.
Approval rights of White Mountains, Insignia, and the Founders
Under the stockholders’ agreement and subject to our amended and restated certificate of incorporation, our amended and restated bylaws, and applicable law, for so long as White Mountains, Insignia, and the Founders collectively own at least a majority of the issued and outstanding shares of our Class A common stock and Class B common stock, combined, the actions listed below cannot be taken by us or any of our subsidiaries without the written consent of a the holders of at least a majority of the issued and outstanding shares of common stock held by such stockholders. The actions include:
•change in control transactions;
•acquiring or disposing of assets or entering into joint ventures with value in excess of $20 million;
•incurring indebtedness in an aggregate principal amount in excess of $20 million;
•authorizing or issuing equity securities of MediaAlpha, Inc. or our subsidiaries other than pursuant to any approved equity incentive plans or arrangements or pursuant to the exchange agreement;
•initiating any liquidation, dissolution, bankruptcy, or other insolvency proceeding involving us or any of our significant subsidiaries;
•making any material change in the nature of the business conducted by us or our subsidiaries;
•engaging in certain transactions with affiliates (provided that the consent of the interested stockholder would not be required);
•increasing or decreasing the size of the Board of Directors;
•authorizing Intermediate Holdco, as managing member of QL Holdings LLC, to approve or take certain actions; and
•electing to deliver cash consideration in connection with an exchange under the exchange agreement (provided that the consent of the interested stockholder would not be required).
Other provisions
The stockholders’ agreement provides that each of White Mountains, Insignia, and the Founders and their respective affiliates will not have any duty to refrain from (1) engaging, directly or indirectly, in the same or similar business activities or lines of business as us, including those business activities or lines of business deemed to be competing with us, or (2) doing business with any of our clients, customers, or vendors. In the event that White Mountains, Insignia, or the Founders or any of their respective affiliates acquires knowledge of a potential business opportunity which may be a corporate opportunity of us, they will have no duty to communicate or offer such corporate opportunity to us.
In addition, the stockholders’ agreement prohibits certain business combination transactions in which our Class A common stock is exchanged for consideration unless each holder of shares of Class A common stock or Class B common stock is allowed to participate equally in the transaction as if the Class B common stock, together with an equivalent number of Class B units, had been exchanged for shares of Class A common stock pursuant to the exchange agreement immediately prior to the transaction.
Other
On May 25, 2023, Steven Yi was elected to the board of directors of White Mountains.
Description of capital stock
Unless indicated differently in a prospectus, this section describes the terms of our Class A common stock that may be offered and sold by the selling stockholders under this prospectus. The following description is only a summary and is qualified in its entirety by reference to the full text of our amended and restated certificate of incorporation and amended and restated bylaws, copies of which are filed as exhibits to the registration statement of which this prospectus is a part, as well as the applicable provisions of the Delaware General Corporate Law (the “DGCL”). We encourage you to read the amended and restated certificate of incorporation, amended and restated bylaws and the applicable provisions of the DGCL, as well as our stockholders agreement, exchange agreement and registration rights agreement entered into in connection with our initial public offering of our Class A common stock, each of which are filed as exhibits to the registration statement of which this prospectus is a part, for additional information. Any accompanying prospectus supplement may add, update or change the terms and conditions of the shares of Class A common stock as described in this prospectus.
General
Our authorized capital stock consists of 1,000,000,000 shares of Class A common stock, par value $0.01 per share, 100,000,000 shares of Class B common stock, par value $0.01 per share and 50,000,000 shares of preferred stock, par value $0.01 per share.
Class A Common Stock
Voting rights
The holders of Class A common stock are entitled to one vote per share on all matters to be voted upon by the stockholders. The holders of our Class A common stock and Class B common stock will vote together as a single class on all matters (including the election of directors) submitted to a vote of stockholders, unless otherwise required by law. The DGCL would require holders of our Class A common stock and Class B common stock to vote separately as a single class in the following circumstances:
•if we amend our amended and restated certificate of incorporation to increase or decrease the par value of a class of stock, or to increase or decrease the aggregate number of authorized shares of such class, then such class would be required to vote separately to approve the proposed amendment; or
•if we amend our amended and restated certificate of incorporation in a manner that alters or changes the powers, preferences or special rights of a class of stock in a manner that affects holders of such class of stock adversely, then such class would be required to vote separately to approve such proposed amendment.
Dividend rights
Subject to preferences that may be applicable to any outstanding preferred stock, the holders of Class A common stock are entitled to receive ratably such dividends, if any, as may be declared from time to time by our Board of Directors out of funds legally available therefor.
Rights upon liquidation
In the event of liquidation, dissolution or winding up of our Company, the holders of Class A common stock are entitled to share ratably in all assets remaining after payment of liabilities, subject to prior distribution rights of preferred stock, if any, then outstanding.
Other rights
The holders of our Class A common stock have no preemptive or conversion rights or other subscription rights. There are no redemption or sinking fund provisions applicable to the Class A common stock. The rights, preferences and privileges of holders of our common stock will be subject to those of the holders of any shares of our preferred stock we may issue in the future.
Class B Common Stock
Shares of our Class B common stock are issuable only in connection with the corresponding issuance of an equal number of Class B-1 units of QL Holdings LLC. When a Class B-1 unit is issued by QLH, we will issue the holder of such Class B-1 unit one share of our Class B common stock.
Exchange rights
Each share of our Class B common stock will be redeemed and cancelled by us if the holder exchanges one Class B-1 unit of QL Holdings LLC, together with the corresponding share of Class B common stock, for one share of Class A common stock (or, at our election, cash of an equivalent value) pursuant to the terms of the exchange agreement.
Shares of Class B common stock are not transferable except together with an equal number of Class B-1 units. See “Selling Stockholders—Material Relationships with Selling Stockholders—Exchange agreement.”
Voting rights
The holders of Class B common stock are entitled to one vote for each share on all matters voted upon by our stockholders. The holders of our Class A common stock and Class B common stock will vote together as a single class on all matters (including the election of directors) submitted to a vote of stockholders, unless otherwise required by law. Delaware law would require holders of our Class A common stock and Class B common stock to vote separately as a single class in the following circumstances:
•if we amend our amended and restated certificate of incorporation to increase or decrease the par value of a class of stock, or to increase or decrease the aggregate number of authorized shares of such class, then such class would be required to vote separately to approve the proposed amendment; or
•if we amend our amended and restated certificate of incorporation in a manner that alters or changes the powers, preferences or special rights of a class of stock in a manner that affects holders of such class of stock adversely, then such class would be required to vote separately to approve such proposed amendment.
Dividend rights
The holders of our Class B common stock will not participate in any cash dividends declared by our Board of Directors.
Rights upon liquidation
The holders of our Class B common stock will not be entitled to receive any of our assets in the event of any dissolution, liquidation or winding up of our affairs, whether voluntary or involuntary.
Other rights
In the event of our merger or consolidation with or into another company in connection with which shares of Class A common stock and Class B common stock (together with the corresponding Class B-1 units of QL Holdings LLC) are converted into, or become exchangeable for, shares of stock, other securities or property (including cash), each holder of our Class B common stock will be entitled to receive for each share of Class B common stock the same number of shares of stock as is received by holders of our Class A common stock for each share of Class A common stock, and will not be entitled, for each share of Class B common stock, to receive other securities or property (including cash). No shares of Class B common stock will have preemptive rights to purchase additional shares of Class B common stock.
Preferred Stock
Under the terms of our amended and restated certificate of incorporation, our Board of Directors has the authority to issue shares of preferred stock in one or more series and to fix the rights, preferences, privileges and restrictions thereof, including dividend rights, dividend rates, conversion rights, voting rights, terms of redemption, redemption prices, liquidation preferences and the number of shares constituting any series or the designation of such series, without further vote or action by the stockholders.
The issuance of preferred stock may have the effect of delaying, deferring or preventing a change in control of MediaAlpha, Inc. without further action by the stockholders and may adversely affect the voting and other rights of the holders of Class A common stock. At present, we have no plans to issue any preferred stock.
Anti-takeover effects of various provisions of our amended and restated certificate of incorporation, amended and restated bylaws and stockholders’ agreement
Some provisions of our amended and restated certificate of incorporation, amended and restated bylaws and stockholders’ agreement could make the following more difficult:
•acquisition of control of us by means of a proxy contest or otherwise; or
•removal of our incumbent officers and directors.
These provisions, as well as our ability to issue “blank check” preferred stock, are designed to discourage coercive takeover practices and inadequate takeover bids. These provisions are also designed to encourage persons seeking to acquire control of us to first negotiate with our Board of Directors. We believe that the benefits of increased protection give us the potential ability to negotiate with the proponent of an unfriendly or unsolicited proposal to acquire or restructure us, and that the benefits of this increased protection outweigh the disadvantages of discouraging those proposals, because negotiation of those proposals could result in an improvement of their terms.
Classified board of directors; election and removal of directors; vacancies
Our Board of Directors consists of nine directors, excluding any directors elected by holders of any preferred stock pursuant to provisions applicable in the case of defaults and subject to applicable laws and stock exchange regulations. The exact number of directors is fixed from time to time by resolution of the board. In accordance with our amended and restated certificate of incorporation and our amended and restated bylaws, our Board of Directors is divided into three staggered classes of directors, as nearly equal in number as possible. At each annual meeting of our stockholders, our stockholders elect a class of directors for a three-year term to succeed the directors of the same class whose terms are then expiring. As a result, a portion of our Board of Directors will be elected each year. There is no limit on the number of terms a director may serve on our Board of Directors. The division of our Board of Directors into three classes with staggered three-year terms may have the effect of discouraging, delaying or preventing a transaction involving a change in control.
Pursuant to the stockholders’ agreement we entered into with White Mountains, Insignia, and the Founders in connection with our IPO, for so long as each of White Mountains, Insignia, and the Founders (treating the Founders as a single stockholder for this purpose) owns at least 12.5% of the issued and outstanding shares of common stock as of the closing of our IPO, such stockholder will be entitled to nominate two directors to serve on our Board of Directors. When such stockholder owns less than 12.5% but at least 5% of the issued and outstanding shares of common stock as of the closing of our IPO, such stockholder will be entitled to nominate one director. White Mountains, Insignia, and the Founders have agreed in the stockholders’ agreement to vote for each other’s board nominees.
Our amended and restated certificate of incorporation and amended and restated bylaws provide that (a) prior to the date on which White Mountains, Insignia, and the Founders cease to collectively own at least a majority in voting power of all shares entitled to vote generally in the election of directors, directors may be removed with or without cause upon the affirmative vote of holders of at least a majority of the voting power of all the then outstanding shares of stock entitled to vote generally in the election of directors, and (b) on and after the date on which White Mountains, Insignia, and the Founders cease to collectively own at least a majority in voting power of all outstanding shares entitled to vote generally in the election of directors, directors may be removed only for cause and only upon the affirmative vote of holders of at least 75% of the voting power of all the then outstanding shares of stock entitled to vote generally in the election of directors, voting together as a single class.
In addition, our amended and restated certificate of incorporation provides that any newly-created directorship on the Board of Directors that results from an increase in the number of directors and any vacancy occurring on the Board of Directors shall be filled only by a majority of the directors then in office, although less than a quorum, or by a sole remaining director.
Approvals of White Mountains, Insignia, and the Founders
Under the stockholders’ agreement and subject to our amended and restated certificate of incorporation, our amended and restated bylaws and applicable law, certain actions cannot be taken by us without the prior written consent of a majority in interest of White Mountains, Insignia, and the Founders, for so long as such stockholders continue to own at least a majority of the issued and outstanding shares of common stock. These actions include, among others, increasing or decreasing the size of the board and engaging in change in control transactions. The requirement to seek approval from White Mountains, Insignia, and the Founders may have the effect of discouraging, delaying or preventing a transaction involving a change in control. See “Selling Stockholders—Material Relationships with Selling Stockholders—Stockholders’ agreement” for more information.
No cumulative voting
The DGCL provides that stockholders are not entitled to the right to cumulate votes in the election of directors unless our amended and restated certificate of incorporation provides otherwise. Our amended and restated certificate of incorporation does not authorize cumulative voting.
Limits on stockholder action by written consent
The DGCL permits stockholder action by written consent unless otherwise provided by our amended and restated certificate of incorporation. Our amended and restated certificate of incorporation permits stockholder action by written consent, but precludes stockholder action by written consent after the date on which White Mountains, Insignia, and the Founders cease to collectively own at least a majority in voting power of all shares entitled to vote generally in the election of our directors.
Special stockholder meetings
Our amended and restated certificate of incorporation and our amended and restated bylaws provide that special meetings of stockholders may be called only by or at the direction of the Board of Directors, the chairman of the Board of Directors, the chief executive officer or, so long as White Mountains, Insignia, and the Founders collectively own at least a majority in voting power of shares of our common stock, any such stockholder, subject to certain limitations. Our amended and restated certificate of incorporation and our amended and restated bylaws specifically deny any power of any other person to call a special meeting.
Amendment of amended and restated certificate of incorporation
The affirmative vote of holders of at least a majority of the voting power of our outstanding shares of stock is generally required to amend provisions of our amended and restated certificate of incorporation. However, if White Mountains, Insignia, and the Founders cease to collectively own at least a majority of all of the outstanding shares of our capital stock entitled to vote, the affirmative vote of holders of at least 75% of the voting power of our outstanding shares of stock will generally be required to amend certain provisions of our amended and restated certificate of incorporation.
Amendment of amended and restated bylaws
Our amended and restated bylaws may generally be altered, amended or repealed, and new bylaws may be adopted, by the affirmative vote of a majority of directors present at any regular or special meeting of the Board of Directors called for that purpose or by the affirmative vote of holders of at least a majority of the voting power of our outstanding shares of voting stock. However, if White Mountains, Insignia, and the Founders cease to collectively own at least a majority of all of the outstanding shares of our capital stock entitled to vote, the affirmative vote of holders of at least 75% of the voting power of our outstanding shares of stock will generally be required to alter, amend or repeal any provision of our amended and restated bylaws, or adopt new bylaws.
Limitations on stockholder actions
Our amended and restated bylaws also impose some procedural requirements on stockholders who wish to:
•make nominations in the election of directors;
•propose that a director be removed;
•propose any repeal or change in our amended and restated bylaws; or
•propose any other business to be brought before an annual meeting of stockholders.
Under these procedural requirements, in order to bring a proposal before a meeting of stockholders, a stockholder must deliver timely notice of a proposal pertaining to a proper subject for presentation at the meeting to our corporate secretary along with the following:
•a description of the business or nomination to be brought before the meeting and the reasons for conducting such business at the meeting;
•the stockholder’s name and address;
•any material interest of the stockholder in the proposal;
•the number of shares beneficially owned by the stockholder and evidence of such ownership; and
•the names and addresses of all persons with whom the stockholder is acting in concert and a description of all arrangements and understandings with those persons, and the number of shares such persons beneficially own.
To be timely, a stockholder must generally deliver notice:
•in connection with an annual meeting of stockholders, not less than 90 nor more than 120 days prior to the month and day corresponding to the date on which the annual meeting of stockholders was held in the immediately preceding year, but in the event that the date of the annual meeting is more than 30 days before or more than 30 days after the anniversary date of the preceding annual meeting of stockholders, a stockholder notice will be timely if received by us not later than the close of business on the 10th day following the day on which we first publicly announce the date of the annual meeting; or
•in connection with the election of a director at a special meeting of stockholders, not less than 40 nor more than 60 days prior to the date of the special meeting, but in the event that less than 50 days’ notice or prior public disclosure of the date of the special meeting of the stockholders is given or made to the stockholders, a stockholder notice will be timely if received by us not later than the close of business on the 10th day following the day on which a notice of the date of the special meeting was mailed to the stockholders or the public disclosure of that date was made.
In order to submit a nomination for our Board of Directors, a stockholder must also submit any information with respect to the nominee that we would be required to be included in a proxy statement, as well as certain other information. If a stockholder fails to follow the required procedures, the stockholder’s proposal or nominee will be ineligible and will not be voted on by our stockholders. These provisions may deter, delay or discourage a potential acquirer from conducting a solicitation of proxies to elect the acquirer’s own slate of directors or otherwise attempting to influence or obtain control of the Company.
Authorized but unissued shares
Our authorized but unissued shares of common stock and preferred stock are available for future issuance without stockholder approval. These additional shares may be utilized for a variety of corporate purposes, including future public offerings to raise additional capital, corporate acquisitions and employee benefit plans. The existence of authorized but unissued shares of common stock and preferred stock could render more difficult or discourage an attempt to obtain control of a majority of our common stock by means of a proxy context, tender offer, merger, or otherwise.
Delaware business combination statute
We elected in our amended and restated certificate of incorporation not to be subject to Section 203 of the DGCL, an anti-takeover law. In general, Section 203 prohibits a publicly held Delaware corporation from engaging in a business combination, such as a merger, with a person or group owning 15% or more of the corporation’s voting stock for a period of three years following the date the person became an interested stockholder, unless (with certain exceptions) the business combination or the transaction in which the person became an interested stockholder is approved in a prescribed manner. Accordingly, we will not be subject to any anti-takeover effects of Section 203. Nevertheless, our amended and restated certificate of incorporation contains provisions that have the same effect as Section 203, except that they will provide that each of White Mountains, Insignia, and the Founders and their respective affiliates and transferees will not be deemed to be “interested stockholders,” regardless of the percentage of our voting stock owned by them, and accordingly will not be subject to such restrictions.
Limitation of liability of directors and officers
Our amended and restated certificate of incorporation provides that no director will be personally liable to us or our stockholders for monetary damages for breach of fiduciary duty as a director, except as required by applicable law, as in effect from time to time. Currently, Delaware law requires that liability be imposed for the following:
•any breach of the director’s duty of loyalty to our company or our stockholders;
•any act or omission not in good faith or which involved intentional misconduct or a knowing violation of law;
•unlawful payments of dividends or unlawful stock repurchases or redemptions as provided in Section 174 of the DGCL; and
•any transaction from which the director derived an improper personal benefit.
As a result, neither we nor our stockholders have the right, through stockholders’ derivative suits on our behalf, to recover monetary damages against a director for breach of fiduciary duty as a director, including breaches resulting from grossly negligent behavior, except in the situations described above.
Our amended and restated bylaws provide that, to the fullest extent permitted by law, we will indemnify any officer or director of our company against all damages, claims and liabilities arising out of the fact that the person is or was our director or officer, or served any other enterprise at our request as a director, officer, employee, agent or fiduciary. We will reimburse the expenses, including attorneys’ fees, incurred by a person indemnified by this provision when we receive an undertaking to repay such amounts if it is ultimately determined that the person is not entitled to be indemnified by us. Amending these provisions will not reduce our indemnification obligations relating to actions taken before an amendment.
Corporate opportunity
Our amended and restated certificate of incorporation and stockholders’ agreement provide that each of White Mountains, Insignia, and the Founders and their respective affiliates do not have any duty to refrain from (1) engaging, directly or indirectly, in the same or similar business activities or lines of business as us, including those business activities or lines of business deemed to be competing with us, or (2) doing business with any of our clients, customers or vendors. In the event that White Mountains, Insignia or the Founders or any of their respective affiliates acquires knowledge of a potential business opportunity which may be a corporate opportunity for us, they will have no duty to communicate or offer such corporate opportunity to us. Our amended and restated certificate of incorporation and stockholders’ agreement also provide that, to the fullest extent permitted by law, none of such stockholders or their respective affiliates will be liable to us, for breach of any fiduciary duty or otherwise, by reason of the fact that any such stockholder or any of its affiliates directs such corporate opportunity to another person, or otherwise does not communicate information regarding such corporate opportunity to us, and we will waive and renounce any claim that such business opportunity constituted a corporate opportunity that should have been presented to us.
Forum selection
Our amended and restated certificate of incorporation requires, to the fullest extent permitted by law, that derivative actions brought on our behalf, any action asserting a claim of breach of a fiduciary duty owed by any of our directors, officers or other employees to us or our stockholders and other similar actions, may be brought only in specified courts in the State of Delaware. In addition, our amended and restated certificate of incorporation provides that the federal district courts of the United States are the exclusive forum for resolving any complaint asserting a cause of action arising under the Securities Act but that the forum selection provision does not apply to claims brought to enforce a duty or liability created by the Exchange Act. Although we believe this provision will benefit us by providing increased consistency in the application of Delaware law in the types of lawsuits to which it applies, a court may determine that this provision is unenforceable, and to the extent it is enforceable, the provision may have the effect of discouraging lawsuits against our directors and officers.
Litigation costs
Our amended and restated bylaws require, except to the extent prohibited by the DGCL, that in all derivative actions brought on our behalf, actions against directors, officers and employees for breach of a fiduciary duty and other similar actions, the initiating party will reimburse us and any officer, director or other employee for all fees, costs and expenses incurred in connection with such action if such initiating party does not substantially achieve the full remedy
sought. While application of this standard will necessarily need to take into account the particular facts, circumstances and equities of any particular claim, we would expect a claiming party to be required to prevail on the merits on substantially all of the claims asserted in the complaint and, as a result, receive substantially the full remedy that it was seeking (including, if applicable, any equitable remedy) in order to avoid responsibility for reimbursing such fees, costs and expenses. Although we believe this provision will benefit us by discouraging meritless lawsuits against us and our directors, officers and employees, the provision may have the effect of discouraging lawsuits that could benefit us.
Transfer agent and registrar
The transfer agent and registrar for the common stock is Computershare Trust Company, N.A.
Listing
Our Class A common stock is listed on the NYSE under the symbol “MAX.”
Material U.S. federal income and estate tax considerations for non-U.S. holders of Class A common stock
The following discussion is a summary of the material U.S. federal income tax consequences to Non-U.S. Holders (as defined below) of the purchase, ownership and disposition of our Class A common stock sold pursuant to this offering, but does not purport to be a complete analysis of all potential tax effects. The effects of other U.S. federal tax laws, such as estate and gift tax laws, and any applicable state, local or non-U.S. tax laws are not discussed. This discussion is based on the Code, Treasury Regulations promulgated thereunder, judicial decisions, and published rulings and administrative pronouncements of the IRS, in each case in effect as of the date hereof. These authorities may change or be subject to differing interpretations. Any such change or differing interpretation may be applied retroactively in a manner that could adversely affect a Non-U.S. Holder of our Class A common stock. We have not sought and will not seek any rulings from the IRS regarding the matters discussed below. We cannot assure that the IRS or a court will not take a contrary position to that discussed below regarding the tax consequences of the purchase, ownership and disposition of our Class A common stock.
This discussion is limited to Non-U.S. Holders that hold our Class A common stock as a “capital asset” within the meaning of Section 1221 of the Code (generally, property held for investment). This discussion does not address all U.S. federal income tax consequences relevant to a Non-U.S. Holder’s particular circumstances, including the impact of the Medicare contribution tax on net investment income. In addition, it does not address consequences relevant to Non-U.S. Holders subject to special rules, including, without limitation:
•persons who own, or are deemed to own, more than 5% of our Class A common stock (except to the extent specifically set forth below);
•U.S. expatriates and former citizens or long-term residents of the United States;
•persons subject to the alternative minimum tax;
•persons holding our Class A common stock as part of a hedge, straddle or other risk reduction strategy or as part of a conversion transaction or other integrated investment;
•regulated investment companies, real estate investment trusts, banks, insurance companies and other financial institutions;
•brokers, dealers or traders in securities, commodities, or currencies;
•“controlled foreign corporations,” “passive foreign investment companies,” and corporations that accumulate earnings to avoid U.S. federal income tax;
•partnerships or other entities or arrangements treated as partnerships for U.S. federal income tax purposes (and investors therein);
•tax-exempt organizations or governmental organizations;
•persons deemed to sell our Class A common stock under the constructive sale provisions of the Code;
•persons who hold or receive our Class A common stock pursuant to the exercise of any employee stock option or otherwise as compensation;
•persons subject to special tax accounting rules as a result of any item of gross income with respect to our Class A common stock being taken into account in an applicable financial statement;
•tax-qualified retirement plans; and
•“qualified foreign pension funds” as defined in Section 897(l)(2) of the Code and entities all of the interests of which are held by qualified foreign pension funds.
If an entity or arrangement treated as a partnership for U.S. federal income tax purposes holds our Class A common stock, the tax treatment of a partner in the partnership will depend on the status of the partner, the activities of the partnership and certain determinations made at the partner level. Accordingly, partnerships holding our Class A common stock and the partners in such partnerships should consult their tax advisors regarding the U.S. federal income tax consequences to them.
THIS DISCUSSION IS FOR INFORMATIONAL PURPOSES ONLY AND IS NOT TAX ADVICE. INVESTORS SHOULD CONSULT THEIR TAX ADVISORS WITH RESPECT TO THE APPLICATION OF THE U.S. FEDERAL INCOME TAX LAWS TO THEIR PARTICULAR SITUATIONS AS WELL AS ANY TAX CONSEQUENCES OF THE PURCHASE, OWNERSHIP AND DISPOSITION OF OUR CLASS A COMMON STOCK ARISING UNDER THE U.S. FEDERAL ESTATE OR GIFT TAX LAWS OR UNDER THE LAWS OF ANY STATE, LOCAL OR NON-U.S. TAXING JURISDICTION OR UNDER ANY APPLICABLE INCOME TAX TREATY.
Definition of a Non-U.S. Holder
For purposes of this discussion, a “Non-U.S. Holder” is any beneficial owner of our Class A common stock that is neither a “U.S. person” nor an entity treated as a partnership for U.S. federal income tax purposes. A U.S. person is any person that, for U.S. federal income tax purposes, is or is treated as any of the following:
•an individual who is a citizen or resident of the United States;
•a corporation created or organized under the laws of the United States, any state thereof, or the District of Columbia;
•an estate, the income of which is subject to U.S. federal income tax regardless of its source; or
•a trust that (1) is subject to the primary supervision of a U.S. court and the control of one or more “United States persons” (within the meaning of Section 7701(a)(30) of the Code), or (2) has a valid election in effect to be treated as a United States person for U.S. federal income tax purposes.
Distributions
We do not anticipate declaring or paying dividends to holders of our Class A common stock in the foreseeable future. However, if we do make distributions of cash or property on our Class A common stock, such distributions will constitute dividends for U.S. federal income tax purposes to the extent paid from our current or accumulated earnings and profits, as determined under U.S. federal income tax principles. Amounts not treated as dividends for U.S. federal income tax purposes will constitute a return of capital and first be applied against and reduce a Non-U.S. Holder’s adjusted tax basis in its Class A common stock, but not below zero. Any excess will be treated as capital gain and will be treated as described below under “—Sale or other taxable disposition.”
Subject to the discussion below on effectively connected income and FATCA withholding, dividends paid to a Non-U.S. Holder of our Class A common stock will be subject to U.S. federal withholding tax at a rate of 30% of the gross amount of the dividends (or such lower rate specified by an applicable income tax treaty, provided the Non-U.S. Holder furnishes a valid IRS Form W-8BEN or W-8BEN-E (or other applicable documentation) certifying qualification for the lower treaty rate). A Non-U.S. Holder that does not timely furnish the required documentation, but that qualifies for a reduced treaty rate, may obtain a refund of any excess amounts withheld by timely filing an appropriate claim for refund with the IRS. Non-U.S. Holders should consult their tax advisors regarding their entitlement to benefits under any applicable income tax treaty.
If dividends paid to a Non-U.S. Holder are effectively connected with the Non-U.S. Holder’s conduct of a trade or business within the United States (and, if required by an applicable income tax treaty, the Non-U.S. Holder maintains a permanent establishment or fixed base in the United States to which such dividends are attributable), the Non-U.S. Holder will be exempt from the U.S. federal withholding tax described above. To claim the exemption, the Non-U.S. Holder must furnish to the applicable withholding agent a valid IRS Form W-8ECI, certifying that the dividends are effectively connected with the Non-U.S. Holder’s conduct of a trade or business within the United States.
Any such effectively connected dividends will be subject to U.S. federal income tax on a net income basis at the regular graduated rates applicable to U.S. Holders. A Non-U.S. Holder that is a corporation also may be subject to a branch profits tax at a rate of 30% (or such lower rate specified by an applicable income tax treaty) on such effectively connected dividends, as adjusted for certain items. Non-U.S. Holders should consult their tax advisors regarding any applicable tax treaties that may provide for different rules.
Sale or other taxable disposition
Subject to the discussion below regarding backup withholding and FATCA withholding, in general, a Non-U.S. Holder will not be subject to U.S. federal income tax on any gain realized upon the sale or other taxable disposition of our Class A common stock unless:
•the gain is effectively connected with the Non-U.S. Holder’s conduct of a trade or business within the United States (and, if required by an applicable income tax treaty, the Non-U.S. Holder maintains a permanent establishment or fixed base in the United States to which such gain is attributable);
•the Non-U.S. Holder is a non-resident alien individual present in the United States for 183 days or more during the taxable year of the disposition and certain other requirements are met; or
•our Class A common stock constitutes a U.S. real property interest (“USRPI”) by reason of our status as a U.S. real property holding corporation (“USRPHC”) for U.S. federal income tax purposes.
Gain described in the first bullet point above generally will be subject to U.S. federal income tax on a net income basis at the regular graduated rates applicable to U.S. Holders. A Non-U.S. Holder that is a corporation also may be subject to a branch profits tax at a rate of 30% (or such lower rate specified by an applicable income tax treaty) on such effectively connected gain, as adjusted for certain items.
Gain described in the second bullet point above will be subject to U.S. federal income tax at a rate of 30% (or such lower rate specified by an applicable income tax treaty), which may be offset by U.S. source capital losses of the Non-U.S. Holder (even though the individual is not considered a resident of the United States), provided the Non-U.S. Holder has timely filed U.S. federal income tax returns with respect to such losses.
With respect to the third bullet point above, we believe we currently are not, and do not anticipate becoming, a USRPHC. Because the determination of whether we are a USRPHC depends, however, on the fair market value of our USRPIs relative to the fair market value of our non-U.S. real property interests and our other business assets, there can be no assurance we currently are not a USRPHC or will not become one in the future. Even if we are or were to become a USRPHC, gain arising from the sale or other taxable disposition by a Non-U.S. Holder of our Class A common stock will not be subject to U.S. federal income tax if our Class A common stock is “regularly traded,” as defined by applicable Treasury Regulations, on an established securities market during the calendar year in which the disposition occurs, and such Non-U.S. Holder owned, actually and constructively, 5% or less of our outstanding Class A common stock throughout the shorter of the five-year period ending on the date of the sale or other taxable disposition or the Non-U.S. Holder’s holding period. If we are a USRPHC and the foregoing exception does not apply to a disposition of our Class A common stock by a Non-U.S. Holder, such Non-U.S. Holder generally will be taxed on its net gain derived from the disposition at the regular U.S. federal income tax rates applicable to U.S. Holders. No assurance can be provided that our Class A common stock will continue to be regularly traded on an established securities market for purposes of the rules described above.
Non-U.S. Holders should consult their tax advisors regarding potentially applicable income tax treaties that may provide for different rules.
Information reporting and backup withholding
Payments of dividends on our Class A common stock will not be subject to backup withholding, provided the applicable withholding agent does not have actual knowledge or reason to know the holder is a U.S. person (as defined in the Code) and the holder either certifies its non-U.S. status, such as by furnishing a valid IRS Form W-8BEN, W-8BEN-E or W-8ECI (or other applicable or successor form), or otherwise establishes an exemption. However, information returns are required to be filed with the IRS in connection with any dividends on our Class A common stock paid to the Non-U.S. Holder, regardless of whether any tax was actually withheld. In addition, proceeds of the sale or other taxable disposition of our Class A common stock within the United States or conducted through certain U.S.-related brokers generally will not be subject to backup withholding or information reporting if the applicable withholding agent receives the certification described above and does not have actual knowledge or reason to know that such holder is a U.S. person, or the holder otherwise establishes an exemption. Proceeds of a disposition of our Class A common stock conducted through a non-U.S. office of a non-U.S. broker generally will not be subject to backup withholding or information reporting. However, for information reporting purposes, dispositions effected through a non-U.S. office of a broker with substantial U.S. ownership or operations generally will be treated in a manner similar to dispositions effected through a U.S. office of a broker. Non-U.S. Holders should consult their own tax advisors regarding the application of the information reporting and backup withholding rules to them.
Copies of information returns that are filed with the IRS may also be made available under the provisions of an applicable treaty or agreement to the tax authorities of the country in which the Non-U.S. Holder resides or is established.
Backup withholding is not an additional tax. Any amounts withheld under the backup withholding rules may be allowed as a refund or a credit against a Non-U.S. Holder’s U.S. federal income tax liability, if any, provided the required information is timely furnished to the IRS.
Additional withholding tax on payments made to foreign accounts
Withholding taxes may be imposed under Sections 1471 to 1474 of the Code and the U.S. Treasury Regulations and other administrative guidance issued thereunder, such Sections commonly referred to as the Foreign Account Tax Compliance Act, or FATCA, on certain types of payments made to non-U.S. financial institutions and certain other non-U.S. entities. Specifically, a 30% withholding tax may be imposed on dividends on, or (subject to the proposed Treasury Regulations discussed below) gross proceeds from the sale or other disposition of, our Class A common stock paid to a “foreign financial institution” or a “non-financial foreign entity” (each as defined in the Code), unless (1) the foreign financial institution undertakes certain diligence and reporting obligations, (2) the non-financial foreign entity either certifies it does not have any direct or indirect “substantial United States owners” (as defined in the Code) or furnishes identifying information regarding each substantial United States owner, or (3) the foreign financial institution or non-financial foreign entity otherwise qualifies for an exemption from these rules. If the payee is a foreign financial institution and is subject to the diligence and reporting requirements in (1) above, it must enter into an agreement with the U.S. Department of the Treasury requiring, among other things, that it undertake to identify accounts held by certain “specified United States persons” or “United States-owned foreign entities” (each as defined in the Code), annually report certain information about such accounts, and withhold 30% on certain payments to non-compliant foreign financial institutions and certain other account holders. Foreign financial institutions located in jurisdictions that have an intergovernmental agreement with the United States governing FATCA may be subject to different rules.
Under the applicable Treasury Regulations and administrative guidance, withholding under FATCA generally applies to payments of dividends on our Class A common stock. Although withholding under FATCA would have applied also to payments of gross proceeds from the sale or other disposition of stock on or after January 1, 2019, recently proposed Treasury Regulations eliminate FATCA withholding on payments of gross proceeds entirely. Taxpayers generally may rely on these proposed Treasury Regulations until final Treasury Regulations are issued.
Prospective investors should consult their tax advisors regarding the potential application of withholding under FATCA to their investment in our Class A common stock.
Plan of distribution
As of the date of this prospectus, we have not been advised by the selling stockholders as to any plan of distribution. The selling stockholders, or their pledgees, donees (including charitable organizations), transferees or other successors-in-interest, may from time to time, sell any or all of the shares of Class A common stock offered by this prospectus either directly by such person, or through underwriters, dealers or agents or on any exchange on which the shares of Class A common stock may from time to time be traded, in the over-the-counter market, or in independently negotiated transactions or otherwise. The selling stockholders may use any one or more of the following methods when selling shares of our Class A common stock:
•ordinary brokerage transactions and transactions in which the broker-dealer solicits purchasers;
•block trades in which the broker-dealer will attempt to sell the shares of Class A common stock as agent but may position and resell a portion of the block as principal to facilitate the transaction, or in crosses, in which the same broker acts as agent on both sides of the trade;
•purchases by a broker-dealer as principal and resale by the broker-dealer for its account;
•any exchange distribution in accordance with the rules of the applicable exchange;
•the pledge of shares of Class A common stock for any loan or obligation;
•privately negotiated transactions;
•through the writing or settlement of short sales entered into after the effective date of the registration statement of which the prospectus will form a part;
•through distribution by a selling stockholder or its successor in interest to its members, general or limited partners or stockholders (or their respective members, general or limited partners, beneficiaries or stockholders);
•broker-dealers may agree with the selling stockholders to sell a specified number of such shares of Class A common stock at a stipulated price per share;
•through the writing or settlement of options or other hedging transactions, whether through an options exchange or otherwise;
•a combination of any such methods of sale; or
•any other method permitted pursuant to applicable law.
The selling stockholders may also sell shares of common stock under Rule 144 under the Securities Act, if available, or otherwise as permitted pursuant to applicable law, rather than under this prospectus.
The selling stockholders may distribute the shares of Class A common stock covered by this prospectus from time to time in one or more transactions: (i) at a fixed price or prices, which may be changed from time to time; (ii) at market prices prevailing at the time of sale; (iii) at prices related to the prevailing market prices; or (iv) at negotiated prices.
Broker-dealers engaged by the selling stockholders may arrange for other broker-dealers to participate in sales. Broker-dealers may receive commissions or discounts from the selling stockholders (or, if any broker-dealer acts as agent for the purchaser of the shares of Class A common stock under this prospectus, from the purchaser) in amounts to be negotiated, but, except as set forth in a supplement to the prospectus, in the case of any agency transaction not in excess of a customary brokerage commission in compliance with Financial Industry Regulatory Authority Rule 2121 (“Rule 2121”), and, in the case of a principal transaction a markup or markdown in compliance with Rule 2121.
In connection with sales of the shares of Class A common stock under this prospectus or interests therein, the selling stockholders may enter into hedging transactions with broker-dealers or other financial institutions, which may in turn engage in short sales of the shares of Class A common stock in the course of hedging the positions they assume. The selling stockholders may also sell the shares of Class A common stock short and deliver them to close their short positions, or loan or pledge the shares of Class A common stock to broker-dealers that in turn may sell them. The selling stockholders may also enter into option or other transactions with broker-dealers or other financial institutions or the creation of one or more derivative securities that require the delivery to such broker-dealer or other financial institution of shares of Class A common stock offered by this prospectus, which shares such broker-dealer or other
financial institution may resell pursuant to this prospectus (as supplemented or amended to reflect such transaction). Notwithstanding the foregoing, the selling stockholders have been advised that they may not deliver the shares of Class A common stock registered on the registration statement of which this prospectus forms a part to cover short sales of the shares of Class A common stock made prior to the date the registration statement has been declared effective by the SEC.
The selling stockholders may from time to time pledge or grant a security interest in some or all of the shares of Class A common stock owned by them that are subject to this prospectus, and the pledgees or secured parties will, upon foreclosure in the event of default, be deemed to be selling stockholders. If and to the extent such foreclosure occurs, the number of securities under this prospectus on behalf of such selling stockholder will decrease by the number of securities subject to any such foreclosure. The selling stockholders may also transfer and donate the shares of Class A common stock in other circumstances in which case the transferees, donees, pledgees or other successors in interest will be the selling beneficial owners for purposes of this prospectus.
A selling stockholder that is an entity may elect to make an in-kind distribution of shares of Class A common stock to its members, general or limited partners, beneficiaries or stockholders pursuant to the registration statement of which this prospectus is a part by delivering a prospectus.
The selling stockholders and any underwriters, dealers or agents that participate in distribution of the shares of Class A common stock may be deemed to be underwriters under the Securities Act, and any profit on sale of the shares of Class A common stock by them and any discounts, commissions or concessions received by any underwriter, dealer or agent may be deemed to be underwriting discounts and commissions under the Securities Act. We have agreed to indemnify the selling stockholders against certain liabilities, including certain liabilities under the Securities Act.
To the extent required, this prospectus may be amended or supplemented from time to time to describe a specific plan of distribution. There can be no assurances that the selling stockholders will sell any or all of the shares of Class A common stock offered under this prospectus.
Legal matters
Certain legal matters in connection with the offered shares of Class A common stock will be passed upon for us by Cravath, Swaine & Moore LLP. Certain legal matters in connection with the offered shares of Class A common stock may be passed on for any agents, dealers or underwriters by their counsel named in the applicable prospectus supplement.
Experts
The financial statements and management’s assessment of the effectiveness of internal control over financial reporting (which is included in Management’s Report on Internal Control Over Financial Reporting) incorporated in this prospectus by reference to the Annual Report on Form 10-K for the year ended December 31, 2022 have been so incorporated in reliance on the report of PricewaterhouseCoopers LLP, an independent registered public accounting firm, given on the authority of said firm as experts in auditing and accounting.
Where you can find more information
MediaAlpha, Inc. files annual, quarterly and current reports, proxy statements and other information with the SEC. The SEC maintains an Internet site that contains reports, proxy and information statements, and other information regarding issuers, including MediaAlpha, Inc., that file electronically with the SEC at http://www.sec.gov. MediaAlpha, Inc.’s SEC filings are also available at our website: https://investors.mediaalpha.com. Except for documents filed with the SEC and incorporated by reference into this prospectus, no information contained in, or that can be accessed through, our website is to be considered part of this prospectus.
Certain documents incorporated by reference
The rules of the SEC allow us to incorporate by reference into this prospectus the information we file with the SEC. This means that we are disclosing important information to you by referring to other documents. The information incorporated by reference is considered to be part of this prospectus, except for any information superseded by information contained directly in this prospectus. We incorporate by reference the documents listed below (other than any portions thereof, which under the Exchange Act, and applicable SEC rules, are not deemed “filed” under the Exchange Act):
•our Annual Report on Form 10-K for the fiscal year ended December 31, 2022, filed on February 27, 2023; •the information specifically incorporated by reference into our Annual Report on Form 10-K for the year ended December 31, 2022, from our definitive proxy statement on Schedule 14A (other than information furnished rather than filed), which was filed on April 5, 2023; •our Current Report on Form 8-K/A filed on February 13, 2023 and our Current Reports on Form 8-K filed on May 4, 2023; May 19, 2023, June 12, 2023 and August 2, 2023, (excluding information furnished pursuant to Items 2.02 or 7.01, or corresponding information furnished under Item 9.01 or included as an exhibit); and •the description of our securities contained in our Annual Report on Form 10-K filed on February 27, 2023, including any amendments or reports filed for the purpose of updating such description. We also incorporate by reference into this prospectus all future reports and other documents (other than the Current Reports on Form 8-K or portions thereof that are “furnished” under Item 2.02 or Item 7.01 of Form 8-K) that we file with the SEC pursuant to Sections 13(a), 13(c), 14 or 15(d) of the Exchange Act (i) after the date of the initial filing of this Post-Effective Amendment No. 2 of which this prospectus forms a part and prior to effectiveness of this Post-Effective Amendment No. 2, and (ii) on and after the date of this prospectus but prior to the termination or completion of the offering of shares of Class A common stock under this prospectus.
Any statement contained in a document incorporated by reference in this prospectus shall be deemed to be modified or superseded for purposes of this prospectus to the extent that a statement contained in this prospectus or in any other subsequently filed document that is also incorporated by reference in this prospectus modifies or supersedes such statement. Any statement so modified or superseded shall not be deemed, except as so modified or superseded, to constitute a part of this prospectus.
You can obtain any of the filings incorporated by reference into this prospectus through us or from the SEC through the SEC's website at http://www.sec.gov. We will provide without charge to each person, including any beneficial owner, to whom a copy of this prospectus is delivered, upon written or oral request of such person, a copy of any or all of the documents referred to above which have been incorporated by reference in this prospectus. You should direct requests for these documents to MediaAlpha, Inc., 700 South Flower Street, Suite 640, Los Angeles, California 90017; Attention: Corporate Secretary (telephone: (213) 316-6256). Exhibits to any documents incorporated by reference in this prospectus will not be sent, however, unless those exhibits have been specifically referenced in this prospectus.
3,000,000 Shares
MediaAlpha, Inc.
Class A Common Stock
Preliminary Prospectus Supplement
J.P. Morgan
, 2024