As filed with the Securities and Exchange Commission on June 3, 2022.
Registration No. 333-261428
UNITED STATES
SECURITIES AND EXCHANGE COMMISSION
Washington, D.C. 20549
POST-EFFECTIVE AMENDMENT NO.1
FORM
REGISTRATION STATEMENT
UNDER
THE SECURITIES ACT OF 1933
(Exact name of registrant as specified in its charter)
Delaware | 7841 | 85-2157010 | ||
(State or other jurisdiction of | (Primary Standard | (I.R.S. Employer |
1 Tower Lane, Suite 800
Oakbrook Terrace, IL 60181
(630) 756-8000
(Address, including zip code, and telephone number, including area code, of registrant’s principal executive offices)
Galen C. Smith
1 Tower Lane, Suite 800
Oakbrook Terrace, IL 60181
(630) 756-8000
(Name, Address, Including Zip Code, and Telephone Number, Including Area Code, of Agent For Service)
Copies to:
Alexander D. Lynch, Esq. | Frederick W. Stein, Esq. | |
Weil, Gotshal & Manges LLP | 1 Tower Lane, Suite 800 | |
767 Fifth Avenue | Oakbrook Terrace, IL 60181 | |
New York, NY 10153 | Tel: (630) 756-8000 | |
Tel: (212) 310-8000 | ||
Fax: (212) 310-8007 |
Approximate date of commencement of proposed sale to the public: From time to time after this registration statement becomes effective.
If any of the securities being registered on this Form are to be offered on a delayed or continuous basis pursuant to Rule 415 under the Securities Act of 1933 check the following box ☐
If this Form is filed to register additional securities for an offering pursuant to Rule 462(b) under the Securities Act, please check the following box and list the Securities Act registration statement number of the earlier effective registration statement for the same offering. ☐
If this Form is a post-effective amendment filed pursuant to Rule 462(c) under the Securities Act, check the following box and list the Securities Act registration statement number of the earlier effective registration statement for the same offering. ☐
If this Form is a post-effective amendment filed pursuant to Rule 462(d) under the Securities Act, check the following box and list the Securities Act registration statement number of the earlier effective registration statement for the same offering. ☐
Indicate by check mark whether the registrant is a large accelerated filer, an accelerated filer, a non-accelerated filer, a smaller reporting company or an emerging growth company. See the definitions of “large accelerated filer,” “accelerated filer,” “smaller reporting company,” and “emerging growth company” in Rule 12b-2 of the Exchange Act.
Large accelerated filer | ☐ | Accelerated filer | ☐ |
☒ | Smaller reporting company | ||
Emerging growth company |
If an emerging growth company, indicate by check mark if the registrant has elected not to use the extended transition period for complying with any new or revised financial accounting standards provided pursuant to Section 7(a)(2)(B) of the Securities Act.
The registrant hereby amends this Registration Statement on such date or dates as may be necessary to delay its effective date until the registrant shall file a further amendment which specifically states that this Registration Statement shall thereafter become effective in accordance with Section 8(a) of the Securities Act of 1933 or until the Registration Statement shall become effective on such date as the Commission, acting pursuant to said Section 8(a), may determine.
EXPLANATORY NOTE
This Post-Effective Amendment No. 1 (“Post-Effective Amendment No. 1”) to the Registration Statement on Form S-1 (File No. 333-261428) (the “Registration Statement”), as originally declared effective by the Securities and Exchange Commission (the “SEC”) on December 9, 2021, is being filed to include information contained in the Registrant’s Annual Report on Form 10-K for the fiscal year ended December 31, 2021 filed with the SEC on April 15, 2022, Quarterly Report on Form 10-Q for the quarter ended March 31, 2022 filed with the SEC on May 13, 2022 and to update certain other information in the Registration Statement.
The information included in this filing amends the Registration Statement and the prospectus contained therein. No additional securities are being registered under this Post-Effective Amendment No. 1. All applicable registration fees were paid at the time of the original filing of the Registration Statement on November 30, 2021.
The information in this preliminay prospectus is not complete and may be changed. We may not sell these securities until the registration statement filed with the Securities and Exchange Commission is effective. This preliminary prospectus is not an offer to sell these securities and it is not soliciting an offer to buy these securities in any jurisdiction where the offer or sale is not permitted.
SUBJECT TO COMPLETION, DATED JUNE 3, 2022
PRELIMINARY PROSPECTUS

Redbox Entertainment Inc.
60,203,489 Shares of Class A Common Stock
6,062,500 Warrants to Purchase Shares of Class A Common Stock
This prospectus relates to the issuance by us of (a) up to 6,062,500 shares of Class A common stock, par value $0.0001 per share (“Class A common stock”), issuable upon the exercise of the Private Placement Warrants (as defined below), (b) up to 10,781,250 shares of Class A common stock issuable upon the exercise of the Public Warrants (as defined below) and (c) up to 32,770,000 shares of Class A common stock underlying an equal number of shares of Class B common stock, par value $0.0001 per share (“Class B common stock”). We will pay certain offering fees and expenses in connection with the registration of the shares of Class A common stock but will not receive any proceeds from the sale of shares underlying the Private Placement Warrants, the Public Warrants or the Class B common stock, except with respect to amounts received by us upon the exercise of the Private Placement Warrants or the Public Warrants to the extent such Private Placement Warrants or such Public Warrants are exercised for cash.
In addition, this prospectus relates to the offer and sale from time to time by the selling securityholders named in this prospectus (the “Selling Securityholders”), or their permitted transferees, of (a) up to 60,203,489 shares of Class A common stock (which includes up to 6,062,500 shares of Class A common stock issuable upon the exercise of the Private Placement Warrants, up to 10,781,250 shares of Class A common stock issuable upon the exercise of the Public Warrants and up to 32,770,000 shares of Class A common stock underlying an equal number of shares of Class B common stock) and (b) up to 6,062,500 warrants to purchase shares of Class A common stock. We will not receive any proceeds from the sale of shares of Class A common stock or warrants by the Selling Securityholders pursuant to this prospectus, except with respect to amounts received by us upon the exercise of the warrants to the extent such warrants are exercised for cash. However, we will pay the expenses, other than underwriting discounts and commissions and expenses incurred by the Selling Securityholders for brokerage, accounting, tax or legal services or any other expenses incurred by the Selling Securityholders in disposing of the securities, associated with the sale of securities pursuant to this prospectus.
Our registration of the securities covered by this prospectus does not mean that either we or the Selling Securityholders will issue, offer or sell, as applicable, any of the securities. The Selling Securityholders may offer and sell the securities covered by this prospectus in a number of different ways and at varying prices. We provide more information in the section entitled “Plan of Distribution.” In addition, certain of the securities being registered hereby are subject to vesting and/or transfer restrictions that may prevent the Selling Securityholders from offering or selling of such securities upon the effectiveness of the registration statement of which this prospectus is a part. See “Description of Securities” for more information.
You should read this prospectus and any prospectus supplement or amendment carefully before you invest in our securities. Our Class A common stock is listed on the Nasdaq Global Market (“Nasdaq”) under the symbol “RDBX” and our warrants are listed on Nasdaq under the symbol “RDBXW.” On June 2, 2022, the closing sale price of our Class A common stock as reported on Nasdaq was $6.63, and the closing sale price of our warrants as reported on Nasdaq was $0.51.
We are an “emerging growth company” under applicable Securities and Exchange Commission rules and, as such, have elected to comply with certain reduced public company disclosure requirements for this prospectus and future filings. See “Prospectus Summary — Implications of Being an Emerging Growth Company.”
Investing in our securities involves a high degree of risk. See the section entitled “Risk Factors” beginning on page 11.
Neither the Securities and Exchange Commission nor any state securities commission has approved or disapproved of these securities or determined if this prospectus is truthful or complete. Any representation to the contrary is a criminal offense.
The date of this prospectus is , 2022.
TABLE OF CONTENTS
| Page | |
ii | ||
iii | ||
iv | ||
1 | ||
11 | ||
44 | ||
45 | ||
46 | ||
MANAGEMENT’S DISCUSSION AND ANALYSIS OF FINANCIAL CONDITION AND RESULTS OF OPERATIONS | 47 | |
74 | ||
82 | ||
87 | ||
97 | ||
105 | ||
107 | ||
110 | ||
118 | ||
121 | ||
123 | ||
123 | ||
123 | ||
F-1 |
i
ABOUT THIS PROSPECTUS
This prospectus is part of a registration statement that we filed with the U.S. Securities and Exchange Commission, or the SEC, using a “shelf” registration process. We may use the shelf registration statement to issue (a) up to 6,062,500 shares of Class A common stock upon the exercise of the Private Placement Warrants, (b) up to 10,781,250 shares of Class A common stock upon the exercise of the Public Warrants and (c) up to 32,770,000 shares of Class A common stock underlying an equal number of shares of Class B common stock. The Selling Securityholders may use the shelf registration statement to sell (a) up to 60,203,489 shares of Class A common stock (which includes up to 6,062,500 shares of Class A common stock issuable upon the exercise of the Private Placement Warrants, up to 10,781,250 shares of Class A common stock issuable upon the exercise of the Public Warrants and up to 32,770,000 shares of Class A common stock underlying an equal number of shares of Class B common stock) and (b) up to 6,062,500 Private Placement Warrants, from time to time, through any means described in the section entitled “Plan of Distribution.” We will not receive any proceeds from the sale of Class A common stock by the Selling Securityholders. We will receive the proceeds from any exercise of warrants for cash.
We may also file a prospectus supplement or post-effective amendment to the registration statement of which this prospectus forms a part that may contain material information relating to these offerings. The prospectus supplement or post-effective amendment may also add, update or change information contained in this prospectus with respect to that offering. If there is any inconsistency between the information in this prospectus and the applicable prospectus supplement or post-effective amendment, you should rely on the prospectus supplement or post-effective amendment, as applicable. Before purchasing any securities, you should carefully read this prospectus, any post-effective amendment, and any applicable prospectus supplement, together with the additional information described under the heading “Where You Can Find More Information.”
Neither we nor the Selling Securityholders have authorized anyone to provide you with any information or to make any representations other than those contained in this prospectus, any post-effective amendment, or any applicable prospectus supplement prepared by or on behalf of us or to which we have referred you. We and the Selling Securityholders take no responsibility for, and can provide no assurance as to the reliability of, any other information that others may give you. We and the Selling Securityholders will not make an offer to sell these securities in any jurisdiction where the offer or sale is not permitted. You should assume that the information appearing in this prospectus, any post-effective amendment and any applicable prospectus supplement to this prospectus is accurate only as of the date on its respective cover. Our business, financial condition, results of operations and prospects may have changed since those dates. This prospectus contains, and any post-effective amendment or any prospectus supplement may contain, market data and industry statistics and forecasts that are based on independent industry publications and other publicly available information. Although we believe these sources are reliable, we do not guarantee the accuracy or completeness of this information, and we have not independently verified this information. In addition, the market and industry data and forecasts that may be included in this prospectus, any post-effective amendment or any prospectus supplement may involve estimates, assumptions and other risks and uncertainties and are subject to change based on various factors, including those discussed under the heading “Risk Factors” contained in this prospectus, any post-effective amendment and the applicable prospectus supplement. Accordingly, investors should not place undue reliance on this information.
We own or have rights to trademarks, trade names and service marks that we use in connection with the operation of our business. In addition, our name, logos and website name and address are our trademarks or service marks. Solely for convenience, in some cases, the trademarks, trade names and service marks referred to in this prospectus are listed without the applicable ®, TM and SM symbols, but we will assert, to the fullest extent under applicable law, our rights to these trademarks, trade names and service marks. Other trademarks, trade names and service marks appearing in this prospectus are the property of their respective owners.
On October 22, 2021, we consummated the business combination (the “Business Combination”) contemplated by the business combination agreement, dated as of May 16, 2021 and amended on September 24, 2021 (the “Business Combination Agreement”), by and among Seaport Global Acquisition Corp. (“Seaport”), Seaport Merger Sub LLC, a Delaware limited liability company (“Merger Sub”), Redwood Holdco, LP, a Delaware limited partnership (“Redwood Holdco”), and Redwood Intermediate, LLC, a Delaware limited liability company (“Redwood Intermediate”).
In connection with the Business Combination, Seaport changed its name to Redbox Entertainment Inc. and the Nasdaq ticker symbols for its Class A common stock and warrants to “RDBX” and “RDBXW,” respectively.
As used in this prospectus, unless otherwise indicated or the context otherwise requires, references to “we,” “us,” “our,” the “Company” and “Redbox” refer to the consolidated operations of Redbox Entertainment Inc. and its subsidiaries. References to “Seaport” refer to the company prior to the consummation of the Business Combination.
ii
FREQUENTLY USED TERMS
“Backstop Agreements” means the backstop subscription agreements among Seaport and the Backstop Subscribers, pursuant to which the subscribers purchased an aggregate of 1,995,989 shares of Class A common stock in connection with the Business Combination, for a purchase price of $10.10 per share.
“Backstop Subscribers” means the subscribers party to the Backstop Agreements.
“Business Combination” means the transactions contemplated by the Business Combination Agreement.
“Business Combination Agreement” means the business combination agreement entered into on May 16, 2021 and amended on September 24, 2021, by and among Seaport, Merger Sub, Redwood Holdco and Redwood Intermediate.
“Class A common stock” means our Class A common stock, par value $0.0001 per share.
“Class B common stock” means our Class B common stock, par value $0.0001 per share.
“Closing” means the closing of the Business Combination, which occurred on October 22, 2021.
“Founder Shares” means the 3,593,750 shares of Class B common stock of Seaport that were converted into 3,593,750 shares of Class A common stock upon the Closing.
“IPO” or “initial public offering” means Seaport’s initial public offering of units consummated on December 2, 2020.
“PIPE Investment” means the sale of 5,000,000 shares of Class A common stock to the PIPE Investors, for a purchase price of $10.00 per share and an aggregate purchase price of $50,000,000, in a private placement in connection with the Business Combination.
“PIPE Investors” means the investors in the PIPE Investment.
“PIPE Shares” means the 5,000,000 shares of Class A common stock sold to PIPE Investors pursuant to the PIPE Investment.
“Private Placement Warrants” means the 6,062,500 warrants purchased by the Sponsor in a private placement simultaneously with the closing of the IPO at a price of $1.00 per warrant, generating gross proceeds of $6,062,500. Each warrant is exercisable for one share of Class A common stock at $11.50 per share.
“Public Warrants” means the 10,781,250 redeemable warrants sold as part of the units in the IPO.
“Redbox Common Units” means common units representing limited liability company interests of Redwood Intermediate, which are non-voting, economic interests in Redwood Intermediate.
“Redbox Equity Plan” means the Redbox Omnibus Incentive Plan.
“Redwood Holdco” means Redwood Holdco, LP, a Delaware limited partnership. See “Principal Stockholders” for more information regarding the ownership of Redwood Holdco.
“Redwood Intermediate” means Redwood Intermediate, LLC, a Delaware limited liability company.
“Sponsor” means Seaport’s sponsor, Seaport Global SPAC, LLC, a Delaware limited liability company.
“Tax Receivable Agreement” means the Tax Receivable Agreement, dated October 21, 2021, among the Company, Redwood Holdco, and Redwood Intermediate, as amended.
“warrants” means the Private Placement Warrants and the Public Warrants.
iii
CAUTIONARY NOTE REGARDING FORWARD-LOOKING STATEMENTS
This prospectus contains “forward-looking statements” within the meaning of the U.S. Private Securities Litigation Reform Act of 1995, which involve risks and uncertainties. These forward-looking statements are generally identified by the use of forward-looking terminology, including the terms “anticipate,” “believe,” “continue,” “could,” “estimate,” “expect,” “intend,” “likely,” “may,” “plan,” “possible,” “potential,” “predict,” “project,” “should,” “target,” “will,” “would” and, in each case, their negative or other various or comparable terminology. All statements other than statements of historical facts contained in this prospectus, including statements regarding our strategy, future operations, future financial position, future revenue, projected costs, prospects, plans, objectives of management, and expected market growth are forward-looking statements. The forward-looking statements are contained principally in the sections entitled “Prospectus Summary,” “Risk Factors,” “Use of Proceeds,” “Management’s Discussion and Analysis of Financial Condition and Results of Operations,” and “Business” and include, among other things, statements relating to:
| ● | the benefits of the Business Combination; |
| ● | the future financial performance of the Company following the Business Combination; |
| ● | expansion plans and opportunities; |
| ● | the Merger Agreement (as defined herein) and consummation of the Merger Transactions (as defined herein); |
| ● | our public securities’ potential liquidity and trading; and |
| ● | the lack of a market for our securities. |
These statements involve known and unknown risks, uncertainties and other important factors that may cause our actual results, performance, or achievements to be materially different from any future results, performance, or achievements expressed or implied by the forward-looking statements. Important factors that could cause our results to vary from expectations include, but are not limited to:
| ● | the impact of the novel coronavirus (“COVID-19”) and the response to it by Redbox, consumers, and the industry; |
| ● | changes adversely affecting the business in which Redbox is engaged; |
| ● | results and timing of Redbox’s exploration of a strategic alternative with respect to our corporate or capital structure; |
| ● | fluctuations in Redbox’s revenue and operating results; |
| ● | unfavorable conditions or further disruptions in the capital and credit markets and Redbox’s ability to obtain additional capital on commercially reasonable terms; |
| ● | Redbox’s ability to generate cash, service indebtedness and incur additional indebtedness; |
| ● | substantial doubt about Redbox’s ability to continue as a going concern; |
| ● | failure to consummate the Merger Transactions or an acceptable strategic alternative; |
| ● | the risks associated with demand for Redbox’s services and vulnerability to industry downturns and regional or national downturns; |
| ● | the ability to maintain the listing of our Class A common stock and Public Warrants on Nasdaq; |
| ● | our success in retaining or recruiting, or changes required in, our officers, key employees or directors; |
| ● | the risks associated with cyclical demand for Redbox’s services and vulnerability to industry downturns and regional or national downturns; |
| ● | competition from existing and new competitors; |
iv
| ● | Redbox’s ability to integrate any businesses it acquires; |
| ● | Redbox’s dependence upon third parties to provide certain content and services; |
| ● | intellectual property, information technology and privacy requirements that may subject Redbox to unanticipated liabilities; |
| ● | general economic or political conditions; |
| ● | our ability to raise financing in the future; and |
| ● | other risk factors included under “Risk Factors” in this prospectus. |
These forward-looking statements reflect our views with respect to future events as of the date of this prospectus and are based on assumptions and subject to risks and uncertainties. Given these uncertainties, you should not place undue reliance on these forward-looking statements. These forward-looking statements represent our estimates and assumptions only as of the date of this prospectus and, except as required by law, we undertake no obligation to update or review publicly any forward-looking statements, whether as a result of new information, future events or otherwise after the date of this prospectus. We anticipate that subsequent events and developments will cause our views to change. You should read this prospectus and the documents filed as exhibits to the registration statement, of which this prospectus is a part, completely and with the understanding that our actual future results may be materially different from what we expect. Our forward-looking statements do not reflect the potential impact of any future acquisitions, merger, dispositions, joint ventures, or investments we may undertake. We qualify all of our forward-looking statements by these cautionary statements. You are advised, however, to consult any further disclosures we make on related subjects in our Annual Reports on Form 10-K, Quarterly Reports on Form 10-Q and Current Reports on Form 8-K. This cautionary note is applicable to all forward-looking statements contained in this prospectus.
v
PROSPECTUS SUMMARY
This summary highlights, and is qualified in its entirety by, the more detailed information and financial statements included elsewhere in this prospectus. This summary does not contain all of the information that may be important to you in making your investment decision in our Class A common stock or warrants. You should read this entire prospectus carefully, especially the “Risk Factors,” “Management’s Discussion and Analysis of Financial Condition and Results of Operations” and “Business” sections and the consolidated financial statements and the related notes appearing at the end of this prospectus, before deciding to invest in our Class A common stock or warrants.
Overview
Redbox is an established brand and leading provider in the home entertainment market in the United States. The Company is focused on providing its customers with the best value in entertainment and the most choice in how they consume it, through physical media and/or digital services. Redbox is undergoing a significant business expansion and digital transformation. The Company has transitioned from a pure-play DVD rental company to a multi-faceted entertainment company that provides tremendous value and choice by offering DVD rentals as well as multiple digital products across a variety of content windows including transactional (TVOD), ad-supported (AVOD/FLTV) and being a distributor of original feature films with a growing library of content. Redbox currently conducts its business through two operating segments: (1) Legacy Business and (2) Digital Business.
For its Legacy Business, the Company operates a nationwide network of approximately 38,000 self-service kiosks where consumers can rent or purchase new-release DVDs and Blu-ray DiscsTM (“movies”). The Company also generates service revenue by providing installation, merchandising and break-fix services to other kiosk businesses. Finally, the Company acquires and distributes movies exclusively through its film distribution label, Redbox Entertainment, LLC (“Redbox Entertainment”), acquiring rights to talent-led films that are distributed across Redbox platforms as well as through third party digital services. For its Digital Business, the Company provides both transactional and ad-supported digital streaming services, which include 1) Redbox On Demand, a transactional service which provides digital rental or purchase of new release and catalog movies and TV content (TVOD), 2) Redbox Free On Demand (AVOD), an ad-supported service providing free movies and TV shows on demand, and 3) Redbox Free Live TV (FLTV), a free, ad-supported television service giving access to over 130 linear channels. The Company also sells third-party display advertising via its mobile app, website, and e-mails, as well as display and video advertising at the kiosk.
Redbox Legacy Business
Redbox’s mission has always been to make it ridiculously cheap and easy for customers to get the home entertainment they want. Redbox provides exceptional customer value with new release movie disc rentals priced at approximately $2.00 a night, about one-third of the cost of a digital rental, which are typically $5.99 or more on digital retail platforms. Customers have the flexibility to rent a movie from one location and return their rental to any kiosk. Kiosks are located primarily at grocery stores, mass retailers, drug stores, dollar retailers, and convenience stores. With approximately 33,000 locations and more than 150 retail partners, consumers have convenient access to kiosks as part of their routine shopping experiences. Revenue is generated primarily through the fees charged to rent or purchase a movie, and Redbox pays retailers a percentage of the revenue generated at the Redbox kiosks installed at their locations. The Company obtains content through revenue sharing agreements and license agreements with major studios as well as through direct purchases from independent distributors and other suppliers.
Redbox has built a unique asset in its loyalty and rewards program, Redbox Perks, which currently boasts 40 million members. Customers earn points for their rentals or purchases and can use those points for free rentals in the future. This tiered loyalty program gives the Company the ability to reward its most loyal and valuable customers while providing a currency for incenting increased transaction frequency and other behaviors, such as downloading the Redbox app or trying new products and services. Redbox Perks is a vehicle to provide greater value to value-conscious customers and is central to its marketing and customer strategy. The program is a differentiator in the market and a competitive advantage for Redbox. Redbox’s customers are value-conscious, love movies and entertainment, and tend to be late-adopters of new technology. Given the scale of the existing customer base, the Company has built a sizable marketing program that includes approximately 45 million e-mail subscribers, approximately 5 million SMS subscribers, approximately 45 million mobile app downloads, and an estimated 375 million weekly impressions at retail.
To drive further engagement with our customers, Redbox established Redbox Entertainment as a movie distribution label. Through this label, the Company acquires North American rights and distributes feature films through Redbox kiosks, Redbox On Demand, third party digital transactional platforms and other streaming services. Redbox Entertainment acquires rights to finished films and also commits to slate deals for movies to be produced, giving the Company input on scripts and/or talent. The Company generates meaningful gross profit from these films through promotional initiatives on its own platform, transactional revenue on third-party digital platforms and selling downstream window rights to subscription streaming services. Because the Company is acquiring
1
long term exclusive rights to these films, Redbox is building a content library which can be programmed on its Free On Demand (AVOD) and Free Live TV (FLTV) services or further licensed to other streaming platforms in future windows.
In addition, Redbox Entertainment benefits from the Company’s robust rental data and insights into what titles and talent will perform. The Company has released a number of films since 2019 under the Redbox Entertainment label. The Company has already announced a slate deal with John Wick-producer, Basil Iwanyk, committing to 12 action/thriller films over the next several years.
Finally, Redbox has a service business, which employs a team of best-in-class field workers nationwide to manage kiosk installation, merchandising and break-fix services. In addition to maintaining Redbox’s kiosk network, the Company’s service team also supports other kiosk businesses. The Company has service agreements with multiple companies that have national and regional kiosk networks and, since June of 2020, Redbox has been the primary vendor for Amazon, servicing their expanding Amazon locker business. The service business helps mitigate the operational costs of the field operations for the Legacy DVD business while generating incremental margin dollars.
Redbox Digital Business
Redbox is rapidly expanding its digital product offering, leveraging its customer and marketing scale to transform the brand. The Company is building a digital ecosystem that consumers can use as a one-stop shop for their entertainment needs by engaging with a variety of digital video services within the Redbox app in an integrated, easy-to-use format. This simplifies the customer experience, drives multi-product adoption, and minimizes customer churn. These services span multiple business models including transactional, ad-supported, and in the future, subscription. The Company’s digital products are available to stream across web browsers, mobile devices, and almost every major consumer device, including Roku, Apple TV, Samsung, LG, Android TV, VIZIO, Xbox and PlayStation.
In December 2017, the Company launched Redbox On Demand, a digital transactional video-on-demand service (TVOD), allowing customers to rent or buy new release and catalog digital movies and television episodes, with new release prices typically ranging from $5.99 to $24.99 and catalog movies from $1.99 to $16.99, not including any discounts. Since 2020, customers have also been able to digitally rent movies that are still in theaters, which is now known as Premium Video-On-Demand service (PVOD). Customers pay a transactional fee to rent or buy content while earning Redbox Perks loyalty points every time they transact. Redbox On Demand has seen rapid growth and adoption with almost 4 million customers. That growth has been fueled primarily through leveraging the Company’s own marketing channels including e-mail and SMS and offering rewards points or promos to drive digital customer acquisition.
In February 2020, the Company launched Redbox Free Live TV (FLTV), an ad-supported digital linear television service, as a complement to the existing transactional On Demand service. With over 130 linear channels and growing, including five Redbox-branded and programmed channels, Free Live TV gives customers the opportunity to channel surf and find content that interests them. In addition, the Redbox-branded channels, which are programmed by the Company, are also currently syndicated to the third-party Free Ad-Supported TV (“FAST”) Channel services, including the Roku Channel, LG Channels and Vizio Watchfree, which serves to drive greater viewership and revenue.
Redbox also launched an ad-supported Free On Demand service (AVOD) in December 2020. AVOD gives consumers complete control over when they watch and with the growth of Redbox’s AVOD library, which is approximately 8,000 movies and TV episodes, consumers have a broad amount of content to choose from. The ad-supported services (FLTV and AVOD) have seen strong growth in engagement as new titles are added and awareness of the offering grows.
Finally, Redbox operates a media advertising business which monetizes monthly display and video ad impressions across its streaming and mobile app, web, e-mail and kiosk network. The Company drives advertising revenue through a mix of programmatic advertising and direct sales. Direct ad sales for the media above as well as video advertising for Free On Demand and FLTV are driven by an internal sales team and a strategic sales partnership with Screenvision and the Palomino Media Group.
2
Business Combination
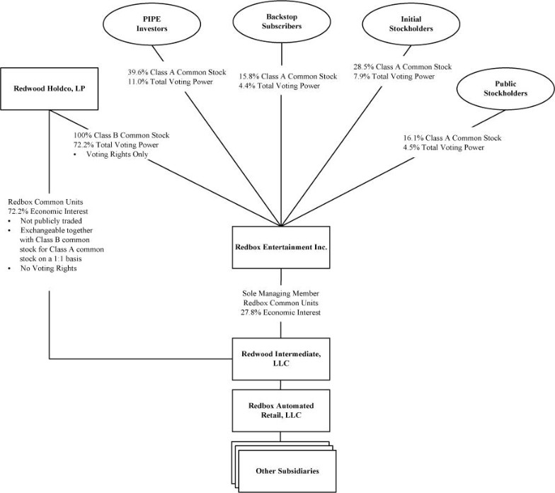
On October 22, 2021, Redbox consummated the Business Combination. In connection with the Business Combination, the Company issued 32,770,000 shares of Class B common stock to Redwood Holdco, which have no economic rights, but entitle the holders thereof to one vote per issued share and may be exchanged on a one-for-one basis with Redwood Intermediate common units held by such holders for Class A common stock from time to time, subject to certain restrictions set forth in the Redwood Intermediate Limited Liability Company Agreement (such a surrender and exchange, an “Exchange”). Immediately prior to the Closing, the Company issued an aggregate of 5,000,000 shares of Class A common stock to certain investors (the “PIPE Investors”) for a purchase price of $10.00 per share, for aggregate gross proceeds of $50 million. In addition, immediately prior to the closing of the Business Combination, the Company issued an aggregate of 1,995,989 shares of Class A common stock to certain investors (the “Backstop Subscribers”) for a purchase price of $10.10 per share, for aggregate gross proceeds of approximately $20.2 million.
The following diagram illustrates the Company’s ownership structure immediately following the closing of the Business Combination, excluding the warrants and shares of Class A common stock issuable upon exercise of the warrants.

The result of the transaction transformed the Company into a publicly traded entity on the Nasdaq under the ticker symbol “RDBX.”
Following the closing of the Business Combination, Redwood Holdco controls a majority of the voting power of our outstanding common stock. As a result, we are a “controlled company” within the meaning of the corporate governance standards of the Nasdaq. Under these rules, a company of which more than 50% of the voting power is held by an individual, group or another company is a “controlled company” and may elect not to comply with certain corporate governance requirements, including:
| ● | the requirement that a majority of our board of directors consist of “independent directors” as defined under the rules of the Nasdaq; |
3
| ● | the requirement that we have a compensation committee that is composed entirely of independent directors with a written charter addressing the committee’s purpose and responsibilities; |
| ● | the requirement that we have a nominating and corporate governance committee that is composed entirely of independent directors with a written charter addressing the committee’s purpose and responsibilities; and |
| ● | the requirement for an annual performance evaluation of the compensation and nominating and corporate governance committees. |
We intend to utilize these exemptions as long as we remain a controlled company.
For additional information on the Business Combination, see Note 3: Business Combination in the Notes to Consolidated Financial Statements included elsewhere in this registration statement.
Business Update, Going Concern and Strategic Alternatives
Historically, rentals have been correlated with the number and quality of new theatrical titles released in a quarter. During 2021 and for the first three months of 2022, Redbox’s business was negatively impacted by the effects of the ongoing COVID-19 pandemic, which resulted in fewer than expected theatrical releases. In addition, the significant increase in impacts from the Omicron variant caused further disruption to the business. As such, Redbox rentals have not recovered to the extent expected and, notwithstanding the year-over-year increase in new theatrical releases, were lower than pre-COVID-19 levels. As part of an effort to expand its business and transform into a multi-faceted entertainment company, during the fourth quarter of 2021 and into the first three months of 2022, Redbox increased its marketing and on-demand expenditures. Costs also increased as Redbox purchased more content, which were not offset by an increase in revenues.
On January 28, 2022, Redbox borrowed the remaining availability under its revolving credit facility. During 2022, management has been actively taking steps to decrease monthly costs, delay capital expenditures, and increase revenues. On March 29, 2022, the Company completed a reduction in force of 150 employees. One-time restructuring charges of $3.8 million were incurred, the substantial amount of which related to severance. The Company estimates that the workforce reduction will decrease its annual operating costs by approximately $13.1 million.
Redbox has been exploring a number of potential strategic alternatives with respect to the Company’s corporate or capital structure and seeking financing to fund operations and one-time restructuring costs. In March 2022, our board of directors established a Strategic Review Committee to, among other things, consider and oversee strategic alternatives or transactions that may be available to the Company with respect to its corporate or capital structure. Redbox is also executing on a previously announced series of restructuring actions and initiatives to improve its efficiency and reduce its cost structure, including, but not limited to, (i) optimizing its kiosk network and (ii) executing a workforce reduction across its supply chain and corporate teams. However, the risks and uncertainties related to the ongoing adverse effects of the COVID-19 pandemic on the Company’s operating results, together with the Company’s recurring operating losses, accumulated deficit and negative working capital, raise substantial doubt about our ability to continue as a going concern.
On April 15, 2022, certain subsidiaries of the Company entered into the Incremental Assumption and Amendment Agreement No. 6, amending its Credit Agreement (the “Sixth Amendment”), pursuant to which the Sixth Amendment Incremental Revolving Lenders (as defined in the Credit Agreement) will make available to certain subsidiaries of the Company, the Sixth Amendment Incremental Revolving Commitments (as defined in the Credit Agreement) in an aggregate amount equal to $50.0 million subject to certain conditions, the proceeds of which will be used to make payments in accordance with the Budget Plan (as defined in the Credit Agreement) and pay certain fees and expenses. From April 15, 2022 until the May 10, 2022 (the “Signing Date Deadline”), borrowings under the Sixth Amendment Incremental Revolving Facility (as defined in the Credit Agreement) were limited to no more than $15.0 million in the aggregate. During April 2022, the Company borrowed the available $15.0 million under its Sixth Amendment Incremental Revolving Facility. Pursuant to the Sixth Amendment, additional borrowings of $35.0 million under its Sixth Amendment Incremental Facility would become available if, by no later than the Signing Date Deadline, the Company entered into a valid and binding definitive purchase agreement for the sale of all or substantially all of the assets, or all of the equity interests of the Company (the “Company Sale”), and which purchase agreement either (i) provided for the payment in full (principal and interest) of the Senior Facilities (as described herein) other than the Term B-2 Loans (as defined herein) or (ii) otherwise was in form and substance reasonably acceptable to the administrative agent under the Credit Agreement. Pursuant to the Credit Agreement, the Company Sale shall be consummated no later than October 31, 2022. The details of the Sixth Amendment are discussed in further detail in Note 6: Debt in Redbox’s Notes to Condensed Consolidated Financial Statements included elsewhere in this registration statement.
4
As a further condition to the Sixth Amendment, the Company issued to HPS Investment Partners, LLC (administrative agent and collateral agent to the Credit Agreement) and certain affiliates (as defined in the Credit Agreement) warrants with an exercise price of $0.0001 per share (the “HPS Warrants”) to purchase 11,416,700 shares of Class A common stock of the Company (“Common Stock”) in the event certain milestones were not met under the Credit Agreement. Upon signing of the Merger Agreement (as defined below), the HPS Warrants became void and all rights of the warrant holders thereunder to exercise the HPS Warrants ceased.
In connection with the Sixth Amendment, on April 15, 2022, the Company entered into a Voting and Support Agreement with AP VIII Aspen Holdings, LP (“Aspen”), Seaport Global SPAC, LLC and Redwood Holdco, (collectively the “Stockholders”), whereby the Stockholders agreed to vote their shares of the Company (i) in favor of any strategic transaction approved and recommended by our board of directors , or any committee to which our board of directors delegates authority, subject to certain terms and conditions (each a “Transaction”), (ii) in opposition to any transaction involving the Company that has not been approved and recommend by our board of directors, and (iii) in favor of any directors that are proposed or nominated to our board of directors by the Company at any annual meeting of the Company. Further, under the Voting and Support Agreement, the Stockholders agreed that, until the date that the Voting and Support Agreement is terminated in accordance with its terms, the Stockholders (and their respective affiliates) shall not, without the Company's consent, make or attempt to make any direct or indirect transfer, sale, assignment, gift, hypothecation, pledge or other disposition, or grant any option to purchase or otherwise dispose of or agree to dispose of any of their shares of the Company, among other restrictions, as set forth in the Voting and Support Agreement.
The Company further agreed, pursuant to the Voting and Support Agreement, to (i) permanently reduce a portion of its revolving commitment under its Union Revolving Credit Facility in an amount equal to $10.6 million (and the Company made such reduction) and (ii) among other agreements, refrain from borrowing under the Union Revolving Credit Facility without the consent of Aspen and Redwood Holdco (other than with respect to certain scheduled borrowings and borrowings to cover interest, fees and expenses).
In connection with the execution of the Sixth Amendment, the Company agreed to implement certain changes to the composition and size of our board of directors, as further described in the Company’s Current Report on Form 8-K filed with the SEC on April 19, 2022.
In connection with the Company’s entry into the Voting and Support Agreement, Redwood Holdco permanently waived the “Early Termination Payment” by the Company (or an affiliate) to Redwood Holdco that could have resulted from a provision in that certain Tax Receivable Agreement dated as of October 22, 2021 (“Tax Receivable Agreement”), which would have been triggered upon the change to our board of director’s composition.
Additionally, under the Voting and Support Agreement, the Company and Redwood Holdco agreed, in connection with the consummation of a Transaction, to (a) terminate the Tax Receivable Agreement upon the consummation of a Transaction and (b) waive all claims under the Tax Receivable Agreement with such waiver being effective upon the consummation of such Transaction.
For a further discussion on the Sixth Amendment, refer to Note 6: Debt in Redbox’s Notes to Condensed Consolidated Financial Statements included elsewhere in this registration statement.
Merger Agreement
On May 10, 2022, the Company entered into a Merger Agreement (the “Merger Agreement”) with Chicken Soup for the Soul Entertainment, Inc., a Delaware corporation (“CSSE”), RB First Merger Sub Inc., a Delaware corporation and wholly owned subsidiary of CSSE (“CSSE Merger Sub”), RB Second Merger Sub LLC, a Delaware limited liability company and wholly owned subsidiary of CSSE (“Merger Sub LLC”), Redwood Opco Merger Sub LLC, a Delaware limited liability company and direct wholly owned subsidiary of CSSE (“Opco Merger Sub LLC”) and Redwood Intermediate. Pursuant to the Merger Agreement, (i) Merger CSSE Merger Sub will merge with and into Redbox (the “First Company Merger”), with Redbox continuing as the surving entity (the “Surviving Corporation”), (ii) simultaneously with the First Company Merger, Opco Merger Sub LLC will merge with and into Redwood Intermediate (the “Opco Merger”), with Redwood Intermediate continuing as the surviving entity (the “Opco Surviving Company”) and (iii) immediately following the First Company Merger and Opco Merger, the Surviving Corporation will merge with and into Merger Sub LLC, with Merger Sub LLC continuing as the surviving entity (the “Second Company Merger, and together with the First Company Merger, the “Integrated Mergers,” and collectively with the Opco Merger, the “Mergers”, and together with the other transactions contemplated by the Merger Agreement, the “Merger Transactions”).
As a result of the Mergers, at the closing of the Merger Transactions, the Company will become a wholly owned subsidiary of CSSE. At the effective time of the First Company Merger (the “Effective Time”), each share of the Company’s Class A common stock will be cancelled and represent the right to receive 0.087 shares (the “Exchange Ratio”) of Class A common stock, par value of $0.0001
5
per share, of CSSE (the “CSSE Class A Common Stock”), each share of the Company’s Class B common stock will be automatically cancelled for no additional consideration, each Redwood Intermediate LLC Unit will be converted into the right to receive a number of shares of CSSE Class A Common Stock equal to the Exchange Ratio, and each outstanding Public Warrant and Private Placement Warrant shall be assumed by CSSE and become exercisable for shares of CSSE Class A Common Stock at an adjusted exercise price in accordance with the respective warrant agreements governing the Public Warrants and Private Placement Warrants and the Merger Agreement. Specifically, pursuant to Section 4.4 of the respective warrant agreements, the strike price for the warrants will become $132.18 to purchase a share of CSSE Class A Common Stock. This is calculated by the current $11.50 strike price of the warrants divided by the Exchange Ratio. Under the respective warrant agreements, fractional shares of CSSE cannot be delivered, so a holder will need to combine 11.49 Redbox warrants to equal one share of CSSE Class A Common Stock. This is calculated by one divided by the Exchange Ratio. The closing of the Merger Agreement is subject to customary conditions, including expiration or termination of waiting periods under the HSR Act, if applicable, the approval of the Merger Agreement and the Merger Transactions by the Company’s shareholders, the listing of CSSE Class A Common Stock on Nasdaq and the registration statement on Form S-4 registering the CSSE Class A Common Stock to be issued as consideration in the Mergers becoming effective.
If the Company is unable to implement one or more of the strategic alternatives currently under consideration, or if the Merger Agreement is terminated (and is not replaced by another Acceptable Purchase Agreement (as defined in the Credit Agreement)), or consummation of the Merger does not occur on or before October 31, 2022 (or such later date as HPS may agree), an event of default will occur under the Credit Agreement, and the Company could continue to experience adverse pressures on its relationships with counterparties who are critical to its business, its ability to access the capital markets, its ability to execute on its operational and strategic goals and its business, prospects, results of operations and liquidity generally. There can be no assurance as to when or whether the Company will implement any action as a result of these strategic initiatives, whether the implementation of one or more such actions will be successful, or the effects the failure to take action may have on the Company’s business, its ability to achieve its operational and strategic goals or its ability to finance its business or refinance its indebtedness. A failure to address these matters will have a material adverse effect on the Company’s business, prospects, results of operations, liquidity and financial condition, and its ability to service or refinance its corporate debt as it becomes due.
6
Risk Factor Summary
Our business is subject to a number of risks of which you should be aware before making an investment decision with respect to our Class A common stock or warrants. These risks are discussed more fully in the “Risk Factors” section of this prospectus immediately following this prospectus summary. These risks include the following:
| ● | The COVID-19 pandemic, along with the response to it by governmental regulators, Redbox partners and vendors, and the attempts to address, manage or contain it, may continue to harm our industry, business, results of operations and ability to raise additional capital. |
| ● | Competitive pressures could seriously harm our business, financial condition and results of operations. |
| ● | There are many risks related to our DVD, Redbox On Demand and Original / Exclusive Content offerings which may negatively impact our business. |
| ● | If our efforts to attract and retain customers are not successful, our business will be adversely affected. |
| ● | If we cannot manage our business and its growth effectively, we could experience a material adverse effect on our financial condition and results of operations. |
| ● | If we cannot execute on our growth strategies, some of which are untested, unproven or not yet fully developed, and offer new services, our business could suffer. |
| ● | We may be unable to successfully consummate the Merger Transactions, or effectuate the other strategic alternatives we must implement in order to address our capital structure and financing needs. |
| ● | There is substantial doubt about our ability to continue as a going concern and this could materially impact our ability to obtain financing and the value of our common stock. |
| ● | Changes in competitive offerings for entertainment video, including the potential rapid adoption of piracy-based video offerings, could adversely impact our business. |
| ● | Our future operating results may fluctuate. |
| ● | We face risks, such as unforeseen costs and potential liability in connection with content we acquire, produce, license and/or distribute through our service. |
| ● | Any significant disruption in or unauthorized access to our computer systems or those of third parties that we utilize in our operations, including those relating to cybersecurity or arising from cyber-attacks, could result in a loss or degradation of service, unauthorized disclosure of data, including user and corporate information, or theft of intellectual property, including digital content assets, which could adversely impact our business. |
| ● | Privacy concerns could limit our ability to collect and use customers and user personal information and other data and disclosure of customer and user personal information and other data could adversely impact our business and reputation. |
| ● | We may be unable to adequately protect our intellectual property or enforce our patents and other proprietary rights. |
| ● | Our substantial indebtedness could materially and adversely affect our ability to raise additional capital to fund our operations, limit our ability to react to changes in the economy or our industry and prevent us from making debt service payments. |
| ● | Despite our substantial indebtedness, we may still be able to incur significantly more debt, including secured debt, which could intensify the risks associated with our indebtedness. |
| ● | We may not be able to generate sufficient cash to service all of our indebtedness and to fund our working capital and capital expenditures and may be forced to take other actions to satisfy our obligations under our indebtedness that may not be successful. |
| ● | Our debt agreements contain restrictions that limit our flexibility in operating our business. |
7
Implications of Being an Emerging Growth Company and a Smaller Reporting Company
We are an “emerging growth company” as defined in the Jumpstart Our Business Startups Act, or the JOBS Act, enacted in April 2012. As an “emerging growth company,” we may take advantage of specified reduced reporting and other requirements that are otherwise applicable to public companies. These provisions include, among other things:
| ● | exemption from the auditor attestation requirement in the assessment on the effectiveness of our internal control over financial reporting; |
| ● | exemption from new or revised financial accounting standards applicable to public companies until such standards are also applicable to private companies; |
| ● | exemption from compliance with any new requirements adopted by the Public Company Accounting Oversight Board (United States), requiring mandatory audit firm rotation or a supplement to our auditor’s report in which the auditor would be required to provide additional information about the audit and our financial statements; |
| ● | an exemption from the requirement to seek non-binding advisory votes on executive compensation and golden parachute arrangements; and |
| ● | reduced disclosure about executive compensation arrangements. |
We may take advantage of these provisions until the end of the fiscal year ending December 31, 2025 or such earlier time that we are no longer an “emerging growth company.” We will cease to be an “emerging growth company” if we have $1.07 billion or more in total annual gross revenues during our most recently completed fiscal year, if we become a “large accelerated filer,” which requires us to have been a public company for at least 12 months at the end of our most recently completed fiscal year and have the market value of our common stock held by non-affiliates exceeding $700 million as of the last business day of the second quarter of such fiscal year, or as of any date on which we have issued more than $1.0 billion in non-convertible debt over the three-year period to such date.
We may choose to take advantage of some, but not all, of these reduced burdens. For example, we have taken advantage of the reduced reporting requirement with respect to disclosure regarding our executive compensation arrangements and expect to take advantage of the exemption from the auditor attestation requirement in the assessment on the effectiveness of our internal control over financial reporting. In addition, while we have elected to avail ourselves of the exemption to adopt new or revised accounting standards until those standards apply to private companies, we are permitted and have elected to early adopt certain new or revised accounting standards for which the respective standard allows for early adoption. For as long as we take advantage of the reduced reporting obligations, the information that we provide stockholders may be different from information provided by other public companies.
We are also a “smaller reporting company” as defined under the Securities Act and Exchange Act. We may continue to be a smaller reporting company so long as either (i) the market value of shares of our common stock held by non-affiliates is less than $250 million or (ii) our annual revenue was less than $100 million during the most recently completed fiscal year and the market value of shares of our common stock held by non-affiliates is less than $700 million. If we are a smaller reporting company at the time we cease to be an emerging growth company, we may continue to rely on exemptions from certain disclosure requirements that are available to smaller reporting companies. Specifically, as a smaller reporting company, we may choose to present only the two most recent fiscal years of audited financial statements in our Annual Report on Form 10-K and have reduced disclosure obligations regarding executive compensation, and, similar to emerging growth companies, if we are a smaller reporting company under the requirements of (ii) above, we would not be required to obtain an attestation report on internal control over financial reporting issued by our independent registered public accounting firm.
8
Controlled Company
Redwood Holdco controls a majority of the voting power of our outstanding common stock. As a result, we are a “controlled company” within the meaning of the corporate governance standards of the Nasdaq. Under these rules, a company of which more than 50% of the voting power is held by an individual, group or another company is a “controlled company” and may elect not to comply with certain corporate governance requirements, including:
| ● | the requirement that a majority of our board of directors consist of “independent directors” as defined under the rules of the Nasdaq; |
| ● | the requirement that we have a compensation committee that is composed entirely of independent directors with a written charter addressing the committee’s purpose and responsibilities; |
| ● | the requirement that we have a nominating and corporate governance committee that is composed entirely of independent directors with a written charter addressing the committee’s purpose and responsibilities; and |
| ● | the requirement for an annual performance evaluation of the compensation and nominating and corporate governance committees. |
We intend to utilize these exemptions as long as we remain a controlled company. Accordingly, you may not have the same protections afforded to stockholders of companies that are subject to all of the corporate governance requirements of the Nasdaq.
Corporate Information
Redbox is a Delaware corporation. Our principal executive offices are located at 1 Tower Lane, Suite 800, Oakbrook Terrace, Illinois 60181. Our telephone number is (630) 756-8000. Our website is located at https://www.redbox.com. Our website and the information contained on, or that can be accessed through, our website will not be deemed to be incorporated by reference in, and are not considered part of, this prospectus. You should not rely on our website or any such information in making your decision whether to purchase our securities.
9
The Offering
We are registering the issuance of (a) up to 6,062,500 shares of Class A common stock issuable upon the exercise of the Private Placement Warrants, (b) up to 10,781,250 shares of Class A common stock issuable upon the exercise of the Public Warrants and (c) up to 32,770,000 shares of Class A common stock underlying an equal number of shares of Class B common stock.
We are also registering the offer and sale from time to time by the Selling Securityholders, or their permitted transferees, of (a) up to 60,203,489 shares of Class A common stock (which includes up to 6,062,500 shares of Class A common stock issuable upon the exercise of the Private Placement Warrants, up to 10,781,250 shares of Class A common stock issuable upon the exercise of the Public Warrants and up to 32,770,000 shares of Class A common stock underlying an equal number of shares of Class B common stock) and (b) up to 6,062,500 warrants to purchase shares of Class A common stock.
Any investment in the securities offered hereby is speculative and involves a high degree of risk. You should carefully consider the information set forth under “Risk Factors” on page 13 of this prospectus.
Issuance of Class A Common Stock | ||
Shares of Class A common stock offered by us | 49,613,750 shares of Class A common stock (representing (a) up to 6,062,500 shares of Class A common stock issuable upon the exercise of the Private Placement Warrants, (b) up to 10,781,250 shares of Class A common stock issuable upon the exercise of the Public Warrants and (c) up to 32,770,000 shares of Class A common stock underlying an equal number of shares of Class B common stock) | |
Shares of Class A common stock outstanding prior to exchange of Class B common stock and exercise of warrants | 12,618,516 shares | |
Shares of Class A common stock outstanding after exchange of Class B common stock and exercise of warrants | 62,232,266 shares | |
Resale of Class A Common Stock and Warrants | ||
Shares of Class A common stock offered by the Selling Securityholders | 60,203,489 shares of Class A common stock (which includes up to 6,062,500 shares of Class A common stock issuable upon the exercise of the Private Placement Warrants, up to 10,781,250 shares of Class A common stock issuable upon the exercise of the Public Warrants and up to 32,770,000 shares of Class A common stock underlying an equal number of shares of Class B common stock) | |
Warrants offered by the Selling Securityholders | 6,062,500 warrants to purchase shares of Class A common stock | |
Use of proceeds | All of the shares of Class A common stock and the warrants (including shares of Class A common stock underlying such warrants) offered by the Selling Securityholders pursuant to this prospectus will be sold by the Selling Securityholders for their respective accounts. We will not receive any of the proceeds from these sales. We will receive the proceeds from any exercise of warrants for cash. We intend to use the proceeds the exercise of warrants for cash for general corporate and working capital purposes. There is no assurance that the holders of the warrants will elect to exercise any or all of the warrants. To the extent that the warrants are exercised on a “cashless basis,” the amount of cash we would receive from the exercise of the warrants will decrease. | |
Market for our Class A common stock and warrants | Our Class A common stock and warrants are listed on Nasdaq under the symbols “RDBX” and “RDBXW,” respectively. |
10
RISK FACTORS
An investment in our securities involves a high degree of risk. You should carefully consider the risks and uncertainties described below, as well as the other information contained in this prospectus, including the consolidated financial statements and the related notes thereto included elsewhere in this prospectus and “Management’s Discussion and Analysis of Financial Condition and Results of Operations,” before deciding to invest in our securities. The occurrence of one or more of the events or circumstances described in these risk factors, alone or in combination with other events or circumstances, may have an adverse effect on our business, cash flows, financial condition and results of operations. You should also carefully consider the following risk factors in addition to the other information included in this prospectus, including matters addressed in the section entitled “Cautionary Note Regarding Forward-Looking Statements.” We may face additional risks and uncertainties that are not presently known to us or that we currently deem immaterial, which may also impair our business or financial condition. In addition, past financial performance may not be a reliable indicator of future performance and historical trends should not be used to anticipate results or trends in future periods. Any of the following risks could materially adversely affect our business, financial condition and results of operations, in which case the trading price of our securities could decline and you could lose all or part of your investment.
Risks Related to Our Business
The novel coronavirus (“COVID-19”) pandemic, along with the response to it by governmental regulators, Redbox partners and vendors, and the attempts to address or manage it, have disrupted and may continue to disrupt our industry, business, results of operations and ability to raise additional capital.
The COVID-19 pandemic and the various attempts to contain it have created significant volatility, uncertainty and economic disruption. In an effort to contain COVID-19 or slow its spread, governments around the world have enacted various measures, some of which have been subsequently rescinded, modified or reinstated, including orders to close all businesses not deemed “essential,” isolate residents to their homes or places of residence, and practice social distancing. We anticipate that these actions and the global health crisis caused by the COVID-19 pandemic, including any resurgences or variants, will continue to negatively impact business activity across the globe, even after the cessation of various governmental orders, advisories, and mandates. In response to government mandates, health care advisories and in otherwise responding to employee and vendor concerns, we have altered certain aspects of our operations. International and domestic travel has been severely curtailed and productions of our third-party content suppliers continue to experience disruption. Other partners have similarly had their operations disrupted, including those partners that we use for our operations as well as development, production and post-production of content. For example, in June 2021, we learned that certain studios were delaying releases of certain films, or changing the original distribution plans with respect to other films to send them direct to SVOD services, as a result of continued closures of, or capacity restrictions at, movie theaters due to the ongoing COVID-19 pandemic, each of which results in fewer releases on our platform than we had previously expected. During the fourth quarter of 2021, Redbox had 24 theatrical releases, which was lower than expected. In addition, the significant increase in impacts from the Omicron variant caused disruption to the business. As such, Redbox rentals have not recovered to the extent expected and, notwithstanding the year-over-year increase in new releases, were lower than the fourth quarter of 2020. Historically, rentals have been correlated with the number and quality of new theatrical titles released in a quarter. In support of its efforts to expand its business and transform into a multi-faceted entertainment company, during the fourth quarter of 2021 and into 2022, Redbox increased its marketing and on-demand expenditures. Costs also increased as Redbox purchased more content. During that period, increased costs have not been offset by an increase in revenues. Redbox’s business has also experienced an increase in competition from new and existing competitors. As a result, our earnings were negatively impacted in 2021 and are expected to be impacted in 2022. To the extent the resulting economic disruption is severe, we could see some partners and vendors go out of business, resulting in reduced demand from distributors and consequent reduction in forecasted revenue, as well as supply constraints and increased costs or delays to our productions. Such production pauses may cause us to temporarily have less new content available on our service in subsequent quarters, which could negatively impact user demand for and user retention to our service. Temporary production pauses or permanent shutdowns in production could result in content asset impairments or other charges and will change the timing and amount of cash outflows associated with production activity.
The full extent to which the COVID-19 pandemic and the various responses to it impacts our business, operations and financial results will depend on numerous evolving factors that we may not be able to accurately predict, including: the duration and scope of the pandemic; governmental, business and individuals’ actions that have been and continue to be taken in response to the pandemic; the availability and cost to access the capital markets; the effect on our customers and customer demand for and ability to pay for our services; increased competition with alternative media platforms and technologies; disruptions or restrictions on our employees’ ability to work and travel; availability of theatrical titles; and any stoppages, disruptions or increased costs associated with our operations. If we need to access the capital markets, there can be no assurance that financing may be available on attractive terms, if at all. In addition, to the extent that economic uncertainty as a result of the COVID-19 pandemic impacts consumers’ ability or
11
willingness to pay for our services, our business and results of operations could be negatively impacted. The resurgence of COVID-19 due to the Omicron variant has caused further disruption to consumer activity during the peak holiday season of 2021 and into 2022.
We will continue to actively monitor the effects of the COVID-19 pandemic on our business and may take further actions that alter our business operations, including distribution, partnerships and content production, as may be required by federal, state, local or foreign authorities, or that we determine are in the best interests of our employees, customers, partners and stockholders. It is not clear what potential effects any such alterations or modifications may have on our business, including the effects on our customers, suppliers or vendors, or on our financial results. To the extent the COVID-19 pandemic adversely affects our business and financial results, it may also have the effect of heightening many of the other risks described in this “Risk Factors” section including, but not limited to, our ability to retain users, our ability to operate at a net loss, and our liquidity.
Competitive pressures could seriously harm our business, financial condition and results of operations.
The market for streaming entertainment is intensely competitive and subject to rapid change. We compete against other entertainment video providers, such as multichannel video programming distributors (“MVPDs”), streaming entertainment providers (including those that provide pirated content), video gaming providers and more broadly against other sources of entertainment including video-on-demand (VOD), subscription (SVOD) and ad-supported (AVOD) services. We compete against streaming entertainment providers and content producers in obtaining content for our service, both for licensed streaming content and for exclusive and original content projects.
Our business faces competition from many other sources, including those using similar distribution channels and having more experience, greater name recognition, larger or more appealing inventory, better financing, and better relationships with those in the movie industry, including: Netflix, Amazon, Hulu, Vudu, Roku, Sling, YouTube and YouTubeTV, Hulu, CBS, ABC, NBC, BBC, PBS, Fox Networks, Discovery Communications, Disney, Paramount, cable, satellite, and telecommunications providers, such as Comcast or DISH Network, traditional pay television programmers, such as HBO or Showtime, traditional brick and mortar video retailers, other DVD kiosk businesses, libraries and others. These competitors may also provide a broader range of content and the ability to apply considerable resources to acquired and original content.
Well-funded competitors may be better able to withstand economic downturns and periods of slow economic growth and the associated periods of reduced customer spending and increased pricing pressures. Some competitors are able to devote substantially more resources to website and systems development or to investments or partnerships. Some competitors have consolidated, and others may also consolidate with one another. We may be unable to compete successfully against current and future competitors, and competitive pressures could harm our business and prospects.
There are many risks related to our DVD, Redbox On Demand and Original / Exclusive Content offerings which may negatively impact our business.
We have invested, and plan to continue to invest, to maintain our infrastructure of Redbox kiosks in the United States. Optimizing our physical Redbox business will depend substantially upon growth or minimizing decline in same store sales. In addition, the home video distribution market is rapidly evolving as newer technologies and distribution channels compete for market share, and we have experienced a secular decline in the physical rental market. As this evolution continues, our DVD business and related operating results and financial condition will be adversely affected, and secular declines may accelerate. Some additional risks that could negatively impact our results include:
| ● | increased availability of digital movie content and changes in consumer content delivery and viewing options and preferences, including increased use of online streaming, availability of content on portable devices, VOD, SVOD, AVOD and time- and place-shifting technologies; |
| ● | increased competition in the advertising video-on-demand segment including alternative or non-traditional forms of content, user generated content type offerings such as YouTube, free TV style offerings (including on-demand options such as Crackle), proprietary Apps and Channels provided and populated by traditional TV and theatrical content owners (Disney+, Peacock and similar channels); |
| ● | increased availability and quality of original programming and similar episodic content, and exclusive arrangements with programmers, such as HBO, Showtime, Amazon and Netflix; |
| ● | decreased quantity and quality of movie content available for DVD distribution due to changes in quantity of new releases by studios, a trend towards developing more high-budget “event” or “blockbuster” movies, movie content failing to appeal to |
12
| consumers’ tastes, increased focus on digital sales and rentals, and other general industry-related factors, including financial disruptions, and labor conflicts; |
| ● | studios reserving movies for exhibition, during certain strategic windows or beyond, on their own proprietary streaming services; |
| ● | decreased costs for consumers to purchase or receive movie content, including less expensive DVDs, more aggressive competitor pricing strategies and piracy; |
| ● | windowing of titles and DVDs may change without notice by the studios, DVDs may be released closer to alternative types of content distribution or after alternative methods of content distribution which may impact performance; |
| ● | increased competition for physical floor space in retail locations where our kiosks are located, both by unrelated third-party offerings and perceived monetization opportunities by the retailers themselves; |
| ● | increased operational costs; and |
| ● | supply chain delays for inventory and parts including physical discs, and kiosk parts. |
As a result, we expect our DVD business results to continue to decline over time and increased competition in the AVOD segment. Further, any additional adverse developments relating to any of these risks, as well as others relating to our participation in the home video industry, could significantly affect our business, financial condition and operating results.
We may make acquisitions and investments, which could result in operating difficulties and other harmful consequences.
We evaluate potential growth opportunities, including acquisitions and investments. For example, we entered into an agreement to acquire the operations of our DVD distribution and packaging provider in the fourth quarter of 2021. Any transactions that we enter into could be material to our financial condition and results of operation. The acquisitions may not result in the intended benefits to our business, and we may not successfully evaluate or utilize the acquired products, technology, or personnel, or accurately forecast the financial impact of an acquisition transaction. The process of integrating an acquired company, business or technology could create unforeseen operating difficulties and expenditures. Factors that may cause the Company not to achieve the anticipated benefits from any acquisition include:
| ● | unanticipated costs or liabilities associated with the acquisition; |
| ● | difficulty incorporating acquired logistics systems and platforms; |
| ● | risks of entering new markets; |
| ● | incurrence of acquisition-related costs; |
| ● | diversion of management’s attention from other business concerns; |
| ● | the potential loss of key employees; |
| ● | use of resources that are needed in other parts of our business; and |
| ● | use of substantial portions of our available cash to consummate the acquisition. |
If we are unable to successfully integrate and operate the DVD distribution and packaging operations, our DVD business may incur a significant negative impact and disruption and we may have to find alternative means of operating our DVD business which may be less efficient or cause us to incur higher costs.
If our efforts to attract and retain customers are not successful, our business will be adversely affected.
Our ability to continue to attract users will depend in part on our ability to effectively market our services, consistently provide our users with compelling content choices, as well as a quality experience for selecting and viewing our content library. Furthermore,
13
the relative service levels, content offerings, pricing and related features of our competitors may adversely impact our ability to attract and retain users.
To succeed, we must continue to attract and retain a large number of new users. We may be required to incur significantly higher advertising and promotional expenditures than we currently anticipate to attract large numbers of new users. We believe that the importance of brand loyalty will increase with the continued proliferation of digital streaming services. If our branding efforts are not successful, our operating results and our ability to attract and retain users will be adversely affected.
If consumers do not perceive our service offerings to be of value, including if we introduce new or adjust existing features, adjust pricing or service offerings or change the mix of content in a manner that is not favorably received by them, we may not be able to attract and retain users. If our efforts to satisfy our existing users are not successful, we may not be able to attract users, and as a result, our ability to maintain and/or grow our business will be adversely affected. Users may stop using our services for many reasons, including a perception that the selection of content is unsatisfactory, competitive services provide a better value or experience or customer service issues are not satisfactorily resolved. We must continually attract new users both to replace unengaged users and to grow our business beyond our current user base. If we do not grow as expected, we may not be able to adjust our expenditures or increase our per user revenues commensurate with the lowered growth rate, such that our margins, liquidity and results of operation may be adversely impacted. If we are unable to successfully compete with current and new competitors in both retaining our existing users and attracting new users, our business will be adversely affected. Further, if excessive numbers of users cease using our services, we may be required to incur significantly higher marketing expenditures than we currently anticipate to replace these users with new users.
If we cannot manage our business and its growth effectively, we could experience a material adverse effect on our financial condition and results of operations.
We are scaling our streaming service to effectively and reliably handle anticipated growth in both users and features, ramping up our ability to distribute and license original and exclusive content, continuing to operate our DVD service and providing kiosk services to business clients. The Company has slowed investments across certain growth initiatives in the near term to conserve liquidity, including its intended SVOD service offering. As our offerings evolve, we are managing and adjusting our business to address varied content offerings, industry best practices related to e-commerce and streaming video, as well as differing legal and regulatory environments. As we scale our streaming service, we are developing technology and utilizing third-party “cloud” computing services. As we ramp up our original content distribution, we are building out expertise in a number of disciplines, including creative, marketing, legal, finance, licensing, merchandising and other resources related to the distribution of content. Further, we may expand our content offering in a manner that is not well received by consumers. These expansions have placed, and may continue to place, significant demands on our operational, financial and administrative infrastructure and our management. As our operations have grown in size, scope and complexity, we have focused on integrating, improving and upgrading our systems and infrastructure related to providing attractive and efficient consumer products and services, and our administration and internal systems, processes and controls.
Although we believe the total addressable market for automated DVD rental kiosks is large, we cannot be certain about its size, the most effective plan for locating kiosks, or the optimum market density. Because the kiosk market and our business model are continually evolving, we have incomplete data and track records for predicting kiosk and market performance in future periods. As a result, we may make errors in predicting and reacting to relevant business and consumer trends, which could have a material adverse effect on our business, financial condition and results of operations. For example, we may, among other things, over-install or de-install kiosks in certain geographic areas leading to non-accretive locations, and we cannot be certain that historical revenue ramps for new kiosks will be sustainable in the future.
As we grow our operations, we may face integration and operational challenges as well as potential unknown liabilities and reputational concerns in connection with partners we work with or companies we may acquire or control. If we are not able to manage the growing complexity of our business, including improving, refining or revising our systems and operational practices related to our streaming operations and original content, our business may be adversely affected.
Managing our business changes will require significant expenditures and allocation of valuable management and operational resources. If we fail to achieve the necessary level of efficiency in our organization, including effectively evolving and growing our business lines, our business, operating results and financial condition could be harmed.
14
If we cannot execute on our growth strategies, some of which are untested, unproven or not yet fully developed, and offer new services, our business could suffer.
Our growth strategy is based upon leveraging our core competencies in the entertainment space to provide the consumer with convenience and value and to help retailers, partners and advertisers drive incremental traffic and revenue. To be competitive, we need to offer compelling service offerings that are accepted by the market and establish third-party relationships necessary to develop our streaming offerings as well as maintain our Legacy business. We are exploring new services to offer. However, the complexities and structures of these new businesses and products could create conflicting priorities, require additional resources, and negatively impact our core businesses.
We may use our financial resources and management’s time and focus to invest in other companies offering similar services. We may seek to organically grow our Redbox On Demand, Free On Demand, Free Live TV offerings, original or exclusive content offerings through our Redbox Entertainment brand. We may seek to offer new products or services on our current kiosks, such as the ability to subscribe to third-party streaming services and new ways to offer third-party advertising. We may enter into joint ventures through which we may expand our product and service offerings. Any new business opportunity also may have its own unique risks related to operations, finances, intellectual property, technology, legal and regulatory issues, corporate governance or other challenges, for which we may have limited or no prior experience. Stabilization of performance in our Legacy business as we emerge from a prolonged period of COVID-19 impacts is important to providing funding to continue to grow our digital offerings. In addition, if we fail to establish or maintain relationships with significant retailers, partners, advertisers and suppliers in a timely manner, we may not be able to provide our consumers with desirable new services. Further, to develop and commercialize certain new products and services, we may need to enhance the capabilities of our current kiosks, as well as adapt our related networks and systems through appropriate technological solutions for streaming services, and establish market acceptance of such products or services. As we expand into new markets and services or increase certain operations in connection with our growth strategies, we may be required to comply with new regulatory requirements, which could require additional expenses, increase our cost of doing business, impose additional burdens on us or otherwise negatively affect our business. In pursuing these growth strategies, we expect to incur significant operating and capital expenditures. It is possible that we will not be able to grow our revenues through these strategies, or if growth is achieved, that it will be maintained for any significant period, or at all.
We may be unable to successfully consummate the Merger Transactions, or effectuate the other strategic alternatives we must implement in order to address our capital structure and financing needs.
The COVID-19 pandemic negatively impacted our business in 2021, and continues to have ongoing adverse effects on our business and results of operations and capital structure. The Company is considering and announced a number of strategic alternatives or transactions to address the situation, including the recently-announced merger with CSSE. There can be no assurance that the Company will be able to consummate the Merger Transactions and achieve the intended benefits of that transaction, or as to when or whether the Company will implement any action as a result of its other strategic initiatives or whether the implementation of one or more such actions will be successful. Moreover, an event of default under the Credit Agreement will occur if the Merger Agreement is terminated (and is not replaced by another Acceptable Purchase Agreement), or consummation of the Merger Transactions do not occur on or before October 31, 2022 (or such later date as HPS may agree). If the Company is unable to successfully consummate the Merger Transactions, or to otherwise implement one or more of our other strategic alternatives, the Company could continue to experience adverse pressures on its relationships with counterparties, its ability to access the capital markets, its ability to execute on its operational and strategic goals and its business, prospects, results of operations and liquidity generally, and may be forced into bankruptcy or liquidation.
There is substantial doubt about our ability to continue as a going concern and this could materially impact our ability to obtain capital financing and the value of our common stock.
Due to the uncertainty of the effects the ongoing COVID-19 pandemic will have on our future results of operations, cash flows and financial condition, there is substantial doubt as to the ability of the Company to continue as a going concern. The Company is considering a number of strategic alternatives and transactions, as well as a series of restructuring actions and initiatives to improve its efficiency and reduce its cost structure. However, there can be no assurance that these steps will be sufficient to mitigate the adverse trends we are experiencing in our businesses.
Management may seek to implement further cost and capital expenditure reductions, as necessary. Even if the Company is able to achieve some or all of the contemplated actions, there can be no assurances that we can complete any such actions or strategic transactions in amounts sufficient to alleviate the substantial doubt regarding the Company’s ability to continue as a going concern.
15
If we cannot continue as a going concern, our stockholders would likely lose most or all of their investment in us and holders of our indebtedness may also suffer material losses on their investments. Reports raising substantial doubt as to a company’s ability to continue as a going concern are generally viewed unfavorably by analysts and investors and could have a material adverse effect on the Company’s business, financial position, results of operations and liquidity.
If we are unable to grow the client base of our third-party kiosk service business, our services line of business may be at risk.
We currently leverage our large and remote Redbox kiosk field workforce to provide services to our third-party kiosk owners. Our ability to engage and retain this workforce is necessary to merchandise and service our Redbox kiosks, meet the demands of our retail partners and users, and deliver service for our service business accounts. If we cannot continue to retain this workforce at adequate levels, our costs may rise, our service line of business may not meet committed service levels and our customers and retail partners may be dissatisfied. If the network of kiosk we service declines (including our own Redbox network of kiosk) or if we are unable to maintain key accounts (ecoATM and Amazon Locker being our largest clients) or obtain new clients, we may not be able to continue this line of business and obtain expected benefits and our business may be adversely affected.
Changes in how we market our services could adversely affect our marketing expenses and user levels may be adversely affected.
We utilize a broad mix of marketing and public relations programs, including social media sites, to promote our services and content to existing and potential new users. We may limit or discontinue use or support of certain marketing channels or activities if advertising rates increase or if we become concerned that users or potential users deem certain marketing platforms or practices intrusive or damaging to our brand. If the available marketing channels are curtailed, our ability to engage existing users and attract new users may be adversely affected. Companies that promote our services may decide that we negatively impact their business or may make business decisions that in turn negatively impact us. For example, if they decide that they want to compete more directly with us, enter a similar business or exclusively support our competitors, we may no longer have access to their marketing channels. We utilize marketing to promote our content, drive conversation about our content and service, and drive rentals and viewing by our users. To the extent we promote our content or services inefficiently or ineffectively, we may not obtain the expected acquisition and retention benefits and our business may be adversely affected.
Changes in competitive offerings for entertainment video, including the potential rapid adoption of piracy-based video offerings, could adversely impact our business.
The market for entertainment video is intensely competitive and subject to rapid change. Through new and existing distribution channels, consumers have increasing options to access entertainment video. The various economic models underlying these channels include subscription, transactional, ad-supported and piracy-based models. All of these have the potential to capture meaningful segments of the entertainment video market. Piracy, in particular, threatens to damage our business, as its fundamental proposition to consumers is so compelling and difficult to compete against: virtually all content for free. Furthermore, in light of the compelling consumer proposition, piracy services are subject to rapid global growth.
Traditional providers of entertainment video, including broadcasters and cable network operators, as well as internet based e-commerce or entertainment video providers are increasing their streaming video offerings. Several of these competitors have long operating histories, large customer bases, strong brand recognition, exclusive rights to certain content and significant financial, marketing and other resources. They may secure better terms from suppliers, adopt more aggressive pricing and devote more resources to product development, technology, infrastructure, content acquisitions and marketing.
New entrants may enter the market or existing providers may adjust their services with unique offerings or approaches to providing entertainment video. Companies also may enter into business combinations or alliances that strengthen their competitive positions. If we are unable to successfully or profitably compete with current and new competitors, our business will be adversely affected, and we may not be able to increase or maintain market share, revenues or profitability.
If we do not manage the content and availability of our DVD library effectively, our business, financial condition and results of operations could be materially and adversely affected.
A critical element of our Redbox business model is optimizing our library of DVD titles, formats, and copy depth to achieve satisfactory availability rates to meet consumer demand while also maximizing margins. If we do not acquire sufficient DVD titles, we may not appropriately satisfy consumer demand, which could decrease consumer satisfaction and we could lose consumers to competitors. Conversely, if we attempt to mitigate this risk and acquire a larger number of copies to achieve higher availability rates for select titles or a wider range of titles, our library utilization would become less efficient and our margins for the Redbox business would be adversely affected. Our ability to accurately predict consumer demand as well as market factors, such as our ability to obtain
16
satisfactory distribution arrangements, may impact our ability to acquire appropriate quantities of certain DVD titles in a timely manner. In addition, if we are unable to obtain or maintain favorable terms from our suppliers with respect to such matters as timely movie access, copy depth, formats and product destruction, among others, or if the price of DVDs increases or decreases generally or for certain titles, our library may become unbalanced and our margins may be adversely affected.
Our business, financial condition and results of operations could be materially and adversely affected if certain agreements do not provide the expected benefits to us. For example, agreements may require us to license minimum quantities of theatrical and direct-to-video DVDs for rental at our kiosks. If the titles or format provided are not attractive to our consumers, we could be required to purchase too many copies of undesirable titles or an undesirable format, possibly in substantial amounts, which could adversely affect our Redbox business by decreasing consumer demand for offered DVD titles and consumer satisfaction with our services or negatively impact margins.
If we are unable to comply with, or lack the necessary internal controls to ensure appropriate documentation and tracking of our content library, we may, among other things, violate certain of our studio licensing arrangements, be forced to pay a fee for unaccounted DVDs and be susceptible to risks of theft and misuse of property, any of which may negatively affect our margins in the Redbox business. Any of these developments could have a material adverse effect on our business, financial condition and results of operations.
Our failure to meet consumer expectations with respect to pricing our products and services may adversely affect our business and results of operations.
Demand for our products and services may be sensitive to pricing changes. We evaluate and update our pricing strategies from time to time, and changes we institute may have a significant impact on, among other things, our revenue and net income. In the future, fee increases or pricing changes may deter consumers from using our kiosks or reduce the frequency of their usage.
We may be unable to attract new partners, broaden current partner relationships, and penetrate new markets and distribution channels.
To increase the optimal availability of our products and services, we may need to attract new partners, or broaden and maintain relationships with current partners, and develop operational efficiencies that make it feasible for us to penetrate lower density markets or new distribution channels. If we are unable to do so, our future business and financial performance could be adversely affected.
Our future operating results may fluctuate.
Our future operating results will depend significantly on our ability to continue to drive new and repeat use of our Redbox kiosks and streaming services, our ability to develop and commercialize new products and services and the costs incurred to do so, and our ability to successfully integrate third-party relationships into our operations. Our operating results have a history of fluctuating and may continue to fluctuate based upon many factors, including fluctuations in revenue generated by and operating expenses incurred by our operating segments, seasonality, the timing of the release slate and the relative attractiveness of the titles available for rent in a particular quarter or year which may have lingering effects in subsequent periods, changes in consumer rental patterns, including the number of movies rented per visit, the type of DVDs they want to rent and for how long, the effects of legacy contracts with minimum purchase requirements, and the level of DVD migration between kiosks.
Absent the effects of the COVID-19 pandemic in 2020 and 2021, we have generally experienced seasonality in our rentals and revenue. Historically, greater demand over the holiday season typically results in higher rentals November through January. April has usually been a low rental month due, in part, to retail release timing in connection with the Academy Awards that historically has provided stronger content and resulted in higher rentals in March. September and October have been low rental months due, in part, to the beginning of the school year and the introduction of the new fall television season. Significant recurring events, such as the Olympics, also have a negative impact on rentals as they compete with customer viewing interest for movie content and affect retail release timing, which aims to avoid such events. The effects of the COVID-19 pandemic disrupted seasonal patterns in 2020 and 2021, and may have ongoing disruptive effects on typical seasonal patterns through 2022.
The long-term and fixed cost nature of our original or exclusive content distribution rights may limit our operating flexibility and could adversely affect our liquidity and results of operations.
In connection with our exclusive licensing of content, we typically enter into multi-year commitments with studios and other content providers. We also enter into multi-year commitments for content that we have exclusive distribution rights to, either directly
17
or through third parties, including elements associated with these productions such as non-cancelable commitments under talent agreements.
Given the multiple-year duration and largely fixed cost nature of some of our content commitments, if user acquisition and retention do not meet our expectations, or if we are unable to distribute and license such content to third parties, our margins may be adversely impacted. Payment terms for certain content commitments, such as content we have exclusive distribution rights to under the Redbox Entertainment brand, will typically require more up-front cash payments than other content licenses or arrangements whereby we do not provide minimum guarantees. To the extent user and/or revenue growth do not meet our expectations, our liquidity and results of operations could be adversely affected as a result of content commitments and payment requirements of certain agreements. In addition, the long-term and fixed cost nature of some of our content commitments may limit our flexibility in planning for, or reacting to changes in our business and the market segments in which we operate. If we license and/or produce content that is not favorably received by consumers or third-party distributors, acquisition and retention may be adversely impacted and given the fixed cost nature of our content commitments, we may not be able to adjust our content offering quickly and our results of operation may be adversely impacted. Further, there is significant competition for exclusive content, which may limit our ability to acquire a sufficient number of titles or may cause increases in prices that impact profitability of titles acquired.
We face risks, such as unforeseen costs and potential liability in connection with content we acquire, produce, license and/or distribute through our service.
As a distributor of content, we face potential liability for negligence, copyright and trademark infringement, or other claims based on the nature and content of materials that we acquire, license and/or distribute. We also may face potential liability for content used in promoting our service, including marketing materials. We will devote more resources toward the licensing, marketing and distribution of exclusive or original content under our Redbox Entertainment brand. We believe that original content can help differentiate our service from other offerings, enhance our brand and otherwise attract and retain users. To the extent our original content does not meet our expectations, in particular, in terms of costs, viewing and popularity, our business, including our brand and results of operations may be adversely impacted. As we expand our original content, we may become responsible for additional associated costs. Negotiations or renewals related to entertainment industry collective bargaining agreements could negatively impact timing and costs associated with our original content. We contract with third parties related to the development, production, marketing and distribution of our original content. We may face potential liability or may suffer losses in connection with these arrangements, including but not limited to if such third parties violate applicable law, become insolvent or engage in fraudulent behavior. To the extent we create and sell physical or digital merchandise relating to our original content, and/or license such rights to third parties, we could become subject to product liability, intellectual property or other claims related to such merchandise. We may decide to remove content from our service, not to place licensed or produced content on our service or discontinue or alter distribution of original content if we believe such content might not be well received by our users, or could be damaging to our brand or business.
To the extent we do not accurately anticipate costs or mitigate risks, including for content that we obtain but ultimately does not appear on or is removed from our service, or if we become liable for content we acquire, produce, license and/or distribute, our business may suffer. Litigation to defend these claims could be costly and the expenses and damages arising from any liability or unforeseen production risks could harm our results of operations. We may not be indemnified against claims or costs of these types and we may not have insurance coverage for these types of claims.
If content providers or other rights holders refuse to license streaming content or other rights upon terms acceptable to us, our business could be adversely affected.
Our ability to provide our users with content they want to watch depends on content providers and other rights holders’ licensing rights to distribute such content and certain related elements thereof, such as the public performance of music contained within the content we distribute, upon terms acceptable to us. While the license periods and the terms and conditions of such licenses vary, a significant portion of our available content is subject to license for a given period. If the content providers and other rights holders are not able or are no longer willing to license us content upon terms acceptable to us, our ability to deliver particular items of content to our customers will be adversely affected and/or our costs could increase. Certain licenses for content allow for the content providers to withdraw content from our service relatively quickly, and such content providers could decide that we negatively impact their business or may make business decisions that in turn negatively impact us. For example, certain content providers, could decide that they want to compete more directly with us, enter a similar business or exclusively support our competitors, consolidate or otherwise engage in mergers and acquisitions (such as the recent announcement by MGM and Amazon) and in such event we may no longer have access to their content at all or only at higher rates. Because of these provisions as well as other actions we may take, content available through our service can be withdrawn on short notice. As competition increases, we may see the cost of programming increase. As we seek to differentiate our service, we are increasingly focused on securing certain exclusive rights when obtaining content, including original
18
content. We are also focused on programming an overall mix of content that delights our users in a cost efficient manner. Within this context, we are selective about the titles we add and renew to our service. If we do not maintain a compelling mix of content, our user acquisition and retention may be adversely affected.
Music and certain authors’ performances contained within content we distribute may require us to obtain licenses for such distribution. In this regard, we are engaged in negotiations with performance rights organizations (“PROs”) that hold certain rights to music and/or other interests in connection with streaming content into various territories. If we are unable to reach mutually acceptable terms with these organizations, we could become involved in litigation and/or could be enjoined from distributing certain content, which could adversely impact our business. Additionally, pending and ongoing litigation, as well as negotiations between certain PROs and other third parties in various territories, could adversely impact our negotiations with PROs, or result in music publishers represented by certain PROs unilaterally withdrawing rights, and thereby adversely impact our ability to reach licensing agreements reasonably acceptable to us. Failure to reach such licensing agreements could expose us to potential liability for copyright infringement or otherwise increase our costs.
We rely upon a number of partners to make our service available on their devices.
We currently offer users the ability to receive streaming content through a host of internet-connected screens, including TVs, digital video players, television set-top boxes and mobile devices (by way of example Roku, Apple, LG, Samsung and others), some of whom may have investments in, or control their own, competing streaming content providers. If partners or other providers do a better job of connecting consumers with content they want to watch, for example through multi-service discovery interfaces, our service may be adversely impacted. We intend to continue to broaden our relationships with existing partners and to increase our capability to stream content to other platforms and partners over time. If we are not successful in maintaining existing and creating new relationships, or if we encounter technological, content licensing, regulatory, business or other impediments to delivering our streaming content to our users via these devices, our ability to retain users and grow our business could be adversely impacted.
Our agreements with our partners are typically between one and three years in duration and our business could be adversely affected if, upon expiration, a number of our partners do not continue to provide access to our service or are unwilling to do so on terms acceptable to us, which terms may include the degree of accessibility and prominence of our service. These partners may choose to not renew or restrict all or part of our content services on their platforms, they may charge or require fees or revenue sharing that would impact our decision to distribute via their platform (if at all), or they could discriminate in how they promote or favor their own services to the detriment of Redbox.
Furthermore, devices are manufactured and sold by entities other than Redbox and while these entities should be responsible for the devices’ performance, the connection between these devices and Redbox may nonetheless result in consumer dissatisfaction toward Redbox and such dissatisfaction could result in claims against us or otherwise adversely impact our business. In addition, technology changes to our streaming functionality may require that partners update their devices, or may lead us to stop supporting the delivery of our service on certain legacy devices. If partners do not update or otherwise modify their devices, or if we discontinue support for certain devices, our service and our users’ use and enjoyment could be negatively impacted.
The termination, non-renewal or renegotiation on materially adverse terms of our contracts or relationships with one or more of our significant retailers or studios could seriously harm our business, financial condition and results of operations.
The success of our DVD business depends in large part on our ability to maintain contractual relationships with our partners in profitable locations. Certain contract provisions with our partners vary, including product and service offerings, the fees we are committed to pay, and the ability to cancel the contract upon notice after a certain period of time. For our DVD business we typically enter multi-year kiosk installation agreements that automatically renew until we, or the retailer, gives notice of termination. We strive to provide direct and indirect benefits to our partners that are superior to, or competitive with, other providers or systems or alternative uses of the floor space that our kiosks occupy. We prefer to have our kiosks placed at strategic, high-traffic locations within a partner location. If we are unable to provide them with adequate benefits, we may be unable to maintain or renew our contractual relationships on acceptable terms, causing our business, financial condition and results of operations to suffer. Additionally, to the extent a partner desires to periodically remodel its stores, and to use the space previously allocated to Redbox for different purposes (e.g., home pickup and delivery services), our business, financial condition and results of operations could suffer.
Certain retailers account for a substantial amount of our business. For example, we have significant relationships with Wal-Mart Stores, Inc. and Walgreen Co., which accounted for approximately 13.0% and 11.9% of our consolidated revenue, respectively, during 2021. Although we have had, and expect to continue to have, a successful relationship with these partners, changes will continue to occur both in the short- and long-term, some of which could adversely affect our business and reputation. The Redbox relationship with Walmart is governed by contracts that provide either party the right to terminate the contracts in their entirety, or as to any store
19
serviced by the contracts, with or without cause, on as little as 180 days’ notice. Cancellation, non-renewal, adverse renegotiation of or other changes to these relationships could seriously harm our business and reputation.
Our business also depends on our ability to obtain adequate content from movie studios. We have entered into licensing agreements with certain studios to provide delivery of their DVDs. If we are unable to maintain or renew our current relationships to obtain movie content on acceptable terms, our business, financial condition and results of operations may suffer.
If some or all of these agreements prove beneficial but are terminated early, we could be negatively impacted. Moreover, if we cannot maintain similar arrangements in the future with these or other studios or distributors, or these arrangements do not provide the expected benefits to us, our business could suffer. Further, a failure to address the Company’s capital structure in the near-term may have a material adverse effect on the Company’s relationships with retail partners and studios as well as other suppliers.
Payment of increased fees to retailers or other third-party service providers could negatively affect our business results.
We face ongoing pricing pressure from our retailers to increase the service fees we pay to them on our products and services or to make other financial concessions to win or retain their business. If we are unable to respond effectively to ongoing pricing-related pressures, we may fail to win or retain certain accounts. Our fee arrangements are based on our evaluation of unique factors with each retailer, such as total revenue, long-term, non-cancelable contracts, installation of our kiosks in high-traffic, geographic locations and new product and service commitments. Together with other factors, an increase in service fees paid, or other financial concessions made to our retailers could significantly increase our direct operating expenses in future periods and harm our business.
We are subject to payment processing risk.
We accept payment for movie rentals through debit card, credit card and online wallet transactions. We rely on internal systems as well as those of third parties to process payments. The Durbin amendment to the Dodd-Frank Wall Street Reform and Consumer Protection Act is unfavorable to us. We pay interchange and other fees, which have increased and may increase further over time. Further, because Redbox processes millions of small dollar amount transactions, and interchange fees represent a larger percentage of card processing costs compared to a typical retailer, we are relatively more susceptible to any fee increase. When interchange or other fees increase, it generally raises our operating costs and lowers our profit margins or requires that we charge our customers more for our products and services. To the extent there are increases in payment processing fees, material changes in the payment ecosystem, such as large re-issuances of payment cards, delays in receiving payments from payment processors, changes to rules or regulations concerning payments, loss of payment partners and/or disruptions or failures in our payment processing systems, partner systems or payment products, including products we use to update payment information our revenue, operating expenses and results of operation could be adversely impacted. In addition, from time to time, we encounter fraudulent use of payment methods, which could impact our results of operations and if not adequately controlled and managed could create negative consumer perceptions of our service. If we are unable to maintain our fraud and chargeback rate at acceptable levels, card networks may impose fines, our card approval rate may be impacted and we may be subject to additional card authentication requirements. The termination of our ability to process payments on any major payment method would significantly impair our ability to operate our business.
Changes in how network operators handle and charge for access to data that travel across their networks could adversely impact our business.
We rely upon the ability of consumers to access our service through the internet. If network operators block, restrict or otherwise impair access to our service over their networks, our service and business could be negatively affected. To the extent that network operators implement usage based pricing, including meaningful bandwidth caps, or otherwise try to monetize access to their networks by data providers, we could incur greater operating expenses and our user acquisition and retention could be negatively impacted.
Furthermore, to the extent network operators create tiers of internet access service and either charge us for or prohibit us from being available through these tiers, our business could be negatively impacted.
Most network operators that provide consumers with access to the internet also provide these consumers with multichannel video programming. As such, many network operators have an incentive to use their network infrastructure in a manner adverse to our continued growth and success. To the extent that network operators are able to provide preferential treatment to their data as opposed to ours or otherwise implement discriminatory network management practices, our business could be negatively impacted.
20
We depend upon third-party manufacturers, suppliers and service providers for key components and substantial support for our kiosks.
We conduct limited manufacturing and refurbishment operations and depend on outside parties to manufacture key components of our kiosks. Third-party manufacturers may not be able to meet our manufacturing needs in a satisfactory and timely manner. If there is an unanticipated increase in our manufacturing needs which are not met in a timely and satisfactory manner, we may be unable to meet demand due to manufacturing limitations.
Some key hardware components used in our kiosks are obtained from a limited number of suppliers. We may be unable to continue to obtain an adequate supply of these components from our suppliers in a timely manner or, if necessary, from alternative sources. If we are unable to obtain sufficient quantities of components from our current suppliers or locate alternative sources of supply in a timely manner, we may experience delays in installing or maintaining our kiosks, either of which could seriously harm our business, financial condition and results of operations.
In 2021 and continuing into 2022, we have faced global supply chain challenges with certain key hardware components used in our kiosks being delayed. These supply chain constraints have resulted in inflationary pressure on component costs, longer lead times, and increased freight costs caused, in part, by the COVID-19 pandemic and the uncertain economic environment. In addition, current or future governmental policies may increase the risk of inflation, which could further increase the costs of components for our kiosks. If we are unable to mitigate the impact of supply chain constraints and inflationary pressure, our results of operations and financial condition could be negatively impacted.
Events outside of our control, including the economic environment, have negatively affected, and could continue to negatively affect, consumers’ use of our products and services.
Our consumers’ use of many of our products and services is dependent on discretionary spending, which is affected by, among other things, economic and political conditions, consumer confidence, interest, inflation and tax rates, and financial and housing markets. With economic uncertainty still affecting potential consumers, we may be impacted by more conservative purchasing tendencies with fewer non-essential products and services purchases during the coming periods if the current economic environment continues. In addition, because our business relies in part on consumers initially visiting retailers to purchase products and services that are not necessarily our products and services, if consumers are visiting retailers less frequently and being more careful with their money when they do, these tendencies may also negatively impact our business.
In addition, the ability of third parties to honor their obligations to us could be negatively impacted, as retailers, suppliers and other parties deal with the difficult economic environment. Finally, there may be consequences that will ultimately result from the current COVID-19 related economic conditions that are not yet known, and any one or more of these unknown consequences could potentially have a material adverse effect on our financial condition, operating results and liquidity, as well as our business generally.
The global credit and financial markets have recently experienced extreme volatility and disruptions, including severely diminished liquidity and credit availability, declines in consumer confidence, inflation, declines in economic growth, wage inflation because of labor shortages and uncertainty about economic stability. The financial markets and the global economy may also be adversely affected by the current or anticipated impact of military conflict, including the conflict between Russia and Ukraine, terrorism or other geopolitical events. Sanctions imposed by the United States and other countries in response to such conflicts, including the one in Ukraine, may also adversely impact the financial markets and the global economy, and any economic countermeasures by affected countries and others could exacerbate market and economic instability. There can be no assurance that further deterioration in credit and financial markets and confidence in economic conditions will not occur. Our general business strategy may be adversely affected by any such economic downturn, volatile business environment or continued unpredictable and unstable market conditions. If the current equity and credit markets deteriorate, it may make any necessary debt or equity financing more difficult, more costly and more dilutive. In the event the Company and CSSE do not consummated the Merger Transactions, failure to secure any necessary financing in a timely manner and on favorable terms could have a material adverse effect on our growth strategy, financial performance and stock price and could require us to delay or abandon critical development plans. In addition, there is a risk that one or more of our current service providers, manufacturers and other partners may not survive an economic downturn, which could directly affect our ability to attain our operating goals on schedule and on budget.
Our business can be adversely affected by severe weather, natural disasters and other events beyond our control, such as earthquakes, fires, power failures, telecommunication loss, impacts from climate change and terrorist attacks.
Our assets are located in areas that may be subject to natural disasters, such as earthquakes, and extreme weather conditions, including, but not limited to, hurricanes, floods, tornados, wildfires, and winter storms. These assets may be vulnerable to natural
21
disasters, including those exacerbated by the effects of climate change, telecommunications failures, and similar events. Such natural disasters, extreme weather conditions, or other events beyond our control may damage our kiosks and negatively impact our digital business and can, for extended periods of time, significantly reduce consumer use of our products and services as well as interrupt the ability of our employees and third-party providers to operate and service our legacy and digital businesses. We are also exposed to various risks arising out of man-made disasters, including acts of terrorism and ongoing military actions, the continued threat of which could cause significant volatility in financial markets, or otherwise trigger economic downturns.
A catastrophic event that results in the destruction or disruption of any of our critical business or information technology systems could harm our ability to conduct normal business operations and our operating results. Material operating issues arising from such events also could harm our company brand or reputation, which may impact our ability to acquire and retain users, as well as scale and sell advertising to brand and advertising partners. Such losses may not be fully covered by insurance. The company does not currently expect that compliance with government laws and regulations concerning the environment and those designated to address climate risk will have a material effect upon its capital expenditures, cash flow, financial condition, earnings and competitive position.
Litigation, arbitration, mediation, regulatory actions, investigations or other legal proceedings could result in material rulings, decisions, settlements, fines, penalties or publicity that could adversely affect our business, financial condition and results of operations.
Our business has in the past been, is currently and may from time to time in the future be, party to legal proceedings, including regulatory actions, investigations, arbitrations, mediations and class actions. The outcome of such proceedings is often difficult to assess or quantify. Plaintiffs, regulatory bodies or other parties may seek very large or indeterminate amounts of money from us or substantial restrictions on our business activities, and the results, including the magnitude, of lawsuits, actions, settlements, decisions and investigations may remain unknown for substantial periods of time. The cost to defend, settle or otherwise finalize lawsuits, regulatory actions, investigations, arbitrations, mediations or other legal proceedings may be significant and such proceedings may divert management’s time. For example, in recent years we have been involved in consumer class action lawsuits, a securities class action and derivative lawsuit, and studio litigation, as well as other litigation in the ordinary course of business. In addition, there may be adverse publicity associated with any such developments that could decrease consumer acceptance of our products and services. As a result, litigation, arbitration, mediation, regulatory actions or investigations involving us or our affiliates may adversely affect our business, financial condition and results of operations.
The loss of key personnel or the inability of replacements to quickly and successfully perform in their new roles could adversely affect our business.
Changes in our senior management could result in disruptions to our operations. If we lose or terminate the services of one or more of our current executives or key employees or if one or more of our current or former executives or key employees joins a competitor or otherwise leaves or competes with us, it could harm our business and our ability to successfully implement our business plan. Additionally, if we are unable to timely hire qualified replacements for our executive and other key positions, our ability to execute our business plan could be harmed. Even if we can timely hire qualified replacements, we would expect to experience operational disruptions and inefficiencies during any transition.
The negative impact from the COVID-19 pandemic, rising wages, and other factors have, in many cases, contributed to heightened levels of employee attrition and difficulties retaining employees and talent, which could have a material impact on the Company’s strategies.
If we are unable to execute cost control measures successfully, our total operating costs may be greater than expected, which would adversely affect our profitability.
We continually assess our operations in an effort to identify opportunities to enhance efficiencies and reduce overhead costs and expenses. These activities in the past included, and could include in the future, outsourcing of various functions or operations, improving and upgrading our systems and infrastructure, acquiring and integrating the operations of our DVD distribution and packaging provider, and other activities that may result in changes to employee headcount. If we do not manage our costs or execute on such activities properly, such efforts may affect the quality of our services and our ability to generate future revenue and profits. Reductions in staff could also adversely affect morale, attrition, and our ability to recruit and retain employees.
22
Risks Related to Information Technology
We rely upon Amazon Web Services and Google Cloud Platform to operate certain aspects of our service and any disruption of or interference with our use of the Amazon Web Services or Google Cloud Platform operation would impact our operations and our business would be adversely impacted.
Amazon Web Services (“AWS”) and Google Cloud Platform (“GCP”) provide distributed computing infrastructure platforms for business operations, or what is commonly referred to as “cloud” computing services. We have architected our software and computer systems so as to utilize data processing, storage capabilities and other services provided by AWS and GCP. Currently, we run the vast majority of our computing on both AWS and GCP. In addition, Amazon’s retail division competes with us for customers and users, and Amazon could use, or restrict our use of, AWS to gain a competitive advantage against us. Given this, along with the fact that we cannot easily switch our AWS and GCP operations to another cloud provider, any disruption of or interference with our use of AWS or GCP would impact our operations and our business would be adversely impacted.
If the technology we use in operating our business fails, is unavailable, or does not operate to expectations, our business and results of operation could be adversely impacted.
We utilize a combination of proprietary and third-party technology to operate our business. This includes the technology that we utilize to recommend and merchandise content to our consumers as well as enable fast and efficient delivery of content to our users and their various consumer electronic devices. For example, we have built and deployed our own content-delivery network (“CDN”) using Amazon CloudFront. If our recommendation and merchandising technology does not enable us to predict and recommend titles that our users will enjoy, our ability to attract and retain users may be adversely affected. We also utilize third-party technology to help market our service, process payments, and otherwise manage the daily operations of our business. If our technology or that of third-parties we utilize in our operations fails or otherwise operates improperly, including as a result of “bugs” in our development and deployment of software, our ability to operate our service, retain existing users and add new users may be impaired. Any harm to our users’ personal computers or other devices caused by software used in our operations could have an adverse effect on our business, results of operations and financial condition.
Defects, failures or security breaches in and inadequate upgrades of, or changes to, our operating systems could harm our business.
The operation of our business depends on sophisticated software, hardware, and computer networking and communication services that may contain undetected errors or may be subject to failures or complications. These errors, failures or complications may arise particularly when new, changed or enhanced products or services are added. In the past, there have been delays and disruptions resulting from upgrading or improving these operating systems. Future upgrades, improvements or changes that may be necessary to expand and maintain our business could result in delays or disruptions or may not be timely or appropriately made, any of which could seriously harm our operations.
Further, certain aspects of the operating systems relating to our business are provided by third parties, including telecommunications. Accordingly, the effectiveness of these operating systems is, to a certain degree, dependent on the actions and decisions of third parties over whom we may have limited control.
Failure to adequately comply with privacy notices, information security policies, standards or legal requirements or to adequately safeguard against breaches of such policies, standards or requirements could adversely affect our operations and could damage our business, reputation, financial position and results of operations.
As our business expands to provide new products and services, and as we continue our efforts to enhance the Redbox customer experience, we collect, transfer, retain and use consumer data as part of our business. These activities are subject to laws and regulations, as well as industry standards, in the United States and other jurisdictions in which our products and services are or may be made available. These requirements, which often differ materially and sometimes conflict among the many jurisdictions in which we operate, are designed to protect the privacy of consumers’ personal information and to prevent that information from being inappropriately collected, used or disclosed. We maintain and review technical and operational safeguards designed to protect this information and generally require third-party vendors and others with whom we work to do so as well. However, despite those safeguards, it is possible that hackers, employees acting contrary to our policies, third-party agents or others could improperly access relevant systems or improperly obtain or disclose data about our consumers, or that we may be determined not to be in compliance with applicable legal requirements and industry standards for data use and security, such as the Payment Card Industry guidelines. A breach or purported breach of relevant use and security policies or controls that compromises consumer data or determination of non-compliance with applicable legal requirements, privacy notices or industry standards for data use and security could expose us to
23
regulatory enforcement actions, civil litigation, card association or other monetary fines or sanctions, or contractual liabilities, limit our ability to provide our products and services, subject us to legal action and related costs and damage our business reputation, financial position, and results of operations.
Any significant disruption in or unauthorized access to our computer systems or those of third parties that we utilize in our operations, including those relating to cybersecurity or arising from cyber-attacks, could result in a loss or degradation of service, unauthorized disclosure of data, including user and corporate information, or theft of intellectual property, including digital content assets, which could adversely impact our business.
Our reputation and ability to attract, retain and serve our users is dependent upon the reliable performance and security of our computer systems and those of third parties that we utilize in our operations. These systems may be subject to cyber incident, damage or interruption from, among other things, earthquakes, adverse weather conditions, other natural disasters, lack of maintenance due to the COVID-19 pandemic, terrorist attacks, war or other military conflict, including the current war between Russia and Ukraine, rogue employees, power loss, telecommunications failures, and cybersecurity risks. Interruptions in these systems, or with the internet in general, could make our service unavailable or degraded or otherwise hinder our ability to deliver our service. Service interruptions, errors in our software or the unavailability of computer systems used in our operations could diminish the overall attractiveness of our services to existing and potential users.
Our computer systems and those of third parties we use in our operations are subject to cybersecurity threats, including cyber-attacks and loss of confidentiality, integrity or availability, both from state-sponsored and individual activity, such as hacks, unauthorized access, computer viruses, denial of service attacks, physical or electronic break-ins and similar disruptions. These systems periodically experience directed attacks intended to lead to interruptions and delays in our service and operations as well as loss, misuse or theft of personal information and other data, confidential information or intellectual property. Additionally, outside parties may attempt to induce employees or users to disclose sensitive or confidential information in order to gain access to data. Any attempt by hackers to obtain our data (including user and corporate information) or intellectual property (including digital content assets), disrupt our service, or otherwise access our systems, or those of third parties we use, if successful, could harm our business, be expensive to remedy, expose us to potential liability and damage our reputation. We have implemented certain systems and processes to thwart hackers and protect our data and systems, but the techniques used to gain unauthorized access to data and software are constantly evolving, and we may be unable to anticipate or prevent unauthorized access. There is no assurance that hackers may not have a material impact on our service or systems in the future. Our insurance may not cover expenses related to such disruptions or unauthorized access. Efforts to prevent hackers from disrupting our service or otherwise accessing our systems are expensive to develop, implement and maintain. These efforts require ongoing monitoring and updating as technologies change and efforts to overcome security measures become more sophisticated, and may limit the functionality of or otherwise negatively impact our service offering and systems. Any significant disruption to our service or access to our systems could result in a loss of users and adversely affect our business and results of operation. Further, a penetration of our systems or a third-party’s systems or other misappropriation or misuse of personal information could subject us to business, regulatory, litigation and reputation risk, which could have a negative effect on our business, financial condition and results of operations.
We utilize our own communications and computer hardware systems located either in our facilities or in that of a third-party provider. In addition, we utilize third-party “cloud” computing services in connection with our business operations. We also utilize our own and third-party content delivery networks to help us stream digital services in high volume to our users over the internet. Problems faced by us or our third-party “cloud” computing or other network providers, including technological or business-related disruptions, as well as cybersecurity threats and regulatory interference, could adversely impact the experience of our users.
Risks Related to Privacy
Privacy concerns could limit our ability to collect and use customers and user personal information and other data and disclosure of user personal information and other data could adversely impact our business and reputation.
In the ordinary course of business and in particular in connection with content acquisition and advertising our service to our customers and users, we collect and utilize information, which may include personal information and other data. We currently face certain regulatory requirements regarding the manner in which we treat such information, including but not limited to the California Consumer Privacy Act (“CCPA”) and the Video Privacy Protection Act (“VPPA”). Any actual or perceived failure to comply with the CCPA or VPPA, other data privacy laws or regulations, or related contractual or other obligations, or any perceived privacy rights violation, could lead to investigations, claims, and proceedings by governmental entities and private parties, damages for contract breach, and other significant costs, penalties, and other liabilities, as well as harm to our reputation and market position.
24
Increased regulation of data utilization practices, including self-regulation or findings under existing laws that limit our ability to collect, transfer and use information and other data, could have an adverse effect on our business. In addition, if we were to disclose information and other data about our users in a manner that was objectionable to them, our business reputation could be adversely affected, and we could face potential legal claims that could impact our operating results. Internationally, we may become subject to additional and/or more stringent legal obligations concerning our treatment of customer and other personal information, such as laws regarding data localization and/or restrictions on data export. Failure to comply with these obligations could subject us to liability, and to the extent that we need to alter our business model or practices to adapt to these obligations, we could incur additional expenses.
Our reputation and relationships with users, retail partners and existing and potential advertisers would be harmed if user personal information, and other data, particularly billing data, were to be accessed by unauthorized persons.
We maintain personal information and other data regarding our users. This information and data is maintained on our own systems as well as that of third parties we use in our operations. With respect to billing information, such as credit card numbers, we rely on tokenization, encryption and authentication technology to secure such information. We take measures to protect against unauthorized intrusion into our users’ information and other data. Despite these measures we, our payment processing services or other third-party services we use such as AWS, could experience an unauthorized intrusion into our users’ information and other data. In the event of such a breach, current and potential users may become unwilling to provide the information to us necessary for them to continue using our services. We also may be required to notify regulators about any actual or perceived data breach as well as the individuals who are affected by the incident within strict time periods. We could face legal claims or regulatory fines or penalties for such a breach. The costs relating to any data breach could be material, and our insurance may not cover expenses related to such disruptions or unauthorized access. We also maintain personal information and other data concerning our employees. Should an unauthorized intrusion into our users’ or employees’ personal information and other data information occur, our business could be adversely affected and our larger reputation with respect to data protection could be negatively impacted.
Risks Related to Intellectual Property
We may be unable to adequately protect our intellectual property or enforce our patents and other proprietary rights.
Our success depends, in part, on our ability to protect our intellectual property and maintain the proprietary nature of our technology through a combination of patents, trademarks, copyrights, trade secrets, licenses (including exclusive licenses) and other intellectual property arrangements. For example, we have patents regarding kiosk systems for DVD rentals, managing credits and security and inventory management. We continue to develop software and consumer facing technologies for our streaming services using our own proprietary methods and trade secrets. In addition, we may apply for or obtain (through development, acquisition or otherwise) additional patents regarding technologies used in our businesses.
Our patents may not be held valid if challenged, our patent applications may not be issued, and other parties may claim rights in or ownership of our patents and other proprietary rights. Patents issued to us may be circumvented or fail to provide adequate protection of our technologies. Our competitors might independently develop or patent technologies that are substantially equivalent or superior to our technologies. Further, since patent terms are limited, other parties may begin practicing our patented technologies when our related patents expire. Certain patent holders may contest or demand a fee for technologies we develop but which such third parties claim violate their intellectual property rights.
Intellectual property claims against us could be costly and result in the loss of significant rights related to, among other things, our website, streaming technology, our recommendation and merchandising technology, title selection processes, marketing activities, and title acquisition and distribution.
Trademark, copyright and other intellectual property rights are important to us and other companies. Our intellectual property rights, and rights we license, extend to our technology, business processes and the content we will produce and distribute through our and third-party platforms. We use the intellectual property of third parties in creating some of our content and marketing our service through contractual and other rights. From time-to-time, third parties may allege that we have violated their intellectual property rights. If we are unable to obtain sufficient rights, successfully defend our use, or develop non-infringing technology or otherwise alter our business practices on a timely basis in response to claims against us for infringement, misappropriation, misuse or other violation of third-party intellectual property rights, our business and competitive position may be adversely affected.
Many companies are devoting significant resources to developing patents that could potentially affect many aspects of our business. There are numerous patents that broadly claim means and methods of conducting business on the internet. We have not searched patents relative to our technology. Certain parties have asserted and new parties may assert claims of patent infringement or misappropriation against us based on current or pending U.S. or foreign patents, copyrights or trade secrets, or contracts. If such
25
claims were successful, our business could be harmed. Defending ourselves, our retailers or other third parties against these types of claims, regardless of their merits, or initiating litigation to enforce our rights, could require us to incur substantial costs, divert the attention of key personnel and result in an award of substantial damages or license fees. Parties making these types of claims may be able to obtain injunctive or other equitable relief, which could effectively block or impair our ability to provide our DVD and streaming services or other products and services in the United States or abroad. If third parties have, or obtain, proprietary rights that our products or services infringe, we may be unable to obtain necessary licenses from others at a reasonable cost or at all. The failure to protect our intellectual property rights effectively or to avoid infringing the intellectual property rights of others, as well as unfavorable rulings or settlements, could seriously harm our business, financial condition and results of operations.
Risks Related to Government Regulations
If government regulations relating to the internet or other areas of our business change, we may need to alter the manner in which we conduct our business or incur greater operating expenses.
The adoption or modification of laws or regulations relating to the internet, telecommunications or other areas of our business could limit or otherwise adversely affect the manner in which we currently conduct our business.
Changes in laws or regulations that adversely affect the growth, popularity or use of the internet, including laws impacting net neutrality, could decrease the demand for our service and increase our cost of doing business. Certain laws intended to prevent network operators from discriminating against the legal traffic that traverses their networks have been implemented in many countries, including across the European Union. In others, the laws may be nascent or non-existent. Furthermore, favorable laws may change, including for example, in the United States where net neutrality regulations were repealed. Given uncertainty around these rules, including changing interpretations, amendments or repeal, coupled with potentially significant political and economic power of local network operators, we could experience discriminatory or anti-competitive practices that could impede our growth, cause us to incur additional expense or otherwise negatively affect our business.
We are subject to substantial federal, state, local and government regulation specific to our business.
Our business is subject to federal, state and local laws and government regulation, including those relating to copyright law, access to kiosks in public places, consumer privacy and protection, data protection and information security, sales and other forms of taxes, vehicle safety, payment cards and other payment instruments, sweepstakes, and contests. The application of existing laws and regulations, changes in laws or enactment of new laws and regulations, that apply, or may in the future apply, to our current or future products or services, changes in governmental authorities’ interpretation of the application of various government regulations to our business, or the failure or inability to gain and retain required permits and approvals could materially and adversely affect our business. In addition, prior to the Business Combination (as defined herein), we were a special purpose acquisition company and therefore may be subject evolving laws and interpretations such as the recently proposed new rules by the SEC applicable to special purpose acquisition companies.
In addition, many jurisdictions require us to obtain certain licenses in connection with the operations of our business. There can be no assurance that we will be granted all necessary licenses or permits in the future, that current licenses or permits will be renewed or that regulators will not revoke current licenses or permits. As governmental and regulatory scrutiny and action with regard to many aspects of our business increase, we expect that our costs of complying with the applicable legal requirements may increase, perhaps substantially.
Also, if U.S. copyright law were altered to amend or eliminate the First Sale Doctrine, our DVD business could be adversely affected. Under U.S. copyright law, the First Sale Doctrine provides that once a copyright owner sells a copy of his work, the copyright owner relinquishes all further rights to sell or otherwise dispose of that copy. While the copyright owner retains the underlying copyright to the expression fixed in the work, the copyright owner gives up his ability to control the fate of the work once sold. As such, once we purchase a DVD in the market, we are permitted to re-sell it, rent it or otherwise dispose of it. Although the majority of our content library is licensed directly from studios, and not purchased, if Congress or the courts were to change, or substantially limit, this First Sale Doctrine, our ability to obtain certain purchased content and then rent it could be adversely affected.
Failure to comply with these laws and regulations could result in, among other things, revocation of required licenses or permits, loss of approved status, termination of contracts, administrative enforcement actions and fines, class action lawsuits, cease and desist orders and civil and criminal liability. The occurrence of one or more of these events, as well as the increased cost of compliance, could materially adversely affect our business, financial condition and results of operations.
26
Risks Related to our Indebtedness
Our substantial indebtedness could materially and adversely affect our ability to raise additional capital to fund our operations, limit our ability to react to changes in the economy or our industry and prevent us from making debt service payments.
As of March 31, 2022, we had total outstanding debt of $345.9 million, which includes $3.0 million of amounts due under capital leases.
Our substantial indebtedness could have important consequences. For example, it could:
| ● | limit our ability to borrow money for our working capital, capital expenditures, debt service requirements, strategic initiatives or other purposes; |
| ● | make it more difficult for us to satisfy our obligations with respect to our indebtedness and any failure to comply with the obligations of any of our debt instruments, including restrictive covenants and borrowing conditions, could result in an event of default under the Credit Agreement governing the Senior Facilities (as defined below) and agreements governing other indebtedness; |
| ● | require us to dedicate a substantial portion of our cash flow from operations to the payment of interest, amortization payments and the repayment of our indebtedness, thereby reducing funds available to us for other purposes; |
| ● | limit our flexibility in planning for, or reacting to, changes in our operations or business; |
| ● | make us more highly leveraged than some of our competitors, which may place us at a competitive disadvantage; |
| ● | impact our rent expense on leased space and interest expense from financing leases, which could be significant; |
| ● | make us more vulnerable to downturns in our business, our industry or the economy; |
| ● | restrict us from making strategic acquisitions or investments, engaging in development activities, introducing new technologies or exploiting business opportunities; |
| ● | cause us to make non-strategic divestitures; |
| ● | limit, along with the financial and other restrictive covenants in our indebtedness, among other things, our ability to borrow additional funds or dispose of assets; |
| ● | prevent us from raising the funds necessary to refinance the Senior Facilities upon a change of control, which is an event of default under the Credit Agreement; and |
| ● | expose us to the risk of increased interest rates, as certain of our borrowings, including borrowings under the Senior Facilities, are at variable rates of interest. |
In addition, the Credit Agreement contains restrictive covenants that will limit our ability to engage in activities that may be in our long-term best interest. Our failure to comply with those covenants could result in an event of default which, if not cured or waived, could result in the acceleration of substantially all of our indebtedness.
Despite our substantial indebtedness, we may still be able to incur significantly more debt, including secured debt, which could intensify the risks associated with our indebtedness.
We and our subsidiaries may be able to incur substantial indebtedness in the future. Although the terms of the Credit Agreement contain restrictions on our subsidiaries’ ability to incur additional indebtedness, these restrictions are subject to a number of important qualifications and exceptions, and the indebtedness incurred in compliance with these restrictions could be substantial. These restrictions do not prevent us from incurring indebtedness or our subsidiaries from incurring obligations that do not constitute indebtedness under the terms of the Credit Agreement. To the extent that we incur additional indebtedness or such other obligations, the risk associated with our substantial indebtedness as described above under the risk factor “Our substantial indebtedness could materially and adversely affect our ability to raise additional capital to fund our operations, limit our ability to react to changes in the
27
economy or our industry and prevent us from making debt service payments,” including our potential inability to service our debt, will increase.
We may not be able to generate sufficient cash to service all of our indebtedness and to fund our working capital and capital expenditures and may be forced to take other actions to satisfy our obligations under our indebtedness that may not be successful.
Our ability to satisfy our debt obligations will depend upon, among other things:
| ● | our future financial and operating performance, which will be affected by prevailing economic, industry and competitive conditions and financial, business, legislative, regulatory and other factors, many of which are beyond our control; |
| ● | our future ability to refinance or restructure our existing debt obligations, which depends on among other things, the condition of the capital markets, our financial condition and the terms of existing or future debt agreements; and |
| ● | our future ability to borrow under our Revolving Credit Facility (as defined below), the availability of which depends on, among other things, our compliance with the covenants in the Credit Agreement. |
We cannot assure you that our business will generate cash flow from operations, or that we will be able to draw under our Revolving Credit Facility, in an amount sufficient to fund our liquidity needs. If our cash flows and capital resources are insufficient to service our indebtedness and other liquidity needs, we may be forced to reduce or delay capital expenditures, sell assets, seek additional capital or restructure or refinance our indebtedness. Redbox has announced a series of restructuring actions and initiatives to improve its efficiency and reduce its cost structure, including, but not limited to, (i) optimizing its kiosk network and (ii) initiating a workforce reduction across its supply chain and corporate teams. These alternative measures may not be successful and may not permit us to meet our scheduled debt service obligations. Our ability to restructure or refinance our debt will depend on the condition of the capital markets and our financial condition at such time. Any refinancing of our debt could be at higher interest rates and may require us to comply with more onerous covenants, which could further restrict our business operations. We cannot assure you that we will be able to restructure or refinance any of our debt on commercially reasonable terms or at all. In addition, the terms of existing or future debt agreements, including the Credit Agreement, may restrict us from adopting some of these alternatives. In the absence of such operating results and resources, we could face substantial liquidity problems and might be required to dispose of material assets or operations to meet our debt service and other obligations. We may not be able to consummate those dispositions for fair market value or at all. Furthermore, any proceeds that we could realize from any such dispositions may not be adequate to meet our debt service obligations when due. Our equity holders have no continuing obligation to provide us with debt or equity financing. Our inability to generate sufficient cash flow to satisfy our debt obligations, or to refinance our indebtedness on commercially reasonable terms or at all, would result in a material and adverse effect on our financial condition and results of operations.
If we cannot make scheduled payments on our indebtedness, we will be in default, and the lenders under the Senior Facilities could declare all outstanding principal and interest to be due and payable, the lenders under the Senior Facilities could terminate their commitments to loan money, our secured lenders (including the lenders under the Senior Facilities) could foreclose against the assets securing their indebtedness and we could be forced into bankruptcy or liquidation.
Our debt agreements contain restrictions that limit our flexibility in operating our business.
The Credit Agreement contains, and any other existing or future indebtedness of ours would likely contain, a number of covenants that impose significant operating and financial restrictions on us, including restrictions on our subsidiaries’ ability to, among other things:
| ● | incur additional debt, guarantee indebtedness or issue certain preferred shares; |
| ● | pay dividends on or make distributions in respect of, or repurchase or redeem, our capital stock or make other restricted payments; |
| ● | prepay, redeem or repurchase certain debt; |
| ● | make loans or certain investments; |
| ● | sell certain assets; |
| ● | create liens on certain assets; |
28
| ● | consolidate, merge, sell or otherwise dispose of all or substantially all of our assets; |
| ● | enter into certain transactions with our affiliates; |
| ● | substantially alter the businesses we conduct; and |
| ● | enter into agreements restricting our subsidiaries’ ability to pay dividends. |
As a result of these covenants, we are limited in the manner in which we conduct our business, and we may be unable to engage in favorable business activities or finance future operations or capital needs. A failure to comply with the covenants in the Credit Agreement or any of our other existing or future indebtedness could result in an event of default under the applicable agreements governing such indebtedness, which, if not cured or waived, could have a material and adverse effect on our business, financial condition and results of operations. In the event of any such event of default, the lenders under the Credit Facility:
| ● | will not be required to lend any additional amounts to us; |
| ● | could elect to declare all borrowings outstanding, together with accrued and unpaid interest and fees, to be due and payable and terminate all commitments to extend further credit; or |
| ● | could require us to apply our available cash to repay these borrowings. |
Such actions by the lenders could cause cross defaults under our other indebtedness. If we were unable to repay those amounts, the lenders under the Senior Facilities and any of our other existing or future secured indebtedness could proceed against the collateral granted to them to secure the Senior Facilities or such other indebtedness. We have pledged substantially all of our assets as collateral under the Senior Facilities.
If any of our outstanding indebtedness under the Senior Facilities or our other indebtedness were to be accelerated, there can be no assurance that our assets would be sufficient to repay such indebtedness in full.
Failure to consummate the Merger Transactions or another strategic alternative acceptable to HPS on or before October 31, 2022, or the termination of the Merger Agreement, is an event of default under the Credit Agreement.
If the Company is unable to consumer the Merger Transactions on or before October 31, 2022 (or such later date as HPS may agree or the Merger Agreement is terminated), an event of default will occur under the Credit Agreement, which, if not cured or waived, could have a material and adverse effect on our business, financial condition and results of operations, and we may be forced into bankruptcy or liquidation. For potential consequences to our business if an event of default would occur under the Credit Agreement, which is not cured, see “Our debt agreements contain restrictions that limit our flexibility in operating our business.”
Financial, Tax and Accounting-Related Risks
Changes to applicable U.S. tax laws and regulations or exposure to additional income tax liabilities could affect our business and future profitability.
The Company’s only direct assets consist of equity interests in Redwood Intermediate. Redwood Intermediate generally will not be subject to U.S. federal income tax, but may be subject to certain U.S. state and local and non-U.S. taxes. The Company is a U.S. corporation that will be subject to U.S. corporate income tax on its worldwide operations, including its share of income of Redwood Intermediate. Moreover, Redwood Intermediate’s operations and customers are located in the United States, and as a result, we are subject to various U.S. federal, state and local taxes. New U.S. laws and policy relating to taxes may have an adverse effect on our business and future profitability. Further, existing U.S. tax laws, statutes, rules, regulations or ordinances could be interpreted, changed, modified or applied adversely to us.
For example, on December 22, 2017, legislation sometimes known as the Tax Cuts and Jobs Act (the “TCJA”) was signed into law making significant changes to the U.S. Internal Revenue Code of 1986 (the “Code”), and certain provisions of the TCJA may adversely affect the Company or Redwood Intermediate. In particular, sweeping changes were made to the U.S. taxation of foreign operations. Changes include, but are not limited to, a permanent reduction to the corporate income tax rate, limiting interest deductions, a reduction to the maximum deduction allowed for net operating losses generated in tax years after December 31, 2017, the elimination of carrybacks of net operating losses, adopting elements of a territorial tax system, assessing a repatriation tax or “toll-charge” on undistributed earnings and profits of U.S.-owned foreign corporations, and introducing certain anti-base erosion
29
provisions, including a new minimum tax on global intangible low-taxed income and base erosion and anti-abuse tax. The TCJA could be subject to potential amendments and technical corrections, and is subject to interpretations and implementing regulations by the Treasury and the Internal Revenue Service (the “Service”), any of which could mitigate or increase certain adverse effects of the legislation.
In addition to the impact of the TCJA on the Company’s federal income taxes, the TCJA may adversely affect taxation of the Company or Redwood Intermediate in other jurisdictions, including with respect to state income taxes as state legislatures may not have had sufficient time to respond to the TCJA. Accordingly, there is uncertainty as to how the laws will apply in various state jurisdictions. Additionally, other foreign governing bodies may enact changes to their tax laws in reaction to the TCJA that could result in changes to our global tax profile and materially adversely affect its business and future profitability.
President Joe Biden has set forth several tax proposals that would, if enacted, make significant changes to U.S. tax laws (including provisions enacted pursuant to the TCJA). Congress may consider, and could include, some or all of these proposals in connection with tax reform to be undertaken by the current administration. It is unclear whether these or similar changes will be enacted and, if enacted, how soon any such changes could take effect. The passage of any legislation as a result of these proposals and other similar changes in U.S. federal income tax laws could adversely affect our business and future profitability.
As a result of plans to expand our business operations, including to jurisdictions in which tax laws may not be favorable, our obligations may change or fluctuate, become significantly more complex or become subject to greater risk of examination by taxing authorities, any of which could adversely affect our after-tax profitability and financial results.
In the event our operating business expands domestically or internationally, our effective tax rates may fluctuate widely in the future. Future effective tax rates could be affected by operating losses in jurisdictions where no tax benefit can be recorded under U.S. GAAP, changes in deferred tax assets and liabilities, or changes in tax laws. Additionally, we may be subject to tax on more than one-hundred percent of the Company’s consolidated income as a result of such income being subject to tax in multiple state, local or non-U.S. jurisdictions. Factors that could materially affect our future effective tax rates include, but are not limited to: (a) changes in tax laws or the regulatory environment, (b) changes in accounting and tax standards or practices, (c) changes in the composition of operating income by tax jurisdiction and (d) pre-tax operating results of our business.
Additionally, we may be subject to significant income, withholding and other tax obligations in the United States and may become subject to taxation in additional state and local jurisdictions with respect to income, operations and subsidiaries related to those jurisdictions. Our after-tax profitability and financial results could be subject to volatility or be affected by numerous factors, including (a) the availability of tax deductions, credits, exemptions, refunds and other benefits to reduce tax liabilities, (b) changes in the valuation of deferred tax assets and liabilities, if any, (c) the expected timing and amount of the release of any tax valuation allowances, (d) the tax treatment of stock-based compensation, (e) changes in the relative amount of earnings subject to tax in the various jurisdictions, (f) the potential business expansion into, or otherwise becoming subject to tax in, additional jurisdictions, (g) changes to existing intercompany structure (and any costs related thereto) and business operations, (h) the extent of intercompany transactions and the extent to which taxing authorities in relevant jurisdictions respect those intercompany transactions and (i) the ability to structure business operations in an efficient and competitive manner. Outcomes from audits or examinations by taxing authorities could have an adverse effect on our after-tax profitability and financial condition. If we do not prevail in any audit or examination, our profitability may be adversely affected.
Our after-tax profitability and financial results may also be adversely affected by changes in relevant tax laws and tax rates, treaties, regulations, administrative practices and principles, judicial decisions and interpretations thereof, in each case, possibly with retroactive effect.
We may be required to take write-downs or write-offs, restructuring and impairment or other charges that could have a significant negative effect on our financial condition, results of operations and stock price, which could cause you to lose some or all of your investment.
We may be forced to write-down or write-off assets, restructure our operations, or incur impairment or other charges that could result in losses. Even though these charges may be non-cash items and not have an immediate impact on our liquidity, the fact that we report charges of this nature could contribute to negative market perceptions about us or our securities. In addition, charges of this nature may cause us to violate covenants to which we may be subject. Accordingly, stockholders could suffer a reduction in the value of their shares.
30
In the first quarter of 2022, the Company incurred one-time restructuring charges of approximately $3.8 million, the substantial amount of which was related to severance in connection with a reduction in force, as well as legal and advisory fees as the Company explores strategic alternatives.
We are an “emerging growth company” and a “smaller reporting company” and the reduced disclosure requirements applicable to emerging growth companies and/or smaller reporting companies may make the Company’s common stock less attractive to investors and may make it more difficult to compare performance with other public companies.
We are an emerging growth company (“EGC”) as defined in the JOBS Act, and intend to take advantage of certain exemptions from various reporting requirements that are applicable to other public companies that are not EGCs, including not being required to comply with the auditor attestation requirements of Section 404 of the Sarbanes-Oxley Act of 2002 (the “Sarbanes-Oxley Act”), reduced disclosure obligations regarding executive compensation in periodic reports and proxy statements, and exemptions from the requirements of holding a nonbinding advisory vote on executive compensation and stockholder approval of any golden parachute payments not previously approved. Investors may find the common stock less attractive because we will continue to rely on these exemptions. If some investors find the common stock less attractive as a result, there may be a less active trading market for their common stock, and the stock price may be more volatile.
An EGC may elect to delay the adoption of new or revised accounting standards. By making this election, Section 102(b)(2) of the JOBS Act allows us to delay adoption of new or revised accounting standards until those standards apply to non-public business entities. As a result, the financial statements contained herein and those that we will file in the future may not be comparable to companies that comply with public business entities revised accounting standards effective dates.
We are also a “smaller reporting company” as defined under the Securities Act and Exchange Act. We may continue to be a smaller reporting company so long as either (i) the market value of shares of our common stock held by non-affiliates is less than $250 million or (ii) our annual revenue was less than $100 million during the most recently completed fiscal year and the market value of shares of our common stock held by non-affiliates is less than $700 million. If we are a smaller reporting company at the time we cease to be an emerging growth company, we may continue to rely on exemptions from certain disclosure requirements that are available to smaller reporting companies. Specifically, as a smaller reporting company, we may choose to present only the two most recent fiscal years of audited financial statements in our Annual Report on Form 10-K and have reduced disclosure obligations regarding executive compensation, and, similar to emerging growth companies, if we are a smaller reporting company under the requirements of (ii) above, we would not be required to obtain an attestation report on internal control over financial reporting issued by our independent registered public accounting firm.
Risks Related to Ownership of Our Securities
Apollo controls the majority of our voting stock and has signed the Voting and Support Agreement, under which it has agreed to vote in favor of any strategic transaction approved by our board of directors, among other things.
Apollo owns the majority of our voting stock through Redwood Holdco and has signed the Voting and Support Agreement, pursuant to which Apollo agreed to vote its shares of the Company (i) in favor of any strategic transaction approved and recommended by our board of directors, or any committee to which our board of directors delegates authority, subject to certain terms and conditions, (ii) in opposition to any transaction involving the Company that has not been approved and recommended by our board of directors, and (iii) in favor of any directors that are proposed or nominated to our board of directors by the Company at any annual meeting of the Company. Additionally, under the Voting and Support Agreement, the Company and Redwood Holdco agreed, in connection with the consummation of any strategic transaction approved and recommended by the Board, to (a) terminate the Tax Receivable Agreement upon the consummation of such transaction and (b) waive all claims under the Tax Receivable Agreement with such waiver being effective upon the consummation of such transaction. Apollo signing the Voting and Support Agreement makes it unlikely that any other holder or group of holders of Class A common stock will be able to affect approval of a strategic transaction approved by our board of directors, including the Merger Transactions.
Our stock price may fluctuate significantly and purchasers of our Class A common stock or warrants could incur substantial losses.
The market price of our Class A common stock and warrants could vary significantly as a result of a number of factors, some of which are beyond our control. In the event of a drop in the market price of our Class A common stock or warrants, you could lose a substantial part or all of your investment. The following factors could affect the prices of our securities:
| ● | our operating and financial performance and prospects; |
31
| ● | quarterly variations in the rate of growth (if any) of our financial or operational indicators; |
| ● | the public reaction to our press releases, our other public announcements and our filings with the SEC; |
| ● | strategic actions by our competitors; |
| ● | changes in operating performance and the stock market valuations of other companies; |
| ● | announcements related to litigation; |
| ● | our failure to meet revenue or earnings estimates made by research analysts or other investors; |
| ● | changes in revenue or earnings estimates, or changes in recommendations or withdrawal of research coverage, by equity research analysts; |
| ● | speculation in the press or investment community; |
| ● | sales of our common stock by us or our stockholders, or the perception that such sales may occur; |
| ● | changes in accounting principles, policies, guidance, interpretations, or standards; |
| ● | additions or departures of key management personnel; |
| ● | actions by our stockholders; |
| ● | general economic and market conditions, including as a result of the current war in Ukraine; |
| ● | the COVID-19 pandemic and its effects; |
| ● | domestic and international economic, legal and regulatory factors unrelated to our performance; |
| ● | material weakness in our internal control over financial reporting; and |
| ● | the realization of any risks described under this “Risk Factors” section, or other risks that may materialize in the future. |
The stock markets in general have experienced extreme volatility that has often been unrelated to the operating performance of particular companies. These broad market fluctuations may adversely affect the trading price of our common stock. Securities class action litigation has often been instituted against companies following periods of volatility in the overall market and in the market price of a company’s securities. Such litigation, if instituted against us, could result in very substantial costs, divert our management’s attention and resources and harm our business, financial condition, and results of operations.
The market prices and trading volume that our shares of Class A common stock have recently experienced, and may continue to experience, extreme volatility, which could cause purchasers of our Class A common stock to incur substantial losses.
The market prices and trading volume volatility that our shares of Class A common stock have recently experienced, and may continue to experience could cause purchasers of our shares of Class A common stock to incur substantial losses. For example, so far during 2022, the market price of our shares of Class A common Stock has fluctuated from an intra-day low of $1.68 per share on February 2, 2022 to an intra-day high on the Nasdaq of $11.00 on May 2, 2022. The reported sale price of our shares of Class A common Stock on the Nasdaq on June 2, 2022, was $6.63 per share. So far during 2022, daily trading volume ranged from approximately 54,236 to 159,892,438 shares.
We believe that the recent volatility and our current market prices reflect market and trading dynamics unrelated to our underlying business, the consideration holders of our shares Class A common stock will receive if the Merger Transactions are successfully consummated, or macro or industry fundamentals, and we do not know how long these dynamics will last. Under the circumstances, we caution you against investing in our shares of Class A common stock, unless you are prepared to incur the risk of losing all or a substantial portion of your investment.
32
Extreme fluctuations in the market price of our shares of Class A common stock have been accompanied by reports of strong and atypical retail investor interest, including on social media and online forums. The market volatility and trading patterns we have experienced create several risks for investors, including the following:
| ● | the market price of our shares of Class A common stock has experienced and may continue to experience rapid and substantial increases or decreases unrelated to our operating performance or prospects, the consideration holders of our shares of Class A common stock will receive if the Merger Transactions are successfully consummated or macro or industry fundamentals, and substantial increases may be significantly inconsistent with the risks and uncertainties that we continue to face; |
| ● | factors in the public trading market for our shares of Class A common stock may include the sentiment of retail investors (including as may be expressed on financial trading and other social media sites and online forums), the direct access by retail investors to broadly available trading platforms, the amount and status of short interest in our securities, access to margin debt, trading in options and other derivatives on our shares of Class A common stock and any related hedging and other trading factors; and |
| ● | if the market price of our shares of Class A common stock declines, you may be unable to resell your shares at or above the price at which you acquired them. We cannot assure you that the equity issuance of our shares of Class A common stock will not fluctuate or decline significantly in the future, in which case you could incur substantial losses. |
We may continue to incur rapid and substantial increases or decreases in our stock price in the foreseeable future that may not coincide in timing with the disclosure of news or developments by or affecting us. Accordingly, the market price of our shares of Class A common stock may fluctuate dramatically and may decline rapidly, regardless of any developments in our business. Overall, there are various factors, many of which are beyond our control, that could negatively affect the market price of our shares of Class A common Stock or result in fluctuations in the price or trading volume of our share of Class A common Stock, including:
| ● | the ongoing impacts and developments relating to the COVID-19 pandemic; |
| ● | actual or anticipated variations in our annual or quarterly results of operations, including our earnings estimates and whether we meet market expectations with regard to our earnings; |
| ● | our current inability to pay dividends or other distributions; |
| ● | publication of research reports by analysts or others about us or our industry, which may be unfavorable, inaccurate, inconsistent or not disseminated on a regular basis; |
| ● | changes in market interest rates that may cause purchasers of our shares to demand a different yield; |
| ● | changes in market valuations of similar companies; |
| ● | market reaction to the Merger Transactions; |
| ● | market reaction to any additional equity, debt or other securities that we may issue in the future, and which may or may not dilute the holdings of our existing stockholders; |
| ● | additions or departures of key personnel; |
| ● | actions by institutional or significant stockholders; |
| ● | short interest in our stock and the market response to such short interest; |
| ● | the dramatic increase in the number of individual holders of our stock and their participation in social media platforms targeted at speculative investing; |
| ● | speculation in the press or investment community about our company or industry; |
| ● | strategic actions by us or our competitors, such as acquisitions or other investments; |
33
| ● | investigations, proceedings, or litigation that involve or affect us; |
| ● | the occurrence of any of the other risk factors included or incorporated by reference in this prospectus; and |
| ● | general market and economic conditions. |
We may redeem your unexpired warrants prior to their exercise at a time that is disadvantageous to you, thereby making your warrants worthless.
We have the ability to redeem outstanding warrants at any time after they become exercisable and prior to their expiration, at a price of $0.01 per warrant, provided that the last reported sales price of Class A common stock equals or exceeds $18.00 per share (as adjusted for adjustment to the number of shares issuable upon exercise or the exercise price of a warrant as described under the heading “Description of Securities - Redeemable Warrants - Public Warrants”) for any 20 trading days within a 30 trading-day period ending on the third trading day prior to the date on which we give proper notice of such redemption and provided certain other conditions are met. If and when the warrants become redeemable by us, we may not exercise our redemption right if the issuance of shares of common stock upon exercise of the warrants is not exempt from registration or qualification under applicable state blue sky laws or we are unable to effect such registration or qualification. Redemption of the outstanding warrants could force you (i) to exercise your warrants and pay the exercise price therefor at a time when it may be disadvantageous for you to do so, (ii) to sell your warrants at the then-current market price when you might otherwise wish to hold your warrants or (iii) to accept the nominal redemption price which, at the time the outstanding warrants are called for redemption, is likely to be substantially less than the market value of your warrants. None of the Private Placement Warrants will be redeemable by us (except as described below under “Description of Securities - Redeemable Warrants - Public Warrants”) so long as they are held by the Sponsor or its permitted transferees.
In the event that the Company elects to redeem the warrants, the Company shall fix a date for the redemption (the “Redemption Date”). Notice of redemption shall be mailed by first class mail, postage prepaid, by the Company not less than 30 days prior to the Redemption Date to the registered holders of the warrants to be redeemed at their last addresses as they shall appear on the registration books. Any notice mailed in the manner provided in the warrant agreement shall be conclusively presumed to have been duly given whether or not the registered holder received such notice.
Our warrant agreement designates the courts of the State of New York or the United States District Court for the Southern District of New York as the sole and exclusive forum for certain types of actions and proceedings that may be initiated by holders of our warrants, which could limit the ability of warrant holders to obtain a favorable judicial forum for disputes with our company.
Our warrant agreement provides that, subject to applicable law, (i) any action, proceeding or claim against us arising out of or relating in any way to the warrant agreement, including under the Securities Act, will be brought and enforced in the courts of the State of New York or the United States District Court for the Southern District of New York, and (ii) that we irrevocably submit to such jurisdiction, which jurisdiction shall be the exclusive forum for any such action, proceeding or claim. We will waive any objection to such exclusive jurisdiction and that such courts represent an inconvenient forum.
Notwithstanding the foregoing, these provisions of the warrant agreement do not apply to suits brought to enforce any liability or duty created by the Exchange Act or any other claim for which the federal district courts of the United States of America are the sole and exclusive forum. Any person or entity purchasing or otherwise acquiring any interest in any of our warrants shall be deemed to have notice of and to have consented to the forum provisions in our warrant agreement. If any action, the subject matter of which is within the scope of the forum provisions of the warrant agreement, is filed in a court other than a court of the State of New York or the United States District Court for the Southern District of New York (a “foreign action”) in the name of any holder of our warrants, such holder shall be deemed to have consented to: (x) the personal jurisdiction of the state and federal courts located in the State of New York in connection with any action brought in any such court to enforce the forum provisions (an “enforcement action”), and (y) having service of process made upon such warrant holder in any such enforcement action by service upon such warrant holder’s counsel in the foreign action as agent for such warrant holder.
This choice-of-forum provision may limit a warrant holder’s ability to bring a claim in a judicial forum that it finds favorable for disputes with our company, which may discourage such lawsuits. Alternatively, if a court were to find this provision of our warrant agreement inapplicable or unenforceable with respect to one or more of the specified types of actions or proceedings, we may incur additional costs associated with resolving such matters in other jurisdictions, which could materially and adversely affect our business, financial condition and results of operations and result in a diversion of the time and resources of our management and board of directors.
34
We may amend the terms of the warrants in a manner that may be adverse to holders of Public Warrants with the approval by the holders of at least a majority of the then outstanding Public Warrants. As a result, the exercise price of your warrants could be increased, the exercise period could be shortened and the number of shares of our Class A common stock purchasable upon exercise of a warrant could be decreased, all without your approval.
Our warrants were issued in registered form under a warrant agreement between Continental Stock Transfer & Trust Company, as warrant agent, and us. The warrant agreement provides that the terms of the warrants may be amended without the consent of any holder to cure any ambiguity or correct any mistake, including to conform the provisions of the warrant agreement to the description of the terms of the warrants and the warrant agreement set forth in this prospectus, or correct any defective provision, but requires the approval by the holders of at least a majority of the then outstanding Public Warrants to make any change that adversely affects the interests of the registered holders of Public Warrants. Accordingly, we may amend the terms of the Public Warrants in a manner adverse to a holder if holders of at least a majority of the then outstanding Public Warrants approve of such amendment. Although our ability to amend the terms of the Public Warrants with the consent of at least a majority of the then outstanding Public Warrants is unlimited, examples of such amendments could be amendments to, among other things, increase the exercise price of the warrants, convert the warrants into cash or stock, shorten the exercise period or decrease the number of shares of our Class A common stock purchasable upon exercise of a warrant.
If you exercise your Public Warrants on a “cashless basis,” you will receive fewer shares of Class A common stock from such exercise than if you were to exercise such warrants for cash.
There are circumstances in which the exercise of the Public Warrants may be required or permitted to be made on a cashless basis. First, if a registration statement covering the shares of Class A common stock issuable upon exercise of the warrants is not effective by the 60th business day after the closing of the Business Combination, warrant holders may, until such time as there is an effective registration statement, exercise warrants on a cashless basis in accordance with Section 3(a)(9) of the Securities Act or another exemption. In addition, if we call the Public Warrants for redemption, our management will have the option to require all holders that wish to exercise warrants to do so on a cashless basis. In the event of an exercise on a cashless basis, a holder would pay the warrant exercise price by surrendering the warrants for that number of shares of Class A common stock equal to the quotient obtained by dividing (x) the product of the number of shares of Class A common stock underlying the warrants, multiplied by the difference between the exercise price of the warrants and the “fair market value” (as defined in the next sentence) by (y) the fair market value. The “fair market value” is the average reported last sale price of the Class A common stock for the 10 trading days ending on the third trading day prior to the date on which the notice of exercise is received by the warrant agent or on which the notice of redemption is sent to the holders of warrants, as applicable. As a result, you would receive fewer shares of Class A common stock from such exercise than if you were to exercise such warrants for cash.
The Private Placement Warrants are identical to the warrants sold as part of the units except that, so long as they are held by the Sponsor or its permitted transferees, (i) they will not be redeemable by us, (ii) they (including the Class A common stock issuable upon exercise of these warrants) may not, subject to certain limited exceptions, be transferred, assigned or sold by the Sponsor until 30 days after the Business Combination and (iii) they may be exercised by the holders on a cashless basis.
We will incur significant costs and devote substantial management time as a result of operating as a public company, particularly after we are no longer an “emerging growth company.”
As a public company, we have and will continue to incur significant legal, accounting and other expenses. For example, we are required to comply with the requirements of Section 404(a) of the Sarbanes-Oxley Act and the Dodd-Frank Act, as well as rules and regulations subsequently implemented by the SEC and heightened auditing standards, and Nasdaq, our stock exchange, including the establishment and maintenance of effective disclosure and financial controls and changes in corporate governance practices. The rules governing management’s assessment of our internal control over financial reporting are complex and require significant documentation, testing and possible remediation. Compliance with these requirements will increase our legal and financial compliance costs and will make some activities more time consuming and costly. In addition, our management and other personnel may need to divert attention from operational and other business matters to devote substantial time to these public company requirements. In particular, we expect to continue incurring significant expenses and devote substantial management effort toward ensuring compliance with the requirements of the Sarbanes-Oxley Act. In that regard, we may need to hire additional accounting and financial staff with appropriate public company experience and technical accounting knowledge. Furthermore, if we fail to achieve and maintain an effective internal control environment, we could suffer material misstatements in our consolidated financial statements and fail in meeting our reporting obligations, which would likely cause investors to lose confidence in our reported financial information. Additionally, ineffective internal control over financial reporting could expose us to increased risk of fraud or misuse of corporate
35
assets and subject us to potential delisting from Nasdaq, regulatory investigations, civil or criminal sanctions and litigation, any of which would have a material and adverse effect on our business, results of operations and financial condition.
However, for as long as we remain an “emerging growth company” as defined in the JOBS Act, we intend to take advantage of certain exemptions from various reporting requirements that are applicable to other public companies that are not “emerging growth companies” including, but not limited to, not being required to comply with the auditor attestation requirements of Section 404(b) of the Sarbanes-Oxley Act, reduced disclosure obligations regarding executive compensation in our periodic reports and proxy statements, and exemptions from the requirements of holding a non-binding advisory vote on executive compensation and stockholder approval of any golden parachute payments not previously approved.
Under the JOBS Act, “emerging growth companies” can delay adopting new or revised accounting standards until such time as those standards apply to private companies.
After we are no longer an “emerging growth company,” we expect to incur additional management time and cost to comply with the more stringent reporting requirements applicable to companies that are deemed accelerated filers or large accelerated filers, including complying with the auditor attestation requirements of Section 404 of the Sarbanes-Oxley Act.
The Company expects to incur additional annual expenses as a public company for, among other things, directors’ and officers’ liability insurance, director fees, and additional internal and external accounting, legal and administrative resources. The Company estimates that these incremental costs will be approximately $10.0 million to $15.0 million per year.
We are continuing to improve our internal control over financial reporting.
Our independent registered public accounting firm is not required to attest to the effectiveness of our internal control over financial reporting until after we are no longer an “emerging growth company,” as defined in the JOBS Act, which at the latest would be the end of the fiscal year ending December 31, 2025. If, at the time we cease to be an “emerging growth company,” we are a smaller reporting company with annual revenue of less than $100 million during the most recently completed fiscal year and market value of shares of our common stock held by non-affiliates of less than $700 million, we would continue to not be required to obtain an attestation report on internal control over financial reporting issued by our independent registered public accounting firm. At such time as we are required to obtain an attestation report on internal control over financial reporting, our internal control over financial reporting may be insufficiently documented, designed or operating, which may cause our independent registered public accounting firm to issue a report that is adverse.
Our failure to timely and effectively implement controls and procedures required by Section 404(a) of the Sarbanes-Oxley Act could have a material adverse effect on our business.
Prior to the Business Combination, Redwood Intermediate was not subject to Section 404 of the Sarbanes-Oxley Act. The standards required for a public company under Section 404(a) of the Sarbanes-Oxley Act are significantly more stringent than those required of Redwood Intermediate as a privately-held company. As reported in Seaport’s Amended Annual Report on Form 10-K for the year ended December 31, 2020, Seaport had a material weakness in its internal control over financial reporting related to the classification of public shares as temporary equity in connection with Seaport’s initial public offering. This material weakness has subsequently been remediated and we have concluded that our internal control over financial reporting was effective as of December 31, 2021. However, remediation of the material weakness does not guarantee that our controls will continue to operate properly, or that we will not experience another material weakness, or that our financial statements will be free from error.
Our current controls and any new controls that we develop may become inadequate because of changes in conditions in our business. Further, a material weakness or weaknesses in our disclosure controls and internal control over financial reporting may be discovered in the future. Any failure to develop or maintain effective controls or any difficulties encountered in their implementation or improvement could harm our results of operations or cause us to fail to meet our reporting obligations and may result in a restatement of our financial statements for prior periods. Any failure to implement and maintain effective internal control over financial reporting also could adversely affect the results of periodic management evaluations and, when we are no longer an “emerging growth company,” annual independent registered public accounting firm attestation reports regarding the effectiveness of our internal control over financial reporting that we will be required to include in our periodic reports that will be filed with the SEC. Ineffective disclosure controls and procedures and internal control over financial reporting could also cause investors to lose confidence in our reported financial and other information, and could have a material and adverse effect on our business, results of operations and financial condition. In addition, if we are unable to continue to meet these requirements, we may not be able to remain listed on Nasdaq.
36
Our remediation efforts included demonstrating our ability to effectively operate our controls and enhancing our control design to require the formalized consideration of obtaining additional technical guidance prior to concluding on significant or unusual transactions. These additional considerations include items such as obtaining additional accounting pronouncements or performing consultations with third party accounting specialists, authoritative bodies or regulators.
Provisions in our certificate of incorporation may inhibit a takeover of the Company, which could limit the price investors might be willing to pay in the future for Class A common stock and could entrench management.
Our certificate of incorporation authorizes our board of directors to issue one or more classes or series of preferred stock, the terms of which may be established and the shares of which may be issued without shareholder approval, and which may include super voting, special approval, dividend, repurchase rights, liquidation preferences or other rights or preferences superior to the rights of the holders of Class A common stock. The terms of one or more classes or series of preferred stock could adversely impact the value of the Class A common stock. Furthermore, if our board of directors elects to issue preferred stock it could be more difficult for a third party to acquire the Company. For example, our board of directors may grant holders of preferred stock the right to elect some number of directors in all events or upon the occurrence of specified events or the right to veto specified transactions.
In addition, some provisions of our certificate of incorporation could make it more difficult for a third party to acquire control of the Company, even if the change of control would be beneficial to the stockholders, including: (i) prohibiting the Company from engaging in any business combination with any interested shareholder for a period of three years following the time that the shareholder became an interested shareholder, subject to certain exceptions, (ii) establishing that provisions with regard to the nomination of candidates for election as directors are subject to the Stockholders Agreement, (iii) providing that the authorized number of directors may be changed only by resolution of the board of directors and in any case subject to the Stockholders Agreement, (iv) providing that all vacancies in our board of directors may, except as otherwise be required, be filled by the affirmative vote of a majority of directors then in office, even if less than a quorum, (v) providing that our certificate of incorporation may be amended by the affirmative vote of the holders of at least 662/3% of the voting power of the outstanding shares of capital stock entitled to vote thereon, voting together as a single class, (vi) providing that our certificate of incorporation may be amended by the affirmative vote of the holders of at least 662/3% of the voting power of the outstanding voting stock entitled to vote thereon for the removal of directors, (vii) providing for our board of directors to be divided into three classes of directors, (viii) providing that the amended and restated bylaws can be amended by the board of directors, (ix) limitations on the ability of stockholders to call special meetings, (x) limitations on the ability of stockholders to act by written consent, and (xi) renouncing any reasonable expectancy interest that we have in, or right to be offered an opportunity to participate in, any corporate or business opportunities that are from time to time presented to Redwood Holdco, directors affiliated with Redwood Holdco, their respective affiliates and non-employee directors.
Change of control events have the effect of accelerating the payments due under the Tax Receivable Agreement, which could result in a substantial, immediate lump-sum payment that could serve as a disincentive to a potential acquirer of the Company. Although the consummation of the Merger Transactions could have given rise to such a change of control under the Tax Receivable Agreement, under the Voting and Support Agreement, the Company and Redwood Holdco agreed, in connection with the consummation of any strategic transaction approved and recommended by our board of directors, including the Merger Transactions, to (a) terminate the Tax Receivable Agreement upon the consummation of such transaction and (b) waive all claims under the Tax Receivable Agreement with such waiver being effective upon the consummation of such transaction. Please see “In certain cases, payments under the Tax Receivable Agreement may exceed the actual tax benefits the Company realizes or be accelerated, which may have a material negative effect on our liquidity.”
Provisions in our certificate of incorporation and Delaware law may have the effect of discouraging lawsuits against our directors and officers.
Our certificate of incorporation requires, unless we consent in writing to the selection of an alternative forum, that the federal courts of the United States shall have exclusive jurisdiction to hear, settle and/or determine any dispute, controversy or claim arising under the Securities Act or the rules and regulations promulgated thereunder. Our certificate of incorporation also requires, unless we consent in writing to the selection of an alternative forum, that (i) any derivative action or proceeding brought on its behalf, (ii) any action asserting a claim of breach of a fiduciary duty owed by any director, officer or other employee to the Company or its stockholders, (iii) any action asserting a claim against the Company, its directors, officers or employees arising pursuant to any provision of the DGCL or our certificate of incorporation or bylaws, or (iv) any action asserting a claim against the Company, its directors, officers or employees governed by the internal affairs doctrine may be brought only in the Court of Chancery in the State of Delaware in each case subject to such Court of Chancery having personal jurisdiction over the indispensable parties named as
37
defendants therein. If an action is brought outside of Delaware, the stockholder bringing the suit will be deemed to have consented to service of process on such stockholder’s counsel.
Section 27 of the Exchange Act creates exclusive federal jurisdiction over all suits brought to enforce any duty or liability created by the Exchange Act or the rules and regulations thereunder. As a result, the exclusive forum provision will not apply to actions arising under the Exchange Act or the rules and regulations thereunder and actions arising under the Securities Act or the rules and regulations thereunder.
These choices of forum provisions may limit a stockholder’s ability to bring a claim in a judicial forum that it finds favorable for disputes with us or our directors, officers, or other employees and may discourage these types of lawsuits. Furthermore, the enforceability of similar choice of forum provisions in other companies’ certificates of incorporation or bylaws has been challenged in legal proceedings, and it is possible that, in connection with any applicable action brought against the Company, a court could find the choice of forum provisions contained in our certificate of incorporation to be inapplicable or unenforceable in such action. While the Delaware courts have determined that such choice of forum provisions are facially valid, a stockholder may nevertheless seek to bring a claim in a venue other than those designated in the exclusive forum provisions, and there can be no assurance that such provisions will be enforced by a court in those other jurisdictions.
The Company is a holding company and its only material asset is its interest in Redwood Intermediate, and it is accordingly dependent upon distributions made by its subsidiaries to pay taxes, make payments under the Tax Receivable Agreement and pay dividends.
The Company is a holding company with no material assets other than its ownership of the Redwood Intermediate common units and its managing member interest in Redwood Intermediate. As a result, the Company has no independent means of generating revenue or cash flow. Our ability to pay taxes, make payments under the Tax Receivable Agreement and pay dividends will depend on the financial results and cash flows of Redwood Intermediate and the distributions we receive from Redwood Intermediate. Deterioration in the financial condition, earnings or cash flow of Redwood Intermediate for any reason could limit or impair Redwood Intermediate’s ability to pay such distributions. Additionally, to the extent that the Company needs funds, and Redwood Intermediate is restricted from making such distributions under applicable law or regulation or under the terms of any financing arrangements, or Redwood Intermediate is otherwise unable to provide such funds, it could materially adversely affect our liquidity and financial condition.
Redwood Intermediate is treated as a partnership for U.S. federal income tax purposes and, as such, generally will not be subject to any entity-level U.S. federal income tax. Instead, taxable income will be allocated to holders of Redwood Intermediate common units. Accordingly, the Company will be required to pay income taxes on its allocable share of any net taxable income of Redwood Intermediate. Under the terms of the Redwood Intermediate LLCA, Redwood Intermediate is obligated to make tax distributions to holders of Redwood Intermediate common units (including the Company) calculated at certain assumed tax rates. In addition to income taxes, the Company will also incur expenses related to its operations, including payment obligations under the Tax Receivable Agreement, which could be significant, and some of which will be reimbursed by Redwood Intermediate (excluding any payment obligations under the Tax Receivable Agreement). The Company may cause Redwood Intermediate to make ordinary distributions and tax distributions to holders of Redwood Intermediate common units on a pro rata basis in amounts sufficient to cover all applicable taxes, relevant operating expenses, payments under the Tax Receivable Agreement and dividends, if any, declared by the Company. However, as discussed below, Redwood Intermediate’s ability to make such distributions may be subject to various limitations and restrictions including, but not limited to, retention of amounts necessary to satisfy the obligations of Redwood Intermediate and restrictions on distributions that would violate any applicable restrictions contained in Redwood Intermediate’s debt agreements, or any applicable law, or that would have the effect of rendering Redwood Intermediate insolvent. To the extent that the Company is unable to make payments under the Tax Receivable Agreement for any reason, such payments will be deferred and will accrue interest until paid; provided, however, that nonpayment for a specified period may constitute a breach of a material obligation under the Tax Receivable Agreement and therefore accelerate payments under the Tax Receivable Agreement, which could be substantial.
Additionally, although Redwood Intermediate generally will not be subject to any entity-level U.S. federal income tax, it may be liable for adjustments to its tax return, absent an election to the contrary arising out of audits of its tax returns for 2018 and subsequent years. In the event Redwood Intermediate’s calculations of taxable income are incorrect, Redwood Intermediate and/or its members, including the Company, may be subject to material liabilities.
The Company anticipates that the distributions it will receive from Redwood Intermediate may, in certain periods, exceed the Company’s actual tax liabilities and obligations to make payments under the Tax Receivable Agreement. Our board of directors, in its sole discretion, may make any determination from time to time with respect to the use of any such excess cash so accumulated, which
38
may include, among other uses, to pay dividends on the Class A common stock. The Company will have no obligation to distribute such cash (or other available cash other than any declared dividend) to its stockholders.
Dividends on our common stock, if any, will be paid at the discretion of our board of directors, which will consider, among other things, our available cash, available borrowings and other funds legally available therefor, taking into account the retention of any amounts necessary to satisfy the obligations of the Company that will not be reimbursed by Redwood Intermediate, including taxes and amounts payable under the Tax Receivable Agreement and any restrictions in then applicable bank financing agreements. Financing arrangements may include restrictive covenants that restrict the Company’s ability to pay dividends or make other distributions to its stockholders. In addition, Redwood Intermediate is generally prohibited under Delaware law from making a distribution to a member to the extent that, at the time of the distribution, after giving effect to the distribution, liabilities of Redwood Intermediate (with certain exceptions) exceed the fair value of its assets. Redwood Intermediate’s subsidiaries are generally subject to similar legal limitations on their ability to make distributions to Redwood Intermediate. If Redwood Intermediate does not have sufficient funds to make distributions, the Company’s ability to declare and pay cash dividends may also be restricted or impaired.
Pursuant to the Tax Receivable Agreement, the Company generally will be required to pay to Redwood Holdco, and to each other person from time to time that Redwood Holdco assigns rights under the Tax Receivable Agreement to, 85% of the tax savings, if any, that the Company realizes in certain circumstances and those payments may be substantial.
Redwood Holdco may in the future exchange its Redwood Intermediate common units for shares of Class A common stock of the Company pursuant to the Redwood Intermediate LLCA. These sales, purchases, redemptions and exchanges are expected to result in increases in the Company’s allocable share of the tax basis of the tangible and intangible assets of Redwood Intermediate. These increases in tax basis may increase (for income tax purposes) depreciation and amortization deductions and therefore reduce the amount of income or franchise tax that the Company would otherwise be required to pay in the future had such sales and exchanges never occurred.
In connection with the Business Combination, the Company entered into the Tax Receivable Agreement, which generally provides for the payment by it to Redwood Holdco, and to each other person from time to time that Redwood Holdco assigns rights under the Tax Receivable Agreement to, of 85% of the tax savings, if any, that the Company realizes (using an assumed combined state and local income tax rate) in certain circumstances as a result of basis in certain assets existing at the time of the business combination and tax attributes that benefit the Company as a result of an Exchange, including as a result of payments made under the Tax Receivable Agreement. The term of the Tax Receivable Agreement will continue until all such tax benefits have been utilized or expired unless (i) the Company exercises its right to terminate the Tax Receivable Agreement for an amount representing the present value of anticipated future tax benefits under the Tax Receivable Agreement or certain other acceleration events occur or (ii) as amended, the Tax Receivable Agreement terminates pursuant to its terms in connection with the consummation of a strategic transaction approved by our board of directors, including the Merger Transactions, without further obligations. As of December 31, 2021, the Company has estimated the tax receivable liability of $14.5 million assuming (1) a constant federal income tax rate of 21.0% and a state tax rate of 4.0% (net of any federal benefit), (2) no material changes in tax law, (3) the ability to utilize tax basis and attributes and (4) future tax receivable agreement payments. These amounts are estimates and have been prepared for informational purposes only. However, due to the uncertainty of various factors, including: (1) a constant federal income tax rate of 21.0% and a state tax rate of 4.0% (net of any federal benefit), (2) no material changes in tax law, (3) the ability to utilize tax basis and attributes and (4) whether and when Redwood Holdco engages in Exchanges and the share price at such times, the likely tax savings we will realize and the resulting amounts we are likely to pay pursuant to the Tax Receivable Agreement are uncertain. If Redwood Holdco had engaged in an Exchange of all of its Redwood Intermediate equity interests at December 31, 2021, the net present value of the liability the Company would have recognized is approximately $154.3 million assuming (1) a share price equal to $7.74, (2) a constant federal income tax rate of 21.0% and a state tax rate of 4.0% (net of any federal benefit), (3) no material changes in tax law, (4) the ability to utilize tax basis and attributed and (5) future tax receivable agreement payments. These payments are the obligation of the Company and not of Redwood Intermediate. The actual increase in the Company’s allocable share of Redwood Intermediate’s tax basis in its assets, as well as the amount and timing of any payments under the Tax Receivable Agreement, will vary depending upon a number of factors, including the timing of Exchanges, the applicable tax rate, the market price of the Class A common stock at the time of the Exchange, the extent to which such Exchanges are taxable and the amount and timing of the recognition of the Company’s income. While many of the factors that will determine the amount of payments that the Company will make under the Tax Receivable Agreement are outside of its control, the Company expects that the payments it will make under the Tax Receivable Agreement will be substantial and could have a material adverse effect on the Company’s financial condition. Any payments made by the Company under the Tax Receivable Agreement will generally reduce the amount of overall cash flow that might have otherwise been available to the Company. To the extent that the Company is unable to make timely payments under the Tax Receivable Agreement for any reason, the unpaid amounts will be deferred and will accrue interest until paid; however, nonpayment for a specified period may constitute a breach of a material obligation under the Tax Receivable Agreement and therefore accelerate payments due under the Tax
39
Receivable Agreement, as further described below. Furthermore, the Company’s future obligation to make payments under the Tax Receivable Agreement could make it a less attractive target for an acquisition, particularly in the case of an acquirer that cannot use some or all of the tax benefits that may be deemed realized under the Tax Receivable Agreement.
Under the Voting and Support Agreement, the Company and Redwood Holdco agreed, in connection with the consummation of any strategic transaction approved and recommended by the Board, including the Merger Transactions, to (a) terminate the Tax Receivable Agreement upon the consummation of such transaction and (b) waive all claims under the Tax Receivable Agreement with such waiver being effective upon the consummation of such transaction.
In certain cases, payments under the Tax Receivable Agreement may exceed the actual tax benefits the Company realizes or be accelerated, which may have a material negative effect on our liquidity.
Payments under the Tax Receivable Agreement will be based on the tax reporting positions that the Company determines, and the Service or another taxing authority may challenge all or any part of the tax basis increases, as well as other tax positions that the Company takes, and a court may sustain such a challenge. In the event that any tax benefits initially claimed by the Company are disallowed, Redwood Holdco and the exchanging holders will not be required to reimburse the Company for any excess payments that may previously have been made under the Tax Receivable Agreement, for example, due to adjustments resulting from examinations by taxing authorities. Rather, excess payments made to such holders will be netted against any future cash payments otherwise required to be made by the Company, if any, after the determination of such excess. However, a challenge to any tax benefits initially claimed by the Company may not arise for a number of years following the initial time of such payment or, even if challenged early, such excess cash payment may be greater than the amount of future cash payments that the Company might otherwise be required to make under the terms of the Tax Receivable Agreement and, as a result, there might not be future cash payments against which to net. As a result, in certain circumstances the Company could make payments under the Tax Receivable Agreement in excess of the Company’s actual income or franchise tax savings, which could materially impair our financial condition.
Moreover, the Tax Receivable Agreement provides that, in the event that (i) the Company exercises its early termination rights under the Tax Receivable Agreement, (ii) certain changes of control of the Company occur (as described in the Tax Receivable Agreement), or (iii) the Company breaches any of its material obligations under the Tax Receivable Agreement, the Company’s obligations under the Tax Receivable Agreement will accelerate and the Company will be required to make a lump-sum cash payment to Redwood Holdco and to each other person from time to time to whom Redwood Holdco assigns rights under the Tax Receivable Agreement, equal to the present value of all forecasted future payments that would have otherwise been made under the Tax Receivable Agreement, which lump-sum payment would be based on certain assumptions, including those relating to the Company’s future taxable income. The lump-sum payment could be substantial and could exceed the actual tax benefits that the Company realizes subsequent to such payment because such payment would be calculated assuming, among other things, that the Company would have certain tax benefits available to it and that the Company would be able to use the potential tax benefits in future years.
There may be a material negative effect on our liquidity if the payments under the Tax Receivable Agreement exceed the actual income or franchise tax savings that the Company realizes. Furthermore, the Company’s obligations to make payments under the Tax Receivable Agreement could also have the effect of delaying, deferring or preventing certain mergers, asset sales, other forms of business combinations or other changes of control. The Tax Receivable Agreement would be terminated without any payment obligations in connection with the consummation of the Merger Transactions.
If the Company’s payment obligations under the Tax Receivable Agreement are accelerated upon certain mergers, other forms of business combinations or other changes of control, the consideration payable to holders of Class A common stock could be substantially reduced.
If the Company experiences a change of control (as defined under the Tax Receivable Agreement, including amendments, which includes certain mergers, asset sales and other forms of business combinations), then the Company’s obligations under the Tax Receivable Agreement would be based upon certain assumptions and deemed events set forth in the Tax Receivable Agreement, and in such situations, payments under the Tax Receivable Agreement may be significantly in advance of, and may materially exceed, the actual realization, if any, of the future tax benefits to which the payment relates. As a result of the Company’s payment obligations under the Tax Receivable Agreement, holders of Class A common stock could receive substantially less consideration in connection with a change of control transaction than they would receive in the absence of such obligation. Further, the Company’s payment obligations under the Tax Receivable Agreement will not be conditioned upon holders of Redwood Intermediate common units having a continued interest in the Company or Redwood Intermediate. Accordingly, the interests of the holders of Redwood Intermediate common units may conflict with those of the holders of Class A common stock. See “In certain cases, payments under the Tax Receivable Agreement may exceed the actual tax benefits the Company realizes or be accelerated, which may have a material negative effect on our liquidity.”
40
The Company will not be reimbursed for any payments made under the Tax Receivable Agreement in the event that any tax benefits are subsequently disallowed.
Payments under the Tax Receivable Agreement will be based on the tax reporting positions that the Company will determine, and the Service or another tax authority may challenge all or part of the tax basis increases upon which payments under the Tax Receivable Agreement are based, as well as other related tax positions the Company takes, and a court could sustain such challenge. The holders of Redwood Intermediate common units will not reimburse the Company for any payments previously made under the Tax Receivable Agreement if any tax benefits that have given rise to payments under the Tax Receivable Agreement are subsequently disallowed, except that excess payments made to any holder of Redwood Intermediate common units will be netted against future payments that would otherwise be made to such holder of Redwood Intermediate common units, if any, after the Company’s determination of such excess (which determination may be made a number of years following the initial payment and after future payments have been made). As a result, in such circumstances, the Company could make payments that are greater than its actual cash tax savings, if any, and may not be able to recoup those payments, which could materially adversely affect its liquidity.
We are a “controlled company” within the meaning of the rules of the Nasdaq and the rules of the SEC. As a result, we qualify for, and are relying on, exemptions from certain corporate governance requirements that would otherwise provide protection to stockholders of other companies.
Apollo controls a majority of the voting power of our outstanding common stock. As a result, we are a “controlled company” within the meaning of the corporate governance standards of the Nasdaq. Under these rules, a company of which more than 50% of the voting power is held by an individual, group or another company is a “controlled company” and may elect not to comply with certain corporate governance requirements, including:
| ● | the requirement that a majority of our board of directors consist of “independent directors” as defined under the rules of the Nasdaq; |
| ● | the requirement that we have a compensation committee that is composed entirely of independent directors with a written charter addressing the committee’s purpose and responsibilities; |
| ● | the requirement that we have a nominating and corporate governance committee that is composed entirely of independent directors with a written charter addressing the committee’s purpose and responsibilities; and |
| ● | the requirement for an annual performance evaluation of the compensation and nominating and corporate governance committees. |
We intend to utilize these exemptions as long as we remain a controlled company. Accordingly, you may not have the same protections afforded to stockholders of companies that are subject to all of the corporate governance requirements of the Nasdaq.
The dual-class structure of our common stock has the effect of concentrating voting power with Redwood Holdco, which will limit an investor’s ability to influence the outcome of important transactions, including a change in control.
Holders of shares of Class A common stock and Class B common stock are entitled to one vote per share and at all times vote together as one class on all matters submitted to a vote of the stockholders of the Company. Redwood Holdco holds all of the issued and outstanding shares of Class B common stock and possesses 72.2% of the voting power of the total outstanding stock. Accordingly, Redwood Holdco will be able to control matters submitted to the Company’s stockholders for approval, including the election of directors, amendments of its organizational documents and any merger, consolidation, sale of all or substantially all of our assets or other major corporate transactions. Redwood Holdco may have interests that differ from yours and may vote in a way with which you disagree and which may be adverse to your interests. This concentrated control may have the effect of delaying, preventing or deterring a change in control of the Company, could deprive its stockholders of an opportunity to receive a premium for their capital stock as part of a sale of the Company, and might ultimately affect the market price of shares of the Class A common stock.
You may be diluted by the future issuance of additional common stock or convertible securities in connection with our incentive plans, acquisitions or otherwise, which could adversely affect our stock price.
As of June 3, 2022, we had 3,404,139 shares of common stock authorized but unissued. Our certificate of incorporation authorizes us to issue these shares of common stock and options, rights, warrants and appreciation rights relating to common stock for the consideration and on the terms and conditions established by our board of directors in its sole discretion, whether in connection with acquisitions or otherwise. As of June 3, 2022, we had 32,770,000 shares of Class A common stock that may be issued upon the
41
exchange of outstanding Class B common stock and 16,843,750 warrants outstanding, which are exercisable for 16,843,750 shares of Class A common stock. We have reserved approximately 3,404,139 shares for grant under our Redbox Entertainment Inc. (f/k/a Seaport Global Acquisition Corp.) Omnibus Incentive Plan (the “Redbox Equity Plan”). See “Executive Compensation,” elsewhere in this prospectus. Any Class A common stock that we issue, including under the Redbox Equity Plan or other equity incentive plans that we may adopt in the future, as well as under outstanding options or warrants would dilute the percentage ownership held by the investors.
In addition, we expect to seek opportunities to issue additional shares of Class A common stock to raise additional cash or in satisfaction of our obligations, although there can be no assurances that any such issuances will occur. To the extent that we issue additional shares of Class A common stock, our existing security holders would experience dilution and any such issuances may have an impact on the market price of our Class A common stock and warrants.
From time to time in the future, we may also issue additional shares of Class A common stock or securities convertible into Class A common stock pursuant to a variety of transactions, including acquisitions. Our issuance of additional shares of Class A common stock or securities convertible into Class A common stock would dilute your ownership of us and the sale of a significant amount of such shares in the public market could adversely affect prevailing market prices of our Class A common stock and warrants.
Future sales of our Class A common stock in the public market, the exercise of warrants or the perception in the public market that such sales or exercises may occur, could reduce the market price of our Class A common stock and warrants.
As of June 3, 2022, we had 12,618,516 shares of Class A common stock and 32,770,000 shares of Class B common stock outstanding and warrants to purchase 16,848,750 shares of Class A common stock outstanding. We will file a registration statement in respect of all shares of common stock that we may issue under the Redbox Equity Plan. After registration, these shares can be freely sold in the public market upon issuance. Sales of significant amounts of stock in the public market upon expiration of lock-up arrangements, or the perception that such sales may occur, could adversely affect prevailing market prices of our Class A common stock and warrants or make it more difficult to sell equity securities in the future at a time and price that we deem appropriate.
We have a history of losses, and we may not be able to generate sufficient revenue to achieve or maintain profitability in the future.
We incurred net losses of $140.8 million and $69.5 million during the years ended December 31, 2021 and 2020, respectively, and as of December 31, 2021, we had an accumulated deficit of $333.0 million. We expect our losses to continue as we make significant investments towards growing our business and operating as a public company. We have invested, and expect to continue to invest, substantial financial and other resources expanding into new markets and services. These expenditures will make achieving and maintaining profitability more difficult, and these efforts may also be more costly than we expect and may not result in increased revenue or growth in our business. Any failure to increase our revenue sufficiently to keep pace with our investments and other expenses could prevent us from achieving or maintaining profitability or positive cash flow on a consistent basis. As a result, we can provide no assurance as to whether or when we will achieve profitability. If we are not able to achieve and maintain profitability, the value of our company and our Class A common stock could decline significantly.
There can be no assurance that we will be able to comply with the listing standards of Nasdaq.
Our eligibility for listing on Nasdaq depends on a number of factors. If we are unable to maintain the listing of our Class A common stock or warrants on Nasdaq for failure to meet the listing standards, we and our stockholders could face significant material adverse consequences including:
| ● | a limited availability of market quotations for our securities; |
| ● | a determination that Class A common stock is a “penny stock,” which will require brokers trading in our Class A common stock to adhere to more stringent rules, possibly resulting in a reduced level of trading activity in the secondary trading market for Class A common stock; |
| ● | a limited amount of analyst coverage; and |
| ● | a decreased ability to issue additional securities or obtain additional financing in the future. |
42
If securities or industry analysts do not publish research or reports about our business or publish negative reports, our stock price could decline.
The trading market for our securities will be influenced by the research and reports that industry or securities analysts publish about us or our business. If one or more of these analysts ceases coverage of our company or fails to publish reports on us regularly, we could lose visibility in the financial markets, which in turn could cause our stock price or trading volume to decline. Moreover, if one or more of the analysts who cover our company downgrades our common stock, publishes unfavorable research about our business or if our operating results do not meet their expectations, our stock price could decline.
We may issue preferred securities, the terms of which could adversely affect the voting power or value of our common stock.
Our certificate of incorporation authorizes us to issue, without the approval of our stockholders, one or more classes or series of preferred securities having such designations, preferences, limitations, and relative rights, including preferences over our common stock respecting dividends and distributions, as our board of directors may determine. The terms of one or more classes or series of preferred securities could adversely impact the voting power or value of our common stock. For example, we might grant holders of preferred securities the right to elect some number of our directors in all events or on the happening of specified events or the right to veto specified transactions. Similarly, the repurchase or redemption rights or liquidation preferences we might assign to holders of preferred securities could affect the residual value of the common stock.
43
USE OF PROCEEDS
All of the shares of Class A common stock and warrants (including shares of Class A common stock underlying such warrants) offered by the Selling Securityholders pursuant to this prospectus will be sold by the Selling Securityholders for their respective accounts. We will not receive any of the proceeds from these sales.
We will receive the proceeds from any exercise of warrants for cash. We intend to use the proceeds the exercise of warrants for cash for general corporate and working capital purposes. There is no assurance that the holders of the warrants will elect to exercise any or all of the warrants. To the extent that the warrants are exercised on a “cashless basis,” the amount of cash we would receive from the exercise of the warrants will decrease. We will not receive any proceeds from any exchange of Class B common stock and Redbox Common Units for Class A common stock.
44
MARKET INFORMATION
Our Class A common stock is listed on Nasdaq under the symbol “RDBX.” Our warrants are listed on Nasdaq under the symbol “RDBXW.” On June 2, 2022, the closing price of our Class A common stock and warrants was $6.63 and $0.51, respectively. As of June 2, 2022, there were 12,618,516 shares of Class A common stock outstanding and held of record by 17 stockholders, 32,770,000 shares of Class B common stock outstanding and held of record by one stockholder and no shares of preferred stock outstanding. The number of record holders of our Class A common stock does not include DTC participants or beneficial owners holding shares through nominee names.
45
DIVIDEND POLICY
We have not to date paid any cash dividends on our common stock and we currently do not intend to pay cash dividends on our common stock in the foreseeable future. However, we may, in the future, decide to pay dividends on our common stock. Any declaration and payment of cash dividends in the future, if any, will be at the discretion of our board of directors and will depend upon such factors as earnings levels, cash flows, capital requirements, levels of indebtedness, our overall financial condition, restrictions in our debt agreements and any other factors deemed relevant by our board of directors.
46
MANAGEMENT’S DISCUSSION AND ANALYSIS OF FINANCIAL CONDITION AND RESULTS OF OPERATIONS
You should read the following discussion of our financial condition and results of operations in conjunction with the consolidated financial statements and the related notes thereto included elsewhere in this prospectus. This discussion contains forward-looking statements that involve risk, assumptions and uncertainties, such as statements of our plans, objectives, expectations, intentions and forecasts. Our actual results and the timing of selected events could differ materially from those discussed in these forward-looking statements as a result of several factors, including those set forth under the section of this prospectus titled “Risk Factors” and elsewhere in this prospectus. You should carefully read the “Risk Factors” to gain an understanding of the important factors that could cause actual results to differ materially from our forward-looking statements. Please also see the section of this prospectus titled “Cautionary Note Regarding Forward-Looking Statements.”
The discussion and analysis should also be read together with financial condition and results of operations in conjunction with the condensed consolidated financial statements and related notes thereto for the three months ended March 31, 2022 and the consolidated financial statements and the related notes thereto for the year ended December 31, 2021. Unless the context otherwise requires, references in this “Management’s Discussion and Analysis of Financial Condition and Results of Operations” to “we,” “our,” “us,” “Redbox” and the “Company” refer to the business and operations of Redwood Intermediate, LLC and its consolidated subsidiaries prior to the Business Combination and to Redbox Entertainment Inc. and its consolidated subsidiaries, following the consummation of the Business Combination.
The Business Combination
On May 16, 2021, the Company became a party to the Business Combination Agreement with Seaport Global Acquisition Corp. (“Seaport”) (a publicly traded special purpose acquisition company). Following the closing of the Business Combination, the combined company is organized in an “Up-C” structure in which the business of Redbox is operated by Redwood Intermediate and its subsidiaries, and the Company’s only material direct asset consists of equity interests in Redwood Intermediate (the “Business Combination”).
The Business Combination closed on October 22, 2021. The Business Combination is accounted for as a reverse recapitalization in accordance with US GAAP. Under the guidance in ASC 805, Business Combinations, Seaport is treated as the “acquired” company for financial reporting purposes. This determination was primarily based on the existing controlling equity holder of Redbox having 72.2% of the voting power of the combined company and the operations of Redbox and its subsidiaries constituting the only ongoing operations of the combined company. The result of the transaction transformed the Company into a publicly traded entity on Nasdaq under the ticker symbol “RDBX.”
In connection with the closing of the Business Combination, the Company received $90.6 million in gross proceeds, of which $50.0 million was used to pay down outstanding indebtedness under the Company’s Senior Facilities. The Company incurred $14.5 million in direct and incremental costs related to the equity issuance, consisting primarily of investment banking, legal, accounting and other professional fees, which were recorded as a reduction of additional paid-in-capital in the accompanying Consolidated Balance Sheets. The Company also incurred $7.0 million of costs that were not direct and incremental costs and accordingly, were recorded in general and administrative expenses in the Consolidated Statements of Operations.
As a result of the Business Combination, the Company became the successor to an SEC registered and Nasdaq-listed company under the ticker symbol RDBX, which will require us to hire additional personnel and implement procedures and processes to address public company regulatory requirements and customary practices. The Company expects to incur additional annual expenses as a public company for, among other things, directors’ and officers’ liability insurance, director fees, and additional internal and external accounting, legal and administrative resources. The Company estimates that these incremental costs will be approximately $10.0 million to $15.0 million per year.
For additional information on the Business Combination, see Note 3: Business Combination in the Notes to Consolidated Financial Statements found elsewhere in this registration statement.
Overview
Redbox is an established brand and leading provider in the home entertainment market in the United States. The Company is focused on providing its customers with the best value in entertainment and the most choice in how they consume it, through physical media and/or digital services. Redbox is undergoing a significant business expansion and digital transformation. The Company has transitioned from a pure-play DVD rental company to a multi- faceted entertainment company that provides tremendous value and choice by offering DVD rentals as well as multiple digital products across a variety of content windows including transactional
47
(TVOD), ad-supported (AVOD/FLTV) and being a distributor of feature films with a growing library of original content. Redbox currently conducts its business through two operating segments: (1) Legacy Business and (2) Digital Business.
For its Legacy Business, the Company operates a nationwide network of approximately 38,000 self-service kiosks where consumers can rent or purchase new-release DVDs and Blu-ray DiscsTM (“movies”). The Company also generates service revenue by providing installation, merchandising and break-fix services to other kiosk businesses. Finally, the Company acquires, and distributes movies exclusively through its film distribution label, Redbox Entertainment, LLC, acquiring rights to talent-led films that are distributed across Redbox platforms as well as through third party digital services. For its Digital Business, the Company provides both transactional and ad-supported digital streaming services, which include 1) Redbox On Demand (TVOD), a transactional service providing digital rental or purchase of new release and catalog movies and TV content, 2) Redbox Free On Demand (AVOD), an ad- supported service providing free movies and TV shows on demand, and 3) Redbox Free Live TV (FLTV), a free, ad-supported television service giving access to over 130 linear channels. The Company also sells third-party display advertising via its mobile app, website, and e-mails, as well as display and video advertising at the kiosk.
Due to risks and uncertainties related to the ongoing adverse effects of the COVID-19 pandemic on the Company’s operating results, together with the Company’s recurring operating losses, accumulated deficit and negative working capital, there is substantial doubt as to our ability to continue as a going concern. See “Business Update, Going Concern and Strategic Alternatives.”
Redbox Legacy Business
Redbox’s mission has always been to make it ridiculously cheap and easy for customers to get the home entertainment they want. Redbox provides exceptional customer value with new release movie disc rentals priced at approximately $2.00 a night, about one-third of the cost of a digital rental, which are typically $5.99 or more on digital retail platforms. Customers have the flexibility to rent a movie from one location and return their rental to any kiosk. Kiosks are located primarily at grocery stores, mass retailers, drug stores, dollar retailers, and convenience stores. With approximately 33,000 locations and more than 150 retail partners, consumers have convenient access to kiosks as part of their routine shopping experiences. Revenue is generated primarily through the fees charged to rent or purchase a movie, and Redbox pays retailers a percentage of the revenue generated at the Redbox kiosks installed at their locations. The Company obtains content through revenue sharing agreements and license agreements with major studios as well as through direct purchases from independent distributors and other suppliers.
Redbox has built a unique asset in its loyalty and rewards program, Redbox Perks, which currently boasts 40 million members. Customers earn points for their rentals or purchases and can use those points for free rentals in the future. This tiered loyalty program gives the Company the ability to reward its most loyal and valuable customers while providing a currency for incenting increased transaction frequency and other behaviors, such as downloading the Redbox app or trying new products and services. Redbox Perks is a vehicle to provide greater value to value- conscious customers and is central to its marketing and customer strategy. The program is a differentiator in the market and competitive advantage for Redbox. Redbox’s customers are value-conscious, love movies and entertainment, and tend to be late-adopters of new technology. Given the scale of the existing customer base, the Company has built a sizable marketing program that includes approximately 45 million e-mail subscribers, approximately 5 million SMS subscribers, approximately 45 million mobile app downloads, and an estimated 375 million weekly impressions at retail.
To drive further engagement with our customers, Redbox established Redbox Entertainment, LLC as a movie distribution label. Through this label, the Company acquires North American rights and distributes feature films through Redbox kiosks, Redbox On Demand, third party digital transactional platforms and other streaming services. Redbox Entertainment acquires rights to finished films and also commits to slate deals for movies to be produced, giving the Company input on scripts and/or talent. The Company generates meaningful gross profit from these films through promotional initiatives on its own platform and by selling downstream window rights to subscription streaming services. Moreover, because the Company is acquiring long term exclusive rights to these films, Redbox is building a content library which can be used on its Free On Demand (AVOD) and Free Live TV (FLTV) services or further licensed to other streaming platforms in future windows.
In addition, Redbox Entertainment benefits from the Company’s robust rental data and insights into what titles and talent will perform. The Company has released a number of films since 2019 under the Redbox Entertainment label. The Company has already announced a slate deal with John Wick-producer, Basil Iwanyk, committing to 12 action/thriller films over the next several years.
Finally, Redbox has a service business, which employs a team of best-in-class field workers nationwide to manage kiosk installation, merchandising and break-fix services. In addition to maintaining Redbox’s kiosk network, the Company’s service team also supports other kiosk businesses. The Company has service agreements with multiple companies that have national and regional kiosk networks and since June of 2020, Redbox has been the primary vendor for Amazon to service their expanding Amazon locker
48
locations. The service business helps mitigate the operational costs of the field operations for the Legacy DVD business while generating incremental margin dollars.
Redbox Digital Business
Redbox is rapidly expanding its digital product offering, leveraging its customer and marketing scale to transform the brand. The Company is building a digital ecosystem that consumers can use as a one-stop shop for their entertainment needs by engaging with a variety of digital video services within the Redbox app in an integrated, easy-to use format. This simplifies the customer experience, drives multi-product adoption, and minimizes customer churn. These services span multiple business models including transactional, ad- supported, and in the near future, subscription. The Company’s digital products are available to stream across web browsers, mobile devices, and almost every major consumer device, including Roku, Apple TV, Samsung, LG, AndroidTV, VIZIO, Xbox and PlayStation.
In December 2017, the Company launched Redbox On Demand, a digital transactional video-on-demand service (TVOD), allowing customers to rent or buy new release and catalog digital movies and television episodes, with new release prices typically ranging from $5.99 to $24.99 and catalog movies from $1.99 to $3.99, not including any discounts. Since 2020, customers have also been able to digitally rent movies that are still in theaters, which is known as Premium Video-On-Demand (PVOD). Customers pay a transactional fee to rent or buy content while earning Redbox Perks loyalty points every time they transact. Redbox On Demand has seen rapid growth and adoption with nearly 4 million customers. That growth has been fueled primarily through leveraging the Company’s own marketing channels including e-mail and SMS and offering rewards points or promos to drive digital customer acquisition.
In February 2020, the Company launched Redbox Free Live TV (FLTV), an ad-supported digital linear television service, as a complement to the existing transactional On Demand service. With over 130 linear channels and growing, including five Redbox branded and programmed channels, Free Live TV gives customers the opportunity to channel surf and find content that interests them. One of the Redbox- branded channels, the Redbox Free Movie Channel, is also currently syndicated to the Roku Channel, LG Channels and Vizio Watchfree services, which drives greater viewership and revenue, and the Company has plans to syndicate this channel to additional services.
Redbox also launched an ad-supported Free On Demand service (AVOD) in December 2020. AVOD gives consumers complete control over when they watch and with the growth of Redbox’s AVOD library, which is approximately 8,000 movies and TV episodes, consumers have a broad amount of content to choose from. The ad-supported services (FLTV and AVOD) have seen strong growth in engagement as new titles are added and awareness of the offering grows.
Finally, Redbox operates a media advertising business which monetizes more than 100 million monthly display and video ad impressions across its streaming and mobile app, web, e-mail and kiosk network. The Company drives advertising revenue through a mix of programmatic advertising and direct sales. Direct ad sales for the media above as well as video advertising for Free On Demand and FLTV are driven by an internal sales team and a strategic sales partnership with Screenvision and the Palomino Media Group.
Growth Strategy
Redbox’s transformation into a multi-faceted entertainment company creates multiple potential areas for future growth. The Company’s expansion into AVOD and our intended eventual expansion into SVOD will allow Redbox to participate in a very large and rapidly growing market. The Company is focused on long-term value creation through the following strategies:
Growing multi-product customers. Redbox will grow multi-product customers through increasing customer acquisition marketing and spend across streaming device partners, marketing at the kiosk, and other external paid media. The Company has relied primarily on internal e-mail and SMS channels to drive customer acquisition. Thus, increased spend and attention via these additional channels with more content and services offered, will drive greater customer growth. Redbox will also continue to invest in driving multi-product customer adoption through improved CRM, greater personalization and targeted use of promotions to create more personalized customer funnels to encourage users to trial and adopt other digital services within the Redbox app.
Accelerating AVOD adoption. Redbox projects growth for the Company’s ad-supported service through measured investment to expand the Free Live TV and Free On Demand content offerings. Through increased content volume, the Company expects to drive higher engagement and more hours watched per customer. Further, this improved content is expected to drive an increase in customers, accelerating the business while maintaining a reasonable customer acquisition cost.
49
Ramping Content Acquisition. Redbox Entertainment drives additional revenue in two ways. First, it provides more content for the kiosk, On Demand and the ad-supported offerings; secondly, it generates revenue from distributing and licensing to other streaming platforms. Redbox expects to ramp the number of releases to 36 a year over time. The number of releases will naturally ramp as committed titles complete production and are delivered and the pipeline continues to grow.
Launching SVOD channels platform. As part of its long-term growth strategy, the Company’s intended launch of Redbox’s SVOD channels service will become another meaningful revenue stream. Redbox would act as the merchant of record, collecting 100% of the subscription revenue before paying the SVOD channel owner’s revenue share. By providing access to multiple SVOD channel options, customers can easily subscribe to one or more SVOD services all within the context of the Redbox app, and Redbox can easily merchandise the third party SVOD content and service via the approximately 45 million Redbox app downloads on mobile devices, streaming media players, game consoles, and connected televisions.
Impact of COVID-19 and Emerging Industry Trends
In March 2020, the World Health Organization recognized the novel strain of coronavirus, COVID-19, as a pandemic. Public and private sector policies and initiatives to reduce the transmission of COVID-19 varied significantly across the United States. Throughout 2021, a significant percentage of the U.S. population was subject to meaningful restrictions on activities, which included limitations on the operation of non-essential businesses including retail operations, requirements that individuals remain in or close to their homes, school closures, theater closures, limitations on large gatherings, travel restrictions and other policies to promote or enforce physical distancing. These restrictions not only impacted how the Company’s customers used its products and services but also affected content production, release and distribution. As a result of these restrictions, many consumers subscribed to additional streaming services to satisfy their content needs as the number of new release movies, released theatrically and through home entertainment, decreased by more than 50% in both 2020 and 2021 compared with 2019, which had 140 theatrical titles. During 2020 and 2021, the Company experienced a decline in physical movie rentals, due in part to a significant decline in new movie releases and theater closures along with governmental and retail store restrictions. The Company’s On Demand transactional offering is also dependent on new releases, albeit at a lesser level than the physical business as the On Demand platform has a larger catalog offering. Beginning in the second half of 2020, the growth potential of Redbox On Demand was negatively impacted by fewer new releases and changes in release strategy by studios throughout the pandemic.
Starting late in 2021 and into the first quarter of 2022, the U.S. population experienced a wave of illness brought on by a variant of COVID-19, widely referred to as the Omicron variant. During the peak holiday rental season as content started to release at Redbox, the variant began to spread amongst the population, again impacting customer rental behavior. The disruptions from Omicron, including additional delays of productions and movie releases by studios, further drove periods of no new releases and resulted in studios exploring and pursuing alternative release strategies for their films, including straight to streaming services, day-and-date releases, and PVOD releases.
As a result of temporary theater closures during the COVID-19 pandemic, studios and content producers either delayed the release of movies into future periods or experimented with alternative release strategies which altered the typical release strategy for new movies. One alternative release method, was to sell movies directly to subscription services for exclusive release on their respective platforms. As a result, these titles were not available through a traditional transactional On Demand window, thus leading to fewer new release titles available to the Company. However, as studios continue to evolve their window release strategies, more and more studios are retaining their home entertainment distribution rights despite the initial sale of a title to a streaming service. This allows Redbox to make the movie available for rental through the kiosk and possibly On Demand at a later date. The Company expects studios to sell titles directly to streaming services from time to time, but it may be less likely going forward with the reopening of theatrical exhibitors and the opportunity to achieve higher returns for both studios and artists. The Company is further mitigating the impact of titles sold exclusively to subscription services by building out a library of content via its Redbox Entertainment label. Redbox Entertainment titles are available physically and digitally on Redbox platforms and are monetized across other platforms.
The second alternative release strategy that emerged, known as a day-and-date release, is a simultaneous release on a studio’s own digital platform as well as a theatrical release to provide optionality to those customers who are not ready to return to the theater. This shared window strategy can negatively impact the physical rental performance of a title as most of these titles release at a later date at the kiosk and transactionally on Redbox On Demand in a subsequent window. Studios who have previously released titles on streaming services on the same date as in theatres in 2021 have announced plans to return to theatrical windows of 45 to 90 days, before these titles go to home entertainment; however, studios continue to experiment with timing of releases on their owned and operated platforms which may continue to negatively impact Redbox’s ability to monetize future titles.
The third alternative release is known as premium video on demand or “PVOD” which creates an early transactional window for an at-home digital theatrical release at a higher price point, typically $19.99. The PVOD releases provided consumers a way to watch
50
new releases at home while theaters remain shuttered. Redbox On Demand participates in and benefits from PVOD releases as it provides an early window option to Redbox customers at higher price points.
The Company expects studios to return to a more normal release slate as COVID-19 restrictions continue to ease due to the relationship with theatrical exhibitors and the draw of higher margin potential. Nevertheless, a number of titles continue to shift back further in 2022 and into 2023. In the first quarter of 2022, Redbox experienced intermittent periods of no new releases causing inconsistency in titles available at Redbox kiosks and on the Redbox On Demand platform, impacting rental performance. The Company expects new release content to build back up throughout 2022 as the pandemic subsides. This expectation is based on known titles delayed from 2020 and 2021, which are planned for release in 2022 and 2023.
The Company will continue to build out its digital offerings on both linear and on demand ad-supported to provide more options for customers to consume content at varying price points including free with ads. The Company believes that the complement of digital services creates greater utility to its customers and makes the offering more competitive relative to more focused streamers, while also reducing the reliance on content in a single content window.
Business Update, Going Concern and Strategic Alternatives
Historically, rentals have been correlated with the number and quality of new theatrical titles released in a quarter. During 2021 and for the first three months of 2022, Redbox’s business was negatively impacted by the effects of the ongoing COVID-19 pandemic, which resulted in fewer than expected theatrical releases. In addition, the significant increase in impacts from the Omicron variant caused further disruption to the business. As such, Redbox rentals have not recovered to the extent expected and, notwithstanding the year-over-year increase in new theatrical releases, were lower than pre-COVID-19 levels. As part of an effort to expand its business and transform into a multi-faceted entertainment company, during the fourth quarter of 2021 and into the first three months of 2022, Redbox increased its marketing and on-demand expenditures. Costs also increased as Redbox purchased more content, which were not offset by an increase in revenues.
Redbox has been exploring a number of potential strategic alternatives with respect to the Company’s corporate or capital structure and seeking financing to fund operations and one-time restructuring costs. In March 2022, the Company’s Board of Directors established a Strategic Review Committee to, among other things, consider and oversee strategic alternatives or transactions that may be available to the Company with respect to its corporate or capital structure. Redbox is also executing on a previously announced series of restructuring actions and initiatives to improve its efficiency and reduce its cost structure, including, but not limited to, (i) optimizing its kiosk network and (ii) executing a workforce reduction across its supply chain and corporate teams. However, the risks and uncertainties related to the ongoing adverse effects of the COVID-19 pandemic on the Company’s operating results, together with the Company’s recurring operating losses, accumulated deficit and negative working capital, raise substantial doubt about our ability to continue as a going concern.
The accompanying consolidated financial statements and notes found elsewhere in this registration statement have been prepared assuming the Company will continue as a going concern. For the three months ended March 31, 2022, the Company generated negative cash flows from operations of $14.8 million, had an accumulated deficit of $334.4 million and negative working capital of $79.8 million. For the year ended December 31, 2021, the Company generated negative cash flows from operations of $29.2 million, had an accumulated deficit of $333.0 million and negative working capital of $59.3 million. The Company evaluated the impact of the additional financing and restructuring actions and initiatives further described below on its ability to continue as a going concern.
On March 29, 2022, the Company completed a reduction in force of 150 employees. One-time restructuring charges of $3.8 million were incurred, the substantial amount of which related to severance. The Company estimates that the workforce reduction will decrease its annual operating costs by approximately $13.1 million.
On April 15, 2022 certain subsidiaries of the Company entered into the Incremental Assumption and Amendment Agreement No. 6, amending its Credit Agreement (the “Sixth Amendment”), pursuant to which the Sixth Amendment Incremental Revolving Lenders (as defined in the Credit Agreement) will make available to certain subsidiaries of the Company Sixth Amendment Incremental Revolving Commitments (as defined in the Credit Agreement) in an aggregate amount equal to $50.0 million subject to certain conditions, the proceeds of which will be used to make payments in accordance with the Budget Plan (as defined in the Credit Agreement) and pay certain fees and expenses. From April 15, 2022 until the Signing Deadline Date, borrowings under the Sixth Amendment Incremental Revolving Facility (as defined in the Credit Agreement) were limited to no more than $15.0 million in the aggregate. During April 2022, the Company borrowed the available $15.0 million under its Sixth Amendment Incremental Revolving Facility. Pursuant to the Sixth Amendment, additional borrowings of $35.0 million under its Sixth Amendment Incremental Facility would become available if, by no later than May 10, 2022 (the “Signing Deadline Date”), the Company entered into a valid and binding definitive purchase agreement for the sale of all or substantially all of the assets, or all of the equity interests of the Company
51
(the “Company Sale”), and which purchase agreement either (i) provided for the payment in full (principal and interest) of the Senior Facilities other than the Term B-2 Loans or (ii) otherwise was in form and substance reasonably acceptable to the Administrative Agent. Pursuant to the Credit Agreement, the Company Sale shall be consummated no later than October 31, 2022. The details of the Sixth Amendment are discussed in further detail in Note 6: Debt in Redbox’s Notes to Condensed Consolidated Financial Statements included elsewhere in this registration statement.
As a further condition to the Sixth Amendment, the Company issued to HPS Investment Partners, LLC (administrative agent and collateral agent to the Credit Agreement) and certain affiliates (as defined in the Credit Agreement) warrants with an exercise price of $0.0001 per share (the “HPS Warrants”) to purchase 11,416,700 shares of our Class A common stock in the event certain milestones were not met under the Amended Credit Agreement. Upon signing of the Merger Agreement, the HPS Warrants became void and all rights of the warrant holders thereunder to exercise the HPS Warrants ceased. Our unaudited condensed consolidated financial statements do not include any adjustments related to the recoverability and classification of recorded asset amounts or the amounts and classification of liabilities that might be necessary should we be unable to continue as a going concern.
In connection with the Sixth Amendment, on April 15, 2022, the Company entered into a Voting and Support Agreement with AP VIII Aspen Holdings, L.P. (“Aspen”), Seaport Global SPAC, LLC and Redwood Holdco (collectively the “Stockholders”), whereby the Stockholders agreed to vote their shares of the Company (i) in favor of any strategic transaction approved and recommended by the Company’s Board of Directors (the “Board”), or any committee to which the Board delegates authority, subject to certain terms and conditions (each, a “Transaction”), (ii) in opposition to any transaction involving the Company that has not been approved and recommend by the Board, and (iii) in favor of any directors that are proposed or nominated to the Board by the Company at any annual meeting of the Company.
The Company further agreed, pursuant to the Voting and Support Agreement, to (i) permanently reduce a portion of its revolving commitment under its Union Revolving Credit Facility in an amount equal to $10.6 million (and the Company made such reduction) and (ii) among other agreements, refrain from borrowing under the Union Revolving Credit Facility without the consent of Aspen and Redwood Holdco, LP (other than with respect to certain scheduled borrowings and borrowings to cover interest, fees and expenses).
In connection with the execution of the Sixth Amendment, the Company agreed to implement certain changes to the composition and size of its Board of Directors, as further described in the Company’s Current Report on Form 8-K filed with the SEC on April 19, 2022. The Strategic Review Committee of the Board was also dissolved in connection with these changes.
In connection with the Company’s entry into the Voting and Support Agreement, Redwood Holdco permanently waived the “Early Termination Payment” by the Company (or an affiliate) to Redwood Holdco that could have resulted from a provision in the Tax Receivable Agreement, which would have been triggered upon the change to the Board’s composition.
Additionally, under the Voting and Support Agreement, the Company and Redwood Holdco agreed, in connection with the consummation of a Transaction, to (a) terminate the Tax Receivable Agreement upon the consummation of a Transaction and (b) waive all claims under the Tax Receivable Agreement with such waiver being effective upon the consummation of such Transaction.
On May 10, 2022, the Company entered into a merger agreement (the “Merger Agreement”) with Chicken Soup for the Soul Entertainment, Inc. (“CSSE”), pursuant to which, the Company will become a wholly owned subsidiary of CSSE (the “Merger Transactions”). As a result, additional borrowings under the Sixth Amendment Incremental Revolving Facility became available upon the Company’s entry into Merger Agreement, provided that the Merger Agreement contain an interim covenant that restricts outstanding borrowings by the Company under the Sixth Amendment Incremental Revolving Facility to a maximum of $45.0 million. See Note 17: Subsequent Events in Redbox’s Notes to Condensed Consolidated Financial Statements included elsewhere in this registration statements for additional information regarding the Merger Transactions.
For a further discussion on the Sixth Amendment, refer to Note 6: Debt in Redbox’s Notes to Condensed Consolidated Financial Statements included elsewhere in this registration statement.
If the Company is unable to implement one or more of the contemplated strategic alternatives, or if the Merger Agreement is terminated (and is not replaced by another Acceptable Purchase Agreement), or consummation of the Merger Transactions do not occur on or before October 31, 2022 (or such later date as HPS may agree) an event of default will occur under the Credit Agreement, and the Company could continue to experience adverse pressures on its relationships with counterparties who are critical to its business, its ability to access the capital markets, its ability to execute on its operational and strategic goals and its business, prospects, results of operations and liquidity generally. There can be no assurance as to when or whether the implementation of one or more of the Company’s strategic initiatives will be successful, or as to the effects the failure to take action may have on the Company’s
52
business, its ability to achieve its operational and strategic goals or its ability to finance its business or refinance its indebtedness. A failure to address these matters, will have a material adverse effect on the Company’s business, prospects, results of operations, liquidity and financial condition, and its ability to service or refinance its corporate debt as it becomes due.
Comparability of Financial Information
The Company’s future results of operations and financial position may not be comparable to its historical results as a result of the business combination or the proposed merger with CSSE, should it be consummated.
Selected Financial Data and Key Metrics
The selected consolidated financial data below should be read in conjunction with the following MD&A and the consolidated financial statements and notes thereto appearing elsewhere in this registration statement. All references to rentals and net rental revenue presented within MD&A include physical and On Demand rentals and revenue, unless otherwise noted, respectively.
Management uses these non-GAAP financial measures internally for strategic decision-making, forecasting future results, and evaluating current performance. Management believes that the non-GAAP financial measures (i.e., Adjusted EBITDA) provide a more consistent comparison of its operating results and trends for the periods presented. These non-GAAP financial measures are used in addition to and in conjunction with results presented in accordance with GAAP and reflect an additional way of viewing aspects of its operations that, when viewed with its GAAP results, provides a more complete understanding of factors and trends affecting its business. These non-GAAP measures should be considered as a supplement to, and not as a substitute for, or superior to, the corresponding measures calculated in accordance with GAAP. Refer to “Use of Non-GAAP Measures” below for discussion of this measure and related reconciliation.
Key Financial Measures |
| Three months ended March 31, |
| ||||
Dollars in thousands |
| 2022 |
| 2021 |
| ||
Total net revenue | $ | 63,227 | $ | 76,730 | |||
Product cost | $ | 27,290 | $ | 28,248 | |||
Gross margin | $ | 35,937 | $ | 48,482 | |||
Gross margin % |
| 56.8 | % |
| 63.2 | % | |
Adjusted EBITDA |
| (13,538) |
| 1,302 | |||
Adjusted EBITDA as a % of net revenue |
| (21.4) | % |
| 1.7 | % | |
Loss before income taxes | $ | (40,848) | $ | (36,474) | |||
Net loss | $ | (40,874) | $ | (27,195) | |||
Retail footprint |
|
|
|
| |||
Ending number of kiosks |
| 37,791 |
| 39,257 | |||
Ending number of locations |
| 32,160 |
| 33,068 | |||
Physical Theatrical Titles Released in Period |
| 22 |
| 7 | |||
Key Financial Measures | Year ended December 31, |
| ||||||||
Dollars in thousands |
| 2021 |
| 2020 |
| 2019 |
| |||
Total net revenue | $ | 288,540 | $ | 546,191 | $ | 858,370 | ||||
Product cost | $ | 115,141 | $ | 220,999 | $ | 359,880 | ||||
Gross margin | $ | 173,399 | $ | 325,192 | $ | 498,490 | ||||
Gross margin % |
| 60.1 | % |
| 59.5 | % |
| 58.1 | % | |
Adjusted EBITDA | $ | (15,145) | $ | 133,776 | $ | 195,649 | ||||
Adjusted EBITDA as a % of net revenue |
| (5.2) | % |
| 20.8 | % |
| 22.8 | % | |
Loss before income taxes | $ | (174,791) | $ | (94,707) | $ | (14,823) | ||||
Net loss | $ | (140,756) | $ | (69,503) | $ | (7,567) | ||||
Retail footprint |
|
|
|
|
|
| ||||
Ending number of kiosks |
| 38,379 |
| 40,026 |
| 41,420 | ||||
Ending number of locations |
| 32,586 |
| 33,661 |
| 34,758 | ||||
Physical Theatrical Titles Released in Period |
| 57 |
| 68 |
| 140 | ||||
Seasonality
Absent the effects of the COVID-19 pandemic in 2020, 2021 and into 2022, the Company has generally experienced seasonality in its rentals and revenue. Historically, greater demand over the holiday season typically results in higher rentals November through
53
January. April has usually been a low rental month due, in part, to retail release timing in connection with the Academy Awards that historically has provided stronger content and resulted in higher rentals in March. September and October have been low rental months due, in part, to the beginning of the school year and the introduction of the new fall television season. Significant recurring events, such as the Olympics, also have a negative impact on rentals as they compete with customer viewing interest for movie content and affect retail release timing, which aims to avoid such events. The effects of the COVID-19 pandemic in 2020 and 2021 have continued to disrupt the Company’s typical seasonal patterns into 2022.
Components of Results of Operations
Revenue
The Company generates revenue primarily through fees charged to rent or purchase a movie both physically and digitally. Revenue is presented net of promotional offerings provided to its consumers and any subsequent refunds. Revenue also consists of fees the Company earns in its service business for servicing and merchandising other kiosk businesses, digital advertising through its media network business, as well as licensing fees it generates from selling downstream rights to subscription streaming services through its Redbox Entertainment label.
Product Cost
Product Cost primarily represents the amortization of the Company’s physical content library and digital revenue sharing costs. Amortization of the content library is calculated using rental decay curves based on historical performance of movies over their useful lives. Given the steepness of the rental decay curve, amortization on most of the content library is recorded on an accelerated basis with substantially all of the amortization expense recognized within the first year after a title’s release.
The content library mainly includes (1) the costs paid to studios and other vendors to acquire content including revenue share as applicable, (2) costs incurred to label, sort, and ship content to the Company’s kiosks for merchandising, (3) costs incurred to destroy content after use if required under contractual arrangements with studios and (4) indirect taxes, if applicable. For content the Company expects to sell, it determines an estimated salvage value. Content salvage values are estimated based on the historical sales activity.
The cost of each title is capitalized and amortized to its estimated salvage value. The rental decay curves and salvage value of the Company’s content library are periodically reviewed and evaluated.
For movies acquired through the Company’s Redbox Entertainment label, costs include (1) the costs to acquire content, (2) manufacturing costs and (3) supply chain costs. These costs are capitalized as they are incurred and amortized in proportion to the current year’s revenue as a percentage of management’s estimate of total ultimate revenue, not to exceed the life of the acquired rights. Ultimate revenue estimates are periodically reviewed and adjustments, if any, will result in changes to amortization rates.
Direct Operating
Direct Operating expense accounts primarily for (1) commissions the Company pays to its retailers, (2) credit card fees, (3) operations support to both merchandise and service its kiosks, and (4) consumer electronic device royalties, licensing and digital rights management fees and content delivery network fees for delivery of On Demand content.
Marketing
Marketing expenses represent the cost of online and offline marketing and public relations efforts in national and regional advertising. The Company’s marketing efforts consist of various media programs, such as e-mail, text, mobile applications, social media, the Company’s loyalty program and digital advertising. However, the Company also leverages the visibility provided by its expansive network of approximately 38,000 kiosks and partnership programs with retailers and consumer goods manufacturers to attract and retain new customers.
Stock-Based Compensation Expense
Stock-based compensation expense represents compensation costs in connection with the Redbox Equity Plan and the Redwood Holdco Management Incentive Plan.
54
General and Administrative
General and administrative expenses consist primarily of executive management, business development, finance, management information systems, human resources, legal, facilities, risk management and administrative support for operations.
Depreciation and Amortization
Depreciation and other expenses consist of depreciation charges on the Company’s installed kiosks as well as on computer equipment, leasehold improvements, and capitalizable costs for automobile leases and internally developed software related primarily to its customer-facing products.
Amortization expenses are related to the amortization of intangible assets. For further information on amortization, see Note 5: Goodwill and Other Intangible Assets in Redbox’s Notes to Consolidated Financial Statements included elsewhere in this registration statement.
Results of Operations for the Three Months Ended March 31, 2022 and 2021
March 31, |
| 2022 vs 2021 YTD |
| |||||||||
Dollars in thousands |
| 2022 |
| 2021 |
| $ | % |
| ||||
Net revenue | $ | 63,227 | $ | 76,730 | $ | (13,503) | (17.6) | % | ||||
Product cost |
| 27,290 |
| 28,248 |
| 958 | 3.4 | % | ||||
Gross margin |
| 35,937 |
| 48,482 |
| (12,545) | (25.9) | % | ||||
Gross margin % |
| 56.8 |
| 63.2 |
| (6.4) | % | |||||
Operating expenses: |
|
|
|
|
|
|
| |||||
Direct operating |
| 30,005 |
| 33,024 |
| 3,019 | 9.1 | % | ||||
Marketing |
| 4,022 |
| 3,284 |
| (738) | (22.5) | % | ||||
Stock-based compensation expense |
| 1,808 |
| 566 |
| (1,242) | n.m. | |||||
General and administrative |
| 23,203 |
| 13,309 |
| (9,894) | (74.3) | % | ||||
Depreciation and amortization |
| 25,090 |
| 27,526 |
| 2,436 | 8.8 | % | ||||
Operating (loss) income |
| (48,191) |
| (29,227) |
| (18,964) | (64.9) | % | ||||
Interest and other income (expense), net: |
|
|
|
|
|
|
| |||||
Interest and other income (expense), net |
| 7,343 |
| (7,247) |
| 14,590 | n.m. | |||||
Total interest and other income (expense), net |
| 7,343 |
| (7,247) |
| 14,590 | n.m. | |||||
Loss before income taxes |
| (40,848) |
| (36,474) |
| (4,374) | (12.0) | % | ||||
Income tax expense (benefit) |
| 26 |
| (9,279) |
| (9,305) | (100.3) | % | ||||
Net loss |
| (40,874) |
| (27,195) |
| (13,679) | (50.3) | % | ||||
Adjusted EBITDA(1) | $ | (13,538) | $ | 1,302 | $ | (14,840) | n.m. | |||||
Ending number of kiosks |
| 37,791 |
| 39,257 |
| (1,466) | (3.7) | % | ||||
Physical Theatrical Titles Released in Period |
| 22 |
| 7 |
| 15 | n.m. | |||||
n.m. not meaningful
| (1) | Refer to “Use of Non-GAAP Measures” below for discussion of this measure and related reconciliation. |
Net Revenue. Net revenue was $63.2 million, a decrease of $13.5 million or 17.6%, compared to net revenues of $76.7 million for the three months ended March 31, 2021. Beginning in March 2020, physical movie rentals were negatively impacted by the COVID-19 global pandemic due to a significant decline in new movie releases available to consumers resulting from broad-based movie theater closures and a material slowdown in new productions. The impacts of 2020 continued into 2021 and the first three months of 2022 as studios continued to either delay the release of new movies into future periods or experimented with alternative release strategies, including selling movies directly to streaming services, which resulted in fewer titles being released at the kiosk. The first quarter of 2022 was further impacted by the Omicron variant, which continued to disrupt customer rental behavior.
The total number of theatrical and Direct-to-Video (DTV) titles released during the three months ended March 31, 2022 were essentially flat with 58 in the first quarter of 2022, down one title from 59 in the first quarter of 2021. Of these totals, theatrical releases were 22 compared to 7 in the same prior year period. Physical units purchased in the quarter were 29.9% lower due to the quality of content released compared to the same quarter in the prior year, and as a result physical rentals declined 36.9%. In addition, the weakness in theatrical releases negatively impacted the performance of the digital transactional business. New and consistent
55
content available for consumers was still well below 2019 (pre-COVID-19) levels which adversely impacted consumer rental patterns. As a result of temporary theater closures during the COVID-19 pandemic, studios and content producers either delayed the release of movies into future periods or experimented with alternative release strategies, including direct sales to streaming services, day-and-date releases, and PVOD releases, all of which altered the typical window cadence. The Company expects studios to return to a more normal release slate with new release content building throughout 2022 as the pandemic subsides, however, titles may continue to shift as the year progresses. The decrease in physical rentals in the Legacy Business was partially offset by a 3.8% increase in rental revenue per physical revenue. Partially offsetting the decline in revenue was strong growth in the Company’s Digital business, specifically its media network business and ad-supported services (AVOD and FLTV), along with continued strong growth in the Company’s kiosk servicing business.
Product Cost. Product Cost was $27.3 million, a decrease of $1.0 million or 3.4%, compared to $28.3 million for the same period in 2021 due to variable cost savings, partially offset by increased costs for ad-supported (AVOD) content.
Gross Margin. Gross margin was $35.9 million, a decrease of $12.5 million or 25.9%, compared to gross margin of $48.5 million for the three months ended March 31, 2021 due primarily to lower net revenue as discussed above.
Gross margin as a percentage of net revenue decreased to 56.8% for the three months ended March 31, 2022 as compared to 63.2% for the same period in 2021, reflecting increased upfront costs for certain theatrical titles coupled with lower net revenue.
Direct Operating Expenses. Direct Operating expenses were $30.0 million, a decrease of $3.0 million or 9.1%, compared to the same period in 2021 due to lower variable expenses including credit cards fees and retailer revenue share expenses.
Marketing Expenses. Marketing expenses increased by 22.5% to $4.0 million for the three months ended March 31, 2022 as compared to $3.3 million for the same period in 2021 reflecting increased investments in the Company’s Digital Business.
Stock-Based Compensation Expense. Stock-based compensation expense was $1.8 million for the three months ended March 31, 2022 compared to $0.6 million for the same period in 2021, primarily due to the equity award granted in connection with the Redbox Equity Plan.
General and Administrative Expenses. General and administrative expenses were $23.2 million, an increase of $9.9 million or 74.3%, compared to $13.3 million for the same period in 2021. The $9.9 million increase reflects $3.8 million in severance and related costs in connection with the reduction in force, $3.1 million in legal and advisory expenses incurred as the Company explores strategic alternatives, as well as public company costs, which did not occur in the prior year period, including $1.4 million in directors’ and officers’ liability insurance along with increases in accounting advisory and audit fees.
Depreciation and Amortization. Depreciation and amortization decreased by 8.8% to $25.1 million for the three months ended March 31, 2022 as compared to $27.5 million for the same period in 2021 due to certain kiosks reaching the end of their depreciable useful lives along with reduced capital expenditure spend.
Operating Loss. Operating loss for the three months ended March 31, 2022 was $48.2 million compared to an operating loss of $29.2 million for the same period in 2021. The decrease is primarily driven by the net revenue decrease as described above along with increased general and administrative and marketing expenses.
Net Loss. Net loss was $40.9 million for the three months ended March 31, 2022, as compared to a net loss of $27.2 million for the same period in 2020. The decline is due to the decrease in operating income as discussed above and a lower income tax benefit, partially offset by a $13.8 million pretax gain from the change in fair value on the Company’s warrant liabilities.
Adjusted EBITDA. Adjusted EBITDA was ($13.5) million, a decrease of $14.8 million, compared to Adjusted EBITDA of $1.3 million for the same period in 2021. The decline is due to decreases in net revenue in the Company’s Legacy Business along with increased general and administrative and marketing costs as a public company and from investing in our Digital Business, partially offset by strong growth in the Company’s Digital Business along with a decrease in product and direct operating costs due to variable direct cost savings.
56
Results of operations for the years ended December 31, 2021, 2020 and 2019
For the years ended December 31, |
| 2021 vs 2020 | 2020 vs 2019 |
| ||||||||||||||||
Dollars in thousands |
| 2021 |
| 2020 |
| 2019 |
| $ |
| % |
| $ |
| % |
| |||||
Net revenue | $ | 288,540 | $ | 546,191 | $ | 858,370 | $ | (257,651) | (47.2) | % | $ | (312,179) |
| (36.4) | % | |||||
Product cost |
| 115,141 |
| 220,999 |
| 359,880 |
| 105,858 | 47.9 | % |
| 138,881 |
| 38.6 | % | |||||
Gross margin | $ | 173,399 | $ | 325,192 | $ | 498,490 | $ | (151,793) | (46.7) | % | $ | (173,298) |
| (34.8) | % | |||||
Gross margin % |
| 60.1 | % |
| 59.5 | % |
| 58.1 | % |
| 0.6 | % |
|
|
| 1.4 | % | |||
Operating expenses: |
|
|
|
|
|
|
|
|
|
|
|
|
| |||||||
Direct operating |
| 131,926 |
| 167,090 |
| 237,490 |
| 35,164 | 21.0 | % |
| 70,400 |
| 29.6 | % | |||||
Marketing |
| 14,806 |
| 21,214 |
| 25,813 |
| 6,408 | 30.2 | % |
| 4,599 |
| 17.8 | % | |||||
Stock-based compensation expense |
| 1,994 |
| 16 |
| 156 |
| (1,978) | n.m. |
| 140 |
| 89.7 | % | ||||||
General and administrative |
| 59,436 |
| 62,219 |
| 67,002 |
| 2,783 | 4.5 | % |
| 4,783 |
| 7.1 | % | |||||
Depreciation and amortization |
| 108,505 |
| 136,838 |
| 138,274 |
| 28,333 | 20.7 | % |
| 1,436 |
| 1.0 | % | |||||
Operating (loss) income |
| (143,268) |
| (62,185) |
| 29,755 |
| (81,083) | n.m. |
| (91,940) |
| n.m. | |||||||
Other, expense, net: |
|
|
|
|
|
|
|
|
|
|
|
|
| |||||||
Interest expense and other, net |
| (31,523) |
| (32,522) |
| (44,578) |
| 999 | 3.1 | % |
| 12,056 |
| 27.0 | % | |||||
Total interest expense and other, net |
| (31,523) |
| (32,522) |
| (44,578) |
| 999 | 3.1 | % |
| 12,056 |
| 27.0 | % | |||||
Loss before income taxes |
| (174,791) |
| (94,707) |
| (14,823) |
| (80,084) | (84.6) | % |
| (79,884) |
| n.m. | ||||||
Income tax benefit |
| (34,035) |
| (25,204) |
| (7,256) |
| 8,831 | 35.0 | % |
| 17,948 |
| n.m. | ||||||
Net loss | $ | (140,756) | $ | (69,503) | $ | (7,567) | $ | (71,253) | (102.5) | % | $ | (61,936) |
| n.m. | ||||||
Adjusted EBITDA(1) | $ | (15,145) | $ | 113,776 | $ | 195,649 | $ | (128,921) | (113.3) | % | $ | (81,873) |
| (41.8) | % | |||||
Ending number of kiosks |
| 38,379 |
| 40,026 |
| 41,420 |
| (1,647) | (4.1) | % |
| (1,394) |
| (3.4) | % | |||||
Physical Theatrical Titles Released in Period |
| 57 |
| 68 |
| 140 |
| (11) | (16.2) | % |
| (72) |
| (51.4) | % | |||||
n.m. not meaningful
| (1) | Refer to “Use of Non-GAAP Measures” below for discussion of this measure and related reconciliation. |
Year ended December 31, 2021 compared to the year ended December 31, 2020
Net Revenue. Net revenue was $288.5 million, a decrease of $257.7 million or 47.2%, compared to net revenues of $546.2 million for the year ended December 31, 2020. Beginning in March 2020, physical movie rentals were negatively impacted by the COVID-19 global pandemic due to a material decline in new movie releases available to consumers resulting from broad-based movie theater closures and a material slowdown in new productions. The impacts of 2020 continued into 2021 as studios continued to either delay the release of new movies into future periods or experimented with alternative release strategies, including selling movies directly to streaming services, which resulted in fewer titles being released at the kiosk. Throughout the first three quarters of 2021, Redbox released 33 theatrical titles at the kiosk, which is typically what would have been released in one quarter pre-COVID. The bulk of the releases for 2021 came in the fourth quarter with 24 releases. However, as content built throughout the quarter, it was still inconsistent week to week and met with challenges from the outbreak of the Omicron variant of COVID-19. The timing of new releases impacts the amount of time within the fiscal year Redbox has to monetize a title. The year ended December 31, 2021 experienced 16.2% fewer theatrical titles released at the kiosk physical versus the same period in 2020. The decrease in revenue primarily resulting from the kiosk rental declines year over year, down 57.4%, is partially offset by a 5.4% increase in rental revenue per physical rental. Digital revenue was also negatively impacted by the lack of new releases in the period versus a year ago reflected by a decrease of 11.6% in revenue. Partially offsetting the declines in revenue was strong growth in the Company’s kiosk servicing business and distribution of original content under the Redbox Entertainment label.
Product Cost. Product Cost was $115.1 million, a decrease of $105.9 million or 47.9%, compared to $221.0 million for the same period in 2020 due to variable cost savings from the reduction in new releases.
Gross Margin. Gross margin was $173.4 million, a decrease of $151.8 million or 46.7%, compared to gross margin of $325.2 million for the year ended December 31, 2020 due to lower net revenue as discussed above.
Gross margin as a percentage of net revenue increased to 60.1% for the year ended December 31, 2021 as compared to 59.5% for the same period in 2020, primarily reflecting a higher mix of non-theatrical versus theatrical titles released during 2021 resulting in lower revenue share expenses.
57
Direct Operating Expenses. Direct Operating expenses were $131.9 million, a decrease of $35.2 million or 21.0%, compared to the same period in 2020 due to lower variable expenses including credit cards fees and retailer revenue share expenses along with reductions in supply chain and customer service expenses related to fewer titles being released.
Marketing Expenses. Marketing expenses decreased by 30.2% to $14.8 million for the year ended December 31, 2021 as compared to $21.2 million for the same period in 2020 due to cost savings measures to offset the impact of the pandemic on top line revenue.
Stock-Based Compensation Expense. Stock-based compensation expense was $2.0 million for the year ended December 31, 2021 compared to $0.0 million for the same period in 2020, primarily due to the equity award granted in connection with the Redbox Equity Plan. See Note 10: Stock-Based Compensation Expense in Redbox’s Notes to Consolidated Financial Statements.
General and Administrative Expenses. General and administrative expenses were $59.4 million, a decrease of $2.8 million or 4.5%, compared to $62.2 million for the same period in 2020 due to cost savings initiatives driven by the impact of the pandemic on top line revenue, partially offset by transaction related expenses in connection with the Business Combination.
Depreciation and Amortization. Depreciation and amortization decreased by 20.7% to $108.5 million for the year ended December 31, 2021 as compared to $136.8 million for the same period in 2020 due to certain kiosks reaching the end of their depreciable useful lives.
Operating Loss. Operating loss for the year ended December 31, 2021 was $143.3 million compared to an operating loss of $62.2 million for the same period in 2020. The decrease is primarily driven by the net revenue decrease as described above, partially offset by a decrease in direct operating costs. During 2020, the Company received $7.0 million in connection with a class action settlement specific to credit card fees.
Net Loss. Net loss was $140.8 million during the year ended December 31, 2021, as compared to a net loss of $69.5 million for the same period in 2020. The decline is due to the decrease in operating income as discussed above, partially offset by lower income taxes for the year.
Adjusted EBITDA. Adjusted EBITDA was ($15.1) million, a decrease of $128.9 million, compared to Adjusted EBITDA of $113.8 million for the same period in 2020. The decline is primarily due to decreases in net revenue in the Company’s Legacy Business, partially offset by a decrease in product costs, direct operating costs due to variable direct cost savings and a decrease to both marketing and general and administrative spend through the Company’s cost savings initiatives.
Year ended December 31, 2020 compared to the year ended December 31, 2019
Net Revenue. Net revenue was $546.2 million, a decrease of $312.2 million or 36.4%, compared to $858.4 million for the year ended December 31, 2019. Physical movie rentals were negatively impacted by the COVID-19 global pandemic due to a material decline in new movie releases available to consumers resulting from broad-based movie theater closures and a material slowdown in new productions, both beginning in March 2020, compounded by regulatory restrictions on retail stores intended to prevent the spread of COVID-19, meaningfully reducing customer traffic. Theatrical release count was 68 compared to 140 in the prior year, a decrease of 51.4%, reflecting the impact of theater closures. The decrease in revenue primarily resulting from the rental decline year-over-year is partially offset by continued growth in On Demand and other revenue streams such as servicing kiosks and sales of the Company’s previously view movies inventory.
Product Cost. Product Cost was $221.0 million, a decrease of $138.9 million or 38.6%, compared to $359.9 for the same period in 2019 due to variable cost savings from the reduction in new releases.
Gross Margin. Gross margin was $325.2 million, a decrease of $173.3 million or 34.8%, compared to gross margin of $498.5 million for the year ended December 31, 2019 due to lower net revenue as discussed above.
Gross margin as a percentage of net revenue increased to 59.5% for the year ended December 31, 2020 as compared to 58.1% for the same period in 2019, reflecting a higher mix of On Demand revenue.
Direct Operating Expenses. Direct Operating expenses were $167.1 million, a decrease of $70.4 million or 29.6%, compared to the same period in 2019 due to lower variable expenses including credit card fees and retailer revenue share expenses along with reductions in supply chain expense related to fewer titles being released.
58
Marketing Expenses. Marketing expenses decreased by 17.8% to $21.2 million for the year ended December 31, 2020 as compared to $25.8 million for the same period in 2019 due to cost savings initiatives driven by the impact of the pandemic on top line revenue.
Stock-Based Compensation Expense. Stock-based compensation expense was $0.0 million for the year ended December 31, 2020 compared to $0.2 million for the same period in 2019.
General and Administrative Expenses. General and administrative expenses decreased by 7.1% to $62.2 million for the year ended December 31, 2020 as compared to $67.0 million for the same period in 2019 due to cost savings initiatives driven by the impact of the pandemic on top line revenue.
Depreciation and Amortization. Depreciation and amortization decreased by 1.0% to $136.8 million for the year ended December 31, 2020 as compared to $138.3 for the same period in 2019 due to certain kiosks reaching the end of their depreciable useful lives.
Operating (Loss) Income. Operating loss for the year ended December 31, 2020 was ($62.2) million compared to operating income of $29.8 million for the same period in 2019. The decrease is primarily driven by the net revenue decrease as described above, partially offset by a decrease in direct operating costs. During 2020, the Company received $7.0 million in connection with a class action settlement specific to credit card fees.
Net Loss. Net loss was $69.5 million for the year ended December 31, 2020 compared to a net loss of $7.6 million for the year ended December 31, 2019. The decline is due to the decrease in operating income as discussed above, partially offset by lower income taxes for the year.
Adjusted EBITDA. Adjusted EBITDA was $113.8 million, a decrease of $81.9 million or 41.8%, compared to Adjusted EBITDA of $195.6 million for the year ended December 31, 2019. The decline is due to decreases in net revenue in the Company’s Legacy Business, partially offset by a decrease in product costs, direct operating costs due to variable direct cost savings and a decrease to both marketing and general and administrative spend through the Company’s cost savings initiatives.
Segment Discussion
Legacy Business
Results — Three Months Ended March 31, 2022 and 2021
Three Months Ended | March 31, |
| ||||||||||
March 31, | 2022 vs 2021 |
| ||||||||||
Dollars in thousands |
| 2022 |
| 2021 |
| $ |
| % |
| |||
Net revenue | $ | 48,767 | $ | 67,637 | $ | (18,870) | (27.9) | % | ||||
Adjusted EBITDA |
| (15,553) |
| 334 |
| (15,887) | n.m | |||||
Adjusted EBITDA margin |
| (31.9) |
| 0.5 |
| n.m | ||||||
Physical Theatrical Titles Released |
| 22 |
| 7 |
| 15 | n.m | |||||
Physical Rentals (in thousands) |
| 11,195 |
| 17,754 |
| (6,559) | (36.9) | % | ||||
Net revenue per physical rental | $ | 3.29 | $ | 3.17 | $ | 0.12 | 3.8 | % | ||||
Net Revenue. Net revenue was $48.8 million, a decrease of $18.9 million or 27.9%, compared to net revenue of $67.6 million for the three months ended March 31, 2021. Physical movie rentals continue to be negatively impacted by the COVID-19 global pandemic due to a material decline in new movie releases available to consumers compared to pre-COVID levels. Redbox is currently in the process of building content available at the kiosk and new content available for consumers adversely impacting consumer rental patterns. Studios either delayed the release of new movies into future periods or experimented with alternative release strategies, including selling movies directly to streaming services, which resulted in fewer titles being released at the kiosk.
The total number of theatrical and Direct-to-Video (DTV) titles released during the three months ended March 31, 2022 were essentially flat with 58 in the first quarter of 2022, down one title from 59 in the first quarter of 2021. Of these totals, theatrical releases were 22 compared to 7 in the same prior year period. Physical units purchased in the quarter were 29.9% lower due to the quality of content released compared to the same quarter in the prior year, and as a result physical rentals declined 36.9%. Further, during the quarter, the Company experienced persistent periods of time with no new releases driving inconsistency in customer rental patterns. The Company expects studios to return to a more normal release slate with new release content building throughout 2022 as
59
the pandemic subsides. The decrease in physical rentals in the Legacy Business was partially offset by a 3.8% increase in rental revenue per physical revenue. Legacy segment revenue also benefited from strong growth in the Company’s kiosk servicing business.
As COVID-19 restrictions ease, the Company expects studios to continue to sell titles directly to streaming services from time to time, but may be less likely going forward with the reopening of theatrical exhibitors and the opportunity to achieve higher returns for both studios and artists. The Company expects new release content to build back throughout 2022 if the pandemic subsides; however, title release dates will continue to shift and change as the year progresses and the Company does not have control over title release timing. The Company is offsetting some of the impact from titles sold exclusively to subscription services by building out a library of content via its Redbox Entertainment label. Redbox Entertainment titles are available physically and digitally on Redbox platforms and will also be monetized across other platforms.
Adjusted EBITDA. Adjusted EBITDA was ($15.6) million, a decrease of $15.9 million, compared to Adjusted EBITDA of $0.3 million for the three months ended March 31, 2021. The decrease in Adjusted EBITDA is primarily driven by the decrease in net revenue discussed above along with increased general and administrative expenses, partially offset by a decrease in product costs and direct operating costs. The Company’s Legacy Business includes corporate general and administrative expenses, which includes technology and public company costs, along with corporate overhead expenses related to our Digital Business.
Results — years ended December 31, 2021 and 2020
Year ended |
| 2021 vs 2020 |
| |||||||||
Dollars in thousands |
| December 31, 2021 |
| December 31, 2020 |
| $ |
| % |
| |||
Net revenue | $ | 253,417 | $ | 506,437 | $ | (253,020) |
| (50.0) | % | |||
Adjusted EBITDA |
| (15,932) |
| 109,074 |
| (125,006) |
| (114.6) | % | |||
Adjusted EBITDA margin |
| (6.3) | % |
| 21.5 | % |
|
| n.m. | |||
Physical Theatrical Titles Released |
| 57 |
| 68 |
| (11) |
| (16.2) | % | |||
Physical Rentals (in thousands) |
| 62,315 |
| 146,364 |
| (84,049) |
| (57.4) | % | |||
Net revenue per physical rental | $ | 3.29 | $ | 3.12 | $ | 0.17 |
| 5.4 | % | |||
Net Revenue. Net revenue was $253.4 million, a decrease of $253.0 million or 50.0%, compared to net revenue of $506.4 million for the year ended December 31, 2020. Physical movie rentals were negatively impacted by the COVID-19 global pandemic due to a material decline in new movie releases available to consumers. Studios either delayed the release of new movies into future periods or experimented with alternative release strategies, including selling movies directly to streaming services, which resulted in fewer titles being released at the kiosk. Throughout the first three quarters of 2021, Redbox released 33 theatrical titles at the kiosk, which is typically what would have been released in one quarter pre-COVID. The bulk of the releases for 2021 came in fourth quarter with 24 releases. However, as content built throughout the quarter, it was still inconsistent week to week and met with challenges from the outbreak of the Omicron variant of COVID-19. The timing of new releases impacts the amount of time within the fiscal year Redbox has to monetize a title. The year ended December 31, 2021 experienced 16.2% fewer theatrical titles released at the kiosk physical versus the same period in 2020. The decrease in revenue primarily resulting from the kiosk rental declines year over year, down 57.4%, is partially offset by a 5.4% increase in net revenue per physical rental. Partially offsetting the declines in revenue was strong growth in the Company’s kiosk servicing business and distribution of original content under the Redbox Entertainment label.
As COVID-19 restrictions begin to ease, the Company expects studios to continue to sell titles directly to streaming services from time to time, but may be less likely going forward with the reopening of theatrical exhibitors and the opportunity to achieve higher returns for both studios and artists. As a result, a number of titles continue to shift back further into 2022 and into 2023. The Company expects new release content to build back throughout 2022 if the pandemic subsides. The Company is further mitigating the impact of titles sold exclusively to subscription services by building out a library of content via its Redbox Entertainment label. Redbox Entertainment titles are available physically and digitally on Redbox platforms and will also be monetized across other platforms.
Adjusted EBITDA. Adjusted EBITDA was ($15.9) million, a decrease of $125.0 million or 114.6%, compared to Adjusted EBITDA of $109.1 million for the year ended December 31, 2020. The decrease in Adjusted EBITDA is primarily driven by the decrease in net revenue discussed above, partially offset by a decrease in product costs, direct operating costs due to variable direct cost savings and a decrease to both marketing and general and administrative spend through the Company’s cost savings initiatives. During 2020, the Company received $7.0 million in connection with a class action settlement specific to credit card fees.
60
Results — Years ended December 31, 2020 and 2019
Year ended | 2020 vs 2019 |
| ||||||||||
Dollars in thousands |
| December 31, 2020 |
| December 31, 2019 |
| $ |
| % |
| |||
Net revenue | $ | 506,437 | $ | 838,627 | $ | (332,190) | (39.6) | % | ||||
Adjusted EBITDA |
| 109,074 |
| 197,887 |
| (88,813) | (44.9) | % | ||||
Adjusted EBITDA margin |
| 21.5 | % |
| 23.6 | % |
| (210) pts | ||||
Physical Theatrical Titles Released |
| 68 |
| 140 |
| (72) | (51.4) | % | ||||
Physical Rentals (in thousands) |
| 146,364 |
| 250,111 |
| (103,747) | (41.5) | % | ||||
Net revenue per physical rental | $ | 3.12 | $ | 3.12 | $ | — | — | % | ||||
Net Revenue. Net revenue was $506.4 million, a decrease of $332.2 million or 39.6%, compared to net revenues of $838.6 million for the year ended December 31, 2019. Physical movie rentals were negatively impacted by the COVID-19 global pandemic due to a material decline in new movie releases available to consumers resulting from broad-based movie theater closures and a material slowdown in new productions, both beginning in March 2020 compounded by regulatory restrictions on retail stores intended to prevent the spread of COVID-19, meaningfully reducing customer traffic. Due to the prolonged impact of theater closures, the year ended December 31, 2020 experienced 51.4% fewer theatrical titles released at the kiosk physically versus the same period in 2019.
The decrease in revenue primarily resulting from the rental decline year-over-year is partially offset by continued growth in other revenue streams such as servicing kiosks and sales of the Company’s previously viewed movies inventory.
Adjusted EBITDA. Adjusted EBITDA was $109.1 million, a decrease of $88.8 million or 44.9%, compared to Adjusted EBITDA of $197.9 million for the year ended December 31, 2019. The decrease in Adjusted EBITDA is primarily driven by the decrease in net revenue discussed above, partially offset by a decrease in direct operating costs due to variable direct cost savings and a decrease to both marketing and general and administrative spend through the Company’s cost savings initiatives. During 2020, the Company received $7.0 million in connection with a class action settlement specific to credit card fees.
Digital Business
Results — Three Months Ended March 31, 2022 and 2021
Three Months Ended March 31, | March 31, 2022 vs 2021 |
| ||||||||||
Dollars in thousands |
| 2022 |
| 2021 |
| $ |
| % |
| |||
Net revenues | $ | 14,460 | $ | 9,093 | $ | 5,367 | 59.0 | % | ||||
Adjusted EBITDA |
| 2,015 |
| 968 |
| 1,047 | 108.2 | % | ||||
Adjusted EBITDA margin |
| 13.9 | % |
| 10.6 | % |
| 330pts | ||||
Net Revenue. Net revenue was $14.5 million, an increase of $5.4 million or 59.0%, compared to $9.1 million for the same period in the prior year, reflecting strong growth in the Company’s media network business and ad-supported services (AVOD and FLTV). Redbox transactional On Demand revenue was down slightly for the period compared to the prior year reflecting a decline in transactions, due to fewer high quality tent-pole releases in the quarter as well as studios releasing titles theatrically and on their owned platforms simultaneously. The lower transactions were partially offset by increased revenue per transaction.
Adjusted EBITDA. Adjusted EBITDA was $2.0 million, an increase of $1.0 million, compared to $1.0 million during 2021 reflecting increased revenue, partially offset by increased marketing costs. The Digital Business includes expenses directly attributable to this business.
Results — Years Ended December 31, 2021 and 2020
Year ended | 2021 vs 2020 |
| ||||||||||
Dollars in thousands |
| December 31, 2021 | December 31, 2020 |
| $ |
| % |
| ||||
Net revenue | $ | 35,123 | $ | 39,754 | $ | (4,631) | (11.6) | % | ||||
Adjusted EBITDA |
| 787 |
| 4,702 |
| (3,915) | n.m. | |||||
Adjusted EBITDA margin |
| 2.2 | % |
| 11.8 | % |
| n.m. | ||||
Net Revenue. Net revenue was $35.1 million, a decrease of $4.6 million or 11.6%, compared to $39.8 million for the year ended December 31, 2020. Digital revenue was adversely impacted as fewer new releases were available compared to the prior year as studios continued to delay new releases and experiment with alternative release strategies throughout the pandemic as discussed
61
previously. Partially offsetting the decline in On Demand revenue, the Company’s media network business reflected modest growth of 3.1% for the period.
Adjusted EBITDA. Adjusted EBITDA was $0.8 million, a decrease of $3.9 million, compared to $4.7 million during 2020 reflecting a decline in top line revenue, partially offset by reduced operating costs related to moving from an external to internal On Demand platform.
Results — Years Ended December 31, 2020 and 2019
|
| Year ended |
| 2020 vs 2019 |
| |||||||
Dollars in thousands | December 31, 2020 | December 31, 2019 | $ | % |
| |||||||
Net revenue | $ | 39,754 | $ | 19,743 | $ | 20,011 | 101.4 | % | ||||
Adjusted EBITDA |
| 4,702 |
| (2,238) |
| 6,940 | n.m. | |||||
Adjusted EBITDA margin |
| 11.8 | % |
| (11.3) | % |
| n.m. | ||||
Net Revenue. Net revenue was $39.8 million, an increase of $20.0 million or 101.4%, compared to net revenue of $19.7 million for the year ended December 31, 2019. The increase in net revenue was driven by a 124.6% increase in the Company’s On Demand business along with a 4.3% increase in the Company’s media network business.
Adjusted EBITDA. Adjusted EBITDA was $4.7 million, an increase of $6.9 million, compared to a loss of $2.2 million during 2019. The increase in Adjusted EBITDA is driven primarily by the revenue growth in the Company’s On Demand business.
Use of Non-GAAP Measures
The Company defines EBITDA as net income before net interest expense, income taxes, depreciation and amortization. Adjusted EBITDA adjusts EBITDA by excluding the results of business optimization costs, one-time non-recurring costs, new business start-up costs, restructuring related costs, stock-based compensation expense, and results of the Company’s former video games business, which was discontinued in December 2019. Neither EBITDA nor Adjusted EBITDA are presented in accordance with GAAP.
The Company uses EBITDA and Adjusted EBITDA for operational and financial decision-making and believes these measures are useful in eliminating certain items to focus on what it deems to be indicators of operating performance. EBITDA and Adjusted EBITDA are also used by many of the Company’s investors, securities analysts, and other interested parties in evaluating operational and financial performance as well as debt service capabilities. The Company believes that the presentation of EBITDA and Adjusted EBITDA provides useful information to investors by allowing an understanding of key measures that the Company uses internally for operational decision-making, budgeting, and assessing performance.
EBITDA and Adjusted EBITDA are not recognized terms under GAAP and should not be considered as a substitute for net income, cash flows from operating activities, or other income or cash flow statement data. These measures have limitations as analytical tools, and should not be considered in isolation or as substitutes for analysis of the Company’s results as reported under GAAP. Investors should review the Company’s financial statements and publicly filed reports in their entirety and not to rely on any single financial measure.
Because non-GAAP financial measures are not standardized, EBITDA and Adjusted EBITDA, as defined by Redbox, may not be comparable to similarly titled measures reported by other companies. It therefore may not be possible to compare the Company’s use of these non-GAAP financial measures with those used by other companies.
62
Adjusted EBITDA for the three months ended March 31, 2022 and 2021 is calculated as follows:
Three Months Ended | ||||||
March 31, | ||||||
Dollars in thousands |
| 2022 |
| 2021 | ||
Net loss | $ | (40,874) | $ | (27,195) | ||
Depreciation and amortization |
| 25,090 |
| 27,526 | ||
Interest and other (income) expense, net |
| (7,343) |
| 7,247 | ||
Income tax expense (benefit) |
| 26 |
| (9,279) | ||
EBITDA |
| (23,101) |
| (1,701) | ||
Adjustments to EBITDA: |
|
|
|
| ||
Business optimization(a) |
| — |
| 550 | ||
One-time non-recurring(b) |
| 3,743 |
| 364 | ||
New business start-up costs(c) |
| — |
| 171 | ||
Restructuring related(d) |
| 4,012 |
| 1,352 | ||
Stock-based compensation expense |
| 1,808 |
| 566 | ||
Adjusted EBITDA | $ | (13,538) | $ | 1,302 | ||
| (a) | Business optimization costs include employee retention costs, IT costs as well as consulting costs for certain projects. |
| (b) | Includes costs related to project costs and initiatives, as well as bank, legal and other fees in connection with the Company’s debt financing activities. During the three months ended March 31, 2022, the Company incurred $3.1 million in one-time legal and advisory expenses as the Company explores strategic alternatives. |
| (c) | Includes costs to support the Company’s On Demand and AVOD offerings, along with costs related to the Company’s service and media network businesses. |
| (d) | Restructuring related costs include such items as employee severance charges and costs incurred related to removing kiosks. |
Adjusted EBITDA for the years ended December 31, 2021, 2020 and 2019 is calculated as follows:
Year ended December 31, | |||||||||
Dollars in thousands |
| 2021 |
| 2020 |
| 2019 | |||
Net loss | $ | (140,756) | $ | (69,503) | $ | (7,567) | |||
Depreciation and amortization |
| 108,505 |
| 136,838 |
| 138,274 | |||
Interest and other expense, net |
| 31,523 |
| 32,522 |
| 44,578 | |||
Income tax benefit |
| (34,035) |
| (25,204) |
| (4,256) | |||
EBITDA |
| (34,763) |
| 74,653 |
| 168,029 | |||
Adjustments to EBITDA: |
|
|
|
|
|
| |||
Business optimization(a) |
| 6,907 |
| 19,011 |
| 7,687 | |||
One-time non-recurring(b) |
| 7,689 |
| 10,584 |
| 5,326 | |||
New business start-up costs(c) |
| 1,004 |
| 6,041 |
| 3,793 | |||
Restructuring related(d) |
| 2,024 |
| 3,471 |
| 4,432 | |||
Stock-based compensation expense |
| 1,994 |
| 16 |
| 156 | |||
Discontinuation of games business(e) |
| — |
| — |
| 6,226 | |||
Adjusted EBITDA | $ | (15,145) | $ | 113,776 | $ | 195,649 | |||
| (a) | Business optimization costs include employee retention costs, IT costs as well as consulting costs for certain projects. Retention costs for the years ended 2021, 2020 and 2019 were $4.6 million, $13.9 million and $3.0 million, respectively. In 2020, retention awards were paid out to all employees in light of the COVID pandemic and were in lieu of the Company’s short-term incentive program. IT costs of $2.1 million, $4.8 million and $3.8 million were incurred in 2021, 2020 and 2019, respectively. The Company’s IT project is a complete restructuring of the Company’s technologies as it to moves to a cloud-based infrastructure. |
| (b) | Transaction related costs in connection with the Business Combination of $5.2 million were recorded in 2021. All periods include costs related to project costs and initiatives, as well as bank, legal and other fees in connection with the Company’s debt financing activities. |
63
| (c) | Includes costs to support the Company’s On Demand and AVOD offerings, along with costs related to the Company’s service and media network businesses. |
| (d) | Restructuring related costs include such items as employee severance charges and costs incurred related to removing kiosks. |
| (e) | Reflects EBITDA of the Company’s former video games business, which was wound down in December, 2019. |
Liquidity and Capital Resources
The Company’s primary sources of liquidity are from cash on hand, cash flow generated from operations, and amounts available under its Revolving Credit Facility. On January 28, 2022, the Company borrowed the remaining availability under its revolving credit facility as a result of the on-going impacts from COVID-19 on the business. Redbox has been exploring a number of potential strategic alternatives with respect to the Company’s corporate or capital structure and seeking financing to fund operations and one-time restructuring costs. The Company has also announced a series of restructuring actions and initiatives to improve its efficiency and reduce its cost structure, including, but not limited to, (i) optimizing its kiosk network and (ii) initiating a workforce reduction across its supply chain and corporate teams. However, the risks and uncertainties related to the ongoing adverse effects of the COVID-19 pandemic on the Company’s operating results, together with the Company’s recurring operating losses, accumulated deficit and negative working capital, raise substantial doubt about our ability to continue as a going concern.
In response to the prolonged impacts of COVID-19, the Company amended its Senior Facilities, which, among other things, removed all financial covenants, defers principal amortization payments until the maturity date, extends the maturity date to April 2024, and provides the Company with the ability to pay interest in cash or PIK interest for each interest period ending on or prior to December 31, 2022, subject to certain liquidity thresholds.
Additionally, the Company has taken and continues to take actions to reduce expenses and manage working capital to preserve cash on-hand. These actions include, but are not limited to:
| ● | managing labor hours spent on field and servicing operations based upon inventory levels and demand; |
| ● | extending payment terms with vendors; |
| ● | delay hiring for non-critical roles; |
| ● | delay timing on merit increases; |
| ● | reduce long-term incentive compensation; and |
| ● | limit capital expenditures. |
As of March 31, 2022, the Company’s cash, cash equivalents and restricted cash decreased $4.8 million to $13.7 million from the December 31, 2021 balance of $18.5 million. As of March 31, 2022, amounts outstanding under the Company’s Term Loan Facility and revolving credit facilities were $310.0 million and $36.4 million, respectively. As of March 31, 2022 there was no remaining availability under the Company’s Senior Revolving Credit Facility. As described more fully below, on April 15, 2022, the Company entered into a Sixth Amendment to its Credit Agreement. For additional information see Note 6: Debt in Redbox’s Notes to Condensed Consolidated Financial Statements included elsewhere in this registration statement.
As of December 31, 2021, the Company’s cash, cash equivalents and restricted cash increased $9.6 million to $18.5 million from the December 31, 2020 balance of $8.9 million. As of December 31, 2021, amounts outstanding under the Company’s Term Loan Facility and revolving credit facilities were $303.0 million and $22.3 million, respectively. As of December 31, 2021, the Company had $14.1 million of available borrowing capacity under its revolving credit facility. On January 28, 2022, the Company borrowed the remaining availability under its revolving credit facility. For additional information see Note 7: Debt in Redbox’s Notes to Consolidated Financial Statements. In connection with the Business Combination on October 22, 2021, the Company repaid a total of $50.0 million in debt with $15.0 million paid towards the Revolving Credit Facility and $35.0 million paid towards the Term Loan Facility.
64
Senior Facilities
Redbox Automated Retail, LLC (“RAR”) is party to a credit agreement (as amended, the “Credit Agreement”). The Credit Agreement was first entered into on October 20, 2017, and has subsequently been amended by an Incremental Assumption and Amendment Agreement (the “Amendment”) dated September 7, 2018, a second amendment (the “Second Amendment”) dated September 30, 2020, a third amendment (the “Third Amendment”) dated December 28, 2020, a fourth amendment (the “Fourth Amendment”) dated January 29, 2021, a fifth amendment (the “Fifth Amendment”) dated May 16, 2021, and a consent to the Fifth Amendment dated October 11, 2021, and a sixth amendment (the “Sixth Amendment”), dated as of April 15, 2022. As of March 31, 2022, RAR’s Senior Facilities will mature on April 20, 2024, and subsequent to the Amendment, Second Amendment, Third Amendment, Fourth Amendment, Fifth Amendment, consent thereto and Sixth Amendment consisted of:
| ● | a first lien term loan B facility (the “Term Loan B”), in an original aggregate principal amount of $425.0 million; |
| ● | a first lien term loan B-1 facility (the “Term Loan B-1”), in an original aggregate principal amount of $85.8 million; |
| ● | a first lien term loan B-2 facility (the “Term Loan B-2”), in an original aggregate principal amount of $25.0 million; |
| ● | a first lien revolving credit facility, in an aggregate principal amount of up to $30.0 million (provided, that the commitments under such revolving facility were terminated in connection with the Sixth Amendment and such amounts, if repaid, may not be reborrowed); and |
| ● | a first lien incremental revolving credit facility, in an aggregate principal amount of up to $50.0 million. |
The Term Loan B was made available to RAR immediately upon closing of the Credit Agreement and was used in part to retire all $280.0 million of the Company’s existing debt and to settle closing costs associated with the new Term Loan B totaling $19.5 million of which $4.6 million was paid to Apollo Global Securities, LLC, an affiliate of Apollo, for services provided in connection with the financing. The balance of the Term Loan B proceeds were used towards a dividend, occurring on the same day, with total dividend of $160.0 million to equity holders of RAR. Additionally, at the execution of the new Credit Agreement, RAR wrote-off unamortized deferred financing costs of $21.7 million related to the extinguishment of the entire debt under the prior credit agreement.
On September 7, 2018, RAR entered into an Incremental Assumption and Amendment Agreement (the “Amendment”) to the Credit Agreement. The Amendment provided for, among other things, (i) an incremental Term B-1 Loan (“Term Loan B-1”) in an original aggregate principal amount of $85.8 million and (ii) the payment of one or more restricted payments to shareholders of RAR in an aggregate amount not to exceed $115.0 million. The proceeds received from the Amendment along with cash flow from the business were used towards a dividend distribution to equity holders of RAR totaling $115.0 million that was paid within five business days of September 7, 2018, and to pay fees and expenses in connection with the Amendment totaling $3.7 million. The additional loan under Term Loan B-1 had terms identical to the original Term Loan B, except to account for the incremental principal amount within the quarterly amortization payment schedule and to reset call protection on the Term Loan B-1.
On September 30, 2020, RAR entered into the second amendment to its Credit Agreement (the “Second Amendment”) to, among other things, to increase the total net leverage covenant during the remaining term of the Credit Agreement and revise the quarterly amortization payment schedule.
On December 28, 2020, RAR entered into a third amendment to its Credit Agreement (the “Third Amendment”). The amendment deferred the December 2020 amortization payment to March 2021.
As of December 31, 2020, RAR’s Senior Facilities matured on October 20, 2022, and subsequent to the Amendment, Second Amendment and Third Amendment consisted of:
| ● | a first lien term loan B facility, in an original aggregate principal amount of $425.0 million; |
| ● | a first lien term loan B-1 facility, in an original aggregate principal amount of $85.8 million; and |
| ● | a first lien revolving credit facility, in an aggregate principal amount of up to $30.0 million. |
In addition, under the Fourth Amendment, RAR incurred an incremental first lien term loan B-2 facility (the “Term Loan B-2”) in an aggregate principal amount of $25.0 million which was provided by New Outerwall, Inc. The loan was subsequently assigned to Aspen Parent, Inc., an affiliate of Apollo and therefore a related party of the Company.
65
Pursuant to the Fourth Amendment, interest is payable on the Senior Facilities entirely in cash or, for a specified period, could be paid by increasing the principal amount of the Senior Facilities (PIK Interest), or through a combination of cash and PIK interest, subject to certain liquidity thresholds. Borrowings under the Senior Facilities bear interest at a rate at RAR’s option, either (a) a London Interbank Offer Rate (“LIBOR”) determined by reference to the costs of funds for Eurodollar deposits for the interest period relevant to such borrowing, adjusted for certain additional costs, subject to a 1.00% floor in the case of term loans or (b) a base rate determined by reference to the highest of (i) the federal funds rate plus 0.50% per annum, (ii) the prime rate quoted by The Wall Street Journal (or another national publication selected by the administrative agent) and (iii) the one-month adjusted LIBOR plus 1.00% per annum, in each case plus an applicable margin. The applicable margin for borrowings under the Senior Facilities is 7.25% with respect to Eurocurrency Borrowings (increasing to 8.25% if PIK Interest is paid) and 6.25% with respect to ABR Borrowings (increasing to 7.25% if PIK Interest is paid).
In addition to paying interest on outstanding principal under the Senior Facilities, RAR is required to pay a commitment fee at a rate equal to 0.50% per annum to the lenders in respect of the unutilized commitments thereunder. RAR is also required to pay customary agency fees.
In connection with the Business Combination, on May 16, 2021, RAR entered into another amendment to its Credit Agreement (the “Fifth Amendment”). The Fifth Amendment, which became effective upon consummation of the Business Combination, provided consent to the planned Business Combination and among other things, extended the Senior Facilities maturity date to October 2023 and subordinated the Term Loan B-2 to the Term Loan B and the Term Loan B-1. In addition, among other things, concurrently with the consummation of the Business Combination, (i) $15.0 million of cash proceeds from the Business Combination were used to pay down outstanding borrowings under the Revolving Credit Facility and (ii) $35.0 million of cash proceeds from the Business Combination were used to pay down outstanding borrowings under the Term Loan B and the Term Loan B-1.
On October 11, 2021, RAR entered into a consent to the Fifth Amendment to make certain additional changes to the Credit Agreement, which became effective upon consummation of the Business Combination, including extending the maturity date of the Senior Facilities to April 20, 2024 and extending the PIK interest option until December 31, 2022 (subject to a minimum pro forma liquidity).
On April 15, 2022, RAR entered into a sixth amendment to its Credit Agreement (the “Sixth Amendment”) (capitalized terms used herein are defined in the Amended Credit Agreement). Pursuant to the Sixth Amendment, an additional $50.0 million in financing under the Credit Agreement will be made available to the Company subject to certain conditions, the proceeds of which will be used to make payments in accordance with the Budget Plan and pay certain fees and expenses. At entry into the Sixth Amendment, borrowings were limited to no more than $15.0 million in the aggregate. During April 2022, the Company borrowed the available $15.0 million under its Revolving Credit Facility. Pursuant to the Sixth Amendment, additional borrowings would become available if, by no later than May 10, 2022 (the “Signing Deadline Date”), the Company entered into a valid and binding definitive purchase agreement for the sale of all or substantially all of the assets, or all of the equity interests of the Company (the “Company Sale”), and which purchase agreement either (i) provided for the payment in full (principal and interest) of the Senior Facilities other than the Term B-2 Loans or (ii) otherwise was in form and substance reasonably acceptable to the Administrative Agent. Pursuant to the Merger Agreement, the Company Sale shall be consummated not later than October 31, 2022. The details of the Sixth Amendment are discussed in Note 6: Debt in Redbox’s Notes to Condensed Consolidated Financial Statements included elsewhere in this registration statement.
On May 10, 2022, the Company entered into the Merger Agreement with CSSE, pursuant to which, the Company will become a wholly owned subsidiary of CSSE. As a result, additional borrowings under the Sixth Amendment Incremental Revolving Facility became available upon the Company’s entry into the Merger Agreement. See Note 17: Subsequent Events in Redbox’s Notes to Condensed Consolidated Financial Statements included elsewhere in this registration statement for additional information regarding the Merger Transactions.
As of March 31, 2022 and December 31, 2021, the borrowing interest rate for the Senior Facilities was 9.25%, respectively.
As of December 31, 2021 and December 31, 2020, the borrowing interest rate for the Senior Facilities was 9.25% and 8.25%, respectively.
66
Required minimum principal amortization payments under the Senior Facilities as of March 31, 2022, are as follows:
| Repayment | ||
Dollars in thousands |
| Amount | |
2022 | $ | 38,394 | |
2023 |
| — | |
2024 |
| 271,562 | |
Total | $ | 309,956 | |
Required minimum principal amortization payments under the Senior Facilities, excluding the Revolving Credit Facility, as of December 31, 2021, are as follows:
| Repayment | ||
Dollars in thousands |
| Amount | |
2022 | $ | 31,480 | |
2023 |
| — | |
2024 |
| 271,562 | |
2025 |
| — | |
Total | $ | 303,042 | |
In addition, the Senior Facilities require RAR to prepay outstanding term loan borrowings, subject to certain exceptions, with:
| ● | a certain percentage set forth in the Credit Agreement governing the Senior Facilities of RAR’s annual excess cash flow, as defined under the Senior Facilities; |
| ● | a certain percentage of the net cash proceeds of certain non-ordinary course asset sales, other dispositions of property or certain casualty events, in each case subject to certain exceptions and reinvestment rights; and |
| ● | the net cash proceeds of any issuance or incurrence of debt, other than proceeds from debt permitted under the Senior Facilities. |
RAR may voluntarily repay outstanding loans that are funded solely by internally generated cash from business operations under the Senior Facilities at any time, without prepayment premium or penalty, except customary “breakage” costs with respect to LIBOR rate loans.
All obligations under the Senior Facilities are unconditionally guaranteed by each of RAR’s existing and future direct and indirect material, wholly- owned domestic subsidiaries, subject to certain exceptions, and the direct parent of RAR. The obligations are secured by a pledge of substantially all of RAR’s assets and those of each guarantor, including capital stock of the subsidiary guarantors and 65% of the capital stock of the first-tier foreign subsidiaries that are not subsidiary guarantors, in each case subject to certain exceptions, and its capital stock owned by RAR’s direct parent. Such security interests consist of a first-priority lien with respect to the collateral. For additional information regarding the Senior Facilities, see Note 6: Debt in Redbox’s Notes to Condensed Consolidated Financial Statement and Note 7: Debt in Redbox’s Notes to Consolidated Financial Statements included elsewhere in this registration statement.
Union Revolving Credit Facility
On December 29, 2020, Redbox Entertainment, LLC entered into a four-year, $20.0 million revolving credit facility with Union Bank (the “Union Revolving Credit Facility”). The facility is used exclusively to pay for minimum guarantees, license fees and related distribution expenses for original content obtained under the Company’s Redbox Entertainment label. Borrowings outstanding under the Union Revolving Credit Facility as of March 31, 2022 and December 31, 2021 were $4.1 million and $4.6 million, respectively. Borrowings outstanding under the Union Revolving Credit Facility as of December 31, 2021 and December 31, 2020 were $4.6 million and $2.55 million, respectively.
Borrowings under the Union Revolving Credit Facility bear interest at either the alternate base rate or LIBOR (based on an interest period selected by the Company of one month, three months or six months) in each case plus a margin. The alternate base rate loans bear interest at a per annum rate equal to the greatest of (i) the base rate in effect on such day, (ii) the federal funds effective rate in effect on such day plus 1/2 of 1.0%, and (iii) daily one month LIBOR plus 1.0%. The revolving credit facility borrowings that are LIBOR loans bear interest at a per annum rate equal to the applicable LIBOR plus a margin of 0.50%. The borrowing interest rate for
67
the Union Revolving Credit Facility was 4.25% as of March 31, 2022 and December 31, 2021, respectively. The borrowing interest rate for the Union Revolving Credit Facility was 4.25% as of December 31, 2021 and December 31, 2020, respectively.
In addition to paying interest on outstanding principal under the Union Revolving Credit Facility, Redbox Entertainment, LLC is required to pay a commitment fee at a rate equal to 0.50% per annum to the lenders in respect of the unutilized commitments thereunder.
All obligations under the Union Revolving Credit Facility are guaranteed by all direct and indirect wholly owned subsidiaries of the Company’s Redbox Entertainment entity.
As of the period ended March 31, 2022, and the period ended December 31, 2021, the Company was in compliance with all applicable loan covenants.
Three Months Ended | ||||||
March 31, | ||||||
Dollars in thousands |
| 2022 |
| 2021 | ||
Net cash used in operating activities | $ | (14,823) | $ | (14,110) | ||
Net cash used in investing activities |
| (2,832) |
| (3,518) | ||
Net cash provided by financing activities |
| 12,835 |
| 25,843 | ||
Total change in cash, cash equivalents and restricted cash | $ | (4,820) | $ | 8,215 | ||
Year ended December 31, | |||||||||
Dollars in thousands |
| 2021 |
| 2020 |
| 2019 | |||
Net cash (used in) / provided by operating activities | $ | (29,240) | $ | 29,693 | $ | 102,797 | |||
Net cash used in investing activities |
| (12,190) |
| (19,042) |
| (31,765) | |||
Net cash provided by / (used in) financing activities |
| 50,981 |
| (9,102) |
| (74,100) | |||
Total change in cash, cash equivalents and restricted cash | $ | 9,551 | $ | 1,549 | $ | (3,068) | |||
Operating Activities
Net cash used in operating activities during the three months ended March 31, 2022 was $14.8 million compared to net cash used in operating activities of $14.1 million for the three months ended March 31, 2021. The $0.7 million decrease in operating cash flows was primarily driven by the following:
| ● | $13.7 million decrease in net income; |
| ● | $20.1 million increase in net cash inflows from changes in working capital primarily due to an increase in trade payables; and |
| ● | $7.1 million decrease in net non-cash income and expense included in net income primarily reflecting the non-cash pretax gain on the change in fair value on the warrant liabilities. |
Net cash used in operating activities during the year ended December 31, 2021 was $29.2 million compared to cash provided by operating activities of $29.7 million for the year ended December 31, 2020. The $58.9 million decrease in operating cash flows was primarily driven by the following:
| ● | $71.2 million decrease in net income; |
| ● | $10.0 million increase in net cash inflows from changes in working capital primarily due to an increase in trade payables, partially offset by decrease in content library; and |
| ● | $2.3 million increase in net non-cash income and expense included in net income primarily due to a decrease in depreciation, partially offset by the addition of PIK interest to the principal balance on the Senior Facilities. |
Net cash provided by operating activities during the year ended December 31, 2020 was $29.7 million compared to $102.8 million for the year ended December 31, 2019. The $73.1 million decrease in operating cash flows was primarily driven by the following:
| ● | $61.9 million decrease in net income; |
68
| ● | $3.8 million decrease in net non-cash income and expense included in net income primarily due to the deferred income tax benefit related to the non-cash amortization of intangible assets that are not deductible for tax purposes; and |
| ● | $7.4 million decrease in net cash inflows from changes in working capital primarily due to a decrease in trade payables, partially offset by lower receivables and a decrease in the content library due to lower content spend in 2020. |
Investing Activities
Investing activities reflect a $2.8 million net use of cash during the three months ended March 31, 2022 compared to a $3.5 million net use of cash during the three months ended March 31, 2021. The decrease is due to less capital expenditures in 2022 compared to 2021, primarily on the Company’s kiosk infrastructure.
Investing activities reflect a $12.2 million net use of cash during the year ended December 31, 2021 compared to $19.0 million net use of cash during the year ended December 31, 2020. The decrease is due to less capital expenditures in 2021 compared to 2020, primarily on the Company’s kiosk infrastructure.
Investing activities reflect a $19.0 million net use of cash during the year ended December 31, 2020 compared to $31.8 million net use of cash during the year ended December 31, 2019. The decrease is due to less capital expenditures in 2020 compared to 2019, primarily on the Company’s kiosk infrastructure.
Financing Activities
Net cash provided by financing activities was $12.8 million during the three months ended March 31, 2022 compared to net cash provided by financing activities of $25.8 million for the three months ended March 31, 2021. The $13.0 million decrease reflects less borrowings on the Company’s Senior Facilities.
Net cash provided by financing activities was $51.0 million during the year ended December 31, 2021 compared to net cash used in financing activities of $9.1 million for the year ended December 31, 2020. The $60.1 million increase of cash used in financing activities is primarily due to $77.4 million resulting from the Business Combination, $31.7 million in incremental borrowings, partially offset by $54.6 million in repayments on the Senior Facilities.
Net cash used in financing activities was $9.1 million during the year ended December 31, 2020 compared to net cash used in financing activities of $74.1 million for the year ended December 31, 2019. The $65.0 million decrease of cash used in financing activities is primarily due to a reduction of quarterly principal obligations that went into effect beginning in September 2020 and cash inflows from $32.6 million in revolver borrowings during 2020.
Contractual Payment Obligations
The following is a summary of contractual obligations and other commitments as of March 31, 2022. Also see Note 3: Leases in Redbox’s Notes to Condensed Consolidated Financial Statements included elsewhere in this registration statement for expected future payments relating to the Company’s operating and finance lease liabilities.
2026 & | ||||||||||||||||||
Dollars in thousands |
| 2022 |
| 2023 |
| 2024 |
| 2025 |
| Beyond |
| Total | ||||||
Long-term debt(1) | $ | 38,394 | $ | — | $ | 271,562 | $ | — | $ | — | $ | 309,956 | ||||||
Contractual interest on long-term debt(1) |
| 21,627 |
| 25,840 |
| 7,932 |
| — |
| — |
| 55,399 | ||||||
Revolving credit facilities(1) |
| 3,145 |
| — |
| 33,223 |
| — |
| — |
| 36,368 | ||||||
Minimum estimated movie content commitments(2) |
| 40,709 |
| 8,865 |
| — |
| — |
| — |
| 49,574 | ||||||
Asset retirement obligations(3) |
| — |
| — |
| — |
| — |
| 9,501 |
| 9,501 | ||||||
Other(4) |
| 505 |
| 67 |
| — |
| — |
| — |
| 572 | ||||||
Total(5) | $ | 104,380 | $ | 34,772 | $ | 312,717 | $ | — | $ | 9,501 | $ | 461,370 | ||||||
| (1) | See Note 6: Debt in Redbox’s Notes to Condensed Consolidated Financial Statements included elsewhere in this registration statement. |
| (2) | See Note 13: Commitments and Contingencies in Redbox’s Notes to Condensed Consolidated Financial Statements included elsewhere in this registration statement. |
69
| (3) | Asset retirement obligations represent estimated amounts the Company is obligated to pay to return the space a kiosk occupies to its original condition upon removal of a kiosk and are presented as occurring in 2025 and beyond as the timing of kiosk removals cannot be reasonably determined. The amount is included as a component of Other long term liabilities on the Condensed Consolidated Balance Sheets. |
| (4) | Balance represents primarily firm commitments for service parts for kiosk maintenance/repairs/upgrades, and expenditures related to information technology. |
| (5) | Income tax liabilities for uncertain tax positions were excluded as the Company is not able to make a reasonably reliable estimate of the amount and period of related future payments. As of December 31, 2021, the Company had $2.2 million of gross unrecognized tax benefits for uncertain tax positions. |
The following is a summary of contractual obligations and other commitments as of December 31, 2021:
2026 & | ||||||||||||||||||
Dollars in thousands |
| 2022 |
| 2023 |
| 2024 |
| 2025 |
| Beyond |
| Total | ||||||
Long-term debt(1) | $ | 31,480 | $ | — | $ | 271,562 | $ | — | $ | — | $ | 303,042 | ||||||
Contractual interest on long-term debt(1) |
| 26,962 |
| 24,092 |
| 7,407 |
| — |
| — |
| 58,461 | ||||||
Revolving credit facilities(1) |
| 2,731 |
| — |
| 19,616 |
| — |
| — |
| 22,347 | ||||||
Capital lease obligations(2) |
| 2,116 |
| 1,010 |
| 387 |
| 144 |
| — |
| 3,657 | ||||||
Operating lease obligations, net(2) |
| 3,527 |
| 3,045 |
| 2,244 |
| 1,687 |
| — |
| 10,503 | ||||||
Minimum estimated movie content commitments(2) |
| 19,860 |
| 4,109 |
| — |
| — |
| — |
| 23,969 | ||||||
Asset retirement obligations(3) |
| — |
| — |
| — |
| — |
| 9,629 |
| 9,629 | ||||||
Other(4) |
| 1,152 |
| 127 |
| — |
| — |
| — |
| 1,279 | ||||||
Total(3) | $ | 87,828 | $ | 32,383 | $ | 301,216 | $ | 1,831 | $ | 9,629 | $ | 432,887 | ||||||
| (1) | See Note 7: Debt in Redbox’s Notes to Consolidated Financial Statements included elsewhere in this registration statement. |
| (2) | See Note 16: Commitments and Contingencies in Redbox’s Notes to Consolidated Financial Statements included elsewhere in this registration statement. |
| (3) | Asset retirement obligations represent estimated amounts the Company is obligated to pay to return the space a kiosk occupies to its original condition upon removal of a kiosk and are presented as occurring in 2025 and beyond as the timing of kiosk removals cannot be reasonably determined. The amount is included as a component of Other long term liabilities on the Consolidated Balance Sheets. |
| (4) | Balance represents primarily firm commitments for service parts for kiosk maintenance/repair/upgrades, and expenditures related to information technology. |
| (5) | Income tax liabilities for uncertain tax positions were excluded from the Total as the Company is not able to make a reasonably reliable estimate of the amount and period of related future payments. As of December 31, 2021, the Company had $0.2 million of gross unrecognized tax benefits for uncertain tax positions. |
Off-Balance Sheet Arrangements
Other than certain contractual arrangements listed above, the Company does not have any off-balance sheet arrangements that have or are reasonably likely to have a material current or future effect on its financial condition, changes in financial condition, revenue or expenses, results of operations, liquidity, capital expenditures or capital resources. For additional information see Note 16: Commitments and Contingencies in Redbox’s Notes to Consolidated Financial Statements and Note 13: Commitments and Contingencies in Redbox’s Notes to Condensed Consolidated Financial Statements included elsewhere in this registration statement.
Inflation
The Company is beginning to see impacts of inflation in various areas of its business, including but not limited to, fuel, labor, parts, insurance, and shipping. The Company expects to see inflationary pressures continue into 2022.
70
Critical Accounting Policies and Estimates
The Company’s Consolidated Financial Statements are prepared in accordance with accounting principles generally accepted in the United States of America and include amounts based on management’s prudent judgments and estimates. Actual results may differ from these estimates. Management believes that any reasonable deviation from those judgments and estimates would not have a material impact on the Company’s consolidated financial position or results of operations. To the extent that the estimates used differ from actual results, however, adjustments to the Consolidated Statements of Operations and corresponding Consolidated Balance Sheets accounts would be necessary. These adjustments would be made in future periods. Some of the more significant estimates include goodwill, long-lived assets impairment, content library, and income taxes. The Company uses the following methods to determine its estimates:
Goodwill Impairment — In line with ASC 350, Intangibles — Goodwill and Other, goodwill is evaluated for impairment annually during the fourth quarter, or more frequently if a triggering event occurs or circumstances change that could more likely than not reduce the fair value of a reporting unit below its carrying value. As part of the Company’s impairment analysis, fair value of a reporting unit is determined using both the income and market approaches. The income approach requires management to estimate a number of factors for each reporting unit, including projected future operating results, economic projections, anticipated future cash flows and discount rates. The market approach estimates fair value using comparable marketplace fair value data from within a comparable industry grouping.
During the fourth quarter of 2021, the Company completed a quantitative impairment analysis for goodwill related to its Legacy and Digital reporting units, as a result of the resurgence of COVID-19 due to the Omicron variant on its financial performance. Based on this analysis, the Company concluded the fair value of its Legacy and Digital reporting units exceeded its carrying value by approximately 10% and 292%, respectively, and as such, no impairment charge was recorded.
The determination of the fair value of the Company’s reporting units requires the Company to make significant estimates and assumptions including the business and financial performance of the Company’s reporting units, as well as how such performance may be impacted by COVID-19. These estimates and assumptions primarily include, but are not limited to: the selection of appropriate peer group companies, control premiums appropriate for acquisitions in the industries in which the Company competes, discount rates, terminal growth rates, forecasts of revenue, operating income, depreciation, amortization and capital expenditures, including considering the impact of COVID-19. Certain events or circumstances that could reasonably be expected to negatively affect the underlying key assumptions and ultimately affect the estimated fair values of the Company’s reporting units include such items as: (i) a decrease in expected future new release movie titles resulting from the prolonged effects of the COVID-19 pandemic (ii) an increase in competition across streaming platforms resulting in fewer titles available at Redbox or fewer rental transactions and (iii) the inability to achieve cost savings or growth initiative targets within an expected timeframe.
Although the Company believes its estimates of fair value are reasonable, actual financial results could differ from those estimates due to the inherent uncertainty involved in making such estimates. Changes in assumptions concerning future financial results or other underlying assumptions, including the impact of COVID- 19, could have a significant impact on either the fair value of the reporting units, the amount of any goodwill impairment charges, or both. These estimates can be affected by a number of factors including, but not limited to, the impact of COVID-19, its severity, duration and its impact on global economies, general economic conditions as well as the Company’s profitability. The Company will continue to monitor these potential impacts, including the impact of COVID-19 and economic, industry and market trends and the impact these may have on its Legacy and Digital reporting units. See Note 5: Goodwill, in Redbox’s Notes to Consolidated Financial Statements included elsewhere in registration statement.
Lives and Recoverability of Equipment and Other Long-Lived Assets — The Company evaluates the estimated remaining life and recoverability of equipment and other assets, including intangible assets subject to amortization, whenever events or changes in circumstances indicate that the carrying amount of the asset may not be recoverable. Factors that would indicate potential impairment include, but are not limited to, significant decreases in the market value of the long-lived asset(s), a significant change in the long-lived asset’s use or physical condition, and operating or cash flow losses associated with the use of the long-lived asset. When there is an indication of impairment, management prepares an estimate of future undiscounted cash flows expected to result from the use of the asset and its eventual disposition to test recoverability. If the sum of the future undiscounted cash flows is less than the carrying value of the asset, it indicates that the long- lived asset is not recoverable, in which case the Company will then compare the estimated fair value to its carrying value. If the estimated fair value is less than the carrying value of the asset, the Company recognizes the impairment loss and adjusts the carrying amount of the asset to its estimated fair value.
The determination of the fair value of the Company’s assets requires management to estimate a number of factors including anticipated future cash flows and discount rates. Although the Company believes these estimates are reasonable, actual results could differ from those estimates due to the inherent uncertainty involved in making such estimates.
71
Content Library — Content library is comprised of movies available for rent or purchase through the Company’s kiosks as well as movies acquired through the Company’s Redbox Entertainment label.
For movies available for rent or purchase through the Company’s kiosks, movie content is obtained primarily through revenue sharing agreements and license agreements with studios, as well as through distributors and other suppliers. The cost of content mainly includes (1) the costs paid to studios and other vendors to acquire content including revenue share as applicable, (2) costs incurred to label, sort, and ship content to the Company’s kiosks for merchandising, (3) costs incurred to destroy content after use if required under contractual arrangements with studios and (4) indirect taxes, if applicable. For content the Company expects to sell, management determines an estimated salvage value. Content salvage values are estimated based on the historical sales activity. The cost of each title is capitalized and amortized to its estimated salvage value using rental decay curves. Rental decay curves are based on historical performance of movies over their useful lives to allocate content library costs to the periods over which the related revenue are earned. Given the steepness of the rental decay curve, amortization of the content library is recorded on an accelerated basis with substantially all of the content library cost recognized within the first year. The rental decay curves and salvage value of the Company’s content library are periodically reviewed and evaluated.
For movies acquired through the Company’s Redbox Entertainment label, costs include (1) the costs to acquire content, (2) manufacturing costs and (3) supply chain costs. These costs are capitalized as they are incurred and amortized in proportion to the current year’s revenue as a percentage of management’s estimate of total ultimate revenue, not to exceed the life of the acquired rights. Ultimate revenue estimates are periodically reviewed and adjustments, if any, will result in changes to amortization rates.
Income Taxes — The Company’s income tax expense, deferred tax assets and deferred tax liabilities, and liabilities for unrecognized tax benefits reflect management’s best estimate of current and future taxes to be paid. The Company is subject to income taxes in the United States and Puerto Rico. Significant judgment and estimates are required in the determination of the consolidated income tax expense.
Deferred tax assets and liabilities are determined based on differences between the financial reporting and tax bases of assets and liabilities and are measured using the enacted tax rates and laws that will be in effect when the differences are expected to reverse. The Company records a valuation allowance to reduce its deferred tax assets to the amount that is more likely than not to be realized. In evaluating its ability to recover its deferred tax assets, the Company considers all available positive and negative evidence, including scheduled reversals of deferred tax liabilities, projected future taxable income, tax-planning strategies, and results of recent operations. In projecting future taxable income, the Company begins with historical results and incorporates assumptions about the amount of future pretax operating income adjusted for items that do not have tax consequences. The assumptions about future taxable income require the use of significant judgment and are consistent with the plans and estimates the Company uses to manage the underlying businesses. In evaluating the objective evidence that historical results provide, the Company considers three years of cumulative operating income (loss).
The calculation of the Company’s tax liabilities involves dealing with uncertainties in the application of complex tax laws and regulations in a multitude of jurisdictions across its operations. ASC 740 states that a tax benefit from an uncertain tax position may be recognized when it is more likely than not that the position will be sustained upon examination, including resolutions of any related appeals or litigation processes, on the basis of the technical merits.
The Company (1) records unrecognized tax benefits (“UTB’s”) as liabilities in accordance with ASC 740 and (2) adjusts these liabilities when its judgment changes as a result of the evaluation of new information not previously available. Because of the complexity of some of these uncertainties, the ultimate resolution may result in a payment that is materially different from management’s current estimate of the UTB liabilities. These differences will be reflected as increases or decreases to income tax expense in the period in which new information is available.
At December 31, 2021 and 2020, the liabilities related to total unrecognized tax benefits were $0.2 million and $2.2 million, respectively, all of which would have an impact on the effective tax rate if recognized. Accrued interest and penalties associated with uncertain tax positions was $0.0 million, for each of the years ended December 31, 2021 and 2020. The Company believes that it is reasonably possible that approximately $0.1 million of its currently remaining unrecognized tax benefits, may be recognized by the end of 2022 as a result of a lapse of the statute of limitations.
For additional information see Note 17: Income Taxes in Redbox’s Notes to Consolidated Financial Statements included elsewhere in this registration statement.
72
Recent Accounting Pronouncements
See Note 1: Summary of Significant Accounting Policies, in Redbox’s Notes to Consolidated Financial Statements included elsewhere in this registration statement.
Quantitative and Qualitative Disclosures About Market Risk
The Company is exposed to market risks in the ordinary course of its business. These risks primarily consist of fluctuations in interest rates.
The Company manages these risks primarily by managing the amount, sources, and duration of its debt funding and by using various derivative financial instruments such as interest rate hedges. The Company enters into derivative instruments with trusted and diverse counterparties to reduce credit risk. These derivative instruments are strictly used for risk management purposes and, accordingly, are not used for trading or speculative purposes.
Interest Rate Risks
The Company is exposed to interest rate volatility with regard to its Senior Facilities. The Company manages this interest rate risk by entering into interest rate derivative agreements to attempt to hedge the variability of future interest payments driven by fluctuations in interest rates.
The Company continually assesses interest rate sensitivity to estimate the impact of rising short-term interest rates on its variable rate debt. The Company’s interest rate risk management strategy is focused on limiting the impact of interest rate changes on earnings and cash flows to lower its overall borrowing cost. Historically, the Company has maintained the majority of its overall interest rate exposure on a fixed-rate basis. In order to achieve this, the Company has entered into derivative financial instruments such as interest rate swap agreements when appropriate and will continue to do so as appropriate. See Note 8: Interest Rate Derivatives, in Redbox’s Notes to Consolidated Financial Statements included elsewhere in this registration statement for additional information about interest rate risks managed through derivative activities and notional amounts of underlying hedged items.
73
BUSINESS
Overview
Redbox is an established brand and leading provider in the home entertainment market in the United States. The Company is focused on providing its customers with the best value in entertainment and the most choice in how they consume it, through physical media and/or digital services. Redbox is undergoing a significant business expansion and digital transformation. The Company has transitioned from a pure-play DVD rental company to a multi-faceted entertainment company that provides tremendous value and choice by offering DVD rentals as well as multiple digital products across a variety of content windows including transactional (TVOD), ad-supported (AVOD/FLTV) and being a distributor of original feature films with a growing library of content. Redbox currently conducts its business through two operating segments: (1) Legacy Business and (2) Digital Business.
For its Legacy Business, the Company operates a nationwide network of approximately 38,000 self-service kiosks where consumers can rent or purchase new-release DVDs and Blu-ray DiscsTM (“movies”). The Company also generates service revenue by providing installation, merchandising and break-fix services to other kiosk businesses. Finally, the Company acquires, and distributes movies exclusively through its film distribution label, Redbox Entertainment, acquiring rights to talent-led films that are distributed across Redbox platforms as well as through third party digital services. For its Digital Business, the Company provides both transactional and ad-supported digital streaming services, which include 1) Redbox On Demand (TVOD), a transactional service which provides digital rental or purchase of new release and catalog movies and TV content, 2) Redbox Free On Demand (AVOD), an ad-supported service providing free movies and TV shows on demand, and 3) Redbox Free Live TV (FLTV), a free, ad-supported television service giving access to over 130 linear channels. The Company also sells third-party display advertising via its mobile app, website, and e-mails, as well as display and video advertising at the kiosk.
Redbox Legacy Business
Redbox’s mission has always been to make it ridiculously cheap and easy for customers to get the home entertainment they want. Redbox provides exceptional customer value with new release movie disc rentals priced at approximately $2.00 a night, about one-third of the cost of a digital rental, which are typically $5.99 or more on digital retail platforms. Customers have the flexibility to rent a movie from one location and return their rental to any kiosk. Kiosks are located primarily at grocery stores, mass retailers, drug stores, dollar retailers, and convenience stores. With approximately 33,000 locations and more than 150 retail partners, consumers have convenient access to kiosks as part of their routine shopping experiences. Revenue is generated primarily through the fees charged to rent or purchase a movie, and Redbox pays retailers a percentage of the revenue generated at the Redbox kiosks installed at their locations. The Company obtains content through revenue sharing agreements and license agreements with major studios as well as through direct purchases from independent distributors and other suppliers.
Redbox has built a unique asset in its loyalty and rewards program, Redbox Perks, which currently boasts 40 million members. Customers earn points for their rentals or purchases and can use those points for free rentals in the future. This tiered loyalty program gives the Company the ability to reward its most loyal and valuable customers while providing a currency for incenting increased transaction frequency and other behaviors, such as downloading the Redbox app or trying new products and services. Redbox Perks is a vehicle to provide greater value to value-conscious customers and is central to its marketing and customer strategy. The program is a differentiator in the market and a competitive advantage for Redbox. Redbox’s customers are value-conscious, love movies and entertainment, and tend to be late-adopters of new technology. Given the scale of the existing customer base, the Company has built a sizable marketing program that includes approximately 45 million e-mail subscribers, approximately 5 million SMS subscribers, approximately 45 million mobile app downloads, and an estimated 375 million weekly impressions at retail.
To drive further engagement with our customers, Redbox established Redbox Entertainment, as a movie distribution label. Through this label, the Company acquires North American rights and distributes feature films through Redbox kiosks, Redbox On Demand, third party digital transactional platforms and other streaming services. Redbox Entertainment acquires rights to finished films and also commits to slate deals for movies to be produced, giving the Company input on scripts and/or talent. The Company generates meaningful gross profit from these films through promotional initiatives on its own platform, transactional revenue on third-party digital platforms and selling downstream window rights to subscription streaming services. Because the Company is acquiring long term exclusive rights to these films, Redbox is building a content library which can be programmed on its Free On Demand (AVOD) and Free Live TV (FLTV) services or further licensed to other streaming platforms in future windows.
In addition, Redbox Entertainment benefits from the Company’s robust rental data and insights into what titles and talent will perform. The Company has released a number of films since 2019 under the Redbox Entertainment label. The Company has already announced a slate deal with John Wick-producer, Basil Iwanyk, committing to 12 action/thriller films over the next several years.
74
Finally, Redbox has a service business, which employs a team of best-in-class field workers nationwide to manage kiosk installation, merchandising and break-fix services. In addition to maintaining Redbox’s kiosk network, the Company’s service team also supports other kiosk businesses. The Company has service agreements with multiple companies that have national and regional kiosk networks and since June of 2020, Redbox has been the primary vendor for Amazon, servicing their expanding Amazon locker business. The service business helps mitigate the operational costs of the field operations for the Legacy DVD business while generating incremental margin dollars.
Redbox Digital Business
Redbox is rapidly expanding its digital product offering, leveraging its customer and marketing scale to transform the brand. The Company is building a digital ecosystem that consumers can use as a one-stop shop for their entertainment needs by engaging with a variety of digital video services within the Redbox app in an integrated, easy-to-use format. This simplifies the customer experience, drives multi-product adoption, and minimizes customer churn. These services span multiple business models including transactional, ad-supported, and in the future, subscription. The Company’s digital products are available to stream across web browsers, mobile devices, and almost every major consumer device, including Roku, Apple TV, Samsung, LG, Android TV, VIZIO, Xbox and PlayStation.
In December 2017, the Company launched Redbox On Demand, a digital transactional video-on-demand service (TVOD), allowing customers to rent or buy new release and catalog digital movies and television episodes, with new release prices typically ranging from $5.99 to $24.99 and catalog movies from $1.99 to $16.99, not including any discounts. Since 2020, customers have also been able to digitally rent movies that are still in theaters, which is now known as Premium Video-On-Demand service (PVOD). Customers pay a transactional fee to rent or buy content while earning Redbox Perks loyalty points every time they transact. Redbox On Demand has seen rapid growth and adoption with almost 4 million customers. That growth has been fueled primarily through leveraging the Company’s own marketing channels including e-mail and SMS and offering rewards points or promos to drive digital customer acquisition.
In February 2020, the Company launched Redbox Free Live TV (FLTV), an ad-supported digital linear television service, as a complement to the existing transactional On Demand service. With over 130 linear channels and growing, including five Redbox-branded and programmed channels, Free Live TV gives customers the opportunity to channel surf and find content that interests them. In addition, the Redbox-branded channels, which are programmed by the Company, are also currently syndicated to the third-party Free Ad-Supported TV (“FAST”) Channel services, including the Roku Channel, LG Channels and Vizio Watchfree, which serves to drive greater viewership and revenue.
Redbox also launched an ad-supported Free On Demand service (AVOD) in December 2020. AVOD gives consumers complete control over when they watch and with the growth of Redbox’s AVOD library, which is approximately 8,000 movies and TV episodes, consumers have a broad amount of content to choose from. The ad-supported services (FLTV and AVOD) have seen strong growth in engagement as new titles are added and awareness of the offering grows.
Finally, Redbox operates a media advertising business which monetizes monthly display and video ad impressions across its streaming and mobile app, web, e-mail and kiosk network. The Company drives advertising revenue through a mix of programmatic advertising and direct sales. Direct ad sales for the media above as well as video advertising for Free On Demand and FLTV are driven by an internal sales team and a strategic sales partnership with Screenvision and the Palomino Media Group.
Redbox Competitive Strengths
The Company believes the business is driven by the following competitive differentiators:
| 1. | Established brand in home entertainment. With over 6 billion movies rented over last 19 years, Redbox is a well-known and established brand in the entertainment space. Redbox has a large and highly differentiated customer base of value-conscious customers, many of whom are late-adopters of new technology. This creates a unique opportunity to carve out a differentiated market positioning to attract and retain customers as they adopt digital entertainment options. |
| 2. | Attractive value for new release movies. At approximately $2.00 a night for a new release disc movie rental, Redbox provides one of the best values in entertainment, especially when compared to the typical price of $5.99 for a digital rental of the same title. This is a clear differentiator, especially for value conscious consumers. Customers are usually able to access these movies 60 to 120 days before they become available on subscription streaming platforms which require monthly subscription fees ranging from $5.00 to $20.00 a month depending on the provider. |
75
| 3. | Unique, Loyal and Differentiated Customer Base. As a result of the price point and retail distribution channels, Redbox has attracted a unique customer base. Over 70% of the Company’s customers self-identify as “deal hunters,” and Redbox customers have been slower to fully transition to digital. Approximately 70% of the customer base identifies as later adopters of technology and over-indexes on traditional cable TV spend. This unique customer base provides Redbox a great opportunity to tailor its digital products to serve their specific needs as they make a shift to digital over time. |
| 4. | Robust Redbox Perks Program Drives Loyalty and Product Sampling. The Redbox Perks program allows the Company to reward value-conscious customers with benefits earned through loyalty points every time they transact. Those points can then be redeemed for free or discounted rentals in the future, driving greater loyalty and engagement. With 40 million members, the Redbox Perks program is truly unique in its offering and scale and becomes a competitive advantage when driving new customer adoption of digital services and minimizing customer churn. The Perks points not only incentivize users to create log-in credentials and opt-in to marketing communications, but they can also be used to encourage further customer engagement such as increased transactional frequency, downloading the mobile app, or trialing new digital services such as Redbox FLTV or Redbox On Demand. |
| 5. | Marketing Scale and Expansive Geographic Reach Helps Drive Physical to Digital Conversion. Redbox has made significant investments in marketing initiatives including Redbox Perks, data analytics and customer relationship management (CRM). With approximately 45 million e-mail subscribers, approximately 5 million SMS subscribers and deep customer transactional and behavioral data, Redbox has a distinct advantage in driving new digital customers at minimal cost while simultaneously reinforcing the physical business. With the introduction of multiple new digital products in 2020, the Company is leveraging its kiosk network to drive awareness and trial of its digital services. The Company’s kiosks provide an expansive marketing platform through an estimated 375 million weekly impressions in retail. |
| 6. | Multiple Revenue Streams to Support Future Growth. In addition to the revenue that is generated through both rentals and sales of movies at its kiosks, the Company has created multiple complementary revenue streams to drive future growth (TVOD, FLTV, AVOD, Redbox Entertainment, service business, and digital media and advertising). These diversified revenue streams not only create a larger total addressable market, but also help to de-risk investment in the Company, as successes in any one business are reinforcing and additive to the other businesses. This enables Redbox’s continued growth and allows for greater flexibility to drive more customers, create market leverage, or reduce costs. |
| 7. | Built-in distribution for Redbox Entertainment titles allow the Company to secure and profitably release titles. Redbox is able to profitably acquire titles through its Redbox Entertainment label given the built in distribution that exists through the kiosk and digital businesses. With a deep understanding of customer movie preferences, Redbox is able to acquire titles that the Company believes will perform well, generating incremental revenue at the kiosk. In addition, Redbox is able to broadly release titles across Redbox digital platforms concurrently and with the revenue generated from built-in physical and digital distribution, Redbox can efficiently recoup the upfront fees for long-term distribution rights. Subsequently, the Company can license those titles to other streaming partners downstream in transactional or subscription streaming windows to drive greater revenue and profits. |
| 8. | Best-in-class service team provides additional growth opportunities. Because of the scale and efficiency required to service approximately 38,000 kiosks across 33,000 retail locations, Redbox has developed a large, national, best-in-class service team. With such a strong operations team, the Company can more efficiently and cost effectively install, merchandise, and service other kiosk-based, automated retailers than those companies can themselves. In addition to creating a new avenue for revenue growth, the service business helps reduce operational and overhead costs required for servicing Redbox as we realize efficiencies of scale. |
Market Opportunity
The growth of streaming services has disrupted the traditional television distribution industry with a growing number of consumers “cutting the cord” and abandoning their traditional cable subscriptions. This disruption in the market and change in consumer behavior serve as tailwinds for Redbox’s digital transformation as more late adopters, who most resemble Redbox customers, cut the cord. As consumers leave the traditional pay television ecosystem, many are replacing those content services by accessing multiple other services requiring more apps, more passwords, and more billing information, which creates complexity and confusion for consumers. By providing Redbox customers with a single app offering a wide variety of entertainment choices, Redbox can provide consumers with a one-stop shop across multiple content services that we believe will simplify the customer experience, minimize customer churn, and drive higher average revenue.
76
In addition to the large consumer shift in cord cutting, the Company’s introduction of multiple new digital products has expanded its total addressable market. With Redbox’s On Demand service, the Company is also competing in a $4.7 billion market today according to SNL Kagan. And with the expansion into AVOD and SVOD channels, Redbox projects an even larger growth opportunity, per SNL Kagan, with a current combined total addressable market of $53 billion in the US, representing 24% growth from 2020 to 2021. With a combined total addressable market of approximately $58 billion, we believe Redbox is well positioned for growth given its established brand, customer base, and marketing assets and scale.
Growth Strategy
Redbox’s transformation into a multi-faceted entertainment company creates multiple areas for future growth. The Company’s expansion into AVOD and our intended eventual expansion into subscription video-on-demand (SVOD) will allow Redbox to participate in a very large and rapidly growing market. The Company is well positioned for long-term value creation through its focus on:
Growing multi-product customers. Redbox expects to grow multi-product customers through increasing customer acquisition marketing and spend across streaming device partners, marketing at the kiosk, and other external paid media. The Company has relied primarily on internal e-mail and SMS channels to drive customer acquisition. Thus, increased spend and attention via these additional channels with more content and services offered, will drive greater customer growth. Redbox will also continue to invest in driving multi-product customer adoption through improved CRM, greater personalization and targeted use of promotions to create more personalized customer funnels to encourage users to trial and adopt other digital services within the Redbox app.
Accelerating AVOD adoption. Redbox projects growth for the Company’s ad-supported service through measured investment to expand the Free Live TV and Free On Demand content offerings. Through increased content volume, the Company expects to drive higher engagement and more hours watched per customer. Further, this improved content is expected to drive an increase in customers, accelerating the business while maintaining a reasonable customer acquisition cost.
Ramping Content Acquisition. Redbox Entertainment drives additional revenue in two ways. First, it provides more content for the kiosk, On Demand and ad-supported offerings and second, it generates revenue from distributing and licensing to other streaming platforms. Redbox expects to ramp the number of releases to 36 per year over time. The number of releases will naturally ramp as committed titles complete production and are delivered and the pipeline continues to grow.
Launching SVOD channels platform. As part of its long-term growth strategy, the Company also intends to develop a subscription channels product (SVOD channels), which would give consumers the opportunity to subscribe to multiple third-party premium SVOD channels through the Redbox app. Premium SVOD channels would be merchandised alongside the new release transactional content and free ad-supported content. Redbox would simplify the sign in, content discovery, and billing process for customers by providing an integrated solution through the Redbox app. Further, the Company intends to provide additional value to its customers through bundled offers with loyalty points and/or promotions for discounts at the kiosk to drive customer acquisition and retention.
Business Combination
On October 22, 2021, Redbox consummated the Business Combination. In connection with the Business Combination, the Company issued 32,770,000 shares of Class B common stock to Redwood Holdco, which have no economic rights, but entitle the holders thereof to one vote per issued share and may be exchanged on a one-for-one basis with Redwood Intermediate common units held by such holders for Class A common stock from time to time, subject to certain restrictions set forth in the Redwood Intermediate Limited Liability Company Agreement (such a surrender and exchange, an “Exchange”). Immediately prior to the Closing, the Company issued an aggregate of 5,000,000 shares of Class A common stock to certain investors (the “PIPE Investors”) for a purchase price of $10.00 per share, for aggregate gross proceeds of $50 million. In addition, immediately prior to the closing of the Business Combination, the Company issued an aggregate of 1,995,989 shares of Class A common stock to certain investors (the “Backstop Subscribers”) for a purchase price of $10.10 per share, for aggregate gross proceeds of approximately $20.2 million.
The result of the transaction transformed the Company into a publicly traded entity on the Nasdaq under the ticker symbol “RDBX.”
Following the closing of the Business Combination, Redwood Holdco controls a majority of the voting power of our outstanding common stock. As a result, we are a “controlled company” within the meaning of the corporate governance standards of the Nasdaq.
77
Under these rules, a company of which more than 50% of the voting power is held by an individual, group or another company is a “controlled company” and may elect not to comply with certain corporate governance requirements, including:
| ● | the requirement that a majority of our board of directors consist of “independent directors” as defined under the rules of the Nasdaq; |
| ● | the requirement that we have a compensation committee that is composed entirely of independent directors with a written charter addressing the committee’s purpose and responsibilities; |
| ● | the requirement that we have a nominating and corporate governance committee that is composed entirely of independent directors with a written charter addressing the committee’s purpose and responsibilities; and |
| ● | the requirement for an annual performance evaluation of the compensation and nominating and corporate governance committees. |
We intend to utilize these exemptions as long as we remain a controlled company.
For additional information on the Business Combination, see Note 3: Business Combination in the Notes to Consolidated Financial Statements included elsewhere in this registration statement.
Business Update, Going Concern and Strategic Alternatives
Historically, rentals have been correlated with the number and quality of new theatrical titles released in a quarter. During 2021 and for the first three months of 2022, Redbox’s business was negatively impacted by the effects of the ongoing COVID-19 pandemic, which resulted in fewer than expected theatrical releases. In addition, the significant increase in impacts from the Omicron variant caused further disruption to the business. As such, Redbox rentals have not recovered to the extent expected and, notwithstanding the year-over-year increase in new theatrical releases, were lower than pre-COVID-19 levels. As part of an effort to expand its business and transform into a multi-faceted entertainment company, during the fourth quarter of 2021 and into the first three months of 2022, Redbox increased its marketing and on-demand expenditures. Costs also increased as Redbox purchased more content, which were not offset by an increase in revenues.
Redbox has been exploring a number of potential strategic alternatives with respect to the Company’s corporate or capital structure and seeking financing to fund operations and one-time restructuring costs. In March 2022, the Company’s Board of Directors established a Strategic Review Committee to, among other things, consider and oversee strategic alternatives or transactions that may be available to the Company with respect to its corporate or capital structure. Redbox is also executing on a previously announced series of restructuring actions and initiatives to improve its efficiency and reduce its cost structure, including, but not limited to, (i) optimizing its kiosk network and (ii) executing a workforce reduction across its supply chain and corporate teams. However, the risks and uncertainties related to the ongoing adverse effects of the COVID-19 pandemic on the Company’s operating results, together with the Company’s recurring operating losses, accumulated deficit and negative working capital, raise substantial doubt about our ability to continue as a going concern.
For the three months ended March 31, 2022, the Company generated negative cash flows from operations of $14.8 million, had an accumulated deficit of $334.4 million and negative working capital of $79.8 million. The Company evaluated the impact of the additional financing and restructuring actions and initiatives further described below on its ability to continue as a going concern.
On March 29, 2022, the Company completed a reduction in force of 150 employees. One-time restructuring charges of $3.8 million were incurred, the substantial amount of which related to severance. The Company estimates that the workforce reduction will decrease its annual operating costs by approximately $13.1 million.
On April 15, 2022, certain subsidiaries of the Company entered into the Incremental Assumption and Amendment Agreement No. 6, amending its Credit Agreement (the “Sixth Amendment”), pursuant to which the Sixth Amendment Incremental Revolving Lenders (as defined in the Credit Agreement) will make available to certain subsidiaries of the Company Sixth Amendment Incremental Revolving Commitments (as defined in the Credit Agreement) in an aggregate amount equal to $50.0 million subject to certain conditions, the proceeds of which will be used to make payments in accordance with the Budget Plan (as defined in the Credit Agreement) and pay certain fees and expenses. From April 15, 2022 until the Signing Deadline Date, borrowings under the Sixth Amendment Incremental Revolving Facility (as defined in the Credit Agreement) were limited to no more than $15.0 million in the aggregate. During April 2022, the Company borrowed the available $15.0 million under its Sixth Amendment Incremental Revolving Facility. Pursuant to the Sixth Amendment, additional borrowings of $35.0 million under its Sixth Amendment Incremental Facility
78
would become available if, by no later than May 10, 2022 (the “Signing Deadline Date”), the Company entered into a valid and binding definitive purchase agreement for the sale of all or substantially all of the assets, or all of the equity interests of the Company (the “Company Sale”), and which purchase agreement either (i) provided for the payment in full (principal and interest) of the Senior Facilities other than the Term B-2 Loans or (ii) otherwise was in form and substance reasonably acceptable to the Administrative Agent. Pursuant to the Credit Agreement, the Company Sale shall be consummated no later than October 31, 2022. The details of the Sixth Amendment are discussed in further detail in Note 6: Debt in Redbox’s Notes to Condensed Consolidated Financial Statements included elsewhere in this registration statement.
As a further condition to the Sixth Amendment, the Company issued to HPS Investment Partners, LLC (administrative agent and collateral agent to the Credit Agreement) and certain affiliates (as defined in the Credit Agreement) warrants with an exercise price of $0.0001 per share (the “HPS Warrants”) to purchase 11,416,700 shares of our Class A common stock in the event certain milestones were not met under the Amended Credit Agreement. Upon signing of the Merger Agreement (defined below), the HPS Warrants became void and all rights of the warrant holders thereunder to exercise the HPS Warrants ceased. Our unaudited condensed consolidated financial statements do not include any adjustments related to the recoverability and classification of recorded asset amounts or the amounts and classification of liabilities that might be necessary should we be unable to continue as a going concern.
In connection with the Sixth Amendment, on April 15, 2022, the Company entered into a Voting and Support Agreement with AP VIII Aspen Holdings, L.P. (“Aspen”), Seaport Global SPAC, LLC and Redwood Holdco (collectively the “Stockholders”), whereby the Stockholders agreed to vote their shares of the Company (i) in favor of any strategic transaction approved and recommended by the Company’s Board of Directors (the “Board”), or any committee to which the Board delegates authority, subject to certain terms and conditions (each, a “Transaction”), (ii) in opposition to any transaction involving the Company that has not been approved and recommend by the Board, and (iii) in favor of any directors that are proposed or nominated to the Board by the Company at any annual meeting of the Company. Further, under the Voting and Support Agreement, the Stockholders agreed that, until the date that the Voting and Support Agreement is terminated in accordance with its terms, the Stockholders (and their respective affiliates) shall not, without the Company's consent, make or attempt to make any direct or indirect transfer, sale, assignment, gift, hypothecation, pledge or other disposition, or grant any option to purchase or otherwise dispose of or agree to dispose of any of their shares of the Company, among other restrictions, as set forth in the Voting and Support Agreement.
The Company further agreed, pursuant to the Voting and Support Agreement, to (i) permanently reduce a portion of its revolving commitment under its Union Revolving Credit Facility in an amount equal to $10.6 million (and the Company made such reduction) and (ii) among other agreements, refrain from borrowing under the Union Revolving Credit Facility without the consent of Aspen and Redwood Holdco, LP (other than with respect to certain scheduled borrowings and borrowings to cover interest, fees and expenses).
In connection with the execution of the Sixth Amendment, the Company agreed to implement certain changes to the composition and size of its Board of Directors, as further described in the Company’s Current Report on Form 8-K filed with the SEC on April 19, 2022.
In connection with the Company’s entry into the Voting and Support Agreement, Redwood Holdco permanently waived the “Early Termination Payment” by the Company (or an affiliate) to Redwood Holdco that could have resulted from a provision in that certain Tax Receivable Agreement dated as of October 22, 2021 (“Tax Receivable Agreement”), which would have been triggered upon the change to the Board’s composition.
Additionally, under the Voting and Support Agreement, the Company and Redwood Holdco agreed, in connection with the consummation of a Transaction, to (a) terminate the Tax Receivable Agreement upon the consummation of a Transaction and (b) waive all claims under the Tax Receivable Agreement with such waiver being effective upon the consummation of such Transaction.
For a further discussion on the Sixth Amendment, refer to Note 6: Debt in Redbox’s Notes to Condensed Consolidated Financial Statements included elsewhere in this registration statement.
Merger Agreement
On May 10, 2022, the Company entered into the Merger Agreement with CSSE, CSSE Merger Sub, RB Second Merger Sub LLC, Opco Merger Sub, and Redwood Intermediate. Pursuant to the Merger Agreement, (i) CSSE Merger Sub. will merge with and into Redbox (the “First Company Merger”), with Redbox continuing as the surving entity (the “Surviving Corporation”), (ii) simultaneously with the First Company Merger, Opco Merger Sub LLC will merge with and into Redwood Intermediate (the “Opco Merger”), with Opco LLC continuing as the surviving entity (the “Opco Surviving Company”) and (iii) immediately following the First Company Merger and Opco Merger, the Surviving Corporation will merge with and into Merger Sub LLC, with Merger Sub
79
LLC continuing as the surviving entity (the “Second Company Merger, and together with the First Company Merger, the "Integrated Mergers," and collectively with the Opco Merger, the “Mergers”, and together with the other transactions contemplated by the Merger Agreement, the “Merger Transactions”).
As a result of the Mergers, at the closing of the Merger Transactions, the Company will become a wholly owned subsidiary of CSSE. At the effective time of the First Company Merger (the “Effective Time”), each share of the Company’s Class A common stock will be cancelled and represent the right to receive 0.087 shares (the “Exchange Ratio”) of Class A common stock, par value of $0.0001 per share, of CSSE (the “CSSE Class A Common Stock”), each share of the Company’s Class B common stock will be automatically cancelled for no additional consideration, each Redwood Intermediate Unit will be converted into the right to receive a number of shares of CSSE Class A Common Stock equal to the Exchange Ratio and each outstanding Public Warrant and Private Placement Warrant shall be assumed by CSSE and become exercisable for shares of CSSE Class A Common Stock at an adjusted exercise price in accordance with the respective warrant agreements governing the Public Warrants and Private Placement Warrants and the Merger Agreement. Specifically, pursuant to Section 4.4 of the respective warrant agreements, the strike price for the warrants will become $132.18 to purchase a share of CSSE Class A Common Stock. This is calculated by the current $11.50 strike price of the warrants divided by the Exchange Ratio. Under the respective warrant agreements, fractional shares of CSSE cannot be delivered, so a holder will need to combine 11.49 Redbox warrants to equal one share of CSSE Class A Common Stock. This is calculated by one divided by the Exchange Ratio. The closing of the Merger Agreement is subject to customary conditions, including expiration or termination of waiting periods under the HSR Act, if applicable, the approval of the Merger Agreement and the Merger Transactions by the Company’s shareholders, the listing of CSSE Class A Common Stock on Nasdaq and the registration statement on Form S-4 registering the CSSE Class A Common Stock to be issued as consideration in the Mergers becoming effective.
If the Company is unable to implement one or more of the strategic alternatives currently under consideration, or if the Merger Agreement is terminated (and is not replaced by another Acceptable Purchase Agreement), or consummation of the Merger does not occur on or before October 31, 2022 (or such later date as HPS may agree), an event of default will occur under the Credit Agreement, and the Company could continue to experience adverse pressures on its relationships with counterparties who are critical to its business, its ability to access the capital markets, its ability to execute on its operational and strategic goals and its business, prospects, results of operations and liquidity generally. There can be no assurance as to when or whether the Company will implement any action as a result of these strategic initiatives, whether the implementation of one or more such actions will be successful, or the effects the failure to take action may have on the Company’s business, its ability to achieve its operational and strategic goals or its ability to finance its business or refinance its indebtedness. A failure to address these matters, will have a material adverse effect on the Company’s business, prospects, results of operations, liquidity and financial condition, and its ability to service or refinance its corporate debt as it becomes due.
Board and Management Changes
On April 17, 2022, Jay Burnham, Emanuel R. Pearlman, Michael Redd, Reed Rayman, David B. Sambur, Lee J. Solomon and Charles Yamarone resigned from the Board and each of its committees. The resignations were among certain changes to the composition and size of the Board that the Company agreed to implement in connection with the execution of the Sixth Amendment, and not the result of any disagreements with the Company relating to the Company’s operations, policies or practices. Kimberly Kelleher and Galen C. Smith will remain on the Board.
In connection with the execution of the Sixth Amendment, the Board also approved a decrease in the size of the Board from nine (9) to five (5) members, and elected Gregory W. Frenzel, Neal P. Goldman and Robert H. Warshauer (the “New Directors”) to the Board, to fill the remaining vacancies.
The Board also reconstituted its committees as follows: Gregory W. Frenzel (Chair), Kimberly Kelleher and Robert H. Warshauer serve on the Audit Committee; Gregory W. Frenzel, Neal P. Goldman and Kimberly Kelleher (Chair) serve on the Compensation Committee; and Neal P. Goldman (Chair), Kimberly Kelleher and Robert H. Warshauer serve on the Nominating and Corporate Governance Committee of the Board.
On April 24, 2022, Kavita Suthar notified the Company that she intends to resign from her position as Chief Financial Officer to spend more time with her family, and such resignation became effective as of May 16, 2022.
The Board appointed Mitchell Cohen to serve as interim Chief Financial Officer of the Company. Mr. Cohen joined the Company on April 25, 2022, performing transitional services until he assumed the interim Chief Financial Officer position effective May 17, 2022.
80
In connection with the appointment of Mr. Cohen, the Company entered into the Interim Services Agreement on April 23, 2022 with Tatum, an executive services firm. Pursuant to the Interim Services Agreement, Tatum will be paid a weekly flat fee of $16,000 for the services provided by Mr. Cohen. The Company has also agreed to maintain officers insurance covering Mr. Cohen at all times the Interim Services Agreement remains in effect and, with respect to occurrences arising during the term of the Interim Services Agreement, for at least five years following its termination.
Competition
Redbox’s business has experienced an increase in competition from new and existing competitors. Redbox competes for the time and attention of its users across different forms of media, including physical media retailers, traditional broadcast, cable, satellite and internet-delivered video, multichannel video programming distributors (“MVPDs”), over the top (“OTT”) media services and providers (including those that provide pirated content), video gaming providers, other providers of in-home and mobile entertainment such as radio, music streaming services, and social media and networking websites. Redbox further competes for the acquisition of film properties and their distribution by other companies. Many consumers maintain simultaneous relationships with multiple in-home entertainment providers and can easily shift time and spend from one provider to another.
Redbox competes to attract, engage, and retain users based on a number of factors, including the user experience, content range and quality, ease of use of Redbox’s platform, price, accessibility, perceptions of advertising load, brand awareness and reputation.
Many of Redbox’s competitors enjoy competitive advantages such as greater brand recognition, legacy operating histories and larger marketing and content budgets, as well as greater financial, technical, human and other resources.
Seasonality
Absent the effects of the COVID-19 pandemic in 2020 and 2021, Redbox has generally experienced seasonality in its rentals and revenue. Historically, greater demand over the holiday season typically results in higher rentals November through January. April has usually been a low rental month due, in part, to retail release timing in connection with the Academy Awards that historically has provided stronger content and resulted in higher rentals in March. September and October have been low rental months due, in part, to the beginning of the school year and the introduction of the new fall television season. Significant recurring events, such as the Olympics, also have a negative impact on rentals as they compete with customer viewing interest for movie content and affect retail release timing, which aims to avoid such events. The effects of the COVID-19 pandemic in 2020 and 2021 have disrupted, and may continue to disrupt, our typical seasonal patterns.
Human Capital Management
The company believes that its employees, and their continued good health, financial security, and peace of mind, are vital to the company’s success. The company offers competitive compensation and high-quality benefit programs that allow employees to choose the options that best fit their needs and those of their families. The company also maintains a recognition program that provides managers several options to recognize both their teams and individual contributions.
To help protect its workforce during the COVID-19 pandemic, the company generally follows CDC Community Level Guidance, the requirements of state and local authorities, and any restrictions in place when employees enter the facility of a retail or other partner. In June 2020, the Company launched “Redbox United” as a way to support communities, and to address systemic racism through action and education.
Employees
As of March 31, 2022, Redbox had 1,364 employees. Included in this total were 992 field service employees throughout the U.S. and Puerto Rico, who service Redbox’s kiosks. On April 1, 2022, the Company announced a reduction in force of 150 employees completed on March 29, 2022.
Properties
Redbox leases its principal office located at 1 Tower Lane, Suite 800, Oakbrook Terrace, Illinois 60181. The phone number of this office is 630-756-8000.
81
Legal Proceedings
There is no material litigation, arbitration or governmental proceeding currently pending against Redbox or any members of its management team in their capacity as such.
MANAGEMENT
The following table sets forth, as of the June 3, 2022, certain information regarding our executive officers and directors.
Name |
| Age |
| Position |
Executive Officers |
|
|
|
|
Galen C. Smith |
| 46 |
| Chief Executive Officer and Director |
Mitchell Cohen |
| 66 |
| Interim Chief Financial and Principal Accounting Officer |
Jason K. Kwong |
| 46 |
| Chief Strategy and Digital Officer |
Michael D. Chamberlain |
| 49 |
| Chief Operating Officer |
Christina Chu |
| 51 |
| Chief Technology Officer |
Michael F. Feldner |
| 45 |
| Chief Marketing Officer |
Frederick W. Stein |
| 57 |
| Chief Legal Officer |
Non-Employee Directors |
|
|
| |
Kimberly Kelleher |
| 50 |
| Director |
Gregory W. Frenzel |
| 58 |
| Director |
Neal P. Goldman |
| 52 |
| Director |
Robert H. Warshauer |
| 64 |
| Director |
Executive Officers
Galen C. Smith is the Chief Executive Officer of Redbox, which he assumed in 2016, and a member of our Board of Directors. From 2013 to 2016, he served as Chief Financial Officer of Outerwall, a leading provider of automated retail solutions, including Redbox, Coinstar and ecoATM. From 2009 to 2013, Mr. Smith served in various financial positions at Outerwall, including as Senior Vice President of Finance at Redbox and as Outerwall’s Corporate Vice President, Finance and Treasurer. Before joining Outerwall, Mr. Smith was an investment banker at Morgan Stanley & Co., working in the consumer and retail investment banking group from 2007 to 2009. He has served as a member of the board of directors for Disruptive Acquisition Corporation I (NASDAQ: DISAU) since March 2021 and the board of directors at CareerBuilder since 2017. Mr. Smith received an MBA from the University of Chicago and a B.A. from Wheaton College.
Mitchell Cohen is the interim Chief Financial Officer of Redbox, a position he assumed in May 2022. Earlier in 2022, he served as the Interim CFO of Cerence, a publicly traded software company. During 2021, Mitchell served as the Chief Financial Officer of Bolt Mobility, a provider of micro mobility devices to the public and municipalities. From 2018 to 2021, Mitchell performed various financial consulting assignments. From 2013 to 2017, Mitchell was the Chief Financial Officer of Athenian Venture Partners, a series of funds that invested in startup technology companies. Prior to that, Mitchell was the Chief Financial Officer or Interim Chief Financial officer for several private and public companies. Mitchell received a B.A. from City University of New York.
Jason K. Kwong is the Chief Strategy & Digital Officer of Redbox. Since joining Redbox in 2017 he has been responsible for the launch and expansion of the digital streaming platform as well as the media and advertising business. Prior to Redbox, from 2014 to 2017, Mr. Kwong was the SVP of Programming Planning, Acquisitions and Strategy at Fullscreen Media, where he helped to launch Fullscreen’s subscription video on demand service. From 2008 to 2014, Mr. Kwong held leadership positions in content acquisition and business development at SONIFI Solutions, Netflix, Warner Bros. Digital Distribution, Sprint, Virgin Mobile, and Helio Mobile. Mr. Kwong received an MBA from USC Marshall School of Business and a B.A. from UCLA.
Michael D. Chamberlain is the Chief Operating Officer of Redbox, which he assumed in 2019. Mr. Chamberlain was the SVP of Operations from 2016 to 2019. Prior to that he held various operational and financial leadership roles at Coinstar and Outerwall from 2007 to 2016. Before joining Coinstar in 2007 Michael worked for Microsoft and Philips in financial management roles as well as Paccar as a Mechanical Engineer. Mr. Chamberlain received a Master of Science in Finance from Seattle University Albers School of Business and Economics and BSME from the University of Washington.
Christina Chu is the Chief Technology Officer of Redbox, which she assumed in April 2022. Ms. Chu joined Redbox in 2021 as the Vice President of Technology. Prior to Redbox, Ms. Chu served as Senior Vice President for engineering at Fullscreen Media from 2016 to 2021, leading efforts to launch their first SVOD product. Ms. Chu also spent over 10 years at NBCUniversal, in multiple
82
leadership positions including Vice President of Media Technology Services. Ms. Chu received an MBA from the Anderson School at UCLA and a Master of Science in Computer Science from the University of California.
Michael F. Feldner is the Chief Marketing Officer of Redbox, which he assumed in 2020. Mr. Feldner joined Redbox in 2017 as the Vice President of Customer Strategy, Analytics and Engagement. Prior to Redbox, Mr. Feldner served as Geography Head at Mu Sigma, a leading Big Data & Analytics consultancy that serves Fortune 100 clients, from 2012 to 2017. Mr. Feldner also held marketing leadership positions at Walgreens from 1999 to 2012 including Senior Director of Customer Experience and Senior Director of Loyalty. Mr. Feldner received an MBA from the Kellogg School of Management at Northwestern University and a B.A. from the University of Dayton.
Frederick W. Stein is the Chief Legal Officer and recently rejoined Redbox in 2021. From 2020 to 2021, he served as the Chief Legal Officer & Compliance Officer of Fareportal Holdings. From 2016 to 2020, Mr. Stein served as General Counsel of Redbox. In addition, from 2007 to 2016, Mr. Stein served in several leadership positions at Redbox and Outerwall, including Senior Vice President of Legal, and Vice President, General Counsel & Secretary. Before joining Redbox, Mr. Stein was the VP, General Counsel & Secretary of Pendum, Inc. from 2006 to 2007 and of its predecessor EFMARK from 2002 to 2003. Prior to 2006, Mr. Stein was in private practice with the law firms of Bates & Carey, LLP; Bates, Meckler, Bulger & Tilson; Pope & John, Ltd.; and Frederick W. Stein, Ltd. Mr. Stein received a J.D. from Chicago-Kent College of Law at Illinois Institute of Technology, and a B.S. from St. John’s University.
Non-Employee Directors
Kimberly Kelleher is a member of our Board of Directors and a designee of Redwood Holdco. Ms. Kelleher is the President of Commercial Revenue and Partnerships at AMC Networks, having joined in 2019. From 2017 to 2019, Ms. Kelleher was the Chief Business Officer at Condé Nast responsible for GQ, GQ Style, Golf Digest, Golf World, Pitchfork, and Wired Media Group, which includes Wired and Ars Technica. From 2014 to 2017, she was the Chief Business Officer of Allure, Brides, Glamour, Self, and Teen Vogue and the Chief Revenue Officer of Wired Media Group. Prior to that, from 2012 to 2013, Ms. Kelleher was the President of Say Media. Previously, she has also served in leadership positions with Time Inc., Sports Illustrated and Condé Nast. Ms. Kelleher received a B.A. degree from the University of Wisconsin-Madison.
Robert H. Warshauer is a member of our Board of Directors. He is the Chief Executive Officer of BLST Holdings, LLC, the parent of Bluestem Brands, a billion dollar consumer finance online and catalog retailer. Mr. Warshauer has over 35 years of experience in financings, mergers and acquisitions, and corporate restructurings. Mr. Warshauer was a Managing Director of Imperial Capital, Head of Investment Banking — New York Office and Co-Head of Restructuring. He has also held the position of CEO and President of a branded retail business with over 500 locations and 5,000 employees, been the CEO of an international business services and manufacturing company with operations in 16 countries, and served as President and a member of the Board of Directors of a publicly traded technology company. He received his M.B.A. from New York University and his B.S.B.A. from Bucknell University. Mr. Warshauer currently serves on several corporate and charitable boards of directors.
Neal P. Goldman is a member of our Board of Directors and has over 25 years of experience in investing and working with companies to maximize shareholder value. He is currently the Managing Member of SAGE Capital Investments, LLC, a consulting firm specializing in independent board of director services, strategic planning, and transformations of companies in multiple industries, including technology, energy, and media. He also currently serves as Chairman of the Board of Talos Energy LLC and Diamond Offshore Drilling, Inc. Neal was formerly a Managing Director at Och-Ziff Capital Management, LP and a Founding Partner of Brigade Capital Management, LLC, which he helped to build to over $12 billion in assets under management. He received a BA from the University of Michigan and an MBA from the University of Illinois.
Gregory W. Frenzel is a member of our Board of Directors. He has over twenty-five years of experience in banking. From 2019 to 2021, Mr. Frenzel was the Chief Risk Officer of Citigroup’s Institutional Client’s Group. From 2015 to 2019, he was the Chief Risk Officer for Citibank, N.A., which is Citi’s primary banking entity. His background spans roles in banking, capital markets and independent risk, in addition to assignments within developing and developed markets. Before joining Citi, Mr. Frenzel was a Foreign Service Officer for the U.S. Department of State. He holds a BA in Economics from Georgetown University and an MS in Economics from the University of Wisconsin-Madison. He is a CFA® charterholder.
Board Composition
Our board of directors currently consists of five members. Redwood Holdco controls a majority of the voting power of our outstanding capital stock, subject to the Voting and Support Agreement. As a result, we are a “controlled company” under Nasdaq rules. We have availed ourselves of the “controlled company” exception under the Nasdaq rules, which eliminates the requirements
83
that we have a majority of independent directors on our board of directors and that we have a compensation committee and a nominating and corporate governance committee composed entirely of independent directors.
Our board of directors is divided into three classes. The members of each class serve staggered, three-year terms (other than with respect to the initial terms of the Class I and Class II directors, which will be one and two years, respectively). Upon the expiration of the term of a class of directors, directors in that class will be elected for three-year terms at the annual meeting of stockholders in the year in which their term expires. Our current directors are divided into the following classes:
| ● | Gregory W. Frenzel is a Class I director, whose initial term will expire at our first annual meeting of stockholders following the special meeting; |
| ● | Galen C. Smith, Neal P. Goldman are Class II directors, whose initial terms will expire at the second annual meeting of stockholders following the special meeting; and |
| ● | Kimberly Kelleher, Robert H. Warshauer are Class III directors, whose initial terms will expire at the third annual meeting of stockholders following the special meeting. |
Any additional directorships resulting from an increase in the number of directors will be distributed among the three classes so that, as nearly as possible, each class will consist of one-third of our directors. This classification of our board of directors may have the effect of delaying or preventing changes in control. At each annual meeting, our stockholders will elect the successors to one class of our directors.
Director Independence
While we are a “controlled company” we are not required to have a majority of independent directors. As allowed under the applicable rules and regulations of the SEC and Nasdaq, we intend to phase in compliance with the heightened independence requirements prior to the end of the one-year transition period after we cease to be a “controlled company.” Our independent directors, as such term is defined by the applicable rules and regulations of the Nasdaq, are Gregory W. Frenzel, Kimberly Kelleher and Robert H. Warshauer.
Committees of the Board of Directors
Our board committees include an audit committee, a compensation committee and a nominating and corporate governance committee. A copy of each committee’s charter is posted on the Corporate Governance section of our website at www.redbox.com.
Audit Committee
Our audit committee consists of Gregory W. Frenzel, Kimberly Kelleher and Robert H. Warshauer, with Gregory W. Frenzel serving as the chair.
Our board of directors has determined that each of Gregory W. Frenzel, Kimberly Kelleher and Robert H. Warshauer qualifies as an “audit committee financial expert” as such term is defined in Item 407(d)(5) of Regulation S-K and that Gregory W. Frenzel, Kimberly Kelleher and Robert H. Warshauer are independent as independence is defined in Rule 10A-3 of the Exchange Act and the Nasdaq’s listing standards. The principal duties and responsibilities of our audit committee are as follows:
| ● | to prepare the annual audit committee report to be included in our annual proxy statement; |
| ● | to oversee and monitor our accounting and financial reporting processes; |
| ● | to oversee and monitor the integrity of our financial statements and internal control system; |
| ● | to oversee and monitor the independence, retention, performance and compensation of our independent auditor; |
| ● | to oversee and monitor the performance, appointment and retention of our internal audit department; |
| ● | to discuss, oversee and monitor policies with respect to risk assessment and risk management; and |
| ● | to oversee and monitor our compliance with legal and regulatory matters. |
84
The audit committee also has the authority to retain counsel and advisors to fulfill its responsibilities and duties and to form and delegate authority to subcommittees.
Compensation Committee
Our compensation committee consists of Gregory W. Frenzel, Neal P. Goldman and Kimberly Kelleher, with Kimberly Kelleher serving as chair. The principal duties and responsibilities of the compensation committee are as follows:
| ● | to review, evaluate and make recommendations to the full board of directors regarding our compensation policies and programs; |
| ● | to review and approve the compensation of our chief executive officer, other executive officers and key employees, including all material benefits, option or stock award grants and perquisites and all material employment agreements; |
| ● | to review and make recommendations to the board of directors with respect to our incentive compensation plans and equity-based compensation plans and pension plans; |
| ● | to administer incentive compensation and equity-related plans and pension plans; |
| ● | to review and make recommendations to the board of directors with respect to the financial and other performance targets that must be met; and |
| ● | to prepare an annual compensation committee report and take such other actions as are necessary and consistent with the governing law and our organizational documents. |
We have availed ourselves of the “controlled company” exception under the Nasdaq rules which exempts us from the requirement that we have a compensation committee composed entirely of independent directors.
Nominating and Corporate Governance Committee
Our nominating and corporate governance committee consists of Neal P. Goldman, Kimberly Kelleher and Robert H. Warshauer, with Neal P. Goldman serving as the chair. The principal duties and responsibilities of the nominating and corporate governance committee are as follows:
| ● | to identify candidates qualified to become directors of the Company, consistent with criteria approved by our board of directors; |
| ● | to recommend to our board of directors nominees for election as directors at the next annual meeting of stockholders or a special meeting of stockholders at which directors are to be elected, as well as to recommend directors to serve on the other committees of the board; |
| ● | to recommend to our board of directors candidates to fill vacancies and newly created directorships on the board of directors; |
| ● | to identify best practices and recommend corporate governance principles, including giving proper attention and making effective responses to stockholder concerns regarding corporate governance; |
| ● | to set and review the compensation of the non-executive members of the board of directors; |
| ● | to develop and recommend to our board of directors guidelines setting forth corporate governance principles applicable to the Company; and |
| ● | to oversee the evaluation of our board of directors. |
We have availed ourselves of the “controlled company” exception under the Nasdaq rules which exempts us from the requirement that we have a nominating and corporate governance committee composed entirely of independent directors.
Family Relationships
There are no family relationships among our directors and executive officers.
85
Compensation Committee Interlocks and Insider Participation
None of our executive officers serves as a member of the board of directors or compensation committee of any entity that has one or more executive officers serving on our board of directors or compensation committee.
Code of Business Conduct and Ethics
Our board of directors has adopted an amended code of business conduct and ethics that applies to all of our directors, officers and employees and is intended to comply with the relevant listing requirements for a code of conduct as well as qualify as a “code of ethics” as defined by the rules of the SEC. The code of business conduct and ethics contains general guidelines for conducting our business consistent with the highest standards of business ethics. We intend to disclose future amendments to certain provisions of our code of business conduct and ethics, or waivers of such provisions applicable to any principal executive officer, principal financial officer, principal accounting officer and controller, or persons performing similar functions, and our directors, on our website at www.redbox.com. The code of conduct is available on our website.
Board Leadership Structure and Board’s Role in Risk Oversight
The board of directors has an oversight role, as a whole and also at the committee level, in overseeing management of its risks. The board of directors regularly reviews information regarding our credit, liquidity and operations, as well as the risks associated with each. The compensation committee of the board of directors is responsible for overseeing the management of risks relating to employee compensation plans and arrangements and the audit committee of the board of directors oversees the management of financial risks. While each committee is responsible for evaluating certain risks and overseeing the management of such risks, the entire board of directors will be regularly informed through committee reports about such risks.
86
EXECUTIVE COMPENSATION
The following disclosure covers the material components of the compensation for Redbox’s principal executive officer and its other most highly compensated executive officers, who are referred to in this section as “named executive officers,” for the fiscal year ended December 31, 2021. This section should be read in conjunction with Redbox’s consolidated financial statements and related notes appearing elsewhere in this prospectus, along with the section entitled “Certain Relationships and Related Party Transactions.” Compensation information included in the following section is presented in actual dollar amounts. This section provides information in accordance with the scaled SEC disclosure rules available to “emerging growth companies.”
Throughout this section, unless otherwise noted, “we,” “us,” “our,” “Company” and similar terms refer to Redbox and its consolidated subsidiaries.
Executive Compensation
Overview
The “Named Executive Officers” for the year ended December 31, 2021, were Galen C. Smith, the Chief Executive Officer, Jason K. Kwong, the Chief Strategy and Digital Officer and Kavita Suthar, Chief Financial and Principal Accounting Officer.
As Redbox transitioned from a private company to a publicly-traded company, the Company evaluated its compensation programs as circumstances required and without a formal executive compensation program. This discussion may contain forward-looking statements that are based on current plans, considerations, expectations and determinations regarding future compensation programs. This section provides information in accordance with the scaled SEC disclosure rules available to “emerging growth companies.”
2021 Summary Compensation Table
The following table presents information regarding the total compensation of our Named Executive Officers for the year ended December 31, 2021.
All Other | |||||||||||||||||
Salary | Bonus | Stock | Compensation | Total | |||||||||||||
Name and Principal Position |
| Year |
| ($) |
| ($)(1) |
| Awards(2) |
| ($)(3) |
| ($) | |||||
Galen C. Smith Chief Executive Officer | 2021 | $ | 720,000 | $ | 4,851,554 | $ | 4,619,809 | $ | 150,244 | $ | 10,341,607 | ||||||
2020 | $ | 700,000 | $ | 3,069,583 | $ | — | $ | 144,974 | $ | 3,914,557 | |||||||
Jason K. Kwong Chief Strategy & Digital Officer |
| 2021 | $ | 387,692 | $ | 1,344,792 | $ | 2,771,888 | $ | 57,409 | $ | 4,561,781 | |||||
| 2020 | $ | 375,000 | $ | 863,542 | $ | — | $ | 57,553 | $ | 1,296,095 | ||||||
Kavita Suthar(4) Chief Financial Officer & Principal Accounting Officer |
| 2021 | $ | 330,577 | $ | 856,875 | $ | 2,771,888 | $ | 18,076 | $ | 3,977,415 | |||||
| (1) | Amounts shown in the Bonus column for 2021 represent the following long-term retention awards, transaction bonus awards and related interest, as applicable, that were granted to our Named Executive Officers prior to the Business Combination but earned during 2021: For Mr. Smith a long-term retention award ($4,851,554); for Mr. Kwong a long-term retention award and related interest ($1,344,792); and for Ms. Suthar a long-term retention award and related interest ($605,156) and a transaction bonus payment and related interest ($251,719). For a further description of these awards, see the section entitled “Narrative to 2021 Summary Compensation Table — Cash Bonus Compensation” and “Narrative to 2021 Summary Compensation Table — Long-Term Retention Awards” below. |
| (2) | Amounts shown in the Stock Awards column for 2021 represent the aggregate grant date fair value of restricted stock unit awards granted under the Redbox Equity Plan determined in accordance with FASB ASC Topic 718, Compensation — Stock Compensation (“FASB ASC Topic 718”). See Note 10: Stock-Based Compensation in the Notes to Consolidated Financial Statements included in this registration statement regarding assumptions underlying the valuation of these equity awards. |
| (3) | Amounts shown in the All Other Compensation column for 2021 represent the following: For Mr. Smith 401(k) matching contributions ($11,400), dividend equivalent payments in respect of vested Redwood RSUs ($129,799), Company-paid charitable matching contributions ($5,000), Company-paid contributions for life insurance benefits ($120), reimbursement for tax services ($3,925) and Company-paid contributions for life insurance benefits ($120); for Mr. Kwong 401(k)-matching contributions ($11,400), dividend equivalent payments in respect of vested Redwood RSUs ($45,889) and Company-paid contributions for life insurance benefits ($120); and for Ms. Suthar 401(k)-matching contributions ($11,400), dividend equivalent payments in respect of vested Redwood RSUs ($15,780) and Company-paid contributions for life insurance benefits ($120). For a definition and further description of “Redwood RSUs”, see the section entitled “Narrative to 2021 Summary Compensation Table — Equity Compensation — Redwood Holdco” below. |
87
| (4) | On April 24, 2022, Kavita Suthar notified the Company that she intended to resign from her position as Chief Financial Officer to spend more time with her family, and such resignation became effective as of May 16, 2022. |
Narrative to 2021 Summary Compensation Table
Base Salaries
The Company’s Named Executive Officers each receive a base salary to compensate them for services rendered to the Company. The base salary payable to each Named Executive Officer is intended to provide a fixed component of compensation reflecting the executive’s skill set, experience, role and responsibilities. For 2021, the annual base salary for Galen C. Smith was $700,000 through October at which time he received an adjustment to his compensation to $800,000; for Jason K. Kwong the annual base salary was $375,000 through October at which time he received an adjustment to his compensation to $440,000; and for Kavita Suthar the annual base salary was $300,000 through October at which time she received an adjustment to her compensation to $470,000.
Cash Bonus Compensation
During fiscal year 2021, as a result of the economic uncertainty and business-specific challenges due to the COVID-19 pandemic, we did not establish an annual bonus plan for Named Executive Officers or other employees and, in lieu thereof, we intend to make discretionary retention awards at a later date in 2022 that are not yet able to be determined and calculated.
Equity Compensation
Redbox Entertainment Inc.
On December 23, 2021, the Executive Compensation Subcommittee of the Compensation Committee approved grants of restricted stock units in Redbox (the “Redbox RSUs”) for the Named Executive Officers under the Redbox Equity Plan. The Named Executive Officers were granted the Redbox RSUs as of December 27, 2021. Each Redbox RSU represents the right to receive a share of our Class A common stock. The Redbox RSUs are designed to encourage continued employment and vest in three equal installments of one-third on each vesting date, subject to continued employment. In the event employment with the Company or its affiliates is terminated (i) by the Company or its affiliates without Cause (as defined in the Redbox Equity Plan), (ii) as a result of death, or (iii) by the Company or its affiliates due to disability, the Named Executive Officer will be eligible to immediately vest in a number of Redbox RSUs equal to the product of the (x) the number of Redbox RSUs scheduled to vest on the next vesting date following such termination of employment, multiplied by (y) a fraction, (1) the numerator of which is equal to the number of days that have elapsed since the last Redbox RSU vesting date prior to the date of termination of employment or, if no such vesting date has occurred, the vesting commencement date, and (2) the denominator of which is 365. The remaining unvested Redbox RSUs, after giving effect to this clause, are immediately forfeited upon the termination of employment. If employment with the Company or any of its affiliates is terminated by the Company or its affiliates for Cause, all vested and unvested Redbox RSUs will be forfeited immediately. If employment with the Company or any of its affiliates terminates for any reason other than as set forth above, all unvested Redbox RSUs will be forfeited immediately. Notwithstanding the foregoing, if a Named Executive Officer’s employment with Redbox or any affiliate is terminated by Redbox without Cause or by the Named Executive Officer as a result of a Good Reason Resignation, in either case during the period beginning sixty (60) days prior to the date of a Change in Control (as defined in the Redbox Equity Plan) and ending twenty-four (24) months after the date of such change in control, then all of the Named Executive Officer’s then unvested Redbox RSUs will become fully vested as of the date of termination.
“Good Reason Resignation” (i) has the meaning given such term (or term of similar import) in any employment, consulting, change-in-control, severance or any other agreement between the Named Executive Officer and the Company or an affiliate, or severance plan in which the Named Executive Officer is eligible to participate, in either case in effect at the time of the Named Executive Officer’s termination of employment or service with the Company and its affiliates, or (ii) if “good reason resignation” or term of similar import is not defined there in, or in the absence of any such agreement or plan, means any termination of the Named Executive Officer’s employment or service with the Company and its affiliates by the Named Executive Officer that is caused by any one or more of the following events that occurs without the Named Executive Officer’s written consent during the period beginning sixty (60) days prior to the date of a Change in Control and ending twenty-four (24) months after the date of such Change in Control:
| (A) | assignment of any duties inconsistent in any material respect with the authority, duties or responsibilities as in effect immediately prior to the Change in Control that represent a material diminution of such duties, or any other action by the Company that results in a material diminution in such authority, duties or responsibilities; |
88
| (B) | a material change in the geographic location at which he or she must perform services to a location that is more than fifty (50) miles from the Named Executive Officer’s principal place of business immediately preceding the Change in Control, provided that such change in location extends his or her commute; or |
| (C) | a material reduction to the Named Executive Officer’s base salary and cash bonus opportunity, taken as a whole, as in effect immediately prior to the Change in Control. |
The Named Executive Officer will be considered to have a Good Reason Resignation only if he or she provides written notice to the Company specifying in reasonable detail the events or conditions upon which such Good Reason Resignation is based within ninety (90) days after the event that gives rise to the Good Reason Resignation. Within thirty (30) days after notice has been received, the Company will have the opportunity to cure such events or conditions that give rise to the Good Reason Resignation. If the Company does not cure such events or conditions within the thirty (30)-day period, the Named Executive Officer must terminate employment or service with the Company based on Good Reason Resignation within thirty (30) days after the expiration of the cure period.
Redwood Holdco
Additionally, prior to the Business Combination, the Named Executive Officers were granted restricted stock units in Redwood Holdco (“Redwood RSUs”), which reflect the right to receive a share of Class A Common Stock of Aspen Parent, Inc. (which, following settlement, is required to be immediately exchanged for a Class R Unit of Outerwall Holdings, LLC and which tracks the value of Redbox), or the value thereof in cash at the discretion of Redwood Holdco, pursuant to the Redwood Holdco Management Incentive Plan, as amended (the “Equity Plan”).
The Redwood RSUs have vesting schedules that are designed to encourage continued employment and typically vest: (i) with respect to a portion (typically one-third) of the Redwood RSUs, in equal installments of 20% on each of the first five anniversaries of the grant date (or such other date as specified in the participant’s grant agreement) subject to continued employment (which shall become 100% vested as of the effective date of a Change in Control), and (ii) with respect to another portion (typically two-thirds) of the Redwood RSUs (the “PSUs”), subject to continued employment on each vesting date, in four installments of 25% on each of the 6-, 12-, 18- and 24- month anniversaries of the Business Combination: provided that 100% shall become vested if, upon any date on which the Apollo Operating Group and its affiliates (the “Apollo Holders”) receive cash distributions and/or cash proceeds in respect of their ownership interest in the Company (each such date, a “Measurement Date”), the Apollo Holders have achieved a multiple on invested capital (“MOIC”) of at least two (2x) (provided that, upon a Change in Control, each then-unvested PSU becomes vested only to the extent such performance criteria are achieved in connection with the Change in Control). The number of PSUs specified in grant agreements reflect a maximum number of PSUs. Redwood RSUs and PSUs are credited with dividend equivalents.
If a participant’s employment with Redbox or its affiliates is terminated as a result of the participant’s death, or by the Company or its affiliates due to “Disability” as defined in the Equity Plan, the participant will be eligible to immediately vest in a number of Redwood RSUs and PSUs equal to the product of (x) the number of Redwood RSUs and PSUs scheduled to vest on the next vesting date following such termination of employment, multiplied by (y) a fraction, (A) in the case of Redwood RSUs (1) the numerator of which is equal to the number of days that have elapsed since the last Redwood RSU vesting date prior to the date of termination of employment (or, if no vesting date has occurred, the vesting commencement date), and (2) the denominator of which is 365, and (B) in the case of PSUs, (1) the numerator of which is equal to the number of days that have elapsed since the last PSU vesting date prior to the date of termination of employment or, if no such vesting date has occurred, the closing of the Business Combination, and (2) the denominator of which is 183. In addition, if a participant’s employment is terminated by Redbox without “Cause” as defined in the Equity Plan, 100% of the Redwood RSUs and PSUs shall immediately vest. If a participant’s employment with Redbox or its affiliates is terminated by the Company or its affiliates for “Cause”, all vested and unvested Redwood RSUs and PSUs shall be cancelled immediately and the participant shall not be entitled to receive any payments with respect thereto. If the participant’s employment with Redbox or its affiliates is terminated for any other reason, then all unvested Redwood RSUs and PSUs shall be cancelled immediately and the participant shall not be entitled to receive any payments with respect thereto.
Each vested Redwood RSU and PSU shall be settled no later than thirty (30) days following the earliest of (i) termination of the participant’s employment or service by the Company without “Cause” or as a result of the participant’s resignation for any reason, (ii) termination of the participant’s employment or service with the Company and its affiliates as a result of death, (iii) termination of the participant’s employment or service with the Company and its affiliates as a result of Disability, (iv) a Change in Control, or (v) a liquidation of the Company and its subsidiaries. Upon settlement, the Company will deliver to the participant, or his or her beneficiary, without charge, a number of units in the aggregate equal to (X) the number of vested outstanding Redwood RSUs and PSUs as of the settlement date, less (Y) a number of units with an aggregate fair market value equal to the amount required to be distributed to the Apollo Holders, if any, with respect to each unit to achieve a MOIC of one (1x), provided the board of directors may,
89
in its sole discretion, elect to pay cash or part cash and part units in lieu of delivering only units in respect of such vested Redwood RSUs or PSUs, or defer the delivery of units (or cash or part units and part cash, as the case may be) for a period not to exceed six (6) months if such extension would not cause adverse tax consequences under Section 409A of the Code.
For purposes of the Equity Plan, “Change in Control” means the first occurrence of either of the following: (i) (A) the Apollo Holders cease to be the beneficial owners, directly or indirectly, of 50.1% of the combined voting power of the Company’s outstanding securities; and (B) a Person or group other than the Apollo Holders become the direct or indirect beneficial owner of a percentage of the combined voting power of the Company’s outstanding securities that is greater than the percentage of the combined voting power of the Company’s outstanding securities beneficially owned directly or indirectly by the Apollo Holders; or (ii) a sale of all or substantially all of the assets of the Company to a Person or group other than the Apollo Holders. A mere initial public offering or a merger or other acquisition or combination transaction after which the Apollo Holders retain control or shared control of the Company, or have otherwise not sold or disposed of 50.1% or more of their investment in the Company as of September 27, 2016 in exchange for cash or marketable securities, will not result in a Change in Control. Further, following an initial public offering, the above clause (i) shall be deleted and replaced with: “a Person or group other than the Apollo Holders becomes the beneficial owner, directly or indirectly of 35% or more of the combined voting power of the Company’s (or the initial public offering entity’s, if not the Company) outstanding securities, and such combined voting power beneficially owned is greater than the percentage of the combined voting power of the Company’s (or the initial public offering entity’s, if not the Company) outstanding securities beneficially owned directly or indirectly by the Apollo Holders. Notwithstanding the foregoing, a Change in Control shall not be deemed to have occurred for purposes of this Plan unless or until a “change in control event” within the meaning of Treasury Regulation Section 1.409A-3(i)(5) has occurred.
Long-Term Retention Awards
Also prior to the Business Combination, certain employees, including the Named Executive Officers, were granted retention bonuses that generally vested over three years in six semi-annual installments (the “Retention Awards”) pursuant to award letters (the “Retention Award Letters”). In anticipation of the Business Combination the Retention Awards were amended to provide that the unpaid portion of the Retention Award as of the consummation of the Business Combination will become payable 90 days following the consummation of the Business Combination subject to the recipient’s continued employment with Redbox on such date. The Named Executive Officers were granted the amount of the Retention Awards as set forth on the chart below.
Portion of Retention | ||||||
Portion of Retention | Award unpaid as of | |||||
Name |
| Award Earned in 2021 |
| December 31, 2021 | ||
Galen C. Smith, | $ | 4,851,554 | (1) | $ | 7,240,000 | |
Jason Kwong | $ | 1,344,792 | (2) | $ | 2,000,000 | |
Kavita Suthar | $ | 605,156 | (2) | $ | 750,000 | |
| (1) | Amounts represent the following retention awards earned during 2021. The final retention payment for Mr. Smith in the amount of $2,413,333 has not yet been paid and therefore any related interest that may be paid has not been determined. |
| (2) | Amount represents retention payments and related interest earned during 2021. |
Transaction Bonus
Also prior to the Business Combination, certain employees, including Ms. Suthar, were granted cash transaction bonuses in recognition of their continuing contribution to closing the Business Combination transaction. Eligibility to receive the bonus was contingent upon successful completion of the Business Combination transaction, and continued service in good standing on the payment date, which was 90 days after closing. As detailed in the 2021 Summary Compensation Table above, Ms. Suthar earned a transaction bonus payment and related interest of $251,719 in 2021.
Executive Employment Arrangements
Galen C. Smith
Galen C. Smith is party to an employment agreement with Redbox Automated Retail, LLC, dated November 28, 2016 (the “Smith Employment Agreement”), pursuant to which he serves as the Chief Executive Officer. The Smith Employment Agreement had an original five year term (ending on September 27, 2021), which can thereafter be automatically extended for successive one-year
90
periods, and sets forth Mr. Smith’s initial annual base salary of $700,000 and an annual target bonus of up to 125% of his annual base salary, provided that he is employed on December 31 for the calendar year in which the bonus was earned.
Under the Smith Employment Agreement, in the event Mr. Smith’s employment terminates as a result of his death then, subject to his (or his estate’s) execution and non-revocation of a release, his estate will be entitled to a prorated portion of his annual bonus payable with respect to the calendar year in which such termination occurs, determined on a daily basis based on actual performance, and payable if and when annual bonuses are paid to other senior employees. In the event Mr. Smith’s employment terminates as a result of his disability then, subject to his (or his estate’s) execution and non-revocation of a release and his continued compliance with the restrictive covenants, he will be entitled to he will be entitled to, (i) continued payment of base salary, until the earlier of (x) the date he becomes eligible for long term disability benefits in accordance with the Company’s plan and (y) the date that is six months following the date of termination, (ii) a prorated portion of his annual bonus payable with respect to the calendar year in which such termination occurs, determined on a daily basis based on actual performance, and payable if and when annual bonuses are paid to other senior employees, and (iii) continuation of coverage during the 12 month period beginning on his date of termination (or ending on the date his eligibility for coverage ends, if earlier) for her and any eligible dependents under all Company health and welfare plans, subject to any active-employee cost-sharing or similar provisions in effect thereunder as of immediately prior to the date of termination.
Under the Smith Employment Agreement, in the event Mr. Smith’s employment is terminated by the Company without “Cause” as defined in the Smith Employment Agreement (including non-renewal of the term of the employment agreement), or if he resigns for “Good Reason” as defined in the Smith Employment Agreement, then, subject to his execution and non-revocation of a release and his continued compliance with the restrictive covenants, he will be entitled to (i) a lump-sum payment equal to 18 months of his then-current base salary (which annual base salary shall in no event be less than $700,000), (ii) continuation of coverage during the 12 month period beginning on his date of termination for her and any eligible dependents under all Company health and welfare plans, subject to any active-employee cost-sharing or similar provisions in effect thereunder as of immediately prior to the date of termination, and (iii) a prorated portion of his target annual bonus payable with respect to the calendar year in which such termination occurs, determined on a daily basis, and payable if and when annual bonuses are paid to other senior employees. In addition, under the Smith Employment Agreement, in the event Mr. Smith’s employment is terminated by the Company without cause or if he resigns for good reason, in each case during the 12 month period following a Change in Control (as defined in the Equity Plan), then, subject to his execution and non-revocation of a release and his continued compliance with the restrictive covenants, he will be entitled to (i) severance in an amount equal to 24 months of his then-current base salary (which annual base salary shall in no event be less than $700,000), payable in 12 equal monthly installments, (ii) continuation of coverage during the 12 month period beginning on his date of termination for her and any eligible dependents under all Company health and welfare plans, subject to any active-employee cost-sharing or similar provisions in effect thereunder as of immediately prior to the date of termination, (iii) a payment equal to his target annual bonus for the year of termination, and (iv) a prorated portion of his target annual bonus payable with respect to the calendar year in which such termination occurs, determined on a daily basis, and payable if and when annual bonuses are paid to other senior employees.
The Smith Employment Agreement also includes other customary terms and conditions, including perpetual confidentiality and assignment of intellectual property provisions, a mutual non-disparagement covenant, and a 12 month post-termination noncompetition covenant and 24 month post-termination non-solicitation or hire covenants of employees and customers.
If any payments or benefits payable to Mr. Smith or under the Smith Employment Agreement would be a “parachute payment” resulting in a lost tax deduction for the Company under Section 280G of the Code and excise tax to Mr. Smith, as applicable, under Section 4999 of the Code, the payments and benefits shall be reduced to an amount that would not trigger the excise tax, but only to the extent that such reduction would leave Mr. Smith, as applicable, with a greater net after-tax amount.
Jason Kwong
Jason Kwong is party to an employment agreement with Redbox Automated Retail, LLC, dated December 7, 2017 (the “Kwong Employment Agreement”), pursuant to which he serves as the Chief Strategy & Digital Officer (his initial title was Chief Strategy and Business Development Officer). The Kwong Employment Agreement has a five year term (ending September 25, 2022), which can thereafter be automatically extended for successive one year periods, and sets forth Mr. Kwong’s initial annual base salary of $370,000 and an annual target bonus of up to 70% of his annual base salary, provided that he is employed on December 31 for the calendar year in which the bonus was earned.
Under the Kwong Employment Agreement, in the event Mr. Kwong’s employment terminates as a result of his death or disability then, subject to his (or his estate’s) execution and non-revocation of a release, he, or his estate, will be entitled to a prorated portion of his annual bonus payable with respect to the calendar year in which such termination occurs, determined on a daily basis based on
91
actual performance, and payable if and when annual bonuses are paid to other senior employees. Under the Kwong Employment Agreement, in the event Mr. Kwong’s employment is terminated by the Company without “Cause” as defined in the Kwong Employment Agreement then, subject to his execution and non-revocation of a release and his continued compliance with the restrictive covenants, he will be entitled to (i) a lump-sum payment equal to 12 months of his then-current base salary, (ii) continuation of coverage during the 12 month period beginning on his date of termination for her and any eligible dependents under all Company health and welfare plans, subject to any active-employee cost-sharing or similar provisions in effect thereunder as of immediately prior to the date of termination, (iii) a prorated portion of his target annual bonus payable with respect to the calendar year in which such termination occurs, determined on a daily basis, and payable if and when annual bonuses are paid to other senior employees, (iv) senior executive level career transition services for a period of up to 12 months, using a reputable provider selected by her with the consent of the Company, which shall not be unreasonably withheld, and (v) reimbursement of up to $40,000 in relocation related expenses (grossed up for tax purposes) if he relocates back to Southern California within one year of the date of termination. In addition, under the Kwong Employment Agreement, in the event Mr. Kwong’s employment is terminated (i) by the Company without cause or (ii) Mr. Kwong terminates his employment as a result of the Company requiring her to work solely or substantially at a location more than 50 miles from his principal place of employment as of the date of the Change in Control, in each case, during the 12 month period following a Change in Control (as defined in the Equity Plan), then, subject to his execution and non-revocation of a release and his continued compliance with the restrictive covenants, he will be entitled to (i) severance in an amount equal to 18 months of his then-current base salary, payable in 12 equal monthly installments, (ii) continuation of coverage during the 12 month period beginning on his date of termination for her and any eligible dependents under all Company health and welfare plans, subject to any active-employee cost-sharing or similar provisions in effect thereunder as of immediately prior to the date of termination, (iii) a payment equal to his target annual bonus for the year of termination, (iv) a prorated portion of his target annual bonus payable with respect to the calendar year in which such termination occurs, determined on a daily basis, and payable if and when annual bonuses are paid to other senior employees and (v) senior executive level career transition services for a period of up to 12 months, using a reputable provider selected by her with the consent of the Company, which shall not be unreasonably withheld.
The Kwong Employment Agreement also includes other customary terms and conditions, including perpetual confidentiality and assignment of intellectual property provisions, non-disparagement, and a 12 month post-termination noncompetition covenant and 24 month post-termination non-solicitation or hire covenants of employees and customers.
If any payments or benefits payable to Mr. Kwong or under the Kwong Employment Agreement would be a “parachute payment” resulting in a lost tax deduction for the Company under Section 280G of the Code and excise tax to Mr. Kwong under Section 4999 of the Code, the payments and benefits shall be reduced to an amount that would not trigger the excise tax, but only to the extent that such reduction would leave Mr. Kwong as applicable, with a greater net after-tax amount.
Kavita Suthar
For the year ended December 31, 2021, Kavita Suthar was party to an employment agreement with Redbox Automated Retail, LLC, dated July 1, 2020 (the “Suthar Employment Agreement”), pursuant to which she served as the Chief Financial Officer. The Suthar Employment Agreement was terminated effective May 16, 2022 as of her resignation from her position as the Chief Financial Officer. The Suthar Employment Agreement set forth Ms. Suthar’s initial annual base salary of $300,000 and an annual target bonus of up to 50% of her annual base salary, provided that she is employed on December 31 for the calendar year in which the bonus was earned.
Under the Suthar Employment Agreement, in the event Ms. Suthar’s employment was terminated as a result of her death or disability then, subject to her (or her estate’s) execution and non-revocation of a release, she or her estate would have been entitled to a prorated portion of her annual bonus payable with respect to the calendar year in which such termination occurs, determined on a daily basis based on actual performance, and payable if and when annual bonuses are paid to other senior employees. Under the Suthar Employment Agreement, in the event Ms. Suthar’s employment was terminated by the Company without “Cause” as defined in the Suthar Employment Agreement then, subject to her execution and non-revocation of a release and her continued compliance with the restrictive covenants, she would have been be entitled to (i) a lump-sum payment equal to 12 months of her then-current base salary, (ii) continuation of coverage during the 12 month period beginning on her date of termination for her and any eligible dependents under all Company health and welfare plans, subject to any active-employee cost-sharing or similar provisions in effect thereunder as of immediately prior to the date of termination, (iii) a prorated portion of her target annual bonus payable with respect to the calendar year in which such termination occurs, determined on a daily basis, and payable if and when annual bonuses are paid to other senior employees, and (iv) senior executive level career transition services for a period of up to 12 months, using a reputable provider selected by her with the consent of the Company, which shall not be unreasonably withheld. In addition, under the Suthar Employment Agreement, in the event Ms. Suthar’s employment is terminated by the Company without cause during the 12 month period following a Change in Control (as defined in the Equity Plan), then, subject to her execution and non-revocation of a release
92
and her continued compliance with the restrictive covenants, she would have been entitled to (i) severance in an amount equal to 18 months of her then-current base salary, payable in 12 equal monthly installments, (ii) continuation of coverage during the 12 month period beginning on her date of termination for her and any eligible dependents under all Company health and welfare plans, subject to any active-employee cost-sharing or similar provisions in effect thereunder as of immediately prior to the date of termination, (iii) a payment equal to her target annual bonus for the year of termination, (iv) a prorated portion of her target annual bonus payable with respect to the calendar year in which such termination occurs, determined on a daily basis, and payable if and when annual bonuses are paid to other senior employees and (v) senior executive level career transition services for a period of up to 12 months, using a reputable provider selected by her with the consent of the Company, which shall not be unreasonably withheld.
The Suthar Employment Agreement also included other customary terms and conditions, including perpetual confidentiality and assignment of intellectual property provisions, a mutual non-disparagement covenant, and a 12 month post-termination noncompetition covenant and 24 month post-termination non-solicitation or hire covenants of employees and customers.
If any payments or benefits payable to Ms. Suthar or under the Suthar Employment Agreement would be a “parachute payment” resulting in a lost tax deduction for the Company under Section 280G of the Code and excise tax to Ms. Suthar, as applicable, under Section 4999 of the Code, the payments and benefits shall be reduced to an amount that would not trigger the excise tax, but only to the extent that such reduction would leave Ms. Suthar, as applicable, with a greater net after-tax amount.
For purposes of the Named Executive Officers’ employment agreements, “Cause” generally means (i) conviction of, or plea of nolo contendere to, any felony or other crime involving either fraud or a breach of duty of loyalty with respect to the Company or any subsidiaries or other affiliates thereof, or any of its customers or suppliers, (ii) substantial and repeated willful failure to materially perform lawful duties as reasonably directed by the Board (not as a consequence of disability) after written notice thereof and failure to cure within 30 calendar days; provided, that Cause shall not result solely from unsatisfactory performance of duties or failure to achieve desired results, without otherwise meeting this definition for Cause, (iii) fraud, misappropriation, embezzlement, or material misuse of funds or property belonging to the Company, any of its subsidiaries, or New Outerwall, Inc., (iv) proven violation of the written policies of the Company or any of its subsidiaries or affiliates, or other willful misconduct in connection with the performance of duties that in either case results in material injury to the Company or any of its subsidiaries or New Outerwall, Inc., after written notice thereof and failure to cure within thirty (30) calendar days, (v) material breach of material obligations under the employment agreement that results in material injury to the Company, any of its subsidiaries, or New Outerwall, Inc., and failure to cure such breach within 30 calendar days after written notice; provided, that Cause shall not result solely from unsatisfactory performance of duties or failure to achieve desired results, without otherwise meeting the definition for Cause, or (vi) breach of the confidentiality or non-disparagement provisions (excluding unintentional breaches that are cured within 30 calendar days after she becomes aware of such breaches, to the extent curable) or the non-competition and non-solicitation provisions to which she is subject.
For purposes of the Smith Employment Agreement, “Good Reason” generally means to resign from the executive’s employment in the event that any of the following actions are taken by the Company or any of its subsidiaries without the executive’s express written consent: (i) a material reduction of the executive’s duties and responsibilities, (ii) a material reduction of the executive’s annual base salary or target bonus, (iii) the executive’s being required to work solely or substantially at a location more than 50 miles from the principal place of business of the executive’s employment, or (iv) any material breach by the Company of any term or provision of the employment agreement; provided, however, that none of the events described in the foregoing clauses shall constitute “Good Reason” unless the executive has notified the Company in writing describing the events that constitute “Good Reason” within 60 calendar days following the first occurrence of such events and then only if the Company fails to cure such events within 30 calendar days after the Company’s receipt of such written notice.
93
Outstanding Equity Awards at Fiscal Year End
The following table summarizes the outstanding equity incentive plan awards for each Named Executive Officer as of December 31, 2021.
| Stock Awards | |||||||||
|
| Number of |
| Market Value of | ||||||
Number of | Market Value of Time- | Performance-Based | Performance-Based | |||||||
Time-Based Shares | Based Shares or Units of | Shares or Units of Stock | Shares or Units | |||||||
or Units of Stock | Stock that Have not | That Have | of Stock that Have | |||||||
That Have not Vested | Vested | not Vested | not Vested | |||||||
Name | (#) | ($)(1) | (#)(2) | ($)(3) | ||||||
Galen C. Smith |
|
|
|
|
|
|
|
| ||
Redbox Entertainment Inc. |
| 576,036 | (3) | $ | 4,268,427 |
| — | $ | — | |
Redbox Holdco |
| 0 | $ | 0 |
| 569,656 | $ | 4,221,151 | ||
Jason K. Kwong |
|
|
|
|
|
|
|
| ||
Redbox Entertainment Inc. |
| 345,622 | (3) | $ | 2,561,059 |
| — | $ | — | |
Redbox Holdco |
| 14,000 | (4) | $ | 103,740 |
| 155,000 | $ | 1,148,550 | |
Kavita Suthar |
|
|
|
|
|
|
|
| ||
Redbox Entertainment Inc. |
| 345,622 | (3) | $ | 2,561,059 |
| — | $ | — | |
Redbox Holdco |
| 32,000 | (4) | $ | 237,120 |
| 100,000 | $ | 741,000 | |
| (1) | Amounts shown are based on a per share price of $7.41, the closing price of Redbox Class A common stock on December 31, 2021. |
| (2) | Represents the unvested PSUs (which, if not settled in cash, are settled in Class A Common Stock of Aspen Parent, Inc. (which, following settlement, is required to be immediately exchanged for a Class R Unit of Outerwall Holdings, LLC and which tracks the value of Redbox)). The PSUs vest in four installments of 25% on each of the 6-, 12-, 18- and 24- month anniversaries of the consummation of the Business Combination, subject to the executive’s continued employment on each such vesting date; provided, that 100% of the PSUs shall become vested if, upon any Measurement Date, the Apollo Holders have achieved a MOIC of at least two (2x). |
| (3) | Represents unvested Redbox RSUs, which vest as follows (subject to the Named Executive Officer’s continued employment through each applicable vesting date): |
Name |
| Grant Date |
| Redbox Entertainment Vesting Schedule |
Galen C. Smith |
| 12/27/2021 |
| Vests in equal tranches on each of November 15, 2022, 2023 and 2024. |
Jason K. Kwong |
| 12/27/2021 |
| Vests in equal tranches on each of November 15, 2022, 2023 and 2024. |
Kavita Suthar |
| 12/27/2021 |
| Vests in equal tranches on each of November 15, 2022, 2023 and 2024. |
| (4) | Represents unvested Redwood RSUs (which, if not settled in cash, are settled in Class A Common Stock of Aspen Parent, Inc. (which, following settlement, is required to be immediately exchanged for a Class R Unit of Outerwall Holdings, LLC and which tracks the value of Redbox)), which vest as follows (subject to the Named Executive Officer’s continued employment through each applicable vesting date): |
Name |
| Grant Date |
| Vesting Schedule |
Jason K. Kwong |
| 12/7/2017 |
| Vests 20% per year over 5 years. The 14,000 remaining Redwood RSUs are scheduled to vest on September 25, 2022. |
Kavita Suthar |
| 07/01/2020 |
| Vests 20% per year over 5 years. 8,000 of the remaining Redwood RSUs are scheduled to vest on July 1, 2022. 8,000 of the remaining Redwood RSUs are scheduled to vest on July 1, 2023. 8,000 of the remaining Redwood RSUs are scheduled to vest on July 1, 2024. 8,000 of the remaining Redwood RSUs are scheduled to vest on July 1, 2025. |
Health, Welfare and Retirement Plans
Redbox’s Named Executive Officers are eligible to participate in Redbox’s employee benefit plans and programs, including medical, dental and vision benefits, life insurance, and disability insurance, to the same extent as its other full-time employees, subject to the terms and eligibility requirements of those plans.
The Company also sponsors a 401(k) defined contribution plan in which its Named Executive Officers may participate, subject to limits imposed by the Code, to the same extent as all other full-time employees. The Company matches participant contributions 100% on the first 3% of deferrals and 50% on the next 2% of deferrals (up to a maximum of 4% when the participant contributes at least 5%), subject to Service limits.
94
Director Compensation
The board of directors implemented an annual compensation program for non-employee independent directors effective as of December 23, 2021, consisting of the following components: an annual cash retainer ($75,000) and annual equity award (with a value equal to $75,000). Additional cash compensation is provided for committee service as follows: Audit Committee ($10,000), Compensation Committee ($10,000), and Nominating and Governance Committee ($5,000). Non-employee independent directors serving as committee chairs are compensated at a higher rate as follows: Board Chair ($25,000), Audit Committee Chair ($20,000), Compensation Committee Chair ($15,000) and Nominating and Governance Committee Chair ($15,000). Cash compensation is provided on a quarterly basis. For purposes of the restricted stock units awards granted in 2021, the stock price as of the close of business on December 21, 2021 was used to calculate awards of 8,640 restricted stock units for each of the non-employee directors. Those awards were approved by the board of directors on December 23, 2021, effective as of and contingent upon the Company’s filing of its Form S-8 on December 27, 2021, which would register Class A common stock for issuance under the Redbox Equity Plan.
On March 8, 2022 the Company’s Board of Directors established a Strategic Review Committee to, among other things, consider and oversee strategic alternatives or transactions that may be available to the Company with respect to its corporate or capital structure. Members of the committee were Emanuel Pearlman as Chair of the committee, Kimberly Kelleher, and Charles Yamarone. Cash compensation provided for the Strategic Review Committee was as follows: Committee Chair $20,000 per month, Committee members $10,000 per month. Upon signing of the Merger Agreement, the Board dissolved the Strategic Review Committee.
On April 17, 2022, the Board also approved a decrease in the size of the Board from nine (9) to five (5) members, and elected Gregory W. Frenzel, Neal P. Goldman and Robert H. Warshauer to the Board (the “New Directors”), to fill the remaining vacancies following the resignations of Jay Burnham, Emanuel R. Pearlman, Michael Redd, Reed Rayman, David B. Sambur, Lee J. Solomon and Charles Yamarone. Each New Director is entitled to receive cash compensation in the amount of $30,000 per month for a period of not less than nine (9) months, unless such director resigns or is removed for cause, and at the end of such nine month period, the Board shall reconsider each New Director compensation.
The following table shows compensation earned by or paid to non-employee directors who served as directors during 2021. Mr. Smith, who served as Chief Executive Officer in 2021, did not receive additional compensation for services on the Board of Directors in 2021.
2021 Director Compensation Table
Fees Earned or Paid in |
|
|
| |||||
Cash | Stock Awards | All Other Compensation | Total | |||||
Name |
| ($) |
| ($)(1) |
| ($) |
| ($) |
Jay Burnham(2) |
| 25,000 |
| 69,293 |
| — |
| 94,293 |
Kimberly Kelleher |
| 21,250 |
| 69,293 |
| — |
| 90,543 |
Michael Redd(2) |
| 22,500 |
| 69,293 |
| — |
| 91,793 |
Charles Yamarone(2) |
| 25,000 |
| 69,293 |
| — |
| 94,293 |
| (1) | The dollar amounts in this column reflect the aggregate grant date fair value computed in accordance with FASB ASC Topic 718 for restricted stock unit awards granted during the fiscal year ended December 31, 2021. See Note 10: Stock-Based Compensation in the Notes to Consolidated Financial Statements in this registration statement regarding the assumptions underlying the valuation of these equity awards. For the purposes of this column, the value of each restricted stock unit award ($69,293) is calculated using the stock price of $8.02 as the close of business on December 27, 2021, the date of grant for the award. The restricted stock units will vest in full on November 15, 2022, subject to continued service. As of December 31, 2021, non-employee members of the Board of Directors had the following aggregate number of restricted stock units outstanding: Mr. Burnham, 8,640; Ms. Kelleher, 8,640; Mr. Redd, 8,640 and Mr. Yamarone, 8,640. |
| (2) | On April 17, 2022, Jay Burnham, Michael Redd, Reed Rayman and Charles Yamarone resigned from the Board and each of its committees. See “Board and Management Changes.” |
95
Securities Authorized for Issuance Under Equity Compensation Plans
Equity Compensation Plan Information
The table below includes information as of December 31, 2021, with respect to the Redbox Equity Plan pursuant to which equity securities of Redbox may be issued.
(c) | ||||||
Number of securities | ||||||
(a) | (b) | remaining available for | ||||
Number of securities to be | Weighted-average | future issuance under | ||||
issued upon exercise | exercise price of | equity compensation | ||||
of outstanding options, | outstanding options, | plans (excluding securities | ||||
Plan Category |
| warrants and rights (1) |
| warrants and rights(2) |
| reflected in column (a))(3) |
Equity compensation plans approved by shareholders |
| 3,019,855 |
| — |
| 384,284 |
Equity compensation plans not approved by shareholders |
| — |
| — |
|
|
Total |
| 3,019,855 |
| — |
| 384,284 |
| (1) | Represents shares subject to outstanding restricted stock units that may be settled only for shares of common stock on a one-for-one basis. |
| (2) | Restricted stock units have no exercise price. |
| (3) | Shares under the Redbox Equity Plan may be issued in connection with stock options, stock appreciation rights, restricted stock, restricted stock units, or other equity-based awards. |
96
CERTAIN RELATIONSHIPS AND RELATED PARTY TRANSACTIONS
Other than compensation arrangements for our executive officers and directors (see Executive Compensation for a discussion of compensation arrangements for our named executive officers and directors) and the transactions discussed below, there were no transactions, to which we were a party or will be a party, in which:
| ● | the amounts involved exceeded or will exceed $120,000; and |
| ● | any of our directors, executive officers or holders of more than 5% of our capital stock, or any member of the immediate family of the foregoing persons, had or will have a direct or indirect material interest. |
Policies and Procedures for Related Party Transactions
We have adopted a written Related Person Transaction Policy (the “policy”), which sets forth our policy with respect to the review, approval, ratification and disclosure of all related person transactions by our audit committee. In accordance with the policy, our audit committee has overall responsibility for implementation of and compliance with the policy.
For purposes of the policy, a “related person transaction” is a transaction, arrangement or relationship (or any series of similar transactions, arrangements or relationships) in which we were, are or will be a participant and the amount involved exceeded, exceeds or will exceed $120,000 and in which any related person (as defined in the policy) had, has or will have a direct or indirect material interest. A “related person transaction” does not include any employment relationship or transaction involving an executive officer and any related compensation resulting solely from that employment relationship that has been reviewed and approved by our board of directors or audit committee.
The policy requires that notice of a proposed related person transaction be provided to our legal department prior to entry into such transaction. If our legal department determines that such transaction is a related person transaction, the proposed transaction will be submitted to our audit committee for consideration. Under the policy, our audit committee may approve only those related person transactions that are in, or not inconsistent with, our best interests and the best interests of our stockholders. In the event that we become aware of a related person transaction that has not been previously reviewed, approved or ratified under the policy and that is ongoing or is completed, the transaction will be submitted to the audit committee so that it may determine whether to ratify, rescind or terminate the related person transaction.
The policy also provides that the audit committee review certain previously approved or ratified related person transactions that are ongoing to determine whether the related person transaction remains in our best interests and the best interests of our stockholders. Additionally, we will make periodic inquiries of directors and executive officers with respect to any potential related person transaction of which they may be a party or of which they may be aware.
Registration Rights Agreement
At the closing of the Business Combination, the Company, the Sponsor and Redwood Holdco (together with any person or entity who becomes a party to the Registration Rights Agreement, the “Investors”) entered into the Registration Rights Agreement, pursuant to which, among other things, we were required to prepare and file or cause to be prepared and filed with the Commission as soon as practicable after the Closing, but in any event no later than thirty calendar days after the Closing, a Resale Shelf Registration Statement.
In particular, the Registration Rights Agreement provides for the following:
| ● | Demand registration rights. At any time and from time to time after the expiration of the period ending on the earlier of (a) six months after the Closing or (b) if the closing price of our Class A common stock equals or exceeds $12.00 per share (as adjusted for share subdivisions, share capitalizations, reorganizations, recapitalizations and the like) for any twenty trading days within and 30-trading day period following the Closing (the “Registration Rights Agreement Lock-Up Period”), we will be required, upon the written demand of one or more Investor(s) who hold Registrable Securities (as defined therein) with an aggregate estimated market value of at least $75 million, to file a registration statement of all or any portion of their Registrable Securities (as defined therein), including, under certain circumstances, the offering of such Registrable Securities (as defined therein) in the form of an underwritten offering. We are not obligated to effect (i) more than one demand registration during any six-month period; provided that a registration will not be counted for such purposes unless a Form S-1, or any similar long form registration, or Form S-3 has become effective; or (ii) any demand registration if there is an effective Resale Shelf Registration Statement (as defined therein) on file with the Commission. |
97
| ● | Shelf registration rights. We filed a Resale Shelf Registration Statement registering all of the Registrable Securities (as defined therein) held by the Investors that are not covered by an effective registration statement, which was declared effective on December 9, 2021. |
| ● | Piggy-back registration rights. At any time after the Closing, if we propose to file a registration statement with respect to an offering of our equity securities, or securities or other obligations exercisable or exchangeable for, or convertible into, equity securities, or the equity securities of our stockholders, under the Securities Act, subject to certain exceptions, we will notify the Investors of such offering and offer the Investors the opportunity to register the sale of such number of Registrable Securities (as defined therein) that such Investor may request in writing within five days following receipt of notice from us. |
| ● | Expenses and indemnification. All fees, costs and expenses of underwritten registrations will be borne by us and underwriting discounts and selling commissions attributable to the Registrable Securities (as defined therein) being sold by the holders thereof will be borne by such holders. The Registration Rights Agreement contains customary cross-indemnification provisions, under which we are obligated to indemnify holders of Registrable Securities (as defined therein) in the event of material misstatements or omissions in the applicable registration statement attributable to us, and holders of registrable securities are obligated to indemnify us for material misstatements or omissions attributable to them. |
| ● | Registrable securities. Our securities will cease to be Registrable Securities (as defined in the Registered Rights Agreement) when (i) a registration statement with respect to the sale of such securities has become effective under the Securities Act and such securities have been sold, transferred, disposed or exchanged of in accordance with such registration statement, (ii) such securities have been otherwise transferred, new certificates or book-entry positions for them not bearing a legend restricting further transfer have been delivered by us and subsequent public distribution of them does not require registration under the Securities Act, (iii) such securities have ceased to be outstanding, (iv) such securities may be sold without registration pursuant to Rule 144 or any successor rule promulgated under the Securities Act (but with no volume or other restrictions or limitations including as to manner or timing of sale), or (v) such securities have been sold to, or through, a broker, dealer or underwriter in a public distribution or other public securities transaction. |
| ● | Lock-up. During the Registration Rights Lock-Up Period, the Investors each agree not to transfer certain securities subject to certain customary exceptions. The Registration Rights Lock-Up Period expired at the close of business on November 22, 2021. |
Stockholders Agreement
At the closing of the Business Combination, the Company entered into the Stockholders Agreement with Redwood Holdco and certain other parties (collectively, the “Stockholder Parties”). Pursuant to the terms of the Stockholders Agreement, the Stockholder Parties have the right to designate nominees for election to our board of directors. The number of nominees that the Stockholder Parties are entitled to nominate pursuant to the Stockholders Agreement is dependent on the Stockholder Parties’ beneficial ownership of Company Shares (as defined in the Stockholders Agreement).
The Stockholders Agreement provides that: (i) for so long as the share of the economic interest of Redwood Holdco together with its successor or any permitted transferee under the Stockholders Agreement (the “Principal Stockholders”) in the aggregate issued and outstanding shares of Class A common stock, and any securities or rights convertible into, or exercisable or exchangeable for Class A common stock, at any time (the “Percentage Interest”) is at least 35%, the Principal Stockholders will have the right to nominate four directors to our board of directors (at least one of whom will be independent); (ii) for so long as the Percentage Interest of the Principal Stockholders is less than 35% but at least 25%, the Principal Stockholders will have the right to nominate three directors to our board of directors (at least one of whom will be independent); (iii) for so long as the Percentage Interest of the Principal Stockholders is less than 25% but at least 15%, the Principal Stockholders will have the right to nominate two directors to our board of directors (at least one of whom will be independent); and (iv) for so long as the Percentage Interest of the Principal Stockholders is less than 15% but at least 5%, the Principal Stockholders will have the right to nominate one director to our board of directors. The Principal Stockholder nominated Kimberly Kelleher, Reed Rayman, David B. Sambur and Lee J. Solomon to serve on our board of directors.
For so long as the Sponsor, together with its successors or any permitted transferee under the Stockholders Agreement (the “Sponsor Stockholder”) beneficially owns, in the aggregate, a number of shares of Class A common stock, and any securities or rights convertible into, or exercisable or exchangeable for Class A common stock, held by the Sponsor Stockholder immediately following the Closing (the “Initial Sponsor Shares”) equal to or greater than (i) 75% of the total number of Initial Sponsor Shares, the Sponsor Stockholder will have the right, but not the obligation, to nominate two directors for election to our board of directors (at least one of
98
which will be independent) and (ii) 50% of the total number of Initial Sponsor Shares, the Sponsor Stockholder will have the right, but not the obligation, to nominate one director for election to our board of directors. The Sponsor Stockholder nominated Jay Burnham and Charles Yamarone to serve on our board of directors.
For so long as HPS Investment Partners, LLC’s (the “HPS Stockholder”) Percentage Interest is at least 50% of the Percentage Interest of the HPS Stockholder as of immediately following the Closing, the HPS Stockholder will have the right, but not the obligation, to (i) nominate one director for election to our board of directors and (ii) designate one non-voting observer to our board of directors who is reasonably satisfactory to us. As of the date of this registration statement, there is not a director serving on our board that was nominated by the HPS Stockholder.
Tax Receivable Agreement
At closing of the Business Combination, we entered into to a Tax Receivable Agreement with Redwood Holdco. Under the terms of the Tax Receivable Agreement, we generally will be required to pay to Redwood Holdco, and to each other person from time to time that Redwood Holdco assigns rights under the Tax Receivable Agreement to, 85% of the tax savings, if any, that we realize (using an assumed combined state and local income tax rate) in certain circumstances as a result of basis in certain assets existing at the time of the Business Combination and tax attributes that benefit the Company as a result of an Exchange, including as a result of payments made under the Tax Receivable Agreement. The term of the Tax Receivable Agreement will expire upon the earlier to occur of the complete utilization of the tax benefits or the Company exercising its right to terminate the Tax Receivable Agreement for an amount representing the net present value of future payments under the Tax Receivable Agreement or certain other acceleration events occur. As of December 31, 2021, we have estimated the tax receivable liability of $14.5 million assuming (1) a constant federal income tax rate of 21.0% and a state tax rate of 4.0% (net of any federal benefit), (2) no material changes in tax law, (3) the ability to utilize tax basis and attributes and (4) future tax receivable agreement payments. These amounts are estimates and have been prepared for informational purposes only. However, due to the uncertainty of various factors, including: (1) a constant federal income tax rate of 21.0% and a state tax rate of 4.0% (net of any federal benefit), (2) no material changes in tax law, (3) the ability to utilize tax basis and attributes and (4) whether and when Redwood Holdco engages in Exchanges and the share price at such times, the likely tax savings we will realize and the resulting amounts we are likely to pay pursuant to the Tax Receivable Agreement are uncertain. If Redwood Holdco were to engage in an Exchange of all of its Redwood Intermediate equity interests as of December 31, 2021, the net present value of the liability we would recognize is approximately $154.3 million.
On April 15, 2022, in connection with the Company's entry into the Voting and Support Agreement, Redwood Holdco permanently waived the “Early Termination Payment” by the Company (or an affiliate) to Redwood Holdco that could have resulted from a provision in the Tax Receivable Agreement, which would have been triggered upon the change to the Board's composition. Additionally, under the Voting and Support Agreement, the Company and Redwood Holdco agreed, in connection with the consummation of a strategic transaction approved and recommended by our board of directors, to (a) terminate the Tax Receivable Agreement upon the consummation of any such transaction and (b) waive all claims under the Tax Receivable Agreement with such waiver being effective upon the consummation of such transaction.
The Tax Receivable Agreement would be terminated without any payment obligation in connection with consummation of the Merger Transactions.
On May 10, 2022, in connection with the execution of the Merger Agreement, the Company entered into an amendment (the “Tax Receivable Agreement Amendment”) by and among the Company, CSSE, Redwood Holdco and Redwood Intermediate (the “Tax Receivable Agreement Amendment Parties”) to the Tax Receivable Agreement. The Tax Receivable Agreement Amendment provides that immediately prior to the effective time of the Merger Transactions, the Tax Receivable Agreement shall be terminated in its entirety as a result of and upon the closing of the Merger Transactions at no cost to the Tax Receivable Agreement Amendment Parties or any of their respective affiliates and shall be of no further force or effect, and no party shall have any further obligations under the Tax Receivable Agreement for any reason, and that Redwood Holdco waives, releases, remises and forever discharges the Corporate Taxpayer (as defined in the Tax Receivable Agreement), its affiliates and their respective shareholders, directors, officers and employees from any obligations under the Tax Receivable Agreement, including as a result of past, present or future actions or events.
Fourth Amended and Restated Limited Liability Company Agreement
In connection with the closing of the Business Combination, the limited liability company agreement of Redwood Intermediate, LLC was amended and restated in its entirety to include the terms set forth below (the “Redwood Intermediate LLCA”).
99
Each Redwood Intermediate common unit has identical economic rights and is entitled to share in the profits and losses of Redwood Intermediate and to receive distributions as and if declared by the Managing Member (as defined below). Redwood Intermediate common units have no voting rights.
Effective upon completion of the closing of the Business Combination, the Company was admitted as the sole Managing Member of Redwood Intermediate (the Company in such capacity, the “Managing Member”). The Managing Member has the sole authority to manage the business, property and affairs of Redwood Intermediate in accordance with the Redwood Intermediate LLCA and applicable law. The Managing Member cannot be removed or replaced except by the incumbent Managing Member. The Managing Member is not entitled to any compensation for services rendered to Redwood Intermediate in its capacity as Managing Member.
The Managing Member may, subject to (i) any restrictions contained in the financing agreements to which Redwood Intermediate or any of its subsidiaries is a party, (ii) having available cash (after setting aside appropriate reserves) and (iii) any mutually agreed upon other restrictions set forth in the Redwood Intermediate LLCA, make distributions to the members at any time and from time to time. Notwithstanding anything to the contrary, no distribution (including Tax Distributions (as defined below)) or other payment in respect of membership interests shall be required to be made to any member if, and to the extent that, such distribution (including Tax Distributions) or other payment in respect of membership interests would not be permitted under the Delaware Limited Liability Company Act or other applicable law. All distributions, including Tax Distributions, will be made to holders of Redwood Intermediate common units on a pro rata basis based on the number Redwood Intermediate common units held by each holder. Upon the liquidation or winding up of Redwood Intermediate, all net proceeds thereof will be distributed to the holders of Redwood Intermediate common units on a pro rata basis based on the number of Redwood Intermediate common units held by each holder.
Redwood Intermediate shall make distributions among the holders of Redwood Intermediate common units on a pro rata basis in an amount that in the Managing Member’s discretion allows every holder of Redwood Intermediate common units to satisfy its tax liability with respect to its Redwood Intermediate common units (“Tax Distributions”). The amount of any Tax Distributions shall be determined assuming that each holder is a corporation, and each holder’s only income is from Redwood Intermediate based on projections of the taxable income of Redwood Intermediate for the applicable tax period multiplied by the highest marginal federal, state and local tax rate for a corporation that is resident in the United States applicable to each item of income. Such amount shall be the same for all holders. If the aggregate amount of Tax Distributions paid for any fiscal year is less than the amount that would be calculated as of the end of such fiscal year based upon Redwood Intermediate’s actual income for such fiscal year, additional Tax Distributions in the amount of such shortfall shall be paid as soon as reasonably practicable after the end of such fiscal year.
The Redwood Intermediate LLCA contains restrictions on transfers of membership interests and requires the prior consent of the Managing Member for such transfers, except, in each case, for (i) certain transfers to permitted transferees under certain conditions (including transfers to affiliates), (ii) transfers of Redwood Intermediate common units by Redwood Holdco to its direct and indirect equity holders, whether as a distribution, a liquidating distribution or otherwise, and (iii) Sales (as defined below) of Redwood Intermediate common units for cash (to the extent permitted by the governing documents of Redwood Intermediate or its applicable subsidiary) or Class A common stock in accordance with the Sale provisions below.
The Redwood Intermediate LLCA provides for, among other things, the ability for each holder of Redwood Intermediate common units, following the expiration of any applicable lock-up period, to sell (each, a “Sale”) all or any portion of its Redwood Intermediate common units, together with the cancellation of an equal number of shares of Class B common stock, in exchange for cash or a number of shares of Class A common stock equal to the product of (a) the number of Redwood Intermediate common units to be sold multiplied by (b) an exchange rate which will initially be one to one but which will be subject to adjustment as set forth in the Redwood Intermediate LLCA.
The Redwood Intermediate LLCA includes reasonable procedures for the implementation of Sales, including, without limitation, procedures for the giving of notice of an election of exchange. The Company shall at all times reserve and keep available out of its authorized but unissued shares of Class A common stock, solely for the purpose of issuance upon a Sale, such number of shares of Class A common stock as shall be deliverable upon any such Sale; provided that nothing contained herein shall be construed to preclude the Company or Redwood Intermediate from satisfying its obligations in respect of the Sale of Redwood Intermediate common units by delivery of shares of Class A common stock which are held in the treasury of the Company or are held by Redwood Intermediate or any of their subsidiaries, by delivery of purchased shares of Class A common stock (which may or may not be held in the treasury of the Company or held by any subsidiary thereof). The Company and Redwood Intermediate shall covenant that all Class A common stock issued upon a Sale will, upon issuance, have been duly authorized and validly issued and be fully paid and non-assessable.
The Company and Redwood Intermediate shall covenant and agree that, to the extent that a registration statement under the Securities Act is effective and available for shares of Class A common stock to be delivered with respect to any Sale, shares that have
100
been registered under the Securities Act shall be delivered in respect of any Sale. If any Sale in accordance with the Redwood Intermediate LLCA is to be effected at a time when any required registration has not become effective or otherwise is unavailable, upon the request and with the reasonable cooperation of the member requesting such Sale. The Company and Redwood Intermediate shall use commercially reasonable efforts to promptly facilitate such Sale pursuant to any reasonably available exemption from such registration requirements, the Company and Redwood Intermediate shall use commercially reasonable efforts to list Class A common stock required to be delivered upon Sale prior to such delivery upon each national securities exchange or inter-dealer quotation system upon which the outstanding shares of Class A common stock may be listed or traded at the time of such delivery.
Redwood Intermediate shall dissolve, and its affairs shall be wound up, upon: (a) the entry of a decree of judicial dissolution of Redwood Intermediate under Section 18-802 of the Delaware Act; (b) any event which makes it unlawful for the business of Redwood Intermediate to be carried on by the members; (c) at any time that there are no members, unless Redwood Intermediate is continued in accordance with the Delaware Act; or (d) the determination of the Managing Member in its sole discretion; provided that in the event of a dissolution pursuant to this clause (d), the relative economic rights of each class of units immediately prior to such dissolution shall be preserved to the greatest extent practicable with respect to distributions made to members in connection with the winding up of Redwood Intermediate, taking into consideration tax and other legal constraints that may adversely affect one or more parties hereto and subject to compliance with applicable laws and regulations, unless, and to the extent that, with respect to any class of units, holders of not less than 90% of the units of such class consent in writing to a treatment other than as described above; provided, that if the dissolution of Redwood Intermediate pursuant to and in accordance with clauses (b) or (d) in this provision would have a material adverse effect on any member, the dissolution of Redwood Intermediate shall require the prior written consent of such member, which consent shall not be unreasonably withheld.
Redwood Intermediate shall pay, or cause to be paid, all costs, fees, operating expenses and other expenses of the Managing Member and/or Redwood Intermediate (including the costs, fees and expenses of attorneys, accountants or other professionals) incurred in pursuing and conducting, or otherwise related to, the activities of Redwood Intermediate. Redwood Intermediate shall also bear and/or reimburse the Managing Member for (i) any costs, fees or expenses incurred by the Managing Member in connection with serving as the Managing Member, (ii) operating, administrative and other similar costs, to the extent the proceeds are used or will be used by the Managing Member to pay expenses described in this clause (ii), and payments pursuant to any legal, tax, accounting and other professional fees and expenses (but, for the avoidance of doubt, excluding any tax liabilities of the Managing Member), (iii) any judgments, settlements, penalties, fines or other costs and expenses in respect of any claims against, or any litigation or proceedings involving, the Managing Member, (iv) fees and expenses (other than any underwriters’ discounts and commissions that are economically recovered by the Managing Member as a result of acquiring Redwood Intermediate common units at a discount) related to any securities offering, investment or acquisition transaction (whether or not successful) authorized by the Managing Member, (v) other fees and expenses in connection with the maintenance of the existence of the Managing Member, and (vi) all other expenses allocable to Redwood Intermediate or otherwise incurred by the Managing Member, in each case incurred by the Managing Member in connection with operating Redwood Intermediate’s business. For the avoidance of doubt, such distributions or reimbursements may not be used to pay or facilitate dividends or distributions on the securities of the Company and must be used solely for one of the express purposes set forth under clauses (i) through (vi) of the immediately preceding sentence. Also for the avoidance of doubt, Redwood Intermediate shall not pay or bear any income tax obligations of the Company or the Managing Member or any obligations of the Company or the Managing Member under the Tax Receivable Agreement. The Managing Member and certain related persons will also be entitled to customary indemnification rights (including advancement of expenses).
Backstop Agreements
In connection with the Business Combination, on October 12, 2021, Seaport entered into backstop subscription agreements (the “Backstop Agreements”) with certain subscribers (the “Backstop Subscribers”), including affiliates of funds managed by affiliates of Apollo Global Management, Inc. and Seaport Global SPAC, LLC, pursuant to which the Backstop Subscribers agreed, subject to certain conditions in the Backstop Agreements, to subscribe for and purchase up to an aggregate of 3,564,356 shares of Class A common stock, in the event that more than 10,810,644 public shares of Class A common stock were submitted for redemption in connection with the Business Combination, for a purchase price of $10.10 per share.
In accordance with the Backstop Agreements, on October 20, 2021, the Backstop Subscribers funded the approximately $20.2 million aggregate purchase price. Immediately prior to the Closing on October 22, 2021, Seaport issued an aggregate of 1,995,989 shares of Class A common stock to the Backstop Subscribers pursuant to the Backstop Agreements.
PIPE Investment
An affiliate of Apollo, Apollo Global Securities, LLC (“AGS”), acted as a placement agent in connection with the PIPE Investment and received customary placement agent fees of approximately $208,500.
101
Credit Agreement
On January 29, 2021, New Outerwall, Inc. loaned $25.0 million to Redbox Automated Retail, LLC under the Credit Agreement, which loan proceeds were used for general corporate purposes. The loan was subsequently assigned to Aspen Parent Inc. The loan bears interest at a rate of LIBOR plus 7.25% (or LIBOR plus 8.25% if PIK interest is paid) and matures on April 20, 2024. Aspen Parent Inc. indirectly owns 100% of the equity interests of Redbox Automated Retail, LLC.
ADT Cybersecurity
Pursuant to the Vendor Master Cybersecurity Services Agreement and Statement of Work thereto, dated as of January 28, 2019, by and between Redbox Automated Retail, LLC and ADT Cybersecurity, a division of ADT LLC, as modified by that certain Change Request to the Statement of Work, dated as of September 15, 2020, ADT provides certain cybersecurity services, including managed detection, firewall services and VPN, to Redbox Automated Retail, LLC. Both Redbox Automated Retail, LLC and ADT are portfolio companies of funds affiliated with Apollo Global Management, Inc. During the years ended December 31, 2021 and 2020, Redbox paid ADT Cybersecurity an aggregate of $0.2 million and $0.3 million, respectively, for services rendered pursuant to the agreement. The term of the agreement renews annually for successive one-year periods.
ecoATM, LLC
Pursuant to the Services Agreement, dated as of January 1, 2018, by and between ecoATM, LLC and Redbox Automated Retail, LLC, as amended by that certain First Amendment to Services Agreement, dated as of June 18, 2019, as further amended by that certain Second Amendment to Services Agreement, dated as of September 25, 2019, as further amended by that certain Third Amendment to Services Agreement, dated as of October 16, 2019, Redbox provides installation, maintenance and repair services for kiosks owned and operated by ecoATM. Both Redbox Automated Retail, LLC and ecoATM, LLC are portfolio companies of funds affiliated with Apollo Global Management, Inc. During the years ended December 31, 2021 and 2020, ecoATM paid Redbox an aggregate of $12.4 million and $13.7 million, respectively, for services rendered pursuant to the agreement. The term of the agreement expires on December 31, 2023.
Voting and Support Agreement
In connection with the Sixth Amendment, on April 15, 2022, the Company entered into a Voting and Support Agreement with the Stockholders, whereby the Stockholders agreed to vote their shares of the Company (i) in favor of any strategic transaction approved and recommended by the Company's Board of Directors (the “Board”), or any committee to which the Board delegates authority, subject to certain terms and conditions (each, a “Transaction”), (ii) in opposition to any transaction involving the Company that has not been approved and recommend by the Board, and (iii) in favor of any directors that are proposed or nominated to the Board by the Company at any annual meeting of the Company. Further, under the Voting and Support Agreement, the Stockholders agreed that, until the date that the Voting and Support Agreement is terminated in accordance with its terms, the Stockholders (and their respective affiliates) shall not, without the Company's consent, make or attempt to make any direct or indirect transfer, sale, assignment, gift, hypothecation, pledge or other disposition, or grant any option to purchase or otherwise dispose of or agree to dispose of any of their shares of the Company, among other restrictions, as set forth in the Voting and Support Agreement.
The Company further agreed, pursuant to the Voting and Support Agreement, to (i) permanently reduce a portion of its revolving commitment under its Union Revolving Credit Facility in an amount equal to $10.6 million (and the Company made such reduction) and (ii) among other agreements, refrain from borrowing under the Union Revolving Credit Facility without the consent of Aspen and Redwood Holdco (other than with respect to certain scheduled borrowings and borrowings to cover interest, fees and expenses).
In connection with the execution of the Sixth Amendment, the Company agreed to implement certain changes to the composition and size of its Board of Directors, as further described in the Company's Current Report on Form 8-K filed with the SEC on April 19, 2022. The Strategic Review Committee of the Board was also dissolved in connection with these changes.
In connection with the Company's entry into the Voting and Support Agreement, Redwood Holdco permanently waived the “Early Termination Payment” by the Company (or an affiliate) to Redwood Holdco that could have resulted from a provision in the Tax Receivable Agreement, which would have been triggered upon the change to the Board's composition.
Additionally, under the Voting and Support Agreement, the Company and Redwood Holdco agreed, in connection with the consummation of a Transaction, to (a) terminate the Tax Receivable Agreement upon the consummation of a Transaction and (b) waive all claims under the Tax Receivable Agreement with such waiver being effective upon the consummation of such Transaction.
102
Coinstar
Pursuant to the Statement of Work, dated as of January 1, 2017, by and between Redbox Automated Retail, LLC and Coinstar, LLC, Redbox Automated Retail, LLC provides certain tax and accounting services to Coinstar, LLC in exchange for a quarterly service fee. Each of Redbox Automated Retail, LLC and Coinstar, LLC are indirect wholly owned subsidiaries of New Outerwall, Inc. During the years ended December 31, 2021 and 2020, Coinstar paid Redbox an aggregate of $0.3 million and $0.8 million, respectively, for services rendered pursuant to the agreement. Redbox Automated Retail, LLC terminated this agreement upon the closing of the Business Combination.
Pursuant to the Transition Services Agreement, dated as of September 27, 2016 (as amended on March 31, 2017), by and among Aspen Holdco LLC, Redwood Holdco, LLC and ecoATM, LLC, each of the parties thereto provided to the other parties certain services on a transitional basis. During the years ended December 31, 2021 and 2020, Redbox paid Coinstar an aggregate of $0.0 million and $0.0 million, respectively, for services rendered pursuant to the agreement.
Oath Inc.
Pursuant to the Joint Promotion Agreement and Exhibit A-1, dated as of September 30, 2021, by and between Redbox Automated Retail, LLC and Oath Inc., as amended on November 4, 2021, Oath paid Redbox $400,000 for the purchase of Redbox promotional codes that Oath can make available to its AOL and Yahoo users. The agreement allows Oath to purchase additional codes during the term of the agreement, which expires on September 30, 2024. Both Redbox Automated Retail, LLC and Oath Inc. are portfolio companies of funds affiliated with Apollo Global Management, Inc.
B-2 Exchange Agreement
On May 10, 2022, the Company, Redwood Intermediate, and Redbox Automated Retail, LLC, entered into a Contribution and Exchange Agreement (the “B-2 Exchange Agreement”) with Redwood Holdco, New Outerwall, Inc., a Delaware corporation, Aspen Parent, Inc. and HPS. The B-2 Exchange Agreement provides that, before the Effective Time, Aspen Parent shall cause to be exchanged the aggregate outstanding Term B-2 Loan Obligations (as defined in the Amended Credit Agreement) for 4,035,943 shares of Class B common stock of the Company and an equal number of Class A common units of Redwood Intermediate.
Mutual Releases
On May 10, 2022, the Company entered into the Release Agreement (the “Mutual Release”) by and among (i) Redwood Holdco, AP VIII Aspen Holdings, L.P. partnership (“Aspen”), and Apollo Global Management, Inc. (“AGM,” and together with Redwood Holdco and Aspen, the “Apollo Parties”), (ii) CSSE, CSSE Merger Sub Inc., Merger Sub LLC and Opco Merger Sub LLC, and together with CSSE, Merger Sub, Merger Sub LLC and Opco Merger Sub LLC, the “CSSE Parties”), (iii) HPS, (iv) Redwood Intermediate and Redbox Automated (together with Redbox and Redwood Intermediate, the “RDBX Parties”) and (v) Seaport Global SPAC, LLC, a Delaware limited liability company (“Seaport”).
In connection with the execution of the Merger Agreement, but effective as of the Closing, each of Redbox, CSSE, Apollo, HPS and Seaport, severally and not jointly, on behalf of itself and its respective Mutual Release Parties (as defined in the Mutual Release) and its and their respective subsidiaries or affiliates unconditionally, irrevocably and forever releases and discharges each of the other Mutual Release Parties and each of the former, current and future directors of Redbox and CSSE, to the fullest extent permitted by applicable law of all past and present Claims (as defined in the Mutual Release) of (i) the RDBX Group Parties (as defined in the Mutual Release) and the CSSE Group Parties (as defined in the Mutual Release and including the management, ownership, activities, failure to act or operation or activities thereof); (ii) indebtedness incurred by, or equity interests in, any of the RDBX Group Parties , or any merger, asset sale, equity issuance or other transaction involving any of the RDBX Group Parties; (iii) indebtedness incurred by, or equity interests in, any of the CSSE Group Parties, or any merger, asset sale, equity issuance or other transaction involving any of the CSSE Group Parties; (iv) the Merger Agreement, including the formulation, preparation, negotiation or execution of any of the agreements or documents contemplated thereby or related thereto; and (v) any other act or omission taking place before the Effective Time that relates to the foregoing.
Director Independence
While we are a “controlled company” we are not required to have a majority of independent directors. As allowed under the applicable rules and regulations of the SEC and Nasdaq, we intend to phase in compliance with the heightened independence requirements prior to the end of the one-year transition period after we cease to be a “controlled company.” Our independent directors,
103
as such term is defined by the applicable rules and regulations of the Nasdaq, are Gregory W. Frenzel, Neal P. Goldman, Kimberly Kelleher and Robert H. Warshauer.
104
PRINCIPAL STOCKHOLDERS
The following table shows the number of shares of Redbox common stock beneficially owned as of June 2, 2022 by: (i) all those known by us to be beneficial owners of more than 5% of our outstanding common stock as of June 2, 2022; (ii) each director as of the date of this prospectus; (iii) each of the Named Executive Officers listed in the "2021 Summary Compensation Table"; and (iv) the directors and executive officers as a group.
Beneficial ownership is determined according to the rules of the SEC, which generally provide that a person has beneficial ownership of a security if he, she or it possesses sole or shared voting or investment power over that security, including options and warrants that are currently exercisable or exercisable within 60 days. Shares issuable upon exercise of options and warrants currently exercisable within 60 days are deemed outstanding solely for purposes of calculating the percentage of total voting power of the beneficial owner thereof.
The beneficial ownership of Redbox common stock is based on 12,618,516 shares of Class A common stock and 32,770,000 shares of Class B common stock issued and outstanding as of June 2, 2022 and 6,062,500 shares of Class A common stock underlying the private placement warrants.
Shares of | Percent of | Shares of | Percent of |
| |||||||
Class A | Class A | Class B | Class B | Percent of |
| ||||||
Common | Common | Common | Common | Total Voting |
| ||||||
| Stock (1) |
| Stock |
| Stock |
| Stock |
| Power(3) |
| |
Name of Beneficial Owner(2) |
|
|
|
|
|
|
|
|
|
| |
Named Executive Officers and Directors |
|
|
|
|
|
|
|
|
|
| |
Galen C. Smith |
| — |
| — |
| — |
| — |
| — | |
Jason K. Kwong |
| — |
| — |
| — |
| — |
| — | |
Kavita Suthar(4) |
| — |
| — |
| — |
| — |
| — | |
Mitchell Cohen |
| — |
| — |
| — |
| — |
| — | |
Christina Chu |
| — |
| — |
| — |
| — |
| — | |
Gregory W. Frenzel |
| — |
| — |
| — |
| — |
| — | |
Neal P. Goldman |
| — |
| — |
| — |
| — |
| — | |
Robert H. Warshauer |
| — |
| — |
| — |
| — |
| — | |
Kimberly Kelleher |
| — |
| — |
| — |
| — |
| — | |
All Executive Officers and Directors as a Group (9 Individuals) |
| — |
| * |
| — |
| — |
| * | |
Five Percent Holders: |
|
|
|
|
|
|
|
|
|
| |
Redwood Holdco, LP(5) |
| 1,756,487 |
| 13.9 | % | — |
| — |
| 76.1 | % |
West 57th Street, 43rd Floor | |||||||||||
Seaport Global SPAC, LLC and affiliates(6) |
| 10,431,065 |
| 55.8 | % | — |
| — |
| 20.3 | % |
360 Madison Avenue, 20th Floor | |||||||||||
Atlas Diversified Master Fund, Ltd.(7) |
| 750,000 |
| 5.9 | % | — |
| — |
| 1.7 | % |
c/o Maples Corporate Services Limited | |||||||||||
Standard General L.P.(8) |
| 979,771 |
| 7.8 | % | — |
| — |
| 2.2 | % |
767 Fifth Avenue, 12th Floor | |||||||||||
Feis Equities LLC(9) |
| 820,100 |
| 6.5 | % | — |
| — |
| 1.8 | % |
20 North Wacker Drive, Suite 2115 |
*Indicates less than 1%
| (1) | Includes Class A shares underlying private placement warrants. |
| (2) | Unless otherwise noted, the address of each holder is c/o Redbox Entertainment Inc., 1 Tower Lane, Suite 800, Oakbrook Terrace, Illinois 60181. |
105
| (3) | Represents percentage of voting power of the holders of Class A common stock, Class B common stock, and Class A common stock underlying the private placement warrants of the Company voting together as a single class. The percent of total voting power is reflective of the various classes of shares/warrants each owner participates in and cannot be summed across beneficial owners. |
| (4) | On April 24, 2022, Kavita Suthar notified the Company that she intended to resign from her position as Chief Financial Officer to spend more time with her family, and such resignation became effective as of May 16, 2022. |
| (5) | Based upon a Schedule 13D filed with the SEC on December 3, 2021 by Redwood Holdco, LP, a Delaware limited partnership (“Redwood Holdco”); Redwood GP, LLC, a Delaware limited liability company (“Redwood GP”); New Outerwall, Inc., a Delaware corporation (“New Outerwall”); AP VIII Aspen Holdings, L.P., a Delaware limited partnership (“Aspen Holdings”); AP VIII Aspen Holdings GP, LLC, a Delaware limited liability company (“Aspen GP”); Apollo Management VIII, L.P., a Delaware limited partnership (“Management VIII”); AIF VIII Management, LLC, a Delaware limited liability company (“AIF VIII”); Apollo Management, L.P., a Delaware limited partnership (“Apollo Management”); Apollo Management GP, LLC, a Delaware limited liability company (“Management GP”); Apollo Management Holdings, L.P., a Delaware limited partnership (“Management Holdings”); and Apollo Management Holdings GP, LLC, a Delaware limited liability company (“Management Holdings GP”). The Schedule 13D reports that: Redwood Holdco, Redwood GP, New Outerwall, Aspen Holdings, Aspen GP, Management VIII, AIF VIII, Apollo Management, Management GP, Management Holdings, and Management Holdings GP each have shared voting and dispositive power over 32,770,000 shares of Class B common stock; and Aspen Holdings, Aspen Holdings GP, Management VIII, AIF VIII, Apollo Management, Management GP, Management Holdings, and Management Holdings GP each have shared voting and dispositive power over 1,756,487 shares of Class A common stock. |
| (6) | Based upon a Schedule 13D filed with the SEC on November 2, 2021 by Seaport Global SPAC, LLC (“SG SPAC” and the “Sponsor”), Seaport Global Asset Management, LLC (“SGAM”), Armory Fund LP (“Armory”), Seaport Global Asset Management V-Port LLC (“SGAM V-PORT”), Seaport Global Asset Management V2 LLC (“SGAMV2”), AMFCO-4 LLC (“AMFCO-4”) and Stephen C. Smith. The Schedule 13D reports that: SG SPAC, SGAM, Armory, SGAM V-PORT, SGAMV2, AMFCO-4 and Mr. Smith each have shared voting and dispositive power over 10,431,065 shares of Class A common stock and private placement warrants. |
| (7) | Based upon a Schedule 13G/A filed with the SEC on February 14, 2022 by Atlas Diversified Master Fund, Ltd. (“ADMF”), Atlas Diversified Fund, Ltd. (“ADF LTD”), Atlas Diversified Fund, L.P., a Delaware limited partnership (“ADF LP”), Atlas Master Fund, Ltd. (“AMF”), Atlas Global, LLC (“AG”), Atlas Global Investments, Ltd. (“AGI”), Atlas Enhanced Master Fund, Ltd. (“AEMF”), Atlas Enhanced Fund, L.P. (“AEF LP”), Atlas Enhanced Fund, Ltd. (“AEF LTD”), Atlas Portable Alpha, LP (“APA LP”), Atlas Terra Fund, Ltd., a Cayman corporation (“ATF LTD”), Atlas Institutional Equity Fund, L.P. (“AIEF LP”), Balyasny Asset Management L.P. (“BAM”), and Dmitry Balyasny. The Schedule 13G/A reports that: ADMF, ADF LTD, ADF LP, BAM and Mr. Balyasny each have sole voting and dispositive power over 750,000 shares of Class A common stock; AEMF, AEF LTD, AEF LP, APA LP, and AIEF LP each have sole voting and dispositive power over 696,312 shares of Class A common stock; and AMF, AGI, and AG each have sole voting and dispositive power over 53,688 shares of Class A common stock. |
| (8) | Based upon a Schedule 13G/A filed with the SEC on February 11, 2022 by Standard General L.P. (“Standard General”) and Soohyung Kim. The Schedule 13G/A reports that Standard General and Mr. Kim each have shared voting and dispositive power over the 979,771 shares of Class A common stock. |
| (9) | Based upon a Schedule 13G filed with the SEC on October 12, 2021 by Feis Equities LLC (“Feis Equities”) and Lawrence M. Feis. The Schedule 13G/A reports that Feis Equities and Mr. Feis each have sole voting and dispositive power over the 820,100 shares of Class A common stock. |
106
SELLING SECURITYHOLDERS
This prospectus relates to the resale by the Selling Securityholders from time to time of (i) up to 60,203,489 shares of Class A common stock (including 5,000,000 shares of Class A common stock issued to the PIPE Investors, 3,593,750 shares of Class A common stock issued to the Sponsor upon conversion of its Founder Shares, 1,995,989 shares of Class A common stock issued pursuant to the Backstop Agreements, 32,770,000 shares of Class A common stock underlying an equal number of shares of Class B common stock, 10,781,250 shares of Class A common stock issuable upon the exercise of the Public Warrants and 6,062,500 shares of Class A common stock issuable upon the exercise of the Private Placement Warrants) and (ii) up to 6,062,500 warrants to purchase shares of Class A common stock. The Selling Securityholders may from time to time offer and sell any or all of the securities set forth below pursuant to this prospectus and any accompanying prospectus supplement. When we refer to the “Selling Securityholders” in this prospectus, we mean the persons listed in the table below, their permitted transferees and others who later come to hold any of the Selling Securityholders’ interest in the Class A common stock in accordance with the terms of the agreement(s) governing the registration rights applicable to such Selling Securityholder’s shares of Class A common stock or warrants.
The following table sets forth, as of the date of this prospectus, the names of the Selling Securityholders, the aggregate number of shares of Class A common stock and warrants beneficially owned, the aggregate number of shares of Class A common stock and warrants that the Selling Securityholders may offer pursuant to this prospectus and the number of shares of Class A common stock beneficially owned by the Selling Securityholders after the sale of the securities offered hereby. The beneficial ownership of the Company’s common stock is based on 12,618,516 shares of Class A common stock and 32,770,000 shares of Class B common stock issued and outstanding.
We have determined beneficial ownership in accordance with the rules of the SEC and the information is not necessarily indicative of beneficial ownership for any other purpose. Unless otherwise indicated below, to our knowledge, the persons and entities named in the tables have sole voting and sole investment power with respect to all securities that they beneficially own, subject to community property laws where applicable.
We cannot advise you as to whether the Selling Securityholders will in fact sell any or all of such Class A common stock or warrants. In addition, the Selling Securityholders may sell, transfer or otherwise dispose of, at any time and from time to time, the Class A common stock or warrants in transactions exempt from the registration requirements of the Securities Act after the date of this prospectus. For purposes of this table, we have assumed that the Selling Securityholders will have sold all of the securities covered by this prospectus upon the completion of the offering.
Selling Securityholder information for each additional Selling Securityholder, if any, will be set forth by a prospectus supplement to the extent required prior to the time of any offer or sale of such Selling Securityholder’s shares pursuant to this prospectus. Any prospectus supplement may add, update, substitute, or change the information contained in this prospectus, including the identity of
107
each Selling Securityholder and the number of shares registered on its behalf. A Selling Securityholder may sell or otherwise transfer all, some or none of such shares in this offering. See “Plan of Distribution” elsewhere in this prospectus.
Securities Beneficially |
|
|
|
|
|
|
|
|
|
| ||||||
Owned Prior to | Securities to be Sold | |||||||||||||||
this Offering | in this Offering | Securities Beneficially Owned After this Offering | ||||||||||||||
Common | Common | Common | ||||||||||||||
| Stock |
| Warrants |
| Stock |
| Warrants |
| Stock |
| Percent |
| Warrants |
| Percent | |
Name of Selling Securityholder |
|
|
|
|
|
|
|
|
|
|
|
|
|
|
|
|
Redwood Holdco, LP(1) |
| 32,770,000 |
| — |
| 32,770,000 |
| — |
| — |
| — |
| — |
| — |
Seaport Global SPAC, LLC(2) |
| 3,593,750 |
| 6,062,500 |
| 3,593,750 |
| 6,062,500 |
| — |
| — |
| — |
| — |
Seaport Global Asset Management V2 LLC |
| 60,994 |
| — |
| 60,994 |
| — |
| — |
| — |
| — |
| — |
Seaport Global Asset Management V-Port LLC |
| 98,673 |
| — |
| 98,673 |
| — |
| — |
| — |
| — |
| — |
Armory Fund LP |
| 609,834 |
| — |
| 609,834 |
| — |
| — |
| — |
| — |
| — |
AP VIII Aspen Holdings, L.P(3) |
| 1,756,487 |
|
| 1,756,487 |
| — |
| — |
| — |
| — |
| — | |
Funds affiliated with Standard General L.P.(4) |
| 995,000 |
| — |
| 500,000 |
| — |
| 495,000 |
| 1.1 | % | — |
| — |
Thomas E. Bernard |
| 200,000 |
| — |
| 200,000 |
| — |
| — |
| — |
| — |
| — |
Lions Gate Entertainment, Inc.(5) |
| 200,000 |
| — |
| 200,000 |
| — |
| — |
| — |
| — |
| — |
Tricia M. Hedberg Revocable Trust under agreement dated July 18, 2006, as amended(6) |
| 100,000 |
| — |
| 100,000 |
| — |
| — |
| — |
| — |
| — |
Legend Pictures, LLC(7) |
| 50,000 |
| — |
| 50,000 |
| — |
| — |
| — |
| — |
| — |
Thunder Road Film Productions, Inc.(8) |
| 10,000 |
| — |
| 10,000 |
| — |
| — |
| — |
| — |
| — |
| (1) | Shares of Class B common stock, par value $0.0001 per share, held by Redwood Holdco. This number correlates to 32,770,000 Redbox Common Units held by Redwood Holdco, which represents 32,770,000 shares of Class A common stock, par value $0.0001 per share, that may be issuable upon the exchange of 32,770,000 Redbox Common Units following applicable lock-up periods. Each share of Class B common stock has one vote. Concurrently with an exchange of Redbox Common Units for shares of Class A common stock by Redwood Holdco, Redwood Holdco will be required to surrender to the Company a number of shares of Class B common stock equal to the number of Redbox Common Units exchanged, and such shares will be converted into shares of Class A common stock on a one-for-one basis, subject to adjustment. The general partner of Redwood Holdco is Redwood GP, LLC (“Redwood GP”). New Outerwall, Inc. is the sole limited partner of Redwood Holdco and the sole member of Redwood GP. New Outerwall is an indirect majority owned subsidiary of AP VIII Aspen Holdings, L.P. (“Aspen Holdings”). The general partner of Aspen Holdings is AP VII Aspen Holdings GP, LLC (“Aspen GP”) and Apollo Management VIII, L.P. (“Management VIII”) is the sole member of Aspen GP. AIF VIII LLC (“AIF VIII”) serves as the general partner of Management VIII. Apollo Management, L.P. serves as the sole member and manager of AIF VIII and Apollo Management GP, LLC serves as the general partner of Apollo Management. Apollo Management Holdings, L.P. (“Management Holdings”) serves as the sole member and manager of Apollo Management GP. Apollo Management Holdings GP, LLC (“Management Holdings GP”) serves as the general partner of Management Holdings. New Outerwall, Aspen Holdings, Aspen GP, Management VIII, AIF VIII, Apollo Management, Apollo Management GP, Management Holdings, and Management Holdings GP, and Messrs. Joshua Harris, Marc Rowan, Scott Kleinman and James Zelter, the managers, as well as executive officers, of Management Holdings GP, each disclaim beneficial ownership of all the shares of Class B common stock, and the above description shall not be construed as an admission that any such person or entity is the beneficial owner of any such securities for purposes of Section 13(d) or 13(g) of the Securities Exchange Act of 1934, as amended, or for any other purpose. |
| (2) | Seaport Global SPAC, LLC, the Sponsor, is the record holder of 3,593,750 shares of Class A common stock reported herein. Seaport Global Asset Management, LLC is the managing member of the Sponsor and Stephen Smith is the Chief Executive Officer of Seaport Global Asset Management, LLC. By virtue of these relationships, Mr. Smith may be deemed to have or share beneficial ownership of the securities held of record by the Sponsor. Mr. Smith disclaims any such beneficial ownership except to the extent of his pecuniary interest. |
| (3) | Shares of Class A common stock, par value $0.0001 per share, acquired by Aspen Holdings as a Backstop Subscriber in the Business Combination. Aspen GP, Management VIII, AIF VIII, Apollo Management, Apollo Management GP, Management Holdings, and Management Holdings GP, and Messrs. Joshua Harris, Marc Rowan, Scott Kleinman and James Zelter, the managers, as well as executive officers, of Management Holdings GP, each disclaim beneficial ownership of all the shares of Class A common stock, and the above description shall not be construed as an admission that any such person or entity is the beneficial owner of any such securities for purposes of Section 13(d) or 13(g) of the Securities Exchange Act of 1934, as amended, or for any other purpose. |
| (4) | The securities reported herein are beneficially owned by Standard General L.P. (“Standard General”) in its capacity as investment manager to private investment vehicles. Soohyung Kim is a director of the general partner of the general partner of Standard General and Chief Investment Officer of Standard General, and in such capacities may be deemed to indirectly beneficially own the securities reported herein. |
| (5) | The shares are held by Lions Gate Entertainment, Inc. (“LGEI”), an indirect wholly-owned subsidiary of Lions Gate Entertainment Corp. (“LGEC”). LGEC disclaims beneficial ownership of these securities except to the extent of its pecuniary interest therein, if any. Additionally, James W. Barge, Corii D. Berg and Adrian Kuzycz are officers and directors of LGEI. By virtue of this relationship, Messrs. Barge, Berg and Kuzycz may be deemed to indirectly beneficially own the securities held by LGEI. Messrs. Barge, Berg and Kuzycz each disclaims beneficial ownership of these securities, except to the extent of their respective pecuniary interest therein, if any. |
108
| (6) | Jeremy D. Hedberg and Tricia M. Hedberg are trustees of the Tricia M. Hedberg Revocable Trust under agreement dated July 18, 2006, as amended, and may be deemed to have beneficial ownership of the shares held by the Tricia M. Hedberg Revocable Trust under agreement dated July 18, 2006, as amended. |
| (7) | Joshua Grode is Chief Executive Officer of Legend Pictures, LLC and may be deemed to have beneficial ownership of the shares held by Legend Pictures, LLC. Mr. Grode disclaims beneficial ownership of the shares reported herein except to the extent of his pecuniary interest therein. |
| (8) | Basil Iwanyk is President of Thunder Road Film Productions, Inc. and may be deemed to have beneficial ownership of the shares held by Thunder Road Film Productions, Inc. |
109
DESCRIPTION OF SECURITIES
The following is a description of the material terms of our second amended and restated certificate of incorporation (the “Charter”) and amended and restated bylaws (the “Bylaws”) and of specific provisions of Delaware law. The following description is intended as a summary only and is qualified in its entirety by reference to our Charter, our Bylaws and the DGCL.
General
Our capital stock consists of 601,000,000 authorized shares, of which 500,000,000 shares, par value $0.0001 per share, are designated as “Class A common stock,” 100,000,000 shares, par value $0.0001 per share, are designated as “Class B common stock” and 1,000,000 shares, par value $0.0001 per share, are designated as “preferred stock.” As of June 2, 2022, there were 12,618,516 shares of Class A common stock outstanding, 32,770,000 shares of Class B common stock outstanding and no shares of preferred stock outstanding.
Common Stock
Voting Power
Except as otherwise required by law or as otherwise provided in any certificate of designation for any series of preferred stock, the holders of common stock will possess all voting power for the election of our directors and all other matters requiring stockholder action and will at all times vote together as one class on all matters submitted to a vote of the stockholders of the Company. Holders of common stock are entitled to one vote per share on matters to be voted on by stockholders.
Holders of shares of Class B common stock will vote together as a single class with holders of shares of Class A common stock on all matters properly submitted to a vote of the stockholders. Subject to the terms of the Redwood Intermediate LLCA, Redbox Common Units, together with an equal number of shares of Class B common stock, are exchangeable for shares of Class A common stock on a one-for-one basis from and after the Lock-Up Period set forth in the Redwood Holdco Lock-Up Agreement, subject to earlier termination upon the occurrence of certain events.
Dividends
Holders of shares of Class A common stock will be entitled to receive such dividends and other distributions, if any, as may be declared from time to time by our board of directors in its discretion out of funds legally available therefor and shall share equally on a per share basis in such dividends and distributions.
Holders of shares of Class B common stock are not entitled to share in any dividends or other distributions unless the dividend consists of shares of our Class B common stock or of rights, options, warrants or other securities convertible or exercisable into or exchangeable for shares of Class B common stock paid proportionally with respect to each outstanding share of our Class B common stock and a dividend consisting of shares of Class A common stock or of rights, options, warrants or other securities convertible or exercisable into or exchangeable for shares of Class A common stock on the same terms as simultaneously paid to the holders of Class A common stock.
Liquidation, Dissolution and Winding Up
In the event of the voluntary or involuntary liquidation, dissolution, distribution of assets or winding-up of the Company, the holders of shares of Class A common stock will be entitled to receive an equal amount per share of all of the Company’s assets of whatever kind available for distribution to stockholders, after the rights of the holders of the preferred stock have been satisfied and after payment or provision for payment of the debts and other liabilities of the Company. Holders of shares of Class B common stock are not entitled to receive any portion of any such assets in respect of their shares of Class B common stock.
Preemptive or Other Rights
Our stockholders will have no preemptive or other subscription rights and there will be no sinking fund or redemption provisions applicable to common stock.
Election of Directors
Our board of directors is classified into three classes, designated as Class I, Class II and Class III. The directors first elected to Class I will hold office for a term expiring at the first annual meeting of stockholders following the consummation of the Business
110
Combination; the directors first elected to Class II will hold office for a term expiring at the second annual meeting of stockholders following the consummation of the Business Combination; and the directors first elected to Class III will hold office for a term expiring at the third annual meeting of stockholders following the consummation of the Business Combination. At each succeeding annual meeting of the stockholders of the Company, the successors to the class of directors whose term expires at that meeting will be elected by plurality vote of all votes cast at such meeting to hold office for a term expiring at the annual meeting of stockholders held in the third year following the year of their election.
Preferred Stock
Shares of preferred stock may be issued from time to time in one or more series. Our board of directors will be authorized to fix the voting rights, if any, designations, powers, preferences, the relative, participating, optional or other special rights and any qualifications, limitations and restrictions thereof, applicable to the shares of each series. Our board of directors will be able, without stockholder approval, to issue preferred stock with voting and other rights that could adversely affect the voting power and other rights of the holders of common stock and could have anti-takeover effects. The ability of our board of directors to issue preferred stock without stockholder approval could have the effect of delaying, deferring or preventing a change of control of the Company or the removal of existing management. We have no shares of preferred stock outstanding at the date hereof.
Redeemable Warrants
Public Warrants
Each whole warrant entitles the registered holder to purchase one whole share of our Class A common stock at a price of $11.50 per share, subject to adjustment as discussed below, at any time commencing on the later of 12 months from the closing of the IPO or 30 days after the completion of the Business Combination. Pursuant to the warrant agreement, a warrant holder may exercise its warrants only for a whole number of shares of Class A common stock. This means that only a whole warrant may be exercised at any given time by a warrant holder. The warrants will expire five years after the completion of the Business Combination, at 5:00 p.m., New York City time, or earlier upon redemption or liquidation.
We will not be obligated to deliver any shares of Class A common stock pursuant to the exercise of a warrant and will have no obligation to settle such warrant exercise unless a registration statement under the Securities Act with respect to the shares of Class A common stock underlying the warrants is then effective and a prospectus relating thereto is current, subject to the Company satisfying its obligations described below with respect to registration. No warrant will be exercisable and the Company will not be obligated to issue shares of Class A common stock upon exercise of a warrant unless Class A common stock issuable upon such warrant exercise has been registered, qualified or deemed to be exempt under the securities laws of the state of residence of the registered holder of the warrants. In the event that the conditions in the two immediately preceding sentences are not satisfied with respect to a warrant, the holder of such warrant will not be entitled to exercise such warrant and such warrant may have no value and expire worthless. In no event will the Company be required to net cash settle any warrant.
We have agreed that as soon as practicable, but in no event later than 15 business days after the closing of the Business Combination, we will use our best efforts to file with the SEC a registration statement covering the shares of Class A common stock issuable upon exercise of the warrants, to cause such registration statement to become effective and to maintain a current prospectus relating to those shares of Class A common stock until the warrants expire or are redeemed, as specified in the warrant agreement. If a registration statement covering the shares of Class A common stock issuable upon exercise of the warrants is not effective by the 60th business day after the closing of the Business Combination, warrant holders may, until such time as there is an effective registration statement and during any period when we will have failed to maintain an effective registration statement, exercise warrants on a “cashless basis” in accordance with Section 3(a)(9) of the Securities Act or another exemption. The Company is filing the registration statement of which this prospectus forms a part in order to satisfy its obligation to file a registration statement covering the shares of Class A common stock issuable upon exercise of the warrants.
Once the warrants become exercisable, the Company may call the warrants for redemption:
| ● | in whole and not in part; |
| ● | at a price of $0.01 per warrant; |
| ● | upon not less than 30 days’ prior written notice of redemption (the “30-day redemption period”) to each warrant holder; and |
111
| ● | if, and only if, the reported last sale price of the Class A common stock equals or exceeds $18.00 per share (as adjusted for stock splits, stock dividends, reorganizations, recapitalizations and the like) for any 20 trading days within a 30-trading day period ending three business days before the Company sends the notice of redemption to the warrant holders. |
If and when the warrants become redeemable by the Company, the Company may exercise its redemption right if the issuance of shares of Class A common stock upon exercise of the warrants is not exempt from registration or qualification under applicable state blue sky laws or the Company is unable to effect such registration or qualification. The Company will use its best efforts to register or qualify such shares of Class A common stock under the blue sky laws of the state of residence in those states in which the warrants were offered by Seaport in the IPO.
The Company has established the last of the redemption criteria discussed above to prevent a redemption call unless there is at the time of the call a significant premium to the warrant exercise price. If the foregoing conditions are satisfied and the Company issues a notice of redemption of the warrants, each warrant holder will be entitled to exercise its warrant prior to the scheduled redemption date. However, the price of the Class A common stock may fall below the $18.00 redemption trigger price (as adjusted for stock splits, stock dividends, reorganizations, recapitalizations and the like) as well as the $11.50 warrant exercise price after the redemption notice is issued.
If the Company calls the warrants for redemption as described above, the Company’s management will have the option to require any holder that wishes to exercise its warrant to do so on a “cashless basis.” In determining whether to require all holders to exercise their warrants on a “cashless basis,” the Company’s management will consider, among other factors, the Company’s cash position, the number of warrants that are outstanding and the dilutive effect on the Company’s stockholders of issuing the maximum number of shares of Class A common stock issuable upon the exercise of the warrants. If management takes advantage of this option, all holders of warrants would pay the exercise price by surrendering their warrants for that number of shares of Class A common stock equal to the quotient obtained by dividing (x) the product of the number of shares of Class A common stock underlying the warrants, multiplied by the difference between the exercise price of the warrants and the “fair market value” (defined below) by (y) the fair market value. The “fair market value” shall mean the average reported last sale price of the Class A common stock for the 10 trading days ending on the third trading day prior to the date on which the notice of redemption is sent to the holders of warrants. If management takes advantage of this option, the notice of redemption will contain the information necessary to calculate the number of shares of Class A common stock to be received upon exercise of the warrants, including the “fair market value” in such case. Requiring a cashless exercise in this manner will reduce the number of shares to be issued and thereby lessen the dilutive effect of a warrant redemption. The Company believes this feature is an attractive option to it if it does not need the cash from the exercise of the warrants. If the Company calls its warrants for redemption and its management does not take advantage of this option, the Sponsor and its permitted transferees would still be entitled to exercise their Private Placement Warrants for cash or on a cashless basis using the same formula described above that other warrant holders would have been required to use had all warrant holders been required to exercise their warrants on a cashless basis, as described in more detail below.
A holder of a warrant may notify the Company in writing in the event it elects to be subject to a requirement that such holder will not have the right to exercise such warrant, to the extent that after giving effect to such exercise, such person (together with such person’s affiliates), to the warrant agent’s actual knowledge, would beneficially own in excess of 4.9% or 9.8% (or such other amount as a holder may specify) of the shares of Class A common stock outstanding immediately after giving effect to such exercise.
If the number of outstanding shares of Class A common stock is increased by a stock dividend payable in shares of Class A common stock, or by a split-up of shares of Class A common stock or other similar event, then, on the effective date of such stock dividend, split-up or similar event, the number of shares of Class A common stock issuable on exercise of each warrant will be increased in proportion to such increase in the outstanding shares of Class A common stock. A rights offering to holders of shares of Class A common stock entitling holders to purchase shares of Class A common stock at a price less than the fair market value (as defined below) will be deemed a stock dividend of a number of shares of Class A common stock equal to the product of (i) the number of shares of Class A common stock actually sold in such rights offering (or issuable under any other equity securities sold in such rights offering that are convertible into or exercisable for Class A common stock) and (ii) one (1) minus the quotient of (x) the price per share of Class A common stock paid in such rights offering divided by (y) the fair market value. For these purposes (i) if the rights offering is for securities convertible into or exercisable for Class A common stock, in determining the price payable for Class A common stock, there will be taken into account any consideration received for such rights, as well as any additional amount payable upon exercise or conversion and (ii) “fair market value” means the volume weighted average price of Class A common stock as reported during the ten (10) trading day period ending on the trading day prior to the first date on which the shares of Class A common stock trade on the applicable exchange or in the applicable market, regular way, without the right to receive such rights.
112
In addition, if the Company, at any time while the warrants are outstanding and unexpired, pays a dividend or makes a distribution in cash, securities or other assets to the holders of shares of Class A common stock on account of such shares of Class A common stock (or other shares of the Company’s capital stock into which the warrants are convertible), other than (a) as described above or (b) certain ordinary cash dividends, then the warrant exercise price will be decreased, effective immediately after the effective date of such event, by the amount of cash and/or the fair market value of any securities or other assets paid on each share of Class A common stock in respect of such event.
If the number of outstanding shares of Class A common stock is decreased by a consolidation, combination, reverse stock split or reclassification of shares of Class A common stock or other similar event, then, on the effective date of such consolidation, combination, reverse stock split, reclassification or similar event, the number of shares of Class A common stock issuable on exercise of each warrant will be decreased in proportion to such decrease in outstanding shares of Class A common stock.
Whenever the number of shares of Class A common stock purchasable upon the exercise of the warrants is adjusted, as described above, the warrant exercise price will be adjusted by multiplying the warrant exercise price immediately prior to such adjustment by a fraction (x) the numerator of which will be the number of shares of Class A common stock purchasable upon the exercise of the warrants immediately prior to such adjustment, and (y) the denominator of which will be the number of shares of Class A common stock so purchasable immediately thereafter.
In case of any reclassification or reorganization of the outstanding shares of Class A common stock (other than those described above or that solely affects the par value of such shares of Class A common stock), or in the case of any merger or consolidation of the Company with or into another corporation (other than a consolidation or merger in which the Company is the continuing corporation and that does not result in any reclassification or reorganization of its outstanding shares of Class A common stock), or in the case of any sale or conveyance to another corporation or entity of the assets or other property of the Company as an entirety or substantially as an entirety in connection with which the Company is dissolved, the holders of the warrants will thereafter have the right to purchase and receive, upon the basis and upon the terms and conditions specified in the warrants and in lieu of the shares of Class A common stock immediately theretofore purchasable and receivable upon the exercise of the rights represented thereby, the kind and amount of shares of stock or other securities or property (including cash) receivable upon such reclassification, reorganization, merger or consolidation, or upon a dissolution following any such sale or transfer, that the holder of the warrants would have received if such holder had exercised their warrants immediately prior to such event. If less than 70% of the consideration receivable by the holders of shares of Class A common stock in such a transaction is payable in the form of Class A common stock in the successor entity that is listed for trading on a national securities exchange or is quoted in an established over-the-counter market, or is to be so listed for trading or quoted immediately following such event, and if the registered holder of the warrant properly exercises the warrant within thirty days following public disclosure of such transaction, the warrant exercise price will be reduced as specified in the warrant agreement based on the Black-Scholes value (as defined in the warrant agreement) of the warrant. The purpose of such exercise price reduction is to provide additional value to holders of the warrants when an extraordinary transaction occurs during the exercise period of the warrants pursuant to which the holders of the warrants otherwise do not receive the full potential value of the warrants in order to determine and realize the option value component of the warrant. This formula is to compensate the warrant holder for the loss of the option value portion of the warrant due to the requirement that the warrant holder exercise the warrant within 30 days of the event. The Black-Scholes model is an accepted pricing model for estimating fair market value where no quoted market price for an instrument is available.
The warrants were issued in registered form under a warrant agreement between Continental Stock Transfer & Trust Company, as warrant agent, and the Company. The warrant agreement contains a complete description of the terms and conditions applicable to the warrants. The warrant agreement provides that the terms of the warrants may be amended without the consent of any holder to cure any ambiguity, correct any mistake or correct any defective provision, but requires the approval by the holders of at least a majority of the then outstanding Public Warrants to make any change that adversely affects the interests of the registered holders of Public Warrants.
The warrants may be exercised upon surrender of the warrant certificate on or prior to the expiration date at the offices of the warrant agent, with the exercise form on the reverse side of the warrant certificate completed and executed as indicated, accompanied by full payment of the exercise price (or on a cashless basis, if applicable), by certified or official bank check payable to the Company, for the number of warrants being exercised. The warrant holders do not have the rights or privileges of holders of shares of Class A common stock and any voting rights until they exercise their warrants and receive shares of Class A common stock. After the issuance of shares of Class A common stock upon exercise of the warrants, each holder will be entitled to one (1) vote for each share held of record on all matters to be voted on by stockholders.
113
No fractional shares will be issued upon exercise of the warrants. If, upon exercise of the warrants, a holder would be entitled to receive a fractional interest in a share, the Company will, upon exercise, round down to the nearest whole number of shares of Class A common stock to be issued to the warrant holder.
We have agreed that, subject to applicable law, any action, proceeding or claim against it arising out of or relating in any way to the warrant agreement will be brought and enforced in the courts of the State of New York or the United States District Court for the Southern District of New York, and the Company irrevocably submits to such jurisdiction, which jurisdiction will be the exclusive forum for any such action, proceeding or claim. This provision applies to claims under the Securities Act but does not apply to claims under the Exchange Act or any claim for which the federal district courts of the United States of America are the sole and exclusive forum.
Private Placement Warrants
The Private Placement Warrants (including the Class A common stock issuable upon exercise of the Private Placement Warrants) will not be transferable, assignable or salable until 30 days after the completion of the Business Combination (except, among other limited exceptions as described under “-Restrictions on Transfers of Founder Shares and Private Placement Warrants,” to our officers and directors and other persons or entities affiliated with the Sponsor) and they will not be redeemable by the Company so long as they are held by the Sponsor or its permitted transferees. The Sponsor, or its permitted transferees, has the option to exercise the Private Placement Warrants on a cashless basis. Except as described below, the Private Placement Warrants have terms and provisions that are identical to those of the warrants sold as part of the units in the IPO, including as to exercise price, exercisability and exercise period. If the Private Placement Warrants are held by holders other than the Sponsor or its permitted transferees, the Private Placement Warrants will be redeemable by the Company and exercisable by the holders on the same basis as the warrants included in the units sold in the IPO.
If holders of the Private Placement Warrants elect to exercise them on a cashless basis, they would pay the exercise price by surrendering the warrants for that number of shares of Class A common stock equal to the quotient obtained by dividing (x) the product of the number of shares of Class A common stock underlying the warrants, multiplied by the difference between the exercise price of the warrants and the “fair market value” (defined below) by (y) the fair market value. The “fair market value” shall mean the average reported last sale price of the Class A common stock for the ten (10) trading days ending on the third trading day prior to the date on which the notice of warrant exercise is sent to the warrant agent. The reason that we have agreed that these warrants will be exercisable on a cashless basis so long as they are held by the Sponsor or its permitted transferees is because it was not known at that time whether they will be affiliated with the Company following an initial business combination. If they remain affiliated with the Company, their ability to sell our securities in the open market will be significantly limited. We have policies in place that prohibit insiders from selling our securities except during specific periods of time. Even during such periods of time when insiders will be permitted to sell our securities, an insider cannot trade in our securities if he or she is in possession of material non-public information. Accordingly, unlike public stockholders who could sell the shares of Class A common stock issuable upon exercise of the warrants freely in the open market, the insiders could be significantly restricted from doing so. As a result, we believe that allowing the holders to exercise such warrants on a cashless basis is appropriate.
Sponsor Lock-Up Agreement
Concurrently with the execution of the Business Combination Agreement, Seaport and the Sponsor entered into the Sponsor Lock-Up Agreement, pursuant to which the Sponsor, with respect to all capital stock or other equity interests of the Company that the Sponsor holds of record and/or beneficially, as of the date of the Sponsor Lock-Up Agreement, or acquires record and/or beneficial ownership of after the date of the Sponsor Lock-Up Agreement (“Sponsor Restricted Securities”), has agreed to, among other things, be subject to a lock-up period (the “Sponsor Lock-Up Period”) which will last from the Closing until the earlier of (i) the first anniversary of the Closing, (ii) the date after the Closing on which the Company completes a liquidation, merger, capital stock exchange, reorganization or other similar transaction that results in all of the Company’s stockholders having the right to exchange their Class A common stock for cash, securities or other property, and (iii) the trading day, if any, on which the last sale price of the Class A common stock equals or exceeds $12.00 per share (as adjusted for stock splits, stock dividends, reorganizations, recapitalizations and the like) for any 20 trading days within any 30-trading day period commencing at least 150 days after the Closing. During the Sponsor Lock-Up Period, the Sponsor may not transfer any Sponsor Restricted Securities or engage in any short sales or other hedging or derivative transactions, subject to certain limited exceptions.
Redwood Holdco Lock-up Agreement
Concurrently with the execution of the Business Combination Agreement, Seaport and Redwood Holdco entered into the Redwood Holdco Lock-Up Agreement, pursuant to which Redwood Holdco, as a holder of capital stock or other equity interests of the
114
Company that Redwood Holdco holds of record and/or beneficially, as of the date of the Redwood Holdco Lock-Up Agreement, or acquires record and/or beneficial ownership of after the date of the Redwood Holdco Lock-Up Agreement (“Redwood Holdco Restricted Securities”), has agreed to, among other things, be subject to a lock-up period (the “Redwood Holdco Lock-Up Period”) which will last from the Closing until the earlier of (i) six (6) months after the date of the Closing, (ii) the date after the Closing on which the Company completes a liquidation, merger, capital stock exchange, reorganization or other similar transaction that results in all of the Company’s stockholders having the right to exchange their Class A common stock for cash, securities or other property, and (iii) the trading day, if any, on which the last sale price of the Class A common stock equals or exceeds $12.00 per share (as adjusted for stock splits, stock dividends, reorganizations, recapitalizations and the like) for any 20 trading days within any 30-trading day period commencing after the Closing. During the Redwood Holdco Lock-Up Period, the holders of Redwood Holdco Restricted Securities may not transfer any Redwood Holdco Restricted Securities or engage in any short sales or other hedging or derivative transactions, subject to certain limited exceptions. The Redwood Holdco Lock-Up Period expired at the close of business on November 22, 2021.
Exclusive Jurisdiction of Certain Actions
The Charter requires, unless we consent in writing to the selection of an alternative forum, that the federal courts of the United States shall have exclusive jurisdiction to hear, settle and/or determine any dispute, controversy or claim arising under the Securities Act or the rules and regulations promulgated thereunder. The Charter also requires, unless we consent in writing to the selection of an alternative forum, that (i) any derivative action or proceeding brought on its behalf, (ii) any action asserting a claim of breach of a fiduciary duty owed by any director, officer or other employee to the Company or its stockholders, (iii) any action asserting a claim against the Company, its directors, officers or employees arising pursuant to any provision of the DGCL or the Charter or its Bylaws, or (iv) any action asserting a claim against the Company, its directors, officers or employees governed by the internal affairs doctrine may be brought only in the Court of Chancery in the State of Delaware in each case subject to such Court of Chancery having personal jurisdiction over the indispensable parties named as defendants therein. If an action is brought outside of Delaware, the stockholder bringing the suit will be deemed to have consented to service of process on such stockholder’s counsel. Section 27 of the Exchange Act creates exclusive federal jurisdiction over all suits brought to enforce any duty or liability created by the Exchange Act or the rules and regulations thereunder. As a result, the exclusive forum provision will not apply to actions arising under the Exchange Act or the rules and regulations thereunder.
Dividends
The Company has not paid any cash dividends on its common stock to date. The payment of cash dividends in the future will be dependent upon our revenues and earnings, if any, capital requirements and general financial conditions. The payment of any cash dividends will be within the discretion of our board of directors at such time. Further, our ability to declare dividends may be limited by restrictive covenants in the agreements governing our indebtedness.
Certain Anti-Takeover Provisions of Delaware Law, Our Charter and Bylaws
The Charter, the Bylaws, the Stockholders Agreement and the DGCL contain provisions that could have the effect of rendering more difficult, delaying, or preventing an acquisition deemed undesirable by our board of directors. These provisions could also make it difficult for stockholders to take certain actions, including electing directors who are not nominated by the members of our board of directors or taking other corporate actions, including effecting changes in our management. For instance, our board of directors will be empowered to elect a director to fill a vacancy created by the expansion of the board of directors or the resignation, death, or removal of a director in certain circumstances; and the advance notice provisions in our Bylaws will require that stockholders must comply with certain procedures in order to nominate candidates to our board of directors or to propose matters to be acted upon at a stockholders’ meeting. For more information on how provisions in the Charter could have an anti-takeover effect, see “Risk Factors - Risks Related to Ownership of Our Common Stock - Provisions in the Charter may inhibit a takeover of the Company, which could limit the price investors might be willing to pay in the future for Class A common stock and could entrench management.”
Our Charter provides that we are subject to the provisions of Section 203 of the DGCL regulating corporate takeovers upon completion of this offering. This statute prevents certain Delaware corporations, under certain circumstances, from engaging in a “business combination” with:
| ● | a stockholder who owns 15% or more of our outstanding voting stock (otherwise known as an “interested stockholder”); |
| ● | an affiliate of an interested stockholder; or |
115
| ● | an associate of an interested stockholder, for three years following the date that the stockholder became an interested stockholder. |
A business combination includes a merger or sale of more than 10% of our assets. However, the above provisions of Section 203 do not apply if:
| ● | our board of directors approves the transaction that made the stockholder an “interested stockholder,” prior to the date of the transaction; |
| ● | after the completion of the transaction that resulted in the stockholder becoming an interested stockholder, that stockholder owned at least 85% of our voting stock outstanding at the time the transaction commenced, other than statutorily excluded shares of common stock; or |
| ● | on or subsequent to the date of the transaction, the initial business combination is approved by our board of directors and authorized at a meeting of our stockholders, and not by written consent, by an affirmative vote of at least two-thirds of the outstanding voting stock not owned by the interested stockholder. |
The Charter provides that our board of directors will be classified into three classes of directors. As a result, in most circumstances, a person can gain control of our board only by successfully engaging in a proxy contest at two or more annual meetings.
Our authorized but unissued common stock and preferred stock will be available for future issuances without stockholder approval and could be utilized for a variety of corporate purposes, including future offerings to raise additional capital, acquisitions and employee benefit plans. The existence of authorized but unissued and unreserved common stock and preferred stock could render more difficult or discourage an attempt to obtain control of the Company by means of a proxy contest, tender offer, merger or otherwise.
Rule 144
Pursuant to Rule 144 under the Securities Act (“Rule 144”), a person who has beneficially owned restricted shares of our common stock or warrants for at least six months would be entitled to sell their securities, provided that (i) such person is not deemed to have been one of our affiliates at the time of, or at any time during the three months preceding, a sale and (ii) we are subject to the Exchange Act periodic reporting requirements for at least three months before the sale and have filed all required reports under Section 13 or 15(d) of the Exchange Act during the 12 months (or such shorter period as we were required to file reports) preceding the sale.
Persons who have beneficially owned restricted shares of our common stock or warrants for at least six months but who are our affiliates at the time of, or at any time during the three months preceding, a sale, would be subject to additional restrictions, by which such person would be entitled to sell within any three-month period only a number of securities that does not exceed the greater of:
| ● | 1% of the total number of shares of Class A common stock then outstanding (as of the date of this prospectus, there were 12,618,516 shares outstanding); or |
| ● | the average weekly reported trading volume of the Class A common stock during the four calendar weeks preceding the filing of a notice on Form 144 with respect to the sale. |
Sales by our affiliates under Rule 144 are also limited by manner of sale provisions and notice requirements and to the availability of current public information about us.
Restrictions on the Use of Rule 144 by Shell Companies or Former Shell Companies
Rule 144 is not available for the resale of securities initially issued by shell companies (other than business combination related shell companies) or issuers that have been at any time previously a shell company. However, Rule 144 also includes an important exception to this prohibition if the following conditions are met:
| ● | the issuer of the securities that was formerly a shell company has ceased to be a shell company; |
| ● | the issuer of the securities is subject to the reporting requirements of Section 13 or 15(d) of the Exchange Act; |
116
| ● | the issuer of the securities has filed all Exchange Act reports and material required to be filed, as applicable, during the preceding 12 months (or such shorter period that the issuer was required to file such reports and material), other than Current Reports on Form 8-K; and |
| ● | at least one year has elapsed from the time that the issuer filed current Form 10 type information with the SEC reflecting its status as an entity that is not a shell company. |
As a result, our initial stockholders will be able to sell their Founder Shares and Private Placement Warrants, as applicable, pursuant to Rule 144 without registration one year after the Company files current Form 10 type information with the SEC reflecting its status as an entity that is not a shell company, which occurred on October 28, 2021.
Following the consummation of the Business Combination, we were no longer a shell company, and so, once the conditions set forth in the exceptions listed above are satisfied, Rule 144 will become available for the resale of the above noted restricted securities.
Form S-8 Registration Statement
We intend to file one or more registration statements on Form S-8 under the Securities Act to register the shares of Class A common stock issued or issuable under our Incentive Plan. Any such Form S-8 registration statement will become effective automatically upon filing. Once these shares are registered, they can be sold in the public market upon issuance, subject to Rule 144 limitations applicable to affiliates and vesting restrictions.
Listing
Our Class A common stock and warrants are listed on Nasdaq under the symbols “RDBX” and “RDBXW,” respectively.
Transfer Agent and Warrant Agent
The transfer agent for our Class A common stock and warrant agent for our warrants is Continental Stock Transfer & Trust Company.
117
MATERIAL U.S. FEDERAL INCOME TAX CONSIDERATIONS
The following is a discussion of the material U.S. federal income tax considerations applicable to Non-U.S. Holders (as defined herein) with respect to the ownership and disposition of our Class A common stock issued pursuant to this offering as of the date hereof. The following discussion is based upon current provisions of the Code, U.S. judicial decisions, administrative pronouncements and existing and proposed Treasury regulations. All of the preceding authorities are subject to change at any time, possibly with retroactive effect, so as to result in U.S. federal income tax consequences different from those discussed below. We have not requested, and will not request, a ruling from the Service with respect to any of the U.S. federal income tax consequences described below, and as a result there can be no assurance that the Service will not disagree with or challenge any of the conclusions we have reached and describe herein.
This discussion only addresses beneficial owners of our Class A common stock that hold such Class A common stock as a capital asset within the meaning of Section 1221 of the Code (generally, property held for investment). This discussion does not address all aspects of U.S. federal income taxation that may be important to a Non-U.S. Holder in light of such Non-U.S. Holder’s particular circumstances or that may be applicable to Non-U.S. Holders subject to special treatment under U.S. federal income tax law (including, for example, financial institutions, regulated investment companies, real estate investment trusts, dealers in securities, traders in securities that elect mark-to-market treatment, insurance companies, tax-exempt entities, Non-U.S. Holders who acquire our Class A common stock pursuant to the exercise of employee stock options or otherwise as compensation for their services, Non-U.S. Holders liable for the alternative minimum tax, controlled foreign corporations, passive foreign investment companies, former citizens or former long-term residents of the United States, and Non-U.S. Holders that hold our Class A common stock as part of a hedge, straddle, constructive sale or conversion transaction). In addition, this discussion does not address U.S. federal tax laws other than those pertaining to U.S. federal income tax (such as U.S. federal estate or gift tax or the Medicare contribution tax on certain net investment income), nor does it address any aspects of U.S. state, local or non-U.S. taxes. Non-U.S. Holders are urged to consult with their own tax advisors regarding the possible application of these taxes.
For purposes of this discussion, the term “Non-U.S. Holder” means a beneficial owner of our Class A common stock that is an individual, corporation, estate or trust, other than:
| ● | an individual who is a citizen or resident of the United States, as determined for U.S. federal income tax purposes; |
| ● | a corporation, or other entity taxable as a corporation for U.S. federal income tax purposes, created or organized in the United States or under the laws of the United States, any state thereof or the District of Columbia; |
| ● | an estate, the income of which is includible in gross income for U.S. federal income tax purposes regardless of its source; or |
| ● | a trust if: (i) a court within the United States is able to exercise primary supervision over the administration of the trust and one or more U.S. persons have the authority to control all substantial decisions of the trust; or (ii) it has a valid election in effect under applicable U.S. Treasury regulations to be treated as a domestic trust. |
If an entity or arrangement treated as a partnership for U.S. federal income tax purposes holds shares of our Class A common stock, the tax treatment of a person treated as a partner of such partnership generally will depend on the status of the partner and the activities of the partnership. Persons that, for U.S. federal income tax purposes, are treated as partners in a partnership holding shares of our Class A common stock are urged to consult their own tax advisors.
Prospective purchasers are urged to consult their tax advisors as to the particular consequences to them under U.S. federal, state and local, and applicable foreign tax laws of the acquisition, ownership and disposition of our Class A common stock.
Distributions
Distributions of cash or property that we pay in respect of our Class A common stock will constitute dividends for U.S. federal income tax purposes to the extent paid from our current or accumulated earnings and profits (as determined under U.S. federal income tax principles). Subject to the discussions below under “—U.S. Trade or Business Income,” “—Information Reporting and Backup Withholding” and “—FATCA,” a Non-U.S. Holder generally will be subject to U.S. federal withholding tax at a 30% rate, or at a reduced rate prescribed by an applicable income tax treaty, on any dividends received in respect of our Class A common stock. If the amount of the distribution exceeds our current and accumulated earnings and profits, such excess first will be treated as a return of capital to the extent of a Non-U.S. Holder’s tax basis in our Class A common stock, and thereafter will be treated as capital gain.
118
However, except to the extent that we elect (or the paying agent or other intermediary through which a Non-U.S. Holder holds its Class A common stock elects) otherwise, we (or the intermediary) must generally withhold at the applicable rate on the entire distribution, in which case such Non-U.S. Holder would be entitled to a refund from the Service for the withholding tax on the portion, if any, of the distribution that exceeded our current and accumulated earnings and profits.
In order to obtain a reduced rate of U.S. federal withholding tax under an applicable income tax treaty, a Non-U.S. Holder will be required to provide a properly executed Service Form W-8BEN or Form W-8BEN-E (or, in each case, a successor form) certifying such a Non-U.S. Holder’s entitlement to benefits under the treaty. Special certifications and other requirements apply to certain Non-U.S. Holders that are pass-through entities rather than corporations or individuals for U.S. federal income tax purposes. If a Non-U.S. Holder is eligible for a reduced rate of U.S. federal withholding tax under an income tax treaty, such a Non-U.S. Holder may obtain a refund or credit of any excess amounts withheld by filing an appropriate claim for a refund with the Service. Each a Non-U.S. Holder is urged to consult its own tax advisor regarding its possible entitlement to benefits under an applicable income tax treaty.
Sale, Exchange or Other Taxable Disposition of Class A Common Stock
Subject to the discussions below under “-U.S. Trade or Business Income,” “-Information Reporting and Backup Withholding” and “-FATCA,” a Non-U.S. Holder generally will not be subject to U.S. federal income or withholding tax in respect of any gain on a sale, exchange or other taxable disposition of our Class A common stock unless:
| ● | the gain is U.S. trade or business income, in which case, such gain will be taxed as described in “U.S. Trade or Business Income” below; |
| ● | a Non-U.S. Holder is an individual who is present in the United States for 183 or more days in the taxable year of the disposition and certain other conditions are met, in which case such a Non-U.S. Holder will be subject to U.S. federal income tax at a rate of 30% (or a reduced rate under an applicable income tax treaty) on the amount by which certain capital gains allocable to U.S. sources exceed certain capital losses allocable to U.S. sources; or |
| ● | we are or have been a “United States real property holding corporation” (a “USRPHC”) under Section 897 of the Code at any time during the shorter of the five-year period ending on the date of the disposition and such Non-U.S. Holder’s holding period for the Class A common stock. |
U.S. Trade or Business Income
In general, a corporation is a USRPHC if the fair market value of its “United States real property interests” equals or exceeds 50% of the sum of the fair market value of its worldwide real property interests and its other assets used or held for use in a trade or business. In the event that we are determined to be a USRPHC, gain will, nonetheless, not be subject to tax as U.S. trade or business income if a Non-U.S. Holder’s holdings (direct and indirect, taking into account certain constructive ownership rules) at all times during the applicable period described in the third bullet point above constituted 5% or less of our Class A common stock, provided that our Class A common stock was regularly traded on an established securities market during such period. We believe that we are not currently, and we do not anticipate becoming in the future, a “United States real property holding corporation” for U.S. federal income tax purposes.
Information Reporting and Backup Withholding
We must annually report to the Service and to each Non-U.S. Holder any dividend income that is subject to U.S. federal withholding tax or that is exempt from such withholding pursuant to an income tax treaty. Copies of these information returns may also be made available under the provisions of a specific treaty or agreement to the tax authorities of the country in which a Non-U.S. Holder resides. Under certain circumstances, the Code imposes a backup withholding obligation on certain reportable payments. Dividends paid to a Non-U.S. Holder will generally be exempt from backup withholding if such a Non-U.S. Holder provides a properly executed Service Form W-8BEN or Form W-8BEN-E (or, in each case, a successor form) or otherwise establishes an exemption and the applicable withholding agent does not have actual knowledge or reason to know that such a Non-U.S. Holder is a U.S. person or that the conditions of such other exemption are not, in fact, satisfied.
The payment of the proceeds from the disposition of our Class A common stock to or through the U.S. office of any broker (U.S. or non-U.S.) will be subject to information reporting and possible backup withholding unless a Non-U.S. Holder certifies as to such a Non-U.S. Holder’s non-U.S. status under penalties of perjury or otherwise establishes an exemption and the broker does not have actual knowledge or reason to know that such a Non-U.S. Holder is a U.S. person or that the conditions of any other exemption are not, in fact, satisfied. The payment of proceeds from the disposition of our Class A common stock to or through a non-U.S. office of a
119
non-U.S. broker will not be subject to information reporting or backup withholding unless the non-U.S. broker has certain types of relationships with the United States (a “U.S. related financial intermediary”). In the case of the payment of proceeds from the disposition of our Class A common stock to or through a non-U.S. office of a broker that is either a U.S. person or a U.S. related financial intermediary, Treasury regulations require information reporting (but not backup withholding) on the payment unless the broker has documentary evidence in its files that the owner is not a U.S. person and the broker has no knowledge to the contrary. Each a Non-U.S. Holder is urged to consult its own tax advisor on the application of information reporting and backup withholding in light of such a Non-U.S. Holder’s particular circumstances.
Backup withholding is not an additional tax. Any amounts withheld under the backup withholding rules from a payment to a Non-U.S. Holder will be refunded or credited against such a Non-U.S. Holder’s U.S. federal income tax liability, if any, provided that the required information is timely furnished to the Service.
FATCA
Pursuant to Section 1471 through 1474 of the Code, commonly referred to as the Foreign Account Tax Compliance Act (“FATCA”), foreign financial institutions (which include most foreign hedge funds, private equity funds, mutual funds, securitization vehicles and any other investment vehicles) and certain other foreign entities that do not otherwise qualify for an exemption must comply with information reporting rules with respect to their U.S. account holders and investors or be subject to a withholding tax on U.S. source payments made to them (whether received as a beneficial owner or as an intermediary for another party).
More specifically, a foreign financial institution or other foreign entity that does not comply with the FATCA reporting requirements or otherwise qualify for an exemption will generally be subject to a 30% withholding tax with respect to any “withholdable payments.” For this purpose, withholdable payments generally include U.S.-source payments otherwise subject to nonresident withholding tax (e.g., U.S. — source dividends). The FATCA withholding tax will apply even if the payment would otherwise not be subject to U.S. nonresident withholding tax (e.g., because it is capital gain). Foreign financial institutions located in jurisdictions that have an intergovernmental agreement with the United States governing FATCA may be subject to different rules.
FATCA currently applies to dividends made in respect of our Class A common stock. Proposed Treasury regulations, the preamble to which state that they can be relied upon until final regulations are issued, exempt from FATCA proceeds on dispositions of stock. To avoid withholding on dividends, Non-U.S. Holders may be required to provide the Company (or its withholding agents) with applicable tax forms or other information. Non-U.S. Holders are urged to consult with their own tax advisors regarding the effect, if any, of the FATCA provisions to them based on their particular circumstances.
120
PLAN OF DISTRIBUTION
We are registering the issuance by us of (a) up to 6,062,500 shares of Class A common stock issuable upon the exercise of the Private Placement Warrants, (b) up to 10,781,250 shares of Class A common stock issuable upon the exercise of the Public Warrants and (c) up to 32,770,000 shares of Class A common stock underlying an equal number of shares of Class B common stock. We are also registering the offer and sale from time to time by the Selling Securityholders, or their permitted transferees, of (a) up to 60,203,489 shares of Class A common stock (which includes up to 6,062,500 shares of Class A common stock issuable upon the exercise of the Private Placement Warrants, up to 10,781,250 shares of Class A common stock issuable upon the exercise of the Public Warrants and up to 32,770,000 shares of Class A common stock underlying an equal number of shares of Class B common stock) and (b) up to 6,062,500 warrants to purchase shares of Class A common stock.
We will not receive any proceeds from the sale of shares of Class A common stock or warrants by the Selling Securityholders pursuant to this prospectus, except with respect to amounts received by us upon the exercise of the warrants to the extent such warrants are exercised for cash. However, we will pay the expenses, other than underwriting discounts and commissions and expenses incurred by the Selling Securityholders for brokerage, accounting, tax or legal services or any other expenses incurred by the Selling Securityholders in disposing of the securities, associated with the sale of securities pursuant to this prospectus.
The shares of Class A common stock and warrants beneficially owned by the Selling Securityholders covered by this prospectus may be offered and sold from time to time by the Selling Securityholders. The term “Selling Securityholders” includes donees, pledgees, transferees or other successors in interest selling securities received after the date of this prospectus from a Selling Securityholder as a gift, pledge, partnership distribution or other transfer. The Selling Securityholders will act independently of us in making decisions with respect to the timing, manner and size of each sale. Such sales may be made on one or more exchanges or in the over-the-counter market or otherwise, at prices and under terms then prevailing or at prices related to the then-current market price or in negotiated transactions. The Selling Securityholders may sell their securities by one or more of, or a combination of, the following methods:
| ● | purchases by a broker-dealer as principal and resale by such broker-dealer for its own account pursuant to this prospectus; |
| ● | ordinary brokerage transactions and transactions in which the broker solicits purchasers; |
| ● | block trades in which the broker-dealer so engaged will attempt to sell the securities as agent but may position and resell a portion of the block as principal to facilitate the transaction; |
| ● | an over-the-counter distribution in accordance with the rules of the Nasdaq; |
| ● | through trading plans entered into by a Selling Securityholder pursuant to Rule 10b5-1 under the Exchange Act, that are in place at the time of an offering pursuant to this prospectus and any applicable prospectus supplement hereto that provide for periodic sales of their securities on the basis of parameters described in such trading plans; |
| ● | to or through underwriters or broker-dealers; |
| ● | in “at the market” offerings, as defined in Rule 415 under the Securities Act, at negotiated prices, at prices prevailing at the time of sale or at prices related to such prevailing market prices, including sales made directly on a national securities exchange or sales made through a market maker other than on an exchange or other similar offerings through sales agents; |
| ● | in privately negotiated transactions; |
| ● | in options transactions; |
| ● | through a combination of any of the above methods of sale; or |
| ● | any other method permitted pursuant to applicable law. |
In addition, any securities that qualify for sale pursuant to Rule 144 may be sold under Rule 144 rather than pursuant to this prospectus.
To the extent required, this prospectus may be amended or supplemented from time to time to describe a specific plan of distribution. In connection with distributions of the securities or otherwise, the Selling Securityholders may enter into hedging
121
transactions with broker-dealers or other financial institutions. In connection with such transactions, broker-dealers or other financial institutions may engage in short sales of the securities in the course of hedging the positions they assume with Selling Securityholders. The Selling Securityholders may also sell the securities short and redeliver the securities to close out such short positions. The Selling Securityholders may also enter into option or other transactions with broker-dealers or other financial institutions that require the delivery to such broker-dealer or other financial institution of securities offered by this prospectus, which securities such broker-dealer or other financial institution may resell pursuant to this prospectus (as supplemented or amended to reflect such transaction). The Selling Securityholders may also pledge securities to a broker-dealer or other financial institution, and, upon a default, such broker-dealer or other financial institution, may effect sales of the pledged securities pursuant to this prospectus (as supplemented or amended to reflect such transaction).
A Selling Securityholder may enter into derivative transactions with third parties, or sell securities not covered by this prospectus to third parties in privately negotiated transactions. If the applicable prospectus supplement indicates, in connection with those derivatives, the third parties may sell securities covered by this prospectus and the applicable prospectus supplement, including in short sale transactions. If so, the third party may use securities pledged by any Selling Securityholder or borrowed from any Selling Securityholder or others to settle those sales or to close out any related open borrowings of stock, and may use securities received from any Selling Securityholder in settlement of those derivatives to close out any related open borrowings of stock. The third party in such sale transactions will be an underwriter and will be identified in the applicable prospectus supplement (or a post-effective amendment). In addition, any Selling Securityholder may otherwise loan or pledge securities to a financial institution or other third party that in turn may sell the securities short using this prospectus. Such financial institution or other third party may transfer its economic short position to investors in our securities or in connection with a concurrent offering of other securities.
In effecting sales, broker-dealers or agents engaged by the Selling Securityholders may arrange for other broker-dealers to participate. Broker-dealers or agents may receive commissions, discounts or concessions from the Selling Securityholders in amounts to be negotiated immediately prior to the sale.
In offering the securities covered by this prospectus, the Selling Securityholders and any broker-dealers who execute sales for the Selling Securityholders may be deemed to be “underwriters” within the meaning of the Securities Act in connection with such sales. Any profits realized by the Selling Securityholders and the compensation of any broker-dealer may be deemed to be underwriting discounts and commissions.
In order to comply with the securities laws of certain states, if applicable, the securities must be sold in such jurisdictions only through registered or licensed brokers or dealers. In addition, in certain states the securities may not be sold unless they have been registered or qualified for sale in the applicable state or an exemption from the registration or qualification requirement is available and is complied with.
We have advised the Selling Securityholders that the anti-manipulation rules of Regulation M under the Exchange Act may apply to sales of securities in the market and to the activities of the Selling Securityholders and their affiliates. In addition, we will make copies of this prospectus available to the Selling Securityholders for the purpose of satisfying the prospectus delivery requirements of the Securities Act. The Selling Securityholders may indemnify any broker-dealer that participates in transactions involving the sale of the securities against certain liabilities, including liabilities arising under the Securities Act.
At the time a particular offer of securities is made, if required, a prospectus supplement will be distributed that will set forth the number of securities being offered and the terms of the offering, including the name of any underwriter, dealer or agent, the purchase price paid by any underwriter, any discount, commission and other item constituting compensation, any discount, commission or concession allowed or reallowed or paid to any dealer, and the proposed selling price to the public.
A holder of warrants may exercise its warrants in accordance with the Warrant Agreement on or before the expiration date by surrendering, at the office of the warrant agent, Continental Stock Transfer & Trust Company, the certificate evidencing such warrant, an election to purchase, properly completed and duly executed, accompanied by full payment of the exercise price and any and all applicable taxes due in connection with the exercise of the warrant, subject to any applicable provisions relating to cashless exercises in accordance with the Warrant Agreement.
122
LEGAL MATTERS
The validity of the shares of Class A common stock and warrants offered hereby will be passed upon for us by Paul, Weiss, Rifkind, Wharton & Garrison LLP, New York, New York.
EXPERTS
The audited consolidated financial statements of Redbox Entertainment Inc. and its subsidiaries included in this prospectus have been so included in reliance upon the report of Grant Thornton LLP, independent registered public accountants, upon the authority of said firm as experts in accounting and auditing.
WHERE YOU CAN FIND MORE INFORMATION
We have filed with the SEC a registration statement on Form S-1 under the Securities Act with respect to the shares of Class A common stock and warrants offered hereby. This prospectus, which constitutes a part of the registration statement, does not contain all of the information set forth in the registration statement or the exhibits and schedules filed therewith. For further information about us and the Class A common stock and warrants offered hereby, we refer you to the registration statement and the exhibits and schedules filed thereto. Statements contained in this prospectus regarding the contents of any contract or any other document that is filed as an exhibit to the registration statement are not necessarily complete, and each such statement is qualified in all respects by reference to the full text of such contract or other document filed as an exhibit to the registration statement. We file periodic reports, proxy statements, and other information with the SEC pursuant to the Exchange Act. The SEC maintains an Internet website that contains reports, proxy statements and other information about registrants, like us, that file electronically with the SEC. The address of that site is www.sec.gov.
We also maintain an Internet website at www.redbox.com. Through our website, we make available, free of charge, the following documents of Redbox Entertainment Inc. as soon as reasonably practicable after they are electronically filed with, or furnished to, the SEC: Annual Reports on Form 10-K; proxy statements for our annual and special shareholder meetings; Quarterly Reports on Form 10-Q; Current Reports on Form 8-K; Forms 3, 4 and 5 and Schedules 13D; and amendments to those documents. The information contained on, or that may be accessed through, our website is not part of, and is not incorporated into, this prospectus or the registration statement of which it forms a part.
123
INDEX TO CONSOLIDATED FINANCIAL STATEMENTS
Page | |
Redbox Entertainment Inc. and Subsidiaries. – Unaudited Condensed Consolidated Financial Statements | |
Condensed Consolidated Balance Sheets as of March 31, 2022 (Unaudited) and December 31, 2021 | F-2 |
F-3 | |
F-4 | |
F-5 | |
Notes to Condensed Consolidated Financial Statements (Unaudited) | F-6 |
Redbox Entertainment Inc. and Subsidiaries. – Audited Consolidated Financial Statements | |
Report of Independent Registered Public Accounting Form (PCAOB ID Number 248) | F-24 |
F-25 | |
Consolidated Statements of Operations for the Years Ended December 31, 2019, 2020 and 2021 | F-26 |
Consolidated Statements of Cash Flows for the Years Ended December 31, 2019, 2020 and 2021 | F-27 |
Consolidated Statements of Shareholders’ Equity for the Years Ended December 31, 2019, 2020 and 2021 | F-28 |
F-29 |
F-1
PART I — FINANCIAL INFORMATION
REDBOX ENTERTAINMENT INC.
CONDENSED CONSOLIDATED BALANCE SHEETS
(in thousands, except share and per share data)
| (unaudited) |
| ||||
March 31, | December 31, | |||||
2022 | 2021 | |||||
Assets |
|
|
|
| ||
Current Assets: |
|
|
|
| ||
Cash, cash equivalents and restricted cash | $ | | $ | | ||
Accounts receivable, net of allowances of $ |
| |
| | ||
Due from related parties, net (Note 15) |
| |
| | ||
Content library |
| |
| | ||
Prepaid expenses and other current assets |
| |
| | ||
Total current assets |
| |
| | ||
Property and equipment, net (Note 2) |
| |
| | ||
Goodwill (Note 4) |
| |
| | ||
Intangible assets, net (Note 4) |
| |
| | ||
Operating lease right-of-use assets (Note 3) | | — | ||||
Other long-term assets |
| |
| | ||
Total assets | $ | | $ | | ||
Liabilities and Shareholders’ Equity |
|
| ||||
Current Liabilities: |
|
|
|
| ||
Trade payables | $ | | $ | | ||
Due to related parties, net (Note 15) |
| |
| | ||
Operating lease liabilities, current portion (Note 4) | | — | ||||
Accrued and other current liabilities (Note 5) |
| |
| | ||
Current portion of long-term debt (Note 6) |
| |
| | ||
Total current liabilities |
| |
| | ||
Long-term debt, net (Note 6) |
| |
| | ||
Warrant liability (Note 11) | | | ||||
Operating lease liabilities, non-current portion (Note 4) | | — | ||||
Other long-term liabilities |
| |
| | ||
Total liabilities |
| |
| | ||
Commitments and contingencies (Note 13) |
|
|
|
| ||
Shareholders’ Equity |
|
|
|
| ||
Class A common stock, $ |
| |
| | ||
Class B common stock, $ | | | ||||
Additional paid-in-capital |
| |
| | ||
Non-controlling interest | ( | ( | ||||
Accumulated deficit |
| ( |
| ( | ||
Total equity |
| ( |
| ( | ||
Total liabilities and shareholders’ equity | $ | | $ | | ||
See accompanying Notes to Condensed Consolidated Financial Statements
F-2
REDBOX ENTERTAINMENT INC.
CONDENSED CONSOLIDATED STATEMENTS OF OPERATIONS
(in thousands, except share and per share data)
(unaudited)
| Three Months Ended |
| |||||
March 31, | |||||||
2022 |
| 2021 | |||||
$ | | $ | | ||||
Operating expenses: |
|
|
|
| |||
Product cost |
| |
| | |||
Direct operating |
| |
| | |||
Marketing |
| |
| | |||
Stock-based compensation expense | | | |||||
General and administrative |
| |
| | |||
Depreciation and amortization |
| |
| | |||
Total operating expenses |
| |
| | |||
Operating loss |
| ( |
| ( | |||
Interest and other income (expense), net: |
|
|
|
| |||
Interest and other income (expense), net |
| |
| ( | |||
Total interest and other income (expense), net |
| |
| ( | |||
Loss before income taxes |
| ( |
| ( | |||
Income tax expense (benefit) |
| |
| ( | |||
Net loss | ( | $ | ( | ||||
Net loss attributable to non-controlling interest | ( | N/A | |||||
Net loss attributable to Class A common stockholders | $ | ( | N/A | ||||
Loss per share of Class A common stock: | |||||||
Basic and diluted loss per share (Note 9) | ( | N/A | |||||
Weighted average shares of Class A common stock outstanding: | |||||||
Basic and diluted | | N/A | |||||
See accompanying Notes to Condensed Consolidated Financial Statements
F-3
REDBOX ENTERTAINMENT INC.
CONDENSED CONSOLIDATED STATEMENTS OF CASH FLOWS
(in thousands)
(unaudited)
Three Months Ended | |||||||
March 31, | |||||||
| 2022 | 2021 |
| ||||
Operating activities: | |||||||
Net loss | $ | ( | $ | ( | |||
Adjustments to reconcile net loss to net cash flows used in operating activities: | |||||||
Depreciation |
| |
| | |||
Amortization of intangible assets |
| |
| | |||
Gain on sale/disposal of assets |
| ( |
| ( | |||
Stock-based compensation expense | | | |||||
Deferred income taxes |
| — |
| ( | |||
Amortization of deferred financing costs |
| |
| ( | |||
PIK interest added to Senior Facilities | | — | |||||
Change in fair value of warrant liability | ( | — | |||||
Non-cash rent, interest and other |
| ( |
| | |||
Cash flows from changes in net operating assets and liabilities: | |||||||
Accounts receivable |
| ( |
| ( | |||
Content library |
| |
| | |||
Income tax receivable |
| — |
| ( | |||
Prepaid expenses and other current assets |
| |
| | |||
Other assets |
| |
| | |||
Trade payables |
| |
| ( | |||
Change in due to/from related parties |
| ( |
| | |||
Accrued and other liabilities |
| |
| ( | |||
Net cash flows used in operating activities |
| ( |
| ( | |||
Investing Activities: | |||||||
Purchases of property and equipment |
| ( |
| ( | |||
Proceeds from disposition of property and equipment |
| |
| | |||
Net cash flows used in investing activities |
| ( |
| ( | |||
Financing Activities: | |||||||
Proceeds from Redbox’s borrowings |
| |
| | |||
Repayments of Redbox’s debt obligations |
| ( |
| — | |||
Dividends paid |
| — |
| ( | |||
Principal payments on finance lease obligations |
| ( |
| ( | |||
Net cash flows provided by financing activities |
| |
| | |||
Change in cash, cash equivalents and restricted cash |
| ( |
| | |||
Cash, cash equivalents and restricted cash: | |||||||
Beginning of period |
| |
| | |||
End of period | $ | | $ | | |||
See accompanying Notes to Condensed Consolidated Financial Statements
F-4
REDBOX ENTERTAINMENT INC.
CONDENSED CONSOLIDATED STATEMENTS OF EQUITY (DEFICIT)
(in thousands)
(unaudited)
|
|
| Additional |
|
|
| |||||||||||||||||||||
Common Units |
| Class A Common Stock |
| Class B Common Stock | Paid-in | Accumulated | Non-controlling | Total | |||||||||||||||||||
Shares | Amount | Shares | Amount | Shares | Amount | Capital | Deficit | Interest | Equity | ||||||||||||||||||
Balance at December 31, 2020 | | $ | | — | $ | — | — | $ | — | $ | | $ | ( | $ | — | $ | | ||||||||||
Dividends | — |
| — | — |
| — | — |
| — |
| — |
| — |
| — |
| — | ||||||||||
Stock-based compensation plans and related activity | |
| — | — |
| — | — |
| — |
| |
| — |
| — |
| | ||||||||||
Net loss | — |
| — | — |
| — | — |
| — |
| — |
| ( |
| — |
| ( | ||||||||||
Balance at March 31, 2021 | | $ | | — | $ | — | — | $ | — | $ | | $ | ( | $ | — | $ | ( | ||||||||||
Balance at December 31, 2021 | — | $ | — | | $ | | | $ | | $ | | $ | ( | $ | ( | $ | ( | ||||||||||
Dividends | — |
| — | — |
| — | — |
| — |
| — |
| — |
| — |
| — | ||||||||||
Stock-based compensation plans and related activity | — | — | — | — | — | — | | — | | | |||||||||||||||||
Net loss | — |
| — | — |
| — | — |
| — |
| — |
| ( |
| ( |
| ( | ||||||||||
Balance at March 31, 2022 | — | $ | — | | $ | | | $ | | $ | | $ | ( | $ | ( | $ | ( | ||||||||||
See accompanying Notes to Condensed Consolidated Financial Statements
F-5
REDBOX ENTERTAINMENT INC.
NOTES TO UNAUDITED CONDENSED CONSOLIDATED FINANCIAL STATEMENTS
Note 1: Basis of Presentation
The accompanying unaudited Condensed Consolidated Financial Statements have been prepared under accounting principles generally accepted in the United States of America (“U.S. GAAP” or “GAAP”) and in conformity with rules applicable to quarterly financial information. The Condensed Consolidated Financial Statements as of March 31, 2022 and for the three months ended March 31, 2022 and 2021 are unaudited. All adjustments, consisting of normal recurring adjustments, except as otherwise noted, considered necessary for a fair presentation of the unaudited interim Condensed Consolidated Financial Statements for these interim periods have been included.
Readers of this unaudited interim Condensed Consolidated quarterly financial information should refer to the audited Consolidated Financial Statements and notes thereto of Redbox Entertainment Inc. and its subsidiaries (“Redbox,” the “Company,” “we,” “our” and “us”) for the year ended December 31, 2021 included in our 2021 Annual Report on Form 10-K filed with the Securities and Exchange Commission (the “SEC”) and also available on our website (www.redbox.com). Certain footnote disclosures that would substantially duplicate those contained in such audited financial statements or which are not required by the rules and regulations of the SEC for interim financial reporting have been condensed or omitted.
Refer to Note 1 of the Notes to Consolidated Financial Statements in the Company’s 2021 Annual Report on Form 10-K for further discussion of the Company’s accounting policies and estimates. Such Annual Report also contains a discussion of the Company’s critical accounting policies and estimates.
Business Update, Going Concern and Strategic Alternatives
Historically, rentals have been correlated with the number and quality of new theatrical titles released in a quarter. During 2021 and for the first three months of 2022, Redbox’s business was negatively impacted by the effects of the ongoing COVID-19 pandemic, which resulted in fewer than expected theatrical releases. In addition, the significant increase in impacts from the Omicron variant caused further disruption to the business. As such, Redbox rentals have not recovered to the extent expected and, notwithstanding the year-over-year increase in new theatrical releases, were lower than pre-COVID-19 levels. As part of an effort to expand its business and transform into a multi-faceted entertainment company, during the fourth quarter of 2021 and into the first three months of 2022, Redbox increased its marketing and on-demand expenditures. Costs also increased as Redbox purchased more content, which were not offset by an increase in revenues.
Redbox has been exploring a number of potential strategic alternatives with respect to the Company’s corporate or capital structure and seeking financing to fund operations and one-time restructuring costs. In March 2022, the Company’s Board of Directors established a Strategic Review Committee to, among other things, consider and oversee strategic alternatives or transactions that may be available to the Company with respect to its corporate or capital structure. Redbox is also executing on a previously announced series of restructuring actions and initiatives to improve its efficiency and reduce its cost structure, including, but not limited to, (i) optimizing its kiosk network and (ii) executing a workforce reduction across its supply chain and corporate teams. However, the risks and uncertainties related to the ongoing adverse effects of the COVID-19 pandemic on the Company’s operating results, together with the Company’s recurring operating losses, accumulated deficit and negative working capital, raise substantial doubt about our ability to continue as a going concern, after consideration of the strategic initiatives outlined below, within one year after the date that the condensed consolidated interim financial statements are issued.
The accompanying consolidated financial statements and notes have been prepared assuming the Company will continue as a going concern. For the three months ended March 31, 2022, the Company generated negative cash flows from operations of $
On March 29, 2022, the Company completed a reduction in force of
On April 15, 2022 certain subsidiaries of the Company entered into the Incremental Assumption and Amendment Agreement No. 6, amending its Credit Agreement (the “Sixth Amendment”), pursuant to which the Sixth Amendment Incremental Revolving Lenders
F-6
(as defined in the Sixth Amendment) agreed to make available to certain subsidiaries of the Company Sixth Amendment Incremental Revolving Commitments (as defined in the Credit Agreement) in an aggregate amount equal to $
As a further condition of the Sixth Amendment, the Company issued to HPS Investment Partners, LLC (the administrative agent and collateral agent to the Credit Agreement) and certain affiliates (as defined in the Credit Agreement) warrants, with an exercise price of $
In connection with the Sixth Amendment, on April 15, 2022, the Company entered into a Voting and Support Agreement with AP VIII Aspen Holdings, L.P. (“Aspen”), Seaport Global SPAC, LLC and Redwood Holdco, LP (“Redwood”), (collectively the “Stockholders”), whereby the Stockholders agreed to vote their shares of the Company (i) in favor of any strategic transaction approved and recommended by the Company’s Board of Directors (the “Board”), or any committee to which the Board delegates authority, subject to certain terms and conditions (each, a “Transaction”), (ii) in opposition to any transaction involving the Company that has not been approved and recommend by the Board, and (iii) in favor of any directors that are proposed or nominated to the Board by the Company at any annual meeting of the Company.
The Company further agreed, pursuant to the Voting and Support Agreement, to (i) permanently reduce a portion of the Union Revolving Credit Facility in an amount equal to $
In connection with the execution of the Sixth Amendment, the Company also implemented certain changes to the composition and size of its Board of Directors as further described in the Company’s Current Report on Form 8-K filed with the SEC on April 19, 2022. The Strategic Review Committee of the Board was also dissolved in connection with these changes.
In connection with the Company’s entry into the Voting and Support Agreement, Redwood permanently waived the “Early Termination Payment” by the Company (or an affiliate) to Redwood that could have resulted from a provision in that certain Tax Receivable Agreement dated as of October 22, 2021 (“TRA”), which would have been triggered upon the change to the Board’s composition.
Additionally, under the Voting and Support Agreement, the Company and Redwood agreed, in connection with the consummation of a Transaction, to (a) terminate the TRA upon the consummation of a Transaction and (b) waive all claims under the TRA with such waiver being effective upon the consummation of such Transaction.
On May 10, 2022, the Company entered into a merger agreement with Chicken Soup for the Soul Entertainment (“CSSE”), pursuant to which, the Company will become a wholly owned subsidiary of CSSE (the “Merger Agreement”). As a result, additional borrowings under the Sixth Amendment Incremental Revolving Facility became available upon the Company’s entry into the merger agreement with CSSE provided, that the Company, under the Sixth Amendment Incremental Revolving Facility, restricts its borrowings to $
Our unaudited condensed consolidated financial statements do not include any adjustments related to the recoverability and classification of recorded asset amounts or the amounts and classification of liabilities that might be necessary should we be unable to continue as a going concern. If the Company is unable to implement one or more of the contemplated strategic alternatives, an event of default will occur under the Credit Agreement, and the Company could continue to experience adverse pressures on its relationships with counterparties who are critical to its business, its ability to access the capital markets, its ability to execute on its operational and strategic goals and its business, prospects, results of operations and liquidity generally. There can be no assurance as to when or whether the implementation of one or more of the Company’s strategic initiatives will be successful, or as to the effects the failure to take action may have on the Company’s business, its ability to achieve its operational and strategic goals or its ability to finance its business or refinance its indebtedness. A failure to address these matters, will have a material adverse effect on the Company’s business, prospects, results of operations, liquidity and financial condition, and its ability to service or refinance its corporate debt as it becomes due.
F-7
Note 2: Property and Equipment
| March 31, |
| December 31, | |||
Dollars in thousands | 2022 | 2021 | ||||
Kiosks and components | $ | | $ | | ||
Computers, servers, and software |
| |
| | ||
Leasehold improvements |
| |
| | ||
Office furniture and equipment |
| |
| | ||
Leased Vehicles |
| |
| | ||
Property and equipment, at cost | $ | | $ | | ||
Accumulated depreciation |
| ( |
| ( | ||
Property and equipment, net | $ | | $ | | ||
Note 3: Leases
The Company adopted ASC 842 as of January 1, 2022, using the modified retrospective approach. The modified retrospective approach provides a method for recording existing leases at adoption and not restated comparative periods; rather the effect of the change is recorded at the beginning of the year of adoption. The Company will elect the package of practical expedients permitted under the transition guidance within the new standard, which allows us to carryforward historical lease classification. In addition, we are electing the hindsight practical expedient to determine the reasonably certain lease term for existing leases. Lastly, we elect the short-term lease recognition exemption for our leases. This means for short-term leases, we will not recognize ROU assets and lease liabilities, and this includes not recognizing ROU asset or lease liabilities for existing short-term leases of those assets in transition. In preparation for adoption of the standard, we have implemented internal controls to enable the preparation of financial information.
The Company recorded ROU assets of $
The Company has operating leases primarily for office space, distribution centers, and other equipment. The Company also has finance leases for their fleet. The Company's leases have remaining lease terms of up to approximately
Operating Leases. Operating lease ROU assets, representing the Company's right to use the underlying asset for the lease term, are reflected in "Operating lease right-of-use assets" in the Company's unaudited condensed consolidated balance sheet. Operating lease liabilities, representing the present value of the Company's obligation to make payments over the lease term, are reflected in “Operating lease liabilities, current portion” and “Operating lease liabilities, non-current portion” in the Company's March 31, 2022 unaudited condensed consolidated balance sheet. The Company has entered into various short-term operating leases which have an initial term of 12 months or less. These short-term leases are not recorded on the Company's unaudited condensed consolidated balance sheet. Lease expense for operating leases is recognized on a straight-line basis over the lease term.
Finance Leases. Finance lease ROU assets are included in "Property and equipment, net" and finance lease liabilities are included in the “Accrued and other current liabilities” and “Other long-term liabilities” line items in the Company's March 31, 2022 unaudited condensed consolidated balance sheet. Finance lease ROU assets are amortized on a straight-line basis over the lease term.
Our lease agreements do not contain any material residual value guarantees or material restrictive covenants.
Although separation of lease and non-lease components is required, certain practical expedients are available to entities. We will
The present value of the lease payments is calculated using a rate implicit in the lease, when readily determinable. However, as most of the Company's leases do not provide an implicit rate, the Company uses its incremental borrowing rate to determine the present value of the lease payments for the majority of its leases.
F-8
Variable lease payments that are based on an index or rate are included in the measurement of ROU assets and lease liabilities at lease inception. All other variable lease payments are expensed as incurred and are not included in the measurement of ROU assets and lease liabilities.
The components of lease cost were as follows:
| Three Months Ended | ||
Dollars in thousands | March 31, 2022 | ||
Operating lease cost | $ | | |
| |||
Finance lease cost |
| ||
Amortization of right-of-use assets |
| | |
Interest on lease liabilities |
| | |
Total finance least cost | $ | | |
| |||
Short-term lease cost(1) | | ||
Total lease cost | $ | | |
(1) | Short-term lease cost primarily consists of leases with a lease term of 12 months or less. |
Supplemental cash flow information related to leases was as follows:
| Three Months Ended | ||
Dollars in thousands | March 31, 2022 | ||
Cash paid for amounts included in the measurement of lease liabilities: | |||
Operating cash flows from operating leases | $ | | |
Financing cash flows from financing leases |
| | |
March 31, 2022 | |||
Weighted average remaining lease term (in years): | |||
Operating leases | |||
Finance leases |
| ||
Weighted average discount rate: | |||
Operating leases | % | ||
Finance leases | % | ||
The expected future payments relating to the Company's operating and finance lease liabilities at March 31, 2022 are as follows:
Dollars in thousands | Operating Leases | Finance Leases | ||||
Nine months ending December 31, 2022 | $ | | $ | | ||
Year ending December 31, |
|
| ||||
2023 |
| |
| | ||
2024 |
| |
| | ||
2025 |
| |
| | ||
2026 | — | — | ||||
Thereafter |
| — |
| — | ||
Total lease payments | $ | | $ | | ||
Less imputed interest | ( | — | ||||
Total | $ | | $ | | ||
Note 4: Goodwill and Other Intangible Assets
Goodwill is evaluated for impairment annually during the fourth quarter, or more frequently if an event occurs or circumstances change that could more likely than not reduce the fair value of a reporting unit below its carrying value.
F-9
During the first quarter of 2022, the Company completed a quantitative impairment analysis for goodwill related to its Legacy and Digital reporting units due to its financial performance. Based on this analysis, the Company concluded the fair value of its Legacy and Digital reporting units exceeded its carrying value and as such,
As part of the Company’s impairment analysis, the determination of the fair value of the Company’s reporting units requires the Company to make significant estimates and assumptions including the business and financial performance of the Company’s reporting units, as well as how such performance may be impacted by COVID-19. These estimates and assumptions primarily include, but are not limited to: the selection of appropriate peer group companies, control premiums appropriate for acquisitions in the industries in which the Company competes, discount rates, terminal growth rates, forecasts of revenue, operating income, depreciation, amortization and capital expenditures, including considering the impact of COVID-19. Certain events or circumstances that could reasonably be expected to negatively affect the underlying key assumptions and ultimately affect the estimated fair values of the Company’s reporting units include such items as: (i) a decrease in expected future new release movie titles resulting from the prolonged effects of the COVID-19 pandemic (ii) an increase in competition across streaming platforms resulting in fewer titles available at Redbox or fewer rental transactions and (iii) the inability to achieve cost savings or growth initiative targets within an expected timeframe.
Although the Company believes its estimates of fair value are reasonable, actual financial results could differ from those estimates due to the inherent uncertainty involved in making such estimates. Changes in assumptions concerning future financial results or other underlying assumptions, including the impact of COVID- 19, could have a significant impact on either the fair value of the reporting units, the amount of any goodwill impairment charges, or both. These estimates can be affected by a number of factors including, but not limited to, the impact of COVID-19, its severity, duration and its impact on global economies, general economic conditions as well as the Company’s profitability. The Company will continue to monitor these potential impacts, including the impact of COVID-19 and economic, industry and market trends and the impact these may have on its Legacy and Digital reporting units.
The following table summarizes the changes in goodwill by reportable segment:
Legacy | Digital |
| |||||||
Dollars in thousands |
| Business |
| Business |
| Total | |||
Balance as of December 31, 2021 | $ | | $ | | $ | | |||
Balance as of March 31, 2022 | $ | | $ | | $ | | |||
The following table summarizes the carrying amounts and accumulated amortization of intangible assets:
March 31, 2022 | December 31, 2021 | |||||||||||||||||||
Gross | Net | Gross | Net | |||||||||||||||||
Estimated | Carrying | Accumulated | Carrying | Carrying | Accumulated | Carrying | ||||||||||||||
Dollars in thousands |
| Useful Life |
| Amount |
| Amortization |
| Amount |
| Amount |
| Amortization |
| Amount | ||||||
Intangible assets subject to amortization: | ||||||||||||||||||||
Contracts with retailers |
| $ | | $ | ( | $ | | $ | | $ | ( | $ | | |||||||
Trade name |
|
| |
| ( |
| |
| |
| ( |
| | |||||||
Contactable customer list |
|
| |
| ( |
| |
| |
| ( |
| | |||||||
Developed technology |
|
| |
| ( |
| |
| |
| ( |
| | |||||||
Total intangible assets subject to amortization |
|
| $ | | $ | ( | $ | | $ | | $ | ( | $ | | ||||||
The Company recognized amortization expense of $
There was
Certain events or circumstances that could reasonably be expected to negatively affect the underlying key assumptions and ultimately affect the estimated fair values of the Company’s reporting units include such items as: (i) a decrease in expected future new release movie titles resulting from the prolonged effects of the COVID-19 pandemic (ii) an increase in competition across streaming platforms resulting in fewer titles available at Redbox or fewer rental transactions and (iii) the inability to achieve cost savings or growth initiative targets within an expected timeframe.
F-10
Note 5: Accrued and Other Current Liabilities
Accrued and other current liabilities as of March 31, 2022 and December 31, 2021, consisted of the following:
| March 31, |
| December 31, | |||
Dollars in thousands | 2022 | 2021 | ||||
Accrued payroll and other related expenses | $ | | $ | | ||
Accrued revenue share |
| |
| | ||
Deferred revenue |
| |
| | ||
Income taxes payable |
| |
| — | ||
Other |
| |
| | ||
Total accrued and other current liabilities | $ | | $ | | ||
Note 6: Debt
| March 31, |
| December 31, | |||
Dollars in thousands | 2022 | 2021 | ||||
Term B Facility | $ | | $ | | ||
Paid-In-Kind Interest related to Term Loan Facility | | | ||||
Revolving Credit Facility |
| |
| | ||
Paid-In-Kind Interest related to Revolving Credit Facility | | | ||||
Union Revolving Credit Facility |
| |
| | ||
Total debt outstanding | $ | | $ | | ||
Less: Unamortized debt issuance costs |
| ( |
| ( | ||
Total debt, net | $ | | $ | | ||
Portion due within one year | $ | | $ | | ||
Total long-term debt, net | $ | | $ | | ||
On October 20, 2017, Redbox Automated Retail, LLC (“RAR”) entered into a credit agreement (“Credit Agreement”), which provided for:
| ● | a first lien term loan facility (the “Term Loan B”), in an aggregate principal amount of $ |
| ● | a first lien revolving credit facility (the “Revolving Credit Facility” and, together with the Term Loan B, the “Senior Facilities”), in an aggregate principal amount of up to $ |
The Term Loan B was made available to RAR immediately upon closing and was used in part to retire all $
On September 7, 2018, RAR entered into an Incremental Assumption and Amendment Agreement (the “Amendment”) to the Credit Agreement. The Amendment provided for, among other things, (i) an incremental Term B-1 Loan (“Term Loan B-1”) in an original aggregate principal amount of $
On September 30, 2020, RAR entered into the second amendment to its Credit Agreement (the “Second Amendment”) to, among other things, increase the total net leverage covenant during the remaining term of the Credit Agreement and revise the quarterly amortization payment schedule.
On December 28, 2020, RAR entered into a third amendment to its Credit Agreement (the “Third Amendment”). The amendment deferred the December 2020 amortization payment to March 2021.
F-11
As of December 31, 2020, the Company’s Senior Facilities matured on October 20, 2022, and subsequent to the Amendment, Second Amendment and Third Amendment consisted of:
| ● | the Term Loan B, in an aggregate principal amount of $ |
| ● | the Term Loan B-1, in an aggregate principal amount of $ |
| ● | the Revolving Credit Facility, in an aggregate principal amount of up to $ |
As of March 31, 2022 there was
On January 29, 2021, RAR entered into an amendment to its Credit Agreement (the “Fourth Amendment”). The Fourth Amendment provided for, among other things, (i) deferral of principal amortization payments until the maturity date (ii) extension of the maturity date to April 2023, (iii) at RAR’s election, subject to certain liquidity thresholds, payment PIK interest, and, (iv) removal of all financial covenant requirements.
In addition, under the Fourth Amendment, RAR incurred an incremental first lien term loan B-2 facility (“Term Loan B-2” and, together with Term Loan B and Term Loan B-1, the “Term Loan Facility”) in an aggregate principal amount of $
Pursuant to the Fourth Amendment, interest is payable on the Senior Facilities entirely in cash or, for a specified period, could be paid by increasing the principal amount of the Senior Facilities (PIK interest), or through a combination of cash and PIK interest, subject to certain liquidity thresholds. Borrowings under the Senior Facilities bear interest at a rate at RAR’s option, either (a) a London Interbank Offer Rate (“LIBOR”) determined by reference to the costs of funds for Eurodollar deposits for the interest period relevant to such borrowing, adjusted for certain additional costs, subject to a
In addition to paying interest on outstanding principal under the Senior Facilities, RAR is required to pay a commitment fee at a rate equal to
In connection with the Business Combination, on May 16, 2021, RAR entered into another amendment to its Credit Agreement (the “Fifth Amendment”). The Fifth Amendment, which became effective upon consummation of the Business Combination, provided consent to the planned Business Combination and among other things, extended the Senior Facilities maturity date to October 2023 and subordinated the Term Loan B-2 to the Term Loan B and the Term Loan B-1. In addition, among other things, concurrently with the consummation of the Business Combination, the Company repaid $
On October 11, 2021, RAR entered into a consent to the Fifth Amendment to make certain additional changes to the Credit Agreement, which became effective upon consummation of the Business Combination, including extending the maturity date of the Senior Facilities to April, 2024 and extending the PIK interest option until December 31, 2022 (subject to a minimum pro forma liquidity).
On April 15, 2022, RAR entered into a sixth amendment to its Credit Agreement (the “Sixth Amendment”) (capitalized terms used herein are defined in the Credit Agreement as amended through the Sixth Amendment). Pursuant to the Sixth Amendment, an additional aggregate $
F-12
regarding the CSSE merger. Pursuant to the CSSE merger agreement, such merger shall be consummated not later than October 31, 2022.
Changes to the Credit Agreement effected by the Sixth Amendment included the following:
| ● | Call protection on the loans was modified so that at any time prior to maturity, a make-whole payment will be payable (i) on the Sixth Amendment Incremental Revolving Loans if such loans are repaid or prepaid with a corresponding permanent commitment reduction and (ii) on the existing Term B Loans, Term B-1 Loans, and Revolving Facility Loans on the amount of such loan repaid or prepaid. The make-whole will not be payable if such loans are prepaid in full upon the consummation of the Company Sale on or prior to the Company Sale Outside Date. |
| ● | Events of Default were added including: |
| ● | Failure to meet Company Sale Milestones (including failure to consummate the Company Sale by October 31, 2022 (or such later date as agreed by the Administrative Agent)). |
| ● | Failure to meet cost-cutting milestones, subject to a |
| ● | Termination of an Acceptable Purchase Agreement other than in connection with the replacement thereof with certain replacement purchase agreements acceptable to the Administrative Agent, subject to a |
| ● | Termination or cessation of validity of Voting and Support Agreement. |
Union Revolving Credit Facility
On December 29, 2020, Redbox Entertainment, LLC entered into a
Borrowings under the Union Revolving Credit Facility will bear interest at either the alternate base rate or LIBOR (based on an interest period selected by the Company of one month, three months or six months) in each case plus a margin. The alternate base rate loans bear interest at a per annum rate equal to the greatest of (i) the base rate in effect on such date, (ii) the federal funds effective rate in effect on such day plus ½ of
On April 15, 2022, the Company agreed, pursuant to the Voting and Support Agreement, to (i) permanently reduce a portion of the Union Revolving Credit Facility in an amount equal to $
In addition to paying interest on outstanding principal under the Union Revolving Credit Facility, Redbox Entertainment, LLC is required to pay a commitment fee at a rate equal to
Dividend Restrictions
The Credit Agreement contains certain customary affirmative covenants and negative covenants, including a limitation on the Company’s ability to pay dividends on or make distributions in respect of its capital stock or make other restricted payments. The covenant prohibiting dividends and other restricted payments has certain limited exceptions, including for customary overhead, legal, accounting and other professional fees and expenses; taxes; customary salary, bonus and other benefits; and up to $
F-13
Interest Rates and Fees
As of March 31, 2022 and December 31, 2021, the borrowing interest rate for the Senior Facilities was
Amortization and Prepayments
Required minimum principal amortization payments under the Senior Facilities as of March 31, 2022, are as follows:
| Repayment | ||
Dollars in thousands | Amount | ||
2022 | $ | | |
2023 |
| — | |
2024 |
| | |
Total | $ | | |
In addition, the Senior Facilities require RAR to prepay outstanding term loan borrowings, subject to certain exceptions, with:
| ● | a certain percentage set forth in the Credit Agreement governing the Senior Facilities of RAR’s annual excess cash flow, as defined under the Senior Facilities; |
| ● | a certain percentage of the net cash proceeds of certain non-ordinary course asset sales, other dispositions of property or certain casualty events, in each case subject to certain exceptions and reinvestment rights; and |
| ● | the net cash proceeds of any issuance or incurrence of debt, other than proceeds from debt permitted under the Senior Facilities. |
RAR may voluntarily repay outstanding loans that are funded solely by internally generated cash from business operations under the Senior Facilities at any time, without prepayment premium or penalty, except customary “breakage” costs with respect to LIBOR rate loans.
All obligations under the Senior Facilities are unconditionally guaranteed by each of RAR’s existing and future direct and indirect material, wholly-owned domestic subsidiaries, subject to certain exceptions, and the direct parent of RAR. The obligations are secured by a pledge of substantially all of RAR’s assets and those of each guarantor, including capital stock of the subsidiary guarantors and
All obligations under the Union Revolving Credit Facility are guaranteed by all direct and indirect wholly owned subsidiaries of the Company’s Redbox Entertainment, LLC entity.
Letters of Credit
As required under the Senior Facilities, the Company has a letter of credit arrangement to provide for the issuance of standby letters of credit. The arrangement supports the collateral requirements for insurance claims and is good for
In October 2021, the Company entered into a letter of credit arrangement of $
The Company’s letter of credit arrangements are classified as restricted cash and reflect balances of $
Note 7: Interest Rate Derivatives
The Company entered into an interest rate swap on October 22, 2018 to manage its exposure to changes in the interest rates related to its term loan (“Term B Facility”) following the Amendment discussed in Note 5: Debt. The swap is not designated as a
F-14
hedging instrument and is reported at fair value with changes in fair value reported directly in earnings. The Company’s hedge consists of interest rate swaps, which was used to mitigate interest rate risk.
Under the terms of the agreement, the Company entered into a
The following table discloses the effect of the Company’s derivative instrument on the unaudited Condensed Consolidated Statements of Operations for the three months ended March 31, 2022 and 2021:
For the three months ended | |||||||
March 31, | |||||||
Dollars in thousands | 2022 | 2021 | |||||
Interest and other income (expense), net |
| $ | — |
| $ | | |
Note 8: Segment Information and Geographic Data
The Company currently conducts its business through two operating segments: (1) Legacy Business and (2) Digital Business. For all periods presented, the Company did not operate outside the United States and Puerto Rico (collectively the United States). As such, all of the Company’s long-lived assets are located in the United States.
The Company’s Legacy Business operates a network of approximately
The Company’s Digital Business provides both transactional and ad-supported digital streaming services, which include 1) Redbox On Demand, a transactional service which provides digital rental or purchase of new release and catalog movies and TV content, 2) Redbox Free On Demand, an ad-supported service providing free movies and TV shows on demand, and 3) Redbox Free Live TV, a free, ad-supported television service giving access to more than
Adjusted EBITDA is the profitability metric reported to the chief operating decision maker (“CODM”) for purposes of making decisions about allocation of resources to each segment and assessing performance of each segment. The Company believes this measure is most useful in assessing the underlying performance of its business. Adjusted EBITDA is before integration related costs, efficiency initiatives, and other items. Adjusted EBITDA also excludes the effects of financings, income tax and the non-cash accounting effects of depreciation and intangible asset amortization.
As segment assets are not reported to or used by the CODM to measure business performance or allocate resources, total segment assets and capital expenditures are not presented below.
F-15
Summarized financial information by segment is as follows:
March 31, | |||||||
Dollars in thousands | 2022 | 2021 | |||||
Net revenue |
|
|
|
| |||
Legacy Business | $ | | $ | | |||
Digital Business |
| |
| | |||
Total | $ | | $ | | |||
Adjusted EBITDA |
|
|
|
| |||
Legacy Business | $ | ( | $ | | |||
Digital Business |
| |
| | |||
Total | $ | ( | $ | | |||
The following is a reconciliation of Adjusted EBITDA to loss before income taxes for the three months ended March 31, 2022 and 2021:
Three Months Ended | |||||||
March 31, | |||||||
Dollars in thousands | 2022 | 2021 | |||||
Loss before income taxes |
| $ | ( | $ | ( | ||
Add: |
|
|
|
| |||
Depreciation and amortization |
| |
| | |||
Interest and other (income) expense, net |
| ( |
| | |||
Business optimization(a) |
| — |
| | |||
One-time non-recurring(b) |
| |
| | |||
New business start-up costs(c) |
| — |
| | |||
Restructuring related(d) |
| |
| | |||
Stock-based compensation expense |
| |
| | |||
Adjusted EBITDA | $ | ( | $ | | |||
(a) | Business optimization costs include employee retention costs, IT costs as well as consulting costs for certain projects. |
(b) | Includes costs related to project costs and initiatives, as well as bank, legal and other fees in connection with the Company’s debt financing activities. During the three months ended March 31, 2022, the Company incurred $ |
(c) | Includes costs to support the Company’s On Demand and AVOD offerings, along with costs related to the Company’s service and media network businesses. |
(d) | Restructuring related costs include such items as employee severance charges and costs incurred related to removing kiosks. During the three months ended March 31, 2022, the Company incurred severance and related costs of $ |
Note 9: Earnings Per Share
Basic earnings per share of Class A common stock is computed by dividing net income attributable to common stockholders by the weighted-average number of shares of Class A common stock outstanding during the period. Diluted earnings per share of Class A common stock is computed by dividing net income attributable to common stockholders adjusted for the assumed exchange of all potentially dilutive securities by the weighted-average number of shares of Class A common stock outstanding adjusted to give effect to potentially dilutive elements. Basic and diluted loss per share is computed using the two-class method.
The Company analyzed the calculation of earnings per share for comparative periods presented and determined that it resulted in values that would not be meaningful to the users of the consolidated financial statements. Therefore, earnings per share information has not been presented for periods prior to the Business Combination.
F-16
The following table sets forth the computation of basic and diluted net loss per share of Class A common stock:
Dollars in thousands, except per share amounts | Three Months Ended March 31, | ||||||
Basic and Diluted EPS | 2022 | 2021 | |||||
|
| ||||||
Numerator: | |||||||
Net loss | $ | ( | $ | ( | |||
Less: net loss attributable to non-controlling interests | ( | N/A | |||||
Net loss attributable to Redbox Entertainment Inc. — Basic and Diluted | ( | N/A | |||||
|
|
|
| ||||
Denominator: | |||||||
Weighted average shares of Class A common stock outstanding — Basic and Diluted | | N/A | |||||
Earnings per share of Class A common stock outstanding — Basic and Diluted | ( | N/A | |||||
Shares of the Company’s Class B common stock do not share in the earnings or losses, are not entitled to receive dividends, or to receive any portion of assets upon liquidation of the Company, and are therefore not participating securities. As such, separate presentation of basic and diluted earnings per share of Class B common stock under the two-class method has not been presented.
As the Company was in a loss position for the three months ended March 31, 2022 and 2021, the Company has determined all potentially dilutive shares would be anti-dilutive in these periods and therefore are excluded from the calculation of diluted weighted average shares outstanding. This results in the calculation of weighted average shares outstanding to be the same for basic and diluted EPS.
The following outstanding potentially dilutive shares have been excluded from the calculation of diluted EPS because their effect would have been anti-dilutive:
Three Months Ended March 31, | |||||||
2022 | 2021 | ||||||
Public and private placement warrants | | N/A | |||||
Note 10: Stockholders’ Equity
Preferred Stock — The Company is authorized to issue
Class A Common Stock — The Company is authorized to issue up to
Class B Common Stock — The Company is authorized to issue up to
Non-controlling Interest — Non-controlling interest represents the equity interest in Redwood Intermediate LLC held by holders other than the Company. On October 22, 2021, upon the close of the Business Combination, Redwood Holdco, LP’s equity ownership percentage in Redwood Intermediate LLC was approximately
F-17
Note 11: Warrant Liability
At March 31, 2022, there were
The Company may redeem the Public Warrants under the following conditions:
| ● | In whole and not in part; |
| ● | At a price of $ |
| ● | Upon not less than |
| ● | if, and only if, the last reported sale price of the Company’s Class A common stock equals or exceeds $ |
The redemption criteria discussed above prevent a redemption call unless there is at the time of the call a significant premium to the warrant exercise price. If the foregoing conditions are satisfied and the Company issues a notice of redemption of the warrants, each warrant holder will be entitled to exercise its warrant prior to the scheduled redemption date. However, the price of the Company’s Class A common stock may fall below the $
The Private Placement Warrants are identical to the Public Warrants, except that the Private Placement Warrants are exercisable on a cashless basis and are non-redeemable so long as they are held by the initial purchasers or their permitted transferees. If the Private Placement Warrants are held by someone other than the initial purchasers or their permitted transferees, the Private Placement Warrants will be redeemable by the Company and exercisable by such holders on the same basis as the Public Warrants.
As of March 31, 2022 and December 31, 2021, the Company recorded warrant liabilities of $
Note 12: Fair Value Measurements
FASB ASC Topic 820 “Fair Value Measurements and Disclosures” (“ASC 820”) defines fair value, the methods used to measure fair value and the expanded disclosures about fair value measurements. Fair value is the price that would be received to sell an asset or paid to transfer a liability in an orderly transaction between the buyer and the seller at the measurement date. In determining fair value, the valuation techniques consistent with the market approach, income approach and cost approach shall be used to measure fair value. ASC 820 establishes a fair value hierarchy for inputs, which represent the assumptions used by the buyer and seller in pricing the asset or liability. These inputs are further defined as observable and unobservable inputs. Observable inputs are those that buyer and seller would use in pricing the asset or liability based on market data obtained from sources independent of the Company. Unobservable inputs reflect the Company’s assumptions about the inputs that the buyer and seller would use in pricing the asset or liability developed based on the best information available in the circumstances.
The fair value hierarchy is categorized into three levels based on the inputs as follows:
Level 1 — Valuations based on unadjusted quoted prices in active markets for identical assets or liabilities that the Company has the ability to access. Valuation adjustments and block discounts are not being applied. Since valuations are based on quoted prices that are readily and regularly available in an active market, valuation of these securities does not entail a significant degree of judgment.
F-18
Level 2 — Valuations based on (i) quoted prices in active markets for similar assets and liabilities, (ii) quoted prices in markets that are not active for identical or similar assets, (iii) inputs other than quoted prices for the assets or liabilities, or (iv) inputs that are derived principally from or corroborated by market through correlation or other means.
Level 3 — Valuations based on inputs that are unobservable and significant to the overall fair value measurement.
The fair value of the Company’s certain assets and liabilities, which qualify as financial instruments under ASC 820, “Fair Value Measurements and Disclosures,” approximates the carrying amounts represented in the condensed balance sheet. The fair values of cash and cash equivalents, prepaid assets, accounts payable and accrued expenses, due to related parties are estimated to approximate the carrying values as of March 31, 2022 due to the short maturities of such instruments.
The following table presents information about the Company’s liabilities that are measured at fair value on a recurring basis at March 31, 2022 and December 31, 2021 and indicates the fair value hierarchy of the valuation inputs the Company utilized to determine such fair value.
March 31, | December 31, | |||||||
Dollars in thousands | Level | 2022 | 2021 | |||||
Liabilities: |
|
|
|
| ||||
Warrant Liability – Public Warrants |
| 1 | $ | | $ | | ||
Warrant Liability – Private Placement Warrants |
| 3 | | | ||||
Total Warrant Liability |
|
| $ | | $ | | ||
The Public Warrants and Private Placement Warrants are accounted for as liabilities in accordance with ASC 815-40, Derivatives and Hedging – Contracts in Entity’s Own Equity, and are presented within Warrant liabilities on the Company’s Condensed Consolidated Balance Sheets. The warrant liabilities were measured at fair value at the closing of the Business Combination and are measured at fair value on a recurring basis, with changes in fair value presented within Interest and other income (expense), net in the Company’s Condensed Consolidated Statements of Operations.
Measurement
The Public Warrants and Private Placement Warrants are measured at fair value on a recurring basis. The measurement of the Public Warrants as of March 31, 2022 and December 31, 2021 are classified as Level 1 due to the use of an observable market quote in an active market and the subsequent measurement of the Private Placement Warrants as of March 31, 2022 and December 31, 2021 are classified Level 3 due to the use of unobservable inputs.
Input | March 31, 2022 | December 31, 2021 | ||||||
Risk-free interest rate |
| | % | | % | |||
Expected term (years) |
| | | |||||
Expected volatility |
| | % | | % | |||
Stock price | $ | | $ | | ||||
As of March 31, 2022, the Public Warrants and Private Placement Warrants were determined to be $
As of December 31, 2021, the Public Warrants and Private Placement Warrants were determined to be $
The following table presents the changes in the fair value of warrant liabilities for the three months ended March 31, 2022:
Private | Warrant | ||||||||
Dollars in thousands | Public | Placement | Liabilities | ||||||
Valuation as of December 31, 2021 | $ | | $ | | $ | | |||
Change in valuation inputs or other assumptions |
| ( |
| ( |
| ( | |||
Fair value as of March 31, 2022 | $ | | $ | | $ | | |||
Level 3 financial liabilities consist of the Private Placement Warrant liability for which there is no current market for these securities such that the determination of fair value requires significant judgment or estimation. Changes in fair value measurements
F-19
categorized within Level 3 of the fair value hierarchy are analyzed each period based on changes in estimates or assumptions and recorded as appropriate.
Note 13: Commitments and Contingencies
The Company leases office facilities and certain equipment necessary to maintain its information technology infrastructure. Rent expense, net of sublease income, under its operating lease agreements was $
The Company also leases automobiles under finance leases expiring at various dates through September, 2025. Management assesses these leases as they come due as to whether it should purchase, enter into new finance leases, or enter into operating leases.
Assets held under finance leases are included in Property and equipment, net on the unaudited Condensed Consolidated Balance Sheets and include the following:
Dollars in thousands | March 31, 2022 | December 31, 2021 | ||||
Gross property and equipment |
| $ | | $ | | |
Accumulated depreciation |
| ( |
| ( | ||
Net property and equipment | $ | | $ | | ||
Content License Agreements
The Company licenses minimum quantities of theatrical and direct-to-video titles under licensing agreements with certain movie content providers.
Total estimated movie content commitments under the terms of the Company’s content license agreements in effect as of March 31, 2022 is presented in the following table:
Dollars in thousands | Total | 2022 | 2023 | ||||||
Minimum estimated movie content commitments |
| $ | |
| $ | |
| $ | |
Legal Matters
The Company is involved from time to time in legal proceedings incidental to the conduct of its business. The Company does not believe that any liability that may result from these proceedings will have a material adverse effect on its consolidated financial statements.
Note 14: Income Taxes
The Company’s effective tax rate was (
Tax Years Open for Examination
As of March 31, 2022, the years 2018 through 2021 were open under statutes of limitations for possible examination by the U.S. federal and most state tax authorities. There are currently
Waiver to Tax Receivable Agreement
As discussed in Note 1: Basis of Presentation, in connection with the Company’s entry into the Voting and Support Agreement, Redwood permanently waived the “Early Termination Payment” by the Company (or an affiliate) to Redwood that could have resulted from a provision in that certain Tax Receivable Agreement dated as of October 22, 2021 (“TRA”), which would have been triggered upon the change to the Board’s composition.
Additionally, under the Voting and Support Agreement, the Company and Redwood agreed, in connection with the consummation of a Transaction, to (a) terminate the TRA upon the consummation of a Transaction and (b) waive all claims under the TRA with such waiver being effective upon the consummation of such Transaction.
F-20
Note 15: Related-Party Transactions
The Company receives and provides certain operating support under commercial services agreements with affiliates of Apollo, primarily ecoATM. A summary of the amounts due to/from such related parties is presented below:
March 31, | December 31, | |||||
Dollars in thousands |
| 2022 |
| 2021 | ||
Due from related parties, net | $ | | $ | | ||
Due to related parties, net | $ | | $ | | ||
The balance in amounts due to related parties primarily includes the unpaid dividends related to employee and non-employee directors.
Revenues from related parties for the three months ended March 31, 2022 and 2021 were $
Note 16: Additional Supplemental Cash Flow Financial Information
Cash, Cash Equivalents and Restricted Cash:
March 31, | December 31, | ||||||
Dollars in thousands |
| 2022 |
| 2021 | |||
Cash and cash equivalents | $ | | $ | | |||
Restricted cash |
| |
| | |||
Cash, cash equivalents and restricted cash | $ | | $ | | |||
Cash Interest and Taxes:
| Three Months Ended | |||||
March 31, | ||||||
Dollars in thousands |
| 2022 |
| 2021 | ||
Cash paid during the period for interest |
| $ | — |
| $ | — |
Cash paid during the period for income taxes, net |
| $ | |
| $ | |
Non-Cash Transactions:
| Three Months Ended | |||||
March 31, | ||||||
Dollars in thousands |
| 2022 |
| 2021 | ||
Purchases of property and equipment financed by finance lease obligations |
| $ | |
| $ | — |
Right-of-use assets obtained in exchange for new operating lease liabilities | $ | | $ | — | ||
Purchases of property and equipment included in ending trade payables or accrued and other current liabilities |
| $ | |
| $ | |
Note 17: Subsequent Events
We have evaluated subsequent events through May 13, 2022, the date on which the financial statements were issued, and based on our review did not identify any events that would have required recognition or disclosure in these condensed consolidated financial statements, except the following:
Departure and Appointment of Certain Officers
As previously disclosed in our Current Report on Form 8-K filed with the SEC on April 25, 2022, on April 24, 2022, Kavita Suthar notified the Company of her intention to resign from her position as Chief Financial Officer, effective as of May 16, 2022. Ms. Suthar will remain in her position as Chief Financial Officer until the date her resignation becomes effective.
F-21
The Company’s Board of Directors appointed Mitchell Cohen, to serve as interim Chief Financial Officer of the Company. Mr. Cohen joined the Company on April 25, 2022, performing transitional services until he assumes the interim Chief Financial Officer position effective May 17, 2022.
Merger Agreement
On May 10, 2022, the Company entered into a Merger Agreement (the “Merger Agreement”) with Chicken Soup for the Soul Entertainment, Inc., a Delaware corporation (“CSSE”), RB First Merger Sub Inc., a Delaware corporation and wholly owned subsidiary of CSSE (“Merger Sub”), RB Second Merger Sub LLC, a Delaware limited liability company and wholly owned subsidiary of CSSE (“Merger Sub LLC”), Redwood Opco Merger Sub LLC, a Delaware limited liability company and direct wholly owned subsidiary of CSSE (“Opco Merger Sub LLC”) and Redwood Intermediate LLC, a Delaware limited liability company (“Opco LLC”). Pursuant to the Merger Agreement, (i) Merger Sub Inc. will merge with and into Redbox (the “First Company Merger”), with Redbox continuing as the surving entity (the “Surviving Corporation”), (ii) simultaneously with the First Company Merger, Opco Merger Sub LLC will merge with and into Opco LLC (the “Opco Merger”), with Opco LLC continuing as the surviving entity (the “Opco Surviving Company”) and (iii) immediately following the First Company Merger and Opco Merger, the Surviving Corporation will merge with and into Merger Sub LLC, with Merger Sub LLC continuing as the surviving entity (the “Second Company Merger, and together with the First Company Merger and the Opco Merger, the “Mergers”, and together with the other transactions contemplated by the Merger Agreement, the “Merger Transactions”).
As a result of the Mergers, at the closing of the Merger Transactions, the Company will become a wholly owned subsidiary of CSSE. At the effective time of the First Company Merger (the “Effective Time”), each share of the Company’s Class A common stock will be cancelled and represent the right to receive
Refer to the Company’s Current Report on Form 8-K filed with the SEC on May 11, 2022 for additional information regarding the Merger Agreement and the Merger Transactions.
For additional information see Note 17: Income Taxes in Redbox’s Notes to Consolidated Financial Statements included elsewhere in this Annual Report on Form 10-K.
Recent Accounting Pronouncements
See Note 1: Summary of Significant Accounting Policies, in Redbox’s Notes to Consolidated Financial Statements included elsewhere in this Annual Report on Form 10-K.
Item 7A. Quantitative and Qualitative Disclosures About Market Risk
The Company is exposed to market risks in the ordinary course of its business. These risks primarily consist of fluctuations in interest rates.
The Company manages these risks primarily by managing the amount, sources, and duration of its debt funding and by using various derivative financial instruments such as interest rate hedges. The Company enters into derivative instruments with trusted and diverse counterparties to reduce credit risk. These derivative instruments are strictly used for risk management purposes and, accordingly, are not used for trading or speculative purposes.
Interest Rate Risks
The Company is exposed to interest rate volatility with regard to its Senior Facilities. The Company manages this interest rate risk by entering into interest rate derivative agreements to attempt to hedge the variability of future interest payments driven by fluctuations in interest rates.
F-22
The Company continually assesses interest rate sensitivity to estimate the impact of rising short-term interest rates on its variable rate debt. The Company’s interest rate risk management strategy is focused on limiting the impact of interest rate changes on earnings and cash flows to lower its overall borrowing cost. Historically, the Company has maintained the majority of its overall interest rate exposure on a fixed-rate basis. In order to achieve this, the Company has entered into derivative financial instruments such as interest rate swap agreements when appropriate and will continue to do so as appropriate. See Note 8: Interest Rate Derivatives, in Redbox’s Notes to Consolidated Financial Statements included elsewhere in this Annual Report on Form 10-K for additional information about interest rate risks managed through derivative activities and notional amounts of underlying hedged items.
F-23
REPORT OF INDEPENDENT REGISTERED PUBLIC ACCOUNTING FIRM
Board of Directors
Redbox Entertainment Inc.
Opinion on the financial statements
We have audited the accompanying consolidated balance sheets of Redbox Entertainment Inc. and subsidiaries (the “Company”) as of December 31, 2021 and 2020, the related consolidated statements of operations, changes in equity (deficit), and cash flows for each of the three years in the period ended December 31, 2021, and the related notes (collectively referred to as the “financial statements”). In our opinion, the financial statements present fairly, in all material respects, the financial position of the Company as of December 31, 2021 and 2020, and the results of its operations and its cash flows for each of the three years in the period ended December 31, 2021, in conformity with accounting principles generally accepted in the United States of America.
Going concern
The accompanying consolidated financial statements have been prepared assuming that the Company will continue as a going concern. As discussed in Note 1 to the financial statements, the Company incurred a net loss of $112.8 million during the year ended December 31, 2021, and as of that date, the Company had cash of $18.5 million, a working capital deficiency of $59.3 million and an accumulated deficit of $333.0 million. These conditions, along with other matters as set forth in Note 1, raise substantial doubt about the Company’s ability to continue as a going concern.
Management’s plans in regard to these matters are also described in Note 1. The financial statements do not include any adjustments that might result from the outcome of this uncertainty.
Basis for opinion
These financial statements are the responsibility of the Company’s management. Our responsibility is to express an opinion on the Company’s financial statements based on our audits. We are a public accounting firm registered with the Public Company Accounting Oversight Board (United States) (“PCAOB”) and are required to be independent with respect to the Company in accordance with the U.S. federal securities laws and the applicable rules and regulations of the Securities and Exchange Commission and the PCAOB.
We conducted our audits in accordance with the standards of the PCAOB. Those standards require that we plan and perform the audit to obtain reasonable assurance about whether the financial statements are free of material misstatement, whether due to error or fraud. The Company is not required to have, nor were we engaged to perform, an audit of its internal control over financial reporting. As part of our audits we are required to obtain an understanding of internal control over financial reporting but not for the purpose of expressing an opinion on the effectiveness of the Company’s internal control over financial reporting. Accordingly, we express no such opinion.
Our audits included performing procedures to assess the risks of material misstatement of the financial statements, whether due to error or fraud, and performing procedures that respond to those risks. Such procedures included examining, on a test basis, evidence regarding the amounts and disclosures in the financial statements. Our audits also included evaluating the accounting principles used and significant estimates made by management, as well as evaluating the overall presentation of the financial statements. We believe that our audits provide a reasonable basis for our opinion.
/s/ GRANT THORNTON LLP
We have served as the Company’s auditor since 2020.
Chicago, IL
April 15, 2022
F-24
REDBOX ENTERTAINMENT INC. AND SUBSIDIARIES
CONSOLIDATED BALANCE SHEETS
(in thousands, except share and per share data)
| December 31, |
| December 31, | |||
2021 | 2020 | |||||
Assets |
|
|
|
| ||
Current Assets: |
|
|
|
| ||
Cash, cash equivalents and restricted cash | $ | | $ | | ||
Accounts receivable, net of allowances of $ |
| |
| | ||
Due from related parties, net (Note 18) |
| |
| | ||
Content library |
| |
| | ||
Income tax receivable |
| — |
| | ||
Prepaid expenses and other current assets |
| |
| | ||
Total current assets |
| |
| | ||
Property and equipment, net (Note 4) |
| |
| | ||
Goodwill (Note 5) |
| |
| | ||
Intangible assets, net (Note 5) |
| |
| | ||
Other long-term assets |
| |
| | ||
Total assets | $ | | $ | | ||
Liabilities and Shareholders’ Equity |
|
| ||||
Current Liabilities: |
|
|
|
| ||
Trade payables | $ | | $ | | ||
Due to related parties, net (Note 18) |
| |
| | ||
Accrued and other current liabilities (Note 6) |
| |
| | ||
Current portion of long-term debt (Note 7) |
| |
| | ||
Total current liabilities |
| |
| | ||
Long-term debt, net (Note 7) |
| |
| | ||
Warrant liability (Note 14) | | — | ||||
Other long-term liabilities |
| |
| | ||
Deferred income taxes, net |
| — |
| | ||
Total liabilities |
| |
| | ||
Commitments and contingencies (Note 16) |
|
|
|
| ||
Shareholders’ Equity |
|
|
|
| ||
Class A common stock, $ |
| |
| — | ||
Class B common stock, $ | ||||||
Common units | — | | ||||
Additional paid-in-capital |
| |
| | ||
Non-controlling interest | ( | — | ||||
Accumulated deficit |
| ( |
| ( | ||
Total equity |
| ( |
| | ||
Total liabilities and shareholders’ equity | $ | | $ | | ||
See accompanying Notes to Consolidated Financial Statements
F-25
REDBOX ENTERTAINMENT INC. AND SUBSIDIARIES
CONSOLIDATED STATEMENTS OF OPERATIONS
(in thousands, except share and per share data)
| Year Ended | ||||||||
December 31, | |||||||||
2021 |
| 2020 |
| 2019 | |||||
$ | | $ | | $ | | ||||
Operating expenses: |
|
|
|
|
|
| |||
Product cost |
| |
| |
| | |||
Direct operating |
| |
| |
| | |||
Marketing |
| |
| |
| | |||
Stock-based compensation expense | | | | ||||||
General and administrative |
| |
| |
| | |||
Depreciation and amortization |
| |
| |
| | |||
Total operating expenses |
| |
| |
| | |||
Operating (loss) income |
| ( |
| ( |
| | |||
Other expense, net: |
|
|
|
|
|
| |||
Other expense, net |
| ( |
| ( |
| ( | |||
Total other expense, net |
| ( |
| ( |
| ( | |||
Loss before income taxes |
| ( |
| ( |
| ( | |||
Income tax benefit |
| ( |
| ( |
| ( | |||
Net loss | $ | ( | $ | ( | $ | ( | |||
Net loss attributable to non-controlling interest | ( | N/A | N/A | ||||||
Net loss attributable to Class A common stockholders | $ | ( | N/A | N/A | |||||
Loss per share of Class A common stock: | |||||||||
Basic and diluted loss per share (Note 12) | ( | N/A | N/A | ||||||
Weighted average shares of Class A common stock outstanding: |
|
|
| ||||||
Basic and diluted | | N/A | N/A | ||||||
See accompanying Notes to Consolidated Financial Statements
F-26
REDBOX ENTERTAINMENT INC. AND SUBSIDIARIES
CONSOLIDATED STATEMENTS OF CASH FLOWS
(in thousands)
Year Ended | |||||||||
December 31, | |||||||||
| 2021 |
| 2020 |
| 2019 | ||||
Operating activities: | |||||||||
Net loss | $ | ( | $ | ( | $ | ( | |||
Adjustments to reconcile net income to net cash flows from operating activities: | |||||||||
Depreciation |
| |
| | | ||||
Amortization of intangible assets |
| |
| | | ||||
(Gain) loss on sale/disposal of assets |
| ( |
| ( | | ||||
Stock-based compensation expense | | | | ||||||
Deferred income taxes |
| ( |
| ( | ( | ||||
Amortization of deferred financing costs |
| |
| | | ||||
PIK interest added to Senior Facilities | | — | — | ||||||
Related party tax payable settlement | | — | — | ||||||
Change in fair value of warrant liability | ( | — | — | ||||||
Non-cash rent, interest and other |
| ( |
| | | ||||
Cash flows from changes in net operating assets and liabilities: | |||||||||
Accounts receivable |
| ( |
| | | ||||
Content library |
| |
| | | ||||
Income tax receivable |
| |
| ( | ( | ||||
Prepaid expenses and other current assets |
| |
| | | ||||
Other assets |
| |
| | ( | ||||
Trade payables |
| |
| ( | ( | ||||
Change in due to/from related parties |
| |
| ( | ( | ||||
Accrued and other liabilities |
| ( |
| ( | ( | ||||
Net cash flows (used in) provided by operating activities |
| ( |
| | | ||||
Investing Activities: | |||||||||
Purchases of property and equipment |
| ( |
| ( | ( | ||||
Proceeds from disposition of property and equipment |
| |
| | | ||||
Other investments |
| — |
| | ( | ||||
Net cash flows used in investing activities |
| ( |
| ( | ( | ||||
Financing Activities: | |||||||||
Proceeds from Redbox’s borrowings |
| |
| | | ||||
Repayments of Redbox’s debt obligations |
| ( |
| ( | ( | ||||
Business combination (Note 3) | | — | — | ||||||
Dividends paid |
| ( |
| ( | ( | ||||
Principal payments on capital lease obligations |
| ( |
| ( | ( | ||||
Net cash flows provided by (used in) financing activities |
| |
| ( | ( | ||||
Change in cash, cash equivalents and restricted cash |
| |
| | ( | ||||
Cash, cash equivalents and restricted cash: | |||||||||
Beginning of period |
| |
| | | ||||
End of period | $ | | $ | | $ | | |||
See accompanying Notes to Consolidated Financial Statements
F-27
REDBOX ENTERTAINMENT INC. AND SUBSIDIARIES
CONSOLIDATED STATEMENTS OF EQUITY
(in thousands)
|
| Additional |
|
|
| ||||||||||||||||||||||
Common Units | Class A Common Stock | Class B Common Stock | Paid-in | Accumulated | Non-controlling | Total | |||||||||||||||||||||
Shares |
| Amount |
| Shares |
| Amount |
| Shares |
| Amount | Capital | Deficit | Interest |
| Equity | ||||||||||||
Balance at December 31, 2018 | | $ | | — | $ | — | — | $ | — | $ | | $ | ( | $ | — | $ | | ||||||||||
Dividends | — |
| — | — |
| — | — |
| — |
| — |
| ( |
| — |
| ( | ||||||||||
Stock-based compensation plans and related activity | |
| — | — |
| — | — |
| — |
| |
| — |
| — |
| | ||||||||||
Net loss | — |
| — | — |
| — | — |
| — |
| — |
| ( |
| — |
| ( | ||||||||||
Balance at December 31, 2019 | | $ | | — | $ | — | — | — | $ | | $ | ( | $ | — | $ | | |||||||||||
Dividends | — |
| — | — |
| — | — | $ | — |
| — |
| |
| — |
| | ||||||||||
Stock-based compensation plans and related activity | |
| — | — |
| — | — |
| — |
| |
| — |
| — |
| | ||||||||||
Net loss | — |
| — | — |
| — | — |
| — |
| — |
| ( |
| — |
| ( | ||||||||||
Balance at December 31, 2020 | | $ | | — | $ | — | — | $ | — | $ | | $ | ( | $ | — | $ | | ||||||||||
Shares of Redwood RSUs withheld to satisfy withholding tax obligations | — |
| — | — |
| — | — |
| — |
| ( |
| — |
| — |
| ( | ||||||||||
Related party tax payable settlement | — | — | — | — | — | — | | — | — | | |||||||||||||||||
Stock-based compensation plans and related activity prior to the reverse recapitalization | — | — | — | — | — | — | | — | — | | |||||||||||||||||
Business Combination (Note 3) | ( |
| ( | |
| | |
| |
| |
| |
| ( |
| | ||||||||||
Stock-based compensation post reverse recapitalization | — | — | — | — | — | — | | — | | | |||||||||||||||||
Net loss | — |
| — | — |
| — | — |
| — |
| — |
| ( |
| ( |
| ( | ||||||||||
Balance at December 31, 2021 | — | $ | — | | $ | | | $ | | $ | | $ | ( | $ | ( | $ | ( | ||||||||||
See accompanying Notes to Consolidated Financial Statements
F-28
REDBOX ENTERTAINMENT INC. AND SUBSIDIARIES
NOTES TO CONSOLIDATED FINANCIAL STATEMENTS
Note 1: Description of Business
Redbox Entertainment Inc., a Delaware company, and subsidiaries (“Redbox” or the “Company”), operates self-serve kiosks in the United States where consumers can rent or purchase movies. As of December 31, 2021, the Company operated a network of approximately
On October 22, 2021 (the “Closing Date”), we completed the acquisition of Seaport Global Acquisition Corp. (“Seaport”). The acquisition was completed pursuant to a Business Combination Agreement between the Company and Seaport dated May 16, 2021. The Business Combination is accounted for as a reverse recapitalization. Following the closing of the Business Combination, the combined company is organized in an “Up-C” structure in which the business of Redbox is operated by Redwood Intermediate and its subsidiaries and the Company’s only material direct asset consists of equity interests in Redwood Intermediate.
Pursuant to the Business Combination Agreement, the transaction was accounted for as a reverse recapitalization in accordance with U.S. GAAP. Under this method of accounting, Seaport has been treated as the “acquired” company for financial reporting purposes. Under this method of accounting, the ongoing financial statements of the registrant will reflect the net assets of Redbox and Seaport at historical cost, with no goodwill or other intangible assets recognized. The shares and corresponding capital amounts prior to the Business Combination have been retroactively restated as shares reflecting the exchange ratio established in the Business Combination Agreement. For additional information on the Business Combination, see Note 3: Business Combination.
Redbox is an established brand and leading provider in the home video rental market in the United States. The Company is focused on providing its customers with the best value in entertainment and the most choice in how they consume it, through physical media and/or digital services. For its Legacy Business, the Company operates a nationwide network of approximately
Redbox is undergoing a significant business expansion and digital transformation. The Company has transitioned from a pure-play DVD rental company to a multi-faceted entertainment company that provides tremendous value and choice by offering DVD rentals as well as multiple digital products across a variety of content windows including transactional (TVOD), ad-supported (AVOD) and being a distributor of feature films with a growing library of original content.
Redbox currently conducts its business through
Up until December 2019, the Company also offered video games for rent or purchase through its kiosks. In December 2019, the Company withdrew from the video games business, which represented a very small percentage of its overall business. The Company believes that exiting the video games business allows it to generate more value at the kiosk by making more kiosk slots available for movies its customer seek, which drive the vast majority of its revenue and profitability. The last rental window for video games content expired prior to December 31, 2019. All purchasing, marketing, and distribution operations were discontinued by December 31, 2019. The Company completed final liquidation of its used video game inventory in April 2020, which were not material to the Company’s results of operations.
Business Update, Going Concern and Strategic Alternatives
Historically, rentals have been correlated with the number and quality of new theatrical titles released in a quarter. During 2021, Redbox’s business was negatively impacted by the effects of the ongoing COVID-19 pandemic, which resulted in fewer than expected theatrical releases. In addition, the significant increase in impacts from the Omicron variant caused further disruption to the business. As such, Redbox rentals have not recovered to the extent expected and, notwithstanding the year-over-year increase in new releases,
F-29
were lower than the fourth quarter of 2020. As part of an effort to expand its business and transform into a multi-faceted entertainment company, during the fourth quarter of 2021 and into 2022, Redbox increased its marketing and on-demand expenditures. Costs also increased as Redbox purchased more content, which were not offset by an increase in revenues.
Redbox has been exploring a number of potential strategic alternatives with respect to the Company’s corporate or capital structure and seeking financing to fund operations and one-time restructuring costs. The Company’s Board of Directors established a Strategic Review Committee to, among other things, consider and oversee strategic alternatives or transactions that may be available to the Company with respect to its corporate or capital structure. Redbox has also announced a series of restructuring actions and initiatives to improve its efficiency and reduce its cost structure, including, but not limited to, (i) optimizing its kiosk network and (ii) initiating a workforce reduction across its supply chain and corporate teams. However, the risks and uncertainties related to the ongoing adverse effects of the COVID-19 pandemic on the Company’s operating results, together with the Company’s recurring operating losses, accumulated deficit and negative working capital, raise substantial doubt about our ability to continue as a going concern.
The accompanying consolidated financial statements and notes have been prepared assuming the Company will continue as a going concern. For the year ended December 31, 2021, the Company generated negative cash flows from operations of $
Our consolidated financial statements do not include any adjustments related to the recoverability and classification of recorded asset amounts or the amounts and classification of liabilities that might be necessary should we be unable to continue as a going concern.
Note 2: Basis of Presentation
The accompanying consolidated financial statements include the accounts of the Company and its wholly owned subsidiaries. The audited financial information included herein has been prepared in conformity with accounting principles generally accepted in the United States of America (“U.S. GAAP” or “GAAP”). All significant intercompany balances and transactions between the Company and its wholly owned subsidiaries have been eliminated in consolidation in the periods presented as discussed below. Certain prior period amounts have been reclassified to conform with the current presentation.
The Company is an “emerging growth company” (“EGC”), as defined in Section 2(a) of the Securities Act, as modified by the Jumpstart Our Business Startups Act of 2012 (the “ JOBS Act ”), following the consummation of the merger between the Merger Sub and the Company. The Company has elected to use this extended transition period for complying with new or revised accounting standards pursuant to Section 102(b)(1) of the JOBS Act that have different effective dates for public and private companies until the earlier of the date that it (i) is no longer an emerging growth company or (ii) affirmatively and irrevocably opts out of the extended transition periods provided by the JOBS Act. As result of this election, its consolidated financial statements may not be comparable to companies that comply with new or revised accounting pronouncements as of public company effective dates.
Amounts Due From/To Related Parties
Any transactions between Redbox and its owners, employees or non-employee directors and any transactions between Redbox and Apollo and its affiliates are settled in cash pursuant to commercial services agreements.
With respect to income taxes for all periods presented prior to the Business Combination, while generally the Company is part of a consolidated group for income tax filings, the income tax benefits and provisions, income tax payables, related tax payments and deferred tax balances reported within have been prepared as if the Company operated as a standalone taxpayer. Deferred taxes have been classified as net liabilities in the Consolidated Balance Sheets. The Company remitted cash to Aspen Parent, Inc. or New Outerwall, Inc. to settle any third-party, tax-related obligations, as determined if the Company operated as a standalone taxpayer. Subsequent to the Business Combination, the Company is no longer part of a consolidated group for income tax filings with Aspen Parent, Inc. or New Outerwall, Inc. Aspen Parent, Inc. and New Outerwall, Inc. are affiliates of Apollo.
Use of Estimates in Financial Reporting
The Company prepares its consolidated financial statements in conformity with U.S. GAAP which requires management to make estimates and assumptions that affect the reported amounts in its consolidated financial statements and notes thereto. These estimates and assumptions take into account historical and forward-looking factors that the Company believes are reasonable, including but not limited to the potential impacts arising from COVID-19, and policies and initiatives aimed at reducing its transmission. As the extent
F-30
and duration of the impacts from COVID-19 remain unclear, the Company’s estimates and assumptions may evolve as conditions change. The most significant estimates and assumptions include the:
| ● | rate at which the economic benefit of the content library is consumed through rental activity; |
| ● | useful lives and recoverability of goodwill, definite-lived intangible assets, equipment and other long-lived assets; and |
| ● | recognition and measurement of deferred income taxes (including the measurement of uncertain tax positions) |
It is reasonably possible that the estimates the Company makes may change in the future and could have a material effect on its consolidated financial statements.
Summary of Significant Accounting Policies
Revenue Recognition
The Company recognizes revenue, net of sales tax, when it satisfies its performance obligations by transferring control of promised goods or services to its customers in an amount that reflects the consideration to which it expects to be entitled in exchange for those goods or services.
Revenue from movie rentals is recognized for the period that the movie is rented and is recorded net of promotional discounts offered to the Company’s consumers, uncollected amounts and refunds that it grants to its customers. Revenue from a direct sale out of the kiosk of previously rented movies is recognized at the time of sale. Revenue from On Demand rentals or purchases is also recognized at the time of sale. On rental transactions for which the related movie has not yet been returned to the kiosk at month-end, revenue is recognized with a corresponding receivable recorded in the balance sheet, net of a reserve for potentially uncollectable amounts that is considered a reduction from gross revenue as collectability is not reasonably assured.
A significant portion of the Company’s Legacy Business rental revenue is concentrated in kiosks installed with certain retail partners. Revenue aggregated at the following retailers accounted for 10% or more of the Company’s net revenue for the periods presented:
Year ended |
| ||||||
December 31, |
| ||||||
2011 |
| 2020 |
| 2019 |
| ||
Wal-Mart Stores Inc. | | % | | % | | % | |
Walgreen Co. | | % | | % | | % | |
Service revenue from the Company’s external kiosk servicing business is recognized as contract obligations related to other kiosk businesses are fulfilled. The Company has service agreements with multiple companies that have national and regional kiosk networks. Services for an external kiosk business may include, but is not limited to, our field team providing break-fix services, merchandising visits, and handling other kiosk-related projects as they arise.
Digital advertising revenue from the Company’s media network business is primarily recognized at a point in time when the ad is placed and delivered, based on the customers’ contract price.
For revenues generated from distributing and licensing Redbox Entertainment original content to other streaming platforms, the Company evaluates whether it is the principal, and reports revenue on a gross basis, or an agent, and reports revenue on a net basis.
Promotional Codes and Gift Cards
The Company offers its consumers the option to purchase stored value products in the form of bulk promotional codes and electronic gift cards. There are no expiration dates on these products and the Company does not charge service fees that cause a decrement to customer balances in the case of gift cards. Cash receipts from the sale of promotional codes and gift cards are recorded as deferred revenue in Accrued and other current liabilities and recognized as revenue upon redemption. Additionally, the Company recognizes revenue from non-redeemed or partially redeemed promotional codes and gift cards in proportion to the historical redemption patterns, referred to as “breakage.” Estimated breakage revenue is recognized over time in proportion to actual promotional code and gift card redemptions and is not material in any period presented.
F-31
As of December 31, 2021 and December 31, 2020, $
Loyalty Program
In January 2018, the Company launched Redbox Perks. Redbox Perks allows members to earn points based on transactional and non-transactional activities with Redbox. As customers accumulate points, the Company defers revenue based on its estimate of both the amount of consideration paid by Perks members to earn awards and the value of the eventual award it expects the members to redeem. The Company defers an appropriate amount of revenue so as to properly recognize revenue from Perks members in relation to the benefits of the program. The Company also estimates the quantity of points that will not be redeemed by Perks members (“breakage”). Breakage reduces the amount of revenue deferred from loyalty points over the period of, and in proportion to, the actual redemptions of loyalty points based on observed historical breakage and consumer rental patterns.
As of December 31, 2021 and December 31, 2020, $
Product Cost
Product cost primarily represents the amortization of the Company’s physical content library and digital revenue sharing costs. Amortization of the content library is calculated using rental decay curves based on historical performance of movies and games over their useful lives to allocate content library costs to the periods over which the related revenues are earned. Given the steepness of the rental decay curve, amortization of the content library is recorded on an accelerated basis with substantially all of the content library cost recognized within the first year. The rental decay curves and salvage value of the Company’s content library are periodically reviewed and evaluated.
Advertising Costs
Advertising costs, which are included as a component of marketing expenses, include media expenses for national and local advertising, internet advertising, and sponsorship fees. The costs were $
Related Parties
Receivables or payables that existed as of the balance sheet date, due to or due from Apollo and affiliates of Apollo have been presented as Due from related parties, net and Due to related parties, net in the accompanying Consolidated Balance Sheet and Consolidated Statements of Cash Flows. Additionally, Due to related parties, net includes unpaid dividends related to employees and non-employee directors. Right of offset is assumed for balances between Redbox and the same related counter party and, as such, are presented as net receivables or payables based on the net balances due to or from the respective counter parties as of the balance sheet date. For all periods prior to the Business Combination, Redbox is part of a consolidated filing group; income taxes are paid as a pass through to either Aspen Parent, Inc. or New Outerwall, Inc. Subsequent to the Business Combination, the Company is no longer part of a consolidated group for income tax filings with Aspen Parent, Inc. or New Outerwall, Inc. Aspen Parent, Inc. and New Outerwall, Inc. are affiliates of Apollo. The Company’s income tax obligations are presented as the amounts that would be owed if the Company had been a standalone taxpayer and are included in Accrued and other current liabilities on the Consolidated Balance Sheet.
Stock-Based Compensation
The Company grants stock-based awards to select employees and non-employee directors of the Company, consisting of restricted stock and performance stock units. Compensation expense is generally recognized for restricted stock units on a graded-vesting basis over the vesting period, which is generally to
F-32
Cash and Cash Equivalents
The Company considers all highly liquid investments with an original maturity of three months or less to be cash equivalents. Cash and cash equivalents consist of deposit accounts. The Company’s cash balances with financial institutions may exceed the deposit insurance limits. The Company does not include outstanding amounts due from its payment card service providers for billed transactions in its cash balances, rather they are included in accounts receivable.
Restricted Cash
Restricted cash balances are cash balances established to secure the Company’s letter of credit requirement to support its insurance obligations and is presented as a short-term asset. See also Note 7: Debt.
Accounts Receivable
Accounts receivable are stated net of allowances for doubtful accounts. Accounts receivable balances primarily consist of receivables due from consumers for outstanding rental transactions, amounts due from the Company’s payment card service providers for billed transactions and amounts due from our advertising partners and service business customers. The allowance for doubtful accounts primarily reflects management’s best estimate of amounts related to outstanding rental transactions that will not be collected. The Company determines the allowance based on historical experience and other currently available information.
Content Library
Content library consists of movies available for rent or purchase through the Company’s kiosks. The Company obtains its movie content primarily through revenue sharing agreements and license agreements with studios, as well as through distributors and other suppliers. The cost of content mainly includes (1) the costs paid to studios and other vendors to acquire content including revenue share as applicable, (2) costs incurred to label, sort, and ship content to the Company’s kiosks for merchandising, (3) costs incurred to destroy content after use if required under contractual arrangements with studios and (4) indirect taxes, if applicable. For content that the Company expects to sell, management determines an estimated salvage value. Content salvage values are estimated based on the historical sales activity. The cost of each title is capitalized and amortized to its estimated salvage value using rental decay curves as discussed above under Product Cost.
Prepaid Expenses and Other Current Assets
Prepaid expenses and other current assets are generally comprised of insurance-related receivables representing estimated amounts due from the Company’s insurance partners in excess of its deductibles, spare parts that are not separately capitalized for use in the repair and maintenance of its kiosks, the value of cases and labels used to vend and track discs, net of amortization, and various prepayments for operating expenses including software licenses when not determined to be a component of property and equipment.
Property and Equipment
Property and equipment are stated at cost, net of accumulated depreciation. Expenditures that extend the life, increase the capacity, or improve the efficiency of property and equipment are capitalized, while expenditures for repairs and maintenance are expensed as incurred. Depreciation is recognized using the straight-line method over the following approximate useful lives:
| Useful Life | |
Redbox kiosks and components |
| – |
Computers and software |
| – |
Leasehold improvements (shorter of life of asset or remaining lease term) |
| – |
Office furniture and equipment |
| – |
Vehicles |
| – |
Internal-Use Software
The Company capitalizes costs incurred to develop or obtain internal-use software during the application development stage. Capitalization of software development costs occurs after the preliminary project stage is complete, management authorizes the project, and it is probable that the project will be completed and the software will be used for the function intended. The Company expenses costs incurred for training, data conversion, and maintenance, as well as spending in the post-implementation stage. A subsequent addition, modification or upgrade to internal-use software is capitalized only to the extent that it enables the software to
F-33
perform a task it previously could not perform. The internal-use software is included in computers and software under property and equipment in the Company’s Consolidated Balance Sheets. The Company amortizes internal-use software over its estimated useful life on a straight-line basis.
Intangible Assets Subject to Amortization
The Company’s intangible assets subject to amortization comprise the value of its retailer relationships, the Redbox trade name, its contactable customer list, and developed technology as determined on the date of the Apollo Acquisition. The Company amortizes its intangible assets over their expected useful lives on a straight-line basis as the future pattern of consumption of the economic benefit derived from the identified intangible assets cannot be reliably determined. The Company annually reassess the useful lives of its intangible assets subject to amortization and the methods under which they are amortized. For further information, see Note 5: Goodwill and Other Intangible Assets.
Goodwill
Goodwill represents the excess purchase price of an acquired enterprise or assets over the estimated fair value of identifiable net assets acquired. Goodwill is evaluated for impairment annually during the fourth quarter, or more frequently if an event occurs or circumstances change that could more likely than not reduce the fair value of a reporting unit below its carrying value. As part of the Company’s impairment analysis, fair value of a reporting unit is determined using both the income and market approaches. The income approach requires management to estimate a number of factors for each reporting unit, including projected future operating results, economic projections, anticipated future cash flows and discount rates. For further information, see Note 5: Goodwill and Other Intangible Assets.
Business Combinations
The Company recognizes identifiable assets acquired and liabilities assumed at their acquisition date fair values. Goodwill as of the acquisition date is measured as the excess purchase price of an acquired enterprise or assets over the estimated fair value of identifiable net assets acquired. Transaction costs associated with business combinations are expensed as incurred.
Recoverability of Equipment and Other Long-Lived Assets
The Company evaluates the estimated remaining life and recoverability of equipment and other assets, including intangible assets subject to amortization, whenever events or changes in circumstances indicate that the carrying amount of the asset may not be recoverable. Factors that would indicate potential impairment include, but are not limited to, significant decreases in the market value of the long-lived asset(s), a significant change in the long-lived asset’s use or physical condition, and operating or cash flow losses associated with the use of the long-lived asset. When there is an indication of impairment, the Company prepares an estimate of future undiscounted cash flows expected to result from the use of the asset and its eventual disposition to test recoverability. If the sum of the future undiscounted cash flows is less than the carrying value of the asset, it indicates that the long-lived asset is not recoverable, in which case the Company will then compare the estimated fair value to its carrying value. If the estimated fair value is less than the carrying value of the asset, the Company will recognize the impairment loss and adjust the carrying amount of the asset to its estimated fair value.
Trade Payables
Trade payables are primarily comprised of non-revenue share payments to the Company’s content partners, payments due to its retailer partners, and various other payments due for invoiced goods and services from its operational vendors.
Accrued and Other Current Liabilities
Accrued and other current liabilities generally consist of estimated total amounts due under contractual revenue-sharing arrangements with the Company’s content providers net of payments made during the respective title’s rental period, employee related liabilities primarily related to compensation, deferred revenue related to stored-value arrangements and the Company’s loyalty program, estimated income taxes payable, sales and rental-related taxes collected from the Company’s consumers on behalf of governmental entities, estimated gross amounts due for insurance claims incurred but not recorded, and various other estimates of amounts due but not invoiced for goods and services from the Company’s operational vendors.
F-34
Warrant Liabilities
The Company classifies its public and private placement warrants as a liability at is fair value. This liability is subject to re-measurement at each balance sheet date. With each such re-measurement, the warrant liability will be adjusted to fair value, with the change in fair value recognized in the Company’s statements of operations. The Public Warrants are valued at a market price based on a quoted price in an active market. The Company utilizes a Black-Scholes model to value the outstanding private placement warrants (“Private Placement Warrants”) at each reporting period. For further information, see Note 14: Warrant Liability.
Income Taxes
The Company accounts for income taxes under the asset and liability method, which requires the recognition of deferred tax assets and liabilities for the expected future tax consequences of events that have been included in the financial statements. Under this method, management determines deferred tax assets and liabilities on the basis of the differences between the financial statement and tax bases of assets and liabilities by using enacted tax rates in effect for the year in which the differences are expected to reverse. The effect of a change in tax rates on deferred tax assets and liabilities is recognized in income in the period that includes the enactment date.
The Company recognizes deferred tax assets to the extent that it believes that these assets are more likely than not to be realized. In making such a determination, the Company considers all available positive and negative evidence, including future reversals of existing taxable temporary differences, projected future taxable income, tax-planning strategies, carryback potential if permitted under the tax law, and results of recent operations. If the Company determines that it would be able to realize its deferred tax assets in the future in excess of their net recorded amount, the Company would make an adjustment to the deferred tax asset valuation allowance, which would reduce the provision for income taxes.
The Company records uncertain tax positions in accordance with ASC 740, Income Taxes, on the basis of a two-step process in which (1) it determines whether it is more likely than not that the tax positions will be sustained on the basis of the technical merits of the position and (2) for those tax positions that meet the more-likely-than-not recognition threshold, it will recognize the largest amount of tax benefit that is more than 50 percent likely to be realized upon ultimate settlement with the related tax authority.
The Company recognizes interest and penalties related to unrecognized tax benefits on the income tax expense line in the accompanying consolidated statements of operations. Accrued interest and penalties are included on the related tax liability line in the consolidated balance sheet.
Non-controlling Interest
The Company presents non-controlling interests as a component of equity on its Consolidated Balance Sheets and reports the portion of its earnings or loss for non-controlling interest as net earnings attributable to non-controlling interests in the Consolidated Statements of Operations.
Loss Contingencies
The Company accrues estimated liabilities for loss contingencies arising from claims, assessments, litigation and other sources when it is probable that a liability has been incurred and the amount of the claim assessment or damages can be reasonably estimated. The Company believes it has sufficient accruals to cover any obligations resulting from claims, assessments or litigation that have met these criteria.
Fair Value of Financial Instruments
Certain financial assets and liabilities are required to be carried at fair value. Fair value is the price that would be received to sell an asset, or paid to transfer a liability (an exit price) in the principal or most advantageous market for the asset or liability, in an orderly transaction between market participants at the measurement date. In determining fair value, the Company utilizes market data or assumptions that it believes market participants would use in pricing the asset or liability, which would maximize the use of observable inputs and minimize the use of unobservable inputs to the extent possible, including assumptions about risk and the risks inherent in the inputs to the valuation technique.
In evaluating the fair value measurement techniques for recording certain financial assets and liabilities, there is a three-level valuation hierarchy under which financial assets and liabilities are designated. The determination of the applicable level within the hierarchy of a particular financial asset or liability depends on the inputs used in valuation as of the measurement date.
F-35
Valuations based on observable or market-based inputs for identical asset or liabilities (Level 1 measurement) are given the highest level of priority, whereas valuations based on unobservable or internally derived inputs (Level 3 measurement) are given the lowest level of priority. The three levels of the fair value hierarchy are defined as follows:
| ● | Level 1: Observable inputs such as quoted prices in active markets for identical assets or liabilities; |
| ● | Level 2: Inputs other than Level 1 inputs that are observable for the asset or liability, either directly or indirectly, such as quoted prices for similar assets or liabilities in active markets, quoted prices for identical or similar assets or liabilities in markets that are not active, or market-corroborated inputs; or |
| ● | Level 3: Unobservable inputs that reflect the reporting entity’s own assumptions. |
A financial instrument’s categorization within the fair value hierarchy is based upon the lowest level of input that is significant to the fair value measurement.
The carrying amounts for the Company’s cash equivalents approximate fair value because of the short-term nature of these instruments. The fair value of the Company’s long-term debt approximates its carrying amount, which is presented net of unamortized deferred financing costs.
Derivative Instruments
The Company is exposed to certain market risks relating to interest rates. The Company actively monitors and attempts to mitigate but does not eliminate these exposures using derivative instruments including interest rate swaps. The Company does not enter into derivative instruments for speculative or trading purposes. The Company recognizes its derivatives as either assets or liabilities and measure those instruments at estimated fair value. The Company presents its derivative positions gross on its Consolidated Balance Sheets. The Company records changes in the fair value of derivatives as a component of other expense, net on its Consolidated Statements of Operations.
Recent Accounting Pronouncements
Accounting Guidance Adopted:
In March 2019, the FASB issued ASU 2019-02, Improvements to Accounting for Costs of Films and License Agreements for Program Materials (Subtopic 926-20), in order to align the accounting for production costs of an episodic television series with the accounting for production costs of films by removing the content distinction for capitalization. ASU 2019-02 also requires that an entity reassess estimates of the use of a film in a film group and account for any changes prospectively. In addition, 2019-02 requires that an entity test films and license agreements for impairment at a film group level when the film or license agreements are predominantly monetized with other films and license agreements. For private companies, the guidance is effective for reporting periods beginning after December 15, 2020. The adoption of ASU 2019-02 did not have a material impact on the Company’s consolidated financial statements and related disclosures.
Accounting Guidance Not Yet Adopted:
In March 2020, the Financial Accounting Standards Board (FASB) issued Accounting Standards Update (ASU) No. 2020-04, Reference Rate Reform (ASU 2020-04), which provides optional expedients and exceptions for applying U.S. GAAP to contracts, hedging relationships, and other transactions affected by the discontinuance of LIBOR or another referenced rate. ASU 2020-04 is effective for fiscal years beginning after December 31, 2022. The Company is currently evaluating the impact of adopting this ASU on its consolidated financial statements and related disclosures.
In December 2019, the FASB issued ASU 2019-12, Income Taxes (Topic 740) to simplify the accounting for income taxes. This guidance removes certain exceptions related to the approach for intraperiod tax allocation, the methodology for calculating income taxes in an interim period, and the recognition of deferred tax liabilities for outside basis differences. The guidance also clarifies and simplifies other areas of ASC 740. This standard is effective for private companies for fiscal years beginning after December 15, 2021. The Company is currently evaluating the impact of adopting this ASU on its consolidated financial statements and related disclosures.
In February 2016, the FASB issued ASU 2016-02, Leases (“Topic 842” or “ASC 842”) related to leases to increase transparency and comparability among organizations by requiring the recognition of right-of-use (“ROU”) assets and lease liabilities on the balance
F-36
sheet. Most prominent among the changes in the standard is the recognition of ROU assets and lease liabilities by lessees for those leases classified as operating leases. Under the standard, disclosures are required to meet the objective of enabling users of financial statements to assess the amount, timing, and uncertainty of cash flows arising from leases.
The Company adopted ASC 842 as of January 1, 2022, using the cumulative effect transition approach. The cumulative effect transition approach provides a method for recording existing leases at adoption and not restated comparative periods; rather the effect of the change is recorded at the beginning of the year of adoption. The Company will elect the
Although management continues to evaluate the effect of adoption of ASC 842, management currently estimates a recognition of ROU assets of $
In June 2016, the FASB issued ASU 2016-13, Financial Instruments — Credit Losses (Topic 326). The ASU provides new guidance regarding measurement and recognition of credit impairment for certain financial assets. Such guidance will impact how the Company determines its allowance for estimated uncollectible receivables. This ASU is effective for emerging growth companies that have elected to use private company adoption dates with annual and interim periods beginning after December 15, 2022, with early adoption permitted. The Company is currently evaluating the impact of adopting this ASU on its consolidated financial statements and related disclosures.
Note 3: Business Combination
On October 22, 2021 (the Closing Date), the Company consummated the business combination (the “Business Combination”) contemplated by the business combination agreement, dated as of May 16, 2021 and amended on September 24, 2021 (the “Business Combination Agreement”), by and among Seaport Global Acquisition Corp. (“Seaport”), Seaport Merger Sub LLC, a Delaware limited liability company (“Merger Sub”), Redwood Holdco, LP, a Delaware limited partnership (“Redwood Holdco”), and Redwood Intermediate, LLC, a Delaware limited liability company (“Redwood Intermediate”). Redwood Holdco is controlled by funds affiliated with or controlled by Apollo Global Management, LLC and its subsidiaries (“Apollo” or the “Sponsor”). Upon the Closing Date of the Business Combination, Seaport was reincorporated in the State of Delaware and changed its name to Redbox Entertainment Inc.
In connection with the Business Combination, the Company issued
The Business Combination is accounted for as a reverse recapitalization in accordance with US GAAP. Under the guidance in ASC 805, Business Combinations, Seaport is treated as the “acquired” company for financial reporting purposes. This determination was primarily based on the existing controlling equity holder of Redbox having
Following the closing of the Business Combination, the combined company is organized in an “Up-C” structure in which the business of Redbox is operated by Redwood Intermediate and its subsidiaries and the Company’s only material direct asset consists of equity interests in Redwood Intermediate.
The Company incurred $
F-37
incremental costs and accordingly, were recorded in general and administrative expenses in the Consolidated Statements of Operations.
In connection with the consummation of the Business Combination, the Company repaid $
In connection with the Business Combination, Redwood Holdco and Redwood Intermediate entered into the Tax Receivable Agreement with the Sponsor and Seaport. Under the terms of the Tax Receivable Agreement, the Company generally will be required to pay to Redwood Holdco
The Company recorded a net deferred tax asset of $
The following table reconciles the elements of the Business Combination to the Consolidated Statements of Cash Flows and the Consolidated Statements of Equity for the twelve months ended December 31, 2021:
Dollars in thousands |
| Recapitalization | |
Cash - Seaport's trust and cash, net of redemptions |
| $ | |
Cash - PIPE financing |
| | |
Cash - Backstop agreement |
| | |
Less: Transaction costs paid at close |
| ( | |
Net Business Combination |
| | |
Plus: Tax impact, net | | ||
Less: Additional capitalized transaction costs | ( | ||
Less: Warrant liability assumed | ( | ||
Net contribution from Business Combination | $ | | |
The number of shares of common stock issued immediately following the consummation of the Business Combination as follows:
Class A | Class B | ||||
Common | Common | ||||
Stock | Stock | ||||
Seaport common stock outstanding prior to Business Combination | | — | |||
Less: redemption of Seaport shares | ( | — | |||
Ordinary shares of Seaport | | — | |||
Seaport sponsor shares | | — | |||
Shares issued in PIPE financing | | — | |||
Shares issued pursuant to Backstop Agreement | | — | |||
Shares to Redwood Holdco shareholders | — | | |||
Total shares of common stock outstanding immediately after the Business Combination | | |
F-38
Note 4: Property and Equipment
| December 31, |
| December 31, | |||
Dollars in thousands | 2021 | 2020 | ||||
Kiosks and components | $ | | $ | | ||
Computers, servers, and software |
| |
| | ||
Leasehold improvements |
| |
| | ||
Office furniture and equipment |
| |
| | ||
Leased Vehicles |
| |
| | ||
Property and equipment, at cost | $ | | $ | | ||
Accumulated depreciation |
| ( |
| ( | ||
Property and equipment, net | $ | | $ | | ||
Note 5: Goodwill and Other Intangible Assets
Goodwill is evaluated for impairment annually during the fourth quarter, or more frequently if an event occurs or circumstances change that could more likely than not reduce the fair value of a reporting unit below its carrying value.
During the fourth quarter of 2021, the Company completed a quantitative impairment analysis for goodwill related to its Legacy and Digital reporting units, as a result of the resurgence of COVID-19 due to the Omicron variant on its financial performance. Based on this analysis, the Company concluded the fair value of its Legacy and Digital reporting units exceeded its respective carrying value and as such, no impairment charge was recorded.
As part of the Company’s impairment analysis, the determination of the fair value of the Company’s reporting units requires the Company to make significant estimates and assumptions including the business and financial performance of the Company’s reporting units, as well as how such performance may be impacted by COVID-19. These estimates and assumptions primarily include, but are not limited to: the selection of appropriate peer group companies, control premiums appropriate for acquisitions in the industries in which the Company competes, discount rates, terminal growth rates, forecasts of revenue, operating income, depreciation, amortization and capital expenditures, including considering the impact of COVID-19. Certain events or circumstances that could reasonably be expected to negatively affect the underlying key assumptions and ultimately affect the estimated fair values of the Company’s reporting units include such items as: (i) a decrease in expected future new release movie titles resulting from the prolonged effects of the COVID-19 pandemic (ii) an increase in competition across streaming platforms resulting in fewer titles available at Redbox or fewer rental transactions and (iii) the inability to achieve cost savings or growth initiative targets within an expected timeframe.
Although the Company believes its estimates of fair value are reasonable, actual financial results could differ from those estimates due to the inherent uncertainty involved in making such estimates. Changes in assumptions concerning future financial results or other underlying assumptions, including the impact of COVID- 19, could have a significant impact on either the fair value of the reporting units, the amount of any goodwill impairment charges, or both. These estimates can be affected by a number of factors including, but not limited to, the impact of COVID-19, its severity, duration and its impact on global economies, general economic conditions as well as the Company’s profitability. The Company will continue to monitor these potential impacts, including the impact of COVID-19 and economic, industry and market trends and the impact these may have on its Legacy and Digital reporting units.
F-39
The following table summarizes the changes in goodwill by reportable segment:
Legacy | Digital |
| |||||||
Dollars in thousands |
| Business |
| Business |
| Total | |||
Balance as of December 31, 2019 | $ | | $ | | $ | | |||
Balance as of December 31, 2020 | $ | | $ | | $ | | |||
Balance as of December 31, 2021 | $ | | $ | | $ | | |||
The following table summarizes the carrying amounts and accumulated amortization of intangible assets:
December 31, 2021 | December 31, 2020 | |||||||||||||||||||
Gross | Net | Gross | Net | |||||||||||||||||
Estimated | Carrying | Accumulated | Carrying | Carrying | Accumulated | Carrying | ||||||||||||||
| Useful Life |
| Amount |
| Amortization |
| Amount |
| Amount |
| Amortization |
| Amount | |||||||
Intangible assets subject to amortization: | ||||||||||||||||||||
Contracts with retailers |
| $ | | $ | ( | $ | | $ | | $ | ( | $ | | |||||||
Trade name |
|
| |
| ( |
| |
| |
| ( |
| | |||||||
Contactable customer list |
|
| |
| ( |
| |
| |
| ( |
| | |||||||
Developed technology |
|
| |
| ( |
| |
| |
| ( |
| | |||||||
Total intangible assets subject to amortization |
|
| $ | | $ | ( | $ | | $ | | $ | ( | $ | | ||||||
The Company recognized amortization expense of $
Based on the amount of intangible assets subject to amortization as of December 31, 2021, the expected amortization for each of the next five fiscal years is as follows:
| Amortization of | ||
Dollars in thousands | intangible assets | ||
2022 | $ | | |
2023 |
| | |
2024 |
| — | |
2025 |
| — | |
2026 |
| — | |
Total expected amortization | $ | | |
F-40
Note 6: Accrued and Other Current Liabilities
Accrued and other current liabilities as of December 31, 2021 and 2020, consisted of the following:
| December 31, |
| December 31, | |||
Dollars in thousands | 2021 | 2020 | ||||
Accrued payroll and other related expenses | $ | | $ | | ||
Accrued revenue share |
| |
| | ||
Deferred revenue |
| |
| | ||
Income taxes payable |
| — |
| | ||
Other |
| |
| | ||
Total accrued and other current liabilities | $ | | $ | | ||
Note 7: Debt
| December 31, |
| December 31, | |||
Dollars in thousands | 2021 | 2020 | ||||
Term B Facility | $ | | $ | | ||
Paid-In-Kind Interest related to Term Loan Facility | | — | ||||
Revolving Credit Facility |
| |
| | ||
Paid-In-Kind Interest related to Revolving Credit Facility | | — | ||||
Union Revolving Credit Facility |
| |
| | ||
Total debt outstanding | $ | | $ | | ||
Less: Unamortized debt issuance costs |
| ( |
| ( | ||
Total debt, net | $ | | $ | | ||
Portion due within one year | $ | | $ | — | ||
Total long-term debt, net | $ | | $ | | ||
On October 20, 2017, Redbox Automated Retail, LLC (“RAR”) entered into a credit agreement (“Credit Agreement”), which provided for:
| ● | a first lien term loan facility (the “Term Loan B”), in an aggregate principal amount of $ |
| ● | a first lien revolving credit facility (the “Revolving Credit Facility” and, together with the Term Loan B, the “Senior Facilities”), in an aggregate principal amount of up to $ |
The Term Loan B was made available to RAR immediately upon closing and was used in part to retire all $
On September 7, 2018, RAR entered into an Incremental Assumption and Amendment Agreement (the “Amendment”) to the Credit Agreement. The Amendment provided for, among other things, (i) an incremental Term B-1 Loan (“Term Loan B-1”) in an original aggregate principal amount of $
On September 30, 2020, RAR entered into the second amendment to its Credit Agreement (the “Second Amendment”) to, among other things, increase the total net leverage covenant during the remaining term of the Credit Agreement and revise the quarterly amortization payment schedule.
On December 28, 2020, RAR entered into a third amendment to its Credit Agreement (the “Third Amendment”). The amendment deferred the December 2020 amortization payment to March 2021.
F-41
As of December 31, 2020, the Company’s Senior Facilities matured on October 20, 2022, and subsequent to the Amendment, Second Amendment and Third Amendment consisted of:
| ● | the Term Loan B, in an aggregate principal amount of $ |
| ● | the Term Loan B-1, in an aggregate principal amount of $ |
| ● | the Revolving Credit Facility, in an aggregate principal amount of up to $ |
As of December 31, 2021, there was $
On January 29, 2021, RAR entered into an amendment to its Credit Agreement (the “Fourth Amendment”). The Fourth Amendment provided for, among other things, (i) deferral of principal amortization payments until the maturity date (ii) extension of the maturity date to April 2023, (iii) at RAR’s election, subject to certain liquidity thresholds, payment PIK interest, and, (iv) removal of all financial covenant requirements.
In addition, under the Fourth Amendment, RAR incurred an incremental first lien term loan B-2 facility (“Term Loan B-2” and, together with Term Loan B and Term Loan B-1, the “Term Loan Facility”) in an aggregate principal amount of $
Pursuant to the Fourth Amendment, interest is payable on the Senior Facilities entirely in cash or, for a specified period, could be paid by increasing the principal amount of the Senior Facilities (PIK interest), or through a combination of cash and PIK interest, subject to certain liquidity thresholds. Borrowings under the Senior Facilities bear interest at a rate at RAR’s option, either (a) a London Interbank Offer Rate (“LIBOR”) determined by reference to the costs of funds for Eurodollar deposits for the interest period relevant to such borrowing, adjusted for certain additional costs, subject to a
In addition to paying interest on outstanding principal under the Senior Facilities, RAR is required to pay a commitment fee at a rate equal to
In connection with the Business Combination, on May 16, 2021, RAR entered into another amendment to its Credit Agreement (the “Fifth Amendment”). The Fifth Amendment, which became effective upon consummation of the Business Combination, provided consent to the planned Business Combination and among other things, extended the Senior Facilities maturity date to October 2023 and subordinated the Term Loan B-2 to the Term Loan B and the Term Loan B-1. In addition, among other things, concurrently with the consummation of the Business Combination, the Company repaid $
On October 11, 2021, RAR entered into a consent to the Fifth Amendment to make certain additional changes to the Credit Agreement, which became effective upon consummation of the Business Combination, including extending the maturity date of the Senior Facilities to April, 2024 and extending the PIK interest option until December 31, 2022 (subject to a minimum pro forma liquidity).
Union Revolving Credit Facility
On December 29, 2020, Redbox Entertainment, LLC entered into a
F-42
Borrowings under the Union Revolving Credit Facility will bear interest at either the alternate base rat or LIBOR (based on an interest period selected by the Company of one month, three months or six months) in each case plus a margin. The alternate base rate loans bear interest at a per annum rate equal to the greatest of (i) the base rate in effect on such date, (ii) the federal funds effective rate in effect on such day plus ½ of
In addition to paying interest on outstanding principal under the Union Revolving Credit Facility, Redbox Entertainment, LLC is required to pay a commitment fee at a rate equal to
Dividend Restrictions
The Credit Agreement contains certain customary affirmative covenants and negative covenants, including a limitation on the Company’s ability to pay dividends on or make distributions in respect of its capital stock or make other restricted payments. The covenant prohibiting dividends and other restricted payments has certain limited exceptions, including for customary overhead, legal, accounting and other professional fees and expenses; taxes; customary salary, bonus and other benefits; and up to $
Interest Rates and Fees
As of December 31, 2021 and December 31, 2020, the borrowing interest rate for the Senior Facilities was
Amortization and Prepayments
Required minimum principal amortization payments under the Senior Facilities, excluding the Revolving Credit Facility, as of December 31, 2021, are as follows:
| Repayment | ||
Dollars in thousands | Amount | ||
2022 | $ | | |
2023 |
| — | |
2024 |
| | |
Total | $ | | |
As noted above, pursuant to the consent agreement to the Fifth Amendment that RAR entered into on October 11, 2021, the maturity date of the Senior Facilities has been extended to April, 2024.
In addition, the Senior Facilities require RAR to prepay outstanding term loan borrowings, subject to certain exceptions, with:
| ● | a certain percentage set forth in the Credit Agreement governing the Senior Facilities of RAR’s annual excess cash flow, as defined under the Senior Facilities; |
| ● | a certain percentage of the net cash proceeds of certain non-ordinary course asset sales, other dispositions of property or certain casualty events, in each case subject to certain exceptions and reinvestment rights; and |
| ● | the net cash proceeds of any issuance or incurrence of debt, other than proceeds from debt permitted under the Senior Facilities. |
RAR may voluntarily repay outstanding loans that are funded solely by internally generated cash from business operations under the Senior Facilities at any time, without prepayment premium or penalty, except customary “breakage” costs with respect to LIBOR rate loans.
All obligations under the Senior Facilities are unconditionally guaranteed by each of RAR’s existing and future direct and indirect material, wholly-owned domestic subsidiaries, subject to certain exceptions, and the direct parent of RAR. The obligations are secured by a pledge of substantially all of RAR’s assets and those of each guarantor, including capital stock of the subsidiary guarantors and
F-43
All obligations under the Union Revolving Credit Facility are guaranteed by all direct and indirect wholly owned subsidiaries of the Company’s Redbox Entertainment entity.
Letters of Credit
As required under the Senior Facilities, the Company has a letter of credit arrangement to provide for the issuance of standby letters of credit in the amount of $
In October 2021, the Company entered into a letter of credit arrangement of $
The Company’s letter of credit arrangements are classified as restricted cash and reflect balances of $
Note 8: Interest Rate Derivatives
The Company entered into an interest rate swap on October 22, 2018 to manage its exposure to changes in the interest rates related to its term loan (“Term B Facility”) following the Amendment discussed in Note 7: Debt. The swap is not designated as a hedging instrument and is reported at fair value with changes in fair value reported directly in earnings. The Company’s hedge consists of interest rate swaps, which was used to mitigate interest rate risk.
Under the terms of the agreement, the Company entered into a
The following table discloses the fair value, as determined using Level 2 inputs, and balance sheet location of the Company’s derivative instrument:
| Balance Sheet |
| December 31, |
| December 31, | |||
Dollars in thousands | Location | 2021, | 2020 | |||||
Derivatives not designated as hedging instruments: |
|
|
|
|
|
| ||
Interest rate swap contract |
| Other liabilities | $ | — | $ | | ||
The following table discloses the effect of the Company’s interest rate derivative instrument on the Consolidated Statements of Operations for the years ended December 31, 2021, 2020 and 2019:
For the years ended | |||||||||
December 31, | |||||||||
Dollars in thousands | 2021 | 2020 | 2019 | ||||||
Other expense, net | $ | ( |
| $ | |
| $ | | |
Note 9: Employee Benefit Plan
401(k) Plan
The Company sponsors a 401(k) plan for all eligible employees. The plan includes optional employee contributions as a percentage of eligible earnings, subject to Internal Revenue Service limitations. The Company matches up to
F-44
at least
Note 10: Stock-Based Compensation
Redbox Equity Plan
In 2021, we adopted the Redbox Equity Plan providing for common stock-based awards to employees, non-employee directors and consultants. The Redbox Equity Plan permits the granting of various types of awards including awards of nonqualified stock options, ISOs, stock appreciation rights, restricted stock awards, restricted stock units, other stock-based awards, other cash-based awards, dividend equivalents, and/or performance compensation awards or any combination of the foregoing. The Redbox Equity Plan provides for an aggregate of
A summary of stock-based compensation cost recognized for stock-based payment arrangements is as follows (in thousands):
Year Ended | |||
| December 31, | ||
Dollars in thousands | 2021 | ||
Compensation cost recognized: |
|
| |
Restricted stock units | $ | ||
Total compensation cost | $ | | |
We have granted to -year time vested restricted stock unit awards where each unit represents the right to receive, at the end of a vesting period,
A summary of the status of our restricted stock unit awards pursuant to the Redbox Equity Plan and of changes in our restricted stock unit awards outstanding for the year ended December 31, 2021 is as follows:
Weighted | ||||||
Average | ||||||
Grant-Date | ||||||
|
|
| Fair Value | |||
Shares | Per Share | |||||
Outstanding at January 1, 2021 | — | $ | — | |||
Granted |
| |
| | ||
Vested and converted |
| — |
| — | ||
Forfeited/expired |
| — |
| — | ||
Outstanding at December 31, 2021 |
| | $ | | ||
Redwood Holdco Management Incentive Plan
Pursuant to the Redwood Holdco Management Incentive Plan, the Company recognized stock-based compensation cost of $
Note 11: Segment Information and Geographic Data
The Company currently conducts its business through
The Company’s Legacy Business operates a network of approximately
F-45
distributes movies exclusively through its Redbox Entertainment label, as well as generating service revenue by providing installation, merchandising and break-fix services to other kiosks businesses.
The Company’s Digital Business provides both transactional and ad-supported digital streaming services, which include 1) Redbox On Demand, a transactional service which provides digital rental or purchase of new release and catalog movies and TV content, 2) Redbox Free On Demand, an ad-supported service providing free movies and TV shows on demand, and 3) Redbox Free Live TV, a free, ad-supported television service giving access to more than
Adjusted EBITDA is the profitability metric reported to the chief operating decision maker (“CODM”) for purposes of making decisions about allocation of resources to each segment and assessing performance of each segment. The Company believes this measure is most useful in assessing the underlying performance of its business. Adjusted EBITDA is before integration related costs, efficiency initiatives, and other items. Adjusted EBITDA also excludes the effects of financings, income tax and the non-cash accounting effects of depreciation and intangible asset amortization.
As segment assets are not reported to or used by the CODM to measure business performance or allocate resources, total segment assets and capital expenditures are not presented below.
Summarized financial information by segment is as follows:
For the years ended December 31, | |||||||||
Dollars in thousands | 2021 | 2020 | 2019 | ||||||
Net revenue |
|
|
|
|
| ||||
Legacy Business | $ | | $ | | $ | | |||
Digital Business |
| |
| |
| | |||
Total | $ | | $ | | $ | | |||
Adjusted EBITDA |
|
|
|
|
|
| |||
Legacy Business | $ | ( | $ | | $ | | |||
Digital Business |
| |
| |
| ( | |||
Total | $ | ( | $ | | $ | | |||
The following is a reconciliation of Adjusted EBITDA to loss before income for the years ended December 31, 2021, 2020 and 2019:
Year ended December 31, | |||||||||
Dollars in thousands | 2021 | 2020 | 2019 | ||||||
Loss before income taxes | $ | ( | $ | ( |
| $ | ( | ||
Add: |
|
|
|
|
|
| |||
Depreciation and amortization |
| |
| |
| | |||
Interest and other expense, net |
| |
| |
| | |||
Business optimization(a) |
| |
| |
| | |||
One-time non-recurring(b) |
| |
| |
| | |||
New business start-up costs(c) |
| |
| |
| | |||
Restructuring related(d) |
| |
| |
| | |||
Stock-based compensation expense | | | | ||||||
Discontinuation of games business(e) |
| — |
| — |
| | |||
Adjusted EBITDA | $ | ( | $ | | $ | | |||
| (a) | Business optimization costs include employee retention costs, IT costs as well as consulting costs for certain projects. Retention costs for the years ended 2021, 2020 and 2019 were $ |
| (b) | Transaction related costs in connection with the Business Combination of $ |
F-46
| (c) | Includes costs to support the Company’s On Demand and AVOD offerings, along with costs related to the Company’s service and media network businesses. |
| (d) | Restructuring related costs include such items as employee severance charges and costs incurred related to removing kiosks. |
| (e) | Reflects EBITDA of the Company’s former video games business, which was wound down in December 2019. |
Note 12: Earnings Per Share
Basic earnings per share of Class A common stock is computed by dividing net income attributable to common stockholders by the weighted-average number of shares of Class A common stock outstanding during the period. Diluted earnings per share of Class A common stock is computed by dividing net income attributable to common stockholders adjusted for the assumed exchange of all potentially dilutive securities by the weighted-average number of shares of Class A common stock outstanding adjusted to give effect to potentially dilutive elements. Basic and diluted loss per share is computed using the two-class method.
The Company analyzed the calculation of earnings per share for comparative periods presented and determined that it resulted in values that would not be meaningful to the users of the consolidated financial statements. Therefore, earnings per share information has not been presented for periods prior to the Business Combination. The basic and diluted earnings per share for the year ended December 31, 2021 represent only the period from the Closing Date of the Business Combination to December 31, 2021, the period where the Company had Class A common stock outstanding.
The following table sets forth the computation of basic and diluted net loss per share of Class A common stock:
Dollars in thousands, except per share amounts | Year ended December 31, | ||||||||
Basic and Diluted EPS | 2021 | 2020 | 2019 | ||||||
|
|
|
| ||||||
Numerator: | |||||||||
Net loss | $ | ( | $ | ( | $ | ( | |||
Less: net loss attributable to legacy Redbox prior to the business combination |
| ( |
| N/A |
| N/A | |||
Less: net loss attributable to non-controlling interests | ( | N/A | N/A | ||||||
Net loss attributable to Redbox Entertainment Inc. — Basic and Diluted | ( | N/A | N/A | ||||||
|
|
|
|
| |||||
Denominator: | |||||||||
Weighted average shares of Class A common stock outstanding — Basic and Diluted | | N/A | N/A | ||||||
Earnings per share of Class A common stock outstanding — Basic and Diluted | ( | N/A | N/A | ||||||
Shares of the Company’s Class B common stock do not share in the earnings or losses, are not entitled to receive dividends, or to receive any portion of assets upon liquidation of the Company, and are therefore not participating securities. As such, separate presentation of basic and diluted earnings per share of Class B common stock under the two-class method has not been presented.
As the Company was in a loss position for the years ended December 31, 2021, 2020 and 2019, the Company has determined all potentially dilutive shares would be anti-dilutive in these periods and therefore are excluded from the calculation of diluted weighted average shares outstanding. This results in the calculation of weighted average shares outstanding to be the same for basic and diluted EPS.
The following outstanding potentially dilutive shares have been excluded from the calculation of diluted EPS because their effect would have been anti-dilutive:
Year ended December 31, | |||||||||
2021 | 2020 | 2019 | |||||||
Unvested restricted stock units | | | | ||||||
Public and private placement warrants | | — | — | ||||||
F-47
Note 13 — Shareholders’ Equity
Preferred Stock — The Company is authorized to issue
Class A Common Stock — The Company is authorized to issue up to
Class B Common Stock — The Company is authorized to issue up to
Non-controlling Interest — Non-controlling interest represents the equity interest in Redwood Intermediate LLC held by holders other than the Company. On October 22, 2021, upon the close of the Business Combination, Redwood Holdco, LP’s equity ownership percentage in Redwood Intermediate LLC was approximately
Note 14 — Warrant Liability
At December 31, 2021, there were
The Company may redeem the Public Warrants under the following conditions:
| ● | In whole and not in part; |
| ● | At a price of $ |
| ● | Upon not less than |
| ● | if, and only if, the last reported sale price of the Company’s Class A common stock equals or exceeds $ |
The redemption criteria discussed above prevent a redemption call unless there is at the time of the call a significant premium to the warrant exercise price. If the foregoing conditions are satisfied and the Company issues a notice of redemption of the warrants, each warrant holder will be entitled to exercise its warrant prior to the scheduled redemption date. However, the price of the Company’s Class A common stock may fall below the $
The Private Placement Warrants are identical to the Public Warrants, except that the Private Placement Warrants are exercisable on a cashless basis and are non-redeemable so long as they are held by the initial purchasers or their permitted transferees. If the Private Placement Warrants are held by someone other than the initial purchasers or their permitted transferees, the Private Placement Warrants will be redeemable by the Company and exercisable by such holders on the same basis as the Public Warrants.
As of December 31, 2021, the Company recorded warrant liabilities of $
F-48
Note 15 — Fair Value Measurements
FASB ASC Topic 820 “Fair Value Measurements and Disclosures” (“ASC 820”) defines fair value, the methods used to measure fair value and the expanded disclosures about fair value measurements. Fair value is the price that would be received to sell an asset or paid to transfer a liability in an orderly transaction between the buyer and the seller at the measurement date. In determining fair value, the valuation techniques consistent with the market approach, income approach and cost approach shall be used to measure fair value. ASC 820 establishes a fair value hierarchy for inputs, which represent the assumptions used by the buyer and seller in pricing the asset or liability. These inputs are further defined as observable and unobservable inputs. Observable inputs are those that buyer and seller would use in pricing the asset or liability based on market data obtained from sources independent of the Company. Unobservable inputs reflect the Company’s assumptions about the inputs that the buyer and seller would use in pricing the asset or liability developed based on the best information available in the circumstances.
The fair value hierarchy is categorized into three levels based on the inputs as follows:
Level 1 — Valuations based on unadjusted quoted prices in active markets for identical assets or liabilities that the Company has the ability to access. Valuation adjustments and block discounts are not being applied. Since valuations are based on quoted prices that are readily and regularly available in an active market, valuation of these securities does not entail a significant degree of judgment.
Level 2 — Valuations based on (i) quoted prices in active markets for similar assets and liabilities, (ii) quoted prices in markets that are not active for identical or similar assets, (iii) inputs other than quoted prices for the assets or liabilities, or (iv) inputs that are derived principally from or corroborated by market through correlation or other means.
Level 3 — Valuations based on inputs that are unobservable and significant to the overall fair value measurement.
The fair value of the Company’s certain assets and liabilities, which qualify as financial instruments under ASC 820, “Fair Value Measurements and Disclosures,” approximates the carrying amounts represented in the condensed balance sheet. The fair values of cash and cash equivalents, prepaid assets, accounts payable and accrued expenses, due to related parties are estimated to approximate the carrying values as of December 31, 2021 due to the short maturities of such instruments.
The following table presents information about the Company’s liabilities that are measured at fair value on a recurring basis at December 31, 2021 and indicates the fair value hierarchy of the valuation inputs the Company utilized to determine such fair value.
December 31, | |||||
Dollars in thousands | Level | 2021 | |||
Liabilities: |
|
|
|
| |
Warrant Liability – Public Warrants |
| 1 | $ | | |
Warrant Liability – Private Placement Warrants |
| 3 | $ | | |
Total Warrant Liability |
|
| $ | | |
The Public Warrants and Private Placement Warrants are accounted for as liabilities in accordance with ASC 815-40, Derivatives and Hedging – Contracts in Entity’s Own Equity, and are presented within Warrant liabilities on the Company’s Consolidated Balance Sheets. The warrant liabilities were measured at fair value at the closing of the Business Combination and are measured at fair value on a recurring basis, with changes in fair value presented within Other expense, net in the Company’s Consolidated Statements of Operations.
Initial Measurement
The Company established the initial fair value for the Public Warrants and Private Placement Warrants at the closing of the Business Combination. The initial value of the Public Warrants were classified as Level 1 due to the use of an observable market quote in an active market. The initial value of the Private Placement Warrants, using a Black Scholes model, were classified as Level 3 due to the use of unobservable inputs.
F-49
The key inputs into the Black Scholes model for the Private Placement Warrants were as follows at closing of the Business Combination:
Input | (Initial Measurement) | |||
Risk-free interest rate |
| | % | |
Expected term (years) |
| | ||
Expected volatility |
| | % | |
Stock price | $ | | ||
As of the closing of the Business Combination, the Public Warrants and Private Placement Warrants were determined to be $
Subsequent Measurement
The Public Warrants and Private Placement Warrants are measured at fair value on a recurring basis. The subsequent measurement of the Public Warrants as of December 31, 2021 is classified as Level 1 due to the use of an observable market quote in an active market and the subsequent measurement of the Private Placement Warrants as December 31, 2021 is classified Level 3 due to the use of unobservable inputs.
Input | (Initial Measurement) | |||
Risk-free interest rate |
| | % | |
Expected term (years) |
| | ||
Expected volatility |
| | % | |
Stock price | $ | | ||
As of December 31, 2021, the Public Warrants and Private Placement Warrants were determined to be $
The following table presents the changes in the fair value of warrant liabilities from the closing of the Business Combination to December 31, 2021:
Private | Warrant | ||||||||
Dollars in thousands | Public | Placement | Liabilities | ||||||
Initial measurement at closing of the Business Combination | $ | | $ | | $ | | |||
Change in valuation inputs or other assumptions |
| ( |
| ( |
| ( | |||
Fair value as of December 31, 2021 | $ | | $ | | $ | | |||
Level 3 financial liabilities consist of the Private Placement Warrant liability for which there is no current market for these securities such that the determination of fair value requires significant judgment or estimation. Changes in fair value measurements categorized within Level 3 of the fair value hierarchy are analyzed each period based on changes in estimates or assumptions and recorded as appropriate.
Note 16: Commitments and Contingencies
The Company leases office facilities and certain equipment necessary to maintain its information technology infrastructure. Rent expense, net of sublease income, under the Company’s operating lease agreements was $
The Company also leases automobiles under capital leases expiring at various dates through 2021. The Company assesses these leases as they come due as to whether it should purchase, enter into new capital leases, or enter into operating leases.
F-50
Assets held under capital leases are included in Property and equipment, net on the Consolidated Balance Sheets and include the following:
Dollars in thousands | December 31, 2021 | December 31, 2020 | ||||
Gross property and equipment |
| $ | | $ | | |
Accumulated depreciation |
| ( |
| ( | ||
Net property and equipment | $ | | $ | | ||
As of December 31, 2021, the Company’s future minimum lease payments under contractual lease obligations are as follows:
Capital | Operating | |||||
Dollars in thousands | Leases | Leases(1) | ||||
2022 |
| $ | |
| $ | |
2023 |
| |
| | ||
2024 |
| |
| | ||
2025 |
| |
| | ||
2026 & Thereafter |
| — |
| — | ||
Total minimum lease commitments | $ | | $ | | ||
Less: Current portion of capital lease obligations |
| ( |
|
| ||
Long-term portion of capital lease obligations | $ | |
|
| ||
| (1) | Includes all operating leases having an initial or remaining non-cancelable lease term in excess of one year. |
Content License Agreements
The Company licenses minimum quantities of theatrical and direct-to-video titles under licensing agreements with certain movie content providers.
Total estimated movie content commitments under the terms of the Company’s content license agreements in effect as of December 31, 2021 is presented in the following table:
Dollars in thousands | Total | 2022 | 2023 | ||||||
Minimum estimated movie content commitments |
| $ | |
| $ | |
| $ | |
Legal Matters
From time to time the Company is involved in legal proceedings incidental to the conduct of its business. The Company does not believe that any liability that may result from these proceedings will have a material adverse effect on its consolidated financial statements. During 2020, the Company received $
Note 17: Income Taxes
On March 27, 2020, the Coronavirus Aid, Relief, and Economic Security Act (“CARES Act”) was signed into law in response to the COVID-19 pandemic. The impact of the CARES Act was not material to the Company’s financial statements.
In further response to the COVID-19 pandemic, on December 27, 2020, the Consolidations Appropriations Act, 2021 (“CAA”) was signed into law. The Company does not expect the CAA to have a material impact on its financial statements.
Components of Income Taxes
The Company and its consolidated subsidiaries are included as part of the U.S. consolidated income tax group Aspen Parent, Inc. for the periods presented prior to the Business Combination. The income tax benefit and provisions, income tax payables, related tax payments and deferred tax balances have been prepared as if the Company operated as a standalone taxpayer. Subsequent to the Business Combination, the Company is no longer part of a consolidated group for income tax filings with Aspen Parent, Inc. or New Outerwall, Inc. Aspen Parent, Inc. and New Outerwall, Inc. are affiliates of Apollo.
F-51
The components of pretax loss before income taxes were as follows:
Year Ended December 31, | |||||||||
Dollars in thousands |
| 2021 |
| 2020 |
| 2019 | |||
U.S. operations | $ | ( | $ | ( | $ | ( | |||
Components of Income Tax Benefit
The components of income tax benefit were as follows:
Year Ended December 31, | |||||||||
Dollars in thousands |
| 2021 |
| 2020 |
| 2019 | |||
Current: | |||||||||
U.S. Federal | $ | | $ | ( | $ | | |||
State and local |
| — |
| |
| | |||
Total current | $ | | $ | | $ | | |||
Deferred: |
|
|
|
|
|
| |||
U.S. Federal |
| ( |
| ( |
| ( | |||
State and local |
| ( |
| ( |
| ( | |||
Total deferred | $ | ( | $ | ( | $ | ( | |||
Total income tax (benefit) expense | $ | ( | $ | ( | $ | ( | |||
Rate Reconciliation
The income tax benefit differs from the amount that would result by applying the U.S. statutory rate to income before income taxes as follows:
Year Ended December 31, |
| ||||||
| 2021 |
| 2020 |
| 2019 |
| |
U.S Federal tax expense at statutory rates |
| | % | | % | | % |
State income taxes, net of federal benefit |
| | % | | % | | % |
Valuation allowance |
| ( | % | ( | % | ( | % |
Federal research & development credit |
| | % | | % | | % |
Uncertain tax benefit on federal research and development credit |
| ( | % | ( | % | ( | % |
Release of uncertain tax benefits |
| | % | | % | | % |
Effect of non-controlling interest | ( | % | — | % | — | % | |
Other |
| — | % | | % | | % |
Effective tax rate |
| | % | | % | | % |
Unrecognized Tax Benefits
The aggregate changes in the balance of unrecognized tax benefits were as follows:
| Year Ended December 31, | ||||||||
Dollars in thousands |
| 2021 |
| 2020 |
| 2019 | |||
Balance, beginning of the period | $ | | $ | | $ | | |||
Additions based on tax positions related to the current year |
| |
| |
| | |||
Additions for tax positions related to prior years |
| — |
| |
| | |||
Reductions for tax positions related to prior years | ( | — | — | ||||||
Deductions for tax positions related to prior years |
| — |
| ( |
| ( | |||
Deductions for tax positions effectively settled |
| ( |
| — |
| ( | |||
Balance, end of period | $ | | $ | | $ | | |||
The Company recognizes interest and penalties, if any, related to income tax matters in income tax expense. The Company accrued interest of $
F-52
At December 31, 2021, 2020 and 2019, $
Tax Years Open for Examination
As of December 31, 2021, the years 2018 through 2021 were open under statutes of limitations for possible examination by the U.S. federal and most state tax authorities. During 2021,
Deferred Income Taxes
Deferred income tax assets and liabilities reflect the net tax effects of temporary differences between the carrying amounts of assets and liabilities for financial reporting purposes and the carrying amounts used for income tax purposes. Future tax benefits for net operating loss and tax credit carryforwards are also recognized to the extent that realization of such benefits is more likely than not.
Deferred tax assets, deferred tax liabilities and tax credit carryforwards are measured using enacted tax rates that are expected to apply to taxable income in the years in which the Company expects to recognize those temporary differences and credits. In determining the Company’s tax provisions, management determined the deferred tax assets and liabilities for each separate tax jurisdiction and considered a number of factors including the positive and negative evidence regarding the realization of its deferred tax assets to determine whether a valuation allowance should be recognized with respect to its deferred tax assets.
Significant components of the Company’s deferred tax assets and liabilities and in the valuation allowance were as follows:
December 31, | ||||||
| 2021 |
| 2020 | |||
Deferred tax assets: |
|
|
|
| ||
Credit carryforwards | $ | | $ | | ||
Net operating loss carryforwards | | — | ||||
Section 163(j) interest carryforward | | — | ||||
Outside basis difference in investments (1) | | — | ||||
Accrued liabilities and allowances |
| — |
| | ||
Compensation accruals |
| — |
| | ||
Asset retirement obligation liability |
| — |
| | ||
Deferred revenue |
| — |
| | ||
Hedge liability |
| — |
| | ||
Other |
| — |
| | ||
Gross deferred tax assets |
| |
| | ||
Less: Valuation Allowance |
| ( |
| ( | ||
Total deferred tax assets | $ | — | $ | | ||
Deferred tax liabilities: |
|
|
|
| ||
Property and equipment |
| — |
| ( | ||
Product costs |
| — |
| ( | ||
Prepaid expenses |
| — |
| ( | ||
Intangible assets |
| — |
| ( | ||
Goodwill |
| — |
| ( | ||
Total deferred tax liabilities | $ | — | $ | ( | ||
Net deferred tax liabilities | $ | — | $ | ( | ||
| (1) | This amount is the deferred tax asset the Company recognizes for its book to tax basis difference in its investment in Redwood Intermediate, LLC. |
Redbox Entertainment, Inc. is organized as a Subchapter C corporation and, on October 22, 2021, as part of the Company’s business combination, became a
F-53
2021, the Subchapter C corporation had net operating loss carryforwards of approximately $
As further described in Note 1 — Summary of Significant Accounting Policies, in response to the COVID-19 pandemic, many governments have enacted or are contemplating measures to provide aid and economic stimulus. These measures may include deferring the due dates of income tax and payroll tax payments or other changes to their income and non-income-based tax laws. The Coronavirus Aid, Relief, and Economic Security Act (the “CARES Act”), which was enacted on March 27, 2020 in the U.S., includes measures to assist companies, including temporary changes to income and non-income-based tax laws. For the year ended December 31, 2021, there were no material impacts to the Company’s consolidated financial statements as it relates to COVID-19 measures.
The large increase in the net deferred tax assets in 2021 is primarily due to the Company’s acquisition of
The provision for income tax has been included in the consolidated financial statements. The income tax is based on the amount of taxes due on the Company’s tax returns plus deferred taxes computed based on the expected future tax consequences of temporary differences between the carrying amounts and tax basis of assets and liabilities, using expected tax rates.
The Company recognizes the tax benefit from an uncertain tax position only if it is more likely than not that the tax position will be sustained on examination by the taxing authorities based on the technical merits of the position. The tax benefits recognized in the consolidated financial statements on a particular tax position are measured based on the largest benefit that has a greater than 50% likelihood of being realized upon settlement. The amount of unrecognized tax benefits is adjusted as appropriate for changes in facts and circumstances, such as significant amendments to existing tax law, new regulations or interpretations by the taxing authorities, new information obtained during a tax examination, or resolution of an examination. As of December 31, 2021, and December 21, 2020 the balance of the Company’s uncertain tax positions was $
On October 22, 2021, the Company entered into a tax receivable agreement (the “Tax Receivable Agreement”) that provides for the payment by the Company to Redwood Holdco, LP of
Redwood Intermediate, LLC is subject to partnership audit rules enacted as part of the Bipartisan Budget Act of 2015 (the “Centralized Partnership Audit Regime”). Under the Centralized Partnership Audit Regime, any IRS audit of Redwood Intermediate, LLC would be conducted at the Redwood Intermediate, LLC level, and if the IRS determines an unfavorable adjustment, the default
F-54
rule is that Redwood Intermediate, LLC would pay an “imputed underpayment” including interest and penalties, if applicable. Redwood Intermediate, LLC may instead elect to make a “push-out” election, in which case the partners for the year that is under audit would be required to take into account the adjustments on their own personal income tax returns. If Redwood Intermediate, LLC does not elect to make a “push-out” election, Redwood Intermediate, LLC will determine the portion of such imputed underpayment attributable to each member and former member, and if necessary may seek reimbursement. If Redwood Intermediate, LLC receives an imputed underpayment, a determination will be made based on the relevant facts and circumstances that exist at that time. Any payments that Redwood Intermediate, LLC ultimately makes on behalf of its current members will be reflected as a distribution, rather than tax expense, at the time such distribution is declared.
Change in Valuation Allowance
During 2021, the Company increased its valuation allowance against certain of its deferred tax assets to reduce them to the value more likely than not to be realized with a corresponding non-cash charge of $
Year Ended December 31, | |||||||||
Dollars in thousands |
| 2021 |
| 2020 |
| 2019 | |||
Valuation allowance, beginning of year | $ | | $ | | $ | | |||
Valuation allowance recorded (released) through tax expense |
| |
| |
| ( | |||
Valuation allowance recorded (released) through additional paid-in-capital | | — | — | ||||||
Valuation allowance, end of year | $ | | $ | | $ | | |||
Note 18: Related-Party Transactions
The Company receives and provides certain operating support under commercial services agreements with affiliates of Apollo, primarily ecoATM. A summary of the amounts due to/from such related parties is presented below:
December 31, | December 31, | |||||
Dollars in thousands |
| 2021 |
| 2020 | ||
Due from related parties, net | $ | | $ | | ||
Due to related parties, net | $ | | $ | | ||
The balance in amounts due to related parties primarily includes the unpaid dividends related to employee and non-employee directors.
Revenues from related parties for the years ended December 31, 2021, 2020 and 2019 were $
On January 29, 2021, the Company entered into the Fourth Amendment to the Credit Agreement. Provided under the Credit Agreement, the Company incurred additional principal amount under a Term B-2 Loan in an aggregate principal amount of $
With respect to income taxes for all periods presented prior to the Business Combination, while historically the Company is part of a consolidated group for income tax filings, the income tax benefits and provisions, income tax payables, related tax payments and deferred tax balances reported within have been prepared as if the Company operates as a standalone taxpayer. Deferred taxes have been classified as net liabilities in the respective Consolidated Balance Sheets of the Company. Except for certain separate state tax obligations, the Company generally remitted cash to Aspen Parent, Inc. or New Outerwall, Inc., both affiliates of Apollo, to settle any third-party, tax-related obligations, as determined if the Company operated as a standalone taxpayer. Subsequent to the Business Combination, the Company is no longer part of a consolidated group for income tax filings with Aspen Parent, Inc. or New Outerwall, Inc. Income taxes payable balances, which are included in Accrued and other current liabilities in the Company’s Consolidated Balance Sheet, were $
F-55
Note 19: Additional Supplemental Cash Flow Financial Information
Cash, Cash Equivalents and Restricted Cash
Year Ended | ||||||
December 31, | ||||||
Dollars in thousands | 2021 |
| 2020 | |||
Cash and cash equivalents | $ | | $ | | ||
Restricted cash |
| |
| | ||
Cash, cash equivalents and restricted cash | $ | | $ | | ||
Cash Interest and Taxes
| Year Ended | |||||
December 31, | ||||||
Dollars in thousands |
| 2021 |
| 2020 | ||
Cash paid during the period for interest |
| $ | — |
| $ | |
Cash paid (received) during the period for income taxes, net |
| $ | ( |
| $ | |
Non-cash Transactions
| Year Ended | |||||
December 31, | ||||||
Dollars in thousands |
| 2021 |
| 2020 | ||
Purchases of property and equipment financed by capital lease obligations |
| $ | |
| $ | |
Purchases of property and equipment included in ending trade payables or accrued and other current liabilities |
| $ | |
| $ | |
Note 20: Subsequent Events
On April 15, 2022, the Company’s subsidiary, Redbox Automated Retail, LLC, entered into a Sixth Amendment to the Credit Agreement (the “Sixth Amendment”), pursuant to which the lenders party thereto will make available additional financing in an aggregate amount equal to $
As a condition to the effectiveness of the Sixth Amendment, the Company entered into a Voting and Support Agreement (the “Voting and Support Agreement”) with AP VIII Aspen Holdings, L.P., a Delaware limited partnership (“Aspen Holdings”), Seaport Global SPAC, LLC, a Delaware limited liability company (“Seaport”) and Redwood Holdco, LP, a Delaware limited partnership (“Redwood Holdco”, together with Seaport and Aspen Holdings, the “Stockholders”), pursuant to which, among other things, the Stockholders have each agreed to vote their shares of the Company: (i) in favor of any strategic transaction approved and recommended by our board of directors, or any committee to which the board of directors delegates authority, subject to certain terms and conditions; (ii) in opposition to any strategic transaction involving the Company that has not been approved and recommended to our board of directors; and (iii) in favor of any directors that are proposed or nominated to our board of directors by the Company at any annual meeting of the Company. The parties to the Stockholders Agreement also agreed to consent and waive certain governance and other rights related to the nomination, election and resignation of directors of the Company, the size of the board of directors of the Company, entry into the Voting and Support Agreement, entry into the waiver to the TRA (described below), as applicable, and to waive certain consent rights in connection with the additional financing.
The Company further agreed, pursuant to the Voting and Support Agreement, to cause its subsidiaries party to the Union Revolving Credit Facility to (i) permanently reduce a portion of its revolving commitments thereunder in an amount equal to $
F-56
As a further condition to effectiveness of the Sixth Amendment, the Company has agreed to issue HPS and certain affiliates warrants to purchase shares of Class A common stock.
In connection with the execution of the Sixth Amendment, the Company agreed to implement certain changes to the composition and size of the board of directors.
In connection with the Company’s entry into the Voting and Support Agreement, Redwood Holdco permanently waived an accelerated termination payment by the Company (or an affiliate of the Company) under that certain Tax Receivable Agreement dated as of October 22, 2021 (“TRA”) that would be payable to Redwood Holdco if a change of control of the Company were to result from the changes to the board of directors of the Company contemplated in the Voting and Support Agreement. Additionally, under the Voting and Support Agreement, the Company and Redwood Holdco agreed, in connection with the consummation of a strategic transaction approved and recommended by our board of directors, to (a) terminate the TRA upon the consummation of any such transaction and (b) waive all claims under the TRA with such waiver being effective upon the consummation of such transaction.
Refer to the Company’s Current Report on Form 8-K to be filed on a concurrent basis for additional information regarding the Sixth Amendment, the Voting and Support Agreement and the Warrant Agreement, as well as certain accompanying matters.
F-57
Item 9. Changes in and Disagreements with Accountants on Accounting and Financial Disclosure
None.
Item 9A. Controls and Procedures
Evaluation of Disclosure Controls and Procedures
Under the supervision and participation of our management, including our Chief Executive Officer and Chief Financial Officer, we evaluated the effectiveness of our disclosure controls and procedures (as that term is defined in Rules 13a-15(e) and 15d-15(e) under the Securities Exchange Act of 1934, as amended (the “Exchange Act”) as of December 31, 2021, which is the end of the period covered by this Annual Report. Based on this evaluation, our Chief Executive Officer and Chief Financial Officer concluded that the Company’s disclosure controls and procedures were effective as of December 31, 2021 to ensure that information required to be disclosed by the Company in reports we file or submit under the Exchange Act is (i) recorded, processed, summarized, evaluated and reported, as applicable, within the time periods specified in the United States Securities and Exchange Commission’s rules and forms and (ii) accumulated and communicated to the Company’s management, including the Company’s Chief Executive Officer and Chief Financial Officer, as appropriate to allow timely decisions regarding required disclosures.
Management’s Report on Internal Control over Financial Reporting
As discussed elsewhere in this Annual Report, we completed the Business Combination on October 22, 2021. Prior to the Business Combination, we were a special purpose acquisition company formed for the purpose of effecting a merger, capital stock exchange, asset acquisition, stock purchase, reorganization or other similar business combination with one or more operating businesses. As a result, previously existing internal controls are no longer applicable or comprehensive enough as of the assessment date as our operations prior to the Business Combination were insignificant compared to those of the consolidated entity post-Business Combination. The design of internal controls over financial reporting for the Company post-Business Combination has required and will continue to require significant time and resources from management and other personnel. As a result, management was unable, without incurring unreasonable effort or expense to conduct an assessment of our internal control over financial reporting as of December 31, 2021. Accordingly, we are excluding management’s report on internal control over financial reporting pursuant to Section 215.02 of the SEC Division of Corporate Finance’s Regulation S-K Compliance & Disclosure Interpretations.
Changes in Internal Control over Financial Reporting
There has been no change in our internal control over financial reporting (as defined in Rules 13a-15(f) and 15d-15(f) under the Exchange Act) during our most recent fiscal quarter that has materially affected, or is reasonably likely to materially affect, our internal control over financial reporting.
Remediation of Previously Disclosed Material Weakness
We previously identified and disclosed in our 2020 Annual Report, as well as in our Quarterly Report on Form 10-Q filed for the quarters ended March 31, 2021, June 30, 2021 and September 30, 2021, a material weakness in our operations of controls over the classification and accounting for the private placement warrants and public warrants (collectively, the “warrants”), which were initially issued by Seaport Global Acquisition Corp. in connection with its initial public offering and assumed by the Company in connection with the consummation of the transactions contemplated by the Business Combination.
As of December 31, 2021, management has completed the implementation of our remediation efforts of the material weakness related to accounting for warrants issued as part of the Business Combination as previously reported. A material weakness is a deficiency, or a combination of deficiencies, in internal control over financial reporting such that there is a reasonable possibility that a material misstatement of our annual or interim financial statements will not be prevented or detected on a timely basis.
Our remediation efforts included demonstrating our ability to effectively operate our controls and enhancing our control design to require the formalized consideration of obtaining additional technical guidance prior to concluding on significant or unusual transactions. These additional considerations include items such as obtaining additional accounting pronouncements or performing consultations with third party accounting specialists, authoritative bodies or regulators.
122
Limitations on Effectiveness of Controls and Procedures
Our disclosure controls and procedures are designed to provide reasonable assurance of achieving their objectives, as specified above. Our management recognizes that any control system, no matter how well designed and operated, is based upon certain judgments and assumptions and cannot provide absolute assurance that its objectives will be met.
Item 9B. Other Information
None.
Item 9C. Disclosure Regarding Foreign Jurisdictions that Prevent Inspections
Not applicable.
123

Redbox Entertainment Inc.
60,203,489 Shares of Class A Common Stock
6,062,500 Warrants to Purchase Shares of Class A Common Stock
Prospectus
, 2022
PART II INFORMATION NOT REQUIRED IN PROSPECTUS
Item 13. Other Expenses of Issuance and Distribution
Set forth below is a table of the registration fee for the Securities and Exchange Commission (the “SEC”) and estimates of all other expenses to be paid by the registrant in connection with the issuance and distribution of the securities described in the registration statement:
SEC registration fee |
| $ | 64,382 |
Printing expenses | 50,000 | ||
Legal fees and expenses | 250,000 | ||
Accounting fees and expenses | 90,000 | ||
Total | $ | 454,382 |
Item 14. Indemnification of Directors and Officers
Section 145 of the Delaware General Corporation Law (the “DGCL”) provides that a corporation may indemnify directors and officers as well as other employees and individuals against expenses (including attorneys’ fees), judgments, fines, and amounts paid in settlement actually and reasonably incurred by such person in connection with any threatened, pending, or completed actions, suits, or proceedings in which such person is made a party by reason of such person being or having been a director, officer, employee or agent to the registrant. The DGCL provides that Section 145 is not exclusive of other rights to which those seeking indemnification may be entitled under any bylaw, agreement, vote of stockholders, or disinterested directors or otherwise. The registrant’s bylaws provide for indemnification by the registrant of its directors, officers, and employees to the fullest extent permitted by the DGCL.
Section 102(b)(7) of the DGCL permits a corporation to provide in its certificate of incorporation that a director of the corporation shall not be personally liable to the corporation or its stockholders for monetary damages for breach of fiduciary duty as a director, except for liability (i) for any breach of the director’s duty of loyalty to the corporation or its stockholders, (ii) for acts or omissions not in good faith or which involve intentional misconduct or a knowing violation of law, (iii) for unlawful payments of dividends or unlawful stock repurchases, redemptions, or other distributions, or (iv) for any transaction from which the director derived an improper personal benefit. The registrant’s certificate of incorporation provides for such limitation of liability.
The registrant maintains standard policies of insurance under which coverage is provided (a) to its directors and officers against loss rising from claims made by reason of breach of duty or other wrongful act and (b) to the registrant with respect to payments which may be made by the registrant to such officers and directors pursuant to the above indemnification provision or otherwise as a matter of law.
We have entered into customary indemnification agreements with our executive officers and directors that provide them, in general, with customary indemnification in connection with their service to us or on our behalf.
Item 15. Recent Sales of Unregistered Securities
Set forth below is information regarding securities sold by us within the past three years that were not registered under the Securities Act of 1933, as amended (the “Securities Act”). Also included is the consideration, if any, received by us for such securities and information relating to the section of the Securities Act, or rule of the SEC, under which exemption from registration was claimed for such sales.
In July 2020, the registrant issued 3,593,750 shares of Class B common stock to Seaport Global SPAC, LLC for an aggregate purchase price of $25,000, or approximately $0.007 per share. Such securities were issued in connection with Seaport Global Acquisition Corp.’s organization pursuant to Section 4(a) (2) of the Securities Act and the transaction did not involve any underwriters.
On December 2, 2020, the registrant issued 6,062,500 warrants to purchase shares of Class A common stock to Seaport Global SPAC, LLC at a price of $1.00 per warrant for aggregate gross proceeds of $6,062,500. These securities were issued pursuant to Section 4(a)(2) of the Securities Act and the transaction did not involve any underwriters.
On October 22, 2021, the registrant issued 5,000,000 shares of Class A common stock to certain investors for aggregate gross proceeds of $50.0 million. These securities were issued pursuant to Section 4(a)(2) of the Securities Act and the transaction did not involve any underwriters.
II-1
On October 22, 2021, the registrant issued 1,995,989 shares of Class A common stock to certain investors at a price of $10.10 per share for aggregate gross proceeds of approximately $20.2 million. These securities were issued pursuant to Section 4(a)(2) of the Securities Act and the transaction did not involve any underwriters.
On October 22, 2021, the registrant issued 3,593,750 shares of Class A common stock to Seaport Global SPAC, LLC upon the automatic conversion of Class B common stock held by such investor. These securities were issued pursuant to Section 4(a)(2) of the Securities Act and the transaction did not involve any underwriters.
On October 22, 2021, the registrant issued 32,770,000 shares of Class B common stock to Redwood HoldCo, LP as merger consideration pursuant to the Business Combination Agreement. These securities were issued pursuant to Section 4(a)(2) of the Securities Act and the transaction did not involve any underwriters.
On April 20, 2022, the registrant issued 11,416,700 shares warrants to purchase Class A common stock of the Company at a price of $0.0001 per warrant. Each HPS Warrant would become exercisable in the event certain milestones are not met under the Amended Credit Agreement. These securities were issued pursuant to Section 4(a)(2) of the Securities Act and the transaction did not involve any underwriters. Upon signing of that certain merger Agreement, the HPS Warrants became void and all rights of the warrant holders thereunder to exercise the HPS Warrants ceased.
II-2
Item 16. Exhibits and Financial Statement Schedules
(a) Exhibits
Exhibit Number |
| Exhibit Description |
|---|---|---|
2.1 | ||
3.1 | ||
3.2 | ||
4.1 | ||
5.1 | ||
10.1 | ||
10.2 | ||
10.3 | ||
10.4 | ||
10.5 | ||
10.6 | ||
10.7 | ||
10.8 | ||
10.9 | ||
10.10 |
II-3
Exhibit Number |
| Exhibit Description |
|---|---|---|
10.11 | ||
10.12 | ||
10.13 | ||
10.14 | ||
10.15 | ||
10.16 | ||
10.17† | ||
10.18† | ||
21.1 | ||
23.1 | Consent of Grant Thornton LLP, independent registered public accounting firm | |
23.3 | Consent of Paul, Weiss, Rifkind, Wharton & Garrison LLP (included in Exhibit 5.1) | |
24.1 | ||
101.INS | XBRL Instance Document | |
101.SCH | XBRL Taxonomy Extension Schema Document | |
101.CAL | XBRL Taxonomy Extension Calculation Linkbase Document | |
101.DEF | XBRL Taxonomy Extension Definition Linkbase Document | |
101.LAB | XBRL Taxonomy Extension Label Linkbase Document | |
107 |
† | Indicates management contract or compensatory plan. |
(b) Financial Statement Schedule
See the Index to the consolidated financial statements included on page F-1 for a list of the financial statements included in this registration statement. All schedules not identified above have been omitted because they are not required, are inapplicable, or the information is included in the consolidated financial statements or notes contained in this registration statement.
Item 17. Undertakings
| (a) | Insofar as indemnification for liabilities arising under the Securities Act may be permitted to directors, officers and controlling persons of the registrant pursuant to the provisions referenced in Item 14 of this registration statement, or otherwise, the registrant has been advised that in the opinion of the SEC such indemnification is against public policy as expressed in the Securities Act of 1933, as amended (the “Securities Act”) and is, therefore, unenforceable. In the event that a claim for indemnification against such liabilities (other than the payment by the registrant of expenses incurred or paid by a director, officer, or controlling person of the registrant in the successful defense of any action, suit, or proceeding) is asserted by such director, officer, or controlling person in connection with the securities being registered hereunder, the registrant will, unless in the opinion of its counsel the matter has been settled by controlling precedent, submit to a court of appropriate jurisdiction the question of whether such indemnification by it is against public policy as expressed in the Securities Act and will be governed by the final adjudication of such issue. |
II-4
| (b) | The undersigned registrant hereby undertakes: |
| (1) | To file, during any period in which offers or sales are being made, a post-effective amendment to this registration statement: |
| (i) | To include any prospectus required by section 10(a)(3) of the Securities Act of 1933; |
| (ii) | To reflect in the prospectus any facts or events arising after the effective date of the registration statement (or the most recent post-effective amendment thereof) which, individually or in the aggregate, represent a fundamental change in the information set forth in the registration statement. Notwithstanding the foregoing, any increase or decrease in volume of securities offered (if the total dollar value of securities offered would not exceed that which was registered) and any deviation from the low or high end of the estimated maximum offering range may be reflected in the form of prospectus filed with the SEC pursuant to Rule 424(b) if, in the aggregate, the changes in volume and price represent no more than 20% change in the maximum aggregate offering price set forth in the “Calculation of Registration Fee” table in the effective registration statement; and |
| (iii) | To include any material information with respect to the plan of distribution not previously disclosed in the registration statement or any material change to such information in the registration statement. |
| (2) | That, for the purpose of determining any liability under the Securities Act, each such post-effective amendment shall be deemed to be a new registration statement relating to the securities offered therein, and the offering of such securities at that time shall be deemed to be the initial bona fide offering thereof. |
| (3) | To remove from registration by means of a post-effective amendment any of the securities being registered which remain unsold at the termination of the offering. |
| (4) | That in a primary offering of securities of the undersigned registrant pursuant to this registration statement, regardless of the underwriting method used to sell the securities to the purchaser, if the securities are offered or sold to such purchaser by means of any of the following communications, the undersigned registrant will be a seller to the purchaser and will be considered to offer or sell such securities to such purchaser: |
| (i) | Any preliminary prospectus or prospectus of the undersigned registrant relating to the offering required to be filed pursuant to Rule 424; |
| (ii) | Any free writing prospectus relating to the offering prepared by or on behalf of the undersigned registrant or used or referred to by the undersigned registrant; |
| (iii) | The portion of any other free writing prospectus relating to the offering containing material information about the undersigned registrant or its securities provided by or on behalf of the undersigned registrant; and |
| (iv) | Any other communication that is an offer in the offering made by the undersigned registrant to the purchaser. |
| (5) | That, for purposes of determining any liability under the Securities Act, each filing of the registrant’s annual report pursuant to section 13(a) or section 15(d) of the Securities Exchange Act of 1934 (and, where applicable, each filing of an employee benefit plan’s annual report pursuant to section 15(d) of the Securities Exchange Act of 1934) that is incorporated by reference in the registration statement shall be deemed to be a new registration statement relating to the securities offered therein, and the offering of such securities at that time shall be deemed to be the initial bona fide offering thereof. |
| (6) | That for purposes of determining any liability under the Securities Act: |
| (i) | The information omitted from the form of prospectus filed as part of this registration statement in reliance upon Rule 430A and contained in a form of prospectus filed by the registrant pursuant to Rule 424(b) (1) or (4) or 497(h) under the Securities Act shall be deemed to be part of this registration statement as of the time it was declared effective. |
| (ii) | Each post-effective amendment that contains a form of prospectus shall be deemed to be a new registration statement relating to the securities offered therein, and the offering of such securities at that time shall be deemed to be the initial bona fide offering thereof. |
II-5
SIGNATURES
Pursuant to the requirements of the Securities Act of 1933, the registrant has duly caused this Post-Effective Amendment No. 1 to the Registration Statement to be signed on its behalf by the undersigned, thereunto duly authorized, in Oakbrook Terrace, Illinois, on the 3rd day of June, 2022.
REDBOX ENTERTAINMENT INC. | ||
By: | /s/ Galen C. Smith | |
Name: | Galen C. Smith | |
Title: | Chief Executive Officer | |
POWER OF ATTORNEY
KNOW ALL PERSONS BY THESE PRESENTS, that each individual whose signature appears below hereby constitutes and appoints Galen C. Smith and Fred Stein, his or her true and lawful agent, proxy and attorney-in-fact, with full power of substitution and resubstitution, for him or her and in his or her name, place and stead, in any and all capacities, to (i) act on, sign and file with the Securities and Exchange Commission any and all amendments (including post-effective amendments) to this registration statement together with all schedules and exhibits thereto and any subsequent registration statement filed pursuant to Rule 462(b) under the Securities Act of 1933, as amended, together with all schedules and exhibits thereto, (ii) act on, sign and file such certificates, instruments, agreements and other documents as may be necessary or appropriate in connection therewith, (iii) act on and file any supplement to any prospectus included in this registration statement or any such amendment or any subsequent registration statement filed pursuant to Rule 462(b) under the Securities Act of 1933, as amended, and (iv) take any and all actions which may be necessary or appropriate in connection therewith, granting unto such agents, proxies and attorneys-in-fact, and each of them, full power and authority to do and perform each and every act and thing necessary or appropriate to be done, as fully for all intents and purposes as he or she might or could do in person, hereby approving, ratifying and confirming all that such agents, proxies and attorneys-in-fact or any of their substitutes may lawfully do or cause to be done by virtue thereof.
Pursuant to the requirements of the Securities Act of 1933, this Post-Effective Amendment No. 1 to the Registration Statement has been signed by the following persons in the capacities and on the dates indicated.
Signature |
| Title |
| Date |
/s/ Galen C. Smith | Chief Executive Officer; Director | June 3, 2022 | ||
Galen C. Smith | (Principal Executive Officer) | |||
/s/ Mitchell Cohen | Interim Chief Financial and Principal Accounting Officer | June 3, 2022 | ||
Mitchell Cohen | (Principal Financial and Accounting Officer) | |||
/s/ Kimberly Kelleher | Directors | June 3, 2022 | ||
Kimberly Kelleher | ||||
/s/ Gregory W. Frenzel | Director | June 3, 2022 | ||
Gregory W. Frenzel | ||||
/s/ Neal P. Goldman | Director | June 3, 2022 | ||
Neal P. Goldman | ||||
/s/ Robert H. Warshauer | Director | June 3, 2022 | ||
Robert H. Warshauer |
II-7