Please wait
Table of Contents

As filed with the U.S. Securities and Exchange Commission on September 19, 2024

Registration No. 333-282025

 

 

 

UNITED STATES

SECURITIES AND EXCHANGE COMMISSION

Washington, D.C. 20549

 

 

Amendment No. 1 to

FORM S-4

REGISTRATION STATEMENT

UNDER

THE SECURITIES ACT OF 1933

 

 

Blue Owl Finance LLC

(as the Issuer)

Blue Owl Capital Inc.

(as Parent Guarantor)

(Exact name of registrant as specified in its charter)

 

 

*SEE TABLE OF ADDITIONAL REGISTRANTS

 

Delaware     87-0858890
Delaware   6282   86-3906032

(State or other jurisdiction of

incorporation or organization)

 

(Primary Standard Industrial

Classification Code Number)

 

(I.R.S. Employer

Identification No.)

Additional Registrants

(See Table of Additional Registrants on next page)

399 Park Avenue

37th Floor

New York, New York 10022

Telephone: (212) 419-3000

(Address, including zip code, and telephone number, including area code, of registrant’s principal executive offices)

 

 

Neena A. Reddy

c/o Blue Owl Capital Inc.

399 Park Avenue

37th Floor

New York, New York 10022

Telephone: (212) 419-3000

(Name, address, including zip code, and telephone number, including area code, of agent for service)

 

 

Copies to:

Philippa Bond, P.C.

H. Thomas Felix

Kirkland & Ellis LLP

2049 Century Park East, 37th Floor

Los Angeles, California 90067

Telephone: (310) 552-4200

 

 

Approximate date of commencement of proposed sale to the public:

As soon as practicable after this Registration Statement becomes effective.

 

 

If the securities being registered on this Form are being offered in connection with the formation of a holding company and there is compliance with General Instruction G, check the following box: ☐

If this Form is filed to register additional securities for an offering pursuant to Rule 462(b) under the Securities Act, check the following box and list the Securities Act registration statement number of the earlier effective registration statement for the same offering: ☐

If this Form is a post-effective amendment filed pursuant to Rule 462(d) under the Securities Act, check the following box and list the Securities Act registration statement number of the earlier effective registration statement for the same offering: ☐

Indicate by check mark whether the registrant is a large accelerated filer, an accelerated filer, a non-accelerated filer, a smaller reporting company, or emerging growth company. See the definitions of “large accelerated filer,” “accelerated filer,” “smaller reporting company,” and “emerging growth company” in Rule 12b-2 of the Exchange Act.

 

Large accelerated filer      Accelerated filer  
Non-accelerated filer      Smaller reporting company  
     Emerging growth company  

If an emerging growth company, indicate by check mark if the registrant has elected not to use the extended transition period for complying with any new or revised financial accounting standards provided pursuant to Section 7(a)(2)(B) of the Securities Act. ☐

If applicable, place an X in the box to designate the appropriate rule provision relied upon in conducting this transaction:

Exchange Act Rule 13e-4(i) (Cross-Border Issuer Tender Offer) ☐

Exchange Act Rule 14d-1(d) (Cross-Border Third-Party Tender Offer) ☐

 

 

The Registrant hereby amends this Registration Statement on such date or dates as may be necessary to delay its effective date until the Registrant shall file a further amendment which specifically states that this Registration Statement shall thereafter become effective in accordance with Section 8(a) of the Securities Act of 1933, as amended, or until the Registration Statement shall become effective on such date as the Securities and Exchange Commission, acting pursuant to said Section 8(a), may determine.

 

 

 


Table of Contents

TABLE OF ADDITIONAL REGISTRANTS

 

Exact Name of Registrant as Specified in its
Charter (or other Organizational Document)(1)
  

State or Other Jurisdiction of

Incorporation or Organization

  

I.R.S. Employer
Identification Number (if none write

N/A)

Blue Owl Capital GP Holdings LLC    Delaware    87-3640343
Blue Owl Capital GP LLC    Delaware    86-1649155
Blue Owl Capital Holdings LP    Delaware    85-3708472
Blue Owl Capital Carry LP    Delaware    86-1683192
Blue Owl Capital Group LLC    Delaware    47-5449904
Blue Owl GPSC Holdings LLC    Delaware    N/A
Blue Owl Capital GP Holdings LP    Delaware    85-1939243
Blue Owl GP Stakes GP Holdings LLC    Delaware    N/A
Blue Owl Real Estate Holdings LP    Delaware    N/A
Blue Owl Real Estate GP Holdings LLC    Delaware    87-3417829
Blue Owl Capital Holdings LLC    Delaware    92-0919727

 

(1)

The address of each additional registrant’s principal executive office is 399 Park Avenue, 37th Floor, New York, NY 10022, and the telephone number for each additional registrant’s principal executive office is (212) 419-3000.


Table of Contents

The information in this prospectus is not complete and may be changed. We may not complete this offer until the registration statement filed with the Securities and Exchange Commission is effective. This prospectus is not an offer to sell these securities, and it is not soliciting an offer to buy these securities in any jurisdiction where the offer and sale is not permitted.

 

SUBJECT TO COMPLETION, DATED SEPTEMBER 19, 2024

PRELIMINARY PROSPECTUS

 

LOGO

Blue Owl Finance LLC

 

 

OFFERS TO EXCHANGE THE EXCHANGE NOTES SET FORTH BELOW

REGISTERED UNDER THE SECURITIES ACT OF 1933

FOR

ANY AND ALL CORRESPONDING ORIGINAL NOTES SET FORTH BELOW

 

Exchange Notes

  CUSIP No.  

Original Notes

 

CUSIP No.

$59.8 million aggregate principal amount of 7.397% Senior Notes due 2028   09581J AQ9   $59.8 million aggregate principal amount of 7.397% Senior Notes due 2028   09581J AJ5, U0942J AE6, 09581J AK2

$700.0 million aggregate principal amount of 3.125% Senior Notes due 2031

  09581J AR7   $700.0 million aggregate principal amount of 3.125% Senior Notes due 2031   09581J AA4, U0942J AA4, 09581J AB2

$400.0 million aggregate principal amount of 4.375% Senior Notes due 2032

  09581J AS5   $400.0 million aggregate principal amount of 4.375% Senior Notes due 2032   09581J AG1, U0942J AD8

$1.0 billion aggregate principal amount of 6.250% Senior Notes due 2034

  09581J AT3   $1.0 billion aggregate principal amount of 6.250% Senior Notes due 2034   09581JAM8, U0942JAG1

$350.0 million aggregate principal amount of 4.125% Senior Notes due 2051

  09581J AU0   $350.0 million aggregate principal amount of 4.125% Senior Notes due 2051   09581JAC0, U0942JAB2

Blue Owl Finance LLC, a Delaware limited liability company (the “Issuer”) and an indirect subsidiary of Blue Owl Capital Inc., a Delaware corporation (the “Company”), hereby offers to exchange, upon the terms and conditions set forth in this prospectus and the accompanying letter of transmittal, up to $59.8 million in aggregate principal amount of its 7.397% Senior Notes due 2028 (the “2028 Exchange Notes”), up to $700.0 million in aggregate principal amount of its 3.125% Senior Notes due 2031 (the “2031 Exchange Notes”), up to $400.0 million in aggregate principal amount of its 4.375% Senior Notes due 2032 (the “2032 Exchange Notes”), up to $1.0 billion in aggregate principal amount of its 6.250% Senior Notes due 2034 (the “2034 Exchange Notes”) and up to $350.0 million in aggregate principal amount of its 4.125% Senior Notes due 2051 (the “2051 Exchange Notes” and, together with the 2028 Exchange Notes, the 2031 Exchange Notes, the 2032 Exchange Notes and the 2034 Exchange Notes, the “Exchange Notes”) for an equal amount of its outstanding 7.397% Senior Notes due 2028 (the “2028 Original Notes”), 3.125% Senior Notes due 2031 (the “2031 Original Notes”), 4.375% Senior Notes due 2032 (the “2032 Original Notes”), 6.250% Senior Notes due 2034, consisting of $750.0 million of its 6.250% Senior Notes due 2034 (the “2034 Initial Notes”) and 250.0 million of its 6.250% Senior Notes due 2034 that form a single class of securities with the 2034 Initial Notes for all purposes under the indenture governing such notes and have the same terms as the 2034 Initial Notes (other than issue date and issue price) (the “2034 Additional Notes” and, together with the 2034 Initial Notes, the “2034 Original Notes”), and 4.125% Senior Notes due 2051 (the “2051 Original Notes” and, together with the 2028 Original Notes, the 2031 Original Notes, the 2032 Original Notes and the 2034 Original Notes, the “Original Notes”). We refer to the Original Notes and the Exchange Notes, collectively, as the “Notes.”

The Issuer’s obligations under the Original Notes are guaranteed by each of the Company, Blue Owl Capital GP Holdings LLC, Blue Owl Capital GP LLC, Blue Owl Capital Holdings LP, Blue Owl Capital Carry LP, Blue Owl Capital Group LLC, Blue Owl GPSC Holdings LLC, Blue Owl Capital GP Holdings LP, Blue Owl GP Stakes GP Holdings LLC, Blue Owl Real Estate Holdings LP, Blue Owl Real Estate GP Holdings LLC and Blue Owl Capital Holdings LLC (collectively, the “Guarantors” and such guarantees, the “Original Guarantees”), and the Issuer’s obligations under the Exchange Notes will be guaranteed by each of the Guarantors (such guarantees,


Table of Contents

the “Exchange Guarantees” and, together with the Original Guarantees, the “Guarantees”). The Original Guarantees are provided, and the Exchange Guarantees will be provided, on a senior unsecured basis.

The terms of the Exchange Notes will be substantially identical to the terms of the Original Notes, except that the Exchange Notes will generally be freely transferable and, in the case of the 2034 Exchange Notes, will not contain certain terms with respect to registration rights and additional interest. See “The Exchange Offers—Additional Interest.” The Exchange Notes, along with any additional notes of any applicable series issued pursuant to the indenture governing such notes (collectively, the “indentures”), will be issued under the applicable indenture governing the applicable series of Original Notes. For a description of the principal terms of the Exchange Notes, see “Description of 2028, 2031, 2032 and 2051 Notes” and “Description of 2034 Notes.”

The exchange offers will expire at 5:00 p.m., New York City time, on  , 2024, unless we extend the offers. At any time prior to the expiration time, you may withdraw your tender of any Original Notes; otherwise, such tender is irrevocable. We will receive no cash proceeds from the exchange offers.

The Exchange Notes constitute new issues of securities for which there is no established trading market. Any Original Notes not tendered and accepted in the exchange offers will remain outstanding. To the extent Original Notes are tendered and accepted in the exchange offers, your ability to sell untendered, and tendered but unaccepted, Original Notes could be adversely affected. Following consummation of the exchange offers, the Original Notes will continue to be subject to their existing transfer restrictions, and we will have no further obligations to provide for the registration of the Original Notes under the Securities Act of 1933, as amended (the “Securities Act”). We cannot guarantee that an active trading market will develop or give assurances as to the liquidity of the trading market for either the Original Notes or the Exchange Notes. We do not intend to apply for listing of either the Original Notes or the Exchange Notes on any exchange or market.

Each broker-dealer that receives Exchange Notes for its own account pursuant to the exchange offers must acknowledge that it will deliver a prospectus meeting the requirements of the Securities Act (or, to the extent permitted by law, make available a prospectus meeting the requirements of the Securities Act to purchasers) in connection with any resale of such Exchange Notes. The letter of transmittal states that by so acknowledging and by delivering a prospectus, a broker-dealer will not be deemed to admit that it is an “underwriter” within the meaning of the Securities Act. This prospectus, as it may be amended or supplemented from time to time, may be used by a broker-dealer in connection with resales of the Exchange Notes received in exchange for the Original Notes where such Original Notes were acquired by such broker-dealer as a result of market-making or other trading activities. We have agreed that, for a period ending on the earlier of (i) 120 days from the date on which the registration statement of which this prospectus forms a part is declared effective and (ii) the date on which a broker-dealer is no longer required to deliver a prospectus in connection with market-making or other trading activities, we will make this prospectus available to any broker-dealer for use in connection with any such resale. See “Plan of Distribution.”

 

 

Investing in the Exchange Notes involves certain risks. Please read “Risk Factors” beginning on page 20 of this prospectus.

This prospectus and the letter of transmittal are first being mailed to all holders of the Original Notes on or about     , 2024.

 

 

Neither the Securities and Exchange Commission (the “SEC”) nor any state securities commission has approved or disapproved of these securities or determined if this prospectus is truthful or complete. Any representation to the contrary is a criminal offense.

 

 

The date of this prospectus is     , 2024.


Table of Contents

This prospectus has additional information about us and the securities offered for exchange under this prospectus. The registration statement can be read at the SEC web site or at the SEC offices mentioned under the headings “Information Incorporated by Reference” and “Where You Can Find More Information.” You may request a copy of these filings, at no cost, by writing or calling us at the following address:

Blue Owl Capital Inc.

399 Park Avenue, 37th Floor

New York, New York 10022

(212) 419-3000

Attn: Office of the Secretary

To obtain timely delivery, you must request these documents no later than five business days before the expiration time of the exchange offers, or     , 2024.

No dealer, salesperson or other person has been authorized to give any information or to make any representations other than those contained or incorporated by reference in this prospectus in connection with this offer, and, if given or made, such information or representations must not be relied upon as having been authorized by Blue Owl. This prospectus does not constitute an offer of any securities other than those to which it relates or an offer or a solicitation by anyone in any jurisdiction in which such offer or solicitation is not authorized or in which the person making such offer or solicitation is not qualified to do so or to anyone to whom it is unlawful to make such offer or solicitation in such jurisdiction. Neither the delivery of this prospectus nor any sale made hereunder shall under any circumstance create an implication that there has been no change in the affairs of our Company since the date hereof of this prospectus. Neither the trustee nor the exchange agent makes any recommendation as to whether holders should tender Original Notes in this exchange.

Notice to Holders Outside the United States

This prospectus is not a prospectus for the purposes of the Regulation (EU) 2017/1129 (as amended or superseded, the “Prospectus Regulation”). This prospectus does not constitute an offer to sell, buy or exchange or the solicitation of an offer to sell, buy or exchange the Original Notes and/or the Exchange Notes, as applicable, in any circumstances in which such offer or solicitation is unlawful. Each holder of Original Notes tendering for Exchange Notes will be deemed to have represented, warranted and agreed that, if it is a person resident in a Member State of the European Economic Area (“EEA”), it is a “qualified investor” as defined in the Prospectus Regulation. The Exchange Notes are not intended to be offered, sold or otherwise made available to and should not be offered, sold or otherwise made available to any retail investor in the EEA. For these purposes, a retail investor means a person who is one (or more) of: (i) a retail client as defined in Directive 2014/65/EU (as amended or superseded, “MiFID II”); or (ii) a customer within the meaning of Directive (EU) 2016/97 (as amended or superseded, the “Insurance Distribution Directive”), where that customer would not qualify as a professional client as defined in point (10) of Article 4(1) of MiFID II; or (iii) not a qualified investor as defined in the Prospectus Regulation. Consequently no key information document required by Regulation (EU) No 1286/2014 (as amended or superseded, the “PRIIPs Regulation”) for offering or selling the Exchange Notes or otherwise making them available to retail investors in the EEA has been prepared and therefore offering or selling the Exchange Notes or otherwise making them available to any retail investor in the EEA may be unlawful under the PRIIPs Regulation. This prospectus has been prepared on the basis that any offer of Exchange Notes in any Member State of the EEA will be made pursuant to an exemption under the Prospectus Regulation from the requirement to publish a prospectus for offers of Exchange Notes. This prospectus is not a prospectus for the purposes of the Prospectus Regulation.


Table of Contents

TABLE OF CONTENTS

 

     Page  

SELECTED DEFINITIONS

     ii  

PROSPECTUS SUMMARY

     1  

RISK FACTORS

     20  

USE OF PROCEEDS

     26  

THE EXCHANGE OFFERS

     27  

DESCRIPTION OF 2028, 2031, 2032 AND 2051 NOTES

     38  

DESCRIPTION OF 2034 NOTES

     54  

MATERIAL U.S. FEDERAL INCOME TAX CONSIDERATIONS

     69  

PLAN OF DISTRIBUTION

     70  

INFORMATION INCORPORATED BY REFERENCE

     72  

LEGAL MATTERS

     75  

EXPERTS

     76  

 

i


Table of Contents

SELECTED DEFINITIONS

This prospectus has been prepared using a number of stylistic conventions, which you should consider when reading the information herein or therein. Unless otherwise expressly stated or, unless the context otherwise requires, references in this prospectus to:

 

   

“AUM” refers to the assets that we manage, and is generally equal to the sum of (i) net asset value (“NAV”); (ii) drawn and undrawn debt; (iii) uncalled capital commitments; (iv) total managed assets for certain Real Estate products; and (v) par value of collateral for collateralized loan obligations (“CLOs”) and other securitizations.

 

   

our BDCs” refers to the business development companies (“BDCs”) we manage, as regulated under the Investment Company Act of 1940, as amended: Blue Owl Capital Corporation (NYSE: OBDC), Blue Owl Capital Corporation II, Blue Owl Capital Corporation III (NYSE: OBDE), Blue Owl Technology Finance Corp., Blue Owl Technology Finance Corp. II, Blue Owl Credit Income Corp. and Blue Owl Technology Income Corp.

 

   

Blue Owl,” “the Company,” “the firm Registrant,” “our,” “we” or “us” refers to Blue Owl Capital Inc, a Delaware corporation and its consolidated subsidiaries.

 

   

Board” refers to Blue Owl’s board of directors.

 

   

Business Combination” refers to the transactions contemplated by the business combination agreement dated as of December 23, 2020 (as the same has been or may be amended, modified, supplemented or waived from time to time), by and among Altimar Acquisition Corporation (“Altimar”), Owl Rock Capital Group LLC, Owl Rock Capital Feeder LLC, Owl Rock Capital Partners LP and Neuberger Berman Group LLC, which transactions were completed on May 19, 2021.

 

   

Credit” refers to our Credit platform that offers private credit solutions to middle-market companies through our investment strategies: diversified lending, technology lending, first lien lending, opportunistic lending. Our Credit platform also includes our adjacent investment strategy, liquid credit, which focuses on the management of CLOs, and other investment strategies (e.g. strategic equity and healthcare opportunities).

 

   

DGCL” refers to the Delaware General Corporation Law, as amended.

 

   

dollars” or “$” refers to U.S. dollars.

 

   

Dyal Capital” refers to the Dyal Capital Partners business that was acquired from Neuberger Berman Group LLC in connection with the Business Combination.

 

   

Exchange Act” refers to the Securities Exchange Act of 1934, as amended.

 

   

GAAP” refers to U.S. generally accepted accounting principles.

 

   

GP Strategic Capital” refers to our GP Strategic Capital platform that primarily focuses on acquiring equity stakes in, and providing debt financing to, large, multi-product private equity and private credit firms through two existing investment strategies: GP minority stakes and GP debt financing, and also includes our professional sports minority stakes strategy.

 

   

NYSE” refers to the New York Stock Exchange.

 

   

Oak Street” refers to the investment advisory business of Blue Owl Real Estate Capital, LLC (f/k/a Oak Street Real Estate Capital, LLC) that was acquired in the acquisition of Oak Street completed on December 29, 2021.

 

   

our products” refers to the products that we manage, including our BDCs, private funds, CLOs and other securitizations, managed accounts and real estate investment trusts.

 

ii


Table of Contents
   

Owl Rock” refers collectively to the combined businesses of Owl Rock Capital Group LLC (“Owl Rock Capital Group”) and Blue Owl Securities LLC (formerly, Owl Rock Capital Securities LLC), which was the predecessor of Blue Owl for accounting and financial reporting purposes.

 

   

Permanent Capital” refers to AUM in products that have an indefinite term and do not have a requirement to exit investments and return the proceeds to investors after a prescribed period of time. Some of these products, however, may be required or can elect to return all or a portion of capital gains and investment income, and some may have periodic tender offers or redemptions. Permanent Capital includes certain products that are subject to management fee step downs or roll-offs or both over time.

 

   

Real Estate” refers, unless context indicates otherwise, to our Real Estate platform that primarily focuses on acquiring triple net lease real estate occupied by investment grade or creditworthy tenants and real estate debt finance through two existing investment strategies: net lease and real estate finance.

 

   

SEC refers to the U.S. Securities and Exchange Commission.

 

   

Securities Act” refers to the Securities Act of 1933, as amended.

We disclose certain financial measures in this prospectus that are calculated and presented using methodologies other than in accordance with GAAP. We believe that providing these performance measures on a supplemental basis to our GAAP results is helpful to stockholders in assessing the overall performance of Blue Owl’s businesses. These financial measures should not be considered as a substitute for similar financial measures calculated in accordance with GAAP, if available. We caution readers that these non-GAAP financial measures may differ from the calculations of other investment managers, and as a result, may not be comparable to similar measures presented by other investment managers.

 

iii


Table of Contents

DISCLOSURE REGARDING FORWARD-LOOKING STATEMENTS

This prospectus and the documents incorporated and deemed to be incorporated by reference herein contain, and any prospectus supplement and free writing prospectus that we may provide to you in connection with an offering of the securities described in this prospectus may contain, forward-looking statements within the meaning of Section 27A of the Securities Act and Section 21E of the Exchange Act, which reflect our current views with respect to, among other things, future events, operations and financial performance. You can identify these forward-looking statements by the use of forward-looking words such as “outlook,” “believes,” “expects,” “potential,” “continues,” “may,” “will,” “should,” “seeks,” “approximately,” “predicts,” “projects,” “intends,” “plans,” “estimates,” “anticipates” or the negative version of those words or other comparable words, or other statements that do not relate to historical or factual matters. The forward-looking statements are based on our beliefs, assumptions and expectations of our future performance, taking into account all information currently available to us. Such forward-looking statements are subject to various risks, uncertainties (some of which are beyond our control) or other assumptions relating to our operations, financial results, financial condition, business prospects, growth strategy and liquidity that may cause actual results or performance to be materially different from those expressed or implied by these forward-looking statements. Some of these factors are described under the heading “Risk Factors” in our most recent annual report on Form 10-K and in our most recent quarterly report on Form 10-Q, each of which is incorporated by reference in this prospectus. These factors should not be construed as exhaustive and should be read in conjunction with the risk factors, as such factors may be updated from time to time, and other cautionary statements that are included in this prospectus and in our other periodic filings, which are accessible on the SEC’s website at www.sec.gov. If one or more of these or other risks or uncertainties materialize, or if our underlying assumptions prove to be incorrect, our actual results may vary materially from those indicated in these forward-looking statements. New risks and uncertainties arise over time, and it is not possible for us to predict those events or how they may affect us. Therefore, you should not place undue reliance on these forward-looking statements. Any forward-looking statement speaks only as of the date on which it is made. We do not undertake any obligation to publicly update or review any forward-looking statement, whether as a result of new information, future developments or otherwise, except as required by law.

The documents incorporated and deemed to be incorporated by reference herein contain or may contain, and any prospectus supplement and free writing prospectus that we may provide to you in connection with an offering of the securities described in this prospectus may contain, market data, industry statistics and other data that have been obtained from, or compiled from, information made available by third parties. We have not independently verified this data or these statistics.

 

iv


Table of Contents

PROSPECTUS SUMMARY

This summary contains basic information about us and these exchange offers. It does not contain all of the information that you should consider before deciding whether to participate in the exchange offers. You should carefully read this prospectus and the documents incorporated by reference herein for a more complete understanding of our business. Additionally, you should read the “Risk Factors” section of this prospectus and in documents incorporated by reference into this prospectus before making an investment decision.

Our Company

Blue Owl is a global alternative asset manager with $192.2 billion in AUM as of June 30, 2024. Anchored by a strong Permanent Capital base, the firm deploys private capital across Credit, GP Strategic Capital and Real Estate platforms on behalf of institutional and private wealth clients. Blue Owl’s flexible, consultative approach helps position the firm as a partner of choice for businesses seeking capital solutions to support their sustained growth. The firm’s management team is comprised of seasoned investment professionals with decades of experience building alternative investment businesses. Blue Owl employs over 820 people globally.

Blue Owl was formed in May 2021 through the combination of Owl Rock, a leader in credit solutions, and Dyal Capital, a leading capital solutions provider to large private capital managers. In December 2021, we acquired Oak Street, which expanded our offerings to include real estate-focused products. In April 2022, we acquired Wellfleet, which expanded our reach in the broadly syndicated leveraged loans market, including CLO product offerings. In August 2023, the Par Four Acquisition expanded our liquid credit strategy team. In December 2023, the CHI Acquisition expanded our offerings to include mid-to-late-stage equity investments into biopharmaceutical and healthcare companies. In June 2024, we completed our acquisition of Prima Capital Advisors Holdings LLC, creating our real estate finance strategy.

Our breadth of offerings and Permanent Capital base enable us to offer a differentiated, holistic framework of capital solutions to middle market companies, large alternative asset managers and corporate real estate owners and tenants. We provide these solutions through our Permanent Capital vehicles and long-dated private funds, which we believe provide our business with a high degree of earnings stability and predictability. Our Permanent Capital vehicles are products that do not have ordinary redemption provisions or a requirement to exit investments after a prescribed period of time to return invested capital to investors, except as required by applicable law or pursuant to redemption requests that can only be made after significant lock-up periods. For the six months ended June 30, 2024, approximately 91% of our management fees were earned from Permanent Capital vehicles.

Our global, high-caliber, investor base includes a diversified mix of institutional investors, including prominent public and private pension funds, endowments, foundations, family offices, private banks, high net worth individuals, asset managers and insurance companies, as well as retail clients, accessed through well-known wealth management firms. We have continued to grow our investor base and presence in the growing private markets and alternative asset management sector by emphasizing our disciplined investment approach, client service, and portfolio performance.

 

1


Table of Contents

LOGO

Our Products

We have three major product platforms: Credit, GP Strategic Capital and Real Estate. We believe our products, while distinct, are complementary to each other and together enable us to provide a differentiated offering of varied capital solutions. All of our products employ a disciplined investment philosophy with a focus on long- term investment horizons and are managed by tenured leadership and investment professionals with significant experience in their respective platforms.

Our products are generally structured as business development companies (“BDCs”), real estate investment trusts (“REIT”) and private investment funds that aggregate capital from investors. As the investment manager of our products, we invest that capital with the goal of generating attractive, risk-based returns for the investors in our products. In many of our products, we may use leverage to increase the size of the investments our products are able to make. We generally earn management fees on the amount of fee-paying assets under management (“FPAUM”) that we manage; therefore, the growth and success of our product offerings is paramount to our success as an alternative asset manager.

Our products create a robust foundation for our holistic business. We believe the success and growth in our business since inception has been driven by a singular, dedicated focus on providing capital solutions and the differentiating competitive features of our business.

 

2


Table of Contents

Blue Owl

AUM: $192.2 billion

FPAUM: $121.5 billion

Credit

AUM: $95.1 billion

FPAUM: $63.7 billion

 

GP Strategic Capital

AUM: $57.8 billion

FPAUM: $32.8 billion

 

Real Estate

AUM: $39.2 billion

FPAUM: $25.0 billion

Diversified Lending

Commenced 2016

AUM: $56.4 billion

FPAUM: $35.0 billion

 

GP Minority Stakes

Commenced 2010

AUM: $55.5 billion

FPAUM: $31.4 billion

 

Net Lease

Commenced 2009

AUM: $28.4 billion

FPAUM: $15.6 billion

Technology Lending

Commenced 2018

AUM: $22.4 billion

FPAUM: $16.2 billion

 

GP Debt Financing

Commenced 2019

AUM: $1.6 billion

FPAUM: $1.1 billion

 

Real Estate Finance

Commenced 2024

AUM: $10.8 billion

FPAUM: $9.4 billion

First Lien Lending

Commenced 2018

AUM: $4.6 billion

FPAUM: $1.9 billion

 

Professional Sports

Minority Stakes

Commenced 2021

AUM: $0.8 billion

FPAUM: $0.3 billion

 

Opportunistic Lending

Commenced 2020

AUM: $2.5 billion

FPAUM: $1.5 billion

   

Liquid Credit

Commenced 2022

AUM: $7.8 billion

FPAUM: $7.8 billion

   

Other

AUM: $1.4 billion

FPAUM: $1.4 billion

   

 

1 

All amounts shown as of June 30, 2024, totals may not sum due to rounding.

Credit

Our Credit products offer private financing solutions to middle-market companies seeking capital solutions. We believe our breadth of offerings establishes us as a lending partner of choice for private-equity sponsored companies, as well as non-sponsored borrowers. We aim to lend capital to sizable, defensive businesses operating in recession-resistant industries or non-cyclical end markets. Since the launch of our flagship institutional product, Blue Owl Capital Corporation (“OBDC”), we have continued to prudently expand our offerings, focusing on adjacent strategies that are both additive and complementary to our existing product base. Our Credit products are generally offered through a mix of BDCs, long-dated private funds, managed accounts and CLOs across the following investment strategies:

 

   

Diversified Lending: Our diversified lending strategy seeks to generate current income and, to a lesser extent, capital appreciation by targeting investment opportunities with favorable risk-adjusted returns across credit cycles with an emphasis on preserving capital primarily through originating and making loans to, and making debt and equity investments in, U.S. middle market companies. We provide a wide range of financing solutions with a strong focus on the top of the capital structure and operate this strategy through diversification by borrower, sector, sponsor and position size. Our diversified lending strategy is primarily offered to investors through our BDCs.

 

3


Table of Contents
   

Technology Lending: Our technology lending strategy seeks to maximize total return by generating current income from our debt investments and other income producing securities, and capital appreciation from our equity and equity-linked investments primarily through originating and making loans to, and making debt and equity investments in, technology related companies based primarily in the United States. We originate and invest in senior secured or unsecured loans, subordinated loans or mezzanine loans, and equity and equity-related securities including common equity, warrants, preferred stock and similar forms of senior equity, which may be convertible into common equity of companies in which our products invest (which we refer to as “portfolio companies”). Our technology lending strategy invests in a broad range of established and high growth technology companies that are capitalizing on the large and growing demand for technology products and services. This strategy focuses on companies that operate in technology-related industries or sectors which include, but are not limited to, information technology, application or infrastructure software, financial services, data and analytics, security, cloud computing, communications, life sciences, healthcare, media, consumer electronics, semi-conductor, internet commerce and advertising, environmental, aerospace and defense industries and sectors. Our technology lending strategy is primarily offered to investors through our technology-focused BDCs.

 

   

First Lien Lending: Our first lien lending strategy seeks to realize current income with an emphasis on preservation of capital primarily through originating primary transactions in and, to a lesser extent, secondary transactions of first lien senior secured loans in or related to private-equity sponsored, middle market businesses based primarily in the United States. Our first lien strategy is offered to investors through our long-dated private funds and managed accounts.

 

   

Opportunistic Lending: Our opportunistic lending strategy seeks to generate attractive, risk-adjusted returns by taking advantage of credit opportunities in U.S. middle market companies with liquidity needs and market leaders seeking to improve their balance sheets. We focus on high-quality companies that could be experiencing disruption, dislocation, distress or transformational change. We aim to be the partner of choice for companies by being well-equipped to provide a variety of financing solutions to meet a broad range of situations, including the following: (i) rescue financing, (ii) new issuance and recapitalizations, (iii) wedge capital, (iv) debtor-in-possession loans, (v) financing for additional liquidity and covenant relief and (vi) broken syndications. Our opportunistic lending strategy is offered to investors through our long-dated private funds and managed accounts.

 

   

Liquid Credit: Our liquid credit strategy seeks to generate attractive, risk-adjusted returns by managing portfolios of broadly syndicated leveraged loans, including through CLO vehicles.

 

   

Other: Our other Credit strategies employ various investment strategies to pursue long-term capital appreciation and risk adjusted returns including (i) direct investments in strategic equity assets, with a focus on single-asset GP-led continuation funds and (ii) mid-to-late-stage biopharmaceutical and healthcare companies.

GP Strategic Capital

Our GP Strategic Capital products position us as a leading capital solutions provider to private capital managers. We primarily focus on acquiring equity stakes in, or providing debt financing to private capital firms, which we may refer to as “GPs” or “Partner Managers.” Our Business Services Platform is a boutique consulting unit within Blue Owl and was established to provide strategic support to our Partner Managers. Our GP Strategic Capital products are offered primarily through Permanent Capital private fund vehicles across the following investment strategies:

 

   

GP Minority Stakes: We build diversified portfolios of minority equity investments in institutionalized alternative asset management firms across multiple strategies, geographies, and asset classes. Our investment objective is to generate compelling cash yield by collecting a set percentage of

 

4


Table of Contents
 

contractually fixed management fees, a set percentage of carried interest and a return on balance sheet investments from the underlying managers. We primarily focus on acquiring minority positions in multi-product alternative asset managers who continue to gain a disproportionate proportion of the assets flowing into private investment strategies and exhibit high levels of stability. Our inaugural products followed a hedge fund manager-focused investment program that has since evolved into a private capital manager-focused investment program in our more recent products. Our GP minority stakes strategy is offered to investors through our closed-end, Permanent Capital funds. A fundamental component of the fundraising efforts for our investment programs is the ability to identify and execute co-investment opportunities for our investors. We may offer, from time-to-time and in our sole discretion, co-investment opportunities in certain fund investments, generally with no management or incentive-based fee.

 

   

GP Debt Financing: The GP debt financing strategy focuses on originating and making collateralized, long-term debt investments, preferred equity investments and structured investments in private capital managers. We originate and invest in secured term loans that are collateralized by substantially all of the assets of a manager and become subject to repayment on an accelerated basis pursuant to cash flow sweeps of set percentages of management fees, GP realization, carried interest and other fee streams of the management company in the event that certain minimum coverage ratios are not maintained. Our investment objective is to generate current income by targeting investment opportunities with attractive risk-adjusted returns. We expect that the loans will be made primarily to allow borrowers to support business growth, fund GP commitments, and launch new strategies. The GP debt financing strategy allows us to offer a comprehensive suite of solutions to private capital managers.

 

   

Professional Sports Minority Stakes: Our professional sports minority stakes strategy focuses on building diversified portfolios of minority equity investments in professional sport teams. Our first product in this strategy is NBA-focused.

Real Estate

Our Real Estate products focus on acquiring triple net lease real estate occupied by investment grade and creditworthy tenants and real estate debt finance through two existing investment strategies: net lease and real estate finance. Our Real Estate products are offered primarily through Permanent Capital vehicles, including our recently launched REIT, and long-dated private funds.

 

   

Net Lease: Our net lease real estate strategies structure portfolios of single tenant properties across industrial, essential retail and mission critical office sectors, occupied by investment grade or creditworthy tenants. By combining our proprietary origination infrastructure, enhanced lease structures and a disciplined investment criteria, we seek to provide investors with predictable current income, and potential for appreciation, while limiting downside risk.

 

   

Real Estate Finance: Our Real Estate Finance strategy offers a diverse range of competitive financing solutions. We invest in both the public and private markets, seeking to generate equity-like returns while maintaining well-protected positions in the capital structure. Secured by real assets with predictable cashflows, our strategy aims to generate diversification, current income potential, and downside mitigation for our investors.

Our History

Blue Owl’s history is predicated on the key milestones of Owl Rock, Dyal Capital and Oak Street. Owl Rock was founded in 2016 by Doug Ostrover, Marc Lipschultz and Craig Packer to address the evolving need for credit solutions by middle-market companies. Dyal Capital was founded in 2010 by Michael Rees to fill the need

 

5


Table of Contents

for flexible capital solutions for private capital managers. Oak Street was founded in 2009 by Marc Zahr and established itself as a leader in private equity real estate, offering flexible and unique capital solutions to a variety of organizations.

The combination of these businesses creates an infrastructure primed to continue servicing these markets. Blue Owl’s robust and diversified offerings will continue to serve as a response to the following sector dynamics:

 

   

shifting allocations by retail and institutional investors.

 

   

rotation into alternative asset classes, given the search for yield and reliability of returns.

 

   

rising need for private debt, driven by sponsor demand.

 

   

evolving landscape of the private debt market.

 

   

de-leveraging of the global banking system.

 

   

increasing need for flexible capital solutions by private capital managers.

Across our business, our presence in the market combined with our constant dialogue with financial sponsors, companies and our investors, has allowed us to identify attractive opportunities in adjacent subsectors over time.

Since inception, these businesses have launched and acquired new strategies and products, exclusively in areas where we believed we could leverage our competitive advantage and expertise, and where we believed we had identified critical mass of lending, capital and real estate solutions opportunities as well as heightened investor interest. We have focused on executing on key adjacencies that are natural extensions of existing core strategies in order to capitalize on the growing dislocations in the market and rising investor demand.

Our Competitive Strengths

High proportion of Permanent Capital.

We have a high-quality capital base heavily weighted toward Permanent Capital. For the six months ended June 30, 2024, approximately 91% of our management fees were earned on AUM that we refer to as Permanent Capital. Our BDCs, by nature, are closed-end, permanent (or potentially permanent) funds with no mandatory redemption and potentially unlimited duration once listed. Substantially all of the AUM in our GP Strategic Capital products and a large portion of the AUM in our Real Estate products are also structured as Permanent Capital vehicles. The high proportion of Permanent Capital in our AUM provides a stable base and allows for our AUM to grow more predictably without having reductions in our asset levels due to ordinary redemptions. Our Permanent Capital base also lends stability and flexibility to our products’ portfolio companies, providing us the opportunity to grow alongside these companies and positioning us to be a preferred source of capital and the incumbent lender for follow-ons and other capital solutions to high-performing companies. As such, we are able to be a compelling partner for these firms as they seek capital to support their long-term vision and business development goals. The stability of our AUM base enables us to focus on generating attractive returns by investing in assets with a long-term focus across different periods in the market cycle.

Significant embedded growth in current AUM with built-in mechanisms for fee revenue increases.

While we expect to continue our successful fundraising track record to supplement our existing capital base, our current AUM, predominately Permanent Capital in nature, already provides for significant embedded growth. Of our $192.2 billion AUM base, $121.5 billion represents our current FPAUM. As of June 30, 2024, we have $15.9 billion in AUM not yet paying fees, providing over $200.0 million of annualized management fees once deployed. In addition, to the extent certain of our BDCs become publicly listed, the advisory fees from such BDCs could potentially increase, subject to any fee waivers or deferral arrangements agreed to by us and the applicable BDC.

 

6


Table of Contents

Stable earnings model with attractive margin profile.

The majority of our revenues are generated from our stable management fees. Our predictable revenue base translates to a stable earnings model through a disciplined, efficient cost structure, producing strong profit margins and mitigating the risk of volatility in the profit margins. This allows our business model to maintain a disciplined cost structure and stable operating margins.

Extensive, long-term relationships with a robust and vast network of alternative asset managers.

We have extensive alternative asset manager relationships, which allow us to quickly and efficiently source potential investment opportunities for our products. We believe our deep relationships position us to receive “early looks” and “last looks” from alternative asset managers, which in turn, allow us to be highly selective in deciding which investments to pursue. We believe the depth and breadth of our relationships are predicated on several, differentiating features of our business and that alternative asset managers value our team’s experience and deep focus both within products and across a broad spectrum of capital solutions. Our expansive set of product offerings allows us to provide flexible and creative solutions, and in tandem with our sizeable Permanent Capital base, enables us to provide access to scaled, sizeable commitments. Partner Managers in our GP minority stakes products also value our Business Services Platform, which provides strategic value-added services to our Partner Managers in eight key areas: capital strategy, private wealth, human capital, operations, corporate strategy and M&A, ESG advisory, diversity, equity and inclusion and data science. We expect our differentiated approach and broad spectrum of capital solution products will continue to strengthen our relationships, and we intend to further expand our network to fortify our position as a preferred partner for alternative asset managers and their products’ portfolio companies.

Increasing benefits of scale.

We believe our robust, scaled infrastructure presents us with a competitive advantage which enables us to provide attractive solutions as a trusted partner and therefore continue to capture market share. Many institutional investors are concentrating their relationships in an effort to partner with dependable, scaled firms with proven track records that they have a high level of comfort with. Our scaled business enables us to remain a partner of choice not only for borrowers, GPs and tenants, but also for investors. We believe we will not only maintain, but continue to expand our share of the market as a result of the high level of confidence investors have in our scaled capital solutions business. Our ability to provide diversification and niche access points will continue to attract investor interest as they seek diversification and continue to value lower-correlation portfolio allocations. There are many managers who compete with our Credit platform. However, we believe our focus on direct lending serves as a competitive advantage. Our differentiated approach and scaled platform allow us to capitalize on opportunities across the sizing spectrum—from bespoke financing solutions to traditional upper-middle-market loans and, increasingly, loans of $1.0 billion or more. Our Credit platform’s scale has demonstrated the ability to originate larger deals, while also providing diversification in our portfolios. We believe our scale enables us to broaden our deal funnel and provides us access to more investment opportunities than many other direct lenders. We have significant available capital that allows us to provide scaled financing solutions, commit to full capital structures and support capital needs of borrowers. We believe being a total solutions provider also grants us a broader view of market opportunities, which allows us to continue operating as a market leader.

Within GP Strategic Capital, we have also established ourselves as a market leader, with a long track record, the greatest amount of aggregate capital raised and the largest number of publicly-announced deals. Our most recently completed flagship fundraise, Blue Owl GP Stakes V, was more than twice as large as funds raised by our closest peers. Our large base of stable capital not only enables participation in investments across the sizing spectrum, but also creates a competitive advantage by positioning us as a highly qualified buyer for minority stakes in attractive GPs. We believe that we also gain access to proprietary deal flow as a result of the market’s

 

7


Table of Contents

confidence in our ability to execute on investments expeditiously. We believe our strong reputation in the market combined with our scale will continue to provide us with unique access to the most attractive sectors of the alternative asset management universe.

Within Real Estate, we have a targeted origination strategy that is enhanced by our strong network and allows us to be both competitive and differentiated from other net lease peers. We proactively build and maintain strong relationships with large investment grade-rated and creditworthy companies whose businesses offer essential goods or services and which we believe are generally resistant to e-commerce and economic downside risks. Further, we look to provide flexible structuring that is mutually beneficial with long lease durations, and in many cases, favorable pricing. We have leveraged our corporate partnerships to both source unique investment opportunities unavailable to other market participants and negotiate attractive lease terms. We believe our strong origination capabilities, conservative underwriting criteria and strong existing tenant relationships will allow our Real Estate products to purchase properties in the future at attractive terms and pricing, providing significant long-term opportunities for growth and scale.

Diverse, global and growing high-quality investor base.

Our global investor base is composed of long-standing institutional relationships, as well as a quickly growing retail investor base. Our institutional clients include large domestic and international public and private pension funds, endowments, foundations, family offices, sovereign wealth funds, asset managers and insurance companies. Our retail clients include prominent wealth management firms, private banks, and high-net worth investors. As we continue to grow, we expect to retain our existing clients through our breadth of offerings. As of December 31, 2023, approximately 37% of our institutional investors were invested in more than one product, with many increasing their commitment to their initial strategy and committing additional capital across our other strategies. We believe our diligent management of investors’ capital, combined with our strong performance and increasingly diversified product offerings has helped retain and attract investors which has furthered our growth in FPAUM and facilitated further expansion of our strategies. We also believe the global nature of our investor base enables significant cross-selling opportunities between our products. We are committed to providing our clients with a superior level of service. We believe our client-focused nature, rooted in our culture of transparency will help us continue to retain and attract high quality investors to our business.

Industry-leading management team with proven track record.

We are led by a team of seasoned executives with significant and diverse experience at the world’s leading financial institutions. Our best-in-class management team has considerable expertise across their respective product strategies, with a long track record of successful investing experience across multiple businesses and credit cycles. Members of our senior management have decades of experience and a strong track record in building successful businesses from the ground up and generating superior returns across market cycles. Additionally, our senior management team has developed meaningful, long-term relationships and partnerships with alternative asset managers as well as with our investors.

Alignment of interests with stakeholders.

We consider the alignment of interests of our executive management team and other professionals with those of the investors in our products to be core to our business. AUM (inclusive of accrued carried interest) attributable to our executives and other employees as of June 30, 2024 totaled approximately $3.9 billion (including $1.8 billion related to accrued carried interest), which aligns their interests with our clients’ interests by motivating the continued high-performance and retention of our dedicated team of professionals.

 

8


Table of Contents

Our Growth Strategy

We aim to continue applying our core principles and values that have guided us since inception in order to expand our business through the following strategies:

Organically grow our core business.

We expect to continue to grow AUM in our existing strategies, and intend to launch additional or successor Permanent Capital vehicles and long-dated products in the future. We will benefit from significant embedded growth in our current AUM that is not yet paying fees that can be realized as we continue to deploy and lever our existing capital base. We believe these key attributes, in conjunction with our ability to raise successor products in existing strategies, will continue to play a key role in our growth profile. We also expect to enhance our AUM growth by expanding our current investor relationships and also continuing to attract new investors.

Expand our product offerings.

We plan to grow our business by expanding our product offerings. We intend to take a diligent and deliberate approach to expansion, by adding products that are complementary, adjacent or additive to our current strategies. To date, our measured approach to growth through the addition of adjacent strategies has allowed us to continue delivering high performance to our dedicated investor base. We expect that as we continue to grow our existing strategies, there will be additional adjacencies that provide natural expansion opportunities. We believe through the disciplined expansion of our business, we can continue to develop our breadth of offerings and further our position as a leading solutions provider. As we grow, we expect to attract new investors as well as leverage our existing investor base, as we have done with previous product launches.

Leverage complementary global distribution networks.

We are well positioned to continue to penetrate the growing global market. The success of our Credit and Real Estate products to date has been primarily focused within the United States, while our GP Strategic Capital products have a more global investor base. We intend to continue fundraising both domestically and internationally. The favorable industry tailwinds are global in nature and we believe that there is additional market opportunity across the global landscape. As of December 31, 2023, we raised 78% of our capital in the United States and Canada. We believe our strong network and track record of global fundraising has primed us to further extend our fundraising efforts across products and into additional international markets, as institutional investors across the globe are facing the same pressures and seeking the same positive attributes of the sector that have attracted domestic investors thus far. We also believe we have a significant opportunity to continue to leverage our global fundraising capabilities and investor relationships to cross-sell our Credit, GP Strategic Capital and Real Estate products, as well as utilize our existing domestic retail channel to cross-sell our products while increasing our global capabilities. The global market represents a large, and relatively untapped opportunity for many of our products that we believe will facilitate our pursuit of international expansion in the coming years, and position us to enter into less-developed markets where we can be a significant first-mover and play a key role in defining the markets.

Enhance our distribution channels.

As investors continue to increase their alternatives allocation in the search for yield, we believe we have the opportunity to continue diversifying our client base by attracting new investors across different channels. We intend to leverage our strong growth within and across our strategies as a means to add new investors to our growing family of products. We have already begun executing on this strategy, with a notable influx of wealth management platforms and public and private pension fund investors in recent years. These additions helped further diversify our investor base which also includes, but is not limited to, insurance, family offices,

 

9


Table of Contents

endowments and foundations. In addition, we have continued to grow our relationships in the consultant community. We intend to be the premier Credit, GP minority stakes and triple net lease real estate investing business for investors across the institutional and retail distribution channels.

Deepen and expand strong strategic relationships with key institutional investors.

We have established invaluable relationships with strategic partners, consultants and large institutional investors who provide us with key market insights, operational advice and facilitate relationship introductions. We pride ourselves on continuing to foster these relationships as they are fundamental to our business and reflect the strong alignment of interests that are highly valued by our partners. As of December 31, 2023, eight institutional investors had committed at least $1.0 billion across our strategies, 24 had committed at least $500.0 million, and 52 had committed at least $250.0 million. Our strategic partnerships allow us to craft customized solutions tailored to the objectives of our clients, while reflecting the breadth of our capabilities across our strategies. We also have important relationships with sponsors, wealth management firms, banks, corporate advisory firms, industry consultants and other market participants that we believe are of significant value. As we continue to grow, both organically and through product and geographic expansion, we will continue to pursue the addition of incremental key strategic partners.

Opportunistically pursue accretive acquisitions.

In addition to our various avenues of organic growth, we intend to diligently evaluate acquisition opportunities that we believe would be value-enhancing to our current offerings. These could include acquisitions that would expand the breadth of our product offerings, further develop our investor base, or facilitate our plans for global expansion. We believe that as the market continues to evolve, there will be numerous opportunities for us to consider, of which we intend to only pursue the most accretive acquisitions.

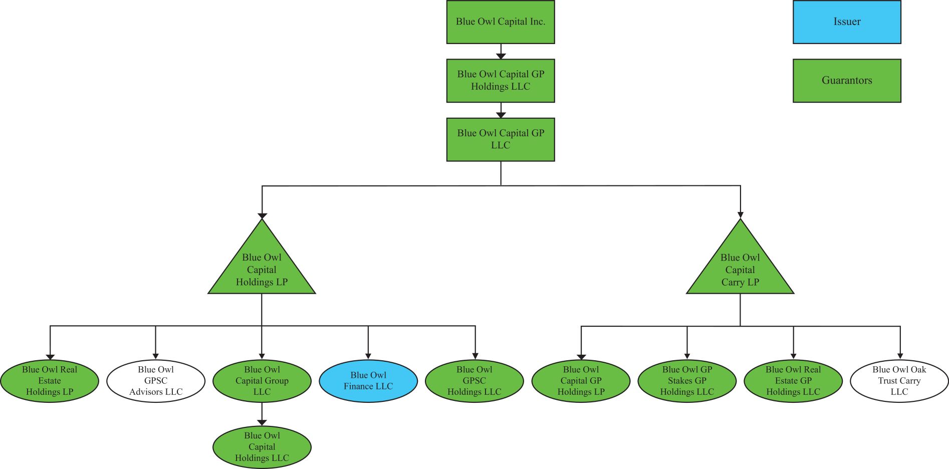
Organizational Structure

The diagram below depicts a simplified version of our organizational structure:

 

LOGO

 

10


Table of Contents

Corporation Information

Blue Owl Capital Inc. is a Delaware corporation. Our principal executive offices are located at 399 Park Avenue, 37th Floor, New York, NY 10022 and our telephone number at that address is (212) 419-3000. Our website is located at www.blueowl.com. Our website is included in this prospectus as an inactive textual reference only. Except for the documents specifically incorporated by reference into this prospectus, our website and the information contained on our website are not a part of this prospectus or any applicable prospectus supplement, and you should not rely on any such information in making your decision whether to invest in the securities covered by this prospectus.

Summary of the Exchange Offers

On May 26, 2023, the Issuer issued $59.8 million aggregate principal amount of 2028 Original Notes, with guarantees. On June 10, 2021, the Issuer issued $700.0 million aggregate principal amount of 2031 Original Notes, with guarantees. On February 15, 2022, the Issuer issued $400.0 million aggregate principal amount of 2032 Original Notes, with guarantees. On April 18, 2024, the Issuer issued $750.0 million aggregate principal amount of 2034 Initial Notes. On June 6, 2024, the Issuer issued $250.0 million of 2034 Additional Notes. The 2034 Initial Notes and the 2034 Additional Notes together make up the 2034 Original Notes. On October 7, 2021, the Issuer issued $350.0 million aggregate principal amount of 2051 Original Notes, with guarantees.

The Issuer issued the Original Notes in transactions exempt from registration under the Securities Act. You may exchange your Original Notes for Exchange Notes, except that the 2034 Exchange Notes will not contain terms with respect to registration rights and additional interest. The following is a summary of the exchange offer. For a more complete description of the terms of the exchange offer, see “The Exchange Offer” in this prospectus.

In connection with the issuance of 2034 Original Notes and 2034 Additional Notes, we entered into registration rights agreements on April 18, 2024 and on June 6, 2024, respectively (collectively, the “Registration Rights Agreements”), pursuant to which we agreed to commence an exchange offer for the 2034 Original Notes. For a more complete description of the terms of the Registration Rights Agreements, see “The Exchange Offers” in this prospectus.

Although not required to do so under any agreement, the Issuer is permitting holders of the 2028 Original Notes, the 2031 Original Notes, the 2032 Original Notes and the 2051 Original Notes to exchange their 2028 Original Notes, 2031 Original Notes, 2032 Original Notes and 2051 Original Notes for Exchange Notes of the applicable series. The holders of such 2028 Original Notes, 2031 Original Notes, 2032 Original Notes and 2051 Original Notes, as applicable, are not entitled to any additional interest to the extent any holder chooses not to participate in these exchange offers.

The Exchange Notes will be accepted for clearance through The Depository Trust Company (“DTC”) with a new CUSIP and ISIN number and common code for each series of the Exchange Notes. You should read the discussions under the headings “The Exchange Offers” and “Description of 2028, 2031, 2032 and 2051 Notes” and “Description of 2034 Notes,” respectively, for more information about the exchange offers and Exchange Notes. After the exchange offers are completed, you will no longer be entitled to any exchange or, with limited exceptions, registration rights for your Original Notes.

 

The Exchange Offers

We are offering:

 

   

2028 Exchange Notes registered under the Securities Act in exchange for a like principal amount of 2028 Original Notes;

 

11


Table of Contents
   

2031 Exchange Notes registered under the Securities Act in exchange for a like principal amount of 2031 Original Notes;

 

   

2032 Exchange Notes registered under the Securities Act in exchange for a like principal amount of 2032 Original Notes;

 

   

2034 Exchange Notes registered under the Securities Act in exchange for a like principal amount of 2034 Original Notes to satisfy our obligations under the Registration Rights Agreements; and

 

   

2051 Exchange Notes registered under the Securities Act in exchange for a like principal amount of 2051 Original Notes.

 

  The terms of the Exchange Notes offered in the exchange offers are substantially identical to those of the Original Notes, except that the transfer restrictions relating to the Original Notes, and certain exchange offers provisions and related additional interest provisions relating to the 2034 Original Notes, do not apply to the Exchange Notes.

 

  You may tender your outstanding Original Notes for exchange by following the procedures described under the heading “The Exchange Offers.” The exchange offers are not subject to any federal or state regulatory requirements or approvals other than securities laws and blue sky laws.

 

Expiration Time

The exchange offers will expire at 5:00 p.m., New York City time, on     , 2024, unless we decide to extend the expiration time. Please read “The Exchange Offers—Extensions, Delay in Acceptance, Termination or Amendment” for more information about extending the expiration time.

 

Withdrawal of Tenders

You may withdraw your tender of Original Notes at any time prior to the expiration time. We will return to you, without charge, promptly after the expiration or termination of the exchange offers any Original Notes that you tendered but that were not accepted for exchange.

 

Conditions to the Exchange Offers

The exchange offers are subject to certain customary conditions, which we may amend or waive. We have the right, in our sole discretion, to terminate or withdraw the exchange offers if any of the conditions described in this prospectus are not satisfied or waived. The exchange offers are not conditioned on any minimum aggregate principal amount of Original Notes being tendered.

 

  Please read “The Exchange Offers—Conditions to the Exchange Offers” for more information about the conditions to the exchange offers.

 

Procedures for Tendering Original Notes

If your Original Notes are held through DTC and you wish to participate in the exchange offers, you may do so through DTC’s automated tender offer program. If you tender under this program, you will agree to be bound by the letter of transmittal that we are

 

12


Table of Contents
 

providing with this prospectus as though you had signed the letter of transmittal. By signing or agreeing to be bound by the letter of transmittal, you will represent to us that, among other things:

 

   

any Exchange Notes that you receive will be acquired in the ordinary course of your business;

 

   

you have no arrangement or understanding with any person to participate in a distribution (within the meaning of the Securities Act) of the Exchange Notes in violations of the Securities Act;

 

   

you are not an “affiliate,” as defined in Rule 405 under the Securities Act, of us or any guarantor, or if you are such an affiliate, you will comply with the registration and prospectus delivery requirements of the Securities Act to the extent applicable;

 

   

you are not engaged in and do not intend to engage in a distribution of the Exchange Notes; and

 

   

if you are a broker-dealer that will receive Exchange Notes for your own account in exchange for Original Notes that were acquired as a result of market-making or other trading activities and that you will deliver a prospectus meeting the requirements of the Securities Act (or, to the extent permitted by law, make available a prospectus meeting the requirements of the Securities Act to purchasers) in connection with any resale of such Exchange Notes.

 

Special Procedures for Beneficial Owner

If you own a beneficial interest in Original Notes that are registered in the name of a broker, dealer, commercial bank, trust company or other nominee and you wish to tender the Original Notes in the exchange offers, please contact the registered holder as soon as possible and instruct the registered holder to tender the Original Notes on your behalf and to comply with our instructions described in this prospectus.

 

Resales of Exchange Notes

Except as indicated in this prospectus, we believe that the Exchange Notes will be freely transferable by holders other than our affiliates after the exchange offers without further registration under the Securities Act if:

 

   

you are acquiring the Exchange Notes in the ordinary course of your business;

 

   

you are not participating, do not intend to participate and have no arrangement or understanding with any person to participate in the distribution of the Exchange Notes; and

 

   

you are not an affiliate of the Issuer or any Guarantor.

 

 

Our belief is based on existing interpretations of the Securities Act by the SEC staff set forth in several no-action letters to third parties that are not related to us. We do not intend to seek our own no-action letter, and there is no assurance that the SEC staff would make a

 

13


Table of Contents
 

similar determination with respect to the Exchange Notes. If this interpretation is inapplicable, and you transfer any Exchange Notes without delivering a prospectus meeting the requirements of the Securities Act or without an exemption from such requirements, you may incur liability under the Securities Act. We do not assume, or indemnify holders against, such liability.

 

  Each broker-dealer that is issued Exchange Notes for its own account in exchange for Original Notes that were acquired by the broker-dealer as a result of market-making or other trading activities must acknowledge that it will deliver a prospectus meeting the requirements of the Securities Act (or, to the extent permitted by law, make available a prospectus meeting the requirements of the Securities Act to purchasers) in connection with any resale of the Exchange Notes. See “Plan of Distribution.”

 

United States Federal Income Tax Considerations

The exchange of Original Notes for Exchange Notes will not be a taxable exchange for United States federal income tax purposes. Please see “Material U.S. Federal Income Tax Considerations.”

 

Use of Proceeds

We will not receive any proceeds from the issuance of the Exchange Notes pursuant to the exchange offers. We will pay certain expenses incident to the exchange offers. See “The Exchange Offers—Transfer Taxes.”

 

Registration Rights

If we fail to complete the exchange offers as required by the Registration Rights Agreements in connection with the 2034 Original Notes, we may be obligated to pay additional interest to holders of the 2034 Original Notes. Please see “The Exchange Offers—Purpose of the Exchange Offers—Additional Interest” for more information regarding your rights as a holder of the 2034 Original Notes.

 

  Although not required to do so under any agreement, we are permitting holders of the 2028 Original Notes, the 2031 Original Notes, the 2032 Original Notes and the 2051 Original Notes, as applicable, to exchange their 2028 Original Notes, 2031 Original Notes, 2032 Original Notes and 2051 Original Notes for Exchange Notes of the applicable series. The holders of such 2028 Original Notes, 2031 Original Notes, 2032 Original Notes and 2051 Original Notes, as applicable, are not entitled to any additional interest to the extent any holder chooses not to participate in these exchange offers.

 

The Exchange Agent

We have appointed Wilmington Trust, National Association as exchange agent for the exchange offers. Please direct questions and requests for assistance and requests for additional copies of this prospectus or of the letter of transmittal to the exchange agent. As described in more detail under the caption “The Exchange Offers—Procedures for Tendering,” if you are not tendering under DTC’s

 

14


Table of Contents
 

automated tender offer program, you should send the letter of transmittal and any other required documents to the exchange agent as follows:

 

 

Wilmington Trust, National Association Please email all inquiries to

 

 

DTC@wilmingtontrust.com

 

 

For Information or to Confirm by Telephone:

 

 

(302) 636-6470

 

 

By Mail, Overnight Mail or Courier:

 

 

Wilmington Trust, National Association

 

 

Rodney Square North

 

 

1100 North Market Street

 

 

Wilmington, DE 19890-1626

 

 

Attn: Workflow Management – 5th Floor

 

Shelf Registration

If applicable interpretations of the staff of the SEC do not permit us to effect the exchange offers, or upon the request of holders of the 2034 Original Notes under certain circumstances, we will be required to file, and use commercially reasonable efforts to cause to become effective, a shelf registration statement under the Securities Act which would cover resales of the 2034 Original Notes. See “The Exchange Offers—Resale of Exchange Notes.”

 

Consequences of Failing to Exchange Your Original Notes

Original Notes that are not exchanged in the exchange offers will continue to be subject to the restrictions on transfer that are described in the legend on the Original Notes. In general, you may offer or sell your Original Notes only if they are registered under, or offered or sold under an exemption from, the Securities Act and applicable state securities laws. We do not currently intend to register the Original Notes under the Securities Act (except as discussed in the next sentence).

 

  Following consummation of the exchange offers, we will not be required to register under the Securities Act any 2034 Original Notes that remain outstanding, except in the limited circumstances in which we are obligated to file a shelf registration statement for certain holders of 2034 Original Notes not eligible to participate in the exchange offers pursuant to the registration rights agreement. If your Original Notes are not tendered and accepted in the exchange offers, it may become more difficult for you to sell or transfer your Original Notes. See “The Exchange Offers—Additional Interest” and “Risk Factors.”

 

Consequences of Exchanging Your Original Notes; Who May Participate in the Exchange Offers

Based on a series of no-action letters of the staff of the SEC issued to third parties, we believe that the Exchange Notes that we issue in the exchange offers may be offered for resale, resold and otherwise transferred by you without further compliance with the registration and prospectus delivery provisions of the Securities Act if certain conditions are fulfilled.

 

15


Table of Contents
  If any of these conditions is not satisfied, you will not be eligible to participate in the exchange offers and rely on the position of the staff of the SEC enunciated in a series of no-action letters issued to third parties and you will be required to comply with the registration and prospectus delivery requirements of the Securities Act in connection with the resale of your Original Notes.

 

  If you are a broker-dealer and you will receive Exchange Notes for your own account in exchange for Original Notes that you acquired as a result of market-making activities or other trading activities, you may be a statutory underwriter and will be required to acknowledge that you will deliver a prospectus in connection with any resale of the Exchange Notes. See “Plan of Distribution” for a description of the prospectus delivery obligations of broker-dealers in the exchange offers.

 

The Exchange Notes

The form and terms of the Exchange Notes to be issued in the exchange offers are substantially identical to the form and terms of the Original Notes, except that the Exchange Notes will be registered under the Securities Act and, therefore, will not bear legends restricting their transfer, and with respect to the 2034 Original Notes, will not contain terms providing for additional interest if we fail to perform our registration obligations with respect to the Original Notes. The following summarizes the material terms of the Exchange Notes, which will evidence the same debt as the Original Notes, and both the Original Notes and the Exchange Notes are governed by the same indentures. Certain of the terms and conditions described below are subject to important limitations and expectations. The “Description of 2028, 2031, 2032 and 2051 Notes” and “Description of 2034 Notes” sections of this prospectus contains a more detailed description of the terms and conditions of the Exchange Notes.

 

Issuer

Blue Owl Finance LLC

 

Securities

The Exchange Notes consist of:

 

   

the 2028 Exchange Notes

 

   

the 2031 Exchange Notes

 

   

the 2032 Exchange Notes

 

   

the 2034 Exchange Notes

 

   

the 2051 Exchange Notes

 

Maturity

•  The 2028 Exchange Notes will mature on May 26, 2028.

 

   

The 2031 Exchange Notes will mature on June 10, 2031.

 

   

The 2032 Exchange Notes will mature on February 15, 2032.

 

   

The 2034 Exchange Notes will mature on April 18, 2034.

 

   

The 2051 Exchange Notes will mature on October 7, 2051.

 

Interest Payment Dates

Each series of Exchange Notes will have the same interest payment dates as the corresponding series of Original Notes for which they are being offered in exchange. With respect to each series of Exchange

 

16


Table of Contents
 

Notes, interest will accrue from the date of original issuance or, if interest has already been paid on the corresponding Original Notes exchanged therefor, the date it was most recently paid on such Original Notes (other than for the 2034 Additional Notes, for which the interest is deemed to have accrued from April 18, 2024).

 

Interest Rates; Interest Payment Dates

•  Interest on the 2028 Exchange Notes will be payable on May 26 and November 26 each year.

 

   

Interest on the 2031 Exchange Notes will be payable on June 10 and December 10 of each year.

 

   

Interest on the 2032 Exchange Notes will be payable on February 15 and August 15 of each year.

 

   

Interest on the 2034 Exchange Notes will be payable on April 18 and October 18 each year.

 

   

Interest on the 2051 Exchange Notes will be payable on April 7 and October 7 of each year.

 

Optional Redemption

The Issuer may redeem some or all of the Exchange Notes (i) at any time prior to the applicable date indicated in the table below at a price equal to 100% of the principal amount of such Exchange Notes being redeemed and a “make whole” premium and (ii) on or after the applicable date indicated in the table below at a price equal to 100% of the principal amount of such Exchange Notes being redeemed; plus, in the case of both (i) and (ii), accrued and unpaid interest, if any, to, but not including, the redemption date, as described in this prospectus:

 

  2028 Exchange Notes     April 26, 2028

 

  2031 Exchange Notes    March 10, 2031

 

  2032 Exchange Notes    November 15, 2031

 

  2034 Exchange Notes     January 18, 2034

 

  2051 Exchange Notes     April 7, 2051

 

Ranking

The Exchange Notes will be the Issuer’s unsecured and unsubordinated obligations and will:

 

   

rank equally in right of payment with all of its existing and future unsecured unsubordinated indebtedness, liabilities and other obligations;

 

   

rank senior in right of payment to all of its existing and future subordinated indebtedness;

 

   

be effectively subordinated in right of payment to all of its existing and future secured indebtedness, to the extent of the value of the assets securing such indebtedness; and

 

   

be structurally subordinated in right of payment to all existing and future indebtedness, liabilities and other obligations of each subsidiary of the Issuer or the Guarantors (other than the Issuer), that is not a Guarantor.

 

17


Table of Contents

Guarantors

Each of Blue Owl Capital Inc., Blue Owl Capital GP Holdings LLC, Blue Owl Capital GP LLC, Blue Owl Capital Holdings LP, Blue Owl Capital Carry LP, Blue Owl Capital Group LLC, Blue Owl GPSC Holdings LLC, Blue Owl Capital GP Holdings LP, Blue Owl GP Stakes GP Holdings LLC, Blue Owl Real Estate Holdings LP, Blue Owl Real Estate GP Holdings LLC and Blue Owl Capital Holdings LLC and any other entity that is required to become a guarantor of the notes as provided under “Description of 2028, 2031, 2032 and 2051 Notes—Guarantees” and “Description of 2034 Notes—Guarantees.” As of June 30, 2024, Blue Owl’s non-Guarantor subsidiaries generated substantially all of Blue Owl’s total net revenue, exclusive of intercompany accounts.

 

Guarantees

The Guarantors will fully and unconditionally guarantee payment of principal, premium, if any, and interest on the Exchange Notes on a joint and several basis. The Guarantors are holding companies, and the Exchange Notes will:

 

   

rank equally in right of payment with all of the Guarantors’ existing and future unsecured unsubordinated indebtedness, liabilities and other obligations;

 

   

rank senior in right of payment to all of the Guarantors’ existing and future subordinated indebtedness;

 

   

be effectively subordinated in right of payment to all of the Guarantors’ existing and future secured indebtedness, to the extent of the value of the assets securing such indebtedness; and

 

   

be structurally subordinated in right of payment to all existing and future indebtedness, liabilities and other obligations of each subsidiary of the Guarantors that is not itself the Issuer or a Guarantor.

 

Certain Covenants

The indentures governing the Exchange Notes will contain covenants that, among other things, limit the ability of the Issuer and, as applicable, the Guarantors to:

 

   

merge, consolidate or sell, transfer or lease assets; and

 

   

create liens on the voting stock or profit participating equity interests of their subsidiaries.

 

  These covenants are subject to a number of important qualifications and limitations. See “Description of 2028, 2031, 2032 and 2051 Notes” and “Description of 2034 Notes.”

 

Change of Control Repurchase Event

If a Change of Control Repurchase Event as defined under “Description of 2028, 2031, 2032 and 2051 Notes —Offer to Repurchase Upon a Change of Control Repurchase Event” and “Description of 2034 Notes —Offer to Repurchase Upon a Change of Control Repurchase Event” occurs, the Issuer must offer to repurchase the notes at a repurchase price in cash equal to 101% of the principal amount of the notes, plus accrued and unpaid interest, if any, to, but excluding, the repurchase date. See “Description of 2028,

 

18


Table of Contents
 

2031, 2032 and 2051 Notes —Offer to Repurchase Upon a Change of Control Repurchase Event” and “Description of 2034 Notes —Offer to Repurchase Upon a Change of Control Repurchase Event.”

 

Listing

The Issuer does not intend to apply for the Exchange Notes to be listed on any securities exchange or to arrange for the Exchange Notes to be quoted on any quotation system.

 

Denomination and Form

The Exchange Notes will be book entry only and registered in the name of a nominee of DTC. Investors may elect to hold interests in the Exchange Notes through Clearstream Banking, société anonyme, or Euroclear Bank S.A./N.V., as operator of the Euroclear System (“Euroclear”), if they are participants in these systems, or indirectly through organizations that are participants in these systems. The Exchange Notes will be issued only in denominations of $2,000 and integral multiples of $1,000 in excess thereof.

 

Absence of Public Market for the Notes

A liquid market for the Exchange Notes may not be available if you wish to sell your Exchange Notes.

 

  The Exchange Notes constitute new issues of securities for which there is no established trading market. An active trading market may not develop for the Exchange Notes or, if developed, may not continue. If an active public trading market for the Exchange Notes does not develop or ceases to exist, the market price and liquidity of the Exchange Notes may be adversely affected.

 

Trustee

Wilmington Trust, National Association.

 

Governing Law

The State of New York.

 

Risk Factors

You should consider carefully all of the information set forth in this prospectus and the documents incorporated by reference herein and, in particular, you should carefully evaluate the specific factors under “Risk Factors” beginning on page 20 of this prospectus and those risk factors incorporated by reference herein.

 

19


Table of Contents

RISK FACTORS

Prior to making a decision to participate in the exchange offers, you should carefully consider the risks described below, as well as the risks and other information contained or incorporated by reference in this prospectus. You should also consider the risks, uncertainties and assumptions discussed under the heading “Risk Factors” in our most recent annual report on Form 10-K and in our most recent quarterly report on Form 10-Q, each of which is incorporated herein by reference, and may be amended, supplemented or superseded from time to time by other reports we subsequently have filed with the SEC or may file with the SEC in the future and any prospectus supplement related to a particular offering. The risks and uncertainties we have described are not the only ones we face. Additional risks and uncertainties not presently known to us or that we currently deem immaterial may also affect our operations.

Risks Related to the Exchange Offers

The trading market for the Exchange Notes may be limited.

The Exchange Notes are a new issue of securities for which no established trading market exists. If an active trading market does not develop for the Exchange Notes, investors may not be able to resell them. The Exchange Notes will not be listed on any securities exchange. No assurance can be given that a trading market for the Exchange Notes will develop or of the price at which investors may be able to sell the Exchange Notes, if at all. The lack of a trading market could adversely affect investors’ ability to sell the Exchange Notes and the price at which investors may be able to sell the Exchange Notes. The liquidity of the trading market, if any, and future trading prices of the Exchange Notes will depend on many factors, including, among other things, the number of holders of the Exchange Notes, our operating results, financial performance and prospects, prevailing interest rates, the market for similar securities and the overall securities market, and may be adversely affected by unfavorable changes in these factors.

Your Original Notes will not be accepted for exchange if you fail to follow the exchange offers procedures.

We will issue Exchange Notes pursuant to the exchange offers only after a timely receipt of your Original Notes, a properly completed and duly executed letter of transmittal and all other required documents. Therefore, if you want to tender your Original Notes, please allow sufficient time to ensure timely delivery. If we do not receive your Original Notes, letter of transmittal and other required documents by the expiration time of the exchange offers, we will not accept your Original Notes for exchange. We are generally under no duty to give notification of defects or irregularities with respect to the tenders of Original Notes for exchange. If there are defects or irregularities with respect to your tender of Original Notes, we may not accept your Original Notes for exchange.

If you do not exchange your Original Notes, your Original Notes will continue to be subject to the existing transfer restrictions and you may be unable to sell your outstanding Original Notes.

We did not register the Original Notes and do not intend to do so following the exchange offers. Original Notes that are not tendered will therefore continue to be subject to the existing transfer restrictions and may be transferred only in limited circumstances under applicable securities laws. Because we anticipate that most holders of the Original Notes will elect to exchange their Original Notes for Exchange Notes due to the absence of restrictions on the resale of Exchange Notes under the Securities Act, we anticipate that the liquidity of the market for any Original Notes remaining after the completion of the exchange offers may be substantially limited. If you do not exchange your Original Notes, you will lose your right, except in limited circumstances, to have your Original Notes registered under the federal securities laws. As a result, if you hold Original Notes after the exchange offers, you may be unable to sell your Original Notes and the value of the Original Notes may decline. We have no obligation, except in limited circumstances, and do not currently intend, to file an additional registration statement to cover the resale of Original Notes that did not tender in the exchange offers or to re-offer to exchange the Exchange Notes for Original Notes following the expiration of the exchange offers.

 

20


Table of Contents

Some persons who participate in the exchange offers must deliver a prospectus in connection with resales of the Exchange Notes.

Based on interpretations of the staff of the SEC contained in Exxon Capital Holdings Corp., SEC no-action letter (April 13, 1988), Morgan Stanley & Co. Inc., SEC no-action letter (June 5, 1991) and Shearman & Sterling, SEC no-action letter (July 2, 1983), we believe that you may offer for resale, resell or otherwise transfer the Exchange Notes without compliance with the registration and prospectus delivery requirements of the Securities Act. However, in some instances described in this prospectus under “Plan of Distribution,” you will remain obligated to comply with the registration and prospectus delivery requirements of the Securities Act to transfer your Exchange Notes. In these cases, if you transfer any Exchange Note without delivering a prospectus meeting the requirements of the Securities Act or without an exemption from registration of your Exchange Notes under the Securities Act, you may incur liability under the Securities Act. We do not and will not assume, or indemnify you against, this liability.

Risks Related to the Exchange Notes and Guarantees

The Issuer is a finance subsidiary and will depend upon intercompany transfers from the Guarantors to meet its obligations under the Exchange Notes. The Guarantors are holding companies and will depend upon funds from their respective subsidiaries to meet their obligations under the guarantees. The Exchange Notes and the Guarantees will be structurally subordinated to the claims of the creditors of the subsidiaries of Blue Owl Capital Inc. other than the Issuer and the Guarantors.

The Issuer is an indirect finance subsidiary of Blue Owl Capital Inc. and a direct finance subsidiary of Blue Owl Capital Holdings LP, each of which will guarantee the Exchange Notes and each of which have no operations or assets other than in such capacity. Furthermore, the Guarantors, including Blue Owl Capital Inc., are holding companies, and their only significant assets are their investments in their respective subsidiaries and the cash that is upstreamed to the Guarantors from such subsidiaries for cash management purposes. As a finance subsidiary, the Issuer is dependent upon intercompany transfers of funds from the Guarantors to meet its obligations under the Exchange Notes and, as holding companies, the Guarantors generally are dependent upon intercompany transfers of funds from their respective subsidiaries to meet their obligations under the guarantees. The ability of such entities to make other payments to the Issuer or the Guarantors may be restricted by, among other things, applicable laws as well as agreements to which those entities may be a party. Therefore, the Issuer’s ability and the Guarantors’ abilities to make payments in respect of the Exchange Notes or the guarantees, respectively, may be limited.

None of the subsidiaries of Blue Owl Capital Inc., other than the Issuer, Blue Owl Capital GP Holdings LLC, Blue Owl Capital GP LLC, Blue Owl Capital Holdings LP, Blue Owl Capital Carry LP, Blue Owl Capital Group LLC, Blue Owl GPSC Holdings LLC, Blue Owl Capital GP Holdings LP, Blue Owl GP Stakes GP Holdings LLC, Blue Owl Real Estate Holdings LP, Blue Owl Real Estate GP Holdings LLC and Blue Owl Capital Holdings LLC, will have any obligations in respect of the Exchange Notes, unless any such entities become guarantors. See “Summary—Organizational Structure” and “Description of 2028, 2031, 2032 and 2051 Notes” and “Description of 2034 Notes.” Accordingly, the Exchange Notes will be structurally subordinated to claims of creditors (including trade creditors, if any) of all the subsidiaries of Blue Owl Capital Inc., other than the Issuer, Blue Owl Capital GP Holdings LLC, Blue Owl Capital GP LLC, Blue Owl Capital Holdings LP, Blue Owl Capital Carry LP, Blue Owl Capital Group LLC, Blue Owl GPSC Holdings LLC, Blue Owl Capital GP Holdings LP, Blue Owl GP Stakes GP Holdings LLC, Blue Owl Real Estate Holdings LP, Blue Owl Real Estate GP Holdings LLC and Blue Owl Capital Holdings LLC, unless such entities become guarantors. All obligations of each subsidiary of the Issuer and the Guarantors that is not itself the Issuer or a Guarantor will have to be satisfied before any of the assets of such entities would be available for distribution, upon a liquidation or otherwise, to the Issuer and the Guarantors.

 

21


Table of Contents

We may incur additional indebtedness that may adversely affect our ability to meet our financial obligations under the Exchange Notes.

The terms of the indentures and the Exchange Notes do not impose any limitation on the Issuer or any of the Guarantors or their respective subsidiaries’ ability to incur additional debt. The Issuer or any of the Guarantors or their respective subsidiaries may incur additional indebtedness in the future, which could have important consequences to holders of the Exchange Notes, including the following:

 

   

we could have insufficient cash to meet our financial obligations, including our obligations under the Exchange Notes;

 

   

our ability to obtain additional financing for working capital, capital expenditures or general corporate purposes may be impaired; and

 

   

a significant degree of debt could make us more vulnerable to changes in general economic conditions and also could affect the financial strength ratings of our subsidiaries.

In contrast to typical guaranteed debt securities, the Guarantors of the Exchange Notes are holding companies. Accordingly, the Exchange Notes have similar credit characteristics to holding company debt that does not have the benefit of guarantees and are structurally subordinated to the claims of creditors of our fee generating businesses.

The guarantees of the Exchange Notes are intended to serve a different purpose than guarantees in a traditional guaranteed debt structure. In a typical debt offering with guarantees, the Exchange Notes are issued by a parent holding company and the obligations are fully and unconditionally guaranteed by the Issuer’s wholly owned domestic subsidiaries. This has the effect of improving the credit quality of what would otherwise be holding company debt by effectively eliminating structural subordination of the parent’s debt obligation to the trade and other creditors of the operating businesses. By contrast, the guarantees of the Exchange Notes will be issued by holding companies and, therefore, the Exchange Notes and guarantees will remain structurally subordinated to the creditors of our fee generating businesses. Accordingly, the credit quality of the Exchange Notes and related Guarantees is more similar to holding company debt securities than traditional guaranteed debt securities.

Your right to receive payments on the Exchange Notes is effectively subordinated to the rights of those lenders who have a security interest in the assets of the Issuer, the Guarantors or the subsidiaries of the Guarantors to the extent of the value of such assets.

The Issuer’s obligations under the Exchange Notes are unsecured. In the future, the Issuer, the Guarantors or the subsidiaries of the Guarantors may incur indebtedness that is secured by certain or substantially all of their respective tangible and intangible assets, including the equity interests of each of their existing and future subsidiaries. If the Issuer, the Guarantors or the subsidiaries of the Guarantors were unable to repay any such secured indebtedness, the creditors of such obligations could foreclose on the pledged assets to the exclusion of holders of the Exchange Notes, even if an event of default exists under the indentures or obligations under the Exchange Notes are otherwise due and payable at such time. In any such event, because the Exchange Notes are unsecured, it is possible that there would be no assets remaining from which your claims could be satisfied or, if any assets remained, they might be insufficient to fully satisfy your claims.

If we default on our obligations to pay our other indebtedness, the Issuer may not be able to make payments on the Exchange Notes.

Any default under the agreements governing our indebtedness that is not waived by the required lenders or holders, and the remedies sought by the lenders or holders of such indebtedness, could prevent the Issuer from paying principal, premium, if any, and interest on the Exchange Notes and substantially decrease the market value of the Exchange Notes. If we are unable to generate sufficient cash flow and are otherwise unable to obtain

 

22


Table of Contents

funds necessary to meet required payments of principal, premium, if any, and interest on our indebtedness, or if we otherwise fail to comply with the various covenants, including financial and operating covenants in the instruments governing our indebtedness (including covenants in the indentures for the Exchange Notes), we could be in default under the terms of the agreements governing such indebtedness, including the indentures for the Exchange Notes. In the event of such default,

 

   

the lenders or holders of such indebtedness may be able to cause all of our available cash flow to be used to pay such indebtedness and, in any event, could elect to declare all the funds borrowed thereunder to be due and payable, together with accrued and unpaid interest; and

 

   

we could be forced into bankruptcy or liquidation.

Upon any such bankruptcy filing, we would be stayed from making any ongoing payments on the Exchange Notes, and the holders of the Exchange Notes would not be entitled to receive post-petition interest or applicable fees, costs or charges, or any “adequate protection” under Title 11 of the United States Code (the “Bankruptcy Code”). Furthermore, if a bankruptcy case were to be commenced under the Bankruptcy Code, we could be subject to claims, with respect to any payments made within 90 days prior to commencement of such a case, that we were insolvent at the time any such payments were made and that all or a portion of such payments, which could include repayments of amounts due under the Exchange Notes might be deemed to constitute a preference, under the Bankruptcy Code, and that such payments should be voided by the bankruptcy court and recovered from the recipients for the benefit of the entire bankruptcy estate. Also, in the event that we were to become a debtor in a bankruptcy case seeking reorganization or other relief under the Bankruptcy Code, a delay and/or substantial reduction in payment under the notes may otherwise occur.

The interests of our equity holders may be in conflict with the interests of holders of the Exchange Notes.

Circumstances may occur in which the interests of our equity holders, including the public stockholders of Blue Owl Capital Inc., could be in conflict with the interests of the holders of our debt, including the Exchange Notes. Equity holders may have an interest in pursuing transactions that, in their judgment, enhance the value of their equity investment, even though those transactions may involve risks to the holders of our debt, including the Exchange Notes.

The Issuer may not be able to repurchase the Exchange Notes upon a Change of Control Repurchase Event.

Upon the occurrence of a Change of Control Repurchase Event, each holder of Exchange Notes will have the right to require the Issuer (or the Guarantors) to repurchase all or any part of such holder’s Exchange Notes at a repurchase price equal to 101% of their principal amount, plus accrued and unpaid interest, if any, to, but not including, the date of repurchase. If we experience a Change of Control Repurchase Event, we cannot assure you that the Issuer (or the Guarantors) would have sufficient financial resources available to satisfy its obligations to repurchase the Exchange Notes. The Issuer’s (or Guarantors’) failure to repurchase the Exchange Notes as required under the indentures would result in a default under the indentures, which could result in defaults under other indebtedness of the Issuer or Guarantors, including the acceleration of the payment of any borrowings thereunder and have material adverse consequences for the holders of the Exchange Notes. In addition, the change of control provisions in the indentures may not protect you from certain important corporate events, such as a leveraged recapitalization (which would increase the level of our indebtedness), reorganization, restructuring, merger or other similar transaction. Such a transaction may not involve a change in voting power or beneficial ownership or, even if it does, may not involve a change that constitutes a “Change of Control” as defined in the indentures that would trigger our obligation to repurchase the Exchange Notes. If an event occurs that does not constitute a “Change of Control” as defined in the indentures, we will not be required to make an offer to repurchase the Exchange Notes and you may be required to continue to hold your Exchange Notes despite the event. See “Description of 2028, 2031, 2032 and 2051 Notes —Offer to Repurchase Upon a Change of Control Repurchase Event” and “Description of 2034 Notes —Offer to Repurchase Upon a Change of Control Repurchase Event.”

 

23


Table of Contents

Redemption may adversely affect your return on the Exchange Notes.

The Issuer has the right to redeem some or all of the Exchange Notes prior to maturity, as described under “Description of 2028, 2031, 2032 and 2051 Notes—Optional Redemption of the Notes” and “Description of 2034 Notes—Optional Redemption of the Notes.” The Issuer may redeem the Exchange Notes at times when prevailing interest rates may be relatively low. Accordingly, you may not be able to reinvest the redemption proceeds in a comparable security at an effective interest rate as high as that of the Exchange Notes.

There are limited covenants and protections in the indentures.

While the indentures and the Exchange Notes contain terms intended to provide protection to holders upon the occurrence of certain events involving significant corporate transactions and our creditworthiness, these terms are limited and may not be sufficient to protect your investment in the Exchange Notes. For example, there are no financial covenants in the indentures. In addition, as described under “Description of 2028, 2031, 2032 and 2051 Notes—Offer to Repurchase Upon a Change of Control Repurchase Event” and “Description of 2034 Notes—Offer to Repurchase Upon a Change of Control Repurchase Event,” upon the occurrence of a Change of Control Repurchase Event, holders will be entitled to require the Issuer to repurchase their Exchange Notes at 101% of their principal amount. However, the definition of the term “Change of Control Repurchase Event” is limited and does not cover a variety of transactions (such as acquisitions by us, recapitalizations or “going private” transactions by our affiliates) that could negatively affect the value of your Exchange Notes. A change of control transaction under the indentures may only occur if there is either (i) a sale of all or substantially all of our assets or (ii) a change in the controlling interest in our business coupled with the acquisition by a third-party of an entitlement to receive more than 50% of our equity distributions or partner allocations. For a Change of Control Repurchase Event to occur there must be not only a change of control transaction as defined in the indentures, but also a ratings downgrade resulting from such transaction. If we were to enter into a significant corporate transaction that negatively affects the value of the Exchange Notes, but would not constitute a Change of Control Repurchase Event, you would not have any rights to require the Issuer to repurchase the Exchange Notes prior to their maturity, which also would adversely affect your investment.

A downgrade, suspension or withdrawal of the rating assigned by a rating agency to the Exchange Notes could cause the liquidity or market value of the Exchange Notes to decline significantly.

One or more credit rating agencies are expected to assign credit ratings to the Exchange Notes. Any such ratings may not reflect the potential impact of all risks related to structure, market, additional factors discussed above and incorporated by reference herein and other factors that may affect the value of the Exchange Notes. A credit rating is not a recommendation to buy, sell or hold securities and may be revised or withdrawn by the rating agency at any time at its sole discretion. There can be no assurance that any of the ratings assigned to the Exchange Notes by such agencies will remain for any given period of time or that such ratings will not be lowered or withdrawn entirely by such agencies if in their judgment future circumstances relating to the basis of the rating, such as adverse changes in the Company, so warrant. Neither we nor the initial purchasers undertake any obligation to maintain the ratings or to advise holders of any changes in ratings. A downgrade, suspension or withdrawal of the rating assigned by a rating agency to the Exchange Notes could cause the liquidity or market value of the notes to decline significantly.

Federal and state fraudulent transfer laws may permit a court to void the Exchange Notes and the guarantees, subordinate claims in respect of the Exchange Notes and any guarantees and require noteholders to return payments received and, if that occurs, you may not receive any payments on the Exchange Notes.

Federal and state fraudulent transfer and conveyance statutes may apply to the issuance of the Exchange Notes, the incurrence of any guarantees of the notes entered into upon issuance of the Exchange Notes and guarantees that may be entered into thereafter under the terms of the indentures. Under federal bankruptcy law and comparable provisions of state fraudulent transfer or conveyance laws, which may vary from state to state,

 

24


Table of Contents

the Exchange Notes or any guarantee could be voided as a fraudulent transfer or conveyance if (1) the Issuer or any of the Guarantors, as applicable, issued the Exchange Notes or incurred its guarantee with the intent of hindering, delaying or defrauding creditors or (2) the Issuer or any of the Guarantors, as applicable, received less than reasonably equivalent value or fair consideration in return for issuing the Exchange Notes or incurring its guarantee and, in the case of (2) only, one of the following is also true at the time thereof:

 

   

the Issuer or any of the Guarantors, as applicable, were insolvent or rendered insolvent by reason of the issuance of the Exchange Notes or the incurrence of the guarantees;

 

   

the issuance of the Exchange Notes or the incurrence of the guarantees left the Issuer or any of the Guarantors, as applicable, with an unreasonably small amount of capital to carry on business; or

 

   

the Issuer or any of the Guarantors intended to, or believed that it would, incur debts beyond the Issuer’s or such Guarantor’s ability to pay such debts as they mature.

A court would likely find that the Issuer or a Guarantor did not receive reasonably equivalent value or fair consideration for the Exchange Notes or a guarantee if the Issuer or such Guarantor did not substantially benefit directly or indirectly from the issuance of the Exchange Notes or the applicable guarantee. As a general matter, value is given for a transfer or an obligation if, in exchange for the transfer or obligation, property is transferred or new or antecedent debt is secured or satisfied.

We cannot be certain as to the standards a court would use to determine whether or not the Issuer or the Guarantors were solvent at the relevant time or, regardless of the standard that a court uses, that the issuance of the guarantees would not be further subordinated to the Issuer’s or any of the Guarantors’ other debt. Generally, however, an entity would be considered insolvent if at the time it incurred indebtedness:

 

   

the sum of its debts, including contingent liabilities, was greater than the fair saleable value of all its assets;

 

   

the present fair saleable value of its assets was less than the amount that would be required to pay its probable liability on its existing debts, including contingent liabilities, as they become absolute and mature; or

 

   

it could not pay its debts as they become due.

If a court were to find that the issuance of the Exchange Notes or the incurrence of the guarantees was a fraudulent transfer or conveyance, the court could void the payment obligations under the Exchange Notes or such guarantees or subordinate the Exchange Notes or such guarantees to presently existing and future indebtedness of the Issuer or of the applicable Guarantor, or require the holders of the Exchange Notes to repay any amounts received with respect to such guarantees. In the event of a finding that a fraudulent transfer or conveyance occurred, you may not receive any repayment on the Exchange Notes.

Although each guarantee entered into by a Guarantor will contain a provision intended to limit that Guarantor’s liability to the maximum amount that it could incur without causing the incurrence of obligations under its guarantee to be a fraudulent transfer, this provision may not be effective to protect those guarantees from being voided under fraudulent transfer law, or may reduce that Guarantor’s obligation to an amount that effectively makes its guarantee worthless.

 

25


Table of Contents

USE OF PROCEEDS

We will not receive any cash proceeds from the issuance of the Exchange Notes. In consideration for issuing the Exchange Notes as contemplated in this prospectus, we will receive in exchange Original Notes in like principal amount, which will be cancelled, and, as such, issuing the Exchange Notes will not result in any increase in our indebtedness or be financed with new borrowings.

 

26


Table of Contents

THE EXCHANGE OFFERS

Purpose of the Exchange Offers

The Issuer, the Guarantors and the initial purchasers of the 2034 Original Notes entered into the Registration Rights Agreements with respect to the 2034 Original Notes. In each of the Registration Rights Agreements, the Issuer and the Guarantors agreed for the benefit of the holders of the 2034 Original Notes to use commercially reasonable efforts to, (i) file a registration statement on an appropriate registration form (the “exchange offer registration statement”) with the SEC with respect to a registered offer to exchange the 2034 Original Notes for 2034 Exchange Notes with terms substantially identical to the 2034 Original Notes, except that the 2034 Exchange Notes will not contain certain terms with respect to registration rights and additional interest as described below, and (ii) cause the exchange offer registration statement to be declared effective under the Securities Act. Upon the exchange offer registration statement being declared effective, the Issuer and the Guarantors will offer the applicable Exchange Notes in exchange for surrender of the 2034 Original Notes.

Although not required to do so under any agreement, the Issuer is permitting holders of the 2028 Original Notes, the 2031 Original Notes, the 2032 Original Notes and the 2051 Original Notes to exchange their 2028 Original Notes, 2031 Original Notes, 2032 Original Notes and 2051 Original Notes for Exchange Notes of the applicable series.

The Issuer and the Guarantors will keep the exchange offers open for not less than the minimum period required under applicable federal and state securities laws, and in no event less than 20 business days after the date the notice of the exchange offers is first sent to holders. For each Original Note surrendered to us pursuant to the exchange offers, the holder who surrendered such Original Note will receive an Exchange Note having a principal amount equal to that of the surrendered Original Note. Interest on each Exchange Note will accrue from the later of the last interest payment date on which interest was paid on the Original Note surrendered in exchange therefor, or if no interest has been paid on the Original Note, from the issue date of the Original Notes (other than for the 2034 Additional Notes, for which the interest is deemed to have accrued from April 18, 2024).

The Issuer refers to its offers to exchange the Original Notes for the Exchange Notes of the applicable series as the “exchange offers.”

Resale of Exchange Notes

Based on interpretations by the staff of the SEC, as described in no-action letters issued to third parties that are not related to the Issuer, including Morgan Stanley & Co., Inc. (available June 5, 1991) and Exxon Capital Holdings Corporation (available May 13, 1988), as interpreted in the SEC’s letter to Shearman & Sterling LLP (dated July 2, 1993), the Issuer believes the Exchange Notes will be freely transferable by holders other than its affiliates after the exchange offers without further registration under the Securities Act if the holder of the Exchange Notes represents to the Issuer in the exchange offers that it is acquiring the Exchange Notes in the ordinary course of its business, that it has no arrangement or understanding with any person to participate in the distribution of the Exchange Notes and that it is not the Issuer’s affiliate, as such terms are interpreted by the SEC; provided, however, that broker-dealers (“Participating Broker-Dealers”) receiving Exchange Notes in the exchange offers will have a prospectus delivery requirement with respect to resales of such Exchange Notes. The Issuer also believes that Participating Broker-Dealers may fulfill their prospectus delivery requirements with respect to Exchange Notes (other than a resale of an unsold allotment from the sale of the Original Notes) with this prospectus.

The Issuer has not entered into any arrangement or understanding with any person who will receive Exchange Notes in the exchange offers to distribute those securities following completion of the exchange offers. The Issuer is not aware of any person that will participate in the exchange offers with a view to distribute the

 

27


Table of Contents

Exchange Notes. If you tender your Original Notes in the exchange offers with the intention of participating in any manner in a distribution of the Exchange Notes, you:

 

   

cannot rely on such interpretations of the SEC staff set forth in the no-action letters described above; and

 

   

must comply with the registration and prospectus delivery requirements of the Securities Act in order to resell Exchange Notes, and be identified as an underwriter in the prospectus.

Unless an exemption from registration is otherwise available, the resale by any security holder intending to distribute Exchange Notes should be covered by an effective registration statement under the Securities Act containing the selling security holder’s information required under the Securities Act. This prospectus may be used for an offer to resell, a resale or other retransfer of Exchange Notes only as specifically described in this prospectus. Each broker-dealer that receives Exchange Notes for its own account in exchange for Original Notes, where such Original Notes were acquired by such broker-dealer as a result of market-making or other trading activities, must acknowledge that it will deliver a prospectus meeting the requirements of the Securities Act (or, to the extent permitted by law, make available a prospectus meeting the requirements of the Securities Act to purchasers) in connection with any resale of such Exchange Notes. See “Plan of Distribution.”

Shelf Registration

Pursuant to the Registration Rights Agreements, the Issuer agreed to make available, during the period required by the Securities Act, a prospectus meeting the requirements of the Securities Act for use by participating broker-dealers and other persons, if any, with similar prospectus delivery requirements for use in connection with any resale of 2034 Original Notes.

If

(a) because of any change in law or in currently prevailing interpretations of the staff of the SEC, the Issuer is not permitted to effect the exchange offer with respect to the 2034 Exchange Notes,

(b) the exchange offer is not consummated within 365 days after the date on which the 2034 Initial Notes are originally issued (or, if such 365th day is not a business day, the next succeeding business day),

(c) in certain circumstances, certain holders of unregistered 2034 Exchange Notes so request, or

(d) in the case of any holder that participates in the exchange offer with respect to the 2034 Notes, such holder does not receive 2034 Exchange Notes on the date of the exchange that may be sold without restriction under state and federal securities laws (other than due solely to the status of such holder as an affiliate of ours within the meaning of the Securities Act) and makes a request pursuant to each Registration Rights Agreement, as applicable, then, in each case, we and the Guarantors will, at our sole expense,

(i) file with the SEC a shelf registration statement covering resales of the 2034 Exchange Notes within 60 days after the date on which such filing obligation arises (or, if such 60th day is not a business day, the next succeeding business day) and use its commercially reasonable efforts to cause such shelf registration statement to be declared effective under the Securities Act within 60 days after the deadline to file the shelf registration statement (or, if such 60th day is not a business day, the next succeeding business day) and

(ii) use its commercially reasonable efforts to keep effective such shelf registration statement until the earliest of (i) 365 days after the effective date of such shelf registration statement or (ii) such time as all of the applicable 2034 Exchange Notes have been sold thereunder (the “shelf registration period”).

In addition, the Issuer and the Guarantors agreed, in the event a shelf registration statement is filed, to provide to each holder whose 2034 Exchange Notes are registered under such shelf registration statement copies of the prospectus that is a part of such shelf registration statement, notify each such holder when such shelf registration statement has become effective and take certain other actions as are required to permit unrestricted

 

28


Table of Contents

resales of the 2034 Exchange Notes. A holder of 2034 Exchange Notes that sells its notes pursuant to the shelf registration statement generally,

 

  (i)

will be required to make certain representations to us (as described in each Registration Rights Agreement),

 

  (ii)

will be named as a selling security holder in the related prospectus and be required to deliver a prospectus to purchasers,

 

  (iii)

will be subject to certain of the civil liability provisions under the Securities Act in connection with such sales, and

 

  (iv)

will be bound by the provisions of the applicable Registration Rights Agreement that are applicable to such a holder (including certain indemnification rights and obligations thereunder). In addition, each holder of the 2034 Exchange Notes will be required to deliver information to be used in connection with the shelf registration statement in order to have its 2034 Exchange Notes included in the shelf registration statement.

Additional Interest

Pursuant to the terms of the Registration Rights Agreements if (A) the Issuer has not exchanged 2034 Exchange Notes for all 2034 Original Notes validly tendered in accordance with the terms of the applicable exchange offer on or prior to the day that is 365 days after April 18, 2024 (or, if such 365th day is not a business day, the next succeeding business day) or (B) if applicable, a shelf registration statement covering resales of the 2034 Exchange Notes eligible for inclusion in the shelf registration statement has not been declared effective on or prior to the date specified for such effectiveness pursuant to the Registration Rights Agreements, as applicable, or has been declared effective and after effectiveness of such shelf registration statement ceases to be effective at any time during the shelf registration period (subject to certain exceptions), then additional interest will accrue on the principal amount of the applicable series of 2034 Exchange Notes at a rate of 0.25% per annum (which rate shall be increased by an additional 0.25% per annum for each subsequent 90-day period that such additional interest continues to accrue; provided that the rate at which such additional interest accrues may in no event exceed 0.50% per annum) commencing on (x) the day after the date that is 365 days after April 18, 2024, in the case of (A) above, or (y) the day such shelf registration statement (if required) has not been declared effective or ceases to be effective, in the case of (B) above; provided, however, that upon the exchange of 2034 Exchange Notes for all 2034 Original Notes tendered (in the case of clause (A) above), or upon the effectiveness of a shelf registration statement that had ceased to remain effective (in the case of clause (B) above), additional interest on the 2034 Exchange Notes as a result of such clause (or the relevant sub-clause thereof), as the case may be, shall cease to accrue. Any amounts of additional interest due will be payable in cash on the same original interest payment dates as interest on the 2034 Exchange Notes is payable.

However, the Registration Rights Agreements do not require us to file supplements or amendments to maintain effectiveness of a shelf registration statement under certain circumstances where such supplement or amendment would require us to disclose material non-public information; instead, the Registration Rights Agreements generally permit the filing of any such supplement or amendment to be delayed for a period not to exceed 30 days in any three month period and 90 days in any calendar year. No additional interest will accrue as a result of such a delay.

Terms of the Exchange Offers

Upon the terms and subject to the conditions described in this prospectus and in the letter of transmittal, we will accept for exchange any Original Notes properly tendered and not withdrawn prior to the expiration time of the exchange offers. We will issue $1,000 principal amount of Exchange Notes in exchange for each $1,000 principal amount of Original Notes surrendered under the exchange offers and accepted by us. Original Notes may be tendered only in integral multiples of $1,000, subject to a $2,000 minimum, and untendered Original Notes may only be in a minimum denomination of $2,000 and integral multiples of $1,000 in excess thereof.

 

29


Table of Contents

The terms of the Exchange Notes are identical in all material respects to those of the Original Notes, except the Exchange Notes will not be subject to transfer restrictions. Also, the 2034 Exchange Notes will not include provisions contained in the 2034 Original Notes that required payment of additional interest in the event we failed to satisfy our registration obligations with respect to the Original Notes. Each series of Exchange Notes will be issued under and entitled to the benefits of the same indenture that authorized the issuance of the related Original Notes, respectively.

The Exchange Notes will evidence the same indebtedness as the Original Notes, which they will replace, and will be issued under, and be entitled to the benefits of, the same indenture that governs the Original Notes, respectively. As a result, each series of the Exchange Notes and the Original Notes will be treated as a single series of debt securities under the indentures, as applicable. The exchange offers do not depend on any minimum aggregate principal amount of Original Notes being tendered for exchange.

As of the date of this prospectus, $59.8 million in aggregate principal amount of the 2028 Original Notes, $700.0 million in aggregate principal amount of the 2031 Original Notes, $400.0 million in aggregate principal amount of the 2032 Original Notes, $1.0 billion in aggregate principal amount of the 2034 Notes are outstanding, and $350.0 million in aggregate principal amount of the 2051 Original Notes. This prospectus and the letter of transmittal are being sent to all registered holders of the Original Notes. There will be no fixed record date for determining registered holders of the Original Notes entitled to participate in the exchange offers.

We intend to conduct the exchange offers in accordance with the provisions of the Registration Rights Agreements with respect to the 2034 Original Notes, and with respect to all Original Notes, in accordance with the applicable requirements of the Securities Act and the Exchange Act, and the SEC rules and regulations. Original Notes that are not tendered for exchange in the exchange offers:

 

   

will remain outstanding;

 

   

will continue to accrue interest; and

 

   

will be entitled to the rights and benefits that holders have under the indenture relating to such notes and, with respect to the 2034 Original Notes, the Registration Rights Agreements.

We will be deemed to have accepted for exchange properly tendered Original Notes when we have given written notice of the acceptance to the exchange agent, and with respect to the 2034 Original Notes, complied with the applicable provisions of the Registration Rights Agreements. The exchange agent will act as agent for the tendering holders for the purposes of receiving the Exchange Notes from us. We will issue the Exchange Notes promptly after the expiration of the exchange offers.

If you tender Original Notes in the exchange offers, you will not be required to pay brokerage commissions or fees or, subject to the instructions in the letter of transmittal, transfer taxes with respect to the exchange of Original Notes. We will pay all charges and expenses, other than certain applicable taxes described below, in connection with the exchange offers. It is important that you read “—Fees and Expenses” below for more details about fees and expenses incurred in the exchange offers.

We will return any Original Notes that we do not accept for exchange for any reason without expense to the tendering holder as promptly as practicable after the expiration or termination of the exchange offers.

The exchange offers are not subject to any federal or state regulatory requirements or approvals other than securities laws and blue-sky laws.

Expiration Time

The exchange offers will expire at 5:00 p.m., New York City time, on     , 2024, unless at our sole discretion we extend the exchange offers.

 

30


Table of Contents

Extensions, Delay in Acceptance, Termination or Amendment

We expressly reserve the right, at any time or at various times, to extend the period of time during which the exchange offers are open. We may delay acceptance for exchange of any Original Notes by giving oral or written notice of the extension to their holders. During any such extensions, all Original Notes you have previously tendered will remain subject to the exchange offers for that series, and we may accept them for exchange.

To extend the exchange offers, we will notify the exchange agent orally or in writing (if oral to be promptly confirmed in writing) of any extension. We also will make a public announcement of the extension no later than 9:00 a.m., New York City time, on the next business day after the previously scheduled expiration time.

If any of the conditions described below under “—Conditions to the Exchange Offers” have not been satisfied with respect to the exchange offers, we reserve the right, at our sole discretion:

 

   

to extend the exchange offers;

 

   

to delay accepting for exchange any Original Notes; or

 

   

to terminate the exchange offers.

We will give oral or written notice (if oral to be promptly confirmed in writing) of such extension, delay or termination to the exchange agent. Subject to the terms of the Registration Rights Agreements applicable to the 2034 Original Notes, we also reserve the right to amend the terms of the exchange offers in any manner.

Any such extension, delay in acceptance, termination or amendment will be followed as promptly as practicable by oral or written notice thereof to the registered holders of the Original Notes. If we amend the exchange offers in a manner that we determine to constitute a material change, we will promptly disclose that amendment by means of a prospectus supplement and we will extend the offer periods if necessary so that at least five business days remain in the offer period following notice of the material change. We will distribute the supplement to the registered holders of the Original Notes. Depending on the significance of the amendment and the manner of disclosure to the registered holders, we may extend, pursuant to the terms of the Registration Rights Agreements applicable to the 2034 Original Notes and the requirements of federal securities law, the exchange offer if the exchange offer would otherwise expire during such period.

Without limiting the manner in which we may choose to make public announcements of any extension, delay in acceptance, termination or amendment of the exchange offers, we have no obligation to publish, advertise or otherwise communicate any such public announcement, other than by making a timely release to an appropriate news agency.

Conditions to the Exchange Offers

Notwithstanding any other provision of the exchange offers and subject to the terms of the Registration Rights Agreements applicable to the 2034 Original Notes, we will not be required to accept for exchange, or to issue Exchange Notes in exchange for, any Original Notes and may terminate or amend the exchange offers, if at any time before the expiration time of the exchange offers any of the following events occur:

 

   

any injunction, order or decree has been issued by any court or any governmental agency that would prohibit, prevent or otherwise materially impair our ability to proceed with the exchange offers; or

 

   

the exchange offers violate any applicable law or any applicable interpretation of the staff of the SEC.

In addition, we will not be obligated to accept for exchange the Original Notes of any holder that has not made to us:

 

   

the representations described under “—Procedures for Tendering” and “Plan of Distribution”; and

 

31


Table of Contents
   

such other representations as may be reasonably necessary under applicable SEC rules, regulations or interpretations to make available to us an appropriate form for registering the Exchange Notes under the Securities Act.

We expressly reserve the right to amend or terminate the exchange offers notwithstanding the satisfaction of the foregoing, and to reject for exchange any Original Notes upon the occurrence of any of the conditions to the exchange offers specified above. We will give oral or written notice of any extension, non-acceptance, termination or amendment to the holders of the Original Notes as promptly as practicable.

These conditions are for our sole benefit, and we may assert them or waive them in whole or in part at any time or at various times at our sole discretion. Our failure at any time to exercise any of these rights will not mean that we have waived our rights. Each right will be deemed an ongoing right that we may assert at any time or at various times. If we waive a condition, we may be required in order to comply with applicable securities laws, to extend the expiration time of the exchange offers.

In addition, we will not accept for exchange any Original Notes tendered, and will not issue Exchange Notes in exchange for any such Original Notes, if at such time any stop order has been threatened or is in effect with respect to the registration statement of which this prospectus constitutes a part or the qualification of the indentures relating to the Exchange Notes under the Trust Indenture Act of 1939, as amended (the “Trust Indenture Act”).

Procedures for Tendering

How to Tender Generally

Only a holder of the Original Notes as determined by our records or those of Wilmington Trust, National Association, as trustee or DTC may tender Original Notes in the exchange offers. To tender in the exchange offers, a holder must either (1) comply with the procedures for physical tender or (2) comply with the automated tender offer program procedures of DTC, described below.

To complete a physical tender, a holder must:

 

   

complete, sign and date the letter of transmittal or a facsimile of the letter of transmittal;

 

   

have the signature on the letter of transmittal guaranteed if the letter of transmittal so requires;

 

   

mail or deliver the letter of transmittal or facsimile to the exchange agent prior to the expiration time; and

 

   

deliver the Original Notes to the exchange agent prior to the expiration time.

To be tendered effectively, the exchange agent must receive any physical delivery of the letter of transmittal and other required documents at its address provided above under “Prospectus Summary—Summary of the Exchange Offers—The Exchange Agent” prior to the expiration time.

To complete a tender through DTC’s automated tender offer program, the exchange agent must receive, prior to the expiration time, a timely confirmation of book-entry transfer of such Original Notes into the exchange agent’s account at DTC according to the procedure for book-entry transfer described below or a properly transmitted agent’s message.

The tender by a holder that is not withdrawn prior to the expiration time and our acceptance of that tender will constitute an agreement between the holder and us in accordance with the terms and subject to the conditions described in this prospectus and in the letter of transmittal.

 

32


Table of Contents

THE METHOD OF DELIVERY OF ORIGINAL NOTES, THE LETTER OF TRANSMITTAL AND ALL OTHER REQUIRED DOCUMENTS TO THE EXCHANGE AGENT IS AT YOUR ELECTION AND RISK. RATHER THAN MAIL THESE ITEMS, WE RECOMMEND THAT YOU USE AN OVERNIGHT OR HAND DELIVERY SERVICE. IN ALL CASES, YOU SHOULD ALLOW SUFFICIENT TIME TO ENSURE DELIVERY TO THE EXCHANGE AGENT BEFORE THE EXPIRATION TIME. YOU SHOULD NOT SEND THE LETTER OF TRANSMITTAL OR ORIGINAL NOTES TO US. YOU MAY REQUEST YOUR BROKER, DEALER, COMMERCIAL BANK, TRUST COMPANY OR OTHER NOMINEE TO EFFECT THE ABOVE TRANSACTIONS FOR YOU.

How to Tender if You Are a Beneficial Owner

If you beneficially own Original Notes that are registered in the name of a broker, dealer, commercial bank, trust company or other nominee and you wish to tender those Original Notes, you should contact the registered holder as soon as possible and instruct the registered holder to tender on your behalf. If you are a beneficial owner and wish to tender on your own behalf, you must, prior to completing and executing the letter of transmittal and delivering your Original Notes, either:

 

   

make appropriate arrangements to register ownership of the Original Notes in your name; or

 

   

obtain a properly completed bond power from the registered holder of your Original Notes.

The transfer of registered ownership may take considerable time and may not be completed prior to the expiration time.

Signatures and Signature Guarantees

You must have signatures on a letter of transmittal or a notice of withdrawal described below under “—Withdrawal of Tenders” guaranteed by an eligible institution unless the Original Notes are tendered:

 

   

by a registered holder who has not completed the box entitled “Special Issuance Instructions” or “Special Delivery Instructions” on the letter of transmittal; or

 

   

for the account of an eligible institution.

An “eligible institution” is member firm of a registered national securities exchange or of the Financial Industry Regulatory Authority, Inc., a commercial bank or trust company having an office or correspondent in the United States, or an eligible guarantor institution within the meaning of Rule 17Ad-15 under the Exchange Act, that is a member of one of the recognized signature guarantee programs identified in the letter of transmittal.

When Endorsements or Bond Powers Are Needed

If a person other than the registered holder of any Original Notes signs the letter of transmittal, the Original Notes must be endorsed or accompanied by a properly completed bond power. The registered holder must sign the bond power as the registered holder’s name appears on the Original Notes. An eligible institution must guarantee that signature.

If the letter of transmittal or any Original Notes or bond powers are signed by trustees, executors, administrators, guardians, attorneys-in-fact, or officers of corporations or others acting in a fiduciary or representative capacity, those persons should so indicate when signing. Unless we waive this requirement, they also must submit evidence satisfactory to us of their authority to deliver the letter of transmittal.

Tendering Through DTC’s Automated Tender Offer Program

The exchange agent and DTC have confirmed that any financial institution that is a participant in DTC’s system may use DTC’s automated tender offer program to tender. Accordingly, participants in the program may,

 

33


Table of Contents

instead of physically completing and signing the letter of transmittal and delivering it to the exchange agent, transmit their acceptance of the exchange offers electronically. They may do so by causing DTC to transfer the Original Notes to the exchange agent in accordance with its procedures for transfer. DTC will then send an agent’s message to the exchange agent.

An agent’s message is a message transmitted by DTC to and received by the exchange agent and forming part of the book-entry confirmation, stating that:

 

   

DTC has received an express acknowledgment from a participant in DTC’s automated tender offer program that is tendering Original Notes that are the subject of such book-entry confirmation;

 

   

the participant has received and agrees to be bound by the terms of the letter of transmittal; and

 

   

we may enforce the agreement against such participant.

Determinations Under the Exchange Offers

We will determine at our sole discretion all questions as to the validity, form, eligibility, time of receipt, acceptance of tendered Original Notes and withdrawal of tendered Original Notes. Our determination will be final and binding. We reserve the absolute right to reject any Original Notes not properly tendered or any Original Notes our acceptance of which, in the opinion of our counsel, might be unlawful. Our interpretation of the terms and conditions of the exchange offers, including the instructions in the letter of transmittal, will be final and binding on all parties.

Unless waived, any defects or irregularities in connection with tenders of Original Notes must be cured within such time as we determine. Neither we, the exchange agent nor any other person will be under any duty to give notification of defects or irregularities with respect to tenders of Original Notes, nor will we or those persons incur any liability for failure to give such notification. Tenders of Original Notes will not be deemed made until such defects or irregularities have been cured or waived. Any Original Notes received by the exchange agent that are not properly tendered and as to which the defects or irregularities have not been cured or waived will be returned to the tendering holder, unless otherwise provided in the letter of transmittal, as soon as practicable following the expiration time.

When We Will Issue Exchange Notes

In all cases, we will issue Exchange Notes for Original Notes that we have accepted for exchange in the exchange offers only after the exchange agent timely receives:

 

   

Original Notes or a timely book-entry confirmation of transfer of such Original Notes into the exchange agent’s account at DTC; and

 

   

a properly completed and duly executed letter of transmittal and all other required documents or a properly transmitted agent’s message.

Return of Original Notes Not Accepted or Exchanged

If we do not accept any tendered Original Notes for exchange for any reason described in the terms and conditions of the exchange offers or if Original Notes are submitted for a greater principal amount than the holder desires to exchange, we will return the unaccepted or non-exchanged Original Notes without expense to their tendering holder. In the case of Original Notes tendered by book-entry transfer into the exchange agent’s account at DTC according to the procedures described below, such non-exchanged Original Notes will be credited to an account maintained with DTC. These actions will occur as promptly as practicable after the expiration or termination of the exchange offers.

 

34


Table of Contents

Your Representations to Us

By signing or agreeing to be bound by the letter of transmittal, you will represent to us that, among other things:

 

   

you hold all right, title and interest in and to the Original Notes;

 

   

you transfer all right, title and interest in the Original Notes to us in exchange for the Exchange Notes free and clear of all liens, encumbrances, or rights or interests of third parties;

 

   

any Exchange Notes to be received by you will be acquired in the ordinary course of your business;

 

   

you have no arrangement or understanding with any person to participate in a distribution (within the meaning of the Securities Act) of the Exchange Notes in violation of the provisions of the Securities Act;

 

   

you are not an “affiliate” (as defined in Rule 405 under the Securities Act) of us or any guarantor, or if you are such an affiliate, you will comply with the registration and prospectus delivery requirements of the Securities Act to the extent applicable;

 

   

you are not engaged in, and do not intend to engage in, a distribution of the Exchange Notes; and

 

   

if you are a Participating Broker-Dealer that will receive Exchange Notes for your own account in exchange for Original Notes acquired as a result of market-making or other trading activities, you will deliver a prospectus meeting the requirements of the Securities Act (or, to the extent permitted by law, make available a prospectus meeting the requirements of the Securities Act to purchasers) in connection with any resale of such Exchange Notes.

Book-Entry Transfer

The exchange agent will make a request to establish an account with respect to the Original Notes at DTC for purposes of the exchange offers promptly after the date of this prospectus. Any financial institution participating in DTC’s system may make book-entry delivery of Original Notes by causing DTC to transfer such Original Notes into the exchange agent’s account at DTC in accordance with DTC’s procedures for transfer.

Withdrawal of Tenders

Except as otherwise provided in this prospectus, you may withdraw your tender at any time prior to the expiration time. For a withdrawal to be effective:

 

   

the exchange agent must receive a written notice of withdrawal at one of the addresses listed above under “Prospectus Summary—Summary of the Exchange Offers—The Exchange Agent”; and

 

   

the withdrawing holder must comply with the appropriate procedures of DTC’s automated tender offer program.

Any notice of withdrawal must:

 

   

specify the name of the person who tendered the Original Notes to be withdrawn;

 

   

identify the Original Notes to be withdrawn, including the registration number or numbers and the principal amount of such Original Notes;

 

   

be signed by the person who tendered the Original Notes in the same manner as the Original signature on the letter of transmittal used to deposit those Original Notes or be accompanied by documents of transfer sufficient to permit the Trustee to register the transfer in the name of the person withdrawing the tender; and

 

35


Table of Contents
   

specify the name in which such Original Notes are to be registered, if different from that of the person who tendered the Original Notes.

If Original Notes have been tendered under the procedure for book-entry transfer described above, any notice of withdrawal must specify the name and number of the account at DTC to be credited with the withdrawn Original Notes and otherwise comply with the procedures of DTC.

We will determine all questions as to the validity, form, eligibility and time of receipt of notice of withdrawal, and our determination shall be final and binding on all parties. We will deem any Original Notes so withdrawn not to have been validly tendered for exchange for purposes of the exchange offers.

Any Original Notes that have been tendered for exchange but that are not exchanged for any reason will be returned to their holder without cost to the holder, or, in the case of Original Notes tendered by book-entry transfer into the exchange agent’s account at DTC according to the procedures described above, such Original Notes will be credited to an account maintained with DTC for the Original Notes. This return or crediting will take place as soon as practicable after withdrawal, rejection of tender or termination of the exchange offers. You may retender properly withdrawn Original Notes by following one of the procedures described above under “—Procedures for Tendering” at any time on or prior to the expiration time.

Fees and Expenses

We will bear the expenses of soliciting tenders. The principal solicitation is being made by mail; however, we may make additional solicitation by facsimile, email, telephone or in person by our officers and regular employees and those of our affiliates.

We have not retained any dealer-manager in connection with the exchange offers and will not make any payments to broker-dealers or others soliciting acceptances of the exchange offers. We will, however, pay the exchange agent reasonable and customary fees for its services and reimburse it for its related reasonable out-of-pocket expenses. We may also pay brokerage houses and other custodians, nominees and fiduciaries the reasonable out-of-pocket expenses incurred by them in forwarding copies of this prospectus, letters of transmittal and related documents to the beneficial owners of the Original Notes and in handling or forwarding tenders for exchange.

We will pay cash expenses to be incurred in connection with the exchange offers. They include:

 

   

SEC registration fees for the Exchange Notes;

 

   

fees and expenses of the exchange agent and the Trustee;

 

   

accounting and legal fees;

 

   

printing costs; and

 

   

related fees and expenses.

Transfer Taxes

If you tender your Original Notes for exchange, you will not be required to pay any transfer taxes. We will pay all transfer taxes, if any, applicable to the exchange of Original Notes in the exchange offers. The tendering holder will, however, be required to pay any transfer taxes, whether imposed on the registered holder or any other person, if:

 

   

certificates representing Exchange Notes or Original Notes for principal amounts not tendered or accepted for exchange are to be delivered to, or are to be issued in the name of, any person other than the registered holder of the Original Notes tendered;

 

36


Table of Contents
   

tendered Original Notes are registered in the name of any person other than the person signing the letter of transmittal; or

 

   

a transfer tax is imposed for any reason other than the exchange of Original Notes for Exchange Notes in the exchange offers.

If satisfactory evidence of payment of any transfer taxes payable by a tendering holder is not submitted with the letter of transmittal, the amount of the transfer taxes will be billed directly to that tendering holder. The exchange agent will retain possession of Exchange Notes with a face amount equal to the amount of the transfer taxes due until it receives payment of the taxes.

Accounting Treatment

We will record the Exchange Notes at the same carrying value as the Original Notes as reflected in our accounting records on the date of the exchange. Accordingly, we will not recognize any gain or loss for accounting purposes upon completion of the exchange offers.

Consequences of Failure to Exchange

If you do not exchange your Original Notes for Exchange Notes in the exchange offers, you will remain subject to the existing restrictions on transfer of the Original Notes. In general, you may not offer or sell the Original Notes unless either they are registered under the Securities Act or the offer or sale is exempt from or not subject to registration under the Securities Act and applicable state securities laws. Except as required by the Registration Rights Agreements, as applicable, we do not intend to register resales of the Original Notes under the Securities Act. We generally have no obligation to re-offer to exchange the Exchange Notes for Original Notes following the expiration of the exchange offers. The tender of Original Notes in the exchange offers will reduce the outstanding principal amount of the Original Notes. Due to the corresponding reduction in liquidity, this may have an adverse effect on, and increase the volatility of, the market price of any Original Notes that you continue to hold. See “Risk Factors—Risks Related to the Exchange Offers—If you do not exchange your Original Notes, your Original Notes will continue to be subject to the existing transfer restrictions and you may be unable to sell your outstanding Original Notes.”

Other

Participation in the exchange offers is voluntary, and you should carefully consider whether to accept. You are urged to consult your financial and tax advisors in making your decision on what action to take.

In the future, we may at our discretion seek to acquire untendered Original Notes in open market or privately negotiated transactions, through subsequent exchange offers or otherwise. We have no present plan to acquire any Original Notes that are not tendered in the exchange offers or to file a registration statement to permit resales of any untendered Original Notes, except as required by the Registration Rights Agreements.

 

37


Table of Contents

DESCRIPTION OF 2028, 2031, 2032 AND 2051 NOTES

The following description is a summary of the material provisions of the 2021 Indenture (as defined below), applicable to the 2028 Exchange Notes, 2031 Exchange Notes, 2032 Exchange Notes and 2051 Exchange Notes. As such, when we refer to a series of Notes, we are describing the material provisions of the corresponding series of the 2028 Original Notes, the 2031 Original Notes, the 2032 Original Notes and the 2051 Original Notes as well as the 2028 Exchange Notes, the 2031 Exchange Notes, the 2032 Exchange Notes and the 2051 Exchange Notes, and when we refer to the Notes, we are describing the material provisions of the 2028 Original Notes, the 2031 Original Notes, the 2032 Original Notes and the 2051 Original Notes and the 2028 Exchange Notes, the 2031 Exchange Notes, the 2032 Exchange Notes and the 2051 Exchange Notes. This description does not purport to be complete and is subject to, and is qualified in its entirety by reference to, the indenture governing the 2028 Exchange Notes, the 2031 Exchange Notes, the 2032 Exchange Notes and the 2051 Exchange Notes offered hereby. You should read the 2021 Indenture because it, and not this description, will define your rights as a holder of the 2028 Exchange Notes, the 2031 Exchange Notes, the 2032 Exchange Notes and the 2051 Exchange Notes offered hereby. A copy of the 2021 Indenture is available from the Issuer upon request.

General

Blue Owl Finance LLC, a Delaware limited liability company (the “Issuer”) and an indirect subsidiary of Blue Owl Capital Inc. (the “Company”), hereby offers to exchange, upon the terms and conditions set forth in this prospectus and the accompanying letter of transmittal up to $59.8 million in aggregate principal amount of its 7.397% Senior Notes due 2028 (the “2028 Exchange Notes”), up to $700.0 million in aggregate principal amount of its 3.125% Senior Notes due 2031 (the “2031 Exchange Notes”), up to $400.0 million in aggregate principal amount of its 4.375% Senior Notes due 2032 (the “2032 Exchange Notes”) and up to $350.0 million in aggregate principal amount of its 4.125% Senior Notes due 2051 (the “2051 Exchange Notes”) for an equal amount of its outstanding 7.397% Senior Notes due 2028 (the “2028 Original Notes”), 3.125% Senior Notes due 2031 (the “2031 Original Notes”), 4.375% Senior Notes due 2032 (the “2032 Original Notes”), and 4.125% Senior Note due 2051 (the “2051 Original Notes”). We refer to the 2028 Original Notes, the 2031 Original Notes, the 2032 Original Notes and the 2051 Original Notes and the 2028 Exchange Notes, the 2031 Exchange Notes, the 2032 Exchange Notes and the 2051 Exchange Notes, collectively, as the “Notes.”

The 2028 Original Notes, the 2031 Original Notes, the 2032 Original Notes and the 2051 Original Notes were issued, and the 2028 Exchange Notes, the 2031 Exchange Notes, the 2032 Exchange Notes and the 2051 Exchange Notes will be issued, under a base indenture (the “2021 Base Indenture”), dated as of June 10, 2021, among the Issuer, the guarantors party thereto and Wilmington Trust, National Association, as Trustee, as supplemented by (i) with respect to 2031 Original Notes by the First Supplemental Indenture, dated as of June 10, 2021, by and among the Issuer, the guarantors party thereto and Trustee, pursuant to which the Issuer issued 3.125% Senior Notes due 2031 (as amended, the “First Supplemental Indenture”), (ii) with respect to 2051 Original Notes by the Second Supplemental Indenture, dated as of October 7, 2021, by and among the Issuer, the guarantors party thereto and Trustee, pursuant to which the Issuer issued 4.125% Senior Notes due 2051 (as amended, the “Second Supplemental Indenture”), (iii) with respect to 2032 Original Notes by the Third Supplemental Indenture, dated as of February 15, 2022, by and among the Issuer, the guarantors party thereto and Trustee, pursuant to which the Issuer issued 4.375% Senior Notes due 2032 (as amended, the “Third Supplemental Indenture”), (iv) with respect to 2028 Notes by the Fourth Supplemental Indenture, dated as of May 26, 2023, by and among the Issuer, the guarantors party thereto and Trustee, pursuant to which the Issuer issued 7.397% Senior Notes due 2028 (as amended, the “Fourth Supplemental Indenture”), (v) as supplemented by the Fifth Supplemental Indenture, dated as of April 18, 2024 (as amended, the “Fifth Supplemental Indenture”) and (vi) as supplemented by the Sixth Supplemental Indenture, dated as of September 10, 2024 (as amended, the “Sixth Supplemental Indenture” and, together with the First Supplemental Indenture, the Second Supplemental Indenture, the Third Supplemental Indenture, the Fourth Supplemental Indenture and the Fifth Supplemental Indenture, the “Supplemental Indentures”).

Pursuant to the Fifth Supplemental Indenture, the Company, Blue Owl Capital GP Holdings LLC, Blue Owl Capital GP LLC, Blue Owl Real Estate Holdings LP, Blue Owl Real Estate GP Holdings LLC and Blue Owl

 

38


Table of Contents

Capital Holdings LLC agreed to fully and unconditionally, jointly and severally, with the other existing guarantors, guarantee the Issuer’s 2028 Original Notes, the 2031 Original Notes, the 2032 Original Notes and the 2051 Original Notes.

Pursuant to the Sixth Supplemental Indenture, the 2021 Base Indenture will be amended in order to effect the qualification of the 2021 Indenture under the Trust Indenture Act.

In this Description of 2028, 2031, 2032 and 2051 Notes, the term “2021 Indenture” refers to the 2021 Base Indenture, as supplemented separately by the Supplemental Indentures for the applicable series of Notes, as applicable. The terms of the 2028, 2031, 2032 and 2051 Notes of each series include those stated in the 2021 Indenture and those made part of the 2021 Indenture by reference to the Trust Indenture Act.

Principal, Maturity and Interest

The Issuer may issue further additional 2028, 2031, 2032 and 2051 Notes of any series from time to time, and such additional 2028, 2031, 2032 and 2051 Notes of such series may be issued under the 2021 Base Indenture as supplemented either by the Supplemental Indenture for such series of 2028, 2031, 2032 and 2051 Notes or one or more other supplemental indentures. Any issuance of additional 2028, 2031, 2032 and 2051 Notes is subject to all of the covenants in the 2021 Indenture. The 2028, 2031, 2032 and 2051 Notes of any series and any additional 2028, 2031, 2032 and 2051 Notes of such series subsequently issued, together with any 2028, 2031, 2032 and 2051 Exchange Notes issued with respect to such series, will be treated as a single series for all purposes under the 2021 Indenture, including, without limitation, waivers, amendments, redemptions and offers to purchase; provided that any additional 2028, 2031, 2032 and 2051 Notes that are not fungible with the Notes of any series (or with any other additional 2028, 2031, 2032 and 2051 Notes of that series) for U.S. federal income tax purposes will have a separate CUSIP, ISIN, common code or other identifying number, as applicable. The 2028, 2031, 2032 and 2051 Notes of any series and any such further additional 2028, 2031, 2032 and 2051 Notes will be secured equally and ratably by the Liens on the Collateral described below under the heading “ —Collateral”.

The Issuer issued the 2028, 2031, 2032 and 2051 Original Notes, and will issue the 2028, 2031, 2032 and 2051 Exchange Notes, in minimum denominations of $2,000 and integral multiples of $1,000 in excess thereof.

The 2028 Exchange Notes will mature on May 26, 2028; the 2031 Exchange Notes will mature on June 10, 2031; the 2032 Exchange Notes will mature on February 15, 2032; the 2051 Exchange Notes will mature on October 7, 2051.

Interest on the 2028, 2031, 2032 and 2051 Notes will accrue from the date of original issuance or, if interest has already been paid, from the date it was most recently paid (and, in the case of 2028, 2031, 2032 and 2051 Exchange Notes, interest will accrue from the date of original issuance or, if interest has already been paid on the corresponding 2028, 2031, 2032 and 2051 Original Notes exchanged therefor, the date it was most recently paid on such 2028, 2031, 2032 and 2051 Original Notes). If an interest payment date or the maturity date falls on a day that is not a Business Day, the related payment of principal or interest will be made on the next succeeding Business Day as if made on the date the payment was due, and no interest shall accrue for the intervening period.

Interest on the Original Notes is, and interest on the Exchange Notes will be, computed on the basis of a 360-day year consisting of twelve 30-day months. Interest on the 2028 Original Notes accrues, and interest on the 2028 Exchange Notes will accrue, at the rate of 7.397% per annum; interest on the 2031 Original Notes accrues, and interest on the 2031 Exchange Notes will accrue, at the rate of 3.125% per annum; interest on the 2032 Original Notes accrues, and interest on the 2032 Exchange Notes will accrue, at the rate of 4.375% per annum; and interest on the 2051 Original Notes accrues, and interest on the 2051 Exchange Notes will accrue, at the rate of 4.125% per annum.

 

39


Table of Contents

Interest on the 2028 Original Notes, and interest on the 2028 Exchange Notes, will be payable semiannually in arrears on May 26 and November 26 each year. Interest on the 2031 Original Notes, and interest on the 2031 Exchange Notes will be payable semiannually in arrears on June 10 and December 10 of each year. Interest on the 2032 Original Notes, and interest on the 2032 Exchange Notes will be payable semiannually in arrears on February 15 and August 15 of each year. Interest on the 2051 Original Notes, and interest on the 2051 Exchange Notes will be payable semiannually in arrears on April 7 and October 7 of each year.

Payments of principal of and interest on the 2028, 2031, 2032 and 2051 Notes issued in book-entry form or definitive form, if any, will be made as described below under the caption “-Methods of Receiving Payments on the Notes.”

The 2028 Original Notes, the 2031 Original Notes, the 2032 Original Notes and the 2051 Original Notes of each series are, and the 2028 Exchange Notes, the 2031 Exchange Notes, the 2032 Exchange Notes and the 2051 Exchange Notes of each series of 2028, 2031, 2032 and 2051 Notes initially will be, evidenced by one or more global notes deposited with a custodian for, and registered in the name of, Cede & Co., as nominee of

The Depository Trust Company (“DTC”).

Guarantees

The obligations of the Issuer pursuant to the 2028, 2031, 2032 and 2051 Notes, including any repurchase obligation resulting from a Change of Control Repurchase Event, will be fully and unconditionally guaranteed (the “Note Guarantees”), jointly and severally, by each of the Initial Guarantors and any Additional Guarantors (as defined below) (the Additional Guarantors, if any, together with the Initial Guarantors, the “Guarantors”).

Any New Blue Owl Entity, other than a Non-Guarantor Entity, must provide a Note Guarantee, whereupon such New Blue Owl Entity shall be an “Additional Guarantor.”

The Issuer is a finance subsidiary with no operations or assets other than in such capacity, and the Initial Guarantors are holding companies that hold equity interests directly or indirectly in operating entities. The Issuer and the Initial Guarantors depend upon funds from the Initial Guarantors’ respective subsidiaries to meet their obligations in respect of the 2028, 2031, 2032 and 2051 Notes or the Note Guarantees, as applicable. Accordingly, the credit character of the 2028, 2031, 2032 and 2051 Notes is comparable to debt issued by a holding company.

Each Note Guarantee will be a general unsecured obligation of the relevant Guarantor and will be limited to the maximum amount that would not render the Guarantor’s obligations subject to avoidance under applicable fraudulent conveyance provisions of the United States Bankruptcy Code or any comparable provision of state law. By virtue of this limitation, a Guarantor’s obligation under its Note Guarantee could be significantly less than amounts payable with respect to the 2028, 2031, 2032 and 2051 Notes or a Guarantor may have effectively no obligation under its Note Guarantee.

The Note Guarantee of a Guarantor will automatically and unconditionally terminate if:

 

   

such Guarantor is (a) sold, disposed of or otherwise transferred (whether by merger, consolidation, the sale of all or substantially all of its assets or otherwise) to an entity that is not, and is not required to become, a Guarantor, if such sale, disposition or other transfer is otherwise in compliance with the 2021 Indenture, including the covenant described in “—Consolidation, Merger, Sale of Assets and Other Transactions,” or (b) liquidated or dissolved in a manner that complies with the 2021 Indenture, including the covenant described in “—Consolidation, Merger, Sale of Assets and Other Transactions”;

 

   

such Guarantor is designated as a Non-Guarantor Entity in accordance with the 2021 Indenture;

 

40


Table of Contents
   

the Issuer effects a defeasance or discharge of the 2028, 2031, 2032 and 2051 Notes, as provided in “—Defeasance and Covenant Defeasance”; or

 

   

upon full and final payment of the 2028, 2031, 2032 and 2051 Notes.

New Blue Owl Entity” means any subsidiary of Blue Owl Capital Inc. that is governed by Blue Owl Capital GP LLC other than (i) a then-existing Guarantor, (ii) any Person in which Blue Owl Capital Inc. directly or indirectly owns its interest through one or more then-existing Guarantors or (iii) any Person through which Blue Owl Capital Inc. directly or indirectly owns its interests in one or more then-existing Guarantors.

Non-Guarantor Entity” means any Person so designated by the Company pursuant to Section 1410 of the 2021 Indenture.

Ranking

The payment of the principal of, premium, if any, and interest on the 2028, 2031, 2032 and 2051 Notes and the payment of any Note Guarantee will:

 

   

rank equally in right of payment with all existing and future unsecured and unsubordinated indebtedness, liabilities and other obligations of the Issuer or the relevant Guarantor;

 

   

rank senior in right of payment to all existing and future subordinated indebtedness of the Issuer or the relevant Guarantor;

 

   

be effectively subordinated to all existing and future secured indebtedness of the Issuer or the relevant Guarantor, to the extent of the value of the assets securing such indebtedness; and

 

   

be structurally subordinated in right of payment to all existing and future indebtedness, liabilities and other obligations of each subsidiary of the Issuer or the relevant Guarantor that is not itself the Issuer or a Guarantor.

The 2021 Indenture does not contain any limitations on the amount of additional indebtedness that the Issuer or any of the Guarantors or their respective subsidiaries may incur.

The 2028, 2031, 2032 and 2051 Notes and Note Guarantees are obligations of the Credit Parties and are not obligations of the subsidiaries of the Credit Parties. The Credit Parties do not conduct material independent operations and substantially all of their operations are conducted through subsidiaries of the Guarantors. The Issuer’s cash flow and ability to service debt, including the 2028, 2031, 2032 and 2051 Notes, depend upon receiving loans, advances and other payments from the Guarantors and their subsidiaries. The Guarantors will depend on the distribution of earnings, loans or other payments by their subsidiaries to make such payments to the Issuer. These subsidiaries are separate and distinct legal entities and they have no obligation to pay any amounts due on the 2028, 2031, 2032 and 2051 Notes or to provide the Credit Parties with funds to satisfy any payment obligations with respect to the 2028, 2031, 2032 and 2051 Notes. In addition, any payment of dividends, distributions, loans or advances by subsidiaries of the Guarantors could be subject to statutory or contractual restrictions. Payments due to the Guarantors by their respective subsidiaries will also be contingent upon the earnings and business considerations of such subsidiaries. The Guarantors’ right to receive any assets of any of their respective subsidiaries, as a common equity holder of such subsidiaries, upon their liquidation or reorganization, and therefore the right of the holders of the 2028, 2031, 2032 and 2051 Notes to participate in those assets, would be structurally subordinated to the claims of that subsidiary’s creditors, including trade creditors, and claims of preferred equity-holders, if any. Because the 2028, 2031, 2032 and 2051 Notes are unsecured, even if any of the Credit Parties were a creditor of any Guarantor’s subsidiary, its rights as a creditor would be subordinate to any security interest in the assets of such subsidiary and any indebtedness that is senior to that held by the Credit Parties. See “Risk Factors—Risks Related to the 2028 Exchange Notes, the 2031 Exchange Notes, the 2032 Exchange Notes and the 2051 Exchange Notes and Guarantees.”

 

41


Table of Contents

Limitations on Liens

The 2021 Indenture provides that the Credit Parties will not, and will not cause or permit any of their respective subsidiaries to, create, assume, incur or guarantee any indebtedness for money borrowed that is secured by a pledge, mortgage, lien or other encumbrance (other than Permitted Liens) on any voting stock or profit participating equity interests of their respective subsidiaries (to the extent of their ownership of such voting stock or profit participating equity interests) or any entity that succeeds (whether by merger, consolidation, sale of assets or otherwise) to all or any substantial part of the business of any of such subsidiaries, without providing that the 2028, 2031, 2032 and 2051 Notes (together with, if the Credit Parties shall so determine, any other indebtedness of or guarantee by, the Credit Parties ranking equally with the 2028, 2031, 2032 and 2051 Notes and existing as of the closing of the offering of the 2028, 2031, 2032 and 2051 Notes or thereafter created) will be secured equally and ratably with or prior to all other indebtedness secured by such pledge, mortgage, lien or other encumbrance on the voting stock or profit participating equity interests of any such entities for so long as such other indebtedness is so secured.

Permitted Liens” means (a) liens on voting stock or profit participating equity interests of any subsidiary existing at the time such entity becomes a direct or indirect subsidiary of Blue Owl Capital Inc. or is merged into a direct or indirect subsidiary of Blue Owl Capital Inc.; provided that such liens are not created or incurred in connection with such transaction and do not extend to any other subsidiary, (b) statutory liens, liens for taxes or assessments or governmental liens not yet due or delinquent or which can be paid without penalty or are being contested in good faith, (c) other liens of a similar nature as those described above, (d) liens existing on the original issue date of the 2028, 2031, 2032 and 2051 Notes and (e) any lien that renews, extends, replaces or refunds any lien permitted hereby without increasing the principal of the indebtedness secured thereby. This covenant will not limit the ability of the Credit Parties or their subsidiaries to incur indebtedness or other obligations secured by liens on assets other than the voting stock or profit participating equity interests of the Credit Parties and their respective subsidiaries.

Consolidation, Merger, Sale of Assets and Other Transactions

No Credit Party shall be party to a Substantially All Merger or participate in a Substantially All Sale, unless:

 

   

such Credit Party is the surviving Person, or the Person formed by or surviving such Substantially All Merger or to which such Substantially All Sale has been made (the “Successor Party”) is organized under the laws of the United States, Belgium, Bermuda, Canada, Cayman Islands, France, Germany, Gibraltar, Ireland, Italy, Luxembourg, the Netherlands, Switzerland, the United Kingdom or British Crown Dependencies, a member country of the Organisation for Economic Co-operation and Development, or any political subdivision of any of the foregoing (collectively, the “Permitted Jurisdictions”), and has expressly assumed by supplemental indenture all of the obligations of such Credit Party under the 2021 Indenture;

 

   

immediately after giving effect to such transaction, no default or Event of Default has occurred and is continuing; and

 

   

the Issuer delivers to the Trustee an officer’s certificate and an opinion of counsel, each stating that such transaction and any supplemental indenture executed in connection therewith comply with the 2021 Indenture and that all conditions precedent provided for in the 2021 Indenture relating to such transaction and the execution of the supplemental indenture have been complied with.

For as long as any 2028, 2031, 2032 and 2051 Notes remain outstanding, all equity and voting interests of the Issuer must be owned directly or indirectly by one or more Guarantors and each of the Credit Parties must be organized under the laws of a Permitted Jurisdiction.

Credit Group” means the Credit Parties and the Credit Parties’ direct and indirect subsidiaries (to the extent of their economic ownership interest in such subsidiaries) taken as a whole.

 

42


Table of Contents

Person” means and includes natural persons, corporations, partnerships, limited liability companies, joint ventures, associations, companies, business trusts, or other organizations, irrespective of whether they are legal entities.

Substantially All Merger” means a merger or consolidation of one or more Credit Parties with or into another Person that would, in one or a series of related transactions, result in the transfer or other disposition, directly or indirectly, of all or substantially all of the properties and assets of the Credit Group to a Person that is not within the Credit Group immediately prior to such transaction.

Substantially All Sale” means a sale, assignment, transfer, lease or conveyance to any other Person in one or a series of related transactions, directly or indirectly, of all or substantially all of the properties and assets of the Credit Group to a Person that is not within the Credit Group immediately prior to such transaction.

Any Person that becomes a Successor Party pursuant to this covenant will be substituted for the applicable Credit Party in the 2021 Indenture, with the same effect as if it had been an original party to the 2021 Indenture. As a result, the Successor Party may exercise the rights and powers of the applicable Credit Party under the 2021 Indenture, and, except in the case of a lease, the prior Credit Party will be released from all of its liabilities and obligations under the 2021 Indenture and under the 2028, 2031, 2032 and 2051 Notes and Note Guarantees.

Any substitution of a Successor Party for the applicable Credit Party might be deemed for federal income tax purposes to be an exchange of the 2028, 2031, 2032 and 2051 Notes for “new” notes, resulting in recognition of gain or loss for such purposes and possibly certain other adverse tax consequences to beneficial owners of the 2028, 2031, 2032 and 2051 Notes. In addition, the jurisdiction in which the Successor Party is organized, incorporated or engaged in business may impose withholding tax on payments made by such Successor Party under the 2028, 2031, 2032 and 2051 Notes, and Holders and beneficial owners of the 2028, 2031, 2032 and 2051 Notes will not be entitled to be grossed up or otherwise compensated for such withholding tax. Holders and beneficial owners of the 2028, 2031, 2032 and 2051 Notes should consult their own tax advisors regarding the tax consequences of any such substitution.

Offer to Repurchase Upon a Change of Control Repurchase Event

If a Change of Control Repurchase Event (defined below) occurs, unless the Issuer has exercised its option to redeem the 2028, 2031, 2032 and 2051 Notes as described below, the Issuer will make an offer to each holder of 2028, 2031, 2032 and 2051 Notes to repurchase all or any part of that holder’s 2028, 2031, 2032 and 2051 Notes at a repurchase price in cash equal to 101% of the aggregate principal amount of 2028, 2031, 2032 and 2051 Notes are purchased plus accrued and unpaid interest, if any, on the 2028, 2031, 2032 and 2051 Notes repurchased to, but excluding, the date of repurchase. Within 30 days following any Change of Control Repurchase Event or, at the Issuer’s option, prior to any Change of Control, but after the public announcement of the Change of Control, the Issuer will give notice to each holder (with a copy to the Trustee) describing the transaction or transactions that constitute or may constitute the Change of Control Repurchase Event and offering to repurchase 2028, 2031, 2032 and 2051 Notes on the payment date specified in the notice, which date will be no earlier than 30 days and no later than 60 days from the date such notice is given. The notice shall, if given prior to the date of consummation of the Change of Control, state that the offer to repurchase is conditioned on the Change of Control Repurchase Event occurring on or prior to the payment date specified in the notice. The Issuer will comply with the requirements of Rule 14e-1 under the Exchange Act, and any other securities laws and regulations thereunder to the extent those laws and regulations are applicable in connection with the repurchase of the 2028, 2031, 2032 and 2051 Notes as a result of a Change of Control Repurchase Event. To the extent that the provisions of any securities laws or regulations conflict with the Change of Control Repurchase Event provisions of the 2028, 2031, 2032 and 2051 Notes, the Issuer will comply with the applicable securities laws and regulations and will not be deemed to have breached its obligations under the Change of Control Repurchase Event provisions of the 2028, 2031, 2032 and 2051 Notes by virtue of such conflict.

 

43


Table of Contents

On the Change of Control Repurchase Event payment date, the Issuer will, to the extent lawful:

 

  (1)

accept for payment all 2028, 2031, 2032 and 2051 Notes or portions of 2028, 2031, 2032 and 2051 Notes properly tendered pursuant to the Issuer’s offer;

 

  (2)

deposit with the paying agent an amount equal to the aggregate repurchase price in respect of all notes or portions of 2028, 2031, 2032 and 2051 Notes properly tendered and being repurchased; and

 

  (3)

deliver or cause to be delivered to the Trustee the 2028, 2031, 2032 and 2051 Notes properly accepted, together with an officer’s certificate stating the aggregate principal amount of 2028, 2031, 2032 and 2051 Notes being repurchased by us.

The paying agent will promptly deliver to each holder of 2028, 2031, 2032 and 2051 Notes properly tendered the repurchase price for the 2028, 2031, 2032 and 2051 Notes, and the Issuer will execute and the Trustee will promptly authenticate (if applicable) and deliver (or cause to be transferred by book-entry) to each holder a new note equal in principal amount to any unpurchased portion of any 2028, 2031, 2032 and 2051 Notes surrendered; provided that each new note will be in a minimum principal amount of $2,000 and integral multiples of $1,000 in excess thereof.

The Issuer will not be required to make an offer to repurchase the 2028, 2031, 2032 and 2051 Notes upon a Change of Control Repurchase Event if (i) a third party makes an offer in respect of the 2028, 2031, 2032 and 2051 Notes in the manner, at the times and otherwise in compliance with the requirements for an offer made by the Issuer and such third party purchases all 2028, 2031, 2032 and 2051 Notes properly tendered and not withdrawn under its offer or (ii) the Issuer has given written notice of a redemption as provided below under “—Optional Redemption of the 2028, 2031, 2032 and 2051 Notes.”

There can be no assurance that sufficient funds will be available at the time of any Change of Control Repurchase Event to make required repurchases of 2028, 2031, 2032 and 2051 Notes tendered. The failure of the Issuer or the Guarantors to repurchase the 2028, 2031, 2032 and 2051 Notes upon a Change of Control Repurchase Event would result in a default under the 2021 Indenture. If the holders of the 2028, 2031, 2032 and 2051 Notes exercise their right to require the Issuer to repurchase the 2028, 2031, 2032 and 2051 Notes upon a Change of Control Repurchase Event, the financial effect of this repurchase could result in defaults under future debt instruments to which the Issuer or the Guarantors are party, including the acceleration of the payment of any borrowings thereunder. It is possible that the Credit Parties will not have sufficient funds at the time of the Change of Control Repurchase Event to make the required repurchase of the Credit Parties’ other debt and the 2028, 2031, 2032 and 2051 Notes. See “Risk Factors—The Issuer may not be able to repurchase the 2028 Exchange Notes, the 2031 Exchange Notes, the 2032 Exchange Notes and the 2051 Exchange Notes upon a Change of Control Repurchase Event.”

The definition of “Change of Control” includes a phrase relating to the direct or indirect sale, lease, transfer, conveyance or other disposition of “all or substantially all” of the properties and assets of the Credit Group. Although there is a limited body of case law interpreting the phrase “substantially all,” there is no precise established definition of the phrase under applicable law. Accordingly, the ability of a holder of 2028, 2031, 2032 and 2051 Notes to require the Issuer to repurchase the 2028, 2031, 2032 and 2051 Notes as a result of a sale, lease, transfer, conveyance or other disposition of less than all of the assets of the Credit Group to another Person or group may be uncertain.

For purposes of the 2028, 2031, 2032 and 2051 Notes:

Below Investment Grade Rating Event” means the rating on the 2028, 2031, 2032 and 2051 Notes is lowered as a result of a Change of Control to below Investment Grade by any two of the three Rating Agencies on any date from the date of the public notice of an arrangement that could result in a Change of Control until the end of the 60-day period following public notice of the occurrence of a Change of Control (which period shall be extended until the ratings are announced if during such 60 day period the rating of the 2028, 2031, 2032 and

 

44


Table of Contents

2051 Notes is under publicly announced consideration for possible downgrade by either of the Rating Agencies); provided that a Below Investment Grade Rating Event otherwise arising by virtue of a particular reduction in rating shall not be deemed to have occurred as a result of a particular Change of Control (and thus shall not be deemed a Below Investment Grade Rating Event for purposes of the definition of Change of Control Repurchase Event hereunder) if the Rating Agencies making the reduction in rating to which this definition would otherwise apply do not announce or publicly confirm or inform the Issuer in writing at its request that the reduction was the result, in whole or in part, of any event or circumstance comprised of or arising as a result of, or in respect of, the applicable Change of Control (whether or not the applicable Change of Control shall have occurred at the time of the Below Investment Grade Rating Event). The Issuer will request the Rating Agencies to make such confirmation in connection with any Change of Control and shall promptly deliver an officer’s certificate to the Trustee certifying as to whether or not such confirmation has been received or denied.

Change of Control” means the occurrence of the following:

 

   

the direct or indirect sale, transfer, conveyance or other disposition (other than by way of merger or consolidation), in one or a series of related transactions, of all or substantially all of the properties and assets of the Credit Group to any “person” (as that term is used in Section 13(d)(3) of the Exchange Act or any successor provision), other than to a Continuing Blue Owl Entity; or

 

   

the consummation of any transaction (including, without limitation, any merger or consolidation) the result of which is that any “person” (as that term is used in Section 13(d)(3) of the Exchange Act or any successor provision), other than a Continuing Blue Owl Entity, becomes (A) the beneficial owner (within the meaning of Rule 13d-3 under the Exchange Act or any successor provision) of a controlling interest in (i) Blue Owl Capital Inc. or (ii) one or more Guarantors comprising all or substantially all of the assets of the Credit Group and (B) entitled to receive a Majority Economic Interest in connection with such transaction.

Change of Control Repurchase Event” means the occurrence of a Change of Control and a related Below Investment Grade Rating Event.

Continuing Blue Owl Entity” means any entity that, immediately following any relevant date of determination, is directly or indirectly controlled by one or more persons who, as of any date of determination (i) each have devoted substantially all of his or her business and professional time to the activities of the Credit Parties and/or their subsidiaries or affiliated funds and investment vehicles during the 12-month period immediately preceding such date and (ii) directly or indirectly control a majority of the voting stock (or other similar interests) in Blue Owl Capital Inc. or any successor entity.

Fitch” means Fitch Ratings, Inc. or any successor thereto.

Investment Grade” means a rating of BBB- or better by S&P (or its equivalent under any successor rating categories of S&P), BBB- or better from Fitch (or its equivalent under any successor rating categories of Fitch) and Baa3 or better by Moody’s (or its equivalent under any successor rating categories of Moody’s) (or, in each case, if such Rating Agency ceases to rate the 2028, 2031, 2032 and 2051 Notes for reasons outside of the Issuer’s control, the equivalent investment grade credit rating from any Rating Agency selected by the Issuer as a replacement Rating Agency).

Majority Economic Interest” means any right or entitlement to receive more than 50% of the equity distributions or partner allocations (whether such right or entitlement results from the ownership of partner or other equity interests, securities, instruments or agreements of any kind) made to all holders of partner or other equity interests in the Credit Group (other than entities within the Credit Group).

Moody’s” means Moody’s Investors Service or any successor thereto.

 

45


Table of Contents

Rating Agency” means:

 

   

each of Fitch, S&P and Moody’s; and

 

   

if any of Fitch, S&P or Moody’s ceases to rate the 2028, 2031, 2032 and 2051 Notes or fails to make a rating of the 2028, 2031, 2032 and 2051 Notes publicly available for reasons outside of the Issuer’s control, a “nationally recognized statistical rating organization” within the meaning of Section 3(a)(62) the Exchange Act selected by the Issuer as a replacement agency for Fitch, S&P or Moody’s or each of them, as the case may be.

S&P” means Standard & Poor’s Financial Services LLC, a subsidiary of The McGraw-Hill Companies, Inc., or any successor thereto.

Optional Redemption of the Notes

Prior to the Par Call Date, the 2028, 2031, 2032 and 2051 Notes will be redeemable in whole or in part, at the Issuer’s option at any time and from time to time, at a redemption price (expressed as a percentage of principal amount and rounded to three decimal places) equal to the greater of (i) 100% of the principal amount of any 2028, 2031, 2032 and 2051 Notes being redeemed and (ii) the sum, as determined by the Issuer, of the present values of the remaining scheduled payments of principal and interest (exclusive of interest accrued to the date of redemption) on any 2028, 2031, 2032 and 2051 Notes being redeemed, discounted to the redemption date on a semi-annual basis (assuming a 360-day year consisting of twelve 30-day months) at the Treasury Rate plus (i) 40 basis points for the 2028 Original Notes and the 2028 Exchange Notes, (ii) 25 basis points for the 2031 Original Notes and the 2031 Exchange Notes, (iii) 40 basis points for the 2032 Original Notes and the 2032 Exchange Notes and (iv) 35 basis points for the 2051 Original Notes and the 2051 Exchange Notes, (the “make-whole” amount), plus in each case accrued and unpaid interest, if any, on the principal amount of the 2028, 2031, 2032 and 2051 Notes being redeemed to, but excluding, the date of redemption. On or after the Par Call Date, the 2028, 2031, 2032 and 2051 Notes may be redeemed in whole or in part, at the Issuer’s option at any time and from time to time, at a redemption price equal to 100% of the principal amount of any 2028, 2031, 2032 and 2051 Notes being redeemed, plus accrued and unpaid interest, if any, on the principal amount of the 2028, 2031, 2032 and 2051 Notes being redeemed to, but excluding, the date of redemption.

“Par Call Date” means with respect to the indicated series of notes the date opposite such series of notes

 

        2028 Exchange Notes    April 26, 2028
  2031 Exchange Notes    March 10, 2031
  2032 Exchange Notes    November 15, 2031
  2051 Exchange Notes    April 7, 2051

Treasury Rate” means, with respect to any redemption date, yield determined by the Issuer in accordance with the following two paragraphs.

The Treasury Rate shall be determined by the Issuer after 4:15 p.m., New York City time, (or after such time as yields on U.S. government securities are posted daily by the Board of Governors of the Federal Reserve System), on the third business day preceding the date notice of the redemption is given based upon the yield or yields for the most recent day that appear after such time on such day in the most recent statistical release published by the Board of Governors of the Federal Reserve System designated as “Selected Interest Rates (Daily)—H.15” (or any successor designation or publication) (“H.15”) under the caption “U.S. government securities—Treasury constant maturities—Nominal” (or any successor caption or heading) (“H.15 TCM”). In determining the Treasury Rate, the Issuer shall select, as applicable: (1) the yield for the Treasury constant maturity on H.15 exactly equal to the period from the redemption date to the Par Call Date (the “Remaining Life”); or (2) if there is no such Treasury constant maturity on H.15 exactly equal to the Remaining Life, the two yields—one yield corresponding to the Treasury constant maturity on H.15 immediately shorter than and one

 

46


Table of Contents

yield corresponding to the Treasury constant maturity on H.15 immediately longer than the Remaining Life—and shall interpolate to the Par Call Date on a straight-line basis (using the actual number of days) using such yields and rounding the result to three decimal places; or (3) if there is no such Treasury constant maturity on H.15 shorter than or longer than the Remaining Life, the yield for the single Treasury constant maturity on H.15 closest to the Remaining Life. For purposes of this paragraph, the applicable Treasury constant maturity or maturities on H.15 shall be deemed to have a maturity date equal to the relevant number of months or years, as applicable, of such Treasury constant maturity from the redemption date.

If on the third business day preceding the date notice of the redemption is given H.15 TCM is no longer published, the Issuer shall calculate the Treasury Rate based on the rate per annum equal to the semi-annual equivalent yield to maturity at 11:00 a.m., New York City time, on the second business day preceding such date notice of the redemption is given of the United States Treasury security maturing on, or with a maturity that is closest to, the Par Call Date, as applicable. If there is no United States Treasury security maturing on the Par Call Date but there are two or more United States Treasury securities with a maturity date equally distant from the Par Call Date, one with a maturity date preceding the Par Call Date and one with a maturity date following the Par Call Date, the Issuer shall select the United States Treasury security with a maturity date preceding the Par Call Date. If there are two or more United States Treasury securities maturing on the Par Call Date or two or more United States Treasury securities meeting the criteria of the preceding sentence, the Issuer shall select from among these two or more United States Treasury securities the United States Treasury security that is trading closest to par based upon the average of the bid and asked prices for such United States Treasury securities at 11:00 a.m., New York City time. In determining the Treasury Rate in accordance with the terms of this paragraph, the semi-annual yield to maturity of the applicable United States Treasury security shall be based upon the average of the bid and asked prices (expressed as a percentage of principal amount) at 11:00 a.m., New York City time, of such United States Treasury security, and rounded to three decimal places.

The Issuer’s actions and determinations in determining the redemption price shall be conclusive and binding for all purposes, absent manifest error.

In the case of any partial redemption, selection of the 2028, 2031, 2032 and 2051 Notes for redemption will be made by the Trustee by such method as the Trustee in its sole discretion deems fair and appropriate, including by lot or pro rata in accordance with DTC’s procedures. No 2028, 2031, 2032 and 2051 Notes of a principal amount of $2,000 or less will be redeemed in part. A new note in principal amount equal to the unredeemed portion thereof will be issued in the name of the holder thereof upon surrender for cancellation of the original note. Notice of redemption will be mailed or electronically delivered (or otherwise transmitted in accordance with DTC’s procedures) to each holder of 2028, 2031, 2032 and 2051 Notes to be redeemed not less than 10 nor more than 60 days, as applicable, prior to the date set for such redemption. This notice will include the following information: the redemption date; the redemption price (or the method of calculating such price); if less than all of the outstanding 2028, 2031, 2032 and 2051 Notes are to be redeemed, the identification (and, in the case of partial redemption, the respective principal amounts) of the 2028, 2031, 2032 and 2051 Notes to be redeemed; that on the redemption date the redemption price will become due and payable and that interest will cease to accrue; the place or places where such 2028, 2031, 2032 and 2051 Notes are to be surrendered for payment of the redemption price; and the CUSIP number of the 2028, 2031, 2032 and 2051 Notes to be redeemed. The redemption date and the redemption price (or the method of calculating such price) shall be set by the Issuer upon notice from the Issuer to the Trustee. The Trustee shall have no duty to calculate or verify the Issuer’s calculation of the redemption price. For so long as the 2028, 2031, 2032 and 2051 Notes are held by DTC (or another depositary), the redemption of the 2028, 2031, 2032 and 2051 Notes shall be done in accordance with the policies and procedures of the depositary.

By no later than 11:00 a.m., New York City time, on the redemption date, the Issuer will deposit or cause to be deposited with the Trustee or with another paying agent (or, if any of the Credit Parties is acting as the Issuer’s paying agent with respect to the 2028, 2031, 2032 and 2051 Notes, such Credit Party will segregate and hold in trust as provided in the 2021 Indenture) an amount of money sufficient to pay the aggregate redemption

 

47


Table of Contents

price of, and (except if the redemption date shall be an interest payment date) accrued interest on, all of the 2028, 2031, 2032 and 2051 Notes or the part thereof to be redeemed on that date. On the redemption date, the redemption price will become due and payable upon all of the Notes to be redeemed, and interest, if any, on the 2028, 2031, 2032 and 2051 Notes to be redeemed will cease to accrue from and after that date. Upon surrender of any such 2028, 2031, 2032 and 2051 Notes for redemption, the Issuer will pay those Notes surrendered at the redemption price together, if applicable, with accrued interest to the redemption date.

Any debt securities to be redeemed only in part must be surrendered at the office or agency established by the Issuer for such purpose, and the Issuer will execute, and, if applicable, the Trustee will authenticate and deliver to a holder without service charge, new 2028, 2031, 2032 and 2051 Notes of the same series and of like tenor, of any authorized denomination as requested by that holder, in a principal amount equal to and in exchange for the unredeemed portion of the principal of the 2028, 2031, 2032 and 2051 Notes that holder surrenders.

On and after the date of redemption, interest will cease to accrue on the 2028, 2031, 2032 and 2051 Notes or any portion of the 2028, 2031, 2032 and 2051 Notes called for redemption, unless we default in the payment of the redemption amount.

Financial Reports

For so long as Blue Owl Capital Inc. is subject to the reporting requirements of Section 13 or 15(d) of the Exchange Act, the Issuer must provide (or cause its affiliates to provide) to the Trustee, unless available on the SEC’s Electronic Data Gathering, Analysis and Retrieval System (or successor system), within 15 days after Blue Owl Capital Inc. files the same with the SEC, copies of the annual reports and of the information, documents and other reports (or copies of such portions of any of the foregoing as the SEC may from time to time by rules and regulations prescribe) which Blue Owl Capital Inc. may file with the SEC pursuant to Section 13 or 15(d) of the Exchange Act. In connection with any annual report or quarterly report of Blue Owl Capital Inc., the Issuer will provide (or cause its affiliates to provide) to the Trustee, unless available on the SEC’s Electronic Data Gathering, Analysis and Retrieval System (or successor system), an unaudited reconciliation indicating any material differences between the financial information of Blue Owl Capital Inc. and the financial information of the Issuer and the Guarantors on a combined and consolidated basis, taken as a whole, provided that, the requirement to deliver such unaudited reconciliation shall not be applicable at any time Blue Owl Capital Inc. guarantees the notes. The financial information of the Issuer and the Guarantors, collectively, is substantially the same as the financial information of Blue Owl Capital Inc. and its consolidated subsidiaries, except with respect to certain intercompany transactions that do not materially impact the information presented as well as certain tax assets and related liabilities under our Amended and Restated Tax Receivable Agreement, dated as of October 22, 2021.

For so long as any 2028, 2031, 2032 and 2051 Notes remain outstanding and have not become freely tradeable without restrictions by non-affiliates of the Credit Parties pursuant to Rule 144 under the Securities Act, the Issuer will, or will cause its affiliates to, furnish to the holders of the 2028, 2031, 2032 and 2051 Notes and prospective investors, upon their request, the information required to be delivered pursuant to Rule 144A(d)(4) under the Securities Act; provided, however, that if any time Blue Owl Capital Inc. no longer directly or indirectly controls the Credit Parties, such information shall be provided for either (i) the Credit Parties on a combined and consolidated basis and taken as a whole or (ii) any Person that directly or indirectly controls the Credit Parties (in each case, as if such rule applied to such Person). The Issuer will, or will cause its affiliates to, make the above information and reports available to securities analysts and prospective investors upon request.

Events of Default, Notice and Waiver

The following will constitute “Events of Default” under the 2021 Indenture with respect to the 2028, 2031, 2032 and 2051 Notes:

 

   

the Issuer’s failure to pay any interest on the 2028, 2031, 2032 and 2051 Notes when due and payable, continued for 30 days;

 

48


Table of Contents
   

the Issuer’s failure to pay principal (or premium, if any) on any 2028, 2031, 2032 and 2051 Notes when due, regardless of whether such payment became due because of maturity, redemption, acceleration or otherwise;

 

   

the Issuer’s failure to pay or causing to pay the repurchase price when due in connection with a Change of Control Repurchase Event;

 

   

any Credit Party’s failure to observe or perform any other covenants or agreements with respect to the 2028, 2031, 2032 and 2051 Notes for 90 days after the Issuer receives written notice of such failure from the Trustee or 90 days after the Issuer and the Trustee receive written notice of such failure from the holders of at least 25% in aggregate principal amount of the outstanding 2028, 2031, 2032 and 2051 Notes;

 

   

certain events of bankruptcy, insolvency or reorganization of the Issuer or of any Guarantor; and

 

   

a Note Guarantee of any Guarantor ceases to be in full force and effect or is declared to be null and void and unenforceable or such Note Guarantee is found to be invalid or a Guarantor denies its liability under its Note Guarantee (other than by reason of release of such Guarantor in accordance with the terms of the 2021 Indenture).

If an Event of Default with respect to the 2028, 2031, 2032 and 2051 Notes shall occur and be continuing, the Trustee or the holders of at least 25% in aggregate principal amount of the outstanding 2028, 2031, 2032 and 2051 Notes may declare, by notice as provided in the 2021 Indenture, the principal amount of all outstanding 2028, 2031, 2032 and 2051 Notes to be due and payable immediately; provided that, in the case of an Event of Default involving certain events of bankruptcy, insolvency or reorganization, acceleration is automatic; and, provided further, that after such acceleration, but before a judgment or decree based on acceleration, the holders of a majority in aggregate principal amount of the outstanding 2028, 2031, 2032 and 2051 Notes may, under certain circumstances, rescind and annul such acceleration if all Events of Default, other than the non-payment of accelerated principal, have been cured or waived.

Any past default under the 2021 Indenture with respect to the 2028, 2031, 2032 and 2051 Notes, and any Event of Default arising therefrom, may be waived by the holders of a majority in principal amount of all outstanding 2028, 2031, 2032 and 2051 Notes, except in the case of (i) a default in the payment of the principal of (or premium, if any) or interest on any note, or the repurchase price in connection with a Change of Control Repurchase Event, or (ii) default in respect of a covenant or provision which may not be amended or modified without the consent of the holder of each note affected.

The Trustee is required within the later of 90 days after the occurrence of a default (which is continuing and of which a responsible trust officer of the Trustee has received written notice) or promptly after receipt of written notice of such default, with respect to the 2028, 2031, 2032 and 2051 Notes (without regard to any grace period or notice requirements), to give to the holders notice of such default; provided that except in the case of a default in the payment of principal of (or premium, if any) or interest on any note, or the repurchase price in connection with a Change of Control Repurchase Event, the Trustee may withhold notice if and so long as the Trustee in good faith determines that withholding notice is in the interests of the holders.

The Trustee shall be under no obligation to exercise any of the rights or powers vested in it by the 2021 Indenture at the request or direction of any of the holders of the 2028, 2031, 2032 and 2051 Notes unless such holders shall have offered, and if requested, provided to the Trustee security or indemnity satisfactory to the Trustee against the costs, expenses and liabilities which might be incurred by the Trustee in compliance with such request or direction. The Trustee may require indemnification by the holders, reasonably satisfactory to the Trustee against the costs, expenses and liabilities to be incurred in compliance with such request, with respect to which a default has occurred before proceeding to exercise any right or power under the 2021 Indenture at the request of the holders. Subject to such right of indemnification and to certain other limitations, the holders of a majority in aggregate principal amount of the outstanding 2028, 2031, 2032 and 2051 Notes may direct the time,

 

49


Table of Contents

method and place of conducting any proceeding for any remedy available to the Trustee, or exercising any trust or power conferred on the Trustee with respect to the 2028, 2031, 2032 and 2051 Notes, provided that such direction shall not be in conflict with any rule of law or with the 2021 Indenture, shall not subject the Trustee to liability for which it shall have reasonable grounds for believing that repayment of such funds or indemnity satisfactory to it against such risk of liability is not reasonably assured to it, shall not prejudice the rights of holders not joining in the direction and the Trustee may take any other action deemed proper by the Trustee which is not inconsistent with such direction.

No holder of 2028, 2031, 2032 and 2051 Notes may institute any action against the Credit Parties under the 2021 Indenture (except actions for payment of overdue principal of (and premium, if any) or interest on such Notes in accordance with its terms) unless (i) the holder has given to the Trustee written notice of an Event of Default and of the continuance thereof with respect to the 2028, 2031, 2032 and 2051 Notes specifying an Event of Default, as required under the 2021 Indenture, (ii) the holders of at least 25% in aggregate principal amount of outstanding 2028, 2031, 2032 and 2051 Notes under the 2021 Indenture shall have requested the Trustee to institute such action and offered, and if requested, provided to the Trustee indemnity reasonably satisfactory to it against the costs, expenses and liabilities to be incurred in compliance with such request, (iii) the Trustee shall not have instituted such action within 60 days of such request and (iv) no direction inconsistent with such written request has been given to the Trustee during such 60-day period by the holders of a majority in principal amount of the 2028, 2031, 2032 and 2051 Notes.

The Issuer will be required to furnish the Trustee annually a statement by an officer to the effect that, to the best of his or her knowledge, the Issuer is not in default in the fulfillment of any of its obligations under the 2021 Indenture or, if there has been a default in the fulfillment of any such obligation, specifying each such default and the action(s) the Issuer intends to take to cure such default(s).

Defeasance and Covenant Defeasance

Except as prohibited by the 2021 Indenture, if the Issuer deposits with the Trustee sufficient money or United States government obligations, or both, to pay the principal of, premium, if any, and interest on, the 2028, 2031, 2032 and 2051 Notes on the scheduled due dates therefor, then at the Issuer’s option the Issuer may be discharged from certain of its obligations with respect to the 2028, 2031, 2032 and 2051 Notes or elect that its failure to comply with certain restrictive covenants, including those described in “—Offer to Repurchase Upon a Change of Control Repurchase Event,” “—Consolidation, Merger, Sale of Assets and Other Transactions,” “—Limitations on Liens” and the requirement to add Additional Guarantors as described in “—Guarantees” will not be deemed to be or result in an event of default under the 2028, 2031, 2032 and 2051 Notes.

Satisfaction and Discharge

At the Issuer’s option, the 2021 Indenture will cease to be of further effect with respect to any 2028, 2031, 2032 and 2051 Notes issued thereunder (except for certain surviving rights of the Trustee), and the Trustee, at the expense of Issuer, will execute such instruments reasonably requested by the Issuer acknowledging satisfaction and discharge of the 2021 Indenture, when:

 

  (1)

either

 

  (A)

all 2028, 2031, 2032 and 2051 Notes that have been authenticated and delivered (other than 2028, 2031, 2032 and 2051 Notes that have been mutilated, destroyed, lost or stolen and which have been replaced or paid and 2028, 2031, 2032 and 2051 Notes for whose payment money has been deposited in trust or segregated and held in trust by the Issuer and thereafter repaid to the Issuer or discharged from such trust) have been delivered to the Trustee for cancellation; or

 

  (B)

all such 2028, 2031, 2032 and 2051 Notes not theretofore delivered to the Trustee for cancellation:

 

  (i)

have become due and payable, or

 

50


Table of Contents
  (ii)

will become due and payable within one year of the date of deposit, or

 

  (iii)

are to be called for redemption within one year under arrangements satisfactory to the Trustee for the giving of notice of redemption by the Trustee in the name, and at the expense, of the Issuer, and the Issuer, in the case of (i), (ii) or (iii) above, has deposited or caused to be deposited with the Trustee, as trust funds in trust for the purpose, money in an amount sufficient to pay and discharge the entire indebtedness on such 2028, 2031, 2032 and 2051 Notes not delivered to the Trustee for cancellation, for principal and premium, if any, and interest to the date of such deposit (in the case of 2028, 2031, 2032 and 2051 Notes that have become due and payable) or to the date of maturity or redemption, as the case may be;

 

  (2)

the Issuer has paid or caused to be paid all other sums payable under the 2021 Indenture by the Issuer; and

 

  (3)

the Issuer has delivered to the Trustee an officer’s certificate of the Issuer and an opinion of counsel, each stating that all conditions precedent provided in the 2021 Indenture relating to the satisfaction and discharge of the 2021 Indenture as to the 2028, 2031, 2032 and 2051 Notes have been complied with.

Modification and Waiver

The Issuer, the Guarantors and the Trustee may modify the 2021 Indenture in a manner that affects the interests or rights of the holders of 2028, 2031, 2032 and 2051 Notes with the consent of the holders of at least a majority in aggregate principal amount of the 2028, 2031, 2032 and 2051 Notes at the time outstanding. However, the 2021 Indenture will require the consent of each holder of 2028, 2031, 2032 and 2051 Notes affected by any modification which would:

 

   

change the fixed maturity of, or any installment of principal or interest on, the 2028, 2031, 2032 and 2051 Notes;

 

   

reduce the principal amount of the 2028, 2031, 2032 and 2051 Notes payable at or upon acceleration of the maturity thereof, or reduce the rate or extend the time of payment of interest thereon;

 

   

reduce the price at which the 2028, 2031, 2032 and 2051 Notes must be repurchased in connection with a Change of Control Repurchase Event;

 

   

reduce any premium payable upon the redemption or change the date on which the 2028, 2031, 2032 and 2051 Notes must be redeemed;

 

   

change the currency in which the 2028, 2031, 2032 and 2051 Notes or any premium or interest is payable;

 

   

impair the right to enforce any payment on or with respect to the 2028, 2031, 2032 and 2051 Notes;

 

   

reduce the percentage in principal amount of outstanding 2028, 2031, 2032 and 2051 Notes the consent of whose holders is required for modification or amendment of the 2021 Indenture or for waiver of compliance with certain provisions of the 2021 Indenture or for waiver of certain defaults;

 

   

subordinate the 2028, 2031, 2032 and 2051 Notes or any Note Guarantee to any other obligation of the Issuer or the applicable Guarantor;

 

   

modify the Note Guarantees in any manner adverse to the holders; or

 

   

modify any of the above bullet points.

The Issuer, the Guarantors and the Trustee may also modify and amend the 2021 Indenture without the consent of any holders of 2028, 2031, 2032 and 2051 Notes to:

 

   

add covenants that would benefit the holders of any 2028, 2031, 2032 and 2051 Notes or surrender any right or power the 2021 Indenture confers upon us;

 

51


Table of Contents
   

evidence the assumption of our obligations or the obligations of any Guarantor under the 2021 Indenture by a successor;

 

   

add any additional events of default for the benefit of the holders of any 2028, 2031, 2032 and 2051 Notes;

 

   

add new Guarantors;

 

   

provide for the release of any Guarantor in accordance with the 2021 Indenture;

 

   

secure the 2028, 2031, 2032 and 2051 Notes;

 

   

provide for a successor Trustee;

 

   

provide for the issuance of additional 2028, 2031, 2032 and 2051 Notes;

 

   

establish forms or terms for 2028, 2031, 2032 and 2051 Notes of any series;

 

   

comply with the rules of any applicable depositary;

 

   

add or change any provisions of the 2021 Indenture to permit the issuance of Notes in uncertificated form;

 

   

add, change or eliminate any of the provisions of the 2021 Indenture so long as such addition, change or elimination (i) does not apply to or modify the rights of the holders of Notes of any series created prior to such addition, change or elimination and (ii) becomes effective only when there are no Notes created prior to the execution of the supplemental 2021 Indenture then outstanding which are entitled to the benefit of such provision;

 

   

cure any ambiguity, or correct or supplement any provision of the 2021 Indenture that may be defective or inconsistent with any other provision therein; provided that such amendment does not adversely affect the rights of any holder of Notes in any material respect;

 

   

make any change that does not adversely affect the rights of any holder of Notes in any material respect; or

 

   

conform the text of the 2021 Indenture or the Notes to any provision of the “Description of 2028, 2031, 2032 and 2051 Notes.”

The 2021 Indenture will permit the holders of at least a majority in aggregate principal amount of the outstanding Notes, or of any other series of debt securities issued under the applicable 2021 Base Indenture, as it may be supplemented, which is affected by the modification or amendment, to waive compliance with certain covenants contained in the 2021 Indenture. Such modification might be deemed for U.S. federal income tax purposes to be an exchange of the 2028, 2031, 2032 and 2051 Notes for “new” Notes with the modified terms, resulting in recognition of gain or loss for such purposes and possibly certain other tax consequences to the beneficial owners of the Notes. Holders should consult their own tax advisors regarding the U.S. federal income tax consequences of any such modification.

Governing Law

The 2021 Indenture, 2028, 2031, 2032 and 2051 Notes and Note Guarantees are governed by, and construed in accordance with, the internal laws of the State of New York.

Trustee

The Trustee under the 2021 Indenture is Wilmington Trust, National Association. Wilmington Trust, National Association, in each of its capacities, including without limitation as trustee and paying agent, assumes no responsibility for the accuracy or completeness of the information concerning the Issuer or its affiliates or any

 

52


Table of Contents

other party contained in this document or the related documents or for any failure by Issuer or any other party to disclose events that may have occurred and may affect the significance or accuracy of such information, or for any information provided to it by Issuer, including but not limited to settlement amounts and any other information.

 

53


Table of Contents

DESCRIPTION OF 2034 NOTES

The following description is a summary of the material provisions of the 2024 Indenture (as defined below), applicable to both the 2034 Exchange Notes and the 2034 Original Notes. As such, when we refer to a series of 2034 Notes, we are describing the material provisions of the corresponding series of both the 2034 Original Notes and the 2034 Exchange Notes, and when we refer to the 2034 Notes, we are describing the material provisions of both the 2034 Original Notes and the 2034 Exchange Notes. This description does not purport to be complete and is subject to, and is qualified in its entirety by reference to, the 2024 Indenture governing the 2034 Exchange Notes offered hereby. You should read the 2024 Indenture because it, and not this description, will define your rights as a holder of the 2034 Exchange Notes offered hereby. A copy of the 2024 Indenture is available from the Issuer upon request.

General

Blue Owl Finance LLC, a Delaware limited liability company (the “Issuer”) and an indirect subsidiary of Blue Owl Capital Inc. (the “Company”), hereby offers to exchange up to $1.0 billion in aggregate principal amount of its 6.250% Senior Notes due 2034 (the “2034 Exchange Notes”) for an equal amount of its outstanding 6.250% Senior Notes due 2034 (the “2034 Original Notes”). We refer to the 2034 Original Notes and the 2034 Exchange Notes, collectively, as the “2034 Notes.”

The 2034 Original Notes were issued, and the 2034 Exchange Notes, will be issued, under a base indenture (the “2024 Base Indenture”), dated as of April 18, 2024, among the Issuer, the guarantors party thereto and Wilmington Trust, National Association, as Trustee, as supplemented by the First Supplemental Indenture dated as of April 18, 2024, by and among the Issuer, the guarantors party thereto and Trustee, pursuant to which the Issuer issued 6.250% Senior Notes due 2034 (the “2024 First Supplemental Indenture” and, together with the 2024 Base Indenture, the “2024 Indenture”).

The 2034 Additional Notes were issued as additional 6.250% Senior Notes due 2034 under the 2024 Indenture. The issuer originally issued $750.0 million in aggregate principal amount of 6.250% Senior Notes due 2034. The 2034 Additional Notes form a single class of securities with the 2034 Initial Notes for all purposes under the 2024 Indenture and have the same terms as those of the 2034 Initial Notes (other than issue date and issue price). The 2034 Additional Notes issued pursuant to Regulation S under the Securities Act were initially issued bearing a temporary CUSIP number that differs from the CUSIP number under which the 2034 Initial Notes issued pursuant to Regulation S currently trade. On July 16, 2024, the 2034 Additional Notes in reliance on Regulation S of the Securities Act were consolidated and became fully fungible with the 2034 Initial Notes issued in reliance on Regulation S for trading purposes.

In this Description of 2034 Notes, the term “2024 Indenture” refers to the 2024 Base Indenture and 2024 Base Indenture, as supplemented separately by the 2024 Supplemental Indenture. The terms of the 2034 Notes include those stated in the 2024 Indenture and those made part of the 2024 Indenture by reference to the Trust Indenture Act of 1939, as amended (the “Trust Indenture Act”).

Principal, Maturity and Interest

The Issuer may issue further additional 2034 Notes of any series from time to time, and such additional 2034 Notes of such series may be issued under the 2024 Base Indenture as supplemented either by the 2024 Supplemental Indenture for such series of Notes or one or more other supplemental indentures. Any issuance of additional 2034 Notes is subject to all of the covenants in the 2024 Indenture. The Notes of any series and any additional 2034 Notes of such series subsequently issued, together with any 2034 Exchange Notes issued with respect to such series in accordance with the applicable Registration Rights Agreement, will be treated as a single series for all purposes under the 2024 Indenture, including, without limitation, waivers, amendments, redemptions and offers to purchase; provided that any additional 2034 Notes that are not fungible with the Notes

 

54


Table of Contents

of any series (or with any other additional 2034 Notes of that series) for U.S. federal income tax purposes will have a separate CUSIP, ISIN, common code or other identifying number, as applicable.

The Issuer issued the 2034 Original Notes, and will issue the 2034 Exchange Notes, in minimum denominations of $2,000 and integral multiples of $1,000 in excess thereof.

The 2034 Exchange Notes will mature on April 18, 2034.

Interest on the 2034 Notes will accrue from the date of original issuance or, if interest has already been paid, from the date it was most recently paid (and, in the case of 2034 Exchange Notes, interest will accrue from the date of original issuance or, if interest has already been paid on the corresponding 2034 Original Notes exchanged therefor, the date it was most recently paid on such 2034 Original Notes) (other than for the 2034 Additional Notes, for which the interest is deemed to have accrued from April 18, 2024). If an interest payment date or the maturity date falls on a day that is not a Business Day, the related payment of principal or interest will be made on the next succeeding Business Day as if made on the date the payment was due, and no interest shall accrue for the intervening period.

Interest on the 2034 Original Notes accrues, and interest on the 2034 Exchange Notes will accrue, at the rate of 6.250% per annum.

Interest on the 2034 Exchange Notes will be payable semiannually in arrears on April 18 and October 18 each year.

Payments of principal of and interest on the 2034 Notes issued in book-entry form or definitive form, if any, will be made as described below under the caption “-Methods of Receiving Payments on the Notes.”

The 2034 Original Notes are, and the 2034 Exchange Notes initially will be, evidenced by one or more global notes deposited with a custodian for, and registered in the name of, Cede & Co., as nominee of The Depository Trust Company (“DTC”).

Guarantees

The obligations of the Issuer pursuant to the 2034 Notes, including any repurchase obligation resulting from a Change of Control Repurchase Event, will be fully and unconditionally guaranteed (the “Note Guarantees”), jointly and severally, by each of the Initial Guarantors and any Additional Guarantors (as defined below) (the Additional Guarantors, if any, together with the Initial Guarantors, the “Guarantors”).

Any New Blue Owl Entity, other than a Non-Guarantor Entity, must provide a Note Guarantee, whereupon such New Blue Owl Entity shall be an “Additional Guarantor.”

The Issuer is a finance subsidiary with no operations or assets other than in such capacity, and the Initial Guarantors are holding companies that hold equity interests directly or indirectly in operating entities. The Issuer and the Initial Guarantors depend upon funds from the Initial Guarantors’ respective subsidiaries to meet their obligations in respect of the 2034 Notes or the Note Guarantees, as applicable. Accordingly, the credit character of the 2034 Notes is comparable to debt issued by a holding company.

Each Note Guarantee will be a general unsecured obligation of the relevant Guarantor and will be limited to the maximum amount that would not render the Guarantor’s obligations subject to avoidance under applicable fraudulent conveyance provisions of the United States Bankruptcy Code or any comparable provision of state law. By virtue of this limitation, a Guarantor’s obligation under its Note Guarantee could be significantly less than amounts payable with respect to the 2034 Notes or a Guarantor may have effectively no obligation under its Note Guarantee.

 

55


Table of Contents

The Note Guarantee of a Guarantor will automatically and unconditionally terminate if:

 

   

such Guarantor is (a) sold, disposed of or otherwise transferred (whether by merger, consolidation, the sale of all or substantially all of its assets or otherwise) to an entity that is not, and is not required to become, a Guarantor, if such sale, disposition or other transfer is otherwise in compliance with the 2024 Indenture, including the covenant described in “—Consolidation, Merger, Sale of Assets and Other Transactions,” or (b) liquidated or dissolved in a manner that complies with the 2024 Indenture, including the covenant described in “—Consolidation, Merger, Sale of Assets and Other Transactions”;

 

   

such Guarantor is designated as a Non-Guarantor Entity in accordance with the 2024 Indenture;

 

   

the Issuer effects a defeasance or discharge of the 2034 Notes, as provided in “—Defeasance and Covenant Defeasance”; or

 

   

upon full and final payment of the 2034 Notes.

New Blue Owl Entity” means any subsidiary of Blue Owl Capital Inc. that is governed by Blue Owl Capital GP LLC other than (i) a then-existing Guarantor, (ii) any Person in which Blue Owl Capital Inc. directly or indirectly owns its interest through one or more then-existing Guarantors or (iii) any Person through which Blue Owl Capital Inc. directly or indirectly owns its interests in one or more then-existing Guarantors.

Non-Guarantor Entity” means any Person designated by the Issuer as such in accordance with the 2024 Indenture. The 2024 Indenture will provide that the Issuer may designate any Person as a Non-Guarantor Entity if (i) such Person is directly or indirectly wholly owned by one or more Credit Parties, (ii) such Person, together with all then existing Non-Guarantor Entities designated pursuant to this clause (ii) on a combined and consolidated basis and taken as a whole, would not constitute a “significant subsidiary” (as such term is defined in Rule 1-02(w) of Regulation S-X under the Securities Act or any successor provision) of Blue Owl Capital Inc. (the foregoing, the “Non-Guarantor Limitation”), (iii) such Person is a “controlled foreign corporation” (a “CFC”) within the meaning of Section 957 of the Internal Revenue Code of 1986, as amended (the “Code”), (iv) such Person is a subsidiary of a CFC or (v) such Person has no material assets other than capital stock and/or indebtedness of one or more CFCs. The Issuer may, from time to time, remove the designation of any Person as a Non-Guarantor Entity, and must remove the designation as to one or more Non-Guarantor Entities designated pursuant to clause (ii) of the immediately preceding sentence to the extent that, as of the end of any fiscal quarter, such Non-Guarantor Entities exceed the Non-Guarantor Limitation. Any such designation or removal by the Issuer shall be evidenced to the Trustee by promptly filing with the Trustee a copy of one or more resolutions certified by the Secretary or an Assistant Secretary of the Issuer to have been duly adopted by the Issuer’s member or members or board of directors giving effect to such designation or removal, and in the case of a designation, a certificate of a financial or other executive officer of the Issuer certifying that such designation complied with the foregoing provisions.

Ranking

The payment of the principal of, premium, if any, and interest on the 2034 Notes and the payment of any Note Guarantee will:

 

   

rank equally in right of payment with all existing and future unsecured and unsubordinated indebtedness, liabilities and other obligations of the Issuer or the relevant Guarantor;

 

   

rank senior in right of payment to all existing and future subordinated indebtedness of the Issuer or the relevant Guarantor;

 

   

be effectively subordinated to all existing and future secured indebtedness of the Issuer or the relevant Guarantor, to the extent of the value of the assets securing such indebtedness; and

 

   

be structurally subordinated in right of payment to all existing and future indebtedness, liabilities and other obligations of each subsidiary of the Issuer or the relevant Guarantor that is not itself the Issuer or a Guarantor.

 

56


Table of Contents

The 2024 Indenture does not contain any limitations on the amount of additional indebtedness that the Issuer or any of the Guarantors or their respective subsidiaries may incur.

The 2034 Notes and Note Guarantees are obligations of the Credit Parties and are not obligations of the subsidiaries of the Credit Parties. The Credit Parties do not conduct material independent operations and substantially all of their operations are conducted through subsidiaries of the Guarantors. The Issuer’s cash flow and ability to service debt, including the 2034 Notes, depend upon receiving loans, advances and other payments from the Guarantors and their subsidiaries. The Guarantors will depend on the distribution of earnings, loans or other payments by their subsidiaries to make such payments to the Issuer. These subsidiaries are separate and distinct legal entities and they have no obligation to pay any amounts due on the 2034 Notes or to provide the Credit Parties with funds to satisfy any payment obligations with respect to the 2034 Notes. In addition, any payment of dividends, distributions, loans or advances by subsidiaries of the Guarantors could be subject to statutory or contractual restrictions. Payments due to the Guarantors by their respective subsidiaries will also be contingent upon the earnings and business considerations of such subsidiaries. The Guarantors’ right to receive any assets of any of their respective subsidiaries, as a common equity holder of such subsidiaries, upon their liquidation or reorganization, and therefore the right of the holders of the 2034 Notes to participate in those assets, would be structurally subordinated to the claims of that subsidiary’s creditors, including trade creditors, and claims of preferred equity-holders, if any. Because the Notes are unsecured, even if any of the Credit Parties were a creditor of any Guarantor’s subsidiary, its rights as a creditor would be subordinate to any security interest in the assets of such subsidiary and any indebtedness that is senior to that held by the Credit Parties. See “Risk Factors—Risks Related to the Exchange 2034 Exchange Notes and Guarantees.”

Limitations on Liens

The 2024 Indenture provide that the Credit Parties will not, and will not cause or permit any of their respective subsidiaries to, create, assume, incur or guarantee any indebtedness for money borrowed that is secured by a pledge, mortgage, lien or other encumbrance (other than Permitted Liens) on any voting stock or profit participating equity interests of their respective subsidiaries (to the extent of their ownership of such voting stock or profit participating equity interests) or any entity that succeeds (whether by merger, consolidation, sale of assets or otherwise) to all or any substantial part of the business of any of such subsidiaries, without providing that the 2034 Notes (together with, if the Credit Parties shall so determine, any other indebtedness of or guarantee by, the Credit Parties ranking equally with the 2034 Notes and existing as of the closing of the offering of the 2034 Notes or thereafter created) will be secured equally and ratably with or prior to all other indebtedness secured by such pledge, mortgage, lien or other encumbrance on the voting stock or profit participating equity interests of any such entities for so long as such other indebtedness is so secured.

Permitted Liens” means (a) liens on voting stock or profit participating equity interests of any subsidiary existing at the time such entity becomes a direct or indirect subsidiary of Blue Owl Capital Inc. or is merged into a direct or indirect subsidiary of Blue Owl Capital Inc.; provided that such liens are not created or incurred in connection with such transaction and do not extend to any other subsidiary, (b) statutory liens, liens for taxes or assessments or governmental liens not yet due or delinquent or which can be paid without penalty or are being contested in good faith, (c) other liens of a similar nature as those described above, (d) liens existing on the original issue date of the 2034 Notes and (e) any lien that renews, extends, replaces or refunds any lien permitted hereby without increasing the principal of the indebtedness secured thereby. This covenant will not limit the ability of the Credit Parties or their subsidiaries to incur indebtedness or other obligations secured by liens on assets other than the voting stock or profit participating equity interests of the Credit Parties and their respective subsidiaries.

Consolidation, Merger, Sale of Assets and Other Transactions

No Credit Party shall be party to a Substantially All Merger or participate in a Substantially All Sale, unless:

 

   

such Credit Party is the surviving Person, or the Person formed by or surviving such Substantially All Merger or to which such Substantially All Sale has been made (the “Successor Party”) is organized

 

57


Table of Contents
 

under the laws of the United States, Belgium, Bermuda, Canada, Cayman Islands, France, Germany, Gibraltar, Ireland, Italy, Luxembourg, the Netherlands, Switzerland, the United Kingdom or British Crown Dependencies, a member country of the Organisation for Economic Co-operation and Development, or any political subdivision of any of the foregoing (collectively, the “Permitted Jurisdictions”), and has expressly assumed by supplemental indenture all of the obligations of such Credit Party under the 2024 Indenture;

 

   

immediately after giving effect to such transaction, no default or Event of Default has occurred and is continuing; and

 

   

the Issuer delivers to the Trustee an officer’s certificate and an opinion of counsel, each stating that such transaction and any supplemental indenture executed in connection therewith comply with the 2024 Indenture and that all conditions precedent provided for in the 2024 Indenture relating to such transaction and the execution of the supplemental indenture have been complied with.

For as long as any 2034 Notes remain outstanding, all equity and voting interests of the Issuer must be owned directly or indirectly by one or more Guarantors and each of the Credit Parties must be organized under the laws of a Permitted Jurisdiction.

Credit Group” means the Credit Parties and the Credit Parties’ direct and indirect subsidiaries (to the extent of their economic ownership interest in such subsidiaries) taken as a whole.

Person” means and includes natural persons, corporations, partnerships, limited liability companies, joint ventures, associations, companies, business trusts, or other organizations, irrespective of whether they are legal entities.

Substantially All Merger” means a merger or consolidation of one or more Credit Parties with or into another Person that would, in one or a series of related transactions, result in the transfer or other disposition, directly or indirectly, of all or substantially all of the properties and assets of the Credit Group to a Person that is not within the Credit Group immediately prior to such transaction.

Substantially All Sale” means a sale, assignment, transfer, lease or conveyance to any other Person in one or a series of related transactions, directly or indirectly, of all or substantially all of the properties and assets of the Credit Group to a Person that is not within the Credit Group immediately prior to such transaction.

Any Person that becomes a Successor Party pursuant to this covenant will be substituted for the applicable Credit Party in the 2024 Indenture, with the same effect as if it had been an original party to the 2024 Indenture. As a result, the Successor Party may exercise the rights and powers of the applicable Credit Party under the 2024 Indenture, and, except in the case of a lease, the prior Credit Party will be released from all of its liabilities and obligations under the 2024 Indenture and under the 2034 Notes and Note Guarantees.

Any substitution of a Successor Party for the applicable Credit Party might be deemed for federal income tax purposes to be an exchange of the 2034 Notes for “new” notes, resulting in recognition of gain or loss for such purposes and possibly certain other adverse tax consequences to beneficial owners of the 2034 Notes. In addition, the jurisdiction in which the Successor Party is organized, incorporated or engaged in business may impose withholding tax on payments made by such Successor Party under the 2034 Notes, and Holders and beneficial owners of the 2034 Notes will not be entitled to be grossed up or otherwise compensated for such withholding tax. Holders and beneficial owners of the 2034 Notes should consult their own tax advisors regarding the tax consequences of any such substitution.

Offer to Repurchase Upon a Change of Control Repurchase Event

If a Change of Control Repurchase Event (defined below) occurs, unless the Issuer has exercised its option to redeem the 2034 Notes as described below, the Issuer will make an offer to each holder of 2034 Notes to

 

58


Table of Contents

repurchase all or any part of that holder’s 2034 Notes at a repurchase price in cash equal to 101% of the aggregate principal amount of 2034 Notes are purchased plus accrued and unpaid interest, if any, on the 2034 Notes repurchased to, but excluding, the date of repurchase. Within 30 days following any Change of Control Repurchase Event or, at the Issuer’s option, prior to any Change of Control, but after the public announcement of the Change of Control, the Issuer will give notice to each holder (with a copy to the Trustee) describing the transaction or transactions that constitute or may constitute the Change of Control Repurchase Event and offering to repurchase 2034 Notes on the payment date specified in the notice, which date will be no earlier than 30 days and no later than 60 days from the date such notice is given. The notice shall, if given prior to the date of consummation of the Change of Control, state that the offer to repurchase is conditioned on the Change of Control Repurchase Event occurring on or prior to the payment date specified in the notice. The Issuer will comply with the requirements of Rule 14e-1 under the Exchange Act, and any other securities laws and regulations thereunder to the extent those laws and regulations are applicable in connection with the repurchase of the 2034 Notes as a result of a Change of Control Repurchase Event. To the extent that the provisions of any securities laws or regulations conflict with the Change of Control Repurchase Event provisions of the 2034 Notes, the Issuer will comply with the applicable securities laws and regulations and will not be deemed to have breached its obligations under the Change of Control Repurchase Event provisions of the 2034 Notes by virtue of such conflict.

On the Change of Control Repurchase Event payment date, the Issuer will, to the extent lawful:

 

  (1)

accept for payment all 2034 Notes or portions of 2034 Notes properly tendered pursuant to the Issuer’s offer;

 

  (2)

deposit with the paying agent an amount equal to the aggregate repurchase price in respect of all 2034 Notes or portions of 2034 Notes properly tendered and being repurchased; and

 

  (3)

deliver or cause to be delivered to the Trustee the 2034 Notes properly accepted, together with an officer’s certificate stating the aggregate principal amount of 2034 Notes being repurchased by us.

The paying agent will promptly deliver to each holder of 2034 Notes properly tendered the repurchase price for the 2034 Notes, and the Issuer will execute and the Trustee will promptly authenticate (if applicable) and deliver (or cause to be transferred by book-entry) to each holder a new note equal in principal amount to any unpurchased portion of any 2034 Notes surrendered; provided that each new note will be in a minimum principal amount of $2,000 and integral multiples of $1,000 in excess thereof.

The Issuer will not be required to make an offer to repurchase the 2034 Notes upon a Change of Control Repurchase Event if (i) a third party makes an offer in respect of the 2034 Notes in the manner, at the times and otherwise in compliance with the requirements for an offer made by the Issuer and such third party purchases all 2034 Notes properly tendered and not withdrawn under its offer or (ii) the Issuer has given written notice of a redemption as provided below under “—Optional Redemption of the Notes.”

There can be no assurance that sufficient funds will be available at the time of any Change of Control Repurchase Event to make required repurchases of 2034 Notes tendered. The failure of the Issuer or the Guarantors to repurchase the 2034 Notes upon a Change of Control Repurchase Event would result in a default under the 2024 Indenture. If the holders of the 2034 Notes exercise their right to require the Issuer to repurchase the 2034 Notes upon a Change of Control Repurchase Event, the financial effect of this repurchase could result in defaults under future debt instruments to which the Issuer or the Guarantors are party, including the acceleration of the payment of any borrowings thereunder. It is possible that the Credit Parties will not have sufficient funds at the time of the Change of Control Repurchase Event to make the required repurchase of the Credit Parties’ other debt and the 2034 Notes. See “Risk Factors—The Issuer may not be able to repurchase the Exchange Notes upon a Change of Control Repurchase Event.”

The definition of “Change of Control” includes a phrase relating to the direct or indirect sale, lease, transfer, conveyance or other disposition of “all or substantially all” of the properties and assets of the Credit Group.

 

59


Table of Contents

Although there is a limited body of case law interpreting the phrase “substantially all,” there is no precise established definition of the phrase under applicable law. Accordingly, the ability of a holder of 2034 Notes to require the Issuer to repurchase the 2034 Notes as a result of a sale, lease, transfer, conveyance or other disposition of less than all of the assets of the Credit Group to another Person or group may be uncertain.

For purposes of the 2034 Notes:

Below Investment Grade Rating Event” means the rating on the 2034 Notes is lowered as a result of a Change of Control to below Investment Grade by any two of the three Rating Agencies on any date from the date of the public notice of an arrangement that could result in a Change of Control until the end of the 60-day period following public notice of the occurrence of a Change of Control (which period shall be extended until the ratings are announced if during such 60 day period the rating of the 2034 Notes is under publicly announced consideration for possible downgrade by either of the Rating Agencies); provided that a Below Investment Grade Rating Event otherwise arising by virtue of a particular reduction in rating shall not be deemed to have occurred as a result of a particular Change of Control (and thus shall not be deemed a Below Investment Grade Rating Event for purposes of the definition of Change of Control Repurchase Event hereunder) if the Rating Agencies making the reduction in rating to which this definition would otherwise apply do not announce or publicly confirm or inform the Issuer in writing at its request that the reduction was the result, in whole or in part, of any event or circumstance comprised of or arising as a result of, or in respect of, the applicable Change of Control (whether or not the applicable Change of Control shall have occurred at the time of the Below Investment Grade Rating Event). The Issuer will request the Rating Agencies to make such confirmation in connection with any Change of Control and shall promptly deliver an officer’s certificate to the Trustee certifying as to whether or not such confirmation has been received or denied.

Change of Control” means the occurrence of the following:

 

   

the direct or indirect sale, transfer, conveyance or other disposition (other than by way of merger or consolidation), in one or a series of related transactions, of all or substantially all of the properties and assets of the Credit Group to any “person” (as that term is used in Section 13(d)(3) of the Exchange Act or any successor provision), other than to a Continuing Blue Owl Entity; or

 

   

the consummation of any transaction (including, without limitation, any merger or consolidation) the result of which is that any “person” (as that term is used in Section 13(d)(3) of the Exchange Act or any successor provision), other than a Continuing Blue Owl Entity, becomes (A) the beneficial owner (within the meaning of Rule 13d-3 under the Exchange Act or any successor provision) of a controlling interest in (i) Blue Owl Capital Inc. or (ii) one or more Guarantors comprising all or substantially all of the assets of the Credit Group and (B) entitled to receive a Majority Economic Interest in connection with such transaction.

Change of Control Repurchase Event” means the occurrence of a Change of Control and a related Below Investment Grade Rating Event.

Continuing Blue Owl Entity” means any entity that, immediately following any relevant date of determination, is directly or indirectly controlled by one or more persons who, as of any date of determination (i) each have devoted substantially all of his or her business and professional time to the activities of the Credit Parties and/or their subsidiaries or affiliated funds and investment vehicles during the 12-month period immediately preceding such date and (ii) directly or indirectly control a majority of the voting stock (or other similar interests) in Blue Owl Capital Inc. or any successor entity.

Fitch” means Fitch Ratings, Inc. or any successor thereto.

Investment Grade” means a rating of BBB- or better by S&P (or its equivalent under any successor rating categories of S&P), BBB- or better from Fitch (or its equivalent under any successor rating categories of Fitch)

 

60


Table of Contents

and Baa3 or better by Moody’s (or its equivalent under any successor rating categories of Moody’s) (or, in each case, if such Rating Agency ceases to rate the 2034 Notes for reasons outside of the Issuer’s control, the equivalent investment grade credit rating from any Rating Agency selected by the Issuer as a replacement Rating Agency).

Majority Economic Interest” means any right or entitlement to receive more than 50% of the equity distributions or partner allocations (whether such right or entitlement results from the ownership of partner or other equity interests, securities, instruments or agreements of any kind) made to all holders of partner or other equity interests in the Credit Group (other than entities within the Credit Group).

Moody’s” means Moody’s Investors Service or any successor thereto.

Rating Agency” means:

 

   

each of Fitch, S&P and Moody’s; and

 

   

if any of Fitch, S&P or Moody’s ceases to rate the 2034 Notes or fails to make a rating of the 2034 Notes publicly available for reasons outside of the Issuer’s control, a “nationally recognized statistical rating organization” within the meaning of Section 3(a)(62) the Exchange Act selected by the Issuer as a replacement agency for Fitch, S&P or Moody’s or each of them, as the case may be.

S&P” means Standard & Poor’s Financial Services LLC, a subsidiary of The McGraw-Hill Companies, Inc., or any successor thereto.

Optional Redemption of the Notes

Prior to the Par Call Date, the 2034 Notes will be redeemable in whole or in part, at the Issuer’s option at any time and from time to time, at a redemption price (expressed as a percentage of principal amount and rounded to three decimal places) equal to the greater of (i) 100% of the principal amount of any 2034 Notes being redeemed and (ii) the sum, as determined by the Issuer, of the present values of the remaining scheduled payments of principal and interest (exclusive of interest accrued to the date of redemption) on any 2034 Notes being redeemed, discounted to the redemption date on a semi-annual basis (assuming a 360-day year consisting of twelve 30-day months) at the Treasury Rate plus 30 basis points (the “make-whole” amount), plus in each case accrued and unpaid interest, if any, on the principal amount of the 2034 Notes being redeemed to, but excluding, the date of redemption. On or after the Par Call Date, the 2034 Notes may be redeemed in whole or in part, at the Issuer’s option at any time and from time to time, at a redemption price equal to 100% of the principal amount of any 2034 Notes being redeemed, plus accrued and unpaid interest, if any, on the principal amount of the 2034 Notes being redeemed to, but excluding, the date of redemption.

“Par Call Date” means January 18, 2034.

Treasury Rate” means, with respect to any redemption date, yield determined by the Issuer in accordance with the following two paragraphs.

The Treasury Rate shall be determined by the Issuer after 4:15 p.m., New York City time, (or after such time as yields on U.S. government securities are posted daily by the Board of Governors of the Federal Reserve System), on the third business day preceding the date notice of the redemption is given based upon the yield or yields for the most recent day that appear after such time on such day in the most recent statistical release published by the Board of Governors of the Federal Reserve System designated as “Selected Interest Rates (Daily)—H.15” (or any successor designation or publication) (“H.15”) under the caption “U.S. government securities—Treasury constant maturities—Nominal” (or any successor caption or heading) (“H.15 TCM”). In determining the Treasury Rate, the Issuer shall select, as applicable: (1) the yield for the Treasury constant maturity on H.15 exactly equal to the period from the redemption date to the Par Call Date (the “Remaining

 

61


Table of Contents

Life”); or (2) if there is no such Treasury constant maturity on H.15 exactly equal to the Remaining Life, the two yields—one yield corresponding to the Treasury constant maturity on H.15 immediately shorter than and one yield corresponding to the Treasury constant maturity on H.15 immediately longer than the Remaining Life—and shall interpolate to the Par Call Date on a straight-line basis (using the actual number of days) using such yields and rounding the result to three decimal places; or (3) if there is no such Treasury constant maturity on H.15 shorter than or longer than the Remaining Life, the yield for the single Treasury constant maturity on H.15 closest to the Remaining Life. For purposes of this paragraph, the applicable Treasury constant maturity or maturities on H.15 shall be deemed to have a maturity date equal to the relevant number of months or years, as applicable, of such Treasury constant maturity from the redemption date.

If on the third business day preceding the date notice of the redemption is given H.15 TCM is no longer published, the Issuer shall calculate the Treasury Rate based on the rate per annum equal to the semi-annual equivalent yield to maturity at 11:00 a.m., New York City time, on the second business day preceding such date notice of the redemption is given of the United States Treasury security maturing on, or with a maturity that is closest to, the Par Call Date, as applicable. If there is no United States Treasury security maturing on the Par Call Date but there are two or more United States Treasury securities with a maturity date equally distant from the Par Call Date, one with a maturity date preceding the Par Call Date and one with a maturity date following the Par Call Date, the Issuer shall select the United States Treasury security with a maturity date preceding the Par Call Date. If there are two or more United States Treasury securities maturing on the Par Call Date or two or more United States Treasury securities meeting the criteria of the preceding sentence, the Issuer shall select from among these two or more United States Treasury securities the United States Treasury security that is trading closest to par based upon the average of the bid and asked prices for such United States Treasury securities at 11:00 a.m., New York City time. In determining the Treasury Rate in accordance with the terms of this paragraph, the semi-annual yield to maturity of the applicable United States Treasury security shall be based upon the average of the bid and asked prices (expressed as a percentage of principal amount) at 11:00 a.m., New York City time, of such United States Treasury security, and rounded to three decimal places.

The Issuer’s actions and determinations in determining the redemption price shall be conclusive and binding for all purposes, absent manifest error.

In the case of any partial redemption, selection of the 2034 Notes for redemption will be made by the Trustee by such method as the Trustee in its sole discretion deems fair and appropriate, including by lot or pro rata in accordance with DTC’s procedures. No 2034 Notes of a principal amount of $2,000 or less will be redeemed in part. A new note in principal amount equal to the unredeemed portion thereof will be issued in the name of the holder thereof upon surrender for cancellation of the original note. Notice of redemption will be mailed or electronically delivered (or otherwise transmitted in accordance with DTC’s procedures) to each holder of 2034 Notes to be redeemed not less than 10 nor more than 60 days, as applicable, prior to the date set for such redemption. This notice will include the following information: the redemption date; the redemption price (or the method of calculating such price); if less than all of the outstanding 2034 Notes are to be redeemed, the identification (and, in the case of partial redemption, the respective principal amounts) of the 2034 Notes to be redeemed; that on the redemption date the redemption price will become due and payable and that interest will cease to accrue; the place or places where such 2034 Notes are to be surrendered for payment of the redemption price; and the CUSIP number of the 2034 Notes to be redeemed. The redemption date and the redemption price (or the method of calculating such price) shall be set by the Issuer upon notice from the Issuer to the Trustee. The Trustee shall have no duty to calculate or verify the Issuer’s calculation of the redemption price. For so long as the 2034 Notes are held by DTC (or another depositary), the redemption of the 2034 Notes shall be done in accordance with the policies and procedures of the depositary.

By no later than 11:00 a.m., New York City time, on the redemption date, the Issuer will deposit or cause to be deposited with the Trustee or with another paying agent (or, if any of the Credit Parties is acting as the Issuer’s paying agent with respect to the 2034 Notes, such Credit Party will segregate and hold in trust as provided in the 2024 Indenture) an amount of money sufficient to pay the aggregate redemption price of, and

 

62


Table of Contents

(except if the redemption date shall be an interest payment date) accrued interest on, all of the 2034 Notes or the part thereof to be redeemed on that date. On the redemption date, the redemption price will become due and payable upon all of the 2034 Notes to be redeemed, and interest, if any, on the 2034 Notes to be redeemed will cease to accrue from and after that date. Upon surrender of any such 2034 Notes for redemption, the Issuer will pay those 2034 Notes surrendered at the redemption price together, if applicable, with accrued interest to the redemption date.

Any debt securities to be redeemed only in part must be surrendered at the office or agency established by the Issuer for such purpose, and the Issuer will execute, and, if applicable, the Trustee will authenticate and deliver to a holder without service charge, new notes of the same series and of like tenor, of any authorized denomination as requested by that holder, in a principal amount equal to and in exchange for the unredeemed portion of the principal of the 2034 Notes that holder surrenders.

On and after the date of redemption, interest will cease to accrue on the 2034 Notes or any portion of the 2034 Notes called for redemption, unless we default in the payment of the redemption amount.

Financial Reports

For so long as Blue Owl Capital Inc. is subject to the reporting requirements of Section 13 or 15(d) of the Exchange Act, the Issuer must provide (or cause its affiliates to provide) to the Trustee, unless available on the SEC’s Electronic Data Gathering, Analysis and Retrieval System (or successor system), within 15 days after Blue Owl Capital Inc. files the same with the SEC, copies of the annual reports and of the information, documents and other reports (or copies of such portions of any of the foregoing as the SEC may from time to time by rules and regulations prescribe) which Blue Owl Capital Inc. may file with the SEC pursuant to Section 13 or 15(d) of the Exchange Act. The financial information of the Issuer and the Guarantors, collectively, is substantially the same as the financial information of Blue Owl Capital Inc. and its consolidated subsidiaries, except with respect to certain intercompany transactions that do not materially impact the information presented.

For so long as any 2034 Notes remain outstanding and have not become freely tradeable without restrictions by non-affiliates of the Credit Parties pursuant to Rule 144 under the Securities Act, the Issuer will, or will cause its affiliates to, furnish to the holders of the 2034 Notes and prospective investors, upon their request, the information required to be delivered pursuant to Rule 144A(d)(4) under the Securities Act; provided, however, that if any time Blue Owl Capital Inc. no longer directly or indirectly controls the Credit Parties, such information shall be provided for either (i) the Credit Parties on a combined and consolidated basis and taken as a whole or (ii) any Person that directly or indirectly controls the Credit Parties (in each case, as if such rule applied to such Person). The Issuer will, or will cause its affiliates to, make the above information and reports available to securities analysts and prospective investors upon request.

Events of Default, Notice and Waiver

The following will constitute “Events of Default” under the 2024 Indenture with respect to the 2034 Notes:

 

   

the Issuer’s failure to pay any interest on the 2034 Notes when due and payable, continued for 30 days;

 

   

the Issuer’s failure to pay principal (or premium, if any) on any 2034 Notes when due, regardless of whether such payment became due because of maturity, redemption, acceleration or otherwise;

 

   

the Issuer’s failure to pay or causing to pay the repurchase price when due in connection with a Change of Control Repurchase Event;

 

   

any Credit Party’s failure to observe or perform any other covenants or agreements with respect to the 2034 Notes for 90 days after the Issuer receives written notice of such failure from the Trustee or 90 days after the Issuer and the Trustee receive written notice of such failure from the holders of at least 25% in aggregate principal amount of the outstanding 2034 Notes;

 

63


Table of Contents
   

certain events of bankruptcy, insolvency or reorganization of the Issuer or of any Guarantor (other than an Insignificant Guarantor); and

 

   

a Note Guarantee of any Guarantor (other than an Insignificant Guarantor) ceases to be in full force and effect or is declared to be null and void and unenforceable or such Note Guarantee is found to be invalid or a Guarantor (other than an Insignificant Guarantor) denies its liability under its Note Guarantee (other than by reason of release of such Guarantor in accordance with the terms of the 2024 Indenture).

Insignificant Guarantor” means a Guarantor (or a group of Guarantors taken together) that would not, on a combined and consolidated basis and taken as a whole together with all then existing Non-Guarantor Entities designated pursuant to clause (2) of the definition of Non-Guarantor Entity, as set forth above under the caption “—Guarantees,” constitute a “significant subsidiary” (as such term is defined in Rule 1-02(w) of Regulation S-X under the Securities Act or any successor provision) of Blue Owl Capital Inc.

If an Event of Default with respect to the Notes shall occur and be continuing, the Trustee or the holders of at least 25% in aggregate principal amount of the outstanding 2034 Notes may declare, by notice as provided in the 2024 Indenture, the principal amount of all outstanding 2034 Notes to be due and payable immediately; provided that, in the case of an Event of Default involving certain events of bankruptcy, insolvency or reorganization, acceleration is automatic; and, provided further, that after such acceleration, but before a judgment or decree based on acceleration, the holders of a majority in aggregate principal amount of the outstanding 2034 Notes may, under certain circumstances, rescind and annul such acceleration if all Events of Default, other than the non-payment of accelerated principal, have been cured or waived.

Any past default under the 2024 Indenture with respect to the 2034 Notes, and any Event of Default arising therefrom, may be waived by the holders of a majority in principal amount of all outstanding 2034 Notes, except in the case of (i) a default in the payment of the principal of (or premium, if any) or interest on any note, or the repurchase price in connection with a Change of Control Repurchase Event, or (ii) default in respect of a covenant or provision which may not be amended or modified without the consent of the holder of each note affected.

The Trustee is required within the later of 90 days after the occurrence of a default (which is continuing and of which a responsible trust officer of the Trustee has received written notice) or promptly after receipt of written notice of such default, with respect to the 2034 Notes (without regard to any grace period or notice requirements), to give to the holders notice of such default; provided that except in the case of a default in the payment of principal of (or premium, if any) or interest on any note, or the repurchase price in connection with a Change of Control Repurchase Event, the Trustee may withhold notice if and so long as the Trustee in good faith determines that withholding notice is in the interests of the holders.

The Trustee shall be under no obligation to exercise any of the rights or powers vested in it by the 2024 Indenture at the request or direction of any of the holders of the 2034 Notes unless such holders shall have offered, and if requested, provided to the Trustee security or indemnity satisfactory to the Trustee against the costs, expenses and liabilities which might be incurred by the Trustee in compliance with such request or direction. The Trustee may require indemnification by the holders, reasonably satisfactory to the Trustee against the costs, expenses and liabilities to be incurred in compliance with such request, with respect to which a default has occurred before proceeding to exercise any right or power under the 2024 Indenture at the request of the holders. Subject to such right of indemnification and to certain other limitations, the holders of a majority in aggregate principal amount of the outstanding 2034 Notes may direct the time, method and place of conducting any proceeding for any remedy available to the Trustee, or exercising any trust or power conferred on the Trustee with respect to the 2034 Notes, provided that such direction shall not be in conflict with any rule of law or with the 2024 Indenture, shall not subject the Trustee to liability for which it shall have reasonable grounds for believing that repayment of such funds or indemnity satisfactory to it against such risk of liability is not

 

64


Table of Contents

reasonably assured to it, shall not prejudice the rights of holders not joining in the direction and the Trustee may take any other action deemed proper by the Trustee which is not inconsistent with such direction.

No holder of 2034 Notes may institute any action against the Credit Parties under the 2024 Indenture (except actions for payment of overdue principal of (and premium, if any) or interest on such 2034 Notes in accordance with its terms) unless (i) the holder has given to the Trustee written notice of an Event of Default and of the continuance thereof with respect to the 2034 Notes specifying an Event of Default, as required under the 2024 Indenture, (ii) the holders of at least 25% in aggregate principal amount of outstanding 2034 Notes under the 2024 Indenture shall have requested the Trustee to institute such action and offered, and if requested, provided to the Trustee indemnity reasonably satisfactory to it against the costs, expenses and liabilities to be incurred in compliance with such request, (iii) the Trustee shall not have instituted such action within 60 days of such request and (iv) no direction inconsistent with such written request has been given to the Trustee during such 60-day period by the holders of a majority in principal amount of the 2034 Notes.

The Issuer will be required to furnish the Trustee annually a statement by an officer to the effect that, to the best of his or her knowledge, the Issuer is not in default in the fulfillment of any of its obligations under the 2024 Indenture or, if there has been a default in the fulfillment of any such obligation, specifying each such default and the action(s) the Issuer intends to take to cure such default(s).

Defeasance and Covenant Defeasance

Except as prohibited by the 2024 Indenture, if the Issuer deposits with the Trustee sufficient money or United States government obligations, or both, to pay the principal of, premium, if any, and interest on, the 2034 Notes on the scheduled due dates therefor, then at the Issuer’s option the Issuer may be discharged from certain of its obligations with respect to the 2034 Notes or elect that its failure to comply with certain restrictive covenants, including those described in “—Offer to Repurchase Upon a Change of Control Repurchase Event,” “—Consolidation, Merger, Sale of Assets and Other Transactions,” “—Limitations on Liens” and the requirement to add Additional Guarantors as described in “—Guarantees” will not be deemed to be or result in an event of default under the 2034 Notes.

Satisfaction and Discharge

At the Issuer’s option, the 2024 Indenture will cease to be of further effect with respect to any 2034 Notes issued thereunder (except for certain surviving rights of the Trustee), and the Trustee, at the expense of Issuer, will execute such instruments reasonably requested by the Issuer acknowledging satisfaction and discharge of the 2024 Indenture, when:

 

  (1)

either

 

  (A)

all 2034 Notes that have been authenticated and delivered (other than 2034 Notes that have been mutilated, destroyed, lost or stolen and which have been replaced or paid and 2034 Notes for whose payment money has been deposited in trust or segregated and held in trust by the Issuer and thereafter repaid to the Issuer or discharged from such trust) have been delivered to the Trustee for cancellation; or

 

  (B)

all such 2034 Notes not theretofore delivered to the Trustee for cancellation:

 

  (i)

have become due and payable, or

 

  (ii)

will become due and payable within one year of the date of deposit, or

 

  (iii)

are to be called for redemption within one year under arrangements satisfactory to the Trustee for the giving of notice of redemption by the Trustee in the name, and at the expense, of the Issuer, and the Issuer, in the case of (i), (ii) or (iii) above, has deposited or caused to be deposited with the Trustee, as trust funds in trust for the purpose, money in an amount

 

65


Table of Contents
  sufficient to pay and discharge the entire indebtedness on such 2034 Notes not delivered to the Trustee for cancellation, for principal and premium, if any, and interest to the date of such deposit (in the case of 2034 Notes that have become due and payable) or to the date of maturity or redemption, as the case may be;

 

  (2)

the Issuer has paid or caused to be paid all other sums payable under the 2024 Indenture by the Issuer; and

 

  (3)

the Issuer has delivered to the Trustee an officer’s certificate of the Issuer and an opinion of counsel, each stating that all conditions precedent provided in the 2024 Indenture relating to the satisfaction and discharge of the 2024 Indenture as to the 2034 Notes have been complied with.

Modification and Waiver

The Issuer, the Guarantors and the Trustee may modify the 2024 Indenture in a manner that affects the interests or rights of the holders of 2034 Notes with the consent of the holders of at least a majority in aggregate principal amount of the 2034 Notes at the time outstanding. This includes consents obtained in connection with a purchase of 2034 Notes, a tender offer for 2034 Notes or an exchange offer of 2034 Notes. However, the 2024 Indenture will require the consent of each holder of 2034 Notes affected by any modification which would:

 

   

change the fixed maturity of, or any installment of principal or interest on, the 2034 Notes;

 

   

reduce the principal amount of the 2034 Notes payable at or upon acceleration of the maturity thereof, or reduce the rate or extend the time of payment of interest thereon;

 

   

reduce the price at which the 2034 Notes must be repurchased in connection with a Change of Control Repurchase Event;

 

   

reduce any premium payable upon the redemption or change the date on which the 2034 Notes must be redeemed;

 

   

change the currency in which the 2034 Notes or any premium or interest is payable;

 

   

impair the right to enforce any payment on or with respect to the 2034 Notes;

 

   

reduce the percentage in principal amount of outstanding 2034 Notes the consent of whose holders is required for modification or amendment of the 2024 Indenture or for waiver of compliance with certain provisions of the 2024 Indenture or for waiver of certain defaults;

 

   

subordinate the 2034 Notes or any Note Guarantee to any other obligation of the Issuer or the applicable Guarantor;

 

   

modify the Note Guarantees in any manner adverse to the holders; or

 

   

modify any of the above bullet points.

The Issuer, the Guarantors and the Trustee may also modify and amend the 2024 Indenture without the consent of any holders of 2034 Notes to:

 

   

add covenants that would benefit the holders of any 2034 Notes or surrender any right or power the 2024 Indenture confers upon us;

 

   

evidence the assumption of our obligations or the obligations of any Guarantor under the 2024 Indenture by a successor;

 

   

add any additional events of default for the benefit of the holders of any 2034 Notes;

 

   

add new Guarantors;

 

   

provide for the release of any Guarantor in accordance with the 2024 Indenture;

 

66


Table of Contents
   

secure the 2034 Notes;

 

   

provide for a successor Trustee;

 

   

provide for the issuance of additional 2034 Notes;

 

   

establish forms or terms for 2034 Notes of any series;

 

   

comply with the rules of any applicable depositary;

 

   

add or change any provisions of the 2024 Indenture to permit the issuance of 2034 Notes in uncertificated form;

 

   

add, change or eliminate any of the provisions of the 2024 Indenture so long as such addition, change or elimination (i) does not apply to or modify the rights of the holders of 2034 Notes of any series created prior to such addition, change or elimination and (ii) becomes effective only when there are no 2034 Notes created prior to the execution of the supplemental 2024 Indenture then outstanding which are entitled to the benefit of such provision;

 

   

cure any ambiguity, or correct or supplement any provision of the 2024 Indenture that may be defective or inconsistent with any other provision therein; provided that such amendment does not adversely affect the rights of any holder of 2034 Notes in any material respect;

 

   

provide for the issuance of 2034 Exchange Notes pursuant to the Registration Rights Agreements, as applicable, or to comply with requirements of the SEC in order to effect or maintain the qualification of the 2024 Indenture under the Trust Indenture Act or otherwise as necessary to company with applicable law;

 

   

make any change that does not adversely affect the rights of any holder of 2034 Notes in any material respect; or

 

   

conform the text of the 2024 Indenture or the 2034 Notes to any provision of the “Description of 2034 Notes.”

The 2024 Indenture will permit the holders of at least a majority in aggregate principal amount of the outstanding 2034 Notes, or of any other series of debt securities issued under the applicable Base Indenture, as it may be supplemented, which is affected by the modification or amendment, to waive compliance with certain covenants contained in the 2024 Indenture. Such modification might be deemed for U.S. federal income tax purposes to be an exchange of the 2034 Notes for “new” 2034 Notes with the modified terms, resulting in recognition of gain or loss for such purposes and possibly certain other tax consequences to the beneficial owners of the 2034 Notes. Holders should consult their own tax advisors regarding the U.S. federal income tax consequences of any such modification.

Governing Law

The 2024 Indenture, 2034 Notes, Note Guarantees and Registration Rights Agreements are governed by, and construed in accordance with, the internal laws of the State of New York.

Trustee

The Trustee under the 2024 Indenture is Wilmington Trust, National Association. Wilmington Trust, National Association, in each of its capacities, including without limitation as trustee and paying agent, assumes no responsibility for the accuracy or completeness of the information concerning the Issuer or its affiliates or any other party contained in this document or the related documents or for any failure by Issuer or any other party to disclose events that may have occurred and may affect the significance or accuracy of such information, or for any information provided to it by Issuer, including but not limited to settlement amounts and any other information.

 

67


Table of Contents

DESCRIPTION OF OTHER INDEBTEDNESS

The following is a summary of the material terms of our outstanding debt instruments other than the Notes. The following is only a summary of the applicable agreements. The following summary does not purport to be complete, and is qualified by reference to our operative agreements governing our outstanding indebtedness, including the definitions of certain terms therein that are not otherwise defined in this prospectus.

Revolving Credit Facility

On December 7, 2021, the Issuer entered into the Revolving Credit Facility (the “Revolving Credit Facility”), which was amended in June 2023 and further amended in July 2024 to, among other things, increase total borrowing capacity to $1.725 billion, extend the maturity date to July 23, 2029 and add certain additional indirect subsidiaries of the Company as guarantors. Borrowings under the Revolving Credit Facility may be used to finance working capital needs and general corporate purposes.

Borrowings under the Revolving Credit Facility bear interest at the Issuer’s discretion at a rate (a) per annum of adjusted-term secured overnight financing rate (“SOFR”) plus a margin of 0.875% to 1.375%, plus 0.1% term SOFR adjustment, or (b) the greater of the (i) prime rate, (ii) New York Fed Bank Rate plus 0.50% or (iii) adjusted-term SOFR plus 1%, plus a margin of 0.00% to 0.375%. The Issuer is subject to an undrawn commitment fee rate of 0.08% to 0.2% of the daily amount of available revolving commitment.

The Revolving Credit Facility contains customary events of defaults, as well as a financial covenant generally providing for a maximum net leverage ratio of 4 to 1. The net leverage ratio is generally calculated as the ratio of total consolidated debt less unrestricted cash and cash equivalents (up to $500.0 million) to the trailing 12-month consolidated EBITDA (each as defined in the agreement). The Revolving Credit Facility also requires the Issuer to maintain a minimum level of fee-paying assets under management of at least $66.0 billion as of June 30, 2024, plus 50% of any new fee-paying assets under management as a result of any future acquisitions.

 

68


Table of Contents

MATERIAL U.S. FEDERAL INCOME TAX CONSIDERATIONS

The following summary describes certain U.S. federal income tax consequences of exchanging Original Notes for Exchange Notes in the exchange offers. Except where noted, this summary deals only with notes that are held as “capital assets” within the meaning of Section 1221 of the Internal Revenue Code of 1986, as amended (the “Code”). This summary is based upon provisions of the Code, the United States Treasury Regulations issued thereunder, Internal Revenue Service (“IRS”) rulings and judicial decisions as of the date hereof. Those authorities may be changed, perhaps retroactively, so as to result in U.S. federal income tax consequences different from those summarized below. This summary does not address the alternative minimum tax consequences or all of the U.S. federal income tax considerations that may be relevant to holders in light of their personal circumstances or to holders subject to special rules, such as banks and other financial institutions, U.S. expatriates, controlled foreign corporations, passive foreign investment companies, insurance companies, real estate investment trusts, regulated investment companies, brokers, dealers in securities or currencies, traders in securities, partnerships or other pass-through entities or investors therein, U.S. holders (as defined below) whose functional currency is not the U.S. dollar, tax-exempt entities and persons holding the notes as part of a “straddle,” “hedge,” “conversion transaction” or other integrated transaction. In addition, this discussion is limited to persons purchasing the notes issued hereunder for cash at the offer price indicated on the cover page. Prospective acquirors of the notes subject to special tax accounting rules under Section 451(b) of the Code may be subject to special rules not discussed below, and such prospective acquirors are encouraged to consult with their own tax advisors regarding the application and federal income tax consequences of these rules. Moreover, the effect of any applicable state, local or foreign tax laws, the unearned income Medicare contribution tax or any U.S. federal tax law other than income tax law (such as estate and gift tax law) is not discussed. We cannot assure you that a change in law will not alter significantly the tax considerations that we describe in this summary. We have not sought and will not seek any rulings from the IRS regarding the matters discussed below. There can be no assurance the IRS or a court will not take a contrary position to that discussed below regarding the tax consequences of the purchase, ownership and disposition of the notes.

If an entity or arrangement treated as a partnership for U.S. federal income tax purposes holds Original Notes or Exchange Notes, the U.S. federal income tax treatment of a partner in the partnership generally will depend on the status of the partner, the activities of the partnership and certain determinations made at the partner level. Accordingly, entities or arrangements classified as partnerships for U.S. federal income tax holding Original Notes or Exchange Notes and the partners in such partnerships should consult their tax advisors regarding the U.S. federal income tax consequences to them of the exchange offers.

An exchange of Original Notes for Exchange Notes pursuant to the exchange offers will not be a taxable event for U.S. federal income tax purposes. Accordingly, a beneficial owner of an Original Note will not recognize any gain or loss upon the receipt of an Exchange Note pursuant to the exchange offers, will be required to include interest on the Exchange Note in income in the same manner and to the same extent as on the Original Note and will have the same tax basis and holding period in the Exchange Note immediately after the exchange as its tax basis and holding period in the Original Note exchanged therefor.

THIS DISCUSSION IS FOR INFORMATION PURPOSES ONLY AND IS NOT TAX ADVICE. EACH INVESTOR SHOULD CONSULT ITS TAX ADVISOR WITH RESPECT TO THE SPECIFIC U.S. FEDERAL INCOME TAX CONSEQUENCES OF THE EXCHANGE OFFERS IN ITS PARTICULAR SITUATIONS AS WELL AS ANY TAX CONSEQUENCE ARISING UNDER OTHER U.S. FEDERAL, STATE, LOCAL OR NON-U.S. TAX LAWS.

 

69


Table of Contents

PLAN OF DISTRIBUTION

Based on interpretations of the staff of the SEC, as described in no-action letters issued to third parties that are not related to us, we believe that the Exchange Notes will be freely transferable by holders other than our affiliates after the exchange offers without further registration under the Securities Act if the holder of the Exchange Notes represents to us in the exchange offers that it is acquiring the Exchange Notes in the ordinary course of its business, that it has no arrangement or understanding with any person to participate in the distribution of the Exchange Notes and that it is not our affiliate, as such terms are interpreted by the SEC; provided, however, that broker-dealers receiving Exchange Notes in the exchange offers will have a prospectus delivery requirement with respect to resales of such Exchange Notes as further discussed below. We also believe that such broker-dealers may fulfill their prospectus delivery requirements with respect to Exchange Notes (other than a resale of an unsold allotment from the sale of the Original Notes) with this prospectus. We have not entered into any arrangement or understanding with any person who will receive Exchange Notes in the exchange offers to distribute those securities following completion of the exchange offers. We are not aware of any person that will participate in the exchange offers with a view to distribute the Exchange Notes.

We believe that you may not transfer Exchange Notes issued in the exchange offers without further compliance with such requirements or an exemption from such requirements if you are:

 

   

our affiliate within the meaning of Rule 405 under the Securities Act; or

 

   

a broker-dealer that acquired Original Notes as a result of market-making or other trading activities.

The information described above concerning interpretations of and positions taken by the SEC staff is not intended to constitute legal advice. Broker-dealers should consult their own legal advisors with respect to these matters.

If you wish to exchange your Original Notes for Exchange Notes in the exchange offers, you will be required to make representations to us as described in “The Exchange Offers—Procedures for Tendering” and “The Exchange Offers—Procedures for Tendering—Your Representations to Us” of this prospectus and in the letter of transmittal.

Each broker-dealer that receives Exchange Notes for its own account pursuant to the exchange offers must acknowledge that it will deliver a prospectus meeting the requirements of the Securities Act (or, to the extent permitted by law, make available a prospectus meeting the requirements of the Securities Act to purchasers) in connection with any resale of such Exchange Notes. This prospectus, as it may be amended or supplemented from time to time, may be used by a broker-dealer in connection with resales of Exchange Notes received in exchange for Original Notes where such Original Notes were acquired as a result of market-making or other trading activities. We have agreed that, for a period ending on the earlier of (i) 120 days from the date on which the registration statement is declared effective and (ii) the date on which a broker-dealer is no longer required to deliver a prospectus in connection with market-making or other trading activities.

We will not receive any proceeds from any sale of Exchange Notes by broker-dealers. Exchange Notes received by broker-dealers for their own accounts pursuant to the exchange offers may be sold from time to time in one or more transactions in the over-the-counter market, in negotiated transactions, through the writing of options on the Exchange Notes or a combination of such methods of resale, at market prices prevailing at the time of resale, at prices related to such prevailing market prices or negotiated prices. Any such resale may be made directly to purchasers or to or through brokers or dealers who may receive compensation in the form of commissions or concessions from any such broker-dealer or the purchasers of any such Exchange Notes. Any broker-dealer that resells Exchange Notes that were received by it for its own account pursuant to the exchange offers and any broker or dealer that participates in a distribution of such Exchange Notes may be deemed to be an “underwriter” within the meaning of the Securities Act and any profit on any such resale of Exchange Notes and any commissions or concessions received by any such persons may be deemed to be underwriting compensation

 

70


Table of Contents

under the Securities Act. The letter of transmittal states that, by acknowledging that it will deliver and by delivering a prospectus, a broker-dealer will not be deemed to admit that it is an “underwriter” within the meaning of the Securities Act.

We have agreed to pay expenses incident to the exchange offers other than commissions or concessions of any brokers or dealers and will indemnify the holders of the Original Notes (including any broker-dealers) against certain liabilities, including liabilities under the Securities Act.

 

71


Table of Contents

INFORMATION INCORPORATED BY REFERENCE

The SEC allows us to “incorporate by reference” into this prospectus the information we provide in other documents filed by us with the SEC. The information incorporated by reference is an important part of this prospectus and any prospectus supplement. We incorporate by reference the following documents that we have filed with the SEC (other than portions of these documents that are either (i) described in paragraph (e) of Item 201 of Registration S-K or paragraphs (d)(1)-(3) and (e)(5) of Item 407 of Regulation S-K or (ii) deemed to have been furnished and not filed in accordance with SEC rules, including pursuant to Item 2.02 or Item 7.01 of any Current Report on Form 8-K (including any financial statements or exhibits relating thereto furnished pursuant to Item 9.01), unless otherwise indicated therein):

We incorporate by reference into this prospectus the following documents or information filed with the SEC:

 

   

Our Annual Report on Form 10-K for the fiscal year ended December 31, 2023, filed with the SEC on February 23, 2024 (the “Annual Report”);

 

   

Our Quarterly Reports on Form 10-Q for the quarter ended March 31, 2024, filed with the SEC on May 3, 2024 and for the quarter ended June 30, 2024, filed with the SEC on August 1, 2024;

 

   

Our Current Reports on Form 8-K, filed with the SEC on February 9, 2024 (excluding Item 2.02 and Exhibits 99.1 and 99.2 thereof), April  3, 2024 (excluding Exhibit 99.1), April  9, 2024 (as amended on June  7, 2024), April  12, 2024 (excluding Exhibit 99.1 and 99.2), April  18, 2024, May  2, 2024 (excluding Item 2.02 and Exhibits 99.1 and 99.2 thereof), May  31, 2024 (excluding Exhibit 99.1), June  6, 2024, June  7, 2024, June  14, 2024 (as amended on June  20, 2024), June  20, 2024, July  2, 2024 (excluding Exhibit 99.1), July  16, 2024, July  23, 2024, August  1, 2024 (excluding Item 2.02 and Exhibits 99.1 and 99.2 thereof) and September 10, 2024;

 

   

The information incorporated by reference into the Annual Report on Form 10-K for the fiscal year ended December 31, 2023 from our Proxy Statement for the 2024 Annual Meeting of Stockholders, filed on April 26, 2024;

 

   

The description of our securities filed as Exhibit 4.1 to our Annual Report; and

 

   

All documents filed, but not furnished, by Blue Owl Capital Inc. under Sections 13(a), 13(c), 14 or 15(d) of the Exchange Act after the date of the initial registration statement and before the termination of the offering to which this prospectus relates.

In addition, all documents subsequently filed by us with the SEC under Sections 13(a), 13(c), 14 or 15(d) of the Exchange Act (other than portions of these documents that are either (i) described in paragraph (e) of Item 201 of Registration S-K or paragraphs (d)(1)-(3) and (e)(5) of Item 407 of Regulation S-K or (ii) deemed to have been furnished and not filed in accordance with SEC rules, including pursuant to Item 2.02 or Item 7.01 of any Current Report on Form 8-K (including any financial statements or exhibits relating thereto furnished pursuant to Item 9.01), unless otherwise indicated therein), until all offerings under the Registration Statement of which this prospectus is a part are completed or terminated, will be considered to be incorporated by reference into this prospectus and to be a part of this prospectus from the dates of the filing of such documents. The most recent information that we file with the SEC automatically updates and supersedes more dated information.

We will provide without charge to each person, including any beneficial owner, to whom this prospectus is delivered, upon his or her written or oral request, a copy of any or all documents referred to above which have been or may be incorporated by reference into this prospectus, excluding exhibits to those documents unless they are specifically incorporated by reference into those documents.

 

72


Table of Contents

You may request a copy of these filings, at no cost, by writing or calling us at the following address:

Blue Owl Capital Inc.

399 Park Avenue, 37th Floor

New York, New York 10022

(212) 419-3000

Attn: Office of the Secretary

Our website and the information contained on our website are not a part of this prospectus, and you should not rely on any such information in making your decision whether to invest in the securities covered by this prospectus.

 

73


Table of Contents

WHERE YOU CAN FIND MORE INFORMATION

We are subject to the information requirements of the Exchange Act. Accordingly, we file annual, quarterly and current reports, proxy statements and other information with the SEC, and filed a registration statement on Form S-4 under the Securities Act relating to the securities offered by this prospectus. This prospectus, which forms part of the registration statement, does not contain all of the information included in the registration statement. For further information, you should refer to the registration statement and its exhibits.

You can also review our filings by accessing the website maintained by the SEC at www.sec.gov. The site contains reports, proxy and information statements and other information regarding issuers that file electronically with the SEC. In addition, to the foregoing, we maintain a website at www.blueowl.com. Our website content is made available for informational purposes only. It should neither be relied upon for investment purposes nor is it incorporated by reference into this prospectus. We make available on our website copies of our Annual Reports on Form 10-K, Quarterly Reports on Form 10-Q, Current Reports on Form 8-K, and any amendments to such document as soon as practicable after such documents or materials are electronically filed with or furnished to the SEC.

 

74


Table of Contents

LEGAL MATTERS

The validity of the Exchange Notes will be passed upon for us by Kirkland & Ellis LLP, Los Angeles, California. An investment vehicle comprised of certain partners of Kirkland & Ellis LLP and their related persons owns interests representing less than 1% of the capital commitments of funds affiliated with Blue Owl.

 

75


Table of Contents

EXPERTS

The consolidated and combined financial statements of Blue Owl Capital Inc. and the effectiveness of internal control over financial reporting incorporated by reference from Blue Owl Capital Inc.’s Annual Report on Form 10-K for the year ended December 31, 2023 have been audited by KPMG LLP, independent registered public accounting firm, as set forth in their report thereon, included therein. Such consolidated and combined financial statements are incorporated herein by reference in this prospectus in reliance upon such report given on the authority of such firm as experts in accounting and auditing.

 

76


Table of Contents

 

 

Blue Owl Finance LLC

OFFERS TO EXCHANGE ITS

7.397% Senior Notes due 2028, 3.125% Senior Notes due 2031, 4.375% Senior Notes due 2032, 6.250% Senior Notes due 2034 and 4.125% Senior Notes due 2051

that have been registered under the Securities Act,

FOR AN EQUAL AMOUNT OF ITS OUTSTANDING

7.397% Senior Notes due 2028, 3.125% Senior Notes due 2031, 4.375% Senior Notes due 2032, 6.250% Senior Notes due 2034 and 4.125% Senior Notes due 2051

as applicable, that were issued and sold in transactions exempt from registration under the Securities Act.

 

 

PRELIMINARY PROSPECTUS

 

 

, 2024

Until     , 2024, all dealers that effect transactions in these securities, whether or not participating in the exchange offers, may be required to deliver a prospectus. This is in addition to the dealers’ obligation to deliver a prospectus when acting as underwriters and with respect to their unsold allotments or subscriptions.

 

 

 


Table of Contents

PART II

INFORMATION NOT REQUIRED IN PROSPECTUS

Item 20. Indemnification of Directors and Officers

Corporations

Blue Owl is governed by the DGCL.

Section 102(b)(7) of the DGCL allows a corporation to provide in its certificate of incorporation that a director of the corporation will not be personally liable to the corporation or its shareholders for monetary damages for breach of fiduciary duty as a director, except where the director breached the duty of loyalty, failed to act in good faith, engaged in intentional misconduct or knowingly violated a law, authorized the payment of a dividend or approved a stock repurchase in violation of Delaware corporate law or obtained an improper personal benefit.

Section 145 of the DGCL (“Section 145”) provides that a Delaware corporation shall have a power to indemnify any person who was or is a party or is threatened to be made a party to any threatened, pending or completed action, suit or proceeding, whether civil, criminal, administrative or investigative (other than an action by or in the right of such corporation) by reason of the fact that such person is or was a director, officer, employee or agent of such corporation, or is or was serving at the request of such corporation as a director, officer, employee or agent of another corporation, partnership, joint venture, trust or other enterprise. The indemnification may include expenses (including attorneys’ fees), judgments, fines and amounts paid in settlement actually and reasonably incurred by such person in connection with such action, suit or proceeding, provided such person acted in good faith and in a manner he or she reasonably believed to be in or not opposed to the corporation’s best interests and, with respect to any criminal action or proceeding, had no reasonable cause to believe that his conduct was unlawful. Section 145 also provides that a Delaware corporation may indemnify any person who was or is a party or is threatened to be made a party to any threatened, pending or completed action or suit by or in the right of such corporation, under the same conditions, except that such indemnification is limited to expenses (including attorneys’ fees) actually and reasonably incurred by such person, and except that no indemnification is permitted without judicial approval if such person is adjudged to be liable to such corporation. Where an officer or director of a corporation is successful, on the merits or otherwise, in the defense of any action, suit or proceeding referred to above, or any claim, issue or matter therein, the corporation must indemnify that person against the expenses (including attorneys’ fees) which such officer or director actually and reasonably incurred in connection therewith.

Section 145 further authorizes a corporation to purchase and maintain insurance on behalf of any person who is or was a director, officer, employee or agent of the corporation, or is or was serving at the request of the corporation as a director, officer, employee or agent of another corporation, partnership, joint venture, trust or other enterprise, against any liability asserted against such person and incurred by such person in any such capacity, or arising out of such person’s status as such, whether or not the corporation would otherwise have the power to indemnify such person against such liability under Section 145.

Our certificate of incorporation and bylaws provide that Blue Owl will indemnify to the fullest extent permitted by law any person made or threatened to be made a party to an action or proceeding, whether criminal, civil, administrative or investigative, by reason of the fact that he, his testator or intestate is or was a director, officer or employee of Blue Owl or any predecessor of Blue Owl, or serves or served at any other corporation, partnership, joint venture, trust or other enterprise as a director, officer, employee or agent at the request of Blue Owl or any predecessor of Blue Owl.

 

II-1


Table of Contents

Our bylaws provide for mandatory indemnification to the fullest extent permitted by DGCL against all expenses (including attorney’s fees), judgments, fines, ERISA excise taxes or penalties and amounts paid in settlements. Our certificate of incorporation eliminates the liability of a director of Blue Owl to the fullest extent under applicable law. Pursuant to Section 102(b)(7) of the DGCL, a corporation may eliminate the personal liability of a director to the corporation or its stockholders for monetary damages for breach of fiduciary duty as a director, except for liabilities arising (i) from any breach of the director’s duty of loyalty to the corporation or its stockholders, (ii) from acts or omissions not in good faith or which involve intentional misconduct or a knowing violation of law, (iii) under Section 174 of the DGCL, or (iv) from any transaction from which the director derived an improper personal benefit. These provisions may be held not to be enforceable for certain violations of the federal securities laws of the United States.

The Registrant’s directors and executive officers are covered by insurance maintained by Blue Owl against specified liabilities for actions taken in their capacities as such, including liabilities under the Securities Act. In addition, Blue Owl has entered into contracts with its directors and executive officers providing indemnification of such directors and executive officers by Blue Owl to the fullest extent permitted by law, subject to certain limited exceptions.

Limited Partnerships

Section 17-108 of the Delaware Revised Uniform Limited Partnership Act provides that a limited partnership may, and shall have the power to, indemnify and hold harmless any partner or other person from and against any and all claims and demands whatsoever, subject to such standards and restrictions set forth in the partnership agreement.

The Second Amended and Restated Limited Partnership Agreement of Blue Owl Capital Carry LP, as amended, Second Amended and Restated Limited Partnership Agreement of Blue Owl Capital Holdings LP, as amended, Limited Partnership Agreement of Blue Owl Capital GP Holdings LP, as amended, and Agreement of Limited Partnership of Blue Owl Real Estate Holdings LP, as amended (each of Blue Owl Capital Carry LP, Blue Owl Capital Holdings LP and Blue Owl Real Estate Holdings LP, an “LP Guarantor”), provides for indemnification of its current and former partners, including, limited partners, and general partner, its affiliates and its partners’ or its affiliates’ director, officer, directors, liquidators, partners, shareholders, equityholders, members, managers, fiduciaries, controlling persons and employees, current and former employee officer or member of any management or advisory board or committee of the partnership, current and former members of the board of directors of the general partner, partnership representatives and any other party who the general partner, reasonably in good faith, designates as an indemnitee, to the fullest extent permitted by law, for any loss, damage or claim incurred, except in cases of bad faith or outside the scope of authority, and must also pay expenses incurred in defending any proceeding in advance of its final disposition, upon presentation of an undertaking on behalf of such indemnified person to repay such amount if it shall ultimately be determined that such indemnified person is not entitled to be indemnified.

Limited Liability Companies

Section 18-108 of the Delaware Limited Liability Company Act authorizes a limited liability company to indemnify and hold harmless any member or manager or other person from and against any and all claims and demands whatsoever, subject to such standards and restrictions, if any, as are set forth in its limited liability company agreement.

Amended and Restated Limited Liability Company Agreement of Blue Owl Capital GP LLC, as amended, Amended and Restated Limited Liability Company Agreement of Blue Owl GPSC Holdings LLC, as amended, Third Amended and Restated Limited Liability Company Agreement of Blue Owl GP Stakes GP Holdings LLC, as amended, Third Amended and Restated Limited Liability Company Agreement of Blue Owl Capital Holdings LLC, as amended, Limited Liability Company Agreement of Blue Owl Real Estate GP Holdings LLC, as

 

II-2


Table of Contents

amended, and Limited Liability Company Agreement of Blue Owl Capital GP Holdings LLC, as amended (each of Blue Owl Finance LLC, Blue Owl Capital Group LLC, Blue Owl GPSC Holdings LLC and Blue Owl GP Stakes GP Holdings LLC, an “LLC Guarantor”) provide that each such LLC Guarantor, as applicable, must indemnify its members, managers, its officers, directors, employees, shareholders, partners, managers or members and its respective affiliates to the fullest extent permitted by applicable law, for any loss, damage or claim incurred, except in cases of bad faith or outside the scope of authority, and must also pay expenses incurred in defending any proceeding in advance of its final disposition, upon presentation of an undertaking on behalf of such indemnified person to repay such amount if it shall ultimately be determined that such indemnified person is not entitled to be indemnified.

Item 21. Exhibits

 

Exhibit
Number
  

Exhibit Description

  2.1†    Business Combination Agreement, dated as of December  23, 2020, as amended from time to time, by and among Altimar, Owl Rock Capital Group LLC, Owl Rock Capital Feeder LLC, Owl Rock Capital Partners LP and Neuberger Berman Group LLC (incorporated by reference to Annex C of Altimar Acquisition Corporation Proxy Statement/Prospectus on Form S-4 filed on April 22, 2021)
  2.2†    Amendment to Business Combination Agreement, dated as of January  4, 2021, among Altimar Acquisition Corporation, Owl Rock Capital Group LLC, Owl Rock Capital Feeder LLC, Owl Rock Capital Partners LP and Neuberger Berman Group LLC (incorporated by reference to Annex C of Altimar Acquisition Corporation Proxy Statement/Prospectus on Form S-4 filed on April 22, 2021)
  2.3†    Second Amendment to Business Combination Agreement, dated as of March  25, 2021, among Altimar Acquisition Corporation, Owl Rock Capital Group LLC, Owl Rock Capital Feeder LLC, Owl Rock Capital Partners LP and Neuberger Berman Group LLC (incorporated by reference to Annex C of Altimar Acquisition Corporation Proxy Statement/Prospectus on Form S-4 filed on April 22, 2021)
  2.4†    Third Amendment to Business Combination Agreement, dated as of April  11, 2021, among Altimar Acquisition Corporation, Owl Rock Capital Group LLC, Owl Rock Capital Feeder LLC, Owl Rock Capital Partners LP and Neuberger Berman Group LLC (incorporated by reference to Annex C of Altimar Acquisition Corporation Proxy Statement/Prospectus on Form S-4 filed on April 22, 2021)
  2.5    Agreement and Plan of Merger, dated October  17, 2021, by and among Blue Owl Capital Inc., Blue Owl Capital GP LLC, Blue Owl Capital Holdings LP, Blue Owl Capital Carry LP, Flyer Merger Sub I, LLC, Flyer Merger Sub II, LP, OSREC GP Holdings, LP, Oak Street Real Estate Capital, LLC, SASC Feeder, LP and Augustus, LLC (incorporated by reference to Exhibit 2.1 of Blue Owl Capital Inc. Current Report on Form 8-K filed on October 18, 2021)
  2.6    First Amendment to the Agreement and Plan of Merger, dated as of December  23, 2021, by and among Blue Owl Capital Inc., Blue Owl Capital GP LLC, Blue Owl Capital Holdings LP, Blue Owl Capital Carry LP, Flyer Merger Sub I, LLC, Flyer Merger Sub II, LP, OSREC, GP Holdings, LP, Oak Street Real Estate Capital, LLC, SASC Feeder, LP and Augustus, LLC (incorporated by reference to Exhibit 2.1 of Blue Owl Capital Inc. Current Report on Form 8-K filed on December 30, 2021)
  3.1    Certificate of Domestication of Altimar Acquisition Corporation (incorporated by reference to Exhibit 3.1 of Blue Owl Capital Inc. Current Report on Form 8-K filed on May 21, 2021)
  3.2    Certificate of Incorporation of Blue Owl Capital Inc., as amended (incorporated by reference to Exhibit 3.1 of Blue Owl Capital Inc. Quarterly Report on Form 10-Q filed on May 5, 2022)

 

II-3


Table of Contents
Exhibit
Number
  

Exhibit Description

  3.3    Amended and Restated Bylaws of Blue Owl Capital Inc. (incorporated by reference to Exhibit 3.2 of Blue Owl Capital Inc. Quarterly Report on Form 10-Q filed on November 9, 2021)
  4.1    Amended and Restated Warrant Agreement, dated as of May  19, 2021, by and among Blue Owl Capital Inc., Computershare Trust Company, N.A. and Computershare Inc. and Continental Stock Transfer & Trust Company (incorporated by reference to Exhibit 4.1 of Blue Owl Capital Inc. Current Report on Form 8-K filed on May 21, 2021)
  4.2    Indenture, dated as of June  10, 2021, by and among Blue Owl Finance LLC, the guarantors named therein and Wilmington Trust, National Association, as trustee (incorporated by reference to Exhibit 4.1 of Blue Owl Capital Inc. Current Report on Form 8-K filed on June 10, 2021)
  4.3    First Supplemental Indenture, dated as of June  10, 2021, by and among Blue Owl Finance LLC, the guarantors named therein and Wilmington Trust, National Association, as trustee (incorporated by reference to Exhibit 4.2 of Blue Owl Capital Inc. Current Report on Form 8-K filed on June 10, 2021)
  4.4    Form of 3.125% Senior Note due 2031 (incorporated by reference to Exhibit 4.2 of Blue Owl Capital Inc. Current Report on Form 8-K filed on June 10, 2021)
  4.5    Second Supplemental Indenture, dated as of October  7, 2021, among Blue Owl Finance LLC, as issuer, the guarantors named therein and Wilmington Trust, National Association, as trustee (incorporated by reference to Exhibit 4.2 of Blue Owl Capital Inc. Current Report on Form 8-K filed on October 7, 2021)
  4.6    Form of 4.125% Senior Note due 2051 (incorporated by reference to Exhibit 4.3 of Blue Owl Capital Inc. Current Report on Form 8-K filed on October 7, 2021)
  4.7    Third Supplemental Indenture, dated as of February  15, 2022, among Blue Owl Finance LLC, as issuer, the guarantors named therein and Wilmington Trust, National Association, as trustee (incorporated by reference to Exhibit 4.2 of Blue Owl Capital Inc. Current Report on Form 8-K filed on February 15, 2022)
  4.8    Form of 4.375% Senior Note due 2032 (incorporated by reference to Exhibit 4.3 of Blue Owl Capital Inc. Current Report on Form 8-K filed on February 15, 2022)
  4.9    Fourth Supplemental Indenture, dated as of May  26, 2023, among Blue Owl Finance LLC, as issuer, the guarantors named therein and Wilmington Trust, National Association, as trustee (incorporated by reference to Exhibit 4.2 of Blue Owl Capital Inc. Quarterly Report on Form 10-Q filed on August 8, 2022)
  4.10    Form of 7.397% Senior Note due 2028 (incorporated by reference to Exhibit 4.2 of Blue Owl Capital Inc. Quarterly Report on Form 10-Q filed on August 8, 2022)
  4.11    Fifth Supplemental Indenture, dated as of April  18, 2024, among Blue Owl Finance LLC, as issuer, the guarantors named therein and Wilmington Trust, National Association, as trustee (incorporated by reference to Exhibit 4.5 of Blue Owl Capital Inc. Current Report on Form 8-K filed on April 18, 2024)
  4.12    Sixth Supplemental Indenture, dated as of September  10, 2024, among Blue Owl Finance LLC, as issuer, the guarantors named therein and Wilmington Trust, National Association, as trustee (incorporated by reference to Exhibit 4.2 of Blue Owl Capital Inc. Current Report on Form 8-K filed on September  10, 2024)
  4.13    Indenture, dated as of April  18, 2024, by and among Blue Owl Finance LLC, the guarantors named therein and Wilmington Trust, National Association, as trustee (incorporated by reference to Exhibit 4.1 of Blue Owl Capital Inc. Current Report on Form 8-K filed on April 18, 2024)

 

II-4


Table of Contents
Exhibit
Number
  

Exhibit Description

  4.14    First Supplemental Indenture, dated as of April  18, 2024, among Blue Owl Finance LLC, as issuer, the guarantors named therein and Wilmington Trust, National Association, as trustee (incorporated by reference to Exhibit 4.2 of Blue Owl Capital Inc. Current Report on Form 8-K filed on April 18, 2024)
  4.15    Form of 6.250% Senior Notes due 2034 (incorporated by reference to Exhibit 4.3 of Blue Owl Capital Inc. Current Report on Form 8-K filed on April 18, 2024)
  4.16    Form of Indenture between Blue Owl Capital Inc. and the trustee (incorporated by reference included within Exhibit 4.11 of Blue Owl Capital Inc.’s Registration Statement on Form S-3 filed on June 16, 2022 (File No. 333-265660))
  4.17    Form of Subsidiary Issuer Indenture among (i) Blue Owl Capital Inc., as guarantor, (ii)  Blue Owl Capital GP Holdings LLC, Blue Owl Capital GP LLC, Blue Owl Capital Holdings LP, Blue Owl Capital Carry LP, Blue Owl Finance LLC, Blue Owl Capital Group LLC, Blue Owl GPSC Holdings LLC, Blue Owl Capital GP Holdings LP, Blue Owl GP Stakes GP Holdings LLC, Blue Owl Real Estate Holdings LP, Blue Owl Real Estate GP Holdings LLC and Blue Owl Capital Holdings LLC, as subsidiary issuer or guarantor; and (iii) the trustee (incorporated by reference included within Exhibit 4.5 of Blue Owl Capital Inc.’s Registration Statement on Form S-3 filed on May 20, 2024)
  5.1    Opinion of Kirkland & Ellis LLP (incorporated by reference to Exhibit  5.1 of Blue Owl Capital Inc. Registration Statement on Form S-4 filed on September 10, 2024)
 10.1    Amended and Restated Tax Receivable Agreement, dated as of October  22, 2021, by and among Blue Owl Capital Inc., Blue Owl Capital GP LLC, Blue Owl Capital Holdings LP, Blue Owl Capital Carry LP, and each of the Partners (as defined therein) party thereto (incorporated by reference to Exhibit 10.2 of Blue Owl Capital Inc. Annual Report on Form 10-K filed on February 27, 2023)
 10.2    Investor Rights Agreement, dated as of December  29, 2021, by and among Blue Owl Capital Inc., Blue Owl Capital GP LLC, Blue Owl Capital Holdings LP, Blue Owl Capital Carry LP, Douglas Ostrover, Marc Lipschultz, Michael Rees and Marc Zahr (incorporated by reference to Exhibit 10.1 of Blue Owl Capital Inc. Current Report on Form 8-K filed on December 30, 2021)
 10.3    Amended & Restated Investor Rights Agreement, dated as of August  7, 2023, by and among Blue Owl Capital Inc., the ORC Sellers (as defined therein) party thereto, the Dyal Sellers (as defined therein) party thereto and the other parties from time to time party thereto (incorporated by reference to Exhibit 10.2 of Blue Owl Capital Inc. Quarterly Report on Form 10-Q filed on August 8, 2023)
 10.4    First Amendment to Amended and Restated Investor Rights Agreement, dated as of June  13, 2024 among Blue Owl Capital Inc. and the other parties thereto (incorporated by reference to Exhibit 10.4 of Blue Owl Capital Inc. Quarterly Report on Form 10-Q filed on August 1, 2024
 10.5    Amended and Restated Limited Liability Company Agreement of Blue Owl Capital GP LLC (incorporated by reference to Exhibit 10.3 of Blue Owl Capital Inc. Current Report on Form 8-K filed on May 21, 2021)
 10.6    Second Amended and Restated Limited Partnership Agreement of Blue Owl Capital Holdings LP (incorporated by reference to Exhibit 10.3 of Blue Owl Capital Inc. Current Report on Form 8-K filed on October 25, 2021)
 10.7    Second Amended and Restated Limited Partnership Agreement of Blue Owl Capital Carry LP (incorporated by reference to Exhibit 10.2 of Blue Owl Capital Inc. Current Report on Form 8-K filed on October 25, 2021)
 10.8    First Amendment to the Second Amended and Restated Limited Partnership Agreement of Blue Owl Capital Holdings LP, dated December  20, 2023 (incorporated by reference to Exhibit 10.6 of Blue Owl Capital Inc. Annual Report on Form 10-K filed on February 23, 2024)

 

II-5


Table of Contents
Exhibit
Number
  

Exhibit Description

 10.9    First Amendment to the Second Amended and Restated Limited Partnership Agreement of Blue Owl Capital Carry LP, dated December  20, 2023 (incorporated by reference to Exhibit 10.7 of Blue Owl Capital Inc. Annual Report on Form 10-K filed on February 23, 2024)
 10.10+    Amended and Restated Blue Owl Capital Inc. 2021 Omnibus Equity Incentive Plan (incorporated by reference to Exhibit 10.1 of Blue Owl Capital Inc. Current Report on Form 8-K/A filed on June 20, 2024)
 10.11+    Form of Incentive Unit Grant Agreement (incorporated by reference to Exhibit 10.4 of Blue Owl Capital Inc. Current Report on Form 8-K filed on October 25, 2021)
 10.12+    Form of RSU Award Agreement for Directors (incorporated by reference to Exhibit 10.5 of Blue Owl Capital Inc. Current Report on Form 8-K filed on October 25, 2021)
 10.13+    Form of RSU Award Agreement for Employees (incorporated by reference to Exhibit 10.6 of Blue Owl Capital Inc. Current Report on Form 8-K filed on October 25, 2021)
 10.14    Exchange Agreement, dated as of May  19, 2021, by and among Blue Owl Capital Inc., Blue Owl Capital Holdings LP, Blue Owl Capital Carry LP and the Blue Owl Limited Partners (as defined therein) from time to time party thereto (incorporated by reference to Exhibit 10.7 of Blue Owl Capital Inc. Current Report on Form 8-K filed on May 21, 2021)
 10.15    Second Amended and Restated Exchange Agreement, dated as of February  21, 2024, by and among Blue Owl Capital Inc., Blue Owl Capital Holdings LP, Blue Owl Capital Carry LP and the Blue Owl Limited Partners (as defined therein) from time to time party thereto (incorporated by reference included within Exhibit 10.14 of Blue Owl Capital Inc. Annual Report on Form 10-K filed on February 23, 2024)
 10.16    Form of Indemnification Agreement (incorporated by reference to Exhibit 10.8 of Blue Owl Capital Inc. Current Report on Form 8-K filed on May 21, 2021)
 10.17    Transition Services Agreement, dated as of May  19, 2021, by and between Blue Owl Capital Inc. and Neuberger Berman Group LLC (incorporated by reference to Exhibit 10.9 of Blue Owl Capital Inc. Current Report on Form 8-K filed on May 21, 2021)
 10.18+    Employment and Restrictive Covenant Agreement, dated as of December  23, 2020, by and between Blue Owl Capital Inc. (f/k/a Altimar Acquisition Corporation) and Doug Ostrover (incorporated by reference to Exhibit 10.4 of Altimar Acquisition Corporation Current Report on Form 8-K filed on December 28, 2020)
 10.19+    Employment and Restrictive Covenant Agreement, dated as of December  23, 2020, by and between Blue Owl Capital Inc. (f/k/a Altimar Acquisition Corporation) and Marc Lipschultz (incorporated by reference to Exhibit 10.5 of Altimar Acquisition Corporation Current Report on Form 8-K filed on December 28, 2020)
 10.20+    Employment and Restrictive Covenant Agreement, dated as of December  23, 2020, by and between Blue Owl Capital Inc. (f/k/a Altimar Acquisition Corporation) and Michael D. Rees (incorporated by reference to Exhibit 10.6 of Altimar Acquisition Corporation Current Report on Form 8-K filed on December 28, 2020)
 10.21    Agreement of Purchase and Sale, dated as of September  20, 2021, by and among Blue Owl Capital Inc., Blue Owl Capital Holdings LP and Illiquid Markets 1888 Fund, LLC (incorporated by reference to Exhibit 10.1 of Blue Owl Capital Inc. Current Report on Form 8-K filed on September 20, 2021)
 10.22    Agreement of Purchase and Sale, dated as of September  20, 2021, by and among Blue Owl Capital Inc., Blue Owl Capital Holdings LP and Koch Financial Assets III, LLC (incorporated by reference to Exhibit 10.2 of Blue Owl Capital Inc. Current Report on Form 8-K filed on September 20, 2021)

 

II-6


Table of Contents
Exhibit
Number
  

Exhibit Description

 10.23    Agreement of Purchase and Sale, dated as of September  20, 2021, by and among Blue Owl Capital Inc., Blue Owl Capital Holdings LP and Koch Companies Defined Benefit Master Trust (incorporated by reference to Exhibit 10.3 of Blue Owl Capital Inc. Current Report on Form 8-K filed on September 20, 2021)
 10.24    Registration Rights Agreement, dated as of September  20, 2021, by and between Blue Owl Capital Inc. and Koch Financial Assets III, LLC (incorporated by reference to Exhibit 10.4 of Blue Owl Capital Inc. Current Report on Form 8-K filed on September  20, 2021)
 10.25    Registration Rights Agreement, dated as of September  20, 2021, by and between Blue Owl Capital Inc. and Koch Companies Defined Benefit Master Trust (incorporated by reference to Exhibit 10.5 of Blue Owl Capital Inc. Current Report on Form 8-K filed on September 20, 2021)
 10.26    Registration Rights Agreement, dated as of September  20, 2021, by and between Blue Owl Capital Inc. and Illiquid Markets 1888 Fund, LLC (incorporated by reference to Exhibit 10.6 of Blue Owl Capital Inc. Current Report on Form 8-K filed on September  20, 2021)
 10.27    Amended and Restated Credit Agreement, dated as of June  15, 2022, by and among Blue Owl Finance LLC, Blue Owl Capital Holdings LP, Blue Owl Capital Carry LP, the subsidiary guarantors party thereto, the several banks and other financial institutions or entities party thereto and MUFG Bank, Ltd. (incorporated by reference to Exhibit 1.1 of Blue Owl Capital Inc. Current Report on Form 8-K filed on June 15, 2022)
 10.28    First Amendment to the Amended and Restated Credit Agreement, dated as of June  29, 2023, by and among Blue Owl Finance LLC, Blue Owl Capital Holdings LP, Blue Owl Capital Carry LP, the subsidiary guarantors party thereto, the several banks and other financial institutions or entities party thereto and MUFG Bank, Ltd. (incorporated by reference to Exhibit 1.1 of Blue Owl Capital Inc. Current Report on Form 8-K filed on June 29, 2023)
 10.29    Second Amendment to the Amended and Restated Credit Agreement, dated as of July  23, 2024, by and among Blue Owl Finance LLC, the guarantors party thereto, the several banks and other financial institutions or entities party thereto and MUFG Bank, Ltd. (incorporated by reference to Exhibit 10.1 of Blue Owl Capital Inc. Current Report on Form 8-K filed on July 23, 2024)
 10.30    Registration Rights Agreement, dated as of December  29, 2021, by and among Blue Owl Capital Inc., Marc Zahr and Augustus, LLC (incorporated by reference to Exhibit 10.2 of Blue Owl Capital Inc. Current Report on Form 8-K filed on December 30, 2021)
 10.31+    Amended and Restated Employment and Restrictive Covenant Agreement, dated as of December  29, 2021, by and between Blue Owl Capital Inc. and Marc Zahr (incorporated by reference to Exhibit 10.3 of Blue Owl Capital Inc. Current Report on Form 8-K filed on December 30, 2021)
 10.32+    First Amendment to Employment and Restrictive Covenant Agreement, dated as of December  23, 2020, by and between Blue Owl Capital Inc. (f/k/a Altimar Acquisition Corporation) and Douglas I. Ostrover (incorporated by reference to Exhibit 10.22 of Blue Owl Capital Inc. Annual Report on Form 10-K filed on February 28, 2022)
 10.33+    First Amendment to Employment and Restrictive Covenant Agreement, dated as of December  23, 2020, by and between Blue Owl Capital Inc. (f/k/a Altimar Acquisition Corporation) and Marc S. Lipschultz (incorporated by reference to Exhibit 10.23 of Blue Owl Capital Inc. Annual Report on Form 10-K filed on February 28, 2022)
 10.34+    First Amendment to Amended and Restated Employment and Restrictive Covenant Agreement, dated as of December  29, 2021, by and between Blue Owl Capital Holdings LLC and Marc Zahr (incorporated by reference to Exhibit 10.24 of Blue Owl Capital Inc. Annual Report on Form 10-K filed on February 28, 2022)

 

II-7


Table of Contents
Exhibit
Number
  

Exhibit Description

 10.35+†    Amended and Restated Employment and Restrictive Covenant Agreement, dated as of August  7, 2023, by and between Blue Owl Capital Inc. and Michael D. Rees (incorporated by reference to Exhibit 10.3 of Blue Owl Capital Inc. Quarterly Report on Form 10-Q filed on August 8, 2023)
 10.36+†    Principals Agreement, dated as of August  7, 2023, by and among Blue Owl Capital Inc. and each of Douglas Ostrover, Marc Lipschultz, Craig Packer, Alan Kirshenbaum, Marc Zahr, Michael Rees, Sean Ward and Andrew Laurino (incorporated by reference to Exhibit 10.4 of Blue Owl Capital Inc. Quarterly Report on Form 10-Q filed on August 8, 2023)
 10.37    Amendment No. 1 to Amended and Restated Tax Receivable Agreement, dated as of February  21, 2024, by and among Blue Owl Capital Inc., Blue Owl Capital GP LLC, Blue Owl Capital Holdings LP, Blue Owl Capital Carry LP and each of the Partners (as defined therein) party thereto (incorporated by reference to Exhibit 10.36 of Blue Owl Capital Inc. Annual Report on Form 10-K filed on February 23, 2024)
 10.38    Registration Rights Agreement, dated as of April  18, 2024, among Blue Owl Finance LLC, as issuer, the guarantors named therein, BofA Securities, Inc. and Goldman Sachs  & Co. LLC, as representatives of the initial purchasers, and Wilmington Trust, National Association, as trustee (incorporated by reference to Exhibit 10.1 of Blue Owl Capital Inc. Current Report on Form 8-K filed on April 18, 2024)
 10.39    Registration Rights Agreement, dated as of June  6, 2024 among Blue Owl Finance LLC, as issuer, the guarantors named therein, BofA Securities, Inc. and Goldman Sachs  & Co. LLC, as representatives of the initial purchasers, and Wilmington Trust, National Association, as trustee (incorporated by reference to Exhibit 10.1 of Blue Owl Capital Inc. Current Report on Form 8-K filed on June 6, 2024)
 21.1    Subsidiaries of Blue Owl Capital Inc. (incorporated by reference to Exhibit 21.1 of Blue Owl Capital Inc. Annual Report on Form 10-K filed on February 23, 2024)
 23.1    Consent of Kirkland & Ellis LLP (included in Exhibit 5.1) (incorporated by reference to Exhibit  23.1 of Blue Owl Capital Inc. Registration Statement on Form S-4 filed on September 10, 2024)
 23.2    Consent of KPMG LLP (incorporated by reference to Exhibit 23.2 of Blue Owl Capital Inc. Registration Statement on Form  S-4 filed on September 10, 2024)
 24.1    Power of Attorney (included on the signature page of Blue Owl Capital Inc. Registration Statement on Form S-4 filed on September  10, 2024, and incorporated herein by reference)
 25.1    Statement of Eligibility on Form T-1 of Trustee under the Trust Indenture Act (incorporated by reference to Exhibit 25.1 of Blue Owl Capital Inc. Registration Statement on Form S-4 filed on September 10, 2024)
 99.1    Form of Letter of Transmittal (incorporated by reference to Exhibit 99.1 of Blue Owl Capital Inc. Registration Statement on Form  S-4 filed on September 10, 2024)
107.1    Filing Fee Table (incorporated by reference to Exhibit  107.1 of Blue Owl Capital Inc. Registration Statement on Form S-4 filed on September 10, 2024)

 

Certain of the exhibits and schedules to this Exhibit have been omitted in accordance with Regulation S-K Item 601(a)(5). The Registrant agrees to furnish a copy of all omitted exhibits and schedules to the SEC upon its request.

+

Compensatory arrangements

 

II-8


Table of Contents

Item 22. Undertakings

The undersigned registrant hereby undertakes:

 

  (1)

To file, during any period in which offers or sales are being made, a post-effective amendment to this registration statement:

 

  (i)

To include any prospectus required by Section 10(a)(3) of the Securities Act of 1933;

 

  (ii)

To reflect in the prospectus any facts or events arising after the effective date of the registration statement (or the most recent post-effective amendment thereof) which, individually or in the aggregate, represent a fundamental change in the information set forth in the registration statement. Notwithstanding the foregoing, any increase or decrease in volume of securities offered (if the total dollar value of securities offered would not exceed that which was registered) and any deviation from the low or high end of the estimated maximum offering range may be reflected in the form of prospectus filed with the SEC pursuant to Rule 424(b) if, in the aggregate, the changes in volume and price represent no more than a 20% change in the maximum aggregate offering price set forth in the “Calculation of Registration Fee” table in the effective registration statement; and

 

  (iii)

To include any material information with respect to the plan of distribution not previously disclosed in the registration statement or any material change to such information in the registration statement.

 

  (2)

That, for the purpose of determining any liability under the Securities Act of 1933, each such post-effective amendment shall be deemed to be a new registration statement relating to the securities offered therein, and the offering of such securities at that time shall be deemed to be the initial bona fide offering thereof.

 

  (3)

To remove from registration by means of a post-effective amendment any of the securities being registered which remain unsold at the termination of the offering.

 

  (4)

That, for purposes of determining liability under the Securities Act of 1933 to any purchaser, each prospectus filed pursuant to Rule 424(b) as part of a registration statement relating to an offering, other than registration statements relying on Rule 430B or other than prospectuses filed in reliance on Rule 430A, shall be deemed to be part of and included in the registration statement as of the date it is first used after effectiveness; provided, however, that no statement made in a registration statement or prospectus that is part of the registration statement or made in a document incorporated or deemed incorporated by reference into the registration statement or prospectus that is part of the registration statement will, as to a purchaser with a time of contract of sale prior to such first use, supersede or modify any statement that was made in the registration statement or prospectus that was part of the registration statement or made in any such document immediately prior to such date of first use.

 

  (5)

That, for the purpose of determining liability of the registrant under the Securities Act of 1933 to any purchaser in the initial distribution of the securities:

The undersigned registrant undertakes that in a primary offering of securities of the undersigned registrant pursuant to this registration statement, regardless of the underwriting method used to sell the securities to the purchaser, if the securities are offered or sold to such purchaser by means of any of the following communications, the undersigned registrant will be a seller to the purchaser and will be considered to offer or sell such securities to such purchaser:

 

  (i)

Any preliminary prospectus or prospectus of the undersigned registrant relating to the offering required to be filed pursuant to Rule 424;

 

  (ii)

Any free writing prospectus relating to the offering prepared by or on behalf of the undersigned registrant or used or referred to by the undersigned registrant;

 

II-9


Table of Contents
  (iii)

The portion of any other free writing prospectus relating to the offering containing material information about the undersigned registrant or its securities provided by or on behalf of the undersigned registrant; and

 

  (iv)

Any other communication that is an offer in the offering made by the undersigned registrant to the purchaser.

 

  (6)

That, for purposes of determining any liability under the Securities Act of 1933, each filing of the registrant’s annual report pursuant to Section 13(a) or 15(d) of the Securities Exchange Act of 1934 (and, where applicable, each filing of an employee benefit plan’s annual report pursuant to Section 15(d) of the Securities Exchange Act of 1934) that is incorporated by reference in the registration statement shall be deemed to be a new registration statement relating to the securities offered therein, and the offering of such securities at that time shall be deemed to be the initial bona fide offering thereof.

 

  (7)

Insofar as indemnification for liabilities arising under the Securities Act of 1933 may be permitted to directors, officers and controlling persons of the registrant pursuant to the provisions described under Item 20 above, or otherwise, the registrant has been advised that in the opinion of the Securities and Exchange Commission, such indemnification is against public policy as expressed in the Securities Act of 1933 and is, therefore, unenforceable. In the event that a claim for indemnification against such liabilities (other than the payment by the registrant of expenses incurred or paid by a director, officer or controlling person of the registrant in the successful defense of any action, suit or proceeding) is asserted by such director, officer or controlling person in connection with the securities being registered, the registrant will, unless in the opinion of its counsel the matter has been settled by controlling precedent, submit to a court of appropriate jurisdiction the question whether such indemnification by it is against public policy as expressed in the Securities Act of 1933 and will be governed by the final adjudication of such issue.

 

  (8)

To respond to requests for information that is incorporated by reference into the prospectus pursuant to Items 4, 10(b), 11, or 13 of this form, within one business day of receipt of such request, and to send the incorporated documents by first class mail or other equally prompt means. This includes information contained in documents filed subsequent to the effective date of the registration statement through the date of responding to the request.

 

  (9)

To supply by means of a post-effective amendment all information concerning a transaction, and the company being acquired involved therein, that was not the subject of and included in the registration statement when it became effective.

 

II-10


Table of Contents

SIGNATURES

Pursuant to the requirements of the Securities Act of 1933, the registrant certifies that it has reasonable grounds to believe that it meets all of the requirements for filing on Form S-4 and has duly caused this registration statement to be signed on its behalf by the undersigned, thereunto duly authorized, in the City of New York, State of New York, on the 19th day of September, 2024.

 

BLUE OWL CAPITAL INC.

By:

 

/s/ Neena A. Reddy

 

Name: Neena A. Reddy

 

Title: General Counsel and Secretary

 

II-11


Table of Contents

Pursuant to the requirements of the Securities Act of 1933, as amended, this Registration Statement has been signed by the following persons in the capacities indicated on the 19th day of September, 2024.

 

Name

  

Position

 

Date

*

Douglas I. Ostrover

  

Co-Chief Executive Officer and Chairman of the Board

(Principal Executive Officer)

  September 19, 2024

*

Marc S. Lipschultz

   Co-Chief Executive Officer and Director
(Principal Executive Officer)
  September 19, 2024

*

Michael Rees

   Co-President and Director   September 19, 2024

*

Alan Kirshenbaum

   Chief Financial Officer
(Principal Financial Officer and Principal Accounting Officer)
  September 19, 2024

*

Marc Zahr

  

Co-President and Director

  September 19, 2024

*

Sean Ward

   Director   September 19, 2024

*

Craig W. Packer

   Co-President and Director   September 19, 2024

*

Dana Weeks

   Director   September 19, 2024

*

Claudia Holz

   Director   September 19, 2024

*

Andrew S. Komaroff

   Director   September 19, 2024

*

Stacy Polley

   Director   September 19, 2024

 

*By:   /s/ Neena A. Reddy
Name:   Neena A. Reddy
Title:   Attorney-in-Fact

 

II-12


Table of Contents

SIGNATURES

Pursuant to the requirements of the Securities Act of 1933, each guarantor registrant certifies that it has reasonable grounds to believe that it meets all of the requirements for filing on Form S-4 and has duly caused this registration statement to be signed on its behalf by the undersigned, thereunto duly authorized, in the City of New York, State of New York, on the 19th day of September, 2024.

 

BLUE OWL CAPITAL GP HOLDINGS LLC

By:

  /s/ Neena A. Reddy

Name:

  Neena A. Reddy

Title:

  General Counsel and Secretary

 

BLUE OWL CAPITAL GP LLC

by: Blue Owl Capital GP Holdings LLC, its sole member

By:

  /s/ Neena A. Reddy

Name:

  Neena A. Reddy

Title:

  General Counsel and Secretary

 

BLUE OWL FINANCE LLC

by: Blue Owl Capital Holdings LP, its sole member

 

by: Blue Owl Capital GP LLC, its general partner

By:

  /s/ Neena A. Reddy

Name:

  Neena A. Reddy

Title:

  General Counsel and Secretary

 

BLUE OWL CAPITAL HOLDINGS LP

by: Blue Owl Capital GP LLC, its general partner

By:

  /s/ Neena A. Reddy

Name:

  Neena A. Reddy

Title:

  General Counsel and Secretary

 

BLUE OWL CAPITAL CARRY LP

by: Blue Owl Capital GP LLC, its general partner

By:

  /s/ Neena A. Reddy

Name:

  Neena A. Reddy

Title:

  General Counsel and Secretary

 

II-13


Table of Contents

BLUE OWL CAPITAL GROUP LLC

by: Blue Owl Capital Holdings LP, its sole member

 

by: Blue Owl Capital GP LLC, its general partner

By:

  /s/ Neena A. Reddy

Name:

  Neena A. Reddy

Title:

  General Counsel and Secretary

 

BLUE OWL GPSC HOLDINGS LLC

by: Blue Owl Capital Holdings LP, its sole member

 

by: Blue Owl Capital GP LLC, its general partner

By:

  /s/ Neena A. Reddy

Name:

  Neena A. Reddy

Title:

  General Counsel and Secretary

 

BLUE OWL CAPITAL GP HOLDINGS LP

by: Blue Owl Capital GP LLC, its general partner

By:

  /s/ Neena A. Reddy

Name:

  Neena A. Reddy

Title:

  General Counsel and Secretary

 

BLUE OWL GP STAKES GP HOLDINGS LLC

by: Blue Owl Capital Carry LP, its sole member

 

by: Blue Owl Capital GP LLC, its general partner

By:

  /s/ Neena A. Reddy

Name:

  Neena A. Reddy

Title:

  General Counsel and Secretary

 

BLUE OWL REAL ESTATE GP HOLDINGS LLC

by: Blue Owl Capital Carry LP, its sole member

 

by: Blue Owl Capital GP LLC, its general partner

By:

  /s/ Neena A. Reddy

Name:

  Neena A. Reddy

Title:

  General Counsel and Secretary

 

II-14


Table of Contents
BLUE OWL CAPITAL HOLDINGS LLC
by: Blue Owl Capital Group LLC, its sole member

By:

  /s/ Neena A. Reddy

Name:

  Neena A. Reddy

Title:

  General Counsel and Secretary

 

BLUE OWL REAL ESTATE HOLDINGS LP
by: Blue Owl Capital GP LLC, its general partner

By:

  /s/ Neena A. Reddy

Name:

  Neena A. Reddy

Title:

  General Counsel and Secretary

 

II-15


Table of Contents

Pursuant to the requirements of the Securities Act of 1933, as amended, this Registration Statement has been signed by the following persons in the capacities and on the dates indicated below on behalf of each of Blue Owl Capital GP Holdings LLC, Blue Owl Capital GP LLC, Blue Owl Finance LLC, Blue Owl Capital Holdings LP, Blue Owl Capital Carry LP, Blue Owl Capital Group LLC, Blue Owl GPSC Holdings LLC, Blue Owl Capital GP Holdings LP, Blue Owl GP Stakes GP Holdings LLC, Blue Owl Real Estate Holdings LP, Blue Owl Real Estate GP Holdings LLC and Blue Owl Capital Holdings LLC.

 

Name

  

Position

 

Date

*

Douglas I. Ostrover

  

Co-Chief Executive Officer and Chairman of the Board

(Principal Executive Officer)

  September 19, 2024

*

Marc S. Lipschultz

   Co-Chief Executive Officer and Director
(Principal Executive Officer)
  September 19, 2024

*

Alan Kirshenbaum

   Chief Financial Officer
(Principal Financial Officer and Principal Accounting Officer)
  September 19, 2024

 

*By:  

/s/ Neena A. Reddy

Name: Neena A. Reddy
Title: Attorney-in-Fact

 

II-16