Please wait
Table of Contents

Filed Pursuant to Rule 424(b)(4)
Registration No. 333-256444

 

Prospectus

22,000,000 Shares

 

LOGO

Class A Common Stock

 

 

The selling stockholder identified in this prospectus is offering 22,000,000 shares of our Class A common stock, par value $0.001 per share. We will not receive any proceeds from the sale of shares of our Class A common stock by the selling stockholder.

Our Class A common stock is listed on the Nasdaq Global Select Market (“Nasdaq”) under the symbol “WOOF.” On May 26, 2021, the last reported sales price of a share of our Class A common stock on Nasdaq was $24.50.

We have three classes of common stock: Class A common stock; Class B-1 common stock; and Class B-2 common stock. The rights of the holders of our Class A common stock and our Class B-1 common stock are identical in all respects, except that our Class B-1 common stock does not vote on the election or removal of our directors. The rights of the holders of our Class B-2 common stock differ from the rights of the holders of our Class A common stock and Class B-1 common stock in that holders of our Class B-2 common stock only possess the right to vote on the election or removal of our directors. We are a “controlled company” as defined under the corporate governance rules of Nasdaq.

 

 

INVESTING IN OUR CLASS A COMMON STOCK INVOLVES RISKS, INCLUDING THOSE DESCRIBED IN THE “RISK FACTORS” SECTION BEGINNING ON PAGE 19 OF THIS PROSPECTUS.

 

 

 

     Per Share      Total  

Public offering price

   $ 24.00      $ 528,000,000  

Underwriting discounts and commissions(1)

   $ 0.84      $ 18,480,000  

Proceeds, before expenses, to the selling stockholder

   $ 23.16      $ 509,520,000  

 

(1)

Please read “Underwriting (Conflicts of Interest)” for a description of all underwriting compensation payable in connection with this offering.

The underwriters have a 30-day option to purchase up to an additional 3,300,000 shares of our Class A common stock from the selling stockholder at the public offering price, less the underwriting discounts.

Neither the Securities and Exchange Commission nor any state securities commission has approved or disapproved of these securities or determined if this prospectus is truthful or complete. Any representation to the contrary is a criminal offense.

Delivery of our Class A common stock is expected to be made on or about June 1, 2021 through the book-entry facilities of The Depository Trust Company.

 

 

 

Goldman Sachs & Co. LLC   BofA Securities  
Citigroup   Evercore ISI   Credit Suisse   UBS Investment Bank   Wells Fargo Securities  
Baird   Guggenheim Securities  
AmeriVet Securities   C.L. King & Associates   R. Seelaus & Co., LLC   Ramirez & Co., Inc.   Siebert Williams Shank  

 

 

Prospectus dated May 26, 2021


Table of Contents

LOGO


Table of Contents

LOGO


Table of Contents

LOGO


Table of Contents

LOGO


Table of Contents

TABLE OF CONTENTS

 

NOTE ON THE PRESENTATION

     ii  

TRADEMARKS AND SERVICE MARKS

     ii  

INDUSTRY AND MARKET DATA

     ii  

RISK FACTORS SUMMARY

     iii  

SUMMARY

     1  

RISK FACTORS

     19  

CAUTIONARY NOTE REGARDING FORWARD-LOOKING STATEMENTS

     53  

USE OF PROCEEDS

     55  

DIVIDEND POLICY

     56  

CAPITALIZATION

     57  

MANAGEMENT

     58  

PRINCIPAL AND SELLING STOCKHOLDERS

     63  

SHARES ELIGIBLE FOR FUTURE SALE

     66  

CERTAIN U.S. FEDERAL INCOME TAX CONSEQUENCES TO NON-U.S. HOLDERS

     68  

UNDERWRITING (CONFLICTS OF INTEREST)

     73  

LEGAL MATTERS

     81  

EXPERTS

     81  

WHERE YOU CAN FIND MORE INFORMATION

     81  

INFORMATION INCORPORATED BY REFERENCE

     81  

We, the selling stockholder and the underwriters have not authorized any other person to provide you with information different from that contained in this prospectus and any free writing prospectus authorized by us. We take no responsibility for, and can provide no assurance as to the reliability of, any other information that others may give you. We, the selling stockholder and the underwriters are not making an offer to sell these securities in any jurisdiction where an offer or sale is not permitted. The information in this prospectus is accurate only as of the date of this prospectus and the information we have incorporated by reference is accurate only as of the date of the document incorporated by reference, regardless of the time of delivery of this prospectus or any sale of our Class A common stock. Our business, financial condition, results of operations, and prospects may have changed since that date.

This prospectus contains forward-looking statements that are subject to a number of risks and uncertainties, many of which are beyond our control. Please read “Risk Factors” and “Cautionary Note Regarding Forward-Looking Statements.”

 

i


Table of Contents

NOTE ON THE PRESENTATION

Unless otherwise indicated or the context otherwise requires, (i) references in this prospectus to “Petco,” “our company,” “we,” “our,” and “us,” or like terms, refer to Petco Health and Wellness Company, Inc. and/or its subsidiaries, individually and/or collectively, and (ii) references to “common stock” refer to our Class A common stock, our Class B-1 common stock and our Class B-2 common stock, collectively. References to (i) our certificate of incorporation and bylaws are to our second amended and restated certificate of incorporation and our second amended and restated bylaws, respectively, and (ii) our Annual Report on Form 10-K are to our Annual Report on Form 10-K for the fiscal year ended January 30, 2021, filed with the SEC on April 5, 2021 and incorporated herein by reference.

We report on the basis of a 52- or 53-week fiscal year, which ends on the Saturday closest to January 31. References to “fiscal year” mean the year in which that fiscal year began. For example, references to fiscal 2020 refer to the fiscal year beginning February 2, 2020 and ending January 30, 2021.

On November 19, 2020, the Securities and Exchange Commission adopted amendments to Items 301, 302 and 303 of Regulation S-K, which became effective on February 10, 2021. Although mandatory compliance is not required until our fiscal year ending January 29, 2022, early adoption is permitted, and we have elected to early adopt amended Items 301, 302 and 303 of Regulation S-K in this prospectus for our fiscal year ended January 30, 2021.

TRADEMARKS AND SERVICE MARKS

We own or have rights to various trademarks, service marks, and trade names that we use in connection with the operation of our business. The following trademarks are among those registered or pending registration: Bond & Co., EveryYay, Good 2 Go, Good Lovin’, Harmony, Imagitarium, Leaps & Bounds, Pals Rewards, Petco, Petco Love, PetCoach, PupBox, Reddy, Ruff & Mews, So Phresh, Vetco, Well & Good, WholeHearted, You & Me, and Youly. This prospectus may also contain trademarks, service marks, and trade names of third parties, which are the property of their respective owners. Our use or display of a third party’s trademarks, service marks, trade names, or products in this prospectus is not intended to, and does not imply, a relationship with, or endorsement or sponsorship by, us. Solely for convenience, the trademarks, service marks, and trade names referred to in this prospectus may appear without the ®, TM, or SM symbols, but such references are not intended to indicate, in any way, that we will not assert, to the fullest extent under applicable law, our rights or the right of the applicable licensor to these trademarks, service marks, and trade names.

INDUSTRY AND MARKET DATA

This prospectus includes market data and forecasts with respect to the pet care industry. Although we are responsible for all of the disclosure contained in this prospectus, in some cases we rely on and refer to market data and certain industry forecasts that were obtained from third-party surveys, market research, consultant surveys, publicly available information and industry publications and surveys that we believe to be reliable. Unless otherwise indicated, all market and industry data and other statistical information and forecasts contained in this prospectus are based on independent industry publications, government publications, reports by market research firms or other published independent sources, such as Lippincott and Packaged Facts, and other externally obtained data that we believe to be reliable. Some market and industry data, and statistical information and forecasts, are

 

ii


Table of Contents

also based on management’s estimates, which are derived from our review of internal surveys as well as the independent sources referred to above. Any such market data, information or forecast may prove to be inaccurate because of the method by which we obtain it or because it cannot always be verified with complete certainty given the limits on the availability and reliability of raw data, the voluntary nature of the data gathering process, and other limitations and uncertainties, including those discussed under the caption “Risk Factors.” As a result, although we believe that these sources are reliable, we have not independently verified the information.

RISK FACTORS SUMMARY

An investment in our Class A common stock involves a high degree of risk. The following is a summary of the principal factors that make an investment in our Class A common stock speculative or risky, all of which are more fully described below in the section titled “Risk Factors.” This summary should be read in conjunction with the “Risk Factors” section and should not be relied upon as an exhaustive summary of the material risks facing our business. In addition to the following summary, you should consider the other information contained in this prospectus and in our Annual Report on Form 10-K before investing in our Class A common stock.

Risks Related to Our Business

 

   

A decline in consumer spending or a change in consumer preferences or demographics could reduce our sales or profitability and adversely affect our business.

 

   

The growth of our business depends in part on our ability to accurately predict consumer trends, successfully introduce new products and services, improve existing products and services, and expand into new offerings.

 

   

Competition in the markets in which we operate, including internet-based competition, is strong and if we are unable to compete effectively, our ability to generate sales may suffer and our operating income and net income could decline.

 

   

We may be unable to execute our growth strategies successfully or manage and sustain our growth and, as a result, our business may be adversely affected.

 

   

We may experience difficulties recruiting and retaining skilled veterinarians due to shortages that could disrupt our business.

 

   

We face various risks as an e-commerce retailer.

 

   

If we fail to generate or obtain sufficient capital to finance our growth strategies, we may be unable to sustain our growth and our business may be adversely affected.

 

   

The loss of any of our key merchandise vendors, or of any of our exclusive distribution arrangements with certain of our vendors, could negatively impact our business.

 

   

A disruption, malfunction, or increased costs in the operation, expansion, or replenishment of our distribution centers or our supply chain would affect our ability to deliver to our locations and e-commerce customers or increase our expenses, which could harm our sales and profitability.

 

   

We occasionally seek to grow our business through acquisitions of or investments in new or complementary businesses, products, or services, or through strategic ventures, and the failure to successfully identify these opportunities, manage and integrate these acquisitions, investments, or alliances, or to achieve an adequate return on these investments, could have an adverse effect on us.

 

iii


Table of Contents
   

Negative publicity arising from claims that we do not properly care for animals we handle or sell could adversely affect how we are perceived by the public and reduce our sales and profitability.

 

   

Our quarterly operating results may fluctuate due to the timing of expenses, new pet care center openings, pet care center closures, and other factors.

 

   

Pet food safety, quality, and health concerns could adversely affect our business.

 

   

Fluctuations in the prices and availability of certain commodities, such as grains and meat protein, could materially adversely affect our operating results.

Risks Related to Legal and Regulatory Matters

 

   

Failure to comply with governmental regulations or the expansion of existing or the enactment of new laws or regulations applicable to our veterinary services could adversely affect our business and our financial condition or lead to fines, litigation, or our inability to offer veterinary products or services in certain states.

 

   

Our marketing programs, e-commerce initiatives, and use of consumer information are governed by an evolving set of laws and enforcement trends, and changes in privacy laws or trends, or our failure to comply with existing or future laws, could substantially harm our business and results of operations.

 

   

Failure to establish, maintain, protect, and enforce our intellectual property and proprietary rights or prevent third parties from making unauthorized use of our technology or our brand could harm our competitive position or require us to incur significant expenses to enforce our rights.

 

   

We are subject to environmental, health, and safety laws and regulations that could result in costs to us.

 

   

We may fail to comply with various state or federal regulations covering the dispensing of prescription pet medications, including controlled substances, through our veterinary services businesses, which may subject us to reprimands, sanctions, probations, fines, or suspensions.

Risks Related to Our Indebtedness

 

   

Our substantial indebtedness could adversely affect our cash flows and prevent us from fulfilling our obligations under existing debt agreements.

 

   

The agreements governing our indebtedness include restrictive covenants that limit our operating flexibility, which could harm our long-term interests.

 

   

Our failure to comply with the covenants contained in the credit agreements for the First Lien Term Loan and ABL Revolving Credit Facility, including as a result of events beyond our control, could result in an event of default that could cause repayment of our debt to be accelerated.

 

   

The amount of borrowings permitted under the ABL Revolving Credit Facility may fluctuate significantly, which may adversely affect our liquidity, results of operations, and financial position.

 

   

A ratings downgrade or other negative action by a ratings organization could adversely affect the trading price of the shares of our Class A common stock.

 

iv


Table of Contents

Risks Related to Our Class A Common Stock

 

   

Our Sponsors have significant influence over us, including control over decisions that require the approval of stockholders, which could limit your ability to influence the outcome of matters submitted to stockholders for a vote.

 

   

We are a “controlled company” within the meaning of the Nasdaq rules and, as a result, qualify for, and rely on, exemptions from certain corporate governance requirements. Accordingly, the holders of our Class A common stock do not have the same protections as those afforded to stockholders of companies that are subject to such governance requirements.

 

   

We are a holding company with nominal net worth and will depend on dividends and distributions from our subsidiaries to pay any dividends.

 

   

The multi-class structure of our common stock may adversely affect the trading market for our Class A common stock.

General Risk Factors

 

   

A significant portion of our total outstanding shares are restricted from immediate resale but may be sold into the market in the near future. This could cause the market price of our Class A common stock to drop significantly, even if our business is doing well.

 

   

If our operating and financial performance in any given period does not meet the guidance that we have provided to the public or the expectations of our investors and analysts, our Class A common stock price may decline.

 

v


Table of Contents

SUMMARY

This summary provides a brief overview of information contained elsewhere in this prospectus. The following summary is qualified in its entirety by, and should be read in conjunction with, the more detailed information and financial statements appearing elsewhere in this prospectus and information incorporated by reference into this prospectus. This summary does not contain all of the information that you should consider before investing in our Class A common stock. In addition to this summary, we urge you to read the entire prospectus carefully, including the information set forth under “Risk Factors” and “Cautionary Note Regarding Forward-Looking Statements,” and the section entitled “Management’s Discussion and Analysis of Financial Condition and Results of Operations” and the historical consolidated financial statements and the accompanying notes included in our Annual Report on Form 10-K.

Our Company

We are a beloved brand in the U.S. pet care industry with more than 55 years of service to pets and the people who love and care for them. Since our founding in 1965, we have been developing new standards in pet care, delivering comprehensive wellness solutions through our products and services, and creating communities that deepen the pet and pet-parent bond. Over the last three years, we have transformed the business from a successful traditional retailer to a disruptive, fully-integrated, digital-focused provider of pet health and wellness offerings. We revamped our leadership team and invested over $375 million to build out leading capabilities across e-commerce and digital, owned brands, data analytics, and a full suite of on-site services including veterinary care.

Our go-to-market strategy is powered by a multi-channel platform that integrates our digital presence with our nationwide physical network. Our e-commerce site and personalized mobile app serve as a hub for pet parents to manage their pets’ health, wellness, and merchandise needs, while enabling them to shop wherever, whenever, and however they want. By leveraging our extensive physical network consisting of approximately 1,453 pet care centers located within three miles of 53% of our customers, we are able to offer our comprehensive product and service offering in a localized manner with a meaningful last-mile advantage over our competition. Through our connected platform, we serve our customers in a differentiated manner by offering the convenience of ship-from-store, buy online and pick up in store (“BOPUS”), curbside pick-up, and same day delivery.

Through our multi-channel platform, we provide a comprehensive offering of differentiated products and services that fulfill all the health and wellness needs of pet parents and their pets. Our product offering leverages our owned brand portfolio and partnerships with premium third-party brands to deliver high quality food that avoids artificial ingredients, complemented by a wide variety of premium pet care supplies. We augment this product offering with a broad suite of professional services, including grooming as well as in-store and online training. Our service offering is further enhanced by a rapidly expanding, affordable veterinary service platform, which includes full-service veterinary hospitals, Vetco clinics, and tele-veterinarian services. In addition, we are increasingly linking our offerings with subscription programs such as membership and pet health insurance that create deeper engagement with our customers and with our Pals Rewards loyalty program members specifically, which members accounted for approximately 83% of transactions in the first quarter of fiscal 2021. At the end of 2020, we launched our Vital Care membership program, the industry’s first broad-scale, comprehensive membership program covering items including vaccinations, grooming services, and merchandise discounts. In addition to providing differentiated products and services, our over 24,000 knowledgeable, passionate partners in our pet care centers provide important high-quality advice to our customers.



 

1


Table of Contents

Recent Financial Performance

In the first quarter of fiscal 2021, we achieved the following results (comparisons are first quarter of fiscal 2021 versus first quarter of fiscal 2020, unless otherwise noted):

 

   

Net sales increased 27% to $1.4 billion driven by comparable sales growth of 28%;

 

   

Net income increased $38.7 million to $7.6 million, or $0.03 per share, inclusive of $20.8 million of non-cash charges related to the refinancing of our senior secured credit facilities;

 

   

Adjusted Net Income increased $60.0 million to $44.4 million, or $0.17 per share;

 

   

Adjusted EBITDA increased 45% to $125.7 million;

 

   

Net cash provided by operating activities increased $147.3 million to $115.0 million;

 

   

Free Cash Flow increased $127.8 million to $67.7 million;

 

   

Total debt decreased $1.8 billion, or 52%, to $1.7 billion driven by the proceeds generated in our initial public offering, related recapitalization, and Free Cash Flow generation;

 

   

Net Debt decreased $1.7 billion, or 53%, to $1.5 billion;

 

   

Liquidity of $594.5 million inclusive of $174.0 million of cash and cash equivalents and $420.5 million of availability on the ABL Revolving Credit Facility (as defined herein);

 

   

Capital expenditures of $47.4 million associated with continued veterinary hospital buildouts, digital infrastructure, and other innovations; and

 

   

Ended the quarter with 1,453 pet care centers, 137 full service veterinary hospitals within pet care centers, and 100 pet care centers in Mexico.

For a description of our non-GAAP measures and reconciliations to their most comparable U.S. GAAP measures, please read “—Non-GAAP Financial Measures” below.

Consistent with our first quarter financial performance, we have maintained a strong track record of delivering revenue and comparable sales growth as demonstrated by the following results:

 

LOGO



 

2


Table of Contents

The Large and Growing U.S. Pet Care Category

Our investment thesis starts with the U.S. pet care category that is large and growing. Recent industry forecasts project sales growth of 9% in 2021 following stronger than expected growth of 9% in 2020. Correspondingly, the compound annual growth rate (“CAGR”) between 2020 and 2025 is now projected to be approximately 8%, growing from a total addressable market of $109 billion in 2020 to $157 billion in 2025, with higher growth projections in key areas like premium nutrition, services, veterinary care, and digital, where we are well-positioned.

 

LOGO

We see four industry dynamics driving sustained growth:

 

   

In 2020, the number of U.S. households with pets grew almost 6% with approximately one-third of existing pet households adding new pets; pet adoption rates continue to remain strong in 2021. This strong adoption rate is fueled in part by a migration of people to the suburbs with a 43% increase year-over-year in the number of new suburban households based on an online survey conducted by a third party in July 2020. There is further room for growth with 65% of 18 to 34 year-olds planning to acquire a pet in the next five years. The adoption of a new pet creates a long-term, recurring demand for pet care products and services driving future growth of our category, which we are well-positioned to capture.

 

   

Spend per pet has increased from historical levels in certain channels powered by pet humanization trends. Millennials and Gen Zers, who generally spend more on their pets than other pet parents, were responsible for most pet adoptions during the COVID-19 pandemic. As this demographic continues to grow as a percentage of total pet parents, we expect spend per pet to grow.

 

   

Recent data shows a shift in preference to larger dog breeds, which leads to a corresponding increase in pet food sales.

 

   

Pet parents are increasingly focusing on their pets’ health and wellness with two-fifths of pet parents paying closer attention to their pets’ health and wellness needs since the COVID-19 pandemic began and over 15% transitioning to healthier premium food options. As an example, we grew our dog and cat food sales within premium focus brands by over 500 basis points in the first quarter of fiscal 2021 versus the first quarter of fiscal 2020.



 

3


Table of Contents

Our Transformation and Integrated End-to-End Ecosystem

Within the U.S. pet care category, we have a differentiated, integrated end-to-end ecosystem with the ability to reach customers when and how they choose, which is what pet parents want as 50% of customers are looking for a one-stop-shop for all of their pets’ needs.

A Fully-Integrated and Comprehensive Pet Care Ecosystem

 

LOGO

Our transformation has delivered ten consecutive quarters of comparable sales growth. In particular, we demonstrated strong momentum going into fiscal 2020 with strong top-line performance. That performance accelerated through the pandemic and into fiscal 2021. In the first quarter of fiscal 2021, we experienced record revenue growth and revenue growth of 26%, 21%, and 63% in pet care centers, digital, and services and veterinary care, respectively, reflecting the continued momentum of our complete ecosystem driven strategic transformation.

Digital Platform

In digital, we realized a 21% increase in revenue growth in the first quarter of fiscal 2021 as compared to the first quarter of 2020 and a 129% increase as compared to that same period in fiscal 2019. Our structural advantage of 1,453 micro-distribution points through our pet care centers is a strategic differentiator versus pure-play online competitors. Our multi-channel platform integrates our strong digital assets with our nationwide physical network creating a structural advantage due to our local fulfillment capabilities. In the last year, we launched curbside pick-up and same day delivery, which enables approximately 97% of our products that are shippable from store to be delivered via same day service. Collectively, through our BOPUS, ship-from-store and same day delivery programs, our pet care centers currently fulfill approximately 83% of our Petco.com orders.

Our app has become a hub for pet parents to manage their pets’ health and wellness needs, including service reminders and customized suggestions for nutrition, supplies, pet care, and services. As of May 1, 2021, our app had approximately 3.6 million total downloads and is driving both merchandise sales and incremental services bookings. Service scheduling on the app is at an all-time



 

4


Table of Contents

high, and the launch of our nutrition perks program, a reward program for repeat food purchases, led to our highest ever number of app downloads in a week in April 2021. Customer app usage is a growth driver of our business as customers who have downloaded the app are spending 2.1 times more than other customers.

Owned and Exclusive Brands and Companion Animals

Our owned brands and exclusive merchandise deepen our competitive moat and power our growth. Our team has demonstrated the ability to build brands and products that resonate with customers. In both the first quarter of fiscal 2021 and full year fiscal 2020, our owned brands achieved double digit growth, further differentiating us from our competitors with strength in our food brand, WholeHearted, and our premium supplies brand, Reddy, as well as recent brand launches of WholeHearted’s Active Performance in food and Youly in supplies. Complementing our owned brand offering, we also have exclusive partnerships for differentiated products. Fresh food is another exciting opportunity with a market that is projected to quadruple into a multibillion-dollar category over the next several years. Fresh food typically sells at a higher average price point with twice the trip frequency versus standard food purchases. We are planning to more than double our Just Food for Dogs footprint by adding approximately 300 pantries to existing pet care centers in the second quarter of fiscal 2021. Overall, our owned and exclusive brands create competitive insulation.

Another differentiator between us and our competitors is companion animals, where we are a market leader and have a strong reputation for quality care, knowledgeable partners and an array of fish, reptiles, birds, and more. Recent industry data indicates that 19% of current dog and cat owners added a companion animal during 2020, which supports our growth rate. Importantly, the companion animal customer is highly attractive, with higher on average spending and trip frequency.

Veterinary Care and Other Services

Our competitive insulation is enhanced by our services business, which includes veterinary, grooming, and training. We are rolling out full-service veterinary hospitals across the country to address the growing need for high-quality, comprehensive and affordable pet healthcare consistent with our mission to improve the lives of pets and their pet parents. By integrating these veterinary hospitals into existing pet care centers, we benefit from significant structural advantages, including lower customer acquisition costs and additional basket opportunities, compared to stand-alone veterinary care providers. This model enhances customer lifetime value and drives retention.

Veterinary revenue nearly doubled in the first quarter of fiscal 2021 as compared to the first quarter of fiscal 2020, and we expanded our customer reach exiting the first quarter of fiscal 2021 with 137 veterinary hospitals and approximately 1,000 weekly mobile vaccination clinics in pet care centers by the end of the quarter. Beyond veterinary care, our grooming and training businesses have seen strong demand, having demonstrated positive growth on both a one-year and two-year stacked basis. We now have grooming services in 93% of our pet care centers. In addition, our Spa Club loyalty program has grown to approximately 300,000 members as of the end of the first quarter of fiscal 2021.

Recurring Revenue and International Growth

We continue to scale our annuity revenue businesses with differentiated offerings such as repeat delivery, Vital Care, insurance, and Pupbox. Our Vital Care membership program is resonating with customers and driving share of wallet as what we believe is the industry’s first comprehensive membership program that for $19 per month covers a range of benefits including: check-ups; vaccinations; grooming services; and merchandise discounts. Membership increased to approximately



 

5


Table of Contents

69,000 at the end of the first quarter of fiscal 2021 after launching in mid-October 2020. Early cohorts of Vital Care members are driving 2.5 times more spend versus average customer profiles. Our customer base in recurring revenue programs was up over 50% year-over-year in the first quarter of fiscal 2021.

Internationally, we foresee continued opportunities to deploy and expand our comprehensive model in new markets. We plan to leverage the success of our joint venture with Grupo Gigante in Mexico, where we ended the first quarter of fiscal 2021 with 100 locations and expect to add another eight pet care centers before the end of the year, as well as Canadian Tire in Canada, which includes the build-out and launch of dedicated Petco shop-in-shops.

Our Customer Acquisition and Analytics Capabilities

Through our connected multi-channel ecosystem, we are able to offer comprehensive product and service offerings across all channels to meet our customer wherever, whenever, and however they want to shop. We are leveraging our data analytics engine to drive new customer acquisition and build further momentum in multi-channel purchase conversion. Our Pals loyalty program, which we believe is one of the most robust databases of pet parents in the industry, gives us insight into what customers buy, where they buy and when they buy. We leverage this data across the entire organization from marketing to new products and services and to how we operate our pet care centers. Importantly, we remain highly focused on continuing to convert more pet parents to multi-channel customers. Our analytics show that when customers shop more of our channels, their spend and our share of wallet increase significantly. We added almost 1.2 million net new customers in the first quarter fiscal 2021 and have 23.6 million active customers, of which 3.8 million are multi-channel customers at the end of the first quarter of 2021.

Our customer acquisition engine provides an opportunity for accelerating growth, while we strengthen loyalty, gain share, and deliver a differentiated offering of premium products and services all with a great customer experience.

Our Purpose-Driven Performance

In addition to our strategic differentiation, our commitment to improving the lives of pets, pet parents, and Petco partners is a key ingredient in our Purpose-Driven Performance. In April 2021, the Petco Foundation formally rebranded as Petco Love and rolled out Petco Love Lost, a searchable database that uses facial recognition technology to help reunite lost pets with their families. To date, more than 1,000 animal welfare organizations and pet industry partners across the United States have adopted the platform.

Ending pet euthanasia is an absolute mission for us. In the first quarter of fiscal 2021 alone, in partnership with Petco Love, we helped save over 100,000 animals from euthanasia. Also, we launched our pets at work initiative to make sure all of these pets stay in their loving homes. In January and February of 2021, pet relinquishments were down about 25% from comparable months year-over-year.

We believe environmental sustainability is fundamental to ensuring health and wellness for pets, pet parents, and Petco partners. In the first quarter of fiscal 2021, we made a commitment to increase our assortment of sustainable products to 50% by the end of fiscal 2025, and we delivered an approximately 9,000 pound reduction of plastic and approximately 1.0 million pound reduction of cardboard from orders fulfilled in our pet care centers.



 

6


Table of Contents

PETCO HEALTH AND WELLNESS COMPANY, INC.

CONDENSED CONSOLIDATED STATEMENTS OF OPERATIONS

(In thousands, except per share amounts)

(Unaudited and subject to reclassification)

 

     13 weeks ended  
     May 1,
2021
    May 2,
2020
    Percent
Change
 

Net sales

   $ 1,414,994     $ 1,113,521       27

Cost of sales

     818,009       647,239       26
  

 

 

   

 

 

   

 

 

 

Gross profit

     596,985       466,282       28

Selling, general and administrative expenses

     549,236       449,917       22
  

 

 

   

 

 

   

 

 

 

Operating income

     47,749       16,365       192

Interest income

     (21     (184     (89 )% 

Interest expense

     20,529       60,808       (66 )% 

Loss on extinguishment and modification of debt

     20,838             N/M  
  

 

 

   

 

 

   

 

 

 

Income (loss) before income taxes and income from equity method investees

     6,403       (44,259     N/M  

Income tax expense (benefit)

     2,679       (10,555     N/M  

Income from equity method investees

     (2,425     (332     630
  

 

 

   

 

 

   

 

 

 

Net income (loss)

     6,149       (33,372     N/M  

Net loss attributable to noncontrolling interest

     (1,411     (2,204     (36 )% 
  

 

 

   

 

 

   

 

 

 

Net income (loss) attributable to Class A and B-1 common stockholders

   $ 7,560     $ (31,168     N/M  

Net income (loss) per Class A and B-1 common share:

      

Basic

   $ 0.03     $ (0.15     N/M  

Diluted

   $ 0.03     $ (0.15     N/M  

Weighted average shares used in computing net income (loss) per Class A and B-1 common share:

      

Basic

     264,215       209,015       26

Diluted

     265,028       209,015       27


 

7


Table of Contents

PETCO HEALTH AND WELLNESS COMPANY, INC.

CONSOLIDATED BALANCE SHEETS

(In thousands, except per share amounts)

(Subject to reclassification)

 

     May 1,
2021
    January 30,
2021
 
     (unaudited)     (audited)  

ASSETS

    

Current assets:

    

Cash and cash equivalents

   $ 174,034     $ 111,402  

Receivables, less allowance for credit losses(1)

     38,079       41,827  

Merchandise inventories, net

     574,683       538,675  

Prepaid expenses

     46,724       40,032  

Other current assets

     42,355       45,613  
  

 

 

   

 

 

 

Total current assets

     875,875       777,549  
  

 

 

   

 

 

 

Fixed assets

     1,535,617       1,487,987  

Less accumulated depreciation

     (896,195     (860,440
  

 

 

   

 

 

 

Fixed assets, net

     639,422       627,547  

Operating lease right-of-use assets

     1,330,816       1,328,108  

Goodwill

     2,179,310       2,179,310  

Trade name

     1,025,000       1,025,000  

Other intangible assets

     4,793       4,793  

Less accumulated amortization

     (4,164     (4,079
  

 

 

   

 

 

 

Other intangible assets, net

     629       714  

Other long-term assets

     142,347       137,474  
  

 

 

   

 

 

 

Total assets

   $ 6,193,399     $ 6,075,702  
  

 

 

   

 

 

 

LIABILITIES AND EQUITY

    

Current liabilities:

    

Accounts payable and book overdrafts

   $ 352,401     $ 339,485  

Accrued salaries and employee benefits

     127,000       129,484  

Accrued expenses and other liabilities

     218,926       145,846  

Current portion of operating lease liabilities

     276,619       258,289  

Current portion of long-term debt and other lease liabilities

     20,234       2,203  
  

 

 

   

 

 

 

Total current liabilities

     995,180       875,307  
  

 

 

   

 

 

 

Senior secured credit facilities, net, excluding current portion

     1,649,509       1,646,281  

Operating lease liabilities, excluding current portion

     1,056,059       1,083,575  

Deferred taxes, net

     282,350       280,920  

Other long-term liabilities

     138,069       134,354  
  

 

 

   

 

 

 

Total liabilities

     4,121,167       4,020,437  
  

 

 

   

 

 

 


 

8


Table of Contents
     May 1,
2021
    January 30,
2021
 

Commitments and contingencies

    

Stockholders’ equity:

    

Class A common stock(2)

     226       226  

Class B-1 common stock(3)

     38       38  

Class B-2 common stock(4)

            

Preferred stock(5)

            

Additional paid-in-capital

     2,103,714       2,092,110  

Accumulated deficit

     (14,691     (22,251

Accumulated other comprehensive loss

     (2,061     (1,275
  

 

 

   

 

 

 

Total stockholders’ equity

     2,087,226       2,068,848  
  

 

 

   

 

 

 

Noncontrolling interest

     (14,994     (13,583
  

 

 

   

 

 

 

Total equity

     2,072,232       2,055,265  
  

 

 

   

 

 

 

Total liabilities and equity

   $ 6,193,399     $ 6,075,702  
  

 

 

   

 

 

 

 

(1)

Allowances for credit losses are $2,217 as of May 1, 2021 and $3,267 as of January 30, 2021

(2)

Class A common stock, par value $0.001 per share (1.0 billion shares authorized and 226.5 million shares issued and outstanding as of May 1, 2021 and 226.4 million shares issued and outstanding as of January 30, 2021)

(3)

Class B-1 common stock, par value $0.001 per share (75.0 million shares authorized and 37.8 million shares issued and outstanding)

(4)

Class B-2 common stock, par value $0.000001 per share (75.0 million shares authorized and 37.8 million shares issued and outstanding)

(5)

Preferred stock, par value $0.001 per share (25.0 million shares authorized and no shares issued or outstanding)



 

9


Table of Contents

PETCO HEALTH AND WELLNESS COMPANY, INC.

CONSOLIDATED STATEMENTS OF CASH FLOWS

(In thousands)

(Unaudited and subject to reclassification)

 

     13 weeks ended  
     May 1,
2021
    May 2,
2020
 

Cash flows from operating activities:

    

Net income (loss)

   $ 6,149     $ (33,372

Adjustments to reconcile net income (loss) to net cash provided by (used in) operating activities:

    

Depreciation and amortization

     41,607       43,567  

Amortization of debt discounts and issuance costs

     2,165       6,028  

Provision for deferred taxes

     1,708       (11,680

Equity-based compensation

     11,604       2,305  

Impairments, write-offs and losses on sale of fixed and other assets

     947       3,409  

Loss on extinguishment and modification of debt

     20,838        

Income from equity method investees

     (2,425     (332

Amounts reclassified out of accumulated other comprehensive income

           2,337  

Change in contingent consideration obligation

           (553

Non-cash operating lease costs

     105,188       108,841  

Changes in assets and liabilities:

    

Receivables

     3,748       (3,767

Merchandise inventories

     (36,008     (3,307

Prepaid expenses and other assets

     (9,140     (6,302

Accounts payable and book overdrafts

     20,119       (74,074

Accrued salaries and employee benefits

     (2,483     (10,153

Accrued expenses and other liabilities

     66,120       5,853  

Operating lease liabilities

     (116,994     (64,188

Other long-term liabilities

     1,859       3,099  
  

 

 

   

 

 

 

Net cash provided by (used in) operating activities

     115,002       (32,289
  

 

 

   

 

 

 

Cash flows from investing activities:

    

Cash paid for fixed assets

     (47,351     (27,895
  

 

 

   

 

 

 

Net cash used in investing activities

     (47,351     (27,895
  

 

 

   

 

 

 

Cash flows from financing activities:

    

Borrowings under long-term debt agreements

     1,700,000       397,000  

Repayments of long-term debt

     (1,678,111     (142,313

Debt refinancing costs and original issue discount

     (24,665      

Payments for finance lease liabilities

     (593     (935

Payment of offering costs

     (3,844      
  

 

 

   

 

 

 

Net cash (used in) provided by financing activities

     (7,213     253,752  
  

 

 

   

 

 

 

Net increase in cash, cash equivalents and restricted cash

     60,438       193,568  

Cash, cash equivalents and restricted cash at beginning of period

     119,540       154,718  
  

 

 

   

 

 

 

Cash, cash equivalents and restricted cash at end of period

   $ 179,978     $ 348,286  
  

 

 

   

 

 

 


 

10


Table of Contents

Non-GAAP Financial Measures

The following information provides definitions and reconciliations of the non-GAAP financial measures presented in this registration statement to the most directly comparable financial measures calculated and presented in accordance with generally accepted accounting principles (GAAP). The company has provided this non-GAAP financial information, which is not calculated or presented in accordance with GAAP, as information supplemental and in addition to the financial measures presented in this registration statement that are calculated and presented in accordance with GAAP. Such non-GAAP financial measures should not be considered superior to, as a substitute for or alternative to, and should be considered in conjunction with, the GAAP financial measures presented in this registration statement. The non-GAAP financial measures in this registration statement may differ from similarly-titled measures used by other companies.

Adjusted EBITDA

Adjusted EBITDA is considered a non-GAAP financial measure under the SEC’s rules because it excludes certain charges included in net income (loss) calculated in accordance with GAAP. Management believes that Adjusted EBITDA is a meaningful measure to share with investors because it best allows comparison with that of the current period performance with that of the comparable period. In addition, Adjusted EBITDA affords investors a view of what management considers Petco’s operating performance to be and the ability to make a more informed assessment of such operating performance as compared with that of the prior period.

Please see Petco’s Annual Report on Form 10-K for additional information on the reconciliation of Net Income (Loss) Attributable to Class A and B-1 common stockholders to Adjusted EBITDA. The table below reflects the calculation of Adjusted EBITDA for the thirteen weeks ended May 1, 2021 and May 2, 2020.

 

(dollars in thousands)    13 weeks ended  
Reconciliation of Net Income (Loss) Attributable to Class A and B-1 Common
Stockholders to Adjusted EBITDA
   May 1,
2021
    May 2,
2020
 

Net income (loss) attributable to Class A and B-1 common stockholders

   $ 7,560     $ (31,168

Add (deduct):

    

Interest expense, net

     20,508       60,624  

Income tax expense (benefit)

     2,679       (10,555

Depreciation and amortization

     41,607       43,567  

Income from equity method investees

     (2,425     (332

Loss on debt extinguishment and modification

     20,838        

Asset impairments and write offs

     947       3,409  

Equity-based compensation

     11,604       2,305  

Mexico joint venture EBITDA(1)

     6,006       4,019  

Store pre-opening expenses

     4,029       1,908  

Store closing expenses

     1,103       1,027  

Severance

     818       3,084  

Non-cash occupancy-related costs(2)

     1,139       7,200  

Non-recurring costs(3)

     9,333       1,748  
  

 

 

   

 

 

 

Adjusted EBITDA

   $ 125,746     $ 86,836  
  

 

 

   

 

 

 

Net sales

   $ 1,414,994     $ 1,113,521  

Net margin(4)

     0.5     (2.8 )% 

Adjusted EBITDA Margin

     8.9     7.8


 

11


Table of Contents

Adjusted Net Income and Adjusted EPS

Adjusted Net Income and Adjusted diluted earnings per share attributable to Petco (Adjusted Net Income and Adjusted EPS, respectively) are considered non-GAAP financial measures under the SEC’s rules because they exclude certain amounts included in the net income (loss) attributable to common stockholders and diluted earnings per share attributable to Petco calculated in accordance with GAAP (net income (loss) and EPS, respectively), the most directly comparable financial measures calculated in accordance with GAAP. Management believes that Adjusted Net Income and Adjusted EPS are meaningful measures to share with investors because they best allow comparison of the current period performance with that of the comparable period. In addition, Adjusted Net Income and Adjusted EPS afford investors a view of what management considers Petco’s earnings performance to be and the ability to make a more informed assessment of such earnings performance with that of the prior period.

The tables below reflect the calculation of Adjusted Net Income (Loss) and Adjusted EPS for the thirteen weeks ended May 1, 2021 and May 2, 2020.

 

(in thousands, except per share amounts)   13 weeks ended  
Reconciliation of Diluted Income (Loss) per Share to Adjusted EPS   May 1, 2021     May 2, 2020  
    Amount     Per share     Amount     Per share  

Net income (loss) attributable to common stockholders / diluted income (loss) per share

  $ 7,560     $ 0.03     $ (31,168   $ (0.15

Add (deduct):

       

Income tax expense (benefit)

    2,679       0.01       (10,555     (0.05

Loss on debt extinguishment and modification

    20,838       0.08              

Asset impairments and write offs

    947       0.00       3,409       0.02  

Equity-based compensation

    11,604       0.04       2,305       0.01  

Store pre-opening expenses

    4,029       0.02       1,908       0.01  

Store closing expenses

    1,103       0.00       1,027       0.01  

Severance

    818       0.00       3,084       0.01  

Non-cash occupancy-related costs(2)

    1,139       0.01       7,200       0.03  

Non-recurring costs(3)

    9,333       0.04       1,748       0.01  
 

 

 

   

 

 

   

 

 

   

 

 

 

Adjusted pre-tax income (loss) / diluted earnings (loss) per share

  $ 60,050     $ 0.23     $ (21,042   $ (0.10

Income tax expense (benefit) at 26% normalized tax rate

    15,613       0.06       (5,471     (0.03
 

 

 

   

 

 

   

 

 

   

 

 

 

Adjusted Net Income (Loss) / Adjusted EPS

  $ 44,437     $ 0.17     $ (15,571   $ (0.07
 

 

 

   

 

 

   

 

 

   

 

 

 

Free Cash Flow

Free Cash Flow is a non-GAAP financial measure that is calculated as net cash generated by operations less cash paid for fixed assets. Management believes that Free Cash Flow, which measures the ability to generate additional cash from business operations, is an important financial measure for use in evaluating the company’s financial performance.

Other companies report their Free Cash Flow, and numerous methods exist for calculating a company’s Free Cash Flow. As a result, the method used by Petco’s management to calculate Free Cash Flow may differ from the methods used by other companies to calculate their Free Cash Flow.

The following table sets forth a reconciliation of Free Cash Flow to net cash provided by (used in) operating activities, which Petco believes to be the GAAP financial measure most directly comparable



 

12


Table of Contents

to Free Cash Flow. The table below reflects the calculation of Free Cash Flow for the thirteen weeks ended May 1, 2021 and May 2, 2020.

 

(in thousands)    13 weeks ended  
     May 1, 2021     May 2, 2020  

Net cash provided by (used in) operating activities

   $ 115,002     $ (32,289

Cash paid for fixed assets

     (47,351     (27,895
  

 

 

   

 

 

 

Free Cash Flow

   $ 67,651     $ (60,184

Net Debt

Net Debt is a non-GAAP financial measure that is calculated as the sum of current and non-current debt, less cash and cash equivalents. Management considers this adjustment useful because it reduces the volatility of total debt caused by fluctuations between cash paid against the company’s revolving credit facility and cash held on hand in cash and cash equivalents.

Other companies report their Net Debt, and numerous methods exist for calculating a company’s Net Debt. As a result, the method used by Petco’s management to calculate Net Debt may differ from the methods used by other companies to calculate their Net Debt.

The following table sets forth a reconciliation of Net Debt, to total debt, which Petco believes to be the GAAP financial measure most directly comparable to Net Debt. The table below reflects the calculation of Net Debt as of May 1, 2021 and May 2, 2020.

 

(dollars in thousands)    May 1, 2021     May 2, 2020  

Total debt:

    

Senior secured credit facilities, net, including current portion

   $ 1,666,509     $ 2,647,461  

Senior notes, net

           866,952  

Finance leases, including current portion

     16,409       15,504  
  

 

 

   

 

 

 

Total debt

     1,682,918       3,529,917  

Less: cash and cash equivalents

     (174,034     (341,506
  

 

 

   

 

 

 

Net Debt

   $ 1,508,884     $ 3,188,411  
  

 

 

   

 

 

 

Adjusted EBITDA, Adjusted Net Income and Adjusted EPS Footnotes

 

(1)

Mexico joint venture EBITDA represents 50% of the entity’s operating results for all periods, as adjusted to reflect the results on a basis comparable to Adjusted EBITDA. In the financial statements, this joint venture is accounted for as an equity method investment, and reported net of depreciation and income taxes. Because such a presentation would not reflect the adjustments made in the calculation of Adjusted EBITDA, we include the 50% interest in the company’s Mexico joint venture on an Adjusted EBITDA basis to ensure consistency. The table below presents a reconciliation of Mexico joint venture net income to Mexico joint venture EBITDA.

 

     13 weeks ended  
(in thousands)    May 1, 2021     May 2, 2020  

Net income

   $ 4,849     $ 728  

Depreciation

     3,400       3,154  

Income tax expense

     2,780       1,295  

Foreign currency (gain) loss

     (145     1,557  

Interest expense, net

     1,128       1,304  
  

 

 

   

 

 

 

EBITDA

   $ 12,012     $ 8,038  
  

 

 

   

 

 

 

50% of EBITDA

   $ 6,006     $ 4,019  
  

 

 

   

 

 

 


 

13


Table of Contents
(2)

Non-cash occupancy-related costs include the difference between cash and straight-line rent for all periods.

(3)

Non-recurring costs include: unrealized fair market value adjustments on non-operating investments; legal reserves and related fees; one-time consulting and other costs associated with the company’s strategic transformation initiatives; and discontinuation and liquidation costs. While we incurred significant costs associated with the COVID-19 pandemic during fiscal 2020, we have not classified any of these costs as non-recurring due to the uncertainty surrounding the pandemic’s length and long-term impact on the macroeconomic operating environment.

(4)

We define net margin as net income (loss) attributable to Class A and B-1 common stockholders divided by net sales and Adjusted EBITDA margin as Adjusted EBITDA divided by net sales.

Our Sponsors

We are currently indirectly controlled by certain funds (the “CVC Funds”) that are advised and/or managed by CVC Capital Partners (“CVC”) and CPP Investments, a Canadian company (together with its affiliates, “CPP Investments” and together with the CVC Funds, our “Sponsors”). Our Sponsors primarily exercise their control through Scooby Aggregator, LP (our “Principal Stockholder”).

After the completion of this offering, our Sponsors will control 70.8% of the outstanding voting power of our company. For more information on the ownership of our common stock by our principal stockholders and the voting and economic rights associated with each class of our common stock, please read “Principal and Selling Stockholders” in this prospectus and “Description of Securities registered pursuant to Section 12 of the Exchange Act,” included as Exhibit 4.3 to our Annual Report on Form 10-K, respectively.

In connection with this offering, certain of our executive officers and directors may indirectly receive proceeds from the offering because they are entitled to distributions as C unitholders and B unitholders of Scooby LP, the direct owner of our Principal Stockholder and an entity that our Sponsors control. For more information regarding the C unit and B unit holdings of our executive officers, please read “Executive Compensation” in our Annual Report on Form 10-K.

Corporate Information and Structure

Our principal executive offices are located at 10850 Via Frontera, San Diego, California 92127, and our telephone number at that address is (858) 453-7845. Our only material asset is the indirect ownership of 100% of the equity of Petco Animal Supplies Stores, Inc., a Delaware corporation, through which we conduct all of our business. Our website is www.petco.com. We make our periodic reports and other information filed with or furnished to the Securities and Exchange Commission, or the SEC, available, free of charge, through our website, as soon as reasonably practicable after those reports and other information are electronically filed with or furnished to the SEC. Information on our website or any other website is not incorporated by reference into this prospectus and does not constitute a part of this prospectus.



 

14


Table of Contents

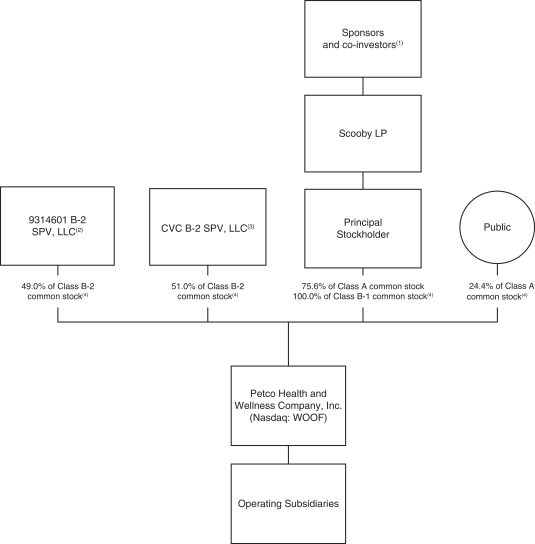
The following diagram indicates our simplified ownership structure prior to this offering:

 

LOGO

 

(1)

Scooby LP is directly and/or indirectly owned by our Sponsors and certain co-investors and is controlled by our Sponsors.

(2)

For more information on 9314601 B-2 SPV, LLC, please read footnote (6) to the table in “Principal and Selling Stockholders.”

(3)

For more information on CVC B-2 SPV, LLC, please read footnote (5) to the table in “Principal and Selling Stockholders.”

(4)

For more information on the percentage ownership of our common stock and the voting and economic rights associated with each class of our common stock, please read “Principal and Selling Stockholders” in this prospectus and “Description of Securities registered pursuant to Section 12 of the Exchange Act,” included as Exhibit 4.3 to our Annual Report on Form 10-K.

Our Controlled Company Status

Because our Sponsors will continue to control 149,224,140 shares of Class A common stock and 37,790,781 shares of Class B-2 common stock, which are the only classes of our common stock entitled to vote on director elections and which represent, in the aggregate, approximately 56.5%



 

15


Table of Contents

of the voting power with respect to director elections, we expect to remain a controlled company as of the completion of this offering under the Nasdaq rules. A controlled company is not required to have a majority of independent directors or form an independent compensation or nominating and corporate governance committee. As a controlled company, we remain subject to rules that require us to have an audit committee composed entirely of independent directors, subject to the “phase-in” rules applicable to newly public companies. Under the “phase-in” rules, we are required to have at least three independent directors on our audit committee by January 13, 2022.



 

16


Table of Contents

The Offering

 

Class A common stock offered by the selling stockholder

22,000,000 shares (25,300,000 shares if the underwriters’ option to purchase additional shares is exercised in full).

 

Class A common stock to be outstanding after this offering

226,479,442 shares.

 

Voting rights

Shares of our Class A common stock are entitled to one vote per share on all matters presented to our stockholders generally. Holders of our Class B-1 common stock are not entitled to vote in the election or removal of directors. Holders of our Class B-2 common stock only have the right to vote in the election or removal of directors. Our Sponsors beneficially own all outstanding shares of Class B-1 common stock and Class B-2 common stock.

 

Conversion rights

Each share of Class A common stock is convertible into one share of Class B-1 common stock and one share of Class B-2 common stock at any time and from time to time, at the option of the holder, so long as such holder holds one or more shares of Class B-1 common stock or Class B-2 common stock at the time of conversion. Each share of our Class B-1 common stock is convertible into one share of Class A common stock at the option of the holder. As a condition to such conversion, the holder of the shares of Class B-1 common stock to be converted must direct a holder of Class B-2 common stock to transfer an equal number of shares to our company. No public stockholders have conversion rights because they are not eligible to hold shares of Class B-1 common stock or Class B-2 common stock.

 

Use of proceeds

The selling stockholder will receive all net proceeds from the sale of the shares of Class A common stock to be sold in this offering, and we will not receive any of these proceeds.

 

Conflicts of interest

Certain affiliates of Goldman, Sachs & Co. LLC (the “GS Noteholders”) hold a portion of our Principal Stockholder’s outstanding senior secured notes (the “Principal Stockholder Notes”). The GS Noteholders receive interest payments and, upon the redemption of the Principal Stockholder Notes, will receive a pro rata portion of the redemption payment. Because



 

17


Table of Contents
 

the GS Noteholders will receive 5% or more of the net proceeds of this offering, Goldman, Sachs & Co. LLC is deemed to have a conflict of interest within the meaning of Rule 5121 of the Financial Industry Regulatory Authority, Inc. (“FINRA”). Accordingly, this offering will be conducted in compliance with FINRA Rule 5121. The appointment of a “qualified independent underwriter” is not required in connection with this offering as a “bona fide public market,” as defined in FINRA Rule 5121, exists for our Class A common stock. Please read “Use of Proceeds” and “Underwriting (Conflicts of Interest).”

 

Dividend policy

We do not anticipate paying any cash dividends on our Class A common stock in the near future. In addition, our credit facilities place certain restrictions on our ability to pay cash dividends. Please read “Dividend Policy.”

 

Listing and trading symbol

Our Class A common stock is listed on Nasdaq under the symbol “WOOF.”

 

Risk factors

You should carefully read and consider the information set forth under the heading “Risk Factors” and all other information set forth in this prospectus and in our Annual Report on Form 10-K before deciding to invest in our Class A common stock.

Unless the context requires otherwise, references to the number and percentage of shares of our common stock to be outstanding immediately after this offering are based on 226,479,442 shares of our common stock outstanding and assume the underwriters’ option to purchase additional shares of our Class A common stock will not be exercised.

Unless otherwise indicated, the information presented in this prospectus:

 

   

assumes a public offering price of $24.96 per share of our Class A common stock; and

 

   

excludes 28,271,641 shares of our Class A common stock reserved for future issuance under the 2021 Equity Incentive Plan (the “2021 Plan”) and 7,710,448 shares of our Class A common stock reserved for future issuance under the 2021 Employee Stock Purchase Plan (the “ESPP”).



 

18


Table of Contents

RISK FACTORS

Investing in our Class A common stock involves uncertainty and risk due to a variety of factors. You should carefully consider the risks described below with all of the other information included in this prospectus before deciding to invest in our Class A common stock. Further, the risks and uncertainties described below are not the only ones we face. Additional risks not presently known to us or that we currently deem immaterial may also materially affect our business. If any of the following risks were to occur, our business, financial condition, and results of operations could be materially adversely affected. In that case, the trading price of our Class A common stock could decline, and you could lose all or part of your investment. For a summary of these risks, please read “Risk Factors Summary.”

Risks Related to Our Business

A decline in consumer spending or a change in consumer preferences or demographics could reduce our sales or profitability and adversely affect our business.

Our sales depend on consumer spending, which is influenced by factors beyond our control, including general economic conditions, disruption or volatility in global financial markets, changes in interest rates, the availability of discretionary income and credit, weather, consumer confidence, unemployment levels, and government orders restricting freedom of movement. We may experience declines in sales or changes in the types of products and services sold during economic downturns. Our business could be harmed by any material decline in the amount of consumer spending, which could reduce our sales, or a decrease in the sales of higher-margin products, which could reduce our profitability and adversely affect our business.

We have also benefited from increasing pet ownership, discretionary spending on pets and current trends in humanization and premiumization in the pet industry, as well as favorable pet ownership demographics. To the extent these trends slow or reverse, our sales and profitability would be adversely affected. In particular, COVID-19 has driven an increase in pet ownership and consumer demand for our products that may not be sustained or may reverse at any time. The success of our business depends in part on our ability to identify and respond to evolving trends in demographics and consumer preferences. Failure to timely identify or effectively respond to changing consumer tastes, preferences, spending patterns and pet care needs could adversely affect our relationship with our customers, the demand for our products and services, our market share and our profitability.

The growth of our business depends in part on our ability to accurately predict consumer trends, successfully introduce new products and services, improve existing products and services, and expand into new offerings.

Our growth depends, in part, on our ability to successfully introduce, improve, and reposition our products and services to meet the requirements of pet parents. This, in turn, depends on our ability to predict and respond to evolving consumer trends, demands and preferences. Our ability to innovate is affected by the technical capability of our product development staff and third-party consultants in developing and testing new products, including complying with governmental regulations, our attractiveness as a partner for outside research and development scientists and entrepreneurs, the success of our management and sales team in introducing and marketing new products and service offerings, and our ability to leverage our digital and data capabilities to gather and respond to consumer feedback.

We may be unable to determine with accuracy when or whether any of our products or services now under development will be launched, and we may be unable to develop or otherwise acquire product candidates or products. Additionally, we cannot predict whether any such products or services,

 

19


Table of Contents

once launched, will be commercially successful. If we are unable to successfully develop or otherwise acquire new products or services, our business, financial condition, and results of operations may be materially adversely affected.

Our continued success is substantially dependent on positive perceptions of Petco, including our owned or exclusive brands.

We believe that one of the reasons our customers prefer to shop at Petco, and that our partners choose Petco as a place of employment, is the reputation we have built over many years of serving our primary constituencies: customers; partners; and the communities in which we operate. These are core elements of the Petco mission and brand. To be successful in the future, we must continue to preserve, grow, and leverage the value of our reputation and our brand. Reputational value is based in large part on perceptions of subjective qualities, and even isolated incidents that erode trust and confidence, particularly if they result in adverse publicity or widespread reaction on social media, governmental investigations, or litigation, can have an adverse impact on these perceptions and lead to adverse effects on our business, including decreased comparable sales, consumer boycotts, loss of new pet care center development opportunities, lower partner morale and productivity, or partner recruiting and retention difficulties.

In addition, we sell many products under our owned or private label brands. Maintaining consistent product quality, competitive pricing, and availability of our branded products for our customers is essential to developing and maintaining customer loyalty and brand awareness. These products often have higher margins than national brand products. If one or more of these brands experience a loss of consumer acceptance or confidence, our sales and gross margin could be adversely affected.

Competition in the markets in which we operate, including internet-based competition, is strong and if we are unable to compete effectively, our ability to generate sales may suffer and our operating income and net income could decline.

The pet care industry is highly competitive. We compete with a number of specialty pet store chains and independent pet stores. We also compete with online retailers, supermarkets, warehouse clubs and mass merchants. The pet care industry has become increasingly competitive due to the expansion of pet-related product offerings by certain supermarkets, warehouse clubs, other retail merchandisers, and online retailers, and the entrance of additional independent pet stores with unique product offerings and other pet specialty retailers into the pet food and pet supply market, some of which have developed store formats similar to ours. Some competitors are larger and have access to greater capital and the ability to invest in more resources than we do.

We may face greater competition from national, regional, local and online retailers in the future. In particular, if any of our major competitors seeks to gain or retain market share by reducing prices or by introducing additional products or services, we may be required to reduce prices on our key products or services or introduce new offerings in order to remain competitive, which may negatively affect our profitability and require a change in our operating strategies.

If consumer preferences change and thereby decrease the attractiveness of what we believe to be our competitive advantages, including our extensive product assortment, premium product offerings, competitive pricing, high-quality service offerings, and a unique customer experience, or if we fail to otherwise positively differentiate our customer experience from that of our competitors, our business and results of operations could be adversely affected.

 

20


Table of Contents

We may be unable to execute our growth strategies successfully or manage and sustain our growth, and as a result, our business may be adversely affected.

Our strategies include expanding our veterinary service offerings and building out our digital and data capabilities, growing our market share in services like grooming and training, enhancing our owned brand portfolio, and introducing new offerings to better connect with our customers. However, we may not be able to execute on these strategies as effectively as anticipated. Our ability to execute on these strategies depends on a number of factors, including:

 

   

whether we have adequate capital resources to expand our offerings and build out our digital and data capabilities;

 

   

our ability to include veterinary services in our existing pet care centers or in our remodeled or relocated pet care centers;

 

   

our ability to relocate our pet care centers and obtain favorable sites and negotiate acceptable lease terms;

 

   

our ability to hire, train, and retain skilled managers and personnel, including veterinarians, information technology professionals, owned brand merchants, and groomers and trainers; and

 

   

our ability to continue to upgrade our information and other operating systems and to make use of the data that we collect through these systems to offer better products and services to our customers.

Our existing locations may not maintain their current levels of sales and profitability, and our growth strategies may not generate sales levels necessary to achieve pet care center level profitability comparable to that of our existing locations. To the extent that we are unable to execute on our growth strategies in accordance with our expectations, our sales growth would come primarily from the organic growth of existing product and service offerings.

We may experience difficulties recruiting and retaining skilled veterinarians due to shortages that could disrupt our business.

The successful growth of our veterinary services business depends on our ability to recruit and retain skilled veterinarians and other veterinary technical staff. We face competition from other veterinary service providers in the labor market for veterinarians, and from time to time, we may experience shortages of skilled veterinarians in markets in which we operate our veterinary service businesses, which may require us or our affiliated veterinary practices to increase wages and enhance benefits to recruit and retain enough qualified veterinarians to adequately staff our veterinary services operations. If we are unable to recruit and retain qualified veterinarians, or to control our labor costs, our business, financial condition, and results of operations may be materially adversely affected.

We face various risks as an e-commerce retailer.

As part of our growth strategy, we seek to further integrate our in-store and online operations and have made significant investments to integrate and grow our e-commerce business. We may require additional capital in the future to sustain or grow our e-commerce business. Business risks related to our e-commerce business include our inability to keep pace with rapid technological change, failure in our security procedures or operational controls, failure or inadequacy in our systems or labor resource levels to effectively process customer orders in a timely manner, government regulation and legal uncertainties with respect to e-commerce, and collection of sales or other taxes by one or more states or foreign jurisdictions. If any of these risks materialize, they could have an adverse effect on our business.

 

21


Table of Contents

In some circumstances, increased transactions through our website may result in reduced customer traffic in our pet care centers, particularly as customers take advantage of home delivery services available for online orders when making certain types of purchases, such as for bulk orders or heavy pet products. There is a risk that any such reduced customer traffic may reduce the sales of certain products and services in our pet care centers. The availability of free shipping of online and “extended aisle” orders increases our costs and could adversely affect our profitability.

In addition, as other internet retailers have increased market share in recent years, we have faced increased competition, and may continue to face increased competition in the future, from internet retailers who enter the market. Our failure to positively differentiate our product and services offerings or customer experience from these internet retailers could have a material adverse effect on our business, financial condition and results of operations.

If we fail to generate or obtain sufficient capital to finance our growth strategies, we may be unable to sustain our growth and our business may be adversely affected.

Our growth rate depends, to a large degree, on the availability of adequate capital to fund the expansion of our offerings, including veterinary services and digital capabilities, which in turn will depend in large part on cash flow generated by our business and the availability of equity and debt capital. We cannot assure you that we will be able to maintain sufficient cash flow or obtain sufficient equity or debt capital on acceptable terms, or at all, to support our expansion plans.

Moreover, the credit agreements governing the First Lien Term Loan (as defined herein) and ABL Revolving Credit Facility contain provisions that restrict the amount of debt we may incur in the future, and certain other covenants that may restrict or impair our growth plans. If we are not successful in generating or obtaining sufficient capital, we may be unable to invest in our growth, which may adversely affect our results of operations.

We depend on key personnel, and if we lose the services of any of our principal executive officers, we may not be able to run our business effectively.

We are dependent upon the efforts of our principal executive officers. The loss of any of our principal executive officers could affect our ability to run our business effectively. Our success will depend on our ability to retain our current management and to attract and retain qualified personnel in the future. Competition for senior management personnel is intense, and we cannot assure you that we can retain our personnel. The loss of a member of senior management requires the remaining executive officers to divert immediate and substantial attention to seeking a replacement. The inability to fill vacancies in our senior executive positions on a timely basis could adversely affect our ability to implement our business strategy, which would negatively impact our results of operations.

The loss of any of our key merchandise vendors, or of any of our exclusive distribution arrangements with certain of our vendors, could negatively impact our business.

We purchase significant amounts of products from a number of vendors with limited supply capabilities. There can be no assurance that our current pet food or supply vendors will be able to accommodate our anticipated growth and expansion of our locations and e-commerce business. As a result of the disruptions resulting from COVID-19, some of our existing vendors have not been able to supply us with products in a timely or cost-effective manner. While these disruptions have so far proven to be temporary, an inability of our existing vendors to provide products or other product supply disruptions that may occur in the future could impair our business, financial condition, and results of operations. To date, vendor-related supply challenges have not had a material effect on our business or our sales and profitability. We do not maintain long-term supply contracts with any of our

 

22


Table of Contents

merchandise vendors. Any vendor could discontinue selling to us at any time. Although we do not materially rely on any particular vendor, the loss of any of our significant vendors of pet food, particularly premium pet food, or pet supplies that we offer could have a negative impact on our business, financial condition, and results of operations.

We continually seek to expand our base of pet food and supply vendors and to identify new pet products. If we are unable to identify or enter into distribution relationships with new vendors or to replace the loss of any of our existing vendors, we may experience a competitive disadvantage, our business may be disrupted, and our results of operations may be adversely affected.

Most of the premium pet food brands that we purchase are not widely carried in supermarkets, warehouse clubs, or mass merchants. If any premium pet food manufacturers were to make premium pet food products widely available in supermarkets or through mass merchants, or if the premium brands currently available to supermarkets and mass merchants were to increase their market share at the expense of the premium brands sold only through specialty pet food and supplies retailers, our ability to attract and retain customers or our competitive position may suffer. Further, if supermarkets, warehouse clubs, or mass merchants begin offering any of these premium pet food brands at lower prices, our sales and gross margin could be adversely affected.

Several of the pet food brands and product lines we currently purchase and offer for sale to our customers are not offered by our closest pet specialty competitor. However, in most cases, we have not entered into formal exclusivity agreements with the vendors for such brands. In the event these vendors choose to enter into distribution arrangements with other specialty pet retailers or other competitors our sales could suffer and our business could be adversely affected.

Our principal vendors currently provide us with certain incentives such as volume purchasing, trade discounts, cooperative advertising, and market development funds. A reduction or discontinuance of these incentives would increase our costs and could reduce our profitability.

We face various risks related to health epidemics, pandemics, and similar outbreaks, such as the ongoing COVID-19 pandemic, which may materially and adversely affect our business, financial position, results of operations, and cash flows.

Our business and financial results have been, and could be in the future, adversely affected by health epidemics, pandemics, and similar outbreaks. The COVID-19 outbreak was declared a pandemic by the World Health Organization and continues to spread in the United States and in many other countries globally. As a result of the COVID-19 pandemic, we reduced operations in many of our pet care centers, which decreased our pet care center revenues. Despite our efforts to manage these matters, their ultimate effects also depend on factors beyond our knowledge or control, including the duration, severity, and recurrence of any outbreak and actions taken to contain its spread and mitigate its public health effects. The pandemic may continue to adversely affect our business, financial position, results of operations, and cash flows, including by resulting in (i) significant volatility in demand for our products and services, (ii) changes in consumer behavior and preferences, (iii) disruptions of our manufacturing and supply chain operations, (iv) disruption of our cost saving programs and restructuring initiatives, (v) limitations on our employees’ ability to work and travel, and (vi) changes to economic or political conditions in markets in which we operate.

As a result of COVID-19, many of our personnel continue to work remotely, and it is possible that this could have a negative impact on the execution of our business plans and operations. If a natural disaster, power outage, connectivity issue, or other event occurred that impacted our employees’ ability to work remotely, it may be difficult or, in certain cases, impossible, for us to continue our business for a substantial period of time. The increase in remote working may also result in consumer privacy, IT security, and fraud concerns as well as increase our exposure to potential wage and hour issues.

 

23


Table of Contents

Further, as a result of COVID-19, the operations of our pet care centers and distribution centers have been, and could be in the future, substantially disrupted by federal or state mandates ordering shutdowns of non-essential services or by the inability of our employees to travel to work. Our expansion plans for pet care centers, veterinary services, and distribution centers may also be delayed by or become costlier due to the continuing spread of COVID-19. Disruptions to the operations of our pet care centers and distribution centers and delays or increased costs in the expansion of our pet care center or distribution center capacity may negatively impact our financial performance and slow our future growth.

The uncertainty around the duration of business disruptions and the extent of the spread of the virus in the United States and to other areas of the world will likely continue to adversely impact the national or global economy and negatively impact consumer spending. Any of these outcomes could have a material adverse impact on our business, financial condition, results of operations, and ability to execute and capitalize on our strategies. The full extent of COVID-19’s impact on our operations and financial performance depends on future developments that are uncertain and unpredictable, including the duration and spread of the pandemic, any long-term health impacts on any partners who have been infected with COVID-19, its impact on capital and financial markets, and any new information that may emerge concerning the severity of the virus and its spread to other regions, as well as the actions taken to contain it, among others.

In the weeks leading up to stay-at-home conditions in March and April 2020, consumer demand for our products, specifically essential pet food, surged. During this surge, we could not fulfill demand for all of our product orders. If such surges outpace our capacity build or occur at unexpected times, we may be unable to fully meet our customers’ demands for our products. Further, it is unknown what impact a subsequent “wave” of outbreaks in 2021 or beyond could have on our operations and workforce. Such impacts could include effects on our business and operations from additional government restrictions on travel, shipping, and workforce activities, including stay-at-home orders.

A disruption, malfunction, or increased costs in the operation, expansion, or replenishment of our distribution centers or our supply chain would affect our ability to deliver to our locations and e-commerce customers or increase our expenses, which could harm our sales and profitability.

Our vendors generally ship merchandise to one or more of our distribution centers, which receive and allocate merchandise to our locations and e-commerce customers. The success of our pet care centers depends on their timely receipt of merchandise. If any shipped merchandise were to be delayed because of the impact of weather on transnational shipping, particularly from our vendors in Asia, our operations would likely be significantly disrupted. Disruption to shipping and transportation channels due to slowdowns or work stoppages at ports on the West Coast of the United States have occurred in the past, and to the extent they occur in the future, could cause us to rely more heavily on airfreight to achieve timely delivery to our customers, resulting in significantly higher freight costs. We may not be able to pass all or any portion of these higher costs on to our customers or adjust our pricing structure in a timely manner in order to remain competitive, either of which could have a material adverse effect on our results of operations.

We have faced labor shortages at several of our distribution centers due to factors directly or indirectly related to COVID-19, which has adversely affected our results of operations. If any of our distribution centers were to shut down, continue to suffer substantial labor shortages, or lose significant capacity for any reason, our operations would likely be significantly disrupted. We compete with other retailers for the supply of personnel to staff our distribution centers, some of whom are larger than us and have access to greater capital resources than we do. If we are unable to successfully recruit and retain personnel to staff our distribution centers, we may face labor shortages or be forced to increase wages and enhance benefits for such personnel, which may have an adverse effect on our results of operations. In addition, any interruption or malfunction in our distribution operations, including, but not

 

24


Table of Contents

limited to, the loss of a key vendor that provides transportation of merchandise to or from our distribution centers, or regulatory issues with respect to any of our distribution centers, could adversely affect our sales and results of operations. An interruption in our inventory supply chain could result in out-of-stock or excess merchandise inventory levels or adversely affect our ability to make timely deliveries to e-commerce customers, and could adversely affect our sales and results of operations.

We occasionally seek to grow our business through acquisitions of or investments in new or complementary businesses, products, or services, or through strategic ventures, and the failure to successfully identify these opportunities, manage and integrate these acquisitions, investments, or alliances, or to achieve an adequate return on these investments, could have an adverse effect on us.

The pet care industry is highly fragmented. We have completed acquisitions in the past and may pursue expansion and acquisition opportunities in the future. If we are unable to manage acquisitions, investments, or strategic ventures, or integrate any acquired businesses, services, or technologies effectively, we may not realize the expected benefits from the transaction relative to the consideration paid, and our business, financial condition, and results of operations may be adversely affected. To be successful, the integration process requires us to achieve the benefits of combining the companies, including generating operating efficiencies and synergies and eliminating or reducing redundant costs. This integration process involves inherent uncertainties, and we cannot assure you that the anticipated benefits of these acquisitions will be fully realized without incurring unanticipated costs or diverting management’s attention from our core operations.

From time to time we also make strategic investments. These investments typically involve many of the same risks posed by acquisitions, particularly those risks associated with the diversion of our resources, the inability of the new venture to generate sufficient revenues, the management of relationships with third parties, and potential expenses. Strategic ventures have the added risk that the other strategic venture partners may have economic, business, or legal interests or objectives that are inconsistent with our interests and objectives.

Further, we may be unsuccessful in identifying and evaluating business, legal, or financial risks as part of the due diligence process associated with a particular transaction. In addition, some investments may result in the incurrence of debt or may have contingent consideration components that may require us to pay additional amounts in the future in relation to future performance results of the subject business. If we do enter into agreements with respect to these transactions, we may fail to complete them due to factors such as failure to obtain regulatory or other approvals. We may be unable to realize the full benefits from these transactions, such as increased net sales or enhanced efficiencies, within the timeframes that we expect or at all. These events could divert attention from our other businesses and adversely affect our business, financial condition, and results of operations. Any future acquisitions also could result in potentially dilutive issuances of equity securities, the incurrence of additional debt, or the assumption of contingent liabilities.

Our reputation and business may be harmed if our or our vendors’ computer network security or any of the databases containing customer, employee, or other personal information maintained by us or our third-party providers is compromised, which could materially adversely affect our results of operations.

We collect, store, and transmit proprietary or confidential information regarding our customers, employees, job applicants, and others, including credit card information and personally identifiable information. We also collect, store, and transmit employees’ health information in order to administer employee benefits; accommodate disabilities and injuries; to comply with public health requirements; and to mitigate the spread of COVID-19 in the workplace. The protection of customer, employee, and

 

25


Table of Contents

company data in the information technology systems we use (including those maintained by third-party providers) is critical. In the normal course of business, we are and have been the target of malicious cyber-attack attempts and have experienced other security incidents. For example, in September 2020, we discovered malware designed to illegally access our customers’ credit card information had been installed on the website of one of our business units. We engaged a cybersecurity firm to assist us in launching an investigation, and took steps to remediate the breach, including shutting down the impacted systems to prevent unauthorized access to customer data. Our investigation revealed that customers’ personal information exposed in this incident included names, email addresses, addresses, credit card numbers, credit card expiration dates, credit card CVV codes, and account passwords. We notified state regulators and the affected individuals. In November and December 2020, certain plaintiffs filed lawsuits against us in the United States District Courts for the Central and Southern Districts of California in connection with this incident on behalf of themselves and putative class members, claiming violations of various provisions of California and Washington law and asserting other common law causes of action. Our evaluation of these lawsuits is ongoing.

While to date, we do not believe such identified security events have been material or significant to us, including to our reputation or business operations, or had a material financial impact, we cannot assure you that such incidents or future cyber-attacks will not expose us to material liability. Security could be compromised and confidential information, such as customer credit card numbers, employee information, or other personally identifiable information that we or our vendors collect, transmit, or store, could be misappropriated or system disruptions could occur. In addition, cyber-attacks such as ransomware attacks could lock us out of our information systems and disrupt our operations. We may not have the resources or technical sophistication to anticipate or prevent rapidly evolving types of cyber-attacks. Attacks may be targeted at us, our customers, our employees, or others who have entrusted us with information. Actual or anticipated attacks may cause us to incur increasing costs, including costs to deploy additional personnel and protection technologies, train employees, and engage third-party experts and consultants. Advances in computer capabilities, new technological discoveries, or other developments may result in the breach or compromise of the technology used by us to protect transactions or other sensitive data. In addition, data and security breaches could also occur as a result of non-technical issues, including intentional or inadvertent breach by our employees or by persons with whom we have commercial relationships, that result in the unauthorized release of personal or confidential information. Any compromise or breach of our or our vendors’ computer network security could result in a violation of applicable privacy and other laws, costly investigations, litigation, including class actions, and notification, as well as potential regulatory or other actions by governmental agencies and harm to our brand, business, and results of operations. As a result of any of the foregoing, we could experience adverse publicity, loss of sales, the cost of remedial measures and significant expenditures to reimburse third parties for damages, which could adversely impact our results of operations. Any insurance we maintain against the risk of this type of loss may not be sufficient to cover actual losses or may not apply to the circumstances relating to any particular loss.

The techniques used by criminals to obtain unauthorized access to sensitive data change frequently and often cannot be recognized until launched against a target. Accordingly, we or our vendors may not be able to anticipate these frequently changing techniques or implement adequate preventive measures for all of them. Failure by us or our vendors to comply with data security requirements, including the CCPA’s new “reasonable security” requirement in light of the private right of action, or rectify a security issue may result in class action litigation, fines and the imposition of restrictions on our ability to accept payment cards, which could adversely affect our operations. We cannot assure you that we or our vendors will be able to satisfy the PCI data security standards. In addition, PCI is controlled by a limited number of vendors that have the ability to impose changes in fee structures and operational requirements without negotiation. Such changes in fees and operational requirements may result in our failure to comply with PCI security standards, as well as significant unanticipated expenses. Any unauthorized access into our customers’ sensitive information, or other data handled by or on behalf of us, even if we

 

26


Table of Contents

are compliant with industry security standards, could put us at a competitive disadvantage, result in deterioration of our customers’ confidence in us, and subject us to potential litigation, liability, fines, and penalties and consent decrees, which could require us to expend significant resources related to remediation or result in a disruption of our operations, any of which could have a material adverse effect on our business, financial condition, and results of operations.

If our information systems or infrastructure or those of our vendors fail to perform as designed or are interrupted for a significant period of time, our business could be adversely affected.

The efficient operation of our business is dependent on our information systems and those of our vendors. In particular, we rely on our information systems to effectively manage our financial and operational data, to maintain our in-stock positions, and to transact the sale of our products in our pet care centers. The failure of our information systems or those of our vendors to perform as designed, the loss of data, or any interruption of our information systems or those of our vendors for a significant period of time could disrupt our business.

Our operations also depend on our ability to maintain and protect the computer systems we use to manage our purchase orders, pet care center inventory levels, web applications, accounting functions, and other critical aspects of our business. Our systems and those of our vendors are vulnerable to damage from fire, floods, earthquakes, power loss, telecommunications failures, terrorist and cyber-attacks, and similar events. Our disaster recovery planning and those of our vendors may not be sufficient to adequately respond to any such events. In addition, we may have inadequate insurance coverage to compensate for any related losses and expenses. Any of these events could damage our reputation, disrupt our business, and be expensive to remedy.

We continue to invest in our information systems and IT infrastructure. Enhancement to or replacement of our major financial or operational information systems could have a significant impact on our ability to conduct our business operations and increase our risk of loss resulting from disruptions of normal operating processes and procedures that may occur during the implementation of new information systems. It may also require us to divest resources to ensure that implementation is successful. We can make no assurances that the costs of investments in our information systems will not exceed estimates, that the systems will be implemented without material disruption, or that the systems will be as beneficial as predicted. If any of these events occur, our results of operations could be adversely affected.

Negative publicity arising from claims that we do not properly care for animals we handle or sell could adversely affect how we are perceived by the public and reduce our sales and profitability.

From time to time we receive claims or complaints alleging that we do not properly care for some of the pets we handle or for companion animals we handle and sell, which may include dogs, cats, birds, fish, reptiles, and other small animals. Deaths or injuries sometimes occur while animals are in our care. As a result, we may be subject to claims that our animal care practices, including grooming, training, veterinary, and other services, or the related training of our associates, do not provide the proper level of care. Our efforts to establish our reputation as a “health and wellness” company increase the risk of claims or complaints regarding our practices. Any such claims or complaints, as well as any related news reports or reports on social media, even if inaccurate or untrue, could cause negative publicity, which in turn could harm our business and have a material adverse effect on our results of operations.

 

27


Table of Contents

Our international operations and evolving foreign trade policy may result in additional market risks, which may adversely affect our business.

As our international operations grow, they may require greater management and financial resources. International operations require the integration of personnel with varying cultural and business backgrounds and an understanding of the relevant differences in the cultural, legal, and regulatory environments. Our results may be increasingly affected by the risks of our international activities, including:

 

   

challenges anticipating or responding to the impact that local culture and market forces may have on local consumer preferences and trends;

 

   

fluctuations in currency exchanges rates;

 

   

changes in international staffing and employment issues;

 

   

the imposition of taxes, duties, tariffs, or other trade barriers;

 

   

shipping delays, such as the recent slowdown or work stoppage at ports on the West Coast, or customs delays;

 

   

greater difficulty in utilizing and enforcing our intellectual property rights;

 

   

the burden of complying with foreign laws, including regulatory regimes, tax laws, privacy laws, and financial accounting standards;

 

   

political and economic instability and developments;

 

   

issues or disputes arising with our joint venture partners, if any, in such operations; and

 

   

the risk that COVID-19 spreads widely in any country where we have significant employee presence, facilities, or critical operations, thereby impairing our ability to manage day-to-day operations and service our customers, increasing our costs of operations, and resulting in potential losses in revenue.

Moreover, certain policies and statements of the former President of the United States and senior administration officials have given rise to uncertainty regarding the future of international trade agreements and the United States’ position on international trade. For example, the U.S. government had threatened to undertake a number of actions relating to trade with Mexico, including the closure of the border and the imposition of escalating tariffs on goods imported into the United States from Mexico. It remains unclear what additional actions, if any, the current U.S. administration will take with respect to trade relationships. Additional trade restrictions, including tariffs, quotas, embargoes, safeguards, and customs restrictions, could increase the cost or reduce the supply of products available to us and to our vendors based in the United States and may require us to modify our supply chain organization or other current business practices, any of which could harm our business, financial condition, and results of operations.

Our products are sourced from a wide variety of vendors, including from vendors overseas, particularly in China. In addition, some of the products that we purchase from vendors in the United States also depend, in whole or in part, on vendors located outside the U.S. In 2018 and 2019, the United States imposed significant tariffs on various products imported from China, including certain products we source from China. The United States has also stated that further tariffs may be imposed on additional products imported from China if a trade agreement is not reached. On January 15, 2020, a “phase one” trade deal was signed between the United States and China and was accompanied by a decision from the United States to cancel a plan to increase tariffs on an additional list of Chinese products. However, given the limited scope of the phase one agreement, concerns over the stability of bilateral trade relations remain. At this time, we cannot assure you that a broader trade agreement will be successfully negotiated between the United States and China to reduce or eliminate the existing tariffs.

 

28


Table of Contents

If additional tariffs are imposed on our products, or other retaliatory trade measures are taken, our costs could increase and we may be required to raise our prices. Further, efforts to mitigate this tariff risk, including a shift of production to places outside of China, could result in increased costs and disruption to our operations. These potential outcomes could result in the loss of customers and adversely affect our operating performance. To mitigate tariff risks with China, we may also seek to shift production outside of China, which could result in increased costs and disruption to our operations.

Our quarterly operating results may fluctuate due to the timing of expenses, new pet care center openings, pet care center closures, and other factors.

Our expansion plans, including the timing of new and remodeled pet care centers and veterinary hospitals, and related pre-opening costs, the amount of net sales contributed by new and existing pet care centers, and the timing of and estimated costs associated with pet care center closings or relocations, may cause our quarterly results of operations to fluctuate. Further, new pet care centers and service offerings tend to experience higher payroll, advertising and other store-level expenses as a percentage of net sales than more mature pet care centers, and such openings also often contribute to lower pet care center operating margins until those pet care centers become established, which may result in quarterly fluctuations in operating results. Quarterly operating results are not necessarily accurate predictors of performance.

Quarterly operating results may also vary depending on a number of factors, many of which are outside our control, including:

 

   

changes in our pricing policies or those of our competitors;

 

   

our sales and channels mix and the relevant gross margins of the products and services sold;

 

   

the hiring and retention of key personnel;

 

   

wage and cost pressures;

 

   

changes in fuel prices or electrical rates;

 

   

costs related to acquisitions of businesses; and

 

   

general economic factors.

Pet food safety, quality, and health concerns could adversely affect our business.

We could be adversely affected if consumers lose confidence in the safety and quality of our owned brand or vendor-supplied pet food products and supplies. Adverse publicity about these types of concerns, whether valid or not, may discourage consumers from buying the products in our locations or cause vendor production and delivery disruptions. The actual or perceived sale of contaminated pet food products by our vendors or us could result in product liability claims against our vendors or us and a loss of consumer confidence, which could have an adverse effect on our sales and operations. In addition, if our products are alleged to pose a risk of injury or illness, or if they are alleged to have been mislabeled, misbranded, or adulterated, or to otherwise be in violation of governmental regulations, we may need to find alternate ingredients for our products, delay production of our products, or discard or otherwise dispose of our products, which could adversely affect our results of operations. If this occurs after the affected product has been distributed, we may need to withdraw or recall the affected product. Given the difficulty in converting pet food customers, if we lose customers due to a loss of confidence in safety or quality, it may be difficult to reacquire such customers.

 

29


Table of Contents

Restrictions imposed in reaction to outbreaks of animal diseases or COVID-19 could have a material adverse effect on our business, financial condition, and results of operations.

If animal diseases, such as mad cow disease, foot-and-mouth disease, or highly pathogenic avian influenza, also known as “bird flu,” impact the availability of the protein-based ingredients our vendors use in products, our vendors may be required to locate alternative sources for protein-based ingredients. Those sources may not be available to sustain our sales volumes, may be costlier, and may affect the quality and nutritional value of our products. If outbreaks of mad cow disease, foot-and-mouth disease, bird flu, or any other animal disease, or the regulation or publicity resulting therefrom impacts the cost of the protein-based ingredients we have in our products, or the cost of the alternative protein-based ingredients necessary for our products as compared to our current costs, we may be required to increase the selling price of our products to avoid margin deterioration. However, we may not be able to charge higher prices for our products without negatively impacting future sales volumes.

As a result of the disruptions resulting from COVID-19, some manufacturers of pork and other protein-based ingredients we use in our products were forced to shut down processing plants or take other adverse actions. While our supply chain was not disrupted, similar disruptions in the future due to COVID-19 or other outbreaks could potentially limit the supply of or increase prices for certain of meat proteins used in our pet food products, adversely affecting our business and results of operations.

Fluctuations in the prices and availability of certain commodities, such as grains and meat protein, could materially adversely affect our operating results.

The pet food and supplies industry is subject to risks related to increases in the price of and the availability of certain commodities used in the production of certain pet food and other pet-related products, specifically seed, wheat, and rice, as well as other materials that are used in certain pet accessories. Additionally, increased human and/or pet consumption or population increases may potentially limit the supply of or increase prices for certain meat proteins used in animal feed. Historically, in circumstances where these price increases have resulted in our manufacturers or vendors increasing the costs we pay for our food products, we have been able to pass these increases on to customers. However, our ability to pass on increased purchase costs in the future will be significantly impacted by market conditions and competitive factors. If we are unable to pass on any increased purchase costs to customers, we may experience reduced margins, which could have a material adverse effect on our business, financial condition, and results of operations.

Our real estate leases generally obligate us for long periods, which subjects us to various financial risks.

We lease virtually all of our pet care center and distribution center locations generally for long terms. While we have the right to terminate some of our leases under specified conditions by making specified payments, we may not be able to terminate a particular lease if or when we would like to do so. If we decide to close pet care centers, we are generally required to continue paying rent and operating expenses for the balance of the lease term, or to pay to exercise rights to terminate, and the performance of any of these obligations may be expensive. When we assign or sublease vacated locations, we may remain liable for the lease obligations if the assignee or sublessee does not perform. In addition, when leases for the pet care centers in our ongoing operations expire, we may be unable to negotiate renewals, either on commercially acceptable terms, or at all, which could cause us to close pet care centers. Accordingly, we are subject to the risks associated with leasing real estate, which could have a material adverse effect on our operating results.

Further, the success of our pet care centers depends on a number of factors including the sustained success of the shopping center where the pet care center is located, consumer

 

30


Table of Contents

demographics, and consumer shopping habits and patterns. Changes in consumer shopping habits and patterns, reduced customer traffic in the shopping centers where our pet care centers are located, financial difficulties of our landlords, anchor tenants, or a significant number of other retailers, and shopping center vacancies or closures could impact the profitability of our pet care centers and increase the likelihood that our landlords fail to fulfill their obligations and conditions under our lease agreements. While we have certain remedies and protections under our lease agreements, the loss of business that could result if a shopping center should close or if customer traffic were to significantly decline as a result of lost tenants or improper care of the facilities or due to macroeconomic effects, including the impact of COVID-19, could have a material adverse effect on our financial position, results of operations, and cash flows.

Changes in laws, accounting standards, and subjective assumptions, estimates, and judgments by management related to complex accounting matters could significantly affect our financial results.

Accounting principles generally accepted in the United States and related accounting pronouncements, implementation guidelines, and interpretations with regard to a wide range of matters relevant to our business are highly complex, continually evolving, and involve many subjective assumptions, estimates, and judgments by us. Changes in these rules or their interpretation, or changes in facts, underlying assumptions, estimates, or judgments by us could significantly impact our reported or expected financial performance.

Failure to attract and retain quality sales associates and experienced management personnel could adversely affect our performance.

Our performance depends on recruiting, developing, training, and retaining partners who are capable sales associates in large numbers and experienced management personnel. Our ability to meet our labor needs while controlling labor costs is subject to external factors such as unemployment levels, prevailing wage rates, minimum wage legislation, changing demographics, health and other insurance costs, and governmental labor and employment requirements. We have faced labor shortages and increased wage competition at several of our distribution centers due to factors directly or indirectly related to COVID-19, which has adversely affected our results of operations. Recently, various legislative movements have sought to increase the federal minimum wage in the United States and the minimum wage in a number of individual states, some of which have been successful at the state level. As federal or state minimum wage rates increase, we may need to increase not only the wage rates of our minimum wage partners but also the wages paid to our other hourly partners. In the event of increasing wage rates, if we fail to increase our wages competitively, the quality of our workforce could decline, causing our customer service to suffer, while increasing our wages could cause our earnings to decrease. If we do not continue to attract, train, and retain quality associates and management personnel, our performance could be adversely affected.

Labor disputes may have an adverse effect on our operations.

We are not currently party to a collective bargaining agreement with any of our employees. If we were to experience a union organizing campaign, this activity could be disruptive to our operations. We cannot assure you that some or all of our employees will not become covered by a collective bargaining agreement or that we will not encounter labor conflicts or strikes. In addition, organized labor may benefit from new legislation or legal interpretations by the current presidential administration. Particularly, in light of current support for changes to federal and state labor laws, we cannot provide any assurance that we will not experience additional and more successful union organization activity in the future. Any labor disruptions could have an adverse effect on our business or results of operations and could cause us to lose customers.

 

31


Table of Contents

Claims under our insurance plans and policies may differ from our estimates, which could adversely affect our results of operations.

We use a combination of insurance and self-insurance plans to provide for potential liabilities for workers’ compensation, general liability, business interruption, property and directors’ and officers’ liability insurance, vehicle liability, and employee health-care benefits. Our insurance coverage may not be sufficient, and any insurance proceeds may not be timely paid to us. In addition, liabilities associated with the risks that are retained by us are estimated, in part, by considering historical claims experience, demographic factors, severity factors, and other actuarial assumptions, and our business, financial condition, and results of operations may be adversely affected if these assumptions are incorrect.

Resistance from veterinarians to authorize prescriptions or attempts/efforts on their part to discourage pet owners from purchasing from us could cause our sales to decrease and could adversely affect our financial condition and results of operations.

The laws and regulations relating to the sale and delivery of prescription pet medications vary from state to state, but generally require that prescription pet medications be dispensed with authorization from a prescribing veterinarian. Some veterinarians may decide to resist providing our customers with a copy of their pet’s prescription or resist authorizing the prescription to the pharmacy staff of our fulfillment vendor, thereby effectively preventing us from filling such prescriptions under applicable law. Certain veterinarians may decide to discourage pet owners from purchasing from internet mail order pharmacies. If the number of veterinarians who refuse to authorize prescriptions to the pharmacy staff of our fulfillment vendor increases, or if veterinarians are successful in discouraging pet owners from purchasing from us, our sales could decrease and our financial condition and results of operations may be materially adversely affected.

Our results may be adversely affected by serious disruptions or catastrophic events, including public health issues, geopolitical events, and weather.

Geopolitical events, such as war or civil unrest in a country in which our vendors are located, or terrorist or military activities disrupting transportation, communication, or utility systems, local protests, and unrest and natural disasters such as hurricanes, tornadoes, floods, earthquakes, and other adverse weather and climate conditions, whether occurring in the United States or abroad, particularly during peak seasonal periods, could disrupt our operations or the operations of one or more of our vendors, or could severely damage or destroy one or more of our pet care centers or distribution centers located in the affected areas. For example, day-to-day operations, particularly our ability to receive products from our vendors or transport products to our pet care centers, could be adversely affected, or we could be required to close pet care centers or distribution centers in the affected areas or in areas served by the affected distribution center. These factors could also cause consumer confidence and spending to decrease or result in increased volatility in the United States and global financial markets and economy. These or other occurrences could significantly impact our operating results and financial performance.

Risks Related to Legal and Regulatory Matters

Our operations are subject to extensive governmental regulation, and we may incur material liabilities under, or costs in order to comply with, existing or future laws and regulations. Our failure to comply with such laws and regulations may result in enforcements, recalls, and other adverse actions that could disrupt our operations and adversely affect our financial results.

Our operations, including some of our vendors, are subject to federal, state, and local laws and regulations established by the Occupational Safety and Health Administration, the U.S. Food and Drug

 

32


Table of Contents

Administration (the “FDA”), the U.S. Department of Agriculture, the Drug Enforcement Administration, the U.S. Environmental Protection Agency, the National Labor Relations Board, and by various other federal, state, local, and foreign authorities. These laws and regulations govern, among other things, our relationships with employees, including minimum wage requirements, overtime, terms and conditions of employment, working conditions, and citizenship requirements; the weights and measures of our products; the manufacturing and distribution of foods, drugs, and controlled substances intended for animal use; our businesses that provide veterinary services and pet insurance plans; the transportation, handling, and sale of small pets; emissions to air and water and the generation, handling, storage, discharge, transportation, disposal, and remediation of waste and hazardous materials; the processing, storage, distribution, safety, advertising, labeling, promotion, and import or export of our products; providing services to our customers; contracted services with various third-party providers; credit and debit card processing; the handling, security, protection, and use of customer and associate information; and the licensing and certification of services. In addition, we are subject to a wide range of state and local regulations relating to COVID-19, which are frequently changing. Read “Business—Government Regulation.”

Violations of or liability under applicable laws and regulations may result in administrative, civil or criminal fines, penalties, or sanctions against us, revocation or modification of applicable permits, licenses, or authorizations, environmental, health and safety investigations or remedial activities, voluntary or involuntary product recalls, warning or untitled letters or cease and desist orders against operations that are not in compliance, or third-party liability claims against us, among other things. Such laws and regulations generally have become more stringent over time and may become more so in the future, and we may incur (directly, or indirectly through our outsourced private brand manufacturing partners) material costs to comply with current or future laws and regulations or in any required product recalls. Some of these laws and regulations are subject to varying and uncertain interpretations, application, and enforcement by courts and regulatory authorities with broad discretion, which can mean that our efforts to maintain compliance in all jurisdictions are not always successful. Liabilities under, costs of compliance with, and the impacts on us of any alleged or determined non-compliance with any such laws and regulations could materially and adversely affect our business, reputation, financial condition, and results of operations. In addition, changes in the laws and regulations to which we are subject could impose significant limitations and require changes to our business, which may increase our compliance expenses, make our business costlier and less efficient to conduct, and compromise our growth strategy. Although we routinely obtain broad indemnities from our vendors in respect of their products, we could be adversely affected if we were found not to be in compliance with applicable regulations and we were not made whole by our vendors.

Among other regulatory requirements, the FDA regulates the inclusion of specific claims in pet food labeling. For example, pet food products that are labeled or marketed with claims that may suggest that they are intended to treat or prevent disease in pets would potentially meet the statutory definitions of both a food and a drug. The FDA has issued guidance containing a list of specific factors it will consider in determining whether to initiate enforcement action against such products if they do not comply with the regulatory requirements applicable to drugs. These factors include, among other things, whether the product is only made available through or under the direction of a veterinarian and does not present a known safety risk when used as labeled. While we believe that we market our products in compliance with the policy articulated in FDA’s guidance and in other claim-specific guidance, the FDA may disagree or may classify some of our products differently than we do, and may impose more stringent regulations which could lead to alleged regulatory violations, enforcement actions, and/or product recalls. In addition, we may produce new products in the future that may be subject to FDA pre-market review before we can market and sell such products. Our distribution centers are also subject to periodic inspection by the FDA or other governmental authorities.

 

33


Table of Contents

Currently, many states in the United States have adopted the Association of American Feed Control Officials’ definition of the term “natural” with respect to the pet food industry, which means a feed or feed ingredient derived solely from plant, animal, or mined sources, not having been produced by or subject to a chemically synthetic process and not containing any additives or processing aids that are chemically synthetic except in amounts as might occur in good manufacturing practices. Certain of our pet food products use the term “natural” in their labelling or marketing materials. As a result, we may incur material costs to comply with any new labeling requirements relating to the term “natural” and could be subject to liabilities if we fail to timely comply with such requirements, which could have a material adverse effect on our business, financial condition, and results of operations.

Failure to comply with governmental regulations or the expansion of existing or the enactment of new laws or regulations applicable to our veterinary services could adversely affect our business and our financial condition or lead to fines, litigation, or our inability to offer veterinary products or services in certain states.

All of the states in which we operate impose various registration, permit, and/or licensing requirements relating to the provision of veterinary products and services. To fulfill these requirements, we believe that we have registered with appropriate governmental agencies and, where required, have appointed a licensed veterinarian to act on behalf of each facility. All veterinarians practicing in our veterinary service businesses are required to maintain valid state licenses to practice.

In addition, certain states have laws, rules, and regulations which require that veterinary medical practices be owned by licensed veterinarians and that corporations which are not owned by licensed veterinarians refrain from providing, or holding themselves out as providers of, veterinary medical care, or directly employing or otherwise exercising control over veterinarians providing such care. We may experience difficulty in expanding our operations into other states or jurisdictions with similar laws, rules, and regulations. Our provision of veterinary services through tele-veterinarian offerings is also subject to an evolving set of state laws, rules, and regulations. Although we believe that we have structured our operations to comply with our understanding of the veterinary medicine laws of each state or jurisdiction in which we operate, interpretive legal precedent and regulatory guidance varies by jurisdiction and is often sparse and not fully developed. A determination that we are in violation of applicable restrictions on the practice of veterinary medicine in any jurisdiction in which we operate could have a material adverse effect on us, particularly if we are unable to restructure our operations to comply with the requirements of that jurisdiction.

We strive to comply with all applicable laws, regulations and other legal obligations applicable to any veterinary services we provide. It is possible, however, that these requirements may be interpreted and applied in a manner that is inconsistent from one jurisdiction to another or may conflict with other rules or our practices. We cannot guarantee that our practices have complied, comply, or will comply fully with all such laws, regulations, requirements, and obligations. Any failure, or perceived failure, by us to comply with our filed permits and licenses with any applicable federal-, state-, or international-related laws, industry standards or codes of conduct, regulatory guidance, orders to which we may be subject, or other legal obligations relating to privacy or consumer protection could adversely affect our reputation, brand, and business, and may result in claims, proceedings or actions against us by governmental entities or others or other liabilities. Any such claim, proceeding, or action could hurt our reputation, brand and business, force us to incur significant expenses in defending such proceedings, distract our management, increase our costs of doing business, result in a loss of customers and vendors, and may result in the imposition of monetary liability. We may also be contractually liable to indemnify and hold harmless third parties from the costs or consequences of non-compliance with any laws or regulations applicable to our veterinary services. In addition, various federal, state, and foreign legislative and regulatory bodies may expand existing laws or regulations, enact new laws or regulations, or issue revised rules or guidance applicable to our veterinary services. Any such changes

 

34


Table of Contents

may force us to incur substantial costs or require us to change our business practices. This could compromise our ability to pursue our growth strategy effectively and may adversely affect our ability to acquire customers or otherwise harm our business, financial condition, and results of operations.

We are subject to risks related to online payment methods and our Petco Pay promotional financing program.

We currently accept payments using a variety of methods, including credit cards, debit cards, Paypal, and gift cards. As we offer new payment options to consumers, we may be subject to additional regulations, compliance requirements, fraud, and other risks. For certain payment methods, we pay interchange and other fees, which may increase over time and raise our operating costs and lower profitability. As a merchant that accepts debit and credit cards for payment, we are subject to the Payment Card Industry (“PCI”) Data Security Standard (“PCI DSS”), issued by the PCI Council. PCI DSS contains compliance guidelines and standards with regard to our security surrounding the physical administrative and technical storage, processing, and transmission of individual cardholder data. By accepting debit cards for payment, we are also subject to compliance with American National Standards Institute data encryption standards and payment network security operating guidelines. Failure to be PCI compliant or to meet other payment card standards may result in the imposition of financial penalties or the allocation by the card brands of the costs of fraudulent charges to us. Additionally, the Fair and Accurate Credit Transactions Act requires systems that print payment card receipts to employ personal account number truncation so that the customer’s full account number is not viewable on the slip.

Further, as our business changes, we may be subject to different rules under existing standards, which may require new assessments that involve costs above what we currently pay for compliance. In the future, as we offer new payment options to consumers, including by way of integrating emerging mobile and other payment methods, we may be subject to additional regulations, compliance requirements, and fraud. If we fail to comply with the rules or requirements of any provider of a payment method we accept, if the volume of fraud in our transactions limits or terminates our rights to use payment methods we currently accept, or if a data breach occurs relating to our payment systems, we may, among other things, be subject to fines, legal proceedings, or higher transaction fees and may lose, or face restrictions placed upon, our ability to accept credit card payments from consumers or facilitate other types of online payments. If any of these events were to occur, our business, financial condition, and results of operations could be materially and adversely affected.

We also occasionally receive orders placed with fraudulent data. If we are unable to detect or control fraud, our liability for these transactions could harm our business, financial condition, and results of operations.

We offer promotional financing and credit cards issued by third-party banks that manage and directly extend credit to our customers through our Petco Pay program. Customers using Petco Pay can earn rewards for making purchases on the Petco branded credit cards or receive extended payment terms and low interest financing on qualifying purchases. We believe Petco Pay will generate incremental revenue from customers who prefer the financing terms to other available forms of payment or otherwise need access to financing in order to make purchases. In addition, we earn profit-share income and share in any losses from certain of our banking partners based on the performance of the programs. The income or loss we earn in this regard is subject to numerous factors, including the volume and value of transactions, the terms of promotional financing offers, bad debt rates, interest rates, the macroeconomic, regulatory and competitive environment, and expenses of operating the program. Adverse changes to any of these factors could impair our ability to offer Petco Pay to customers, reduce customer purchases, or impair our ability to earn income from sharing in the profits of the program.

 

35


Table of Contents

In addition, the continued economic ramifications of COVID-19 may lead to higher credit card defaults over time, which could have an adverse effect on our profitability.

Our marketing programs, e-commerce initiatives, and use of consumer information are governed by an evolving set of laws and enforcement trends, and changes in privacy laws or trends, or our failure to comply with existing or future laws, could substantially harm our business and results of operations.

We collect, maintain, use, and share consumer data provided to us through online activities and other consumer interactions in our business in order to provide a better experience for our customers. Our current and future marketing programs depend on our ability to collect, maintain, use, and share this information with service providers, and our ability to do so depends on the trust that our customers place in us and our ability to maintain that trust. Additionally, our use of consumer data is subject to the terms of our privacy policies and certain contractual restrictions in third-party contracts as well as evolving federal, state, and international laws and enforcement trends. While we strive to comply with all such regulatory and contractual obligations and believe that we are good stewards of our customers’ data, this area is rapidly evolving, and it is possible that these requirements may be interpreted and applied in a manner that is inconsistent from one jurisdiction to another, may conflict with other rules, or may conflict with our practices. If so, we may suffer damage to our reputation and be subject to proceedings or actions against us by governmental entities or others. Any such proceeding or action could hurt our reputation, force us to spend significant amounts to defend our practices, distract our management, increase our costs of doing business, and result in monetary liability.

One of the ways we track consumer data and interactions for marketing purposes is through the use of third-party “cookies.” Federal and state governmental authorities continue to evaluate the privacy implications inherent in the use of third-party cookies and other methods of online tracking for behavioral advertising and other purposes. The U.S. government has enacted, has considered, or is considering legislation or regulations that could significantly restrict the ability of companies and individuals to engage in these activities, such as by regulating the level of consumer notice and consent required before a company can employ cookies or other electronic tracking tools or the use of data gathered with such tools. Additionally, some providers of consumer devices and web browsers have implemented, or announced plans to implement, means to make it easier for internet users to prevent the placement of cookies or to block other tracking technologies, which could if widely adopted result in the use of third-party cookies and other methods of online tracking becoming significantly less effective. The regulation of the use of these cookies and other current online tracking and advertising practices or a loss in our ability to make effective use of services that employ such technologies could

increase our costs of operations and limit our ability to acquire new customers on cost-effective terms and, consequently, materially and adversely affect our business, financial condition, and results of operations.

In addition, various federal and state legislative and regulatory bodies, or self-regulatory organizations, may expand or further enforce current laws or regulations, enact new laws or regulations, or issue revised rules or guidance regarding privacy, data protection, consumer protection, and advertising. For example, in June 2018, California enacted the California Consumer Privacy Act (the “CCPA”), which took effect on January 1, 2020. The CCPA gives California residents expanded rights to access and delete their personal information, opt out of certain sales of personal information, and receive detailed information about what personal information is collected, how their personal information is used, and how that personal information is shared. The CCPA provides for civil penalties for violations enforced by the California Attorney General, as well as a private right of action for data breaches that is expected to increase data breach litigation. Further, on November 3, 2020, the California Privacy Rights Act (the “CPRA”) was voted into law by California residents. The CPRA

 

36


Table of Contents

significantly amends the CCPA, and imposes additional data protection obligations on companies doing business in California, including additional consumer rights processes and opt outs for certain uses of sensitive data. It also creates a new California data protection agency specifically tasked to enforce the law, which could result in increased regulatory scrutiny of California businesses in the areas of data protection and security. The substantive requirements for businesses subject to the CPRA will go into effect on January 1, 2023, and become enforceable on July 1, 2023. Some observers have noted that the CCPA and CPRA could mark the beginning of a trend toward more stringent state privacy legislation in the United States. Similar laws have been proposed in other states and at the federal level, and if passed, such laws may have potentially conflicting requirements that would make compliance challenging. We have incurred and may continue to incur costs to adapt our systems and practices to comply with the current CCPA requirements and these costs may adversely affect our financial condition and results of operations. Additionally, the Federal Trade Commission (the “FTC”), and many state attorneys general are interpreting existing federal and state consumer protection laws to impose evolving standards for the online collection, use, dissemination, and security of other personal data. Courts may also adopt the standards for fair information practices promulgated by the FTC, which concern consumer notice, choice, security, and access. Consumer protection laws require us to publish statements that describe how we handle personal data and choices individuals may have about the way we handle their personal data. If such information that we publish is considered untrue, we may be subject to government claims of unfair or deceptive trade practices, which could lead to significant liabilities and consequences. Further, according to the FTC, violating consumers’ privacy rights or failing to take appropriate steps to keep consumers’ personal data secure may constitute unfair acts or practices in or affecting commerce in violation of Section 5(a) of the Federal Trade Commission Act.

Each of these privacy, security, and data protection laws and regulations—and others, including the CAN-SPAM Act of 2003, regulating our use of certain electronic mail marketing and state data breach notification laws requiring notifications to state residents in certain instances—and any other such changes or new laws or regulations, could impose significant limitations, require changes to our business, or restrict our use or storage of personal information, which may increase our compliance expenses and make our business costlier or less efficient to conduct. In addition, any such changes could compromise our ability to develop an adequate marketing strategy and pursue our growth strategy effectively, which, in turn, could adversely affect our business, financial condition, and results of operations.

We face the risk of litigation resulting from unauthorized text messages sent in violation of the Telephone Consumer Protection Act.

We send short message service, or SMS, text messages to customers. The actual or perceived improper sending of text messages may subject us to potential risks, including liabilities or claims relating to consumer protection laws. Numerous class-action suits under federal and state laws have been filed in recent years against companies who conduct SMS texting programs, with many resulting in multi-million-dollar settlements to the plaintiffs. Any future such litigation against us could be costly and time-consuming to defend. For example, the Telephone Consumer Protection Act of 1991, a federal statute that protects consumers from unwanted telephone calls, faxes, and text messages, restricts telemarketing and the use of automated SMS text messages without proper consent. Federal or state regulatory authorities or private litigants may claim that the notices and disclosures we provide, form of consents we obtain, or our SMS texting practices are not adequate or violate applicable law. This may in the future result in civil claims against us. The scope and interpretation of the laws that are or may be applicable to the delivery of text messages are continuously evolving and developing. If we do not comply with these laws or regulations or if we become liable under these laws or regulations, we could face direct liability, could be required to change some portions of our business model, could face negative publicity, and our business, financial condition, and results of operations could be adversely

 

37


Table of Contents

affected. Even an unsuccessful challenge of our SMS texting practices by our customers, regulatory authorities, or other third parties could result in negative publicity and could require a costly response from and defense by us.

Product recalls and product liability, as well as changes in product safety and other consumer protection laws, may adversely impact our operations, merchandise offerings, reputation, financial condition, results of operations, and cash flows.

We are subject to regulations by a variety of federal, state, and international regulatory authorities, including regulations regarding the safety and quality of our products. We purchase merchandise from several hundred different vendors. One or more of our vendors, including manufacturers of our owned or private label brand products, might not adhere to product safety requirements or our quality control standards, and we might not identify the deficiency before merchandise ships to our pet care centers. Any issues of product safety or allegations that our products are in violation of governmental regulations, including, but not limited to, issues involving products manufactured in foreign countries, could cause those products to be recalled. If our vendors fail to manufacture or import merchandise that adheres to our quality control standards, product safety requirements, or applicable governmental regulations, our reputation and brands could be damaged, potentially leading to increases in customer litigation against us. Further, to the extent we are unable to replace any recalled products, we may have to reduce our merchandise offerings, resulting in a decrease in sales. If our vendors are unable or unwilling to recall products failing to meet our quality standards, we may be required to recall those products at a substantial cost to us. Moreover, changes in product safety or other consumer protection laws could lead to increased costs to us for certain merchandise, or additional labor costs associated with readying merchandise for sale. Long lead times on merchandise ordering cycles increase the difficulty for us to plan and prepare for potential changes to applicable laws. In the event that we are unable to timely comply with regulatory changes or regulators do not believe we are complying with current regulations applicable to us, significant fines or penalties could result, and could adversely affect our reputation, financial condition, results of operations, and cash flows.

Failure to establish, maintain, protect, and enforce our intellectual property and proprietary rights or prevent third parties from making unauthorized use of our technology or our brand could harm our competitive position or require us to incur significant expenses to enforce our rights.

Our trademarks, such as Bond & Co., EveryYay, Good 2 Go, Good Lovin’, Harmony, Imagitarium, Leaps & Bounds, Pals Rewards, Petco, Petco Love, PetCoach, PupBox, Reddy, Ruff & Mews, So Phresh, Vetco, Well & Good, WholeHearted, You & Me, and Youly are valuable assets that support our brand and consumers’ perception of our products. We rely on trademark, copyright, trade secret, patent, and other intellectual property laws, as well as nondisclosure and confidentiality agreements and other methods, to protect our trademarks, trade names, proprietary information, technologies, and processes. We might not be able to obtain broad protection in the United States for all of our intellectual property. The protection of our intellectual property rights may require the expenditure of significant financial, managerial, and operational resources. Moreover, the steps we take to protect our intellectual property may not adequately protect our rights or prevent third parties from infringing or misappropriating our proprietary rights, and we may be unable to broadly enforce all of our trademarks. Any of our patents, trademarks, or other intellectual property rights may be challenged by others or invalidated through administrative process or litigation. Our patent and trademark applications may never be granted. Additionally, the process of obtaining patent protection is expensive and time-consuming, and we may be unable to prosecute all necessary or desirable patent applications at a reasonable cost or in a timely manner. Even if issued, there can be no assurance that these patents will adequately protect our intellectual property, as the legal standards

 

38


Table of Contents

relating to the validity, enforceability, and scope of protection of patent and other intellectual property rights are uncertain. We also cannot be certain that others will not independently develop or otherwise acquire equivalent or superior technology or intellectual property rights. Further, our nondisclosure agreements and confidentiality agreements may not effectively prevent disclosure of our proprietary information, technologies, and processes and may not provide an adequate remedy in the event of unauthorized disclosure of such information, which could harm our competitive position. In addition, effective intellectual property protection may be unavailable or limited for some of our trademarks and patents in some foreign countries. We might be required to expend significant resources to monitor and protect our intellectual property rights. For example, we may need to engage in litigation or similar activities to enforce our intellectual property rights, to protect our trade secrets, or to determine the validity and scope of proprietary rights of others. However, we may be unable to discover or determine the extent of any infringement, misappropriation, or other violation of our intellectual property rights and other proprietary rights. Despite our efforts, we may be unable to prevent third parties from infringing upon, misappropriating, or otherwise violating our intellectual property rights and other proprietary rights. Any such litigation, whether or not resolved in our favor, could require us to expend significant resources and divert the efforts and attention of our management and other personnel from our business operations. If we fail to protect our intellectual property, our business, financial condition, and results of operations may be materially adversely affected.

We may be subject to intellectual property infringement claims or other allegations, which could result in substantial damages and diversion of management’s efforts and attention.

We have obligations with respect to the non-use and non-disclosure of third-party intellectual property. The steps we take to prevent misappropriation, infringement, or other violation of the intellectual property of others may not be successful. From time to time, third parties have asserted intellectual property infringement claims against us and may continue to do so in the future. These risks have been amplified by the increase in third parties whose sole or primary business is to assert such claims. While we believe that our products and operations do not infringe in any material respect upon proprietary rights of other parties and/or that meritorious defenses would exist with respect to any assertions to the contrary, we may from time to time be found to infringe on the proprietary rights of others.

Any claims that our products, services, or marketing materials infringe the proprietary rights of third parties, regardless of their merit or resolution, could be costly, result in injunctions against us or payment of damages by us, and may divert the efforts and attention of our management and technical personnel. We may not prevail in such proceedings given the complex technical issues and inherent uncertainties in intellectual property litigation. If such proceedings result in an adverse outcome, we could, among other things, be required to:

 

   

pay substantial damages (potentially treble damages in the United States);

 

   

cease the manufacture, use, distribution, or sale of the infringing products, operations, or services;

 

   

discontinue the use of the infringing methods or processes;

 

   

expend significant resources to develop non-infringing products, operations, or services or re-brand our business and products; and

 

   

obtain a license from the third party claiming infringement, which may not be available on commercially reasonable terms, or may not be available at all.

If any of the foregoing occurs, our ability to compete could be affected or our business, financial condition, and results of operations may be materially adversely affected.

 

39


Table of Contents

We are party to routine litigation arising in the ordinary course of our business and may become involved in additional litigation, all of which could require time and attention from certain members of management and result in significant legal expenses.

We are involved in litigation arising in the ordinary course of business, including claims related to federal or state wage and hour laws, working conditions, product liability, consumer protection, advertising, employment, intellectual property, tort, privacy and data protection, disputes with landlords and vendors due to the disruptions caused by COVID-19, claims from customers or employees alleging failure to maintain safe premises with respect to protocols relating to COVID-19, and other matters. Even if we prevail, litigation can be time-consuming and expensive. An unfavorable outcome in one or more of these existing lawsuits, or future litigation to which we become a party, could have a material adverse effect on our business, financial condition, results of operations, and cash flows.

We are subject to environmental, health, and safety laws and regulations that could result in costs to us.

In connection with the ownership and operations of our pet care centers and distribution centers, we are subject to laws and regulations relating to the protection of the environment and health and safety matters, including those governing the management and disposal of wastes and the cleanup of contaminated sites. We could incur costs, including fines and other sanctions, cleanup costs, and third-party claims, as a result of violations of or liabilities under environmental laws and regulations. Although we are not aware of any of our sites at which we currently have material remedial obligations, the imposition of remedial obligations as a result of the discovery of contaminants in the future could result in additional costs.

We may fail to comply with various state or federal regulations covering the dispensing of prescription pet medications, including controlled substances, through our veterinary services businesses, which may subject us to reprimands, sanctions, probations, fines, or suspensions.

The sale and delivery of prescription pet medications and controlled substances through our veterinary services businesses are governed by extensive regulation and oversight by federal and state governmental authorities. The laws and regulations governing our operations and interpretations of those laws and regulations are increasing in number and complexity, change frequently, and can be inconsistent or conflicting. In addition, the governmental authorities that regulate our business have broad latitude to make, interpret, and enforce the laws and regulations that govern our operations and continue to interpret and enforce those laws and regulations more strictly and more aggressively each year. In the future, we may be subject to routine administrative complaints incidental to the dispensing of prescription pet medications through our veterinary services businesses.

If we are unable to maintain the licenses granted by relevant state authorities in connection with our dispensing of prescription pet medications, or if we become subject to actions by the FDA, the DEA, or other regulators, our dispensing of prescription medications to pet parents could cease and we may be subject to reprimands, sanctions, probations, fines, or suspensions, which could have a material adverse effect on our business, financial condition, and results of operations.

As a public company, we are subject to additional laws, regulations, and stock exchange listing standards, which will impose additional costs on us and divert our management’s attention.

Prior to our initial public offering in January 2021, we operated our business as a private company since October 2006. We are now subject to the reporting requirements of the Exchange Act, the Sarbanes-Oxley Act of 2002, as amended (the “Sarbanes-Oxley Act”), the Dodd-Frank Wall Street Reform and Consumer Protection Act of 2010, the listing requirements of Nasdaq, and other applicable

 

40


Table of Contents

securities laws and regulations. Compliance with these laws and regulations increase our legal and financial compliance costs and make some activities more difficult, time-consuming, or costly. For example, the Exchange Act requires us, among other things, to file annual, quarterly, and current reports with respect to our business and operating results. Being a public company and being subject to new rules and regulations make it more expensive for us to obtain director and officer liability insurance, and we may be required to accept reduced coverage or incur substantially higher costs to obtain coverage. These additional requirements impose significant additional costs on us and may divert management’s attention and affect our ability to attract and retain qualified board members.

Risks Related to Our Indebtedness

Our substantial indebtedness could adversely affect our cash flows and prevent us from fulfilling our obligations under existing debt agreements.

At May 1, 2021, we had outstanding (i) a $1,700 million secured term loan facility maturing on March 4, 2028 (the “First Lien Term Loan”) and (ii) a secured asset-based revolving credit facility providing for senior secured financing of up to $500 million, subject to a borrowing base, maturing on March 4, 2026 (the “ABL Revolving Credit Facility”). Our substantial indebtedness could restrict our operations and could have important consequences. For example, it could:

 

   

make it more difficult for us to satisfy our obligations with respect to our existing indebtedness;

 

   

increase our vulnerability to general adverse economic and industry conditions;

 

   

require us to dedicate a substantial portion of our cash flows from operations to payments on our indebtedness, thereby reducing the availability of our cash flows to fund working capital and capital expenditures, and for other general corporate purposes;

 

   

limit our flexibility in planning for, or reacting to, changes in our business and industry, which may place us at a competitive disadvantage compared to our competitors that have less debt;

 

   

restrict us from making strategic acquisitions or other investments or cause us to make non-strategic divestitures; and

 

   

limit, along with the financial and other restrictive covenants in the documents governing our indebtedness, among other things, our ability to obtain additional financing for working capital and capital expenditures, and for other general corporate purposes.

Please read the section entitled “Management’s Discussion and Analysis of Financial Condition and Results of Operations—Liquidity and Capital Resources” in our Annual Report on Form 10-K for descriptions of the First Lien Term Loan and ABL Revolving Credit Facility.

The agreements governing our indebtedness include restrictive covenants that limit our operating flexibility, which could harm our long-term interests.

The First Lien Term Loan and ABL Revolving Credit Facility both impose material restrictions on us. These restrictions, subject in certain cases to ordinary course of business and other exceptions, may limit our ability to engage in some transactions, including the following:

 

   

incurring additional debt;

 

   

paying dividends, redeeming capital stock, or making other restricted payments or investments;

 

   

selling assets, properties, or licenses;

 

   

creating liens on assets;

 

   

entering into sale and lease-back transactions;

 

41


Table of Contents
   

undergoing a change in control;

 

   

merging, consolidating, or disposing of substantially all assets;

 

   

entering into new lines of business;

 

   

entering into transactions with affiliates; and

 

   

placing restrictions on the ability of subsidiaries to pay dividends or make other payments.

Any of these restrictions on our ability to operate our business in our discretion could adversely affect our business by, among other things, limiting our ability to adapt to changing economic, financial, or industry conditions and to take advantage of corporate opportunities, including opportunities to obtain debt financing, repurchase stock, refinance or pay principal on our outstanding debt, or complete acquisitions for cash or debt.

Any future debt that we incur may contain financial maintenance covenants. In addition, the ABL Revolving Credit Facility contains financial maintenance covenants that are triggered by certain conditions. Events beyond our control, including prevailing economic, financial, and industry conditions, could affect our ability to satisfy these financial maintenance covenants, and we cannot assure you that we will satisfy them.

Any failure to comply with the restrictions of the First Lien Term Loan, ABL Revolving Credit Facility, and any subsequent financing agreements, including as a result of events beyond our control, may result in an event of default under these agreements, which in turn may result in defaults or acceleration of obligations under these agreements and other agreements, giving our lenders and other debt holders the right to terminate any commitments they may have made to provide us with further funds and to require us to repay all amounts then outstanding. Our assets and cash flow may not be sufficient to fully repay borrowings under our outstanding debt instruments. In addition, we may not be able to refinance or restructure the payments on the applicable debt. Even if we were able to secure additional financing, it may not be available on favorable terms.

Despite current indebtedness levels, we may incur substantial additional indebtedness in the future. This could further increase the risks associated with our substantial leverage.

We may incur substantial additional indebtedness in the future, which would increase our debt service obligations and could further reduce the cash available to invest in operations. The terms of the credit agreements governing the First Lien Term Loan and ABL Revolving Credit Facility allow us and our subsidiaries to incur additional indebtedness, subject to limitations. As of May 1, 2021, we and our subsidiaries had an additional $420.5 million of unused commitments available to be borrowed under the ABL Revolving Credit Facility. This amount is net of $56.6 million of outstanding letters of credit and a $22.9 million borrowing base reduction for a shortfall in qualifying assets, net of reserves. If new debt is added to our debt levels, or any debt is incurred by our subsidiaries, the related risks that we and our subsidiaries now face could increase.

To service our indebtedness, we will require a significant amount of cash. Our ability to generate or access cash depends on many factors beyond our control.

Our ability to make payments on and refinance our indebtedness and to fund planned capital expenditures, will depend on our ability to generate or access cash in the future. This ability is subject to general economic, financial, competitive, legislative, regulatory, and other factors that are beyond our control.

We cannot assure you that our business will generate sufficient cash flows from operations or that future borrowings will be available to us under the ABL Revolving Credit Facility in an amount

 

42


Table of Contents

sufficient to enable us to pay our indebtedness or to fund our other liquidity needs. Further, we cannot assure you that we will be able to refinance any of our indebtedness, including the First Lien Term Loan and the ABL Revolving Credit Facility, on commercially reasonable terms, or at all.

Our failure to comply with the covenants contained in the credit agreements for the First Lien Term Loan and the ABL Revolving Credit Facility, including as a result of events beyond our control, could result in an event of default that could cause repayment of our debt to be accelerated.

If we are not able to comply with the covenants and other requirements contained in the credit agreements governing the First Lien Term Loan, the ABL Revolving Credit Facility, or any other debt instruments, an event of default under the relevant debt instrument could occur. In addition to imposing restrictions on our business and operations, some of our debt instruments include covenants relating to financial ratios and tests. Our ability to comply with these covenants may be affected by events beyond our control, including prevailing economic, financial, and industry conditions. The breach of any of these covenants would result in a default under these instruments. If an event of default does occur under one of these agreements, it could trigger a default under our other debt instruments, prohibit us from accessing additional borrowings, and permit the holders of the defaulted debt to declare amounts outstanding with respect to that debt to be immediately due and payable. Our assets and cash flows may not be sufficient to fully repay borrowings under our outstanding debt instruments. In addition, we may not be able to refinance or restructure the payments on the applicable debt. Even if we were able to secure additional financing, it may not be available on favorable terms.

The amount of borrowings permitted under the ABL Revolving Credit Facility may fluctuate significantly, which may adversely affect our liquidity, results of operations, and financial position.

The amount of borrowings permitted at any one time under the ABL Revolving Credit Facility is subject to a borrowing base valuation of the collateral thereunder, net of certain reserves. As a result, our access to credit under the ABL Revolving Credit Facility is potentially subject to significant fluctuations depending on the value of the borrowing base of eligible assets as of any measurement date, as well as certain discretionary rights of the agents in respect of the calculation of such borrowing base value. The inability to borrow under the ABL Revolving Credit Facility may adversely affect our liquidity, results of operations, and financial position.

Our variable rate indebtedness subjects us to interest rate risk, which could cause our indebtedness service obligations to increase significantly.

Borrowings under the First Lien Term Loan and ABL Revolving Credit Facility are at variable rates of interest and expose us to interest rate risk. If interest rates increase, our debt service obligations on the variable rate indebtedness would increase even though the amount borrowed remains the same, and our net income and cash flows, including cash available for servicing our indebtedness, would correspondingly decrease. Although we may enter into agreements limiting our exposure to higher interest rates, these agreements may not be effective.

A ratings downgrade or other negative action by a ratings organization could adversely affect the trading price of the shares of our Class A common stock.

Credit rating agencies continually revise their ratings for companies they follow. The condition of the financial and credit markets and prevailing interest rates have fluctuated in the past and are likely to fluctuate in the future. In addition, developments in our business and operations could lead to a ratings downgrade for us or our subsidiaries. Any fluctuation in the rating of us or our subsidiaries may

 

43


Table of Contents

impact our ability to access debt markets in the future or increase our cost of future debt, which could have a material adverse effect on our operations and financial condition and may adversely affect the trading price of shares of our Class A common stock.

Changes affecting the availability of LIBOR may have consequences for us that cannot yet be reasonably predicted.

We have outstanding debt with variable interest rates based on the London Inter-bank Offered Rate (“LIBOR”). Advances under the ABL Revolving Credit Facility and the First Lien Term Loan generally bear interest based on (i) the Eurodollar Rate (as defined in our credit agreements and calculated using LIBOR) or (ii) the Base Rate (as defined in our credit agreements). The LIBOR benchmark has been the subject of national, international, and other regulatory guidance and proposals to reform. In July 2017, the United Kingdom Financial Conduct Authority (the authority that regulates LIBOR) announced that it intended to stop compelling banks to submit rates for the calculation of LIBOR after 2021. In March 2021, ICE Benchmark Administration, the administrator for LIBOR, confirmed its intention to cease publishing one week and two-month USD LIBOR after December 2021 and all remaining USD LIBOR tenors in mid-2023. Concurrently, the United Kingdom Financial Conduct Authority announced the cessation or loss of representativeness of the USD LIBOR tenors from those dates. The Alternative Reference Rates Committee, a group of market participants convened by the U.S. Federal Reserve Board and the Federal Reserve Bank of New York, has recommended the Secured Overnight Financing Rate (“SOFR”), a rate calculated based on repurchase agreements backed by treasury securities, as its recommended alternative benchmark rate to replace USD LIBOR. At this time, it is not known whether or when SOFR or other alternative reference rates will attain market traction as replacements for LIBOR.

These reforms may cause LIBOR to perform differently than it has in the past, and it is expected that LIBOR will cease to be available after 2021 or mid-2023, as applicable. After the cessation of LIBOR, alternative benchmark rates will replace LIBOR and could affect our debt securities, debt payments, and receipts. At this time, it is not possible to predict the effect of the cessation of LIBOR or the establishment of alternative benchmark rates. Any new benchmark rate will likely not replicate LIBOR exactly, which could impact our contracts that terminate after 2021 or mid-2023, as applicable. There is uncertainty about how applicable law and the courts will address the replacement of LIBOR with alternative rates on variable rate retail loan contracts and other contracts that do not include alternative rate fallback provisions. After mid-2023, the interest rates on the ABL Revolving Credit Facility and the First Lien Term Loan will be based on the Base Rate or a SOFR-based alternative benchmark rate, which may result in higher interest rates. In addition, changes to benchmark rates may have an uncertain impact on our cost of funds and our access to the capital markets, which could impact our results of operations and cash flows. Uncertainty as to the nature of such potential changes may also adversely affect the trading market for our securities.

Risks Related to Our Class A Common Stock

Our Sponsors will continue to have significant influence over us after this offering, including control over decisions that require the approval of stockholders, which could limit your ability to influence the outcome of matters submitted to stockholders for a vote.

We are currently controlled, and after this offering is completed will continue to be controlled, by our Sponsors through our Principal Stockholder. After the completion of this offering, our Sponsors will control 70.8% of the outstanding voting power of our company. As long as our Sponsors beneficially own or control at least a majority of our outstanding voting power, they will have the ability to exercise substantial control over all corporate actions requiring stockholder approval, irrespective of how our other stockholders may vote, including the election and removal of directors and the size of our board

 

44


Table of Contents

of directors, any amendment of our certificate of incorporation or bylaws, or the approval of any merger or other significant corporate transaction, including a sale of substantially all of our assets. Even if their ownership falls below 50%, our Sponsors will continue to be able to strongly influence or effectively control our decisions.

Additionally, our Sponsors’ interests may not align with the interests of our other stockholders. Our Sponsors, and other investment funds affiliated with them, are in the business of making investments in companies and may acquire and hold interests in businesses that compete directly or indirectly with us. Our Sponsors, and other investment funds affiliated with them, may also pursue acquisition opportunities that may be complementary to our business, and, as a result, those acquisition opportunities may not be available to us.

We are a “controlled company” within the meaning of the Nasdaq rules and, as a result, qualify for, and rely on, exemptions from certain corporate governance requirements. You will not have the same protections as those afforded to stockholders of companies that are subject to such governance requirements.

After completion of this offering, our Sponsors, through our Principal Stockholder, will continue to control a majority of the voting power of our common stock with respect to director elections. As a result, we are a “controlled company” within the meaning of the corporate governance standards of Nasdaq. Under these rules, a company of which more than 50% of the voting power with respect to director elections is held by an individual, group, or another company is a “controlled company” and may elect not to comply with certain corporate governance requirements, including:

 

   

the requirement that a majority of the board of directors consist of independent directors;

 

   

the requirement that our nominating and corporate governance committee be composed entirely of independent directors with a written charter addressing the committee’s purpose and responsibilities; and

 

   

the requirement that our compensation committee be composed entirely of independent directors with a written charter addressing the committee’s purpose and responsibilities.

We currently utilize all of these exemptions. As a result, we do not have a majority of independent directors and our Compensation Committee and Nominating and Corporate Governance Committee do not consist entirely of independent directors. Accordingly, you will not have the same protections afforded to stockholders of companies that are subject to all of the corporate governance requirements of Nasdaq.

Certain of our directors have relationships with our Sponsors, which may cause conflicts of interest with respect to our business.

Six of our eleven directors are affiliated with our Sponsors. These directors have fiduciary duties to us and, in addition, have duties to the applicable Sponsor or stockholder affiliate. As a result, these directors may face real or apparent conflicts of interest with respect to matters affecting both us and the affiliated Sponsors, whose interests may be adverse to ours in some circumstances.

 

45


Table of Contents

Anti-takeover provisions in our charter documents and under Delaware law could make an acquisition of us more difficult, limit attempts by our stockholders to replace or remove our current management, and may adversely affect the market price of our stock.

Provisions in our certificate of incorporation and bylaws may have the effect of delaying or preventing a change of control or changes in our management. Our certificate of incorporation and bylaws include provisions that:

 

   

provide that, except with regard to directors nominated by our Principal Stockholder, vacancies on our board of directors shall be filled only by a majority of directors then in office, even though less than a quorum, or by a sole remaining director;

 

   

establish that our board of directors is divided into three classes, with each class serving three-year staggered terms;

 

   

provide that our directors can be removed for cause only, once our Principal Stockholder (including its permitted transferees under the stockholder’s agreement) no longer beneficially owns 50% or more of our outstanding Class A common stock and Class B-1 common stock;

 

   

provide that, once our Principal Stockholder (including its permitted transferees under the stockholder’s agreement) no longer beneficially owns 50% or more of our outstanding Class A common stock and Class B-1 common stock, any action required or permitted to be taken by the stockholders must be effected at a duly called annual or special meeting of stockholders and may not be effected by any consent in writing in lieu of a meeting of such stockholders;

 

   

specify that, once our Principal Stockholder (including its permitted transferees under the stockholder’s agreement) no longer beneficially owns 50% or more of our outstanding Class A common stock and Class B-1 common stock, special meetings of our stockholders can be called only by our board of directors, or the Chairman of our board of directors (prior to such time, special meetings of the stockholders of our company shall be called by the Chairman of our board of directors or our Secretary at the request of our Principal Stockholder, in addition to being able to be called by the Chairman of our board of directors and by our board of directors);

 

   

require the approval of the holders of at least two-thirds of the voting power of all outstanding stock entitled to vote thereon, voting together as a single class, to amend or repeal our bylaws and certain articles of our certificate of incorporation once our Principal Stockholder (including its permitted transferees under the stockholder’s agreement) ceases to beneficially own at least 50% of the Class A common stock and Class B-1 common stock;

 

   

establish an advance notice procedure for stockholder proposals to be brought before an annual meeting, including proposed nominations of persons for election to our board of directors;

 

   

authorize our board of directors to issue, without further action by the stockholders, shares of undesignated preferred stock; and

 

   

reflect three classes of common stock.

These and other provisions may frustrate or prevent any attempts by our stockholders to replace or remove our current management by making it more difficult for stockholders to replace members of our board of directors, which is responsible for appointing the members of our management. In addition, we are a Delaware corporation governed by the Delaware General Corporation Law (the “DGCL”). In general, Section 203 of the DGCL, an anti-takeover law, prohibits a publicly held Delaware corporation from engaging in a business combination, such as a merger, with a person or group owning 15% or more of the corporation’s voting stock, which person or group is considered an interested stockholder under the DGCL, for a period of three years following the date the person became an interested stockholder, unless (with certain exceptions) the business combination or the transaction in which the person became an interested stockholder is approved in a prescribed manner. We have elected in our certificate of

 

46


Table of Contents

incorporation not to be subject to Section 203. However, our certificate of incorporation contains provisions that have the same effect as Section 203, except that they provide our Sponsors, our Principal Stockholder, their affiliates, and their respective successors (other than our company), as well as their direct and indirect transferees, are not deemed to be “interested stockholders,” regardless of the percentage of our voting stock owned by them, and accordingly will not be subject to such restrictions. For additional details, please read “Description of Securities registered pursuant to Section 12 of the Exchange Act,” included as Exhibit 4.3 to our Annual Report on Form 10-K.

Since we have no current plans to pay regular cash dividends on our Class A common stock, you may not receive any return on investment unless you sell your Class A common stock for a price greater than that which you paid for it.

We have not paid, and do not anticipate paying, any regular cash dividends on our Class A common stock. Any decision to declare and pay dividends in the future will be made at the discretion of our board of directors and will depend on, among other things, our financial condition, results of operations, cash requirements, contractual restrictions and other factors that our board of directors may deem relevant. In addition, our ability to pay dividends is, and may be, limited by covenants of existing and any future outstanding indebtedness we or our subsidiaries incur, including under the First Lien Term Loan and ABL Revolving Credit Facility. Therefore, any return on investment in our Class A common stock is solely dependent upon the appreciation of the price of our Class A common stock on the open market, which may not occur. Please read “Dividend Policy” for more detail.

We are a holding company with nominal net worth and will depend on dividends and distributions from our subsidiaries to pay any dividends.

Petco Health and Wellness Company, Inc. and certain of our subsidiaries are holding companies with nominal net worth. We do not have any material assets or conduct any business operations other than our investments in our subsidiaries. Our business operations are conducted primarily out of our indirect operating subsidiary, Petco Animal Supplies Stores, Inc. and its subsidiaries. As a result, in addition to the restrictions on payment of dividends that apply under the terms of our existing indebtedness, our ability to pay dividends, if any, will be dependent upon cash dividends and distributions or other transfers from our subsidiaries. Payments to us by our subsidiaries will be contingent upon their respective earnings and subject to any limitations on the ability of such entities to make payments or other distributions to us.

The multi-class structure of our common stock may adversely affect the trading market for our Class A common stock.

In July 2017, S&P Dow Jones and FTSE Russell announced changes to their eligibility criteria for the inclusion of shares of public companies on certain indices, including the Russell 2000, the S&P 500, the S&P MidCap 400 and the S&P SmallCap 600, to exclude companies with multiple classes of shares of common stock from being added to these indices. As a result, our multi-class capital structure makes us ineligible for inclusion in any of these indices, and mutual funds, exchange-traded funds and other investment vehicles that attempt to passively track these indices will not be investing in our stock. Further, we cannot assure you that other stock indices will not take a similar approach to S&P Dow Jones or FTSE Russell in the future. Exclusion from indices could make our Class A common stock less attractive to investors and, as a result, the market price of our Class A common stock could be adversely affected.

Our certificate of incorporation designates the Court of Chancery of the State of Delaware as the sole and exclusive forum for certain types of actions and proceedings that may be initiated

 

47


Table of Contents

by our stockholders, and the federal district courts as the exclusive forum for Securities Act claims, which could limit our stockholders’ ability to obtain what such stockholders believe to be a favorable judicial forum for disputes with us or our directors, officers, other employees, or agents.

Our certificate of incorporation provides that, unless we, in writing, select or consent to the selection of an alternative forum, all complaints asserting any internal corporate claims (defined as claims, including claims in the right of our company: (i) that are based upon a violation of a duty by a current or former director, officer, employee, or stockholder in such capacity; or (ii) as to which the DGCL confers jurisdiction upon the Court of Chancery), to the fullest extent permitted by law, and subject to applicable jurisdictional requirements, shall be the Court of Chancery of the State of Delaware (or, if the Court of Chancery does not have, or declines to accept, subject matter jurisdiction, another state court or a federal court located within the State of Delaware). Further, unless we select or consent to the selection of an alternative forum, the federal district courts of the United States shall be the exclusive forum for the resolution of any complaint asserting a cause of action arising under the Securities Act. Our choice-of-forum provision does not apply to suits brought to enforce any liability or duty created by the Securities Exchange Act of 1934, as amended (the “Exchange Act”), and investors cannot waive compliance with the federal securities laws and the rules and regulations thereunder. Any person or entity purchasing or otherwise acquiring or holding any interest in our common stock shall be deemed to have notice of and to have consented to the forum selection provisions described in our certificate of incorporation. These choice-of-forum provisions may limit a stockholder’s ability to bring a claim in a judicial forum that it finds favorable for disputes with us or our directors, officers or other employees, which may discourage such lawsuits against us and such persons. It is possible that a court may find these provisions of our certificate of incorporation inapplicable to, or unenforceable in respect of, one or more of the specified types of actions or proceedings, in which case we may incur additional costs associated with resolving such matters in other jurisdictions, which could materially adversely affect our business, financial condition, or results of operations and result in a diversion of the time and resources of our management and board of directors.

General Risk Factors

An active, liquid trading market for our Class A common stock may not be sustained, which may limit your ability to sell your shares.

Prior to our initial public offering in January 2021, there was no public market for our Class A common stock. Although our Class A common stock is now listed on Nasdaq under the symbol “WOOF,” an active trading market for our shares may not be sustained. A public trading market having the desirable characteristics of depth, liquidity, and orderliness depends upon the existence of willing buyers and sellers at any given time, and its existence is dependent upon the individual decisions of buyers and sellers over which neither we nor any market maker has control. The failure of an active and liquid trading market to continue would likely have a material adverse effect on the value of our Class A common stock. The market price of our Class A common stock may decline. An inactive market may also impair our ability to raise capital to continue to fund operations by selling shares and may impair our ability to acquire other companies or technologies by using our shares as consideration.

Our operating results and share price may be volatile, and the market price of our Class A common stock after this offering may drop below the price you pay.

Our quarterly operating results are likely to fluctuate in the future as a publicly traded company. In addition, securities markets worldwide have experienced, and are likely to continue to experience, significant price and volume fluctuations. This market volatility, as well as general economic, market, or

 

48


Table of Contents

political conditions, could subject the market price of our shares to wide price fluctuations regardless of our operating performance. You may not be able to resell your shares at or above the public offering price or at all. Our operating results and the trading price of our shares may fluctuate in response to various factors, including:

 

   

market conditions in the broader stock market;

 

   

actual or anticipated fluctuations in our quarterly financial and operating results;

 

   

introduction of new products or services by us or our competitors;

 

   

issuance of new or changed securities analysts’ reports or recommendations;

 

   

changes in debt ratings;

 

   

results of operations that vary from expectations of securities analysts and investors;

 

   

guidance, if any, that we provide to the public, any changes in this guidance or our failure to meet this guidance;

 

   

strategic actions by us or our competitors;

 

   

announcement by us, our competitors, or our vendors of significant contracts or acquisitions;

 

   

sales, or anticipated sales, of large blocks of our stock;

 

   

additions or departures of key personnel;

 

   

regulatory, legal, or political developments;

 

   

public response to press releases or other public announcements by us or third parties, including our filings with the SEC;

 

   

litigation and governmental investigations;

 

   

changing economic conditions;

 

   

changes in accounting principles;

 

   

default under agreements governing our indebtedness; and

 

   

other events or factors, including those from natural disasters, pandemic, pet disease, war, acts of terrorism, or responses to these events.

These and other factors, many of which are beyond our control, may cause our operating results and the market price and demand for our shares to fluctuate substantially. While we believe that operating results for any particular quarter are not necessarily a meaningful indication of future results, fluctuations in our quarterly operating results could limit or prevent investors from readily selling their shares and may otherwise negatively affect the market price and liquidity of our shares. In addition, in the past, when the market price of a stock has been volatile, holders of that stock have sometimes brought securities class action litigation against the company that issued the stock. If any of our stockholders brought a lawsuit against us, we could incur substantial costs defending the lawsuit. Such a lawsuit could also divert the time and attention of our management from our business, which could significantly harm our profitability and reputation.

Your percentage ownership in us may be diluted by future issuances of capital stock, which could reduce your influence over matters on which stockholders vote.

Pursuant to our certificate of incorporation and bylaws, our board of directors has the authority, without action or vote of our stockholders, to issue all or any part of our authorized but unissued shares of common stock, including shares issuable upon the exercise of options, or shares of our authorized

 

49


Table of Contents

but unissued preferred stock. Issuances of common stock or voting preferred stock would reduce your influence over matters on which our stockholders vote and, in the case of issuances of preferred stock, would likely result in your interest in us being subject to the prior rights of holders of that preferred stock. Moreover, the ability of holders of Class B-1 common stock to convert each of their shares into one share of Class A common stock, subject to the transfer to us of an equivalent number of shares of Class B-2 common stock, may increase the number of outstanding shares of Class A common stock; however, such conversion rights will not dilute or otherwise affect the voting rights of the holders of Class A common stock because Class B-1 common stock and Class B-2 common stock taken on a combined basis will have the same voting rights as Class A common stock.

A significant portion of our total outstanding shares are restricted from immediate resale but may be sold into the market in the near future. This could cause the market price of our Class A common stock to drop significantly, even if our business is doing well.

Sales of a substantial number of shares of our Class A common stock in the public market could occur at any time. These sales, or the perception in the market that the holders of a large number of shares intend to sell shares, could reduce the market price of our Class A common stock. We have also filed a Form S-8 under the Securities Act to register all shares of Class A common stock that we may issue under our equity compensation plans. In addition, our Principal Stockholder has demand registration rights that will require us to file registration statements in connection with future sales of our stock by our Principal Stockholder, including in connection with the note purchase agreement described below. Sales by our Principal Stockholder could be significant. Once we register these shares, they can be freely resold in the public market, subject to legal or contractual restrictions, such as lock-up agreements. As restrictions on resale end, the market price of our stock could decline if the holders of currently restricted shares sell them or are perceived by the market as intending to sell them. As of May 1, 2021, we had 226,479,442 shares of Class A common stock outstanding. Approximately 75.6% of these shares are subject to a 180-day lock-up with the underwriters in connection with our initial public offering, with such lock-up agreements set to expire on July 12, 2021. The representatives for the underwriters in our initial public offering agreed to waive the lock-up with respect to the filing by us of the registration of which this prospectus forms a part and the offer and sale by the selling stockholder of the shares of our Class A common stock in this offering. Upon the expiration of the lock-up agreements, all such shares will be eligible for resale in the public market, subject to applicable securities laws, including the Securities Act.

Lastly, our Principal Stockholder has entered into a note purchase agreement. The obligations under the note purchase agreement are secured by a pledge of all of the shares of our common stock owned by our Principal Stockholder and its affiliates. If our Principal Stockholder were to default on any of its obligations under the note purchase agreement or in the event of a collateral deficiency, the holders would have the right to foreclose on all of our common stock subject to the pledge and sell such shares of common stock. Such an event could further cause our stock price to decline and could result in a change in control of our company that could trigger a default under, or acceleration of, the obligations under our First Lien Term Loan and ABL Revolving Credit Facility. Any foreclosure on our common stock that secures obligations under the note purchase agreement could result in the sale of a significant number of shares of our common stock, which could result in a decrease in the price of our common stock.

If securities or industry analysts do not publish research or reports about our business, if they adversely change their recommendations regarding our shares, or if our results of operations do not meet their expectations, our share price and trading volume could decline.

The trading market for our shares likely will be influenced by the research and reports that industry or securities analysts publish about us or our business. We do not have any control over these

 

50


Table of Contents

analysts. If one or more of these analysts cease coverage of our company or fail to publish reports on us regularly, we could lose visibility in the financial markets, which in turn could cause our share price or trading volume to decline. Moreover, if one or more of the analysts who cover us downgrade our stock, or if our results of operations do not meet their expectations, our share price could decline.

If our operating and financial performance in any given period does not meet the guidance that we have provided to the public or the expectations of our investors and analysts, our Class A common stock price may decline.

We anticipate providing guidance on our expected operating and financial results for future periods on an annual basis only, as we believe this approach is better aligned with the long-term view we take in managing our business and our focus on long-term stockholder value creation. Although we believe that this guidance will provide investors and analysts with a better understanding of management’s expectations for the future and is useful to our stockholders and potential stockholders, such guidance comprises forward-looking statements subject to the risks and uncertainties described in this prospectus and in our other public filings and public statements. Our actual results may not always be in line with or exceed the guidance we have provided or the expectations of our investors and analysts, especially in times of economic uncertainty. If, in the future, our operating or financial results for a particular period do not meet our guidance or the expectations of our investors and analysts or if we reduce our guidance for future periods, our share price could decline.

If our internal control over financial reporting or our disclosure controls and procedures are not effective, we may be unable to accurately report our financial results, prevent fraud, or file our periodic reports in a timely manner, which may cause investors to lose confidence in our reported financial information and may lead to a decline in our stock price.

Prior to our initial public offering in January 2021, we were a private company and had not been subject to the internal control and financial reporting requirements that are required of a publicly traded company. We are now required to comply with the requirements of the Sarbanes-Oxley Act, following the date we are deemed to be an “accelerated filer” or a “large accelerated filer,” each as defined in the Exchange Act, which could be as early as our next fiscal year. The Sarbanes-Oxley Act requires that we maintain effective internal control over financial reporting and disclosure controls, and procedures. In particular, we must perform system and process evaluation, document our controls and perform testing of our key control over financial reporting to allow management and our independent public accounting firm to report on the effectiveness of our internal control over financial reporting, as required by Section 404 of the Sarbanes-Oxley Act. Our testing, or the subsequent testing by our independent public accounting firm, may reveal deficiencies in our internal control over financial reporting that are deemed to be material weaknesses. If we are not able to comply with the requirements of Section 404 in a timely manner, or if we or our accounting firm identifies deficiencies in our internal control over financial reporting that are deemed to be material weaknesses, the market price of our stock would likely decline and we could be subject to lawsuits, sanctions or investigations by regulatory authorities, which would require additional financial and management resources.

Unanticipated changes in effective tax rates or adverse outcomes resulting from examination of our income or other tax returns could adversely affect our financial condition and results of operations.

We are subject to taxes by the U.S. federal, state, and local tax authorities, and our tax liabilities will be affected by the allocation of expenses to differing jurisdictions. Our future effective tax rates could be subject to volatility or adversely affected by a number of factors, including:

 

   

changes in the valuation of our deferred tax assets and liabilities;

 

51


Table of Contents
   

expected timing and amount of the release of any tax valuation allowances;

 

   

tax effects of stock-based compensation; or

 

   

changes in tax laws, regulations, or interpretations thereof.

In addition, we may be subject to audits of our income, sales, and other transaction taxes by U.S. federal, state, and local taxing authorities. Outcomes from these audits could have an adverse effect on our operating results and financial condition.

 

52


Table of Contents

CAUTIONARY NOTE REGARDING FORWARD-LOOKING STATEMENTS

Statements contained in this prospectus and the information incorporated by reference in this prospectus concerning expectations, beliefs, plans, objectives, goals, strategies, future events, or performance and underlying assumptions and other statements that are other than statements of historical fact are “forward-looking statements” within the meaning of Section 27A of the Securities Act. Although we believe that the expectations and assumptions reflected in these statements are reasonable, there can be no assurance that these expectations will prove to be correct. Forward-looking statements are subject to many risks and uncertainties, and actual results may differ materially from the results discussed in such forward-looking statements. In addition to the specific factors discussed in “Risk Factors” in this prospectus and “Management’s Discussion and Analysis of Financial Condition and Results of Operations” in our Annual Report on Form 10-K, the following are among the important factors that could cause actual results to differ materially from the forward-looking statements:

 

   

general economic factors, a decline in consumer spending or changes in consumer preferences, or failure to successfully predict and respond to changing consumer trends and demand;

 

   

any damage to our reputation or our brand;

 

   

competition, including internet-based competition;

 

   

difficulty in recruiting and retaining skilled veterinarians;

 

   

challenges associated with integrating and growing our e-commerce business;

 

   

failure to successfully execute our growth strategies, including expanding our veterinary service offerings and building out our digital and data capabilities, or manage and sustain our recent growth;

 

   

failure to generate or obtain sufficient capital to finance our growth;

 

   

the loss of key personnel or our principal executive officers;

 

   

the loss of any of our key merchandise vendors, or of our exclusive distribution arrangements with certain of our vendors;

 

   

health epidemics, pandemics, and similar outbreaks, such as the ongoing COVID-19 pandemic, and the actions taken by third parties, including, but not limited to, governmental authorities, customers, contractors, and vendors, in response to such epidemics or pandemics;

 

   

a disruption, malfunction, or increased costs in the operation, expansion, or replenishment of our distribution centers or our supply chain that would affect our ability to deliver to our locations and e-commerce customers or increase our expenses;

 

   

the effects of government regulation, permitting, and other legal requirements, including new legislation or regulation related to our veterinary services;

 

   

breaches of, or interruptions in, our or our vendors’ data security and information systems, or cyber-attacks that disrupt our or our vendors information systems;

 

   

pet food safety, quality, and health concerns;

 

   

our substantial indebtedness could adversely affect our financial condition and limit our ability to pursue our growth strategy;

 

   

failure to successfully execute our environmental, social, and governance related initiatives and strategies;

 

53


Table of Contents
   

the impact of current and potential changes to federal or state tax rules and regulations; and

 

   

other factors described under “Risk Factors.”

Any of the foregoing events or factors, or other events or factors, could cause actual results, including financial performance, to vary materially from the forward-looking statements included in this prospectus. Additionally, the unprecedented nature of the COVID-19 pandemic may give rise to risks that are currently unknown or amplify the risks associated with many of these factors. You should consider these important factors, as well as the risk factors set forth in this prospectus, in evaluating any statement made in this prospectus. Please read “Risk Factors” for more information. For the foregoing reasons, you are cautioned against relying on any forward-looking statements. Any forward-looking statement speaks only as of the date on which such statement is made, and we undertake no duty to update publicly any forward-looking statement that we make, whether as a result of new information, future events or otherwise, except as may be required by applicable law, regulation or other competent legal authority.

In addition, statements that “we believe” and similar statements reflect our beliefs and opinions on the relevant subject. These statements are based on information available to us as of the date of this prospectus or, for documents incorporated by reference, as of the date of the document incorporated by reference. While we believe that information provides a reasonable basis for these statements, that information may be limited or incomplete. Our statements should not be read to indicate that we have conducted an exhaustive inquiry into, or review of, all relevant information. These statements are inherently uncertain, and investors are cautioned not to unduly rely on these statements.

 

54


Table of Contents

USE OF PROCEEDS

The selling stockholder will receive all net proceeds from the sale of the shares of our Class A common stock to be sold in this offering. We will not receive any of the proceeds from the sale of our common stock by the selling stockholder, including from any exercise by the underwriters of their option to purchase additional shares. The expenses of the offering, not including the underwriting discount, are estimated at $0.8 million and are payable by us. Please read “Underwriting (Conflicts of Interest).”

 

55


Table of Contents

DIVIDEND POLICY

We do not anticipate declaring or paying any cash dividends to holders of our Class A common stock in the foreseeable future. We currently intend to retain future earnings, if any, to finance the growth of our business. Our future dividend policy is within the discretion of our board of directors and will depend upon then-existing conditions, including our results of operations, financial condition, capital requirements, investment opportunities, statutory restrictions on our ability to pay dividends and other factors our board of directors may deem relevant. Please read “Risk Factors—The agreements governing our indebtedness include restrictive covenants that limit our operating flexibility, which could harm our long-term interests.” in this prospectus and “Management’s Discussion and Analysis of Financial Condition and Results of Operations—Liquidity and Capital Resources” and the historical consolidated financial statements and the accompanying notes included in our Annual Report on Form 10-K for descriptions of restrictions on our ability to pay dividends.

 

56


Table of Contents

CAPITALIZATION

The following table sets forth our cash and cash equivalents and capitalization as of January 30, 2021:

 

   

on an actual basis; and

 

   

on an as adjusted basis to reflect the refinancing of our senior secured credit facilities on March 4, 2021.

This table is derived from, should be read together with, and is qualified in its entirety by reference to the historical consolidated financial statements and the accompanying notes included in our Annual Report on Form 10-K. You should also read this table in conjunction with the section entitled “Management’s Discussion and Analysis of Financial Condition and Results of Operations” in our Annual Report on Form 10-K.

 

     As of January 30, 2021  
     Actual     As adjusted  
(dollars in millions)             

Cash and cash equivalents

   $ 111     $ 101  
  

 

 

   

 

 

 

Long-term debt, including current portions:

    

Senior secured credit facilities(1):

    

ABL Revolving Credit Facility

            

First Lien Term Loan

     1,678       1,700  

Finance lease obligations

     14       14  
  

 

 

   

 

 

 

Total debt

     1,692       1,714  
  

 

 

   

 

 

 

Stockholders’ equity:

    

Class A common stock, par value $0.001 per share (1,000,000,000 shares authorized and 226,424,140 shares issued and outstanding)

            

Class B-1 common stock, par value $0.001 per share (75,000,000 shares authorized and 37,790,781 shares issued and outstanding)

            

Class B-2 common stock, par value $0.000001 per share (75,000,000 shares authorized and 37,790,781 shares issued and outstanding)

            

Preferred stock, par value $0.001 per share (25,000,000 shares authorized and no shares issued or outstanding)

            

Additional paid in capital

     2,092       2,092  

Accumulated deficit

     (22     (43

Accumulated other comprehensive loss

     (1     (1
  

 

 

   

 

 

 

Total stockholder’s equity

     2,069       2,048  
  

 

 

   

 

 

 

Noncontrolling interest

     (14     (14
  

 

 

   

 

 

 

Total equity

     2,055       2,034  
  

 

 

   

 

 

 

Total capitalization

   $ 3,747     $ 3,748  
  

 

 

   

 

 

 

 

(1)

At January 30, 2021, we had outstanding a $1,678 million senior secured term loan facility (as amended, the “Amended Term Loan Facility”) and a senior secured asset-based revolving credit facility providing for senior secured financing of up to $500 million (as amended, the “Amended Revolving Credit Facility”), subject to a borrowing base. On March 4, 2021, subsequent to fiscal 2020, we entered into (i) the First Lien Term Loan and repaid all outstanding principal and interest on the Amended Term Loan Facility and (ii) the ABL Revolving Credit Facility and terminated the Amended Revolving Credit Facility.

The number of shares of Class A common stock that will be outstanding after this offering is based on 226,479,442 shares of Class A common stock outstanding as of May 1, 2021 and excludes shares of Class A common stock reserved for future issuance under our 2021 Plan and ESPP.

 

57


Table of Contents

MANAGEMENT

Directors and Executive Officers of Petco

The following table sets forth certain information as of the date of this prospectus regarding individuals who serve as our executive officers and/or directors.

 

Name

   Age     

Position with Petco

Ronald Coughlin, Jr.

     54      Chairman and Chief Executive Officer

Michael Nuzzo

     50      Executive Vice President, Chief Financial Officer and Chief Operating Officer

Michelle Bonfilio

     50      Chief Human Resources Officer

Ilene Eskenazi

     48      Chief Legal Officer and Corporate Secretary

Tariq Hassan

     51      Chief Marketing Officer

Nicholas Konat

     43      Chief Merchandising Officer

Darren MacDonald

     43      Chief Digital & Innovation Officer

Justin Tichy

     49      Chief Pet Care Center Officer

John Zavada

     58      Chief Information & Administrative Officer

Maximilian Biagosch

     48      Director

Cameron Breitner

     46      Director

Gary Briggs

     58      Director

Nishad Chande

     46      Director

Christy Lake

     47      Director

R. Michael Mohan

     53      Director

Jennifer Pereira

     38      Director

Sabrina Simmons

     58      Director

Christopher J. Stadler

     56      Director

Mary Sullivan

     57      Director

Executive Officers

Ronald Coughlin, Jr. has served as our Chief Executive Officer since June 2018. He was also appointed to serve as the Chairman of our board of directors in January 2021 in connection with our initial public offering. Prior to that time, he served as a member of our board of directors since June 2018. Prior to joining us, Mr. Coughlin served from 2014 to 2018 as President of the Personal Systems segment of HP Inc. (then-Hewlett-Packard Company), a $33 billion global business that offers consumer and commercial products and services. Previously, he served as Senior Vice President of Consumer PCs, Senior Vice President of LaserJet Hardware and Commercial Document Services and Solutions, and Senior Vice President of Sales, Strategy, and Marketing at HP Inc. Prior to joining HP Inc. in 2007, Mr. Coughlin spent 13 years at PepsiCo in a range of senior executive roles, including Chief Marketing Officer of PepsiCo International Beverages. Mr. Coughlin earned a bachelor’s degree in international marketing from Lehigh University and a master’s degree in business administration from the Kellogg School of Management at Northwestern University.

Michael Nuzzo has served as our Executive Vice President, Chief Financial Officer since May 2015, and as our Chief Operating Officer and President of our services businesses since July 2019. Prior to joining us, Mr. Nuzzo served from July 2014 to April 2015 as Chief Administrative Officer at 4moms, a technology and robotics startup company. Prior to joining 4moms, Mr. Nuzzo served as the Executive Vice President and Chief Financial Officer for GNC Holdings, Inc., a multinational health and nutrition retailer, from 2008 to 2014, playing a lead role in the company’s initial public offering in 2011. From 1999 to September 2008, Mr. Nuzzo served in various senior level finance, retail operations, and

 

58


Table of Contents

strategic planning roles with Abercrombie & Fitch, a specialty retailer of casual clothing for men, women, and children, including Senior Vice President of Corporate Finance from June 2008 to September 2008 and Vice President of Corporate Finance from January 2006 to May 2008. Prior to his work in the retail sector, Mr. Nuzzo was a senior consultant in the healthcare industry with William M. Mercer and Medimetrix Group. Mr. Nuzzo holds a bachelor’s degree in economics from Kenyon College and a master’s degree in finance and accounting from the University of Chicago.

Michelle Bonfilio has served as our Chief Human Resources Officer since October 2018. Prior to joining us, Ms. Bonfilio served from April 2017 to October 2018 as Chief Human Resources Officer for The Wine Group, LLC, the second-largest global producer of wine in the United States. Previously, from January 2016 to April 2017 she served as Vice President, Human Resources at Delta Dental of California, a dental insurance company, and from August 2014 to August 2015 as Vice President, Human Resources at Big Heart Pet Brands. She also held various HR leadership positions at Gap, Inc., a worldwide clothing and accessories retailer, from January 2005 to July 2014. Ms. Bonfilio holds a bachelor’s degree in psychology from the University of California, Davis

Ilene Eskenazi has served as our Chief Legal Officer and Corporate Secretary since September 2020. Prior to joining us, Ms. Eskenazi served from 2016 to 2020 as Global General Counsel and Chief Human Resources Officer at Boardriders, Inc. (formerly Quiksilver, Inc.), a leading action sports and lifestyle company. Previously, she served from 2013 to 2016 as Chief Legal Officer and Senior Vice President of Talent Operations and Performance at True Religion Apparel, Inc., an apparel and retail company. True Religion subsequently filed for Chapter 11 bankruptcy in July 2017, which it exited four months later. Before that, Ms. Eskenazi served as the General Counsel for Red Bull North America, Inc. between 2008 and 2013 and as the Deputy General Counsel at The Wonderful Company between 2002 and 2008. Ms. Eskenazi started her legal career at Skadden, Arps, Slate, Meagher and Flom LLP. Ms. Eskenazi holds a bachelor’s degree in philosophy from the University of Michigan and a J.D. from the University of California, Los Angeles School of Law.

Tariq Hassan has served as our Chief Marketing Officer since July 2018. Prior to joining us, Mr. Hassan served from 2015 to 2017 as head of brand for Bank of America, a multinational investment bank and financial services holding company. Prior to that, he held global leadership roles with HP Inc. (then-Hewlett-Packard Company), a leading global provider of personal computing and other access devices, imaging, and printing products, and related technologies, solutions and services, between 2008 and 2012, and global executive management roles with Omnicom Group, Inc., a global marketing, media, and corporate communications holding company, between 2001 and 2008 and then again between 2012 and 2014. Mr. Hassan holds an honors bachelor’s degree in international political science and philosophy from the University of Western Ontario and a master’s degree in integrated marketing communications from Northwestern University.

Nicholas Konat has served as our Chief Merchandising Officer since September 2018. He joined us in 2015 as Vice President of Owned Brands, leading product innovation and design before being promoted to Senior Vice President of Owned Brands and Merchandising. Prior to joining us, Mr. Konat served as Director of Food and Merchandising Planning at Target Corporation, capping a more than 9 year career there where he held a range of merchandising, planning and leadership roles across the food and fashion categories. Mr. Konat also spent six years with Accenture plc, a multinational professional services company. Mr. Konat holds an honors bachelor’s degree in political science and government from St. John’s University.

Darren MacDonald has served as our Chief Digital & Innovation Officer since June 2019. Prior to joining us, Mr. MacDonald served from February 2016 to January 2017 as Senior Vice President of Jet.com, a then e-commerce company, and from January 2017 to June 2019 as Group General Manager and Global Officer for U.S. at Walmart Inc., a multinational retail corporation. Prior to that,

 

59


Table of Contents

between April 2014 and February 2016, he was the Founder and CEO of Ingress Capital. Previously, he was the CEO of The Pronto Network, an IAC company, and also held a number of roles at Avery Dennison Corporation. Mr. MacDonald holds a bachelor’s degree from the University of California, Berkeley and a master’s degree in business administration from the University of California, Los Angeles.

Justin Tichy has served as our Chief Pet Care Center Officer since October 2018. Prior to joining us, Mr. Tichy served from May 2015 to October 2018 as President of Sales at Confie, one of the largest privately held insurance brokers in the United States. Previously, he held key leadership positions at Best Buy Co., Inc., Target Corp., and Walmart Inc. Mr. Tichy holds a bachelor’s degree in business management from Pennsylvania State University and a master’s degree in organizational management from the University of Phoenix.

John Zavada has served as our Chief Information & Administrative Officer since September 2016. Prior to joining us, Mr. Zavada served from 2013 to 2016 as Senior Vice President and Chief Information Officer at Restoration Hardware, a luxury home-furnishings company. Previously, he filled Chief Information Officer roles at Guitar Center, Big Lots, Inc., Gottschalks Department Stores, and Victoria’s Secret Stores. Mr. Zavada holds a bachelor’s degree in business information systems from California State Polytechnic University.

Directors

Maximilian Biagosch has served as a member of our board of directors since 2018. Mr. Biagosch is a Managing Director at CPP Investments, one of our Sponsors, which he joined in 2015. Between 2007 and 2015, Mr. Biagosch worked at Permira Advisers LLP, an international investment firm, where he was the head of Permira’s Capital Markets Group. Prior to Permira Advisers LLP, Mr. Biagosch worked in investment banking at Deutsche Bank and at BNP Paribas. Mr. Biagosch received a Master of Laws (LLM) from Ludwig-Maximilians-Universität Munich. His experience across multiple industries and with portfolio company operational performance improvement qualifies him to serve on our board of directors.

Cameron Breitner has served as a member of our board of directors since 2016. He is a Managing Partner at CVC, the private equity and investment advisory firm that advises and manages CVC Funds, one of our Sponsors, which he joined in 2007. He is the head of CVC’s San Francisco office and shares responsibility for overseeing CVC’s U.S. Private Equity activities. Prior to joining CVC, Mr. Breitner was a Managing Director at Centre Partners, a private equity firm, where he worked from 1998 to 2007. Prior to Centre Partners, he worked in mergers and acquisitions at Bowles Hollowell Conner & Co. Mr. Breitner also serves on the board of directors of Advantage Solutions Inc., a leading business solutions provider to consumer goods manufacturers and retailers. Mr. Breitner has previously served on the board of directors of BJ’s Wholesale Club Holdings, Inc. and many other public and private companies. Mr. Breitner received a bachelor’s degree in psychology from Duke University. His retail industry experience qualifies him to serve on our board of directors.

Gary Briggs has served as a member of our board of directors since 2018. Since 2019, he has served as the Chairman at Hawkfish, a data and technology firm. He also serves on the board of directors of Etsy and Afterpay. Previously, between 2013 and 2018, Mr. Briggs served as the Chief Marketing Officer of Facebook, Inc. Prior to joining Facebook, he served in various leadership roles at Google Inc. Before then, he held a number of marketing and general management leadership roles at eBay Inc., PayPal, Inc., PepsiCo, Inc., and IBM Corp. Earlier in his career, he was a management consultant with McKinsey and Company. He holds a bachelor’s degree from Brown University and a master’s degree from the Kellogg School of Management at Northwestern University. His extensive experience in marketing and brand management qualifies him to serve on our board of directors.

 

60


Table of Contents

Nishad Chande has served as a member of our board of directors since 2016. He is a Senior Managing Director, U.S. Head of Consumer and Co-Head of Business Services at CVC, the private equity and investment advisory firm that advises and manages CVC Funds, one of our Sponsors, which he joined in 2016. Prior to joining CVC, he worked at Centre Partners, a private equity firm, from 2005 to 2016, Bain & Company from 2003 to 2005, Raymond James Capital from 1999 to 2001, and Schroders from 1997 to 1999. Mr. Chande previously served on the board of directors of BJ’s Wholesale Club Holdings, Inc. Mr. Chande holds a bachelor’s degree in economics and mathematics from Dartmouth College and a master’s in business administration degree from the Wharton School at the University of Pennsylvania. His experience across multiple industries qualifies him to serve on our board of directors.

Christy Lake has served as a member of our board of directors since 2018. Since April 2020 she has served as the Chief People Officer at Twilio, a cloud communications platform. Previously, between 2018 and 2020, Ms. Lake served as Senior Vice President and Chief People Officer at Box, Inc., an internet company. Prior to Box, Ms. Lake worked at Medallia, serving as VP of People and Culture from 2016 to 2018 and VP of HRBP & HR Operations in 2016. Ms. Lake also served as Global Head of HR for HP Inc.’s Personal Systems division from 2015 to 2016 and has held additional HR positions at HP Inc. and The Home Depot, among other companies. Ms. Lake holds a bachelor’s degree in political science from the University of Connecticut. Her experience in leadership across various industries qualifies her to serve on our board of directors.

R. Michael (Mike) Mohan has served as a member of our board of directors since 2021. Since June 2019, Mr. Mohan has served as the President and Chief Operating Officer of Best Buy Co., Inc. (“Best Buy”), a multinational consumer electronics retailer. On April 29, 2021, Best Buy announced that Mr. Mohan will be stepping down from these roles, effective on July 1, 2021. Prior to his current role, he served in the following roles at Best Buy: Chief Operating Officer, U.S., from September 2018 until June 2019; Senior Executive Vice President and Chief Merchandising and Marketing Officer from 2017 until September 2018; Chief Merchandising Officer from 2014 to 2017; President, Home, from 2013 to 2014; Senior Vice President, General Manager—Home Business Group, from 2011 to 2013; Senior Vice President, Home Theatre, from 2008 to 2011; and Vice President, Home Entertainment, from 2006 to 2008. Prior to joining Best Buy in 2004 as Vice President, Digital Imaging, Mr. Mohan was Vice President and General Merchandising Manager for Good Guys, an audio/video specialty retailer in the western U.S. Mr. Mohan also previously worked at Future Shop in Canada from 1988 to 1997, prior to Best Buy’s acquisition of the company, where he served in various merchandising roles. Mr. Mohan also serves on the board of directors of Bloomin’ Brands, Inc., a hospitality industry company that owns several American casual dining restaurant chains, and as a national trustee for the Boys & Girls Clubs of America. His extensive retail industry and management experience, coupled with his digital marketing acumen, qualifies him to serve on our board of directors.

Jennifer Pereira has served as a member of our board of directors since 2016. She is a Senior Principal at CPP Investments, one of our Sponsors, which she joined in 2011 and where she currently leads consumer and retail private equity efforts in North America. Prior to joining CPP Investments, Ms. Pereira worked at the Boston Consulting Group from 2006 to 2009. Ms. Pereira also serves on the board of directors of Ultimate Kronos Group and as an observer on the board of directors of Merlin Entertainments Ltd. She holds a bachelor’s degree in engineering from the University of Toronto and a master’s degree in business administration from the Wharton School at the University of Pennsylvania. Her experience in private equity investing and the consumer and retail industries qualifies her to serve on our board of directors.

Sabrina Simmons has served as a member of our board of directors since 2021. She served as Executive Vice President and Chief Financial Officer of Gap, Inc., a worldwide clothing and accessories retailer, from January 2008 to February 2017. Previously, Ms. Simmons also served in the

 

61


Table of Contents

following positions at Gap, Inc.: Executive Vice President, Corporate Finance from September 2007 to January 2008; Senior Vice President, Corporate Finance and Treasurer from March 2003 to September 2007; and Vice President and Treasurer from September 2001 to March 2003. Prior to that, Ms. Simmons served as Chief Financial Officer and an executive member of the board of directors of Sygen International plc, a British genetics company, and was Assistant Treasurer at Levi Strauss & Co., a clothing company. Ms. Simmons also serves on the board of directors of Columbia Sportswear Company, as well as the board of directors and audit committee of each of Coursera, Inc., Williams-Sonoma, Inc., and e.l.f. Beauty, Inc. On March 26, 2021, Ms. Simmons notified e.l.f. Beauty, Inc. that she will resign from its board of directors effective as of May 31, 2021. She holds a bachelor’s degree in business administration from the University of California, Berkeley and a master’s degree in business administration from the Anderson School at the University of California, Los Angeles. Her public company, global retail and financial experience qualifies her to serve on our board of directors.

Christopher J. Stadler has served as a member of our board of directors since 2016. He is a Managing Partner at CVC, the private equity and investment advisory firm that advises and manages CVC Funds, one of our Sponsors, which he joined in 2007. Mr. Stadler is on the board of the CVC Capital Partners advisory business and is the Co-Chairman of the Europe/North America Private Equity Board. Prior to joining CVC, he worked for Investcorp as Head of Private Equity, North America after joining as Managing Director in 1996. Mr. Stadler previously served on the board of directors of BJ’s Wholesale Club Holdings, Inc. He holds a bachelor’s degree in economics from Drew University and a master’s degree in business administration from Columbia University. His experience across multiple industries qualifies him to serve on our board of directors.

Mary Sullivan has served as a member of our board of directors since 2021. Ms. Sullivan is Senior Managing Director & Chief Talent Officer at CPP Investments, one of our Sponsors, which she joined in 2015 and where she currently is responsible for talent acquisition, organizational development, international mobility, compensation and benefits, facilities and office services, and inclusion and diversity. Prior to joining CPP Investments, Ms. Sullivan was Senior Vice President, People at Holt, Renfrew & Co., a Canadian luxury department store chain, from 2014 to 2015, where she was responsible for the Human Resources function. From 2007 to 2014, she worked at Four Seasons Hotels and Resorts, ending her career at the firm in the role of Senior Vice President, Corporate Human Resources. She also spent seven years as a leader of the Human Resources function at IMAX Corporation, ending as Senior Vice President of Human Resources. Ms. Sullivan holds a bachelor’s degree in administrative and commercial studies from the University of Western Ontario and a master’s degree in business administration from the Rotman School of Management at the University of Toronto. Her experience in leadership roles across the retail and hospitality industries qualifies her to serve on our board of directors.

 

62


Table of Contents

PRINCIPAL AND SELLING STOCKHOLDERS

The following table sets forth information as of May 1, 2021 (or as of the date otherwise indicated below) regarding beneficial ownership by:

 

   

each person known to us to beneficially own more than 5% of any class of our outstanding common stock;

 

   

each member of our board of directors;

 

   

each of our named executive officers;

 

   

all of our directors and executive officers as a group; and

 

   

the selling stockholder.

Unless otherwise noted, the mailing address of each listed beneficial owner is 10850 Via Frontera, San Diego, California 92127.

The number of shares beneficially owned by each entity or individual is determined under SEC rules, and the information is not necessarily indicative of beneficial ownership for any other purpose. Under such rules, beneficial ownership includes any shares as to which the entity or individual has sole or shared voting or investment power and also any shares that the entity or individual has the right to acquire as of June 30, 2021 (60 days after May 1, 2021) through the exercise of any stock options, through the vesting/settlement of restricted stock units (“RSUs”) payable in shares, or upon the exercise of other rights. Beneficial ownership excludes options or other rights vesting after June 30, 2021 and any RSUs vesting/settling, as applicable, on or before June 30, 2021 that may be payable in cash or shares at our election. Unless otherwise indicated, each person has sole voting and investment power (or shares such power with his or her spouse, as applicable) with respect to the shares set forth in the following table.

The percentage ownership information shown in the following table after this offering is based on 226,479,442 shares of our Class A common stock, 37,790,781 shares of our Class B-1 common stock, and 37,790,781 shares of our Class B-2 common stock outstanding, after giving effect to the sale of 22,000,000 shares of Class A common stock by the selling stockholder in this offering and assuming no exercise of the underwriters’ option to purchase additional shares. The rights of the holders of our Class A common stock and our Class B-1 common stock are identical in all respects, except that our Class B-1 common stock does not vote on the election or removal of directors. The rights of the holders of our Class B-2 common stock differ from the rights of the holders of our Class A common stock and Class B-1 common stock in that holders of our Class B-2 common stock only possess the right to vote on the election or removal of directors.

 

63


Table of Contents

Name of Beneficial
Owner

  Shares Beneficially Owned
Prior to this Offering
    Shares Beneficially Owned
Following this Offering
 
    Class A     Class B-1     Class B-2     % of
Total
Voting
Power(1)
    % of
Total
Director
Election
and
Removal

Power
    Class A     Class B-1     Class B-2     % of
Total
Voting
Power(1)
    % of
Total
Director
Election
and
Removal
Power
 
  Number     %     Number     %     Number     %     Number     %     Number     %     Number     %  

5% and Selling Stockholders

                               

Scooby Aggregator,
LP(2)(3)(4)

    171,224,140       75.6     37,790,781       100                 79.1       64.8       149,224,140       65.9       37,790,781       100                 70.8       56.5  

CVC B-2 SPV, LLC(3)(5)

                            19,273,298       51             7.3                               19,273,298       51             7.3  

9314601 B-2 SPV, LLC(6)

                            18,517,483       49             7                               18,517,483       49             7  

Directors and Named Executive Officers

                               

Ronald Coughlin, Jr.

    1,200 (7)      *                               *       *                                                  

Michael Nuzzo

                                                                                               

Ilene Eskenazi

    4,000       *                               *       *                                                  

Darren MacDonald

    55,302       *                               *       *                                                  

Justin Tichy

    1,500       *                               *       *                                                  

Maximilian Biagosch

                                                                                               

Cameron Breitner

                                                                                               

Gary Briggs

                                                                                               

Nishad Chande

                                                                                               

Christy Lake

                                                                                               

R. Michael Mohan

                                                                                               

Jennifer Pereira

                                                                                               

Sabrina Simmons

                                                                                               

Christopher J. Stadler

                                                                                               

Mary Sullivan

                                                                                               

All Directors and Executive Officers as a group (19 persons)

    64,502 (8)      *                               *       *                                                  

 

*

Represents holdings of less than 1% of any class of our common stock.

(1)

Does not include the right to vote on the election or removal of our directors.

(2)

Represents shares of our common stock directly held by Scooby Aggregator, LP, our Principal Stockholder and the only selling stockholder in this offering. The general partner of Scooby Aggregator, LP is Scooby Aggregator GP, LLC, a member managed limited liability company whose sole member is Scooby LP. The general partner of Scooby LP is Scooby GP LLC, a member managed limited liability company whose sole members are CVC Pet LP and CPP Investments. Both CVC Pet LP and CPP Investments have material consent rights with respect to the actions of Scooby GP LLC. As described in the section entitled “Certain Relationships and Related Person Transactions—Related Person Transactions—Note Purchase Agreement” in our Annual Report on Form 10-K, our Principal Stockholder entered into a note purchase agreement, pursuant to which the Principal Stockholder Notes were issued. The Principal Stockholder Notes are secured by a pledge of all of our common stock held by (i) our Principal Stockholder and (ii) CVC B-2 SPV, LLC and 9314601 B-2 SPV, LLC, as guarantors under the note purchase agreement.

(3)

Investment and voting power with regard to shares directly held by CVC Pet LP rests with the board of directors of its general partner, CVC Scooby Jersey GP Limited. Certain investment funds managed by CVC Capital Partners VI Limited wholly own CVC Scooby Jersey GP Limited, and investment and voting power with regard to the shares held by such funds rests with the board of directors of CVC Capital Partners VI Limited, which consists of Carl Hansen, Victoria Cabot and Fred Watt, each of whose address is c/o CVC Capital Partners VI Limited, 27 Esplanade, St Helier, Jersey JE1 1SG, Channel Islands. Each of these individuals may be deemed to indirectly share voting and/or investment power over the shares held of record by Scooby Aggregator, LP. The approval of a majority of such directors is required to make any investment or voting decision with regard to any shares beneficially owned by CVC Pet LP, and as such, each such individual disclaims beneficial ownership of such shares.

 

64


Table of Contents
(4)

Investment and voting power with regard to shares indirectly beneficially held by CPP Investments (through Scooby Aggregator, LP) rests with Canada Pension Plan Investment Board. John Graham is the President and Chief Executive Officer of Canada Pension Plan Investment Board and, in such capacity, may be deemed to have voting and dispositive power with respect to the shares of common stock beneficially owned by Canada Pension Plan Investment Board. Mr. Graham disclaims beneficial ownership over any such shares. The address of Canada Pension Plan Investment Board is One Queen Street East, Suite 2500, P.O. Box 101, Toronto, Ontario, M5C 2W5, Canada.

(5)

Represents shares of our Class B-2 common stock directly held by CVC B-2 SPV, LLC, a wholly owned subsidiary of CVC Pet LP.

(6)

Represents shares of our Class B-2 common stock directly held by 9314601 B-2 SPV, LLC, a wholly owned indirect subsidiary of Richard Hamm, who is unaffiliated with Canada Pension Plan Investment Board. 9314601 B-2 SPV, LLC has agreed not to vote or transfer any shares of Class B-2 common stock held by it or such subsidiary except as directed by Canada Pension Plan Investment Board, and accordingly, Canada Pension Plan Investment Board may be deemed to beneficially own such shares held by 9314601 B-2 SPV, LLC or such subsidiary for purposes of Section 13(d) of the Exchange Act. See footnote (4) above for information regarding Canada Pension Plan Investment Board.

(7)

These shares are held in accounts for Mr. Coughlin’s children, and Mr. Coughlin is the custodian of the accounts. Mr. Coughlin disclaims beneficial ownership of the shares held in the custodial accounts.

(8)

Includes (i) 500 shares held in an account for Mr. Hassan’s child (Mr. Hassan is the custodian of the account and disclaims beneficial ownership of the shares held in the custodial account); (ii) 500 shares purchased by Ms. Bonfilio through our directed share program in connection with our initial public offering; and (iii) 1,500 shares purchased by Mr. Zavada through our directed share program in connection with our initial public offering.

 

65


Table of Contents

SHARES ELIGIBLE FOR FUTURE SALE

We cannot predict what effect, if any, sales of shares of our Class A common stock from time to time or the availability of shares of our Class A common stock for future sale may have on the market price of our Class A common stock. Sales of substantial amounts of our Class A common stock, including in this offering, or the perception that such sales could occur, could adversely affect prevailing market prices for our Class A common stock and could impair our future ability to raise capital through an offering of equity securities or otherwise.

Sales of Restricted Shares

All of the shares sold in our initial public offering are, and in this offering will be, freely tradable without restriction or further registration under the Securities Act, except for such shares that may be held or acquired by an “affiliate” of ours, which shares are “restricted securities” as such term is defined under Rule 144 of the Securities Act. The restricted securities were, or will be, issued and sold by us in private transactions and are eligible for public sale only if registered under the Securities Act or if they qualify for an exemption from registration under Rule 144 or Rule 701 under the Securities Act, which rules are summarized below.

Lock-up Agreements

We, all of our directors and executive officers, and our Principal Stockholder agreed that, subject to certain exceptions, until July 12, 2021, which is the 180th day after our initial public offering, we and they will not, without the prior written consent of Goldman Sachs & Co. LLC and BofA Securities, Inc., dispose of or hedge any shares of our Class A common stock or any securities convertible into or exchangeable for shares of our Class A common stock. Goldman Sachs & Co. LLC and BofA Securities, Inc. may, in their sole discretion, release any of the securities subject to these lock-up agreements at any time. Read “Underwriting—Lock-Up Agreements.” The underwriters intend to waive, with respect to the shares being sold in this offering, the restrictions under these lock-up agreements applicable to the selling stockholder for purposes of this offering. The remaining shares held by the selling stockholder and not sold in this offering will continue to be ineligible for sale under the initial public offering lock-up agreements. As a result of these contractual restrictions, shares of our common stock subject to lock-up agreements are not be eligible for sale until these agreements expire or the restrictions are waived by the representatives of the underwriters. We and our officers, directors, and our Principal Stockholder have agreed or will agree with the underwriters, subject to certain exceptions, not to dispose of or hedge any of their Class A common stock or securities convertible into or exchangeable for shares of our Class A common stock during the period from the date of this prospectus continuing through the date 90 days after the date of this prospectus, except with the prior written consent of Goldman Sachs & Co. LLC and BofA Securities, Inc.

Rule 144

In general, under Rule 144 under the Securities Act as currently in effect, a person (or persons whose shares are aggregated) who is not deemed to have been an affiliate of ours at any time during the three months preceding a sale, and who has beneficially owned restricted securities within the meaning of Rule 144 for at least six months (including any period of consecutive ownership of preceding non-affiliated holders) would be entitled to sell those shares, subject only to the availability of

 

66


Table of Contents

current public information about us. A non-affiliated person who has beneficially owned restricted securities within the meaning of Rule 144 for at least one year would be entitled to sell those shares without regard to the provisions of Rule 144.

A person (or persons whose shares are aggregated) who is deemed to be an affiliate of ours and who has beneficially owned restricted securities within the meaning of Rule 144 for at least six months would be entitled to sell within any three-month period a number of shares that does not exceed the greater of 1% of the then-outstanding shares of our Class A common stock or the average weekly trading volume of our Class A common stock reported through Nasdaq during the four calendar weeks preceding the filing of notice of the sale. Such sales are also subject to certain manner of sale provisions, notice requirements, and the availability of current public information about us.

Rule 701

In general, under Rule 701 under the Securities Act, any of our employees, directors, officers, consultants, or advisors who purchases shares from us in connection with a compensatory stock or option plan or other written agreement before the effective date of a registration statement under the Securities Act is entitled to sell such shares 90 days after the effective date of this offering in reliance on Rule 144, without having to comply with the holding period requirement of Rule 144 and, in the case of non-affiliates, without having to comply with the public information, volume limitation, or notice filing provisions of Rule 144. The SEC has indicated that Rule 701 will apply to typical stock options granted by an issuer before it becomes subject to the reporting requirements of the Exchange Act, along with the shares acquired upon exercise of such options, including exercises after the date of this prospectus.

Stock Issued Under Employee Plans

We have filed a registration statement on Form S-8 under the Securities Act to register Class A common stock issuable under the 2021 Plan and ESPP. That registration statement on Form S-8 was effective upon filing. Accordingly, shares registered under such registration statement are available for sale in the open market, unless such shares are subject to vesting restrictions with us, Rule 144 restrictions applicable to our affiliates, or the lock-up restrictions described above.

Registration Rights Agreement

In connection with the completion of our initial public offering, we entered into a registration rights agreement with our Principal Stockholder. Please read the section entitled “Certain Relationships and Related Person Transactions—Registration Rights Agreement” in our Annual Report on Form 10-K.

Stockholder’s Agreement

In connection with the completion of our initial public offering, we entered into a stockholder’s agreement with an entity controlled by our Sponsors. Please read the section entitled “Certain Relationships and Related Person Transactions—Stockholder’s Agreement” in our Annual Report on Form 10-K.    

 

67


Table of Contents

CERTAIN U.S. FEDERAL INCOME TAX CONSEQUENCES TO NON-U.S. HOLDERS

The following is a general discussion of certain U.S. federal income tax considerations with respect to the ownership and disposition of our Class A common stock applicable to non-U.S. Holders who acquire such shares in this offering and hold such shares as a capital asset (generally, property held for investment). For purposes of this discussion, a “non-U.S. Holder” generally means a beneficial owner of our Class A common stock that is not or is not treated as, for U.S. federal income tax purposes, a partnership or any of the following:

 

   

an individual who is a citizen or resident of the United States;

 

   

a corporation created or organized under the laws of the United States, any state thereof or the District of Columbia;

 

   

an estate, the income of which is includible in gross income for U.S. federal income tax purposes, regardless of its source; or

 

   

a trust if (a) a court within the United States is able to exercise primary supervision over the administration of the trust and one or more “United States persons” (as defined in the Internal Revenue Code of 1986, as amended (the “Code”)) have the authority to control all substantial decisions of the trust or (b) such trust has in effect a valid election to be treated as a U.S. person for U.S. federal income tax purposes.

This discussion is based on current provisions of the Code, Treasury regulations promulgated thereunder, judicial opinions, published positions of the Internal Revenue Service (the “IRS”), and other applicable authorities, all of which are subject to change or differing interpretations (possibly with retroactive effect). This discussion does not address all aspects of U.S. federal income taxation that may be important to a particular non-U.S. Holder in light of that non-U.S. Holder’s circumstances, including Medicare taxes imposed on net investment income and the alternative minimum tax, nor does it address any aspect of U.S. federal taxation other than U.S. federal income taxation (such as U.S. federal estate and gift taxation) or state, local, or non-U.S. taxation. This discussion does not address tax considerations applicable to investors that may be subject to special treatment under the U.S. federal income tax laws, such as:

 

   

banks, insurance companies, and other financial institutions;

 

   

tax-exempt entities;

 

   

brokers, dealers, or traders in securities or foreign currencies;

 

   

controlled foreign corporations and corporations that accumulate earnings to avoid U.S. federal income tax;

 

   

passive foreign investment companies;

 

   

persons that hold our Class A common stock as part of a straddle, hedge, conversion transaction, or other integrated investment;

 

   

persons required to accelerate the recognition of any item of gross income with respect to our Class A common stock as a result of such income being included in an applicable financial statement;

 

   

entities or arrangements treated as partnerships for U.S. federal income tax purposes and investors therein;

 

   

persons that own or are deemed to own, actually or constructively, more than 5% of our Class A common stock for U.S. federal income tax purposes (except as described below under “—Gain on Sale or Other Taxable Disposition of Class A Common Stock”);

 

68


Table of Contents
   

persons deemed to sell our Class A common stock under the constructive sale provisions of the Code;

 

   

persons who hold or receive our Class A common stock pursuant to the exercise of any employee stock option or otherwise as compensation;

 

   

tax-qualified retirement plans;

 

   

“qualified foreign pension funds” as defined in Section 897(I)(2) of the Code and entities all of the interests of which are held by qualified foreign pension funds; and

 

   

U.S. expatriates and former citizens or long-term residents of the United States.

If an entity or arrangement treated as a partnership for U.S. federal income tax purposes holds our Class A common stock, the tax treatment of a partner will generally depend on the status of the partner and the activities of the partnership. Partners of a partnership considering an investment in our Class A common stock should consult their tax adviser as to the particular U.S. federal income tax consequences applicable to them of the ownership and disposition of our Class A common stock.

We have not sought, and will not seek, any ruling from the IRS with respect to the tax consequences discussed herein, and there can be no assurance that the IRS will not take a position contrary to the tax consequences discussed below or that any position taken by the IRS would not be sustained.

THIS DISCUSSION IS FOR INFORMATIONAL PURPOSES ONLY AND IS NOT TAX ADVICE. EACH NON-U.S. HOLDER SHOULD CONSULT ITS TAX ADVISER REGARDING THE U.S. FEDERAL, STATE, LOCAL, AND NON-U.S. INCOME AND OTHER TAX CONSEQUENCES OF THE OWNERSHIP AND DISPOSITION OF OUR CLASS A COMMON STOCK.

Dividends

As described in the section entitled “Dividend Policy,” we do not anticipate declaring or paying dividends to holders of our Class A common stock in the foreseeable future. However, in general, any distributions we make to a non-U.S. Holder with respect to such holder’s shares of our Class A common stock that constitute dividends for U.S. federal income tax purposes will be subject to U.S. withholding tax at a rate of 30% of the gross amount, unless the non-U.S. Holder is eligible for a reduced rate of withholding tax under an applicable tax treaty and the non-U.S. Holder provides proper certification of its eligibility for such reduced rate (including providing a valid IRS Form W-8BEN or W-8BEN-E (or other applicable documentation)) to us or our paying agent prior to the payment of dividends. If a non-U.S. Holder holds stock through a financial institution or other agent acting on the non-U.S. Holder’s behalf, the non-U.S. Holder will be required to provide appropriate documentation to such agent. The non-U.S. Holder’s agent will then be required to provide such certification to us or our paying agent, either directly or through other intermediaries. A non-U.S. Holder that does not timely furnish the required documentation, but that qualifies for a reduced treaty rate, may obtain a refund of any excess amounts withheld by timely filing an appropriate claim for refund with the IRS. Non-U.S. Holders should consult their tax adviser regarding their entitlement to benefits under any applicable income tax treaty. A distribution will constitute a dividend for U.S. federal income tax purposes to the extent of our current or accumulated earnings and profits as determined for U.S. federal income tax purposes. Any distribution not constituting a dividend will be treated first as reducing the adjusted basis in the non-U.S. Holder’s shares of our Class A common stock and, to the extent it exceeds the adjusted basis in the non-U.S. Holder’s shares of our Class A common stock, as gain from the sale or exchange of such stock and will be treated as described below under “—Gain on Sale or Other Taxable Disposition of Class A Common Stock.”

 

69


Table of Contents

Dividends we pay to a non-U.S. Holder that are effectively connected with its conduct of a trade or business within the United States will not be subject to U.S. withholding tax, as described above, if the non-U.S. Holder complies with applicable certification and disclosure requirements (including providing a valid IRS Form W-8ECI). Instead, unless an applicable tax treaty provides otherwise, such dividends generally will be subject to U.S. federal income tax on a net income basis, in the same manner as if the non-U.S. Holder were a United States person for U.S. federal income tax purposes. In addition, if the non-U.S. Holder receiving effectively connected dividends is an entity treated as a corporation for U.S. federal income tax purposes, such holder’s effectively connected earnings and profits (subject to adjustments) may be subject to a U.S. federal branch profits tax at a rate of 30% (or such lower rate as may be specified by an applicable tax treaty). Non-U.S. Holders should consult their tax adviser regarding any applicable income tax treaties that may provide for different rules.

Any distributions we make to a non-U.S. Holder with respect to such holder’s shares of our Class A common stock will also be subject to the rules discussed below under the headings “Backup Withholding, Information Reporting and Other Reporting Requirements” and “Foreign Account Tax Compliance Act.”

Gain on Sale or Other Taxable Disposition of Class A Common Stock

In general, subject to the discussions below under the headings “Backup Withholding, Information Reporting and Other Reporting Requirements” and “Foreign Account Tax Compliance Act,” a non-U.S. Holder will not be subject to U.S. federal income tax on any gain recognized upon the sale or other taxable disposition of the non-U.S. Holder’s shares of our Class A common stock unless:

 

   

the gain is effectively connected with a trade or business carried on by the non-U.S. Holder within the United States;

 

   

the non-U.S. Holder is an individual and is present in the United States for 183 days or more in the taxable year of disposition and certain other conditions are met; or

 

   

we are or have been a U.S. real property holding corporation (a “USRPHC”) for U.S. federal income tax purposes at any time within the shorter of the five-year period preceding such disposition or such non-U.S. Holder’s holding period in such shares (the “Relevant Period”).

Unless an applicable tax treaty provides otherwise, gain that is effectively connected with the conduct of a trade or business in the United States (or so treated) will generally be subject to U.S. federal income tax on a net basis, in the same manner as if the non-U.S. Holder were a United States person for U.S. federal income tax purposes. In addition, if the non-U.S. Holder realizing the gain is a corporation, the branch profits tax described above also may apply to such holder’s effectively connected earnings and profits (subject to adjustments).

An individual non-U.S. Holder who is subject to U.S. federal income tax because the non-U.S. Holder was present in the United States for 183 days or more during the year of sale or other taxable disposition of our Class A common stock will generally be subject to a flat 30% tax on the gain recognized on such disposition, which may be offset by certain U.S.-source capital losses (assuming certain requirements are met, including timely filing of U.S. federal income tax returns with respect to such losses).

Generally, a corporation is a USRPHC if the fair market value of its United States real property interests equals or exceeds 50% of the sum of the fair market value of its worldwide real property interests and its other assets used or held for use in a trade or business. We do not believe that we are, and do not anticipate that we will become, a USRPHC for U.S. federal income tax purposes. Even if we are or become a USRPHC, as long as our Class A common stock continues to be regularly

 

70


Table of Contents

traded on an established securities market in the United States within the meaning of applicable Treasury regulations, a non-U.S. Holder will not be subject to U.S. federal income tax on any gain recognized as a result of the disposition of our Class A common stock if such non-U.S. Holder has not held (actually or constructively) more than 5% of our outstanding Class A common stock at any time within the Relevant Period. If we are or become a USRPHC and a non-U.S. Holder has held (actually or constructively) more than 5% of our outstanding Class A common stock at any time within the Relevant Period, then (A) such non-U.S. Holder will generally be subject to tax on the net gain derived from the disposition on a net basis, in the same manner as if the non-U.S. Holder were a United States person for U.S. federal income tax purposes, unless an applicable income tax treaty provides otherwise, and (B) a purchaser may be required to withhold 15% of the proceeds payable to such non-U.S. Holder from a sale or other taxable disposition of our Class A common stock. Non-U.S. Holders should consult their tax advisers regarding the application of these rules to them, including if we are or become a USRPHC.

Non-U.S. Holders should consult their tax adviser regarding the application of these rules to them, and any potentially applicable income tax treaties that may provide for different rules than those set forth in this discussion.

Backup Withholding, Information Reporting, and Other Reporting Requirements

We must report annually to the IRS, and to each non-U.S. Holder, the amount of distributions paid to, and the tax withheld with respect to, each non-U.S. Holder. These reporting requirements apply regardless of whether such distributions constitute dividends or whether withholding was reduced or eliminated by an applicable tax treaty. Copies of this information reporting may also be made available under the provisions of a specific tax treaty or agreement with the tax authorities in the country in which the non-U.S. Holder resides or is established.

A non-U.S. Holder will generally be subject to backup withholding for dividends on our Class A common stock paid to such holder, unless such non-U.S. Holder certifies under penalties of perjury that, among other things, it is a non-U.S. Holder, and otherwise complies with all applicable legal requirements.

Information reporting and backup withholding generally are not required with respect to the amount of any proceeds from the sale or other disposition of our Class A common stock by a non-U.S. Holder outside the United States through a foreign office of a foreign broker that does not have certain specified connections to the United States. However, if a non-U.S. Holder sells or otherwise disposes of its shares of our Class A common stock through a U.S. broker or the U.S. office of a foreign broker, the broker will generally be required to report the amount of proceeds paid to the non-U.S. Holder to the IRS and also backup withhold on that amount, unless such non-U.S. Holder provides appropriate certification to the broker of its status as a non-U.S. person or otherwise establishes an exemption. Information reporting will also apply if a non-U.S. Holder sells its shares of our Class A common stock through a foreign broker deriving more than a specified percentage of its income from U.S. sources or having certain other connections to the United States, unless such broker has documentary evidence in its records that such non-U.S. Holder is a non-U.S. person and certain other conditions are met, or such non-U.S. Holder otherwise establishes an exemption.

Backup withholding is not an additional tax. Any amounts withheld under the backup withholding rules from a payment to a non-U.S. Holder generally can be credited against the non-U.S. Holder’s U.S. federal income tax liability, if any, or refunded, provided that the required information is furnished to the IRS in a timely manner. Non-U.S. Holders should consult their tax advisers regarding the application of the information reporting and backup withholding rules to them.

 

71


Table of Contents

Foreign Account Tax Compliance Act

Withholding taxes may be imposed under Sections 1471 to 1474 of the Code, the Treasury regulations promulgated thereunder and other official guidance (commonly referred to as “FATCA”) on certain types of payments made to non-U.S. financial institutions and certain other non-U.S. entities. Specifically, a 30% withholding tax may be imposed on dividends on, or (subject to the proposed Treasury Regulations discussed below) gross proceeds from the sale or other disposition of, our Class A common stock paid to a “foreign financial institution” or a “non-financial foreign entity” (each as defined in the Code and whether such institution or entity is the beneficial owner or an intermediary), unless those entities comply with certain requirements under the Code and applicable Treasury regulations, which requirements may be modified by an “intergovernmental agreement” entered into between the United States and an applicable foreign country. Future Treasury regulations or other official guidance may modify these requirements.

Pursuant to recently proposed regulations, the Treasury Department has indicated its intent to eliminate the requirements under FATCA of withholding on gross proceeds from the sale or other disposition of certain financial instruments (which would include our stock). The Treasury Department has indicated that taxpayers may rely on these proposed regulations pending their finalization. There can be no assurance that final regulations would provide an exemption from withholding taxes under FATCA for gross proceeds from the disposition of property such as our Class A common stock.

Any applicable FATCA withholding tax will apply to all withholdable payments without regard to whether the beneficial owner of the payment would otherwise be entitled to an exemption from imposition of withholding tax pursuant to an applicable tax treaty with the United States or U.S. domestic law. Prospective investors should consult their tax advisers regarding the potential application of withholding under FATCA to their investment in our Class A common stock.

 

72


Table of Contents

UNDERWRITING (CONFLICTS OF INTEREST)

We, the selling stockholder and the underwriters named below have entered into an underwriting agreement with respect to our Class A common stock being offered. Subject to certain conditions, each underwriter has severally agreed to purchase the number of shares indicated in the following table. Goldman Sachs & Co. LLC and BofA Securities, Inc. are the representatives of the underwriters.

 

Underwriters

   Number of Shares  

Goldman Sachs & Co. LLC

     6,851,427  

BofA Securities, Inc.

     6,851,427  

Citigroup Global Markets Inc.

     1,508,571  

Evercore Group L.L.C

     1,508,571  

Credit Suisse Securities (USA) LLC

     1,131,429  

UBS Securities LLC

     1,131,429  

Wells Fargo Securities, LLC

     1,131,429  

Robert W. Baird & Co. Incorporated

     754,286  

Guggenheim Securities LLC

     754,286  

AmeriVet Securities, Inc.

     75,429  

C.L. King & Associates, Inc.

     75,429  

R. Seelaus & Co., LLC

     75,429  

Samuel A. Ramirez & Company, Inc.

     75,429  

Siebert Williams Shank & Co., LLC

     75,429  
  

 

 

 

Total

     22,000,000  
  

 

 

 

The underwriters are committed to take and pay for all of the shares of our Class A common stock being offered, if any are taken, other than the shares covered by the option described below unless and until this option is exercised.

The underwriters have an option to buy up to an additional 3,300,000 shares from the selling stockholder. They may exercise that option for 30 days. If any shares are purchased pursuant to this option, the underwriters will severally purchase shares in approximately the same proportion as set forth in the table above.

The following table shows the per share and total underwriting discounts and commissions to be paid to the underwriters by the selling stockholder. Such amounts are shown assuming both no exercise and full exercise of the underwriters’ option to purchase 3,300,000 additional shares.

Paid by the Selling Stockholder

 

     No Exercise      Full Exercise  

Per Share

   $ 0.84    $ 0.84

Total

   $ 18,480,000    $ 21,252,000

We estimate that our share of the total expenses of this offering, excluding underwriting discounts and commissions, will be approximately $0.8 million. We have agreed to reimburse the underwriters for certain expenses in an amount up to $20,000.

Shares sold by the underwriters to the public will initially be offered at the public offering price set forth on the cover of this prospectus. Any shares sold by the underwriters to securities dealers may be sold at a discount of up to $0.504 per share from the public offering price. After the initial offering of our Class A common stock, the representatives may change the offering price and the other selling terms. The offering of our Class A common stock by the underwriters is subject to receipt and acceptance and subject to the underwriters’ right to reject any order in whole or in part.

 

73


Table of Contents

We and our officers, directors, and our Principal Stockholder have agreed or will agree with the underwriters, subject to certain exceptions, not to dispose of or hedge any of their Class A common stock or securities convertible into or exchangeable for shares of our Class A common stock during the period from the date of this prospectus continuing through the date 90 days after the date of this prospectus, except with the prior written consent of Goldman Sachs & Co. LLC and BofA Securities, Inc. This agreement does not apply to any existing employee benefit plans. In connection with our initial public offering, we made a similar agreement with respect to the period ending 180 days after January 13, 2021. Please read “Shares Eligible for Future Sale” for a discussion of certain transfer restrictions.

In connection with this offering, Goldman Sachs & Co. LLC and BofA Securities, Inc. have agreed to waive the initial public offering lock-up restrictions applicable to the selling stockholder for the purposes of this offering. This waiver relates only to the sale of shares in this offering and becomes effective at the time of pricing of this offering. The initial public offering lock-up restrictions, including those applicable to the selling stockholder, will otherwise continue until the expiration of the original 180-day period, ending July 12, 2021.

We and the selling stockholder have agreed to indemnify the underwriters against certain liabilities, including liabilities under the Securities Act.

Our Class A common stock is listed on Nasdaq under the symbol “WOOF.”

In connection with this offering, the underwriters may purchase and sell shares of our Class A common stock in the open market. These transactions may include short sales, stabilizing transactions, and purchases to cover positions created by short sales. Short sales involve the sale by the underwriters of a greater number of shares than they are required to purchase in this offering, and a short position represents the amount of such sales that have not been covered by subsequent purchases. A “covered short position” is a short position that is not greater than the amount of additional shares for which the underwriters’ option described above may be exercised. The underwriters may cover any covered short position by either exercising their option to purchase additional shares or purchasing shares in the open market. In determining the source of shares to cover the covered short position, the underwriters will consider, among other things, the price of shares available for purchase in the open market as compared to the price at which they may purchase additional shares pursuant to the option described above. “Naked” short sales are any short sales that create a short position greater than the amount of additional shares for which the option described above may be exercised. The underwriters must cover any such naked short position by purchasing shares in the open market. A naked short position is more likely to be created if the underwriters are concerned that there may be downward pressure on the price of the Class A common stock in the open market after pricing that could adversely affect investors who purchase in this offering. Stabilizing transactions consist of various bids for or purchases of Class A common stock made by the underwriters in the open market prior to the completion of this offering.

The underwriters may also impose a penalty bid. This occurs when a particular underwriter repays to the underwriters a portion of the underwriting discount received by it because the representatives have repurchased shares sold by or for the account of such underwriter in stabilizing or short covering transactions.

Purchases to cover a short position and stabilizing transactions, as well as other purchases by the underwriters for their own accounts, may have the effect of preventing or retarding a decline in the market price of our Class A common stock, and together with the imposition of the penalty bid, may stabilize, maintain, or otherwise affect the market price of the Class A common stock. As a result, the price of the Class A common stock may be higher than the price that otherwise might exist in the open

 

74


Table of Contents

market. The underwriters are not required to engage in these activities and may end any of these activities at any time. These transactions may be effected on Nasdaq, in the over-the-counter market or otherwise.

Relationships

The underwriters and their respective affiliates are full-service financial institutions engaged in various activities, which may include sales and trading, commercial and investment banking, advisory, investment management, investment research, principal investment, hedging, market making, brokerage, and other financial and non-financial activities and services. Certain of the underwriters and their respective affiliates have provided, and may in the future provide, a variety of these services to the issuer and to persons and entities with relationships with the issuer, for which they received or will receive customary fees and expenses.

In the ordinary course of their various business activities, the underwriters and their respective affiliates, officers, directors and employees may purchase, sell, or hold a broad array of investments and actively trade securities, derivatives, loans, commodities, currencies, credit default swaps and other financial instruments for their own account and for the accounts of their customers, and such investment and trading activities may involve or relate to assets, securities, and/or instruments of the issuer (directly, as collateral securing other obligations or otherwise) and/or persons and entities with relationships with the issuer. The underwriters and their respective affiliates may also communicate independent investment recommendations, market color or trading ideas, and/or publish or express independent research views in respect of such assets, securities, or instruments and may at any time hold, or recommend to clients that they should acquire, long and/or short positions in such assets, securities, and instruments.

We have agreed to indemnify the underwriters against certain liabilities, including liabilities under the Securities Act, or to contribute to payments the underwriters may be required to make because of any of those liabilities. Some of the underwriters and their affiliates have engaged in, and may in the future engage in, investment banking and other commercial dealings in the ordinary course of business with us or our affiliates. They have received, or may in the future receive, customary fees and commissions for these transactions.

Conflicts of Interest

The GS Noteholders hold a portion of the outstanding Principal Stockholder Notes. The GS Noteholders receive interest payments and, upon the redemption of the Principal Stockholder Notes, will receive a pro rata portion of the redemption payment. Because the GS Noteholders are affiliated with Goldman, Sachs & Co. LLC and will receive 5% or more of the net proceeds of this offering, Goldman, Sachs & Co. LLC is deemed to have a conflict of interest within the meaning of FINRA Rule 5121. Accordingly, this offering will be conducted in compliance with FINRA Rule 5121. The appointment of a “qualified independent underwriter” is not required in connection with this offering as a “bona fide public market,” as defined in FINRA Rule 5121, exists for our common stock. Goldman, Sachs & Co. LLC will not confirm any sales to any account over which it exercises discretionary authority without the specific written approval of the transaction from the account holder. Please read “Use of Proceeds.”

Selling Restrictions

European Economic Area

In relation to each Member State of the European Economic Area (each a “Relevant State”), no offer of Class A shares of our common stock (the “Shares”) have been offered or will be offered

 

75


Table of Contents

pursuant to the offering to the public in that Relevant State prior to the publication of a prospectus in relation to the Shares which has been approved by the competent authority in that Relevant State or, where appropriate, approved in another Relevant State and notified to the competent authority in that Relevant State, all in accordance with the Prospectus Regulation), except that offers of Shares may be made to the public in that Relevant State at any time under the following exemptions under the Prospectus Regulation:

 

  a.

to any legal entity which is a qualified investor as defined under the Prospectus Regulation;

 

  b.

to fewer than 150 natural or legal persons (other than qualified investors as defined under the Prospectus Regulation), subject to obtaining the prior consent of the representatives for any such offer; or

 

  c.

in any other circumstances falling within Article 1(4) of the Prospectus Regulation,

provided that no such offer of Shares shall require our company or any of the representatives to publish a prospectus pursuant to Article 3 of the Prospectus Regulation or supplement a prospectus pursuant to Article 23 of the Prospectus Regulation.

Each person in a Relevant State who initially acquires any Shares or to whom any offer is made will be deemed to have represented, acknowledged and agreed to and with each of the representatives and our company that it is a qualified investor within the meaning of the Prospectus Regulation.

In the case of any Shares being offered to a financial intermediary as that term is used in Article 5(1) of the Prospectus Regulation, each such financial intermediary will be deemed to have represented, acknowledged and agreed that the Shares acquired by it in the offer have not been acquired on a non-discretionary basis on behalf of, nor have they been acquired with a view to their offer or resale to, persons in circumstances which may give rise to an offer to the public other than their offer or resale in a Relevant State to qualified investors, in circumstances in which the prior consent of the representatives has been obtained to each such proposed offer or resale.

The Company, the underwriters and their affiliates will rely upon the truth and accuracy of the foregoing representations, acknowledgements and agreements.

For the purposes of this provision, the expression an “offer to the public” in relation to any Shares in any Relevant State means the communication in any form and by any means of sufficient information on the terms of the offer and any Shares to be offered so as to enable an investor to decide to purchase or subscribe for any Shares, and the expression “Prospectus Regulation” means Regulation (EU) 2017/1129.

The above selling restriction is in addition to any other selling restrictions set out below.

United Kingdom

In relation to the United Kingdom (“UK”), no Shares have been offered or will be offered pursuant to the offering to the public in the UK prior to the publication of a prospectus in relation to the Shares which has been approved by the Financial Conduct Authority in the UK in accordance with the UK Prospectus Regulation and the FSMA, except that offers of Shares may be made to the public in the UK at any time under the following exemptions under the UK Prospectus Regulation and the FSMA:

 

  a.

to any legal entity which is a qualified investor as defined under the UK Prospectus Regulation;

 

  b.

to fewer than 150 natural or legal persons (other than qualified investors as defined under the UK Prospectus Regulation), subject to obtaining the prior consent of the representatives for any such offer; or

 

76


Table of Contents
  c.

at any time in other circumstances falling within section 86 of the FSMA,

provided that no such offer of Shares shall require our company or any of the representatives to publish a prospectus pursuant to Section 85 of the FSMA or Article 3 of the UK Prospectus Regulation or supplement a prospectus pursuant to Article 23 of the UK Prospectus Regulation.

Each person in the UK who initially acquires any Shares or to whom any offer is made will be deemed to have represented, acknowledged and agreed to and with our company and the representatives that it is a qualified investor within the meaning of the UK Prospectus Regulation.

In the case of any Shares being offered to a financial intermediary as that term is used in Article 5(1) of the UK Prospectus Regulation, each such financial intermediary will be deemed to have represented, acknowledged and agreed that the Shares acquired by it in the offer have not been acquired on a non-discretionary basis on behalf of, nor have they been acquired with a view to their offer or resale to, persons in circumstances which may give rise to an offer to the public other than their offer or resale in the UK to qualified investors, in circumstances in which the prior consent of the representatives has been obtained to each such proposed offer or resale.

The Company, the representatives and their affiliates will rely upon the truth and accuracy of the foregoing representations, acknowledgements and agreements.

For the purposes of this provision, the expression an “offer to the public” in relation to any Shares in the UK means the communication in any form and by any means of sufficient information on the terms of the offer and any Shares to be offered so as to enable an investor to decide to purchase or subscribe for any Shares, the expression “UK Prospectus Regulation” means Regulation (EU) 2017/1129 as it forms part of domestic law by virtue of the European Union (Withdrawal) Act 2018, and the expression “FSMA” means the Financial Services and Markets Act 2000.

This document is for distribution only to persons who (i) have professional experience in matters relating to investments and who qualify as investment professionals within the meaning of Article 19(5) of the Financial Services and Markets Act 2000 (Financial Promotion) Order 2005 (as amended, the “Financial Promotion Order”), (ii) are persons falling within Article 49(2)(a) to (d) (“high net worth companies, unincorporated associations etc.”) of the Financial Promotion Order, (iii) are outside the United Kingdom, or (iv) are persons to whom an invitation or inducement to engage in investment activity (within the meaning of Section 21 of the Financial Services and Markets Act 2000, as amended (“FSMA”)) in connection with the issue or sale of any securities may otherwise lawfully be communicated or caused to be communicated (all such persons together being referred to as “relevant persons”). This document is directed only at relevant persons and must not be acted on or relied on by persons who are not relevant persons. Any investment or investment activity to which this document relates is available only to relevant persons and will be engaged in only with relevant persons.

Canada

The securities may be sold in Canada only to purchasers purchasing, or deemed to be purchasing, as principal that are “accredited investors,” as defined in National Instrument 45-106 Prospectus Exemptions or subsection 73.3(1) of the Securities Act (Ontario), and are “permitted clients,” as defined in National Instrument 31-103 Registration Requirements, Exemptions, and Ongoing Registrant Obligations. Any resale of the securities must be made in accordance with an exemption from, or in a transaction not subject to, the prospectus requirements of applicable securities laws.

Securities legislation in certain provinces or territories of Canada may provide a purchaser with remedies for rescission or damages if this prospectus (including any amendment thereto) contains a

 

77


Table of Contents

misrepresentation, provided that the remedies for rescission or damages are exercised by the purchaser within the time limit prescribed by the securities legislation of the purchaser’s province or territory. The purchaser should refer to any applicable provisions of the securities legislation of the purchaser’s province or territory of these rights or consult with a legal advisor.

Pursuant to section 3A.3 of National Instrument 33-105 Underwriting Conflicts (NI 33-105), the underwriters are not required to comply with the disclosure requirements of NI 33-105 regarding underwriter conflicts of interest in connection with this offering.

Hong Kong

The shares may not be offered or sold in Hong Kong by means of any document other than (i) in circumstances which do not constitute an offer to the public within the meaning of the Companies (Winding Up and Miscellaneous Provisions) Ordinance (Cap. 32 of the Laws of Hong Kong) (the “Companies (Winding Up and Miscellaneous Provisions) Ordinance”) or which do not constitute an invitation to the public within the meaning of the Securities and Futures Ordinance (Cap. 571 of the Laws of Hong Kong) (the “Securities and Futures Ordinance”), (ii) to “professional investors” as defined in the Securities and Futures Ordinance and any rules made thereunder, or (iii) in other circumstances which do not result in the document being a “prospectus” as defined in the Companies (Winding Up and Miscellaneous Provisions) Ordinance, and no advertisement, invitation or document relating to the shares may be issued or may be in the possession of any person for the purpose of issue (in each case whether in Hong Kong or elsewhere), which is directed at, or the contents of which are likely to be accessed or read by, the public in Hong Kong (except if permitted to do so under the securities laws of Hong Kong) other than with respect to shares which are or are intended to be disposed of only to persons outside Hong Kong or only to “professional investors” in Hong Kong as defined in the Securities and Futures Ordinance and any rules made thereunder.

Singapore

This prospectus has not been registered as a prospectus with the Monetary Authority of Singapore. Accordingly, this prospectus and any other document or material in connection with the offer or sale, or invitation for subscription or purchase, of the shares may not be circulated or distributed, nor may the shares be offered or sold, or be made the subject of an invitation for subscription or purchase, whether directly or indirectly, to persons in Singapore other than (i) to an institutional investor (as defined under Section 4A of the Securities and Futures Act, Chapter 289 of Singapore (the “SFA”)) under Section 274 of the SFA, (ii) to a “relevant person” (as defined in Section 275(2) of the SFA) pursuant to Section 275(1) of the SFA, or any person pursuant to Section 275(1A) of the SFA, and in accordance with the conditions specified in Section 275 of the SFA, or (iii) otherwise pursuant to, and in accordance with the conditions of, any other applicable provision of the SFA, in each case subject to conditions set forth in the SFA.

Where the shares are subscribed or purchased under Section 275 of the SFA by a relevant person which is a corporation (which is not an “accredited investor” (as defined in Section 4A of the SFA)) the sole business of which is to hold investments and the entire share capital of which is owned by one or more individuals, each of whom is an accredited investor, the “securities” (as defined in Section 239(1) of the SFA) of that corporation shall not be transferable for six months after that corporation has acquired the shares under Section 275 of the SFA except: (1) to an institutional investor under Section 274 of the SFA or to a “relevant person” (as defined in Section 275(2) of the SFA), (2) where such transfer arises from an offer in that corporation’s securities pursuant to Section 275(1A) of the SFA, (3) where no consideration is or will be given for the transfer, (4) where the transfer is by operation of law, (5) as specified in Section 276(7) of the SFA, or (6) as specified in Regulation 32 of the Securities and Futures (Offers of Investments) (Shares and Debentures)

 

78


Table of Contents

Regulations 2005 of Singapore (“Regulation 32”). Where the shares are subscribed or purchased under Section 275 of the SFA by a relevant person which is a trust (where the trustee is not an “accredited investor” (as defined in Section 4A of the SFA)) whose sole purpose is to hold investments and each beneficiary of the trust is an accredited investor, the beneficiaries’ rights and interest (howsoever described) in that trust shall not be transferable for six months after that trust has acquired the shares under Section 275 of the SFA except: (1) to an institutional investor under Section 274 of the SFA or to a “relevant person” (as defined in Section 275(2) of the SFA), (2) where such transfer arises from an offer that is made on terms that such rights or interest are acquired at a consideration of not less than S$200,000 (or its equivalent in a foreign currency) for each transaction (whether such amount is to be paid for in cash or by exchange of securities or other assets), (3) where no consideration is or will be given for the transfer, (4) where the transfer is by operation of law, (5) as specified in Section 276(7) of the SFA, or (6) as specified in Regulation 32.

Japan

The securities have not been and will not be registered under the Financial Instruments and Exchange Act of Japan (Act No. 25 of 1948, as amended) (the “FIEA”). The securities may not be offered or sold, directly or indirectly, in Japan or to or for the benefit of any resident of Japan (including any person resident in Japan or any corporation or other entity organized under the laws of Japan) or to others for reoffering or resale, directly or indirectly, in Japan or to or for the benefit of any resident of Japan, except pursuant to an exemption from the registration requirements of the FIEA and otherwise in compliance with any relevant laws and regulations of Japan.

Switzerland

We have not and will not register with the Swiss Financial Market Supervisory Authority (“FINMA”) as a foreign collective investment scheme pursuant to Article 119 of the Federal Act on Collective Investment Scheme of 23 June 2006, as amended (“CISA”), and accordingly the securities being offered pursuant to this prospectus have not and will not be approved, and may not be licenseable, with FINMA. Therefore, the securities have not been authorized for distribution by FINMA as a foreign collective investment scheme pursuant to Article 119 CISA and the securities offered hereby may not be offered to the public (as this term is defined in Article 3 CISA) in or from Switzerland. The securities may solely be offered to “qualified investors,” as this term is defined in Article 10 CISA, and in the circumstances set out in Article 3 of the Ordinance on Collective Investment Scheme of 22 November 2006, as amended (“CISO”), such that there is no public offer. Investors, however, do not benefit from protection under CISA or CISO or supervision by FINMA. This prospectus and any other materials relating to the securities are strictly personal and confidential to each offeree and do not constitute an offer to any other person. This prospectus may only be used by those qualified investors to whom it has been handed out in connection with the offer described herein and may neither directly or indirectly be distributed or made available to any person or entity other than its recipients. It may not be used in connection with any other offer and shall in particular not be copied and/or distributed to the public in Switzerland or from Switzerland. This prospectus does not constitute an issue prospectus as that term is understood pursuant to Article 652a and/or 1156 of the Swiss Federal Code of Obligations. We have not applied for a listing of the securities on the SIX Swiss Exchange or any other regulated securities market in Switzerland, and consequently, the information presented in this prospectus does not necessarily comply with the information standards set out in the listing rules of the SIX Swiss Exchange and corresponding prospectus schemes annexed to the listing rules of the SIX Swiss Exchange.

Dubai International Financial Centre

This prospectus relates to an Exempt Offer in accordance with the Offered Securities Rules of the Dubai Financial Services Authority (the “DFSA”). This prospectus is intended for distribution only to

 

79


Table of Contents

persons of a type specified in the Offered Securities Rules of the DFSA. It must not be delivered to, or relied on by, any other person. The DFSA has no responsibility for reviewing or verifying any documents in connection with Exempt Offers. The DFSA has not approved this prospectus nor taken steps to verify the information set forth herein and has no responsibility for the prospectus. The shares to which this prospectus relates may be illiquid and/or subject to restrictions on their resale. Prospective purchasers of the shares offered should conduct their own due diligence on the shares. If you do not understand the contents of this prospectus, you should consult an authorized financial advisor.

Australia

No placement document, prospectus, product disclosure statement, or other disclosure document has been lodged with the Australian Securities and Investments Commission in relation to the offering. This prospectus does not constitute a prospectus, product disclosure statement, or other disclosure document under the Corporations Act 2001 (the “Corporations Act”), and does not purport to include the information required for a prospectus, product disclosure statement, or other disclosure document under the Corporations Act.

Any offer in Australia of the shares may only be made to persons (the “Exempt Investors”) who are “sophisticated investors” (within the meaning of section 708(8) of the Corporations Act), “professional investors” (within the meaning of section 708(11) of the Corporations Act) or otherwise pursuant to one or more exemptions contained in section 708 of the Corporations Act so that it is lawful to offer the shares without disclosure to investors under Chapter 6D of the Corporations Act.

The shares applied for by Exempt Investors in Australia must not be offered for sale in Australia in the period of 12 months after the date of allotment under the offering, except in circumstances where disclosure to investors under Chapter 6D of the Corporations Act would not be required pursuant to an exemption under section 708 of the Corporations Act or otherwise or where the offer is pursuant to a disclosure document which complies with Chapter 6D of the Corporations Act. Any person acquiring shares must observe such Australian on-sale restrictions.

This prospectus contains general information only and does not take account of the investment objectives, financial situation or particular needs of any particular person. It does not contain any securities recommendations or financial product advice. Before making an investment decision, investors need to consider whether the information in this prospectus is appropriate to their needs, objectives, and circumstances, and, if necessary, seek expert advice on those matters.

Mexico

The shares have not been registered with the National Securities Registry (Registro Nacional de Valores) or reviewed or authorized by the National Banking and Securities Commission (Comisión Nacional Bancaria y de Valores) of Mexico or listed in any Mexican securities exchange. Any Mexican investor who acquires shares does so at his or her own risk. The shares will be initially placed with less than 100 persons in Mexico. Once placed, the shares can be resold exclusively to persons that qualify as qualified investors or institutional investors pursuant to applicable provisions of Mexican law.

 

80


Table of Contents

LEGAL MATTERS

The validity of the shares of Petco Class A common stock offered by this prospectus will be passed upon for us by Gibson, Dunn & Crutcher LLP, New York, New York. Certain legal matters in connection with this offering will be passed upon for the underwriters by Latham & Watkins LLP, New York, New York.

EXPERTS

Ernst & Young LLP, independent registered public accounting firm, has audited our consolidated financial statements included in our Annual Report on Form 10-K for the year ended January 30, 2021, as set forth in their report, which is incorporated by reference in this prospectus and elsewhere in the registration statement. Our financial statements are incorporated by reference in reliance on Ernst & Young LLP’s report, given on their authority as experts in accounting and auditing.

WHERE YOU CAN FIND MORE INFORMATION

We have filed with the SEC a registration statement on Form S-1 under the Securities Act relating to the shares of our Class A common stock offered by this prospectus. This prospectus, which constitutes a part of the registration statement, does not contain all of the information set forth in the registration statement or the exhibits and schedules thereto. For more information regarding us and the shares of our Class A common stock offered by this prospectus, we refer you to the full registration statement, including the exhibits and schedules filed therewith. This prospectus summarizes provisions that we consider material of certain contracts and other documents to which we refer you. Because the summaries may not contain all of the information that you may find important, you should review the full text of those documents.

The SEC maintains a website at www.sec.gov that contains reports, information statements, and other information regarding issuers that file electronically with the SEC. Our registration statement, of which this prospectus constitutes a part, can be downloaded from the SEC’s website. We are subject to the full information requirements of the Exchange Act and file with or furnish to the SEC periodic reports and other information. We furnish or make available to our stockholders annual reports containing our audited financial statements prepared in accordance with GAAP. We also furnish or make available to our stockholders quarterly reports containing our unaudited interim financial information, including the information required by Form 10-Q, for the first three fiscal quarters of each fiscal year. Our website is www.petco.com. We make our periodic reports and other information filed with or furnished to the SEC available, free of charge, through our website, as soon as reasonably practicable after those reports and other information are electronically filed with or furnished to the SEC. Information on our website or any other website is not incorporated by reference into this prospectus and does not constitute a part of this prospectus.

INFORMATION INCORPORATED BY REFERENCE

The SEC allows us to “incorporate by reference” information from other documents that we file with it, which means that we can disclose important information to you by referring you to those documents. The information incorporated by reference is considered to be part of this prospectus. Information in this prospectus supersedes information incorporated by reference that we filed with the SEC prior to the date of this prospectus.

We incorporate by reference into this prospectus and the registration statement of which this prospectus is a part the information or documents listed below that we have filed with the SEC:

 

81


Table of Contents
   

Our Annual Report on Form 10-K for the fiscal year ended January 30, 2021, filed with the SEC on April 5, 2021;

 

   

The description of our common stock contained in our Registration Statement on Form 8-A, filed with the SEC on January 11, 2021, as well as any subsequent amendments or reports filed for the purpose of updating such description; and

 

   

Our Current Reports on Form 8-K, filed with the SEC on February  8, 2021, March  5, 2021, and March 11, 2021.

In addition, all documents (other than current reports furnished under Item 2.02 or Item 7.01 of Form 8-K and exhibits filed on such form that are related to such items) that are filed by us with the SEC pursuant to Sections 13(a), 13(c), 14 or 15(d) of the Exchange Act after the date of the initial registration statement of which this prospectus is a part and prior to the effectiveness of such registration statement and all documents subsequently filed by us pursuant to Sections 13(a), 13(c), 14 or 15(d) of the Exchange Act prior to the termination of the offering (excluding any information furnished rather than filed) shall be deemed to be incorporated by reference into this prospectus.

Notwithstanding the statements in the preceding paragraphs, no document, report or exhibit (or portion of any of the foregoing) or any other information that we have “furnished” to the SEC pursuant to the Exchange Act shall be incorporated by reference into this prospectus.

We will furnish without charge to you, on written or oral request, a copy of any or all of the documents incorporated by reference in this prospectus, including exhibits to these documents. You should direct any requests for documents to Petco Health and Wellness Company, Inc., 10850 Via Frontera, San Diego, California 92127, telephone: (858) 453-7845. You also may access these filings on our website at www.petco.com. We do not incorporate the information on our website into this prospectus and you should not consider any information on, or that can be accessed through, our website as part of this prospectus (other than those filings with the SEC that we specifically incorporate by reference into this prospectus).

Any statement contained in a document incorporated or deemed to be incorporated by reference in this prospectus will be deemed modified, superseded or replaced for purposes of this prospectus to the extent that a statement contained in this prospectus modifies, supersedes or replaces such statement.

 

82


Table of Contents

 

 

22,000,000 Shares

Class A Common Stock

 

LOGO

 

 

PROSPECTUS

 

 

Goldman Sachs & Co. LLC

BofA Securities

Citigroup

Evercore ISI

Credit Suisse

UBS Investment Bank

Wells Fargo Securities

Baird

Guggenheim Securities

AmeriVet Securities

C.L. King & Associates

R. Seelaus & Co., LLC

Ramirez & Co., Inc.

Siebert Williams Shank