Please wait
Table of Contents

Filed Pursuant to Rule 424(b)(4)
Registration No. 333-257856

13,384,155 Shares

LOGO

Shoals Technologies Group, Inc.

Class A Common Stock

We are offering 8,394,463 shares of Class A common stock. The selling stockholders are offering 4,989,692 shares of Class A common stock. We will not receive any of the proceeds from the sale of shares by the selling stockholders. Our Class A common stock is listed on The Nasdaq Global Market (“Nasdaq”) under the symbol “SHLS.” The last reported sale price of our Class A common stock on July 14, 2021 was $28.41 per share. We currently have two classes of common stock outstanding: Class A common stock and Class B common stock. Each share of our Class A common stock entitles its holder to one vote per share and each share of our Class B common stock entitles its holder to one vote per share on all matters presented to our stockholders generally. All of the outstanding shares of our Class B common stock are held by the Continuing Equity Owners (as defined below), which, prior to this offering, represent in the aggregate approximately 44% of the voting power of our outstanding common stock.

We are a holding company, and our principal asset consists of LLC Interests (as defined below), which, prior to this offering, collectively represent an aggregate 56% economic interest in Shoals Parent LLC. The remaining 44% economic interest in Shoals Parent LLC is owned by the Continuing Equity Owners (excluding Oaktree (as defined below)) through their ownership of LLC Interests. Upon completion of our initial public offering on January 29, 2021 (the “IPO”), Oaktree beneficially owned 3% of the combined voting power of all of our outstanding common stock, and the Continuing Equity Owners beneficially owned 44% of the combined voting power of all of our outstanding common stock. Accordingly, we were no longer a “controlled company” as defined under the corporate governance rules of Nasdaq as of January 29, 2021. See “Principal and Selling Stockholders.” However, as a result of the Continuing Equity Owners’ significant ownership and voting power with respect to our common stock, the Continuing Equity Owners continue to have significant influence over corporate matters and transactions and may have interests that differ from yours. See “Risk Factors — Risks Related to Our Common Stock — The Continuing Equity Owners will continue to have significant influence over us after this offering, including control over decisions that require the approval of stockholders, which could limit your ability to influence the outcome of matters submitted to stockholders for a vote.”

Shoals Technologies Group, Inc. is the sole managing member of Shoals Parent LLC. We operate and control all of the business and affairs of Shoals Parent LLC and its direct and indirect subsidiaries and, through Shoals Parent LLC and its direct and indirect subsidiaries, conduct our business. We are an “emerging growth company” as defined under the U.S. federal securities laws and, as such, may elect to comply with certain reduced public company reporting requirements for this and future filings.

See “Risk Factors” beginning on page 25 of this prospectus and the section titled “Risk Factors” in our Annual Report on Form 10-K for the fiscal year ended December 31, 2020, filed on March 16, 2021 (the “Annual Report”), which is incorporated by reference in this prospectus, to read about factors you should consider before investing in shares of our Class A common stock.

Neither the Securities and Exchange Commission nor any other regulatory body has approved or disapproved of these securities or passed upon the accuracy or adequacy of this prospectus. Any representation to the contrary is a criminal offense.

 

     Per
Share
     Total  

Public offering price

   $ 28.00      $ 374,756,340.00  

Underwriting discount(1)

   $ 0.98      $ 13,116,471.90  

Proceeds to Shoals Technologies Group, Inc., before expenses

   $ 27.02      $ 226,818,390.26  

Proceeds to the selling stockholders, before expenses

   $ 27.02      $ 134,821,477.84  

 

(1)

We have agreed to reimburse the underwriters for certain expenses in connection with this offering. See “Underwriting” for a description of the compensation payable to the underwriters.

We have granted the underwriters an option to purchase up to an additional 2,007,623 shares of Class A common stock from us at the price to the public less the underwriter discount within 30 days of the date of this prospectus. The underwriters expect to deliver the shares of Class A common stock against payment in New York, New York, on or about July 19, 2021 through the book-entry facilities of the Depository Trust Company.

Joint Book-Running Managers

 

Goldman Sachs & Co. LLC   J.P. Morgan   Guggenheim Securities   UBS Investment Bank
Morgan Stanley   Credit Suisse   Barclays

Co-Managers

 

Cowen   Oppenheimer & Co.   Piper Sandler
Johnson Rice & Company L.L.C.   Roth Capital Partners

Prospectus dated July 14, 2021.


Table of Contents

TABLE OF CONTENTS

 

     Page  

About This Prospectus

     ii  

Prospectus Summary

     1  

The Offering

     16  

Summary Consolidated Financial and Other Data

     20  

Risk Factors

     25  

Special Note Regarding Forward-Looking Statements

     29  

Use of Proceeds

     31  

Dividend Policy

     32  

Capitalization

     33  

Dilution

     35  

Industry Overview

     37  

Principal and Selling Stockholders

     40  

Description of Capital Stock

     42  

Shares Eligible For Future Sale

     48  

Material U.S. Federal Income Tax Considerations for Non-U.S. Holders of Class A Common Stock

     50  

Underwriting

     55  

Legal Matters

     65  

Experts

     65  

Incorporation By Reference

     65  

Where You Can Find Additional Information

     65  


Table of Contents

ABOUT THIS PROSPECTUS

We, the selling stockholders and the underwriters have not authorized anyone to provide you with information or to make any representations other than those contained, or incorporated by reference, in this prospectus or in any free writing prospectuses prepared by or on behalf of us or to which we have referred you. We, the selling stockholders and the underwriters take no responsibility for, and provide no assurance as to the reliability of, any other information that others may give you. This prospectus is an offer to sell only the shares offered hereby and only under circumstances and in jurisdictions where it is lawful to do so. You should assume that the information appearing in this prospectus is accurate as of the date on the front cover of this prospectus only, and that any information in documents that we have incorporated by reference is accurate only as of the date of such document incorporated by reference. Our business, financial condition, results of operations and prospects may have changed since that date.

For investors outside the United States: we, the selling stockholders and the underwriters have not done anything that would permit this offering or possession or distribution of this prospectus in any jurisdiction where action for that purpose is required, other than in the United States. Persons outside the United States who come into possession of this prospectus must inform themselves about and observe any restrictions relating to the offering of the shares of Class A common stock and the distribution of this prospectus outside the United States.

Certain Definitions

As used in this prospectus, unless the context otherwise requires:

 

   

AC” refers to alternating current.

 

   

awarded orders” means orders where we are in the process of documenting a contract but for which a contract has not yet been signed.

 

   

backlog” means signed purchase orders or contractual minimum purchase commitments with take-or-pay provisions.

 

   

Company,” “we,” “us,” “our,” “Shoals” and similar references refer to Shoals Technologies Group, Inc., and, unless otherwise stated, all of its direct and indirect subsidiaries, including Shoals Parent LLC.

 

   

Continuing Equity Owners” refers collectively to direct or indirect holders of LLC Interests and/or our Class B common stock, including our Founder and certain executive officers, employees and their respective permitted transferees who were allowed to, following the consummation of the IPO, exchange at each of their respective options, in whole or in part from time to time, their LLC Interests (along with an equal number of shares of Class B common stock (and such shares shall be immediately cancelled)) for cash or newly issued shares of our Class A common stock as described in “Certain Relationships and Related Party Transactions—Shoals Parent LLC Agreement” included in our Annual Report incorporated by reference in this prospectus. “Continuing Equity Owners” does not include Oaktree.

 

   

DC” refers to direct current.

 

   

Founder” refers to Dean Solon, our founder.

 

   

installation costs” generally refers to the cost of field labor and other “soft” costs involved in the installation of a solar energy project.

 

   

installations” means the total capacity of solar energy projects or electrical balance of system components in MWs or GWs that were installed in the period.

 

   

LCOE” refers to levelized cost of energy.

 

   

LLC Interests refers to the common units of Shoals Parent LLC, including those that we purchase with a portion of the net proceeds from this offering.

 

   

megawatts (“MWs) or gigawatts (GWs), when used to describe a solar energy project, means the direct current capacity of a solar energy project under standard temperature and conditions. When used to describe electrical balance of system components, MWs or GWs means the electrical balance of system components in the quantity or size necessary for a solar energy project with that capacity.

 

ii


Table of Contents
   

Oaktree refers to Oaktree Power Opportunities Fund IV (Delaware) Holdings, L.P., our shareholder and a Delaware limited partnership, and its affiliates.

 

   

Senior Secured Credit Agreement” refers to the Credit Agreement with the lenders party thereto from time to time and Wilmington Trust, National Association, as administrative agent and collateral agent, as amended by Amendment No. 2, dated as of December 30, 2020.

 

   

Shoals Parent LLC Agreement” refers to Shoals Parent LLC’s third amended and restated limited liability company agreement.

 

   

solar energy projects or projects means solar photovoltaic systems that produce electricity.

 

   

strings means a series of solar panels that are wired together.

Shoals Technologies Group, Inc. is a holding company and the sole managing member of Shoals Parent LLC, and its principal asset consists of the LLC Interests.

Trademarks

This prospectus (or documents we have incorporated by reference) contains references to our trademarks, trade names and service marks, which are protected under applicable intellectual property laws and are our property. This prospectus also contains trademarks, trade names and service marks of other companies, which are the property of their respective owners. Solely for convenience, trademarks, trade names and service marks referred to in this prospectus (or documents we have incorporated by reference) may appear without the ®, or SM symbols, but such references are not intended to indicate, in any way, that we will not assert, to the fullest extent under applicable law, our rights or the rights of the applicable licensor to these trademarks, trade names and service marks. We do not intend our use or display of other parties’ trademarks, trade names or service marks to imply, and such use or display should not be construed to imply, a relationship with, or endorsement or sponsorship of us by, these other parties.

Market and Industry Data

Unless otherwise indicated, information contained in this prospectus or otherwise incorporated by reference concerning our industry, competitive position and the markets in which we operate is based on information from independent industry and research organizations, other third-party sources and management estimates, including IHS Markit—Global PV Tracker Market Report—2020 (June 30, 2020), IHS Markit—PV Installations Tracker—June 17, 2021, GRAPH Strategy USA LP—U.S. Solar EBOS Survey (November 2020), Wood Mackenzie—U.S. PV System Pricing—H2 2020 (December 14, 2020), Wood Mackenzie—Global Solar Outlook—Q3 2020, Wood Mackenzie—U.S. Utility Solar-Plus-Storage: The Rise of Hybridization—Q3 2020 (August 2020), National Renewable Energy Laboratory—2018 U.S. Utility-Scale Photovoltaics-Plus-Energy Storage System Costs Benchmark (November 2018) and BloombergNEF—Charging Infrastructure Forecast Model (CIFM 2.0) (June 2021). Management estimates are derived from publicly available information released by independent industry analysts, subscription-based publications and other third-party sources, as well as data from our internal research, and are based on assumptions made by us upon reviewing such data, and our experience in, and knowledge of, such industry and markets, which we believe to be reasonable, but we have not independently verified the accuracy of this information. Any industry forecasts are based on data (including third-party data), models and experience of various professionals and are based on various assumptions, all of which are subject to change without notice. In addition, projections, assumptions and estimates of the future performance of the industry in which we operate and our future performance are necessarily subject to uncertainty and risk due to a variety of factors, including those described in “Risk Factors” and “Special Note Regarding Forward-Looking Statements.” These and other factors could cause results to differ materially from those expressed in the estimates made by the independent parties and by us.

 

iii


Table of Contents

PROSPECTUS SUMMARY

This summary highlights selected information contained elsewhere in this prospectus or incorporated by reference herein from our filings with the Securities and Exchange Commission listed under “Incorporation by Reference.” It does not contain all of the information that may be important to you and your investment decision. Before investing in our Class A common stock, you should carefully read this entire prospectus and the information incorporated by reference herein, including the matters set forth under the sections of this prospectus captioned “Risk Factors” and the sections captioned “Risk Factors” and “Management’s Discussion and Analysis of Financial Condition and Results of Operations” and our consolidated financial statements and related notes included in our Annual Report and our Quarterly Report on Form 10-Q for the quarterly period ended March 31, 2021, filed on May 4, 2021 (the “Q1 Quarterly Report”), which are incorporated by reference herein. Unless the context otherwise requires, descriptions of the percentage of the market that are represented by a particular type of solar project are based on the installed capacity in that period.

Our Company

Overview

We are a leading provider of electrical balance of system or “EBOS” solutions for solar energy projects in the United States. EBOS encompasses all of the components that are necessary to carry the electric current produced by solar panels to an inverter and ultimately to the power grid. EBOS components are mission-critical products that have a high consequence of failure, including lost revenue, equipment damage, fire damage, and even serious injury or death. As a result, we believe customers prioritize reliability and safety over price when selecting EBOS solutions.

EBOS components that we produce include cable assemblies, inline fuses, combiners, disconnects, recombiners, wireless monitoring systems, junction boxes, transition enclosures and splice boxes. We derive the majority of our revenues from selling “system solutions” which are complete EBOS systems that include several of our products, many of which are customized for the customer’s project. We believe our system solutions are unique in our industry because they integrate design and engineering support, proprietary components and innovative installation methods into a single offering that would otherwise be challenging for a customer to obtain from a single provider or at all.

Our company was founded to provide innovative EBOS solutions that reduce installation costs and improve reliability and safety. We were the first company in our industry to successfully commercialize “plug-n-play” EBOS systems that use simple push connectors rather than the wire “crimps” used in conventional systems. Using push connectors allows our system to be installed by general labor rather than electricians. Our core plug-n-play product is the” Big Lead Assembly” or “BLA.” The BLA combines the functionality of cable assemblies, combiner boxes and fusing into one product that does not require licensed electricians to install. We believe our BLA costs less to install and is more reliable than any other solar EBOS system commercially available today.

We sell our products principally to engineering, procurement and construction firms (“EPCs”) that build solar energy projects. However, given the mission-critical nature of EBOS, the decision to use our products typically involves input from both the EPC and the owner of the solar energy project. The custom nature of our system solutions and the long development cycle for solar energy projects typically gives us 12 months or more of lead time to quote, engineer, produce and ship each order we receive, and we do not stock large amounts of finished goods. In addition, our customer’s projects are often already under construction or are expected to begin construction shortly when they enter into a contract to purchase products from us which significantly reduces the chance that they will delay or cancel their order.

We derived approximately 86% of our revenue from the sale of system solutions for the three months ended June 30, 2021 compared to 73% for the three months ended June 30, 2020. For the same period, we derived


 

1


Table of Contents

substantially all of our revenue from customers in the U.S. We had $200.5 million of backlog and awarded orders as of June 30, 2021, representing a 63% and 11% increase relative to the same date last year and March 31, 2021, respectively. Of the revenue we expect to recognize in the second half of 2021 from our backlog and awarded orders as of June 30, 2021, we anticipate recognizing the majority of such revenue in the fourth quarter of 2021.

We are a U.S. company and our headquarters are in Portland, Tennessee. Our principal manufacturing facilities are located in Portland, Tennessee, and Muscle Shoals, Alabama. Our Muscle Shoals, Alabama facility is ISO 9001 certified.

Solar EBOS

The major components of a ground-mounted solar energy project are solar panels, inverters, the mounting system and EBOS. EBOS encompasses all of the components that are necessary to carry the electric current produced by solar panels to an inverter and ultimately to the power grid. Major EBOS components include cable and wire, combiner boxes, wire management solutions and monitoring systems. EBOS components represented $0.055 per watt of capacity, or approximately 7% of the total cost of constructing a ground-mounted solar energy project in 2020, according to Wood Mackenzie. We believe our current product offerings address approximately 36% of the total spending on EBOS based on a typical project constructed in 2020.

EBOS is one of the most labor-intensive components of a ground-mounted solar energy project to install. The cost to install an EBOS component can be equal to, or even greater than, the cost of the product itself. According to the average of estimates provided by two major EPCs, the cost to install conventional homerun EBOS is $0.092 per watt, representing over 1.6 times the cost of the EBOS components and 36% of all installation costs for a solar energy project according to Wood Mackenzie. As a result of the high ratio of installation costs to product costs, many EPCs prefer EBOS products that can be installed faster using general labor over products that are time consuming to install and require licensed electricians to install them even when they are more expensive.

Demand for EBOS is driven primarily by installations of new ground-mounted solar energy projects. Historically, we have derived the majority of our revenues from the sale of EBOS products used in U.S. solar energy projects.

Our Proprietary EBOS System

Most solar energy projects use a wiring architecture known as “homerun.” Conventional homerun EBOS systems have two distinguishing characteristics: every string of solar panels in the project is connected to a combiner box with individual positive and negative “wire runs,” and connections between wires are made using a process called “crimping.” The combiner box functions as a central point to “combine” the individual wire runs into a single feeder cable and contains fuses to protect each circuit. Making each wire run from the strings to the combiner boxes is a laborious process. Each wire run must be measured, laid out and fished though conduits that are buried in trenches across the project site. Because each string is individually connected to a combiner box, the same distances are covered with multiple wire runs. Making the crimped connections between wires and interconnecting them in the combiner box is a complex, error prone process that requires special tools. Each wire must be cut and have a precise amount of insulation removed; the bare end must be inserted the correct depth into a terminal; and special tools must be used to deform metal sleeves and torque lock nuts to ensure an environmental seal. The entire installation must be performed by licensed electricians with special training and any mistake in the process can result in a catastrophic system failure.

We invented an alternative to homerun architecture which we refer to as “combine-as-you-go.” Rather than making individual wire runs from each string to combiner boxes, combine-as-you-go architecture connects multiple strings within each row using specialized wire harnesses with integrated fuses that we refer to as “interconnect harnesses.” The interconnect harnesses are then connected to a proprietary above ground feeder cable that we refer to as the BLA. The direct connection between the interconnect harness and the BLA and the


 

2


Table of Contents

integration of fuses into the interconnect harness dramatically reduce the number of wire runs required compared to a conventional homerun system and eliminate the need for combiner boxes. We believe our combine-as-you-go architecture using interconnect harnesses and BLA has several advantages when compared to conventional homerun EBOS, including:

 

   

Installing above ground. Wiring for conventional homerun systems is typically run through conduits that are buried in trenches. Trenching is costly and time consuming. Making repairs to buried wire can also be challenging and expensive, as well as run the risk of unintentionally damaging other buried wire that did not need to be repaired. Our BLA is hung from the mounting system used for the solar panels, enabling above ground installation. Above-ground installation is less costly and far faster than burying wire in conduits. Future maintenance is also significantly easier and less costly because our BLA is easily accessible if repairs are required.

 

   

Being installable by general labor rather than requiring electricians. Conventional homerun systems use crimps and other specialized procedures to connect wires and install combiner boxes that must be performed by licensed electricians. Because our interconnect harness and BLA use simple push connectors and don’t require combiner boxes, licensed electricians are not needed to install the system. According to the U.S. Bureau of Labor Statistics, the average hourly wage for licensed electricians is 28% higher than the average hourly wage for solar PV installers, which contributes to a lower cost to install a combine-as-you go system when compared to a conventional homerun system.

 

   

Reducing the number of wire runs. We believe using our interconnect harness and BLA reduces the number of string and inverter wire runs required for a typical utility-scale solar energy project by approximately 67% and 95%, respectively, when compared to a conventional homerun system. Reducing the number of wire runs speeds installation, lowers material and shipping costs, reduces the number of potential failure points and is beneficial to the environment because less copper, aluminum and plastics are consumed.

 

   

Eliminating combiner boxes. Conventional homerun systems require combiner boxes to interconnect the wire runs from each string into a feeder cable and house fuses that protect each circuit. Because our BLA is connected directly to strings and our interconnect harness has inline fuses, no combiner boxes are required for our system. Eliminating combiner boxes speeds installation, lowers material and shipping costs, reduces the number of potential failure points and is beneficial to the environment because less copper, aluminum and plastics are consumed.

 

   

Requiring fewer connections. We believe using our interconnect harness and BLA reduces the number of connection points in a typical utility-scale solar energy project by approximately 83% when compared to a conventional homerun system. Requiring fewer connections reduces the number of labor hours required to install the system as well as the number of potential failure points.

 

   

Having greater reliability and lower maintenance costs. Connection points are often the source of failure in EBOS systems and must be inspected regularly. A solar energy project that uses our interconnect harness and BLA will have significantly fewer connections and, as a result, fewer failure points to inspect and maintain than the same project would using a conventional homerun system. We believe fewer potential failure points contributes to higher reliability and lower maintenance costs for solar energy projects that use our combine-as-you-go system when compared to a conventional homerun system.

 

   

Enabling more energy generation. We believe the design of our interconnect harness and BLA reduces electrical resistance by approximately 43% when compared to a conventional homerun system. Lower resistance reduces energy loss to waste heat dissipation, which we believe results in greater energy generation from solar projects that use our combine-as-you-go system when compared to a conventional homerun system.


 

3


Table of Contents

Together, we believe these advantages result in lower installation costs and lower material costs for our combine-as-you-go systems when compared to conventional homerun systems.

U.S. Solar Market

Solar is the fastest growing form of electricity generation in the U.S. We believe key drivers supporting continued growth in U.S. solar generation include:

 

   

Increasing economic competitiveness of solar energy with fossil generation as measured by the LCOE. LCOE represents the average cost per unit of electricity of building, financing, operating and maintaining a power plant over its operating life. The U.S. Energy Information Administration estimates that the LCOE for new solar generation capacity entering service in 2023 is $30.63 per megawatt hour without federal tax incentives and $23.92 per megawatt hour with federal tax incentives, which is lower than the cost of building new power plants that burn natural gas or coal and lower than the cost of operating existing fossil fuel generation in certain instances. Furthermore, improvements in system performance and efficiency are contributing to continued declines in LCOE, making utility-scale solar competitive even without incentives or subsidies and apart from environmental considerations.

 

   

Expanding state regulations requiring that an increasing proportion of the energy sold in the state come from renewable sources. As of February 3, 2021, 30 U.S. states, three territories and the District of Columbia had adopted RPSs, which mandate that a certain percentage of electricity sold in the jurisdiction by a certain date must come from renewable energy resources. An increasing number of these states and the District of Columbia have passed legislation, regulations or administrative or executive orders targeting 100% renewable or clean energy by 2050 or earlier. We believe that utilities and independent power producers will build a growing number of solar energy projects to meet these targets.

 

   

Growing corporate and investor support for decarbonization of energy. 267 companies in the S&P 500 had publicly disclosed emissions reduction targets as of May 2020, over 300 major companies had pledged to source 100% of their energy from renewables as part of the international RE100 initiative as of July 2021, and over 100 companies had made the Amazon Climate Pledge as of July 2021, which calls on its signatories to be net-zero carbon across their businesses by 2040. In September 2020, Climate Action 100, an investor initiative that represents 575 global investors who collectively manage more than $54 trillion in assets, sent letters to certain boards and CEOs of large corporate emitters to urge them to commit to and set clear goals to pursue transition to net-zero emissions by 2050 or sooner. We believe that corporate and investor commitments to reduce the carbon intensity of their businesses and use renewable energy will result in increasing demand for solar energy projects.

 

   

Accelerating deployment of utility-scale battery energy storage. By storing the energy generated from solar energy projects and making it available during non-daylight hours, or when weather conditions limit the amount of sunlight, battery storage makes solar energy a viable form of baseload generation. We believe that demand for solar energy projects to replace fossil fuel-fired baseload generation will increase as utility-scale battery storage decreases in cost and becomes more widely available. Additionally, solar energy projects with battery storage require more EBOS components than solar energy projects without battery storage.

 

   

Decommissioning of fossil-fuel and nuclear generation. According to the U.S. Energy Information Administration, 157 GWs of generating capacity from coal, petroleum, natural gas and nuclear power plants is expected to be retired through 2030, representing 15% of the total U.S. utility-scale generation capacity as of year end 2020. We believe that a significant proportion of these plants will be replaced by solar energy projects because of their environmental benefits and competitive cost compared to fossil and other forms of generation. President Biden has set a goal of “zero-carbon” electricity by 2035


 

4


Table of Contents
 

which we believe may lead to an acceleration of fossil-fueled generation retirements either through federal legislation or executive action, further increasing demand for new solar energy projects.

 

   

Electrification of equipment and infrastructure that has historically been powered by fossil fuels. Aggressive electrification of energy end uses such as transportation, space heating and water heating are needed for the U.S. and the world to achieve ambitious greenhouse gas emission reduction goals, according to the Lawrence Berkeley National Laboratory. Federal, state and local governments have responded with a variety of measures to incentivize electrification, ranging from tax credits for electric vehicles to prohibitions on gas lines into new construction to banning gasoline-powered lawn tools. We believe that the substitution of electricity for fossil fuels in vehicles, appliances and residential and commercial building systems will significantly increase electricity consumption over time. Higher levels of electricity consumption will need to be met with new generation, which we believe will increasingly come from new solar energy projects.

Impact of Battery Energy Storage. The share of solar energy projects that include battery energy storage will increase from 6% of capacity installed in 2019 to 22% of capacity installed in 2023 according to Wood Mackenzie. Based on research conducted by the National Renewable Energy Laboratory on the cost of two and four-hour duration battery energy storage and assuming the batteries are sized at 25% of the solar energy project’s capacity, we believe that projects with battery energy storage will require $0.086 of EBOS per watt of capacity, or approximately 55% more than projects without battery energy storage. We believe the growing percentage of solar energy projects that include battery energy storage coupled with the additional EBOS required for these projects will cause the addressable market for our EBOS products to grow faster than the overall market for solar.

Our Competitive Strengths

We believe the following strengths of our business position us to capitalize on continued growth in the solar energy market, reinforce our leadership position in the EBOS market and distinguish us from our competitors:

 

   

Leading market position in the U.S. solar industry. We believe that approximately half of the solar energy generation capacity installed in the U.S. during the year ended December 31, 2020 used at least one of our EBOS products based on our shipments and the capacity of solar energy projects installed during the period. We believe the widespread use of our products underscores their reliability, safety and installation cost advantages and reinforces our competitive position in the marketplace.

 

   

Sell mission-critical products that are less sensitive to price competition. EBOS components are mission critical products that have a high consequence of failure, including lost revenue, equipment damage, fire damage, and even serious injury or death. As a result, we believe customers prioritize reliability and safety over price when selecting EBOS suppliers.

 

   

The cost of installing our product is more important than the cost of the product itself. The cost of installing EBOS products can be equal to, or even greater than, the cost of the products themselves. As a result, customers highly value and will pay a premium for products that can be installed at low cost without specialized labor. We believe delivering differentiated products that reduce our customers’ installation costs limits price pressure on our products and allows us to maintain strong profit margins.

 

   

Rising wages and skilled labor shortages make our products more valuable. The cost of constructing a solar energy project has declined substantially over the past 10 years, primarily as a result of significant decreases in the prices of solar panels, inverters and mounting systems. Over the same time period, the cost of labor to install solar energy projects has increased significantly with the average wage rate for construction workers increasing 21% from 2011 to 2020 according to the U.S. Bureau of Labor Statistics. At the same time, the availability of specialized labor, including


 

5


Table of Contents
 

electricians, has decreased as more workers are retiring from than are entering the construction trades. We believe our products substantially reduce the number of man hours required, as well as make it possible for general rather than specialized labor, to install solar EBOS so as wages rise, the savings that our products create for our customers also increases. We believe that wage rates, particularly for specialized labor, will continue to increase and that availability of construction labor will continue to decrease which will make our products more valuable to our customers as they seek to continue to reduce the cost of solar energy and ensure they have sufficient labor to complete their projects.

 

   

Focus on customized “system solutions” that require specialized engineering and technical support capabilities that are challenging for competitors to replicate. Our customers rely on us to design and specify their EBOS systems, and we derive the majority of our revenues from the sale of complete EBOS systems that are customized for particular solar energy projects. We believe that our systems engineering capabilities, combined with the custom nature of solar EBOS systems, creates a barrier to entry for competitors.

 

   

Longstanding reputation for differentiated products that are unique in the solar industry. We believe that we have developed and commercialized most of the new EBOS products and installation methods adopted by the U.S. solar industry over the past five years, including plug-n-play wiring, interconnect harnesses and combine-as-you-go architecture for solar energy projects. We prioritize technological innovation within our company and we seek to develop new products that reduce the cost and improve the reliability and safety of renewable energy.

 

   

Intellectual property and trade secrets portfolio. We maintain a portfolio of intellectual property including patents, non-disclosure agreements, commercial contracts, trade secrets and trademarks. Our granted U.S. patents cover features of our products with respect to unique approaches to wire connections, coatings and moldings of insulating covers, wiring topology and skidded solutions. They also cover means of measuring and communicating the performance and characteristics of groups of solar panels. Collectively, these features reduce field labor, improve the energy efficiency and increase the reliability of electrical connections, increase electricity output, and reduce the cost of wire and enclosures required to construct a solar energy project. One of our core U.S. patents relates to using multiple layers of insulating materials with different performance characteristics to insulate connections which enables the manufacture of plug-n-play solutions with push connectors that can survive 30 years in an outdoor environment. We believe our patent prevents our competitors from producing a safe and reliable plug-n-play solution with push connectors which is a prerequisite for the labor savings and other advantages that our EBOS systems deliver. In addition to our patents, we maintain a portfolio of trade secrets relating to, among other things, manufacturing processes, manufacturing equipment and installation methods. We also seek to protect our intellectual property through non-disclosure agreements and commercial contracts.

 

   

Proprietary manufacturing process that drives high product reliability. Most electrical failures in solar energy projects occur because of a fault in the wiring. Faults typically occur when natural thermal expansion and contraction occurs at a point where two wires have been joined, loosening the insulation and allowing moisture into the joint. Faults can result in lost production, damage to the equipment, fire and injury or even death depending on their severity and whether people are onsite. We have developed a proprietary manufacturing process for our cable products that we believe is unique in our industry. Our process involves joining wire together using resistance welds and then sealing the joint with two separate layers of insulating material, which we refer to as “undermold/overmold.” We believe our process significantly reduces the risk of moisture infiltrating the connection and enables us to provide superior UV protection, strain relief, impact resistance and thermal stability over a wide range of environmental conditions.

 

   

Direct beneficiary of the global energy transition. Nations are rapidly moving to decarbonize their economies in order to reduce air pollution and fight climate change. A key element of decarbonizing


 

6


Table of Contents
 

the global economy is transitioning electricity generation from fossil fuels to renewable energy. Solar energy has become one of the lowest cost, most reliable and most flexible forms of energy generation and is becoming a preferred option for electricity generation worldwide. As a leading provider of EBOS for solar energy projects, we benefit directly from the global transition to renewable energy through growing demand for our products.

 

   

Panel, mounting system and rooftop/ground mount agnostic. All solar energy projects require EBOS, and our products are designed to work with ground-mounted and rooftop solar installations as well as all types of solar panels and mounting systems. As a result, we do not believe we are exposed to risk from changes in solar panel or mounting technology or shifts in market share between different manufacturers of solar panels or mounting systems. As long as there is demand for solar energy projects, we believe there will be demand for our products.

 

   

Low-cost manufacturing with minimal capital investment required for future expansion. Our principal manufacturing facilities are located in Tennessee and Alabama, where average labor rates for factory workers are 8% lower than the U.S. average according to the U.S. Department of Labor. Our total capital expenditures from January 1, 2018 to December 31, 2020 were $6.4 million, representing only 1.5% of our sales over the same time period. Our current production capacity for EBOS system solutions that utilize our combine-as-you-go architecture is significantly greater than our sales volume during the year ended December 31, 2020. We believe the scalability and low capital requirements of our business, cost-competitiveness of our workforce and investments we have already made to create ample capacity for growth are significant competitive advantages.

 

   

U.S. operations that reduce the potential impact of trade tariffs. We are a U.S. company and our principal operations and manufacturing facilities are in the U.S. We believe our status as a U.S. company with U.S. manufacturing reduces the potential impact of U.S. government tariffs placed on, or other U.S. government regulatory actions taken against, products manufactured in foreign countries.

 

   

Adherence to environmental, social and governance (“ESG”) principles. We believe that our impact on the environment; how we manage our relationships with employees, suppliers, customers and the communities where we operate; and the accountability of our leadership to our stockholders are critically important to our business. Our workforce is critical to our success and we are committed to fostering a culture of diversity and inclusion that makes our employees feel safe, empowered and engaged. We plan to report how we oversee and manage ESG factors material to our business under the sector-specific ESG standards recommended by the Sustainability Accounting Standards Board (“SASB”), an organization which provides an ESG framework preferred by investors for ESG evaluation and which announced its collaboration with the Global Reporting Initiative (“GRI”) in July 2020 and announced its intended merger with the International Integrated Reporting Council (“IIRC”) in November 2020. As part of our plan to provide ESG disclosures pursuant to SASB standards, we will evaluate aligning our internal sustainability goals with certain Sustainable Development Goals (“UN SDGs”) to begin forming commitments to contribute to UN SDGs.

 

   

Rigorous Supply Chain Management. We have designed our business model to limit our inventory while at the same time minimizing our exposure to changes in the prices of our input costs from our suppliers by providing quotes for our products that are only good for seven days which minimizes our exposure to any changes in our input costs; ordering the raw materials and components that we require to produce a customer order only after we have a signed contract from the customer; and maintaining multiple suppliers for our products, most of which are located in North America. In addition, the cost to ship our products is relatively low because of their low weight and high packing density.


 

7


Table of Contents

Our Growth Strategy

Our mission is to deliver innovative products that reduce the cost and improve the reliability and safety of renewable energy. Key elements of our growth strategy include:

 

   

Converting customers to our combine-as-you-go system. We are the inventor of combine-as-you-go architecture and the only commercial provider of plug-n-play combine-as-you-go products. We earn higher margins selling our combine-as-you-go products than we do selling our other products. We believe that nine of the leading EPCs and developers in the U.S. use our combine-as-you-go system on a majority of their projects and we are currently in the process of transitioning an additional 11 U.S. and two international EPCs and developers to our system; and we have 24 U.S. and 11 international EPCs and developers that we are currently prospecting, however no assurance can be given that such prospects will become customers. Our strategy is to continue to convert EPCs and other customers from competing homerun products to our combine-as-you-go system which we believe will increase our revenues and profitability.

 

   

Introducing new products for solar EBOS categories that we do not currently serve. We believe our products currently address approximately 36% of the total amount customers spend on EBOS components for solar energy projects. We are currently developing products for EBOS categories that we do not participate in today, including IV curve benchmarking systems, messenger cable, wire management solutions, AC combiner boxes and high capacity plug-n-play wire harnesses as well as the next generation of our BLA which we believe will enable additional installation cost savings for our customers. Together, we believe these products will expand our addressable market by approximately 75%. If we are successful in developing and commercializing these products, we believe they could generate significant additional revenues for us. Moreover, we believe that the profit margins of these new products could be greater than the profit margins on our existing products because we will not require significant additional selling expense to deliver them to the same customers we are currently serving with our existing products. We received our first orders for our wire management solutions during the second quarter of 2021. We currently target to generate the first sales from our base model IV curve benchmarking systems in the fourth quarter of 2021. We target to generate the first sales from our high capacity plug-n-play wire harnesses and BLA 2.0 products in the third and fourth quarters of 2022, respectively.

 

   

Growing our international business. Excluding China, the international market for ground-mounted solar energy projects was four times larger than the U.S. market in 2020. We believe that most of the international market is still using conventional homerun architectures for solar energy projects and we are not aware of any EBOS solutions that are commercially available today that offer the labor savings and high reliability of our interconnect harness and BLA. In combination, we believe that the large size of the international market and lack of available products that are similar to ours creates a significant growth opportunity for us outside of the U.S. As a result, we have recently expanded our international sales team and are developing entry plans for several new markets outside of the U.S., including Spain, Brazil, Germany, Italy, Portugal and the Middle East as well as expanding our existing presence in Australia. Together, we believe these markets have sales potential nearly equivalent to our core U.S. market.

 

   

Taking advantage of both new and retrofit battery energy storage to sell more EBOS products. We believe that solar energy projects with battery energy storage will spend approximately 55% more on EBOS components than solar energy projects without battery energy storage. Our strategy is to grow our sales of solar EBOS products faster than the overall solar market by concentrating our sales efforts on new projects that include battery energy storage and existing projects that plan to retrofit battery energy storage because they will purchase more EBOS than projects without battery energy storage.

 

   

Developing products for the rapidly growing electric vehicle charging infrastructure market. Investment in U.S. public and commercial electric vehicle (“EV”) charging infrastructure will total more than $5.9 billion from 2022 through 2025, with 531,212 new charge points installed over that



 

8


Table of Contents
 

period according to Bloomberg. Many of the operations involved in installing electric vehicle chargers are similar to those involved in installing solar energy projects and also require licensed electricians. According to Bloomberg, approximately 56% of the total cost of a charging station is installation, with hardware representing approximately 44%. Our strategy is to apply our experience developing products for solar EBOS that are simpler and less costly to install to developing products that can reduce the cost of installing EV charging infrastructure. We are currently developing four new product families for the EV charging market: skid solutions that package the key components required for an EV charging station in the factory with the objective of reducing the amount of labor required in the field; raceways that allow wire to be run above ground rather than in underground conduit; EV-BLA that eliminates homeruns from each dispenser and offers benefits similar to our solar BLA, including a 75% reduction in wire runs; and quad chargers that are prefabricated dispensers with four charge points. We expect to introduce our first offerings for this rapidly growing market in the fourth quarter of 2021.

 

   

Pursuing “rip and replace” opportunities with existing capacity. Based on feedback from project owners, we believe that some conventional homerun EBOS products of our competitors installed in existing projects are failing prior to their expected life. Because of the high voltages involved and the potential for fire, EBOS failures pose significant safety risks. We believe that as an increasing number of project owners experience or become aware of EBOS failures they will seek to proactively replace components with known reliability issues. We have already sold products that were used to replace a competitor’s product that had failed and we expect to see additional “rip and replace” orders in the future. Our strategy is leverage the greater reliability and lower maintenance costs of our products to pursue rip and replace opportunities with existing solar energy projects.

Recent Developments

Preliminary Estimated Unaudited Financial Results for the Three Months Ended June 30, 2021

Our preliminary estimated unaudited revenue, net income, Adjusted Net Income and Adjusted EBITDA for the three months ended June 30, 2021 are set forth below. We have provided a range for these preliminary financial results because our closing procedures for the three months ended June 30, 2021 are not yet complete. Our preliminary estimates of the financial results set forth below are based solely on information available to us as of the date of this prospectus and are inherently uncertain and subject to change. Our preliminary estimates contained in this prospectus are forward-looking statements. Our actual results remain subject to the completion of management’s final review and our other closing procedures, as well as the completion of the review of our condensed consolidated interim financial statements. These preliminary estimates are not a comprehensive statement of our financial results for the three months ended June 30, 2021, and should not be viewed as a substitute for full financial statements prepared in accordance with generally accepted accounting principles in the U.S. (“GAAP”). In addition, these preliminary estimates for the three months ended June 30, 2021 are not necessarily indicative of the results to be achieved in any future period. Accordingly, you should not place undue reliance on these preliminary financial results. See the sections captioned “Risk Factors” and “Special Note Regarding Forward-Looking Statements” in this prospectus and the sections captioned “Risk Factors” and “Management’s Discussion and Analysis of Financial Condition and Results of Operations” included in our Annual Report, which is incorporated by reference in this prospectus, for a discussion of certain factors that could result in differences between the preliminary estimated unaudited financial results reported below and the actual results. Our actual unaudited condensed consolidated interim financial statements and related notes as of and for the three months ended June 30, 2021 are not expected to be filed with the SEC until after this offering is completed.

The preliminary estimated unaudited financial results included in this prospectus have been prepared by, and are the responsibility of, our management. Our independent registered public accounting firm, BDO USA, LLP, has not audited, reviewed, compiled or performed any procedures with respect to the preliminary financial results. Accordingly, BDO USA, LLP does not express an opinion or any other form of assurance with respect thereto.


 

9


Table of Contents

For the three months ended June 30, 2021, we estimate that our revenue will range from $58.8 million to $60.3 million, an increase of $16.1 million or 37%, using the mid-point of the estimated revenue range when compared with revenue of $43.4 million for the three months ended June 30, 2020. The increase in revenue was due to increased demand for Solar EBOS generally and our combine-as-you-go system solutions specifically.

For the three months ended June 30, 2021, we estimate that our gross profit will range from $25.5 million to $26.5 million, an increase of $9.2 million, or 54%, using the mid-point of the estimated gross profit range when compared with gross profit of $16.8 million for the three months ended June 30, 2020. Gross margin during the three months ended June 30, 2021 benefited from a very high proportion of systems solutions revenue which may not repeat in subsequent quarters of 2021.

For the three months ended June 30, 2021, we estimate that our net income will range from $8.0 million to $10.0 million, an increase of $3.8 million or 72%, using the mid-point of the estimated net income range when compared with net income of $5.2 million for the three months ended June 30, 2020. The increase in net income was primarily due to increased revenue offset by an increase in interest expense.

For the three months ended June 30, 2021, we estimate that our Adjusted Net Income will range from $14.2 million to $15.1 million, an increase of $1.6 million or 12%, using the mid-point of the estimated range when compared with Adjusted Net Income of $13.1 million for the three months ended June 30, 2020. The change in Adjusted Net Income was related to the tax impact in 2021 related to the reorganization of the Company.

For the three months ended June 30, 2021, we estimate that our Adjusted EBITDA will range from $19.9 million to $21.0 million, an increase of $5.0 million or 33%, using the midpoint of the estimated range when compared with our Adjusted EBITDA of $15.4 million for the three months ended June 30, 2020. The increase in Adjusted EBITDA was related to our increase in net income.

As of June 30, 2021, we estimate cash and cash equivalents to be approximately $13.2 million and outstanding borrowings under our Senior Secured Credit Agreement of approximately $247.3 million, including approximately $198.3 million under our term loan facility and approximately $49.0 million under our revolving credit facility.

Reconciliation of Net Income to Adjusted Net Income and Adjusted EBITDA

Adjusted Net Income and Adjusted EBITDA are non-GAAP financial measures. We define Adjusted Net Income for the three months ended June 30, 2020 and 2021 as net income (loss) plus (i) amortization of intangibles, (ii) amortization of deferred financing costs, (iii) Tax Receivable Agreement liability adjustment, (iv) equity-based compensation, (v) COVID-19 expenses, (vi) non-recurring and other expenses and (vii) tax impact as discussed below in footnote (d). We define Adjusted EBITDA as Adjusted Net Income plus (i) interest expense less deferred financing costs, (ii) income taxes, (iii) depreciation expense and (iv) tax impact as discussed below in footnote (d).

Adjusted Net Income and Adjusted EBITDA are intended as supplemental measures of performance that are neither required by, nor presented in accordance with, generally accepted accounting principles in the U.S. (“GAAP”). We present Adjusted Net Income and Adjusted EBITDA because we believe they assist investors and analysts in comparing our performance across reporting periods on a consistent basis by excluding items that we do not believe are indicative of our core operating performance. In addition, we use Adjusted Net Income and Adjusted EBITDA: (i) as factors in evaluating management’s performance when determining incentive compensation; (ii) to evaluate the effectiveness of our business strategies; and (iii) because our Senior Secured Credit Agreement uses measures similar to Adjusted Net Income and Adjusted EBITDA to measure our compliance with certain covenants.



 

10


Table of Contents

Among other limitations, Adjusted Net Income and Adjusted EBITDA do not reflect our cash expenditures, or future requirements for capital expenditures or contractual commitments; do not reflect the impact of certain cash charges resulting from matters we consider not to be indicative of our ongoing operations; in the case of Adjusted EBITDA, does not reflect income tax expense or benefit for periods prior to the reorganization; and may be calculated by other companies in our industry differently than we do or not at all, which limits their usefulness as comparative measures.

Because of these limitations, Adjusted Net Income and Adjusted EBITDA should not be considered in isolation or as substitutes for performance measures calculated in accordance with GAAP. You should review the reconciliation of net income to Adjusted Net Income and Adjusted EBITDA below and not rely on any single financial measure to evaluate our business.

The following table reconciles estimated Net Income to estimated Adjusted Net Income to estimated Adjusted EBITDA for the three months ended June 30, 2021 and actual Net Income to Adjusted Net Income to Adjusted EBITDA for the three months ended June 30, 2020.

 

     Estimated     Actual  
     Three Months Ended
June 30, 2021
    Three Months
Ended
June 30, 2020
 
     Low     High  

Net Income

   $ 8,000     $ 10,000     $ 5,223  

Amortization of intangibles

     2,050       1,950       1,996  

Amortization of deferred financing costs

     325       300       12  

Tax Receivable Agreement liability adjustment(a)

     2,000       1,000       —    

Equity-based compensation

     3,100       2,900       6,704  

COVID-related expenses(b)

     125       75       806  

Non-recurring and other expenses(c)

     1,350       1,150       112  

Tax impact(d)

     (2,750     (2,250     (1,768)  
  

 

 

   

 

 

   

 

 

 

Adjusted Net Income

     14,200       15,125       13,085  

Interest expense, less deferred financing costs

     3,400       3,250       213  

Income taxes

     (1,000)       —         —    

Depreciation expense

     500       350       338  

Tax impact(d)

     2,750       2,250       1,768  
  

 

 

   

 

 

   

 

 

 

Adjusted EBITDA

   $ 19,850     $ 20,975     $ 15,404  
  

 

 

   

 

 

   

 

 

 

 

(a)

Represents and adjustment to eliminate the remeasurement adjustment of the Tax Receivable Agreement.

 

(b)

Represents costs incurred as a direct impact from the COVID-19 pandemic, disinfecting and reconfiguration of facilities, medical professionals to conduct daily screenings of employees, premium pay in 2020 during the pandemic to hourly workers and direct legal costs associated with the pandemic.

 

(c)

Represents certain costs associated with non-recurring professional services, Oaktree’s expenses and other costs.

 

(d)

Shoals Technologies Group, Inc. is subject to U.S. Federal income taxes, in addition to state and local taxes with respect to its allocable share of any net taxable income of Shoals Parent LLC. The adjustment to the provision for income tax reflects the effective tax rates, assuming Shoals Technologies Group, Inc. owns 100% of the units in Shoals Parent LLC. The tax impact also represents the estimated tax impact of all Adjusted Net Income add-backs, excluding those which represent permanent differences between book versus tax.


 

11


Table of Contents

NASDAQ “Controlled Company” Exemption

Prior to the exercise of the underwriters’ exercise of their option to purchase additional shares in our IPO, Oaktree and the Continuing Equity Owners beneficially owned a majority of our voting power. As a result, we were a “controlled company” within the meaning of the corporate governance standards of Nasdaq. Under these rules, a company of which more than 50% of the voting power is held by an individual, group or another company is a “controlled company” and may elect not to comply with certain corporate governance requirements including:

 

   

the requirement that a majority of the board of directors consist of independent directors;

 

   

the requirement that we have a nominating/corporate governance committee that is composed entirely of independent directors with a written charter addressing the committee’s purpose and responsibilities; and

 

   

the requirement that we have a compensation committee that is composed entirely of independent directors with a written charter addressing the committee’s purpose and responsibilities.

Upon the consummation of our IPO, including settlement in full of the underwriters’ option to purchase additional shares, Oaktree and the Continuing Equity Owners no longer controlled a majority of the voting power of our issued and outstanding common stock. At such time, we accordingly no longer qualified as a “controlled company” for purposes of certain exemptions from the Nasdaq corporate governance standards. Under the Nasdaq listing requirements, a company that ceases to be a controlled company must comply with the independent board committee requirements as they relate to the nominating and corporate governance and compensation committees on the following phase-in schedule: (1) one independent committee member at the time it ceases to be a controlled company, (2) a majority of independent committee members within 90 days of the date it ceases to be a controlled company and (3) all independent committee members within one year of the date it ceases to be a controlled company. Additionally, the Nasdaq listing requirements provide a 12-month phase-in period from the date a company ceases to be a controlled company to comply with the majority independent board requirement. See “Risk Factors — Risks Related to Our Class A Common Stock — Although we are not a controlled company within the meaning of the Nasdaq rules, during the phase-in period we may continue to rely on exemptions from certain corporate governance requirements that provide protection to stockholders of other companies.”

Summary Risk Factors

Our business and our ability to execute our strategy are subject to many risks. Before making a decision to invest in our Class A common stock, you should carefully consider all of the risks and uncertainties described in the section of this prospectus captioned “Risk Factors” immediately following this Prospectus Summary and all of the other information in this prospectus. These risks include, but are not limited to, the following:

Risks Related to Our Business and Our Industry

 

   

if demand for solar energy projects does not continue to grow or grows at a slower rate than we anticipate, our business will suffer;

 

   

existing electric utility industry policies and regulations, and any subsequent changes, may present technical, regulatory and economic barriers to the purchase and use of solar energy systems that may significantly reduce demand for our products or harm our ability to compete;

 

   

our industry has historically been cyclical and experienced periodic downturns;

 

   

if we fail to, or incur significant costs in order to, obtain, maintain, protect, defend or enforce our intellectual property and other proprietary rights, our business and results of operations could be materially harmed;


 

12


Table of Contents
   

if we are unable to protect the confidentiality of our trade secrets, our business and competitive position would be harmed;

 

   

if our trademarks and trade names are not adequately protected, we may not be able to build name recognition in our markets of interest, and our competitive position may be harmed;

 

   

we may need to defend ourselves against third-party claims that we are infringing, misappropriating or otherwise violating others’ intellectual property rights, which could divert management’s attention, cause us to incur significant costs, and prevent us from selling or using the technology to which such rights relate;

 

   

we may experience delays, disruptions or quality control problems in our manufacturing operations;

 

   

the interruption of the flow of components and materials from international vendors could disrupt our supply chain, including as a result of the imposition of additional duties, tariffs and other charges on imports and exports;

 

   

we face risks related to actual or threatened health epidemics, such as the COVID-19 pandemic, and other outbreaks, which could significantly disrupt our manufacturing and operations;

 

   

the viability and demand for solar energy and the demand for our products are impacted by many factors outside of our control, which makes it difficult to predict our future prospects;

 

   

a loss of one or more of our significant customers, their inability to perform under their contracts, or their default in payment could harm our business and negatively impact revenue, results of operations and cash flow;

 

   

the reduction, elimination or expiration of government incentives for, or regulations mandating the use of, renewable energy and solar energy specifically could reduce demand for solar energy systems and harm our business;

 

   

a drop in the price of electricity sold may harm our business, financial condition, results of operations and prospects;

 

   

an increase in interest rates, or a reduction in the availability of tax equity or project debt capital in the global financial markets could make it difficult for end customers to finance the cost of a solar energy system and could reduce the demand for our products;

 

   

defects or performance problems in our products could result in loss of customers, reputational damage and decreased revenue, and we may face warranty, indemnity and product liability claims arising from defective products; and

 

   

provisions in our certificate of incorporation and bylaws may have the effect of delaying or preventing a change of control or changes in our management.

Risks Related to Our Class A Common Stock

 

   

the Continuing Equity Owners will continue to have significant influence over us after this offering, including control over decisions that require the approval of stockholders, which could limit your ability to influence the outcome of matters submitted to stockholders for a vote; and

 

   

although we are not classified as a “controlled company” within the meaning of the Nasdaq rules, during the phase-in period we may continue to rely on exemptions from certain corporate governance requirements that provide protection to stockholders of other companies.

Ownership Structure

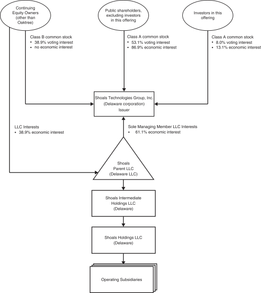
Shoals Technologies Group, Inc., a Delaware corporation, was formed on November 4, 2020 and is the issuer of the Class A common stock offered by this prospectus. All of our business operations are conducted through Shoals Parent LLC and its direct and indirect subsidiaries. The diagram below depicts our organizational structure after giving effect to this offering, assuming no exercise by the underwriters of their option to purchase additional shares of Class A common stock.


 

13


Table of Contents

LOGO

Oaktree

Oaktree is a leader among global investment managers specializing in alternative investments, with $153 billion in assets under management as of March 31, 2021. The firm emphasizes an opportunistic, value-oriented and risk-controlled approach to investments in credit, private equity, real assets and listed equities. The firm has over 1,000 employees and offices in 19 cities worldwide.

Corporate Information

Shoals Technologies Group, Inc. was incorporated as a Delaware corporation on November 4, 2020. Our principal executive offices are located at 1400 Shoals Way, Portland, Tennessee, 37148 and our telephone number is (615) 451-1400. Our principal website address is https://shoals.com. Information contained in, or accessible through, our website is not a part of, and is not incorporated into, this prospectus.


 

14


Table of Contents

Implications of Being an Emerging Growth Company

We qualify as an “emerging growth company” as defined in the Jumpstart Our Business Startups Act of 2012, or the JOBS Act. An emerging growth company may take advantage of relief from certain reporting requirements and other burdens that are otherwise applicable generally to public companies. These provisions include:

 

   

presenting only two years of audited financial statements and only two years of selected financial data;

 

   

an exemption from compliance with the auditor attestation requirements of Section 404 of the Sarbanes-Oxley Act of 2002, or the Sarbanes-Oxley Act;

 

   

reduced disclosure about our executive compensation arrangements in our periodic reports, proxy statements, and registration statements; and

 

   

exemptions from the requirements of holding nonbinding advisory votes on executive compensation or golden parachute arrangements.

In addition, under the JOBS Act, emerging growth companies can delay adopting new or revised accounting standards until such time as those standards apply to private companies. We have elected to avail ourselves of this exemption from new or revised accounting standards, and therefore, we will continue to not be subject to the same new or revised accounting standards at the same time as other public companies that are not emerging growth companies or those that have opted out of using such extended transition period, which may make comparison of our financial statements with such other public companies more difficult. We may take advantage of these reporting exemptions until we no longer qualify as an emerging growth company or, with respect to adoption of certain new or revised accounting standards, until we irrevocably elect to opt out of using the extended transition period.

We will remain an emerging growth company until the earliest of (i) the last day of the fiscal year in which we have total annual gross revenues of $1.07 billion or more; (ii) the last day of our fiscal year following the fifth anniversary of the date of the completion of our IPO; (iii) the date on which we have issued more than $1 billion in nonconvertible debt during the previous three years; and (iv) the date on which we are deemed to be a large accelerated filer under the rules of the SEC. We may choose to take advantage of some but not all of these reduced reporting burdens.


 

15


Table of Contents

THE OFFERING

 

Issuer

Shoals Technologies Group, Inc.

 

Class A Common Stock Offered by Us

8,394,463 shares (or 10,402,086 shares if the underwriters exercise in full their option to purchase additional shares).

 

Class A Common Stock Offered by the Selling Stockholders

4,989,692 shares.

 

Underwriters’ Option to Purchase Additional Shares of Class A Common Stock from us

2,007,623 shares.

 

Shares of Class A Common Stock to Be Outstanding Immediately After This Offering

101,940,027 shares, representing approximately 61.1% of the combined voting power of all of Shoals Technologies Group, Inc.’s common stock, 100.0% of the economic interest in Shoals Technologies Group, Inc. and 61.1% of the indirect economic interest in Shoals Parent LLC (or 103,947,650 shares, representing approximately 62.4% of the combined voting power of all of Shoals Technologies Group, Inc.’s common stock and 62.4% of the indirect economic interest in Shoals Parent LLC if the underwriters exercise in full their option to purchase additional shares of Class A common stock).

 

Shares of Class B Common Stock to Be Outstanding Immediately After This Offering

64,672,144 shares, representing approximately 38.9% of the combined voting power of all of Shoals Technologies Group, Inc.’s common stock and none of the economic interest in Shoals Technologies Group, Inc (or 62,664,521 shares, representing approximately 37.6% of the combined voting power of all of Shoals Technologies Group, Inc.’s common stock if the underwriters exercise in full their option to purchase additional shares of Class A common stock).

 

LLC Interests to Be Held Directly by Us Immediately After This Offering

101,940,027 LLC Interests, representing approximately 61.1% of the economic interest in Shoals Parent LLC (or 103,947,650 LLC Interests, representing approximately 62.4% of the economic interest in Shoals Parent LLC if the underwriters exercise in full their option to purchase additional shares of Class A common stock).

 

LLC Interests to Be Held Indirectly by the Selling Stockholders Immediately After This Offering

None.

 

16


Table of Contents

LLC Interests to Be Held Directly by the Continuing Equity Owners Immediately After This Offering

64,672,144 LLC Interests, representing approximately 38.9% of the economic interest in Shoals Parent LLC (or 62,664,521 LLC Interests, representing approximately 37.5% of the economic interest in Shoals Parent LLC if the underwriters exercise in full their option to purchase additional shares of Class A common stock).

 

Ratio of Shares of Class A Common Stock to LLC Interests

Our amended and restated certificate of incorporation and the Shoals Parent LLC Agreement require that we and Shoals Parent LLC at all times maintain a one-to-one ratio between the number of shares of Class A common stock issued by us and the number of LLC Interests owned by us, except as otherwise determined by us.

 

Ratio of Shares of Class B Common Stock to LLC Interests

Our amended and restated certificate of incorporation and the Shoals Parent LLC Agreement require that we and Shoals Parent LLC at all times maintain a one-to-one ratio between the number of shares of Class B common stock owned by the Continuing Equity Owners and their respective permitted transferees and the number of LLC Interests owned by the Continuing Equity Owners and their respective permitted transferees, except as otherwise determined by us. The Continuing Equity Owners together own 100% of the outstanding shares of our Class B common stock.

 

Permitted Holders of Shares of Class B Common Stock

Only the Continuing Equity Owners and the permitted transferees of Class B common stock as described in this prospectus are permitted to hold shares of our Class B common stock. Shares of Class B common stock are transferable for shares of Class A common stock only together with an equal number of LLC Interests. See “Certain Relationships and Related Party Transactions—Shoals Parent LLC Agreement” included in our Annual Report incorporated by reference in this prospectus.

 

Voting Rights

Holders of shares of our Class A common stock and our Class B common stock will vote together as a single class on all matters presented to stockholders for their vote or approval, except as otherwise required by law or our amended and restated certificate of incorporation. Each share of our Class A common stock entitles its holders to one vote per share, and each share of our Class B common stock entitles its holders to one vote per share on all matters presented to our stockholders generally. See “Description of Capital Stock.”

 

Redemption Rights of Holders of LLC Interests

The Continuing Equity Owners may, subject to certain exceptions, from time to time at each of their options require Shoals Parent LLC to redeem all or a portion of their LLC Interests in exchange for, at our election (determined solely by a majority of our directors who are


 

17


Table of Contents
 

disinterested), newly issued shares of our Class A common stock on a one-for-one basis or a cash payment equal to a volume-weighted average market price of one share of our Class A common stock for each LLC Interest so redeemed, in each case, in accordance with the terms of the Shoals Parent LLC Agreement; provided that, at our election (determined solely by a majority of our directors who are disinterested), we may effect a direct exchange by Shoals Technologies Group, Inc. of such Class A common stock or such cash, as applicable, for such LLC Interests. The Continuing Equity Owners may, subject to certain exceptions, exercise such redemption right for as long as their LLC Interests remain outstanding. See “Certain Relationships and Related Party Transactions—Shoals Parent LLC Agreement” included in our Annual Report incorporated by reference in this prospectus. Simultaneously with the payment of cash or shares of Class A common stock, as applicable, in connection with a redemption or exchange of LLC Interests pursuant to the terms of the Shoals Parent LLC Agreement, a number of shares of our Class B common stock registered in the name of the redeeming or exchanging Continuing Equity Owner will automatically be transferred to the Company and will be cancelled for no consideration on a one-for-one basis with the number of LLC Interests so redeemed or exchanged.

 

Tax Receivable Agreement

We entered into a Tax Receivable Agreement with our Founder and Oaktree substantially concurrently with the consummation of our IPO. The Tax Receivable Agreement provides for the payment by us to our Founder and Oaktree, collectively, of 85% of the amount of tax benefits, if any, that we actually realize, or in some circumstances are deemed to realize, as a result of (i) Shoals Technologies Group, Inc.’s allocable share of existing tax basis acquired in connection with the Transactions and increases to such allocable share of existing tax basis, (ii) certain increases in the tax basis of assets of Shoals Parent LLC and its subsidiaries resulting from purchases or exchanges of LLC Interests and (iii) certain other tax benefits related to our entering into the Tax Receivable Agreement, including tax benefits attributable to payments that we make under the Tax Receivable Agreement (collectively, the “Tax Attributes”). The payment obligations under the Tax Receivable Agreement are not conditioned upon any LLC Interest holder maintaining a continued ownership interest in us or Shoals Parent LLC and the rights of our Founder and Oaktree under the Tax Receivable Agreement are assignable. We expect to benefit from the remaining 15% of the tax benefits, if any, that we may actually realize. The actual Tax Attributes, as well as any amounts paid to our Founder and Oaktree under the Tax Receivable Agreement, will vary depending on a number of factors, including the timing of any future exchanges, the price of shares of our Class A common stock at the time of any future exchanges, the extent to which such exchanges are taxable, the amount and timing of our income and applicable tax rates. The payment obligations under the Tax Receivable Agreement are obligations of Shoals Technologies


 

18


Table of Contents
 

Group, Inc. and not of Shoals Parent LLC. See “Certain Relationships and Related Party Transactions—Tax Receivable Agreement” included in our Annual Report incorporated by reference in this prospectus.

 

Use of Proceeds

We expect to receive approximately $225.8 million based on the public offering price of our Class A common stock of $28.00 per share, after deducting estimated underwriting discounts and commissions and offering expenses payable by us.

 

  Shoals Technologies Group, Inc. intends to use the net proceeds from this offering to purchase 8,394,463 LLC Interests from certain Continuing Equity Owners at a price per unit equal to the public offering price per share of Class A common stock in this offering less the underwriting discounts and commissions.

 

  We will not receive any proceeds from the sale of our Class A common stock by the selling stockholders.

 

  Shoals Parent LLC will bear or reimburse Shoals Technologies Group, Inc. for all of the expenses of this offering. See “Use of Proceeds.”

 

Dividend Policy

We have never declared or paid any distributions or dividends on our Class A common stock. We currently intend to retain all available funds and any future earnings for use in the operation of our business, and therefore we do not currently expect to pay any cash dividends. Any future determination to declare cash distributions or dividends will be made at the discretion of our board of directors, subject to applicable laws and provisions of our debt instruments and organizational documents, after taking into account our financial condition, results of operations, capital requirements, general business conditions and other factors that our board of directors may deem relevant. See “Dividend Policy.”

 

Nasdaq Listing Symbol

“SHLS.”

 

Risk Factors

See “Risk Factors” and other information included in this prospectus and our Annual Report incorporated herein by reference for a discussion of factors you should carefully consider before deciding to invest in shares of our Class A common stock.

Unless we specifically state otherwise or the context otherwise requires, the share information in this prospectus:

 

   

uses the public offering price of our Class A common stock of $28.00 per share;

 

   

assumes no exercise of the underwriters’ option to purchase up to an additional 2,007,623 shares of Class A common stock from us in this offering; and

 

   

does not reflect the issuance of any shares of Class A common stock outstanding at the closing of this offering (on a fully diluted basis) that are reserved for future grants or sale under our long-term incentive plan (the “LTIP”).


 

19


Table of Contents

SUMMARY CONSOLIDATED FINANCIAL AND OTHER DATA

The following tables present the summary historical consolidated financial and other data for Shoals Technologies Group, Inc. and its subsidiaries as of the dates and for the periods indicated. Historically, our business had been operated through Shoals Parent LLC, together with its subsidiaries. Shoals Technologies Group, Inc. was formed for the purpose of the IPO. Prior to the IPO, Shoals Technologies Group, Inc. had no operations other than (i) those incident to its formation, (ii) the Organizational Transactions and (iii) the preparation of the IPO registration statement. All of our business continues to be conducted through Shoals Parent LLC, together with its subsidiaries. Shoals Technologies Group, Inc. is a holding company whose sole material asset is the LLC Interests in Shoals Parent LLC. Shoals Parent LLC is the predecessor of Shoals Technologies Group, Inc. for financial reporting purposes. Therefore, the summary consolidated statements of operations data and statements of cash flows data for the years ended December 31, 2018, 2019 and 2020 and the summary consolidated balance sheet data as of December 31, 2019 and 2020 are derived from the audited consolidated financial statements of Shoals Parent LLC and its subsidiaries incorporated by reference in this prospectus. The summary consolidated statements of operations data and statements of cash flows data for the three months ended March 31, 2020 and 2021 and the summary consolidated balance sheet data as of March 31, 2021 are derived from the unaudited interim condensed consolidated financial statements of Shoals Technologies Group, Inc. and its subsidiaries incorporated by reference in this prospectus.

The unaudited interim condensed consolidated financial statements include all normal recurring adjustments necessary, in the opinion of management, to summarize the financial positions and results for the period presented. Our historical results are not necessarily indicative of our results to be expected in any future period, and the historical results for the three months ended March 31, 2021 are not necessarily indicative of the results that may be expected for the full year.


 

20


Table of Contents

The summary of our consolidated financial data and our condensed consolidated interim financial data set forth below should be read together with our consolidated financial statements and our condensed consolidated interim financial statements and the related notes, as well as the section captioned “Management’s Discussion and Analysis of Financial Condition and Results of Operations” included in our Annual Report and our Q1 Quarterly Report, which are incorporated by reference in this prospectus.

 

     Year Ended December 31,     Three Months Ended
March 31,
 
     2018     2019     2020     2020     2021  
                       (unaudited)  
     ($ in thousands)  

Consolidated Statements of Operations Data:

    

Revenue

   $ 103,750     $ 144,496     $ 175,518     $ 40,740     $ 45,604  

Cost of revenue

     75,582       100,284       108,972       26,554       26,830  
  

 

 

   

 

 

   

 

 

   

 

 

   

 

 

 

Gross profit

     28,168       44,212       66,546       14,186       18,774  

Operating expenses

      

General and administrative expenses

     8,904       9,065       21,008       2,558       6,816  

Depreciation and amortization

     8,177       8,217       8,262       2,061       2,068  
  

 

 

   

 

 

   

 

 

   

 

 

   

 

 

 

Total operating expenses

     17,081       17,282       29,270       4,619       8,884  
  

 

 

   

 

 

   

 

 

   

 

 

   

 

 

 

Income from operations

     11,087       26,930       37,276       9,567       9,890  

Interest expense, net

     (2,440     (1,787     (3,510     (272     (3,709

Loss on debt repayment

     —         —         —         —         (15,990
  

 

 

   

 

 

   

 

 

   

 

 

   

 

 

 

Income (loss) before income taxes

     8,647       25,143       33,766       9,295       (9,809

Income tax benefit

     —         —         —         —         1,475  
  

 

 

   

 

 

   

 

 

   

 

 

   

 

 

 

Net income (loss)

     8,647       25,143       33,766       9,295       (8,334

Less: net loss attributable to non-controlling interests

     —         —         —         —         (5,475
  

 

 

   

 

 

   

 

 

   

 

 

   

 

 

 

Net income (loss) attributable to Shoals Technologies Group, Inc

   $ 8,647     $ 25,143     $ 33,766     $ 9,295     $ (2,859
  

 

 

   

 

 

   

 

 

   

 

 

   

 

 

 

 

     As of December 31,      As of
March 31,
2021
 
     2019      2020  
                   (unaudited)  
     (in thousands)  

Consolidated Balance Sheet Data:

        

Cash and cash equivalents

   $ 7,082      $ 10,073      $ 4,227  

Total assets

   $ 187,607      $ 195,310      $ 252,259  

Total liabilities

   $ 37,701      $ 379,433      $ 295,117  

Total members’ equity (deficit) /stockholders’ equity (deficit)

   $ 149,906      $ (184,123    $ (42,858

 

     Year Ended
December 31,
    Three Months Ended
March 31,
 
     2018     2019     2020     2020     2021  
                       (unaudited)  
     (in thousands)  

Statement of Cash Flows Data:

      

Net cash provided by (used in) operating activities

   $ 3,001     $ 36,182     $ 54,082     $ 17,938     $ (17,779

Net cash used in investing activities

   $ (1,405   $ (1,719   $ (3,236   $ (795   $ (863

Net cash provided by (used in) financing activities

   $ (19,161   $ (27,489   $ (47,855   $ 22,911     $ 12,796  

 

21


Table of Contents
     Year Ended
December 31,
     Three Months Ended
March 31,
 
     2018      2019      2020      2020      2021  
     (in thousands)  

Other Financial Information (unaudited):

        

Adjusted EBITDA(1)

   $ 21,130      $ 36,779      $ 60,899      $ 12,071      $ 14,077  

Adjusted Net Income(1)

   $ 17,722      $ 33,851      $ 56,320      $ 8,930      $ 8,771  

 

(1)

We define Adjusted EBITDA as net income (loss) plus (i) interest expense, (ii) income taxes, (iii) depreciation expense, (iv) amortization of intangibles, (v) loss on debt repayment, (vi) equity-based compensation, (vii) COVID-19 expenses and (vii) non-recurring and other expenses. We define Adjusted Net Income (I) for the years ended December 31, 2018, 2019 and 2020 as net income plus (i) amortization of intangibles, (ii) amortization of deferred financing costs, (iii) equity-based compensation, (iv) COVID-19 expenses and (v) non-recurring and other expenses; and (II) for the three months ended March 31, 2020 and 2021 as net income (loss) attributable to Shoals Technologies Group, Inc. plus (i) net income (loss) impact from pro forma conversion of Class B common stock to Class A common stock, (ii) adjustment to the provision for income tax, (iii) amortization of intangibles, (iv) amortization of deferred financing costs, (v) loss on debt repayment, (vi) equity-based compensation, (vii) COVID-19 expenses, (viii) non-recurring and other expenses and (ix) tax impact of adjustments, in each case, all net of applicable income taxes.

Adjusted EBITDA and Adjusted Net Income are intended as supplemental measures of performance that are neither required by, nor presented in accordance with, generally accepted accounting principles in the U.S. (“GAAP”). We present Adjusted EBITDA and Adjusted Net Income because we believe they assist investors and analysts in comparing our performance across reporting periods on a consistent basis by excluding items that we do not believe are indicative of our core operating performance. In addition, we use Adjusted EBITDA and Adjusted Net Income: (i) as factors in evaluating management’s performance when determining incentive compensation; (ii) to evaluate the effectiveness of our business strategies; and (iii) because our Senior Secured Credit Agreement uses measures similar to Adjusted EBITDA and Adjusted Net Income to measure our compliance with certain covenants.

Among other limitations, Adjusted EBITDA and Adjusted Net Income do not reflect our cash expenditures, or future requirements for capital expenditures or contractual commitments; do not reflect the impact of certain cash charges resulting from matters we consider not to be indicative of our ongoing operations; in the case of Adjusted EBITDA, does not reflect income tax expense or benefit for periods prior to the reorganization; and may be calculated by other companies in our industry differently than we do or not at all, which limits their usefulness as comparative measures.

Because of these limitations, Adjusted EBITDA and Adjusted Net Income should not be considered in isolation or as substitutes for performance measures calculated in accordance with GAAP. You should review the reconciliation of net income to Adjusted EBITDA and Adjusted Net Income below and not rely on any single financial measure to evaluate our business.


 

22


Table of Contents

The following table reconciles net income to Adjusted EBITDA for the years ended December 31, 2018, 2019 and 2020 and the three months ended March 31, 2020 and 2021, respectively:

 

     Year Ended
December 31,
     Three Months Ended
March 31,
 
     2018      2019      2020      2020      2021  
     (in thousands)  

Net income (loss)

   $ 8,647      $ 25,143      $ 33,766      $ 9,295      $ (8,334

Interest expense

     2,440        1,787        3,510        272        3,709  

Income tax benefit

     —          —          —          —          (1,475

Depreciation expense

     1,006        1,179        1,420        326        405  

Amortization of intangibles

     7,984        7,984        7,985        1,996        1,996  

Loss on debt repayment

     —          —          —          —          15,990  

Equity-based compensation

     —          —          8,251        —          1,392  

COVID-19 expenses(a)

     —          —          2,890        —          55  

Non-recurring and other expenses(b)

     1,053        686        3,077        182        339  
  

 

 

    

 

 

    

 

 

    

 

 

    

 

 

 

Adjusted EBITDA

   $ 21,130      $ 36,779      $ 60,899      $ 12,071      $ 14,077  
  

 

 

    

 

 

    

 

 

    

 

 

    

 

 

 

 

  (a)

Represents costs incurred as a direct impact from the COVID-19 pandemic, disinfecting and reconfiguration of facilities, medical professionals to conduct daily screenings of employees, premium pay during the pandemic to hourly workers and direct legal costs associated with the pandemic.

 

  (b)

Represents certain costs associated with non-recurring professional services, Oaktree’s expenses and other costs.

The following table reconciles net income to Adjusted Net Income for the years ended December 31, 2018 2019 and 2020:

 

     Year Ended
December 31,
 
     2018      2019      2020  
     (in thousands)  

Net income

   $ 8,647      $ 25,143      $ 33,766  

Amortization of intangibles

     7,984        7,984        7,985  

Amortization of deferred financing costs

     38        38        351  

Equity-based compensation

     —          —          8,251  

COVID-19 expenses(a)

     —          —          2,890  

Non-recurring and other expenses(b)

     1,053        686        3,077  
  

 

 

    

 

 

    

 

 

 

Adjusted Net Income

   $ 17,722      $ 33,851      $ 56,320  
  

 

 

    

 

 

    

 

 

 

 

  (a)

Represents costs incurred as a direct impact from the COVID-19 pandemic, disinfecting and reconfiguration of facilities, medical professionals to conduct daily screenings of employees, premium pay during the pandemic to hourly workers and direct legal costs associated with the pandemic.

 

  (b)

Represents certain costs associated with non-recurring professional services, Oaktree’s expenses and other costs.


 

23


Table of Contents

The following table reconciles net income (loss) attributable to Shoals Technologies Group, Inc. to Adjusted Net Income for the three months ended March 31, 2020 and 2021:

 

     Three Months
March 31,
 
     2020      2021  
     (in thousands)  

Net income (loss) attributable to Shoals Technologies Group, Inc.

   $ 9,295      $ (2,859

Net income (loss) impact from pro forma conversion of Class B common stock to Class A common stock(a)

     —          (5,475

Adjustment to the provision for income tax(b)

     (2,077      1,134  
  

 

 

    

 

 

 

Tax effected net income (loss)

     7,218        (7,200

Amortization of intangibles

     1,996        1,996  

Amortization of deferred financing costs

     9        370  

Loss on debt repayment

            15,990  

Equity-based compensation

            1,392  

COVID-19 expenses(c)

            55  

Non-recurring and other expenses(d)

     182        339  

Tax impact of adjustments(e)

     (475      (4,171
  

 

 

    

 

 

 

Adjusted Net Income

   $ 8,930      $ 8,771  
  

 

 

    

 

 

 

 

  (a)

Reflects net income (loss) to Class A common stock from pro forma exchange of corresponding shares of our Class B common stock held by our Founder and management.

 

  (b)

Shoals Technologies Group, Inc. will be subject to U.S. Federal income taxes, in addition to state and local taxes with respect to its allocable share of any net taxable income of Shoals Parent LLC. The adjustment to the provision for income tax reflects the effective tax rates below, assuming Shoals Technologies Group, Inc. owns 100% of the units in Shoals Parent LLC.

 

     Three Months
March 31,
 
     2020     2021  

Statutory U.S. Federal income tax rate

     21.0     19.8

State and local taxes (net of federal benefit)

     0.7     0.9
  

 

 

   

 

 

 

Effective income tax rate for Adjusted Net Income

     21.7     20.7
  

 

 

   

 

 

 

 

  (c)

Represents costs incurred as a direct impact from the COVID-19 pandemic, disinfecting and reconfiguration of facilities, medical professionals to conduct daily screenings of employees, premium pay during the pandemic to hourly workers and direct legal costs associated with the pandemic.

 

  (d)

Represents certain costs associated with non-recurring professional services, Oaktree’s expenses and other costs.

 

  (e)

Represents the estimated tax impact of all Adjusted Net Income add-backs, excluding those which represent permanent differences between book versus tax.


 

24


Table of Contents

RISK FACTORS

Investing in our Class A common stock involves a substantial risk of loss. You should carefully consider these risk factors, together with all of the other information included in this prospectus or incorporated by reference herein, before you decide to purchase shares of our Class A common stock. If any of the following risks occur, it could have a material adverse effect on our business, financial condition or results of operations. In that case, the trading price of our Class A common stock could decline, and you could lose part or all of your investment. Some statements in this prospectus, including statements in the following risk factors, or in documents we have incorporated by reference, including statements in the section titled “Risk Factors” included in our Annual Report, which is incorporated by reference in this prospectus, constitute forward-looking statements. See the section of this prospectus captioned “Special Note Regarding Forward-Looking Statements.”

Risks Related to Our Class A Common Stock

The Continuing Equity Owners will continue to have significant influence over us after this offering, including control over decisions that require the approval of stockholders, which could limit your ability to influence the outcome of matters submitted to stockholders for a vote.

Immediately following the completion of this offering, the Continuing Equity Holders will beneficially own approximately 38.9% of the voting power of our common stock, or approximately 37.6% if the underwriters’ option to purchase additional shares is fully exercised. Even though we are not a “controlled company” within the meaning of the Nasdaq listing standards, the Continuing Equity Holders will continue to have a significant influence over fundamental and significant corporate matters and transactions as a result of their significant ownership and voting power with respect to our common stock, including the ability to delay, defer or prevent a change of control of our Company or impede a merger, takeover or other business combination, which may otherwise be favorable for us and our other stockholders. Additionally, the Continuing Equity Owners may also pursue acquisition opportunities that may be complementary to our business, and as a result, those acquisition opportunities may not be available to us. So long as the Continuing Equity Owners continue to directly or indirectly own a significant amount of our common stock, even if such amount is less than a majority thereof, the Continuing Equity Owners will continue to be able to substantially influence or effectively control our ability to enter into corporate transactions, and their interests could conflict with or differ from our interest or the interests of our other stockholders.

Additionally, the interests of the Continuing Equity Owners may not align with the interests of our other stockholders. The Continuing Equity Owners may, in the ordinary course of their respective businesses, acquire and hold interests in businesses that compete directly or indirectly with us. The Continuing Equity Owners each may also pursue acquisition opportunities that may be complementary to our business, and as a result, those acquisition opportunities may not be available to us.

Although we are not a controlled company within the meaning of the Nasdaq rules, during the phase-in period we may continue to rely on exemptions from certain corporate governance requirements that provide protection to stockholders of other companies.

Prior to the exercise of the underwriters’ option to purchase additional shares in our IPO, Oaktree and the Continuing Equity Owners beneficially owned a majority of our voting power.

As a result, we were a “controlled company” within the meaning of the corporate governance standards of Nasdaq. Under the rules of Nasdaq, a company of which more than 50% of the outstanding voting power is held by an individual, group or another company is a “controlled company” and may elect not to comply with certain stock exchange corporate governance requirements, including:

 

   

the requirement that a majority of our board of directors consist of independent directors;

 

25


Table of Contents
   

the requirement that nominating and corporate governance matters be decided solely by independent directors; and

 

   

the requirement that employee and officer compensation matters be decided solely by independent directors.

We are no longer a controlled company under the Nasdaq listing requirements. Under the Nasdaq listing requirements, a company that ceases to be a controlled company must comply with the independent board committee requirements as they relate to the nominating and corporate governance and compensation committees on the following phase-in schedule: (1) one independent committee member at the time it ceases to be a controlled company, (2) a majority of independent committee members within 90 days of the date it ceases to be a controlled company and (3) all independent committee members within one year of the date it ceases to be a controlled company. Additionally, the Nasdaq listing requirements provide a 12-month phase-in period from the date a company ceases to be a controlled company to comply with the majority independent board requirements. During these phase-in periods, our stockholders will not have the same protections afforded to stockholders of companies of which the majority of directors are independent and, if within the phase-in periods, we are not able to recruit additional directors who would qualify as independent, or otherwise comply with the Nasdaq listing requirements, we may be subject to enforcement actions by Nasdaq. In addition, a change in our board of directors and committee membership may result in a change in corporate strategy and operating philosophies, and may result in deviations from our current growth strategy.

As an emerging growth company within the meaning of the Securities Act, we may utilize certain modified disclosure requirements, and we cannot be certain if these reduced requirements will make our Class A common stock less attractive to investors.

We are an emerging growth company, and for as long as we continue to be an emerging growth company, we may choose to take advantage of exemptions from various reporting requirements applicable to other public companies but not to “emerging growth companies,” including not being required to have our independent registered public accounting firm audit our internal control over financial reporting under Section 404 of the Sarbanes-Oxley Act, reduced disclosure obligations regarding executive compensation in our periodic reports and proxy statements, and exemptions from the requirements of holding a nonbinding advisory vote on executive compensation and stockholder approval of any golden parachute compensation not previously approved. We have in this prospectus utilized, and we may in future filings with the SEC continue to utilize, the modified disclosure requirements available to emerging growth companies. As a result, our stockholders may not have access to certain information they may deem important.

In addition, Section 107 of the JOBS Act also provides that an emerging growth company can utilize the extended transition period provided in Section 7(a)(2)(B) of the Securities Act of 1933, as amended (the “Securities Act”), for complying with new or revised accounting standards. Thus, an emerging growth company can delay the adoption of certain accounting standards until those standards would otherwise apply to private companies. We have elected to not “opt out” of this exemption from complying with new or revised accounting standards, and therefore, we are permitted to adopt new or revised accounting standards at the time private companies adopt the new or revised accounting standard and are permitted to do so until such time that we either (i) irrevocably elect to “opt out” of such extended transition period or (ii) no longer qualify as an emerging growth company.

We will remain an emerging growth company until the earliest to occur of (i) the last day of the fiscal year during which we had total annual gross revenues of at least $1.07 billion (as indexed for inflation); (ii) the last day of the fiscal year following the fifth anniversary of the date of the first sale of common stock under our IPO; (iii) the date on which we have, during the previous three-year period, issued more than $1 billion in non-convertible debt; or (iv) the date on which we are deemed to be a “large accelerated filer,” as defined under the Exchange Act.

 

26


Table of Contents

A credit ratings downgrade or other negative action by a credit rating organization could adversely affect the trading price of the shares of our Class A common stock.

Credit rating agencies continually revise their ratings for companies they follow. The condition of the financial and credit markets and prevailing interest rates have fluctuated in the past and are likely to fluctuate in the future. In addition, developments in our business and operations could lead to a ratings downgrade for us or our subsidiaries. Any such fluctuation in our or our subsidiaries’ ratings may impact our ability to access debt markets in the future or increase our cost of future debt, which could have a material adverse effect on our operations and financial condition, which in return may adversely affect the trading price of shares of our Class A common stock.

Provisions in our certificate of incorporation and bylaws may have the effect of delaying or preventing a change of control or changes in our management.

Our certificate of incorporation and bylaws contain provisions that could depress the trading price of our Class A common stock by discouraging, delaying or preventing a change of control of our Company or changes in our management that the stockholders of our Company may believe advantageous. These provisions include:

 

   

authorizing “blank check” preferred stock that our board of directors could issue to increase the number of outstanding shares to discourage a takeover attempt;

 

   

providing for a classified board of directors with staggered three-year terms, which could delay the ability of stockholders to change the membership of a majority of our board of directors;

 

   

not providing for cumulative voting in the election of directors, which limits the ability of minority stockholders to elect director candidates;

 

   

limiting the ability of stockholders to call a special stockholder meeting;

 

   

prohibiting stockholders from acting by written consent;

 

   

establishing advance notice requirements for nominations for election to our board of directors or for proposing matters that can be acted upon by stockholders at stockholder meetings;

 

   

the removal of directors only for cause and only upon the affirmative vote of the holders of at least 66 2/3% in voting power of all the then-outstanding shares of common stock of the Company entitled to vote thereon;

 

   

providing that our board of directors is expressly authorized to amend, alter, rescind or repeal our bylaws; and

 

   

requiring the affirmative vote of holders of at least 66 2/3% of the voting power of all of the then-outstanding shares of Class A common stock to amend provisions of our certificate of incorporation relating to the management of our business, our board of directors, stockholder action by written consent, calling special meetings of stockholders, competition and corporate opportunities, Section 203 of the Delaware General Corporation Law (the “DGCL”), forum selection and the liability of our directors, or to amend, alter, rescind or repeal our bylaws.

In addition, we are not governed by the provisions of Section 203 of the DGCL, which generally prohibits a Delaware corporation from engaging in a broad range of business combinations with any “interested” stockholder for a period of three years following the date on which the stockholder becomes an “interested” stockholder. For a description of our capital stock, see “Description of Capital Stock.”

In addition, our certificate of incorporation provides that the federal district courts of the United States will be the exclusive forum for resolving any complaint asserting a cause of action arising under the Securities Act but that the forum selection provision will not apply to claims brought to enforce a duty or liability created by the Securities Exchange Act of 1934, as amended (the “Exchange Act”).

 

27


Table of Contents

Our certificate of incorporation also provides that the Court of Chancery of the State of Delaware will be the exclusive forum for substantially all disputes between us and our stockholders, which could limit our stockholders’ ability to obtain a favorable judicial forum for disputes with us or our directors, officers or employees.

Our certificate of incorporation provides that, unless we consent in writing to the selection of an alternate forum, the Court of Chancery of the State of Delaware will, to the fullest extent permitted by applicable law, be the exclusive forum for any derivative action or proceeding brought on our behalf; any action asserting a breach of fiduciary duty; any action asserting a claim against us arising pursuant to the DGCL, our certificate of incorporation or our bylaws; any action to interpret, apply, enforce or determine the validity of our certificate of incorporation or our bylaws; any action asserting a claim against us that is governed by the internal affairs doctrine; or any action asserting an “internal corporate claim” as defined in Section 115 of the DGCL. The choice of forum provision may limit a stockholder’s ability to bring a claim in a judicial forum that it finds favorable for disputes with us or our directors, officers or other employees, which may discourage such lawsuits against us and our directors, officers and other employees. Alternatively, if a court finds the choice of forum provision contained in our certificate of incorporation to be inapplicable or unenforceable in an action, we may incur additional costs associated with resolving such action in other jurisdictions, which could materially and adversely affect our business, financial condition, and results of operations.

Section 27 of the Exchange Act creates exclusive federal jurisdiction over all suits brought to enforce any duty or liability created by the Exchange Act or the rules and regulations thereunder. In addition, Section 22 of the Securities Act creates concurrent jurisdiction for federal and state courts over all suits brought to enforce any duty or liability created by the Securities Act or the rules and regulations thereunder. To prevent having to litigate claims in multiple jurisdictions and the threat of inconsistent or contrary rulings by different courts, among other considerations, our certificate of incorporation will provide that, unless we consent in writing to the selection of an alternate forum, the federal district court for the District of Delaware will be the exclusive forum for the resolution of any complaint asserting a cause of action arising under the federal securities laws. We note that there is uncertainty as to whether a court would enforce the choice of forum provision with respect to claims under the federal securities laws, and that investors cannot waive compliance with the federal securities laws and the rules and regulations thereunder.

We do not intend to pay any cash distributions or dividends on our Class A common stock in the foreseeable future.

We have never declared or paid any distributions or dividends on our Class A common stock. We currently intend to retain any future earnings and do not expect to pay any cash distributions or dividends in the foreseeable future. Any future determination to declare cash distributions or dividends will be made at the discretion of our board of directors, subject to applicable laws and provisions of our debt instruments and organizational documents, after taking into account our financial condition, results of operations, capital requirements, general business conditions and other factors that our board of directors may deem relevant. As a result, capital appreciation in the price of our Class A common stock, if any, may be your only source of gain on an investment in our Class A common stock. See “Dividend Policy.”

 

28


Table of Contents

SPECIAL NOTE REGARDING FORWARD-LOOKING STATEMENTS

This prospectus and documents we have incorporated by reference herein contain forward-looking statements that are based on our management’s beliefs and assumptions and on information currently available to our management. The forward-looking statements are contained principally in the sections captioned “Prospectus Summary,” “Risk Factors” and “Industry Overview” in this prospectus and the sections captioned “Management’s Discussion and Analysis of Financial Condition and Results of Operations” and “Business” included in our Annual Report, which is incorporated by reference in this prospectus. Forward-looking statements include information concerning our possible or assumed future results of operations, business strategies, technology developments, financing and investment plans, dividend policy, competitive position, industry and regulatory environment, potential growth opportunities and the effects of competition. Forward-looking statements include statements that are not historical facts and can be identified by terms such as “anticipate,” “believe,” “could,” “estimate,” “expect,” “intend,” “may,” “plan,” “potential,” “predict,” “project,” “seek,” “should,” “will,” “would” or similar expressions and the negatives of those terms.

Forward-looking statements involve known and unknown risks, uncertainties and other factors that may cause our actual results, performance or achievements to be materially different from any future results, performance or achievements expressed or implied by the forward-looking statements. Given these uncertainties, you should not place undue reliance on forward-looking statements. Also, forward-looking statements in this prospectus represent our management’s beliefs and assumptions only as of the date of this prospectus, and forward-looking statements in documents that we have incorporated by reference represent our management’s beliefs and assumptions only as of the date of such document incorporated by reference. You should read this prospectus and the documents that we have filed as exhibits to the registration statement, of which this prospectus is a part, and documents that we have incorporated by reference completely and with the understanding that our actual future results may be materially different from what we expect.

Important factors that could cause actual results to differ materially from our expectations include:

 

   

if demand for solar energy projects does not continue to grow or grows at a slower rate than we anticipate, our business will suffer;

 

   

existing electric utility industry policies and regulations, and any subsequent changes, may present technical, regulatory and economic barriers to the purchase and use of solar energy systems that may significantly reduce demand for our products or harm our ability to compete;

 

   

our industry has historically been cyclical and experienced periodic downturns;

 

   

if we fail to, or incur significant costs in order to, obtain, maintain, protect, defend or enforce our intellectual property and other proprietary rights, our business and results of operations could be materially harmed;

 

   

if we are unable to protect the confidentiality of our trade secrets, our business and competitive position would be harmed;

 

   

if our trademarks and trade names are not adequately protected, we may not be able to build name recognition in our markets of interest, and our competitive position may be harmed;

 

   

we may need to defend ourselves against third-party claims that we are infringing, misappropriating or otherwise violating others’ intellectual property rights, which could divert management’s attention, cause us to incur significant costs, and prevent us from selling or using the technology to which such rights relate;

 

   

we may experience delays, disruptions or quality control problems in our manufacturing operations;

 

   

the interruption of the flow of components and materials from international vendors could disrupt our supply chain, including as a result of the imposition of additional duties, tariffs and other charges on imports and exports;

 

29


Table of Contents
   

we face risks related to actual or threatened health epidemics, such as the COVID-19 pandemic, and other outbreaks, which could significantly disrupt our manufacturing and operations;

 

   

the viability and demand for solar energy and the demand for our products are impacted by many factors outside of our control, which makes it difficult to predict our future prospects;

 

   

a loss of one or more of our significant customers, their inability to perform under their contracts, or their default in payment could harm our business and negatively impact revenue, results of operations and cash flow;

 

   

the reduction, elimination or expiration of government incentives for, or regulations mandating the use of, renewable energy and solar energy specifically could reduce demand for solar energy systems and harm our business;

 

   

a drop in the price of electricity sold may harm our business, financial condition, results of operations and prospects;

 

   

an increase in interest rates, or a reduction in the availability of tax equity or project debt capital in the global financial markets could make it difficult for end customers to finance the cost of a solar energy system and could reduce the demand for our products;

 

   

defects or performance problems in our products could result in loss of customers, reputational damage and decreased revenue, and we may face warranty, indemnity and product liability claims arising from defective products;

 

   

the Continuing Equity Owners will continue to have significant influence over us after this offering, including control over decisions that require the approval of stockholders, which could limit your ability to influence the outcome of matters submitted to stockholders for a vote;

 

   

although we will not be a “controlled company” within the meaning of the Nasdaq rules upon the completion of this offering, during the phase-in period we may continue to rely on exemptions from certain corporate governance requirements that provide protection to stockholders of other companies;

 

   

the requirements of being a public company may strain our resources, divert management’s attention and affect our ability to attract and retain qualified board members and officers; and

 

   

provisions in our certificate of incorporation and bylaws may have the effect of delaying or preventing a change of control or changes in our management.

Except as required by law, we assume no obligation to update these forward-looking statements, or to update the reasons actual results could differ materially from those anticipated in these forward-looking statements, even if new information becomes available in the future.

 

30


Table of Contents

USE OF PROCEEDS

We expect to receive approximately $225.8 million based on the public offering price of our Class A common stock of $28.00 per share, after deducting estimated underwriting discounts and commissions and offering expenses payable by us.

Shoals Technologies Group, Inc. intends to use the net proceeds from this offering to purchase 8,394,463 LLC Interests from certain Continuing Equity Owners at a price per unit equal to the public offering price per share of Class A common stock in this offering less the underwriting discounts and commissions.

We will not receive any proceeds from the sale of our Class A common stock by the selling stockholders. We will, however, bear the costs associated with the sale of shares of Class A common stock by the selling stockholders, other than underwriting discounts and commissions. For more information, see “Principal and Selling Stockholders” and “Underwriting.” Shoals Parent LLC will bear or reimburse Shoals Technologies Group, Inc. for all of the expenses incurred in connection with this offering.

 

31


Table of Contents

DIVIDEND POLICY

We currently intend to retain all available funds and any future earnings for use in the operation of our business, and therefore we do not currently expect to pay any cash dividends. Any future determination to declare cash distributions or dividends will be made at the discretion of our board of directors, subject to applicable laws and provisions of our debt instruments and organizational documents, after taking into account our financial condition, results of operations, capital requirements, general business conditions and other factors that our board of directors may deem relevant. Holders of our Class B common stock are not entitled to participate in any dividends declared by our board of directors. Furthermore, because we are a holding company, our ability to pay cash dividends on our Class A common stock depends on our receipt of cash distributions from Shoals Parent LLC and, through Shoals Parent LLC, cash distributions and dividends from our other direct and indirect subsidiaries. Our ability to pay dividends may be restricted by the terms of our Senior Secured Credit Agreement and any future credit agreement or any of our or our subsidiaries future debt or preferred equity securities. See “Description of Capital Stock” in this prospectus and “Management’s Discussion and Analysis of Financial Condition and Results of Operations—Liquidity and Capital Resources” included in our Annual Report, which is incorporated by reference in this prospectus. Any future determination as to the declaration and payment of dividends, if any, will be at the discretion of our board of directors, subject to compliance with contractual restrictions and covenants in the agreements governing our current and future indebtedness. Any such determination will also depend upon our business prospects, results of operations, financial condition, cash requirements and availability, applicable Delaware law and other factors that our board of directors may deem relevant.

Accordingly, you may need to sell your shares of our Class A common stock to realize a return on your investment, and you may not be able to sell your shares at or above the price you paid for them. See “Risk Factors—Risks Related to Our Class A Common Stock—We do not intend to pay any cash distributions or dividends on our Class A common stock in the foreseeable future.”

We are a holding company, and our principal asset is LLC Interests. If we decide to pay a dividend in the future, we would need to cause Shoals Parent LLC to make distributions to us in an amount sufficient to cover such dividend. If Shoals Parent LLC makes such distributions to us, the other holders of LLC Interests will be entitled to receive pro rata distributions. See “We are a holding company and our principal asset after completion of the reorganization and this offering will be our interest in Shoals Parent LLC, and, accordingly, we will be dependent upon Shoals Parent LLC and its consolidated subsidiaries for our results of operations, cash flows and distributions” included in our Annual Report under the caption “Risk Factors—Risks Related to Our Organizational Structure.”

 

32


Table of Contents

CAPITALIZATION

The following table sets forth our cash and restricted cash and capitalization as of March 31, 2021, as follows:

 

   

of Shoals Technologies Group, Inc. and its subsidiaries on an actual basis;

 

   

of Shoals Technologies Group, Inc. and its subsidiaries on an as adjusted basis to give further effect to the sale by us of the shares of Class A common stock in this offering based on the public offering price of our Class A common stock of $28.00 per share, after deducting the underwriting discounts and commissions and estimated offering expenses payable by us, and the application of the net proceeds therefrom as described under “Use of Proceeds.”

You should read this information together with our consolidated financial statements and the related notes and the “Management’s Discussion and Analysis of Financial Condition and Results of Operations” section and other financial information included in our Annual Report, as well as the condensed financial statements and the related notes and the “Management’s Discussion and Analysis of Financial Condition and Results of Operations” section and other financial information included in our Q1 Quarterly Report, each of which is incorporated by reference in this prospectus.

 

     As of
March 31, 2021

(unaudited)
 
(in thousands, except per share and share data)    Actual
Shoals
Technologies
Group, Inc.
    As Adjusted
Shoals Technologies
Group, Inc.
 

Cash and cash equivalents(1)

   $ 4,227     $ 4,227  
  

 

 

   

 

 

 

Indebtedness:(2)

    

Term Loan

   $ 199,125     $ 199,125  

Revolving Loan

     39,000       39,000  
  

 

 

   

 

 

 

Total indebtedness

   $ 238,125     $ 238,125  
  

 

 

   

 

 

 

Total equity:

    
    

Class A common stock, par value $0.00001; 1,000,000,000 shares authorized, 93,539,692 shares issued and outstanding actual; 1,000,000,000 shares authorized, 101,940,027 shares issued and outstanding as adjusted

   $ 1     $ 1  

Class B common stock, par value $0.00001; 195,000,000 shares authorized, 73,066,607 shares issued and outstanding actual; 195,000,000 shares authorized, 64,672,144 shares issued and outstanding as adjusted

     1       1  

Additional paid-in capital(3)

     78,073       88,843  

Accumulated deficit

     (98,340     (101,543
  

 

 

   

 

 

 

Total stockholders’ deficit attributable to Shoals Technologies Group, Inc.

     (20,265     (12,698
  

 

 

   

 

 

 

Noncontrolling interest(4)

     (22,593     (20,390

Total stockholders’ deficit

     (42,858     (33,088
  

 

 

   

 

 

 

Total capitalization

   $ 195,267     $ 205,037  
  

 

 

   

 

 

 

 

(1)

All of the net proceeds we receive from this offering will be used to purchase LLC Interests from certain Continuing Equity Owners. The as adjusted cash does not reflect the increase in tax receivables payable of $61,033 thousand as a result of our purchase of the LLC Interests to be paid in accordance with the Tax Receivable Agreement. See “Certain Relationships and Related Party Transactions—Tax Receivable Agreement” included in our Annual Report incorporated by reference in this prospectus. As a result of the purchase of the LLC Interests, our deferred tax asset will increase by approximately $71,803 thousand and we will recognize an increase to our payable pursuant to the Tax Receivable Agreement of $61,033 thousand.

(2)

Amounts shown are exclusive of any deferred financing costs associated with the Term Loan and the Revolving Loan.

 

33


Table of Contents
(3)

As adjusted additional paid-in capital reflects (i) the issuance of Class A common stock in this offering, (ii) the net effect of adjustments to reflect the impact on deferred tax assets related to the difference in the historical tax basis in the Shoals Parent LLC as compared to its GAAP carrying value, (iii) adjustments that give effect to the Tax Receivable Agreement as described in “Certain Relationships and Related Party Transactions—Tax Receivable Agreement” included in our Annual Report incorporated by reference in this prospectus and (iv) the portion of additional paid-in capital including these items attributable to our non-controlling interest in the Shoals Parent LLC after giving effect to this offering.

(4)

On an as adjusted basis includes the membership interests not owned by us, which represents 38.9% of Shoals Parent LLC’s outstanding common units which represents the non-controlling interest owned by the Continuing Equity Owners in Shoals Parent LLC. Shoals Technologies Group, Inc. will hold 61.1% of the economic interests in Shoals Parent LLC and the Continuing Equity Owners will hold 38.9% of the economic interests in Shoals Parent LLC.

 

34


Table of Contents

DILUTION

The Continuing Equity Owners will own LLC Interests after the consummation of this offering. Because the Continuing Equity Owners do not own any Class A common stock or have any right to receive distributions from Shoals Technologies Group, Inc., we have presented dilution in as adjusted net tangible book value per share both before and after this offering assuming that all of the holders of LLC Interests (other than Shoals Technologies Group, Inc.) had their LLC Interests redeemed or exchanged for newly issued shares of Class A common stock on a one-for-one basis (rather than for cash) and the automatic transfer to the Company and cancellation for no consideration of all of their shares of Class B common stock (which are not entitled to receive distributions or dividends, whether cash or stock from Shoals Technologies Group, Inc.) in order to more meaningfully present the dilutive impact on the investors in this offering. We refer to the assumed redemption or exchange of all LLC Interests for shares of Class A common stock as described in the previous sentence as the “Assumed Redemption.”

Dilution is the amount by which the offering price paid by the purchasers of the Class A common stock in this offering exceeds the as adjusted net tangible book value per share of Class A common stock after the offering. Shoals Technologies Group, Inc.’s as adjusted net tangible book value as of March 31, 2021 prior to this offering and after giving effect to the Assumed Redemption was a deficit of $163.0 million. As adjusted net tangible book value per share prior to this offering is determined by subtracting our total liabilities from the total book value of our tangible assets and dividing the difference by the number of shares of Class A common stock deemed to be outstanding after giving effect to the Assumed Redemption.

If you invest in our Class A common stock in this offering, your ownership interest will be immediately diluted to the extent of the difference between the public offering price per share and the as adjusted net tangible book value per share of our Class A common stock after this offering.

As adjusted net tangible book value per share after this offering is determined by subtracting our total liabilities from the total book value of our tangible assets and dividing the difference by the number of shares of Class A common stock deemed to be outstanding, after giving effect to this offering and the application of the proceeds from this offering as described in “Use of Proceeds,” and the Assumed Redemption. Our as adjusted net tangible book value as of March 31, 2021, after giving effect to this offering would have been approximately a deficit of $153.3 million, or $(0.92) per share of Class A common stock. This amount represents an immediate decrease in as adjusted tangible book value of $0.06 per share to our existing stockholders and an immediate dilution in as adjusted net tangible book value of approximately $(28.92) per share to new investors purchasing shares of Class A common stock in this offering. We determine dilution by subtracting the as adjusted net tangible book value per share after this offering from the amount of cash that a new investor paid for a share of Class A common stock.

The following table illustrates this dilution on a per share basis to new investors.

 

Public offering price per share

     $ 28.00  

Net tangible book value (deficit) per share as of March 31, 2021, before this offering

   $ (0.98  

Decrease in net tangible book value (deficit) per share attributable to new investors participating in this offering

   $ 0.06    
  

 

 

   

As adjusted net tangible book value (deficit) per share, after this offering

   $ (0.92  

Dilution per share to new Class A common stock investors participating in this offering

     $ 28.92  
    

 

 

 

The following table summarizes, as of March 31, 2021, after giving effect to this offering and the Assumed Redemption, the number of shares of Class A common stock purchased from us, the total consideration paid, or to be paid, to us and the average price per share paid, or to be paid, by existing owners and by the new investors. The calculation below is based on the public offering price of $28.00 per share,

 

35


Table of Contents

before deducting the underwriting discounts and commissions and estimated offering expenses payable by us.

 

     Shares Purchased     Total Consideration     Average Price
Per Share
 
     Number     Percent     Amount      Percent  

Existing Class A common stockholders (including the selling stockholders and Continuing Equity Owners)

     78,044,358 (1)      90   $ 43,823,652        16   $ 0.56  

Investors in this offering

     8,394,463 (1)      10   $  235,044,964        84   $ 28.00  
  

 

 

   

 

 

   

 

 

    

 

 

   

 

 

 

Total

     86,438,821       100   $ 278,868,616        100   $ 3.23  
  

 

 

   

 

 

   

 

 

    

 

 

   

 

 

 

 

(1)

Reflects 4,989,692 shares owned by the selling stockholders and Continuing Equity Owners that will be purchased by new investors as a result of this offering:

 

     Shares Purchased     Total Consideration     Average
Price
Per
Share
 
     Number      Percent
of
Total
    Amount      Percent
of
Total
 

Selling stockholders and Continuing Equity Owners

     4,989,692        6   $ 43,823,652        16   $ 8.78  

Except as otherwise indicated, the discussion and the tables above assume no exercise of the underwriters’ option to purchase additional shares of Class A common stock. In addition, the discussion and tables above exclude shares of Class B common stock, because holders of the Class B common stock are not entitled to distributions or dividends, whether cash or stock, from Shoals Technologies Group, Inc. The number of shares of our Class A common stock outstanding after this offering as shown in the tables above is based on the number of shares outstanding as of July 9, 2021, after giving effect to the Assumed Redemption. To the extent that options are issued under our compensatory stock plans or we issue additional shares of common stock in the future, there will be further dilution to investors participating in this offering.

If the underwriters exercise in full their option to purchase additional shares of Class A common stock, the number of shares of Class A common stock held by investors in this offering will increase to 15,391,778, or approximately 15% of the total number of shares of our Class A common stock outstanding after this offering.

 

36


Table of Contents

INDUSTRY OVERVIEW

Solar EBOS

Solar energy projects can be roof mounted or ground mounted. Roof mounted systems typically have capacities of less than 1 MW whereas ground-mounted projects typically have capacities of substantially greater than 1 MW. Ground-mounted solar energy projects represented 82% and 48% of the total solar generation capacity installed in the U.S. and internationally (excluding China), respectively, during 2020 according to IHS Markit. We sell products for both roof-mounted and ground-mounted systems, but we generate most of our revenues from products used in ground-mounted systems.

 

LOGO

The major components of a ground-mounted solar energy project are solar panels, inverters, the mounting system and EBOS. EBOS encompasses all of the components that are necessary to carry the electric current produced by solar panels to an inverter and ultimately to the power grid. Major EBOS components include cable and wire, combiner boxes, wire management solutions and monitoring systems. EBOS components represented $0.055 per watt of capacity, or approximately 7% of the total cost of constructing a ground-mounted solar energy project in 2020, according to Wood Mackenzie. We believe our current product offerings address approximately 36% of the total spending on EBOS based on a typical project constructed in 2020.

 

 

LOGO

EBOS is one of the most labor-intensive components of a ground-mounted solar energy project to install. The cost to install an EBOS component can be equal to, or even greater than, the cost of the product itself. According to the average of estimates provided by two major EPCs, the cost to install conventional homerun EBOS is $0.092 per watt, representing over 1.6 times the cost of the EBOS components and 36% of all installation costs for a solar energy project according to Wood Mackenzie. As a result of the high ratio of installation costs to product costs, many EPCs prefer EBOS products that can be installed faster using general

 

37


Table of Contents

labor over products that are time consuming to install and require licensed electricians to install them even when they are more expensive.

Demand for EBOS is driven primarily by installations of new ground-mounted solar energy projects. Historically, we have derived the majority of our revenues from the sale of EBOS products used in U.S. solar energy projects.

U.S. Solar Market

Solar is the fastest growing form of electricity generation in the U.S. From 2015 to 2020, annual installations of ground-mounted solar generation capacity in the U.S. grew at a compound annual growth rate of 29% and represented nearly 24% of all new generation over one megawatt brought online over the same time period, according to IHS Markit and the Federal Energy Regulatory Commission, respectively. IHS Markit forecasts that this rapid growth will continue, with annual installations of ground-mounted solar generation capacity in the U.S. increasing from 18.7 GWs in 2020 to 24.6 GWs in 2023, representing a compound annual growth rate of 10%.

Annual Installations of Ground-Mounted Solar in the U.S.

Megawatts (MW dc) 2019-2023E

LOGO

We believe key drivers supporting continued growth in U.S. solar generation include:

 

   

Increasing economic competitiveness of solar energy with fossil generation as measured by the LCOE. LCOE represents the average cost per unit of electricity of building, financing, operating and maintaining a power plant over its operating life. The U.S. Energy Information Administration estimates that the LCOE for new solar generation capacity entering service in 2023 is $30.63 per megawatt hour without federal tax incentives and $23.92 per megawatt hour with federal tax incentives, which is lower than the cost of building new power plants that burn natural gas or coal and lower than the cost of operating existing fossil fuel generation in certain instances. Furthermore, improvements in system performance and efficiency are contributing to continued declines in LCOE, making utility-scale solar competitive even without incentives or subsidies and apart from environmental considerations.

 

   

Expanding state regulations requiring that an increasing proportion of the energy sold in the state come from renewable sources. As of February 3, 2021, 30 U.S. states, three territories and the District of Columbia had adopted RPSs, which mandate that a certain percentage of electricity sold in the jurisdiction by a certain date must come from renewable energy resources. An increasing number of these states and the District of Columbia have passed legislation, regulations or administrative or executive orders targeting 100% renewable or clean energy by 2050 or earlier. We believe that utilities and independent power producers will build a growing number of solar energy projects to meet these targets.

 

   

Growing corporate and investor support for decarbonization of energy. 267 companies in the S&P 500 had publicly disclosed emissions reduction targets as of May 2020, over 300 major companies had pledged to source 100% of their energy from renewables as part of the international RE100

 

38


Table of Contents
 

initiative as of July 2021, and over 100 companies had made the Amazon Climate Pledge as of July 2021, which calls on its signatories to be net-zero carbon across their businesses by 2040. In September 2020, Climate Action 100, an investor initiative that represents 575 global investors who collectively manage more than $54 trillion in assets, sent letters to certain boards and CEOs of large corporate emitters to urge them to commit to and set clear goals to pursue transition to net-zero emissions by 2050 or sooner. We believe that corporate and investor commitments to reduce the carbon intensity of their businesses and use renewable energy will result in increasing demand for solar energy projects.

 

   

Accelerating deployment of utility-scale battery energy storage. By storing the energy generated from solar energy projects and making it available during non-daylight hours, or when weather conditions limit the amount of sunlight, battery storage makes solar energy a viable form of baseload generation. We believe that demand for solar energy projects to replace fossil fuel-fired baseload generation will increase as utility-scale battery storage decreases in cost and becomes more widely available. Additionally, solar energy projects with battery storage require more EBOS components than solar energy projects without battery storage.

 

   

Decommissioning of fossil-fuel and nuclear generation. According to the U.S. Energy Information Administration, 157 GWs of generating capacity from coal, petroleum, natural gas and nuclear power plants is expected to be retired through 2030, representing 15% of the total U.S. utility-scale generation capacity as of year end 2020. We believe that a significant proportion of these plants will be replaced by solar energy projects because of their environmental benefits and competitive cost compared to fossil and other forms of generation. President Biden has set a goal of “zero-carbon” electricity by 2035 which we believe may lead to an acceleration of fossil-fueled generation retirements either through federal legislation or executive action, further increasing demand for new solar energy projects.

 

   

Electrification of equipment and infrastructure that has historically been powered by fossil fuels. Aggressive electrification of energy end uses such as transportation, space heating and water heating are needed for the U.S. and the world to achieve ambitious greenhouse gas emission reduction goals, according to the Lawrence Berkeley National Laboratory. Federal, state and local governments have responded with a variety of measures to incentivize electrification, ranging from tax credits for electric vehicles to prohibitions on gas lines into new construction to banning gasoline-powered lawn tools. We believe that the substitution of electricity for fossil fuels in vehicles, appliances and residential and commercial building systems will significantly increase electricity consumption over time. Higher levels of electricity consumption will need to be met with new generation, which we believe will increasingly come from new solar energy projects.

Impact of Battery Energy Storage. The share of solar energy projects that include battery energy storage will increase from 6% of capacity installed in 2019 to 22% of capacity installed in 2023 according to Wood Mackenzie. Based on research conducted by the National Renewable Energy Laboratory on the cost of two and four-hour duration battery energy storage and assuming the batteries are sized at 25% of the solar energy project’s capacity, we believe that projects with battery energy storage will require $0.086 of EBOS per watt of capacity, or approximately 55% more than projects without battery energy storage. We believe the growing percentage of solar energy projects that include battery energy storage coupled with the additional EBOS required for these projects will cause the addressable market for our EBOS products to grow faster than the overall market for solar.

 

39


Table of Contents

PRINCIPAL AND SELLING STOCKHOLDERS

The following table sets forth certain information regarding the beneficial ownership of our Class A common stock and Class B common stock as of July 9, 2021 with respect to:

 

   

each person known by us to beneficially own 5% or more of the outstanding shares of our Class A common stock or our Class B common stock;

 

   

each member of our board of directors upon the consummation of this offering and each named executive officer; and

 

   

the members of our board of directors upon the consummation of this offering and our named executive officers as a group.

Applicable percentage of beneficial ownership before this offering is based on 93,545,564 shares of Class A common stock and 73,066,607 shares of Class B common stock issued and outstanding as of July 9, 2021. Applicable percentage of beneficial ownership after this offering assumes the issuance and sale of shares of Class A common stock by us (or shares if the underwriters exercise in full their option to purchase additional shares) and the sale of shares of Class A common stock by the selling stockholders.

We have determined beneficial ownership in accordance with the rules of the SEC. Except as indicated by the footnotes below, we believe, based on the information furnished to us, that each person or entity named in the table below has sole voting and investment power with respect to all shares of common stock that he, she or it beneficially owns, subject to applicable community property laws.

Except as otherwise noted below, the address of each beneficial owner listed in the table below is c/o Shoals Technologies Group, Inc., 1400 Shoals Way, Portland, Tennessee 37148.

 

    Class A Common Stock Beneficially Owned      Class B Common Stock Beneficially Owned     Combined Voting Power(1)  
    Before
this Offering
    After Giving
Effect to this
Offering
Assuming
No
Exercise
of the
Underwriters’
Option
    After Giving
Effect to this
Offering
Assuming
Full
Exercise
of the
Underwriters’
Option
     Before
this
Offering
    After Giving
Effect to this
Offering
Assuming No
Exercise
of the
Underwriters’
Option
    After Giving
Effect to this
Offering
Assuming
Full Exercise
of the
Underwriters’
Option
    After Giving
Effect to this
Offering
Assuming No
Exercise
of the
Underwriters’
Option
    After Giving
Effect to this
Offering
Assuming
Full Exercise
of the
Underwriters’
Option
 
Name of Beneficial Owner   Shares     %     Shares     %     Shares     %      Shares     %     Shares     %     Shares     %     %     %  

5% and Selling Stockholders:(2)

                            

Oaktree Power Opportunities Fund IV (Delaware) Holdings, L.P.(3)

    4,977,751       5.3     —         —         —         —          —         —         —         —         —         —         —         —    

Named Executive Officers and Directors:

                            

Jason Whitaker(4)

    —         —         —         —         —         —          2,178,734       3.0     1,416,178       2.2     1,416,178       2.3     0.8     0.8

Dr. Philip Garton(5)

    —         —         —         —         —         —          1,307,241       1.8     849,707       1.3     849,707       1.4     0.5     0.5

Mehgan Peetz(6)

    11,941       0.0     —         —         —         —          —         —         —         —         —         —         —         —    

Frank Cannova

    —         —         —         —         —         —          —         —         —         —         —         —         —         —    

Brad Forth(7)

    —         —         —         —         —         —          181,820       0.2     —         —         —         —         —         —    

Peter Jonna

    —         —         —         —         —         —          —         —         —         —         —         —         —         —    

Jason Lee

    —         —         —         —         —         —          —         —         —         —         —         —         —         —    

Dean Solon(8)

    —         —         —         —         —         —          63,080,582       86.3     58,080,582       89.8     56,072,959       89.5     34.9     33.7

Peter Wilver

    —         —         —         —         —         —          —         —         —         —         —         —         —         —    

Ty Daul

    —         —         —         —         —         —          —         —         —         —         —         —         —         —    

Lori Sundberg

    —         —         —         —         —         —          —         —         —         —         —         —         —         —    

Toni Volpe

    —         —         —         —         —         —          —         —         —         —         —         —         —         —    

All executive officers and directors as a group (14 individuals)

    11,941       0.0     —         —         —         —          67,293,836       92.1     60,701,016       93.9     58,693,393       93.7     36.4     35.2

 

(1)

Represents the percentage of voting power of our Class A common stock and Class B common stock voting as a single class. Each share of Class A common stock entitles the holder to one vote per share, and each share of Class B common stock entitles the registered holder thereof to one vote per share on all matters presented to stockholders for a vote generally, including the election of directors. The Class A common stock and Class B common stock will vote as a single class on all matters except as required by law or our amended and restated certificate of incorporation.

 

40


Table of Contents
(2)

Selling stockholders also include Mehgan Peetz, who is included in the table above under Named Executive Officers and Directors.

(3)

Oaktree Power Opportunities Fund IV (Delaware) Holdings, L.P. (the “Oaktree Selling Stockholder”) is beneficially owned by Oaktree Power Opportunities Fund IV, L.P. (the “Main Fund”) and Oaktree Power Opportunities Fund IV (Parallel), L.P. (the “Parallel Fund” and, together with the Main Fund, the “Oaktree Funds”), and is controlled by its general partner, Oaktree Fund GP, LLC. Oaktree Fund GP, LLC is in turn an affiliate of Oaktree Capital Management, L.P. (“OCM”), which is the investment manager of each of the Oaktree Funds. As a result, each of the Oaktree Funds and OCM may be deemed to have beneficial ownership of the shares owned by the Oaktree Selling Stockholder. OCM’s asset management business is indirectly controlled by Oaktree Capital Group, LLC, or “OCG,” and Atlas OCM Holdings LLC, or “Atlas OCM.” As of November 9, 2020, approximately 61.8% of OCM’s business is indirectly owned by Brookfield Asset Management, Inc. (“Brookfield”) and the remaining approximately 38.2% is ultimately owned by current and former OCM executives and employees. Brookfield’s ownership interest in OCM’s business is held through OCG, Atlas OCM and other holding entities. Partners Limited is the sole owner of Class B limited voting shares of Brookfield. The current and former OCM executives and employees hold their interests through a separate entity, Oaktree Capital Group Holdings, L.P. The board of directors of OCG and of Atlas OCM is currently comprised of: (i) five Oaktree senior executives, Howard S. Marks, Bruce A. Karsh, Jay S. Wintrob, John B. Frank, and Sheldon M. Stone; (ii) three independent directors, Stephen J. Gilbert, D. Richard Masson, and Marna C. Whittington; and (iii) two Brookfield senior executives, Justin B. Beber and J. Bruce Flatt. The Oaktree Funds, OCM, OCG, Atlas OCM and Brookfield and all such individuals expressly disclaim beneficial ownership of the shares held by the Oaktree Selling Stockholder, except to the extent of their respective pecuniary interests therein. The address for OCM and Messrs. Marks, Karsh, Wintrob, Frank and Stone is c/o Oaktree Capital Management, L.P., 333 South Grand Avenue, 28th Floor, Los Angeles, California 90071. For more information, “Certain Relationships and Related Party TransactionsHistory of Shoals Technologies Group, Inc. and Partnership with Oaktree and Dean Solon” included in our Annual Report incorporated by reference in this prospectus.

(4)

Consists of shares of Class B common stock held by Shoals Management Holdings LLC. Shoals Management Holdings LLC is controlled by its sole manager, Shoals Parent LLC. Mr. Whitaker is the Chief Executive Officer of Shoals Parent LLC and serves on the board of directors of Shoals Parent LLC. As such, Mr. Whitaker may be deemed to have beneficial ownership of the shares held directly by Shoals Management Holdings LLC.

(5)

Consists of shares of Class B common stock held by Shoals Management Holdings LLC. Shoals Management Holdings LLC is controlled by its sole manager, Shoals Parent LLC. Dr. Garton is the Chief Financial Officer of Shoals Parent LLC. As such, Dr. Garton may be deemed to have beneficial ownership of the shares held directly by Shoals Management Holdings LLC.

(6)

Consists of restricted stock units.

(7)

Consists of shares of Class B common stock held by Shoals Management Holdings LLC. Shoals Management Holdings LLC is controlled by its sole manager, Shoals Parent LLC. Mr. Forth serves on the board of directors of Shoals Parent LLC. As such, Mr. Forth may be deemed to have beneficial ownership of the shares held directly by Shoals Management Holdings LLC.

(8)

Consists of (i) 630,806 shares of Class B common stock held by Dean Solon, (ii) 20,816,592 shares of Class B common stock held by Solon Holdco I, GP and (iii) 41,633,184 shares of Class B common stock held by Solon Holdco II, GP. Each of Solon Holdco I, GP and Solon Holdco II, GP is controlled by its managing partner, Mr. Solon. As a result, Mr. Solon may be deemed to have beneficial ownership of the shares held directly by Solon Holdco I, GP and Solon Holdco II, GP.

 

41


Table of Contents

DESCRIPTION OF CAPITAL STOCK

General

In connection with our IPO, we filed an amended and restated certificate of incorporation and adopted our amended and restated bylaws. Our amended and restated certificate of incorporation authorized capital stock consisting of:

 

   

1,000,000,000 shares of Class A common stock, par value $0.00001 per share;

 

   

195,000,000 shares of Class B common stock, par value $0.00001 per share; and

 

   

5,000,000 shares of preferred stock, par value $0.00001 per share.

As of July 9, 2021, a total of 93,545,564 shares of Class A common stock and 73,066,607 shares of Class B common stock were issued and outstanding. We and the selling stockholders are selling shares of Class A common stock in this offering (shares if the underwriters exercise in full their option to purchase additional shares of our Class A common stock).

The following summary describes the material provisions of our capital stock. We urge you to read our amended and restated certificate of incorporation and our amended and restated bylaws, which are included as exhibits to the registration statement of which this prospectus forms a part.

Certain provisions of our amended and restated certificate of incorporation and our amended and restated bylaws summarized below may be deemed to have an antitakeover effect and may delay or prevent a tender offer or takeover attempt that a stockholder might consider in its best interests, including those attempts that might result in a premium over the market price for the shares of common stock.

Common Stock

Class A Common Stock

Voting Rights. Holders of shares of our Class A common stock are entitled to one vote for each share held of record on all matters submitted to a vote of stockholders.

Dividend Rights. Holders of shares of our Class A common stock are entitled to receive dividends when and if declared by our board of directors out of funds legally available therefor, subject to any statutory or contractual restrictions on the payment of dividends and to any restrictions on the payment of dividends imposed by the terms of any outstanding preferred stock.

Distributions in Connection with Mergers or Other Business Combinations. Upon a merger, consolidation or substantially similar transaction, holders of our Class A common stock will be entitled to receive equal per share payments or distributions.

Liquidation Rights. Upon our liquidation, dissolution or winding up, any business combination or a sale or disposition of all or substantially all of our assets, the assets legally available for distribution to our stockholders will be distributable ratably among the holders of our Class A common stock, subject to prior satisfaction of all outstanding debts and other liabilities and the payment of liquidation preferences, if any, on any outstanding preferred stock.

Other Matters. Our certificate of incorporation does not entitle holders of our Class A common stock to preemptive or conversion rights or other subscription rights. There are no redemption or sinking fund provisions applicable to our common stock. All outstanding shares of our Class A common stock are, and the shares of our Class A common stock offered in this offering will be, fully paid and nonassessable. 

 

42


Table of Contents

Class B Common Stock

Voting Rights. Each share of our Class B common stock entitles its holders to one vote per share on all matters presented to our stockholders generally. Holders of shares of our Class B common stock will vote together with holders of our Class A common stock as a single class on all matters presented to our stockholders for their vote or approval, except for certain amendments to our amended and restated certificate of incorporation described below or as otherwise required by applicable law or the amended and restated certificate of incorporation.

Issuance of Shares. Shares of Class B common stock will be issued in the future only to the extent necessary to maintain a one-to-one ratio between the number of LLC Interests held by the Continuing Equity Owners and the number of shares of Class B common stock issued to the Continuing Equity Owners. Shares of Class B common stock are transferable only together with an equal number of LLC Interests. Only permitted transferees of LLC Interests held by the Continuing Equity Owners will be permitted transferees of Class B common stock. See “Certain Relationships and Related Party Transactions—Shoals Parent LLC Agreement” included in our Annual Report incorporated by reference in this prospectus.

Dividend and Distribution Rights. Holders of our Class B common stock do not have any right to receive dividends or to receive a distribution upon dissolution or liquidation. Any amendment of our amended and restated certificate of incorporation that gives holders of our Class B common stock (1) any rights to receive dividends or any other kind of distribution, (2) any right to convert into or be exchanged for Class A common stock or (3) any other economic rights will require, in addition to stockholder approval, the affirmative vote of holders of our Class A common stock voting separately as a class.

Exchange Rights. Each share of our Class B common stock will be redeemed and canceled by us if the holder exchanges one LLC Interest and such share of Class B common stock for one share of Class A common stock pursuant to the terms of the Shoals Parent LLC Agreement. See “Certain Relationships and Related Party Transactions—Shoals Parent LLC Agreement” included in our Annual Report incorporated by reference in this prospectus.

Other Matters. Our certificate of incorporation does not entitle holders of our Class B common stock to preemptive or conversion rights or other subscription rights. There is no redemption or sinking fund provisions applicable to our Class B common stock. All outstanding shares of our Class B common stock are fully paid and nonassessable.

Authorized but Unissued Preferred Stock

Delaware law does not require stockholder approval for any issuance of authorized shares. However, the listing requirements of Nasdaq, which apply as long as our Class A common stock is listed on Nasdaq, require stockholder approval of certain issuances equal to or exceeding 20% of the combined voting power of our Class A common stock. These additional shares may be used for a variety of corporate purposes, including future public offerings to raise additional capital, acquisitions and employee benefit plans.

Unless required by law or by any stock exchange on which our common stock may be listed, the authorized shares of preferred stock will be available for issuance without further action by our stockholders. Our certificate of incorporation authorizes our board of directors to establish, from time to time, the number of shares to be included in each Series of preferred stock, and to fix the designation, powers, privileges, preferences, and relative participating, optional or other rights, if any, of the shares of each Series of preferred stock, and any of its qualifications, limitations or restrictions. Our board of directors may also increase or decrease the number of shares of any Series of preferred stock, but not below the number of shares of that Series of preferred stock then outstanding, without any further vote or action by the stockholders, without any vote or action by stockholders.

The existence of unissued and unreserved common stock or preferred stock may enable our board of directors to issue shares to persons friendly to current management, which could render more difficult or

 

43


Table of Contents

discourage an attempt to obtain control of the Company by means of a merger, tender offer, proxy contest or otherwise, and could thereby protect the continuity of our management and possibly deprive stockholders of opportunities to sell their shares of common stock at prices higher than prevailing market prices.

Indemnification and Limitations on Directors’ Liability

Section 145 of the DGCL grants each Delaware corporation the power to indemnify any person who is or was a director, officer, employee or agent of a corporation, against expenses, including attorneys’ fees, judgments, fines and amounts paid in settlement actually and reasonably incurred by him or her in connection with any threatened, pending or completed action, suit or proceeding, whether civil, criminal, administrative or investigative, other than an action by or in the right of the corporation, by reason of serving or having served in any such capacity, if he or she acted in good faith in a manner reasonably believed to be in, or not opposed to, the best interests of the corporation and, with respect to any criminal action or proceeding, had no reasonable cause to believe his or her conduct was unlawful. A Delaware corporation may similarly indemnify any such person in actions by or in the right of the corporation if he or she acted in good faith in a manner reasonably believed to be in, or not opposed to, the best interests of the corporation, except that no indemnification may be made in respect of any claim, issue or matter as to which the person shall have been adjudged to be liable to the corporation unless and only to the extent that the Delaware Court of Chancery or the court in which the action was brought determines that, despite adjudication of liability, but in view of all of the circumstances of the case, the person is fairly and reasonably entitled to indemnity for expenses which the Delaware Court of Chancery or other court shall deem proper.

Section 102(b)(7) of the DGCL enables a corporation in its certificate of incorporation, or an amendment thereto, to eliminate or limit the personal liability of a director to the corporation or its stockholders for monetary damages for violations of the director’s fiduciary duty as a director, except (i) for any breach of the director’s duty of loyalty to the corporation or its stockholders, (ii) for acts or omissions not in good faith or that involve intentional misconduct or a knowing violation of law, (iii) pursuant to Section 174 of the DGCL (providing for director liability with respect to unlawful payment of dividends or unlawful stock purchases or redemptions) or (iv) for any transaction from which a director derived an improper personal benefit. Our certificate of incorporation provides for such limitation of liability.

Our certificate of incorporation and bylaws indemnify our directors and officers to the full extent permitted by the DGCL and our certificate of incorporation also allows our board of directors to indemnify other employees. This indemnification extends to the payment of judgments in actions against officers and directors and to reimbursement of amounts paid in settlement of such claims or actions and may apply to judgments in favor of the corporation or amounts paid in settlement to the corporation. This indemnification also extends to the payment of attorneys’ fees and expenses of officers and directors in suits against them where the officer or director acted in good faith and in a manner he or she reasonably believed to be in, or not opposed to, the best interests of the Company and, with respect to any criminal action or proceeding, he or she had no reasonable cause to believe his or her conduct was unlawful. This right of indemnification is not exclusive of any right to which the officer or director may be entitled as a matter of law and shall extend and apply to the estates of deceased officers and directors.

We maintain a directors’ and officers’ insurance policy. The policy insures directors and officers against unindemnified losses arising from certain wrongful acts in their capacities as directors and officers and reimburses us for those losses for which we have lawfully indemnified the directors and officers. The policy contains various exclusions that are normal and customary for policies of this type.

We believe that the limitation of liability and indemnification provisions in our certificate of incorporation, bylaws and insurance policies are necessary to attract and retain qualified directors and officers. However, these provisions may discourage derivative litigation against directors and officers, even though an action, if successful, might benefit us and other stockholders. Furthermore, a stockholder’s investment may be adversely

 

44


Table of Contents

affected to the extent we pay the costs of settlement and damage awards against directors and officers as required or allowed by these limitation of liability and indemnification provisions.

At present, there is no pending litigation or proceeding involving any of our directors, officers, employees or agents as to which indemnification is sought from us, nor are we aware of any threatened litigation or proceeding that may result in an indemnification claim.

Stockholders Agreement

In connection with our IPO, we entered into a stockholders agreement with the Continuing Equity Owners and Oaktree, which governs matters related to our corporate governance, rights to nominate and designate directors and additional matters. For more information, see “Certain Relationships and Related Party Transactions—Stockholders Agreement” included in our Annual Report incorporated by reference in this prospectus.

Antitakeover Effects of Delaware Law, Our Certificate of Incorporation and Our Bylaws

Certain provisions of Delaware law, our certificate of incorporation and our bylaws could make the acquisition of the Company more difficult and could delay, defer or prevent a tender offer or other takeover attempt that a stockholder might consider to be in its best interests, including takeover attempts that might result in the payment of a premium to stockholders over the market price for their shares. These provisions also may promote the continuity of our management by making it more difficult for a person to remove or change the incumbent members of our board of directors.

Authorized but Unissued Shares; Undesignated Preferred Stock. The authorized but unissued shares of our common stock will be available for future issuance without stockholder approval except as required by law or by any stock exchange on which our common stock may be listed. These additional shares may be utilized for a variety of corporate purposes, including future public offerings to raise additional capital, acquisitions and employee benefit plans. In addition, our board of directors may authorize, without stockholder approval, the issuance of undesignated preferred stock with voting rights or other rights or preferences designated from time to time by our board of directors. The existence of authorized but unissued shares of common stock or preferred stock may enable our board of directors to render more difficult or to discourage an attempt to obtain control of us by means of a merger, tender offer, proxy contest or otherwise.

Board Classification. Our certificate of incorporation provides that our board of directors is divided into three classes of directors, with the classes to be as nearly equal in number as possible, and with the directors serving three-year terms. As a result, approximately one-third of our board of directors are elected each year. The classification of directors will have the effect of making it more difficult for stockholders to change the composition of our board of directors. Our certificate of incorporation and bylaws provide that, subject to any rights of holders of preferred stock to elect additional directors under specified circumstances, the number of directors will be fixed from time to time exclusively pursuant to a resolution adopted by our board of directors.

No Cumulative Voting. Our certificate of incorporation provides that stockholders are not permitted to cumulate votes in the election of directors.

Special Meetings of Stockholders. Our bylaws provide that special meetings of our stockholders may be called, prior to the the date on which Oaktree and its affiliates cease to beneficially own at least 50% of the outstanding shares of common stock (the “Trigger Event”), only by or at the direction of our board of directors or our Chairman at the request of holders of not less than a majority of the combined voting power of our Class A common stock and, from and after the Trigger Event, only by or at the direction of our board of directors or our Chairman. The Trigger Event occurred following the consummation of our IPO.

 

45


Table of Contents

Stockholder Action by Written Consent. Pursuant to Section 228 of the DGCL, any action required to be taken at any annual or special meeting of the stockholders may be taken without a meeting, without prior notice and without a vote if a consent or consents in writing, setting forth the action so taken, is signed by the holders of outstanding stock having not less than the minimum number of votes that would be necessary to authorize or take such action at a meeting at which all shares of our stock entitled to vote thereon were present and voted, unless our certificate of incorporation provides otherwise. Our certificate of incorporation precludes stockholder action by written consent from and after the Trigger Event. The Trigger Event occurred following the consummation of our IPO.

Advance Notice Requirements for Stockholder Proposals and Nomination of Directors. Our bylaws require stockholders seeking to bring business before an annual meeting of stockholders or to nominate individuals for election as directors at an annual or special meeting of stockholders to provide timely notice in writing. To be timely, a stockholder’s notice will need to be sent to and received by our Secretary both (1) at our principal executive offices by hand delivery, overnight courier service, or by certified or registered mail, return receipt required, and (2) by electronic mail, as provided in the bylaws, no later than the close of business on the 90th day, nor earlier than the close of business on the 120th day, prior to the anniversary of the immediately preceding annual meeting of stockholders. However, in the event that the annual meeting is called for a date that is not within 30 days before or 70 days after the anniversary of the immediately preceding annual meeting of stockholders, or if no annual meeting was held in the preceding year, such notice will be timely only if received no earlier than the close of business on the 120th day prior to the annual meeting and no later than the close of business on the later of the 90th day prior to such annual meeting and the 10th day following the date on which a public announcement of the date of the annual meeting was made by us. Our bylaws also specify requirements as to the form and content of a stockholder’s notice. These provisions may preclude our stockholders from bringing matters before our annual meeting of stockholders or from making nominations for directors at our meetings of stockholders. These provisions may also discourage or deter a potential acquiror from conducting a solicitation of proxies to elect the potential acquiror’s own slate of directors or otherwise attempting to obtain control of the Company.

Removal of Directors; Vacancies. Under the DGCL, unless otherwise provided in our certificate of incorporation, directors serving on a classified board may be removed by the stockholders only for cause. Our certificate of incorporation provides that from and after the Trigger Event, directors may only be removed for cause, and only by the affirmative vote of holders of at least 66 2/3% in voting power of all the then-outstanding shares of common stock of the Company entitled to vote thereon. In addition, our certificate of incorporation also provides that from and after the Trigger Event, any newly created directorship on our board of directors that results from an increase in the number of directors and any vacancy occurring in our board of directors may only be filled by a majority of the directors then in office, although less than a quorum, or by a sole remaining director (and not by the stockholders). The Trigger Event occurred following the consummation of our IPO.

Supermajority Provisions. Our certificate of incorporation and bylaws provide that our board of directors is expressly authorized to alter, amend, rescind or repeal, in whole or in part, our bylaws without a stockholder vote in any matter not inconsistent with Delaware law and our certificate of incorporation. From and after the Trigger Event, in addition to any vote of the holders of any class or series of capital stock of our Company required therein, our bylaws or applicable law, any amendment, alteration, rescission or repeal of our bylaws by our stockholders will require the affirmative vote of the holders of at least 66 2/3% in voting power of all the then-outstanding shares of stock of our Company entitled to vote thereon, voting together as a single class. The Trigger Event occurred following the consummation of our IPO.

The DGCL provides generally that the affirmative vote of a majority of the outstanding shares entitled to vote thereon, voting together as a single class, is required to amend a corporation’s certificate of incorporation, unless the certificate of incorporation requires a greater percentage. Our certificate of incorporation provides that the following provisions in our certificate of incorporation may be amended, altered, repealed or rescinded only

 

46


Table of Contents

by the affirmative vote of the holders of at least 66 2/3% in voting power of all the then-outstanding shares of stock of our Company entitled to vote thereon, voting together as a single class:

 

   

the provision requiring a 66 2/3% supermajority vote for stockholders to amend our bylaws;

 

   

the provisions providing for a classified board of directors (the election and term of our directors);

 

   

the provisions regarding removal of directors;

 

   

the provisions regarding stockholder action by written consent;

 

   

the provisions regarding calling special meetings of stockholders;

 

   

the provisions regarding filling vacancies on our board of directors and newly created directorships;

 

   

the provisions regarding competition and corporate opportunities;

 

   

the provisions regarding Section 203 of the DGCL;

 

   

the provisions eliminating monetary damages for breaches of fiduciary duty by a director and governing forum selection; and

 

   

the amendment provision requiring that the above provisions be amended only with a 66 2/3% supermajority vote.

Section 203 of the Delaware General Corporation Law. Section 203 of the DGCL provides that, subject to certain stated exceptions, a corporation may not engage in a business combination with any “interested stockholder” (as defined below) for a period of three years following the time that such stockholder became an interested stockholder, unless:

 

   

prior to such time the board of directors of the corporation approved either the business combination or transaction which resulted in the stockholder becoming an interested stockholder;

 

   

upon consummation of the transaction which resulted in the stockholder becoming an interested stockholder, the interested stockholder owned at least 85% of the voting stock of the corporation outstanding at the time the transaction commenced, excluding shares owned by persons who are directors and also officers and employee stock plans in which participants do not have the right to determine confidentially whether shares held subject to the plan will be tendered in a tender or exchange offer;

 

   

at or subsequent to such time, the business combination is approved by the board of directors and authorized at an annual or special meeting of stockholders, and not by written consent; or

 

   

by the affirmative vote of 66 2/3% of the outstanding voting stock which is not owned by the interested stockholder.

An “interested stockholder” is any person (other than the corporation and any direct or indirect majority-owned subsidiary) who owns 15% or more of the outstanding voting stock of the corporation or is an affiliate or associate of the corporation and was the owner of 15% or more of the outstanding voting stock of the corporation at any time within the three-year period immediately prior to the date of determination, and the affiliates and associates of such person.

Under our certificate of incorporation, we opted out of Section 203 of the DGCL and are therefore not subject to Section 203.

Transfer Agent and Registrar

The transfer agent and registrar for our Class A common stock is Computershare Trust Company, N.A.

Listing

Our Class A common stock is listed on Nasdaq under the symbol “SHLS.”

 

47


Table of Contents

SHARES ELIGIBLE FOR FUTURE SALE

Future sales of shares of our Class A common stock in the public market after this offering, and the availability of shares for future sale, could adversely affect the market prices prevailing from time to time. As described below, only a limited number of shares of common stock will be available for sale shortly after this offering due to contractual and legal restrictions on resale. Nonetheless, sales of substantial amounts of our Class A common stock in the future, or the perception that these sales could occur, could adversely affect prevailing market prices for our Class A common stock and could impair our future ability to raise equity capital.

As of July 9, 2021, a total of 93,545,564 shares of Class A common stock were outstanding. Upon the closing of this offering, a total of 101,940,027 shares of Class A common stock will be outstanding, assuming the underwriters do not exercise their option to purchase additional shares. Of these shares, shares of Class A common stock sold in our IPO and all the shares sold in this offering are or will be, respectively, freely tradable in the public market without restriction or further registration under the Securities Act, unless these shares are held by “affiliates,” as that term is defined in Rule 144 under the Securities Act.

The outstanding shares of our Class A common stock held by existing shareholders are deemed “restricted securities” as that term is defined under Rule 144. Restricted securities may be sold in the public market only if their offer and sale is registered under the Securities Act or if the offer and sale of those securities qualify for an exemption from registration, including exemptions provided by Rules 144 and 701 under the Securities Act, which are summarized below.

In addition, upon consummation of this offering, the Continuing Equity Owners will directly hold 64,672,144 LLC Interests and an equal number of shares of Class B common stock. Pursuant to the Shoals Parent LLC Agreement, the Continuing Equity Owners may from time to time (subject to the terms of the Shoals Parent LLC Agreement) exercise a right to require redemption of LLC Interests in exchange for cash or, at our election, shares of our Class A common stock on a one-for-one basis (and we will cancel an equal number of shares of Class B common stock held by such Continuing Equity Owners). See “Certain Relationships and Related Party Transactions—Shoals Parent LLC Agreement” included in our Annual Report incorporated by reference in this prospectus.

Shares of our Class A common stock received in exchange for a corresponding number of LLC Interests and shares of Class B common stock held by the Continuing Equity Owners would be deemed “restricted securities,” as that term is defined under Rule 144. Restricted securities may be sold in the public market only if their offer and sale is registered under the Securities Act or if the offer and sale of those securities qualify for an exemption from registration, including exemptions provided by Rules 144 and 701 under the Securities Act, which are summarized below. However, the Continuing Equity Owners are entitled to rights with respect to the registration of such shares of Class A common stock under the Securities Act pursuant to the registration rights agreement, dated as of January 29, 2021, which was entered into by and among us, the Continuing Equity Owners and Oaktree in connection with our IPO. Such securities registered under any registration statement will be available for sale in the open market unless restrictions apply.

As a result of the lockup agreements and market standoff provisions described below and the provisions of Rules 144 or 701, and assuming no exercise of the underwriters’ option to purchase additional shares, the shares of our Class A common stock that will be deemed “restricted securities” will be available for sale in the public market following the completion of this offering as follows:

 

Date

   Number of
Shares
 

On the date of this prospectus (consisting of the shares sold in our IPO and the shares sold in this offering)

     101,934,155  

Beginning 90 days after the date of this prospectus (when permitted under Rule 144 or Rule 701)

     101,940,027  

 

48


Table of Contents

Rule 144

In general, a person who has beneficially owned restricted shares of our Class A common stock for at least six months would be entitled to sell their securities, provided that (1) such person is not deemed to have been one of our affiliates at the time of, or at any time during the 90 days preceding, a sale, (2) we have been subject to the Exchange Act periodic reporting requirements for at least 90 days before the sale and (3) we are current in our Exchange Act reporting at the time of sale.

Persons who have beneficially owned restricted shares of our Class A common stock for at least six months, but who are our affiliates at the time of, or any time during the 90 days preceding, a sale, would be subject to additional restrictions, by which such person would be entitled to sell within any three-month period only a number of securities that does not exceed the greater of either of the following:

 

   

1% of the number of shares of our Class A common stock then outstanding, which will equal approximately 935,456 shares as of July 9, 2021; and

 

   

the average weekly trading volume of our Class A common stock on Nasdaq during the four calendar weeks preceding the filing of a notice on Form 144 with respect to the sale.

Such sales by affiliates must also comply with the manner of sale, current public information and notice provisions of Rule 144.

Registration Statement on Form S-8

We filed a registration statement on Form S-8 upon the closing of our IPO, which became effective immediately upon filing, under the Securities Act to register all of the shares of common stock reserved for issuance under the LTIP. Shares covered by the Form S-8 will then be eligible for sale in the public markets, subject to vesting restrictions, any applicable lockup agreements described below and Rule 144 limitations applicable to affiliates. All shares of our common stock (except the shares sold in our IPO and any shares sold in this offering) will be subject to the lockup agreements or market standoff provisions described below.

Lockup Agreements

In connection with this offering, our directors, officers and the selling stockholders agreed with the underwriters that, for a period of 90 days following the date of this prospectus, subject to certain exceptions, we and they will not, directly or indirectly, offer, sell, contract to sell, pledge, grant any option to purchase, make any short sale or otherwise dispose of or hedge any of our shares of Class A common stock, or any options or warrants to purchase any shares of our common stock, or any securities convertible into, or exchangeable for or that represent the right to receive shares of our common stock.

Goldman Sachs & Co. LLC and J.P. Morgan Securities LLC, as representatives of the several underwriters in our IPO, have agreed to release the restrictions under the IPO lock-up agreements applicable to us, the selling stockholders and certain Continuing Equity Owners with respect to the shares of Class A common stock being offered in this offering and the sale of LLC Interests to us by certain Continuing Equity Owners, provided that the release of shares of Class A common stock and LLC Interests is limited to the shares and LLC Interests actually sold in connection with this offering.

The lockup agreements entered into in connection with this offering do not contain any pre-established conditions to the waiver by Goldman Sachs & Co. LLC and J.P. Morgan Securities LLC of any terms of the lockup agreements. Any determination to release shares subject to the lockup agreements would be based on a number of factors at the time of determination, including, but not necessarily limited to, the market price of the common stock, the liquidity of the trading market for the common stock, general market conditions, the number of shares proposed to be sold and the timing, purpose and terms of the proposed sale. Goldman Sachs & Co. LLC and J.P. Morgan Securities LLC, in their sole discretion, may at any time release all or any portion of the shares from the restrictions in such agreements.

 

49


Table of Contents

MATERIAL U.S. FEDERAL INCOME TAX CONSIDERATIONS FOR NON-U.S. HOLDERS OF CLASS A COMMON STOCK

The following discussion is a summary of the material U.S. federal income tax consequences to Non-U.S. Holders (as defined below) of the purchase, ownership and disposition of our Class A common stock issued pursuant to this offering, but does not purport to be a complete analysis of all potential tax considerations relating thereto. The effects of other U.S. federal tax laws, such as estate tax laws, gift tax laws, and any applicable state, local or non-U.S. tax laws are not discussed. This discussion is based on the Code, Treasury regulations promulgated or proposed thereunder (the “Treasury Regulations”), judicial decisions, and published rulings and administrative pronouncements of the U.S. Internal Revenue Service, or (the “IRS”), in each case as in effect as of the date hereof. These authorities may change or be subject to differing interpretations. Any such change or differing interpretation may be applied retroactively in a manner that could adversely affect a Non-U.S. Holder of our Class A common stock. We have not sought and will not seek any rulings from the IRS regarding the matters discussed below. There can be no assurance the IRS or a court will not take a contrary position to those discussed below regarding the tax consequences of the purchase, ownership and disposition of our Class A common stock.

This discussion is limited to Non-U.S. Holders who purchase our Class A common stock pursuant to this offering and who hold our Class A common stock as a “capital asset” within the meaning of Section 1221 of the Code (generally, property held for investment). This discussion does not address all U.S. federal income tax consequences relevant to a Non-U.S. Holder’s particular circumstances, including the impact of the Medicare contribution tax on net investment income. In addition, it does not address consequences relevant to Non-U.S. Holders subject to special rules, including, without limitation:

 

   

U.S. expatriates and former citizens or long-term residents of the U.S.;

 

   

persons holding our Class A common stock as part of a hedge, straddle or other risk reduction strategy or as part of a conversion transaction or other integrated investment;

 

   

banks, insurance companies and other financial institutions;

 

   

real estate investment trusts or regulated investment companies;

 

   

brokers, dealers or traders in securities or currencies;

 

   

“controlled foreign corporations,” “passive foreign investment companies,” and corporations that accumulate earnings to avoid U.S. federal income tax;

 

   

partnerships or other entities or arrangements treated as partnerships for U.S. federal income tax purposes (and investors therein);

 

   

tax-exempt organizations or governmental organizations;

 

   

persons deemed to sell our Class A common stock under the constructive sale provisions of the Code;

 

   

persons who hold or receive our Class A common stock pursuant to the exercise of any employee stock option or otherwise as compensation;

 

   

persons that own, or are deemed to own, more than 5% of our capital stock (except to the extent specifically set forth below);

 

   

persons that are subject to the “applicable financial statement” rules under the Section 451(b) of the Code;

 

   

“qualified foreign pension funds” (within the meaning of Section 897(1)(2) of the Code) and entities, all of the interests of which are held by qualified foreign pension funds; and

 

   

tax-qualified retirement plans.

If any entity or arrangement classified as a partnership for U.S. federal income tax purposes holds our Class A common stock, the tax treatment of a partner in the partnership will depend on the status of the partner,

 

50


Table of Contents

the activities of the partnership and certain determinations made at the partner level. Accordingly, partnerships holding our Class A common stock and partners in such partnerships should consult their tax advisors regarding the U.S. federal income tax consequences of the purchase, ownership and disposition of shares of our Class A common stock.

INVESTORS ARE URGED TO CONSULT THEIR TAX ADVISORS WITH RESPECT TO THE APPLICATION OF THE U.S. FEDERAL TAX LAWS TO THEIR PARTICULAR SITUATIONS AS WELL AS THE TAX CONSIDERATIONS RELATED TO THE PURCHASE, OWNERSHIP AND DISPOSITION OF OUR CLASS A COMMON STOCK IN LIGHT OF THEIR PARTICULAR CIRCUMSTANCES, AS WELL AS ANY TAX CONSIDERATIONS RELATED TO THE U.S. FEDERAL ESTATE OR GIFT TAX LAWS OR UNDER THE APPLICABLE LAWS OF ANY STATE, LOCAL OR NON-U.S. TAXING AUTHORITY OR UNDER ANY APPLICABLE INCOME TAX TREATY.

Definition of a Non-U.S. Holder

For purposes of this discussion, a “Non-U.S. Holder” is any beneficial owner of our Class A common stock that is neither a “United States person” nor an entity or arrangement treated as a partnership for U.S. federal income tax purposes. A United States person is any person that, for U.S. federal income tax purposes, is or is treated as any of the following:

 

   

an individual who is a citizen or resident of the U.S.;

 

   

a corporation, or other entity treated as a corporation for U.S. federal income tax purposes, created or organized under the laws of the U.S. any state thereof, or the District of Columbia;

 

   

an estate whose income is subject to U.S. federal income tax regardless of its source; or

 

   

a trust that (1) is subject to the primary supervision of a U.S. court and the control of all substantial decisions of the trust is by one or more “United States persons” (within the meaning of Section 7701(a)(30) of the Code), or (2) has a valid election in effect to be treated as a United States person for U.S. federal income tax purposes.

Distributions

As described in the section entitled “Dividend Policy,” we do not anticipate declaring or paying dividends to holders of our Class A common stock in the foreseeable future. However, if we do make distributions of cash or property on our Class A common stock, such distributions generally will constitute dividends for U.S. federal income tax purposes to the extent paid from our current or accumulated earnings and profits, as determined under U.S. federal income tax principles. Amounts not treated as dividends for U.S. federal income tax purposes will constitute a nontaxable return of capital up to (and will reduce, but not below zero) a Non-U.S. Holder’s adjusted tax basis in its Class A common stock. Any excess amounts generally will be treated as capital gain and will be treated as described below under “—Sale or Other Taxable Disposition.”

Subject to the discussion below on effectively connected income, backup withholding, and the Foreign Account Tax Compliance Act, dividends paid to a Non-U.S. Holder of our Class A common stock will be subject to U.S. federal withholding tax at a rate of 30% of the gross amount of the dividends (or such lower rate specified by an applicable income tax treaty, provided the Non-U.S. Holder furnishes to us or the applicable withholding agent prior to the payment of dividends a valid IRS Form W-8BEN or W-8BEN-E (or other applicable or successor form) certifying under penalty of perjury that such Non-U.S. Holder is not a “United States person” as defined in the Code and qualifies for a reduced treaty rate). A Non-U.S. Holder that does not timely furnish the required documentation, but that qualifies for a reduced treaty rate, may obtain a refund of any excess amounts withheld by timely filing an appropriate claim for refund with the IRS. Non-U.S. Holders are urged to consult their tax advisors regarding their entitlement to benefits under any applicable income tax treaty.

 

51


Table of Contents

If dividends paid to a Non-U.S. Holder are effectively connected with the Non-U.S. Holder’s conduct of a trade or business within the U.S. (and, if required by an applicable income tax treaty, the Non-U.S. Holder maintains a permanent establishment in the U.S. to which such dividends are attributable), the Non-U.S. Holder will be exempt from the U.S. federal withholding tax described above. To claim the exemption, the Non-U.S. Holder must furnish to the applicable withholding agent a valid IRS Form W-8ECI (or a successor form), certifying that the dividends are effectively connected with the Non-U.S. Holder’s conduct of a trade or business within the U.S.

Any such effectively connected dividends will generally be subject to U.S. federal income tax on a net income basis at the regular rates generally applicable to U.S. persons. A Non-U.S. Holder that is a corporation also may be subject to a branch profits tax at a rate of 30% (or such lower rate specified by an applicable income tax treaty) on its effectively connected earnings and profits (as adjusted for certain items), which will include such effectively connected dividends. Non-U.S. Holders are urged to consult their tax advisors regarding any applicable tax treaties that may provide for different rules.

Sale or Other Taxable Disposition

Subject to the discussion below on backup withholding and the Foreign Account Tax Compliance Act, a Non-U.S. Holder generally will not be subject to U.S. federal income tax on any gain realized upon the sale or other taxable disposition of our Class A common stock unless:

 

   

the gain is effectively connected with the Non-U.S. Holder’s conduct of a trade or business within the U.S. (and, if required by an applicable income tax treaty, the Non-U.S. Holder maintains a permanent establishment in the U.S. to which such gain is attributable);

 

   

the Non-U.S. Holder is a nonresident alien individual present in the U.S. for 183 days or more during the taxable year of the sale or other taxable disposition and certain other requirements are met; or

 

   

our Class A common stock constitutes a U.S. real property interest (a “USRPI”), by reason of our status as a U.S. real property holding corporation (a “USRPHC”), for U.S. federal income tax purposes at any time within the shorter of (1) the five-year period preceding the Non-U.S. Holder’s disposition of our Class A common stock and (2) the Non-U.S. Holder’s holding period for our Class A common stock.

Gain described in the first bullet point above generally will be subject to U.S. federal income tax on a net basis at the regular rates generally applicable to U.S. persons. A Non-U.S. Holder that is a corporation also may be subject to a branch profits tax at a rate of 30% (or such lower rate specified by an applicable income tax treaty) on its effectively connected earnings and profits (as adjusted for certain items), which will include such effectively connected gain.

A Non-U.S. Holder described in the second bullet point above will be subject to U.S. federal income tax at a rate of 30% (or such lower rate specified by an applicable income tax treaty) on any gain derived from the sale or other taxable disposition, which may generally be offset by U.S. source capital losses of the Non-U.S. Holder for that taxable year (even though the individual is not considered a resident of the U.S.), provided the Non-U.S. Holder has timely filed U.S. federal income tax returns with respect to such losses.

With respect to the third bullet point above, we believe we currently are not, and do not anticipate becoming, a USRPHC. Because the determination of whether we are a USRPHC depends, however, on the fair market value of our USRPIs relative to the fair market value of our non-USRPIs and our other business assets, there can be no assurance we currently are not a USRPHC or will not become one in the future. Even if we are or were to become a USRPHC, gain arising from the sale or other taxable disposition by a Non-U.S. Holder of our Class A common stock will not be subject to U.S. federal income tax if our Class A common stock is “regularly traded,” as defined by applicable Treasury Regulations, on an established securities market during the calendar

 

52


Table of Contents

year in which the sale or other taxable disposition occurs, and such Non-U.S. Holder owned, actually and constructively, 5% or less of our Class A common stock throughout the shorter of (1) the five-year period ending on the date of the sale or other taxable disposition or (2) the Non-U.S. Holder’s holding period. If we were to become a USRPHC and our Class A common stock were not considered to be “regularly traded” on an established securities market during the calendar year in which the relevant sale or other taxable disposition by a Non-U.S. Holder occurs, such Non-U.S. Holder (regardless of the percentage of stock owned) would be subject to U.S. federal income tax on a sale or other taxable disposition of our Class A common stock and a 15% withholding tax would apply to the gross proceeds from such disposition.

Non-U.S. Holders are urged to consult their tax advisors regarding potentially applicable income tax treaties that may provide for different rules.

Information Reporting and Backup Withholding

Payments of dividends on our Class A common stock generally will not be subject to backup withholding, provided the applicable withholding agent does not have actual knowledge or reason to know the Non-U.S. Holder is a United States person and the Non-U.S. Holder either certifies its non-U.S. status, such as by furnishing a valid IRS Form W-8BEN, W-8BEN-E or W-8ECI (or a successor form), or otherwise establishes an exemption. However, information returns are required to be filed with the IRS in connection with any dividends on our Class A common stock paid to the Non-U.S. Holder, regardless of whether any tax was actually withheld. In addition, proceeds of the sale or other taxable disposition of our Class A common stock within the U.S. or conducted through certain U.S.-related brokers generally will not be subject to backup withholding or information reporting if the applicable withholding agent receives the certification described above and does not have actual knowledge or reason to know that such Non-U.S. Holder is a United States person, or the Non-U.S. Holder otherwise establishes an exemption. If a Non-U.S. Holder does not provide the certification described above or the applicable withholding agent has actual knowledge or reason to know that such Non-U.S. Holder is a United States person, payments of dividends or of proceeds of the sale or other taxable disposition of our Class A common stock may be subject to backup withholding at a rate currently equal to 24% of the gross proceeds of such dividend, sale, or other taxable disposition. Proceeds of a sale or other disposition of our Class A common stock conducted through a non-U.S. office of a non-U.S. broker generally will not be subject to backup withholding or information reporting.

Copies of information returns that are filed with the IRS may also be made available under the provisions of an applicable treaty or agreement to the tax authorities of the country in which the Non-U.S. Holder resides, is established or is organized.

Backup withholding is not an additional tax. Any amounts withheld under the backup withholding rules may be allowed as a refund or a credit against a Non-U.S. Holder’s U.S. federal income tax liability, provided the Non-U.S. Holder timely files the appropriate claim with the IRS and furnishes any required information to the IRS.

Non-U.S. Holders are urged to consult their tax advisors regarding information reporting and backup withholding.

Foreign Account Tax Compliance Act

Subject to the discussion below regarding certain Proposed Regulations (defined below), withholding taxes may be imposed under Sections 1471 to 1474 of the Code (such Sections commonly referred to as the “Foreign Account Tax Compliance Act,” or “FATCA”) on certain types of payments made to non-U.S. financial institutions and certain other non-U.S. entities. Specifically, a 30% withholding tax may be imposed on dividends on, or gross proceeds from the sale or other disposition of, our Class A common stock paid to a “foreign financial institution” or a “nonfinancial foreign entity” (each as defined in the Code) (including, in some cases, when such foreign financial institution or nonfinancial foreign entity is acting as an intermediary), unless (1) the foreign

 

53


Table of Contents

financial institution undertakes certain diligence and reporting obligations, (2) the nonfinancial foreign entity either certifies it does not have any “substantial United States owners” (as defined in the Code) or furnishes identifying information regarding each direct and indirect substantial United States owner, or (3) the foreign financial institution or nonfinancial foreign entity otherwise qualifies for an exemption from these rules. If the payee is a foreign financial institution and is subject to the diligence and reporting requirements in (1) above, it must enter into an agreement with the U.S. Department of the Treasury requiring, among other things, that it undertake to identify accounts held by certain “specified United States persons” or “United States-owned foreign entities” (each as defined in the Code), annually report certain information about such accounts, and withhold 30% on certain payments to noncompliant foreign financial institutions and certain other account holders. Foreign financial institutions or branches thereof located in jurisdictions that have an intergovernmental agreement with the U.S. governing FATCA may be subject to different rules.

Although FATCA withholding could apply to gross proceeds on the disposition of our Class A common stock, on December 13, 2018, the U.S. Department of the Treasury released proposed regulations (the “Proposed Regulations”) the preamble to which specifies that taxpayers may rely on them pending finalization. The Proposed Regulations eliminate FATCA withholding on the gross proceeds from a sale or other disposition of our Class A common stock. There can be no assurance that the Proposed Regulations will be finalized in their present form.

Prospective investors are urged to consult their tax advisors regarding the potential application of withholding under FATCA to their investment in our Class A common stock.

 

54


Table of Contents

UNDERWRITING

We and the selling stockholders are offering the shares of Class A common stock described in this prospectus through a number of underwriters. Goldman Sachs & Co. LLC, J.P. Morgan Securities LLC and Guggenheim Securities, LLC are acting as representatives of the underwriters. We and the selling stockholders have entered into an underwriting agreement with the underwriters. Subject to the terms and conditions of the underwriting agreement, we and the selling stockholders have agreed to sell to the underwriters, and each underwriter has severally agreed to purchase, at the public offering price less the underwriting discounts and commissions set forth on the cover page of this prospectus, the number of shares of Class A common stock listed next to its name in the following table:

 

Name

   Number of
Shares
 

Goldman Sachs & Co. LLC

     3,078,356  

J.P. Morgan Securities LLC

     3,078,356  

Guggenheim Securities, LLC

     2,810,673  

UBS Securities LLC.

     1,204,574  

Morgan Stanley & Co. LLC

     1,070,732  

Credit Suisse Securities (USA) LLC

     669,208  

Barclays Capital Inc.

     535,365  

Cowen and Company, LLC.

     267,683  

Oppenheimer & Co. Inc.

     267,683  

Piper Sandler & Co.

     267,683  

Roth Capital Partners, LLC

     66,921  

Johnson Rice & Company L.L.C.

     66,921  
  

 

 

 

Total

     13,384,155  
  

 

 

 

The underwriters are committed to purchase all the shares of common stock offered by us and the selling stockholders if they purchase any shares. The underwriting agreement also provides that if an underwriter defaults, the purchase commitments of nondefaulting underwriters may also be increased or the offering may be terminated.

The underwriters propose to offer the shares of common stock directly to the public at the public offering price set forth on the cover page of this prospectus and to certain dealers at that price less a concession not in excess of $0.5880 per share. After the initial offering of the shares to the public, if all of the shares of common stock are not sold at the initial public offering price, the underwriters may change the offering price and the other selling terms. Sales of any shares made outside of the United States may be made by affiliates of the underwriters. The offering of the shares by the underwriters is subject to receipt and acceptance and subject to the underwriters’ right to reject any order in whole or in part.

The underwriters have an option to buy up to 2,007,623 additional shares of common stock from us to cover sales of shares by the underwriters which exceed the number of shares specified in the table above. The underwriters have 30 days from the date of this prospectus to exercise this option to purchase additional shares from the selling stockholders. If any shares are purchased with this option to purchase additional shares, the underwriters will purchase shares in approximately the same proportion as shown in the table above. If any additional shares of common stock are purchased, the underwriters will offer the additional shares on the same terms as those on which the shares are being offered.

 

55


Table of Contents

The underwriting fee is equal to the public offering price per share of common stock less the amount paid by the underwriters to us and the selling stockholders per share of common stock. The underwriting fee is $0.98 per share. The following table shows the per share and total underwriting discounts and commissions to be paid to the underwriters assuming both no exercise and full exercise of the underwriters’ option to purchase additional shares.

 

     Without option
to purchase
additional
shares exercise
     With full option
to purchase
additional
shares exercise
 

Per Share

   $ 0.98      $ 0.98  

Total

   $ 13,116,471.90      $ 15,083,942.44  

We estimate that the total expenses of this offering, including registration, filing and listing fees, printing fees and legal and accounting expenses, but excluding the underwriting discounts and commissions, will be approximately $1.0 million. We have agreed to reimburse the underwriters for expenses relating to the clearance of this offering with the Financial Industry Regulatory Authority up to $25,000, and the underwriters have agreed to reimburse certain of our expenses in connection with this offering.

A prospectus in electronic format may be made available on the web sites maintained by one or more underwriters, or selling group members, if any, participating in the offering. The underwriters may agree to allocate a number of shares to underwriters and selling group members for sale to their online brokerage account holders. Internet distributions will be allocated by the representatives to underwriters and selling group members that may make Internet distributions on the same basis as other allocations.

We agreed that we will not (i) offer, sell, contract to sell, pledge, grant any option to purchase, make any short sale or otherwise transfer or dispose of, directly or indirectly, or file with or confidentially submit to the Securities and Exchange Commission a registration statement under the Securities Act relating to, any of our securities that are substantially similar to the shares of Class A common stock or LLC Interests, including but not limited to any options or warrants to purchase shares of common stock or any securities that are convertible into or exchangeable for, or that represent the right to receive, common stock or any such substantially similar securities, or publicly disclose the intention to make any offer, sale, pledge, disposition or filing; provided that confidential or non-public submissions to the Securities and Exchange Commission of any registration statements under the Securities Act may be made if (w) no public announcement of such confidential or non-public submission shall be made, (x) if any demand was made for, or any right exercised with respect to, such registration of shares of Stock or securities convertible, exercisable or exchangeable into common stock, no public announcement of such demand or exercise of rights shall be made, (y) we will provide written notice at least three business days prior to such confidential or non-public submission to Goldman Sachs & Co. LLC, J.P. Morgan Securities LLC and Guggenheim Securities, LLC and (z) no such confidential or non-public submission shall become a publicly filed registration statement during the period of 90 days after the date of this prospectus (the “Company restricted period”); or (ii) enter into any swap or other agreement that transfers, in whole or in part, any of the economic consequences of ownership of the Class A common stock, the LLC Interests or any such other securities, whether any such transaction described in clause (i) or (ii) above is to be settled by delivery of common stock or such other securities, in cash or otherwise (other than (a) the shares to be sold pursuant to the underwriting agreement or pursuant to employee stock option plans existing on, or upon the conversion or exchange of convertible or exchangeable securities outstanding as of, the date of the underwriting agreement, (b) our issuance of shares of common stock, options to purchase shares of common stock, including nonqualified stock options and incentive stock options, and other equity incentive compensation, including restricted stock or restricted stock units, stock appreciation rights, dividend equivalents and Stock-based awards, pursuant to equity plans described herein, (c) any shares of common stock issued upon the exercise of options or the settlement of restricted stock units or other equity-based compensation described in clause (b) granted under such equity plans described herein, or under equity plans or similar plans of companies acquired by us in effect on the date of acquisition, (d) the filing by us of

 

56


Table of Contents

any registration statement on Form S-8 with the Securities and Exchange Commission relating to the offering of securities pursuant to the terms of such equity plans described herein, or (e) the issuance by us of shares of common stock or securities convertible into shares of common stock in connection with an acquisition or business combination, provided that the aggregate number of shares of common stock issued pursuant to this clause (e) during the Company restricted period shall not exceed 10% of the total number of shares of common stock issued and outstanding on the closing date of the offering, and provided further that, in the case of any issuance pursuant to this clause (e), certain recipients of shares of common stock shall have executed and delivered to Goldman Sachs & Co. LLC, J.P. Morgan Securities LLC and Guggenheim Securities, LLC a lock-up letter as described in the underwriting agreement, without the prior written consent of Goldman Sachs & Co. LLC, J.P. Morgan Securities LLC and Guggenheim Securities, LLC.

In addition, our directors, executive officers and the selling stockholders (such persons, the “lock-up parties”) have entered into lock-up agreements with the underwriters prior to the commencement of this offering pursuant to which each lock-up party, with limited exceptions, for a period of 90 days after the date of this prospectus (such period, the “restricted period”), may not (and may not cause any of their direct or indirect affiliates to), without the prior written consent of Goldman Sachs & Co. LLC, J.P. Morgan Securities LLC and Guggenheim Securities, LLC (i) offer, sell, contract to sell, pledge, grant any option to purchase, lend or otherwise dispose of any shares of our Class A common stock, LLC Interests, or any options or warrants to purchase any shares of our Class A common stock, LLC Interests, or any securities convertible into, exchangeable for or that represent the right to receive shares of our Class A common stock or LLC Interests (collectively, the “lock-up securities”), including without limitation any such lock-up securities now owned or hereafter acquired by the lock-up party, (ii) engage in any hedging or other transaction or arrangement (including, without limitation, any short sale or the purchase or sale of, or entry into, any put or call option, or combination thereof, forward, swap or any other derivative transaction or instrument, however described or defined) which is designed to or which reasonably could be expected to lead to or result in a sale, loan, pledge or other disposition (whether by the lock-up party or someone other than the lock-up party), or transfer of any of the economic consequences of ownership, in whole or in part, directly or indirectly, of any lock-up securities, whether any such transaction or arrangement (or instrument provided for thereunder) would be settled by delivery of common stock or other securities, in cash or otherwise (any such sale, loan, pledge or other disposition, or transfer of economic consequences, a “transfer”) or (iii) otherwise publicly announce any intention to engage in or cause any action or activity described in clause (i) above or transaction or arrangement described in clause (ii) above. Each lock-up party has further acknowledged that it has not, and has not caused or directed any of its affiliates to be or become, currently a party to any agreement or arrangement that provides for, is designed to or which reasonably could be expected to lead to or result in any transfer during the restricted period and that the foregoing provisions are equally applicable to any issuer-directed or other shares the lock-up party may purchase in this offering.

Notwithstanding the foregoing, our directors, executive officers and stockholders, including the selling stockholders, may transfer the lock-up securities during the restricted period:

 

  (i)

the shares of Class A common stock to be sold by such lock-up party in connection with this offering and any reclassification, conversion or exchange in connection with such sale of common stock;

 

  (ii)

as a bona fide gift or gifts, or as charitable contributions, provided that the donee or donees thereof agree to be bound in writing by the restrictions set forth in the lock-up agreements, and provided further that no filing under the Exchange Act, reporting a reduction in beneficial ownership of shares of common stock, shall be required or shall be voluntarily made during the restricted period;

 

  (iii)

to any trust, partnership, limited liability company or any other entity for the direct or indirect benefit of the lock-up party or the immediate family of the lock-up party, provided that the trustee of the trust agrees to be bound in writing by the restrictions set forth herein, and provided further that no filing under Section 16(a) of the Exchange Act, reporting a reduction in beneficial ownership of shares of common stock, shall be required or shall be voluntarily made during the restricted period;

 

57


Table of Contents
  (iv)

to any beneficiary of or estate of a beneficiary of a lock-up party pursuant to a trust, will, other testamentary document or intestate succession or applicable laws of descent, provided that the beneficiary or the estate of a beneficiary thereof agrees to be bound in writing by the restrictions set forth herein, and provided further that any such transaction shall not involve a disposition for value and that no filing under Section 16(a) of the Exchange Act, reporting a reduction in beneficial ownership of shares of common stock, shall be required or shall be voluntarily made during the restricted period;

 

  (v)

to a partnership, limited liability company or other entity of which a lock-up party and the immediate family of such lock-up party are the legal and beneficial owner of all the outstanding equity securities or similar interests, provided that such partnership, limited liability company or other entity agrees to be bound in writing by the restrictions set forth herein, and provided further that no filing under Section 16(a) of the Exchange Act, reporting a reduction in beneficial ownership of shares of common stock, shall be required or shall be voluntarily made during the restricted period;

 

  (vi)

by operation of law, such as pursuant to a qualified domestic order of a court (including a divorce settlement, divorce decree or separation agreement) or regulatory agency, provided that the transferee or transferees thereof agree to be bound in writing by the restrictions set forth herein, and provided further that no filing under Section 16(a) of the Exchange Act, reporting a reduction in beneficial ownership of shares of common stock, shall be required or shall be voluntarily made during the restricted period;

 

  (vii)

in transactions relating to shares of common stock in open market transactions after the completion of the public offering, provided that no filing under Section 16(a) of the Exchange Act, reporting a reduction in beneficial ownership of such shares of common stock, shall be required or shall be voluntarily made during the restricted period;

 

  (viii)

by (A) the exercise of stock options solely with cash granted pursuant to equity incentive plans described in this prospectus, and the receipt by the lock-up party from us of shares of common stock upon such exercise; (B) transfers of shares of common stock to us upon the “net” or “cashless” exercise of stock options or other equity awards granted pursuant to equity incentive plans described in the Registration Statement; (C) transfers of shares of our common stock for the primary purpose of satisfying any tax or other governmental withholding obligation with respect to any award of equity-based compensation granted pursuant to our equity incentive plans; or (D) forfeitures of shares of common stock to us to satisfy tax withholding requirements of us or the lock-up party upon the vesting, during the restricted period, of equity-based awards granted under equity incentive plans or pursuant to other stock purchase arrangements, in each case described in this prospectus; provided that, in each case, the underlying shares of common stock shall continue to be subject to the restrictions on transfer set forth in the lock-up agreements, and provided further that, if required, any public report or filing under Section 16(a) of the Exchange Act shall indicate in the footnotes thereto the nature of the transaction;

 

  (ix)

pursuant to a bona fide third-party tender offer, merger, consolidation or other similar transaction made to all holders of our capital stock after the consummation of the public offering, involving a change of control of us, or group of persons, shall become, after the closing of the transaction, the beneficial owner (as defined in Rules 13d-3 and 13d-5 of the Exchange Act) of more than 50% of total voting power of our voting securities), provided that in the event that such tender offer, merger, consolidation or other such transaction is not completed, the lock-up party’s shares of common stock shall remain subject to the provisions of the lock-up agreements;

 

  (x)

to us in connection with the repurchase by us from the lock-up party of lock-up securities pursuant to a repurchase right arising upon the termination of the lock-up party’s employment with us; provided that such repurchase right is pursuant to contractual agreements with us; and provided further that, if required, any public report or filing under Section 16(a) of the Exchange Act shall indicate in the footnotes thereto the nature of the transaction;

 

58


Table of Contents
  (xi)

the establishment of a trading plan pursuant to Rule 10b5-1 under the Exchange Act for the transfer of shares of common stock; provided that (i) such plan does not provide for the transfer of common stock during the restricted period and (ii) no public announcement or filing under the Exchange Act shall be made by or on behalf of us or the lock-up party regarding the establishment of such plan during the restricted period; or

 

  (xii)

if the lock-up party is a corporation, partnership, limited liability company or other business entity, by (A) distributions of lock-up securities to limited partners, general partners, members, stockholders holders of similar interests of the lock-up party (or in each case its nominee or custodian) or to any investment holding company controlled or managed by the lock-up party or (B) transfers of shares of common stock or any Derivative Instrument to affiliates (as defined in Rule 405 of the Securities Act of 1933, as amended) or other entities controlled or managed by the lock-up party or any of its affiliates (other than us and our subsidiaries); provided that each distributee and transferee agrees to be bound in writing by the restrictions set forth herein, and provided further that no filing under Section 16(a) of the Exchange Act, reporting a reduction in beneficial ownership of shares of common stock, shall be required or shall be voluntarily made during the restricted period.

Goldman Sachs & Co. LLC, J.P. Morgan Securities LLC and Guggenheim Securities, LLC, in their sole discretion, may release the securities subject to any of the lock-up agreements with the underwriters described above, in whole or in part at any time.

Goldman Sachs & Co. LLC and J.P. Morgan Securities LLC, as representatives of the several underwriters in our IPO, have agreed to release the restrictions under the IPO lock-up agreements applicable to us, the selling stockholders and certain Continuing Equity Owners with respect to the shares of Class A common stock being offered in this offering and the sale of LLC Interests to us by certain Continuing Equity Owners, provided that the release of shares of Class A common stock and LLC Interests is limited to the shares and LLC Interests actually sold in connection with this offering.

Our Class A common stock is listed on Nasdaq under the symbol “SHLS.”

We have agreed to indemnify the underwriters against certain liabilities, including liabilities under the Securities Act of 1933, as amended.

In connection with this offering, the underwriters may engage in stabilizing transactions, which involves making bids for, purchasing and selling shares of common stock in the open market for the purpose of preventing or retarding a decline in the market price of the common stock while this offering is in progress. These stabilizing transactions may include making short sales of common stock, which involves the sale by the underwriters of a greater number of shares of common stock than they are required to purchase in this offering, and purchasing shares of common stock on the open market to cover positions created by short sales. Short sales may be “covered” shorts, which are short positions in an amount not greater than the underwriters’ option to purchase additional shares referred to above, or may be “naked” shorts, which are short positions in excess of that amount. The underwriters may close out any covered short position either by exercising their option to purchase additional shares, in whole or in part, or by purchasing shares in the open market. In making this determination, the underwriters will consider, among other things, the price of shares available for purchase in the open market compared to the price at which the underwriters may purchase shares through the option to purchase additional shares. A naked short position is more likely to be created if the underwriters are concerned that there may be downward pressure on the price of the common stock in the open market that could adversely affect investors who purchase in this offering. To the extent that the underwriters create a naked short position, they will purchase shares in the open market to cover the position.

The underwriters have advised us that, pursuant to Regulation M of the Securities Act of 1933, they may also engage in other activities that stabilize, maintain or otherwise affect the price of the common stock, including the imposition of penalty bids. This means that if the representatives of the underwriters purchase common stock in the

 

59


Table of Contents

open market in stabilizing transactions or to cover short sales, the representatives can require the underwriters that sold those shares as part of this offering to repay the underwriting discount received by them.

These activities may have the effect of raising or maintaining the market price of the common stock or preventing or retarding a decline in the market price of the common stock, and as a result, the price of the common stock may be higher than the price that otherwise might exist in the open market. If the underwriters commence these activities, they may discontinue them at any time. The underwriters may carry out these transactions on Nasdaq, in the over-the-counter market or otherwise.

Other than in the United States, no action has been taken by us or the underwriters that would permit a public offering of the securities offered by this prospectus in any jurisdiction where action for that purpose is required. The securities offered by this prospectus may not be offered or sold, directly or indirectly, nor may this prospectus or any other offering material or advertisements in connection with the offer and sale of any such securities be distributed or published in any jurisdiction, except under circumstances that will result in compliance with the applicable rules and regulations of that jurisdiction. Persons into whose possession this prospectus comes are advised to inform themselves about and to observe any restrictions relating to the offering and the distribution of this prospectus. This prospectus does not constitute an offer to sell or a solicitation of an offer to buy any securities offered by this prospectus in any jurisdiction in which such an offer or a solicitation is unlawful.

Certain of the underwriters and their affiliates have provided in the past to us and our affiliates and may provide from time to time in the future certain commercial banking, financial advisory, investment banking and other services for us and such affiliates in the ordinary course of their business, for which they have received and may continue to receive customary fees and commissions. In addition, from time to time, certain of the underwriters and their affiliates may effect transactions for their own account or the account of customers, and hold on behalf of themselves or their customers, long or short positions in our debt or equity securities or loans, and may do so in the future. The underwriters and their respective affiliates are full service financial institutions engaged in various activities, which may include sales and trading, commercial and investment banking, advisory, investment management, investment research, principal investment, hedging, market making, brokerage and other financial and nonfinancial activities and services. Certain of the underwriters and their respective affiliates have provided, and may in the future provide, a variety of these services to the issuer and to persons and entities with relationships with the issuer, for which they received or will receive customary fees and expenses.

Selling Restrictions

EEA

If the final terms of the offer to the public of our shares of Class A common stock specifies “Prohibition of Sales to EEA” as “Not Applicable,” in relation to each Member State of the EEA (each, a “Relevant State”), each underwriter has represented and agreed, and each further underwriter appointed under the offering will be required to represent and agree, that it has not made and will not make an offer of our shares of Class A common stock which are the subject of the offering contemplated by this offering as completed by the final terms in relation thereto to the public in that Relevant State except that it may make an offer of such shares of Class A common stock to the public in that Relevant State:

 

  (A)

at any time to any legal entity that is a qualified investor as defined in the Prospectus Regulation;

 

  (B)

at any time to fewer than 150 natural or legal persons (other than qualified investors as defined in the Prospectus Regulation) subject to obtaining the prior consent of the relevant underwriter or underwriters nominated by us for any such offer; or

 

  (C)

at any time in any other circumstances falling within Article 1(4) of the Prospectus Regulation;

 

60


Table of Contents

provided that no such offer of the shares of Class A common stock referred to in (A) to (C) above shall require us or any underwriter to publish a prospectus pursuant to Article 3 of the Prospectus Regulation or supplement a prospectus pursuant to Article 23 of the Prospectus Regulation.

For the purposes of this provision the expression an offer of shares of Class A common stock to the public in relation to the Class A common stock in any Relevant State means the communication in any form and by any means of sufficient information on the terms of the offer and the shares of Class A common stock to be offered so as to enable an investor to decide to purchase or subscribe for the shares of Class A common stock and the expression “Prospectus Regulation” means Regulation (EU) 2017/1129.

United Kingdom

Each underwriter has represented and agreed, and each further underwriter appointed under the offering will be required to represent and agree, that no shares of Class A common stock have been offered or will be offered pursuant to this offering to the public in the United Kingdom prior to the publication of a prospectus in relation to the shares that either (i) has been approved by the Financial Conduct Authority, or (ii) is to be treated as if it had been approved by the Financial Conduct Authority in accordance with the transitional provision in Regulation 74 of the Prospectus (Amendment etc.) (EU Exit) Regulations 2019, except that it may make an offer of such shares of Class A common stock to the public in the United Kingdom under the UK Prospectus Regulation:

 

  (a)

at any time to any legal entity which is a qualified investor as defined in Article 2 of the UK Prospectus Regulation;

 

  (b)

at any time to fewer than 150 natural or legal persons (other than qualified investors as defined in Article 2 of the UK Prospectus Regulation); or

 

  (c)

at any time in any other circumstances falling within section 86 of the Financial Services and Markets Act 2000 (“FSMA”), provided that no such offer of shares of Class A common stock shall require Shoals or any representative to publish a prospectus pursuant to section 85 of the FSMA or supplement a prospectus pursuant to Article 23 of the UK Prospectus Regulation.

For the purposes of this provision, the expression an offer of shares of Class A common stock to the public in relation to the Class A common stock in any relevant state means the communication in any form and by any means of sufficient information on the terms of the offer and any shares to be offered so as to enable an investor to decide to purchase or subscribe for any shares of Class A common stock, and the expression “UK Prospectus Regulation” means Regulation (EU) 2017/1129 as it forms part of domestic law by virtue of the European Union (Withdrawal) Act 2018.

We have not authorized and do not authorize the making of any offer of shares of Class A common stock through any financial intermediary on their behalf, other than offers made by the underwriters with a view to the final placement of the shares as contemplated in this prospectus. Accordingly, no purchaser of the shares, other than the underwriters, is authorized to make any further offer of the shares on behalf of us or the underwriters.

In addition, in the United Kingdom, this document is being distributed only to, and is directed only at, and any offer subsequently made may only be directed at persons who are “qualified investors” (as defined in Article 2 of the UK Prospectus Regulation) (i) who have professional experience in matters relating to investments falling within Article 19(5) of the Financial Services and Markets Act 2000 (Financial Promotion) Order 2005, as amended (the “Order”) and/or (ii) who are high net worth companies (or persons to whom it may otherwise be lawfully communicated) falling within Article 49(2)(a) to (d) of the Order (all such persons together being referred to as “relevant persons”) or otherwise in circumstances which have not resulted and will not result in an offer to the public of the securities in the United Kingdom within the meaning of the FSMA.

 

61


Table of Contents

Any person in the United Kingdom that is not a relevant person should not act or rely on the information included in this document or use it as basis for taking any action. In the United Kingdom, any investment or investment activity that this document relates to may be made or taken exclusively by relevant persons.

Canada

The shares of Class A common stock may be sold in Canada only to purchasers purchasing, or deemed to be purchasing, as principal that are accredited investors, as defined in National Instrument 45-106 Prospectus Exemptions or subsection 73.3(1) of the Securities Act (Ontario), and are permitted clients, as defined in National Instrument 31-103 Registration Requirements, Exemptions, and Ongoing Registrant Obligations. Any resale of the shares of Class A common stock must be made in accordance with an exemption from, or in a transaction not subject to, the prospectus requirements of applicable securities laws.

Securities legislation in certain provinces or territories of Canada may provide a purchaser with remedies for rescission or damages if this offering contains a misrepresentation; provided that the remedies for rescission or damages are exercised by the purchaser within the time limit prescribed by the securities legislation of the purchaser’s province or territory. The purchaser should refer to any applicable provisions of the securities legislation of the purchaser’s province or territory of these rights or consult with a legal advisor.

Pursuant to section 3A.3 of National Instrument 33-105 Underwriting Conflicts (NI 33-105), the underwriters are not required to comply with the disclosure requirements of NI 33-105 regarding underwriter conflicts of interest in connection with this offering.

Hong Kong

The shares may not be offered or sold in Hong Kong by means of any document other than (i) in circumstances that do not constitute an offer to the public within the meaning of the Companies (Winding Up and Miscellaneous Provisions) Ordinance (Cap. 32 of the Laws of Hong Kong) (“Companies (Winding Up and Miscellaneous Provisions) Ordinance”) or that do not constitute an invitation to the public within the meaning of the Securities and Futures Ordinance (Cap. 571 of the Laws of Hong Kong) (“Securities and Futures Ordinance”); (ii) to “professional investors” as defined in the Securities and Futures Ordinance and any rules made thereunder; or (iii) in other circumstances that do not result in the document being a “prospectus” as defined in the Companies (Winding Up and Miscellaneous Provisions) Ordinance, and no advertisement, invitation or document relating to the shares may be issued or may be in the possession of any person for the purpose of issue (in each case whether in Hong Kong or elsewhere), that is directed at, or the contents of which are likely to be accessed or read by, the public in Hong Kong (except if permitted to do so under the securities laws of Hong Kong) other than with respect to shares that are or are intended to be disposed of only to persons outside Hong Kong or only to “professional investors” in Hong Kong as defined in the Securities and Futures Ordinance and any rules made thereunder.

Singapore

This prospectus has not been registered as a prospectus with the Monetary Authority of Singapore. Accordingly, this prospectus and any other document or material in connection with the offer or sale, or invitation for subscription or purchase, of the shares may not be circulated or distributed, nor may the shares be offered or sold, or be made the subject of an invitation for subscription or purchase, whether directly or indirectly, to persons in Singapore other than (i) to an institutional investor (as defined under Section 4A of the Securities and Futures Act, Chapter 289 of Singapore (the “SFA”)) under Section 274 of the SFA; (ii) to a relevant person (as defined in Section 275(2) of the SFA) pursuant to Section 275(1) of the SFA, or any person pursuant to Section 275(1A) of the SFA, and in accordance with the conditions specified in Section 275 of the SFA; or (iii) otherwise pursuant to, and in accordance with the conditions of, any other applicable provision of the SFA, in each case subject to conditions set forth in the SFA.

 

62


Table of Contents

Where the shares are subscribed or purchased under Section 275 of the SFA by a relevant person that is a corporation (that is not an accredited investor (as defined in Section 4A of the SFA)) the sole business of which is to hold investments and the entire share capital of which is owned by one or more individuals, each of whom is an accredited investor, the securities (as defined in Section 239(1) of the SFA) of that corporation shall not be transferable for six months after that corporation has acquired the shares under Section 275 of the SFA except (1) to an institutional investor under Section 274 of the SFA or to a relevant person (as defined in Section 275(2) of the SFA), (2) where such transfer arises from an offer in that corporation’s securities pursuant to Section 275(1A) of the SFA, (3) where no consideration is or will be given for the transfer, (4) where the transfer is by operation of law, (5) as specified in Section 276(7) of the SFA, or (6) as specified in Regulation 32 of the Securities and Futures (Offers of Investments) (Shares and Debentures) Regulations 2005 of Singapore (“Regulation 32”).

Where the shares are subscribed or purchased under Section 275 of the SFA by a relevant person that is a trust (where the trustee is not an accredited investor (as defined in Section 4A of the SFA)) whose sole purpose is to hold investments and each beneficiary of the trust is an accredited investor, the beneficiaries’ rights and interest (howsoever described) in that trust shall not be transferable for six months after that trust has acquired the shares under Section 275 of the SFA except (1) to an institutional investor under Section 274 of the SFA or to a relevant person (as defined in Section 275(2) of the SFA), (2) where such transfer arises from an offer that is made on terms that such rights or interest are acquired at a consideration of not less than S$200,000 (or its equivalent in a foreign currency) for each transaction (whether such amount is to be paid for in cash or by exchange of securities or other assets), (3) where no consideration is or will be given for the transfer, (4) where the transfer is by operation of law, (5) as specified in Section 276(7) of the SFA, or (6) as specified in Regulation 32.

Japan

The shares have not been and will not be registered under the Financial Instruments and Exchange Act of Japan (Act No. 25 of 1948, as amended), or the FIEA. The shares may not be offered or sold, directly or indirectly, in Japan or to or for the benefit of any resident of Japan (including any person resident in Japan or any corporation or other entity organized under the laws of Japan) or to others for reoffering or resale, directly or indirectly, in Japan or to or for the benefit of any resident of Japan, except pursuant to an exemption from the registration requirements of the FIEA and otherwise in compliance with any relevant laws and regulations of Japan.

Australia

This prospectus:

 

   

does not constitute a disclosure document or a prospectus under Chapter 6D.2 of the Corporations Act 2001 (Cth) (the “Corporations Act”);

 

   

has not been, and will not be, lodged with the Australian Securities and Investments Commission (“ASIC”) as a disclosure document for the purposes of the Corporations Act and does not purport to include the information required of a disclosure document for the purposes of the Corporations Act; and

 

   

may only be provided in Australia to select investors who are able to demonstrate that they fall within one or more of the categories of investors available under section 708 of the Corporations Act (“Exempt Investors”).

The shares may not be directly or indirectly offered for subscription or purchased or sold, and no invitations to subscribe for or buy the shares may be issued, and no draft or definitive offering memorandum, advertisement or other offering material relating to any shares may be distributed in Australia, except where disclosure to

 

63


Table of Contents

investors is not required under Chapter 6D of the Corporations Act or is otherwise in compliance with all applicable Australian laws and regulations. By submitting an application for the shares, you represent and warrant to us that you are an Exempt Investor.

As any offer of shares under this document will be made without disclosure in Australia under Chapter 6D.2 of the Corporations Act, the offer of those securities for resale in Australia within 12 months may, under section 707 of the Corporations Act, require disclosure to investors under Chapter 6D.2 if none of the exemptions in section 708 applies to that resale. By applying for the shares you undertake to us that you will not, for a period of 12 months from the date of issuance and sale of the shares, offer, transfer, assign or otherwise alienate those shares to investors in Australia except in circumstances where disclosure to investors is not required under Chapter 6D.2 of the Corporations Act or where a compliant disclosure document is prepared and lodged with ASIC.

Dubai International Financial Centre (“DIFC”)

This document relates to an Exempt Offer in accordance with the Markets Rules 2012 of the Dubai Financial Services Authority (“DFSA”). This document is intended for distribution only to persons of a type specified in the Markets Rules 2012 of the DFSA. It must not be delivered to, or relied on by, any other person. The DFSA has no responsibility for reviewing or verifying any documents in connection with Exempt Offers. The DFSA has not approved this prospectus supplement or taken steps to verify the information set forth herein and has no responsibility for this document. The securities to which this document relates may be illiquid and/or subject to restrictions on their resale. Prospective purchasers of the securities offered should conduct their own due diligence on the securities. If you do not understand the contents of this document, you should consult an authorized financial advisor.

In relation to its use in the DIFC, this document is strictly private and confidential and is being distributed to a limited number of investors and must not be provided to any person other than the original recipient, and may not be reproduced or used for any other purpose. The interests in the securities may not be offered or sold directly or indirectly to the public in the DIFC.

Switzerland

The shares may not be publicly offered in Switzerland and will not be listed on the SIX Swiss Exchange (“SIX”) or on any other stock exchange or regulated trading facility in Switzerland. This document has been prepared without regard to the disclosure standards for issuance prospectuses under, and does not constitute a prospectus within the meaning of, art. 652a or art. 1156 of the Swiss Code of Obligations or the disclosure standards for listing prospectuses under art. 27 ff. of the SIX Listing Rules or the listing rules of any other stock exchange or regulated trading facility in Switzerland. Neither this document nor any other offering or marketing material relating to the shares or the offering may be publicly distributed or otherwise made publicly available in Switzerland.

Neither this document nor any other offering or marketing material relating to the offering, the Company, or the shares has been or will be filed with or approved by any Swiss regulatory authority. In particular, this document will not be filed with, and the offer of shares will not be supervised by, the Swiss Financial Market Supervisory Authority FINMA (“FINMA”), and the offer of shares has not been and will not be authorized under the Swiss Federal Act on Collective Investment Schemes (“CISA”). The investor protection afforded to acquirers of interests in collective investment schemes under the CISA does not extend to acquirers of shares.

 

64


Table of Contents

LEGAL MATTERS

The validity of the shares of common stock offered hereby will be passed upon for us by Kirkland & Ellis LLP, New York, New York. Davis Polk & Wardwell LLP, New York, New York, is acting as counsel to the underwriters.

EXPERTS

The consolidated financial statements of Shoals Parent LLC and its subsidiaries as of December 31, 2020 and 2019 and for each of the three years in the period ended December 31, 2020 incorporated by reference in this prospectus and in the registration statement have been so incorporated in reliance on the report of BDO USA, LLP, an independent registered public accounting firm, incorporated herein by reference, given on the authority of said firm as experts in auditing and accounting.

The financial statements of Shoals Technologies Group, Inc. as of December 31, 2020 and November 4, 2020 incorporated by reference in this prospectus and in the registration statement have been so incorporated in reliance on the report of BDO USA, LLP, an independent registered public accounting firm, given on the authority of said firm as experts in auditing and accounting.

INCORPORATION BY REFERENCE

The rules of the SEC allow us to incorporate by reference into this prospectus the information we file with the SEC. This means that we are disclosing important information to you by referring to other documents. The information incorporated by reference is considered to be part of this prospectus, except for any information superseded by information contained directly in this prospectus. We incorporate by reference the documents listed below (other than any portions thereof, which under the Exchange Act, and applicable SEC rules, are not deemed “filed” under the Exchange Act):

 

   

our Annual Report on Form 10-K for the fiscal year ended December 31, 2020, filed on March 16, 2021;

 

   

our Quarterly Report on Form 10-Q for the quarterly period ended March 31, 2021, filed on May 4, 2021; and

 

   

our Current Reports on Form 8-K filed on January 29, 2021 and March 16, 2021 (other than Items 2.02 and 9.01 therein).

If we have incorporated by reference any statement or information in this prospectus and we subsequently modify that statement or information with information contained in this prospectus, the statement or information previously incorporated in this prospectus is also modified or superseded in the same manner.

We will provide without charge to each person, including any beneficial owner, to whom a copy of this prospectus is delivered, upon written or oral request of such person, a copy of any or all of the documents referenced above which have been incorporated by reference in this prospectus. You should direct requests for these documents to c/o Shoals Technologies Group, Inc., 1400 Shoals Way, Portland, Tennessee 37148.

Exhibits to any documents incorporated by reference in this prospectus will not be sent, however, unless those exhibits have been specifically referenced in this prospectus.

WHERE YOU CAN FIND ADDITIONAL INFORMATION

We have filed with the SEC a registration statement on Form S-1 under the Securities Act with respect to the shares of our Class A common stock offered by this prospectus. This prospectus, which constitutes a part of

 

65


Table of Contents

the registration statement, does not contain all of the information set forth in the registration statement, some items of which are contained in exhibits to the registration statement as permitted by the rules and regulations of the SEC. For further information with respect to us and our Class A common stock, we refer you to the registration statement, including the exhibits filed as a part of the registration statement. Statements contained in this prospectus about the contents of any contract or other document filed as an exhibit to this registration statement include the material provisions of the contract or other document. If a contract or document has been filed as an exhibit to the registration statement, please see the copy of the contract or document that has been filed. Each statement in this prospectus relating to a contract or document filed as an exhibit is qualified in all respects by the filed exhibit.

The SEC maintains an Internet website that contains reports, proxy statements and other information about issuers, like us, that file electronically with the SEC. The address of that website is www.sec.gov. We are also required to file annual, quarterly and current reports reports, proxy statements and other information with the SEC. These periodic reports, proxy statements and other information will be available at website of the SEC referred to above. We also maintain a website at https://shoals.com. Upon completion of this offering, you may access these materials free of charge as soon as reasonably practicable after they are electronically filed with, or furnished to, the SEC. Information contained on our website is not a part of this prospectus, and the inclusion of our website address in this prospectus is an inactive textual reference only.

 

66


Table of Contents

13,384,155 Shares

SHOALS TECHNOLOGIES GROUP, INC.

Class A Common Stock

 

 

 

LOGO

 

 

 

Joint Book-Running Managers

 

Goldman Sachs & Co. LLC   J.P. Morgan   Guggenheim Securities   UBS Investment Bank
Morgan Stanley   Credit Suisse   Barclays

Co-Managers

 

Cowen   Oppenheimer & Co.   Piper Sandler
Johnson Rice & Company L.L.C.   Roth Capital Partners