Please wait
0001838615FALSE2025FYP1Yhttp://fasb.org/us-gaap/2025#GainLossOnInvestmentsP1YP3Yhttp://fasb.org/us-gaap/2025#GoodwillAndIntangibleAssetImpairmenthttp://fasb.org/us-gaap/2025#GoodwillAndIntangibleAssetImpairmenthttp://fasb.org/us-gaap/2025#GoodwillAndIntangibleAssetImpairmenthttp://fasb.org/us-gaap/2025#GoodwillAndIntangibleAssetImpairmenthttp://fasb.org/us-gaap/2025#GoodwillAndIntangibleAssetImpairmenthttp://fasb.org/us-gaap/2025#GoodwillAndIntangibleAssetImpairmenthttp://fasb.org/us-gaap/2025#GoodwillAndIntangibleAssetImpairmenthttp://fasb.org/us-gaap/2025#QualifiedPlanMemberhttp://fasb.org/us-gaap/2025#BusinessCombinationContingentConsiderationArrangementsChangeInAmountOfContingentConsiderationLiability1http://fasb.org/us-gaap/2025#BusinessCombinationContingentConsiderationArrangementsChangeInAmountOfContingentConsiderationLiability1http://fasb.org/us-gaap/2025#BusinessCombinationContingentConsiderationArrangementsChangeInAmountOfContingentConsiderationLiability1iso4217:USDxbrli:sharesiso4217:USDxbrli:sharesalti:employeexbrli:purealti:directoralti:segmentutr:Dalti:anniversaryiso4217:GBP00018386152025-01-012025-12-3100018386152025-06-300001838615us-gaap:CommonClassAMember2026-03-310001838615us-gaap:CommonClassBMember2026-03-3100018386152025-12-3100018386152024-12-310001838615alti:FeesReceivableMemberus-gaap:RelatedPartyMember2025-12-310001838615alti:FeesReceivableMemberus-gaap:RelatedPartyMember2024-12-310001838615alti:FeesReceivableMember2025-12-310001838615alti:FeesReceivableMember2024-12-310001838615alti:SeriesACumulativeConvertiblePreferredStockMember2025-12-310001838615alti:SeriesACumulativeConvertiblePreferredStockMember2024-12-310001838615alti:SeriesCCumulativeConvertiblePreferredStockMember2025-12-310001838615alti:SeriesCCumulativeConvertiblePreferredStockMember2024-12-310001838615us-gaap:CommonClassAMember2025-12-310001838615us-gaap:CommonClassAMember2024-12-310001838615us-gaap:CommonClassBMember2025-12-310001838615us-gaap:CommonClassBMember2024-12-310001838615us-gaap:CommonClassCMember2025-12-310001838615us-gaap:CommonClassCMember2024-12-310001838615alti:ManagementAdvisoryFeesMember2025-01-012025-12-310001838615alti:ManagementAdvisoryFeesMember2024-01-012024-12-310001838615alti:ManagementAdvisoryFeesMember2023-01-012023-12-310001838615alti:IncentiveFeesMember2025-01-012025-12-310001838615alti:IncentiveFeesMember2024-01-012024-12-310001838615alti:IncentiveFeesMember2023-01-012023-12-310001838615alti:DistributionsFromInvestmentsMember2025-01-012025-12-310001838615alti:DistributionsFromInvestmentsMember2024-01-012024-12-310001838615alti:DistributionsFromInvestmentsMember2023-01-012023-12-310001838615alti:OtherFeesIncomeMember2025-01-012025-12-310001838615alti:OtherFeesIncomeMember2024-01-012024-12-310001838615alti:OtherFeesIncomeMember2023-01-012023-12-3100018386152024-01-012024-12-3100018386152023-01-012023-12-310001838615us-gaap:SegmentContinuingOperationsMember2025-01-012025-12-310001838615us-gaap:SegmentContinuingOperationsMember2024-01-012024-12-310001838615us-gaap:SegmentContinuingOperationsMember2023-01-012023-12-310001838615us-gaap:SegmentDiscontinuedOperationsMember2025-01-012025-12-310001838615us-gaap:SegmentDiscontinuedOperationsMember2024-01-012024-12-310001838615us-gaap:SegmentDiscontinuedOperationsMember2023-01-012023-12-310001838615us-gaap:CommonClassAMemberus-gaap:CommonStockMember2024-12-310001838615us-gaap:CommonClassBMemberus-gaap:CommonStockMember2024-12-310001838615us-gaap:TreasuryStockCommonMember2024-12-310001838615us-gaap:AdditionalPaidInCapitalMember2024-12-310001838615us-gaap:RetainedEarningsMember2024-12-310001838615us-gaap:AccumulatedOtherComprehensiveIncomeMember2024-12-310001838615us-gaap:NoncontrollingInterestMember2024-12-310001838615us-gaap:RetainedEarningsMember2025-01-012025-12-310001838615us-gaap:NoncontrollingInterestMember2025-01-012025-12-310001838615us-gaap:AccumulatedOtherComprehensiveIncomeMember2025-01-012025-12-310001838615alti:SeriesACumulativeConvertiblePreferredStockMember2025-01-012025-12-310001838615alti:SeriesCCumulativeConvertiblePreferredStockMember2025-01-012025-12-310001838615us-gaap:CommonClassAMemberus-gaap:CommonStockMember2025-01-012025-12-310001838615us-gaap:AdditionalPaidInCapitalMember2025-01-012025-12-310001838615us-gaap:CommonClassBMemberus-gaap:CommonStockMember2025-01-012025-12-310001838615us-gaap:CommonClassAMemberus-gaap:CommonStockMember2025-12-310001838615us-gaap:CommonClassBMemberus-gaap:CommonStockMember2025-12-310001838615us-gaap:TreasuryStockCommonMember2025-12-310001838615us-gaap:AdditionalPaidInCapitalMember2025-12-310001838615us-gaap:RetainedEarningsMember2025-12-310001838615us-gaap:AccumulatedOtherComprehensiveIncomeMember2025-12-310001838615us-gaap:NoncontrollingInterestMember2025-12-310001838615alti:SeriesACumulativeConvertiblePreferredStockMember2023-12-310001838615alti:SeriesCCumulativeConvertiblePreferredStockMember2023-12-310001838615us-gaap:CommonClassAMemberus-gaap:CommonStockMember2023-12-310001838615us-gaap:CommonClassBMemberus-gaap:CommonStockMember2023-12-310001838615us-gaap:AdditionalPaidInCapitalMember2023-12-310001838615us-gaap:RetainedEarningsMember2023-12-310001838615us-gaap:AccumulatedOtherComprehensiveIncomeMember2023-12-310001838615us-gaap:NoncontrollingInterestMember2023-12-3100018386152023-12-310001838615us-gaap:RetainedEarningsMember2024-01-012024-12-310001838615us-gaap:NoncontrollingInterestMember2024-01-012024-12-310001838615us-gaap:AccumulatedOtherComprehensiveIncomeMember2024-01-012024-12-310001838615us-gaap:AdditionalPaidInCapitalMember2024-01-012024-12-310001838615alti:SeriesACumulativeConvertiblePreferredStockMember2024-01-012024-12-310001838615alti:SeriesCCumulativeConvertiblePreferredStockMember2024-01-012024-12-310001838615us-gaap:CommonClassAMemberus-gaap:CommonStockMember2024-01-012024-12-310001838615us-gaap:CommonClassBMemberus-gaap:CommonStockMember2024-01-012024-12-310001838615alti:FamilyOfficeServiceFOSMemberus-gaap:AccumulatedOtherComprehensiveIncomeMember2024-01-012024-12-310001838615alti:FamilyOfficeServiceFOSMemberus-gaap:NoncontrollingInterestMember2024-01-012024-12-310001838615alti:FamilyOfficeServiceFOSMember2024-01-012024-12-310001838615alti:LXiReitAdvisorsLimitedLRAMemberus-gaap:AccumulatedOtherComprehensiveIncomeMember2024-01-012024-12-310001838615alti:LXiReitAdvisorsLimitedLRAMemberus-gaap:NoncontrollingInterestMember2024-01-012024-12-310001838615alti:LXiReitAdvisorsLimitedLRAMember2024-01-012024-12-310001838615us-gaap:CommonClassAMemberus-gaap:CommonStockMember2022-12-310001838615us-gaap:CommonClassBMemberus-gaap:CommonStockMember2022-12-310001838615us-gaap:AdditionalPaidInCapitalMember2022-12-310001838615us-gaap:RetainedEarningsMember2022-12-310001838615us-gaap:AccumulatedOtherComprehensiveIncomeMember2022-12-310001838615us-gaap:NoncontrollingInterestMember2022-12-3100018386152022-12-310001838615us-gaap:CommonClassAMemberus-gaap:CommonStockMember2023-01-012023-12-310001838615us-gaap:AdditionalPaidInCapitalMember2023-01-012023-12-310001838615us-gaap:RetainedEarningsMember2023-01-012023-12-310001838615us-gaap:NoncontrollingInterestMember2023-01-012023-12-310001838615us-gaap:AccumulatedOtherComprehensiveIncomeMember2023-01-012023-12-310001838615alti:AlvariumHomeREITAdvisorsLtdAHRAMemberus-gaap:AdditionalPaidInCapitalMember2023-01-012023-12-310001838615alti:AlvariumHomeREITAdvisorsLtdAHRAMemberus-gaap:NoncontrollingInterestMember2023-01-012023-12-310001838615alti:AlvariumHomeREITAdvisorsLtdAHRAMember2023-01-012023-12-310001838615us-gaap:CommonClassAMember2023-01-012023-12-310001838615us-gaap:CommonClassBMemberus-gaap:CommonStockMember2023-01-012023-12-3100018386152024-01-012024-09-300001838615alti:MemberNotesReceivableMember2025-01-012025-12-310001838615alti:MemberNotesReceivableMember2024-01-012024-12-310001838615alti:MemberNotesReceivableMember2023-01-012023-12-310001838615us-gaap:PreferredStockMember2025-01-012025-12-310001838615us-gaap:PreferredStockMember2024-01-012024-12-310001838615us-gaap:PreferredStockMember2023-01-012023-12-310001838615us-gaap:CommonStockMember2025-01-012025-12-310001838615us-gaap:CommonStockMember2024-01-012024-12-310001838615us-gaap:CommonStockMember2023-01-012023-12-310001838615alti:UmbrellaMember2023-01-030001838615alti:UmbrellaMemberalti:TWMHAndTIGShareholdersMember2023-01-030001838615alti:TWMHTIGAndAlvariumMemberalti:UmbrellaMember2023-01-030001838615us-gaap:CommonClassAMember2023-01-010001838615us-gaap:CommonClassAMember2023-01-012023-03-310001838615us-gaap:CommonClassAMember2023-04-032023-04-0300018386152023-06-070001838615us-gaap:CommonClassAMember2023-06-0700018386152023-01-012023-06-300001838615alti:SeriesACumulativeConvertiblePreferredStockMemberalti:AllianzStrategicInvestmentsS.a.r.l.AllianzMemberalti:AllianzInvestmentAgreementMember2024-07-312024-07-310001838615us-gaap:CommonClassAMemberalti:AllianzStrategicInvestmentsS.a.r.l.AllianzMemberalti:AllianzInvestmentAgreementMember2024-07-312024-07-310001838615alti:AllianzStrategicInvestmentsS.a.r.l.AllianzMemberalti:AllianzInvestmentAgreementMember2024-07-312024-07-310001838615alti:AllianzWarrantMemberus-gaap:CommonClassAMemberalti:AllianzStrategicInvestmentsS.a.r.l.AllianzMemberalti:AllianzInvestmentAgreementMember2024-07-310001838615alti:AllianzWarrantMemberus-gaap:CommonClassAMember2024-01-012024-12-310001838615alti:AllianzWarrantMemberus-gaap:CommonClassAMember2025-01-012025-12-310001838615alti:SeriesACumulativeConvertiblePreferredStockMemberalti:AllianzStrategicInvestmentsS.a.r.l.AllianzMembersrt:MaximumMemberalti:AllianzInvestmentAgreementMember2024-07-312024-07-310001838615alti:SeriesACumulativeConvertiblePreferredStockMemberalti:AllianzStrategicInvestmentsS.a.r.l.AllianzMemberalti:AllianzInvestmentAgreementMember2025-05-132025-05-130001838615alti:AllianzTrancheRightMemberalti:SeriesACumulativeConvertiblePreferredStockMemberalti:AllianzStrategicInvestmentsS.a.r.l.AllianzMemberalti:AllianzInvestmentAgreementMember2024-02-220001838615alti:AllianzTrancheRightMemberalti:SeriesACumulativeConvertiblePreferredStockMemberalti:AllianzStrategicInvestmentsS.a.r.l.AllianzMemberalti:AllianzInvestmentAgreementMember2025-05-130001838615alti:AllianzTrancheRightMemberalti:SeriesACumulativeConvertiblePreferredStockMemberalti:AllianzStrategicInvestmentsS.a.r.l.AllianzMemberalti:AllianzInvestmentAgreementMember2024-02-222024-02-220001838615alti:SeriesACumulativeConvertiblePreferredStockMemberus-gaap:RelatedPartyMember2025-12-310001838615alti:AllianzTrancheRightMemberalti:SeriesACumulativeConvertiblePreferredStockMemberalti:AllianzStrategicInvestmentsS.a.r.l.AllianzMemberalti:AllianzInvestmentAgreementMember2025-12-310001838615us-gaap:CommonClassBMemberalti:AllianzStrategicInvestmentsS.a.r.l.AllianzMemberalti:AllianzInvestmentAgreementMember2024-07-312024-07-310001838615us-gaap:CommonClassCMemberalti:AllianzStrategicInvestmentsS.a.r.l.AllianzMemberalti:AllianzInvestmentAgreementMember2024-07-310001838615us-gaap:CommonClassAMemberalti:AllianzStrategicInvestmentsS.a.r.l.AllianzMemberalti:AllianzInvestmentAgreementMember2024-07-310001838615alti:SeriesCCumulativeConvertiblePreferredStockMemberalti:CWCAlTiInvestorLLCConstellationMemberalti:ConstellationInvestmentAgreementMember2024-01-012024-12-310001838615alti:SeriesCCumulativeConvertiblePreferredStockMemberalti:CWCAlTiInvestorLLCConstellationMemberalti:ConstellationInvestmentAgreementMember2024-03-272024-03-270001838615alti:SeriesCCumulativeConvertiblePreferredStockMemberalti:CWCAlTiInvestorLLCConstellationMemberalti:ConstellationInvestmentAgreementMember2024-05-152024-05-150001838615alti:SeriesCCumulativeConvertiblePreferredStockMember2024-01-012024-03-310001838615srt:MaximumMemberalti:SeriesCCumulativeConvertiblePreferredStockMember2024-01-012024-12-310001838615alti:ConstellationWarrantMemberus-gaap:CommonClassAMember2024-12-310001838615alti:ConstellationWarrantMember2024-12-310001838615alti:ConstellationWarrantMemberus-gaap:CommonClassAMember2024-03-270001838615alti:ConstellationWarrantMemberus-gaap:CommonClassAMember2024-05-150001838615alti:ConstellationWarrantMemberus-gaap:CommonClassAMember2025-01-012025-12-310001838615alti:ConstellationWarrantMemberus-gaap:CommonClassAMember2024-01-012024-12-3100018386152025-07-012025-12-3100018386152025-01-012025-06-300001838615alti:AlternativesPlatformExternallyManagedFundMember2025-12-310001838615alti:AlternativesPlatformInternallyManagedFundMember2025-12-310001838615alti:ExternallyManagedFundsRomspenRealEstateBridgeLendingStrategyMember2025-12-310001838615alti:ExternallyManagedFundsZebedeeEuropeanEquitiesStrategyMember2025-12-310001838615alti:ExternallyManagedFundsArkkanAsianCreditAndSpecialSituationsStrategyMember2025-12-310001838615srt:MinimumMemberus-gaap:PropertyPlantAndEquipmentOtherTypesMember2025-12-310001838615srt:MaximumMemberus-gaap:PropertyPlantAndEquipmentOtherTypesMember2025-12-310001838615alti:TiedemannInternationalHoldingsAGTIHMemberalti:TiedemannWealthManagementHoldingsLLCMember2022-12-310001838615alti:TiedemannInternationalHoldingsAGTIHMemberalti:TiedemannWealthManagementHoldingsLLCMember2023-07-282024-03-250001838615alti:TiedemannInternationalHoldingsAGTIHMemberus-gaap:CommonClassAMemberalti:TiedemannWealthManagementHoldingsLLCMember2023-07-282024-03-250001838615us-gaap:AdditionalPaidInCapitalMember2024-12-310001838615us-gaap:DiscontinuedOperationsDisposedOfByMeansOtherThanSaleMemberalti:InternationalRealEstateSegmentMember2025-01-012025-12-310001838615us-gaap:DiscontinuedOperationsDisposedOfByMeansOtherThanSaleMemberalti:InternationalRealEstateSegmentMember2025-12-310001838615us-gaap:DiscontinuedOperationsDisposedOfByMeansOtherThanSaleMemberalti:InternationalRealEstateSegmentMember2024-12-310001838615alti:ManagementAdvisoryFeesMemberus-gaap:DiscontinuedOperationsDisposedOfByMeansOtherThanSaleMemberalti:InternationalRealEstateSegmentMember2025-01-012025-12-310001838615alti:ManagementAdvisoryFeesMemberus-gaap:DiscontinuedOperationsDisposedOfByMeansOtherThanSaleMemberalti:InternationalRealEstateSegmentMember2024-01-012024-12-310001838615alti:ManagementAdvisoryFeesMemberus-gaap:DiscontinuedOperationsDisposedOfByMeansOtherThanSaleMemberalti:InternationalRealEstateSegmentMember2023-01-012023-12-310001838615alti:IncentiveFeesMemberus-gaap:DiscontinuedOperationsDisposedOfByMeansOtherThanSaleMemberalti:InternationalRealEstateSegmentMember2025-01-012025-12-310001838615alti:IncentiveFeesMemberus-gaap:DiscontinuedOperationsDisposedOfByMeansOtherThanSaleMemberalti:InternationalRealEstateSegmentMember2024-01-012024-12-310001838615alti:IncentiveFeesMemberus-gaap:DiscontinuedOperationsDisposedOfByMeansOtherThanSaleMemberalti:InternationalRealEstateSegmentMember2023-01-012023-12-310001838615alti:OtherFeesIncomeMemberus-gaap:DiscontinuedOperationsDisposedOfByMeansOtherThanSaleMemberalti:InternationalRealEstateSegmentMember2025-01-012025-12-310001838615alti:OtherFeesIncomeMemberus-gaap:DiscontinuedOperationsDisposedOfByMeansOtherThanSaleMemberalti:InternationalRealEstateSegmentMember2024-01-012024-12-310001838615alti:OtherFeesIncomeMemberus-gaap:DiscontinuedOperationsDisposedOfByMeansOtherThanSaleMemberalti:InternationalRealEstateSegmentMember2023-01-012023-12-310001838615us-gaap:DiscontinuedOperationsDisposedOfByMeansOtherThanSaleMemberalti:InternationalRealEstateSegmentMember2024-01-012024-12-310001838615us-gaap:DiscontinuedOperationsDisposedOfByMeansOtherThanSaleMemberalti:InternationalRealEstateSegmentMember2023-01-012023-12-310001838615us-gaap:DisposalGroupDisposedOfBySaleNotDiscontinuedOperationsMemberalti:LondonMetricPropertyPlcMemberalti:LXiReitAdvisorsLimitedLRAMemberalti:RealEstateFundManagementMemberalti:InternationalRealEstateSegmentMember2024-01-090001838615alti:KontoraFamilyOfficeGmbHKontoraMember2025-04-302025-04-300001838615alti:KontoraFamilyOfficeGmbHKontoraMember2025-04-300001838615alti:KontoraFamilyOfficeGmbHKontoraMember2025-01-012025-12-310001838615alti:KontoraFamilyOfficeGmbHKontoraMemberalti:BrandMember2025-04-300001838615alti:KontoraFamilyOfficeGmbHKontoraMemberalti:BrandMember2025-04-302025-04-300001838615alti:KontoraFamilyOfficeGmbHKontoraMemberus-gaap:LicenseMember2025-04-300001838615alti:KontoraFamilyOfficeGmbHKontoraMemberus-gaap:LicenseMember2025-04-302025-04-300001838615alti:KontoraFamilyOfficeGmbHKontoraMemberus-gaap:CustomerRelationshipsMember2025-04-300001838615alti:KontoraFamilyOfficeGmbHKontoraMemberus-gaap:CustomerRelationshipsMember2025-04-302025-04-300001838615alti:KontoraFamilyOfficeGmbHKontoraMemberus-gaap:ComputerSoftwareIntangibleAssetMember2025-04-300001838615alti:KontoraFamilyOfficeGmbHKontoraMemberus-gaap:ComputerSoftwareIntangibleAssetMember2025-04-302025-04-300001838615alti:EnvoiLLCEnvoiMember2024-07-012024-07-010001838615alti:EnvoiLLCEnvoiMember2024-07-010001838615alti:EnvoiLLCEnvoiMember2024-01-012024-12-310001838615alti:EnvoiLLCEnvoiMemberus-gaap:CustomerRelationshipsMember2024-07-010001838615alti:EnvoiLLCEnvoiMemberus-gaap:CustomerRelationshipsMember2024-07-012024-07-010001838615alti:PointwisePartnersLimitedPWMember2024-05-090001838615alti:PointwisePartnersLimitedPWMember2024-05-080001838615alti:PointwisePartnersLimitedPWMember2024-05-092024-05-090001838615alti:PointwisePartnersLimitedPWMember2025-03-310001838615alti:PointwisePartnersLimitedPWMember2025-01-012025-03-310001838615alti:PointwisePartnersLimitedPWMember2024-05-082024-05-080001838615alti:PointwisePartnersLimitedPWMemberus-gaap:CustomerRelationshipsMember2024-05-090001838615alti:PointwisePartnersLimitedPWMemberus-gaap:CustomerRelationshipsMember2024-05-092024-05-090001838615alti:EastEndAdvisorsLLCEEAMember2024-04-032024-04-030001838615alti:EastEndAdvisorsLLCEEAMember2024-04-030001838615alti:ManagementAdvisoryFeesMemberalti:EastEndAdvisorsLLCEEAMember2024-04-030001838615alti:EastEndAdvisorsLLCEEAMemberus-gaap:TradeNamesMember2024-04-030001838615alti:EastEndAdvisorsLLCEEAMemberus-gaap:TradeNamesMember2024-04-032024-04-030001838615alti:EastEndAdvisorsLLCEEAMemberus-gaap:CustomerRelationshipsMember2024-04-030001838615alti:EastEndAdvisorsLLCEEAMemberus-gaap:CustomerRelationshipsMember2024-04-032024-04-030001838615alti:EastEndAdvisorsLLCEEAMemberalti:DevelopedTechnologyMember2024-04-030001838615alti:EastEndAdvisorsLLCEEAMemberalti:DevelopedTechnologyMember2024-04-032024-04-030001838615alti:AlTiWealthManagementSwitzerlandSAAWMSMember2023-08-020001838615alti:AlTiWealthManagementSwitzerlandSAAWMSMember2023-08-022023-08-020001838615alti:AlTiWealthManagementSwitzerlandSAAWMSMember2023-01-012023-12-310001838615alti:AlTiWealthManagementSingaporePteLimitedALWPMember2023-04-062023-04-060001838615alti:AlTiWealthManagementSingaporePteLimitedALWPMember2023-04-060001838615alti:AlTiWealthManagementSingaporePteLimitedALWPMember2023-01-012023-12-310001838615alti:AlvariumTWMHAndTIGMember2023-01-032023-01-030001838615alti:AlvariumTWMHAndTIGMember2023-01-030001838615alti:AlvariumTWMHAndTIGMember2023-01-012023-12-310001838615alti:AlvariumTWMHAndTIGMember2023-12-310001838615us-gaap:LineOfCreditMember2024-01-012024-12-310001838615alti:AWMSALWPEnvoiEEAPWKontoraMember2025-01-012025-12-310001838615alti:AWMSALWPEnvoiEEAPWKontoraMember2024-01-012024-12-310001838615alti:AWMSALWPEnvoiEEAPWKontoraMember2023-01-012023-12-310001838615us-gaap:DisposalGroupDisposedOfBySaleNotDiscontinuedOperationsMemberalti:FamilyOfficeServiceFOSMemberalti:WealthCapitalSolutionsSegmentMember2024-05-082024-05-080001838615us-gaap:OperatingSegmentsMemberalti:ManagementAdvisoryFeesMember2025-01-012025-12-310001838615us-gaap:OperatingSegmentsMemberalti:ManagementAdvisoryFeesMember2024-01-012024-12-310001838615us-gaap:OperatingSegmentsMemberalti:ManagementAdvisoryFeesMember2023-01-012023-12-310001838615us-gaap:OperatingSegmentsMemberalti:IncentiveFeesMember2025-01-012025-12-310001838615us-gaap:OperatingSegmentsMemberalti:IncentiveFeesMember2024-01-012024-12-310001838615us-gaap:OperatingSegmentsMemberalti:IncentiveFeesMember2023-01-012023-12-310001838615us-gaap:OperatingSegmentsMemberalti:DistributionsFromInvestmentsMember2025-01-012025-12-310001838615us-gaap:OperatingSegmentsMemberalti:DistributionsFromInvestmentsMember2024-01-012024-12-310001838615us-gaap:OperatingSegmentsMemberalti:DistributionsFromInvestmentsMember2023-01-012023-12-310001838615us-gaap:OperatingSegmentsMemberalti:OtherFeesIncomeMember2025-01-012025-12-310001838615us-gaap:OperatingSegmentsMemberalti:OtherFeesIncomeMember2024-01-012024-12-310001838615us-gaap:OperatingSegmentsMemberalti:OtherFeesIncomeMember2023-01-012023-12-310001838615us-gaap:OperatingSegmentsMember2025-01-012025-12-310001838615us-gaap:OperatingSegmentsMember2024-01-012024-12-310001838615us-gaap:OperatingSegmentsMember2023-01-012023-12-310001838615us-gaap:OperatingSegmentsMemberalti:ManagementAdvisoryFeesMember2024-12-310001838615us-gaap:OperatingSegmentsMemberalti:ManagementAdvisoryFeesMember2023-12-310001838615us-gaap:OperatingSegmentsMemberalti:ManagementAdvisoryFeesMember2025-12-310001838615us-gaap:OperatingSegmentsMemberalti:IncentiveFeesMember2024-12-310001838615us-gaap:OperatingSegmentsMemberalti:IncentiveFeesMember2023-12-310001838615us-gaap:OperatingSegmentsMemberalti:IncentiveFeesMember2025-12-310001838615us-gaap:OperatingSegmentsMemberalti:OtherFeesIncomeMember2024-12-310001838615us-gaap:OperatingSegmentsMemberalti:OtherFeesIncomeMember2023-12-310001838615us-gaap:OperatingSegmentsMemberalti:OtherFeesIncomeMember2025-12-310001838615us-gaap:OperatingSegmentsMemberalti:ManagementAdvisoryFeesMemberus-gaap:RelatedPartyMember2025-12-310001838615us-gaap:OperatingSegmentsMemberalti:ManagementAdvisoryFeesMemberus-gaap:RelatedPartyMember2024-12-310001838615us-gaap:OperatingSegmentsMemberalti:IncentiveFeesMemberus-gaap:RelatedPartyMember2025-12-310001838615us-gaap:OperatingSegmentsMemberalti:IncentiveFeesMemberus-gaap:RelatedPartyMember2024-12-310001838615us-gaap:RestrictedStockUnitsRSUMemberus-gaap:CommonClassAMember2025-12-310001838615us-gaap:RestrictedStockUnitsRSUMember2024-12-310001838615us-gaap:RestrictedStockUnitsRSUMember2023-12-310001838615us-gaap:RestrictedStockUnitsRSUMember2025-01-012025-12-310001838615us-gaap:RestrictedStockUnitsRSUMember2024-01-012024-12-310001838615us-gaap:RestrictedStockUnitsRSUMember2025-12-310001838615us-gaap:RestrictedStockUnitsRSUMember2023-01-012023-12-310001838615us-gaap:PerformanceSharesMember2025-01-012025-12-310001838615us-gaap:PerformanceSharesMember2024-01-012024-12-310001838615us-gaap:PerformanceSharesMember2023-01-012023-12-310001838615alti:AcquisitionRelatedAwardsMember2025-01-012025-12-310001838615alti:AcquisitionRelatedAwardsMember2024-01-012024-12-310001838615alti:AcquisitionRelatedAwardsMember2023-01-012023-12-310001838615alti:DelayedSharePurchaseAgreementTIHSPAMember2025-01-012025-12-310001838615alti:DelayedSharePurchaseAgreementTIHSPAMember2024-01-012024-12-310001838615alti:DelayedSharePurchaseAgreementTIHSPAMember2023-01-012023-12-310001838615alti:RevenueShareEmployeeArrangementsMember2025-01-012025-12-310001838615alti:RevenueShareEmployeeArrangementsMember2024-01-012024-12-310001838615alti:RevenueShareEmployeeArrangementsMember2023-01-012023-12-310001838615alti:DeferredCompensationAwardsMember2025-01-012025-12-310001838615alti:DeferredCompensationAwardsMember2024-01-012024-12-310001838615alti:DeferredCompensationAwardsMember2023-01-012023-12-310001838615alti:AccruedCompensationAwardsMember2025-01-012025-12-310001838615alti:AccruedCompensationAwardsMember2024-01-012024-12-310001838615alti:AccruedCompensationAwardsMember2023-01-012023-12-310001838615alti:TWMHRestrictedStockUnitsRSUsMember2023-01-012023-12-310001838615alti:AlvariumEmployeeAwardsMember2023-01-012023-12-310001838615alti:AlvariumEmployeeAwardsBenefitingAcquirerMember2023-01-012023-12-310001838615alti:TWMHRestrictedStockUnitsRSUsMember2025-12-310001838615alti:NasdaqAwardsMemberus-gaap:CommonClassAMember2023-01-012023-12-310001838615alti:NasdaqAwardsMemberus-gaap:CommonClassAMember2023-12-310001838615alti:BuyOutEquityAwardsAsRestrictedStockUnitsRSUsMemberus-gaap:CommonClassAMember2023-01-012023-12-310001838615us-gaap:RestrictedStockUnitsRSUMemberus-gaap:ShareBasedPaymentArrangementEmployeeMember2025-02-272025-02-270001838615us-gaap:RestrictedStockUnitsRSUMemberus-gaap:ShareBasedPaymentArrangementEmployeeMember2025-05-142025-05-140001838615us-gaap:RestrictedStockUnitsRSUMemberus-gaap:ShareBasedPaymentArrangementEmployeeMember2025-02-270001838615us-gaap:RestrictedStockUnitsRSUMemberus-gaap:ShareBasedPaymentArrangementEmployeeMember2025-05-140001838615us-gaap:RestrictedStockUnitsRSUMemberus-gaap:ShareBasedPaymentArrangementEmployeeMember2024-06-052024-06-050001838615us-gaap:RestrictedStockUnitsRSUMemberus-gaap:ShareBasedPaymentArrangementEmployeeMember2024-06-050001838615us-gaap:RestrictedStockUnitsRSUMemberus-gaap:ShareBasedPaymentArrangementEmployeeMember2023-05-312023-05-310001838615us-gaap:RestrictedStockUnitsRSUMemberus-gaap:ShareBasedPaymentArrangementEmployeeMember2023-05-310001838615us-gaap:RestrictedStockUnitsRSUMemberus-gaap:ShareBasedPaymentArrangementEmployeeMember2025-01-012025-12-310001838615us-gaap:RestrictedStockUnitsRSUMemberus-gaap:ShareBasedPaymentArrangementEmployeeMember2024-01-012024-12-310001838615us-gaap:RestrictedStockUnitsRSUMemberus-gaap:ShareBasedPaymentArrangementEmployeeMember2023-01-012023-12-310001838615us-gaap:RestrictedStockUnitsRSUMemberus-gaap:ShareBasedPaymentArrangementEmployeeMember2023-05-312025-12-310001838615alti:BoardOfDirectorsMemberus-gaap:RestrictedStockUnitsRSUMember2025-06-232025-06-230001838615alti:BoardOfDirectorsMemberus-gaap:RestrictedStockUnitsRSUMember2025-06-230001838615alti:BoardOfDirectorsMemberus-gaap:RestrictedStockUnitsRSUMember2024-08-022024-08-020001838615alti:BoardOfDirectorsMemberus-gaap:RestrictedStockUnitsRSUMember2024-08-020001838615alti:BoardOfDirectorsMemberus-gaap:RestrictedStockUnitsRSUMember2024-06-272024-06-270001838615alti:BoardOfDirectorsMemberus-gaap:RestrictedStockUnitsRSUMember2024-06-270001838615alti:BoardOfDirectorsMemberus-gaap:RestrictedStockUnitsRSUMember2024-03-012024-03-010001838615alti:BoardOfDirectorsMemberus-gaap:RestrictedStockUnitsRSUMember2024-03-010001838615alti:BoardOfDirectorsMemberus-gaap:RestrictedStockUnitsRSUMember2023-03-232023-03-230001838615alti:BoardOfDirectorsMemberus-gaap:RestrictedStockUnitsRSUMember2023-03-230001838615alti:BoardOfDirectorsMemberus-gaap:RestrictedStockUnitsRSUMember2025-01-012025-12-310001838615alti:BoardOfDirectorsMemberus-gaap:RestrictedStockUnitsRSUMember2024-01-012024-12-310001838615alti:BoardOfDirectorsMemberus-gaap:RestrictedStockUnitsRSUMember2023-01-012023-12-310001838615alti:BuyOutEquityAwardsAsRestrictedStockUnitsRSUsMemberus-gaap:ShareBasedPaymentArrangementEmployeeMember2025-04-152025-04-150001838615alti:BuyOutEquityAwardsAsRestrictedStockUnitsRSUsMemberus-gaap:ShareBasedPaymentArrangementEmployeeMember2025-04-150001838615alti:BuyOutEquityAwardsAsRestrictedStockUnitsRSUsMemberus-gaap:ShareBasedPaymentArrangementEmployeeMember2024-12-232024-12-230001838615alti:BuyOutEquityAwardsAsRestrictedStockUnitsRSUsMemberus-gaap:ShareBasedPaymentArrangementEmployeeMember2024-12-230001838615alti:BuyOutEquityAwardsAsRestrictedStockUnitsRSUsMemberus-gaap:ShareBasedPaymentArrangementEmployeeMember2024-02-062024-02-060001838615alti:BuyOutEquityAwardsAsRestrictedStockUnitsRSUsMemberus-gaap:ShareBasedPaymentArrangementEmployeeMember2024-02-060001838615alti:BuyOutEquityAwardsAsRestrictedStockUnitsRSUsFirstGrantDateMemberus-gaap:ShareBasedPaymentArrangementEmployeeMember2023-01-012023-12-310001838615alti:BuyOutEquityAwardsAsRestrictedStockUnitsRSUsSecondGrantDateMemberus-gaap:ShareBasedPaymentArrangementEmployeeMember2023-01-012023-12-310001838615alti:BuyOutEquityAwardsAsRestrictedStockUnitsRSUsMembersrt:MinimumMemberus-gaap:ShareBasedPaymentArrangementEmployeeMember2023-01-012023-12-310001838615alti:BuyOutEquityAwardsAsRestrictedStockUnitsRSUsMembersrt:MaximumMemberus-gaap:ShareBasedPaymentArrangementEmployeeMember2023-01-012023-12-310001838615alti:BuyOutEquityAwardsAsRestrictedStockUnitsRSUsFirstGrantDateMemberus-gaap:ShareBasedPaymentArrangementEmployeeMember2023-12-310001838615alti:BuyOutEquityAwardsAsRestrictedStockUnitsRSUsSecondGrantDateMemberus-gaap:ShareBasedPaymentArrangementEmployeeMember2023-12-310001838615alti:BuyOutEquityAwardsAsRestrictedStockUnitsRSUsMemberus-gaap:ShareBasedPaymentArrangementEmployeeMember2025-01-012025-12-310001838615alti:BuyOutEquityAwardsAsRestrictedStockUnitsRSUsMemberus-gaap:ShareBasedPaymentArrangementEmployeeMember2024-01-012024-12-310001838615alti:BuyOutEquityAwardsAsRestrictedStockUnitsRSUsMemberus-gaap:ShareBasedPaymentArrangementEmployeeMember2023-01-012023-12-310001838615alti:RestrictedStockUnitsRSUsRetentionAwardsMember2025-01-012025-12-310001838615us-gaap:PerformanceSharesMember2025-05-222025-05-220001838615us-gaap:PerformanceSharesMember2025-05-220001838615us-gaap:PerformanceSharesMember2024-06-052024-06-050001838615us-gaap:PerformanceSharesMember2024-06-050001838615us-gaap:PerformanceSharesMemberus-gaap:ShareBasedPaymentArrangementEmployeeMember2024-06-052025-12-310001838615alti:HolbeinPartnersLLPHolbeinMember2025-01-012025-12-310001838615alti:HolbeinPartnersLLPHolbeinMember2022-01-070001838615alti:HolbeinPartnersLLPHolbeinMember2023-07-142023-07-140001838615alti:HolbeinPartnersLLPHolbeinMember2023-07-140001838615alti:HolbeinPartnersLLPHolbeinMemberalti:AcquisitionRelatedAwardsEarnInAwardsMember2025-01-012025-12-310001838615alti:HolbeinPartnersLLPHolbeinMemberalti:AcquisitionRelatedAwardsEarnInAwardsMember2024-01-012024-12-310001838615alti:HolbeinPartnersLLPHolbeinMemberalti:AcquisitionRelatedAwardsEarnInAwardsMember2023-01-012023-12-310001838615alti:HolbeinPartnersLLPHolbeinMember2024-12-310001838615alti:EastEndAdvisorsLLCEEAMemberalti:AcquisitionRelatedAwardsEquityAwardsMember2025-01-012025-12-310001838615alti:EastEndAdvisorsLLCEEAMemberalti:AcquisitionRelatedAwardsEquityAwardsMember2024-01-012024-12-310001838615alti:EnvoiLLCEnvoiMemberalti:AcquisitionRelatedAwardsEquityAwardsMember2025-01-012025-12-310001838615alti:EnvoiLLCEnvoiMemberalti:AcquisitionRelatedAwardsEquityAwardsMember2024-01-012024-12-310001838615alti:PointwisePartnersLimitedPWMemberalti:EarnInAwardsMember2024-01-012024-12-310001838615alti:KontoraFamilyOfficeGmbHKontoraMemberalti:EarnInAwardsMember2025-01-012025-12-310001838615country:GB2025-01-012025-12-310001838615country:DE2025-01-012025-12-310001838615us-gaap:ForeignTaxJurisdictionOtherMember2025-01-012025-12-310001838615country:US2025-01-012025-12-310001838615country:US2025-12-310001838615us-gaap:NonUsMember2025-12-310001838615stpr:NY2025-01-012025-12-310001838615country:HK2025-01-012025-12-310001838615country:CH2025-01-012025-12-310001838615country:SG2025-01-012025-12-310001838615country:IT2025-01-012025-12-310001838615us-gaap:MutualFundMemberus-gaap:FairValueInputsLevel1Member2025-12-310001838615us-gaap:MutualFundMemberus-gaap:FairValueInputsLevel2Member2025-12-310001838615us-gaap:MutualFundMemberus-gaap:FairValueInputsLevel3Member2025-12-310001838615us-gaap:MutualFundMember2025-12-310001838615alti:ExchangeTradedFundsAndBDCFundsMemberus-gaap:FairValueInputsLevel1Member2025-12-310001838615alti:ExchangeTradedFundsAndBDCFundsMemberus-gaap:FairValueInputsLevel2Member2025-12-310001838615alti:ExchangeTradedFundsAndBDCFundsMemberus-gaap:FairValueInputsLevel3Member2025-12-310001838615alti:ExchangeTradedFundsAndBDCFundsMember2025-12-310001838615alti:InvestmentsExternalStrategicManagersMemberus-gaap:FairValueInputsLevel1Member2025-12-310001838615alti:InvestmentsExternalStrategicManagersMemberus-gaap:FairValueInputsLevel2Member2025-12-310001838615alti:InvestmentsExternalStrategicManagersMemberus-gaap:FairValueInputsLevel3Member2025-12-310001838615alti:InvestmentsExternalStrategicManagersMember2025-12-310001838615alti:InvestmentsAffiliatedFundsMemberus-gaap:FairValueInputsLevel1Member2025-12-310001838615alti:InvestmentsAffiliatedFundsMemberus-gaap:FairValueInputsLevel2Member2025-12-310001838615alti:InvestmentsAffiliatedFundsMemberus-gaap:FairValueInputsLevel3Member2025-12-310001838615alti:InvestmentsAffiliatedFundsMember2025-12-310001838615us-gaap:FinancialInstrumentOtherMemberus-gaap:FairValueInputsLevel1Member2025-12-310001838615us-gaap:FinancialInstrumentOtherMemberus-gaap:FairValueInputsLevel2Member2025-12-310001838615us-gaap:FinancialInstrumentOtherMemberus-gaap:FairValueInputsLevel3Member2025-12-310001838615us-gaap:FinancialInstrumentOtherMember2025-12-310001838615us-gaap:FairValueInputsLevel1Member2025-12-310001838615us-gaap:FairValueInputsLevel2Member2025-12-310001838615us-gaap:FairValueInputsLevel3Member2025-12-310001838615us-gaap:MutualFundMemberus-gaap:FairValueInputsLevel1Member2024-12-310001838615us-gaap:MutualFundMemberus-gaap:FairValueInputsLevel2Member2024-12-310001838615us-gaap:MutualFundMemberus-gaap:FairValueInputsLevel3Member2024-12-310001838615us-gaap:MutualFundMember2024-12-310001838615alti:ExchangeTradedFundsAndBDCFundsMemberus-gaap:FairValueInputsLevel1Member2024-12-310001838615alti:ExchangeTradedFundsAndBDCFundsMemberus-gaap:FairValueInputsLevel2Member2024-12-310001838615alti:ExchangeTradedFundsAndBDCFundsMemberus-gaap:FairValueInputsLevel3Member2024-12-310001838615alti:ExchangeTradedFundsAndBDCFundsMember2024-12-310001838615alti:InvestmentsExternalStrategicManagersMemberus-gaap:FairValueInputsLevel1Member2024-12-310001838615alti:InvestmentsExternalStrategicManagersMemberus-gaap:FairValueInputsLevel2Member2024-12-310001838615alti:InvestmentsExternalStrategicManagersMemberus-gaap:FairValueInputsLevel3Member2024-12-310001838615alti:InvestmentsExternalStrategicManagersMember2024-12-310001838615alti:InvestmentsAffiliatedFundsMemberus-gaap:FairValueInputsLevel1Member2024-12-310001838615alti:InvestmentsAffiliatedFundsMemberus-gaap:FairValueInputsLevel2Member2024-12-310001838615alti:InvestmentsAffiliatedFundsMemberus-gaap:FairValueInputsLevel3Member2024-12-310001838615alti:InvestmentsAffiliatedFundsMember2024-12-310001838615us-gaap:FairValueInputsLevel1Member2024-12-310001838615us-gaap:FairValueInputsLevel2Member2024-12-310001838615us-gaap:FairValueInputsLevel3Member2024-12-310001838615alti:InvestmentsExternalStrategicManagersMember2024-12-310001838615alti:InvestmentsExternalStrategicManagersMember2025-01-012025-12-310001838615alti:InvestmentsExternalStrategicManagersMember2025-12-310001838615alti:PreferredStockTrancheLiabilityMember2024-12-310001838615alti:PreferredStockTrancheLiabilityMember2025-01-012025-12-310001838615alti:PreferredStockTrancheLiabilityMember2025-12-310001838615alti:AlvariumTWMHAndTIGMemberalti:EarnoutLiabilityMember2024-12-310001838615alti:AlvariumTWMHAndTIGMemberalti:EarnoutLiabilityMember2025-01-012025-12-310001838615alti:AlvariumTWMHAndTIGMemberalti:EarnoutLiabilityMember2025-12-310001838615alti:EastEndAdvisorsLLCEEAMemberalti:EarnoutLiabilityMember2024-12-310001838615alti:EastEndAdvisorsLLCEEAMemberalti:EarnoutLiabilityMember2025-01-012025-12-310001838615alti:EastEndAdvisorsLLCEEAMemberalti:EarnoutLiabilityMember2025-12-310001838615alti:EnvoiLLCEnvoiMemberalti:EarnOutConsiderationLiabilityMember2024-12-310001838615alti:EnvoiLLCEnvoiMemberalti:EarnOutConsiderationLiabilityMember2025-01-012025-12-310001838615alti:EnvoiLLCEnvoiMemberalti:EarnOutConsiderationLiabilityMember2025-12-310001838615alti:EnvoiLLCEnvoiMemberalti:EarnOutGrowthConsiderationLiabilityMember2024-12-310001838615alti:EnvoiLLCEnvoiMemberalti:EarnOutGrowthConsiderationLiabilityMember2025-01-012025-12-310001838615alti:EnvoiLLCEnvoiMemberalti:EarnOutGrowthConsiderationLiabilityMember2025-12-310001838615alti:KontoraFamilyOfficeGmbHKontoraMemberalti:EarnoutLiabilityMember2024-12-310001838615alti:KontoraFamilyOfficeGmbHKontoraMemberalti:EarnoutLiabilityMember2025-01-012025-12-310001838615alti:KontoraFamilyOfficeGmbHKontoraMemberalti:EarnoutLiabilityMember2025-12-310001838615alti:TaxReceivableAgreementLiabilityMember2024-12-310001838615alti:TaxReceivableAgreementLiabilityMember2025-01-012025-12-310001838615alti:TaxReceivableAgreementLiabilityMember2025-12-310001838615alti:InvestmentsExternalStrategicManagersMember2023-12-310001838615alti:InvestmentsExternalStrategicManagersMember2024-01-012024-12-310001838615alti:PreferredStockTrancheLiabilityMember2023-12-310001838615alti:PreferredStockTrancheLiabilityMember2024-01-012024-12-310001838615alti:AlvariumTWMHAndTIGMemberalti:EarnoutLiabilityMember2023-12-310001838615alti:AlvariumTWMHAndTIGMemberalti:EarnoutLiabilityMember2024-01-012024-12-310001838615alti:EastEndAdvisorsLLCEEAMemberalti:EarnoutLiabilityMember2023-12-310001838615alti:EastEndAdvisorsLLCEEAMemberalti:EarnoutLiabilityMember2024-01-012024-12-310001838615alti:EnvoiLLCEnvoiMemberalti:EarnOutConsiderationLiabilityMember2023-12-310001838615alti:EnvoiLLCEnvoiMemberalti:EarnOutConsiderationLiabilityMember2024-01-012024-12-310001838615alti:EnvoiLLCEnvoiMemberalti:EarnOutGrowthConsiderationLiabilityMember2023-12-310001838615alti:EnvoiLLCEnvoiMemberalti:EarnOutGrowthConsiderationLiabilityMember2024-01-012024-12-310001838615alti:AlTiWealthManagementSwitzerlandSAAWMSMemberalti:EarnoutLiabilityMember2023-12-310001838615alti:AlTiWealthManagementSwitzerlandSAAWMSMemberalti:EarnoutLiabilityMember2024-01-012024-12-310001838615alti:AlTiWealthManagementSwitzerlandSAAWMSMemberalti:EarnoutLiabilityMember2024-12-310001838615alti:TaxReceivableAgreementLiabilityMember2023-12-310001838615alti:TaxReceivableAgreementLiabilityMember2024-01-012024-12-310001838615alti:InvestmentsExternalStrategicManagersMemberus-gaap:MeasurementInputDiscountRateMemberus-gaap:FairValueInputsLevel3Memberus-gaap:ValuationTechniqueDiscountedCashFlowMembersrt:MinimumMember2025-12-310001838615alti:InvestmentsExternalStrategicManagersMemberus-gaap:MeasurementInputDiscountRateMemberus-gaap:FairValueInputsLevel3Memberus-gaap:ValuationTechniqueDiscountedCashFlowMembersrt:MaximumMember2025-12-310001838615alti:InvestmentsExternalStrategicManagersMemberus-gaap:FairValueInputsLevel3Memberus-gaap:ValuationTechniqueDiscountedCashFlowMemberus-gaap:MeasurementInputLongTermRevenueGrowthRateMember2025-12-310001838615us-gaap:FairValueInputsLevel3Memberalti:ValuationTechniqueMonteCarloMemberus-gaap:MeasurementInputPriceVolatilityMember2025-12-310001838615us-gaap:FairValueInputsLevel3Memberalti:ValuationTechniqueMonteCarloMemberalti:MeasurementInputCorrelationMember2025-12-310001838615us-gaap:FairValueInputsLevel3Memberalti:ValuationTechniqueMonteCarloMembersrt:MinimumMemberalti:MeasurementInputCostOfDebtRangeMember2025-12-310001838615us-gaap:FairValueInputsLevel3Memberalti:ValuationTechniqueMonteCarloMembersrt:MaximumMemberalti:MeasurementInputCostOfDebtRangeMember2025-12-310001838615us-gaap:FairValueInputsLevel3Memberalti:ValuationTechniqueMonteCarloMembersrt:MinimumMemberus-gaap:MeasurementInputEntityCreditRiskMember2025-12-310001838615us-gaap:FairValueInputsLevel3Memberalti:ValuationTechniqueMonteCarloMembersrt:MaximumMemberus-gaap:MeasurementInputEntityCreditRiskMember2025-12-310001838615alti:AlvariumTWMHAndTIGMemberus-gaap:FairValueInputsLevel3Member2025-12-310001838615alti:AlvariumTWMHAndTIGMemberus-gaap:FairValueInputsLevel3Memberalti:ValuationTechniqueMonteCarloMemberus-gaap:MeasurementInputPriceVolatilityMember2025-12-310001838615alti:AlvariumTWMHAndTIGMemberus-gaap:FairValueInputsLevel3Memberalti:ValuationTechniqueMonteCarloMemberus-gaap:MeasurementInputRiskFreeInterestRateMember2025-12-310001838615alti:EastEndAdvisorsLLCEEAMemberus-gaap:FairValueInputsLevel3Member2025-12-310001838615alti:EastEndAdvisorsLLCEEAMemberus-gaap:FairValueInputsLevel3Memberus-gaap:ValuationTechniqueDiscountedCashFlowMemberalti:MeasurementInputEBITDADiscountRateMember2025-12-310001838615alti:EastEndAdvisorsLLCEEAMemberus-gaap:FairValueInputsLevel3Memberus-gaap:ValuationTechniqueDiscountedCashFlowMemberus-gaap:MeasurementInputRiskFreeInterestRateMember2025-12-310001838615alti:EastEndAdvisorsLLCEEAMemberus-gaap:FairValueInputsLevel3Memberus-gaap:ValuationTechniqueDiscountedCashFlowMemberus-gaap:MeasurementInputCreditSpreadMember2025-12-310001838615alti:EarnOutConsiderationLiabilityMemberalti:EnvoiLLCEnvoiMemberus-gaap:FairValueInputsLevel3Member2025-12-310001838615alti:EarnOutConsiderationLiabilityMemberalti:EnvoiLLCEnvoiMemberus-gaap:MeasurementInputLongTermRevenueGrowthRateMemberus-gaap:FairValueInputsLevel3Memberus-gaap:ValuationTechniqueDiscountedCashFlowMember2025-12-310001838615alti:EarnOutConsiderationLiabilityMemberalti:EnvoiLLCEnvoiMemberus-gaap:MeasurementInputRiskFreeInterestRateMemberus-gaap:FairValueInputsLevel3Memberus-gaap:ValuationTechniqueDiscountedCashFlowMember2025-12-310001838615alti:EarnOutConsiderationLiabilityMemberalti:EnvoiLLCEnvoiMemberus-gaap:MeasurementInputCreditSpreadMemberus-gaap:FairValueInputsLevel3Memberus-gaap:ValuationTechniqueDiscountedCashFlowMember2025-12-310001838615alti:EarnOutGrowthConsiderationLiabilityMemberalti:EnvoiLLCEnvoiMemberus-gaap:FairValueInputsLevel3Member2025-12-310001838615alti:EarnOutGrowthConsiderationLiabilityMemberalti:EnvoiLLCEnvoiMemberalti:MeasurementInputMetricVolatilityMemberus-gaap:FairValueInputsLevel3Memberalti:ValuationTechniqueMonteCarloMember2025-12-310001838615alti:EarnOutGrowthConsiderationLiabilityMemberalti:EnvoiLLCEnvoiMemberus-gaap:MeasurementInputRiskFreeInterestRateMemberus-gaap:FairValueInputsLevel3Memberalti:ValuationTechniqueMonteCarloMember2025-12-310001838615alti:EarnOutGrowthConsiderationLiabilityMemberalti:EnvoiLLCEnvoiMemberalti:MeasurementInputRevenueDiscountRateMemberus-gaap:FairValueInputsLevel3Memberalti:ValuationTechniqueMonteCarloMember2025-12-310001838615alti:EarnOutGrowthConsiderationLiabilityMemberalti:EnvoiLLCEnvoiMemberalti:MeasurementInputCreditRiskAdjustedDiscountRateMemberus-gaap:FairValueInputsLevel3Memberalti:ValuationTechniqueMonteCarloMember2025-12-310001838615alti:KontoraFamilyOfficeGmbHKontoraMemberus-gaap:FairValueInputsLevel3Member2025-12-310001838615alti:KontoraFamilyOfficeGmbHKontoraMemberus-gaap:FairValueInputsLevel3Memberus-gaap:ValuationTechniqueDiscountedCashFlowMemberus-gaap:MeasurementInputDiscountRateMember2025-12-310001838615us-gaap:FairValueInputsLevel3Memberalti:ValuationTechniqueBinomialLatticeModelMemberus-gaap:MeasurementInputPriceVolatilityMember2025-12-310001838615us-gaap:FairValueInputsLevel3Memberalti:ValuationTechniqueBinomialLatticeModelMemberalti:MeasurementInputProbabilityOfOptionExerciseMember2025-12-310001838615us-gaap:FairValueInputsLevel3Memberalti:ValuationTechniqueBinomialLatticeModelMemberus-gaap:MeasurementInputRiskFreeInterestRateMember2025-12-310001838615us-gaap:FairValueInputsLevel3Memberalti:ValuationTechniqueBinomialLatticeModelMemberus-gaap:MeasurementInputCreditSpreadMember2025-12-310001838615alti:InvestmentsExternalStrategicManagersMemberus-gaap:MeasurementInputDiscountRateMemberus-gaap:FairValueInputsLevel3Memberus-gaap:ValuationTechniqueDiscountedCashFlowMembersrt:MinimumMember2024-12-310001838615alti:InvestmentsExternalStrategicManagersMemberus-gaap:MeasurementInputDiscountRateMemberus-gaap:FairValueInputsLevel3Memberus-gaap:ValuationTechniqueDiscountedCashFlowMembersrt:MaximumMember2024-12-310001838615alti:InvestmentsExternalStrategicManagersMemberus-gaap:FairValueInputsLevel3Memberus-gaap:ValuationTechniqueDiscountedCashFlowMemberus-gaap:MeasurementInputLongTermRevenueGrowthRateMember2024-12-310001838615us-gaap:FairValueInputsLevel3Memberalti:ValuationTechniqueMonteCarloMemberus-gaap:MeasurementInputPriceVolatilityMember2024-12-310001838615us-gaap:FairValueInputsLevel3Memberalti:ValuationTechniqueMonteCarloMemberalti:MeasurementInputCorrelationMember2024-12-310001838615us-gaap:FairValueInputsLevel3Memberalti:ValuationTechniqueMonteCarloMembersrt:MinimumMemberalti:MeasurementInputCostOfDebtRangeMember2024-12-310001838615us-gaap:FairValueInputsLevel3Memberalti:ValuationTechniqueMonteCarloMembersrt:MaximumMemberalti:MeasurementInputCostOfDebtRangeMember2024-12-310001838615us-gaap:FairValueInputsLevel3Memberalti:ValuationTechniqueMonteCarloMembersrt:MinimumMemberus-gaap:MeasurementInputEntityCreditRiskMember2024-12-310001838615us-gaap:FairValueInputsLevel3Memberalti:ValuationTechniqueMonteCarloMembersrt:MaximumMemberus-gaap:MeasurementInputEntityCreditRiskMember2024-12-310001838615alti:AlvariumTWMHAndTIGMemberus-gaap:FairValueInputsLevel3Member2024-12-310001838615alti:AlvariumTWMHAndTIGMemberus-gaap:FairValueInputsLevel3Memberalti:ValuationTechniqueMonteCarloMemberus-gaap:MeasurementInputPriceVolatilityMember2024-12-310001838615alti:AlvariumTWMHAndTIGMemberus-gaap:FairValueInputsLevel3Memberalti:ValuationTechniqueMonteCarloMemberus-gaap:MeasurementInputRiskFreeInterestRateMember2024-12-310001838615alti:EastEndAdvisorsLLCEEAMemberus-gaap:FairValueInputsLevel3Member2024-12-310001838615alti:EastEndAdvisorsLLCEEAMemberus-gaap:FairValueInputsLevel3Memberus-gaap:ValuationTechniqueDiscountedCashFlowMemberalti:MeasurementInputEBITDADiscountRateMember2024-12-310001838615alti:EastEndAdvisorsLLCEEAMemberus-gaap:FairValueInputsLevel3Memberus-gaap:ValuationTechniqueDiscountedCashFlowMemberus-gaap:MeasurementInputRiskFreeInterestRateMember2024-12-310001838615alti:EastEndAdvisorsLLCEEAMemberus-gaap:FairValueInputsLevel3Memberus-gaap:ValuationTechniqueDiscountedCashFlowMemberus-gaap:MeasurementInputCreditSpreadMember2024-12-310001838615alti:EarnOutConsiderationLiabilityMemberalti:EnvoiLLCEnvoiMemberus-gaap:FairValueInputsLevel3Member2024-12-310001838615alti:EarnOutConsiderationLiabilityMemberalti:EnvoiLLCEnvoiMemberus-gaap:MeasurementInputLongTermRevenueGrowthRateMemberus-gaap:FairValueInputsLevel3Memberus-gaap:ValuationTechniqueDiscountedCashFlowMember2024-12-310001838615alti:EarnOutConsiderationLiabilityMemberalti:EnvoiLLCEnvoiMemberalti:MeasurementInputRevenueRiskAdjustedDiscountRateMemberus-gaap:FairValueInputsLevel3Memberus-gaap:ValuationTechniqueDiscountedCashFlowMember2024-12-310001838615alti:EarnOutConsiderationLiabilityMemberalti:EnvoiLLCEnvoiMemberus-gaap:MeasurementInputRiskFreeInterestRateMemberus-gaap:FairValueInputsLevel3Memberus-gaap:ValuationTechniqueDiscountedCashFlowMember2024-12-310001838615alti:EarnOutConsiderationLiabilityMemberalti:EnvoiLLCEnvoiMemberus-gaap:MeasurementInputCreditSpreadMemberus-gaap:FairValueInputsLevel3Memberus-gaap:ValuationTechniqueDiscountedCashFlowMember2024-12-310001838615alti:EarnOutGrowthConsiderationLiabilityMemberalti:EnvoiLLCEnvoiMemberus-gaap:FairValueInputsLevel3Member2024-12-310001838615alti:EarnOutGrowthConsiderationLiabilityMemberalti:EnvoiLLCEnvoiMemberalti:MeasurementInputMetricVolatilityMemberus-gaap:FairValueInputsLevel3Memberalti:ValuationTechniqueMonteCarloMember2024-12-310001838615alti:EarnOutGrowthConsiderationLiabilityMemberalti:EnvoiLLCEnvoiMemberus-gaap:MeasurementInputRiskFreeInterestRateMemberus-gaap:FairValueInputsLevel3Memberalti:ValuationTechniqueMonteCarloMember2024-12-310001838615alti:EarnOutGrowthConsiderationLiabilityMemberalti:EnvoiLLCEnvoiMemberalti:MeasurementInputRevenueDiscountRateMemberus-gaap:FairValueInputsLevel3Memberalti:ValuationTechniqueMonteCarloMember2024-12-310001838615alti:EarnOutGrowthConsiderationLiabilityMemberalti:EnvoiLLCEnvoiMemberalti:MeasurementInputCreditRiskAdjustedDiscountRateMemberus-gaap:FairValueInputsLevel3Memberalti:ValuationTechniqueMonteCarloMember2024-12-310001838615us-gaap:FairValueInputsLevel3Memberalti:ValuationTechniqueBinomialLatticeModelMemberus-gaap:MeasurementInputPriceVolatilityMember2024-12-310001838615us-gaap:FairValueInputsLevel3Memberalti:ValuationTechniqueBinomialLatticeModelMemberalti:MeasurementInputProbabilityOfOptionExerciseMember2024-12-310001838615us-gaap:FairValueInputsLevel3Memberalti:ValuationTechniqueBinomialLatticeModelMemberus-gaap:MeasurementInputRiskFreeInterestRateMember2024-12-310001838615us-gaap:FairValueInputsLevel3Memberalti:ValuationTechniqueBinomialLatticeModelMemberus-gaap:MeasurementInputCreditSpreadMember2024-12-310001838615us-gaap:VariableInterestEntityNotPrimaryBeneficiaryMember2025-12-310001838615us-gaap:VariableInterestEntityNotPrimaryBeneficiaryMember2024-12-310001838615us-gaap:ExchangeTradedFundsMember2025-12-310001838615us-gaap:ExchangeTradedFundsMember2024-12-310001838615alti:TIGArbitrageAssociatesMasterFundMember2025-12-310001838615alti:TIGArbitrageAssociatesMasterFundMember2024-12-310001838615alti:TIGArbitrageEnhancedMasterFundMember2025-12-310001838615alti:TIGArbitrageEnhancedMasterFundMember2024-12-310001838615alti:ArkkanOpportunitiesFeederFundMember2025-12-310001838615alti:ArkkanOpportunitiesFeederFundMember2024-12-310001838615alti:ArkkanCapitalManagementLimitedMember2025-12-310001838615alti:ArkkanCapitalManagementLimitedMember2024-12-310001838615alti:ZebedeeAssetManagementMember2025-12-310001838615alti:ZebedeeAssetManagementMember2024-12-310001838615alti:RomspenInvestmentCorporationMember2025-12-310001838615alti:RomspenInvestmentCorporationMember2024-12-310001838615us-gaap:FinancialInstrumentOtherMember2024-12-310001838615alti:WealthManagementInvestmentAdvisoryInvestmentMember2025-12-310001838615alti:WealthManagementInvestmentAdvisoryInvestmentMember2024-12-310001838615us-gaap:CustomerRelationshipsMember2025-12-310001838615us-gaap:CustomerRelationshipsMember2025-01-012025-12-310001838615us-gaap:TradeNamesMember2025-12-310001838615us-gaap:TradeNamesMember2025-01-012025-12-310001838615us-gaap:LicenseMember2025-12-310001838615us-gaap:LicenseMember2025-01-012025-12-310001838615us-gaap:SoftwareAndSoftwareDevelopmentCostsMember2025-12-310001838615us-gaap:SoftwareAndSoftwareDevelopmentCostsMember2025-01-012025-12-310001838615us-gaap:OtherIntangibleAssetsMember2025-12-310001838615us-gaap:OtherIntangibleAssetsMember2025-01-012025-12-310001838615us-gaap:OtherIntangibleAssetsMember2025-12-310001838615us-gaap:OtherIntangibleAssetsMember2025-01-012025-12-310001838615alti:InvestmentManagementAgreementsMember2025-12-310001838615alti:InvestmentManagementAgreementsMember2025-01-012025-12-310001838615alti:InvestmentManagementAgreementsMember2025-07-012025-09-300001838615us-gaap:CustomerRelationshipsMember2024-12-310001838615us-gaap:CustomerRelationshipsMember2024-01-012024-12-310001838615us-gaap:TradeNamesMember2024-12-310001838615us-gaap:TradeNamesMember2024-01-012024-12-310001838615us-gaap:SoftwareAndSoftwareDevelopmentCostsMember2024-12-310001838615us-gaap:SoftwareAndSoftwareDevelopmentCostsMember2024-01-012024-12-310001838615alti:InvestmentManagementAgreementsMember2024-12-310001838615alti:PointwisePartnersLimitedPWEastEndAdvisorsLLCEEAAndEnvoiLLCEnvoiMember2024-01-012024-12-310001838615alti:EastEndAdvisorsLLCEEAMember2024-01-012024-12-310001838615alti:EnvoiAcquisitionMember2024-01-012024-12-310001838615alti:InvestmentManagementAgreementsMember2024-07-012024-09-300001838615us-gaap:LeaseholdImprovementsMember2025-12-310001838615us-gaap:LeaseholdImprovementsMember2024-12-310001838615alti:OfficeEquipmentAndFurnitureMember2025-12-310001838615alti:OfficeEquipmentAndFurnitureMember2024-12-310001838615us-gaap:OtherAssetsMemberus-gaap:RelatedPartyMember2025-12-310001838615us-gaap:OtherAssetsMemberus-gaap:RelatedPartyMember2024-12-310001838615alti:PointwisePartnersLimitedPWMember2025-12-310001838615alti:PointwisePartnersLimitedPWMember2024-12-310001838615us-gaap:RelatedPartyMember2025-12-310001838615us-gaap:RelatedPartyMember2024-12-310001838615us-gaap:RelatedPartyMember2025-01-012025-12-310001838615us-gaap:RelatedPartyMember2024-01-012024-12-310001838615us-gaap:RelatedPartyMember2023-01-012023-12-310001838615us-gaap:SecuredDebtMemberalti:KontoraCreditFacilityMemberus-gaap:LineOfCreditMember2025-12-310001838615us-gaap:SecuredDebtMemberalti:KontoraCreditFacilityMemberus-gaap:LineOfCreditMember2024-12-310001838615us-gaap:RevolvingCreditFacilityMemberalti:KontoraCreditFacilityMemberus-gaap:LineOfCreditMember2025-12-310001838615us-gaap:RevolvingCreditFacilityMemberalti:KontoraCreditFacilityMemberus-gaap:LineOfCreditMember2024-12-310001838615us-gaap:LineOfCreditMember2025-12-310001838615us-gaap:LineOfCreditMember2024-12-310001838615us-gaap:SecuredDebtMemberalti:KontoraCreditFacilityMemberus-gaap:LineOfCreditMember2025-04-302025-04-300001838615us-gaap:SecuredDebtMemberalti:KontoraCreditFacilityMemberus-gaap:LineOfCreditMember2025-04-300001838615us-gaap:RevolvingCreditFacilityMemberalti:KontoraCreditFacilityMemberus-gaap:LineOfCreditMember2025-04-300001838615us-gaap:RevolvingCreditFacilityMemberalti:EuroInterbankOfferedRateEURIBORMemberalti:KontoraCreditFacilityMemberus-gaap:LineOfCreditMember2025-04-302025-04-300001838615us-gaap:RevolvingCreditFacilityMemberus-gaap:BaseRateMemberalti:KontoraCreditFacilityMemberus-gaap:LineOfCreditMember2025-04-302025-04-300001838615alti:CreditFacilityMemberus-gaap:LineOfCreditMember2023-01-030001838615us-gaap:SecuredDebtMemberalti:CreditFacilityMemberus-gaap:LineOfCreditMember2023-01-030001838615us-gaap:RevolvingCreditFacilityMemberalti:CreditFacilityMemberus-gaap:LineOfCreditMember2023-01-030001838615us-gaap:RevolvingCreditFacilityMemberalti:CreditFacilityMemberus-gaap:LineOfCreditMember2023-12-310001838615us-gaap:RevolvingCreditFacilityMemberalti:CreditFacilityMemberus-gaap:LineOfCreditMember2024-12-310001838615us-gaap:SecuredDebtMemberus-gaap:BaseRateMemberalti:CreditFacilityMembersrt:MinimumMemberus-gaap:LineOfCreditMember2023-01-032023-01-030001838615us-gaap:SecuredDebtMemberus-gaap:BaseRateMemberalti:CreditFacilityMembersrt:MaximumMemberus-gaap:LineOfCreditMember2023-01-032023-01-030001838615us-gaap:SecuredDebtMemberus-gaap:SecuredOvernightFinancingRateSofrMemberalti:CreditFacilityMembersrt:MinimumMemberus-gaap:LineOfCreditMember2023-01-032023-01-030001838615us-gaap:SecuredDebtMemberus-gaap:SecuredOvernightFinancingRateSofrMemberalti:CreditFacilityMembersrt:MaximumMemberus-gaap:LineOfCreditMember2023-01-032023-01-030001838615us-gaap:LineOfCreditMember2024-12-192024-12-190001838615us-gaap:OtherAssetsMemberus-gaap:RelatedPartyMemberalti:TMWHTIGGPAndTIGMGMTMembersMember2025-12-310001838615us-gaap:OtherAssetsMemberus-gaap:RelatedPartyMemberalti:TMWHTIGGPAndTIGMGMTMembersMember2024-12-310001838615us-gaap:OtherAssetsMemberus-gaap:EquityMethodInvesteeMember2025-12-310001838615us-gaap:OtherAssetsMemberus-gaap:EquityMethodInvesteeMember2024-12-310001838615alti:FeesReceivableMemberalti:ContractWithCustomerReceivableAfterAllowanceForCreditLossMemberus-gaap:RelatedPartyMember2025-12-310001838615alti:FeesReceivableMemberalti:ContractWithCustomerReceivableAfterAllowanceForCreditLossMemberus-gaap:RelatedPartyMember2024-12-310001838615alti:FeesReceivableMemberalti:ContractWithCustomerReceivableAfterAllowanceForCreditLossMemberus-gaap:RelatedPartyMemberalti:TIGMember2025-12-310001838615alti:FeesReceivableMemberalti:ContractWithCustomerReceivableAfterAllowanceForCreditLossMemberus-gaap:RelatedPartyMemberalti:TIGMember2024-12-310001838615alti:AccruedMemberDistributionPayableMemberus-gaap:RelatedPartyMemberalti:TWMHMembersTIGGPMembersAndTIGMGMTMembersMember2025-12-310001838615alti:AccruedMemberDistributionPayableMemberus-gaap:RelatedPartyMemberalti:TWMHMembersTIGGPMembersAndTIGMGMTMembersMember2024-12-310001838615alti:TaxReceivableAgreementLiabilityMemberus-gaap:RelatedPartyMemberalti:NonControllingInterestHoldersTaxReceivableAgreementsMember2025-12-310001838615alti:TaxReceivableAgreementLiabilityMemberus-gaap:RelatedPartyMemberalti:NonControllingInterestHoldersTaxReceivableAgreementsMember2024-12-310001838615us-gaap:OtherLiabilitiesMemberus-gaap:RelatedPartyMemberalti:PointwisePartnersLimitedPWMember2025-12-310001838615us-gaap:OtherLiabilitiesMemberus-gaap:RelatedPartyMemberalti:PointwisePartnersLimitedPWMember2024-12-310001838615us-gaap:OtherLiabilitiesMemberus-gaap:RelatedPartyMemberalti:CertainEmployeesMember2025-12-310001838615us-gaap:OtherLiabilitiesMemberus-gaap:RelatedPartyMemberalti:CertainEmployeesMember2024-12-310001838615alti:BusinessCombinationContingentConsiderationLiabilityMemberus-gaap:RelatedPartyMemberalti:TWMHTIGGPAndTIGMGMTMembersAndAlvariumShareholdersEarnOutMember2025-12-310001838615alti:BusinessCombinationContingentConsiderationLiabilityMemberus-gaap:RelatedPartyMemberalti:TWMHTIGGPAndTIGMGMTMembersAndAlvariumShareholdersEarnOutMember2024-12-310001838615alti:BusinessCombinationContingentConsiderationLiabilityMemberus-gaap:RelatedPartyMemberalti:EastEndAdvisorsLLCEEAMember2025-12-310001838615alti:BusinessCombinationContingentConsiderationLiabilityMemberus-gaap:RelatedPartyMemberalti:EastEndAdvisorsLLCEEAMember2024-12-310001838615alti:EarnOutConsiderationLiabilityMemberalti:BusinessCombinationContingentConsiderationLiabilityMemberus-gaap:RelatedPartyMemberalti:EnvoiLLCEnvoiMember2025-12-310001838615alti:EarnOutConsiderationLiabilityMemberalti:BusinessCombinationContingentConsiderationLiabilityMemberus-gaap:RelatedPartyMemberalti:EnvoiLLCEnvoiMember2024-12-310001838615alti:EarnOutGrowthConsiderationLiabilityMemberalti:BusinessCombinationContingentConsiderationLiabilityMemberus-gaap:RelatedPartyMemberalti:EnvoiLLCEnvoiMember2025-12-310001838615alti:EarnOutGrowthConsiderationLiabilityMemberalti:BusinessCombinationContingentConsiderationLiabilityMemberus-gaap:RelatedPartyMemberalti:EnvoiLLCEnvoiMember2024-12-310001838615alti:BusinessCombinationContingentConsiderationLiabilityMemberus-gaap:RelatedPartyMemberalti:KontoraFamilyOfficeGmbHKontoraMember2025-12-310001838615alti:BusinessCombinationContingentConsiderationLiabilityMemberus-gaap:RelatedPartyMemberalti:KontoraFamilyOfficeGmbHKontoraMember2024-12-310001838615alti:PreferredStockTrancheLiabilityMemberus-gaap:RelatedPartyMember2025-12-310001838615alti:PreferredStockTrancheLiabilityMemberus-gaap:RelatedPartyMember2024-12-310001838615alti:OperatingLeaseLiabilitiesMemberus-gaap:RelatedPartyMember2025-12-310001838615alti:OperatingLeaseLiabilitiesMemberus-gaap:RelatedPartyMember2024-12-310001838615alti:SeriesACumulativeConvertiblePreferredStockMemberus-gaap:RelatedPartyMember2024-12-310001838615alti:SeriesCCumulativeConvertiblePreferredStockMemberus-gaap:RelatedPartyMember2025-12-310001838615alti:SeriesCCumulativeConvertiblePreferredStockMemberus-gaap:RelatedPartyMember2024-12-310001838615alti:DelayedSharePurchaseAgreementMemberus-gaap:RelatedPartyMember2025-12-310001838615alti:DelayedSharePurchaseAgreementMemberus-gaap:RelatedPartyMember2024-12-310001838615alti:AllianzWarrantMemberus-gaap:RelatedPartyMemberalti:WarrantsNetOfIssuanceCostsMember2025-12-310001838615alti:AllianzWarrantMemberus-gaap:RelatedPartyMemberalti:WarrantsNetOfIssuanceCostsMember2024-12-310001838615alti:ConstellationWarrantMemberus-gaap:RelatedPartyMemberalti:WarrantsNetOfIssuanceCostsMember2025-12-310001838615alti:ConstellationWarrantMemberus-gaap:RelatedPartyMemberalti:WarrantsNetOfIssuanceCostsMember2024-12-310001838615us-gaap:RelatedPartyMemberalti:TWMHMembersMemberalti:PromissoryNotesMember2022-12-310001838615us-gaap:RelatedPartyMemberalti:TWMHMembersMemberalti:PromissoryNotesMember2022-01-012022-12-310001838615us-gaap:RelatedPartyMemberalti:CertainTWMHMemberMemberalti:PromissoryNotesMember2024-03-140001838615us-gaap:RelatedPartyMemberalti:TWMHMembersMemberalti:PromissoryNotesMember2025-01-012025-12-310001838615us-gaap:RelatedPartyMemberalti:TWMHMembersMemberalti:PromissoryNotesMember2024-01-012024-12-310001838615us-gaap:RelatedPartyMemberalti:TWMHMembersMemberalti:PromissoryNotesMember2023-01-012023-12-310001838615us-gaap:RelatedPartyMemberalti:TWMHMembersMemberalti:PromissoryNotesMember2025-12-310001838615us-gaap:RelatedPartyMemberalti:TWMHMembersMemberalti:PromissoryNotesMember2024-12-310001838615alti:ManagementAdvisoryFeesMemberus-gaap:EquityMethodInvesteeMember2025-01-012025-12-310001838615alti:ManagementAdvisoryFeesMemberus-gaap:EquityMethodInvesteeMember2024-01-012024-12-310001838615alti:ManagementAdvisoryFeesMemberus-gaap:EquityMethodInvesteeMember2023-01-012023-12-310001838615alti:CompensationAndEmployeeBenefitsMemberus-gaap:EquityMethodInvesteeMember2025-01-012025-12-310001838615alti:CompensationAndEmployeeBenefitsMemberus-gaap:EquityMethodInvesteeMember2024-01-012024-12-310001838615alti:CompensationAndEmployeeBenefitsMemberus-gaap:EquityMethodInvesteeMember2023-01-012023-12-310001838615alti:OtherFeesIncomeMemberus-gaap:EquityMethodInvesteeMember2025-01-012025-12-310001838615alti:OtherFeesIncomeMemberus-gaap:EquityMethodInvesteeMember2024-01-012024-12-310001838615alti:OtherFeesIncomeMemberus-gaap:EquityMethodInvesteeMember2023-01-012023-12-310001838615us-gaap:EquityMethodInvesteeMember2025-01-012025-12-310001838615us-gaap:EquityMethodInvesteeMember2024-01-012024-12-310001838615us-gaap:EquityMethodInvesteeMember2023-01-012023-12-310001838615us-gaap:OtherLiabilitiesMemberus-gaap:RelatedPartyMemberalti:TWMHMembersTIGGPMembersAndTIGMGMTMembersMember2025-12-310001838615us-gaap:OtherLiabilitiesMemberus-gaap:RelatedPartyMemberalti:TWMHMembersTIGGPMembersAndTIGMGMTMembersMember2024-12-310001838615alti:TMWHTIGGPAndTIGMGMTMembersMember2025-12-310001838615us-gaap:CommonClassAMember2025-01-012025-12-310001838615us-gaap:CommonClassBMember2025-01-012025-12-310001838615alti:AlvariumTWMHAndTIGMemberalti:EarnoutLiabilityMember2023-01-012023-12-310001838615alti:EastEndAdvisorsLLCEEAMember2025-04-012025-06-300001838615alti:EastEndAdvisorsLLCEEAMember2025-12-310001838615alti:EastEndAdvisorsLLCEEAMember2024-12-310001838615alti:EarnOutConsiderationLiabilityMemberalti:EnvoiLLCEnvoiMember2025-12-310001838615alti:EarnOutConsiderationLiabilityMemberalti:EnvoiLLCEnvoiMember2024-12-310001838615alti:EarnOutGrowthConsiderationLiabilityMemberalti:EnvoiLLCEnvoiMember2025-12-310001838615alti:EarnOutGrowthConsiderationLiabilityMemberalti:EnvoiLLCEnvoiMember2024-12-310001838615alti:EarnOutConsiderationLiabilityMemberalti:EnvoiLLCEnvoiMember2025-01-012025-12-310001838615alti:EarnOutConsiderationLiabilityMemberalti:EnvoiLLCEnvoiMember2024-01-012024-12-310001838615alti:EarnOutGrowthConsiderationLiabilityMemberalti:EnvoiLLCEnvoiMember2025-01-012025-12-310001838615alti:EarnOutGrowthConsiderationLiabilityMemberalti:EnvoiLLCEnvoiMember2024-01-012024-12-310001838615us-gaap:RelatedPartyMemberalti:TiedemannConstantiaAGTCMemberalti:SeniorExecutiveMember2020-08-012020-08-310001838615alti:PointwisePartnersLimitedPWMember2025-01-012025-12-310001838615alti:AllianzWarrantMember2025-12-310001838615alti:AllianzWarrantMember2024-12-310001838615alti:ConstellationWarrantMemberus-gaap:AdditionalPaidInCapitalMember2024-12-310001838615alti:ConstellationWarrantMemberus-gaap:AdditionalPaidInCapitalMember2025-12-310001838615us-gaap:CommonClassBMember2024-01-012024-12-310001838615alti:EastEndAdvisorsLLCEEAMember2025-01-012025-12-310001838615alti:HolbeinPartnersLLPHolbeinMemberalti:AcquisitionRelatedAwardsEarnInAwardsMember2025-01-012025-06-300001838615alti:EastEndAdvisorsLLCEEAMemberalti:AcquisitionRelatedAwardsEarnInAwardsMember2025-01-012025-12-310001838615alti:ClassBCommonStockAndClassBUnitsMember2025-01-012025-12-310001838615alti:ClassBCommonStockAndClassBUnitsMember2024-01-012024-12-310001838615alti:ClassBCommonStockAndClassBUnitsMember2023-01-012023-12-310001838615alti:AllianzAndConstellationWarrantsMember2025-01-012025-12-310001838615alti:AllianzAndConstellationWarrantsMember2024-01-012024-12-310001838615alti:AllianzAndConstellationWarrantsMember2023-01-012023-12-310001838615us-gaap:PreferredStockMember2025-01-012025-12-310001838615us-gaap:PreferredStockMember2024-01-012024-12-310001838615us-gaap:PreferredStockMember2023-01-012023-12-310001838615alti:EarnOutsMember2025-01-012025-12-310001838615alti:EarnOutsMember2024-01-012024-12-310001838615alti:EarnOutsMember2023-01-012023-12-310001838615alti:PointwiseDeferredConsiderationSharesMember2025-01-012025-12-310001838615alti:PointwiseDeferredConsiderationSharesMember2024-01-012024-12-310001838615alti:PointwiseDeferredConsiderationSharesMember2023-01-012023-12-310001838615alti:AcquisitionRelatedAwardsMember2025-01-012025-12-310001838615alti:AcquisitionRelatedAwardsMember2024-01-012024-12-310001838615alti:AcquisitionRelatedAwardsMember2023-01-012023-12-310001838615alti:ShareAwardsMember2025-01-012025-12-310001838615alti:ShareAwardsMember2024-01-012024-12-310001838615alti:ShareAwardsMember2023-01-012023-12-310001838615alti:EarnoutSecuritiesMemberalti:AlvariumTWMHAndTIGMemberus-gaap:CommonClassAMemberalti:SponsorAndSellingShareholdersOfTWMHTIGAndAlvariumMember2025-01-012025-12-310001838615alti:EarnoutSecuritiesMemberalti:AlvariumTWMHAndTIGMemberus-gaap:CommonClassBMemberalti:SponsorAndSellingShareholdersOfTWMHTIGAndAlvariumMember2025-01-012025-12-310001838615alti:EarnoutSecuritiesMemberalti:AlvariumTWMHAndTIGMemberalti:ClassBUnitsMemberalti:SponsorAndSellingShareholdersOfTWMHTIGAndAlvariumMember2025-01-012025-12-310001838615alti:EarnoutSharesTrancheOneMemberalti:AlvariumTWMHAndTIGMemberus-gaap:CommonClassAMemberalti:SponsorAndSellingShareholdersOfTWMHTIGAndAlvariumMember2025-12-310001838615alti:EarnoutSharesTrancheOneMemberalti:AlvariumTWMHAndTIGMemberus-gaap:CommonClassAMemberalti:SponsorAndSellingShareholdersOfTWMHTIGAndAlvariumMember2025-01-012025-12-310001838615alti:EarnoutSharesTrancheTwoMemberalti:AlvariumTWMHAndTIGMemberus-gaap:CommonClassAMemberalti:SponsorAndSellingShareholdersOfTWMHTIGAndAlvariumMember2025-12-310001838615alti:EarnoutSharesTrancheTwoMemberalti:AlvariumTWMHAndTIGMemberus-gaap:CommonClassAMemberalti:SponsorAndSellingShareholdersOfTWMHTIGAndAlvariumMember2025-01-012025-12-310001838615alti:AlvariumTWMHAndTIGMember2025-12-310001838615alti:AlvariumTWMHAndTIGMember2024-12-310001838615us-gaap:LetterOfCreditMember2024-12-190001838615us-gaap:LetterOfCreditMember2024-12-192024-12-1900018386152024-04-1200018386152022-06-302023-12-310001838615alti:CertainFormerTollesonEmployeesMember2025-01-012025-12-310001838615us-gaap:SettledLitigationMember2025-03-132025-03-1300018386152025-04-012025-06-3000018386152025-01-012025-03-310001838615alti:ClassificationChangesLiabilityToEquityMember2025-01-012025-12-310001838615alti:ClassificationChangesLiabilityToEquityMember2024-01-012024-12-310001838615us-gaap:SettledLitigationMemberus-gaap:SubsequentEventMember2026-03-192026-03-1900018386152025-10-012025-12-31
Table of Contents
UNITED STATES
SECURITIES AND EXCHANGE COMMISSION
Washington, D.C. 20549
_________________________
FORM 10-K
_________________________
xANNUAL REPORT PURSUANT TO SECTION 13 OR 15(d) OF THE SECURITIES EXCHANGE ACT OF 1934
For the fiscal year ended December 31, 2025
¨TRANSITION REPORT PURSUANT TO SECTION 13 OR 15(d) OF THE SECURITIES EXCHANGE ACT OF 1934
For the transition period from                to               
Commission File Number: 001-40103
_________________________
AlTi Global, Inc.
(Exact name of registrant as specified in its charter)
_________________________
Delaware92-1552220
(State or other jurisdiction of
incorporation or organization)
(I.R.S. Employer
Identification Number)
22 Vanderbilt Avenue, 27th Floor
New York, New York 10017
(Address of principal executive offices)
(Zip Code)
(212) 396-5900
(Registrant’s telephone number, including area code)
Securities registered pursuant to Section 12(b) of the Exchange Act:
Title of Each Class
Trading
Symbol (s)
Name of Each Exchange
on Which Registered
Class A Common stock, par value $0.0001 per shareALTINasdaq Capital Market
Securities registered pursuant to section 12(g) of the Act: None
Indicate by check mark if the registrant is a well-known seasoned issuer, as defined in Rule 405 of the Securities Act. Yes o No x
Indicate by check mark if the registrant is not required to file reports pursuant to Section 13 or Section 15(d) of the Act. Yes o No x
Indicate by check mark whether the registrant: (1) has filed all reports required to be filed by Section 13 or 15(d) of the Securities Exchange Act of 1934 during the preceding 12 months (or for such shorter period that the registrant was required to file such reports); and (2) has been subject to such filing requirements for the past 90 days. Yes x No o
Indicate by check mark whether the registrant has submitted electronically and posted on its corporate web site, if any, every Interactive Data File required to be submitted and posted pursuant to Rule 405 of Regulation S-T (§232.405 of this chapter) during the preceding 12 months (or for such shorter period that the registrant was required to submit and post such files).Yes x No o
1

Table of Contents
Indicate by check mark whether the registrant is a large accelerated filer, an accelerated filer, a non-accelerated filer, a smaller reporting company, or an emerging growth company. See the definitions of “large accelerated filer,” “accelerated filer,” “smaller reporting company” and “emerging growth company” in Rule 12b-2 of the Exchange Act.
Large accelerated filer
o
Accelerated filer
x
Non-accelerated filer
o
Smaller reporting company
o
Emerging growth company
x
If an emerging growth company, indicate by check mark if the registrant has elected not to use the extended transition period for complying with any new or revised financial accounting standards provided pursuant to Section 13(a) of the Exchange Act.o
Indicate by check mark whether the registrant has filed a report on and attestation to its management’s assessment of the effectiveness of its internal control over financial reporting under Section 404(b) of the Sarbanes-Oxley Act (15 U.S.C. 7262(b)) by the registered public accounting firm that prepared or issued its audit report.o
If securities are registered pursuant to Section 12(b) of the Act, indicate by check mark whether the financial statements of the registrant included in the filing reflect the correction of an error to previously issued financial statements.o
Indicate by check mark whether any of those error corrections are restatements that required a recovery analysis of incentive-based compensation received by any of the registrant’s executive officers during the relevant recovery period pursuant to §240.10D-1(b).o
Indicate by check mark whether the registrant is a shell company (as defined in Rule 12b-2 of the Act). Yes o No x
The aggregate market value of common stock held by non-affiliates of the registrant on June 30, 2025, based on the closing price of $4.15 for shares of the registrant’s Class A Common Stock (as defined herein) as reported by the Nasdaq Capital Market, was approximately $313.7 million. Shares beneficially owned by each executive officer, director, and holder of more than 10% of shares have been excluded in that such persons may be deemed to be affiliates. This determination of affiliate status is not necessarily a conclusive determination for other purposes.
The registrant had outstanding 107,438,077 shares of Class A Common Stock and 43,235,073 shares of Class B Common Stock (as defined herein) as of March 31, 2026.
DOCUMENTS INCORPORATED BY REFERENCE
Portions of the registrant’s Definitive Proxy Statement relating to the Annual Meeting of Stockholders are incorporated by reference into Part III of this Annual Report on Form 10-K where indicated. Such Definitive Proxy Statement will be filed with the Securities and Exchange Commission within 120 days after the end of the registrant’s fiscal year ended December 31, 2025.

2


TABLE OF CONTENTS
Page
Item 1c.
Item 9.
Item 9a.
Item 9b.
Item 9c.
Item 10.
Item 11.
Item 12.
Item 13.
Item 14.
Item 15.
Item 16.
2


Defined Terms
Capitalized terms used herein but not otherwise defined herein shall have the respective meanings ascribed to them in the Amended and Restated Business Combination Agreement, a copy of which is filed as an exhibit to our Annual Report on Form 10-K for the year ended December 31, 2025 (the “Annual Report”).

“Administrators” means Matthew Mawhinney and David Soden, employees of Teneo.

“AFM UK” means Alvarium Fund Managers (UK) Limited, an English private limited company.

“AHRA” means Alvarium Home REIT Advisors Limited, an English private limited company.

“Allianz” means Allianz Strategic Investments S.à.r.l., a Luxembourg private limited liability company.
“AlTi” or “Successor” means AlTi Global, Inc., together with its consolidated subsidiaries.

“AlTi Global Topco” means AlTi Global Topco Limited, formerly known as Alvarium Topco, an Isle of Man entity which was established by Alvarium and owned by the Alvarium Shareholders.
“Alvarium” means AlTi Asset Management Holdings 2 Limited, formerly known as Alvarium Investments Limited, an English private limited company.
“Alvarium Shareholders” means the shareholders of Alvarium.

“ALWP” means AlTi Wealth Management (Singapore) Pte Limited.

“ARE” means AlTi RE Limited, formerly known as Alvarium RE Limited, an English private limited company.

“AUA” means assets under advisement.

“AUM” means assets under management.

“AWMS” means Alvarium Investment Managers (Suisse) SA.

Board” means the board of directors of AlTi.

“Business Combination” means the transactions contemplated by the Business Combination Agreement.
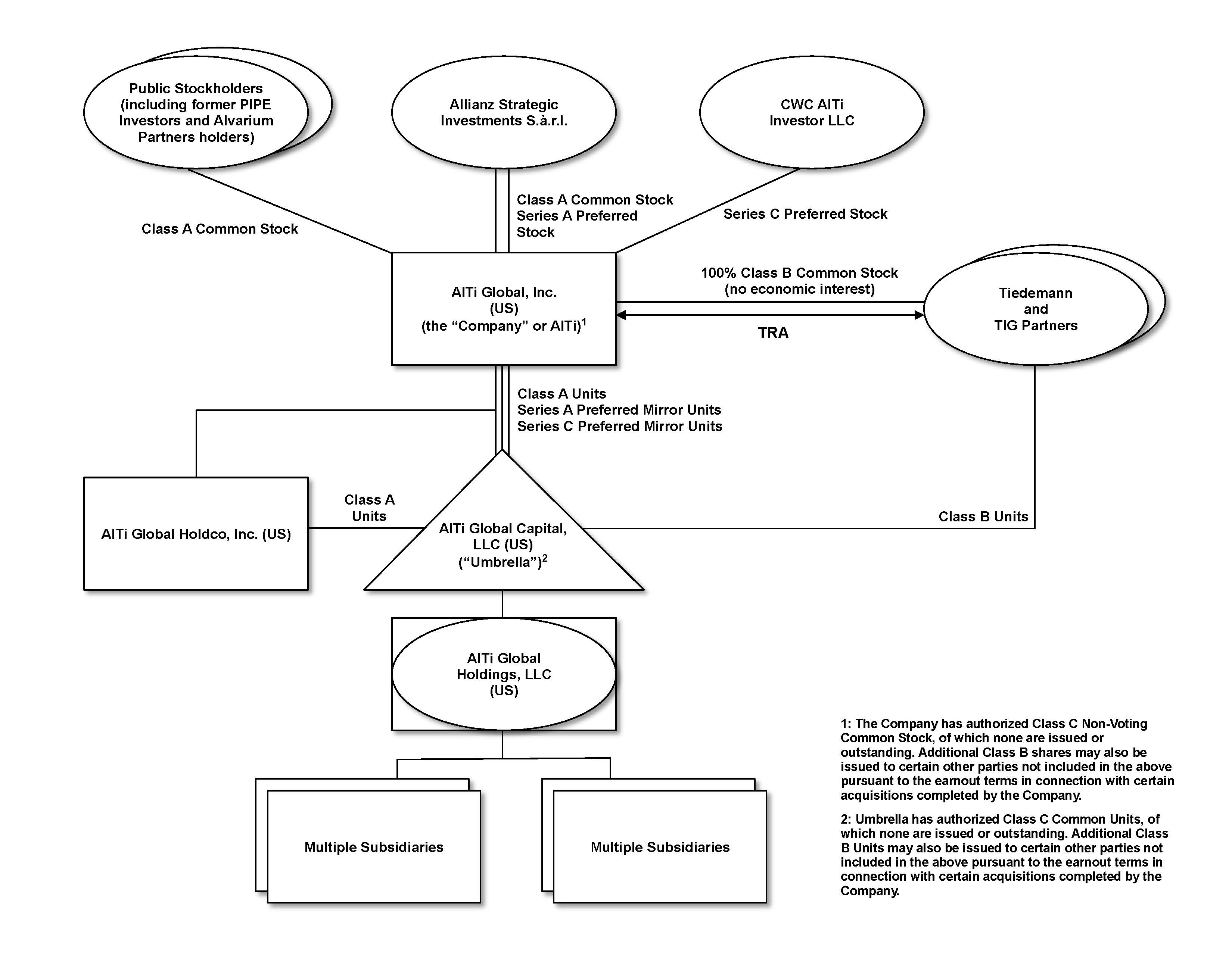
“Business Combination Agreement” means the Amended and Restated Business Combination Agreement, dated as of October 25, 2022, by and among Cartesian, Umbrella Merger Sub, TWMH, TIG GP, TIG MGMT, Alvarium and Umbrella.

“Business Combination Earn-out” means the Sponsor and the selling shareholders of TWMH, TIG, and Alvarium became entitled to receive earn-out shares contingent on various share price milestones for up to five years following the Closing under the terms of the Business Combination Agreement.
“Business Combination Earn-out Securities” means the earn-out shares of Class A Common Stock in the Company and Class B Common Units that may be issued or become tradeable upon the achievement of certain stock price-based vesting conditions in accordance with the terms of the Business Combination Agreement.
“Cartesian” means Cartesian Growth Corporation, a Cayman Islands exempted company, prior to the Business Combination.
3


“Class A Common Stock” means the Class A Common Stock, par value $0.0001 per share, of the Company, including any shares of such Class A Common Stock issuable upon the exercise of any warrant or other right to acquire shares of such Class A Common Stock.
“Class B Common Stock” means the Class B Common Stock, par value $0.0001 per share, of the Company, including any shares of such Class B Common Stock issuable upon the exercise of any warrant or other right to acquire shares of such Class B Common Stock.
“Class B Paired Interest” means a Class B Unit together with a share of Class B Common Stock.
“Class B Units” means the limited liability company interests in Umbrella designated as Class B Common Units in the Umbrella LLC Agreement.
“Closing” means the closing of the Business Combination.
“Closing Date” means January 3, 2023, the date on which the Closing occurred.
“Common Stock” refers to shares of the Class A Common Stock and the Class B Common Stock, collectively.
“Company,” “our,” “we” or “us” means, prior to the Business Combination, Cartesian, as the context suggests, and, following the Business Combination, AlTi.
“Consolidated Statement of Financial Position” refers to the consolidated balance sheet of AlTi Global, Inc.
“Consolidated Statement of Operations” refers to the consolidated income statement of AlTi Global, Inc.

“Constellation” means Constellation Wealth Capital, LLC.
“DGCL” refers to the Delaware General Corporation Law, as amended.

“Dodd-Frank Act” means the Dodd-Frank Wall Street Reform and Consumer Protection Act.
“dollars” or “$” refers to U.S. dollars.

“EEA” means East End Advisors, LLC.

“Envoi” means Envoi, LLC.

“ESG” means environmental, social and governance.
“EU” means European Union.
“Exchange Act” means the U.S. Securities Exchange Act of 1934, as amended.
“External Strategic Managers” means global alternative asset managers with whom we partner by making strategic investments in which we actively participate in seeking to leverage the collective resources and synergies of the businesses to facilitate their growth.

“Externally-Managed Funds” means mutual funds, exchange traded funds, hedge funds, private equity, real estate or other funds managed by a third party.

“FCPA” means the Foreign Corrupt Practices Act.

4


• “FDIC” means the Federal Deposit Insurance Corporation.

“Federal Reserve” means the Board of Governors of the Federal Reserve System.

“FOS” means the European-based trust and private office service businesses, or European Family Office Services business.

“HLIF” means “Home Long Income Fund”, a private fund regulated by the UK FCA.
“HNWI” means high net worth individual, being an individual having investable assets of $1 million or more, excluding primary residence, collectibles, consumables, and consumer durables.
“Holbein” means Holbein Partners, LLP.

“Home REIT” means “Home REIT plc”, a real estate investment trust listed on the London Stock Exchange.
“Impact Investing” means investment practices seeking to generate various levels of financial performance together with the generation of positive measurable environmental and social impacts.

“Inflation Reduction Act” means the Inflation Reduction Act of 2022.

“International Real Estate” means the segment, prior to disposal, that included the Company’s public and private real estate, and co-investment business.

“Investment Company Act” means the Investment Company Act of 1940, as amended.

“LRA” means LXi REIT Advisors Limited.

“LXi” means LXi REIT plc.
“Nasdaq” means the Nasdaq Capital Market.
“NAV” means net asset value.

“OFAC” means the Office of Foreign Assets Control of the U.S. Department of the Treasury.

“PW” means Pointwise Partners Limited.
“SEC” means the United States Securities and Exchange Commission.

“Series A Preferred Stock” means the Series A Cumulative Convertible Preferred Stock, $0.0001 par value, of the Company.

“Series C Preferred Stock” means the Series C Cumulative Convertible Preferred Stock, $0.0001 par value, of the Company.

“SHIA” means Social Housing Income Advisors Limited, an English private limited company.
“Sponsor” means CGC Sponsor LLC, a Cayman Islands limited liability company.

“Target Companies” means, collectively, TWMH, TIG GP, TIG MGMT, and Alvarium.
5


“Tax Receivable Agreement” or “TRA” means that certain Tax Receivable Agreement, dated as of January 3, 2023, by and among the Company and the TWMH Members, the TIG GP Members, and the TIG MGMT Members.
“Teneo” means Teneo Financial Advisory Limited.
“TIG” means, collectively, the TIG Entities and their subsidiaries and their predecessor entities where applicable.
“TIG Entities” means, collectively, TIG GP and TIG MGMT and their predecessor entities where applicable.
“TIG GP” means TIG Trinity GP, LLC, a Delaware limited liability company.
“TIG GP Members” means the former members of TIG GP.
“TIG MGMT” means TIG Trinity Management, LLC, a Delaware limited liability company.
“TIG MGMT Members” means the former members of TIG MGMT.

“TIH” means Tiedemann International Holdings, AG.

“TRA Exchange” means the series of transactions in which certain holders of Class B Units and Class B Common Stock have exchanged, or may in the future exchange, a portion of such interests to the Company, in exchange for Class A Common Stock.
“TWMH” means, collectively, Tiedemann Wealth & Capital Solutions Holdings, LLC, a Delaware limited liability company, and its subsidiaries, and their predecessor entities where applicable.
“TWMH Members” means the former members of TWMH.
“UHNW” means ultra high net worth individual, being an individual having investable assets of $30 million or more, excluding primary residence, collectibles, consumables, and consumer durables.

“UK FCA” means the United Kingdom’s Financial Conduct Authority.

“Umbrella” means AlTi Global Capital, LLC (formerly known as Alvarium Tiedemann Capital, LLC), a Delaware limited liability company.
“Umbrella LLC Agreement” means the Fourth Amended and Restated Limited Liability Company Agreement of AlTi Global Capital, LLC, effective as of July 31, 2024.
“Umbrella Merger Sub” means Rook MS, LLC, a Delaware limited liability company.
“US GAAP” means United States generally accepted accounting principles, consistently applied.
“Warrants” means the warrants, which were initially issued in Cartesian’s initial public offering of its units pursuant to its registration statement on Form S-1 declared effective by the SEC on February 23, 2021, entitling the holder thereof to purchase one of Cartesian’s Class A ordinary shares at an exercise price of $11.50, subject to adjustment.

“Wealth & Capital Solutions” means the segment, prior to the disposal of the International Real Estate segment, that consisted of the Company’s investment management and advisory services, trusts and administrative services, family office services, and the Company’s alternatives platform.
6


Available Information
We file annual, quarterly and current reports, proxy statements and other information required by the Exchange Act with the SEC. We make available free of charge on our website (www.alti-global.com) our annual reports on Form 10-K, quarterly reports on Form 10-Q, current reports on Form 8-K, proxy statements and other filings as soon as reasonably practicable after such material is electronically filed with or furnished to the SEC. We also use our website to distribute company information, including assets under management and performance information, and such information as may be deemed material. Accordingly, investors should monitor our website, in addition to our press releases, SEC filings and public conference calls and webcasts.

Also posted on our website in the “Investor Relations” section are the charters for our Audit, Finance and Risk Committee, Environmental, Social, Governance and Nominating Committee, Human Capital and Compensation Committee, and Transaction Committee, as well as our Corporate Governance Guidelines and Code of Business Conduct and Ethics governing our directors, officers, and employees. Information on or accessible through our website is not a part of or incorporated into this Annual Report or any other SEC filing. Copies of our SEC filings or corporate governance materials are available without charge upon written request to the Company at its principal place of business. Any materials we file with the SEC are also publicly available through the SEC’s website (www.sec.gov).

No statements herein, available on our website, or in any of the materials we file with the SEC constitute or should be viewed as constituting an offer to sell, or a solicitation of an offer to buy, securities in any jurisdiction.


7


CAUTIONARY NOTE REGARDING FORWARD-LOOKING STATEMENTS
This Annual Report and some of the information incorporated herein by reference includes forward-looking statements regarding, among other things, our plans, strategies and prospects, both business and financial. These statements are based on the beliefs and assumptions of our management. Although we believe that our plans, intentions and expectations reflected in or suggested by these forward-looking statements are reasonable, we cannot assure you that we will achieve or realize these plans, intentions or expectations. Forward-looking statements are inherently subject to risks, uncertainties and assumptions. Generally, statements that are not historical facts, including statements concerning possible or assumed future actions, business strategies, events or results of operations, and any statements that refer to projections, forecasts or other characterizations of future events or circumstances, including any underlying assumptions, are forward-looking statements. These statements may be preceded by, followed by or include the words “believes,” “continues,” “estimates,” “expects,” “projects,” “forecasts,” “may,” “might,” “will,” “should,” “could,” “seeks,” “plans,” “scheduled,” “possible,” “potential,” “predict,” “project,” “anticipates,” “intends,” “aims,” “works,” “focuses,” “aspires,” “strives” or “sets out” or similar expressions.
Forward-looking statements are not guarantees of performance, and the absence of these words does not mean that a statement is not forward-looking. You should understand that the following important factors could affect our future results and could cause those results or other outcomes to differ materially from those expressed or implied in the forward-looking statements herein:
our projected financial information, growth rate, and market opportunity;
our ability to grow and manage growth profitably;
our ability to raise financings and consummate investments in the future, if and when needed;
our success in retaining or recruiting, or adapting to changes in, our officers, key employees, or directors;
our ability to attract and retain our senior management and other highly qualified personnel;
our ability to achieve or maintain profitability;
the period over which we anticipate our existing cash and cash equivalents will be sufficient to fund our operating expenses and capital expenditure requirements;
our ability to successfully protect against security breaches, ransomware attacks, and other disruptions to our information technology structure;
the impact of increased scrutiny from our clients with respect to the societal and environmental impact of investments we make;
the impact of changes in international trade law or policy, including tariffs and restrictions on foreign investment in the United States or U.S.-based businesses and financial institutions in other countries;
the impact of other applicable laws and regulations, whether in the United States, United Kingdom or other foreign countries, and any anticipated or actual changes thereof, on us;
our ability to successfully compete against other companies;
our estimates regarding expenses, future revenue, capital requirements, and needs for additional financing;
interest rate changes or volatility, inflation, as well as the effect of economic downturns and political and market conditions beyond our control, including a reduction in consumer discretionary spending that could adversely affect our business, financial condition, results of operations and prospects;
the impact of our dependence on leverage by certain funds, underlying investment funds and portfolio companies and related volatility;
the impact of any defaults by third-party investors;
8


the effects of any failure to comply with investment guidelines of our clients, failure or circumvention of our controls and procedures, or any insufficiencies in the due diligence process that we undertake in connection with investments;
the impact of any termination or non-renewal of our investment advisory contracts;
the effect of any future pandemics on the foregoing; and
other factors detailed under the section entitled “Risk Factors.”
The foregoing list of factors is not exhaustive. You should carefully consider the foregoing factors and the other risks and uncertainties described in the “Risk Factors” section of the other documents we file from time to time with the SEC. There can be no assurance that future developments affecting us will be those that we have anticipated. We undertake no obligation to update or revise any forward-looking statements, whether as a result of new information, future events or otherwise, except as may be required under applicable securities laws.
9



PART I – FINANCIAL INFORMATION
ITEM 1. BUSINESS
General
AN INTRODUCTION TO ALTI

AlTi is a global wealth and investment partner to families, foundations and institutions, helping clients activate capital with clarity, bring structure to complexity, and plan with purpose across borders and generations. AlTi combines the breadth of a global firm with the service offering of a family office to deliver solutions designed to meet the full complexity of wealth and capital. We manage or advise approximately $93.1 billion in combined assets as of December 31, 2025. We have approximately 490 professionals operating in 19 cities in 9 countries across three continents as of December 31, 2025. We provide holistic solutions for our wealth management and Outsourced Chief Investment Officer (“OCIO”) clients through an array of services, including discretionary investment management services, non-discretionary investment advisory services, estate and wealth planning, trust and fiduciary, governance and education, philanthropy and purposeful giving, and family office services. We also provide our wealth management clients with access to alternative investment opportunities, including investments in strategies and asset classes to which they would otherwise likely not be able to gain exposure.
Separately, we have one internally managed fund and stakes in three Externally-Managed Funds in our alternatives platform, with a largely institutional client base.
Our business is currently organized into one operating segment. Prior to the third quarter ended September 30, 2025, the Company was organized into two operating segments: Wealth & Capital Solutions and International Real Estate. The Company previously conducted a strategic review of the International Real Estate Businesses (as defined below) and, based on the conclusion that they were not a core part of its long-term strategy, re-organized its reportable segments in the third quarter of 2024. That change resulted in two reportable segments: Wealth & Capital Solutions and International Real Estate, and prior period data was recast for comparative purposes. On July 11, 2025, the Board approved a plan to appoint administrators over the real estate co-investment business (“Real Estate Co-Investment”) and the real estate fund management businesses (“Real Estate Fund Management”) (together, the “International Real Estate Businesses”). See Note 3 (Discontinued Operations) to our consolidated financial statements included in this Annual Report for further information. As such, during the third quarter ended September 30, 2025, the Company disposed of its International Real Estate segment, and is now organized as one reportable segment as of September 30, 2025.
Overview
Results generated by our operating segment primarily consist of wealth and investment management and advisory services, trust services, family office services, and the management fees, incentive fees, and distributions from investments received from our interests in internal and external managers of alternative investment strategies (or “Alternatives Platform”). The wealth management client base includes UHNW individuals, families, single-family offices, foundations, and endowments globally, while Alternatives Platform clients are typically institutional. Investment management or advisory fees, incentive fees, and distributions from investments are the primary sources of revenue in our operating segment. Management fees are generally calculated based on a percentage of the value of billable AUM or AUA (as applicable), while incentive fees are driven by the underlying performance of managed portfolios. As of December 31, 2025, the Company had $93.1 billion in AUA.
Investment Management and Advisory Services
We diversify our clients’ portfolios across risk factors, geographies, and asset classes, including private equity, private credit, hedge funds, real estate, infrastructure and other assets through highly experienced, and hard to access, third-party managers. Our team uses proprietary methodologies to monitor valuations in each major asset class across dozens of geographies and sectors, and to position portfolios where we believe they will have the best return. In building portfolios, we also consider the need to access funds for unexpected expenses,
10



thereby seeking to avoid forced selling of assets at inopportune times, and for clients in certain jurisdictions, such as the U.S., we are focused on understanding tax considerations and optimizing for after tax returns. In addition, we offer robust Impact Investing services that can be delivered across a broad range of asset classes.
We have established a platform that provides our wealth management clients access to investment opportunities in strategies and asset classes that would otherwise be difficult to access due to different limitations, including very high minimum investment thresholds of many underlying funds. For example, through our private markets partnership with Allianz, clients are able to participate in strategies that might not otherwise be available to them. We operate several vehicles focused on vintage private equity, credit, real estate, active global managers and hedge fund strategies. These vehicles may invest in either a single underlying private equity fund or a portfolio of private equity or other alternative assets funds, each managed by access constrained managers that we select thorough a disciplined manager selection process intended to identify those we believe can deliver strong risk- adjusted performance. We intend to continue launching additional vintages of these private market vehicles over time, allowing investment management and advisory clients to include an allocation to these alternative funds on a recurring basis. These private strategies are expected to include traditional as well as innovative and Impact Investing offerings.
The independence of our investment management and advisory services is a central principle for our wealth management and OCIO clients. Our services operate independently of any asset managers or investment product providers, including those affiliated with us, to which we may allocate or recommend allocations. We utilize an open architecture approach, designed to identify appropriate investment solutions in the marketplace that align with our client’s objectives. We do not receive undisclosed forms of compensation and our investment decisions and recommendations are made solely with the best interests of each client in mind.
We provide clients with performance reports, detailing the clients’ portfolio performance and comparing such performance to relevant benchmarks or indices. The reporting can also include information encompassing assets that are not in the portfolio managed by AlTi to provide clients a consolidated view of all their assets. We are also able to report on impact performance for those clients interested in tracking impact specific metrics, in addition to their financial performance.
Trust Services
The trust services that we provide within our U.S. wealth service offering aim to ensure our clients’ wealth is preserved, protected, and distributed as intended. As of December 31, 2025, these services are primarily provided from Delaware, which is one of the most well-developed trust legal regimes in the United States. Our trust services include creating or modifying trust instruments and acting as fiduciary in a full, directed or executor capacity.
Family Office Services
Our family office services are tailored outsourced family office solutions and administrative services which we provide primarily to our larger clients. Our family office services cover:

bookkeeping and back office services;
private foundation management and grant making;
oversight of trust administration;
financial tracking and reporting;
cash flow management & bill pay; and
other financial services.
We also offer clients estate and wealth planning, family governance and education, and philanthropic and strategic services.

11



Alternatives Platform

We own and invest in alternative strategies. These investments generate incremental revenue which is used to support the growth of the wealth management business. Our alternatives platform assists money managers in building their fund management businesses. We have one internally managed fund and stakes in three Externally-Managed Funds. Our internally-managed fund, TIG Arbitrage strategy (“TIG Arbitrage”), is an event-driven fund. It is managed by our subsidiary TIG Advisors, LLC, an SEC-registered investment advisor. In addition, we have made strategic investments with External Strategic Managers, who manage approximately $5.5 billion of AUM in the aggregate as of December 31, 2025. The strategies of these External Strategic Managers include real estate bridge lending, European long-/ short equities, and Asian credit and special situations. The External Strategic Managers each focus on capital preservation and uncorrelated returns by managing alpha driven investment strategies that align with the needs of a diverse global investor base.

Internally Managed Funds
Event-Driven Global Merger Arbitrage
The TIG Arbitrage strategy is our event-driven strategy based in New York. This strategy, which has approximately $1.8 billion of AUM as of December 31, 2025, focuses on 0-to-30-day events within the merger process. The investment team employs deep research on each situation in the portfolio with a focus on complex, hostile, up-for-sale situations where our primary research work can drive uncorrelated alpha. Our research and investment process is focused on hard catalyst events and is not dependent on deal flow.
Externally-Managed Funds
Romspen—Real Estate Bridge Lending Strategy
This manager is based in Toronto and focuses on complex construction, term, and pre-development bridge loans throughout North America. The strategy has approximately $1.9 billion of AUA as of December 31, 2025. Their experience with mortgages dates back to the 1950s when the firm operated as a real estate law firm and entered the mortgage lending business in the 1960s. The manager converted its individual mortgage syndication business to a commingled fund in early 2006. The strategy’s diversified portfolio primarily consists of first lien mortgages with little to no structural leverage.
Zebedee—European Equities Strategy
This manager is based in London and focuses on European equities. The strategy has approximately $2.5 billion of AUA as of December 31, 2025. Founded in 2001, the manager trades the portfolio actively with absolute return-oriented focus on financials, cyclicals, and mining and minerals. The strategy is market agnostic and runs with a variable net exposure, equally comfortable net long or net short.
Arkkan—Asian Credit and Special Situations Strategy
This manager has operated an Asia credit and special situations strategy based in Hong Kong since 2013. The strategy has approximately $1.1 billion of AUA as of December 31, 2025. They have more than 25 years of experience investing in performing, stressed, and distressed bonds and loans throughout the Asia Pacific region. We believe its on-the-ground expertise and deep local network makes them well-positioned to capitalize on an under-researched and inefficient market with limited competition and attractive levels of stressed and distressed activity.
Ancillary Fund Management Services

We offer both our manager and the External Strategic Managers in which we have made strategic investments in sales and marketing solutions including centralized marketing, investor relations, materials oversight and branding to enhance their growth.
In 2024, our services also included back and middle office solutions for the funds. These services were spun out on November 15, 2024, under the name Altaira Strategic Partners which continues to provide services to the TIG Arbitrage strategy, in addition to other funds.
12



OUR REVENUE STREAMS
The Company generates a diverse array of revenue streams that fall broadly into four categories: (i) recurring management, advisory, trustee, or administration fees (“management fees”); (ii) performance or incentive fees; (iii) distributions from investments and (iv) other income or fees.
Management Fees
Management, advisory, trustee, and administration fees are the Company’s primary source of revenue, and are historically more predictable across market conditions than our other revenue sources. These fees are recurring in nature (usually being annual or quarterly fees) and are earned from investment management, investment advisory, trusts, and family office services. The recurring nature of these fees is underpinned by the client retention rate of wealth management services which means that these fees are also relatively stable.
These fees are generally calculated on the basis of a percentage of the value of each client’s assets (AUM or AUA) and are charged using either an average daily balance or ending balance, quarterly in arrears. Fees from internal fund management and advisory services related to our capital solutions platform are approximately 0.75% to 1.5% of the net asset value of the underlying investments.
AUM refers to the market value of all assets that we manage, provide discretionary investment advisory services on, and have execution responsibility for. Although we have investment responsibility for AUM, we include both billable (assets charged fees) and non-billable assets (assets exempt from fees) in our AUM calculation (e.g., we have agreements with certain clients under which we do not bill on certain securities or cash and cash equivalents held within their portfolios). AUM includes the value of all assets managed or supervised by operating partner subsidiaries, affiliates, and joint ventures in which the Company holds either a majority or minority stake.

AUA consists of all assets we are responsible for overseeing and reporting on, but we do not necessarily charge fees on all such assets. Billable assets represent the portion of our assets on which we charge fees. Non-billable assets are exempt from fees and consist of assets such as cash and cash equivalents in certain agreed upon situations, personally owned real estate, and other designated assets. Our calculations of AUM and AUA may differ from the calculation methodologies of other wealth managers and, as a result, this measure may not be comparable to similar measures presented by other wealth managers.
The fees vary depending upon the level and complexity of client assets and the services being provided. The fee typically covers investment advisory services and basic estate and wealth planning services. The more complex estate and wealth planning services, as well as our Trustee service, and certain extended family office services, are typically billed separately, as a fixed or time-based amount.
Incentive Fees

Incentive or performance fees comprise primarily of annual performance or incentive fees which may be earned by providing investment management and advisory as well as fund management activities. It also includes carried interest payments we earn on co-investment. These fees, being performance related, are variable in nature and more susceptible to impact from exogenous factors. As a result, performance and incentive fees provide potential upside to our revenues in the future and, in our view, can be highly accretive to our profitability.

Our internally managed TIG Arbitrage fund is entitled to receive incentive fees from the assets it manages if certain performance returns have been achieved. These incentive fees range from 15% to 20% of net profits. In compliance with ASC 606, we recognize these fees only when it is probable that a significant revenue reversal will not occur. Our incentive fees are not subject to clawback provisions.

Wealth management clients in certain jurisdictions may also pay performance or incentive fees if their portfolio achieves returns in excess of an agreed benchmark or hurdle rate. Typically, such fees are paid annually upon crystallization and are not accrued prior to being earned.


13



Distributions from Investments

Distributions from investments are generated from the equity interests we have in the three external managers. Distributions from each external manager are recorded upon receipt of the distribution. These distributions are generated through our equity interest in the external manager’s management fees and incentive fees. The management fee component of the distributions is recurring in nature, while the incentive portion, which is performance based, is more susceptible to impact from exogenous factors. Our economic interests in the External Strategic Managers are as follows:
Romspen—21% profit share;
Zebedee—25% revenue share; and
Arkkan—12% revenue share
The External Strategic Managers distributions from investments are all driven by a management fee component while the distributions from European equities and Asian credit and special situations also have an incentive fee component depending on performance. Depending on the fund, the incentive fee component can range from 15% to 35% of the net profit/income, in excess of a 10% return hurdle.

Other income/fees

Other income or fees primarily include transaction fees, which are generally non-recurring in nature, are typically commission based, and are received upon the successful completion of a transaction.

OUR LEADERSHIP, CULTURE, AND VALUES
Experienced Management Team with Proven Track Record
We are led by a team of seasoned executives with diverse experience. Our management team has expertise across investment management, alternative asset management, financial planning, and trusts and estates as well as Impact Investing. Members of our senior management team have an average of over 20 years of experience and a strong track record in building successful businesses from the ground up and generating superior returns across market cycles.
OUR HISTORY AND PRESENCE TO DATE
Our History

AlTi was formed as a combination of TWMH, the TIG Entities, and Alvarium. TIG was founded in 1980 by Carl Tiedemann to enable talented money managers to build their fund businesses, using a centralized platform of proven services that enable portfolio managers to focus exclusively on their clients and realize their investment objectives. Carl Tiedemann, Craig Smith, and Michael Tiedemann established TWMH on the premise that a wealth management business organized on principles of delivering a combination of excellent investment performance and high-touch client service would quickly differentiate itself from its competitors. Alvarium was established by its founder partners as LJ Capital in 2009, initially with the aim of sourcing direct and co-investments in real estate in the UK and in Central Europe. The firm rebranded as LJ Partnership and underwent a series of acquisitions, before rebranding as Alvarium in 2019. In 2024, we welcomed Allianz and Constellation as strategic partners.

Tiedemann Wealth Management (TWMH)

TWMH was founded in 1999 on the premise that if the business was staffed and organized to deliver a combination of excellent investment performance and high-touch client service, it would quickly differentiate itself from a crowded field of firms nominally in the wealth management business. The firm sought to attract and serve a base of individuals and families with $25 million or more of investable assets, where it believed it was particularly well-positioned to offer comprehensive investment and family office service solutions. In 2016,
14



TWMH acquired Presidio Capital Advisors, a wealth manager with approximately $4.1 billion of AUM. Then, in 2017 it acquired the Threshold Group, another independent wealth advisor and a leader in the rapidly growing Impact Investing market segment, with approximately $3.8 billion of total AUM (including both impact and non-impact client assets). This acquisition cemented its commitment to be a leader in Impact Investing for its clients.

TIG Entities

The TIG Entities were founded by seasoned entrepreneurs and over their history they have advised more than 30 financial businesses on their growth strategy. Since inception in 1980, they have supported and helped money managers build their fund businesses, using a centralized platform of services proven to allow portfolio managers to focus exclusively on portfolio management. In total, TIG launched 24 separate fund strategies. In 1993, TIG launched the current version of the TIG Arbitrage strategy, which has grown from $6 million of AUM in 1993 to $1.8 billion of AUM as of December 31, 2025. In 2018, TIG launched a new business initiative focused on making growth equity investments in alternative managers. The first investment was in Romspen, the real estate bridge lending External Strategic Manager in 2018, followed by an investment in Zebedee, the European equities External Strategic Manager in 2020, and Arkkan, the Asian credit and special situations External Strategic Manager in January 2021.

g445141g0319034325327.jpg

Alvarium

The firm was established as LJ Capital in 2009 to source direct and co-investments in real estate in the UK and in Central Europe. The firm, rebranded as LJ Partnership (“LJ”), continued to grow, and acquire global clients through acquisitions, including wealth management businesses in the United States, Europe, and Hong Kong. The first acquisition was Deloitte’s UK Investment Advisory business in 2011. Over the course of 2014 to 2017, LJ merged with or acquired the former Guggenheim wealth management businesses in Miami, Geneva, Lisbon and Hong Kong, and brought on board a team that originated from their business in New York. Then in 2015, LJ acquired Salisbury Partners LLP, a UK discretionary investment manager. Over the course of 2018 to 2020, it acquired Iskander in Paris, established a joint venture with Albacore in Lugano, and expanded into Milan. Also in 2019, it merged with London based media, consumer, and technology firm Lepe Partners. Finally, in 2019, LJ rebranded as Alvarium to reflect its global footprint, partners, and clients.

Strategic Partners - Allianz and Constellation

In February 2024, we announced our strategic relationship with Allianz and Constellation, for a combined investment of up to $450 million into AlTi. Constellation’s investment, $150 million in convertible preferred stock, closed in the first half of 2024, and Allianz’s investment of $250 million through a combination of Class A Common Stock and convertible preferred stock, closed in July 2024, and an additional $19 million closed in May 2025. Allianz Group is a leading global insurer and asset manager. With an operating history of over 130
15



years and more than 160,000 employees in 70 countries, Allianz Group serves more than 120,000 clients. Through PIMCO and AGI, Allianz Group has nearly 1.7 trillion euros in third-party AUM. Constellation is an investment advisory firm that specializes in making investments in industry-leading wealth managers. Constellation has an experienced team with deep sector expertise and relationships, particularly in the U.S.

We believe that these investments will enable AlTi to establish long-term partnerships with experienced and well-respected players in the global financial services sector, accelerating our strategy to become the leading, global, independent multi-family office platform for the UHNW segment, with an intentional and targeted expertise in alternatives, and will advance the scale and reach of AlTi’s expansion strategy, accelerating top-line growth in existing and new markets across the U.S., Europe, and Asia. As part of the investment, two Allianz representatives joined AlTi’s Board as independent directors, and one representative of Constellation is an AlTi board observer.
Our Presence to Date
Our business is global, with approximately 490 professionals operating in 19 cities in 9 countries across three continents as of December 31, 2025.

AlTi_Map Slide-2.jpg
Our Competitive Strengths

Large and growing addressable market. AlTi is an institution that is curated to serve the evolving UHNW demographic and meet the growing demand globally for independent advice and access to investment strategies in alternatives. Our target market, the upper end of the global wealth band, represents a $102 trillion addressable market and is expected to grow by 7% CAGR by 2028 (Morgan Stanley and Oliver Wyman). We believe there is a clear generational wealth transfer taking place as baby boomers transfer significant wealth to their heirs, foundations, charities, and endowments, and AlTi’s holistic service offering positions us to participate in this opportunity, which is estimated to be more than $124 trillion by 2048 (Cerulli Associates). UHNW clients are increasingly focused on transparency and alignment and demand direct investments and Impact Investing. We believe that clients are attracted to an independent advisory firm that holds similar values and has a curated set of solutions that address their holistic wealth management needs. In addition, the global demand for alternatives has been growing strongly in recent years and is expected to reach $30 trillion in 2030, a CAGR of 10% since 2017 (Preqin).

16



Recurring and diversified revenues. For the year ended December 31, 2025, 82% of our revenue is generated from stable management or advisory fees. In the wealth management business we have a long-tenured, multi-generational client base with a retention rate of 96% since 2021. Our predictable revenue base results in a stable earnings model with attractive growth vectors.

Global footprint. We have offices located in 19 leading financial centers, in 9 countries across the U.S., Europe and Asia, which enables us to service our clients across multiple jurisdictions. This is an important differentiator as we are well-positioned as a global and independent advisor given most multi-family offices have a regional focus, and the private banks who have a global presence are not able to offer independent advice. Our global distribution platform in our alternatives business also enables us to reach clients across three continents.

Comprehensive platform for UHNW families and wealth managers. Through our global platform we provide a holistic solution for our wealth management and OCIO clients through our full spectrum of wealth management services, including discretionary investment management services, non-discretionary investment advisory services, trust services, family office services, cross-border wealth advice, unique access to impact and values-based investment opportunities, as well as targeted expertise in alternatives.

Identified pipeline of inorganic growth opportunities. Given our track record of executing attractive and strategic transactions in the U.S. and internationally, we are a desirable partner and have identified a pipeline of potential acquisitions across our wealth management business.

Transformative strategic partners. Our strategic partners, Allianz and Constellation, two experienced and well-respected players in the global financial services sector, provide us with the capital, experience, networks, and global operating expertise to accelerate our growth strategy and deepen our offerings and solutions.

Our Growth Strategy

We aim to continue to grow our business through the following initiatives:

New investment strategies and global presence. We expect to continue to deepen our reach and expansion in current markets, and position ourselves for expansion into complementary new markets in the U.S., Europe, and Asia, where we can bolster our client base, as well as enhance our service offering to existing clients across multiple jurisdictions. Our focus will be on markets with attractive characteristics including significant market size, low regulatory barriers, and limited competition, where we can leverage our existing footprint. We plan to offer private markets and Impact Investing solutions, which also have significant appeal to UHNW clients, foundations, and institutional investors, and where we are able to leverage our global distribution platform and our strategic partners’ expertise and networks.

Select acquisitions. We expect to continue to diligently evaluate and execute inorganic opportunities which will enhance our platform by broadening our global footprint or enabling us to expand our product offerings. We have a proven track record in the wealth management, taking a disciplined approach to our pipeline and acquisition criteria. We focus on the target firm’s profile, footprint, and fit. As an independent platform with long-tenured clients and an extensive suite of services, we are a desirable partner for firms seeking consolidation and growth.

Expanded client base and deepened existing relationships. We will continue to fortify our client base through exceptional service and innovative solutions. We plan to expand our client base by leveraging our enhanced scale, skills, and the experience gained over our 20+ year history, operating globally across various market cycles. We expect to expand existing relationships through new investment solutions and complementary services.

Growth through impact offering. As of December 31, 2025, assets invested in impact strategies accounted for $5.0 billion of our AUM, and are a key area of growth within our wealth management platform. We are also planning to offer impact strategies in our alternatives business as they have significant appeal to UHNW clients, foundations, and institutional investors.

17



Strong M&A track record
We have mergers and acquisition experience to complement our established track record of organic growth, having made a number of acquisitions or joint venture investments to date. Below are six examples of such accretive transactions.
United States
East End Advisors
Envoi
Threshold Group
Acquired New York based independent advisory firm with ~$6 billion AUM in 2024
Enhanced outsourced OCIO capabilities

 Acquired Minneapolis -based UHNW wealth manager with ~$3 billion AUM in 2024
•   Expands operations to the Midwest region, fortifying AlTi’s domestic footprint

Acquired Seattle-based ~$3.4 billion AUM wealth manager in 2017
Grew scale and West Coast presence in wealth management
Expanded impact investing
International
Albacore Wealth ManagementAL WealthKontora
Acquired 30% stake in Lugano-based ~$943 million AUM wealth manager in 2019 and remaining stake in 2023
Expanded Swiss and Italian presence and client-base

 Acquired Singapore -based ~$1 billion AUM wealth manager in 2023

•   Expanded Asian presence and entered a key investment & philanthropic hub for global and regional families

Acquired Hamburg-based multi-family office and asset management company with ~$15 billion AUA in 2025
Entry into key wealth hub of Germany, the third largest UHNW market in the world
Applying our core principles globally, we aim to build on the success of our business, through:
Organic Growth: We attract clients and grow our AUM by providing exceptional client service and executing our clients’ investment objectives, partnering with our clients to deliver solutions, and accessing Impact Investing and other innovative investment opportunities on our clients’ behalf.
Selective Accretive Acquisitions: We thoughtfully evaluate global acquisition opportunities that enhance and deepen the services that we can offer our clients and investors. As global markets continue to evolve, we see manifold possibilities for accretive expansion.
Through our business lines, we intend to: (1) provide our clients and investors access to unique investment and co-investment opportunities; (2) provide customized service to meet the needs of our clients and their families; (3) invest with intention—taking seriously the modern responsibilities of wealth; (4) innovate continuously to meet the needs and aspirations of our clients and investors; and (5) grow rapidly—both organically and by acquisitions—to build a premier global wealth management firm.
Competition
The wealth management industry is highly fragmented (according to the Investment Advisor Association, in 2024 there were 15,870 registered investment advisors in the United States alone), leading to intense competition on both the regional and local levels. The industry’s fragmentation is driven by a few key factors, including:
Low barriers to entry: launching a wealth management firm entails relatively low start-up costs with little upfront capital; and
Local focus: wealth management firms are typically locally focused, and expansion beyond a registered investment advisor’s local market can require significant costs and senior management resources.
18



In addition to competition on the local level, we face intense competition in the markets in which we operate from national and international wealth managers, ranging from large independent wealth managers, wealth managers that sit within larger financial institutions, to private equity-backed wealth management platforms, which have been relatively recently built through serial acquisitions, driving near-term scale, enhanced scope of investment capabilities, and exposure to new markets.

Key competitors in the United States are regional or national independent multi-family offices, or consultants, including BBR, Brown Advisors, SCS, Jordan Park, Cresset, and Mercer Advisors, or banks or trust companies such as: Bessemer Trust, UBS, Northern Trust, JP Morgan and Goldman Sachs. Internationally we compete with certain local multi-family offices focused on specific regions or countries, as well as with consultants, such as: We Family Offices, Cambridge Associates and ARC. However, internationally our primary competitors currently are banks such as UBS, Goldman Sachs, Pictet, and JPMorgan.
For additional information concerning the competitive risks that we face, see “Risk Factors” in Item 1A.
Employees
As of December 31, 2025, we employed approximately 490 professionals. We recognize the important link between corporate values, employee engagement, and corporate performance. We also strive to foster a supportive environment that cultivates professional growth and development and encourages team members to continuously develop their skills. We consider our relationship with employees to be vital and are focused on effective attraction, development, retention, compensation and benefits for all employees. This includes workforce and management development, corporate culture and leadership quality, and morale and development, which are vital to the success of our innovation-driven growth strategy. Our values are built on mutual respect, constructive dissent, operating at the highest standard, and acting in the best interest of our stakeholders.
Regulatory and Compliance Matters
Our businesses, as well as the financial services industry, generally are subject to extensive regulation, including periodic examinations, by governmental agencies and self-regulatory organizations or exchanges in the United States and foreign jurisdictions in which we operate. Such regulation relates to, among other things, antitrust laws, anti-money laundering laws, anti-bribery laws relating to foreign officials, tax laws, and privacy laws with respect to client and other information, and some of our funds invest in businesses that operate in highly regulated industries.
Each of the regulatory bodies with jurisdiction over us has regulatory powers dealing with many aspects of financial services, including the authority to grant, and in specific circumstances to cancel, permissions to carry on particular activities. Any failure to comply with these rules and regulations could limit our ability to carry on particular activities or expose us to liability and/or reputational damage. Additional legislation, increasing global regulatory oversight of fundraising activities, changes in rules promulgated by self-regulatory organizations or exchanges, or changes in the interpretation or enforcement of existing laws and rules, either in the United States or elsewhere, may directly affect our mode of operation and profitability. See “Risk Factors” in Item 1A.
Rigorous legal and compliance analysis of our businesses and our funds’ investments is important to our culture. We strive to maintain a culture of compliance using policies and procedures such as compliance oversight, codes of ethics, compliance systems, communication of compliance guidance, and employee education and training. All employees must annually certify their understanding of and compliance with key global firm policies, procedures, and code of ethics. We have compliance groups that monitor our compliance with the regulatory requirements to which we are subject and manage our compliance policies and procedures. Our compliance groups are supervised by our Chief Compliance Officer and divisional compliance officers, which are responsible for monitoring all regulatory and compliance matters that affect our activities. Our compliance policies and procedures address a variety of regulatory and compliance risks such as the handling of material non-public information, personal securities trading, document retention, potential conflicts of interest,
19



and the allocation of investment opportunities. We also engage with outside counsel as needed to ensure compliance with applicable laws and regulations.
Many jurisdictions in which we operate also have laws and regulations relating to data privacy, cybersecurity, and protection of personal information, including the EU General Data Protection Regulation, which sets forth rules for the protection of personal data of individuals within the EEA and for the export of such individuals’ personal data outside the EEA, the UK General Data Protection Regulation, which replaced the EU GDPR in the UK on January 1, 2021 but which applies the same rules for the protection of personal data of individuals in the UK and for the export of such individuals’ personal data outside the UK, and the California Consumer Privacy Act, which creates new rights and obligations related to personal data of residents (and households) in California. Any determination of a failure to comply with any such laws or regulations could result in fines and/or sanctions, as well as reputational harm.
To the extent that any of these laws and regulations to which we are subject in the operation of our business or the enforcement of the same become more stringent, or if new laws or regulations are enacted, our financial performance or plans for growth may be adversely impacted.
United States
SEC Regulations
We provide investment advisory services through certain entities within our structure that are registered as investment advisers with the SEC pursuant to the Advisers Act. As compared to other, more disclosure-oriented U.S. federal securities laws, the Advisers Act, and the Investment Company Act of 1940, as amended (the “Investment Company Act”), together with the SEC’s regulations and interpretations thereunder, are highly restrictive regulatory statutes. The SEC is authorized to institute proceedings and impose sanctions for violations of the Advisers Act and the Investment Company Act, ranging from fines and censures to termination of an adviser’s registration.
Under the Advisers Act, an investment adviser (whether registered or not under the Advisers Act) has fiduciary duties to its clients. The SEC has interpreted these duties to impose standards, requirements, and limitations on, among other things, trading for proprietary, personal, and client accounts; allocations of investment opportunities among clients; and conflicts of interest. The Advisers Act also imposes specific restrictions on an investment adviser’s ability to engage in principal and agency cross transactions. Our firm is subject to many additional requirements that cover, among other things, disclosure of information about our business to clients; maintenance of written policies and procedures; maintenance of extensive books and records; restrictions on the types of fees we may charge, including incentive fees or carried interest; solicitation arrangements; maintenance of an effective compliance program; custody of client assets; client privacy; advertising; political contributions; and proxy voting. The SEC has authority to inspect any registered investment adviser and typically inspects a registered investment adviser periodically to determine whether the adviser is conducting its activities in compliance with (i) applicable laws, (ii) disclosures made to clients, and (iii) adequate systems, policies, and procedures to ensure compliance.
In recent years, the SEC and its staff have focused on issues relevant to global investment firms and have formed specialized units devoted to examining such firms and, in certain cases, brought enforcement actions against the firms, their principals and their employees. It is generally expected that the SEC’s oversight of global investment firms will continue to focus on concerns related to, among other things, transparency, investor disclosure practices, investment risks and conflicts of interest, fees and expenses, liquidity, valuation of assets, and controls around material non-public information, which could impact the Company’s investment adviser entities in various ways. Future legislation, regulation or guidance may have an adverse effect on the fund industry generally and/or us specifically. Financial services regulation, including regulations applicable to our business, has increased significantly in recent years, and may in the future be subject to further enhanced governmental scrutiny and/or increased regulation, including resulting from changes in U.S. executive administration or Congressional leadership.
20



Under the Advisers Act, our investment advisory agreements may not be assigned without the client’s consent. “Assignment” is broadly defined and includes direct assignments as well as assignments that may be deemed to occur upon the transfer, directly or indirectly, of a controlling interest in us.
Other Federal and State Regulators; Self-Regulatory Organizations
In addition to SEC regulatory oversight, we are subject to compliance under the Advisers Act, and there are several other regulatory bodies that have or could potentially have jurisdiction to regulate our business activities.
Besides the United States, we currently have operations in France, Hong Kong, Italy, Portugal, Singapore, Switzerland and United Kingdom. As we expand our operations in the United States, Europe, Asia and other jurisdictions, we will become subject to various legislative frameworks in those jurisdictions.

21



ITEM 1A. RISK FACTORS
Risk Factor Summary
The following summary highlights some of the principal risks that could adversely affect our business, financial condition or results of operations. This summary is not complete and the risks summarized below are not the only risks we face. These risks are discussed more fully further below in this section entitled “Risk Factors” in Item 1A. of this Annual Report. These risks include, but are not limited to, the following:

Risks Related to Macroeconomic Conditions

Difficult market and political conditions may reduce the value or hamper the performance of the investments made by our investment products and services or impair the ability of our investment products and services to raise or deploy capital.
Inflation may adversely affect the business, results of operations and financial condition of our investment products and services.
Higher interest rates could have a material adverse effect on our business and that of our investment products and services’ portfolio companies.
Risks Related to our Business and Industry
We are a holding company and our only material asset is our interest in our subsidiaries, and we are accordingly dependent upon distributions made by our subsidiaries to pay taxes, make payments under the Tax Receivable Agreement (see Note 21 (Commitments and Contingencies) to our consolidated financial statements included in this Annual Report) and pay dividends.
Our revenue is derived from fees correlated to the amount of assets under management and assets under advisement that we have and the performance of our investment strategies and/or products. Poor performance of our investments in the future or terminations of significant client relationships, in each case, resulting in a reduction in assets under management or advisement, could have a materially adverse impact on our results, financial condition or business.
The historical returns attributable to our investment products and services should not be considered as indicative of the future results of our investment products and services or of our future results or of any returns expected on an investment in our Class A Common Stock.
Valuation methodologies for certain assets of our investment products and services can be open to subjectivity.
The due diligence process that we undertake in connection with investments and M&A may not reveal all facts that may be relevant in connection with an investment or acquisition.
The administration/insolvency of our International Real Estate Businesses, or any other subsidiaries, could negatively impact our business, and liabilities arising from intercompany balances could adversely affect our financial results.
Failure to properly disclose conflicts of interest could harm our reputation, results of operations, financial condition or business.
Risks Related to Geographical Environment
Our international operations subject us to numerous risks.
We are expanding our business and may enter into new lines of business or geographic markets, which may result in additional risks and uncertainties and place significant demands on our administrative, operational and financial resources.
Risks Related to Our Regulatory Environment
22



We are exposed to litigation risk and subject to regulatory examinations and investigations.
We are subject to extensive government regulation, and our failure or inability to comply with these regulations or regulatory action against us could adversely affect our results of operations, financial condition or business.
Financial regulations and changes thereto in the United States could adversely affect our business and the possibility of increased regulatory focus could result in additional burdens and expenses on our business.
We may face damage to our professional reputation and legal liability if our services are not regarded as satisfactory or for other reasons.
Risks Related to Personnel
We rely on our management team to grow our business, and the loss of key management members, or an inability to hire key personnel, could harm our business.
Our future growth depends on our ability to attract, retain and develop human capital in a highly competitive talent market.
Risks Related to Being a Public Company
Our management team has limited experience managing a public company.
As a public company, we are subject to laws, regulations and stock exchange listing standards, which impose additional costs on us and may strain our resources and divert our management’s attention. Additionally, due to our anticipated loss of “emerging growth company status” as of December 31, 2026, these expenses may increase even more.
As previously disclosed, we have identified material weaknesses in our internal control over financial reporting and may find additional weaknesses in the future or fail to maintain an effective system of internal control over financial reporting. If we fail to establish and maintain proper and effective internal control over financial reporting, our operating results and our ability to operate our business could be harmed.
If we are deemed an “investment company” subject to regulation under the Investment Company Act, applicable restrictions could make it impractical for us to continue our business as contemplated and could have a material adverse effect on our business.
We are an emerging growth company within the meaning of the Securities Act and we have taken advantage of certain exemptions from disclosure requirements available to emerging growth companies; this could make our securities less attractive to investors and may make it more difficult to compare our performance with other public companies.
Risks Related to Our Strategic Alternatives Review Process

Our review of preliminary indications of interest and potential strategic alternatives may not result in any transaction, and the announcement or conduct of such a process may adversely affect our business.

23



General Risk Factors
We may be required to take write-downs or write-offs, restructuring and impairment or other charges that could have a significant negative effect on our financial condition and our share price, which could cause you to lose some or all of your investment.
Future resales of shares may cause the market price of our securities to drop significantly, even if our business is doing well.

Risk Factors

You should carefully consider the risks and uncertainties described below and the other information in this Annual Report before making an investment in our Class A Common Stock. Our business, financial condition, results of operations, or prospects could be materially and adversely affected if any of these risks occurs, and as a result, the market price of our Class A Common Stock could decline and you could lose all or part of your investment. This Annual Report also contains forward-looking statements that involve risks and uncertainties. See “Cautionary Note Regarding Forward-Looking Statements.” Our actual results could differ materially and adversely from those anticipated in these forward-looking statements as a result of certain factors, including those set forth below.
Risks Related to Macroeconomic Conditions
Difficult market and political conditions may reduce the value or hamper the performance of the investments made by our investment products and services or impair the ability of our investment products and services to raise or deploy capital.

Our business is affected by conditions and trends in the global financial markets and the global economic and political climate relating to, among other things, current high interest rates, the availability and cost of credit, economic uncertainty, changes in laws (including laws relating to our taxation, taxation of our clients and the possibility of changes to regulations applicable to alternative asset managers), trade policies by the U.S. or other countries (such as tariffs or retaliatory tariffs as those proposed or imposed by the new U.S. Administration), commodity prices, currency exchange rates and controls, supply chain disruptions, consumer spending, employment levels, labor shortages, challenging labor market conditions, wage stagnation, energy prices, home prices, commercial property values, federal government shutdowns, political elections and administration transitions, national and international political events (including conflicts, terrorist acts, and security operations) and catastrophic events such as fires, floods, earthquakes, tornadoes, hurricanes and global health pandemics. These factors are outside of our control and may affect the level and volatility of credit and securities prices and the liquidity and value of fund investments, and we and our investment products and services may not be able to or may choose not to manage our exposure to these conditions. Global financial markets have experienced heightened volatility in recent periods, including as a result of economic and political events in or affecting the world’s major economies. Concerns over increasing inflation, economic recession, as well as interest rate volatility and fluctuations in oil and gas prices resulting from global production and demand levels, as well as geopolitical tension, have exacerbated market volatility.
During periods of difficult market conditions or slowdowns, which may be across one or more industries, sectors or geographies, our investment products and services’ portfolio companies may experience decreased revenues, financial losses, credit rating downgrades, difficulty in obtaining access to financing and increased funding costs. During such periods, those companies may also have difficulty in pursuing growth strategies, expanding their businesses and operations and be unable to meet their debt service obligations or other expenses as they become due, including obligations and expenses payable to our funds. Negative financial results in our investment products and services’ portfolio companies may reduce the NAV of our investment products and services, result in the impairment of assets and reduce the investment returns for our investment products and services, which could have a material adverse effect on our operating results and cash flow or ability to raise additional capital through new or successor investment products and services. In addition, such conditions would increase the risk of default with respect to credit-oriented or debt investments by our investment products and services. Our investment products and services may be adversely affected by reduced opportunities to exit and realize value from their investments, by lower than expected returns on investments made prior to the
24



deterioration of the credit markets and by our inability to find suitable investments for our investment products and services to effectively deploy capital, which could adversely affect our ability to raise new funds and thus adversely impact our prospects for future growth.
Inflation may adversely affect the business, results of operations and financial condition of our investment products and services.

Inflation continued at elevated levels in 2025 and may remain elevated in 2026. Inflation could have an adverse impact on any variable rate debt and general and administrative expenses, as these costs could increase at a rate higher than our revenue. While the inflation rate has decreased, prices remain high. Certain of our investment products and services and their portfolio companies operate in industries that have been impacted by inflation. Inflationary pressures have continually increased the costs of labor, energy and raw materials and have adversely affected consumer spending, economic growth and our investment products and services’ portfolio companies’ operations. If such portfolio companies are unable to pass any increases in the costs of their operations along to their customers, it could adversely affect their operating results. Such conditions would increase the risk of default on their obligations as a borrower. In addition, any projected future decreases in the operating results of our investment products and services’ portfolio companies due to inflation could adversely impact the fair value of those investments. Any decreases in the fair value of our investment products and services’ investments could result in future realized or unrealized losses.
Higher interest rates could have a material adverse effect on our business and that of our investment products and services’ portfolio companies.
Higher interest rates could have a dampening effect on overall economic activity, the financial condition of our customers and the financial condition of the end customers who ultimately create demand for the capital we supply, all of which could negatively affect demand for our investment products and services’ capital. Interest rates, which are subject to the influence of economic conditions generally, both domestic and foreign, to events in the capital markets and also to the monetary and fiscal policies of the United States and its agencies, particularly the Federal Reserve. The nature and timing of any changes in such policies or general economic conditions and their effect on us cannot be controlled and are extremely difficult to predict. High interest rates may have a material effect on our business making it particularly difficult for us to obtain financing at attractive rates, impacting our ability to execute on our growth strategies or future acquisitions.
Changes in market and economic conditions could lower the value of assets on which we earn revenue and could decrease the demand for our investment solutions and services.
We operate in the financial services industry. The financial markets, and in turn the financial services industry, are affected by many factors, such as U.S. and foreign economic and geopolitical conditions and general trends in business and finance that are beyond our control, and could be adversely affected by changes in the equity or debt marketplaces, unanticipated changes in currency exchange rates, interest rates, inflation rates, the yield curve, financial crises, war, terrorism, natural disasters, pandemics and outbreaks of disease or similar public health concerns, and other factors that are difficult to predict. In the event that the U.S. or international financial markets suffer a severe or prolonged economic downturn, investments may lose value and investors may choose to withdraw assets from financial advisers and use the assets to pay expenses or transfer them to investments that they perceive to be more secure, such as bank deposits and Treasury securities. Any prolonged downturn in financial markets, or increased levels of asset withdrawals could have a material adverse effect on our results of operations, financial condition or business.
Significant fluctuations in securities prices have and will continue to materially affect the value of the assets we manage and may also influence financial adviser and investor decisions regarding whether to invest in, or maintain an investment in, one or more of our investment solutions. If such fluctuations in securities prices were to lead to decreased investment in the securities markets, our revenue and earnings derived from asset-based revenue could be materially and adversely affected.
Furthermore, although the immediate effects of the COVID-19 pandemic have moderated, it has had, and may continue to have, a long-term negative impact on certain commercial real estate assets, particularly office
25



properties, due to the risk that tenants may continue to reduce the office space they lease as a portion of the workforce works remotely on a hybrid or full time basis. Lower occupancy, rental rates and declining values in our real estate portfolio could have the following negative effects on us:
the values of our investments in commercial properties could decrease below the amounts paid for such investments; and
revenues from the properties underlying our real estate investments could decrease due to fewer tenants and/or lower rental rates.
Adverse developments affecting the financial services industry, such as actual events or concerns involving liquidity, defaults or non-performance by financial institutions or transactional counterparties, could adversely affect our current and projected business operations and our financial condition and results of operations.
Actual events involving limited liquidity, defaults, non-performance or other adverse developments that affect financial institutions, transactional counterparties or other companies in the financial services industry or the financial services industry generally, or concerns or rumors about any events of these kinds or other similar risks, have in the past and may in the future lead to market-wide liquidity problems. Inflation and rapid increases in interest rates have led to a decline in the trading value of previously issued government securities with interest rates below current market interest rates. If such events were to occur again in the future and result in the receivership of financial institutions, there is no guarantee that the U.S. Department of the Treasury, FDIC and/or Federal Reserve, as applicable, take such actions in the future that they would do so in a timely fashion or that such actions, if taken, would have their intended effect or would fully protect depositors or counterparties.
Although we assess our banking relationships as we believe necessary or appropriate, our access to funding sources and other credit arrangements in amounts adequate to finance or capitalize our current and projected future business operations could be significantly impaired by factors that affect us, the financial institutions with which we have arrangements directly, or the financial services industry or economy in general. These factors could include, among others, events such as liquidity constraints or failures, the ability to perform obligations under various types of financial, credit or liquidity agreements or arrangements, disruptions or instability in the financial services industry or financial markets, or concerns or negative expectations about the prospects for companies in the financial services industry. These factors could involve financial institutions or financial services industry companies with which we have financial or business relationships, but could also include factors involving financial markets or the financial services industry generally.
The results of events or concerns that involve one or more of these factors could include a variety of material and adverse impacts on our current and projected business operations, our financial condition, and results of operations.
In addition, investor concerns regarding the U.S. or international financial systems could result in less favorable commercial financing terms, including higher interest rates or costs and tighter financial and operating covenants, or systemic limitations on access to credit and liquidity sources, thereby making it more difficult for us to acquire financing on acceptable terms or at all. Any of these impacts, or any other impacts resulting from the factors described above or other related or similar factors not described above, could have material adverse impacts on our liquidity and our current and/or projected business operations and financial condition and results of operations.
Risks Related to our Business and Industry
Over the next 12-months from the time of this filing and the foreseeable future, we believe our cash and cash equivalents are sufficient to meet all of our normal operational and liquidity needs. However, to fund new initiatives and accelerate our growth, we may be required to obtain additional funds. This is because periods of low cash balances, caused by potential mismatches between projected revenue and the timing of receipts, could
26



specifically impact the capital available for expansion and/or business initiative efforts to grow or scale the business.
We are a holding company and our only material asset is our interest in our subsidiaries, and we are accordingly dependent upon distributions made by our subsidiaries to pay taxes, make payments under the Tax Receivable Agreement and pay dividends.
Since the completion of the Business Combination, we are a holding company with no material assets other than the equity interests in our direct and indirect subsidiaries, including Umbrella. As a result, we have no independent means of generating revenue or cash flow. Our ability to pay taxes, make payments under the Tax Receivable Agreement and pay dividends or make other distributions depends on the financial results and cash flows of our subsidiaries and the distributions we receive from our subsidiaries. Deterioration in the financial condition, earnings or cash flow of such subsidiaries for any reason could limit or impair such subsidiaries’ ability to pay such distributions. Additionally, to the extent that we need funds and our subsidiaries are restricted from making such distributions under applicable law or regulation or under the terms of any financing arrangements, or our subsidiaries are otherwise unable to provide such funds, it could materially adversely affect our liquidity and financial condition.
Subject to the discussion herein, Umbrella will continue to be treated as a partnership for U.S. federal income tax purposes and, as such, generally will not be subject to any entity-level U.S. federal income tax. Instead, taxable income will be allocated to holders of Umbrella common units. Accordingly, we will be required to pay income taxes on our allocable share of any net taxable income of Umbrella. Under the terms of the Umbrella LLC Agreement, Umbrella is obligated to make tax distributions to holders of Umbrella common units (including the Company) calculated at certain assumed tax rates. In addition to tax expenses, we will also incur expenses related to our operations, including our payment obligations under the Tax Receivable Agreement, which could be significant, and some of which will be reimbursed by Umbrella (excluding payment obligations under the Tax Receivable Agreement). We intend to cause Umbrella to make ordinary distributions and tax distributions to holders of Umbrella common units on a pro rata basis in amounts sufficient to cover all applicable taxes, relevant operating expenses, payments we make under the Tax Receivable Agreement and dividends, if any, we declare. However, Umbrella’s ability to make such distributions may be subject to various limitations and restrictions including, but not limited to, retention of amounts necessary to satisfy the obligations of Umbrella and restrictions on distributions that would violate any applicable restrictions contained in Umbrella’s debt agreements, or any applicable law, or that would have the effect of rendering Umbrella insolvent. Any restrictions on the ability of Umbrella’s subsidiaries to make dividends or other distributions to Umbrella would also reduce the cash available to Umbrella to make distributions. To the extent that we are unable to make payments under the Tax Receivable Agreement for any reason, such payments will be deferred and will accrue interest until paid.
Dividends on our shares, if any, will be paid at the discretion of the Board, which will consider, among other things, our business, operating results, financial condition, current and expected cash needs, plans for expansion and any legal or contractual limitations on our ability to pay such dividends. Financing arrangements may include restrictive covenants that restrict our ability to pay dividends or make other distributions to our stockholders. In addition, entities are generally prohibited under relevant law from making a distribution to a stockholder to the extent that, at the time of the distribution, after giving effect to the distribution, the liabilities of such entity (subject to certain exceptions) exceed the fair value of its assets. If our subsidiaries do not have sufficient funds to make distributions, our ability to declare and pay cash dividends may also be restricted or impaired.
Our revenue is derived from fees correlated to the amount of AUM and AUA that we have and the performance of our investment strategies and/or products. Poor performance of our investments in the future or terminations of significant client relationships, in each case, resulting in a reduction in AUM or advisement, could have a materially adverse impact on our results, financial condition or business.
The success and growth of our business is dependent upon the performance of our investments. Poor performance of our investments could cause a decline in our revenues as a result of reduced management fees
27



and incentive fees from our clients, as applicable, and may therefore have a materially adverse impact on our results. If we fail to meet the expectations of our clients or our investments otherwise experience poor investment performance, whether due to general economic and financial conditions, our investment acumen or otherwise, our ability to retain existing AUM or advisement and attract new clients could be materially adversely affected and our management fees and/or incentive fees would be reduced. Furthermore, even if the investment performance of our investments is positive, our business or financial condition could be materially adversely affected if we are unable to attract and retain additional AUM and AUA consistent with our past experience, industry trends or investor and market expectations.
The success of our business depends on the identification and availability of suitable investment opportunities for our clients.
Our success largely depends on the identification and availability of suitable investment opportunities for our clients, including the success of underlying funds and products in which our clients invest. The availability of investment opportunities will be subject to market conditions and other factors outside of our control and the control of the investment managers with which we invest for our clients. Past returns of our clients have benefited from investment opportunities and general market conditions that may not continue or reoccur, including favorable borrowing conditions in the debt markets, and there can be no assurance that our clients or the underlying funds and other products in which we invest for our clients will be able to avail themselves of comparable opportunities and conditions. There can also be no assurance that the underlying funds and other products we select will be able to identify sufficient attractive investment opportunities to meet their investment objectives.
The historical returns attributable to our investment products and services should not be considered as indicative of the future results of our investment products and services or of our future results or of any returns expected on an investment in our Class A Common Stock.
The historical performance of our investment products and services is relevant to us primarily insofar as it is indicative of our reputation and ability to raise new funds. The historical and potential returns of the funds we advise are not, however, directly linked to returns on shares of our Class A Common Stock. Therefore, holders of our Class A Common Stock should not conclude that positive performance of the funds we advise will necessarily result in positive returns on a return on investment in our Class A Common Stock. However, poor performance of our investment products and services we advise would likely cause a decline in our revenues and would therefore likely have a negative effect on our operating results, returns on our Class A Common Stock and a negative impact on our ability to raise new funds. Also, there is no assurance that projections in respect of our investment products and services or unrealized valuations will be realized.
Moreover, the historical returns of our investment products and services should not be considered indicative of the future returns of these or from any future funds we may raise, in part because:
market conditions during previous periods may have been significantly more favorable for generating positive performance than the market conditions we may experience in the future;
our investment products and services’ rates of returns, which are calculated on the basis of NAV of the funds’ investments, reflect unrealized gains, which may never be realized;
our investment products and services’ returns have previously benefited from investment opportunities and general market conditions that may not recur, including the availability of debt capital on attractive terms and the availability of distressed debt opportunities, and we may not be able to achieve the same returns or profitable investment opportunities or deploy capital as quickly;
future fund returns will depend increasingly on the performance of our newer funds or funds not yet formed, which may have little or no realized investment track record;
the circumstances under which our current or future funds may make future investments may differ significantly from those conditions prevailing in the past;
28



the increased competition for investments may reduce our returns in the future; and
our newly established funds may generate lower returns during the period that they take to deploy their capital.
The future return for any current or future fund may vary considerably from the historical return generated by any particular fund, or for our investment products and services as a whole. Future returns will also be affected by the risks described elsewhere in this report, including risks of the industries and businesses in which a particular fund invests.
Valuation methodologies for certain assets of our investment products and services can be open to subjectivity.
Many of the investments in our investment products and services are illiquid and thus have no readily ascertainable market prices. We value these investments based on our estimate, or an independent third party’s estimate, of their value as of the date of determination. The determination of fair value, and thus the amount of unrealized appreciation or depreciation our investment products and services may recognize in any reporting period, is to a degree subjective. Our investment products and services generally value their investments quarterly at fair value, based on, among other things, the input of third party valuation firms and taking into account the nature and realizable value of any collateral, the portfolio company’s ability to make payments and its earnings, the markets in which the portfolio company operates, comparison to publicly traded companies, discounted cash flow, current market interest rates and other relevant factors. Because such valuations, and particularly valuations of private securities, private companies and privately owned real estate, are inherently uncertain, the valuations may fluctuate significantly over short periods of time due to changes in current market conditions. A fund’s NAV could be adversely affected if the determinations regarding the fair value of the investments were materially higher than the values that are ultimately realized upon the disposal of such investments. These valuations could, in turn, affect the management fees or performance income that our business receives.
The due diligence process that we undertake in connection with investments and M&A may not reveal all facts that may be relevant in connection with an investment or acquisition.
Before investing the assets of our clients, we conduct due diligence that we deem reasonable and appropriate based on the facts and circumstances applicable to each investment. When conducting due diligence, we may be required to evaluate important and complex business, financial, tax, accounting, technological, environmental, social, governance and legal and regulatory issues. Outside consultants, legal advisors and accountants may be involved in the due diligence process in varying degrees depending on the type of investment and the parties involved. Nevertheless, when conducting due diligence and making an assessment regarding an investment, we rely on the resources available to us, including information provided by the target of the investment and, in some circumstances, third-party investigations, and such an investigation will not necessarily result in the investment ultimately being successful. Moreover, the due diligence investigation that we will carry out with respect to any investment opportunity may not reveal or highlight all relevant facts or risks that are necessary or helpful in evaluating such investment opportunity. For example, instances of bribery, fraud, accounting irregularities and other improper, illegal or corrupt practices can be difficult to detect and may be more widespread in certain jurisdictions.
In addition, a substantial portion of our clients invest in underlying funds, and therefore we are dependent on the due diligence investigation of the underlying investment manager of such funds. We have little or no control over their due diligence process, and any shortcomings in their due diligence could be reflected in the performance of the investment we make with them on behalf of our funds. Poor investment performance could lead investors to terminate their agreements with us and/or result in negative reputational effects, either of which could have a material adverse effect on our business, financial condition and results of operations.
29



Dependence on leverage by certain funds, underlying investment funds and portfolio companies subjects us to volatility and contractions in the debt financing markets and could adversely affect the ability of our funds to achieve attractive rates of return on their investments.
Many of the funds we manage, the funds in which we invest and portfolio companies within our funds and customized separate accounts currently rely on credit facilities either to facilitate efficient investing or for speculative purposes. If our funds are unable to obtain financing, or the underlying funds or the companies in which our funds invest are unable to access the structured credit, leveraged loan and high yield bond markets (or do so only at increased cost), the results of their operations may suffer if such markets experience dislocations, contractions or volatility. Any such events could adversely impact our funds’ ability to invest efficiently, and may impact the returns of our funds’ investments.
The absence of available sources of sufficient debt financing for extended periods of time or an increase in either the general levels of interest rates or in the risk spread demanded by sources of indebtedness would make it more expensive to finance those investments, and, in the case of rising interest rates, decrease the value of fixed-rate debt investments made by our funds. Certain investments may also be financed through fund-level debt facilities, which may or may not be available for refinancing at the end of their respective terms. Finally, limitations on the deductibility of interest expense on indebtedness used to finance our funds’ investments reduce the after-tax rates of return on the affected investments and make it more costly to use debt financing. Any of these factors may have an adverse impact on our business, results of operations and financial condition.
Similarly, private markets fund portfolio companies regularly utilize the corporate debt markets to obtain additional financing for their operations. The leveraged capital structure of such businesses increases the exposure of the funds’ portfolio companies to adverse economic factors such as rising interest rates, downturns in the economy or deterioration in the condition of such business or its industry. Any adverse impact caused by the use of leverage by portfolio companies in which we directly or indirectly invest could in turn adversely affect the returns of our funds.
Defaults by third-party investors could adversely affect that fund’s operations and performance.
Our business is exposed to the risk that investors that owe us money for our services may not pay us. If investors default on their obligations to fund or similar commitments, there may be adverse consequences on the investment process, and we could incur losses and be unable to meet underlying capital calls. For example, certain of our funds may utilize lines of credit to fund investments. Because interest expense and other costs of borrowings under lines of credit are an expense of the fund, the fund’s net multiple of invested capital may be reduced, as well as the amount of carried interest generated by the fund. Any material reduction in the amount of carried interest generated by a fund may adversely affect our revenues.
Our failure to comply with investment guidelines of our clients could result in damage awards against us or a reduction in AUM, either of which would cause our earnings to decline and adversely affect our business.
Each of our clients is serviced pursuant to specific investment guidelines, which, with respect to our customized separate accounts, are often established collaboratively between us and the investor. Our failure to comply with these guidelines and other limitations could result in investors terminating their relationships with us or deciding not to commit further capital to us in respect of new or different funds. In some cases, these investors could also sue us for breach of contract and seek to recover damages from us. In addition, such guidelines may restrict our ability to pursue certain allocations and strategies on behalf of our investors that we believe are economically desirable, which could similarly result in losses to a client or termination of the client relationship and a corresponding reduction in AUM. Even if we comply with all applicable investment guidelines, our investors may nonetheless be dissatisfied with our investment performance or our services or fees and may terminate their investment with us or be unwilling to commit new capital to our funds. Any of these events could cause our earnings to decline and have a material adverse effect on our business, financial condition and results of operations.
30



We may not have control over the day-to-day operations of many of the funds included in our investments and we do not control the business of the External Strategic Managers in which we have made strategic investments.
Investments by most of our funds, as well as by the External Strategic Managers in which we have made strategic investments, will include debt instruments and equity securities of companies that we do not control.
Our funds, as well as the External Strategic Managers, may invest through co-investment arrangements or acquire minority equity interests and may also dispose of a portion of the equity investments in portfolio companies over time in a manner that results in their retaining a minority investment. Consequently, the performance of our funds, as well as the External Strategic Managers, will depend significantly on the investment and other decisions made by third parties, which could have a material adverse effect on the returns achieved by our funds, as well as our External Strategic Managers. Portfolio companies in which the investment is made may make business, financial or management decisions with which we do not agree. In addition, the majority stakeholders or our management may take risks or otherwise act in a manner that does not serve our interests. If any of the foregoing were to occur, the values of our investments and the investments we have made on behalf of our clients could decrease and our financial condition, results of operations and cash flow could suffer as a result. The operations of the External Strategic Managers are not subject to our control.
The investment products, services, and investment strategies we currently pursue may expose us to specific market, tax, regulatory and other risks.
We currently pursue, through our investment products and services, multiple investment strategies. While we believe that there may be certain synergies amongst the various strategies, there can be no assurance that the benefits will manifest or that there will not be unanticipated consequences resulting therefrom. Although we are seeking additional investment strategies, relative to more diversified asset managers, our investment products and services’ limited and specialized focus also leaves us more exposed to risks affecting the sectors in which our investment products and services invest. As our investment management program is not broadly diversified, we may be uniquely exposed to market, tax, regulatory and other risks affecting the sectors in which we invest. There can be no assurance that we will be able to take actions necessary to mitigate the effect of such risks or otherwise diversify our investment program to minimize such exposure.
Investments made on behalf of our clients may in many cases rank junior to investments made by other investors.
In many cases, the companies in which we invest on behalf of our clients have indebtedness or equity securities, or may be permitted to incur indebtedness or to issue equity securities, that rank senior to investments made on behalf of our clients. By their terms, these instruments may provide that their holders are entitled to receive payments of dividends, interest or principal on or before the dates on which payments are to be made in respect of our clients’ investments. Also, in the event of insolvency, liquidation, dissolution, reorganization or bankruptcy of a company in which one or more of our clients hold an investment, holders of securities ranking senior to our client investments would typically be entitled to receive payment in full before distributions could be made in respect of our client investments. After repaying senior security holders, the issuer may not have any remaining assets to use for repaying amounts owed in respect of our client investments. To the extent that any assets remain, holders of claims that rank equally with our client investments would be entitled to share on an equal and ratable basis in distributions that are made out of those assets. Also, during periods of financial distress or following an insolvency, our ability to influence a company’s affairs and to take actions to protect investments by our clients may be substantially less than that of those holding senior interests.
Certain of our investments utilize special situation and distressed debt investment strategies that involve significant risks.
Our clients sometimes invest in companies with weak financial conditions, poor operating results, substantial financial needs, negative net worth and/or special competitive or regulatory problems. These clients also invest in companies that are or are anticipated to be involved in bankruptcy or reorganization proceedings. In such
31



situations, it may be difficult to obtain full information as to the exact financial and operating conditions of these companies. Additionally, the fair values of such investments are subject to abrupt and erratic market movements and significant price volatility if they are publicly traded securities, and are subject to significant uncertainty in general if they are not publicly traded securities. Furthermore, some of our clients’ distressed investments may not be widely traded or may have no recognized market. A client’s exposure to such investments may be substantial in relation to the market for those investments, and the assets are likely to be illiquid and difficult to sell or transfer. As a result, it may take a number of years for the market value of such investments to ultimately reflect their intrinsic value as perceived by us, if at all.
Our distressed investment strategies depend in part on our ability to successfully predict the occurrence of certain corporate events, such as debt and/or equity offerings, restructurings, reorganizations, mergers, takeover offers and other transactions, that we believe will improve the condition of the business. If the corporate event we predict is delayed, changed or never completed, the market price and value of the applicable fund’s investment could decline sharply.
In addition, these investments could subject us to certain potential additional liabilities that may exceed the value of our original investment. Under certain circumstances, payments or distributions on certain investments may be reclaimed if any such payment or distribution is later determined to have been a fraudulent conveyance, a preferential payment or similar transaction under applicable bankruptcy and insolvency laws. In addition, under certain circumstances, a lender that has inappropriately exercised control of the management and policies of a debtor may have its claims subordinated or disallowed, or may be found liable for damages suffered by parties as a result of such actions. In the case where the investment in securities of troubled companies is made in connection with an attempt to influence a restructuring proposal or plan of reorganization in bankruptcy, our clients and/or we may become involved in substantial litigation.
Our investment advisory contracts may be terminated or may not be renewed by investors or fund boards on favorable terms and the liquidation of certain funds may be accelerated at the option of investors.
We derive a substantial portion of our revenue from providing investment advisory services. The advisory or management contracts we have entered into with our clients, including the agreements that govern many of our investment funds, provide investors or, in some cases, the independent directors of applicable investment funds, with significant latitude to terminate such contracts, withdraw funds or liquidate funds by simple majority vote with limited notice or penalty, or to remove or terminate us as investment advisor (or equivalent). Our fee arrangements under any of our advisory or management contracts may be reduced (including at the behest of a fund’s board of directors). In addition, if a number of our investors terminate their contracts, or otherwise remove us from our advisory roles, liquidate funds or fail to renew management contracts on favorable terms, the fees or carried interest we earn could be reduced, which may cause our AUM, revenue and earnings to decline. The occurrence of any of these events could lead to a reduction in our revenues and profitability.
We may sell our strategic investments in the External Strategic Managers or they may sell their businesses or exercise their rights to purchase our interests.
We have made, and may make in the future strategic investments with certain External Strategic Managers that contribute to our revenues. Depending on the circumstances, in the future we may sell our strategic investments in one or more of the External Strategic Managers. We also do not have control over these External Strategic Managers, who may sell their business (including our interests) without our consent, or they may have a contractual right to purchase our interest from us without our consent. The occurrence of any of these events could lead to a reduction in our revenues and profitability.
We may establish fund vehicles in the future to own the existing strategic investments in our External Strategic Managers or to make strategic investments in new External Strategic Managers.
Although we currently own our strategic investments in the External Strategic Managers, in the future we may establish fund vehicles that we manage to own these investments and any strategic investments we may make in new External Strategic Managers. The benefit of setting up these fund vehicles is that we would not have to use
32



our own capital to fund these investments since they would be funded by third party investors in our fund vehicles. However, if we establish such fund vehicles, we will only be entitled to a management fee for managing the vehicles and a carried interest based on the performance of the investments made in these External Strategic Managers, rather than all of the economics associated with owning the investments in these External Strategic Managers. Setting up these fund vehicles to own the investments in External Strategic Managers could lead to a reduction in the revenues and profitability we would have otherwise realized had we owned those interests directly.
If we are unable to compete effectively, our business and financial condition could be adversely affected.
The industry in which we operate is intensely competitive, with competition based on a variety of factors, including investment performance, the scope and the quality of service provided to clients, brand recognition, business reputation and price. Our business competes with a number of private equity funds, hedge funds, wealth managers, specialized investment funds, solutions providers and other sponsors managing pools of capital, as well as corporate buyers, traditional asset managers, commercial banks, investment banks and other financial institutions (including sovereign wealth funds), and we expect that competition will continue to increase. For example, certain traditional asset managers have developed their own private equity platforms and are marketing other asset allocation strategies as alternatives to hedge fund investments. Additionally, developments in financial technology, such as distributed ledger technology, commonly referred to as blockchain, have the potential to disrupt the financial industry and change the way financial institutions, as well as asset managers, do business. A number of factors serve to increase our competitive risks:
a number of our competitors have greater financial, technical, marketing and other resources and more personnel than we do;
some of our competitors have significant amounts of capital or are expected to raise significant amounts of capital, and many of them have investment objectives similar to ours, which may create additional competition for investment opportunities and may reduce the size and duration of pricing inefficiencies that our investments seek to exploit;
some of our investments may not perform as well as competitors’ funds or other available investment products;
some of our competitors may have a lower cost of capital, which may be exacerbated to the extent potential changes to the Internal Revenue Code of 1986, as amended (the “Code”) limit the deductibility of interest expense;
some of our competitors may have access to funding sources that are not available to us, which may create competitive disadvantages for us with respect to investment opportunities;
some of our competitors may be subject to less regulation and accordingly may have more flexibility to undertake and execute certain businesses or investments than we can and/or bear less compliance expense than we do;
some of our competitors may have more flexibility than us in raising certain types of investment funds under the investment management contracts they have negotiated with their investors;
some of our competitors may have better expertise or be regarded by investors as having better expertise in a specific asset class or geographic region than we do; and
other industry participants may, from time to time, seek to recruit our investment professionals and other employees away from us.
We may find it harder to attract and retain wealth management clients and raise new funds, and we may lose investment opportunities in the future, if we do not match the prices, structures and terms offered by our competitors. We may not be able to maintain our current fee structures as a result of industry pressure from investors to reduce fees. In order to maintain our desired fee structures in a competitive environment, we must
33



be able to continue to provide clients with investment returns and service that incentivize them to pay our desired fee rates. We cannot assure you that we will succeed in providing investment returns and service that will allow us to maintain our desired fee structure. Fee reductions on existing or future new business could have a material adverse effect on our profit margins and results of operations.
The anticipated benefits of future acquisitions that we may pursue may not be realized or may take longer than expected to realize.
We may pursue acquisitions of assets or businesses that are complementary to our business. For any such acquisitions, the optimization of our combined operations may be a complex, costly and time-consuming process and if we experience difficulties in this process, the anticipated benefits may not be realized fully or at all, or may take longer to realize than expected, which could have an adverse effect on us for an undetermined period after any such future acquisition. There can be no assurances that we will realize any potential operating efficiencies, synergies and other benefits anticipated in connection with such acquisitions.
The integration of our acquisitions may present material challenges, including, without limitation:
combining leadership teams and corporate cultures;
the diversion of management’s attention from ongoing business concerns and performance shortfalls as a result of the devotion of management’s attention to the integration of a new asset or business;
managing a larger combined business;
maintaining employee morale and retaining key management and other employees, including by offering sufficiently attractive terms of employment;
retaining existing business and operational relationships, and attracting new business and operational relationships;
the possibility of faulty assumptions underlying expectations regarding the integration process;
consolidating corporate and administrative infrastructures and eliminating duplicative operations;
managing expense loads and maintaining currently anticipated operating margins given that investment products and services may be different in nature and therefore may require additional personnel and compensation expenses, which expenses may be borne by us, rather than our investment products and services; and
unanticipated issues in integrating information technology, communications and other systems.
Some of those factors are outside of our control, and any one of them could result in delays, increased costs, decreases in the amount of potential revenues or synergies, potential cost savings, and diversion of management’s time and energy, which could materially affect our financial position, results of operations, and cash flows.
The administration/insolvency of our International Real Estate Businesses could negatively impact our business, and liabilities arising from intercompany balances could adversely affect our financial results.

On July 11, 2025, we placed our International Real Estate Businesses into administration in England and Wales under applicable insolvency laws and appointed the Administrators. The Administrators are officers of the court and, upon their appointment, the directors’ powers were suspended such that the day-to-day operations of these businesses are now under the control of the Administrators. The administration process presents risks and uncertainties that could negatively affect us.

The ultimate costs of the administration/insolvency could exceed our current estimates. In addition, the realization of any remaining assets may be less than anticipated.

34



The Administrators have broad powers, including with respect to the realization of assets, including intercompany balances owed to the International Real Estate Businesses, and adjudication of claims.

We have historically engaged in transactions with our subsidiaries and affiliated entities, including intercompany funding arrangements and other financial support. The treatment of intercompany balances is subject to applicable insolvency laws, including limitations on contractual or other rights of setoff, and will require negotiated resolution with the Administrators (which may require payments or other consideration from us or our solvent subsidiaries). If a mutually acceptable resolution is not achieved, the Administrators could seek payment of amounts they determine to be due, which could require certain of our affiliated entities to satisfy obligations in cash or otherwise. Any such amounts, and the timing of any required payments, are uncertain and could be material to our results of operations, cash flows or financial condition. There can be no assurance that such matters will be resolved on terms favorable to us, or at all.

We may also retain responsibility for certain pre-administration liabilities or other obligations, or face claims related to the historical operations of the International Real Estate Businesses. Any such pre-administration liabilities could be material and could adversely affect our results of operations, cash flows or financial condition.

The potential insolvency of other subsidiaries or affiliated entities could materially adversely affect us.

If additional subsidiaries or affiliated entities were to become subject to bankruptcy, administration, liquidation or similar insolvency proceedings in any jurisdiction, we could be adversely affected. Although our subsidiaries are separate legal entities, a court, administrator, liquidator or other insolvency official could seek to enforce intercompany arrangements, guarantees, letters of support or other financial commitments, or assert claims against us under applicable law. In certain jurisdictions, local law may permit recourse against shareholders or affiliated entities in circumstances involving undercapitalization, workforce-related liabilities, or other statutory obligations.

In addition, our right to receive any assets of a subsidiary upon its bankruptcy, liquidation or reorganization would be junior to the claims of that subsidiary’s creditors, including trade creditors and employees. If any material subsidiary, particularly one that holds significant contracts, licenses or assets, were to enter insolvency proceedings, the resulting disruption, potential loss of value, and related claims could have a material adverse effect on our business, results of operations, cash flows and financial condition.
Potential conflicts of interest may arise in the allocation of investment opportunities among funds.
Certain of our investment products and services may have overlapping investment objectives, including funds that have different fee structures, and potential conflicts may arise with respect to our decisions regarding how to allocate investment opportunities among those funds. We may allocate an investment opportunity that is appropriate for two or more investment funds in a manner that excludes one or more funds or results in a disproportionate allocation based on factors or criteria that we determine, including but not limited to differences with respect to available capital, the current or anticipated size of a fund, minimum investment amounts, the remaining life of a fund, differences in investment objectives, guidelines or strategies, diversification, portfolio construction considerations and other considerations deemed relevant to us and in accordance with our policy. Although we have adopted investment allocation policies and procedures that are designed to ensure fair and equitable treatment over time, and expect these policies and procedures to continue to evolve, those policies and procedures will not eliminate all potential conflicts. Certain investment opportunities may be allocated to certain funds that have lower fees or to our co-investment funds that pay no fees.
Conflicts of interest may arise in our allocation of costs and expenses, and we are subject to increased regulatory scrutiny and uncertainty with regard to those allocations.
As an asset manager with multiple funds, we regularly make determinations to allocate costs and expenses both among our funds and between our funds and us. Certain of those allocation determinations are inherently subjective and virtually all of them are subject to regulatory oversight. Any allocation or allegation of, or
35



investigation into, a potential violation could cause reputational harm and a loss of investor confidence in our business. It could also result in regulatory lapses and any applicable penalties, as well as increased regulatory oversight of our business. In addition, any determination to allocate costs and expenses to us could negatively affect our net income, and ultimately decrease the value of our Class A Common Stock and our dividends to our stockholders. Similar considerations arise when allocating expenses to, or away from vehicles to which specified interests apply.
We have a conflict of interest in determining whether certain costs and expenses are incurred in the course of operating our funds, including the extent to which services provided by certain employees and associated costs, including compensation, are allocable to certain funds. Our funds generally pay or otherwise bear all legal, accounting, filing, and other expenses incurred in connection with organizing and establishing the funds and the offering of interests in the funds, including certain employee compensation. Such determinations often require subjective judgment and may result in us, rather than our funds, being allocated certain fees and expenses. In addition, our funds generally pay all expenses related to the operation of the funds and their investment activities, in certain cases subject to caps. We also determine, in our sole discretion, the appropriate allocation of investment-related expenses, including broken deal expenses, incurred in respect of unconsummated investments and expenses more generally relating to a particular investment strategy, among our investment products and services, vehicles and accounts participating or that would have participated in such investments or that otherwise participate in the relevant investment strategy, as applicable. That often requires judgment and could result in one or more of our funds bearing more or less of these expenses than other investors or potential investors in the relevant investments or a fund paying a disproportionate share, including some or all, of the broken deal expenses or other expenses incurred by potential investors. Any dispute regarding such allocations could lead to our funds or us, as further described below, having to bear some portion of these costs as well as reputational risk. In addition, for funds that do not pay or otherwise bear the costs and expenses described above because of the application of caps or otherwise, such amounts may be borne by us, which will reduce the amount of net fee income we receive for providing advisory services to the funds.
Additional and unpredictable conflicts of interests may rise in the future.
In addition to the conflicts outlined above, we may experience conflicts of interest in connection with the management of our business affairs relating to and arising from a number of matters, including the amounts paid to us by our investment funds; services that may be provided by us and our affiliates to investments in which our investment funds invest (including the determination of whether or not to charge fees to our investments for our provision of such services); investments by our investment funds and our other clients, subject to the limitations of the Investment Company Act; our formation of additional investment funds; differing recommendations given by us to different clients; and our use of information gained from an investment funds’ investments used to inform investments by other clients, subject to applicable law.
Our entitlement and that of certain employees to receive performance income from certain of our investment products and services may create an incentive for us to make more speculative investments and determinations on behalf of our investment products and services than would be the case in the absence of such performance income.
Some of our investment products and services generate performance-based fees, including carried interest. Carried interest and performance-based fees or allocations may create an incentive for us or our investment professionals to make more speculative or riskier investments and determinations, directly or indirectly on behalf of our investment products and services, or otherwise take or refrain from taking certain actions that it would otherwise make in the absence of such carried interest or performance-based fees or allocations. It may also create incentives to influence how we establish economic terms for future funds. In addition, we may have an incentive to make exit determinations based on factors that maximize economics in favor of the employees relative to us and our non-participating stockholders. Our failure to appropriately address any actual, potential or perceived conflicts of interest resulting from our entitlement to receive performance income from many of our investment products and services could have a material adverse effect on our reputation, which could materially and adversely affect our business in a number of ways, including limiting our ability to raise additional funds, attract new clients or retain existing clients.
36



We have implemented procedures to mitigate potential conflicts of interest and address certain regulatory requirements that prevent us from fully realizing potential synergies across our various businesses.
In an effort to mitigate potential conflicts of interest and address regulatory, legal and contractual requirements and contractual restrictions, we have implemented certain procedures that may reduce the positive synergies that would otherwise exist across our various businesses. For example, in certain instances, our procedures prohibit reliance by one of our business lines on due diligence on investment opportunities performed by another business line. This prohibition may result in multiple business lines conducting duplicative and costly due diligence. Additionally, the terms of confidentiality or other agreements with or related to companies in which we have entered, either on our own behalf or on behalf of any of our clients, sometimes restrict or otherwise limit the ability of us or our clients to make investments or otherwise engage in businesses or activities competitive with such companies.
Failure to properly disclose conflicts of interest could harm our reputation, results of operations, financial condition or business.
We currently provide or may in the future provide a broad spectrum of financial services, including investment advisory, asset management, capital markets, and idea generation. Because of our size and the variety of investment strategies that we may pursue or we currently pursue, we may face a higher degree of scrutiny compared with investment managers that are smaller or focus on fewer asset classes. In the ordinary course of business, we engage in activities in which our interests or the interests of our clients may conflict with the interests of other clients, including the investors in our funds. Such conflicts of interest could adversely affect one or more of our clients and/or our performance or returns to our investors.
Certain of our clients may have overlapping investment objectives, including clients that have different fee structures and/or investment strategies that are more narrowly focused, and potential conflicts may arise with respect to allocation of investment opportunities among those clients. We will, from time to time, be presented with investment opportunities that fall within the investment objectives of multiple clients. In such circumstances, we will seek to allocate such opportunities among our clients on a basis that we reasonably determine in good faith to be fair and equitable, and may take into account a variety of relevant factors in determining eligibility, including the investment team primarily responsible for sourcing or performing due diligence on the transaction, the nature of the investment focus of each client, the relative amounts of capital available for investment, anticipated expenses to the applicable client and/or to us with regard to investment by our various clients, the investment pacing and timing of our clients and other considerations deemed relevant by us. Allocating investment opportunities appropriately frequently involves significant and subjective judgments. The risk that investors could challenge allocation decisions as inconsistent with our obligations under applicable law, governing client agreements or our own policies cannot be eliminated. In addition, the perception of non-compliance with such requirements or policies could harm our reputation with investors.
Our clients may invest in companies in which we or one or more of our other clients also invest, either directly or indirectly. Investments in a company by certain of our clients may be made prior to the investment by other clients, concurrently, including as part of the same financing plan or subsequent to the investments by such other clients. Any such investment by a client may consist of securities or other instruments of a different class or type from those in which other of our clients are invested, and may entitle the holder of such securities and other instruments to greater control or to rights that otherwise differ from those to which such other clients are entitled. In connection with any such investments—including as they relate to acquisition, owning, and disposition of such investments—our clients may have conflicting interests and investment objectives, and any difference in the terms of the securities or other instruments held by such parties may raise additional conflicts of interest for our clients and us. Our failure to adequately mitigate these conflicts could give rise to regulatory and investor scrutiny.
In the ordinary course of our investment activities on behalf of our clients, we receive investment-related information. We do not generally establish information barriers between internal investment teams. To the extent permitted by law, investment professionals have access to and make use of such investment-related information in making investment decisions for our clients. Therefore, information related to investments made
37



on behalf of a particular client may inform investment decisions made in respect of another of our clients or otherwise be used and monetized by us. The access and use of this information may create conflicts between our clients and between our clients and us, and no client, including any fund investor, is entitled to any compensation for any profits earned by another client or us based on our use of investment-related information received in connection with managing such clients.
Certain persons employed by or otherwise associated with us are related to, or otherwise have business, personal, political, financial, or other relationships with, persons employed by or otherwise associated with service providers engaged for our clients, and third-party investment managers with whom we invest on behalf of our clients. These types of relationships may also influence us in deciding whether to select or recommend such a service provider to perform services for a particular client or to make or redeem an investment on behalf of a client.
Additionally, we permit employees, former employees and other parties associated with the firm to invest in or alongside our funds on a no-fee, no-carry basis. These arrangements may create a conflict in connection with investments we make on behalf of our clients.
It is possible that actual, potential or perceived conflicts could give rise to investor dissatisfaction or litigation or regulatory enforcement actions. Appropriately dealing with conflicts of interest is complex and difficult and our reputation could be damaged if we fail, or appear to fail, to deal appropriately with one or more potential or actual conflicts of interest. Regulatory scrutiny of, or litigation in connection with, conflicts of interest could have a material adverse effect on our reputation, which could materially and adversely affect our business in a number of ways, including an inability to raise additional funds, attract new investors or retain existing clients.
We pay carried interest and performance-based fees to our investment professionals and other personnel in order to attract and retain them, which may result in a reduction of our revenues and a decrease in our profit margins.
In order to recruit and retain existing and future investment professionals and other key personnel, and to further align the interests of our investment professionals and other personnel with the investment performance of our funds and other products, we expect to increase the level, or change the form or composition, of the amounts we pay to them, including providing them with a greater share of carried interest or performance-based fees. If we increase these amounts, it will likely reduce our revenues, or cause a higher percentage of our revenue to be paid out in the form of compensation, adversely impacting our profit margins. To the extent an increased share of carried interest and performance-based fees are insufficient to ensure an adequate amount of cash is received by our investment professionals and other key personnel, we may not be able to adequately attract or retain them.
Risks Related to Geographical Environment
Our international operations subject us to numerous risks.
We or the External Strategic Managers in which we have made strategic investments maintain operations in the United Kingdom and Hong Kong, among other places, and may grow our business into new regions with which we have less familiarity and experience, and this growth is important to our overall success. In addition, many of our investors are non-U.S. entities where we are expected to have a familiarity with the specific legal and regulatory requirements applicable to such investors. We rely upon stable and free international markets, not only in connection with seeking investors outside the U.S. but also in investing fund capital in these markets.
Our international operations carry special financial and business risks, which could include the following:
greater difficulties in managing and staffing foreign operations;
differences between the U.S. and foreign capital markets, such as for accounting, auditing, financial reporting and legal standards, practices and disclosure requirements;
fluctuations in foreign currency exchange rates that could adversely affect our results;
38



additional costs of complying with, and exposure to liability under, foreign regulatory regimes;
changes in governmental policies;
unexpected changes in trading policies, regulatory requirements, tariffs and other barriers;
longer transaction cycles;
higher operating costs;
local labor conditions and regulations;
adverse consequences or restrictions on the repatriation of earnings;
potentially adverse tax consequences, such as trapped foreign losses;
less stable political and economic environments;
terrorism, political hostilities, war, public health crises and other civil disturbances or other catastrophic or pandemic events that reduce business activity;
cultural and language barriers and the need to adopt different business practices in different geographic areas; and
difficulty collecting fees and, if necessary, enforcing judgments.

As part of our day-to-day operations outside the United States, we are required to maintain compensation programs, employment policies, compliance policies and procedures and other administrative programs that comply with the laws of multiple countries. We also must communicate and monitor standards and directives across our global operations. Changes in governmental policy may adversely affect the profitability of our business. Our failure to successfully manage and grow our geographically diverse operations could impair our ability to react quickly to changing business and market conditions and to enforce compliance with non-U.S. standards and procedures.
Any payment of distributions, loans or advances to and from our subsidiaries could be subject to restrictions on or taxation of dividends or repatriation of earnings under applicable local law, monetary transfer restrictions, foreign currency exchange regulations in the jurisdictions in which our subsidiaries operate or other restrictions imposed by current or future agreements, including debt instruments, to which our non-U.S. subsidiaries may be a party. Our business, financial condition and results of operations could be materially and adversely affected if we are unable to successfully manage these and other risks of international operations in a volatile environment. If our international business increases relative to our total business, these factors could have a more pronounced effect on our results of operations or growth prospects.
Our operations in Hong Kong may be adversely affected by political and trade tensions between the U.S. and China.
In our client portfolios, we maintain (depending upon client objective and mandate) allocations of investments in Asian equities and Emerging Market Funds. In both cases, we have direct exposure to Hong Kong equities, Chinese equities and equities of other Asian countries for which China is a significant export market. In the case of a significant change in how the Chinese government treats Hong Kong or regulation of its equity markets, or how China itself evolves from a sovereign risk perspective, there may be risk to the valuation of these shares. Our Hong Kong wealth management business represents $1.1 billion in AUM as of December 31, 2025, which represents approximately 1.1% of our AUM and less than 2.5% of revenue for the year ended December 31, 2025. Moreover, more than 99.9% of our Hong Kong client assets are custodied in locations other than China or Hong Kong.
Our business operations and financial condition may be affected by political and legal developments in Hong Kong. Hong Kong is a special administrative region of the People’s Republic of China (the “PRC”) and the basic policies of the PRC regarding Hong Kong are reflected in the Basic Law, which provides Hong Kong with
39



a high degree of autonomy and executive, legislative and independent judicial powers, including that of final adjudication under the principle of “one country, two systems.”
However, there is no assurance that the PRC will not cause changes in the economic, political and legal environment in Hong Kong in the future. The U.S. State Department has indicated that the United States no longer considers Hong Kong to have significant autonomy from China. Any reduction in Hong Kong’s autonomy may have adverse global implications. Tensions between the United States and China with respect to international trade policy, human rights and relations with Taiwan and Russia may result in the imposition of more tariffs, export controls or economic sanctions, the application of which may be extended to Hong Kong. Legislative or administrative actions with respect to China-U.S. relations could cause investor uncertainty for affected issuers, including us, and the market price of our Common Stock could be adversely affected.
We are expanding our business and may enter into new lines of business or geographic markets, which may result in additional risks and uncertainties and place significant demands on our administrative, operational and financial resources. There can be no assurance that we will be able to successfully manage this growth.
We currently generate substantially all of our revenues from either management fees and/or incentive fees. However, we intend to grow our business by offering additional products and services, by entering into new lines of business and by entering into, or expanding our presence in, new geographic markets. Introducing new types of investment structures, products and services could increase our operational costs, and the complexities involved in managing such investments, including with respect to ensuring compliance with regulatory requirements and the terms of the investment. For example, we invest in funds that seek to capitalize on investment opportunities accessed by investing with women-owned and minority-owned investment firms and funds, which may be subject to greater levels of regulatory scrutiny. To the extent we enter into new lines of business, we will face numerous risks and uncertainties, including risks associated with the possibility that we have insufficient expertise to engage in such activities profitably or without incurring inappropriate amounts of risk, the required investment of capital and other resources and the loss of clients due to the perception that we are no longer focusing on our core business. In addition, we have in the past and continue in the future to explore opportunities to grow our business via acquisitions, partnerships, investments or other strategic transactions, and to execute on those opportunities. There can be no assurance that we will successfully identify, negotiate or complete such transactions in the future, that any completed transactions will produce favorable financial results or that we will be able to successfully integrate an acquired business with ours.
Entry into certain lines of business or geographic markets or the introduction of new types of products or services may subject us to new laws and regulations with which we are not familiar, or from which we are currently exempt, and may lead to increased litigation and regulatory risk. If a new business generates insufficient revenues or if we are unable to efficiently manage our expanded operations, our business, financial condition and results of operations could be materially and adversely affected.
Our future growth will depend in part on our ability to maintain an operating platform and management system sufficient to address our growth and may require us to incur significant additional expenses and to commit additional senior management and operational resources. As a result, we may face significant challenges in:
maintaining adequate financial, regulatory (legal, tax and compliance) and business controls;
providing current and future investors and stockholders with accurate and consistent reporting;
implementing new or updated information and financial systems and procedures; and
training, managing and appropriately sizing our work force and other components of our businesses on a timely and cost-effective basis.
We may not be able to manage our expanding operations effectively and may not be ready to continue to grow because of operational needs, and any failure to do so could adversely affect our ability to generate revenue and control our expenses. In addition, if we are unable to consummate or successfully integrate development opportunities, acquisitions or joint ventures, we may not be able to implement our growth strategy successfully.
Risks Related to Our Regulatory Environment
We are exposed to litigation risk and subject to regulatory examinations and investigations.
40



The financial services industry faces substantial regulatory risks and litigation. Like many firms operating within the financial services industry, we are experiencing a difficult regulatory environment across our markets. Our current scale and reach as a provider to the financial services industry, the continued stringent regulatory oversight of the financial services industry generally, new laws and regulations affecting the financial services industry, ever-changing regulatory interpretations of existing laws and regulations and the retroactive imposition of new interpretations through enforcement actions have made this an increasingly challenging and costly regulatory environment in which to operate. These examinations or investigations, including any enforcement action brought by the SEC, UK FCA or other regulator against us, could result in the identification of matters that may require remediation activities or enforcement proceedings by the relevant regulator. The direct and indirect costs of responding to these examinations, or of defending us in any litigation could be significant. Additionally, actions brought against us may result in settlements, awards, injunctions, fines and penalties. The outcome of litigation or regulatory action is inherently difficult to predict and could have an adverse effect on our ability to offer some of our products and services.
We are subject to extensive government regulation, and our failure or inability to comply with these regulations or regulatory action against us could adversely affect our results of operations, financial condition or business.
Our business activities are subject to extensive and evolving laws, rules and regulations. Any changes or potential changes in the regulatory framework applicable to our business may impose additional expenses or capital requirements on us, limit our fundraising activities, have an adverse effect on our business, financial condition, results of operations, reputation or prospects, impair employee retention or recruitment and require substantial attention by senior management. It is impossible to determine the extent of the impact of any new laws, regulations, initiatives or regulatory guidance that may be proposed or may become law on our business or the markets in which we operate.
Governmental authorities around the world have implemented or are implementing financial system and participant regulatory reform in reaction to volatility and disruption in the global financial markets, financial institution failures and financial frauds. Such reform includes, among other things, additional regulation of investment funds, as well as their managers and activities, including compliance, risk management and anti-money laundering procedures; restrictions on specific types of investments and the provision and use of leverage; implementation of capital requirements; limitations on compensation to managers; and books and records, reporting and disclosure requirements. We cannot predict with certainty the impact on us, our clients, or on alternative investment funds generally, of any such reforms. Any of these regulatory reform measures could have an adverse effect on our clients’ investment strategies or our business model. We may incur significant expense in order to comply with such reform measures and may incur significant liabilities if regulatory authorities determine that we are not in compliance.
Our business is subject to regulation in the United States, including by the SEC, the Commodity Futures Trading Commission, the IRS, and other regulatory agencies. Any change in such regulation or oversight could materially increase our financial burden in order to comply with such regulation or have a material adverse effect on our business, financial condition and results of operations. In addition, we regularly rely on exemptions from various requirements of these and other applicable laws. These exemptions are sometimes highly complex and may in certain circumstances depend on compliance by third parties whom we do not control. If, for any reason, these exemptions were to be revoked or challenged or otherwise become unavailable to us, we could be subject to regulatory action or third-party claims, and our business, financial condition and results of operations could be materially and adversely affected. Our failure to comply with applicable laws or regulations could result in fines, suspensions of personnel or other sanctions, including revocation of certain of our subsidiaries’ registrations as investment advisors, recession of contracts or products that we offer. Even if a sanction imposed against us or our personnel is small in monetary amount, the adverse publicity arising from the imposition of sanctions against us by regulators could harm our reputation and cause us to lose existing clients or fail to gain new clients.
The SEC continues to increase its regulation of the asset management and private equity industries, focusing on the private equity industry’s fees, allocation of expenses to funds, including the allocation of broken-deal expenses, marketing practices, allocation of investment opportunities, disclosures to investors, cybersecurity, data protection, and general conflicts of interest disclosures. The SEC has also heightened its focus on the valuation practices employed by investment advisers. The lack of readily ascertainable market prices for many
41



of the investments made by our clients or the funds in which we invest could subject our valuation policies and processes to increased scrutiny by the SEC. We may be adversely affected as a result of new or revised legislation or regulations imposed by the SEC, other U.S. or foreign governmental regulatory authorities or self-regulatory organizations that supervise the financial markets. Brexit may result in our being subject to new and increased regulations if we can no longer rely on passporting privileges that allow U.K. financial institutions to access the EU single market without restrictions. We also may be adversely affected by changes in the interpretation or enforcement of existing laws and rules by these governmental authorities and self-regulatory organizations.
We are subject to the fiduciary responsibility provisions of ERISA and the prohibited transaction provisions of ERISA and Section 4975 of the Code in connection with the management of certain of funds. With respect to these funds, this means that (1) the application of the fiduciary responsibility standards of ERISA to investments made by such funds, including the requirement of investment prudence and diversification, and (2) certain transactions that we enter into, or may have entered into, on behalf of these funds, in the ordinary course of business, are subject to the prohibited transactions rules under Section 406 of ERISA and Section 4975 of the Code. A non-exempt prohibited transaction, in addition to imposing potential liability upon fiduciaries of an ERISA plan, may also result in the imposition of an excise tax under the Code upon a “party in interest” (as defined in ERISA), or “disqualified person” (as defined in the Code), with whom we engaged in the transaction. In addition, a court could find that our funds that invest directly in operating companies have formed a partnership-in-fact conducting a trade or business with such operating companies and would therefore be jointly and severally liable for these companies’ unfunded pension liabilities.
In addition, certain entities in our structure are registered as an investment adviser with the SEC and are subject to the requirements and regulations of the Advisers Act. Such requirements relate to, among other things, restrictions on entering into transactions with clients, maintaining an effective compliance program, incentive fees, solicitation arrangements, allocation of investments, recordkeeping and reporting requirements, disclosure requirements, limitations on agency cross and principal transactions between an adviser and their advisory clients, as well as general anti-fraud prohibitions. As certain of our subsidiaries are registered investment advisors, they have fiduciary duties to our clients. A failure to comply with the obligations imposed by the Advisers Act, including recordkeeping, advertising and operating requirements, disclosure obligations and prohibitions on fraudulent activities, could result in examinations, investigations, sanctions and reputational damage, and could have a material adverse effect on our business, financial condition and results of operations.
In the EU, MiFID II requires, among other things, all MiFID investment firms to comply with prescriptive disclosure, transparency, reporting and recordkeeping obligations and obligations in relation to the receipt of investment research, best execution, product governance and marketing communications. As we operate investment firms which are subject to MiFID II, we have implemented policies and procedures to comply with MiFID II where relevant, including where certain rules have an extraterritorial impact on us. Compliance with MiFID II has resulted in greater overall complexity, higher compliance, administration and operational costs, and less overall flexibility. The complexity, operational costs and reduction in flexibility may be further compounded as a result of Brexit. This is because the UK is both: (i) no longer generally required to transpose EU law into UK law; and (ii) electing to transpose certain EU legislation into UK law subject to various amendments and subject to the UK FCA’s oversight rather than that of EU regulators. Taken together, (i) and (ii) could result in divergence between the UK and EU regulatory frameworks.
In addition, across the EU, we are subject to the Alternative Investment Fund Managers Directive (“AIFMD”), under which we are subject to regulatory requirements regarding, among other things, registration for marketing activities, the structure of remuneration for certain of our personnel and reporting obligations. Individual member states of the EU have imposed additional requirements that may include internal arrangements with respect to risk management, liquidity risks, asset valuations, and the establishment and security of depository and custodial requirements. Because some EEA countries have not yet incorporated the AIFMD into their agreement with the EU, we may undertake marketing activities and provide services in those EEA countries only in compliance with applicable local laws. Outside the EEA, the regulations to which we are subject relate primarily to registration and reporting obligations. As described above, Brexit and the potential resulting divergence between the UK and EU regulatory frameworks may result in additional complexity and costs in complying with AIFMD across both the UK and EU.
42



The EU Securitization Regulation (the “Securitization Regulation”) imposes due diligence and risk retention requirements on “institutional investors,” which includes managers of alternative investment funds assets, and constrains the ability of alternative investment funds to invest in securitization positions that do not comply with the prescribed risk retention requirements. The Securitization Regulation may impact or limit our funds’ ability to make certain investments that constitute “securitizations” and may impose additional reporting obligations on securitizations, which may increase the costs of managing such vehicles.
A new EU Regulation on the prudential requirements of investment firms (Regulation (EU) 2019/2033) and its accompanying Directive (Directive (EU) 2019/2034) (together, “IFR/IFD”) went into effect on June 26, 2021. IFR/IFD introduced a bespoke prudential regime for most MiFID investment firms to replace the one that previously applied under the fourth Capital Requirements Directive and the Capital Requirements Regulation. IFR/IFD represents a complete overhaul of “prudential” regulation in the EU. As the application dates for IFR/IFD fall outside the end of the Brexit transition period, the UK is not required to implement the legislation and has instead established a new Investment Firms Prudential Regime that went into effect January 1, 2022, which is intended to achieve similar outcomes to IFD/IFR. There is a risk that the new regime will result in higher regulatory capital requirements for affected firms and new, more onerous remuneration rules, as well as re-cut and extended internal governance, disclosure, reporting, liquidity, and group “prudential” consolidation requirements (among other things), each of which could have a material impact on our European operations, although there are transitional provisions allowing firms to increase their capital to the necessary level over three to five years.
It is expected that additional laws and regulations will come into force in the EEA, the EU, the UK and other countries in which we operate over the coming years. These laws and regulations may affect our costs and manner of conducting business in one or more markets, the risks of doing business, the assets that we manage or advise, and our ability to raise capital from investors. Any failure by us to comply with either existing or new laws or regulations could have a material adverse effect on our business, financial condition and results of operations.
We are subject to U.S. foreign investment regulations, which may impose conditions on or limit certain investors’ ability to purchase or maintain our Class A Common Stock.
Investments that involve the acquisition of, or investment in, a U.S. business by a non-U.S. investor may be subject to U.S. laws that regulate foreign investments in U.S. businesses and access by foreign persons to technology developed and produced in the United States. These laws include Section 721 of the Defense Production Act of 1950, as amended by the Foreign Investment Risk Review Modernization Act of 2018, and the regulations at 31 C.F.R. Parts 800 and 802, as amended, administered by the Committee on Foreign Investment in the United States (“CFIUS”).

Whether CFIUS has jurisdiction to review an acquisition or investment transaction depends on, among other factors, the nature and structure of the transaction, including the level of beneficial ownership interest and the nature of any information or governance rights involved. For example, investments that result in “control” of a “U.S. business” by a “foreign person” (in each case, as such terms are defined in 31 C.F.R. Part 800) are subject to CFIUS jurisdiction. Significant CFIUS reform legislation, which was fully implemented through regulations that became effective in 2020, expanded the scope of CFIUS’s jurisdiction to investments that do not result in control of a U.S. business by a foreign person, but where they afford certain foreign investors certain information or governance rights in a U.S. business that has a nexus to “critical technologies,” “covered investment critical infrastructure,” and/or “sensitive personal data” (in each case, as such terms are defined in 31 C.F.R. Part 800). The current U.S. Administration may also seek to expand the scope of regulation on foreign investment through executive orders.
The Business Combination resulted in investments in various U.S. entities by non-U.S. persons that could be considered by CFIUS to result in a covered control transaction that CFIUS would have authority to review. IlWaddi Cayman Holdings is organized in the Cayman Islands and has its principal place of business in Qatar,
and its sole ultimate beneficial owner is a Qatar national, and holds 11.9% of our issued and outstanding Common Stock. Several of our directors and executive officers, including each of such persons who is currently a partner and/or officer of AlTi, are also citizens and/or residents of countries other than the United States. While we do not believe that any of the foregoing foreign persons or entities, nor any other foreign person or entity, “controls” us or any of our subsidiaries, CFIUS or another U.S. governmental agency could choose to
43



review any of our past or proposed transactions, including the Business Combination, involving new or existing foreign investors, even if a filing with CFIUS is or was not required at the time of such transaction.
There can be no assurances that CFIUS or another U.S. governmental agency will not choose to review the Business Combination or any of our past or proposed transactions. There are no time bars or statute of limitations for CFIUS to exert jurisdiction over a transaction. Any review and approval of an investment or transaction by CFIUS may have outsized impacts on transaction certainty, timing, feasibility, and cost, among other things. CFIUS policies and agency practices are rapidly evolving, and, in the event that CFIUS reviews the Business Combination or one or more proposed or existing investments by investors, there can be no assurances that such investors will be able to maintain, or proceed with, such investments on terms acceptable to the parties to the Business Combination or to such investors. Among other things, CFIUS could seek to impose limitations or restrictions on, or prohibit, investments by such investors (including, but not limited to, limits on purchasing our Common Stock, limits on information sharing with such investors, requiring a voting trust, governance modifications, or forced divestiture, among other things), or CFIUS could require us to divest a portion of the Target Companies.
Changes in tax law or policy could increase our effective tax rate and tax liability or the taxes payable by investors in our funds or holders of shares of our Common Stock, each of which could have a material adverse effect on our business, financial condition and results of operations.
The rules addressing U.S. federal, state and local and non-U.S. income taxation are constantly under review including by persons involved in the legislative process and by the IRS and the U.S. Treasury Department. Changes to tax laws (which changes may have retroactive application) could adversely affect us or holders of our Common Stock. In recent years, many changes have been made and changes are likely to continue to occur in the future.
Additional changes to U.S. federal income tax law are currently being contemplated, and future changes in tax laws could have a material adverse effect on our business, cash flow, financial condition or results of operations. It cannot be predicted whether, when, in what form, or with what effective dates, new tax laws may be enacted, or regulations and rulings may be enacted, promulgated or issued under existing or new tax laws, which could result in an increase in our or our stockholders’ tax liability or require changes in the manner in which we operate in order to minimize or mitigate any adverse effects of changes in tax law or in the interpretation thereof.
In addition, our effective tax rate and tax liability are based on the application of current income tax laws, regulations and treaties. These laws, regulations and treaties are complex, and the manner which they apply to us and our funds and diverse set of business arrangements is often open to interpretation. Significant management judgment is required in determining our provision for income taxes, our deferred tax assets and liabilities and any valuation allowance recorded against our net deferred tax assets. The tax authorities could challenge our interpretation of laws, regulations and treaties, resulting in additional tax liability or adjustment to our income tax provision that could increase our effective tax rate. Changes to tax laws may also adversely affect our ability to attract and retain key personnel.
We may be subject to the excise tax included in the Inflation Reduction Act of 2022 in connection with redemptions of our Class A Common Stock.
On August 16, 2022, President Biden signed into law the Inflation Reduction Act, which, among other things, imposes a 1% excise tax on any domestic corporation the stock of which is traded on an established securities market (a “covered corporation”) that repurchases its stock after December 31, 2022 (the “Excise Tax”). The Excise Tax is imposed on the fair market value of the repurchased stock, subject to certain exceptions and adjustments. Because we are a Delaware corporation and our securities trade on Nasdaq, we are a “covered corporation” within the meaning of the Inflation Reduction Act and the Excise Tax may apply to any future redemptions of our stock.
Federal, state and foreign anti-corruption, export control and sanctions laws create the potential for significant liabilities and penalties and reputational harm.
We are also subject to a number of laws and regulations governing payments and contributions to political persons or other third parties, including restrictions imposed by the U.S. Foreign Corrupt Practices Act of 1977
44



(“FCPA”), as well as trade sanctions and export control laws administered by the Office of Foreign Assets Control of the U.S. Department of the Treasury (“OFAC”), the U.S. Department of Commerce and the U.S. Department of State. The FCPA is intended to prohibit bribery of foreign governments and their officials and political parties and requires public companies in the United States to keep books and records that accurately and fairly reflect those companies’ transactions. OFAC, the U.S. Department of Commerce and the U.S. Department of State administer and enforce various export control and economic and trade sanctions laws and regulations based on U.S. foreign policy and national security goals against targeted foreign states, regions, organizations, entities and individuals. These laws and regulations relate to a number of aspects of our business, including with respect to servicing existing investors, finding new investors, and sourcing new investments, as well as activities by the portfolio companies in our investment portfolio or other controlled investments.
Similar laws in non-U.S. jurisdictions, such as EU sanctions or the U.K. Bribery Act, as well as other applicable anti-bribery, anti-corruption, anti-money laundering, or sanction or other export control laws in the U.S. and abroad, may also impose stricter or more onerous requirements than the FCPA, OFAC, the U.S. Department of Commerce and the U.S. Department of State, and implementing them may disrupt our business or cause us to incur significantly more costs to comply with those laws. Different laws may also contain conflicting provisions, making compliance with all laws more difficult. If we fail to comply with these laws and regulations, we could be exposed to claims for damages, civil or criminal financial penalties, reputational harm, incarceration of our employees, restrictions on our operations and other liabilities, which could materially and adversely affect our business, results of operations and financial condition. In addition, we may be subject to successor liability for FCPA violations or other acts of bribery, or violations of applicable sanctions or other export control laws, committed by companies in which we or our clients invest or which we or our clients acquire. While we have developed and implemented policies and procedures designed to ensure strict compliance by us and our personnel with the FCPA and other anti-corruption, sanctions and export control laws in jurisdictions in which we operate, such policies and procedures may not be effective in all instances to prevent violations. Any determination that we have violated the FCPA or other applicable anti-corruption, sanctions or export control laws could subject us to, among other things, civil and criminal penalties, material fines, profit disgorgement, injunctions on future conduct, securities litigation and a general loss of investor confidence, any one of which could adversely affect our business, financial condition and results of operations.
Failure to comply with “pay to play” regulations implemented by the SEC and certain states, and changes to the “pay to play” regulatory regimes, could adversely affect our business.
Certain states and other regulatory authorities require investment managers to register as lobbyists. We are registered as a lobbyist in California. These registration requirements impose significant compliance obligations on registered lobbyists and their employers, which may include annual registration fees, periodic disclosure reports and internal record keeping, and may also prohibit the payment of contingent fees.

Under applicable SEC rules, investment advisers are required to implement compliance policies designed, among other matters, to track contributions by certain of the adviser’s employees and engagements of third parties that solicit government entities and to keep certain records to enable the SEC to determine compliance with the rule. The SEC also has adopted rules that, among other things, prohibit an investment adviser from providing advisory services for compensation with respect to a government plan investor for two years after the adviser or certain of its executives or employees make a contribution to certain elected officials or candidates.

These rules could impose significant economic sanctions on our business if we or one of the other persons covered by the rules make any prohibited contribution or payment, whether or not material or with an intent to secure an investment from certain government entities, including a public pension plan. We may also acquire other investment managers or hire additional personnel who are not subject to the same restrictions as us, but whose activity, and the activity of their principals, prior to our ownership or employment of such person, could affect our product raising. Any failure on our part to comply with these rules could cause us to lose compensation for our advisory services or expose us to significant penalties and reputational damage.
Failure to comply with regulations regarding the prevention of money laundering or terrorism or national security could adversely affect our business.
As part of our responsibility for the prevention of money laundering under applicable laws, we may require detailed verification of a prospective investor’s identity and the source of such prospective investor’s funds. In
45



the event of delay or failure by a prospective investor to produce any such information required for verification purposes, we may refuse to admit the investor to our investment products and services. We may from time-to-time request (outside of the subscription process), and our investment products and services’ investors will be obligated to provide to us as appropriate upon such request, additional information as from time to time may be required for us to satisfy our obligations under these and other laws that may be adopted in the future. Additionally, we may from time to time be obligated to file reports with regulatory authorities in various jurisdictions with regard to, among other things, the identity of our investment products and services’ investors and suspicious activities involving the interests of our investment products and services. In the event it is determined that any investor, or any direct or indirect owner of any investor, is a person identified in any of these laws as a prohibited person, or is otherwise engaged in activities of the type prohibited under these laws, we may be obligated, among other actions to be taken, to withhold distributions of any funds otherwise owing to such investor or to cause such investor’s interests to be cancelled or otherwise redeemed (without the payment of any consideration in respect of those interests).
The Bank Secrecy Act of 1970 and the USA PATRIOT Act require that financial institutions (a term that includes banks, broker-dealers and investment companies) establish and maintain compliance programs to guard against money laundering activities. Laws or regulations may presently or in the future require us, our investment products and services or any of our affiliates or other service providers to establish additional anti-money laundering procedures, to collect information with respect to our investment products and services’ investors, to share information with governmental authorities with respect to our investment products and services’ investors or to implement additional restrictions on the transfer of the interests. These requirements can lead to increased expenses and exposure to enforcement actions.
Financial regulations and changes thereto in the United States could adversely affect our business and the possibility of increased regulatory focus could result in additional burdens and expenses on our business.
The Dodd-Frank Act has imposed significant changes on almost every aspect of the U.S. financial services industry, including aspects of our business. In June 2010, the SEC approved Rule 206(4)-5 under the Advisers Act regarding “pay to play” practices by investment advisers involving campaign contributions and other payments to government clients and elected officials able to exert influence on such clients. The rule prohibits investment advisers from providing advisory services for compensation to a government client for two years, subject to very limited exceptions, after the investment adviser, its senior executives or its personnel involved in soliciting investments from government entities make contributions to certain candidates and officials in a position to influence the hiring of an investment adviser by such government client. Any failure on our part to comply with the rule could expose us to significant penalties, loss of fees, and reputational damage. There have also been similar laws, rules and regulations and/or policies adopted by a number of states and municipal pension plans, which prohibit, restrict or require disclosure of payments to (and/or certain contracts with) state officials by individuals and entities seeking to do business with state entities, including investment by public retirement funds.

The Dodd-Frank Act authorizes federal regulatory agencies to review and, in certain cases, prohibit compensation arrangements at financial institutions that give employees incentives to engage in conduct deemed to encourage inappropriate risk taking by covered financial institutions. Initially proposed on May 16, 2016 and re-proposed on May 6, 2024, the SEC and other federal regulatory agencies proposed a rule that would apply requirements on incentive-based compensation arrangements of “covered financial institutions,” including certain registered investment advisers above a specific asset threshold. This rule, if adopted, could limit our ability to recruit and retain investment professionals and senior management executives. However, the proposed rule remains pending and may be subject to significant modifications. In addition, as directed under the Dodd-Frank Act, on October 26, 2022, the SEC adopted final rules under which companies listed on the NYSE and Nasdaq will be required to adopt “clawback” policies that mandate recovery by companies of certain incentive-based compensation awarded to current and former executives in the event of an accounting restatement. On June 9, 2023, the SEC approved, on an accelerated basis, the NYSE and Nasdaq proposed listing standards implementing the SEC’s Dodd-Frank rules covering the recovery of erroneously awarded compensation and the listing standards became effective on October 2, 2023.
The SEC’s amended rule for investment adviser marketing became effective in November 2022. The rule increases regulatory obligations and potential scrutiny and imposes more prescriptive requirements on investment advisers’ marketing activities, including but not limited to prohibitions on advertisements that are
46



misleading or contain material statements that an investment adviser cannot substantiate as well as requirements for performance advertising and the use of placement agent arrangements. The rule impacts the marketing of certain of our funds and other investment advisory functions. Compliance with new rule entails compliance and operational costs.
Future legislation, regulation or guidance may have an adverse effect on the fund industry generally and/or us specifically. Financial services regulation, including regulations applicable to our business, has increased significantly in recent years, and may in the future be subject to further enhanced governmental scrutiny and/or increased regulation, including resulting from changes in U.S. executive administration or Congressional leadership:

In October 2023, the SEC adopted amendments to accelerate the filing deadlines for companies to make filings of beneficial ownership and to expand the scope of instances where such a filing is required, and rules to require certain asset managers to file with the SEC on a monthly basis certain data related to their short sales activity. The adopted rules require that we devote additional resources to fulfilling our beneficial ownership and short-sale reporting obligations and there may be additional regulatory attention focused on such activities.
In May 2023, the SEC adopted amendments to Form PF (the “Form PF Amendments”) that greatly expand the type, amount, and frequency of information the SEC collects from private fund advisers registered with the SEC. The Form PF Amendments require (i) new “quarterly event” reporting for all private equity fund advisers within 60 days of the end of the fiscal quarter regarding certain trigger events (including adviser-led secondary transactions), (ii) expanded reporting for “large private equity fund advisers,” including reporting on any general partner clawback reporting on any limited partner clawback that is more than 10% of the fund’s capital commitments and additional information on events of default, and (iii) new “current” reporting for “large hedge fund advisers” upon a “trigger event,” including certain extraordinary investments losses that are 20% or more of a fund’s reporting fund aggregate calculated value over a rolling 10 business day period, significant margin and default events, certain operations events with respect to the fund’s critical operations, and events associated with withdrawals and / or redemptions of 50% or more of the fund’s NAV. The Form PF Amendments require the adviser to file additional Form PF reports requiring significant quantitative and qualitative analyses. Consequently, certain of our investment adviser entities will have to devote resources and attention to complying with this additional requirement. The Form PF Amendments will impose operational burdens on such subsidiaries as it will have to build or modify systems to gather the information required by the newly adopted reporting regime. This could result in increased compliance and monitoring costs and divert resources away from advancing a fund’s profitability.
In February 2023, the SEC proposed a significant transformation of the Custody Rule under the Advisers Act into a new Rule 223-1 (the “Safeguarding Rule”) applicable to SEC-registered investment advisers. The proposed Safeguarding Rule would, among other things. On June 12, 2025, the SEC formally withdrew the Safeguarding Rule proposal and indicated that it does not intend to finalize that proposal. However, the SEC has signaled its intention to pursue modernization of the existing Custody Rule (Rule 206(4)-2) through future rulemaking. While the scope and requirements of any future custody rule amendments remain uncertain, they could present significant compliance challenges for investment advisers and may require advisers to modify their custodial arrangements, operational procedures, and compliance programs.
In addition, an amended SEC rule and subsequent guidance has, from January 2025 and on, prohibited broker dealers from providing price quotations for certain private debt securities unless information about the issuer of these securities is current and publicly available. This rule impacts our ability to obtain quotations in affected securities for which there is no exemptive or no action relief and may affect our ability to trade such securities.

These adopted rules and proposed rules, if adopted, could significantly impact the regulatory landscape applicable to our operations, potentially resulting in increased compliance obligations and associated costs. Additionally, they could affect our business by making it more costly financially or burdensome for us to engage in certain business transactions. However, the outcome and timing of these proposed rules remain uncertain. The change in the U.S. Administration may influence the SEC’s regulatory priorities and the ultimate
47



disposition of these proposals. At this time, it is unclear whether these proposed rules will be adopted in their current form, modified, or withdrawn altogether.
It is difficult to determine the full extent of the impact on us of any new laws, regulations or initiatives that may be proposed or whether any of the proposals will become law. Any changes in the regulatory framework applicable to our business, including the changes described above, may impose additional costs on us, impact our ability to generate revenue, require the attention of our senior management or result in limitations on the manner in which we conduct our business. Moreover, we anticipate there may be an increase in regulatory investigations of the trading and other investment activities of private funds, including our investment funds. Compliance with any new laws or regulations (including recent heightened SEC scrutiny regarding adviser compliance with advisers’ own internal policies) could make compliance more difficult and expensive, affect the manner in which we conduct our business and adversely affect our profitability.
We may be subject to increasing scrutiny from our clients with respect to the societal and environmental impact of investments we make, which may adversely impact our ability to retain clients or to grow our client base and assets under management or AUA, and also may cause us to be more likely to invest client capital based on societal and environmental factors instead of investing client capital in the investment opportunities with the highest return potential for a particular level of risk.
In recent years, certain investors, including U.S. public pension funds and certain non-U.S. investors, have placed increasing importance on the impacts of investments to which they invest or commit capital, including with respect to ESG matters. Investors for whom ESG matters are a priority may decide to redeem or withdraw previously committed capital from our funds and accounts (where such withdrawal is permitted) or to not invest or commit capital to future funds or accounts as a result of their assessment of our approach to and consideration of the social cost of our investments or their assessment of the potential impact of investments made by our competitors’ funds and other products. To the extent our access to capital from investors, including public pension funds, is impaired, we may not be able to maintain or increase the size of our funds, investment vehicles or accounts or raise sufficient capital for new funds, investment vehicles or accounts, which may adversely impact our revenues.
The transition to sustainable finance accelerates existing risks and raises new risks for our business that may impact our profitability and success. A lack of harmonization globally in relation to ESG legal and regulatory reform leads to a risk of fragmentation in group level priorities as a result of the different pace of sustainability transition across global jurisdictions. This may create conflicts across our global business which could risk inhibiting our future implementation of, and compliance with, rapidly developing ESG standards and requirements. Failure to keep pace with sustainability transition could impact our competitiveness in the market and damage our reputation resulting in a material adverse effect on our business. In addition, failure to comply with applicable legal and regulatory changes in relation to ESG matters may attract increased regulatory scrutiny of our business and could result in fines and/or other sanctions being levied against us.
The European Commission has implemented various legislative reforms, which include, without limitation: (a) Regulation 2019/2088 regarding the introduction of transparency and disclosure obligations for investors, funds and asset managers in relation to ESG factors, for which most rules took effect beginning on March 10, 2021; (b) a regulation regarding the introduction of an EU-wide taxonomy of environmentally sustainable activities, which takes effect in a staggered approach following the first phase which came into effect as of January 1, 2022; and (c) amendments to existing regulations including MiFID II and AIFMD to embed ESG requirements. As a result of these legislative initiatives, we may be required to provide additional disclosure to investors in our funds with respect to ESG matters. This exposes us to increased disclosure risks, for example due to a lack of available or credible data, and the potential for conflicting disclosures may also expose us to an increased risk of misstatement litigation or misselling allegations. Failure to manage these risks could result in a material adverse effect on our business in a number of ways.

ERISA regulations require that an ERISA plan fiduciary base its investment decisions on factors that the fiduciary reasonably determines are relevant to a “risk and return analysis, using appropriate investment horizons consistent with the plan’s investment objectives and taking into account the funding policy of the plan established pursuant to section 402(b)(1) of ERISA.” The responsible fiduciary of each ERISA plan must determine whether to invest in our Class A Common Stock independently and without relying on any information provided by us as advice or a recommendation in connection with such determination.
48



We are exposed to data and cybersecurity risks that could result in data breaches, service interruptions, harm to our reputation, protracted and costly litigation or significant liability.
In connection with the products and services that we provide, we collect, use, store, transmit and otherwise process certain confidential, proprietary and sensitive information, including the personal information of end-users, third-party service providers and employees. We rely on the efficient, uninterrupted and secure operation of complex information technology systems and networks to operate our business and securely store, transmit and otherwise process such information. In the normal course of business, we also share information with our service providers and other third parties. We and the third parties we rely upon, like other organizations in our industry, have experienced and expect to continue to experience threats that could cause cybersecurity incidents or data breaches. Such threats are prevalent and continue to rise, are increasingly difficult to detect, and come from a variety of sources. A failure to safeguard the integrity, confidentiality, availability and authenticity of personal information, client data and our proprietary data from cyber-attacks, unauthorized access, fraudulent activity (e.g., check “kiting” or fraud, wire fraud or other dishonest acts), data breaches and other security incidents that we, our third-party service providers or our clients may experience may lead to modification, destruction, loss of availability or theft of critical and sensitive data pertaining to us, our clients or other third parties.
Our management and Board actively manage and oversee cybersecurity risks. Our cybersecurity program is designed to protect systems and data, containing preventive and detective controls, and our Board, audit committee and management team are regularly briefed on our cybersecurity policies and practices and ongoing efforts to improve security, as well as periodic updates on cybersecurity events. All such protective measures, as well as additional measures that may be required to comply with rapidly evolving data privacy and security standards and protocols imposed by law, regulation, industry standards or contractual obligations, have and will continue to cause us to incur substantial expenses. Failure to timely upgrade or maintain computer systems, software and networks as necessary could also make us or our third-party service providers susceptible to breaches and unauthorized access and misuse. We may be required to expend significant additional resources to modify, investigate or remediate vulnerabilities or other exposures arising from data and cybersecurity risks.
Improper access to our or our third-party service providers’ systems or databases could result in the theft, publication, deletion or modification of confidential, proprietary or sensitive information, including personal information. An actual or perceived breach of our security systems or those of our third-party service providers may require notification under applicable data privacy regulations or contractual obligations. The accidental or unauthorized access to or disclosure, loss, destruction, disablement, corruption or encryption of, use or misuse of or modification of our, our clients’ or other third parties’ confidential, proprietary or sensitive information, including personal information, by us or our third-party service providers could result in significant fines, penalties, orders, sanctions and proceedings or actions against us by governmental bodies and other regulatory authorities, customers or third parties, which could materially and adversely affect our business, financial condition and results of operations. Any such proceeding or action, and any related indemnification obligations, could damage our reputation, force us to incur significant expenses in defense of such proceeding or action, distract our management, increase our costs of doing business or result in the imposition of financial liability.
Despite our efforts to ensure the integrity, confidentiality, availability, and authenticity of our proprietary systems and information, it is possible that we may not be able to anticipate or to implement effective preventive measures against all cyber threats. No security solution, strategy, or measures can address all possible security threats or block all methods of penetrating a network or otherwise perpetrating a security incident. The risk of unauthorized circumvention of our security measures or those of our third-party providers, clients and partners has been heightened by advances in computer and software capabilities and the increasing sophistication of hackers, including those operating on behalf of nation-state actors, who employ complex techniques involving the theft or misuse of personal and financial information, counterfeiting, “phishing” or social engineering incidents, business email compromise, account takeover attacks, denial or degradation of service attacks, malware, fraudulent payment and identity theft. Because the techniques used by hackers change frequently and are increasingly complex and sophisticated, and new technologies may not be identified until they are launched against a target, we and our third-party service providers may be unable to anticipate these techniques or detect an incident, assess its severity or impact, react or appropriately respond in a timely manner or implement adequate preventative measures. Bad actors around the world use increasingly sophisticated methods, including the use of artificial intelligence, to engage in illegal activities involving the theft and misuse of personal information, confidential information and intellectual property. In addition, the use of artificial
49



intelligence (“AI”) based models in our internal or third-party systems may create new attack surfaces or methods for adversaries, which could impact us and our vendors. Any of these effects could damage our reputation, result in the loss of valuable property and information, cause us to breach applicable laws and regulations, and adversely impact our business. Our systems may also be subject to compromise from internal threats, such as theft, misuse, unauthorized access or other improper actions by employees, service providers and other third parties with otherwise legitimate access to our systems or databases. The latency of a compromise is often measured in months, but could be years, and we may not be able to detect a compromise in a timely manner.
Due to applicable laws and regulations or contractual obligations, we may also be held responsible for any failure or cybersecurity breaches attributed to our third-party service providers as they relate to the information that we share with them. Although we generally have agreements relating to data privacy and security in place with our third-party service providers, they are limited in nature and we cannot guarantee that such agreements will prevent the accidental or unauthorized access to or disclosure, loss, destruction, disablement, corruption or encryption of, use or misuse of or modification of confidential, proprietary or sensitive information, including personal information, or enable us to obtain reimbursement from third-party service providers in the event we should suffer incidents resulting in accidental or unauthorized access to or disclosure, loss, destruction, disablement or encryption of, use or misuse of or modification of confidential, proprietary or sensitive information, including personal information. In addition, because we do not control our third-party service providers and our ability to monitor their data security is limited, we cannot ensure the security measures they take will be sufficient to protect confidential, proprietary or sensitive information (including personal information). Our contracts may not contain limitations of liability, and even where they do, there can be no assurance that limitations of liability in our contracts are sufficient to protect us from liabilities, damages, or claims related to our privacy and data security obligations. Further, although we maintain cyber liability insurance, this insurance may not provide adequate coverage against potential liabilities related to any experienced cybersecurity incident or data breach.

Regardless of whether a security incident or act of fraud involving our services is attributable to us or our third-party service providers, such an incident could, among other things, result in improper disclosure of information, harm our reputation and brand, reduce the demand for our products and services, lead to loss of client business or confidence in the effectiveness of our security measures, disrupt normal business operations or result in our systems or products and services being unavailable. In addition, such incidents may require us to spend material resources to investigate or correct the incident and to prevent future security incidents, expose us to uninsured liability, increase our risk of regulatory scrutiny, expose us to protracted and costly litigation, trigger indemnity obligations, result in damages for contract breach, divert the attention of management from the operation of our business and otherwise cause us to incur significant costs or liabilities, any of which could affect our financial condition, results of operations and reputation. Moreover, there could be public announcements regarding any such incidents and any steps we take to respond to or remediate such incidents, and if securities analysts or investors perceive these announcements to be negative, it could, among other things, have a substantial adverse effect on the price of our Class A Common Stock. In addition, our remediation efforts may not be successful. Further, any adverse findings in security audits or examinations could result in reputational damage to us, which could reduce the use and acceptance of our services, cause our customers to cease doing business with us or have a significant adverse impact on our revenue and future growth prospects. Furthermore, even if not directed at us specifically, attacks on other financial institutions could disrupt the overall functioning of the financial system or lead to additional regulation and oversight by federal and state agencies, which could impose new and costly compliance obligations.
If we are not able to satisfy data protection, security, privacy and other government- and industry-specific requirements or regulations, our results of operations, financial condition or business could be harmed.
We are subject to various risks and costs associated with the collection, processing, storage and transmission of personal data and other sensitive and confidential information. Personal data is information that can be used to identify a natural person, including names, photos, email addresses, or computer IP addresses. This data is wide ranging and relates to our clients, employees, counterparties and other third parties. Our compliance obligations include those relating to federal laws and regulations, such as Section 5 of the Federal Trade Commission (“FTC”) Act and the Gramm-Leach-Bliley Act (“GLBA”) and its implementing regulations, as well as state laws, such as the California Consumer Privacy Act (“CCPA”), and similar privacy and data security laws have
50



been enacted or proposed in numerous other states. These laws provides for enhanced notice and privacy rights, a private right of action for data breaches, and statutory fines and damages for data breaches or other CCPA violations, as well as requirements of “reasonable” cybersecurity, among other requirements. We are also required to comply with foreign data collection and privacy laws in various non-U.S. jurisdictions in which we have offices or conduct business, such as the European Economic Area (“EEA”) and the United Kingdom (“UK”). The collection, use, disclosure, transfer, or other processing of personal data regarding individuals in the European Economic Area or EEA and the UK is subject to the EU General Data Protection Regulation, or EU GDPR, with respect to the EEA, and the UK General Data Protection Regulation, or UK GDPR, with respect to the UK, and collectively with the EU GDPR referred to as the “GDPR” in this report unless specified otherwise. The GDPR applies to all organizations processing or holding personal data of EEA and/or UK data subjects (regardless of the organization’s location) as well as to organizations outside these jurisdictions that offer goods or services in the EEA and UK, or that monitor the behavior of EEA and/or UK data subjects. Compliance with the GDPR requires us to analyze and evaluate how we handle data in the ordinary course of business, from processes to technology. The GDPR imposes extensive obligations on organizations that process personal data, including requirements relating to lawful bases for processing, transparency, consent where required, security safeguards, data processing agreements, data subject rights, breach notification, record-keeping, data protection impact assessments and, in some cases, appointment of a data protection officer. It also restricts transfers of personal data outside the EEA and UK (including to the US). Breaches can result in significant penalties (up to €20 million / £17.5 million or 4% of global annual turnover, whichever is higher), and data subjects have rights to lodge complaints and seek compensation. There are currently a number of proposals pending before federal, state, and foreign legislative and regulatory bodies.

Many statutory requirements include obligations for companies to notify individuals of security breaches involving certain personal information, which could result from breaches experienced by us or our third-party service providers. For example, laws in all 50 U.S. states require businesses to provide notice to customers whose personal information has been disclosed as a result of a data breach. These laws are not consistent, and compliance in the event of a widespread data breach is difficult and may be costly. Moreover, states have been frequently amending existing laws, requiring attention to changing regulatory requirements. In addition, we may be contractually required to notify clients, end-investors or other counterparties of a security breach. Although we may have contractual protections with our third-party service providers, any security breach, or actual or perceived non-compliance with privacy or security laws, regulations, standards, policies or contractual obligations, could harm our reputation and brand, expose us to potential liability and require us to expend significant resources on data security and in responding to any such incident or actual or perceived non-compliance. Any contractual protections we may have from our third-party service providers may not be sufficient to adequately protect us from any such liabilities and losses, and we may be unable to enforce any such contractual protections.

We make public statements about our use and disclosure of personal information through our privacy policy, information provided on our website and press statements. Although we endeavor to comply with our public statements and documentation, we may at times fail to do so or be alleged to have failed to do so. The publication of our privacy policy and other statements that provide promises and assurances about data privacy and security can subject us to potential government or legal action if they are found to be deceptive, unfair or misrepresentative of our actual practices. In addition, from time to time, concerns may be expressed about whether our products and services compromise the privacy of clients and others. Even the perception, whether or not valid, of privacy concerns or any failure by us to comply with our posted privacy policies or with any legal or regulatory requirements, standards, certifications or orders or other privacy or consumer protection-related laws and regulations applicable to us may harm our reputation, inhibit adoption of our products by current and future customers or adversely impact our ability to attract and retain workforce talent.

Given the complexity of operationalizing data privacy and security laws and regulations to which we are subject, the maturity level of proposed compliance frameworks and the relative lack of guidance in the interpretation of the numerous requirements of the data privacy and security laws and regulations to which we are subject, we may not be able to respond quickly or effectively to regulatory, legislative and other developments, and these changes may in turn impair our ability to offer our existing or planned products and services or increase our cost of doing business. Although we work to comply with applicable laws and regulations, industry standards, contractual obligations and other legal obligations, such laws, regulations, standards and obligations are evolving and may be modified, interpreted and applied in an inconsistent manner
51



from one jurisdiction to another, and may conflict with one another. In addition, they may conflict with other requirements or legal obligations that apply to our business or the features and services that our adviser clients and their investor clients expect from our products and services. As such, we cannot assure ongoing compliance with all such laws, regulations, standards and obligations. Any failure, or perceived failure, by us to adequately address privacy and security concerns, even if unfounded, or to comply with applicable laws, regulations and standards, or with employee, client and other data privacy and data security requirements pursuant to contract and our stated privacy notice(s), could result in investigations or proceedings against us by data protection authorities, governmental entities or others, including class action privacy litigation in certain jurisdictions, which could subject us to fines, civil or criminal liability, public censure, claims for damages by customers and other affected individuals, damage to our reputation and loss of goodwill (in relation to both existing and prospective clients), or we could be required to fundamentally change our business activities and practices, which may not be possible in a commercially reasonable manner, or at all. Any or all of these consequences could have a material adverse effect on our operations, financial performance and business.

The use of new and evolving technologies, such as artificial intelligence (AI), in our offerings may result in spending material resources and presents risks and challenges that can impact our business including by posing security and other risks to our confidential information, proprietary information and personal information, and as a result we may be exposed to reputational harm and liability.

We may use and integrate artificial intelligence (AI) into our business processes both in our own development and implementation of AI and through the adoption of commercially available tools. Use of this technology could pose cybersecurity, data privacy, IT, intellectual property, regulatory, legal, operational, competitive, reputational and other risks and challenges that could affect our business. Specifically, risks related to accuracy, bias, AI hallucinations, discrimination, harmful content, misinformation, fraud, scams, targeted attacks (including model poisoning or data poisoning), surveillance, data leakage, inequality, environmental harms, and other harms may flow from our development, use, or deployment of AI technologies. AI technologies may also introduce novel and evolving attack vectors, including prompt‑injection vulnerabilities, model‑extraction attacks, indirect or hidden prompt manipulation, training‑data contamination, and the generation of hyper‑realistic synthetic content (including “deepfakes”), enabling sophisticated fraud or identity spoofing. These emerging risks may compromise the integrity, confidentiality, availability, or reliability of our systems and may increase exposure to operational disruption, financial loss, and reputational harm. Additionally, the use of certain AI technology can give rise to intellectual property risks, including by disclosing or otherwise compromising our confidential or proprietary intellectual property and intellectual property infringement, or by undermining our ability to assert or defend ownership rights in intellectual property created with the assistance of AI tools.

A growing number of legislators and regulators are adopting laws and regulations and have focused enforcement efforts on the adoption of AI and use of such technologies in compliance with ethical standards and societal expectations. These developments may increase our compliance burden and costs in connection with use of AI and lead to legal liability if we fail to meet evolving legal standards or if use of such technologies results in harms or other causes of action we did not predict. For example, the EU began implementing the Artificial Intelligence Act (the “AI Act”) on August 1, 2024. The AI Act will apply on a phased basis between 2025 and 2027, with most high‑risk system obligations becoming enforceable beginning August 2026, and additional obligations potentially extending into 2027–2028, depending on harmonized standards under the EU’s Digital Omnibus initiative. In the U.S., states have advanced, and in some cases passed, dozens of laws focusing on AI governance and regulation. State legislation is rapidly evolving, with more than 1,200 AI‑related bills introduced in 2025 and significant new laws taking effect in 2026, creating a fragmented and frequently shifting compliance landscape. Federal deregulation efforts have triggered preemption conflicts and legal challenges to state AI laws, creating additional regulatory uncertainty. Regulators, including the SEC, increasingly expect tailored, non‑generic AI risk disclosures, clear definitions of AI use cases, and transparency regarding board oversight and material operational impacts. Companies are also cautioned against ‘AI washing’ – that is, overstating AI capabilities in ways that may mislead investors. If we develop or use AI systems that are governed by these laws or regulations, we will need to meet higher standards of data quality, transparency, and human oversight, and we would need to adhere to specific and potentially burdensome and costly ethical, accountability, and administrative requirements. We may also be subject to significant enforcement or litigation in the event of any perceived non-compliance.

52



Bad actors around the world also use increasingly sophisticated methods, including the use of AI, to engage in illegal activities involving the theft and misuse of personal information, confidential information and intellectual property. In addition, the use of generative AI models in our internal or third-party systems may create new attack surfaces or methods for adversaries, which could impact us and our vendors. Any of these effects could damage our reputation, result in the loss of valuable property and information, cause us to breach applicable laws and regulations, and adversely impact our business.
Confidentiality agreements with employees, consultants, and others may not adequately prevent disclosure of trade secrets and other proprietary information.
We have devoted substantial resources to the development of our proprietary technologies, investment solutions and services. To protect our proprietary rights, we enter into confidentiality, nondisclosure, non-interference and invention assignment agreements with our employees, consultants and independent contractors. However, we cannot guarantee that we have entered into such agreements with each party that has or may have had access to our trade secrets and proprietary know-how. Further, these agreements may not effectively prevent unauthorized disclosure of confidential information or unauthorized parties from copying aspects of our technologies, investment solutions or products or obtaining and using information that we regard as proprietary. Moreover, these agreements may not provide an adequate remedy in the event of such unauthorized disclosures of confidential information and we cannot assure you that our rights under such agreements will be enforceable. In addition, others may independently discover trade secrets and proprietary information, and in such cases, we could not assert any trade secret rights against such parties. Costly and time-consuming litigation could be necessary to enforce and determine the scope of our proprietary rights, and failure to obtain or maintain trade secret protection could reduce any competitive advantage we have developed and cause us to lose customers or otherwise harm our business.
We may face damage to our professional reputation and legal liability if our services are not regarded as satisfactory or for other reasons.

In recent years, the volume of claims and amount of damages claimed in litigation and regulatory proceedings against financial advisors and investment managers has been increasing. Our asset management and advisory activities may expose us to the risk of significant legal liabilities to our clients and third parties, including our clients’ stockholders or beneficiaries, under securities or other laws and regulations for, for example, materially false or misleading statements made in connection with securities and other transactions. We make investment decisions on behalf of our clients that could result in substantial losses. Since November 2022, Home REIT and AHRA, which served as its investment advisor until June 30, 2023, have been the subject of allegations regarding Home REIT’s operations, stemming from a report issued by a short seller and Home REIT has seen its financial performance materially decline. AlTi was formed on January 3, 2023 through a business combination transaction that included certain legacy Alvarium companies. Although AHRA was sold prior to the business combination and has never been a subsidiary of AlTi, we were required under GAAP to consolidate its results in our financial statements until June 30, 2023, when it was deconsolidated. HLIF pursues a similar investment strategy to Home REIT and its financial performance has similarly declined significantly since the end of 2021. The historic management of these funds by certain legacy Alvarium companies is now the subject of separate investigations by the UK FCA and, with respect to certain individuals previously affiliated with Home REIT, the UK SFO and, in the case of Home REIT, potential claims are being asserted by its current and former shareholders and, separately, by Home REIT and its directors against certain group entities (AFM UK and ARE). We no longer provide services to Home REIT. Notwithstanding this, we or our subsidiaries may potentially suffer reputational damage from the allegations concerning the historic management of Home REIT or HLIF. Further, we may be subject to the risk of legal and regulatory liabilities or actions alleging breach of regulatory rules and/or principles, negligence, misconduct (including deceit), breach of fiduciary duty or breach of contract. In particular, although the UK FCA’s investigations concerning the historic management of Home REIT and HLIF only commenced in February 2024 and the UK SFO’s investigation of certain individuals previously affiliated with Home REIT became known to us in January 2026, and their outcomes cannot be known or anticipated as at the date of this Annual Report, any financial penalties or other adverse outcomes resulting from these investigations may adversely affect our business, financial condition or results of operations. Similarly, if any litigation or other action is commenced against AFM UK and/or ARE in connection with Home REIT, whilst it is not possible at this point in time for us to reliably assess the quantum of such claims, or AFM UK’s and ARE’s potential exposure, such claims may potentially be
53



material to the Company and, although our intent is for any such claims to be defended, an adverse outcome could have an adverse affect on the business, financial condition or results of operations. These risks often may be difficult to assess or quantify and their existence and magnitude often remain unknown for substantial periods of time. Significant legal expenses may be incurred in defending litigation and responding to regulatory investigations. In addition, negative publicity and press speculation about us, our investment activities or the private markets in general, whether or not based in truth, or litigation or regulatory action against us or any third-party managers recommended by us or involving us may tarnish our reputation and harm our ability to attract and retain clients. Substantial legal or regulatory liability could have a material adverse effect on our business, financial condition and results of operations or cause significant reputational harm to us, which could seriously harm our business.
Our inability to obtain adequate insurance could subject us to additional risk of loss or additional expenses.
We may not be able to obtain or maintain sufficient insurance on commercially reasonable terms or with adequate coverage levels against potential liabilities we may face, which could have a material adverse effect on our business. We may face a risk of loss from a variety of claims, including those related to contracts, fraud, compliance with laws and various other issues, whether or not such claims are valid. Insurance and other safeguards might only partially reimburse us for our losses, if at all, and if a claim is successful and exceeds or is not covered by our insurance policies, we may be required to pay a substantial amount in respect of such successful claim. Certain losses of a catastrophic nature, such as public health crises, wars, earthquakes, typhoons, terrorist attacks or other similar events, may be uninsurable or may only be insurable at rates that are so high that maintaining coverage would cause an adverse impact on our business, in which case we may choose not to maintain such coverage.
Our controls and procedures may fail or be circumvented, our risk management policies and procedures may be inadequate and operational risks could adversely affect our reputation and financial condition.
We have developed and continue to update strategies and procedures specific to our business for managing risks, which include market risk, liquidity risk, operational risk and reputational risk. Management of these risks can be very complex. These strategies and procedures may fail under some circumstances, particularly if we are confronted with risks that we have underestimated or not identified. Some of our risk evaluation methods depend upon information provided by others and public information regarding markets, clients or other matters that are otherwise accessible by us. If our policies and procedures are not fully effective or we are not successful in capturing all risks to which we are or may be exposed, we may suffer harm to our reputation or be subject to litigation or regulatory actions that could have a material adverse effect on our business, results of operations or financial condition.
If Umbrella were treated as a corporation for U.S. federal, state or local tax purposes, then the amount available for distribution by it could be substantially reduced and our financial condition and results of operations could be adversely affected.
An entity that would otherwise be classified as a partnership for U.S. federal income tax purposes (such as Umbrella) may nonetheless be treated as, and taxable as, a corporation if it is a “publicly traded partnership” unless an exception to such treatment applies. An entity that would otherwise be classified as a partnership for U.S. federal income tax purposes will be treated as a “publicly traded partnership” if interests in such entity are traded on an established securities market or interests in such entity are readily tradable on a secondary market or the substantial equivalent thereof. If Umbrella were determined to be treated as a “publicly traded partnership” that is taxable as a corporation for U.S. federal income tax purposes, it would be taxable on its income at the U.S. federal income tax rate applicable to corporations and distributions by it to its members (including the Company) could be taxable as dividends to such members to the extent of the earnings and profits of Umbrella. In addition, we would no longer have the benefit of increases in the tax basis of Umbrella’s assets as a result of exchanges of Umbrella common units. Pursuant to the Umbrella LLC Agreement, certain holders of Umbrella common units may, from time to time, subject to the terms of the Umbrella LLC Agreement, have their Umbrella common units redeemed by Umbrella for cash or Class A Common Stock. Such redemptions could be treated as trading in the interests of the Umbrella for purposes of testing “publicly traded partnership” status. While the Umbrella LLC Agreement contains restrictions on such redemptions that are intended to prevent Umbrella from being treated as a “publicly traded partnership” for U.S. federal income tax purposes by complying with certain safe harbors provided for under applicable U.S. federal income tax law,
54



such position is not free from doubt and, if such provisions are not effective, Umbrella may be treated as a “publicly traded partnership” taxable as a corporation for U.S. federal income tax purposes.
In certain cases, payments under the Tax Receivable Agreement may be accelerated or exceed the actual tax benefits realized by the Company.
Payments under the Tax Receivable Agreement will be based on the tax reporting positions that we determine, and the IRS or another taxing authority may challenge all or any part of the tax basis increases, as well as other tax positions that we take, and a court may sustain such a challenge. In the event that any tax benefits we initially claim are disallowed, the recipients of the payments under the Tax Receivable Agreement will not be required to reimburse us for any excess payments that may previously have been made under the Tax Receivable Agreement, for example, due to adjustments resulting from examinations by taxing authorities. As a result, in certain circumstances we could make payments under the Tax Receivable Agreement in excess of our actual income or franchise tax savings, which could materially impair our financial condition.
Moreover, the Tax Receivable Agreement provides that, in certain events, including a change of control or our exercise of early termination rights, our obligations under the Tax Receivable Agreement will accelerate and we will be required to make a lump-sum cash payment to the parties to the Tax Receivable Agreement equal to the present value of all forecasted future payments that would have otherwise been made under the Tax Receivable Agreement, which lump-sum payment would be based on certain assumptions, including those relating to our future taxable income. The lump-sum payment could be substantial and could exceed the actual tax benefits that we realize subsequent to such payment because such payment would be calculated assuming, among other things, that we would have certain tax benefits available to it and that we would be able to use the potential tax benefits in future years.
There may be a material negative effect on our liquidity if the payments we are required to make under the Tax Receivable Agreement exceed the actual income or franchise tax savings that we realize. Furthermore, our obligations to make payments under the Tax Receivable Agreement could also have the effect of delaying, deferring or preventing certain mergers, asset sales, other forms of business combinations or other changes of control.
Umbrella may directly or indirectly make distributions of cash to us substantially in excess of the amounts we use to make distributions to our stockholders and pay our expenses (including our taxes and payments under the Tax Receivable Agreement). To the extent we do not distribute such excess cash to our stockholders, the direct or indirect holders of Umbrella common units would benefit from any value attributable to such cash as a result of their ownership of our stock upon a Unit Exchange.
We will directly or indirectly receive a pro rata portion of any distributions made by Umbrella. Any cash received from such distributions will first be used to satisfy any tax liability and then to make any payments required to be made under the Tax Receivable Agreement. Subject to having available cash and subject to limitations imposed by applicable law and contractual restrictions, the Umbrella LLC Agreement requires Umbrella to make certain distributions to holders of Umbrella common units (including the Company) pro rata to facilitate the payment of taxes with respect to the income of Umbrella that is allocated to them. To the extent that the tax distributions we directly or indirectly receive exceed the amounts we actually require to pay taxes, Tax Receivable Agreement payments and other expenses (which is likely to be the case given that the assumed tax rate for such distributions will generally exceed our effective tax rate), we will not be required to distribute such excess cash. Our Board may, in its sole discretion, choose to use such excess cash for certain purposes, including to make distributions to the holders of our stock. Unless and until our Board chooses, in its sole discretion, to declare a distribution, we will have no obligation to distribute such cash (or other available cash other than any declared dividend) to our stockholders.
Certain holders of Umbrella common units (i) were deemed to have sold a portion of their Umbrella common units at the time of the Business Combination, and (ii) may in the future redeem their Umbrella common units for shares of the Company or cash pursuant to the Umbrella LLC Agreement, subject to certain conditions and transfer restrictions as set forth therein (each such redemption, a “Unit Exchange”). No adjustments to the exchange ratio of Umbrella common units for our shares pursuant to a Unit Exchange will be made as a result of either (i) any cash distribution by us or (ii) any cash that we retain and do not distribute to our stockholders. To the extent we do not distribute such cash as dividends and instead, for example, hold such cash balances or use such cash for certain other purposes, this may result in shares of our stock increasing in value relative to the
55



Umbrella common units. The holders of Umbrella common units may benefit from any value attributable to such cash balances if they acquire shares of our stock in an exchange of Umbrella common units.



Risks Related to Personnel
We rely on our management team to grow our business, and the loss of key management members, or an inability to hire key personnel, could harm our business.
While the success of our business is not tied to any particular person or group of “key persons,” the success of our business does depend on the efforts, judgment and reputations of our personnel generally, and in particular our experienced and senior personnel in investment, operational and executive functions. Our personnel’s reputation, expertise in investing and risk management and relationships with our clients and third parties on which our funds depend for investment opportunities are each critical elements in operating and expanding our business. However, we may not be successful in our efforts to retain our most valued employees, as the market for alternative asset management professionals is extremely competitive. The loss of one or more members of our senior team could harm our business and jeopardize our relationships with our clients and members of the investing community. Accordingly, the retention of our personnel is crucial to our success. Certain of our executives are subject to long-term employment contracts that contain various incentives and restrictive covenants designed to retain these employees for the long-term success of our business, but none of them are obligated to remain actively involved with us. In addition, if any of our personnel were to join or form a competitor, following any required restrictive period set forth in their employment agreements, some of our investors could choose to invest with that competitor rather than with us. The loss of the services of one or more members of our senior team could have a material adverse effect on our business, financial condition and results of operations, including our performance, our ability to retain and attract funds and highly qualified employees and our ability to raise new funds. Any change to our senior management team could have a material adverse effect on our business, financial condition and results of operations.
We do not carry any “key person” insurance that would provide us with proceeds in the event of the death or disability of any of our personnel. In addition, certain of our funds have key person provisions that are triggered upon the loss of services of one or more specified employees and could, upon the occurrence of such event, provide the investors in these funds with certain rights such as rights providing for the termination or suspension of the funds’ investment periods and/or wind-down of the funds. Accordingly, the loss of such personnel could result in significant disruption of certain funds’ investment activities, which could have a material adverse impact on our business, financial condition and results of operations, and could harm our ability to maintain or grow our assets under management in existing funds or raise additional funds in the future. Similarly, to the extent there is a perception in the market that one or more of our employees is critical to the success of a particular investment strategy, the loss of one or more such employees could lead investors to redeem from our funds or choose not to make further investments in existing or future funds that we manage, which would correspondingly reduce our management fees and potential to earn incentive fees.
Employee misconduct could harm us by impairing our ability to attract and retain fund investors and subjecting us to significant legal liability, regulatory scrutiny and reputational harm.
Our ability to attract and retain fund investors and to pursue investment opportunities for our clients depends heavily upon the reputation of our professionals, especially our senior professionals as well as third-party service providers. We are subject to a number of obligations and standards arising from our investment management business and our authority and statutory fiduciary status over the assets managed by our investment management business. Further, our employees are subject to various internal policies including a Code of Ethics and policies covering conflicts of interest, information systems, business continuity and information security. The violation of those obligations, standards and policies by any of our employees or misconduct by one of our third-party service providers could adversely affect investors in our investment products and services and us. Our business often requires that we deal with confidential matters of great significance to companies in which our investment products and services may invest. If our employees, former
56



employees or third-party service providers were to use or disclose confidential information improperly, we could suffer serious harm to our reputation, financial position and current and future business relationships. Employee or third-party service provider misconduct could also include, among other things, binding us to transactions that exceed authorized limits or present unacceptable risks and other unauthorized activities or concealing unsuccessful investments (which, in either case, may result in unknown and unmanaged risks or losses), or otherwise charging (or seeking to charge) inappropriate expenses or inappropriate or unlawful behavior or actions directed towards other employees.
It is not always possible to detect or deter misconduct by employees or third-party service providers, and the extensive precautions we take to detect and prevent this activity may not be effective in all cases. If one or more of our employees, former employees or third-party service providers were to engage in misconduct or were to be accused of such misconduct, our business and our reputation could be adversely affected and a loss of fund investor confidence could result, which would adversely impact our ability to raise future funds. Our current and former employees and those of our investment products and services’ investments as well as our third-party service providers may also become subject to allegations of sexual harassment, racial and gender discrimination or other similar misconduct, which, regardless of the ultimate outcome, may result in adverse publicity that could harm our and such portfolio company’s brand and reputation.
Our future growth depends on our ability to attract, retain and develop human capital in a highly competitive talent market.
The success of our business will continue to depend upon us attracting, developing and retaining human capital. Competition for qualified, motivated, and highly skilled executives, professionals and other key personnel in asset management firms is significant. Turnover and associated costs of rehiring, the loss of human capital through attrition, death, or disability and the reduced ability to attract talent could impair our ability to implement our future growth and maintain our standards of excellence. Our future success will depend upon our ability to find, attract, retain and motivate highly skilled and highly qualified individuals. We seek to provide our personnel with competitive benefits and compensation packages. However, our efforts may not be sufficient to enable us to attract, retain and motivate qualified individuals to support our growth. Moreover, if our personnel join competitors or form businesses that compete with ours, that could adversely affect our ability to raise new or successor funds.
Risks Related to Being a Public Company
Our management team has limited experience managing a public company.
Most members of our management team have limited experience managing a publicly traded company, interacting with public company investors, and complying with the increasingly complex laws pertaining to public companies. Our management team may not successfully or efficiently manage our compliance with obligations as a public company subject to significant regulatory oversight and reporting obligations under the federal securities laws and the continuous scrutiny of securities analysts and investors. These obligations and constituents will require significant attention from our senior management and could divert their attention away from the day-to-day management of our business, which could adversely affect our business, results of operations and financial condition.
Our internal controls over financial reporting may not be effective and our independent registered public accounting firm may not be able to certify as to their effectiveness, which could have a significant and adverse effect on our business and reputation.
As a public company, we are required to comply with the SEC’s rules implementing Sections 302 and 404 of the Sarbanes-Oxley Act, which require management to certify financial and other information in our quarterly and annual reports and provide an annual management report on the effectiveness of controls over financial reporting. As an “emerging growth company,” as defined in the JOBS Act, our independent registered public accounting firm will not be required to formally attest to the effectiveness of our internal controls over financial reporting pursuant to Section 404 until the date we are no longer an emerging growth company. We anticipate losing “emerging growth company” status as of December 31, 2026. At such time, our independent registered public accounting firm may issue a report that is adverse in the event that it is not satisfied with the level at which our controls are documented, designed or operating.
57



To comply with the requirements of being a public company, we may need to undertake various actions, such as implementing additional internal controls and procedures and hiring additional accounting or internal audit staff. Testing and maintaining internal controls can divert our management’s attention from other matters that are important to the operation of our business. If we identify material weaknesses in our internal controls over financial reporting or are unable to comply with the requirements of Section 404 or assert that our internal controls over financial reporting are effective, or if our independent registered public accounting firm is unable to express an opinion as to the effectiveness of our internal controls over financial reporting, investors may lose confidence in the accuracy and completeness of our financial reports and the market price of our Common Stock could be negatively affected, and we could become subject to investigations by the SEC or other regulatory authorities, which could require additional financial and management resources.
We have identified material weaknesses in our internal control over financial reporting and may find additional weaknesses in the future or fail to maintain an effective system of internal control over financial reporting. If we fail to establish and maintain proper and effective internal control over financial reporting, our operating results and our ability to operate our business could be harmed.
We regularly review and update our internal controls, disclosure controls and procedures, and corporate governance policies and procedures. Any system of controls, however well designed and operated, is based in part on certain assumptions and can provide only reasonable, not absolute, assurances that the objectives of the system will be met. Any failure or circumvention of our controls and procedures or failure to comply with regulations related to controls and procedures could have a material adverse effect on our business, financial condition and results of operations.

We previously identified three material weaknesses in our internal control over financial reporting, primarily stemming from: (1) insufficiently documented risk assessments, (2) insufficiently documented process-level controls, and (3) insufficiently documented information technology controls supporting our financial statements and reporting. Consequently, our Chief Executive Officer and Chief Financial Officer previously determined that our internal controls and disclosure controls and procedures were ineffective as of December 31, 2024. To address these weaknesses, management has been active in implementing remediation plans, including a testing plan to determine the effectiveness of controls that support our financial statements and reporting, the recruitment of additional accounting personnel and the establishment of process-level controls, management review protocols, and documentation policies. These measures aim to ensure the completeness and accuracy of financial statement disclosures and to identify and to mitigate emerging risks. During 2024, management was able to successfully remediate the previously identified material weakness regarding insufficiently documented risk assessments with additional enhancements made in management’s report on internal controls over financial reporting, including establishment of entity level controls and fraud risk management. Furthermore, during 2025, management was able to successfully remediate the previously identified material weakness regarding insufficiently documented information technology controls supporting our financial statements and reporting. This effort resulted in enhancement of information security general controls across five key information technology segments, which include: change management, computer operations, IT governance, security administration and system development. Additionally, an information technology assessment was completed to remediate four key dependent information technology financial reporting categories, which include: accounts payable, financial reporting, human resources & payroll, and revenue.

While we have made progress in remediating the remaining material weakness, insufficiently documented process-level controls, additional time is required to complete sustainability testing of our internal control over financial reporting during 2026, finalize our remediation efforts, and satisfy the SEC’s rules implementing the Section 404(a) internal control certification requirements. Accordingly, our Chief Executive Officer and Chief Financial Officer have determined that our internal controls and disclosure controls and procedures remained ineffective as of December 31, 2025.

If we identify additional material weaknesses in our internal control over financial reporting or are otherwise required to restate our financial statements in the future, we could be required to implement expensive and time-consuming remedial measures and could lose investor confidence in the accuracy and completeness of our financial reports. In addition, there are risks that individuals, either employees or contractors, consciously circumvent established control mechanisms by, for example, exceeding trading or investment management limitations, or committing fraud. Failure to implement and maintain effective internal control over financial
58



reporting could result in errors in our consolidated financial statements that could result in a restatement of our financial statements, may subject us to litigation and investigations, and could cause us to fail to meet our reporting obligations, any of which could diminish investor confidence, cause a decline in the price of the Class A Common Stock and limit our ability to access capital markets.

If securities or industry analysts do not publish research or reports about our business, if they adversely change their recommendations regarding our shares or if our results of operations do not meet their expectations, our share price and trading volume could decline.

The trading market for our Class A Common Stock will be influenced by the research and reports that industry or securities analysts publish about us or our business. We do not have any control over these analysts. If securities or industry analysts cease coverage of us or fail to publish reports on us regularly, the trading price of our Class A Common Stock would likely be negatively impacted and we could lose visibility in the financial markets. Moreover, if one or more of the analysts who cover us downgrade our stock, or if our results of operations do not meet their expectations, the price of our Class A Common Stock could decline.
As a public company, we are subject to laws, regulations and stock exchange listing standards, which will impose additional costs on us and may strain our resources and divert our management’s attention.
As a company with publicly traded securities, we are subject to the reporting requirements of the Exchange Act, the Sarbanes-Oxley Act, the Dodd-Frank Act, the listing requirements of Nasdaq and other applicable securities laws and regulations. These rules and regulations require that we adopt additional controls and procedures and disclosure, corporate governance and other practices thereby significantly increasing our legal, financial and other compliance costs. Additionally, due to our anticipated loss of “emerging growth company status” as of December 31, 2026, these expenses may increase even more. These new obligations will also make other aspects of our business more difficult, time-consuming or costly and increase demand on our personnel, systems and other resources. For example, to maintain and improve the effectiveness of our disclosure controls and procedures and internal control over financial reporting, we will need to commit significant resources, hire additional staff and provide additional management oversight. Furthermore, as a result of disclosure of information in this Annual Report and in our Exchange Act and other filings required of a public company, our business and financial condition will become more visible, which we believe may give some of our competitors who may not be similarly required to disclose this type of information a competitive advantage. In addition to these added costs and burdens, if we are unable to satisfy our obligations as a public company, we could be subject to delisting of our Class A Common Stock, fines, sanctions, other regulatory actions and civil litigation, any of which could negatively affect the price of our Class A Common Stock.
If we are deemed an “investment company” subject to regulation under the Investment Company Act, applicable restrictions could make it impractical for us to continue our business as contemplated and could have a material adverse effect on our business.
An issuer will generally be deemed to be an “investment company” for purposes of the Investment Company Act if, absent an applicable exemption:
pursuant to Section 3(a)(1)(A) of the Investment Company Act, it is or holds itself out as being engaged primarily, or proposes to engage primarily, in the business of investing, reinvesting or trading in securities; or
pursuant to Section 3(a)(1)(C) of the Investment Company Act, it owns or proposes to acquire investment securities having a value exceeding 40% of the value of its total assets (exclusive of U.S. government securities and cash items) on an unconsolidated basis (the “40%” Test).
We regard ourselves as a financial services business. We believe that we are engaged primarily in the business of providing financial services and advice and not in the business of investing, reinvesting or trading in securities. We also believe that the primary source of income from each of our businesses is properly characterized as income earned in exchange for the provision of services. We hold ourselves out as a financial services and advisory business and do not propose to engage primarily in the business of investing, reinvesting or trading in securities. Consequently, we do not believe that we or our subsidiaries would be deemed
59



investment companies with an obligation to register as such pursuant to Section 3(a)(1)(A) of the Investment Company Act.
As of December 31, 2025, based on their respective asset compositions subject to the 40% Test to determine assets that would or would not be considered investment securities, we do not believe that we or our subsidiaries would be deemed investment companies with an obligation to register as such pursuant to Section 3(a)(1)(C) of the Investment Company Act. Our and our subsidiaries’ asset compositions are, however, fluid and may be subject to change in the future.
If we become obligated to register ourselves or any of our subsidiaries as an investment company pursuant to the Investment Company Act, the registered entity would have to comply with a variety of substantive requirements under the Investment Company Act including, among other things:
limitations on capital structure;
restrictions on specified investments;
prohibitions on transactions with affiliates; and
compliance with reporting, record keeping, voting, proxy disclosure and other rules and regulations that would significantly change our operations.
If we were deemed to be an investment company under the Investment Company Act, we would either have to register as an investment company under the Investment Company Act, obtain exemptive relief from the SEC or modify our equity interests and debt positions or organizational structure or our contract rights to fall outside the definition of an investment company under the Investment Company Act. Registering as an investment company pursuant to the Investment Company Act could, among other things, materially adversely affect our financial condition, business and results of operations, materially limit our ability to borrow funds or engage in other transactions involving leverage and require us to add directors who are independent of us and otherwise would subject us to additional regulation that would be costly and time-consuming. Modifying our equity interests and debt positions or organizational structure or our contract rights could require us to alter our business and investment strategy in a manner that could require us to purchase or dispose of assets or securities, prevent us from pursuing certain opportunities, or otherwise restrict our business, which may have a material adverse effect on our business results of operations, financial condition or prospects.
Our quarterly operating results and other operating metrics may fluctuate from quarter to quarter, which makes these metrics difficult to predict.
Our quarterly operating results and other operating metrics have fluctuated in the past and may continue to fluctuate in the future. As a result, you should not rely on our past quarterly operating results as indicators of future performance. You should take into account the risks and uncertainties frequently encountered by companies in rapidly evolving markets. Our financial condition and operating results in any given quarter can be influenced by numerous factors, many of which we are unable to predict or are outside of our control, including the performance of our investments, competition with other market participants, and changes in market and economic conditions.
Any one of the factors above or the cumulative effect of some of the factors above may result in significant fluctuations in our operating results.
The variability and unpredictability of our quarterly operating results or other operating metrics could result in our failure to meet our expectations or those of analysts that cover us or investors with respect to revenue or other operating results for a particular period. If we fail to meet or exceed such expectations, the market price of our shares of Class A Common Stock could fall substantially, and we could face costly lawsuits, including securities class action suits.
Our ability to raise capital in the future may be limited.
Our business and operations may consume resources faster than we anticipate. In the future, we may need to raise additional funds through the issuance of new equity securities, debt or a combination of both, which may not be available on favorable terms, or at all. If adequate funds are not available on acceptable terms, we may be
60



unable to fund our capital requirements. If we issue new debt securities, the debt holders would have rights senior to holders of Class A Common Stock to make claims on our assets, and the terms of any debt could restrict our operations, including our ability to pay dividends on our Class A Common Stock. If we issue additional equity securities, existing stockholders will experience dilution, and the new equity securities could have rights senior to those of our Class A Common Stock. Because our decision to issue securities in any future offering will depend on market conditions and other factors beyond our control, we cannot predict or estimate the amount, timing or nature of our future offerings.
The forecasts of market growth and other projections included in this Annual Report may prove to be inaccurate, and even if the markets in which we compete achieve the forecasted growth, we cannot assure you that our business will grow at a similar rate, if at all.
Growth forecasts and projections are subject to significant uncertainty and are based on assumptions and estimates that may not prove to be accurate. The forecasts in this Annual Report relating to the expected growth in the financial services market may prove to be inaccurate. Even if the markets experience the forecasted growth described in this Annual Report, we may not grow our business at a similar rate, or at all. Our growth is subject to many factors, including our success in implementing our business strategy, which is subject to many risks and uncertainties. Accordingly, the forecasts of market growth included in this Annual Report should not be taken as indicative of our future growth.
We are an emerging growth company within the meaning of the Securities Act and we have taken advantage of certain exemptions from disclosure requirements available to emerging growth companies; this could make our securities less attractive to investors and may make it more difficult to compare our performance with other public companies.
We are an “emerging growth company” within the meaning of the Securities Act, as modified by the JOBS Act, and have taken advantage of certain exemptions from various reporting requirements that are applicable to other public companies that are not emerging growth companies, which exemptions include, but are not limited to, not being required to comply with the auditor attestation requirements of Section 404 of the Sarbanes-Oxley Act, reduced disclosure obligations regarding executive compensation in our periodic reports and proxy statements and exemptions from the requirements of holding a nonbinding advisory vote on certain executive compensation matters. As a result, our stockholders may not have access to certain information they may deem important. We may be an emerging growth company for up to five years from the initial public offering, although circumstances could cause the loss of that status earlier, including if the market value of the Common Stock held by non-affiliates exceeds $700 million as of any time before or as of June 30, in which case we would no longer be an emerging growth company as of the following December 31. We cannot predict whether investors will find our securities less attractive because we rely on these exemptions. If some investors find the securities less attractive as a result of reliance on these exemptions, the trading prices of our securities may be lower than they otherwise would be, there may be a less active trading market for our securities and the trading prices of the securities may be more volatile.
Further, Section 102(b)(1) of the JOBS Act exempts emerging growth companies from being required to comply with new or revised financial accounting standards until private companies (that is, those that have not had a Securities Act registration statement declared effective or do not have a class of securities registered under the Exchange Act) are required to comply with the new or revised financial accounting standards. The JOBS Act provides that an emerging growth company can elect to opt out of the extended transition period and comply with the requirements that apply to non-emerging growth companies but any such an election to opt out is irrevocable. We have elected not to opt out of such extended transition period. Accordingly, when a standard is issued or revised and it has different application dates for public or private companies, we, as an emerging growth company, will adopt the new or revised standard at the time private companies adopt the new or revised standard, unless early adoption is permitted by the standard. This may make comparison of our financial statements with another public company which is neither an emerging growth company nor an emerging growth company which has opted out of using the extended transition period difficult or impossible because of the potential differences in accounting standards used.
Our certificate of incorporation provides, subject to limited exceptions, that the Court of Chancery of the State of Delaware is the sole and exclusive forum for certain stockholder litigation matters, which could limit
61



our stockholders’ ability to obtain a favorable judicial forum for disputes with us or our directors, officers, employees or stockholders.
Our certificate of incorporation requires, to the fullest extent permitted by law, that, unless we consent in writing to the selection of an alternative forum, (i) derivative actions brought in our name, (ii) actions asserting a claim of breach of fiduciary duty owed by any of our director, officer or stockholders, (iii) actions asserting a claim pursuant to the DGCL, the certificate of incorporation or the amended and restated bylaws of the Company, or (iv) actions asserting claims governed by the internal affairs doctrine, may be brought only in the Court of Chancery in the State of Delaware (or, in the event that the Chancery Court does not have jurisdiction, the federal district court for the District of Delaware or other state courts of the State of Delaware). Subject to the preceding sentence, the federal district courts of the United States of America will be the exclusive forum for the resolution of any complaint asserting a cause of action arising under the Securities Act. However, such forum selection provisions will not apply to suits brought to enforce any liability or duty created by the Exchange Act or any other claim for which the federal courts of the United States have exclusive jurisdiction.
The choice of forum provision may limit a stockholder’s ability to bring a claim in a judicial forum that it finds favorable for disputes with us or our directors, officers, or other employees, or may increase the cost for such stockholder to bring a claim, both of which may discourage such lawsuits against us and our directors, officers, and other employees. Alternatively, if a court were to find the choice of forum provision contained in the certificate of incorporation to be inapplicable or unenforceable in an action, we may incur additional costs associated with resolving such action in other jurisdictions, which could harm our business, results of operations, and financial condition.
Additionally, Section 22 of the Securities Act creates concurrent jurisdiction for federal and state courts over all suits brought to enforce any duty or liability created by the Securities Act or the rules and regulations thereunder. As noted above, the certificate of incorporation provides that the federal district courts of the United States of America will have jurisdiction over any action arising under the Securities Act. Accordingly, there is uncertainty as to whether a court would enforce such provision. Our stockholders will not be deemed to have waived our compliance with the federal securities laws and the rules and regulations thereunder. Any person or entity purchasing or otherwise acquiring any interest in shares of our capital stock will be deemed to have notice of and consented to the forum provisions in our certificate of incorporation.
Risks Related to Our Strategic Alternatives Review Process
Our Review of Preliminary Indications of Interest and Potential Strategic Alternatives May Not Result in Any Transaction, and the Announcement or Conduct of Such a Process May Adversely Affect Our Business.
On December 9, 2025, we announced that we had received multiple preliminary indications of interest regarding a potential transaction with the Company and that our Board had formed a Special Committee of independent directors to consider these preliminary indications of interest and assess potential strategic options to maximize long-term value for shareholders, support the Company’s continued growth and continue delivering best-in-class service to clients.
There can be no assurance that our review process will result in any particular outcome or transaction. Any indications of interest received are preliminary and non-binding, and we may not be able to identify or consummate a transaction on acceptable terms, or at all. Even if a transaction is pursued, it may not be completed due to, among other things, the inability to agree on terms, failure to obtain necessary approvals, financing constraints, regulatory considerations or other factors.

The announcement and pendency of the review process may adversely affect our business, financial condition and results of operations. The process may be time-consuming and disruptive to our operations, may divert the attention of management and our Board from executing our business strategy, and may negatively impact our ability to recruit and retain key personnel, maintain relationships with clients, business partners and other stakeholders, and pursue strategic initiatives.
General Risk Factors
62



We may be required to take write-downs or write-offs, restructuring and impairment or other charges that could have a significant negative effect on our financial condition and our share price, which could cause you to lose some or all of your investment.
As a result of unidentified issues or factors outside of our control, we may be forced to later write-down or write-off assets, restructure operations, or incur impairment or other charges that could result in reporting losses. Even if we identify certain risks, unexpected risks may arise and previously known risks may materialize in a manner not consistent with the preliminary risk analysis conducted by us. Even though these charges may be non-cash items that would not have an immediate impact on our liquidity, the reporting of charges of this nature could contribute to negative market perceptions about us or our securities. In addition, charges of this nature may cause us to violate leverage or other covenants to which it may be subject. Accordingly, our stockholders could suffer a reduction in the value of their shares from any such write-down or write-offs.
The certificate of incorporation contains certain provisions, including anti-takeover provisions that limit the ability of stockholders to take certain actions and could delay or discourage takeover attempts that stockholders may consider favorable.
The certificate of incorporation contains provisions that may discourage unsolicited takeover proposals that stockholders may consider to be in their best interests. These provisions may make more difficult the removal of management and may discourage transactions that otherwise could involve payment of a premium over prevailing market prices for our securities.
Our business and operations could be negatively affected if we become subject to any securities litigation or stockholder activism, which could cause us to incur significant expense, hinder execution of business and growth strategy and impact our stock price.
In the past, following periods of volatility in the market price of a company’s securities, securities class action litigation has often been brought against that company. Stockholder activism, which could take many forms or arise in a variety of situations, has been increasing recently. Volatility in the stock price of our securities or other reasons may in the future cause it to become the target of securities litigation or stockholder activism. Securities litigation and stockholder activism, including potential proxy contests, could result in substantial costs and divert management’s and the Board’s attention and resources from our business. Further, such securities litigation and stockholder activism could give rise to perceived uncertainties as to our future, adversely affect our relationships with service providers and clients and make it more difficult to attract and retain qualified personnel. Also, we may be required to incur significant legal fees and other expenses related to any securities litigation and activist stockholder matters. Further, our stock price could be subject to significant fluctuation or otherwise be adversely affected by the events, risks and uncertainties of any securities litigation and stockholder activism.
Future resales of shares may cause the market price of our securities to drop significantly, even if our business is doing well.

Pursuant to the Registration Rights and Lock-Up Agreement and the Sponsor Support Agreement, dated September 19, 2021, by and between the Company, Sponsor, TWMH, the TIG Entities, and Alvarium (the “Sponsor Support Agreement”) subject to certain exceptions, the Sponsor and certain stockholders receiving shares of Company stock as consideration pursuant to the Business Combination Agreement are contractually restricted from selling or transferring a portion of their shares. The last applicable lock-up period expired on January 3, 2026.
Following the expiration of the applicable lock-up period, no equity holders will be restricted from selling shares of the Company held by them, other than by applicable securities laws. As such, sales of a substantial number of our securities in the public market could occur at any time. These sales, or the perception in the market that the holders of a large number of securities intend to sell securities, could reduce the market price of our securities. Pursuant to the subscription agreements for the private placements and the registration rights and lock-up agreement, we were required to register the resale of the Class A Common Stock issued to the subscribers that agreed to purchase shares of Class A Common Stock at the Closing pursuant to the Private Placement, including, without limitation, as reflected in the Subscription Agreements and securities received by certain stockholders as consideration pursuant to the Business Combination Agreement. As restrictions on
63



resale end and as long as the registration statements we filed after the Closing to provide for the resale of such shares from time to time remain available for use, the sale or possibility of sale of these shares could have the effect of increasing the volatility in the Company’s share price or the market price of our securities could decline if the holders of currently restricted shares sell them or are perceived by the market as intending to sell them.
ITEM 1B. UNRESOLVED STAFF COMMENTS
None.
ITEM 1C. CYBERSECURITY

Cybersecurity Risk Management and Strategy
The Company has implemented a cybersecurity risk management program that is designed to identify, respond to, protect against and manage cybersecurity threats and incidents. Our cybersecurity risk management processes include regular assessments of our cyber threat detection and response capabilities.
We have established cybersecurity risk assessment processes, which include annual risk assessments using third-party consultants. Our Chief Information Security Officer (“CISO”) has oversight over our information security policies and works with our internal IT resources and third-party managed IT support providers to facilitate the implementation of our cybersecurity risk assessment and management processes. Our cybersecurity risk management processes are designed to protect systems and data and contain preventive and detective controls, including internal and external testing. We also provide cybersecurity awareness training to our employees during onboarding and periodically thereafter, including through simulated phishing attacks.
We maintain processes designed to evaluate the security practices and controls of our critical third-party vendors that have access to our confidential information, which includes security questionnaires and third-party information security assessments, as applicable.
We maintain policies regarding our information security practices, including an incident response plan to coordinate response and mitigation efforts in the event we experience a cybersecurity incident. These policies require notification of cybersecurity incidents to our information security team, and if warranted based on the perceived level of severity of the incident, to members of our executive leadership. We have not identified any cybersecurity incidents or threats that have materially affected us, including our business strategy, results of operations, or financial condition. However, like other companies in our industry, we and our third-party vendors have from time to time experienced threats and security incidents that could affect our information or systems. For more information, please consult “ITEM 1A. RISK FACTORS.”

Cybersecurity Governance Related to Cybersecurity Risks
Our Board considers cybersecurity risk as part of its overall risk oversight, and has delegated to the Audit, Finance and Risk Committee (“AFRC”) responsibility for oversight of major risk exposures, including in relation to security, cybersecurity and privacy. At the management level, we have also established an Executive Risk and Compliance Committee (“ERCC”), which oversees the development and implementation of our risk oversight and management processes, including in relation to cybersecurity. The ERCC is comprised of members of our executive leadership from across the organization. Our CISO reports to the ERCC on identified material cyber risks (if any) and on the implementation of cybersecurity priorities. The members of the ERCC, in turn, are responsible for updating the AFRC, and, where required, our Board on key milestones and progress regarding identified material cyber threats.
Our CISO is responsible for advising on the strategic and operational processes related to our cyber risk management program. Our CISO has over two decades of cybersecurity experience, has served on a cybersecurity advisory board for a university, and is a Certified Information Systems Security Professional.
64



ITEM 2. PROPERTIES
Our corporate headquarters, which we lease, is located at 22 Vanderbilt Avenue, 27th Floor, New York, NY. Additionally we lease office space in Bethesda, Dallas, Hamburg, Hong Kong, Lisbon, London, Lugano, Miami, Milan, Minneapolis, New York, Palm Beach, Paris, Portland, San Francisco, Seattle, Singapore, Wilmington and Zurich. The Company does not own any real estate. We believe that our existing office space is sufficient for our current needs.
ITEM 3. LEGAL PROCEEDINGS
From time to time, we may be involved in various legal proceedings, lawsuits, and claims incidental to the conduct of our business, some of which may be material. Our businesses are also subject to extensive regulation, which may result in regulatory proceedings against us. For additional information, see “Management’s Discussion and Analysis of Financial Condition and Results of Operations of AlTi Global, Inc. - Litigation” and Note 21 (Commitments and Contingencies) to our consolidated financial statements included in this Annual Report.
ITEM 4. MINE SAFETY DISCLOSURES
Not applicable.
65



PART II
ITEM 5. MARKET FOR REGISTRANT’S COMMON EQUITY, RELATED STOCKHOLDER MATTERS AND ISSUER PURCHASES OF EQUITY SECURITIES
Market Information
Our Class A Common Stock trades on the Nasdaq Capital Market under the symbol “ALTI.”
Holders
As of March 31, 2026, there were 293 holders of record of our Class A Common Stock. This does not include the number of stockholders that hold shares in “street name” through banks or broker-dealers.
Dividends
We have not paid any cash dividends to date. The payment of cash dividends in the future will be dependent upon our revenues and earnings, if any, capital requirements and general financial condition. The payment of any cash dividends will be within the discretion of the Board at such time. Our ability to declare dividends may also be limited by restrictive covenants pursuant to any debt financing agreements.
ITEM 6. [RESERVED]
66


Item 7. Management’s Discussion and Analysis of Financial Condition and Results of Operations
MANAGEMENT’S DISCUSSION AND ANALYSIS OF FINANCIAL CONDITION AND RESULTS OF OPERATIONS OF ALTI GLOBAL, INC.
In this section, unless the context otherwise requires, references to “AlTi,” “we,” “us,” and “our” are intended to mean the business and operations of AlTi and its consolidated subsidiaries. The following discussion analyzes the financial condition and results of operations of AlTi and should be read in conjunction with the consolidated audited financial statements and the related notes included in this Annual Report.
Amounts and percentages presented throughout our discussion and analysis of the financial condition and results of operations may reflect rounded results in thousands (unless otherwise indicated) and consequently, totals may not appear to sum.
Our Business

AlTi is a global wealth and investment partner to families, foundations and institutions, helping clients activate capital with clarity, bring structure to complexity, and plan with purpose across borders and generations. AlTi combines the breadth of a global firm with the service offering of a family office to deliver solutions designed to meet the full complexity of wealth and capital. We manage or advise approximately $93.1 billion in combined assets as of December 31, 2025. We have approximately 490 professionals operating in 19 cities in 9 countries across three continents as of December 31, 2025. We provide holistic solutions for our wealth management and Outsourced Chief Investment Officer (“OCIO”) clients through an array of services, including discretionary investment management services, non-discretionary investment advisory services, estate and wealth planning, trust and fiduciary, governance and education, philanthropy and purposeful giving, and family office services. We also provide our wealth management clients with access to alternative investment opportunities, including investments in strategies and asset classes to which they would otherwise likely not be able to gain exposure.
Separately, we have one internally managed fund and stakes in three Externally-Managed Funds in our alternatives platform, with a largely institutional client base.
Fee Structure
The Company generates a diverse array of revenue streams that fall broadly into four categories: (i) recurring management, advisory, trustee, or administration fees (“management fees”); (ii) performance or incentive fees; (iii) distributions from investments and (iv) other income or fees:
Management Fees
Management, advisory, trustee, and administration fees are the Company’s primary source of revenue, and are historically more predictable across market conditions than our other revenue sources. These fees are recurring in nature (usually being annual or quarterly fees) and are earned from investment management, investment advisory, trusts, and family office services. The recurring nature of these fees is underpinned by the client retention rate of wealth management services which means that these fees are also relatively stable.
These fees are generally calculated on the basis of a percentage of the value of each client’s assets (AUM or AUA) and are charged using either an average daily balance or ending balance, quarterly in arrears. Fees from internal fund management and advisory services related to our capital solutions platform are approximately 0.75% to 1.5% of the net asset value of the underlying investments.
AUM refers to the market value of all assets that we manage, provide discretionary investment advisory services on, and have execution responsibility for. Although we have investment responsibility for AUM, we include both billable (assets charged fees) and non-billable assets (assets exempt from fees) in our AUM calculation (e.g., we have agreements with certain clients under which we do not bill on certain securities or cash and cash equivalents held within their portfolios). AUM includes the value of all assets managed or supervised by operating partner subsidiaries, affiliates, and joint ventures in which the Company holds either a majority or minority stake.
67


AUA consists of all assets we are responsible for overseeing and reporting on, but we do not necessarily charge fees on all such assets. Billable assets represent the portion of our assets on which we charge fees. Non-billable assets are exempt from fees and consist of assets such as cash and cash equivalents in certain agreed upon situations, personally owned real estate, and other designated assets. Our calculations of AUM and AUA may differ from the calculation methodologies of other wealth managers and, as a result, this measure may not be comparable to similar measures presented by other wealth managers.
The fees vary depending upon the level and complexity of client assets and the services being provided. The fee typically covers investment advisory services and basic estate and wealth planning services. The more complex estate and wealth planning services, as well as our Trustee service, and certain extended family office services, are typically billed separately, as a fixed or time-based amount.
Incentive Fees

Incentive or performance fees are comprised primarily of annual performance or incentive fees which may be earned by providing investment management and advisory as well as fund management activities. It also includes carried interest payments we earn on co-investment. These fees, being performance related, are variable in nature and more susceptible to impact from exogenous factors. As a result, performance and incentive fees provide potential upside to our revenues in the future and, in our view, can be highly accretive to our profitability.

Our internally managed TIG Arbitrage fund is entitled to receive incentive fees from the assets it manages if certain performance returns have been achieved. These incentive fees range from 15% to 20% of net profits. In compliance with ASC 606, we recognize these fees only when it is probable that a significant revenue reversal will not occur. Our incentive fees are not subject to clawback provisions.

Wealth management clients in certain jurisdictions may also pay performance or incentive fees if their portfolio achieves returns in excess of an agreed benchmark or hurdle rate. Typically, such fees are paid annually upon crystallization and are not accrued prior to being earned.

Distributions from Investments

Distributions from investments are generated from the equity interests we have in three external managers. Distributions from each external manager are recorded upon receipt of the distribution. These distributions are generated through our equity interest in the external manager’s management fees and incentive fees. The management fee component of the distributions is recurring in nature, while the incentive portion, which is performance based, is more susceptible to impact from exogenous factors. Our economic interests in the External Strategic Managers are as follows:
Real Estate Bridge Lending Strategy—21% profit share;
European Equities—25% revenue share; and
Asian Credit and Special Situations—12% revenue share
The External Strategic Managers distributions from investments are all driven by a management fee component while the distributions from European equities and Asian credit and special situations also have an incentive fee component depending on performance. Depending on the fund, the incentive fee component can range from 15% to 35% of the net profit/income, in excess of a 10% return hurdle.

Other income/fees

Other income or fees primarily include transaction fees, which are generally non-recurring in nature, are typically commission based, and are received upon the successful completion of a transaction.
68


Market Trends and Business Environment

Our business performance is directly and indirectly influenced by U.S. and to a lesser extent, global financial market and macroeconomic conditions including economic growth, interest rates and inflation. These factors shape market behavior and client decision-making, which in turn impact the demand for our wealth management services and the composition of assets under management.

During the fourth quarter of 2025, global equity markets continued to advance, with major indices ending the year near record or multi‑year highs. In the U.S., performance was positive but more moderate compared to earlier in the year. The S&P 500 returned 2.66%, the Nasdaq Composite gained 2.72%, and international equities outperformed with the MSCI ACWI ex USA rising 5.05% in the quarter. Market leadership, while still concentrated in large‑cap growth and technology names, showed signs of broadening as value‑tilted and international markets strengthened.

The U.S. economic backdrop remained resilient. According to the updated estimate from the Bureau of Economic Analysis, real gross domestic product grew at an annualized rate of 4.4% in the third quarter of 2025, an acceleration from the second quarter’s 3.8% increase. This upward revision reflected stronger consumer spending, exports, government outlays, and investment. Robust household demand, rebounding exports, and easing inventory drags continued to support overall activity.

Inflation remained above the Federal Reserve’s long‑term target but continued to show gradual improvement. The core PCE price index increased 2.8% year‑over‑year in September, and remained at 2.7% in October and 2.8% in November, signaling relatively stable underlying inflation pressures despite tariff‑related price impacts.

Our operations are also affected by movements in interest rates, which influence the value of our clients’ portfolios and, in turn, our revenue. Interest‑rate levels are shaped by Federal Reserve policy decisions aimed at balancing inflation and employment conditions. In December 2025, the Federal Reserve cut the federal funds rate by 25 basis points to a target range of 3.50%–3.75%, marking a third consecutive reduction to close the year. At the subsequent meeting in January 2026, the Federal Reserve left rates unchanged at 3.50%–3.75%, signaling a data‑dependent pause following those late 2025 cuts.

We continue to monitor developments related to these macroeconomic factors and assess their potential impact on both financial markets and our business. A slowdown in inflows or sustained market declines could negatively affect our future results, potentially leading to reduced management fees. At this time, the full impact of these events on financial markets, the broader economy, and our financial statements remains uncertain. For more information, please refer to Part I, Item 1A. “Risk Factors” of this Annual Report for previously disclosed risk factors.

Managing Business Performance and Key Financial Measures
Non-US GAAP Financial Measures
We use Adjusted Net Income and Adjusted EBITDA as non-US GAAP financial measures, which do not have uniform definitions. Adjusted EBITDA is derived from and reconciled to, but not equivalent to, its most directly comparable US GAAP measure of net income (loss). Adjusted Net Income represents net income (loss) before taxes adjusted for the components outlined in the following table which presents the non-US GAAP financial measures for the periods indicated:
69


For the Year EndedFavorable (Unfavorable)
(Dollars in Thousands)December 31, 2025December 31, 2024$ Change
Revenues
Management/advisory fees
$198,410 $182,599 $15,811 
Incentive fees34,708 3,256 31,452 
Distributions from investments20,837 12,304 8,533 
Other income/fees1,001 231 770 
Total Revenues254,956 198,390 56,566 
Net income (loss) from continuing operations(123,717)(102,248)(21,469)
Interest expense347 22,134 (21,787)
Income tax expense (benefit) from continuing operations18,588 (20,856)39,444 
Depreciation & Amortization18,446 14,427 4,019 
EBITDA Reported(86,336)(86,543)207 
Stock-based compensation (a)31,671 24,215 7,456 
Transaction expenses (b)25,571 36,462 (10,891)
Change in fair value of investments and non-recurring realized (gain)/loss on sales (c)5,014 6,526 (1,512)
Change in fair value of earnout liabilities (d)(3,280)(30,727)27,447 
Change in fair value of TRA liability (e)(5,372)(3,855)(1,517)
Organization streamlining cost (f)34,046 5,686 28,360 
Impairment (non-cash) (g)35,000 47,989 (12,989)
Impairment of goodwill (h)— 29,367 (29,367)
(Gains)/Losses on EMI/Carried Interest (non-cash) (i)— (4,486)4,486 
EMI Adjustments (Interest, Depreciation, Taxes & Amortization) (j)
— 10 (10)
Change in fair value of preferred stock tranche liability (k)(1,530)(600)(930)
Adjusted EBITDA$34,784 $24,044 $10,740 
(a)Add-back of non-cash expense related to awards of Class A Common stock.
(b)Add-back of transaction expenses related to the Business Combination, subsequent acquisitions or divestitures, and issuance of preferred and common stock, including compensation arrangements, legal fees, accounting fees, litigation settlements, technology implementations, consultancy fees, among others.
(c)Add-back of the change in fair value of investments held at fair value and non-recurring realized (gain)/loss on sale.
(d)Add-back of the change in fair value of the earnout liabilities.
(e)Add-back of the change in fair value of the TRA liability.
(f)Add-back of cost to implement organization change to derive cost synergy, including consulting fees, severance charges, technology implementation costs, and bad debt expense related to strategic portfolio realignment.
(g)Add-back of impairment of carried interest/equity method investments and intangible assets.
(h)Add-back of impairment of goodwill.
(i)Add-back of the amortization of the step-up in equity method investments.
70


(j)Add-back of reported interest, depreciation, amortization, and tax adjustments of the Company’s equity
method investments.
(k)Add-back of the change in fair value of preferred stock tranche liability.
Reconciliation of Consolidated US GAAP Financial Measures to Certain Non-US GAAP Measures
We use Adjusted Net Income and Adjusted EBITDA as non-US GAAP measures to assess and track our performance. Adjusted Net Income and Adjusted EBITDA as presented in this Annual Report are supplemental measures of our performance that are not required by, or presented in accordance with, US GAAP.
The following table presents the reconciliation of net income as reported in our Consolidated Statement of Operations to Adjusted Net Income and Adjusted EBITDA for the periods indicated:
(Dollars in Thousands)For the Year Ended
December 31, 2025December 31, 2024
TotalTotal
Adjusted Net Income and Adjusted EBITDA
Net income before taxes from continuing operations$(105,129)$(123,104)
Stock-based compensation (a)31,671 24,215 
Transaction expenses (b)25,571 36,462 
Change in fair value of investments and non-recurring realized (gain)/loss on sales (c)5,014 6,526 
Change in fair value of earnout liabilities (d)(3,280)(30,727)
Change in fair value of TRA liability (e)(5,372)(3,855)
Organization streamlining cost (f)34,046 5,686 
Impairment (non-cash) (g)35,000 47,989 
Impairment of goodwill (h)— 29,367 
(Gains)/Losses on EMI/Carried Interest (non-cash) (i)— (4,486)
EMI Adjustments (Interest, Depreciation, Taxes & Amortization) (j)— 10 
Change in fair value of preferred stock tranche liability (k)(1,530)(600)
Adjusted income (loss) before taxes15,991 (12,517)
Adjusted income tax (expense) benefit(4,899)(770)
Adjusted Net Income11,092 (13,287)
Interest expense347 22,134 
Income tax expense18,588 (20,856)
Net income tax adjustments(13,689)21,626 
Depreciation and amortization18,446 14,427 
Adjusted EBITDA$34,784 $24,044 
(a)Add-back of non-cash expense related to awards of Class A Common stock.
(b)Add-back of transaction expenses related to the Business Combination, subsequent acquisitions or divestitures, and issuance of preferred and common stock, including compensation arrangements, legal fees, accounting fees, litigation settlements, technology implementations, consultancy fees, among others.
(c)Add-back of the change in fair value of investments held at fair value and non-recurring realized (gain)/loss on sale.
(d)Add-back of the change in fair value of the earnout liabilities.
(e)Add-back of the change in fair value of the TRA liability.
71


(f)Add-back of cost to implement organization change to derive cost synergy, including consulting fees, severance charges, technology implementation costs, and bad debt expense related to strategic portfolio realignment.
(g)Add-back of impairment of carried interest/equity method investments and intangible assets.
(h)Add-back of impairment of goodwill.
(i)Add-back of the amortization of the step-up in equity method investments.
(j)Add-back of reported interest, depreciation, amortization, and tax adjustments of the Company’s equity
method investments.
(k)Add-back of the change in fair value of preferred stock tranche liability.
Operating Metrics
We monitor certain operating metrics that are common to the wealth and asset management industry, which are discussed below.
      AlTi Global, Inc.
AUM:$49.7 billion
AUA: $93.1 billion

AUM

AUM refers to the market value of all assets that we manage, provide discretionary investment advisory services on, and have execution responsibility for. Although we have investment responsibility for AUM, we include both billable (assets charged fees) and non-billable assets (assets exempt from fees) in our AUM calculation (e.g., we have agreements with certain clients under which we do not bill on certain securities or cash and cash equivalents held within their portfolio). AUM includes the value of all assets managed or supervised by operating partner subsidiaries, affiliates, and joint ventures in which the Company holds either a majority or minority stake. Our calculations of AUM and AUA may differ from the calculation methodologies of other wealth managers and, as a result, this measure may not be comparable to similar measures presented by other wealth managers.

The table below presents the change in our total AUM for our operating segment for the periods indicated:

(Dollars in Millions)For the Year Ended
AUMDecember 31, 2025December 31, 2024
Beginning Balance:$43,091 $34,525 
Net client change277 (1,579)
Cash Flow, net(1,089)(1,722)
Market Performance, net4,284 3,558 
Assets subject to change in billing methodology— (415)
Prior Quarter Adj / Regulation change— 31 
Acquisitions (dispositions)1,378 8,693 
Ending Balance:$47,941 $43,091 
Average AUM$45,516 $38,808 





72


AUA

AUA includes all assets we manage as defined above, oversee, and report on. We view AUA as a core metric to measure our investment and fundraising performance as it includes non-financial assets (e.g., real estate) that are not included in AUM, investment consulting assets (not included in AUM but revenue generating) and other assets that we do not charge fees upon and do not have responsibility for investment execution responsibility, but the reporting of which is valued by our clients. AUA includes the value of all assets managed or supervised by operating partner subsidiaries, affiliates, and joint ventures in which the Company holds either a majority or minority stake. Our calculations of AUA and AUM may differ from the calculation methodologies of other wealth managers and, as a result, this measure may not be comparable to similar measures presented by other wealth managers.

The table below presents the change in our total AUA for our operating segment for the periods indicated:

(Dollars in Millions)For the Year Ended
AUADecember 31, 2025December 31, 2024
Beginning Balance:$60,473 $51,036 
Acquisitions15,717 — 
Change9,626 9,437 
Ending Balance:$85,816 $60,473 
Average AUA$73,145 $55,755 

Investments in Alternative Platforms - AUM/AUA

Within the Alternatives platform, assets consist of assets managed by TIG Arbitrage (AUM $1.8 billion and $1.7 billion as of December 31, 2025 and 2024, respectively), and the External Strategic Managers (AUA $5.5 billion and $5.1 billion as of December 31, 2025 and 2024, respectively).
The tables below present the change in our total AUM/AUA by strategy and product for our alternatives platform for the year ended December 31, 2025 and 2024:

Alternatives Platform
(Dollars in Millions)AUM/AUA at January 1, 2025Gross AppreciationNew InvestmentsSubscriptionsRedemptionsDistributionsAUM/AUA at December 31, 2025Average AUM/AUAChange
TIG Arbitrage$1,719 $235 $163 $339 $(647)$(48)$1,761 $1,740 $42 
External Strategic Managers:
Real Estate Bridge Lending Strategy
$2,019 $(65)$— $— $— $(63)$1,891 $1,955 $(128)
European Equities$1,848 $430 $— $373 $(50)$(99)$2,502 $2,175 $654 
Asian Credit and Special Situation$1,260 $86 $— $53 $(254)$(26)$1,119 $1,190 $(141)
External Strategic Managers Subtotal$5,127 $451 $— $426 $(304)$(188)$5,512 $5,320 $385 
Total $6,846 $686 $163 $765 $(951)$(236)$7,273 $7,060 $427 

73


(Dollars in Millions)AUM/AUA at January 1, 2024Gross AppreciationNew InvestmentsSubscriptionsRedemptionsDistributionsAUM/AUA at December 31, 2024Average AUM/AUAChange
TIG Arbitrage$2,382 $14 $— $292 $(947)$(22)$1,719 $2,051 $(663)
External Strategic Managers:
Real Estate Bridge Lending Strategy
$2,194 $(141)$— $— $— $(34)$2,019 $2,107 $(175)
European Equities$1,676 $216 $— $431 $(418)$(57)$1,848 $1,762 $172 
Asian Credit and Special Situation$1,388 $233 $— $67 $(382)$(46)$1,260 $1,324 $(128)
External Strategic Managers Subtotal$5,258 $308 $— $498 $(800)$(137)$5,127 $5,193 $(131)
Total $7,640 $322 $— $790 $(1,747)$(159)$6,846 $7,244 $(794)

Components of Consolidated Results of Income
Revenues
Management/Advisory Fees
For services provided to each client account, the Company charges investment management, custody, and/or trustee fees based on the fair value of the assets of such account (“Management/advisory fees”). The Company invoices clients based on the terms outlined in the signed customer contract (e.g., quarterly in arrears or in advance) based on the fair market value or NAV. For those assets for which valuations are not available on a daily basis, the most recent valuation provided to the Company is used as the fair value for the purpose of calculating the quarterly fee.
The customer exchanges consideration to obtain services that are the output of the Company’s ordinary activities, which are investment management services provided to each client account. Further, none of the scope exceptions under ASC 606-10-15-2 apply to the Management/advisory fees; therefore, they are in the scope of ASC 606.
Incentive Fees
Incentive or performance fees are comprised primarily of annual performance or incentive fees which may be earned by providing investment management and advisory as well as fund management activities to our Capital Solutions and international wealth management businesses. The Company is entitled to receive incentive fees if certain targeted returns have been achieved as stipulated in its customer contracts. The incentive fees are generally calculated using 15% to 20% of the net profit its customers earn. Incentive fees are generally calculated and recognized when it is probable that there will be no significant reversal.
Distributions from Investments

The Company has equity interests in External Strategic Managers pursuant to which it is entitled to distributions based on the terms of the respective arrangements. Distributions from each investment will be recorded upon receipt of the distribution. The Company receives distributions from External Strategic Managers through profit or revenue sharing arrangements that are generated through recurring management fees and non-recurring incentive fees based on performance of the underlying investments.
74


Other Fees

Other income or fees primarily include transaction fees, which are generally non-recurring in nature, are typically commission based, and are received upon the successful completion of a transaction.
Expenses
Compensation and Employee Benefits: Compensation generally includes salaries, bonuses, other performance-based compensation such as commissions, long-term deferral programs, benefits, and payroll taxes. Compensation is accrued over the related service period and long-term deferral program awards are paid out based on the various vesting dates.
General, Administrative and Other Expenses: General, administrative and other expenses include costs primarily related to professional services, occupancy, travel, communication and information services, distribution costs, and other general operating items.
Depreciation and Amortization Expenses: Fixed assets and intangible assets are depreciated and amortized on a straight-line basis, with the corresponding depreciation and amortization expense included within depreciation and amortization in the Company’s Consolidated Statement of Operations. The estimated useful life for leasehold improvements is the lesser of the remaining lease term or the life of the asset, while other fixed assets are generally depreciated over a period of three to fifteen years.
Interest Expense: Interest expense consists of the interest expense on our outstanding debt, amortization of deferred financing costs, and amortization of original issue discount.
Income Tax Expense: Income tax expense consists of taxes paid or payable by our consolidated operating subsidiaries. Certain of our subsidiaries are treated as flow-through entities for federal income tax purposes and, accordingly, are not subject to federal and state income taxes, as such taxes are the responsibility of certain direct and indirect owners of the flow-through entities. However, the flow-through entities are subjected to UBT and certain other state taxes. A portion of our operations is conducted through domestic and foreign corporations that are subject to corporate level taxes and for which we record current and deferred income taxes at the prevailing rates in the various jurisdictions in which these entities operate.


75


Results of Operations

Consolidated Results of Operations – For the Year Ended December 31, 2025 Compared to the Year Ended December 31, 2024

For the Year EndedFavorable (Unfavorable)
(Dollars in Thousands)December 31, 2025December 31, 2024$ Change
Revenues
Management/advisory fees$198,410 $182,599 $15,811 
Incentive fees34,708 3,256 31,452 
Distributions from investments20,837 12,304 8,533 
Other income/fees1,001 231 770 
Total Revenues254,956 198,390 56,566 
Expenses
Compensation and employee benefits189,793 156,122 33,671 
Non-compensation expenses139,106 101,201 37,905 
Total Operating Expenses328,899 257,323 (71,576)
Other income (expenses)(31,186)(64,171)32,985 
Net loss before taxes from continuing operations(105,129)(123,104)17,975 
Income tax (expense)/benefit from continuing operations(18,588)20,856 (39,444)
Net (loss) income from continuing operations$(123,717)$(102,248)$(21,469)
Revenue

Management / advisory fees. Management and advisory fees for the year ended December 31, 2025, increased by $15.8 million compared to the year ended December 31, 2024. This increase was driven by higher fees due to rising AUM amounts year over year in our wealth management practice partially driven by the acquisition of Kontora. These gains were partially offset by lower management fees in the TIG Arbitrage strategy due to fund outflows.

Incentive fees. For the year ended December 31, 2025, incentive fees increased by $31.5 million compared to the year ended December 31, 2024. This increase is attributable to increased investment performance resulting in crystallized incentive fees in the TIG Arbitrage strategy for the current year, which led to higher incentive fees compared to the prior year.

Distributions from investments. Distributions from investments for the year ended December 31, 2025 increased by $8.5 million compared to the year ended December 31, 2024. This increase was due to higher distributions related to management and incentive fees in the External Strategic Managers strategies in the current period resulting from stronger performance in of these strategies compared to the prior year.

Other fees / income. Other fees and income for the year ended December 31, 2025 increased by $0.8 million compared to the year ended December 31, 2024. This increase was primarily driven by higher transactional income related to the Company’s acquisition of Kontora.
Expenses

Compensation expense. Compensation expense for the year ended December 31, 2025 increased by $33.7 million compared to the year ended December 31, 2024. This increase was primarily due to higher
76


compensation costs tied to acquisition-driven compensation and benefits, acquisition-related earn-outs and new equity grants and to organizational streamlining initiatives that continue to be undertaken in 2025.

Non-compensation expense. Non-compensation expenses for the year ended December 31, 2025 increased by $37.9 million as compared to the year ended December 31, 2024, primarily driven by a $11.8 million increase in one-time and transactional professional fees and a $21.9 million increase in general, administrative and other costs primarily due to non-recurring bad debt related to the real estate divestment $15.5 million and redress provisions $3.6 million.

Other income (expenses)

Other income (expenses) for the year ended December 31, 2025 increased by $33.0 million compared to the year ended December 31, 2024. During the year ended December 31, 2025, an impairment loss on intangible assets of $35.0 million was recognized. During the year ended December 31, 2024, an impairment loss on goodwill and intangibles of $74.3 million and higher interest expense of $22.1 million, partially offset by gains on earn-out liabilities of $30.7 million, was recognized.

Taxes

The Company’s effective tax rate was (17.7)% for the year ended December 31, 2025 compared to 16.9% for year ended December 31, 2024. The effective tax rate for the year ended December 31, 2025 differed from the statutory U.S. corporate tax rate primarily due to the portion of income allocated to noncontrolling interests, state and local taxes, and the impact of a full valuation allowance on the Company’s deferred tax assets, including those generated in the Company’s subsidiaries in the U.S. and the U.K. and its investment in Umbrella. The effective tax rate for the year ended December 31, 2024 differed from the statutory U.S. corporate tax rate primarily due to the tax impact of mark-to-market losses associated with contingent liabilities, equity consideration in the Business Combination, and nondeductible professional fees incurred in connection with the Business Combination.

Liquidity and Capital Resources
Management assesses liquidity in terms of our ability to generate cash to fund operating, investing, and financing activities. Management takes a prudent approach to ensure the Company’s liquidity will continue to be sufficient for its foreseeable working capital needs, contractual obligations, distribution payments and strategic initiatives.

Over the next 12-months from the time of this filing and the foreseeable future, we believe our cash and cash equivalents are sufficient to meet all of our normal operational and liquidity needs. However, to fund new initiatives and accelerate our growth, we may be required to obtain additional funds. This is because periods of low cash balances, caused by potential mismatches between projected revenue and the timing of receipts, could specifically impact the capital available for expansion and/or business initiative efforts to grow or scale the business.

Kontora Credit Facility

On April 30, 2025, the Company acquired Kontora. See Note 4 (Business Combinations and Divestitures) in our accompanying consolidated financial statements. Kontora has a term loan with HypoVereinsbank. Throughout the period of the term loan Kontora Family Office GmbH, as a standalone entity, is required to maintain economic equity of the higher of $1.8 million or 30% of the total assets of this standalone entity. At December 31, 2025, the term loan had an outstanding principal amount of $0.5 million. In addition, Kontora has a revolving line of credit, with an aggregate borrowing facility of $0.9 million with HypoVereinsbank, which expires on July 25, 2029. The funded amounts under this revolving line of credit bear no restrictions on its use.
77


At December 31, 2025, the funded amount under the revolving line of credit was $0.4 million. See Note 16 (Debt, net of unamortized deferred financing costs) in our accompanying consolidated financial statements.

Allianz and Constellation Investment

On February 22, 2024, the Company entered into an Investment Agreement (the “Allianz Investment Agreement”) with Allianz, pursuant to which, among other things, at the closing of the transaction, and based on the terms and subject to the conditions set forth therein: (i) Allianz purchased in the aggregate $250 million of the Company’s capital securities, consisting of (a) 140,000 shares of a newly created class of Series A Preferred Stock, with a liquidation preference of $1,000 per share and (b) 19,318,580.96 shares of the Company’s Class A Common Stock, and (ii) the Company issued to Allianz warrants to purchase 5,000,000 shares of Class A Common Stock at an exercise price of $7.40 per share of Class A Common Stock, subject to customary adjustments (the “Allianz Warrants”). As of December 31, 2025, none of the Allianz Warrants have been exercised.

In addition, on February 22, 2024, the Company entered into a Supplemental Series A Preferred Stock Investment Agreement with Allianz, pursuant to which, for purposes of funding one or more strategic international acquisitions by the Company or its subsidiaries, Allianz is permitted, at its option, to purchase up to 50,000 additional shares of Series A Preferred Stock up to an aggregate amount equal to $50.0 million.

Consummation of the Allianz Transaction closed as of July 31, 2024. Refer to Note 1 (Description of the Business) in our accompanying consolidated financial statements for additional details.

On May 13, 2025, Allianz exercised the Allianz Tranche Right (as defined below) to purchase an additional 18,471 shares of Series A Preferred Stock at $1,000 per share for $18.5 million.

Concurrently with the Company’s execution of the Allianz Investment Agreement, the Company entered into an Investment Agreement with Constellation (the “Constellation Investment Agreement”). On March 27, 2024, the Company completed the sale to Constellation of 115,000 shares of a newly created class of preferred stock designated Series C Preferred Stock for a purchase price equal to $115.0 million and issued to Constellation warrants to purchase 1,533,333 shares of the Company’s Class A Common Stock at an exercise price of $7.40 per share (the “Constellation Warrants”) in each case on terms consistent with the Constellation Investment Agreement.

On May 15, 2024, in accordance with the Constellation Investment Agreement, the Company completed the sale to Constellation of 35,000 additional shares of Series C Preferred Stock for a purchase price equal to $35 million and issued additional Constellation Warrants to purchase 466,667 shares of the Company’s Class A Common Stock. As of December 31, 2025, none of the Constellation Warrants have been exercised.

Credit Agreement

During the fourth quarter ended December 31 2024, the Company repaid its debt outstanding under the bank credit facility (see Note 16 (Debt, net of unamortized deferred financing costs) to our consolidated financial statements included in this Annual Report) with the proceeds raised from the Allianz Transaction and the Constellation Transaction (see Note 1 (Description of the Business) to our consolidated financial statements included in this Annual Report). On January 3, 2023, concurrent with the consummation of the Business Combination, the Company had entered into a $250.0 million credit facility with a syndicate led by BMO Capital Markets Corp. The facility, which had a term of five years and was comprised of a $150.0 million revolving credit facility and a $100.0 million term loan facility, was to be used to pay down subsidiary debt and fund growth initiatives.




78


Cash Flows
For the Year Ended December 31, 2025 Compared to the Year Ended December 31, 2024
The following tables and discussion summarize our Consolidated Statement of Cash Flows by activity attributable to AlTi for the periods indicated. Negative amounts represent an outflow or use of cash.
For the Year EndedFavorable (unfavorable)
(Dollars in Thousands)December 31, 2025December 31, 2024$ Change
Net cash used in operating activities$(51,437)$(16,188)$(35,249)
Net cash provided by (used in) investing activities$13,683 $(107,974)121,657 
Net cash provided by financing activities
$12,002 $174,313 (162,311)
Effect of exchange rate on cash balances
$2,579 $(673)3,252 
Net increase (decrease) in cash and cash equivalents
$(23,173)$49,478 $(72,651)
Cash and cash equivalents decreased by $23.2 million during the year ended December 31, 2025 primarily due to the Company’s net operating activities during the period, partially offset by the Company’s net investing and financing activities during the period.

Operating Activities

Our cash inflows from operating activities are comprised of cash collected through management and advisory fees, incentive fees, distributions from investments, and other income/fees. Cash outflows primarily include operating expenses, with the most significant components being compensation and benefits and professional fees. Our net operating cash outflow of $51.4 million for the year ended December 31, 2025, was primarily driven by the Company’s net operating loss from continuing operations for the period, as operating expenses exceeded revenues, as well as an increase in Fees receivable of $32.2 million, partially offset by an increase in Accrued compensation and profit sharing of $21.0 million.

Our net operating cash outflow of $16.2 million for the year ended December 31, 2024, was primarily driven by the Company’s net operating loss from continuing operations for the period, as operating expenses exceeded revenues, as well as a decrease in Accrued compensation and profit sharing of $15.8 million.

Investing Activities

Net cash provided by investing activities of $13.7 million during the year ended December 31, 2025, was driven primarily by the net proceeds received of $20.9 million from the sale of an equity method investment, partially offset by the acquisition of Kontora, net of cash acquired of $6.6 million.

Net cash used in investing activities of $108.0 million during the year ended December 31, 2024, was primarily driven by the deployment of approximately $116.3 million of capital related to the acquisition of EEA, Pointwise, and Envoi and equity method investments, partially offset by approximately $16.7 million of proceeds from the sale of FOS.
Financing Activities

Net cash provided by financing activities of $12.0 million during the year ended December 31, 2025, primarily resulted from the issuance of additional preferred stock, partially offset by cash payments on earn-outs.

Net cash provided by financing activities of $174.3 million for the year ended December 31, 2024, primarily resulted from the issuance of common and preferred equity, net of transaction costs paid, partially offset by the
79


net pay down of our credit facility, member distributions, and tax payments associated with settlements of equity compensation awards.

Contractual Obligations
Tax Receivable Agreement

As discussed in Note 21 (Commitments and Contingencies) to our consolidated financial statements included in this Annual Report, we may be required to make payments under the TRA in the future.
Pursuant to the TRA, the Company will pay certain parties to the Business Combination 85% of certain tax benefits, if any, that it realizes (or in certain cases is deemed to realize) as a result of any increase in tax basis of the assets of Umbrella related to the Business Combination.

Amounts payable under the TRA are contingent upon (i) the generation of taxable income in the Company over the life of the TRA, (ii) the tax rates in effect as of time periods in which tax benefits are used, and (iii) certain terms governing the rate of interest to be applied to payments under the TRA.
As of December 31, 2025 and 2024, the liability associated with the TRA was approximately $25.7 million and $28.8 million, respectively. Payments under the TRA that are on account of liabilities arising in connection with the Business Combination will be revalued at the end of each reporting period with the gain or loss recognized in earnings. As of December 31, 2025 and 2024, the Company carried $8.8 million and $9.4 million, respectively, of its TRA liability at fair value, as it is contingent consideration from the Business Combination. The remaining portion of the TRA liability is carried at a value equal to the expected future payments under the TRA.
As of December 31, 2025, holders of Class B Units have exchanged a total of 10,844,400 Class B Paired Interests with the Company, for shares of Class A Common Stock on a 1:1 basis totaling an amount equal to the weighted average price of $5.68 multiplied by the total number of shares of Class A Common Stock received at the time of the transactions.
Payments under the TRA will continue until all such tax benefits have been utilized or expired unless (i) the Company exercises its right to terminate the TRA and pays recipients an amount representing the present value of the remaining payments, (ii) there is a change of control or (iii) the Company breaches any of the material obligations of the TRA, in which case all obligations will generally be accelerated and due as if the Company had exercised its right to terminate the TRA. In each case, if payments are accelerated, such payments will be based on certain assumptions, including that the Company will have sufficient taxable income to fully utilize the deductions arising from the increased tax deductions.
As of December 31, 2025, assuming no material changes in the relevant tax laws and that the Company generates sufficient taxable income to realize the full tax benefit of the increased amortization resulting from the increase in tax basis of certain of AlTi’s assets, we expect to pay approximately $25.7 million under the TRA. Future changes in the fair value of the TRA liability will be recognized in earnings. Any future cash savings and related payments under the TRA due to subsequent exchanges of Class B Paired Interests for shares of Class A Common Stock would be accounted for separately from the amount related to the Business Combination.
Warrants
On March 27, 2024, the Company completed the initial issuance of Constellation Warrants to purchase 1,533,333 shares of the Company’s Class A Common Stock. On May 15, 2024, the Company completed the issuance of an additional tranche of Constellation Warrants to purchase 466,667 shares of the Company’s Class A Common Stock. As of December 31, 2025, none of the Constellation Warrants have been exercised.

On July 31, 2024, the Company issued the Allianz Warrants to purchase 5,000,000 shares of the Company’s Class A Common Stock. As of December 31, 2025, none of the Allianz Warrants have been exercised.
80


Business Combination Earn-out
Under the terms of the Business Combination, upon Closing, the Sponsor and the selling shareholders of TWMH, TIG, and Alvarium became entitled to receive earn-out shares contingent on various share price milestones. Additionally, upon a change of control of the Company, the share price milestones will be deemed to have been met and all the Business Combination Earn-out Securities will be payable to the earn-out holders. The earn-out shares are precluded from being considered indexed to the Company’s own stock and are recognized as a liability at fair value with changes in fair value recognized in earnings. As of December 31, 2025 and December 31, 2024, the fair value of the earn-out share liability was $15.3 million and $23.8 million, respectively, which is included in Earn-out liabilities, at fair value presented on the Consolidated Statement of Financial Position. See Note 2 (Summary of Significant Accounting Policies) to our consolidated financial statements included in this Annual Report for additional detail.
East End Advisors Contingent Consideration

On April 1, 2024, the Company acquired all of the issued and outstanding ownership and membership interests of EEA. The EEA Acquisition was accounted for using the acquisition method of accounting and the fair value of the total purchase consideration transferred was $93.1 million. Included in the total purchase consideration is estimated contingent consideration of $23.3 million, for which the Company may be required to make additional cash payments contingent on the future EBITDA performance targets between the closing date and the fifth anniversary of the closing date. As of December 31, 2025 and 2024, the fair value of the earn-out share liability was $25.3 million and $29.9 million, respectively, which is included in Earn-out liabilities, at fair value presented on the Consolidated Statement of Financial Position.

Pointwise Deferred Consideration

On May 9, 2024, the Company acquired the remaining 50% of the issued and outstanding ownership and membership interest of PW, increasing its interest from 50% to 100%. The PW Acquisition was accounted for using the acquisition method of accounting and the fair value of the total purchase consideration was $8.0 million. The total purchase consideration transferred includes cash consideration, equity consideration and estimated deferred consideration of $3.3 million. The deferred consideration was measured at fair value at the acquisition date, and as of December 31, 2024, amounted to $3.3 million, and was recorded within the Other liabilities line item in the Consolidated Statement of Financial Position. The deferred consideration was paid during the quarter ended March 31, 2025, in cash and equity totaling $3.4 million.

Envoi Earn-out Liability

On July 1, 2024, the Company acquired substantially all of the assets of Envoi pursuant to the terms of the Envoi Acquisition. The Envoi Acquisition was accounted for using the acquisition method of accounting and the fair value of the total purchase consideration transferred was $34.3 million. The total purchase consideration transferred includes estimated contingent consideration totaling $9.0 million, comprised of the Envoi earn-out consideration liability and the Envoi earn-out growth consideration liability, for which the Company may be required to pay additional cash or equity consideration contingent on future revenue-based performance targets between the closing date and the fourth anniversary of the closing date. As of December 31, 2025 and December 31, 2024, the Envoi earn-out consideration liability of $8.2 million and $9.6 million, respectively, and the Envoi earn-out growth consideration liability of $1.6 million and $1.3 million, respectively, are included in Earn-out liabilities, at fair value presented on the Consolidated Statement of Financial Position.

Kontora Earn-out Consideration

On April 30, 2025, the Company acquired all of the issued and outstanding ownership interests of Kontora. The Kontora Acquisition was accounted for using the acquisition method of accounting and the fair value of the total purchase consideration transferred was $15.7 million. Included in the total purchase consideration is contingent
81


consideration of $5.7 million, comprised of the Kontora earn-out liability, for which the Company may be required to make additional cash payments tied to certain revenue streams acquired in the Kontora Acquisition between the Closing Date and December 31, 2035. As of December 31, 2025, the Kontora earn-out liability of $7.0 million is reported in the Earn-out liabilities, at fair value, in the Consolidated Statement of Financial Position.

Indemnification Arrangements
In the normal course of business, the Company enters into contracts that contain indemnities for related parties of the Company, persons acting on behalf of the Company or such related parties and third parties. The terms of the indemnities vary from contract to contract and the Company’s maximum exposure under these arrangements cannot be determined and has not been recorded in the Consolidated Statement of Financial Position. As of December 31, 2025, the Company has not had prior claims or losses pursuant to these contracts and expects the risk of material loss to be remote.

Litigation

From time to time, we may be named as a defendant in legal or regulatory actions. Although there can be no assurance of the outcome of such matters, management’s current assessment is that no loss contingency reserve is required to be recorded as of December 31, 2025 for any potential liability related to any current legal or regulatory proceeding or claim that would individually or in the aggregate materially affect our results of operations, financial condition, or cash flows.

On July 11, 2025, after conducting the previously announced strategic review of the International Real Estate Businesses, the Company approved the appointment of Teneo as administrators of the International Real Estate Businesses. Potential litigation related to that business, including Home REIT and HLIF below, will be dealt with as appropriate by the administrators.

Home REIT

Home REIT is a real estate investment trust company listed on the London Stock Exchange. AFM UK, a wholly owned subsidiary of the Company, is one of the International Real Estate entities which entered into administration, and was Home REIT’s alternative investment fund manager (“AIFM”) until August 21, 2023 and AHRA was its investment adviser until June 30, 2023. Services are no longer provided by any AlTi companies or any legacy Alvarium companies to Home REIT. AHRA was owned by ARE (another wholly owned subsidiary of the Company, and one of the International Real Estate entities which entered into administration) up until December 30, 2022, when it was sold. AlTi was formed on January 3, 2023, through the Business Combination that included certain legacy Alvarium companies, including AFM UK. While the sale of AHRA occurred prior to the Business Combination, under GAAP, its results were required to be consolidated in our financial statements until June 30, 2023, when it was deconsolidated. For UK regulatory purposes, up until June 30, 2023, AHRA was permitted to perform certain limited regulated activities as an “appointed representative” of its regulated principal firm, ARE (which is authorized and regulated by the UK FCA).

Since November 2022, Home REIT and AHRA have been the subject of a series of allegations in the UK media regarding Home REIT’s operations, triggered by a report issued by a short seller. Home REIT’s stock price fell materially as a result and its shares are currently suspended from trading.
On October 6, 2023, pre-action steps were commenced by a law firm acting on behalf of a group of current and former shareholders in Home REIT (in the UK, pre-action correspondence is required under the Practice Direction on Pre-Action Protocols and Conduct contained in the United Kingdom’s Ministry of Justice Civil Procedure Rules prior to a claimant commencing litigation). In the pre-action correspondence, the claimant group alleges that there were misstatements in Home REIT’s offering documents and certain other public filings between 2020 and 2022 and asserts potential claims against AFM UK and ARE (as well as against Home REIT
82


itself and its directors, among others) in connection with such matters and the historic management and advisory services provided to Home REIT by certain legacy Alvarium companies.

On April 12, 2024, pre-action steps were commenced by Home REIT and its directors against AFM UK and ARE. This relates to the historic management of Home REIT by certain legacy Alvarium companies. In the pre-action correspondence, Home REIT and its directors assert potential claims against AFM UK and ARE and state their intention to bring claims against those entities: (i) for a 100% contribution to any losses incurred by Home REIT or its directors if current or former shareholders in Home REIT issue claims against them as outlined in the preceding paragraph; and (ii) on a standalone basis, for losses they assert have been incurred by Home REIT as a result of alleged breaches of contractual, tortious and fiduciary duties, unlawful means conspiracy and deceit by AFM UK and/or AHRA, and, in the case of ARE, they assert that ARE is liable to Home REIT for any acts or omissions of AHRA under the UK’s appointed representative regime.

There have been no material developments in the potential litigation relating to Home REIT since the appointment of administrators on July 11, 2025.

HLIF

HLIF is a private fund which pursues a similar investment strategy to Home REIT. In the period from June 30, 2022 to December 31, 2023, the estimated value of its underlying real estate investment portfolio declined by approximately 50%, due to a decrease in the timely collection of rents on the underlying portfolio, but also due to higher interest rates and other macro-economic factors. HLIF was managed by AFM UK as its AIFM and ‘authorized corporate director’ and was advised by SHIA, (one of the International Real Estate entities which entered into administration), until August 2025, when management of HLIF was transitioned to a third party manager and AFM UK’s and SHIA’s services were terminated. Like AHRA, SHIA was permitted to perform certain limited regulated activities as an “appointed representative” of its regulated principal firm, ARE.

In February 2024, the UK FCA commenced investigations into the historic performance of certain International Real Estate entities, in their services to Home REIT and/or HLIF, and whether they breached certain civil or criminal regulatory rules and/or principles. The investigations relate to the historic management of Home REIT and/or HLIF by certain legacy Alvarium companies. The investigations are focused primarily on whether any false or misleading statements were made in relation to Home REIT and/or HLIF and/or whether these group entities breached other FCA rules and/or principles. ARE and AFM UK have voluntarily requested the imposition of requirements by the UK FCA which primarily involves the companies agreeing to maintain their current assets and not undertaking any new business without UK FCA consent. The commencement of the investigations does not mean that the UK FCA has determined that any such breaches have occurred. However, it is possible that the UK FCA may determine that certain breaches have occurred, and it may seek to impose financial penalties or other outcomes on one or more group entities, that may potentially be material. We are not able to estimate how long it might take for the UK FCA to complete such investigations, but it is possible that the investigations may continue for a prolonged period, potentially over several years.

Potential Redress in Relation to Real Estate Products

As part of ongoing examinations with regulators and our review of client relationships, it has been agreed, that if certain conditions are met, redress will be paid to a limited number of clients in relation to certain Real Estate Products. As of the issuance of these financial statements all impacted clients have been informed of this proposal.

As of the year ended December 31, 2025, a provision of $3.6 million has been recognized in relation to this potential future liability. The ultimate loss could differ from the accrued amount.




83


Tolleson Wealth Management

The Company was involved in a dispute with Tolleson related to alleged improper solicitation of Tolleson’s clients and employees. Certain former Tolleson employees who joined AlTi were party to Tolleson employment agreements which contained a one-year client and employee non-solicit and a lost client fee clause requiring payment for lost revenue.

In September 2024, despite offers by the Company to pay for the departed clients, Tolleson filed a lawsuit against AlTi and the former Tolleson employees. The parties reached an agreement later in September 2024, dismissing the litigation and agreeing to mediation.

The Company and Tolleson entered a binding settlement agreement on February 19, 2025, memorializing the terms agreed to in mediation and concluding this matter. On March 13, 2025, the settlement amount of $5.1 million was paid by the Company to Tolleson.

Critical Accounting Estimates
We prepare our consolidated financial statements in accordance with US GAAP. In applying many of these accounting principles, we need to make assumptions, estimates, and/or judgments that affect the reported amounts of assets, liabilities, revenues, and expenses in our consolidated financial statements. We base our estimates and judgments on historical experience and other assumptions that we believe are reasonable under the circumstances. These assumptions, estimates, and/or judgments, however, are both subjective and subject to change, and actual results may differ from our assumptions and estimates. Actual results may also differ from our estimates and judgments due to risks and uncertainties and changing circumstances, including uncertainty in the current economic environment due to geopolitical tensions, changes in market conditions, or other relevant factors. If actual amounts are ultimately different from our estimates, the revisions are included in our results of operations for the period in which the actual amounts become known. For a summary of our significant accounting policies and estimates, see Note 2 (Summary of Significant Accounting Policies) to our consolidated financial statements included in this Annual Report.
Estimation of Fair Values

Investments at Fair Value – External Strategic Managers: The fair values of our Investments in External Strategic Managers were determined using significant unobservable inputs. The assumptions used could have a material impact on the valuation of these assets and include our best estimates of expected future cash flows and an appropriate discount rate. Changes in the estimated fair values of these assets may have a material impact on our results of operations in any given period, as any decreases in these assets have a corresponding negative impact on our GAAP results of operations in the period in which the changes occur.

TRA Liability: We carry a portion of our TRA liability at fair value, as it is a contingent consideration related to the Business Combination. The valuation of the TRA liability is sensitive to our expectation of future cash savings that we may ultimately realize related to our tax goodwill and other intangible assets deductions. We then apply a discount rate that we believe is appropriate given the nature of and expected timing of payments of the liability. A decrease in the discount rate assumption would result in an increase in the fair value estimate of the liability, which would have a correspondingly negative impact on our US GAAP results of operations. However, payments under the TRA are ultimately only made to the extent we realize the offsetting cash savings on our income taxes due to the tax goodwill and other intangibles deduction. 

Earn-out Liabilities: The fair values of our Business Combination Earn-out Securities liability, our EEA earn-out liability, our Envoi earn-out consideration liability, our Envoi earn-out growth consideration liability, and our Kontora earn-out liability were determined using various significant unobservable inputs. The assumptions used could have a material impact on the valuation of these liabilities, and include our best estimate of expected volatility, expected holding periods and appropriate discounts for lack of marketability. Changes in the estimated fair values of these liabilities may have material impacts on our results of operations in any given
84


period, as any increases in these liabilities have a corresponding negative impact on our US GAAP results of operations in the period in which the changes occur. See Note 2 (Summary of Significant Accounting Policies) for additional details.

Equity-based Compensation: The Company issued stock grants to certain employees as bonus compensation. The fair value of the grants was determined based on the share price on the date of issuance.

Fair Value of Assets Acquired and Liabilities Assumed in Business Combinations: The determination of the fair values of assets acquired and liabilities assumed in business combinations involves significant judgment and estimation. We utilize various valuation techniques, including discounted cash flow approach and market approach, to assess the fair value of identifiable assets and liabilities. These valuation methodologies incorporate assumptions regarding future cash inflows and outflows, discount rates, useful lives of assets, market multiples, and the realization of tax assets. Additionally, we allocate the purchase price consideration among identifiable assets acquired and liabilities assumed, considering any contingent consideration. The realization of tax assets is assessed based on historical performance, future taxable income projections, and applicable tax laws and regulations. Uncertainties and contingencies inherent in the fair value measurement process are carefully evaluated and disclosed as appropriate to ensure transparency in our financial reporting.

Fair Value of Reporting Units for Goodwill Impairment Testing: In assessing goodwill impairment, we determine the fair value of reporting units using established valuation methodologies, primarily the discounted cash flow approach and market approach. The income approach involves discounting future cash flows generated by the reporting units, considering key assumptions such as revenue growth rates, discount rates, terminal value calculations, and market multiples. Goodwill is allocated to reporting units, and impairment is evaluated by comparing the carrying amount of goodwill to the fair value of the reporting units. We conduct regular assessments for triggering events or changes in circumstances that may necessitate goodwill impairment testing. These disclosures ensure stakeholders understand the methodologies, assumptions, and sensitivities involved in our goodwill impairment testing process.

We conduct sensitivity analyses on key inputs and assumptions used in fair value measurements and critical accounting estimates to assess the potential impact on financial results. Changes in assumptions, such as discount rates, growth rates, or market multiples, are carefully evaluated to understand their effect on the fair value of assets, liabilities, or reporting units. Our sensitivity analysis considers a range of potential outcomes and their implications on financial reporting. Mitigating factors and risk management strategies are employed to address uncertainties and enhance the reliability of our financial disclosures. These disclosures provide stakeholders with insight into the robustness of our valuation methodologies and the degree of uncertainty inherent in our financial reporting process.

Fair Value of the Allianz Tranche Right: The fair value of the Allianz Tranche Right uses various significant unobservable inputs and is determined by using the binomial lattice model. The assumptions used could have a material impact on the valuation of this liability and include our best estimate of expected volatility, expected holding periods, and appropriate discounts for lack of marketability. Changes in the estimated fair value of this liability may have a material impact on our results of operations in any given period, as any increase in this liability has a corresponding negative impact on our US GAAP results of operations in the period in which the changes occur.

Income Taxes
Significant judgment is required in determining the provision for income taxes and in evaluating income tax positions, including evaluating uncertainties. We recognize the income tax benefits of uncertain tax positions only where the position is “more likely than not” to be sustained upon examination, including resolution of any related appeals or litigation, based on the technical merits of the positions. The tax benefit is measured as the largest amount of benefit that has a greater than 50% likelihood of being realized upon ultimate settlement. If a tax position is not considered more likely than not to be sustained, then no benefits of the position are
85


recognized. The Company’s income tax positions are reviewed and evaluated quarterly to determine whether or not we have uncertain tax positions that require financial statement recognition or de-recognition.
Deferred tax assets and liabilities are recognized for the expected future tax consequences, using currently enacted tax rates, of differences between the carrying amount of assets and liabilities and their respective tax basis. The effect on deferred tax assets and liabilities of a change in tax rates is recognized in income in the period when the change is enacted. Deferred tax assets are reduced by a valuation allowance when it is more likely than not that some portion or all of the deferred tax assets will not be realized.
Variable Interest Entities
The determination of whether to consolidate a VIE under US GAAP requires a significant amount of judgment concerning the degree of control over an entity by its holders of variable interests. To make these judgments, we conduct an analysis, on a case-by-case basis, of whether we are the primary beneficiary and are therefore required to consolidate an entity. We continually reconsider whether we should consolidate a VIE. Upon the occurrence of certain events, such as modifications to organizational documents and investment management agreements of our products, we will reconsider our conclusion regarding the status of an entity as a VIE. Our judgment when analyzing the status of an entity and whether we consolidate an entity could have a material impact on individual line items within our consolidated financial statements, as a change in our conclusion would have the effect of grossing up the assets, liabilities, revenues and expenses of the entity being evaluated. In light of the relatively insignificant direct and indirect investments into our products, the likelihood of a reasonable change in our estimation and judgment would likely not result in a change in our conclusions to consolidate or not consolidate any VIEs to which we have exposure.
Impact of Changes in Accounting on Recent and Future Trends
We believe that none of the changes to US GAAP that went into effect during the year ended December 31, 2025, or that have been issued but that we have not yet adopted have substantively impacted our recent trends or are expected to substantively impact our future trends.
Item 7A. Quantitative and Qualitative Disclosures About Market Risk

In the normal course of business as a wealth management advisor, we are exposed to a broad range of risks inherent in the financial markets in which we participate, including market risk, credit and counterparty risk, liquidity risk, and exchange rate risk.

Market Risk
Our revenue is predominantly derived from investment management or advisory fees, incentive fees, and distributions from investments. Management fees are generally calculated based on a percentage of the value of billable AUM or AUA (as applicable), while incentive fees are driven by the underlying performance of managed portfolios. The market price of investments may significantly fluctuate during the period of investment and should their value decline, our fees may decline accordingly. Investments may decline in value due to factors affecting securities markets generally or particular industries represented in the securities markets. The value of an investment may decline due to general market conditions, which are not specifically related to such investment, such as real or perceived adverse economic conditions, changes in the general outlook for corporate earnings, changes in interest or currency rates, or adverse investor sentiment generally. It may also decline due to factors that affect a particular industry or industries, such as labor shortages or increased production costs and competitive conditions within an industry. The impact of changes in market risk on client specific liquidity or overall financial position may result in clients changing their asset holdings, including increasing or decreasing the non-billable portion of their asset portfolios. Such changes will also impact our fees.


86


Credit Risk and Counterparty Risk
We are party to agreements where we provide services, and such transactions contain an element of risk in the event that the counterparties are unable to meet the terms of such agreements. In such agreements, we depend on the counterparty to make payment or otherwise perform. We generally endeavor to minimize our risk of exposure through reviews of the financial condition of new clients and through collection of fees directly from client portfolios. For clients that generate fees from carried interest and/or preferred return, we periodically review the receivables for collectability and will make appropriate provision for credit losses, should circumstances warrant. Additionally, our ability to secure credit from financial institutions and other lenders may be uncertain due to market conditions, and under certain circumstances we may not be able to access financing.

Liquidity Risk

See the disclosures contained in “Management’s Discussion and Analysis of Financial Condition and Results of Operations of AlTi Global, Inc. – Liquidity and Capital Resources” for a discussion of our liquidity risk.

Exchange Rate Risk
We and our funds hold investments that are denominated in foreign currencies that may be affected by movements in the rate of exchange between those currencies and the U.S. dollar. Movements in the exchange rate between currencies impact the management fees and incentive fees earned by funds with fee paying AUM denominated in foreign currencies as well as by funds with fee paying AUM denominated in U.S. dollars that hold investments denominated in foreign currencies. Additionally, movements in the exchange rate impact operating expenses for our global offices that transact in foreign currencies and the revaluation of assets and liabilities denominated in non-functional currencies, including cash balances and investments.

We monitor our exposure to exchange rate risks in the course of our regular operating activities, wherein we utilize payments received in foreign currencies to fulfill obligations in foreign currencies. When appropriate, we will use derivative financial instruments to hedge the net foreign currency exposure from certain direct investments denominated in foreign currencies and the cash flow exposure from our foreign based subsidiaries.



87


Item 8. Financial Statements




88




Report of Independent Registered Public Accounting Firm

To the Shareholders and Board of Directors AlTi Global, Inc.:

Opinion on the Consolidated Financial Statements
We have audited the accompanying consolidated statement of financial position of AlTi Global, Inc. and subsidiaries (the Company, prior to January 3, 2023, Tiedemann Wealth Management Holdings) as of December 31, 2025 and 2024, the related consolidated statements of operations, comprehensive income (loss), changes in mezzanine equity and shareholders’ equity, and cash flows for each of the years in the three-year period ended December 31, 2025, and the related notes (collectively, the consolidated financial statements). In our opinion, the consolidated financial statements present fairly, in all material respects, the financial position of the Company as of December 31, 2025 and 2024, and the results of its operations and its cash flows for each of the years in the three-year period ended December 31, 2025, in conformity with U.S. generally accepted accounting principles.

Basis for Opinion
These consolidated financial statements are the responsibility of the Company’s management. Our responsibility is to express an opinion on these consolidated financial statements based on our audits. We are a public accounting firm registered with the Public Company Accounting Oversight Board (United States) (PCAOB) and are required to be independent with respect to the Company in accordance with the U.S. federal securities laws and the applicable rules and regulations of the Securities and Exchange Commission and the PCAOB.
We conducted our audits in accordance with the standards of the PCAOB. Those standards require that we plan and perform the audit to obtain reasonable assurance about whether the consolidated financial statements are free of material misstatement, whether due to error or fraud. The Company is not required to have, nor were we engaged to perform, an audit of its internal control over financial reporting. As part of our audits, we are required to obtain an understanding of internal control over financial reporting but not for the purpose of expressing an opinion on the effectiveness of the Company’s internal control over financial reporting. Accordingly, we express no such opinion.
Our audits included performing procedures to assess the risks of material misstatement of the consolidated financial statements, whether due to error or fraud, and performing procedures that respond to those risks. Such procedures included examining, on a test basis, evidence regarding the amounts and disclosures in the consolidated financial statements. Our audits also included evaluating the accounting principles used and significant estimates made by management, as well as evaluating the overall presentation of the consolidated financial statements. We believe that our audits provide a reasonable basis for our opinion.

/s/ KPMG LLP

We have served as the Company’s auditor since 2000.

Philadelphia, Pennsylvania
March 31, 2026
89

AlTi Global, Inc.
Consolidated Statement of Financial Position



(Dollars in Thousands, except share data)As of December 31,
2025
As of December 31,
2024
Assets
Cash and cash equivalents$41,158 $64,417 
Fees receivable, net (includes $9,535 and $888 of related party receivables, respectively)
65,571 30,220 
Investments at fair value144,196 148,674 
Equity method investments138 20,403 
Intangible assets, net of accumulated amortization436,157 469,563 
Goodwill385,966 377,842 
Operating lease right-of-use assets46,686 50,436 
Deferred tax asset, net130 21,445 
Other assets, net56,446 50,388 
Assets of discontinued operations 22,445 
Total assets$1,176,448 $1,255,833 
Liabilities
Accounts payable and accrued expenses$48,637 $25,388 
Accrued compensation and profit sharing77,286 59,921 
Accrued member distributions payable3,260 3,355 
Earn-out liabilities, at fair value57,411 64,639 
TRA liability (includes $8,785 and $9,378 at fair value, respectively)
25,724 28,765 
Preferred stock tranche liability, at fair value2,410 3,940 
Earn-in consideration payable 932 
Operating lease liabilities61,675 63,055 
Debt, net of unamortized deferred financing cost883  
Deferred tax liability, net9,697 10,696 
Other liabilities, net14,676 11,839 
Liabilities of discontinued operations 13,108 
Total liabilities$301,659 $285,638 
Commitments and contingencies (Note 21)
Mezzanine Equity
Series A Redeemable Cumulative Convertible Preferred stock, $0.0001 par value, 795,947 shares authorized, 168,934 shares issued and outstanding at December 31, 2025, 140,000 shares authorized, 140,000 issued and outstanding at December 31, 2024
168,934 142,858 
Series C Redeemable Cumulative Convertible Preferred stock, $0.0001 par value, 150,000 shares authorized, 150,000 shares issued and outstanding at December 31, 2025, and 150,000 shares authorized, 150,000 issued and outstanding at December 31, 2024
176,904 160,808 
Shareholders’ Equity
Common stock, Class A, $0.0001 par value, 875,000,000 authorized, 103,330,156 and 93,686,980 issued and outstanding, respectively
10 9 
Common stock, Class B, $0.0001 par value, 150,000,000 authorized, 44,188,561 and 46,138,876 issued and outstanding, respectively
  
Common stock, Class C Non-Voting, $0.0001 par value, 9,000,000 authorized, 0 and 0 issued and outstanding, respectively
  
 Treasury stock, at cost: 0 and 0 shares as of December 31, 2025 and December 31, 2024, respectively
  
Additional paid-in capital667,298 652,857 
Retained earnings (accumulated deficit)(418,015)(296,561)
Accumulated other comprehensive income (loss)4,975 (1,569)
Total AlTi Global, Inc. shareholders’ equity600,106 658,402 
Non-controlling interest in subsidiaries274,683 311,793 
Total shareholders’ equity874,789 970,195 
Total liabilities, mezzanine equity, and shareholders’ equity$1,176,448 $1,255,833 
The accompanying notes are an integral part of these consolidated financial statements.
90

Table of Contents
AlTi Global, Inc.
Consolidated Statement of Operations

For the Year Ended
(Dollars in Thousands)December 31, 2025December 31, 2024December 31, 2023
Revenue
Management/advisory fees$198,410 $182,599 $160,785 
Incentive fees34,708 3,256 42,674 
Distributions from investments20,837 12,304 17,185 
Other income/fees1,001 231 501 
Total revenue254,956 198,390 221,145 
Operating Expenses
Compensation and employee benefits189,793 156,122 169,191 
Systems, technology and telephone19,207 18,434 15,073 
Sales, distribution and marketing3,994 3,099 1,894 
Occupancy costs13,814 14,305 11,710 
Professional fees47,798 35,949 45,433 
Travel and entertainment3,663 4,750 5,098 
Depreciation and amortization18,446 14,427 10,397 
General, administrative and other32,184 10,237 10,575 
Total operating expenses328,899 257,323 269,371 
Total operating income (loss)(73,943)(58,933)(48,226)
Other Income (Expenses)
Impairment loss on goodwill and intangible assets(35,000)(74,267) 
Gain (loss) on investments(5,022)(3,300)4,161 
Gain (loss) on TRA5,372 3,855 (233)
Gain (loss) on preferred stock tranche liability1,530 600  
Gain (loss) on warrant liabilities  (12,866)
Gain (loss) on earnout liabilities3,280 30,727 31,104 
Interest expense(347)(22,134)(14,710)
Interest income 1,422 5,206 (1,301)
Other income (expense)(2,421)(4,858)(104)
Income (loss) before taxes from continuing operations(105,129)(123,104)(42,175)
Income tax (expense) benefit from continuing operations(18,588)20,856 506 
Net income (loss) from continuing operations(123,717)(102,248)(41,669)
Net income (loss) from discontinued operations, net of income tax(31,353)(72,057)(269,546)
Net income (loss)(155,070)(174,305)(311,215)
Net (loss) income attributed to non-controlling interests in subsidiaries from continuing operations(35,371)(71,271)(145,631)
Net (loss) income attributed to non-controlling interests in subsidiaries from discontinued operations   
Net income (loss) attributable to AlTi Global, Inc.$(119,699)$(103,034)$(165,584)
(Continued on the following page)


91

Table of Contents
AlTi Global, Inc.
Consolidated Statement of Operations

(Continued from the previous page)For the Year Ended
(Dollars in Thousands)December 31, 2025December 31, 2024December 31, 2023
Net Income (Loss) Per Share
Basic:
Continuing operations$(1.23)$(0.68)$1.69 
Discontinued operations$(0.31)$(0.90)$(4.39)
Diluted:
Continuing operations$(1.23)$(0.68)$(0.36)
Discontinued operations$(0.31)$(0.90)$(4.39)
Weighted Average Shares of Class A Common Stock Outstanding
Basic
Continuing operations99,868,230 79,692,659 61,396,692 
Discontinued operations99,868,230 79,692,659 61,396,692 
Diluted:
Continuing operations99,868,230 79,692,659 115,815,247 
Discontinued operations99,868,230 79,692,659 61,396,692 
The accompanying notes are an integral part of these consolidated financial statements.

92


AlTi Global, Inc.
Consolidated Statement of Comprehensive Income (Loss)

For the Year Ended
(Dollars in Thousands)December 31, 2025December 31, 2024December 31, 2023
Net income (loss)(155,070)(174,305)(311,215)
Other Comprehensive Income (Loss)
Foreign currency translation adjustments9,224 (14,760)20,916 
Other comprehensive income (loss)(25)119 (764)
Total comprehensive income (loss)(145,871)(188,946)(291,063)
Other loss attributed to non-controlling interests in subsidiaries(32,783)(76,315)(134,635)
Comprehensive income (loss) attributable to AlTi Global, Inc.(113,088)(112,631)(156,428)
The accompanying notes are an integral part of these consolidated financial statements.
93

Table of Contents
AlTi Global, Inc.
Consolidated Statement of Changes in Mezzanine Equity and Shareholders’ Equity


Mezzanine EquityShareholders’ Equity
(Dollars in Thousands, except share data)Series A Preferred StockSeries C Preferred StockClass A Common StockClass B Common StockTreasury StockAdditional paid-in-capitalRetained earnings (accumulated deficit)Accumulated other comprehensive incomeNon-controlling interest in subsidiaries
Total Shareholders Equity
SharesAmountSharesAmountSharesAmountSharesAmount
Balance at January 1, 2025140,000 142,858 150,000 160,808 93,686,980 $9 46,138,876 $ $ $652,857 $(296,561)$(1,569)$311,793 $970,195 
Net income (loss)— — — — — — — — — — (119,699)— (35,371)(155,070)
Currency translation adjustment— — — — — — — — — — — 6,628 2,596 9,224 
Other comprehensive income— — — — — — — — — — — (18)(7)(25)
Tax allocation to equity holders— — — — — — — — — — (1,755)(66)2,228 407 
Sale of investment— — — — — — — — — — — — 234 234 
Preferred share accrued dividend10,463 7,605 16,096 2,388,633 1 — — — (23,702)— — —  
Preferred stock tranche issuance18,471 18,471 — — — — — — — — — — — 18,471 
Issuance of shares for EEA business combination— — — — 594,057 — — — — 1,880 — — 23 1,903 
Issuance of shares for PW deferred consideration— — — — 385,279 — — — — 1,299 — — — 1,299 
Share based compensation— — — — 4,324,891 — — — — 30,327 — — — 30,327 
TRA Exchange— — — — 1,950,315 — (1,950,315)— — 4,650 — — (6,813)(2,163)
Restructurings— — — — — — — — — (13)— — — (13)
Balance at December 31, 2025168,934 $168,934 150,000 $176,904 103,330,155 $10 44,188,561 $ $ $667,298 $(418,015)$4,975 $274,683 $874,789 

The accompanying notes are an integral part of these consolidated financial statements.
94

Table of Contents
AlTi Global, Inc.
Consolidated Statement of Changes in Mezzanine Equity and Shareholders’ Equity



Mezzanine EquityShareholders’ Equity
(Dollars in Thousands, except share data)Series A Preferred StockSeries C Preferred StockClass A Common StockClass B Common StockAdditional paid-in-capitalRetained earnings (accumulated deficit)Accumulated other comprehensive incomeNon-controlling interest in subsidiaries
Total Shareholders Equity
SharesAmountSharesAmountSharesAmountSharesAmount
Balance at January 1, 2024    65,110,875 $7 53,219,713 $ $536,509 $(193,527)$9,155 $430,349 $782,493 
Net income (loss)— — — — — — — — — (103,034)— (71,271)(174,305)
Currency translation adjustment— — — — — — — — — — (9,676)(5,084)(14,760)
Other comprehensive income— — — — — — — — — — 80 39 119 
Payment for partner’s tax— — — — — — — — (3,271)— — — (3,271)
Issuance of preferred shares, net of issuance costs140,000 137,460 150,000 142,690 — — — — — — — — 280,150 
Preferred share dividend— 5,398 18,118 — — — — (23,514)— — — 2 
Issuance of shares for business combination— — — — — — — — 1,025 — — — 1,025 
Share based compensation— — — — — — — — 17,454 — — — 17,454 
Shares issued to employees on vesting of equity awards— — — — 2,176,687 — — — (4,037)— — — (4,037)
Class A Common Stock issued to Allianz, net of issuance costs— — 19,318,581 2 — — 90,422 — — — 90,424 
TRA Exchange— — — — 7,080,837 — (7,080,837)— — 28,675 — — (41,489)(12,814)
FOS deconsolidation— — — — — — — — — — (306)(204)(510)
LXi deconsolidation— — — — — — — — — — (822)(547)(1,369)
Issuance of Allianz and Constellation warrants— — — — — — — — 9,594 — — — 9,594 
Balance at December 31, 2024140,000 $142,858 150,000 $160,808 93,686,980 $9 46,138,876 $ $652,857 $(296,561)$(1,569)$311,793 $970,195 

The accompanying notes are an integral part of these consolidated financial statements.

95

Table of Contents
AlTi Global, Inc.
Consolidated Statement of Changes in Mezzanine Equity and Shareholders’ Equity



Shareholders’ Equity
(Dollars in Thousands, except share data)Class A Common StockClass B Common StockAdditional paid-in-capitalRetained earnings (accumulated deficit)Accumulated other comprehensive incomeNon-controlling interest in subsidiaries
Total Shareholders Equity
SharesAmountSharesAmount
Balance at January 1, 202355,388,023 $6 55,032,961 $ $434,620 $(27,946)$ $606,973 $1,013,653 
Issuance of shares to Alvarium Employee Benefit Trust2,100,000 — — — 21,000 — — — 21,000 
Net income (loss)— — — — — (165,584)— (145,631)(311,215)
Currency translation adjustment— — — — — 3 9,575 11,338 20,916 
Cancellation of AHRA call option— — — — — — — 154 154 
Other comprehensive income— — — — — — (420)(344)(764)
Payment for partner’s tax— — — — (998)— — — (998)
AHRA Deconsolidation— — — — 28,768 — — (28,768) 
Measurement period adjustment— — — — (635)— — (118)(753)
Share based compensation— — — — 7,937 — — — 7,937 
Issuance of shares for business combination339,967 — — — 2,058 — — — 2,058 
TRA Exchange1,813,248 — (1,813,248)— — 14,280 — — (13,255)1,025 
Issuance of shares - exercise of warrants5,469,637 1 — — 29,479 — — — 29,480 
Balance at December 31 , 202365,110,875 $7 53,219,713 $ $536,509 $(193,527)$9,155 $430,349 $782,493 


The accompanying notes are an integral part of these consolidated financial statements.

96

Table of Contents
AlTi Global, Inc.
Consolidated Statement of Cash Flows

For the Year Ended
(Dollars in Thousands)December 31, 2025December 31, 2024December 31, 2023
Cash Flows from Operating Activities
Net income (loss)$(155,070)$(174,305)$(311,215)
Net income (loss) from discontinued operations, net of tax(31,353)(72,057)(269,546)
Net income (loss) from continuing operations(123,717)(102,248)(41,669)
Adjustments to reconcile net income (loss) to net cash provided by (used in) operating activities from continuing operations:
Depreciation and amortization18,446 14,427 10,397 
Amortization of debt discounts and deferred financing costs 6,184 927 
Unrealized (gain) loss on investments5,162 13,057 (4,161)
Realized (gain) loss on investments(20)(11,128) 
Impairment loss on goodwill and intangible assets35,000 74,267  
Fair value (gain) loss on TRA(5,372)(3,855)233 
Realized gain (loss) on earn-out payment(2,350)  
(Income) loss on equity method investments4 198 228 
Fair value (gain) loss on warrant liability  12,866 
Fair value (gain) loss on earnout liability(3,280)(30,727)(31,104)
Fair value gain (loss) on preferred stock tranche liability(1,530)(600) 
Deferred income tax (benefit) expense16,698 (22,951)(2,224)
Equity-settled share-based payments30,327 17,469 19,210 
Unrealized foreign currency (gains)/losses 14 587 
(Gain) loss from retirement of debt  (73)
Forgiveness of debt of notes receivable from members223 212 261 
Fair value of interest rate swap  33 
Cash flows due to changes in operating assets and liabilities
(Increase) decrease in fees receivable(32,183)38,845 (34,071)
(Increase) decrease in other assets(5,890)(10,535)(147,384)
Operating cash flow from operating leases2,381 6,502 7,209 
Increase (decrease) in accounts payable and accrued expenses(635)(5,695)7,125 
Increase (decrease) in accrued compensation and profit sharing21,013 (15,753)40,278 
Increase (decrease) in other liabilities(5,714)16,344 13,761 
Other operating activities (215)871 
Net cash provided by (used in) operating activities from continuing operations(51,437)(16,188)(146,700)
Cash Flows from Investing Activities
Cash payment for acquisition of TWMH and TIG historical equity  (99,999)
Receipt of payments of notes receivable from members 66 226 
Purchases of investments(10,447)(20,380)(15,695)
Cash payment for delayed share purchase agreement (1,818) 
Payment of payout right  (760)
Acquisition of AWMS, net of cash acquired  (4,383)
Acquisition of ALWP, net of cash acquired  (14,430)
Acquisition of Kontora, net of cash acquired(6,556)  
Acquisition of EEA, net of cash acquired (69,182) 
Acquisition of PW, net of cash acquired (1,467) 
Acquisition of Envoi (25,258) 
Sales of investments188 798 1,725 
Proceeds from sale of FOS 16,683  
Proceeds from Pointwise warehousing transaction31,313   
Loss on disposal of intangible assets(9)  
Sale of fixed assets 144 8 
Purchases of fixed assets(806)(7,560)(334)
Net cash provided by (used in) investing activities from continuing operations13,683 (107,974)(133,642)
(Continued on the following page)
97

Table of Contents
AlTi Global, Inc.
Consolidated Statement of Cash Flows

(Continued from the previous page)For the Year Ended
(Dollars in Thousands)December 31, 2025December 31, 2024December 31, 2023
Cash Flows from Financing Activities
Proceeds from issuance of preferred stock and Constellation Warrants18,471 300,800  
Proceeds from issuance of common stock 94,660  
Proceeds from issuance of preferred stock tranche right liability 4,540  
Member contribution (distribution) (6,760)(8,492)
Payments on term notes and lines of credit(289)(221,008)(97,810)
Borrowings on term notes and lines of credit415 32,258 223,500 
Cash payment for earnout(6,280)(8,449) 
Payments of debt issuance costs (1,519)(2,586)
Taxes paid on net settled share-based compensation awards (4,037) 
Tax payments on behalf of Umbrella partners (424) 
Increase (decrease) in distributions due to former TIG members  (14,199)
Repurchase of common stock  (4,215)
Cash receipts from exercise of Warrants  5,836 
Payment of preferred stock and Constellation Warrants issuance costs (10,544) 
Payment of common stock issuance costs (4,236) 
Payment of preferred stock tranche right liability issuance costs (203) 
Cash payment of earn-in liability
(315)(754) 
Dividends paid to former owners of AWMS and ALWP (11)(3,372)
Net cash provided by (used in) financing activities from continuing operations12,002 174,313 98,662 
Cash Flows from Discontinued Operations:
Net cash provided by (used in) operating activities from discontinued operations426 (34,464)64,995 
Net cash provided by (used in) investing activities from discontinued operations(1,589)32,289 694 
Net cash provided by (used in) financing activities from discontinued operations (54)(62,643)
Net cash provided by discontinued operations(1,163)(2,229)3,046 
Net increase (decrease) in cash and cash equivalents, including discontinued operations(26,915)47,922 (178,634)
Effect of exchange rate changes on cash and cash equivalents, including discontinued operations2,579 (673)2,793 
Cash and cash equivalents, including discontinued operations, at beginning of the period65,494 18,245 194,086 
Cash and cash equivalents, including discontinued operations, at end of the period41,158 65,494 18,245 
Less: Cash and cash equivalents of discontinued operations, at end of the period 1,077 1,731 
Cash and cash equivalents$41,158 $64,417 $16,514 
Reconciliation of balance sheet cash and cash equivalents to cash flows:
Cash and cash equivalents on balance sheet$41,158 $64,417 $15,348 
Cash and cash equivalents included in Assets held for sale  2,897 
Cash and cash equivalents, including cash in Assets held for sale$41,158 $64,417 $18,245 
Supplemental Disclosure of Cash Flow Information
Cash Paid During the Period for:
Income taxes$2,324 $1,474 $848 
Interest payments on term notes and lines of credit$37 $16,712 $14,079 
Supplemental disclosure of noncash financing activities:
Non-cash portion of earn-in liability$497 $ $ 
Non-cash portion of earn-out$1,880 $ $— $ 
The accompanying notes are an integral part of these consolidated financial statements.
98

AlTi Global, Inc.
Notes to Consolidated Financial Statements
(1)Description of the Business

AlTi is a global wealth and investment partner to families, foundations and institutions, helping clients activate capital with clarity, bring structure to complexity, and plan with purpose across borders and generations. AlTi combines the breadth of a global firm with the service offering of a family office to deliver solutions designed to meet the full complexity of wealth and capital. We manage or advise approximately $93.1 billion in combined assets as of December 31, 2025. We have approximately 490 professionals operating in 19 cities in 9 countries across three continents as of December 31, 2025. We provide holistic solutions for our wealth management and OCIO clients through an array of services, including discretionary investment management services, non-discretionary investment advisory services, estate and wealth planning, trust and fiduciary, governance and education, philanthropy and purposeful giving, and family office services. We also provide our wealth management clients with access to alternative investment opportunities, including investments in strategies and asset classes to which they would otherwise likely not be able to gain exposure.

Separately, we have one internally managed fund and stakes in three Externally-Managed Funds in our alternatives platform, with a largely institutional client base.
Business Combination
The Company was initially incorporated in the Cayman Islands as Cartesian Growth Capital, a special purpose acquisition company. In anticipation of the Business Combination:

The holders of the equity of TWMH and the TIG Entities contributed their TWMH and TIG equity to Umbrella making TWMH and the TIG Entities wholly-owned subsidiaries of Umbrella.

Alvarium reorganized such that it became the wholly-owned indirect subsidiary of AlTi Global Topco.

Cartesian SPAC formed Umbrella Merger Sub.
Pursuant to the Business Combination on January 3, 2023:

The Company was redomiciled as a Delaware corporation and changed its name to Alvarium Tiedemann Holdings, Inc. Effective April 19, 2023, Alvarium Tiedemann Holdings, Inc. changed its name to AlTi Global, Inc.
The Registrant acquired all the outstanding share capital of AlTi Global Topco.

Umbrella Merger Sub, LLC merged into Umbrella with AlTi Global Capital, LLC, formerly known as Alvarium Tiedemann Capital, LLC, as the surviving entity.

The Company acquired 51% of the equity interests of Umbrella, while the existing TWMH and TIG rollover shareholders hold a 49% economic interest in Umbrella. Umbrella holds 100% of the equity interests of TWMH, TIG, and Alvarium.

Capital Structure
The Company has the following classes of shares and other instruments outstanding:
Class A Common Stock – Shares of Class A Common Stock that are publicly traded. Class A shareholders are entitled to dividends on shares of Class A Common Stock declared by the Board. As of December 31, 2025, the shares of Class A Common Stock represent 70.0% of the total voting power of all shares of Common Stock.
99

AlTi Global, Inc.
Notes to Consolidated Financial Statements
Class B Common Stock – Shares of Class B Common Stock that are not publicly traded. Class B shareholders are entitled to distributions declared by the Board. The distributions are paid by Umbrella. As of December 31, 2025, the shares of Class B Common Stock represent 30.0% of the total voting power of all shares of Common Stock.

Prior to the Business Combination, the Company issued Warrants to purchase shares of Class A Common Stock at a price of $11.50 per share. Throughout the period from January 1, 2023 to March 31, 2023, 428,626 Warrants were exercised. On April 3, 2023, 78,864 Warrants were exercised. On June 7, 2023, the Company closed an offer and consent solicitation and entered into a warrant amendment, pursuant to which the remaining 19,892,387 Warrants were exchanged for 4,962,147 shares of Class A Common Stock. The exercises and exchanges throughout the period from January 1, 2023 to June 30, 2023 resulted in an increase in Additional paid-in-capital amount of $29.5 million. As of December 31, 2024, none of such Warrants were outstanding.

Series A Preferred Stock – On July 31, 2024, the Company completed the sale (the “Investment”) to Allianz (together with the Investment, the “Allianz Transaction”) of (i) 140,000 shares of Series A Preferred Stock and (ii) 19,318,580.96 shares of Class A Common Stock for an aggregate purchase price equal to $250 million (the “Allianz Closing”) and issued to Allianz warrants (the “Allianz Warrants”) to purchase 5,000,000 shares of Class A Common Stock at an exercise price of $7.40 per share pursuant to an Investment Agreement dated February 22, 2024, by and between the Company and Allianz (the “Allianz Investment Agreement”). The Allianz Warrants are classified as a component of equity in the line item Additional paid-in capital on the Company’s Consolidated Statement of Financial Position as of December 31, 2025 and 2024 and no Allianz Warrants were exercised during these reporting periods.

The Series A Preferred Stock will receive cumulative, compounding dividends at a rate of 9.75% per year, subject to annual adjustments based on the stock price of the Class A Common Stock during the fourth quarter of each applicable year (subject to a maximum rate of 9.75%) on the sum of (i) $1,000 per share plus, (ii) once compounded, any compounded dividends thereon ($1,000 per share plus accumulated compounded dividends and accrued but unpaid dividends through any date of determination). Dividends will be paid 50% in shares of Series A Preferred Stock, which will increase the stated value of the issued shares of Series A Preferred Stock, and 50% in shares of Class A Common Stock. The Series A Preferred Stock will also participate with any dividends or distributions declared on the Class A Common Stock.

In addition, on February 22, 2024, the Company entered into a Supplemental Series A Preferred Stock Investment Agreement with Allianz (the “Supplemental Investment Agreement”), pursuant to which, for purposes of funding one or more strategic international acquisitions by the Company or its subsidiaries, Allianz is permitted, at its option, to purchase up to 50,000 additional shares of Series A Preferred Stock up to an aggregate amount equal to $50 million (the “Allianz Tranche Right”). On May 13, 2025, Allianz exercised the Allianz Tranche Right to purchase an additional 18,471 shares of Series A Preferred Stock at $1,000 per share. Additional Series A Preferred Stock issued upon exercise of the Allianz Tranche Right will abide by the same terms and conditions in the Allianz Investment Agreement at a price of $1,000 per share.

As of December 31, 2025, the Series A Preferred Stock of 168,934 is inclusive of dividends paid in kind as of such date and is classified under mezzanine equity on the Company’s Consolidated Statement of Financial Position. An additional 1,523,289 shares of Class A Common Stock were issued to Allianz as part of the 50% dividends paid in kind. The Series A Preferred Stock has no voting rights and is
100

AlTi Global, Inc.
Notes to Consolidated Financial Statements
subject to an ownership cap of 24.9% of the aggregate issued and outstanding shares of Class A Common Stock and Class B Common Stock.

In connection with the Allianz Closing, on July 31, 2024 the Company (i) adopted and filed with the Secretary of State of the State of Delaware (x) a certificate of designations for the Series A Preferred Stock setting forth the rights, preferences, privileges and restrictions applicable to the Series A Preferred Stock and (y) an amendment to the Company’s certificate of incorporation to authorize and designate the Company’s Class C Non-Voting Common Stock, par value $0.0001 per share (the “Non-Voting Common Stock”), which was previously approved by the Company’s stockholders, and (ii) entered into an Investor Rights Agreement with Allianz pursuant to which, among other items, Allianz will have the right to nominate two directors to the Board until such time as Allianz ceases to own at least 50% of the initial shares of Class A Common Stock acquired at the Allianz Closing. The Non-Voting Common Stock will be issued to Allianz if the 24.9% ownership cap is triggered.

Also in connection with the Allianz Closing, the Company and AlTi Global Capital, LLC, a wholly-owned subsidiary of the Company, entered into the Fourth Amended and Restated Limited Liability Company Agreement of AlTi Global Capital, LLC (the “Umbrella LLC Agreement”) to create preferred and common units of AlTi Global Capital, LLC that mirror the rights, preferences, privileges and restrictions applicable to the Series A Preferred Stock, which were issued at the Allianz Closing and the Company’s Non-Voting Common Stock, which may be issued in the future to Allianz. The Umbrella LLC Agreement was also amended to reflect the creation of preferred units of AlTi Global Capital, LLC that mirror the rights, preferences, privileges and restrictions applicable to the Series C Preferred Stock previously issued to Constellation.

Series C Preferred Stock – Shares of Series C Preferred Stock that are not publicly traded and issued in connection with the sale of 150,000 shares of Series C Preferred Stock that occurred in two transactions (the “Transactions”) to Constellation AlTi Investor LLC, an affiliate of Constellation Wealth Capital, LLC (“Constellation”) (collectively, the “Constellation Transaction”), the first of which closed on March 27, 2024, for the sale of 115,000 shares and the second of which closed on May 15, 2024, for the sale of 35,000 shares. The Series C Preferred Stock will receive cumulative, compounding dividends at a rate of 9.75% per year on the aggregate purchase price of $150 million, subject to annual adjustments based on the stock price of the Class A Common Stock during the fourth quarter of each applicable year (subject to a maximum rate of 9.75%) on the sum of (i) $1,000 per share plus, (ii) once compounded, any compounded dividends thereon ($1,000 per share plus accumulated compounded dividends and accrued but unpaid dividends through any date of determination). Dividends will be paid (at the option of the Company) as payment in kind increases in the stated value of the shares issued of Series C Preferred Stock or in cash. The Series C Preferred Stock will also participate with any dividends or distributions declared on the Class A Common Stock. As of December 31, 2025, the 150,000 outstanding shares of Series C Preferred Stock represent 7.5% of the total voting power of all shares. The Series C Preferred Stock is classified under mezzanine equity on the Company’s Consolidated Statement of Financial Position.

In connection with the Constellation Transaction, the Company issued warrants (the “Constellation Warrants”) to purchase 2,000,000 shares of the Company’s Class A Common Stock at an exercise price of $7.40 per share. On March 27, 2024 and May 15, 2024, the Company completed the initial and additional issuances of Constellation Warrants to purchase 1,533,333 shares and 466,667 shares, respectively, of the Company’s Class A Common Stock. These warrants have been classified as a component of equity in the line item Additional paid-in capital on the Company’s Consolidated Statement of Financial Position as of December 31, 2025 and 2024 and no Constellation Warrants were exercised during these reporting periods.

101

AlTi Global, Inc.
Notes to Consolidated Financial Statements

AlTi’s capital structure as of December 31, 2025 is reflected below:

FN 1 - AlTi - Updated Structure Chart-3.31.25.jpg

The following table presents the number of shares of the Company that were issued and outstanding as of December 31, 2025 and 2024:
As of December 31,
2025
As of December 31,
2024
Class A Common Stock103,330,15693,686,980
Class B Common Stock44,188,56146,138,876
Series A Preferred Stock168,934140,000
Series C Preferred Stock150,000150,000
102

AlTi Global, Inc.
Notes to Consolidated Financial Statements
Segments

Our business is currently organized into one operating segment. Prior to the third quarter ended September 30, 2025, the Company was organized into two operating segments: Wealth & Capital Solutions and International Real Estate. The Company previously conducted a strategic review of the International Real Estate Businesses and, based on the conclusion that they were not a core part of its long-term strategy, re-organized its reportable segments in the third quarter of 2024. That change resulted in two reportable segments: Wealth & Capital Solutions and International Real Estate, and prior period data was recast for comparative purposes. On July 11, 2025, the Board approved a plan to appoint administrators over each of the entities International Real Estate Businesses. See Note 3 (Discontinued Operations) for further information. As such, during the third quarter ended September 30, 2025, the Company disposed of its International Real Estate segment, and is now organized as one reportable segment as of September 30, 2025.
Overview
Results generated by our operating segment primarily consist of wealth and investment management and advisory services, trust services, family office services, and the management fees, incentive fees, and distributions from investments received from our interests in internal and external managers of alternative investment strategies (or “Alternatives Platform”). The wealth management client base includes UHNW individuals, families, single-family offices, foundations, and endowments globally, while Alternatives Platform clients are typically institutional. Investment management or advisory fees, incentive fees, and distributions from investments are the primary sources of revenue in our operating segment. Management fees are generally calculated based on a percentage of the value of billable AUM or AUA (as applicable), while incentive fees are driven by the underlying performance of managed portfolios. As of December 31, 2025 and 2024, this segment had $93.1 billion and $67.3 billion, respectively, in AUA.
Investment Management and Advisory Services
We diversify our clients’ portfolios across risk factors, geographies, and asset classes, including private equity, private credit, hedge funds, real estate, infrastructure and other assets through highly experienced, and hard to access, third-party managers. Our team uses proprietary methodologies to monitor valuations in each major asset class across dozens of geographies and sectors, and to position portfolios where we believe they will have the best return. In building portfolios, we also consider the need to access funds for unexpected expenses, thereby seeking to avoid forced selling of assets at inopportune times, and for clients in certain jurisdictions, such as the U.S., we are focused on understanding tax considerations and optimizing for after tax returns. In addition, we offer robust Impact Investing services that can be delivered across a broad range of asset classes.
We have established a platform that provides wealth management clients access to investment opportunities in strategies and asset classes that would otherwise be difficult to access, including due to the very high minimum investment thresholds of many underlying funds. For example, through our private markets partnership with Allianz, clients are able to participate in strategies that might not otherwise be available to them. We operate several vehicles focused on vintage private equity, credit, real estate, active global managers and hedge fund strategies. These vehicles may invest in either a single underlying private equity fund or a portfolio of private equity or other alternative assets funds, each managed by access constrained managers that we select through a disciplined manager selection process intended to identify those we believe can deliver strong risk- adjusted performance. We intend to continue launching additional vintages of these private market vehicles over time, allowing investment management and advisory clients to include an allocation to these alternative funds on a recurring basis. These private strategies are expected to include traditional as well as innovative and Impact Investing offerings.
The independence of our investment management and advisory services is a central principle for our wealth management and OCIO clients. Our services operate independently of any asset managers or investment product providers, including those affiliated with us, to which we may allocate or recommend allocations. We
103

AlTi Global, Inc.
Notes to Consolidated Financial Statements
utilize an open architecture approach, designed to identify appropriate investment solutions in the marketplace that align with our client’s objectives. We do not receive undisclosed forms of compensation and our investment decisions and recommendations are made solely with the best interests of each client in mind.
We provide clients with performance reports, detailing the clients’ portfolio performance and comparing such performance to relevant benchmarks or indices. The reporting can also include information encompassing assets that are not in the portfolio managed by AlTi to provide clients a consolidated view of all their assets. We are also able to report on impact performance for those clients interested in tracking impact specific metrics, in addition to their financial performance.
Trust Services
The trust services that we provide within our U.S. wealth service offering aim to ensure our clients’ wealth is preserved, protected, and distributed as intended. As of December 31, 2025, these services are primarily provided from Delaware, which is one of the most well-developed trust legal regimes in the United States. Our trust services include creating or modifying trust instruments and acting as fiduciary in a full, directed or executor capacity.
Family Office Services
Our family office services are tailored outsourced family office solutions and administrative services which we provide primarily to our larger clients. Our family office services cover:

bookkeeping and back office services;
private foundation management and grant making;
oversight of trust administration;
financial tracking and reporting;
cash flow management & bill pay; and
other financial services.
We also offer clients estate and wealth planning, family governance and education, and philanthropic and strategic services.
For part of 2024, the Company also had a European trust and private office services business which was deemed non-strategic to the business and was sold on May 8, 2024. See Note 4 (Business Combinations and Divestitures).
Alternatives Platform

Our alternatives platform assists money managers in building their fund management businesses. We have one internally managed fund and stakes in three Externally-Managed Funds. Our internally-managed fund, TIG Arbitrage, is an event-driven fund. It is managed by our subsidiary TIG Advisors, LLC, an SEC-registered investment advisor. In addition, we have made strategic investments with External Strategic Managers, who manage approximately $5.5 billion of AUM in the aggregate as of December 31, 2025. The strategies of these External Strategic Managers include real estate bridge lending, European long/short equities, and Asian credit and special situations. The External Strategic Managers each focus on capital preservation and uncorrelated returns by managing alpha driven investment strategies that align with the needs of a diverse global investor base. As a growth-oriented partner, we work with our fund managers on marketing, business development, and strategy.


104

AlTi Global, Inc.
Notes to Consolidated Financial Statements
Internally Managed Funds
Event-Driven Global Merger Arbitrage
The TIG Arbitrage strategy is our event-driven strategy based in New York. This strategy, which has approximately $1.8 billion of AUM as of December 31, 2025, focuses on 0-to-30-day events within the merger process. The investment team employs deep research on each situation in the portfolio with a focus on complex, hostile, up-for-sale situations where our primary research work can drive uncorrelated alpha. Our research and investment process is focused on hard catalyst events and is not dependent on deal flow.
Externally Managed Funds
Romspen—Real Estate Bridge Lending Strategy
This manager is based in Toronto and focuses on complex construction, term, and pre-development bridge loans throughout North America. The strategy has approximately $1.9 billion of AUA as of December 31, 2025. Their experience with mortgages dates back to the 1950s when the firm operated as a real estate law firm and entered the mortgage lending business in the 1960s. The manager converted its individual mortgage syndication business to a commingled fund in early 2006. The strategy’s diversified portfolio primarily consists of first lien mortgages with little to no structural leverage.
Zebedee—European Equities Strategy
This manager focused on European equities is based in London. The strategy has approximately $2.5 billion of AUA as of December 31, 2025. Founded in 2001, the manager trades the portfolio actively with absolute return-oriented focus on financials, cyclicals, and mining and minerals. The strategy is market agnostic and runs with a variable net exposure, equally comfortable net long or net short.
Arkkan—Asian Credit and Special Situations Strategy
This manager has operated an Asia credit and special situations strategy based in Hong Kong since 2013. The strategy has approximately $1.1 billion of AUA as of December 31, 2025. They have more than 25 years of experience investing in performing, stressed, and distressed bonds and loans throughout the Asia Pacific region. We believe its on-the-ground expertise and deep local network make them well-positioned to capitalize on an under-researched and inefficient market with limited competition and attractive levels of stressed and distressed activity.
(2)Summary of Significant Accounting Policies
(a)Basis of Presentation

The accompanying audited consolidated financial statements comprise the financial statements of the Company and its subsidiaries. These consolidated financial statements have been prepared under the accrual basis of accounting in accordance with U.S. GAAP and conform to prevailing practices within the financial services industry, as applicable to the Company. The notes are an integral part of the Company’s consolidated financial statements. In the opinion of management, all adjustments necessary for a fair presentation of the Company’s consolidated financial statements have been included and are of a normal and recurring nature.

The consolidated financial statements include the accounts of the Company and its subsidiaries. All significant intercompany balances and transactions have been eliminated in consolidation. Certain prior period presentations and disclosures, while not required to be recast, may be reclassified to ensure comparability with current period classifications.


105

AlTi Global, Inc.
Notes to Consolidated Financial Statements

(b)Use of Estimates

The preparation of financial statements in conformity with US GAAP requires management to make assumptions and estimates that affect the amounts reported in the consolidated financial statements of the Company. The most critical of these estimates are related to (i) the fair value of the investments included in the billable assets within AUM/AUA, as this impacts the amount of revenues the Company recognizes each period; (ii) the fair values of the Company’s investments and liabilities with respect to the TRA, and Earn-out Securities, as changes in these fair values have a direct impact on the Company’s consolidated net income (loss); (iii) the estimate of future taxable income, which impacts the realizability and carrying amount of the Company’s deferred income tax assets; (iv) the qualitative and quantitative assessments of whether impairments of equity method investments, carried interest vehicles, acquired intangible assets, and goodwill exist; and (v) the determination of whether to consolidate a variable interest entity (“VIE”); and (vi) fair value of assets acquired and liabilities assumed in business combinations, including assumptions with respect to future cash inflows and outflows, discount rates, assets’ useful lives, market multiples, the allocation of purchase price consideration in the business combination valuation of acquired assets and liabilities, the estimated useful lives of intangible assets, goodwill impairment testing, assumptions used to calculate equity-based compensation, and the realization of deferred tax assets. Inherent in such estimates are judgments relating to future cash flows, which include the Company’s interpretation of current economic indicators and market valuations, and assumptions about the Company’s strategic plans with regard to its operations. While management believes that the estimates utilized in preparing the consolidated financial statements are reasonable and prudent, actual results could differ materially from those estimates.
(c)Consolidation
The Company consolidates those entities in which it has a direct or indirect controlling financial interest based on either a variable interest model or voting interest model. The Company determines whether an entity should be consolidated by first evaluating whether it holds a variable interest in the entity. Entities that are not VIEs are further evaluated for consolidation under the voting interest model (“VOE” model).
An entity is considered to be a VIE if any of the following conditions exist: (a) the total equity investment at risk is not sufficient to permit the entity to finance its activities without additional subordinated financial support, (b) the holders of equity investment at risk, as a group, lack either the direct or indirect ability through voting rights or similar rights to make decisions that have a significant effect on the success of the entity or the obligation to absorb the expected losses or right to receive the expected residual returns, or (c) the voting rights of some equity investors are disproportionate to their obligation to absorb losses of the entity, their rights to receive returns from an entity, or both and substantially all of the entity’s activities either involve or are conducted on behalf of an investor with disproportionately few voting rights.
Fees that are customary and commensurate with the level of services provided by the Company, and where the Company does not hold other economic interests in the entity that would absorb more than an insignificant amount of the expected losses or returns of the entity, are not considered a variable interest. The Company factors in all economic interests, including proportionate interests through related parties, to determine if fees are considered a variable interest. Where the Company’s interests in funds are primarily management fees and insignificant direct or indirect equity interests through related parties, the Company is not considered to have a variable interest in such entities.
The Company consolidates all VIEs for which it is the primary beneficiary. An entity is determined to be the primary beneficiary if it holds a controlling financial interest, which is defined as having (a) the power to direct the activities of the VIE that most significantly impact the entity’s economic performance and (b) the obligation to absorb losses of the entity or the right to receive benefits from the entity that could
106

AlTi Global, Inc.
Notes to Consolidated Financial Statements
potentially be significant to the VIE. The Company does not consolidate any of the products it manages as it does not hold any direct or indirect interests in such entities that could expose the Company to an obligation to absorb losses of an entity or the right to receive benefits from an entity that could potentially be significant to such entities.
The Company determines whether it is the primary beneficiary of a VIE at the time it becomes involved with a VIE and continuously reconsiders that conclusion. In evaluating whether the Company is the primary beneficiary, the Company evaluates its direct and indirect economic interests in the entity. The consolidation analysis is generally performed qualitatively, however, if the primary beneficiary is not readily determinable, a quantitative analysis may also be performed. This analysis requires judgment, including: (1) determining whether the equity investment at risk is sufficient to permit the entity to finance its activities without additional subordinated financial support, (2) evaluating whether the equity holders, as a group, can make decisions that have a significant effect on the success of the entity, (3) determining whether two or more parties’ equity interests should be aggregated, (4) determining whether the equity investors have proportionate voting rights to their obligations to absorb losses or rights to receive returns from an entity and (5) evaluating the nature of relationships and activities of the parties involved in determining which party within a related-party group is most closely associated with a VIE and therefore would be deemed the primary beneficiary.
Under the voting interest model, the Company consolidates those entities it controls through a majority voting interest. The Company will generally not consolidate those voting interest entities where a single investor or simple majority of third-party investors with equity have the ability to exercise substantive kick-out or participation rights.
(d)Revenue Recognition
Revenue is recognized when the Company transfers promised goods or services to customers in an amount that reflects the consideration to which the Company expects to be entitled in exchange for those goods or services. A five-step framework is utilized that requires an entity to: (i) identify the contract(s) with a customer, which includes assessing the collectability of the consideration to which it will be entitled in exchange for the goods or services transferred to the customer, (ii) identify the performance obligation in the contract, (iii) determine the transaction price, (iv) allocate the transaction price to the performance obligation in the contract, and (v) recognize revenue when the entity satisfies a performance obligation.
Management/Advisory Fees
Revenues from contracts with customers consist of investment management, trustee, and custody fees. The Company recognizes revenue at the time of transfer of promised goods or services to customers in an amount that reflects the consideration to which the Company expects to be entitled in exchange for those goods or services. Revenue recognized is calculated based on contractual terms, including the transaction price, whether a distinct performance obligation has been satisfied and control is transferred to the customer, and when collection of the revenue is assessed as probable.
Investment management, trustee and custody fees are recognized over the period in which the investment management services are performed, using a time-based output method to measure progress. The amount of revenue varies from one reporting period to another as levels of AUA change (from inflows, outflows, and market movements) and the number of days in the reporting period change.
107

AlTi Global, Inc.
Notes to Consolidated Financial Statements
For services provided to each client account, the Company charges an investment management fee, inclusive of custody and/or trustee fees, based on the fair value of the AUM of such account representing a single performance obligation. For assets for which valuations are not available on a daily basis, the most recent valuation provided to the Company is used as the fair value for the purpose of calculating the quarterly fee. In certain circumstances, fixed fees are charged to customers on a monthly basis. The nature of the Company’s performance obligation is to provide a series of distinct services in which the customer receives the benefits of the services over time. The Company’s performance obligation is satisfied at the end of each month or quarter, as applicable to the contract with the customer.
Fees are charged on a mixture of methodologies that include quarterly in arrears based upon the market value at the end of the quarter, quarterly based on the average daily balance, or monthly. Receivable balances from contracts with customers are included in the fees receivable line in the Consolidated Statement of Financial Position.
Our family office services business is also included in the Management/advisory fees line item. Family office services fees are generally structured to reflect an annual agreed upon fee or they can be structured on a project/time-based fee. Family office services fees are typically billed quarterly in arrears. We also generate family office services project/time-based fees arising from accounting, administration fees, set up, the Foreign Account Tax Compliance Act (“FATCA”), and other non-investment advisory services.
Incentive Fees
The Company is entitled to incentive fees if targeted returns have been achieved in accordance with customer contracts. Incentive fees are calculated using a percentage of net profit from the amount the customers earn. Incentive fees are variable consideration that is generally calculated as applicable to the contract with the customer. We recognize our incentive fees when it is no longer probable that a significant reversal of revenue will occur. Our incentive fees are not subject to clawback provisions.
Other Fees/Income

The Company generates brokerage fees which are similar to arrangement fees except that they are generally paid for assisting public companies in raising capital.
(e)Distributions from Investments

The Company has equity interests in External Strategic Managers pursuant to which it is entitled to distributions based on the terms of the respective arrangements. Distributions from each investment will be recorded upon receipt of the distribution. These distributions are recurring under investment agreements and are structured as either a profit or revenue share of the investment’s management and incentive fees.
(f)Cash and Cash Equivalents

Cash and cash equivalents primarily consist of cash and highly liquid investments with original maturities of three months or less at the date of purchase. The Company invests its excess cash primarily in money market funds or demand deposit accounts of major financial institutions. Accordingly, the Company’s cash and cash equivalents are subject to minimal credit and market risk. Cash balances maintained by consolidated VIEs are not considered legally restricted and are included in cash and cash equivalents on the Consolidated Statement of Financial Position.

108

AlTi Global, Inc.
Notes to Consolidated Financial Statements
(g)Restricted Cash and Cash Equivalents
Restricted cash and cash equivalents consist of balances that are restricted as to withdrawal or usage.

As of December 31, 2025 and December 31, 2024, restricted cash and cash equivalents amounted to $7.0 million and $9.1 million, respectively, and are included in the line item Cash and cash equivalents on the Consolidated Statement of Financial Position as of such dates. These amounts represent collateral held as well as the level of liquidity to be maintained by the Company’s certain subsidiaries to meet regulatory requirements. Failing to meet the requirement could lead to censure, fines, and ultimately a loss of license.
(h)Concentration of Credit Risk

Financial instruments that potentially expose the Company to concentration of credit risk consist primarily of cash and cash equivalents. The Company’s cash and cash equivalents are generally held with large financial institutions. Although the Company’s deposits may exceed federally insured limits, the financial institutions that the Company uses have high investment-grade credit ratings and, as a result, the Company believes that, as of December 31, 2025, its risk related to deposits exceeding federally insured limits was not significant.

(i)Compensation and Employee Benefits
Cash-Based Compensation
Compensation and benefits consist of salaries, bonuses, commissions, benefits and payroll taxes. Compensation is accrued over the related service period.
Equity-Based Compensation
Equity-based compensation awards are reviewed to determine whether such awards are equity-classified or liability-classified. Compensation expense related to equity-classified awards is equal to their grant-date fair value and generally recognized on a straight-line basis over the awards’ requisite service period for time-based awards or recognized over a graded-vesting period for awards with both a service and market condition, as applicable. When certain settlement features require an award to be liability-classified, compensation expense is recognized over the service period, and such amount is adjusted at each statement of financial position date through the settlement date to the then current fair value of such award.
The Company recognizes equity-based award forfeitures in the period they occur as a reversal of previously recognized compensation expense. The reduction in compensation expense is determined based on the specific awards forfeited during that period. Furthermore, the Company recognizes all excess tax benefits and deficiencies as income tax benefits or expenses in the Consolidated Statement of Operations.
(j)Foreign Currency Translation
The functional currency for the Company’s foreign subsidiaries is based on the subsidiaries’ financial and operational environment and is the applicable local currency. Revenues, expenses, assets and liabilities denominated in non-functional currencies are recorded in the appropriate functional currency at rate of exchange prevailing at the transaction date. Monetary assets and liabilities denominated in non-functional currencies are remeasured at the end of each reporting period at the exchange rate as of such date. Foreign currency remeasurement gains or losses on monetary assets and liabilities in non-functional currencies are recognized in the Consolidated Statement of Operations within general and administrative expenses.
109

AlTi Global, Inc.
Notes to Consolidated Financial Statements
Since the consolidated financial statements are prepared in U.S. dollars, the Company also translates all non-U.S. dollar functional currency revenues, expenses, assets and liabilities into U.S. dollars. All non-U.S. dollar functional currency revenue and expenses are translated into U.S. dollars at average exchange rates during the period. All non-U.S. dollar functional assets and liabilities are translated at the exchange rates at the end of reporting period. Gains or losses on translation in the financial statements are included as a component of other comprehensive income.
(k)Income Taxes
The Company accounts for income taxes under the asset and liability method in accordance with ASC 740, Income Taxes. Under this method, deferred tax assets and liabilities are determined based on differences between the consolidated financial statement carrying amounts and tax bases of assets and liabilities and operating loss and tax credit carryforwards and are measured using the enacted tax rates that are expected to be in effect when the differences reverse. The effect on deferred tax assets and liabilities of a change in tax rates is recognized in the Consolidated Statement of Operations in the period that includes the enactment date. Valuation allowances are established when necessary to reduce deferred tax assets to an amount that, in the opinion of management, is more likely than not to not be realized, meaning the likelihood of realization is less than 50%.
The Company accounts for uncertain tax positions by reporting a liability for unrecognizable tax benefits resulting from uncertain tax positions taken or expected to be taken in a tax return. The Company recognizes interest and penalties, if any, related to unrecognized tax benefits in income tax expense.
(l)Other Assets, Net and Other Liabilities, Net
Other assets, net include prepaid expenses, miscellaneous receivables, current income taxes receivable, fixed assets, and software licenses. The Company amortizes assets over their respective useful lives, as applicable.

Other liabilities, net include accrued payroll and payroll related taxes, accrued legal fees, and corporate taxes payable, among other miscellaneous payables.
(m)Investments

Investments in Debt Securities. The Company classifies debt investments as held-to-maturity or trading based on the Company’s intent and ability to hold the debt security to maturity or its intent to sell the security. The Company does not have any held-to-maturity debt investments.
Trading securities are those investments that are purchased principally for the purpose of selling them in the near term. Trading securities are carried at fair value on the Consolidated Statement of Financial Position with changes in fair value recorded in Loss on investments on the Consolidated Statement of Operations.
Investments in Equity Securities. Equity securities are generally carried at fair value on the Consolidated Statement of Financial Position in accordance with ASC 321, Investments – Equity Securities. Changes in fair value are recorded in Loss on investments on the Consolidated Statement of Operations.
Equity Method. The Company applies the equity method of accounting for equity investments where the Company does not consolidate the investee but can exert significant influence over the financial and operating policies of the investee. The evaluation of whether the Company exerts control or significant influence over the financial and operational policies of its investees is based on the facts and circumstances surrounding each individual investment. The Company’s share of the investee’s underlying net income or loss is recorded as Loss on investments within current period earnings. The Company’s
110

AlTi Global, Inc.
Notes to Consolidated Financial Statements
share of net income of the investee is recorded based upon the most current information available at the time, which may precede the date of the Consolidated Statement of Financial Position. Due to the nature and size of its investees, the Company has adopted a lag in reporting for certain equity method investees for which the Company cannot reliably obtain financial information on a regular basis. Distributions received reduce the Company’s carrying value of the investee and the cost basis if deemed to be a return of capital. For certain investments, the Company may apply the alternative fair value option to the investment at initial measurement. The fair value measurement of investments in which the fair value option is elected will be measured in accordance with ASC 825, Financial Instruments.
For equity method investments and nonmarketable investments, impairment evaluation considers qualitative factors, including the financial conditions and specific events related to an investee, which may indicate the fair value of the investment is less than the carrying value. For held-to-maturity investments, impairment is evaluated using market values, when available, or the expected cash flows of the investment. These losses in value may be considered other than temporary impairment losses.
(n)Leases

The Company determines if an arrangement is a lease at inception of the arrangement and primarily enters into operating leases, as the lessee, for office space. The Company accounts for its leases in accordance with ASC 842, Leases, and recognizes a lease liability and right-of-use asset in the Consolidated Statement of Financial Position for contracts that it determines are leases or contain a lease. The Company evaluates leases at their inception to determine if they are to be accounted for as an operating lease or a finance lease. A lease is accounted for as a finance lease if it meets one of the following five criteria: (i) the lease has a purchase option that is reasonably certain of being exercised, (ii) the present value of the future cash flows is substantially all of the fair market value of the underlying asset, (iii) the lease term is for a significant portion of the remaining economic life of the underlying asset, (iv) the title to the underlying asset transfers at the end of the lease term, or (v) if the underlying asset is of such a specialized nature that it is expected to have no alternative uses to the lessor at the end of the term. Leases that do not meet the finance lease criteria are accounted for as an operating lease. At the inception of a finance lease, an asset and finance lease obligation are recorded at an amount equal to the lesser of the present value of the minimum lease payments and the property’s fair market value. Finance lease obligations are classified as either current or long-term based on the due dates of future lease payments, net of interest. The Company’s lease portfolio primarily consists of operating leases for office space in various countries around the world. The Company also has operating leases for office equipment and vehicles, which are not significant. The Company does not separate non-lease components from lease components for its office space and equipment operating leases and instead accounts for each separate lease component and its associated non-lease component as a single lease component. Right-of-use assets represent the Company’s right to use an underlying asset for the lease term and lease liabilities represent the Company’s obligation to make lease payments arising from the leases. The Company’s right-of-use assets and lease liabilities are recognized at lease commencement based on the present value of lease payments over the lease term. Lease right-of-use assets include initial direct costs incurred by the Company and are presented net of deferred rent and lease incentives. Absent an implicit interest rate in the lease, the Company uses its incremental borrowing rate, adjusted for the effects of collateralization, based on the information available at commencement in determining the present value of lease payments. The Company’s lease terms may include options to extend or terminate the lease when it is reasonably certain that the Company will exercise those options. Lease expense for lease payments is recognized on a straight-line basis over the lease term. Lease right-of-use assets are reviewed for impairment whenever events or changes in circumstances indicate that the carrying amount of the asset may not be recoverable.
The Company does not recognize a lease liability or right-of-use asset on the balance for short-term leases. Instead, the Company recognizes short-term lease payments as an expense on a straight-line basis over the lease term. A short-term lease is defined as a lease that, at the commencement date, has a lease term of 12 months or less and does not include an option to purchase the underlying asset that the lessee is
111

AlTi Global, Inc.
Notes to Consolidated Financial Statements
reasonably certain to exercise. When determining whether a lease qualifies as a short-term lease, the Company evaluates the lease term and the purchase option in the same manner as all other leases.
(o)Intangible Assets Other Than Goodwill, Net
The Company recognized certain finite-lived intangible assets as a result of the Business Combination and other acquisitions. The Company’s finite-lived intangible assets consist of Customer Relationships, Trade Names, Investment Management Agreements, Licenses, Internally Developed Software and Backlog. Finite-lived intangible assets are amortized on a straight-line basis over their estimated useful lives.
The Company tests finite-lived intangible assets for impairment if certain events occur or circumstances change indicating that the carrying amount of the intangible asset may not be recoverable. The Company evaluates impairment by comparing the estimated fair value attributable to the intangible asset with its carrying amount. If an impairment exists, the Company adjusts the carrying value to equal the fair value by taking a charge through earnings.

The Company also recognized certain indefinite-lived intangible assets as a result of the Business Combination consisting of certain investment management agreements. These indefinite-lived intangibles are not subject to amortization, but are evaluated for impairment at least annually. In assessing its indefinite-lived intangible assets for impairment, the Company has the option to first perform a qualitative assessment to determine whether events or circumstances exist that lead to a determination that it is unlikely that the fair value of the indefinite-lived intangible asset is less than its carrying amount. If the Company determines that it is unlikely that the fair value of an indefinite-lived intangible asset is less than its carrying amount, the Company is not required to perform any additional tests in assessing the asset for impairment. However, if the Company concludes otherwise or elects not to perform the qualitative assessment, then it is required to perform a quantitative analysis to determine if the fair value of an indefinite-lived intangible asset is less than its carrying value. If through this quantitative analysis the Company determines the fair value of an indefinite-lived intangible asset exceeds its carrying amount, the indefinite-lived intangible asset is considered not to be impaired. If the Company concludes that the fair value of an indefinite-lived intangible asset is less than its carrying value, an impairment loss will be recognized for the amount by which the carrying amount exceeds the indefinite-lived intangible asset’s fair value. See Note 12 (Intangible Assets, net) for details on impairments.
(p)Goodwill
Goodwill represents the excess of the purchase price in a business combination over the fair value of the tangible and intangible assets acquired and the liabilities assumed. Under ASC 350, Intangibles—Goodwill and Other, goodwill is not amortized, but rather is subject to an annual impairment test. Goodwill represents the excess of consideration over identifiable net assets of an acquired business. The Company has one reporting unit, and tests goodwill annually for impairment. If, after assessing qualitative factors, the Company believes that it is more likely than not that the fair value of the reporting unit inclusive of goodwill is less than its carrying amount, the Company will perform a quantitative assessment to determine whether an impairment exists. If an impairment exists, the Company adjusts the carrying value of goodwill so that the carrying value of the reporting unit is equal to its fair value by taking a charge through earnings. The Company also tests goodwill for impairment in other periods if an event occurs or circumstances change such that it is more-likely-than-not to reduce the fair value of the reporting unit below its carrying amount. See Note 15 (Goodwill, net) for details on impairments.
112

AlTi Global, Inc.
Notes to Consolidated Financial Statements
(q)Fixed Assets, Net
Fixed assets are recorded at cost, less accumulated depreciation, and are included in Other assets in the Consolidated Statement of Financial Position. Fixed assets are depreciated on a straight-line basis, with the corresponding depreciation expense included within Depreciation and amortization in the Consolidated Statement of Operations. The estimated useful life for leasehold improvements is the lesser of the remaining lease term and the life of the asset, while other fixed assets are generally depreciated over a period of one to ten years. Fixed assets are reviewed for impairment whenever events or changes in circumstances indicate that the carrying amount of an asset may not be recoverable.
(r)Debt Obligations, Net
The Company’s debt obligations are recorded at amortized cost, net of any debt issuance costs, discounts and premiums. Debt issuance costs are deferred and along with discounts and premiums are amortized to interest expense in the Consolidated Statement of Operations over the life of the related debt instrument using the effective interest method. Unamortized debt issuance costs, discounts and premiums are written off to net losses on retirement of debt in the Consolidated Statement of Operations when the Company prepays borrowings prior to maturity.
(s)Tax Receivable Agreement

The TRA liability represents amounts payable to certain pre-Business Combination equity holders of the Company. The portion of the TRA liability related to the Business Combination is deemed contingent consideration payable to the previous owners and is carried at fair value, with changes in fair value reported within Gain (loss) on TRA in the Consolidated Statement of Operations. Future exchanges of Class B Units for shares of Class A Common Stock may increase the TRA liability. Those increases will be carried at a value equal to the expected future payments due under the TRA. See Note 21 (Commitments and Contingencies) for a detailed discussion on TRA exchanges. For future changes in the TRA balance due to exchanges, the Company will record an initial estimate of future payments under the TRA portion as an adjustment to Additional paid-in capital in the Consolidated Statement of Financial Position. Subsequent adjustments to the liability for future payments under the TRA related to changes in estimated future tax rates or state income tax apportionment are recognized through current period earnings in the Consolidated Statement of Operations.
(t)Earn-out Liabilities, at Fair Value

The Earn-out liabilities, at fair value, represents contingent consideration payable related to the Business Combination and various acquisitions by the Company. Changes in fair value are recognized in Gain (loss) on earnout liabilities in the Consolidated Statement of Operations and in Fair value (gain) loss on earnout liability in the Consolidated Statement of Cash Flows in the period of change. See Note 4 (Business Combinations and Divestitures) and Note 21 (Commitments and Contingencies) for further information.
(u)Preferred Stock Tranche Liability, at Fair Value

The Preferred stock tranche liability, at fair value, represents the right, but not the obligation, of Allianz to purchase up to 50,000 additional shares of Series A Preferred Stock up to an aggregate amount equal to $50 million. On May 13, 2025, Allianz exercised the Allianz Tranche Right to purchase an additional 18,471 shares of Series A Preferred Stock at $1,000 per share. Changes in fair value are recognized in Gain (loss) on preferred stock tranche liability in the Consolidated Statement of Operations in the period of change. See Note 1 (Description of the Business), Note 8 (Fair Value Disclosures), and Note 16 (Debt, net of unamortized deferred financing cost) for additional detail related to the Preferred stock tranche liability.
113

AlTi Global, Inc.
Notes to Consolidated Financial Statements
(v)Equity-Classified Warrants

In connection with the Allianz and Constellation Transactions, the Company issued warrants to purchase shares of the Company’s Class A Common Stock. The Company evaluated the Allianz and Constellation Warrants in accordance with ASC 815-40, Contracts in an Entity’s Own Equity, and determined that the warrants are derivatives that meet the fixed-for-fixed equity classification criteria. As such, the Allianz and Constellation Warrants are classified as a component of equity in the Consolidated Statement of Financial Position.

(w)Delayed Share Purchase Agreement

Prior to the Business Combination, TWMH entered into a delayed share purchase agreement (the “TIH SPA”) to purchase a remaining non-controlling interest in its consolidated subsidiary representing 51.1% of shares in TIH. This arrangement was agreed upon for consideration of $2.1 million in cash and $1.2 million in Class A Common Stock. On March 25, 2024, the TIH SPA was fully paid. The stock purchase price was recognized in the Consolidated Statement of Financial Condition as Additional paid-in capital. As of December 31, 2024, the portion of the TIH SPA reported in Additional paid-in capital was $40.0 thousand.
(x)Non-controlling Interests
Non-controlling interests in the net assets of consolidated subsidiaries are identified separately from the Company’s equity. Non-controlling interests consist of the amount of those interests at the date of the original Business Combination and the minority’s share of changes in equity since the date of the Business Combination. The proportions of profit and loss and changes in equity allocated to the owners of the parent and to the non-controlling interests are determined on the basis of existing ownership interests.
(y)Derivative Financial Instruments
The Company accounts for derivative financial instruments in accordance with ASC 815, Derivatives and Hedging, which requires the Company to recognize all derivative instruments on the Consolidated Statement of Financial Position as either assets or liabilities and to measure them at fair value each reporting period unless they qualify for normal purchases and normal sales exception. Normal purchases and normal sales contracts are those that provide for the purchase or sale of something other than a financial instrument or derivative instrument that will be delivered in quantities expected to be used or sold by a reporting entity over a reasonable period in the normal course of business.
(z)Segment Reporting
Prior to the third quarter ended September 30, 2025, the Company was organized into two operating segments: Wealth & Capital Solutions and International Real Estate. During the third quarter ended September 30, 2025, the Company disposed of its International Real Estate segment with an effective date of July 11, 2025, and as such, is organized as one reportable segment as of September 30, 2025. See Note 3 (Discontinued Operations). Additionally, during the third quarter ended September 30, 2024, the Company changed the composition of its reportable segments and recast prior period amounts to conform to the Company’s then current period segment information. Segment information is utilized by the Company’s chief operating decision maker, which is our Chief Executive Officer, to assess performance and to allocate resources. See Note 1 (Description of the Business) and Note 19 (Segment Reporting) for further information.
(aa)Interest Income
Interest income is earned on the Company’s cash balances, money market accounts, or through its investments in exchange-traded note that hold fixed-income securities such as debt securities. The
114

AlTi Global, Inc.
Notes to Consolidated Financial Statements
Company recognizes and records interest income in Interest Income in the Consolidated Statement of Operations.
Dividend income is earned through investments in common stock, mutual funds, and exchange-traded funds that hold equity securities. Dividend income is recorded on the date received and is included in Interest income in the Consolidated Statement of Operations.

(ab)Interest Expense
Interest expense consists of the interest expense on the Company’s outstanding debt, amortization of deferred financing costs, and amortization of original issue discount.

(ac)Gain (loss) on investments

The Company holds investments in common stock, mutual funds, exchange-traded funds, and exchange-traded notes, which hold investments in equity and debt securities. The Company’s realized and unrealized gains and losses on these investments are recorded in Gain (loss) on investments in the Consolidated Statement of Operations.
The Company holds interests in various affiliated limited partnerships and limited liability companies, whose purpose is to achieve capital appreciation through investments in financial instruments and investment vehicles. The Company accounts for investments in which it has significant influence but not a controlling financial interest using the equity method of accounting and may earn income related to its equity in income of equity method investees. The equity method investments are in various fund complexes, including funds focused on infrastructure and utilities, high income yields, and multi-strategy, among others. Changes in fair value of these investments are recorded in Gain (loss) on investments in the Consolidated Statement of Operations.

(ad)Other Income (Expense)

    Other income (expense) includes miscellaneous charges such as settlement payments made to Tolleson (see Note 21 (Litigation), realized gains (losses) on lease terminations, and franchise tax, among other items.

(ae)Held for Sale Accounting

In circumstances when the Company is evaluating its components, we may establish plans that require us to evaluate whether a component qualifies for held-for-sale accounting under ASC 360, Property, Plant, and Equipment. If a sale is deemed probable within a twelve-month period, the component is classified to either the assets held for sale or liabilities held for sale line items on the Consolidated Statement of Financial Position. The disposal group will be measured at the lower of its carrying amount or fair value less the cost to sell. Any long-lived assets shall not be depreciated or amortized while classified as held for sale.

(af)Recent Accounting Pronouncements

In December 2025, the FASB issued ASU 2025-11, Interim Reporting (Topic 270): Narrow-Scope Improvements (“ASU 2025-11”). ASU 2025-11 clarifies and improves existing interim reporting guidance by consolidating disclosure requirements within Topic 270 and introducing a disclosure principle requiring entities to disclose events and changes occurring after the most recent annual reporting period that are expected to have a material effect on the entity’s financial condition or results of operations. The ASU does not introduce significant changes to recognition or measurement guidance.
115

AlTi Global, Inc.
Notes to Consolidated Financial Statements
ASU 2025-11 is effective for interim reporting periods beginning after December 31, 2027, with early adoption permitted. The Company does not expect the adoption of ASU 2025-11 to have a material impact on its consolidated financial statements.

In July 2025, the FASB issued ASU 2025-05, Financial Instruments—Credit Losses (Topic 326):    Measurement of Credit Losses for Accounts Receivable and Contract Assets (“ASU 2025-05”). ASU 2025-05 provides all entities, when developing reasonable and supportable forecasts as part of estimating expected credit losses, the election of a practical expedient that assumes that current conditions as of the balance sheet date do not change for the remaining life of the asset. ASU 2025-05 is effective for annual periods beginning after December 15, 2025, and interim reporting periods within those annual reporting periods. The Company does not expect the adoption of ASU 2025-05 to have a material impact on itsconsolidated financial statements.

In May 2025, the FASB issued ASU 2025-03, Business Combinations (Topic 805) and Consolidation (Topic 810): Determining the Accounting Acquirer in the Acquisition of a Variable Interest Entity (“ASU 2025-03”). ASU 2025-03 clarifies the guidance in determining the acquirer in an acquisition transaction effected primarily by exchanging equity interests when the legal acquiree is a VIE that meets the definition of a business. The amendments require that an entity consider the same factors that are currently required for determining which entity is the accounting acquirer in other acquisition transactions. ASU 2025-03 is effective for annual periods beginning after December 15, 2026, and interim reporting periods within those annual reporting periods, with early adoption permitted. The Company does not expect the adoption of ASU 2025-03 to have a material impact on to its consolidated financial statements.
In November 2024, the FASB issued ASU 2024-03, Income Statement—Reporting Comprehensive Income—Expense Disaggregation Disclosures (Subtopic 220-40) (“ASU 2024-03”). ASU 2024-03 require disclosure, in the notes to financial statements, of specified information about certain costs and expenses at each interim and annual reporting period. ASU 2024-03 is effective for annual periods beginning after December 15, 2026, and reporting periods within annual reporting periods beginning after December 15, 2027, with early adoption permitted. The Company does not expect the adoption of ASU 2024-03 to have a material impact on its consolidated financial statements.
In December 2023, the FASB issued ASU 2023-09, Income Taxes (Topic 740) - Improvements to Income Tax Disclosures (“ASU 2023-09”). ASU 2023-09 expands income tax disclosures and requires the Company disclose (1) consistent categories and greater disaggregation of information in the rates reconciliation and (2) income taxes paid disaggregated by jurisdiction. ASU 2023-09 is effective beginning with this Annual Report on Form 10-K for the year ended December 31, 2025 and was applied retrospectively to all periods presented. The additional required disclosures are included in Note 7 (Income Taxes).
(3)Discontinued Operations
On July 11, 2025, the Company placed its International Real Estate Businesses under administration in accordance with the insolvency laws of England and Wales and Teneo, as appointed administrators, took control of each of them. The Company determined it was appropriate to deconsolidate its International Real Estate Businesses resulting from the disposition of the Company’s controlling interest. We concluded that the transaction meets the criteria for discontinued operations as the disposal of the International Real Estate Businesses is a strategic shift that will have a significant effect on our operations and financial results.
As such, the assets and liabilities, results of operations and cash flows of the International Real Estate Businesses have been classified as discontinued operations for all periods presented in accordance with ASC 205-20, Discontinued Operations. As a result, the Company only has one reportable segment remaining. See Note 19 (Segment Reporting). The Company recognized a loss upon disposal of its International Real Estate
116

AlTi Global, Inc.
Notes to Consolidated Financial Statements
Businesses of $20.1 million, which is included in the Net income (loss) from discontinued operations in the Consolidated Statement of Operations for the year ended December 31, 2025.
Upon deconsolidation, intercompany balances between the Company and the International Real Estate Businesses were recognized as third-party balances, which include receivables of $17.8 million, which were recorded in Other assets, and payables of $26.0 million, which were recorded in Accounts payable and accrued expenses, in the Consolidated Statement of Financial Position as part of continuing operations. Additionally, certain on-going services such as payroll, information technology, and other administrative support, in which the Company acts as a service provider will continue to be provided to the International Real Estate Businesses through the end of December 31, 2027 or earlier based on agreement with the Administrators. As part of the arrangement with Teneo, these on-going services are recognized as payments against the third party Accounts payable balance. A total of $4.0 million, which includes on-going services of $1.3 million, were paid against the third party Accounts payable balance through December 31, 2025. As of December 31, 2025, the balance of the Other assets and Other payables amounted to $2.1 million and $22.0 million, respectively.
The following table provides a summary of the assets and liabilities classified as discontinued operations:
(Dollars in Thousands)As of December 31, 2024
Assets
Cash and cash equivalents$1,077 
Fees receivable3,396 
Equity method investments7,114 
Deferred tax assets, net60 
Other assets, net9,409 
Contingent consideration receivable$1,389 
Assets of discontinued operations$22,445 
Liabilities
Accounts payable and accrued expenses8,587 
Accrued compensation and profit sharing153 
Deferred tax liability281 
Other liabilities, net4,087 
Liabilities of discontinued operations$13,108 


117

AlTi Global, Inc.
Notes to Consolidated Financial Statements
The following table provides a summary of net income (loss) from discontinued operations, net of taxes:
For the Year Ended
(Dollars in Thousands)December 31, 2025December 31, 2024December 31, 2023
Revenue
Management/advisory fees$1,976 $7,856 $20,076 
Incentive fees  702 
Other income/fees1 688 4,994 
Total revenue1,977 8,544 25,772 
Operating Expenses
Compensation and employee benefits3,039 13,766 39,064 
Systems, technology and telephone457 927 1,267 
Sales, distribution and marketing129 397 323 
Occupancy costs433 267 2,104 
Professional fees4,253 14,359 17,657 
Travel and entertainment135 589 816 
Depreciation and amortization 125 6,642 
General, administrative and other3,280 6,030 8,920 
Total operating expenses11,726 36,460 76,793 
Total operating income (loss)(9,749)(27,916)(51,021)
Other Income (Expenses)
Impairment loss on goodwill and intangible assets (42,502)(206,777)
Gain (loss) on investments(21,556)(2,055)(19,643)
Interest expense (12)209 
Interest income13 156 1,301 
Other income (expense) (5)(3,643)
Income (loss) before taxes(31,292)(72,334)(279,574)
Income tax (expense) benefit(61)277 10,028 
Net income (loss) from discontinued operations, net of income tax$(31,353)$(72,057)$(269,546)

Cash flows related to the disposal of the International Real Estate Businesses are included in the discontinued operations section of the Consolidated Statement of Cash Flows for all periods presented.
International Real Estate
Prior to deconsolidation, the Company’s International Real Estate segment included its Real Estate Co-Investment and Real Estate Fund Management businesses.
Real Estate Co-Investment
Real Estate Co-Investment oversaw deal origination, documentation, and structuring from inception to exit for a variety of strategies, including development, income, value-add, and planning. Investors were typically HNWIs, single family offices, and institutional investors. Management fees were earned through private real estate fund advisory and recurring fees. These fees, governed by an investment advisory agreement, were calculated on a sliding scale based on the fund’s NAV. As a sponsor of private market transactions, the Real Estate Co-Investment businesses generated income from debt and equity structures, including arrangement, management, advisory, performance, and transaction fees. If feeder vehicles were established for clients, additional administration and advisory fees also applied.

118

AlTi Global, Inc.
Notes to Consolidated Financial Statements
Real Estate Fund Management
Prior to the first quarter of 2024, the Real Estate Fund Management business managed two funds based in the United Kingdom: LXi REIT plc (“LXi”), and Home Long Income Fund (“HLIF”), a private fund. As described further below, during 2024 the Company exited the management of LXi.
Home Long Income Fund
Home Long Income Fund was an English open-ended investment company launched in October 2018. Its investment objective was to deliver secure inflation-protected income and capital growth by investing in a portfolio of UK homeless shelters. HLIF was advised by SHIA and AFM UK acted as its alternative investment fund manager. Both SHIA and AFM UK were wholly owned subsidiaries of the Company. See Note 21 (Commitments and Contingencies) for discussion on HLIF’s litigation status.
LXi REIT plc

LXi was an English real estate investment trust company, launched in February 2017, whose shares are traded on the premium segment of the London Stock Exchange’s Main Market. LXi was advised by LXi REIT Advisors Limited (“LRA”), and its investment objective was to deliver inflation-protected income and capital growth over the medium-term for its shareholders through investing in a diversified portfolio of UK property that benefited from long-term index-linked leases with institutional-grade tenants. On January 9, 2024, AlTi RE Public Markets Limited entered into heads of terms to sell 100% of the equity of LRA, the advisor to the publicly-traded fund LXi, to LondonMetric Property Plc (“LondonMetric”). This disposal was completed on March 6, 2024.
(4)Business Combinations and Divestitures
Acquisition of Kontora Family Office GmbH

On April 30, 2025 (the “Kontora Acquisition Date”), the Company acquired all of the outstanding ownership interests of Kontora Family Office GmbH (“Kontora”) (the “Kontora Acquisition”). Kontora is a multi-family office and asset management company headquartered in Hamburg, Germany, focused on UHNW families, entrepreneurs and select institutions. This acquisition expanded the Company’s presence in Europe through entry into the key wealth hub of Germany, which represents the third largest UHNW market in the world.

The Kontora Acquisition met the requirements to be considered a business combination under ASC 805. The assets acquired and liabilities assumed from Kontora reflect the fair market values, affected for preliminary adjustments to reflect the fair market values assigned to assets purchased and liabilities assumed, and results of operations, are included in the Company’s consolidated financial statements as of the Kontora Acquisition Date.

The Kontora Acquisition was accounted for using the acquisition method of accounting and the fair value of the total purchase consideration transferred was $15.7 million. Included in the total purchase consideration is contingent consideration of $5.7 million, comprised of the Kontora earn-out liability, for which the Company may be required to make additional cash payments tied to certain revenue streams acquired in the Kontora Acquisition between the Closing Date and December 31, 2035. The contingent consideration was measured at fair value at the Kontora Acquisition Date and recorded within the Earn-out liabilities, at fair value line item in the Consolidated Statement of Financial Position. In addition to the contingent consideration, the Company may be required to make additional compensatory payments comprised of a combination of cash and equity at the Company’s option based on Kontora’s adjusted EBITDA. See Note 6 Equity-Based Compensation for additional details on the equity awards. The total purchase consideration is summarized below:

119

AlTi Global, Inc.
Notes to Consolidated Financial Statements
(Dollars in Thousands)
Amount
Initial purchase price$8,740 
Settlement of debt1,213 
Contingent consideration5,743 
Total purchase consideration transferred$15,696 

The Company incurred $1.6 million of direct acquisition-related expenses, which were recognized in the Professional fees line item of the Consolidated Statement of Operations during the year ended December 31, 2025.

The following table sets forth the preliminary fair values of the assets acquired and liabilities assumed in connection with the Kontora Acquisition:
(Dollars in Thousands)
Kontora Acquisition Date Fair Value
Cash and cash equivalents$3,440 
Fees receivable2,702 
Equity method investments28 
Intangible assets14,075 
Goodwill981 
Operating lease right-of-use assets1,952 
Deferred tax assets, net1,451 
Other assets, net2,326 
Total Assets Acquired$26,955 
Accounts payable and accrued expenses526 
Accrued compensation and profit sharing218 
Debt, net of unamortized deferred financing cost732 
Operating lease liability 1,952 
Deferred tax liability4,774 
Other liabilities, net3,057 
Total Liabilities Assumed$11,259 
Total Assets Acquired and Liabilities Assumed$15,696 

The purchase price allocation is preliminary and subject to change during the measurement period, which is not to exceed one year from the Kontora Acquisition Date. During the year ended December 31, 2025, the Company made a measurement period adjustment to the purchase price allocation, which resulted in a decrease to intangible assets of $0.7 million, an increase to goodwill of $0.4 million, a decrease to deferred tax liability of $0.3 million, an increase to other assets, net of $24.0 thousand and a decrease to the purchase consideration of $10.0 thousand.At this time we do not expect any additional material adjustments to the above allocations. When the valuation is final, changes to the valuation of acquired assets and liabilities could result in adjustments to identified intangibles and goodwill.

With the exception of operating right-of-use assets and operating lease liabilities accounted for under ASC 842, Leases, in accordance with ASC 805, the assets and liabilities were recorded at their respective fair values as of April 30, 2025. The Company developed the fair value of intangible assets, which includes trade names, customer relationships, and licenses granted by the German Federal Financial Supervisory Authority. Various techniques were applied to derive the fair values of the intangible assets including, but not limited to, relief from royalty method, excess earnings method, replacement cost method, and a discounted cash flow approach.
120

AlTi Global, Inc.
Notes to Consolidated Financial Statements
For all other major assets and liabilities acquired, the Company determined that book value approximated fair value. Goodwill is comprised of expected synergies for the combined operations and the assembled workforce acquired in the Kontora Acquisition, which does not qualify as a separately recognized intangible asset.

Below is a summary of the intangible assets acquired in the Kontora Acquisition:

(Dollars in Thousands)
Kontora Acquisition Date Fair Value
Estimated Life (Years)
Brand$187 3
License4,385 15
Customer relationships9,443 15
Software60 3
Total Intangible Assets$14,075 

The results of operations for Kontora have been included in the Company’s consolidated financial statements as of the Kontora Acquisition Date.
Acquisition of Envoi, LLC

On July 1, 2024 (the “Envoi Acquisition Date”), the Company purchased substantially all of the assets of Envoi, pursuant to the terms of the asset purchase agreement by and among the Company and Envoi, as well as Envoi’s individual members (the “Envoi Acquisition”). Envoi is a private family office focused on multi-generational family wealth. The acquisition expanded the Company’s operations into the mid-West region of the United States.
The Envoi Acquisition met the requirements to be considered a business combination under ASC 805 and was accounted for using the acquisition method of accounting. The fair value of the total purchase consideration was $34.3 million, consisting of cash consideration of $25.3 million, and estimated contingent consideration of $9.0 million comprised of the Envoi earn-out liability and earn-out growth consideration liability. A portion of the contingent consideration will be used to establish a retention pool which is payable in a mixture of cash and equity to employees upon meeting certain revenue thresholds over a required service period. The portion of contingent consideration used to establish the retention pool is treated as compensation rather than consideration transferred. See Note 6 (Equity-Based Compensation) for further details about the related equity award. The amount of contingent consideration related to consideration transferred was measured at fair value at the acquisition date and recorded within the Earn-out liabilities, at fair value line item in the Consolidated Statement of Financial Position. The total purchase consideration is summarized below:

(Dollars in Thousands)
Envoi Amount
Cash consideration$25,258 
Earn-out consideration9,000 
Total purchase consideration transferred$34,258 

The Company incurred $1.1 million of direct acquisition-related expenditures, which were recognized in the Professional fees line item of the Consolidated Statement of Operations during the year ended December 31, 2024.


121

AlTi Global, Inc.
Notes to Consolidated Financial Statements
The following table sets forth the final fair values of the assets acquired, and liabilities assumed in connection with the Envoi Acquisition:
(Dollars in Thousands)Envoi Acquisition Date
Fair Value
Intangible assets$23,300 
Goodwill10,824 
Operating lease right-of-use assets 196 
Other assets157 
Total Assets Acquired34,477 
Accounts payable and accrued expenses1 
Operating lease liabilities218 
Total Liabilities Assumed219 
Total Assets Acquired and Liabilities Assumed$34,258 

During the year ended December 31, 2024, the Company made a measurement period adjustment to the purchase price allocation, which resulted in an increase to intangibles and a decrease to goodwill of $1.0 million.

In accordance with ASC 805, the assets and liabilities were recorded at their respective fair values as of July 1, 2024. The fair value of intangible assets was determined using the multi-period excess earnings method. For all other major assets and liabilities acquired, the Company determined that book value approximated fair value. Goodwill is comprised of expected synergies for the combined operations and the assembled workforce acquired in the business combination, which does not qualify as a separately recognized intangible asset. The goodwill resulting from this acquisition is expected to be deductible for tax purposes. The components of goodwill do not qualify as a separately recognized intangible asset.

Below is a summary of the intangible assets acquired in the Envoi Acquisition:

(Dollars in Thousands)Envoi Acquisition Date Fair ValueEstimated Life (Years)
Customer Relationships$23,300 15
Total Intangible Assets$23,300 

The results of the Envoi Acquisition have been included in the Company’s consolidated financial statements from the Envoi Acquisition Date.
Acquisition of Pointwise Partners Limited
On May 9, 2024 (the “PW Acquisition Date”), the Company acquired the remaining 50% of the issued and outstanding ownership and membership interest of PW, increasing its interest from 50% to 100% (the “PW Acquisition”). PW is a wealth management business based in the United Kingdom, focused on international clients. The acquisition further expanded the Company’s global client base.

The PW Acquisition met the requirements to be considered a business combination under ASC 805 and was accounted for using the acquisition method of accounting. The fair value of the total purchase consideration was $8.0 million, consisting of cash consideration, equity consideration, estimated deferred consideration, and the settlement of pre-existing relationships as summarized below:

122

AlTi Global, Inc.
Notes to Consolidated Financial Statements
(Dollars in Thousands)
PW Amount
Cash consideration$1,735 
Equity consideration1,705 
Deferred consideration 3,328 
Settlement of pre-existing relationships1,186 
Total purchase consideration transferred$7,954 

The estimated deferred consideration of $3.4 million was paid in cash and equity during the first quarter ended March 31, 2025. An additional amount of $1.0 million was paid fully in cash rather than in equity to PW employees upon meeting certain performance milestones. This additional amount was determined to be compensation rather than consideration transferred.

At the PW Acquisition Date, as required by ASC 805, the Company’s existing 50% equity in PW, which was previously recognized as an equity method investment, was revalued to reflect the fair value at this date. The fair value of this existing equity method investment was $6.2 million, which was calculated as 50% of the fair value of PW total equity value, excluding the impact of any synergies or control premium that would be realized by a controlling interest.

The following table sets forth the final fair values of the assets acquired, and liabilities assumed in connection with the PW business combination:
(Dollars in Thousands)PW Acquisition Date
Fair Value
Cash and cash equivalents$269 
Intangible assets9,700 
Goodwill6,747 
Other assets20 
Total Assets Acquired16,736 
Accounts payable and accrued expenses589 
Other liabilities292 
Deferred tax liability1,749 
Total Liabilities Assumed$2,630 
Total Assets Acquired and Liabilities Assumed$14,106 

The fair value of intangible assets was determined using the multi-period excess earnings method. Goodwill is comprised of expected synergies of the combined operations, including employees acquired in a business combination. The components of goodwill do not qualify as a separately recognized intangible asset.

Below is a summary of the intangible assets acquired in the PW business combination:

(Dollars in Thousands)PW Acquisition Date Fair ValueEstimated Life (Years)
Customer Relationships$9,700 14
Total Intangible Assets$9,700 
The results of the PW Acquisition have been included in the Company’s consolidated financial statements from the PW Acquisition Date. Prior to the PW Acquisition Date, the results of PW were included as a 50% held equity method investment.


123

AlTi Global, Inc.
Notes to Consolidated Financial Statements
Acquisition of East End Advisors, LLC

On April 3, 2024 (the “EEA Acquisition Date”), the Company acquired all of the issued and outstanding ownership and membership interests of EEA pursuant to the terms of the purchase agreement between the Company and EEA Holding Company, LLC (the “EEA Acquisition”). EEA provides customized portfolios for a select number of ultra-high net worth families and foundations using an OCIO model. The acquisition expanded the Company’s footprint in the OCIO space.
The EEA Acquisition met the requirements to be considered a business combination under ASC 805 and was accounted for using the acquisition method of accounting. The fair value of the total purchase consideration transferred was $93.1 million, consisting of cash consideration of $69.0 million and contingent consideration of $23.3 million, for which the Company may be required to make additional cash payments contingent on the future EBITDA performance targets between the closing date and the fifth anniversary of the closing date. The contingent consideration was measured at fair value at the acquisition date and recorded within the Earn-out liabilities, at fair value line item in the Consolidated Statement of Financial Position.

(Dollars in Thousands)
Amount
Cash consideration$69,013 
Contingent consideration installments23,308 
Payment of assumed liabilities793 
Total purchase consideration transferred$93,114 

The Company incurred $1.3 million of direct acquisition-related expenses, which were recognized in the Professional fees line item of the Consolidated Statement of Operations during the year ended December 31, 2024.

The following table sets forth the final fair values of the assets acquired and liabilities assumed in connection with the EEA Acquisition:
(Dollars in Thousands)
EEA Acquisition Date Fair Value
Cash and cash equivalents$218 
Management/advisory fees receivable12 
Intangible assets62,700 
Goodwill
30,094 
Operating lease right-of-use assets2,326 
Other assets1,181 
Total Assets Acquired96,531 
Accounts payable and accrued expenses79 
Operating lease liabilities 2,326 
Other liabilities1,012 
Total Liabilities Assumed$3,417 
Total Assets Acquired and Liabilities Assumed$93,114 
With the exception of operating right-of-use assets and operating lease liabilities accounted for under ASC 842, Leases, in accordance with ASC 805, the assets and liabilities were recorded at their respective fair values as of April 1, 2024. The Company developed the fair value of intangible assets, which includes trade names, customer relationships and developed technology, using various techniques including relief of royalty, excess earnings method, and a discounted cash flow approach. For all other major assets and liabilities acquired, the Company determined that book value approximated fair value. Goodwill is comprised of expected synergies for the combined operations and the assembled workforce acquired in the business combination, which does not qualify as a separately recognized intangible asset.
124

AlTi Global, Inc.
Notes to Consolidated Financial Statements
Below is a summary of the intangible assets acquired in the EEA Acquisition:

(Dollars in Thousands)
EEA Acquisition Date Fair Value
Estimated Life (Years)
Trade Name$1,400 5
Customer Relationships$61,000 
17
Developed Technology$300 5
Total Intangible Assets$62,700 

The results of operations for EEA have been included in the Company’s consolidated financial statements from the EEA Acquisition Date.
Acquisition of AlTi Wealth Management (Switzerland) SA

On August 2, 2023, (the “AWMS Acquisition Date”), the Company acquired the remaining 70% of the issued and outstanding ownership and membership interests of AWMS, increasing its interest in AWMS from 30% to 100% (the “AWMS Acquisition”).

The AWMS Acquisition met the requirements to be considered a business combination under ASC 805 and was accounted for using the acquisition method of accounting. The fair value of the total purchase consideration transferred was $16.8 million. The total purchase consideration transferred included cash consideration of $5.7 million, equity consideration of $1.5 million, deferred cash consideration of $6.7 million, earn-out consideration (“AWMS earn-out liability”) of $2.7 million, and the payment of assumed liabilities. Since the AWMS earn-out liability met the definition of a derivative, it was recorded at fair value as a derivative liability in Earn-out liabilities, at fair value on the Consolidated Statement of Financial Position and measured at fair value at the acquisition date and at each reporting date in accordance with ASC 820, Fair Value Measurement, with changes in fair value to be recognized in Gain (loss) on earnout liabilities in the Consolidated Statement of Operations and in Fair value (gain) loss on earnout liability in the Consolidated Statement of Cash Flows in the period of change. The deferred cash consideration and the earn-out consideration were both paid during the year ended December 31, 2024.

At the AWMS Acquisition Date, as required by ASC 805, the Company’s existing 30% equity interest in AWMS, which was previously recognized as an equity method investment, was revalued to reflect the fair value at this date. The fair value of this existing equity method investment was $7.4 million, which was calculated as 30% of the fair value of AWMS total equity value (determined using the discounted cash flow method of the income approach, less debt), excluding the impact of any synergies or control premium that would be realized by a controlling interest. This change in fair value resulted in a gain of $1.9 million, which was recognized during the year ended December 31, 2023 in the Gain (loss) on investments line of the Consolidated Statement of Operations.

The Company incurred $0.01 million in direct acquisition-related expenses, which are recognized in the Professional fees line item of the Consolidated Statement of Operations during the year ended December 31, 2024.
Acquisition of AlTi Wealth Management (Singapore) Pte Limited

On April 6, 2023 (the “ALWP Acquisition Date”), the Company acquired all of the issued and outstanding ownership and membership interests of AlTi Wealth Management (Singapore) Pte Limited (“ALWP”) pursuant to the terms of the share purchase agreement between the Company and ALWP (the “ALWP Acquisition”). The primary purpose of the ALWP Acquisition is to acquire ALWP’s extensive business within Southeast Asia to further expand the Company’s global operations.

125

AlTi Global, Inc.
Notes to Consolidated Financial Statements
The ALWP Acquisition met the requirements to be considered a business combination under ASC 805 and was accounted for using the acquisition method of accounting. The fair value of the total purchase consideration transferred was $15.5 million, with the total amount paid in cash. The Company will make second and third payments to the sellers of ALWP on the third and fifth anniversary of the ALWP Acquisition Date, respectively. Management has determined that these payments will be treated as future compensation expense in the Company’s Consolidated Statement of Operations. There was no contingent consideration as part of the ALWP Acquisition.

For the year ended December 31, 2023, the Company incurred $0.4 million of direct acquisition-related expenses, which are recognized in the Professional fees line item of the Consolidated Statement of Operations.

AlTi Global Business Combination

On January 3, 2023, the Company entered into the Business Combination described in Note 1 (Description of the Business). The primary purpose of the Business Combination was to combine established high-growth companies that can benefit from access to capital and public markets and continue value-creation by management.

The Business Combination was a forward merger and accounted for using the acquisition method of accounting. The fair value of the total purchase consideration transferred was $1,071.1 million. Included in total purchase consideration was contingent consideration of $85.1 million, which is payable to the selling shareholders upon achievement of certain volume-weighted average price targets for the shares of Class A Common Stock or upon a change of control of the Company occurring between the Closing Date and the fifth anniversary of the Closing Date. Since this liability meets the definition of a derivative, it is recorded at fair value as a derivative liability in Earn-out liabilities, at fair value on the Consolidated Statement of Financial Position and measured at fair value at the acquisition date and at each reporting date in accordance with ASC 820, Fair Value Measurement, with changes in fair value to be recognized in Gain (loss) on earnout liabilities in the Consolidated Statement of Operations and in Fair value (gain) loss on earnout liability in the Consolidated Statement of Cash Flows in the period of change.
The Business Combination resulted in the Company acquiring 51% of the equity interests of Umbrella which holds 100% of the equity interests of Alvarium, TWMH, and TIG. The remainder of Umbrella is held by the historical equity holders of TWMH and TIG through their ownership of Class B Units, which are presented as non-controlling interest on the Company’s Consolidated Statement of Financial Position.
As a result of the Business Combination, Umbrella, which represents substantially all of the economic activity of the Company, became a subsidiary of the Company. Since the Company is the sole managing member of Umbrella following the Business Combination, the Class B Units held by the former equity holders of TWMH and TIG are classified as non-controlling interests in the Company’s financial statements. An allocation of net income or loss representing the percentage of ownership of Umbrella not controlled by the Company will be attributed to the non-controlling interests in the Company’s Consolidated Statement of Operations.

For the year ended December 31, 2023, the Company incurred $17.8 million of acquisition-related costs which are included predominantly in the “Professional fees” line in the Consolidated Statement of Operations. In addition, the Company incurred $4.6 million of debt issuance costs related to debt issued to finance the Business Combination. During the quarter ended December 31, 2024, the Company paid off the debt outstanding. Accordingly, the unamortized deferred debt issuance costs of $4.5 million was expensed and recorded in Interest Expense in the Statement of Operations. See Note 16 (Debt, net of unamortized deferred financing cost) for additional details.

126

AlTi Global, Inc.
Notes to Consolidated Financial Statements
Supplemental Pro Forma Financial Information (Unaudited)
The following selected unaudited supplemental pro forma financial information is a summary of our combined results for AWMS, ALWP, Envoi, EEA, PW and Kontora as of the year ended December 31, 2025, 2024 and 2023. The unaudited supplemental pro forma financial information gives effect to the AWMS and ALWP acquisitions as if they had occurred on January 1, 2023, the Envoi, EEA and PW acquisitions as if they had occurred on January 1, 2024, and the Kontora acquisition as if it had occurred on January 1, 2025.

The following acquisitions have been excluded from the unaudited pro forma financial information presented below since their results of operations are included in our unaudited consolidated statement of operations:

• AWMS and ALWP acquisitions for the years ended December 31, 2025 and 2024, respectively.

• EEA, PW, and Envoi acquisitions for the years ended December 31, 2025.

The unaudited pro forma financial information presented below is for informational purposes only, and is not necessarily indicative of the results that would have been achieved if the acquisitions had taken place on the first of the year in which they were acquired, nor is it indicative of future results.
For the Year Ended
(Dollars in Thousands)December 31, 2025December 31, 2024December 31, 2023
Total revenue$260,911 $221,297 $241,618 
Net income (loss)$(119,955)$(102,245)$(162,443)
FOS

On May 8, 2024, the Company sold FOS, its European-based trust and private office service, for cash consideration of $19.5 million.
(5)Revenue

The following table represents the Company’s revenue disaggregated by fee type for the periods presented below:
For the Year Ended
(Dollars in Thousands)December 31, 2025December 31, 2024December 31, 2023
Management/advisory fees$198,410 $182,599 $160,785 
Incentive fees34,708 3,256 42,674 
Distributions from investments20,837 12,304 17,185 
Other fees/income1,001 231 501 
Total revenue$254,956 $198,390 $221,145 
127

AlTi Global, Inc.
Notes to Consolidated Financial Statements
(Dollars in Thousands)As of December 31, 2025
As of December 31, 2024
Management/advisory fees receivable
Beginning balance$28,896 $26,802 
Ending balance (1)
35,047 28,896 
Incentive fees receivable
Beginning balance$1,324 $40,356 
Ending balance (2)
30,335 1,324 
Other fees/income receivable
Beginning balance$ $ 
Ending balance189  
(1) As of December 31, 2025 and December 31, 2024, this amount includes $0.6 million and $0.7 million, respectively, in Management/advisory fees receivable due from related parties. See Note 18 (Related Party Transactions) for further details.
(2) As of December 31, 2025 and December 31, 2024, this amount includes $9.0 million and $0.2 million, respectively, in Incentive fees receivable due from related parties. See Note 18 (Related Party Transactions) for further details.

(6)Equity-Based Compensation

The Company grants equity-based compensation awards in the form of restricted share units (“RSUs”) or performance restricted share units (“PRSUs”) for Class A Common Stock to its management, employees, consultants, and independent members of the Board under its 2023 Stock Incentive Plan (the “Plan”). The total number of shares of Class A Common Stock that may be issued under the Plan is 20,798,132, of which 5,971,095 remain available as of December 31, 2025. To the extent that an award expires or is canceled, forfeited, terminated, surrendered, exchanged or withheld to cover tax withholding obligations, the unissued awards will again be available for grant under the Plan.

The Company recognizes equity-based compensation expenses at the Company’s stock price as of the grant date. As of December 31, 2025, the Company has an unrecognized equity-based compensation expense of $23.0 million, which is expected to be recognized over a weighted average period of 1.59 years.


128

AlTi Global, Inc.
Notes to Consolidated Financial Statements
The following table summarizes the equity-based compensation award activity for the years ended December 31, 2025, and December 31, 2024:

December 31, 2025December 31, 2024
Number of AwardsWeighted Average Grant Date Fair ValueNumber of AwardsWeighted Average Grant Date Fair Value
Restricted common stock
Restricted common stock awards outstanding at beginning of period6,216,513 $4.86 4,797,464 $4.64 
Restricted common stock granted 7,676,202 3.82 4,181,243 5.18 
Restricted common stock forfeited(197,427)3.90 (938,383)4.86 
Restricted common stock vested(2,266,401)4.60 (1,823,811)4.99 
Restricted common stock awards outstanding at end of period11,428,887 $4.236,216,513 $4.86 

The following table summarizes the equity-based compensation recognized, which is included in Compensation and employee benefits in the Consolidated Statement of Operations, during the years ended December 31, 2025, 2024, and 2023:

For the Year Ended
(Dollars in Thousands)December 31, 2025December 31, 2024December 31, 2023
RSUs$18,882 $10,554 $36,779 
PRSUs 3,200 3,241  
Acquisition-related4,488 6,891 6,968 
TIH SPA  1,178 
Revenue share1,024 1,077 1,249 
Deferred compensation 4,465 4,523  
Accrued compensation65   
Total$32,124 $26,287 $46,174 

RSUs
In connection with the Business Combination, certain of TWMH’s restricted units vested and the Company granted fully vested shares to Alvarium’s employees, resulting in compensation expense of $4.2 million and $24.6 million, respectively, during the year ended December 31, 2023. The $24.6 million consisted of $21.0 million related to the acceleration of 2.1 million of earn-out shares at closing and $3.6 million for 360,485 shares related to another transaction completed in contemplation of and for the benefit of the acquirer under Topic 805. None of these stock awards were outstanding after the Business Combination.
Upon completion of the Business Combination, the Company issued 60,800 shares of Class A Common Stock to employees of the Company. These awards vested in full immediately and had a fair value of $10.00 per share, resulting in compensation expense of $0.6 million for the year ended December 31, 2023.

On February 27, 2025 and May 14, 2025, the Company granted 2,772,576 and 79,155, respectively, of RSUs to its employees, which vest over a three-year period and had a fair value of $3.45 and $3.32, respectively, per share. On June 5, 2024, the Company granted 2,219,661 RSUs to its employees, which vest over a three-year period and had a fair value of $4.78 per share. On May 31, 2023, the Company granted 4,697,317 RSUs to its
129

AlTi Global, Inc.
Notes to Consolidated Financial Statements
employees, which vest over a three-year period and had a fair value of $4.35 per share. These grants resulted in compensation expense of $11.7 million, $8.6 million, and $5.4 million for the years ended December 31, 2025, 2024, and 2023, respectively. Since the initial grant date of these awards, 1,028,495 shares have been forfeited.

On June 23, 2025, the Company granted 231,889 RSUs to its Board, which vest over a twelve-month period and had a grant date fair value of $4.07 per share. On August 2, 2024, the Company granted 45,549 RSUs to its Board, which vested over an eleven-month period and had a grant date fair value of $4.38 per share.On June 27, 2024, the Company granted 123,732 RSUs to its Board, which vested over a twelve-month period and had a grant date fair value of $4.91 per share. On March 1, 2024, the Company granted 138,564 RSUs to its Board, which vested over a four-month period and had a fair value of $5.87 per share. On March 23, 2023, in connection with the Business Combination, the Company granted 65,554 RSUs to its Board, which vested over an approximate nine-month period and had a fair value of $12.56 per share. These grants resulted in compensation expense of $0.9 million, $1.2 million, and $0.8 million for the years ended December 31, 2025, 2024, and 2023, respectively.
On April 15, 2025, the Company granted 81,266 shares of Class A Common Stock to employees, representative of buy-out equity awards as restricted units, vesting over a three-year period, with a fair value of $3.31 per share. On December 23, 2024, the Company granted 57,458 shares of Class A Common Stock to employees, representative of buy-out equity awards as restricted units, vesting over a three year period, with a fair value of $4.14 per share. On February 6, 2024, the Company granted 29,154 shares of Class A Common Stock to employees, representative of buy-out equity awards as restricted units, vesting over a two year period, with a fair value of $5.36 per share. On various dates throughout 2023, the Company granted 111,148 and 118,987 RSUs to employees, representative of buy-out equity awards as restricted units, vesting generally over a one to three year period, with a fair value of $7.66 and $8.72, respectively, per share. The Company recognized compensation expense of $1.3 million, $0.8 million, and $1.0 million for the years ended December 31, 2025, 2024, and 2023, respectively, related to these buy-out equity awards.

During year ended December 31, 2025, the Company reclassed certain liability classified retention awards to be equity classified and recognized compensation expense for the year ended December 31, 2025 of $5.0 million related to these retention awards.

PRSUs

The Company grants PRSUs to selected members of AlTi’s executive team. Vesting of the PRSUs is based on meeting certain market conditions and the requisite service period. The PRSUs are eligible to vest on a graded basis at the end of each of three annual performance periods, subject to the employee’s continued service with the Company through the applicable performance period, and are only earned upon achievement of total shareholder return of the Company’s Class A Common Stock exceeding certain thresholds.

On May 22, 2025, the Company granted 263,564 PRSUs to participants and used a Monte Carlo simulation model to determine the average grant date fair value of $2.82 per share using the following model inputs and assumptions: (i) ending average stock price of $3.19, (ii) volatility rate of 60.7%, (iii) risk free rate of 4.0% and (iv) expected term of 2.86 years. Compensation expense associated with the PRSUs will be recognized over the longer of the expected achievement period for the service or market condition. On June 5, 2024, the Company granted 1,567,125 PRSUs to participants and used a Monte Carlo simulation model to determine the average grant date fair value of $5.76 per share using the following model inputs and assumptions: (i) ending average stock price of $4.78, (ii) volatility rate of 62.1%, (iii) risk free rate of 4.5% and (iv) expected term of 2.88 years. Compensation expense associated with the PRSUs will be recognized over the longer of the expected achievement period for the service or market condition. These grants resulted in compensation expense of $3.2 million and $3.2 million for the years ended December 31, 2025 and 2024, respectively. Since the initial grant date of these awards, 289,942 shares have been forfeited.
130

AlTi Global, Inc.
Notes to Consolidated Financial Statements

Acquisition-Related Equity-Based Compensation Awards

In connection with TWMH’s historical acquisition of Holbein Partners, LLP (“Holbein”), certain employees of Holbein are entitled to receive a combination of cash and shares of the Company based on Holbein revenues in 2023 and 2024 (the “Holbein Earn-Ins”). The Holbein Earn-Ins were measured at fair value using estimates of future revenues as of the closing date. The earn-ins are expected to be paid in a combination of 50% cash and 50% in shares of the Company’s Class A Common Stock on the second and third anniversaries of the closing date of January 7, 2022. On July 14, 2023, the Company amended the Holbein purchase agreement related to the Holbein acquisition. The amendment crystallized the contingent earn-in consideration amount by replacing the valuation of the Holbein Earn-Ins consideration of an estimate of future revenue. Additionally, the first payment date and second payment date are agreed as April 1, 2024, and April 1, 2025, respectively, replacing the original share purchase agreement payment dates of ten business days after the second and third anniversary of the acquisition of Holbein. The agreed upon first and second date payments are $7.1 million and $8.9 million, respectively. The selling shareholders remain required to maintain certain service agreements to receive the compensatory Holbein Earn-ins. The number of shares awarded will be calculated based on the twenty-day average volume weighted average price of the Company’s Class A Common Stock preceding the first and second payment dates. The Company recognized an expense for the earn-ins of $0.9 million, $4.1 million, $7.0 million for the years ended December 31, 2025, 2024, and 2023, respectively.

Separate from the compensatory Holbein Earn-Ins, the Holbein acquisition consideration included contingent consideration that was measured at fair value using estimates of future revenues as of the closing date. The acquisition consideration was also amended to crystallize the non-compensatory earn-in amount and follows the same pattern as the above-described amendment for the compensatory earn-ins. On April 1, 2025, the final contingent consideration payment was made, extinguishing the liability balance as of December 31, 2025. As of December 31, 2024, this contingent consideration is recorded as a liability of $0.9 million in the Earn-in consideration payable line of the Consolidated Statement of Financial Condition.

In connection with the Company’s acquisition of East End Advisors (see Note 4 Business Combinations and Divestitures), certain employees of East End Advisors are entitled to receive a portion of the contingent consideration comprised of a combination of additional cash and shares of the Company (the “EEA Equity Awards”) based on the future EBITDA performance targets between the closing date of April 3, 2024 and the fifth anniversary of the closing date. The portion of the EEA Equity Awards to be issued in shares was measured at fair value as of the closing date. The Company recognized compensation expense for the estimated shares in relation to the accrual of the EEA Equity Awards of $2.2 million and $1.6 million for the years ended December 31, 2025 and 2024, respectively.

In connection with the Company’s acquisition of Envoi (see Note 4 Business Combinations and Divestitures), certain employees of Envoi are entitled to receive a portion of the earn-out growth consideration liability comprised of a combination of cash and additional shares of the Company (the “Envoi Equity Awards”). Compensation expense related to the Envoi Equity Awards is determined in accordance with revenue based formulas provided for in the asset purchase agreement and are payable to eligible employees in 2028. The Company recognized compensation expense in relation to the accrual of the Envoi Equity Awards of $0.3 million and $0.1 million for the years ended December 31, 2025 and 2024, respectively.

In connection with the Company’s acquisition of PW (see Note 4 Business Combinations and Divestitures), certain employees of PW were entitled to receive additional shares of the Company (the “PW Earn-Ins”). The PW Earn-Ins were payable in equity upon the achievement of certain integration milestones and were due for payment no later than March 1, 2025. The estimated deferred consideration was paid in cash and equity during the first quarter ended March 31, 2025. The Company recognized compensation expense in relation to the accrual of the PW Earn-Ins of $1.0 million for the year ended December 31, 2024.

131

AlTi Global, Inc.
Notes to Consolidated Financial Statements
In connection with the Company’s acquisition of Kontora (see Note 4 Business Combinations and Divestitures), the Company may be required to make additional compensatory payments comprised of a combination of cash and equity at the Company’s option based on Kontora’s adjusted EBITDA (the “Kontora Earn-Ins”). The Company recognized compensation expense in relation to the accrual for the expected equity element of the Kontora Earn-Ins of $1.1 million for the year ended December 31, 2025.

Revenue Share

During the years ended December 31, 2025, 2024, and 2023, the Company accrued $1.0 million, $1.1 million, and $1.2 million, respectively, in compensation expense related to various revenue share arrangements to its employees, which is included in Compensation and employee benefits in the Consolidated Statement of Operations and in Accrued compensation and profit sharing in the Consolidated Statement of Financial Position.

Deferred Compensation Liability

In connection with the acquisition of all of the issued and outstanding ownership and membership interests of AlTi Wealth Management (Singapore) Pte Limited (“ALWP”) pursuant to the terms of the share purchase agreement between the Company and ALWP on April 6, 2023, the Company accrued, during the years ended December 31, 2025 and 2024, $4.5 million and $4.5 million, respectively, in shares of Class A Common Stock which is included in Compensation and employee benefits in the Consolidated Statement of Operations and in Accrued compensation and profit sharing in the Consolidated Statement of Financial Position.

(7)    Income Taxes

The computation of the effective tax rate, tax provision and related income tax assets and liabilities are based on, among other things, an estimate of the impact of the exchanges of Common Units for shares of Class A Stock, inclusive of an analysis of tax basis and state tax implications of the Company and their underlying assets and liabilities. The Company’s estimate is based on the most recent information available and cannot be finally determined until the Company’s 2025 tax returns have been filed. The tax basis and impact of the Company and their underlying assets and liabilities are based on estimates subject to finalization of its tax returns.
The Company is a domestic corporation for U.S. federal income tax purposes and is subject to U.S. federal and state and local corporate-level income taxes on its share of taxable income from the Umbrella Partnership. The Umbrella Partnership is a partnership for U.S. federal income tax purposes and a taxable entity for certain state and local taxes, such as New York City Unincorporated Business Tax (“UBT”). Further, the Company’s income tax provision and related income tax assets and liabilities are based on, among other things, an estimate of the impact of exchanges of shares of Class B Common Stock and Class B Units for shares of Class A Common Stock, inclusive of an analysis of tax basis and state tax implications of the Umbrella Partnership and its underlying assets and liabilities. The Company’s estimate is based on the most recent information available. The tax basis and state impact of the Umbrella Partnership and its underlying assets and liabilities are based on estimates subject to finalization of the Company’s tax returns.

132

AlTi Global, Inc.
Notes to Consolidated Financial Statements
For financial reporting purposes, the components of income (loss) from continuing operations before income tax benefit were as follows:
For the Year Ended
(Dollars in Thousands)December 31, 2025December 31, 2024December 31, 2023
U.S. Domestic
$(66,901)$(65,357)$(8,812)
Foreign(38,228)(57,747)(33,363)
Income (loss) before income tax benefit$(105,129)$(123,104)$(42,175)

The following table presents the components of the Company’s income tax expense (benefit) from continuing operations :
For the Year Ended
(Dollars in Thousands)December 31, 2025December 31, 2024December 31, 2023
Current income tax expense (benefit)
U.S. federal$(175)$584 $749 
State and local361 1,046 98 
Foreign1,704 465 871 
$1,890 $2,095 $1,718 
Deferred income tax expense (benefit)
U.S. federal$12,658 $(10,202)$(344)
State and local4,997 (10,119)(1,021)
Foreign(957)(2,630)(859)
$16,698 $(22,951)$(2,224)
Total income tax expense (benefit)
U.S. federal$12,483 $(9,618)$405 
State and local5,358 (9,073)(923)
Foreign747 (2,165)12 
Total income tax expense (benefit)$18,588 $(20,856)$(506)
More than 50% of the Company's recognized state and local income tax benefit for all periods is attributable to New York state and New York City.

133

AlTi Global, Inc.
Notes to Consolidated Financial Statements
The following table sets forth the reconciliation of the Company’s effective rate to the statutory rate for the year ended December 31, 2025:
For the Year Ended
(Dollars in Thousands)December 31, 2025
U.S. federal tax expense (benefit) at statutory rate$(22,077)21.0 %
State tax, net of federal benefit3,522 (3.3)%
Foreign tax effects
United Kingdom
Foreign rate differential(1,379)1.3 %
Change in valuation allowance3,840 (3.7)%
Non-deductible expenses3,153 (3.0)%
Change in fair value of contingent consideration1,268 (1.2)%
Other354 (0.3)%
Germany
Foreign rate differential(219)0.2 %
Non-deductible expenses759 (0.7)%
Other jurisdictions
Foreign rate differential(77)0.1 %
Change in valuation allowance1,014 (1.0)%
Other53  %
Change in Valuation Allowance26,429 (25.1)%
Nondeductible items
Stock based compensation(9) %
Executive Compensation Limitation under 162(m)61 (0.1)%
Net impact of non-controlling interest3,344 (3.2)%
Change in fair value of contingent consideration(1,365)1.3 %
Other Permanent differences(95)0.1 %
Rate change12  %
Total Effective Tax Rate$18,588 (17.7)%

134

AlTi Global, Inc.
Notes to Consolidated Financial Statements
The following table sets forth the reconciliation of the Company’s effective rate to the statutory rate for the years ended December 31, 2024 and 2023:
For the Year Ended
(Dollars in Thousands)December 31, 2024December 31, 2023
U.S. federal tax expense (benefit) at statutory rate$(25,851)21.0 %$(8,856)21.0 %
State tax, net of federal benefit(9,457)7.7 %(1,246)3.0 %
Goodwill Impairment7,342 (6.0)%  %
Non-deductible Professional Fees1,337 (1.1)%1,808 (4.3)%
Change in fair value of warrant liability  %2,702 (6.4)%
Change in fair value of contingent consideration(6,129)5.0 %(5,657)13.4 %
Other Perms421 (0.3)%256 (0.6)%
Prior year true-ups(361)0.3 %10  %
Change in Valuation Allowance6,278 (5.1)%10,530 (25.0)%
Foreign rate differential(1,751)1.4 %(1,778)4.2 %
Stock based compensation434 (0.4)%145 (0.3)%
Rate Change96 (0.1)%  %
Net impact of non-controlling interest6,785 (5.5)%1,580 (3.7)%
Total Effective Rate$(20,856)16.9 %$(506)1.2 %
The Company had an effective tax rate on continuing operations of (17.7)%, 16.9% and 1.2% for the years ended December 31, 2025, 2024 and 2023, respectively. The effective tax rates differed from the statutory rate primarily due to the impact of valuation allowance with respect to deferred tax assets generated in the Company’s subsidiaries in the U.K. and in the Company’s investment in subsidiary, the portion of income allocated to noncontrolling interests, and goodwill impairment.

135

AlTi Global, Inc.
Notes to Consolidated Financial Statements
As of December 31, 2025 and 2024 the income tax effects of temporary differences that give rise to significant portions of deferred tax assets and liabilities were as follows:
(Dollars in Thousands)December 31, 2025December 31, 2024
Deferred tax assets
Net operating losses$44,632 $27,736 
Investment in partnership18,519 13,117 
Goodwill921 1,503 
Disallowed interest carryforward3,455 5,816 
Accruals and reserves7,017 6,567 
Operating Lease Liability1,329 1,744 
Other deferred tax asset802 921 
Total deferred tax assets76,675 57,404 
Deferred tax liabilities
Intangibles$17,405 $17,353 
Operating Lease - Right Of Use1,281 1,723 
Other deferred tax liability233 254 
Total deferred tax liabilities18,919 19,330 
Valuation allowance(67,323)(27,325)
Net deferred tax asset (liabilities)$(9,567)$10,749 
As of December 31, 2025, the Company has U.S. federal net operating losses (“NOLs”) of $88.7 million and foreign NOLs of $81.8 million that can be carried forward indefinitely until they are used. The Company regularly evaluates the realizability of its deferred tax asset and may recognize or adjust any valuation allowance when it is more-likely-than-not that all or a portion of the deferred tax asset may not be realized. As of December 31, 2025, the Company has recorded a full valuation allowance against the NOLs and other available tax attributes generated by its U.S. operations and substantially all the foreign subsidiaries with NOL carryforwards are in a full valuation allowance position.

The Company files its tax returns as prescribed by the tax laws of the jurisdictions in which it operates. In the normal course of business, the tax years that remain open under the statute of limitations will be subject to examinations by the appropriate tax authorities. The Company is currently under examination by New York City UBT for the years ended December 2020 and 2021. We do not believe that there is material exposure in connection with the examination.


136

AlTi Global, Inc.
Notes to Consolidated Financial Statements
The following table presents a reconciliation of the Company’s total gross unrecognized tax benefits for the year ended December 31, 2025 and 2024:

(Dollars in Thousands)December 31, 2025December 31, 2024
Balance at January 1,$240 $ 
Additions, based on tax positions related to current year  
Additions for tax positions of prior years 240 
Reduction for tax positions of prior years  
Settlements  
Lapses in statues of limitations  
Balance at December 31$240 $240 

For the year ended December 31, 2025, income taxes paid exceeded 5% of total income taxes paid, net of refunds, in the following jurisdictions:

(Dollars in Thousands)December 31, 2025
Federal $744 
New York City253 
Hong Kong485 
Switzerland289 
Singapore243 
Italy175 
Other135 
Total income taxes paid (net of refunds)$2,324 

For the years ended December 31, 2024 and 2023, income taxes paid, net, were $1.5 million and $0.8 million, respectively.
(8) Fair Value Disclosures
The Company classifies its fair value measurements using a three-tiered fair value hierarchy. The basis of the tiers is dependent upon the various “inputs” used to determine the fair value of the Company’s assets and liabilities. Fair value is considered the value using the price that would be received to sell an asset or paid to transfer a liability in an orderly transaction between market participants at the measurement date.
Observable inputs are those that market participants would use in pricing the asset or liability based on market data obtained from sources independent of the Company. Unobservable inputs reflect the Company’s assumptions about the inputs market participants would use in pricing the asset or liability and are developed based on the best information available in the circumstances. The inputs are summarized in the three broad levels listed below:
Level 1 – Valuations based on unadjusted quoted prices in active markets for identical assets or liabilities that the Company has the ability to access.
Level 2 – Valuations based on quoted prices in markets that are not active or for which all significant inputs are observable, either directly or indirectly.
137

AlTi Global, Inc.
Notes to Consolidated Financial Statements
Level 3 – Valuations based on inputs that are unobservable and significant to the overall fair value measurement.
Level 3 Valuation Techniques

In the absence of observable market prices, the Company values financial instruments using valuation methodologies applied on a consistent basis. For some investments little market activity may exist; management’s determination of fair value is then based on the best information available in the circumstances and may incorporate management’s own assumptions and involves a significant degree of judgment, taking into consideration a combination of internal and external factors. Financial instruments for which market prices are not observable include:
Business Combination Earn-Out Liability - The Company’s valuation approach utilized a Monte Carlo simulation to estimate future share prices and the implied earn-out payment discounted using the risk-free rate.
TRA Liability - The Company’s valuation approach utilized a Monte Carlo simulation to estimate future taxable income, share prices, and the implied TRA payments discounted using the liability discount rate which is estimated based on the Company’s credit rating.
AWMS Earn-Out Liability - In connection with the deferred cash consideration related to its acquisition of the remaining 70% of the issued and outstanding ownership and membership interests of AlTi Wealth Management (Switzerland) SA, (“AWMS”), increasing its interest in AWMS from 30% to 100%, on August 2, 2023, the Company’s valuation approach utilized a Monte Carlo simulation to estimate future revenue and the implied earn-out payment discounted using the liability discount rate which is estimated based on the Company’s credit rating. As of September 30, 2024, the settlement amount became known, which was based on actual revenues received, and the use of the Level 3 valuation technique was discontinued. Additionally, during the fourth quarter of 2024, the AWMS earn-out liability was fully paid.
EEA Earn-Out Liability - The Company’s valuation approach utilized a Discounted Cash Flow approach to determine the fair value using the liability discount rate which is estimated based on the Company’s credit quality.
Envoi Earn-Out Consideration Liability - The Company’s valuation approach utilized a risk-adjusted Discounted Cash Flow approach to determine the fair value using the liability discount rate which is estimated based on the Company’s credit quality rating.
Envoi Earn-Out Growth Consideration Liability - The Company’s valuation approach utilized a Monte Carlo simulation to estimate future revenue and the implied earn-out payment discounted using the liability discount rate which is estimated based on the Company’s credit quality rating.
Kontora Earn-Out Liability - The Company’s valuation approach utilized a Discounted Cash Flow approach to determine the fair value using the liability discount rate which is estimated based on the Kontora subgroups’ weighted average cost of capital for a useful life of ten years.
Preferred Stock Tranche Liability - The fair value of the Allianz Tranche Right is determined based on Level 3 inputs using a binomial lattice model. At each node of the binomial lattice model, the decision to exercise the Allianz Tranche Right is determined based on if the value of the Series A Preferred Stock at such node is greater than the right’s strike price of $1,000 per share. At nodes where the Allianz Tranche Right is exercised, the resulting payoff of the right is discounted back to the prior node at the risk-free rate. The fair value of the Allianz Tranche Right is estimated by backward
138

AlTi Global, Inc.
Notes to Consolidated Financial Statements
inducting values in the binomial lattice model to the initial node. A probability-weighted assessment is also included as part of the inputs to the valuation of the Allianz Tranche Right.
Investments in External Strategic Managers - The Company utilized a Discounted Cash Flow approach to determine the fair value of the External Strategic Managers. The discount rate selection for each investment was calibrated using the implied internal rate of return as of the original investment date, adjusted for certain market- and company-specific factors. The selected long-term growth rate for each investment was based on long-term GDP growth rates in the geographic locations of the underlying External Strategic Manager, with consideration for general growth in the asset management industry.
Refer to the valuation methodologies table below for further analysis of Level 3 valuations.
The Company’s financial instruments measured at fair value in the Consolidated Statement of Financial Position as of December 31, 2025, and December 31, 2024 have been categorized based on the fair value hierarchy as follows:
As of December 31, 2025
Level 1Level 2Level 3
(Dollars in Thousands)Quoted PricesObservable InputsUnobservable InputsTotal
Assets:
Mutual funds$42 $ $ $42 
Exchange-traded funds and BDC funds35   35 
Investments – External Strategic Managers   142,976 142,976 
Investments – Affiliated Funds (1)
   1,080 
   Other6 57  63 
Total$83 $57 $142,976 $144,196 
Liabilities:
Preferred stock tranche liability$ $ $2,410 $2,410 
Earn-out liabilities  57,411 57,411 
TRA liability (2)
  8,785 8,785 
Total$ $ $68,606 $68,606 
As of December 31, 2024
Level 1Level 2Level 3
(Dollars in Thousands)Quoted PricesObservable InputsUnobservable InputsTotal
Assets:
Mutual funds$105 $ $ $105 
Exchange-traded funds and BDC funds118   118 
Investments – External Strategic Managers
  147,568 147,568 
Investments – Affiliated Funds (1)
   883 
Total$223 $ $147,568 $148,674 
Liabilities:
Preferred stock tranche liability$ $ $3,940 $3,940 
Earn-out liabilities  64,639 64,639 
TRA liability (2)
  9,378 9,378 
Earn-in consideration payable932   932 
Total$932 $ $77,957 $78,889 
139

AlTi Global, Inc.
Notes to Consolidated Financial Statements
(1) Investments in Affiliated Funds are measured at fair value using the NAV (or its equivalent) practical expedient. The Company’s investments in Affiliated Funds represent interests that do not trade in an active market and are valued using the NAV of each investment company as reported and without adjustment. The Company does not have any commitments to the Affiliated Funds and redemptions are permitted on a monthly basis and require 30 days’ notice. The strategies of the Affiliated Funds primarily focus on near-dated, hard catalyst events that typically involve hostile deals, proposals, minority interest buy-ins, leverage buyouts, activism, spin-offs, recapitalizations, and agreed upon deals. The investments held in the Affiliated Funds are primarily highly liquid and marketable securities. The fair value amounts presented in this table are intended to permit reconciliation of the fair value hierarchy to the amounts presented in the Consolidated Statement of Financial Position.
(2) The Company carries a portion of its TRA liability at fair value equal to the expected future payments under the TRA.
Level 3 Rollforwards
The following table sets forth a summary of changes in the fair value of Level 3 financial instruments during the years ended December 31, 2025 and December 31, 2024:
As of December 31, 2025
(Dollars in Thousands)Beginning balanceIssuancesSettlements
Net (gains) losses (1)
Transfers out of Level 3Ending balance
Assets:
Investments – External Strategic Managers$147,568 $ $ $(4,592)$ $142,976 
Liabilities:
Preferred stock tranche liability$3,940   (1,530) $2,410 
Earn-out liability$23,848   (8,580) $15,268 
EEA earn-out liability$29,871  (7,387)2,775  $25,259 
Envoi earn-out consideration liability$9,600  (2,953)1,573  $8,220 
Envoi earn-out growth consideration liability$1,320   300  $1,620 
Kontora earn-out liability$ 5,743  1,301  $7,044 
TRA liability
$9,378   (593) $8,785 

As of December 31, 2024
(Dollars in Thousands)Beginning balanceIssuancesSettlements
Net (gains) losses (1)
Transfers out of Level 3 (2)
Ending balance
Assets:
Investments – External Strategic Managers$164,077 $ $ $(16,509)$ $147,568 
Liabilities:
Preferred stock tranche liability 4,540  (600) 3,940 
Earn-out liability62,380   (38,532) 23,848 
EEA earn-out liability 23,308  6,563  29,871 
Envoi earn-out consideration liability 7,980  1,620  9,600 
Envoi earn-out growth consideration liability 1,020  300  1,320 
AWMS earn-out liability1,064   39 (1,103) 
TRA liability
13,233   (3,855) 9,378 
(1) Realized and unrealized gains/(losses) on Investments - External Strategic Managers, Preferred stock tranche liability, earn-out liabilities and TRA liability are recorded in Gain (loss) on investments, Gain (loss) on preferred stock tranche liability, Gain (loss) on earnout liabilities, and Gain (loss) on TRA, respectively, in the Consolidated Statement of Operations.
(2) During the year ended December 31, 2024, there was one transfer from Level 3 to Level 1 of the AWMS earn-out liability.
140

AlTi Global, Inc.
Notes to Consolidated Financial Statements
Valuation Methodologies for Fair Value Measurements Categorized within Level 3 as of December 31, 2025

(Dollars in Thousands)Fair
Value
Valuation
Techniques
Unobservable
Inputs
RangesImpact to Valuation from an Increase in Input
Level 3 Assets:
Investments – External Strategic Managers$142,976 Discounted Cash FlowDiscount rate
17.0% -30.0%
Lower
Long-term growth rate4.0 %Higher
Level 3 Liabilities:
TRA liability$8,785 Monte CarloVolatility55.0 %Lower
Correlation22.5 %Higher
Cost of debt range
10.6% - 11.9%
Lower
Equity risk premium
5.8% - 13.2%
Lower
Business Combination earn-out liability$15,268 Monte CarloVolatility65.0 %Higher
Risk-free rate3.5 %Higher
EEA earn-out liability$25,259 Discounted Cash FlowEBITDA Discount Rate14.6 %Lower
Risk-free rate3.5 %Lower
Credit spread9.3 %Lower
Envoi earn-out consideration liability$8,220 Discounted Cash FlowRevenue risk-adjusted discount rate11.0 %Lower
Risk-free rate3.4 %Lower
Credit spread9.1 %Lower
Envoi earn-out growth consideration liability$1,620 Monte CarloMetric volatility29.0 %Lower
Risk-free rate3.4 %Lower
Revenue discount rate11.0 %Lower
Credit Risk Adjusted Discount Rate12.5 %Lower
Kontora earn-out liability$7,044 Discounted Cash FlowDiscount rate11.7 %Lower
Preferred stock tranche liability$2,410 Binomial lattice modelVolatility47.5 %Lower
Probability of option exercise50.0 %Higher
Risk-free rate4.8 %Lower
Credit spread9.3 %Lower


141

AlTi Global, Inc.
Notes to Consolidated Financial Statements
Valuation Methodologies for Fair Value Measurements Categorized within Level 3 as of December 31, 2024
(Dollars in Thousands)Fair
Value
Valuation
Techniques
Unobservable
Inputs
RangesImpact to Valuation from an Increase in Input
Level 3 Assets:
Investments – External Strategic Managers$147,568 Discounted Cash FlowDiscount rate
18.0% -33%
Lower
Long-term growth rate4.0 %Higher
Level 3 Liabilities:
TRA liability$9,378 Monte CarloVolatility55.0 %Lower
Correlation22.5 %Higher
Cost of debt range
10.2% - 10.9%
Lower
Equity risk premium
6.1% - 13.2%
Lower
Business Combination earn-out liability$23,848 Monte CarloVolatility70.0 %Higher
Risk-free rate4.3 %Higher
EEA earn-out liability$29,871 Discounted Cash FlowEBITDA Discount Rate16.3 %Lower
Risk-free rate4.3 %Lower
Credit spread7.9 %Lower
Envoi earn-out consideration liability$9,600 Discounted Cash FlowGrowth rate10.9 %Higher
Revenue risk-adjusted discount rate12.5 %Lower
Risk-free rate4.2 %Lower
Credit spread7.7 %Lower
Envoi earn-out growth consideration liability$1,320 Monte CarloMetric volatility33.0 %Lower
Risk-free rate4.3 %Lower
Revenue discount rate12.5 %Lower
Credit Risk Adjusted Discount Rate11.9 %Lower
Preferred stock tranche liability$3,940 Binomial lattice modelVolatility50.0 %Higher
Probability of option exercise50.0 %Higher
Risk-free rate4.8 %Lower
Credit spread7.9 %Lower
The carrying value of financial instruments not measured at fair value, which consists primarily of cash and restricted cash, approximates fair value.
The Company measures certain assets and liabilities at fair value on a non-recurring basis, such as assets acquired and liabilities assumed in a business combination.

142

AlTi Global, Inc.
Notes to Consolidated Financial Statements
(9) Equity Method Investments
As of December 31, 2025 and 2024, the Company had $0.1 million and $20.4 million, respectively, of equity method investments recorded within Equity method investments on the Consolidated Statement of Financial Position. In accordance with US GAAP, certain equity method investees do not account for both their financial assets and liabilities under fair value measures; therefore, the Company’s investment in such equity method investees may not represent fair value.

For the year ended December 31, 2024, the Company recognized impairment of $1.7 million on its equity method investments within Gain (loss) on investments in the Consolidated Statement of Operations.

The Company evaluates each of its equity method investments to determine if any were significant as defined by guidance from the SEC. As of and for the years ended December 31, 2025 and 2024, no equity method investment held by the Company met the significance criteria individually or in aggregate. As such, the Company is not required to present separate financial statements or supplemental financial information for any of its equity method investments.

(10)    Variable Interest Entities
The Company determines whether it is the primary beneficiary of a VIE at the time it becomes involved with a VIE and continuously reconsiders that conclusion. In evaluating whether the Company is the primary beneficiary, the Company evaluates its direct and indirect economic interests in the entity. The consolidation analysis is generally performed qualitatively; however, if the primary beneficiary is not readily determinable, a quantitative analysis may also be performed. This analysis requires judgment, including: (1) determining whether the equity investment at risk is sufficient to permit the entity to finance its activities without additional subordinated financial support, (2) evaluating whether the equity holders, as a group, can make decisions that have a significant effect on the success of the entity, (3) determining whether two or more parties’ equity interests should be aggregated, (4) determining whether the equity investors have proportionate voting rights to their obligations to absorb losses or rights to receive returns from an entity and (5) evaluating the nature of relationships and activities of the parties involved in determining which party within a related-party group is most closely associated with a VIE and therefore would be deemed the primary beneficiary.

VIEs include certain private equity, real estate, and CLO vehicles. The purposes of such VIEs is to provide strategy-specific investment opportunities for investors in exchange for management and performance-based fees.


143

AlTi Global, Inc.
Notes to Consolidated Financial Statements
The Company holds variable interests in certain VIEs which are not consolidated because it was determined that the Company is not the primary beneficiary of such VIEs. The Company’s involvement with such entities is in the form of direct and indirect equity interests and fee arrangements. The Company’s maximum exposure to loss relating to non-consolidated VIEs is the carrying value of such investments, and in certain instances, its initial investment in and loans to certain VIEs. The Company’s maximum exposure to loss relating to non-consolidated VIEs is as follows:
(Dollars in Thousands)As of December 31, 2025As of December 31, 2024
Total VIE assets
$3,653,414 $3,509,769 
Total VIE liabilities
$219,013 $187,837 
Total equity investments in VIEs978 789 
Maximum exposure to loss$978 $789 
(11) Investments
The Company’s investments include Investments at fair value and Equity method investments.

Investments at fair value consist of investments for which the fair value option has been elected. The primary reasons for electing the fair value option are to:
reflect economic events in earnings on a timely basis;
mitigate volatility in earnings from using different measurement attributes; and
address simplification and cost-benefit considerations
Such election is irrevocable and is applied on an investment-by-investment basis at initial recognition or at other eligible election dates. Changes in the fair value of such instruments are recognized in Gain (loss) on investments in the Consolidated Statement of Operations.
144

AlTi Global, Inc.
Notes to Consolidated Financial Statements
The Cost and Fair Value of Investments as of December 31, 2025 and December 31, 2024 are presented below:
As of December 31, 2025As of December 31, 2024
(Dollars in Thousands)CostFair ValueCostFair Value
Investments at Fair Value:
Mutual funds$38 $42 $122 $105 
Exchange-traded funds and BDC funds17 35 101 112 
TIG Arbitrage Associates Master Fund482 566 482 515 
TIG Arbitrage Enhanced Master Fund179 362 179 229 
Arkkan Opportunities Feeder Fund111 152 111 139 
Arkkan Capital Management Limited20,062 19,543 20,062 21,181 
Zebedee Asset Management68,913 93,716 68,913 80,127 
Romspen Investment Corporation 72,523 29,717 72,523 46,260 
Other55 63 6 6 
Total Investments at fair value$162,380 $144,196 $162,499 $148,674 
Equity method investments:CostCarrying ValueCostCarrying Value
Wealth management - investment advisory$138 $138 $20,403 $20,403 
Total Equity method investments138 138 20,403 20,403 
Total$162,518 $144,334 $182,902 $169,077 

The breakdown of realized and unrealized gains (losses) on Investments at fair value for the relevant periods, which are recorded in Gain (Loss) on investments in the Consolidated Statement of Operations, are as follows:
For the Year Ended
(Dollars in Thousands)December 31, 2025December 31, 2024December 31, 2023
Gains (Losses) on Investments at fair value:
Realized gains (losses)$(20)$(15)$1 
Unrealized gains (losses) (4,359)(16,491)2,749 
Total gains (losses) on Investments at fair value$(4,379)$(16,506)$2,750 
145

AlTi Global, Inc.
Notes to Consolidated Financial Statements
(12) Intangible Assets, net
The following table provides a reconciliation of Intangible assets, net reported on the Consolidated Statement of Financial Position.
As of December 31, 2025
(Dollars in Thousands)Weighted
Average
Amortization
Period (in years)
Gross
Carrying
Amount (2)
Impairment/DisposalsAccumulated
Amortization
Net Carrying
Amount
Amortizing intangible assets
Customer relationships22.0$290,419 $ $(33,235)$257,184 
Trade names9.312,238  (3,828)8,410 
License15.04,535 (195)4,340 
Acquired internally developed software5.01,300 (600)(505)195 
Other intangible asset1.5680  (656)24 
Total amortized intangible assets309,172 (600)(38,419)270,153 
Non-amortized intangible assets (1)
Other intangible asset4  — 4 
Investment management agreements (3)
201,000 (35,000)— 166,000 
Total non-amortized intangible assets201,004 (35,000)— 166,004 
Total intangible assets$510,176 $(35,600)$(38,419)$436,157 

(1) The Company’s non-amortized intangible assets consist of management contracts for open-ended fund products and other intangible assets related to domain names and other software, for which there is no contractual termination date.

(2) During the year ended December 31, 2025, gross carrying amounts related to the Company’s intangible assets include additions to intangibles of $14.8 million and purchase price adjustments of $(0.7) million (see Note 4 (Business Combinations and Divestitures)) related to the Kontora Acquisition, as well as foreign currency translation differences of $4.1 million.

(3) During the quarter ended September 30, 2025, the Company recognized an impairment of $35.0 million related to TIG’s Investment Management Agreement (“IMA”), which is classified as an indefinite-lived intangible asset. Drivers of the impairment for the IMA include the financial projections and discount rate.

146

AlTi Global, Inc.
Notes to Consolidated Financial Statements
As of December 31, 2024
(Dollars in Thousands)Weighted
Average
Amortization
Period (in years)
Gross
Carrying
Amount (2)
ImpairmentAccumulated
Amortization
Net Carrying
Amount
Amortizing intangible assets
Customer relationships22.3$277,117 $ $(18,999)$258,118 
Trade names9.411,941  (2,351)9,590 
Acquired internally developed software5.01,300  (445)855 
Total amortized intangible assets290,358  (21,795)268,563 
Non-amortized intangible assets (1)
Investment management agreements (3)
245,900 (44,900)— 201,000 
Total intangible assets$536,258 $(44,900)$(21,795)$469,563 
(1) The Company’s non-amortized intangible assets consist of management contracts for open-ended fund products, in which there is no contractual termination date.

(2) As of December 31, 2024, gross carrying amounts related to the Company’s intangible assets include additions to intangibles of $99.3 million related to the PW, EEA, and Envoi Acquisitions, a transfer of $4.6 million to Goodwill related to measurement period adjustments for the EEA Acquisition and a transfer of $1.0 million from Goodwill related to measurement period adjustments for the Envoi Acquisition (see Note 4 Business Combinations and Divestitures), as well as foreign currency translation differences of $(1.3) million.

(3) During the quarter ended September 30, 2024, the Company commenced a strategic review of its International Real Estate Businesses and conducted a realignment of its operating segments. Prior to the realignment, the Company conducted a goodwill impairment test to determine whether the fair value of its reporting units declined to an amount lower than the carrying value of goodwill. As part of the test, we utilized the discounted cash flow method and determined the fair value of TIG’s Investment Management Agreement (the “IMA”) had declined. As such, the Company recognized intangible asset impairment charges of $44.9 million related to the IMA, which is classified as an indefinite-lived intangible asset. Drivers of the impairment for the IMA primarily include the financial projections and discount rate associated with the instrument.
Amortization expense of $15.9 million, $13.3 million, and $8.5 million for the years ended December 31, 2025, 2024, and 2023, respectively, was recognized.

The estimated future amortization for finite-lived intangible assets for each of the next five years and thereafter are as follows:
(Dollars in Thousands)As of December 31, 2025
2026$16,245 
202716,229 
202816,184 
202915,909 
2030 and beyond205,586 
Total$270,153 

147

AlTi Global, Inc.
Notes to Consolidated Financial Statements
(13) Other assets, net and Other liabilities, net
The following table provides a breakdown of Other assets, net reported on the Consolidated Statement of Financial Position.
(Dollars in Thousands)As of December 31, 2025As of December 31, 2024
Fixed assets, net:
Leasehold improvements$18,705 $17,736 
Office equipment and furniture5,653 2,849 
Foreign currency translation adjustment184 285 
Accumulated depreciation (6,852)(4,861)
Fixed assets, net17,690 16,009 
Lease incentive receivables 5,522 
Accrued income18,409 13,423 
Prepaid expenses8,268 8,776 
Sundry receivables4,908 2,610 
Other receivables
2,683 2,984 
Third party receivables related to IRE2,082  
Other assets2,406 1,064 
Other assets, net (1)
$56,446 $50,388 

(1) As of December 31, 2025 and December 31, 2024, these amounts include $0.2 million and $0.5 million, respectively, in receivables due from related parties. See Note 18 (Related Party Transactions) for further details.

The following table provides a breakdown of Other liabilities, net reported on the Consolidated Statement of Financial Position.
(Dollars in Thousands)As of December 31, 2025As of December 31, 2024
PW deferred consideration$ $3,339 
Payroll taxes1,754 1,128 
Payroll869  
Corporation tax payable2,532 2,415 
Accrued legal4,496 5,125 
Other (1)
5,025 (168)
Other Liabilities, net (2)
$14,676 $11,839 
(1) The other category is comprised primarily of miscellaneous payables and provisions.
(2) As of December 31, 2025 and December 31, 2024, these amounts include $0.7 million and $3.3 million, respectively, in liabilities due to related parties.
(14) Leases
The Company primarily has non-cancellable operating leases for office spaces across various countries. We categorize leases as either operating or finance leases at the commencement date of the respective lease.
148

AlTi Global, Inc.
Notes to Consolidated Financial Statements
The components of lease costs are as follows:
For the Year Ended
(Dollars in Thousands)December 31, 2025December 31, 2024December 31, 2023
Operating lease expense$11,673 $12,680 $8,782 
Variable lease expense2,620 2,709 3,165 
Short-term lease expense267 256 750 
Total lease expense (1)
$14,560 $15,645 $12,697 
(1) These amounts include $0.5 million, $0.5 million, and $0.4 million for the years ended December 31, 2025, 2024, and 2023, respectively, in operating lease expense from related parties. See Note 18 (Related Party Transactions) for further details.
Supplemental cash flow information and non-cash activity related to our operating leases are as follows:
For the Year Ended
(Dollars in Thousands)December 31, 2025December 31, 2024December 31, 2023
Operating cash flow information:
Cash outflows - operating leases (1)
$9,482 $8,027 $7,131 
Non-cash activity:
Right-of-use assets obtained in exchange for lease obligations$4,960 $6,239 $35,629 
(1) These amounts include $0.5 million, $0.5 million, and $0.4 million for the years ended December 31, 2025, 2024, and 2023, respectively, in cash outflows related to operating leases from related parties. See Note 18 (Related Party Transactions) for further details.
Weighted-average remaining lease term and discount rate for our operating leases are as follows:
As of December 31, 2025As of December 31, 2024
Weighted-average remaining lease term11.3811.46
Weighted-average discount rate6.31 %5.99 %
Future minimum lease payments for the Company’s operating leases as of December 31, 2025, are as follows:
Future Minimum Rental Operating Leases
(Dollars in Thousands)
2026$8,626 
20278,880 
20288,368 
20297,096 
20306,411 
2031 and beyond49,911 
Total lease payments89,292 
Less: Imputed interest27,617 
Present value of lease liabilities$61,675 
149

AlTi Global, Inc.
Notes to Consolidated Financial Statements
(15) Goodwill
The following table provides a reconciliation of Goodwill reported on the Consolidated Statement of Financial Position as of December 31, 2025 and December 31, 2024, respectively.
(Dollars in Thousands)As of December 31, 2025As of December 31, 2024
Beginning Balance$377,842 $361,780 
Goodwill recognized in connection with acquisitions542 44,065 
Impairment  (29,367)
Measurement period adjustments439 3,600 
Currency translation and other adjustments$7,143 $(2,236)
$8,124 $16,062 
Ending Balance$385,966 $377,842 
For the year ended December 31, 2024, the Company recognized a $29.4 million impairment to goodwill. The primary drivers of impairment were a decrease in the financial projections resulting from redemption activity, existing levels of AUM, the change in the discount rate for the IMAs, and market multiples for goodwill.

The Company believes that its procedures for estimating the fair value of the reporting units are reasonable and consistent with assumptions that would be used by other marketplace participants. However, such assumptions are inherently uncertain, and a change in assumptions could change the estimated fair value of our reporting units. Future impairments of our indefinite lived intangible assets and reporting units could be required, which could be material to the consolidated financial statements.
(16) Debt, net of unamortized deferred financing cost
The following table summarizes outstanding debt obligations of the Company as of December 31, 2025 and December 31, 2024:
As of December 31, 2025As of December 31, 2024
(Dollars in Thousands)Debt Outstanding
Net Carrying
Value (1)
Fair
Value
Debt OutstandingNet Carrying
Value
Fair
Value
Kontora Credit Facility
Term Loan$503 $503 $503    
Revolving Line of Credit$380 $380 $380 $ $ $ 
Total Debt$883 $883 $883 $ $ $ 
(1) The carrying value of the Term Loan and Revolving Line of Credit approximates fair value as of December 31, 2025.

Kontora Credit Facility

On April 30, 2025, the Company acquired Kontora. See Note 4 (Business Combinations and Divestitures). At the acquisition date, Kontora had a term loan with HypoVereinsbank. The term loan is repayable in fixed quarterly installments of $0.1 million plus interest, with the final payment due on June 30, 2027. The term loan bears interest at 6.7% per annum which is payable quarterly. Throughout the period of the loan Kontora Family Office GmbH, as a standalone entity, is required to maintain economic equity of the higher of $1.8 million or 30% of the total assets of this standalone entity. At December 31, 2025, the term loan had an outstanding principal amount of $0.5 million.

150

AlTi Global, Inc.
Notes to Consolidated Financial Statements
At the acquisition date, Kontora also had a revolving line of credit, which expires on July 25, 2029, with an aggregate borrowing facility of $0.9 million with HypoVereinsbank. The revolving line of credit bears interest at 3-month EURIBOR plus 7.15% on funded amounts and a commitment fee of 0.75% on unfunded amounts. The funded amounts bear no restrictions on its use. At December 31, 2025, the funded amount under the revolving line of credit was $0.4 million.
Contractual maturities of the term loan as of December 31, 2025, are set out in the table below:
(Dollars in Thousands)Aggregate Maturities
2026$337 
2027$166 
Total$503 
Allianz Tranche Right

The Company issued the Allianz Tranche Right in which Allianz, at their option, can purchase up to a total of 50,000 additional shares of Series A Preferred Stock at $1,000 per share. See Note 1 (Description of the Business) for details. On May 13, 2025, Allianz exercised the Allianz Tranche Right to purchase an additional 18,471 shares of Series A Preferred Stock at the stated price for $18.5 million. As of December 31, 2025 and December 31, 2024, the Allianz Tranche Right of $2.4 million and $3.9 million, respectively, is classified as a liability in accordance with ASC 480, Liabilities, and is recorded in the line item Preferred stock tranche liability on the Company’s Consolidated Statement of Financial Position. For the year ended December 31, 2025 and December 31, 2024, the change in fair value of the Allianz Tranche Right is $1.5 million and $0.6 million, respectively, which is recorded in the line item Gain (loss) on preferred stock liability in the Consolidated Statement of Operations.

Credit Agreement

On January 3, 2023, the Company entered into a credit agreement (the “Credit Agreement”) with BMO Harris Bank N.A., as administrative agent, for a senior secured credit facility (the “BMO Credit Facility”) in an aggregate principal amount of $250.0 million, consisting of term loan commitments for an aggregate principal amount of $100.0 million (the “Term Loans”) and a revolving credit facility with commitments for an aggregate commitment amount of $150.0 million (the “Revolving Credit Facility”), with an accordion option to increase the revolving commitments an additional $75.0 million to $225.0 million total. Subsequent to entering into the Credit Agreement and prior to the pay down of its debt in its entirety (see discussion below), the Company entered into multiple amendments during 2023 and 2024, which included a reduction of the aggregate commitment amount under the Revolving Credit Facility from $150.0 million to $110.0 million.

The Term Loans and Revolving Credit Facility bore interest at a rate per annum equal to, at the Company’s option, either (i) SOFR plus a margin based on the Company’s Total Leverage Ratio (as defined in the Credit Agreement) or (ii) the Base Rate (as defined in the Credit Agreement) plus a margin based on the Company’s Total Leverage Ratio. The margin ranged between 1.0% and 2.0% for base rate loans and between 2.0% and 3.0% for SOFR loans. The Company paid a commitment fee based on the average daily unused portion of the commitments under the Revolving Credit Facility, a letter of credit fee equal to the margin then in effect with respect to the SOFR loans under the Revolving Credit Facility, a fronting fee and any customary documentary and processing charges for any letter of credit issued under the Credit Agreement. The Term Loan was subject to quarterly amortization payments and matured on December 31, 2024. The Revolving Credit Facility terminated on December 31, 2024. As security for the Term Loans and Revolving Credit Facility, the borrower and the guarantors thereunder pledged substantially all of their assets, subject to agreed-upon
151

AlTi Global, Inc.
Notes to Consolidated Financial Statements
exclusions. The guarantor group consisted of the Company’s U.S. and non-U.S. subsidiaries, subject to an agreed-upon materiality threshold.
On December 19, 2024, the Company paid off its debt outstanding in the amount of $133.4 million related to the BMO Credit Facility, with the proceeds raised from the Allianz Transaction and the Constellation Transaction (see Note 1 (Description of the Business)). This debt was due to terminate on December 31, 2024. The Company recognized a write-off of the deferred issuance costs related to the extinguishment of this debt in the amount of $4.5 million, which was recorded in the line Interest expense in the Consolidated Statement of Operations during the year ended December 31, 2024.
(17) Retirement Plans

The Company sponsors a defined–contribution 401(k) plan for the benefit of its employees. The plan allows employees to contribute a percentage of their salary subject to certain limitations set forth by the Internal Revenue Service, on a pretax basis. At its discretion, the Company can make profit sharing plan contributions to the participants’ accounts. The Company’s contributions are summarized in the following table:
(Dollars in Thousands)For the Year Ended
December 31, 2025December 31, 2024December 31, 2023
Plan Contributions$3,608 $3,033 $2,730 
As of December 31, 2025 and 2024, $1.7 million and $1.9 million, respectively, in contributions was payable, which is included in Accounts payable and accrued expenses on the Consolidated Statement of Financial Position.
152

AlTi Global, Inc.
Notes to Consolidated Financial Statements
(18) Related Party Transactions
Related party transactions include the below:
(Dollars in Thousands)
Related Party ReceivablesConsolidated Balance Sheet Line ItemAs of December 31,
2025
As of December 31,
2024
Due from Certain TWMH Members, TIG GP Members and TIG MGMT MembersOther assets$223 $435 
Due from Equity Method InvesteesOther assets$22 $30 
Due from Alvarium related fee arrangementsFees receivable, net$ $84 
Due from TIG related fee arrangementsFees receivable, net$9,535 $804 
Related Party Investments
Equity method investment with AllianzEquity method investments$ $20,300 
Related Party Payables
Due to Certain TWMH Members, TIG GP Members and TIG MGMT MembersAccrued member distribution payable$(3,260)$(3,355)
Due to Certain Non-Controlling Interest Holders in Connection with the Tax Receivable AgreementsTRA liability$(25,724)$(28,765)
PW deferred considerationOther liabilities$ $(3,339)
Due to certain employeesOther liabilities$(747)$ 
Due to Certain TWMH Members, TIG GP Members, TIG MGMT Members and Alvarium Shareholders in connection with the Business Combination Earn-outEarn-out liabilities, at fair value$(15,268)$(23,848)
EEA earn-out liabilityEarn-out liabilities, at fair value$(25,259)$(29,871)
Envoi earn-out consideration liabilityEarn-out liabilities, at fair value$(8,220)$(9,600)
Envoi earn-out growth consideration liabilityEarn-out liabilities, at fair value$(1,620)$(1,320)
Kontora earn-out liabilityEarn-out liabilities, at fair value$(7,044)$ 
Preferred stock tranche liabilityPreferred stock tranche liability$(2,410)$(3,940)
Office lease liabilityOperating lease liabilities$(1,215)$(305)
Mezzanine Equity
Series A Preferred StockSeries A Redeemable Cumulative Convertible Preferred Stock$168,934 $142,858 
Series C Preferred StockSeries C Redeemable Cumulative Convertible Preferred Stock$176,904 $160,808 
Shareholders’ Equity
Delayed share purchase agreementAdditional paid-in capital$ $40 
Allianz Warrants, net of issuance costsAdditional paid-in capital$6,591 $6,591 
Constellation Warrants, net of issuance costsAdditional paid-in capital$3,003 $3,003 

Due from TWMH Members

Certain TWMH Members were offered promissory notes to pay their estimated federal, state and local withholding taxes owed by such members, which constitute loans to members. Promissory notes totaling $1.5
153

AlTi Global, Inc.
Notes to Consolidated Financial Statements
million were issued by the Company in 2020, 2021 and 2022, and bear interest at an annual rate of three and one quarter percent (3.25%). Of these, certain promissory notes totaling $1.1 million included a forgiveness of debt provision. If at each of the first five one-year anniversaries of February 15, 2023, the members’ employment relationship has not been terminated for any reason, an amount equal to twenty percent (20%) of the principal and accrued interest, shall be forgiven. Upon termination of employment, any outstanding amount of loan not forgiven becomes due within 30 days. The additional notes totaling $0.4 million were paid back in full to the Company as of December 31, 2022. On March 14, 2024, a certain member repaid their note totaling $0.7 million.

For the years ended December 31, 2025, 2024, and 2023, the Company recognized $223 thousand, $230 thousand, and $261 thousand, respectively, of forgiveness of principal debt and accrued interest within Compensation and employee benefits expense on the Consolidated Statement of Operations.

The promissory notes are full legal recourse and have applicable default provisions, which allow the Company to enforce collection against all assets of the note holder, including Class B Units which have been pledged as collateral. These loans are presented in Other assets on the Consolidated Statement of Financial Condition. As of December 31, 2025 and December 31, 2024, the balances of loans to members was $0.2 million and $0.4 million, respectively.

Equity Method Investees

The Company’s transactions with Equity Method Investees include receivables related to loans, fees, and expenses, which are presented in Other assets on the Consolidated Statement of Financial Condition.

The Company recognized Management/advisory fees, Other income/fees, Compensation and employee benefits, and Interest income from its equity method investees on the Consolidated Statement of Operations, as summarized in the following table:

(Dollars in Thousands)For the Year Ended
December 31, 2025December 31, 2024December 31, 2023
Management/advisory fees$ $(254)$(677)
Compensation and employee benefits$ $ $1,826 
Other income/fees$ $2,226 $2,389 
Interest income
$ $(31)$ 

Due to Certain TIG GP Members and TIG MGMT Members

Certain TIG GP and TIG MGMT Members were issued a distribution from the legacy partnership businesses in connection with the Business Combination. This was treated as a partnership distribution and is presented as Accrued member distributions payable on the Consolidated Statement of Financial Condition. As of December 31, 2025 and December 31, 2024, the balance of Accrued member distributions payable was $3.3 million and $3.4 million, respectively.

Tax Receivable Agreements

On the Closing Date, the Company entered into the Tax Receivable Agreement. The TRA generally provides for certain payments and makes certain arrangements with respect to certain tax benefits to be derived by the Company and its subsidiaries as the result of the Business Combination and future exchanges by such TWMH Members, TIG GP Members and TIG MGMT Members of each of their Class B Unit of Umbrella paired with a share of Class B Common Stock (collectively, the “Paired Interests”) for Class A Common Stock in accordance with the Umbrella LLC Agreement and the making of payments under the TRA.

154

AlTi Global, Inc.
Notes to Consolidated Financial Statements
Pursuant to the terms of the TRA, the Company generally will pay an amount equal to 85% of the net tax benefit that it receives from such exchanges to the TWMH Members, the TIG GP Members, and the TIG MGMT Members. The costs and expenses of administering the TRA will be borne 15% by the Company and 85% by the TWMH Members, the TIG GP Members and the TIG MGMT Members, or in certain instances, all or a portion of such 85% amount may be borne by Umbrella.

The TRA is recognized on the Consolidated Statement of Financial Condition as the TRA Liability. The value of the TRA Liability as of December 31, 2025 and December 31, 2024 was $25.7 million and $28.8 million, respectively. As of December 31, 2025 and December 31, 2024, the Company carried $8.8 million and $9.4 million, respectively, of its TRA Liability at fair value, as it is contingent consideration from the Business Combination. The remaining portion related to the TRA Liability is related to the TRA Exchange of $16.9 million and $19.4 million as of December 31, 2025 and December 31, 2024, respectively, is recorded at its carrying value. For the years ended December 31, 2025, 2024, and 2023, the Company recognized a gain of $5.4 million, a gain of $3.9 million, and a loss of $(0.2) million,respectively, which is recorded in Gain (loss) on TRA in the Consolidated Statement of Operations.
As of December 31, 2025, holders of Class B Units have exchanged a total of 10,844,400 Class B Paired Interests with the Company, for shares of Class A Common Stock on a 1:1 basis totaling an amount equal to the weighted average price of $5.68 multiplied by the total number of shares of Class A Common Stock received at the time of the transactions. For the year ended December 31, 2025, the Company did not make any tax distributions to Class B Units holders.

Business Combination Earn-out Liability

Under the terms of the Business Combination, upon closing, the selling shareholders of TWMH, TIG, and Alvarium became entitled to receive earn-out shares contingent on various share price milestones and in the event of a change in control. The earn-out shares are precluded from being considered indexed to the Company’s own stock and are recognized as a liability at fair value with changes in fair value recognized in earnings. As of December 31, 2025 and December 31, 2024, the fair value of the Business Combination Earn-out Liability was $15.3 million and $23.8 million, respectively, and is reported in Earn-out liabilities, at fair value, in the Consolidated Statement of Financial Position. The Company recognized the change in fair value of $8.6 million, $38.5 million and $29.4 million for the years ended December 31, 2025, 2024, and 2023, respectively, which is recorded in Gain (loss) on earnout liabilities in the Consolidated Statement of Operations and in Fair value (gain) loss on earnout liability in the Consolidated Statement of Cash Flows in the period of change.

EEA Earn-out Liability

On April 1, 2024, the Company acquired all of the issued and outstanding ownership and membership interests of EEA. The EEA Acquisition was accounted for using the acquisition method of accounting and the fair value of the total purchase consideration transferred was $93.1 million. Included in the total purchase consideration is estimated contingent consideration of $23.3 million, for which the Company may be required to make additional cash payments contingent on the future EBITDA performance targets between the closing date and the fifth anniversary of the closing date (or EEA earn-out liability). During the second quarter ended June 30, 2025, a cash payment of $7.4 million related to this contingent consideration was made. As of December 31, 2025 and December 31, 2024, the EEA earn-out liability of $25.3 million and $29.9 million, respectively, is reported in Earn-out liabilities, at fair value, in the Consolidated Statement of Financial Position. The fair value will be remeasured at each reporting date in accordance with ASC 820, Fair Value Measurement. The Company recognized the change in fair value of $(2.8) million and $(6.6) million for the years ended December 31, 2025 and 2024, respectively, which is recorded in Gain (loss) on earnout liabilities in the Consolidated Statement of Operations and in Fair value (gain) loss on earnout liability in the Consolidated Statement of Cash Flows in the period of change.

155

AlTi Global, Inc.
Notes to Consolidated Financial Statements
Envoi Earn-out Liabilities

On July 1, 2024, the Company purchased substantially all of the assets of Envoi pursuant to the terms of the Envoi Acquisition. The Envoi Acquisition was accounted for using the acquisition method of accounting and the fair value of the total purchase consideration transferred was $34.3 million. The total purchase consideration transferred includes estimated contingent consideration totaling $9.0 million, comprised of the Envoi earn-out consideration liability and the Envoi earn-out growth consideration liability, for which the Company may be required to pay additional cash or equity consideration contingent on future revenue-based performance targets between the closing date and the fourth anniversary of the closing date. As of December 31, 2025 and December 31, 2024, the Envoi earn-out consideration liability of $8.2 million and $9.6 million, respectively, and the Envoi earn-out growth consideration liability of $1.6 million and $1.3 million, respectively, are reported in the Earn-out liabilities, at fair value, in the Consolidated Statement of Financial Position. The Company recognized the change in fair value for the Envoi earn-out consideration liability of $(1.6) million and $(1.6) million for the years ended December 31, 2025 and 2024, respectively, and the change in fair value for the Envoi earn-out growth consideration liability of $(0.3) million and $(0.3) million, for the years ended December 31, 2025 and 2024, respectively, which are recorded in Gain (loss) on earnout liabilities in the Consolidated Statement of Operations and in Fair value (gain) loss on earnout liability in the Consolidated Statement of Cash Flows in the period of change.

Kontora Earn-out Consideration

On April 30, 2025, the Company acquired all of the issued and outstanding ownership interests of Kontora. The Kontora Acquisition was accounted for using the acquisition method of accounting and the fair value of the total purchase consideration transferred was $15.7 million. Included in the total purchase consideration is contingent consideration of $5.7 million, comprised of the Kontora earn-out liability, for which the Company may be required to make additional cash payments tied to certain revenue streams acquired in the Kontora Acquisition between the Closing Date and December 31, 2025. As of December 31, 2025, the Kontora earn-out liability of $7.0 million is reported in the Earn-out liabilities, at fair value, in the Consolidated Statement of Financial Position. The Company recognized the change in fair value for the Kontora earn-out liability of $(1.3) million for the year ended December 31, 2025, which is recorded in Gain (loss) on earnout liabilities in the Consolidated Statement of Operations and in Fair value (gain) loss on earnout liability in the Consolidated Statement of Cash Flows in the period of change.

Due to Certain Employees

In August 2020, a senior executive of the Company entered into a Share Purchase Agreement with Tiedemann Constantia AG (“TC”), a wholly-owned subsidiary of the Company, in connection with a share buyback transaction pursuant to which the senior executive sold 702 shares of TC stock (“TC Shares”) to TC in exchange for a vendor loan note issued by TC (the “Vendor Loan Note”). The Vendor Loan Note accrues interest until settlement. On May 18, 2025, the senior executive sent the Company a demand notice for repayment of the Vendor Loan Note in accordance with its terms. The Company expects the loan to be settled in mid-2026. As of December 31, 2025, the outstanding balance of this loan was approximately $0.7 million and is reported in Other liabilities in the Consolidated Statement of Financial Position.

Pointwise Deferred Consideration

On May 9, 2024, AlTi acquired the remaining 50% of the issued and outstanding ownership and membership interest of PW, increasing its interest from 50% to 100%. The PW Acquisition was accounted for using the acquisition method of accounting and the fair value of the total purchase consideration was $8.0 million. The total purchase consideration transferred includes cash consideration, equity consideration and estimated deferred consideration of $3.3 million. The deferred consideration was measured at fair value at the acquisition
156

AlTi Global, Inc.
Notes to Consolidated Financial Statements
date, and as of December 31, 2024, amounted to $3.3 million, and was recorded within the Other liabilities line item in the Consolidated Statement of Financial Position. The deferred consideration was paid during the first quarter ended March 31, 2025, in cash and equity totaling $3.4 million. For the year ended December 31, 2025, the Company recognized the change in fair value for the deferred consideration liability of $372.6 thousand, of which $390.7 thousand is recorded in Gain (loss) on earnout liabilities and $(18.1) thousand is recorded in Interest expense, both in the Consolidated Statement of Operations.

Operating Lease Liabilities

ALWP renewed a lease it had previously entered into for its Singapore office with a related party, which became effective on November 1, 2025. The lessor is the head of investments of this subsidiary. As of December 31, 2025 and December 31, 2024, the operating lease payable amounted to $1.2 million and $0.3 million, respectively, and is reported in the Operating lease liabilities in the Consolidated Statement of Financial Position. The Company recorded lease expense related to this lease of $0.5 million, $0.5 million, and $0.4 million for the years ended December 31, 2025, 2024, and 2023, respectively, which is recorded in Occupancy costs in the Consolidated Statement of Operations and $0.5 million, $0.5 million, and $0.4 million for the years ended December 31, 2025, 2024, and 2023, respectively, in Operating cash flow from operating leases in the Consolidated Statement of Cash Flows in the period of change.

Fees Receivable, net

The Company recognizes fees at the time of transfer of promised goods or services to customers in an amount that reflects the consideration to which the Company expects to be entitled in exchange for those goods or services. Fees recognized are calculated based on contractual terms, including the transaction price, whether a distinct performance obligation has been satisfied and control is transferred to the customer, and when collection of the revenue is assessed as probable. Such fees are recognized in the Consolidated Statement of Financial Condition as Fees receivable, net. As of December 31, 2025 and December 31, 2024, fees due from Alvarium related fee arrangements were $0.0 thousand and $84.0 thousand, respectively. Additionally, as of December 31, 2025 and December 31, 2024, management and incentive fees receivable due from TIG related fee agreements were $9.5 million and $0.8 million, respectively.

Allianz Transactions

On July 31, 2024, the Company closed on the Allianz Transaction which resulted in the issuance of 140,000 shares of Series A Preferred Stock, 19,318,580.96 shares of Class A Common Stock, the Allianz Warrants to purchase 5,000,000 shares of Class A Common Stock, and the Allianz Tranche Right which permits Allianz, at its option, to purchase up to 50,000 additional shares of Series A Preferred Stock up to an aggregate amount equal to $50 million.

Additionally, the Board established a Transaction Committee for purposes of reviewing and assessing all proposals, plans, or recommendations by the Company’s management with respect to potential or proposed merger, acquisition or investment (including minority investments and investments into any funds); (ii) material asset purchase (including the hiring of groups of key employees of target businesses in lieu of acquiring legal entities or property); (iii) divestiture or disposition of a material asset or a material portion of any business; and (iv) financing of any of the foregoing.

Pursuant to the Allianz Investor Rights Agreement, Allianz has the right to nominate two directors (the “Investor Designees”) until such time as Allianz ceases to own at least 50% of the initial shares of Class A Common Stock. For so long as Allianz is permitted to designate the Investor Designees, one Investor Designee will serve as a member of the Transaction Committee and each Investor Designee will serve as a member of at least one other Board committee.
157

AlTi Global, Inc.
Notes to Consolidated Financial Statements

Based on Allianz’s rights under the Investor Rights Agreement, including to hold Board seats, the Company has concluded that Allianz represents a related party. As of both December 31, 2025 and December 31, 2024, the Allianz Warrants of $6.6 million are recorded as a component of equity in the line item Additional paid-in capital on the Company’s Consolidated Statement of Financial Position.

On May 13, 2025, Allianz exercised the Allianz Tranche Right to purchase an additional 18,471 shares of Series A Preferred Stock at $1,000 per share. As of December 31, 2025 and December 31, 2024, the Allianz Tranche Right of $2.4 million and $3.9 million, respectively, is recorded in the line item Preferred stock tranche liability on the Company’s Consolidated Statement of Financial Position. For the years ended December 31, 2025 and December 31, 2024, the change in fair value of the Allianz Tranche Right is $1.5 million and $0.6 million, respectively, and is recorded in the line item Gain (loss) on preferred stock tranche liability in the Consolidated Statement of Operations.

On June 30, 2025, the Board declared dividends payable in kind to Allianz that were comprised of 50% shares of Series A Preferred Stock and 50% in shares of Class A Common Stock. The Series A Preferred Stock of 168,934, inclusive of dividends paid in kind, is classified outside of permanent equity as mezzanine equity in the accompanying Consolidated Statement of Financial Position and is presented net of issuance costs and inclusive of accrued dividends. An additional 1,523,289 shares of Class A Common Stock were issued to Allianz as part of the 50% dividends paid in kind. Refer to Note 1 (Description of the Business), Note 8 (Fair Value Disclosures), and Note 16 (Debt, net of unamortized deferred financing cost) for additional details around instruments related to the Allianz Transaction.

As of December 31, 2024, the Company entered into an equity method investment of $20.3 million with Allianz, which was recorded in the line item Equity method investments on the Company’s Consolidated Statement of Financial Position. The equity method investment was sold at cost along with an immaterial gain as of the first quarter ended March 31, 2025.

Constellation Transaction

During the first quarter ended March 31, 2024, the Company entered into an agreement with Constellation for the sale and issuance of 150,000 shares of Series C Preferred Stock that occurred in two transactions, the first of which closed on March 27, 2024, for the sale of 115,000 shares and the second of which closed on May 15, 2024, for the sale of 35,000 shares. The Series C Preferred Stock will receive cumulative, compounding dividends at a rate of 9.75% per year on the aggregate purchase price of $150 million, subject to annual adjustments based on the stock price of the Class A Common Stock during the fourth quarter of each applicable year (subject to a maximum rate of 9.75%) on the sum of (i) $1,000 per share plus, (ii) once compounded, any compounded dividends thereon ($1,000 per share plus accumulated compounded dividends and accrued but unpaid dividends through any date of determination).

Dividends will be paid (at the option of the Company) as payment in kind increases in the stated value of the issued shares of Series C Preferred Stock or in cash. The Series C Preferred Stock will also participate with any dividends or distributions declared on the Class A Common Stock. As of December 31, 2025, the 150,000 outstanding shares of Series C Preferred Stock represent 7.5% of the total voting power of all shares.

Additionally, the Company issued the Constellation Warrants to purchase 2,000,000 shares of the Company’s Class A Common Stock at an exercise price of $7.40 per share. On March 27, 2024 and May 15, 2024, the Company completed the initial and additional issuances of Constellation Warrants to purchase 1,533,333 shares and 466,667 shares, respectively, of the Company’s Class A Common Stock. No Constellation Warrants were exercised during the year ended December 31, 2025. As of both December 31, 2025 and December 31, 2024,
158

AlTi Global, Inc.
Notes to Consolidated Financial Statements
the Constellation Warrants of $3.0 million, are recorded as a component of equity in the line item Additional paid-in capital on the Company’s Consolidated Statement of Financial Position.
(19) Segment Reporting
Prior to the third quarter ended September 30, 2025, the Company was organized into two reportable segments: Wealth & Capital Solutions and International Real Estate. On July 11, 2025, the Board approved a plan to appoint administrators over the International Real Estate Businesses. See Note 3 (Discontinued Operations) for further information. As such, during the third quarter ended September 30, 2025, the Company disposed of its International Real Estate segment, and is now organized as one reportable segment as of September 30, 2025.
Our chief operating decision maker (“CODM”), currently, our Chief Executive Officer, assesses the Company’s performance and allocation of resources based on Net income (loss) from continuing operations, as reported in the Consolidated Statement of Operations, to assist with the evaluation of strategic business decisions, including potential acquisitions or divestitures and whether to invest in certain products or services, and expense management.
Expenses

The expense categories that are regularly reviewed by the CODM are presented in the Company's Consolidated Statement of Operations. Items regularly reviewed consist of non-compensation expenses, such as professional fees, sales, distribution and marketing, travel and entertainment, systems, technology and telephone, occupancy costs and general, administrative, and other.

159

AlTi Global, Inc.
Notes to Consolidated Financial Statements
(20) Earnings Per Share

The table below presents the Company’s treatment for basic and diluted earnings (loss) per share for instruments outstanding of the Company. Potentially dilutive instruments are only considered in the calculation to the extent they would be dilutive.

For the Year Ended
December 31, 2025December 31, 2024
BasicDilutedBasicDiluted
Class A Common Stock
IncludedIncludedIncludedIncluded
Class B Common Stock (1)
ExcludedIf-converted methodExcludedIf-converted method
Series A Preferred Stock (2)
Two-class method
More dilutive of two-class method or if-converted method
Two-class method
More dilutive of two-class method or if-converted method
Series C Preferred Stock (2)
Two-class method
More dilutive of two-class method or if-converted method
Two-class method
More dilutive of two-class method or if-converted method
Allianz Tranche Right(3)
Excluded
If-converted methodExcludedIf-converted method
Allianz Warrants(4)
ExcludedTreasury stock methodExcludedTreasury stock method
Constellation Warrants(4)
ExcludedTreasury stock methodExcludedTreasury stock method
Earn-Out Shares(5)
ExcludedTreasury stock methodExcludedExcluded
PW Deferred Consideration Shares(6)
IncludedIncludedExcludedIncluded
Acquisition-Related Awards(7)
ExcludedIncludedExcludedIncluded
Unvested RSUs(8)
ExcludedTreasury stock methodExcludedTreasury stock method
Unvested PRSUs (8)
ExcludedTreasury stock methodExcludedTreasury stock method
(1) The if-converted method for instruments related to the Company’s Business Combination and Envoi earn-out liability includes adding back to the numerator any related income or loss allocations to noncontrolling interest, as well as any incremental tax expense had the instruments converted into shares of Class A Common Stock as of the beginning of the period. For the years ended December 31, 2025 and December 31, 2024, 1,950,315 and 7,080,837, respectively, of Class B shares were converted into Class A Common Stock.
(2) During the year ended December 31, 2024, the Company issued shares of Series A and C Preferred Stock in addition to warrants for shares of Class A Common Stock to Allianz and Constellation. Both Series A and C Preferred Stock are entitled to participate in dividends declared on common stock on an as-converted basis. This participation right requires application of the two-class method to calculate basic earnings per share. The two-class method requires income available to common stockholders for the period to be allocated between all participating instruments based upon their respective rights to receive dividends as if all income for the period had been distributed. Basic earnings per share is calculated using the proportion of net income available to be distributed to the common shareholders. Dilutive earnings per share is calculated using the more dilutive of the two-class method or the if-converted method. For the years ended December 31, 2025 and December 31, 2024, the shares of Series A and C Preferred Stock were excluded from the Company’s diluted earnings per share calculation as the effects were determined to be anti-dilutive.
(3) The Allianz Tranche Right was issued as part of the Allianz Transaction, which grants Allianz the right, but not the obligation, to purchase up to 50,000 additional shares of Series A Preferred Stock at an aggregate purchase price of up to $50 million. Any additional shares of Series A Preferred Stock issued to Allianz will abide under the same conditions and terms as under the Investment as described in Note 1 (Description of the Business). The Allianz Tranche Right is classified as a contingently convertible instrument and will be included in the calculation of diluted earnings per share if the right has been exercised within the reporting period. On May 13, 2025, an
160

AlTi Global, Inc.
Notes to Consolidated Financial Statements
additional 18,471 shares under the Allianz Tranche Right were issued; however, these shares were excluded from the Company’s diluted earnings per share calculation as the effects were determined to be anti-dilutive.
(4) As mentioned in footnotes 2 above, the Company issued shares of Series A and C Preferred Stock in addition to warrants for Class A Shares to Allianz and Constellation. The warrants do not participate in dividends declared on common stock and are excluded from the calculation of basic earnings per share. Since the warrants are classified as a component of equity and can be exercised in exchange for Class A Shares, application of the treasury stock method for calculation of diluted earnings per share is applied. For the years ended December 31, 2025 and December 31, 2024, the warrants were excluded from the Company’s diluted earnings per share calculation as the effects were determined to be anti-dilutive.
(5) Earn-Out Shares are the portion of estimated contingent consideration related to the Business Combination, EEA earn-out liability, and Envoi growth-consideration liability that could be paid out in Class A Common Stock. Earn-Out Shares are excluded from the calculation of basic earnings per share if it’s determined that the contingency has not been resolved as of the current reporting period. During the year ended December 31, 2025, 618,453 shares of Class A Common Stock were issued as part of the EEA earn-out liability and included in the Company’s basic earnings per share calculation.
The treasury stock method is applied for calculating diluted earnings per share since our Earn-Outs are classified as liabilities and remeasured at fair value each period and includes reversing the income statement effect of the fair value remeasurement for the period. See Note 4 (Business Combinations and Divestitures) for additional information related to our Earn-Outs. For the years ended December 31, 2025, December 31, 2024 and December 31, 2023, the Earn-Out Shares were excluded from the Company’s diluted earnings per share calculation as the effects were determined to be anti-dilutive.
(6) PW Deferred Consideration Shares relate to the portion of deferred consideration payable in Class A Common Stock upon meeting certain revenue thresholds related to our PW acquisition. During the quarter ended March 31, 2025, the PW Deferred Consideration Shares were issued to the sellers and are included in the Company’s basic earnings per share. There are no further contingent shares outstanding related to the PW Deferred Consideration Shares. Refer to Note 4 (Business Combinations and Divestitures) for further details.
(7) Acquisition-Related Awards include EEA Equity Awards, Envoi Equity Awards, Singapore Equity Awards and Kontora Earn-Ins. During the quarter ended June 30, 2025, 1,686,763 shares of Class A Common Stock were issued in settlement of the Holbein Earn-Ins and are included in the Company’s basic earnings per shares. Certain compensatory awards related to the PW acquisition (the “PW Equity Awards”) were reclassified to be paid out fully in cash rather than equity during the quarter ended March 31, 2025. As such, the PW Equity Awards are excluded from the Company’s earnings per share calculations.
Service periods related to the Acquisition-Related Awards had not been completed as of the year ended December 31, 2025 and therefore such shares were excluded from the calculation of basic earnings per share. For the year ended December 31, 2025, 436,816 shares of Class A Common Stock were issued as part of the EEA Earn-Ins and are included in the Company’s basic earnings per share for the reporting period.
For diluted earnings per share, a contingency that is based on solely on service vesting (i.e., the passage of time) is considered resolved in the current reporting, and the shares are included in the calculation of diluted earnings per share in the current reporting period. For the years ended December 31, 2025, 2024 and 2023, the Acquisition-Related Awards, which included the Holbein Earn-Ins [and PW Equity Awards] through the quarters June 30, 2025 and March 31, 2025, respectively, were excluded from the Company’s diluted earnings per share calculation as the effects were determined to be anti-dilutive. Refer to Note 6 (Equity-Based Compensation) for additional details for the Acquisition-Related Awards.
(8) RSUs vest over the required service period, and PRSUs vest based on both a market condition and a required service period. As such, unvested RSUs and PRSUs are excluded from the calculation of basic earnings per share.
The treasury stock method is applied for calculating the dilutive effects of share-based payment awards. For the years ended December 31, 2025 and December 31, 2024, unvested RSUs and PRSUs were excluded from the Company’s diluted earnings per share calculation as the effects were determined to be anti-dilutive. See Note 6 (Equity-Based Compensation) for additional details.

161

AlTi Global, Inc.
Notes to Consolidated Financial Statements
Basic earnings per share is computed by dividing net income (loss) available to common shareholders by the weighted average number of shares of Class A Common Stock outstanding during the period. Diluted earnings per common share excludes potentially dilutive instruments which were outstanding during the period but were anti-dilutive. The following table shows the computation of basic and diluted earnings per share based on income attributable to common shareholders:
For the Year Ended
(Dollars in Thousands, except share data)December 31, 2025December 31, 2024December 31, 2023
Numerator:
Net income (loss) from continuing operations
$(123,717)$(102,248)$(41,669)
Net income (loss) attributable to noncontrolling interests in subsidiaries from continuing operations
(35,371)(71,271)(145,631)
Net income (loss) attributable to AlTi Global Inc
$(88,346)$(30,977)$103,962 
Less: Preferred stock dividends
(34,020)(23,515) 
Income (loss) from continuing operations available to Class A shareholders - basic$(122,366)$(54,492)$103,962 
  Dilutive effect of Class B Common Stock  (145,631)
Income (loss) from continuing operations available to Class A shareholders - diluted$(122,366)$(54,492)$(41,669)
Denominator:
Weighted-average shares of Class A Common Stock outstanding - basic99,868,23079,692,659 61,396,692 
  Dilutive effect of Class B Common Stock  54,418,555 
Weighted-average shares of Class A Common Stock outstanding - diluted99,868,230 79,692,659 115,815,247 
Income (loss) from continuing operations per Class A Common Stock - basic$(1.23)$(0.68)$1.69 
Income (loss) from continuing operations per Class A Common Stock - diluted$(1.23)$(0.68)$(0.36)
The following table summarizes the securities that were anti-dilutive for the periods presented. As a result, these securities were excluded from the computation of diluted earnings per share for the periods presented:
For the Year Ended
December 31, 2025December 31, 2024December 31, 2023
Class B Common Stock and Class B Units47,257,35248,352,620
Allianz and Constellation Warrants7,000,0007,000,000
Preferred Stock35,771,95819,905,453
Earn-Out Shares13,884,66712,583,10610,396,318
PW Deferred Consideration Shares829,657
Acquisition-Related Awards1,142,7541,680,085
Stock Awards1,916,9163,245,4463,432,030
162

AlTi Global, Inc.
Notes to Consolidated Financial Statements
(21) Commitments and Contingencies
Tax Receivable Agreement
Pursuant to the TRA, the Company will pay certain parties to the Business Combination 85% of certain tax benefits, if any, that it realizes (or in certain cases is deemed to realize) as a result of any increase in tax basis of the assets of Umbrella related to the Business Combination.

Amounts payable under the TRA are contingent upon (i) the generation of taxable income in the Company over the life of the TRA, (ii) the tax rates in effect as of time periods in which tax benefits are used, and (iii) certain terms governing the rate of interest to be applied to payments under the TRA.
As of December 31, 2025 and December 31, 2024, the liability associated with the TRA was approximately $25.7 million and $28.8 million, respectively. Payments under the TRA that are on account of liabilities arising in connection with the Business Combination will be revalued at the end of each reporting period with the gain or loss recognized in earnings. As of December 31, 2025 and December 31, 2024, the Company carried $8.8 million and $9.4 million, respectively, of its TRA liability at fair value, as it is contingent consideration from the Business Combination. The remaining portion of the TRA liability is carried at a value equal to the expected future payments under the TRA.
In connection with the TRA, certain parties to the Business Combination who received Class B Units in Umbrella have the ability to exchange Class B Units in Umbrella (along with their paired shares of Class B Common Stock) for shares of Class A Common Stock in the Company on a 1:1 exchange basis. These future exchanges are anticipated to be treated as taxable exchanges which may provide an increase in the tax basis of the assets of the Company and therefore provide for additional payments under the TRA. TRA liabilities that are generated on account of future exchanges will be recorded under ASC 450, Contingencies.
As of December 31, 2025, holders of Class B Units have exchanged a total of 10,844,400 Class B Paired Interests with the Company, for shares of Class A Common Stock on a 1:1 basis totaling an amount equal to the weighted average price of $5.68 multiplied by the total number of shares of Class A Common Stock received at the time of the transactions.
Payments under the TRA will continue until all such tax benefits have been utilized or expired unless (i) the Company exercises its right to terminate the TRA and pays recipients an amount representing the present value of the remaining payments, (ii) there is a change of control or (iii) the Company breaches any of the material obligations of the TRA, in which case all obligations will generally be accelerated and due as if the Company had exercised its right to terminate the TRA. In each case, if payments are accelerated, such payments will be based on certain assumptions, including that the Company will have sufficient taxable income to fully utilize the deductions arising from the increased tax deductions.
As of December 31, 2025, assuming no material changes in the relevant tax laws and that the Company generates sufficient taxable income to realize the full tax benefit of the increased amortization resulting from the increase in tax basis of certain of AlTi’s assets, we expect to pay approximately $25.7 million under the TRA. Future changes in the fair value of the TRA liability will be recognized in earnings. Any future cash savings and related payments under the TRA due to subsequent exchanges of Class B Paired Interests for shares of Class A Common Stock would be accounted for separately from the amount related to the Business Combination.
Business Combination Earn-out Liability

Under the terms of the Business Combination, upon Closing, the Sponsor and the selling shareholders of TWMH, TIG, and Alvarium became entitled to receive earn-out shares contingent on various share price milestones. Additionally, upon a change of control of the Company, the share price milestones will be deemed to have been met and all the Business Combination Earn-out Securities will be payable to the earn-out holders.
163

AlTi Global, Inc.
Notes to Consolidated Financial Statements
The earn-out shares are precluded from being considered indexed to the Company’s own stock and are recognized as a liability at fair value with changes in fair value recognized in earnings.

The Business Combination Earn-out Securities, comprised of 3.3 million Class A Shares, 7.1 million shares of Class B Common Stock, and 7.1 million Class B Units (one Class B share and one Class B Unit comprising a Paired Interest, as described in Note 4 (Business Combinations and Divestitures)), are payable to the Sponsor and the selling shareholders of TWMH, TIG, and Alvarium upon the achievement of certain vesting conditions in accordance with the terms of the Business Combination Agreement. Upon the Company’s Class A Share price meeting a volume-weighted average price threshold of $12.50 for 20 out of 30 trading days within five years of the Closing, fifty percent of the Business Combination Earn-out Securities will vest and be issued in settlement of the Business Combination Earn-out Liability (or, in the case of the Sponsor, which shares have already been issued, will no longer be subject to forfeiture). Upon the Company’s Class A Share price meeting a volume-weighted average price threshold of $15.00 for 20 out of 30 trading days within five years of the Closing, the remaining fifty percent of the Business Combination Earn-out Securities will vest and be issued. If, within five years of the Closing, a change of control event occurs (as defined in the Business Combination Agreement), any Business Combination Earn-out Securities not previously issued will be deemed to have vested and will be issued (or, in the case of the Sponsor, which shares have already been issued, will no longer be subject to forfeiture). As of December 31, 2025 and December 31, 2024, the fair value of the earn-out shares was $15.3 million and $23.8 million, respectively. See Note 2 (Summary of Significant Accounting Policies) for additional detail.

EEA Earn-out Liability

On April 1, 2024, the Company acquired all of the issued and outstanding ownership and membership interests of EEA. The EEA Acquisition was accounted for using the acquisition method of accounting and the fair value of the total purchase consideration transferred was $93.1 million. The total purchase consideration transferred includes estimated contingent consideration of $23.3 million, for which the Company may be required to make additional cash payments contingent on the future EBITDA performance targets between the closing date and the fifth anniversary of the closing date. As of December 31, 2025 and December 31, 2024, the EEA earn-out liability of $25.3 million and $29.9 million, respectively, is reported in Earn-out liabilities, at fair value, in the Consolidated Statement of Financial Position. Since the EEA earn-out liability meets the definition of a derivative, it is recorded at fair value as a derivative liability on the Consolidated Statement of Financial Position and measured at fair value at each reporting date in accordance with ASC 820, Fair Value Measurement. Changes in fair value will be recognized in Gain (loss) on earnout liabilities in the Consolidated Statement of Operations and in Fair value (gain) loss on earnout liability in the Consolidated Statement of Cash Flows in the period of change. See Note 2 (Summary of Significant Accounting Policies) for additional detail.

Pointwise Deferred Consideration

On May 9, 2024, AlTi acquired the remaining 50% of the issued and outstanding ownership and membership interest of PW, increasing its interest from 50% to 100%. The PW Acquisition was accounted for using the acquisition method of accounting and the fair value of the total purchase consideration was $8.0 million. The total purchase consideration transferred includes cash consideration, equity consideration and estimated deferred consideration of $3.3 million. The deferred consideration was measured at fair value at the acquisition date, and as of December 31, 2024, amounted to $3.3 million, and was recorded within the Other liabilities line item in the Consolidated Statement of Financial Position. The deferred consideration was paid during the first quarter ended March 31, 2025, in cash and equity totaling $3.4 million.


164

AlTi Global, Inc.
Notes to Consolidated Financial Statements
Envoi Earn-out Liability

On July 1, 2024, the Company purchased substantially all of the assets of Envoi pursuant to the terms of the Envoi Acquisition. The Envoi Acquisition was accounted for using the acquisition method of accounting and the fair value of the total purchase consideration transferred was $34.3 million. The total purchase consideration transferred includes estimated contingent consideration totaling $9.0 million as of the acquisition date, which is comprised of the Envoi earn-out consideration liability and the Envoi earn-out growth consideration liability, for which the Company may be required to pay additional cash or equity consideration contingent on future revenue-based performance targets between the closing date and the fourth anniversary of the closing date. As of December 31, 2025 and December 31, 2024, the Envoi earn-out consideration liability of $8.2 million and $9.6 million, respectively, and the Envoi earn-out growth consideration liability of $1.6 million and $1.3 million, respectively, are reported in the Earn-out liabilities, at fair value, in the Consolidated Statement of Financial Position. The fair values will be remeasured at each reporting date in accordance with ASC 820, Fair Value Measurement. Changes in the fair value of the Envoi earn-out liability will be recognized in Gain (loss) on earnout liabilities in the Consolidated Statement of Operations and in Fair value (gain) loss on earnout liability in the Consolidated Statement of Cash Flows in the period of change. See Note 2 (Summary of Significant Accounting Policies) for additional detail.

Kontora Earn-out Consideration

On April 30, 2025, the Company acquired all of the issued and outstanding ownership interests of Kontora. The Kontora Acquisition was accounted for using the acquisition method of accounting and the fair value of the total purchase consideration transferred was $15.7 million. Included in the total purchase consideration is contingent consideration of $5.7 million, comprised of the Kontora earn-out liability, for which the Company may be required to make additional cash payments contingent upon Kontora meeting certain revenue requirements between the closing date and December 31, 2035. As of December 31, 2025, the Kontora earn-out liability of $7.0 million is reported in the Earn-out liabilities, at fair value, in the Consolidated Statement of Financial Position. The fair values will be remeasured at each reporting date in accordance with ASC 820, Fair Value Measurement. Changes in the fair value of the Kontora earn-out liability will be recognized in Gain (loss) on earnout liabilities in the Consolidated Statement of Operations and in Fair value (gain) loss on earnout liability in the Consolidated Statement of Cash Flows in the period of change. See Note 2 (Summary of Significant Accounting Policies) for additional detail.

Letter of Credit

On December 19, 2024, the Company entered into a letter of credit (the “Facility Agreement”) with BMO Harris Bank N.A. for the purpose of issuing instruments under this Facility Agreement through December 19, 2025 (the “Termination Date”). The Company will deposit a cash collateral equal to 102% of the amount of each instrument issued. The aggregate outstanding face amount of all issued instruments shall not exceed $5.0 million and shall have an expiry date of no later than one year from the Termination Date. Upon an issuance, the Company will pay a commitment fee equal to (i) the actual daily amount of the unused commitment, multiplied by (ii) 0.3% (the “Commitment Fee”). The Commitment Fee shall be calculated on the basis of a year of 365 days and shall be payable quarterly in arrears on the last day of each fiscal quarter. As of both December 31, 2025 and December 31, 2024, the Company has existing letters of credit in the amount of $3.4 million under the Facility Agreement.

Litigation
From time to time, we may be named as a defendant in legal or regulatory actions. Although there can be no assurance of the outcome of such matters, management’s current assessment is that no loss contingency reserve is required to be recorded as of December 31, 2025 for any potential liability related to any current legal or
165

AlTi Global, Inc.
Notes to Consolidated Financial Statements
regulatory proceeding or claim that would individually or in the aggregate materially affect our results of operations, financial condition, or cash flows.

On July 11, 2025, after conducting the previously announced strategic review of the International Real Estate Businesses, the Company approved the appointment of Teneo as administrators of the International Real Estate Businesses. Potential litigation related to that business, including Home REIT and HLIF below, will be dealt with as appropriate by the administrators.

Home REIT

Home REIT is a real estate investment trust company listed on the London Stock Exchange. AFM UK, a wholly owned subsidiary of the Company, is one of the International Real Estate entities which entered into administration, and was Home REIT’s alternative investment fund manager (“AIFM”) until August 21, 2023 and AHRA was its investment adviser until June 30, 2023. Services are no longer provided by any AlTi companies or any legacy Alvarium companies to Home REIT. AHRA was owned by ARE (another wholly owned subsidiary of the Company, and one of the International Real Estate entities which entered into administration) up until December 30, 2022, when it was sold. AlTi was formed on January 3, 2023, through the Business Combination that included certain legacy Alvarium companies, including AFM UK. While the sale of AHRA occurred prior to the Business Combination, under GAAP, its results were required to be consolidated in our financial statements until June 30, 2023, when it was deconsolidated. For UK regulatory purposes, up until June 30, 2023, AHRA was permitted to perform certain limited regulated activities as an “appointed representative” of its regulated principal firm, ARE (which is authorized and regulated by the UK FCA).

Since November 2022, Home REIT and AHRA have been the subject of a series of allegations in the UK media regarding Home REIT’s operations, triggered by a report issued by a short seller. Home REIT’s stock price fell materially as a result and its shares are currently suspended from trading.
On October 6, 2023, pre-action steps were commenced by a law firm acting on behalf of a group of current and former shareholders in Home REIT (in the UK, pre-action correspondence is required under the Practice Direction on Pre-Action Protocols and Conduct contained in the United Kingdom’s Ministry of Justice Civil Procedure Rules prior to a claimant commencing litigation). In the pre-action correspondence, the claimant group alleges that there were misstatements in Home REIT’s offering documents and certain other public filings between 2020 and 2022 and asserts potential claims against AFM UK and ARE (as well as against Home REIT itself and its directors, among others) in connection with such matters and the historic management and advisory services provided to Home REIT by certain legacy Alvarium companies.

On April 12, 2024, pre-action steps were commenced by Home REIT and its directors against AFM UK and ARE. This relates to the historic management of Home REIT by certain legacy Alvarium companies. In the pre-action correspondence, Home REIT and its directors assert potential claims against AFM UK and ARE and state their intention to bring claims against those entities: (i) for a 100% contribution to any losses incurred by Home REIT or its directors if current or former shareholders in Home REIT issue claims against them as outlined in the preceding paragraph; and (ii) on a standalone basis, for losses they assert have been incurred by Home REIT as a result of alleged breaches of contractual, tortious and fiduciary duties, unlawful means conspiracy and deceit by AFM UK and/or AHRA, and, in the case of ARE, they assert that ARE is liable to Home REIT for any acts or omissions of AHRA under the UK’s appointed representative regime.

There have been no material developments in the potential litigation relating to Home REIT since the appointment of administrators on July 11, 2025.


166

AlTi Global, Inc.
Notes to Consolidated Financial Statements
HLIF

HLIF is a private fund which pursues a similar investment strategy to Home REIT. In the period from June 30, 2022 to December 31, 2023, the estimated value of its underlying real estate investment portfolio declined by approximately 50%, due to a decrease in the timely collection of rents on the underlying portfolio, but also due to higher interest rates and other macro-economic factors. HLIF was managed by AFM UK as its AIFM and ‘authorized corporate director’ and was advised by SHIA, (one of the International Real Estate entities which entered into administration), until August 2025, when management of HLIF was transitioned to a third party manager and AFM UK’s and SHIA’s services were terminated. Like AHRA, SHIA was permitted to perform certain limited regulated activities as an “appointed representative” of its regulated principal firm, ARE.

In February 2024, the UK FCA commenced investigations into the historic performance of certain International Real Estate entities, in their services to Home REIT and/or HLIF, and whether they breached certain civil or criminal regulatory rules and/or principles. The investigations relate to the historic management of Home REIT and/or HLIF by certain legacy Alvarium companies. The investigations are focused primarily on whether any false or misleading statements were made in relation to Home REIT and/or HLIF and/or whether these group entities breached other FCA rules and/or principles. ARE and AFM UK have voluntarily requested the imposition of requirements by the UK FCA which primarily involves the companies agreeing to maintain their current assets and not undertaking any new business without UK FCA consent. The commencement of the investigations does not mean that the UK FCA has determined that any such breaches have occurred. However, it is possible that the UK FCA may determine that certain breaches have occurred, and it may seek to impose financial penalties or other outcomes on one or more group entities, that may potentially be material. We are not able to estimate how long it might take for the UK FCA to complete such investigations, but it is possible that the investigations may continue for a prolonged period, potentially over several years.

Potential Redress in Relation to Real Estate Products

As part of ongoing examinations with regulators and our review of client relationships, it has been agreed, that if certain conditions are met, redress will be paid to a limited number of clients in relation to certain Real Estate Products. As of the issuance of these financial statements all impacted clients have been informed of this proposal.

As of the year ended December 31, 2025, a provision of $3.6 million has been recognized in relation to this potential future liability. The ultimate loss could differ from the accrued amount.

Tolleson Wealth Management

The Company was involved in a dispute with Tolleson related to alleged improper solicitation of Tolleson’s clients and employees. Certain former Tolleson employees who joined AlTi were party to Tolleson employment agreements which contained a one-year client and employee non-solicit and a lost client fee clause requiring payment for lost revenue.

In September 2024, despite offers by the Company to pay for the departed clients, Tolleson filed a lawsuit against AlTi and the former Tolleson employees. The parties reached an agreement later in September 2024, dismissing the litigation and agreeing to mediation.

The Company and Tolleson entered a binding settlement agreement on February 19, 2025, memorializing the terms agreed to in mediation and concluding this matter. On March 13, 2025, the settlement amount of $5.1 million was paid by the Company to Tolleson.

167

AlTi Global, Inc.
Notes to Consolidated Financial Statements
(22) Equity
Class A Common Stock

As of December 31, 2025 and December 31, 2024, there were 103,330,156 and 93,686,980, respectively, shares of Class A Common Stock outstanding. Of those shares, 754,968 are subject to performance targets under the terms of the Business Combination Earn-out as of both December 31, 2025 and December 31, 2024. The holders of the Class A Common Stock represent the controlling interest of the Company.
Class B Common Stock
Upon the Closing of the Business Combination, the Company issued shares of Class B Common Stock to the holders of Class B Units. The Class B Common Stock has no economic rights but entitles each holder of at least one such share (regardless of the number of shares so held) to a number of votes that is equal to the aggregate number of Class B Units held by such holders on all matters on which shareholders of the Company are entitled to vote generally. As of December 31, 2025 and December 31, 2024, there were 44,188,561 and 46,138,876, respectively, shares of Class B Common Stock outstanding.

Treasury Stock
From time to time, the Company may repurchase common shares related to its equity-based compensation award programs. During the second quarter ended June 30, 2025 the Company reissued, from Treasury Stock, 817,730 shares of Class A Common Stock which were repurchased and classified as Treasury Stock on the Consolidated Statement of Financial Position during the first quarter ended March 31, 2025, in the amount of $2.8 million. Treasury Stock was recorded at cost, representing the market price on the repurchase date, and was accounted for as a reduction of Additional Paid-in Capital. As of December 31, 2025, there was no Treasury Stock outstanding.

Series A Preferred Stock

As part of the Allianz Transaction, the Company issued 140,000 shares of Series A Preferred Stock to Allianz, which is classified outside of permanent equity as mezzanine equity in the accompanying Consolidated Statement of Financial Position as they are not mandatorily redeemable as of December 31, 2025. As of December 31, 2025, the Series A Preferred Stock amounts to 168,934, which is inclusive of dividends paid in kind.

Series C Preferred Stock

In connection with the Constellation Transaction, the Company issued 150,000 shares of Series C Preferred Stock to Constellation. The Series C Preferred Stock is classified outside of permanent equity as mezzanine equity in the accompanying Consolidated Statement of Financial Position as they are not mandatorily redeemable as of December 31, 2025.

Allianz and Constellation Warrants

In connection with the Constellation and Allianz Transactions, the Company evaluated the Constellation and Allianz Warrants in accordance with ASC 815-40, Contracts in an Entity’s Own Equity, and concluded that the warrants are derivatives that meet the equity classification criteria. As of both December 31, 2025 and December 31, 2024, the Constellation and Allianz Warrants of $9.6 million are recorded as a component of equity net of issuance costs in the line item Additional paid-in capital on the Company’s Consolidated Statement of Financial Position.
168

AlTi Global, Inc.
Notes to Consolidated Financial Statements
(23) Subsequent Events
Management evaluated events and transactions through the date of issuance of these financial statements. Based on management’s evaluation there are no events subsequent to December 31, 2025 that require adjustment to or disclosure in the consolidated financial statements, except as noted below.

International Real Estate Businesses — Teneo Settlement

In connection with the administration of the International Real Estate Businesses, the Company and the Administrators have negotiated a settlement of outstanding intercompany balances between certain of our affiliates and the International Real Estate Businesses. On March 19, 2026, the Company and certain of our affiliates on the one hand and the International Real Estate Businesses the Administrators on the other hand entered into a binding settlement and intercompany loan deed memorializing the terms of the settlement and concluding this matter. The settlement amount of £11.2 million ($15.0 million) will be paid in installments through November 2027.


169


ITEM 9. CHANGES IN AND DISAGREEMENTS WITH ACCOUNTANTS ON ACCOUNTING AND FINANCIAL DISCLOSURE
None.
Item 9A. Controls and Procedures

Evaluation of Disclosure Controls and Procedures

Under the supervision and with the participation of our management, including our principal executive officer and principal financial officer, we conducted an evaluation of the effectiveness of our disclosure controls and procedures (as defined in Rules 13a-15(e) and 15d-15(e) under the Securities Exchange Act of 1934 (the “Exchange Act”)) as of December 31, 2025. Disclosure controls and procedures are designed to provide reasonable assurance that information required to be disclosed by us in our Exchange Act reports is recorded, processed, summarized, and reported within the time periods specified in the SEC’s rules and forms, and that such information is accumulated and communicated to our management, including our Chief Executive Officer and Chief Financial Officer, to allow timely decisions regarding required disclosure. Based on this evaluation, our Chief Executive Officer and Chief Financial Officer have concluded that, as of December 31, 2025, our disclosure controls and procedures were not fully effective due to remaining material weaknesses in internal control over financial reporting, as further described below in Management’s Report on Internal Control Over Financial Reporting.

Based on its assessment of the Company’s internal control over financial reporting, including the progress during 2025 to remediate control weaknesses previously identified, the following updates to remediating material weaknesses in our internal control over financial reporting remain as of December 31, 2025, are discussed below.

Management’s Report on Internal Control Over Financial Reporting

Our management, including our Chief Executive Officer and Chief Financial Officer, is responsible for establishing and maintaining adequate internal control over financial reporting (as defined in Rule 13a-15(f) under the Exchange Act). Our internal control over financial reporting is a process designed to provide reasonable assurance regarding the reliability of financial reporting and the preparation of our financial statements for external reporting purposes in accordance with U.S. GAAP. Internal control over financial reporting includes those policies and procedures that: (i) pertain to the maintenance of records that in reasonable detail accurately and fairly reflect the transactions and dispositions of the assets of the Company; (ii) provide reasonable assurance that the transactions are recorded as necessary to permit preparation of financial statements in accordance with U.S. GAAP, and that the receipts and expenditures of the Company are being made only in accordance with authorizations of management and directors of the Company; and (iii) provide reasonable assurance regarding prevention or timely detection of unauthorized acquisition, use, or disposition of the Company’s assets that could have a material effect on the financial statements. Because of its inherent limitations, internal control over financial reporting may not prevent or detect misstatements. Projections of any evaluation of effectiveness to future periods are subject to the risk that controls may become inadequate because of changes in conditions, or that the degree of compliance with policies or procedures may deteriorate.

Our management (with the supervision and participation of our Chief Executive Officer and Chief Financial Officer) conducted an evaluation of the effectiveness of our internal control over financial reporting based on the framework in Internal Control - Integrated Framework issued in 2013 by the Committee of Sponsoring Organizations of the Treadway Commission. Based on this evaluation, management concluded that our internal control over financial reporting was not effective as of December 31, 2025.

As previously disclosed in Part I, Item 4 of our Quarterly Report on Form 10-Q for the quarter ending September 30, 2025, management identified one of the three remaining material weaknesses in internal control
170


over financial reporting relating to insufficiently documented process-level controls that support our financial statements and reporting. Further, management has commenced extensive remediation efforts, but as of December 31, 2025, has partially completed its testing plan to determine the effectiveness of controls that support our financial statements and reporting.

Management has implemented a remediation plan to address the material weaknesses in our internal control over financial reporting, including, among other things, completing its efforts to design and implement process level and management review controls and sufficiently documenting and implementing policies to provide reasonable assurance that financial statement disclosures are complete and accurate and identify and address emerging risks.

During the years ended December 31, 2025 and 2024, management has made progress in enhancing its internal control over financial reporting. This progress includes the following:

Management has designed and implemented risk assessment review processes (risk assessment and gap analysis) that are intended to identify risks that could result, if not detected timely, in material misstatements in our consolidated financial statements. Management believes that such review risk assessment processes have been effectively implemented as of December 31, 2024.

Management has identified and documented processes supporting the recording of balances and transactions in the Company’s consolidated financial statements and identified and documented controls that are intended to mitigate the risk of material misstatement in account balances and financial statement disclosures. The Company completed the exercise of documenting controls during the first fiscal quarter of 2025 and began tests of design and operating effectiveness of certain controls throughout 2025. The Company intends to continue tests of design and operating effectiveness of certain controls during 2026. However, these controls are not operating effectively as of December 31, 2025.

Management has identified and documented information technology controls related to the Company’s general information technology control environment that mitigates risks associated with items including systems development and change management, appropriate access to systems, and management of the Company’s internal financial and third-party customer data. The Company completed the exercise of documenting controls during the second and third fiscal quarters of 2025 and completed tests of design and operating effectiveness of certain controls. The Company’s objective is that such testing of operating effectiveness of controls were maintained throughout 2025 and beyond to allow the Company to sustain remediation of previously identified material weaknesses in its internal control over financial reporting specifically related to information technology controls.

As we will no longer be an emerging growth company effective December 31, 2026, we expect to incur additional material costs to complete the remediation plan, including costs incurred by our external auditor to assess whether all material weaknesses have been remediated. We can give no assurance that such efforts will remediate these deficiencies in internal control over financial reporting or that additional material weaknesses in our internal control over financial reporting will not be identified in the future. Failure to implement and maintain effective internal control over financial reporting could result in errors in our consolidated financial statements that could result in a restatement of our financial statements, may subject us to litigation and investigations, and could cause us to fail to meet our reporting obligations, any of which could diminish investor confidence, cause a decline in the price of the Class A Common Stock, and limit our ability to access capital markets.

The material weaknesses, if not remediated, could result in misstatements of accounts or disclosures that would result in a material misstatement to the annual consolidated financial statements or the interim consolidated financial statements that would not be prevented or detected.

Our management anticipates that our internal control over financial reporting will not be fully effective until the above material weaknesses are remediated. If our remediation of these material weaknesses is not effective, or
171


we experience additional material weaknesses in the future or otherwise fail to maintain an effective system of internal control over financial reporting in the future, the accuracy and timing of our financial reporting may be adversely affected, we may be unable to maintain compliance with securities law requirements regarding timely filing of periodic reports in addition to the Nasdaq listing requirements, investors may lose confidence in our financial reporting, and the price of our common stock may decline as a result.

Changes in Internal Control over Financial Reporting

Other than discussed above, there were no changes in our internal control over financial reporting that occurred during the quarter ended December 31, 2025, covered by this Annual Report that have materially affected, or are reasonably likely to materially affect, our internal control over financial reporting.
Item 9B. Other Information
During the year ended December 31, 2025, none of our officers or directors adopted or terminated any contract, instruction or written plan for the purchase or sale of our securities that was intended to satisfy the affirmative defense conditions of Rule 10b5-1(c) under the Exchange Act or any “non-Rule 10b5-1 trading arrangement,” as defined in Item 408 of Regulation S-K.

Item 9C. Disclosure Regarding Foreign Jurisdictions That Prevent Inspections
Not applicable.
172


PART III
ITEM 10. DIRECTORS, EXECUTIVE OFFICERS AND CORPORATE GOVERNANCE
The information required by this item will be included in our Proxy Statement for the 2026 Annual Meeting of Stockholders (the “2026 Proxy Statement”) to be filed with the SEC within 120 days of the year ended December 31, 2025 and is incorporated herein by reference.
ITEM 11. EXECUTIVE COMPENSATION
The information required by this item will be included in the 2026 Proxy Statement and is incorporated herein by reference, except as to information disclosed therein pursuant to Item 402(v) of Regulation S-K relating to pay versus performance.
ITEM 12. SECURITY OWNERSHIP OF CERTAIN BENEFICIAL OWNERS AND MANAGEMENT AND RELATED STOCKHOLDER MATTERS
The information required by this item will be included in the 2026 Proxy Statement and is incorporated herein by reference.
ITEM 13. CERTAIN RELATIONSHIPS AND RELATED TRANSACTIONS, AND DIRECTOR INDEPENDENCE
The information required by this item will be included in the 2026 Proxy Statement and is incorporated herein by reference.
ITEM 14. PRINCIPAL ACCOUNTANT FEES AND SERVICES
The information required by this item will be included in the 2026 Proxy Statement and is incorporated herein by reference.
Our independent registered public accounting firm is KPMG LLP, Philadelphia, PA, Auditor ID: 185.

173


PART IV
Item 15. Exhibits
We have filed the following documents as part of this Annual Report on Form 10-K:
Financial Statements
Our financial statements are listed in the “Index to Consolidated Financial Statements” under Item 8 “Financial Statements and Supplementary Data.”
Financial Statement Schedules
All other schedules have been omitted because they are either not required, not applicable or the required information is otherwise included.
Exhibit NumberDescription of Exhibit
2.1†
3.1
3.2
3.3
3.4
4.1*
10.1#
10.2#
10.3#
10.4#
10.5#
10.6
10.6.1
10.7
10.8#
10.8.1
10.9
174


10.10
10.11
10.12
10.13
10.14
10.15
10.16
10.17
10.18#
10.19#
10.20
10.21
10.22
10.23#
10.24†
10.25†
10.26
10.27
175


10.28†
10.29
10.30#
19.1*
21.1*
23.1*
31.1*
31.2*
32.1*
32.2*
97*
101.INS*Inline XBRL Instance Document—the instance document does not appear in the Interactive Data File because its XBRL tags are embedded within the Inline XBRL document.
101.SCH*Inline XBRL Taxonomy Extension Schema Document.
101.CAL*Inline XBRL Taxonomy Calculation Linkbase Document.
101.DEF*Inline XBRL Taxonomy Definition Linkbase Document.
101.LAB*Inline XBRL Taxonomy Extension Label Linkbase Document.
101.PRE*Inline XBRL Taxonomy Extension Presentation Linkbase Document.
104*Cover Page Interactive Data File (formatted as inline XBRL and contained in Exhibit 101).

* Filed herewith.
† The annexes, schedules, and certain exhibits to this Exhibit have been omitted pursuant to Item 601(b)(2) of Regulation S-K. The Company hereby agrees to furnish supplementally a copy of any omitted annex, schedule or exhibit to the SEC upon request.
# Indicates a management contract or compensatory plan
Item 16. Form 10-K Summary
Not applicable.
176



Signatures
Pursuant to the requirements of the Securities Exchange Act of 1934, as amended, the registrant has duly caused this report to be signed on its behalf by the undersigned thereunto duly authorized.
  ALTI GLOBAL, INC
 
Date: March 31, 2026/s/ Nancy Curtin
  Nancy Curtin
  Interim Chief Executive Officer
 (Principal Executive Officer)
Date: March 31, 2026/s/ Michael W. Harrington
  Michael W. Harrington
  Chief Financial Officer
(Principal Financial Officer)
Date: March 31, 2026/s/ Patrick Keenan
Patrick Keenan
Chief Accounting Officer
(Principal Accounting Officer)




177