Please wait
Table of Contents

Filed Pursuant to Rule 424(b)(4)
Registration No. 333-255498

18,500,000 Shares

 

 

LOGO

Common Stock

 

 

This is an initial public offering of shares of common stock of Paycor HCM, Inc. We are offering 18,500,000 shares of our common stock.

Prior to this offering, there has been no public market for our common stock. The initial public offering price is $23.00 per share. Our common stock has been approved for listing on The Nasdaq Global Select Market under the symbol “PYCR.”

One or more entities affiliated with, advised by or that serve as investment adviser to certain investors in our Series A preferred stock, (i) Neuberger Berman Investment Advisers LLC (“Neuberger”), (ii) ClearBridge Investments, LLC (“ClearBridge”) and (iii) Franklin Templeton, have indicated a non-binding interest in purchasing up to an aggregate of $75 million, $50 million and $25 million, respectively, of shares of our common stock being offered in this offering at the initial public offering price. Because none of these indications of interest are an agreement or commitment by such entities to purchase shares, one or more of these entities may ultimately choose to purchase more, less or no shares in this offering. The underwriters will receive the same discount with respect to any of our shares of common stock purchased by one or more funds affiliated with or advised by Neuberger, ClearBridge and/or Franklin Templeton as they will from any other shares of common stock sold to the public in this offering.

We are an “emerging growth company” as defined under the federal securities laws, and as such, we have elected to comply with certain reduced reporting requirements for this prospectus and may elect to do so in future filings. See “Prospectus Summary—Implications of Being an Emerging Growth Company.”

Investing in our common stock involves risks. See “Risk Factors” beginning on page 25 to read about factors you should consider before buying shares of our common stock.

Immediately after this offering, assuming an offering size as set forth above, funds controlled by our equity sponsor, Apax Partners L.P., will beneficially own approximately 82.4% of our outstanding common stock (or 81.1% of our outstanding common stock if the underwriters’ option to purchase additional shares is exercised in full). As a result, we expect to be a “controlled company” within the meaning of the corporate governance standards of Nasdaq. See “Management—Corporate Governance—Controlled Company Status.”

 

 

Neither the Securities and Exchange Commission nor any other regulatory body has approved or disapproved of these securities or passed upon the accuracy or adequacy of this prospectus. Any representation to the contrary is a criminal offense.

 

 

 

     Per
Share
     Total  

Initial public offering price

   $ 23.0000      $ 425,500,000  

Underwriting discount(1)

   $ 1.4375      $ 26,593,750  

Proceeds, before expenses, to Paycor HCM, Inc.

   $ 21.5625      $ 398,906,250  

 

(1)

See “Underwriting” for a description of compensation payable to the underwriters.

We have granted the underwriters an option for a period of 30 days after the date of this prospectus to purchase up to an additional 2,775,000 shares of common stock from us at the initial public offering price less the underwriting discounts and commissions.

The underwriters expect to deliver the shares of common stock against payment in New York, New York on July 23, 2021.

(Lead bookrunners listed in alphabetical order)

 

Goldman Sachs & Co. LLC   J.P. Morgan
Jefferies    Credit Suisse    Deutsche Bank Securities
Baird
  Cowen
    JMP Securities
      Needham & Company
        Raymond James
          Stifel
            Truist Securities

Fifth Third Securities

  Roberts & Ryan

 

 

Prospectus dated July 20, 2021


Table of Contents

LOGO

Paycor


Table of Contents

LOGO

Paycor
Empowers leaders to
Develop Winning Teams


Table of Contents

LOGO

Paycor
HCM Software Built for Leaders
EMPLOYEE EXPERIENCE Employee Engagement LEARNING MANAGEMENT EMPLOYEE SURVEYS
TALENT MANAGEMENT Talent Management RECRUITING PERFORMANCE MANAGEMENT GOALS AND OKRS 1_ON_1 COACHING COMPENSATION MANAGEMENT
BENEFITS ADMINISTRATION Benefits Administration BENEFITS PLAN SELECTION
WORKFORCE MANAGEMENT Workforce Management SCHEDULING TIME AND LABOR MANAGEMENT
HCM Cor for Leaders ONBOARDING . HR . PAYROLL RECOGNITION . MOBILE . ACA REPORTING . ANALYTICS


Table of Contents

TABLE OF CONTENTS

 

PROSPECTUS SUMMARY

     1  

RISK FACTORS

     25  

FORWARD-LOOKING STATEMENTS

     59  

USE OF PROCEEDS

     61  

DIVIDEND POLICY

     62  

CAPITALIZATION

     63  

DILUTION

     65  

SELECTED CONSOLIDATED FINANCIAL DATA

     67  

MANAGEMENT’S DISCUSSION AND ANALYSIS OF FINANCIAL CONDITION AND RESULTS OF OPERATIONS

     70  

BUSINESS

     103  

MANAGEMENT

     118  

EXECUTIVE COMPENSATION

     125  

PRINCIPAL SHAREHOLDERS

     137  

CERTAIN RELATIONSHIPS AND RELATED PARTY TRANSACTIONS

     139  

DESCRIPTION OF CERTAIN INDEBTEDNESS AND OTHER OBLIGATIONS

     142  

DESCRIPTION OF CAPITAL STOCK

     145  

SHARES ELIGIBLE FOR FUTURE SALE

     152  

MATERIAL U.S. FEDERAL INCOME TAX CONSEQUENCES TO NON-U.S. HOLDERS

     155  

UNDERWRITING

     160  

LEGAL MATTERS

     170  

EXPERTS

     170  

WHERE YOU CAN FIND MORE INFORMATION

     170  

INDEX TO CONSOLIDATED FINANCIAL STATEMENTS

     F-1  

We and the underwriters have not authorized anyone to provide any information or to make any representations other than those contained in this prospectus or in any free writing prospectuses we have prepared. We and the underwriters take no responsibility for, and can provide no assurance as to the reliability of, any other information that others may provide you. We are offering to sell, and seeking offers to buy, shares of common stock only in jurisdictions where offers and sales are permitted. The information contained in this prospectus is accurate only as of the date of this prospectus, regardless of the time of delivery of this prospectus or of any sale of the common stock.

For investors outside of the United States, neither we nor any of the underwriters have done anything that would permit this offering or possession or distribution of this prospectus in any jurisdiction where action for that purpose is required, other than in the United States. You are required to inform yourselves about, and to observe any restrictions relating to, this offering and the distribution of this prospectus outside of the United States.

Through and including August 14, 2021 (the 25th day after the date of this prospectus), all dealers effecting transactions in these securities, whether or not participating in this offering, may be required to deliver a prospectus. This is in addition to a dealer’s obligation to deliver a prospectus when acting as an underwriter and with respect to an unsold allotment or subscription.

 

i


Table of Contents

Basis of Presentation

Our fiscal year ends on June 30. Unless otherwise noted, any reference to a year preceded by the word “fiscal” refers to the fiscal year ended June 30 of that year. For example, references to “fiscal 2020” refer to the fiscal year ended June 30, 2020. Any reference to a year not preceded by “fiscal” refers to a calendar year.

Paycor HCM, Inc., a Delaware corporation (“Paycor HCM”), was incorporated in August 2018 to serve as a holding company in connection with Apax Partners’ (as defined below) acquisition of the Company (the “Apax Acquisition”). As Paycor HCM did not have any previous operations, Paycor, Inc., a Delaware corporation (“Predecessor Paycor”), is viewed as the predecessor to Paycor HCM and its consolidated subsidiaries. Accordingly, this prospectus includes certain historical consolidated financial and other data for Predecessor Paycor for periods prior to the completion of the Apax Acquisition. The Apax Acquisition closed on November 2, 2018. The financial information for the period after November 2, 2018, represents the consolidated financial information of Paycor HCM and its subsidiaries, including Predecessor Paycor, which is referred to as the “Successor” company. Prior to November 2, 2018, the consolidated financial statements include the accounts of Predecessor Paycor and its subsidiaries, which is referred to herein as the “Predecessor” company. References to the “Successor 2019 Period” refer to the period from November 2, 2018 through June 30, 2019, following the Apax Acquisition. References to the “Predecessor 2019 Period” refer to the period from July 1, 2018 through November 1, 2018, prior to the Apax Acquisition.

As a result of the Apax Acquisition, which is discussed further in Note 4 to our audited consolidated financial statements included herein, Paycor HCM was determined to be the accounting acquirer and Predecessor Paycor’s historical assets and liabilities are reflected at fair value as of November 2, 2018, the closing date of the Apax Acquisition.

As a result of the Apax Acquisition, the results of operations and financial position of the Predecessor and Successor are not directly comparable.

In connection with the completion of this offering, we will effect a 1,517.18-for-1 stock split with respect to our common stock and holders of the Series A preferred stock have agreed that all shares of our Series A preferred stock will automatically convert into shares of our common stock on a 1-for-1 basis. We refer to these actions as the “Reorganization Transactions.” In this prospectus, we include certain metrics on an “as adjusted” basis to give effect to the Reorganization Transactions.

As used throughout this prospectus, the following terms have the meanings as set forth below:

 

   

“We,” “us,” “our,” “the Company,” “Paycor,and similar references refer to Paycor HCM, Inc., and unless otherwise stated, all of its subsidiaries.

 

   

“Apax Partners,” “Apax,” or “our Sponsor” refers to Apax Partners L.P., a global private equity firm, collectively, with its affiliates.

 

   

“LTV/CAC” refers to the Company’s lifetime value to customer acquisition cost ratio, which is calculated as (i) total recurring bookings multiplied by adjusted gross margin excluding interest income and depreciation and amortization and divided by one minus the gross revenue retention in a given period, and (ii) divided by the sum of gross sales and marketing and implementation expense before capitalization and amortization, less one-time implementation bookings in the same period.

 

   

Metropolitan statistical areas” refers to the metropolitan statistical areas delineated by the United States Office of Management and Budget as in effect as of the date of this prospectus.

 

   

“Net revenue retention” refers to the current quarterly period recurring revenue for the cohort of customers at the beginning of the prior year quarterly period, divided by the recurring revenue in the prior year reporting period for that same cohort. In calculating the net revenue retention for a period longer than a quarter, such as a fiscal year, we use the weighted average of the retention rates (calculated in accordance with the preceding sentence) for each applicable quarter included in such period.

 

ii


Table of Contents
   

Pride Aggregator” refers to Pride Aggregator, L.P., the parent of Paycor HCM, Inc.

 

   

Pride Midco” refers to Pride Midco Inc., a direct subsidiary of Paycor HCM, Inc.

 

   

“Recurring revenue” refers to, with respect to any period, all recurring service revenues attributable to payroll, workforce management, and HR-related cloud-based computing services.

 

   

“Tier 1 markets” refers to the 15 most populous metropolitan statistical areas in the United States.

 

   

“Tier 2 markets” refers to the 15 most populous metropolitan statistical areas in the United States other than Tier 1 markets.

 

   

“Tier 3 markets” refers to the 20 most populous metropolitan statistical areas in the United States other than Tier 1 markets and Tier 2 markets.

 

   

Total bookings” with respect to any period is defined as the aggregate year-one values of all new customer contracts acquired during such period, including new sales to existing clients. Total bookings includes both recurring fees and implementation services.

Certain amounts, percentages, and other figures presented in this prospectus have been subject to rounding adjustments. Accordingly, figures shown as totals, dollars, or percentage amounts of changes may not represent the arithmetic summation or calculation of the figures that precede them.

Market and Industry Data

Unless otherwise indicated, information in this prospectus concerning economic conditions, our industry, our markets, and our competitive position is based on a variety of sources, including information from independent industry analysts and publications, as well as our own estimates and research. This information involves a number of assumptions and limitations, and you are cautioned not to give undue weight to such estimates. While we believe the information presented in this prospectus is generally reliable, forecasts, assumptions, expectations, beliefs, estimates, and projections involve risk and uncertainties and are subject to change based on various factors, including those described under “Forward-Looking Statements” and “Risk Factors.”

Trademarks, Service Marks, and Trade Names

We own or have rights to use various trademarks, service marks, and trade names that we use in connection with the operation of our business. We use our “Paycor” trademark and related design marks in this prospectus. This prospectus may also contain trademarks, service marks, and trade names of third parties, which are the property of their respective owners. Our use or display of third parties’ trademarks, service marks, trade names, or products in this prospectus is not intended to, and does not imply a relationship with, or endorsement or sponsorship by us. Solely for convenience, the trademarks, service marks, and trade names referred to in this prospectus may appear without the ®, TM, or SM symbols, but the omission of such references is not intended to indicate, in any way, that we will not assert, to the fullest extent under applicable law, our rights or the right of the applicable owner of these trademarks, service marks, and trade names.

 

iii


Table of Contents

PROSPECTUS SUMMARY

This summary highlights selected information contained elsewhere in this prospectus. This summary does not contain all of the information that you should consider before investing in our common stock. For a more complete understanding of us and this offering, you should read and carefully consider the entire prospectus, including the more detailed information set forth under “Risk Factors” and “Management’s Discussion and Analysis of Financial Condition and Results of Operations,” and our consolidated financial statements and the related notes. Some of the statements in this prospectus are forward-looking statements. See “Forward-Looking Statements.”

Unless the context otherwise requires, the terms “Paycor,” the “Company,” “our company,” “we,” “us,” and “our” in this prospectus refer to Paycor HCM, Inc. and, where appropriate, its consolidated subsidiaries. The term “Apax Partners” or “our Sponsor” refers to Apax Partners L.P., a global private equity firm, collectively, with its affiliates.

Mission

Paycor empowers leaders to develop winning teams.

Overview

Paycor is a leading Software-as-a-Service provider of human capital management solutions for small and medium-sized businesses. Our unified, cloud-native platform is built to empower business leaders by producing actionable, real-time insights to drive workforce optimization. Our comprehensive suite of solutions enables organizations to streamline human capital management (“HCM”) and payroll workflows and achieve regulatory compliance while serving as the single, secure system of record for all employee data. Our highly flexible, scalable, and extensible platform offers award-winning ease-of-use with an intuitive user experience and deep third-party integrations, all augmented by industry-specific domain expertise. Over 28,000 customers across all 50 states trust Paycor to help their leaders develop winning teams.

People management has evolved significantly over the last 30 years from an administrative, payroll-centric cost center to a highly strategic function focused on talent management and employee engagement. To be competitive in today’s environment, organizations are increasingly reliant on this function as they seek to leverage people analytics to identify trends and track performance across their workforce. However, most existing HCM solutions lack the comprehensive functionality, ease-of-use, and integration capabilities needed to facilitate effective people management. These limitations are particularly problematic for small and medium sized businesses (“SMBs”) which often lack the technical, financial, and people resources of larger organizations.

Our unified, cloud-native platform is purpose-built to provide business leaders with the tools they need to optimize all aspects of people management, including:

 

   

Core HCM and Payroll. A powerful calculation engine that enables real-time changes to drive fast and accurate payroll processing. Robust workflows and approval capabilities assist leaders with expediting and automating their most common tasks.

 

   

Workforce Management. Flexible time entry, overtime calculations, and scheduling capabilities with real-time payroll synchronization allowing leaders to manage costs and increase productivity.


 

1


Table of Contents
   

Benefits Administration. Advanced decision support to help leaders streamline and optimize their company’s benefits administration and spend with superior carrier connectivity and the ability to setup complex plans.

 

   

Talent Management. Integrated compensation and performance management capabilities, including advanced goal management paired with employee-manager one-on-ones, empowering leaders to drive employee professional growth and corporate alignment.

 

   

Employee Engagement. Interactive learning tools and AI-powered surveys that use natural language processing to surface actionable, easy-to-understand insights from feedback allowing leaders to solve issues like turnover and low morale.

Our easy-to-use platform incorporates intuitive analytics functionality, enabling SMBs to automate and simplify mission-critical people management processes and enhance visibility into their business operations. Our platform is architected for extensibility and features an open API led interoperability engine that allows customers to easily connect their people data with third-party applications to create a seamlessly integrated digital ecosystem. Our products are supported by a differentiated implementation process and vibrant community of users, which together ensure customers can take full advantage of our platform.

We market and sell our solutions through direct sales teams, leveraging our strong demand generation engine and broker partnerships. Our highly efficient and multi-pronged go-to-market strategy is a key driver of our growth, which is evidenced by our LTV/CAC of 5.0x for the nine months ended March 31, 2021 and 3.8x as of the twelve months ending June 30, 2020. We primarily target companies with 10 to 1,000 employees, with this segment of the SMB market accounting for 81% of our recurring billing for the fiscal year ended June 30, 2020. For this ‘target segment’ of our customer base the LTV/CAC was 5.6x for the nine months ended March 31, 2021. We intend to grow our customer base by accelerating the expansion of our sales coverage and broker networks in both new and existing markets, with a focus on Tier 1 markets where we see substantial opportunity. We also intend to grow our customer base through our industry focused product and go-to-market strategy. We market our products via a bundled pricing strategy where we charge customers on a per-employee-per-month (“PEPM”) or per-employee-per-payroll basis and have demonstrated success at driving growth through the expansion of our Core HCM and Payroll product bundle. We intend to continue to expand our product suite and further cross-sell products into our existing customer base.

During the nine months ended March 31, 2021 and 2020, our revenues were $264.8 million and $254.5 million, respectively, representing year-over-year growth of 4%. During the nine months ended March 31, 2021 and 2020, our recurring and other revenues were $263.4 million and $245.4 million, respectively, representing 99% and 96% of our total revenue, respectively. During the nine months ended March 31, 2021 and 2020, we generated net losses of $46.2 million and $47.2 million, respectively, and losses from operations of $57.0 million and $64.8 million, respectively, representing operating margins of (21.5)% and (25.5)%, respectively. During the nine months ended March 31, 2021 and 2020, we generated Adjusted Operating Income of $47.8 million and $34.9 million, respectively, representing margins of 18.0% and 13.7%, respectively. See the “Management’s Discussion and Analysis of Financial Condition and Results of Operations—Non-GAAP Financial Measures” section for additional information on our non-GAAP metrics.

During the fiscal year ended June 30, 2020, the Successor 2019 Period, and the Predecessor 2019 Period, our revenues were $327.9 million, $201.9 million, and $89.6 million, respectively, representing year-over-year growth in revenues of 13%. During the fiscal year ended June 30, 2020, the Successor 2019 Period, and the Predecessor 2019 Period, our recurring and other revenues were $317.6 million, $191.9 million, and $86.3 million, respectively, representing 97%, 95%, and 96% of our total revenue, respectively. During the fiscal year ended June 30, 2020, the Successor 2019 Period, and the Predecessor 2019 Period, we generated net losses of $67.3 million, $72.8 million, and $14.9 million, respectively, and losses from operations of $94.7 million,


 

2


Table of Contents

$88.7 million and $16.6 million, respectively, representing operating margins of (28.9)%, (43.9)% and (18.5)%, respectively. During the fiscal year ended June 30, 2020, the Successor 2019 Period, and the Predecessor 2019 Period, we generated Adjusted Operating Income of $46.3 million, $36.9 million, and $5.0 million, respectively, representing margins of 14.1%, 18.3%, and 5.6%, respectively. See the “Management’s Discussion and Analysis of Financial Condition and Results of Operations—Non-GAAP Financial Measures” section for additional information on our non-GAAP metrics.

Industry Background

Human capital management is an evolving necessity for organizations, with several key trends that have shaped today’s environment.

The Evolution of People Management

Over the last 30 years, the demands of business leaders, employees, and people management strategies have significantly evolved in response to shifting demographics, employee expectations, and technological capabilities. As a result, the importance of people management has been elevated from a payroll-centric cost center to a highly strategic function focused on talent management as a critical component of business competitiveness. The COVID-19 pandemic has further reinforced this strategic shift. The HR function has been pivotal as companies strive to maintain morale and productivity for remote workforces. Considering these evolving demands, HCM technology has been forced to transform to replace manual processes with strategic platforms that surface business insights, enabling leaders to make data-driven decisions.

In the late 2000s, the emergence of Software-as-a-Service (“SaaS”) brought about two key developments: HCM solutions shifting to focus on digitizing old processes and organizations increasingly using point solutions. This led to more system fragmentation, an overcomplicated user experience, and increased total costs. At the same time, the separation between work and life began to blur, driving an increased need for employee engagement tools.

To address this lack of engagement, many HCM solution providers targeted their product development efforts at enhancing the employee experience. Such providers did this by developing employee portals to drive engagement, similar to social media platforms, but found that employees were not seeking this from their employers. Other unsuccessful attempts to drive engagement included adding gamification attributes to influence behavior, such as encouraging employees to complete compliance training. These product features overlooked the importance of business leaders as the primary users of HCM platforms and as the people most influential in achieving positive employee engagement.

Complex Regulatory Environment

The ever-evolving regulatory landscape continues to place a burden on small businesses. As a result, businesses continue to demand HCM platforms that enable them to maintain a robust compliance framework and abstract the complexity of regulatory changes, such as responding to special employee leave provisions.

Growing Importance of People Analytics

In recent years, businesses have begun to appreciate the value they could derive from stronger data analytics capabilities. SMB leaders are increasingly willing to invest in data-driven decision-making tools to improve their business performance. An IDC survey found that analyzing data and employee engagement had the highest level of third-party investment. In addition, a survey by Gartner showed that 64% of participants ranked improvement of reporting quality and people analytics as their main HR objective when evaluating HCM solutions. SMBs have


 

3


Table of Contents

a particular need for all-in-one solutions considering their unique capacity constraints, such as single person HR departments and limited in-house legal and IT support.

Unique Needs of SMBs

SMBs demand solutions that have the following key characteristics:

 

   

Ease of Implementation. The ability to get mission critical solutions up and running seamlessly and successfully without overburdening company resources.

 

   

Ease of Use. Intuitive design and simple workflows for leaders and their teams.

 

   

Full Suite of Solutions. Fully integrated platform to serve as a single system of record for all HCM functions with built-in critical capabilities such as compliance, mobility, analytics, and security.

 

   

Highly Scalable Cloud-based Platform. Flexible solutions built to meet the needs of organizations as they grow in size and complexity.

 

   

Industry-specific Focus. Solutions, integrations, and support tailored to unique industry needs.

Limitations of Existing Solutions

The vast majority of SMBs still rely on legacy solutions to fulfill their HCM technology requirements. These offerings are typically provided by national and regional payroll service bureaus or in-house solutions built on top of generic enterprise resource planning (“ERP”) systems. In addition to these legacy solutions, advancements in cloud technology have led to the emergence of other competing SaaS-based HCM offerings. Both legacy and other competing SaaS offerings possess significant limitations in addressing the full HCM needs of SMBs. These limitations include:

 

   

Incomplete HCM Solutions Lacking in Product Breadth and Depth. Many existing HCM platforms offer incomplete product suites that deliver only a portion of the capabilities required by SMBs or offer ‘full suites’ comprised of products with limited functionality, forcing SMBs to use multiple products from multiple vendors or continue to manage processes manually outside of their HCM solution.

 

   

Lack a Unified Approach. Many existing HCM ‘suites’ are comprised of a patchwork of stand-alone applications with limited integration. As a result, SMBs are forced to rely on manual, redundant, and error-prone processes to manage and track employee data, which can often lead to untimely payroll, poor employee engagement, and significant compliance issues.

 

   

Difficult to Integrate with Third-Party Systems. Most existing HCM solutions are built on inflexible, closed technology architectures, and are not designed to communicate with external applications. This inhibits organizations’ ability to establish flexible digital ecosystems capable of addressing the evolving needs of a growing business.

 

   

Lack Robust Analytics Capabilities. Existing SMB solutions lack tools which are both sophisticated and easy-to-use to access, aggregate, analyze, and act on employee data in real-time. As a result, SMBs are unable to efficiently derive actionable workforce insights and make critical, informed decisions to improve the way they hire, manage, and develop people.

 

   

‘One Size Fits All’ Approach. Certain industry verticals have unique people management requirements. Most existing HCM solutions provide generic out-of-the-box functionality and limited configurability, with professional service teams that often lack vertical expertise. As a result, SMBs struggle to address evolving industry-specific people management needs and reporting requirements with existing HCM solutions.


 

4


Table of Contents
   

Difficult to Use. Many existing solutions have arcane, inflexible user interfaces that lack the intuitive, consumer-like feel of modern SaaS applications. These solutions are often difficult for both employees and leaders to use effectively without significant training. As a result, people leaders are often forced to revert to time-consuming manual processes to execute simple HR tasks and assist with tedious employee troubleshooting.

 

   

Not Designed for Business Leaders. Many existing HCM solutions were built with engagement functionality specifically designed for employees, not business leaders who have the most influence over employee engagement. These solutions often lack the end-to-end functionality and powerful analytics required by business leaders for effective people management.

Our Solution and Key Strengths

We offer a unified, cloud-native platform, purpose-built to address the comprehensive people management needs of SMB leaders. Our intuitive, easy-to-use platform enables SMBs to easily automate and simplify the most mission-critical people management processes and enhance visibility into organizations’ human capital to drive employee engagement and data-driven decisions. The key strengths of our platform include:

 

   

Comprehensive Suite of HCM Solutions Architected to Meet the Full Range of an SMB’s Needs. Our comprehensive HCM suite delivers industry-leading functionality. This empowers business leaders to achieve strategic goals through differentiated people management. The key components of our HCM solutions include Core HCM and Payroll, Workforce Management, Benefits Administration, Talent Management, and Employee Engagement.

 

   

Uniquely Unified Platform Enabling Differentiated Analytics. Our platform leverages a modern cloud architecture and robust API led interoperability engine. We deliver a unified user and data experience that serves as the single source of truth for our customers’ employee data. Our platform allows for seamless access to people data across applications and the visibility to extract meaningful business insights from employee information in real-time. This unified data architecture automates error-prone manual processes, empowering business leaders to shift their focus to strategic initiatives that drive long term business value.

 

   

Open, Cloud-native Architecture Enables Differentiated Platform Extensibility. Our SaaS platform is flexible, scalable, and extensible, allowing us to continuously expand the breadth and depth of our product suite without compromising the unified user experience for both employers and employees. Our single instance, multitenant deployment enables us to deliver frequent, silent updates to maintain a consistent user experience on the latest version of our software. The extensibility of our platform allows for easy integrations to various technologies both within and outside of the HCM ecosystem, such as connections to benefits platforms to support our broker partnerships and integrations to industry-specific ERP systems.

 

   

Industry-specific Functionality and Expertise. We provide SMBs with a combination of industry-specific product configurations, pre-built integrations with sought-after third-party solutions, and served by professionals with industry-specific training. Our HCM platform is configurable and flexibly designed to address a broad cross-section of vertical-specific use cases. Our solutions are supported by a proprietary implementation program and vibrant community of users, which together ensure customers can take full advantage of our industry-specific functionality.

 

   

Powerful Analytics to Deliver Actionable Insights. We enable real-time visibility into an organization’s people data through a comprehensive set of out-of-the-box analytics capabilities. Our powerful analytics allow SMBs to cost-effectively transform data into trends and predictions to benchmark, understand, and easily report on their workforce. With predictive analytics and robust


 

5


Table of Contents
 

benchmarking tools, our platform enables SMBs to make strategic, data-driven decisions to improve recruiting, labor cost management, employee performance, diversity and inclusion, and employee retention.

 

   

Designed for Business Leaders. Effective business leadership is critical to maximizing employee engagement and successful business performance. Our platform is purpose-built to provide business leaders with the tools they need to optimize every aspect of people management. With our end-to-end HCM functionality and deep analytics capabilities, business leaders can streamline people management functions, surface actionable insights, facilitate successful hiring, meaningfully engage their employees, and focus people management on strategic initiatives that drive business value.

Our Market Opportunity

We estimate our current annual recurring market opportunity is $26 billion in the U.S. and we expect the opportunity to grow as the number of SMBs increases and we continue to expand our product portfolio. To estimate our market opportunity, we identified the number of companies in the U.S. with an employee count between 10 and 1,000. Based on data from the U.S. Bureau of Labor Statistics as of January 27, 2021, there were over 1.3 million businesses with between 10 to 1,000 employees, totaling 61.2 million employees within our target demographic. We then applied our $35 total list PEPM rate as of June 30, 2020 for our full suite of products including Core HCM and Payroll, Workforce Management, Benefits Administration, Talent Management, and Employee Engagement to derive our current total addressable market opportunity of $26 billion.

Growth Strategy

We intend to capitalize on our market opportunity with the following key growth strategies:

 

   

Expand Sales Coverage. We believe there is substantial opportunity to continue to broaden our customer base. We intend to drive new customer additions by expanding our sales coverage in the markets where we have a sales presence and into new markets over the next two years.

 

   

Accelerate Broker Channel Partnerships. Benefits brokers are trusted advisors to SMBs and are influential in the HCM selection process. We will continue to work with our existing broker partners and intend to expand our broker network through regional and national partnerships to drive customer acquisition.

 

   

Expand Industry-specific Functionality and Leadership. SMBs in certain industries require unique functionality for their people management needs. We designed our platform to be easily configurable for industry-specific applications in key verticals. We will continue to expand our solutions and expertise in both existing and new key industries.

 

   

Expand Product Penetration within Existing Customer Base. Our PEPM is increasing as we continue to grow our HCM product bundle. Our customers typically start with our core HR and payroll solution, eventually expanding their usage of our platform over time. We intend to accelerate this trend going forward and have a significant opportunity to further penetrate our existing customer base.

 

   

Continue to Innovate and Add New Solutions. We intend to continue to invest significantly in research and development, particularly regarding the functionality of our platform, to sustain and advance our product leadership.

 

   

Pursue Strategic M&A. We have successfully acquired and integrated several businesses that complement and enhance our software and technology capabilities. We will continue to take a disciplined approach to identifying and evaluating potential acquisitions.


 

6


Table of Contents

Recent Developments

Series A Preferred Stock Issuance

In December 2020 and January 2021, we completed private placements of shares of our Series A preferred stock with certain institutional investors, which generated net proceeds of approximately $270 million. We issued an aggregate of 7,715 shares of Series A preferred stock, or 11,705,044 shares after giving effect to the 1,517.18-for-1 stock split we will effect in connection with this offering. Each share of the Series A preferred stock has an initial liquidation preference of $35,000, subject to adjustment in accordance with our Amended and Restated Certificate of Incorporation. The proceeds from the issuance of our Series A preferred stock were used to redeem certain Class A and Class A-1 Units of Pride Aggregator and for general corporate purposes, including to finance a recent acquisition. See “Certain Relationships and Related Party Transactions—Related Party Transactions—Redemption Agreement and Intercompany Promissory Note with Pride Aggregator.” In connection with the completion of this offering, the holders of the Series A preferred stock have agreed that the Series A preferred stock will automatically convert into shares of our common stock on a 1-to-1 basis.

Entry into the New Senior Secured Credit Facilities

On June 11, 2021, we entered into a new credit agreement (the “New Credit Agreement”) with PNC Bank, National Association (“PNC”), Fifth Third Bank, National Association, and the other lenders party thereto, providing a senior secured $100.0 million revolving credit facility (the “New Credit Facility” and the loans thereunder, the “New Loans”), of which $44.5 million was initially drawn at the closing date. The New Credit Facility includes an “accordion” feature that allows us, under certain circumstances following an initial public offering, to increase the size of the New Credit Facility by an amount up to $300.0 million.

In connection with the entry into the New Credit Agreement, we used the proceeds therefrom to repay in full all amounts outstanding under the 2019 Credit Facility (as defined below), including the 2019 Term Loan (as defined below), and the Headquarters Loan (as defined below), and for working capital and other general corporate purposes.

The New Loans have variable interest rates. The interest rate on the New Loans equals, at our option, either, (i) in the case of ABR borrowings, the highest of (a) the PNC prime rate, (b) the Federal Funds Rate plus 50 basis points, and (c) the adjusted LIBOR with a maturity of one month, plus 100 basis points (“ABR”) or (ii) in the case of LIBOR borrowings, the LIBOR rate, plus, in each case, an applicable margin of (A) prior to an initial public offering, (i) in the case of ABR borrowings, 95 basis points per annum and (ii) in the case of LIBOR borrowings, 195 basis points per annum or (B) following an initial public offering, (i) in the case of ABR borrowings, 37.5 basis points per annum or (ii) in the case of LIBOR borrowings, 137.5 basis points per annum, in each case, with step downs based on achievement of certain total leverage ratios. For more information relating to the New Credit Facility, see the section entitled “Description of Certain Indebtedness and Other Obligations—New Senior Secured Credit Facilities.”

Estimated Selected Recent Operating Results (Preliminary and Unaudited)

Presented below is outlook financial information, including non-GAAP financial measures, for the three months and year ended June 30, 2021. We are in the process of finalizing our results as of and for the three months and the fiscal year ended June 30, 2021; accordingly, these results are subject to change. We have presented below certain preliminary results representing our estimates as of and for the three months and the fiscal year ended June 30, 2021, which are based only on currently available information and do not present all necessary information for an understanding of our financial condition as of June 30, 2021 or our results of operations for the fiscal year ended June 30, 2021. This financial information has been prepared by and is the responsibility of our management and are subject to revisions based on our procedures and controls associated


 

7


Table of Contents

with the completion of our financial reporting, including all the customary reviews and approvals, and completion by our independent registered public accounting firm of its audit of such financial statements for the fiscal year ended June 30, 2021. Our independent registered public accounting firm has not audited, reviewed or performed any procedures with respect to this preliminary financial data or the accounting treatment thereof and does not express an opinion or any other form of assurance with respect thereto. The preparation and the audit of our consolidated financial statements as of and for the fiscal year ended June 30, 2021 will not be completed until subsequent to this offering. While we are currently unaware of any items that would require us to make adjustments to the financial information set forth below, it is possible that we or our independent registered public accounting firm may identify such items as we complete the preparation of our financial statements as of and for the fiscal year ended June 30, 2021 and our auditors complete their procedures for the audit of our consolidated financial statements, and any resulting changes could be material. Accordingly, undue reliance should not be placed on these preliminary estimates. These preliminary estimates are not necessarily indicative of any future period and should be read together with “Risk Factors,” “Forward-Looking Statements” and our consolidated financial statements and related notes included in this registration statement. Adjusted Gross Profit, Adjusted Operating Income and any metrics derived therefrom are supplemental measures that are not calculated and presented in accordance with GAAP.

Three Months Ended June 30, 2021

 

     Three Months Ended
June 30, 2021
    % Change
Three Months Ended June 30,
2021 versus June 30, 2020
 
     Low     High     Low     High  

(in millions, except percentages)

        

Consolidated Statement of Operations Data:

        

Total Revenues

   $ 86.7     $ 87.7       18     20

Gross Profit

     44.5       45.3       14     16

Gross Profit Margin

     51.3     51.6     (210 ) bps      (177 ) bps 

Loss from Operations

     (33.3     (32.7     *       *  

Other Financial Data(1):

        

Adjusted Gross Profit(2)

   $ 56.1     $ 56.9       9     11

Adjusted Gross Profit Margin(2)

     64.6     64.8     (527 ) bps      (509 ) bps 

Adjusted Operating Income(3)

     (0.8     (0.2     *       *  

Adjusted Operating Income Margin(3)

     (0.9 )%      (0.2 )%      (1,642 ) bps      (1,572 ) bps 

Other Selected Data:

        

Bookings

   $ 31.2     $ 31.2       79     79

 

*

Percentages not meaningful. Loss from operations for the three months ended June 30, 2020 was $29.9 million.

 

(1)

Adjusted Gross Profit, Adjusted Operating Income and any metrics derived therefrom are non-GAAP measures and should not be considered as alternatives to measures prepared in accordance with GAAP such as gross profit and operating income. Reconciliations of each of these metrics to the most comparable GAAP measure are set forth in the notes below. For more information on these measures and why we believe they are useful to investors, see “Management’s Discussion and Analysis of Financial Condition and Result of Operations—Non-GAAP Financial Measures.”


 

8


Table of Contents
(2)

Adjusted Gross Profit is defined as gross profit, before amortization of intangible assets, stock-based compensation expenses, and certain corporate expenses, in each case that are included in costs of recurring revenues. We define Adjusted Gross Profit Margin as Adjusted Gross Profit divided by total revenues.

 

     Three Months Ended
June 30, 2021
    Three Months Ended
June 30, 2020
 
     Low     High        

(in millions)

      

Gross Profit*

   $ 44.5     $ 45.3     $ 39.2  

Gross Profit Margin

     51.3 %      51.6 %      53.4 % 

Amortization expense**

     11.6       11.6       11.3  

Corporate adjustments***

                 0.8  

Adjusted Gross Profit*

   $ 56.1     $ 56.9     $ 51.3  

Adjusted Gross Profit Margin

     64.6 %      64.8 %      69.9 % 

 

  *

Gross Profit and Adjusted Gross Profit are burdened by depreciation expense of $0.7 million and $0.7 million, amortization of capitalized software of $4.2 million and $2.3 million and amortization of deferred contract costs of $3.2 million and $1.9 million for the three months ended June 30, 2021 and 2020, respectively.

  **

Amortization expense includes amortization of stock-based compensation and intangible assets.

  ***

Corporate adjustments for the three months ended June 30, 2020 relate to costs associated with implementing certain expense saving initiatives as a result of the COVID-19 pandemic.

(3)

Adjusted Operating Income is defined as loss from operations before amortization of acquired intangible assets, stock-based award and liability incentive award compensation expenses, and other certain corporate expenses, such as costs related to acquisitions. We define Adjusted Operating Income Margin as Adjusted Operating Income divided by total revenues.

 

     Three Months Ended
June 30, 2021
    Three Months Ended
June 30, 2020
 
     Low     High        

(in millions)

      

Loss from Operations

   $ (33.3   $ (32.7   $ (29.9

Operating Margin

     (38.4 )%      (37.3 )%      (40.7 )% 

Amortization expense*

     30.6       30.6       35.2  

Liability incentive award compensation expense

                 0.3  

Corporate adjustments**

     1.9       1.9       5.8  

Adjusted Operating Income

   $ (0.8   $ (0.2   $ 11.4  

Adjusted Operating Income Margin

     (0.9 )%      (0.2 )%      15.5

 

  *

Amortization expense includes amortization of stock-based compensation and intangible assets.

  **

Corporate Adjustments for the three months ended June 30, 2021 relate to certain costs associated with our efforts to become a public company, including the implementation of a new enterprise-resource planning system and professional, consulting, and other costs, of $1.7 million, and transaction expenses and costs associated with the 7Geese Acquisition totaling $0.2 million. Corporate adjustments for the three months ended June 30, 2020 relate to certain costs related to the transition of the new executive leadership team and closure of a standalone facility of $1.9 million, costs associated with our efforts to become a public company, including the implementation of a new enterprise-resource planning system and professional, consulting and other costs of $0.5 million and costs related to implementing certain expense savings initiatives as a result of the COVID-19 pandemic totaling $3.4 million.


 

9


Table of Contents

We expect total revenues to increase 18% to 20% for the three months ended June 30, 2021 compared to the three months ended June 30, 2020 primarily as a result of an increase in customers as well as an increase in the average number of employees per customer as many customers have started re-hiring since they terminated or furloughed employees in response to the COVID-19 pandemic during the three months ended June 30, 2020.

We expect gross profit to increase 14% to 16% for the three months ended June 30, 2021 compared to the three months ended June 30, 2020 primarily due to an increase in revenue, and partially offset by additional employee related costs to support new customers.

We expect Adjusted Gross Profit to increase 9% to 11% for the three months ended June 30, 2021 compared to the three months ended June 30, 2020 primarily due to an increase in revenue, and partially offset by additional employee related costs to support new customers.

We expect loss from operations to increase $2.8 million to $3.4 million for the three months ended June 30, 2021 compared to the three months ended June 30, 2020 primarily due to continued investment in employee related costs to support new customers, expand our sales coverage, and develop our products, and partially offset by an increase in revenue.

We expect Adjusted Operating Income to decrease $11.6 million to $12.2 million for the three months ended June 30, 2021 compared to the three months ended June 30, 2020 primarily due to continued investment in employee related costs to support new customers, expand our sales coverage, and develop our products, and partially offset by an increase in revenue.

We expect Bookings to increase approximately 79% for the three months ended June 30, 2021 compared to the three months ended June 30, 2020 primarily due to the continued geographic expansion of our sales team and expanding broker referral relationships. Booking performance for the three months ended June 30, 2020 was negatively affected by the impact of the COVID-19 pandemic.

Fiscal Year Ended June 30, 2021

 

     Fiscal Year Ended
June 30, 2021
    % Change
Fiscal Year Ended June 30, 2021
versus June 30, 2020
 
     Low     High     Low     High  

(in millions, except percentages)

        

Consolidated Statement of Operations Data:

        

Total Revenues

   $ 351.5     $ 352.5       7     7

Gross Profit

   $ 196.7     $ 197.6       5     5

Gross Profit Margin

     56.0     56.0     (142 ) bps      (136 ) bps 

Loss from Operations

   $ (90.4   $ (89.8     *       *  

Other Financial Data(1):

        

Adjusted Gross Profit(2)

   $ 243.4     $ 244.2       4     5

Adjusted Gross Profit Margin(2)

     69.2     69.3     (193 ) bps      (190 ) bps 

Adjusted Operating Income(3)

   $ 47.0     $ 47.6       2     3

Adjusted Operating Income Margin(3)

     13.4     13.5     (75 ) bps      (62 ) bps 

Other Selected Data:

        

Bookings

   $ 115.1     $ 115.1       43     43

 

*

Percentages not meaningful. Loss from operations for the Fiscal Year Ended June 30, 2020 was $94.7 million.

 

(1)

Adjusted Gross Profit, Adjusted Operating Income and any metrics derived therefrom are non-GAAP measures and should not be considered as alternatives to measures prepared in accordance with GAAP such


 

10


Table of Contents
  as gross profit and operating income. Reconciliations of each of these metrics to the most comparable GAAP measure are set forth in the notes below. For more information on these measures and why we believe they are useful to investors, see “Management’s Discussion and Analysis of Financial Condition and Result of Operations—Non-GAAP Financial Measures.”
(2)

Adjusted Gross Profit is defined as gross profit, before amortization of intangible assets, stock-based compensation expenses, and certain corporate expenses, in each case that are included in costs of recurring revenues. We define Adjusted Gross Profit Margin as Adjusted Gross Profit divided by total revenues.

 

     Fiscal Year Ended
June 30, 2021
    Fiscal Year Ended
June 30, 2020
 
     Low     High        

(in millions)

      

Gross Profit*

   $ 196.7     $ 197.6     $ 188.2  

Gross Profit Margin

     56.0 %      56.0 %      57.4 % 

Amortization expense**

     46.6       46.6       43.5  

Corporate adjustments***

                 1.7  

Adjusted Gross Profit*

   $ 243.4     $ 244.2     $ 233.4  

Adjusted Gross Profit Margin

     69.2 %      69.3 %      71.2 % 

 

  *

Gross Profit and Adjusted Gross Profit are burdened by depreciation expense of $2.6 million and $2.5 million, amortization of capitalized software of $13.8 million and $6.9 million and amortization of deferred contract costs of $10.6 million and $5.7 million for the fiscal years ended June 30, 2021 and 2020, respectively.

  **

Amortization expense includes amortization of stock-based compensation and intangible assets.

  ***

Corporate Adjustments for the fiscal year ended June 30, 2020 primarily related to certain costs related to the transition of the new executive leadership team and closure of a standalone facility of $0.7 million and $0.9 million of costs related to implementing certain expense saving initiatives as a result of the COVID-19 pandemic.

(3)

Adjusted Operating Income is defined as loss from operations before amortization of acquired intangible assets, stock-based award and liability incentive award compensation expenses, and other certain corporate expenses, such as costs related to acquisitions. We define Adjusted Operating Income Margin as Adjusted Operating Income divided by total revenues.

 

     Fiscal Year Ended
June 30, 2021
    Fiscal Year Ended
June 30, 2020
 
     Low     High        

(in millions)

      

Loss from Operations

   $ (90.4   $ (89.8   $ (94.7

Operating Margin

     (25.7 )%      (25.5 )%      (28.9 )% 

Amortization expense*

     129.8       129.8       125.8  

Liability incentive award compensation expense

     (0.2     (0.2     3.1  

Corporate adjustments**

     7.7       7.7       12.1  

Adjusted Operating Income

   $ 47.0     $ 47.6     $ 46.2  

Adjusted Operating Income Margin

     13.4 %      13.5 %      14.1 % 

 

  *

Amortization expense includes amortization of stock-based compensation and intangible assets.

  **

Corporate Adjustments for the fiscal year ended June 30, 2021 relate to certain costs related to the transition of the new executive leadership team and closure of a standalone facility of $1.0 million, as


 

11


Table of Contents
  well as costs associated with our efforts to become a public company, including the implementation of a new enterprise-resource planning system and professional, consulting, and other costs, of $6.0 million, and transaction expenses and costs associated with the 7Geese Acquisition and other acquisitions totaling $0.7 million. Corporate Adjustments for the fiscal year ended June 30, 2020 relate to certain costs related to the transition of the new executive leadership team and closure of a standalone facility of $6.0 million, costs associated with our efforts to become a public company, including the implementation of a new enterprise-resource planning system and professional, consulting, and other costs, of $2.7 million, and costs related to implementing certain expense savings initiatives as a result of the COVID-19 pandemic totaling $3.4 million.

We expect total revenues to increase approximately 7% for the fiscal year ended June 30, 2021 compared to the fiscal year ended June 30, 2020 primarily as a result of an increase in customers, partially offset by a decline in the average number of employees per customer for the fiscal year ended June 30, 2021 primarily driven by customers terminating or furloughing employees in response to the COVID-19 pandemic.

We expect gross profit to increase approximately 5% for the fiscal year ended June 30, 2021 compared to the fiscal year ended June 30, 2020 primarily due to an increase in revenue, and partially offset by additional employee related costs to support new customers.

We expect adjusted gross profit to increase 4% to 5% for the fiscal year ended June 30, 2021 compared to the fiscal year ended June 30, 2020, primarily due to an increase in revenues, and partially offset by additional employee-related costs to support new customers.

We expect loss from operations to decrease 4% to 5% for the fiscal year ended June 30, 2021 compared to the fiscal year ended June 30, 2020 primarily due to an increase in revenue, and partially offset by continued investment in employee related costs to support new customers, expand our sales coverage, and develop our products.

We expect Adjusted Operating Income to increase 2% to 3% for the fiscal year ended June 30, 2021 compared to the fiscal year ended June 30, 2020 primarily due to an increase in revenue, and partially offset by continued investment in employee related costs to support new customers, expand our sales coverage, and develop our products.

We expect Bookings to increase approximately 43% for the fiscal year ended June 30, 2021 compared to the fiscal year ended June 30, 2020 primarily due to the continued geographic expansion of our sales team and expanding broker referral relationships.

Summary of Risks Related to our Business, Regulation, our Indebtedness, our Common

Stock and this Offering

There are a number of risks related to our business, regulation, our indebtedness, our common stock, and this offering that you should consider before you decide to participate in this offering. Some of the principal risks related to our business include the following:

 

   

Our ability to manage our growth effectively.

 

   

The expansion and retention of our direct sales force with qualified and productive persons and the related effects on the growth of our business.

 

   

The impact on customer expansion and retention if implementation, user experience, customer service, or performance relating to our solutions is not satisfactory.

 

   

Our ability to innovate and deliver high-quality, technologically advanced products and services.


 

12


Table of Contents
   

Our relationships with third parties.

 

   

The proper operation of our software.

 

   

Future acquisitions of other companies’ businesses, technologies, or customer portfolios.

 

   

The continued service of our key executives.

 

   

Our ability to attract and retain qualified personnel, including software developers and skilled IT, sales, marketing, and operation personnel.

 

   

Payments made to employees and taxing authorities due for a payroll period before a customer’s electronic funds transfers are settled to our account.

 

   

The potential breach of our security measures and the unauthorized access to our customers’ or their employees’ personal data and the resulting effects thereof which may include lawsuits, fines, or other regulatory action, significant costs related to remediation, negative perceptions regarding the security of our solutions, and reduction or cessation of customers’ use of our solutions.

 

   

Damage, failure, or disruption of our SaaS delivery model, data centers, or our third-party providers’ services.

 

   

Our ability to protect our intellectual and proprietary rights.

 

   

The use of open source software in our applications.

 

   

The growth of the market for cloud-based HCM and payroll software among SMBs.

 

   

The competitiveness of our market generally.

 

   

The impact of COVID-19.

 

   

Our customers’ dependence on our solutions to comply with applicable laws.

 

   

Changes in laws, regulations, or requirements applicable to our software and services.

 

   

The impact of privacy, data protection, tax and other laws and regulations.

 

   

Our ability to maintain effective internal controls over financial reporting.

 

   

The other factors set forth under “Risk Factors.”

These and other risks are more fully described in the section entitled “Risk Factors” in this prospectus. If any of these risks actually occurs, our business, financial condition, results of operations, cash flows, and prospects could be materially and adversely affected. As a result, you could lose all or part of your investment in our common stock.

Our Sponsor

We have a valuable relationship with our equity sponsor, Apax Partners. Apax Partners is a leading global private equity advisory firm. For more than four decades, Apax Partners has built specialist expertise across four industry sectors: Tech, Services, Healthcare, and eConsumer. To date, Apax Partners has raised and advised funds with aggregate commitments of more than $60 billion. The Apax funds have a strong track record of investing in the technology and telecommunications sector, having committed €8.4 billion of equity across multiple geographies, including the U.S., Europe, and Asia. Funds advised by Apax Partners provide long-term equity financing to build and strengthen world-class companies.


 

13


Table of Contents

Corporate Structure

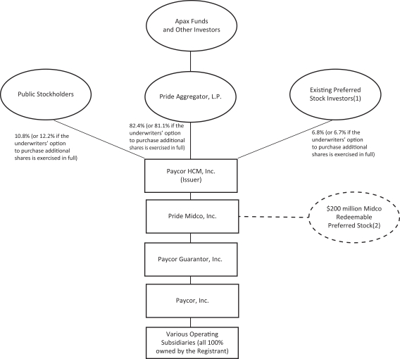
The following chart summarizes our corporate structure as of the date of this prospectus after giving effect to the Reorganization Transaction, this offering and the use of proceeds therefrom. This chart is provided for illustrative purposes only and does not represent all legal entities affiliated with, or all subsidiaries of, the Company:

 

LOGO

 

(1)

Represents common stock ownership on an as-converted basis. In connection with the completion of this offering, the holders of the Series A preferred stock have agreed that the Series A preferred stock will automatically convert into shares of our common stock on a 1-to-1 basis.

(2)

All outstanding Midco Redeemable Preferred Stock is expected to be redeemed in connection with the completion of this offering.


 

14


Table of Contents

Certain Agreements with our Existing Investors

Immediately following this offering, Pride Aggregator, an investment vehicle affiliated with Apax Partners, will beneficially own approximately 82.4% of our common stock (or 81.1% of our outstanding common stock if the underwriters’ option to purchase additional shares is exercised in full). We will enter into a Director Nomination Agreement with Apax Partners (the “Director Nomination Agreement”) that provides Apax Partners the right to designate (i) all of the nominees for election to our board of directors (the “Board”) for so long as Apax Partners beneficially owns at least 40% of the total number of shares of our common stock beneficially owned by it upon completion of this offering, as adjusted for any reorganization, recapitalization, stock dividend, stock split, reverse stock split, or similar changes in the Company’s capitalization (the “Original Amount”); (ii) 40% of the nominees for election to our Board for so long as Apax Partners beneficially owns less than 40% but at least 30% of the Original Amount; (iii) 30% of the nominees for election to our Board for so long as Apax Partners beneficially owns less than 30% but at least 20% of the Original Amount; (iv) 20% of the nominees for election to our Board for so long as Apax Partners beneficially owns less than 20% but at least 10% of the Original Amount; and (v) one of the nominees for election to our Board for so long as Apax Partners beneficially owns at least 5% of the Original Amount, which could result in representation on our Board that is disproportionate to Apax Partners’ beneficial ownership. If Pride Aggregator is dissolved after this offering, then Apax Partners will be permitted to cause the rights of Pride Aggregator to be assigned to it or one or more of its Affiliates (as defined in the Director Nomination Agreement). See “Certain Relationships and Related Party Transactions—Related Party Transactions—Director Nomination Agreement.”

Implications of Being an Emerging Growth Company

We qualify as an “emerging growth company” as defined in the Jumpstart Our Business Startups Act of 2012 (the “JOBS Act”). We will remain an emerging growth company until the earliest of (1) the last day of the fiscal year following the fifth anniversary of the completion of this offering, (2) the last day of the fiscal year in which we have total annual gross revenue of at least $1.07 billion, (3) the date on which we are deemed to be a large accelerated filer (this means the market value of common stock that is held by non-affiliates exceeds $700.0 million as of the end of the second quarter of that fiscal year) or (4) the date on which we have issued more than $1.0 billion in non-convertible debt securities during the prior three-year period.

An emerging growth company may take advantage of reduced reporting requirements that are otherwise applicable to public companies. These provisions include, but are not limited to:

 

   

Emerging growth companies are not required to comply with the auditor attestation requirements of Section 404 of the Sarbanes-Oxley Act of 2002, as amended (the “Sarbanes-Oxley Act”).

 

   

A requirement to present only two years of audited financial statements, plus unaudited condensed consolidated financial statements for any interim period and related discussion in the section titled “Management’s Discussion and Analysis of Financial Condition and Results of Operations.”

 

   

Reduced disclosure obligations regarding executive compensation in periodic reports, proxy statements, and registration statements.

 

   

Exemptions from the requirements of holding a nonbinding advisory vote on executive compensation and shareholder approval of any golden parachute payments not previously approved.

We have elected to take advantage of certain of the reduced disclosure obligations regarding financial statements (such as not being required to provide audited financial statements for the fiscal year ended June 30, 2018) in this prospectus and executive compensation in this prospectus and expect to elect to take advantage of


 

15


Table of Contents

other reduced burdens in future filings. As a result, the information that we provide to our stockholders may be different than you might receive from other public reporting companies in which you hold equity interests.

The JOBS Act also permits an emerging growth company like us to take advantage of an extended transition period to comply with new or revised accounting standards applicable to public companies. We have elected to “opt-in” to this extended transition period for complying with new or revised accounting standards and, therefore, we will not be subject to the same new or revised accounting standards as other public companies that comply with such new or revised accounting standards on a non-delayed basis.

General Corporate Information

We were incorporated in August 2018 as Pride Parent, Inc. to serve as a holding company in connection with the Apax Acquisition. In April 2021, we changed our name to Paycor HCM, Inc. Our principal executive offices are located at 4811 Montgomery Road, Cincinnati, Ohio 45212. Our telephone number is (800) 381-0053. Our website address is www.paycor.com. The information contained on, or that can be accessed through, our website is not incorporated by reference into this prospectus, and you should not consider any information contained on, or that can be accessed through, our website as part of this prospectus or in deciding whether to purchase our common stock. We are a holding company and all of our business operations are conducted through our subsidiaries.


 

16


Table of Contents

THE OFFERING

 

Issuer

Paycor HCM, Inc.

 

Common Stock Offered by Us

18,500,000 shares.

 

Option to Purchase Additional Shares from Us

2,775,000 shares.

 

Common Stock to be Outstanding After this Offering

171,302,784 shares (or 174,077,784 shares if the underwriters’ option to purchase additional shares is exercised in full), after giving effect to the Reorganization Transactions.

 

Use of Proceeds

We estimate that our net proceeds from this offering will be approximately $398.9 million, or approximately $458.7 million if the underwriters’ option to purchase additional shares is exercised in full and after deducting the underwriting discount. Additional other expenses of issuance and distribution are estimated to be approximately $5.2 million.

 

 

The principal purposes of this offering are to increase our capitalization and financial flexibility, create a public market for our common stock, and enable access to the public equity markets for us and our shareholders. We expect to use approximately $260.0 million of the net proceeds of this offering to fund the redemption of the Midco Redeemable Preferred Stock (as defined below) by Pride Midco at a redemption price of 101% of the liquidation preference thereof and the remainder of such net proceeds will be used for general corporate purposes. An affiliate of Apax Partners currently owns $25 million of Midco Redeemable Preferred Stock and we expect such affiliate will receive approximately $32.5 million in proceeds as a result of the redemption of the Midco Redeemable Preferred Stock. At this time, other than the redemption of the Midco Redeemable Preferred Stock, we have not specifically identified a large single use for which we intend to use the net proceeds and, accordingly, we are not able to allocate the net proceeds among any of these potential uses in light of the variety of factors that will impact how such net proceeds are ultimately utilized by us. We will have broad discretion in the application of these proceeds. The Midco Redeemable Preferred Stock accrues dividends at a rate of the London interbank offered rate (“LIBOR”) plus 8.875%, which rate will decrease to LIBOR plus 8.375% beginning November 3, 2021. The dividends are payable, or are compounded, quarterly on March 31, June 30, September 30 and December 31 of each year. Additionally, Pride Midco may, at its option, redeem for cash any or all of the then outstanding Midco Redeemable Preferred Stock, in whole at any time or in part from time to time, at (i) a redemption price per share equal to 101.0% prior to and including November 1, 2021; and 100.0% on November 2, 2021 and


 

17


Table of Contents
 

thereafter, plus (ii) the amount of all accrued dividends for the then current and all prior dividend payment periods.

  See “Use of Proceeds” for additional information.

 

Controlled Company

After this offering, Apax Partners will beneficially own, through its control of Pride Aggregator, approximately 82.4% of our common stock (or 81.1% of our common stock if the underwriters’ option to purchase additional shares is exercised in full). As a result, we expect to be a controlled company within the meaning of the corporate governance standards of The Nasdaq Global Select Market (“Nasdaq”). See “Management—Corporate Governance—Controlled Company Status.”

 

Director Nomination Agreement

In connection with the completion of this offering, we expect to enter into a director nomination agreement that will provide Apax Partners with certain rights to nominate members of our Board. See “Certain Relationships and Related Party Transactions—Director Nomination Agreement.”

 

Registration Rights Agreement

We have entered into a registration rights agreement with Pride Aggregator and certain other stockholders pursuant to which we have provided such parties with certain registration rights. See “Certain Relationships and Related Party Transactions—Registration Rights Agreement.”

 

Indications of Interest

One or more entities affiliated with, advised by or that serve as investment adviser to certain investors in our Series A preferred stock, (i) Neuberger, (ii) ClearBridge and (iii) Franklin Templeton, have indicated a non-binding interest in purchasing up to an aggregate of $75 million, $50 million and $25 million, respectively, of shares of our common stock being offered in this offering at the initial public offering price. Because none of these indications of interest are an agreement or commitment by such entities to purchase shares, one or more of these entities may ultimately choose to purchase more, less or no shares in this offering. The underwriters will receive the same discount with respect to any of our shares of common stock purchased by one or more funds affiliated with or advised by Neuberger, ClearBridge and/or Franklin Templeton as they will from any other shares of common stock sold to the public in this offering.

 

Risk Factors

Investing in our common stock involves a high degree of risk. See “Risk Factors” elsewhere in this prospectus for a discussion of factors you should carefully consider before deciding to invest in our common stock.

 

Dividends

We do not currently anticipate paying dividends on our common stock. Any declaration and payment of future dividends to holders of our common stock will be at the sole discretion of our Board and will depend on many factors, including our financial condition, earnings, capital requirements, level of indebtedness, statutory and contractual


 

18


Table of Contents
 

restrictions applicable to the payment of dividends, and other considerations that our Board deem relevant. Because we are a holding company and have no direct operations, we will only be able to pay dividends from our available cash on hand and any funds we receive from our subsidiaries. Certain of our debt agreements limit the ability of certain of our subsidiaries to pay dividends. In addition, Delaware law may impose requirements that may restrict our ability to pay dividends. See “Dividend Policy.”

 

Directed share program

At our request, the underwriters have reserved up to 740,000 shares of common stock, or 4% of the shares of common stock to be offered by this prospectus for sale, at the initial public offering price, through a directed share program. Shares purchased through the directed share program will not be subject to a lock-up restriction, except in the case of shares purchased by any of our directors or officers. The number of shares of common stock available for sale to the general public will be reduced to the extent these individuals purchase such reserved shares. Any reserved shares that are not so purchased will be offered by the underwriters to the general public on the same basis as the other shares offered by this prospectus.

 

Proposed Trading Symbol

“PYCR”.

The number of shares of common stock to be outstanding following this offering is based on 171,302,784 shares of common stock outstanding as of June 30, 2021 after giving effect to the Reorganization Transactions and excludes:

 

   

13.8 million shares of common stock reserved for future issuance under our 2021 Omnibus Incentive Plan (the “2021 Plan”), which was adopted in connection with this offering; in connection with this offering, we intend to grant awards under the 2021 Plan representing approximately 2.1 million shares. These awards would consist of approximately 1.0 million RSUs and 1.1 million options with an exercise price equal to the initial public offering price; see “Executive Compensation—Executive Compensation Arrangements to be Adopted in Connection with this Offering—Equity Award Grants.”

 

   

3.1 million shares of common stock reserved for future issuance under our Employee Stock Purchase Plan (“ESPP”), which was adopted in connection with this offering.

 

   

Any shares of common stock issuable upon settlement of Pride Aggregator’s outstanding Long Term Incentive Plan units (“LTIP Units”). As of June 30, 2021, approximately 1.8 million shares of common stock would be issuable upon such settlement.

Unless otherwise indicated, all information in this prospectus assumes:

 

   

The filing of our amended and restated certificate of incorporation and the adoption of our amended and restated bylaws, each in connection with the closing of this offering.

 

   

No exercise by the underwriters of their option to purchase up to 2,775,000 additional shares of common stock from us.

 

   

No transfer of common stock from Pride Aggregator to the holders of Series A preferred stock upon the completion of this offering. Pride Aggregator expects to transfer 3,789 shares of common stock to the former holders of the Series A preferred stock for no additional consideration upon the completion of


 

19


Table of Contents
 

this offering. The number of shares of common stock to be transferred by Pride Aggregator to the holders of the Series A preferred stock is based on the anti-dilution formula in the designations relating to the Series A preferred stock in our existing certificate of incorporation.


 

20


Table of Contents

SUMMARY CONSOLIDATED FINANCIAL DATA

The following tables summarize our consolidated financial data. For accounting purposes, the terms “Predecessor” and “Successor” used below and throughout this prospectus refer to the periods prior and subsequent to the Apax Acquisition on November 2, 2018, respectively. See “Basis of Presentation.” As a result of the Apax Acquisition, the results of operations and financial position of the Predecessor and Successor are not directly comparable.

The summary consolidated statement of operations data and summary consolidated statement of cash flows data for the period from July 1, 2018 to November 1, 2018 relate to the Predecessor and are derived from the audited consolidated financial statements included elsewhere in this prospectus. The summary consolidated statement of operations data and summary consolidated statement of cash flows data for the period from November 2, 2018 to June 30, 2019 and for the fiscal year ended June 30, 2020 and the summary consolidated balance sheet data as of June 30, 2020 relate to the Successor and are derived from the audited consolidated financial statements that are included elsewhere in this prospectus. The summary consolidated statement of operations data and summary consolidated statement of cash flows data for the nine months ended March 31, 2020 and 2021 and the summary consolidated balance sheet data as of March 31, 2021 relate to the Successor and are derived from our unaudited condensed consolidated financial statements that are included elsewhere in this prospectus. The unaudited condensed consolidated financial statements have been prepared on the same basis as the audited consolidated financial statements and, in the opinion of management, reflect all adjustments, consisting only of normal recurring adjustments that are necessary for the fair statement of our unaudited interim consolidated financial statements. Our results for any interim period are not necessarily indicative of results that may be expected for any full fiscal year.

You should read the summary historical financial data below in conjunction with the sections titled “Basis of Presentation,” “Selected Consolidated Financial Data,” “Management’s Discussion and Analysis of Financial Condition and Results of Operations” and the financial statements and related notes included elsewhere in this prospectus.


 

21


Table of Contents
    Successor     Predecessor  
(Dollars in thousands, except per share data)   Nine Months
Ended March
31, 2021
    Nine Months
Ended March
31, 2020
    Fiscal Year
Ended June 30,
2020
    Period from
November 2,
2018 to
June 30, 2019
    Period from
July 1, 2018 to
November 1,
2018
 
    (Unaudited)                    

Consolidated Statement of Operations Data:

         

Revenue:

         

Recurring and other revenue

  $ 263,372     $ 245,357     $ 317,620     $ 191,881     $ 86,262  

Interest income on funds held for clients

    1,392       9,192       10,289       9,977       3,343  
 

 

 

   

 

 

   

 

 

   

 

 

   

 

 

 

Total revenues

    264,764       254,549       327,909       201,858       89,605  

Cost of revenues

    112,506       105,501       139,683       77,566       31,939  
 

 

 

   

 

 

   

 

 

   

 

 

   

 

 

 

Gross profit

    152,258       149,048       188,226       124,292       57,666  

Operating expenses:

         

Sales and marketing

    75,864       74,970       99,998       56,660       30,479  

General and administrative

    106,914       102,964       137,071       127,862       31,069  

Research and development

    26,507       35,918       45,866       28,428       12,695  
 

 

 

   

 

 

   

 

 

   

 

 

   

 

 

 

Total operating expenses

    209,285       213,852       282,935       212,950       74,243  
 

 

 

   

 

 

   

 

 

   

 

 

   

 

 

 

Loss from operations

    (57,027     (64,804     (94,709     (88,658     (16,577

Other income (expense):

         

Interest expense

    (1,847     (1,403     (1,780     (1,119     (1,036

Other

    320       6,438       9,004       423       175  
 

 

 

   

 

 

   

 

 

   

 

 

   

 

 

 

Loss before benefit for income taxes

    (58,554     (59,769     (87,485     (89,354     (17,438

Income tax benefit

    (12,344     (12,619     (20,182     (16,531     (2,517
 

 

 

   

 

 

   

 

 

   

 

 

   

 

 

 

Net loss

    (46,210     (47,150     (67,303     (72,823     (14,921
 

 

 

   

 

 

   

 

 

   

 

 

   

 

 

 

Net loss attributable to Paycor HCM, Inc.

  $ (64,110   $ (64,931   $ (90,193   $ (88,518   $ (14,921
 

 

 

   

 

 

   

 

 

   

 

 

   

 

 

 

Per Share Data(1):

         

Net loss per share:

         

Basic and diluted

  $ (656.70   $ (649.31   $ (901.93   $ (885.18  
 

 

 

   

 

 

   

 

 

   

 

 

   

Weighted-average shares used in computing net loss per share:

         

Basic and diluted

    97,624       100,000       100,000       100,000    
 

Pro Forma Per Share Data (unaudited)(2):

         

Pro forma net loss per share:

         

Basic and diluted

  $ (0.43   $ (0.43   $ (0.59   $ (0.58  
 

 

 

   

 

 

   

 

 

   

 

 

   

Pro forma weighted-average shares used in computing pro forma net loss per share:

         

Basic and diluted

    148,113,180       151,718,000       151,718,000       151,718,000    

 

(1)

See Note 13 of our unaudited condensed consolidated financial statements for the nine months ended March 31, 2021 and 2020 and Note 15 to our audited consolidated financial statements for the year ended June 30, 2020, Successor 2019 and Predecessor 2019 periods appearing elsewhere in this prospectus for an explanation of the method used to calculate our basic and diluted net loss per share and the weighted-average number of shares used in the computation of the per share amounts.


 

22


Table of Contents
(2)

The unaudited pro forma basic and diluted net loss per share was calculated by dividing the net loss attributable to Paycor HCM, Inc. by the pro forma weighted-average number of common shares outstanding. The unaudited pro forma weighted-average number of common shares outstanding was calculated based on our actual basic and diluted common shares outstanding adjusted for the implementation of a 1,517.18-for-1 stock split with respect to our common stock, without giving any effect to the conversion of the Series A preferred stock into common stock and this offering and the use of proceeds therefrom.

 

     Successor     Predecessor  
(Dollars in thousands)    Nine
Months
Ended
March 31,
2021
    Nine
Months
Ended
March 31,
2020
    Fiscal Year
Ended
June 30,
2020
    Period from
November 2,
2018 to
June 30,
2019
    Period from
July 1, 2018 to
November 1,
2018
 
     (Unaudited)                    

Consolidated Statement of Cash Flow Data:

          

Net cash provided by (used in) operating activities

   $ 26,185     $ (1,791   $ 88     $ (11,584   $ (1,003

Net cash (used in) provided by investing activities

   $ (43,810   $ (24,194   $ 121,529     $ (772,039   $ 90,100  

Net cash provided by (used in) financing activities

   $ 202,049     $ 126,526     $ (20,880   $ 1,152,334     $ (283,506

 

     Successor  
     March 31, 2021      June 30,
2020
 
(in thousands)    Actual     Pro Forma
As Adjusted (2)
     Actual  
     (Unaudited)     (Unaudited)         

Consolidated Balance Sheet Data

       

Cash and cash equivalents

   $ 19,364     $ 159,670      $ 828  

Funds held for clients(3)

     823,123       823,123        614,115  

Working capital(4)

     (5,434     134,560        (19,865

Total assets

     2,209,241       2,348,564        2,007,783  

Client fund obligations(5)

     822,551       822,551        613,151  

Total debt

     43,769       49,100        24,435  

Total liabilities

     1,051,991       1,057,634        821,123  

Redeemable noncontrolling interest(6)

     245,041       —          233,335  

Stockholder’s equity

     912,209       1,290,930        953,325  

 

(2)

Reflects (i) amounts outstanding under our New Credit Facility as of June 30, 2021 and the repayment of all outstanding indebtedness under our 2019 Credit Facility and Headquarters Facility; (ii) the conversion of all shares of our Series A preferred stock into common stock on a 1-for-1 basis; (iii) implementation of a 1,517.18-for-1 stock split with respect to our common stock; and (iv) our sale of 18,500,000 shares of common stock in this offering at an initial offering price of $23.00 per share, and after deducting the underwriting discount and the application of $260.0 million of the net proceeds from this offering to redeem the Midco Redeemable Preferred Stock as set forth under “Use of Proceeds.” See “Capitalization.” Additional other expenses of issuances and distribution are estimated to be approximately $5.2 million.

(3)

Consists of cash and cash equivalents and debt-security investments relating to obtaining funds from clients in advance of performing payroll and payroll tax filing services on behalf of our clients.

(4)

We define working capital as total current assets (including funds held for clients) less total current liabilities (including client fund obligations).

(5)

Represents the Company’s contractual obligations to remit funds to satisfy clients’ payroll and tax payment obligations within one year of the balance sheet date.


 

23


Table of Contents
(6)

Refers to the Midco Redeemable Preferred Stock, the shares of which accrue dividends at a rate of LIBOR plus 8.875%, which rate will decrease to LIBOR plus 8.375% beginning November 3, 2021. The dividends are payable, or are compounded, quarterly on March 31, June 30, September 30, and December 31 of each year. Additionally, the Company may, at its option, redeem for cash any or all of the then outstanding Midco Redeemable Preferred Stock, in whole at any time or in part from time to time, at (i) a redemption price per share equal to 101.0% prior to and including November 1, 2021; and 100.0% on November 2, 2021 and thereafter, plus (ii) the amount of all accrued dividends for the then current and all prior dividend payment periods.

     Successor     Predecessor  
(in thousands)    Nine Months
Ended
March 31,
2021
    Nine Months
Ended
March 31,
2020
    Fiscal Year
Ended
June 30,
2020
    Period from
November 2,
2018 to
June 30,
2019
    Period from
July 1, 2018 to
November 1,
2018
 

Other Financial Data (unaudited):

          

Gross Profit Margin

     57.5     58.6     57.4     61.6     64.4

Adjusted Gross Profit(7)

   $ 187,327     $ 182,089   $ 233,377     $ 152,211     $ 58,464  

Adjusted Gross Profit Margin(7)

     70.8     71.5     71.2     75.4     65.2

Adjusted Operating Income(7)

   $ 47,768     $ 34,900     $ 46,263     $ 36,940     $ 4,977  

Adjusted Operating Income Margin(7)

     18.0     13.7     14.1     18.3     5.6

Adjusted Net Income Attributable to Paycor HCM, Inc.(7)

   $ 33,434     $ 23,883     $ 35,093     $ 22,636     $ 1,460  

 

(7)

Adjusted Gross Profit, Adjusted Gross Profit Margin, Adjusted Operating Income and Adjusted Net Income Attributable to Paycor HCM are non-GAAP measures and should not be considered as alternatives to measures prepared in accordance with GAAP such as gross profit, operating income and net loss attributable to Paycor HCM. Adjusted Gross Profit is defined as gross profit, before amortization of intangible assets, stock-based compensation expenses, and certain corporate expenses, in each case that are included in costs of recurring revenues. We define Adjusted Gross Profit Margin as Adjusted Gross Profit divided by total revenues. Adjusted Operating Income is defined as loss from operations before amortization of acquired intangible assets, stock-based award and liability incentive award compensation expenses, and other certain corporate expenses, such as costs related to acquisitions, including the Apax Acquisition. We define Adjusted Operating Income Margin as Adjusted Operating Income divided by total revenues. We define Adjusted Net Income Attributable to Paycor HCM, Inc. as Net Loss Attributable to Paycor HCM, Inc. before the accretion of redeemable noncontrolling interests, amortization of acquired intangible assets, stock-based award and liability incentive award compensation expenses, gain on the extinguishment of debt, and other certain corporate expenses, such as costs related to acquisitions, including the Apax Acquisition. For a reconciliation of each of these measures to the most comparable GAAP measure, see “Management’s Discussion and Analysis of Financial Condition and Result of Operations—Non-GAAP Financial Measures.”


 

24


Table of Contents

RISK FACTORS

Investing in our common stock involves a high degree of risk. You should carefully consider the risks and uncertainties described below, together with all the other information contained in this prospectus, including our consolidated financial statements and the related notes thereto, before deciding to invest in our common stock. The risks and uncertainties described below are not the only ones we face. Additional risks and uncertainties that we are unaware of, or that we currently believe are not material, may also become important factors that affect us. If any of the following risks occur, our business, financial condition, operating results, and prospects could be materially and adversely affected. In that event, the price of our common stock could decline, and you could lose all or part of your investment. The ongoing COVID-19 pandemic may also have the effect of heightening many of the risks described in this “Risk Factors” section.

Because of the following factors, as well as other factors affecting our businesses, financial condition, operating results, and prospects, past financial performance should not be considered a reliable indicator of future performance, and investors should not rely on historical trends to anticipate trends or results in the future.

Risks Relating to Our Business, Products, and Operations

Failure to manage our growth effectively could increase our expenses, decrease our revenue, and prevent us from implementing our business strategy, and sustaining our revenue growth rates.

We have been rapidly growing our revenue and number of customers, and we will seek to do the same for the foreseeable future. However, the growth in our number of customers puts significant strain on our business, requires significant capital expenditures, and increases our operating expenses. To manage this growth effectively, we must attract, train, and retain a substantial number of qualified sales, implementation, customer service, software development, information technology, and management personnel. We also must maintain and enhance our technology infrastructure and our financial and accounting systems and controls. If we fail to effectively manage our growth, or we over-invest or under-invest in our business, our business and results of operations could suffer from the resultant weaknesses in our infrastructure, systems, or controls. We could also suffer operational mistakes, a loss of business opportunities, and employee losses. If our management is unable to effectively manage our growth, our expenses might increase more than expected, our revenue could decline or might grow more slowly than expected, and we might be unable to implement our business strategy. In addition, our revenue growth rates may decline in future periods because of several factors, including our failure to manage our growth effectively, our increased market penetration and the maturation of our business, slowing demand for our services, reductions in the number of employees by our customers, reductions in the number of our customers, public health issues such as the COVID-19 pandemic, or a decrease in the growth of the overall market, among other factors.

Additionally, we rely on the expansion of our relationships with our third-party partners as we grow our solutions. Our agreements with third parties are typically non-exclusive and do not prohibit them from working with our competitors. Our competitors may be effective in providing incentives to these same third parties to favor their products or services. In addition, acquisitions of our partners by our competitors could result in a reduction in the number of our current and potential customers, as our partners may no longer facilitate the adoption of our applications by potential customers after an acquisition by any of our competitors.

If we are unsuccessful in establishing or maintaining our relationships with third parties, our ability to compete in the marketplace or to grow our revenues could be impaired, which could have a material adverse effect on our business, financial condition, and results of operations. Even if we are successful, we cannot assure you that these relationships will result in increased customer usage of our applications or increased revenues.

 

25


Table of Contents

If we fail to adequately expand and retain our direct sales team with qualified and productive persons, or if our direct sales efforts are not successful, we may not be able to grow our business effectively.

We primarily sell our products and implementation services through our direct sales team. Generating new customer relationships with SMBs, our primary customer base, depends heavily on a qualified and trained sales team. To grow our business, we intend to focus on growing our direct sales force and our customer base for the foreseeable future. Our ability to add customers and to achieve revenue growth in the future will depend upon our ability to grow and develop our direct sales force and on our direct sale force’s ability to productively sell our solutions. Identifying and recruiting qualified personnel and training them in the use of our software requires considerable time, expense, and attention. Recruiting and developing sales personnel in locations where we do not have experience hiring and selling our products may be more difficult than we anticipate. The amount of time it takes for our sales representatives to be fully trained and to become productive varies widely. Some of our sales personnel do not successfully generate new business with customers even after significant investment by us in recruiting, hiring and training them, and we incur expenses to replace them. In addition, if we hire sales personnel from competitors or other companies, their former employers may attempt to assert that these employees have breached their legal obligations, resulting in a diversion of our time and resources.

Our ability to achieve significant revenue growth in the future will depend on the success of our direct sales force and our ability to adapt our sales efforts to address the evolving markets for our products. If our sales organization does not perform as expected, our revenues and revenue growth could suffer. In addition, if we are unable to hire, develop, and retain talented sales personnel, if our sales team becomes less efficient as it grows or if new sales representatives are unable to achieve desired productivity levels in a reasonable period of time, we may not be able to grow our customer base and revenues and our sales and marketing expenses may increase.

Our business, operating results, financial condition, or reputation could be adversely affected if our customers are not satisfied with our implementation, user experience, or customer service, or if our solutions fail to perform properly.

Our business depends on our ability to satisfy our customers, both with respect to our applications and the technical support provided to help our customers use the applications that address the needs of their businesses. We use implementation and customer services teams to implement and configure our solutions and provide support to our customers. Customers’ support requests span numerous subjects, and the volume of such requests can be high, particularly during peak periods (such as open enrollment season), which may result in long wait times to contact us for support. If a customer is not satisfied with the quality of our solutions, the applications delivered, or the timeliness or quality of support provided, we could incur additional costs to address the situation, our profitability might be negatively affected, and the customer’s dissatisfaction with our implementation or support service could harm our ability to sell additional applications to that customer. In addition, our sales process is highly dependent on the reputation of our solutions and applications and on positive recommendations from our existing customers. Our customers have no obligation to continue to use our applications and may choose not to continue to use our applications at the same or higher level of service, if at all. Moreover, our customers generally have the right to cancel their agreements with us for any or no reason by providing 30 days’ prior written notice. In the past, some of our customers have elected not to continue to use our applications. Any failure to maintain a high-quality user experience and customer support, or a market perception that we do not maintain high-quality support, could adversely affect customer retention, our reputation, our ability to sell our applications to existing and prospective customers, and, as a result, our business, operating results, or financial condition.

Further, our solutions are inherently complex and may in the future contain or develop undetected defects or errors. Any defects in our applications could adversely affect our reputation, impair our ability to sell our applications in the future, and result in significant costs to us. The costs incurred in correcting any application defects may be substantial and could adversely affect our business, operating results, or financial condition. Any defects in functionality or defects that cause interruptions in the availability of our applications could result in:

 

   

Loss or delayed market acceptance and sales of our applications.

 

   

Termination of service agreements or loss of customers.

 

26


Table of Contents
   

Credits, refunds, or other liability to customers, including reimbursements for any fees or penalties assessed by regulatory agencies.

 

   

Breach of contract, breach of warranty, or indemnification claims against us, which may result in litigation.

 

   

Diversion of development and service resources.

 

   

Increased scrutiny of our solutions from regulatory agencies.

 

   

Injury to our reputation.

Because of the large amount of data that we collect and manage, it is possible that hardware failures or errors in our applications could result in data loss, data corruption, or cause the information that we collect to be incomplete or contain inaccuracies that our customers regard as significant. Our customers might assert claims against us in the future alleging that they suffered damages due to a defect, error, or other failure of our solutions. Our errors and omissions insurance may be inadequate or may not be available in the future on acceptable terms, or at all. In addition, our policy may not cover all claims made against us, and defending a suit, regardless of its merit, could be costly and divert management’s attention. Any failures in the performance of our solutions could harm our reputation and our ability to retain existing customers and attract new customers, which would have an adverse impact on our business, operating results, or financial condition. See “—Risks Relating to Our Business, Products and Operations—Our software might not operate properly, which could damage our reputation, give rise to claims against us, or divert application of our resources from other purposes, any of which could harm our business and operating results.”

If we do not continue to innovate and deliver high-quality, technologically advanced products and services, we will not remain competitive, and our revenue and operating results could suffer.

The market for our solutions is characterized by rapid technological advancements, changes in customer requirements, frequent new product introductions and enhancements, and changing industry standards. The life cycles of our products are difficult to estimate. Rapid technological changes and the introduction of new products and enhancements by new or existing competitors could undermine our current market position.

Our success depends in substantial part on our continuing ability to provide products and services that SMBs will find superior to our competitors’ offerings and will continue to use. Our future success will depend upon our ability to anticipate and to adapt to changes in technology and industry standards, and to effectively develop, to introduce, to market, and to gain broad acceptance of new product and service enhancements incorporating the latest technological advancements. In addition, because our solutions are designed to operate on a variety of systems, we will need to continuously modify and enhance our solutions to keep pace with changes in internet-related hardware, iOS, and other software, and communication, browser, and database technologies. We intend to continue to invest significant resources in research and development to enhance our existing products and services and introduce new high-quality products that customers will want. If we are unable to predict user preferences or industry changes, or if we are unable to modify our products and services on a timely basis or to effectively bring new products to market, our sales may suffer. In addition, investment in product development often involves a long return on investment cycle. We have made and expect to continue to make significant investments in product development. We may expend significant time and resources developing and pursuing sales of a particular enhancement or application that may not result in revenues in the anticipated time frame or at all, or may not result in revenue growth sufficient to offset increased expenses. Furthermore, uncertainties about the timing and nature of new functionality, or new functionality to existing platforms or technologies, could increase our research and development expenses. Any failure of our applications to operate effectively with future network platforms and technologies could reduce the demand for our applications, result in customer dissatisfaction, and have a material adverse effect on our business, financial condition, and results of operations.

 

27


Table of Contents

In addition, we may experience difficulties with software development, industry standards, design, or marketing that could delay or prevent our development, introduction or implementation of new solutions and enhancements. The introduction of new solutions by competitors, the emergence of new industry standards, or the development of entirely new technologies to replace existing offerings could render our existing or future solutions obsolete.

We may not have sufficient resources to make the necessary investments in software development and we may experience difficulties that could delay or prevent the successful development, introduction, or marketing of new products or enhancements. In addition, our products or enhancements may not meet the increasingly complex customer requirements of the marketplace or achieve market acceptance at the rate we expect, or at all. Any failure by us to anticipate or respond adequately to technological advancements, customer requirements, and changing industry standards, or any significant delays in the development, introduction, or availability of new products or enhancements, could undermine our current market position.

Our business depends in part on the success of our relationships with third parties.

We rely on third-party couriers, financial and accounting processing systems, and various financial institutions, to deliver payroll checks and tax forms, perform financial services in connection with our applications, such as providing automated clearing house (“ACH”) and wire transfers as part of our payroll and tax payment services, and to provide technology and content support, manufacture time clocks, and process background checks. We anticipate that we will continue to depend on various third-party relationships to grow our business, provide technology and content support, manufacture time clocks, process background checks, and deliver payroll checks and tax forms. Identifying, negotiating, and documenting relationships with these third parties and integrating third-party content and technology requires considerable time and resources. Our agreements with third parties typically are non-exclusive and do not prohibit them from working with our competitors. In addition, these third parties may not perform as expected under our agreements, and we may have disagreements or disputes with such third parties, which could negatively affect our brand and reputation. A global economic slowdown could also adversely affect the businesses of our third-party providers, hindering their ability to provide the services on which we rely. Further, a disruption of the Federal Reserve Bank’s services, including ACH processing, could negatively affect our payroll and expense reimbursement services by delaying direct deposits and other financial transactions across the United States. If we are unsuccessful in establishing or maintaining our relationships with these third parties, our ability to compete in the marketplace or to grow our revenues could be impaired, and our business, operating results, or financial condition could be adversely affected. Even if we are successful, these relationships may not result in improved operating results.

Our software might not operate properly, which could damage our reputation, give rise to claims against us, or divert application of our resources from other purposes, any of which could harm our business and operating results.

Our payroll and HCM software is complex and may contain or develop undetected defects or errors, particularly when first introduced or as new versions and updates are released. Despite extensive testing, from time to time we have discovered defects or errors in our products. In addition, because changes in employer and legal requirements are frequent, we discover defects and errors in our software and service processes in the normal course of business compared against these requirements and practices. Material performance problems or defects in our products and services might arise in the future, which could have an adverse impact on our business and customer relationship and subject us to claims.

Defects and errors and any failure by us to identify and address them could result in delays in product introductions and updates, loss of revenue or market share, liability to customers or others, failure to achieve market acceptance or expansion, diversion of development and other resources, injury to our reputation, and increased service and maintenance costs. Defects or errors in our product or service processes might discourage existing or potential customers from purchasing from us. Correction of defects or errors could prove to be

 

28


Table of Contents

impossible or impracticable. The costs incurred in correcting any defects or errors or in responding to resulting claims or liability might be substantial and could adversely affect our operating results.

Because of the large amount of data that we collect and manage, it is possible that errors in our systems could result in data loss or corruption, or cause the information that we collect to be incomplete or contain inaccuracies that our customers, their employees and taxing and other regulatory authorities regard as significant. The costs incurred in correcting any errors or in responding to regulatory authorities or to resulting claims or liability might be substantial and could adversely affect our operating results.

We may continue to acquire other companies’ businesses, technologies, or customer portfolios, which could divert our management’s attention, result in additional dilution to our stockholders and otherwise disrupt our operations and adversely affect our operating results.

We have acquired and may in the future seek to acquire or invest in other businesses, technologies, or customer portfolios. The pursuit of potential acquisitions or investments may divert the attention of management and cause us to incur various expenses in identifying, investigating, and pursuing suitable acquisitions, whether or not they are consummated.

Successful integration involves many challenges, and we may have difficulty integrating acquired personnel, operations, and technologies of acquired companies, or effectively managing the combined business following the acquisition. We also may not achieve the anticipated benefits from the acquired business due to a number of factors, including:

 

   

Inability to integrate or benefit from acquired technologies or services in a profitable manner.

 

   

Unanticipated costs or liabilities associated with the acquisition.

 

   

Incurrence of acquisition-related costs.

 

   

Difficulty integrating the accounting systems, operations, and personnel of the acquired business.

 

   

Difficulties and additional expenses associated with supporting legacy products and hosting infrastructure of the acquired business.

 

   

Difficulty converting the customers of the acquired business onto our platform and contract terms, including disparities in the revenues, licensing, support, or professional services model of the acquired company.

 

   

Diversion of management’s attention from other business concerns.

 

   

Adverse effects to our existing business relationships with business partners and customers because of the acquisition.

 

   

The potential loss of key employees.

 

   

Difficulty obtaining acquisition financing on attractive terms, or at all.

 

   

Use of resources that are needed in other parts of our business.

 

   

Use of substantial portions of our available cash to consummate the acquisition.

In addition, a significant portion of the purchase price of acquisitions may be allocated to acquired goodwill and other intangible assets on our balance sheet, which must be assessed for impairment at least annually. In the future, if our acquisitions do not yield expected returns, we may be required to take charges to our operating results based on this impairment assessment process, which could adversely affect our results of operations.

Acquisitions could also result in dilutive issuances of equity securities or the incurrence of debt, which could increase our interest expense and adversely affect our operating results on a total or per-share basis. In addition, if an acquired business fails to meet our expectations, our operating results, business, and financial position may suffer.

 

29


Table of Contents

We are dependent on the continued service of our key executives and, if we fail to retain such key executives, our business could be adversely affected.

We believe that our success depends in part on the continued services of our senior management team, including Raul Villar Jr., our Chief Executive Officer, Adam Ante, our Chief Financial Officer, Chuck Mueller, our Chief Revenue Officer, and other executive officers. Our business could be adversely affected if we fail to retain these key executives. Except with Mr. Villar Jr., Mr. Ante and Mr. Mueller, we do not have employment agreements with our executive officers or other key personnel that require them to continue to work for us for any specified period, and, therefore, they could terminate their employment with us at any time. Although the employment arrangements of certain of our key executives contain non-competition restrictions, our business could nonetheless be adversely affected if a key executive leaves Paycor and attempts to compete with us. In addition, we have not purchased key person life insurance on any members of our executive team.

If we are unable to attract and retain qualified personnel, including software developers and skilled IT, sales, marketing, and operational personnel, our ability to develop and market new and existing products, as well as acquire and retain customers, and, in turn, increase our revenue and profitability could be adversely affected.

Our future success is dependent on our ability to continue to enhance and introduce new applications. As a result, we are heavily dependent on our ability to attract and retain qualified software developers and IT personnel with the requisite education, background, and industry experience. In addition, to continue to execute our growth strategy, we must also attract and retain qualified sales, marketing, and operational personnel capable of supporting a larger and more diverse customer base. The software industry is characterized by a high level of employee mobility and aggressive recruiting among competitors. This competition for qualified personnel may be amplified by new immigration laws or policies that could limit software companies’ ability to recruit internationally. Although such changes in immigration laws or policies would not have a significant direct impact on our workforce, the ensuing increase in demand for software developers and IT personnel could impair our ability to attract or retain skilled employees and/or significantly increase our costs to do so. Furthermore, identifying and recruiting qualified personnel and training them in the use of our applications requires considerable time, expense, and attention, and it can take a substantial amount of time before our employees are fully trained and productive. Additionally, to the extent we hire employees that are subject to non-competition agreements with prior employers, they and we may be subject to litigation to enforce such agreements, which may divert their and our attention and resources and ultimately result in their inability to remain employed by us. Certain of our employees have been or are a party to litigation of non-competition agreements, which we have agreed to defend. The loss of the services of a significant number of employees could be disruptive to our development efforts, which may adversely affect our business by causing us to lose customers, increase operating expenses, or divert management’s attention to recruit replacements for the departed employees.

We may pay employees and taxing authorities amounts due for a payroll period before a customer’s electronic funds transfers are finally settled to our account. If customer payments are rejected by banking institutions or otherwise fail to clear into our accounts, we may require additional sources of short-term liquidity or incur a loss and our operating results could be adversely affected.

Our payroll processing application moves significant funds from the account of a customer to employees and relevant taxing authorities. For larger funding amounts, we typically require customers to transfer the funds to us via fed wire, but we sometimes process payroll prior to confirmation of receipt of such funds. For smaller funding amounts, we debit a customer’s account prior to any disbursement on its behalf, and due to ACH banking regulations, funds previously credited could be reversed under certain circumstances and time frames after our payment of amounts due to employees and taxing and other regulatory authorities. There is therefore a risk that the customer’s funds will be insufficient to cover the amounts we have already paid on its behalf. While such shortage and accompanying financial exposure has only occurred in very limited circumstances in the past, should customers default on their payment obligations in the future, we might be required to advance substantial funds to cover such obligations. Additionally, if our customers enter into bankruptcy or liquidation proceedings

 

30


Table of Contents

following such a default, we may be treated as an unsecured creditor and incur related expenses or fail to obtain the full amount of such obligation, resulting in a loss. For example, we have in the past had customers enter into Chapter 11 bankruptcy proceedings following a failure to fund payroll that we advanced. In such an event, we may incur a negative impact to our cash position and be required to seek additional sources of short-term liquidity, which may not be available on reasonable terms, if at all, and our operating results and our liquidity could be adversely affected, and our banking relationships could be harmed.

Our financial results may continue to fluctuate due to many factors, some of which may be beyond our control.

Our results of operations, including our revenues, costs of revenues, administrative expenses, operating income, cash flow, and deferred revenue, may vary significantly in the future, and the results of any one period should not be relied upon as an indication of future performance. Fluctuations in our financial results may negatively impact the value of our common stock. Our financial results may fluctuate because of a variety of factors, many of which are outside of our control, and as a result, may not fully reflect the underlying performance of our business. Factors that may cause our financial results to fluctuate from period to period include, without limitation:

 

   

Our ability to attract new customers or sell additional applications to our existing customers.

 

   

The number of new customers and their employees, as compared to the number of existing customers and their employees in a particular period.

 

   

The mix of customers between small and mid-sized organizations.

 

   

The extent to which we retain existing customers and the expansion or contraction of our relationships with them.

 

   

The mix of applications sold during a period.

 

   

Changes in our pricing policies or those of our competitors.

 

   

Seasonal factors affecting payroll processing, demand for our applications, or potential customers’ purchasing decisions.

 

   

The amount and timing of operating expenses, including those related to the maintenance and expansion of our business, operations, and infrastructure.

 

   

The timing and success of new applications introduced by us and the timing of expenses related to the development of new applications and technologies.

 

   

The timing and success of current and new competitive products and services offered by our competitors.

 

   

Economic conditions affecting our customers, including their ability to outsource HCM solutions and hire employees.

 

   

Business disruptions caused by pandemics such as the COVID-19 pandemic.

 

   

Changes in laws, regulations, or policies affecting our customers’ legal obligations and, as a result, demand for certain applications.

 

   

Changes in the competitive dynamics of our industry, including consolidation among competitors or customers.

 

   

Our ability to manage our existing business and future growth, including expenses related to our data centers, and the expansion of such data centers and the addition of new offices.

 

   

The effects and expenses of acquisition of third-party technologies or businesses and any potential future charges for impairment of goodwill resulting from those acquisitions.

 

31


Table of Contents
   

Inclement weather or natural disasters, including but not limited to tornadoes, hurricanes, fires, earthquakes, and floods.

 

   

Network outages or security breaches.

 

   

General economic, industry, and market conditions.

 

   

The other factors described in this “Risk Factors” section.

Our number of new customers typically increases more during our third fiscal quarter ending March 31 than during the rest of our fiscal year, primarily because many new customers prefer to start using our payroll or HCM solutions at the beginning of a calendar year. In addition, client funds and year-end activities are traditionally higher during our third fiscal quarter.

We have a history of losses and may not achieve or maintain profitability in the future.

We incurred losses from operations of $57.0 million and $64.8 million for the nine months ended March 31, 2021 and 2020, respectively. Additionally, we incurred losses from operations of $94.7 million, $88.7 million and $16.6 million in the fiscal year ended June 30, 2020, Successor 2019 Period, and Predecessor 2019 Period, respectively. We must generate and sustain higher revenue levels in future periods to become profitable, and, even if we do, we may not be able to maintain or increase our profitability. We expect to continue to incur losses for the foreseeable future as we expend substantial financial and other resources on, among other things:

 

   

Sales and marketing, including expanding our direct sales team.

 

   

Investments in the development of new products and new features for, and enhancement of, our existing products.

 

   

Expansion of our operations and infrastructure organically and through acquisitions and strategic partnerships, both domestically and internationally.

 

   

General administration, including legal, risk management, accounting, and other expenses related to being a public company.

These expenditures may not result in additional revenue or the growth of our business. Accordingly, we may not be able to generate sufficient revenue to offset our expected cost increases and achieve and sustain profitability. If we fail to achieve and sustain profitability, the market price of our common stock could decline.

If our goodwill or other intangible assets become impaired, we may be required to record a significant charge to earnings.

We are required to test goodwill for impairment at least annually or earlier if events or changes in circumstances indicate the carrying value may not be recoverable. As of March 31, 2021, we had recorded a total of $750.4 million of goodwill and $387.4 million of other intangible assets. An adverse change in domestic or global market conditions, particularly if such change has the effect of changing one of our critical assumptions or estimates made in connection with the impairment testing of goodwill or intangible assets, could result in a change to the estimation of fair value that could result in an impairment charge to our goodwill or other intangible assets. Any such material charges may have a negative impact on our operating results or financial condition.

Corporate investments and client funds that we hold are subject to market, interest rate, credit, and liquidity risks. The loss of these funds could have an adverse impact on our business.

We invest portions of excess cash and cash equivalents and funds held for customers in liquid, investment-grade marketable securities such as corporate bonds, commercial paper, asset-backed securities, U.S. treasury securities, money market securities, and other cash equivalents. We follow an established investment policy and

 

32


Table of Contents

set of guidelines to monitor and help mitigate our exposure to liquidity and credit risks. Nevertheless, our corporate investments and client fund assets are subject to general market, interest rate, credit, and liquidity risks. These risks may be exacerbated, individually or in unison, during periods of unusual financial market volatility as has been, and may continue to be, experienced because of the COVID-19 pandemic. Any loss of or inability to access our corporate investments or client funds could have adverse impacts on our business, results of operations, financial condition, and liquidity.

Our estimates of certain operational metrics, as well as of total addressable market and market growth, are subject to inherent challenges in measurement.

We make certain estimates with regard to certain operational metrics which we track using internal systems that are not independently verified by any third party. While the metrics presented in this prospectus are based on what we believe to be reasonable assumptions and estimates, our internal systems have a number of limitations, and our methodologies for tracking these metrics may change over time.

Additionally, total addressable market and growth estimates are subject to significant uncertainty and are based on assumptions and estimates that may not prove to be accurate. Our estimates relating to size and expected growth of our market may prove to be inaccurate. Even if the market in which we compete meets our size and growth estimates, our business could fail to grow at similar rates. If investors do not perceive our estimates of total addressable market and market growth or our operational metrics to be accurate, or if we discover material inaccuracies with respect to these figures, our reputation may be significantly harmed, and our results of operations and financial condition could be adversely affected.

In the event of a catastrophe, our business continuity plan may fail, which could result in the loss of customer data and adversely interrupt operations.

Our operations are dependent on our ability to protect our infrastructure against damage from catastrophe or natural disaster, severe weather, including events resulting from climate change, unauthorized security breach, power loss, telecommunications failure, terrorist attack, public health emergency, or other events that could have a significant disruptive effect on our operations. We have customer service and sales Associates based in or near Jacksonville, Florida, an area that has experienced hurricanes and that faces a threat from hurricanes. We have a business continuity plan in place in the event of system failure due to any of these events. Our business continuity plan has been tested in the past by circumstances of severe weather, including hurricanes, floods, and snowstorms, and has been successful. However, these past successes are not an indicator of success in the future. If the business continuity plan is unsuccessful in a disaster recovery scenario, we could potentially lose customer data or experience material adverse interruptions to our operations, or delivery of services to our customers.

Risks Relating to Information Technology Systems and Intellectual Property

If our security measures are breached, or unauthorized access to our customers’ or their employees’ personal data is otherwise obtained, we may be subject to lawsuits, fines, or other regulatory action, causing us to incur significant costs related to remediation, our solutions may not be perceived as being secure, customers may reduce the use of or stop using our solutions, our ability to attract new customers may be harmed, and we may incur significant liabilities.

Our solutions involve the collection, processing, storage, use, disclosure, and transmission of customers’ and their employees’ confidential and proprietary information, including personal data, as well as financial and payroll data. We rely on the efficient and uninterrupted operation of complex information technology systems and networks to operate our business. Attempts by others to gain unauthorized access to information technology systems and the data contained therein are becoming increasingly sophisticated and difficult to prevent. In particular, HCM software such as ours may be specifically targeted in cyber-attacks, including by way of

 

33


Table of Contents

computer viruses, worms, phishing attacks, ransomware, malicious software programs, and other data security threats, which could result in the unauthorized release, access, gathering, monitoring, encryption, misuse, loss, or destruction of our customers’ sensitive and/or confidential data (including personal data), or otherwise disrupt our customers’ or other third parties’ business operations. If cybercriminals can circumvent our security measures, or if we are unable to detect an intrusion into or misuse of our systems and contain such intrusion or misuse in a reasonable amount of time, our information and our customers’ personal data, including confidential and personal data, may be compromised. We seek to detect and investigate all security incidents and to prevent their recurrence, but, in some cases, we might be unaware of an incident or its magnitude and effects. There can be no assurance that our information technology (“IT”) security and recovery system will be sufficient to prevent or limit the damage from any future cyber-attack or disruptions or to allow us to reinstate any operations that were affected by such attack or disruption. Additionally, customers or other third parties may seek monetary damages from us in connection with any such breaches or other incidents.

Certain of our employees have access to personal data about our customers’ employees. While we conduct background checks of our employees and limit access to systems and data, it is possible that one or more of these individuals may circumvent these controls, resulting in a security breach. Outside parties have in the past, and may also attempt in the future to fraudulently induce our employees to disclose personal data via illegal electronic spamming, phishing, or other tactics. In addition, some of our third-party service providers and other vendors have access to certain portions of our IT system. Any failures or negligence on the part of these service providers may cause material disruptions in our business.

Although we have security measures in place to protect regulated and personal data, including personal data, and prevent data loss and other security breaches, these measures could be breached because of third-party action, employee error, third-party or employee malfeasance, or otherwise. Because the techniques used to obtain unauthorized access or to sabotage systems change frequently, we may not be able to anticipate these techniques and implement adequate preventative or protective measures. While we currently maintain a cyber liability insurance policy, our cyber liability insurance coverage may be inadequate or may not be available in the future on acceptable terms, or at all. In addition, our cyber liability insurance policy may not cover all claims made against us, and defending a suit, regardless of its merit, could be costly and divert management’s attention from our business and operations.

We have experienced data security incidents in the past, and expect to experience additional incidents in the future, however, to date no such incidents have been material. Any actual or perceived data security breach or incident could require notifications to data subjects, data owners, and/or other third parties (including regulators) under applicable data breach notification laws, damage our reputation, cause existing customers to discontinue the use of our solutions, prevent us from attracting new customers, or subject us to third-party lawsuits, regulatory fines, or other actions or liabilities, any of which could adversely affect our business, operating results or financial condition.

If our systems, or the systems at our third-party service providers, were breached or attacked, the proprietary and confidential information of our company and our customers as well as personal data could be disclosed, and we may be required to incur substantial costs and liabilities, including the following:

 

   

Expenses to rectify the consequences of the security breach or cyber-attack.

 

   

Claims by customers or their employees related to stolen information, including personal data.

 

   

Costs of repairing damage to our systems.

 

   

Lost revenue and income resulting from any system downtime caused by such breach or attack.

 

   

Loss of competitive advantage if our proprietary information is obtained by competitors as a result of such breach or attack.

 

   

Increased costs of cyber security insurance or other security risk mitigation tools.

 

   

Damage to our reputation.

 

34


Table of Contents

As a result, any compromise of security of our systems or cyber-attack could have a material adverse effect on our business, reputation, financial condition, and operating results.

Any damage, failure, or disruption of our SaaS delivery model, data centers, or our third-party providers’ services, could impair our ability to effectively provide our solutions, harm our reputation, and adversely affect our business.

Our SaaS delivery model is a critical part of our business operations. Our customers access our solutions through our cloud-based platform and depend on us for fast and reliable access to our solutions. We serve clients from two data centers located in Lebanon, Ohio and Lombard, Illinois. We also have agreements with Microsoft Azure and Amazon Web Services for externally hosted cloud computing services. Our SaaS delivery model and data centers, as well as externally hosted cloud services, are vulnerable to damage, failure, and disruption.

Furthermore, our payroll module is essential to our customers’ timely payment of wages to their employees. Any interruption in our service may affect the availability, accuracy, or timeliness of these programs and could damage our reputation, cause our customers to terminate their relationship with us, or prevent us from gaining additional business from current or future customers.

In the future, we may experience issues with our cloud-based infrastructure or data centers caused by the following factors:

 

   

Human error.

 

   

Telecommunications failures or outages from third-party providers.

 

   

Computer viruses, cyber-attacks or other security breaches.

 

   

Acts of terrorism, sabotage, intentional acts of vandalism, or other misconduct.

 

   

Tornadoes, fires, earthquakes, hurricanes, floods, and other natural disasters.

 

   

Power loss.

 

   

Other unforeseen interruptions or damages.

If our SaaS delivery model or our customers’ ability to access our platform is interrupted, customer and employee data may be permanently lost, and we could be exposed to significant claims by customers, particularly if the access interruption is associated with problems in the timely delivery of funds payable to employees. Further, any adverse changes in service levels at our data centers resulting from damage to or failure of such centers could result in disruptions in our services. We also may decide to employ additional offsite data centers in the future to accommodate growth. Problems faced by our data center locations (such as a hardware or other supply chain disruption resulting from the COVID-19 pandemic), with the telecommunications network providers with whom we contract, or with the systems by which our telecommunications providers allocate capacity among their customers, including us, could adversely affect the availability and processing of our solutions and related services and the experience of our customers. If our data centers are unable to keep up with our growing needs for capacity, this could have an adverse effect on our business and cause us to incur additional expense. Further, any significant instances of system downtime or performance problems at our data centers could negatively affect our reputation and ability to attract new customers, prevent us from gaining new or additional business from our current customers, or cause our current customers to terminate their use of our solutions, any of which would adversely impact our revenues. In addition, if our cloud-based infrastructure and data centers fail to support increased capacity due to growth in our business, our customers may experience interruptions in the availability of our solutions. Such interruptions may reduce our revenues, cause us to issue refunds to customers, or adversely affect our retention of existing customers, any of which could have a negative impact on our business, operating results, or financial condition.

In addition, our third-party providers have experienced, and may in the future experience, interruptions and delays in their services. For example, Microsoft Office 365 has had outages that impacted us. The Microsoft

 

35


Table of Contents

Office 365 issues created unavailability of their applications for a period of time that reduced our employees’ productivity and effectiveness. Despite precaution our third-party providers may take, delays or outages in third-party provider services could also harm our business.

If we fail to adequately protect our proprietary rights, our competitive advantage could be impaired, and we may lose valuable assets, generate reduced revenues, or incur costly litigation to protect our rights.

Our success is dependent in part upon our intellectual property. We rely on a combination of copyrights, trademarks, service marks, trade secret, and other intellectual property laws and contractual provisions to establish and to protect our intellectual property and other proprietary rights. However, the steps we take to protect our intellectual property and other proprietary rights may be inadequate. We will not be able to protect our intellectual property and other proprietary rights if we are unable to enforce our rights, or if we do not detect unauthorized use of our intellectual property. Despite our precautions, it may be possible for unauthorized third parties to copy our applications and use information that we regard as proprietary to create products or services that compete with ours.

We may be required to spend significant resources to monitor and protect our intellectual property and other proprietary rights. Litigation may be necessary in the future to defend, protect, and enforce our intellectual property rights and to protect our trade secrets. Such litigation could be costly, time-consuming, and distracting to management, and could result in the impairment or loss of portions of our intellectual property. Furthermore, our efforts to enforce our intellectual property rights may be met with defenses, counterclaims, and countersuits attacking the validity and enforceability of our intellectual property rights. We may not be able to secure, protect and enforce our intellectual property rights or control access to, or the distribution of, our solutions and proprietary information, which could adversely affect our business. A failure to protect our intellectual property or other proprietary rights could adversely affect our business, financial condition, and results of operations.

The use of open source software in our applications may expose us to additional risks and harm our intellectual property rights.

We have in the past and may in the future continue to incorporate certain “open source” software into our codebase and our solutions. Open source software is generally licensed by its authors or other third parties under open source licenses, which typically do not provide for any representations, warranties, or indemnity coverage by the licensor. Some of these licenses provide that combinations of open source software with a licensee’s proprietary software is subject to the open source license and require that the combination be made available to third parties in source code form or at no cost. Some open source licenses may also require the licensee to grant licenses under certain of its intellectual property to third parties. From time to time, there have been claims challenging the ownership of open source software against companies that incorporate such software into their products or applications. The terms of various open source licenses have not been interpreted by courts, and there is a risk that such licenses could be construed in a manner that imposes unanticipated conditions or restrictions on our use of open source software. As a result, we could be subject to suits by parties claiming ownership of what we believe to be open source software. Litigation could be costly for us to defend, have a negative effect on our operating results and financial condition, or require us to devote additional development resources to change our applications. In addition, if we were to combine our applications with open source software in a certain manner, we could, under certain of the open source licenses, be required to release the source code of our applications. If we inappropriately use open source software, we may be required to redesign our applications, discontinue the sale of our solutions, or take other remedial actions, which could adversely impact our business, operating results, or financial condition.

We may be sued by third parties for alleged infringement of their proprietary rights.

There is patent and other intellectual property development activity in our industry. We cannot guarantee that the operation of our business does not infringe upon the intellectual property rights of others. Our

 

36


Table of Contents

competitors, as well as other entities or individuals, may own or claim to own intellectual property relevant to our industry. In the future, others may claim that our solutions and underlying technology infringe or violate their intellectual property rights. However, we may be unaware of the intellectual property rights that others may claim cover some or all our products. Any claims or litigation could cause us to incur significant expenses and, if successfully asserted against us, could require that we pay substantial damages, settlement costs or royalty payments, indemnify our customers or business partners or refund fees, obtain licenses, prevent us from offering or require us to modify our products, services, applications, or technology, or require that we comply with other unfavorable terms. Even if we were to prevail in such a dispute, any litigation or dispute regarding our intellectual property could be costly and time-consuming, and divert the attention of our management and key personnel from our business operations.

Risks Relating to Our Industry

If the market for cloud-based HCM and payroll software among SMBs develops more slowly than we expect or declines, our business could be adversely affected.

We believe that the market for cloud-based HCM and payroll software is not as mature among SMBs as the market for outsourced services or on-premise software and services. It is not certain that cloud-based solutions will achieve and sustain high levels of customer demand and market acceptance. Our success will depend to a substantial extent on the widespread adoption by SMBs of cloud-based computing in general, and of payroll and other HCM tools. It is difficult to predict customer adoption rates and demand for our solutions, the future growth rate and size of the cloud-based market or the entry of competitive solutions. The expansion of the cloud-based market depends on several factors, including the cost, performance, and perceived value associated with cloud-based computing, as well as the ability of cloud-based solutions to address security and privacy concerns. If other cloud-based providers experience security incidents, loss of customer data, disruptions in delivery or other problems, the market for cloud-based applications, including our solutions, may be negatively affected. If cloud-based HCM and payroll solutions do not achieve widespread adoption among SMBs, or there is a reduction in demand for cloud-based computing caused by a lack of customer acceptance, technological challenges, weakening economic conditions, public health issues such as the COVID-19 pandemic, security or privacy concerns, competing technologies and products, decreases in corporate spending or otherwise, it could result in a loss of customers, decreased revenues, and an adverse impact on our business.

The markets in which we operate are highly competitive, and if we do not compete effectively, our operating results could be adversely affected.

The market for HCM and payroll solutions is fragmented, highly competitive, and rapidly changing. Our competitors may develop products that are superior to our products or achieve greater market acceptance. We may be unable to compete successfully against current or future competitors. With the introduction of new technologies and market entrants, competition could intensify in the future.

We believe the principal competitive factors in our market include breadth and depth of product functionality, scalability and reliability of applications, modern and innovative cloud technology platforms combined with an intuitive user experience, multi-country and jurisdiction domain expertise in HCM and payroll, quality of implementation and customer service, integration with a wide variety of third-party applications and systems, total cost of ownership and ROI, brand awareness, reputation, pricing, and distribution. We face a variety of competitors, some of which are long-established providers of HCM solutions.

Several of our competitors are larger, have greater name recognition, longer operating histories, and significantly greater resources than we do. Many of these competitors can devote greater resources to the development, promotion, and sale of their products and services. Furthermore, our current or potential competitors may be acquired by third parties with greater available resources and the ability to initiate or withstand substantial price competition, which may include price concessions, delayed payment terms, or other

 

37


Table of Contents

terms and conditions that are more enticing to potential customers. As a result, our competitors may be able to develop products and services better received by our markets, or may be able to respond more quickly and effectively than we can to new or changing opportunities, technologies, regulations, or customer requirements.

In order to capitalize on customer demand for cloud applications, legacy vendors are modernizing and expanding their applications through cloud acquisitions and organic development. Legacy vendors may also seek to partner with other leading cloud HCM providers. We also face competition from vendors selling custom software and point solutions. Our competitors vary for each of our solutions and primarily include payroll and HR service and software providers, such as Automatic Data Processing, Inc., Paychex, Inc., Paycom Software, Inc., Paylocity Holding Corp., Ultimate Software Group, Inc. and other local and regional providers. In addition, other companies, such as NetSuite, Inc. and Microsoft Corporation, that provide cloud applications in different target markets, may develop applications or acquire companies that operate in our target markets, and some potential customers may elect to develop their own internal applications. Our competitors could offer HCM solutions on a standalone basis or bundled as part of a larger product sale.

In addition, current and potential competitors have established, and might in the future establish, partner, or form other cooperative relationships with vendors of complementary products, technologies, or services to enable them to offer new products and services, to compete more effectively or to increase the availability of their products in the marketplace. New competitors or relationships might emerge that have greater market share, a larger customer base, more widely adopted proprietary technologies, greater marketing expertise, greater financial resources, and larger sales forces than we have, which could put us at a competitive disadvantage. Considering these advantages, current or potential customers might accept competitive offerings in lieu of purchasing our offerings. We expect intense competition to continue for these reasons, and such competition could negatively impact our sales, profitability, or market share.

If our competitors’ products, services, or technologies become more accepted than our applications, if they are successful in bringing their products or services to market earlier than ours, or if their products or services are more technologically capable than ours, it could have a material adverse effect on our business, financial condition, and results of operations. In addition, some of our competitors may offer their products and services at a lower price. If we are unable to achieve our target pricing levels or if we experience significant pricing pressures, it could have a material adverse effect on our business, financial condition, and results of operations.

Adverse economic and market conditions could affect our business, operating results or financial condition.

Our business depends on the overall demand for HCM solutions and on the economic health of our current and prospective customers. Trade, monetary and fiscal policies, and political and economic conditions may substantially change, and credit markets may experience periods of constriction and volatility. If economic conditions in the United States or in global markets deteriorate, customers may cease their operations, eliminate or reduce unscheduled payroll runs (such as bonuses), reduce headcount, delay or reduce their spending on HCM and other outsourcing services, or attempt to renegotiate their contracts with us. An economic decline could result in reductions in sales of our solutions, decreased revenue from unscheduled payroll runs and fees charged on a per-employee basis, longer sales cycles, slower adoption of new technologies, reduced levels of employee headcount at our customers, which impacts our revenue levels and increased price competition, any of which could adversely affect our business, operating results, or financial condition. For example, in 2020 our customers experienced reductions in headcount that were in line with the overall U.S. labor markets. In last quarter of fiscal year 2020, we experienced a decline in new client sales, and some customers delayed implementation of new services. In addition, HCM spending levels may not increase following any recovery.

In recent years, there have been several instances when there has been uncertainty regarding the ability of Congress and the President collectively to reach agreement on federal budgetary and spending matters. A period of failure to reach agreement on these matters, particularly if accompanied by an actual or threatened government shutdown, may have an adverse impact on the U.S. economy. In addition, there has been pressure to reduce

 

38


Table of Contents

government spending in the United States, and any tax increases and spending cuts at the U.S. federal level might reduce demand for our applications from organizations that receive funding from the U.S. government and could negatively affect the U.S. economy, which could further reduce demand for our applications. Additionally, because certain of our customers rely on government resources to fund their operations, a prolonged government shutdown may affect such customers’ ability to make timely payments to us, which could adversely affect our operations results or financial condition.

Further, as part of our payroll and tax filing application, we collect and then remit client funds to taxing authorities and accounts designated by our customers. During the interval between receipt and disbursement, we may invest such funds in money market funds, demand deposit accounts, certificates of deposit and commercial paper. These investments are subject to general market, interest rate, credit and liquidity risks, and such risks may be exacerbated during periods of unusual financial market volatility. Any loss of or inability to access such funds could have an adverse impact on our cash position and results of operations and could require us to obtain additional sources of liquidity, which may not be available on terms that are acceptable to us, if at all.

The novel coronavirus pandemic could continue to adversely impact, our business, results of operations, cash flows, financial condition, and liquidity.

The global spread of the novel coronavirus pandemic (the “COVID-19 pandemic”) has created significant volatility, uncertainty, and economic disruption. Individually and collectively, the consequences of the COVID-19 pandemic have adversely impacted, and could continue to adversely impact our business, results of operations, cash flows, financial condition and liquidity. See “Management’s Discussion and Analysis of Financial Condition and Results of Operations—COVID-19 Impact.” In the United States and globally, governmental authorities instituted certain preventative measures, including border closures, travel restrictions, operational restrictions on certain businesses, shelter-in-place orders, quarantines, and recommendations to practice social distancing. These restrictions disrupted and may continue to disrupt economic activity, resulting in reduced commercial and consumer confidence and spending, increased unemployment, closure or restricted operating conditions for businesses, volatility in the global capital markets, instability in the credit and financial markets, labor shortages, regulatory recommendations to provide relief for impacted consumers, disruption in supply chains, and restrictions on many hospitality and travel industry operations. The extent to which the COVID-19 pandemic impacts our business, results of operations, cash flows, financial condition and liquidity will depend on future developments, which are highly uncertain and cannot be predicted, including, but not limited to:

 

   

The severity, duration, and scope of the pandemic.

 

   

Governmental, business, and individual actions taken in response to the pandemic and the impact of those actions on global economic activity.

 

   

The impact of business disruptions and reductions in headcount on our customers and the resulting impact on their demand for our services and solutions.

 

   

The administration of vaccines for COVID-19 or other effective treatments for COVID-19, the pace of which remains uncertain, and the efficacy of vaccines against new variants or mutations.

 

   

The increase in business failures among businesses that we serve.

 

   

Our customers’ ability to pay for our services and solutions.

 

   

Our ability to provide our services and solutions, including because of our employees or our customers’ employees working remotely and/or closures of offices and facilities.

Across many industries, temporary and permanent business closures as well as business occupancy limitations have resulted in significant layoffs and employee furloughs since late March 2020. Because we charge our customers on a per-employee-per-month basis for certain services we provide, decreases in headcount

 

39


Table of Contents

at our customers negatively impact our results of operations. Further, at the end of fiscal year 2020, following the onset of the COVID-19 pandemic, we experienced a decline in new client sales, and some customers temporarily delayed implementation of new services. As the COVID-19 pandemic continues to create uncertainty and the potential for ongoing business disruptions, we may experience similar customer-driven delays in service implementation in the future. Our customers may decrease their workforce, which would decrease their demand for our services. Because of spending constraints on our customers and competition in the industry, we may face pricing pressure on our services and face challenges in onboarding new customers, which would reduce revenue and ultimately impact our results of operations.

In order to spur economic activity and counteract the adverse effects of the COVID-19 pandemic, the Federal Open Market Committee lowered its target for the federal funds rate in March 2020. In addition, a provision in the Coronavirus Aid, Relief, and Economic Security Act (the “CARES Act”) allows employers to delay the payment of the employer’s share of Social Security taxes to a future date. To the extent our customers make such election, we will collect less money from them to hold and then remit to the appropriate federal or state taxing authorities, which adversely affects our average funds held for customers balance and, consequently, interest earned on funds held for customers. Significantly lower average interest rates in 2020, had a negative effect on interest earned on funds held for customers and, consequently, total revenue growth. We expect that the foregoing adverse economic factors will continue to have a negative impact on recurring revenues in future periods for so long as such conditions persist. Further, the impact of the pandemic on our recurring revenues combined with our deliberate, increased level of investment to drive the growth of our business may negatively affect net income.

Beginning in February 2020, we took various actions to minimize the risk of COVID-19 to our employees, our customers, and the communities in which we operate. Our remote work arrangements may create operational challenges and may result in increased costs related to investments in technology. As of September 30, 2020, approximately 97% of our employees were working remotely. See “—Risks Relating to Information Technology Systems and Intellectual Property—If our security measures are breached, or unauthorized access to our customers’ or their employees’ personal data is otherwise obtained, we may be subject to lawsuits, fines, or other regulatory action, causing us to incur significant costs related to remediation, our solutions may not be perceived as being secure, customers may reduce the use of or stop using our solutions, our ability to attract new customers may be harmed, and we may incur significant liabilities.”

Furthermore, we have prohibited non-critical business-related travel until further notice and our salesforce is conducting most sales meetings virtually. If customers and customer prospects are not as willing or available to engage via video conference and teleconference, the shift from in-person to virtual sales meetings could negatively affect our sales efforts, impede customer acquisition, and lengthen our sales cycles, which would negatively impact our business and results of operations and could impact our financial condition in the future.

There has been and may continue to be a significant number of new laws and regulations promulgated by federal, state, local, and foreign governments following the outbreak of the COVID-19 pandemic. We have expended additional resources and incurred additional costs in responding to regulatory requirements relevant to us and our customers. These regulations may be unclear, difficult to interpret, or in conflict with other applicable regulations. The failure to comply with these new laws and regulations could result in financial penalties, legal proceedings, and reputational harm.

Even after the COVID-19 pandemic has subsided, depending upon its duration and frequency of recurrence, and the governmental policies in response thereto, we may continue to experience materially adverse impacts to our business because of its global economic impact, including any recession that may occur or be continuing as a result. We continue to monitor and evaluate the extent to which the COVID-19 pandemic has impacted us and our employees and customers, and the extent to which it and other emerging developments are expected to impact us in the future.

 

40


Table of Contents

The extent to which the coronavirus pandemic impacts our business, operations, and financial results is uncertain and will depend on future developments, including the duration or recurrence, of the pandemic, the related length and severity of its impact on the U.S. and global economy, and the continued governmental, business and individual actions taken in response to the pandemic and economic disruption. Impacts related to the COVID-19 pandemic are expected to continue to pose risks to our business for the foreseeable future, heightened many of the risks and uncertainties identified above, and could have a materially adverse impact on our business, financial condition, and results of operations.

Risks Relating to Regulation and Litigation

Customers depend on our products and services to enable them to comply with applicable laws, which requires us and our third-party providers to constantly monitor applicable laws and to make applicable changes to our solutions; if our solutions have not been updated to enable the customer to comply with applicable laws or we fail to update our solutions on a timely basis, it could have a material adverse effect on our business, financial condition, and results of operations.

Customers rely on our solutions to enable them to comply with payroll, HR, and other applicable laws for which the solutions are intended for use. Changes in tax, benefits, and other laws and regulations could require us to make significant modifications to our products or to delay or to cease sales of certain products, which could result in reduced revenues or revenue growth, and incurring substantial expenses, and write-offs. There are thousands of jurisdictions in the United States and multiple laws in some or all such jurisdictions, which may be relevant to the solutions that we or our third-party providers provide to our customers. Therefore, we and our third-party providers must monitor all applicable laws and as such laws expand, evolve, or are amended in any way, and when new regulations or laws are implemented, we may be required to modify our solutions to enable our customers to comply, which requires an investment of our time and resources. Although we believe that our software delivery model provides us with flexibility to release updates in response to these changes, we cannot be certain that we will be able to make the necessary changes to our solutions and release updates on a timely basis, or at all. In addition, we are reliant on our third-party providers to modify the solutions that they provide to our customers as part of our solutions to comply with changes to such laws and regulations. The number of laws and regulations that we are required to monitor will increase as we expand the geographic region in which the solutions are offered or as we expand to focus on different industry verticals. When a law changes, we must then test our solutions to meet the requirements necessary to enable our customers to comply with the new law. If our solutions fail to enable a customer to comply with applicable laws, we could be subject to negative customer experiences, harm to our reputation, loss of customers, claims for any fines, penalties, or other damages suffered by our customer, and other financial harm. Additionally, the costs associated with such monitoring implementation of changes are significant. If our solutions do not enable our customers to comply with applicable laws and regulations, it could have a material adverse effect on our business, financial condition, and results of operations.

Additionally, if we fail to make any changes to our products as described herein, which are required because of such changes to, or enactment of, any applicable laws in a timely fashion, we could be responsible for fines and penalties implemented by governmental and regulatory bodies. If we fail to provide contracted services, such as processing W-2 tax forms or remitting taxes in accordance with deadlines set by law, our customers could incur fines, penalties, interest, or other damages, which our customers could claim we are responsible for paying. Our payment of fines, penalties, interest, or other damages because of our failure to provide compliance services prior to deadlines may have a material adverse effect on our business, financial condition, and results of operations.

Changes in laws, regulations, or requirements applicable to our software and services could impose increased costs on us, delay or prevent our introduction of new products and services, or impair the function or value of our existing products and services.

Our products and services may become subject to increasing regulatory requirements, and as these requirements proliferate, we may be required to change or adapt our products and services to comply. Changing

 

41


Table of Contents

regulatory requirements might render our products and services obsolete or might block us from developing new products and services. This might in turn impose additional costs upon us to comply or to further develop our products and services. It might also make introduction of new products and services more costly or more time-consuming than we currently anticipate. It might even prevent introduction by us of new products or services or cause the continuation of our existing products or services to become more costly. For example, the adoption of new money transmitter or money services business statutes in jurisdictions or changes in regulators’ interpretation of existing state and federal money transmitter or money services business statutes or regulations, could subject us to registration or licensing, or limit business activities, cause us to enter into relationships with one or more third parties for payment services until we are appropriately licensed. These occurrences could also require changes to the manner in which we conduct some aspects of our business or invest client funds, which could adversely impact interest income from investing client funds. We have in the past entered into relationships with a third party in a state due to the interpretation of such state’s money transmitter license requirements. Should any state or federal regulators make a determination that we have operated as an unlicensed money services business or money transmitter, we could be subject to civil and criminal fines, penalties, costs, legal fees, reputational damage, or other negative consequences. In addition, if the ACA is repealed or modified in whole or in part, or if implementation of certain aspects of the ACA is delayed, such repeal, modification, or delay could adversely impact the revenue we currently generate from our ACA compliance solution as well as overall gross margins. Any of these regulatory implementations or changes could have an adverse effect on our business, operating results, or financial condition.

Privacy laws or other regulations may reduce the effectiveness of our applications.

Our products and services are subject to various complex laws and regulations on the federal, state, and local levels, including those governing data security and privacy, which have become significant issues globally. The regulatory framework for privacy issues is rapidly evolving and is likely to remain uncertain and inconsistently enforced for the foreseeable future. Many federal, state, and foreign governmental bodies and agencies have adopted or are considering adopting laws and regulations regarding the creation, collection, receipt, processing, handling, maintenance, storage, use, disclosure, and transmission of personal data and other sensitive information. In the United States, these include rules and regulations promulgated under the authority of the Federal Trade Commission, the Health Insurance Portability and Accountability Act of 1996, as amended by the Health Information Technology for Economic and Clinical Health Act, the Family Medical Leave Act of 1993, the Patient Protection and Affordable Care Act, as amended by the Health Care and Education Reconciliation Act (the “ACA”), federal and state labor and employment laws, state data breach notification laws, and state privacy laws, such as the California Consumer Privacy Act (the “CCPA”) and the Illinois Biometric Information Privacy Act (the “IBIPA”).

The CCPA went into effect on January 1, 2020 and established a new privacy framework for covered businesses such as ours, which may require us to modify our data processing practices and policies. The CCPA imposes severe statutory damages and provides consumers with a private right of action for certain data breaches. Further, in November 2020, California voters passed the California Privacy Rights and Enforcement Act (“CPRA”), which expands the CCPA with additional data privacy compliance requirements that may impact our business, and establishes a regulatory agency dedicated to enforcing those requirements. It remains unclear how various provisions of the CCPA and CPRA will be interpreted and enforced.

The IBIPA regulates the collection, use, safeguarding, and storage of “biometric identifiers” or “biometric information” by companies such as ours. IBIPA includes a private right of action for persons who are aggrieved by violations of the IBIPA. Even in circumstances where we do not believe a regulation applies to our activities, we may still be the subject of lawsuits alleging a regulation does apply. We are currently a defendant in three lawsuits, two in Illinois state court, and one in federal court in the Southern District of Illinois, related to the IBIPA. Each alleges that Paycor violated IBIPA by failing to provide adequate notices and obtain consent from users of timekeeping devices that use handprint and/or fingerprint scanning for employee timekeeping. We do not believe IBIPA applies to the Company as alleged in the complaints and strenuously deny these claims. In the

 

42


Table of Contents

two state court cases, we made a motion to dismiss the action, which was denied by the court, which additionally has stayed party discovery. The federal court lawsuit was recently stayed by the court. While adverse results in these lawsuits may include awards of substantial monetary damages, we believe it is too early to determine the possibility of liability and have not accrued any potential or estimated liabilities relating to these matters.

Further, because some of our customers have establishments in the European Union (“EU”) or otherwise process the personal data of EU residents, the General Data Protection Regulation 2016/679 (“GDPR”) may apply to our processing of certain customer and employee information. The GDPR went into effect on May 25, 2018 and has resulted in and will continue to result in significantly greater compliance burdens and costs for companies like us. Any data security breach could require notifications to the data subject and/or owners under federal, U.S., U.S. state, and/or international data breach notification laws and regulations.

The effects of the CCPA, CPRA, IBIPA, GDPR and other U.S. state, U.S. federal, and international laws and regulations that are currently in effect or that may go into effect in the future, are significant and may require us to modify our data processing practices and policies and to incur substantial costs and potential liability in an effort to comply with such laws and regulations. Any actual or perceived failure to comply with these and other data protection and privacy laws and regulations could result in regulatory scrutiny and increased exposure to the risk of litigation or the imposition of consent orders, resolution agreements, requirements to take particular actions with respect to training, policies or other activities, and civil and criminal penalties, including fines, which could have an adverse effect on our results of operations or financial condition. Moreover, allegations of non-compliance, whether or not true, could be costly, time consuming, distracting to management, and cause reputational harm.

In addition to government regulation, privacy advocates, and industry groups may propose new and different self-regulatory standards. Because the interpretation and application of privacy and data protection laws are still uncertain, it is possible that these laws may be interpreted and applied in a manner that is inconsistent with our existing data management practices or the features of our solutions. Any failure to comply with government laws or regulations that apply to our applications, including privacy and data protection laws, could subject us to liability. In addition to the possibility of fines, lawsuits, and other claims, we could be required to fundamentally change our business activities and practices or modify our solutions, which could have an adverse effect on our business, operating results, or financial condition. Any actual or perceived inability to adequately address privacy concerns, even if unfounded, or comply with applicable privacy or data protection laws, regulations, standards, and policies, could result in additional cost and liability to us, damage our reputation, inhibit sales, and adversely affect our business, operating results, or financial condition.

Furthermore, privacy concerns may cause our customers’ employees to resist providing the personal data necessary to allow our customers and their employees to use our applications effectively. Even the perception of privacy concerns, whether or not valid, may inhibit market adoption of our applications in certain industries. All these legislative and regulatory initiatives may adversely affect our ability, or our customers to create, collect, receive, process, handle, maintain, store, transmit, use, or disclose demographic and personal data from their employees, which could reduce demand for our solutions.

Adverse tax laws or regulations could be enacted, or existing laws could be applied in a manner adverse to us or our customers, which could increase the costs of our solutions and applications and could adversely affect our business, operating results, or financial condition.

As a vendor of services, we are ordinarily held responsible by taxing authorities for collecting and paying any applicable sales or other similar taxes. Additionally, the application of federal, state, and local tax laws to services provided electronically like ours is evolving. New income, sales, use, or other tax laws, statutes, rules, regulations, or ordinances could be enacted at any time (possibly with retroactive effect), and could be applied solely or disproportionately to services and applications provided over the internet. These enactments could adversely affect our sales activity, due to the inherent cost increase the taxes would represent, and could adversely affect our business, operating results, or financial condition.

 

43


Table of Contents

Each state has different rules and regulations governing sales and use taxes, and these rules and regulations are subject to varying interpretations that change over time. We review these rules and regulations periodically and, when we believe we are subject to sales and use taxes in a particular state, we may voluntarily engage state tax authorities in order to determine how to comply with that state’s rules and regulations. We cannot ensure that we will not be subject to sales and use taxes or related penalties for past sales in States where we currently believe no such taxes are required.

In addition, existing tax laws, statutes, rules, regulations, or ordinances could be interpreted, changed, modified, or applied adversely to us (possibly with retroactive effect), which could require us or our customers to pay additional tax amounts, as well as require us or our customers to pay fines or penalties and substantial interest for past amounts. If we are unsuccessful in collecting such taxes from our customers, we could be held liable for such costs, thereby adversely affecting our business, operating results, or financial condition. Additionally, the imposition of such taxes on us would effectively increase the cost of our software and services we provide to customers and would likely have a negative impact on our ability to retain existing customers or to gain new customers in the jurisdictions in which such taxes are imposed.

We are involved in litigation from time to time arising from the operation of our business and, as such, we could incur substantial judgments, fines, legal fees or other costs.

We are sometimes the subject of complaints or litigation from customers, employees, or other third parties for various actions. For example, customers use our products in connection with the preparation and filing of tax returns and other regulatory reports. If any of our products contain errors that produce inaccurate results upon which users rely, or cause users to misfile or fail to file required information, we could be subject to liability claims from users. Our cloud and maintenance renewal agreements with our customers typically contain provisions intended to limit our exposure to such claims, but such provisions may not be effective in limiting our exposure. Contractual limitations we use may not be enforceable and may not provide us with adequate protection against product liability claims in certain jurisdictions. A successful claim for product or service liability brought against us could result in substantial cost to us and divert management’s attention from our operations. We are also, from time to time, involved in litigation involving claims related to, among other things, breach of contract, tortious conduct, data security and privacy matters, intellectual property matters and employment and labor law matters. The damages sought against us in some of these litigation proceedings could be substantial. Although we maintain liability insurance for some litigation claims, if one or more of the claims were to greatly exceed our insurance coverage limits or if our insurance policies do not cover a claim, this could have a material adverse effect on our business, financial condition, results of operations and cash flows.

Changes in laws and regulations related to the Internet or changes in the Internet infrastructure itself may diminish the demand for our solutions and could have a negative impact on our business.

The future success of our business depends upon the continued use of the Internet as a primary medium for commerce, communication, and business applications. Federal, state, or foreign government bodies or agencies have in the past adopted, and may in the future adopt, laws or regulations affecting the use of the Internet as a commercial medium. Changes in these laws or regulations could require us to modify our solutions to comply with these changes. In addition, government agencies or private organizations may begin to impose taxes, fees, or other charges for accessing the Internet or commerce conducted via the Internet. These laws or charges could limit the growth of Internet-related commerce or communications resulting in reductions in the demand for Internet-based applications such as ours.

In addition, the use of the Internet as a business tool could be adversely affected due to delays in the development or adoption of new standards and protocols to handle increased demands of Internet activity, security, reliability, cost, ease of use, accessibility, and quality of service. The performance of the Internet and its acceptance as a business tool has been adversely affected by “viruses,” “worms,” and similar malicious programs, and the Internet has experienced a variety of outages and other delays because of damage to portions of its infrastructure. If the use of the Internet is adversely affected by these issues, demand for our products and services could suffer.

 

44


Table of Contents

Furthermore, the availability or performance of our products and services could be adversely affected by several factors, including customers’ inability to access the Internet, the failure of our network or software systems, security breaches, or variability in user traffic for our services. For example, our customers access our solutions through their Internet service providers. If a service provider fails to provide sufficient capacity to support our solutions or otherwise experiences service outages, such failure could interrupt our customers’ access to our solutions, adversely affect their perception of our solutions’ reliability, and reduce our revenues. In addition to potential liability, if we experience interruptions in the availability of our solutions, our reputation could be adversely affected, and we could lose customers.

Our business and reputation may be adversely impacted if we fail to comply with anti-corruption laws and regulations, economic and trade sanctions, anti-money laundering laws and regulations, and similar laws.

We are subject to the Foreign Corrupt Practices Act and other similar laws and regulations concerning bribery and corruption, which prohibit improper payments or offers of payments to government officials and politicians, and in some cases, to other persons, for the purpose of obtaining or retaining business. We are also required to comply with the economic sanctions and embargo programs administered by the Office of Foreign Assets Control of the U.S. Department of the Treasury and similar governmental agencies and multi-national bodies worldwide, which prohibit or restrict transactions or dealings with specified countries, their governments and, in certain circumstances, their nationals, and with individuals and entities that are designated by these authorities. In addition, some of our businesses and entities are subject to anti-money laundering laws and regulations, including, for example, The Bank Secrecy Act of 1970, as amended. As we seek to expand our international operations, we may face additional risks in regards to compliance with foreign laws and regulations related to economic sanctions, anti-corruption, and anti-money-laundering. A violation of any applicable anti-corruption laws or regulations, sanctions or embargo programs, or anti-money laundering laws or regulations, could subject us, and individual employees, to a regulatory enforcement action as well as significant civil and criminal penalties which could adversely impact our business and operations and our reputation.

Risks Relating to Our Indebtedness

Our existing indebtedness could adversely affect our business and growth prospects.

As of March 31, 2021, we had total current and long-term indebtedness of approximately $44.2 million, including $18.9 million outstanding under our Headquarters Loan, $24.9 million outstanding under our 2019 Term Loan and $0.4 million outstanding under our 2019 Revolving Credit Facility. As of March 31, 2021, subject to satisfying liquidity covenants, we had approximately $49.6 million of borrowing capacity under our 2019 Revolving Credit Facility. All obligations under the 2019 Credit Agreement are secured by first-priority perfected security interests in substantially all of our assets and the assets of our domestic subsidiaries, subject to permitted liens and other exceptions. In addition, on June 11, 2021, we entered into the New Credit Facility and borrowed $44.5 million thereafter to repay in full all amounts outstanding under the 2019 Revolving Credit Facility and the Headquarters Loan, and for working capital and other general corporate purposes. As of June 30, 2021, we had $49.1 million of borrowings outstanding and $50.9 million of borrowing capacity under the New Credit Facility. The New Credit Facility includes an “accordion” feature that allows us, under certain circumstances following an initial public offering, to increase the size of the New Credit Facility by an amount up to $300.0 million. See “Description of Certain Indebtedness and Other Obligations.” Our indebtedness, or any additional indebtedness we may incur, could require us to divert funds identified for other purposes for debt service and impair our liquidity position. If we cannot generate sufficient cash flow from operations to service our debt, we may need to refinance our debt, dispose of assets, or issue equity to obtain necessary funds. We do not know whether we will be able to take any of these actions on a timely basis, on terms satisfactory to us, or at all.

Our indebtedness, the cash flow needed to satisfy our debt and the covenants contained in our New Credit Agreement have important consequences, including:

 

   

Limiting funds otherwise available for financing our capital expenditures by requiring us to dedicate a portion of our cash flows from operations to the repayment of debt and the interest on this debt.

 

45


Table of Contents
   

Limiting our ability to incur additional indebtedness.

 

   

Limiting our ability to capitalize on significant business opportunities.

 

   

Making us more vulnerable to rising interest rates.

 

   

Making us more vulnerable in the event of a downturn in our business.

Our level of indebtedness may place us at a competitive disadvantage to our competitors that are not as highly leveraged. Fluctuations in interest rates can increase borrowing costs. Increases in interest rates may directly impact the amount of interest we are required to pay and reduce earnings accordingly. In addition, developments in tax policy, such as the disallowance of tax deductions for interest paid on outstanding indebtedness, could have an adverse effect on our liquidity and our business, financial conditions and results of operations. Further, our New Credit Agreement contains customary affirmative and negative covenants and certain restrictions on operations that could impose operating and financial limitations and restrictions on us, including restrictions on our ability to enter into particular transactions and to engage in other actions that we may believe are advisable or necessary for our business.

We expect to use cash flow from operations to meet current and future financial obligations, including funding our operations, debt service requirements and capital expenditures. The ability to make these payments depends on our financial and operating performance, which is subject to prevailing economic, industry and competitive conditions and to certain financial, business, economic, and other factors beyond our control.

Certain of our debt agreements contain covenants that may constrain the operation of our business, and our failure to comply with these covenants could have a material adverse effect on our financial condition.

The New Credit Agreement contains restrictive covenants including restrictions regarding the incurrence of liens and indebtedness, substantial changes in the general nature of our business and our subsidiaries (taken as a whole), certain merger transactions, certain sales of assets and other matters, all subject to certain exceptions. The New Credit Agreement contains financial covenants which are reviewed for compliance on a quarterly basis, including a total leverage ratio covenant and an interest coverage ratio covenant for each quarter after June 11, 2021. Failure to comply with the New Credit Agreement covenants or the New Loans repayment requirements could have a negative impact on our business and financial condition. The New Credit Facility matures on the earlier of (i) August 3, 2024 and (ii) the occurrence of a mandatory redemption event under the Midco Redeemable Preferred Stock; provided, however, if the Midco Redeemable Preferred Stock is redeemed in full prior to August 3, 2024, the maturity date will automatically be extended to June 11, 2026. See “Description of Certain Indebtedness and Other Obligations—Midco Redeemable Preferred Stock—Optional and Mandatory Redemption.” Our ability to refinance this indebtedness is not guaranteed, and, if we are able to refinance, we may not be able to obtain favorable terms with a lender.

Despite current indebtedness levels and restrictive covenants, we may still be able to incur substantially more indebtedness or make certain restricted payments, which could further exacerbate the risks associated with our substantial indebtedness.

We may be able to incur significant additional indebtedness in the future. Although the New Credit Agreement contains restrictions on the incurrence of additional indebtedness and liens, these restrictions are subject to a number of important qualifications and exceptions, and the additional indebtedness and liens incurred in compliance with these restrictions could be substantial.

The New Credit Agreement permits us to incur certain additional indebtedness, including liabilities that do not constitute indebtedness as defined in the financing documents. We may also consider investments in joint ventures or acquisitions, which may increase our indebtedness. In addition, the New Credit Agreement does not restrict our Sponsor from creating new holding companies that may be able to incur indebtedness without regard to the restrictions set forth therein. If new debt is added to our currently anticipated indebtedness levels, the related risks that we face could intensify.

 

46


Table of Contents

We may not be able to generate sufficient cash flow to service all of our indebtedness, and may be forced to take other actions to satisfy our obligations under such indebtedness, which may not be successful.

Our ability to make scheduled payments or to refinance outstanding debt obligations depends on our financial and operating performance, which will be affected by prevailing economic, industry and competitive conditions and by the COVID-19 pandemic as well as financial, business, and other factors beyond our control. We may not be able to maintain a sufficient level of cash flow from operating activities to permit us to pay the principal, premium, if any, and interest on our indebtedness. Any failure to make payments of interest and principal on our outstanding indebtedness on a timely basis would likely result in a reduction of our credit rating, which would also harm our ability to incur additional indebtedness.

If our cash flows and capital resources are insufficient to fund our debt service obligations, we may be forced to reduce or delay capital expenditures, sell assets, seek additional capital, or seek to restructure or refinance our indebtedness. Any refinancing of our indebtedness could be at higher interest rates and may require us to comply with more onerous covenants. These alternative measures may not be successful and may not permit us to meet our scheduled debt service obligations. In the absence of such cash flows and resources, we could face substantial liquidity problems and might be required to sell material assets or operations to attempt to meet our debt service obligations. The New Credit Agreement includes certain restrictions on our ability to conduct asset sales and/or use the proceeds from asset sales for general corporate purposes. We may not be able to consummate these asset sales to raise capital or sell assets at prices and on terms that we believe are fair and any proceeds that we do receive may not be adequate to meet any debt service obligations then due. If we cannot meet our debt service obligations, the holders of our indebtedness may accelerate such indebtedness and, to the extent such indebtedness is secured, foreclose on our assets. In such an event, we may not have sufficient assets to repay all of our indebtedness.

The terms of the New Credit Agreement restrict our current and future operations, particularly our ability to respond to changes or to take certain actions.

The New Credit Agreement contains a number of restrictive covenants that impose significant operating and financial restrictions on us and may limit our ability to engage in acts that may be in our long-term best interests, including restrictions on our ability to:

 

   

Incur additional indebtedness.

 

   

Pay dividends on or make distributions in respect of capital stock or repurchase or redeem capital stock.

 

   

Prepay, redeem, or repurchase certain indebtedness.

 

   

Make loans and investments.

 

   

Sell or otherwise dispose of assets, including capital stock of restricted subsidiaries.

 

   

Incur liens.

 

   

Enter into transactions with affiliates.

 

   

Enter into agreements restricting the ability of our subsidiaries to pay dividends.

 

   

Consolidate, merge, or sell all or substantially all of our assets.

You should read the discussion under the heading “Description of Certain Indebtedness and Other Obligations” for further information about these covenants.

The restrictive covenants in the New Credit Agreement require us to maintain specified financial ratios and satisfy other financial condition tests to the extent applicable. Our ability to meet those financial ratios and tests can be affected by events beyond our control.

 

47


Table of Contents

A breach of the covenants or restrictions under the New Credit Agreement could result in an event of default under such documents. Such a default may allow the creditors to accelerate the related debt, which may result in the acceleration of any other debt to which a cross-acceleration or cross-default provision applies. In the event the holders of our indebtedness accelerate the repayment, we may not have sufficient assets to repay that indebtedness or be able to borrow sufficient funds to refinance it. Even if we are able to obtain new financing, it may not be on commercially reasonable terms or on terms acceptable to us. As a result of these restrictions, we may be:

 

   

Limited in how we conduct our business.

 

   

Unable to raise additional debt or equity financing to operate during general economic or business downturns.

 

   

Unable to compete effectively or to take advantage of new business opportunities.

These restrictions, along with restrictions that may be contained in agreements evidencing or governing other future indebtedness, may affect our ability to grow in accordance with our growth strategy.

We may be unable to refinance our indebtedness.

We may need to refinance all or a portion of our indebtedness before maturity. We cannot assure you that we will be able to refinance any of our indebtedness on commercially reasonable terms or at all. There can be no assurance that we will be able to obtain sufficient funds to enable us to repay or refinance our debt obligations on commercially reasonable terms, or at all.

A lowering or withdrawal of the ratings assigned to our debt by rating agencies may increase our future borrowing costs and reduce our access to capital.

Our debt currently has a non-investment grade rating, and any rating assigned could be lowered or withdrawn entirely by a rating agency if, in that rating agency’s judgment, future circumstances relating to the basis of the rating, such as adverse changes, so warrant. Any future lowering of our ratings likely would make it more difficult or more expensive for us to obtain additional debt financing.

Our failure to raise additional capital or generate cash flows necessary to expand our operations and invest in new technologies in the future could reduce our ability to compete successfully and harm our results of operations.

We may need to raise additional funds, and we may not be able to obtain additional debt or equity financing on favorable terms or at all. If we raise additional equity financing, our security holders may experience significant dilution of their ownership interests. If we engage in additional debt financing, we may be required to accept terms that restrict our ability to incur additional indebtedness, force us to maintain specified liquidity or other ratios, or restrict our ability to pay dividends or make acquisitions. If we need additional capital and cannot raise it on acceptable terms, or at all, we may not be able to, among other things:

 

   

Develop and enhance our products and solutions.

 

   

Continue to expand our product development, sales, and marketing organizations.

 

   

Hire, train, and retain employees.

 

   

Respond to competitive pressures or unanticipated working capital requirements.

 

   

Pursue acquisition opportunities.

In addition, our New Credit Agreement also limits our ability to incur additional debt and therefore we likely would have to amend our New Credit Agreement or issue equity. If we issue additional equity, your interest in us will be diluted.

 

48


Table of Contents

Our variable rate debt agreements, including our New Credit Agreement, use LIBOR, which is subject to uncertainty.

If LIBOR ceases to exist or is no longer representative of the underlying market at some point in the future, our variable rate debt agreements with interest rates that are indexed to LIBOR will use various alternative methods to calculate the applicable interest rate, which could result in increases in interest rates on such debt and adversely impact our interest expense, results of operations and cash flows. Further, we may need to amend our variable rate debt agreements to replace LIBOR with a new reference rate. As of March 31, 2021 and June 30, 2020, we did not utilize any derivatives or hedging strategies that have a LIBOR component. The U.S. Federal Reserve, in conjunction with the Alternative Reference Rates Committee, a steering committee comprised of large U.S. financial institutions, is considering replacing U.S. Dollar LIBOR with a new index calculated by short term repurchase agreements, backed by Treasury securities called the Secured Overnight Financing Rate (“SOFR”). Whether or not SOFR attains market traction as a LIBOR replacement remains a question and the future of LIBOR at this time is uncertain. Because of this uncertainty, we cannot reasonably estimate the expected impact of a transition away from LIBOR to our business.

Risks Relating to Being a Public Company

The requirements of being a public company may strain our resources and distract our management, which could make it difficult to manage our business, particularly after we are no longer an “emerging growth company.”

As a public company, we will incur legal, accounting, and other expenses that we did not previously incur. We will become subject to the reporting requirements of the Securities Exchange Act of 1934, as amended (the “Exchange Act”), and the Sarbanes-Oxley Act, the Dodd-Frank Act, the listing requirements of Nasdaq, and other applicable securities rules and regulations. Compliance with these rules and regulations will increase our legal and financial compliance costs, make some activities more difficult, time-consuming, or costly and increase demand on our systems and resources, particularly after we are no longer an “emerging growth company.” The Exchange Act requires that we file annual, quarterly and current reports with respect to our business, financial condition, and results of operations. The Sarbanes-Oxley Act requires, among other things, that we establish and maintain effective internal controls and procedures for financial reporting. Furthermore, the need to establish the corporate infrastructure demanded of a public company may divert our management’s attention from implementing our growth strategy, which could prevent us from improving our business, financial condition, and results of operations. We have made, and will continue to make, changes to our internal controls and procedures for financial reporting and accounting systems to meet our reporting obligations as a public company. However, the measures we take may not be sufficient to satisfy our obligations as a public company. In addition, these rules and regulations will increase our legal and financial compliance costs and will make some activities more time-consuming and costly. For example, we expect these rules and regulations to make it more difficult and more expensive for us to obtain director and officer liability insurance, and we may be required to incur substantial costs to maintain the same or similar coverage, although we are currently unable to estimate these costs with any degree of certainty. These additional obligations could have a material adverse effect on our business, financial condition, and results of operations.

To date, we have not conducted a review of our internal controls for the purpose of providing the reports required by these rules. During the course of our review and testing, we have in the past and may in the future, identify deficiencies and be unable to remediate them before we must provide the required reports. Furthermore, if we have a material weakness in our internal control over financial reporting, we may not detect errors on a timely basis and our financial statements may be materially misstated. We or our independent registered public accounting firm may not be able to conclude on an ongoing basis that we have effective internal control over financial reporting, which could harm our operating results, cause investors to lose confidence in our reported financial information and cause the trading price of our stock to fall. In addition, as a public company we will be required to file accurate and timely quarterly and annual reports with the SEC under the Exchange Act. Any failure to report

 

49


Table of Contents

our financial results on an accurate and timely basis could result in sanctions, lawsuits, delisting of our shares from Nasdaq, or other adverse consequences that would materially harm our business and reputation.

In addition, changing laws, regulations, and standards relating to corporate governance and public disclosure are creating uncertainty for public companies, increasing legal and financial compliance costs and making some activities more time consuming. These laws, regulations, and standards are subject to varying interpretations, in many cases due to their lack of specificity, and, as a result, their application in practice may evolve over time as new guidance is provided by regulatory and governing bodies. This could result in continuing uncertainty regarding compliance matters and higher costs necessitated by ongoing revisions to disclosure and governance practices. We intend to invest resources to comply with evolving laws, regulations and standards, and this investment may result in increased general and administrative expenses and a diversion of our management’s time and attention from sales-generating activities to compliance activities. If our efforts to comply with new laws, regulations and standards differ from the activities intended by regulatory or governing bodies due to ambiguities related to their application and practice, regulatory authorities may initiate legal proceedings against us and could have a material adversely effect on our business, financial condition, and results of operations. Furthermore, if we are unable to satisfy our obligations as a public company, we could be subject to delisting of our common stock, fines, sanctions and other regulatory action and potentially civil litigation.

If we are unable to maintain effective internal controls over financial reporting, investors may lose confidence in the accuracy and completeness of our financial reports and the market price of our common stock may be negatively affected.

As a public company, we will be required to maintain internal controls over financial reporting and to report any material weaknesses in such internal controls. Section 404 of the Sarbanes-Oxley Act of 2002 (the “Sarbanes-Oxley Act”) requires that we evaluate and determine the effectiveness of our internal controls over financial reporting and provide a management report on the internal controls over financial reporting. If we have a material weakness in our internal controls over financial reporting, we may not detect errors on a timely basis and our financial statements may be materially misstated. Compliance with these public company requirements will make some activities more time-consuming, costly, and complicated. If we identify material weaknesses in our internal controls over financial reporting or if we are unable to assert that our internal controls over financial reporting are effective, investors may lose confidence in the accuracy and completeness of our financial reports and the market price of our common stock could be negatively affected, and we could become subject to investigations by the stock exchange on which our securities are listed, the SEC, or other regulatory authorities, which could require additional financial and management resources.

Our reported financial results may be adversely affected by changes in accounting principles generally accepted in the United States.

Generally accepted accounting principles in the United States are subject to interpretation by the Financial Accounting Standards Board (“FASB”), the SEC and various bodies formed to promulgate and interpret appropriate accounting principles. A change in these principles or interpretations could have a significant effect on our reported financial results and could affect the reporting of transactions completed before the announcement of a change.

If securities or industry analysts do not publish research or reports about our business, if they adversely change their recommendations regarding our shares or if our results of operations do not meet their expectations, our stock price and trading volume could decline.

The trading market for our shares will be influenced by the research and reports that industry or securities analysts publish about us or our business. We do not have any control over these analysts. If one or more of these analysts cease coverage of us or fail to publish reports on us regularly, we could lose visibility in the financial markets, which in turn could cause our stock price or trading volume to decline. Moreover, if one or more of the

 

50


Table of Contents

analysts who cover us downgrade our stock, or if our results of operations do not meet their expectations, our stock price could decline.

Risks Relating to Our Common Stock and This Offering

Apax Partners controls us, and its interests may conflict with ours or yours in the future.

Immediately following this offering, Apax Partners, through its control of Pride Aggregator, will beneficially own approximately 82.4% of our common stock, or 81.1% if the underwriters exercise in full their option to purchase additional shares, which means that, based on its percentage voting power held after the offering, Apax Partners will be able to control the election and removal of directors on the Board and thereby determine our corporate and management policies, including potential mergers or acquisitions, payment of dividends, asset sales, amendment of our certificate of incorporation or bylaws, and other significant corporate transactions for so long as Apax Partners and its affiliates retain significant ownership of us. This concentration of our ownership may delay or deter possible changes in control of the Company, which may reduce the value of an investment in our common stock. In addition, our bylaws will provide that Apax Partners will have the right to designate the Chairman of the Board for so long as Apax Partners beneficially owns at least 30% or more of the voting power of the then outstanding shares of our capital stock then entitled to vote generally in the election of directors. Even when Apax Partners ceases to own shares of our stock representing a majority of the total voting power, for so long as Apax Partners continues to own a significant portion of our stock, Apax Partners will still be able to significantly influence the composition of our Board, including the right to designate the Chairman of our Board, and the approval of actions requiring shareholder approval. Accordingly, for such period of time, Apax Partners will have significant influence with respect to our management, business plans, and policies, including the appointment and removal of our officers, decisions on whether to raise future capital, and amending our charter and bylaws, which govern the rights attached to our common stock. In particular, for so long as Apax Partners continues to own a significant percentage of our stock through its control of Pride Aggregator, Apax Partners will be able to cause or prevent a change of control of the Company or a change in the composition of our Board, including the designation of our Chairman of our Board, and could preclude any unsolicited acquisition of us. The concentration of ownership could deprive you of an opportunity to receive a premium for your shares of common stock as part of a sale of us and ultimately might affect the market price of our common stock.

In addition, in connection with this offering, we will enter into a Director Nomination Agreement with Apax Partners that provides Apax Partners the right to designate: (i) all of the nominees for election to our Board for so long as it beneficially owns at least 40% of the Original Amount; (ii) 40% of the nominees for election to our Board for so long as it beneficially owns less than 40% but at least 30% of the Original Amount; (iii) 30% of the nominees for election to our Board for so long as it beneficially owns less than 30% but at least 20% of the Original Amount; (iv) 20% of the nominees for election to our Board for so long as it beneficially owns less than 20% but at least 10% of the Original Amount; and (v) one of the nominees for election to our Board for so long as it beneficially owns at least 5% of the Original Amount. Apax Partners may also assign such right to its affiliates. If Pride Aggregator, the investment vehicle through which Apax Partners holds its investment, is dissolved after this offering, then Apax Partners will be permitted to cause the rights of Pride Aggregator to be assigned to it or one or more of its Affiliates (as defined in the Director Nomination Agreement). The Director Nomination Agreement will also provide for certain consent rights for Apax Partners so long as it owns at least 5% of the Original Amount, including for any increase to the size of our Board. Additionally, the Director Nomination Agreement will also prohibit us from increasing or decreasing the size of our Board without the prior written consent of Apax Partners for so long as Apax Partners holds at least 5% of the Original Amount. See “Certain Relationships and Related Party Transactions—Director Nomination Agreement” for more details with respect to the Director Nomination Agreement.

 

51


Table of Contents

Apax Partners and its affiliates engage in a broad spectrum of activities, including investments in the software industry generally. In the ordinary course of their business activities, Apax Partners and its affiliates may engage in activities where their interests conflict with our interests or those of our other shareholders, such as investing in or advising businesses that directly or indirectly compete with certain portions of our business or are suppliers or customers of ours. Our certificate of incorporation to be effective in connection with the closing of this offering will provide that none of Apax Partners, any of its affiliates or any director who is not employed by us (including any non-employee director who serves as one of our officers in both his director and officer capacities) or its affiliates will have any duty to refrain from engaging, directly or indirectly, in the same business activities or similar business activities or lines of business in which we operate. Apax Partners also may pursue acquisition opportunities that may be complementary to our business, and, as a result, those acquisition opportunities may not be available to us. In addition, Apax Partners may have an interest in pursuing acquisitions, divestitures, and other transactions that, in its judgment, could enhance its investment, even though such transactions might involve risks to you.

Upon listing of our shares on the Nasdaq Global Select Market, we will be a “controlled company” within the meaning of Nasdaq rules of the and, as a result, we will qualify for, and intend to rely on, exemptions from certain corporate governance requirements. You will not have the same protections as those afforded to stockholders of companies that are subject to such governance requirements.

After completion of this offering, Apax Partners, through its control of Pride Aggregator, will continue to control a majority of the voting power of our outstanding common stock. As a result, we will be a “controlled company” within the meaning of the corporate governance standards of Nasdaq. Under these rules, a company of which more than 50% of the voting power for the election of directors is held by an individual, group, or another company is a “controlled company” and may elect not to comply with certain corporate governance requirements, including:

 

   

The requirement that a majority of our Board consist of independent directors.

 

   

The requirement that we have a nominating and corporate governance committee that is composed entirely of independent directors with a written charter addressing the committee’s purpose and responsibilities.

 

   

The requirement that we have a compensation committee that is composed entirely of independent directors with a written charter addressing the committee’s purpose and responsibilities.

 

   

The requirement for an annual performance evaluation of the nominating and corporate governance and compensation committees.

Following this offering, we intend to utilize these exemptions. As a result, we may not have a majority of independent directors on our Board, our Compensation & Benefits Committee and our Governance Committee may not consist entirely of independent directors and our Compensation & Benefits and Nominating & Governance Committees may not be subject to annual performance evaluations. Accordingly, you will not have the same protections afforded to stockholders of companies that are subject to all of the corporate governance requirements of Nasdaq.

An active, liquid trading market for our common stock may not develop, which may limit your ability to sell your shares.

Prior to this offering, there has been no public market for our common stock. Although our common stock has been approved for listing on the Nasdaq Global Select Market under the symbol “PYCR,” an active trading market for our shares may never develop or be sustained following this offering. The initial public offering price was determined by negotiations between us and the underwriters and may not be indicative of market prices of our common stock that will prevail in the open market after the offering. A public trading market having the desirable characteristics of depth, liquidity, and orderliness depends upon the existence of willing buyers and

 

52


Table of Contents

sellers at any given time, such existence being dependent upon the individual decisions of buyers and sellers over which neither we nor any market maker has control. The failure of an active and liquid trading market to develop and continue would likely have a material adverse effect on the value of our common stock. The market price of our common stock may decline below the initial public offering price, and you may not be able to sell your shares of our common stock at or above the price you paid in this offering, or at all. An inactive market may also impair our ability to raise capital to continue to fund operations by issuing shares and may impair our ability to acquire other companies or technologies by using our shares as consideration.

We are an “emerging growth company” and we expect to elect to comply with reduced public company reporting requirements, which could make our common stock less attractive to investors.

We are an “emerging growth company,” as defined in the JOBS Act. For as long as we continue to be an emerging growth company, we are eligible for certain exemptions from various public company reporting requirements. These exemptions include, but are not limited to, (i) not being required to comply with the auditor attestation requirements of Section 404 of Sarbanes-Oxley, (ii) reduced disclosure obligations regarding executive compensation in our periodic reports, proxy statements and registration statements, (iii) exemptions from the requirements of holding a nonbinding advisory vote on executive compensation and shareholder approval of any golden parachute payments not previously approved, and (iv) not being required to provide audited financial statements for the fiscal year ended 2018, or five years of Selected Consolidated Financial Data, in this prospectus. We could be an emerging growth company for up to five years after the first sale of our common stock pursuant to an effective registration statement under the Securities Act, which fifth anniversary will occur in 2026. However, if certain events occur prior to the end of such five-year period, including if we become a “large accelerated filer,” our annual gross revenue exceeds $1.07 billion or we issue more than $1.0 billion of non-convertible debt in any three-year period, we would cease to be an emerging growth company prior to the end of such five-year period. We have made certain elections with regard to the reduced disclosure obligations regarding executive compensation in this prospectus and may elect to take advantage of other reduced disclosure obligations in future filings. As a result, the information that we provide to holders of our common stock may be different than you might receive from other public reporting companies in which you hold equity interests. We cannot predict if investors will find our common stock less attractive as a result of our reliance on these exemptions. If some investors find our common stock less attractive as a result of any choice we make to reduce disclosure, there may be a less active trading market for our common stock and the market price for our common stock may be more volatile.

In addition, Section 107 of the JOBS Act provides that an emerging growth company can use the extended transition period provided in Section 7(a)(2)(B) of the Securities Act to delay adoption of new or revised accounting standards until such time as those standards apply to private companies. We have elected to “opt-in” to this extended transition period for complying with new or revised accounting standards and, therefore, we will not be subject to the same new or revised accounting standards as other public companies that comply with such new or revised accounting standards on a non-delayed basis. As a result of this election, our financial statements may not be comparable to companies that comply with public company effective dates.

 

53


Table of Contents

Provisions of our corporate governance documents could make an acquisition of us more difficult and may prevent attempts by our shareholders to replace or remove our current management, even if beneficial to our shareholders.

In addition to Apax Partners’ beneficial ownership, through its control of Pride Aggregator, of 82.4% of our common stock after this offering (or 81.1%, if the underwriters exercise in full their option to purchase additional shares), our certificate of incorporation and bylaws to be effective in connection with the closing of this offering and the Delaware General Corporation Law (the “DGCL”) contain provisions that could make it more difficult for a third party to acquire us, even if doing so might be beneficial to our shareholders. Among other things:

 

   

These provisions allow us to authorize the issuance of undesignated preferred stock, the terms of which may be established and the shares of which may be issued without shareholder approval, and which may include supermajority voting, special approval, dividend, or other rights or preferences superior to the rights of shareholders.

 

   

These provisions provide for a classified Board with staggered three-year terms.

 

   

These provisions provide that, at any time when Apax Partners beneficially owns, in the aggregate, less than 40% in voting power of our stock entitled to vote generally in the election of directors, directors may only be removed for cause, and only by the affirmative vote of holders of at least 6623% in voting power of all the then-outstanding shares of our stock entitled to vote thereon, voting together as a single class.

 

   

These provisions prohibit shareholder action by written consent from and after the date on which Apax Partners beneficially owns, in the aggregate, less than 35% in voting power of our stock entitled to vote generally in the election of directors.

 

   

These provisions provide that for as long as Apax Partners beneficially owns, in the aggregate, at least 50% in voting power of our stock entitled to vote generally in the election of directors, any amendment, alteration, rescission, or repeal of our bylaws by our shareholders will require the affirmative vote of a majority in voting power of the outstanding shares of our stock and at any time when Apax Partners beneficially owns, in the aggregate, less than 50% in voting power of all outstanding shares of our stock entitled to vote generally in the election of directors, any amendment, alteration, rescission, or repeal of our bylaws by our shareholders will require the affirmative vote of the holders of at least 6623% in voting power of all the then-outstanding shares of our stock entitled to vote thereon, voting together as a single class.

 

   

These provisions establish advance notice requirements for nominations for elections to our Board or for proposing matters that can be acted upon by shareholders at shareholder meetings; provided, however, at any time when Apax Partners beneficially owns, in the aggregate, at least 10% in voting power of our stock entitled to vote generally in the election of directors, such advance notice procedure will not apply to it.

Our certificate of incorporation to be effective in connection with the closing of this offering will contain a provision that provides us with protections similar to Section 203 of the DGCL, and will prevent us from engaging in a business combination with a person (excluding Apax Partners and any of its direct or indirect transferees and any group as to which such persons are a party) who acquires at least 15% of our common stock for a period of three years from the date such person acquired such common stock, unless board or shareholder approval is obtained prior to the acquisition. See “Description of Capital Stock—Anti-Takeover Effects of Our Certificate of Incorporation and Our Bylaws.” These provisions could discourage, delay or prevent a transaction involving a change in control of us. These provisions could also discourage proxy contests and make it more difficult for you and other shareholders to elect directors of your choosing and cause us to take other corporate actions you desire, including actions that you may deem advantageous, or negatively affect the trading price of our common stock. In addition, because our Board is responsible for appointing the members of our management team, these provisions could in turn affect any attempt by our shareholders to replace current members of our management team.

 

54


Table of Contents

These and other provisions in our certificate of incorporation, bylaws, and Delaware law could make it more difficult for shareholders or potential acquirers to obtain control of our Board or initiate actions that are opposed by our then-current Board, including delay or impede a merger, tender offer, or proxy contest involving our company. The existence of these provisions could negatively affect the price of our common stock and limit opportunities for you to realize value in a corporate transaction. For information regarding these and other provisions, see “Description of Capital Stock.”

Our certificate of incorporation will designate the Court of Chancery of the State of Delaware as the exclusive forum for certain litigation that may be initiated by our shareholders and the federal district courts of the United States as the exclusive forum for litigation arising under the Securities Act, which could limit our shareholders’ ability to obtain a favorable judicial forum for disputes with us.

Pursuant to our certificate of incorporation to be effective in connection with the closing of this offering, unless we consent in writing to the selection of an alternative forum, the Court of Chancery of the State of Delaware will be the sole and exclusive forum for (1) any derivative action or proceeding brought on our behalf, (2) any action asserting a claim of breach of a fiduciary duty owed by any of our directors, officers, or other employees to us or our shareholders, (3) any action asserting a claim against us arising pursuant to any provision of the DGCL, our certificate of incorporation or our bylaws, or (4) any other action asserting a claim against us that is governed by the internal affairs doctrine; provided that for the avoidance of doubt, the forum selection provision that identifies the Court of Chancery of the State of Delaware as the exclusive forum for certain litigation, including any “derivative action,” will not apply to suits to enforce a duty or liability created by Securities Act, the Exchange Act, or any other claim for which the federal courts have exclusive jurisdiction. Our certificate of incorporation will also provide that, unless we consent in writing to the selection of an alternative forum, the federal district courts of the United States shall be the exclusive forum for the resolution of any complaint asserting a cause of action arising under the Securities Act. However, Section 22 of the Securities Act creates concurrent jurisdiction for federal and state courts over all suits brought to enforce a duty or liability created by the Securities Act or the rules and regulations thereunder; accordingly, we cannot be certain that a court would enforce such provision. Our certificate of incorporation will further provide that any person or entity purchasing or otherwise acquiring any interest in shares of our capital stock is deemed to have notice of and consented to the provisions of our certificate of incorporation described above; however, our shareholders will not be deemed to have waived (and cannot waive) compliance with the federal securities laws and the rules and regulations thereunder. See “Description of Capital Stock—Exclusive Forum.” The forum selection clause in our certificate of incorporation may have the effect of discouraging lawsuits against us or our directors and officers and may limit our shareholders’ ability to obtain a favorable judicial forum for disputes with us. If the enforceability of our forum selection provision were to be challenged, we may incur additional costs associated with resolving such a challenge. While we currently have no basis to expect any such challenge would be successful, if a court were to find our forum selection provision to be inapplicable or unenforceable, we may incur additional costs associated with having to litigate in other jurisdictions, which could have an adverse effect on our business, financial condition, and results of operations and result in a diversion of the time and resources of our employees, management, and Board.

If you purchase shares of common stock in this offering, you will suffer immediate and substantial dilution of your investment.

The initial public offering price of our common stock will be substantially higher than the pro forma net tangible book value per share of our common stock. Therefore, if you purchase shares of our common stock in this offering, you will pay a price per share that substantially exceeds our pro forma net tangible book value per share after this offering. Based on the initial public offering price of $23.00 per share, you will experience immediate dilution of $22.11 per share, representing the difference between our pro forma net tangible book value per share after giving effect to this offering and the initial public offering price. In addition, purchasers of common stock in this offering will have contributed 22.9% of the aggregate price paid by all purchasers of our common stock but will own only approximately 10.8% of our common stock outstanding after this offering. See “Dilution” for more detail.

 

55


Table of Contents

Our management will have significant flexibility in using the net proceeds of this offering, and you will not have the opportunity, as part of your investment decision, to assess whether the proceeds are being used appropriately.

We intend to use approximately $260.0 million of the net proceeds from this offering to redeem the Midco Redeemable Preferred Stock and the remainder for general corporate purposes, such as, without limitation, the repayment of indebtedness, acquisitions, and other strategic transactions. However, depending on future developments and circumstances, we may use some of the proceeds for other purposes. We do not have more specific plans for the net proceeds from this offering, other than the redemption of the Midco Redeemable Preferred Stock as described above. Therefore, our management will have significant flexibility in applying most of the net proceeds we receive from this offering. The net proceeds could be applied in ways that do not improve our operating results. The actual amounts and timing of these expenditures will vary significantly depending on a number of factors, including the amount of cash used in or generated by our operations. See “Use of Proceeds.”

Our operating results and stock price may be volatile, and the market price of our common stock after this offering may drop below the price you pay.

Our quarterly operating results are likely to fluctuate in the future. In addition, securities markets worldwide have experienced, and are likely to continue to experience, significant price and volume fluctuations. This market volatility, as well as general economic, market, or political conditions, could subject the market price of our shares to wide price fluctuations regardless of our operating performance. Our operating results and the trading price of our shares may fluctuate in response to various factors, including:

 

   

Market conditions in our industry or the broader stock market.

 

   

Actual or anticipated fluctuations in our quarterly financial and operating results.

 

   

Introduction of new products or services by us or our competitors.

 

   

Issuance of new or changed securities analysts’ reports or recommendations.

 

   

Sales, or anticipated sales, of large blocks of our stock.

 

   

Additions or departures of key personnel.

 

   

Regulatory or political developments.

 

   

Litigation and governmental investigations.

 

   

Changing economic conditions, including impacts from COVID-19.

 

   

Investors’ perception of us.

 

   

Events beyond our control such as weather and war.

 

   

Any default on our indebtedness.

These and other factors, many of which are beyond our control, may cause our operating results and the market price and demand for our shares to fluctuate substantially. Fluctuations in our quarterly operating results could limit or prevent investors from readily selling their shares and may otherwise negatively affect the market price and liquidity of our shares. In addition, in the past, when the market price of a stock has been volatile, holders of that stock have sometimes instituted securities class action litigation against the company that issued the stock. If any of our shareholders brought a lawsuit against us, we could incur substantial costs defending the lawsuit. Such a lawsuit could also divert the time and attention of our management from our business, which could significantly harm our profitability and reputation.

 

56


Table of Contents

A significant portion of our total outstanding shares are restricted from immediate resale but may be sold into the market in the near future. This could cause the market price of our common stock to drop significantly, even if our business is doing well.

Sales of a substantial number of shares of our common stock in the public market could occur at any time. These sales, or the perception in the market that the holders of a large number of shares intend to sell shares, could reduce the market price of our common stock. After this offering, we will have 171,302,784 outstanding shares of common stock (or 174,077,784 shares if the underwriters’ option to purchase additional shares is exercised in full) based on the number of shares outstanding as of June 30, 2021. This includes the shares that we are selling in this offering, which may be resold in the public market immediately. Following the consummation of this offering, shares that are not being sold in this offering will be subject to a 180-day lock-up period provided under lock-up agreements executed in connection with this offering described in “Underwriting” and restricted from immediate resale under the federal securities laws as described in “Shares Eligible for Future Sale.” All of these shares will, however, be able to be resold after the expiration of the lock-up period, as well as pursuant to customary exceptions thereto or upon the waiver of the lock-up agreement by Goldman Sachs & Co. LLC and J.P. Morgan Securities LLC on behalf of the underwriters. We also intend to register shares of common stock that we may issue under our equity compensation plans. Once we register these shares, they can be freely sold in the public market upon issuance, subject to the lock-up agreements. As restrictions on resale end, the market price of our stock could decline if the holders of currently restricted shares sell them or are perceived by the market as intending to sell them.

In addition, pursuant to the Registration Rights Agreement (as defined below), Pride Aggregator and the holders of our Series A preferred stock and their respective affiliates and permitted third-party transferees have the right, in certain circumstances, to require us to register up to 152,802,784 shares of our common stock under the Securities Act for sale into the public markets. Upon the effectiveness of such a registration statement, all shares covered by the registration statement will be freely transferable. See “Certain Relationships and Related Party Transactions—Registration Rights Agreement.”

Because we have no current plans to pay regular cash dividends on our common stock following this offering, you may not receive any return on investment unless you sell your common stock for a price greater than that which you paid for it.

We do not anticipate paying any regular cash dividends on our common stock following this offering. Any decision to declare and pay dividends in the future will be made at the discretion of our Board and will depend on, among other things, our results of operations, financial condition, cash requirements, contractual restrictions, and other factors that our Board may deem relevant. In addition, our ability to pay dividends is, and may be in the future, limited by covenants of indebtedness we or our subsidiaries incur. Therefore, any return on investment in our common stock is solely dependent upon the appreciation of the price of our common stock on the open market, which may not occur. See “Dividend Policy” for more detail.

We may issue shares of preferred stock in the future, which could make it difficult for another company to acquire us or could otherwise adversely affect holders of our common stock, which could depress the price of our common stock.

Our certificate of incorporation will authorize us to issue one or more series of preferred stock. Our Board will have the authority to determine the preferences, limitations, and relative rights of the shares of preferred stock and to fix the number of shares constituting any series and the designation of such series, without any further vote or action by our shareholders. Our preferred stock could be issued with voting, liquidation, dividend, and other rights superior to the rights of our common stock. The potential issuance of preferred stock may delay or prevent a change in control of us, discouraging bids for our common stock at a premium to the market price, and materially adversely affect the market price and the voting and other rights of the holders of our common stock.

 

57


Table of Contents

Future offerings of debt or equity securities by us may materially adversely affect the market price of our common stock.

In the future, we may attempt to obtain financing or to further increase our capital resources by issuing additional shares of our common stock or offering debt or other equity securities, including senior or subordinated notes, debt securities convertible into equity, or shares of preferred stock. In addition, we may seek to expand operations in the future to other markets which we would expect to finance through a combination of additional issuances of equity, corporate indebtedness, and/or cash from operations.

Issuing additional shares of our common stock or other equity securities or securities convertible into equity may dilute the economic and voting rights of our existing stockholders or reduce the market price of our common stock or both. Upon liquidation, holders of such debt securities and preferred shares, if issued, and lenders with respect to other borrowings would receive a distribution of our available assets prior to the holders of our common stock. Debt securities convertible into equity could be subject to adjustments in the conversion ratio pursuant to which certain events may increase the number of equity securities issuable upon conversion. Preferred shares, if issued, could have a preference with respect to liquidating distributions or a preference with respect to dividend payments that could limit our ability to pay dividends to the holders of our common stock. Our decision to issue securities in any future offering will depend on market conditions and other factors beyond our control, which may adversely affect the amount, timing, or nature of our future offerings. Thus, holders of our common stock bear the risk that our future offerings may reduce the market price of our common stock and dilute their stockholdings in us. See “Description of Capital Stock.”

 

58


Table of Contents

FORWARD-LOOKING STATEMENTS

This prospectus contains forward-looking statements that are subject to risks and uncertainties. All statements other than statements of historical fact included in this prospectus are forward-looking statements. Forward-looking statements give our current expectations and projections relating to our financial condition, results of operations, plans, objectives, future performance, and business. You can identify forward-looking statements by the fact that they do not relate strictly to historical or current facts. These statements may include words such as “anticipate,” “estimate,” “expect,” “project,” “plan,” “intend,” “believe,” “may,” “will,” “should,” “can have,” “likely,” “outlook,” “potential,” “targets,” “project,” “contemplates,” the negative version of such words, and other words and terms of similar meaning in connection with any discussion of the timing or nature of future operating or financial performance or other events. For example, all statements we make relating to our estimated and projected costs, expenditures, cash flows, growth rates and financial results or our plans and objectives for future operations, growth initiatives, or strategies are forward-looking statements. The inclusion of forward-looking statements should not be regarded as a representation by us, Apax, the underwriters or any other person that the future plans, estimates, or expectations contemplated by us will be achieved. Such forward-looking statements are subject to various risks and uncertainties and assumptions relations to our operations, financial results, financial condition, business, prospects, growth strategy, and liquidity. Accordingly there are, or will be, important factors that could cause our actual results to differ materially from those indicated in these statements. We believe that these factors include, but are not limited to:

 

   

Failure to manage our growth effectively.

 

   

Our ability to expand and retain our direct sales force with qualified and productive persons and the success of our direct sales force’s efforts.

 

   

The satisfaction of our customers with the implementation, user experience, customer service and performance of our solutions.

 

   

Our ability to continue to innovate and deliver high-quality, technologically advanced products and services.

 

   

The success of our relationships with third parties.

 

   

Risks associated with the proper operation of our software, including damage to our reputation, claims instituted against us, and the diversion of resources to address any issues.

 

   

Acquisitions of other companies’ businesses, technologies, or customer portfolios.

 

   

Our dependence on the continued service of our key executives.

 

   

Our ability to attract and retain qualified personnel, including software developers and skilled IT, sales, marketing, and operational personnel.

 

   

Payments made to employees and taxing authorities of our customers for amount due for a payroll period before a customer’s electronic funds transfers are settled to our account.

 

   

Potential fluctuations in our financial results due to many factors, including some that are beyond our control.

 

   

Our history of losses and potential inability to achieve or maintain profitability.

 

   

Impairment of our goodwill or other intangible assets.

 

   

Market, interest rate, credit, and liquidity risks related to the corporate investments and client funds that we hold.

 

   

Inherent challenges in measurement of our estimates of certain operational metrics, as well as total addressable market and market growth.

 

   

Risks related to our business continuity plan in the event of a catastrophe.

 

 

59


Table of Contents
   

Risks associated with the potential breach of our security measures and the unauthorized access to our customers’ or their employees’ personal data and the resulting effects thereof which may include lawsuits, fines, or other regulatory action, significant costs related to remediation, negative perceptions regarding the security of our solutions, and reduction or cessation of customers’ use of our solutions.

 

   

Any damage, failure, or disruption of our SaaS delivery model, data centers, or our third-party providers’ services.

 

   

Our ability to protect our intellectual and proprietary rights.

 

   

The use of open source software in our applications.

 

   

Lawsuits filed by third parties for alleged infringement of their proprietary rights.

 

   

The development of the market for cloud-based HCM and payroll software among SMBs.

 

   

The competitiveness of the markets in which we operate.

 

   

Adverse economic and market conditions.

 

   

The impact of the COVID-19 pandemic.

 

   

Our customers’ dependence on our products and services to comply with applicable laws.

 

   

Changes in laws, regulations, or requirements applicable to our business and our software and services.

 

   

Potential litigation resulting from the operation of our business.

 

   

Risks associated with our indebtedness and our debt agreements and the covenants therein.

 

   

Changes in GAAP.

 

   

Our ability to raise additional capital or generate cash flows necessary to expand our operations and invest in new technologies in the future.

 

   

The effectiveness of our internal controls over financial reporting.

 

   

Other factors disclosed in the section entitled “Risk Factors” and elsewhere in this prospectus.

We derive many of our forward-looking statements from our operating budgets and forecasts, which are based on many detailed assumptions. While we believe that our assumptions are reasonable, we caution that it is very difficult to predict the impact of known factors, and it is impossible for us to anticipate all factors that could affect our actual results. Important factors that could cause actual results to differ materially from our expectations, or cautionary statements, are disclosed under the sections entitled “Risk Factors” and “Management’s Discussion and Analysis of Financial Condition and Results of Operations” in this prospectus. All written forward-looking statements attributable to us, or persons acting on our behalf, are expressly qualified in their entirety by these cautionary statements as well as other cautionary statements that are made from time to time in our other SEC filings and public communications. You should evaluate all forward-looking statements made in this prospectus in the context of these risks and uncertainties.

We caution you that the important factors referenced above may not contain all of the factors that are important to you. In addition, we cannot assure you that we will realize the results or developments we expect or anticipate or, even if substantially realized, that they will result in the consequences or affect us or our operations in the way we expect. The forward-looking statements included in this prospectus are made only as of the date hereof. We undertake no obligation to update or revise any forward-looking statement as a result of new information, future events, or otherwise, except as otherwise required by law.

 

60


Table of Contents

USE OF PROCEEDS

We estimate that our net proceeds from this offering will be approximately $398.9 million (or approximately $458.7 million if the underwriters’ option to purchase additional shares is exercised in full), after deducting the underwriting discount. Additional other expenses of issuance and distribution are estimated to be approximately $5.2 million.

The principal purposes of this offering are to increase our capitalization and financial flexibility, create a public market for our common stock and enable access to the public equity markets for us and our shareholders. We expect to use approximately $260.0 million of the net proceeds of this offering to fund the redemption of the Midco Redeemable Preferred Stock by Pride Midco at the offering date at a redemption price of 101% of the liquidation preference thereof and the remainder of such net proceeds will be used for general corporate purposes. An affiliate of Apax Partners currently owns $25 million of Midco Redeemable Preferred Stock and we expect such affiliate will receive approximately $32.5 million in proceeds as a result of the redemption of the Midco Redeemable Preferred Stock. We do not currently have agreements or commitments for any acquisitions or other strategic transactions. At this time, other than the redemption of the Midco Redeemable Preferred Stock, we have not specifically identified a large single use for which we intend to use the net proceeds and, accordingly, we are not able to allocate the net proceeds among any of these potential uses in light of the variety of factors that will impact how such net proceeds are ultimately utilized by us. Pending use of the proceeds from this offering, we intend to invest the proceeds in a variety of capital preservation investments, including short-term, investment-grade and interest-bearing instruments.

The Midco Redeemable Preferred Stock accrues dividends at a rate of LIBOR plus 8.875%, which rate will decrease to LIBOR plus 8.375% beginning November 3, 2021. The dividends are payable, or are compounded, quarterly on March 31, June 30, September 30 and December 31 of each year. From the issue date through November 2, 2020, dividends were accrued and added to the then-prevailing liquidation preference of the Midco Redeemable Preferred Stock. From November 2, 2020 to November 2, 2021, we are required pay 50% of the accrued dividends in cash. After November 2, 2021, we will be required to pay 100% of the accrued dividends in cash. If the Midco Redeemable Preferred Stock remains outstanding after May 2, 2022, we are required to pay 0.50% of the initial liquidation preference to the holders of the Midco Redeemable Preferred Stock in cash.

Additionally, Pride Midco may, at its option, redeem for cash any or all of the then outstanding Midco Redeemable Preferred Stock, in whole at any time or in part from time to time, at (i) a redemption price per share equal to 101.0% prior to and including November 1, 2021; and 100.0% on November 2, 2021 and thereafter, plus (ii) the amount of all accrued dividends for the then current and all prior dividend payment periods.

 

61


Table of Contents

DIVIDEND POLICY

We currently intend to retain all available funds and any future earnings to fund the development and growth of our business and to repay indebtedness and, therefore, we do not anticipate paying any cash dividends in the foreseeable future. Additionally, our ability to pay dividends on our common stock is limited by restrictions on the ability of our subsidiaries to pay dividends or make distributions to us. Any future determination to pay dividends will be at the discretion of our Board, subject to compliance with covenants in current and future agreements governing our and our subsidiaries’ indebtedness (see “Description of Certain Indebtedness and Other Obligations”) and requirements under Delaware law, and will depend on our results of operations, financial condition, capital requirements and other factors that our Board may deem relevant.

Because we are a holding company and have no direct operations, we will only be able to pay dividends from our available cash on hand and any funds we received from our subsidiaries.

Under Delaware law, dividends may be payable only out of surplus, which is calculated as our net assets less our liabilities and our capital, or, if we have no surplus, out of our net profits for the fiscal year in which the dividend is declared and/or the preceding fiscal year.

See “Risk Factors—Risks Relating to Our Common Stock and This Offering—Because we have no current plans to pay regular cash dividends on our common stock following this offering, you may not receive any return on investment unless you sell your common stock for a price greater than that which you paid for it.”

 

62


Table of Contents

CAPITALIZATION

The following table describes our cash and cash equivalents and capitalization as of March 31, 2021, as follows:

 

   

On an actual basis.

 

   

On an as adjusted basis, after giving effect to (i) amounts outstanding under our New Credit Facility as of June 30, 2021 and the repayment of all outstanding indebtedness under our 2019 Credit Facility and Headquarters Loan, (ii) the conversion of all shares of our Series A preferred stock into common stock on a 1-for-1 basis, and (iii) the implementation of a 1,517.18-for-1 stock split with respect to our common stock.

 

   

On a pro forma as adjusted basis, after giving further effect to our sale of 18,500,000 shares of common stock at the initial public offering price of $23.00 per share in this offering and the application of the net proceeds from this offering to redeem the Midco Redeemable Preferred Stock as set forth under “Use of Proceeds”.

The information set forth in the table below is illustrative only. You should read this table in conjunction with our consolidated financial statements and the related notes, “Use of Proceeds,” “Selected Consolidated Financial Information” and “Management’s Discussion and Analysis of Financial Condition and Results of Operations” included elsewhere in this prospectus. Additionally, the table below does not reflect the impact of expenses that we expect to incur in connection with the completion of this offering. See “Management’s Discussion and Analysis of Financial Condition and Results of Operations—Components of Results of Operations—Factors Affecting the Comparability of our Results of Operations—IPO-Related Expenses.”

 

     As of March 31, 2021
(unaudited)
 
(dollars in thousands)    Actual     As Adjusted     Pro Forma As
Adjusted
 

Cash and cash equivalents(1)

   $ 19,364     $ 23,964     $ 159,670  
  

 

 

   

 

 

   

 

 

 

Total debt, including current portion(2):

      

2019 Revolving Credit Facility

   $ 390     $ —       $ —    

2019 Term Loan

     24,875       —         —    

Headquarters Loan

     18,884       —         —    

New Credit Facility(3)

    
—  
 
    49,100       49,100  
  

 

 

   

 

 

   

 

 

 

Total debt

     44,149       49,100       49,100  

Midco Redeemable Preferred Stock(4)

     245,041       245,041       —    

Shareholders’ equity:

      

Common stock, $0.001 par value, 200,000 shares authorized, 100,000 shares issued and 93,000 outstanding, actual; 303,436,000 shares authorized, 152,802,784 shares issued and outstanding, as adjusted; 500,000,000 shares authorized, 171,302,784 shares issued and outstanding, pro forma as adjusted

     —         153       171  

Treasury stock, at cost, 7,000 shares, actual; 10,620,260 shares, as adjusted; 10,620,260 shares, pro forma as adjusted

     (245,074     (245,074     (245,074

Preferred stock, $0.001 par value per share, 10,000 shares authorized, 7,715 shares issued and outstanding, actual; 15,171,800 shares authorized, no shares issued and outstanding, as adjusted; 50,000,000 shares authorized, no shares issued and outstanding, pro forma as adjusted(5)

     262,772       —         —    

Additional paid-in capital

     1,134,676       1,397,295       1,796,183  

Accumulated deficit

     (242,923     (244,949     (263,108

Accumulated other comprehensive income

     2,758       2,758       2,758  
  

 

 

   

 

 

   

 

 

 

Shareholders’ equity

     912,209       910,183       1,290,930  
  

 

 

   

 

 

   

 

 

 

Total capitalization

   $ 1,201,399     $ 1,204,324     $ 1,340,030  
  

 

 

   

 

 

   

 

 

 

 

63


Table of Contents

 

(1)

As of June 30, 2021, cash and cash equivalents were $2.6 million. Except as set forth above, as adjusted and pro forma amounts do not give effect to subsequent changes in our cash position.

(2)

Reflects principal amounts, without giving effect to debt issuance costs of $0.4 million. On June 11, 2021, we entered into the New Credit Facility and used the $44.5 million in proceeds therefrom to repay in full all amounts outstanding under the 2019 Revolving Credit Facility and the Headquarters Loan, and for working capital and other general corporate purposes. We borrowed an additional $4.6 million prior to the offering date to pay $3.2 million in dividends to the Midco Redeemable Preferred Stockholders and for other general corporate purposes. See “Description of Certain Indebtedness and Other Obligations—New Senior Secured Indebtedness.”

(3)

As of June 30, 2021, we had $50.9 million of commitments available to be drawn under our New Credit Facility, and there were no outstanding letters of credit. The New Credit Facility includes an “accordion” feature that allows us, under certain circumstances following an initial public offering, to increase the size of the New Credit Facility by an amount up to $300.0 million.

(4)

The liquidation preference of the Midco Redeemable Preferred Stock includes the $200.0 million initial liquidation preference ($1,000 per share) plus accrued but unpaid dividends. The carrying value of the Midco Redeemable Preferred Stock included within the condensed consolidated financial statements changes over time as the redemption value is accreted over the period from the date of issuance to the earliest redemption date using the effective interest method. The pro forma as adjusted amounts reflect the redemption of the Midco Redeemable Preferred Stock at the offering date at a redemption price of 101% of liquidation preference, or approximately $260.0 million, and the June 30, 2021 payment of dividends of $3.2 million to the holders of the Midco Reedemable Preferred Stock.

(5)

In connection with the completion of this offering, the holders of the Series A preferred stock have agreed that the Series A preferred stock will automatically convert into shares of our common stock on a 1-to-1 basis. See “Prospectus Summary—Recent Developments—Series A Preferred Stock Issuance.”

 

64


Table of Contents

DILUTION

If you invest in our common stock in this offering, your interest will be diluted to the extent of the difference between the initial public offering price per share of our common stock in this offering and the pro forma net tangible book value per share of our common stock immediately after this offering. Because the Reorganization Transactions will take place prior to or concurrently with the closing of this offering, we have presented dilution in as adjusted net tangible book value per share before this offering assuming (i) the conversion of all shares of our Series A preferred stock into common stock on a 1-for-1 basis and (ii) implementation of a 1,517.18-for-1 stock split with respect to our common stock, in order to more meaningfully present the dilutive impact on the investors in this offering. We also note that the effect of the Reorganization Transactions is to increase the assumed number of shares of common stock outstanding before the offering, thereby decreasing the pro forma net tangible book value per share after the offering and correspondingly increasing the dilution per share to new common stock investors.

As of March 31, 2021, we had as adjusted net tangible book value of $19.5 million, or $0.13 per share of common stock. As adjusted net tangible book value per share is equal to our total tangible assets, less total liabilities, divided by the number of outstanding shares of our common stock after giving effect to the Reorganization Transactions.

After giving effect to the sale of shares of common stock in this offering, after deducting the underwriting discount and the application of the net proceeds of this offering to redeem the Midco Redeemable Preferred Stock as set forth under “Use of Proceeds,” our pro forma as adjusted net tangible book value as of March 31, 2021 would have been $153.1 million, or $0.89 per share of common stock. This represents an immediate increase in as adjusted net tangible book value of $0.76 per share to our existing shareholders and an immediate dilution in as adjusted net tangible book value of $22.11 per share to investors participating in this offering at the initial public offering price.

As used in this “Dilution” section, our pro forma net tangible book value per share of common stock represents pro forma net tangible book value divided by the number of shares of common stock outstanding after giving effect to the Reorganization Transactions, the closing of this offering and the use of proceeds therefrom.

The following table illustrates this per share dilution:

 

Initial public offering price per share

      $ 23.00  

Historical as adjusted net tangible book value per share as of March 31, 2021

   $ 0.13     

Increase in as adjusted net tangible book value per share attributable to the investors in this offering

   $ 0.76     
  

 

 

    

Pro forma net tangible book value per share after giving effect to this offering

      $ 0.89  
     

 

 

 

Dilution in pro forma net tangible book value per share to the investors in this offering

      $ 22.11  
     

 

 

 

If the underwriters exercise their option to purchase additional shares in full, the pro forma net tangible book value per share after this offering would be $1.10, and the dilution in net tangible book value per share to new investors in this offering would be $21.77.

The following table presents, on a as adjusted basis as described above, as of March 31, 2021, the differences between our existing shareholders and the investors purchasing shares of our common stock in this offering, with respect to the number of shares purchased, the total consideration paid to us, and the average price

 

65


Table of Contents

per share paid by our existing shareholders or to be paid to us by investors purchasing shares in this offering at an initial offering price of $23.00, before deducting the underwriting discount.

 

     Shares Purchased     Total Consideration     Average
Price Per
Share
 
     Number      Percentage     Amount      Percentage  

Existing Shareholders

     152,802,784        89.2   $ 1,433,852,110        77.1   $ 9.38  

New Investors

     18,500,000        10.8   $ 425,500,000        22.9   $ 23.00  
  

 

 

    

 

 

   

 

 

    

 

 

   

Total

     171,302,784        100.0   $ 1,859,352,110        100.0   $ 10.85  

Except as otherwise indicated, the above discussion and tables assume no exercise of the underwriters’ option to purchase additional shares. After giving effect to sales of shares in this offering, assuming the underwriters’ option to purchase additional shares is exercised in full, our existing shareholders would own 89.2% and our new investors would own 10.8% of the total number of shares of our common stock outstanding after this offering.

In addition, to the extent we issue stock options or any LTIP Units are settled through the issuance of common stock, or we issue any other securities or convertible debt in the future, investors participating in this offering may experience further dilution.

 

66


Table of Contents

SELECTED CONSOLIDATED FINANCIAL DATA

The following tables present our selected consolidated financial data. For accounting purposes, the terms “Predecessor” and “Successor” used below and throughout this prospectus refer to the periods prior and subsequent to the Apax Acquisition on November 2, 2018, respectively. As a result of the Apax Acquisition, the results of operations and financial position of the Predecessor and Successor are not directly comparable.

The selected consolidated statement of operations data and selected consolidated statement of cash flows data for the period from July 1, 2018 to November 1, 2018 relate to the Predecessor and are derived from the audited consolidated financial statements included elsewhere in this prospectus. The selected consolidated statement of operations data and selected consolidated statement of cash flows data for the period from November 2, 2018 to June 30, 2019 and for the fiscal year ended June 30, 2020 and the selected consolidated balance sheet data as of June 30, 2020 relate to the Successor and are derived from the audited consolidated financial statements that are included elsewhere in this prospectus. The selected consolidated statement of operations data and selected consolidated statements of cash flows data for the nine months ended March 31, 2020 and 2021 and the selected consolidated balance sheet data as of March 31, 2021 relate to the Successor and are derived from our unaudited condensed consolidated financial statements that are included elsewhere in this prospectus. The unaudited condensed consolidated financial statements have been prepared on the same basis as the audited consolidated financial statements and, in the opinion of management, reflect all adjustments, consisting only of normal recurring adjustments that are necessary for the fair statement of our unaudited interim consolidated financial statements. Our results for any interim period are not necessarily indicative of results that may be expected for any full fiscal year.

Our historical results are not necessarily indicative of the results that may be expected in the future. You should read the selected historical financial data below in conjunction with the section titled “Management’s Discussion and Analysis of Financial Condition and Results of Operations” and the financial statements and related notes included elsewhere in this prospectus.

 

67


Table of Contents
    Successor     Predecessor  
(Dollars in thousands, except per share data)   Nine Months
Ended March
31, 2021
    Nine Months
Ended March
31, 2020
    Fiscal Year
Ended June 30,
2020
    Period from
November 2,
2018 to
June 30, 2019
    Period from
July 1, 2018 to
November 1,
2018
 
    (Unaudited)                    

Consolidated Statement of Operations Data:

         

Revenue:

         

Recurring and other revenue

  $ 263,372     $ 245,357     $ 317,620     $ 191,881     $ 86,262  

Interest income on funds held for clients

    1,392       9,192       10,289       9,977       3,343  
 

 

 

   

 

 

   

 

 

   

 

 

   

 

 

 

Total revenues

    264,764       254,549       327,909       201,858       89,605  

Cost of revenues

    112,506       105,501       139,683       77,566       31,939  
 

 

 

   

 

 

   

 

 

   

 

 

   

 

 

 

Gross profit

    152,258       149,048       188,226       124,292       57,666  

Operating expenses:

         

Sales and marketing

    75,864       74,970       99,998       56,660       30,479  

General and administrative

    106,914       102,964       137,071       127,862       31,069  

Research and development

    26,507       35,918       45,866       28,428       12,695  
 

 

 

   

 

 

   

 

 

   

 

 

   

 

 

 

Total operating expenses

    209,285       213,852       282,935       212,950       74,243  
 

 

 

   

 

 

   

 

 

   

 

 

   

 

 

 

Loss from operations

    (57,027     (64,804     (94,709     (88,658     (16,577

Other income (expense):

         

Interest expense

    (1,847     (1,403     (1,780     (1,119     (1,036

Other

    320       6,438       9,004       423       175  
 

 

 

   

 

 

   

 

 

   

 

 

   

 

 

 

Loss before benefit for income taxes

    (58,554     (59,769     (87,485     (89,354     (17,438

Income tax benefit

    (12,344     (12,619     (20,182     (16,531     (2,517
 

 

 

   

 

 

   

 

 

   

 

 

   

 

 

 

Net loss

    (46,210     (47,150     (67,303     (72,823     (14,921
 

 

 

   

 

 

   

 

 

   

 

 

   

 

 

 

Net loss attributable to Paycor HCM, Inc.

  $ (64,110   $ (64,931   $ (90,193   $ (88,518   $ (14,921
 

 

 

   

 

 

   

 

 

   

 

 

   

 

 

 
 

Per Share Data (1):

         

Net loss per share:

         

Basic and diluted

  $ (656.70   $ (649.31   $ (901.93   $ (885.18  
 

 

 

   

 

 

   

 

 

   

 

 

   

Weighted-average shares used in computing net loss per share:

         

Basic and diluted

    97,624       100,000       100,000       100,000    
 

Pro Forma Per Share Data (unaudited)(2):

         

Pro forma net loss per share:

         

Basic and diluted

  $ (0.43   $ (0.43   $ (0.59   $ (0.58  
 

 

 

   

 

 

   

 

 

   

 

 

   

Pro forma weighted-average shares used in computing pro forma net loss per share:

         

Basic and diluted

    148,113,180       151,718,000       151,718,000       151,718,000    

 

(1)

See Note 13 of our unaudited condensed consolidated financial statements for the nine months ended March 31, 2021 and 2020 and Note 15 to our audited consolidated financial statements for the year ended June 30, 2020, Successor 2019 and Predecessor 2019 periods appearing elsewhere in this prospectus for an explanation of the method used to calculate our basic and diluted net loss per share and the weighted average number of shares used in the computation of the per share amounts.

 

68


Table of Contents
(2)

The unaudited pro forma basic and diluted net loss per share was calculated by dividing the net loss attributable to Paycor HCM, Inc. by the pro forma weighted-average number of common shares outstanding. The unaudited pro forma weighted-average number of common shares outstanding was calculated based on our actual basic and diluted common shares outstanding adjusted for the implementation of a 1,517.18-for-1 stock split with respect to our common stock, without giving any effect to the conversion of the Series A preferred stock into common stock and this offering and the use of proceeds therefrom.

 

    Successor     Predecessor  
(Dollars in thousands)   Nine Months
Ended
March 31,
2021
    Nine Months
Ended
March 31,
2020
    Fiscal Year
Ended
June 30,
2020
    Period from
November 2,
2018 to
June 30,
2019
    Period from
July 1, 2018 to
November 1,
2018
 
    (Unaudited)                    

Consolidated Statement of Cash Flow Data:

         

Net cash provided by (used in) operating activities

  $ 26,185     $ (1,791   $ 88     $ (11,584   $ (1,003

Net cash (used in) provided by investing activities

  $ (43,810   $ (24,194   $ 121,529     $ (772,039   $ 90,100  

Net cash provided by (used in) financing activities

  $ 202,049     $ 126,526     $ (20,880   $ 1,152,334     $ (283,506

 

     Successor  
     March 31,
2021
    June 30,
2020
 
(in thousands)    Actual     Actual  
     (Unaudited)        

Consolidated Balance Sheet Data:

    

Cash and cash equivalents

   $ 19,364     $ 828  

Funds held for clients(2)

     823,123      
614,115
 

Working capital(3)

     (5,434    
(19,865

Total assets

     2,209,241       2,007,783  

Client fund obligations(4)

     822,551       613,151  

Total debt

     43,769       24,435  

Total liabilities

     1,051,991       821,123  

Redeemable noncontrolling interest(5)

     245,041       233,335  

Total stockholder’s equity

     912,209       953,325  

 

(2)

Consists of cash and cash equivalents and debt-security investments relating to obtaining funds from clients in advance of performing payroll and payroll tax filing services on behalf of our clients.

(3)

We define working capital as total current assets (including funds held for clients) less total current liabilities (including client fund obligations).

(4)

Represents the Company’s contractual obligations to remit funds to satisfy clients’ payroll and tax payment obligations within one year of the balance sheet date.

(5)

Refers to the Midco Redeemable Preferred Stock, the shares of which accrue dividends at a rate of LIBOR plus 8.875%, which rate will decrease to LIBOR plus 8.375% beginning November 3, 2021. The dividends are payable, or are compounded, quarterly on March 31, June 30, September 30 and December 31 of each year. Additionally, the Company may, at its option, redeem for cash any or all of the then outstanding Midco Redeemable Preferred Stock, in whole at any time or in part from time to time, at (i) a redemption price per share equal to 101.0% prior to and including November 1, 2021; and 100.0% on November 2, 2021 and thereafter, plus (ii) the amount of all accrued dividends for the then current and all prior dividend payment periods.

 

69


Table of Contents

MANAGEMENT’S DISCUSSION AND ANALYSIS OF FINANCIAL CONDITION AND RESULTS OF OPERATIONS

The following discussion and analysis summarizes the significant factors affecting the consolidated operating results, financial condition, liquidity, and cash flows of our company as of and for the periods presented below. The following discussion and analysis should be read in conjunction with our audited consolidated financial statements and the related notes thereto included elsewhere in this prospectus. This discussion and analysis reflects our historical results of operations and financial position, and, except as otherwise indicated below, does not give effect to the expected conversion of all our outstanding Series A preferred stock into common stock on a 1-for-1 basis. The discussion contains forward-looking statements that are based on the beliefs of management, as well as assumptions made by, and information currently available to, our management. Actual results could differ materially from those discussed in or implied by forward-looking statements because of various factors, including those discussed below and elsewhere in this prospectus, particularly in the sections entitled “Risk Factors” and “Forward-Looking Statements.”

The following discussion contains references to fiscal year 2019 and fiscal year 2020, which represents the consolidated financial results of Paycor HCM, Inc. and its consolidated subsidiaries for the fiscal year ended June 30, 2020 (“Successor”), for the period from November 2, 2018 through June 30, 2019 (“Successor 2019 Period”), and for the period from July 1, 2018 through November 1, 2018 (“Predecessor 2019 Period”). Unless we state otherwise or the context otherwise requires, the terms “we,” “us,” “our,” and “Paycor” refer to and similar references refer to the Company and its consolidated subsidiaries.

Overview

We are a leading Software-as-a-Service provider of human capital management solutions for small and medium-sized businesses. Our unified, cloud-native platform is built to empower business leaders by producing actionable, real-time insights to drive workforce optimization. Our comprehensive suite of solutions enables organizations to streamline administrative workflows and achieve regulatory compliance while serving as the single, secure system of record for all employee data. Our highly flexible, scalable, and extensible platform is augmented by industry-specific domain expertise and offers award-winning ease-of-use with an intuitive user experience and deep third-party integrations. Over 28,000 customers across all 50 states trust Paycor to help their leaders develop winning teams.

Since our founding in 1990 we have achieved several key milestones, including:

 

   

2004: Completed first business acquisition and developed web-based version of our software.

 

   

2006 – 2008: Expanded offering beyond payroll services, adding human resources and time and attendance functionalities.

 

   

2012: Launched new flagship SaaS platform “Perform”, which was built to provide ease-of-use and depth of functionality for SMBs.

 

   

2014: Released Perform Time and Onboarding solutions and surpassed $100.0 million in annual revenue.

 

   

2015: Completed acquisition of Newton Software, adding applicant tracking software to the portfolio, and surpassed 1,000,000 employees on platform.

 

   

2017: Surpassed $200 million in annual revenue.

 

   

2018: Received majority investment from Apax Partners and launched research-based resource hub, HR Center of Excellence.

 

   

2019: Hired Raul Villar Jr. as CEO and acquired Nimble Scheduling Software.

 

70


Table of Contents
   

2020: Surpassed $300 million in annual revenue, launched GUIDE Elite implementation, released Pulse surveys tool, and completed acquisition of 7Geese talent management software.

Our Business Model

Our revenue is almost entirely recurring in nature and largely attributable to the sale of SaaS subscriptions to our cloud-native HCM software platform. We typically generate revenue from customers on a per-employee- per-month (“PEPM”) basis whereby our revenue is derived from the number of employees of a given customer, and the amount, type, and timing of products provided to a customer with respect to their employees. As a result, we increase our recurring revenue as we add more customers, and as our customers add more employees and purchase more product modules. Our highly recurring revenue model provides significant visibility into our future operating results. Recurring and other revenues are primarily revenues derived from the provision of our payroll, workforce management, and HR-related cloud-based computing services and nonrefundable implementation fees and represented 99% of total revenue for the nine months ended March 31, 2021. In addition, we earn interest income on funds held for clients.

Our revenues are seasonal in nature. Recurring revenues include revenues relating to the annual processing of payroll forms, such as Form W-2, Form 1099, and Form 1095 and revenues from processing unscheduled payroll runs (such as bonuses) for our clients. Because payroll forms are typically processed in the third quarter of our fiscal year, third quarter revenues and margins are generally higher than in subsequent quarters. These seasonal fluctuations in revenues can also have an impact on gross profits. Historical results impacted by these seasonal trends should not be considered a reliable indicator of our future results of operations.

We have developed a robust organic sales and marketing engine and broad referral network of insurance and retirement benefits brokers. We market and sell our solutions through a direct sales force, which is organized into field and inside sales teams based on customer size, geography, and industry. We generated more than 5.5 million unique visitors to our website over the nine months ended March 31, 2021. Our highly efficient and multi-pronged go-to-market strategy is a key driver of our growth, which is evidenced by our LTV/CAC ratio of 5.0x for the nine months ended March 31, 2021 and 3.8x as of the twelve months ending June 30, 2020, and 5.6x for the nine months ended March 31, 2021 within our ‘target segment’. This strategy enabled us to generate $80.5 million, $53.2 million and $24.4 million of total bookings for the fiscal year ended June 30, 2020 and for the Successor 2019 Period and the Predecessor 2019 Period, respectively. Total bookings increased 4% year-over-year for the fiscal year ended June 30, 2020. Our bookings for the nine months ended March 31, 2021 and 2020 were $83.9 million and $63.1 million, a 33% increase year-over-year.

 

     Successor     Predecessor  
(in thousands)    Nine Months
Ended
March 31,
2021
    Nine Months
Ended
March 31,
2020
    Fiscal
Year
Ended
June 30,
2020
    Period from
November 2,
2018 to
June 30,
2019
    Period from
July 1, 2018 to
November 1,
2018
 

Total Revenue

   $ 264,764     $ 254,549     $ 327,909     $ 201,858     $ 89,605  

Loss from Operations

   $ (57,027   $ (64,804   $ (94,709   $ (88,658   $ (16,577

Operating Margin

     (21.5 )%      (25.5 )%      (28.9 )%      (43.9 )%      (18.5 )% 

Adjusted Operating Income

   $ 47,768     $ 34,900     $ 46,263     $ 36,940     $ 4,977  

Adjusted Operating Income Margin

     18.0     13.7     14.1     18.3     5.6

Net Loss

   $ (46,210   $ (47,150   $ (67,303   $ (72,823   $ (14,921

See the “Management’s Discussion and Analysis of Financial Condition and Results of Operations—Non-GAAP Financial Measures” section for additional information on our non-GAAP metrics.

 

71


Table of Contents

COVID-19 Impact

Many of our prospective and existing customers’ businesses have been impacted by the COVID-19 pandemic and related economic impacts, stay-at-home, business closure, and other restrictive orders, which has resulted in reduced customer employee headcount, temporary and permanent business closures, and/or delayed sales/starts. Because we charge our customers on a per-employee basis for certain services we provide, decreases in headcount at our customers as a result of the pandemic negatively impacted our recurring revenue beginning in our fiscal third quarter of 2020. As of the beginning of March 2020, our customers had approximately 1.9 million customer employees on our platform and we saw a 7% decline through April 18, 2020, which was the lowest point since the beginning of the COVID-19 pandemic, as the U.S. unemployment rate increased to 14.8%. Furthermore, while the number of employees on our platform declined 7%, our number of customers was effectively unchanged over this period. Since then, the number of our customers’ employees on our platform has recovered rapidly. As of March 31, 2021, our existing customers that were active at the beginning of March 2020 had regained 87% of their lost employees. Including the addition of new customers, we now serve more than 1.9 million customer employees.

The COVID-19 pandemic continues to impact the global economy. The duration and severity of the COVID-19 pandemic, and the long-term effects the pandemic will have on our customers, our operations and general economic conditions, remain uncertain and difficult to predict. Our business and financial performance may continue to be unfavorably impacted in future periods if a significant number of our customers are unable to continue as viable businesses or if they significantly reduce headcount, there is a reduction in business confidence and activity, a decrease in government and consumer spending, a decrease in HCM and payroll solutions spending by SMBs, a decrease in growth in the overall market or a further decline of interest rates, among other factors. Therefore, we expect COVID-19 to continue to have an unfavorable impact on the growth in both recurring and other revenue and interest income on funds held for clients in future periods for so long as such conditions persist.

In response to these developments, we implemented measures focusing on the safety of our employees, transitioning more than 97% of our Associates to a virtual work arrangement and prohibiting non-critical business related travel, and we will continue to operate remotely for the foreseeable future. We did not experience any material disruptions in our ability to operate our business during this transition as our business model enables us to service our clients remotely. We were able to continue our implementation efforts and our sales team shifted from in-person meetings with prospective and existing clients to engaging with them virtually. As a result of the shift to virtual meetings, we have experienced a decrease in our sales and marketing expenses since the onset of the pandemic, primarily related to a decrease in travel costs. We expect this trend to continue at least in the near term, although such savings may be offset by increased costs when employees return to the office and we implement measures to ensure their safety. Our teams also quickly mobilized to analyze the various state and federal legislative changes enacted by the government in response to the COVID-19 crisis, including the Coronavirus Aid, Relief, and Economic Security (“CARES”) Act and added automated functionality and reporting to our systems for our customers.

Our total revenue growth during the nine months ended March 31, 2021 was impacted by the ongoing effects from the COVID-19 pandemic. We expect COVID-19 to continue to unfavorably impact our revenue growth rates in future periods as we anticipate lower customer employee counts, potential increases in customer losses, a reduction in business confidence and activity, a continued low interest rate environment, and a decrease in the growth of the overall market, among other factors. In response to the reduction in revenue for the quarter ending June 30, 2020, we implemented certain cost saving initiatives, including consolidating our facilities footprint, reducing employee-related costs, including temporary salary reductions and implementing a hiring freeze, delaying non-essential maintenance projects and eliminating or minimizing discretionary spending. As of March 31, 2021, we have removed all temporary cost and hiring restrictions. Despite the economic challenges driven by the pandemic, we remain confident in the overall health of our business, the strength of our product offerings, and our ability to continue to execute on our strategy.

 

72


Table of Contents

See “Risk Factor—Risks Relating to Our Business—The novel coronavirus pandemic has adversely impacted, and could continue to adversely impact, our business, results of operations, cash flows, financial condition, and liquidity.”

Key Factors Affecting Our Performance

Our historical financial performance has been, and we expect our financial performance in the future to be, driven by our ability to:

Expand Our Sales Footprint to Add New Customers

Our current customer base represents a small portion of the U.S. market for HCM and payroll solutions. We believe there is substantial opportunity to continue to broaden our customer base, particularly in Tier 1 markets by expanding our sales footprint. Our ability to do so will depend on several factors, including the effectiveness of our products, the relative pricing of our products, our competitors’ offerings, and the effectiveness of our marketing efforts.

As of March 31, 2021 and 2020, we had approximately 28,200 and 26,700 customers, respectively, representing a year-over-year increase of 6%. As of June 30, 2020 and 2019, we had approximately 27,100 and 25,200 customers, respectively, representing a year-over-year increase of 7%. We define a customer as a parent company grouping, which may include multiple subsidiary client accounts with separate taxpayer identification numbers. As of March 31, 2021 and 2020, we had approximately 44,400 and 42,200 client accounts, respectively. As of June 30, 2020 and 2019, we had approximately 42,600 and 39,900 client accounts, respectively. We track client accounts as it provides an alternative measure of the scale of our business and customers. We believe the number of customer employees on our platform is a key indicator of the growth of our business. We define customer employees as the number of our customers’ employees at end of any particular period. As of March 31, 2021 and 2020, we had approximately 1.9 million and 1.8 million customer employees, respectively. As of June 30, 2020 and 2019, we had approximately 1.9 million and 1.8 million customer employees, respectively.

In addition, we are also focused on expanding our broker referral relationships to drive the acquisition of new customers. Insurance and benefits brokers are trusted advisors to SMBs and are influential in the HCM selection process. As a result of this focus, we have increased the percentage of bookings that were originated by brokers to 41% of total bookings in the nine months ended March 31, 2021 as compared to 27%, 28% and 24% in the nine months ended March 31, 2020 and the fiscal years ended June 30, 2020 and 2019, respectively.

Increase Product Penetration with Existing and New Customers

In recent years we have increasingly focused our product pricing strategy away from sales of individual products and solutions towards a simplified bundled pricing approach whereby we market multi-product offerings to our customers. We believe that this strategy addresses a key need for SMB customers, while also allowing us to better serve the needs of business leaders through a more comprehensive product suite. This strategy has enabled us to effectively drive increased product penetration and PEPM growth at the initial point of sale, as well as stronger retention. Our “effective PEPM,” which we define as recurring and other revenue for the period divided by the average number of customer employees, which we calculate as the sum of the number of customer employees at the end of each month over the period divided by the total number of months in the period, was $15.34 and $14.59 for the nine months ended March 31, 2021 and 2020, respectively, and $14.25, $13.65 and $13.15 for the fiscal year ended June 30, 2020, the Successor 2019 Period and the Predecessor 2019 Period, respectively. We intend to advance this strategy by progressively expanding the breadth of features included in our core HCM product bundle. Additionally, apart from our sales to new customers, there is a substantial opportunity within our existing customer base to cross-sell additional products from our portfolio, including Workforce Management, Benefits Administration, Talent Management, and Employee Engagement.

Our ability to successfully increase revenue per customer is dependent upon several factors, including the number of paid employees working for our customers, the number of products purchased by each of our customers, our customers’ satisfaction with our solutions and support, and our ability to add new products to our suite.

 

73


Table of Contents

We believe our ability to retain and expand our existing customers’ spending on our solutions is evidenced by our net revenue retention, which was approximately 94% and 96% for the fiscal years ended June 30, 2020 and 2019, respectively. Over the same periods, our net revenue retention for customers with 10 to 1,000 employees was approximately 95% and 97%, respectively. For the fiscal years ended June 30, 2020 and 2019, this customer segment represented 81% and 80% of our recurring billings, respectively. Our net revenue retention has been negatively impacted by stay-at-home, business closure and other restrictive orders, which resulted in reduced employee headcount, temporary and permanent business closures, and delayed sales and starts with many of our customers.

Ongoing Product Innovation and Optimization

We believe that our product features and functionality are key differentiators of our offerings. We intend to continue to invest in research and development, particularly regarding the functionality of our platform, to sustain and advance our product leadership. For instance, in 2019 we released our data analytics and scheduling products, and in 2020 we released our compensation management product. As a result of these and other product launches, we have increased the total list PEPM for our full suite of products to $35 as of July 2020 from $29 as of June 2019. Our effective PEPM was $15.34 and $14.59 for the nine months ended March 31, 2021 and 2020, respectively, and $14.25, $13.65 and $13.15 for the fiscal year ended June 30, 2020, the Successor 2019 Period and the Predecessor 2019 Period, respectively. Our ability to innovate and introduce competitive new products is dependent on our ability to recruit and retain top technical talent and invest in research and development initiatives.

Components of Results of Operations

Factors Affecting the Comparability of our Results of Operations

Apax Acquisition

On November 2, 2018, Paycor HCM, Inc. acquired 100% of the equity interest in Paycor, Inc. in the Apax Acquisition. We accounted for the Apax Acquisition as a business combination under ASC 805, Business Combinations (“ASC 805”), resulting in the purchase price allocated to the assets acquired and liabilities assumed based on the estimated fair value at the date of the Apax Acquisition. As a result of the Apax Acquisition, our historical results of operations are not comparable from period to period and may not be comparable to our financial results of operations in future periods due to a number of factors. Set forth below is a brief discussion of the key factors impacting the comparability of our results of operations.

Increased Depreciation and Amortization Expense

In connection with the Apax Acquisition, depreciation and amortization expense increased $118.8 million for the fiscal year ended June 30, 2020 and $79.2 million for the Successor 2019 Period as a result of the step-up in fair value required under ASC 805.

Transaction Costs

In connection with the Apax Acquisition, we incurred approximately $11.6 million and $14.5 million in the Successor 2019 and Predecessor 2019 Period, respectively, of non-recurring transaction costs. These transaction costs, which are principally professional fees, were included in general and administrative expenses.

Compensation Expense

In connection with the Apax Acquisition and the subsequent recruitment of additional management personnel, we incurred share-based award and liability incentive award compensation expense of $3.1 million

 

74


Table of Contents

and $29.0 million for the year ended June 30, 2020 and for the Successor 2019 Period, respectively, which is included in cost of revenues, sales and marketing expense, general and administrative expense and research and development expense.

IPO-Related Expenses

We also expect to incur additional costs as a result of the successful completion of this offering. These additional expenses include transaction bonuses, share-based compensation expense associated with two cash Long Term Incentive Plans (“LTIPs”) and outstanding performance awards under our Pride Aggregator, L.P. Management Equity Plan (“MEP”), and expenses related to the redemption of the Midco Redeemable Preferred Stock. The specifics of the LTIPs, MEP and Midco Redeemable Preferred Stock are presented below.

We have granted Long Term Incentive Plan units (“LTIP Units”) under our Pride Aggregator, L.P. Top Talent Incentive Plan and Sales Equity Incentive Plan. The LTIP Units are phantom awards providing for, at our discretion, a cash or stock payment (“LTIP Payment”) to participants on certain determination dates, if an initial public offering (“IPO”) occurs and if the LTIP Participant remains employed with us on such date. The occurrence of an IPO will result in a determination date, for which each LTIP Participant will be entitled to an LTIP Payment with respect to 20% of the LTIP Participant’s LTIP Units as of the IPO date and 20% on each of four subsequent payment dates that are six, twelve, eighteen and 24 months following the IPO date. Upon the occurrence of the IPO, the LTIP Units will convert into the entitlement to receive a fixed number of shares of common stock, to be determined based on the IPO price. We currently expect to settle such entitlements by issuing restricted stock units (“RSUs”) concurrently with the consummation of the IPO, which RSUs will vest on the applicable payment dates. However, until such RSUs are issued, we also retain the option to settle such payments in cash based on the average closing price per share for the five-day trading period ending on the day prior to the applicable payment date. Upon the successful completion of this offering, we will recognize approximately $40.5 million of compensation expense over the requisite service period relating to the LTIP Units.

Under the terms of the MEP, one-half of the profits interest units vest based on an associate’s service time. The time-vesting units vest 25% on the first anniversary after the vesting commencement date and thereafter in twelve equal installments on each subsequent quarterly anniversary of the vesting commencement date, with 100% vesting of the time-vesting units occurring on the fourth anniversary of the vesting commencement date. Following the IPO, all time-vesting incentive units will continue to vest based upon their original vesting schedule. MEP incentive units are subject to a floor amount established at the grant date, which acts as a participation threshold and permits the award to participate in distributions only to the extent the distribution amount for the units exceed the floor amount.

The second half of the MEP incentive units vest based on our performance relative to Apax Partners’ original invested amount, with the performance calculations defined in the plan, triggered by either a distribution, a liquidity event or IPO (implied performance condition). We expect that Apax Partners will treat our IPO as an event that converts the performance-vesting incentive units to time-based vesting units, with 25% vesting upon successive six-month anniversary dates for the 24 months following an IPO.

The MEP incentive units are accounted for as equity awards and the compensation expense calculated based upon the fair market value of the MEP incentive units at the grant date and recognized as the incentive units vest. We estimate the fair value of the MEP incentive units using the Monte Carlo simulation method. As of March 31, 2021, there was approximately $11.9 million and $15.8 million of unrecognized compensation expense associated with unvested time-based and performance-based MEP incentive unit awards, respectively. The unrecognized compensation expense associated with the unvested time-based MEP incentive unit awards outstanding as of March 31, 2021 will be recognized over a weighted average period of 2.8 years from March 31, 2021. We expect that the unrecognized compensation expense associated with performance-based MEP incentive unit awards will be recognized over a period of 24 months beginning upon the consummation of this offering.

 

75


Table of Contents

In connection with the Apax Acquisition, Pride Midco issued $200 million in aggregate initial liquidation preference of Midco Redeemable Preferred Stock. The Midco Redeemable Preferred Stock accrues dividends at a rate of LIBOR plus 8.875%, which rate will decrease to LIBOR plus 8.375% beginning November 3, 2021. The dividends are payable, or are compounded, quarterly on March 31, June 30, September 30 and December 31 of each year. From the issue date through November 2, 2020, dividends were accrued and added to the then-prevailing liquidation preference of the Midco Redeemable Preferred Stock. From November 2, 2020 to November 2, 2021, we are required pay 50% of the accrued dividends in cash. After November 2, 2021, we will be required to pay 100% of the accrued dividends in cash. If the Midco Redeemable Preferred Stock remains outstanding after May 2, 2022, we are required to pay 0.50% of the initial liquidation preference to the holders of the Midco Redeemable Preferred Stock in cash. Additionally, the Company may, at its option, redeem for cash any or all of the then outstanding Midco Redeemable Preferred Stock, in whole at any time or in part from time to time, at (i) a redemption price per share equal to 101.0% prior to and including November 1, 2021; and 100.0% on November 2, 2021 and thereafter, plus (ii) the amount of all accrued dividends for the then current and all prior dividend payment periods.

The shares of Midco Redeemable Preferred Stock are accounted for as a redeemable noncontrolling interest in the mezzanine section of our consolidated balance sheet and are accreted using the effective interest method to the redemption value through the net income attributable to redeemable noncontrolling interest line within our consolidated statement of operations.

The holders of the Midco Redeemable Preferred Stock have the ability to redeem the shares upon the occurrence of certain events, such as a change in control or an IPO, or on or after the sixth anniversary of the issue date. Upon an initial public offering, we will be required to redeem any outstanding shares of the Midco Redeemable Preferred Stock at (i) a redemption price per share equal to 101.0% prior to and including November 1, 2021; and 100.0% on November 2, 2021 and thereafter, plus (ii) all accrued and unpaid dividends to the redemption date. Upon completion of this offering, we expect to use a portion of the proceeds to effect the redemption by Pride Midco of all outstanding shares of the Midco Redeemable Preferred Stock for $260.0 million.

In connection with this offering, we intend to grant awards under the 2021 Plan to certain executives consisting of options to purchase shares of common stock with an aggregate value of approximately $10.6 million and RSUs with an aggregate value of approximately $10.6 million. The options will have an exercise price equal to the initial public offering price. We also intend to grant approximately $1.2 million of RSU awards to our independent directors and approximately $6.1 million of RSU awards to members of our IPO transaction team and certain senior employees of the Company. In addition, we intend to make a grant of RSUs to each Paycor employee as of the date of this offering, for an aggregate of approximately 200,000 RSUs (approximately $4.6 million in RSUs at an initial public offering price of $23.00 per share). We expect to recognize compensation expense equal to the aggregate dollar value of such awards over their three year vesting term.

Revenues

Recurring and Other Revenue

We derive our revenue from contractual agreements which contain recurring and non-recurring service fees. The majority of our contracts are cancelable by the customer on 30 days’ notice. We recognize revenue under Accounting Standard Codification ASC Topic 606 (“ASC 606”). Under ASC 606, we recognize revenue when control of the promised goods or services is transferred to customers in an amount that reflects the consideration that we are entitled to for those goods or services. Recurring revenue consists primarily of revenues derived from the provision of our payroll, workforce management, and HR-related cloud-based computing services. The performance obligations related to recurring services are generally satisfied monthly as services are provided, with fees charged and collected based on a PEPM or per-employee-per-payroll basis. Recurring revenue is generally recognized as the services are provided during each client’s payroll period. Other revenue and non-recurring services fees consist mainly of nonrefundable implementation fees, which involve onboarding and configuring the customer within our cloud-based platform. These nonrefundable implementation fees provide certain clients with a material right to

 

76


Table of Contents

renew the contract, with revenue deferred and recognized over the period to which the material right exists. This is generally a period of 24 months from finalization of onboarding, which typically concludes within three to six months of the original booking. Nonrefundable upfront fees related to implementation services were $16.5 million as of March 31, 2021, with $10.6 million revenue recognized in the nine months ended March 31, 2021. Nonrefundable upfront fees related to implementation services were $15.9 million as of June 30, 2020, with $4.3 million of revenue recognized in the fiscal year ended June 30, 2020.

We defer certain commission costs that meet the capitalization criteria. We also capitalize certain costs to fulfill a contract related to our proprietary products if they are identifiable, generate or enhance resources used to satisfy future performance obligations and are expected to be recovered. We utilize the portfolio approach to account for both the cost of obtaining a contract and the cost of fulfilling a contract.

Capitalized costs to fulfill a contract and cost to obtain a contract are amortized over the expected period of benefit, which is generally six years based on our average client life and other qualitative factors, including rate of technological changes. We do not incur any additional costs to obtain or fulfill contracts upon renewal. We recognize additional selling and commission costs and fulfillment costs when an existing client purchases additional services. The additional costs only relate to the additional services purchased and do not relate to the renewal of previous services. We continue to expense certain costs to obtain a contract and cost to fulfill a contract if those costs do not meet the capitalization criteria.

See “—Critical Accounting Policies—Revenue Recognition.” We expect recurring and other revenue to increase as we continue to add new customers and sell additional products to our existing customers.

Interest Income on Funds Held for Clients

We earn interest income on funds held for clients. We collect funds for employee payroll payments and related taxes in advance of remittance to employees and taxing authorities. Prior to remittance to employees and taxing authorities, we earn interest on these funds through demand deposit accounts with financial institutions with which we have automated clearing house (“ACH”) arrangements. We also earn interest by investing a portion of funds held for clients in highly liquid, investment-grade marketable securities. We expect funds held for our clients to generally grow as the employees per customer increase and as we add customers. Interest income on funds held for clients will fluctuate based on market rates of demand deposit accounts, as well as the highly liquid, investment-grade marketable securities in which we invest the client funds.

Cost of Revenues

Cost of revenues includes costs relating to the provision of ongoing customer support and implementation activities, payroll tax filing, distribution of printed checks and other materials providing our payroll and other HCM solutions. These costs primarily consist of employee-related expenses for Associates who service customers, as well as third-party processing fees, delivery costs, hosting costs, and bank fees associated with client fund transfers. Costs for recurring support are generally expensed as incurred, while such costs for onboarding and configuring our products for our customers are capitalized and amortized over a period of six years.

We amortized $7.4 million and $3.8 million of capitalized contract fulfillment costs during the nine months ended March 31, 2021 and 2020, respectively. We amortized $5.7 million, $1.1 million, and $4.7 million of capitalized contract fulfillment costs during the fiscal year ended June 30, 2020, the Successor 2019 Period, and the Predecessor 2019 period, respectively. We expect to realize increased amortization in future periods as the total capitalized contract fulfillment costs on our balance sheet increases.

We also capitalize a portion of our internal-use software costs including external direct costs of materials and services associated with developing or obtaining internal use software and certain payroll and payroll-related costs for Associates who are directly associated with internal use software projects, which are then generally

 

77


Table of Contents

amortized over a period of three years into cost of revenues. We amortized $44.0 million and $36.7 million of capitalized internal-use and acquired software costs during the nine months ended March 31, 2021 and 2020, respectively. We amortized $49.8 million, $28.7 million, and $4.9 million of capitalized internal-use and acquired software costs during the fiscal year ended June 30, 2020, the Successor 2019 Period, and the Predecessor 2019 period, respectively.

Our cost of revenues is expected to increase in absolute dollars as we expand our customer base. However, in the long-term we expect cost of revenues to reduce as a percentage of total revenues as our business scales.

Operating Expenses

Sales and Marketing

Sales and marketing expenses consist primarily of employee-related expenses for our direct sales and marketing staff, marketing, advertising and promotion expenses, and other related costs. We capitalize certain commission costs related to new contracts or purchases of additional services by our existing customers and amortize such items over a period of six years.

We amortized $6.2 million and $3.0 million of capitalized contract acquisition costs during the nine months ended March 31, 2021 and 2020, respectively. We amortized $4.5 million, $0.8 million, and $4.0 million of capitalized contract acquisition costs during the fiscal year ended June 30, 2020, the Successor 2019 Period, and the Predecessor 2019 period, respectively. We expect to realize increased amortization in future periods as the total capitalized contract acquisition costs on our balance sheet increases.

We seek to grow our number of new customers and upsell existing customers, and therefore our sales and marketing expense is expected to continue to increase in absolute dollars as we grow our sales organization and expand our marketing activities.

General and Administrative

General and administrative expenses consist primarily of employee-related costs for our administrative, finance, accounting, legal and human resources departments. Additional expenses include consulting and professional fees, occupancy costs, insurance, and other corporate expenses.

We amortized $59.1 million and $58.4 million of intangible assets, excluding acquired software amortized through cost of revenues, during the nine months ended March 31, 2021 and 2020, respectively. We amortized $78.0 million, $51.9 million and $0.1 million of intangible assets, excluding acquired software amortized through cost of revenues, during the fiscal year ended June 30, 2020, the Successor 2019 Period, and the Predecessor 2019 Period, respectively. The increase in fiscal year ended June 30, 2020, and the Successor 2019 Period amortization expense is a result of the step-up in fair value relating to the Apax Acquisition.

We expect our general and administrative expenses to increase in absolute dollars as a result of our preparation to become and operate as a public company. Also, following the completion of this offering, we expect these expenses will include additional costs to comply with the rules and regulations applicable to companies listed on a national securities exchange, costs related to compliance with the Sarbanes-Oxley Act and other regulations governing public companies, and increased insurance costs, investor relations and professional services.

Research and Development

Research and development expenses consist primarily of employee-related expenses for our software development and product management staff. Additional expenses include costs related to the development, maintenance, quality assurance and testing of new technologies, and ongoing refinement of our existing solutions. Research and development expenses, other than internal-use software costs qualifying for capitalization, including costs associated with preliminary project stage activities, training, maintenance, and all other post-implementation stage activities are expensed as incurred.

 

78


Table of Contents

We capitalize a portion of our development costs related to internal-use software, which are amortized over a period of three years into cost of revenues. The timing of our capitalized development projects may affect the amount of development costs expensed in any given period. The table below sets forth the amounts of capitalized and expensed research and development costs for the periods presented:

 

    Successor     Predecessor  
(in thousands)   Nine Months
Ended
March 31,
2021
    Nine Months
Ended
March 31,
2020
    Fiscal Year
Ended
June 30,
2020
    Period from
November 2,
2018 to
June 30,
2019
    Period from
July 1, 2018 to
November 1,
2018
 

Capitalized software

  $ 15,065   $ 14,777   $ 18,846     $ 12,083     $ 6,701  

Research and development expenses

    26,507     35,918       45,866       28,428       12,695  

We expect to increase our research and development expenses in absolute dollars as we continue to broaden our product offerings and extend our technological leadership by investing in the development of new technologies and introducing them to new and existing customers.

Interest Expense

Interest expense consists primarily of interest payments and accruals relating to outstanding borrowings. We expect interest expense to vary each reporting period depending on the amount of outstanding borrowings and prevailing interest rates.

Other Income (Expense)

Other income (expense) generally consists of other income and expense items outside of our normal operations, such as realized gains or losses on the sale of certain positions of funds held for clients, gains or losses on the extinguishment of debt and expenses relating to our financing arrangements.

 

79


Table of Contents

Results of Operations

The following table sets forth our consolidated statement of operations for the periods indicated:

 

    Successor     Predecessor  
(in thousands)   Nine Months
Ended
March 31,
2021
    Nine Months
Ended
March 31,
2020
    Fiscal Year
Ended
June 30,
2020
    Period from
November 2,
2018 to
June 30,
2019
    Period from
July 1 to
November 1,
2018
 

Consolidated Statement of Operations Data:

         

Revenues:

         

Recurring and other revenue

  $ 263,372   $ 245,357     $ 317,620     $ 191,881     $ 86,262  

Interest income on funds held for clients

    1,392     9,192     10,289       9,977       3,343  
 

 

 

   

 

 

   

 

 

   

 

 

   

 

 

 

Total revenues

    264,764       254,549       327,909       201,858       89,605  

Cost of revenues

    112,506     105,501       139,683       77,566       31,939  
 

 

 

   

 

 

   

 

 

   

 

 

   

 

 

 

Gross profit

    152,258     149,048       188,226       124,292       57,666  

Operating expenses:

         

Sales and marketing

    75,864     74,970     99,998       56,660       30,479  

General and administrative

    106,914     102,964     137,071       127,862       31,069  

Research and development

    26,507     35,918     45,866       28,428       12,695  
 

 

 

   

 

 

   

 

 

   

 

 

   

 

 

 

Total operating expenses

    209,285     213,852     282,935       212,950       74,243  
 

 

 

   

 

 

   

 

 

   

 

 

   

 

 

 

Loss from operations

    (57,027 )     (64,804 )     (94,709     (88,658     (16,577

Interest expense

    (1,847 )     (1,403 )     (1,780     (1,119     (1,036

Other income

    320     6,438     9,004       423       175  
 

 

 

   

 

 

   

 

 

   

 

 

   

 

 

 

Loss before income taxes

    (58,554 )     (59,769     (87,485     (89,354     (17,438

Income tax benefit

    (12,344 )     (12,619 )     (20,182     (16,531     (2,517
 

 

 

   

 

 

   

 

 

   

 

 

   

 

 

 

Net loss

  $ (46,210   $ (47,150   $ (67,303   $ (72,823   $ (14,921
 

 

 

   

 

 

   

 

 

   

 

 

   

 

 

 

Comparison of the Nine Months Ended March 31, 2021 to the Nine Months Ended March 31, 2020

Revenues

 

     Nine Months Ended March 31,                
(in thousands)            2021                      2020              $ Change          % Change      

Revenues:

           

Recurring and other revenue

   $ 263,372      $  245,357      $ 18,015        7%  

Interest income on funds held for clients

     1,392        9,192        (7,800)        (85)%  
  

 

 

    

 

 

    

 

 

    

 

 

 

Total revenues

   $ 264,764      $ 254,549      $ 10,215        4%  
  

 

 

    

 

 

    

 

 

    

 

 

 

Total revenue increased 4% to $264.8 million for the nine months ended March 31, 2021 from $254.5 million for the nine months ended March 31, 2020. Total revenues increased primarily as a result of an increase in customers of 6% to approximately 28,200 at March 31, 2021 from approximately 26,700 at March 31, 2020. The increase in customers was partially offset by a 4% decline in the average number of employees per customer to 68 on average for the nine months ended March 31, 2021 from 71 on average for the nine months ended March 31, 2020. This decline in employees per customer was primarily driven by customers terminating or furloughing employees in response to the COVID-19 pandemic. For the nine months ended March 31, 2021 and March 31, 2020, average customer employees were 1.9 million and 1.8 million, respectively.

 

80


Table of Contents

Interest income on funds held for clients decreased primarily as a result of lower average interest rates across our portfolio of debt-security investments. The impact from the reduction in interest rates was partially offset by higher average daily balances for funds held due to the addition of new customers.

Cost of Revenues

 

     Nine Months Ended March 31,                
(in thousands)            2021                      2020              $ Change      % Change  

Cost of revenues

   $ 112,506      $ 105,501      $ 7,005        7%  

Percentage of total revenues

     42%        41%        

Gross profit

   $ 152,258      $ 149,048      $ 3,210        2%  

Percentage of total revenues

     58%        59%        

Total cost of revenues increased 7% to $112.5 million for the nine months ended March 31, 2021 from $105.5 million for the nine months ended March 31, 2020. Our total cost of revenues increased primarily as a result of a $5.0 million increase in amortization expense relating to capitalized internal-use software and a $2.3 million increase in intangible amortization expense primarily associated with our acquisition of 7Geese in September 2020.

Operating Expenses

Sales and Marketing

 

     Nine Months Ended March 31,                
(in thousands)            2021                      2020              $ Change      % Change  

Sales and marketing

   $ 75,864      $ 74,970    $ 894        1%  

Percentage of total revenues

     29%        29%        

Sales and marketing expenses increased 1% to $75.9 million for the nine months ended March 31, 2021 from $75.0 million for the nine months ended March 31, 2020. The increase in sales and marketing expense was primarily the result of $3.4 million of additional employee-related costs, principally those incurred to expand our sales coverage, partially offset by a $2.9 million reduction in travel related expenses due to decreased travel as a result of the COVID-19 pandemic.

General and Administrative

 

     Nine Months Ended March 31,                
(in thousands)            2021                      2020              $ Change      % Change  

General and administrative

   $ 106,914      $ 102,964    $ 3,950        4%  

Percentage of total revenues

     40%        40%        

General and administrative expenses increased 4% to $106.9 million for the nine months ended March 31, 2021 from $103.0 million for the nine months ended March 31, 2020. The increase in general and administrative expenses was primarily driven by a $3.6 million increase in consulting fees and a $0.7 million increase in intangible amortization expense primarily associated with an asset acquisition completed in February 2021, partially offset by a $0.5 million reduction in travel related expenses due to decreased travel as a result of the COVID-19 pandemic.

 

81


Table of Contents

Research and Development

 

     Nine Months Ended March 31,                
(in thousands)            2021                      2020              $ Change      % Change  

Research and development

   $ 26,507      $ 35,918      $ (9,411)        (26)%  

Percentage of total revenues

     10%        14%        

Research and development expenses decreased 26% to $26.5 million for the nine months ended March 31, 2021 from $35.9 million for the nine months ended March 31, 2020. The decrease in research and development expenses was primarily the result of an $8.4 million decrease in employee-related costs and a $1.1 million decrease in consulting fees, in each case driven primarily by cost-saving initiatives as a result of the COVID-19 pandemic.

Interest Expense

 

     Nine Months Ended March 31,                
(in thousands)            2021                      2020              $ Change      % Change  

Interest expense

   $ 1,847      $ 1,403    $ 444        32%  

Percentage of total revenues

     <1%        <1%        

Interest expense increased to $1.8 million for the nine months ended March 31, 2021 from $1.4 million for the nine months ended March 31, 2020. This increase in interest expense was primarily attributable to an increase in borrowings as a result of the 2019 Term Loan entered into in September 2020.

Other Income

 

     Nine Months Ended March 31,                
(in thousands)            2021                      2020              $ Change      % Change  

Other income

   $ 320      $ 6,438    $ (6,118      (95 )% 

Other income was $0.3 million for nine months ended March 31, 2021, primarily consisting of unrealized gains resulting from changes in foreign currency rates. Other income for the nine months ended March 31, 2020 was $6.4 million, primarily consisting of a $6.2 million gain resulting from the forgiveness of debt relating to the satisfactory completion of certain requirements which were met under the New Market Tax Credits Agreement with the City of Norwood.

Income Tax Benefit

Income tax benefit for the nine months ended March 31, 2021 and 2020 was $12.3 million and $12.6 million, respectively, reflecting effective tax rates of 21.1% for the nine months ended March 31, 2021 and 2020.

 

82


Table of Contents

Comparison of the Fiscal Year Ended June 30, 2020, Successor 2019 Period, and Predecessor 2019 Period

Revenues

 

     Successor      Predecessor  
(in thousands)    Fiscal Year
Ended
June 30,
2020
     Period from
November 2,
2018 to
June 30,
2019
     Period from
July 1 to
November 1,
2018
 

Revenues:

        

Recurring and other revenue

   $ 317,620      $ 191,881      $ 86,262  

Interest income on funds held for clients

     10,289        9,977        3,343  
  

 

 

    

 

 

    

 

 

 

Total revenues

   $ 327,909      $ 201,858      $ 89,605  
  

 

 

    

 

 

    

 

 

 

Total revenue for the fiscal year ended June 30, 2020 was $327.9 million, and for the Successor 2019 Period and the Predecessor 2019 Period, was $201.9 million and $89.6 million, respectively. In the fiscal year ended June 30, 2020, the Successor 2019 Period, and the Predecessor 2019 Period, recurring and other revenue accounted for $317.6 million, $191.9 million and $86.3 million, respectively. Additionally, interest income on funds held for clients accounted for $10.3 million, $10.0 million, and $3.3 million, respectively, for the fiscal year ended June 30, 2020, the Successor 2019 Period, and the Predecessor 2019 Period. Total revenues increased primarily as a result of an increase in customers of 7% to approximately 27,100 at June 30, 2020 from approximately 25,200 at June 30, 2019. The increase in customers was partially offset by a 6% decline in the average number of employees per customer to 68 at June 30, 2020 from 72 at June 30, 2019. This decline in employees per customer was primarily driven by customers terminating or furloughing employees in response to the COVID-19 pandemic. For the fiscal year ended June 30, 2020, the Successor 2019 Period, and the Predecessor 2019 Period, average customer employees over were 1.9 million, 1.7 million and 1.6 million, respectively.

Interest income on funds held for clients decreased primarily as a result of lower average interest rates across our portfolio of debt-security investments. The impact from the reduction in interest rates was partially offset by higher average daily balances for funds held due to the addition of new customers.

Cost of Revenues

 

     Successor      Predecessor  
(in thousands)    Fiscal
Year
Ended
June 30,
2020
     Period from
November 2,
2018 to
June 30,
2019
     Period from
July 1, 2018 to
November 1,
2018
 

Cost of revenues

   $ 139,683      $ 77,566      $ 31,939  

Percentage of total revenues

     43%        38%        36%  

Gross profit

   $ 188,226      $ 124,292      $ 57,666  

Percentage of total revenues

     57%        62%        64%  

Total cost of revenues for the fiscal year ended June 30, 2020 was $139.7 million, and for the Successor 2019 Period and Predecessor 2019 Period was $77.6 million and $32.0 million, respectively. Our total cost of revenues increased primarily as a result of the continued growth of our business, including $11.9 million in additional employee-related labor and benefits costs for Associates necessary to service the increasing number of customers on our platform, and increased amortization of technology as a result of the step-up in fair value as a result of the Apax Acquisition. We amortized $49.8 million, $28.7 million, and $4.9 million of capitalized technology and internal-use software costs during the fiscal year ended June 30, 2020, the Successor 2019 Period, and the Predecessor 2019 period, respectively.

 

83


Table of Contents

Operating Expenses

Sales and Marketing

 

     Successor      Predecessor  
(in thousands)    Fiscal Year
Ended
June 30,
2020
     Period from
November 2,
2018 to
June 30,
2019
     Period from
July 1, 2018 to
November 1,
2018
 

Sales and marketing

   $ 99,998      $ 56,660      $ 30,479  

Percentage of total revenues

     30%        28%        34%  

Sales and marketing expenses for the fiscal year ended June 30, 2020 were $100.0 million, and for the Successor 2019 Period and Predecessor 2019 Period were $56.7 million and $30.5 million, respectively. The increase in sales and marketing expense was primarily the result of additional employee-related costs, principally those incurred to expand our sales coverage, which were partially offset by a reduction in travel related expenses due to decreased travel as a result of the COVID-19 pandemic.

General and Administrative

 

     Successor      Predecessor  
(in thousands)    Fiscal
Year Ended
June 30,
2020
     Period from
November 2,
2018 to June 30,
2019
     Period from
July 1, 2018 to
November 1,
2018
 

General and administrative

   $ 137,071      $ 127,862      $ 31,069  

Percentage of total revenues

     42%        63%        35%  

General and administrative expenses for the fiscal year ended June 30, 2020 were $137.1 million, and for the Successor 2019 Period and Predecessor 2019 Period were $127.9 million and $31.1 million, respectively. The decrease in general and administrative expenses was primarily driven by a $26.1 million decrease in certain one-time expenses from the prior periods related to the Apax Acquisition, a decrease in stock based compensation expense of $27.0 million, and partially offset by a $26.0 million increase in amortization expense related to the step-up in intangibles assets from the Apax Acquisition.

Research and Development

 

     Successor      Predecessor  
(in thousands)    Fiscal Year
Ended
June 30,
2020
     Period from
November 2,
2018 to June 30,
2019
     Period from
July 1, 2018 to
November 1,
2018
 

Research and development

   $ 45,866      $ 28,428      $ 12,695  

Percentage of total revenues

     14%        14%        14%  

Research and development expenses for the fiscal year ended June 30, 2020 were $45.9 million, and for the Successor 2019 Period and Predecessor 2019 Period were $28.4 million and $12.7 million, respectively. The increase in research and development expenses was primarily the result of $2.8 million of additional employee-related costs and $1.1 million of additional consulting fees.

 

84


Table of Contents

Interest Expense

 

     Successor      Predecessor  
(in thousands)    Fiscal Year
Ended
June 30,
2020
     Period from
November 2,
2018 to
June 30,
2019
     Period from
July 1, 2018 to
November 1,
2018
 

Interest expense

   $ 1,780      $ 1,119      $ 1,036  

Percentage of total revenues

     <1%        <1%        1.2%  

Interest expense for the fiscal year ended June 30, 2020 was $1.8 million, and for the Successor 2019 Period and Predecessor 2019 Period was $1.1 million and $1.0 million, respectively. This decrease was driven primarily by a lower interest rate associated with the refinancing of our building loan.

Other Income

 

     Successor      Predecessor  
(in thousands)    Fiscal Year
Ended
June 30,
2020
     Period from
November 2,
2018 to
June 30,
2019
     Period from
July 1, 2018 to
November 1,
2018
 

Other income

   $ 9,004      $ 423      $ 175  

Other income was $9.0 million for the fiscal year ended June 30, 2020 compared to $0.4 million and $0.2 million for the Successor 2019 Period and the Predecessor 2019 Period. Other income for the fiscal year ended June 30, 2020 primarily consists of a $6.2 million gain resulting from the forgiveness of debt relating to satisfactory completion of certain requirements which were met under the New Market Tax Credits agreement with the City of Norwood and $2.5 million in realized gains on the sale of certain positions of funds held for clients.

Income Tax Benefit

Income tax benefit for the fiscal year ended June 30, 2020 was a benefit of $20.2 million, and for the Successor 2019 Period and Predecessor 2019 Period was a benefit of $16.5 million and $2.5 million, respectively, reflecting effective tax rates for the year ended June 30, 2020 of 23.1%, and for the Successor 2019 Period and the Predecessor 2019 Period of 18.5% and 14.4%, respectively.

 

85


Table of Contents

Quarterly Results of Operations and Other Data

The following table sets forth selected unaudited consolidated quarterly statements of operations data for the periods presented. The information for each of these quarters has been prepared on the same basis as the audited annual consolidated financial statements included elsewhere in this prospectus and, in the opinion of management, includes all adjustments, which consist only of normal recurring adjustments, necessary for the fair presentation of the results of operations for these periods. This data should be read in conjunction with our audited consolidated financial statements and related notes included elsewhere in this prospectus. These quarterly results are not necessarily indicative of our results of operations to be expected for any future period.

 

    Three Months Ended  
(in thousands)   June 30,
2019
    September 30,
2019
    December 31,
2019
    March 31,
2020
    June 30,
2020
    September 30,
2020
    December 31,
2020
    March 31,
2021
 

Revenue:

               

Recurring and other revenue

  $ 68,450   $ 72,533     $ 79,891   $ 92,933     $ 72,263     $ 78,551   $ 85,416     $ 99,405  

Interest income on funds held for clients

    3,806     3,260     2,995     2,937     1,097     510       448       434  
 

 

 

   

 

 

   

 

 

   

 

 

   

 

 

   

 

 

   

 

 

   

 

 

 

Total revenues

    72,256     75,793     82,886     95,870     73,360     79,061     85,864       99,839  

Cost of revenues

    29,409     32,355     34,793     38,353     34,182     34,484     36,833     41,189  
 

 

 

   

 

 

   

 

 

   

 

 

   

 

 

   

 

 

   

 

 

   

 

 

 

Gross profit

    42,847     43,438     48,093     57,517     39,178     44,577     49,031     58,650  

Operating expenses:

               

Sales and marketing

    23,553     23,920     24,400     26,650     25,028     24,343     25,477     26,044  

General and administrative

    37,056     33,354     33,780     35,830     34,107     33,417     35,056     38,441  

Research and development

    9,982     10,969     11,799     13,150     9,948  

 

 

 

8,284

 

 

 

 

 

 

9,390

 

 

 

 

 

8,833

 

 

 

 

 

   

 

 

   

 

 

   

 

 

   

 

 

   

 

 

   

 

 

   

 

 

 

Total operating expenses

    70,591     68,243     69,979     75,630     69,083  

 

 

 

66,044

 

 

 

 

 

69,923

 

 

 

 

 

73,318

 

 

Loss from operations

    (27,744 )     (24,805 )     (21,886 )     (18,113 )     (29,905 )     (21,467 )     (20,892 )     (14,668

Other income (expense):

               

Interest expense

    (420 )     (437 )     (522 )     (444 )     (377 )     (486 )     (673 )     (688 )

Other

    181     (21     6,372     87     2,566  

 

 

 

196

 

 

 

 

 

44

 

 

 

 

 

80

 

 

 

 

   

 

 

   

 

 

   

 

 

   

 

 

   

 

 

   

 

 

   

 

 

 

Loss before benefit for income taxes

    (27,983 )     (25,263 )     (16,036 )     (18,470 )     (27,716 )  

 

 

 

(21,757

 

)

 

 

 

 

(21,521

 

)

 

 

 

 

(15,276

 

)

Income tax benefit

    (5,292 )     (5,334 )     (3,386 )     (3,899 )     (7,563 )  

 

 

 

(4,425

 

 

 

 

 

(4,704

 

)

 

 

 

 

(3,215

 

)

 

 

 

   

 

 

   

 

 

   

 

 

   

 

 

   

 

 

   

 

 

   

 

 

 

Net loss

  $ (22,691   $ (19,929 )   $ (12,650   $ (14,571   $ (20,153 )  

 

$

 

(17,332

 

)

 

 

$

 

(16,817

 

)

 

 

$

 

(12,061

 

Less: Net loss attributable to noncontrolling interests

    (5     —         —         —         —         —         —         —    

Less: Accretion of redeemable noncontrolling interests

    5,927       5,871       5,926       5,984       5,109    

 

 

 

5,050

 

 

 

 

 

 

6,471

 

 

 

 

 

 

6,379

 

 

 

 

 

   

 

 

   

 

 

   

 

 

   

 

 

   

 

 

   

 

 

   

 

 

 

Net loss attributable to Paycor HCM, Inc.

  $ (28,613   $ (25,800   $ (18,576   $ (20,555   $ (25,262  

 

 

$

 

 

(22,382

 

 

 

 

 

$

 

 

(23,288

 

 

 

 

 

$

 

 

(18,440

 

 

 

 

 

   

 

 

   

 

 

   

 

 

   

 

 

   

 

 

   

 

 

   

 

 

 

Quarterly Revenue Trends

Our number of new customers typically increases more during our third fiscal quarter ending March 31 than during the rest of our fiscal year, primarily because many new customers prefer to start using our payroll or HCM solutions at the beginning of a calendar year. In addition, client funds and year-end activities are traditionally higher during our third fiscal quarter. As a result of these factors, our total revenue has historically grown disproportionately during our third fiscal quarter as compared to other quarters.

Quarterly Operating Expense Trends

Our operating expenses have generally increased sequentially due to our growth and are primarily related to increases in personnel-related costs and related overhead to support our expanding operations and our continued investments in our solutions and service capabilities. A significant portion of our operating expenses are related to compensation and other items which are relatively fixed in the short-term, and we plan expenditures based in part on our expectations regarding future needs and opportunities.

 

86


Table of Contents

Non-GAAP Financial Measures

In addition to our results determined in accordance with GAAP, we believe the following non-GAAP measures are useful in evaluating our operating performance. We believe that non-GAAP financial information, when taken collectively, may be helpful to investors because it provides consistency and comparability with past financial performance and assists in comparisons with other companies, some of which use similar non-GAAP financial information to supplement their GAAP results. The non-GAAP financial information is presented for supplemental informational purposes only and should not be considered a substitute for financial information presented in accordance with GAAP and may be different from similarly titled non-GAAP measures used by other companies. A reconciliation is provided below for each non-GAAP financial measure to the most directly comparable financial measure stated in accordance with GAAP. Investors are encouraged to review the related GAAP financial measures and the reconciliation of these non-GAAP financial measures to their most directly comparable GAAP financial measures.

Adjusted Gross Profit and Adjusted Gross Profit Margin

We define Adjusted Gross Profit as gross profit, before amortization of intangible assets, stock-based compensation expenses, and certain corporate expenses, in each case that are included in costs of recurring revenues. We define Adjusted Gross Profit Margin as Adjusted Gross Profit divided by total revenues.

We use Adjusted Gross Profit and Adjusted Gross Profit Margin to understand and evaluate our core operating performance and trends. We believe these metrics are useful measures to us and to our investors to assist in evaluating our core operating performance because it provides consistency and direct comparability with our past financial performance and between fiscal periods, as the metrics eliminate the effects of variability of items such as stock-based compensation expense and amortization of intangible assets, which are non-cash expenses that may fluctuate for reasons unrelated to overall operating performance.

Adjusted Gross Profit and Adjusted Gross Profit Margin have limitations as analytical tools, and you should not consider them in isolation, or as a substitute for analysis of our results as reported under GAAP and should not be considered as replacements for gross profit and gross profit margin, as determined by GAAP, or as measures of our profitability. We compensate for these limitations by relying primarily on our GAAP results and using non-GAAP measures only for supplemental purposes.

 

87


Table of Contents

Adjusted Gross Profit was $187.3 million and $182.1 million, or 70.8% and 71.5% of total revenues, for the nine months ended March 31, 2021 and 2020, respectively. Adjusted Gross Profit increased for the nine months ended March 31, 2021 when compared to the nine months ended March 31, 2020 as a result of an increase in total revenues from customer growth, offset partially by an increase in amortization of costs to fulfill contracts and amortization of capitalized software within cost of revenues. Adjusted Gross Profit was $233.4 million, $152.2 million and $58.5 million, or 71.2%, 75.4% and 65.2% of total revenues, for the fiscal year ended June 30, 2020, the Successor 2019 Period and the Predecessor 2019 Period, respectively. Adjusted Gross Profit increased for the fiscal period ended June 30, 2020, primarily driven by the increase in total revenues from customer growth, partially offset by an increase in employee-related expenses and amortization of capitalized software within cost of revenues.

 

     Successor     Predecessor  
(in thousands)    Nine Months
Ended
March 31,
2021
    Nine Months
Ended
March 31,
2020
    Fiscal Year
Ended
June 30,
2020
    Period from
November 2,
2018 to
June 30,
2019
    Period from
July 1, 2018 to
November 1,
2018
 

Gross Profit*

   $ 152,258     $ 149,048     $ 188,226     $ 124,292     $ 57,666  

Gross Profit Margin

     57.5 %      58.6 %      57.4 %      61.6 %      64.4 % 

Amortization of intangible assets

     34,413       32,157       42,876       27,657       397  

Stock-based compensation expense

     656       —         617       —       401  

Corporate adjustments**

     —         884       1,658       262       —    
  

 

 

   

 

 

   

 

 

   

 

 

   

 

 

 

Adjusted Gross Profit*

   $ 187,327     $ 182,089     $ 233,377     $ 152,211     $ 58,464  

Adjusted Gross Profit Margin,

     70.8 %      71.5 %      71.2 %      75.4 %      65.2 % 

 

*

Gross Profit and Adjusted Gross Profit are burdened by depreciation expense of $1.8 million and $1.8 million for the nine months ended March 31, 2021 and 2020, respectively, and $2.5 million, $1.5 million, and $0.8 million for the fiscal year ended June 30, 2020, the Successor 2019 Period and the Predecessor 2019 Period, respectively.

**

Corporate adjustments for the nine months ended March 31, 2020 primarily related to the transition of the new executive leadership team and closure of a standalone facility. Corporate Adjustments for the fiscal year ended June 30, 2020 and the Successor 2019 Period primarily related to certain costs related to the transition of the new executive leadership team and closure of a standalone facility of $0.7 million and $0.3 million, respectively, and $0.9 million of costs related to implementing certain expense saving initiatives as a result of the COVID-19 pandemic for the fiscal year ended June 30, 2020.

Quarterly Adjusted Gross Profit and Adjusted Gross Profit Margin

 

    Three Months Ended  
    June
30, 2019
    September 30,
2019
    December 31,
2019
    March 31,
2020
    June 30,
2020
    September 30,
2020
    December 31,
2020
    March 31,
2021
 

Gross Profit

  $ 42,847     $ 43,438     $ 48,093     $ 57,517     $ 39,178     $ 44,577     $ 49,031     $ 58,650  

Gross Profit Margin

    59.3 %       57.3 %       58.0 %       60.0 %       53.4 %      56.4 %       57.1 %       58.7 % 

Amortization of intangible assets

    10,507       10,719       10,719       10,719       10,719       10,969       11,722       11,722  

Stock-based compensation expense

    —         —         —         —         617       213       213       230  

Corporate adjustments

    262       206       106       572       774       —         —         —    
 

 

 

   

 

 

   

 

 

   

 

 

   

 

 

   

 

 

   

 

 

   

 

 

 

Adjusted Gross Profit

  $ 53,616     $ 54,363     $ 58,918     $ 68,808     $ 51,288     $ 55,759     $ 60,966     $ 70,602  
 

 

 

   

 

 

   

 

 

   

 

 

   

 

 

   

 

 

   

 

 

   

 

 

 

Adjusted Gross Profit Margin

    74.2 %       71.7 %       71.1 %       71.8 %       69.9 %      70.5 %       71.0 %       70.7 % 
 

 

 

   

 

 

   

 

 

   

 

 

   

 

 

   

 

 

   

 

 

   

 

 

 

Adjusted Operating Income

We define Adjusted Operating Income as loss from operations before amortization of acquired intangible assets, stock-based award and liability incentive award compensation expenses, and other certain corporate

 

88


Table of Contents

expenses, such as costs related to acquisitions, including the Apax Acquisition. We define Adjusted Operating Income Margin as Adjusted Operating Income divided by total revenues.

We use Adjusted Operating Income and Adjusted Operating Income Margin to understand and evaluate our core operating performance and trends, to prepare and approve our annual budget, and to develop short-term and long-term operating plans. We believe that Adjusted Operating Income and Adjusted Operating Income Margin facilitate comparison of our operating performance on a consistent basis between periods, and when viewed in combination with our results prepared in accordance with GAAP, help provide a broader picture of factors and trends affecting our results of operations. While the amortization expense relating to intangible assets is excluded from Adjusted Operating Income, the revenue related to such intangible assets is reflected in Adjusted Operating Income as these assets contribute to our revenue generation.

Adjusted Operating Income and Adjusted Operating Income Margin have limitations as analytical tools, and you should not consider them in isolation, or as substitutes for analysis of our results as reported under GAAP. Because of these limitations, Adjusted Operating Income and Adjusted Operating Income Margin should not be considered as replacements for operating loss and operating loss margin, as determined by GAAP, or as measures of our profitability. We compensate for these limitations by relying primarily on our GAAP results and using non-GAAP measures only for supplemental purposes.

Adjusted Operating Income was $47.8 million and $34.9 million for the nine months ended March 31, 2021 and 2020, respectively. Adjusted Operating Income increased for the nine months ended March 31, 2021 compared to the nine months ended March 31, 2020 as a result of an increase in gross profit and a reduction in research and development expenses as a result of a decrease in employee-related costs and consulting fees, partially offset by an increase in cost related to expanding our sales coverage. Adjusted Operating Income was $46.3 million, $36.9 million and $5.0 million for the fiscal year ended June 30, 2020, the Successor 2019 Period and the Predecessor 2019 Period, respectively. Adjusted Operating Income increased for the fiscal period ended June 30, 2020, primarily driven by an increase in gross profit and offset by an increase in cost related to expanding our sales coverage, as well as continued investment in research and development.

 

     Successor     Predecessor  
(in thousands)    Nine Months
Ended
March 31,
2021
    Nine Months
Ended
March 31,
2020
    Fiscal
Year
Ended
June 30,
2020
    Period from
November 2,
2018 to
June 30,
2019
    Period from
July 1, 2018 to
November 1,
2018
 

Loss from Operations

   $ (57,027 )   $ (64,804 )   $ (94,709   $ (88,658   $ (16,577

Operating Margin

     (21.5 )%      (25.5 )%      (28.9 )%      (43.9 )%      (18.5 )% 

Amortization of intangible assets

     93,553       90,571       120,862       79,545       508  

Stock-based award and liability incentive award compensation expense

     5,378       2,789       7,961       29,047       6,548  

Corporate adjustments*

     5,864       6,344       12,149       17,006       14,498  
  

 

 

   

 

 

   

 

 

   

 

 

   

 

 

 

Adjusted Operating Income

   $ 47,768     $ 34,900     $ 46,263     $ 36,940     $ 4,977  

Adjusted Operating Income Margin

     18.0%       13.7%       14.1%       18.3%       5.6%  

 

*

Corporate Adjustments for the nine months ended March 31, 2021 and 2020 relate to certain costs related to the transition of the new executive leadership team and closure of a standalone facility of $1.0 million and $4.1 million, respectively, as well as costs associated with our efforts to become a public company, including the implementation of a new enterprise-resource planning system and professional, consulting, and other costs, of $4.4 million and $1.8 million, respectively, and transaction expenses and costs associated with the 7Geese Acquisition and other acquisitions totaling $0.5 million and $0.4 million, respectively. Corporate Adjustments for the fiscal year ended June 30, 2020 and Successor 2019 Period relate to certain costs related to the transition of the new executive leadership team and closure of a standalone facility of $6.0 million and $4.0 million, respectively, as well as costs associated with our efforts

 

89


Table of Contents
  to become a public company, including the implementation of a new enterprise-resource planning system and professional, consulting, and other costs, of $2.7 million and $1.4 million, respectively. Corporate Adjustments for the fiscal year ended June 30, 2020 also include costs related to implementing certain expense saving initiatives as a result of the COVID-19 pandemic totaling $3.4 million. Costs associated with the Apax Acquisition are also included in Corporate Adjustments, which totaled $11.6 million in the Successor 2019 Period and $14.5 million in the Predecessor 2019 Period.

Quarterly Adjusted Operating Income

 

    Three Months Ended  
    June 30,
2019
    September 30,
2019
    December 31,
2019
    March 31,
2020
    June 30,
2020
    September 30,
2020
    December 31,
2020
    March 31,
2021
 

Loss from Operations

  $ (27,744   $ (24,805   $ (21,886   $ (18,113   $ (29,905   $ (21,467   $ (20,892   $ (14,668

Operating Margin

    (38.4% )      (32.7% )      (26.4% )      (18.9% )      (40.8% )      (27.2% )      (24.3% )      (14.7% ) 

Amortization of intangible assets

    29,965       30,177       30,177       30,217       30,291       30,504       31,267       31,782  

Stock-based award and liability incentive award compensation expense

    2,683       1,102       1,102       585       5,172       1,740       1,756       1,882  

Corporate adjustments

    4,598       2,427       1,101       2,816       5,805       1,899       1,364       2,601  
 

 

 

   

 

 

   

 

 

   

 

 

   

 

 

   

 

 

   

 

 

   

 

 

 

Adjusted Operating Income

  $ 9,502     $ 8,901     $ 10,494     $ 15,505     $ 11,363     $ 12,676     $ 13,495     $ 21,597  
 

 

 

   

 

 

   

 

 

   

 

 

   

 

 

   

 

 

   

 

 

   

 

 

 

Adjusted Operating Income Margin

    13.2%       11.7%       12.7%       16.2%       15.5%       16.0%       15.7%       21.6%  

Adjusted Operating Expenses

We define Adjusted Sales and Marketing expense as sales and marketing expenses before stock-based compensation expenses and other certain corporate expenses. We define Adjusted General and Administrative expense as general and administrative expenses before amortization of acquired intangible assets, stock-based award and liability incentive award compensation expenses, and other certain corporate expenses. We define Adjusted Research and Development expense as research and development expenses before stock-based compensation expenses and other certain corporate expenses.

We use Adjusted Sales and Marketing expense, Adjusted General and Administrative expense and Adjusted Research and Development expense (collectively, “Adjusted Operating Expenses”) to understand and evaluate our core operating performance and trends, to prepare and approve our annual budget, and to develop short-term and long-term operating plans. We believe that Adjusted Operating Expenses facilitate comparison of our operating performance on a consistent basis between periods, and when viewed in combination with our results prepared in accordance with GAAP, help provide a broader picture of factors and trends affecting our results of operations.

Adjusted Operating Expenses have limitations as analytical tools, and you should not consider them in isolation, or as substitutes for analysis of our results as reported under GAAP. Because of these limitations, Adjusted Operating Expenses should not be considered as replacements for operating expenses, as determined by GAAP. We compensate for these limitations by relying primarily on our GAAP results and using non-GAAP measures only for supplemental purposes.

Adjusted Sales and Marketing expense was $73.5 million and $73.7 million for the nine months ended March 31, 2021 and 2020, respectively. Adjusted Sales and Marketing expense decreased for the nine months ended March 31, 2021 when compared to the nine months ended March 31, 2020 primarily as a result of a decrease in travel related expenses due to decreased travel as a result of the COVID-19 pandemic, partially offset by additional employee-related costs, principally those incurred to expand our sales coverage. Adjusted Sales and Marketing expense was $95.8 million, $56.7 million and $28.2 million for the fiscal year ended June 30, 2020, the Successor 2019 Period and the Predecessor 2019 Period, respectively. Adjusted Sales and Marketing expenses increased for the fiscal period ended June 30, 2020, primarily driven by expanding our sales coverage.

 

90


Table of Contents

Adjusted General and Administrative expense was $39.7 million and $37.9 million for the nine months ended March 31, 2021 and 2020, respectively. Adjusted General and Administrative expense increased for the nine months ended March 31, 2021 when compared to the nine months ended March 31, 2020 primarily as a result of employee-related costs. Adjusted General and Administrative expense was $47.7 million, $30.6 million and $13.6 million for the fiscal year ended June 30, 2020, the Successor 2019 Period and the Predecessor 2019 Period, respectively. Adjusted General and Administrative expenses increased for the fiscal period ended June 30, 2020, primarily driven by additional employee-related costs and software-related expenses.

Adjusted Research and Development expense was $26.3 million and $35.6 million for the nine months ended March 31, 2021 and 2020, respectively. Adjusted Research and Development expense decreased for the nine months ended March 31, 2021 when compared to the nine months ended March 31, 2020 primarily as a result of a decrease in employee-related costs and consulting fees. Adjusted Research and Development expense was $43.6 million, $28.0 million and $11.7 million for the fiscal year ended June 30, 2020, the Successor 2019 Period and the Predecessor 2019 Period, respectively. Adjusted Research and Development expenses increased for the fiscal period ended June 30, 2020, primarily driven by additional employee-related costs and additional consulting fees.

 

     Successor     Predecessor  
(in thousands)    Nine Months
Ended
March 31,
2021
    Nine Months
Ended
March 31,
2020
    Fiscal
Year
Ended
June 30,
2020
    Period from
November 2,
2018 to
June 30,
2019
    Period from
July 1, 2018 to
November 1,
2018
 

Sales and Marketing expense

   $ 75,864     $ 74,970     $ 99,998     $ 56,660     $ 30,479  

Stock-based compensation expense

     (1,737     —         (1,666     —         (2,272

Corporate adjustments*

     (598     (1,281     (2,528     —         —    
  

 

 

   

 

 

   

 

 

   

 

 

   

 

 

 

Adjusted Sales and Marketing expense

   $ 73,529     $ 73,689     $ 95,804     $ 56,660     $ 28,207  
  

 

 

   

 

 

   

 

 

   

 

 

   

 

 

 

General and Administrative expense

   $ 106,914     $ 102,964     $ 137,071     $ 127,862     $ 31,069  

Amortization of intangible assets

     (59,140     (58,414     (77,986     (51,888     (111

Stock-based award and liability incentive award compensation expense

     (2,871     (2,789     (4,909     (29,047     (2,899

Corporate adjustments**

     (5,204     (3,871     (6,499     (16,337     (14,498
  

 

 

   

 

 

   

 

 

   

 

 

   

 

 

 

Adjusted General and Administrative expense

   $ 39,699     $ 37,890     $ 47,677     $ 30,590     $ 13,561  
  

 

 

   

 

 

   

 

 

   

 

 

   

 

 

 

Research and Development expense

   $ 26,507     $ 35,918     $ 45,866     $ 28,428     $ 12,695  

Stock-based compensation expense

     (114     —         (769     —         (976

Corporate adjustments***

     (62     (308     (1,464     (407     —    
  

 

 

   

 

 

   

 

 

   

 

 

   

 

 

 

Adjusted Research and Development expense

   $ 26,331     $ 35,610     $ 43,633     $ 28,021     $ 11,719  
  

 

 

   

 

 

   

 

 

   

 

 

   

 

 

 

 

*

Corporate Adjustments for the nine months ended March 31, 2021 and 2020 primarily relate to certain costs related to the transition of the new executive leadership team and closure of a standalone facility of $0.6 million and $1.3 million, respectively. Corporate Adjustments for the fiscal year ended June 30, 2020 relate to certain costs related to the transition of the new executive leadership team and closure of a standalone facility and costs related to implementing certain expense saving initiatives as a result of the COVID-19 pandemic totaling $1.8 million and $0.7 million, respectively.

**

Corporate Adjustments for the nine months ended March 31, 2021 and 2020 relate to certain costs related to the transition of the new executive leadership team and closure of a standalone facility of $0.4 million and $1.9 million, respectively, as well as costs associated with our efforts to become a public company, including the implementation of a new enterprise-resource planning system and professional, consulting, and other costs, of $4.3 million and $1.6 million, respectively, and transaction expenses and costs associated with the 7Geese Acquisition and other acquisitions totaling $0.5 million and $0.4 million, respectively. Corporate Adjustments for the fiscal year ended June 30, 2020 and Successor 2019 Period relate to certain costs related to the transition of the new executive leadership team and closure of a standalone facility of $3.3 million and $3.3 million, respectively, as well as costs associated with our efforts to become a public company, including the implementation of a new enterprise-resource planning system

 

91


Table of Contents
  and professional, consulting, and other costs, of $2.0 million and $1.0 million, respectively, and transaction expenses and costs associated with acquisitions totaling $0.3 million and $0.4 million, respectively. Corporate Adjustments for the fiscal year ended June 30, 2020 also include costs related to implementing certain expense saving initiatives as a result of the COVID-19 pandemic totaling $0.9 million. Costs associated with the Apax Acquisition are also included in Corporate Adjustments, which totaled $11.6 million in the Successor 2019 Period and $14.5 million in the Predecessor 2019 Period.
***

Corporate Adjustments for the nine months ended March 31, 2021 relate to costs associated with the 7Geese acquisition. Corporate Adjustments for the nine months ended March 31, 2020 relate to certain costs related to the transition of the new executive leadership team and closure of a standalone facility. Corporate Adjustments for the fiscal year ended June 30, 2020 and Successor 2019 Period relate to certain costs related to the transition of the new executive leadership team and closure of a standalone facility of $0.3 million and $0.4 million, respectively. Corporate adjustments for the fiscal year ended June 30, 2020 also include acquisition related costs of $0.2 million and costs related to implementing certain expense saving initiatives as a result of the COVID-19 pandemic totaling $1.0 million.

Quarterly Adjusted Operating Expense

 

    Three Months Ended  
    June 30,
2019
    September 30,
2019
    December 31,
2019
    March 31,
2020
    June 30,
2020
    September 30,
2020
    December 31,
2020
    March 31,
2021
 

Sales and Marketing expense

  $ 23,553     $ 23,920     $ 24,400     $ 26,650     $ 25,028     $ 24,343     $ 25,477     $ 26,044  

Stock-based compensation expense

    —         —         —         —         (1,666     (537     (577     (623

Corporate adjustments

 
 

  

 
    (471     (42     (768     (1,247     (296     (299     (3
 

 

 

   

 

 

   

 

 

   

 

 

   

 

 

   

 

 

   

 

 

   

 

 

 

Adjusted Sales and Marketing expense

  $ 23,553     $ 23,449     $ 24,358     $ 25,882     $ 22,115     $ 23,510     $ 24,601     $ 25,418  
 

 

 

   

 

 

   

 

 

   

 

 

   

 

 

   

 

 

   

 

 

   

 

 

 

General and Administrative expense

  $ 37,056     $ 33,354     $ 33,780     $ 35,830     $ 34,107     $ 33,417     $ 35,056     $ 38,441  

Amortization of intangible assets

    (19,458     (19,458     (19,458     (19,498     (19,572     (19,535     (19,545     (20,060

Stock-based award and liability incentive award compensation expense

    (2,683     (1,102     (1,102     (585     (2,120     (953     (929     (989

Corporate adjustments

    (3,929     (1,566     (887     (1,418     (2,628     (1,603     (1,065     (2,536
 

 

 

   

 

 

   

 

 

   

 

 

   

 

 

   

 

 

   

 

 

   

 

 

 

Adjusted General and Administrative expense

  $ 10,986     $ 11,228     $ 12,333     $ 14,329     $ 9,787     $ 11,326     $ 13,517     $ 14,856  
 

 

 

   

 

 

   

 

 

   

 

 

   

 

 

   

 

 

   

 

 

   

 

 

 

Research and Development expense

  $ 9,982     $ 10,969     $ 11,799     $ 13,150     $ 9,948     $ 8,284     $ 9,390     $ 8,833  

Stock-based award and liability incentive award compensation expense

    —       —       —       —       (769     (37     (37     (40

Corporate adjustments

    (407     (184     (66     (58     (1,156     —         —         (62
 

 

 

   

 

 

   

 

 

   

 

 

   

 

 

   

 

 

   

 

 

   

 

 

 

Adjusted Research and Development expense

  $ 9,575     $ 10,785     $ 11,733     $ 13,092     $ 8,023     $ 8,247     $ 9,353     $ 8,731  
 

 

 

   

 

 

   

 

 

   

 

 

   

 

 

   

 

 

   

 

 

   

 

 

 

Adjusted Net Income Attributable to Paycor HCM, Inc.

We define Adjusted Net Income Attributable to Paycor HCM, Inc. as Net Loss Attributable to Paycor HCM, Inc. before the accretion of redeemable noncontrolling interests, amortization of acquired intangible assets, stock-based award and liability incentive award compensation expenses, gain on the extinguishment of debt, and other certain corporate expenses, such as costs related to acquisitions, including the Apax Acquisition. All of the adjustments, except for the accretion of redeemable noncontrolling interests, are adjusted for the effect of income taxes using a 24% statutory tax rate for all periods presented.

We use Adjusted Net Income Attributable to Paycor HCM, Inc. to understand and evaluate our core operating performance and trends, to prepare and approve our annual budget, and to develop short-term and long-term operating plans. We believe that Adjusted Net Income Attributable to Paycor HCM, Inc. facilitates comparison of our operating performance on a consistent basis between periods, and when viewed in combination with our results

 

92


Table of Contents

prepared in accordance with GAAP, help provide a broader picture of factors and trends affecting our results of operations. While the amortization expense relating to intangible assets is excluded from Adjusted Net Income Attributable to Paycor HCM, Inc., the revenue related to such intangible assets is reflected in Adjusted Net Income Attributable to Paycor HCM, Inc. as these assets contribute to our revenue generation.

Adjusted Net Income Attributable to Paycor HCM, Inc. has limitations as an analytical tool, and you should not consider this in isolation, or as a substitute for analysis of our results as reported under GAAP. Because of these limitations, Adjusted Net Income Attributable to Paycor HCM, Inc. should not be considered as a replacement for Net Loss Attributable to Paycor HCM, Inc., as determined by GAAP, or as measures of our profitability. We compensate for these limitations by relying primarily on our GAAP results and using non-GAAP measures only for supplemental purposes.

Adjusted Net Income was $33.4 million and $23.9 million for the nine months ended March 31, 2021 and 2020, respectively. Adjusted Net Income increased for the nine months ended March 31, 2021 compared to the nine months ended March 31, 2020 as a result of an increase in Adjusted Net Income Attributable to Paycor HCM, Inc. for the nine months ended March 31, 2020, primarily driven by an increase in gross profit, partially offset by an increase in cost related to expanding our sales coverage. Adjusted Net Income Attributable to Paycor HCM, Inc. was $35.1 million, $22.6 million and $1.5 million for the fiscal year ended June 30, 2020, the Successor 2019 Period and the Predecessor 2019 Period, respectively. Adjusted Net Income Attributable to Paycor HCM, Inc. increased for the fiscal period ended June 30, 2020, primarily driven by an increase in gross profit and other income, partially offset by an increase in cost related to expanding our sales coverage, as well as continued investment in research and development.

 

    Successor      Predecessor  
(in thousands)   Nine Months
Ended
March 31,
2021
    Nine Months
Ended
March 31,
2020
    Fiscal
Year
Ended
June 30,
2020
    Period from
November 2,
2018 to
June 30,
2019
     Period from
July 1, 2018 to
November 1,
2018
 

Net loss attributable to Paycor HCM, Inc.

  $ (64,110   $ (64,931 )   $ (90,193   $ (88,518    $ (14,921

Accretion of redeemable noncontrolling interests

    17,900       17,781     22,890       15,700        —    

Gain on extinguishment of debt

    —         (6,240 )     (6,240     —          —    

Amortization of intangible assets

    93,553       90,571       120,862       79,545        508  

Stock-based award and liability incentive award compensation expense

    5,378       2,789       7,961       29,047        6,548  

Corporate adjustments*

    5,864       6,344       12,149       17,006        14,498  

Income tax effect on adjustments

    (25,151     (22,431     (32,336     (30,144      (5,173
 

 

 

   

 

 

   

 

 

   

 

 

    

 

 

 

Adjusted Net Income Attributable to Paycor HCM, Inc.

  $ 33,434     $ 23,883     $ 35,093     $ 22,636      $ 1,460  
 

 

 

   

 

 

   

 

 

   

 

 

    

 

 

 

 

*

Corporate Adjustments for the nine months ended March 31, 2021 and 2020 relate to certain costs related to the transition of the new executive leadership team and closure of a standalone facility of $1.0 million and $4.1 million, respectively, as well as costs associated with our efforts to become a public company, including the implementation of a new enterprise-resource planning system and professional, consulting, and other costs, of $4.4 million and $1.8 million, respectively, and transaction expenses and costs associated with the 7Geese Acquisition and other acquisitions totaling $0.5 million and $0.4 million, respectively. Corporate Adjustments for the fiscal year ended June 30, 2020 and Successor 2019 Period relate to certain costs related to the transition of the new executive leadership team and closure of a standalone facility of $6.0 million and $4.0 million, respectively, as well as costs associated with our efforts to become a public company, including the implementation of a new enterprise-resource planning system and professional, consulting, and other costs, of $2.7 million and $1.4 million, respectively. Corporate

 

93


Table of Contents
  Adjustments for the fiscal year ended June 30, 2020 also include costs related to implementing certain expense saving initiatives as a result of the COVID-19 pandemic totaling $3.4 million. Costs associated with the Apax Acquisition are also included in Corporate Adjustments, which totaled $11.6 million in the Successor 2019 Period and $14.5 million in the Predecessor 2019 Period.

 

Quarterly

Adjusted Net Income Attributable to Paycor HCM, Inc.

 

    Three Months Ended  
    June 30,
2019
    September 30,
2019
    December 31,
2019
    March 31,
2020
    June 30,
2020
    September 30,
2020
    December 31,
2020
    March 31,
2021
 

Net loss attributable to Paycor HCM, Inc

  $ (28,613   $ (25,800   $ (18,576   $ (20,555   $ (25,262   $ (22,382   $ (23,288   $ (18,440

Accretion of redeemable noncontrolling interests

    5,927       5,871       5,926       5,984       5,109       5,050       6,471       6,379  

Gain on extinguishment of debt

    —         —         (6,240     —         —         —         —         —    

Amortization of intangible assets

    29,965       30,177       30,177       30,217       30,291       30,504       31,267       31,782  

Stock-based award and liability incentive award compensation expense

    2,683       1,102       1,102       585       5,172       1,740       1,756       1,882  

Corporate adjustments

    4,598       2,427       1,101       2,816       5,805       1,899       1,364       2,601  

Income tax effect on adjustments

    (8,940     (8,089     (6,274     (8,068     (9,905     (8,194     (8,253     (8,704
 

 

 

   

 

 

   

 

 

   

 

 

   

 

 

   

 

 

   

 

 

   

 

 

 

Adjusted Net Income Attributable to Paycor HCM, Inc

  $ 5,620     $ 5,688     $ 7,216     $ 10,979     $ 11,210     $ 8,617    

 

$

 

9,317

 

 

 

 

$

 

15,500

 

 

 

 

 

   

 

 

   

 

 

   

 

 

   

 

 

   

 

 

   

 

 

   

 

 

 

Liquidity and Capital Resources

General

As of March 31, 2021 and June 30, 2020, our principal sources of liquidity were cash and cash equivalents totaling $19.4 and $0.8 million, respectively, which was held for working capital purposes, as well as available commitments under our 2019 Revolving Credit Facility, described further below. As of March 31, 2021 and June 30, 2020, our cash and cash equivalents principally included demand deposit accounts. During the nine months ended March 31, 2021 and the fiscal year ended June 30, 2020, our positive cash flows from operations enabled us to make continued investments to support the growth of our business. On June 11, 2021, we entered into the New Credit Facility and used the proceeds therefrom to repay in full all amounts under the 2019 Revolving Credit Facility and the Headquarters Loan, and for working capital and other general corporate purposes. As of June 30, 2021, we had $50.9 million of commitments available to be drawn under our New Credit Facility, and there were no outstanding letters of credit. Following the completion of this offering, we expect that our operating cash flows will enable us to continue to make such investments in the future. We expect our operating cash flows to further improve as we increase our operational efficiency and experience economies of scale.

We have financed our operations primarily through cash received from operations and debt financing. We believe our existing cash and cash equivalents, our New Credit Facility and cash provided by sales of our solutions and services will be sufficient to meet our working capital and capital expenditure needs for at least the next twelve months. Our future capital requirements will depend on many factors including our growth rate, the timing and extent of spending to support development efforts, the expansion of sales and marketing activities, and the introduction of new and enhanced products and services offerings. In the future, we may enter into arrangements to acquire or invest in complementary businesses, services, and technologies, including intellectual property rights.

We may be required to seek additional equity or debt financing. If additional financing is required from outside sources, we may not be able to raise it on terms acceptable to us or at all. If we are unable to raise additional capital or generate cash flows necessary to expand our operations and invest in new technologies, this could reduce our ability to compete successfully and harm our results of operations.

 

94


Table of Contents

The majority of the Company’s recurring fees are satisfied over time as the services are provided and invoiced by the customer payroll processing period or by month. The nonrefundable upfront fees related to implementation services are typically included on the client’s first invoice. As of March 31, 2021 and June 30, 2020, we had deferred revenue of $16.5 million and $15.9 million, respectively, of which $11.7 million and $10.2 million, respectively, was recorded as a current liability and is expected to be recorded as revenue in the next twelve months, provided all other revenue recognition criteria have been met.

Midco Redeemable Preferred Stock

In connection with the Apax Acquisition, Pride Midco issued $200 million in aggregate initial liquidation preference of Redeemable Preferred Stock, which is reflected as a redeemable noncontrolling interest in our consolidated balance sheets. The Midco Redeemable Preferred Stock accrues dividends at a rate of LIBOR plus 8.875%, which rate will decrease to LIBOR plus 8.375% beginning November 3, 2021. The dividends are payable, or are compounded, quarterly on March 31, June 30, September 30, and December 31 of each year. From the issue date through November 2, 2020, dividends were accrued and added to the then-prevailing liquidation preference of the Midco Redeemable Preferred Stock. From November 2, 2020 to November 2, 2021, we are required pay 50% of the accrued dividends in cash. After November 2, 2021, we will be required to pay 100% of the accrued dividends in cash. If the Midco Redeemable Preferred Stock remains outstanding after May 2, 2022, we are required to pay 0.50% of the initial liquidation preference to the holders of the Midco Redeemable Preferred Stock in cash. Additionally, the Company may, at its option, redeem for cash any or all of the then outstanding Midco Redeemable Preferred Stock, in whole at any time or in part from time to time, at (i) a redemption price per share equal to 101.0% prior to and including November 1, 2021; and 100.0% on November 2, 2021 and thereafter, plus (ii) the amount of all accrued dividends for the then current and all prior dividend payment periods.

The holders of the Midco Redeemable Preferred Stock have the ability to redeem the shares upon the occurrence of certain events such as a change in control, an IPO, on or after the sixth anniversary of the issue date, or a trigger event, etc. often involving a premium. Upon an IPO, we will be required to redeem any outstanding shares of the Midco Redeemable Preferred Stock at (i) a redemption price per share equal to 101.0% prior to and including November 1, 2021; and 100.0% on November 2, 2021 and thereafter, plus (ii) the amount of all accrued dividends for the then current and all prior dividend payment periods. Upon the successful completion of this offering, we intend to use a portion of the proceeds to redeem any outstanding shares of the Midco Redeemable Preferred Stock. Assuming we had redeemed the Midco Redeemable Preferred Stock on March 31, 2021, we would have paid approximately $255.3 million, which represents the initial liquidation preference, accrued but unpaid dividends, and the redemption premium.

2019 Senior Secured Credit Facilities

In November 2018, we entered in a credit agreement with Wells Fargo Bank, N.A. and certain other lenders (the “2019 Credit Agreement”) which provides for revolving loan commitments of up to $50.0 million (the “2019 Revolving Credit Facility”). The $0.4 million and $5.0 million of borrowings under the 2019 Revolving Credit Facility as of March 31, 2021 and June 30, 2020, respectively, bear interest, at our option, at a rate equal to: (i) LIBOR (subject to 1.0% floor) plus 3.0% margin or (ii) the greatest of (a) the Federal Funds Rate plus 0.5% (b) LIBOR rate plus 1.0%, or (c) the Lender’s prime rate, plus 2.0% margin. The 2019 Revolving Credit Facility matures on November 2, 2023. As of March 31, 2021 and June 30, 2020, we had approximately $49.6 million and $45.0 million, respectively, of borrowing capacity under this facility, subject to liquidity covenants.

Borrowings under the 2019 Credit Agreement are guaranteed by our subsidiary, Pride Guarantor Inc. and certain of our other subsidiaries. These borrowings are secured by liens and security interests on substantially all of the assets of existing and future material domestic subsidiaries of Pride Guarantor Inc.

On September 2, 2020, we amended the 2019 Credit Agreement to also provide for a $25.0 million term loan (the “2019 Term Loan”). The proceeds from the 2019 Term Loan were used for general corporate purposes

 

95


Table of Contents

and our acquisition of Paltech Solutions (doing business as 7Geese) in September 2020. The 2019 Term Loan bears interest, at our option, at a rate equal to: (i) LIBOR (subject to 1.0% floor) plus 4.25% margin prior to the third anniversary or 4.0% after the third anniversary or (ii) the greatest of (a) the Federal Funds Rate plus 0.5% (b) LIBOR rate plus 1.0%, or (c) the Lender’s prime rate, plus 3.25% margin prior to the third anniversary or 3.0% after the third anniversary. The 2019 Term Loan requires quarterly principal repayments of $62,500 beginning December 31, 2020 and matures on November 2, 2023. As a result of the amendment, the interest rate on the 2019 Revolving Credit Facility was adjusted to bear interest at the same rate as the 2019 Term Loan. As of March 31, 2021, the interest rate was 5.25% and we had approximately $24.9 million of outstanding debt relating to our 2019 Term Loan.

The 2019 Credit Agreement contains financial covenants, which are reviewed for compliance on a quarterly basis, including a minimum liquidity covenant, a minimum trailing twelve-month recurring revenue covenant, a minimum EBITDA covenant, that, upon our election, requires us to maintain a total leverage ratio of no greater than the greater of (i) 7.50:1.00 and (ii) the ratio that is equal to 130% of the total leverage ratio as of the date of such election. As of June 30, 2020, we were in compliance with all covenants.

On June 11, 2021, we entered into the New Credit Agreement and used the proceeds therefrom to repay in full all amounts outstanding under the 2019 Revolving Credit Facility, including the 2019 Term Loan, among other things.

Headquarters Loan

As of March 31, 2021 and June 30, 2020, we had approximately $18.9 million and $19.5 million, respectively, of outstanding debt relating to our headquarters loan, which bears interest payable monthly at a rate of LIBOR plus 1.75% (1.86% as of March 31, 2021 and 1.91% as of June 30, 2020) through the November 14, 2022 maturity date.

On June 11, 2021, we entered into the New Credit Agreement and used the proceeds therefrom to repay in full the Headquarters Loan, among other things.

New Senior Secured Credit Facilities

On June 11, 2021, we entered into the New Credit Agreement, providing the $100.0 million New Credit Facility, of which 44.5 million was initially drawn at the closing date. The New Credit Facility includes an “accordion” feature that allows us, under certain circumstances following an initial public offering, to increase the size of the New Credit Facility by an amount up to $300.0 million. For more information, see the section titled “Description of Certain Indebtedness and Other Obligations—New Senior Secured Credit Facilities.”

Equity Issuance and Share Repurchase

In December 2020 and January 2021, we completed private placements of 7,715 shares of Series A preferred stock with certain institutional investors, which generated net proceeds of approximately $270 million. Each share of Series A preferred stock has an initial liquidation preference of $35,000, subject to adjustment in accordance with our Amended and Restated Certificate of Incorporation. The Series A preferred stock, unless converted earlier at the option of the holder of the Series A preferred stock, automatically converts into shares of Common Stock upon (i) the closing of an underwritten public offering of our Common Stock, (ii) the direct listing of our Common Stock on a nationally-recognized securities exchange, or (iii) a merger involving a special purpose acquisition vehicle, commonly referred to as a SPAC transaction (in each instance, subject to certain listing and valuation and dollar threshold requirements). The Series A preferred stock is initially convertible into shares of Common Stock on a one-to-one basis, subject to adjustment in certain circumstances. The Series A preferred stock is not subject to redemption except in the case of certain sale or change of control events. Holders of Series A preferred stock are entitled to vote as a single class together with holders of our Common Stock on an as-converted basis.

 

96


Table of Contents

Subsequent to our December 2020 Series A preferred stock issuance, we used the proceeds from the issuance and a promissory note of approximately $65.0 million with Pride Aggregator L.P. to repurchase 7,000 shares of our Common Stock at a price of $35,000 per share for approximately $245 million. We repaid the $65.0 million promissory note with proceeds from the January 2021 Series A preferred stock issuance.

Cash Flows

The following table presents a summary of our consolidated cash flows from operating, investing and financing activities for the periods presented.

 

     Successor      Predecessor  
(in thousands)    Nine Months
Ended
March 31,
2021
    Nine Months
Ended
March 31,
2020
    Fiscal
Year Ended
June 30,
2020
    Period from
November 2,
2018 to
June 30,
2019
     Period from
July 1,
2018 to
November 1,
2018
 

Net cash provided by (used in) operating activities

   $ 26,185     $ (1,791   $ 88     $ (11,584    $ (1,003

Net cash (used in) provided by investing activities

     (43,810     (24,194     121,529       (772,039      90,100  

Net cash provided by (used in) financing activities

     202,049       126,526       (20,880     1,152,334        (283,506

Impact of foreign exchange on cash and cash equivalents

     (35     —         —         —          —    
  

 

 

   

 

 

   

 

 

   

 

 

    

 

 

 

Net increase (decrease) in cash and cash equivalents

     184,389       100,541       100,737       368,711        (194,409

Cash and cash equivalents at beginning of period

     546,448       445,711       445,711       77,000        271,409  
  

 

 

   

 

 

   

 

 

   

 

 

    

 

 

 

Cash and cash equivalents at end of period

   $ 730,837     $ 546,252     $ 546,448     $ 445,711      $ 77,000  
  

 

 

   

 

 

   

 

 

   

 

 

    

 

 

 

Operating Activities

Net cash provided by (used in) operating activities was $26.2 million and $(1.8) million for the nine months ended March 2021 and 2020, respectively. The increase in net cash provided by operating activities for the nine months ended March 31, 2021 reflects an increase in adjustments to add back non-cash items. Net cash provided by (used in) operating activities was $0.1 million, $(11.6) million and $(1.0) million for the fiscal year ended June 30, 2020, Successor 2019 Period, and Predecessor 2019 Period, respectively. The increase in net cash provided by operating activities for the fiscal year ended June 30, 2020 reflects an improvement in net loss and adjustments to add back non-cash items.

Investing Activities

Net cash used in investing activities was $(43.8) million and $(24.2) million for the nine months ended March 2021 and 2020, respectively. The increase in net cash used by investing activities for the nine months ended March 31, 2021 reflects the use of cash to effect the acquisitions of intangible assets, and of Paltech Solutions, Inc. (doing business as 7Geese) in September 2020 and intangible assets in February 2021. Net cash provided by (used in) investing activities was $121.5 million, $(772.0) million, and $90.1 million for the fiscal year ended June 30, 2020, Successor 2019 Period, and Predecessor 2019 Period, respectively. The increase in net cash provided by investing activities for the fiscal year ended June 30, 2020 was primarily attributable to consideration paid in the Apax Acquisition and in the acquisition of Nimble, both of which occurred in 2019, as well as timing of proceeds and purchases within our client funds portfolio.

Financing Activities

Net cash provided by financing activities was $202.0 million and $126.5 million for the nine months ended March 2021 and 2020, respectively. The increase in net cash provided by financing activities for the nine months

 

97


Table of Contents

ended March 31, 2021 reflects an increase in funds held to satisfy client funds obligations as well as proceeds from the issuance of preferred stock, net of cash used for the repurchase of common stock. Net cash provided by (used in) financing activities was $(20.9) million, $1,152.3 million and $(283.5) million for the year ended June 30, 2020, Successor 2019 Period, and Predecessor 2019 Period. The decrease in net cash provided by financing activities for the fiscal year ended June 30, 2020 was primarily attributable to capital contributions from third parties through the Apax Acquisition as well as proceeds received from the issuance of Midco Redeemable Preferred Stock by Pride Midco, in each case in 2019.

Contractual Obligations and Commitments

The following table sets forth the amounts of our significant contractual obligations and commitments with definitive payment terms as of June 30, 2020:

 

     Payments due by Period  
     Total      Less than
1 Year
     1-3 years      3-5
Years
     More than
5 years
 

(in thousands)

  

2019 Revolving Credit Facility(1)

   $ 5,201      $ 5,201      $ —        $ —        $ —    

Headquarters Loan(1)

     20,368        1,213        19,155        —          —    

Operating lease obligations

     33,556        6,238        11,487        7,126        8,705  

Purchase obligations(2)

     19,796        9,170        9,227        1,399        —    
  

 

 

    

 

 

    

 

 

    

 

 

    

 

 

 

Total

   $  78,921      $  21,822      $  39,869      $  8,525      $  8,705  
  

 

 

    

 

 

    

 

 

    

 

 

    

 

 

 

 

(1)

Represents principal and variable interest payments due under our revolving credit agreement and the loan agreement for our corporate headquarters facility as of June 30, 2020. Interest payments are approximately as follows: $0.6 million for less than 1 year and $0.5 million for 1—3 years. Variable interest payments were calculated using interest rates as of June 30, 2020. Does not reflect the $25.0 million 2019 Term Loan we entered into in September 2020, which matures on November 2, 2023, and is further described in Footnote 9, Debt Agreements and Letters of Credit in notes to the unaudited condensed consolidated financial statements. See “—Liquidity and Capital Resources—Senior Secured Credit Facilities.”

On June 11, 2021, we entered into the New Credit Agreement and borrowed $44.5 million thereafter to repay in full all amounts outstanding under the 2019 Revolving Credit Facility and the Headquarters Loan, and for working capital and other general corporate purposes. See “Description of Certain Indebtedness and Other Obligations—New Senior Secured Credit Facilities.”

 

(2)

Purchase obligations include our estimate of the minimum outstanding commitments under purchase orders to buy goods and services and legally binding contractual arrangements with future payment obligations. These obligations primarily include software licensing and support services.

Impact of Inflation

While inflation may impact our net revenues and costs of revenues, we believe the effects of inflation, if any, on our results of operations and financial condition have not been significant. However, there can be no assurance that our results of operations and financial condition will not be materially impacted by inflation in the future.

Indemnification Agreements

In the ordinary course of business, we enter into agreements of varying scope and terms pursuant to which we agree to indemnify customers, including, but not limited to, losses arising out of the breach of such agreements, services to be provided by us or from intellectual property infringement claims made by third parties. In addition, in connection with the completion of this offering we intend to enter into indemnification

 

98


Table of Contents

agreements with our directors and certain officers and Associates that will require us, among other things, to indemnify them against certain liabilities that may arise by reason of their status or service as directors, officers or Associates. No demands have been made upon us to provide indemnification under such agreements and there are no claims that we are aware of that could have a material effect on our consolidated balance sheets, consolidated statements of operations and comprehensive loss, or consolidated statements of cash flows.

Off-Balance Sheet Arrangements

We do not have any off-balance sheet arrangements that have or are reasonably likely to have a current or future effect on our financial condition, changes in financial condition, revenues or expenses, results of operations, liquidity, capital expenditures or capital resources that may be material to investors.

JOBS Act

We qualify as an “emerging growth company” pursuant to the provisions of the JOBS Act. For as long as we are an “emerging growth company,” we may take advantage of certain exemptions from various reporting requirements that are applicable to other public companies that are not “emerging growth companies,” including, but not limited to, not being required to comply with the auditor attestation requirements of Section 404(b) of the Sarbanes-Oxley Act, reduced disclosure obligations regarding executive compensation in our periodic reports and proxy statements, exemptions from the requirements of holding advisory “say-on-pay” votes on executive compensation and shareholder advisory votes on golden parachute compensation.

The JOBS Act also permits an emerging growth company like us to take advantage of an extended transition period to comply with new or revised accounting standards applicable to public companies. We have elected to “opt-in” to this extended transition period for complying with new or revised accounting standards and, therefore, we will not be subject to the same new or revised accounting standards as other public companies that comply with such new or revised accounting standards on a non-delayed basis.

Critical Accounting Policies and Significant Judgments and Estimates

The discussion and analysis of our financial condition and results of operations are based upon our consolidated financial statements, which have been prepared in accordance with GAAP. The preparation of these financial statements requires management to make estimates and judgments that affect the reported amounts of assets and liabilities, revenue and expenses and related disclosures of contingent assets and liabilities at the date of our financial statements. Actual results may differ from these estimates under different assumptions or conditions, impacting our reported results of operations and financial condition.

Certain accounting policies involve significant judgments and assumptions by management, which have a material impact on the carrying value of assets and liabilities and the recognition of income and expenses. Management considers these accounting policies to be critical accounting policies. The estimates and assumptions used by management are based on historical experience and other factors, which are believed to be reasonable under the circumstances. The significant accounting policies which we believe are the most critical to aid in fully understanding and evaluating our reported financial results are described below. Refer to Note 2 to our consolidated financial statements: “Summary of Significant Accounting Policies” included elsewhere in this prospectus for more detailed information regarding our critical accounting policies.

Revenue Recognition

Revenues are recognized when control of the promised goods or services is transferred to clients in an amount that reflects the consideration we are entitled to for those goods or services. We derive our revenue from contracts predominantly from recurring and non-recurring service fees. The majority of our agreements are generally cancellable by the client on 30 days’ notice.

 

99


Table of Contents

Recurring fees are derived from payroll, workforce management, and HR-related cloud-based computing services. The majority of our recurring fees are satisfied over time as the services are provided during each client’s payroll period. The performance obligations related to payroll services are delivered based upon the payroll frequency of the client with the fee charged and collected based on a per-employee-per-month or per employee-per-payroll basis. The performance obligations related to workforce management and HR-related services are generally satisfied each month with the fee charged and collected based on a per-employee-per-month basis. For subscription-based fees, which can include payroll, workforce management, and HR-related services, we recognize the applicable recurring fees each month with the fee charged and collected based on a per-employee-per-month basis.

Non-recurring service fees consist mainly of nonrefundable implementation fees. The implementation activities involve setting the client up and loading data into our cloud-based modules. We have determined that the nonrefundable upfront fees provide certain clients with a material right to renew the contract beyond the normal 30-day contractual period without payment of an additional upfront implementation fee. Implementation fees are deferred and recognized as revenue over the period to which the material right exists, which is the period the client is expected to benefit from not having to pay an additional nonrefundable implementation fee upon renewal of the service.

Goodwill and Intangible Assets, Net

An impairment of goodwill is recognized when the carrying amount of assets exceeds their implied fair value. The process of evaluating the potential impairment is subjective and requires the application of judgment. We perform an annual impairment review of goodwill in our fiscal fourth quarter and additional impairment reviews when events and circumstances indicate it is more likely than not that an impairment may have occurred.

In evaluating goodwill for impairment, we have the option to first perform a qualitative assessment to determine whether further impairment testing is necessary or to perform a quantitative assessment by comparing the fair value of our single reporting unit to its carrying amount, including goodwill. Under the qualitative assessment, an entity is not required to calculate the fair value of a reporting unit unless the entity determines that it is more likely than not that its fair value is less than its carrying amount. Qualitative factors include macroeconomic conditions, industry and market conditions, cost factors, and overall financial performance, among others.

If under the quantitative assessment, the fair value of a reporting unit is less than its carrying amount, then goodwill is written down for the amount by which the carrying amount exceeds the fair value. Fair values of the reporting units are estimated using a weighted methodology considering the output from both the income and market approaches. The income approach incorporates the use of a discounted cash flow (“DCF”) analysis. A number of significant assumptions and estimates are involved in the application of the DCF model to forecast operating cash flows, including markets and market shares, sales volumes and prices, costs to produce, tax rates, capital spending, discount rate, weighted average cost of capital, terminal values and working capital changes. The cash flow forecasts are based on approved strategic operating plans. The market approach is performed using the Guideline Public Companies method which is based on earnings multiple data.

We elected to perform a quantitative assessment during fiscal 2020 and a qualitative assessment during fiscal 2019 and determined for both periods that it is not more likely than not that the fair value is less than its carrying amount.

We evaluate other intangible assets, principally consisting of acquired software, customer relationships and trade names, for impairment whenever events or changes in circumstances indicate that the carrying amount of the assets may not be recoverable. Events or changes in circumstances that could result in an impairment review include, but are not limited to, significant underperformance relative to historical or projected future operating results, significant changes in the manner of use of the acquired assets or the strategy for our overall business,

 

100


Table of Contents

and significant negative industry or economic trends. If an event occurs that would cause us to revise our estimates and assumptions used in analyzing the value of our other intangible assets, the revision could result in a non-cash impairment charge that could have a material impact on our financial results.

Stock-Based Compensation

We recognize stock-based compensation expense in accordance with the provisions of Accounting Standards Codification 718, Compensation—Stock Compensation (“ASC 718”). ASC 718 requires compensation expense for all stock-based compensation awards made to Associates and directors to be measured and recognized based on the grant date fair value of the awards. Stock-based compensation expense for time-based awards is determined based on the grant-date fair value and is recognized on a straight-line basis over the requisite service period of the award, which is typically the vesting term of the award. Stock-based compensation expense for awards subject to market and performance conditions is determined based on the grant-date fair value and is recognized on a graded vesting basis over the term of the award once it is probable that the performance conditions will be met.

To estimate the grant date fair value of our time-based awards, we use a Monte Carlo simulation model, which utilizes multiple inputs to estimate the probability that market conditions will be achieved. The model involves inherent uncertainties and require the following highly subjective assumptions as inputs:

 

   

Risk-free rate: We base the risk-free interest rate on the implied yield currently available on U.S. Treasury securities with a remaining term commensurate with the estimated expected term.

 

   

Expected term: For awards subject to market and performance conditions, the expected term represents the period of time that the options granted are expected to be outstanding.

 

   

Dividend yield: We estimate the dividend yield at zero, as we do not currently issue dividends and have no plans to issue dividends in the foreseeable future.

 

   

Volatility: Since we do not have a trading history of our common stock, expected volatility is estimated based on the historical volatility of peer companies over the period commensurate with the estimated expected term.

 

   

Fair value: Prior to our initial public offering, our common stock was not publicly traded, and thus, the fair value of the shares of common stock was established by the Board using various inputs. Following our initial public offering, our common stock will be traded in the public market, and accordingly we will use the applicable closing price of our common stock to determine fair value.

The following assumptions were used for the awards subject to performance and market conditions that we granted during the years ended June 30, 2020 and Successor 2019 Period:

 

Risk-Free Rate    0.19% - 1.66%
Expected Term    1.25 - 1.75 years
Dividend Yield    —  
Volatility    42.5% - 60.0%
Weighted-Average Grant Date Fair Value of Options Granted during the Period    $535 - $685

Adoption of Accounting Pronouncements

For a description of our recently adopted accounting pronouncements and recently issued accounting standards not yet adopted, see Note 2 to our consolidated financial statements: “Summary of Significant Accounting Policies —Adoption of New Pronouncements” and “Summary of Significant Accounting Policies—Pending Accounting Pronouncements” appearing elsewhere in this prospectus.

 

101


Table of Contents

Quantitative and Qualitative Disclosures About Market Risk

Market risk represents the risk of loss that may impact our financial position due to adverse changes in financial market prices and rates. Our market risk exposure is primarily a result of exposure due to potential changes in inflation or interest rates. We do not hold financial instruments for trading purposes.

Foreign Currency Exchange Risk

The functional currencies of our foreign subsidiaries are the respective local currencies. Most of our sales are denominated in U.S. dollars, and therefore our revenue is not currently subject to significant foreign currency risk. Our operating expenses are denominated in the currencies of the countries in which our operations are located, which are primarily in the United States, Canada, and Serbia. Our consolidated results of operations and cash flows are, therefore, subject to fluctuations due to changes in foreign currency exchange rates and may be adversely affected in the future due to changes in foreign exchange rates. To date, we have not entered into any hedging arrangements with respect to foreign currency risk or other derivative financial instruments. During the nine months ended March 31, 2021 and fiscal year ended June 30, 2020, a hypothetical 10% change in foreign currency exchange rates applicable to our business would not have had a material impact on our consolidated financial statements.

Interest Rate Risk

As of March 31, 2021 and June 30, 2020, we have cash and cash equivalents totaling $19.4 million and $0.8 million, respectively, and funds held for clients of $823.1 million and $614.1 million, respectively. We deposit our cash and cash equivalents and significant portions of our funds held for clients in demand deposit accounts with various financial institutions. We invest funds held for clients in debt-security investments classified as available-for-sale consisting of U.S. Treasury Notes, direct obligations of U.S. government agencies such as the Federal Home Loan Bank, the Federal National Mortgage Association and the Federal Farm Credit Bank, high grade corporate bonds, FDIC insured certificates of deposit, and other short-term and long-term investments.

Our cash and cash equivalents and funds held for clients are subject to market risk due to changes in interest rates. A decline in interest rates would decrease our interest income earned. Additionally, an increase in interest rates may cause the market value of our investments in fixed-rate available-for-sale securities to decline. We may incur losses on our fixed-rate available-for-sale securities if we are forced to sell some or all of these securities at lower market values. However, as a result of us classifying all marketable securities as available-for-sale, no gains or losses are recognized due to changes in interest rates until such securities are sold or decreases in fair value are deemed to be other-than-temporary. We have not recorded any other-than-temporary impairment losses to date. A 100-basis point change in interest rates would have had an immaterial effect on the market value of our available-for-sale securities as of March 31, 2021 and June 30, 2020.

We are also exposed to changing Eurodollar-based interest rates. Interest rate risk is highly sensitive due to many factors, including E.U. and U.S. monetary and tax policies, U.S. and international economic factors and other factors beyond our control. Our New Credit Facility and the New Loans carry interest at LIBOR, as administered by the Intercontinental Exchange (“CE”) Benchmark Administration for deposits in dollar, plus the applicable margin.

At March 31, 2021, we had total outstanding debt of $18.9 million, $24.9 million and $0.4 million under our Headquarters Loan, 2019 Term Loan and 2019 Revolving Credit Facility, respectively. At June 30, 2020, we had total outstanding debt of $19.5 million and $5.0 million under our Headquarters Loan and 2019 Revolving Credit Facility, respectively. Based on the amounts outstanding, a 100-basis point increase or decrease in market interest rates over a twelve-month period would result in an immaterial change to interest expense.

 

102


Table of Contents

BUSINESS

Mission

Paycor empowers leaders to develop winning teams.

Overview

Paycor is a leading Software-as-a-Service provider of human capital management solutions for small and medium-sized businesses. Our unified, cloud-native platform is built to empower business leaders by producing actionable, real-time insights to drive workforce optimization. Our comprehensive suite of solutions enables organizations to streamline HCM and payroll workflows and achieve regulatory compliance while serving as the single, secure system of record for all employee data. Our highly flexible, scalable, and extensible platform offers award-winning ease-of-use with an intuitive user experience and deep third-party integrations, and all augmented by industry-specific domain expertise. Over 28,000 customers across all 50 states trust Paycor to help their leaders develop winning teams.

People management has evolved significantly over the last 30 years from an administrative, payroll-centric cost center to a highly strategic function focused on talent management and employee engagement. To be competitive in today’s environment, organizations are increasingly reliant on this function as they seek to leverage people analytics to identify trends and track performance across their workforce. However, most existing HCM solutions lack the comprehensive functionality, ease-of-use, and integration capabilities needed to facilitate effective people management. These limitations are particularly problematic for SMBs which often lack the technical, financial, and people resources of larger organizations.

Our unified, cloud-native platform is purpose-built to provide business leaders with the tools they need to optimize all aspects of people management, including:

 

   

Core HCM and Payroll. A powerful calculation engine that enables real-time changes to drive fast and accurate payroll processing. Robust workflows and approval capabilities assist leaders with expediting and automating their most common tasks.

 

   

Workforce Management. Flexible time entry, overtime calculations, and scheduling capabilities with real-time payroll synchronization allowing leaders to manage costs and increase productivity.

 

   

Benefits Administration. Advanced decision support to help leaders streamline and optimize their company’s benefits administration and spend with superior carrier connectivity and the ability to setup complex plans.

 

   

Talent Management. Integrated compensation and performance management capabilities, including advanced goal management paired with employee-manager one-on-ones, empowering leaders to drive employee professional growth and corporate alignment.

 

   

Employee Engagement. Interactive learning tools and AI-powered surveys that use natural language processing to surface actionable, easy-to-understand insights from feedback allowing leaders to solve issues like turnover and low morale.

Our easy-to-use platform incorporates intuitive analytics functionality, enabling SMBs to automate and simplify mission-critical people management processes and enhance visibility into their business operations. Our platform is architected for extensibility and features an open API led interoperability engine that allows customers to easily connect their people data with third-party applications to create a seamlessly integrated digital ecosystem. Our products are supported by a differentiated implementation process and vibrant community of users, which together ensure customers can take full advantage of our platform.

We market and sell our solutions through direct sales teams, leveraging our strong demand generation engine and broker partnerships. Our highly efficient and multi-pronged go-to-market strategy is a key driver of

 

103


Table of Contents

our growth, which is evidenced by our LTV/CAC of 5.0x for the nine months ended March 31, 2021 and of 3.8x as of the twelve months ending June 30, 2020. We primarily target companies with 10 to 1,000 employees, with such segment of the SMB market accounting for 81% of our recurring billing for the fiscal year ended June 30, 2020. For this ‘target segment’ of our customer base the LTV / CAC was 5.6x for the nine months ended March 31, 2021. We intend to grow our customer base by accelerating the expansion of our sales coverage and broker networks in both new and existing markets, with a focus on Tier 1 markets where we see substantial opportunity. We also intend to grow our customer base through our industry focused product and go-to-market strategy. We market our products via a bundled pricing strategy where we charge customers on a per-employee-per-month (“PEPM”) basis and have demonstrated success at driving growth through the expansion of our Core HCM and Payroll product bundle. We intend to continue to expand our product suite and further cross-sell products into our existing customer base.

During the nine months ended March 31, 2021 and 2020, our revenues were $264.8 million and $254.5 million, respectively, representing year-over-year growth in revenues of 4%. During the nine months ended March 31, 2021 and 2020, our recurring and other revenues were $263.4 million and $245.4 million, respectively, representing 99% and 96% of our total revenue, respectively. During the nine months ended March 31, 2021 and 2020, we generated net losses of $46.2 million and $47.2 million, respectively, and losses from operations of $57.0 million and $64.8 million, respectively, representing operating margins of (21.5)% and (25.5)%, respectively. During the nine months ended March 31, 2021 and 2020, we generated Adjusted Operating Income of $47.8 million and $34.9 million, respectively, representing margins of 18.0% and 13.7%, respectively. See the “Management’s Discussion and Analysis of Financial Condition and Results of Operations—Non-GAAP Financial Measures” section for additional information on our non-GAAP metrics.

During the fiscal year ended June 30, 2020, the Successor 2019 Period, and the Predecessor 2019 Period, our revenues were $327.9 million, $201.9 million, and $89.6 million, respectively, representing year-over-year growth in revenues of 13%. During the fiscal year ended June 30, 2020, the Successor 2019 Period, and the Predecessor 2019 Period, our recurring and other revenues were $317.6 million, $191.9 million and $86.3 million, respectively, representing 97%, 95% and 96% of our total revenue, respectively. During the fiscal year ended June 30, 2020, the Successor 2019 Period, and the Predecessor 2019 Period, we generated net losses of $67.3 million, $72.8 million, and $14.9 million, respectively, and losses from operations of $94.7 million, $88.7 million and $16.6 million, respectively, representing operating margins of (28.9)%, (43.9)% and (18.5)%, respectively. During the fiscal year ended June 30, 2020, the Successor 2019 Period, and the Predecessor 2019 Period , we generated Adjusted Operating Income of $46.3 million, $36.9 million and $5.0 million, respectively, representing margins of 14.1%, 18.3%, and 5.6%, respectively. See the “Management’s Discussion and Analysis of Financial Condition and Results of Operations—Non-GAAP Financial Measures” section for additional information on our non-GAAP metrics.

Industry Background

Human capital management is an evolving necessity for organizations, with several key trends that have shaped today’s environment.

The Evolution of People Management

Over the last 30 years, the demands of business leaders, employees, and people management strategies have significantly evolved in response to shifting demographics, employee expectations, and technological capabilities. As a result, the importance of people management has been elevated from a payroll-centric cost center to a highly strategic function focused on talent management as a critical component of business competitiveness. The COVID-19 pandemic has further reinforced this strategic shift. The HR function has been pivotal as companies strive to maintain morale and productivity for remote workforces. Considering these evolving demands, HCM technology has been forced to transform to replace manual processes with strategic platforms that surface business insights, enabling leaders to make data-driven decisions.

 

104


Table of Contents

In the late 2000s, the emergence of SaaS brought about two key developments: HCM solutions shifting to focus on digitizing old processes and organizations increasingly using point solutions. This led to more system fragmentation, an overcomplicated user experience, and increased total costs. At the same time, the separation between work and life began to blur, driving an increased need for employee engagement tools. A 2018 study conducted by Gallup highlighted this need persists today, noting that 66% of employees in the U.S. were either not engaged or were actively disengaged.

To address this lack of engagement, many HCM solution providers targeted their product development efforts at enhancing the employee experience. Such providers did this by developing employee portals to drive engagement, similar to social media platforms, but found that employees were not seeking this from their employers. Other unsuccessful attempts to drive engagement included adding gamification attributes to influence behavior, such as encouraging employees to complete compliance training. These product features overlooked the importance of business leaders as the primary users of HCM platforms and as the people most influential in achieving positive employee engagement. A Gallup study reported that managers account for at least 70% of the variance in employee engagement scores across business units. In addition, a 2019 Gartner study showed employee engagement to be the need least met by existing HCM solutions. Business leaders need tools to effectively strengthen engagement, manage career development, and enhance the employee experience.

Complex Regulatory Environment

The ever-evolving regulatory landscape continues to place a burden on small businesses. For example, the 2020 CARES Act has required small businesses to quickly adapt to complex requirements. In addition, businesses are forced to navigate thousands of state and local tax codes and industry-specific labor laws. As a result, businesses continue to demand HCM platforms that enable them to maintain a robust compliance framework and abstract the complexity of regulatory changes, such as responding to special employee leave provisions.

Growing Importance of People Analytics

In recent years, businesses have begun to appreciate the value they could derive from stronger data analytics capabilities. SMB leaders are increasingly willing to invest in data-driven decision-making tools to improve their business performance. An IDC survey found that analyzing data and employee engagement had the highest level of third-party investment. In addition, a survey by Gartner showed that 64% of participants ranked improvement of reporting quality and people analytics as their main HR objective when evaluating HCM solutions. SMBs have a particular need for all-in-one solutions considering their unique capacity constraints, such as single person HR departments and limited in-house legal and IT support.

Unique Needs of SMBs

SMBs demand solutions that have the following key characteristics:

 

   

Ease of Implementation. The ability to get mission critical solutions up and running seamlessly and successfully without overburdening company resources.

 

   

Ease of Use. Intuitive design and simple workflows for leaders and their teams.

 

   

Full Suite of Solutions. Fully integrated platform to serve as a single system of record for all HCM functions with built-in critical capabilities such as compliance, mobility, analytics, and security.

 

   

Highly Scalable Cloud-based Platform. Flexible solutions built to meet the needs of organizations as they grow in size and complexity.

 

   

Industry-specific Focus. Solutions, integrations, and support tailored to unique industry needs.

 

105


Table of Contents

Limitations of Existing Solutions

The vast majority of SMBs still rely on legacy solutions to fulfill their HCM technology requirements. These offerings are typically provided by national and regional payroll service bureaus or in-house solutions built on top of generic enterprise resource planning (“ERP”) systems. In addition to these legacy solutions, advancements in cloud technology have led to the emergence of other competing SaaS-based HCM offerings. Both legacy and other competing SaaS offerings possess significant limitations in addressing the full HCM needs of SMBs. These limitations include:

 

   

Incomplete HCM Solutions Lacking in Product Breadth and Depth. Many existing HCM platforms offer incomplete product suites that deliver only a portion of the capabilities required by SMBs or offer ‘full suites’ comprised of products with limited functionality, capable of addressing only the most basic use cases. Often these solutions rely on archaic technologies such as batch processing engines and lack robust compliance and security features. Users of these incomplete platforms are often forced to use multiple products from multiple vendors or continue to manage processes manually outside of their HCM solution.

 

   

Lack a Unified Approach. Many existing HCM ‘suites’ are comprised of a patchwork of stand-alone applications with limited integration. This lack of unification inhibits the real-time synchronization of data across multiple HCM applications and makes it difficult for SMBs to maintain a single, uniform system of record for employee data. As a result, SMBs are forced to rely on manual, redundant, and error-prone processes to manage and track employee data, which can often lead to untimely payroll, poor employee engagement, and significant compliance issues such as incomplete reporting, and inadequate data security.

 

   

Difficult to Integrate with Third-Party Systems. Most existing HCM solutions are built on inflexible, closed technology architectures, and are not designed to communicate with external applications. These rigid systems make it difficult for SMBs to integrate HCM tools with other key systems of record such as ERP and POS applications and often require significant manual work to extract and port data to execute routine functions. This inhibits organizations’ ability to establish flexible digital ecosystems capable of addressing the evolving needs of a growing business.

 

   

Lack Robust Analytics Capabilities. Existing SMB solutions lack tools which are both sophisticated and easy-to-use to access, aggregate, analyze, and act on employee data in real-time. As a result, SMBs are unable to efficiently derive actionable workforce insights and make critical, informed decisions to improve the way they hire, manage, and develop people, such as uncovering turnover trends based on demographics, location, and tenure.

 

   

‘One Size Fits All’ Approach. Certain industry verticals have unique people management requirements, such as job costing for manufacturing companies and blended overtime calculations for healthcare employees who work shifts at different pay rates. However, most existing HCM solutions provide generic out-of-the-box functionality and limited configurability, with professional service teams that often lack vertical expertise. As a result, SMBs struggle to address evolving industry-specific people management needs and reporting requirements with existing HCM solutions.

 

   

Difficult to Use. Many existing solutions have arcane, inflexible user interfaces that lack the intuitive, consumer-like feel of modern SaaS applications. These solutions are often difficult for both employees and leaders to use effectively without significant training. Additionally, many existing HCM suites typically lack consistent functionality and user experience across different devices, and typically require multiple logins to traverse between applications. As a result, people leaders are often forced to revert to time-consuming manual processes to execute simple HR tasks and assist with tedious employee troubleshooting.

 

   

Not Designed for Business Leaders. Many existing HCM solutions were built with engagement functionality specifically designed for employees, not business leaders who have the most influence

 

106


Table of Contents
 

over employee engagement. These solutions often lack the end-to-end functionality and powerful analytics required by business leaders for effective people management. As a result, business leaders are incapable of fully leveraging their HCM solution to hire and retain the right talent, optimize routine functions, and transform people management into a strategic driver of business performance.

Our Solution and Key Strengths

 

 

LOGO

We offer a unified, cloud-native platform, purpose-built to address the comprehensive people management needs of SMB leaders. Our intuitive, easy-to-use platform enables SMBs to easily automate and simplify the most mission-critical people management processes and enhance visibility into organizations’ human capital to drive employee engagement and data-driven decisions. The key strengths of our platform include:

 

   

Comprehensive Suite of HCM Solutions Architected to Meet the Full Range of an SMB’s Needs. Our comprehensive HCM suite delivers industry-leading functionality. This empowers business leaders to achieve strategic goals through differentiated people management. The key components of our HCM solutions include:

 

   

Core HCM and Payroll. A powerful calculation engine that enables real-time changes to drive fast and accurate payroll processing. Robust workflows and approval capabilities assist leaders with expediting and automating their most common tasks.

 

   

Workforce Management. Flexible time entry, overtime calculations, and scheduling capabilities with real-time payroll synchronization allowing leaders to manage costs and increase productivity.

 

   

Benefits Administration. Advanced decision support to help leaders streamline and optimize their company’s benefits administration and spend with superior carrier connectivity and the ability to setup complex plans.

 

   

Talent Management. Integrated compensation and performance management capabilities, including advanced goal management paired with employee-manager one-on-ones, empowering leaders to drive employee professional growth and corporate alignment.

 

107


Table of Contents
   

Employee Engagement. Interactive learning tools and AI-powered surveys that use natural language processing to surface actionable, easy-to-understand insights from feedback allowing leaders to solve issues like turnover and low morale.

 

   

Uniquely Unified Platform Enabling Differentiated Analytics. Our platform leverages a modern cloud architecture and robust API led interoperability engine. We deliver a unified user and data experience that serves as the single source of truth for our customers’ employee data. Our platform allows for seamless access to people data across applications and the visibility to extract meaningful business insights from employee information in real-time. This unified data architecture automates error-prone manual processes, empowering business leaders to shift their focus to strategic initiatives that drive long term business value.

 

   

Open, Cloud-native Architecture Enables Differentiated Platform Extensibility. Our SaaS platform is flexible, scalable, and extensible, allowing us to continuously expand the breadth and depth of our product suite without compromising the unified user experience for both employers and employees. Our single instance, multitenant deployment enables us to deliver frequent, silent updates to maintain a consistent user experience on the latest version of our software. The extensibility of our platform allows for easy integrations to various technologies both within and outside of the HCM ecosystem, such as connections to benefits platforms to support our broker partnerships and integrations to industry-specific ERP systems.

 

   

Industry-specific Functionality and Expertise. We provide SMBs with a combination of industry-specific product configurations, pre-built integrations with sought-after third-party solutions, and served by professionals with industry-specific training. Our HCM platform is configurable and flexibly designed to address a broad cross-section of vertical-specific use cases. Our solutions are supported by a proprietary implementation program and vibrant community of users, which together ensure customers can take full advantage of our industry-specific functionality.

 

   

Powerful Analytics to Deliver Actionable Insights. We enable real-time visibility into an organization’s people data through a comprehensive set of out-of-the-box analytics capabilities. Our powerful analytics allow SMBs to cost-effectively transform data into trends and predictions to benchmark, understand, and easily report on their workforce. With predictive analytics and robust benchmarking tools, our platform enables SMBs to make strategic, data-driven decisions to improve recruiting, labor cost management, employee performance, diversity and inclusion, and employee retention.

 

   

Designed for Business Leaders. Effective business leadership is critical to maximizing employee engagement and successful business performance. Our platform is purpose-built to provide business leaders with the tools they need to optimize every aspect of people management. With our end-to-end HCM functionality and deep analytics capabilities, business leaders can streamline people management functions, surface actionable insights, facilitate successful hiring, meaningfully engage their employees, and focus people management on strategic initiatives that drive business value.

 

108


Table of Contents

Our Market Opportunity

We estimate our current annual recurring market opportunity is $26 billion in the U.S. and we expect the opportunity to grow as the number of SMBs increases and we continue to expand our product portfolio. To estimate our market opportunity, we identified the number of companies in the U.S. with an employee count between 10 and 1,000. Based on data from the U.S. Bureau of Labor Statistics last modified as of January 27, 2021, there were over 1.3 million businesses with between 10 to 1,000 employees, totaling 61.2 million employees within our target demographic. We then applied our $35 total list PEPM rate as of June 30, 2020 for our full suite of products including Core HCM and Payroll, Workforce Management, Benefits Administration, Talent Management, and Employee Engagement to derive our current total addressable market opportunity of $26 billion.

Growth Strategy

We intend to capitalize on our market opportunity with the following key growth strategies:

 

   

Expand Sales Coverage. We believe there is substantial opportunity to continue to broaden our customer base. As of March 31, 2021, we had approximately 28,200 customers, which represent a small percentage of the U.S. market for HCM and payroll solutions. Our sales coverage in Tier 1 markets, which encompass 33% of the U.S. population, is 18%, compared to 29% and 48% in Tier 2 and Tier 3 markets, respectively. There is a substantial opportunity to continue to grow our sales coverage and customer base in Tier 1 markets. As a result of our historical footprint, a significant majority of our revenue is derived from the Great Lakes and Southeast regions of the United States. We intend to drive new customer additions by expanding our sales coverage in the markets where we have a sales presence and into new markets over the next two years. We believe that our go-to-market engine positions us well to scale our business efficiently and effectively into these markets.

 

   

Accelerate Broker Channel Partnerships. Benefits brokers are trusted advisors to SMBs and are influential in the HCM selection process. We will continue to work with our existing broker partners and intend to expand our broker network through regional and national partnerships to drive customer acquisition.

 

   

Expand Industry-specific Functionality and Leadership. SMBs in certain industries require unique functionality for their people management needs. We designed our platform to be easily configurable for industry-specific applications in key verticals such as manufacturing, healthcare, and restaurants. We will continue to expand our solutions and expertise in both existing and new key industries.

 

   

Expand Product Penetration within Existing Customer Base. Our PEPM is increasing as we continue to grow our HCM product bundle. Our customers typically start with our core HR and payroll solution, eventually expanding their usage of our platform over time. We intend to accelerate this trend going forward and have a significant opportunity to further penetrate our existing customer base.

 

   

Continue to Innovate and Add New Solutions. Given our customer centric approach, we collaborate with our customers in expanding our product offerings. We have a robust product roadmap that is specifically focused on enhancing our ability to address the unmet needs of our customers and prospective customers. We intend to continue to invest significantly in research and development, particularly regarding the functionality of our platform, to sustain and advance our product leadership.

 

   

Pursue Strategic M&A. We have successfully acquired and integrated several businesses that complement and enhance our software and technology capabilities. We will continue to take a disciplined approach to identifying and evaluating potential acquisitions, ensuring we pursue strategies that expand the depth of our product portfolio and drive revenue synergies through cross sale opportunities. Our focused M&A strategy will help us to continue to drive growth and expand our market footprint and product leadership.

 

109


Table of Contents

Our Products

Our comprehensive portfolio of SaaS based people management products includes:

Core HCM and Payroll Suite

 

   

Onboarding: Enables customers to digitize the onboarding process by helping them to automate the collection of necessary new employee data, complete compliance forms, set up direct deposit, acknowledge company documents, and engage their new hires with necessary content such as training videos. Additionally, employees can complete WOTC tax credit information, and use electronic signatures to complete the onboarding process. Provides business leaders visibility into the new employee onboarding process through analytics and reporting tools.

 

   

HR: Includes functionality allowing leaders to set up and manage the organizational structure such as company departments and locations; employee lifecycle actions such as promotions, transfers, and terminations; create a dynamic and digital company organizational chart; workflows and approvals; and document storage.

 

   

Payroll: Fully-featured payroll and tax compliance engine with federal, state, and local tax support. Enables users to manage the entire payroll process including setup, payroll processing, reporting, direct deposit, check print, pay cards, and on-demand pay access. Provides payroll administrators with flexibility to make updates on the fly to current and future payroll cycles and see the results in real time. The solution is accompanied by services to assist leaders with filing compliance forms with multiple levels of government to fulfill company obligations.

 

   

Recognition: Shoutouts enables employees to engage with their peers by recognizing great work and giving them a public “shout out” for their achievements.

 

   

Time Off Manager: Enables customers to manage time off administration with functionality for key users. Administrators can set up and monitor accrual policies while empowering employees to request time off and view balances directly from the web or mobile app. Managers can approve time off via the web or mobile app and see a holistic view of their team via a time off dashboard and calendar view.

 

   

Mobile: Native iOS and Android app designed for employees and managers to have access to the HCM system from their preferred mobile device. Includes the ability for managers and employees to process workflow approvals, manage time and attendance, view paystubs, manage benefits, provide peer recognition, access company learning, access company news, view the employee directory, and view employee documents.

 

   

ACA: Reporting and filing tool to ensure customer compliance with the Affordable Care Act to help business leaders understand workforce compliance, comply with measurement periods, and both generate and file necessary forms.

 

   

Reporting: Provides customers with a robust library of standard reports for their most common needs including federal and state compliance, employee rosters, and payroll reporting, such as pre and post journals. Additionally, the reporting engine gives customers the ability to do ad hoc reporting by enabling business leaders to query their people data and design reports to suit their own needs.

 

   

Analytics: Provides real-time data insights to help leaders make critical business decisions. It provides a broad set of templates including retention, compensation, diversity, benchmarking capabilities, predictive insights, and comparison tools. Leaders can run what-if analyses, create easily accessible, personalized dashboards of key business metrics, and create presentations on their people data.

Workforce Management

 

   

Scheduling: Enables business leaders to plan and optimize schedules to budgets and easily create schedules based on templates. Employees can set their own availability, see when they are scheduled to work, and swap shifts with other employees, facilitated by built in chat capabilities.

 

110


Table of Contents
   

Time and Labor Management: Delivers a unified system of record with HR and Payroll. Facilitates time punching, timecard entry, timecard submittal, and timecard approval. Managers can proactively monitor hours and overtime via dashboards, providing business leaders the visibility needed to control labor costs. Employees can interact with the software via the web, their phone, or a timeclock device. The software is designed to handle the various overtime, scheduling, and break rules required across the jurisdictions where employees work.

Benefits Administration

 

   

Benefits: Benefits Advisor is a rules-based platform that simplifies benefit administration tasks while empowering employees to make smart, cost effective decisions. The tool provides benefit administration capabilities for plan setup and management, open enrollment with built in decision support for employees, life event-based enrollment for employees, and carrier connectivity to seamlessly pass enrollment information to benefit carriers.

Talent Management

 

   

Recruiting: Helps customers to streamline the recruiting process by fully managing both the requisition and candidate lifecycles. Recruiting allows leaders to communicate with candidates the way they want via both text message and email, schedule interviews, extend offers, and seamlessly begin the employee onboarding experience. Additionally, recruiters can gamify the referral process and reward employees who make referrals via our Gravity referral app. Recruiting allows customers to create a fully branded careers site that matches the look and feel of their main corporate site.

 

   

Performance Management and Goal Setting: Enables leaders to improve the quality of work by facilitating meaningful conversation and coaching that allow employees to feel heard, helping them better understand what they need to do to succeed. Customers can build customizable reviews for both the ongoing review process and the annual process, enable peer to peer feedback, and keep parties up to date with event and approver notifications and workflows. The performance review cycle is fully integrated with Compensation Management so that reviews can drive the merit process. Additionally, specific, measurable, achievable, relevant and time-bound goals and objectives and key results can be created, tracked, and managed throughout the year, enabling regular manager-employee one-on-one check-ins to ensure goal alignment, progress, and completion.

 

   

Compensation Management: Facilitates compensation strategy to reduce turnover and reward the right talent by automating compensation events in one system, taking the complexity out of planning. The tool enables leaders to create salary plans and associated budgets, distribute salary worksheets to managers for planning and what-if scenarios within defined budgets, view calculations and compensation metrics (such as compa-ratios), roll up plans for executive approval, and create new pay records upon completion – all fully integrated with performance management.

Employee Engagement

 

   

Learning Management: Combines virtual, classroom, mobile, and social capabilities on one platform, so employees can learn at their own pace – whether in a curated course or in a self-paced, on demand environment. It includes a robust delivered content library, a course builder for customers to create their own content and learning assessments, quizzes to ensure learner proficiency, and real-time course-completion data for leaders.

 

   

Employee Surveys: Pulse, the employee survey tool, gives leaders an accurate way to gather and convert employee feedback into insights for actionable plans. Designed to help leaders regularly gauge what employees are thinking and feeling in real time, the tools facilitates both light-weight pulse surveys and in-depth engagement surveys through a combination of quantitative and qualitative questions. Results are put through the natural language processing and sentiment analysis engines that use the power of AI to quickly categorize unstructured feedback by theme and positive/negative sentiment, so leaders do not have to spend precious time manually parsing results.

 

111


Table of Contents

Our Technology

 

 

LOGO

Paycor’s technology is based on a multi-tenant Software-as-a-Service framework and utilizes automated build-and-deploy processes to release updates to customers. This gives us an advantage over many disparate traditional systems which are less flexible and require longer and costly development and upgrade cycles. Our technology is powered by a hybrid cloud configuration leveraging geographically dispersed co-located data centers hosted through Microsoft Azure and Amazon Web Services. Our platform is designed to be flexible, scalable, and highly configurable and is built on a layer of cloud-native micro services, which supports the platform’s ability to easily integrate with other technologies in our customers’ digital ecosystems. In addition, customer data is stored in a modern database layer and accessed through a unified reporting system.

The platform is designed with security as a top consideration and employs a defense-in-depth strategy through administrative, physical, and technical safeguards to ensure the protection, confidentiality, and integrity of our customers’ data. Paycor is NACHA certified, a voluntary accreditation program from the National Automated Clearing House Association which governs the nations ACH network and payment system. We also routinely complete SOC 1 and SOC 2 examinations. Service Organization Controls (“SOC”), are standards established by the American Institute of Certified Public Accountants for reporting on internal control environments implemented within an organization. We continuously monitor our network and endpoint-based security threats along with antivirus software to guard against trojans, worms, viruses, and other malware.

Our Customers

As of March 31, 2021, Paycor serves over 44,400 clients from approximately 28,200 parent customers. Our target customers are companies with 10 to 1,000 employees and we specialize in the key industries of manufacturing, healthcare, and food and beverage. We currently have more than 1.9 million active employees on our platform.

The Donaldson Group

 

   

Situation: The Donaldson Group is a full-service real estate management group based in Rockville, MD with more than 240 reported employees. Donaldson found it challenging to get past tedious administrative tasks that were directly related to the inadequate HRIS system they were using. Their

 

112


Table of Contents
 

payroll, time and benefits solutions were disconnected, leading to errors, duplicate entries and manual work that took time away from strategic initiatives. The onboarding process was completely manual. Employees spent hours filling out paperwork, preventing them from hitting the ground running. With multiple offices, employees are often moved around to different locations and as a result, HR was forced to take the employee’s data out of the old system, plug it into a spreadsheet, then upload the data to the new location’s system before manually deleting the old profile.

 

   

Solution: Donaldson partnered with Paycor to provide one hub for all employee data saving Donaldson time and eliminating errors by no longer forcing administrators to switch platforms, log-in to multiple systems, re-key information, or open multiple spreadsheets to access data. Donaldson now leverages Paycor’s Recruiting, Onboarding, Payroll, Time, HR, Benefits Advisor, LMS, Analytics, and ACA solutions.

 

   

Key Benefits: With Paycor Onboarding, their HR administrators can now streamline the entire process by having employees sign documents, set up direct deposit and answer important questions before an employee’s first day. Donaldson onboards approximately 60 new hires annually and we estimate that Paycor saved Donaldson’s administrators approximately 80 hours a year by reducing manual tasks. Paycor Time empowers Donaldson to create schedules, manage time-off requests, and control labor expenses. And because employee hours flow directly from the time system to Paycor Payroll, managers can ensure employees are paid accurately and on time. Before Paycor, Donaldson reported spending approximately 18 hours a week processing payroll by hand and now they report saving approximately 524 hours annually with Paycor Payroll.

What If Syndicate

 

   

Situation: In 2015, What If Syndicate opened their flagship restaurant—Maple & Ash in Chicago, IL. In just five years, their portfolio of restaurants was at the center of a growing hospitality industry with locations spanning from to Scottsdale, AZ and Dallas, TX. With such rapid growth, What If Syndicate needed an HR and payroll provider that streamlined tedious tasks such as new hire paperwork, reviewing time sheets, and employee training. Unfortunately, their previous provider was unable to meet their demands and provide solutions to help them grow. Prior to Paycor, What If Syndicate estimated that its paper onboarding processes took twenty hours per week to complete. Employee documents were kept in filing cabinets, records were lost, and updating employee information was difficult and tedious. To make matters worse, subpar customer service and support left them in the dark when they had questions about their solutions or when they needed HR assistance.

 

   

Solution: What If Syndicate partnered with Paycor in October of 2018 for Onboarding, Payroll, HR, Analytics, LMS and Benefits Advisor.

 

   

Key Benefits: Instead of new hires spending their first day completing paperwork, Paycor Onboarding allows them to sign important documents, set up direct deposit, and connect and engage with their peers right out of the gate. Now, Paycor estimates What If Syndicate’s onboarding processes takes less than six hours a week, saving them 14 hours each time a new cohort is onboarded. What If Syndicate stated it was able to hire nearly 600 employees in an eight-month period because of Paycor Onboarding. Today, Paycor Payroll & Time empower HR administrators to automate tasks around approvals, tracking, and reporting employee hours. Employees can now view their paystubs online—reducing tedious tasks for business leaders. With Paycor Learning Management, HR can virtually train their employees nationwide on company policies, compliance and more instead of relying on in-person classes.

Pure Dental Brands

 

   

Situation: Pure Dental Brands has more than 500 employees across 56 locations in eight states, according to its HR team. At Pure Dental Brands, HR oversees everything from hiring and training to

 

113


Table of Contents
 

compensation, compliance, and engagement. For years, they used an HR and payroll provider that offered little flexibility where platform upgrades and additional implementations were required, leading to significant issues like losing employee data.

 

   

Solution: Pure Dental Brands partnered with Paycor in 2016 for Recruiting, Onboarding, Payroll, Time, HR, Benefits and Reporting.

 

   

Key Benefits: According to Pure Dental Brands, Paycor’s software is extremely user friendly for both administrators and employees, offering one central location to access all HR information. Administrators are not spending time switching between systems or relying on manual processes. And now that open enrollment and ACA management has been automated, the HR team can focus on enhancing employee communications and engagement during the pandemic. Instead of relying on spreadsheets to manage open enrollment, Pure Dental Brands uses Paycor Benefits Advisor to automate the entire process. Employees can view benefits comparisons to make informed decisions, and administrators no longer spend time manually entering plan information for each employee. Before Paycor, accessing and sharing reports was a lengthy and frustrating process that required HR to contact their previous provider for support. Now, the HR team can easily run reports and share them with others in the organization.

Sales and Marketing

We sell our solutions through a direct sales team, comprised of field sales, insides sales and client sales, each organized by customer size, geography, and industry. Our field sales team focuses on generating new sales to prospects with more than 40 employees, while our inside sales team drives new sales to organizations with less than 40 employees. Our client sales team cross-sells additional bundles to existing customers. Our sales professionals are trained to take a consultative approach to uncover the specific challenges and industry-specific nuances faced by customers and ensure the right solutions are provided. Our sales footprint has historically been concentrated in Tier 2 and Tier 3 markets. We believe there is an attractive opportunity to grow our sales teams in Tier 1 markets.

A core component of our sales and marketing strategy is our partnerships with key centers of influence (“COIs”), which include benefits brokers, financial advisors, financial institutions, and HR consultants. These partnerships enhance our sales motion by generating high quality referrals and providing credibility to our offerings.

We generate customer leads, accelerate sales opportunities, and build brand awareness through our direct marketing programs and robust network of COIs. We believe that our sales success is attributable to our differentiated unified platform, our ability to generate high customer return on investment, and our reputation for superior customer service. Our principal marketing efforts consist of paid, owned, and earned marketing strategies, including robust organic search engine optimization, paid digital media, account based marketing, channel partner marketing, and live and virtual events. Additionally, our HR Center of Excellence is an award-winning resource hub that provides existing and prospective customers with white papers, webinars, and industry research to help organizations optimize human capital management.

As of March 31, 2021, our sales and marketing organization included approximately 274 mid-market field sales professionals.

Research and Development

We invest significantly in research and development to continuously introduce new applications, technologies, features, and functionality. We are organized in small product-centric teams that utilize an agile development methodology. We focus our efforts on developing new applications and core technologies as well as further enhancing the usability, functionality, reliability, performance, and flexibility of existing applications.

 

114


Table of Contents

We expensed research and development costs through our consolidated statements of operations of $26.5 million, $35.9 million, $45.9 million, $28.4 million, and $12.7 million for the nine months ended March 31, 2021 and 2020, the fiscal year ended June 30, 2020, Successor 2019 Period, and Predecessor 2019 Period, respectively. Additionally, we capitalized research and development costs on our consolidated balance sheets of $15.1 million, $14.8 million, $18.8 million, $12.1 million, and $6.7 million for the nine months ended March 31, 2021 and 2020, the fiscal year ended June 30, 2020, Successor 2019 Period, and Predecessor 2019 Period, respectively. Our research and development personnel are principally located in Ohio and Texas, although our associates are currently primarily operating virtually as a result of the COVID-19 pandemic. We seek to hire highly experienced personnel wherever they are located.

Our Service Model

GUIDE Implementation Model

 

   

GUIDE is Paycor’s differentiated implementation methodology, where we work to Gather, Understand, Import, Deliver, and Evaluate (“GUIDE”), ensuring a successful and seamless transition to our products.

 

   

GUIDE Elite is a service that offers our larger prospective customers and all clients of broker partners a project manager who serves as the single point of contact and go-to implementation expert throughout the process. With GUIDE Elite, customers are offered extended implementation support of between six weeks to six months following product activation with a focus on training, utilization, and adoption to maximize the value of Paycor’s technology and expertise.

Personalized Support Model

 

   

Paycor’s personalized support model is based on matching customers with the specialist that has the skillset needed to answer their inquiry. Our customer experience team is based in the United States and delivers a responsive, consultative customer service experience. Our larger customers are assigned a dedicated Customer Success Manager who is focused on driving the value of existing solutions, conducting Executive Business Reviews for strategic planning, and serving as a trusted advisor.

Intellectual Property

Our success is dependent, in part, on our ability to protect our proprietary technology and other intellectual property rights. We rely on a combination of laws and intellectual property rights, including trade secrets, copyrights, and trademarks, as well as contractual protections to establish and protect our intellectual property rights. We require our associates and other employees, consultants and other third parties to enter into confidentiality and proprietary rights agreements and control access to software, documentation, and other proprietary information. In addition, we believe that factors such as the technological and creative skills of our personnel, creation of new modules, features and functionality and frequent enhancements to our applications are also essential to establishing and maintaining our technology leadership position in our industry.

Despite our efforts to protect our proprietary technology and our intellectual property rights, unauthorized parties may attempt to misappropriate our rights or to copy or obtain and use our proprietary technology to develop applications with the same functionality as our applications. Policing unauthorized use of our technology and intellectual property rights is difficult and costly, and we may not be successful in detecting or preventing unauthorized activities.

We expect that providers of HCM and payroll solutions such as ours may be subject to third-party infringement claims as the market and the number of competitors grows and the functionality of applications in different industry segments overlaps. Any of our competitors or other third parties might make a claim of infringement against us, which would require us to defend ourselves regardless of the merits of such claim, and could divert the attention of management and cause us to incur costs.

 

115


Table of Contents

Competition

The market for HCM and payroll solutions is fragmented, highly competitive, and rapidly changing. Our competitors vary for each of our solutions and include both enterprise and micro-focused software providers, such as legacy payroll service bureaus (ADP, Paychex), cloud HCM software providers (Paycom, Paylocity, Ultimate Software), and other regional service bureaus and ERP software providers that offer limited functionality.

We believe the principal competitive factors in our market include the following:

 

   

Benefits of a cloud-based technology platform.

 

   

Breadth and depth of product functionality.

 

   

Configurability and ease of use of our solutions.

 

   

Modern, intuitive user experience.

 

   

Ability to innovate and respond to customer needs rapidly.

 

   

Domain expertise in HCM and payroll.

 

   

Ease of implementation.

 

   

Quality of implementation and customer service.

 

   

Real-time web-based payroll processing.

 

   

Integration with a wide variety of third-party applications and systems.

We believe that we compete favorably on these factors within the SMB market. We believe our ability to remain competitive will depend on the success of our continued investment in sales and marketing, research and development, and implementation and customer services.

Facilities

We own our corporate headquarters in Cincinnati, Ohio, which occupies 135,577 square feet. We also lease offices in Florida, Ohio, and Texas as well as an office in Belgrade, Serbia. We believe that these facilities are suitable for our current operations and upon the expiration of the terms of the leases we believe we could renew these leases or find suitable space elsewhere on acceptable terms.

Associates

As of March 31, 2021, we had a total of 1,945 Associates, primarily located in the United States. We add temporary workers for business peaks and engage consultants for specialized functions. Our Associates are not represented by labor unions, nor have we experienced a work stoppage.

We are a winner of the 2021 Top Workplace USA award by Energage, LLC. We encourage Associates to have a strong, active voice in shaping our work environment, and in problem solving for customers. We believe the whole person comes to work, so we strive for an environment of belonging and inclusivity. At our core, we believe when Associates know we care, they push for their personal and professional bests and delight our customers.

We are committed to diversity, equity and inclusion. For us, that means strategic education, transparency, thriving employee resource groups, equity and equality, and purpose for the work. We embrace the diverse mosaic of our Associates and build high-performing teams dedicated to success and belonging.

 

116


Table of Contents

Giving back is in our DNA. We empower our Associates to make a difference in a way that is meaningful to them. Our Community Partners program is a grassroots organization funded by Associates who choose to give their own time and resources to serve. We dedicate several days each year for Paycor It Forward, where our Associates give back to the communities where we live and work. We established the Paycor Community Impact Fund in 2019, which provides project grants to local philanthropic organizations. Collectively, our Associates have raised nearly $2 million for our community.

Our Guiding Principles

At Paycor, our culture is built on 30 years of valuing the power of relationships. Our culture is driven by performance, service, and growth. We believe in a spirit of service and humanity that includes every community and everyone our business touches. We grow and perform together. We learn about each other and our customers. We innovate together so that we can succeed together.

 

   

Take Care of Customers First. Our customers are our heroes. When they win, we win.

 

   

Take Care of Each Other. We accept and look out for each other, always.

 

   

Do the Right Thing. It’s not always the easy way—but it’s what really matters.

 

   

Think Big, Dream Big. Never say never! Solve problems, invent a better way, disrupt the status quo.

 

   

Compete to Win. We don’t sit back and wait for success. Together, we use our strengths to excel to new levels year after year.

 

   

Have Fun Along the Way. Buckle up, it’s a fast-paced business! That’s why we celebrate the wins, laugh in the face of adversity, and enjoy the ride.

Legal Proceedings

From time to time, we may become involved in legal proceedings arising in the ordinary course of our business. We are not presently a party to any legal proceedings that, if determined adversely to us, we believe would individually or taken together have a material adverse effect on our business, financial condition, or liquidity.

 

117


Table of Contents

MANAGEMENT

Below is a list of the names, ages as of June 28, 2021, positions and a brief account of the business experience of the individuals who serve as (i) our executive officers, (ii) our directors and (iii) persons who are expected to become directors prior to completion of this offering. Upon the completion of this offering, eight directors are anticipated to be elected to our Board.

 

Name

   Age     

Position

Raul Villar Jr.

     53      Chief Executive Officer and Director

Adam Ante

     40      Chief Financial Officer

Alice Geene

     49      Chief Legal Officer and Secretary

Charles Mueller

     51      Chief Revenue Officer

Ryan Bergstrom

     42      Chief Product Officer

Whitney Bouck

     55      Director

Kathleen Burke

     40      Director

Steven Collins

     56      Director

Jonathan Corr

     54      Director

Umang Kajaria

     38      Director

Scott Miller

     60      Director

Jason Wright

     49      Director

Raul Villar Jr. has served as our Chief Executive Officer since July 2019 and was appointed a Director on our Board in January 2021. Previously, Mr. Villar Jr. served as the Chief Executive Officer of AdvancedMD from September 2015 to July 2019. He held numerous leadership roles at Automatic Data Processing Inc. (“ADP”), including President, ADP AdvancedMD, SVP Sales Major Accounts, and SVP Sales Small Business. Mr. Villar Jr. earned a Bachelor of Science from Bryant University and a Master of Business Administration from the University of Connecticut. We believe Mr. Villar Jr.’s industry expertise and his insight into our business as our Chief Executive Officer qualifies him to serve as a director of our Board.

Adam Ante has served as our Chief Financial Officer since September 2019, previously serving as the Deputy Chief Financial Officer from February 2019 to September 2019, and the Senior Vice President of Financial Planning and Analysis and Corporate Development from April 2017 to February 2019. Prior to joining Paycor, Mr. Ante held various finance related senior leadership roles from October 2009 to March 2017 at Vantiv, a payment processor, previously a line of business within Fifth Third Bank, and a division of Worldpay. Mr. Ante earned a Bachelor of Business Administration in Finance and International Business from the University of Cincinnati and a Master of Business Administration from Xavier University.

Alice Geene has served as our Chief Legal Officer and Secretary since October 2020. Ms. Geene was previously Chief Legal and People Officer at Rewards Network, a fintech company serving SMBs, from April 2018 to September 2020 and served as Senior Vice President of Corporate Affairs, General Counsel and Secretary from April 2014 to April 2018. Ms. Geene earned a Bachelor of Arts from Harvard College, a Juris Doctor from Harvard Law School, and has over 20 years of technology industry experience.

Charles (“Chuck”) Mueller has served as our Chief Revenue Officer, leading our Sales and Marketing teams, since February 2020. Mr. Mueller has thirty years of experience in the HCM industry. Previously, Mr. Mueller served as the Executive Vice President, Sales at Fleetcor from January 2019 to January 2020. Mr. Mueller also served in various senior sales roles at ADP, including General Manager for the Northeast Region, from June 1992 to January 2019. Mr. Mueller earned a Bachelor of Science from Georgia Southern University.

Ryan Bergstrom has served as our Chief Product Officer, leading Paycor’s strategy for its HCM product suite, since February 2018. He has nearly twenty years of product experience in the HCM industry. Previously, Mr. Bergstrom served as Vice President, Product Management at Ultimate Software, a global HCM company,

 

118


Table of Contents

from August 2016 to January 2018. He has also held product development and leadership roles at Epicor and SPECTRUM. Mr. Bergstrom earned a Bachelor of Science with special attainments in commerce, business administration from Washington & Lee University.

Whitney (“Whit”) Bouck has served as a member of our Board since September 2020. Ms. Bouck has been the Chief Operating Officer of HelloSign from 2016 to the present, including through Dropbox’s 2019 acquisition of HelloSign. Ms. Bouck currently serves on the board of directors of Ekata. Previously, Ms. Bouck served on the board of directors of Association for Information and Image Management. Prior to joining HelloSign, Ms. Bouck held various senior leadership roles at Box, Inc., EMC, Oracle Corporation and Sybase Inc. Ms. Bouck earned a Bachelor of Arts from Claremont McKenna College. We believe Ms. Bouck is qualified to serve on our Board due to her extensive technology experience.

Kathleen (“Katie”) Burke has served as a member of our Board since September 2020. Ms. Burke is the Chief People Officer at HubSpot, Inc., a customer relationship management company recognized globally for its culture. Under her leadership, HubSpot has been named the #1 Best Place to Work by Glassdoor and has been recognized globally as an innovator in culture and employee engagement. Ms. Burke joined HubSpot in December 2012 and held several positions before serving as Chief People Officer, including Vice President of Culture and Experience and Director for Talent and Culture. In addition to her work as Chief People Officer at HubSpot, Ms. Burke is alum of Bates College and MIT’s Sloan School of Management. We believe Ms. Burke is qualified to serve on our Board due to her B2B and SaaS industry experience.

Steven (“Steve”) Collins has served as a member of our Board since January 2019. Mr. Collins currently serves on the board of directors, audit committee and compensation committee of Sprout Social and the board of directors and audit committee of nCino, Inc. Previously, Mr. Collins served on the board of directors, audit committee and compensation committee of Instructure, Inc., from May 2014 to March 2020, the board of directors and audit committee of Shopify Inc., from June 2014 to May 2019, and the board of directors and audit committee of MuleSoft, LLC, from July 2014 to May 2018. From July 2011 to February 2014, Mr. Collins served as Executive Vice President and Chief Financial Officer of ExactTarget, a provider of digital marketing automation and analytics software and services, which was acquired by Salesforce in 2013. Mr. Collins earned a Bachelor of Science from Iowa State University and a Master of Business Administration from the Wharton School of the University of Pennsylvania. We believe Mr. Collins is qualified to serve on our Board due to his extensive technology and finance experience.

Jonathan Corr has served as a member of our Board since April 2021. Mr. Corr served as Chief Executive Officer of Ellie Mae, Inc. from February 2015 through October 2020, as its President from February 2013 through October 2020, and as its Chief Operating Officer from November 2011 through February 2013. Following his retirement from Ellie Mae in October 2020, Mr. Corr acted as Executive Advisor to ICE Mortgage Technology through March 2021. Prior to joining Ellie Mae, Mr. Corr served in executive and management positions at PeopleSoft, Inc., Netscape Communications Corporation, KANA Software, Inc., BroadBase Software, Inc., and Rubric Inc. Mr. Corr holds a Bachelor’s degree in Engineering from Columbia University and a Master of Business Administration from the Stanford University Graduate School of Business. Mr. Corr is on the board of directors and audit committee of the Mortgage Bankers Association, the board of directors of Independence Holdings Corp. and the board of directors of Reggora, Inc. We believe Mr. Corr is qualified to serve on our Board due to his extensive experience in technology, corporate strategy and acquisitions.

Umang Kajaria has served as a member of our Board since November 2018. Mr. Kajaria is a Partner in the Tech & Telco team and joined Apax in 2012. Mr. Kajaria currently serves on the board of directors of MyCase and Azentio Software. Previously, Mr. Kajaria served on the board of directors of Duck Creek Technologies, from April 2016 to August 2020, the board of directors and the audit committee of ECi Software Solutions Inc. from August 2017 to December 2020, the board of directors and the audit committee of Aptos Technology, Inc., from March 2016 to January 2020, and the board of directors and the audit committee of Paradigm, which was acquired by Emerson Electric Co. in 2017, from March 2016 to November 2017. Prior to joining Apax, Mr. Kajaria worked at Silver Lake Partners from 2008 to 2010 and Goldman Sachs & Co. from 2006 to 2008.

 

119


Table of Contents

Mr. Kajaria holds a degree in Computer Science and Business Administration from Carnegie Mellon University and a Master of Business Administration from Harvard Business School. We believe that Mr. Kajaria is qualified to serve on our Board due to his extensive finance industry experience.

Scott Miller has served as a member of our Board, and our predecessor Paycor, Inc., since 2006. Mr. Miller is a director and investor in the technology industry, with emphasis in SaaS, serving on the board of directors of NaviStone, Inc. and the board of advisors of NLign Analytics. Mr. Miller is an original investor in Paycor, Inc. and previously led the Board’s oversight of the Company’s information security council. Mr. Miller was the founder and Chief Executive Officer of Treadstone Group, before it was acquired by Exact Software. Mr. Miller received a Bachelor of Science in Accountancy from Miami University. We believe that Mr. Miller is qualified to serve on our Board due to his extensive technology experience.

Jason Wright has served as a member of our Board since November 2018. He is a Partner in the Apax Tech & Telco team and joined Apax in March 2000. Mr. Wright currently serves on the board of directors of MyCase, Verint Systems, ECI Software Solutions, TIVIT and Realpage. Mr. Wright is the chairman of the board of directors of Duck Creek Technologies. He has previously been on the boards of Aptos, Exact Software, Trizetto, Epicor Software, Paradigm, Plex Systems, Planview, Spectrum Labs and Webclients. Prior to joining Apax, Mr. Wright served in a variety of roles at GE Capital from 1995 to 1998, including principal investing on behalf of GE Ventures. Previously, he worked at Accenture from 1994 to 1998 designing and implementing systems for the financial services and pharmaceutical industries. Mr. Wright received a Bachelor of Arts in Economics from Tufts University and a Master of Business Administration in Finance from the Wharton School of the University of Pennsylvania. We believe that Mr. Wright is qualified to serve on our Board due to his extensive technology and finance industry experience.

Family Relationships

There are no family relationships between any of our executive officers or directors.

Corporate Governance

Board Composition and Director Independence

Our business and affairs are managed under the direction of our Board. In connection with this offering, we will amend and restate our certificate of incorporation and bylaws, and following completion of this offering, our Board will be composed of eight directors. Our certificate of incorporation will provide that the authorized number of directors may be changed only by resolution of our Board and with the prior written consent of Apax Partners for so long as it holds director nomination rights.

Our certificate of incorporation will also provide that our Board will be divided into three classes of directors, with the classes as nearly equal in number as possible. Subject to any earlier resignation or removal in accordance with the terms of our certificate of incorporation and bylaws:

 

   

Our Class I directors will be Ms. Bouck, Mr. Miller, and Mr. Wright and will serve until the first annual meeting of shareholders following the completion of this offering.

 

   

Our Class II directors will be Ms. Burke, Mr. Collins, and Mr. Kajaria and will serve until the second annual meeting of shareholders following the completion of this offering.

 

   

Our Class III directors will be Mr. Villar and Mr. Corr and will serve until the third annual meeting of shareholders following the completion of this offering.

Upon completion of this offering, we expect that each of our directors will serve in the classes as indicated above. In addition, our certificate of incorporation will provide that our directors may be removed with or without cause by the affirmative vote of at least a majority of the voting power of our outstanding shares of stock

 

120


Table of Contents

entitled to vote thereon, voting together as a single class for so long as Apax Partners beneficially owns 40% or more of the total number of shares of our common stock then outstanding. If Apax Partners’ beneficial ownership falls below 40% of the total number of shares of our common stock outstanding, then our directors may be removed only for cause upon the affirmative vote of at least 6623% of the voting power of our outstanding shares of stock entitled to vote thereon. Our bylaws will provide that Apax Partners will have the right to designate the Chair of the Board for so long as Apax Partners beneficially owns at least 30% or more of the voting power of the then outstanding shares of our capital stock then entitled to vote generally in the election of directors. Following this offering, Jason Wright will be the Chair of our Board. Further, our bylaws will provide that Apax Partners will have the right to designate the Chairman of the Board for so long as Apax Partners beneficially owns at least 30% or more of the voting power of the then outstanding shares of our capital stock then entitled to vote generally in the election of directors. In addition, we will enter into a Director Nomination Agreement with Apax Partners that provides Apax Partners the right to designate nominees for election to our Board for so long as Apax Partners beneficially owns 10% or more of the Original Amount. See “Certain Relationships and Related Party Transactions—Director Nomination Agreement” for more details with respect to the Director Nomination Agreement.

The listing standards of Nasdaq require that, subject to specified exceptions, each member of a listed company’s audit, compensation and nominating and governance committees be independent and that audit committee members also satisfy independence criteria set forth in Rule 10A-3 under the Exchange Act.

We anticipate that, prior to our completion of this offering, the Board will determine that Ms. Bouck, Ms. Burke, Mr. Collins, Mr. Corr and Mr. Miller meet the Nasdaq requirements to be independent directors. In making this determination, our Board considered the relationships that each such non-employee director has with the Company and all other facts and circumstances that our Board deemed relevant in determining their independence, including beneficial ownership of our common stock.

Controlled Company Status

After completion of this offering, Apax Partners, through its control of Pride Aggregator, will continue to control a majority of our outstanding common stock. As a result, we will be a “controlled company.” Under Nasdaq rules, a company of which more than 50% of the voting power for the election of directors is held by an individual, group, or another company is a “controlled company” and may elect not to comply with certain Nasdaq corporate governance requirements, including the requirements that, within one year of the date of the listing of our common stock:

 

   

We have a board that is composed of a majority of “independent directors,” as defined under the rules of such exchange.

 

   

We have a compensation committee that is composed entirely of independent directors.

 

   

We have a nominating and corporate governance committee that is composed entirely of independent directors.

Following this offering, we intend to rely on this exemption. As a result, we may not have a majority of independent directors on our Board. In addition, our Compensation & Benefits and Nominating & Governance Committees may not consist entirely of independent directors and/or may not be subject to annual performance evaluations. Accordingly, you may not have the same protections afforded to shareholders of companies that are subject to all of the Nasdaq corporate governance requirements.

 

121


Table of Contents

Board Committees

Upon completion of this offering, our Board will have an Audit Committee, a Compensation & Benefits Committee (the “Compensation Committee”), and a Nominating & Governance Committee. The composition, duties and responsibilities of these committees will be as set forth below. In the future, our Board may establish other committees, as it deems appropriate, to assist it with its responsibilities.

 

Board Member

  

Audit Committee

  

Compensation Committee

  

Nominating &

Governance Committee

Whitney Bouck    X       X
Kathleen Burke       X   
Steve Collins    X       X
Jonathan Corr    X      
Umang Kajaria         
Scott Miller       X   
Raul Villar Jr.         
Jason Wright    X    X    X

Audit Committee

Following this offering, our Audit Committee will be composed Mr. Collins, Mr. Corr, Ms. Bouck, and Mr. Wright, with Mr. Collins serving as chair of the committee. We intend to comply with the audit committee requirements of the SEC and Nasdaq, which require that the Audit Committee be composed of at least one independent director at the closing of this offering, a majority of independent directors within 90 days following this offering and all independent directors within one year following this offering. We anticipate that, prior to the completion of this offering, our Board will determine that Mr. Collins, Mr. Corr and Ms. Bouck meet the independence requirements of Rule 10A-3 under the Exchange Act and the applicable listing standards of Nasdaq. We anticipate that, prior to our completion of this offering, our Board will determine that Mr. Collins and Mr. Corr are “audit committee financial experts” within the meaning of SEC regulations and applicable listing standards of Nasdaq. The Audit Committee’s responsibilities upon completion of this offering will include:

 

   

Appointing, approving the compensation of, and assessing the qualifications, performance, and independence of our independent registered public accounting firm.

 

   

Pre-approving audit and permissible non-audit services, and the terms of such services, to be provided by our independent registered public accounting firm.

 

   

Reviewing our policies on risk assessment and risk management.

 

   

Reviewing and discussing with management and the independent registered public accounting firm our annual and quarterly financial statements and related disclosures as well as critical accounting policies and practices used by us.

 

   

Reviewing the adequacy of our internal control over financial reporting.

 

   

Establishing policies and procedures for the receipt and retention of accounting-related complaints and concerns.

 

   

Recommending, based upon the Audit Committee’s review and discussions with management and the independent registered public accounting firm, whether our audited financial statements shall be included in our Annual Report on Form 10-K.

 

   

Monitoring our compliance with legal and regulatory requirements as they relate to our financial statements and accounting matters.

 

122


Table of Contents
   

Preparing the Audit Committee report required by the rules of the SEC to be included in our annual proxy statement.

 

   

Reviewing all related party transactions for potential conflict of interest situations and approving all such transactions.

 

   

Reviewing and discussing with management and our independent registered public accounting firm our earnings releases and scripts.

Compensation Committee

Following this offering, our Compensation Committee will be composed of Ms. Burke, Mr. Miller, and Mr. Wright, with Ms. Burke serving as chair of the committee. The Compensation Committee’s responsibilities upon completion of this offering will include:

 

   

Annually reviewing and approving corporate goals and objectives relevant to the compensation of our chief executive officer.

 

   

Evaluating the performance of our chief executive officer in light of such corporate goals and objectives and determining and approving the compensation of our chief executive officer.

 

   

Reviewing and approving the compensation of our other executive officers.

 

   

Appointing, compensating and overseeing the work of any compensation consultant, legal counsel, or other advisor retained by the compensation committee.

 

   

Conducting the independence assessment outlined in Nasdaq rules with respect to any compensation consultant, legal counsel, or other advisor retained by the compensation committee.

 

   

Annually reviewing and reassessing the adequacy of the committee charter in its compliance with the listing requirements of Nasdaq.

 

   

Reviewing and establishing our overall management compensation, philosophy and policy.

 

   

Overseeing and administering our compensation and similar plans.

 

   

Reviewing and making recommendations to our Board with respect to director compensation.

 

   

Reviewing and discussing with management the compensation discussion and analysis to be included in our annual proxy statement or Annual Report on Form 10-K.

Nominating & Governance Committee

Following this offering, our Nominating and Governance Committee will be composed of Mr. Wright, Ms. Bouck, and Mr. Collins, with Mr. Wright serving as chair of the committee. The Nominating and Governance Committee’s responsibilities upon completion of this offering will include:

 

   

Developing and recommending to our Board criteria for board and committee membership.

 

   

Developing and recommending to our Board best practices and corporate governance principles.

 

   

Subject to the rights of Apax under the Director Nomination Agreement as described in “Certain Relationships and Related Party Transactions—Related Party Transactions—Director Nomination Agreement”, identifying and recommending to our Board the persons to be nominated for election as directors and to each of our Board’s committees.

 

   

Developing and recommending to our Board a set of corporate governance guidelines.

 

   

Reviewing and recommending to our Board the functions, duties and compositions of the committees of our Board.

 

123


Table of Contents

Compensation Committee Interlocks and Insider Participation

None of our executive officers currently serves, or in the past fiscal year has served, as a member of the Board or compensation committee of any entity that has one or more executive officers serving on our Board or Compensation Committee.

Risk Oversight

Our Board will oversee the risk management activities designed and implemented by our management. Our Board will execute its oversight responsibility for risk management both directly and through its committees. The full Board will also consider specific risk topics, including risks associated with our strategic plan, business operations and capital structure. In addition, our Board will receive detailed regular reports from members of our senior management and other personnel that include assessments and potential mitigation of the risks and exposures involved with their respective areas of responsibility.

Our Board will delegate to the Audit Committee oversight of our risk management process. Our other committees of our Board will also consider and address risk as they perform their respective committee responsibilities. All committees will report to the full Board as appropriate, including when a matter rises to the level of a material or enterprise level risk.

Code of Business Conduct and Ethics

Prior to completion of this offering, we intend to adopt a code of business conduct and ethics that applies to all of our employees, officers, and directors, including those officers responsible for financial reporting. Upon the closing of this offering, our code of business conduct and ethics will be available on our website. We intend to disclose any amendments to the code, or any waivers of its requirements, on our website.

 

124


Table of Contents

EXECUTIVE COMPENSATION

As an “emerging growth company,” within the meaning of the Securities Act, for purposes of the SEC’s executive compensation disclosure rules, we have opted to comply with the executive compensation disclosure rules applicable to “emerging growth companies.” In accordance with such rules, we are required to provide a Summary Compensation Table and an Outstanding Equity Awards at Fiscal Year-End Table, as well as specified narrative disclosures regarding executive compensation for our last completed fiscal year. This section discusses the material components of the executive compensation program for our Chief Executive Officer and our two other most highly compensated officers for the fiscal year ending June 30, 2021 who we collectively refer to as our “Named Executive Officers.” For the fiscal year ended June 30, 2021, our Named Executive Officers and their positions were as follows:

 

   

Raul Villar Jr., Chief Executive Officer and Director;

 

   

Adam Ante, Chief Financial Officer; and

 

   

Chuck Mueller, Chief Revenue Officer.

This discussion may contain forward-looking statements that are based on our current plans, considerations, expectations, and determinations regarding future compensation programs. Actual compensation programs that we adopt in the future may differ materially from the currently planned programs summarized in this discussion.

Summary Compensation Table

 

Name and
Principal
Position

  Fiscal Year
Ended
June 30
    Salary     Bonus(1)     Stock
Awards(2)
    Option
Awards(3)
    Nonequity
Incentive Plan
Compensation(4)
    All Other
Compensation(5)
    Total  

Raul Villar Jr., Chief Executive Officer

    2021     $ 476,924       N/A       —         —         N/A     $ 11,811     $ 488,735  
    2020     $ 478,847     $ 530,000       —       $ 7,656,875     $ 220,000     $ 322,872     $ 9,208,594  

Adam Ante, Chief Financial Officer

    2021     $ 339,039       N/A     $ 716,550       —         N/A     $ 18,686     $ 1,074,275  
    2020     $ 327,308     $ 15,750       —       $ 1,645,313     $ 115,500     $ 7,429     $ 2,111,300  

Chuck Mueller, Chief Revenue Officer

    2021     $ 367,692     $ 600,000       —         —         N/A     $ 14,115     $ 981,807  
    2020     $ 144,615     $ 595,840       —       $ 2,548,200     $ 72,160     $ 119,639     $ 3,480,454  

 

(1)

The amount in this column represents (a) signing bonuses paid to Messrs. Villar Jr. and Mueller and (b) discretionary bonuses above performance to each of our Named Executive Officers.

(2)

The amount reported in the “Stock Awards” column reflects the aggregate grant date fair value based on the probable outcome of the applicable performance conditions as of the date of grant, computed in accordance with FASB ASC Topic 718, of LTIP Units granted to Mr. Ante during the 2021 Fiscal Year. The LTIP Units are participation interests in a phantom pool of Class B Units in Pride Aggregator (the “Class B Units”). For more information regarding these LTIP Units, see “Narrative Disclosure to Summary Compensation Table—Equity Incentives” below.

(3)

Amounts reported in the “Option Awards” column reflect the aggregate grant date fair value based on the probable outcome of the applicable performance conditions as of the date of grant, computed in accordance with FASB ASC Topic 718, of Class B Units of Pride Aggregator granted to Messrs. Villar Jr., Ante and Mueller during the 2020 Fiscal Year. The grant date fair value for the Class B Units if they vested at the maximum level is as follows: for the 2021 Fiscal Year (a) for Mr. Villar Jr., $8,372,500; (b) for Mr. Ante,

 

125


Table of Contents
  $1,722,708; and (c) for Mr. Mueller, $2,553,000. The Class B Units represent membership interests in Pride Aggregator that are intended to constitute profits interests for federal income tax purposes. Despite the fact that the Class B Units do not require the payment of an exercise price, they are most similar economically to stock options. Accordingly, they are classified as “options” under the definition provided in Item 402(a)(6)(i) of Regulation S-K as an instrument with an “option-like feature.” Please see Note 14 “Equity Compensation Plans” in the Paycor HCM, Inc. and subsidiaries consolidated financial statements for the fiscal year ended June 30, 2020 for additional details regarding these awards.
(4)

The Company maintains a cash-based annual bonus plan with a one-year performance period that ends June 30, 2021. As of the date of this filing, performance against the applicable performance targets has not been determined, so no bonus determination has been made by our Compensation Committee. We will report the amounts earned by our Named Executive Officers through a Form 8-K filing once these amounts are determined.

(5)

Amounts shown in this column represent the following: for the 2021 Fiscal Year (a) for Mr. Villar Jr., $1,961 for cell phone expenses, $8,850 in 401(k) employer contributions, and $1,000 in HSA employer contributions, (b) for Mr. Ante, $1,440 for cell phone expenses, $6,975 in 401(k) employer contributions, $1,000 in HSA employer contributions, and $9,271 in retention pool payments pursuant to Mr. Ante’s share of the total value of forfeited options under our previous stock option plan, and (c) for Mr. Mueller, $1,440 for cell phone expenses and $12,675 in 401(k) employer contributions; and for the 2020 Fiscal Year (a) for Mr. Villar Jr., $7,550 for travel expenses for spouse to attend annual sales trip, $2,580 for cell phone expenses, $307,107 related to one-time relocation expenses to Cincinnati, Ohio, including moving expenses, expenses relating to the sale of his former residence and rent for temporary housing, $4,750 in 401(k) employer contributions, and $885 in HSA employer contributions, (b) for Mr. Ante, $1,080 for cell phone expenses, $5,349 in 401(k) employer contributions, and $1,000 in HSA employer contributions, and (c) for Mr. Mueller, $4,706 for travel expenses for spouse to attend annual sales trip, $480 for cell phone expenses, and $114,453 related to one-time relocation expenses, including moving expenses.

Narrative Disclosure to Summary Compensation Table

The compensation of our Named Executive Officers generally consists of base salaries, performance-based annual cash bonus opportunities, long-term incentive compensation in the form of profits interests and other benefits, as described below.

Base Salary

Each of our Named Executive Officers is paid a base salary commensurate with his position, experience, skills, duties and responsibilities. At the commencement of fiscal year 2021, Messrs. Villar Jr.’s, Ante’s, and Mueller’s annualized base salaries were $500,000, $350,000, and $400,000, respectively. However, on April 26, 2020, due to the economic impacts of the COVID-19 pandemic, Messrs. Villar Jr.’s, Ante’s, and Mueller’s annualized base salaries were reduced to $425,000, $297,500, and $340,000, respectively, and remained at those rates through January 4, 2021, at which point they reverted to their pre-reduction level. Messrs. Villar Jr.’s and Ante’s base salaries were increased to $550,000 and $400,000, respectively, in February of 2021.

Non-Equity Incentive Compensation—Performance Based Annual Cash Incentive Awards

Each of our Named Executive Officers has a performance-based annual cash bonus opportunity that pays out based upon the Named Executive Officer achieving individual performance goals and the Company meeting predetermined corporate performance objectives, which for fiscal year 2021 included objectives related to bookings, revenue, adjusted EBITDAC and gross retention. Messrs. Villar Jr.’s, Ante’s, and Mueller’s target annual bonuses are 100%, 80%, and 100% of their annualized base salaries, respectively. Our Compensation Committee has awarded the bonuses shown with respect to fiscal year 2020 in the Summary Compensation Table, above, based on its assessment of the individual performance of each of our Named Executive Officers and the Company’s expected performance against pre-established performance metrics.

 

126


Table of Contents

Employment and Change in Control Severance Agreements

In 2019, the Company entered into employment agreements with each of the Named Executive Officers that memorialize their base salary, target bonus opportunity, reimbursement of reasonable business expenses and eligibility to participate in the Company’s benefit plans generally. The material terms of the employment agreements are summarized below. These summaries are qualified by reference to the actual text of the agreements, which are filed as exhibits to the registration statement of which this prospectus forms a part. In addition to the key terms summarized below, each employment agreement provides for certain severance benefits upon a resignation by such Named Executive Officer, for “good reason,” or upon a termination by the Company without “cause.” Please see the section entitled “Potential Payments Upon Termination or Change in Control” below for more details regarding the severance benefits each Named Executive Officer is eligible to receive.

Villar Jr. Employment Agreement

Mr. Villar Jr. entered into an employment agreement with Paycor, Inc., dated July 1, 2019 (the “Villar Agreement”). The Villar Agreement provides for an initial three-year term, subject to successive one-year extensions thereafter, unless either party elects not to permit such automatic non-renewal with at least 90 days’ prior written notice. Under the Villar Agreement, Mr. Villar Jr. is entitled to receive an annual base salary of $500,000, is eligible to receive an annual bonus (targeted at 100% of his annual base salary), based upon the achievement of predetermined performance parameters, and is eligible to participate in employee benefit plans maintained from time to time by us. Under the Villar Agreement, Mr. Villar Jr. was paid a one-time signing bonus of $500,000 in 2019. The Villar Agreement also provides for an initial one-time grant of 12,500 Class B Units under the 2019 Paycor Equity Incentive Plan. Please see the section entitled “Equity Incentives” below for more details regarding the Class B Units. The Villar Agreement also subjects Mr. Villar Jr. to customary confidentiality, non-competition, and non-solicitation covenants.

Ante Employment Agreement

Mr. Ante entered into an employment agreement with Paycor, Inc., dated September 3, 2019 (the “Ante Agreement”). The Ante Agreement provides for an initial three-year term, subject to successive one-year extensions thereafter, unless either party elects not to permit such automatic non-renewal with at least 90 days’ prior written notice. Under the Ante Agreement, Mr. Ante is entitled to receive an annual base salary of $350,000, is eligible to receive an annual bonus (targeted at 75% of his annual base salary), based upon the achievement of predetermined performance parameters, and is eligible to participate in employee benefit plans maintained from time to time by us. The Ante Agreement also provides for an initial one-time grant of 3,510 Class B Units under the 2019 Paycor Equity Incentive Plan. Please see the section entitled “Equity Incentives” below for more details regarding the Class B Units. The Ante Agreement also subjects Mr. Ante to customary confidentiality, non-competition, and non-solicitation covenants.

Mueller Employment Agreement

Mr. Mueller entered into an employment agreement with Paycor, Inc., dated September 30, 2019 (the “Mueller Agreement”). The Mueller Agreement provides for an initial three-year term, subject to successive one-year extensions thereafter, unless either party elects not to permit such automatic non-renewal with at least 90 days’ prior written notice. Under the Mueller Agreement, Mr. Mueller is entitled to receive an annual base salary of $400,000, is eligible to receive an annual bonus (targeted at 100% of his annual base salary), based upon the achievement of predetermined performance parameters, and is eligible to participate in employee benefit plans maintained from time to time by us. Under the Mueller Agreement, Mr. Mueller was paid the following one-time signing payments: (i) $85,000 (grossed up for taxes) in relocation expense fees; (ii) a one-time payment equal to $186,000 paid within 90 days of employment; and (iii) $1,000,000 as a sign on bonus (payable in five (5) equal installments following 90 days of employment). The Mueller Agreement also provides for an initial one-time grant of 6,000 Class B Units under the 2019 Paycor Equity Incentive Plan. Please see the

 

127


Table of Contents

section entitled “Equity Incentives” below for more details regarding the Class B Units. The Mueller Agreement also subjects Mr. Mueller to customary confidentiality, non-competition, and non-solicitation covenants.

Equity Incentives

Class B Units

Each Named Executive Officer has been granted long-term incentives in the form of Class B Units pursuant to the 2019 Paycor Equity Incentive Plan and an underlying grant agreement. The Class B Units are intended to be profits interests for federal income tax purposes and represent the right to receive distributions from Pride Aggregator after the members of Pride Aggregator have received their contributed capital and specified return of their contributed capital. The Class B Units are 50% time-vesting and 50% performance-vesting. The time-vesting Class B Units vest over a four-year period, with 25% of the time-vesting Class B Units vesting on the first anniversary of the specified vesting commencement date and the remaining 75% vesting in equal installments on each quarterly anniversary thereafter, subject to the Class B Unit holder’s continuous service with us through each applicable vesting date. The performance-vesting Class B Units vest in incremental one-third (1/3) installments on the achievement of three (3) specified sponsor return and internal rate of return (“IRR”) metrics, subject to the Class B Unit holder’s continuous service with us through the applicable vesting date (with a three-month vesting tail period if the applicable Class B Unit holder were to be terminated by the Company without cause, due to death or disability or due to his resignation for good reason).

Consummation of this offering, by itself, will not accelerate the vesting of Class B Units and the Class B Units will continue to be subject to the foregoing vesting terms following consummation of this offering.

LTIP

In April 2021, Mr. Ante was granted 500 LTIP Units under the Company’s Top Talent Equity Incentive Plan. These LTIP Units represent a participation interest in a phantom pool of Class B Units, which is quantified and paid on certain determination dates. Consummation of this offering is a determination date under the LTIP Plan, so that Mr. Ante’s LTIP Units will be converted into a number of shares of our common equal to the value of Mr. Ante’s LTIP Units. Twenty percent (20%) of these shares will vest on consummation of this offering with the balance of these shares vesting in equal installments on the six, twelve, eighteen and twenty-four month anniversary of consummation of this offering.

401(k) Plan

We maintain a tax-qualified retirement plan that provides eligible employees with an opportunity to save for retirement on a tax-advantaged basis. Under our 401(k) plan, participants may elect to defer a portion of their compensation on a pre or post-tax basis and have it contributed to the plan subject to applicable annual limits under the Internal Revenue Code. Pre-tax contributions are allocated to each participant’s individual account and are then invested in selected investment alternatives according to the participants’ directions. Employee elective deferrals are 100% vested at all times. We have the ability to make discretionary matching and profit sharing contributions to the 401(k) plan, and such match is issued on a per pay period basis (65% of eligible pay up to 6% maximum). We made the following employer matching contributions with respect to the 2021 fiscal year to Messrs. Villar Jr., Ante and Mueller: $8,850, $6,975 and $12,675, respectively. As a U.S. tax-qualified retirement plan, pre-tax contributions to the 401(k) plan and earnings on those contributions are not taxable to the employees until distributed from the 401(k) plan and all contributions are deducted by us when made.

 

128


Table of Contents

Health and Welfare Plans

Our Named Executive Officers are eligible to participate in employee benefit plans, including medical, life, and disability benefits on the same basis as other eligible employees. These benefits include:

 

   

health, dental and vision insurance;

 

   

vacation, paid holidays and sick days;

 

   

life insurance and supplemental life insurance; and

 

   

short-term and long-term disability.

We believe these benefits are generally consistent with those offered by other companies and specifically with those companies with which we compete for employees.

Outstanding Equity Awards at Fiscal Year End

The following table summarizes, for each of the Named Executive Officers, the number of shares of our common stock underlying outstanding stock options held as of June 30, 2021.

 

    Option Awards(1)     Stock Awards(5)  

Name

  Grant Date     Vesting
Commencement
Date
    Number of
Securities
Underlying
Unexercised
Options
(#)
Exercisable(2)
    Number of
Securities
Underlying
Unexercised
Options
(#)
Unexercisable(2)
    Equity
Incentive
Plan
Awards:
Number of
Securities
Underlying
Unexercised
Unearned
Options
(#)(2)
    Option
Exercise
Price
($)(3)
    Option
Expiration
Date(4)
    Number
of
Shares

or
Units
of
Stock
that
have
not
Vested
(#)
    Market
Value
of
Shares
or
Units
of
Stock
that
have
not

Vested
($)
    Equity
Incentive
Plan
Awards:

Number
of

Unearned
Shares,
Units or

Other
Rights

that have
not
Vested

(#)
    Equity
Incentive
Plan
Awards:

Market
or Payout

Value of
Unearned
Shares,
Units or

other
Rights
that have

not
Vested

($)
 

Raul Villar Jr.

    8/22/2019       7/1/2019       2,735       3,515       6,250       N/A       N/A       N/A       N/A       N/A       N/A  

Adam Ante

    4/1/2019       11/2/2018       154       91       245       N/A       N/A       N/A       N/A       N/A       N/A  

Adam Ante

    11/20/2019       10/1/2019       659       1,096       1,755       N/A       N/A       N/A       N/A       N/A       N/A  

Adam Ante

    4/1/2021       N/A       N/A       N/A       N/A       N/A       N/A       N/A       N/A       500     $ 716,550  

Chuck Mueller

    2/20/2020    

 

1/1/2020

 

    938    

 

2,062

 

 

 

3,000

 

    N/A       N/A       N/A       N/A       N/A       N/A

 

(1)

This section of the table reflects information regarding Class B Units granted to our Named Executive Officers that were outstanding as of June 30, 2021. Despite the fact that the Class B Units do not require the payment of an exercise price, they are most similar economically to stock options. Accordingly, they are classified as “options” under the definition provided in the Item 402(a)(6)(i) of Regulation S-K as an instrument with an “option-like feature.” For more information on these Class B Units, see “Narrative Disclosure to Summary Compensation Table—Equity Incentives” above.

(2)

The Class B Units are 50% time-vested and 50% performance-vested. The time-vesting Class B Units vest over a four-year period, with 25% of the time-vesting Class B Units vesting on the first anniversary of the specified vesting commencement date and the remaining 75% vesting in equal installments on each quarterly anniversary thereafter, subject to the Class B Unit holder’s continuous service with us through the applicable vesting date. The performance-vesting Class B Units vest in incremental one-third (1/3) installments on the achievement of three (3) specified sponsor return and IRR metrics, subject to the Class B Unit holder’s continuous service with us through the applicable vesting date (with a three-month vesting tail period if the applicable Class B Unit holder was terminated by the Company without cause, due to death or disability or due to his resignation for good reason).

(3)

The Class B Units are not traditional options, and therefore, there is no exercise price, but rather the Class B Units participate in distributions attributable to the appreciation in the fair market value of Pride Aggregator, or profits of Pride Aggregator, after their respective dates of grant.

(4)

Class B Units have no expiration date.

(5)

This section of the table reflects information regarding 500 LTIP Units granted to Mr. Ante that were outstanding as of June 30, 2021. The LTIP Units represent a participation interest in a phantom pool of Class B Units that is quantified and paid on defined determination dates. Consummation of this offering will constitute a determination date, so that Mr. Ante’s LTIP Units will be converted into a number of shares of our common stock having a value equal to Mr. Ante’s LTIP Units. These shares of stock will vest 20% on the consummation of the offering and 20% on each of the six, twelve, eighteen and twenty-four month anniversary of the consummation of the offering, subject to Mr. Ante’s continued employment through such dates. For more information regarding these LTIP Units, see “Narrative Disclosure to Summary Compensation Table—Equity Incentives” above. The value for Mr. Ante’s LTIP Units represents the estimated value of these LTIP Units on June 30, 2021.

 

129


Table of Contents

Emerging Growth Company Status

As an emerging growth company we will be exempt from certain requirements related to executive compensation, including the requirements to hold a nonbinding advisory vote on executive compensation and to provide information relating to the ratio of total compensation of our Chief Executive Officer to the median of the annual total compensation of all of our employees, each as required by the Investor Protection and Securities Reform Act of 2010, which is part of the Dodd-Frank Wall Street Reform and Consumer Protection Act.

Potential Payments upon Termination or Change in Control

The employment agreements for the Named Executive Officers provide that upon a termination of their employment by the Company without “cause” or by the Named Executive Officer with “good reason,” each as defined therein and provided below, subject to their execution of a fully effective release of claims in favor of the Company and continued compliance with applicable restrictive covenants, the Named Executive Officer is eligible to receive (i) twelve (12) months’ worth of his base salary plus 50% of his then-target bonus (payable within 30 days of termination), and (ii) twelve (12) months of continued premium payments under the Company’s group health plans pursuant to COBRA.

For each of the Named Executive Officers’ employment agreement, “cause” generally means any one or more of the following: (i) any material failure, refusal, or inability by the employee to perform his duties under the employment agreement (other than by reason of the employee’s death or disability which continues after written notice to the employee that such failure or refusal will result in a termination of the employment of the employee for Cause); (ii) any intentional act of fraud or embezzlement by the employee in connection with his duties under his employment agreement or in the course of his employment under his employment agreement, or the admission or conviction of, or entering of a plea of nolo contendere by, the employee of any felony or any lesser crime involving moral turpitude, fraud, embezzlement or theft; (iii) any gross negligence, willful misconduct or personal dishonesty of the employee resulting, in the good faith determination of the Company, in a loss to the Company or any of its parent or subsidiary corporations, or affiliates or in damage to the reputation of the Company or any of its parent or subsidiary corporations, affiliates, successors or assigns; (iv) any material breach by the employee of any of the covenants contained in his employment agreement; or (v) any failure of the employee to comply with Company policies or procedures, provided that, in each case, from clauses (i) through (v), the employee shall have been given written notice from the Company describing in reasonable detail the event or circumstance the Company believes gives rise to a right to terminate the employee for Cause within 30 days of its initial existence, the employee shall have 30 days to remedy the condition to the satisfaction of the Company. The employee’s failure to cure within those 30 days shall result in the termination of the employee for Cause.

For each of the Named Executive Officers’ employment agreement, “good reason” generally means: (i) a material breach of the employment agreement by the Company; (ii) a reduction in or failure to pay the employee his compensation payable under the employment agreement or a material reduction in benefits payable under the employment agreement or any amounts otherwise vested and/or due under the Company’s employee benefit plans or employee benefit programs; (iii) a reduction in the percentages described under the employment agreement with respect to the target bonus and bonus without the written consent of the employee; (iv) the assignment of additional or reduction of duties or responsibilities to the employee which are inconsistent in a material and adverse respect with the employee’s position as Chief Executive Officer, Chief Financial Officer or Chief Revenue Officer (as applicable) of the Company without the written consent of the employee; or (v) the relocation of the Company’s principal place of business more than 75 miles from the current location without the written consent of the employee.

Executive Compensation Arrangements to be Adopted in Connection with this Offering

Equity Award Grants

In connection with this offering, we intend to grant awards under the 2021 Plan to certain executives consisting of options to purchase shares of common stock with an aggregate value of approximately

 

130


Table of Contents

$10.6 million and RSUs with an aggregate value of approximately $10.6 million. The options will have an exercise price equal to the initial public offering price. We also intend to grant approximately $1.2 million of RSU awards to our independent directors and approximately $6.1 million of RSU awards to members of our IPO transaction team and certain senior employees of the Company. In addition, we intend to make a grant of RSUs to each Paycor employee as of the date of this offering, for an aggregate of approximately 200,000 RSUs (approximately $4.6 million in RSUs at an initial public offering price of $23.00 per share). We expect to recognize compensation expense equal to the aggregate dollar value of such awards over their three year vesting term. These awards are one-time grants solely related to this offering. The options described above will be granted at the pricing of this offering and the RSUs described above will be granted upon the filing of our registration statement on Form S-8 relating to the 2021 Plan. Each award will be subject to the terms and conditions of the 2021 Plan and an award agreement that we will enter into with the applicable grantee.

New Employment Agreements

It is anticipated that each of the NEOs will enter into a new employment agreement, which will be effective upon the closing of this offering (the “New Employment Agreements”) and will supersede each Named Executive Officer’s senior management agreement. The material terms and conditions set forth in each Named Executive Officer’s New Employment Agreement are anticipated to be substantially similar to those set forth in each Named Executive Officer’s existing agreement and described herein.

Annual Bonus Plan

In connection with this offering, we intend to adopt the Paycor HCM, Inc. Annual Bonus Plan (the “Bonus Plan”), pursuant to which employees of the Company may be granted annual cash incentives that generally will be paid based on the achievement of certain performance objectives as determined by the Compensation Committee and continued employment. The Compensation Committee will administer and will have authority to interpret the terms of the Bonus Plan and determine eligibility of participants.

Change in Control Severance Plan

In addition to the potential severance benefits under the employment agreements described above under the heading “—Narrative Disclosure to Summary Compensation Table—Employment and Change in Control Severance Arrangements,” the Board intends to adopt the Paycor HCM, Inc. Change in Control Severance Plan (the “CIC Severance Plan”), under which certain executives, including the NEOs, are eligible for severance benefits under certain circumstances. Specifically, if during the period beginning three months prior to a change of control through or within the 12 month period following a change of control, we terminate a participating executive other than (a) for cause or (b) on account of such executive’s disability, or such executive resigns for good reason, then such executive will receive, in addition to any accrued obligations and subject to the execution and non-revocation of a release of claims:

 

   

in the case of the Chief Executive Officer, cash severance equal to 1.5 times the sum of the Chief Executive Officer’s annual base salary and target bonus; in the case of the Chief Financial Officer and Chief Revenue Officer, cash severance equal to 1 times the sum of (a) annual base salary and (b) the product of (i) such executive’s target bonus and (ii) 75%; and in the case of all other designated executives, cash severance equal to 0.75 times annual base salary, in each case, payable in installments over 9, 12 or 18 months, as applicable;

 

   

reimbursement for the employer cost of health insurance continuation coverage under the U.S. Consolidated Omnibus Budget Reconciliation Act of 1985, as amended (“COBRA”), for 9, 12 or 18 months, as applicable; and

 

   

to the extent the participating executive holds any unvested equity incentive awards granted under the 2021 Plan that vest solely based on continued employment, such awards will accelerate and vest.

 

131


Table of Contents

Executive Severance Plan

In addition to the potential severance benefits under the employment agreements and the CIC Severance Plan described above, the Board intends to adopt the Paycor HCM, Inc. Executive Severance Plan, under which executives of the Company reporting directly to the Company’s Chief Executive Officer who are at the M7 Executive Career Level or above (other than executives who are party to an individual executive employment agreement, such as the NEOs), and any other key employee of the Company designated by the Compensation Committee are eligible for severance benefits under certain circumstances. Specifically, if we terminate an applicable executive other than (a) for cause or (b) on account of such executive’s disability, then such executive will receive, in addition to any accrued obligations and subject to the execution and non-revocation of a release: (a) cash severance equal to 0.5 times the sum of annual base salary and target bonus, payable in a lump sum; and (b) reimbursement for the employer cost of health insurance continuation coverage under COBRA for 6 months.

2021 Employee Stock Purchase Plan

In order to incentivize employees of the Company, its designated affiliates and subsidiaries (the Designated Companies), we anticipate that our board of directors will adopt, and our shareholders will approve, the ESPP, the material terms of which are summarized below, prior to the completion of this offering. This summary is not a complete description of all of the provisions of the ESPP and is qualified in its entirety by reference to the ESPP, a copy of which will be filed as an exhibit to the registration statement of which this prospectus forms a part. Defined terms used in this section that are not otherwise defined herein will have the meaning set forth in the ESPP.

The ESPP includes two components: a “Section 423 Component” and a “Non-Section 423 Component.” The Section 423 Component is intended to qualify as an “employee stock purchase plan” under Section 423 of the Code and will be administered, interpreted and construed in a manner consistent with the requirements of Section 423 of the Code. In addition, the ESPP will authorize the grant of options under the Non-Section 423 Component, which need not qualify as options granted pursuant to an “employee stock purchase plan” under Section 423 of the Code; such options granted under the Non-Section 423 Component will be granted pursuant to separate offerings containing such sub-plans, appendices, rules or procedures as may be adopted by the administrator of the ESPP and designed to achieve tax, securities laws or other objectives for eligible employees and any Designated Company in locations outside of the United States. Except as otherwise provided or determined by the ESPP administrator, the Non-Section 423 Component will operate and be administered in the same manner as the Section 423 Component. Offerings intended to be made under the Non-Section 423 Component will be designated as such by the ESPP administrator at or prior to the time of such Offering.

Shares Available for Awards; Administration

A total of 3.1 million shares of our common stock will initially be reserved for issuance under the ESPP. In addition, the number of shares available for issuance under the ESPP will be increased annually on January 1 of each calendar year beginning in 2022 and ending in and including 2031, by an amount equal to the lesser of (A) 1.0% of the shares outstanding on the final day of the immediately preceding calendar year and (B) such smaller number of shares as is determined by our Board. Our Board or the Compensation Committee will administer and will have authority to interpret the terms of the ESPP and determine eligibility of participants.

Eligibility

We expect that all of our employees and employees of any Designated Company will be eligible to participate in the ESPP, with certain exclusions as determined by the ESPP administrator. However, an employee may not be granted rights to purchase stock under our ESPP if the employee, immediately after the grant, would own (directly or through attribution) stock possessing 5% or more of the total combined voting power of all classes of our stock.

 

132


Table of Contents

Grant of Rights

Under the ESPP, participants will be offered the option to purchase shares of our common stock at a discount during one or more offering periods, which may be successive or overlapping and will be selected by the ESPP administrator in its sole discretion with respect to which options shall be granted to participants. No Offering will commence prior to the date on which our registration statement on Form S-8 is filed with the SEC in respect of the ESPP. The ESPP administrator will designate the terms and conditions of each offering in writing, including the Offering Period and the Purchase Period, and may change the duration and timing of offering periods in its discretion. However, in no event may an Offering Period be longer than 27 months in length.

Option Price

The option purchase price will be 85% of the lesser of the fair market value of a share of our common stock on (a) the applicable grant date and (b) the applicable exercise date, or such other price determined by the administrator.

ESPP Amendment and Termination

The Board may amend, suspend or terminate the ESPP at any time. However, stockholder approval will be obtained for any amendment that increases the aggregate number or changes the type of shares that may be sold pursuant to rights under the ESPP or changes the corporations or classes of corporations whose employees are eligible to participate in the ESPP.

Paycor HCM, Inc. 2021 Omnibus Incentive Plan

Prior to the consummation of this offering, we anticipate that our Board will adopt, and our shareholders will approve, the 2021 Plan, pursuant to which employees, consultants and directors of our company and our affiliates performing services for us, including our executive officers, will be eligible to receive awards. We anticipate that the 2021 Plan will provide for the grant of stock options, stock appreciation rights, restricted stock, restricted stock units, bonus stock, dividend equivalents, other stock-based awards, substitute awards, annual incentive awards and performance awards intended to align the interests of participants with those of our shareholders. The following description of the 2021 Plan is based on the form we anticipate will be adopted, but since the 2021 Plan has not yet been adopted, the provisions remain subject to change. As a result, the following description is qualified in its entirety by reference to the final 2021 Plan once adopted, a copy of which in substantially final form has been filed as an exhibit to the registration statement of which this prospectus is a part.

Share Reserve

In connection with its approval by the Board and adoption by our shareholders, we will reserve 13.8 million shares of our common stock for issuance under the 2021 Plan, which amount shall be increased on the first day of each fiscal year during the term of the 2021 Plan commencing with the 2022 fiscal year by (i) 5.0% of the total number of shares outstanding on the last day of the immediately preceding fiscal year, or (ii) a lesser amount determined by the Company’s board. In addition, the following shares of our common stock will again be available for grant or issuance under the 2021 Plan:

 

   

shares subject to awards granted under the 2021 Plan that are subsequently forfeited or cancelled;

 

   

shares subject to awards granted under the 2021 Plan that otherwise terminate without shares being issued; and

 

   

shares surrendered, cancelled, or exchanged for cash (but not shares surrendered to pay the exercise price or withholding taxes associated with the award).

 

133


Table of Contents

Administration

The 2021 Plan will be administered by our Compensation Committee. The Compensation Committee has the authority to construe and interpret the 2021 Plan, grant awards and make all other determinations necessary or advisable for the administration of the 2021 Plan. Awards under the 2021 Plan may be made subject to “performance conditions” and other terms.

Eligibility

Our employees, consultants and directors, and employees, consultants and directors of our affiliates, will be eligible to receive awards under the 2021 Plan. The Compensation Committee will determine who will receive awards, and the terms and conditions associated with such award.

Term

The 2021 Plan will terminate ten years from the date our Board approves the plan, unless it is terminated earlier by our Board.

Award Forms and Limitations

The 2021 Plan authorizes the granting of stock awards, performance awards, and other cash-based awards. An aggregate of 13.8 million shares will be available for issuance under awards granted pursuant to the 2021 Plan. For stock options that are intended to qualify as incentive stock options, or ISOs, under Section 422 of the Code, the maximum number of shares subject to ISO awards shall be 13.8 million.

Stock Options

The 2021 Plan provides for the grant of ISOs only to our employees. All options other than ISOs may be granted to our employees, directors and consultants. The exercise price of each option to purchase stock must be at least equal to the fair market value of our common stock on the date of grant. The exercise price of ISOs granted to 10% or more shareholders must be at least equal to 110% of that value. Options granted under the 2021 Plan may be exercisable at such times and subject to such terms and conditions as the Compensation Committee determines. The maximum term of options granted under the 2021 Plan is 10 years (five years in the case of ISOs granted to 10% or more shareholders). A participant may pay the exercise price due upon exercise of a Stock Option with cash or check or by way of a “cashless exercise”.

Stock Appreciation Rights

Stock appreciation rights provide for a payment, or payments, in cash or common stock, to the holder based upon the difference between the fair market value of our common stock on the date of exercise and the stated exercise price of the stock appreciation right. The exercise price must be at least equal to the fair market value of our common stock on the date the stock appreciation right is granted. Stock appreciation rights may vest based on time or achievement of performance conditions, as determined by the Compensation Committee in its discretion.

Restricted Stock

The Compensation Committee may grant awards consisting of shares of our common stock subject to restrictions on sale and transfer. The price (if any) paid by a participant for a restricted stock award will be determined by the Compensation Committee. Unless otherwise determined by the Compensation Committee at the time of award, vesting will cease on the date the participant no longer provides services to us and unvested shares will be forfeited to or repurchased by us. The Compensation Committee may condition the grant or vesting of shares of restricted stock on the achievement of performance conditions and/or the satisfaction of a time-based vesting schedule.

 

134


Table of Contents

Performance Awards

A performance award is an award that becomes payable upon the attainment of specific performance goals. A performance award may become payable in cash or in shares of our common stock. These awards are subject to forfeiture prior to settlement due to termination of a participant’s employment or failure to achieve the performance conditions.

Other Cash-Based Awards

The Compensation Committee may grant other cash-based awards to participants in amounts and on terms and conditions determined by them in their discretion. Cash-based awards may be granted subject to vesting conditions or awarded without being subject to conditions or restrictions.

Additional Provisions

Awards granted under the 2021 Plan may not be transferred in any manner other than by will or by the laws of descent and distribution, or as determined by the Compensation Committee. Unless otherwise restricted by our Compensation Committee, awards that are non-ISOs or SARs may be exercised during the lifetime of the optionee only by the optionee, the optionee’s guardian or legal representative, or a family member of the optionee who has acquired the non-ISOs or SARs by a permitted transfer. Awards that are ISOs may be exercised during the lifetime of the optionee only by the optionee or the optionee’s guardian or legal representative.

In the event of a change of control (as defined in the 2021 Plan), the Compensation Committee may, in its discretion, provide for any or all of the following actions: (a) awards may be continued, assumed or substituted with new rights, (b) awards may be purchased for cash equal to the excess (if any) of the highest price per share of common stock paid in the change in control transaction over the aggregate exercise price of such awards, (c) outstanding and unexercised stock options and stock appreciation rights may be terminated prior to the change in control (in which case holders of such unvested awards would be given notice and the opportunity to exercise such awards), or (d) vesting or lapse of restrictions may be accelerated. All awards will be equitably adjusted in the case of the division of stock and similar transactions.

Non-Employee Director Compensation

The following table presents the total compensation for each person who served as a non-employee member of our Board during the fiscal year ended June 30, 2021. Other than as set forth in the table and described more fully below, we did not pay any compensation, reimburse any expense of, make any equity awards or non-equity awards to, or pay any other compensation to any of the other non-employee members of our Board in fiscal year 2021. Employee directors do not receive any separate compensation for their Board activities.

 

Name

   Fees earned
or paid in
cash ($)(1)
     Option Awards(2)      All Other
Compensation
     Total  

Scott Miller

   $ 53,125        N/A        N/A      $ 53,125  

Steve Collins

   $ 60,417        N/A        N/A      $ 60,417  

Whitney Bouck

   $ 45,972      $ 120,315        N/A      $ 166,287  

Kathleen Burke

   $ 45,972      $ 120,315        N/A      $ 166,287  

Jonathan Corr

   $ 18,333        N/A        N/A      $ 18,333  

 

(1)

Mr. Miller, Mr. Collins, Ms. Bouck, Ms. Burke and Mr. Corr are entitled to annual cash retainers, in the amounts of $50,000 each, with some directors earning additional fees for serving as the Chair or a member of one of our committees.

(2)

Amounts reported in the “Option Awards” column reflect the aggregate grant date fair value based on the probable outcome of the applicable performance conditions as of the date of grant, computed in accordance

 

135


Table of Contents
  with FASB ASC Topic 718, of Class B Units of Pride Aggregator granted to Mmes. Bouck and Burke during the 2021 Fiscal Year. The grant date fair value for the Class B Units if they vested at the maximum level is $120,315 each. The Class B Units represent membership interests in Pride Aggregator that are intended to constitute profits interests for federal income tax purposes. Despite the fact that the Class B Units do not require the payment of an exercise price, they are most similar economically to stock options. Accordingly, they are classified as “options” under the definition provided in Item 402(a)(6)(i) of Regulation S-K as an instrument with an “option-like feature.” Please see Note 14 “Equity Compensation Plan” in the Paycor HCM, Inc. and subsidiaries consolidated financial statements for the fiscal year ended June 30, 2021 for additional details regarding these awards.

Non-Employee Director Compensation Policy

On January 27, 2021, our Compensation Committee approved a new non-employee director compensation policy to apply following this offering, which will consist of: (i) a board retainer of $50,000 (plus an additional $50,000 for the Non-Executive Board Chair); (ii) a committee member retainer ($10,000 for the Audit Committee, $7,500 for the Compensation Committee and $5,000 for the Nominating & Governance Committee); (iii) a committee chair retainer ($20,000 for the Audit Committee, $15,000 for the Compensation Committee and $10,000 for the Nominating & Governance Committee); and (iv) an equity grant in the form of $170,000 in restricted stock units with a one-year vesting term. Additionally, we expect to award $555,000 of RSUs to Jonathan Corr on or following the IPO under the 2021 Plan.

 

136


Table of Contents

PRINCIPAL SHAREHOLDERS

The following table sets forth information about the beneficial ownership of our common stock as of June 30, 2021, after giving effect to the Reorganization Transactions and as adjusted to reflect the sale of the common stock in this offering, for

 

   

Each person or group known to us who beneficially owns more than 5% of our common stock immediately prior to this offering.

 

   

Each of our directors.

 

   

Each of our Named Executive Officers.

 

   

All of our directors and executive officers as a group.

Each shareholder’s percentage ownership before the offering is based on common stock outstanding as of June 30, 2021 after giving effect to the Reorganization Transactions. Each shareholder’s percentage ownership after the offering is based on common stock outstanding immediately after the completion of this offering. We have granted the underwriters an option to purchase up to 2,775,000 additional shares of common stock.

Beneficial ownership for the purposes of the following table is determined in accordance with the rules and regulations of the SEC. These rules generally provide that a person is the beneficial owner of securities if such person has or shares the power to vote or direct the voting thereof, or to dispose or direct the disposition thereof, or has the right to acquire such powers within 60 days. Common stock subject to options that are currently exercisable or exercisable within 60 days of July 19, 2021, are deemed to be outstanding and beneficially owned by the person holding the options. These shares, however, are not deemed outstanding for the purposes of computing the percentage ownership of any other person. Except as disclosed in the footnotes to this table and subject to applicable community property laws, we believe that each shareholder identified in the table possesses sole voting and investment power over all common stock shown as beneficially owned by the shareholder.

Unless otherwise noted below, the address of each beneficial owner listed on the table is c/o 4811 Montgomery Road, Cincinnati, Ohio 45212. Beneficial ownership representing less than 1% is denoted with an asterisk (*).

 

Name of Beneficial Owner

   Shares Beneficially Owned
Prior to this Offering
    Shares Beneficially
Owned After this Offering
 
   Number of
Shares
     Percentage     Number of
Shares
     No Exercise of
Underwriters’
Option
    Full Exercise of
Underwriters’
Option
 
   Percentage     Percentage  

5% Stockholders

     141,097,740        92.3     141,097,740        82.4     81.1

Pride Aggregator(1)

            

Directors and Named Executive Officers:

            

Raul Villar Jr.

     —          —         —          —         —    

Adam Ante

     —          —         —          —         —    

Chuck Mueller

     —          —         —          —         —    

Whit Bouck

     —          —         —          —         —    

Katie Burke

     —          —         —          —         —    

Steve Collins

     —          —         —          —         —    

Jonathan Corr

     —          —         —          —         —    

Umang Kajaria

     —          —         —          —         —    

Scott Miller

     —          —         —          —         —    

Jason Wright

     —          —         —          —         —    

Directors and executive officers as a group (12 individuals)

     —          —         —          —         —    

 

(1)

Pride GP, Inc. is the general partner of Pride Aggregator and Apax IX GP Co. Limited (“Apax IX GP”) is the sole shareholder of Pride GP, Inc. Apax IX GP is the investment manager of the relevant investment

 

137


Table of Contents
  vehicles in the fund known as Apax IX and is controlled by a board of directors consisting of Simon Cresswell, Andrew Guille, Martin Halusa, Paul Meader and David Staples. The registered address for Apax IX is Third Floor Royal Bank Place, 1 Glategny Esplanade, St Peter Port, Guernsey GY1 2HJ. The amounts set forth in the table above do not give effect to any transfer of common stock from Pride Aggregator to the holders of Series A preferred stock upon the completion of this offering. Pride Aggregator expects to transfer approximately 3,789 shares of common stock to the former holders of the Series A preferred stock for no additional consideration upon the completion of this offering. The actual number of shares of common stock to be transferred by Pride Aggregator to the holders of the Series A preferred stock is based on the anti-dilution formula in the designations relating to the Series A preferred stock in our existing certificate of incorporation.

 

138


Table of Contents

CERTAIN RELATIONSHIPS AND RELATED PARTY TRANSACTIONS

Policies for Approval of Related Party Transactions

Prior to completion of this offering, we intend to adopt a policy with respect to the review, approval, and ratification of related party transactions. Under the policy, our Audit Committee is responsible for reviewing and approving related person transactions. In the course of its review and approval of related party transactions, our Audit Committee will consider the relevant facts and circumstances to decide whether to approve such transactions. In particular, our policy requires our Audit Committee to consider, among other factors it deems appropriate:

 

   

The related person’s relationship to us and interest in the transaction.

 

   

The material facts of the proposed transaction, including the proposed aggregate value of the transaction.

 

   

The impact on a director’s independence in the event the related person is a director or an immediate family member of the director.

 

   

The benefits to us of the proposed transaction.

 

   

If applicable, the availability of other sources of comparable products or services.

 

   

An assessment of whether the proposed transaction is on terms that are comparable to the terms available to an unrelated third party or to employees generally.

The Audit Committee may only approve those transactions that are in, or are not inconsistent with, our best interests and those of our shareholders, as the Audit Committee determines in good faith.

In addition, under our code of business conduct and ethics, which we have adopted in connection with this offering, our employees and directors will have an affirmative responsibility to disclose any transaction or relationship that reasonably could be expected to give rise to a conflict of interest.

All of the transactions described below were entered into prior to the adoption of the Company’s written related party transactions policy (which we have adopted in connection with this offering), but all were approved by our Board considering similar factors to those described above.

Related Party Transactions

Other than compensation arrangements for our directors and named executive officers, which are described in the section entitled “Executive Compensation,” below we describe transactions since January 1, 2018 to which we were a participant or will be a participant, in which:

 

   

The amounts involved exceeded or will exceed $120,000.

 

   

Any of our directors, executive officers, or holders of more than 5% of our capital stock, or any member of the immediate family of, or person sharing the household with, the foregoing persons, had or will have a direct or indirect material interest.

Director Nomination Agreement

In connection with this offering, we will enter into a Director Nomination Agreement with Apax Partners that provides Apax Partners the right to designate nominees for election to our Board for so long as Apax Partners beneficially owns 5% or more of the total number of shares of our common stock that it owns as of the completion of this offering. Apax Partners may also assign its designation rights under the Director Nomination Agreement to an affiliate.

 

139


Table of Contents

The Director Nomination Agreement will provide Apax Partners the right to designate: (i) all of the nominees for election to our Board for so long as Apax Partners beneficially owns at least 40% of the total number of shares of our common stock beneficially owned by Apax Partners upon completion of this offering, as adjusted for any reorganization, recapitalization, stock dividend, stock split, reverse stock split or similar changes in the Company’s capitalization, or the Original Amount; (ii) 40% of the nominees for election to our Board for so long as Apax Partners beneficially owns less than 40% but at least 30% of the Original Amount; (iii) 30% of the nominees for election to our Board for so long as Apax Partners beneficially owns less than 30% but at least 20% of the Original Amount; (iv) 20% of the nominees for election to our Board for so long as Apax Partners beneficially owns less than 20% but at least 10% of the Original Amount; and (v) one of the nominees for election to our Board for so long as Apax Partners beneficially own at least 5% of the Original Amount. Apax Partners’ nominees must comply with applicable law and stock exchange rules. If Pride Aggregator, the investment vehicle through which Apax Partners holds its investment, is dissolved after this offering, then Apax Partners will be permitted to nominate (i) up to three directors so long as it owns at least 25% of the Original Amount, (ii) up to two directors so long as it owns at least 15% of the Original Amount and (iii) one director so long as it owns at least 5% of the Original Amount. Apax Partners will agree in the Director Nomination Agreement to vote any shares of our common stock and any other securities held by it in favor of the election to our Board of the directors so designated. At any time when Apax Partners has the right to designate at least one nominee for election to our Board, Apax Partners will also have the right to have one of its nominated directors hold one seat on each Board committee, subject to satisfying any applicable stock exchange rules or regulations regarding the independence of Board committee members. In addition, Apax Partners shall be entitled to designate the replacement for any of its Board designees whose Board service terminates prior to the end of the director’s term regardless of Apax Partners’ beneficial ownership at such time. The Director Nomination Agreement will also provide for certain consent rights for Apax Partners so long as it owns at least 5% of the Original Amount, including for any increase to the size of our Board. Additionally, the Director Nomination Agreement will also prohibit us from increasing or decreasing the size of our Board without the prior written consent of Apax Partners for so long as Apax Partners holds at least 5% of the total outstanding voting power. This agreement will terminate at such time as Apax Partners owns less than 5% of our outstanding common stock.

Registration Rights Agreement

We are party to a registration rights agreement with Pride Aggregator and the Preferred Holders (as defined therein) of Registrable Securities (as defined below). Pride Aggregator is entitled to request that we register Pride Aggregator’s shares on a long-form or short-form registration statement on one or more occasions in the future, which registrations may be “shelf registrations.” Pride Aggregator is also entitled to participate in certain of our registered offerings, subject to the restrictions in the registration rights agreement. We will pay Pride Aggregator’s expenses in connection with Pride Aggregator’s exercise of these rights. Pride Aggregator and the Preferred Holders are also entitled to customary “piggyback” registration rights. In addition, on the first anniversary of this offering or as promptly as practicable thereafter, so long as the Company is then-eligible to use any applicable short-form registration, the Company will use its reasonable best efforts to cause a registration statement for the sale or distribution by the Preferred Holders, and any other holders approved by Pride Aggregator, of the Registrable Securities held by such holders on a delayed or continuous basis pursuant to Rule 415 (the “Resale Shelf Registration”), to be filed and declared effective under the Securities Act.

The registration rights described in the above paragraph apply to (i) shares of common stock held by Pride Aggregator or any of its affiliates (ii) shares of common stock held by any Preferred Holder or any of its affiliates, (iii) shares of common stock held by any Other Investors (as defined in the registration rights agreement) or any of their affiliates, and (iv) any equity securities of the Company or any subsidiary issued or issuable with respect to the common stock described in clauses (i), (ii), or (iii) with respect to any dividend, distribution, recapitalization, reorganization, or certain other corporate transactions, or Registrable Securities (clauses (i) through (iv) collectively referred to as “Registrable Securities”). These registration rights are also for the benefit of any subsequent holder of Registrable Securities; provided that any particular securities will cease to be Registrable Securities when they have been sold in a registered public offering, sold in compliance with

 

140


Table of Contents

Rule 144 of the Securities Act of 1933, as amended (the “Securities Act”), or repurchased by us or our subsidiaries. In addition, following the consummation of this offering, any Registrable Securities held by a person other than Pride Aggregator or its affiliates that may be sold under Rule 144(b)(1)(i) without limitation under any of the other requirements of Rule 144 will cease to be Registrable Securities.

Indemnification of Officers and Directors

Upon completion of this offering, we intend to enter into indemnification agreements with each of our executive officers and directors. The indemnification agreements will provide the executive officers and directors with contractual rights to indemnification, expense advancement, and reimbursement, to the fullest extent permitted under the DGCL. Additionally, we may enter into indemnification agreements with any new directors or officers that may be broader in scope than the specific indemnification provisions contained in Delaware law.

Redemption Agreement and Intercompany Promissory Note with Pride Aggregator

In December 2020 and January 2021, we completed private placements of our Series A preferred stock that generated aggregate net proceeds of approximately $270 million. In connection with the December 2020 private placement closing, we entered into a Redemption Agreement with Pride Aggregator, pursuant to which we used $180 million from the proceeds from the private placement, together with a $65 million Intercompany Promissory Note issued to Pride Aggregator (the “Intercompany Note”), to repurchase 7,000 outstanding shares of common stock held by Pride Aggregator. In connection with the January 2021 private placement closing, we repaid the Intercompany Note in full. The Intercompany Note was payable on demand and accrued interest at a rate of 0.15% per annum.

Midco Redeemable Preferred Stock

On November 2, 2018 in connection with the Apax Acquisition, Pride Midco, our direct wholly-owned subsidiary, issued 200,000 shares of Midco Redeemable Preferred Stock to certain institutional investors. We intend to redeem all of the outstanding Midco Redeemable Preferred Stock in connection with the consummation of this offering. An affiliate of Apax Partners owns $25 million of the Midco Redeemable Preferred Stock and expects to receive $32.5 million in proceeds upon the redemption of the Midco Redeemable Preferred Stock in connection with the consummation of this offering. The Midco Redeemable Preferred Stock is reflected as a redeemable noncontrolling interest in our consolidated balance sheets. See “Description of Certain Indebtedness and Other Obligations—Midco Redeemable Preferred Stock” for more information about the Midco Redeemable Preferred Stock.

Directed Share Program

At our request, the underwriters have reserved up to 740,000 shares of common stock, or 4% of the shares of common stock to be offered by this prospectus for sale, at the initial public offering price, through a directed share program.

 

141


Table of Contents

DESCRIPTION OF CERTAIN INDEBTEDNESS AND OTHER OBLIGATIONS

Set forth below is a summary of the terms of the credit agreement governing certain of our outstanding indebtedness and the terms governing the Midco Redeemable Preferred Stock.

New Senior Secured Credit Facilities

On June 11, 2021, we entered into the New Credit Agreement with PNC Bank, National Association (“PNC”), as administrative agent and collateral agent, providing a $100.0 million senior secured revolving credit facility, of which 44.5 million was initially drawn at the closing date. The New Credit Facility includes an “accordion” feature that allows us, under certain circumstances following an initial public offering, to increase the size of the New Credit Facility by an amount up to $300.0 million.

Interest Rates and Fees

The New Loans have variable interest rates. The interest rate on the New Loans equals, at our option, either, (i) in the case of ABR borrowings, the highest of (a) the PNC prime rate, (b) the Federal Funds Rate plus 50 basis points, and (c) the adjusted LIBOR with a maturity of one month, plus 100 basis points (“ABR”) or (ii) in the case of LIBOR borrowings, the LIBOR rate, plus, in each case, an applicable margin of (A) prior to an initial public offering, (i) in the case of ABR borrowings, 95 basis points per annum and (ii) in the case of LIBOR borrowings, 195 basis points per annum or (B) following an initial public offering, (i) in the case of ABR borrowings, 37.5 basis points per annum or (ii) in the case of LIBOR borrowings, 137.5 basis points per annum, in each case, with step downs based on achievement of certain total leverage ratios.

We pay a quarterly unused fee on the New Credit Facility of (i) prior to an initial public offering, 0.25% and (ii) following an initial public offering, between 0.10% per annum and 0.175% per annum based on our total leverage ratio.

Voluntary Prepayments

Loans under the New Credit Facility may be voluntarily prepaid in whole, or in part, in each case without premium or penalty.

Final Maturity and Amortization

The New Credit Facility commitments will mature on the earlier of (i) August 3, 2024 and (ii) the occurrence of a mandatory redemption event under the Midco Redeemable Preferred Stock. If the Midco Redeemable Preferred Stock is redeemed in full prior to August 3, 2024, the maturity date will automatically extend to June 11, 2026. We intend to redeem all of the outstanding Midco Redeemable Preferred Stock in connection with the consummation of this offering.

Guarantors

All obligations under the New Credit Facility are unconditionally guaranteed by our wholly-owned subsidiary Pride Guarantor, Inc. (“Holdings”), and substantially all of its existing and future direct and indirect wholly-owned domestic subsidiaries, other than certain excluded subsidiaries.

Security

The obligations under the New Credit Agreement are secured by substantially all the assets of Holdings, Paycor, Inc. (the “Borrower”), a direct subsidiary of Holdings, and certain of the Borrower’s subsidiaries’ (together with, Holdings, the “Guarantors”), subject to permitted liens and other exceptions, on a first lien basis.

 

142


Table of Contents

Certain Covenants, Representations and Warranties

The New Credit Agreement contains customary representations and warranties, affirmative covenants, reporting obligations, and negative covenants. The negative covenants restrict our and our subsidiaries’ ability, among other things, to (subject to certain exceptions set forth in the New Credit Agreement):

 

   

Incur additional indebtedness or other contingent obligations.

 

   

Create liens.

 

   

Make investments, acquisitions, loans, and advances.

 

   

Consolidate, merge, liquidate, or dissolve.

 

   

Sell, transfer, or otherwise dispose of its assets, including capital stock of its subsidiaries.

 

   

Pay dividends on its equity interests or make other payments in respect of capital stock.

 

   

Engage in transactions with affiliates.

 

   

Make payments in respect of subordinated debt.

 

   

Modify organizational documents in a manner that is materially adverse to the lenders under the applicable New Credit Agreement.

 

   

Enter into certain agreements with negative pledge clauses.

Financial Covenants

The New Credit Facility is subject to a total leverage ratio financial covenant of 3.50 to 1.00 and an interest coverage ratio financial covenant of 3.00 to 1.00, each of which will be tested quarterly for compliance.

Events of Default

The lenders under the New Credit Agreement are permitted to accelerate the loans and terminate commitments thereunder or exercise other remedies upon the occurrence of certain customary events of default, subject to certain grace periods and exceptions. These events of default include, among others, payment defaults, cross-defaults to certain material indebtedness covenant defaults, material inaccuracy of representations and warranties, certain events of bankruptcy, material judgments, material defects with respect to lenders’ perfection on the collateral, invalidity of the guarantees, and changes of control.

Midco Redeemable Preferred Stock

On November 2, 2018, Pride Midco, our direct wholly-owned subsidiary, issued 200,000 shares (the “Midco Redeemable Preferred Stock”) of Series A Redeemable Preferred Stock to certain institutional investors. We intend to redeem all of the outstanding Midco Redeemable Preferred Stock in connection with the consummation of this offering. See “Use of Proceeds.”

Liquidation Preference and Dividend Rates

The Midco Redeemable Preferred Stock was issued with an initial liquidation preference of $1,000 per share. The Midco Redeemable Preferred Stock accrues dividends at a rate of LIBOR plus 8.875%, which rate will decrease to LIBOR plus 8.375% beginning November 3, 2021. The dividends are payable, or are compounded, quarterly on March 31, June 30, September 30 and December 31 of each year. From the issue date through November 2, 2020, dividends were accrued and added to the then-prevailing liquidation preference of the Redeemable Preferred Stock. From November 2, 2020 to November 2, 2021, we are required pay 50% of the accrued dividends in cash. After November 2, 2021, we will be required to pay 100% of the accrued dividends in

 

143


Table of Contents

cash. If the Midco Redeemable Preferred Stock remains outstanding after May 2, 2022, we are required to pay 0.50% of the initial liquidation preference to the holders of the Midco Redeemable Preferred Stock in cash.

Optional and Mandatory Redemption

We may voluntarily redeem the Midco Redeemable Preferred Stock at an amount equal to the liquidation preference of such Midco Redeemable Preferred Stock times the applicable percentage set forth below, plus any accrued dividends:

 

Redemption Date

   Redemption
Price
 

May 2, 2020—November 1, 2020

     102

November 2, 2020—November 1, 2021

     101

November 2, 2021 and thereafter

     100

We will be required, at the option of the holders of at least a majority of the Midco Redeemable Preferred Stock, to redeem the Midco Redeemable Preferred Stock at the above redemption prices upon the occurrence of: (1) a change of control, (2) an initial public offering, (3) upon at least 90 days’ prior notice by the holders of at least a majority of the Midco Redeemable Preferred Stock, on or after November 2, 2024, or (4) certain other trigger events, including material breaches of the terms of the Midco Redeemable Preferred Stock.

Certain Covenants

The certificate of designation governing the Midco Redeemable Preferred Stock contains certain affirmative covenants, reporting obligations and negative covenants. The negative covenants restrict Pride Midco’s and its subsidiaries’ ability, among other things, to (subject to certain exceptions):

 

   

Incur additional indebtedness or other contingent obligations, or issue preferred stock.

 

   

Make investments, acquisitions, loans, and advances.

 

   

Consolidate, merge, liquidate, or dissolve.

 

   

Sell, transfer, or otherwise dispose of its assets, including capital stock of its subsidiaries.

 

   

Pay dividends on its equity interests or make other payments in respect of capital stock.

 

   

Engage in transactions with its affiliates.

 

   

Modify Pride Midco’s certificate of incorporation, including the certificate of designation that governs the terms of the Midco Redeemable Preferred Stock.

Financial Covenant

On and after November 2, 2021, the Midco Redeemable Preferred Stock will require us to achieve recurring revenue of at least $250 million and EBITDA of at least $10 million, in each case tested on a quarterly basis.

 

144


Table of Contents

DESCRIPTION OF CAPITAL STOCK

General

Upon completion of this offering, our authorized capital stock will consist of 500,000,000 shares of common stock, par value $0.001 per share, and 50,000,000 shares of undesignated preferred stock, par value $0.001 per share. As of March 31, 2021, we had 93,000 shares of common stock outstanding held by one shareholder of record and 7,715 shares of preferred stock outstanding. After the Reorganization Transactions and consummation of this offering and the use of proceeds therefrom, we expect to have 171,302,784 shares of our common stock outstanding, assuming no exercise by the underwriters of their option to purchase additional shares, and no shares of preferred stock outstanding. The following description of our capital stock is intended as a summary only and is qualified in its entirety by reference to our certificate of incorporation and bylaws to be in effect at the closing of this offering, which are filed as exhibits to the registration statement of which this prospectus forms a part, and to the applicable provisions of the DGCL.

Common Stock

Dividend Rights

Subject to preferences that may apply to shares of preferred stock outstanding at the time, holders of outstanding shares of common stock will be entitled to receive dividends out of assets legally available at the times and in the amounts as our Board may determine from time to time.

Voting Rights

Each outstanding share of common stock will be entitled to one vote on all matters submitted to a vote of shareholders. Holders of shares of our common stock shall have no cumulative voting rights.

Preemptive Rights

Our common stock will not be entitled to preemptive or other similar subscription rights to purchase any of our securities.

Conversion or Redemption Rights

Our common stock will be neither convertible nor redeemable.

Liquidation Rights

Upon our liquidation, the holders of our common stock will be entitled to receive pro rata our assets that are legally available for distribution, after payment of all debts and other liabilities and subject to the prior rights of any holders of preferred stock then outstanding.

Preferred Stock

Our Board may, without further action by our shareholders, from time to time, direct the issuance of shares of preferred stock in series and may, at the time of issuance, determine the designations, powers, preferences, privileges, and relative participating, optional or special rights, as well as the qualifications, limitations or restrictions thereof, including dividend rights, conversion rights, voting rights, terms of redemption, and liquidation preferences, any or all of which may be greater than the rights of the common stock. Satisfaction of any dividend preferences of outstanding shares of preferred stock would reduce the amount of funds available for

 

145


Table of Contents

the payment of dividends on shares of our common stock. Holders of shares of preferred stock may be entitled to receive a preference payment in the event of our liquidation before any payment is made to the holders of shares of our common stock. Under certain circumstances, the issuance of shares of preferred stock may render more difficult or tend to discourage a merger, tender offer, or proxy contest, the assumption of control by a holder of a large block of our securities or the removal of incumbent management. Upon the affirmative vote of a majority of the total number of directors then in office, our Board, without shareholder approval, may issue shares of preferred stock with voting and conversion rights which could adversely affect the holders of shares of our common stock and the market value of our common stock.

Anti-Takeover Effects of Our Certificate of Incorporation and Our Bylaws

Our certificate of incorporation, bylaws and the DGCL will contain provisions, which are summarized in the following paragraphs that are intended to enhance the likelihood of continuity and stability in the composition of our Board. These provisions are intended to avoid costly takeover battles, reduce our vulnerability to a hostile change of control, and enhance the ability of our Board to maximize shareholder value in connection with any unsolicited offer to acquire us. However, these provisions may have an anti-takeover effect and may delay, deter, or prevent a merger or acquisition of the Company by means of a tender offer, a proxy contest or other takeover attempt that a shareholder might consider in its best interest, including those attempts that might result in a premium over the prevailing market price for the shares of common stock held by shareholders.

These provisions include:

Classified Board

Our certificate of incorporation will provide that our Board will be divided into three classes of directors, with the classes as nearly equal in number as possible, and with the directors serving three-year terms. As a result, approximately one-third of our Board will be elected each year. The classification of directors will have the effect of making it more difficult for shareholders to change the composition of our Board. Our certificate of incorporation will also provide that, subject to any rights of holders of preferred stock to elect additional directors under specified circumstances, the number of directors will be fixed exclusively pursuant to a resolution adopted by our Board. Upon completion of this offering, we expect that our Board will have nine members.

Shareholder Action by Written Consent

Our certificate of incorporation will preclude shareholder action by written consent at any time when Apax Partners beneficially owns, in the aggregate, less than 35% in voting power of the stock of the Company entitled to vote generally in the election of directors.

Special Meetings of Shareholders

Our certificate of incorporation and bylaws will provide that, except as required by law, special meetings of our shareholders may be called at any time only by or at the direction of our Board or the chairman of our Board; provided, however, at any time when Apax Partners beneficially owns, in the aggregate, at least 35% in voting power of the stock of the Company entitled to vote generally in the election of directors, special meetings of our shareholders shall also be called by our Board pursuant to a written resolution adopted by the affirmative vote of the majority of the total number of directors that would have if there were no vacancies or the chairman of our Board at the request of Apax Partners. Our bylaws will prohibit the conduct of any business at a special meeting other than as specified in the notice for such meeting. These provisions may have the effect of deferring, delaying, or discouraging hostile takeovers, or changes in control or management of the Company.

 

146


Table of Contents

Advance Notice Procedures

Our bylaws will establish an advance notice procedure for shareholder proposals to be brought before an annual meeting of our shareholders, including proposed nominations of persons for election to our Board; provided, however, at any time when Apax Partners beneficially owns, in the aggregate, at least 5% in voting power of the stock of the Company entitled to vote generally in the election of directors, such advance notice procedure will not apply to Apax Partners. Shareholders at an annual meeting will only be able to consider proposals or nominations specified in the notice of meeting or brought before the meeting by or at the direction of our Board or by a shareholder who was a shareholder of record on the record date for the meeting, who is entitled to vote at the meeting, and who has given our Secretary timely written notice, in proper form, of the shareholder’s intention to bring that business before the meeting. Although the bylaws will not give our Board the power to approve or disapprove shareholder nominations of candidates or proposals regarding other business to be conducted at a special or annual meeting, the bylaws may have the effect of precluding the conduct of certain business at a meeting if the proper procedures are not followed or may discourage or deter a potential acquirer from conducting a solicitation of proxies to elect its own slate of directors or otherwise attempting to obtain control of the Company. These provisions do not apply to nominations by Apax Partners pursuant to the Director Nomination Agreement. See “Certain Relationships and Related Party Transactions—Related Party Transactions—Director Nomination Agreement” for more details with respect to the Director Nomination Agreement.

Removal of Directors; Vacancies

Our certificate of incorporation will provide that directors may be removed with or without cause upon the affirmative vote of a majority in voting power of all outstanding shares of stock entitled to vote thereon, voting together as a single class; provided, however, at any time when Apax Partners beneficially owns, in the aggregate, less than 40% in voting power of the stock of the Company entitled to vote generally in the election of directors, directors may only be removed for cause, and only by the affirmative vote of holders of at least 6623% in voting power of all the then-outstanding shares of stock of the Company entitled to vote thereon, voting together as a single class. In addition, our certificate of incorporation will provide that, subject to the rights granted to one or more series of preferred stock then outstanding, any newly created directorship on our Board that results from an increase in the number of directors and any vacancies on our Board will be filled only by the affirmative vote of a majority of the remaining directors, even if less than a quorum, by a sole remaining director, or by the shareholders; provided, however, at any time when Apax Partners beneficially owns, in the aggregate, less than 40% in voting power of the stock of the Company entitled to vote generally in the election of directors, any newly created directorship on our Board that results from an increase in the number of directors and any vacancy occurring on our Board may only be filled by a majority of the directors then in office, even if less than a quorum, or by a sole remaining director (and not by the shareholders).

Supermajority Approval Requirements

Our certificate of incorporation and bylaws will provide that our Board is expressly authorized to make, alter, amend, change, or repeal, in whole or in part, our bylaws without a shareholder vote in any matter not inconsistent with the laws of the State of Delaware and our certificate of incorporation. For as long as Apax Partners beneficially owns, in the aggregate, at least 50% in voting power of the stock of the Company entitled to vote generally in the election of directors, any amendment, alteration, rescission, or repeal of our bylaws by our shareholders will require the affirmative vote of a majority in voting power of the outstanding shares of our stock entitled to vote on such amendment, alteration, change, addition, rescission, or repeal. At any time when Apax Partners beneficially owns, in the aggregate, less than 50% in voting power of all outstanding shares of the stock of the Company entitled to vote generally in the election of directors, any amendment, alteration, rescission, or repeal of our bylaws by our shareholders will require the affirmative vote of the holders of at least 6623% in voting power of all the then-outstanding shares of stock of the Company entitled to vote thereon, voting together as a single class.

 

147


Table of Contents

The DGCL provides generally that the affirmative vote of a majority of the outstanding shares entitled to vote thereon, voting together as a single class, is required to amend a corporation’s certificate of incorporation, unless the certificate of incorporation requires a greater percentage.

Our certificate of incorporation will provide that at any time when Apax Partners beneficially owns, in the aggregate, less than 50% in voting power of the stock of the Company entitled to vote generally in the election of directors, the following provisions in our certificate of incorporation may be amended, altered or repealed only by the affirmative vote of the holders of at least 6623% (as opposed to a majority threshold that would apply if Apax Partners beneficially owns, in the aggregate, 50% or more) in voting power of all the then-outstanding shares of stock of the Company entitled to vote thereon, voting together as a single class:

 

   

The provision requiring a 6623% supermajority vote for shareholders to amend our bylaws.

 

   

The provisions providing for a classified Board (the election and term of our directors).

 

   

The provisions regarding resignation and removal of directors.

 

   

The provisions regarding entering into business combinations with interested shareholders.

 

   

The provisions regarding shareholder action by written consent.

 

   

The provisions regarding calling special meetings of shareholders.

 

   

The provisions regarding filling vacancies on our Board and newly created directorships.

 

   

The provisions eliminating monetary damages for breaches of fiduciary duty by a director.

 

   

The amendment provision requiring that the above provisions be amended only with a 6623% supermajority vote.

The combination of the classification of our Board, the lack of cumulative voting, and the supermajority voting requirements will make it more difficult for our existing shareholders to replace our Board as well as for another party to obtain control of us by replacing our Board. Because our Board has the power to retain and discharge our officers, these provisions could also make it more difficult for existing shareholders or another party to effect a change in management.

Authorized but Unissued Shares

Our authorized but unissued shares of common stock and preferred stock will be available for future issuance without shareholder approval, subject to stock exchange rules. These additional shares may be utilized for a variety of corporate purposes, including future public offerings to raise additional capital, corporate acquisitions, and employee benefit plans. One of the effects of the existence of authorized but unissued common stock or preferred stock may be to enable our Board to issue shares to persons friendly to current management, which issuance could render more difficult or discourage an attempt to obtain control of the Company by means of a merger, tender offer, proxy contest, or otherwise, and thereby protect the continuity of our management and possibly deprive our shareholders of opportunities to sell their shares of common stock at prices higher than prevailing market prices.

Business Combinations

Upon completion of this offering, we will not be subject to the provisions of Section 203 of the DGCL. In general, Section 203 prohibits a publicly held Delaware corporation from engaging in a “business combination” with an “interested shareholder” for a three-year period following the time that the person becomes an interested shareholder, unless the business combination is approved in a prescribed manner. A “business combination” includes, among other things, a merger, asset, or stock sale or other transaction resulting in a financial benefit to the interested shareholder. An “interested shareholder” is a person who, together with affiliates and associates, owns, or did own within three years prior to the determination of interested shareholder status, 15% or more of the corporation’s voting stock.

 

148


Table of Contents

Under Section 203, a business combination between a corporation and an interested shareholder is prohibited unless it satisfies one of the following conditions: (1) before the shareholder became an interested shareholder, the board of directors approved either the business combination or the transaction which resulted in the shareholder becoming an interested shareholder; (2) upon consummation of the transaction which resulted in the shareholder becoming an interested shareholder, the interested shareholder owned at least 85% of the voting stock of the corporation outstanding at the time the transaction commenced, excluding for purposes of determining the voting stock outstanding, shares owned by persons who are directors and also officers, and employee stock plans, in some instances; or (3) at or after the time the shareholder became an interested shareholder, the business combination was approved by the board of directors and authorized at an annual or special meeting of the shareholders by the affirmative vote of at least two-thirds of the outstanding voting stock which is not owned by the interested shareholder.

A Delaware corporation may “opt out” of these provisions with an express provision in its original certificate of incorporation or an express provision in its certificate of incorporation or bylaws resulting from a shareholders’ amendment approved by at least a majority of the outstanding voting shares.

We will opt out of Section 203; however, our certificate of incorporation will contain similar provisions providing that we may not engage in certain “business combinations” with any “interested shareholder” for a three-year period following the time that the shareholder became an interested shareholder, unless:

 

   

Prior to such time, our Board approved either the business combination or the transaction which resulted in the shareholder becoming an interested shareholder.

 

   

Upon consummation of the transaction that resulted in the shareholder becoming an interested shareholder, the interested shareholder owned at least 85% of our voting stock outstanding at the time the transaction commenced, excluding certain shares.

 

   

At or subsequent to that time, the business combination is approved by our Board and by the affirmative vote of holders of at least 6623% of our outstanding voting stock that is not owned by the interested shareholder.

Under certain circumstances, this provision will make it more difficult for a person who would be an “interested shareholder” to effect various business combinations with the Company for a three-year period. This provision may encourage companies interested in acquiring the Company to negotiate in advance with our Board because the shareholder approval requirement would be avoided if our Board approves either the business combination or the transaction which results in the shareholder becoming an interested shareholder. These provisions also may have the effect of preventing changes in our Board and may make it more difficult to accomplish transactions which shareholders may otherwise deem to be in their best interests.

Our certificate of incorporation will provide that Apax Partners, and any of its direct or indirect transferees and any group as to which such persons are a party, do not constitute “interested shareholders” for purposes of this provision.

Dissenters’ Rights of Appraisal and Payment

Under the DGCL, with certain exceptions, our shareholders will have appraisal rights in connection with a merger or consolidation of us. Pursuant to the DGCL, shareholders who properly request and perfect appraisal rights in connection with such merger or consolidation will have the right to receive payment of the fair value of their shares as determined by the Delaware Court of Chancery.

Shareholders’ Derivative Actions

Under the DGCL, any of our shareholders may bring an action in our name to procure a judgment in our favor, also known as a derivative action, provided that the shareholder bringing the action is a holder of our

 

149


Table of Contents

shares at the time of the transaction to which the action relates or such shareholder’s stock thereafter devolved by operation of law.

Exclusive Forum

Our certificate of incorporation will provide that, unless we consent in writing to the selection of an alternative forum, the Court of Chancery of the State of Delaware (or, if the Court of Chancery does not have jurisdiction, the United States District Court for the District of Delaware) will be the sole and exclusive forum for (1) any derivative action or proceeding brought on our behalf, (2) any action asserting a claim of breach of a fiduciary duty owed by any of our directors, officers, or other employees to us or our shareholders, (3) any action asserting a claim against the Company or any director or officer of the Company arising pursuant to any provision of the DGCL, our certificate of incorporation, or our bylaws, (4) any action to interpret, apply, enforce or determine the validity of our certificate of incorporation or bylaws (5) any other action asserting a claim against the Company or any director or officer of the Company that is governed by the internal affairs doctrine, or (6) any action asserting an “internal corporate claim” as that term is defined in Section 115 of the DGCL; provided that for the avoidance of doubt, the forum selection provision that identifies the Court of Chancery of the State of Delaware as the exclusive forum for certain litigation, including any “derivative action,” will not apply to suits to enforce a duty or liability created by the Securities Act, the Exchange Act or any other claim for which the federal courts have exclusive jurisdiction. Our certificate of incorporation will also provide that, unless we consent in writing to the selection of an alternative forum, the federal district courts of the United States shall be the exclusive forum for the resolution of any complaint asserting a cause of action under the Securities Act. Any person or entity purchasing or otherwise acquiring any interest in shares of our capital stock will be deemed to have notice of and to have consented to the provisions of our certificate of incorporation described above. Although we believe these provisions benefit us by providing increased consistency in the application of Delaware law or the Securities Act, as applicable, for the specified types of actions and proceedings, the provisions may have the effect of discouraging lawsuits against us or our directors and officers. Alternatively, if a court were to find any of the forum selection provisions contained in our certificate of incorporation to be inapplicable or unenforceable, we may incur additional costs associated with having to litigate such action in other jurisdictions, which could have an adverse effect on our business, financial condition, results of operations, cash flows, and prospects and result in a diversion of the time and resources of our employees, management, and Board.

Conflicts of Interest

Delaware law permits corporations to adopt provisions renouncing any interest or expectancy in certain opportunities that are presented to the corporation or its officers, directors, or shareholders. Our certificate of incorporation will, to the maximum extent permitted from time to time by Delaware law, renounce any interest or expectancy that we have in, or right to be offered an opportunity to participate in, specified business opportunities that are from time to time presented to certain of our officers, directors, or shareholders or their respective affiliates, other than those officers, directors, shareholders, or affiliates who are our or our subsidiaries’ employees. Our certificate of incorporation will provide that, to the fullest extent permitted by law, none of Apax Partners or any director who is not employed by us (including any non-employee director who serves as one of our officers in both his director and officer capacities) or his or her affiliates will have any duty to refrain from (1) engaging in a corporate opportunity in the same or similar lines of business in which we or our affiliates now engage or propose to engage or (2) otherwise competing with us or our affiliates. In addition, to the fullest extent permitted by law, in the event that Apax Partners or any non-employee director acquires knowledge of a potential transaction or other business opportunity which may be a corporate opportunity for itself or himself or its or his affiliates or for us or our affiliates, such person will have no duty to communicate or offer such transaction or business opportunity to us or any of our affiliates and they may take any such opportunity for themselves or offer it to another person or entity. Our certificate of incorporation will not renounce our interest in any business opportunity that is expressly offered to a non-employee director solely in his or her capacity as a director or officer of the Company. To the fullest extent permitted by law, no business opportunity will be

 

150


Table of Contents

deemed to be a potential corporate opportunity for us unless we would be permitted to undertake the opportunity under our certificate of incorporation, we have sufficient financial resources to undertake the opportunity, and the opportunity would be in line with our business.

Limitations on Liability and Indemnification of Officers and Directors

The DGCL authorizes corporations to limit or eliminate the personal liability of directors to corporations and their shareholders for monetary damages for breaches of directors’ fiduciary duties, subject to certain exceptions. Our certificate of incorporation will include a provision that eliminates the personal liability of directors for monetary damages for any breach of fiduciary duty as a director, except to the extent such exemption from liability or limitation thereof is not permitted under the DGCL. The effect of these provisions will be to eliminate the rights of us and our shareholders, through shareholders’ derivative suits on our behalf, to recover monetary damages from a director for breach of fiduciary duty as a director, including breaches resulting from grossly negligent behavior. However, exculpation will not apply to any director if the director has acted in bad faith, knowingly or intentionally violated the law, authorized illegal dividends or redemptions, or derived an improper benefit from his or her actions as a director.

Our bylaws will provide that we must indemnify and advance expenses to our directors and officers to the fullest extent authorized by the DGCL. We also will be expressly authorized to carry directors’ and officers’ liability insurance providing indemnification for our directors, officers, and certain employees for some liabilities. We believe that these indemnification and advancement provisions and insurance will be useful to attract and retain qualified directors and officers.

The limitation of liability, indemnification, and advancement provisions that will be included in our certificate of incorporation and bylaws may discourage shareholders from bringing a lawsuit against directors for breaches of their fiduciary duty. These provisions also may have the effect of reducing the likelihood of derivative litigation against directors and officers, even though such an action, if successful, might otherwise benefit us and our shareholders. In addition, your investment may be adversely affected to the extent we pay the costs of settlement and damage awards against directors and officers pursuant to these indemnification provisions.

There is currently no pending material litigation or proceeding involving any of our directors, officers, or employees for which indemnification is sought.

Transfer Agent and Registrar

The transfer agent and registrar for our common stock is American Stock Transfer & Trust Company, LLC. The transfer agent’s address is 6201 15th Avenue, Brooklyn, NY 11219 and its phone number is (718) 921-8200.

Listing

Our common stock has been approved for listing on the Nasdaq Global Select Market under the symbol “PYCR.”

 

151


Table of Contents

SHARES ELIGIBLE FOR FUTURE SALE

Before this offering, there has been no public market for our common stock. As described below, only a limited number of shares currently outstanding will be available for sale immediately after this offering due to contractual and legal restrictions on resale. Nevertheless, future sales of substantial amounts of our common stock, including shares issued upon the exercise of outstanding options, in the public market after this offering, or the perception that those sales may occur, could cause the prevailing market price for our common stock to fall or impair our ability to raise capital through sales of our equity securities.

Upon the closing of this offering, based on the number of shares of our common stock outstanding as of June 30, 2021, we will have 171,302,784 outstanding shares of our common stock, after giving effect to the Reorganization Transactions and issuance of shares of our common stock in this offering, assuming no exercise by the underwriters of their option to purchase additional shares.

Of the 171,302,784 shares that will be outstanding immediately after the closing of this offering, we expect that the shares to be sold in this offering will be freely tradable without restriction under the Securities Act unless purchased by our “affiliates,” as that term is defined in Rule 144 under the Securities Act. Shares purchased by our affiliates may not be resold except pursuant to an effective registration statement or an exemption from registration, including the safe harbor under Rule 144 of the Securities Act described below.

The remaining 152,802,784 shares of our common stock outstanding after this offering will be “restricted securities,” as that term is defined in Rule 144 of the Securities Act, and we expect that substantially all of these restricted securities will be subject to the lock-up agreements described below. These restricted securities may be sold in the public market only if the sale is registered or pursuant to an exemption from registration, such as Rule 144 or Rule 701 of the Securities Act, which are summarized below.

We intend to file with the SEC a registration statement on Form S-8 covering the shares of common stock reserved for issuance under our 2021 Plan. Such registration statement is expected to be filed and become effective as soon as practicable after completion of this offering. Upon effectiveness, the shares of common stock covered by this registration statement will generally be eligible for sale in the public market, subject to certain contractual and legal restrictions summarized below.

Lock-up Agreements

We, each of our directors and executive officers and other shareholders owning substantially all of our common stock and options to acquire common stock, have agreed that, without the prior written consent of Goldman Sachs & Co. LLC and J.P. Morgan Securities LLC on behalf of the underwriters, we and they will not, subject to limited exceptions, directly or indirectly sell or dispose of any shares of common stock or any securities convertible into or exchangeable or exercisable for shares of common stock for a period of 180 days after the date of this prospectus. The lock-up restrictions and specified exceptions are described in more detail under “Underwriting.”

Prior to the consummation of the offering, certain of our employees, including our executive officers, and/or directors may enter into written trading plans that are intended to comply with Rule 10b5-1 under the Exchange Act. Sales under these trading plans would not be permitted until the expiration of the lock-up agreements relating to the offering described above.

Following the lock-up periods set forth in the agreements described above, and assuming that the representatives of the underwriters do not release any parties from these agreements, all of the shares of our common stock that are restricted securities or are held by our affiliates as of the date of this prospectus will be eligible for sale in the public market in compliance with Rule 144 under the Securities Act.

 

152


Table of Contents

Registration Rights Agreement

Pursuant to the registration rights agreement, we have granted Pride Aggregator and Preferred Holders of Registrable Securities the right to cause us, in certain instances, at our expense, to file a Resale Shelf Registration statement or to piggyback on registered offerings initiated by us in certain circumstances. Further, on the first anniversary of this offering or as promptly as practicable thereafter, so long as the Company is then-eligible to use any applicable short-form registration, the Company will use its reasonable best efforts to cause a Resale Shelf Registration statement to be filed and declared effective under the Securities Act for the sale or distribution by the Preferred Holders, and any other holders approved by Pride Aggregator, of the Registrable Securities. See “Certain Relationships and Related Party Transactions—Related Party Transactions—Registration Rights Agreement.” These shares will represent 89.2% of our outstanding common stock after this offering, or 87.8% if the underwriters exercise their option to purchase additional shares in full.

Rule 144

In general, under Rule 144, beginning 90 days after we become subject to the public company reporting requirements of the Exchange Act, any person who is not our affiliate, who was not our affiliate at any time during the preceding three months, and who has held their shares for at least six months, including the holding period of any prior owner other than one of our affiliates, may sell shares without restriction, subject to the availability of current public information about us and subject to applicable lock-up restrictions. If such a person has beneficially owned the shares proposed to be sold for at least one year, including the holding period of any prior owner other than one of our affiliates, then that person would be entitled to sell those shares without complying with any of the requirements of Rule 144.

Beginning 90 days after we become subject to the public company reporting requirements of the Exchange Act and subject to applicable lock-up restrictions, a person who is our affiliate or who was our affiliate at any time during the preceding three months and who has beneficially owned restricted securities for at least six months, including the holding period of any prior owner other than one of our affiliates, is entitled to sell a number of shares within any three-month period that does not exceed the greater of: (1) 1% of the number of shares of our common stock outstanding, which will equal approximately shares immediately after this offering; and (2) the average weekly trading volume of our common stock on the Nasdaq Global Select Market during the four calendar weeks preceding the filing of a notice on Form 144 with respect to the sale.

Sales under Rule 144 by our affiliates are also subject to certain manner of sale provisions, notice requirements, and to the availability of current public information about us.

Rule 701

In general, under Rule 701, any of our employees, directors, or officers who acquired shares from us in connection with a compensatory stock or option plan or other compensatory written agreement before the effective date of this offering are, subject to applicable lock-up restrictions, eligible to resell such shares in reliance upon Rule 144 beginning 90 days after the date of this prospectus. If such person is not an affiliate and was not our affiliate at any time during the preceding three months, the sale may be made subject only to the manner-of-sale restrictions of Rule 144. If such a person is an affiliate, the sale may be made under Rule 144 without compliance with the holding period requirements under Rule 144, but subject to the other Rule 144 restrictions described above.

 

153


Table of Contents

Equity Incentive Plans

Following this offering, we intend to file with the SEC a registration statement on Form S-8 under the Securities Act covering the shares of common stock that are subject to outstanding options and other awards issuable pursuant to our 2021 Plan and our ESPP. Shares covered by such registration statement will be available for sale in the open market following its effective date, subject to certain Rule 144 limitations applicable to affiliates and the terms of lock-up agreements applicable to those shares.

 

154


Table of Contents

MATERIAL U.S. FEDERAL INCOME TAX CONSEQUENCES TO NON-U.S. HOLDERS

The following discussion is a summary of the material U.S. federal income tax consequences to Non-U.S. Holders (as defined below) of the purchase, ownership, and disposition of our common stock issued pursuant to this offering, but does not purport to be a complete analysis of all potential tax effects to such holders. The effects of other U.S. federal tax laws, such as estate and gift tax laws, the Medicare tax on net investment income and any applicable state, local, or non-U.S. tax laws are not discussed. This discussion is based on the Internal Revenue Code of 1986, as amended (the “Code”), Treasury regulations promulgated thereunder, or Treasury Regulations, judicial decisions, and published rulings and administrative pronouncements of the U.S. Internal Revenue Service (the “IRS”), in each case as in effect as of the date hereof. These authorities may change or be subject to differing interpretations. Any such change or differing interpretation may be applied retroactively in a manner that could adversely affect a Non-U.S. Holder of our common stock. We have not sought and will not seek any rulings from the IRS regarding the matters discussed below. There can be no assurance the IRS or a court will not take a contrary position to those discussed below regarding the tax consequences of the purchase, ownership, and disposition of our common stock.

This discussion is limited to Non-U.S. Holders that hold our common stock as a “capital asset” within the meaning of Section 1221 of the Code (generally, property held for investment). This discussion does not address all U.S. federal income tax consequences relevant to a Non-U.S. Holder’s particular circumstances or the effects of other U.S. federal tax laws, such as estate and gift tax laws, the Medicare tax on net investment income, and any applicable state, local, or non-U.S. tax law. In addition, it does not address consequences relevant to Non-U.S. Holders subject to special rules, including, without limitation:

 

   

U.S. expatriates and former citizens or long-term residents of the United States.

 

   

Persons subject to the alternative minimum tax.

 

   

Persons holding our common stock as part of a hedge, straddle, or other risk reduction strategy or as part of a conversion transaction or other integrated investment.

 

   

Banks, insurance companies, and other financial institutions.

 

   

Real estate investment trusts or regulated investment companies.

 

   

Brokers, dealers, or traders in securities.

 

   

“Controlled foreign corporations,” “passive foreign investment companies,” and corporations that accumulate earnings to avoid U.S. federal income tax.

 

   

Partnerships or other entities or arrangements treated as partnerships for U.S. federal income tax purposes (and investors therein).

 

   

Tax-exempt organizations or governmental organizations.

 

   

Persons deemed to sell our common stock under the constructive sale provisions of the Code.

 

   

Persons who hold or receive our common stock pursuant to the exercise of any employee stock option or otherwise as compensation.

 

   

Persons that own, or are deemed to own, more than five percent of our capital stock (except to the extent specifically set forth below).

 

   

“Qualified foreign pension funds” (within the meaning of Section 897(1)(2)) of the Code and entities, all of the interests of which are held by qualified foreign pension funds.

 

   

Tax-qualified retirement plans.

If any partnership or other entity or arrangement classified as a partnership for U.S. federal income tax purposes holds our common stock, the tax treatment of a partner in the partnership will depend on the status of

 

155


Table of Contents

the partner, the activities of the partnership and certain determinations made at the partner level. Accordingly, partnerships holding our common stock and partners in such partnerships should consult their tax advisors regarding the U.S. federal income tax consequences to them.

THIS DISCUSSION IS FOR INFORMATIONAL PURPOSES ONLY AND IS NOT TAX ADVICE. INVESTORS SHOULD CONSULT THEIR TAX ADVISORS WITH RESPECT TO THE APPLICATION OF THE U.S. FEDERAL INCOME TAX LAWS TO THEIR PARTICULAR SITUATIONS AS WELL AS ANY TAX CONSEQUENCES OF THE PURCHASE, OWNERSHIP AND DISPOSITION OF OUR COMMON STOCK ARISING UNDER THE U.S. FEDERAL ESTATE OR GIFT TAX LAWS OR THE MEDICARE TAX ON NET INVESTMENT INCOME OR UNDER THE LAWS OF ANY STATE, LOCAL, OR NON-U.S. TAXING JURISDICTION OR UNDER ANY APPLICABLE INCOME TAX TREATY.

Definition of a Non-U.S. Holder

For purposes of this discussion, a “Non-U.S. Holder” is any beneficial owner of our common stock that is neither a “United States person” nor a partnership or other entity or arrangement treated as a partnership for U.S. federal income tax purposes. A United States person is any person that, for U.S. federal income tax purposes, is or is treated as any of the following:

 

   

An individual who is a citizen or resident of the United States.

 

   

A corporation, or an entity treated as a corporation for U.S. federal income tax purposes, created or organized under the laws of the United States, any state thereof, or the District of Columbia.

 

   

An estate, the income of which is subject to U.S. federal income tax regardless of its source.

 

   

A trust that (1) is subject to the primary supervision of a U.S. court and the control of one or more “United States persons” (within the meaning of Section 7701(a)(30) of the Code), or (2) has a valid election in effect to be treated as a United States person for U.S. federal income tax purposes.

Distributions

As described in the section entitled “Dividend Policy,” we do not anticipate declaring or paying dividends to holders of our common stock in the foreseeable future. However, if we do make distributions of cash or property on our common stock, such distributions will constitute dividends for U.S. federal income tax purposes to the extent paid from our current or accumulated earnings and profits, as determined under U.S. federal income tax principles. Amounts not treated as dividends for U.S. federal income tax purposes will constitute a return of capital and first be applied against and reduce a Non-U.S. Holder’s adjusted tax basis in its common stock, but not below zero. Any excess will be treated as capital gain and will be treated as described below under “Sale or Other Taxable Disposition.”

Subject to the discussion below on effectively connected income, backup withholding, and the Foreign Account Tax Compliance Act, dividends paid to a Non-U.S. Holder of our common stock will be subject to U.S. federal withholding tax at a rate of 30% of the gross amount of the dividends (or such lower rate specified by an applicable income tax treaty, provided the Non-U.S. Holder furnishes to us or our paying agent prior to the payment of dividends a valid IRS Form W-8BEN or W-8BEN-E (or other applicable documentation) certifying qualification for the lower treaty rate). A Non-U.S. Holder that does not timely furnish the required documentation, but that qualifies for a reduced treaty rate, may obtain a refund of any excess amounts withheld by timely filing an appropriate claim for refund with the IRS. Non-U.S. Holders should consult their tax advisors regarding their entitlement to benefits under any applicable income tax treaty.

If dividends paid to a Non-U.S. Holder are effectively connected with the Non-U.S. Holder’s conduct of a trade or business within the United States (and, if required by an applicable income tax treaty, the Non-U.S.

 

156


Table of Contents

Holder maintains a permanent establishment in the United States to which such dividends are attributable), the Non-U.S. Holder will be exempt from the U.S. federal withholding tax described above. To claim the exemption, the Non-U.S. Holder must furnish to the applicable withholding agent a valid IRS Form W-8ECI, certifying that the dividends are effectively connected with the Non-U.S. Holder’s conduct of a trade or business within the United States.

Any such effectively connected dividends will be subject to U.S. federal income tax on a net income basis at the regular graduated rates. A Non-U.S. Holder that is a corporation also may be subject to a branch profits tax at a rate of 30% (or such lower rate specified by an applicable income tax treaty) on its effectively connected earnings and profits (as adjusted for certain items), which will include such effectively connected dividends. Non-U.S. Holders should consult their tax advisors regarding any applicable tax treaties that may provide for different treatment.

Sale or Other Taxable Disposition

Subject to the discussion below on backup withholding and the Foreign Account Tax Compliance Act, a Non-U.S. Holder generally will not be subject to U.S. federal income tax on any gain realized upon the sale or other taxable disposition of our common stock unless:

 

   

The gain is effectively connected with the Non-U.S. Holder’s conduct of a trade or business within the United States (and, if required by an applicable income tax treaty, the Non-U.S. Holder maintains a permanent establishment in the United States to which such gain is attributable).

 

   

The Non-U.S. Holder is a nonresident alien individual present in the United States for 183 days or more during the taxable year of the disposition and certain other requirements are met.

 

   

Our common stock constitutes a U.S. real property interest (“USRPI”), by reason of our status as a U.S. real property holding corporation, or USRPHC, for U.S. federal income tax purposes at any time within the shorter of (1) the five-year period preceding the Non-U.S. Holder’s disposition of our common stock and (2) the Non-U.S. Holder’s holding period for our common stock. Generally, a domestic corporation is a USRPHC if the fair market value of its USRPIs equals or exceeds 50% of the sum of the fair market value of its worldwide real property interests plus its other assets used or held for use in its trade or business.

Gain described in the first bullet point above generally will be subject to U.S. federal income tax on a net income basis at the regular graduated rates. A Non-U.S. Holder that is a corporation also may be subject to a branch profits tax at a rate of 30% (or such lower rate specified by an applicable income tax treaty) on its effectively connected earnings and profits (as adjusted for certain items), which will include such effectively connected gain.

A Non-U.S. Holder described in the second bullet point above will be subject to U.S. federal income tax at a rate of 30% (or such lower rate specified by an applicable income tax treaty) on any gain derived from the disposition, which may generally be offset by U.S. source capital losses of the Non-U.S. Holder (even though the individual is not considered a resident of the United States), provided the Non-U.S. Holder has timely filed U.S. federal income tax returns with respect to such losses.

With respect to the third bullet point above, we believe we currently are not, and do not anticipate becoming, a USRPHC. Because the determination of whether we are a USRPHC depends, however, on the fair market value of our USRPIs relative to the fair market value of our non-U.S. real property interests and our other business assets, there can be no assurance that we currently are not a USRPHC or will not become one in the future. Even if we are or were to become a USRPHC, gain arising from the sale or other taxable disposition by a Non-U.S. Holder of our common stock will not be subject to U.S. federal income tax if our common stock is “regularly traded,” as defined by applicable Treasury Regulations, on an established securities market, and such

 

157


Table of Contents

Non-U.S. Holder owned, actually and constructively, five percent or less of our common stock throughout the shorter of the five-year period ending on the date of the sale or other taxable disposition or the Non-U.S. Holder’s holding period. If we were to become a USRPHC and our common stock were not considered to be “regularly traded” on an established securities market during the calendar year in which the relevant disposition by a Non-U.S. holder occurs, such Non-U.S. holder (regardless of the percentage of stock owned) would be subject to U.S. federal income tax on a sale or other taxable disposition of our common stock and a 15% withholding tax would apply to the gross proceeds from such disposition.

Non-U.S. Holders should consult their tax advisors regarding potentially applicable income tax treaties that may provide for different treatment.

Information Reporting and Backup Withholding

Payments of dividends on our common stock generally will not be subject to backup withholding, provided the applicable withholding agent does not have actual knowledge or reason to know the Non-U.S. Holder is a United States person and the Non-U.S. Holder either certifies its non-U.S. status, such as by furnishing a valid IRS Form W-8BEN, W-8BEN-E, or W-8ECI, or otherwise establishes an exemption. However, information returns are required to be filed with the IRS in connection with any dividends on our common stock paid to the Non-U.S. Holder, regardless of whether any tax was actually withheld. In addition, proceeds of the sale or other taxable disposition of our common stock within the United States or conducted through certain U.S.-related brokers generally will not be subject to backup withholding or information reporting if the applicable withholding agent receives the certification described above and does not have actual knowledge or reason to know that such Non-U.S. Holder is a United States person, or the Non-U.S. Holder otherwise establishes an exemption. If a Non-U.S. Holder does not provide the certification described above or the applicable withholding agent has actual knowledge or reason to know that such Non-U.S. Holder is a United States person, payments of dividends or of proceeds of the sale or other taxable disposition of our common stock may be subject to backup withholding at a rate currently equal to 24% of the gross proceeds of such dividend, sale, or taxable disposition. Proceeds of a disposition of our common stock conducted through a non-U.S. office of a non-U.S. broker generally will not be subject to backup withholding or information reporting.

Copies of information returns that are filed with the IRS may also be made available under the provisions of an applicable treaty or agreement to the tax authorities of the country in which the Non-U.S. Holder resides or is established.

Backup withholding is not an additional tax. Any amounts withheld under the backup withholding rules may be allowed as a refund or a credit against a Non-U.S. Holder’s U.S. federal income tax liability, provided the required information is timely furnished to the IRS.

Non-U.S. Holders should consult their tax advisors regarding information reporting and backup withholding.

Additional Withholding Tax on Payments Made to Foreign Accounts

Withholding taxes may be imposed under Sections 1471 to 1474 of the Code (such Sections commonly referred to as the Foreign Account Tax Compliance Act (the “FATCA”)), on certain types of payments made to non-U.S. financial institutions and certain other non-U.S. entities. Specifically, a 30% withholding tax may be imposed on dividends on, or gross proceeds from the sale or other disposition of, our common stock paid to a “foreign financial institution” or a “non-financial foreign entity” (each as defined in the Code) (including, in some cases, when such foreign financial institution or non-financial foreign entity is acting as an intermediary), unless (1) the foreign financial institution undertakes certain diligence and reporting obligations, (2) the

 

158


Table of Contents

non-financial foreign entity either certifies it does not have any “substantial United States owners” (as defined in the Code) or furnishes identifying information regarding each direct and indirect substantial United States owner, or (3) the foreign financial institution or non-financial foreign entity otherwise qualifies for an exemption from these rules. If the payee is a foreign financial institution and is subject to the diligence and reporting requirements in (1) above, it must enter into an agreement with the U.S. Department of the Treasury requiring, among other things, that it undertake to identify accounts held by certain “specified United States persons” or “United States-owned foreign entities” (each as defined in the Code), annually report certain information about such accounts, and withhold 30% on certain payments to noncompliant foreign financial institutions and certain other account holders. Foreign financial institutions located in jurisdictions that have an intergovernmental agreement with the United States governing FATCA may be subject to different rules.

Under the Code, applicable Treasury Regulations and administrative guidance, withholding under FATCA generally applies to payments of dividends on our common stock. On December 13, 2018, the U.S. Department of the Treasury released proposed regulations (which may be relied upon by taxpayers until final regulations are issued), which eliminate FATCA withholding on the gross proceeds from a sale or other disposition of our common stock. Prospective investors should consult their tax advisors regarding the potential application of withholding under FATCA to their investment in our common stock.

 

159


Table of Contents

UNDERWRITING

We are offering the shares of common stock described in this prospectus through a number of underwriters. Goldman Sachs & Co. LLC and J.P. Morgan Securities LLC are acting as representatives of the underwriters. We have entered into an underwriting agreement with the underwriters. Subject to the terms and conditions of the underwriting agreement, we have agreed to sell to the underwriters, and each underwriter has severally agreed to purchase, at the public offering price less the underwriting discounts and commissions set forth on the cover page of this prospectus, the number of shares of common stock listed next to its name in the following table:

 

Name

   Number of
Shares
 

Goldman Sachs & Co. LLC

     5,180,000  

J.P. Morgan Securities LLC

     5,180,000  

Jefferies LLC

     1,628,000  

Credit Suisse Securities (USA) LLC

     1,139,600  

Deutsche Bank Securities Inc.

     1,139,600  

Robert W. Baird & Co. Incorporated

     488,400  

Cowen and Company, LLC

     488,400  

JMP Securities, LLC

     488,400  

Needham & Company, LLC

     488,400  

Raymond James & Associates, Inc.

     488,400  

Stifel, Nicolaus & Company, Incorporated

     488,400  

Truist Securities, Inc.

     488,400  

Fifth Third Securities, Inc.

     407,000  

Roberts & Ryan Investments, Inc.

     407,000  
  

 

 

 

Total

     18,500,000  
  

 

 

 

The underwriters are committed to purchase all the shares of common stock offered by us if they purchase any shares. The underwriting agreement also provides that if an underwriter defaults, the purchase commitments of non-defaulting underwriters may also be increased or the offering may be terminated.

The underwriters propose to offer the shares of common stock directly to the public at the initial public offering price set forth on the cover page of this prospectus and to certain dealers at that price less a concession not in excess of $0.8625 per share. After the initial offering of the shares to the public, if all of the shares of common stock are not sold at the initial public offering price, the underwriters may change the offering price and the other selling terms. The offering of the shares by the underwriters is subject to receipt and acceptance and subject to the underwriters’ right to reject any order in whole or in part. Sales of shares made outside of the United States may be made by affiliates of the underwriters.

The underwriters have an option to buy up to 2,775,000 additional shares of common stock from us to cover sales of shares by the underwriters which exceed the number of shares specified in the table above. The underwriters have 30 days from the date of this prospectus to exercise this option to purchase additional shares. If any shares are purchased with this option to purchase additional shares, the underwriters will purchase shares in approximately the same proportion as shown in the table above. If any additional shares of common stock are purchased, the underwriters will offer the additional shares on the same terms as those on which the shares are being offered.

The underwriting fee is equal to the public offering price per share of common stock less the amount paid by the underwriters to us per share of common stock. The underwriting fee is $1.4375 per share. The following table shows the per share and total underwriting discounts and commissions to be paid to the underwriters assuming both no exercise and full exercise of the underwriters’ option to purchase additional shares.

 

 

160


Table of Contents
     Paid by us  
     Without option to
purchase additional
shares exercise
     With full option to
purchase additional
shares exercise
 

Per Share

   $ 1.4375      $ 1.4375  

Total

   $ 26,593,750      $ 30,582,813  

We estimate that the total expenses of this offering, including registration, filing and listing fees, printing fees, and legal and accounting expenses, but excluding the underwriting discounts and commissions, will be approximately $5.2 million. We have also agreed to reimburse the underwriters for certain of their expenses in connection with this offering in an amount up to $40,000.

A prospectus in electronic format may be made available on the web sites maintained by one or more underwriters, or selling group members, if any, participating in the offering. The underwriters may agree to allocate a number of shares to underwriters and selling group members for sale to their online brokerage account holders. Internet distributions will be allocated by the representatives to underwriters and selling group members that may make Internet distributions on the same basis as other allocations.

We have agreed that for a period of 180 days after the date of this prospectus, we will not (i) offer, pledge, sell, contract to sell, sell any option or contract to purchase, purchase any option or contract to sell, grant any option, right or warrant to purchase, lend, or otherwise transfer or dispose of, directly or indirectly, or submit to, or file with, the Commission a registration statement under the Securities Act relating to, any shares of common stock or any securities convertible into or exercisable or exchangeable for common stock, or publicly disclose the intention to undertake any of the foregoing, or (ii) enter into any swap or other agreement that transfers, in whole or in part, any of the economic consequences of ownership of the common stock or any such other securities, whether any such transaction described in clause (i) or (ii) above is to be settled by delivery of common stock or such other securities, in cash or otherwise, without the prior written consent of Goldman Sachs & Co. LLC and J.P. Morgan Securities LLC.

The restrictions on our actions, as described above, do not apply to certain transactions, including (i) the shares of common stock to be sold in this offering; (ii) the issuance of shares of common stock or securities convertible into or exercisable for shares of common stock pursuant to the conversion or exchange of convertible or exchangeable securities or the exercise of warrants or options (including net exercise) or the settlement of RSUs (including net settlement), in each case outstanding on the date of this prospectus; (iii) grants of stock options, stock awards, restricted stock, RSUs or other equity awards and the issuance of shares of common stock or securities convertible into or exercisable or exchangeable for shares of common stock (whether upon the exercise of stock options or otherwise) to the Company’s employees, officers, directors, advisors or consultants pursuant to the terms of an equity compensation plan in effect as of the closing of this offering and described herein, provided that such recipients enter into a lock-up agreement with the underwriters described below; (iv) the issuance of up to 7.5% of the shares of common stock issued and outstanding immediately following the consummation of this offering, in acquisitions or other similar strategic transactions, provided that such recipients enter into a lock-up agreement with the underwriters described below; and (v) the filing of any registration statement on Form S-8 relating to securities granted or to be granted pursuant to any plan in effect on the date of this prospectus and described herein or any assumed benefit plan pursuant to an acquisition or similar strategic transaction.

Our directors and executive officers and certain other shareholders will enter into lock-up agreements with the underwriters prior to the commencement of this offering (the “Lock-Up Agreements”) pursuant to which each of these persons or entities, subject to certain exceptions, during the period beginning on the date set forth in the Lock-Up Agreements and ending at the close of business 180 days after the date of this prospectus (such period, the “Restricted Period”) may not, without the prior written consent of Goldman Sachs & Co. LLC and J.P. Morgan Securities LLC, (i) offer, pledge, sell, contract to sell, sell any option or contract to purchase, purchase any option or contract to sell, grant any option, right or warrant to purchase, lend, or otherwise transfer or dispose

 

161


Table of Contents

of, directly or indirectly, any shares of common stock or any securities convertible into or exercisable or exchangeable for common stock (including without limitation, common stock or such other securities which may be deemed to be beneficially owned by the security holder in accordance with the rules and regulations of the Commission and securities which may be issued upon exercise of a stock option or warrant) (collectively with the common stock, the “Lock-Up Securities”), (ii) enter into any hedging, swap, or other agreement or transaction that transfers, in whole or in part, any of the economic consequences of ownership of the Lock-Up Securities, whether any such transaction described in clause (i) or (ii) above is to be settled by delivery of Lock-Up Securities, in cash or otherwise, (iii) make any demand for, or exercise any right with respect to, the registration of any Lock-Up Securities, or (iv) publicly disclose the intention to do any of the foregoing, provided that, for the avoidance of doubt, subject to the Company’s obligations under the underwriting agreement, to the extent the lock-up party has demand and/or piggyback registration rights, the foregoing shall not prohibit the lock-up party from notifying us privately that it is or will be exercising its demand and/or piggyback registration rights following the expiration of the Restricted Period so long as such demands or exercises do not involve any public disclosure or filing during the Restricted Period (provided that, subject to our obligations under the underwriting agreement, (i) we shall provide written notice to Goldman Sachs & Co. LLC and J.P. Morgan Securities LLC at least three business days prior to any confidential or non-public submission of a registration statement made during the Restricted Period, and (ii) no such confidential or non-public submission made shall become a publicly filed registration statement during the Restricted Period unless otherwise agreed by Goldman Sachs & Co. LLC and J.P. Morgan Securities LLC.

The restrictions described in the immediately preceding paragraph and contained in the lock-up agreements do not apply, subject in certain cases to various conditions, to certain transactions, including the following:

 

  (i)

transfers as a bona fide gift or gifts, or for bona fide estate planning purposes;

 

  (ii)

transfers to any immediate family member of the lock-up party;

 

  (iii)

transfers by will, other testamentary document or intestacy;

 

  (iv)

transfers to any trust for the direct or indirect benefit of the lock-up party or the immediate family of the lock-up party, or if the lock-up party is a trust, to a trustor or beneficiary of the trust or to the estate of a beneficiary of such trust;

 

  (v)

transfers to a corporation, partnership, limited liability company, trust or other entity of which the lock-up party, or the immediate family of the lock-up party, are the legal and beneficial owner of all of the outstanding equity securities or similar interests;

 

  (vi)

transfers to a nominee or custodian of a person or entity to whom a disposition or transfer would be permissible under (i) through (v) above;

 

  (vii)

if the lock-up party is a corporation, partnership, limited liability company, trust or other business entity, transfers (A) to another corporation, partnership, limited liability company, trust or other business entity that is an affiliate of the lock-up party, or to any investment fund or other entity controlling, controlled by, managing or managed by or under common control with the lock-up party or affiliates of the lock-up party, or (B) as part of a distribution to members, shareholders, partners or other equityholders of the lock-up party;

 

  (viii)

transfers by operation of law, or pursuant to an order of court;

 

  (ix)

transfers to the Company from an employee of the Company upon death, disability or termination of employment, in each case, of such employee;

 

  (x)

as part of a transfer or disposition of the lock-up party’s Lock-Up Securities acquired in open market transactions after the closing of this offering;

 

  (xi)

transfers to the Company in connection with the vesting, settlement, or exercise of restricted stock units, options, warrants or other rights to purchase shares of common stock (including, in each case, by

 

162


Table of Contents
  way of “net” or “cashless” exercise), including for the payment of exercise price and tax and remittance payments due as a result of the vesting, settlement, or exercise of such restricted stock units, options, warrants or rights, provided that any such shares of common stock received upon such exercise, vesting or settlement is subject to the terms of the lock-up agreement, and provided further that any such restricted stock units, options, warrants or rights are held by the lock-up party pursuant to an agreement or equity awards granted under a stock incentive plan or other equity award plan described in this prospectus;

 

  (xii)

transfers pursuant to a bona fide third-party tender offer, merger, consolidation or other similar transaction that is approved by the Board and made to all holders of the Company’s capital stock involving a change of control of the Company, provided that in the event that such tender offer, merger, consolidation or other similar transaction is not completed, the lock-up party’s Lock-Up Securities remains subject to the provisions of the lock-up agreement;

 

  (xiii)

as part of a transfer or disposition of the lock-up party’s Lock-Up Securities acquired as part of this offering;

 

  (xiv)

in the case of our Sponsor, any pledge, hypothecation or other grant of a security interest in any Lock-Up Securities to one or more lending institutions as collateral or security for any loan, advance or extension of credit and the transfer of such Lock-Up Securities to such lending institution upon foreclosure of such Lock-Up Securities; provided that in the case of any such transfer, the transferee agrees to be bound in writing by the terms of the lock-up agreement at the time of such transfer;

 

  (xv)

in the case of Pride Aggregator, transfers to the holders of Series A Preferred Stock as described in this prospectus;

provided that:

 

  (A)

in the case of any transfer or distribution pursuant to (i), (ii), (iii), (iv), (v), (vi), (vii), (viii) and (xv) above, such transfer does not involve a disposition for value and each donee, devisee, transferee or distributee executes and delivers to Goldman Sachs & Co. LLC and J.P. Morgan Securities LLC a lock-up agreement, provided that with respect to any related series of transfers or distributions to transferees or distributees otherwise permitted under (iv), (v) and (vii) above that are deemed to occur simultaneously, only the ultimate transferee or distributee in such series is required to execute and deliver such lock-up agreement (provided that, in each case, the same number or amount of Lock-Up Securities so transferred by the initial transferor remains subject to such lock-up agreement after giving effect such simultaneous transfers or distributions);

 

  (B)

in the case of any transfer or distribution pursuant to (i), (ii), (iii), (iv), (v), (vi), (x) and (xi) above, no filing by any party under the Exchange Act, or other public announcement is required or is made voluntarily in connection with such transfer or distribution during the Restricted Period in connection with such transfer (other than, with respect to clause (x), filings or disclosures pursuant to Rule 13f-1 of the Exchange Act, including a filing on Form 13F, other filings required by applicable law and disclosures on the undersigned’s website required by the undersigned’s internal policy); and

 

  (C)

in the case of any transfer or distribution pursuant to (viii), (ix) and (xi) above, it is a condition to such transfer that no public filing, report or announcement is voluntarily made, and if any filing under Section 16(a) of the Exchange Act, or other public filing, report or announcement reporting a reduction in beneficial ownership of shares of common stock in connection with such transfer or distribution is legally required during the Restricted Period, such filing, report or announcement clearly indicates in the footnotes thereto the nature and conditions of such transfer.

If a lock-up party is a party to the registration rights agreement, any release or waiver of the restrictions referred to above in connection with a transfer of shares of Lock-Up Securities held by any director, officer, party

 

163


Table of Contents

to the registration rights agreement or other stockholder of the Company shall apply pro rata to all parties to the registration rights agreement on the basis of shares of common stock held; provided that all such releases must be on the same terms and for the same purposes and, if applicable, pursuant to the same offering.

Goldman Sachs & Co. LLC and J.P. Morgan Securities LLC, in their sole discretion and subject to certain provisions, may release the securities subject to any of the lock-up agreements with the underwriters described above, in whole or in part at any time.

Subject to certain customary limitations, we have agreed to indemnify the underwriters against certain liabilities, including liabilities under the Securities Act.

Our common stock has been approved for listing on the Nasdaq Global Select Market under the symbol “PYCR.”

In connection with this offering, the underwriters may engage in stabilizing transactions, which involves making bids for, purchasing and selling shares of common stock in the open market for the purpose of preventing or retarding a decline in the market price of the common stock while this offering is in progress. These stabilizing transactions may include making short sales of the common stock, which involves the sale by the underwriters of a greater number of shares of common stock than they are required to purchase in this offering, and purchasing shares of common stock on the open market to cover positions created by short sales. Short sales may be “covered” shorts, which are short positions in an amount not greater than the underwriters’ option to purchase additional shares referred to above, or may be “naked” shorts, which are short positions in excess of that amount. The underwriters may close out any covered short position either by exercising their option to purchase additional shares, in whole or in part, or by purchasing shares in the open market. In making this determination, the underwriters will consider, among other things, the price of shares available for purchase in the open market compared to the price at which the underwriters may purchase shares through the option to purchase additional shares. A naked short position is more likely to be created if the underwriters are concerned that there may be downward pressure on the price of the common stock in the open market that could adversely affect investors who purchase in this offering. To the extent that the underwriters create a naked short position, they will purchase shares in the open market to cover the position.

The underwriters have advised us that, pursuant to Regulation M of the Securities Act, they may also engage in other activities that stabilize, maintain or otherwise affect the price of the common stock, including the imposition of penalty bids. This means that if the representatives of the underwriters purchase common stock in the open market in stabilizing transactions or to cover short sales, the representatives can require the underwriters that sold those shares as part of this offering to repay the underwriting discount received by them.

These activities may have the effect of raising or maintaining the market price of the common stock or preventing or retarding a decline in the market price of the common stock, and, as a result, the price of the common stock may be higher than the price that otherwise might exist in the open market. If the underwriters commence these activities, they may discontinue them at any time. The underwriters may carry out these transactions on Nasdaq, in the over-the-counter market or otherwise.

Prior to this offering, there has been no public market for our common stock. The initial public offering price was determined by negotiations between us and the representatives of the underwriters. In determining the initial public offering price, we and the representatives of the underwriters expect to consider a number of factors including:

 

   

The information set forth in this prospectus and otherwise available to the representatives.

 

   

Our prospects and the history and prospects for the industry in which we compete.

 

   

An assessment of our management.

 

   

Our prospects for future earnings.

 

164


Table of Contents
   

The general condition of the securities markets at the time of this offering.

 

   

The recent market prices of, and demand for, publicly traded common stock of generally comparable companies.

 

   

Other factors deemed relevant by the underwriters and us.

Neither we nor the underwriters can assure investors that an active trading market will develop for our common stock, or that the shares of our common stock will trade in the public market at or above the initial public offering price.

Other relationships

Certain of the underwriters and their affiliates have provided in the past to us and our affiliates and may provide from time to time in the future certain commercial banking, financial advisory, investment banking, and other services for us and such affiliates in the ordinary course of their business, for which they have received and may continue to receive customary fees and commissions. In addition, from time to time, certain of the underwriters and their affiliates may effect transactions for their own account or the account of customers, and hold on behalf of themselves or their customers, long or short positions in our debt or equity securities or loans, and may do so in the future.

The underwriters and their respective affiliates are full service financial institutions engaged in various activities, which may include sales and trading, commercial and investment banking, advisory, investment management, investment research, principal investment, hedging, market making, brokerage and other financial and non-financial activities and services. Certain of the underwriters and their respective affiliates have provided, and may in the future provide, a variety of these services to the issuer and to persons and entities with relationships with the issuer, for which they received or will receive customary fees and expenses. For example, an affiliate of Fifth Third Securities, Inc., an underwriter in this offering, is a lender under the New Credit Facility.

Directed share program

At our request, the underwriters have reserved up to 740,000 shares of common stock, or 4% of the shares of common stock to be offered by this prospectus for sale, at the initial public offering price, through a directed share program. Shares purchased through the directed share program will not be subject to a lock-up restriction, except in the case of shares purchased by any of our directors or officers. The number of shares of common stock available for sale to the general public will be reduced to the extent these individuals purchase such reserved shares. Any reserved shares that are not so purchased will be offered by the underwriters to the general public on the same basis as the other shares offered by this prospectus. The underwriters will receive the same discount from such reserved shares as they will from other shares of our common stock sold to the public in this offering. We have agreed to indemnify the underwriters against certain liabilities and expenses, including liabilities under the Securities Act, in connection with sales of the reserved shares.

Selling restrictions

Other than in the United States, no action has been taken by us or the underwriters that would permit a public offering of the securities offered by this prospectus in any jurisdiction where action for that purpose is required. The securities offered by this prospectus may not be offered or sold, directly or indirectly, nor may this prospectus or any other offering material or advertisements in connection with the offer and sale of any such securities be distributed or published in any jurisdiction, except under circumstances that will result in compliance with the applicable rules and regulations of that jurisdiction. Persons into whose possession this prospectus comes are advised to inform themselves about and to observe any restrictions relating to the offering and the distribution of this prospectus. This prospectus does not constitute an offer to sell or a solicitation of an offer to buy any securities offered by this prospectus in any jurisdiction in which such an offer or a solicitation is unlawful.

 

165


Table of Contents

Notice to prospective investors in the European Economic Area

In relation to each Member State of the European Economic Area (each, a “Relevant Member State”), an offer to the public of any shares of common stock may not be made in that Relevant Member State, except that an offer to the public in that Relevant Member State of any shares of common stock may be made at any time under the following exemptions under the Prospectus Regulation:

 

  (a)

to any legal entity which is a “qualified investor” as defined under the Prospectus Regulation;

 

  (b)

to fewer than 150 natural or legal persons (other than “qualified investors” as defined under the Prospectus Regulation), subject to obtaining the prior consent of the underwriters for any such offer; or

 

  (c)

in any other circumstances falling within Article 1(4) of the Prospectus Regulation,

provided that no such offer of shares of common stock shall result in a requirement for us or any underwriter to publish a prospectus pursuant to Article 3 of the Prospectus Regulation or a supplemental prospectus pursuant to Article 23 of the Prospectus Regulation and each person who initially acquires any shares of common stock or to whom any offer is made will be deemed to have represented, warranted, and agreed to and with each of the underwriters and us that it is a qualified investor within the meaning of Article 2(e) of the Prospectus Regulation.

In the case of any shares being offered to a financial intermediary as that term is used in Article 1(4) of the Prospectus Regulation, each financial intermediary will also be deemed to have represented, warranted, and agreed that the share of common stock acquired by it in the offer have not been acquired on a non-discretionary basis on behalf of, nor have they been acquired with a view to their offer or resale to, persons in circumstances which may give rise to an offer of any shares of common stock to the public, other than their offer or resale in a Relevant Member State to qualified investors as so defined or in circumstances in which the prior consent of the underwriters has been obtained to each such proposed offer or resale.

We, the underwriters and their affiliates will rely upon the truth and accuracy of the foregoing representations, warranties, and agreements. Notwithstanding the above, a person who is not a “qualified investor” and who has notified the underwriters of such fact in writing may, with the prior consent of the underwriters, be permitted to acquire shares of common stock in the offering.

For the purposes of this provision, the expression an “offer to the public” in relation to any shares of common stock in any Relevant Member State means the communication in any form and by any means of sufficient information on the terms of the offer and any shares of common stock to be offered so as to enable an investor to decide to purchase or subscribe for any shares of common stock, and the expression “Prospectus Regulation” means Regulation (EU) 2017/1129.

Notice to prospective investors in the United Kingdom

An offer to the public of any shares of common stock may not be made in the United Kingdom, except that an offer to the public in the United Kingdom of any shares of common stock may be made at any time under the following exemptions under the UK Prospectus Regulation:

 

  (a)

to any legal entity which is a “qualified investor” as defined under the UK Prospectus Regulation;

 

  (b)

to fewer than 150 natural or legal persons (other than “qualified investors” as defined under the UK Prospectus Regulation), subject to obtaining the prior consent of the underwriters for any such offer; or

 

  (c)

in any other circumstances falling within section 86 of the Financial Services and Markets Act 2000 (as amended, “FSMA”),

provided that no such offer of shares of common stock shall result in a requirement for us or any underwriter to publish a prospectus pursuant to section 85 of the FSMA or a supplemental prospectus pursuant to Article 23 of

 

166


Table of Contents

the UK Prospectus Regulation and each person who initially acquires any shares of common stock or to whom any offer is made will be deemed to have represented, warranted, and agreed to and with each of the underwriters and us that it is a qualified investor within the meaning of Article 2 of the UK Prospectus Regulation.

In the case of any shares of common stock being offered to a financial intermediary as that term is used in Article 1(4) of the UK Prospectus Regulation, each financial intermediary will also be deemed to have represented, warranted, and agreed that the shares of common stock acquired by it in the offer have not been acquired on a non-discretionary basis on behalf of, nor have they been acquired with a view to their offer or resale to, persons in circumstances which may give rise to an offer of any shares of common stock to the public, other than their offer or resale in the United Kingdom to qualified investors as so defined or in circumstances in which the prior consent of the underwriters has been obtained to each such proposed offer or resale.

We, the underwriters and their affiliates will rely upon the truth and accuracy of the foregoing representations, warranties, and agreements. Notwithstanding the above, a person who is not a “qualified investor” and who has notified the underwriters of such fact in writing may, with the prior consent of the underwriters, be permitted to acquire shares of common stock in the offering.

For the purposes of this provision, the expression an “offer to the public” in relation to any shares of common stock in the United Kingdom means the communication in any form and by any means of sufficient information on the terms of the offer and any shares of common stock to be offered so as to enable an investor to decide to purchase or subscribe for any shares of common stock, and the expression “UK Prospectus Regulation” means Regulation (EU) 2017/1129 as it forms part of domestic law by virtue of the European Union (Withdrawal) Act 2018.

Additional notice to prospective investors in the United Kingdom

In the United Kingdom, this prospectus and any other material in relation to the shares of common stock are being distributed only to, and are directed only at, persons who are “qualified investors” (as defined in the UK Prospectus Regulation) who are (i) persons having professional experience in matters relating to investments falling within Article 19(5) of the Financial Services and Markets Act 2000 (Financial Promotion) Order 2005 (as amended, the “Order”), or (ii) high net worth entities falling within Article 49(2)(a) to (d) of the Order, or (iii) persons to whom it would otherwise be lawful to distribute them, all such persons together being referred to as “Relevant Persons”. In the United Kingdom, the Shares are only available to, and any invitation, offer, or agreement to subscribe, purchase, or otherwise acquire such Shares will be engaged in only with, Relevant Persons. This prospectus and its contents are confidential and should not be distributed, published, or reproduced (in whole or in part) or disclosed by any recipients to any other person in the United Kingdom. Any person in the United Kingdom that is not a Relevant Person should not act or rely on this prospectus or its contents.

Notice to prospective investors in Canada

The shares may be sold only to purchasers purchasing, or deemed to be purchasing, as principal that are accredited investors, as defined in National Instrument 45-106 Prospectus Exemptions or subsection 73.3(1) of the Securities Act (Ontario), and are permitted clients, as defined in National Instrument 31-103 Registration Requirements, Exemptions, and Ongoing Registrant Obligations. Any resale of the shares must be made in accordance with an exemption from, or in a transaction not subject to, the prospectus requirements of applicable securities laws.

Securities legislation in certain provinces or territories of Canada may provide a purchaser with remedies for rescission or damages if this prospectus (including any amendment thereto) contains a misrepresentation, provided that the remedies for rescission or damages are exercised by the purchaser within the time limit prescribed by the securities legislation of the purchaser’s province or territory. The purchaser should refer to any applicable provisions of the securities legislation of the purchaser’s province or territory for particulars of these rights or consult with a legal advisor.

 

167


Table of Contents

Pursuant to section 3A.3 of National Instrument 33-105 Underwriting Conflicts (“NI 33-105”), the underwriters are not required to comply with the disclosure requirements of NI 33-105 regarding underwriter conflicts of interest in connection with this offering.

Notice to prospective investors in Japan

The shares have not been and will not be registered pursuant to Article 4, Paragraph 1 of the Financial Instruments and Exchange Act. Accordingly, none of the shares nor any interest therein may be offered or sold, directly or indirectly, in Japan or to, or for the benefit of, any “resident” of Japan (which term as used herein means any person resident in Japan, including any corporation or other entity organized under the laws of Japan), or to others for re-offering or resale, directly or indirectly, in Japan or to or for the benefit of a resident of Japan, except pursuant to an exemption from the registration requirements of, and otherwise in compliance with, the Financial Instruments and Exchange Act and any other applicable laws, regulations, and ministerial guidelines of Japan in effect at the relevant time.

Notice to prospective investors in Hong Kong

The shares have not been offered or sold and will not be offered or sold in Hong Kong, by means of any document, other than (a) to “professional investors” as defined in the Securities and Futures Ordinance (Cap. 571 of the Laws of Hong Kong) (the “SFO”) of Hong Kong and any rules made thereunder; or (b) in other circumstances which do not result in the document being a “prospectus” as defined in the Companies (Winding Up and Miscellaneous Provisions) Ordinance (Cap. 32) of Hong Kong (the “CO”) or which do not constitute an offer to the public within the meaning of the CO. No advertisement, invitation, or document relating to the shares of common stock has been or may be issued or has been or may be in the possession of any person for the purposes of issue, whether in Hong Kong or elsewhere, which is directed at, or the contents of which are likely to be accessed or read by, the public of Hong Kong (except if permitted to do so under the securities laws of Hong Kong) other than with respect to shares which are or are intended to be disposed of only to persons outside Hong Kong or only to “professional investors” as defined in the SFO and any rules made thereunder.

Notice to prospective investors in Singapore

This prospectus has not been registered as a prospectus with the Monetary Authority of Singapore. Accordingly, this prospectus and any other document or material in connection with the offer or sale, or invitation for subscription or purchase, of shares may not be circulated or distributed, nor may the shares be offered or sold, or be made the subject of an invitation for subscription or purchase, whether directly or indirectly, to persons in Singapore other than (1) to an institutional investor under Section 274 of the Securities and Futures Act, Chapter 289 of Singapore, or the SFA, (2) to a relevant person pursuant to Section 275(1), or any person pursuant to Section 275(1A), and in accordance with the conditions specified in Section 275 of the SFA, or (3) otherwise pursuant to, and in accordance with the conditions of, any other applicable provision of the SFA.

Where the shares are subscribed or purchased under Section 275 of the SFA by a relevant person which is:

 

  (a)

a corporation (which is not an accredited investor (as defined in Section 4A of the SFA)) the sole business of which is to hold investments and the entire share capital of which is owned by one or more individuals, each of whom is an accredited investor; or

 

  (b)

a trust (where the trustee is not an accredited investor) whose sole purpose is to hold investments and each beneficiary of the trust is an individual who is an accredited investor,

 

168


Table of Contents

securities (as defined in Section 239(1) of the SFA) of that corporation or the beneficiaries’ rights and interest (howsoever described) in that trust shall not be transferred within six months after that corporation or that trust has acquired the shares pursuant to an offer made under Section 275 of the SFA except:

 

  (i)

to an institutional investor or to a relevant person defined in Section 275(2) of the SFA, or to any person arising from an offer referred to in Section 275(1A) or Section 276(4)(i)(B) of the SFA;

 

  (ii)

where no consideration is or will be given for the transfer;

 

  (iii)

where the transfer is by operation of law;

 

  (iv)

as specified in Section 276(7) of the SFA; or

 

  (v)

as specified in Regulation 32 of the Securities and Futures (Offers of Investments) (Shares and Debentures) Regulations 2005 of Singapore.

Solely for the purposes of its obligations pursuant to Section 309B of the SFA, we have determined, and hereby notify all relevant persons (as defined in the CMP Regulations 2018), that the shares are “prescribed capital markets products” (as defined in the CMP Regulations 2018) and Excluded Investment Products (as defined in MAS Notice SFA 04-N12: Notice on the Sale of Investment Products and MAS Notice FAA N-16: Notice on Recommendations on Investment Products).

 

169


Table of Contents

LEGAL MATTERS

The validity of the issuance of our common stock offered in this prospectus will be passed upon for us by Kirkland & Ellis LLP, Chicago, Illinois. Certain partners of Kirkland & Ellis LLP are members of limited partnerships that are investors in one or more investment funds affiliated with Apax Partners. Kirkland & Ellis LLP represents entities affiliated with Apax Partners in connection with legal matters. Certain legal matters will be passed upon for the underwriters by Simpson Thacher & Bartlett LLP, New York, New York.

EXPERTS

The consolidated financial statements of Paycor HCM, Inc. and Subsidiaries at June 30, 2020 and 2019, and the year ended June 30, 2020, the period from November 2, 2018 through June 30, 2019 (Successor Period), and the period from July 1, 2018 through November 1, 2018 (Predecessor Period), appearing in this Prospectus and Registration Statement have been audited by Ernst & Young LLP (“EY”), independent registered public accounting firm, as set forth in their report thereon appearing elsewhere herein, and are included in reliance upon such report given on the authority of such firm as experts in accounting and auditing.

From March 2019 to April 2021, a member firm of Ernst & Young Global Limited in India (“EY India”) provided a legal/expert service to an entity that is an affiliate of the Company by virtue of being under common control (“Sister Affiliate”) by funds controlled by our equity sponsor, Apax Partners. The EY India engagement involved the provision of a legal/expert service in relation to a tax court matter that is not material to the Sister Affiliate. This service is inconsistent with the auditor independence rules of the SEC and the Public Company Accounting Oversight Board (United States). The tax court matter and related service have no impact on the operations or the consolidated financial statements of the Company or EY’s related audit procedures and judgments. The total fee received by EY India for this service was approximately $16,000 and is not material to the Sister Affiliate or EY India. None of the professionals who provided this service have been or will be members of the EY audit engagement team for the Company.

After careful consideration of the facts and circumstances and the applicable independence rules, EY has concluded that (i) the aforementioned matter does not impair EY’s ability to exercise objective and impartial judgment in connection with its audits of the Company’s consolidated financial statements, and (ii) a reasonable investor with knowledge of all relevant facts and circumstances would reach the same conclusion. After considering this matter, our Audit Committee concurred with EY’s conclusions.

WHERE YOU CAN FIND MORE INFORMATION

We have filed with the SEC a registration statement on Form S-1 under the Securities Act to register our common stock being offered in this prospectus. This prospectus, which forms part of the registration statement, does not contain all of the information included in the registration statement and the attached exhibits. You will find additional information about us and our common stock in the registration statement. References in this prospectus to any of our contracts, agreements, or other documents are not necessarily complete, and you should refer to the exhibits attached to the registration statement for copies of the actual contracts, agreements or documents. The SEC maintains an Internet website that contains reports and other information about issuers, like us, that file electronically with the SEC. The address of that website is www.sec.gov.

On the closing of this offering, we will be subject to the information reporting requirements of the Exchange Act, and we will file reports, proxy statements, and other information with the SEC. These reports, proxy statements, and other information will be available for inspection and copying at the website of the SEC referred to above.

 

170


Table of Contents

We also maintain a website at www.paycor.com. Information contained in, or accessible through, our website is not a part of this prospectus, and the inclusion of our website address in this prospectus is only as an inactive textual reference.

 

171


Table of Contents

INDEX TO CONSOLIDATED FINANCIAL STATEMENTS

 

     Page  

Paycor HCM, Inc. Audited Consolidated Financial Statements

  

Report of Independent Registered Public Accounting Firm

     F-2  

Consolidated Balance Sheets as of June 30, 2020 and 2019

     F-3  

Consolidated Statements of Operations for the Periods from July  1, 2018 to November 1, 2018 and November 2, 2018 to June 30, 2019 and the Year Ended June 30, 2020

     F-4  

Consolidated Statements of Comprehensive Loss for the Periods from July 1, 2018 to November 1, 2018 and November 2, 2018 to June 30, 2019 and the Year Ended June 30, 2020

     F-5  

Consolidated Statements of Stockholder’s Equity for the Periods from July 1, 2018 to November 1, 2018 and November 2, 2018 to June 30, 2019 and the Year Ended June 30, 2020

     F-6  

Consolidated Statements of Cash Flows for the Periods from July  1, 2018 to November 1, 2018 and November 2, 2018 to June 30, 2019 and the Year Ended June 30, 2020

     F-7  

Notes to the Consolidated Financial Statements

     F-8  

Paycor HCM, Inc. Unaudited Condensed Consolidated Financial Statements

  

Condensed Consolidated Balance Sheets as of March 31, 2021 and June 30, 2020

     F-35  

Condensed Consolidated Statements of Operations for the Nine Months Ended March 31, 2021 and 2020

     F-36  

Condensed Consolidated Statements of Comprehensive Loss for the Nine Months Ended March 31, 2021 and 2020

     F-37  

Condensed Consolidated Statements of Stockholders’ Equity for the Nine Months Ended March 31, 2021 and 2020

     F-38  

Condensed Consolidated Statements of Cash Flows for the Nine Months Ended March 31, 2021 and 2020

     F-40  

Notes to the Condensed Consolidated Financial Statements

     F-41  

 

F-1


Table of Contents

Report of Independent Registered Public Accounting Firm

To the Board of Directors of Paycor HCM, Inc. and Subsidiaries

Opinion on the Financial Statements

We have audited the accompanying consolidated balance sheets of Paycor HCM, Inc. and Subsidiaries (the “Company”) as of June 30, 2020 and 2019, the related consolidated statements of operations, comprehensive loss, stockholder’s equity and cash flows for the year ended June 30, 2020, the period from November 2, 2018 through June 30, 2019 (Successor period), and the period from July 1, 2018 through November 1, 2018 (Predecessor period) and the related notes (collectively referred to as the “consolidated financial statements”). In our opinion, the consolidated financial statements present fairly, in all material respects, the financial position of the Company at June 30, 2020 and 2019, and the results of its operations and its cash flows for the year ended June 30, 2020, the period from November 2, 2018 through June 30, 2019 (Successor period), and the period from July 1, 2018 through November 1, 2018 (Predecessor period) in conformity with U.S. generally accepted accounting principles.

Basis for Opinion

These financial statements are the responsibility of the Company’s management. Our responsibility is to express an opinion on the Company’s financial statements based on our audits. We are a public accounting firm registered with the Public Company Accounting Oversight Board (United States) (PCAOB) and are required to be independent with respect to the Company in accordance with the U.S. federal securities laws and the applicable rules and regulations of the Securities and Exchange Commission and the PCAOB.

We conducted our audits in accordance with the standards of the PCAOB. Those standards require that we plan and perform the audit to obtain reasonable assurance about whether the financial statements are free of material misstatement, whether due to error or fraud. The Company is not required to have, nor were we engaged to perform, an audit of its internal control over financial reporting. As part of our audits we are required to obtain an understanding of internal control over financial reporting but not for the purpose of expressing an opinion on the effectiveness of the Company’s internal control over financial reporting. Accordingly, we express no such opinion.

Our audits included performing procedures to assess the risks of material misstatement of the financial statements, whether due to error or fraud, and performing procedures that respond to those risks. Such procedures included examining, on a test basis, evidence regarding the amounts and disclosures in the financial statements. Our audits also included evaluating the accounting principles used and significant estimates made by management, as well as evaluating the overall presentation of the financial statements. We believe that our audits provide a reasonable basis for our opinion.

/s/ Ernst & Young LLP

We have served as the Company’s auditor since 2015.

Cincinnati, Ohio

February 25, 2021

 

F-2


Table of Contents

Paycor HCM, Inc. and Subsidiaries

Consolidated Balance Sheets

(in thousands, except share amounts)

 

     June 30,
2020
    June 30,
2019
 

Assets

    

Current assets:

    

Cash and cash equivalents

   $ 828     $ 9,989  

Restricted cash and short-term investments

     12,017       20,592  

Accounts receivable, net

     10,019       7,994  

Deferred contract costs

     14,015       5,386  

Prepaid expenses

     4,928       5,263  

Other current assets

     3,819       5,943  
  

 

 

   

 

 

 

Current assets before funds held for clients

     45,626       55,167  

Funds held for clients

     614,115       660,953  
  

 

 

   

 

 

 

Total current assets

     659,741       716,120  
  

 

 

   

 

 

 

Property and equipment, net

     44,011       38,661  

Goodwill

     733,801       733,733  

Intangible assets, net

     462,527       579,460  

Capitalized software

     23,106       11,154  

Long-term deferred contract costs

     57,907       24,964  

Other long-term assets

     26,690       35,896  
  

 

 

   

 

 

 

Total assets

   $ 2,007,783     $ 2,139,988  
  

 

 

   

 

 

 

Liabilities, Redeemable Noncontrolling Interest and Stockholder’s Equity

 

 

Current liabilities:

    

Accounts payable

   $ 12,029     $ 12,404  

Accrued expenses and other current liabilities

     10,296       10,489  

Accrued payroll and payroll related expenses

     16,215       21,535  

Liability incentive awards

     11,842       17,744  

Deferred revenue

     10,223       4,723  

Revolving line-of-credit

     5,001       —       

Current portion of long-term debt

     849       597  
  

 

 

   

 

 

 

Current liabilities before client fund obligations

     66,455       67,492  

Client fund obligations

     613,151       659,680  
  

 

 

   

 

 

 

Total current liabilities

     679,606       727,172  

Deferred income taxes

     104,770       133,666  

Other long-term liabilities

     18,162       9,139  

Long-term debt, net

     18,585       20,996  
  

 

 

   

 

 

 

Total liabilities

     821,123       890,973  
  

 

 

   

 

 

 

Commitments and contingencies (Note 18)

    

Redeemable noncontrolling interest

     233,335       210,445  

Stockholder’s equity:

    

Common stock $0.001 par value per share, 200,000 shares authorized, 100,000 shares issued and outstanding at June 30, 2020 and 2019

     —            —       

Additional paid in capital

     1,129,368       1,124,462  

Accumulated deficit

     (178,813     (88,518

Accumulated other comprehensive income

     2,770       2,666  
  

 

 

   

 

 

 

Total stockholder’s equity before noncontrolling interest

     953,325       1,038,610  
  

 

 

   

 

 

 

Noncontrolling interest

     —            (40
  

 

 

   

 

 

 

Total stockholder’s equity

     953,325       1,038,570  
  

 

 

   

 

 

 

Total liabilities, redeemable noncontrolling interest and stockholder’s equity

   $ 2,007,783     $ 2,139,988  
  

 

 

   

 

 

 

The accompanying Notes to the Consolidated Financial Statements are an integral part of these statements.

 

F-3


Table of Contents

Paycor HCM, Inc. and Subsidiaries

Consolidated Statements of Operations

(in thousands, except share amounts)

 

     Successor     Successor      Predecessor  
     Year ended
June 30, 2020
    November 2,
2018-June 30,
2019
     July 1, 2018-
November 1,
2018
 

Revenues:

         

Recurring and other revenue

   $ 317,620     $ 191,881      $ 86,262  

Interest income on funds held for clients

     10,289       9,977        3,343  
  

 

 

   

 

 

    

 

 

 

Total revenues

     327,909       201,858        89,605  

Cost of revenues

     139,683       77,566        31,939  
  

 

 

   

 

 

    

 

 

 

Gross profit

     188,226       124,292        57,666  

Operating expenses:

         

Sales and marketing

     99,998       56,660        30,479  

General and administrative

     137,071       127,862        31,069  

Research and development

     45,866       28,428        12,695  
  

 

 

   

 

 

    

 

 

 

Total operating expenses

     282,935       212,950        74,243  
  

 

 

   

 

 

    

 

 

 

Loss from operations

     (94,709     (88,658      (16,577

Other income (expense):

         

Interest expense

     (1,780     (1,119      (1,036

Other

     9,004       423        175  
  

 

 

   

 

 

    

 

 

 

Loss before benefit for income taxes

     (87,485     (89,354      (17,438

Income tax benefit

     (20,182     (16,531      (2,517
  

 

 

   

 

 

    

 

 

 

Net loss

     (67,303     (72,823      (14,921

Less: Net loss attributable to noncontrolling interests

     —          (5      —     

Less: Accretion of redeemable noncontrolling interests

     22,890       15,700        —     
  

 

 

   

 

 

    

 

 

 

Net loss attributable to Paycor HCM, Inc.

   $ (90,193   $ (88,518    $ (14,921
  

 

 

   

 

 

    

 

 

 

Basic and diluted net loss attributable to Paycor HCM, Inc. per share

   $ (901.93   $ (885.18   

Weighted-average common shares outstanding:

         

Basic and diluted

     100,000       100,000     

 

The accompanying Notes to the Consolidated Financial Statements are an integral part of these statements.

 

F-4


Table of Contents

Paycor HCM, Inc. and Subsidiaries

Consolidated Statements of Comprehensive Loss

(in thousands)

 

     Successor     Successor      Predecessor  
     Year ended
June 30,
2020
    Period from
November 2,
2018-June 30,
2019
     Period from
July 1, 2018-
November 1,
2018
 

Net loss

   $ (67,303   $ (72,823    $ (14,921

Other comprehensive income (loss), net of tax:

         

Unrealized gains (losses) on available for sale securities, net of tax

     104       2,666        (186
  

 

 

   

 

 

    

 

 

 

Other comprehensive income (loss), net of tax

     104       2,666        (186
  

 

 

   

 

 

    

 

 

 

Comprehensive loss

     (67,199     (70,157      (15,107

Less: Comprehensive loss attributable to noncontrolling interest

     —         (5      —    

Less: Comprehensive income attributable to redeemable noncontrolling interests

     22,890       15,700        —    
  

 

 

   

 

 

    

 

 

 

Comprehensive loss attributable to Paycor HCM, Inc.

   $ (90,089   $ (85,852    $ (15,107
  

 

 

   

 

 

    

 

 

 

 

 

 

The accompanying Notes to the Consolidated Financial Statements are an integral part of these statements.

 

F-5


Table of Contents

Paycor HCM, Inc. and Subsidiaries

Consolidated Statements of Stockholder’s Equity

(in thousands, except share amounts)

 

    Redeemable
Convertible
Preferred
Stock
    Common Stock, par value of
$0.001 per share
                                     
    Amount     Shares     Common
Stock
Amount
    Treasury
Stock
    Additional
Paid in
Capital
    Accumulated
Deficit
    Accumulated
Other
Comprehensive
(Loss) Income
    Total
Stockholder’s
Equity before
Noncontrolling
Interest
    Noncontrolling
Interest
    Total
Stockholder’s
Equity
 

Predecessor:

                   

Balance, June 30, 2018

  $ 160,605       25,622,613     $ 222     $ (7   $ 11,741     $ (50,128   $ (2,369   $ 120,064     $ (27   $ 120,037  

Net loss

    —         —         —         —         —         (14,921     —         (14,921     —         (14,921

Other comprehensive income

    —         —         —         —         —         —         (186     (186     —         (186

Stock-based compensation expense

    —         —         —         —         6,548       —         —         6,548       —         6,548  

Other

    —         —         —         —         —         121       —         121       —         121  
 

 

 

   

 

 

   

 

 

   

 

 

   

 

 

   

 

 

   

 

 

   

 

 

   

 

 

   

 

 

 

Balance, November 1, 2018

  $ 160,605       25,622,613     $ 222     $ (7   $ 18,289     $ (64,928   $ (2,555   $ 111,626     $ (27   $ 111,599  
 

 

 

   

 

 

   

 

 

   

 

 

   

 

 

   

 

 

   

 

 

   

 

 

   

 

 

   

 

 

 
                                                                                 

Successor:

                   

Balance, November 2, 2018

  $ —         100,000     $ —       $ —       $ 1,120,678     $ —       $ —       $ 1,120,678     $ (27   $ 1,120,651  

Net loss

    —         —         —         —         —         (88,518     —         (88,518     (5     (88,523

Issuance of stock for Nimble Acquisition, net

    —         —         —         —         3,784       —         —         3,784       —         3,784  

Other comprehensive income

    —         —         —         —         —         —         2,666       2,666       —         2,666  

Distribution to noncontrolling interest

    —         —         —         —         —         —         —         —         (8     (8
 

 

 

   

 

 

   

 

 

   

 

 

   

 

 

   

 

 

   

 

 

   

 

 

   

 

 

   

 

 

 

Balance, June 30, 2019

    —         100,000       —         —         1,124,462       (88,518     2,666       1,038,610       (40     1,038,570  

Net Loss

    —         —         —         —         —         (90,193     —         (90,193     —         (90,193

Other comprehensive income

    —         —         —         —         —         —         104       104       —         104  

Stock-based compensation expense

    —         —         —         —         4,906       —         —         4,906       —         4,906  

Other

    —         —         —         —         —         (102     —         (102     40       (62
 

 

 

   

 

 

   

 

 

   

 

 

   

 

 

   

 

 

   

 

 

   

 

 

   

 

 

   

 

 

 

Balance June 30, 2020

  $ —         100,000     $ —       $  —       $ 1,129,368     $ (178,813   $ 2,770     $ 953,325     $ —       $ 953,325  
 

 

 

   

 

 

   

 

 

   

 

 

   

 

 

   

 

 

   

 

 

   

 

 

   

 

 

   

 

 

 

The accompanying Notes to the Consolidated Financial Statements are an integral part of these statements.

 

F-6


Table of Contents

Paycor HCM, Inc. and Subsidiaries

Consolidated Statements of Cash Flows

(in thousands)

 

    Successor     Predecessor  
    Year Ended
June 30, 2020
    November 2, 2018-
June 30, 2019
    July 1, 2018-
November 1, 2018
 

Cash flows from operating activities:

       

Net loss

  $ (67,303   $ (72,823   $ (14,921

Adjustments to reconcile net loss to net cash provided / (used) by operating activities:

       

Depreciation

    5,462       3,347       1,827  

Amortization of intangible assets and software

    127,755       80,523       5,048  

Amortization of deferred contract costs

    10,206       1,963       8,673  

Stock-based compensation expense

    4,906       —         6,548  

Amortization of debt acquisition costs

    620       854       604  

Deferred tax benefit

    (20,181     (16,557     (2,544

Bad debt expense

    1,812       525       71  

Gain on sale of investments

    (2,513     —         —    

Gain on forgiveness of indebtedness

    (6,240     —         —    

Changes in assets and liabilities, net of effects from acquisitions:

       

Accounts receivable

    (2,584     (2,227     (81

Prepaid expenses and other current assets

    1,238       (1,180     (1,027

Other long-term assets

    (240     (46     (767

Accounts payable

    (1,407     4,015       (916

Accrued liabilities

    (13,973     9,785       10,167  

Deferred revenue

    5,500       10,158       820  

Other long-term liabilities

    8,808       2,392       —    

Deferred contract costs

    (51,778     (32,313     (14,505
 

 

 

   

 

 

   

 

 

 

Net cash provided / (used) by operating activities

    88       (11,584     (1,003
 

 

 

   

 

 

   

 

 

 

Cash flows from investing activities:

       

Purchases of client fund available for sale securities

    (571,385     (341,396     (12,120

Proceeds from sale and maturities of client fund available for sale securities

    722,588       494,775       109,492  

Purchase of property and equipment

    (7,833     (1,378     (571

Acquisition of intangible assets

    (2,995     —         —    

Acquisition of Paycor, Inc.

    —         (901,407     —    

Acquisition of Nimble Software Systems, Inc., net of cash acquired

    —         (10,550     —    

Internally developed software costs

    (18,846     (12,083     (6,701
 

 

 

   

 

 

   

 

 

 

Net cash provided / (used) by investing activities

    121,529       (772,039     90,100  
 

 

 

   

 

 

   

 

 

 

Cash flows from financing activities:

       

Net change in cash and cash equivalents held to satisfy client funds obligations

    (29,803     190,206       (291,320

Capital contribution (to)/ from Apax Transaction

    (63     770,659       —    

Proceeds from line-of-credit

    114,127       204       39,000  

Repayments of line-of-credit

    (109,126     (204     (31,000

Proceeds from debt

    20,000       —         —    

Repayments of debt

    (15,886     (376     (186

Proceeds from issuance of noncontrolling interest

    —         194,745       —    

Other financing activities

    (129     (2,900     —    
 

 

 

   

 

 

   

 

 

 

Net cash (used) / provided by financing activities

    (20,880     1,152,334       (283,506
 

 

 

   

 

 

   

 

 

 

Net change in cash, cash equivalents, restricted cash and short-term investments, and funds held for clients

    100,737       368,711       (194,409

Cash, cash equivalents, restricted cash and short-term investments, and funds held for clients, beginning of year

    445,711       77,000       271,409  
 

 

 

   

 

 

   

 

 

 

Cash, cash equivalents, restricted cash and short-term investments, and funds held for clients, end of year

  $ 546,448     $ 445,711     $ 77,000  
 

 

 

   

 

 

   

 

 

 

Supplemental disclosure of non-cash investing, financing and other cash flow information:

       

Capital expenditures in accounts payable

  $ 1,032     $ 2,025     $ 192  

Cash paid during the year for interest

  $ 823     $ 728     $ 331  

Reconciliation of cash, cash equivalents, restricted cash and short-term investments, and funds held for clients to the Consolidated Balance Sheets

       

Cash and cash equivalents

  $ 828     $ 9,989     $ 6,157  

Restricted cash and short-term investments

    12,017       20,592       —    

Funds held for clients

    533,603       415,130       70,843  
 

 

 

   

 

 

   

 

 

 

Total cash, cash equivalents, restricted cash and short-term investments, and funds held for clients

  $ 546,448     $ 445,711     $ 77,000  
 

 

 

   

 

 

   

 

 

 

The accompanying Notes to the Consolidated Financial Statements are an integral part of these statements.

 

F-7


Table of Contents

Paycor HCM, Inc. and Subsidiaries

Notes to the Consolidated Financial Statements

(all amounts in thousands, except share and per share data)

1. ORGANIZATION AND DESCRIPTION OF BUSINESS:

Paycor HCM, Inc. (“Paycor HCM”) and its subsidiaries is a cloud-based provider of human capital management (“HCM”) software solutions for small and medium-sized employers located primarily in the United States (“U.S.”). Solutions provided include payroll, workforce management and human resources (“HR”) related services such as talent management, reporting and analytics and other payroll-related services. Services are generally provided in a Software-as-a-Service (“SaaS”) delivery model utilizing a cloud-based platform.

Paycor HCM is a holding company with no operating assets or operations and was formed on August 24, 2018 to effect the acquisition of Paycor, Inc. and its subsidiaries (“Paycor”). On September 7, 2018, Paycor HCM, through its subsidiary companies, entered into the Agreement and Plan of Merger to acquire Paycor (“the Apax Acquisition”). The Apax Acquisition closed on November 2, 2018, the acquisition date. Paycor HCM is owned and controlled by Pride Aggregator, L.P. which is controlled by a syndication led by Apax Partners LLP (“Apax”), a private equity firm, with a noncontrolling interest of a subsidiary company held by accredited individuals (as defined by SEC rules and regulations). As a result of the Apax Acquisition, Paycor’s outstanding preferred stock prior to acquisition was converted to common stock and Paycor is an indirect controlled subsidiary of Paycor HCM.

As a result of the Apax Acquisition, which is discussed further in Note 4 – Business Combinations, Paycor HCM was determined to be the accounting acquirer and Paycor’s historical assets and liabilities are reflected at fair value as of November 2, 2018. The financial information for the period after November 2, 2018, represents the consolidated financial information of the “Successor” company. Prior to November 2, 2018, the consolidated financial statements include the accounts of the “Predecessor” company. References to the “Successor 2019 Period” refer to the period from November 2, 2018 through June 30, 2019. References to the “Predecessor 2019 Period” refer to the period from July 1, 2018 through November 1, 2018. Due to the change in the basis of accounting resulting from the application of the acquisition method of accounting, the Predecessor’s consolidated financial statements and the Successor’s consolidated financial statements are not comparable.

Unless the context otherwise indicates, the term “Company” and other similar terms mean (a) prior to the Apax Acquisition, Paycor and its subsidiaries and (b) after the Apax Acquisition, Paycor HCM and its subsidiaries, including Paycor.

On December 2, 2020, the Company executed a 1,000 for 1 share stock split (“Stock Split”) relating to its common stock. In connection with the Stock Split, the Company increased its common stock share authorization from 100,000 shares to 200,000 shares. As a result of the Stock Split, the Company had 100,000 common shares outstanding, with a par value of $0.001 per share. All share and per-share amounts have been retroactively adjusted in the Successor periods to reflect the Stock Split.

2. SUMMARY OF SIGNIFICANT ACCOUNTING POLICIES:

Basis of presentation and consolidation

The accompanying consolidated financial statements have been prepared in accordance with accounting principles generally accepted in the United States of America (“U.S. GAAP”). The accompanying financial statements are presented on a consolidated basis for all periods presented. All intercompany transactions and balances have been eliminated in consolidation.

 

F-8


Table of Contents

Use of estimates

The preparation of consolidated financial statements in conformity with U.S. GAAP requires management to make estimates and assumptions that affect certain reported amounts and disclosures. Accordingly, actual results could differ from those estimates.

The Company utilizes estimates and assumptions in determining the fair value of its common stock, which is a significant input in determining the fair value of stock-based compensation. The Board of Directors has determined the estimated fair value of the Company’s common stock contemporaneous with grants of stock-based compensation based on a number of objective and subjective factors, including external market conditions, the enterprise value of the business at the time of acquisition by Apax, and the likelihood of achieving a liquidity event, such as an initial public offering or sale of the Company. Fair value is estimated using the guideline public company method. Valuation methodologies include estimates and assumptions that require the Company’s judgment. These estimates include assumptions regarding future performance. Significant changes to the key assumptions used in the valuations could result in different fair values of common stock at each valuation date.

The Company’s results can also be affected by economic, political, legislative, regulatory and legal actions, including but not limited to health epidemics and pandemics and the resulting economic impact, including the impact from the global outbreak of the novel coronavirus (COVID-19). Economic conditions, such as recessionary trends, inflation, interest and monetary exchange rates, and government fiscal policies can have a significant effect on operations. While the Company maintains reserves for anticipated liabilities and carries various levels of insurance, the Company could be affected by civil, criminal, regulatory or administrative actions, claims or proceedings.

Concentrations of risk

The Company regularly maintains deposits in banks which may, at times, exceed amounts covered by insurance provided by the U.S. Federal Deposit Insurance Corporation (“FDIC”). The Company mitigates exposure to credit risk by placing cash and cash equivalents with highly rated financial institutions. The Company has not experienced any losses in such accounts and believes it is not exposed to any significant credit risk on its cash and cash equivalents. No individual client represents more than 1% of total revenues. The majority of all revenues are generated by clients in the United States.

Cash and cash equivalents

For purposes of the consolidated statements of cash flows, the Company considers all highly liquid debt instruments purchased with an original issue maturity of three months or less to be cash equivalents. The carrying value of cash and cash equivalents approximates fair value given the short-term maturity of those instruments.

Restricted cash and short-term investments

The Company has designated a portion of cash received from the Apax Acquisition as restricted within the consolidated balance sheets since the cash and short-term investments are being held for the settlement of the cash-based compensation awards by the employees upon vesting. The short-term investments consist of U.S. Treasury Notes, direct obligations of U.S. government agencies and high-grade corporate bonds.

Funds held for clients

The Company obtains funds from clients in advance of performing payroll and payroll tax filing services on behalf of those clients. Funds held for clients consist of cash and cash equivalents and debt-security investments. Debt-security investments are classified as available for sale and are recorded at fair value, and consist of U.S. Treasury Notes, direct obligations of U.S. government agencies such as the Federal Home Loan Bank, the

 

F-9


Table of Contents

Federal National Mortgage Association and the Federal Farm Credit Bank, high grade corporate bonds, FDIC insured certificates of deposit, and other short-term and long-term investments. At June 30, 2020 and 2019, all the Company’s corporate bond investments are rated investment grade or better. The Company has classified funds held for clients as a current asset since these funds are held solely for the purposes of satisfying client obligations to remit funds relating to payroll and payroll tax filing services. Unrealized gains and losses, net of applicable income taxes, are reported as other comprehensive income (loss) in the consolidated statements of comprehensive loss. Realized gains and losses on the sale of securities are determined by specific identification of the security’s cost basis.

Client fund obligations

Client fund obligations represent the Company’s contractual obligations to remit funds to satisfy clients’ payroll and tax payment obligations and are recorded in the accompanying consolidated balance sheets at the time the Company obtains the funds from clients. The client fund obligations represent the liabilities that will be remitted to the appropriate client employees, taxing authorities and other parties within one year of the balance sheet date.

Accounts receivable, net

Accounts receivable balances are shown on the consolidated balance sheets net of the allowance for doubtful accounts of $1,217 and $517 as of June 30, 2020 and 2019, respectively. The allowance for doubtful accounts considers factors such as historical experience, credit quality, age of the accounts receivable balance and current and forecasted economic conditions that may affect a customer’s ability to pay. The Company performs ongoing credit evaluations and generally requires no collateral from clients. Management reviews individual accounts as they become past due to determine collectability. The allowance for doubtful accounts is adjusted periodically based on management’s consideration of past due accounts. Individual accounts are charged against the allowance when all reasonable collection efforts have been exhausted.

Property and equipment, net

Property and equipment are recorded at cost. Depreciation on the property and equipment is computed using the straight-line method over the following estimated useful lives:

 

Computers, equipment and software

     3 to 5 years  

Office equipment

     5 to 7 years  

Furniture and fixtures

     7 years  

Leasehold improvements

     Over lease term  

Land improvements

     15 years  

Building

     30 years  

The Company capitalizes interest and interest related costs directly related to construction.

Long-lived assets, such as property and equipment, are reviewed for impairment whenever events or changes in circumstances indicate that the carrying amount of an asset may not be recoverable. If circumstances require a long-lived asset or asset group to be tested for impairment, the Company first compares the undiscounted cash flows expected to be generated by that asset or asset group to its carrying amount. If the carrying amount of the long-lived asset or asset group is not recoverable on an undiscounted cash flow basis, an impairment is recognized to the extent that the carrying amount exceeds its fair value. Fair value is determined through various valuation techniques. No impairment was recorded for any periods presented.

Goodwill and intangible assets, net

Goodwill is an asset representing the future economic benefits arising from other assets acquired in a business combination that are not individually identified and separately recognized. The Company performs an annual

 

F-10


Table of Contents

impairment review of goodwill in its fiscal fourth quarter and additional impairment reviews when events and circumstances indicate it is more likely than not that an impairment may have occurred. The Company assesses goodwill for impairment at the consolidated level, which represents its single reporting unit.

In evaluating goodwill for impairment, the Company has the option to first perform a qualitative assessment to determine whether further impairment testing is necessary or to perform a quantitative assessment by comparing the fair value of its single reporting unit to its carrying amount, including goodwill. Under the qualitative assessment, an entity is not required to calculate the fair value of a reporting unit unless the entity determines that it is more likely than not that its fair value is less than its carrying amount. Qualitative factors include macroeconomic conditions, industry and market conditions, cost factors, and overall financial performance, among others.

Under a quantitative assessment, fair value of the Company’s single reporting unit is estimated using a weighted methodology considering the output from both the income and market approaches. The income approach incorporates the use of a discounted cash flow (“DCF”) analysis. A number of judgments are involved in the application of the DCF model, including projections of business performance, weighted average cost of capital, and terminal values. The market approach is performed using the Guideline Public Companies method which is based on earnings multiple data derived from publicly traded peer group companies.

The Company elected to perform a quantitative assessment during fiscal 2020 and a qualitative assessment during fiscal 2019 and determined for both periods that the fair value of the Company exceeded its carrying amount.

Other intangible assets principally consist of acquired software, customer relationships and trade names and are carried at cost, less accumulated amortization. These intangible assets are amortized on a straight-line basis over their estimated useful lives. The Company tests intangible assets for potential impairment in a manner consistent with other long-lived assets when events or changes in circumstances indicate that the carrying value of such assets may not be recoverable. No impairment was recorded for any periods presented.

Capitalized software, net

The Company has developed payroll and human resources software to provide its clients with the Company’s services. Capitalized costs include external direct costs of materials and services associated with developing or obtaining internal-use computer software and certain payroll and payroll-related costs for employees who are directly associated with internal-use computer software projects. Expenditures for software purchases and software developed or obtained for internal-use are capitalized and amortized on a straight-line basis over the estimated product life, which is generally three years. Costs associated with preliminary project stage activities, training, maintenance and all other post-implementation stage activities are expensed as incurred.

Revenue recognition

Revenues are recognized when control of the promised goods or services is transferred to clients in an amount that reflects the consideration the Company is entitled to for those goods or services. The Company derives its revenue from contracts predominantly from recurring and non-recurring service fees. The majority of its agreements are generally cancellable by the client on 30 days’ notice.

Recurring fees are derived from payroll, workforce management, and HR-related cloud-based computing services. The majority of the Company’s recurring fees are satisfied over time as the services are provided during each client’s payroll period. The performance obligations related to payroll services are delivered based upon the payroll frequency of the client with the fee charged and collected based on a per-employee-per-month or per-employee-per-payroll basis. The performance obligations related to workforce management and HR-related services are generally satisfied each month with the fee charged and collected based on a per-employee-per-

 

F-11


Table of Contents

month basis. For subscription-based fees, which can include payroll, workforce management, and HR-related services, the Company recognizes the applicable recurring fees each month with the fee charged and collected based on a per-employee-per-month basis.

Non-recurring service fees consist mainly of nonrefundable implementation fees. The implementation activities involve setting the client up and loading data into the Company’s cloud-based modules. The Company has determined that the nonrefundable upfront fees provide certain clients with a material right to renew the contract beyond the normal 30-day contractual period without payment of an additional upfront implementation fee. Implementation fees are deferred and recognized as revenue over the period to which the material right exists, which is the period the client is expected to benefit from not having to pay an additional nonrefundable implementation fee upon renewal of the service.

Sales taxes collected from clients and remitted to governmental authorities where applicable are accounted for on a net basis and therefore are excluded from revenues in the consolidated statements of operations.

Interest on funds held for clients is earned primarily on funds that are collected from clients before due dates for payroll tax administration services and for employee payment services and invested until remittance to the applicable tax or regulatory agencies or client employees. The interest earned on these funds is included in total revenue within the consolidated statements of operations because the collecting, holding, and remitting of these funds are components of providing these services.

Cost of revenues

Cost of revenues includes costs relating to the provision of ongoing customer support and implementation activities, payroll tax filing, distribution of printed checks and other materials providing the Company’s payroll and other HCM solutions. These costs primarily consist of expenses relating to associates who service customers, including employee-related costs, as well as third-party processing fees, delivery costs, hosting costs, and bank fees associated with client fund transfers.

The Company capitalizes costs to fulfill a contract related to its products if they are identifiable, generate or enhance resources used to satisfy future performance obligations and are expected to be recovered. The Company utilizes the portfolio approach based on the period in which the costs are incurred to account for the cost of fulfilling a contract. Capitalized costs to fulfill a contract are amortized over the expected period of benefit, which is generally six years based on the Company’s average client life, derived from analyzing client attrition rates using historical data as well as other qualitative factors, including rate of technological changes. The expected period of benefit has been determined to be the average client life primarily because the Company does not incur any additional costs to fulfill contracts upon renewal. The Company recognizes fulfillment costs when an existing client purchases additional services. The additional costs only relate to the additional services purchased and do not relate to the renewal of previous services. The Company continues to expense certain costs to fulfill a contract if those costs do not meet the capitalization criteria.

Sales and marketing

Sales and marketing expenses consist primarily of employee-related expenses for the Company’s direct sales and marketing staff, including employee-related costs, marketing, advertising and promotion expenses, and other related costs. Advertising and promotion costs are expensed as incurred. Advertising and promotion expense totaled approximately $14,874, $10,964 and $3,777 for the year ended June 30, 2020, Successor 2019 Period and Predecessor 2019 Period, respectively.

The Company defers certain commission costs that meet the capitalization criteria. The Company utilizes the portfolio approach based on the period in which the commissions are incurred to account for the cost of obtaining a contract. Capitalized costs to obtain a contract are amortized over the expected period of benefit, which is

 

F-12


Table of Contents

generally six years based on the Company’s average client life, derived from analyzing client attrition rates using historical data as well as other qualitative factors, including rate of technological changes. The expected period of benefit approximates the average client life primarily because the Company does not incur any additional costs to obtain contracts upon renewal.

General and administrative

General and administrative expenses consist primarily of employee-related costs, including employee-related costs for the Company’s administrative, finance, accounting, legal and human resources departments. Additional expenses include consulting and professional fees, occupancy costs, insurance, and other corporate expenses.

Research and development

Research and development expenses consist primarily of employee-related expenses for the Company’s software development and product management staff. Additional expenses include costs related to the development, maintenance, quality assurance and testing of new technologies, and ongoing refinement of the Company’s existing solutions. Research and development expenses, other than internal-use software costs qualifying for capitalization, including costs associated with preliminary project stage activities, training, maintenance, and all other post-implementation stage activities are expensed as incurred.

The Company capitalizes a portion of its development costs related to internal-use software, which are amortized over a period of three years into cost of revenues. The timing of the Company’s capitalized development projects may affect the amount of development costs expensed in any given period. The table below sets forth the amounts of capitalized and expensed research and development costs for the fiscal year ended June 30, 2020, the Successor 2019 Period, and the Predecessor 2019 Period:

 

     Successor      Successor      Predecessor  
     Year Ended
June 30,
2020
     Period from
November 2, 2018-

June 30, 2019
     Period from
July 1, 2018-

November 1,
2018
 

Capitalized software

   $ 18,846      $ 12,083      $ 6,701  

Research and development expenses

     45,866        28,428        12,695  

Interest expense

Interest expense consists primarily of interest payments and accruals relating to outstanding borrowings.

Other income (expense)

Other income (expense) generally consists of other income and expense items outside of the Company’s normal operations, such as realized gains or losses on the sale of certain positions of funds held for clients, gains or losses on the extinguishment of debt and expenses relating to the Company’s financing arrangements.

Stock-based compensation

The Company recognizes all employee and director stock-based compensation as a cost in the consolidated financial statements. Equity-classified awards are measured at the grant date fair value of the award and expense is recognized on a straight-line basis over the requisite service period for each separately vesting portion of the award. The Company estimates grant date fair value using a Monte Carlo simulation model that uses assumptions including expected volatility, expected term, and the expected risk-free rate of return. The Company has determined that the Monte Carlo simulation model, as well as the underlying assumptions used in its application, is appropriate in estimating the fair value of its award grants.

 

F-13


Table of Contents

Loss per share

Basic loss per share is computed by dividing net loss attributable to Paycor HCM, Inc. by the weighted-average number of common shares outstanding during the period. Diluted loss per share is computed by dividing net loss attributable to Paycor HCM, Inc. by the weighted-average number of common shares outstanding during the period and the impact of securities that would have a dilutive effect, if any. See Note 15—Net Loss Per Share for further discussion.

Income taxes

The Company accrues income taxes payable or refundable and recognizes deferred tax assets and liabilities based on differences between the book and tax basis of assets and liabilities. The Company measures deferred tax assets and liabilities using enacted rates in effect for the years in which the differences are expected to reverse and recognizes the effect of a change in enacted rates in the period of enactment.

Valuation allowances are provided, if, based upon the weight of available evidence, it is more likely than not that some or all the deferred tax assets will not be realized.

When uncertain tax positions exist, the Company recognizes the benefit of tax positions to the extent that the benefit will be more likely than not be realized. The determination as to whether the tax benefit will more likely than not be realized is based upon the technical merits of the tax position, as well as consideration of the available facts and circumstances. Interest associated with uncertain tax positions are recognized as a component of income tax expense.

The Company’s income tax filings are subject to audit by various taxing authorities. The Internal Revenue Service (“IRS”) examined Paycor’s federal income tax return for the year ended June 30, 2014 with no adjustments. Periods for the Company open to examination by the IRS include tax years ended June 30, 2019, 2018, 2017, 2016 and 2015 and a stub period ended November 2, 2018.

Segments

Operating segments are defined as components of an enterprise engaging in business activities for which discrete financial information is available and regularly reviewed by the chief operating decision maker in deciding how to allocate resources and in assessing performance. The Company manages its business as a single operating segment at the consolidated level.

Pending accounting pronouncements

In February 2016, the Financial Accounting Standards Board (“FASB”) issued Accounting Standards Update (“ASU”) No. 2016-02, “Leases” (Topic 842). This update amends existing accounting standards for lease accounting and requires lessees to recognize virtually all their leases on the balance sheet by recording a right-of-use asset and a lease liability (for other than short term leases). The Company is in the preliminary stages of gathering data and assessing the impact of the new lease standard. The Company anticipates that the adoption of this standard will materially affect the consolidated balance sheet and may require changes to the processes used to account for leases. The Company is evaluating the transition methods and will adopt this new standard in the fiscal year beginning July 1, 2022 based on its status as an emerging growth company.

In June 2016, the FASB issued ASU 2016-13, “Financial Instruments – Credit Losses” (Topic 326). This update establishes a new approach to estimate credit losses on certain types of financial instruments. The update requires financial assets measured at amortized cost to be presented at the net amount expected to be collected. The amended guidance will also update the impairment model for available-for-sale debt securities, requiring entities to determine whether all or a portion of the unrealized loss on such securities is a credit loss. The Company is

 

F-14


Table of Contents

currently evaluating this standard and the potential effects of these changes to its consolidated financial statements and will adopt this new standard in the fiscal year beginning July 1, 2023 based on its status as an emerging growth company.

3. REVENUE:

The following table disaggregates revenue from contracts by recurring fees and implementation services and other, which the Company believes depicts the nature, amount and timing of its revenue:

 

     Successor      Successor     Predecessor  
     Year ended
June 30,
2020
     Period from
November 2, 2018-

June 30,
2019
    Period from
July 1, 2018-
November 1,
2018
 

Recurring fees

   $ 309,948      $ 190,436     $ 83,043  

Implementation services and other

     7,672        1,445       3,219  
  

 

 

    

 

 

   

 

 

 

Total revenues from contracts

   $ 317,620      $ 191,881     $ 86,262  
  

 

 

    

 

 

   

 

 

 

Deferred revenue

The timing of revenue recognition for recurring revenue is consistent with the timing of invoicing as they occur simultaneously upon the client payroll processing period or by month. As such, the Company does not recognize contract assets or liabilities related to recurring revenue.

The nonrefundable upfront fees related to implementation services are typically included on the client’s first invoice. Implementation fees are deferred and recognized as revenue over an estimated 24-month period to which the material right exists, which is the period the client is expected to benefit from not having to pay an additional nonrefundable implementation fee upon renewal of the service. The following table summarizes the changes in deferred revenue related to these nonrefundable upfront fees:

 

     Predecessor  

Balance as of July 1, 2018

   $ 11,753  

Deferral of revenue

     3,560  

Revenue recognized

     (2,740
  

 

 

 

Balance as of November 1, 2018

   $ 12,573  
  

 

 

 

 

     Successor  

Balance as of November 2, 2018

   $ 2,364  

Deferral of revenue

     8,169  

Revenue recognized

     (375
  

 

 

 

Balance as of June 30, 2019

     10,158  

Deferral of revenue

     10,042  

Revenue recognized

     (4,284
  

 

 

 

Balance as of June 30, 2020

   $ 15,916  
  

 

 

 

Deferred revenue related to nonrefundable upfront fees is recorded within deferred revenue and other long-term liabilities on the consolidated balance sheets. The Company will recognize deferred revenue of $10,223 in 2021, $4,986 in 2022, and $707 thereafter.

 

F-15


Table of Contents

Deferred contract costs

The following table presents the deferred contract costs balance and related amortization expense for these deferred contract costs.

 

     Predecessor  
     Cost to
obtain a
contract
     Cost to
fulfill a
contract
     Total  

Balance, July 1, 2018

   $ 40,769      $ 51,203      $ 91,972  

Capitalization of costs

     6,816        7,689        14,505  

Amortization

     (3,955      (4,718      (8,673
  

 

 

    

 

 

    

 

 

 

Balance, November 1, 2018

   $ 43,630      $ 54,174      $ 97,804  
  

 

 

    

 

 

    

 

 

 

 

     Successor  
     Cost to
obtain a
contract
     Cost to
fulfill a
contract
     Total  

Balance, November 2, 2018

   $ —        $ —        $ —    

Capitalization of costs

     14,195        18,118        32,313  

Amortization

     (838      (1,125      (1,963
  

 

 

    

 

 

    

 

 

 

Balance, June 30, 2019

     13,357        16,993        30,350  

Capitalization of costs

     23,425        28,353        51,778  

Amortization

     (4,549      (5,657      (10,206
  

 

 

    

 

 

    

 

 

 

Balance, June 30, 2020

   $ 32,233      $ 39,689      $ 71,922  
  

 

 

    

 

 

    

 

 

 

Deferred contract costs are recorded within deferred contract costs and long-term deferred contract costs on the consolidated balance sheets. Amortization of costs to fulfill a contract and costs to obtain a contract are recorded in cost of revenues and sales and marketing expense in the consolidated statements of operations, respectively. The Company regularly reviews its deferred costs for impairment and did not recognize an impairment loss during any period presented.

 

F-16


Table of Contents

4. BUSINESS COMBINATIONS:

Paycor HCM, Inc. Acquisition of Paycor, Inc.

As discussed in Note 1, Paycor HCM acquired Paycor on November 2, 2018 for total consideration of $1,251,427. The acquisition was funded with $901,407 of cash consideration from Apax on behalf of Paycor HCM and $350,020 in equity. The acquisition was accounted for as a business combination under ASC 805, Business Combinations (“ASC 805”). The primary items that generated goodwill are the value of the newly formed relationship between Paycor and Apax, the controlling stockholder of Paycor HCM, allowing Paycor to leverage Paycor HCM’s resources creating significant opportunities and incremental growth along with the acquired workforce, neither of which qualifies as an amortizable intangible asset. Goodwill attributable to the Apax Acquisition is not deductible for tax purposes. The final purchase price was allocated to the assets acquired and liabilities assumed based on the estimated fair value at the date of the acquisition, as follows:

 

     Apax
Acquisition
 

Cash consideration

   $ 901,407  

Fair value of equity issued

     350,020  
  

 

 

 

Fair value of total consideration

     1,251,427  
  

 

 

 

Cash acquired

     (6,157
  

 

 

 

Net purchase price

   $ 1,245,270  
  

 

 

 

Assets acquired:

  

Accounts receivable

   $ 9,833  

Prepaid expenses

     6,440  

Funds held for clients

     473,095  

Property and equipment

     38,371  

Customer relationships

     424,730  

Technology

     123,480  

Trade name

     105,650  

Other long-term assets

     36,774  
  

 

 

 

Total identifiable assets acquired

     1,218,373  

Liabilities assumed:

  

Accounts payable

     (6,485

Current portion of long-term debt

     (573

Accrued expenses

     (39,272

Client fund obligation

     (475,128

Long-term debt

     (21,328

Other long-term liabilities

     (154,242
  

 

 

 

Total identifiable liabilities assumed

     (697,028
  

 

 

 

Goodwill

     723,925  
  

 

 

 

Fair value of total consideration transferred

   $ 1,245,270  
  

 

 

 

Intangible assets primarily consist of customer relationship assets, technology and a trade name with weighted average estimated useful lives of 6 years, 3 years and 15 years, respectively.

The Company incurred transaction costs of $11,642 and $14,498 related to the Apax Acquisition during the Successor 2019 Period and Predecessor 2019 Period, respectively. These costs were expensed as incurred in general and administrative expenses on the accompanying consolidated statements of operations.

 

F-17


Table of Contents

Acquisition of Nimble Software Systems, Inc.

On May 17, 2019, the Company acquired Nimble Software Systems, Inc. (“Nimble”) a provider of workforce management and scheduling software services. The Company acquired 100% of the voting interests in connection with this purchase. The total purchase price was $14,500, consisting of cash consideration of $10,600 and 2,260 units of Pride Aggregator, LP, with an estimated fair value of $3,900 (the “Nimble Acquisition”). The cash consideration was funded using available cash.

The acquisition was accounted for as a business combination under ASC 805. The purchase price was allocated to the assets acquired and liabilities assumed based on the estimated fair value at the date of acquisition. The excess of the purchase price over the fair value of the net assets acquired was allocated to goodwill, none of which is deductible for tax purposes. Goodwill consists primarily of the acquired workforce and growth opportunities, neither of which qualify as an intangible asset. The factors contributing to the recognition of goodwill were based on several strategic benefits that are expected to be realized from the Nimble acquisition. The benefits include acquiring a software technology tailored to small and medium-sized businesses that can be integrated into the current suite of Company products or sold as a stand-alone product. The final purchase price is as follows:

 

     Nimble
Acquisition
 

Cash consideration

   $ 10,600  

Fair value of equity issued

     3,900  
  

 

 

 

Fair value of total consideration

     14,500  
  

 

 

 

Cash acquired

     (50
  

 

 

 

Net purchase price

   $ 14,450  
  

 

 

 

Assets acquired:

  

Accounts receivable

   $ 25  

Prepaid expenses

     22  

Intangible assets

     5,145  
  

 

 

 

Total identifiable assets acquired

     5,192  

Liabilities assumed:

  

Accounts payable

     (70

Accrued expenses

     (329

Other long-term liabilities

     (219
  

 

 

 

Total identifiable liabilities assumed

     (618

Goodwill

     9,876  
  

 

 

 

Fair value of total consideration

   $ 14,450  
  

 

 

 

Intangible assets primarily consist of technology with a weighted average estimated useful life of 3 years.

The Company incurred transaction costs of $49 and $315 related to the Nimble Acquisition during the year ended June 30, 2020 and Successor 2019 Period, respectively. These costs were expensed as incurred in general and administrative expenses on the accompanying consolidated statements of operations.

 

F-18


Table of Contents

5. FUNDS HELD FOR CLIENTS:

Funds held for clients are as follows:

 

     June 30, 2020  
     Amortized
Cost
     Gross
Unrealized
Gains
     Gross
Unrealized
Losses
     Fair
Value
 

Demand deposit accounts and other cash equivalents

   $ 533,603      $ —        $ —        $ 533,603  

U.S. Treasury and direct obligations of U.S. government agencies

     23,081        137        —          23,218  

Corporate bonds

     49,274        2,259        (10      51,523  

Other securities

     5,387        391        (7      5,771  
  

 

 

    

 

 

    

 

 

    

 

 

 
   $ 611,345      $ 2,787      $ (17    $ 614,115  
  

 

 

    

 

 

    

 

 

    

 

 

 

 

     June 30, 2019  
     Amortized
Cost
     Gross
Unrealized
Gains
     Gross
Unrealized
Losses
     Fair
Value
 

Demand deposit accounts and other cash equivalents

   $ 415,130      $ —        $ —        $ 415,130  

U.S. Treasury and direct obligations of U.S. government agencies

     172,419        1,305        (740      172,984  

Corporate bonds

     65,710        2,029        (216      67,523  

Other securities

     5,028        296        (8      5,316  
  

 

 

    

 

 

    

 

 

    

 

 

 
   $ 658,287      $ 3,630      $ (964    $ 660,953  
  

 

 

    

 

 

    

 

 

    

 

 

 

Other securities are primarily comprised of collateralized and other mortgage obligations, municipal obligations, and certificates of deposit.

Proceeds from sales and maturities of investment securities for the year ended June 30, 2020, Successor 2019 Period and Predecessor 2019 Period were approximately $722,588, $494,775 and $109,492, respectively. Realized gains and losses were not material in any period.

The Company is exposed to interest rate risk as rate volatility will cause fluctuations in the earnings potential of future investments. The Company does not utilize derivative financial instruments to manage interest rate risk.

The Company reviews its investments on an ongoing basis to determine if any are other-than-temporarily impaired due to changes in credit risk or other potential valuation concerns. The Company has no material individual securities that have been in a continuous unrealized loss position greater than twelve months. The Company believes these unrealized losses result from changes in interest rates rather than credit risk, and therefore does not believe these unrealized losses are other than temporarily impaired.

Expected maturities of client fund assets are as follows:

 

Due within one year

   $ 573,194  

Due after one year to two years

     11,559  

Due after two years to three years

     19,583  

Due after three years

     9,779  
  

 

 

 

Total

   $ 614,115  
  

 

 

 

 

F-19


Table of Contents

6. PROPERTY AND EQUIPMENT, NET:

Property and equipment at cost and accumulated depreciation as of June 30 are as follows:

 

     2020      2019  

Land

   $ 3,680      $ 3,680  

Land improvements

     910        910  

Building and improvements

     22,845        22,845  

Computer, equipment and software

     9,271        4,598  

Furniture and fixtures

     4,777        4,332  

Office equipment

     1,142        517  

Leasehold improvements

     3,541        3,040  

Construction in progress

     6,030        1,811  
  

 

 

    

 

 

 
     52,196        41,733  

Accumulated depreciation and amortization

     (8,185      (3,072
  

 

 

    

 

 

 

Property and equipment, net

   $ 44,011      $ 38,661  
  

 

 

    

 

 

 

Depreciation of property and equipment was approximately $5,462, $3,347 and $1,827 for the year ended June 30, 2020, Successor 2019 Period and Predecessor 2019 Period, respectively.

7. CAPITALIZED SOFTWARE, NET:

Components of capitalized software as of June 30 are as follows:

 

     2020      2019  

Capitalized software

   $ 30,977      $ 12,132  

Accumulated amortization

     (7,871      (978
  

 

 

    

 

 

 

Capitalized software, net

   $ 23,106      $ 11,154  
  

 

 

    

 

 

 

Amortization expense for capitalized software was approximately $6,893, $978 and $4,540 for the year ended June 30, 2020, Successor 2019 Period and Predecessor 2019 Period, respectively.

The following is a schedule of future amortization expense as of June 30, 2020:

 

2021

   $ 10,289  

2022

     9,348  

2023

     3,433  

2024

     36  

2025

     —    
  

 

 

 
   $ 23,106  
  

 

 

 

8. GOODWILL AND INTANGIBLE ASSETS:

Goodwill represents the excess of the consideration transferred over the net assets recognized and represents the estimated future economic benefits arising from other assets acquired.

 

F-20


Table of Contents

The following details the changes in goodwill during the year ended June 30, 2020 and 2019:

 

Beginning goodwill balance as of November 2, 2018

   $ —    

Apax Acquisition

     723,925  

Nimble Acquisition

     9,808  
  

 

 

 

Goodwill balance as of June 30, 2019

   $ 733,733  

Nimble Acquisition adjustment

     68  
  

 

 

 

Goodwill balance as of June 30, 2020

   $ 733,801  
  

 

 

 

As a result of the Apax Acquisition (see Note 4 – Business Combinations), the carrying value of the Company’s goodwill was eliminated and goodwill related to the Apax Acquisition was recorded in the Successor 2019 Period.

During the year ended June 30, 2020, the Company recorded certain adjustments to current assets and liabilities resulting in an increase to goodwill within the measurement period of the Nimble Acquisition.

Components of intangible assets as of June 30 are as follows:

 

     2020      2019  

Technology

   $ 131,625      $ 128,625  

Customer relationships

     425,659        424,730  

Trade name

     105,650        105,650  
  

 

 

    

 

 

 

Total carrying amount

   $ 662,934      $ 659,005  
  

 

 

    

 

 

 

Accumulated amortization:

     

Technology

   $ (70,533    $ (27,657

Customer relationships

     (118,135      (47,192

Trade name

     (11,739      (4,696
  

 

 

    

 

 

 

Total accumulated amortization

   $ (200,407    $ (79,545
  

 

 

    

 

 

 

Intangible assets, net

   $ 462,527      $ 579,460  
  

 

 

    

 

 

 

Amortization expense for intangible assets was approximately $120,862, $79,545 and $508 for the year ended June 30, 2020, Successor 2019 Period and Predecessor 2019 Period, respectively.

The following is a schedule of future amortization expense as of June 30, 2020:

 

2021

   $ 122,017  

2022

     94,357  

2023

     78,987  

2024

     77,832  

2025

     30,639  

Thereafter

     58,695  
  

 

 

 
   $ 462,527  
  

 

 

 

 

F-21


Table of Contents

9. DEBT AGREEMENTS AND LETTERS OF CREDIT:

The Company’s long-term debt consists of the following:

 

     June 30,  
     2020      2019  

Refinanced loan

   $ 19,517      $ —    

New Market Tax Credit Debt (“NMTC”)

     —          21,643  

Less: Unamortized debt issuance costs

     (83      (50
  

 

 

    

 

 

 

Total long-term debt (including current portion)

     19,434        21,593  

Less: Current portion

     (849      (597
  

 

 

    

 

 

 

Total long-term debt, net

   $ 18,585      $ 20,996  
  

 

 

    

 

 

 

In December 2012, the Company, through a subsidiary, secured NMTC financing for the construction, development and maintenance of its new headquarters building in Norwood, Ohio. The NMTC financing was in the form of qualified low-income community investment loans (QLICI Loans) from Stonehenge Community Development LXXXII, LLC (“SCD LXXXII”) and PNC CDE 21, LP (“PNC CDE”) for a total of $20,000 and a direct loan (“Direct Loan”) with PNC Bank, National Association (“PNC Bank”) in an amount of up to $4,240 (together the “NMTC Debt”).

The QLICI Loans were as follows:

 

Note

 

Lender

 

Original Principal Amount

 

Original Maturity Date

SCD LXXXII Note A

  SCD LXXXII   $10,320   December 20, 2019

SCD LXXXII Note B

  SCD LXXXII   $4,680   December 20, 2042

PNC CDE Note A

  PNC CDE   $3,440   December 20, 2019

PNC CDE Note B

  PNC CDE   $1,560   December 20, 2042

The QLICI Loans bore interest payable quarterly at a rate of monthly LIBOR plus 2.25% multiplied by 68.806881% through their respective maturity dates. Monthly payments of principal and interest on the Direct Loan began in May 2014. The QLICI Note A loans and the Direct Loan were repaid in December 2019. The QLICI Note B loans had no scheduled principal payments until December 20, 2019, after which monthly principal payments were scheduled until maturity on December 20, 2042.

On November 15, 2019, the Company closed on a refinancing of the debt related to its headquarters (“Refinanced Loan”). The Refinanced Loan amount was for $20,000 and requires monthly principal and interest payments over a three-year period beginning in December 2019, with a final balloon payment for the balance due in November 2022. As part of the refinancing transaction, the QLICI Note B loans totaling $6,240 were forgiven and recognized as a gain on the extinguishment of debt within the Successor 2019 Period. The gain is included in other income (expense)—other on the consolidated statement of operations.

The Refinanced Loan bears interest payable monthly at a rate of LIBOR plus 1.75% through maturity. As of June 30, 2020 and 2019, the LIBOR rate in effect was 0.16% and 2.40%, respectively.

The Refinanced Loan is secured by a mortgage on the land, building, building improvements and all related property, real and personal. The Refinanced Loan is subject to certain affirmative financial covenants relating to the debt service coverage ratio, liquidity amounts and other items. As of June 30, 2020, the Company was in compliance with all covenants related to the Refinanced Loan.

The Company incurred costs related to the Refinanced Loan and the NMTC debt such as closing costs, legal fees and origination fees. These costs have been deferred and recorded as a direct deduction from the carrying amount of the debt liability. The costs are amortized into interest expense over the term of the related debt using the effective interest method.

 

F-22


Table of Contents

Scheduled debt maturities for the Refinanced Loan as of June 30, 2020 are as follows:

 

2021

   $ 849  

2022

     885  

2023

     17,783  
  

 

 

 
   $ 19,517  
  

 

 

 

In November 2018, the Company entered into a credit agreement with Wells Fargo National Association (the “Credit Agreement”) providing a five-year senior secured $50,000 revolving credit facility (the “Revolver”). The Revolver matures on November 2, 2023 and borrowings on the line of credit bear interest, at the option of the Company, at either: (i) LIBOR (subject to 1.0% floor) plus 3.0% margin or (ii) the greatest of (a) the Federal Funds Rate plus 0.5% (b) LIBOR rate plus 1.0%, or (c) the Lender’s prime rate, plus 2.0% margin. The interest rate as of June 30, 2020 was 4.0%. Outstanding borrowings on this revolving line-of-credit were $5,001 and $0 as of June 30, 2020 and 2019, respectively. As of June 30, 2020, the Company had approximately $45,000 of borrowing capacity remaining under the Revolver, subject to liquidity covenants.

All obligations under the Credit Agreement are unconditionally guaranteed by the Company’s wholly owned subsidiary Pride Guarantor, Inc. (“Holdings”), and substantially all of its existing and future direct and indirect wholly owned domestic subsidiaries, other than certain excluded subsidiaries. The obligations under the Credit Agreement are secured by all of Holdings, Paycor, Inc.’s (the “Borrower”), a direct subsidiary of Holdings, and certain of the Borrower’s subsidiaries’ (together with, Holdings, the “Guarantors”) assets, subject to permitted liens and other exceptions, on a first lien basis. The Credit Agreement contains customary representations and warranties, affirmative covenants, reporting obligations and negative covenants. The negative covenants include restrictions regarding the incurrence of liens and indebtedness, substantial changes in the general nature of the business and the subsidiary companies (taken as a whole), certain merger transactions, certain sales of assets and other matters, all subject to certain exceptions. In addition, the Credit Agreement restricts dividends from the Guarantors to Paycor HCM, Inc. to no more than $10,000 in any calendar year, subject to other conditions and limitations.

The Credit Agreement requires compliance with certain financial covenants:

 

   

A liquidity covenant that requires the Borrower and its subsidiaries to maintain liquidity, defined as the sum of the amount of undrawn commitments under the Revolving Credit Facility plus the amount of the Borrower’s unrestricted cash and cash equivalents, of at least (i) prior to November 2, 2021, $22,500 and (ii) after November 2, 2021, $17,500.

 

   

A recurring revenue covenant that requires the Borrower and its subsidiaries to achieve recurring revenue of at least (i) prior to November 2, 2021, $200,000 and (ii) after November 2, 2021, $250,000.

 

   

An EBITDA covenant that requires the Borrower and its subsidiaries to achieve trailing twelve-month EBITDA (as defined in the Credit Agreement) following November 2, 2021 of at least $10,000, as measured at the end of each fiscal quarter.

 

   

Upon our election (if certain conditions are met), a total leverage covenant that requires the Borrower and its Subsidiaries to maintain a total leverage ratio (as calculated pursuant to the Credit Agreement) of no greater than the greater of (i) 7.50:1.00 and (ii) the ratio that is equal to 130% of the total leverage ratio as of the date of such election.

The Company was in compliance with all applicable covenants in the Credit Agreement at June 30, 2020.

The Company had an outstanding letter of credit for $500 as of June 30, 2019 that was terminated in November 2019. The Company has no outstanding letters of credit as of June 30, 2020.

 

F-23


Table of Contents

10. LEASES:

The Company leases office space (except for its headquarters) and equipment under operating leases expiring on various dates through June 2030, with voluntary renewal options that can extend the term at the Company’s discretion. The following is a schedule of future annual minimum lease payments required under operating leases as of June 30, 2020:

 

2021

   $ 6,238  

2022

     6,108  

2023

     5,379  

2024

     3,917  

2025

     3,209  

Thereafter

     8,705  
  

 

 

 
   $ 33,556  
  

 

 

 

Rent expense for operating leases is accounted for on a straight-line basis. To the extent the rent expense exceeds actual rent payments, the Company records a lease escalation liability. Once the rent payments exceed the straight-line rent expense, the liability is reduced. At June 30, 2020 and 2019, the lease escalation liability was approximately $5,023 and $2,864, respectively. Rent expense for the year ending June 30, 2020, Successor 2019 Period, and Predecessor 2019 Period was approximately $5,285, $2,720 and $1,337, respectively.

11. FAIR VALUE MEASUREMENTS:

U.S. GAAP defines fair value, establishes a framework for measuring fair value, and establishes a fair value hierarchy that prioritizes the inputs to valuation techniques. Fair value is the price that would be received to sell an asset or paid to transfer a liability in an orderly transaction between market participants at the measurement date. A fair value measurement assumes that the transaction to sell the asset or transfer the liability occurs in the principal market for the asset or liability or, in the absence of a principal market, the most advantageous market. Valuation techniques that are consistent with the market, income or cost approach are used to measure fair value. The fair value hierarchy prioritizes the inputs to valuation techniques used to measure fair value into three broad levels:

Level 1 inputs are quoted prices (unadjusted) in active markets for identical assets or liabilities the Company can access.

Level 2 inputs are inputs (other than quoted prices included within Level 1) that are observable for the asset or liability, either directly or indirectly.

Level 3 inputs are unobservable inputs for the asset or liability and rely on management’s own assumptions about the assumptions that market participants would use in pricing the asset or liability.

The fair value of certain assets, such as nonfinancial assets, primarily long-lived assets, goodwill, intangible assets and certain other assets, are recognized or disclosed in connection with impairment evaluations. All non-recurring valuations use significant unobservable inputs and therefore fall under Level 3 of the fair value hierarchy.

The carrying amounts of financial instruments including cash and cash equivalents, accounts receivable, and accounts payable approximated fair value as of June 30, 2020 and 2019, because of the relatively short maturity of these instruments. Additionally, the Company believes the fair value of the amounts outstanding under the Company’s Refinanced Loan and New Market Tax Credit Debt approximate carrying value as of June 30, 2020 and 2019 because their variable interest rate terms correspond to the current market terms.

 

F-24


Table of Contents

The following table presents information on the Company’s financial assets and liabilities measured at fair value on a recurring basis as of June 30 for each fiscal year:

 

     2020  
     Level 1      Level 2      Level 3      Total  

Funds held for clients—cash and cash equivalents:

           

Demand deposit accounts and other cash equivalents

   $ 533,603      $ —        $ —        $ 533,603  

Funds held for clients—available for sale:

 

        

U.S. Treasury and direct obligations of U.S government agencies

     —          23,218        —          23,218  

Corporate bonds

     —          51,523        —          51,523  

Other securities

     —          5,771        —          5,771  
  

 

 

    

 

 

    

 

 

    

 

 

 
   $ 533,603      $ 80,512      $ —        $ 614,115  
  

 

 

    

 

 

    

 

 

    

 

 

 

 

     2019  
     Level 1      Level 2      Level 3      Total  

Funds held for clients—cash and cash equivalents:

 

        

Demand deposit accounts and other cash equivalents

   $ 415,130      $ —        $ —        $ 415,130  

Funds held for clients—available for sale:

           

U.S. Treasury and direct obligations of U.S government agencies

     —          172,984        —          172,984  

Corporate bonds

     —          67,523        —          67,523  

Other securities

     —          5,316        —          5,316  
  

 

 

    

 

 

    

 

 

    

 

 

 
   $ 415,130      $ 245,823      $ —        $ 660,953  
  

 

 

    

 

 

    

 

 

    

 

 

 

Available-for-sale securities included in Level 1 are valued using closing prices for identical instruments that are traded on active exchanges. Available-for-sale securities included in Level 2 are valued by reference to quoted prices of similar assets or liabilities in active markets, adjusted for any terms specific to that asset or liability.

12. REDEEMABLE NONCONTROLLING INTERESTS:

In connection with the Apax Acquisition, a subsidiary of the Company, issued 200,000 shares of Series A Redeemable Preferred Stock (“Redeemable Preferred Stock”) to certain institutional investors, including Apax Partners and/or affiliates, a related party, and received proceeds of approximately $194,745, net of $5,255 in issuance costs. Dividends associated with the Redeemable Preferred Stock begin accruing daily at the issuance date and are payable quarterly in arrears on March 31, June 30, September 30 and December 31 of each year. From the issuance date to the second anniversary of the issuance date, the Company has the option to pay the accrued dividends in cash on the applicable dividend payment date or to have such dividends accrue and be added to the then prevailing liquidation preference. Additionally, from the day after the second anniversary of the issuance date through the third anniversary of the issuance date, the Company shall pay at least 50% of the accrued dividends for the applicable dividend payment period in cash. Further, from the day after the third anniversary of the issuance date, the Company shall pay 100% of the accrued dividends for the applicable dividend payment period in cash. There is a noncompliance penalty if the Company does not meet certain requirements resulting in the prevailing dividend rate automatically increasing by 2.00% per year and increasing by 1.00% each six months thereafter until all of the issued and outstanding shares of Redeemable Preferred Stock are redeemed or the event of noncompliance ceases.

 

F-25


Table of Contents

If on the 42-month anniversary of the issuance date, there are any shares of the Redeemable Preferred Stock outstanding, the Company shall pay an amount equal to 0.50% of the initial liquidation preference of each of the shares outstanding.

The dividends accrue based on a prevailing dividend rate, which is 3-month LIBOR plus a margin and adjusts accordingly. At any point in time, 3-month LIBOR shall not be less than 1%. The dividend rate is 3-month LIBOR plus 8.875% from the day after the issuance date to the third anniversary of the issuance date. From the day after the third anniversary of the issuance date until there are no shares of Redeemable Preferred Stock outstanding, the dividend rate is 3-month LIBOR plus 8.375%. In the event that from the day after the second anniversary of the issuance date through the third anniversary of the issuance date the Company elects to pay 100% of the accrued dividend for the applicable dividend payment in cash, the prevailing dividend rate is 3-month LIBOR plus 8.375%.

The Redeemable Preferred Stock may be redeemed by the Company at any point in time, although payment of a premium may be required.

Additionally, the Company may, at its option, redeem for cash any or all of the then outstanding Redeemable Preferred Stock, in whole at any time or in part from time to time, on or after May 2, 2020, at (i) a redemption price per share equal to 102.0% for the period of May 2, 2020 – November 1, 2020; 101.0% for the period November 2, 2020—November 1, 2021; and 100.0% for the period November 2, 2021 and thereafter, plus (ii) the amount of all accrued dividends for the then current and all prior dividend payment periods.

The holders of the Redeemable Preferred Stock have the ability to redeem the stock upon the occurrence of certain events such as a change in control, an initial public offering (“IPO”), on or after the sixth anniversary of the issue date, or a trigger event, etc. often involving a premium. The Company analyzed the embedded call and put options and concluded they are closely associated with the debt host and therefore do not require bifurcation. Outside of the events mentioned, there is not a mandatory redemption date for the Redeemable Preferred Stock and as a result, the Company concluded that the sixth anniversary of the issuance date is the most probable redemption date at June 30, 2020 and 2019 Successor period. The Company will continue to monitor the redemption date for any changes and adjust accordingly for any changes.

Upon any voluntary or involuntary liquidation, dissolution or winding-up of the Company, before any distribution or payment shall be made to, or set aside for, holders of any junior stock, each holder shall be entitled to receive full, out of the assets of the Company or proceeds thereof (whether capital or surplus), an amount per share of Redeemable Preferred Stock held by such holder equal to the liquidation preference, plus the amount of accrued and unpaid dividends thereon, without duplication, through the date of liquidation.

Classification

The preferred shares issued and outstanding are accounted for as a redeemable noncontrolling interest in the mezzanine section on the Company’s consolidated balance sheet due to the shares being issued by a subsidiary of the Company and redemption features including a put option with the passage of time.

Initial and Subsequent Measurement

The Company recorded the preferred shares at their issuance date fair value of $194,745, net of issuance costs. The carrying value as of June 30, 2020 and 2019 is determined based upon the most probable redemption event on the six-year anniversary of the closing accreted using the effective interest method to the redemption value. Accretion of redeemable noncontrolling interests for the years ended June 30, 2020 and Successor 2019 Period includes $22,890 and $15,700 of adjustments, respectively, relating to the redemption accretion value adjustments from the closing date to the end of each reportable period. The Company elected to pay distributions for the period ending June 30, 2020 and Successor 2019 Period in-kind to preferred shareholders. These in-kind distributions increase the liquidation preference on each preferred share.

 

F-26


Table of Contents

As of the reporting date, there are no triggering, change of control, early redemption or monetization events that are probable that would require us to revalue the preferred shares.

If the preferred shares were redeemed on the reporting date of June 30, 2020 and 2019, the required redemption values would be $243,070 and $236,750.

The following table shows the change in the Company’s redeemable noncontrolling interests from initial measurement at November 2, 2018 to June 30, 2020:

 

     As of and
for the
Year
Ended
June 30,
2020
 

Issuance of Redeemable Preferred Stock

   $ 200,000  

Issuance costs

     (5,255

Accretion of Redeemable Preferred Stock

     15,700  
  

 

 

 

Balance as of June 30, 2019

     210,445  

Accretion of Redeemable Preferred Stock

     22,890  
  

 

 

 

Balance as of June 30, 2020

   $ 233,335  
  

 

 

 

13. CAPITAL STOCK:

Upon the Stock Split, the Company is authorized to issue 200,000 shares of common stock with a par value of $0.001 per share. The holders of the common stock are entitled to one vote for each share held of record on all matters submitted to a vote of stockholders. Subject to preferences that may be applicable to any outstanding preferred stock, holders of common stock are entitled to receive ratably such dividends as may be declared from time-to-time by the Board of Directors out of funds legally available for that purpose. In the event of liquidation, dissolution or winding up, the holders of common stock are entitled to share ratably in all assets remaining after payment of liabilities, subject to prior distribution rights of preferred stock, if any, then outstanding.

The Board of Directors is authorized, subject to any limitations prescribed by law, without further vote or action by the stockholders, to issue from time to time shares of preferred stock in one or more series. Each such series of preferred stock will have such number of shares, designations, preferences, voting powers, qualifications, and special or relative rights or privileges as determined by the Board of Directors, which may include, among others, dividend rights, voting rights, redemption and sinking fund provisions, liquidation preferences, conversion rights and preemptive rights.

As of June 30, 2020 and 2019, there were 100,000 shares of common stock outstanding.

14. EQUITY COMPENSATION PLANS:

Liability incentive awards

Prior to the Apax Acquisition, the Company had issued stock-based compensation awards to employees and outside directors under a plan that provided for the granting of stock options, stock appreciation rights, restricted stock, restricted share units, incentive stock options and other stock-based awards to attract and retain directors, consultants and employees. As part of the Apax Acquisition, vested awards were settled after the closing date at fair value. Unvested awards were cancelled and replaced with cash-based liability awards. Under the terms of the new awards, 50% of the unvested awards were accelerated to vest as of the Apax Acquisition and were paid after the closing date. The remaining 50% of unvested awards are earned and paid to holders according to the vesting dates of the replacement awards. During the year ended June 30, 2020, Successor 2019 Period and Predecessor 2019 Period, $8,957, $60,400 and $0 was paid, respectively.

 

F-27


Table of Contents

The Company accounted for the cancellation and replacement of the unvested stock-based compensation awards as a modification, as the classification of the awards was changed from equity to a liability. This modification required an assessment of the fair value of the replacement awards based upon the settlement value. The settlement value of the unvested awards was allocated between the Apax Acquisition purchase price and future compensation expense based upon the pre-acquisition service as a percentage of the greater of the total service period or the original service period of the acquiree’s replaced award. Amounts allocated for future compensation are recognized as compensation costs over the remaining requisite service period and are recorded to general and administrative expense on the consolidated statement of operations.

The Company recognized compensation costs related to these liability incentive awards for the year ending June 30, 2020 and Successor 2019 Period of $3,055 and $29,047, respectively. At June 30, 2020 and 2019, the Company maintains a liability for these awards of $11,842 and $17,744, respectively.

There is $71 and $3,126 of unamortized compensation expense as of June 30, 2020 and 2019, respectively.

Equity awards

Subsequent to the Apax Acquisition, the Company established three stock-based compensation plans (the “2019 Plans”) which provide for grants of incentive units to persons who are associates, officers or directors of the Company or any of its subsidiaries. The 2019 Plans include Pride Aggregator, L.P. Management Equity Plan (“MEP”) and two cash Long Term Incentive Plans (“LTIPs”).

The Company has granted Long Term Incentive Plan units (“LTIP Units”) under its Pride Aggregator, L.P. Top Talent Incentive Plan and Sales Top Talent Incentive Plan (“LTIP Participants”). The LTIP Units are phantom awards providing for, at the Company’s discretion, a cash or stock payment (“LTIP Payment”) to participants on certain determination dates, if an IPO occurs and if the LTIP Participant remains employed by the Company on such date. An IPO transaction will result in a determination date, for which each LTIP Participant will be entitled to an LTIP Payment with respect to 20% of the LTIP Participant’s LTIP Units as of the IPO date and 20% on each of four subsequent determination dates six, twelve, eighteen and 24 months following the IPO date. The LTIP Payment is determined based on the IPO price in a share settlement and is calculated based on the average closing price per IPO Company share for the 5-day trading period ending on the day prior to the applicable payment date in a cash settlement. Units of both LTIP plans vest only upon a liquidity event and therefore no compensation expense has been recognized for the year ended June 30, 2020, Successor 2019 Period and Predecessor 2019 Period.

Each individual Incentive Unit Grant Agreement specifies the number of awards, vesting terms, floor amount and timing of awards. The maximum number of units that may be issued under the 2019 Plans is 124,545. Each unit granted and not forfeited or terminated, reduces the number of units available for future awards. The units represent membership interests in Pride Aggregator, L.P.

Under the terms of the MEP, one half of the profits interest units vest based on an associate’s service time. The units vest 25% on the first anniversary and thereafter in equal installments on each subsequent quarterly anniversary of the vesting commencement date. Upon a change in control all unvested time-based incentive units fully vest. Upon an IPO all time-vesting incentive units continue to vest based upon their original vesting schedule. MEP incentive units are subject to a floor amount established at the grant date, which acts as a participation threshold and permits the award to participate in distributions only to the extent the units exceed the floor amount. The MEP incentive units are accounted for as equity awards and the compensation expense recognized is based upon the fair market value of the MEP incentive units at the grant date. The Company estimates the fair value of the MEP incentive units using the Monte Carlo simulation method.

The second half of the MEP incentive units vest upon the Company attaining a rate of return (market condition), as defined in the 2019 Plans, triggered by either a distribution, a liquidity event or IPO (implied performance condition). Since a liquidity event or IPO was not deemed probable or did not commence, no compensation

 

F-28


Table of Contents

expense has been recognized for the year ended June 30, 2020, Successor 2019 Period and Predecessor 2019 Period.

Key inputs and assumptions used to estimate the fair value of the incentive units include the exercise price, the option term, the risk-free interest rate over the option’s expected term, and the expected volatility. The Company’s expected stock price volatility assumption was determined based upon the historical volatility of publicly traded companies similar in nature to the Company. The risk-free interest rate is based on the market yield for a U.S. Treasury security over the expected life. The expected life of the MEP incentive units was an estimated time to a liquidity event. Estimates of fair value are not intended to predict actual future events or the value realized by persons who receive option awards. The assumptions used in the Monte Carlo simulation method are set forth in the following table.

 

Expected volatility range of stock

   42.5%–60.0%

Expected life of option, range in years

   1.25–1.75

Risk-free interest range rate

   0.19%–1.66%

Expected dividend yield on stock

   0%

The MEP unit incentive activity was as follows:

 

     Number
of Units
     Weighted
Average

Floor
Price
     Weighted
Average
Fair
Value of
Time-
Based
Units
 

Outstanding at June 30, 2018

     —        $ —        $ —    

Granted

     38,199        —          685  

Forfeited

     (6,349      —          685  
  

 

 

    

 

 

    

 

 

 

Outstanding at June 30, 2019

     31,850        —          685  
  

 

 

    

 

 

    

 

 

 

Granted

     43,277        675        535  

Forfeited

     (8,858      120        668  
  

 

 

    

 

 

    

 

 

 

Outstanding at June 30, 2020

     66,269      $ 425      $ 589  
  

 

 

    

 

 

    

 

 

 

All stock-based awards to employees are recognized as compensation costs in the consolidated financial statements based on fair value measured as of the date of grant. These costs are recognized as an expense in the consolidated statements of operations over the requisite service period and increase additional paid in capital.

At June 30, 2020 and 2019, the number of vested units were 3,065 and 0, respectively. The weighted average grant date fair value of units vested during the year ending June 30, 2020 was $685. The Company recognized stock-based compensation costs for the year ending June 30, 2020 of $4,906. As of June 30, 2020, there was $16,700 of unrecognized compensation expense for the unvested time-based awards that will be recognized over a weighted average period of 3.2 years. As of June 30, 2020, the unrecognized compensation expense related to the performance-based awards was $18,276.

15. NET LOSS PER SHARE:

Basic net loss per share is calculated by dividing net loss attributable to Paycor HCM, Inc. by the weighted-average shares of common stock outstanding during the period.

Diluted net loss per share is computed by dividing net loss attributable to Paycor HCM, Inc., adjusted as necessary for the impact of potentially dilutive securities, by the weighted-average shares outstanding during the

 

F-29


Table of Contents

period and the impact of securities that would have a dilutive effect. The Company has no potentially dilutive securities at June 30, 2020 or 2019 as the Company’s stock-based compensation awards represent membership interest units in Pride Aggregator, L.P.

Basic and diluted net loss per share was the same for each period presented, as the inclusion of all potential common shares outstanding would have been anti-dilutive. The following table sets forth the computation of basic and diluted net loss per share (in thousands, except per share data):

 

     Successor      Successor  
     Year
Ended
June 30,
2020
     November 2,
2018-
June 30,
2019
 

Net Loss Attributable to Paycor HCM, Inc.

   $ (90,193    $ (88,518

Weighted-average outstanding shares:

     

Basic and diluted

     100,000        100,000  

Basic and diluted net loss per share

   $ (901.93    $ (885.18

16. PROFIT SHARING PLAN:

The Company has a 401(k)-profit sharing plan for the benefit of its employees, substantially all of whom are eligible to participate after meeting minimum age and service requirements. The Company makes matching contributions to the 401(k) plan on behalf of participating employees up to 50% of the first 6% of eligible wages or 3% of their eligible wages. Effective January 1, 2019, the Company increased the Company match to 65% of the first 6% of eligible wages. For the year ended June 30, 2020, Successor 2019 Period and Predecessor 2019 Period, the Company expensed contributions to the plan of approximately $3,907, $3,091, and $940, respectively.

17. INCOME TAXES:

The components of income tax benefit for the following periods are as follows:

 

     Successor      Successor      Predecessor  
     Year ended
June 30,
2020
     Period from
November 2,
2018 -
June 30,
2019
     Period from
July 1, 2018 -
November 1,
2018
 
    

 

    

 

    

 

 

Federal:

        

Current provision

   $ —        $ —        $ 1  

Deferred provision

     (16,950      (14,660      (1,591
  

 

 

    

 

 

    

 

 

 

Federal tax benefit

     (16,950      (14,660      (1,590

State:

        

Current (benefit) provision

     (1      26        26  

Deferred provision

     (3,231      (1,897      (953
  

 

 

    

 

 

    

 

 

 

State tax benefit

     (3,232      (1,871      (927
  

 

 

    

 

 

    

 

 

 

Total tax benefit

   $ (20,182    $ (16,531    $ (2,517
  

 

 

    

 

 

    

 

 

 

 

F-30


Table of Contents

The tax effects of temporary differences that give rise to significant portions of the deferred tax assets and deferred tax liabilities as of June 30 are presented below.

 

     2020      2019  

Deferred tax assets:

     

Stock-based compensation

   $ 1,355      $ 2,928  

Accrued expenses

     2,562        1,723  

Net operating loss carryforwards

     33,895        32,115  

Deferred rent

     1,199        770  

Deferred revenue

     4,929        2,796  

Tax credits

     3,714        3,736  

Other items

     835        716  
  

 

 

    

 

 

 

Total deferred tax assets

     48,489        44,784  

Valuation allowance

     (118      (748
  

 

 

    

 

 

 

Net deferred tax assets

     48,371        44,036  

Deferred tax liabilities:

     

Software development costs

     (5,228      (2,180

Deferred contract costs

     (17,263      (7,285

Property and equipment

     (4,002      (959

Goodwill and other intangibles

     (106,087      (135,629

Other

     (874      (3,213
  

 

 

    

 

 

 

Total deferred liabilities

     (133,454      (149,266
  

 

 

    

 

 

 

Net deferred tax liabilities

   $ (85,083    $ (105,230
  

 

 

    

 

 

 

The Company is in a cumulative three-year loss position. The realization of deferred tax assets is dependent upon the generation of future taxable income. After giving appropriate consideration to the sources of taxable income through the scheduled reversal of deferred tax liabilities, the Company concluded that some valuation allowance was required for its net deferred tax assets.

The Company has net operating loss (“NOL”) carryforwards for federal income tax purposes of approximately $142,503 and NOL carryforwards for state income tax purposes of approximately $135,711 at June 30, 2020. The federal NOLs not subject to expiration total $88,729 at June 30, 2020 with the remainder beginning to expire in 2034. The state NOL carryforwards generally expire from 2021 to 2040, except for one state for which NOLs do not expire. The Company also has gross federal research and development tax credit carryforwards of approximately $3,714 at June 30, 2020, which begin expiring in 2033. At June 30, 2020 and 2019 there are no material unrecognized tax benefits related to uncertain tax positions.

 

F-31


Table of Contents

A reconciliation of the U.S. federal statutory tax rate to the Company’s effective income tax rate for the following periods is presented below:

 

     Successor     Successor      Predecessor  
     Year ended
June 30,
2020
    Period from
November 2,
2018 -
June 30,
2019
     Period from
July 1, 2018 -
November 1,
2018
 

Federal statutory rate

     21.0     21.0      21.0

Research tax credits

     0.0     0.0      -2.1

State income taxes, net of federal tax benefit

     2.9     1.8      10.1

Stock-based compensation

     -1.3     -1.3      47.9

Transaction costs

     0.0     -2.6      0.6

Other permanent differences

     -0.2     -0.6      -1.6

Valuation allowance

     0.7     0.2      -61.5
  

 

 

   

 

 

    

 

 

 

Effective income tax rate

     23.1     18.5      14.4
  

 

 

   

 

 

    

 

 

 

18. COMMITMENTS AND CONTINGENCIES:

The Company is subject to various claims, litigation, and regulatory compliance matters in the normal course of business. When a loss is considered probable and reasonably estimable, the Company records a liability in the amount of its best estimate for the ultimate loss. The resolution of these claims, litigation and regulatory compliance matters, individually or in the aggregate, will not have a material adverse impact on the consolidated results of operation, financial condition or cash flows. These matters are subject to inherent uncertainties and management’s view of these matters may change in the future.

19. CONDENSED FINANCIAL INFORMATION OF REGISTRANT (PARENT COMPANY ONLY)

Paycor HCM, Inc. and Subsidiaries

Parent Company Only

Condensed Balance Sheets

(in thousands)

 

     June 30,
2020
     June 30,
2019
 

Assets

     

Investment in subsidiary

   $ 953,325      $ 1,038,570  
  

 

 

    

 

 

 

Total assets

   $ 953,325      $ 1,038,570  
  

 

 

    

 

 

 

Liabilities and Stockholder’s Equity

     

Total liabilities

   $ —        $ —    
  

 

 

    

 

 

 

Total stockholder’s equity

     953,325        1,038,570  
  

 

 

    

 

 

 

Total liabilities and stockholder’s equity

   $ 953,325      $ 1,038,570  
  

 

 

    

 

 

 

 

F-32


Table of Contents

Paycor HCM, Inc. and Subsidiaries

Parent Company Only

Condensed Statements of Operations and Comprehensive Loss

(in thousands)

 

     Successor      Successor  
     Year
ended

June 30,
2020
     November 2,
2018-

June 30,
2019
 

Equity in net loss of subsidiary

   $ (90,193    $ (88,518
  

 

 

    

 

 

 

Net loss attributable to Paycor HCM, Inc.

   $ (90,193    $ (88,518
  

 

 

    

 

 

 

Other comprehensive income, net of tax:

     

Subsidiaries’ other comprehensive income

     104        2,666  
  

 

 

    

 

 

 

Total other comprehensive income

     104        2,666  
  

 

 

    

 

 

 

Comprehensive loss attributable to Paycor HCM, Inc.

   $ (90,089    $ (85,852
  

 

 

    

 

 

 

Description of Business

Paycor HCM, which is controlled by Pride Aggregator L.P., is the indirect controlling shareholder of Paycor. Pride Aggregator L.P. is controlled by a syndication led by Apax.

Paycor HCM was incorporated in Delaware in 2018 and became the ultimate parent of Paycor through the Apax Acquisition. Paycor HCM is a holding company and conducts substantially all of its activities through its subsidiaries and has no operations or significant assets or liabilities other than its investment in its subsidiaries, including Paycor. Accordingly, Paycor HCM is dependent upon distributions from Paycor and other subsidiaries to fund its limited, non-significant activities. However, Paycor’s ability to pay dividends or lend to Paycor HCM is limited under the terms of the Credit Agreement with Wells Fargo, National Association. All obligations under the Credit Agreement are guaranteed by Pride Guarantor, Inc. and by Paycor. The Credit Agreement contains covenants limiting Pride Guarantor, Inc.’s and its subsidiaries’, including Paycor, ability to, among other things: incur additional indebtedness or other contingent obligations, create liens, make investments, acquisitions, loans and advances; consolidate, merge, liquidate or dissolve; sell, transfer or otherwise dispose of its assets, including capital stock of its subsidiaries; pay dividends on its equity interests or make other payments in respect of capital stock; engage in transactions with affiliates; make payments in respect of subordinated, unsecured, or junior secured debt; modify organizational documents in a manner that is materially adverse to the lenders under the applicable Credit Agreement; enter into certain agreements with negative pledge clauses. These covenants are subject to certain exceptions and qualifications as described in the Credit Agreement. For a discussion of the Credit Agreement, see Note 9 – Debt Agreements and Letters of Credit.

Basis of Presentation

These condensed financial statements have been presented on a “parent-only” basis. Under a parent-only presentation, Paycor HCM’s investments in subsidiaries are presented under the equity method of accounting. A condensed statement of cash flows was not presented because Paycor HCM has no material operating, investing, or financing cash flow activities for the periods presented. Certain information and footnote disclosures normally included in financial statements prepared in accordance with U.S. GAAP have been condensed or omitted. As such, these parent-only statements should be read in conjunction with the notes to accompanying consolidated financial statements.

20. SUBSEQUENT EVENTS:

The Company executed an amendment of its Revolver on September 2, 2020 whereby the Company entered into an additional term loan of $25,000 (the “Term Loan”). The Term Loan requires quarterly principal repayments of

 

F-33


Table of Contents

approximately $63 beginning December 31, 2020. The Company is required to pay any remaining unpaid principal balance and all accrued and unpaid interest on the maturity date of November 2, 2023. The Term Loan bears interest, at the Company’s option, at a rate equal to: (i) LIBOR (subject to 1.0% floor) plus 4.25% margin prior to the third anniversary or 4.0% after the third anniversary or (ii) the greatest of (a) the Federal Funds Rate plus 0.5%, (b) LIBOR rate plus 1.0%, or (c) the Lender’s prime rate, plus 3.25% margin prior to the third anniversary or 3.0% after the third anniversary. As a result of the amendment, the interest rate on the Revolver was adjusted to bear interest at the same rate as the Term Loan. The proceeds from the term loan are to be used for general corporate purposes including permitted acquisitions and investments.

On September 24, 2020, the Company entered into a share purchase agreement with Paltech Solutions Inc. (doing business as 7Geese), a performance management SaaS application. The Company acquired 100% of the equity interests for a total purchase price of $22,599. The acquisition enables the Company to expand its current service offerings.

On December 29, 2020, the Company executed an agreement for the authorization of up to 10,000 shares of Series A Preferred Stock (“Series A Preferred Stock”), $0.001 par value. On that same date, the Company completed a private placement of 7,715 shares of Series A Preferred Stock with certain institutional investors, which generated net proceeds of approximately $270,000. Each share of Series A Preferred Stock has an initial liquidation preference of $35,000 per share, subject to adjustment in accordance with the Company’s Amended and Restated Certificate of Incorporation. The Series A Preferred Stock, unless converted earlier at the option of the holder of the Series A Preferred Stock, automatically converts into shares of Common Stock upon (i) the closing of an underwritten public offering of the Company’s Common Stock, (ii) the direct listing of the Company’s Common Stock on a nationally-recognized securities exchange, or (iii) a merger involving a special purpose acquisition vehicle, commonly referred to as a special purpose acquisition company transaction (in each instance, subject to certain listing and valuation and dollar threshold requirements). The Series A Preferred Stock is initially convertible into shares of Common Stock on a one-to-one basis, subject to adjustment in certain circumstances. The Series A Preferred Stock is not subject to redemption except in the case of certain sale or change of control events. Holders of Series A Preferred Stock are entitled to vote as a single class together with holders of the Company’s Common Stock on an as-converted basis.

Subsequent to the Company’s Series A Preferred Stock issuance, the Company used the proceeds from the Series A Preferred Stock issuance to repurchase 7,000 shares of its Common Stock at a price of $35,000 per share for approximately $245,000.

 

F-34


Table of Contents

Paycor HCM, Inc. and Subsidiaries

Condensed Consolidated Balance Sheets

(in thousands, except share amounts)

 

     March 31,
2021
    June 30,
2020
 
Assets    (Unaudited)        

Current assets:

    

Cash and cash equivalents

   $ 19,364     $ 828  

Restricted cash and short-term investments

     6,076       12,017  

Accounts receivable, net

     14,662       10,019  

Deferred contract costs

     21,535       14,015  

Prepaid expenses

     7,908       4,928  

Other current assets

     1,678       3,819  
  

 

 

   

 

 

 

Current assets before funds held for clients

     71,223       45,626  

Funds held for clients

     823,123       614,115  
  

 

 

   

 

 

 

Total current assets

     894,346       659,741  
  

 

 

   

 

 

 

Property and equipment, net

     40,812       44,011  

Goodwill

     750,417       733,801  

Intangible assets, net

     387,372       462,527  

Capitalized software

     28,993       23,106  

Long-term deferred contract costs

     81,904       57,907  

Other long-term assets

     25,397       26,690  
  

 

 

   

 

 

 

Total assets

   $ 2,209,241     $ 2,007,783  
  

 

 

   

 

 

 

Liabilities, Redeemable Noncontrolling Interest and Stockholder’s Equity

 

 

Current liabilities:

    

Accounts payable

   $ 9,930     $ 12,029  

Accrued expenses and other current liabilities

     18,674       10,296  

Accrued payroll and payroll related expenses

     28,747       16,215  

Liability incentive awards

     6,659       11,842  

Deferred revenue

     11,703       10,223  

Revolving line-of-credit

     390       5,001  

Current portion of long-term debt

     1,126       849  
  

 

 

   

 

 

 

Current liabilities before client fund obligations

     77,229       66,455  

Client fund obligations

     822,551       613,151  
  

 

 

   

 

 

 

Total current liabilities

     899,780       679,606  

Deferred income taxes

     92,426       104,770  

Other long-term liabilities

     17,532       18,162  

Long-term debt, net

     42,253       18,585  
  

 

 

   

 

 

 

Total liabilities

     1,051,991       821,123  
  

 

 

   

 

 

 

Commitments and contingencies (Note 14)

    

Redeemable noncontrolling interest

     245,041       233,335  

Stockholder’s equity:

    

Common stock, $0.001 par value per share

200,000 shares authorized, 93,000 shares outstanding at March 31, 2021 and 100,000 shares outstanding as of June 30, 2020, respectively

     —         —    

Treasury stock, at cost, 7,000 and 0 shares at March 31, 2021 and June 30, 2020, respectively

     (245,074     —    

Preferred stock, $0.001 par value, 10,000 shares authorized, 7,715 and 0 shares outstanding at March 31, 2021 and June 30, 2020, respectively

     262,772       —    

Additional paid in capital

     1,134,676       1,129,368  

Accumulated deficit

     (242,923     (178,813

Accumulated other comprehensive income

     2,758       2,770  
  

 

 

   

 

 

 

Total stockholder’s equity

     912,209       953,325  
  

 

 

   

 

 

 

Total liabilities, redeemable noncontrolling interest and stockholder’s equity

   $ 2,209,241     $ 2,007,783  
  

 

 

   

 

 

 

The accompanying Notes to the Condensed Consolidated Financial Statements are an integral part of these statements.

 

F-35


Table of Contents

Paycor HCM, Inc. and Subsidiaries

Condensed Consolidated Statements of Operations

(in thousands, except share amounts)

 

     Nine Months Ended  
     March 31,
2021
    March 31,
2020
 
     (Unaudited)        

Revenues:

    

Recurring and other revenue

   $ 263,372     $ 245,357  

Interest income on funds held for clients

     1,392       9,192  
  

 

 

   

 

 

 

Total revenues

     264,764       254,549  

Cost of revenues

     112,506       105,501  
  

 

 

   

 

 

 

Gross profit

     152,258       149,048  

Operating expenses:

    

Sales and marketing

     75,864       74,970  

General and administrative

     106,914       102,964  

Research and development

     26,507       35,918  
  

 

 

   

 

 

 

Total operating expenses

     209,285       213,852  
  

 

 

   

 

 

 

Loss from operations

     (57,027     (64,804

Other income (expense):

    

Interest expense

     (1,847     (1,403

Other

     320       6,438  
  

 

 

   

 

 

 

Loss before benefit for income taxes

     (58,554     (59,769

Income tax benefit

     (12,344     (12,619
  

 

 

   

 

 

 

Net loss

     (46,210     (47,150

Less: Accretion of redeemable noncontrolling interests

     17,900       17,781  
  

 

 

   

 

 

 

Net loss attributable to Paycor HCM, Inc.

   $ (64,110   $ (64,931
  

 

 

   

 

 

 

Basic and diluted net loss attributable to Paycor HCM, Inc. per share

   $ (656.70   $ (649.31

Weighted-average common shares outstanding:

    

Basic and diluted

     97,624       100,000  

 

The accompanying Notes to the Condensed Consolidated Financial Statements are an integral part of these statements.

 

F-36


Table of Contents

Paycor HCM, Inc. and Subsidiaries

Condensed Consolidated Statements of Comprehensive Loss

(in thousands)

 

     Nine Months Ended  
     March 31,
2021
    March 31,
2020
 
     (Unaudited)        

Net loss

   $ (46,210   $ (47,150

Other comprehensive income (loss), net of tax:

    

Unrealized gain on foreign currency translation

     335        

Unrealized (losses) gains on available for sale securities

     (347     622  
  

 

 

   

 

 

 

Other comprehensive (loss) income, net of tax

     (12     622  
  

 

 

   

 

 

 

Comprehensive loss

     (46,222     (46,528

Less: Comprehensive income attributable to redeemable noncontrolling interests

     17,900       17,781  
  

 

 

   

 

 

 

Comprehensive loss attributable to Paycor HCM, Inc.

   $ (64,122   $ (64,309
  

 

 

   

 

 

 

 

 

 

The accompanying Notes to the Condensed Consolidated Financial Statements are an integral part of these statements.

 

F-37


Table of Contents

Paycor HCM, Inc. and Subsidiaries

Condensed Consolidated Statements of Stockholder’s Equity (Unaudited)

(in thousands, except share amounts)

 

    Preferred
Stock, par value
of $0.001 per
share
    Common Stock,
par value of
$0.001 per share
                         
    Shares     Amount     Shares     Common
Stock
Amount
    Treasury
Stock
    Additional
Paid in
Capital
    Accumulated
Deficit
    Accumulated
Other
Comprehensive
Income
    Total
Stockholder’s
Equity
 

Balance, June 30, 2020

    —     $ —       100,000     $ —     $ —     $ 1,129,368     $ (178,813   $ 2,770     $ 953,325  

Net loss

    —         —         —         —         —         —         (64,110     —         (64,110

Stock-based compensation expense

    —         —         —         —         —         5,308       —         —         5,308  

Issuance of preferred stock, net

    7,715       262,772       —         —         —         —         —         —         262,772  

Repurchase of common stock, at cost

    —         —         (7,000     —         (245,074     —         —         —         (245,074

Other comprehensive income

    —         —         —         —         —         —         —         (12     (12
 

 

 

   

 

 

   

 

 

   

 

 

   

 

 

   

 

 

   

 

 

   

 

 

   

 

 

 

Balance March 31, 2021

    7,715     $ 262,772       93,000     $ —     $ (245,074   $ 1,134,676     $ (242,923   $ 2,758     $ 912,209  
 

 

 

   

 

 

   

 

 

   

 

 

   

 

 

   

 

 

   

 

 

   

 

 

   

 

 

 

 

 

The accompanying Notes to the Condensed Consolidated Financial Statements are an integral part of these statements.

 

F-38


Table of Contents

Paycor HCM, Inc. and Subsidiaries

Condensed Consolidated Statements of Stockholder’s Equity (Unaudited)

(in thousands, except share amounts)

 

    Common Stock,
par value of
$0.001 per share
                                     
    Shares     Common
Stock
Amount
    Treasury
Stock
    Additional
Paid in
Capital
    Accumulated
Deficit
    Accumulated
Other
Comprehensive
Income
    Total
Stockholder’s
Equity before
Noncontrolling
Interest
    Noncontrolling
Interest
    Total
Stockholder’s
Equity
 

Balance, June 30, 2019

    100,000     $ —     $ —     $ 1,124,462     $ (88,518   $ 2,666     $ 1,038,610     $ (40   $ 1,038,570  

Net loss

    —         —         —         —         (64,931     —         (64,931     —         (64,931

Other

    —         —         —         —         (127     —         (127     40       (87

Other comprehensive income

    —         —         —         —         —         622       622       —         622  
 

 

 

   

 

 

   

 

 

   

 

 

   

 

 

   

 

 

   

 

 

   

 

 

   

 

 

 

Balance March 31, 2020

    100,000     $ —     $ —     $ 1,124,462     $ (153,576   $ 3,288     $ 974,174     $ —       $ 974,174  
 

 

 

   

 

 

   

 

 

   

 

 

   

 

 

   

 

 

   

 

 

   

 

 

   

 

 

 

 

 

The accompanying Notes to the Condensed Consolidated Financial Statements are an integral part of these statements.

 

F-39


Table of Contents

Paycor HCM, Inc. and Subsidiaries

Condensed Consolidated Statements of Cash Flows (Unaudited)

(in thousands)

 

     Nine Months Ended  
     March 31, 2021     March 31, 2020  

Cash flows from operating activities:

    

Net loss

   $ (46,210   $ (47,150

Adjustments to reconcile net loss to net cash provided / (used) by operating activities:

    

Depreciation

     5,073       4,009  

Amortization of intangible assets and software

     103,091       95,118  

Stock-based compensation expense

     5,308       —    

Amortization of deferred contract costs

     13,641       6,836  

Amortization of debt acquisition costs

     511       474  

Deferred tax benefit

     (12,344     (12,618

Bad debt expense

     1,005       605  

Gain on sale of investments

     (70     (78

Gain on foreign currency exchange

     (571     —    

Gain on forgiveness of indebtedness

     —         (6,240

Changes in assets and liabilities, net of effects from acquisitions:

    

Accounts receivable

     (5,144     (3,420

Prepaid expenses and other current assets

     (526     (2,546

Other long-term assets

     868       182  

Accounts payable

     (2,159     (104

Accrued liabilities

     9,453       (2,081

Deferred revenue

     (826     5,222  

Other long-term liabilities

     243       722  

Deferred contract costs

     (45,158     (40,722
  

 

 

   

 

 

 

Net cash provided / (used) by operating activities

     26,185       (1,791
  

 

 

   

 

 

 

Cash flows from investing activities:

    

Purchases of client fund available for sale securities

     (174,962     (318,464

Proceeds from sale and maturities of client fund available for sale securities

     174,561       318,478  

Purchase of property and equipment

     (2,141     (6,443

Acquisition of intangible assets

     (9,252     (2,988

Acquisition of Paltech Solutions, Inc, net of cash acquired

     (16,592     —    

Internally developed software costs

     (15,424     (14,777
  

 

 

   

 

 

 

Net cash used by investing activities

     (43,810     (24,194
  

 

 

   

 

 

 

Cash flows from financing activities:

    

Net change in cash and cash equivalents held to satisfy client funds obligations

     172,311       118,147  

Payment of contingent consideration

     (1,000     —    

Proceeds from promissory note with related party

     64,989       —    

Repayment of promissory note with related party

     (64,989     —    

Proceeds from line-of-credit

     56,217       77,376  

Repayments of line-of-credit

     (60,828     (73,126

Proceeds from debt

     25,000       20,000  

Repayments of debt

     (758     (15,679

Proceeds from issuance of preferred stock, net

     262,772       —    

Purchase of treasury stock at cost

     (245,074     —    

Dividends paid to noncontrolling interests

     (6,194     —    

Other financing activities

     (397     (192
  

 

 

   

 

 

 

Net cash provided by financing activities

     202,049       126,526  
  

 

 

   

 

 

 

Impact of foreign exchange on cash and cash equivalents

     (35     —    

Net change in cash, cash equivalents, restricted cash and short-term investments, and funds held for clients

     184,389       100,541  

Cash, cash equivalents, restricted cash and short-term investments, and funds held for clients, beginning of year

     546,448       445,711  
  

 

 

   

 

 

 

Cash, cash equivalents, restricted cash and short-term investments, and funds held for clients, end of year

   $ 730,837     $ 546,252  
  

 

 

   

 

 

 

Supplemental disclosure of non-cash investing, financing and other cash flow information:

    

Capital expenditures in accounts payable

   $ 28     $ 1,188  

Cash paid during the year for interest

   $ 510     $ 649  

Reconciliation of cash, cash equivalents, restricted cash and short-term investments, and funds held for clients to the Condensed Consolidated Balance Sheets

    

Cash and cash equivalents

   $ 19,364     $ 197  

Restricted cash and short-term investments

     6,076       13,240  

Funds held for clients

     705,397       532,815  
  

 

 

   

 

 

 

Total cash, cash equivalents, restricted cash and short-term investments, and funds held for clients

   $ 730,837     $ 546,252  
  

 

 

   

 

 

 

The accompanying Notes to the Condensed Consolidated Financial Statements are an integral part of these statements.

 

F-40


Table of Contents

Paycor HCM, Inc. and Subsidiaries

Notes to the Condensed Consolidated Financial Statements (Unaudited)

(all amounts in thousands, except share and per share data)

1. ORGANIZATION AND DESCRIPTION OF BUSINESS AND BASIS OF PRESENTATION:

Description of Business

Paycor HCM, Inc. (“Paycor HCM”) and its subsidiaries is a cloud-based provider of human capital management (“HCM”) software solutions for small and medium-sized employers located primarily in the United States (“U.S.”). Solutions provided include payroll, workforce management and human resources (“HR”) related services such as talent management, reporting and analytics and other payroll-related services. Services are generally provided in a Software-as-a-Service (“SaaS”) delivery model utilizing a cloud-based platform.

Basis of Presentation and Consolidation

The accompanying interim unaudited condensed consolidated financial statements of Paycor HCM, Inc. and its subsidiaries (the “Company”) were prepared in accordance with generally accepted accounting principles in the United States of America (“GAAP”). These should be read in conjunction with the audited consolidated financial statements and related notes for the year ended June 30, 2020. The unaudited condensed consolidated financial statements for interim periods do not include all disclosures required by GAAP for annual financial statements and are not necessarily indicative of results for the full year or any subsequent period. Adjustments (consisting of normal recurring accruals) considered necessary for a fair statement of the unaudited condensed consolidated financial position, results of operations and cash flows at the dates and for the periods presented have been included. All intercompany transactions and balances have been eliminated in consolidation.

On December 2, 2020, the Company executed a 1,000 for 1 share stock split (“Stock Split”) relating to its common stock. In connection with the Stock Split, the Company increased its common stock share authorization from 100,000 shares to 200,000 shares. As a result of the Stock Split, the Company had 100,000 common shares outstanding, with a par value of $0.001 per share. All share and per-share amounts have been retroactively adjusted to reflect the Stock Split.

2. SUMMARY OF SIGNIFICANT ACCOUNTING POLICIES:

Use of estimates

The preparation of the condensed consolidated financial statements in conformity with U.S. GAAP requires management to make estimates and assumptions that affect certain reported amounts and disclosures. Accordingly, actual results could differ from those estimates.

The Company utilizes estimates and assumptions in determining the fair value of its common stock, which is a significant input in determining the fair value of stock-based compensation. The Board of Directors has determined the estimated fair value of the Company’s common stock contemporaneous with grants of stock-based compensation based on a number of objective and subjective factors, including external market conditions, the enterprise value of the business at the time of acquisition by Apax, and the likelihood of achieving a liquidity event, such as an initial public offering or sale of the Company. Fair value is estimated using the guideline public company method. Valuation methodologies include estimates and assumptions that require the Company’s judgment. These estimates include assumptions regarding future performance. Significant changes to the key assumptions used in the valuations could result in different fair values of common stock at each valuation date.

The Company’s results can also be affected by economic, political, legislative, regulatory and legal actions, including but not limited to health epidemics and pandemics and the resulting economic impact, including the impact from the global outbreak of the novel coronavirus (COVID-19). Economic conditions, such as

 

F-41


Table of Contents

recessionary trends, inflation, interest and monetary exchange rates, and government fiscal policies can have a significant effect on operations. While the Company maintains reserves for anticipated liabilities and carries various levels of insurance, the Company could be affected by civil, criminal, regulatory or administrative actions, claims or proceedings.

Accounts receivable, net

Accounts receivable balances are shown on the condensed consolidated balance sheets net of the allowance for doubtful accounts of $1,791 and $1,217 as of March 31, 2021 and June 30, 2020, respectively. The allowance for doubtful accounts considers factors such as historical experience, credit quality, age of the accounts receivable balance and current and forecasted economic conditions that may affect a customer’s ability to pay. The Company performs ongoing credit evaluations and generally requires no collateral from clients. Management reviews individual accounts as they become past due to determine collectability. The allowance for doubtful accounts is adjusted periodically based on management’s consideration of past due accounts. Individual accounts are charged against the allowance when all reasonable collection efforts have been exhausted.

Sales and marketing

Sales and marketing expenses consist primarily of employee-related expenses for the Company’s direct sales and marketing staff, including employee-related costs, marketing, advertising and promotion expenses, and other related costs. Advertising and promotion costs are expensed as incurred. Advertising and promotion expense totaled approximately $11,520 and $11,521, for the nine months ended March 31, 2021 and 2020, respectively.

Income taxes

Income tax benefit for the nine months ended March 31, 2021 and 2020 was a benefit of $12,344 and $12,619, respectively, reflecting an effective tax rate of 21.1% for the nine month periods ended March 31, 2021 and 2020.

Pending accounting pronouncements

In February 2016, the Financial Accounting Standards Board (“FASB”) issued Accounting Standards Update (“ASU”) No. 2016-02, “Leases” (Topic 842). This update amends existing accounting standards for lease accounting and requires lessees to recognize virtually all their leases on the balance sheet by recording a right-of-use asset and a lease liability (for other than short term leases). The Company is in the preliminary stages of gathering data and assessing the impact of the new lease standard. The Company anticipates that the adoption of this standard will materially affect the consolidated balance sheet and may require changes to the processes used to account for leases. The Company is evaluating the transition methods and will adopt this new standard in the fiscal year beginning July 1, 2022 based on its status as an emerging growth company.

In June 2016, the FASB issued ASU 2016-13, “Financial Instruments – Credit Losses” (Topic 326). This update establishes a new approach to estimate credit losses on certain types of financial instruments. The update requires financial assets measured at amortized cost to be presented at the net amount expected to be collected. The amended guidance will also update the impairment model for available-for-sale debt securities, requiring entities to determine whether all or a portion of the unrealized loss on such securities is a credit loss. The Company is currently evaluating this standard and the potential effects of these changes to its consolidated financial statements and will adopt this new standard in the fiscal year beginning July 1, 2023 based on its status as an emerging growth company.

 

F-42


Table of Contents

3. REVENUE:

The following table disaggregates revenue from contracts by recurring fees and implementation services and other, which the Company believes depicts the nature, amount and timing of its revenue:

 

       Nine Months Ended March 31,  
       2021        2020  

Recurring fees

     $ 252,743        $ 240,226  

Implementation services and other

       10,629          5,131  
    

 

 

      

 

 

 

Total revenues from contracts

     $ 263,372        $ 245,357  
    

 

 

      

 

 

 

Deferred revenue

The timing of revenue recognition for recurring revenue is consistent with the timing of invoicing as they occur simultaneously upon the client payroll processing period or by month. As such, the Company does not recognize contract assets or liabilities related to recurring revenue.

The nonrefundable upfront fees related to implementation services are typically included on the client’s first invoice. Implementation fees are deferred and recognized as revenue over an estimated 24-month period to which the material right exists, which is the period the client is expected to benefit from not having to pay an additional nonrefundable implementation fee upon renewal of the service. The following table summarizes the changes in deferred revenue related to these nonrefundable upfront fees:

 

       Nine Months Ended March 31,  
       2021        2020  

Balance, beginning of period

     $ 15,916        $ 10,158  

Deferred revenue acquired

       1,374          —    

Deferral of revenue

       9,767          9,139  

Revenue recognized

       (10,582        (3,284

Impact of foreign exchange

       74          —    
    

 

 

      

 

 

 

Balance, end of period

     $ 16,549        $ 16,013  
    

 

 

      

 

 

 

Deferred revenue related to nonrefundable upfront fees is recorded within deferred revenue and other long-term liabilities on the condensed consolidated balance sheets. The Company will recognize deferred revenue of $3,772 in the remainder of 2021, $9,339 in 2022, $2,871 in 2023, and $567 thereafter.

 

F-43


Table of Contents

Deferred contract costs

The following table presents the deferred contract costs balance and related amortization expense for these deferred contract costs.

 

       As of and for the Nine Months Ended March 31, 2021    
     Beginning
Balance
     Capitalization
of Costs
     Amortization     Ending
Balance
 

Costs to obtain a contract

   $ 32,233      $ 21,069      $ (6,210   $ 47,092  

Costs to fulfill a contract

     39,689        24,089        (7,431     56,347  
  

 

 

    

 

 

    

 

 

   

 

 

 

Total

   $ 71,922      $ 45,158      $ (13,641   $ 103,439  
  

 

 

    

 

 

    

 

 

   

 

 

 
       As of and for the Nine Months Ended March 31, 2020    
     Beginning
Balance
     Capitalization
of Costs
     Amortization     Ending
Balance
 

Costs to obtain a contract

   $ 13,357      $ 18,226      $ (3,047   $ 28,536  

Costs to fulfill a contract

     16,993        22,496        (3,789     35,700  
  

 

 

    

 

 

    

 

 

   

 

 

 

Total

   $ 30,350      $ 40,722      $ (6,836   $ 64,236  
  

 

 

    

 

 

    

 

 

   

 

 

 

Deferred contract costs are recorded within deferred contract costs and long-term deferred contract costs on the condensed consolidated balance sheets. Amortization of costs to fulfill a contract and costs to obtain a contract are recorded in cost of revenues and sales and marketing expense in the condensed consolidated statements of operations, respectively. The Company regularly reviews its deferred costs for impairment and did not recognize an impairment loss during any period presented.

4. BUSINESS COMBINATION AND ASSET ACQUISITION:

Acquisition of Paltech Solutions, Inc.

On September 24, 2020, the Company entered into a share purchase agreement with Paltech Solutions, Inc. (doing business as 7Geese), a performance management SaaS application, to acquire 100% of the equity interests (the “7Geese Acquisition”). The acquisition enables the Company to expand its current service offerings. The cash consideration was funded using proceeds for the issuance of the September 2020 Term Loan discussed in Note 9 – Debt Agreements and Letters of Credit.

 

F-44


Table of Contents

The acquisition was accounted for as a business combination. The purchase price was allocated to the assets acquired and liabilities assumed based on the estimated fair value at the date of acquisition. The excess of the purchase price over the fair value of the net assets acquired was allocated to goodwill, none of which is deductible for tax purposes. Goodwill consists primarily of the acquired workforce and growth opportunities, neither of which qualify as an intangible asset. The factors contributing to the recognition of goodwill were based on strategic benefits that are expected to be realized from the 7Geese Acquisition. The benefits include acquiring a software technology tailored to small and medium-sized businesses that can be integrated into the current suite of Company products. The preliminary purchase price is as follows:

 

     7Geese
Acquisition
 

Cash consideration

   $ 16,699  

Contingent consideration

     3,000  

Deferred consideration

     2,900  
  

 

 

 

Fair value of total consideration

     22,599  
  

 

 

 

Cash acquired

     (107
  

 

 

 

Net purchase price

   $ 22,492  
  

 

 

 

Assets acquired:

  

Accounts receivable

   $ 477  

Other current assets

     295  

Fixed assets

     64  

Technology

     9,040  

Other intangible assets

     100  

Other non-current assets

     9  
  

 

 

 

Total identifiable assets acquired

     9,985  

Liabilities assumed:

  

Accounts payable

     (34

Accrued expenses

     (1,730

Deferred revenue

     (1,374
  

 

 

 

Total identifiable liabilities assumed

     (3,138

Goodwill

     15,645  
  

 

 

 

Fair value of total consideration

   $ 22,492  
  

 

 

 

Intangible assets primarily consist of technology with a weighted average estimated useful life of three years.

The contingent consideration related to the 7Geese Acquisition is up to a maximum of $3,000 in payments relating to the achievement of operational milestones within a three-year period. The contingent consideration was initially measured at fair value at the acquisition date and recorded as a liability. The liability at fair value was based on the estimated future payments. The contingent consideration liability will be re-measured at fair value at each reporting date with the change in fair value recognized in earnings as other income (expense). The Company made a milestone payment of $1,000 in March 2021.

The deferred consideration related to the 7Geese Acquisition consists of a one-time payment due in October 2021.

The Company incurred transaction costs of approximately $500 related to the 7Geese Acquisition during the nine months ended March 31, 2021. These costs were expensed as incurred in general and administrative expenses on the accompanying condensed consolidated statements of operations.

 

F-45


Table of Contents

Asset Acquisition

On February 4, 2021, the Company acquired payroll, timekeeping and HCM service customer relationships from another large provider of HCM services for an initial payment of approximately $9,300, which includes approximately $50 of transaction costs. As part of this asset purchase, the Company is required to make quarterly contingent payments and a final payment to the seller based on the revenue generated by the acquired clients over a twelve-month period.

The acquired customer relationships are recorded as an intangible asset and are being amortized on a straight-line basis over three years. As of March 31, 2021, the weighted average amortization period for these intangible assets was approximately 2.8 years. The contingent payments will be recognized when each contingency is resolved and the consideration is paid or becomes payable as an increase to the acquired intangible asset, amortized on a straight-line basis over the remaining period of the initial acquired intangible asset.

5. FUNDS HELD FOR CLIENTS:

Funds held for clients are as follows:

 

     March 31, 2021  
     Amortized
Cost
     Gross
Unrealized
Gains
     Gross
Unrealized
Losses
     Fair
Value
 

Demand deposit accounts and other cash equivalents

   $ 705,397      $ —      $ —      $ 705,397  

U.S. Treasury and direct obligations of U.S. government agencies

     32,548        120        —          32,668  

Corporate bonds

     47,271        2,059        (307      49,023  

Commercial paper

     25,640        5        (5      25,640  

Other securities

     9,843        633        (81      10,395  
  

 

 

    

 

 

    

 

 

    

 

 

 
   $ 820,699      $ 2,817      $ (393    $ 823,123  
  

 

 

    

 

 

    

 

 

    

 

 

 
     June 30, 2020  
     Amortized
Cost
     Gross
Unrealized
Gains
     Gross
Unrealized
Losses
     Fair
Value
 

Demand deposit accounts and other cash equivalents

   $ 533,603      $ —      $ —      $ 533,603  

U.S. Treasury and direct obligations of U.S. government agencies

     23,081        137        —          23,218  

Corporate bonds

     49,274        2,259        (10      51,523  

Other securities

     5,387        391        (7      5,771  
  

 

 

    

 

 

    

 

 

    

 

 

 
   $ 611,345      $ 2,787      $ (17    $ 614,115  
  

 

 

    

 

 

    

 

 

    

 

 

 

Other securities are primarily comprised of collateralized and other mortgage obligations, municipal obligations, and certificates of deposit.

Proceeds from sales and maturities of investment securities for the nine months ended March 31, 2021 and 2020 were approximately $174,561 and $318,478, respectively. Realized gains and losses were not material in any period.

The Company is exposed to interest rate risk as rate volatility will cause fluctuations in the earnings potential of future investments. The Company does not utilize derivative financial instruments to manage interest rate risk.

 

F-46


Table of Contents

The Company reviews its investments on an ongoing basis to determine if any are other-than-temporarily impaired due to changes in credit risk or other potential valuation concerns. The Company has no material individual securities that have been in a continuous unrealized loss position greater than twelve months. The Company believes these unrealized losses result from changes in interest rates rather than credit risk, and therefore does not believe these unrealized losses are other-than-temporarily impaired.

Expected maturities of client fund assets as of March 31, 2021 are as follows:

 

Due within one year

   $ 772,890  

Due after one year to two years

     17,070  

Due after two years to three years

     21,988  

Due after three years

     11,175  
  

 

 

 

Total

   $ 823,123  
  

 

 

 

6. PROPERTY AND EQUIPMENT, NET:

Property and equipment at cost and accumulated depreciation are as follows:

 

     March 31,
2021
     June 30,
2020
 

Land

   $ 3,680      $ 3,680  

Land improvements

     910        910  

Building and improvements

     22,845        22,845  

Computer, equipment and software

     12,136        9,271  

Furniture and fixtures

     4,183        4,777  

Office equipment

     1,213        1,142  

Leasehold improvements

     8,178        3,541  

Construction in progress

     697        6,030  
  

 

 

    

 

 

 
     53,842        52,196  

Accumulated depreciation and amortization

     (13,030      (8,185
  

 

 

    

 

 

 

Property and equipment, net

   $ 40,812      $ 44,011  
  

 

 

    

 

 

 

Depreciation and amortization of property and equipment was approximately $5,073 and $4,009 for the nine months ended March 31, 2021 and 2020, respectively.

7. CAPITALIZED SOFTWARE, NET:

Components of capitalized software are as follows:

 

     March 31,
2021
     June 30,
2020
 

Capitalized software

   $ 46,402      $ 30,977  

Accumulated amortization

     (17,409      (7,871
  

 

 

    

 

 

 

Capitalized software, net

   $ 28,993      $ 23,106  
  

 

 

    

 

 

 

Amortization expense for capitalized software was approximately $9,538 and $4,547 for the nine months ended March 31, 2021 and 2020, respectively.

 

F-47


Table of Contents

The following is a schedule of future amortization expense as of March 31, 2021:

 

2021 (remaining 3 months)

   $ 3,866  

2022

     14,486  

2023

     8,571  

2024

     2,070  

2025

     —    
  

 

 

 
   $ 28,993  
  

 

 

 

8. GOODWILL AND INTANGIBLE ASSETS:

Goodwill represents the excess of the consideration transferred over the net assets recognized and represents the estimated future economic benefits arising from other assets acquired.

The following details the changes in goodwill from June 30, 2020 to March 31, 2021:

 

Balance, beginning of period

   $ 733,801  

7Geese Acquisition

     15,645  

Impact of foreign exchange

     971  
  

 

 

 

Balance, end of period

   $ 750,417  
  

 

 

 

Components of intangible assets are as follows:

 

     March 31,
2021
     June 30,
2020
 

Technology

   $ 140,665      $ 131,625  

Customer relationships

     434,996        425,659  

Trade name

     105,671        105,650  
  

 

 

    

 

 

 

Total carrying amount

   $ 681,332      $ 662,934  
  

 

 

    

 

 

 

Accumulated amortization:

     

Technology

   $ (104,946    $ (70,533

Customer relationships

     (171,987      (118,135

Trade name

     (17,027      (11,739
  

 

 

    

 

 

 

Total accumulated amortization

   $ (293,960    $ (200,407
  

 

 

    

 

 

 

Intangible assets, net

   $ 387,372      $ 462,527  
  

 

 

    

 

 

 

Amortization expense for intangible assets was approximately $93,553 and $90,571 for the nine months ended March 31, 2021 and 2020, respectively.

The following is a schedule of future amortization expense as of March 31, 2021:

 

2021 (remaining 3 months)

   $ 32,038  

2022

     100,491  

2023

     85,113  

2024

     80,391  

2025

     30,642  

Thereafter

     58,697  
  

 

 

 
   $ 387,372  
  

 

 

 

 

F-48


Table of Contents

9. DEBT AGREEMENTS AND LETTERS OF CREDIT:

The Company’s long-term debt consists of the following:

 

     Interest Rate as of
March 31, 2021
    March 31, 2021      June 30,
2020
     Maturity Date

Refinanced loan

     1.86   $ 18,884      $ 19,517      November 2022

Term Loan

     5.25     24,875        —        November 2023

Less: Unamortized debt issuance costs

       (380      (83   
    

 

 

    

 

 

    

Total long-term debt (including current portion)

       43,379        19,434     

Less: Current portion

       (1,126      (849   
    

 

 

    

 

 

    

Total long-term debt, net

     $ 42,253      $ 18,585     
    

 

 

    

 

 

    

Refinanced Loan

On November 15, 2019, the Company closed on a refinancing of the debt related to its headquarters (“Refinanced Loan”). The Refinanced Loan amount was for $20,000 and requires monthly principal and interest payments over a three-year period beginning in December 2019, with a final balloon payment for the balance due in November 2022. As part of the refinancing transaction, the previously outstanding Qualified Low-Income Community Investment Loans (“QLICI”) Note B loans obtained under New Market Tax Credit financing were forgiven and $6,240 was recognized as a gain on the extinguishment of debt within the nine months ended March 31, 2020. The gain is included in other income (expense)—other on the condensed consolidated statement of operations.

The Refinanced Loan bears interest payable monthly at a rate of LIBOR plus 1.75% through maturity, and is secured by a mortgage on the land, building, building improvements and all related property, real and personal. The Refinanced Loan is subject to certain affirmative financial covenants relating to the debt service coverage ratio, liquidity amounts and other items. As of March 31, 2021 and June 30, 2020, the Company was in compliance with all covenants related to the Refinanced Loan.

Credit Agreement and Term Loan

In November 2018, the Company entered into a credit agreement with Wells Fargo National Association (the “Credit Agreement”) providing a five-year senior secured $50,000 revolving credit facility (the “Revolver”). Outstanding borrowings on the revolving line-of-credit were $390 and $5,001 as of March 31, 2021 and June 30, 2020, respectively. As of March 31, 2021, the Company had approximately $49,610 of borrowing capacity remaining under the Revolver, subject to liquidity covenants.

The Company executed an amendment of its Credit Agreement on September 2, 2020 whereby the Company entered into an additional term loan of $25,000 (the “Term Loan”). The Company incurred $397 of costs related to the Term Loan such as closing costs, legal fees and origination fees. These costs have been deferred and recorded as a direct deduction from the carrying amount of the debt liability. The costs are amortized into interest expense over the term of the related debt using the effective interest method. The Term Loan requires quarterly principal repayments of approximately $63 beginning December 31, 2020. The Company is required to pay any remaining unpaid principal balance and all accrued and unpaid interest on the maturity date of November 2, 2023. The Term Loan bears interest, at the Company’s option, at a rate equal to: (i) LIBOR (subject to 1.0% floor) plus 4.25% margin prior to the third anniversary or 4.0% after the third anniversary or (ii) the greatest of (a) the Federal Funds Rate plus 0.5%, (b) LIBOR rate plus 1.0%, or (c) the Lender’s prime rate, plus 3.25% margin prior to the third anniversary or 3.0% after the third anniversary. As a result of the amendment, the interest rate on the Revolver was adjusted to bear interest at the same rate as the Term Loan. The proceeds from the term loan were used for general corporate purposes including permitted acquisitions and investments.

 

F-49


Table of Contents

The Company was in compliance with all applicable covenants in the Credit Agreement at March 31, 2021 and June 30, 2020.

Promissory Note with Related Party

In December 2020, in connection with the share repurchase discussed further in Note 12 – Capital Stock, the Company entered into a promissory note for approximately $65,000 with Pride Aggregator L.P. (“the Intercompany Promissory Note”). The Intercompany Promissory Note was payable on demand and accrued interest at a rate of 0.15% per annum. The Company repaid the Intercompany Promissory Note in full in January 2021, concurrent with the closing of the January 2021 issuance of preferred stock.

Scheduled debt maturities for the Company’s debt, excluding amounts outstanding under the Revolver, as of March 31, 2021 are as follows:

 

     Refinanced
Loan
     Term
Loan
     Total  

2021 (remaining three months)

   $ 216      $ 63      $ 279  

2022

     885        250        1,135  

2023

     17,783        250        18,033  

2024

            24,312        24,312  
  

 

 

    

 

 

    

 

 

 
   $ 18,884      $ 24,875      $ 43,759  
  

 

 

    

 

 

    

 

 

 

The Company has no outstanding letters of credit as of March 31, 2021 or June 30, 2020.

10. FAIR VALUE MEASUREMENTS:

The carrying amounts of financial instruments including cash and cash equivalents, accounts receivable, and accounts payable approximated fair value as of March 31, 2021 and June 30, 2020, because of the relatively short maturity of these instruments. Additionally, the Company believes the fair value of the amounts outstanding under the Company’s Refinanced Loan and New Market Tax Credit Debt approximate carrying value as of March 31, 2021 and June 30, 2020because their variable interest rate terms correspond to the current market terms.

 

F-50


Table of Contents

The following table presents information on the Company’s financial assets and liabilities measured at fair value on a recurring basis as of March 31, 2021 and June 30, 2020:

 

     March 31, 2021  
     Level 1      Level 2      Level 3      Total  

Funds held for clients—cash and cash equivalents:

 

        

Demand deposit accounts and other cash equivalents

   $ 705,397      $ —      $ —      $ 705,397  

Funds held for clients—available for sale:

           

U.S. Treasury and direct obligations of U.S government agencies

     —          32,668        —          32,668  

Corporate bonds

     —          49,023        —          49,023  

Commercial Paper

        25,640           25,640  

Other securities

     —          10,395        —          10,395  
  

 

 

    

 

 

    

 

 

    

 

 

 
   $ 705,397      $ 117,726      $ —      $ 823,123  
  

 

 

    

 

 

    

 

 

    

 

 

 
     June 30, 2020  
     Level 1      Level 2      Level 3      Total  

Funds held for clients—cash and cash equivalents:

           

Demand deposit accounts and other cash equivalents

   $ 533,603      $ —      $ —      $ 533,603  

Funds held for clients—available for sale:

 

        

U.S. Treasury and direct obligations of U.S government agencies

     —          23,218        —          23,218  

Corporate bonds

     —          51,523        —          51,523  

Other securities

     —          5,771        —          5,771  
  

 

 

    

 

 

    

 

 

    

 

 

 
   $ 533,603      $ 80,512      $ —      $ 614,115  
  

 

 

    

 

 

    

 

 

    

 

 

 

Available-for-sale securities included in Level 1 are valued using closing prices for identical instruments that are traded on active exchanges. Available-for-sale securities included in Level 2 are valued by reference to quoted prices of similar assets or liabilities in active markets, adjusted for any terms specific to that asset or liability.

11. REDEEMABLE NONCONTROLLING INTERESTS:

Initial and Subsequent Measurement

The Company recorded the preferred shares at their issuance date fair value of $194,745, net of issuance costs. The carrying value as of March 31, 2021 and June 30, 2020 is determined based upon the most probable redemption event on the six-year anniversary of the closing, accreted using the effective interest method to the redemption value. Accretion of redeemable noncontrolling interests for the nine months ended March 31, 2021 and 2020 includes $17,900 and $17,781 of adjustments, respectively, relating to the redemption accretion value adjustments for each reportable period. The Company elected to pay the distributions for the dividend payment date for the three months ended September 30, 2020 in-kind to preferred shareholders, while 50% of the required distributions for the December 31, 2020 and March 31, 2021 dividend payment dates were paid in cash with the remaining 50% in-kind to preferred shareholders. The Company elected to pay distributions for all dividend payment dates falling within the nine months ending March 31, 2020 in-kind to preferred shareholders. All in-kind distributions increase the liquidation preference on each preferred share.

As of the reporting date, there are no triggering, change of control, early redemption or monetization events that are probable that would require us to revalue the preferred shares.

If the preferred shares were redeemed on the reporting date of March 31, 2021 and June 30, 2020, the required redemption values would be $255,294 and $243,070.

 

F-51


Table of Contents

The following table shows the change in the Company’s redeemable noncontrolling interests from June 30, 2020 to March 31, 2021:

 

Balance, beginning of period

   $ 233,335  

Accretion of Redeemable Preferred Stock

     17,900  

Dividends paid

     (6,194
  

 

 

 

Balance, end of period

   $ 245,041  
  

 

 

 

12. CAPITAL STOCK:

Upon the Stock Split, the Company is authorized to issue 200,000 shares of common stock with a par value of $0.001 per share. The holders of the common stock are entitled to one vote for each share held of record on all matters submitted to a vote of stockholders. Subject to preferences that may be applicable to any outstanding preferred stock, holders of common stock are entitled to receive ratably such dividends as may be declared from time-to-time by the Board of Directors out of funds legally available for that purpose. In the event of liquidation, dissolution or winding up, the holders of common stock are entitled to share ratably in all assets remaining after payment of liabilities, subject to prior distribution rights of preferred stock, if any, then outstanding.

The Board of Directors is authorized, subject to any limitations prescribed by law, without further vote or action by the stockholders, to issue from time to time shares of preferred stock in one or more series. Each such series of preferred stock will have such number of shares, designations, preferences, voting powers, qualifications, and special or relative rights or privileges as determined by the Board of Directors, which may include, among others, dividend rights, voting rights, redemption and sinking fund provisions, liquidation preferences, conversion rights and preemptive rights.

On December 29, 2020, the Company executed an agreement for the authorization of up to 10,000 shares of Series A Preferred Stock (“Series A Preferred Stock”), $0.001 par value. On that same date, the Company completed a private placement of 5,143 shares of Series A Preferred Stock with certain institutional investors, which generated proceeds of approximately $180,005. Each share of Series A Preferred Stock has an initial liquidation preference of $35,000, subject to adjustment in accordance with the Company’s Amended and Restated Certificate of Incorporation. The Series A Preferred Stock, unless converted earlier at the option of the holder of the Series A Preferred Stock, automatically converts into shares of common stock upon (i) the closing of an underwritten public offering of the Company’s common stock, (ii) the direct listing of the Company’s common stock on a nationally-recognized securities exchange, or (iii) a merger involving a special purpose acquisition vehicle, commonly referred to as a special purpose acquisition company transaction (in each instance, subject to certain listing and valuation and dollar threshold requirements). The Series A Preferred Stock is initially convertible into shares of common stock on a one-to-one basis, subject to adjustment in certain circumstances. The Series A Preferred Stock is not subject to redemption except in the case of certain sale or change of control events. Holders of Series A Preferred Stock are entitled to vote as a single class together with holders of the Company’s common stock on an as-converted basis.

Subsequent to the Company’s Series A Preferred Stock issuance, the Company used the proceeds from the Series A Preferred Stock issuance and the Intercompany Promissory Note of approximately $65,000 with Pride Aggregator L.P. to repurchase 7,000 shares of its common stock at a price of $35,000 per share for approximately $245,000.

On January 20, 2021, the Company completed a follow-on private placement of 2,572 shares of Series A Preferred Stock with certain institutional investors, which generated proceeds of approximately $90,020. The Company incurred approximately $7,253 of expenses associated with both the December 2020 and January 2021 private placements, which were netted against the $270,025 of proceeds received.

As of March 31, 2021 and June 30, 2020, there were 93,000 and 100,000 shares of common stock outstanding, respectively.

 

F-52


Table of Contents

13. NET LOSS PER SHARE:

Basic net loss per share is calculated by dividing net loss attributable to Paycor HCM, Inc. by the weighted-average shares of common stock outstanding during the period.

Diluted net loss per share is computed by dividing net loss attributable to Paycor HCM, Inc., adjusted as necessary for the impact of potentially dilutive securities, by the weighted-average shares outstanding during the period and the impact of securities that would have a dilutive effect. The Company has no potentially dilutive securities at March 31, 2021 or June 30, 2020 as the Company’s stock-based compensation awards represent membership interest units in Pride Aggregator, L.P. Additionally, as a result of the net loss for the nine months ended March 31, 2021, the preferred stock convertible to common stock has also been excluded from the denominator in computing dilutive net loss per share.

Basic and diluted net loss per share was the same for each period presented, as the inclusion of all potential common shares outstanding would have been anti-dilutive. The following table sets forth the computation of basic and diluted net loss per share (in thousands, except per share data):

 

       Nine Months Ended
March 31,
 
       2021      2020  

Net loss attributable to Paycor HCM, Inc.

     $ (64,110    $ (64,931

Weighted-average outstanding shares:

       

Basic and diluted

       97,624        100,000  

Basic and diluted net loss per share

     $ (656.70    $ (649.31
    

 

 

    

 

 

 

14. COMMITMENTS AND CONTINGENCIES:

The Company is subject to various claims, litigation, and regulatory compliance matters in the normal course of business. When a loss is considered probable and reasonably estimable, the Company records a liability in the amount of its best estimate for the ultimate loss. The resolution of these claims, litigation and regulatory compliance matters, individually or in the aggregate, will not have a material adverse impact on the condensed consolidated results of operation, financial condition or cash flows. These matters are subject to inherent uncertainties and management’s view of these matters may change in the future.

15. SUBSEQUENT EVENT:

On June 11, 2021, the Company entered into a new credit agreement (the “New Credit Agreement”) with PNC Bank providing a senior secured $100,000 revolving credit facility (the “New Credit Facility” and the loans thereunder, the “New Loans”), of which $44,500 was initially drawn at the closing date. The New Credit Facility includes an “accordion” feature that allows the Company, under certain circumstances following an initial public offering, to increase the size of the New Credit Facility by an amount up to $300,000. In connection with the entry into the New Credit Agreement, the Company used the proceeds therefrom to repay in full all amounts outstanding under the Credit Agreement with Wells Fargo National Association, which includes both the Revolver and Term Loan, to repay the Refinanced Loan, and for working capital and other general corporate purposes. The New Credit Agreement matures on the earlier of (i) August 3, 2024 and (ii) the occurrence of a mandatory redemption event under the Redeemable Preferred Stock; provided, however, if the Redeemable Preferred Stock is redeemed in full prior to August 3, 2024, the maturity date will automatically be extended to June 11, 2026.

 

F-53


Table of Contents

 

 

18,500,000 Shares

Common Stock

 

 

 

LOGO

 

 

PROSPECTUS

 

 

(Lead bookrunners listed in alphabetical order)

 

Goldman Sachs & Co. LLC   J.P. Morgan

Jefferies

Credit Suisse

Deutsche Bank Securities

Baird

Cowen

JMP Securities

Needham & Company

Raymond James

Stifel

Truist Securities

Fifth Third Securities

Roberts & Ryan

Through and including August 14, 2021 (the 25th day after the date of this prospectus), all dealers effecting transactions in these securities, whether or not participating in this offering, may be required to deliver a prospectus. This is in addition to a dealer’s obligation to deliver a prospectus when acting as an underwriter and with respect to an unsold allotment or subscription.