Please wait

 

 

UNITED STATES

SECURITIES AND EXCHANGE COMMISSION

WASHINGTON, D.C. 20549

 

 

FORM 20-F

 

 

(Mark One)

REGISTRATION STATEMENT PURSUANT TO SECTION 12(b) OR 12(g) OF THE SECURITIES EXCHANGE ACT OF 1934

OR

 

ANNUAL REPORT PURSUANT TO SECTION 13 OR 15(d) OF THE SECURITIES EXCHANGE ACT OF 1934

For the fiscal year ended                     

OR

 

TRANSITION REPORT PURSUANT TO SECTION 13 OR 15(d) OF THE SECURITIES EXCHANGE ACT OF 1934

OR

 

SHELL COMPANY REPORT PURSUANT TO SECTION 13 OR 15(d) OF THE SECURITIES EXCHANGE ACT OF 1934

Date of event requiring this shell company report: December 1, 2021

Commission File Number: 001-41110

 

 

GRAB HOLDINGS LIMITED

(Exact name of Registrant as specified in its charter)

 

 

 

Not applicable   Cayman Islands
(Translation of Registrant’s name into English)   (Jurisdiction of incorporation or organization)

Christopher Betts

Grab Holdings Limited

3 Media Close, #01-03/06

Singapore 138492

+65-9684-1256

(Name, Telephone, Email and/or Facsimile number and Address of Company Contact Person)

 

Securities registered or to be registered pursuant to Section 12(b) of the Act:

 

Title of each class

 

Trading Symbol(s)

 

Name of exchange

on which registered

Class A ordinary shares   GRAB  

The Nasdaq Stock Market LLC

Warrants   GRABW  

The Nasdaq Stock Market LLC

Securities registered or to be registered pursuant to Section 12(g) of the Act:

None

(Title of Class)

Securities for which there is a reporting obligation pursuant to Section 15(d) of the Act:

None

(Title of Class)

 

 

Indicate the number of outstanding shares of each of the issuer’s classes of capital or common stock as of the close of the period covered by the shell company report: 3,618,207,772 Class A ordinary shares, 122,882,309 Class B ordinary shares and 26,000,000 warrants

Indicate by check mark if the registrant is a well-known seasoned issuer, as defined in Rule 405 of the Securities Act.    Yes ☐    No ☒

If this report is an annual or transition report, indicate by check mark if the registrant is not required to file reports pursuant to Section 13 or 15(d) of the Securities Exchange Act of 1934.    Yes  ☐    No ☐

Indicate by check mark whether the registrant (1) has filed all reports required to be filed by Section 13 or 15(d) of the Securities Exchange Act of 1934 during the preceding 12 months (or for such shorter period that the registrant was required to file such reports), and (2) has been subject to such filing requirements for the past 90 days.    Yes  ☐    No ☒

Indicate by check mark whether the registrant has submitted electronically every Interactive Data File required to be submitted pursuant to Rule 405 of Regulation S-T (§232.405 of this chapter) during the preceding 12 months (or for such shorter period that the registrant was required to submit and post such files).    Yes  ☒    No ☐

Indicate by check mark whether the registrant is a large accelerated filer, an accelerated filer, a non-accelerated filer, or an emerging growth company. See definition of “large accelerated filer,” “accelerated filer,” and “emerging growth company” in Rule 12b-2 of the Exchange Act.

 

Large accelerated filer      Accelerated filer     Non-accelerated filer  
         Emerging growth company  

If an emerging growth company that prepares its financial statements in accordance with U.S. GAAP, indicate by check mark if the registrant has elected not to use the extended transition period for complying with any new or revised financial accounting standards† provided pursuant to Section 13(a) of the Exchange Act.  ☐

†The term “new or revised financial accounting standard” refers to any update issued by the Financial Accounting Standards Board to its Accounting Standards Codification after April 5, 2012.

Indicate by check mark whether the registrant has filed a report on and attestation to its management’s assessment of the effectiveness of its internal control over financial reporting over Section 404(b) of the Sarbanes-Oxley Act (15 U.S.C. 7262(b)) by the registered public accounting firm that prepared or issued its audit report.  ☐

Indicate by check mark which basis of accounting the registrant has used to prepare the financial statements included in this filing:

 

U.S. GAAP  ☐           International Financial Reporting Standards as issued         Other  ☐
          by the International Accounting Standards Board        

If “Other” has been checked in response to the previous question indicate by check mark which financial statement item the registrant has elected to follow.    Item 17 ☐    Item 18 ☐

If this is an annual report, indicate by check mark whether the registrant is a shell company (as defined in Rule 12b-2 of the Exchange Act).    Yes ☐    No ☐

 

 

 


TABLE OF CONTENTS

 

EXPLANATORY NOTE

     1  

CAUTIONARY NOTE REGARDING FORWARD-LOOKING STATEMENTS

     3  

PART I

     4  

ITEM 1. IDENTITY OF DIRECTORS, SENIOR MANAGEMENT AND ADVISERS

     4  

ITEM 2. OFFER STATISTICS AND EXPECTED TIMETABLE

     4  

ITEM 3. KEY INFORMATION

     4  

ITEM 4A. UNRESOLVED STAFF COMMENTS

     7  

ITEM 5. OPERATING AND FINANCIAL REVIEW AND PROSPECTS

     8  

ITEM 6. DIRECTORS, SENIOR MANAGEMENT AND EMPLOYEES

     8  

ITEM 7. MAJOR SHAREHOLDERS AND RELATED PARTY TRANSACTIONS

     8  

ITEM 8. FINANCIAL INFORMATION

     10  

ITEM 9. THE OFFER AND LISTING

     10  

ITEM 10. ADDITIONAL INFORMATION

     11  

ITEM 11. QUANTITATIVE AND QUALITATIVE DISCLOSURES ABOUT MARKET RISK

     12  

ITEM 12. DESCRIPTION OF SECURITIES OTHER THAN EQUITY SECURITIES

     12  

PART II

     12  

PART III

     12  

ITEM 17. FINANCIAL STATEMENTS

     12  

ITEM 18. FINANCIAL STATEMENTS

     13  

ITEM 19. EXHIBITS

     13  

EXHIBIT INDEX

     14  

SIGNATURE

     18  


EXPLANATORY NOTE

On December 1, 2021 (the “Closing Date”), Grab Holdings Limited, an exempted company limited by shares incorporated under the laws of the Cayman Islands (“GHL” or the “Company”), consummated the previously announced business combination pursuant to the Business Combination Agreement, dated as of April 12, 2021, as amended from time to time (the “Business Combination Agreement”), by and among the Company, Altimeter Growth Corp., an exempted company limited by shares incorporated under the laws of the Cayman Islands (“AGC”), J2 Holdings Inc., an exempted company limited by shares incorporated under the laws of the Cayman Islands and a direct wholly-owned subsidiary of GHL (“AGC Merger Sub”), J3 Holdings Inc., an exempted company limited by shares incorporated under the laws of the Cayman Islands and a direct wholly-owned subsidiary of GHL (“Grab Merger Sub”) and Grab Holdings Inc., an exempted company limited by shares incorporated under the laws of the Cayman Islands (“Grab” or “GHI”). Pursuant to the Business Combination Agreement, (i) AGC merged with and into AGC Merger Sub, with AGC Merger Sub surviving and remaining as a wholly-owned subsidiary of GHL (the “Initial Merger”) and (ii) following the Initial Merger, Grab Merger Sub merged with and into Grab, with Grab being the surviving entity and becoming a wholly-owned subsidiary of GHL (the “Acquisition Merger”, and collectively with the Initial Merger and the other transactions contemplated by the Business Combination Agreement, the “Business Combination”).

As part of the Business Combination: (i) each of the outstanding Grab ordinary shares, par value $0.000001 per share (“Grab Ordinary Shares”) and the outstanding Grab preferred shares, par value $0.000001 per share (“Grab Preferred Shares” and collectively with Grab Ordinary Shares, “Grab Shares”) (excluding shares that are held by Grab shareholders that exercise and perfect their relevant dissenters’ rights, Grab Key Executive Shares and Grab treasury shares) was cancelled in exchange for the right to receive such fraction of Class A Ordinary Share of GHL, par value $0.000001 per share (“Class A Ordinary Share”) that is equal to the quotient obtained by dividing $13.032888 by $10.00 (the “Exchange Ratio”), or 1.3032888 Class A Ordinary Shares for each Grab Share; and (ii) each of the Grab Shares held by Grab CEO and co-founder Anthony Tan, COO and co-founder Tan Hooi Ling and President Maa Ming-Hokng (together, the “Key Executives”) and their respective Permitted Entities (“Grab Key Executive Shares”) was cancelled in exchange for the right to receive such fraction of a newly issued Class B Ordinary Share of GHL, par value $0.000001 per share (“Class B Ordinary Shares” and collectively with Class A Ordinary Shares, “Ordinary Shares”) that is equal to the Exchange Ratio.

Substantially concurrently with the execution and delivery of the Business Combination Agreement, (i) GHL, AGC and certain third-party investors (the “PIPE Investors”) entered into share subscription agreements (“PIPE Subscription Agreements”) pursuant to which the PIPE Investors committed to subscribe for and purchase, in the aggregate, 326,500,000 Class A Ordinary Shares for $10 per share for an aggregate purchase price equal to $3.265 billion (the “PIPE Investment”); (ii) the Forward Purchase Agreement entered into at the time of AGC’s initial public offering with JS Capital LLC (“JS Securities”) was amended and restated as of April 12, 2021, and pursuant to such amendment, JS Securities committed to subscribe for and purchase 2,500,000 Class A Ordinary Shares and 500,000 warrants to purchase Class A Ordinary Shares (“Warrants”) for an aggregate purchase price equal to $25 million; (iii) the Forward Purchase Agreement entered into at the time of AGC’s initial public offering with Altimeter Partners Fund, L.P. (“Sponsor Affiliate”, and, together with JS Securities, collectively, the “Sponsor Related Parties”) was amended and restated as of April 12, 2021, and pursuant to such amendment, Sponsor Affiliate committed to subscribe for and purchase 17,500,000 Class A Ordinary Shares and 3,500,000 Warrants for an aggregate purchase price equal to $175 million (the amended and restated Forward Purchase Agreements referred to in clauses (ii) and (iii), the “Amended and Restated Forward Purchase Agreements”); (iv) AGC, Sponsor Affiliate and GHL entered into a subscription agreement pursuant to which Sponsor Affiliate committed to subscribe for and purchase 575,000,000 Class A Ordinary Shares for $10 per share for an aggregate purchase price equal to $575 million (the “Sponsor Subscription Agreement”); and (v) AGC, Sponsor Affiliate and GHL entered into a subscription agreement pursuant to which Sponsor Affiliate agreed to backstop SPAC Share Redemptions (as defined in the Business Combination Agreement), and to the extent such backstop is required will subscribe for and purchase that number of Class A Ordinary Shares to be determined in accordance with the terms of such subscription agreement for $10 per share (the “Backstop Subscription Agreement”). The Class A Ordinary Shares issued pursuant to the PIPE Subscription Agreements, the Amended and Restated Forward Purchase Agreements, the Sponsor Subscription Agreement and the Backstop Subscription Agreement have not been registered under the Securities Act of 1933, as amended (the “Securities Act”), in reliance upon the exemption provided in Section 4(a)(2) of the Securities Act and/or Regulation D promulgated thereunder. The Company granted the PIPE Investors and the Sponsor Related Parties certain registration rights in connection with the PIPE Subscription Agreements, the Amended and Restated Forward Purchase Agreements, the Sponsor Subscription Agreement and the Backstop Subscription Agreement.

 

1


The Business Combination was consummated on December 1, 2021. The transaction was unanimously approved by AGC’s Board of Directors and was approved at the extraordinary general meeting of AGC’s shareholders held on November 30, 2021, or the “Extraordinary General Meeting”. AGC’s shareholders also voted to approve all other proposals presented at the Extraordinary General Meeting. As a result of the Business Combination, GHI and AGC have become wholly-owned subsidiaries of the Company. On December 2, 2021, Class A Ordinary Shares and Warrants commenced trading on the Nasdaq Stock Market, or “NASDAQ”, under the symbols “GRAB” and “GRABW,” respectively.

Certain amounts that appear in this Report may not sum due to rounding.

 

2


CAUTIONARY NOTE REGARDING FORWARD-LOOKING STATEMENTS

This Shell Company Report on Form 20-F (including information incorporated by reference herein, this “Report”) contains or may contain forward-looking statements as defined in Section 27A of the Securities Act, and Section 21E of the Securities Exchange Act of 1934, as amended (the “Exchange Act”), that involve significant risks and uncertainties. All statements other than statements of historical facts are forward-looking statements. These forward-looking statements include information about our possible or assumed future results of operations or our performance. Words such as “expects,” “intends,” “plans,” “believes,” “anticipates,” “estimates,” and variations of such words and similar expressions are intended to identify the forward-looking statements, but absence of these words does not mean that a statement is not forward-looking. The risk factors and cautionary language referred to or incorporated by reference in this Report provide examples of risks, uncertainties and events that may cause actual results to differ materially from the expectations described in our forward-looking statements, including among other things, the matters identified in the section titled “Risk Factors” of the Company’s Amendment No. 5 of the Registration Statement on Form F-4 (333-258349) filed with the Securities and Exchange Commission (the “SEC”) on November 19, 2021 (the “Form F-4”), which are incorporated by reference into this Report.

Readers are cautioned not to place undue reliance on these forward-looking statements, which speak only as of the date of this Report. Although we believe that the expectations reflected in such forward-looking statements are reasonable, there can be no assurance that such expectations will prove to be correct. These statements involve known and unknown risks and are based upon a number of assumptions and estimates which are inherently subject to significant uncertainties and contingencies, many of which are beyond our control. Actual results may differ materially from those expressed or implied by such forward-looking statements. We undertake no obligation to publicly update or revise any forward-looking statements contained in this Report, or the documents to which we refer readers in this Report, to reflect any change in our expectations with respect to such statements or any change in events, conditions or circumstances upon which any statement is based.

 

3


PART I

ITEM 1. IDENTITY OF DIRECTORS, SENIOR MANAGEMENT AND ADVISERS

 

A.

Directors and Senior Management

The directors and executive officers of the Company upon the consummation of the Business Combination are set forth in the Form F-4, in the section titled “Executive Officers and Members of the Board of Directors of GHL Following the Business Combination,” which is incorporated herein by reference. The business address for each of the Company’s directors and executive officers is 3 Media Close, #01-03/06, Singapore 138498.

 

C.

Auditors

KPMG LLP has acted as the independent auditor for the Company and its predecessor, Grab, as of December 31, 2020 and 2019 and for the years then ended.

ITEM 2. OFFER STATISTICS AND EXPECTED TIMETABLE

Not applicable.

ITEM 3. KEY INFORMATION

 

B.

Capitalization and Indebtedness

The following table sets forth the capitalization of the Company on an unaudited pro forma combined basis as of June 30, 2021, after giving effect to the Business Combination, the PIPE Subscription Agreements, the Amended and Restated Forward Purchase Agreements, the Sponsor Subscription Agreement and the Backstop Subscription Agreement.

 

As of June 30, 2021 (pro forma)

   ($ in
millions)
 

Cash and cash equivalents

     7,931  
  

 

 

 

Total equity

     9,064  

Debt:

  

Loans and borrowings (non-current)

     1,961  

Loans and borrowings (current)

     159  

Total indebtedness

     2,120  
  

 

 

 

Total capitalization

     11,184  
  

 

 

 

 

C.

Reasons for the Offer and Use of Proceeds

Not applicable.

 

D.

Risk Factors

The risk factors associated with the Company are described in the Form F-4 in the section titled “Risk Factors,” which is incorporated herein by reference.

ITEM 4. INFORMATION ON THE COMPANY

 

A.

History and Development of the Company

GHL is a holding limited company incorporated under the laws of the Cayman Islands. GHL was incorporated as an exempted company limited by shares on March 12, 2021. GHL has been the consolidating entity for purposes of Grab’s financial statements since the consummation of the Business Combination on December 1, 2021. The history and development of GHL and the material terms of the Business Combination are described in the Form F-4 under the headings “Summary of the Proxy Statement/Prospectus,” “The Business Combination Proposal,” “Information related to GHL” and “Description of GHL Securities,” which are incorporated herein by reference.

 

4


GHL’s registered office is c/o International Corporation Services Ltd., Harbour Place, 2nd Floor, 103 South Church Street, P.O. Box 472, George Town, Grand Cayman KYI-1106, Cayman Islands, and GHL’s principal executive office is 3 Media Close, #01-03/06, Singapore 138498. GHL’s principal website address is https://grab.com/sg/. We do not incorporate the information contained on, or accessible through, GHL’s websites into this Report, and you should not consider it a part of this Report. The SEC maintains an Internet site that contains reports, proxy and information statements, and other information regarding issuers that file electronically with the SEC. The SEC’s website is www.sec.gov.

 

B.

Business Overview

Following and as a result of the Business Combination, all of GHL’s business is conducted through Grab and its subsidiaries and consolidated affiliated entities. A description of the business is included in the Form F-4 in the sections entitled “Grab’s Business” and “Grab Management’s Discussion and Analysis of Financial Condition and Results of Operation,” which are incorporated herein by reference.

 

C.

Organizational Structure

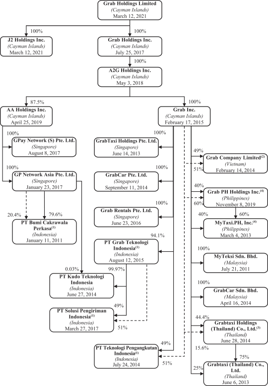
Upon consummation of the Business Combination, GHI and AGC became wholly-owned subsidiaries of GHL. The following diagram depicts a simplified organizational structure of GHL as of the date hereof.

 

5


LOGO

 

6


 

___                Our equity ownership.

- - -                Our contractual rights. See footnotes below for information on our contractual rights.

 

  (1)

Indonesia: In addition to our ownership of 79.6% of the shares, which, due to a dual-class structure, represent a 30.2% voting interest, of PT Bumi Cakrawala Perkasa (“BCP”) through which we own OVO and conduct our financial services businesses in Indonesia, we have contractual rights to (a) control the appointment of the Chief Executive Officer, and the Chief Financial Officer (including the right to nominate any such officers as directors or as president director), (b) approve the budget and business plan of BCP and its subsidiaries; (c) approve future funding of BCP and its subsidiaries, whether through debt, equity or otherwise, and (d) certain economic rights with respect to the remaining shareholding of BCP. We conduct our point to point courier delivery business through PT Solusi Pengiriman Indonesia (“SPI”), in which a 94.12% owned subsidiary owns 49%, and we conduct our car rental (with driver-partners) business through PT Teknologi Pengangkutan Indonesia (“TPI”), in which a wholly-owned subsidiary owns 49%. We have entered into contractual arrangements with a third-party Indonesian shareholder (in the case of SPI) and a senior executive (in the case of TPI), each of which holds 51% of the shares of SPI and TPI, respectively, as a result of which we are able to control SPI and TPI and consolidate their financial results in our consolidated financial statements in accordance with IFRS. The non-controlling interests of minority shareholders in BCP are accounted for in our consolidated financial statements.

 

  (2)

Vietnam: In addition to our ownership of 49% of the shares of Grab Company Limited through which we conduct our deliveries and mobility businesses in Vietnam, we have entered into contractual arrangements with the holder of the balance of the shares of Grab Company Limited, who is a Vietnamese national and senior executive, as a result of which we are able to control Grab Company Limited and consolidate its financial results in our consolidated financial statements in accordance with IFRS.

 

  (3)

Thailand: Our deliveries, mobility and financial services businesses are each conducted through a Thai operating entity (including, in the case of mobility, Grabtaxi (Thailand) Co., Ltd) established using a tiered shareholding structure, so that each Thai entity (including Grabtaxi Holdings (Thailand) Co., Ltd) is more than 50% owned by a Thai person or entity. This tiered shareholding structure, together with certain rights attendant to the classes of shares we hold and as otherwise set forth in the organizational documents of the relevant entities within our shareholding structure in Thailand, enables us to control these Thai operating entities and consolidate their financial results in our consolidated financial statements in accordance with IFRS. The non-controlling interests of relevant Thai shareholders are accounted for in our consolidated financial statements. 

 

  (4)

Philippines: Our four wheel-mobility and delivery businesses are each conducted through a Philippine operating entity (including, in the case of our four wheel-mobility business, MyTaxi.PH, Inc.), the shares of which are 40% owned by us, with the balance owned by a Philippine holding company. The shares of the Philippine holding company are owned 40% by us, with the balance 60% of the shares held by a Philippine national who is a director of certain of our Philippine operating entities, including MyTaxi.PH, Inc. Through contractual rights with the Philippine shareholder together with certain other rights, we are able to consolidate their financial results in our consolidated financial statements in accordance with IFRS. The non-controlling interest of the Philippine shareholder is accounted for in our consolidated financial statements.

 

D.

Property, Plants and Equipment

GHL’s property, plants and equipment are held through Grab. Information regarding Grab’s property, plants and equipment is described in the Form F-4 under the headings “Grab’s Business—Facilities,” which information is incorporated herein by reference.

ITEM 4A. UNRESOLVED STAFF COMMENTS

None / Not applicable.

 

7


ITEM 5. OPERATING AND FINANCIAL REVIEW AND PROSPECTS

The discussion and analysis of the financial condition and results of operation of Grab, GHL’s predecessor, is included in the Form F-4 in the section titled “Grab Management’s Discussion and Analysis of Financial Condition and Results of Operation,” which information is incorporated herein by reference.

ITEM 6. DIRECTORS, SENIOR MANAGEMENT AND EMPLOYEES

 

A.

Directors and Senior Management

The directors and executive officers upon the consummation of the Business Combination are set forth in the Form F-4, in the section titled “Executive Officers and Members of the Board of Directors of GHL following the Business Combination,” which is incorporated herein by reference.

 

B.

Compensation

Information pertaining to the compensation of the directors and executive officers of GHL is set forth in the Form F-4, in the sections titled “Executive Officers and Members of the Board of Directors of GHL following the Business Combination—Compensation of Directors and Executive Officers,” “Executive Officers and Members of the Board of Directors of GHL following the Business Combination—Employment Agreements and Indemnification Agreements” and “Executive Officers and Members of the Board of Directors of GHL following the Business Combination—Share Incentive Plans,” which are incorporated herein by reference.

 

C.

Board Practices

Information pertaining to the Company’s board practices is set forth in the Form F-4, in the section titled “Executive Officers and Members of the Board of Directors of GHL following the Business Combination,” which is incorporated herein by reference.

 

D.

Employees

Information pertaining to GHL’s employees is set forth in the Form F-4, in the section titled “Grab’s Business—Culture and Employees,” which is incorporated herein by reference.

 

E.

Share Ownership

Ownership of the Company’s shares by its directors and executive officers upon consummation of the Business Combination is set forth in Item 7.A of this Report.

ITEM 7. MAJOR SHAREHOLDERS AND RELATED PARTY TRANSACTIONS

 

A.

Major Shareholders

The following table sets forth information regarding the beneficial ownership of Ordinary Shares as of the date hereof by:

 

   

each person known by us to be the beneficial owner of more than 5% of Ordinary Shares;

 

   

each of our directors and executive officers; and

 

   

all our directors and executive officers as a group.

Beneficial ownership is determined according to the rules of the SEC, which generally provide that a person has beneficial ownership of a security if that person possesses sole or shared voting or investment power over that security. A person is also deemed to be a beneficial owner of securities that person has a right to acquire within 60 days including, without limitation, through the exercise of any option, warrant or other right or the conversion of any other security. Such securities, however, are deemed to be outstanding only for the purpose of computing the percentage beneficial ownership of that person but are not deemed to be outstanding for the purpose of computing the percentage beneficial ownership of any other person. Under these rules, more than one person may be deemed to be a beneficial owner of the same securities.

 

8


As of the date hereof, there are 3,618,207,772 Class A Ordinary Shares and 122,882,309 Class B Ordinary Shares issued and outstanding.

Unless otherwise indicated, we believe that all persons named in the table below have sole voting and investment power with respect to all shares of voting shares beneficially owned by them.

 

     Class A
Ordinary Shares
     Class B
Ordinary Shares
    % of Total
Ordinary
Shares
    % of Voting
Power(2)
 

Directors and Executive Officers(1)

         

Anthony Tan Ping Yeow

            137,953,720 (3)      3.7 %(3)      63.2 %(3) 

Tan Hooi Ling

            27,513,388 (4)      (4)      (4) 

Ming-Hokng Maa

            17,561,730 (5)      (5)      (5) 

Peter Oey

     *              *        

Ong Chin Yin

     *              *        

John Rogers

     *              *        

Dara Khosrowshahi

                         

Ng Shin Ein

     *              *        

Oliver Jay

     *              *        

All executive officers and directors as a group (nine individuals)

     3,944,994        137,953,720       3.8     63.2

Principal Shareholders

         

SVF Investments (UK) Limited(6)

     699,175,218              18.7     7.6

Uber Technologies, Inc.

     535,902,982              14.3     5.9

Didi Chuxing(7)

     280,175,307              7.5     3.1

Toyota Motor Corp

     222,906,079              6.0     2.4

* Less than 1% of the total number of outstanding Ordinary Shares

(1)

The business address for the directors and executive officers of the Company is 3 Media Close, #01-03/06, Singapore 138498.

(2)

For each person and group included in this column, the percentage of voting power is calculated by dividing the voting power beneficially owned by such person or group by the voting power of all of Ordinary Shares as a single class. In respect of matters requiring a shareholder vote, each Class A Ordinary Shares will be entitled to one vote and each Class B Ordinary Share will be entitled to 45 votes. Each Class B Ordinary Share will be convertible into one Class A Ordinary Share at any time by the holder thereof. Class A Ordinary Shares will not be convertible into Class B Ordinary Shares under any circumstances.

(3)

Consists of (i) 64,102,767 Class B Ordinary Shares held by Mr. Tan; (ii) options exercisable within 60 days held by Mr. Tan to acquire 9,974,968 Class B Ordinary Shares; (iii) 18,800,867 Class B Ordinary Shares held by Hibiscus Worldwide Ltd., a Cayman limited company (“Hibiscus”), and deemed beneficially owned by Mr. Tan pursuant to the shareholders’ deed, dated April 12, 2021 (the “Shareholders’ Deed”), by and among GHL, Altimeter Growth Holdings, Grab Holdings Inc., the Key Executives and certain entities related to Mr. Tan, pursuant to which, among other things, the Key Executives other than Mr. Tan and certain entities related to such Key Executives or Mr. Tan (the “Covered Holders”) irrevocably appointed Mr. Tan as attorney-in-fact and proxy to, among other things, vote such Covered Holder’s Class B Ordinary Shares on their behalf; (iv) options exercisable within 60 days held by Ms. Tan to acquire 1,958,281 Class B Ordinary Shares and 25,555,107 Class B Ordinary Shares held by Ms. Tan, both deemed beneficially owned by Mr. Tan pursuant to the Shareholders’ Deed; and (v) 14,423,568 Class B Ordinary Shares held by trusts created by Mr. Maa for which he is the trustee (the “Maa Trusts”) and options exercisable within 60 days held by Mr. Maa to acquire 3,138,162 Class B Ordinary Shares, both deemed beneficially owned by Mr. Tan pursuant to the Shareholders’ Deed. Also pursuant to the Shareholders’ Deed, Ms. Tan, Mr. Maa and any trusts created by Ms. Tan or Mr. Maa irrevocably appoints Mr. Tan as attorney-in-fact and proxy to vote all of their Class B Ordinary Shares.

(4)

Pursuant to the Shareholders’ Deed, these shares will be voted solely, and deemed beneficially owned, by Mr. Tan.

(5)

Pursuant to the Shareholders’ Deed, these shares will be voted solely, and deemed beneficially owned, by Mr. Tan.

(6)

SB Investment Advisers (UK) Limited has been appointed as the alternative investment fund manager of SVF Investments (UK) Limited. Investment and divestment decisions for securities held by SVF Investments (UK) Limited are made by the investment committee of SB Investment Advisers (UK) Limited which, as the Company has been informed by SVF Investments (UK) Limited, has three voting members, comprised of Masayoshi Son, Rajeev Misra and Saleh Romeih.

(7)

Represents shares held through Xiaoju Kuaizhi Inc. and Marvelous Yarra Limited.

 

9


B.

Related Party Transactions

Information pertaining to GHL’s related party transactions is set forth in the Form F-4, in the section titled “Certain Relationships and Related Person Transactions—Grab and GHL Relationships and Related Party Transactions,” which is incorporated herein by reference.

 

C.

Interests of Experts and Counsel

None / Not applicable.

ITEM 8. FINANCIAL INFORMATION

 

A.

Consolidated Statements and Other Financial Information

Financial Statements

Consolidated financial statements have been filed as part of this Report. See Item 18 “Financial Statements.”

Legal Proceedings

Legal or arbitration proceedings are described in the Form F-4 under the heading “Grab’s Business—Legal Proceedings,” which is incorporated herein by reference.

Dividend Policy

GHL’s policy on dividend distributions is described in the Form F-4 under the heading “Price Range of Securities and Dividend Information—Dividend Policy,” which is incorporated herein by reference.

 

B.

Significant Changes

A discussion of significant changes since December 31, 2020 and June 30, 2021, respectively, is provided under Item 4 of this Report and is incorporated herein by reference.

ITEM 9. THE OFFER AND LISTING

 

A.

Offer and Listing Details

Class A Ordinary Shares and Warrants are listed on NASDAQ under the symbols “GRAB” and “GRABW,” respectively. Holders of Class A Ordinary Shares and Warrants should obtain current market quotations for their securities.

 

B.

Plan of Distribution

Not applicable.

 

C.

Markets

Class A Ordinary Shares and Warrants are listed on NASDAQ under the symbols “GRAB” and “GRABW,” respectively.

 

D.

Selling Shareholders

Not applicable.

 

E.

Dilution

Not applicable.

 

10


F.

Expenses of the Issue

Not applicable.

ITEM 10. ADDITIONAL INFORMATION

 

A.

Share Capital

As of the date hereof, subsequent to the closing of the Business Combination, there were 3,618,207,772 Class A Ordinary Shares and 122,882,309 Class B Ordinary Shares that were outstanding and issued. There are also 26,000,000 Warrants outstanding, each exercisable at $11.50 per one Class A Ordinary Share, of which 10,000,000 are public warrants (“Public Warrants”) listed on NASDAQ and 16,000,000 private placement warrants (“Private Warrants”) held by Altimeter Growth Holdings, Altimeter Partners Fund, L.P. and JS Capital LLC.

 

B.

Memorandum and Articles of Association

The articles of association of the Company effective as of December 1, 2021 are filed as part of this Report.

The description of the articles of association of GHL contained in the Form F-4 in the section titled “Description of GHL Securities” is incorporated herein by reference.

 

C.

Material Contracts

Material Contracts Relating to GHL’s Operations

Information pertaining to GHL’s material contracts is set forth in the Form F-4, in the section titled “Grab Management’s Discussion and Analysis of Financial Condition and Results of Operation—Indebtedness,” “Grab’s Business,” “Risk Factors—Risks Relating to Grab’s Business,” “Certain Relationships and Related Person Transactions,” each of which is incorporated herein by reference.

Material Contracts Relating to the Business Combination

Business Combination Agreement

The description of the Business Combination Agreement in the Form F-4 in the sections titled “The Business Combination Proposal—The Business Combination Agreement is incorporated herein by reference.

Related Agreements

The description of the material provisions of certain additional agreements entered into or to be entered into pursuant to the Business Combination Agreement in the Form F-4 in the section titled “The Business Combination Proposal—Related Agreements is incorporated herein by reference.

 

D.

Exchange Controls

There are no governmental laws, decrees, regulations or other legislation in the Cayman Islands that may affect the import or export of capital, including the availability of cash and cash equivalents for use by GHL, or that may affect the remittance of dividends, interest, or other payments by GHL to non-resident holders of its ordinary shares. There is no limitation imposed by laws of Cayman Islands or in GHL’s articles of association on the right of non-residents to hold or vote shares.

 

E.

Taxation

Information pertaining to tax considerations is set forth in the Form F-4, in the sections titled “Material Tax Considerations” which is incorporated herein by reference.

 

11


F.

Dividends and Paying Agents

Information regarding GHL’s policy on dividends is described in the Form F-4 under the heading “Price Range of Securities and Dividend Information—Dividend Policy,” which is incorporated herein by reference. GHL has not identified a paying agent.

 

G.

Statement by Experts

Not applicable.

 

H.

Documents on Display

We are subject to certain of the informational filing requirements of the Exchange Act. Since we are a “foreign private issuer,” we are exempt from the rules and regulations under the Exchange Act prescribing the furnishing and content of proxy statements, and our officers, directors and principal shareholders are exempt from the reporting and “short-swing” profit recovery provisions contained in Section 16 of the Exchange Act, with respect to their purchase and sale of our shares. In addition, we are not required to file reports and financial statements with the SEC as frequently or as promptly as U.S. companies whose securities are registered under the Exchange Act. However, we are required to file with the SEC an Annual Report on Form 20-F containing financial statements audited by an independent accounting firm. We may, but are not required, to furnish to the SEC, on Form 6-K, unaudited financial information after each of our first three fiscal quarters. The SEC also maintains a website at http://www.sec.gov that contains reports and other information that we file with or furnish electronically with the SEC. You may read and copy any report or document we file, including the exhibits, at the SEC’s public reference room located at 100 F Street, N.E., Washington, D.C. 20549. Please call the SEC at 1-800-SEC-0330 for further information on the public reference room.

 

I.

Subsidiary Information

Not applicable.

ITEM 11. QUANTITATIVE AND QUALITATIVE DISCLOSURES ABOUT MARKET RISK

The information set forth in the section titled “Grab Management’s Discussion and Analysis of Financial Condition and Results of Operation—Quantitative and Qualitative Disclosure about Market Risks” in the Form F-4 is incorporated herein by reference.

ITEM 12. DESCRIPTION OF SECURITIES OTHER THAN EQUITY SECURITIES

Warrants

Upon the completion of the Business Combination, there were 10,000,000 Public Warrants outstanding. The Public Warrants, which entitle the holder to purchase one Class A Ordinary Share at an exercise price of $11.50 per share, will become exercisable on December 31, 2021, which is 30 days after the completion of the Business Combination. The Public Warrants will expire on December 1, 2026 (i.e., five years after the completion of the Business Combination) or earlier upon redemption or liquidation in accordance with their terms. Upon the completion of the Business Combination, there were also 16,000,000 Private Warrants held by Altimeter Growth Holdings, Altimeter Partners Fund, L.P. and JS Capital LLC. The Private Warrants are identical to the Public Warrants in all material respects, except that the Private Warrants may not, subject to certain limited exceptions, be transferred, assigned or sold by the holder until December 31, 2021, which is 30 days after the completion of the Business Combination.

PART II

Not applicable.

PART III

ITEM 17. FINANCIAL STATEMENTS

Not applicable.

 

12


ITEM 18. FINANCIAL STATEMENTS

The audited consolidated financial statements of Grab and its subsidiaries contained in the Form F-4 between pages F-25 and F-101 are incorporated herein by reference.

The unaudited condensed consolidated interim financial statements of Grab and its subsidiaries contained in the Form F-4 between pages F-2 and F-24 are incorporated herein by reference.

The unaudited pro forma condensed combined financial information of Grab and Altimeter Growth Corp. are attached as Exhibit 15.1 to this Report.

ITEM 19. EXHIBITS

 

13


EXHIBIT INDEX

 

EXHIBIT
NUMBER

  

DESCRIPTION

1.1    Amended and Restated Memorandum and Articles of Association of GHL (incorporated by reference to Exhibit 3.1 to Amendment No. 5 to the Registration Statement on Form F-4 (Reg. No. 333-258349), filed with the SEC on November 19, 2021).
2.1    Specimen ordinary share certificate of GHL (incorporated by reference to Exhibit 4.1 to Amendment No. 5 to the Registration Statement on Form F-4 (Reg. No. 333-258349), filed with the SEC on November 19, 2021).
2.2    Specimen warrant certificate of GHL (incorporated by reference to Exhibit 4.2 to Amendment No. 5 to the Registration Statement on Form F-4 (Reg. No. 333-258349), filed with the SEC on November 19, 2021).
2.3    Warrant Agreement, dated as of September 30, 2021, between Altimeter Growth Corp. and Continental Stock Transfer & Trust Company (incorporated by reference to Exhibit 4.3 to Amendment No. 5 to the Registration Statement on Form F-4 (Reg. No. 333-258349), filed with the SEC on November 19, 2021).
2.4    Assignment, Assumption and Amendment Agreement, dated as of April 12, 2021, by and among Continental Stock Transfer & Trust Company, GHL and Altimeter Growth Corp. (incorporated by reference to Exhibit 10.8 to Amendment No. 5 to the Registration Statement on Form F-4 (Reg. No. 333-258349), filed with the SEC on November 19, 2021).
3.1    Shareholder Deed, dated April 12, 2021, by and among GHL, Altimeter Growth Holdings, Grab Holdings Inc., Anthony Tan Ping Yeow and the other parties named therein (incorporated by reference to Exhibit 10.11 to Amendment No. 5 to the Registration Statement on Form F-4 (Reg. No. 333-258349), filed with the SEC on November 19, 2021).
4.1    Business Combination Agreement, dated as of April 12, 2021, by and among Altimeter Growth Corp., GHL, J2 Holdings Inc., J3 Holdings Inc. and Grab Holdings Inc. (incorporated by reference to Exhibit 2.1 to Amendment No. 5 to the Registration Statement on Form F-4 (Reg. No. 333-258349), filed with the SEC on November 19, 2021).
4.2    Amended and Restated Registration Rights Agreement, dated as of April 12, 2021, by and among Altimeter Growth Corp., Altimeter Growth Holdings, GHL and the undersigned parties listed as “Investors” thereto. (incorporated by reference to Exhibit 10.7 to Amendment No. 5 to the Registration Statement on Form F-4 (Reg. No. 333-258349), filed with the SEC on November 19, 2021).
4.3*†    GHL Amended and Restated 2021 Equity Incentive Plan.
4.4*†    GHL 2021 Equity Stock Purchase Plan.


EXHIBIT
NUMBER

  

DESCRIPTION

4.5    Form of Indemnification Agreement between GHL and each executive officer of GHL (incorporated by reference to Exhibit 10.14 to Amendment No. 5 to the Registration Statement on Form F-4 (Reg. No. 333-258349), filed with the SEC on November 19, 2021).
4.6    Sponsor Subscription Agreement, dated as of April 12, 2021, by and among Altimeter Growth Corp., GHL and Altimeter Partners Fund, L.P. (incorporated by reference to Exhibit 10.1 to Amendment No. 5 to the Registration Statement on Form F-4 (Reg. No. 333-258349), filed with the SEC on November 19, 2021).
4.7    Backstop Subscription Agreement, dated as of April 12, 2021, by and among Altimeter Growth Corp., GHL and Altimeter Partners Fund, L.P. (incorporated by reference to Exhibit 10.2 to Amendment No. 5 to the Registration Statement on Form F-4 (Reg. No. 333-258349), filed with the SEC on November 19, 2021).
4.8    Voting, Support and Lock-Up Agreement and Deed No. 1, dated as of April 12, 2021, by and among Altimeter Growth Corp., GHL, Grab and the other parties named therein (incorporated by reference to Exhibit 10.3 to Amendment No. 5 to the Registration Statement on Form F-4 (Reg. No. 333-258349), filed with the SEC on November 19, 2021).
4.9    Voting, Support and Lock-Up Agreement and Deed No. 2, dated as of April 12, 2021, by and among Altimeter Growth Corp., GHL, Grab and the other parties named therein (incorporated by reference to Exhibit 10.4 to Amendment No. 5 to the Registration Statement on Form F-4 (Reg. No. 333-258349), filed with the SEC on November 19, 2021).
4.10    Voting, Support and Lock-Up Agreement and Deed No. 3, dated as of April 12, 2021, by and among Altimeter Growth Corp., GHL, Grab and the other parties named therein (incorporated by reference to Exhibit 10.5 to Amendment No. 5 to the Registration Statement on Form F-4 (Reg. No. 333-258349), filed with the SEC on November 19, 2021).
4.11    Sponsor Support and Lock-Up Agreement and Deed, dated as of April 12, 2021, by and among Altimeter Growth Corp., Altimeter Growth Holdings, GHL and Grab (incorporated by reference to Exhibit 10.6 to Amendment No. 5 to the Registration Statement on Form F-4 (Reg. No. 333-258349), filed with the SEC on November 19, 2021).
4.12    Amended and Restated Forward Purchase Agreement, dated April 12, 2021, by and among Altimeter Growth Corp., Altimeter Partners Fund, L.P. and GHL (incorporated by reference to Exhibit 10.9 to Amendment No. 5 to the Registration Statement on Form F-4 (Reg. No. 333-258349), filed with the SEC on November 19, 2021).
4.13    Amended and Restated Forward Purchase Agreement, dated April 12, 2021, by and among Altimeter Growth Corp., JS Capital LLC and GHL (incorporated by reference to Exhibit 10.10 to Amendment No. 5 to the Registration Statement on Form F-4 (Reg. No. 333-258349), filed with the SEC on November 19, 2021).
4.14    Credit and Guaranty Agreement, dated January 29, 2021, by and among Grab, Grab Technology LLC, certain guarantors, certain lenders, JPMorgan Chase Bank, N.A. and Wilmington Trust (London) Limited (incorporated by reference to Exhibit 10.17 to Amendment No. 5 to the Registration Statement on Form F-4 (Reg. No. 333-258349), filed with the SEC on November 19, 2021).
4.15    Agreement to Build and Lease, dated January 30, 2019, by and between HSBC Institutional Trust Services (Singapore) Limited and Grabtaxi Holdings Pte. Ltd. (as amended) (incorporated by reference to Exhibit 10.18 to Amendment No. 5 to the Registration Statement on Form F-4 (Reg. No. 333-258349), filed with the SEC on November 19, 2021).


EXHIBIT
NUMBER

  

DESCRIPTION

4.16    Purchase Agreement, dated March 25, 2018, among Grab Holdings Inc., Uber International C.V. and Apparate International C.V. (incorporated by reference to Exhibit 10.19 to Amendment No. 5 to the Registration Statement on Form F-4 (Reg. No. 333-258349), filed with the SEC on November 19, 2021).
4.17    Amended and Restated Shareholders’ Agreement, dated October 17, 2021, among GXS Bank Pte. Ltd. (formerly known as A5-DB Operations (S) Pte. Ltd.), A5-DB Holdings Pte. Ltd., SFG Digibank Investment Pte. Ltd., Grab Holdings Inc., Singapore Telecommunications Limited, AA Holdings Inc. and Singtel FinGroup Investment Pte. Ltd. (incorporated by reference to Exhibit 10.20 to Amendment No. 5 to the Registration Statement on Form F-4 (Reg. No. 333-258349), filed with the SEC on November 19, 2021).
4.18    Subscription Agreement for Redeemable Convertible Series H Preference Shares in Grab Holdings Inc., dated March  6, 2019, between Grab Holdings Inc. and SVF Investments (UK) Limited, as amended (incorporated by reference to Exhibit 10.21 to Amendment No. 5 to the Registration Statement on Form F-4 (Reg. No. 333-258349), filed with the SEC on November 19, 2021).
4.19    Articles of Association of GTT2Co., Ltd., dated March 19, 2019 (incorporated by reference to Exhibit 10.22 to Amendment No. 5 to the Registration Statement on Form F-4 (Reg. No. 333-258349), filed with the SEC on November 19, 2021).
4.20#    Charter of Grab Company Limited, initially filed on February  14, 2014 (incorporated by reference to Exhibit 10.23 to Amendment No. 5 to the Registration Statement on Form F-4 (Reg. No. 333-258349), filed with the SEC on November 19, 2021).
4.21#    Power of Attorney to Sell, dated July 3, 2017, relating to PT Teknologi Pengangkutan Indonesia (incorporated by reference to Exhibit 10.24 to Amendment No. 5 to the Registration Statement on Form F-4 (Reg. No. 333-258349), filed with the SEC on November 19, 2021).
4.22#    Power of Attorney to Vote, dated July 3, 2017, relating to PT Teknologi Pengangkutan Indonesia (incorporated by reference to Exhibit 10.25 to Amendment No. 5 to the Registration Statement on Form F-4 (Reg. No. 333-258349), filed with the SEC on November 19, 2021).
4.23#    Power of Attorney to Sign, dated July 3, 2017, relating to PT Teknologi Pengangkutan Indonesia (incorporated by reference to Exhibit 10.26 to Amendment No. 5 to the Registration Statement on Form F-4 (Reg. No. 333-258349), filed with the SEC on November 19, 2021).
4.24    Power of Attorney, dated June 22, 2018, by PT Ekanusa Yadhikarya Indah (incorporated by reference to Exhibit 10.27 to Amendment No. 5 to the Registration Statement on Form F-4 (Reg. No. 333-258349), filed with the SEC on November 19, 2021).
4.25    Power of Attorney, dated June 22, 2018, by PT Ekanusa Yudhakarya Indah (incorporated by reference to Exhibit 10.28 to Amendment No. 5 to the Registration Statement on Form F-4 (Reg. No. 333-258349), filed with the SEC on November 19, 2021).
4.26#    Investment Agreement, dated December 4, 2020, relating to Grab PH Holdings Inc. (incorporated by reference to Exhibit 10.29 to Amendment No. 5 to the Registration Statement on Form F-4 (Reg. No. 333-258349), filed with the SEC on November 19, 2021).
4.27#    Members’ Agreement, dated October  17, 2021, relating to Grab Company Limited (incorporated by reference to Exhibit 10.30 to Amendment No. 5 to the Registration Statement on Form F-4 (Reg. No. 333-258349), filed with the SEC on November 19, 2021).


EXHIBIT
NUMBER

  

DESCRIPTION

4.28    Shareholders’ Agreement, dated October 18, 2021, relating to PT Bumi Cakrawala Perkasa (incorporated by reference to Exhibit 10.31 to Amendment No. 5 to the Registration Statement on Form F-4 (Reg. No. 333-258349), filed with the SEC on November 19, 2021).
8.1*    List of subsidiaries of GHL
15.1*    Unaudited Pro Forma Condensed Combined Financial Information of Grab and AGC.
15.2*    Consent of KPMG LLP.

 

*

Filed herewith.

 

Indicates a management contract or any compensatory plan, contract or arrangement.

 

#

Portions of this exhibit have been omitted pursuant to Item 601(b)(10)(iv) of Regulation S-K on the basis that the Company customarily and actually treats that information as private or confidential and the omitted information is not material.


SIGNATURE

The registrant hereby certifies that it meets all of the requirements for filing on Form 20-F and that it has duly caused and authorized the undersigned to sign this report on its behalf.

 

    GRAB HOLDINGS LIMITED
December 6, 2021     By:  

/s/ Christopher Betts

      Name: Christopher Betts
      Title: General Counsel