Please wait
Table of Contents

Filed Pursuant to Rule 424(b)(4)
Registration No. 333-261083

 

PROSPECTUS

 

 

LOGO

11,000,000 Shares

Definitive Healthcare Corp.

Class A Common Stock

 

 

We are offering 11,000,000 shares of Class A common stock of Definitive Healthcare Corp. Our Class A common stock is listed on Nasdaq Global Select Market (“Nasdaq”) under the symbol “DH.” On November 17, 2021, the last sale price of our common stock as reported on Nasdaq was $37.64 per share. In this prospectus, unless the context otherwise requires, “Definitive,” the “Company,” “we,” “us” and “our” refer to Definitive Healthcare Corp, Definitive OpCo (as defined herein) and their subsidiaries.

We have two classes of common stock: Class A common stock and Class B common stock. Holders of shares of our Class A common stock are entitled to one vote for each share of Class A common stock held of record on all matters on which stockholders are entitled to vote generally. Holders of shares of our Class B common stock are entitled to one vote for each share of Class B common stock held of record on all matters on which stockholders of Definitive Healthcare Corp. are entitled to vote generally. See “Description of Capital Stock.” The number of outstanding LLC Units (as defined herein) of Definitive OpCo will equal the aggregate number of outstanding shares of Class A common stock and Class B common stock. See “Prospectus Summary—Organizational Structure.”

As a result, certain Unitholders will be able to significantly influence any action requiring the general approval of our stockholders, including the election of our board of directors, the adoption of amendments to our certificate of incorporation and bylaws and the approval of any merger or sale of the Company or substantially all of our assets. See “Management.”

We intend to use the net proceeds from this offering (i) for acquisitions or investments and general corporate purposes, including purchasing 7,000,000 newly issued LLC Units from Definitive OpCo, and (ii) to repurchase an aggregate of 2,233,238 shares of Class A common stock and purchase 1,766,762 LLC Units in Definitive OpCo from existing holders, including our Sponsors, officers, directors and their affiliates, in a “synthetic secondary” transaction, at a price per share of Class A common stock and per LLC Unit in each case, equal to the public offering price of Class A common stock less the underwriting discounts. In the event the underwriters exercise their option to purchase additional shares, we will use the net proceeds to repurchase additional shares of Class A common stock and to purchase additional limited liability interests in Definitive OpCo from existing holders. See “Use of Proceeds” and “Certain Relationships and Related Party Transactions.”

We are an “emerging growth company” as defined under the federal securities laws and, as such, are subject to reduced public company reporting requirements. See “Prospectus Summary—Implications of Being an Emerging Growth Company.”

Investing in our common stock involves risk. See “Risk Factors” on page 28 to read about factors you should consider before buying shares of our Class A common stock.

 

 

Neither the Securities and Exchange Commission (the “SEC”) nor any state securities commission has approved or disapproved of these securities or determined if this prospectus is truthful or complete. Any representation to the contrary is a criminal offense.

 

     Per Share      Total  

Public offering price

   $ 36.00      $ 396,000,000  

Underwriting discounts(1)

   $ 1.26      $ 13,860,000  

Proceeds, before expenses, to us

   $ 34.74      $ 382,140,000  

 

(1)

We refer you to “Underwriting,” beginning on page 184 of this prospectus, for additional information regarding total underwriter compensation.

The underwriters have an option to purchase up to an additional 1,650,000 shares of Class A common stock from us at the public offering price less the underwriting discounts.

The underwriters expect to deliver the shares against payment in New York, New York on November 22, 2021.

 

 

 

Goldman Sachs & Co. LLC*           J.P. Morgan
Morgan Stanley           Barclays  
Credit Suisse           Deutsche Bank Securities  
Canaccord Genuity   Raymond James   Stifel   Drexel Hamilton     Loop Capital Markets  

 

* In alphabetical order.

The date of this prospectus is November 17, 2021


Table of Contents

TABLE OF CONTENTS

 

     Page  

PROSPECTUS SUMMARY

     1  

ORGANIZATIONAL STRUCTURE

     8  

THE OFFERING

     17  

SUMMARY HISTORICAL AND PRO FORMA CONSOLIDATED FINANCIAL AND OTHER DATA

     21  

RISK FACTORS

     28  

CAUTIONARY NOTE REGARDING FORWARD-LOOKING STATEMENTS

     67  

USE OF PROCEEDS

     69  

DIVIDEND POLICY

     70  

CAPITALIZATION

     71  

UNAUDITED PRO FORMA CONSOLIDATED FINANCIAL INFORMATION

     72  

MANAGEMENT’S DISCUSSION AND ANALYSIS OF FINANCIAL CONDITION AND RESULTS OF OPERATIONS

     78  

BUSINESS

     109  

MANAGEMENT

     129  

EXECUTIVE AND DIRECTOR COMPENSATION

     137  

PRINCIPAL STOCKHOLDERS

     158  

CERTAIN RELATIONSHIPS AND RELATED PARTY TRANSACTIONS

     162  

DESCRIPTION OF MATERIAL INDEBTEDNESS

     168  

DESCRIPTION OF CAPITAL STOCK

     172  

SHARES ELIGIBLE FOR FUTURE SALE

     179  

MATERIAL U.S. FEDERAL INCOME TAX CONSIDERATIONS FOR NON-U.S. HOLDERS

     182  

UNDERWRITING

     186  

LEGAL MATTERS

     199  

EXPERTS

     199  

WHERE YOU CAN FIND MORE INFORMATION

     200  

INDEX TO FINANCIAL STATEMENTS

     F-1  

 

 

You should rely only on the information contained in this prospectus or in any free-writing prospectus we may specifically authorize to be delivered or made available to you. Neither we nor the underwriters (or any of our or their respective affiliates) have authorized anyone to provide any information other than that contained in this prospectus or in any free writing prospectus prepared by or on behalf of us or to which we have referred you. Neither we nor the underwriters (or any of our or their respective affiliates) take any responsibility for, and can provide no assurance as to the reliability of, any other information that others may give you. We and the underwriters (or any of our or their respective affiliates) are not making an offer to sell these securities in any jurisdiction where the offer or sale is not permitted. You should assume that the information appearing in this prospectus or any free-writing prospectus is accurate only as of its date, regardless of its time of delivery or the time of any sale of shares of our Class A common stock. Our business, financial condition, results of operations and prospects may have changed since that date.

Basis of Presentation

In this prospectus, unless the context otherwise requires, “Definitive,” the “Company,” “we,” “us” and “our” refer to Definitive Healthcare Corp., Definitive OpCo and their subsidiaries. References to “Predecessor Company” refer to Definitive OpCo prior to July 16, 2019 and “Successor Company” refer to Definitive OpCo after July 15, 2019. See “Management’s Discussion and Analysis of Financial Condition and Results of Operations—Impact of Acquisitions.”

 

i


Table of Contents

Trademarks and Trade Names

We own or have the rights to use various trademarks, trade names, service marks and copyrights, including: Definitive Healthcare® and our logo used in association with our name. Solely for convenience, any trademarks, trade names, service marks or copyrights referred to or used herein are listed without the applicable ©, ® or ™ symbol, but such references or uses are not intended to indicate, in any way, that we, or the applicable owner, will not assert, to the fullest extent under applicable law, our or their, as applicable, rights to these trademarks, trade names, service marks and copyrights. Other trademarks, trade names, service marks or copyrights of any other company appearing in this prospectus are, to our knowledge, the property of their respective owners.

Market and Industry Information

Unless otherwise indicated, market data and industry information used throughout this prospectus is based on management’s knowledge of the industry and the good faith estimates of management. We also relied, to the extent available, upon management’s review of independent industry surveys and publications, other publicly available information prepared by a number of sources, including consultant surveys and forecasts. All of the market data and industry information used in this prospectus involves a number of assumptions and limitations, and you are cautioned not to give undue weight to such estimates. Although we believe that these sources are reliable, neither we nor the underwriters can guarantee the accuracy or completeness of this information and neither we nor the underwriters have independently verified this information. Additionally, from time to time, these sources may change their input information or methodologies, which may change the related results. While we believe the estimated market position, market opportunity and market size information included in this prospectus is generally reliable, such information, which is derived in part from management’s estimates and beliefs, is inherently uncertain and imprecise. Projections, assumptions and estimates of our future performance and the future performance of the industry in which we operate are necessarily subject to a high degree of uncertainty and risk due to a variety of factors, including those described in “Risk Factors,” “Cautionary Note Regarding Forward-Looking Statements” and elsewhere in this prospectus. These and other factors could cause results to differ materially from those expressed in our estimates and beliefs and in the estimates prepared by independent parties.

We have relied on the calculations and analysis and our use of third-party analytics tools to present metrics that, as closely as possible, reflect genuine users and legitimate user activity on our platform.

However, data from such sources may include inaccuracies such as information relating to fraudulent accounts or interactions with our sites. Such inaccuracies and fraudulent accounts or interactions may be caused by the use of bots or other mechanisms to generate false impressions, persons with multiple accounts on one service, persons with deactivated or inactive accounts and multiple views by the same user. We have only a limited ability to independently verify the metrics provided by and third-party analytics tools. Investors should not place undue reliance or emphasis on website visits given these limitations and the fact that such measures do not bear any direct relationship to our financial condition or results of operations.

Certain Definitions

As used in this prospectus, unless otherwise noted or the context requires otherwise:

 

   

“Advent” refers to Advent International, a global private equity firm.

 

   

“Amended LLC Agreement” has the meaning given in “Prospectus Summary—Organizational Structure.”

 

   

“ARR” refers to annual recurring revenue or annualized contractually recurring revenue as of period end, which is calculated by aggregating annual subscription revenue from committed contractual amounts for all existing customers during that period.

 

   

“Blocker Company” has the meaning given in “Prospectus Summary—Organizational Structure.”

 

ii


Table of Contents
   

“CAC” refers to customer acquisition cost, or the cost of acquiring a new customer. We calculate CAC as (i) the sales and marketing expense, including associated indirect costs, such as management and overheads, associated with acquiring new customers on a trailing twelve month basis starting from the prior quarter, excluding expenses that are non-cash or one-time in nature, including share-based compensation, acquisition-related integration and compensation expenses, and non-recurring items divided by (ii) the number of new customers added during the period.

 

   

“Class B Units” has the meaning given in “Prospectus Summary—Organizational Structure.”

 

   

“Management LLC Class B Units” has the meaning given in “Prospectus Summary—Organizational Structure.”

 

   

“Mergers” has the meaning given in “Prospectus Summary—Organizational Structure.”

 

   

“Unitholders” has the meaning given in “Prospectus Summary—Organizational Structure.”

 

   

“Definitive,” “Definitive Healthcare,” the “Company,” “we,” “us” and “our” refer (i) prior to the recent consummation of the Reorganization Transactions to Definitive OpCo and its subsidiaries and (ii) after the reorganization transactions, to Definitive Healthcare Corp., Definitive OpCo and their subsidiaries.

 

   

“Definitive OpCo” refers to AIDH TopCo, LLC, a Delaware limited liability company, and a subsidiary of Definitive Healthcare Corp.

 

   

“DH Holdings” refers to Definitive Healthcare Holdings, LLC, a wholly-owned subsidiary of Definitive Healthcare.

 

   

“IPO” refers to the initial public offering of our Class A common stock completed September 17, 2021.

 

   

“IPO Transactions” refers to the offering of Class A common stock in our IPO and the transactions contemplated in connection therewith.

 

   

“LLC Units” has the meaning given in “Prospectus Summary—Organizational Structure.”

 

   

“LTV” refers to customer lifetime value, or the value that we expect to generate from a customer during the period that the customer continues to subscribe to our healthcare commercial intelligence platform. We calculate LTV as the product of (i) our average ARR per customer as of period end, multiplied by (ii) our Adjusted Gross Margin, divided by (iii) the annual revenue churn rate, which is defined as the percentage of ARR associated with customers that cancel during the period divided by the ARR at the beginning of the period.

 

   

“Management LLC Class A Units” has the meaning given in “Prospectus Summary—Organizational Structure.”

 

   

“NDR” or “Net Dollar Retention Rate” refers to net dollar retention rate, which we calculate as the percentage of ARR retained from existing customers across a defined period, after accounting for upsell, down-sell, pricing changes and churn. We calculate net dollar retention as beginning ARR for a period, plus (i) expansion ARR (including, but not limited to, upsell and pricing increases), less (ii) churn (including, but not limited to, non-renewals and contractions), divided by (iii) beginning ARR for a period.

 

   

“Reclassified Class B LLC Units” has the meaning given in “Prospectus Summary—Organizational Structure.”

 

   

“Reclassified Management Holdings Class B Units” has the meaning given in “Prospectus Summary— Organizational Structure.”

 

   

“Reorganization Parties” has the meaning given in “Prospectus Summary—Organizational Structure.”

 

   

“Reorganization Transactions” has the meaning given in “Prospectus Summary—Organizational Structure.”

 

   

“Spectrum Equity” refers to investment funds associated with Spectrum Equity Management, L.P., a private equity firm.

 

   

“Sponsors” refers collectively to Advent, Spectrum Equity and 22C Capital.

 

iii


Table of Contents
   

“Topco Class A Units” has the meaning given in “Prospectus Summary—Organizational Structure.”

 

   

“Tax Receivable Agreement” refers to the tax receivable agreement entered into with the TRA Parties.

 

   

“TRA Parties” has the meaning given in “Prospectus Summary—Organizational Structure.”

 

   

“22C Capital” refers to investment funds associated with 22C Capital LLC, a private equity firm.

Non-GAAP Financial Measures

We refer in this prospectus to Adjusted EBITDA, Adjusted Gross Profit, Adjusted Gross Margin, Adjusted EBITDA Margin Adjusted Operating Income and Adjusted Net Income (Loss), as non-GAAP financial measures. These non-GAAP financial measures are not prepared in accordance with generally accepted accounting principles in the U.S. (“GAAP”). These are supplemental financial measures of our performance, and should not be considered substitutes for net (loss) income, gross profit or any other measure derived in accordance with GAAP.

As used in this prospectus, EBITDA means earnings before debt-related costs, including interest expense and interest income, provision for taxes, depreciation and amortization and Adjusted EBITDA means EBITDA adjusted to exclude certain items of a significant or unusual nature, including stock-based compensation, acquisition-related expenses and other non-recurring expenses. Adjusted EBITDA Margin is determined by calculating the percentage Adjusted EBITDA is of revenue. Adjusted Gross Profit means revenue less cost of revenue (excluding acquisition-related depreciation and amortization) and Adjusted Gross Margin means Adjusted Gross Profit as a percentage of revenue. Adjusted Gross Profit differs from gross profit, in that gross profit includes acquisition-related depreciation and amortization expense.

Adjusted EBITDA and Adjusted EBITDA Margin are key metrics used by management and our board of directors to assess the profitability of our operations. We believe that Adjusted EBITDA and Adjusted EBITDA Margin provide useful measures to investors to assess our operating performance because these metrics eliminate non-recurring and unusual items and non-cash expenses, which we do not consider indicative of ongoing operational performance. We believe that these metrics are helpful to investors in measuring the profitability of our operations on a consolidated level.

Adjusted Operating Income and Adjusted Net Income (Loss) mean income from operations plus acquisition- related amortization, stock-based compensation, acquisition-related expenses and other non-recurring adjustments.

Adjusted Gross Profit and Adjusted Gross Margin are key metrics used by management and our board of directors to assess our operations. We exclude acquisition-related depreciation and amortization expense as they have no direct correlation to the cost of operating our business on an ongoing basis. A small quantity of stock- based compensation is included in cost of revenue in accordance with GAAP, but is excluded from our Adjusted Gross Margin calculations due to its non-cash nature.

Our use of the terms Adjusted EBITDA, Adjusted EBITDA Margin, Adjusted Gross Profit and Adjusted Gross Margin may vary from the use of similar terms by other companies in our industry and accordingly may not be comparable to similarly titled measures used by other companies and are not measures of performance calculated in accordance with GAAP. These metrics are intended as supplemental measures of our performance that are not required by, or presented in accordance with, GAAP. These metrics should not be considered as alternatives to (loss) income from operations, net (loss) income, gross profit, earnings per share or any other performance measures derived in accordance with GAAP, or as measures of operating cash flows or liquidity. Adjusted EBITDA, Adjusted EBITDA Margin, Adjusted Gross Profit and Adjusted Gross Margin have important limitations as an analytical tool. Some of these limitations are:

 

   

Adjusted EBITDA and Adjusted EBITDA Margin exclude debt-related costs, including interest expense;

 

iv


Table of Contents
   

Adjusted EBITDA and Adjusted EBITDA Margin exclude income tax expense or the cash requirements to pay our income taxes;

 

   

Adjusted EBITDA, Adjusted EBITDA Margin, Adjusted Net Income (Loss) and Adjusted Operating Income exclude charges for the assets being depreciated and amortized that may need to be replaced in the future;

 

   

Adjusted Gross Profit, Adjusted Gross Margin and Adjusted Operating Income include depreciation and amortization for assets that may need to be replaced, but exclude amortization for intangible assets that are primarily a result of purchase accounting, which results primarily from the Advent acquisition;

 

   

Adjusted EBITDA and Adjusted EBITDA Margin exclude the impact of impairment loss;

 

   

Adjusted EBITDA and Adjusted EBITDA Margin exclude foreign exchange transaction gain and loss;

 

   

Adjusted EBITDA, Adjusted EBITDA Margin, Adjusted Net Income (Loss) and Adjusted Operating Income exclude the impact of stock-based compensation upon our results of operations;

 

   

Adjusted EBITDA, Adjusted EBITDA Margin, Adjusted Net Income (Loss) and Adjusted Operating Income exclude acquisition-related expenses; and

 

   

Adjusted EBITDA, Adjusted EBITDA Margin, Adjusted Net Income (Loss) and Adjusted Operating Income exclude certain expenses that are non-recurring in nature.

In evaluating Adjusted EBITDA, Adjusted EBITDA Margin, Adjusted Gross Profit and Adjusted Gross Margin, you should be aware that in the future we may incur expenses similar to those eliminated in these presentations.

See “Summary Historical and Pro Forma Consolidated Financial and Other Data” for a reconciliation of Adjusted EBITDA to net income (loss), the most directly comparable GAAP measure and a reconciliation of Adjusted Gross Profit and Adjusted Gross Margin to gross profit, the most directly comparable GAAP measure.

 

v


Table of Contents

PROSPECTUS SUMMARY

This summary highlights information contained elsewhere in this prospectus and may not contain all of the information you should consider before investing in our common stock. Before making an investment decision, you should read this entire prospectus, including our consolidated financial statements and the related notes included elsewhere herein. You should also carefully consider the information set forth under “Risk Factors” beginning on page 28. In addition, certain statements in this prospectus include forward-looking information that is subject to risks and uncertainties. See “Cautionary Note Regarding Forward-Looking Statements.”

Our Mission

Our mission is to make the complex healthcare ecosystem easier to analyze, navigate and sell into by providing a comprehensive, cloud-based healthcare commercial intelligence platform.

Overview

Definitive Healthcare is a leading provider of healthcare commercial intelligence. Our solutions provide accurate and comprehensive information on healthcare providers and their activities to help our customers optimize everything from product development to go-to-market planning and sales and marketing execution. Delivered through our software as a service (“SaaS”) platform, our intelligence has become critical to the commercial success of our over 2,700 customers as of September 30, 2021.

Commercial success within the healthcare ecosystem is difficult to achieve. The complex relationships between physicians, hospitals, providers, healthcare insurance companies, government regulators and patients make it particularly difficult to develop products for and sell products into the healthcare ecosystem. To succeed in the industry, companies benefit from deep healthcare commercial intelligence that maps all the major players in the healthcare ecosystem, knowledge of the affiliations and relationships between the industry participants and an ability to size patient populations by disease area, geography and health system. Companies that compete within or sell into this ecosystem can utilize the Definitive Healthcare platform to navigate these complexities, enhance go-to-market strategies and access the provider and decision maker information needed to succeed.

Our customers include biopharmaceutical and medical device (“Life Sciences”) companies, Healthcare Information Technology (“HCIT”) companies, healthcare providers and other diversified companies, such as staffing firms, commercial real estate firms, financial institutions and other organizations seeking commercial success in the attractive but complex healthcare ecosystem. Within these organizations, our platform is leveraged by a broad set of functional groups, including Sales, Marketing, Clinical Research & Product Development, Strategy, Talent Acquisition and Physician Network Management.

Our customers use the Definitive Healthcare platform in many ways to drive commercial success, including:

 

   

Sales. Size markets, build efficient go-to-market strategies and generate actionable intelligence including prospect and decision maker intelligence.

 

   

Marketing. Develop highly targeted marketing campaigns and gain contextual intelligence to quantify Return on Investment (“ROI”) for their products and services.

 

   

Clinical Research & Product Development. Identify experts within a specific disease area to find important sites for clinical trials and make data-driven investment decisions. We recently launched our Latitude Reporting, enabling custom patient cohort creation and analytics.

 

   

Strategy. Size patient populations and identify market opportunities for new therapeutics, diagnostics and medical devices.

 

1


Table of Contents
   

Talent Acquisition. Identify and conduct outreach to candidates for healthcare-specific roles including physicians, nurses and hospital executives.

 

   

Physician Network Management. Analyze opportunities to keep patients within a healthcare network and identify attractive physicians from whom to source patient referrals.

Our healthcare commercial intelligence platform brings together three powerful elements, which have been built, modified and improved upon over the last 11 years, to create a highly differentiated offering.

These three elements are:

 

   

Comprehensive, In-depth and High-quality Intelligence on healthcare providers across the U.S.;

 

   

An Artificial Intelligence (“A.I.”) Engine, built by our team of data scientists, that cleanses, links and creates new information and intelligence; and

 

   

An Intuitive Front-end SaaS Platform that provides customers with the ability to analyze the healthcare ecosystem in real-time, generate actionable insights and create a path to commercial success.

Any company selling or competing within the healthcare ecosystem is a potential customer for us and contributes to our estimated current Total Addressable Market (“TAM”) of over $10 billion. In total, we have identified over 100,000 companies in our primary target markets—a number that continues to grow as more companies seek to compete within the attractive healthcare ecosystem, and we develop new and innovative analytics that appeal to a broader number of companies and use cases.

We reach these customers through a highly efficient sales and marketing engine as demonstrated by our LTV to CAC ratio of over 10x. Once these customers are on our platform, we are able to expand our relationships with them over time by selling additional users, data modules and new analytical features. Only approximately one-third of a sales representative’s day is spent selling.

We were founded in 2011 by our CEO, Jason Krantz, who has cultivated a culture of innovation that attracts and retains a highly talented team. Our seasoned executive team and over 640 employees are committed to growing a platform that delivers meaningful insights to our customers. This has resulted in a highly scalable business model and strong financial performance, including:

 

   

History of Significant Revenue Growth at Scale. We generated revenue of $118.3 million and $85.5 million in the years ended December 31, 2020 and December 31, 2019, respectively, representing 38% growth. We generated revenue of $119.8 million and $84.7 million in the nine months ended September 30, 2021 and 2020, respectively, representing 41% growth.

 

   

Subscription-based Business Model with Significant Visibility. We generate substantially all of our revenue from subscription fees, which accounted for 99% of our revenue for the year ended December 31, 2020 and the nine months ended September 30, 2021.

 

   

Diversified Customer Base. Over 2,700 companies use our platform to help sell into or compete in the healthcare ecosystem as of September 30, 2021. No single customer made up more than 2% of our revenue for the nine months ended September 30, 2021 or the year ended December 31, 2020.

 

   

Strong Retention and Growth of Existing Customers. Our ability to retain and grow existing customer relationships is reflected in our growing number of Enterprise Customers, which we define as customers generating more than $100,000 in ARR (“Enterprise Customers”). For the year ended December 31, 2020, we had 292 Enterprise Customers, compared to 221 Enterprise Customers for the year ended December 31, 2019, with an average Net Dollar Retention Rate of 124%. We had 377 Enterprise Customers for the nine months ended September 30, 2021 compared to 252 Enterprise Customers for the nine months ended September 30, 2020, and we added 28 Enterprise Customers in the three months ended September 30, 2021. Our 377 Enterprise Customers for the nine months ended September 30, 2021 represent over half of our ARR.

 

2


Table of Contents
   

History of Strong Financial Performance. Our business model generates strong financial performance and cash flows. Our net loss was $51.2 million for the year ended December 31, 2020 as compared to a net loss of $49.3 million for the period from July 16, 2019 to December 31, 2019 and net income of $12.9 million for the period from January 1, 2019 to July 15, 2019. Our net loss was $46.5 million and $35.3 million for the nine months ended September 30, 2021 and 2020, respectively. For the year ended December 31, 2020, our Net Loss Margin was (43)% and our Gross Margin was 74%. For the nine months ended September 30, 2021, our Net Loss Margin was (39)% and our Gross Margin was 75%. For the nine months ended September 30, 2021 and the year ended December 31, 2020, our Adjusted Gross Margin was 88% and 91%, respectively, and our Adjusted EBITDA was $42.9 million and $53.5 million, respectively, reflecting Adjusted EBITDA Margins of 45% for 2020 and 36% for the nine months ended September 30, 2021. This strong financial performance allows us to continue to invest for growth to scale the organization. See “Summary Historical and Pro Forma Consolidated Financial Information and Other Data” for additional information regarding our non-GAAP numbers and a reconciliation to the corresponding GAAP metric.

Industry Background

The healthcare sector is expected to represent over 18% of U.S. G.D.P. in 2021, currently represents over $4 trillion in annual spend, and is expected to grow at 6% annually, according to the Center for Medicare and Medicaid Services. Annual spend in the healthcare industry is estimated to include $194 billion on Research and Development and approximately $36 billion annually is spent on Sales and Marketing to help those products and services reach target providers and patients. Given the size and attractive dynamics, the healthcare sector represents an important end-market for a wide variety of companies, ranging from those that are healthcare focused, such as Life Sciences or HCIT companies, to a broad range of other diversified companies, such as commercial real estate, staffing and waste management.

Commercializing and selling solutions in healthcare is difficult

While healthcare presents a large opportunity, developing products for and selling into this industry is meaningfully more complex than other industries for a variety of reasons, including:

 

   

Companies are selling to an entire ecosystem, not a single company. There are a large number of stakeholders including providers, payers, government agencies and regulators that are intermingled in meeting the needs of over 300 million potential patients in the U.S. as of May 1, 2021.

 

   

It is challenging to identify the true decision maker. The healthcare ecosystem is highly interconnected and understanding how stakeholders are affiliated and related is critical to properly identifying true decision makers.

 

   

To differentiate, companies need to tailor their product or service to specific pain points. Healthcare providers have a wide variety of pain points to address. Understanding these pain points can help companies selling into healthcare target these pain points and allow them to derive value from our platform.

 

   

Constant change. The healthcare industry is in a constant state of change including changing regulations and adoption of new patient care technologies.

 

   

Healthcare is a high-stakes industry where success is difficult to achieve. New therapeutics can require substantial investment and new technologies can be costly and difficult to roll-out in healthcare due to privacy and the complex health system network. Approximately 50% of drug launches underperform expectations.

 

3


Table of Contents

Alternative solutions do not provide the intelligence customers most benefit from

Companies competing within or selling into the healthcare ecosystem benefit from accurate and up-to-date healthcare specific intelligence on the entire healthcare ecosystem including comprehensive information on providers and physicians, how they are affiliated and interconnected, how they refer patients to each other, the quality of care they provide, procedure and diagnosis volumes and much more.

Alternative solutions available today fall short in three ways:

 

   

Lack of Healthcare Depth. Generalized Sales and Marketing intelligence providers do not provide the healthcare specific intelligence that is critical to success in the healthcare industry. This healthcare specific intelligence is important for efficient market sizing and segmentation based on contextual information about providers including: referral patterns, patient flow, quality and cost analytics and diagnosis and procedure volumes in addition to financial performance and decision maker information.

 

   

No Comprehensive and Integrated View of the Entire Healthcare Ecosystem. Existing solutions typically provide only certain elements of the healthcare ecosystem—to achieve commercial success in healthcare it is beneficial to have a comprehensive view of facilities and physicians and how they are affiliated and interconnected. Our solution provides a comprehensive view of the entire healthcare ecosystem and how providers are related.

 

   

Manual and Not Real-time. Third party consultants are often used to pull together various data sources and compile a view of the healthcare ecosystem to help companies make critical decisions. These efforts are often services-heavy, expensive and can result in end-products that are not easily updated as the healthcare ecosystem rapidly evolves. We have disrupted this market by creating a highly intuitive platform to allow customers access to a 360-degree view of the healthcare ecosystem that adapts in real-time to the changes taking place in the healthcare industry.

The Definitive Healthcare Platform

Industry Leading SaaS-based Healthcare Commercial Intelligence

Our healthcare commercial intelligence platform provides comprehensive and accurate information on the healthcare ecosystem in the U.S. The platform is embedded with deep analytics and data science to help customers develop data-driven strategic decisions such as finding new markets to enter, building comprehensive go-to-market strategies, accessing tactical information to help target the right decision makers and improving win rates with detailed contextual information. All of this helps our customers succeed in this important but complicated industry.

Our platform provides the following benefits to customers:

 

   

A comprehensive view of the entire healthcare ecosystem including intelligence on hospitals, physicians, physician groups, clinics, imaging centers, long-term care facilities, ambulatory surgery centers, payers, virtual care providers, Group Purchasing Organizations (“GPOs”) and others.

 

   

Detailed analytics and insight on how these companies and physicians are interconnected through affiliations, referrals and shared patient analytics all linked together through the proprietary Definitive ID.

 

   

Healthcare-specific intelligence including daily opportunities such as new patient starts and Request for Proposals (“RFPs”), procedure and diagnosis volumes, patient leakage, quality of care analytics, financial metrics, technology infrastructure of providers and healthcare stakeholder intelligence with detailed contact information.

 

4


Table of Contents
   

Answers, not just raw data to ensure our customers spend their time developing and executing on their vision rather than analyzing data.

 

   

Delivered through an intelligent SaaS platform that combines our comprehensive intelligence with analytical capabilities to help our customers uncover actionable insights and make better decisions, simplifying trend identification.

Our Data Sources and Data Engine

Our comprehensive, high-quality intelligence is made up of thousands of data sources and billions of data points that enrich and power our platform. We transform this data into intelligence through A.I. and Machine Learning (“M.L.”) algorithms that ingest, cleanse, link and analyze the data to create powerful new intelligence and analytics. Each new data source and each new algorithm created by our data science team makes our entire platform and the intelligence modules contained within more valuable to our customers. Built and enhanced over the last 11 years, our platform contains a full 360-degree, longitudinal view of the healthcare ecosystem and depicts how the ecosystem connects together, creating a true barrier to entry. Our sources of information include:

 

   

First Party Research. Our team conducts primary research via 650,000 annual research calls and 3.7 million e-mail outreaches per year.

 

   

Unstructured Public Information. We have developed proprietary technologies to extract unstructured information found in over 250,000 websites, journals, publications, news articles, job postings and other public information sources.

 

   

Government and Regulatory Sources. We have developed automated processes for ingesting, updating and linking information from over 20,000 sources, including the federal government, states, towns and municipalities across the U.S.

 

   

Third-party Data. We integrate, cleanse and link raw claims data and other information from third-party vendors, which provide us with over 17 billion claims covering over 250 million patients as of May 2021.

 

   

Data Science. We create new intelligence that is proprietary to us, which includes buyer intent, market extrapolations, cost and quality analytics and other intelligence.

Our Competitive Strengths

 

   

Proprietary Healthcare-specific Intelligence. Over the last 11 years, we have built proprietary intelligence via first party research, aggregated, linked, cleansed and inferred information from thousands of data sources and tied billions of data points together into a single longitudinal view of the entire healthcare ecosystem.

 

   

An Integrated Data and Technology Foundation that Creates a Flywheel of Innovation. Our technology platform provides the foundation for rapid product development and innovation by leveraging our existing data assets to produce new modules and features that solve a growing number of our customers’ business problems.

 

   

Powerful Go-to-Market Engine. We have a highly efficient and effective go-to-market engine that combines effective marketing with an inside sales force comprised of highly trained, vertically focused sales executives (“SEs”). The efficiency of our model is demonstrated through our 2020 LTV to CAC ratio of over 10x.

 

   

Visionary, Founder-Led Management Team with a Track Record of Execution. Our founder-led management team has a strong track record of exceptional financial performance and of building an award- winning culture to attract and retain highly talented individuals.

 

5


Table of Contents

Our Market Opportunity

We estimate our TAM today to be over $10 billion and growing, much of which remains underpenetrated. We calculate our TAM by estimating the total number of potential customers (including current customers with whom we can expand our relationships) across Life Sciences, Healthcare IT, Healthcare Providers and other companies such as financial institutions, staffing firms and consultants selling into the healthcare ecosystem and then applying an ARR figure to each segment based on internal company data on existing customer spend. For companies in the Life Sciences segment, who we believe have the potential for the broadest use of our platform, we have applied the average ARR of our top quartile of existing customers in that segment. For companies in the HCIT and Healthcare Providers segments, we have applied the average ARR of the top half, and for companies in the Other segment, we have applied an average ARR, in each case based on spend for existing customers in each respective segment for the nine month period ending September 30, 2021.

Our Growth Strategies

We intend to drive growth through the following strategies:

 

   

Acquire New Customers.

 

   

Expand our Relationships with Existing Customers.

 

   

Continue to Innovate to Strengthen our Platform and Market Leadership Position.

 

   

Make Selective Strategic Acquisitions and Investments.

Summary of Risk Factors

Investing in our Class A common stock involves a number of risks. These risks represent challenges to the successful implementation of our strategy and the growth of our business. The occurrence of one or more of the events or circumstances described in the section entitled “Risk Factors,” alone or in combination with other events or circumstances, could have a material adverse effect on our business, financial condition and results of operations. In that event, the trading price of our Class A common stock could decline, and you could lose all or part of your investment. Some of these risks are:

 

   

the inability to generate substantially all of our revenue and cash flows from sales of subscriptions to our platform and any decline in demand for our platform and the data we offer could have a material adverse effect on our business, financial condition and results of operations;

 

   

the competitiveness of the market in which we operate, such that if we do not compete effectively, it could have a material adverse effect on our business, financial condition and results of operations;

 

   

the failure to maintain and improve our platform, or develop new modules or insights for healthcare commercial intelligence, whereby competitors could surpass the depth, breadth or accuracy of our platform;

 

   

the inability to obtain and maintain accurate, comprehensive or reliable data, could result in reduced demand for our platform;

 

   

the risk that our recent growth rates may not be indicative of our future growth;

 

   

the inability to achieve or sustain profitability in the future compared to historical levels as we increase investments in our business;

 

   

the loss of our access to our data providers, which could negatively impact our platform and could have a material adverse effect on our business, financial condition and results of operations;

 

   

the failure to respond to advances in healthcare commercial intelligence could result in competitors surpassing the depth, breadth or accuracy of our platform;

 

6


Table of Contents
   

an inability to attract new customers and expand subscriptions of current customers, whereby our revenue growth and financial performance will be negatively impacted;

 

   

the risk of cyber-attacks and security vulnerabilities could have a material adverse effect on our reputation, business, financial condition and results of operations;

 

   

if our security measures are breached or unauthorized access to data is otherwise obtained, our platform may be perceived as not being secure, customers may reduce the use of or stop using our platform, and we may incur significant liabilities; and

 

   

the other factors set forth under “Risk Factors.”

For a discussion of these and other risks you should consider before making an investment in our Class A common stock, see the section entitled “Risk Factors.”

Initial Public Offering

On September 17, 2021, we completed our IPO, in which we sold 17,888,888 shares of our Class A common stock (including the exercise in full of the underwriters’ 30-day option to purchase an additional 2,333,333 shares of Class A common stock from us) at a price to the public of $27.00 per share and received net proceeds of approximately $452.8 million after deducting the underwriting discounts and offering expenses payable by us. We used the net proceeds from the IPO to (i) acquire 14,222,222 newly issued LLC Units from Definitive OpCo, (ii) acquire 1,169,378 LLC Units from certain Unitholders and (iii) repurchase 2,497,288 shares of Class A common stock received by certain of the Blocker Companies’ Former Owners (as defined herein) at a purchase price per share of Class A common stock and per LLC Unit, in each case, equal to the IPO price of our Class A common stock, less the underwriting discounts. We caused Definitive OpCo to use the proceeds from the issuance of the LLC Units to Definitive Healthcare Corp. to (i) pay fees and expenses of approximately $10.1 million in connection with the IPO and the Reorganization Transactions and to (ii) repay $195.4 million of the outstanding borrowings under our Senior Credit Facilities, with the remainder used for general corporate purposes.

 

7


Table of Contents

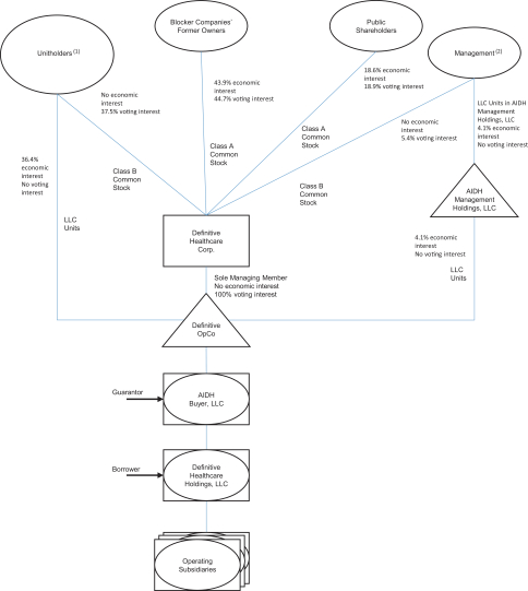
ORGANIZATIONAL STRUCTURE

Definitive Healthcare Corp. is a holding company and its sole material asset is an ownership interest in Definitive OpCo. We refer to the holders who hold their ownership in Definitive OpCo in the form of LLC Units as “Unitholders.”

 

   

In connection with our IPO, certain entities treated as corporations for U.S. tax purposes that held LLC Units (individually, a “Blocker Company” and together, the “Blocker Companies”) merged into Definitive Healthcare Corp. (the “Mergers”). The former owners of the Blocker Companies (“Blocker Companies’ Former Owners”) received a number of shares of Class A common stock in the Mergers and do not hold interests directly in Definitive OpCo. After the Mergers and the consummation of our IPO, the Blocker Companies’ Former Owners collectively held 70,374,445 shares of our Class A common stock. AIDH Management Holdings, LLC is a special purpose investment vehicle through which certain persons, primarily employees and certain legacy investors, indirectly hold interests in Definitive OpCo. Certain profits interests held through Definitive OpCo, which correspond on a one-for-one basis to Class B Units issued to AIDH Management Holdings, LLC by Definitive OpCo only have value to the extent there is appreciation of Definitive OpCo above a certain floor. Class B Units that were issued to AIDH Management Holdings, LLC by Definitive OpCo were converted and reclassified into LLC Units and subject to the vesting terms described in Executive and Director Compensation—Equity Compensation (the above series of transactions are collectively referred to herein as the “Reorganization Transactions”).

 

   

In connection with our IPO we entered into an amended LLC agreement (the “Amended LLC Agreement”), pursuant to which the Unitholders have the right, from and after the completion of this offering (subject to the terms of the Amended LLC Agreement), to require Definitive OpCo to exchange all or a portion of their LLC Units for newly issued shares of Class A common stock, which may consist of unregistered shares, on a one-for-one basis (subject to customary adjustments, including for stock splits, stock dividends and reclassifications) in accordance with the terms of the Amended LLC Agreement. Shares of Class B common stock will be cancelled on a one-for-one basis if we, following an exchange request from a holder of LLC Units, exchange LLC Units of such holder pursuant to the terms of the Amended LLC Agreement. See “Certain Relationships and Related Party Transactions—Amended Definitive OpCo Agreement.” Except for transfers to us or to certain permitted transferees pursuant to the Amended LLC Agreement, the LLC Units and corresponding shares of Class B common stock may not be sold, transferred or otherwise disposed of.

 

   

As described below under “Certain Relationships and Related Party Transactions—Tax Receivable Agreement,” in connection with our IPO, we entered into a Tax Receivable Agreement that obligates us to make payments to the Unitholders, the Blocker Companies’ Former Owners, and any future party to the Tax Receivable Agreement (collectively, the “TRA Parties”) in the aggregate generally equal to 85% of the applicable cash savings that we actually realize, or in certain circumstances are deemed to realize, as a result of (i) certain favorable tax attributes we acquired from the Blocker Companies, (ii) tax basis adjustments resulting from (a) acquisitions by us of LLC Units from existing holders, including in connection with this offering and (b) future exchanges of LLC Units by Unitholders for Class A common stock or other consideration and (iii) certain payments made under the Tax Receivable Agreement. We retain the benefit of the remaining 15% of these tax savings.

In connection with the offering, we will enter into the following transactions.

 

   

We will issue 11,000,000 shares of Class A common stock pursuant to this offering (or 12,650,000 shares of Class A common stock if the underwriters exercise their option to purchase additional shares of Class A common stock in full).

 

   

We intend to use the net proceeds from this offering (i) for acquisitions or investments and general corporate purposes, including purchasing 7,000,000 newly issued LLC Units from Definitive OpCo, and (ii) to repurchase an aggregate of 2,233,238 shares of Class A common stock and purchase 1,766,762 LLC Units in Definitive OpCo from existing holders, including our Sponsors, officers, directors and their affiliates, in a “synthetic secondary” transaction, at a price per share of Class A common stock and per LLC

 

8


Table of Contents
 

Unit in each case, equal to the public offering price of Class A common stock less the underwriting discounts. In the event the underwriters exercise their option to purchase additional shares, we will use the net proceeds to repurchase additional shares of Class A common stock and to purchase additional limited liability interests in Definitive OpCo from existing holders. After this offering, we intend to purchase 7,000,000 newly issued limited liability interests of Definitive OpCo using either the net proceeds from this offering or other assets or investments acquired using such net proceeds.

The following diagram depicts our organizational structure after giving effect to this offering, including the repurchase of an aggregate of 2,233,238 shares of Class A common stock and purchase of 1,766,762 LLC Units in Definitive OpCo from existing holders, including our Sponsors, officers, directors and their affiliates, in a “synthetic secondary” transaction, and the purchase of 7,000,000 newly issued LLC Units of Definitive OpCo by us. See “Use of Proceeds”. This chart is provided for illustrative purposes only and does not purport to represent all legal entities within our organizational structure.

 

 

LOGO

 

(1)

Includes LLC Units and Class B common stock held by Jason Krantz, our CEO.

(2)

Does not include Jason Krantz.

 

9


Table of Contents

Our corporate structure is commonly referred to as an “Up-C” structure, which is commonly used by partnerships and limited liability companies when they undertake an initial public offering of their business. Our Up-C structure allows the Unitholders to continue to realize tax benefits associated with owning interests in an entity that is treated as a partnership, or “pass-through” entity, for U.S. federal and applicable state and local income tax purposes. One of these benefits is that taxable income of Definitive OpCo that is allocated to such owners will be taxed on a flow-through basis and, therefore, will generally not be subject to U.S. federal and applicable state and local income taxes at the entity level. Additionally, because the LLC Units that the Unitholders hold are exchangeable for newly issued shares of Class A common stock on a one-for-one basis in accordance with the terms of the Amended LLC Agreement, our “Up-C” structure also provides the Unitholders with potential liquidity that holders of nonpublicly traded limited liability companies are not typically afforded. See “Description of Capital Stock.”

We hold LLC Units, and therefore receive the same benefits as the Unitholders with respect to our ownership in an entity treated as a partnership, or “pass-through” entity, for U.S. federal and applicable state and local income tax purposes which result in favorable tax attributes allocated to us. These tax attributes would not be available to us in the absence of those transactions and are expected to reduce the amount of tax that we would otherwise be required to pay in the future. We entered into a Tax Receivable Agreement that will obligate us to make payments to the TRA Parties in the aggregate generally equal to 85% of the applicable cash savings that we actually realize, or in certain circumstances are deemed to realize, as a result of these tax attributes and tax attributes resulting from certain payments made under the Tax Receivable Agreement. We retain the benefit of the remaining 15% of these tax savings.

Under the Amended LLC Agreement, we will receive a pro rata share of any distributions, including tax distributions, made by Definitive OpCo to its members. Such tax distributions will be calculated based upon an assumed tax rate, which, under certain circumstances, may cause Definitive OpCo to make tax distributions that, in the aggregate, exceed the amount of taxes that Definitive OpCo would have paid if it were a similarly situated corporate taxpayer. Funds used by Definitive OpCo to satisfy its tax distribution obligations will not be available for reinvestment in our business. See “Risk Factors—Risks Related to our Organizational Structure.”

Upon completion of the transactions described above, this offering and the application of our net proceeds from this offering:

 

   

Definitive Healthcare Corp. is the sole managing member of Definitive OpCo and after this offering will hold 97,030,095 LLC Units, constituting 62.5% of the outstanding economic interests in Definitive OpCo (or 97,758,883 units, constituting 63.0% of the outstanding economic interests in Definitive OpCo if the underwriters exercise their option to purchase additional shares of Class A common stock in full).

 

   

We will have 97,030,095 shares of Class A common stock issued and outstanding, representing 63.6% of the combined voting power of our common stock (or 97,758,883 shares and 64.1%, respectively, if the underwriters exercise their option to purchase additional shares of Class A common stock in full) and the holders of our Class A common stock, through our direct and indirect ownership of LLC Units, indirectly will hold approximately 62.5% of the economic interest in Definitive OpCo (or 63.0% if the underwriters exercise their option to purchase additional shares of Class A common stock in full).

 

   

The Unitholders will collectively hold 126,385,834 LLC Units, which together directly and indirectly represent approximately 81.4% of the economic interests in Definitive OpCo (or 80.3% if the underwriters exercise their option to purchase additional shares of Class A common stock in full) and (ii) through their collective ownership of 68,141,207 shares of Class A and 58,244,627 shares of Class B common stock, approximately 82.9% of the combined voting power of our common stock (or 81.8% if the underwriters exercise their option to purchase additional shares of Class A common stock in full).

See “Certain Relationships and Related Party Transactions” and “Description of Capital Stock” for more information on the rights associated with our common stock and the LLC Units.

 

10


Table of Contents

The following table presents the holdings of outstanding common stock and LLC Units, after giving effect to this offering and the use of proceeds therefrom:

 

     Common Stock(1)      Units  
     Class A      Class B      Total      LLC Units  

Public Stockholders

     28,888,888        —          28,888,888        28,888,888  

Advent

     62,493,676        —          62,493,676        62,493,676  

Spectrum Equity

     2,791,929        26,808,886        29,600,815        29,600,815  

22C Capital.

     520,927        4,151,506        4,672,433        4,672,433  

Jason Krantz

     —          21,299,157        21,299,157        21,299,157  

Members of AIDH Management Holdings, LLC

     2,334,675        5,985,078        8,319,753        8,319,753  
  

 

 

    

 

 

    

 

 

    

 

 

 

Total outstanding

     97,030,095        58,244,627        155,274,722        155,274,722  
  

 

 

    

 

 

    

 

 

    

 

 

 

Total, after giving effect to the exchange of LLC Units (other than unvested LLC Units) for newly issued shares of Class A Common Stock and the retirement of the corresponding shares of Class B Common Stock on a one-for-one basis.

     152,505,872        2,768,850        155,274,722        155,274,722  
  

 

 

    

 

 

    

 

 

    

 

 

 

Total, after giving further effect to the vesting of employee and executive leadership team equity grants under our 2021 Equity Incentive Plan(2)(3)

     157,393,484        —          157,393,484        157,393,484  
  

 

 

    

 

 

    

 

 

    

 

 

 

 

(1)

Reflects the number of shares of our Class A and Class B common stock, respectively, outstanding, after giving effect to the issuance and sale of shares of Class A common stock offered hereby. If the underwriters exercise in full their option to purchase additional shares of our Class A common stock, the number of shares of Class A common stock owned by public stockholders in the table above would be shares of Class A common stock.

(2)

Includes the 2,768,850 LLC Units held by members of AIDH Management Holdings, LLC that are subject to time-based vesting.

(3)

Includes, (i) restricted stock unit awards of 1,462,025 of shares of Class A common stock granted to our executive leadership team and other employees, (ii) restricted stock unit award 650,000 shares of Class A common stock granted to our President and member of the board, Robert Musslewhite, in connection with his appointment as President, subject to vesting and (iii) restricted stock unit award of 6,737 shares of Class A common stock granted to Kathleen Winters, our newly appointed member of the board, in connection with her appointment. See “Executive Compensation—2021 Plan Reserves.”

 

11


Table of Contents

The following table presents the economic interests and combined voting power in Definitive Healthcare Corp. held by the public stockholders, each of the Sponsors, Jason Krantz, members of AIDH Management Holdings, LLC, and other LLC Unitholders (after giving effect to this offering and the use of proceeds therefrom):

 

     Common Stock Owned(1)     Voting Power(2)  
         Shares            %       Votes      %  

Pre-Greenshoe

          

Public Stockholders

     28,888,888        18.61     28,888,888        18.94

Advent

     62,493,676        40.25     62,493,676        40.98

Spectrum Equity

     29,600,815        19.06     29,600,815        19.41

22C Capital

     4,672,433        3.01     4,672,433        3.06

Jason Krantz

     21,299,157        13.72     20,657,840        13.55

Members of AIDH Management Holdings, LLC

     8,319,753        5.36     6,192,220        4.06
  

 

 

    

 

 

   

 

 

    

 

 

 

Total

     155,274,722        100.00     152,505,872        100.00
  

 

 

    

 

 

   

 

 

    

 

 

 

 

(1)

Reflects the sum of the shares of our Class A common stock and Class B common stock then outstanding, after giving effect to the issuance and sale of 11,000,000 shares of Class A common stock offered hereby. If the underwriters exercise in full their option to purchase additional shares of our Class A common stock, the number of shares of Class A common stock owned by, and the voting power held by public stockholders in the table above, would be 30,538,888 shares of Class A common stock or 20% of the voting power.

(2)

Reflects one vote per share of Class A common stock and one vote per share of Class B common stock outstanding other than shares of Class B Common Stock issued with respect to unvested LLC Units held by members of AIDH Management Holdings, LLC. See “Principal Stockholders” for additional information.

(3)

Includes the 2,768,850 LLC Units held by members of AIDH Management Holdings, LLC that are subject to time-based vesting.

(4)

Does not include (i) restricted stock unit to awards of 1,462,025 of shares of Class A common stock granted to our executive leadership team and other employees, (ii) restricted stock unit award of 650,000 shares of Class A common stock granted to our President and member of the board, Robert Musslewhite, in connection with his appointment as President, subject to vesting and (iii) restricted stock unit award of 6,737 shares of Class A common stock granted to Kathleen Winters, our newly appointed member of the board, in connection with her appointment. See “Executive Compensation—2021 Plan Reserves.”

Holding Company Structure and the Tax Receivable Agreement

We are a holding company, and our sole material asset is our ownership interest in Definitive OpCo. The number of LLC Units that we will own directly and indirectly in the aggregate at any time will equal the aggregate number of outstanding shares of our Class A common stock. The economic interest represented by each LLC Unit that we own directly and indirectly will correspond to one share of our Class A common stock, and the total number of LLC Units owned directly and indirectly by us and the other Unitholders at any given time will equal the sum of the outstanding shares of all classes of our common stock.

Our Class B common stock is not listed on any stock exchange.

We acquired certain favorable tax attributes from the Blocker Companies in the Reorganization Transactions and certain tax basis adjustments resulting from the acquisition of LLC Units from Unitholders in connection with the IPO. In addition, the acquisition of LLC Units from existing holders in connection with this offering and acquisitions by us of LLC Units from existing holders in connection with future exchanges by the same Unitholders of LLC Units for shares of our Class A common stock or other consideration are expected to

 

12


Table of Contents

result in favorable tax attributes that will be allocated to us. These tax attributes would not be available to us in the absence of those transactions and are expected to reduce the amount of tax that we would otherwise be required to pay in the future.

In connection with the IPO, we entered into a Tax Receivable Agreement with the TRA Parties. Under the Tax Receivable Agreement, we generally are required to pay to the TRA Parties, in the aggregate, 85% of the amount of cash savings, if any, in U.S. federal, state and local income tax that we actually realize, or in certain circumstances are deemed to realize, as a result of (i) certain favorable tax attributes we acquired from the Blocker Companies, (ii) tax basis adjustments resulting from (a) acquisitions by us of LLC Units from existing holders, including in connection with this offering and (b) future exchanges of LLC Units by Unitholders for Class A common stock or other consideration and (iii) certain payments made under the Tax Receivable Agreement.

Payments under the Tax Receivable Agreement are based on the tax reporting positions we determine, and the IRS or another taxing authority may challenge all or part of the deductions, tax basis increases, net operating losses or other tax attributes subject to the Tax Receivable Agreement, and a court could sustain such challenge. Further, the TRA Parties will not reimburse us for any payments previously made if such tax benefits are subsequently challenged by a taxing authority and are ultimately disallowed, except that any excess payments made to a TRA Party will be netted against future payments otherwise to be made to such TRA Party under the Tax Receivable Agreement, if any, after our determination of such excess. As a result, in such circumstances we could make future payments under the Tax Receivable Agreement that are greater than our actual cash tax savings and may not be able to recoup those payments, which could negatively impact our liquidity. See “Risk Factors—Risks Related to Our Organizational Structure—We will not be reimbursed for any payments made to the TRA Parties under the Tax Receivable Agreement in the event that any tax benefits are disallowed.”

Our obligations under the Tax Receivable Agreement also apply with respect to any person who is issued LLC Units in the future and who becomes a party to the Tax Receivable Agreement.

We are a holding company with no operations of our own and our ability to make payments under the Tax Receivable Agreement will depend on the ability of Definitive OpCo to make distributions to us. Deterioration in the financial condition, earnings, or cash flow of Definitive OpCo and its subsidiaries for any reason could limit or impair their ability to pay such distributions. To the extent that we are unable to make payments under the Tax Receivable Agreement for any reason, such payments generally will be deferred and will accrue interest until paid; provided, however, that nonpayment for a specified period may constitute a breach of a material obligation under the Tax Receivable Agreement and therefore accelerate payments due under the Tax Receivable Agreement, which could negatively impact our results of operations and could also affect our liquidity in periods in which such payments are made.

Our Sponsors

Advent

Advent is one of the largest and most experienced global private equity investors. The firm has invested in over 380 private equity transactions in 42 countries, and as of June 30, 2021, had $80.6 billion in assets under management. With 15 offices in 12 countries, Advent has established a globally integrated team of 245 investment professionals across North America, Europe, Latin America and Asia. The firm focuses on investments in five core sectors, including business and financial services; health care; industrial; retail, consumer and leisure; and technology. Advent has a long history of growth investments dating back to its founding in 1984, and in 2019 launched Advent Tech, a dedicated technology-focused fund focused on growth investments and buyouts of leading technology companies globally. After 35 years dedicated to international investing, Advent remains committed to partnering with management teams to deliver sustained revenue and earnings growth for its portfolio companies.

 

13


Table of Contents

Spectrum Equity

Founded in 1994 with offices in Boston and San Francisco, Spectrum Equity is a leading growth equity firm providing capital and strategic support to innovative Internet, software and information service companies. As of September 30, 2021, the firm has invested in over 165 companies and is currently investing its ninth fund with $1.5 billion in limited partner commitments.

Spectrum Equity seeks to invest in companies which have defensible and sustainable business models with strong recurring revenue, significant operating leverage and structural competitive advantages. Spectrum Equity plays a prominent role in helping its portfolio companies scale their business through active engagement in partnership with management.

22C Capital

22C Capital is a private investment firm committed to delivering capital and critical resources to companies operating at the intersection of technology enablement and data analytics adoption. 22C Capital has a dedicated focus on the business services, healthcare and financial services sectors. 22C Capital seeks to partner with experienced management teams to build companies that are leaders in their respective markets. 22C Capital’s operational and technology resources, including its affiliated data science organization, strive to deliver practical, real-world support to help convert these businesses’ challenges into opportunities and unlock their full potential. 22C Capital executives have cross disciplinary experience building and running market leading data analytics companies, including co-founding and leading Capital IQ.

Debt Refinancing

On September 17, 2021, DH Holdings entered into a credit agreement (the “Credit Agreement”) with Bank of America, N.A., as administrative agent, the lenders party thereto and the other parties specified therein. The Credit Agreement provides for (i) a $275 million term loan A facility (the “Term Facility”) and (ii) a $75 million revolving credit facility (the “Revolving Credit Facility” and, together with the Term Facility, the “Senior Credit Facilities”), the proceeds of which were used to repay the remaining portion of the indebtedness outstanding under the credit agreement, dated as of July 16, 2019, by and among DH Holdings, the lenders party thereto and Owl Rock Capital Corporation, as administrative agent (the “2019 Credit Agreement”), and to pay related fees and expenses.

The loans under the Senior Credit Facilities mature on September 17, 2026. The Senior Credit Facilities are guaranteed by all of DH Holdings’s wholly-owned domestic restricted subsidiaries and AIDH Buyer, LLC, a Delaware limited liability company (“Holdings”) and the direct parent company of DH Holdings, in each case, subject to customary exceptions and are secured by a lien on substantially all of the assets of DH Holdings and the guarantors, including a pledge of the equity of DH Holdings, in each case, subject to customary exceptions.

See “Description of Material Indebtedness—Senior Credit Facilities” and “Management’s Discussion and Analysis of Financial Condition and Results of Operations—Interest Expense” and “Management’s Discussion and Analysis of Financial Condition and Results of Operations—Liquidity and Capital Resources—Debt Obligations.” No assurance can be given that we will be able to complete the debt refinancing on these terms or at all. For an additional description of our Senior Credit Facilities, please see “Description of Material Indebtedness.”

Corporate Information

Definitive Healthcare Corp. was incorporated in Delaware on May 5, 2021. Our principal executive offices are located at 550 Cochituate Rd, Framingham, Massachusetts 01701, and our telephone number is (508) 720-

 

14


Table of Contents

4224. Our corporate website address is www.definitivehc.com. Our website and the information contained on, or that can be accessed through, this website is not deemed to be incorporated by reference in, and is not considered part of, this prospectus. You should not rely on any such information in making your decision whether to purchase our Class A common stock.

Implications of Being an Emerging Growth Company

As a company with less than $1.07 billion in gross revenue during our last fiscal year, we qualify as an “emerging growth company” as defined in the Jumpstart Our Business Startups Act of 2012 (the “JOBS Act”). An emerging growth company may take advantage of specified reduced reporting and other regulatory requirements for up to five years that are otherwise applicable generally to public companies. These provisions include, among other matters:

 

   

requirement to present only two years of audited financial statements and only two years of related

 

   

Management’s Discussion and Analysis of Financial Condition and Results of Operations;

 

   

exemption from the auditor attestation requirement on the effectiveness of our system of internal control over financial reporting pursuant to the Sarbanes-Oxley Act of 2002, as amended (the “Sarbanes-Oxley Act”);

 

   

exemption from the adoption of new or revised financial accounting standards until they would apply to private companies;

 

   

exemption from compliance with any new requirements adopted by the Public Company Accounting Oversight Board requiring mandatory audit firm rotation or a supplement to the auditor’s report in which the auditor would be required to provide additional information about the audit and the financial statements of the issuer;

 

   

an exemption from the requirement to seek non-binding advisory votes on executive compensation and golden parachute arrangements; and

 

   

reduced disclosure about executive compensation arrangements.

We will remain an emerging growth company until the last day of the fiscal year following the fifth anniversary of the completion of our IPO unless, prior to that time, we have more than $1.07 billion in annual gross revenue, have a market value for our common stock held by non-affiliates of more than $700 million as of the last day of our second fiscal quarter of the fiscal year and a determination is made that we are deemed to be a “large accelerated filer,” as defined in Rule 12b-2 promulgated under the Securities Exchange Act of 1934, as amended (the “Exchange Act”), or issue more than $1.0 billion of non-convertible debt over a three-year period, whether or not issued in a registered offering. We have availed ourselves of the reduced reporting obligations with respect to audited financial statements and related “Management’s Discussion and Analysis of Financial Condition and Results of Operations” and executive compensation disclosure in this prospectus and expect to continue to avail ourselves of the reduced reporting obligations available to emerging growth companies in future filings.

In addition, Section 107 of the JOBS Act also provides that an emerging growth company can take advantage of the extended transition period provided in Section 7(a)(2)(B) of the Securities Act of 1933, as amended (the “Securities Act”) for complying with new or revised accounting standards. An emerging growth company can, therefore, delay the adoption of certain accounting standards until those standards would otherwise apply to private companies. An emerging growth company can also choose to “opt out” of that extended transition period and comply with new and revised accounting standards on the relevant dates on which adoption of those standards is required for non-emerging growth companies. Section 107 of the JOBS Act provides that a decision to opt out of the extended transition period for complying with new or revised accounting standards is irrevocable.

 

15


Table of Contents

As a result of our decision to avail ourselves of certain provisions of the JOBS Act, the information that we provide may be different than what you may receive from other public companies in which you hold an equity interest. In addition, it is possible that some investors will find our Class A common stock less attractive as a result of our elections, which may cause a less active trading market for our Class A common stock and more volatility in our stock price.

 

16


Table of Contents

THE OFFERING

 

Issuer

Definitive Healthcare Corp.

 

Class A common stock offered by us

11,000,000 shares of Class A common stock (12,650,000 shares if the underwriters exercise their option to purchase additional shares in full).

 

Option to purchase additional shares of Class A common stock

The underwriters have an option to purchase an additional 1,650,000 shares of Class A common stock from us. The underwriters can exercise this option at any time within 30 days from the date of this prospectus.

 

Class A common stock to be outstanding after this offering

11,000,000 shares of Class A common stock (12,650,000 shares if the underwriters exercise their option to purchase additional shares in full) or 155,274,722 shares of Class A common stock (155,274,722 shares if the underwriters exercise their option to purchase additional shares of Class A common stock in full) if all outstanding LLC Units held by the Unitholders and AIDH Management Holdings, LLC were redeemed or exchanged for a corresponding number of newly issued shares of Class A common stock.

 

Class B common stock to be outstanding after this offering

58,244,627 shares of Class B common stock (57,515,839 shares if the underwriters exercise their option to purchase additional shares in full). We would have no shares of Class B common stock outstanding if all outstanding LLC Units held by the Unitholders were redeemed or exchanged for a corresponding number of newly issued shares of Class A common stock.

 

LLC Units to be held by us after this offering

97,030,095 LLC Units, representing a 62.5% economic interest in Definitive OpCo (or 97,758,883 LLC Units, representing a 63.0% economic interest in Definitive OpCo, if the underwriters exercise their option to purchase additional shares of Class A common stock in full). The LLC Units are not entitled to voting interests in Definitive OpCo.

 

Total LLC Units to be outstanding after this offering

155,274,722 LLC Units (or 155,274,722 LLC Units if the underwriters exercise their option to purchase additional shares of Class A common stock in full).

 

Use of proceeds

We estimate that the net proceeds from the sale of our Class A common stock in this offering, after deducting the underwriting discounts and estimated offering expenses payable by us, will be

 

17


Table of Contents
 

approximately $380,140,000 ($437,461,000 if the underwriters exercise their option to purchase additional shares in full) based on a public offering price of $36.00 per share.

 

  We intend to use the net proceeds from this offering (i) for acquisitions or investments and general corporate purposes, including purchasing 7,000,000 newly issued LLC Units from Definitive OpCo, and (ii) to repurchase an aggregate of 2,233,238 shares of Class A common stock and purchase 1,766,762 LLC Units in Definitive OpCo from existing holders, including our Sponsors, officers, directors and their affiliates, in a “synthetic secondary” transaction, at a price per share of Class A common stock and per LLC Unit in each case, equal to the public offering price of Class A common stock less the underwriting discounts. Definitive OpCo will not receive any proceeds from the repurchase of shares of Class A common stock from existing holders by us or from the purchase of LLC Units from existing holders by us.

 

  If the underwriters exercise their option to purchase additional shares of Class A common stock in full, we estimate that our additional net proceeds will be approximately $57,321,000 based on an public offering price of $36.00. We will use the additional net proceeds we receive pursuant to any exercise of the underwriters’ option to repurchase additional shares of Class A common stock and to purchase additional LLC Units from existing holders. As a result, Definitive OpCo will not receive any additional proceeds from any exercise of the underwriters’ option to purchase additional shares of Class A common stock.

 

Issuer

Definitive Healthcare Corp.

 

Tax Receivable Agreement

We are party to the Tax Receivable Agreement with the TRA Parties (as defined herein). Under the Tax Receivable Agreement, we generally are required to pay to the TRA Parties 85% of the amount of cash savings, if any, in U.S. federal, state and local income tax that we actually realize (or in some circumstances are deemed to realize) as a result of (i) certain favorable tax attributes acquired from the Blocker Companies; (ii) tax basis adjustments resulting from (a) acquisitions by us of LLC Units from existing holders, including in connection with this offering and (b) future exchanges of LLC Units by Unitholders for Class A common stock or other consideration and (iii) certain payments made under the Tax Receivable Agreement. We retain the benefit of the remaining 15% of these tax savings. See “—Organizational Structure.”

 

18


Table of Contents

Dividend policy

We do not anticipate paying any dividends on our Class A common stock or Class B common stock for the foreseeable future; however, we may change this policy in the future. See “Dividend Policy.”

 

Voting Rights

Each share of our Class A common stock entitles its holder to one vote for each share of Class A common stock held of record on all matters to be voted on by stockholders generally.

 

  Each share of our Class B common stock entitles its holder to one vote for each share of Class B common stock held of record on all matters on which stockholders of Definitive Healthcare Corp. are entitled to vote generally. The shares of Class B common stock representing the voting interests of 2,768,850 LLC Units subject to time-based vesting will not entitle the holder thereof to vote such shares until the underlying LLC Units vest.

 

  Holders of outstanding shares of our Class A common stock and Class B common stock vote as a single class on all matters on which stockholders are entitled to vote generally, except as otherwise required by law. See “Description of Capital Stock—Common Stock.”

 

Risk Factors

Investing in our Class A common stock involves a high degree of risk. See the “Risk Factors” section of this prospectus beginning on page 28 for a discussion of factors you should carefully consider before investing in our Class A common stock.

 

Listing

Our Class A common stock is listed on Nasdaq under the symbol “DH.”

Except as otherwise indicated, the number of shares of our Class A common stock outstanding after this offering:

 

   

excludes 58,244,627 shares of Class A common stock reserved for issuance upon exchange of LLC Units held by the Unitholders on a one-for-one basis;

 

   

excludes an aggregate of 1,498,173 shares of our Class A common stock available for issuance under our employee stock purchase plan Definitive Healthcare Corp. 2021 Employee Stock Purchase Plan (the “ESPP”);

 

   

excludes an aggregate of 8,989,039 shares of our Class A common stock available for future equity awards under our Definitive Healthcare Corp. 2021 Equity Incentive Plan (the “2021 Plan”); and

 

   

assumes no exercise of the underwriters’ option to purchase additional shares of Class A common stock.

Unless otherwise indicated, all information in this prospectus:

 

   

gives effect to this offering (which includes our acquisition of LLC Units from existing holders and repurchase of shares of Class A common stock from certain stockholders); and

 

   

assumes the underwriters’ option to purchase additional shares of Class A common stock has not been exercised.

 

19


Table of Contents

Unless otherwise indicated or the context otherwise requires, references in this prospectus to the exercise of the underwriters’ option to purchase additional shares of Class A common stock gives effect to the use of the net proceeds therefrom.

 

20


Table of Contents

SUMMARY HISTORICAL AND PRO FORMA CONSOLIDATED FINANCIAL AND OTHER DATA

The following tables set forth the summary historical consolidated financial and other data for Definitive OpCo and its subsidiaries for the periods and as of the dates presented.

The statements of operations for the years ended December 31, 2020 and 2019 (Successor Company) and for the periods from July 16, 2019 to December 31, 2019 (Successor Company) and January 1, 2019 to July 15, 2019 (Predecessor Company) and balance sheet data as of December 31, 2020 and 2019 (Successor Company) have been derived from AIDH TopCo, LLC’s audited consolidated financial statements and the related notes thereto included elsewhere in this prospectus. On July 16, 2019, AIDH Buyer, LLC , an affiliate of Advent, acquired 100% of the issued and outstanding stock of the Company. AIDH Buyer, LLC, a Delaware limited liability company, is a wholly owned subsidiary of AIDH TopCo, LLC. As a result of these transactions, the Company elected to apply purchase accounting for the change in control in its consolidated stand-alone financial statements, effective July 16, 2019 (the “Change of Control Date”), which resulted in a new basis of accounting and the Company becoming a new entity for financial reporting purposes. References to “Successor” or “Successor Company” relate to the financial position and results of operations of the Company after the Change of Control Date. References to “Predecessor” or “Predecessor Company” refer to the financial position and results of operations of the Company on or before the Change of Control Date. As a result, our results of operations for the year ended December 31, 2020 are not directly comparable to our results of operations for the year ended December 31, 2019.

Definitive Healthcare Corp. is a holding company, and its sole material asset is controlling equity interest in Definitive OpCo. Definitive Healthcare Corp., through Definitive OpCo, operates and conducts our business. Definitive OpCo is considered our predecessor for accounting purposes and its consolidated financial statements will be our historical financial statements.

The summary unaudited pro forma combined and consolidated financial data of Definitive Healthcare Corp. presented below have been derived from our unaudited pro forma combined and consolidated financial statements included elsewhere in this prospectus. The summary unaudited pro forma combined and consolidated statement of operations data for the year ended December 31, 2020 and the nine months ended September 30, 2021 give effect to (i) the Reorganization Transactions and (ii) this offering, each as if they had occurred on January 1, 2020. The summary unaudited combined and consolidated pro forma financial data is presented for illustrative purposes only and is not necessarily indicative of the results of operations or financial position that would have occurred if the relevant transactions had been consummated on the dates indicated, nor is it indicative of future operating results or financial position. See “Unaudited Pro Forma Consolidated Financial Information” and “Prospectus Summary—Organizational Structure.”

Our historical results are not necessarily indicative of future operating results. You should read the information set forth below together with “Prospectus Summary—Organizational Structure,” “Unaudited Pro Forma Combined and Consolidated Financial Information,” “Management’s Discussion and Analysis of Financial Condition and Results of Operations,” “Capitalization” and our consolidated financial statements and the related notes thereto included elsewhere in this prospectus.

 

21


Table of Contents

Results of Operations

 

    Definitive OpCo (AIDH TopCo, LLC)
Successor Company
          Definitive OpCo,
LLC)
Predecessor
Company
    Definitive Healthcare Corp.  
                                        Pro Forma  
    Nine Months
Ended September 30,
    Fiscal Year
Ended
December 31,
    Period from
July 16, to
December 31,
          Period from
January 1, to
July 15,
    Year Ended
December 31,
    Nine Months
Ended
September 30,
 

(in thousands)

      2021(1)             2020         2020     2019     2019     2020     2021  

Revenue

  $ 119,841     $ 84,659     $ 118,317     $ 40,045         $ 45,458     $ 118,317     $ 119,841  

Cost of revenue:

                 

Cost of revenue exclusive of amortization shown below

    13,895       7,876       11,085       4,668           4,830       11,085       13,895  

Amortization

    15,896       14,278       19,383       8,614           498       19,383       15,896  
 

 

 

   

 

 

   

 

 

   

 

 

       

 

 

   

 

 

   

 

 

 

Total cost of revenue

    29,791       22,154       30,468       13,282           5,328       30,468       29,791  
 

 

 

   

 

 

   

 

 

   

 

 

       

 

 

   

 

 

   

 

 

 

Gross profit

    90,050       62,505       87,849       26,763           40,130       87,849       90,050  

Operating expenses:

                 

Sales and marketing

    39,003       23,542       34,332       10,814           16,039       34,332       39,003  

Product development

    12,817       7,566       11,062       3,484           3,961       11,062       12,817  

General and administrative

    18,891       8,105       12,927       6,365           3,979       12,927       18,891  

Depreciation and amortization

    28,814       30,037       40,197       22,459           1,967       40,197       28,814  

Transaction expenses

    3,332       748       3,776       14,703           1,151       17,124       12,791  
 

 

 

   

 

 

   

 

 

   

 

 

       

 

 

   

 

 

   

 

 

 

Total operating expenses

    102,857       69,998       102,294       57,825           27,097       115,642       112,316  
 

 

 

   

 

 

   

 

 

   

 

 

       

 

 

   

 

 

   

 

 

 

(Loss) income from operations

    (12,807     (7,493     (14,445     (31,062         13,033       (27,793     (22,266

Other expense, net:

                 

Foreign currency transaction gain (loss)

    143       —         (222     —             —         (222     143  

Interest expense, net

    (23,956     (27,802     (36,490     (18,204         (165     (7,393     (5,454

Loss on extinguishment of debt

    (9,873     —         —         —             —      

 

(9,873

    —    
 

 

 

   

 

 

   

 

 

   

 

 

       

 

 

   

 

 

   

 

 

 

Total other expense, net

    (33,686     (27,802     (36,712     (18,204         (165     (17,488     (5,311
 

 

 

   

 

 

   

 

 

   

 

 

       

 

 

   

 

 

   

 

 

 

(Loss) income before income taxes

    (46,493     (35,295     (51,157     (49,266         12,868       (45,281     (27,577

Income tax expense

    —         —         —         —             —         —         —    
               

 

 

   

 

 

 

Net (loss) income

  $ (46,493   $ (35,295   $ (51,157   $ (49,266       $ 12,868     $ (45,281)     $ (27,577
               

 

 

   

 

 

 

Net loss attributable to noncontrolling interests

    (5,172     —         —         —             —         (16,471     (10,032
               

 

 

   

 

 

 

Net loss attributable to Definitive Healthcare Corp.

    (7,978     —         —         —             —       $ (28,810)     $ (17,545
               

 

 

   

 

 

 
 

Basic and diluted net loss per share(2)

  $ (0.09     N/A       —         —             —         (0.30)       (0.18

Shares used in basic and diluted per share calculation

    88,263,333       N/A       —         —             —         97,030,095       97,030,095  

 

(1)

Amounts for the period from January 1, 2020 through September 15, 2021 herein represent the historical operations of Definitive OpCo. The amounts as of September 30, 2021 and for the period from September 16, 2021 reflect the consolidated operations of Definitive Healthcare Corp. and its consolidated subsidiaries.

(2)

Basic and diluted net loss per share of Class A common stock is applicable only for the period from September 15, 2021 through September 30, 2021, which is the period following the IPO and related Reorganization Transactions.

 

22


Table of Contents
     Definitive Healthcare Corp.  
     As of September 30, 2021  
(in thousands)    Actual      As
Adjusted(1)
 

Consolidated Balance Sheet Data (at end of period)

                          

Cash and cash equivalents

   $ 189,752      $ 432,932  

Total assets

     1,869,799        2,112,979  

Term loan, net of current portion

     265,388        265,388  

Other long-term liabilities

     218,290        230,259  

Total liabilities and members’ capital

   $ 1,869,799      $ 2,112,979  

 

(1)

Represents the cash and cash equivalents after giving effect to the use of proceeds as described in “Use of Proceeds.”

 

     Definitive OpCo
(AIDH TopCo, LLC)
(Successor Company)
    Definitive OpCo
(AIDH TopCo, LLC)
(Predecessor
Company)
 
     Nine Months Ended
September 30,
    Fiscal Year
Ended
December 31,
    Period from
July 16, to
December 31,
    Period from
January 1, to
July 15,
 
($ in thousands)    2021     2020     2020     2019     2019  

Cash provided by (used in):

          

Operating activities

   $ 20,993     $ 14,544     $ 23,217     $ (7,133   $ 28,727  

Investing activities(1)

     (5,662     (7,996     (23,862     (1,109,368     (30,560

Financing activities

     149,695       19,516       16,655       1,125,119       (468
  

 

 

   

 

 

   

 

 

   

 

 

   

 

 

 

Change in cash and cash equivalents (excluding exchange rate changes)

   $ 165,026     $ 26,064     $ 16,010     $ 8,618     $ (2,301
  

 

 

   

 

 

   

 

 

   

 

 

   

 

 

 

 

(1)

Cash flows used in investing activities includes purchases of property, equipment, and other assets of $5.7 million and $1.1 million for the nine months ended September 30, 2021 and 2020, respectively, and $1.4 million, $1.2 million, and $0.7 million, in the periods ended December 31, 2020, July 16, 2019 to December 31, 2019 (Successor), and January 1, 2019 to July 15, 2019 (Predecessor), respectively.

 

    Definitive OpCo
(AIDH TopCo, LLC)
Successor Company
          Definitive OpCo
(AIDH TopCo, LLC)
Predecessor Company
 
    Nine Months Ended
September 30,
    Year Ended
December 31,

2020
    Period from
July 16, 2019 to

December 31, 2019
          Period from
January 1, 2019 to

July 15, 2019
 
($ in thousands)   2021     2020  

Other Financial Data(1)

             

Net (Loss) Income

  $ (46,493   $ (35,295   $ (51,157   $ (49,266       $ 12,868  

Reported gross profit

    90,050       62,505       87,849       26,763           40,130  

(Loss) Income from operations

    (12,807     (7,493     (14,445     (31,062         13,033  

Revenue

    119,841       84,659       118,317       40,045           45,458  

Adjusted EBITDA(2)

    42,886       40,704       53,505       18,651           23,656  

Adjusted Gross Profit(3)

    105,254       76,726       107,080       35,393           40,884  

Net (Loss) Income Margin(4)

    (39 )%      (42 )%      (43 )%      (123 )%          28

Gross Margin(5)

    75     74     74     67         88

Adjusted Gross Margin(6)

    88     91     91     88         90

Adjusted Operating Income(7)

    40,922       39,784       52,139       18,183           23,233  

Adjusted EBITDA Margin(8)

    36     48     45     47         52

Adjusted Net Income (Loss)(9)

    6,805       11,982       15,427       (21         23,068  

 

(1)

Adjusted EBITDA, Adjusted Gross Profit, Adjusted Gross Margin, Adjusted Operating Income and Adjusted Net Income (Loss) are not defined under GAAP. Our use of the terms EBITDA and Adjusted

 

23


Table of Contents
  EBITDA may not be comparable to similarly titled measures of other companies in our industry and are not measures of performance calculated in accordance with GAAP. Our presentation of Adjusted EBITDA, Adjusted Gross Profit, Adjusted Gross Margin, Adjusted (Loss) Operating Income and Adjusted Net Income (Loss) are intended as supplemental measures of our performance that are not required by, or presented in accordance with, GAAP. These measures should not be considered as alternatives to income (loss) from operations, net income (loss), earnings per share or any other performance measures derived in accordance with GAAP, or as measures of operating cash flows or liquidity. See “Non-GAAP Financial Measures” for a discussion of our results of operations for definitions and a reconciliation of our net (loss) income to Adjusted EBITDA, our gross profit to Adjusted Gross Profit and Adjusted Gross Margin, our (loss) income from operations to Adjusted Operating Income and our (loss) income to Adjusted Net Income (Loss).
(2)

Adjusted EBITDA is defined as earnings before (i) debt-related costs, including interest expense and (ii) interest income, (iii) provision for taxes and (iv) depreciation and amortization. Management further adjusts EBITDA in its presentation of Adjusted EBITDA to exclude (i) other (income) expense, (ii) stock-based compensation, (iii) acquisition-related expenses and (iv) other non-recurring expenses.

(3)

Adjusted Gross Profit is defined as revenue less cost of revenue (excluding acquisition-related amortization and equity compensation costs).

(4)

Net (Loss) Income Margin is defined as net (loss) income as a percentage of revenue for the applicable period.

(5)

Gross Margin is defined as reported gross profit as a percentage of revenue for the applicable period.

(6)

Adjusted Gross Margin is defined as Adjusted Gross Profit as a percentage of revenue for the applicable period.

(7)

Adjusted Operating Income is defined as (loss) income from operations plus (i) acquisition-related depreciation and amortization (ii) stock-based compensation, (iii) acquisition-related expenses and (iv) other non-recurring adjustments.

(8)

Adjusted EBITDA Margin is calculated by dividing Adjusted EBITDA by revenue for the applicable period.

(9)

Adjusted Net (Loss) Income is defined as (loss) income from operations plus (i) acquisition-related depreciation and amortization (ii) stock-based compensation, (iii) acquisition-related expenses and (iv) other non-recurring adjustments.

 

24


Table of Contents

The following table provides a reconciliation of EBITDA and Adjusted EBITDA to net income (loss), their most directly comparable GAAP measure, for each of the periods presented:

Adjusted EBITDA

    Nine Months Ended     Year Ended
December 31,
2020
    Period from
July 16, 2019 to
December 31, 2019
          Period from
January 1, 2019 to
July 15, 2019
 
(in thousands)   September 30,
2021
    September 30,
2020
 

Net (Loss) Income

  $ (46,493   $ (35,295   $ (51,157   $ (49,266       $ 12,868  

Interest expense, net

    23,956       27,802       36,490       18,204           165  

Depreciation

    1,193       817       1,152       456           423  

Loss from extinguishment of debt

    9,873       —         —         —             —    

Amortization of intangible assets

    43,517       43,498       58,428       30,617           2,042  
 

 

 

   

 

 

   

 

 

   

 

 

       

 

 

 

EBITDA

    32,046       36,822       44,913       11           15,498  

Other (income) expense, net (a)

    (143     —         222       —             —    

Equity compensation costs (b)

    4,338       1,330       1,747       744           5,807  

Acquisition related expenses (c)

    3,332       748       3,776       14,703           1,151  

Non-recurring and one-time adjustments (d)

    3,313       1,804       2,847       3,193           1,200  
 

 

 

   

 

 

   

 

 

   

 

 

       

 

 

 

Adjusted EBITDA

    42,886       40,704     $ 53,505     $ 18,651         $ 23,656  

Revenue

    119,841       84,659     $ 118,317     $ 40,045         $ 45,458  
 

 

 

   

 

 

   

 

 

   

 

 

       

 

 

 

Adjusted EBITDA Margin

    36     48     45     47         52
 

 

 

   

 

 

   

 

 

   

 

 

       

 

 

 

 

(a)

Primarily represents foreign exchange remeasurement gains and losses.

(b)

Equity compensation costs represents non-cash compensation expense recognized in association with equity awards made to employees and directors.

(c)

Acquisition related expenses primarily represent legal, accounting and consulting expenses and fair value adjustments for contingent consideration related to our acquisitions.

(d)

Non-recurring items represent expenses that are typically one-time or non-operational in nature. One-time expenses are comprised primarily of the following items: professional fees related to IPO readiness in the nine months ended September 30, 2021, a pricing study initiated by our sponsors and IPO costs in the year ended December 31, 2020, a sales-tax voluntary disclosure agreement in the period from July 16, 2019 to December 31, 2019, and the costs of exiting certain contracts assumed as part of an acquisition in the period from January 1, 2019 to July 15, 2019.

 

25


Table of Contents

The following table provides a reconciliation of Adjusted Gross Profit and Adjusted Gross Margin to gross profit, its most directly comparable GAAP measure, for each of the periods presented:

 

    Definitive OpCo
(AIDH TopCo, LLC)
Successor Company
    Definitive OpCo
(AIDH TopCo, LLC)
Predecessor Company
 
    Nine Months Ended     Year Ended     Period from
July 16, 2019 to

December 31, 2019
    Period from
January 1, 2019 to

July 15, 2019
 

(in thousands)

  September 30,
2021
    September 30,
2020
    December 31,
2020
 

Reported gross profit

  $ 90,050     $ 62,505     $ 87,849     $ 26,763     $ 40,130  

Amortization of intangible assets resulting from acquisition-related purchase accounting adjustments (a)

    15,125       14,175       19,169       8,602       498  

Equity compensation costs

    79       46       62       28       256  
 

 

 

   

 

 

   

 

 

   

 

 

   

 

 

 

Adjusted Gross Profit

  $ 105,254     $ 76,726     $ 107,080     $ 35,393     $ 40,884  

Revenue

    119,841       84,659       118,317       40,045       45,458  
 

 

 

   

 

 

   

 

 

   

 

 

   

 

 

 

Adjusted Gross Margin

    88     91     91     88     90
 

 

 

   

 

 

   

 

 

   

 

 

   

 

 

 

 

(a)

Amortization of intangible assets resulting from purchase accounting adjustments represents non-cash amortization of acquired intangibles, primarily resulting from the Advent acquisition.

The following table presents a reconciliation of (Loss) Income from Operations to Adjusted Operating Income for the periods presented:

 

    Definitive OpCo
(AIDH TopCo, LLC)
Successor Company
    Definitive OpCo
(AIDH TopCo, LLC)
Predecessor Company
 
    Nine Months Ended     Year Ended     Period from
July 16, 2019 to

December 31, 2019
    Period from
January 1, 2019 to

July 15, 2019
 

(in thousands)

  September 30,
2021
    September 30,
2020
    December 31,
2020
 

(Loss) income from operations

  $ (12,807   $ (7,493   $ (14,445   $ (31,062   $ 13,033  

Amortization of intangible assets(a)

    42,746       43,395       58,214       30,605       2,042  

Equity compensation costs(b)

    4,338       1,330       1,747       744       5,807  

Acquisition-related expenses(c)

    3,332       748       3,776       14,703       1,151  

Other non-recurring adjustments(d)

    3,313       1,804       2,847       3,193       1,200  
 

 

 

   

 

 

   

 

 

   

 

 

   

 

 

 

Adjusted Operating Income

  $ 40,922     $ 39,784     $ 52,139     $ 18,183     $ 23,233  
 

 

 

   

 

 

   

 

 

   

 

 

   

 

 

 

 

(a)

Amortization of intangible assets resulting from purchase accounting adjustments represents non-cash amortization of acquired intangibles, primarily resulting from the Advent acquisition.

(b)

Stock-based compensation represents non-cash compensation expense recognized in association with equity awards made to employees and directors.

(c)

Acquisition-related expenses represent legal, accounting and consulting expenses and fair value adjustments for contingent consideration related to our acquisitions.

(d)

Non-recurring items represent expenses that are typically one-time or non-operational in nature. One-time expenses are comprised primarily of the following items: professional fees related to IPO readiness in the nine months ended September 30, 2021, a pricing study initiated by our sponsors and IPO costs in the year ended December 31, 2020, a sales-tax voluntary disclosure agreement in the period from July 16, 2019 to December 31, 2019, and the costs of exiting certain contracts assumed as part of an acquisition in the period from January 1, 2019 to July 15, 2019.

 

26


Table of Contents

The following table presents a reconciliation of Net (Loss) Income to Adjusted Net Income (Loss) for the periods presented:

 

    Definitive OpCo
(AIDH TopCo, LLC)
Successor Company
    Definitive OpCo
(AIDH TopCo, LLC)
Predecessor Company
 
    Nine Months Ended     Year ended     Period from
July 16, 2019 to

December 31, 2019
    Period from
January 1, 2019 to

July 15, 2019
 

(in thousands)

  September 30,
2021
    September 30,
2020
    December 31,
2020
 

Net (loss) income

  $ (46,493   $ (35,295   $ (51,157   $ (49,266   $ 12,868  

Amortization of intangible assets (a)

    42,746       43,395       58,214       30,605       2,042  

Equity compensation costs (b)

    4,338       1,330       1,747       744       5,807  

Acquisition-related expenses (c)

    3,332       748       3,776       14,703       1,151  

Tax impacts of adjustments to net income (loss)

    (10,304     —         —         —         —    

Other non-recurring adjustments (d)

    13,186       1,804       2,847       3,193       1,200  
 

 

 

   

 

 

   

 

 

   

 

 

   

 

 

 

Adjusted Net Income (Loss)

  $ 6,805     $ 11,982     $ 15,427     $ (21   $ 23,068  
 

 

 

   

 

 

   

 

 

   

 

 

   

 

 

 

 

(a)

Amortization of intangible assets resulting from purchase accounting adjustments represents non-cash amortization of acquired intangibles, primarily resulting from the Advent acquisition.

(b)

Stock-based compensation represents non-cash compensation expense recognized in association with equity awards made to employees and directors. See “Description of Material Indebtedness.”

(c)

Acquisition-related expenses represent legal, accounting and consulting expenses and fair value adjustments for contingent consideration related to our acquisitions.

(d)

Non-recurring items represent expenses that are typically one-time or non-operational in nature. One-time expenses are comprised primarily of the following items: debt extinguishment costs related to the repayment of the $450.0 million term loan payable pursuant to credit agreement entered into in July 16, 2019 (the “2019 Term Loan”) and professional fees related to IPO readiness in the nine months ended September 30, 2021, a pricing study initiated by our sponsors and IPO costs in the year ended December 31, 2020, a sales-tax voluntary disclosure agreement in the period from July 16, 2019 to December 31, 2019, and the costs of exiting certain contracts assumed as part of an acquisition in the period from January 1, 2019 to July 15, 2019.

 

27


Table of Contents

RISK FACTORS

An investment in our Class A common stock involves a high degree of risk. You should carefully consider each of the following risk factors, as well as other information contained in this prospectus, including “Management’s Discussion and Analysis of Financial Condition and Results of Operations” and our audited consolidated financial statements and related notes, before investing in our Class A common stock. The occurrence of any of the following risks could have a material adverse effect on our business, financial condition and results of operations, in which case the trading price of our Class A common stock could decline and you could lose all or part of your investment.

Risks Related to Our Business and Industry

We generate substantially all of our revenue and cash flows from sales of subscriptions to our platform and any decline in demand for our platform and the data we offer could have a material adverse effect on our business, financial condition and results of operations.

For the year ended December 31, 2020 and the nine months ended September 30, 2021, we derived 99% of our revenue and cash flows from subscription services, and we expect to continue to generate substantially all of our revenue from the sale of subscriptions to our platform. As a result, the continued use of healthcare provider data, sales intelligence and healthcare market analytics by the healthcare ecosystem is critical to our future growth and success. If the healthcare data market fails to grow, or grows more slowly than we currently anticipate, or if there is a decrease in the use of healthcare commercial intelligence, demand for our platform would be negatively affected.

Changes in preferences for healthcare commercial intelligence may have a disproportionately greater impact on us than if we offered diversified solutions. Demand for healthcare data in general, and our platform in particular, is affected by a number of factors, many of which are beyond our control. Some of these factors include:

 

   

awareness and acceptance of the healthcare commercial intelligence platform category generally, and the growth and evolution of the category and our addressable market;

 

   

availability of products and services that compete with our platform;

 

   

brand recognition;

 

   

pricing;

 

   

ease of adoption and use;

 

   

performance, features and user experience, and the development and acceptance of new features, integrations and capabilities;

 

   

ability to consistently procure high-quality and useful data;

 

   

the level of customer support we provide;

 

   

accessibility across several operating system and applications; and

 

   

integration with workflow insights and technologies.

The market in which we operate is subject to rapidly changing user demand and preference trends. Failure to successfully predict and address these trends, meet user demands or achieve more widespread market acceptance of our platform could have a material adverse effect on our business, financial condition and results of operations.

 

28


Table of Contents

The market in which we operate is highly competitive, such that if we do not compete effectively, it could have a material adverse effect on our business, financial condition and results of operations.

The market in which we operate is becoming increasingly competitive as large, well-funded organizations in the healthcare ecosystem, including Life Sciences companies, healthcare providers and HCIT companies, among others, develop internal technologies to create healthcare commercial intelligence. Demand for our platform is also price sensitive. Many factors, including our marketing, customer acquisition and technology costs, and the pricing and marketing strategies of our competitors, can significantly affect our pricing strategies. Such competition may result in pricing pressures, reduced profit margins or lost market share, or a failure to grow or maintain our market share, any of which could have a material adverse effect on our business, financial condition and results of operations. Our competitors may expand their operations to internally analyze data relating to the healthcare ecosystem. Many of our competitors have significant competitive advantages over us, including longer operating histories, internal datasets and greater financial, sales and marketing, research and development and other resources. In addition, some of our competitors may make acquisitions or enter into strategic relationships to offer a more comprehensive or affordable range of solutions and platform than we do. We also expect that there will be significant competition as we continue to expand our intelligence modules and enter new verticals. Our inability to compete successfully against our competitors and maintain our gross margin could have a material adverse effect on our business, financial condition and results of operations.

If we fail to respond to advances in healthcare commercial intelligence, competitors could surpass the depth, breadth or accuracy of our platform.

Current or future competitors may seek to develop new solutions for more efficiently transforming, cleansing and linking data and creating healthcare commercial intelligence. Such actions may enable a competitor to create a platform that is comparable or superior to ours, that takes substantial market share from us, or that creates or maintains healthcare commercial intelligence at a lower cost than we currently provide. We expect continuous improvements in computer hardware, network operating systems, programming tools, programming languages, operating systems, data matching, data filtering, data predicting and other database technologies and the use of the Internet. These improvements, as well as changes in customer preferences or regulatory requirements, may require changes in the technology used to process and analyze data. Our future success will depend, in part, upon our ability to internally develop and implement new and competitive intelligence modules and features, use third-party technologies to source data effectively, and respond to advances in healthcare commercial intelligence. If we fail to respond to changes in healthcare commercial intelligence, our competitors may be able to develop solutions that will take market share from us, and the demand for our platform, the delivery of our solutions or our market reputation could be adversely impacted, which could have a material adverse effect on our business, financial condition and results of operations.

If we are not able to obtain and maintain accurate, comprehensive or reliable data, we could experience reduced demand for our platform.

The healthcare landscape is complex, opaque and evolving and our success depends in large part on our customers’ confidence in the depth, breadth and accuracy of our data and analytics. The task of providing a comprehensive view of the healthcare ecosystem, including information on healthcare providers, physicians and how they are affiliated and interconnected, how they refer patients to each other, the quality of care they provide and procedure and diagnosis volumes, is challenging and expensive. Many of our contracts with our customers include a contractual right pursuant to which our customers may unilaterally terminate their subscription with us and we could be obligated to reimburse certain payments if customers experience any issues with the availability of the platform. Unavailability of our platform for scheduled maintenance does not trigger the termination right. If the data we obtain from third parties and our own first party research cannot be obtained on a timely basis, or at all, or maintained, customers may be dissatisfied with our platform reducing the likelihood of customers to renew or upgrade their subscriptions. In addition, if we are no longer able to maintain accuracy in our data and analytics, we may face legal claims by our customers, which could have a material adverse effect on our business, financial condition and results of operations.

 

29


Table of Contents

We have experienced rapid growth in recent periods, and our recent growth rates may not be indicative of our future growth.

We have experienced rapid organic and acquisition-driven growth in recent periods. For the year ended December 31, 2020, our revenue was $118.3 million, an increase of 38% as compared to our revenue of $85.5 million for the year ended December 31, 2019. For the nine months ended September 30, 2021, our revenue was $119.8 million, an increase of 41% as compared to our revenue of $84.7 million for the nine months ended September 30, 2020. We cannot guarantee that we will sustain our recent revenue growth rate in future periods. Further, as we operate in a new and rapidly changing market, widespread acceptance and use of our platform is critical to our future growth and success. Our revenue growth may slow or our revenue may decline for a number of other reasons, including reduced demand for our platform, increased competition, a decrease in the growth or reduction in size of our overall market, the impacts to our business from the COVID-19 pandemic, or if we cannot capitalize on growth opportunities.

We expect our operating expenses to increase in future periods, and if our revenue growth does not increase to offset these anticipated increases in our operating expenses, it will have a material adverse effect on our business, financial condition and results of operations and we may not be able to achieve or maintain profitability. Further, our rapid growth may make it difficult to evaluate our future prospects. Our ability to forecast our future results of operations is subject to a number of uncertainties, including our ability to effectively plan for and model future growth. If we fail to achieve the necessary level of efficiency in our organization as it grows, or if we are not able to accurately forecast future growth, it could have a material adverse effect on our business, financial condition and results of operations.

We may not achieve or sustain profitability in the future compared to historical levels as we increase investments in our business.

We have incurred operating losses in the past and may continue to incur net losses in the future. For the year ended December 31, 2020, we had a net loss of $51.2 million, compared to a net loss of $36.4 million for the year ended December 31, 2019. For the nine months ended September 30, 2021, we had a net loss of $46.5 million, compared to a net loss of $35.3 million for the nine months ended September 30, 2020. We expect our operating expenses to increase in the future as we invest capital to make acquisitions, develop new features, add to our existing intelligence modules and invest in new products and data sources. Further, our administrative costs will significantly increase relative to prior periods due to the incremental costs associated with operating as a public company, including corporate insurance costs, additional accounting and legal expenses, and additional resources associated with controls, reporting, and disclosure. We may not be able to achieve or sustain profitability in subsequent periods. Our efforts to grow our business may be more costly than we expect and we may not be able to increase our revenue enough to offset higher operating expenses. We may incur significant losses in the future for a number of reasons, including as a result of unforeseen expenses, difficulties, complications and delays, the other risks described in this prospectus and other unknown events. The amount of any future net losses will depend, in part, on the growth of our future expenses and our ability to generate revenue. If we incur losses in the future, any such future losses will have an adverse effect on our stockholders’ equity and working capital. If we are unable to achieve or sustain profitability, the market price of our Class A common stock may significantly decrease and our ability to raise capital, expand our business or continue our operations may be impaired. A decline in the price of our Class A common stock may cause you to lose all or part of your investment.

We could lose our access to our data providers, which could negatively impact our platform and could have a material adverse effect on our business, financial condition and results of operations.

Our platform depends extensively upon continued access to and receipt of data from external sources, including real-time claims data, as well as data received from customers, strategic partners and various government and public records repositories. In some cases, we compete with our data providers. Our data providers could stop providing data, provide outdated data or inaccurate data or increase the costs for their data

 

30


Table of Contents

for a variety of reasons, including a perception that our systems are insecure as a result of a data security breach, budgetary constraints, a desire to generate additional revenue or for regulatory or competitive reasons. We could also become subject to increased legislative, regulatory or judicial restrictions or mandates on the collection, disclosure or use of such data, in particular if such data is not collected by our data providers in a way that allows us to legally use the data. If we were to lose access to this external data, either temporarily or permanently, or if our access or use were restricted or were to become less economical or desirable, our ability to provide the full breadth of our healthcare commercial intelligence on our platform could be negatively impacted, which could have a material adverse effect on our business, financial condition and results of operations. We cannot provide assurance that we will be successful in maintaining our relationships with these external data providers or that we will be able to continue to obtain data from them on acceptable terms or at all. Further, we cannot provide assurance that we will be able to obtain adequate data on commercially acceptable terms from alternative sources if our current sources become unavailable.

Our ability to introduce new features, intelligence modules, updates, integrations, capabilities and enhancements to our existing platform is dependent on innovation and our research and product development resources. If our investments in innovation do not translate into material enhancements to our platform or if those investments are more costly than we expect, we may not be able to effectively compete, which could have a material adverse effect on our business, financial condition and results of operations.

Our ability to compete effectively and to attract new customers and increase revenue from existing customers depends in large part on our ability to continually enhance and improve our platform and the features, intelligence modules and capabilities we offer. It also requires the introduction of compelling new features, intelligence modules and capabilities that reflect the changing nature of our market to maintain and improve the quality and value of our platform, which depends on our ability to continue investing in innovation and our successful execution and our efforts to improve and enhance our platform. The success of any enhancement to our platform depends on several factors, including availability, frequent updates, analytics reflecting current healthcare commercial intelligence, competitive pricing, adequate quality testing, integration with existing technologies and overall market acceptance. Any new features, integrations or capabilities that we develop may not be introduced in a timely or cost-effective manner, may contain errors, failures, vulnerabilities or bugs or may not achieve the market acceptance necessary to generate significant revenue. Maintaining adequate research and product development resources, such as the appropriate personnel and development technology, to meet the demands of the market is essential. Moreover, innovation can be technically challenging and expensive. If we are unable to successfully develop new features, integrations and capabilities to enhance our platform to meet the requirements of current and prospective customers or otherwise gain widespread market acceptance, it could have a material adverse effect on our business, financial condition and results of operations.

Further, our competitors may expend more resources on their respective innovation programs or may be acquired by larger companies that would allocate greater resources to our competitors’ innovation programs or our competitors may be more efficient and/or successful in their innovation activities. Our failure to continue to innovate or to effectively compete with the innovation programs of larger, better-funded companies would give an advantage to such competitors and could have a material adverse effect on our business, financial condition and results of operations.

If we are unable to attract new customers and expand subscriptions of current customers, our revenue growth and financial performance will be negatively impacted.

To increase our revenue and achieve profitability, we must retain and grow the subscriptions of existing customers and attract new customers. We price our services on a tiered subscription-based model that allows our customers to choose a core plan based on their needs and the customer subscribes to the platform on a per user per month basis. Customers can then add users and intelligence modules for additional monthly rates depending on their individual needs. We seek to expand existing customer subscriptions by adding new customers and intelligence modules, including through expanding the adoption of our platform into other departments within

 

31


Table of Contents

existing customers. We do not know whether we will continue to achieve similar customer acquisition, retention and subscription growth rates in future periods as we have in the past. Numerous factors may impede our ability to add new customers and retain and expand existing customer subscriptions, including failure to hire effective sales personnel, adequately train new sales personnel, provide a high-quality customer experience and ensure the effectiveness of our go-to-market programs that drive customer referrals. Additionally, increasing our sales to enterprise organizations (both existing and prospective customers) requires increasingly sophisticated and costly sales and account management efforts targeted at senior management and other personnel. If our efforts to sell to enterprise organizations are not successful or do not generate additional revenue, our growth will suffer, which could have a material adverse effect on our business, financial condition and results of operations.

Moreover, our business is subscription-based, and therefore our customers are not obligated to and may not renew their subscriptions after their existing subscriptions expire or may renew at a lower price, including if such customers choose to reduce the intelligence modules to which they have access or reduce their number of users. Most of our subscriptions are sold for multi-year terms, though some organizations purchase a one-year subscription plan. While our subscription agreements typically provide for automatic renewal, our customers may opt-out of automatic renewal and customers have no obligation to renew a subscription after the expiration of the term. Our customers may or may not renew their subscriptions as a result of a number of factors, including their satisfaction or dissatisfaction with our platform, decreases in the number of users at the organization, our pricing or pricing structure, the pricing or capabilities of the products and services offered by our competitors, the effects of economic conditions (including as a result of general economic downturns as a result of the COVID-19 pandemic) or reductions in our paying customers’ spending levels. Our contracts typically require advance notice to terminate a contract in the absence of a default by the Company. In addition, our customers may renew for shorter contract lengths if they were previously on multi-year contracts or switch to lower cost offerings of our platform. Our attrition rates may increase or fluctuate as a result of a number of factors, including customer dissatisfaction with our services, customers’ spending levels, mix of customer base, decreases in the number of users at our customers, competition, pricing increases or changing or deteriorating general economic conditions. If customers do not renew their subscriptions or renew on less favorable terms, we fail to add more users, or if we fail to expand subscriptions of existing customers, our revenue may decline or grow less quickly than anticipated and we may not be able to achieve our anticipated LTV from our customer relationships, which could have a material adverse effect on our business, financial condition and results of operations.

We may fail to offer the optimal pricing and packaging of our solutions, which could negatively impact our growth strategy and ability to effectively compete in the market.

We may make changes to our pricing model from time to time. Demand for our solutions is sensitive to price, and current or prospective customers may choose not to subscribe or renew their subscriptions due to costs. Further, certain of our competitors may in the future offer lower-priced or free services that compete with our platform or may bundle functionality compatible with our platform and/or offer a broader range of solutions. Similarly, certain competitors may use marketing strategies that enable them to acquire customers more rapidly and/or at a lower cost than us. In addition, if our mix of features and capabilities on our platform changes or if we develop additional intelligence modules for specific use cases or additional premium versions, then we may need or choose to revise our pricing.

As more of our sales efforts target larger Enterprise Customers, our sales cycle may become longer and more expensive, and we may encounter pricing pressure and implementation and configuration challenges that may require us to delay revenue recognition for some complex transactions, all of which could have a material adverse effect on our business, financial condition and results of operations.

As we target more of our sales efforts at larger Enterprise Customers, we may face longer sales cycles, greater competition, more complex customer due diligence, less favorable contractual terms and less predictability in completing some of our sales. Consequently, a target customer’s decision to use our solutions may be an enterprise-wide decision and, if so, these types of sales would require us to provide greater levels of

 

32


Table of Contents

education regarding the use and benefits of our platform, as well as education regarding privacy and data protection laws and regulations to prospective customers. In addition, larger Enterprise Customers and governmental entities may demand more configuration and integration services and features. As a result of these factors, these sales opportunities may require us to devote greater sales support and professional services resources to smaller Enterprise Customers, which could increase the costs and time required to complete sales and diverting resources to a smaller number of larger transactions, while potentially requiring us to delay revenue recognition on some of these transactions until the technical or implementation requirements have been met.

If we fail to offer high-quality customer experience, our business and reputation will suffer.

Numerous factors may impact a customer’s experience which may in turn impact the likelihood of such customer renewing its subscription. Those factors include the usability of the platform, the depth, breadth and accuracy of the data, the adequacy of our data synthesis, and the quality of our onboarding, training, account management and customer technical and support functions. Our number of customers has grown rapidly, and the continued growth that we anticipate will put additional pressure on our customer experience programs. It may be difficult for us to identify, recruit, train and manage enough employees with sufficient skill and talent in each area of the customer experience to adequately scale those functions to match the growth of our customer base. In addition, larger Enterprise Customers and customers with larger subscriptions are more demanding of our customer experience programs. If and as we add more large Enterprise Customers and increase the annual contract value of existing subscriptions, we may need to devote even more resources to such programs, and we may find it difficult to effectively scale those programs. If we do not adequately scale our customer experience operations to meet the demands of our growing customer base, an increase in large Enterprise Customers and large customer subscriptions, or if we otherwise fail to provide an overall high-quality customer experience, fewer customers could renew or upgrade their subscriptions, and our reputation could suffer, negatively impacting our ability to acquire new customers, which could have a material adverse effect on our business, financial condition and results of operations.

In addition, from time to time customers rely upon our support teams to resolve technical issues relating to our platform. We may be unable to respond quickly enough to accommodate short-term increases in customer demand for support services. Increased customer demand for these services, without corresponding revenue, could increase costs and adversely affect our reputation and results of operations.

Our customers or unauthorized parties could use our platform in a manner that is contrary to our values or applicable law, which could harm our relationships with customers or employees or expose us to litigation or harm our reputation.

Because our platform includes health information about millions of individuals and businesses, some of which we source ourselves and some of which is provided by third-party data providers and de-identified, our platform and data could be misused by customers or by parties who have obtained access to our platform without authorization to access individuals’ health information for purposes that we would not permit, including to perpetrate scams. Our customers could use our platform for purposes beyond the scope of their contractual terms or applicable laws or regulations. In addition, third parties could gain access to our platform through our customers or through malfeasance or cyber-attacks and use our platform for purposes other than its intended purpose or to create products that compete with our platform. Our customers’ or third parties’ misuse of our platform, inconsistent with its permitted use, could result in reputational damage, adversely affect our ability to attract new customers, expose us to potential litigation and cause existing customers to reduce or discontinue the use of our platform, any of which could have a material adverse effect on our business, financial condition and results of operations.

Our brand may be negatively affected by the actions of persons using our platform that are hostile or inappropriate, by the actions of individuals acting under false or inauthentic identities, by the use of our platform to disseminate information that is misleading (or intended to manipulate opinions), by perceived or actual efforts

 

33


Table of Contents

by governments to obtain access to user information for security-related purposes or to censor certain content on our platform, or by the use of our platform for illicit, objectionable or illegal ends. Further, we may fail to respond expeditiously or appropriately to the inappropriate use of our platform outside of the terms of a customers’ subscription, which could erode confidence in our business.

The ongoing COVID-19 pandemic, including the resulting global economic uncertainty and measures taken in response to the pandemic, have had a material adverse effect on the rate at which we were able to grow our business.

The pandemic caused by the novel strain of coronavirus (“COVID-19”) has disrupted the economy and put unprecedented strains on governments, healthcare systems, businesses and individuals around the world. The COVID-19 pandemic has caused significant disruption of global financial markets and economic uncertainty. Though our revenue was not impacted due to the recurring nature of our SaaS subscription-based business model, adverse market conditions resulting from the spread of COVID-19 had an adverse effect on our growth rate.

As hospitals and other businesses in the healthcare ecosystem decreased spending during the first two quarters of 2020, demand for our platform among some of our Enterprise Customers decreased. As a result, we experienced slowed growth and a decline in new customer demand for our platform as well as lower demand from our existing customers for additional intelligence modules within our platform.

Additionally, in response to the COVID-19 pandemic, we temporarily closed all of our offices (including our headquarters), enabled our employees to work remotely and shifted company events to virtual-only experiences. If the COVID-19 pandemic worsens, especially in the northeast region of the U.S., where we have our offices and our datacenter, our business activities originating from affected areas could be adversely affected. We may take further actions that alter our business operations as may be required by local, state or federal authorities or that we determine are in the best interests of our employees.

The extent and continued impact of the COVID-19 pandemic on our business will depend on certain developments, including: the duration and spread of the outbreak; government responses to the COVID-19 pandemic including vaccine availability and deployment; the impact on the health and welfare of our employees and their families; the impact on our customers and our sales cycles; the impact on customer, industry or employee events; delays in hiring and onboarding new employees; and the effect on our partners, vendors and supply chains, all of which are uncertain and cannot be predicted. Because of our SaaS subscription-based business model, the effect of the COVID-19 pandemic may not be fully reflected in our results of operations and overall financial condition until future periods, if at all.

To the extent the COVID-19 pandemic adversely affects our business and financial results, it may also have the effect of heightening many of the other risks described in this “Risk Factors” section, including but not limited to those relating to cyber-attacks and security vulnerabilities, interruptions or delays due to third-parties, or our ability to raise additional capital or generate sufficient cash flows necessary to fulfill our obligations under our existing indebtedness or to expand our operations.

As we acquire and invest in companies or technologies, we may not realize expected business or financial benefits and the acquisitions or investments could prove difficult to integrate, disrupt our business, dilute stockholder value and adversely affect our business, financial condition and results of operations.

As part of our business strategy, we make investments in, or acquisitions of, complementary businesses, solutions, databases and technologies, and we expect that we will continue to make such investments and acquisitions in the future to further grow our business and our platform. For example, in October 2020, we completed our acquisition of Monocl, a provider of subscription-based medical and scientific expert data and insights. Integrating Monocl’s technology into our platform may dilute the quality of our platform as we work through the integration process which can take time and significant resources. As a Swedish company, Monocl

 

34


Table of Contents

operated under different regulatory regimes than we have as a U.S.-based company, which could result in dissynergies in our platforms. Further, we may have difficulty effectively integrating Monocl’s personnel and business into our Company and achieving the goals of the Monocl acquisition. We expect to incur additional costs to integrate prior acquisitions, such as IT integration expenses and costs related to the renegotiation of redundant data provider agreements.

Our strategy to make selective acquisitions to complement our platform depends on our ability to identify, and the availability of, suitable acquisition candidates. We may not be able to find suitable acquisition candidates in the future and we may not be able to complete acquisitions on favorable terms, if at all. Acquired assets, data or businesses may not be successfully integrated into our operations, costs in connection with acquisitions and integrations may be higher than expected and we may also incur unanticipated acquisition-related costs. These costs could adversely affect our financial condition, results of operations or prospects. Any acquisition we complete could be viewed negatively by customers, users or investors, and could have adverse effects on our existing business relationships.

Acquisitions and other transactions, arrangements and investments involve numerous risks and could create unforeseen operating difficulties and expenditures, including:

 

   

potential failure to achieve the expected benefits on a timely basis or at all;

 

   

difficulties in, and the cost of, integrating operations, technologies, solutions and platforms;

 

   

diversion of financial and managerial resources from existing operations;

 

   

the potential entry into new markets in which we have little or no experience or where competitors may have stronger market positions;

 

   

potential write-offs of acquired assets or investments and potential financial and credit risks associated with acquired customers;

 

   

differences between our values and those of our acquired companies;

 

   

difficulties in re-training key employees of acquired companies and integrating them into our organizational structure and corporate culture;

 

   

difficulties in, and financial costs of, addressing acquired compensation structures inconsistent with our compensation structure;

 

   

inability to generate sufficient revenue to offset acquisition or investment costs;

 

   

inability to maintain, or changes in, relationships with customers and partners of the acquired business;

 

   

challenges converting and forecasting the acquired company’s revenue recognition policies including subscription-based revenue and revenue based on the transfer of control as well as appropriate allocation of the customer consideration to the individual deliverables;

 

   

difficulty with, and costs related to, transitioning the acquired technology onto our existing platform and customer acceptance of a new or changed platform on a temporary or permanent basis;

 

   

augmenting the acquired technologies and platforms to the levels that are consistent with our brand and reputation;

 

   

potential for acquired platforms to impact the financial performance of existing platform;

 

   

increasing or maintaining the security standards for acquired technology consistent with our platform;

 

   

potential unknown liabilities associated with the acquired businesses, including risks associated with acquired technologies;

 

   

challenges relating to the structure of an investment, such as governance, accountability and decision- making conflicts that may arise in the context of a joint venture or other majority ownership investments;

 

35


Table of Contents
   

a material adverse effect on our results of operations because of the depreciation and amortization of amounts related to acquired intangible assets, fixed assets and deferred compensation;

 

   

additional stock-based compensation;

 

   

the loss of acquired unearned revenue and unbilled unearned revenue;

 

   

delays in customer purchases due to uncertainty related to any acquisition;

 

   

ineffective or inadequate controls, procedures and policies at the acquired company;

 

   

in the case of foreign acquisitions, challenges caused by integrating operations over distance and across different languages, cultures and political environments;

 

   

currency and regulatory risks and potential additional cybersecurity and compliance risks resulting from entry into new markets;

 

   

tax effects and costs of any such acquisitions, including the related integration into our tax structure and assessment of the impact on the realizability of our future tax assets or liabilities; and

 

   

potential challenges by governmental authorities, including the U.S. Department of Justice, for anti- competitive or other reasons.

Any of these risks could harm our business. In addition, to facilitate these acquisitions or investments, we may seek additional equity or debt financing, which may not be available on terms favorable to us or at all, may affect our ability to complete subsequent acquisitions or investments and may affect the risks of owning our Class A common stock. For example, if we finance acquisitions by issuing equity or convertible debt securities or loans, our existing stockholders may be diluted, or we could face constraints related to the terms of, and repayment obligation related to, the incurrence of indebtedness that could affect the market price of our Class A common stock.

If we fail to maintain adequate operational and financial resources, particularly if we continue to grow rapidly, we may be unable to execute our business plan or maintain high levels of service and customer satisfaction.

We have experienced, and expect to continue to experience, rapid growth, which has placed, and may continue to place, significant demands on our management and our operational and financial resources. We have three offices across the northeastern U.S., and as a result of the Monocl acquisition, one office in Sweden. We have experienced significant growth in headcount, with over 380 employees in 2019 and over 480 employees in 2020. We have also experienced significant growth in the number of customers using our platform and in the amount of data in our databases. In addition, our organizational structure is becoming more complex as we scale our reporting systems and procedures and our operational, financial and management controls, and as we expand internationally. As we continue to grow, we face challenges of integrating, developing, training and motivating a rapidly growing employee base in our various offices and maintaining our company culture across multiple offices. Certain members of our management have not previously worked together for an extended period of time, and most do not have prior experience managing a public company, which may affect how they manage our growth. If we fail to manage our anticipated growth and change in a manner that preserves the key aspects of our corporate culture, the quality of our solutions may suffer, which could negatively affect our brand and reputation and harm our ability to retain and attract users, employees and customers.

To manage growth in our operations and personnel, we will need to continue to grow and improve our operational, financial and management controls and our reporting systems and procedures. We will require significant capital expenditures and the allocation of valuable management resources to grow and change in these areas. Our expansion has placed, and our expected future growth will continue to place, a significant strain on our management, customer experience, innovation, sales and marketing, administrative, financial and other resources.

 

36


Table of Contents

We anticipate that significant additional investments will be required to scale our operations and increase productivity, to address the needs of our customers, to further develop and enhance our platform, to expand into new geographic areas and to scale with our overall growth. If additional investments are required due to significant growth, this will increase our cost base, which will make it more difficult for us to offset any future revenue shortfalls by reducing expenses in the short term.

In addition, as we expand our business, it is important that we continue to maintain a high level of customer service and satisfaction. As our customer base continues to grow, we will need to expand our account management, customer service and other personnel, which will require more complex management and systems. Additionally, since a significant portion of our new business is derived from customer referrals, customers may be less likely to refer new customers if they are not satisfied with our platform. If we are not able to continue to provide high levels of customer service, it could have a material adverse effect on our business, financial condition and results of operations.

We depend on our executive officers and other key employees, and the loss of one or more of these employees or an inability to attract and retain other highly skilled employees could have a material adverse effect on our business, financial condition and results of operations.

Our success depends largely upon the continued services of our executive officers and other key employees. We rely on our leadership team in the areas of sales and marketing, product development, strategy and corporate development and network development. From time to time, there may be changes in our executive management team resulting from the hiring or departure of executives, which could disrupt our business. The loss of one or more of our executive officers or key employees could have a material adverse effect on our business, financial condition and results of operations. Changes in our executive management team may also cause disruptions to our business and have a material adverse effect on our business, financial condition and results of operations.

We are led by our CEO and founder, Jason Krantz, who plays an important role in driving our culture, determining our strategy and executing against that strategy across our business. If Mr. Krantz’s services became unavailable to us for any reason, it may be difficult or impossible for us to find an adequate replacement, which could cause us to be less successful in maintaining our culture and developing and effectively executing on our strategies.

In addition, to execute our growth plan, we must attract and retain highly qualified employees. Competition for these employees is intense, especially for data scientists experienced in designing and developing software and SaaS applications and experienced sales professionals. We have from time to time experienced, and we expect to continue to experience, difficulty in hiring and retaining employees with appropriate qualifications. In addition, certain domestic immigration laws restrict or limit our ability to recruit internationally. Any changes to U.S. immigration policies that restrain the flow of technical and professional talent may inhibit our ability to recruit and retain highly qualified employees. Many of the companies with which we compete for experienced employees have greater resources than us and may be able to offer more attractive terms of employment. In addition, we invest significant time and expense in training our employees, which increases their value to competitors who may seek to recruit them.

If we hire employees from competitors or other companies, their former employers may attempt to assert that these employees have breached their legal obligations, resulting in a diversion of our time and resources. In addition, job candidates and existing employees often consider the value of the equity awards they receive in connection with their employment. If the perceived value of our equity awards declines, it may harm our ability to recruit and retain highly skilled employees. If we fail to attract new employees or fail to retain and motivate our current employees, our business and future growth prospects could be materially and adversely affected. Meanwhile, additions of executive-level management and large numbers of employees could significantly and adversely impact our culture. If we do not maintain and continue to develop our corporate culture as we grow and evolve, it could harm our ability to foster the innovation, creativity and teamwork we believe that we need to support our growth.

 

37


Table of Contents

In addition, many of our essential technologies and systems are custom-made for our business by our key employees. The loss of key employees, including members of our management team, as well as certain of our sales, data scientists or other technology employees could disrupt our operations and have an adverse effect on our ability to grow our business.

If we fail to protect and maintain our brand, our ability to attract and retain customers will be impaired, our reputation may be harmed.

We believe that developing, protecting and maintaining awareness of our brand is critical to achieving widespread acceptance of our platform and is an important element in attracting new organizations to our platform. Further, we believe that the importance of brand recognition will increase as competition in our market increases. Successful promotion of our brand will depend largely on the effectiveness of our marketing efforts and on our ability to ensure that our platform remains high-quality, reliable and useful at competitive prices.

Brand promotion activities may not yield increased revenue, and, even if they do, any increased revenue may not offset the expenses we incur in building our brand. If we fail to successfully promote and maintain our brand, or incur substantial expenses in an unsuccessful attempt to promote and maintain our brand, our reputation may be harmed and we may fail to attract new customers to the extent necessary to realize a sufficient return on our brand-building efforts, and our business, results of operations and financial condition could suffer.

A substantial portion of our revenue and cash flows from sales of our subscriptions to our platform to customers in the healthcare ecosystem, and factors that adversely affect it, including mergers within the healthcare ecosystem or regulatory changes, could also adversely affect us.

Demand for our solutions could be affected by factors that affect the healthcare ecosystem, including:

 

   

Changes in regulations could negatively impact the business environment for our healthcare customers. Healthcare laws and regulations are rapidly evolving and may change significantly in the future. In particular, legislation or regulatory changes regarding data analytics companies has continued to be a topic of discussion by political leaders and regulators in the U.S. and elsewhere.

 

   

Consolidation within the healthcare ecosystem has accelerated in recent years, and this trend could continue. We have in the past, and may in the future, suffer reductions in user subscriptions or non-renewal of customer subscription orders due to industry consolidation. We may not be able to expand sales of our platform to new customers enough to counteract any negative impact of company consolidation on our business. In addition, new companies that result from such consolidation may decide that our platform is no longer needed because of their own internal processes or alternative solutions. As these companies consolidate, competition to provide our platform will become more intense and establishing relationships with large industry participants will become more important. These industry participants may also try to use their market power to negotiate price reductions for our platform. If consolidation of our larger customers occurs, the combined company may represent a larger percentage of business for us and, as a result, we are likely to rely more significantly on revenue from the combined company to continue to achieve growth. In addition, if large healthcare companies merge, it would have the potential to reduce per-unit pricing for our platform for the merged companies.

 

   

Healthcare companies may be unsuccessful and may subsequently declare bankruptcy. If our customers declare bankruptcy or otherwise dissolve, they may terminate their agreements with us or we may not be able to recoup the full payment of fees owed to us.

 

   

The implications of precision medicine treatments, changes in the practices of prescribing physicians and patients, changes with respect to payer relationships, the policies and preferences of healthcare professionals and healthcare organizations with respect to the sales and marketing efforts of healthcare companies, changes in the regulation of the sales and marketing efforts and pricing practices of

 

38


Table of Contents
 

healthcare companies, and other factors such as the impact of COVID-19, could lead to a significant reduction in businesses that use our platform or otherwise change the demand for our platform. Changes in public perception regarding the practices of the healthcare ecosystem may result in political pressure to increase the regulation of healthcare companies in one or more of the areas described above, which may negatively impact demand for our platform.

 

   

Our business depends on the overall economic health of our existing and prospective customers. Subscribing to our platform may involve a significant commitment of capital and other resources for certain customers. If economic conditions, including the ability to market commercial intelligence in the healthcare ecosystem or the demand for healthcare products globally deteriorates, many of our customers may delay on growth initiatives that would require our solutions. This could result in reductions in sales of our solutions, longer sales cycles, reductions in subscription duration and value, slower adoption of new solutions, and increased price competition.

Accordingly, our operating results and our ability to efficiently provide our solutions to healthcare companies and to grow or maintain our customer base could be adversely affected as a result of these factors and others that affect the healthcare ecosystem generally.

Changes in the sizes or types of organizations that subscribe to our platform could affect our business and our financial results may fluctuate due to increasing variability in our sales cycles.

Our strategy is to sell subscriptions of our platform to organizations of all sizes, ranging from life science companies, healthcare information technology companies, healthcare providers and other companies that sell into the healthcare ecosystem. Selling to small-to-medium sized businesses may involve greater credit risk and uncertainty, as well as lower retention rates and limited interaction with our sales and other personnel. Conversely, sales to Enterprise Customers may entail longer sales cycles, more significant selling efforts and greater uncertainty. If we are successful in expanding our customer base to include more Enterprise Customers, our sales cycles may lengthen and become less predictable, which, in turn, may adversely affect our financial results. Factors that may influence the length and variability of our sales cycle include:

 

   

the need to educate prospective customers about the uses and benefits of our platform;

 

   

the discretionary nature of purchase and budget cycles and decisions;

 

   

evolving functionality demands;

 

   

announcements of planned introductions of new intelligence modules by us or our competitors; and

 

   

lengthy and multi-faceted purchasing approval processes.

If there are changes in the mix of organizations that purchase our platform, our gross margins and operating results could be adversely affected and fluctuations increasing the variability in our sales cycles could negatively affect our financial results.

If we have overestimated the size of our total addressable market, our future growth rate may be limited.

We have estimated the size of our total addressable market based on internally generated data and assumptions, and such information is inherently imprecise. In addition, our projections, assumptions, and estimates of opportunities within our market are subject to a high degree of uncertainty and risk due to a variety of factors, including, but not limited to, those described in this prospectus. If these internally generated data prove to be inaccurate or we make errors in our assumptions based on that data, our actual market may be more limited than our estimates. In addition, these inaccuracies or errors may cause us to misallocate capital and other critical business resources, which could have a material adverse effect on our business, financial condition and results of operations.

 

39


Table of Contents

Even if our total addressable market meets our size estimates and experiences growth, we may not continue to grow our share of the market. Our growth is subject to many factors, including our success in implementing our business strategy, which is subject to many risks and uncertainties. Accordingly, our estimates of our total addressable market should not be taken as indicative of our ability to grow our business.

Our business could be negatively affected by changes in search engine algorithms and dynamics or other traffic-generating arrangements.

We rely on Internet search engines, including through the purchase of sales and marketing-related keywords and other web pages, to generate a portion of the traffic to our website. Search engines frequently update and change the logic that determines the placement and display of results of a user’s search, such that the purchased or algorithmic placement of links to our website can be negatively affected. Pricing and operating dynamics for these traffic sources can change rapidly, both technically and competitively. Moreover, a search engine could, for competitive or other purposes, alter its search algorithms or results, which could cause a website to place lower in search query results or inhibit participation in the search query results. If a major search engine changes its algorithms or results in a manner that negatively affects the search engine ranking, paid or unpaid, of our website, or if competitive dynamics impact the costs or effectiveness of search engine optimization, search engine marketing or other traffic-generating arrangements in a negative manner, our business and financial performance would be adversely affected.

Operations outside the U.S. expose us to risks inherent in international operations.

Our recent acquisition of Swedish subscription-based provider of scientific data, Monocl, in October 2020 creates exposure to risks inherent in international operations. Any new markets or countries into which we attempt to sell subscriptions to our platform may not be as receptive to our solutions as we anticipate. It is costly to establish, develop and maintain international operations and develop and promote our platform in international markets. A significant increase in international customers or an expansion of our operations into other countries would create additional risks and challenges which could have a material adverse effect on our business, financial condition and results of operations.

We have a limited operating history, which makes it difficult to forecast our revenue and evaluate our business and future prospects.

Our business was founded in 2011, though much of our growth has occurred in recent periods. As a result of our limited operating history, our ability to forecast our future results of operations and plan for and model future growth is limited and subject to a number of uncertainties. We have encountered and expect to continue to encounter risks and uncertainties frequently experienced by growing companies in rapidly evolving industries, such as the risks and uncertainties described herein. Accordingly, we may be unable to prepare accurate internal financial forecasts or replace anticipated revenue that we do not receive as a result of delays arising from these factors, and our results of operations in future reporting periods may be below the expectations of investors. If we do not address these risks successfully, our results of operations could differ materially from our estimates and forecasts or the expectations of investors, causing our business to suffer and our Class A common stock price to decline.

Our failure to raise additional capital or generate cash flows necessary to expand our operations and invest in new technologies in the future could reduce our ability to compete successfully and have a material adverse effect on our business, financial condition and results of operations.

We may require additional financing, and we may not be able to obtain debt or equity financing on favorable terms, if at all. The terms of any additional debt financing may be similar or more restrictive than our current debt facilities.

 

40


Table of Contents

If we need additional capital and cannot raise it on acceptable terms, or at all, we may not be able to, among other things:

 

   

develop new features, intelligence modules, updates, integrations, capabilities and enhancements;

 

   

continue to provide synthesis of real-time data;

 

   

hire, train and retain employees;

 

   

respond to competitive pressures or unanticipated working capital requirements; or

 

   

pursue acquisition opportunities.

Catastrophic events could disrupt our business and adversely affect our operating results.

Our corporate headquarters are located in Framingham, Massachusetts. Additionally, we rely on our network and third-party infrastructure and enterprise applications, internal technology systems and our website, for our product development, analytics innovation, marketing, operational support, hosted services and sales activities. In the event of a major weather event or threatened public health emergency (e.g., the COVID-19 pandemic), or other catastrophic event such as fire, power loss, telecommunications failure, cyber-attack, war or terrorist attack, we may be unable to continue our operations at full capacity or at all and may experience system interruptions, reputational harm, delays in our solution development, lengthy interruptions in our services, breaches of data security, loss of key employees and loss of critical data, all of which could have a material adverse effect on our business, financial condition and results of operations.

Our solutions utilize open-source software, and any failure to comply with the terms of one or more of these open-source licenses could adversely affect our business.

Our solutions include software subject to open-source licenses. The terms of various open-source licenses have not been interpreted by U.S. courts, and there is a risk that such licenses could be construed in a manner that imposes unanticipated conditions or restrictions on our ability to market our solutions. Certain open-source software licenses require a user who intends to distribute the open-source software as a component of the user’s software to disclose publicly part or all of the source code to the user’s software. Additionally, certain open- source software licenses require the user of such software to make any derivative works of the open-source code available to others on terms that are unfavorable to such user or at no cost. This can effectively render what was previously proprietary software open-source software.

It is possible under the terms of certain open-source licenses (often called “copyleft” or “viral” licenses), if we combine our proprietary software with open-source software in a certain manner, that we could be required to release the source code of our proprietary software and make our proprietary software available under open- source licenses. In the event that portions of our proprietary software are determined to be subject to an open- source license, we could be required to publicly release the affected portions of our source code, re-engineer all or a portion of our solutions, or otherwise be limited in the licensing of our solutions, each of which could reduce or eliminate the value of our solutions. In addition to risks related to license requirements, use of open-source software can lead to greater risks than use of third-party commercial software, as open-source licensors generally do not provide warranties or controls on the origin of the software.

We are subject to subscription and payment processing risk from our third-party vendors and any disruption to such processing systems could have a material adverse effect on our business, financial condition and results of operations.

We rely on a third-party subscription management platform to process the subscription plans and billing frequencies of our customers. In addition, we rely primarily on third parties for payment processing services. If these third-party vendors were to experience an interruption, delay or outages in service and availability, we may

 

41


Table of Contents

be unable to process new and renewing subscriptions or invoices. Further, if these third-party vendors experience a cybersecurity breach affecting data related to services provided to us, we could experience reputational damage or incur liability. Although alternative service providers may be available to us, we may incur significant expense and research and product development efforts to deploy any alternative service providers. To the extent there are disruptions in our third-party subscription and payment processing systems, we could experience revenue loss, accounting issues and harm to our reputation and customer relationships, which could have a material adverse effect on our business, financial condition and results of operations.

Risks Related to Data Privacy and Cybersecurity

Cyber-attacks and security vulnerabilities could have a material adverse effect on our reputation, business, financial condition and results of operations.

Our solutions involve the storage and transmission of proprietary information including personal information of medical professionals, de-identified personal information of patients and clinical trial participants, and other sensitive information. Our business, brand, reputation and ability to attract and retain customers depends upon the satisfactory performance, reliability and availability of our platform. Interruptions in our computer and information technology systems, whether due to fire, flood, power loss, terrorist attacks, acts of war, system failures, computer viruses, software errors, physical or electronic break-ins or malicious hacks or attacks on our systems (such as denial of service attacks), could affect the security and availability of our services and our platform and prevent or inhibit the ability of customers to access our platform. In addition, the software, internal applications and systems underlying our platform are complex and may not be error-free. Any inefficiencies, errors or technical problems with our platform, internal applications and systems could reduce the quality of our solutions or interfere with our customers’ use of our platform, which could reduce demand, lower our revenues and increase our costs.

Threats to network and data security are also constantly evolving and becoming increasingly diverse, frequent, persistent and sophisticated. Attacks upon information technology systems are being conducted by sophisticated and organized groups and individuals with a wide range of motives and expertise. Our platform, as well as our servers, computer systems and those of third parties that we rely on in our operations, could be vulnerable to cybersecurity risks. An increasing number of organizations have disclosed breaches of their information security systems, some of which have involved sophisticated and highly targeted attacks. Further, our platform utilizes A.I. and machine learning technology to provide services, and this technology is susceptible to cybersecurity threats, as confidential and sensitive information may be integrated into the platform. Because of the sensitivity of the information we and our service providers collect, store, transmit, and otherwise process, the security of our technology platform and other aspects of our solutions, including those provided or facilitated by our third-party service providers, are vital to our operations and business strategy. Cyber-attacks can take many forms, but they typically aim to obtain unauthorized access to confidential information, manipulate or destroy data or disrupt, sabotage or degrade service on our systems. As a result of the COVID-19 pandemic, we may also face increased cybersecurity risks due to our reliance on internet technology and the number of our employees who are working remotely, which may create additional opportunities for cybercriminals to exploit vulnerabilities. Furthermore, because the techniques used to obtain unauthorized access to, or to sabotage, systems change frequently and often are not recognized until launched against a target, we may be unable to anticipate these techniques or implement adequate preventative measures. We may also experience security breaches that may remain undetected for an extended period, due to, among other things, the breadth and complexity of our operations and the high volume of transactions that we process, the large number of customers, counterparties and third party service providers with which we do business, the proliferation and increasing sophistication of cyber-attacks, and the possibility that a third party, after establishing a foothold on an internal network without being detected, might obtain access to other networks and systems.

The extent of a particular cybersecurity incident and the steps that we may need to take to investigate it may not be immediately clear, and it may take a significant amount of time before such an investigation can be

 

42


Table of Contents

completed and full and reliable information about the incident is known. While such an investigation is ongoing, we may not necessarily know the extent of the harm or how best to remediate it, and certain errors or actions could be repeated or compounded before they are discovered and remediated, any or all of which could further increase the costs and consequences of a cybersecurity incident. These risks may be increased with respect to operations housed at facilities outside of our direct control, including our data providers.

We employ multiple methods at different layers of our systems to defend against intrusion and attack, to protect our systems and to resolve and mitigate the impact of any incidents. Despite our efforts to keep our systems secure and to remedy identified vulnerabilities, future attacks could be successful and could result in substantial liability or business risk. Third parties will continue to attempt to gain unauthorized access to our systems or facilities through various means, including hacking into our systems or facilities, or those of our customers or vendors, or attempting to fraudulently induce our employees, customers, vendors or other users of our systems into disclosing sensitive information, which may in turn be used to access our IT systems. Our cybersecurity programs and efforts to protect our systems and data, and to prevent, detect and respond to data security incidents, may not prevent these threats or provide adequate security. In addition, we may experience breaches of our security measures due to human error, malfeasance, system errors or vulnerabilities, or other irregularities including attempts by former, current or future employees to misuse their authorized access and/or gain unauthorized access to our systems. Any errors, defects, disruptions or other performance problems with our platform or breach thereof could have a material adverse effect on our reputation, business, financial condition and results of operations. We may be subject to additional liability risks associated with data security breaches or other incidents by virtue of the private right of action granted to individuals under certain data Privacy Laws (as defined below) for actions arising from certain data security incidents. We have also outsourced elements of our information technology infrastructure, and as a result a number of third-party vendors may or could have access to our confidential information. If our third-party vendors fail to protect their information technology systems and our confidential and proprietary information, we may be vulnerable to disruptions in service and unauthorized access to our confidential or proprietary information and we could incur liability and reputational damage. We maintain errors, omissions and cyber liability insurance policies covering certain security and privacy damages. However, we cannot guarantee that our coverage will be adequate for liabilities actually incurred or that insurance will continue to be available to us on economically reasonable terms, or at all.

Due to concerns about data security and integrity, a growing number of legislative and regulatory bodies have adopted breach notification and other requirements in the event that information subject to such laws is accessed by unauthorized persons and additional regulations regarding the use, access, accuracy and security of such data are possible. In the United States, we are subject to laws that provide for at least 50 disparate notification regimes. Complying with such numerous and complex regulations in the event of unauthorized access would be expensive and difficult, and failure to comply with these regulations could subject us to regulatory scrutiny and additional liability. If we are unable to protect our computer systems, software, networks, data and other technology assets, it could have a material adverse effect on our business, financial condition and results of operations.

Actual or perceived failure to comply with applicable data protection, privacy and security laws, regulations, standards and other requirements could adversely affect our reputation, business, financial condition and results of operations, and financial condition.

Our customers use our solutions to understand and navigate the healthcare ecosystem. The collection, processing, retention, security, transfer and disclosure of personal information are subject to a variety of laws and regulations in the United States and abroad that govern data privacy and security (collectively, “Privacy Laws”), which can be enforced in some cases by private parties in addition to governmental and regulatory entities, and from time to time, we may not be in full compliance with all such Privacy Laws. These Privacy Laws often require companies to implement specific privacy and information security controls to protect certain types of information, such as health information. These laws and regulations are constantly evolving and may be interpreted, applied, created, or amended in a manner that could harm our current or future business and

 

43


Table of Contents

operations. Implementation standards and enforcement practices are likely to remain uncertain for the foreseeable future, and we cannot yet determine the impact future laws, regulations, standards, or perception of their requirements may have on our business. This evolution may create uncertainty in our business, affect our ability to operate in certain jurisdictions or to collect, store, transfer use and share personal information, necessitate the acceptance of more onerous obligations in our contracts, result in liability or impose additional costs on us. These laws and regulations may also be interpreted and applied inconsistently from jurisdiction to jurisdiction which may make compliance difficult or impossible in certain circumstances.

Our platform involves use and disclosure of de-identified data, which must be de-identified in accordance with applicable laws, including Health Insurance Portability and Accountability Act (“HIPAA”). Certain states have signed into law or are intending to enact laws governing the use and disclosure of such de-identified information, and there is some uncertainty regarding those laws’ conformity with the HIPAA de-identification standards. Compliance with state laws could require additional investment and management attention and may subject us to significant liabilities if we do not comply appropriately with new and potentially conflicting regulations. If there is a future change in law, we may also face limitations on our ability to use de-identified information that could harm our business. There is also a risk that the third-party vendors that provide our data sets may fail to properly de-identify protected health information (“PHI”) under HIPAA or applicable state laws, some of which impose different standards for de-identification than those imposed by HIPAA.

Further, our machine learning and data analytics offerings may be subject to laws and evolving regulations regarding the use of AI, controlling for data bias, and antidiscrimination. For example, the Federal Trade Commission (“FTC”) enforces consumer protection laws such as Section 5 of the FTC Act, the Fair Credit Reporting Act, and the Equal Credit Opportunity Act. These laws prohibit unfair and deceptive practices, including use of biased algorithms in AI. The European Commission also recently published its proposal for a regulation implementing harmonized rules on AI and amending certain union legislative acts. The proposed regulation would impose additional restrictions and obligations on providers of AI systems, including increasing transparency so consumers know they are interacting with an AI system, requiring human oversight in AI, and prohibiting certain practices of AI that could lead to physical or psychological harm. The cost of compliance with these laws, regulations and standards is high and is likely to increase in the future.

Any failure or perceived failure by us to comply with federal, state or foreign laws or regulation, our internal policies and procedures or our contracts governing our processing of personal information could result in negative publicity, government investigations and enforcement actions, claims by third parties and damage to our reputation, any of which could have a material adverse effect on our reputation, business, financial condition and results of operations.

In general, health information is among the most sensitive (and highly regulated) of personal information. Privacy Laws in the United States and around the world are designed to ensure that information about an individual’s health is properly protected from inappropriate access, use and disclosure. For example, in the United States, HIPAA and its implementation regulations impose, among other things, certain standards relating to the privacy, security, transmission and breach reporting of individually identifiable health information. The privacy, security and breach notification rules promulgated under HIPAA establish a set of national privacy and security standards for the protection of PHI, by health plans, health care clearinghouses, and certain health care providers, referred to as covered entities, and the business associates with whom such covered entities contract for services that involve creating, receiving, maintaining or transmitting PHI.

Certain of our customers may be either “business associates” or “covered entities” under HIPAA, including certain of our customers that are not traditional healthcare providers. For example, some of our customers are medical device companies that may work with physicians or researchers from whom they receive PHI for data analysis purposes, thus triggering compliance obligations under HIPAA. While such PHI is de-identified before it is introduced into our systems, in certain scenarios, we may nevertheless be contractually obligated to comply with certain HIPAA obligations, including the various requirements of the HIPAA de-identification rules.

 

44


Table of Contents

Additionally, if PHI is inadvertently introduced into our systems without being properly de-identified, we may be directly liable for mishandling PHI and for failing to comply with HIPAA as a “business associate.” The U.S. Department of Health and Human Services Office for Civil Rights, or OCR, may impose penalties for a failure to comply with applicable requirement of HIPAA. Penalties will vary significantly depending on factors such as the date of the violation, whether the business associate knew or should have known of the failure to comply, or whether the business associate’s failure to comply was due to willful neglect. Mandatory penalties for HIPAA violations can be significant. A single breach incident can result in violations of multiple standards. If a person knowingly or intentionally obtains or discloses PHI in violation of HIPAA requirements, criminal penalties may also be imposed.

In addition to government regulations, privacy advocates and other key industry players have established or may establish various new, additional, or different policies or self-regulatory standards in certain digital environments that may place additional resource constraints on us or limit our ability to generate certain analytics. Our customers may expect us to meet voluntary certifications or adhere to other standards established by third parties. Moreover, the continuing evolution of these standards might cause confusion for our customers and may have an impact on the solutions we offer, including our analytics. If we are unable to maintain these certifications or meet these standards, it could reduce demand for our solutions and adversely affect our business and operating results.

Many Privacy Laws protect more than health-related information, and although they vary by jurisdiction, these laws can extend to employee information, business information, healthcare provider information and other information relating to identifiable individuals. Failure to comply with these laws may result in, among other things, civil and criminal liability, negative publicity, damage to our reputation and liability under contractual provisions. These Privacy Laws may also increase our compliance costs and influence or limit the types of services we can provide. The occurrence of any of the foregoing could impact our ability to provide the same level of service to our customers, require us to modify our offerings or increase our costs, which could have a material adverse effect on our business, financial condition and results of operations.

Certain states have also adopted privacy and security laws and regulations that are comparable to HIPAA, some of which may be more stringent. Such laws and regulations will be subject to interpretation by various courts and other governmental authorities, thus creating potentially complex compliance issues for us and our future customers and strategic partners. For example, the California Consumer Privacy Act (“CCPA”), which went into effect on January 1, 2020, imposes enhanced data privacy obligations for entities handling certain personal information and creates individual privacy rights for California residents, including the right to access and delete their personal information and to opt-out of certain sharing and sales of their personal information. The CCPA allows for significant civil penalties and statutory damages for violations and contains a private right of action for certain data breach incidents. Further, in November 2020, California passed the California Privacy Rights Act (“CPRA”). The CPRA broadly amends the CCPA and imposes additional obligations on covered businesses, including additional consumer rights processes, limitations on data uses, new audit requirements for higher risk data, and opt outs for certain uses of sensitive data. It will also create a new California data protection agency authorized to issue substantive regulations and could result in increased privacy and information security enforcement. The majority of the provisions will go into effect on January 1, 2023, and additional compliance investment and potential business process changes may be required. Similarly, other states are instituting privacy and data security laws, rules, and regulations, and many similar laws have been proposed at the federal level, all of which could increase our risk and compliance costs. These regulations and legislative developments have potentially far-reaching consequences and may require us to modify our data management practices and to incur substantial expense in order to comply.

We may also be subject to international Privacy Laws such as the European Union’s (the “EU”) General Data Protection Regulation (“GDPR”), the UK Data Protection Act 2018, Canada’s Personal Information Protection and Electronic Documents Act and other international data protection, privacy, data security, data localization and similar national, state/provincial and local laws. The GDPR imposes stringent operational

 

45


Table of Contents

requirements on “controllers” and “processors” of personal data, including, for example, requiring enhanced disclosures to data subjects about how personal data is processed, limiting retention periods of personal data, requiring mandatory data breach notification, requiring certain record keeping and risk assessment obligations, and requiring additional policies and procedures. In addition, data subjects have more robust rights with regard to their personal data. Personal data, as defined under the GDPR, of medical experts or professionals in the EU is principally processed by our EU subsidiary, Monocl AB. Because our EU subsidiary operates under a Swedish publishing certificate issued in accordance with Swedish national law, such processing of personal data by our EU subsidiary falls within the scope of Article 85 GDPR and is exempt from certain core provisions of the GDPR including, but not limited to, requirements relating to the rights of the data subject (Chapter II) and the transfer of personal data to third countries or international organizations (Chapter V). Notwithstanding such exemption, we may from time to time receive data subject requests that we may deny or decline to respond to in reliance on Article 85, which may lead data subjects to lodge complaints with data protection authorities. There is a possibility that such data protection authorities could disagree with Monocl AB’s reliance on Article 85. The GDPR treats health information as a “special category of personal data,” subject to heightened requirements, including that such information typically cannot be collected, used, or disclosed without explicit consent. Neither we nor our EU subsidiary, which principally processes EU personal data, currently process such health information. Companies that must comply with the GDPR face increased compliance obligations and risk, including more robust regulatory enforcement of data protection requirements and potential fines for noncompliance of up to €20 million or 4% of the annual global revenues of the noncompliant company, whichever is greater. Further, from January 1, 2021, companies have to comply with the GDPR and also the United Kingdom (“UK”) GDPR, which, together with the amended UK Data Protection Act 2018, retains the GDPR in UK national law. The UK GDPR mirrors the fines under the GDPR, i.e., fines up to the greater of €20 million (£17.5 million) or 4% of global turnover. The relationship between the UK and the EU in relation to certain aspects of data protection law remains unclear, and it is unclear how UK data protection laws and regulations will develop in the medium to longer term. The European Commission has adopted an adequacy decision in favor of the UK, enabling data transfers from EU member states to the UK without additional safeguards. However, the UK adequacy decision will automatically expire in June 2025 unless the European Commission re-assesses and renews/extends that decision.

Additionally, we are subject to laws, rules, and regulations (including under the GDPR) regarding cross- border transfers of personal data, including laws relating to the transfer of personal data outside the EU and the UK. We rely on transfer mechanisms permitted under these laws, including standard contractual clauses, which have been subject to regulatory and judicial scrutiny. If these existing mechanisms for transferring personal data from the EU, the UK, or other jurisdictions are unavailable, we may be unable to transfer personal data of employees, customers or others in those regions to the United States. The efficacy and longevity of current transfer mechanisms between the EU, the UK and the United States also remains uncertain. For example, the EU-U.S. Privacy Shield Framework, a data transfer mechanism which allowed companies meeting certain requirements to lawfully transfer personal data form the EU to the US, was struck down by the European Court of Justice in July, 2020 (“EU-U.S. Privacy Shield Framework”). There is also a trend toward countries enacting data localization or other country specific requirements, which could be problematic to cloud software providers. Understanding and implementing such country specific certifications on top of our security certifications could require additional investment and management attention and may subject us to significant liability if we do not comply with particular requirements. Compliance with global Privacy Laws has and will continue to require valuable management and employee time and resources, and failure to comply with these regulations could include severe penalties and could reduce demand for our solutions.

Customers expect that our solutions can be used in compliance with data protection and data Privacy Laws and regulations. The functional and operational requirements and costs of compliance with such laws and regulations may adversely impact our business, and failure to enable our solutions to comply with such laws and regulations could lead to significant fines and penalties imposed by regulators, as well as claims by our customers or third parties. These domestic and international legislative and regulatory initiatives could adversely

 

46


Table of Contents

affect our customers’ ability or desire to collect, use, process, store and disclose personal information and health data using our solutions, or to license data products from us, which could reduce demand for our solutions.

We have established frameworks, models, processes and technologies designed to manage privacy and security for many data types and from a variety of sources, though such measures may not always be effective. We rely on our data suppliers to collect, use, and deliver information to us in a form and manner that complies with applicable Privacy Laws. Due to the complex and evolving nature of Privacy Laws, we cannot guarantee that the safeguards and controls employed by us or our data suppliers will be sufficient to prevent a breach of these laws, or that claims, complaints, investigations, or inquiries will not be filed or lodged against us or our data suppliers despite such safeguards and controls. Failure to comply with such Privacy Laws, certain certification/registration requirement, annual re-certification/registration requirements associated with these Privacy Laws, and failure to resolve any serious privacy or security related complaints or requests, may result in, among other things, regulatory sanctions, criminal prosecution, civil liability, negative publicity, damage to our reputation, or data being blocked from use or liability under contractual provisions.

Legal and Regulatory Risks

Our platform addresses heavily regulated functions within the healthcare ecosystem and such regulations and laws are subject to change. Failure to comply with applicable laws and regulations could lessen the demand for our solutions or subject us to significant claims and losses.

Our customers use our platform for business activities that are subject to a complex regime of global laws and regulations, including requirements for maintenance of electronic records and electronic signatures, requirements regarding processing of health data, and other laws and regulations. Our customers expect to be able to use our platform in a manner that is compliant with the regulations to which they are subject. Our efforts to provide solutions that comply with such laws and regulations are time-consuming and costly and include validation procedures that may delay the release of new versions of our solutions. As these laws and regulations change over time, we may find it difficult to adjust our platform to comply with such changes.

As we increase the number of intelligence modules we offer and potentially the number of countries in which we operate, the complexity of adjusting our solutions to comply with legal and regulatory changes will increase. If we are unable to effectively manage this increased complexity or if we are not able to provide solutions that can be used in compliance with applicable laws and regulations, customers may be unwilling to use our solutions, and any such non-compliance could result in the termination of our customer agreements or claims arising from such agreements with our customers.

We are subject to sanctions, anti-corruption, anti-bribery, anti-money laundering and similar laws, and non-compliance with such laws can subject us to criminal penalties or significant fines and have a material adverse effect on our business, financial condition and results of operations.

We are subject to applicable anti-corruption, anti-bribery, and similar laws, such as the U.S. Foreign Corrupt Practices Act of 1977, as amended (the “FCPA”), the U.S. domestic bribery statute contained in 18 U.S.C. § 201, the U.S. Travel Act, the U.K. Bribery Act 2010. Anti-corruption and anti-bribery laws have been enforced aggressively in recent years. The FCPA and other anti-corruption laws prohibit companies and their employees and agents from corruptly promising, authorizing, making, offering or providing anything of value to a foreign government official for the purpose of influencing official decisions or obtaining or retaining business, or otherwise obtaining an improper business advantage. The FCPA also requires that we keep accurate books and records and maintain a system of adequate internal controls. The UK Bribery Act 2010 and other anti-corruption laws also prohibit commercial bribery not involving government officials, and requesting or accepting bribes. We also are subject to applicable anti-money laundering laws, which prohibit engaging in certain transactions involving criminally-derived property or the proceeds of criminal activity. Our activities are also subject to applicable trade and economic sanctions laws and regulations, including those administered by the U.S. Treasury Department’s Office of Foreign Assets Control and the U.S. Department of State. These sanctions laws and

 

47


Table of Contents

regulations prohibit certain transactions involving sanctioned countries, governments, and persons without a license or other appropriate authorization. As we increase our international sales and business, our risks under these laws may increase. Changes to U.S. sanctions policy could also affect our ability to interact, directly and indirectly, with targeted persons or companies, or companies in sanctioned markets. Noncompliance with these laws could subject us to investigations, sanctions, settlements, prosecution, other enforcement actions, disgorgement of profits, significant fines, damages, other civil and criminal penalties or injunctions, adverse media coverage and other consequences. Any investigations, actions or sanctions could have a material adverse effect on our business, financial condition and results of operations. In addition, in the future we may use third parties to sell access to our platform and conduct business on our behalf abroad. We or such future third-party intermediaries may have direct or indirect interactions with officials and employees of government agencies or state-owned or affiliated entities, which increases our risks under the FCPA and other public corruption laws. We can be held liable for the corrupt or other illegal activities by our employees and, in certain circumstances, by our third-party intermediaries, even if we do not explicitly authorize such activities. Although we have controls in place to promote compliance with these laws and regulations, we cannot provide assurance that our internal controls and compliance systems will always prevent illegal or improper acts by employees, agents, third parties, or business partners. Controls intended to prevent access to our platform from certain geographies may not be effective in all cases.

Any violation or allegation of violations of economic and trade sanctions laws, the FCPA or other applicable anti-corruption laws, or anti-money laundering laws could subject us to significant sanctions, including civil or criminal fines and penalties, disgorgement of profits, injunctions and debarment from government contracts, as well as related stockholder lawsuits and other remedial measures, all of which could adversely affect our reputation, business, financial condition and results of operations, and could also result in whistleblower complaints, adverse media coverage, investigations, loss of export privileges, any of which could have a material adverse effect on our reputation, business, results of operations and prospects.

We could be subject to claims brought by our customers, which could be costly and time consuming to defend.

We could be, from time to time, subject to claims brought by our customers in connection with commercial disputes or other proceedings. We may incur material costs and expenses in connection with any claims, including but not limited to fines or penalties and legal costs, or be subject to other remedies, any of which could have a material adverse effect on our business, financial condition and results of operations. Insurance may not cover such claims, may not be sufficient for one or more such claims and may not continue to be available on terms acceptable to us. A claim brought against us that is uninsured or underinsured could result in unanticipated costs, management distraction or reputational harm, which could have a material adverse effect on our business, financial condition and results of operations.

We may be subject to litigation, investigations or other actions, which could harm our reputation and have a material adverse effect on our business, financial condition and results of operations.

In the ordinary course of business, we may be involved in and subject to litigation for a variety of claims or disputes and receive regulatory inquiries. These claims, lawsuits and proceedings could include labor and employment, wage and hour, commercial, data privacy, antitrust, alleged securities law violations or other investor claims and other matters. The number and significance of these potential claims and disputes may increase as our business expands. Any claim against us, regardless of its merit, could be costly, divert management’s attention and operational resources and harm our reputation. As litigation is inherently unpredictable, we cannot assure you that any potential claims or disputes will not have a material adverse effect on our business, financial condition and results of operations. Any claims or litigation, even if fully indemnified or insured, could make it more difficult to effectively compete or to obtain adequate insurance in the future.

In addition, we may be required to spend significant resources to monitor and protect our contractual, intellectual property and other rights, including collection of payments and fees. Litigation has been and may be

 

48


Table of Contents

necessary in the future to enforce such rights. Such litigation could be costly, time consuming and distracting to management and could result in the impairment or loss of our rights. Further, our efforts to enforce our rights may be met with defenses, counterclaims and countersuits attacking the validity and enforceability of such rights. Our inability to protect our rights as well as any costly litigation or diversion of our management’s attention and resources, could have a material adverse effect on our business, financial condition and results of operations.

We may be subject to liability if we breach our contracts, and our insurance may be inadequate to cover our losses.

We are subject to numerous obligations in our contracts with organizations using our platform, as well as vendors and other companies with which we do business. We may breach these commitments, whether through a weakness in our procedures, systems and internal controls, negligence or through the willful act of an employee or contractor. Our insurance policies, including our errors and omissions insurance, may be inadequate to compensate us for the potentially significant losses that may result from claims arising from breaches of our contracts, as well as disruptions in our services, failures or disruptions to our infrastructure, catastrophic events and disasters or otherwise.

In addition, our insurance may not cover all claims made against us, and defending a suit, regardless of its merit, could be costly and divert management’s attention. Further, such insurance may not be available to us in the future on economically reasonable terms, or at all.

We may be subject to legal liability for collecting, displaying or distributing information.

Because the content in our database is collected from various sources and distributed to others, we may be subject to claims for breach of contract, defamation, negligence, unfair competition or copyright or trademark infringement or claims based on other theories, such as breach of laws related to privacy and data protection. We could also be subject to claims based upon the content that is accessible from our website through links to other websites or information on our website supplied by third parties. Even if these claims do not result in liability to us, we could incur significant costs in investigating and defending against any claims and we could be subject to public notice requirements that may affect our reputation. Our potential liability for information distributed by us to others could require us to implement measures to reduce our exposure to such liability, which may require us to expend substantial resources and limit the attractiveness of our analytics to users.

Risks Related to Intellectual Property

We may not be able to adequately protect our proprietary and intellectual property rights in our data analytics or data science.

Our success is dependent, in part, upon protecting our proprietary information and technology including our trade secrets and other unpatented intellectual property, which our competitors could use to market and deliver similar solutions, decreasing the demand for our platform. We may be unsuccessful in adequately protecting the proprietary aspects of our technology and solutions such as our proprietary software and databases. To protect our intellectual property rights, we primarily rely upon trade secret law, including by entering into confidentiality and non-disclosure agreements, and other contractual arrangements, along with copyright law, rather than on registered intellectual property such as patents or registered trademarks. No assurance can be given that confidentiality, non-disclosure, or invention assignment agreements with employees, consultants or other parties will not be breached and will otherwise be effective in controlling access to and distribution of our platform, or certain aspects of our platform and proprietary information. Further, these agreements do not prevent our competitors from independently developing technologies that are substantially equivalent or superior to our platform. Additionally, certain unauthorized use of our intellectual property may go undetected, or we may face legal or practical barriers to enforcing our legal rights even where unauthorized use is detected.

 

49


Table of Contents

Current law may not provide for adequate protection of our platform or data analytics. In addition, legal standards relating to the validity, enforceability and scope of protection of proprietary rights in datasets and Internet-related businesses are uncertain and evolving, and changes in these standards may adversely impact the viability or value of our proprietary rights. Some license provisions protecting against unauthorized use, copying, transfer, and disclosure of our platform, or certain aspects of our platform, or our data analytics may be unenforceable under the laws of certain jurisdictions. Further, the laws of some countries in which we operate or intend to operate do not protect proprietary rights to the same extent as the laws of the U.S., and mechanisms for enforcement of intellectual property rights in some foreign countries may be inadequate. To the extent we expand our international activities, our exposure to unauthorized copying and use of our data analytics or certain aspects of our platform, or our data analytics may increase. Further, competitors, foreign governments, foreign government-backed actors, criminals or other third parties may gain unauthorized access to our proprietary information and technology. Accordingly, despite our efforts, we may be unable to prevent third parties from infringing upon or misappropriating our technology and intellectual property.

To protect our intellectual property rights, we may be required to spend significant resources to monitor and protect these rights, and we may or may not be able to detect infringement by our customers or third parties. Litigation may be necessary in the future to enforce our intellectual property rights and to protect our trade secrets. Such litigation could be costly, time consuming, and distracting to management and could result in the impairment or loss of portions of our intellectual property. Further, our efforts to enforce our intellectual property rights may be met with defenses, counterclaims and countersuits attacking the validity and enforceability of our intellectual property rights. Our inability to protect our proprietary technology against unauthorized copying or use, as well as any costly litigation or diversion of our management’s attention and resources, could delay further sales or the implementation of our platform, impair the functionality of our platform, delay introductions of new features, integrations and capabilities, result in our substituting inferior or more costly technologies into our platform, or injure our reputation. In addition, we may be required to license additional technology from third parties to develop and market new features, integrations and capabilities, and we cannot be certain that we could license that technology on commercially reasonable terms or at all, and our inability to license this technology could harm our ability to compete and have a material adverse effect on our business, financial condition and results of operations.

Further, third parties may misappropriate our data or data analytics through website scraping, robots or other means and aggregate and display this data or data analytics on their websites. In addition, “copycat” websites may misappropriate data or data analytics on our website or platform and attempt to imitate our brands or the functionality of our website or platform. We may not be able to detect all such copycats in a timely manner and, even if we could, technological and legal measures available to us may be insufficient to stop their operations and the misappropriation of our data or data analytics. Any measures that we may take to enforce our rights could require us to expend significant financial or other resources.

We may be subject to claims by others that we are infringing on their intellectual property rights.

Our competitors, as well as a number of other entities and individuals, including so-called non-practicing entities, may own or claim to own intellectual property relating to our product offering. From time to time, third parties may claim that we are infringing upon their intellectual property rights or that we have misappropriated their intellectual property. As competition in our market grows, the possibility of patent infringement, trademark infringement and other intellectual property claims against us increases. We may be unaware of the intellectual property rights that others may claim cover some or all of our technology or services. Because patent applications can take years to issue and are often afforded confidentiality for some period of time there may currently be pending applications, unknown to us, that later result in issued patents that could cover one or more aspects of our technology and services.

Third parties may assert claims that we or our customers infringe their intellectual property rights and these claims, with or without merit, could be expensive to litigate, cause us to incur substantial costs and divert

 

50


Table of Contents

management resources and attention in defending the claim. In some jurisdictions, plaintiffs can also seek injunctive relief that may limit the operation of our business or prevent the marketing and selling of our services that infringe or allegedly infringe on the plaintiff’s intellectual property rights. To resolve these claims, we may enter into licensing agreements with restrictive terms or significant fees, stop selling, be required to implement costly redesigns to the affected services, or pay damages to satisfy contractual obligations to others. If we do not resolve these claims in advance of a trial, there is no guarantee that we will be successful in court. These outcomes could have a material adverse effect on our business, financial condition and results of operations.

In addition, certain contracts with our suppliers or customers contain provisions whereby we indemnify, subject to certain limitations, the counterparty for damages suffered as a result of claims related to intellectual property infringement and the use of data analytics. Claims made under these provisions could be expensive to litigate and could result in significant payments. Even if we were to prevail in such a dispute, any litigation regarding our intellectual property could be costly and time-consuming and divert the attention of our management and key personnel from our business operations.

Our business could be adversely impacted by changes in laws and regulations related to the Internet or changes in access to the Internet generally.

The future success of our Internet-based business depends upon the continued use of the Internet as a primary medium for communication, business applications, and commerce. Federal or state government bodies or agencies have in the past adopted, and may in the future adopt, laws or regulations affecting the use of the Internet as a commercial medium. Legislators, regulators, or government bodies or agencies may also make legal or regulatory changes or interpret or apply existing laws or regulations that relate to the use of the Internet in new and materially different ways. Changes in these laws, regulations or interpretations could require us to modify our platform in order to comply with these changes, to incur substantial additional costs or divert resources that could otherwise be deployed to grow our business, or expose us to unanticipated civil or criminal liability, among other things.

In addition, additional taxes, fees or other charges have been imposed and may, in the future, be imposed for Internet access or commerce conducted via the Internet. Internet access is frequently provided by companies that have significant market power and could take actions that degrade, disrupt or increase the cost of our customers’ use of our platform, which could negatively impact our business. Net neutrality rules, which were designed to ensure that all online content is treated the same by Internet service providers and other companies that provide broadband services, were repealed by the Federal Communications Commission effective June 2018. The repeal of the net neutrality rules could force us to incur greater operating expenses or our customers’ use of our platform could be adversely affected, either of which could harm our business and results of operations.

These developments could limit the growth of Internet-related commerce or communications generally or result in reductions in the demand for Internet-based platforms and services such as ours, increased costs to us or the disruption of our business. Furthermore, as the Internet continues to experience growth in the numbers of users, frequency of use and amount of data transmitted, the use of the Internet as a business tool could be adversely affected due to delays in the development or adoption of new standards and protocols to handle increased demands of Internet activity, security, reliability, cost, ease-of-use, accessibility, and quality of service. Moreover, the performance of the Internet and its acceptance as a business tool has been adversely affected by “viruses,” “worms,” and similar malicious programs and the Internet has experienced a variety of outages and other delays as a result of damage to portions of its infrastructure. If the use of the Internet generally, or our platform specifically, is adversely affected by these or other issues, we could be forced to incur substantial costs, demand for our platform could decline, and our results of operations and financial condition could be harmed.

 

51


Table of Contents

Risks Related to Certain Tax Matters

Unanticipated changes in our effective tax rate and additional tax liabilities may impact our financial results.

We will be subject to taxes in the U.S. and certain foreign jurisdictions. Due to economic and political conditions, tax rates in various jurisdictions, including the U.S., may be subject to change. In particular, there are current proposals from the president and Congress in the U.S., which if enacted, could result in additional federal income taxes being imposed on us. For example, the U.S. government may enact significant changes to the taxation of business entities, including, among others, a permanent increase in the corporate income tax rate, an increase in the tax applicable to the global low-taxed income and the imposition of minimum taxes or surtaxes on certain types of income. Our future effective tax rates could be affected by changes in the mix of earnings in countries with differing statutory tax rates, changes in the valuation of deferred tax assets and liabilities and changes in tax laws or their interpretation.

We may also be subject to additional tax liabilities and penalties due to changes in non-income based taxes resulting from changes in federal, state or foreign tax laws, changes in taxing jurisdictions’ administrative interpretations, decisions, policies and positions, results of tax examinations, settlements or judicial decisions, changes in accounting principles, changes to the business operations, including acquisitions, as well as the evaluation of new information that results in a change to a tax position taken in a prior period. Any resulting increase in our tax obligation or cash taxes paid could adversely affect our cash flows and financial results.

Changes in tax laws or regulations in the various tax jurisdictions we are subject to that are applied adversely to us or our paying customers could increase the costs of our platform and harm our business.

New income, sales, use or other tax laws, statutes, rules, regulations or ordinances could be enacted at any time. Those enactments could harm our domestic and foreign business operations and our business, financial condition and results of operations. Further, existing tax laws, statutes, rules, regulations or ordinances could be interpreted, changed, modified or applied adversely to us. These events could require us or our paying customers to pay additional tax amounts on a prospective or retroactive basis, as well as require us or our paying customers to pay fines and/or penalties and interest for past amounts deemed to be due. If we raise our prices to offset the costs of these changes, existing and potential future paying customers may elect not to subscribe to our platform in the future. Additionally, new, changed, modified or newly interpreted or applied tax laws could increase our paying customers’ and our compliance, operating and other costs, as well as the costs of our platform. Further, these events could decrease the capital we have available to operate our business. Any or all of these events could harm our business, financial condition and results of operations.

Additionally, the application of U.S. federal, state, local and foreign tax laws to services provided electronically is unclear and continually evolving. Existing tax laws, statutes, rules, regulations or ordinances could be interpreted or applied adversely to us, possibly with retroactive effect, which could require us or our paying customers to pay additional tax amounts, as well as require us or our paying customers to pay fines or penalties, as well as interest for past amounts. If we are unsuccessful in collecting such taxes due from our paying customers, we could be held liable for such taxes, fines or penalties and thereby have a material adverse effect on our business, financial condition and results of operations.

Our results of operations may be harmed if we are required to collect sales or other related taxes for subscriptions to our platform in jurisdictions where we have not historically done so.

States and some local taxing jurisdictions have differing rules and regulations governing sales and use taxes, and these rules and regulations are subject to varying interpretations that may change over time. The application of federal, state, local and foreign tax laws to services provided electronically is unclear and continually evolving. In particular, the applicability of sales taxes to our platform in various jurisdictions is unclear. We collect and remit U.S. sales tax and foreign value-added tax (“VAT”), in a number of jurisdictions. It is possible, however, that we could face sales tax or VAT audits and that our liability for these taxes could exceed our

 

52


Table of Contents

estimates as state and foreign taxing authorities could still assert that we are obligated to collect additional tax amounts from our paying customers and remit those taxes to those authorities. We could also be subject to audits in states and foreign jurisdictions for which we have not accrued tax liabilities. A successful assertion that we should be collecting additional sales tax, VAT or other taxes on our services in jurisdictions where we have not historically done so and do not accrue for sales taxes and VAT could result in substantial tax liabilities for past sales or services, discourage organizations from subscribing to our platform, or otherwise have a material adverse effect on our business, financial condition and results of operations.

Further, one or more state or foreign taxing authorities could seek to impose additional sales tax, use tax, VAT or other tax collection and record-keeping obligations on us or may determine that such taxes should have, but have not been, paid by us. Liability for past taxes may also include substantial interest and penalty charges. Any successful action by state or foreign taxing authorities to compel us to collect and remit sales tax, use tax, VAT or other taxes, either retroactively and/or prospectively, could have a material adverse effect on our business, financial condition and results of operations.

Risks Related to Accounting and Financial Reporting Matters

Deferred revenue and change in deferred revenue may not be accurate indicators of our future financial results.

The annualized value of some customer subscriptions may not be completely reflected in deferred revenue at any single point in time. We may agree to allow customers to change the renewal dates of their orders to, for example, align more closely with a customer’s annual budget process or to align with the renewal dates of other orders placed by other entities within the same corporate control group, or to change payment terms from annual to quarterly, or vice versa. Such changes typically result in an order of less than one year as necessary to align all orders to the desired renewal date and, thus, may result in a lesser increase to deferred revenue than if the adjustment had not occurred. Additionally, changes in renewal dates may change the fiscal quarter in which deferred revenue associated with a particular order is booked. See “Management’s Discussion and Analysis and Results of Operations—Historical Cash Flows.” However, many companies that provide cloud-based software report changes in deferred revenue or calculated billings as key operating or financial metrics, and it is possible that analysts or investors may view these metrics as important. Thus, any changes in our deferred revenue balances or deferred revenue trends, or in the future, our unbilled accounts receivable balances or trends, could adversely affect the market price of our Class A common stock.

Because we recognize subscription revenue over the subscription term, downturns or upturns in new sales and renewals are not immediately reflected in full in our results of operations.

We recognize revenue from subscriptions to our platform on a straight-line basis over the term of the contract subscription period beginning on the date access to our platform is granted, provided all other revenue recognition criteria have been met. Our subscription arrangements generally have contractual terms requiring advance payment for annual or quarterly periods. As a result, much of the revenue we report each quarter is the recognition of deferred revenue from recurring subscriptions entered into during previous quarters. Consequently, a decline in new or renewed recurring subscription contracts in any one quarter will not be fully reflected in revenue in that quarter but will negatively affect our revenue in future quarters.

Accordingly, the effect of significant downturns in new or renewed sales of our recurring subscriptions are not reflected in full in our results of operations until future periods. Our subscription model also makes it difficult for us to rapidly increase our revenue through additional sales in any period, as revenue from new customers is typically recognized over the applicable subscription term. By contrast, a majority of our costs are expensed as incurred, which could result in our recognition of more costs than revenue in the earlier portion of the subscription term, and we may not attain profitability in any given period.

 

53


Table of Contents

We have broad discretion in the use of our cash balances and may not use them effectively.

We have broad discretion in the use of our cash balances and may not use them effectively. The failure by our management to apply these funds effectively could adversely affect our business, financial condition and results of operations. Pending their use, we may invest our cash balances in a manner that does not produce income or that loses value. Our investments may not yield a favorable return to our investors and may have a material adverse effect on the price of our Class A common stock.

We have a significant amount of goodwill and intangible assets on our balance sheet, and our results of operations may be adversely affected if we fail to realize the full value of our goodwill and intangible assets.

We have a significant amount of goodwill and intangible assets on our balance sheet, and our results of operations may be adversely affected if we fail to realize the full value of our goodwill and intangible assets. Our balance sheet reflects goodwill of $1.3 billion and $1.2 billion as of December 31, 2020 and 2019, respectively, and intangible assets, net of $410.2 million and $446.4 million as of December 31, 2020 and 2019, respectively. Our balance sheet reflects goodwill of $1.3 billion and intangible assets, net, of $366.7 million as of September 30, 2021. In accordance with U.S. GAAP, goodwill and intangible assets with an indefinite life are not amortized but are subject to a periodic impairment evaluation. Goodwill and acquired intangible assets with an indefinite life are tested for impairment at least annually or when events and circumstances indicate that fair value of a reporting unit may be below their carrying value. Acquired intangible assets with definite lives are amortized on a straight-line basis over the estimated period over which we expect to realize economic value related to the intangible asset. In addition, we review long-lived assets for impairment whenever events or changes in circumstances indicate that the carrying value of an asset might not be recoverable. If indicators of impairment are present, we evaluate the carrying value in relation to estimates of future undiscounted cash flows. Our ability to realize the value of the goodwill and intangible assets will depend on the future cash flows of the businesses we have acquired, which in turn depend in part on how well we have integrated these businesses into our own business. Judgments made by management relate to the expected useful lives of long-lived assets and our ability to realize undiscounted cash flows of the carrying amounts of such assets. The accuracy of these judgments may be adversely affected by several factors, including significant:

 

   

underperformance relative to historical or projected future operating results;

 

   

changes in the manner of our use of acquired assets or the strategy for our overall business;

 

   

negative industry or economic trends; or

 

   

decline in our market capitalization relative to net book value for a sustained period.

These types of events or indicators and the resulting impairment analysis could result in impairment charges in the future. If we are not able to realize the value of the goodwill and intangible assets, we may be required to incur material charges relating to the impairment of those assets. Such impairment charges could have a material adverse effect on our business, financial condition and results of operations.

Risks Related to Our Indebtedness

We may not be able to secure sufficient additional financing on favorable terms, or at all, to meet our future capital needs.

We may require additional capital in the future to pursue business opportunities or acquisitions or respond to challenges and unforeseen circumstances. We may also decide to engage in equity or debt financings or enter into additional credit facilities for other reasons. We may not be able to secure additional debt or equity financing in a timely manner, on favorable terms, or at all. Any debt financing we obtain in the future could involve restrictive covenants relating to our capital raising activities and other financial and operational matters, which may make it more difficult for us to obtain additional capital and pursue business opportunities, including potential acquisitions.

 

54


Table of Contents

Any default under our debt agreements could have significant consequences.

The Credit Agreement contains covenants imposing certain restrictions on our business. These restrictions may affect our ability to operate our business and may limit our ability to take advantage of potential business opportunities as they arise. The Credit Agreement contains restrictive covenants including, with specified exceptions, limitations on our ability to incur debt and liens; make certain investments, acquisitions and loans; pay dividends or make other distributions; make payments on subordinated debt; enter into burdensome agreements or affiliate transactions; consolidate, merge or dissolve; acquire or dispose of assets; materially alter our business, amend our organizational documents or the terms of certain restricted debt; and modify our fiscal year end. The Credit Agreement also requires us to, commencing on the last day of the fiscal quarter ending December 31, 2021, maintain a maximum total leverage ratio.

Our ability to comply with these covenants under the Credit Agreement may be affected by events beyond our control, including prevailing economic, financial and industry conditions. The breach of any of these covenants could result in an event of default, which would permit Bank of America, N.A. (the “Administrative Agent”) or the specified threshold of lenders to declare all outstanding debt to be due and payable, together with accrued and unpaid interest. Our obligations under the Credit Agreement are secured by liens on substantially all of our assets, subject to agreed-upon exceptions. Any default by us under the Credit Agreement could have a material adverse effect on our business, financial condition and results of operations.

We may be adversely impacted by the potential discontinuation of the London Interbank Offered Rate (“LIBOR”).

We have loans under our Credit Agreement that use LIBOR as a reference rate. The financial authority that regulates LIBOR has announced that it intends to stop compelling banks to submit rates for the calculation of LIBOR, only certain LIBOR tenors may continue beyond 2021 and the most widely used LIBOR tenors may continue until mid-2023. It is unclear if LIBOR will cease to exist, whether reforms to LIBOR may be enacted, precisely how any alternative reference rates would be calculated and published or whether alternative reference rates will gain market acceptance as a replacement for LIBOR. The U.S. Federal Reserve, in conjunction with the Alternative Reference Rates Committee, a steering committee comprised of large U.S. financial institutions, is considering replacing U.S. dollar LIBOR with a new index calculated by short term repurchase agreements, backed by U.S. Treasury securities. Any transition from LIBOR may cause us to incur increased costs and additional risk. If LIBOR is discontinued or if the method of calculating LIBOR changes from its current form, interest rates on our current or future indebtedness may be adversely affected. If LIBOR is discontinued and no agreement on its replacement is reached, the loans under our Credit Agreement will use alternate base rate (“ABR”) as a reference rate. If LIBOR is discontinued, interest rates will generally be based on an alternative variable rate specified in the documentation governing our indebtedness or as otherwise agreed upon. The alternative variable rate could be higher and more volatile than LIBOR prior to its discontinuance. At this time, due to a lack of consensus as to what rate or rates may become accepted alternatives to LIBOR, it is impossible to predict the effect of any such alternatives on our liquidity, interest expense or the value of the loans under our Credit Agreement.

Our level of indebtedness could have a material adverse effect on our business, financial condition and results of operations.

The total principal amount of debt outstanding, excluding unamortized debt issuance costs, under the 2019 Credit Agreement as of December 31, 2020 and under the Credit Agreement as of September 30, 2021 was $472.7 million and $275 million, respectively. The loans under the 2019 Credit Agreement were repaid and the 2019 Credit Agreement was terminated on September 17, 2021 in connection with the IPO Transactions and the Credit Agreement. The total principal amount of debt outstanding, excluding unamortized debt issuance costs, under the Credit Agreement as of September 30, 2021 was $275 million. See “Description of Material Indebtedness.”

 

55


Table of Contents

Our indebtedness could have significant effects on our business, such as:

 

   

limiting our ability to borrow additional amounts to fund acquisitions, debt service requirements, execution of our growth strategy, capital expenditures and other purposes;

 

   

limiting our ability to make investments, including acquisitions, loans and advances, and to sell, transfer or otherwise dispose of assets;

 

   

requiring us to dedicate a substantial portion of our cash flow from operations to pay principal and interest on our borrowings, which would reduce availability of our cash flow to fund working capital, acquisitions, execution of our growth strategy, capital expenditures and other general corporate purposes;

 

   

making us more vulnerable to adverse changes in general economic, industry and competitive conditions, in government regulation and in our business by limiting our ability to plan for and react to changing conditions;

 

   

placing us at a competitive disadvantage compared with our competitors that have less debt; and

 

   

exposing us to risks inherent in interest rate fluctuations because our borrowings are at variable rates of interest, which could result in higher interest expense in the event of increases in interest rates.

In addition, we may not be able to generate sufficient cash flow from our operations to repay our indebtedness when it becomes due and to meet our other cash needs. If we are not able to pay our borrowings as they become due, we will be required to pursue one or more alternative strategies, such as selling assets, refinancing or restructuring our indebtedness or selling additional debt or equity securities. We may not be able to refinance our debt or sell additional debt or equity securities or our assets on favorable terms, if at all, and if we must sell our assets, it could have a material adverse effect on our business, financial condition and results of operation.

Pursuant to our Credit Agreement, we are required to maintain, commencing on the last day of the fiscal quarter ending December 31, 2021, on a consolidated basis, a maximum ratio of consolidated net debt to consolidated EBITDA (with certain adjustments as set forth in the Credit Agreement), tested as of the last day of any fiscal quarter. Events beyond our control, including changes in general economic and business conditions, may affect our ability to satisfy the financial covenant. We cannot assure you that we will satisfy the financial covenant in the future, or that our lenders will waive any failure to satisfy the financial covenant.

The failure to comply with the covenants under our Credit Agreement or volatility in the credit and capital markets could have a material adverse effect on our business, financial condition, liquidity and results of operation.

Our ability to manage our debt is dependent on our level of positive cash flow from the sale of our platform. An economic downturn may negatively impact our cash flows. Credit and capital markets can be volatile, which could make it more difficult for us to refinance our existing debt or to obtain additional debt or equity financings in the future. Such constraints could increase our costs of borrowing and could restrict our access to other potential sources of future liquidity. Future volatility or disruption in the credit and capital markets could require us to take measures to conserve cash until the markets stabilize or until alternative credit arrangements or other funding for our business needs can be arranged. Our failure to comply with the covenants under the Credit Agreement or to have sufficient liquidity to make interest and other payments required by our debt could result in a default of such debt and acceleration of our borrowings, which could have a material adverse effect on our business, financial condition and results of operations.

 

56


Table of Contents

Risks Related to Our Organizational Structure

We are a holding company and our principal asset is our 62.5% economic ownership interest in Definitive OpCo, and we are accordingly dependent upon distributions from Definitive OpCo to pay dividends, if any, and taxes, make payments under the Tax Receivable Agreement and pay other expenses.

We are a holding company and our principal asset is our ownership of 62.5% of the outstanding LLC Units, inclusive of unvested LLC Units. See “Prospectus Summary—Organizational Structure.” We have no independent means of generating revenue. Definitive OpCo is, and will continue to be, treated as a partnership for U.S. federal and applicable state and local income tax purposes and, as such, will generally not be subject to entity-level U.S. federal and applicable state and local income tax. Instead, the taxable income of Definitive OpCo is allocated to Unitholders, including us. Accordingly, we incur income taxes on our allocable share of any taxable income of Definitive OpCo. We also incur expenses related to our operations, and have obligations to make payments under the Tax Receivable Agreement. As the sole managing member of Definitive OpCo, we will cause Definitive OpCo to make distributions to the holders of LLC Units (including us) in amounts sufficient to (i) cover all of the income taxes payable on our and the other LLC Unit holders’ respective allocable shares of the taxable income of Definitive OpCo, (ii) allow us to make any payments required under the Tax Receivable Agreement, (iii) fund dividends to our stockholders in accordance with our dividend policy, to the extent that our board of directors declares such dividends and (iv) pay our expenses.

Deterioration in the financial condition, earnings or cash flow of Definitive OpCo and its subsidiaries for any reason could limit or impair their ability to pay such distributions. Additionally, to the extent that we need funds and Definitive OpCo is restricted from making such distributions to us under applicable law or regulation, as a result of covenants in its debt agreements or otherwise, we may not be able to obtain such funds on terms acceptable to us, or at all, which could have a material adverse effect on our liquidity and financial condition.

In certain circumstances, Definitive OpCo will be required to make distributions to us and the other holders of LLC Units, and the distributions that Definitive OpCo will be required to make may be substantial.

Under the Amended LLC Agreement, Definitive OpCo is required from time to time to make pro rata distributions in cash to us and the other holders of LLC Units at certain assumed tax rates in amounts that are intended to be sufficient to cover the income taxes payable on our and the other LLC Unit holders’ respective allocable shares of the taxable income of Definitive OpCo. As a result of (i) potential differences in the amount of taxable income allocable to us and the other LLC Unit holders, (ii) the lower tax rate applicable to corporations than individuals and (iii) the use of an assumed tax rate (based on the tax rate applicable to individuals) in calculating Definitive OpCo’s distribution obligations, we may receive tax distributions significantly in excess of our tax liabilities and obligations to make payments under the Tax Receivable Agreement. Our board of directors, in its sole discretion, will make any determination from time to time with respect to the use of any such excess cash so accumulated, which may include, among other uses, funding repurchases of Class A common stock, acquiring additional newly issued LLC Units from Definitive OpCo at a per unit price determined by reference to the market value of the Class A common stock, paying dividends, which may include special dividends, on its Class A common stock, or any combination of the foregoing. We will have no obligation to distribute such cash (or other available cash other than any declared dividend) to our stockholders. To the extent that we do not distribute such excess cash as dividends on our Class A common stock or otherwise take ameliorative actions between LLC Units and shares of Class A common stock and instead, for example, hold such cash balances, holders of our LLC Units (other than Definitive Healthcare Corp.) may benefit from any value attributable to such cash balances as a result of their ownership of Class A common stock following an exchange of their LLC Units, notwithstanding that such holders of our LLC Units (other than Definitive Healthcare Corp.) may previously have participated as holders of LLC Units in distributions by Definitive OpCo that resulted in such excess cash balances at Definitive Healthcare Corp. See “Certain Relationships and Related Party Transactions—Amended Definitive OpCo Agreement.”

 

57


Table of Contents

The Tax Receivable Agreement with the TRA Parties requires us to make cash payments to them in respect of certain tax benefits to which we may become entitled, and we expect that the payments we are required to make will be substantial.

Under the Tax Receivable Agreement, we are required to make cash payments to the TRA Parties equal to 85% of the tax benefits, if any, that we actually realize, or in certain circumstances are deemed to realize, as a result of (i) certain favorable tax attributes we acquired from the Blocker Companies, (ii) tax basis adjustments resulting from (a) acquisitions by us of LLC Units from existing holders, including in connection with this offering and (b) future exchanges of LLC Units by Unitholders for Class A common stock or other consideration and (iii) certain payments made under the Tax Receivable Agreement. The payment obligations under the Tax Receivable Agreement are obligations of the Company and we expect that the amount of the cash payments that we are required to make under the Tax Receivable Agreement will be significant. Any payments made by us to the TRA Parties under the Tax Receivable Agreement will not be available for reinvestment in our business and will generally reduce the amount of overall cash flow that might have otherwise been available to us. The payments under the Tax Receivable Agreement are not conditioned upon continued ownership of us by the exchanging TRA Parties. Furthermore, our future obligation to make payments under the Tax Receivable Agreement could make us a less attractive target for an acquisition, particularly in the case of an acquirer that cannot use some or all of the tax benefits that are the subject of the Tax Receivable Agreement. For more information, see “Certain Relationships and Related Party Transactions—Tax Receivable Agreement.” Assuming no material changes in relevant tax law and that we earn sufficient taxable income to realize all tax benefits that are subject to the Tax Receivable Agreement, the tax savings associated with all tax attributes described above would aggregate to approximately $1,023.0 million over 15 years from the date of the completion of this offering, based on a public offering price, net of underwriters discounts, of $34.74 per share of Class A common stock, and assuming (i) all future exchanges and the exchanges in this offering would occur at such price on the date of this offering, and (ii) based on relevant fair market value and facts for any historical exchanges. Under this scenario, we would be required to pay the TRA Parties approximately 85% of such amount, or $869.6 million, over the 15-year period from the date of the completion of this offering. The actual amounts we will be required to pay may materially differ from these hypothetical amounts, because potential future tax savings that we will actually realize or be deemed to realize, and the Tax Receivable Agreement payments made by us, will be calculated based in part on the market value of our Class A common stock at the time of each exchange of an LLC Unit for a share of Class A common stock and the prevailing applicable federal tax rate (plus the assumed combined state and local tax rate) applicable to us over the life of the Tax Receivable Agreement and will depend on our generating sufficient taxable income to realize the tax benefits that are subject to the Tax Receivable Agreement.

Our organizational structure, including the Tax Receivable Agreement, confers certain benefits upon the TRA Parties that will not benefit holders of our Class A common stock to the same extent that it will benefit the TRA Parties.

Our organizational structure, including the Tax Receivable Agreement, confers certain benefits upon the TRA Parties that will not benefit the holders of our Class A common stock to the same extent that it will benefit the TRA Parties. We entered into the Tax Receivable Agreement with Definitive OpCo and the TRA Parties, which provides for the payment by us to the TRA Parties of 85% of the amount of tax benefits, if any, that we actually realize, or in certain circumstances are deemed to realize, as a result of (i) certain favorable tax attributes we acquired from the Blocker Companies, (ii) tax basis adjustments resulting from (a) acquisitions by us of LLC Units from existing holders, including in connection with this offering and (b) future exchanges of LLC Units by Unitholders for Class A common stock or other consideration and (iii) certain payments made under the Tax Receivable Agreement. See “Certain Relationships and Related Party Transactions—Tax Receivable Agreement”. Although we hold 15% of the amount of such tax benefits, this and other aspects of our organizational structure may adversely impact the future trading market for our Class A common stock.

 

58


Table of Contents

In certain cases, payments under the Tax Receivable Agreement to the TRA Parties may be accelerated or significantly exceed any actual benefits we realize in respect of the tax attributes subject to the Tax Receivable Agreement.

The Tax Receivable Agreement provides that upon certain mergers, asset sales, other forms of business combinations or other changes of control, upon a breach of any of our material obligations under the Tax Receivable Agreement or if, at any time, we elect an early termination of the Tax Receivable Agreement, then our obligations, or our successor’s obligations, under the Tax Receivable Agreement to make payments will accelerate. The accelerated payments required in such circumstances will be calculated by reference to the present value (at a discount rate equal to LIBOR plus 100 basis points) of all future payments that holders of LLC Units or other recipients would have been entitled to receive under the Tax Receivable Agreement, and such accelerated payments and any other future payments under the Tax Receivable Agreement will be based on certain assumptions, including an assumption that we would have sufficient taxable income to fully utilize all potential future tax benefits that are subject to the Tax Receivable Agreement.

As a result of the foregoing, we could be required to make payments under the Tax Receivable Agreement that are greater than the specified percentage of any actual benefits we ultimately realize in respect of the tax benefits that are subject to the Tax Receivable Agreement and we could be required to make payments under the Tax Receivable Agreement significantly in advance of the actual realization, if any, of such future tax benefits. In these situations, our obligations under the Tax Receivable Agreement could have a substantial negative impact on our liquidity and could have the effect of delaying, deferring or preventing certain mergers, asset sales, other forms of business combinations or other changes of control. There can be no assurance that we will be able to fund or finance our obligations under the Tax Receivable Agreement.

The acceleration of payments under the Tax Receivable Agreement in the case of certain changes of control may impair our ability to consummate change of control transactions or negatively impact the value received by owners of our Class A common stock.

In the case of certain changes of control, payments under the Tax Receivable Agreement will be accelerated and may significantly exceed the actual benefits we realize in respect of the tax attributes subject to the Tax Receivable Agreement. We expect that the payments that we may make under the Tax Receivable Agreement in the event of a change of control will be substantial. As a result, our accelerated payment obligations and/or the assumptions under the Tax Receivable Agreement in the case of a change of control may impair our ability to consummate change of control transactions or negatively impact the value received by owners of our Class A common stock in a change of control transaction.

We will not be reimbursed for any payments made to the TRA Parties under the Tax Receivable Agreement in the event that any tax benefits are disallowed.

Payments under the Tax Receivable Agreement will be based on the tax reporting positions that we determine, and the U.S. Internal Revenue Service, or the IRS, or another taxing authority may challenge all or part of the tax basis increases or other tax benefits we claim, as well as other related tax positions we take, and a court could sustain such challenge. If the outcome of any such challenge would reasonably be expected to materially affect a recipient’s payments under the Tax Receivable Agreement, then we will not be permitted to settle or fail to contest such challenge without the consent (not to be unreasonably withheld or delayed) of certain TRA Parties. The interests of the TRA Parties in any such challenge may differ from or conflict with our interests and your interests, and the TRA Parties may exercise their consent rights relating to any such challenge in a manner adverse to our interests and your interests. We will not be reimbursed for any cash payments previously made to the TRA Parties under the Tax Receivable Agreement in the event that any tax benefits initially claimed by us and for which payment has been made to a TRA Party are subsequently challenged by a taxing authority and are ultimately disallowed. Instead, any excess cash payments made by us to a TRA Party will be netted against any future cash payments that we might otherwise be required to make to such TRA Party, as applicable,

 

59


Table of Contents

under the terms of the Tax Receivable Agreement. However, we might not determine that we have effectively made an excess cash payment to a TRA Party for a number of years following the initial time of such payment and, if any of our tax reporting positions are challenged by a taxing authority, we will not be permitted to reduce any future cash payments under the Tax Receivable Agreement until any such challenge is finally settled or determined. Moreover, the excess cash payments we previously made under the Tax Receivable Agreement could be greater than the amount of future cash payments against which we would otherwise be permitted to net such excess. As a result, payments made under the Tax Receivable Agreement could be significantly in excess of any tax savings that we realize from the tax attributes could be that are the subject of the Tax Receivable Agreement

If we were deemed to be an investment company under the Investment Company Act of 1940, as amended (the “1940 Act”), as a result of our ownership of Definitive OpCo, applicable restrictions could make it impractical for us to continue our business as contemplated and could have a material adverse effect on our business.

Under Sections 3(a)(1)(A) and (C) of the 1940 Act, a company generally will be deemed to be an “investment company” for purposes of the 1940 Act if (i) it is, or holds itself out as being, engaged primarily, or proposes to engage primarily, in the business of investing, reinvesting, or trading in securities or (ii) it engages, or proposes to engage, in the business of investing, reinvesting, owning, holding, or trading in securities and it owns or proposes to acquire investment securities having a value exceeding 40% of the value of its total assets (exclusive of U.S. government securities and cash items) on an unconsolidated basis. We do not believe that we are an “investment company,” as such term is defined in either of those sections of the 1940 Act.

As the sole managing member of Definitive OpCo, we control and operate Definitive OpCo. On that basis, we believe that our interest in Definitive OpCo is an “investment security” as that term is used in the 1940 Act. However, if we were to cease participation in the management of Definitive OpCo, or if Definitive OpCo itself becomes an investment company, our interest in Definitive OpCo, could be deemed an “investment security” for purposes of the 1940 Act.

We, and Definitive OpCo intend to conduct our operations so that we will not be deemed an investment company. If it were established that we were an unregistered investment company, there would be a risk that we would be subject to monetary penalties and injunctive relief in an action brought by the SEC, that we would be unable to enforce contracts with third parties, and that third parties could seek to obtain rescission of transactions undertaken during the period it was established that we were an unregistered investment company. If we were required to register as an investment company, restrictions imposed by the 1940 Act, including limitations on our capital structure and our ability to transact with affiliates, could make it impractical for us to continue our business as contemplated and could have a material adverse effect on our business.

Risks Related to this Offering and Ownership of Our Class A Common Stock

Future offerings of debt or equity securities by us may have a material adverse effect on the market price of our Class A common stock.

In the future, we may attempt to obtain financing or to further increase our capital resources by issuing additional shares of our Class A common stock or by offering debt or other equity securities, including senior or subordinated notes, debt securities convertible into equity or shares of preferred stock. Any future debt financing could involve restrictive covenants relating to our capital-raising activities and other financial and operational matters, which might make it more difficult for us to obtain additional capital and to pursue business opportunities, including potential acquisitions. Moreover, if we issue debt securities, the debt holders would have rights to make claims on our assets senior to the rights of our holders of our Class A common stock. The issuance of additional shares of our Class A common stock or other equity securities or securities convertible into equity may dilute the economic and voting rights of our existing stockholders and/or reduce the market price of our Class A common stock. Debt securities convertible into equity could be subject to adjustments in the conversion

 

60


Table of Contents

ratio pursuant to which certain events may increase the number of equity securities issuable upon conversion. Preferred shares, if issued, could have a preference with respect to liquidating distributions or a preference with respect to dividend payments that could limit our ability to pay dividends to the holders of our Class A common stock. Our decision to issue securities in any future offering will depend on market conditions and other factors beyond our control, which may have a material adverse effect on the amount, timing, or nature of our future offerings. Thus, holders of our Class A common stock bear the risk that our future offerings may reduce the market price of our Class A common stock and dilute their stockholdings in us.

Certain of our directors and stockholders will not have any obligation to present business opportunities to us and may compete with us.

Our amended and restated certificate of incorporation provides that our directors and stockholders affiliated with Advent, Spectrum Equity and 22C Capital do not have any obligation to offer us an opportunity to participate in business opportunities presented to them even if the opportunity is one that we might reasonably have pursued (and therefore may be free to compete with us in the same business or similar businesses) and that, to the extent permitted by law, such directors and stockholders will not be liable to us or our stockholders for breach of any duty by reason of any such activities.

As a result, our directors and stockholders affiliated with Advent, Spectrum Equity and 22C Capital will not be prohibited from investing in competing businesses or doing business with our customers. Therefore, we may be in competition with our directors and stockholders or their respective affiliates, and we may not have knowledge of, or be able to pursue, transactions that could potentially be beneficial to us. Accordingly, we may lose certain corporate opportunities or suffer competitive harm, which could have a material adverse effect on our business, financial condition and results of operations.

We do not anticipate paying any dividends on our Class A common stock in the foreseeable future.

We do not currently intend to pay any cash dividends on our Class A common stock, and our Credit Agreement limits our ability to pay dividends on our Class A common stock. We may also enter into other credit agreements or other borrowing arrangements in the future that restrict or limit our ability to pay dividends on our Class A common stock. As a result, you may not receive any return on an investment in our Class A common stock unless you sell our Class A common stock for a price greater than that which you paid for it. See “Dividend Policy.”

Our quarterly results of operations may fluctuate significantly and could fall below the expectations of securities analysts and investors due to seasonality and other factors, some of which are beyond our control, resulting in a decline in our stock price.

Our quarterly results of operations may fluctuate due principally to seasonal factors. Accordingly, results for any one quarter are not necessarily indicative of results to be expected for any other quarter or for any year. In addition, if we increase our marketing or promotional activity in certain periods, the seasonality of our business may be amplified. In the future, results of operations may fall below the expectations of securities analysts and investors. In that event, the price of our Class A common stock could be adversely impacted.

If securities or industry analysts publish inaccurate or unfavorable research about our business, our stock price and trading volume could decline.

The trading market for our Class A common stock is influenced by the research and reports that industry or securities analysts publish about us or our business. If one or more of these analysts ceases coverage of our company or fails to publish reports on us regularly, we could lose visibility in the financial markets, which in turn could cause our stock price or trading volume to decline. Moreover, if our results of operations do not meet the expectations of the investor community, or one or more of the analysts who cover our company downgrade our stock, our stock price could decline. As a result, you may not be able to sell shares of our Class A common stock at prices equal to or greater than the price of Class A common stock sold in this offering.

 

61


Table of Contents

The market price and trading volume of our Class A common stock may be volatile, which could result in rapid and substantial losses for our stockholders, and you may lose all or part of your investment.

Shares of our Class A common stock sold in this offering may experience significant volatility. An active, liquid and orderly market for our Class A common stock may not be sustained, which could depress the trading price of our Class A common stock or cause it to be highly volatile or subject to wide fluctuations. The market price of our Class A common stock may fluctuate or may decline significantly in the future and you could lose all or part of your investment. Some of the factors that could negatively affect our share price or result in fluctuations in the price or trading volume of our Class A common stock include:

 

   

variations in our quarterly or annual results of operations;

 

   

changes in our earnings estimates (if provided) or differences between our actual results of operations and those expected by investors and analysts;

 

   

the contents of published research reports about us or our industry or the failure of securities analysts to cover our Class A common stock;

 

   

additions or departures of key management personnel;

 

   

any increased indebtedness we may incur in the future;

 

   

announcements by us or others and developments affecting us;

 

   

actions by institutional stockholders;

 

   

litigation and governmental investigations;

 

   

legislative or regulatory changes;

 

   

judicial pronouncements interpreting laws and regulations;

 

   

changes in government programs;

 

   

changes in market valuations of similar companies;

 

   

speculation or reports by the press or investment community with respect to us or our industry in general;

 

   

announcements by us or our competitors of significant contracts, acquisitions, dispositions, strategic relationships, joint ventures or capital commitments; and

 

   

general market, political and economic conditions, including local conditions in the markets in which we operate.

These broad market and industry factors may decrease the market price of our Class A common stock, regardless of our actual financial performance. The stock market in general has from time to time experienced extreme price and volume fluctuations, including recently. In addition, in the past, following periods of volatility in the overall market and decreases in the market price of a company’s securities, securities class action litigation has often been instituted against these companies. This litigation, if instituted against us, could result in substantial costs and a diversion of our management’s attention and resources, which could have a material adverse effect on our business, financial condition and results of operations.

The market price of our Class A common stock could be negatively affected by sales of substantial amounts of our Class A common stock in the public markets.

Of our issued and outstanding shares of Class A common stock, all the Class A common stock sold in this offering will be freely transferable, except for any shares held by our “affiliates,” as that term is defined in Rule 144 under the Securities Act. Following closing of this offering, approximately 64.4% of our outstanding Class A

 

62


Table of Contents

common stock, or 63% if the underwriters exercise their option to purchase additional shares in full, will be indirectly beneficially owned by Advent, and can be resold into the public markets in the future in accordance with the requirements of Rule 144. See “Shares Eligible For Future Sale.”

In connection with our IPO, we and our officers, directors and holders of substantially all of our outstanding capital stock and other securities have agreed, subject to specified exceptions, including an exception granted by Goldman Sachs & Co. LLC and J.P. Morgan Securities LLC to permit the participation in the synthetic secondary by certain of our stockholders, unitholders, Sponsors, officers, directors and their affiliates, not to directly or indirectly:

 

   

sell, offer, contract or grant any option to sell (including any short sale), pledge, transfer, establish an open “put equivalent position” within the meaning of Rule 16a-l(h) under the Exchange Act,

 

   

otherwise dispose of any shares of Class A common stock, options or warrants to acquire shares of Class A common stock, or securities exchangeable or exercisable for or convertible into shares of Class A common stock currently or hereafter owned either of record or beneficially, or publicly announce an intention to do any of the foregoing through March 13, 2021 without the prior written consent of the representatives of the underwriters.

This restriction terminates after the close of trading of the Class A common stock on and including March 13, 2021. Goldman Sachs & Co. LLC and J.P. Morgan Securities LLC may, in their sole discretion and at any time or from time to time before the termination of such restriction, release all or any portion of the securities subject to such agreements. See “Underwriting.”

The market price of our Class A common stock may decline significantly when the restrictions on resale by our existing stockholders lapse. A decline in the price of our Class A common stock might impede our ability to raise capital through the issuance of additional Class A common stock or other equity securities.

The future issuance of additional Class A common stock in connection with any equity plans, acquisitions or otherwise will dilute all other stockholdings.

After this offering, we will have an aggregate of 500,851,143 shares of Class A common stock authorized but unissued and not reserved for issuance under our equity incentive plans. We may issue all these shares of Class A common stock without any action or approval by our stockholders, subject to certain exceptions. The issuance of any Class A common stock in connection with any equity incentive plan, the exercise of outstanding stock options or otherwise would dilute the percentage ownership held by the investors who purchase Class A common stock in this offering.

As a public company, we incur significant costs to comply with the laws and regulations affecting public companies, which could harm our business and results of operations.

As a public company, we are subject to the reporting requirements of the Exchange Act, the Sarbanes-Oxley Act, and the listing requirements of Nasdaq, and other applicable securities rules and regulations. These rules and regulations have increased and will continue to increase our legal, accounting and financial compliance costs and have made and will continue to make some activities more time-consuming and costly, particularly after we cease to be an emerging growth company as defined in Section 2(a) of the Securities Act, as modified by the JOBS Act. For example, these rules and regulations could make it more difficult and more costly for us to obtain director and officer liability insurance, and we may be required to accept reduced policy limits and coverage or to incur substantial costs to maintain the same or similar coverage. These rules and regulations could also make it more difficult for us to attract and retain qualified persons to serve on our board or our board committees or as executive officers. Our management and other personnel devote a substantial amount of time to these compliance initiatives. As a result, management’s attention may be diverted from other business concerns, which could harm our business, financial condition and results of operations. We will need to hire more employees in the future to comply with these requirements, which will increase our costs and expenses.

Our management team and other personnel devote a substantial amount of time to new compliance initiatives, and we may not successfully or efficiently manage our transition to a public company. To comply

 

63


Table of Contents

with the requirements of being a public company, including the Sarbanes-Oxley Act, we will need to undertake various actions, such as implementing new internal controls and procedures and hiring accounting or internal audit staff or outsourcing certain functions to third parties, which could have a material adverse effect on our business, financial condition and results of operations.

Our current resources may not be sufficient to fulfill our public company obligations.

As a public company, we are subject to various regulatory requirements, including those of the SEC and Nasdaq. These requirements include record keeping, financial reporting and corporate governance rules and regulations. Historically, our management team has not had the resources typically found in a public company. Our internal infrastructure may not be adequate to support our increased reporting obligations and we may be unable to hire, train or retain necessary staff and may be reliant on engaging outside consultants or professionals to overcome our lack of experience or employees. If our internal infrastructure is inadequate, we are unable to engage outside consultants at a reasonable rate or attract talented employees to perform these functions or are otherwise unable to fulfill our public company obligations, it could have a material adverse effect on our business, financial condition and results of operations.

For as long as we are an emerging growth company, we will not be required to comply with certain reporting requirements, including those relating to accounting standards and disclosure about our executive compensation, that apply to other public companies.

We are an emerging growth company, as defined in Section 2(a) of the Securities Act, as modified by the JOBS Act. As such, we are eligible to take advantage of certain exemptions from various reporting requirements that are applicable to other public companies that are not emerging growth companies, including, but not limited to, not being required to comply with the auditor attestation requirements of Section 404(b) of the Sarbanes-Oxley Act, reduced disclosure obligations regarding executive compensation in our periodic reports and proxy statements, and exemptions from the requirements of holding a non-binding advisory vote on executive compensation and of stockholder approval of any golden parachute payments not previously approved. We may take advantage of some of these exemptions. If we do, we do not know if some investors will find our Class A common stock less attractive as a result. The result may be a less-active trading market for our Class A common stock and our stock price may be more volatile.

In addition, Section 107 of the JOBS Act provides that an emerging growth company can take advantage of the extended transition period provided in Section 7(a)(2)(B) of the Securities Act for complying with new or revised accounting standards. In other words, an emerging growth company can delay the adoption of certain accounting standards until those standards would otherwise apply to private companies. If we elect not to avail ourselves of this exemption, we will be subject to the same new or revised accounting standards as other public companies that are not emerging growth companies.

We could remain an emerging growth company for up to five years or until the earliest of (a) the last day of the first fiscal year in which our annual gross revenues exceed $1.07 billion, (b) the date that we become a large accelerated filer as defined in Rule 12b-2 under the Exchange Act, which would occur if the market value of our common stock that is held by non-affiliates exceeds $700 million as of the last business day of our most recently completed second fiscal quarter, or (c) the date on which we have issued more than $1 billion in non-convertible debt securities in the preceding three-year period.

Delaware law and our organizational documents, as well as our existing and future debt agreements, may impede or discourage a takeover, which could deprive our investors of the opportunity to receive a premium for their shares.

We are a Delaware corporation, and the anti-takeover provisions of Delaware law impose various impediments to the ability of a third-party to acquire control of us, even if a change of control would be

 

64


Table of Contents

beneficial to our existing stockholders. In addition, provisions of our amended and restated certificate of incorporation and amended and restated bylaws may make it more difficult for, or prevent a third-party from, acquiring control of us without the approval of our Board. Among other things, these provisions generally:

 

   

provide for a classified Board with staggered three-year terms;

 

   

do not permit cumulative voting in the election of directors, which would otherwise allow less than a majority of stockholders to elect director candidates;

 

   

delegate the sole power of a majority of the Board to fix the number of directors;

 

   

provide that the Board has the sole power to fill any vacancy on our Board, whether such vacancy occurs as a result of an increase in the number of directors or otherwise;

 

   

authorize the issuance of preferred stock without any need for action by stockholders;

 

   

do not permit stockholders to call special meetings of stockholders;

 

   

prohibit our stockholders from acting by written consent once Advent’s ownership falls below 30%; and establish advance notice requirements for nominations for election to our Board or for proposing matters that can be acted on by stockholders at stockholder meetings.

In addition, our Credit Agreement imposes, and we anticipate that documents governing our future indebtedness may impose, limitations on our ability to enter into change of control transactions. The occurrence of a change of control transaction could constitute an event of default thereunder permitting acceleration of the indebtedness, thereby impeding our ability to enter into certain transactions.

The foregoing factors, as well as the significant Class A common stock ownership by Advent, could impede a merger, takeover or other business combination, or discourage a potential investor from making a tender offer for our Class A common stock, which, under certain circumstances, could reduce the market value of our Class A common stock. See “Description of Capital Stock.”

Claims for indemnification by our directors and officers may reduce our available funds to satisfy successful third-party claims against us and may reduce the amount of money available to us.

Our amended and restated certificate of incorporation and amended and restated bylaws provide that we will indemnify our directors and officers, in each case, to the fullest extent permitted by Delaware law. Pursuant to our charter, our directors will not be liable to us or any stockholders for monetary damages for any breach of fiduciary duty, except (i) for acts that breach his or her duty of loyalty to us or our stockholders, (ii) for acts or omissions not in good faith or which involve intentional misconduct or a knowing violation of the law, (iii) pursuant to Section 174 of the Delaware General Corporate Law (the “DGCL”), which provides for liability of directors for unlawful payments of dividends of unlawful stock purchase, or (iv) for any transaction from which the director derived an improper personal benefit. The amended and restated bylaws also require us, if so requested, to advance expenses that such director or officer incurred in defending or investigating a threatened or pending action, suit or proceeding, provided that such person will return any such advance if it is ultimately determined that such person is not entitled to indemnification by us. Any claims for indemnification by our directors and officers may reduce our available funds to satisfy successful third-party claims against us and may reduce the amount of money available to us.

 

65


Table of Contents

Our amended and restated certificate of incorporation designates the Court of Chancery of the State of Delaware as the sole and exclusive forum for certain types of actions and proceedings that may be initiated by our stockholders, and designates the federal district courts of the United States as the sole and exclusive forum for claims arising under the Securities Act, which, in each case could limit our stockholders’ ability to obtain a favorable judicial forum for disputes with us or our directors, officers employees, agents or other stockholders.

Our amended and restated certificate of incorporation provides that, unless we consent in writing to an alternative forum, the Court of Chancery of the State of Delaware shall, to the fullest extent permitted by law, be the sole and exclusive forum for any (a) derivative action or proceeding brought on our behalf; (b) action asserting a claim of breach of a fiduciary duty owed by or other wrongdoing by any current or former director, officer, employee, agent or stockholder to us or our stockholders; (c) action asserting a claim arising under any provision of the DGCL or our amended and restated certificate of incorporation or amended and restated bylaws (as either may be amended from time to time), or as to which the DGCL confers jurisdiction on the Court of Chancery of the State of Delaware; or (d) action asserting a claim governed by the internal affairs doctrine. For the avoidance of doubt, our amended and restated certificate of incorporation provides that the foregoing exclusive forum provision does not apply to actions brought to enforce any liability or duty created by the Securities Act or the Exchange Act, or any rules or regulations promulgated thereunder, or any other claim or cause of action for which the federal courts have exclusive jurisdiction.

Our amended and restated certificate of incorporation provides that, unless we consent in writing to an alternative forum, the federal district courts of the United States shall be the sole and exclusive forum for the resolution of any action asserting a claim arising under the Securities Act or the rules and regulations promulgated thereunder. Pursuant to the Exchange Act, claims arising thereunder must be brought in federal district courts of the United States.

To the fullest extent permitted by law, any person or entity purchasing or otherwise acquiring or holding any interest in any shares of our capital stock shall be deemed to have notice of and consented to the forum provision in our amended and restated certificate of incorporation. This choice of forum provision may limit a stockholder’s ability to bring a claim in a different judicial forum, including one that it may find favorable or convenient for a specified class of disputes with us or our directors, officers, other stockholders or employees, which may discourage such lawsuits, make them more difficult or expensive to pursue and result in outcomes that are less favorable to such stockholders than outcomes that may have been attainable in other jurisdictions.

By agreeing to this provision, however, stockholders are not be deemed to have waived our compliance with the federal securities laws and the rules and regulations thereunder. The enforceability of similar choice of forum provisions in other companies’ certificates of incorporation has been challenged in legal proceedings, and it is possible that a court could find these types of provisions to be inapplicable or unenforceable. If a court were to find the choice of forum provisions in our amended and restated certificate of incorporation to be inapplicable or unenforceable in an action, we may incur additional costs associated with resolving such action in other jurisdictions, which could have a material adverse effect on our business, financial condition and results of operations.

Our ability to issue preferred stock may deter takeover attempts.

Our Board is empowered to issue, without stockholder approval, preferred stock with dividends, liquidation, conversion, voting or other rights, which could decrease the amount of earnings and assets available for distribution to holders of our Class A common stock and adversely affect the relative voting power or other rights of the holders of our Class A common stock. In the event of issuance, the preferred stock could be used as a method of discouraging, delaying or preventing a change in control. Our amended and restated certificate of incorporation authorizes the issuance of up to 10 million shares of “blank check” preferred stock with such designations, rights and preferences as may be determined from time to time by our Board. Although we have no present intention to issue any shares of our preferred stock, we may do so in the future under appropriate circumstances.

 

66


Table of Contents

CAUTIONARY NOTE REGARDING FORWARD-LOOKING STATEMENTS

This prospectus contains forward-looking statements within the meaning of the Private Securities Litigation Reform Act of 1995. Forward-looking statements can be identified by words such as “anticipates,” “intends,” “plans,” “seeks,” “believes,” “estimates,” “expects” and similar references to future periods, or by the inclusion of forecasts or projections. Examples of forward-looking statements include, but are not limited to, statements we make regarding the outlook for our future business and financial performance, such as those contained in “Management’s Discussion and Analysis of Financial Condition and Results of Operations.”

Forward-looking statements are based on our current expectations and assumptions regarding our business, the economy and other future conditions. Because forward-looking statements relate to the future, by their nature, they are subject to inherent uncertainties, risks and changes in circumstances that are difficult to predict. As a result, our actual results may differ materially from those contemplated by the forward-looking statements. Important factors that could cause actual results to differ materially from those in the forward-looking statements include regional, national or global political, economic, business, competitive, market and regulatory conditions and the following:

 

   

the inability to generate substantially all of our revenue and cash flows from sales of subscriptions to our platform and any decline in demand for our platform and the data we offer could have a material adverse effect on our business, financial condition and results of operations;

 

   

the competitiveness of the market in which we operate, such that if we do not compete effectively, it could have a material adverse effect on our business, financial condition and results of operations;

 

   

the failure to maintain and improve our platform, or develop new modules or insights for healthcare commercial intelligence, whereby competitors could surpass the depth, breadth or accuracy of our platform;

 

   

the inability to obtain and maintain accurate, comprehensive or reliable data, could result in reduced demand for our platform;

 

   

the risk that our recent growth rates may not be indicative of our future growth;

 

   

the inability to achieve or sustain profitability in the future compared to historical levels as we increase investments in our business;

 

   

the loss of our access to our data providers, which could negatively impact our platform and could have a material adverse effect on our business, financial condition and results of operations;

 

   

the failure to respond to advances in healthcare commercial intelligence could result in competitors surpassing the depth, breadth or accuracy of our platform;

 

   

an inability to attract new customers and expand subscriptions of current customers, whereby our revenue growth and financial performance will be negatively impacted;

 

   

the risk of cyber-attacks and security vulnerabilities could have a material adverse effect on our reputation, business, financial condition and results of operations;

 

   

if our security measures are breached or unauthorized access to data is otherwise obtained, our platform may be perceived as not being secure, customers may reduce the use of or stop using our platform, and we may incur significant liabilities; and

 

   

the other factors set forth under “Risk Factors.”

 

  67  


Table of Contents

See “Risk Factors” for a further description of these and other factors. For the reasons described above, we caution you against relying on any forward-looking statements, which should also be read in conjunction with the other cautionary statements that are included elsewhere in this prospectus. Any forward-looking statement made by us in this speaks only as of the date on which we make it. Factors or events that could cause our actual results to differ may emerge from time to time, and it is not possible for us to predict all of them. We undertake no obligation to publicly update or revise any forward-looking statement, whether as a result of new information, future developments or otherwise, except as may be required by law.

 

  68  


Table of Contents

USE OF PROCEEDS

We estimate that the net proceeds to us from our sale of 11,000,000 shares of Class A common stock in this offering will be approximately $380,140,000, after deducting underwriting discounts and estimated expenses payable by us in connection with this offering. The underwriters also have an option to purchase up to an additional 1,650,000 shares of Class A common stock from us. We estimate that the net proceeds to us, if the underwriters exercise their right to purchase the maximum of 1,650,000 additional shares of Class A common stock from us, will be approximately $437,461,000, after deducting underwriting discounts and estimated expenses payable by us in connection with this offering.

We estimate that the offering expenses (other than the underwriting discounts) will be approximately $2.0 million. All of such offering expenses will be paid for or otherwise borne by Definitive OpCo.

We intend to use the net proceeds from this offering (i) for acquisitions or investments and general corporate purposes, including purchasing 7,000,000 newly issued LLC Units from Definitive OpCo, and (ii) to repurchase an aggregate of 2,333,238 shares of Class A common stock and purchase 1,766,762 LLC Units from existing holders, including our Sponsors, officers, directors and their affiliates, in a “synthetic secondary” transaction, at a purchase price per share of Class A common stock and per LLC Unit, in each case, equal to the public offering price of Class A common stock less the underwriting discounts. After this offering, we intend to purchase 7,000,000 newly issued LLC Units using either the net proceeds from this offering or other assets or investments acquired using such net proceeds. In the event the underwriters exercise their option to purchase additional shares, we will use the net proceeds to repurchase additional shares of Class A common stock and to purchase LLC Units from existing holders. Definitive OpCo will not receive any proceeds from the repurchase of shares of Class A common stock or the purchase of LLC Units from existing holders by us. Selective strategic acquisitions and investments continue to be a part of our ongoing strategy, and while there can be no assurance that any potential acquisition or investment will be successful, we are actively pursuing potential strategic transactions. Our strategy to make selective acquisitions and investments to complement our platform depends on our ability to identify, and the availability of, suitable candidates. We may use some or all of the net primary proceeds of this offering for one or more potential transactions. Our completion of one or more potential acquisitions or investments is subject to numerous conditions and contingencies, including the completion to our satisfaction of our due diligence, agreement on the amount and type of consideration, the negotiation and execution of definitive agreements, and the satisfaction of closing conditions. See “Risk Factors—Risks Related to Our Business and Industry—As we acquire and invest in companies or technologies, we may not realize expected business or financial benefits and the acquisitions or investments could prove difficult to integrate, disrupt our business, dilute stockholder value and adversely affect our business, financial condition and results of operations.”

If the underwriters exercise their option to purchase additional shares of Class A common stock in full, we estimate that our additional net proceeds will be approximately $57,321,000. We will use the additional net proceeds we receive pursuant to any exercise of the underwriters’ option to repurchase additional shares of Class A common stock or purchase LLC Units from existing holders.

 

  69  


Table of Contents

DIVIDEND POLICY

We do not currently intend to pay dividends on our Class A common stock in the foreseeable future. However, in the future, subject to the factors described below and our future liquidity and capitalization, we may change this policy and choose to pay dividends. Any determination to pay dividends in the future will be at the discretion of our board of directors and will depend upon our results of operations, cash requirements, financial condition, contractual restrictions, restrictions imposed by applicable laws and other factors that our board of directors may deem relevant.

We are a holding company that does not conduct any business operations of our own and has no material assets other than its ownership of LLC Units. As a result, our ability to pay dividends on our common stock, if our Board of Directors determines to do so, will be dependent upon the ability of Definitive OpCo to pay cash dividends and distributions to us. Definitive OpCo’s ability to pay cash dividends and distributions to us is currently restricted by the terms of our Senior Credit Facilities and may be further restricted by any future indebtedness we may incur. See “Description of Material Indebtedness.”

If Definitive OpCo makes such distributions, the holders of LLC Units will be entitled to receive equivalent distributions from Definitive OpCo. However, because we must pay taxes, make payments under the Tax Receivable Agreement and pay our expenses, amounts ultimately distributed as dividends to holders of our Class A common stock are expected to be less than the amounts distributed by Definitive OpCo to the other holders of LLC Units on a per share basis. See “Certain Relationships and Related Party Transactions— Amended Definitive OpCo Agreement.”

Under the Amended LLC Agreement, Definitive OpCo is generally required from time to time to make pro rata distributions in cash to us and the other holders of LLC Units at certain assumed tax rates in amounts that are intended to be sufficient to cover the income taxes payable on our and the other LLC Unit holders’ respective allocable shares of the taxable income of Definitive OpCo. We may receive tax distributions significantly in excess of our tax liabilities and obligations to make payments under the Tax Receivable Agreement. Our board of directors, in its sole discretion, may make any determination from time to time with respect to the use of any such excess cash so accumulated, which may include, among other uses, funding repurchases of Class A common stock; acquiring additional newly issued LLC Units from Definitive OpCo at a per unit price determined by reference to the market value of the Class A common stock; paying dividends, which may include special dividends, on its Class A common stock; or any combination of the foregoing. We have no obligation to distribute such cash (or other available cash other than any declared dividend) to our stockholders. We also expect, if necessary, to undertake ameliorative actions, which may include pro rata or non-pro rata reclassifications, combinations, subdivisions or adjustments of outstanding LLC Units, to maintain 1:1 parity between LLC Units and shares of Class A common stock. See “Risk Factors—Risks Related to Our Organizational Structure—We are a holding company and our principal asset is our 62.5% economic ownership interest in Definitive OpCo, and we are accordingly dependent upon distributions from Definitive OpCo to pay dividends, if any, and taxes, make payments under the Tax Receivable Agreement and pay other expenses.”

In 2020 and 2019, Definitive OpCo made cash distributions to its equity holders in aggregate amounts of $2.9 million and $7.0 million, respectively, in connection with equity holder tax obligations.

See “Risk Factors—Risks Related to this Offering and Ownership of Our Class A Common Stock—We do not anticipate paying any dividends on our Class A common stock in the foreseeable future,” “Prospectus Summary—Organizational Structure,” “Management’s Discussion and Analysis of Financial Condition and Results of Operations— Liquidity and Capital Resources,” “Description of Material Indebtedness” and “Description of Capital Stock.”

 

  70  


Table of Contents

CAPITALIZATION

The following table sets forth our cash and cash equivalents and our capitalization as of September 30, 2021:

 

   

on an actual basis for Definitive Healthcare Corp.; and

 

   

on an as adjusted basis after giving effect to this offering and the application of the net proceeds received by us from this offering as described under “Use of Proceeds.”

This table should be read in conjunction with “Use of Proceeds,” “Unaudited Pro Forma Consolidated Financial Information,” “Management’s Discussion and Analysis of Financial Condition and Results of Operations,” “Description of Capital Stock” and the consolidated financial statements and notes thereto appearing elsewhere in this prospectus.

 

     Definitive Healthcare
Corp.
 
     As of September 30, 2021  

(in thousands)

   Actual     As Adjusted  

Cash and cash equivalents

   $ 189,752     $ 432,932  
  

 

 

   

 

 

 

Debt, including current and long-term (1):

    

Term Facility

     272,263       272,263  

Revolving Credit Facility

     —         —    
  

 

 

   

 

 

 

Total debt (1)

   $ 272,263     $ 272,263  
  

 

 

   

 

 

 

Equity:

    

Class A Common Stock, par value $0.001, 600,000,000 shares authorized, 88,263,333 shares issued, and outstanding at September 30, 2021, and 97,030,095 shares issued and outstanding as adjusted

     88       97  

Class B Common Stock, no par value, 65,000,000 shares authorized, 60,020,525 shares issued and 57,220,661 outstanding at September 30, 2021, and 58,244,627 shares issued and 55,475,777 outstanding as adjusted

     —         —    

Preferred common stock, $0.001 par value per share, 10,000,000 shares authorized, as adjusted, no shares issued and outstanding, actual and as adjusted

     —         —    

Additional paid-in capital

     700,773       885,857  

Accumulated other comprehensive income

     24       24  

Noncontrolling interest

     590,177       634,295  

Accumulated deficit

     (7,978     (7,978
  

 

 

   

 

 

 

Total equity

     1,283,084       1,512,295  
  

 

 

   

 

 

 

Total capitalization

   $ 1,555,347     $ 1,784,558  
  

 

 

   

 

 

 

 

(1)

For a description of our debt, see “Description of Material Indebtedness.” For a description of our debt refinancing, see “Prospectus Summary—Debt Refinancing.”

 

  71  


Table of Contents

UNAUDITED PRO FORMA CONSOLIDATED FINANCIAL INFORMATION

The following unaudited pro forma consolidated statements of operations for the year ended December 31, 2020 and nine months ended September 30, 2021 give effect to the pro forma adjustments related to (i) the Reorganization Transactions, which we refer to as the “Transactions Adjustments,” (ii) the sale of 17,888,888 shares of Class A common stock in our IPO and (iii) the sale of 11,000,000 shares of Class A common stock and the application of the net proceeds from this offering, which we refer to as the “Offering Adjustments.” We refer to the Reorganization Transactions and the Offering Adjustments collectively as the “Transactions.” The unaudited pro forma consolidated statements of operations for the year ended December 31, 2020 and nine months ended September 30, 2021 give pro forma effect to the Transactions as if they had occurred on January 1, 2020. The unaudited pro forma financial information has been prepared by our management and is based on Definitive OpCo’s historical financial statements and the assumptions and adjustments described in the notes to the unaudited pro forma financial information below. The presentation of the unaudited pro forma financial information is prepared in conformity with Article 11 of Regulation S-X rules effective January 1, 2021.

Our historical financial information as of September 30, 2021 and for the year ended December 31, 2020 and nine months ended September 30, 2021 has been derived from Definitive OpCo’s consolidated financial statements and accompanying notes included elsewhere in this prospectus.

We based the pro forma adjustments on available information and on assumptions that we believe are reasonable under the circumstances in order to reflect, on a pro forma basis, the impact of the relevant transactions on the historical financial information of Definitive OpCo. See the notes to unaudited pro forma financial information below for a discussion of assumptions made. The unaudited pro forma financial information does not purport to be indicative of our results of operations or financial position had the relevant transactions occurred on the dates assumed and does not project our results of operations or financial position for any future period or date.

The pro forma adjustments, which we refer to as the “Transactions Adjustments” are described in the notes to the unaudited pro forma consolidated financial information and primarily include:

 

   

the recognition of a non-controlling interest in Definitive OpCo held by the Unitholders, which will be exchangeable for shares of Class A common stock on a one-for-one basis in accordance with the terms of the Amended LLC Agreement; and

 

   

provision for federal and state income taxes of Definitive Healthcare Corp. as a taxable corporation;

The pro forma adjustments related to the adjustments relating to this offering, which we refer to as the “Offering Adjustments,” are described in the notes to the unaudited pro forma consolidated financial information and primarily include:

 

   

the issuance of shares of our Class A common stock to the purchasers in this offering in exchange for net proceeds of approximately $382,140,000, after deducting underwriting discounts but before offering expenses;

 

   

the application by Definitive Healthcare Corp. and Definitive OpCo of the net proceeds from this offering to purchase 7,000,000 newly issued LLC Units of Definitive OpCo using either the net proceeds from this offering or other assets or investments acquired using such net proceeds; and

 

   

the application by Definitive OpCo of a portion of the proceeds of the sale of LLC Units to Definitive Healthcare Corp. as set forth in “Use of Proceeds.”

We are in the process of implementing additional procedures and processes for the purpose of addressing the standards and requirements applicable to public companies. We expect to incur additional annual expenses

 

  72  


Table of Contents

related to these procedures and processes and, among other things, additional directors’ and officers’ liability insurance, director fees, reporting requirements of the SEC, transfer agent fees, hiring additional accounting, legal, and administrative personnel, increased auditing and legal expenses, and other related costs. Due to the scope and complexity of these activities, the amount of these costs could increase or decrease materially and are based on subjective estimates and assumptions that cannot be factually supported. We have not included any pro forma adjustments related to these costs.

Because Definitive Healthcare Corp. was formed on May 5, 2021 and had no material assets or results of operations until the completion of the IPO, its historical financial information is not included in the unaudited pro forma consolidated financial information for the year ended December 31, 2020 and nine months ended September 30, 2021.

The unaudited pro forma consolidated financial information is provided for informational purposes only and is not necessarily indicative of the operating results that would have occurred if the Transactions had been completed as of the dates set forth above, nor is it indicative of our future results. Additionally, the unaudited pro forma consolidated financial information does not give effect to the potential impact of any anticipated synergies, operating efficiencies, or cost savings that may result from the Transactions or any integration costs that will not have a continuing impact.

The unaudited pro forma consolidated financial information should be read together with “Prospectus Summary—Organizational Structure,” “Capitalization,” “Management’s Discussion and Analysis of Financial Condition and Results of Operations” and our historical financial statements and related notes thereto included elsewhere in this prospectus.

 

  73  


Table of Contents

UNAUDITED PRO FORMA CONSOLIDATED STATEMENT OF OPERATIONS Nine Months Ended September 30, 2021

 

     Definitive
Healthcare
Corp.
    Transaction
Adjustments
          Pro forma
Definitive
Healthcare Corp.
    Offering
Adjustment
          Pro forma
Definitive
Healthcare
Corp.
 

($ in thousands, except per share data)

              

Revenue

   $ 119,841     $ —         $ 119,841     $ —         $ 119,841  

Cost of revenue:

              

Cost of revenue exclusive of amortization shown below

     13,895       —           13,895       —           13,895  

Amortization

     15,896       —           15,896       —           15,896  
  

 

 

   

 

 

     

 

 

   

 

 

     

 

 

 

Gross Profit

     90,050       —           90,050       —           90,050  

Operating Expenses:

                 —    

Sales and marketing

     39,003       —           39,003       —           39,003  

Product development

     12,817       —           12,817       —           12,817  

General and administrative

     18,891       —           18,891       —           18,891  

Depreciation and amortization

     28,814       —           28,814       —           28,814  

Transaction expenses

     3,332       —           3,332       9,459       (4     12,791  
  

 

 

   

 

 

     

 

 

   

 

 

     

 

 

 

Total operating expenses

     102,857       —           102,857       9,459         112,316  

(Loss) income from operations

     (12,807     —           (12,807     (9,459       (22,266

Other expense, net:

              

Foreign currency transactions loss

     143       —           143       —           143  

Interest expense, net

     (23,956     —           (23,956     18,502       (5     (5,454

Loss on extinguishment of debt

     (9,873     —           (9,873     9,873       (5    
—  
 
  

 

 

   

 

 

     

 

 

   

 

 

     

 

 

 

Total other expense, net

     (33,686     —           (33,686     18,502         (5,311
  

 

 

   

 

 

     

 

 

   

 

 

     

 

 

 

Loss before income taxes

     (46,493     —           (46,493     9,043         (27,577

Income tax expense

     —         —         (1     —         —           —    
  

 

 

   

 

 

     

 

 

   

 

 

     

 

 

 

Net loss

     (46,493     —           (46,493     9,043         (27,577

Net loss attributable to noncontrolling interests

     (5,172     20,667       (2     (25,839     15,808       (2     (10,032
  

 

 

   

 

 

     

 

 

   

 

 

     

 

 

 

Net loss attributable to Definitive Healthcare Corp.

   $ (41,321   $ (20,667     $ (20,654   $ (6,765     $ (17,545
  

 

 

   

 

 

     

 

 

   

 

 

     

 

 

 

Pro forma net loss per share data

              

Pro forma weighted-average shares of Class A common stock outstanding (3)

              

Basic

                 97,030,095  

Diluted

                 97,030,095  

Net loss per share of Class A common stock

              

Basic

               $ (0.18

Diluted

               $ (0.18

See accompanying notes to unaudited pro forma financial information.

 

  74  


Table of Contents

UNAUDITED PRO FORMA CONSOLIDATED STATEMENT OF OPERATIONS For the Year Ended December 31, 2020

 

    Historical
Definitive
OpCo
          Transaction
Adjustments
          Pro forma
Definitive
Healthcare
Corp.
    Offering
Adjustment
          Pro forma
Definitive
Healthcare
Corp.
 
($ in thousands, except per share data)                

Revenue

  $ 118,317         —         $ 118,317       —         $ 118,317  

Cost of revenue:

               

Cost of revenue exclusive of amortization shown below

    11,085         —           11,085       —           11,085  

Amortization

    19,383         —           19,383       —           19,383  
 

 

 

     

 

 

     

 

 

   

 

 

     

 

 

 

Gross profit

    87,849         —           87,849       —           87,849  
 

 

 

     

 

 

     

 

 

   

 

 

     

 

 

 

Operating expenses:

               

Sales and marketing

    34,332         —           34,332       —           34,332  

Product development

    11,062         —           11,062       —           11,062  

General and administrative

    12,927         —           12,927       —           12,927  

Depreciation and amortization

    40,197         —           40,197       —           40,197  

Transaction expenses

    3,776         —           3,776       13,348       (4     17,124  
 

 

 

     

 

 

     

 

 

   

 

 

     

 

 

 

Total operating expenses

    102,294         —           102,294       13,348         115,642  

(Loss) income from operations

    (14,445 )       —           (14,445     (13,348       (27,793

Other expense, net:

               

Foreign currency transaction gain (loss)

    (222 )       —           (222     —           (222

Interest expense, net

    (36,490 )       —           (36,490     29,097       (5     (7,393

Loss on extinguishment of debt

        —           —         (9,873     (5     (9,873
 

 

 

     

 

 

     

 

 

   

 

 

     

 

 

 

Total other expense, net

    (36,712 )       —           (36,712     19,224         (17,488
 

 

 

     

 

 

     

 

 

   

 

 

     

 

 

 

Loss before income taxes

    (51,157 )       —           (51,157     5,876         (45,281

Income tax expense

    —           —         (1     —         —           —    
 

 

 

     

 

 

     

 

 

   

 

 

     

 

 

 

Net loss

    (51,157 )       —           (51,157     5,876         (45,281

Net loss attributable to noncontrolling interests

    —         (1     22,740       (2     (22,740     6,269       (2     (16,471
 

 

 

     

 

 

     

 

 

   

 

 

     

 

 

 

Net loss attributable to Definitive Healthcare Corp.

  $ (51,157 )     $ (22,740     $ (28,417   $ (393     $ (28,810
 

 

 

     

 

 

     

 

 

   

 

 

     

 

 

 

Pro forma net loss per share data

               

Pro forma weighted-average shares of Class A common stock outstanding (3)

               

Basic

                  97,030,095  

Diluted

                  97,030,095  

Net loss per share of Class A common stock

               

Basic

                $ (0.30

Diluted

                $ (0.30

See accompanying notes to unaudited pro forma financial information.

 

  75  


Table of Contents

Notes to Unaudited Pro Forma Consolidated Financial Information (Year Ended December 31, 2020 and the Nine Months Ended September 30, 2021)

 

(1)

Following the Reorganization Transactions, Definitive Healthcare Corp. became subject to U.S. federal, state, local and foreign income taxes. Definitive OpCo is, and will continue to be, taxed as a partnership for federal income tax purposes and applicable state and local income tax purposes, and, as a result, its members, including Definitive Healthcare Corp., pays income taxes with respect to their allocable shares of its taxable income. The pro forma adjustment for income tax expense represents tax expense on income that is taxable in jurisdictions after our corporate reorganization that previously had not been taxable. As a result, the pro forma statement of operations reflects an adjustment to income tax expense for corporate income taxes of $0.4 million for the year ended December 31, 2020 and $0.2 million for the nine months ended September 30, 2021.

 

     Twelve Months
Ended
December 31, 2020
    Nine Months
Ended
September 30, 2021
 

Income tax expense

   $ 0.4     $ 0.2  

Ownership % of the controlling interest

     55.5     55.5

Pro forma income attributable to the controlling interest

   $ 0.2     $ 0.1  
  

 

 

   

 

 

 

 

(2)

We are the sole managing member of Definitive OpCo pursuant to the Amended LLC Agreement. As a result, while we own less than 100% of the economic interest in Definitive OpCo, we have 100% of the voting power and control the management of Definitive OpCo. Because we manage and operate the business and control the strategic decisions and day-to-day operations of Definitive OpCo and also have a substantial financial interest in Definitive OpCo, we consolidate the financial results of Definitive OpCo, and a portion of our net income (loss) is allocated to the noncontrolling interest to reflect the entitlement of Unitholders to a portion of Definitive OpCo’s net income (loss). We hold approximately 63.6% of Definitive OpCo’s outstanding LLC Units, exclusive of unvested incentive units as of the IPO date (or approximately 64.1% if the underwriters exercise their option to purchase additional shares of Class A common stock in full), and the remaining LLC Units of Definitive OpCo are held by the Unitholders. Immediately following the Transactions, the ownership percentage held by the noncontrolling interest was approximately 36.4%. Net loss attributable to the noncontrolling interest will represent approximately 36.4% of net loss.

 

(3)

Pro forma basic net loss per share of Class A common stock is computed by dividing the pro forma net loss available to Class A common stockholders by the pro forma weighted-average shares of Class A common stock outstanding during the period. Pro forma diluted net loss per share of Class A common stock is computed by adjusting the pro forma net loss available to Class A common stockholders and the pro forma weighted-average shares of Class A common stock outstanding to give effect to potentially dilutive securities.

 

     For the Twelve Months
Ended December 31, 2020
    Nine Months Ended
September 30, 2021
 

Pro forma loss per share of Class A common stock

   (in thousands)  

Numerator:

    

Pro forma net loss attributable to the Issuer’s Class A common stockholders (basic and diluted)

   $ (28,810   $ (17,545

Denominator:

    

Pro forma weighted average of shares of Class A common stock outstanding (basic)

     97,030,095       97,030,095  

Pro forma basic loss per share

   $ (0.30   $ (0.18

Antidilutive shares excluded

     55,475,777       55,475,777  

 

  76  


Table of Contents
(4)

Reflects the effects of the following equity-based compensation expenses:

 

   

$8.8 million and $6.2 million of equity-based compensation expense for the year ended December 31, 2020 and the nine months ended September 30, 2021, respectively, in relation to new awards under the Definitive Healthcare Corp. 2021 Equity Incentive Plan issued to certain key personnel in connection with the IPO and vesting over periods greater than one year commencing on the awards’ grant date, which for pro forma purposes would be January 1, 2020. Such awards were granted by Definitive Healthcare Corp., accordingly none of the related expense is attributable to non-controlling interests.

 

   

$1.6 million and $1.0 million of equity-based compensation expense for the year ended December 31, 2020 and the nine months ended September 30, 2021, for awards under the 2019 Equity Incentive Plan will be recorded in periods following this offering in accordance with the performance-based vesting criteria which can be exchanged for our Class A common stock after an initial public offering.

 

   

$3.0 million and $2.2 million of equity-based compensation expense for the year ended December 31, 2020 and the nine months ended September 30, 2021, respectively, in relation to the modification of certain pre-IPO equity-based awards under the 2019 Equity Incentive Plan to remove certain forfeiture terms.

 

   

The awards under the 2021 Equity Incentive Plan and 2019 Equity Incentive Plan are estimated to have total unrecognized equity-based compensation expense of $39.1 million and $18.4 million, respectively at the time of this offering, to be recognized over the remaining vesting terms.

 

(5)

Definitive OpCo used a portion of the proceeds from the issuance of LLC Units to Definitive Healthcare Corp. to repay $195.4 million of our indebtedness. The interest rate of the outstanding debt prior to refinancing was 6.25%. The remaining outstanding debt balance was refinanced at a lower interest rate, which was 2.37% at September 30, 2021. As such, interest expense will be reduced by $29.1 million and $18.5 million resulting from both the lower borrowings outstanding and the lower interest rate for the year ended December 31, 2020 and nine months ended September 30, 2021, respectively. A loss of $9.9 million for the extinguishment of debt is recorded for the year ended December 31, 2020, as a result of the refinancing of our credit agreements.

 

  77  


Table of Contents

MANAGEMENT’S DISCUSSION AND ANALYSIS OF FINANCIAL CONDITION AND RESULTS OF OPERATIONS

The following is a discussion and analysis of our financial condition and results of operations as of, and for, the periods presented. You should read the following discussion and analysis of our financial condition and results of operations in conjunction with the sections titled “Unaudited Pro Forma Consolidated Financial Information” and our historical consolidated financial statements and related notes included elsewhere in this prospectus. We conduct our business through Definitive OpCo and its subsidiaries. The historical consolidated financial data discussed below reflects our historical results of operations and financial condition and does not give effect to pro forma adjustments. As a result, the following discussion does not reflect the significant impact that such events will have on us. See “Prospectus Summary—Organizational Structure” and “Unaudited Pro Forma Consolidated Financial Information” for more information.

This discussion contains forward-looking statements that involve risks and uncertainties. Our actual results may differ materially from those discussed below. Factors that could cause or contribute to such difference include, but are not limited to, those identified below and those discussed in the sections titled “Risk Factors” and “Cautionary Note Regarding Forward-Looking Statements” included elsewhere in this prospectus. Information presented for the period from January 1 to July 15, 2019 is derived from our Predecessor Company’s audited consolidated financial statements included elsewhere in this prospectus. Information presented for the period from July 16, 2019 to December 31, 2019 and for the year ended December 31, 2020 is derived from the Successor Company’s audited consolidated financial statements for those periods included elsewhere in this prospectus. Information presented for the nine-month periods ended September 30, 2021 and 2020 is derived from our unaudited condensed consolidated financial statements included elsewhere in this prospectus. We assume no obligation to update any of these forward-looking statements.

Overview

Definitive Healthcare is a leading provider of healthcare commercial intelligence. Our solutions provide accurate and comprehensive information on healthcare providers and their activities to help our customers optimize everything from product development to go-to-market planning and sales and marketing execution. Delivered through our SaaS platform, our intelligence has become important to the commercial success of our over 2,700 customers as of September 30, 2021. We define a customer as a company that maintains one or more active paid subscriptions to our platform.

 

  78  


Table of Contents

We were founded in 2011 by our CEO, Jason Krantz. Mr. Krantz founded the company to provide healthcare commercial intelligence that enables companies that compete within or sell into the healthcare ecosystem to make better, informed decisions and be more successful. Over time, we have expanded our platform with new intelligence modules, innovative analytics, workflow capabilities and additional data sources.

 

 

LOGO

We view these attributes as key to our financial model:

 

   

History of Significant Revenue Growth at Scale. We generated revenue of $118.3 million and $85.5 million in the years ended December 31, 2020 and December 31, 2019, respectively, representing an increase of 38%. We generated revenue of $119.8 million and $84.7 million in the nine months ended September 30, 2021 and 2020, respectively, representing an increase of 41%.

 

   

Subscription-based Business Model with Significant Visibility. We offer access to our platform on a subscription basis and we generate substantially all of our revenue from subscription fees, which accounted for 99% of revenue for 2020 and the nine months ended September 30, 2021. Subscriptions generally range from 1 to 3 years and are non-cancellable during the subscription term. Over 60% of our ARR as of September 30, 2021 was from multi-year agreements. Our subscription agreements typically include annual contracted price escalations, reflecting the value of our continuing addition of data and functionality to our intelligence modules. Subscription revenue is recognized ratably over the contract terms beginning on the date the product is made available to customers, which typically begins on the commencement date of each contract.

 

   

Diversified Customer Base. Over 2,700 companies use our platform to help sell into or compete in the healthcare ecosystem as of September 30, 2021. In the nine months ended September 30, 2021, no single customer contributed more than 2% of our revenue. Our target customers include any company looking to sell into or compete in the healthcare ecosystem including: Life Sciences, HCIT, Healthcare Providers and Other companies seeking to sell into the healthcare ecosystem, such as financial institutions, staffing firms and consultants. At September 30, 2021, as measured by ARR, 49% of our customers operated in Life Sciences; 20% of our customers operated in HCIT; 7% of our customers were Healthcare Providers; and 24% of our customers operated in non-healthcare focused areas. At year-end 2020, as measured by ARR, 48% of our customers operated in Life Sciences; 21% of our customers operated in HCIT; 6% of our customers were Healthcare Providers; and 24% of our customers operated in diversified areas.

 

   

Strong Retention and Growth of Existing Customers. Our ability to grow customer relationships is reflected in our Net Dollar Retention Rate and number of Enterprise Customers. For 2020, our NDR for all

 

customers over $17,500 in ARR was 107%. For the year ended December 31, 2020, our NDR for Enterprise

 

  79  


Table of Contents
 

Customers was 124%. For the trailing twelve months ended June 30, 2021, our NDR for Enterprise Customers was 125% and our NDR for all customers over $17,500 in ARR was 111%. In 2020, 292 customers generated more than $100,000 in ARR, representing 53% of our total ARR. In the trailing twelve months ended June 30, 2021, 349 customers generated more than $100,000 in ARR, representing 54% of our total ARR. See “—Key Metrics-Net Dollar Retention Rate” below.

 

   

Highly Efficient Go-to-Market Engine. We have developed a highly efficient and effective go-to-market engine that combines effective marketing with an inside sales force made up of highly trained, vertically focused SEs. The efficiency of the team is demonstrated through our 2020 LTV to CAC ratio of over 10x. We believe this metric highlights the effectiveness of our commercial team as well as the strong value proposition of our platform and solutions for our customers. Only approximately one-third of a sales representative’s day is spent selling.

 

   

History of Strong Financial Performance. Our net loss was $51.2 million for the year ended December 31, 2020 as compared to a net loss of $49.3 million for the period from July 16, 2019 to December 31, 2019 and net income of $12.9 million for the period from January 1, 2019 to July 15, 2019. Our net loss was $46.5 million and $35.3 million for the nine months ended September 30, 2021 and 2020, respectively. Our Net (Loss) Income Margin was (43)% for the year ended December 31, 2020 as compared to (123)% for the period from July 16, 2019 to December 31, 2019 and 28% for the period from January 1, 2019 to July 15, 2019. Our Gross Margin was 74% for the year ended December 31, 2020 as compared to 67% for the period from July 16, 2019 to December 31, 2019 and 88% for the period from January 1, 2019 to July 15, 2019.

In addition to our consolidated GAAP financial measures, we use various non-GAAP financial measures, including Adjusted Gross Profit and Adjusted EBITDA, to measure our operating performance. See “—Key Metrics.” Our Adjusted Gross Profit was $107.1 million for the year ended December 31, 2020, as compared to $76.3 million in 2019, and $105.3 million for the nine months ended September 30, 2021, as compared to $76.7 million for the nine months ended September 30, 2020, resulting in Adjusted Gross Margins of 91% and 89%, for fiscal 2020 and 2019 respectively, and 88% and 91%, for the nine months ended September 30, 2021 and 2020, respectively. Our Adjusted EBITDA was $53.5 million for the year ended December 31, 2020, as compared to $42.3 million in 2019, and $42.9 million for the nine months ended September 30, 2021 and $40.7 million for the nine months ended September 30, 2020, reflecting Adjusted EBITDA Margins of 45% and 49%, for 2020 and 2019, respectively, and 36% and 48% for the nine months ended September 30, 2021 and 2020, respectively. We delivered strong financial performance even as we invested for growth and scalability. See “Summary Historical and Pro Forma Consolidated Financial and Other Data” and “—Key Metrics” below for additional information regarding our non-GAAP numbers and a reconciliation to the corresponding GAAP metric.

Key Factors Affecting Our Performance

We believe that the growth and future success of our business depends on many factors, including the following:

Acquiring New Customers

We plan to continue to organically grow the number of customers that use our platform by increasing demand for our platform and penetrating our addressable market. Our results of operations and growth prospects will depend in part on our ability to attract new customers. We intend to drive new customer acquisition with our efficient go-to-market engine by continuing to invest in our sales and marketing efforts and developing new use cases for our platform. As of September 30, 2021, we had over 2,700 customers. As of December 31, 2020, we had over 2,500 customers. As of December 31, 2019, we had over 2,000 customers. We define a customer as a company that maintains one or more active paid subscriptions to our platform. We have identified more than 100,000 potential customers across the healthcare ecosystem that we believe could benefit from our platform. Our ability to attract and acquire new customers is dependent on the strength of our platform and effectiveness of our go-to-market strategy.

 

  80  


Table of Contents

Expanding Relationships with Existing Customers

We believe there is a significant opportunity to generate additional revenue from our existing customer base. Our customers have historically increased their spend by adding intelligence modules and expanding use-cases across departments. Our customers are typically assigned to one of our vertically-focused teams, which is responsible for driving usage and increasing adoption of the platform, identifying expansion opportunities and driving customer renewals. Real-time input from these customer centric teams feeds directly into our product innovation teams, enhancing the development of new intelligence modules. We believe this feedback loop and our ability to innovate creates significant opportunities for continual existing customer expansion.

Our platform currently offers 14 intelligence modules. As of September 30, 2021, 76% of our customers subscribed to fewer than four intelligence modules, highlighting the opportunity to expand the usage of our platform across our clients’ organizations. Our success in expanding usage of our platform with our existing customers is demonstrated by our NDR. For the year ended December 31, 2020, our NDR for Enterprise Customers was 124% and our NDR for all customers over $17,500 ARR was 108%. For the trailing twelve months ended June 30, 2021, our NDR for Enterprise Customers was 125% and our NDR for all customers over $17,500 in ARR was 111%.

Continuing to Innovate and Expand Our Platform

The growth of our business is driven in part by our ability to apply our deep healthcare domain expertise to innovate and expand our platform. We have continually created new products since our founding in 2011 and have launched 13 highly integrated intelligence modules to date. We plan to continue to invest significantly into our engineering and research and development efforts to enhance our capabilities and functionality and facilitate the expansion of our platform to new use cases and customers. In addition, we work to continuously release updates and new features. While we are primarily focused on organic investments to drive innovation, we will also evaluate strategic acquisitions and investments that further expand our platform.

Impact of the COVID-19 Pandemic

The effects of the COVID-19 pandemic are continuing to evolve and its impact on the economy and healthcare ecosystem have been vast. However, other than a brief slowdown in new bookings during the second quarter of 2020 at the outset of the pandemic and reduced expenses, we continued to invest in our sales force and the business, and the pandemic has not adversely affected our business, results of operations or financial condition. We have not experienced any known business disruptions as a result of the pandemic, as most of our services are already delivered remotely or are capable of being delivered remotely. We have demonstrated our agility to deal with the COVID-19 pandemic by introducing information on telehealth adoption, COVID-19 analytics and more. We also benefitted from reduced travel expenses and continued to invest in talent and technology. The full extent to which the COVID-19 pandemic may impact our financial condition or results of operations over the medium-to-long term, however, remains uncertain. We will continue to actively monitor the pandemic and may take further actions that alter our business operations as may be required by federal, state or local authorities, or that we determine are in the best interests of our employees, customers and stockholders.

Key Metrics

We monitor the following key metrics to help us evaluate our business performance, identify financial trends, formulate business plans and make strategic operational decisions.

Adjusted Gross Profit

We define Adjusted Gross Profit as revenue less cost of revenue (excluding acquisition-related depreciation and amortization) and a small quantity of stock based compensation. Adjusted Gross Profit differs from Gross

 

  81  


Table of Contents

Profit, in that Gross Profit includes the impact of acquisition-related depreciation and amortization expense. We exclude acquisition-related depreciation and amortization expense as they have no direct correlation to the cost of operating our business on an ongoing basis. Adjusted Gross Margin is defined as Adjusted Gross Profit as a percentage of revenue. See “Non-GAAP Financial Measures” for additional information.

The following table presents a reconciliation of Gross Profit to Adjusted Gross Profit and Adjusted Gross Margin for the periods presented:

 

    Definitive OpCo
(AIDH TopCo, LLC)
Successor Company
          Definitive OpCo 
(AIDH TopCo, LLC) 
Predecessor
Company
 
                      Period from
July 16, 2019 to
December 31,
2019
          Period from
January 1, 2019 to
July 15, 2019
 
    Nine Months Ended     Year ended        
(in thousands)   September 30,
2021
    September 30,
2020
    December 31,
2020
       

Reported gross profit

  $ 90,050     $ 62,505     $ 87,849     $ 26,763       $ 40,130  

Amortization of intangible assets resulting from acquisition-related purchase accounting adjustments(a)

    15,125       14,175       19,169       8,602         498  

Equity compensation costs

    79       46       62       28         256  
 

 

 

   

 

 

   

 

 

   

 

 

     

 

 

 

Adjusted Gross Profit

  $ 105,254     $ 76,726     $ 107,080     $ 35,393       $ 40,884  

Revenue

    119,841       84,659       118,317       40,045         45,458  
 

 

 

   

 

 

   

 

 

   

 

 

   

 

 

   

 

 

 

Adjusted Gross Margin

    88     91     91     88       90
 

 

 

   

 

 

   

 

 

   

 

 

     

 

 

 

 

(a)

Amortization of intangible assets resulting from purchase accounting adjustments represents non-cash amortization of acquired intangibles, primarily resulting from the Advent acquisition.

 

  82  


Table of Contents

Gross profit is revenue less cost of revenue, and gross margin is gross profit as a percentage of revenue. The following table presents a reconciliation of gross margin to Adjusted Gross Margin for the periods presented:

 

    Definitive OpCo
(AIDH TopCo, LLC)
Successor Company
           Definitive OpCo
(AIDH TopCo, LLC)
Predecessor
Company
 
                      Period from            Period from  
    Nine Months Ended     Year ended     July 16, 2019 to            January 1, 2019 to  
(in thousands)   September 30, 2021     September 30, 2020     December 31, 2020     December 31, 2019            July 15, 2019  

Revenue

  $ 119,841       84,659     $ 118,317     $ 40,045        $ 45,458  

Total cost of revenue

    29,791       22,154       30,468       13,282          5,328  
 

 

 

   

 

 

   

 

 

   

 

 

      

 

 

 

Reported gross profit

    90,050       62,505       87,849       26,763          40,130  

Gross margin

    75     74     74     67        88
 

 

 

   

 

 

   

 

 

   

 

 

      

 

 

 

Revenue

    119,841       84,659       118,317       40,045          45,458  

Total cost of revenue

    29,791       22,154       30,468       13,282          5,328  

Reported gross profit

    90,050       62,505       87,849       26,763          40,130  

Amortization of intangible assets resulting from acquisition-related purchase accounting adjustments

    15,125       14,175       19,169       8,602          498  

Equity compensation costs

    79       46       62       28          256  

Adjusted Gross Profit

  $ 105,254     $ 76,726     $ 107,080     $ 35,393        $ 40,884  

Revenue

  $ 119,841     $ 84,659     $ 118,317     $ 40,045        $ 45,458  

Adjusted Gross Margin

    88     91     91     88        90
 

 

 

   

 

 

   

 

 

   

 

 

      

 

 

 

Adjusted EBITDA

We present “Adjusted EBITDA” as a measure of our operating performance. EBITDA is defined as earnings before (i) debt-related costs, including interest expense and (ii) interest income, (iii) provision for taxes, (iv) depreciation and amortization. Management further adjusts EBITDA in its presentation of Adjusted EBITDA to exclude (i) other (income) expense, (ii) stock-based compensation, (iii) acquisition-related expenses and (iv) other non-recurring and one-time expenses. We exclude these items because they are non-cash or non-recurring in nature, and therefore do not believe them to be representative of ongoing operational performance. See “Non-GAAP Financial Measures” for additional information.

 

  83  


Table of Contents

The following table presents a reconciliation of Net (Loss) Income to Adjusted EBITDA for the periods presented:

Adjusted EBITDA

 

    Definitive OpCo
(AIDH TopCo, LLC)
Successor Company
          Definitive OpCo
(AIDH TopCo, LLC)
Predecessor
Company
 
                      Period from           Period from  
    Nine Months Ended     Year ended     July 16, 2019 to           January 1, 2019 to  
(in thousands)   September 30, 2021     September 30, 2020     December 31, 2020     December 31, 2019           July 15, 2019  

Net (Loss) Income

  $ (46,493   $ (35,295   $ (51,157   $ (49,266     $ 12,868  

Interest expense, net

    23,956       27,802       36,490       18,204         165  

Loss from extinguishment of debt

    9,873       —         —         —        

Depreciation

    1,193       817       1,152       456         423  

Amortization of intangible assets

    43,517       43,498       58,428       30,617         2,042  
 

 

 

   

 

 

   

 

 

   

 

 

     

 

 

 

EBITDA

    32,046       36,822       44,913       11         15,498  

Other (income) expense, net(a)

    (143     —         222       —           —    

Equity compensation costs(b)

    4,338       1,330       1,747       744         5,807  

Acquisition related expenses(c)

    3,332       748       3,776       14,703         1,151  

Non-recurring and one-time adjustments(d)

    3,313       1,804       2,847       3,193         1,200  
 

 

 

   

 

 

   

 

 

   

 

 

     

 

 

 

Adjusted EBITDA

    42,886       40,704       53,505       18,651         23,656  

Revenue

    119,841       84,659       118,317       40,045         45,458  
 

 

 

   

 

 

   

 

 

   

 

 

   

 

 

   

 

 

 

Adjusted EBITDA Margin

    36     48     45     47       52
 

 

 

   

 

 

   

 

 

   

 

 

     

 

 

 

 

(a)

Primarily represents foreign exchange remeasurement gains and losses.

(b)

Stock-based compensation represents non-cash compensation expense recognized in association with equity awards made to employees and directors.

(c)

Acquisition related expenses primarily represent legal, accounting and consulting expenses and fair value adjustments for contingent consideration related to our acquisitions.

(d)

Non-recurring items represent expenses that are typically one-time or non-operational in nature. One-time expenses are comprised primarily of the following items: professional fees related to IPO readiness in the nine months ended September 30, 2021, a pricing study initiated by our sponsors and IPO costs in the year ended December 31, 2020, a sales-tax voluntary disclosure agreement in the period from July 16, 2019 to December 31, 2019 and the costs of exiting certain contracts assumed as part of an acquisition in the period from January 1, 2019 to July 15, 2019.

Net Dollar Retention Rate

We believe the growth in use of our platform by our existing customers is an important measure of the health of our business and our future growth prospects. We monitor our NDR to measure this growth. We define NDR as the percentage of ARR retained from existing customers across a defined period, after accounting for upsell, down-sell, pricing changes and churn. We calculate NDR as beginning ARR for a period, plus (i) expansion ARR (including, but not limited to, upsell and pricing increases), less (ii) churn (including, but not limited to, non-renewals and contractions), divided by (iii) beginning ARR for a period.

 

  84  


Table of Contents

The following graphic presents overall NDR, as well as NDR by customer size:

 

 

LOGO

Current Remaining Performance Obligations

We monitor current remaining performance obligations as a metric to help us evaluate the health of our business and identify trends affecting our growth. Current Remaining Performance Obligations (“cRPO”) represent the amount of contracted future revenue that has not yet been recognized, including both deferred revenue and non-cancelable contracted amounts that will be invoiced and recognized as revenue within the next twelve months. cRPO is not necessarily indicative of future revenue growth. cRPO is influenced by several factors, including seasonality, the timing of renewals, and disparate contract terms. Due to these factors, it is important to review cRPO in conjunction with revenue and other financial metrics.

The following table presents cRPO as of September 30, 2021, December 31, 2020 and December 31, 2019:

 

     September 30,      December 31,      December 31,  
($ in thousands)    2021      2020      2019  

Current

   $ 128,653      $ 114,284      $ 82,291  
  

 

 

    

 

 

    

 

 

 

Impact of Acquisitions

We seek to enhance our platform, data and business through both internal development and acquisitions of businesses that broaden and strengthen our platform. In October 2020, we acquired Monocl, a cloud-based platform with millions of expert profiles. In December 2019, we acquired HSE, a software analytics firm that helps life science companies and healthcare providers find patient clusters who would most benefit from their products and services. In January 2019, we acquired HIMSS Analytics, a global healthcare advisor providing guidance and market intelligence solutions. In June 2016, we acquired Billian’s HealthDATA, a provider of data and analytics on U.S. healthcare organizations. In October 2015, we acquired US Lifeline, a provider of real- world data and intelligence for the healthcare supply chain. These acquisitions have strengthened our data platform and our business. Acquisitions can result in transaction costs, amortization expense and deferred revenue accounting adjustments purchase accounting requires that all assets acquired and liabilities assumed be recorded at fair value on the acquisition date, including unearned revenue. Revenue from contracts that are impacted by the estimate of fair value of the unearned revenue upon acquisition will be recorded based on the fair value until such contract is terminated or renewed, which will differ from the receipts received by the acquired company allocated over the service period for the same reporting periods.

Impact of the Advent Acquisition

On July 16, 2019, Advent acquired us for $1,699.6 million, consisting of $1,129.3 million of cash and $570.3 million in equity. The acquisition was accounted for as a business combination. Accordingly, we applied

 

  85  


Table of Contents

purchase accounting, which has resulted in increased amortization expense associated with the amortization of specified assets. In addition, we are recording deferred revenue purchase accounting adjustments related to the acquisition in Successor periods. As part of the acquisition, we entered into the 2019 Credit Agreement which provided for a $450.0 million term loan payable, a $100.0 million committed delayed draw term loan, and a $25.0 million revolving debt facility. As a result, our interest expense increased substantially and is reflected in our Successor periods consolidated financial statements. Accordingly, the consolidated financial statements for the period prior to the acquisition may not be comparable to those from the periods after. See Note 3 of the consolidated financial statements included elsewhere in this prospectus for more detail on the acquisition. We repaid the indebtedness outstanding under the credit agreement using the proceeds from the IPO and the Senior Credit Facilities (as defined herein).

Components of our Results of Operations

Revenue

For the nine months ended September 30, 2021 and the year ended December 31, 2020, we derived 99% of our revenue from subscription services and the remainder from professional services. Our subscription services consist primarily of subscription fees for access to our platform. Our subscription contracts typically have a term ranging from 1 to 3 years and are non-cancellable. We typically bill for services in advance annually, and we typically require payment at the beginning of each annual period. A substantial majority of our subscription revenue is recognized ratably over the contract term. Our professional services revenue typically is derived from consulting services which are generally capable of being distinct and can be accounted for as separate performance obligations. Revenue related to these professional services is insignificant and is recognized at a point in time, when the performance obligations under the terms of the contract are satisfied and control has been transferred to the customer.

Cost of Revenue

Cost of Revenue. Cost of revenue, excluding amortization of acquired technology and data, consists of direct expenses related to the support and operations of our SaaS platform, such as data and infrastructure costs, personnel costs for our professional services, customer support and data research teams, such as salaries, bonuses, stock-based compensation, and other employee-related benefits, as well as allocated overheads and expenses related to third party subscription services that manage our billing. We anticipate that we will continue to invest in cost of revenue and that cost of revenue as a percentage of revenue will stay consistent or modestly increase as we add to our existing intelligence modules and invest in new products and data sources. Cost of data is included in the cost of revenue and is a fundamental driver of innovation.

Amortization. Includes amortization expense for technology and data acquired in business combinations and asset purchase agreements. We anticipate that amortization will only increase if we make additional acquisitions in the future.

Gross Profit

Gross profit is revenue less cost of revenue, and gross margin is gross profit as a percentage of revenue. Gross profit and gross margin have been and will continue to be affected by various factors, including the costs associated with third-party data and third-party hosting services, leveraging economies of scale, and the extent to which we introduce new intelligence modules, features or functionality or expand our customer support and service organizations, hire additional personnel or complete additional acquisitions. We expect that our gross profit and gross margin will fluctuate from period to period depending on the interplay of these various factors.

 

  86  


Table of Contents

Operating Expenses

The most significant component of our operating expenses is personnel costs, which consist of salaries, bonuses, sales commissions, stock-based compensation, and other employee-related benefits. Operating expenses also include non-personnel costs such as facilities, technology, professional fees, and marketing.

Sales and marketing. Sales and marketing expenses primarily consist of personnel costs such as salaries, bonuses, sales commissions, stock-based compensation, and other employee-related benefits for our sales and marketing teams, as well as non-personnel costs including overhead costs, technology and marketing costs. We expect that sales and marketing expenses as a percentage of revenue will continue to increase in 2021 and may stay consistent or moderately decrease thereafter, as we realize operating leverage in the business. We continue to hire additional sales and marketing personnel, enhance our digital marketing infrastructure and invest in marketing programs targeting our major vertical markets.

Product development. Product development expenses primarily consist of personnel costs such as salaries, bonuses, stock-based compensation, and other employee-related benefits for our engineering, data science and product teams, as well as non-personnel costs including overhead costs. We believe that our core technologies and ongoing innovation represent a significant competitive advantage for us, and we expect our product development expenses to continue to increase as we further strengthen and enhance our solutions. We anticipate that product development expense as a percentage of revenue will stay consistent or modestly increase as we continue to invest in systems optimization and module improvements for our customers, enhance our software development team and continue to invest in automation and A.I. to drive higher quality data and deeper insights.

General and administrative. General and administrative expenses primarily consist of personnel costs such as salaries, bonuses, stock-based compensation, and other employee-related benefits for our executive, finance, legal, human resources, IT and operations, and administrative teams, as well as non-personnel costs including overhead costs, professional fees, third party payment processor fees and other corporate expenses including expenses associated with preparation for this public offering. We anticipate that general and administrative costs will significantly increase relative to prior periods due to the incremental costs associated with operating as a public company, including incremental costs arising from higher stock-based compensation, corporate insurance costs, additional accounting and legal expenses, and additional resources associated with controls, reporting, and disclosure. We expect general and administrative costs as a percentage of revenue to increase in 2021 and again in 2022, and then stay consistent or modestly decrease thereafter, as we realize operating leverage in the business.

Depreciation and Amortization. Depreciation and amortization expenses consist primarily of amortization of customer relationships and trade names primarily as a result of the accounting for the Advent acquisition, as well as depreciation of property and equipment. We anticipate depreciation of property and equipment as a percentage of revenue to remain consistent or moderately decrease. Amortization will increase if we make additional acquisitions in the future.

Transaction expenses. Transaction expenses are costs directly associated with various acquisition and integration activities we have undertaken, primarily accounting, legal due diligence, consulting and advisory fees, and fair value adjustments for contingent consideration.

Other Expense, Net

Other expense, net consists primarily of interest expense, net and foreign currency transaction gains or loss.

Interest expense, net. Interest expense, net consists primarily of interest expense on our debt obligations and the amortization of debt discounts and debt issuance costs, less interest income. We expect to realize a reduction in our interest expense during 2021 over prior periods as we plan to repay a portion of our outstanding indebtedness with the proceeds from this offering.

 

  87  


Table of Contents

Foreign currency transaction loss. Foreign currency transaction loss consists primarily of realized and unrealized gains and losses related to the impact of transactions denominated in a foreign currency. We do not have significant exposure to foreign exchange volatility and do not anticipate foreign currency transaction gains or losses to materially impact our results of operations.

Results of Operations

The following table sets forth a summary of our consolidated statements of operations for the periods presented:

 

    Definitive OpCo
(AIDH TopCo, LLC)
Successor Company
          Definitive OpCo
(AIDH TopCo, LLC)
Predecessor
Company
 
    Nine Months Ended
September 30,
    Year ended
December 31, 2020
    Period from
July 16, 2019 to
December 31, 2019
   

 

    Period from
January 1, 2019 to
July 15, 2019
 
(in thousands)         2021                 2020              

Revenue

  $ 119,841     $ 84,659     $ 118,317     $ 40,045       $ 45,458  

Cost of revenue:

           

Cost of revenue exclusive of amortization shown below

    13,895       7,876       11,085       4,668         4,830  

Amortization

    15,896       14,278       19,383       8,614         498  

Total cost of revenue

    29,791       22,154       30,468       13,282         5,328  
 

 

 

   

 

 

   

 

 

   

 

 

     

 

 

 

Gross profit

    90,050       62,505       87,849       26,763         40,130  

Operating expenses:

           

Sales and marketing

    39,003       23,542       34,332       10,814         16,039  

Product development

    12,817       7,566       11,062       3,484         3,961  

General and administrative

    18,891       8,105       12,927       6,365         3,979  

Depreciation and amortization

    28,814       30,037       40,197       22,459         1,967  

Transaction expenses

    3,332       748       3,776       14,703         1,151  

Total operating expenses

    102,857       69,998       102,294       57,825         27,097  
 

 

 

   

 

 

   

 

 

   

 

 

     

 

 

 

(Loss) income from operations

    (12,807     (7,493     (14,445     (31,062       13,033  

Other expense, net:

           

Foreign currency transaction gain (loss)

    143       —       (222     —         —  

Loss on extinguishment of debt

    (9,873     —       —       —         —  

Interest expense, net

    (23,956     (27,802     (36,490     (18,204       (165

Total other expense, net

    (33,686     (27,802     (36,712     (18,204       (165
 

 

 

   

 

 

   

 

 

   

 

 

     

 

 

 

Net (loss) income

  $ (46,493   $ (35,295   $ (51,157   $ (49,266     $ 12,868  
 

 

 

   

 

 

   

 

 

   

 

 

     

 

 

 

Nine Months Ended September 30, 2021 Compared to Nine Months Ended September 30, 2020

Revenue. Revenue was $119.8 million for the nine months ended September 30, 2021, compared to $84.7 million for the nine months ended September 30, 2020, an increase of $35.2 million or 41%, driven by higher subscription revenue of $34.7 million. Of the 41% increase in total revenue, approximately 37% was attributable to net expansion with existing customers and 4% to the addition of new customers inclusive of those acquired through the acquisition of Monocl in October 2020.

 

  88  


Table of Contents

Cost of Revenue. Cost of revenue was $29.8 million for the nine months ended September 30, 2021, compared to $22.2 million for the same period in the prior year, an increase of $7.6 million, or 34%. The increase was primarily due to:

 

   

An increase in cost of revenue exclusive of amortization expense of $6.0 million, or 76%, to $13.9 million for the nine months ended September 30, 2021, compared to $7.9 million for the nine months ended September 30, 2020, data subscription contracts and increased hosting fees associated with additional product offerings, and, to a lesser extent, incremental personnel costs resulting from additional hiring during the year;

 

   

An increase in amortization expense of $1.6 million, or 11%, to $15.9 million for the nine months ended September 30, 2021, compared to $14.3 million for the nine months ended September 30, 2020, primarily due to additional amortization of acquired technology that arose from the Monocl acquisition in October 2020.

Operating Expenses. Operating expenses were $102.9 million for the nine months ended September 30, 2021, compared to $70.0 million for the nine months ended September 30, 2020, an increase of $32.9 million, or 47%. The increase was primarily due to:

 

   

An increase in sales and marketing expense of $15.5 million, or 66%, to $39.0 million for the nine months ended September 30, 2021, compared to $23.5 million for the nine months ended September 30, 2020, due primarily to additional hiring to drive continued incremental sales and, to a lesser extent, additional sales and marketing resources added through the Monocl acquisition in October 2020;

 

   

An increase in general and administrative expense of $10.8 million, or 133%, to $18.9 million for the nine months ended September 30, 2021, compared to $8.1 million for the nine months ended September 30, 2020, due primarily to increased personnel costs arising from additional hiring and the Monocl acquisition, incremental costs associated with preparing for an IPO, and additional accounting and legal expenses. We also incurred $1.9 million and $0.3 million, respectively, of incremental stock-based compensation expense for the acceleration of an equity award associated with the retirement of an executive officer and the issuance of new Class A LLC units during the current period;

 

   

An increase in product development expense of $5.3 million, or 69%, to $12.8 million for the nine months ended September 30, 2021, compared to $7.6 million for the nine months ended September 30, 2020, due primarily to incremental personnel costs associated with additional hiring during the year, including product development resources added as a result of the Monocl acquisition;

 

   

An increase in transaction expense of $2.6 million to $3.3 million for the nine months ended September 30, 2021, compared to $0.7 million for the nine months ended September 30, 2020, due primarily to an increase in contingent consideration arising from the Monocl acquisition;

These increases were partially offset by:

 

   

A decrease in depreciation and amortization expense of $1.2 million to $28.8 million for the nine months ended September 30, 2021, compared to $30.0 million for the nine months ended September 30, 2020.

Other Expense, Net. Other expense, net, was $33.7 million for the nine months ended September 30, 2021, compared to $27.8 million for the nine months ended September 30, 2021, an increase of $5.9 million, or 21%, primarily due to:

 

   

An increase in loss on extinguishment of debt of $9.9 million for the nine months ended September 30, 2021, as compared to nil for the nine months ended September 30, 2020 , partially offset by; and

 

  89  


Table of Contents
   

A decrease in interest expense, net of $3.8 million, or 14%, to $24.0 million for the nine months ended September 30, 2021, as compared to $27.8 million for the nine months ended September 30, 2020. The decrease was primarily driven by lower outstanding debt as well as lower interest rates in the current period.

Net loss. Net loss for the nine months ended September 30, 2021 was $46.5 million, compared to net loss of $35.3 million for the nine months ended September 30, 2020, an increase of $11.2 million, or 32%. The increase was attributable to the items described above.

Year Ended December 31, 2020 Compared to Period from July 16, 2019 to December 31, 2019 (Successor) and Period from January 1, 2019 to July 15, 2019 (Predecessor)

Revenue. Revenue was $118.3 million for the year ended December 31, 2020, compared to $40.0 million for the period from July 16, 2019 to December 31, 2019 (Successor) and $45.5 million for the period from January 1, 2019 to July 15, 2019 (Predecessor), an increase of $32.8 million, or 38%, driven by higher subscription revenue of $32.0 million. During the year ended December 31, 2020, our total customers increased by 337 from 2,243 as of December 31, 2019 to 2,580 as of December 31, 2020. Of the 38% increase in total revenue, approximately 33% was attributable to net expansion with existing customers and 5% to the addition of new customers inclusive of those acquired through the acquisition of Monocl in October 2020.

Cost of Revenue. Cost of revenue was $30.5 million for the year ended December 31, 2020, compared to $13.3 million for the period from July 16, 2019 to December 31, 2019 (Successor) and $5.3 million for the period from January 1, 2019 to July 15, 2019 (Predecessor), an increase of $11.9 million, or 64%. The increase was primarily due to:

 

   

An increase in amortization expense of $10.3 million, to $19.4 million for the year ended December 31, 2020, compared to $8.6 million for the period from July 16, 2019 to December 31, 2019 (Successor) and $0.5 million for the period from January 1, 2019 to July 15, 2019 (Predecessor), primarily due to additional amortization of acquired technology that arose from accounting for the Advent acquisition, and, to a lesser extent, the acquisitions of Monocl and HSE in October 2020 and December 2019, respectively.

 

   

An increase in cost of revenue exclusive of amortization expense of $1.6 million, or 17%, to $11.1 million for the year ended December 31, 2020, compared to $4.7 million for the period from July 16, 2019 to December 31, 2019 (Successor) and $4.8 million for the period from January 1, 2019 to July 15, 2019 (Predecessor), due primarily to additional hiring during the year to support our growth and to a lesser extent, additional resources added through the Monocl acquisition in October 2020 and the HSE acquisition in December 2019.

Operating Expenses. Operating expenses were $102.3 million for the year ended December 31, 2020, compared to $57.8 million for the period from July 16, 2019 to December 31, 2019 (Successor) and $27.1 million for the period from January 1, 2019 to July 15, 2019 (Predecessor), an increase of $17.4 million, or 20%. The increase was primarily due to:

 

   

An increase in depreciation and amortization expense of $15.7 million, to $40.2 million for the year ended December 31, 2020, compared to $22.5 million for the period from July 16, 2019 to December 31, 2019 (Successor) and $2.0 million for the period from January 1, 2019 to July 15, 2019 (Predecessor), due to additional amortization expense related to intangible assets acquired in the Advent acquisition, and, to a lesser extent, the acquisitions of HSE in December 2019 and Monocl in October 2020;

 

   

An increase in sales and marketing expense of $7.5 million, or 28%, to $34.3 million for the year ended December 31, 2020, compared to $10.8 million for the period from July 16, 2019 to December 31, 2019 (Successor) and $16.0 million for the period from January 1, 2019 to July 15, 2019 (Predecessor),

 

  90  


Table of Contents
 

due primarily to additional hiring to drive continued incremental sales, and to a lesser extent, additional sales and marketing resources added through the Monocl acquisition in October 2020 and the HSE acquisition in December 2019, partially offset by lower equity compensation expenses due to the acceleration of Predecessor’s equity-based compensation plan, in connection with the Advent acquisition on July 16, 2019;

 

   

An increase in product development expense of $3.6 million, or 48%, to $11.1 million for the year ended December 31, 2020, compared to $3.5 million for the period from July 16, 2019 to December 31, 2019 (Successor) and $4.0 million for the period from January 1, 2019 to July 15, 2019 (Predecessor), due primarily to additional product management resources added during the year;

 

   

An increase in general and administrative expense of $2.6 million, or 25%, to $12.9 million for the year ended December 31, 2020, compared to $6.4 million for the period from July 16, 2019 to December 31, 2019 (Successor) and $4.0 million for the period from January 1, 2019 to July 15, 2019 (Predecessor), due primarily to additional hiring during the year to support our growth, including incremental costs associated with preparing for an IPO, additional accounting and legal expenses, and additional resources associated with controls, reporting, and disclosure, and to a lesser extent, additional resources added through the Monocl acquisition in October 2020 and the HSE acquisition in December 2019;

 

   

A decrease in transaction expense of $12.1 million, to $3.8 million for the year ended December 31, 2020, compared to $14.7 million for the period from July 16, 2019 to December 31, 2019 (Successor) and $1.2 million for the period from January 1, 2019 to July 15, 2019 (Predecessor), due primarily to $15.7 million of transaction costs incurred in connection with the Advent acquisition in 2019.

Other Expense, Net. Other expense, net was $36.7 million for the year ended December 31, 2020, compared to $18.2 million for the period from July 16, 2019 to December 31, 2019 (Successor) and $0.2 million for the period from January 1, 2019 to July 15, 2019 (Predecessor), an increase of $18.3 million, primarily due to:

 

   

An increase in interest expense, net of $18.1 million, to $36.5 million for the year ended December 31, 2020, as compared to $18.2 million for the period from July 16, 2019 to December 31, 2019 (Successor) and $0.2 million for the period from January 1, 2019 to July 15, 2019 (Predecessor). The increase was primarily due to debt that we incurred in July 2019, in connection with the Advent acquisition, partially offset by lower interest rates; and

 

   

Higher foreign currency transaction loss of $0.2 million, to $0.2 million for the year ended December 31, 2020, as compared to nil for the period from July 16, 2019 to December 31, 2019 (Successor) and nil for the period from January 1, 2019 to July 15, 2019 (Predecessor).

Net loss. Net loss for the year ended December 31, 2020 was $51.2 million, compared to net loss of $49.3 million for the period from July 16, 2019 to December 31, 2019 (Successor) and net income of $12.9 million for the period from January 1, 2019 to July 15, 2019 (Predecessor), an increase of $14.8 million, or 41%. The increase was attributable to the items described above.

 

  91  


Table of Contents

Selected Quarterly Financial Information

The following tables present the unaudited quarterly historical consolidated financial and other data for each of the quarters ended September 30, 2021, June 30, 2021, March 31, 2021, December 31, 2020, September 30, 2020, June 30, 2020, March 31, 2020 and December 31, 2019, the period July 16, 2019 to September 30, 2019, the period from July 1, 2019 to July 15, 2019 and each of the quarters ended June 30, 2019 and March 31, 2019. The unaudited quarterly historical consolidated financial and other data have been prepared on the same basis as the audited consolidated financial statements of Definitive OpCo and its subsidiaries included elsewhere in this prospectus. In our opinion, the unaudited quarterly historical consolidated financial information includes all adjustments, which include normal recurring adjustments necessary to present fairly in all material respects our financial position and results of operations for these periods. This information should be read in conjunction with the consolidated financial statements of Definitive OpCo and the related notes included elsewhere in this prospectus. The results of historical periods are not necessarily indicative of the results in any future period and the results of a particular quarter or other interim period are not necessarily indicative of the results for a full year.

 

    Successor              Predecessor  
    Three
Months
Ended
September 30,
2021
    Three
Months
Ended
June 30,
2021
    Three
Months
Ended
March 31,
2021
    Three
Months
Ended
December 31,
2020 (1)
    Three
Months
Ended
September 30,
2020
    Three Months
Ended
June 30,
2020
    Three
Months
Ended
March 31,
2020
    Three
Months
Ended
December 31,
2019 (2)
    Period from
July 16, 2019
to
September 30,
2019 (3)
             Period
from
July 1,
2019 to
July 15,
2019 (3)
    Three
Months
Ended
June
30,
2019
    Three
Months
Ended
March 31,
2019 (4)
 

Revenue

  $ 43,084     $ 39,821     $ 36,936     $ 33,658     $ 30,073     $ 28,245     $ 26,341     $ 23,233     $ 16,812           $ 3,829     $ 22,631     $ 18,998  

Gross profit

    32,599       29,952       27,499       25,344       22,660       20,939       18,906       15,796       10,967             3,297       20,177       16,656  

(Loss) income from operations

    (4,026     (6,623     (2,158     (6,952     (940     (2,170     (4,383     (8,586     (22,476           (647     8,022       5,658  

Net (loss) income

    (20,966     (15,039     (10,488     (15,862     (9,962     (11,498     (13,835     (18,480     (30,786           (639     7,964       5,543  

 

(1)

The Company completed the purchase of all of the outstanding shares of Monocl in December 2020 for a total estimated consideration of $46.3 million and up to $60.0 million, consisting of approximately $18.3 million of cash payable at closing, $25.4 million of rollover equity of the Company indirectly through an affiliate, AIDH Management Holdings, LLC, and up to $15.0 million of contingent consideration.

(2)

The Company acquired 100% of the issued and outstanding common and preferred stock of HSE for a total purchase price of $6.8 million, consisting of $2.8 million of cash and $4.0 million of equity issued.

(3)

On July 16, 2019, Advent acquired 100% of the issued and outstanding units of the Company, for a total consideration of $1,699.6 million, consisting of $1,129.3 million of cash and $570.3 million of equity units issued to the sellers and former owners. As a result, our interest expense increased substantially and is reflected in our Successor periods consolidated financial statements. Accordingly, the consolidated financial statements for the period prior to the acquisition may not be comparable to those from the periods after.

(4)

The Predecessor Company acquired substantially all of the assets and assumed substantially all of the liabilities of HIMSS for a total purchase price of $29.8 million.

 

  92  


Table of Contents

Adjusted Gross Profit

 

    Successor              Predecessor  

($ in thousands)

  Three
Months
Ended
September 30,
2021
    Three
Months
Ended
June 30,
2021
    Three
Months
Ended
March 31,
2021
    Three
Months
Ended
December 31,
2020
    Three
Months
Ended
September 30,
2020
    Three
Months
Ended
June 30,
2020
    Three
Months
Ended
March 31,
2020
    Three
Months
Ended
December 31,
2019
    Period
from
July 16, 2019
to
September 30,
2019
   

 

 

 

  Period
from
July 1,
2019 to
July 15,
2019
    Three
Months
Ended
June 30,
2019
    Three
Months
Ended
March 31,
2019
 

Reported gross profit

  $ 32,599     $ 29,952     $ 27,499     $ 25,344     $ 22,660     $ 20,939     $ 18,906     $ 15,796     $ 10,967           $ 3,297     $ 20,177     $ 16,656  

Amortization of intangible assets resulting from acquisition-related purchase accounting adjustments(1)

    5,096       5,042       4,987       4,994       4,759       4,708       4,708       4,696       3,906             41       249       208  

Equity compensation costs

    48       16       15       16       16       15       15       15       13             107       75       74  
 

 

 

   

 

 

 

Adjusted Gross Profit

  $ 37,743     $ 35,010     $ 32,501     $ 30,354     $ 27,435     $ 25,662     $ 23,629     $ 20,507     $ 14,886           $ 3,445     $ 20,501     $ 16,938  

Revenue

    43,084       39,821       36,936       33,658       30,073       28,245       26,341       23,233       16,812             3,829       22,631       18,998  

Adjusted Gross Margin

    88     88     88     90     91     91     90     88     89           90     91     89
 

 

 

   

 

 

 

Adjusted Gross Margin

 

    Successor              Predecessor  

($ in thousands)

  Three
Months
Ended
September 30,
2021
    Three
Months
Ended
June 30,
2021
    Three
Months
Ended
March 31,
2021
    Three
Months
Ended
December 31,
2020
    Three
Months
Ended
September 30,
2020
    Three
Months
Ended
June 30,
2020
    Three
Months
Ended
March 31,
2020
    Three
Months
Ended
December 31,
2019
    Period from
July 16, 2019
to
September 30,
2019
             Period
from
July 1,
2019 to
July 15,
2019
    Three
Months
Ended
June 30,
2019
    Three
Months
Ended
March 31,
2019
 

Revenue

  $ 43,084     $ 39,821     $ 36,936     $ 33,658     $ 30,073     $ 28,245     $ 26,341     $ 23,233     $ 16,812           $ 3,829     $ 22,631     $ 18,998  

Total cost of revenue

    10,485       9,869       9,437       8,314       7,413       7,306       7,435       7,437       5,845             532       2,454       2,342  
 

 

 

   

 

 

 

Reported gross profit

  $ 32,599     $ 29,952     $ 27,499     $ 25,344     $ 22,660     $ 20,939     $ 18,906     $ 15,796     $ 10,967           $ 3,297     $ 20,177     $ 16,656  

Gross margin

    76     75     74     75     75     74     72     68     65           86     89     88

Revenue

  $ 43,084     $ 39,821     $ 36,936     $ 33,658     $ 30,073     $ 28,245     $ 26,341     $ 23,233     $ 16,812           $ 3,829     $ 22,631     $ 18,998  

Total cost of revenue

    10,485       9,869       9,437       8,314       7,413       7,306       7,435       7,437       5,845             532       2,454       2,342  

Reported gross profit

  $ 32,599     $ 29,952     $ 27,499     $ 25,344     $ 22,660     $ 20,939     $ 18,906     $ 15,796     $ 10,967           $ 3,297     $ 20,177     $ 16,656  

Amortization of intangible assets, resulting from purchase accounting adjustments(1)

    5,096       5,042       4,987       4,994       4,759       4,708       4,708       4,696       3,906             41       249       208  

Equity compensation costs

    48       16       15       16       16       15       15       15       13             107       75       74  
 

 

 

   

 

 

 

Adjusted Gross Profit

  $ 37,743     $ 35,010     $ 32,501     $ 30,354     $ 27,435     $ 25,662     $ 23,629     $ 20,507     $ 14,886           $ 3,445     $ 20,501     $ 16,938  

Revenue

  $ 43,084     $ 39,821     $ 36,936     $ 33,658     $ 30,073     $ 28,245     $ 26,341     $ 23,233     $ 16,812           $ 3,829     $ 22,631     $ 18,998  

Adjusted Gross Margin

    88     88     88     90     91     91     90     88     89           90     91     89

 

  93  


Table of Contents

Adjusted EBITDA and Adjusted EBITDA Margin

 

    Successor              Predecessor  

($ in thousands)

  Three
Months
Ended
September 30,
2021
    Three
Months
Ended
June 30,
2021
    Three
Months
Ended
March 31,
2021
    Three
Months
Ended
December 31,
2020
    Three
Months
Ended
September 30,
2020
    Three
Months
Ended
June 30,
2020
    Three
Months
Ended
March 31,
2020
    Three
Months
Ended
December 31,
2019
    Period from
July 16,
2019 to
September 30,
2019
             Period
from
July 1,
2019
to
July 15,
2019
    Three
Months
Ended
June 30,
2019
    Three
Months
Ended
March 31,
2019
 

Net (loss) income

  $ (20,966   $ (15,039   $ (10,488   $ (15,862   $ (9,962   $ (11,498   $ (13,835   $ (18,480   $ (30,786         $ (639   $ 7,964     $ 5,543  

Interest expense, net

    7,186       8,316       8,454       8,688       9,022       9,328       9,452       9,894       8,310             (8     58       115  

Loss from extinguishment of debt

    9,873       —       —       —       —       —       —       —       —             —       —       —  

Depreciation

    452       400       341       335       301       257       259       261       195             39       222       162  

Amortization of intangible assets

    14,664       14,507       14,346       14,930       14,605       14,447       14,446       16,755       13,862             162       972       908  
 

 

 

   

 

 

 

EBITDA

    11,209       8,184       12,653       8,091       13,966       12,534       10,322       8,430       (8,419           (446     9,216       6,728  

Other (income) expense, net(1)

    (119     100       (124     222       —       —       —       —       —             —       —       —  

Equity compensation costs(2)

    2,317       1,615       406       417       458       442       430       412       332             2,402       1,712       1,693  

Acquisition related expenses(3)

    (137     3,431       38       3,028       40       268       440       (678     15,381             —       1,019       132  

Non-recurring and one-time items(4)

    1,149       1,069       1,095       1,043       37       890       877       2,622       571             128       546       526  

Adjusted EBITDA

    14,419       14,399       14,068       12,801       14,501       14,134       12,069       10,786       7,865             2,084       12,493       9,079  

Revenue

  $ 43,084     $ 39,821     $ 36,936     $ 33,658     $ 30,073     $ 28,245     $ 26,341     $ 23,233     $ 16,812           $ 3,829     $ 22,631     $ 18,998  

Net (loss) income margin(5)

    (49 )%      (38 )%      (28 )%      (47 )%      (33 )%      (41 )%      (53 )%      (80 )%      (183 )%            (17 )%      35     29

Adjusted EBITDA Margin

    33     36     38     38     48     50     46     46     47           54     55     48

 

(1)

Primarily represents foreign exchange remeasurement gains and losses.

(2)

Stock-based compensation represents non-cash compensation expense recognized in association with equity awards made to employees and directors.

(3)

Acquisition related expenses primarily represent legal, accounting, consulting expenses related to our acquisitions and changes in the fair value of contingent consideration. For the three months ended December 31, 2020 the amount included contingent consideration of $2.6 million. For the three months ended June 30, 2021, the amount included $3.4 million related the changes in the fair value of contingent consideration.

(4)

Non-recurring items represent expenses that are typically one-time or non-operational in nature. One-time expenses are comprised primarily of the following items: a pricing study initiated by our sponsors and professional fees for the preparation for our IPO in the quarters ended September 30, 2021, June 30, 2021 and March 31, 2021 and the year ended December 31, 2020, a sales-tax voluntary disclosure agreement in the period from July 16, 2019 to December 31, 2019 and the costs of exiting certain contracts assumed as part of an acquisition in the period from January 1, 2019 to July 15, 2019.

(5)

Net (loss) income margin is defined as net (loss) income as a percentage of revenue for the applicable period.

 

  94  


Table of Contents

Adjusted Operating Income (Loss)

 

    Successor              Predecessor  
($ in thousands)   Three
Months
Ended
September 30,
2021
    Three
Months
Ended
June 30,
2021
    Three
Months
Ended
March 31,
2021
    Three
Months
Ended
December 31,
2020
    Three
Months
Ended
September 30,
2020
    Three
Months
Ended
June 30,
2020
    Three
Months
Ended
March 31,
2020
    Three
Months
Ended
December 31,
2019
    Period
from
July 16,
2019
to
September 30,
2019
             Period
from
July 1,
2019
to
July 15,
2019
    Three
Months
Ended
June 30,
2019
    Three
Months
Ended
March 31,
2019
 

(Loss) Income from operations

  $ (4,026   $ (6,623   $ (2,158   $ (6,952   $ (940   $ (2,170   $ (4,383   $ (8,586   $ (22,476         $ (647   $ 8,022     $ 5,658  

Amortization of intangible assets(1)

    14,404       14,250       14,092       14,819       14,570       14,413       14,412       16,743       13,862             162       972       908  

Equity compensation costs

    2,317       1,615       406       417       458       442       430       412       332             2,402       1,712       1,693  

Acquisition-related expenses(2)

    (137     3,431       38       3,028       40       268       440       (678     15,381             —         1,019       132  

Other non-recurring adjustments(3)

    1,149       1,069       1,095       1,043       37       890       877       2,622       571             128       546       526  
 

 

 

   

 

 

 

Adjusted Operating Income (Loss)

  $ 13,707     $ 13,742     $ 13,473     $ 12,355     $ 14,165     $ 13,843     $ 11,776     $ 10,513     $ 7,670           $ 2,045     $ 12,271     $ 8,917  

 

(1)

Amortization of intangible assets resulting from purchase accounting adjustments represents non-cash amortization of acquired intangibles, primarily resulting from the Advent acquisition.

(2)

Acquisition related expenses primarily represent legal, accounting, consulting expenses related to our acquisitions and changes in the fair value of contingent consideration. For the three months ended December 31, 2020, the amount included contingent consideration of $2.6 million. For the three months ended June 30, 2021, the amount included $3.4 million related the changes in the fair value of contingent consideration.

(3)

Non-recurring items represent expenses that are typically one-time or non-operational in nature. One-time expenses are comprised primarily of the following items: professional fees related to IPO readiness in the nine months ended September 30, 2021, a pricing study initiated by our sponsors and professional fees for the preparation for the IPO in the quarters ended September 30, 2021, June 30, 2021 and March 31, 2021 and the year ended December 31, 2020, a sales-tax voluntary disclosure agreement in the period from July 16, 2019 to December 31, 2019 and the costs of exiting certain contracts assumed as part of an acquisition in the period from January 1, 2019 to July 15, 2019.

Adjusted Net Income (Loss)

 

    Successor       Predecessor  
($ in thousands)   Three
Months
Ended
September 30,
2021
    Three
Months
Ended
June 30,
2021
    Three
Months
Ended
March 31,
2021
    Three
Months
Ended
December 31,
2020
    Three
Months
Ended
September 30,
2020
    Three
Months
Ended
June 30,
2020
    Three
Months
Ended
March 31,
2020
    Three
Months
Ended
December 31,
2019
    Period
from
July 16,
2019
to
September 30,
2019
             Period
from
July 1,
2019
to 
July 15,
2019
    Three
Months
Ended
June 30,
2019
    Three
Months
Ended
March 31,
2019
 

Net (loss) income

  $ (20,966   $ (15,039   $ (10,488   $ (15,862   $ (9,962   $ (11,498   $ (13,835   $ (18,480   $ (30,786         $ (639   $ 7,964     $ 5,543  

Amortization of intangible assets(1)

    14,404       14,250       14,092       14,819       14,570       14,413       14,412       16,743       13,862             162       972       908  

Equity compensation costs

    2,317       1,615       406       417       458       442       430       412       332             2,402       1,712       1,693  

Acquisition-related expenses(2)

    (137     3,431       38       3,028       40       268       440       (678     15,381             —         1,019       132  

Other non-recurring adjustments(3)

    11,022       1,069       1,095       1,043       37       890       877       2,622       571             128       546       526  

Tax impacts of adjustments to net income (loss)

    (4,472     (3,299     (2,533     —         —         —         —         —         —               —         —         —    
 

 

 

   

 

 

 

Adjusted Net Income (Loss)

  $ 2,168     $ 2,027     $ 2,610     $ 3,445     $ 5,143     $ 4,515     $ 2,324     $ 619     $ (640         $ 2,053     $ 12,213     $ 8,802  

 

(1)

Amortization of intangible assets resulting from purchase accounting adjustments represents non-cash amortization of acquired intangibles, primarily resulting from the Advent acquisition.

 

  95  


Table of Contents
(2)

Acquisition related expenses primarily represent legal, accounting, consulting expenses related to our acquisitions and changes in the fair value of contingent consideration. For the three months ended December 31, 2020, the amount included contingent consideration of $2.6 million. For the three months ended June 30, 2021, the amount included $3.4 million related the changes in the fair value of contingent consideration.

(3)

Non-recurring items represent expenses that are typically one-time or non-operational in nature. One-time expenses are comprised primarily of the following items: professional fees related to IPO readiness in the nine months ended September 30, 2021, a pricing study initiated by our sponsors and professional fees for the preparation for the IPO in the quarters ended September 30, 2021, June 30, 2021 and March 31, 2021 and the year ended December 31, 2020, a sales-tax voluntary disclosure agreement in the period from July 16, 2019 to December 31, 2019 and the costs of exiting certain contracts assumed as part of an acquisition in the period from January 1, 2019 to July 15, 2019.

Cash Flows

 

    Successor       Predecessor  
($ in thousands)   Three
Months
Ended
September 30,
2021
    Three
Months
Ended
June 30,
2021
    Three
Months
Ended
March 31,
2021
    Three
Months
Ended
December 31,
2020
    Three
Months
Ended
September 30,
2020
    Three
Months
Ended
June 30,
2020
    Three
Months
Ended
March 31,
2020
    Three
Months
Ended
December 31,
2019
    Period
from
July 16,
2019
to
September 30,
2019
   

 

 

 

  Period
from
July 1,
2019
to 
July 15,
2019
    Three
Months
Ended
June 30,
2019
    Three
Months
Ended
March 31,
2019
 

Net cash provided by (used in) operating activities(1)

  $ (948   $ 8,414     $ 13,527     $ 8,673     $ 795     $ 5,551     $ 8,198     $ 1,616     $ (8,749         $ 2,674     $ 13,658     $ 12,395  

Net cash (used in) provided by investing activities(2)(3)

    (440     (1,380     (3,842     (15,866     (7,101     (547     (348     (3,974     (1,105,394           (11     (539     (30,010

Net cash (used in) provided by financing activities

    152,757       (1,766     (1,296     (2,861     (3,186     (1,173     23,875       (7,757     1,132,876             —         (13,279     12,811  

 

(1)

Net cash provided by (used in) operating activities includes cash payments for interest as follows:

 

    Successor       Predecessor  
($ in thousands)   Three
Months
Ended
September 30,
2021
    Three
Months
Ended
June 30,
2021
    Three
Months
Ended
March 31,
2021
    Three
Months
Ended
December 31,
2020
    Three
Months
Ended
September 30,
2020
    Three
Months
Ended
June 30,
2020
    Three
Months
Ended
March 31,
2020
    Three
Months
Ended
December 31,
2019
    Period
from
July 16,
2019
to
September 30,
2019
   

 

 

 

  Period
from
July 1,
2019
to 
July 15,
2019
    Three
Months
Ended
June 30,
2019
    Three
Months
Ended
March 31,
2019
 

Cash paid for interest

  $ 11,615     $ 7,933     $ 8,039     $ 2,915     $ 9,157     $ 6,970     $ 6,916     $ 7,326     $ 2,613             —       $ 138     $ 139  

 

(2)

Net cash provided by (used in) investing activities includes purchases of property, equipment and other assets as follows:

 

    Successor       Predecessor  
($ in thousands)   Three
Months
Ended
September 30,
2021
    Three
Months
Ended
June 30,
2021
    Three
Months
Ended
March 31,
2021
    Three
Months
Ended
December 31,
2020
    Three
Months
Ended
September 30,
2020
    Three
Months
Ended
June 30,
2020
    Three
Months
Ended
March 31,
2020
    Three
Months
Ended
December 31,
2019
    Period
from
July 16,
2019
to
September 30,
2019
   

 

 

 

  Period
from
July 1,
2019
to 
July 15,
2019
    Three
Months
Ended
June 30,
2019
    Three
Months
Ended
March 31,
2019
 

Purchases of property, equipment and other assets

  $ 440     $ 1,380     $ 3,842     $ 334     $ 166     $ 547     $ 348     $ 1,130     $ 41           $ 11     $ 539     $ 179  

 

(3)

Net cash (used in) investing activities for the period from July 16, 2019 to September 30, 2019 primarily includes cash paid for the Advent Acquisition.

 

  96  


Table of Contents

Balance Sheet Items

 

    Successor           Predecessor  

($ in
thousands)

  September 30,
2021
    June 30,
2021
    March 31,
2021
    December 31,
2020
    September 30,
2020
    June 30
2020
    March 31,
2020
    December 31,
2019
    September 30,
2019
                June 30,
2019
    March 31,
2019
 

Total assets

  $ 1,869,799     $ 1,729,513     $ 1,737,840     $ 1,745,359     $ 1,702,689     $ 1,724,606     $ 1,735,228     $ 1,721,154     $ 1,727,382           $ 139,976     $ 139,984  

Long-term debt (including current portion)

    272,263       460,518       461,197       461,877       469,786       467,413       465,946       439,349       437,073             —         13,000  

Unearned revenue (including current portion)

    70,179       69,121       71,591       61,200       47,517       49,963       51,047       46,125       36,182             39,707       36,809  

Total liabilities

    586,715       555,140       552,196       549,796       522,521       532,875       532,393       504,914       490,579             44,291       53,696  

Liquidity and Capital Resources

Overview

Our principal uses for liquidity have been working capital, capital expenditures to support the growth in our business, debt service, distributions to Unitholders and acquisitions. Our capital expenditures were $1.4 million, $1.2 million and $0.7 million for the year ended December 31, 2020, for the period from July 16, 2019 to December 31, 2019 (Successor), and for the period from January 1, 2019 to July 15, 2019 (Predecessor), respectively. Our capital expenditures were $5.6 million and $8.0 million for the nine months ended September 30, 2021 and 2020, respectively.

We have historically funded our operations and growth primarily with cash flow from operations and borrowings under our Credit Agreement and equity contributions from Unitholders. As of September 30, 2021 and December 31, 2020, we had unrestricted cash and cash equivalents of $189.8 million and $24.8 million, respectively. Our total indebtedness, net of unamortized discount, was $272.3 million and $461.9 million as of September 30, 2021 and December 31, 2020, respectively. See “—Debt Obligations” and Note 8 of our consolidated financial statements included elsewhere in this prospectus for additional information related to our debt obligations and debt repayments.

See Note 12 of our consolidated financial statements included elsewhere in this prospectus for additional information related to contributions and distributions from and to members of Definitive OpCo.

Definitive Healthcare Corp. was formed for the purpose of this offering and has engaged to date only in activities in contemplation of this offering. Definitive Healthcare Corp. will be a holding company and its sole material asset will be its ownership interest in Definitive OpCo. For more information regarding our reorganization and holding company structure, see “Prospectus Summary—Organizational Structure.” Upon completion of this offering, all of our business will be conducted through Definitive OpCo and its consolidated subsidiaries and affiliates, and the financial results of Definitive OpCo and its consolidated subsidiaries will be included in the consolidated financial statements of Definitive Healthcare Corp. Definitive Healthcare Corp. has no independent means of generating revenue. The limited liability company agreement of Definitive OpCo provides that certain distributions to cover the taxes and Definitive Healthcare Corp.’s obligations under the Tax Receivable Agreement will be made. We have broad discretion to make distributions out of Definitive OpCo. In the event Definitive Healthcare Corp. declares any cash dividend, we expect to cause Definitive OpCo to make distributions to us, in an amount sufficient to cover such cash dividends declared by us. Deterioration in the financial condition, earnings, or cash flow of Definitive OpCo and its subsidiaries for any reason could limit or impair their ability to pay such distributions. In addition, the terms of our Credit Agreement contain covenants that may restrict DH Holdings and its subsidiaries from paying such distributions, subject to certain exceptions. Further, Definitive OpCo and Definitive Healthcare Corp. are generally prohibited under Delaware law from making a distribution to a member to the extent that, at the time of the distribution, after giving effect to the

 

97


Table of Contents

distribution, liabilities of Definitive OpCo and DH Holdings (with certain exceptions), as applicable, exceed the fair value of its assets. Subsidiaries of DH Holdings are generally subject to similar legal limitations on their ability to make distributions to DH Holdings. See “Dividend Policy” and “Risk Factors—Risks Related to Our Organizational Structure—In certain circumstances, Definitive OpCo will be required to make distributions to us and the other Unitholders, and the distributions that Definitive OpCo will be required to make may be substantial.”

We believe that our cash flow from operations, availability under the Credit Agreement and available cash and cash equivalents will be sufficient to meet our liquidity needs for at least the next twelve months. We anticipate that to the extent that we require additional liquidity, it will be funded through the proceeds from this offering, the incurrence of additional indebtedness, the issuance of additional equity, or a combination thereof. We cannot assure you that we will be able to obtain this additional liquidity on reasonable terms, or at all. Additionally, our liquidity and our ability to meet our obligations and fund our capital requirements are also dependent on our future financial performance, which is subject to general economic, financial and other factors that are beyond our control. See “Risk Factors.” Accordingly, we cannot assure you that our business will generate sufficient cash flow from operations or that future borrowings will be available from additional indebtedness or otherwise to meet our liquidity needs. If we decide to pursue one or more significant acquisitions, we may incur additional debt or sell or issue additional equity to finance such acquisitions, which could possibly result in additional expenses or dilution.

Cash Flows

The following table summarizes our cash flows for the periods presented:

 

     Definitive OpCo
(AIDH TopCo, LLC)
Successor Company
           Definitive OpCo
(AIDH TopCo, LLC)
Predecessor Company
 
     Nine Months Ended September 30,     Year ended
December 31,
2020
    Period from
July 16, 2019 to
December 31,
2019
           Period from
January 1, 2019 to
July 15, 2019
 
($ in thousands)          2021                 2020        

Cash provided by (used in):

           

Operating activities

   $ 20,993     $ 14,544     $ 23,217     $ (7,133      $ 28,727  

Investing activities

     (5,662     (7,996     (23,862     (1,109,368          (30,560

Financing activities

     149,695       19,516       16,655       1,125,119            (468
  

 

 

   

 

 

   

 

 

   

 

 

        

 

 

 

Change in cash and cash equivalents (excluding exchange rate changes)

   $ 165,026     $ 26,064     $ 16,010     $ 8,618          $ (2,301
  

 

 

   

 

 

   

 

 

   

 

 

        

 

 

 

Cash Flows provided by (used in) Operating Activities

Net cash provided by operations was $21.0 million during the nine months ended September 30, 2021, primarily as a result of a net loss of $46.5 million, which was offset by non-cash charges of $66.9 million. The non-cash charges were primarily comprised of amortization of intangible assets of $43.5 million, a loss on the extinguishment of the previous debt facility of $9.9 million, equity compensation costs of $4.3 million, a $3.2 million increase in the earnout liability related to the Monocl acquisition, amortization of deferred contract costs of $3.2 million, and amortization of debt issuance costs of $1.5 million. The change in operating assets and liabilities

 

  98  


Table of Contents

was primarily the result of an increase in deferred revenue of $9.0 million due to the timing of billings and cash received in advance of revenue recognition for subscription services and a decrease in accounts receivable of $5.2 million, partially offset by an increase in deferred contract costs of $9.0 million and cash outflows resulting from lower accounts payable, accrued expenses and other current liabilities collectively of $4.0 million.

Net cash provided by operations was $14.5 million during the nine months ended September 30, 2020, as a result of a net loss of $35.3 million and a change of $6.3 million in our operating assets and liabilities, which were offset by non-cash charges of $56.2 million. The non-cash charges were primarily comprised of amortization of intangible assets of $43.5 million, non-cash paid in kind interest expense of $7.4 million and amortization of debt issuance costs of $1.5 million. The change in operating assets and liabilities was primarily the result of a decrease in accounts receivable of $3.9 million and an increase in deferred revenue of $1.4 million due to the timing of billings and cash received in advance of revenue recognition for subscription services, partially offset by cash outflows resulting from lower accounts payable, accrued expenses and other current liabilities collectively of $7.3 million and an increase in deferred contract costs of $4.3 million.

Net cash provided by operations was $23.2 million for the year ended December 31, 2020 as a result of a net loss of $51.2 million, which was offset by non-cash charges of $76.0 million, and a change of $1.6 million in our operating assets and liabilities. The non-cash charges were primarily comprised of amortization of intangible assets of $58.4 million, non-cash paid in kind interest expense of $7.4 million, changes in fair value of contingent consideration of $2.6 million and amortization of debt issuance costs of $2.1 million. The change in operating assets and liabilities was primarily the result of increases in accounts receivable of $8.3 million and deferred contract costs of $7.7 million, partially offset by an increase in deferred revenue of $12.1 million due to the timing of billings and cash received in advance of revenue recognition for subscription services.

Net cash used in operations was $7.1 million for the period from July 16, 2019 to December 31, 2019 (Successor), as a result of a net loss of $49.3 million, adjusted by non-cash charges of $36.5 million and a change of $5.7 million in our operating assets and liabilities. The non-cash charges were primarily comprised of amortization of intangible assets of $30.6 million, non-cash paid in kind interest expense of $3.0 million and amortization of debt issuance costs of $1.1 million. The change in operating assets and liabilities was primarily the result of an increase in deferred revenue of $13.8 million and higher accounts payable, accrued expenses and other current liabilities of $7.4 million, partially offset by an increase in accounts receivable of $12.5 million and in deferred contract costs of $3.1 million.

Net cash provided by operations was $28.7 million for the period from January 1, 2019 to July 15, 2019 (Predecessor), as a result of a net income of $12.9 million, adjusted by non-cash charges of $9.1 million and a change of $6.8 million in our operating assets and liabilities. The non-cash charges were primarily comprised of equity-based compensation expense of $5.8 million and amortization of intangible assets of $2.0 million. The change in operating assets and liabilities was primarily the result of an increase in deferred revenue of $4.8 million and lower accounts receivable of $3.9 million, partially offset by an increase in deferred contract costs of $2.2 million.

Net cash from operations increased by $1.6 million in the year ended December 31, 2020 relative to the year ended December 31, 2019. The increase in cash flows from operations comprised increases in cash outflows related to cash interest expense, which increased by $15.7 million from the year ended December 31, 2019 compared to the year ended December 31, 2020. The increase in cash outflows was offset by a decrease in acquisition-related expenses, which decreased by $12.1 million from the year ended December 31, 2019 to the year ended December 31, 2020. We believe that understanding the impact of these items on cash flows provides management and investors with useful supplemental information about the known trends and uncertainties that have impacted historical results and are reasonably likely to shape future results. The following factors have had significant impacts on our liquidity measures and will have future impacts on our liquidity that may differ from historical trends as described below:

 

   

Interest paid in cash increased significantly from the year ended December 31, 2019 to the year ended December 31, 2020. This increase primarily related to the additional debt that we incurred to fund the Advent acquisition on July 16, 2019.

 

  99  


Table of Contents
   

Transaction expenses, excluding the fair value adjustment of contingent consideration, decreased significantly from the year ended December 31, 2019 to the year ended December 31, 2020. This decrease primarily related to the costs incurred in the Advent acquisition, which did not recur in 2020.

 

   

Non-recurring expenses decreased significantly from the year ended December 31, 2019 to the year ended December 31, 2020. This decrease was primarily driven by one-time expenses made in the year ended December 31, 2019 relating to initiatives for compliance and acquisition.

Cash Flows used in Investing Activities

Cash used in investing activities during the nine months ended September 30, 2021 was $5.6 million, primarily as a result of purchases of property, equipment and data of $5.2 million.

Cash used in investing activities during the nine months ended September 30, 2020 was $8.0 million, as a result of purchases of property, equipment and data and cash paid for acquisitions

Cash used in investing activities during the year ended December 31, 2020 was $23.9 million, primarily as a result of cash payments for the acquisition of Monocl of $15.5 million, and $6.9 million paid to former members for the Advent acquisition, which was included in accrued expenses at December 31, 2019, and purchases of property and equipment of $1.4 million.

Cash used in investing activities for the period from July 16, 2019 to December 31, 2019 (Successor) was $1,109.4 million, primarily as a result of cash payments for the Advent acquisition of $1,105.4 million, and HSE of $2.8 million, as well as purchases of property and equipment of $1.2 million.

Cash used in investing activities for the period from January 1, 2019 to July 15, 2019 (Predecessor) was $30.6 million, primarily as a result of cash payments for the acquisition of HIMSS of $29.8 million and purchases of property and equipment of $0.7 million.

Cash Flows provided by (used in) Financing Activities

Cash provided by financing activities during the nine months ended September 30, 2021 was $149.7 million, primarily driven by net proceeds received from the Company’s IPO in September 2021 of $360.0 million and proceeds of $275.0 million from the 2021 Term Loan under the 2021 Credit Agreement executed in the third quarter of 2021. These cash inflows were partially offset by repayments of the 2019 Term Loan of $472.7 million, distributions paid to members of $7.1 million, and payments of debt issuance costs of $3.5 million.

Cash provided by financing activities during the nine months ended September 30, 2020 was $19.5 million, primarily as a result of proceeds from the Revolving Line of Credit of $25.0 million, partially offset by repayments on the 2019 Term loan of $3.4 million and distributions paid to members of $2.1 million.

Cash provided from financing activities during the year ended December 31, 2020 was $16.7 million, primarily as a result of proceeds from the Delayed Draw Term Loan of $18.0 million and contributions from members of $6.4 million, partially offset by distributions to members of $2.9 million and repayments on the 2019 Term Loan and debt issuance costs of $4.7 million.

Cash provided from financing activities for the period from July 16, 2019 to December 31, 2019 (Successor) was $1,125.1 million, primarily as a result of a capital contribution of $697.0 million in connection with the Advent acquisition, proceeds from the 2019 Term Loan of $450.0 million, partially offset by distributions to members of $6.5 million, payments of debt issuance costs of $14.3 million and repayments on the 2019 Term Loan of $1.1 million. See “Description of Material Indebtedness.”

 

 

  100  


Table of Contents

Cash used in financing activities for the period from January 1, 2019 to July 15, 2019 (Predecessor) was $0.5 million, primarily as a result of distributions to members of $0.5 million.

Refer to “Debt Obligations” for additional information related to our debt obligations. Refer to Note 12 of our consolidated financial statements included elsewhere in this prospectus for additional information related to contributions and distributions from and to members.

Debt Obligations

On September 17, 2021, DH Holdings entered into the Credit Agreement with Bank of America, N.A., as administrative agent, the lenders party thereto and the other parties specified therein. The Credit Agreement provides for (i) the $275 million Term Facility and (ii) $75 million Revolving Credit Facility. The Senior Credit Facilities includes certain financial covenants and the Senior Credit Facilities thereunder are guaranteed by all of DH Holdings’s wholly-owned domestic restricted subsidiaries and AIDH Buyer, LLC, a Delaware limited liability company and the direct parent company of DH Holdings, in each case, subject to customary exceptions, and are secured by a lien on substantially all of the assets of DH Holdings and the guarantors, including a pledge of the equity of DH Holdings, in each case, subject to customary exceptions.

The Term Facility is for $275.0 million and has a maturity date of September 17, 2026. The Term Facility was recorded net of $3.5 million in issuance costs. The issuance costs are amortized to interest expense over the term of the Term Facility using the effective interest method.

The Term Facility is subject to annual amortization of principal, payable in equal quarterly installments on the last day of each fiscal quarter, commencing on the Initial Amortization Date, equal to approximately 2.5% per annum of the principal amount of the term loans in the first year and second year after the Initial Amortization Date and approximately 5.0% per annum of the principal amount of the term loans in the third year, fourth year, and fifth year after the Initial Amortization Date. A balloon payment of approximately $220.0 million will be due at the maturity of the Term Facility. There was $275.0 million outstanding on the Term Facility at September 30, 2021.

The Revolving Credit Facility is committed for $75.0 million and has a maturity date of September 17, 2026. There was no outstanding balance on the Revolving Credit Facility as of September 30, 2021.

On September 17, 2021, DH Holdings repaid the outstanding principal balances of the 2019 Term Loan of $442.1 million and the Delayed Draw Term Loan of $17.9 million.

DH Holdings was compliant with its financial covenants under the 2019 Credit Agreement. The financial covenants under the Senior Credit Facilities will apply to the Test Periods ending December 31, 2021 and thereafter.

Capital Expenditures

Capital expenditures increased by $4.6 million to $5.7 million for the nine months ended September 30, 2021 compared to $1.1 million for the same period in the prior year, primarily due to the purchases of data and expenditures related to the buildout of one of our office facilities.

Capital expenditures decreased by $0.5 million, or 26%, to $1.4 million for the twelve months ended December 31, 2020 compared to $1.9 million in 2019 for the combined Predecessor Company and Successor Company period. The decrease was due to higher expenditures in 2019 due to office leasehold improvements made in 2019.

 

  101  


Table of Contents

Contractual Obligations and Commitments

The following table sets forth certain contractual obligations, debt obligations and commitments as of September 30, 2021, and December 31, 2020, respectively:

At September 30, 2021

 

     Payments Due by Period  

(in thousands)

   Total      Less Than
One Year
     1-3 Years      3-5 Years      More Than
Five Years
 

Long-term Debt Obligations

   $ 275,000      $ 6,875      $ 20,625      $ 247,500      $ —    

Operating Lease Obligations(1)

     17,171        3,100        4,359        4,358        5,354  

Purchase Obligations(2)

     22,426        5,672        12,328        4,426        —    
  

 

 

    

 

 

    

 

 

    

 

 

    

 

 

 

Total

   $ 314,597      $ 15,647      $ 37,312      $ 256,284      $ 5,354  
  

 

 

    

 

 

    

 

 

    

 

 

    

 

 

 

At December 31, 2020

 

     Payments Due by Period  

(in thousands)

   Total      Less Than
One Year
     1-3 Years      3-5 Years      More Than
Five Years
 

Long-term Debt Obligations

   $ 472,742      $ 4,680      $ 9,360      $ 9,360      $ 449,342  

Operating Lease Obligations(1)

     17,072        3,035        4,716        4,531        4,790  

Purchase Obligations(2)

     22,046        5,396        10,355        6,295        —    
  

 

 

    

 

 

    

 

 

    

 

 

    

 

 

 

Total

   $ 511,860      $ 13,111      $ 24,431      $ 20,186      $ 454,132  
  

 

 

    

 

 

    

 

 

    

 

 

    

 

 

 

 

(1)

Operating lease obligations consist of minimum rental payments under noncancelable operating leases of office space as shown in Note 11. Commitments and Contingencies to the audited consolidated financial statements are included elsewhere in this prospectus.

(2)

Minimum purchase obligations are legally binding agreements entered into in the normal course of business.

Other contractual obligations recorded on the balance sheet include the Monocl acquisition earn-out liability of $6.9 million and $5.2 million as of September 30, 2021 and December 31, 2020, respectively. The Company had the potential to make a maximum of $10.0 million and a minimum of $0.0 million (undiscounted) in earn-out payments at September 30, 2021. In April 2021, a first payment of $1.5 million was made. Assuming the achievement of the applicable performance criteria, the second and last earn-out payment of $10 million or less will be made in April 2022.

The payments we may be required to make under the Tax Receivable Agreement may be significant and are not reflected in the contractual obligations tables set forth above, as we are currently unable to estimate the amounts and timing of the payments that may be due thereunder. See “Prospectus Summary—Organizational Structure—Holding Company Structure and the Tax Receivable Agreement.”

Off-Balance Sheet Arrangements

As of September 30, 2021 and December 31, 2020, we had no off-balance sheet arrangements.

Critical Accounting Policies and Estimates

We prepare our consolidated financial statements in accordance with GAAP in the U.S. While the majority of our revenue, expenses, assets and liabilities are not based on estimates, there are certain accounting principles that requires management to make judgement and estimates regarding matters that are uncertain and susceptible

 

  102  


Table of Contents

to change. Critical accounting policies are defined as those policies that are reflective of significant judgments, estimates and uncertainties, which could potentially result in materially different results under different assumptions and conditions. Management regularly reviews the estimates and assumptions used in the preparation of the financial statements for reasonableness and adequacy. Our estimates are based on historical experience, current conditions and various other assumptions that we believe to be reasonable under the circumstances. Our actual results may differ from these estimates and assumptions. To the extent that there are differences between our estimates and actual results, our future financial statement presentation, financial condition, results of operations and cash flows may be affected.

Our significant accounting policies are discussed in Note 2. Summary of Significant Accounting Policies to our consolidated financial statements included elsewhere in this prospectus; however, the following discussion pertains to accounting policies we believe are most critical to the portrayal of our financial condition and results of operations and that require significant, difficult, subjective or complex judgments or estimates. Other companies in similar businesses may use different estimation policies and methodologies, which may affect the comparability of our financial statements, financial condition, results of operations and cash flows to those of other companies.

Revenue Recognition

We derive revenue primarily from subscription license fees charged for access to the Company’s database platform, and professional services. The customer arrangements include a promise to allow customers to access subscription license to the database platform which is hosted by the Company over the contract period, without allowing the customer to take possession of the subscription license or transfer hosting to a third party.

We recognize revenue in accordance with ASC 606–Revenue from Contracts with Customers, which provides a five-step model for recognizing revenue from contracts with customers. Revenue is recognized upon transfer of control of promised services to customers in an amount that reflects the consideration the Company expects to receive in exchange for those services.

Revenue related to hosted subscription license arrangements, which often include non-distinct professional services, is recognized ratably over the contract term as the customer simultaneously receives and consumes the benefits provided by our performance. These subscription contracts typically have a term of one to three years and are non-cancellable.

We also enter into a limited number of contracts that can include various combinations of professional services, which are generally capable of being distinct and can be accounted for as separate performance obligations. Revenue related to these professional services is insignificant and is recognized at a point in time, when the performance obligations under the terms of the contract are satisfied and control has been transferred to the customer.

When a contract contains multiple performance obligations, the contract transaction price is allocated on a relative standalone selling price (“SSP”) basis to each performance obligation. We typically determine SSP based on observable selling prices of its products and services. In instances where SSP is not directly observable, SSP is determined using information that may include market conditions and other observable inputs, or by using the residual approach.

We account for an arrangement when it has approval and commitment from both parties, the rights are identified, the contract has commercial substance, and collectability of consideration is probable. The Company generally obtains written purchase contracts from its customers for a specified service at a specified price, with a specified term, which constitutes an arrangement. Revenue is recognized at the amount expected to be collected, net of any taxes collected from customers, which are subsequently remitted to governmental authorities. The timing of revenue recognition may not align with the right to invoice the customer, but the Company has

 

  103  


Table of Contents

determined that in such cases, a significant financing component generally does not exist. The Company has elected the practical expedient that permits an entity not to recognize a significant financing component if the time between the transfer of a good or service and payment is one year or less. Payment terms on invoiced amounts are typically 30 days. The Company does not offer rights of return for its products and services in the normal course of business, and contracts generally do not include customer acceptance clauses.

Our arrangements typically do not contain variable consideration. However, certain contracts with customers may include service level agreements that entitle the customer to receive service credits, and in certain cases, service refunds, when defined service levels are not met. These arrangements represent a form of variable consideration, which is considered in the calculation of the transaction price. The Company estimates the amount of variable considerations at the expected value based on its assessment of legal enforceability, anticipated performance and a review of specific transactions, historical experience and market and economic conditions.

The Company historically has not experienced any significant incidents that affected the defined levels of reliability and performance as required by the contracts.

Business Combinations

We account for business combinations using the acquisition method in accordance with ASC 805—Business Combinations. Each acquired company’s results of operations are included in our consolidated financial statements starting on the date of acquisition. We allocate purchase consideration to the tangible and identifiable intangible assets acquired, and liabilities assumed based on their estimated fair values. The purchase price is determined based on the fair value of the assets transferred, liabilities assumed, and equity interests issued, after considering any transactions that are separate from the business combination. The excess of fair value of purchase consideration over the fair values of the identifiable assets and liabilities is recorded as goodwill. Tangible and identifiable intangible assets acquired and liabilities assumed as of the date of acquisition are recorded at the acquisition date fair value. Such valuations require management to make significant estimates and assumptions, especially with respect to intangible assets and contingent liabilities. Significant estimates in valuing certain intangible assets include, but are not limited to, future expected cash flows from acquired customer bases, acquired technology and acquired trade names, useful lives, royalty rates, and discount rates.

The estimates are inherently uncertain and subject to revision as additional information is obtained during the measurement period for an acquisition, which may last up to one year from the acquisition date. During the measurement period, we may record adjustments to the fair value of tangible and intangible assets acquired and liabilities assumed, with a corresponding offset to goodwill. After the conclusion of the measurement period or the final determination of the fair value of assets acquired or liabilities assumed, whichever comes first, any subsequent adjustments are recorded to earnings.

In addition, uncertain tax positions and tax-related valuation allowances assumed in connection with a business combination are initially estimated as of the acquisition date. We reevaluate these items based upon the facts and circumstances that existed as of the acquisition date, with any revisions to our preliminary estimates being recorded to goodwill, provided that the timing is within the measurement period. Subsequent to the measurement period, changes to uncertain tax positions and tax related valuation allowances will be recorded to earnings.

For any given acquisition, we may identify certain pre-acquisition contingencies. We estimate the fair value of such contingencies, which are included as part of the assets acquired or liabilities assumed, as appropriate. Differences from these estimates are recorded in the consolidated statement of operations in the period in which they are identified.

 

  104  


Table of Contents

Impairment of Goodwill

Goodwill is not amortized and is tested for impairment at the reporting unit level, at least annually, and more frequently if events or circumstances occur that would indicate a potential decline in fair value. A reporting unit is an operating segment or a component of an operating segment. We first assess qualitative factors to evaluate whether it is more likely than not that the fair value of a reporting unit is less than the carrying amount, or it may elect to bypass such assessment. If it is determined that it is more likely than not that the fair value of the reporting unit is less than its carrying value, or if we elect to bypass the qualitative assessment, management will perform a quantitative test by determining the fair value of the reporting unit. The estimated fair value of the reporting unit is based on a projected discounted cash flow model that includes significant assumptions and estimates, including the discount rate, growth rate, and future financial performance. Valuations of similarly situated public companies are also evaluated when assessing the fair value of the reporting unit. If the carrying value of the reporting unit exceeds the fair value, then an impairment loss is recognized for the difference.

Impairment of Long-Lived Assets

We review the carrying value of long-lived assets, including definite-lived intangible assets and property and equipment, for impairment whenever events and circumstances indicate that the carrying value of an asset may not be recoverable. If estimated undiscounted future cash flows expected to result from its use and eventual disposition are not expected to be adequate to recover the asset’s carrying value, an impairment charge is recorded for the excess of the asset’s carrying value over its estimated fair value.

Equity-based Compensation

We periodically grant equity units to employees, consultants, directors, managers, or others providing service. These units are considered profits interests, which in general, entitle the holder of the unit to a pro rata share of the increase in fair value of the unit over the base value, which is determined at the award date, and are deemed to be equity instruments. Certain units have time-based and performance-based vesting criteria.

In June 2018, the FASB issued ASU No. 2018-07—Compensation—Stock Compensation (Topic 718), Improvements to Nonemployee Share-based Payment Accounting, which is required to be applied prospectively for fiscal years beginning after December 15, 2019 and interim periods within fiscal years beginning after December 15, 2020, with early adoption permitted, and aligns most of the guidance on share- based payments to nonemployees with share-based payments to employees. Effective January 1, 2020, we adopted the guidance in its 2020 consolidated financial statements with no impact. We account for these profit interest units in accordance with ASC 718—Compensation—Stock Compensation. Equity-based compensation is recognized on a straight-line basis over the requisite service period of the award, which is generally the vesting period of the respective award, based on their grant-date fair value. For the units which have a performance condition, we recognize compensation expense based on its assessment of the probability that the performance condition(s) will be achieved. The related compensation expense is recognized when the probability of the event is likely and performance criteria are met. Forfeitures are recognized as they occur.

We assess the fair value of the awards as of the grant date. The fair value of the units is estimated using a two-step process. First, our enterprise value is established using generally accepted valuation methodologies, including discounted cash flow analysis, guideline comparable public company analysis, and comparable transaction method. Second, the enterprise value is then allocated among the securities that comprise our capital structure using an option-pricing method based on the Black-Scholes model. For performance-based units, we used a Monte Carlo simulation analysis, which captures the impact of the performance vesting conditions to value the performance-based units. The use of the Black-Scholes model and the Monte Carlo simulation requires us to make estimates and assumptions, such as expected volatility, expected term and expected risk-free interest rate.

 

  105  


Table of Contents

Accounting for Income Taxes

Definitive OpCo is taxed as a partnership. DH Holdings is a wholly owned subsidiary of Definitive OpCo and is treated as a disregarded entity for income tax purposes. Accordingly, for federal and state income tax purposes, income, losses, and other tax attributes not generated by the HSE or Monocl subsidiaries pass through to the Definitive OpCo members’ individual income tax returns. Definitive OpCo may be subject to certain taxes on behalf of its members in certain states. Definitive Healthcare Corp. was not subject to any federal income taxes for the nine months ended September 30, 2021, or the tax years ended December 31, 2020 and 2019, nor was it subject to state income taxes in certain jurisdictions for the tax years ended December 31, 2020 and 2019.

HSE and the Monocl US subsidiaries are taxed as corporations. Accordingly, these entities account for income taxes by recognizing tax assets and liabilities for the cumulative effect of all the temporary differences between financial statement carrying amounts and the tax basis of assets and liabilities. The foreign tax provision pertains to foreign income taxes due at the Swedish Monocl subsidiaries. Deferred taxes for the HSE, Monocl US and Swedish subsidiaries are determined using enacted federal, state, or foreign income tax rates in effect in the year in which the differences are expected to reverse. Valuation allowances are provided if based upon the weight of available evidence, it is more likely than not that some or all of the deferred tax assets will not be realized. We have provided for these taxes. The aggregate of such taxes is not material and is included in general and administrative expenses in the accompanied statement of operations.

Definitive Healthcare Corp. is subject to U.S. federal, state and local income taxes with respect to its allocable share of any taxable income of Definitive OpCo and will be taxed at the prevailing corporate tax rates. In addition to tax expenses, we will also make payments under the Tax Receivable Agreement, which we expect to be significant. We anticipate that we will account for the income tax effects and corresponding Tax Receivable Agreement’s effects resulting from future taxable exchanges of LLC Units of Unitholders by us or Definitive OpCo by recognizing an increase in our deferred tax assets, based on enacted tax rates at the date of the purchase or exchange.

Further, we will evaluate the likelihood that we will realize the benefit represented by the deferred tax asset and, to the extent that we estimate that it is more likely than not that we will not realize the benefit, we will reduce the carrying amount of the deferred tax asset with a valuation allowance. The amounts to be recorded for both the deferred tax assets and the liability for our obligations under the Tax Receivable Agreement will be estimated at the time of any purchase or exchange as a reduction to shareholders’ equity, and the effects of changes in any of our estimates after this date will be included in net income (loss). Similarly, the effect of subsequent changes in the enacted tax rates will be included in net income. In assessing the realizability of deferred tax assets, management considers whether it is more likely than not that some or all of the deferred tax assets will be realized and, when necessary, a valuation allowance is established. The ultimate realization of the deferred tax assets is dependent upon the generation of future taxable income during the periods in which temporary differences become deductible. A change in the assessment of such consequences, such as realization of deferred tax assets, changes in tax laws or interpretations thereof could materially impact our results.

Under the provisions of ASC 740—Income Taxes, as it relates to accounting for uncertainties in tax positions, we recognize the tax benefit of tax positions to the extent that the benefit will more likely than not be realized. The determination as to whether the tax benefit will more likely than not be realized is based upon the technical merits of the tax position as well as consideration of the available facts and circumstances. For the tax years ended December 31, 2020 and 2019, we did not have any uncertain tax positions.

JOBS Act Accounting Election

We are an emerging growth company, as defined in the JOBS Act. Under the JOBS Act, emerging growth companies can delay adopting new or revised accounting standards issued subsequent to the enactment of the JOBS Act until such time as those standards apply to private companies. We have elected to use this extended

 

  106  


Table of Contents

transition period for complying with new or revised accounting standards that have different effective dates for public and private companies until the earlier of the date we (i) are no longer an emerging growth company or (ii) affirmatively and irrevocably opt out of the extended transition period provided in the JOBS Act. As a result, our financial statements may not be comparable to companies that comply with new or revised accounting pronouncements as of public company effective dates.

Recently Issued Accounting Pronouncements

For a summary of recent accounting pronouncements applicable to our consolidated financial statements, see Note 2 to our historical consolidated financial statements included elsewhere in this prospectus.

Quantitative and Qualitative Disclosures About Market Risk

Market risk represents the risk of loss that may impact our financial condition due to adverse changes in financial market prices and rates. Our market risk exposure is primarily a result of exposure due to potential changes in inflation, interest rates or currency rates.

Interest Rate Risk

Our cash, cash equivalents, and marketable securities primarily consist of cash on hand and highly liquid investments in money market funds and U.S. government securities. As of September 30, 2021 and December 31, 2020 we had cash and cash equivalents of $189.7 million and $24.8 million, respectively.

Our operating results are subject to market risk from interest rate fluctuations on our Term Loans, which bears a variable interest rate based on the Eurodollar Rate. As of December 31, 2020, the total principal balance outstanding was $472.7 million. At September 30, 2021, the total principal balance outstanding was $275 million. A hypothetical 1.0% increase or decrease in the interest rate associated with borrowings under the Credit Agreement would have resulted in a $4.8 million impact to interest expense for the year ended December 31, 2020, and a $4.2 million impact for the nine months ended September 30, 2021.

Foreign Currency Exchange Risk

To date, our sales contracts have been denominated in U.S. dollars. We have one foreign entity established in Sweden. The functional currency of this foreign subsidiary is the Swedish Krona. Monetary assets and liabilities of the foreign subsidiaries are re-measured into U.S. dollars at the exchange rates in effect at the reporting date, non-monetary assets and liabilities are re-measured at historical rates, and revenue and expenses are re-measured at average exchange rates in effect during each reporting period. Foreign currency transaction gains and losses are recorded to non-operating income (loss). As the impact of foreign currency exchange rates has not been material to our historical results of operations, we have not entered into derivative or hedging transactions, but we may do so in the future if our exposure to foreign currency becomes more significant.

Impact of Inflation

We do not believe inflation has had a material effect on our business, financial condition, or results of operations. However, if our costs were to become subject to significant inflationary pressures, we may not be able to fully offset higher costs through price increases and our inability or failure to do so could potentially harm our business, financial condition, and results of operations.

 

  107  


Table of Contents

Credit Risk

Our financial instruments that are exposed to concentrations of credit risk consist primarily of cash and cash equivalents, and trade and other receivables. We hold cash with reputable financial institutions that often exceed federally insured limits. We manage our credit risk by concentrating our cash deposits with high-quality financial institutions and periodically evaluating the credit quality of those institutions. The carrying value of cash approximates fair value.

 

  108  


Table of Contents

BUSINESS

Our Mission

Our mission is to make the complex healthcare ecosystem easier to analyze, navigate and sell into by providing a comprehensive, cloud-based healthcare commercial intelligence platform.

Overview

Definitive Healthcare is a leading provider of healthcare commercial intelligence. Our solutions provide accurate and comprehensive information on healthcare providers and their activities to help our customers optimize everything from product development to go-to-market planning and sales and marketing execution. Delivered through our SaaS platform, our intelligence has become critical to the commercial success of our over 2,700 customers as of September 30, 2021.

Commercial success within the healthcare ecosystem is difficult to achieve. The complex relationships between physicians, hospitals, providers, healthcare insurance companies, government regulators and patients make it particularly difficult to develop products for and sell products into the healthcare ecosystem. To succeed in the industry, companies benefit from deep healthcare commercial intelligence that maps all the major players in the healthcare ecosystem, knowledge of the affiliations and relationships between the industry participants and an ability to size patient populations by disease area, geography and health system. Companies that compete within or sell into this ecosystem can utilize the Definitive Healthcare platform to navigate these complexities, enhance go-to-market strategies and access the provider and decision maker information needed to succeed.

Our customers include Life Sciences companies, HCIT companies, healthcare providers and other diversified companies, such as staffing firms, commercial real estate firms, financial institutions and other organizations seeking commercial success in the attractive but complex healthcare ecosystem. Within these organizations, our platform is leveraged by a broad set of functional groups, including Sales, Marketing, Clinical Research & Product Development, Strategy, Talent Acquisition and Physician Network Management.

Our customers use the Definitive Healthcare platform in many ways to drive commercial success, including:

 

   

Sales: Size markets, build efficient go-to-market strategies and generate actionable intelligence including prospect and decision maker intelligence

 

   

Marketing: Develop highly targeted marketing campaigns and gain contextual intelligence to quantify ROI for their products and services

 

   

Clinical Research & Product Development: Identify experts within a specific disease area to find important sites for clinical trials and make data-driven investment decisions

 

   

Strategy: Size patient populations and identify market opportunities for new therapeutics, diagnostics and medical devices

 

   

Talent Acquisition: Identify and conduct outreach to candidates for healthcare-specific roles including physicians, nurses and hospital executives

 

   

Physician Network Management: Analyze opportunities to keep patients within a healthcare network and identify attractive physicians from whom to source patient referrals

Our healthcare commercial intelligence platform brings together three powerful elements, which have been built, modified and improved upon over the last 11 years, to create a highly differentiated offering.

These three elements are:

 

   

Comprehensive, In-depth and High-quality Intelligence on healthcare providers across the U.S.;

 

109


Table of Contents
   

An A.I. Engine, built by our team of data scientists, that cleanses, links and creates new information and intelligence; and

 

   

An Intuitive Front-end SaaS Platform that provides customers with the ability to analyze the healthcare ecosystem, generate actionable insights and create a path to commercial success.

Any company selling or competing within the healthcare ecosystem is a potential customer for us and contributes to our estimated current TAM of over $10 billion. In total, we have identified over 100,000 companies in our primary target markets - a number that continues to grow as more companies seek to compete within the attractive healthcare ecosystem and we develop new and innovative analytics that appeal to a broader number of companies and use cases.

We reach these customers through a highly efficient sales and marketing engine as demonstrated by our 2020 LTV to CAC ratio of over 10x. Once these customers are on our platform, we are able to expand our relationships with them over time by selling additional users, data modules and new analytical features. Only approximately one-third of a sales representative’s day is spent selling.

We were founded in 2011 by our CEO, Jason Krantz, who has cultivated a culture of innovation that attracts and retains a highly talented team. Our seasoned executive team and over 640 employees are committed to growing a platform that delivers meaningful insights to our customers. This has resulted in a highly scalable business model and strong financial performance, including:

 

   

History of Significant Revenue Growth at Scale. We generated revenue of $118.3 million and $85.5 million in the years ended December 31, 2020 and December 31, 2019, respectively, representing 38% growth. We generated revenue of $119.8 million and $84.7 million in the nine months ended September 30, 2021 and 2020, respectively, representing 41% growth.

 

   

Subscription-based Business Model with Significant Visibility. We generate substantially all of our revenue from subscription fees, which accounted for 99% of our revenue for the year ended December 31, 2020 and the nine months ended September 30, 2021.

 

   

Diversified Customer Base. Over 2,700 companies use our platform to help sell into or compete in the healthcare ecosystem as of September 30, 2021. No single customer made up more than 2% of our revenue for the nine months ended September 30, 2021 or the year ended December 31, 2020.

 

   

Strong Retention and Growth of Existing Customers. Our ability to retain and grow existing customer relationships is reflected in our growing number of Enterprise Customers, of which we had 292 for the year ended December 31, 2020 and 377 for the trailing twelve months ended September 30, 2021. Our NDR for Enterprise Customers for the year ended December 31, 2020 was 124%. Our NDR for Enterprise Customers for the trailing 12 months ended June 30, 2021 was 125%.

 

   

History of Strong Financial Performance. Our net loss was $51.2 million for the year ended December 31, 2020 as compared to a net loss of $49.3 million for the period from July 16, 2019 to December 31, 2019 and net income of $12.9 million for the period from January 1, 2019 to July 15, 2019. Our net loss was $46.5 million and $35.3 million for the nine months ended September 30, 2021 and 2020, respectively. Our business model generates strong financial performance and cash flows. For the year ended December 31, 2020, our Net Loss Margin was (43)% and our Gross Margin was 74%. For the nine months ended September 30, 2021, our Net Loss Margin was (39)% and our Gross Margin was 75%. For the year ended December 31, 2020, our Adjusted Gross Margin was 91% and our Adjusted EBITDA was $53.5 million reflecting Adjusted EBITDA Margins of 45%. For the nine months ended September 30, 2021, our Adjusted Gross Margin was 88% and our Adjusted EBITDA was $42.9 million, reflecting an Adjusted EBITDA Margin of 36%. This strong financial performance allows us to continue to invest for growth to scale the organization. See “Summary Historical and Pro Forma Consolidated Financial Information and Other Data” for additional information regarding our non-GAAP numbers and a reconciliation to the corresponding GAAP metric.

 

110


Table of Contents

Industry Background

The healthcare sector is expected to represent over 18% of U.S. G.D.P. in 2021, currently represents over $4 trillion in annual spend, and is expected to grow at 6% annually, according to the Center for Medicare and Medicaid Services. Annual spend in the healthcare industry is estimated to include $194 billion on Research and Development and approximately $36 billion annually is spent on Sales and Marketing to help those products and services reach target providers and patients. Given the size and attractive dynamics, the healthcare sector represents an important end-market for a wide variety of companies, ranging from those that are healthcare focused, such as Life Sciences or HCIT companies, to a broad range of other diversified companies, such as commercial real estate, staffing and waste management.

Commercializing and selling solutions in healthcare is difficult

While healthcare presents a large opportunity, developing products for and selling into this industry is meaningfully more complex than other industries for a variety of reasons, including:

 

   

Companies are selling to an entire ecosystem, not a single company. There are a large number of stakeholders including providers, payers, government agencies and regulators that are intermingled in meeting the needs of over 300 million potential patients in the U.S. as of May 1, 2021. These stakeholders often have different goals and incentives, which further complicates the sales and commercial process.

 

   

It is challenging to identify the true decision maker. The healthcare ecosystem is highly interconnected, and a patient undergoing treatment may receive care from multiple facilities or physicians. For example, a cancer patient will likely interact with a primary care physician, multiple oncologists, a surgeon and multiple facilities over the course of his or her care. Understanding how these stakeholders are affiliated and related is critical to properly identifying true decision makers.

 

   

To differentiate, companies need to tailor their product or service to specific pain points. Healthcare providers have a wide variety of pain points to address. For example, one healthcare provider may have a readmission problem, another provider may have a problem with low quality of care and a third may have operational inefficiencies. Understanding these pain points can help companies selling into healthcare target these pain points and allow them to derive value from our platform.

 

   

Constant change. The healthcare industry is in a constant state of change, including continuously increasing and changing regulations, adoption of new patient care technologies such as telemedicine, and clinical advancement such as precision medicine. These changes require companies who compete in the space to be nimble and able to adjust their strategies and tactics with real time intelligence.

 

   

Healthcare is a high-stakes industry where success is difficult to achieve. New therapeutics can require substantial investment, and new technologies can be costly and difficult to roll-out in healthcare due to privacy and the complex health system network. Approximately 50% of drug launches underperform expectations. The high-stakes of the industry puts a premium on any product or service that can increase the likelihood of success.

Alternative solutions do not provide the intelligence customers most benefit from

Companies competing within or selling into the healthcare ecosystem benefit from accurate and up-to-date healthcare specific intelligence on the entire healthcare ecosystem including comprehensive information on providers and physicians, how they are affiliated and interconnected, how they refer patients to each other, the quality of care they provide, procedure and diagnosis volumes and much more.

Alternative solutions available today fall short in three ways:

 

   

Lack of Healthcare Depth. Generalized Sales and Marketing intelligence providers do not provide the healthcare specific intelligence that is critical to success in the healthcare industry. This healthcare

 

111


Table of Contents
 

specific intelligence is important for efficient market sizing and segmentation based on contextual information about providers including: referral patterns, patient flow, quality and cost analytics and diagnosis and procedure volumes in addition to financial performance and decision maker information.

 

   

No Comprehensive and Integrated View of the Entire Healthcare Ecosystem. Existing solutions typically provide only certain elements of the healthcare ecosystem—to achieve commercial success in healthcare it is beneficial to have a comprehensive view of facilities and physicians and how they are affiliated and interconnected. Our solution provides a comprehensive view of the entire healthcare ecosystem and how providers are related.

 

   

Manual and Not Real-time. Third party consultants are often used to pull together various data sources and compile a view of the healthcare ecosystem to help companies make critical decisions. These efforts are often services-heavy, expensive and can result in end-products that are not easily updated as the healthcare ecosystem rapidly evolves. We have disrupted this market by creating a highly intuitive platform to allow customers access to a 360-degree view of the healthcare ecosystem that adapts in real-time to the changes taking place in the healthcare industry.

The Definitive Healthcare Platform

Industry Leading SaaS-based Healthcare Commercial Intelligence

Our healthcare commercial intelligence platform provides comprehensive and accurate information on the healthcare ecosystem in the U.S. The platform is embedded with deep analytics and data science to help customers develop data-driven strategic decisions such as finding new markets to enter, building comprehensive go-to-market strategies, accessing tactical information to help target the right decision makers and improving win rates with detailed contextual information. All of this helps our customers succeed in this important but complicated industry.

Our platform provides the following benefits to customers:

 

   

A comprehensive view of the entire healthcare ecosystem, including intelligence on hospitals, physicians, physician groups, clinics, imaging centers, long-term care facilities, ambulatory surgery centers, payers, virtual care providers, GPOs and others.

 

   

Detailed analytics and insight on how these companies and physicians are interconnected through affiliations, referrals and shared patient analytics all linked together through the proprietary Definitive ID.

 

   

Healthcare-specific intelligence including daily opportunities such as new patient starts and RFPs, procedure and diagnosis volumes, patient leakage, quality of care analytics, financial metrics, technology infrastructure of providers and healthcare stakeholder intelligence with detailed contact information.

 

   

Answers, not just raw data to ensure our customers spend their time developing and executing on their vision rather than analyzing data.

Commercial success using the Definitive Healthcare platform can be demonstrated through the following hypothetical examples:

 

   

A pharmaceutical giant introducing a new drug could utilize the Definitive Healthcare platform to find physicians caring for underdiagnosed patients with a rare disease.

 

   

A fast-growing HCIT company could utilize the Definitive Healthcare platform to demonstrate the efficacy of their product by comparing knee replacement readmission rates for their hospital customers versus non-customers.

 

   

One of the world’s largest medical device companies could leverage our healthcare commercial intelligence to identify physicians referring patients with acute cardiovascular disease.

 

112


Table of Contents
   

A commercial real estate firm could use the Definitive Healthcare platform to help its health system customers build a geographic expansion strategy based on patient flow and affiliation data.

 

   

A waste management company could price its solutions based on an estimate of the volume of hazardous waste compiled using the Definitive Healthcare platform.

 

   

A public biotechnology company could utilize the Definitive Healthcare platform to identify experts in a specific disease mutation to help recruit patients and influence the market through speaking engagements.

Our Data Sources and Data Engine

Our comprehensive, high-quality intelligence is made up of thousands of data sources and billions of data points that enrich and power our platform. We transform this data into intelligence through A.I. and M.L. algorithms that ingest, cleanse, link and analyze the data to create powerful new intelligence and analytics. Each new data source and each new algorithm created by our data science team makes our entire platform and the intelligence modules contained within more valuable to our clients. Built and enhanced over the last 11 years, our platform contains a full 360-degree, longitudinal view of the healthcare ecosystem and depicts how the ecosystem connects together, creating a true barrier to entry. Our sources of information include:

 

   

First party research. Our team conducts primary research via 650,000 annual research calls and 3.7 million e-mail outreaches per year.

 

   

Unstructured public information. We have developed proprietary technologies to extract unstructured information found in over 250,000 websites, journals, publications, news articles, job postings and other public information.

 

   

Government and regulatory sources. We have developed automated processes for ingesting, updating and linking information from over 20,000 governmental and regulatory sources, including the federal government, states, towns and municipalities across the U.S.

 

   

Third-party data. We integrate, cleanse and link raw claims data and other information from third- party vendors, which provide us with over 17 billion claims covering over 250 million patients as of May 2021.

 

   

Data science. We create new intelligence that is proprietary to us, which includes buyer intent, market extrapolations, cost and quality analytics and other intelligence.

 

113


Table of Contents

As we continue to pull in new data sources and assets, we transform this raw information into highly integrated, high-quality intelligence by leveraging an A.I. and M.L. powered engine that cleans and standardizes raw data, then links the processed data within the platform to generate insights. Each new data source and each new algorithm created by our data science team makes our entire platform and the intelligence contained within more valuable to our customers.

 

 

LOGO

Delivery through a Cutting-edge SaaS Platform

Our healthcare commercial intelligence is delivered through a SaaS platform that combines our comprehensive intelligence with analytical capabilities. The platform helps our customers uncover actionable insights, makes decision making easier and simplifies trend identification. The integration of this intelligence into our customers’ daily workflow is demonstrated by the following statistics (statistics as of June 30, 2021):

 

   

Over 1.5 million reports are run every month by our customers.

 

   

Over 34,000 users actively utilize the platform. We define active utilization as accessing the platform directly in the last quarter.

 

   

Over 50% of our overall customers and approximately 70% of our Enterprise Customers measured by ARR integrate our intelligence into their internal systems. Such customer relationship management software includes Salesforce.com® and Veeva®, sales as well as other Marketing Automation and Business Intelligence platforms.

Our Competitive Strengths

 

   

Proprietary Healthcare-specific Intelligence. Over the last 11 years, we have built proprietary intelligence via first party research and developed a highly comprehensive healthcare commercial intelligence platform. During this time, we have sourced, aggregated, linked, cleansed and inferred information from thousands of data sources, and tied billions of data points together into a single longitudinal view of the entire healthcare ecosystem. Our data science team has continuously evolved and enhanced our A.I. and M.L. data engines based on customer feedback and iterated in an effort to provide accurate and insightful intelligence.

 

   

An Integrated Data and Technology Foundation that Creates a Flywheel of Innovation. Our technology platform provides the foundation for rapid product development and innovation by leveraging our existing data assets to produce new modules and features that solve a growing number of our customers’ business problems. As our data sets expand each year, the ability for us to introduce increasingly sophisticated features, analytics and tools continues to accelerate. Since our inception, we

 

114


Table of Contents
 

have developed and launched 14 intelligence modules, each of which creates opportunities to deepen our relationships with existing customers, increase deal velocity and expand our end-markets.

 

   

Powerful Go-to-Market Engine. We have a highly efficient and effective go-to-market engine that combines effective marketing with an inside sales force comprised of highly trained, vertically focused SEs. The efficiency of our model is demonstrated through our 2020 LTV to CAC ratio of over 10x. This metric highlights the effectiveness of our commercial team as well as the strong value proposition of our platform and solutions for our customers.

 

   

Visionary, Founder-Led Management Team with a Track Record of Execution. Our founder-led management team has a strong track record of exceptional financial performance and of building an award-winning culture to attract and retain highly talented individuals. We seek to attract, hire, retain and develop the very best by creating an environment that fosters a culture of collaboration, innovation, decisiveness and community-minded values. This effort has been recognized as we have been named a Best Place to Work in each of the last five years in Massachusetts and were named the #1 Best Place to Work in Massachusetts, in the category of “Large” companies, by the Boston Business Journal in 2019.

Our Market Opportunity

With the proliferation in types and availability of healthcare data, companies competing in the nearly $4 trillion healthcare ecosystem are investing heavily in data and analytics. According to BIS Research, the global healthcare analytics market is expected to reach $69 billion by 2025, with a compound annual growth rate of 22% since 2017. Given the breadth and diverse applicability of our platform and intelligence, we are uniquely positioned to take advantage of this growth.

Our TAM is $10 billion and growing

We estimate our TAM today to be over $10 billion and growing, much of which remains underpenetrated. We calculate our TAM by estimating the total number of potential customers (including current customers with whom we can expand our relationships) across Life Sciences, Healthcare IT, Healthcare Providers and other companies such as financial institutions, staffing firms and consultants selling into the healthcare ecosystem and then applying an ARR figure to each segment based on internal company data on existing customer spend. For companies in the Life Sciences segment, who we believe have the potential for the broadest use of our platform, we have applied the average ARR of our top quartile of existing customers in that segment. For companies in the HCIT and Healthcare Providers segments, we have applied the average ARR of the top half, and for companies in the Other segment, we have applied an average ARR, in each case based on spend for existing customers in each respective segment for the period ending March 31, 2021.

Our TAM continues to expand each year in the following ways:

 

   

The healthcare industry is growing fast and becoming increasingly complex, driving further demand for healthcare business intelligence.

 

   

Attractive market dynamics are luring more companies into the healthcare ecosystem.

We continue to broaden our use cases, further expanding our potential customer base and creating additional opportunity with our existing customers.

The dynamics of the Healthcare industry create tailwinds for Definitive Healthcare

Healthcare is a growing market undergoing a period of rapid changes that will likely continue. These rapid changes create significant opportunities for us as our customers seek to navigate the impacts of change on their prospects and markets. The Definitive Healthcare platform helps our customers define strategies to navigate

 

115


Table of Contents

change. A few examples of the dynamics of the healthcare industry that create significant tailwinds for us include:

 

   

Growth in Overall U.S. Healthcare Spending. According to the Center for Medicare and Medicaid Services, healthcare spending will continue to grow rapidly. Research suggests that growth will be driven in large part by an aging population and the emphasis on healthcare spurred by the COVID-19 pandemic.

 

   

Shift to Value-based Care. Stakeholders in the healthcare system are focused on measuring outcomes of care delivery within the context of cost. We believe value-based care is pushing fundamental changes in healthcare companies’ economics and is reliant on data-driven analytics as stakeholders reward positive health outcomes and cost efficiencies.

 

   

Shift to Ambulatory Care and Telemedicine. The continued shift to ambulatory care, telemedicine and other outpatient care channels creates further fragmentation in the healthcare ecosystem. Additionally, the COVID-19 pandemic has accelerated the adoption of telemedicine, further decentralizing the delivery of healthcare and cementing the importance of data analytics.

 

   

Exponential Growth of Complex Data. Electronic health records and other systems have created a proliferation of healthcare information. We believe successful companies in the healthcare industry will leverage advanced analytics and A.I. engines in order to manage data that is too complex for traditional technologies.

 

   

Increased Regulation in Healthcare. New presidential administrations bring in new ideas and changes. We believe we will benefit from recent increases in healthcare regulation as customers require deeper insight to navigate through these changes.

Our Growth Strategies

We intend to drive growth through the following strategies:

 

   

Acquire New Customers. We believe we have a significant opportunity to continue to expand our market presence through our efficient go-to-market engine. We have identified 100,000 potential customers across the healthcare ecosystem that we believe could benefit from our platform, a number that continues to grow. Our current customer base of over 2,700 customers implies penetration of less than 3%. Since June 30, 2020, we added more than 750 new customers and increased our investment in new logo sales capacity by 20% as measured by the number of directors and sales executives.

 

   

Expand our Relationships with Existing Customers. We have significant opportunity to generate additional revenue from our existing customer relationships by selling additional modules, functionality and features in addition to increasing the number of users at a customer by expanding into new teams and departments. As of September 30, 2021, 76% of our customers subscribe to fewer than four of our modules, highlighting the opportunity to expand the usage of our platform.

 

   

Continue to Innovate to Strengthen our Platform and Market Leadership Position. We have been highly innovative since our founding in 2011, and we continue to disrupt the healthcare ecosystem with new data sources, analytics, data science and workflow products. New innovations allow us to increase new deal velocity, deepen our relationships with existing customers and demand higher prices. We have and will continue to innovate in the following ways:

 

   

New data sources: To date, we have launched 13 highly integrated intelligence modules that make up the Definitive Healthcare platform, including our most recent addition of a prescription drug claims source of data.

 

   

Analytics: We are continuously updating our platform to include new features and updates to our intelligence modules. These enhancements drive customer renewals, average price and deal velocity. For example, our historical affiliation trends and updated diagnosis includes ICD-10 designations from medical billing and coding.

 

116


Table of Contents
   

Data science: We continue to add skilled data scientists to our growing team to focus on building out new linkages and intelligence using AI. Our data scientists are important to our growth and we are always working to develop new algorithms to better link, cleanse and ingest information from multiple disparate sources and also generate new intelligence to be added to the platform. Our telemedicine propensity score and our strength of affiliation metrics demonstrate that data science is an important driver of our growth.

 

   

Workflow products: We continue to build solutions to our customers’ important problems and seamlessly embed our platform into our customers’ workflow. For example, our Latitude module allows customers to not only identify valuable patient cohorts, but also provides customers with a workflow product for Life Sciences sales representatives to build deep relationships with targeted physicians.

 

   

Make Selective Strategic Acquisitions and Investments. We will continue to consider acquisitions that we believe would enhance our capabilities or increase the scope of our platform, including new data assets, new analytics to deliver value from our intelligence or new paths to further integrate our platform into customer workflows. We have a successful track record of M&A execution and integration, with five acquisitions over the last several years. While we expect organic expansion to continue to be the primary driver of our growth, we believe acquisitions can be a meaningful driver of incremental growth.

We also regularly assess investment opportunities that will further our continued growth. We are currently targeting three key areas for investments: the expansion of our sales capacity and marketing capabilities, innovation and product development to expand our platform and general and administrative investments to support our operations as a public company.

Our Platform Modules

Our platform is comprised of comprehensive intelligence and analytics on healthcare providers across the U.S. healthcare ecosystem. Integrated together through data science and our SaaS platform, we deliver in-depth commercial intelligence to help our customers succeed in healthcare.

Our platform includes integrated intelligence modules and workflow products that provide customers access to intelligence and tools at all levels of the healthcare ecosystem.

 

   

Integrated Intelligence Modules: Customers may purchase any of 13 different intelligence modules providing access to intelligence on different segments of the healthcare ecosystem. These modules include ClaimsMx, ClaimsRx, ConnectedCareView, ClinicView, HospitalView, ImagingView, LongTermCareView, PhysicianGroupView, PhysicianView, SpecialtyRxView, SurgeryCenterView, Monocl ExpertInsight and Monocl ClaimsMx.

 

   

Workflow products: Customers can add additional workflow tools to power deeper analytics or to connect our intelligence deeper into their organization. These modules include Definitive Healthcare Data Integration Package, Definitive Healthcare Mobile, Latitude Reporting, PatientFinder, Definitive Healthcare Connect, Monocl Engage and Monocl Connect.

Each of the providers in our integrated platform is tied together with a universal identifier called the Definitive Healthcare ID. The Definitive Healthcare ID has become the standard for many of our customers and allows them to understand the linkages between providers as well as to connect the intelligence from the Definitive Healthcare platform to both internal and third-party information.

Customers often purchase multiple modules in bundles to help develop products for or compete in the healthcare ecosystem. Within each of our modules, we provide in-depth intelligence and analytical features that help our customers segment the provider universe, perform deep research on each provider and identify decision makers.

 

117


Table of Contents

Examples of important intelligence provided within the modules include the following:

 

   

Affiliations and relationships

 

   

Referral patterns

 

   

Procedure and diagnosis volumes

 

   

Financial metrics and technology installs

 

   

Executive and physician decision makers

 

   

Dashboards that provide insight not data

Customers utilize the Definitive Healthcare platform broadly throughout their organization to solve a variety of large, high-stakes problems as demonstrated by the following examples.

 

   

Sales: Identifying the Right Prospects

 

   

A HCIT company wanted to identify health systems and physician groups that were most likely to engage with their new telemedicine technology. Utilizing the Definitive Healthcare platform, the company was able to understand adoption of telemedicine at the provider level and combine that with details on the existing electronic health record (“EHR”) system to identify provider prospects that not only would be interested in the new technology, but also would have an ease of implementation given the EHR linkages that had already been built.

 

   

A HCIT company makes a solution that streamlines the patient waiting room experience and optimizes healthcare practices’ operations. The company was bringing a new product to market that integrates with a specific EMR system and needed to identify physician groups that utilized this EMR to increase their conversion rate. Using Definitive Healthcare data, the company was able to effectively segment their market by physician group and compatible technology criteria and identify the right decision makers at each organization. In doing so, the company increased its conversion rate from 4% to 19%.

Map Technology Implementations Used by Providers

 

 

LOGO

 

118


Table of Contents
   

Marketing: Demonstrating a Quantifiable ROI

 

   

A medical device company was launching a product that minimizes the risk of acute kidney injury and wanted a way to educate their buyers on how this novel approach could benefit at-risk patient populations. The company leveraged the Definitive Healthcare platform to (i) identify the providers and their referrers with the at-risk patients, (ii) quantify the ROI by demonstrating the value of reducing acute kidney injury based on the number of patients impacted for each provider, and (iii) execute the campaign utilizing our deep executive and physician decision maker intelligence. The company ultimately increased its booked meetings by nearly 70% in the four months following implementing the Definitive Healthcare platform when compared against the four months prior to its implementation.

View Referral Patterns to Identify Key Decision Makers

 

 

LOGO

 

   

Clinical Research & Product Development: Disease and Commercial Market Targeting

 

   

The Medical Affairs department within the rare disease division of a mid-sized international biotech company had a 20-person field team of medical science liaisons (“MSLs”). This organization had a list of external experts for the MSLs to target, the list was created via a one-time project with no real time updates. The company utilized the Definitive Healthcare platform to identify experts globally within their field and stay updated on new research, clinical trials and speaking engagements for those experts. This real-time access ensured the company was at the forefront of cutting-edge research and was able to identify new emerging experts across the globe.

 

119


Table of Contents

Size Markets and Commit Investment Resources Based on Sound Intelligence

 

 

LOGO

 

   

Strategy: Locating Adjacent Markets and Underdiagnosed Patients

 

   

The oncology division of an international biopharmaceutical company faced difficulties finding physicians who treated an ultra-rare disease. Using the Definitive Healthcare claims analytics modules, the company was able to search for patients with co-morbidities that potentially indicated the presence of a more severe, rare disease. By educating the identified physicians treating these patients, the company was able to yield 15 net new physicians that were not previously on their radar.

Find Patient Populations for More Informed Practitioner Conversations

 

 

LOGO

 

   

Talent Acquisition: Addressing Turnover in Critical Healthcare Positions

 

   

A leading staffing firm struggled to quickly and accurately identify hospitals most understaffed, indicating the need for an agency. Additionally, identifying substitute physician status to accurately capture physicians most likely to work with an agency was a challenge. Utilizing the Definitive Healthcare Platform the client analyzed bed utilization rate and contract labor spend to identify the hospitals with the largest need. Once these hospitals and systems were identified, the

 

120


Table of Contents
  agency analyzed individual physician behavior at the hospital level to understand potential physician availability.

Track Ongoing Activity in the Healthcare Ecosystem through Daily-updated News Feeds

 

 

LOGO

 

   

Physician Network Management: Entering New Healthcare End-Markets

 

   

A healthcare provider specializing in behavioral health looking to penetrate new markets relied on time-consuming and cumbersome methods of gathering data and evaluating opportunities. Using the Definitive Healthcare platform, the marketing and business development teams were able to analyze markets much more broadly and quickly to determine market saturation and opportunities where healthcare care access in certain key service lines was limited. As a result, the healthcare provider entered a new market where there was previously limited penetration and is seeking to build out or acquire new facilities in the geographic region.

Analyze Market Data to Create Opportunities that Convert to Business Growth

 

 

LOGO

Innovation of our Platform

We are constantly innovating, evolving and improving our platform in order to adapt to the rapidly changing dynamics of the healthcare ecosystem, as well as to expand the number and sophistication of business problems

 

121


Table of Contents

that we help our customers solve. This innovation translates into increased value for our customers, as well as deal velocity and creates opportunities to increase sales into our broad existing customer base.

We innovate through a combination of the following key activities:

 

   

Adding New Data Sources. We are constantly identifying new data sources, big and small, which add to the depth of intelligence we have on each provider in our platform. A few examples of recent additions include intelligence on updated Medicare incentives and information on over 5 billion prescription drugs claims.

 

   

Building New Capabilities and Analytics. Giving our customers answers, not data, is at the core of our platform. To do this, we seek to add new analytical capabilities to provide our users with an intuitive platform that gets them to the intelligence they need quickly and effectively. Recently, we added a visual journey of physician affiliations over time and have continued to enhance our report builder capability to allow for increased customization.

 

   

Creating New Data Science. Our data science team is constantly refining our data and creating new algorithms that generate tangible new intelligence for our customers. Examples include our recently added telemedicine propensity metric as well as our medical claims extrapolations that provide a complete view of procedure and diagnosis volumes across the entire physician universe.

The Flywheel Effect of our Growing Platform

As our intelligence platform continues to expand, each new data source, analytic and algorithm we create has a compounding impact on the overall value of our platform, thereby further increasing our competitive advantage.

Examples of how this works include:

 

   

By integrating in scientific research publications, our algorithms are able to identify additional affiliations and increase precision of existing affiliation information;

 

   

With the addition of historical claims data to our platform, we can use our affiliations information to understand and map referral relationships as they change over time;

 

   

By pulling in new information on job postings, we can enhance our view on new technology implementations across a health system;

 

   

As a result of comparing procedure data at the physician level to that at the physician group and health system level we can determine where decision making power exists; and

 

   

Through collecting physician address information for individual physicians from numerous locations, we can triangulate the data to determine primary practice locations with a high degree of accuracy.

 

122


Table of Contents

A Continually Reinforcing Platform

 

 

LOGO

Our Technology

The Definitive Healthcare platform is built upon an innovative data-driven, multi-tenant architecture that delivers a secure and reliable solution to our customers. The solution is designed to deeply integrate into customer workflows and channels via Internet browsers, mobile devices, consumable application program interfaces and a variety of other integrations and data exchange mechanisms.

The platform utilizes a multi-tenant, geographically redundant, hybrid solution to leverage innovative technologies offered by cloud leaders. Using M.L. and deep learning capabilities, proprietary data science models are integrated seamlessly into the data processing pipeline, along with traditional data cleansing and normalization routines, to quickly and efficiently deliver mission critical analytics and insights to market.

Through our continuous integration and delivery model, we can deliver new use cases and workflows quickly and efficiently. New data domains and elements, new analytics, reports and visualizations are consistently being added to the platform to drive additional customer value.

Our Customers

As of September 30, 2021, we have a large and diverse base of over 2,700 customers that sell into or compete in the healthcare ecosystem. Our customers range across include healthcare focused companies such as Life Sciences, HCIT and Healthcare Providers as well as other diversified companies, such as financial institutions, health insurance and medical insurance companies, staffing firms and consultants that are looking to sell into the large healthcare market. Our customer contracts are generally one to three years in term, and typically automatically renew unless terminated. We had 292 Enterprise Customers with over $100,000 in ARR at year end 2020, compared to 221 Enterprise Customers for the year ended December 31, 2019 and our NDR for Enterprise Customers for the year ended December 31, 2020 was 124%. For 2020, our NDR for all customers over $17,500 in ARR was 108%. We had 377 Enterprise Customers as of the nine months ended September 30, 2021 compared to 252 Enterprise Customers as of the nine months ended September 30, 2020, and we added 28 Enterprise Customers in the three months ended September 30, 2021. For the trailing twelve months ended June 30, 2021, our NDR for our 349 Enterprise Customers was 125% and our NDR for all customers over $17,500 in ARR was 111%. No single customer accounted for more than 2% of revenue for the year ended December 31, 2020 or the nine months ended September 30, 2021.

Our integrated platform is designed to drive commercial success for companies that sell into or competes in the healthcare ecosystem, creating a large end-market for us. Significant end markets include:

 

   

Life Sciences, including biopharmaceutical, medical device and biotechnology companies who utilize the Definitive platform to analyze patient populations, identify experts for clinical trials, develop go-to-market strategies and measure their success.

 

123


Table of Contents
   

Healthcare Information Technology (HCIT), including companies that develop software or related services for the healthcare ecosystem utilize the Definitive Healthcare platform to target and segment providers based on need such as high readmission rates, growing service lines (e.g. cardiovascular) or new locations.

 

   

Healthcare Providers, including hospitals, accountable care organizations, long-term care facilities and other healthcare providers, leverage the Definitive Healthcare platform to identify and build relationships with referring physicians and facilities and to identify opportunities to keep patients in their provider network.

 

   

Diversified Companies, including professional services, financial services, staffing, waste management and other companies that sell into or compete in the healthcare ecosystem, access the Definitive Healthcare platform for pricing, targeting and segmentation and for building an ROI case for their products and services based on deep contextual information found in the platform.

Customer case studies include:

 

   

A multinational, biotechnology company first subscribed to the Definitive Healthcare platform in January 2019 at $500,000 ARR in order to enhance their sales strategy with one of their franchises which focuses in rare disease. Given the difficulties of the rare disease space, coupled with being a relatively new drug to market, the customer needed help reaching, communicating with and educating a hard-to- find patient and provider community. Data from Definitive Healthcare’s PhysicianView, HospitalView, ClaimsMx, ClaimsRx and LongTermCareView enabled them to position themselves as a trusted partner and the #1 experts in their space, translating into more of the correct patients on therapy. We have recently expanded our PhysicianView offering, increasing our intelligence on our physician specialities. We have also expanded our HospitalView data with intelligence organizational charts.

The customer started by leveraging a custom report from Definitive Healthcare to show them exactly how care is delivered in this rare therapy area. It enabled them to provide education to 3 new providers who had not previously known how to diagnose this condition. In this rare disease space, every net new physician had sizable opportunity potential, and this discovery led to getting new patients on therapy. In April 2019, the company expanded on their initial success by purchasing additional Definitive Healthcare data, increasing ARR from $500,000 to $600,000. The additional data supported several outreach campaigns and to design 2 additional custom reports throughout 2019 which resulted in finding 16 more opportunities to provide correct care to this rare community.

Based on the success with the rare disease franchise, the customer decided to also rely on Definitive Healthcare in another franchise, focused on launching a new candidate for a CNS chronic disease. They purchased additional Definitive Healthcare data and access in March 2020 for $480,000, bringing the total ARR to over $1,000,000 across two major franchises. By May 2020, the chronic disease franchise decided to expand so that 2 additional teams could use Definitive Healthcare. The teams used Definitive Healthcare to completely map their field teams and hiring plans, and to prioritize which hospitals, physician groups and healthcare professionals to support, saving time and improving efficiencies across the franchise. Based on this success, the customer decided to expand to yet another team and to add ImagingCenterView between November and December of 2020. Over the course of the relationship, the customer has built their Definitive Healthcare investment from an ARR of $500,000 to over $1,500,000.

 

   

A leading medical technology company that helps healthcare providers prevent illnesses and correctly diagnose and treat patients chose Definitive Healthcare to prove the value of its clinical precision support tool, which uses tests to help determine the right care for pulmonary embolisms. To grow its market share, the company needed to segment the market by hospitals and oncology practices that saw high volumes of patients receiving radiation equipment. It then needed to target organizations that would benefit from its technology. The company used Definitive Healthcare’s platform to map the target market and identify hospitals that over-utilize costly scans when testing for pulmonary

 

124


Table of Contents
 

embolisms. Through Definitive Healthcare’s affiliations data, the customer identified linkages across the target market and health systems impacted. The customer also used affiliations data to access key decision makers, including contacts at health insurance companies and Chief Quality Officers, that are impacted by costly pulmonary embolism scans. The customer aggregated this data to build ROI specific to each health system. Definitive Healthcare enabled the company to prove the value-add of its product by demonstrating the over-utilization of scans to prospective customers.

Based on the success with this division, the customer decided to purchase ClaimsMx hospital data for $250,000 in 2020. It used ClaimsMx to gain enhanced market insight into scan volumes and other diagnostic procedures in additional therapeutic areas. For example, the customer identified physicians performing specific procedures and billing specific codes on a national level, which was critical market intelligence to drive development of its go-to-market strategy.

Due to the continued success from using Definitive Healthcare’s data, the company increased its Definitive Healthcare investment from an ARR of $40,000 to over $600,000 in 6 years.

 

   

A major healthcare technology company that improves patient care with their clinical collaboration and information sharing solutions chose Definitive Healthcare to size their market, develop an annual sales strategy and enable their sales force with detailed account-specific intelligence. Definitive Healthcare provided the customer with key healthcare commercial intelligence including technology, affiliations, quality metrics and executive contact information. By using Definitive Healthcare’s platform, the customer used intelligence from Hospital Search, Technology Search, Technology Vendor Market Share and financial metrics to gain a complete picture of their TAM. To power their sales strategy, they leveraged Medicare quality performance information to identify and target underperforming hospitals. The quality metrics analysis yielded great results for the sales team and helped them identify an additional 140 hospitals that were struggling in quality metrics that the customer’s software solution could improve.

This commercial intelligence allowed the customer to quantify ROI for their product and find optimal targets, proving to their customers that implementing their platform drives down Medicare incentive program penalties.

This customer continues to use Definitive Healthcare to drive a sophisticated sales engine by identifying the right customer targets, identifying which organizations have purchasing power and accessing decision makers.

Our Go-to-Market Strategy

We have a very efficient go-to-market model, driven by a high-velocity inside sales and marketing team, experienced SEs and a well-defined verticalized sales strategy.

Our go-to-market strategy begins with a high-velocity marketing engine that generates over 10,000 inbound Marketing Qualified Leads (“MQLs”) each year. These inbound leads are quickly converted into demos for our SEs, who are organized into specific verticals. This vertical specialization ensures that each SE understands the specific business problems of their customers and can guide them through an online-demo to the exact intelligence that will be most impactful to their business. As our brand presence continues to grow, we have seen a significant increase in the number of inbound MQLs received.

We complement our marketing efforts with a highly targeted outbound effort focused on important prospects across our target universe of over 100,000 companies. These companies are prioritized and targeted with a measurable outbound effort led by our inside sales representative team.

Once a new company signs up as a subscriber, they are transferred to our Customer Experience managers (“Cx”) who assist with onboarding and training, answering questions and maintaining a “health score,” a

 

125


Table of Contents

predictive metric used to determine whether customers are likely to renew their subscription. In addition, an SE is typically assigned to each customer, with a focus on deepening the relationship and identifying opportunities to expand the relationship to new departments and sell additional intelligence modules and workflow products. The Cx and SE teams are also organized by vertical segment to ensure subject matter expertise.

Our People, Culture and Values

Our success is built upon an award-winning culture that is designed to ensure we can attract, develop and retain premier talent. Our guiding principles include:

 

   

We Want to Be the Very Best. We focus on hiring motivated employees who are focused on delivering a high-quality platform to our customers.

 

   

Innovation is at Our Core. We are constantly disrupting the status quo. We deliver solutions to customers that can have a significant impact on their workflow and decision making. We welcome new challenges and are not afraid to push ourselves beyond our comfort zones

 

   

We Are Decisive. Healthcare is evolving rapidly and we meet these changes head on through decisive decision making. If we need to pivot, we do so in a quick and timely manner

 

   

We Measure Everything. In order to continuously improve, we track our progress. We measure everything from sales productivity to the yield of our latest A.I. algorithm. This constant benchmarking ensures we optimize the way we deploy our resources.

 

   

We Are Proud. We have won numerous workplace awards, including Inc. 5000’s Fastest Growing Companies, Stevie Awards for Achievement in Customer Satisfaction, CODiE Award for Best Big Data Reporting & Analytics Solution as well as culture awards including being named the #1 Best Place to Work in Massachusetts, in the category of “Large” companies, by the Boston Business Journal in 2019.

 

   

We Give Back. We are committed to putting our community first and have developed a culture centered around collaboration and community engagement. Our DefinitiveCares program is an employee-directed charitable organization with a mission to give back to the community through volunteer initiatives. DefinitiveCares provides support to the community through volunteer hours and charitable donations and has 100% employee participation and has accumulated more than 7,000 volunteer hours since 2018.

 

   

We Support Diversity. We are dedicated to supporting diversity and inclusion both inside and outside of the office. We provide opportunities for our employees to grow and develop awareness around diversity, equity and inclusion through company-sponsored speakers and presentations. In addition, we promote diversity and inclusion in our hiring processes by training our hiring managers on unconscious bias, engaging with diverse student groups at college fairs, increasing our work visa sponsorship program and incorporating inclusive, gender-neutral language into our job descriptions.

As of September 30, 2021, we had 649 employees, including 393 in Sales and Marketing, 59 in Research and Development, 79 in Product and Data Science, 51 in Software Development and 67 in Administrative and Other functions. We consider our employee relations to be in good standing.

Competition

We operate in a highly fragmented market. We have a competitive advantage that is based on our comprehensive dataset built up over 11 years, our application of the data science, which has created proprietary intelligence and linkages that we do not see elsewhere, and a user interface that provides customers access to

 

  126  


Table of Contents

answers, not data, in an integrated manner. While we believe no competitor matches our breadth of data and intelligence solutions, we compete either directly or indirectly with:

 

   

Legacy raw claims data providers, such as Clarivate, IQVIA and Symphony Health;

 

   

Niche healthcare specialists, such as Komodo Health, H1 Healthcare, Marketware, Trella Health and Trilliant Health;

 

   

Ecosystem players that may house or analyze similar intelligence, such as SG2, and Veeva; and

 

   

Horizontal go-to-market intelligence platforms, such as ZoomInfo, LinkedIn and Dun & Bradstreet.

We believe the principal competitive factors in our markets are:

 

   

Depth, breadth and accuracy of healthcare-specific intelligence;

 

   

Healthcare subject matter expertise;

 

   

A.I. and data science capabilities;

 

   

Ease of use and deployment; and

 

   

Data privacy and security.

Intellectual Property

Our data driven platform and our approach to keeping it up to date is our defensive moat and protecting our intellectual property is a crucial aspect of our business. While we have not pursued any patents or other registered intellectual property assets other than a few registered trademarks, we secure and protect our intellectual property rights in material non-registered intellectual property by entering into invention assignment contracts with all of our employees and confidentiality agreements with our employees, vendors, customers and other parties with whom we conduct business and share confidential information to control access to our proprietary information, technology and processes.

We continually assess our strategy with respect to the protection of new intellectual property and intend to pursue additional avenues to intellectual property protection to the extent we believe it would be cost-effective and beneficial to our business.

Data Privacy and Security

The healthcare and customer-level data we collect, process, use and disclose from healthcare organizations and professionals are integral to enabling us to provide a comprehensive healthcare commercial intelligence platform to our customers. Numerous state, federal and foreign laws, including consumer protection laws and regulations, govern the collection, dissemination, use, access to, confidentiality, and security of personal information, including health-related information. In the United States, numerous federal and state laws and regulations, including data breach notification laws, health information privacy and security laws, including HIPAA, and federal and state consumer protection laws and regulations (e.g., Section 5 of the Federal Trade Commission Act) that govern the collection, use, disclosure, and protection of health-related and other personal information could apply to our operations or the operations of our partners. We are passionate about protecting the information we collect and have rigorous policies and processes in place to adhere to the applicable laws, including the de-identification standards under the HIPAA de-identification rules. All patient-level personal information we collect is de-identified by third parties before we receive it so it never enters our network in an identifiable format. Additionally, we engage a qualified third-party statistician to annually assess and certify our compliance with the HIPAA de-identification rules.

 

  127  


Table of Contents

In addition, certain state and non-U.S. laws, such as the CCPA, the CPRA and the GDPR govern the privacy and security of personal information / personal data, including health-related information in certain circumstances, some of which are more stringent than HIPAA and many of which differ from each other in significant ways and may not have the same effect, thus complicating compliance efforts. Failure to comply with these laws, where applicable, can result in the imposition of significant civil and/or criminal penalties and private litigation. Privacy and security laws, regulations, and other obligations are constantly evolving, may conflict with each other to make compliance efforts more challenging, and can result in investigations, proceedings, or actions that lead to significant penalties and restrictions on data processing. We strive to comply with applicable data privacy and security laws, and we closely monitor the development of similar legislation across the United States and the globe. Additionally, we have developed a privacy policy on our website to describe our practices related to the collection, maintenance, security, use and sharing of personal information on our platform.

Facilities

Our corporate headquarters is located in Framingham, Massachusetts and consists of approximately 41,199 square feet of space under a lease that expires on December 31, 2022. We have other offices in Vermont and Sweden. We lease all of our facilities and do not own any real property. We believe that our facilities are adequate for our current and anticipated future use and that we will be able to secure additional space as needed to accommodate expansion of our operations.

Legal Proceedings

We are subject to various legal proceedings, claims, and governmental inspections, audits, or investigations that arise in the ordinary course of our business. Although the outcomes of these claims cannot be predicted with certainty, in the opinion of management, the ultimate resolution of these matters would not be expected to have a material adverse effect on our business, results of operations or financial condition.

 

  128  


Table of Contents

MANAGEMENT

Directors and Executive Officers

The below individuals serve as directors of Definitive Healthcare Corp. Biographical summaries and a description of the business experience of those individuals who will serve as directors of Definitive Healthcare Corp. are also set forth below.

 

Name

  

Age

  

Position

Jason Krantz

   48    Chief Executive Officer and Chairman

Richard Booth

   52    Chief Financial Officer

David Samuels

   59    Chief Legal Officer

Joseph Mirisola

   38    Chief Revenue Officer

Kate Shamsuddin

   35    Chief Product Officer

Robert Musslewhite

   51    President and Director

Chris Mitchell

   49    Director

Jeff Haywood

   43    Director

Lauren Young

   38    Director

Chris Egan

   44    Director

D. Randall Winn

   51    Director

Samuel A. Hamood

   53    Director

Jill Larsen

   48    Director

Kathleen A. Winters

   54    Director

Our Executive Officers

Jason Krantz

Mr. Krantz has served as the Company’s Chief Executive Officer since he founded the Company in February 2011.

Prior to founding the Definitive Healthcare, Mr. Krantz founded and served as CEO of Infinata, a SaaS based provider of intelligence to the pharmaceutical industry under the brand BioPharm Insight, from 1999 to 2007 until the company was sold to Pearson Media Group. In addition, Mr. Krantz has co-founded and helped built several intelligence and analytics companies including Energy Acuity, a privately held provider of intelligence on the alternative energy market and Xtelligent Media, a privately held integrated marketing company focused on the healthcare industry. Mr. Krantz previously served on the board of directors of RainKing Solutions from 2015 until 2017. Mr. Krantz holds a B.S. in Finance and Computer Science from Boston College and an M.B.A. from Harvard Business School.

We believe Mr. Krantz is qualified to serve on our board of directors because of his entrepreneurial experiences, finance and data analytics expertise as well as knowledge of the healthcare industry.

Richard Booth

Mr. Booth has served as the Company’s Chief Financial Officer since March 2021.

Prior to joining the Company, Mr. Booth served as Chief Financial Officer of Bottomline Technologies, Inc. (“Bottomline”), a SaaS based business payment provider from April 2015 to March 2021, where he oversaw finance and information security. Before joining Bottomline, Mr. Booth was the VP of Finance and Corporate Controller of Sapient (since renamed Publicis Sapient), a publicly traded digital advertising firm. Prior to Sapient, Mr. Booth oversaw financial matters at Nuance Communications, a publicly traded software and

 

129


Table of Contents

services firm, culminating in his role as VP of Business Financial Planning & Analysis. Mr. Booth currently serves as a member of the Audit Committee of CRA International, Inc., a global consulting firm and on the board of directors of 33 Foundation, a community enrichment organization.

Mr. Booth holds a B.S. in accounting with high honors from Penn State University, an M.S.O.D. from American University, an M.S. in taxation from Bentley College and an M.B.A. from Stanford University Graduate School of Business, where he was an Arjay Miller Scholar. Mr. Booth is also a licensed CPA.

David Samuels

Mr. Samuels has served as the Company’s Chief Legal Officer since February 2021.

Prior to joining the Company, Mr. Samuels served as Chief Executive Officer of ReferralMob, Inc., (“Referral Mob”) a software-driven, peer-to-peer job referral staffing service from July 2015 to November 2019. At Referral Mob, Mr. Samuels was responsible for overseeing all operations generally. Prior to joining Referral Mob, Mr. Samuels served as Chief Strategy Officer of Interactions Corporation (“Interactions”), an A.I. service delivering electronic customer care services. Prior to Interactions, he served for seven years as General Counsel of EnerNOC, Inc. (“EnerNOC” and since renamed Enel X North America), a provider of energy intelligence and demand response software, where he led its initial public offering and held various additional roles including EVP Corporate Development, Secretary and Chairman of the Board of Strategic Advisors. At EnerNOC, Mr. Samuels led multiple departments, including legal, corporate development, compliance and governance. Earlier in his career, Mr. Samuels served as General Counsel and Vice president of Corporate Development of publicly traded digital agency International Integration, Inc. (ICUB) and led its merger negotiations with Razorfish. Mr. Samuels served on the board of directors of ReferralMob from 2015 to 2019, Magnus Textile LLC from 2017 to 2018 and ANSWR from 2014 until 2017, each a private company.

Mr. Samuels holds a B.A. from Brandeis University and a J.D. from Northeastern University School of Law.

Joseph Mirisola

Mr. Mirisola has served as the Company’s Chief Revenue Officer since January 2020.

Prior to becoming Chief Revenue Officer, Mr. Mirisola served as the Company’s SVP of Sales and Revenue from January 2018 to December 2019, Vice President of Sales from January 2013 to December 2017 and the Director of Business Development from April 2011 to December 2012. Before Mr. Mirisola joined the Company, he held positions as a mortgage banker from 2005 to 2007 and then was a partner at Universal Home Lending Corp and Universal Unsecured Lending Corp until 2010.

Mr. Mirisola attended the University of Massachusetts Dartmouth.

Kate Shamsuddin

Ms. Shamsuddin has served as the Company’s Chief Product Officer since January 2020.

Prior to being the Company’s Chief Product Officer, Ms. Shamsuddin served as Senior Vice President of Strategy from January 2018 to December 2019, Vice President of Strategy from September 2016 to December 2017 and Director of Product Strategy from February 2015 to September 2016. Prior to joining the Company, Mrs. Shamsuddin worked in strategic services at Blue Cross Blue Shield Association (“BCBSA”), a national association of 35 independent, community-based, and locally operated Blue Cross Blue Shield companies. At BCBSA, Mrs. Shamsuddin developed strategic initiatives and products to use across all of the Blue Cross Blue Shield companies.

 

130


Table of Contents

Ms. Shamsuddin holds a B.A. in Anthropology and Global Health from Emory University and an M.S. in Health Policy and Management from Harvard University School of Public Health.

Our Directors

Chris Mitchell

Mr. Mitchell has served as a member of the board of directors of the Company since February 2015.

Mr. Mitchell is a Managing Director at Spectrum Equity (“Spectrum”), which he joined in 2001. Prior to Spectrum, Mr. Mitchell worked as a principal at Monitor Clipper Partners, a middle-market private equity firm, and as an associate at TA Associates, a global growth private equity firm. Mr. Mitchell currently serves on the board of directors of the privately held Extreme Reach, Tenstreet, and Varicent Software. Previously, Mr. Mitchell has served on the board of directors of a range of private companies in the data analytics and information services industries, including Business Monitor, EagleView, Ethoca, ITA Software, Seisint, Trintech, Verafin, and World-Check, as well as public companies including Bats Global Markets, Cboe Global Markets, and RiskMetrics. Mr. Mitchell holds a B.A. in Classics from Princeton University.

We believe Mr. Mitchell is qualified to serve on our board of directors because of his expertise in finance and investment and his service as a director of a broad range of companies in the data analytics and information services industries.

Jeff Haywood

Mr. Haywood has served as a member of the board of directors of the Company since February 2015.

Mr. Haywood is a Managing Director at Spectrum, which he joined in February 2007. Prior to Spectrum, Mr. Haywood served as an associate at Thoma Cressey Equity Partners (since renamed Thoma Bravo LP), an American private equity and growth capital firm, and as an analyst at Goldman Sachs. Mr. Haywood also currently serves on the board of directors of the privately held RxVantage, Datassential, and Payer Compass. Mr. Haywood also currently serves as a Board Observer at Everlywell. Previously, Mr. Haywood has served on the board of directors of a range of private companies such as PWNHealth, Net Health, RainKing Software, Verisys and HealthMEDX. In addition, Mr. Haywood has previously served as Board Observer at MedHOK and Passport Health Communications. Mr. Haywood holds a B.A. in Political Science and History from Duke University.

We believe Mr. Haywood is qualified to serve on our board of directors because of his extensive knowledge of the healthcare industry, his expertise in finance and investment and his service as director of healthcare analytics companies.

Lauren Young

Ms. Young has served as a member of the board of directors of the Company since July 2019.

Ms. Young is a Managing Director of Advent International Corporation, a private equity firm that focuses on investments in five core sectors: business and financial services; healthcare; industrial; retail, consumer and leisure; and technology. Ms. Young joined the firm in 2011. Prior to Advent, Ms. Young was a member of the US buyout fund at The Carlyle Group, an American multinational private equity, alternative asset management and financial services corporation, from 2006 to 2009 and served as an analyst at McColl partners from 2004 to 2006. Ms. Young also currently serves on the board of directors of Forescout Technologies and P2 Energy Solutions. Additionally, Ms. Young serves on the board of directors of CCC Intelligent Solutions Holdings Inc., a public company. Ms. Young holds a B.A. from Davidson College and an M.B.A. from the Harvard Business School.

 

131


Table of Contents

We believe Ms. Young is qualified to serve on our board of directors because of her financial knowledge, investment experience across industries and her service as director of other software solutions companies.

Chris Egan

Mr. Egan has served as a member of the board of directors of the Company since July 2019.

Mr. Egan is a Managing Partner of Advent International Corporation, which he joined in 2000. Prior to Advent, Mr. Egan served as an analyst at UBS, a Swiss multinational investment bank and financial services company. Mr. Egan currently serves or has served on the board of directors of Ansira Holdings, NielsenIQ and Prisma Medios de Pagos S.A., each a private company. Additionally, Mr. Egan serves on the board of directors of CCC Intelligent Solutions Holdings Inc., a public company. Mr. Egan holds a B.A. in English and Economics from Dartmouth College.

We believe Mr. Egan is qualified to serve on our board of directors because of his financial knowledge, investment experience and his service as director of other software solutions companies.

D. Randall Winn

Mr. Winn has served as a member of the board of directors of the Company since September 2019.

Mr. Winn currently serves as a Managing Member of 22C Capital, a private investment firm and an affiliate of the Company, which he founded in 2017 and also serves as Managing Member of FiveW Capital LLC, a private investment firm. Mr. Winn has also served as a member of the board of directors of ZoomInfo Technologies Inc., which competes with Definitive Healthcare Corp. in some areas since February 2020 and served as a member of the Board of Managers of ZoomInfo Holdings LLC from 2014 to June 2020. Mr. Winn also currently serves on the boards of private companies, including Canoe Software and has served on the boards of Dealogic, Viteos Fund Services, Merit Software, and eMarketer, each a private company. Prior to founding 22C Capital, Mr. Winn was a co-founder of, and Co-Managing Partner and ultimately Executive Managing Director/CEO of, Capital IQ from 1999 to 2011. Mr. Winn holds an A.B. from the Woodrow Wilson School of Public and International Affairs at Princeton University.

We believe Mr. Winn is qualified to serve on our board of directors because of his financial knowledge, investment experience and his service as director of other software solutions companies.

Samuel A. Hamood

Mr. Hamood has served as a member of the board of directors of the Company since September 2020.

Mr. Hamood currently serves as President and Chief Administrative and Finance Officer at Culligan International Co (“Culligan”), which he joined in August 2019. Prior to his time at Culligan, Mr. Hamood served as interim Chief Executive Officer and President of ATI, a nationally-recognized rehabilitation provider, from January 2018 to August 2019. Prior to his time at ATI, Mr. Hamood served as Executive Vice President and Chief Financial Officer of Change HealthCare Corporation from 2017 to 2018, and as Executive Vice President and Chief Financial Officer of TransUnion from 2008 to 2018. Mr. Hamood also previously served on the board of directors at Culligan from 2016 to 2019 and currently serves as a director of Accentcare, a privately held leader in post-acute home healthcare services. Mr. Hamood is a Certified Public Accountant (inactive status) and received his Bachelor of Business Administration in finance at The University of Iowa, and his Juris Doctor from Southwestern University School of Law.

We believe Mr. Hamood is qualified to serve on our board of directors because of his financial expertise and experience in and knowledge of the healthcare industry.

 

132


Table of Contents

Jill Larsen

Ms. Larsen has served as a member of the board of directors of the Company since April 2021.

Jill Larsen currently serves as the Chief People Officer & Executive Vice President at PTC Inc., a global software company in the industrial and manufacturing space. Prior to her time at PTC, Ms. Larsen served as the Executive Vice President—Human Resources and Chief Human Resources Officer of Medidata Solutions, Inc., an American technology company that develops and markets software as a service for clinical trials from April 2018 to January 2020. Ms. Larsen has over 20 years of experience establishing and transforming human resources and talent strategies at global, high-tech companies and has also previously served as senior vice president of talent acquisition and human resources at Cisco Systems, Inc., a public technology conglomerate from April 2013 to April 2018. She also held executive HR leadership roles at Dell EMC, a company that sells products ranging from data storage to information security, and was chief human resources officer of RSA, the security division of Dell EMC. Ms. Larsen is PHR certified and received her B.A. in communications and English from Boston College, and her MBA in Human Resources Management from Emmanuel College.

We believe Ms. Larsen is qualified to serve on our board of directors because of her extensive experience in talent acquisition strategies and human resources expertise in technology companies.

Robert Musslewhite

Mr. Musslewhite has served as a member of the board of directors of the Company since June 2021. Mr. Musslewhite has been the Chief Executive Officer of OptumInsight, Optum’s health services business connecting the health care system with services, analytics, and platforms designed to make clinical and administrative processes easier and more efficient, since August 2019. He joined Optum following Optum’s acquisition of The Advisory Board Company, a publicly traded company that provided best practices research and insight, technology, data-enabled services and consulting services, where he served as Chief Executive Officer from 2008 until 2017 and Chairman from 2013 to 2017. Prior to his appointment as Chief Executive Officer of OptumInsight, Mr. Musslewhite served as Chief Executive Officer of Optum360 from March 2019 until August 2019 and, prior to that, as Chief Executive Officer of Optum Analytics and Chief Executive Officer of Advisory Board Research from 2017 until March 2019. Prior to joining The Advisory Board Company, Mr. Musslewhite was an Associate Principal with McKinsey & Company, a global management consulting firm, in the Washington, D.C., Amsterdam, and Dallas offices. Mr. Musslewhite currently serves on the Boards of Directors of CoStar Group (Nasdaq: CSGP) and Ascend Learning, he is a member of the Economics Club of Washington D.C., and he recently completed service as Chair of the Board of Governors of St. Albans School. Mr. Musslewhite received a J.D. from Harvard Law School and an A.B. in Economics from Princeton University.

We believe Mr. Musslewhite is qualified to serve on our board of directors because of his consulting experience, knowledge of the healthcare industry and experience with healthcare data analytics.

Kathleen A. Winters

Ms. Winters has served as a member of the board of directors of the Company since October 2021. Ms. Winters recently retired, having served as Chief Financial Officer at Automatic Data Processing Inc (“ADP”) (Nasdaq: ADP) since 2019, a global technology company providing human capital management solutions. At ADP, she was responsible for leading the global finance organization and representing the company to investors, lenders and rating agencies, and she played a significant role in driving the company’s strategy, growth and operational effectiveness. Prior to ADP, Ms. Winters served as Chief Financial Officer at MSCI, Inc. (NYSE: MSCI), a provider of investment decision support tools including indexes, for institutional investors for three years. Before that, she spent 14 years in various financial leadership roles at Honeywell International (Nasdaq: HON). Ms. Winters began her career at PricewaterhouseCoopers LLP, serving clients primarily in the entertainment and media industries. Ms. Winters holds a degree from Boston College and is a certified public accountant.

 

133


Table of Contents

We believe Ms. Winters is qualified to serve on our board of directors because of her extensive experience serving the financial sector and her various leadership positions in financial roles.

Board of Directors

Our business and affairs are managed under the direction of our Board. Our amended and restated certificate of incorporation provides that our Board must consist of at least one director, or such larger number as may be fixed from time to time by a resolution of at least a majority of the directors then in office. Our Board is composed of ten directors divided into three classes, with terms staggered according to class. Class I consists of three directors, Class II consists of three directors and Class III consists of three directors. The Class I directors, whose terms will expire at the first annual meeting of our stockholders following the filing of our amended and restated certificate of incorporation, will be Jason Krantz, Chris Mitchell and Lauren Young. The Class II directors, whose terms will expire at the second annual meeting of our stockholders following the filing of our amended and restated certificate of incorporation, will be Chris Egan, Samuel A. Hamood and Jill Larsen. The Class III directors, whose terms will expire at the third annual meeting of our stockholders following the filing of our amended and restated certificate of incorporation, will be Jeff Haywood, Robert Musslewhite, D. Randall Winn and Kathleen A. Winters. See “Description of Capital Stock—Anti-takeover Provisions” for more information.

Mr. Egan and Ms. Young were appointed to serve as members of the Board, each as an Advent Manager, and Messrs. Mitchell and Haywood were appointed to serve as members of the board of managers of Definitive OpCo, each as a Spectrum Equity Manager, pursuant to the Amended and Restated Limited Liability Company Agreement of AIDH Topco, LLC, dated as of July 16, 2019, by and among the Company and members of AIDH Topco, LLC. Mr. Winn was appointed as a member of the board of managers of Definitive OpCo as a 22C Capital Manager pursuant to Amendment No. 1 to the Amended and Restated Limited Liability Company Agreement of AIDH Topco, LLC, dated as of September 13, 2019, by and among the Company and the members of AIDH Topco, LLC.

Nominating Agreements

On September 17, 2021, we entered into nominating agreements with an affiliate of Advent, Jason Krantz and Spectrum Equity, respectively, which provide that, subject to minimum stock ownership requirements, the Company will include two designees of Advent, one designee of Spectrum Equity and Jason Krantz, respectively, in the slate of nominees recommended to the Company’s stockholders for election and the Company will fill any vacancy of any such designated director previously nominated by Advent, Jason Krantz and Spectrum Equity, respectively, with a new director designated by Advent, Jason Krantz and Spectrum Equity, respectively.

Board Committees

Our Board currently has an Audit Committee, a Compensation Committee and a Nominating and Corporate Governance Committee. Each committee has a charter that has been approved by our Board and that is available on our website. Each committee has the composition and responsibilities described below. Members serve on our Board committees until their resignations or until otherwise determined by our Board.

Audit Committee

The primary purposes of our Audit Committee under the committee’s charter are to assist the Board’s oversight of:

 

   

audits of our financial statements;

 

   

the integrity of our financial statements;

 

134


Table of Contents
   

our process relating to risk management and the conduct and systems of internal control over financial reporting and disclosure controls and procedures;

 

   

the qualifications, engagement, compensation, independence and performance of our independent auditor; and

 

   

the performance of our internal audit function.

Our Audit Committee is composed of Samuel A. Hamood, Chris Egan and Kathleen A. Winters. Samuel A. Hamood serves as chair of the Audit Committee. Samuel A. Hamood and Kathleen A. Winters qualify as an “audit committee financial expert” as such term has been defined by the SEC in Item 407(d) of Regulation S-K. Our Board has affirmatively determined that Samuel A. Hamood, Chris Egan and Kathleen A. Winters meet the definition of an “independent director” for the purposes of serving on the Audit Committee under applicable Nasdaq rules and Rule 10A-3 under the Exchange Act. The Audit Committee is governed by a charter that complies with the rules of Nasdaq.

Compensation Committee

The primary purpose of our Compensation Committee under the committee’s charter is to assist the Board in overseeing our management compensation policies and practices, including:

 

   

determining and approving and recommending to the Board for its approval the compensation of our executive officers; and

 

   

reviewing and approving and recommending to the Board for its approval incentive compensation and equity compensation policies and programs.

Our Compensation Committee is composed of Jill Larsen, D. Randall Winn, Jeff Haywood and Lauren Young. Jill Larsen serves as chair of the Compensation Committee. The Compensation Committee is governed by a charter that complies with the rules of Nasdaq.

Nominating and Corporate Governance Committee

Our Board has established a nominating and corporate governance committee. The primary purpose of our nominating and corporate governance committee is to recommend candidates for appointment to the Board and to review the corporate governance guidelines of the Company, including:

 

   

identifying and screening individuals qualified to serve as directors;

 

   

developing, recommending to the Board and reviewing the Company’s corporate governance guidelines;

 

   

coordinating and overseeing the annual self-evaluation of the Board and its committees; and

 

   

reviewing on a regular basis the overall corporate governance of the Company and recommending improvements to the Board where appropriate.

The nominating and corporate governance committee are comprised of Lauren Young, D. Randall Winn and Chris Mitchell. Lauren Young serves as the chair of the nominating and corporate governance committee. The nominating and corporate governance committee is governed by a charter that complies with the rules of Nasdaq.

Compensation Committee Interlocks and Insider Participation

The members of our Compensation Committee during 2021 were Jill Larsen, D. Randall Winn, Jeff Haywood and Lauren Young. During 2021, none of our executive officers served (i) as a member of the Compensation Committee or board of directors of another entity, one of whose executive officers served on our Compensation Committee, or (ii) as a member of the Compensation Committee of another entity, one of whose executive officers served on our Board.

 

135


Table of Contents

Indemnification of Directors

Our amended and restated certificate of incorporation provides that we will indemnify our executive officers and directors to the fullest extent permitted by the DGCL.

We entered into indemnification agreements with each of our executive officers and directors. The indemnification agreements provide the executive officers and directors with contractual rights to indemnification, expense advancement and reimbursement, to the fullest extent permitted under the DGCL, subject to certain exceptions contained in those agreements.

Code of Business Conduct and Ethics

Our code of business conduct and ethics that applies to all of our employees, officers and directors is available on our website located at www.definitivehc.com. Any amendments or waivers from our code for our principal executive officer, principal financial officer, principal accounting officer or controller, or persons performing similar functions that are required to be disclosed will be disclosed on our Internet website promptly following the date of such amendment or waiver.

Corporate Governance Guidelines

Our Board has adopted corporate governance guidelines in accordance with the applicable corporate governance rules of Nasdaq that serve as a flexible framework within which our Board and its committees operate. These guidelines cover a number of areas including the duties and responsibilities of the Board, director independence, Board leadership structure, majority-voting Board resignation policy, executive sessions, Chief Executive Officer evaluations, management development and succession planning, director nomination, qualification and election, director orientation and continuing education, Board agenda, materials, information and presentations, director access to senior managers and independent advisers, Board communication with stockholders and others, director compensation and annual board and committee performance evaluations. A copy of our corporate governance guidelines is posted on our website.

 

136


Table of Contents

EXECUTIVE AND DIRECTOR COMPENSATION

The following compensation tables and related disclosure should be read together. This discussion contains forward-looking statements that are based on our current plans and expectations regarding future compensation programs. See “Cautionary Note Regarding Forward-Looking Statements.” Actual compensation programs that we adopt may differ materially from the programs summarized in this discussion.

Overview

This section provides an overview of our executive compensation program, including a narrative description of the material factors necessary to understand the information disclosed in the compensation tables below with respect to our “named executive officers,” or “NEOs,” namely our principal executive officer during fiscal 2020 and our two other most highly compensated executive officers serving at the end of fiscal 2020. Our NEOs for fiscal 2020 were:

 

   

Jason Krantz, our Chairman and Chief Executive Officer;

 

   

Kevin Shone, our former Chief Financial Officer; and

 

   

Joseph Mirisola, our Chief Revenue Officer.

Summary Compensation Table

The following table sets forth certain information regarding the total compensation awarded to, earned by or paid to our NEOs in fiscal 2020.

 

Name and Principal Position

   Year      Salary      Bonus(2)      Non-Equity
Incentive Plan
Compensation(3)
     All Other
Compensation(4)
     Total  

Jason Krantz

     2020      $ 420,250      $ 25,000      $ 310,770      $ 29,677      $ 760,697  

Chairman and Chief Executive Officer

                 

Kevin Shone(1)

     2020      $ 280,500      $ 25,000      $ 125,000      $ 31,807      $ 437,307  

former Chief Financial Officer

                 

Joseph Mirisola

     2020      $ 275,000      $ 25,000      $ 200,000      $ 11,670      $ 486,670  

Chief Revenue Officer

                 

 

(1)

Mr. Shone served as our Chief Financial Officer from April 24, 2018 until March 15, 2021, when he transitioned to the position of Chief Administrative Officer.

(2)

Reflects amounts paid pursuant to the Executive Stretch tier as described below.

(3)

Represents performance-based amounts earned in fiscal 2020 under the Definitive Healthcare 2020 Corporate Bonus Program.

(4)

Payments to our NEOs included in the “All Other Compensation” column include the following:

 

Name

   Short and
Long Term
Disability
Insurance
Premiums
     Life
Insurance
Premiums
     401(k)
Matching
Contributions
     Health
Insurance
Premiums
     Total  

Jason Krantz

     —        $ 270      $ 11,400      $ 18,007      $ 29,677  

Kevin Shone

   $ 846      $ 270      $ 11,400      $ 19,291      $ 31,807  

Joseph Mirisola

     —        $ 270      $ 11,400        —        $ 11,670  

Narrative Discussion of the Summary Compensation Table

In fiscal 2020, we primarily compensated our NEOs through a combination of base salary and annual cash incentive awards. Our NEOs are also entitled to certain other benefits, subject to their enrollment, including a

 

137


Table of Contents

401(k) plan with matching contributions, medical, dental, vision, life, accidental death and dismemberment, short-term disability and long-term disability insurance.

Although we did not grant equity awards to our NEOs in 2020, we previously granted our executive officers Class B Units. These Class B Units are intended to be treated as “profits interests” for U.S. federal income tax purposes and have economic characteristics similar to stock appreciation rights. The Class B Units in AIDH Management Holdings, LLC correspond on a one-for-one basis to Class B Units issued by Definitive OpCo to AIDH Management Holdings, LLC. On September 18, 2019, we granted Class B Units to our NEOs under the 2019 Plan. Prior to the IPO, the vesting of a portion of the Class B Units was tied to the achievement by Advent of certain specified investment multiples and a portion is subject to time-based vesting. Under the terms of the existing award agreements with our executive officers and certain other award holders, upon the initial public offering, the portion of such awards as to which such investment multiples would not be achieved if Advent were to sell its entire investment at the initial public offering price was forfeited. In connection with the initial public offering, such forfeiture condition was waived and, after the IPO, all such unvested awards are subject to time-based vesting, subject to the service provider’s continued service. See “Executive and Director Compensation—Equity Compensation.”

The components of our fiscal 2020 compensation program are described in more detail below:

Cash Compensation

Base Salary

Base salary is paid to attract and retain qualified talent and is set at a level that is commensurate with the executive’s duties and authorities, contributions, prior experience and sustained performance. The annual base salaries for each of Messrs. Krantz, Shone and Mirisola for fiscal 2020 are set forth in the Summary Compensation Table above in the “Salary” column.

2020 Annual Cash Incentive Awards and Bonus

In fiscal 2020, we awarded annual cash incentive opportunities to each of our NEOs under the Definitive Healthcare 2020 Corporate Bonus Program (the “2020 Bonus Program”). We generally use our bonus program to provide annual performance-based cash incentive awards to motivate and reward eligible employees for the Company’s achievement of financial objectives, as established by the Board each year.

For fiscal 2020, performance was measured against the Company’s “Cash Revenue Performance,” defined as the bookings from new revenue, upsell revenue, renewals revenue and non-recurring revenue that are closed by the Company in calendar 2020 and based on base, target and stretch performance objectives. The performance objectives were established at the beginning of fiscal 2020, and later adjusted downward to reflect the impact of the COVID-19 pandemic in order to retain and appropriately incentivize employees. If the performance objective is achieved at target, our executive officers, including our NEOs, receive a cash payment equal to their target bonus. If performance exceeds or falls short of the targets, then payouts are adjusted according to the level of achievement, as such level of achievement is approved by the Compensation Committee.

Mr. Krantz’s, base achievement, target achievement and stretch achievement payments for fiscal 2020 were up to 68% of his base salary for achievement of any of base, target and stretch goals. Mr. Shone’s base, target and stretch achievement were set at $50,000, $75,000 and $100,000 respectively, and Mr. Mirisola’s base, target and stretch achievement were set at $75,000, $125,000 and $175,000 respectively.

The Board also approved an incremental tier (“Executive Stretch”) of $25,000 pursuant to the 2020 Bonus Program for executive leaders, including our NEOs for above stretch achievement.

 

138


Table of Contents

Based on achievement of Cash Revenue Performance in fiscal 2020 of $136.607 million, our compensation committee approved the following payments to our NEOs: for Mr. Krantz, $285,770; for Mr. Shone, $100,000; and for Mr. Mirisola, $175,000, in each case reflecting the achievement of the Executive Stretch for achieving stretch achievement. In addition, the Board also approved payment of the Executive Stretch Tier of $25,000 for each of our NEOs in its discretion in recognition of 2020 performance.

Employment Arrangements

The following is a summary of the material terms of the employment arrangements that we have with each of our NEOs, which includes our employment agreements with Messrs. Krantz and Shone. Mr. Mirisola does not have an employment agreement, but has entered into an Assignment of Inventions, Non-Disclosure and Non-Competition Agreement with Definitive Healthcare, LLC.

Jason Krantz

We entered into an employment agreement with Mr. Krantz (the “Krantz Employment Agreement”) on February 18, 2015. The Krantz Employment Agreement provides for at-will employment, and further provides that Mr. Krantz will receive a base salary, which is reviewed on an annual basis by the Compensation Committee of the Board to determine whether it should be increased. See the “Summary Compensation Table” above for Mr. Krantz’s base salary for fiscal 2020. The Krantz Employment Agreement also provides that Mr. Krantz is eligible to receive a cash bonus based on his performance relative to objective and subjective performance criteria established by the Board. Mr. Krantz’s target annual bonus is equal to 68% of his base salary, subject to Board approval.

In addition to the above, Mr. Krantz participates in the employee benefits programs offered by us to our similarly-situated employees. The Krantz Employment Agreement provides for the reimbursement of 100% of all health insurance premiums for Mr. Krantz and his family. The cost of the health insurance premiums reimbursed to Mr. Krantz are set forth in the “Summary Compensation Table” above in the “All Other Compensation” column.

Mr. Krantz’s employment may be terminated at any time by (i) us with or without Cause (as defined below), (ii) Mr. Krantz for any or no reason (including Good Reason, as defined below), (iii) either us or Mr. Krantz in the event of Mr. Krantz’s Disability (as defined in the Krantz Employment Agreement) or (iv) as a result of Mr. Krantz’s death.

If we terminate Mr. Krantz’s employment without Cause (as defined below and other than as a result of death or disability (as defined in the Krantz Employment Agreement)), or Mr. Krantz terminates his employment for “Good Reason,” (as defined below) then we must provide Mr. Krantz with (i) continuation of payments of salary at the rate in effect on the date of termination for a period of twelve months from the date of termination of employment, payable in accordance with our regular payroll schedule; (ii) a prorated portion of the bonus that Mr. Krantz would have earned in accordance with the Krantz Employment Agreement had his employment continued through the end of the fiscal year (plus, if not yet paid upon the date of termination, the full bonus for the prior fiscal year), which prorated amount shall be calculated based upon the number of days elapsed during the fiscal year in which Mr. Krantz’s employment terminates through the date of termination and determined in the sole good faith discretion of the Board; and (iii) if Mr. Krantz is eligible, continuation of payments of the group health continuation coverage premiums for Mr. Krantz and his eligible dependents for a period of up to twelve months.

The Krantz Employment Agreement includes customary confidentiality provisions, as well as provisions relating to noncompetition, assignment of inventions, and non-solicitation of our employees.

For purposes of the Krantz Employment Agreement, “Cause” means that the Mr. Krantz has: (i) breached any fiduciary duty or legal or material contractual obligation to us, which breach, if curable, is not cured within

 

139


Table of Contents

15 days after written notice to the Executive thereof or, if cured, recurs; (ii) failed to follow any reasonable directive of the Board, which failure, if curable, is not cured within 15 days after notice to the Executive thereof or, if cured, recurs; (iii) engaged in gross negligence, fraud, embezzlement, acts of dishonesty or a conflict of interest relating to the affairs of the Company or any of our affiliates, in each case as determined by the Board; (iv) been convicted of or pleaded nolo contendere to (A) any misdemeanor relating to the affairs of the Company or any of our affiliates or (B) any felony (excluding any motor vehicle offense for which a non-custodial sentence is received for Mr. Shone); or (v) engaged in a willful violation of any federal or state securities laws.

For purposes of the Krantz Employment Agreement, “Good Reason” means without the written consent of Mr. Krantz (i) permanently relocating Mr. Krantz’s primary office to a location more than 25 miles from its current office location in Framingham, Massachusetts, (ii) a reduction in Mr. Krantz’s then-current base salary by twenty percent (20%) or more provided that any such reduction that applies to all management employees in the same manner will not constitute Good Reason, or (iii) any material diminution in responsibilities, it being understood that a material diminution in responsibility in connection with a sale of the Company shall not constitute Good Reason; provided, that in each case, we shall have been given written notice from Mr. Krantz describing in reasonable detail the occurrence of the event or circumstance for which he believes he may resign for Good Reason within 90 days of the occurrence thereof and we shall not have cured such event or circumstance within 30 days after our receipt of such notice.

In connection with the IPO, we amended Mr. Krantz’s employment agreement to provide him with additional benefits if we terminate Mr. Krantz’s employment without Cause or Mr. Krantz terminates his employment for Good Reason, in each case within a 12 month period after a change of control. If Mr. Krantz’s employment terminates on such basis within a 12 month period after a change of control, under his amended employment agreement we would provide Mr. Krantz with (i) severance in the amount of 150% of the sum of Mr. Krantz’s base salary and target bonus at the rate in effect on the date of termination; (ii) a prorated portion of the annual bonus Mr. Krantz would have earned at target level; and (iii) if Mr. Krantz is eligible, continuation of payments of the group health continuation coverage premiums for Mr. Krantz and his eligible dependents for a period of up to 18 months. In addition, we would accelerate the vesting of all of Mr. Krantz’s unvested equity awards. The payments and benefits described above may be reduced if they would result in Mr. Krantz receiving a lower amount on an after-tax basis due to the application of the excise tax on “golden parachutes.”

Kevin Shone

We entered into an employment agreement with Mr. Shone (the “Shone Employment Agreement”), effective as of April 24, 2018. The Shone Employment Agreement provides for employment on an “at will” basis, and further provides for a base salary which will be reviewed on an annual basis by the Compensation Committee of the Board to determine whether it should be increased. See the “Summary Compensation Table” above for Mr. Shone’s base salary for fiscal 2020. The Shone Employment Agreement also provides that Mr. Shone is eligible to receive an annual cash bonus based on the Company achieving specific revenue targets which are determined on an annual basis for the following year by the Board. Pursuant to his employment agreement, Mr. Shone received Class B Units as described in the Class B Units section.

In addition to the above, Mr. Shone participates in the employee benefits programs offered by us to our similarly-situated employees. The Shone Employment Agreement provides for the reimbursement of 100% of all health insurance premiums for Mr. Shone. The cost of the health insurance premiums reimbursed to Mr. Shone are set forth in the “Summary Compensation Table” above in the “All other compensation” column.

Mr. Shone’s employment may be terminated at any time (i) by us with or without Cause (as defined below), (ii) by Mr. Shone for any or no reason (including Good Reason, as defined below), or (iii) by either us or Mr. Shone in the event of Mr. Shone’s Disability (as defined in the Shone Employment Agreement) or (iv) as a result of Mr. Shone’s death.

 

140


Table of Contents

If we terminate Mr. Shone’s employment without Cause (other than as a result of death or disability), or Mr. Shone terminates his employment for Good Reason, then we must provide Mr. Shone with continuation of base salary (at the rate in effect on the date of termination) for a period of nine months from the date of termination of employment, payable in accordance with our regular payroll schedule, subject to his execution of an effective release of claims and continued compliance with restrictive covenants.

The Shone Employment Agreement includes confidentiality provisions, as well as provisions relating to noncompetition, assignment of inventions, and non-solicitation of our employees.

“Cause” under the Shone Employment Agreement has the same meaning as under the Krantz Employment Agreement.

For purposes of the Shone Employment Agreement, “Good Reason” means (i) a material diminution (of ten percent (10%) or more) of the Base Salary or target bonus (i.e., the size of the target bonus that Mr. Shone has the opportunity to earn) unless such reduction is part of, and proportionate to, an across the board reduction in the base salary of all Company executives; or (ii) any material breach by us of any written agreement between us and Mr. Shone; or (iii) a relocation of our principal office more than thirty (30) miles; or (iv) a material diminution of the duties, title, authority or responsibilities of Mr. Shone other than those duties, titles, authority or responsibilities that are by their nature or specifically identified as temporary; provided that no condition set forth in the preceding will be deemed Good Reason unless within 30 days from the initial existence of such condition, Mr. Shone notifies us, in writing, describing the conditions giving rise to the Good Reason and allowing us fifteen (15) days’ notice to remedy such condition and providing further that Mr. Shone has actually terminated his employment within sixty (60) days after the initial existence of said condition by providing us written notice of such termination.

Mr. Shone retired from the Company on September 30, 2021. In connection with his retirement, we are providing Mr. Shone with separation benefits as follows: (i) continuation of his base salary (at the rate in effect on his date of termination) for a period of four and one-half months following his separation date, which is expected to total $112,500, (ii) a bonus for 2021 at the applicable rate paid to the executive team of up to $125,000, pro-rated for 2021, payable in a lump sum when paid to other executives, and (iii) acceleration of vesting of the unvested Reclassified Management Holdings Class B Units that he will receive in respect of 37,917 of his unvested time-vesting Class B units and 75,833 of his unvested performance-vesting Class B units. As a result, these awards were modified for the change of the vesting condition after the consummation of the proposed initial public offering. A revaluation of the awards will be performed in accordance with GAAP as if granted on the date of the modification. Incremental compensation expense of approximately $1.8 million was recorded during the third quarter 2021. Upon separation, Mr. Shone forfeited 37,917 of his remaining unvested time-based Class B units and 75,833 of his remaining unvested performance-based Class B units.

Joseph Mirisola

Mr. Mirisola does not have an employment agreement, but if he is terminated under qualifying conditions under our severance policy, he would be entitled to: (i) base salary continuation for 28 weeks from the date of termination, (ii) continuation of payment of the group health continuation coverage premiums for a period of up to 28 weeks, (iii) only if Mr. Mirisola is terminated in the fourth quarter, a prorated portion of the bonus that Mr. Mirisola would have earned had his employment continued through the end of the fiscal year and (iv) six months of outplacement services. Mr. Mirisola entered into an Assignment of Inventions, Non-disclosure and Non-competition Agreement with Definitive Healthcare, LLC, which includes customary confidentiality provisions, as well as provisions relating to noncompetition, assignment of inventions, and non-solicitation of our employees.

We intend to enter into employment agreements with Mr. Mirisola and other senior executives that would provide them with certain severance benefits. If we terminate the executive’s employment without cause (to be

 

141


Table of Contents

defined in such agreement) or the executive terminates his or her employment for good reason (to be defined in such agreement) we would provide such executive with (i) continuation of payments of their base salary at the rate in effect on the date of termination for a period of 12 months; (ii) a prorated portion of the annual bonus such executive would have earned; and (iii) if the executive is eligible, continuation of payments of the group health continuation coverage premiums for such executive and his eligible dependents for a period of up to 12 months. If such termination occurs within a 12 month period after a change of control we would provide such executive with (i) severance in the amount of the sum of such executive’s base salary and target bonus at the rate in effect on the date of termination; (ii) a prorated portion of the annual bonus such executive would have earned at target level; (iii) if the executive is eligible, continuation of payments of the group health continuation coverage premiums for such executive and his eligible dependents for a period of up to 12 months. In addition, we would accelerate the vesting of all of such executive’s unvested equity awards. The payments and benefits described above may be reduced if they would result in the executive receiving a lower amount on an after-tax basis due to the application of the excise tax on “golden parachutes.”

Equity Compensation

2019 Equity Incentive Plan

The 2019 Plan provides for the grant of awards of Class B Units to employees, independent directors and other service providers of the Company, our subsidiaries and AIDH Management Holdings, LLC. A total of 6,001,081 Class B Units are subject to outstanding awards under the 2019 Plan as of April 28, 2021. After completion of this offering we do not intend to grant any further awards under the 2019 Plan.

Outstanding Class B Units at Fiscal Year End

The following table sets forth certain information with respect to outstanding unvested Class B Units held by our NEOs as of December 31, 2020.

The Class B Unit agreement provides that 25% of the time-based Class B Units vest on each of the first four anniversaries of the vesting commencement date, and that any unvested time-based Class B Units vest upon a change in control (as such term is defined in the 2019 Plan), subject to continued employment through such vesting commencement date or the change in control, as applicable.

 

     Class B Units  

Name

   Grant Date     Number of
Class B Units
that have
not vested

(#)(3)
     Market value of
Class B Units
that have
not vested

($)
 

Jason Krantz

     9/18/2019 (1)      505,554.75      $ 7,659,340  
     9/18/2019 (2)      674,073      $ 10,212,453  

Kevin Shone

     9/18/2019 (1)      113,749.88      $ 1,723,352  
     9/18/2019 (2)      151,666.5      $ 2,297,803  

Joseph Mirisola

     9/18/2019 (1)      113,749.88      $ 1,723,352  
     9/18/2019 (2)      151,666.5      $ 2,297,803  

 

(1)

The Class B Unit agreement provides that the performance-based Class B Units are eligible to vest upon Advent’s receipt of aggregate proceeds representing at least the prescribed multiple of Advent’s invested capital in connection with a change in control, subject to continued employment through such change in control. Any unvested performance-vesting Class B Units are forfeited upon a change in control that does not meet the prescribed requirements.

(2)

The unvested performance-based units converted into units with time-based vesting upon the consummation of our IPO.

 

142


Table of Contents
(3)

The market value was determined assuming an initial public offering price of $27.00 per share (the midpoint of the estimated public offering price range set forth on the cover page of the Registration Statement on Form S-1 filed on September 13, 2021 (File No. 333-258990)) and gives effect to the Reorganization Transactions.

Class B Units

Mr. Krantz has received awards in the form of Class B Units directly in AIDH TopCo, LLC. Messrs. Shone and Mirisola have received awards in the form of Class B Units in AIDH Management Holdings, LLC, which correspond to Class B Units issued by AIDH TopCo, LLC to AIDH Management Holdings, LLC. In connection with the Reorganization, the Class B Units in AIDH Management Holdings, LLC were reclassified into the Reclassified Management Holdings Class B Units with corresponding Class B Units issued by AIDH TopCo, LLC reclassified into Reclassified Class B LLC Units, which remain subject to the vesting terms described below. In connection with the reorganization, Class B common stock was issued to each holder of Reclassified Management Holdings Class B Units (or in the case of Mr. Krantz, with respect to his Class B Units in AIDH TopCo, LLC) on a one-for-one basis to such holder’s Reclassified Management Holdings Class B Units (or in the case of Mr. Krantz, on a one-for-one basis to his Reclassified Class B LLC Units), provided that such Class B common stock are not entitled to any voting rights until such time as the Reclassified Management Holdings Class B Units or Reclassified Class B LLC Units vest. Once vested, the holders of Reclassified Management Holdings Class B Units will have the right, pursuant to the terms of the amended and restated limited liability company agreement of AIDH Management Holdings, LLC, to cause AIDH TopCo to redeem or exchange their Reclassified Management Holdings Class B LLC Units for newly issued shares of Class A common stock on a one-for-one basis, pursuant to the terms of the Amended LLC Agreement.

Class B Unit Agreements with Messrs. Krantz, Shone and Mirisola

The Class B Unit agreements that we entered into with Messrs. Krantz, Shone and Mirisola provide that 25% of the time-based Class B Units vest on each of the first four anniversaries of the vesting commencement date, and that any unvested time-based Class B Units will vest upon a change in control (as such term is defined in the 2019 Plan), subject to continued employment through such vesting commencement date or the change in control, as applicable. The performance-based Class B Units are eligible to vest upon Advent’s receipt of aggregate proceeds representing at least the prescribed multiple of Advent’s invested capital in connection with a change in control, subject to continued employment through such change in control. Any unvested performance-vesting Class B Units are forfeited upon a change in control that does not meet the prescribed requirements.

The Class B Unit agreements further provide that, subject to Messrs. Krantz, Mirisola and previously Mr. Shone’s continued service through consummation of the IPO, any performance-vesting Class B Units that would meet the applicable prescribed investment multiple if Advent were to sell its investment at the IPO price will be converted into an award of what would become Reclassified Management Holdings Class B Units and any performance-vesting Class B Units that would not meet the applicable prescribed investment multiple would be forfeited. In connection with the consummation of our IPO, such forfeiture condition was waived. One-third of such Reclassified Management Holdings Class B Units vest on each of the first, second and third anniversaries of the IPO, subject to the service provider’s continued service through the applicable vesting date. Any unvested time-vesting units will continue to vest, subject to the service provider’s continued service, according to the normal vesting schedule (25% of the time-vesting Class B Units vest on each of the first four anniversaries of July 16, 2019) following the IPO.

Potential Payments Upon Termination or Change-In-Control

The employment agreements with Messrs. Krantz and Shone and our severance policy that is applicable to Mr. Mirisola provide for certain potential payments upon termination or a change-in-control. A description of these potential payments is included in the summaries of the Krantz Employment Agreement and the Shone Employment Agreement in the Employments Arrangements section above.

 

143


Table of Contents

Treatment of Class B Units

If there is a change in control, all unvested reclassified units will vest as described in the Class B Units section. All references to “change in control” in this section refer to such term as it is defined in the 2019 Plan.

Executive Severance

Mr. Shone retired from the Company on September 30, 2021. In connection with his retirement, we entered into a Separation Agreement with Mr. Shone, providing for separation benefits as follows: (i) continuation of his base salary (at the rate in effect on his date of termination) for a period of four and one-half months following his separation date, which is expected to total $112,500, (ii) a bonus for 2021 at the applicable rate paid to the executive team of up to $125,000, pro-rated for 2021, payable in a lump sum when paid to other executives, and (iii) acceleration of vesting of the unvested Reclassified Management Holdings Class B Units that he will receive in respect of 37,917 of his unvested time-vesting Class B units and 75,833 of his unvested performance-vesting Class B units. As a result, these awards were modified for the change of the vesting condition after the consummation of the proposed IPO. A revaluation of the awards was performed in accordance with GAAP as if granted on the date of the modification. Incremental compensation expense of $1.8 million was recorded during the third quarter 2021. Upon separation, Mr. Shone forfeited 37,917 of his remaining unvested time-based Class B units and 75,833 of his remaining unvested performance-based Class B units.

Retirement Benefits

Messrs. Krantz, Shone and Mirisola participate in a tax-qualified defined contribution plan, the Definitive Healthcare LLC 401(k) Profit Sharing Plan (the “401(k) Plan”) under which they receive matching contributions equal to 100% of their salary deferrals up to 3% of compensation and 50% of salary deferrals on the following 2% of compensation. Participants in the 401(k) Plan may also receive discretionary profit sharing contributions.

Definitive Healthcare Corp. 2021 Equity Incentive Plan

Summary

In connection with our IPO, we adopted the 2021 Plan, effective as of September 14, 2021. The principal features of the 2021 Plan are summarized below. This summary does not purport to be a complete statement of the terms of the 2021 Plan and is qualified in its entirety by reference to the full text of the 2021 Plan, a copy of which is attached as Exhibit 10.2 to our Registration Statement on Form S-1 filed on August 20, 2021, as amended and supplemented and incorporated by reference herein.

Purpose

The purpose of the Incentive Plan is to align the interests of eligible participants with our stockholders by providing incentive compensation tied to Definitive’s performance. The intent of the Incentive Plan is to advance Definitive’s interests and increase stockholder value by attracting, retaining and motivating key personnel.

Awards

The types of awards available under the 2021 Plan include stock options (both incentive and non-qualified), SARs, restricted stock awards, RSUs and stock-based awards. All awards granted to participants under the 2021 Plan are represented by an award agreement.

Shares Available

Approximately 8,989,039 shares of Class A common stock as of the consummation of the IPO were available for awards under the 2021 Plan.

 

144


Table of Contents

We refer to the aggregate number of shares available for awards under the 2021 Plan as the “share reserve.” On the first day of each fiscal year, commencing on January 1, 2023 and ending on (and including) January 1, 2032, the share reserve will automatically increase by a number equal to the least of (i) 5% of the total number of shares of Class A common stock actually issued and outstanding on the last day of the preceding fiscal year, (ii) a number of shares of Class A common stock determined by the Board; and (iii) 8,989,039 shares of Class A common stock. Within the share reserve, a total of 8,989,039 shares, which is subject to increase in future years by the evergreen provision, of Class A common stock as of the consummation of the IPO are available for awards of incentive stock options.

If any award granted under the 2021 Plan is cancelled, expired, repurchased, forfeited, surrendered, exchanged for cash, settled in cash or by delivery of fewer shares of Class A common stock than the number underlying the award, or otherwise terminated without consideration or delivery of the shares to the participant, then such unissued shares will be returned to the 2021 Plan and be available for future awards under the 2021 Plan. Shares that are withheld from any award in payment of the exercise, base or purchase price or taxes related to such an award will be available for future awards under the 2021 Plan and will increase the share reserve by one share for each share that is retained or returned to Definitive. Shares of common stock repurchased by Definitive on the open market with the proceeds of a stock option, will not be returned to the 2021 Plan nor be available for future awards under the 2021 Plan. The payment of dividend equivalents in cash in conjunction with any outstanding award shall not count against the share reserve.

The share reserve will be reduced by one share for each share subject to an award. If a share that was subject to an award is returned to the share reserve, the share reserve will be credited with one share.

Eligibility

Any employee, officer, non-employee director or any natural person who is a consultant or other personal service provider to Definitive or any of its subsidiaries or affiliates can participate in the 2021 Plan, at the Committee’s (as defined below) discretion. In its determination of eligible participants, the Committee may consider any and all factors it considers relevant or appropriate, and designation of a participant in any year does not require the Committee to designate that person to receive an award in any other year.

Administration

Pursuant to its terms, the 2021 Plan may be administered by the Compensation Committee of the Board, such other committee of the Board appointed by the Board to administer the 2021 Plan or the Board, as determined by the Board (such administrator of the 2021 Plan, the “Committee”). The Committee has the power and discretion necessary to administer the 2021 Plan, with such powers including, but not limited to, the authority to select persons to participate in the 2021 Plan, determine the form and substance of awards under the 2021 Plan, determine the conditions and restrictions, if any, subject to which such awards will be made, modify the terms of awards, accelerate the vesting of awards, and make determinations regarding a participant’s termination of employment or service for purposes of an award. The Committee’s determinations, interpretations and actions under the 2021 Plan are binding on Definitive, the participants in the 2021 Plan and all other parties. It is anticipated that the 2021 Plan will be administered by our Compensation Committee, which solely consists of independent directors, as appointed by the Board from time to time. The Compensation Committee may delegate authority to one or more officers of Definitive to grant awards to eligible persons other than members of the Definitive Board or who are subject to Rule 16b-3 of the Exchange Act, as permitted under the 2021 Plan and under applicable law.

Stock Options

A stock option grant entitles a participant to purchase a specified number of shares of Class A common stock during a specified term (with a maximum term of ten years) at an exercise price that will not be less than the fair market value of a share as of the date of grant (unless otherwise determined by the Committee).

 

145


Table of Contents

The Committee will determine the requirements for vesting and exercisability of the stock options, which may be based on the continued employment or service of the participant with Definitive for a specified time period, upon the attainment of performance goals or both. The stock options may terminate prior to the end of the term or vesting date upon termination of employment or service (or for any other reason), as determined by the Committee. If the fair market value of a share of Class A common stock exceeds the exercise price on the last day the stock option may be exercised under an award agreement, the participant shall be deemed to have exercised the vested portion of such option in a net exercise and net share withholding for taxes, without taking further action. Unless approved by the stockholders, the Committee may not take any action with respect to a stock option that would be treated as a “repricing” under the then applicable rules, regulations or listing requirements of the stock exchange on which shares of Class A common stock are listed, or that would result in the cancellation of “underwater” stock options in exchange for cash or other awards, other than in connection with a change in control.

Stock options granted under the 2021 Plan will be either non-qualified stock options or incentive stock options (with incentive stock options intended to meet the applicable requirements under the Internal Revenue Code of 1986, as amended (the “Code”)). Stock options are nontransferable except in limited circumstances.

Stock Appreciation Rights

A SAR granted under the 2021 Plan gives the participant a right to receive, upon exercise or other payment of the SAR, an amount in cash, shares of Class A common stock or a combination of both equal to (i) the excess of (a) the fair market value of a share on the date of exercise less (b) the base price of the SAR that the Committee specified on the date of the grant multiplied by (ii) the number of shares as to which such SAR is exercised or paid. The base price of a SAR will not be less than the fair market value of a share as of the date of grant. The right of exercise in connection with a SAR may be made by the participant or automatically upon a specified date or event. If the fair market value of a share of Class A common stock exceeds the base price on the last day the SAR may be exercised under an award agreement, the participant shall be deemed to have exercised the vested portion of such SAR in a net exercise and net share withholding for taxes, without taking further action. SARs are nontransferable, except in limited circumstances.

The Committees determine the requirements for vesting and exercisability of the SARs, which may be based on the continued employment or service of the participant with Definitive for a specified time period or upon the attainment of specific performance goals. The SARs may be terminated prior to the end of the term (with a maximum term of ten years) upon termination of employment or service, as determined by the Committee. Unless approved by Definitive stockholders, the Committee may not take any action with respect to a SAR that would be treated as a “repricing” under the then applicable rules, regulations or listing requirements of the stock exchange on which shares of Class A common stock are listed, or that would result in the cancellation of “underwater” SARs in exchange for cash or other awards, other than in connection with a change in control.

Restricted Stock Awards

A restricted stock award is a grant of a specified number of shares of Class A common stock to a participant, which restrictions will lapse upon the terms that the Committee determines at the time of grant. The Committee will determine the requirements for the lapse of the restrictions for the restricted stock awards, which may be based on the continued employment or service of the participant with Definitive over a specified time period, upon the attainment of performance goals, or both.

The participant will have the rights of a stockholder with respect to the shares granted under a restricted stock award, including the right to vote the shares and receive all dividends and other distributions with respect thereto, unless the Committee determines otherwise to the extent permitted under applicable law. If a participant has the right to receive dividends paid with respect to a restricted stock award, such dividends shall not be paid to the participant until the underlying award vests. Any shares granted under a restricted stock award are nontransferable, except in limited circumstances.

 

146


Table of Contents

Restricted Stock Units

A restricted stock unit (“RSU”) granted under the 2021 Plan gives the participant a right to receive, upon vesting and settlement of the RSUs, one share per vested unit or an amount per vested unit equal to the fair market value of one share as of the date of determination, or a combination thereof, at the discretion of the Committee. The Committee may grant RSUs together with dividend equivalent rights (which will not be paid until the award vests), and the holder of any RSUs will not have any rights as a stockholder, such as dividend or voting rights, until the shares of Class A common stock underlying the RSUs are delivered.

The Committee determines the requirements for vesting and payment of the RSUs, which may be based on the continued employment or service of the participant with Definitive for a specified time period and also upon the attainment of specific performance goals. RSUs will be forfeited if the vesting requirements are not satisfied. RSUs are nontransferable, except in limited circumstances.

Stock-Based Awards

Stock-based awards may be granted to eligible participants under the 2021 Plan and consist of an award of, or an award that is valued by reference to, shares of Class A common stock. A stock-based award may be granted for past employment or service, in lieu of bonus or other cash compensation, as director’s compensation or any other purpose as determined by the Committee, and shall be based upon or calculated by reference to the common stock. The Committee determines the requirements for the vesting and payment of the stock-based award, with the possibility that awards may be made with no vesting requirements. Upon receipt of the stock-based award that consists of shares of Class A common stock, the participant will not have any rights of a stockholder with respect to the shares of Class A common stock, including the right to vote and receive dividends, until such time as shares of Class A common stock (if any) are issued to the participant.

Plan Amendments or Termination; Term

The Board may amend, modify, suspend or terminate the 2021 Plan; provided that if such amendment, modification, suspension or termination materially and adversely affects any award, Definitive must obtain the affected participant’s consent, subject to changes that are necessary to comply with applicable laws. Certain amendments or modifications of the 2021 Plan may also be subject to the approval of our stockholders as required by SEC and Nasdaq rules or applicable law.

The 2021 Plan went into effect upon the effectiveness of our registration statement on Form S-1, filed August 20, 2021, as amended and supplemented, on September 14, 2021, and will expire on the tenth anniversary of the date the 2021 Plan became effective.

Termination of Service

Awards under the 2021 Plan may be subject to reduction, cancellation or forfeiture upon termination of service or failure to meet applicable performance conditions or other vesting terms.

Under the 2021 Plan, unless an award agreement provides otherwise, if a participant’s employment or service is terminated for cause, or if after termination the Committee determines that the participant engaged in an act that falls within the definition of cause, or if after termination the participant engages in conduct that violates any continuing obligation of the participant with respect to Definitive, Definitive may cancel, forfeit and/ or recoup any or all of that participant’s outstanding awards. In addition, if the Committee makes the determination above, Definitive may suspend the participant’s right to exercise any stock option or SAR, receive any payment or vest in any award pending a determination of whether the act falls within the definition of cause (as defined in the 2021 Plan). If a participant voluntarily terminates employment or service in anticipation of an involuntary termination for cause, that shall be deemed a termination for cause.

 

147


Table of Contents

Right of Recapture

Awards granted under the 2021 Plan may be subject to recoupment in accordance with Section 954 of the Dodd-Frank Wall Street Reform and Consumer Protection Act (regarding recoupment of erroneously awarded compensation). Definitive has the right to recoup any gain realized by the participant from the exercise, vesting or payment of any award if, within one year after such exercise, vesting or payment (a) the participant is terminated for cause, (b) if after the participant’s termination the Committee determines that the participant engaged in an act that falls within the definition of cause or materially violated any continuing obligation of the participant with respect to Definitive or (c) the Committee determines the participant is subject to recoupment due to a clawback policy.

Change in Control

Under the 2021 Plan, in the event of a change in control of Definitive, as defined in the 2021 Plan, all outstanding awards shall either be (a) continued or assumed by the surviving company or its parent or (b) substituted by the surviving company or its parent for awards, with substantially similar terms (with appropriate adjustments to the type of consideration payable upon settlement, including conversion into the right to receive securities, cash or a combination of both, and with performance conditions deemed achieved (i) for any completed performance period, based on actual performance, or (ii) for any partial or future performance period, at the greater of the target level or actual performance, unless otherwise provided in an award agreement).

Only to the extent that outstanding awards are not continued, assumed or substituted upon or following a change in control, the Committee may, but is not obligated to, make adjustments to the terms and conditions of outstanding awards, including without limitation (i) acceleration of exercisability, vesting and/or payment immediately prior to, upon or following such event, (ii) upon written notice, provided that any outstanding stock option and SAR must be exercised during a period of time immediately prior to such event or other period (contingent upon the consummation of such event), and at the end of such period, such stock options and SARs shall terminate to the extent not so exercised, and (iii) cancellation of all or any portion of outstanding awards for fair value (in the form of cash, shares, other property or any combination of such consideration), less any applicable exercise or base price.

Notwithstanding the foregoing, if a participant’s employment or service is terminated upon or within 24 months following a change in control by Definitive without cause or upon such other circumstances as determined by the Committee, the unvested portion (if any) of all outstanding awards held by the participant will immediately vest (and, to the extent applicable, become exercisable) and be paid in full upon such termination, with any performance conditions deemed achieved (i) for any completed performance period, based on actual performance, or (ii) for any partial or future performance period, at the greater of the target level or actual performance, unless otherwise provided in an award agreement.

Assumption of Awards in Connection with an Acquisition

The Committee may assume or substitute any previously granted awards of an employee, director or consultant of another corporation who becomes eligible by reason of a corporate transaction. The terms of the assumed award may vary from the terms and conditions otherwise required by the 2021 Plan if the Committee deems it necessary. The assumed awards will not reduce the total number of shares available for awards under the 2021 Plan.

Adjustments

In the event of any recapitalization, reclassification, share dividend, extraordinary cash dividend, stock split, reverse stock split, merger, reorganization, consolidation, combination, spin-off or other similar corporate event or transaction affecting the shares of Class A common stock, the Committee will make equitable adjustments to

 

148


Table of Contents

(i) the number and kind of shares or other securities available for awards and covered by outstanding awards, (ii) the exercise, base or purchase price or other value determinations of outstanding awards, and/or (iii) any other terms of an award affected by the corporate event.

Award Limits

A non-employee director may not be granted during a calendar year awards that have a fair value that, when added to all other cash compensation received in respect of service as a member of the Board that year, exceeds (i) $1,000,000 in the year that the director is first elected to serve as a director on the Board; and (ii) $500,000 in each subsequent year.

U.S. Federal Tax Consequences

Incentive Stock Options

An optionee recognizes no taxable income for regular income tax purposes as a result of the grant or exercise of an incentive stock option qualifying under Section 422 of the Code. Optionees who neither dispose of their shares within two years following the date the option was granted nor within one year following the exercise of the option normally will recognize a capital gain or loss equal to the difference, if any, between the sale price and the purchase price of the shares. If an optionee satisfies such holding periods upon a sale of the shares, Definitive will not be entitled to any deduction for federal income tax purposes. If an optionee disposes of shares within two years after the date of grant or within one year after the date of exercise (a “disqualifying disposition”), the difference between the fair market value of the shares on the exercise date and the option exercise price (not to exceed the gain realized on the sale if the disposition is a transaction with respect to which a loss, if sustained, would be recognized) will be taxed as ordinary income at the time of disposition. Any gain in excess of that amount will be a capital gain. If a loss is recognized, there will be no ordinary income, and such loss will be a capital loss. Any ordinary income recognized by the optionee upon the disqualifying disposition of the shares generally should be deductible by Definitive for federal income tax purposes, except to the extent such deduction is limited by applicable provisions of the Code.

The difference between the option exercise price and the fair market value of the shares on the exercise date is treated as an adjustment in computing the optionee’s alternative minimum taxable income and may be subject to an alternative minimum tax which is paid if such tax exceeds the regular tax for the year. Special rules may apply with respect to certain subsequent sales of the shares in a disqualifying disposition, certain basis adjustments for purposes of computing the alternative minimum taxable income on a subsequent sale of the shares and certain tax credits which may arise with respect to optionees subject to the alternative minimum tax.

Nonqualified Stock Options

Options not designated or qualifying as incentive stock options will be nonqualified stock options having no special tax status. An optionee generally recognizes no taxable income as the result of the grant of such an option. Upon exercise of a nonqualified stock option, the optionee normally recognizes ordinary income equal to the amount by which the fair market value of the shares on such date exceeds the exercise price. If the optionee is an employee, such ordinary income generally is subject to withholding of income and employment taxes. Upon the sale of shares acquired by the exercise of a nonqualified stock option, any gain or loss, based on the difference between the sale price and the fair market value on the exercise date, will be taxed as capital gain or loss.

Stock Appreciation Rights

In general, no taxable income is reportable when SARs are granted to a participant. Upon exercise, the participant will recognize ordinary income in an amount equal to the fair market value of any cash or shares

 

149


Table of Contents

received. If the participant is an employee, such ordinary income generally is subject to withholding of income and employment taxes. Any additional gain or loss recognized upon any later disposition of the shares would be capital gain or loss.

Restricted Stock Awards

A participant acquiring restricted stock generally will recognize ordinary income equal to the fair market value of the shares on the vesting date. If the participant is an employee, such ordinary income generally is subject to withholding of income and employment taxes. The participant may elect, pursuant to Section 83(b) of the Code, to accelerate the ordinary income tax event to the date of acquisition by filing an election with the IRS no later than 30 days after the date the shares are acquired.

Upon the sale of shares acquired pursuant to a restricted stock award, any gain or loss, based on the difference between the sale price and the fair market value on the date the ordinary income tax event occurs, will be taxed as capital gain or loss.

Restricted Stock Unit Awards

There are no immediate tax consequences of receiving an award of RSUs. A participant who is awarded RSUs will be required to recognize ordinary income in an amount equal to the fair market value of shares issued to such participant at the end of the applicable vesting period or, if later, the settlement date elected by the Committee or a participant. If the participant is an employee, such ordinary income generally is subject to withholding of income and employment taxes. Any additional gain or loss recognized upon any later disposition of any shares received would be capital gain or loss.

Stock-Based Awards

The tax consequences associated with any other stock-based award of unrestricted shares or an award that is valued by reference to shares granted under the 2021 Plan will vary depending on the specific terms of the award. A participant acquiring unrestricted shares generally will recognize ordinary income equal to the fair market value of the shares on the grant date. The factors that will determine the timing and character of the income include whether or not the award has a readily ascertainable fair market value, whether or not the award is subject to forfeiture provisions or restrictions on transfer, the nature of the property to be received by the participant under the award and the participant’s holding period and tax basis for the award or underlying common stock.

Section 409A

Section 409A provides certain requirements for non-qualified deferred compensation arrangements with respect to an individual’s deferral and distribution elections and permissible distribution events. Certain types of awards granted under the 2021 Plan may be subject to the requirements of Section 409A. It is intended that the .2021 Plan and all awards comply with, or be exempt from, the requirements of Section 409A. If an award is subject to and fails to satisfy the requirements of Section 409A, the recipient of that award may recognize ordinary income on the amounts deferred under the award, to the extent vested, which may be prior to when the compensation is actually or constructively received. Also, if an award that is subject to Section 409A fails to comply with Section 409A’s provisions, Section 409A imposes an additional 20% federal income tax on compensation recognized as ordinary income, as well as interest on such deferred compensation.

Tax Effect for Definitive

Definitive generally is entitled to a tax deduction in connection with an award under the 2021 Plan in an amount equal to the ordinary income realized by a participant and at the time the participant recognizes such

 

150


Table of Contents

income (for example, the exercise of a nonqualified stock option). Special rules limit the deductibility of compensation paid to our chief executive officer, chief financial officer and the other “covered employees” as determined under Section 162(m) and applicable guidance. Under Section 162(m), the annual compensation paid to any of these covered employees, including awards that Definitive grants pursuant to the 2021 Plan, whether performance-based or otherwise, will be subject to the $1 million annual deduction limitation. Because of the elimination of the performance-based compensation exemption, it is possible that all or a portion of the compensation paid to covered employees in the form of equity grants under the 2021 Plan may not be deductible by Definitive, to the extent that the annual deduction limitation is exceeded.

THE FOREGOING IS ONLY A SUMMARY OF THE EFFECT OF CURRENT U.S. FEDERAL INCOME TAXATION UPON PARTICIPANTS AND DEFINITIVE WITH RESPECT TO AWARDS UNDER THE 2021 PLAN. IT DOES NOT PURPORT TO BE COMPLETE AND DOES NOT DISCUSS THE IMPACT OF EMPLOYMENT OR OTHER TAX REQUIREMENTS, THE TAX CONSEQUENCES OF A PARTICIPANT’S DEATH, OR THE PROVISIONS OF THE INCOME TAX LAWS OF ANY MUNICIPALITY, STATE, OR FOREIGN COUNTRY IN WHICH THE PARTICIPANT MAY RESIDE.

2021 Plan Grants

We granted equity awards to approximately 560 employees. These grants are expected to have an estimated fair value at grant of $22.0 million. These awards will be restricted stock units that vest over four years, with 25% vesting on the first anniversary of grant, and the remainder vesting quarterly, subject to continued employment or other service. The related expense will be recognized ratably over the four year vesting period.

In addition, we granted equity awards to 10 members of the executive leadership team, including our executive officers. These awards will be in the form of restricted stock units, 75% of which will vest based on the performance of employment or other service and 25% will vest based on achievement of performance metric(s) and continued employment or other service. The former portion will vest over four years, with 25% vesting on the first anniversary of grant, and the remainder vesting quarterly. The latter portion will be tied to a 2022 business metric(s). To the extent the performance criteria is achieved, the restricted stock units will vest ratably on each of January 1, 2023, January 1, 2024 and January 1, 2025. We recently granted equity awards to our new President in the form of restricted stock units that vest over time. His first award vests over four years with 25% vesting on the first anniversary of grant and the remainder vesting quarterly. The second award vests over three years with 33% vesting on the first anniversary of grant, and the remainder vesting quarterly. The estimated fair value of these awards at grant is $17.5 million. The related expense will be recognized at the time of vesting.

Definitive Healthcare Corp. 2021 Employee Stock Purchase Plan

Summary

In connection our IPO, we adopted the Definitive Healthcare Corp. 2021 Employee Stock Purchase Plan (the “ESPP”). The principal features of the ESPP are summarized below. This summary does not purport to be a complete statement of the terms of the ESPP.

Purpose

The ESPP provides a means by which eligible employees and/or eligible service providers of either Definitive or an affiliate may be given an opportunity to purchase shares of common stock. The ESPP permits us to grant a series of purchase rights to eligible employees and/or eligible service providers. By means of the ESPP, we seek to retain and assist our affiliates in retaining the services of such eligible employees and eligible service providers, to secure and retain the services of new eligible employees and eligible service providers and to provide incentives for such persons to exert maximum efforts for our success and that of our affiliates.

The ESPP includes two components: a “423 Component” and a “Non-423 Component.” We intend the 423 Component to qualify as an employee stock purchase plan pursuant to Section 423 of the Code. The provisions of

 

151


Table of Contents

the 423 Component are construed in a manner that is consistent with the requirements of Section 423 of the Code, including without limitation to extend and limit ESPP participation in a uniform and non-discriminating basis. In addition, the ESPP authorizes grants of purchase rights under the Non-423 Component that do not meet the requirements of an employee stock purchase plan under Section 423 of the Code. Except as otherwise provided in the ESPP or determined by the Board, the Non-423 Component operates and is administered in the same manner as the 423 Component. Eligible employees are able to participate in the 423 Component or Non-423 Component of the ESPP. Eligible service providers (who may or may not be eligible employees) are only able to participate in the Non-423 Component of the ESPP.

Administration

The Board administers the ESPP and has the final power to construe and interpret both the ESPP and the rights granted under it. Further, the Board has the power, subject to the provisions of the ESPP, to determine when and how rights to purchase common stock will be granted, the provisions of each offering of such rights (which need not be identical), and whether any employee or other service provider will be eligible to participate in the ESPP.

The Board has the power to delegate administration of the ESPP to a committee composed of one or more members of the Board. As used herein with respect to the ESPP, the term “Board” refers to any committee the Board appoints, and to the Board. Whether or not the Board has delegated administration of the ESPP to a committee, the Board has the final power to determine all questions of policy and expediency that may arise in the administration of the ESPP.

Common Stock Subject to the ESPP

Subject to adjustments as provided in the ESPP, the maximum number of shares of common stock that may be issued under the ESPP will not exceed 1,498,173 shares of common stock. On the first day of each fiscal year, commencing on January 1, 2023 and ending on (and including) January 1, 2032, the share reserve will automatically increase by a number equal to the least of (i) 1% of the total number of shares of common stock actually issued and outstanding on the last day of the preceding fiscal year, (ii) a number of shares of common stock determined by the Board; and (iii) 1,498,173 shares of common stock. If any purchase right granted under the ESPP terminates without having been exercised in full, the shares of common stock not purchased under such purchase right will again become available for issuance under the ESPP. The ESPP will be effective on the day immediately prior to the date on which the Registration Statement is declared effective by the SEC under the Securities Act until the 10 year anniversary following the date the ESPP became effective.

Offerings

The ESPP is implemented by offerings of rights to all eligible employees and eligible service providers from time to time. Offerings may comprise one or more purchase periods. The maximum length for an offering under the ESPP is 27 months. The provisions of separate offerings need not be identical. When a participant elects to join an offering, he or she is granted a purchase right to acquire shares of common stock on each purchase date within the offering, each corresponding to the end of a purchase period within such offering. On each purchase date, all payroll deductions collected from the participant during such purchase period are automatically applied to the purchase of common stock, subject to certain limitations.

Eligibility

Purchase rights may be granted only to our employees, employees of qualifying related corporations or, solely with respect to the Non-423 Component, employees of an affiliate (other than a qualifying related corporation) or eligible service providers. The Board may provide that employees will not be eligible to be granted purchase rights under the ESPP if, on the offering date, the employee (i) has not completed at least two

 

152


Table of Contents

years of service since the employee’s last hire date (or such lesser period as the Board may determine), (ii) customarily works not more than 20 hours per week (or such lesser period as the Board may determine), (iii) customarily works not more than five months per calendar year (or such lesser period as the Board may determine), (iv) is an officer within the meaning of Section 16 of the Exchange Act, (v) is a highly compensated employee within the meaning of the Code, or (vi) has not satisfied such other criteria as the Board may determine consistent with Section 423 of the Code. Unless otherwise determined by the Board for any offering, an employee will not be eligible to be granted purchase rights unless, on the offering date, the employee customarily works more than 20 hours per week and more than five months per calendar year, and has been employed by us or a related corporation or affiliate for at least three continuous months preceding such offering date.

No employee will be eligible for the grant of any purchase rights if, immediately thereafter, such employee owns stock possessing 5% or more of the total combined voting power or value of all classes of our stock or the stock of any related corporation. An eligible employee may be granted purchase rights only if such purchase rights, together with any other rights granted under all our and any related corporations’ employee stock purchase plan, do not permit such eligible employee’s rights to purchase stock in excess of $25,000 worth of stock in any calendar year.

Participation in the ESPP

On each offering date, each eligible employee or eligible service provider, pursuant to an offering made under the ESPP, will be granted a purchase right to purchase up to that number of shares of common stock purchasable either with a percentage or with a maximum dollar amount, as designated by the Board; provided however, that in the case of eligible employees, such percentage or maximum dollar amount will in either case not exceed 15% of such employee’s earnings during the period that begins on the offering date (or such later date as the Board determines for a particular offering) and ends on the date stated in the offering, which date will be no later than the end of the offering, unless otherwise provided for in an offering.

Purchase Price

The purchase price of shares of common stock acquired pursuant to purchase rights will be not less than the lesser of (i) 85% of the fair market value of the shares of common stock on the offering date; or (ii) 85% of the fair market value of the shares of common stock on the applicable purchase date (i.e., the last day of the applicable purchase period).

Payment of Purchase Price; Payroll Deductions

The purchase price of the shares is accumulated by payroll deductions over the offering. To the extent permitted in the offering document, a participant may increase, reduce or terminate his or her payroll deductions. All payroll deductions made on behalf of a participant are credited to his or her account under the ESPP and deposited with our general funds. No interest will accrue on such payroll deductions. To the extent permitted in the offering document, a participant may make additional payments into such account. If required under applicable laws or regulations or if specifically provided in the offering, in addition to or instead of making contributions by payroll deductions, a participant may make contributions through a payment by cash, check, or wire transfer prior to a purchase date, in a manner we direct.

Purchase of Stock

The Board will establish one or more purchase dates during an offering on which purchase rights granted for that offering will be exercised and shares of common stock will be purchased in accordance with such offering.

In connection with each offering, the Board may specify a maximum number of shares of common stock that may be purchased by any participant or all participants. If the aggregate purchase of shares of common stock

 

153


Table of Contents

issuable on exercise of purchase rights granted under the offering would exceed any such maximum aggregate number, then, in the absence of any Board action otherwise, a pro rata (based on each participant’s accumulated contributions) allocation of the shares of common stock available will be made in as nearly a uniform manner as will be practicable and equitable.

Withdrawal

During an offering, a participant may cease making contributions and withdraw from the offering by delivering a withdrawal form. We may impose a deadline before a purchase date for withdrawing. On such withdrawal, such participant’s purchase right in that offering will immediately terminate and we will distribute as soon as practicable to such participant all of his or her accumulated but unused contributions without interest and such participant’s purchase right in that offering will then terminate. A participant’s withdrawal from that offering will have no effect on his or her eligibility to participate in any other offerings under the ESPP, but such participant will be required to deliver a new enrollment form to participate in subsequent offerings.

Termination of Employment

Purchase rights granted pursuant to any offering under the ESPP will terminate immediately if the participant either (i) is no longer an eligible employee or eligible service provider for any reason or for no reason, or (ii) is otherwise no longer eligible to participate. We shall have the exclusive discretion to determine when a participant is no longer actively providing services and the date of the termination of employment or service for purposes of the ESPP. As soon as practicable, we will distribute to such individual all of his or her accumulated but unused contributions without interest.

Restrictions on Transfer

During a participant’s lifetime, purchase rights will be exercisable only by such participant. Purchase rights are not transferable by a participant, except by will, by the laws of descent and distribution, or, if we so permit, by a beneficiary designation.

Exercise of Purchase Rights

On each purchase date, each participant’s accumulated contributions will be applied to the purchase of shares of common stock, up to the maximum number of shares of common stock permitted by the ESPP and the applicable offering, at the purchase price specified in the offering. Unless otherwise specified in the ESPP, no fractional shares will be issued and, if any amount of accumulated contributions remains in a participant’s account after the purchase of shares of common stock on the final purchase date in an offering, such remaining amount will roll over to the next offering.

No purchase rights may be exercised to any extent unless and until the shares of common stock to be issued on such exercise under the ESPP are covered by an effective registration statement pursuant to the Securities Act, and the ESPP is in material compliance with all applicable U.S. federal and state, foreign and other securities, exchange control, and other laws applicable to the ESPP. If, on the purchase date, as delayed to the maximum extent permissible, the shares of common stock are not registered and the ESPP is not in material compliance with all applicable laws or regulations, no purchase rights will be exercised and all accumulated but unused contributions will be distributed as soon as practicable to the participants without interest.

Capitalization Adjustments

In the event of a capitalization adjustment, the Board will appropriately and proportionately adjust: (i) the classes and maximum number of securities subject to the ESPP, (ii) the classes and maximum number of securities by which the share reserve is to increase automatically each year pursuant to the ESPP, (iii) the classes

 

154


Table of Contents

and number of securities subject to, and the purchase price applicable to outstanding offerings and purchase rights, and (iv) the classes and number of securities that are the subject of the purchase limits under each ongoing offering.

Dissolution or Liquidation

In the event of Definitive’s dissolution or liquidation, the Board will shorten any offering then in progress by setting a new purchase date prior to the consummation of such proposed dissolution or liquidation. The Board will notify each participant in writing, prior to the new purchase date that the purchase date for the participant’s purchase rights has been changed to the new purchase date and that such purchase rights will be automatically exercised on the new purchase date, unless prior to such date the participant has withdrawn from the offering.

Effect of a Change in Control:

Upon any of the following events (each a Change in Control under the ESPP):

 

   

any person (other than Definitive, any trustee or other fiduciary holding securities under any employee benefit plan of Definitive, or any company owned, directly or indirectly by stockholders of Definitive in substantially the same proportions as their shares of common stock) becomes the beneficial owner, directly or indirectly, of at least 50% of our then outstanding capital stock;

 

   

during any period of two consecutive years, individuals who at the beginning of such period constitute the Board, cease for any reason to constitute at least a majority of the Board;

 

   

an amalgamation, merger, or consolidation of Definitive with any other company or corporation or a scheme of arrangement involving any other company or corporation; or

 

   

a sale or disposition of all or substantially all of Definitive’s assets;

any surviving corporation or acquiring corporation (or the surviving or acquiring corporation’s parent company) may assume or continue outstanding purchase rights or may substitute similar rights for outstanding purchase rights, or, if any surviving or acquiring corporation (or its parent company) does not assume or continue such purchase rights or does not substitute similar rights for such purchase rights, then the participants’ accumulated contributions will be used to purchase shares of common stock prior to the Change in Control under the outstanding purchase rights, and the purchase rights will terminate immediately after such purchase. The Board will notify each participant in writing prior to the new purchase date that the purchase date for the participant’s purchase rights has been changed to the new purchase date and that such purchase rights will be automatically exercised on the new purchase date unless prior to such date the participant has withdrawn from the offering.

Amendment, Termination or Suspension of the ESPP; Term

The Board may amend the ESPP at any time in any respect the Board deems necessary or advisable. However, except with respect to capitalization adjustments described above, stockholder approval will be required for any amendment of the ESPP for which stockholder approval is required by applicable laws, regulations or listing requirements, including any amendment that either (i) increases the number of shares of common stock available for issuance under the ESPP, (ii) expands the class of individuals eligible to become participants and receive purchase rights, (iii) materially increases the benefits accruing to participants under the ESPP or reduces the price at which shares of common stock may be purchased under the ESPP, (iv) extends the term of the ESPP, or (v) expands the types of awards available for issuance under the ESPP, but in each case only to the extent stockholder approval is required by applicable laws, regulations, or listing requirements.

The Board may suspend or terminate the ESPP at any time. No purchase rights may be granted under the ESPP while the ESPP is suspended or after it is terminated.

 

155


Table of Contents

Any benefits, privileges, entitlements, and obligations under any outstanding purchase rights granted before an amendment, suspension, or termination of the ESPP will not be materially impaired by any such amendment, suspension, or termination except (i) with the consent of the person to whom such purchase rights were granted, (ii) as necessary to comply with any laws, listing requirements, or governmental regulations, or (iii) as necessary to obtain or maintain any special tax, listing, or regulatory treatment.

The ESPP became effective on September 13, 2021, and will expire on the tenth anniversary of the date the ESPP became effective.

U.S. Federal Income Tax Consequences

423 Component

Rights granted under the 423 Component of the ESPP are intended to qualify for favorable U.S. federal income tax treatment associated with rights granted under an employee stock purchase plan which qualifies under the provisions of Section 423 of the Code.

A participant will be taxed on amounts withheld for the purchase of shares of common stock as if such amounts were actually received. Otherwise, no income will be taxable to a participant as a result of the granting or exercise of a purchase right until a sale or other disposition of the acquired shares. The taxation upon such sale or other disposition will depend upon the holding period of the acquired shares.

If the shares are sold or otherwise disposed of more than two years after the beginning of the offering period and more than one year after the shares are transferred to the participant, then the lesser of the following will be treated as ordinary income: (i) the excess of the fair market value of the shares at the time of such sale or other disposition over the purchase price; or (ii) the excess of the fair market value of the shares as of the beginning of the offering period over the purchase price (determined as of the beginning of the offering period). Any further gain or any loss will be taxed as a long-term capital gain or loss.

If the shares are sold or otherwise disposed of before the expiration of either of the holding periods described above, then the excess of the fair market value of the shares on the purchase date over the purchase price will be treated as ordinary income at the time of such sale or other disposition.

The balance of any gain will be treated as capital gain. Even if the shares are later sold or otherwise disposed of for less than their fair market value on the purchase date, the same amount of ordinary income is attributed to the participant, and a capital loss is recognized equal to the difference between the sales price and the fair market value of the shares on such purchase date. Any capital gain or loss will be short-term or long-term, depending on how long the shares have been held.

Non-423 Component

A participant will be taxed on amounts withheld for the purchase of shares of common stock as if such amounts were actually received. Under the Non-423 Component, a participant will recognize ordinary income equal to the excess, if any, of the fair market value of the underlying stock on the date of exercise of the purchase right over the purchase price. If the participant is employed by Definitive or one of its affiliates, that income will be subject to withholding taxes. The participant’s tax basis in those shares will be equal to the fair market value of the shares on the date of exercise of the purchase right, and the participant’s capital gain holding period for those shares will begin on the day after the shares are transferred to the participant.

Tax Effects for Definitive

There are no U.S. federal income tax consequences to Definitive by reason of the grant or exercise of rights under the ESPP. Definitive is entitled to a deduction to the extent amounts are taxed as ordinary income to a

 

156


Table of Contents

participant for shares sold or otherwise disposed of before the expiration of the holding periods described above (subject to the requirement of reasonableness, the deduction limits under Section 162(m) of the Code and the satisfaction of tax reporting obligations).

THE FOREGOING IS ONLY A SUMMARY OF THE EFFECT OF CURRENT U.S. FEDERAL INCOME TAXATION UPON PARTICIPANTS AND DEFINITIVE WITH RESPECT TO AWARDS UNDER THE ESPP. IT DOES NOT PURPORT TO BE COMPLETE AND DOES NOT DISCUSS THE IMPACT OF EMPLOYMENT OR OTHER TAX REQUIREMENTS, THE TAX CONSEQUENCES OF A PARTICIPANT’S DEATH, OR THE PROVISIONS OF THE INCOME TAX LAWS OF ANY MUNICIPALITY, STATE, OR FOREIGN COUNTRY IN WHICH THE PARTICIPANT MAY RESIDE. THE ESPP IS NOT QUALIFIED UNDER THE PROVISIONS OF SECTION 401(A) OF THE CODE AND IS NOT SUBJECT TO ANY OF THE PROVISIONS OF THE EMPLOYEE RETIREMENT INCOME SECURITY ACT OF 1974, AS AMENDED.

Director Compensation

Any director who is an employee receives no additional compensation for services as a director or as a member of a committee of our Board.

The following table sets forth information concerning the compensation of our directors for fiscal year 2020.

 

Name

  Fees earned or
paid in cash

($)
    Stock
awards
($)
  Total
($)
 

Samuel A. Hamood(1)

  $ 17,500 (2)    $ 30,974 (3)    $ 48,474  

John Maldonado

    —         —         —    

Christopher Egan

    —         —      

Lauren Young

    —         —         —    

Chris Mitchell

    —         —         —    

Jeff Haywood

    —         —         —    

D. Randall Winn

    —         —         —    

 

(1)

Our only director who received compensation in fiscal 2020 was Mr. Hamood, who joined the Board in September 2020.

(2)

Earned for Mr. Hamood’s service on the Board and as chair of the Audit Committee in 2020, which was paid in January 2021.

(3)

Mr. Hamood received a grant of 34,037 Class B Units on April 28, 2021 in consideration for his joining the Board.

 

157


Table of Contents

PRINCIPAL STOCKHOLDERS

The following table sets forth information regarding the beneficial ownership of our common stock as of November 15, 2021 as adjusted for this offering as described in “Use of Proceeds” by:

 

   

each person or group whom we know to own beneficially more than 5% of our common stock;

 

   

each of the directors and named executive officers individually; and

 

   

all directors and executive officers as a group.

The numbers of shares of common stock beneficially owned, percentages of beneficial ownership and percentages of combined voting power before this offering that are set forth below are based on the number of shares of Class A common stock and Class B common stock to be issued and outstanding prior to this offering. See “Prospectus Summary—Organizational Structure.” The numbers of shares of common stock beneficially owned, percentages of beneficial ownership and percentages of combined voting power after this offering that are set forth below are based on the number of shares of Class A common stock and Class B common stock to be issued and outstanding before this offering and immediately after this offering (after giving effect to the use of proceeds therefrom). See “Use of Proceeds.” Each Unitholder holds one share of Class B common stock for each LLC unit such Unitholder beneficially owns.

In accordance with the rules of the SEC, beneficial ownership includes voting or investment power with respect to securities. The number of shares of Class A common stock outstanding after this offering includes shares of common stock being offered for sale by us in this offering and the shares of Class A common stock owned by existing holders. Unless otherwise indicated, the address for each listed stockholder is: c/o Definitive Healthcare Corp., 550 Cochituate Rd, Framingham, Massachusetts 01701. To our knowledge, except as indicated in the footnotes to this table and pursuant to applicable community property laws, the persons named in the table have sole voting and investment power with respect to all shares of common stock.

 

158


Table of Contents
    Class A Units in
Definitive OpCo
beneficially
owned before
this offering
    Shares of Class A
common stock
beneficially owned after
this offering (assuming
no exercise of the option
to purchase
additional shares)
    Shares of Class A
common stock
beneficially owned after
this offering (assuming
full exercise of the
option to purchase
additional shares)
    Units in
Definitive OpCo
beneficially owned
before this offering
    Shares of Class B
common stock
beneficially owned after
this offering
(assuming no exercise
of the option
to purchase
additional shares
    Shares of Class B
common stock
beneficially owned after
this offering (assuming
full exercise of the
option to purchase
additional shares)
 

Name and address of
beneficial owner

  Number of
shares
    Percentage
of shares
    Number of
shares
    Percentage
of shares
    Number of
shares
    Percentage
of shares
    Number of
shares
    Percentage
of shares
    Number of
shares
    Percentage
of shares
    Number of
shares
    Percentage
of shares
 

5% stock-holders:

                       

Funds managed by Advent International Corporation (1)

    64,596,549       73.2     62,493,676       64.4     61,626,240       63.0     —         *       —         *       —         *  

Affiliates of Spectrum Equity (2)

    2,885,876       3.3     2,791,929       2.9     2,753,176       2.8     27,710,989       46.1     26,808,886       46.0     26,436,769       46.0

Jason Krantz (3)

    —         *       —         *       —         *       21,994,281       36.6     21,299,157       36.5     21,012,418       36.5

AIDH Management Holdings, LLC

    2,353,564       2.7     2,334,675       2.4     2,326,883       2.4     6,096,202       10.1     5,985,078       10.4     5,972,770       10.4

Affiliates of 22C Capital (4)

    538,456       *       520,927       *       513,696       *       4,291,202       7.1     4,151,506       7.1     4,093,882       7.1

Named executive officers and directors

                       

Jason Krantz (3)

    —         *       —         *       —         *       21,994,281       36.6     21,299,157       36.5     21,012,418       36.5

Richard Booth

    —         *       —         *       —         *       486,827       *       486,827       *       486,827       *  

David Samuels

    —         *       —         *       —         *       228,200       *       228,200       *       228,200       *  

Joseph Mirisola

    —         *       —         *       —         *       467,503       *       456,981       *       452,641       *  

Kate Shamsuddin

    —         *       —         *       —         *       438,510       *       438,510       *       438,510       *  

Chris Mitchell (2)(5)

    —         *       —         *       —         *       —         *       —         *       —         *  

Jeff Haywood

    —         *       —         *       —         *       —         *       —         *       —         *  

Lauren Young (6)

    —         *       —         *       —         *       —         *       —         *       —         *  

Chris Egan (6)

    —         *       —         *       —         *       —         *       —         *       —         *  

Randall Winn (7)

   
538,456
 
    *       520,927       *       513,696       *       4,291,202       7.1     4,151,506       7.1     4,093,882       7.1

Samuel A. Hamood

    —         *       —         *       —         *       310,078       *       310,078       *       310,078       *  

Jill Larsen

    —         *       —         *       —         *       44,463       *       44,463       *       44,463       *  

Robert Musslewhite (8)

    —         *       —         *       —         *       478,156       *       478,156       *       478,156       *  

Kathleen A. Winters (9)

    —         *       —         *       —         *       —         *       —         *       —         *  

All directors and executive officers as a group (14 persons)

    538,456       *       520,927       *       513,696       *       28,739,220       47.8     27,893,878       47.9     27,545,175       47.9

 

*

Represents beneficial ownership of less than 1%.

 

(1)

Amount beneficially owned after this offering includes: (i) 16,955,510 shares of Class A common stock (or 16,720,160 assuming full exercise of the underwriters’ option) held by Advent International GPE IX Limited Partnership (“GPE-IX LP”); (ii) 3,359,809 shares of Class A common stock (or 3,313,174 assuming full exercise of the underwriters’ option) held by Advent

 

159


Table of Contents
  International GPE IX-B Limited Partnership (“GPE IX-B LP”); (iii) 1,394,766 shares of Class A common stock (or 1,375,406 assuming full exercise of the underwriters’ option) held by Advent International GPE IX-C Limited Partnership (“GPE IX-C LP”); (iv) 1,463,380 shares of Class A common stock (or 1,443,068 assuming full exercise of the underwriters’ option) held by Advent International GPE IX-F Limited Partnership (“GPE IX-F LP”); (v) 4,815,226 shares of Class A common stock (or 4,748,389 assuming full exercise of the underwriters’ option) held by Advent International GPE IX-G Limited Partnership (“GPE IX-G LP”); (vi) 5,428,915 shares of Class A common stock (or 5,353,560 assuming full exercise of the underwriters’ option) held by Advent International GPE IX-H Limited Partnership (“GPE IX-H LP”); (vii) 3,075,053 shares of Class A common stock (or 3,032,370 assuming full exercise of the underwriters’ option) held by Advent International GPE IX-I Limited Partnership (“GPE IX-I LP”); (viii) 4,985,850 shares of Class A common stock (or 4,916,645 assuming full exercise of the underwriters’ option) held by Advent International GPE IX-A SCSP (“GPE IX-A SCSP”); (ix) 1,061,241 shares of Class A common stock (or 1,046,511 assuming full exercise of the underwriters’ option) held by Advent International GPE IX-D SCSP (“GPE IX-D SCSP”); (x) 2,156,723 shares of Class A common stock (or 2,126,787 assuming full exercise of the underwriters’ option) held by Advent International GPE IX-E SCSP (“GPE IX-E SCSP”); (xi) 97,427 shares of Class A common stock (or 96,075 assuming full exercise of the underwriters’ option) held by Advent Partners GPE IX Strategic Investors SCSP (“GPE IX Strategic Investors SCSP”); (xii) 55,642 shares of Class A common stock (or 54,870 assuming full exercise of the underwriters’ option) held by Advent Partners GPE IX Limited Partnership (“AP GPE IX LP”); (xiii) 128,669 shares of Class A common stock (or 126,883 assuming full exercise of the underwriters’ option) held by Advent Partners GPE IX-A Limited Partnership (“AP GPE IX-A LP”); (xiv) 321,070 shares of Class A common stock (or 316,613 assuming full exercise of the underwriters’ option) held by Advent Partners GPE IX Cayman Limited Partnership (“AP GPE IX Cayman LP”); (xv) 54,121 shares of Class A common stock (or 53,370 assuming full exercise of the underwriters’ option) held by Advent Partners GPE IX Cayman Limited Partnership (“AP GPE IX-A Cayman LP”); (xvi) 898,507 shares of Class A common stock (or 886,035 assuming full exercise of the underwriters’ option) held by Advent Partners GPE IX-B Cayman Limited Partnership (“AP GPE IX-B Cayman LP”); (xvii) 3,818,770 shares of Class A common stock (or 3,765,764 assuming full exercise of the underwriters’ option) held by Advent Global Technology Limited Partnership (“Global Technology LP”); (xviii) 2,971,879 shares of Class A common stock (or 2,930,628 assuming full exercise of the underwriters’ option) held by Advent Global Technology-B Limited Partnership (“Global Technology-B LP”); (xix) 1,609,070 shares of Class A common stock (or 1,586,735 assuming full exercise of the underwriters’ option) held by Advent Global Technology-C Limited Partnership (“Global Technology-C LP”); (xx) 1,926,387 shares of Class A common stock (or 1,899,648 assuming full exercise of the underwriters’ option) held by Advent Global Technology-D Limited Partnership (“Global Technology-D LP”); (xxi) 1,885,069 shares of Class A common stock (or 1,858,904 assuming full exercise of the underwriters’ option) held by Advent Global Technology-A SCSP (“Global Technology-A SCSP”); (xxii) 5,990 shares of Class A common stock (or 5,907 assuming full exercise of the underwriters’ option) held by Advent Partners AGT Limited Partnership (“AGT LP”); (xxiii) 27,373 shares of Class A common stock (or 26,993 assuming full exercise of the underwriters’ option) held by Advent Partners AGT-A Limited Partnership (“AGT-A LP”); (xxiv) 342,900 shares of Class A common stock (or 338,140 assuming full exercise of the underwriters’ option) held by Advent Partners AGT Cayman Limited Partnership (“AGT Cayman LP”); (xxv) 30,542 shares of Class A common stock (or 30,118 assuming full exercise of the underwriters’ option) held by Advent Global Technology Strategic Investors Limited Partnership (“AGT Strategic Investors LP”); and (xxvi) 3,623,787 shares of Class A common stock (or 3,573,487 assuming full exercise of the underwriters’ option) held by Sunley House Capital Master Limited Partnership (“Sunley House Master Fund”).

 

  

GPE IX GP Limited Partnership is the general partner of GPE-IX LP, GPE IX-B LP, GPE IX-C LP, GPE IX-F LP, GPE IX-G LP, GPE IX-H LP and GPE IX-I LP. AP GPE IX GP Limited Partnership is the general partner of AP GPE IX LP, AP GPE IX-A LP, AP GPE IX Cayman LP, AP GPE IX-A Cayman LP and AP GPE IX-B Cayman LP. GPE IX GP S.a’r.l. is the general partner of GPE IX-A SCSP, GPE IX-D SCSP, GPE IX-E SCSP and GPE IX Strategic Investors SCSP. Advent Global Technology GP Limited Partnership is the general partner of Global Technology LP, Global Technology-B LP, Global Technology-C LP and Global Technology-D LP. Advent Global Technology GP S.a’r.l. is the general partner of Technology-A SCSP. AP AGT GP Limited Partnership is the general partner of AGT LP, AGT-A LP, AGT Cayman LP and AGT Strategic Investors LP. Advent International GPE IX, LLC is the general partner of GPE IX GP Limited Partnership, AP GPE IX GP Limited Partnership and GPE IX GP S.a’r.l. Advent Global Technology LLC is the general partner of Advent Global Technology GP Limited Partnership, Advent Global Technology GP S.a’r.l. and AP AGT GP Limited Partnership. Sunley House Capital GP LP (“Sunley House GP LP”), as general partner of Sunley House Master Fund, Sunley House Capital GP LLC (“Sunley House GP LLC”), as general partner of Sunley House GP LP, and Sunley House Capital Management LLC (“Sunley House Manager”), as investment manager to Sunley House Master Fund, may be deemed to beneficially own the shares held directly by Sunley House Master Fund. Advent International Corporation is the manager of Advent International GPE IX, LLC and Advent Global Technology LLC and is the sole member of both Sunley House GP LLC and Sunley House Manager. Investors in the Sunley House Master Fund invest in one or more of the following feeder funds: Sunley House Capital Fund LP, Sunley House Capital Limited Partnership, Sunley House Capital Fund Ltd. and Sunley House Capital Ltd. (collectively, the “Sunley House Feeder Funds”), which are the limited partners of the Sunley House Master Fund. The Sunley House Feeder Funds have ownership interests in the Sunley House Master Fund, but none of the Sunley House Feeder Funds owns shares directly and none has voting or dispositive power over the shares held directly by the Sunley House Master Fund. Voting and investment decisions by Advent International Corporation are made by a number of individuals currently comprised of John L. Maldonado, David M. McKenna and David M. Mussafer. The address of each of the entities and individuals named in this footnote is c/o Advent International Corporation, Prudential Tower, 800 Boylston St., Suite 3300, Boston, MA 02199.

 

(2)

Amount beneficially owned following this offering includes: (i) 26,747,318 shares of Class B common stock (or 26,376,055 assuming full exercise of the underwriters’ option) held directly by SE VII DHC AIV, L.P.; (ii) 2,791,929 shares of Class A common stock (or 2,753,176 assuming full exercise of the underwriters’ option) held directly by SE VII DHC AIV Feeder, L.P.; (iii) 38,865 shares of Class B common stock (or 38,326 assuming full exercise of the underwriters’ option) held directly by Spectrum VII Investment Managers’ Fund, L.P.; and (iv) 22,703 shares of Class B common stock (or 22,388 assuming full exercise of the underwriters’ option) held directly by Spectrum VII Co-Investment Fund, L.P. collectively the “Spectrum Funds”. SEA VII Management, LLC is the general partner of Spectrum Equity Associates VII, L.P., which in turn is the general partner of the Spectrum Funds. Chris Mitchell, a member of our board of directors, is one of nine managing directors of SEA VII, Management, LLC. Mr. Mitchell and the other managing directors may be deemed to share voting and dispositive over the shares held by the Spectrum Funds. Mr. Mitchell and these other individuals disclaims beneficial ownership of any of the shares held by the Spectrum Funds, except to the extent of their pecuniary interest. The address for each of these entities is 140 New Montgomery Street, 20th Floor, San Francisco, CA 94105.

 

160


Table of Contents
(3)

Amount beneficially owned following this offering includes 756,479 shares of Class B common stock owned by Jason Krantz and 21,134,491 shares of Class B common stock owned in trust by DH Holdings, of which Jason Krantz is the beneficiary.

 

(4)

Amount beneficially owned following this offering includes: (i) 4,139,267 shares of Class B common stock (or 4,081,813 assuming full exercise of the underwriters’ option) held directly by 22C Capital I, L.P.; (ii) 520,927 shares of Class A common stock (or 513,696 assuming full exercise of the underwriters’ option) held directly by 22C Capital I-A, L.P.; and (iii) 12,239 shares of Class B common stock (or 12,069 assuming full exercise of the underwriters’ option) held directly by 22C AIDH AIV LLC. 22C Capital GP I, L.L.C. is the general partner of each of 22C Capital I, L.P. and 22C Capital I-A, L.P., and is the sole member of 22C AIDH AIV LLC. 22C Capital GP I MM LLC is the managing member of 22C Capital GP I, L.L.C. Eric Edell and D. Randall Winn are co-members of 22C Capital GP I MM LLC and, in such capacities, exercise voting or investment power over the shares of Class A common stock and Class B common stock held directly by 22C Capital I, L.P., 22C Capital IA, L.P. and 22C AIDH AIV LLC. The address of all entities referred to above is c/o 22C Capital LLC, 7900 Glades Road, Suite 540, Boca Raton, FL 33434.

 

(5)

Excludes shares of Class A common stock and Class B common Stock held by the Spectrum Funds, as disclosed in footnote (2) above. Mr. Mitchell disclaims beneficial ownership of the shares of Class A common stock and Class B common stock held by the Spectrum Funds except to the extent of his pecuniary interest therein.

 

(6)

Excludes shares of Class A common stock held by Advent. Each of Mr. Egan and Ms. Young disclaim beneficial ownership of the shares of Class A common stock held by the Advent Funds except to the extent of their respective pecuniary interest therein.

 

(7)

Amount beneficially owned following this offering includes the 520,927 shares of Class A common stock and 4,151,506 shares of Class B common stock beneficially owned by 22C Capital, as disclosed in footnote 4 above. Mr. Winn may be deemed to exercise voting and investment power over the shares of Class A common stock and Class B common stock beneficially owned by 22C Capital.

 

(8)

Represents shares owned by Robert Musslewhite 2014 Family Trust. Excludes 433,550 shares of Class A common stock in the form of restricted stock units which will vest 25% on the one year anniversary of the grant, followed by quarterly vesting of 6.25% until fully vested over the subsequent three years and 216,450 shares of Class A common stock in the form of restricted stock units, 33% of which will vest on the one-year anniversary of the grant followed by quarterly vesting of 8.33% per quarter until fully vested over the subsequent two years.

 

(9)

Excludes (i) 6,737 shares of Class A common stock in the form of restricted stock units of which 33% will vest on each anniversary of Ms. Winters’ service as a member of the Board, starting on the first anniversary and (ii) an annual equity award of $175,000 ($122,776 for the initial annual grant) in shares of Class A common stock in the form of restricted stock units.

 

161


Table of Contents

CERTAIN RELATIONSHIPS AND RELATED PARTY TRANSACTIONS

We describe below transactions and series of similar transactions, during our last three fiscal years or currently proposed, to which we were a party or will be a party, in which:

 

   

the amounts involved exceeded or will exceed $120,000; and

 

   

any of our directors, executive officers or beneficial holders of more than 5% of any class of our capital stock had or will have a direct or indirect material interest.

Other than as described below, there have not been, nor are there any currently proposed, transactions or series of similar transactions meeting this criteria to which we have been or will be a party other than compensation arrangements, which are described where required under “Management—Board Structure” and “Executive and Director Compensation.”

Reorganization Agreement

In connection with the Reorganization Transactions, we entered into a reorganization agreement and related agreements with Definitive OpCo and certain Unitholders, in order to effect the Reorganization Transactions.

We reimbursed $1.05 million in aggregate expenses incurred by our Sponsors in connection with the Reorganization Transactions.

The table below sets forth the consideration in LLC Units and Class B common stock received by our

directors, officers and 5% equity holders in the Reorganization Transactions:

 

     Class B Common Stock
and LLC Units Issued
in the Reorganization
Transactions
 

Name

   Number  

Affiliates of Advent and certain other minority equity holders

     0  

Affiliates of Spectrum Equity

     28,352,972  

Jason Krantz

     21,994,281  

AIDH Management Holdings, LLC

     6,098,909  

Affiliates of 22C Capital

     4,390,661  

Amended Definitive OpCo Agreement

In accordance with the terms of the Amended LLC Agreement, we operate our business through Definitive OpCo. Pursuant to the terms of the Amended LLC Agreement we entered into in connection with our IPO, so long as the Unitholders continue to own any LLC Units or securities exchangeable into shares of our Class A common stock, we will not, without the prior written consent of such holders, engage in any business activity other than the management and ownership of Definitive OpCo or own any assets other than securities of Definitive OpCo and/or any cash or other property or assets distributed by or otherwise received from Definitive OpCo, unless we determine in good faith that such actions or ownership are in the best interest of Definitive OpCo.

As the sole managing member of Definitive OpCo, we have control over all of the affairs and decision making of Definitive OpCo. As such, through our officers and directors, we are responsible for all operational and administrative decisions of Definitive OpCo and the day-to-day management of Definitive OpCo’s business. We will fund any dividends to our stockholders by causing Definitive OpCo to make distributions to the Unitholders and us, subject to the limitations imposed by our debt agreements. See “Dividend Policy.”

 

162


Table of Contents

The holders of LLC Units generally incur U.S. federal, state and local income taxes on their proportionate share of any taxable income of Definitive OpCo. Net profits and net losses of Definitive OpCo are generally allocated to its members pro rata in accordance with the percentages of their respective ownership of LLC Units, except as otherwise required by law. The Amended LLC Agreement provides for pro rata cash distributions to the holders of LLC Units for purposes of funding their tax obligations in respect of the taxable income of Definitive OpCo that is allocated to them. Generally, these tax distributions are computed based on our estimate of the taxable income of Definitive OpCo allocable to the holder of LLC Units that receives the greatest proportionate allocation of income multiplied by an assumed tax rate equal to the highest effective marginal combined U.S. federal, state and local income tax rate prescribed for an individual or corporate resident of New York, NY (taking into account the non-deductibility of certain expenses and the character of our income). As a result of (i) potential differences in the amount of taxable income allocable to us and the other LLC Unit holders, (ii) the lower tax rate applicable to corporations than individuals and (iii) the use of an assumed tax rate in calculating Definitive OpCo’s distribution obligations, we may receive tax distributions significantly in excess of our tax liabilities and obligations to make payments under the Tax Receivable Agreement.

Except as otherwise determined by us, if at any time we issue a share of our Class A common stock, the net proceeds received by us with respect to such share, if any, shall be concurrently invested in Definitive OpCo and Definitive OpCo shall issue to us one LLC Unit, unless such share was issued by us solely to fund the purchase of an LLC Unit from a holder of LLC Units, in which case such net proceeds shall instead be transferred to the selling holder of LLC Units as consideration for such purchase, and Definitive OpCo will not issue an additional LLC Unit to us. Similarly, except as otherwise determined by us, (i) Definitive OpCo will not issue any additional LLC Units to us unless we issue or sell an equal number of shares of our Class A common stock and (ii) should Definitive OpCo issue any additional LLC Units to the Unitholders or any other person, we will issue an equal number of shares of our Class B common stock to such Unitholders or any other person. Conversely, if at any time any shares of our Class A common stock are purchased or otherwise acquired by us, Definitive OpCo will purchase or otherwise acquire an equal number of LLC Units held by us, upon the same terms and for the same price per security, as the shares of our Class A common stock are purchased or otherwise acquired. In addition, except as otherwise determined by us, Definitive OpCo will not effect any subdivision (by any unit split, unit distribution, reclassification, reorganization, recapitalization or otherwise) or combination (by reverse unit split, reclassification, reorganization, recapitalization or otherwise) of the LLC Units unless it is accompanied by a substantively identical subdivision or combination, as applicable, of each class of our common stock, and we will not effect any subdivision or combination of any class of our common stock unless it is accompanied by a substantively identical subdivision or combination, as applicable, of the LLC Units.

Under our Amended LLC Agreement, the holders of LLC Units (other than us) have the right to require Definitive OpCo to redeem or exchange all or a portion of their LLC Units for newly-issued shares of Class A common stock, which may consist of unregistered shares, on a one-for-one basis (subject to customary adjustments, including for stock splits, stock dividends and reclassifications). Upon the exercise of the redemption right, the exchanging member will surrender its LLC Units to Definitive OpCo for cancellation. The Amended LLC Agreement requires that we contribute shares of our Class A common stock to Definitive OpCo in exchange for an amount of newly-issued LLC Units in Definitive OpCo equal to the number of LLC Units exchanged from the holders of LLC Units. Definitive OpCo will then distribute the shares of our Class A common stock to such holder of an LLC Unit to complete the exchange. In the event of an exchange request by a holder of an LLC Unit, we may at our option effect a direct exchange of Class A common stock for LLC Units in lieu of such exchange. Furthermore, in the event of an exchange request, we are obligated to ensure that at all times the number of LLC Units that we own equals the number of shares of Class A common stock issued by us (subject to certain exceptions for treasury shares and shares underlying certain convertible or exchangeable securities). Shares of Class B common stock will be canceled on a one-for-one basis if we, following an exchange request of a holder of an LLC Unit, exchange LLC Units of such holder pursuant to the terms of the Amended LLC Agreement. The holders of vested equity in AIDH Management Holdings, LLC will have the right, pursuant to the terms of the amended and restated limited liability company agreement of AIDH Management Holdings, LLC, to cause Definitive OpCo to redeem or exchange their vested equity for newly

 

163


Table of Contents

issued shares of Class A common stock on a one-for-one basis pursuant to the terms of the Amended LLC Agreement.

The Amended LLC Agreement provides that, in the event that a tender offer, share exchange offer, issuer bid, take-over bid, recapitalization or similar transaction with respect to our Class A common stock is proposed by us or our stockholders and approved by our board of directors or is otherwise consented to or approved by our board of directors, the holders of LLC Units will be permitted to participate in such offer by delivery of a notice of exchange that is effective immediately prior to the consummation of such offer. In the case of any such offer proposed by us, we are obligated to use our reasonable best efforts to enable and permit the holders of LLC Units to participate in such offer to the same extent or on an economically equivalent basis as the holders of shares of our Class A common stock without discrimination. In addition, we are obligated to use our reasonable best efforts to ensure that the holders of LLC Units may participate in each such offer without being required to exchange LLC Units.

The Amended LLC Agreement provides that, except for transfers to us as provided above or to certain permitted transferees, the LLC Units and shares of Class B common stock may not be sold, transferred or otherwise disposed of.

Subject to certain exceptions, Definitive OpCo will indemnify all of its members and their officers and other related parties, against all losses or expenses arising from claims or other legal proceedings in which such person (in its capacity as such) may be involved or become subject to in connection with Definitive OpCo’s business or affairs or the Amended LLC Agreement or any related document.

Definitive OpCo may be dissolved upon (i) the determination by us to dissolve Definitive OpCo or (ii) any other event which would cause the dissolution of Definitive OpCo under the Delaware Limited Liability Company Act, unless Definitive OpCo is continued in accordance with the Delaware Limited Liability Company Act. Upon dissolution, Definitive OpCo will be liquidated and the proceeds from any liquidation will be applied and distributed in the following manner: (a) first, to creditors (including creditors who are members or affiliates of members) in satisfaction of all of Definitive OpCo’s liabilities (whether by payment or by making reasonable provision for payment of such liabilities, including the setting up of any reasonably necessary reserves) and (b) second, to the members in proportion to their vested LLC Units.

Tax Receivable Agreement

As described under “Prospectus Summary—Organizational Structure,” we acquired certain favorable tax attributes from the Blocker Companies in the Reorganization Transactions and certain tax basis adjustments resulting from the acquisition of LLC Units from Unitholders in connection with the IPO. In addition, the acquisition of LLC Units from Unitholders in connection with this offering and future exchanges by Unitholders of LLC Units for shares of our Class A common stock or other consideration are expected to result in favorable tax attributes for us. These tax attributes would not be available to us in the absence of those transactions and are expected to reduce the amount of tax that we would otherwise be required to pay in the future.

In connection with the IPO, we entered into a Tax Receivable Agreement with the TRA Parties. Under the Tax Receivable Agreement, we generally will be required to pay to the TRA Parties, in the aggregate, 85% of the amount of cash savings, if any, in U.S. federal, state and local income tax that we actually realize, or in certain circumstances are deemed to realize, as a result of (i) certain favorable tax attributes we acquired from the Blocker Companies, (ii) tax basis adjustments resulting from (a) acquisitions by us of LLC Units from existing holders, including in connection with this offering and (b) future exchanges of LLC Units by Unitholders for Class A common stock or other consideration and (iii) certain payments made under the Tax Receivable Agreement. Definitive OpCo intends to have in effect an election under Section 754 of the Code effective for each taxable year in which an exchange (including deemed exchange) of LLC Units for Class A common stock occurs. The payment obligations under the Tax Receivable Agreement are our obligations and not the obligations of Definitive OpCo.

 

164


Table of Contents

We expect that the payments we will be required to make under the Tax Receivable Agreement will be substantial. Assuming no material changes in relevant tax law and that we earn sufficient taxable income to realize all tax benefits that are subject to the Tax Receivable Agreement, the tax savings associated with all tax attributes described above would aggregate to approximately $1,023.0 million over 15 years from the date of the completion of this offering, based on a public offering price, net of underwriters discounts, of $34.74 per share of Class A common stock, and assuming (i) all future exchanges and the exchanges in this offering would occur at such price on the date of this offering, and (ii) based on relevant fair market value and facts for any historical exchanges. Under this scenario, we would be required to pay the TRA Parties approximately 85% of such amount, or $869.6 million, over the 15-year period from the date of the completion of this offering. The actual amounts we will be required to pay may materially differ from these hypothetical amounts, because potential future tax savings that we will actually realize or be deemed to realize, and the Tax Receivable Agreement payments made by us, will be calculated based in part on the market value of our Class A common stock at the time of each exchange of an LLC Unit for a share of Class A common stock and the prevailing applicable federal tax rate (plus the assumed combined state and local tax rate) applicable to us over the life of the Tax Receivable Agreement and will depend on our generating sufficient taxable income to realize the tax benefits that are subject to the Tax Receivable Agreement. Payments under the Tax Receivable Agreement are not conditioned on our existing owners’ continued ownership of us after this offering.

Payments under the Tax Receivable Agreement will be based on the tax reporting positions we determine, and the IRS or another taxing authority may challenge all or a part of the deductions, tax basis increases, net operating losses or other tax attributes subject to the Tax Receivable Agreement, and a court could sustain such challenge. Payments we will be required to make under the Tax Receivable Agreement generally will not be reduced as a result of any taxes imposed on us, Definitive OpCo or any direct or indirect subsidiary thereof that are attributable to a tax period (or portion thereof) ending on or before the Mergers or the date of the completion of this offering. Further, the TRA Parties will not reimburse us for any payments previously made if such tax benefits are subsequently disallowed, except that any excess payments made to a TRA Party will be netted against future payments otherwise to be made to such TRA Party under the Tax Receivable Agreement, if any, after our determination of such excess. In addition, the actual state or local tax savings we may realize may be different than the amount of such tax savings we are deemed to realize under the Tax Receivable Agreement, which will be based on an assumed combined state and local tax rate applied to our reduction in taxable income as determined for U.S. federal income tax purposes as a result of the tax attributes subject to the Tax Receivable Agreement. In both such circumstances, we could make payments to the TRA Parties that are greater than our actual cash tax savings and we may not be able to recoup those payments, which could negatively impact our liquidity. The Tax Receivable Agreement provides that (1) in the event that we breach any of our material obligations under the Tax Receivable Agreement, (2) upon certain changes of control or (3) if, at any time, we elect an early termination of the Tax Receivable Agreement, our obligations under the Tax Receivable Agreement (with respect to all LLC Units, whether or not LLC Units have been exchanged or acquired before or after such transaction) would accelerate and become payable in a lump sum amount equal to the present value of the anticipated future tax benefits calculated based on certain assumptions, including that we would have sufficient taxable income to fully utilize the deductions arising from the tax deductions, tax basis and other tax attributes subject to the Tax Receivable Agreement. The change of control provisions in the Tax Receivable Agreement may result in situations where the TRA Parties have interests that differ from or are in addition to those of our other stockholders.

Finally, because we are a holding company with no operations of our own, our ability to make payments under the Tax Receivable Agreement depends on the ability of Definitive OpCo to make distributions to us. To the extent that we are unable to make payments under the Tax Receivable Agreement for any reason, such payments will be deferred and will accrue interest until paid; provided, however, that nonpayment for a specified period may constitute a breach of a material obligation under the Tax Receivable Agreement and therefore accelerate payments due under the Tax Receivable Agreement, which could negatively impact our results of operations and could also affect our liquidity in periods in which such payments are made.

 

165


Table of Contents

Nominating Agreements

We entered into nominating agreements, pursuant to which (a) Advent and its affiliates have the right, at any time until Advent no longer beneficially owns at least 21.5% of our outstanding common stock, to nominate two designees to our Board; and (b) so long as each of Spectrum Equity and Jason Krantz together with each of their respective affiliates, owns at least 5% of our outstanding common stock, respectively, Spectrum Equity and Jason Krantz, and their respective affiliates, each have the right to nominate one designee to our Board. After such time as Advent and its affiliates no longer beneficially own at least 21.5% of our outstanding common stock but so long as Advent and its affiliates are the beneficial owners of at least 5% of our common stock, Advent and its affiliates have the right to nominate one designee to our Board. So long as Advent, Spectrum Equity and Jason Krantz together with their respective affiliates beneficially own at least 5% of our outstanding common stock, Advent, Spectrum Equity and Jason Krantz each have the right to nominate a designee to our Board to fill any vacancy of a director nominated by Advent, Spectrum Equity or Jason Krantz, respectively, due to death, resignation or removal. See “Management—Nominating Agreements”.

Registration Rights Agreement

In connection with the IPO, we entered into a registration rights agreement with certain of the Unitholders and affiliates of Advent, affiliates of Spectrum Equity, Jason Krantz, AIDH Management Holdings, LLC and affiliates of 22C Capital.

Samuel Allen Hamood Trust U/A 8/27/2010

On October 12, 2020, the Samuel Allen Hamood Trust U/A 8/27/2010 purchased 294,117 Class A Common Units of OpCo through the subscription for and purchase of 294,117 Class A Common Units of AIDH Management Holdings, LLC, for an aggregate purchase price of $3,000,000.

Mr. Musslewhite

In June 2021, the Robert Musslewhite 2014 Family Trust purchased 330,469 Class A Common Units of OpCo through the subscription for and purchase of 330,469 Class A Common Units of AIDH Management Holdings, LLC, for an aggregate purchase price of $5,000,000.

Ms. Larsen

On May 20, 2021 Ms. Larsen purchased 33,047 Class A Common Units of OpCo through her subscription for and purchase of 33,047 Class A Common Units of AIDH Management Holdings, LLC for an aggregate purchase price of $500,000.

Related Party Transactions Policies and Procedures

We have a Related Person Transaction Policy (the “Policy”), which sets forth our policy with respect to the review, approval, ratification and disclosure of all related person transactions by our Audit Committee. In accordance with the policy, our Audit Committee has overall responsibility for implementation of and compliance with the policy.

For purposes of the Policy, subject to certain exceptions, a “related person transaction” is a transaction, arrangement or relationship (or any series of similar transactions, arrangements or relationships) in which we were, are or will be a participant and in which any related person (as defined in the Policy) had, has or will have a direct or indirect material interest. A “related person transaction” does not include, for example, any employment relationship or transaction involving an executive officer and any related compensation resulting solely from that employment relationship that has been reviewed and approved by our board of directors.

 

166


Table of Contents

The Policy requires that notice of a proposed transaction or arrangement that could be a related person transaction be provided to our legal department, the chair of the Board or the chair of the Audit Committee prior to entry into such transaction. If our legal department determines that such transaction could be a related person transaction, the proposed transaction will be submitted to our Audit Committee for consideration at its next meeting or sooner if determined to be necessary. Under the Policy, our Audit Committee may approve only those related person transactions that are in, or not inconsistent with, our best interests. In the event that we become aware of a related person transaction that has not been previously reviewed, approved or ratified under the Policy and that is ongoing or is completed, the transaction will be submitted to the Audit Committee so that it may determine whether to ratify, rescind or modify the related person transaction and whether to make changes to our controls and procedures in connection with the transaction.

The Policy also provides that the Audit Committee review certain previously approved or ratified related person transactions that are ongoing to determine whether the related person transaction remains in our best interests and the best interests of our stockholders. Additionally, we will make periodic inquiries of directors and executive officers with respect to any potential related person transaction of which they may be a party or of which they may be aware.

 

167


Table of Contents

DESCRIPTION OF MATERIAL INDEBTEDNESS

Senior Credit Facilities

On September 17, 2021 (the “Closing Date”), DH Holdings (as the “Borrower”) entered into the Credit Agreement with the administrative agent, the issuing banks and the lenders from time to time party thereto (the “Lenders”), pursuant to which the Lenders agreed to provide the Senior Credit Facilities, consisting of (i) the Term Facility in an original principal amount equal to $275.0 million (the Term Facility and the loans thereunder, the “Initial Term Loans”), (ii) the Revolving Credit Facility in an original principal amount equal to $75.0 million (the Revolving Credit Facility and the loans thereunder, the “Initial Revolving Loans”), the proceeds of which were used to repay the remaining portion of the indebtedness outstanding under the 2019 Credit Agreement and to pay related fees and expenses. See “Prospectus Summary—Debt Refinancing.”

Interest Rate and Fees

Borrowings under the Senior Credit Facilities bear interest, at the Borrower’s option, at a rate per annum equal to either (a) LIBO Rate (as defined in the Credit Agreement) plus the applicable LIBO Rate spread or (b) ABR plus the applicable ABR spread.

The applicable LIBO Rate and ABR spreads are calculated based upon the total leverage ratio of the Borrower and its restricted subsidiaries on a consolidated basis, as set forth below (until the first Adjustment Date (as defined in the Credit Agreement) following the completion of at least three full fiscal quarters after the Closing Date, the applicable rates for any Initial Term Loans and/or any Initial Revolving Loans are as set forth in Category 1 below).

 

Total Net Leverage Ratio

  ABR Spread
for Initial Term
Loans
    LIBO Rate Spread
for Initial Term
Loans
    ABR Spread for
Initial revolving
Loans (including
Swingline Loans (as
defined in the
Credit Agreement))
    LIBO Rate
Spread for Initial
Revolving Loans
 

Category 1

       

Greater than 2.75 to 1.00

    1.25     2.25     1.25     2.25

Category 2

       

Greater than 2.25 top 1.00 but less than or equal to 2.75 to 1.00

    1.00     2.00     1.00     2.00

Category 3

       

Less than or equal to 2.25 to 1.00

    0.75     1.75     0.75     1.75

The following fees are required to be paid under the Senior Credit Facilities:

 

   

a commitment fee to each revolving lender payable quarterly in arrears at a rate calculated based upon the total net leverage ratio of the Borrower and its restricted subsidiaries on a consolidated basis, as set forth below (until the first Adjustment Date (as defined in the Credit Agreement) following the completion of at least three full fiscal quarters after the Closing Date, the commitment fee rate is as set forth in Category 1 below):

 

Total Net Leverage Ratio

   Commitment Fee Rate  

Category 1

  

Greater than 2.75 to 1.00

     0.30

Category 2

  

Equal to or less than 2.75 to 1.00

     0.25

 

   

an annual administrative agency fee payable to the Administrative Agent;

 

168


Table of Contents
   

a participation fee to each revolving lender payable quarterly in arrears at a rate equal to the applicable LIBO Rate margin for Initial Revolving Loans on the daily face amount of such revolving lender’s letter of credit exposure; and

 

   

a fronting fee to each issuing bank payable quarterly in arrears at a rate agreed to by the applicable issuing bank and the Borrower (not to exceed 0.125% per annum) on the daily face amount of such issuing bank’s letter of credit exposure and such issuing bank’s standard fees with respect to the issuance, amendment, renewal or extension of letters of credit or processing of drawings thereunder.

Voluntary Prepayments

Subject to certain notice requirements, the Borrower may voluntarily prepay outstanding loans under the Credit Agreement in whole or in part without premium or penalty other than customary “breakage” costs with respect to LIBO Rate loans.

Amortization; Mandatory Prepayments; Final Maturity

The Term Facility is subject to amortization of principal, payable in quarterly installments on the last day of each fiscal quarter, commencing on December 31, 2021 (the “Initial Amortization Date”), equal to approximately 2.5% per annum of the principal amount of the term loans in the first year after the Initial Amortization Date, 2.5% per annum of the principal amount of the term loans in the second year after the Initial Amortization Date, 5.0% per annum of the principal amount of the term loans in the third year after the Initial Amortization Date, 5.0% per annum of the principal amount of the term loans in the fourth year after the Initial Amortization Date and 5.0% per annum of the principal amount of the term loans in the fifth year after the Initial Amortization Date. The remaining initial aggregate advances under the Term Facility are payable at the maturity of the Term Facility.

In addition, the Credit Agreement requires mandatory prepayments of the Term Loans with:

 

   

100% of the net cash proceeds of certain asset sales and/or insurance/condemnation events above a threshold amount, subject to reinvestment rights and other exceptions set forth in the Credit Agreement; and

 

   

100% of the net cash proceeds of any issuance or incurrence of debt that is not permitted by the Credit Agreement, subject to certain exceptions set forth in the Credit Agreement.

The Term Facility and the Revolving Credit Facility mature on September 17, 2026.

Guarantors

The obligations of the Borrower under the Credit Agreement are guaranteed by Holdings and each existing and future wholly-owned domestic restricted subsidiary of the Borrower, in each case, subject to certain exceptions.

Security

The obligations of the Borrower under the Credit Agreement are secured by first-priority lien on substantially all of the assets of the Borrower and the guarantors, including a pledge of the equity of the Borrower by Holdings, in each case, subject to customary exceptions.

 

169


Table of Contents

Certain Covenants; Representations and Warranties

The Credit Agreement contains customary affirmative covenants (including reporting obligations) and negative covenants and requires the Borrower to make customary representations and warranties. The negative covenants, among other things and subject to certain exceptions, limit the ability of the Borrower and its restricted subsidiaries (and in certain limited circumstances, Holdings) to:

 

   

incur or guarantee additional indebtedness;

 

   

create liens;

 

   

pay dividends or make other distributions in respect of equity;

 

   

make payments in respect of certain debt;

 

   

enter into burdensome agreements;

 

   

make investments, including acquisitions, loans and advances;

 

   

consolidate, merge, liquidate, wind up or dissolve;

 

   

sell, transfer or otherwise dispose of assets;

 

   

engage in transactions with affiliates;

 

   

materially alter the business conducted by the Borrower and certain of its subsidiaries; and

 

   

amend or otherwise modify the subordination terms of the documentation governing certain restricted debt in a manner that is materially adverse to the Lenders.

Financial Covenant

The Credit Agreement contains a financial covenant, which requires the Borrower to, commencing the last day of the fiscal quarter ending December 31, 2021, maintain a total net leverage ratio of Consolidated Total Debt (as defined in the Credit Agreement) to Consolidated Adjusted EBITDA (as defined in the Credit Agreement) no greater than 5.25:1.00 (or 4.50:1.00 commencing on the last day of the fiscal quarter ending December 31, 2022) and subject to temporary increase by 0.50:1.00 upon a consummation of a Material Acquisition (as defined in the Credit Agreement) pursuant to the terms set forth therein. The financial covenant is subject to customary “equity cure” rights: upon the occurrence of an event of default as a result of the Borrower’s failure to comply with the financial covenant, the Borrower has the right to, at any time no later than the date that is fifteen business days after such occurrence of such event of default, issue qualified capital stock or other equity for cash or otherwise receive cash contributions for its qualified capital stock, which amount will increase Consolidated Adjusted EBITDA on a pro forma basis solely for the purpose of determining the Borrower’s compliance with the financial covenant. The Borrower may not exercise its equity cure right for more than two fiscal quarters in each four consecutive fiscal quarters. During the term of the Credit Agreement, the Borrower may exercise its equity cure right up to five times.

Events of Default

The Credit Agreement contains customary events of default, subject in certain circumstances to specified grace periods, thresholds and exceptions, including, among others, payment defaults, cross-defaults to certain material indebtedness, covenant defaults, material inaccuracy of representations and warranties, bankruptcy events, material judgments, material Employee Retirement Income Security Act events, change of control and material defects with respect to guarantees and collateral. If an event of default occurs, the specified threshold of lenders would be entitled to take various actions, including acceleration of the loans and termination of the commitments under the Credit Agreement, foreclosure on collateral and all other remedial actions available to a secured creditor. The failure to pay certain amounts owing under the Credit Agreement may result in an increased interest rate equal to 2.00% per annum plus, in the case of overdue principal or interest of any loan or

 

170


Table of Contents

unreimbursed letter of credit disbursement, the rate of interest otherwise applicable to the relevant loan or letter of credit disbursement or, in the case of any other amount, the rate applicable to Initial Revolving Loans that bear interest by reference to the ABR.

 

171


Table of Contents

DESCRIPTION OF CAPITAL STOCK

The following is a description of the material terms of, and is qualified in its entirety by, our amended and restated certificate of incorporation and amended and restated bylaws, the forms of which are filed as exhibits to the registration statement of which this prospectus forms a part. Under “Description of Capital Stock,” “we,” “us,” “our” and “our company” refer to Definitive Healthcare Corp.

General

Our authorized capital stock consists of 600 million shares of Class A common stock, par value $0.001 per share, 65 million shares of Class B common stock, no par value per share, and 10 million shares of preferred stock, par value $0.001 per share. Unless our board of directors determines otherwise, we will issue all shares of our capital stock in uncertificated form.

Common stock

Class A Common Stock

Holders of shares of our Class A common stock are entitled to one vote for each share held of record on all matters on which stockholders are entitled to vote generally, including the election or removal of directors. The holders of our Class A common stock do not have cumulative voting rights in the election of directors.

Holders of shares of our Class A common stock are entitled to receive dividends when and if declared by our board of directors out of funds legally available therefor, subject to any statutory or contractual restrictions on the payment of dividends and to any restrictions on the payment of dividends imposed by the terms of any outstanding preferred stock.

Upon our liquidation, dissolution or winding up and after payment in full of all amounts required to be paid to creditors and to the holders of preferred stock having liquidation preferences, if any, the holders of shares of our Class A common stock will be entitled to receive pro rata our remaining assets available for distribution.

All shares of our Class A common stock that will be outstanding at the time of the completion of the offering will be fully paid and non-assessable. The Class A common stock will not be subject to further calls or assessments by us. The rights, powers and privileges of our Class A common stock will be subject to those of the holders of any shares of our preferred stock or any other series or class of stock we may authorize and issue in the future.

Class B Common Stock

Each share of Class B common stock entitles its holder to one vote per share on all matters submitted to a vote of our stockholders, including the election or removal of directors. The holders of our Class B common stock do not have cumulative voting rights in the election of directors. If at any time the ratio at which LLC Units are exchangeable for shares of our Class A common stock changes from one-for-one as described under “Certain Relationships and Related Party Transactions—Amended Definitive OpCo Agreement,” the number of votes to which Class B common stockholders are entitled will be adjusted accordingly.

Except for transfers to us pursuant to the Amended LLC Agreement or to certain permitted transferees, the LLC Units and corresponding shares of Class B common stock may not be sold, transferred or otherwise disposed of. Holders of shares of our Class B common stock will vote together with holders of our Class A common stock as a single class on all matters on which stockholders are entitled to vote, except as otherwise required by law.

The Class B common stock is not entitled to economic interests in Definitive Healthcare Corp. Holders of our Class B common stock do not have any right to receive dividends or to receive a distribution upon a

 

172


Table of Contents

liquidation or winding up of Definitive Healthcare Corp. However, if Definitive OpCo makes distributions to Definitive Healthcare Corp., the other holders of LLC Units, including the Unitholders, will be entitled to receive distributions pro rata in accordance with the percentages of their respective LLC Units. The Class B common stock will not be subject to further calls or assessment by us.

Voting Rights

Directors are elected by a plurality of the votes cast by the holders of shares present in person or represented by proxy at the meeting and entitled to vote thereon. We have also adopted a majority voting policy in our corporate governance guidelines that requires that a director who fails to achieve a majority of votes cast in an uncontested election will be required to tender his or her resignation from the Board. The Nominating and Corporate Governance Committee will assess the appropriateness of such director’s continuing service on the Board and shall recommend to the Board the action to be taken with respect to the resignation. Vacancies created by resignations or otherwise may be filled by vote of the remaining directors. Our stockholders will not have cumulative voting rights.

Except as otherwise provided in our amended and restated certificate of incorporation or as required by law, all matters to be voted on by our stockholders other than matters relating to the election and removal of directors must be approved by the affirmative vote of the holders of a majority in voting power of the shares of stock of the Company which are present in person or by proxy and entitled to vote thereon or, for so long as Advent and its affiliates collectively own 30% or more of the voting power of our then-outstanding common stock, by a written resolution of the stockholders representing the number of affirmative votes required for such matter at a meeting.

Preferred Stock

No shares of preferred stock will be issued or outstanding immediately after the offering contemplated by this prospectus. Our certificate of incorporation authorizes our board of directors to establish one or more series of preferred stock (including convertible preferred stock). Unless required by law or any stock exchange, the authorized shares of preferred stock will be available for issuance without further action by holders of our common stock. Our board of directors is able to determine, with respect to any series of preferred stock, the powers (including voting powers), preferences and relative, participating, optional or other special rights, and the qualifications, limitations or restrictions thereof, including, without limitation:

 

   

the designation of the series;

 

   

the number of shares of the series, which our board of directors may, except where otherwise provided in the preferred stock designation, increase (but not above the total number of authorized share of the class) or decrease (but not below the number of shares then outstanding);

 

   

whether dividends, if any, will be cumulative or non-cumulative and the dividend rate of the series;

 

   

the dates at which dividends, if any, will be payable;

 

   

the exchange rights and price or prices, if any, for shares of the series;

 

   

the terms and amounts of any sinking fund provided for the purchase or exchange of shares of the series;

 

   

the amounts payable on shares of the series in the event of any voluntary or involuntary liquidation, dissolution or winding up of the affairs of our company;

 

   

whether the shares of the series will be convertible into shares of any other class or series, or any other security, of our company or any other entity, and, if so, the specification of the other class or series or other security, the conversion price or prices or rate or rates, any rate adjustments, the date or dates as of which the shares will be convertible and all other terms and conditions upon which the conversion may be made;

 

173


Table of Contents
   

restrictions on the issuance of shares of the same series or of any other class or series; and

 

   

the voting rights, if any, of the holders of the series.

We could issue a series of preferred stock that could, depending on the terms of the series, impede or discourage an acquisition attempt or other transaction that some, or a majority, of the holders of our common stock might believe to be in their best interests or in which the holders of our common stock might receive a premium over the market price of the shares of common stock. Additionally, the issuance of preferred stock may adversely affect the holders of our common stock by restricting dividends on the common stock, diluting the voting power of the common stock or subordinating the liquidation rights of the common stock. As a result of these or other factors, the issuance of preferred stock could have an adverse impact on the market price of our common stock.

Authorized but Unissued Capital Stock

Delaware law does not require stockholder approval for any issuance of authorized shares. However, the listing requirements of Nasdaq, which would apply so long as the shares of Class A common stock remain listed on Nasdaq, require stockholder approval of certain issuances equal to or exceeding 20% of the then outstanding voting power or the then outstanding number of shares of Class A common stock (we believe the position of Nasdaq is that the calculation in this latter case treats as outstanding shares of Class A common stock issuable upon exchange of outstanding LLC Units not held by Definitive Healthcare Corp.). These additional shares of Class A common stock may be used for a variety of corporate purposes, including future public offerings, to raise additional capital or to facilitate acquisitions.

One of the effects of the existence of unissued and unreserved common stock or preferred stock may be to enable our board of directors to issue shares to persons friendly to current management, which issuance could render more difficult or discourage an attempt to obtain control of our company by means of a merger, tender offer, proxy contest or otherwise, and thereby protect the continuity of our management and possibly deprive the stockholders of opportunities to sell their shares at prices higher than prevailing market prices.

Dividends

The DGCL permits a corporation to declare and pay dividends out of “surplus” or, if there is no “surplus,” out of its net profits for the fiscal year in which the dividend is declared and/or the preceding fiscal year. “Surplus” is defined as the excess of the net assets of the corporation over the amount determined to be the capital of the corporation by its board of directors. The capital of the corporation is typically calculated to be (and cannot be less than) the aggregate par value of all issued shares of capital stock. Net assets equal the fair value of the total assets minus total liabilities. The DGCL also provides that dividends may not be paid out of net profits if, after the payment of the dividend, remaining capital would be less than the capital represented by the outstanding stock of all classes having a preference upon the distribution of assets. Declaration and payment of any dividend will be subject to the discretion of our board of directors. See also “Dividend Policy.”

Transferability Exchange

Under the Amended LLC Agreement, the holders of LLC Units will have the right, from and after the completion of this offering (subject to the terms of the Amended LLC Agreement), to require Definitive OpCo to exchange all or a portion of their LLC Units for newly issued shares of Class A common stock, which may consist of unregistered shares, on a one-for-one basis (subject to customary adjustments, including for stock splits, stock dividends and reclassifications) in accordance with the terms of the Amended LLC Agreement. Shares of Class B common stock will be canceled on a one-for-one basis if we, following an exchange request of a holder of LLC Units, exchange LLC Units of such holder of LLC Units pursuant to the terms of the Amended LLC Agreement. See “Certain Relationships and Related Party Transactions—Amended Definitive OpCo Agreement.”

 

174


Table of Contents

Except for transfers to us pursuant to the Amended LLC Agreement or to certain permitted transferees, the LLC Units and corresponding shares of Class B common stock may not be sold, transferred or otherwise disposed of.

Other Provisions

Neither the Class A common stock nor the Class B common stock has any preemptive or other subscription rights.

There are no redemption, conversion or sinking fund provisions applicable to the Class A common stock or Class B common stock.

At such time when no LLC Units remain exchangeable for shares of our Class A common stock, our Class B common stock will be canceled.

Anti-takeover Provisions

Our amended and restated certificate of incorporation and amended and restated bylaws contain provisions that delay, defer or discourage transactions involving an actual or potential change in control of us or change in our management. We expect that these provisions, which are summarized below, will discourage coercive takeover practices or inadequate takeover bids. These provisions are designed to encourage persons seeking to acquire control of us to first negotiate with our Board, which we believe may result in an improvement of the terms of any such acquisition in favor of our stockholders. However, they also give our Board the power to discourage transactions that some stockholders may favor, including transactions in which stockholders might otherwise receive a premium for their shares or transactions that our stockholders might otherwise deem to be in their best interests. Accordingly, these provisions could adversely affect the price of our common stock.

Nominating Agreements

So long as Advent and its affiliates own at least 21.5% of our outstanding common stock, (a) Advent and its affiliates have the right to nominate two designees to our Board; and (b) so long as each of Spectrum Equity and Jason Krantz together with their affiliates, own at least 5% of our outstanding common stock, respectively, Spectrum Equity and Jason Krantz, and their respective affiliates, each have the right to nominate one designee to our Board. After such time as Advent and its affiliates no longer beneficially own at least 21.5% of our outstanding common stock but so long as Advent and its affiliates are the beneficial owners of at least 5% of our common stock, Advent and its affiliates have the right to nominate one designee to our Board. So long as Advent, Spectrum Equity and Jason Krantz together with their respective affiliates beneficially own at least 5% of our outstanding common stock, Advent and its affiliates have the right to nominate a designee to our board to fill any vacancy of a director nominated by Advent and its affiliates due to death, resignation or removal. See “Certain Relationships and Related Party Transactions—Nominating Agreement.”

Special Meetings of Stockholders

Our amended and restated certificate of incorporation and amended and restated bylaws provide that special meetings of the stockholders may be called only upon the request of a majority of our Board, our Chair or upon the request of the Chief Executive Officer. Our amended and restated bylaws prohibit the conduct of any business at a special meeting other than as specified in the notice for such meeting. These provisions may have the effect of deferring, delaying or discouraging hostile takeovers or changes in control or management of our company.

Advance Notice of Nominations and Other Business

Our amended and restated bylaws establish advance notice procedures with respect to stockholder proposals and the nomination of candidates for election as directors, other than nominations made by or at the direction of

 

175


Table of Contents

our Board or a committee of our Board. In order for any matter to be “properly brought” before a meeting, a stockholder must comply with the advance notice requirements of directors, which may be filled only by a vote of a majority of directors then in office, even though less than a quorum, and not by the stockholders. Our amended and restated bylaws will allow the presiding officer at a meeting of the stockholders to adopt rules and regulations for the conduct of meetings, which may have the effect of precluding the conduct of certain business at a meeting if the rules and regulations are not followed. These provisions may also defer, delay or discourage a potential acquiror from conducting a solicitation of proxies to elect the acquiror’s own slate of directors or otherwise attempting to obtain control of our company.

Classified Board of Directors and Related Provisions

Our amended and restated certificate of incorporation provides that our Board will be divided into three classes, with one class being elected at each annual meeting of stockholders with termination staggered according to class. The classified board provision will prevent a third-party who acquires control of a majority of our outstanding voting stock from obtaining control of our Board.

The number of directors constituting our Board is determined from time to time by our Board. Our amended and restated certificate of incorporation also provides that, subject to any rights of any preferred stock then outstanding, any director may be removed from office at any time but only for cause so long as the Board is classified and only by the affirmative vote of the holders of at least a majority of the voting power of the outstanding shares entitled to vote in the election of directors, considered for this purpose as one class. In addition, our amended and restated certificate of incorporation provides that any vacancy on the Board, including a vacancy that results from an increase in the number of directors, may be filled only by a majority of the directors then in office or by an affirmative vote of the sole remaining director. This provision, in conjunction with the provisions of our amended and restated certificate of incorporation authorizing our Board to fill vacancies on the board of directors, will prevent stockholders from removing incumbent directors without cause and filling the resulting vacancies with their own nominees.

Stockholder Action by Written Consent

Our amended and restated certificate of incorporation provides that, from and after the time that Advent and its affiliates collectively own less than 30% of the voting power of our then-outstanding common stock, subject to the rights of any holders of preferred stock to act by written consent instead of a meeting, stockholder action may be taken only at an annual meeting or special meeting of stockholders and may not be taken by written consent instead of a meeting. Failure to satisfy any of the requirements for a stockholder meeting could delay, prevent or invalidate stockholder action.

Section 203 of the DGCL

Our amended and restated certificate of incorporation provides that the provisions of Section 203 of the DGCL, which relate to business combinations with interested stockholders, do not apply to us. Section 203 of the DGCL prohibits a publicly held Delaware corporation from engaging in a business combination transaction with an interested stockholder (a stockholder who owns more than 15% of our common stock) for a period of three years after the interested stockholder became such unless the transaction fits within an applicable exemption, such as Board approval of the business combination or the transaction that resulted in such stockholder becoming an interested stockholder. These provisions apply even if the business combination could be considered beneficial by some stockholders. Our amended and restated certificate of incorporation contains provisions that have the same effect as Section 203 of the DGCL, but such provisions do not apply to Advent and Spectrum Equity and their affiliates. Although we have elected to opt out of the statute’s provisions, we could elect to be subject to Section 203 in the future.

 

176


Table of Contents

Amendment to Bylaws and Certificate of Incorporation

Any amendment to our amended and restated certificate of incorporation must first be approved by a majority of our Board and if required by law, thereafter be approved by a majority of the outstanding shares entitled to vote on the amendment. Our amended and restated bylaws may be amended by (i) the affirmative vote of a majority of the directors, subject to any limitations set forth in the bylaws, without further stockholder action or (ii) the affirmative vote of at least a majority of the outstanding shares entitled to vote on the amendment, without further action by our Board.

Exclusive Forum

Our amended and restated certificate of incorporation provides that, unless we consent in writing to an alternative forum, the Court of Chancery of the State of Delaware shall, to the fullest extent permitted by law, be the sole and exclusive forum for any (i) derivative action or proceeding brought on our behalf, (ii) action asserting a claim of breach of a fiduciary duty or other wrongdoing by any current or former director, officer, employee, agent or stockholder to us or our stockholders, (iii) action asserting a claim arising pursuant to any provision of the DGCL, our amended and restated certificate of incorporation, or our amended and restated bylaws or as to which the DGCL confers jurisdiction on the Court of Chancery of the State of Delaware, or (iv) action asserting a claim governed by the internal affairs doctrine of the law of the State of Delaware.

Our amended and restated certificate of incorporation also provides that the foregoing exclusive forum provision does not apply to actions brought to enforce any liability or duty created by the Securities Act or Exchange Act, or any other claim or cause of action for which the federal courts have exclusive jurisdiction.

Additionally, because the Securities Act provides for concurrent federal and state jurisdiction, our amended and restated certificate of incorporation also provides that, unless we consent in writing to an alternative forum, the federal district courts of the United States shall be the sole and exclusive forum for the resolution of any action asserting a claim arising under the Securities Act, or the rules and regulations promulgated thereunder. Pursuant to the Exchange Act, claims arising thereunder must be brought in federal district courts of the United States.

To the fullest extent permitted by law, any person or entity purchasing or otherwise acquiring or holding any interest in any shares of our capital stock shall be deemed to have notice of and consented to the forum provision in our amended and restated certificate of incorporation. In any case, stockholders will not be deemed to have waived our compliance with the federal securities laws and the rules and regulations thereunder. The enforceability of similar choice of forum provisions in other companies’ certificates of incorporation has been challenged in legal proceedings, and it is possible that a court could find these types of provisions to be inapplicable or unenforceable. Our amended and restated certificate of incorporation also provides that any person or entity purchasing or otherwise acquiring any interest in shares of our capital stock will be deemed to have notice of and consented to this choice of forum provision. These exclusive forum provisions may have the effect of discouraging lawsuits against our directors and officers.

Corporate Opportunities

Our amended and restated certificate of incorporation provides that neither our Sponsors nor a director affiliated with our Sponsors have any obligation to offer us an opportunity to participate in business opportunities presented to such Sponsor even if the opportunity is one that we might reasonably have pursued (and therefore may be free to compete with us in the same business or similar businesses), and that, to the extent permitted by law, no Sponsor will be liable to us or our stockholders for breach of any duty by reason of any such activities.

Listing

Our Class A common stock is listed on Nasdaq under the symbol “DH.”

 

177


Table of Contents

Transfer Agent and Registrar

The transfer agent and registrar for the Class A common stock is AST Financial.

 

178


Table of Contents

SHARES ELIGIBLE FOR FUTURE SALE

We cannot make any prediction as to the effect, if any, that sales of Class A common stock or the availability of Class A common stock for future sales will have on the market price of our Class A common stock. The market price of our Class A common stock could decline because of the sale of a large number of shares of our Class A common stock or the perception that such sales could occur in the future. These factors could also make it more difficult to raise funds through future offerings of Class A common stock. See “Risk Factors—Risks Related to Our Class A common stock and This Offering—Future offerings of debt or equity securities by us may have a material adverse effect on the market price of our Class A common stock.”

Sale of Restricted Shares

Upon the consummation of this offering, we will have 97,030,095 shares of Class A common stock (or 97,758,883 shares if the underwriters exercise their option to purchase additional shares of Class A common stock in full) outstanding. Of these shares, 28,888,888 shares, including the 11,000,000 shares sold in this offering, (or 30,538,888 shares if the underwriters exercise their option to purchase additional shares of Class A common stock in full) will be freely tradable, without further restriction or registration under the Securities Act, except any shares held by our “affiliates,” as that term is defined in Rule 144 under the Securities Act. In the absence of registration under the Securities Act, shares held by affiliates may only be sold in compliance with the limitations of Rule 144 described below or another exemption from the registration requirements of the Securities Act. As defined in Rule 144, an affiliate of an issuer is a person that directly, or indirectly through one or more intermediaries, controls, is controlled by or is under common control with the issuer. Upon the completion of this offering, approximately 68,141,207 of our outstanding shares of Class A common stock will be deemed “restricted securities,” as that term is defined under Rule 144, and would also be subject to the “lock-up” period noted below.

In addition, upon the consummation of the offering, the Unitholders will own all of the 58,244,627 shares of our Class B common stock. The Unitholders, from time to time following the offering may require Definitive OpCo to exchange all or a portion of their LLC Units for newly-issued shares of Class A common stock on a one-for-one basis. Shares of our Class B common stock will be canceled on a one-for-one basis if we, following an exchange request of a Unitholder, exchange LLC Units of such Unitholder pursuant to the terms of the Amended LLC Agreement. Shares of our Class A common stock issuable to the Unitholders upon an exchange of LLC Units would be considered “restricted securities,” as that term is defined under Rule 144 and would also be subject to the “lock-up” period noted below.

Restricted securities may be sold in the public market only if they qualify for an exemption from registration under Rule 144 under the Securities Act, which is summarized below, or any other applicable exemption under the Securities Act, or pursuant to a registration statement that is effective under the Securities Act. Immediately following the consummation of this offering, the holders of approximately 126,385,834 shares of our Class A common stock (on an assumed as-exchanged basis) will be entitled to dispose of their shares following the expiration of an initial 180-day underwriter “lock-up” period from the IPO pursuant to the holding period, volume and other restrictions of Rule 144. Goldman Sachs & Co. LLC and J.P. Morgan Securities LLC are entitled to waive these lock-up provisions at their discretion prior to the expiration dates of such lock-up agreements.

Lock-up Arrangements and Registration Rights

In connection with the IPO, we, each of our directors, executive officers and certain other stockholders, entered into lock-up agreements that restrict the sale of our securities for 180 days after September 14, 2021, subject to certain exceptions or an extension in certain circumstances.

Goldman Sachs & Co. LLC and J.P. Morgan Securities LLC intend to waive, with respect to the shares of Class A common stock and LLC Units being sold in the “synthetic secondary,” the restrictions under these lock-up agreements applicable to the participants in the “synthetic secondary” in connection with the “synthetic secondary.” The remaining shares and LLC Units held by such participants and not sold in the “synthetic secondary” will continue to be locked up under the IPO lock-up agreements.

 

179


Table of Contents

In addition, following the expiration of the lock-up period, certain stockholders will have the right, subject to certain conditions, to require us to register the sale of their shares of our common stock under federal securities laws. See “Certain Relationships and Related Party Transactions—Registration Rights Agreement.” If these stockholders exercise this right, our other existing stockholders may require us to register their registrable securities.

Following the lock-up periods described above, all of the shares of our common stock that are restricted securities or are held by our affiliates as of the date of this prospectus will be eligible for sale in the public market in compliance with Rule 144 under the Securities Act.

Rule 144

The shares of our Class A common stock sold in this offering will generally be freely transferable without restriction or further registration under the Securities Act, except that any shares of our Class A common stock held by an “affiliate” of ours may not be resold publicly except in compliance with the registration requirements of the Securities Act or under an exemption under Rule 144 or otherwise. Rule 144 permits our Class A common stock that has been acquired by a person who is an affiliate of ours, or has been an affiliate of ours within the past three months, to be sold into the market in an amount that does not exceed, during any three-month period, the greater of:

 

   

one percent of the total number of shares of our Class A common stock outstanding; or

 

   

the average weekly reported trading volume of our Class A common stock for the four calendar weeks prior to the sale.

Such sales are also subject to specific manner of sale provisions, a six-month holding period requirement, notice requirements and the availability of current public information about us.

None of our Class A common stock that are not subject to lock-up arrangements described above will be eligible for sale under Rule 144 upon the closing.

Rule 144 also provides that a person who is not deemed to have been an affiliate of ours at any time during the three months preceding a sale, and who has for at least six months beneficially owned shares of our Class A common stock that are restricted securities, will be entitled to freely sell such shares of our Class A common stock subject only to the availability of current public information regarding us. A person who is not deemed to have been an affiliate of ours at any time during the three months preceding a sale, and who has beneficially owned for at least one year shares of our Class A common stock that are restricted securities, will be entitled to freely sell such shares of our Class A common stock under Rule 144 without regard to the current public information requirements of Rule 144.

Rule 701

Rule 701 generally allows a stockholder who purchased shares of our capital stock pursuant to a written compensatory plan or contract and who is not deemed to have been an affiliate of our company during the immediately preceding 90 days to sell these shares in reliance upon Rule 144, but without being required to comply with the public information, holding period, volume limitation or notice provisions of Rule 144. Rule 701 also permits affiliates of our company to sell their Rule 701 shares under Rule 144 without complying with the holding period requirements of Rule 144. All holders of Rule 701 shares, however, are required to wait until 90 days after the date of this prospectus before selling those shares pursuant to Rule 701.

Stock Issued Under Employee Plans

We filed a registration statement on Form S-8 under the Securities Act on September 14, 2021, which became effective upon filing, to register stock issuable pursuant to awards granted under our 2021 Plan. Accordingly, shares of Class A common stock registered under such registration statement are available for sale in the open market following the effective date, unless such shares are subject to vesting restrictions with us, Rule 144 restrictions applicable to our affiliates or the lock-up restrictions described above.

 

180


Table of Contents

Additional Registration Statements

We filed a registration statement on Form S-8 under the Securities Act to register 8,989,039 shares of our Class A common stock to be issued or reserved for issuance under our equity incentive plans and 1,498,173 shares of Class A common stock to be issued or reserved for issuance under our employee stock purchase plan. Accordingly, shares registered under such registration statement are available for sale in the open market, unless such shares are subject to vesting restrictions with us or the lock-up restrictions described above.

 

181


Table of Contents

MATERIAL U.S. FEDERAL INCOME TAX CONSIDERATIONS FOR NON-U.S. HOLDERS

The following is a general discussion of material U.S. federal income tax consequences to non-U.S. holders (as defined herein) of the purchase, ownership and disposition of our Class A common stock issued pursuant to this offering. This discussion does not provide a complete analysis of all potential U.S. federal income tax considerations relating thereto. This description is based on the Code existing and proposed U.S. Treasury regulations promulgated thereunder, administrative pronouncements, judicial decisions, and interpretations of the foregoing, all as of the date hereof and all of which are subject to change, possibly with retroactive effect. This discussion is limited to non-U.S. holders (as defined herein) who hold shares of our Class A common stock as capital assets within the meaning of Section 1221 of the Code (generally for investment). Moreover, this discussion is for general information only and does not address all of the U.S. federal income tax consequences that may be relevant to you in light of your particular circumstances, nor does it discuss special tax provisions, which may apply to you if you are a holder who is subject to special treatment under U.S. federal income tax laws, such as certain financial institutions or financial services entities, insurance companies, tax-exempt entities or governmental organizations, tax-qualified retirement plans, “qualified foreign pension funds” (and entities all of the interests of which are held by qualified foreign pension funds), dealers in securities or currencies, persons who have elected to mark securities to market, entities that are treated as partnerships or other pass-through entities for U.S. federal income tax purposes (and partners or beneficial owners thereof), foreign branches, “controlled foreign corporations,” “passive foreign investment companies,” former U.S. citizens or long-term residents, holders that acquired our ordinary shares in a compensatory transaction, holders subject to special tax accounting rules as a result of any item of gross income with respect to our ordinary shares being taken into account in an applicable financial statement, corporations that accumulate earnings to avoid U.S. federal income tax, persons deemed to sell our Class A common stock under the constructive sale provisions of the Code, and persons that hold our Class A common stock as part of a straddle, hedge, conversion transaction, or other integrated investment. In addition, this discussion does not address estate or gift taxes, the alternative minimum tax, the Medicare contribution tax or any state, local or foreign taxes or any U.S. federal tax laws other than U.S. federal income tax laws.

You are urged to consult with your own tax advisor concerning the U.S. federal income tax consequences of acquiring, owning and disposing of our Class A common stock, as well as the application of any state, local, or foreign income and other tax laws or tax treaties.

As used in this section, a “non-U.S. holder” is a beneficial owner of our Class A common stock (other than a partnership or any other entity treated as a pass-through entity for U.S. federal income tax purposes) that is not, for U.S. federal income tax purposes:

 

   

an individual who is a citizen or resident of the U.S.,

 

   

a corporation (or other entity taxable as a corporation for U.S. federal income tax purposes) that is created or organized in or under the laws of the U.S., any state thereof or the District of Columbia,

 

   

an estate the income of which is subject to U.S. federal income taxation regardless of its source, or

 

   

a trust if (i) a court within the U.S. is able to exercise primary supervision over the administration of the trust and one or more “United States persons” (within the meaning of Section 7701(a)(30) of the Code) have the authority to control all substantial decisions of the trust or (ii) it has a valid election in effect under applicable U.S. Treasury regulations to be treated as a United States person for U.S. federal income tax purposes.

If a partnership or other entity treated as a pass-through entity for U.S. federal income tax purposes is a holder of our Class A common stock, the tax treatment of a partner in the partnership or an owner of the other pass-through entity will depend upon the status of the partner or owner and the activities of the partnership or other pass-through entity. Any partnership or other pass-through entity, and any partner in such a partnership or owner of such a pass-through entity, holding shares of our Class A common stock is urged to consult its own tax advisor as to the particular U.S. federal income tax consequences applicable to it.

 

182


Table of Contents

INVESTORS CONSIDERING THE PURCHASE OF OUR CLASS A COMMON STOCK ARE URGED TO CONSULT THEIR OWN TAX ADVISORS REGARDING THE APPLICATION OF U.S. FEDERAL INCOME TAX LAWS TO THEIR PARTICULAR SITUATIONS AND THE CONSEQUENCES OF OTHER FEDERAL, STATE, LOCAL AND FOREIGN TAX LAWS, AND APPLICABLE TAX TREATIES.

Distributions on Class A Common Stock

If we pay distributions on shares of our Class A common stock, such distributions will constitute dividends for U.S. federal income tax purposes to the extent paid from our current or accumulated earnings and profits, as determined under U.S. federal income tax principles. Distributions in excess of our current and accumulated earnings and profits will constitute a return of capital that is applied against and reduces, but not below zero, a non-U.S. holder’s adjusted tax basis in shares of our Class A common stock. Any remaining excess will be treated as gain realized on the sale or other taxable disposition of our Class A common stock. See “—Sales or Other Taxable Dispositions of Class A Common Stock.”

Any dividend paid to a non-U.S. holder on our Class A common stock will generally be subject to U.S. federal withholding tax at a 30% rate, subject to the discussion below regarding effectively connected income. The withholding tax might not apply, however, or might apply at a reduced rate, under the terms of an applicable income tax treaty between the U.S. and the non-U.S. holder’s country of residence. Generally, in order for the applicable withholding agent to withhold tax at a lower treaty rate, a non-U.S. holder must certify its entitlement to treaty benefits. A non-U.S. holder generally can meet this certification requirement by providing a valid Internal Revenue Service (“IRS”) Form W-8BEN or IRS Form W-8BEN-E (or other applicable form), as applicable, to the applicable withholding agent. If the non-U.S. holder holds the stock through a financial institution or other agent acting on the non-U.S. holder’s behalf, the non-U.S. holder will be required to provide appropriate documentation to the agent. The non-U.S. holder’s agent will then be required to provide certification to the applicable withholding agent, either directly or through other intermediaries. Even if our current or accumulated earnings and profits are less than the amount of the distribution, the applicable withholding agent may elect to treat the entire distribution as a dividend for U.S. federal tax purposes. A non-U.S. holder that does not timely furnish the required documentation, but that qualifies for a reduced treaty rate, generally may obtain a refund of any excess amounts withheld by timely filing an appropriate claim for refund with the IRS. You are urged to consult your own tax advisors regarding your entitlement to benefits under a relevant income tax treaty.

Dividends received by a non-U.S. holder that are effectively connected with a U.S. trade or business conducted by the non-U.S. holder and, if required by an applicable income tax treaty between the U.S. and the non-U.S. holder’s country of residence, are attributable to a permanent establishment (or, in certain cases involving individual holders, a fixed base) maintained by the non-U.S. holder in the U.S., are generally not subject to such withholding tax. To obtain this exemption, a non-U.S. holder must provide the applicable withholding agent with a valid IRS Form W-8ECI (or applicable successor form) properly certifying such exemption. Such effectively connected dividends, although generally not subject to withholding tax (provided certain certification and disclosure requirements are satisfied), are taxed at the same rates applicable to United States persons, net of certain deductions and credits. In addition to this tax, such effectively connected dividends, as adjusted for certain items, received by corporate non-U.S. holders may also be subject to a branch profits tax at a rate of 30% or such lower rate as may be specified by an applicable income tax treaty.

Sales or Other Taxable Dispositions of Class A Common Stock

Subject to the discussion below on backup withholding and other withholding requirements, gain realized by a non-U.S. holder on a sale, exchange or other taxable disposition of our Class A common stock generally will not be subject to U.S. federal income or withholding tax, unless:

 

   

the gain (i) is effectively connected with the conduct by the non-U.S. holder of a U.S. trade or business and (ii) if required by an applicable income tax treaty between the U.S. and the non-U.S. holder’s

 

183


Table of Contents
 

country of residence, is attributable to a permanent establishment (or, in certain cases involving individual holders, a fixed base) maintained by the non-U.S. holder in the U.S. (in which case the special rules described below apply),

 

   

the non-U.S. holder is an individual who is present in the U.S. for 183 or more days in the taxable year of such disposition and certain other conditions are met (in which case the gain would be subject to a flat 30% tax, or such reduced rate as may be specified by an applicable income tax treaty, which may be offset by certain U.S. source capital losses, provided the non-U.S holder has timely filed U.S. federal income tax returns with respect to such losses), or

 

   

we are, or have been, a U.S. real property holding corporation (a “USRPHC”) for U.S. federal income tax purposes at any time during the shorter of the five-year period ending on the date of such disposition of our Class A common stock and the non-U.S. holder’s holding period for our Class A common stock.

Generally, a corporation is a USRPHC if the fair market value of its “United States real property interests” equals 50% or more of the sum of the fair market value of (a) its worldwide real property interests and (b) its other assets used or held for use in a trade or business. The tax relating to a sale or other taxable disposition of stock in a USRPHC does not apply to a non-U.S. holder whose holdings, actual and constructive, amount to 5% or less of our Class A common stock at all times during the applicable period, provided that our Class A common stock is regularly traded on an established securities market. No assurance can be provided that our Class A common stock will be regularly traded on an established securities market at all times for purposes of the rules described above. Although there can be no assurances in this regard, we believe we have not been and are not currently a USRPHC, and do not anticipate being a USRPHC in the future. You are urged to consult your own tax advisor about the consequences that could result if we have been, are or become a USRPHC.

If any gain from the sale, exchange or other taxable disposition of our Class A common stock (1) is effectively connected with a U.S. trade or business conducted by a non-U.S. holder and (2) if required by an applicable income tax treaty between the U.S. and the non-U.S. holder’s country of residence, is attributable to a permanent establishment (or, in certain cases involving individuals, a fixed base) maintained by such non-U.S. holder in the U.S., then the gain generally will be subject to U.S. federal income tax on a net income basis at the same rates applicable to United States persons, net of certain deductions and credits. In addition to this tax, such effectively connected gain, as adjusted for certain items, realized by corporate non-U.S. holders may also be subject to a branch profits tax at a rate of 30% or such lower rate as may be specified by an applicable income tax treaty.

Backup Withholding and Information Reporting

Any distributions that are paid to a non-U.S. holder must be reported annually to the IRS and to the non-U.S. holder, regardless of whether such distributions constitute dividends or whether any tax was actually withheld. Copies of these information returns also may be made available to the tax authorities of the country in which the non-U.S. holder resides or is established under the provisions of various treaties or agreements for the exchange of information. Dividends paid on our Class A common stock and the gross proceeds from a taxable disposition of our Class A common stock may be subject to additional information reporting and may also be subject to U.S. federal backup withholding if such non-U.S. holder fails to comply with applicable U.S. information reporting and certification requirements. Provision of an IRS Form W-8 appropriate to the non-U.S. holder’s circumstances will generally satisfy the certification requirements necessary to avoid the additional information reporting and backup withholding.

Backup withholding is not an additional tax. Any amounts so withheld under the backup withholding rules will be refunded by the IRS or credited against the non-U.S. holder’s U.S. federal income tax liability, provided that the required information is timely furnished to the IRS.

 

184


Table of Contents

Other Withholding Taxes

Provisions commonly referred to as “FATCA” impose withholding (separate and apart from, but without duplication of, the withholding tax described above) at a rate of 30% on payments of U.S.-source dividends (including our dividends) paid to “foreign financial institutions” (which is broadly defined for this purpose and in general includes investment vehicles) and certain other non-U.S. entities unless various U.S. information reporting and due diligence requirements (generally relating to ownership by United States persons of interests in or accounts with those entities) have been satisfied, or an exemption applies. An intergovernmental agreement between the U.S. and an applicable foreign jurisdiction may modify these requirements. If FATCA withholding is imposed, a beneficial owner that is not a foreign financial institution generally will be entitled to a refund of any amounts withheld by filing a U.S. federal income tax return containing the required information (which may entail significant administrative burden). While withholding under FATCA would have applied also to payments of gross proceeds from the sale or other taxable disposition of our Class A common stock, proposed U.S. Treasury regulations eliminate FATCA withholding on payments of gross proceeds entirely. Taxpayers generally may rely on these proposed U.S. Treasury regulations until final Treasury regulations are issued. Non-U.S. holders are urged to consult their own tax advisors regarding the effects of FATCA on their investment in our Class A common stock.

THE PRECEDING DISCUSSION OF U.S. FEDERAL INCOME TAX CONSIDERATIONS IS FOR GENERAL INFORMATION ONLY. IT IS NOT TAX ADVICE. EACH PROSPECTIVE INVESTOR IS URGED TO CONSULT ITS OWN TAX ADVISOR REGARDING THE PARTICULAR U.S. FEDERAL, STATE, LOCAL AND FOREIGN TAX CONSEQUENCES OF PURCHASING, OWNING AND DISPOSING OF OUR CLASS A COMMON STOCK, INCLUDING THE CONSEQUENCES OF ANY PROPOSED CHANGE IN APPLICABLE LAWS, INTERGOVERNMENTAL AGREEMENTS OR TAX TREATIES.

 

185


Table of Contents

UNDERWRITING

We and the underwriters named below have entered into an underwriting agreement with respect to the shares of our Class A common stock being offered. Subject to certain conditions, each underwriter has severally agreed to purchase the number of shares indicated in the following table. Goldman Sachs & Co. LLC, J.P. Morgan Securities LLC, Morgan Stanley & Co. LLC and Barclays Capital Inc. are acting as representatives of the underwriters.

 

Underwriters

   Number of Shares  

Goldman Sachs & Co. LLC

     2,750,000  

J.P. Morgan Securities LLC

     2,750,000  

Morgan Stanley & Co. LLC

     1,650,000  

Barclays Capital Inc.

     1,100,000  

Credit Suisse Securities (USA) LLC

     825,000  

Deutsche Bank Securities Inc.

     825,000  

Canaccord Genuity LLC

     330,000  

Raymond James & Associates, Inc.

     330,000  

Stifel, Nicolaus & Company, Incorporated

     330,000  

Drexel Hamilton, LLC

     55,000  

Loop Capital Markets LLC

     55,000  
  

 

 

 

Total

     11,000,000  
  

 

 

 

The underwriters will be committed to take and pay for all of the shares of our Class A common stock being offered, if any are taken, other than the shares covered by the option described below unless and until this option is exercised.

The underwriters have an option to buy up to an additional 1,650,000 shares of our Class A common stock from us to cover sales by the underwriters of a greater number of shares than the total number set forth in the table above. They may exercise that option for 30 days after the date of this prospectus. If any shares of our Class A common stock are purchased pursuant to this option, the underwriters will severally purchase shares in approximately the same proportion as set forth in the table above.

The following tables show the per share and total underwriting discounts and commissions to be paid to the underwriters by us. Such amounts are shown assuming both no exercise and full exercise of the underwriters’ option to purchase additional shares of our Class A common stock.

 

Paid by Us

   No Exercise      Full Exercise  

Per share

   $ 1.26      $ 1.26  

Total

   $ 13,860,000      $ 15,939,000  

Shares of our Class A common stock sold by the underwriters to the public will initially be offered at the public offering price set forth on the cover page of this prospectus. Any shares of our Class A common stock sold by the underwriters to securities dealers may be sold at a discount of up to $0.756 per share from the public offering price. After the initial offering of the shares, the representatives may change the offering price and the other selling terms. The offering of the shares by the underwriters is subject to receipt and acceptance and subject to the underwriters’ right to reject any order in whole or in part.

We and Definitive OpCo have agreed with the underwriters not to offer, pledge, sell, contract to sell, sell any option or contract to purchase, purchase any option or contract to sell, grant any option, right or warrant to purchase, lend or otherwise transfer or dispose of any shares of, or securities convertible into or exchangeable for shares of, our Class A common stock during the period from the date of this prospectus continuing through the date 90 days after the date of this prospectus, or, if later, March 13, 2021, except with the prior written consent of Goldman Sachs & Co. LLC and J.P. Morgan Securities LLC. These restrictions do not apply to (i) the issuance of shares of, or securities convertible into or exercisable for shares of, our Class A common stock pursuant to the conversion or exchange of convertible or exchangeable securities or the exercise of warrants or options or the

 

186


Table of Contents

settlement of RSUs, in each case outstanding on the date of the underwriting agreement; (ii) grants of equity awards and the issuance of shares of, or securities convertible into or exercisable or exchangeable for shares of, our Class A common stock pursuant to an equity compensation plan; (iii) the issuance of up to 10% of the outstanding shares of, or securities convertible into, exercisable for or which are otherwise exchangeable for, shares of our Class A common stock in acquisitions or other similar strategic transactions; (iv) the establishment of a trading plan pursuant to Rule 10b5-1 under the Exchange Act, provided certain conditions are met; or (v) the filing of any registration statement on Form S-8 relating to certain equity incentive plans; provided that we shall cause the recipient of any securities sold or issued pursuant to clauses (iv) and (v) to agree in writing to be bound by the restrictions set forth in the lock-up agreement described below. Nor do the restrictions prohibit non-public submission to the SEC of any registration statements under the Securities Act, provided certain conditions are met. In connection with the IPO, we made a similar agreement with respect to the period ending 180 days after September 14, 2021.

In connection with our IPO, our directors, executive officers and the holders of substantially all of our Class A common stock, and securities convertible into, exchangeable for or that represent the right to receive Class A common stock, entered into lock-up agreements with the underwriters pursuant to which they have agreed that, for a period ending 180 days after September 14, 2021 (the “Lock-up Period”), and without the prior written consent of Goldman Sachs & Co. LLC and J.P. Morgan Securities LLC, they will not (a) offer, pledge, sell, contract to sell, sell any option or contract to purchase, purchase any option or contract to sell, grant any option, right or warrant to purchase, lend, or otherwise transfer or dispose of, directly or indirectly, any shares of, or any securities convertible into or exercisable or exchangeable for, our common stock (the “Lock-up Securities”), (b) enter into any hedging or other agreement or transaction that transfers any of the economic consequences of ownership of the Lock-Up Securities (whether any such transaction described in clause (a) or (b) is to be settled by delivery of any Lock-Up Securities, in cash or otherwise) or (c) publicly disclose the intention to do any of the foregoing.

The restrictions described in the immediately preceding paragraph do not apply to:

 

  (i)

the sale of our Class A common stock to the underwriters in our IPO;

 

  (ii)

transfers by will or intestacy; provided that (x) any such transfer shall not involve a disposition for value and each recipient shall agree in writing to be bound by the restrictions set forth in the lock-up agreements and (y) no public filing, report or announcement shall be voluntarily made, and if any filing under Section 16 of the Exchange Act, or other public filing, report or announcement reporting a reduction in beneficial ownership of shares of our Class A common stock in connection with such transfer shall be legally required during the Lock-up Period, such filing, report or announcement shall clearly indicate in the footnotes the nature and conditions of such transfer;

 

  (iii)

transfers (A) as a bona fide gift or gifts, (B) to any trust, partnership, limited liability company or other entity for the benefit of the holder, the immediate family of the holder, or if the holder is a trust, to a trustor or beneficiary of the trust or to the estate of a beneficiary of such trust, or any private foundation or similar charitable organization over which the holder has control, provided that any such transfers to a private foundation or similar charitable organization shall not, in the aggregate and together with any such transfers pursuant to any substantially similar lock-up agreement with the representatives of the underwriters, exceed 1.00% of the outstanding shares of our common stock immediately following the offering, (C) to any partnership, limited liability company or other entity of which the holder and the holder’s immediate family are the legal and beneficial owner of all of the outstanding equity securities or similar interests, (D) to any immediate family member or investment fund or other entity controlled or managed by the holder or (E) if the holder is a business entity, (1) to another business entity that is an affiliate of the holder, or to any investment fund or other entity controlling, controlled by, managing or managed by or under common control with the holder or affiliates of the holder or (2) as part of a distribution to limited partners, limited liability company members or shareholders of the holder, or holders of similar equity interests in the holder; provided, in each case, that (x) any such transfer shall not involve a disposition for value and each recipient shall agree in writing to be bound by the restrictions set forth in the lock-up agreements and (y) no filing by any party under the Exchange Act

 

187


Table of Contents
  or other public announcement shall be required or made voluntarily in connection with such transfer;

 

  (iv)

transfers (A) by operation of law, (B) to a nominee or custodian of a person or entity to whom a disposition or transfer would be permissible under certain exceptions to the lock-up agreements, (C) pursuant to an order of certain courts or regulatory agencies; (D) as part of a sale of the holder’s Lock-Up Securities acquired in the offering (subject to certain exceptions) or open market transactions after the closing of the IPO or (E) to us in connection with the vesting, settlement or exercise of rights to purchase shares of our common stock, provided that any such shares received shall be subject to the terms of the lock-up agreements and that any such rights are held pursuant to certain equity incentive plans; provided, in each case, that no public filing, report or announcement shall be voluntarily made, and if any filing under Section 16 of the Exchange Act, or other public filing, report or announcement reporting a reduction in beneficial ownership of shares of our Class A common stock in connection with such transfer shall be legally required during the Lock-up Period, such filing, report or announcement shall clearly indicate in the footnotes the nature and conditions of such transfer;

 

  (v)

transfers to us from one of our employees upon death, disability or termination of employment or other service relationship with us or the holder’s failure to meet certain conditions set out upon receipt of such securities, in each case, of such employee;

 

  (vi)

transfers pursuant to a bona fide third-party tender offer, merger, consolidation or other similar transaction made to all holders of our capital stock involving a change of control, provided that in the event that such transaction is not completed, the holder’s Lock-Up Securities shall remain subject to the restrictions set forth in the lock-up agreements;

 

  (vii)

(A) the exercise of outstanding options or warrants or the settlement of other equity awards pursuant to certain equity incentive plans or (B) the conversion of outstanding shares of our preferred stock, warrants to acquire shares of our preferred stock or convertible securities into, or warrants to acquire shares of, our common stock; provided, in each case, that any securities received are subject to the terms of the lock-up agreements; or

 

  (viii)

the establishment of a trading plan pursuant to Rule 10b5-1 under the Exchange Act, provided that (A) no such plan shall provide for the transfer of any Lock-Up Securities during the Lock-up Period and (B) no filing under the Exchange Act or other public announcement shall be required or voluntarily made in connection with such trading plan and any public announcement or public filing under the Exchange Act regarding the establishment of such plan shall include a statement that such individual is not permitted to transfer, sell or otherwise dispose of any Lock-up Securities during the Lock-up Period.

In the event that, during the Lock-Up Period, Goldman Sachs & Co. LLC and J.P. Morgan Securities LLC release or waive any prohibition set forth in the lock-up agreements (a “Triggering Release”), at the time of the request of the Triggering Release, and subject to certain exceptions, the same percentage of securities of the holder as the percentage of securities being released in the Triggering Release represents with respect to the securities held directly or indirectly by each such holder shall be automatically and concurrently released from the lock-up agreement to the same extent; provided that, if such Triggering Release is effected in connection with an underwritten public offering that is a secondary offering of our Class A common stock, such securities shall only be released to the extent necessary to permit the offer, transfer and sale of such securities in the underwritten offering, and any securities subject to the lock-up agreement that are not actually sold in the underwritten offering will not be deemed released from the restrictions of the lock-up agreement.

In connection with this offering, Goldman Sachs & Co. LLC and J.P. Morgan LLC have agreed to waive the lock-up restrictions applicable to us for purposes of this offering. Also in connection with this offering and the “synthetic secondary,” Goldman Sachs & Co. LLC and J.P. Morgan Securities LLC intend to waive, with respect to the shares of Class A common stock and LLC Units being sold in the “synthetic secondary,” the restrictions under these lock-up agreements applicable to the participants in the “synthetic secondary,” including certain of our directors and officers. This waiver relates only to the sale of shares in the “synthetic secondary” and becomes effective at the time of pricing of this offering. The remaining shares and LLC Units held by such participants

 

188


Table of Contents

and not sold in the “synthetic secondary” will continue to be locked up under the IPO lock-up agreements until the expiration of the original 180-day lock-up period ending on March 13, 2021.

Our common stock is listed on Nasdaq under the symbol “DH.”

In connection with the offering, the underwriters may purchase and sell shares of our Class A common stock in the open market. These transactions may include short sales, stabilizing transactions and purchases to cover positions created by short sales. Short sales involve the sale by the underwriters of a greater number of shares than they are required to purchase in this offering, and a short position represents the amount of such sales that have not been covered by subsequent purchases. A “covered short position” is a short position that is not greater than the amount of additional shares for which the underwriters’ option described above may be exercised. The underwriters may cover any covered short position by either exercising their option to purchase additional shares or purchasing shares in the open market. In determining the source of shares to cover the covered short position, the underwriters will consider, among other things, the price of shares available for purchase in the open market as compared to the price at which they may purchase additional shares pursuant to the option described above. “Naked” short sales are any short sales that create a short position greater than the amount of additional shares of our Class A common stock for which the option described above may be exercised. The underwriters must cover any such naked short position by purchasing shares in the open market. A naked short position is more likely to be created if the underwriters are concerned that there may be downward pressure on the price of our Class A common stock in the open market after pricing that could adversely affect investors who purchase in this offering. Stabilizing transactions consist of various bids for or purchases of our Class A common stock made by the underwriters in the open market prior to the completion of this offering.

The underwriters may also impose a penalty bid. This occurs when a particular underwriter repays to the underwriters a portion of the underwriting discounts received by it because the representatives have repurchased shares sold by or for the account of such underwriter in stabilizing or short covering transactions.

Purchases to cover a short position and stabilizing transactions, as well as other purchases by the underwriters for their own accounts, may have the effect of preventing or retarding a decline in the market price of our Class A common stock, and together with the imposition of the penalty bid, may stabilize, maintain or otherwise affect the market price of our Class A common stock. As a result, the price of our Class A common stock may be higher than the price that otherwise might exist in the open market. The underwriters are not required to engage in these activities and may end any of these activities at any time. These transactions may be effected on Nasdaq in the over-the-counter market or otherwise.

We estimate that our share of the total expenses of this offering, excluding underwriting discounts and Commissions, will be approximately $2 million. We have agreed to reimburse the underwriters for certain of their expenses in an amount of up to $35,000. The underwriters have agreed to reimburse us for certain expenses incurred by us in connection with this offering upon the closing of the offering.

We have agreed to indemnify the several underwriters against certain liabilities, including liabilities under the Securities Act.

The underwriters and their respective affiliates are full service financial institutions engaged in various activities, which may include sales and trading, commercial and investment banking, advisory, investment management, investment research, principal investment, hedging, market making, brokerage and other financial and non-financial activities and services. Certain of the underwriters and their respective affiliates have provided, and may in the future provide, a variety of these services to us and to persons and entities with relationships with us, for which they received or will receive customary fees and expenses. For example, certain of the underwriters and their respective affiliates are expected to serve as arrangers in connection with our new senior credit facilities. See “Prospectus Summary—Debt Refinancing.”

In the ordinary course of their various business activities, the underwriters and their respective affiliates, officers, directors and employees may purchase, sell or hold a broad array of investments and actively trade securities, derivatives, loans, commodities, currencies, credit default swaps and other financial instruments for their own account and for the accounts of their customers, and such investment and trading activities may involve

 

189


Table of Contents

or relate to assets, securities and/or instruments of the issuer (directly, as collateral securing other obligations or otherwise) and/or persons and entities with relationships with the issuer. The underwriters and their respective affiliates may also communicate independent investment recommendations, market color or trading ideas and/or publish or express independent research views in respect of such assets, securities or instruments and may at any time hold, or recommend to clients that they should acquire, long and/or short positions in such assets, securities and instruments.

European Economic Area

In relation to each Member State of the European Economic Area (each a “Relevant Member State”), no shares have been offered or will be offered pursuant to this offering to the public in that Relevant Member State prior to the publication of a prospectus in relation to the shares which has been approved by the competent authority in that Relevant Member State or, where appropriate, approved in another Relevant Member State and notified to the competent authority in that Relevant Member State, all in accordance with the EU Prospectus Regulation, except that the shares may be offered to the public in that Relevant Member State at any time under the following exemptions under the EU Prospectus Regulation:

 

  a)

to any legal entity which is a qualified investor as defined under the EU Prospectus Regulation;

 

  b)

to fewer than 150 natural or legal persons (other than qualified investors as defined under the EU Prospectus Regulation) subject to obtaining the prior consent of the representatives for any such offer; or

 

  c)

in any other circumstances falling within Article 1(4) of the EU Prospectus Regulation,

provided that no such offer of the shares shall require us or any underwriter to publish a prospectus pursuant to Article 3 of the EU Prospectus Regulation or supplement a prospectus pursuant to Article 23 of the EU Prospectus Regulation.

For the purposes of this provision, the expression an “offer to the public” in relation to the shares in any Relevant Member State means the communication in any form and by any means of sufficient information on the terms of the offer and any shares to be offered so as to enable an investor to decide to purchase any shares, and the expression ‘EU Prospectus Regulation” means Regulation (EU) 2017/1129.

Each person in a Relevant Member State who receives any communication in respect of, or who acquires any shares under, this offering contemplated hereby will be deemed to have represented, warranted and agreed to and with each of the underwriters and their affiliates and us that:

 

  a)

it is a qualified investor within the meaning of the EU Prospectus Regulation; and

 

  b)

in the case of any shares acquired by it as a financial intermediary, as that term is used in Article 5 of the EU Prospectus Regulation, (i) the shares acquired by it in this offering have not been acquired on a non-discretionary basis on behalf of, nor have they been acquired with a view to their offer or resale to, persons in any Relevant Member State other than qualified investors, as that term is defined in the EU Prospectus Regulation, or have been acquired in other circumstances falling within the points (a) to (d) of Article 1(4) of the EU Prospectus Regulation and the prior consent of the representatives has been given to the offer or resale; or (ii) where the shares have been acquired by it on behalf of persons in any Relevant Member State other than qualified investors, the offer of those shares to it is not treated under the EU Prospectus Regulation as having been made to such persons.

We, the underwriters and their affiliates, and others will rely upon the truth and accuracy of the foregoing representation, acknowledgement and agreement. Notwithstanding the above, a person who is not a qualified investor and who has notified the representatives of such fact in writing may, with the prior consent of the representatives, be permitted to acquire shares in this offering.

United Kingdom

No shares have been offered or will be offered pursuant to the offering to the public in the United Kingdom prior to the publication of a prospectus in relation to the shares which has been approved by the Financial Conduct Authority in accordance with the UK Prospectus Regulation, except that it may make an offer to the

 

190


Table of Contents

public in the United Kingdom of any shares at any time under the following exemptions under the UK Prospectus Regulation:

 

  a)

to any legal entity which is a qualified investor as defined under the UK Prospectus Regulation;

 

  b)

to fewer than 150 natural or legal persons (other than qualified investors as defined under the UK Prospectus Regulation), subject to obtaining the prior consent of the representatives for any such offer; or

 

  c)

in any other circumstances falling within Article 1(4) of the UK Prospectus Regulation.

provided that no such offer of the shares shall require us or any underwriter to publish a prospectus pursuant to Article 3 of the UK Prospectus Regulation or supplement a prospectus pursuant to Article 23 of the UK Prospectus Regulation.

In the United Kingdom, the offering is only addressed to, and is directed only at, “qualified investors” within the meaning of Article 2(e) of the UK Prospectus Regulation, who are also (i) persons having professional experience in matters relating to investments who fall within the definition of “investment professionals” in Article 19(5) of the Financial Services and Markets Act 2000 (Financial Promotion) Order 2005 (the “Order”); (ii) high net worth bodies corporate, unincorporated associations and partnerships and trustees of high value trusts as described in Article 49(2) of the Order; or (iii) persons to whom it may otherwise lawfully be communicated (all such persons being referred to as “relevant persons”). This prospectus must not be acted on or relied on by persons who are not relevant persons. Any investment or investment activity to which this prospectus relates is available only to relevant persons and will be engaged in only with relevant persons.

For the purposes of this provision, the expression an “offer to the public” in relation to the shares in the United Kingdom means the communication in any form and by any means of sufficient information on the terms of the offering and any shares to be offered so as to enable an investor to decide to purchase or subscribe for any shares, and the expression “UK Prospectus Regulation” means the UK version of Regulation (EU) No 2017/1129 as amended by The Prospectus (Amendment etc.) (EU Exit) Regulations 2019, which is part of UK law by virtue of the European Union (Withdrawal) Act 2018.

Canada

The shares may be sold in Canada only to purchasers purchasing, or deemed to be purchasing, as principal that are accredited investors, as defined in National Instrument 45-106 Prospectus Exemptions or subsection 73.3(1) of the Securities Act (Ontario), and are permitted clients, as defined in National Instrument 31-103 Registration Requirements, Exemptions, and Ongoing Registrant Obligations. Any resale of the shares must be made in accordance with an exemption form, or in a transaction not subject to, the prospectus requirements of applicable securities laws.

Securities legislation in certain provinces or territories of Canada may provide a purchaser with remedies for rescission or damages if this prospectus (including any amendment hereto) contains a misrepresentation, provided that the remedies for rescission or damages are exercised by the purchaser within the time limit prescribed by the securities legislation of the purchaser’s province or territory. The purchaser should refer to any applicable provisions of the securities legislation of the purchaser’s province or territory of these rights or consult with a legal advisor.

Pursuant to section 3A.3 of National Instrument 33-105 Underwriting Conflicts (NI 33-105), the underwriters are not required to comply with the disclosure requirements of NI 33-105 regarding underwriter conflicts of interest in connection with this offering.

Hong Kong

The shares may not be offered or sold in Hong Kong by means of any document other than (i) in circumstances which do not constitute an offer to the public within the meaning of the Companies (Winding Up and Miscellaneous Provisions) Ordinance (Cap. 32, Laws of Hong Kong), or (ii) to “professional investors”

 

191


Table of Contents

within the meaning of the Securities and Futures Ordinance (Cap. 571, Laws of Hong Kong) and any rules made thereunder, or (iii) in other circumstances which do not result in the document being a “prospectus” within the meaning of the Companies (Winding Up and Miscellaneous Provisions) Ordinance (Cap. 32, Laws of Hong Kong) and no advertisement, invitation or document relating to the shares may be issued or may be in the possession of any person for the purpose of issue (in each case whether in Hong Kong or elsewhere), which is directed at, or the contents of which are likely to be accessed or read by, the public in Hong Kong (except if permitted to do so under the laws of Hong Kong) other than with respect to shares which are or are intended to be disposed of only to persons outside Hong Kong or only to “professional investors” within the meaning of the Securities and Futures Ordinance (Cap. 571, Laws of Hong Kong) and any rules made thereunder.

Singapore

This prospectus has not been registered as a prospectus with the Monetary Authority of Singapore. Accordingly, this prospectus and any other document or material in connection with the offer or sale, or invitation for subscription or purchase, of the shares may not be circulated or distributed, nor may the shares be offered or sold, or be made the subject of an invitation for subscription or purchase, whether directly or indirectly, to persons in Singapore other than (i) to an institutional investor (as defined under Section 4A of the Securities and Futures Act, Chapter 289 of Singapore (the “SFA”)) under Section 274 of the SFA, (ii) to a relevant person (as defined in Section 275(2) of the SFA) pursuant to Section 275(1) of the SFA, or any person pursuant to Section 275(1A) of the SFA, and in accordance with the conditions specified in Section 275 of the SFA or (iii) otherwise pursuant to, and in accordance with the conditions of, any other applicable provision of the SFA, in each case subject to conditions set forth in the SFA.

Where the shares are subscribed or purchased under Section 275 of the SFA by a relevant person which is a corporation (which is not an accredited investor (as defined in Section 4A of the SFA)) the sole business of which is to hold investments and the entire share capital of which is owned by one or more individuals, each of whom is an accredited investor, the securities (as defined in Section 239(1) of the SFA) of that corporation shall not be transferable for 6 months after that corporation has acquired the shares under Section 275 of the SFA except: (1) to an institutional investor under Section 274 of the SFA or to a relevant person (as defined in Section 275(2) of the SFA), (2) where such transfer arises from an offer in that corporation’s securities pursuant to Section 275(1A) of the SFA, (3) where no consideration is or will be given for the transfer, (4) where the transfer is by operation of law, (5) as specified in Section 276(7) of the SFA, or (6) as specified in Regulation 32 of the Securities and Futures (Offers of Investments) (Shares and Debentures) Regulations 2005 of Singapore (“Regulation 32”).

Where the shares are subscribed or purchased under Section 275 of the SFA by a relevant person which is a trust (where the trustee is not an accredited investor (as defined in Section 4A of the SFA)) whose sole purpose is to hold investments and each beneficiary of the trust is an accredited investor, the beneficiaries’ rights and interest (howsoever described) in that trust shall not be transferable for 6 months after that trust has acquired the shares under Section 275 of the SFA except: (1) to an institutional investor under Section 274 of the SFA or to a relevant person (as defined in Section 275(2) of the SFA), (2) where such transfer arises from an offer that is made on terms that such rights or interest are acquired at a consideration of not less than $200,000 (or its equivalent in a foreign currency) for each transaction (whether such amount is to be paid for in cash or by exchange of securities or other assets), (3) where no consideration is or will be given for the transfer, (4) where the transfer is by operation of law, (5) as specified in Section 276(7) of the SFA, or (6) as specified in Regulation 32.

Japan

The securities have not been and will not be registered under the Financial Instruments and Exchange Act of Japan (Act No. 25 of 1948, as amended), or the FIEA. The securities may not be offered or sold, directly or

 

192


Table of Contents

indirectly, in Japan or to or for the benefit of any resident of Japan (including any person resident in Japan or any corporation or other entity organized under the laws of Japan) or to others for reoffering or resale, directly or indirectly, in Japan or to or for the benefit of any resident of Japan, except pursuant to an exemption from the registration requirements of the FIEA and otherwise in compliance with any relevant laws and regulations of Japan.

Switzerland

The shares may not be publicly offered in Switzerland and will not be listed on the SIX Swiss Exchange or on any other stock exchange or regulated trading facility in Switzerland. This document does not constitute a prospectus within the meaning of, and has been prepared without regard to the disclosure standards for issuance prospectuses under, art. 652a or art. 1156 of the Swiss Code of Obligations or the disclosure standards for listing prospectuses under art. 27 ff. of the SIX Listing Rules or the listing rules of any other stock exchange or regulated trading facility in Switzerland. Neither this document nor any other offering or marketing material relating to the shares or the offering may be publicly distributed or otherwise made publicly available in Switzerland.

Neither this document nor any other offering or marketing material relating to the offering, the Company, the shares have been or will be filed with or approved by any Swiss regulatory authority. In particular, this document will not be filed with, and the offer of shares will not be supervised by, the Swiss Financial Market Supervisory Authority FINMA (FINMA), and the offer of shares has not been and will not be authorized under the Swiss Federal Act on Collective Investment Schemes (“CISA”). The investor protection afforded to acquirers of interests in collective investment schemes under the CISA does not extend to acquirers of shares.

Monaco

The shares may not be offered or sold, directly or indirectly, to the public in Monaco other than by a Monaco Bank or a duly authorized Monegasque intermediary acting as a professional institutional investor which has such knowledge and experience in financial and business matters as to be capable of evaluating the risks and merits of an investment in the fund. Consequently, this prospectus may only be communicated to (i) banks, and (ii) portfolio management companies duly licensed by the “Commission de Contrôle des Activités Financières” by virtue of Law n° 1.338, of September 7, 2007, and authorized under Law n° 1.144 of July 26, 1991. Such regulated intermediaries may in turn communicate this prospectus to potential investors.

Australia

This prospectus:

 

  a)

does not constitute a disclosure document or a prospectus under Chapter 6D.2 of the Corporations Act 2001 (Cth) (the “Corporations Act”);

 

  b)

has not been, and will not be, lodged with the Australian Securities and Investments Commission (“ASIC”), as a disclosure document for the purposes of the Corporations Act and does not purport to include the information required of a disclosure document for the purposes of the Corporations Act; and

 

  c)

may only be provided in Australia to select investors who are able to demonstrate that they fall within one or more of the categories of investors, available under section 708 of the Corporations Act (“Exempt Investors”).

The shares may not be directly or indirectly offered for subscription or purchased or sold, and no invitations to subscribe for or buy the shares may be issued, and no draft or definitive offering memorandum, advertisement or other offering material relating to any shares may be distributed in Australia, except where disclosure to

 

193


Table of Contents

investors is not required under Chapter 6D of the Corporations Act or is otherwise in compliance with all applicable Australian laws and regulations. By submitting an application for the shares, you represent and warrant to us that you are an Exempt Investor.

As any offer of shares under this document will be made without disclosure in Australia under Chapter 6D.2 of the Corporations Act, the offer of those securities for resale in Australia within 12 months may, under section 707 of the Corporations Act, require disclosure to investors under Chapter 6D.2 if none of the exemptions in section 708 applies to that resale. By applying for the shares you undertake to us that you will not, for a period of 12 months from the date of issue or sale of the shares, offer, transfer, assign or otherwise alienate those shares to investors in Australia except in circumstances where disclosure to investors is not required under Chapter 6D.2 of the Corporations Act or where a compliant disclosure document is prepared and lodged with ASIC.

New Zealand

This prospectus has not been registered, filed with or approved by any New Zealand regulatory authority under the Financial Markets Conduct Act 2013 (the “FMA Act”). The shares may only be offered or sold in New Zealand (or allotted with a view to being offered for sale in New Zealand) to a person who:

 

  a)

is an investment business within the meaning of clause 37 of Schedule 1 of the FMC Act;

 

  b)

meets the investment activity criteria specified in clause 38 of Schedule 1 of the FMC Act;

 

  c)

is large within the meaning of clause 39 of Schedule 1 of the FMC Act;

 

  d)

is a government agency within the meaning of clause 40 of Schedule 1 of the FMC Act; or e) is an eligible investor within the meaning of clause 41 of Schedule 1 of the FMC Act.

China

This prospectus will not be circulated or distributed in the People’s Republic of China (“PRC”) and the shares will not be offered or sold, and will not be offered or sold to any person for re-offering or resale directly or indirectly to any residents of the PRC except pursuant to any applicable laws and regulations of the PRC. Neither this prospectus nor any advertisement or other offering material may be distributed or published in the PRC, except under circumstances that will result in compliance with applicable laws and regulations.

Korea

The shares have not been and will not be registered under the Financial Investments Services and Capital Markets Act of Korea and the decrees and regulations thereunder (the “FSCMA”), and the shares have been and will be offered in Korea as a private placement under the FSCMA. None of the shares may be offered, sold or delivered directly or indirectly, or offered or sold to any person for re-offering or resale, directly or indirectly, in Korea or to any resident of Korea except pursuant to the applicable laws and regulations of Korea, including the FSCMA and the Foreign Exchange Transaction Law of Korea and the decrees and regulations thereunder (the “FETL”). Furthermore, the purchaser of the shares shall comply with all applicable regulatory requirements (including but not limited to requirements under the FETL) in connection with the purchase of the shares. By the purchase of the shares, the relevant holder thereof will be deemed to represent and warrant that if it is in Korea or is a resident of Korea, it purchased the shares pursuant to the applicable laws and regulations of Korea.

Malaysia

No prospectus or other offering material or document in connection with the offer and sale of the shares has been or will be registered with the Securities Commission of Malaysia (“Commission”) for the Commission’s approval pursuant to the Capital Markets and Services Act 2007. Accordingly, this prospectus and any other

 

194


Table of Contents

document or material in connection with the offer or sale, or invitation for subscription or purchase, of the shares may not be circulated or distributed, nor may the shares be offered or sold, or be made the subject of an invitation for subscription or purchase, whether directly or indirectly, to persons in Malaysia other than (i) a closed end fund approved by the Commission; (ii) a holder of a Capital Markets Services Licence; (iii) a person who acquires the shares, as principal, if the offer is on terms that the shares may only be acquired at a consideration of not less than RM250,000 (or its equivalent in foreign currencies) for each transaction; (iv) an individual whose total net personal assets or total net joint assets with his or her spouse exceeds RM3 million (or its equivalent in foreign currencies), excluding the value of the primary residence of the individual; (v) an individual who has a gross annual income exceeding RM300,000 (or its equivalent in foreign currencies) per annum in the preceding twelve months; (vi) an individual who, jointly with his or her spouse, has a gross annual income of RM400,000 (or its equivalent in foreign currencies), per annum in the preceding twelve months; (vii) a corporation with total net assets exceeding RM10 million (or its equivalent in a foreign currencies) based on the last audited accounts; (viii) a partnership with total net assets exceeding RM10 million (or its equivalent in foreign currencies); (ix) a bank licensee or insurance licensee as defined in the Labuan Financial Services and Securities Act 2010; (x) an Islamic bank licensee or takaful licensee as defined in the Labuan Financial Services and Securities Act 2010; and (xi) any other person as may be specified by the Commission; provided that, in the each of the preceding categories (i) to (xi), the distribution of the shares is made by a holder of a Capital Markets Services Licence who carries on the business of dealing in securities. The distribution in Malaysia of this prospectus is subject to Malaysian laws. This prospectus does not constitute and may not be used for the purpose of public offering or an issue, offer for subscription or purchase, invitation to subscribe for or purchase any securities requiring the registration of a prospectus with the Commission under the Capital Markets and Services Act 2007.

Taiwan

The shares have not been and will not be registered with the Financial Supervisory Commission of Taiwan pursuant to relevant securities laws and regulations and may not be sold, issued or offered within Taiwan through a public offering or in circumstances which constitutes an offer within the meaning of the Securities and Exchange Act of Taiwan that requires a registration or approval of the Financial Supervisory Commission of Taiwan. No person or entity in Taiwan has been authorized to offer, sell, give advice regarding or otherwise intermediate the offering and sale of the shares in Taiwan.

Saudi Arabia

This prospectus may not be distributed in the Kingdom of Saudi Arabia except to such persons as are permitted under the Offers of Securities Regulations as issued by the board of the Saudi Arabian Capital Market Authority (“CMA”) pursuant to resolution number 2-11-2004 dated 4 October 2004 as amended by resolution number 1-28-2008, as amended. The CMA does not make any representation as to the accuracy or completeness of this prospectus and expressly disclaims any liability whatsoever for any loss arising from, or incurred in reliance upon, any part of this prospectus. Prospective purchasers of the shares offered hereby should conduct their own due diligence on the accuracy of the information relating to the shares. If you do not understand the contents of this prospectus, you should consult an authorized financial adviser.

Qatar

The shares described in this prospectus have not been, and will not be, offered, sold or delivered, at any time, directly or indirectly in the State of Qatar in a manner that would constitute a public offering. This prospectus has not been, and will not be, registered with or approved by the Qatar Financial Markets Authority or Qatar Central Bank and may not be publicly distributed. This prospectus is intended for the original recipient only and must not be provided to any other person. It is not for general circulation in the State of Qatar and may not be reproduced or used for any other purpose.

 

195


Table of Contents

Dubai International Financial Centre (“DIFC”)

This prospectus relates to an Exempt Offer in accordance with the Markets Rules 2012 of the Dubai Financial Services Authority (“DFSA”). This prospectus is intended for distribution only to persons of a type specified in the Markets Rules 2012 of the DFSA. It must not be delivered to, or relied on by, any other person. The DFSA has no responsibility for reviewing or verifying any documents in connection with Exempt Offers. The DFSA has not approved this prospectus nor taken steps to verify the information set forth herein and has no responsibility for this prospectus. The securities to which this document relates may be illiquid and/or subject to restrictions on their resale. Prospective purchasers of the securities offered should conduct their own due diligence on the shares. If you do not understand the contents of this prospectus you should consult an authorized financial advisor.

In relation to its use in the DIFC, this prospectus is strictly private and confidential and is being distributed to a limited number of investors and must not be provided to any person other than the original recipient, and may not be reproduced or used for any other purpose. The interests in the shares may not be offered or sold directly or indirectly to the public in the DIFC.

United Arab Emirates

The shares have not been, and are not being, publicly offered, sold, promoted or advertised in the United Arab Emirates (including the DIFC) other than in compliance with the laws of the United Arab Emirates (and the DIFC) governing the issue, offering and sale of securities. Further, this prospectus does not constitute a public offer of securities in the United Arab Emirates (including the DIFC) and is not intended to be a public offer. This prospectus has not been approved by or filed with the Central Bank of the United Arab Emirates, the Securities and Commodities Authority or the Dubai Financial Services Authority.

Bermuda

The shares may be offered or sold in Bermuda only in compliance with the provisions of the Investment Business Act of 2003 of Bermuda which regulates the sale of securities in Bermuda. Additionally, non-Bermudian persons (including companies) may not carry on or engage in any trade or business in Bermuda unless such persons are permitted to do so under applicable Bermuda legislation.

British Virgin Islands

The shares are not being, and may not be offered to the public or to any person in the British Virgin Islands for purchase or subscription by or on our behalf. The shares may be offered to companies incorporated under the BVI Business Companies Act, 2004 (British Virgin Islands),“BVI Companies”), but only where the offer will be made to, and received by, the relevant BVI Company entirely outside of the British Virgin Islands.

Bahamas

The shares may not be offered or sold in the Bahamas via a public offer. The shares may not be offered or sold or otherwise disposed of in any way to any person(s) deemed “resident” for exchange control purposes by the Central Bank of the Bahamas.

South Africa

Due to restrictions under the securities laws of South Africa, no “offer to the public” (as such term is defined in the South African Companies Act, No. 71 of 2008 (as amended or re-enacted) (the “South African Companies Act”)) is being made in connection with the issue of the shares in South Africa. Accordingly, this document does not, nor is it intended to, constitute a “registered prospectus” (as that term is defined in the South

 

196


Table of Contents

African Companies Act) prepared and registered under the South African Companies Act and has not been approved by, and/or filed with, the South African Companies and Intellectual Property Commission or any other regulatory authority in South Africa.

The shares are not offered, and the offer shall not be transferred, sold, renounced or delivered, in South Africa or to a person with an address in South Africa, unless one or other of the following exemptions stipulated in section 96 (1) applies:

Section 96(1)(a) the offer, transfer, sale, renunciation or delivery is to:

 

  (i)

persons whose ordinary business, or part of whose ordinary business, is to deal in securities, as principal or agent;

 

  (ii)

the South African Public Investment Corporation;

 

  (iii)

persons or entities regulated by the Reserve Bank of South Africa;

 

  (iv)

authorized financial service providers under South African law;

 

  (v)

financial institutions recognized as such under South African law;

 

  (vi)

a wholly-owned subsidiary of any person or entity contemplated in (c), (d) or (e), acting as agent in the capacity of an authorised portfolio manager for a pension fund, or as manager for a collective investment scheme (in each case duly registered as such under South African law); or

 

  (vii)

any combination of the person in (i) to (vi); or Section 96(1)(b) the total contemplated acquisition cost of the securities, for any single addressee acting as principal is equal to or greater than ZAR1,000,000 or such higher amount as may be promulgated by notice in the Government Gazette of South Africa pursuant to section 96(2)(a) of the South African Companies Act.

Information made available in this prospectus should not be considered as “advice” as defined in the South African Financial Advisory and Intermediary Services Act, 2002.

Chile

THE SHARES ARE PRIVATELY OFFERED IN CHILE PURSUANT TO THE PROVISIONS OF LAW 18,045, THE SECURITIES MARKET LAW OF CHILE, AND NORMA DE CARÁCTER GENERAL NO. 336 (“RULE 336”), DATED JUNE 27, 2012, ISSUED BY THE SUPERINTENDENCIA DE VALORES Y SEGUROS DE CHILE (“SVS”), THE SECURITIES REGULATOR OF CHILE, TO RESIDENT QUALIFIED INVESTORS THAT ARE LISTED IN RULE 336 AND FURTHER DEFINED IN RULE 216 OF JUNE 12, 2008 ISSUED BY THE SVS.

PURSUANT TO RULE 336 THE FOLLOWING INFORMATION IS PROVIDED IN CHILE TO PROSPECTIVE RESIDENT INVESTORS IN THE OFFERED SECURITIES:

 

  a)

THE INITIATION OF THE OFFER IN CHILE IS .

 

  b)

THE OFFER IS SUBJECT TO NCG 336 OF JUNE 27, 2012 ISSUED BY THE SUPERINTENDENCIA DE VALORES Y SEGUROS DE CHILE (SUPERINTENDENCY OF SECURITIES AND INSURANCE OF CHILE).

 

  c)

THE OFFER REFERS TO SECURITIES THAT ARE NOT REGISTERED IN THE REGISTRO DE VALORES (SECURITIES REGISTRY) OR THE REGISTRO DE VALORES EXTRANJEROS (FOREIGN SECURITIES REGISTRY) OF THE SVS AND THEREFORE:

 

  i)

THE SECURITIES ARE NOT SUBJECT TO THE OVERSIGHT OF THE SVS; AND

 

197


Table of Contents
  ii)

THE ISSUER THEREFORE IS NOT SUBJECT TO REPORTING OBLIGATIONS WITH RESPECT TO ITSELF OR THE OFFERED SECURITIES

 

  d)

THE SECURITIES MAY NOT BE PUBLICLY OFFERED IN CHILE UNLESS AND UNTIL THEY ARE REGISTERED IN THE SECURITIES REGISTRY OF THE SVS.

INFORMACIÓN A LOS INVERSIONISTAS RESIDENTES EN CHILE

LOS VALORES OBJETO DE ESTA OFERTA SE OFRECEN PRIVADAMENTE EN CHILE DE CONFORMIDAD CON LAS DISPOSICIONES DE LA LEY N° 18.045 DE MERCADO DE VALORES, Y LA NORMA DE CARÁCTER GENERAL N° 336 DE 27 DE JUNIO DE 2012 (“NCG 336”) EMITIDA POR LA SUPERINTENDENCIA DE VALORES Y SEGUROS DE CHILE, A LOS “INVERSIONISTAS CALIFICADOS” QUE ENUMERA LA NCG 336 Y QUE SE DEFINEN EN LA NORMA DE CARÁCTER GENERAL N° 216 DE 12 DE JUNIO DE 2008 EMITIDA POR LA MISMA SUPERINTENDENCIA.

EN CUMPLIMIENTO DE LA NCG 336, LA SIGUIENTE INFORMACIÓN SE PROPORCIONA A LOS POTENCIALES INVERSIONISTAS RESIDENTES EN CHILE:

 

  1.

LA OFERTA DE ESTOS VALORES EN CHILE COMIENZA EL DÍA             .

 

  2.

LA OFERTA SE ENCUENTRA ACOGIDA A LA NCG 336 DE FECHA ECHA 27 DE JUNIO DE 2012 EMITIDA POR LA SUPERINTENDENCIA DE VALORES Y SEGUROS.

 

  3.

LA OFERTA VERSA SOBRE VALORES QUE NO SE ENCUENTRAN INSCRITOS EN EL REGISTRO DE VALORES NI EN EL REGISTRO DE VALORES EXTRANJEROS QUE LLEVA LA SUPERINTENDENCIA DE VALORES Y SEGUROS, POR LO QUE:

 

  a)

LOS VALORES NO ESTÁN SUJETOS A LA FISCALIZACIÓN DE ESA SUPERINTENDENCIA; Y

 

  b)

EL EMISOR DE LOS VALORES NO ESTÁ SUJETO A LA OBLIGACIÓN DE ENTREGAR INFORMACIÓN PÚBLICA SOBRE LOS VALORES OFRECIDOS NI SU EMISOR.

 

  4.

LOS VALORES PRIVADAMENTE OFRECIDOS NO PODRÁN SER OBJETO DE OFERTA PÚBLICA EN CHILE MIENTRAS NO SEAN INSCRITOS EN EL REGISTRO DE VALORES CORRESPONDIENTE.

 

198


Table of Contents

LEGAL MATTERS

Weil, Gotshal & Manges LLP, New York, New York, has passed upon the validity of the Class A common stock offered hereby on behalf of us. Certain legal matters will be passed upon on behalf of the underwriters by Latham & Watkins LLP, Chicago, Illinois.

EXPERTS

The financial statement as of May 24, 2021, of Definitive Healthcare Corp. included in this prospectus, has been audited by Deloitte & Touche LLP, an independent registered public accounting firm, as stated in their report appearing herein. Such financial statement is included in reliance upon the report of such firm given upon their authority as experts in accounting and auditing.

The consolidated financial statements of AIDH Topco, LLC as of December 31, 2020 and 2019 (Successor Company) and for the year ended December 31, 2020 (Successor Company) and the periods from July 16, 2019 to December 31, 2019 (Successor Company) and from January 1, 2019 to July 15, 2019 (Predecessor Company) included in this prospectus, have been audited by Deloitte & Touche LLP, an independent registered public accounting firm, as stated in their report appearing herein. Such financial statements are included in reliance upon the report of such firm given upon their authority as experts in accounting and auditing.

 

199


Table of Contents

WHERE YOU CAN FIND MORE INFORMATION

We have filed with the SEC a registration statement on Form S-1 under the Securities Act with respect to the shares of our Class A common stock offered by this prospectus. For purposes of this section, the term registration statement means the original registration statement and any and all amendments including the schedules and exhibits to the original registration statement or any amendment. This prospectus, filed as part of the registration statement, does not contain all of the information set forth in the registration statement or the exhibits and schedules thereto as permitted by the rules and regulations of the SEC. For further information about us and our Class A common stock, you should refer to the registration statement, including the exhibits. This prospectus summarizes provisions that we consider material of certain contracts and other documents to which we refer you. Because the summaries may not contain all of the information that you may find important, you should review the full text of those documents.

This registration statement, including its exhibits and schedules, will be filed with the SEC. The SEC maintains a website at (http://www.sec.gov) from which interested persons can electronically access the registration statement, including the exhibits and schedules to the registration statement. We intend to furnish our stockholders with annual reports containing financial statements audited by our independent auditors.

We have not authorized anyone to give you any information or to make any representations about us or the transactions we discuss in this prospectus other than those contained in this prospectus. If you are given any information or representations about these matters that is not discussed in this prospectus, you must not rely on that information. This prospectus is not an offer to sell or a solicitation of an offer to buy securities anywhere or to anyone where or to whom we are not permitted to offer or sell securities under applicable laws.

 

200


Table of Contents

INDEX TO FINANCIAL STATEMENTS

 

     Page  
CONSOLIDATED FINANCIAL STATEMENTS OF DEFINITIVE HEALTHCARE CORP.   

Report of Independent Registered Public Accounting Firm

     F-3  

Balance Sheet as of May 24, 2021

     F-4  

Notes to Balance Sheet

     F-5  
CONSOLIDATED FINANCIAL STATEMENTS OF AIDH TOPCO, LLC (“DEFINITIVE OPCO”) AND SUBSIDIARIES   

Report of Independent Registered Public Accounting Firm

     F-7  

Consolidated Balance Sheets as of December 31, 2020 and 2019  (Successor Company)

     F-8  

Consolidated Statements of Income (Loss) for the Year Ended December 31, 2020 (Successor Company) and for the periods from July 16, 2019 to December 31, 2019 (Successor Company) and January 1, 2019 to July 15, 2019 (Predecessor Company)

     F-9  

Consolidated Statements of Comprehensive (Loss) Income for the Year Ended December 31, 2020 (Successor Company) and for the periods from July 16, 2019 to December 31, 2019 (Successor Company) and January 1, 2019 to July 15, 2019 (Predecessor Company)

     F-10  

Consolidated Statements of Changes in Members’ Equity for the Year Ended December 31, 2020 (Successor Company) and for the periods from July 16, 2019 to December 31, 2019 (Successor Company) and January 1, 2019 to July 15, 2019 (Predecessor Company)

     F-11  

Consolidated Statements of Cash Flows for the Year Ended December  31, 2020 (Successor Company) and for the periods from July 16, 2019 to December 31, 2019 (Successor Company) and January 1, 2019 to July 15, 2019 (Predecessor Company)

     F-12  

Notes to the Consolidated Financial Statements

     F-14  
CONSOLIDATED FINANCIAL STATEMENTS OF DEFINITIVE HEALTHCARE CORP. (UNAUDITED)   

Consolidated Balance Sheets as of September  30, 2021 and December 31, 2020

     F-48  

Consolidated Statements of Operations for the Nine Months Ended September 30, 2021 and 2020

     F-49  

Consolidated Statements of Comprehensive Loss for the Nine Months Ended September 30, 2021 and 2020

     F-50  

Consolidated Statements of Changes in Members’ Equity and Total Equity for the Nine Months Ended September 30, 2021 and 2020

     F-51  

Consolidated Statements of Cash Flows for the Nine Months Ended September 30, 2021 and 2020

     F-54  

Notes to the Condensed Consolidated Financial Statements

     F-55  

 

F-1


Table of Contents

Definitive Healthcare Corp.

Balance Sheet as of May 24, 2021 and Report of Independent Registered Public Accounting Firm

 

F-2


Table of Contents

REPORT OF INDEPENDENT REGISTERED PUBLIC ACCOUNTING FIRM

To the shareholders and the Board of Directors of Definitive Healthcare Corp.

Opinion on the Financial Statement

We have audited the accompanying balance sheet of Definitive Healthcare Corp. (the “Company”) as of May 24, 2021, and the related notes (collectively referred to as the “financial statement”). In our opinion, the financial statement presents fairly, in all material respects, the financial position of the Company as of May 24, 2021, in conformity with accounting principles generally accepted in the United States of America.

Basis for Opinion

This financial statement is the responsibility of the Company’s management. Our responsibility is to express an opinion on this financial statement based on our audit. We are a public accounting firm registered with the Public Company Accounting Oversight Board (United States) (PCAOB) and are required to be independent with respect to the Company in accordance with the U.S. federal securities laws and the applicable rules and regulations of the Securities and Exchange Commission and the PCAOB.

We conducted our audit in accordance with the standards of the PCAOB. Those standards require that we plan and perform the audit to obtain reasonable assurance about whether the financial statement is free of material misstatement, whether due to error or fraud. The Company is not required to have, nor were we engaged to perform, an audit of its internal control over financial reporting. As part of our audit, we are required to obtain an understanding of internal control over financial reporting but not for the purpose of expressing an opinion on the effectiveness of the Company’s internal control over financial reporting. Accordingly, we express no such opinion.

Our audit included performing procedures to assess the risks of material misstatement of the financial statement, whether due to error or fraud, and performing procedures that respond to those risks. Such procedures included examining, on a test basis, evidence regarding the amounts and disclosures in the financial statement. Our audit also included evaluating the accounting principles used and significant estimates made by management, as well as evaluating the overall presentation of the financial statement. We believe that our audit provides a reasonable basis for our opinion.

/s/ Deloitte & Touche LLP

Boston, Massachusetts

May 28, 2021

We have served as the Company’s auditor since 2021.

 

F-3


Table of Contents

DEFINITIVE HEALTHCARE CORP.

BALANCE SHEET

(amounts in dollars)

 

     May 24, 2021  

Assets

  

Cash

   $ 100.00  
  

 

 

 

Total assets

   $ 100.00  
  

 

 

 

Stockholder’s equity

  

Common stock, par value $0.01 per share, 100 shares authorized, 1 issued and outstanding

   $ 0.01  
  

 

 

 

Additional paid in capital

     99.99  
  

 

 

 

Total stockholder’s equity

   $ 100.00  
  

 

 

 

See notes to financial statement

 

F-4


Table of Contents

DEFINITIVE HEALTHCARE CORP.

NOTES TO THE FINANCIAL STATEMENT

 

1.

Organization

Definitive Healthcare Corp. (the “Corporation”) was organized as a Delaware corporation on May 5, 2021 and its shares were funded at May 24, 2021. The Corporation’s fiscal year end is December 31. Pursuant to a reorganization into a holding corporation structure, the Corporation will become a holding corporation and its sole assets are expected to be an equity interest in AIDH TopCo, LLC.

The Corporation will be the sole managing member of AIDH TopCo, LLC, and will operate and control all of the businesses and affairs of AIDH TopCo, LLC and, through AIDH TopCo, LLC and its subsidiaries, continue to conduct the business now conducted by these entities.

 

2.

Summary of Significant Accounting Policies

Basis of Accounting

The Balance Sheet has been prepared in accordance with generally accepted accounting principles in the United States (“U.S. GAAP”). Separate statements of operations, changes in stockholders’ equity and cash flows have not been presented in the financial statement because there have been no activities in this entity or because the single transaction is fully disclosed below.

 

3.

Stockholder’s Equity

The Corporation is authorized to issue 100 shares of Common Stock, par value $0.01 per share. In exchange for $100, the Corporation has issued 1 share of common stock, which is held by Advent International GPE IX Limited Partnership as of May 24, 2021.

 

4.

Subsequent Events

The Corporation has evaluated subsequent events through May 28, 2021, the date which the financial statement was issued, and did not identify any additional matters that require disclosure.

 

F-5


Table of Contents

AIDH TopCo, LLC

and Subsidiaries

Consolidated Financial Statements as of December 31, 2020 and 2019 (Successor Company), and for the Year Ended December 31, 2020 (Successor Company), and Periods from July 16, 2019 to December 31, 2019 (Successor Company) and January 1, 2019 to July 15, 2019 (Predecessor Company), and Report of Independent Registered Public Accounting Firm

 

F-6


Table of Contents

REPORT OF INDEPENDENT REGISTERED PUBLIC ACCOUNTING FIRM

To the shareholders and the Board of Directors of AIDH Topco, LLC

Opinion on the Financial Statements

We have audited the accompanying consolidated balance sheets of AIDH TopCo, LLC and subsidiaries (the “Company”), as of December 31, 2020 and 2019 (Successor Company), and the related consolidated statements of (loss) income, comprehensive (loss) income, changes in members’ equity, and cash flows for the year ended December 31, 2020 (Successor Company) and for the periods from July 16, 2019 to December 31, 2019 (Successor Company) and January 1, 2019 to July 15, 2019 (Predecessor Company), and the related notes (collectively referred to as the “financial statements”). In our opinion, the financial statements present fairly, in all material respects, the financial position of the Company as of December 31, 2020 and 2019 (Successor Company), and the results of its operations and its cash flows for the year ended December 31, 2020 (Successor Company) and for the periods from July 16, 2019 to December 31, 2019 (Successor Company) and January 1, 2019 to July 15, 2019 (Predecessor Company), in conformity with accounting principles generally accepted in the United States of America.

Basis for Opinion

These financial statements are the responsibility of the Company’s management. Our responsibility is to express an opinion on the Company’s financial statements based on our audits. We are a public accounting firm registered with the Public Company Accounting Oversight Board (United States) (PCAOB) and are required to be independent with respect to the Company in accordance with the U.S. federal securities laws and the applicable rules and regulations of the Securities and Exchange Commission and the PCAOB.

We conducted our audits in accordance with the standards of the PCAOB and in accordance with auditing standards generally accepted in the United States of America. Those standards require that we plan and perform the audit to obtain reasonable assurance about whether the financial statements are free of material misstatement, whether due to error or fraud. The Company is not required to have, nor were we engaged to perform, an audit of its internal control over financial reporting. As part of our audits, we are required to obtain an understanding of internal control over financial reporting but not for the purpose of expressing an opinion on the effectiveness of the Company’s internal control over financial reporting. Accordingly, we express no such opinion.

Our audits included performing procedures to assess the risks of material misstatement of the financial statements, whether due to error or fraud, and performing procedures that respond to those risks. Such procedures included examining, on a test basis, evidence regarding the amounts and disclosures in the financial statements. Our audits also included evaluating the accounting principles used and significant estimates made by management, as well as evaluating the overall presentation of the financial statements. We believe that our audits provide a reasonable basis for our opinion.

/s/ Deloitte & Touche LLP

Boston, Massachusetts

May 28, 2021

We have served as the Company’s auditor since 2020.

 

F-7


Table of Contents

AIDH TOPCO, LLC

CONSOLIDATED BALANCE SHEETS

(in thousands, except number of units)

 

     Successor Company  
     December 31,
2020
    December 31,
2019
 

Assets

    

Current assets:

    

Cash and cash equivalents

   $ 24,774     $ 8,618  

Accounts receivable, net

     33,108       25,021  

Prepaid expenses and other current assets

     3,016       1,699  

Current portion of deferred contract costs

     2,947       769  
  

 

 

   

 

 

 

Total current assets

     63,845       36,107  

Property and equipment, net

     3,248       2,558  

Other assets

     472       607  

Deferred contract costs, net of current portion

     5,952       2,116  

Deferred tax asset

     161       212  

Intangible assets, net

     410,237       446,381  

Goodwill

     1,261,444       1,233,173  
  

 

 

   

 

 

 

Total assets

   $ 1,745,359     $ 1,721,154  
  

 

 

   

 

 

 

Liabilities and Members’ Capital

    

Current liabilities:

    

Accounts payable

   $ 5,662     $ 2,157  

Accrued expenses and other current liabilities

     17,321       10,348  

Members’ distribution payable

     —         6,935  

Current portion of deferred revenue

     61,060       45,977  

Current portion of term loan

     4,680       4,500  
  

 

 

   

 

 

 

Total current liabilities

     88,723       69,917  

Long term liabilities:

    

Deferred revenue

     140       148  

Term Loan, net of current portion

     457,197       434,849  

Other long-term liabilities

     3,736       —    
  

 

 

   

 

 

 

Total liabilities

     549,796       504,914  

Commitments and Contingencies (Note 11)

    

Members’ capital:

    

Class A units, 130,245,990 and 127,125,435 units authorized, issued and outstanding at December 31, 2020 and 2019, respectively

     1,303,058       1,271,254  

Class B units, 8,088,877 units authorized at December 31, 2020 and 2019; 3,720,063 and 3,799,364 units issued at December 31, 2020 and 2019, respectively; and 474,920 and 0 units outstanding at December 31, 2020 and 2019, respectively

     2,491       744  

Accumulated deficit

     (109,855     (55,758

Accumulated other comprehensive loss

     (131     —    
  

 

 

   

 

 

 

Total members’ capital

     1,195,563       1,216,240  
  

 

 

   

 

 

 

Total liabilities and members’ capital

   $ 1,745,359     $ 1,721,154  
  

 

 

   

 

 

 

See notes to consolidated financial statements

 

F-8


Table of Contents

AIDH TOPCO, LLC

CONSOLIDATED STATEMENTS OF (LOSS) INCOME

(amounts in thousands, except unit and per unit data)

 

     Successor Company      Predecessor
Company
 
     Year Ended
December 31,
2020
    Period from
July 16, 2019 to
December 31,
2019
     Period from
January 1,
2019 to July 15,
2019
 

Revenue

   $ 118,317     $ 40,045      $ 45,458  

Cost of revenue:

       

Cost of revenue exclusive of amortization shown below

     11,085       4,668        4,830  

Amortization

     19,383       8,614        498  
  

 

 

   

 

 

    

 

 

 

Gross profit

     87,849       26,763        40,130  
  

 

 

   

 

 

    

 

 

 

Operating expenses:

       

Sales and marketing

     34,332       10,814        16,039  

Product development

     11,062       3,484        3,961  

General and administrative

     12,927       6,365        3,979  

Depreciation and amortization

     40,197       22,459        1,967  

Transaction expenses

     3,776       14,703        1,151  
  

 

 

   

 

 

    

 

 

 

Total operating expenses

     102,294       57,825        27,097  
  

 

 

   

 

 

    

 

 

 

(Loss) income from operations

     (14,445     (31,062      13,033  

Other expense, net:

       

Foreign currency transaction loss

     (222     —          —    

Interest expense, net

     (36,490     (18,204      (165
  

 

 

   

 

 

    

 

 

 

Total other expense, net

     (36,712     (18,204      (165
  

 

 

   

 

 

    

 

 

 

Net (loss) income

   $ (51,157   $ (49,266    $ 12,868  
  

 

 

   

 

 

    

 

 

 

Net loss per unit:

       

Basic and diluted

   $ (0.40   $ (0.39   
  

 

 

   

 

 

    

Weighted average common units outstanding:

       

Basic and diluted

     127,682,376       126,794,329     
  

 

 

   

 

 

    

See notes to consolidated financial statements

 

F-9


Table of Contents

AIDH TOPCO, LLC

CONSOLIDATED STATEMENTS OF COMPREHENSIVE (LOSS) INCOME

(amounts in thousands)

 

     Successor Company      Predecessor
Company
 
     Year Ended
December 31,
2020
    Period from
July 16, 2019 to
December 31,
2019
     Period from
January 1, 2019
to July 15, 2019
 

Net (loss) income

   $ (51,157   $ (49,266    $ 12,868  

Other comprehensive loss:

       

Foreign currency translation adjustments

     (131     —          —    
  

 

 

   

 

 

    

 

 

 

Comprehensive (loss) income

   $ (51,288   $ (49,266    $ 12,868  
  

 

 

   

 

 

    

 

 

 

See notes to consolidated financial statements

 

F-10


Table of Contents

AIDH TOPCO, LLC

CONSOLIDATED STATEMENTS OF CHANGES IN MEMBERS’ EQUITY

(amounts in thousands, except number of units)

 

    Class A
Units
    Amount     Class B
Units
    Amount     Legacy
Class A
Units
    Amount     Legacy
Class B
Units
    Amount     Additional
Paid-in
Capital
    Retained
Earnings
(Accumulated
Deficit)
    Accumulated
Comprehensive
Loss
    Total
Equity
 

Balance at December 31, 2018 (Predecessor)

    —       $ —         —       $ —         7,750,000     $ 77,500       88,716     $ —       $ (42,598   $ 38,925     $ —       $ 73,827  

Net income

    —         —         —         —         —         —         —         —         —         12,868       —         12,868  

Adoption of ASC 606 (See Note 2)

    —         —         —         —         —         —         —         —         5,415       —         —         5,415  

Unit-based compensation

    —         —         —         —         —         —         —         —         5,807       —         —         5,807  

Distribution to members

    —         —         —         —         —         —         —         —         (468     —         —         (468

Vesting of Class B Units

    —         —         —         —         —         —         180,137       —         —         —         —         —    
 

 

 

   

 

 

   

 

 

   

 

 

   

 

 

   

 

 

   

 

 

   

 

 

   

 

 

   

 

 

   

 

 

   

 

 

 

Balance at July 15, 2019 (Predecessor)

    —       $ —         —       $ —         7,750,000     $ 77,500       268,853     $ —       $ (31,844   $ 51,793     $ —       $ 97,449  

 

 

Recapitalization (See Note 12)

    —       $ —         —       $ —         (7,750,000   $ (77,500     (268,853   $ —       $ 31,844     $ (51,793   $ —       $ (97,449

Capital contribution (See Note 3 and 12)

    126,725,743     $ 1,267,257       —       $ —         —       $ —         —       $ —         —         —         —       $ 1,267,257  
 

 

 

   

 

 

   

 

 

   

 

 

   

 

 

   

 

 

   

 

 

   

 

 

   

 

 

   

 

 

   

 

 

   

 

 

 

Balance at July 16, 2019 (Successor)

    126,725,743     $ 1,267,257       —       $ —         —       $ —         —       $ —       $ —       $ —       $ —       $ 1,267,257  

Net loss

    —         —         —         —         —         —         —         —         —         (49,266     —         (49,266

Distribution to members

    —         —         —         —         —         —         —         —         —         (6,492     —         (6,492

Unit-based compensation

    —         —         —         744       —         —         —         —         —         —         —         744  

Capital contributions

    399,692       3,997       —         —         —         —         —         —         —         —         —         3,997  
 

 

 

   

 

 

   

 

 

   

 

 

   

 

 

   

 

 

   

 

 

   

 

 

   

 

 

   

 

 

   

 

 

   

 

 

 

Balance at December 31, 2019 (Successor)

    127,125,435       1,271,254       —         744       —         —         —         —         —         (55,758     —         1,216,240  
 

 

 

   

 

 

   

 

 

   

 

 

   

 

 

   

 

 

   

 

 

   

 

 

   

 

 

   

 

 

   

 

 

   

 

 

 

Net loss

    —         —         —         —         —         —         —         —         —         (51,157     —         (51,157

Distribution to members

    —         —         —         —         —         —         —         —         —         (2,940     —         (2,940

Capital contributions

    3,120,555       31,804       —         —         —         —         —         —         —         —         —         31,804  

Vesting of Class B Units and unit-based compensation

    —         —         474,920       1,747       —         —         —         —         —         —         —         1,747  

Comprehensive loss

    —         —         —         —         —         —         —         —         —         —         (131     (131
 

 

 

   

 

 

   

 

 

   

 

 

   

 

 

   

 

 

   

 

 

   

 

 

   

 

 

   

 

 

   

 

 

   

 

 

 

Balance at December 31, 2020 (Successor)

    130,245,990     $ 1,303,058       474,920     $ 2,491       —       $ —         —       $ —       $ —       $ (109,855   $ (131   $ 1,195,563  
 

 

 

   

 

 

   

 

 

   

 

 

   

 

 

   

 

 

   

 

 

   

 

 

   

 

 

   

 

 

   

 

 

   

 

 

 

See notes to consolidated financial statements

 

F-11


Table of Contents

AIDH TOPCO, LLC

CONSOLIDATED STATEMENTS OF CASH FLOWS

(amounts in thousands)

 

    Successor Company     Predecessor
Company
 
    Year Ended
December 31,
2020
    Period from
July 16, 2019 to
December 31,
2019
    Period from
January 1, 2019 to
July 15, 2019
 

Cash flows provided by (used in) operating activities:

     

Net (loss) income

  $ (51,157 )   $ (49,266   $ 12,868  

Adjustments to reconcile net (loss) income to net cash provided by (used in) operating activities:

     

Depreciation and amortization

    1,152       456       423  

Amortization of intangible assets

    58,429       30,617       2,042  

Amortization of deferred contract costs

    1,671       189       824  

Unit-based compensation

    1,747       744       5,807  

Noncash paid in kind interest expense

    7,371       3,041       —    

Amortization of debt issuance costs

    2,061       1,082       —    

Changes in fair value of contingent consideration

    2,636       —         —    

Provision for doubtful accounts receivable

    895       333       —    

Changes in operating assets and liabilities:

     

Accounts receivable

    (8,294     (12,494     3,872  

Prepaid expenses and other current assets

    (709     39       (203

Deferred contract costs

    (7,685     (3,075     (2,239

Accounts payable, accrued expenses and other current liabilities

    2,996       7,396       557  

Deferred revenue

    12,104       13,805       4,776  
 

 

 

   

 

 

   

 

 

 

Net cash provided by (used in) operating activities

    23,217       (7,133     28,727  
 

 

 

   

 

 

   

 

 

 

Cash flows used in investing activities:

     

Purchases of property and equipment

    (1,395     (1,171     (729

Acquisitions, net of cash acquired

    (22,467     (1,108,197     (29,831
 

 

 

   

 

 

   

 

 

 

Net cash used in investing activities

    (23,862     (1,109,368     (30,560
 

 

 

   

 

 

   

 

 

 

Cash flows provided by (used in) financing activities:

     

Proceeds from Term Loan

    —         450,000       —    

Proceeds from Delayed Draw Term Loan

    18,000       —         —    

Proceeds from Revolving Line of Credit

    25,000       —      

Repayments on Term Loan and Delayed Draw Term Loan

    (4,545     (1,125     —    

Repayments on Revolving Line of Credit

    (25,000     —      

Payment of debt issuance costs

    (225     (14,255     —    

Members distributions

    (2,940     (6,492     (468

Members contributions

    6,365       696,991       —    
 

 

 

   

 

 

   

 

 

 

Net cash provided by (used in) financing activities

    16,655       1,125,119       (468
 

 

 

   

 

 

   

 

 

 

Net increase (decrease) in cash and cash equivalents

    16,010       8,618       (2,301

Effect of exchange rate changes on cash and cash equivalents

    146       —         —    

Cash and cash equivalents, beginning of period

    8,618       —         19,359  
 

 

 

   

 

 

   

 

 

 

Cash and cash equivalents, end of period

  $ 24,774     $ 8,618     $ 17,058  
 

 

 

   

 

 

   

 

 

 

 

F-12


Table of Contents

AIDH TOPCO, LLC

CONSOLIDATED STATEMENTS OF CASH FLOWS

(amounts in thousands)

 

    Successor Company     Predecessor
Company
 
    Year Ended
December 31,
2020
    Period from
July 16, 2019 to
December 31,
2019
    Period from
January 1, 2019 to
July 15, 2019
 

Supplemental disclosures for cash flow information:

     

Cash paid during the year for:

     

Interest

  $ 25,958     $ 9,939     $ 277  

Income taxes

  $ —       $ —       $ 60  

Supplemental noncash disclosures of investing activities:

     

Accrued purchases of data

  $ 3,389     $ —       $ —    

Supplemental disclosures of investing activities:

     

Acquisitions:

     

Net assets acquired, net of cash acquired

  $ 43,571     $ 1,689,395     $ 29,831  

Capital contribution

    (25,439     (574,263     —    

Contingent consideration

    (2,600     —         —    

Consideration paid to former members included in accrued expenses

    6,935       (6,935     —    
 

 

 

   

 

 

   

 

 

 

Net cash paid

  $ 22,467     $ 1,108,197     $ 29,831  
 

 

 

   

 

 

   

 

 

 

See notes to consolidated financial statements

 

F-13


Table of Contents

AIDH TOPCO, LLC

NOTES TO THE CONSOLIDATED FINANCIAL STATEMENTS

 

1.

Description of Business

AIDH TopCo, LLC (together with its subsidiaries, “AIDH TopCo” or the “Company”), is a Delaware limited liability company that was formed by investment funds affiliated with Advent International Corporation (“Advent”, the “Sponsor”) for the purpose of acquiring Definitive Healthcare Holdings, LLC (“Definitive Holdco”) and its subsidiary Definitive Healthcare LLC (“Definitive”). On July 16, 2019, AIDH Buyer, LLC (“AIDH Buyer”), a wholly owned subsidiary of the Company, acquired 100% of the issued and outstanding units of Definitive Holdco for $1.7 billion (the “Definitive Holdco Acquisition”). Refer to Note 3. Business Combinations, for additional information.

References to “Successor” or “Successor Company” relate to the financial position and results of operations of the Company after the Definitive Holdco Acquisition. References to “Predecessor” or “Predecessor Company” refer to the financial position and results of operations of the legacy Definitive Holdco. Definitive Holdco was formed in 2015 for the purpose of acquiring Definitive, which was founded in 2011 to provide healthcare commercial intelligence that enables all companies that compete within or sell into the healthcare ecosystem to be more successful.

The Company provides comprehensive and up-to-date hospital and healthcare-related information and insight across the entire healthcare continuum via a multi-tenant database platform which combines proprietary and public sources to deliver insights.

The Company’s headquarters are located in Framingham, MA, with operations in three offices throughout the United States and one office in Sweden.

On January 16, 2019, Definitive acquired substantially all of the assets and assumed substantially all of the liabilities of HIMSS Analytics, LLC (“HIMSS”). Refer to Note 3. Business Combinations, for additional information.

On December 2, 2019, the Company acquired all of the outstanding common and preferred stock of Healthcare Sales Enablement, Inc. (“HSE”). Refer to Note 3. Business Combinations, for additional information.

On October 27, 2020, the Company completed the purchase of all of the outstanding shares of Monocl, a cloud-based platform with millions of expert profiles. Refer to Note 3. Business Combinations, for additional information.

 

2.

Summary of Significant Accounting Policies

Basis of Presentation

The consolidated financial statements have been prepared in accordance with accounting principles generally accepted in the United States (“GAAP”). The Financial Accounting Standards Board (“FASB”) establishes these principles to ensure financial condition, results of operations, and cash flows are consistently reported. Any reference in these notes to applicable accounting guidance is meant to refer to the authoritative nongovernmental GAAP as found in the FASB Accounting Standards Codification (“ASC”).

Principles of Consolidation

The consolidated financial statements include the accounts of the Company and its consolidated subsidiaries. All significant intercompany accounts and transactions have been eliminated in consolidation.

 

F-14


Table of Contents

Use of Estimates in the Preparation of Financial Statements

The preparation of consolidated financial statements in conformity with GAAP requires management to make estimates, judgements, and assumptions that affect the reported amounts of assets and liabilities and disclosure of contingent assets and liabilities at the date of the consolidated financial statements, as well as the reported amounts of revenues and expenses during the reporting period. These estimates relate, but are not limited to, revenue recognition, allowance for doubtful accounts, contingencies, valuations and useful lives of intangible assets acquired in business combinations, equity-based compensation, and income taxes. Actual results could differ from those estimates.

Revenue Recognition

The Company derives revenue primarily from subscription license fees charged for access to the Company’s database platform, and professional services. The customer arrangements include a promise to allow customers to access subscription license to the database platform which is hosted by the Company over the contract period, without allowing the customer to take possession of the subscription license or transfer hosting to a third party.

The Company recognizes revenue in accordance with ASC 606–Revenue from Contracts with Customers, which provides a five-step model for recognizing revenue from contracts with customers. Revenue is recognized upon transfer of control of promised services to customers in an amount that reflects the consideration the Company expects to receive in exchange for those services.

Revenue related to hosted subscription license arrangements, which often include non-distinct professional services, is recognized ratably over the contract term as the customer simultaneously receives and consumes the benefits provided by the Company’s performance. These subscription contracts typically have a term of one to three years and are non-cancellable.

The Company also enters into a limited number of contracts that can include various combinations of professional services, which are generally capable of being distinct and can be accounted for as separate performance obligations. Revenue related to these professional services is insignificant and is recognized at a point in time, when the performance obligations under the terms of the contract are satisfied and control has been transferred to the customer.

When a contract contains multiple performance obligations, the contract transaction price is allocated on a relative standalone selling price (“SSP”) basis to each performance obligation. The Company typically determines SSP based on observable selling prices of its products and services. In instances where SSP is not directly observable, SSP is determined using information that may include market conditions and other observable inputs, or by using the residual approach.

The Company accounts for an arrangement when it has approval and commitment from both parties, the rights are identified, the contract has commercial substance, and collectability of consideration is probable. The Company generally obtains written purchase contracts from its customers for a specified service at a specified price, with a specified term, which constitutes an arrangement. Revenue is recognized at the amount expected to be collected, net of any taxes collected from customers, which are subsequently remitted to governmental authorities. The timing of revenue recognition may not align with the right to invoice the customer, but the Company has determined that in such cases, a significant financing component generally does not exist. The Company has elected the practical expedient that permits an entity not to recognize a significant financing component if the time between the transfer of a good or service and payment is one year or less. Payment terms on invoiced amounts are typically 30 days. The Company does not offer rights of return for its products and services in the normal course of business, and contracts generally do not include customer acceptance clauses.

The Company arrangements typically do not contain variable consideration. However, certain contracts with customers may include service level agreements that entitle the customer to receive service credits, and in certain

 

F-15


Table of Contents

cases, service refunds, when defined service levels are not met. These arrangements represent a form of variable consideration, which is considered in the calculation of the transaction price. The Company estimates the amount of variable considerations at the expected value based on its assessment of legal enforceability, anticipated performance and a review of specific transactions, historical experience and market and economic conditions. The Company historically has not experienced any significant incidents that affected the defined levels of reliability and performance as required by the contracts.

Fair Value Measurements

The Company measures assets and liabilities at fair value based on an expected exit price, which represents the amount that would be received on the sale of an asset or paid to transfer a liability in an orderly transaction between market participants. As such, fair value may be based on assumptions that market participants would use in pricing an asset or liability. The authoritative guidance on fair value measurements establishes a consistent framework for measuring fair value on either a recurring or nonrecurring basis whereby inputs, used in valuation techniques, are assigned a hierarchical level as follows:

Level 1 - Observable inputs that reflect unadjusted quoted prices in active markets for identical assets or liabilities

Level 2 - Other inputs that are directly or indirectly observable in the marketplace

Level 3 - Unobservable inputs that are supported by little or no market activity, including the Company’s own assumptions in determining fair value.

Cash and Cash Equivalents

The Company considers all short-term, highly liquid investments with an original maturity of three months or less to be cash and cash equivalents.

Concentration of Credit Risk and Significant Customers

Financial instruments that potentially subject the Company to concentrations of credit risk consist principally of cash and cash equivalents and accounts receivable. The Company holds cash at major financial institutions that often exceed Federal Deposit Insurance Corporation (“FDIC”) insured limits. The Company manages its credit risk associated with cash concentrations by concentrating its cash deposits in high quality financial institutions and by periodically evaluating the credit quality of the primary financial institutions holding such deposits. The carrying value of cash approximates fair value. Historically, the Company has not experienced any losses due to such cash concentrations. The Company does not have any off-balance-sheet credit exposure related to its customers.

Concentrations of credit risk with respect to trade account receivables are limited due to the large number of customers comprising the Company’s customer base. No single customer accounted for more than 10% of total net sales or accounts receivable in 2020 and 2019.

Accounts Receivable, Net and Contract Assets

Accounts receivable are stated at the amount management expects to collect from outstanding balances. Allowances for doubtful accounts are provided for those outstanding balances considered to be uncollectible based upon historical collection experience, changes in customer payment profiles, the aging of receivable balances, and management’s overall evaluation of the outstanding balances at year end. Balances that are still outstanding after management has made reasonable collection efforts are written off through a charge to the allowance for doubtful accounts. At December 31, 2020 and 2019, the allowance for doubtful accounts was $0.9 million and $0.5 million, respectively.

 

F-16


Table of Contents

Contract assets represent contractual rights to consideration in the future and are generated when contractual billing schedules differ from the timing of revenue recognition. The Company records accounts receivable when it has the unconditional right to issue an invoice and receive payment regardless of whether revenue has been recognized. If revenue is recognized in advance of the right to invoice, a contract asset (unbilled receivable) is recorded, which is included in accounts receivable, net in the consolidated balance sheet.

Deferred Contract Costs

Certain sales commissions earned by the Company’s employees are considered incremental and recoverable costs of obtaining a contract with a customer. These sales commissions for initial and renewal contracts are capitalized and are included in current portion of deferred contract costs and deferred contract costs, net of current portion. Capitalized amounts also include the associated payroll taxes and other fringe benefits associated with the payments to the Company’s employees.

Costs capitalized related to new revenue contracts are amortized on a straight-line basis over four years, which reflects the average period of benefit, including expected contract renewals. When determining the period of benefit, the Company primarily considered its initial estimated customer life, the technological life of the subscription license, as well as an estimated customer relationship period. Costs capitalized related to renewal contracts are amortized on a straight-basis over 2 years, which reflects the average renewal period. Renewal contracts with a term of one year or less are expensed.

The capitalized amounts are recoverable through future revenue streams under all non-cancellable customer contracts. Amortization of capitalized costs to obtain revenue contracts is included in sales and marketing expense in the accompanying consolidated statements of income (loss). Costs capitalized to obtain a revenue contract, net on the Company’s consolidated balance sheets totaled $8.9 million and $2.9 million at December 31, 2020 and 2019, respectively and are included in current portion of deferred contract costs ($2.9 million and $0.8 million, as of December 31, 2020 and 2019, respectively) and deferred contract costs, net of current portion ($6.0 million and $2.1 million, as of December 31, 2020 and 2019, respectively) in the accompanying consolidated balance sheets. There were no impairments of costs to obtain revenue contracts in the years ended December 31, 2020 and 2019.

Property and Equipment, Net

Property and equipment are stated at cost, net of accumulated depreciation and amortization. The assets are depreciated on a straight-line basis over the estimated useful lives as follows:

 

Furniture and equipment

   5 years

Computers and software

   3 years

Leasehold improvements

   Lesser of the asset life or lease term

Upon retirement or sale, the cost of assets disposed and the related accumulated depreciation are removed from the accounts and any resulting gain or loss is recognized as gain or loss on disposal of assets in the consolidated statements of income (loss). Major replacements and improvements are capitalized, while general repairs and maintenance are charged to expense as incurred.

Advertising and Promotional Expenses

The Company expenses advertising costs as incurred in accordance with ASC 720—Other Expenses – Advertising Cost. Advertising expenses of $0.6 million for the year ended December 31, 2020 (Successor) and $0.2 million and $0.2 million for the periods from July 16, 2019 through December 31, 2019 (Successor), and from January 1, 2019 through July 15, 2019 (Predecessor), respectively, are included in sales and marketing on the consolidated statements of income (loss).

 

F-17


Table of Contents

Software Development Costs

The Company accounts for its software development costs in accordance with the guidance set forth in ASC 350-40, Intangibles – Goodwill and Other – Internal Use Software. The Company capitalizes costs to develop software for internal use incurred during the application development stage. Costs related to preliminary project activities and post implementation activities are expensed as incurred. Capitalized costs of $0.1 million for the year ended December 31, 2020, are included in property and equipment, net. Software development costs are amortized over a period of 3 years once in service. No software development costs were capitalized during the periods from July 16, 2019 to December 31, 2019 (Successor) or from January 1, 2019 through July 15, 2019 (Predecessor).

Business Combinations

The Company accounts for business combinations using the acquisition method in accordance with ASC 805, Business Combinations. Each acquired company’s operating results are included in the Company’s consolidated financial statements starting on the date of acquisition. The Company allocates purchase consideration to the tangible and identifiable intangible assets acquired, and liabilities assumed based on their estimated fair values. The purchase price is determined based on the fair value of the assets transferred, liabilities assumed, and equity interests issued, after considering any transactions that are separate from the business combination. The excess of fair value of purchase consideration over the fair values of the identifiable assets and liabilities is recorded as goodwill. Tangible and identifiable intangible assets acquired and liabilities assumed as of the date of acquisition are recorded at the acquisition date fair value. Such valuations require management to make significant estimates and assumptions, especially with respect to intangible assets and contingent liabilities. Significant estimates in valuing certain intangible assets include, but are not limited to, future expected cash flows from acquired customer bases, acquired technology and acquired trade names, useful lives, royalty rates, and discount rates.

The estimates are inherently uncertain and subject to revision as additional information is obtained during the measurement period for an acquisition, which may last up to one year from the acquisition date. During the measurement period, the Company may record adjustments to the fair value of tangible and intangible assets acquired and liabilities assumed, with a corresponding offset to goodwill. After the conclusion of the measurement period or the final determination of the fair value of assets acquired or liabilities assumed, whichever comes first, any subsequent adjustments are recorded to earnings.

In addition, uncertain tax positions and tax-related valuation allowances assumed in connection with a business combination are initially estimated as of the acquisition date. The Company reevaluates these items based upon the facts and circumstances that existed as of the acquisition date, with any revisions to the Company’s preliminary estimates being recorded to goodwill, provided that the timing is within the measurement period. Subsequent to the measurement period, changes to uncertain tax positions and tax related valuation allowances will be recorded to earnings.

For any given acquisition, the Company may identify certain pre-acquisition contingencies. The Company estimates the fair value of such contingencies, which are included as part of the assets acquired or liabilities assumed, as appropriate. Differences from these estimates are recorded in the consolidated statement of operations in the period in which they are identified.

Goodwill and Intangible Assets

Goodwill is calculated as the excess of the purchase consideration paid in the acquisition of a business over the fair value of the identifiable assets acquired and liabilities assumed. Goodwill is not amortized and is tested for impairment at the reporting unit level, at least annually, and more frequently if events or circumstances occur that would indicate a potential decline in fair value.

 

F-18


Table of Contents

A reporting unit is an operating segment or a component of an operating segment. The Company first assesses qualitative factors to evaluate whether it is more likely than not that the fair value of a reporting unit is less than the carrying amount, or it may elect to bypass such assessment. If it is determined that it is more likely than not that the fair value of the reporting unit is less than its carrying value, or if the Company elects to bypass the qualitative assessment, management will perform a quantitative test by determining the fair value of the reporting unit. The estimated fair value of the reporting unit is based on a projected discounted cash flow model that includes significant assumptions and estimates, including the discount rate, growth rate, and future financial performance. Valuations of similarly situated public companies are also evaluated when assessing the fair value of the reporting unit. If the carrying value of the reporting unit exceeds the fair value, then a goodwill impairment loss is recognized for the difference. The Company performs its annual impairment assessment in the first month of the fourth quarter of each calendar year.

Definite-lived intangible assets are amortized over their estimated useful lives, which represent the period over which the Company expects to realize economic value from the acquired asset(s), using the economic consumption method if anticipated future revenues can be reasonably estimated. The straight-line method is used when future revenues cannot be reasonably estimated. The following provides a summary of the estimated useful lives by category of asset.

 

Customer relationships

   14 – 15 years

Technology

   7 – 8 years

Tradenames / trademark

   17 – 19 years

Data

   1– 4 years

Impairment of Long-Lived Assets

The Company reviews the carrying value of property and equipment and other long-lived assets, including definite-lived intangible assets and property and equipment, for impairment whenever events and circumstances indicate that the carrying value of an asset may not be recoverable. If estimated undiscounted future cash flows expected to result from its use and eventual disposition are not expected to be adequate to recover the asset’s carrying value, an impairment charge is recorded for the excess of the asset’s carrying value over its estimated fair value.

Deferred Revenue

Deferred revenue consists of customer payments and billings in advance of revenue being recognized from the subscription services. If revenue has not yet been recognized, a contract liability (deferred revenue) is recorded. Deferred revenue that is anticipated to be recognized within the next 12 months is recorded as current portion of deferred revenue and the remaining portion is included in deferred revenue on the consolidated balance sheets.

Debt Issuance Costs

Costs incurred in connection with the issuance of long-term debt are deferred and amortized as interest expense over the terms of the related debt using the effective interest method for term debt and on a straight-line basis for revolving debt. To the extent that the debt is outstanding, these amounts are reflected in the consolidated balance sheets as direct deductions from the long-term portions of debt, except for the costs related to the Company’s revolving credit facilities, which are presented as a non-current asset on the consolidated balance sheets within other assets. Upon a refinancing or amendment, previously capitalized debt issuance costs are expensed and included in loss on extinguishment of debt, if the Company determines that there has been a substantial modification of the related debt. If the Company determines that there has not been a substantial modification of the related debt, any previously capitalized debt issuance costs are amortized as interest expense over the term of the new debt instrument. As of December 31, 2020 and 2019, the Company had $10.9 million and $12.6 million, respectively, of unamortized deferred financing costs related to its non-revolving credit facilities.

 

F-19


Table of Contents

Deferred Initial Public Offering Costs

The Company capitalizes deferred initial public offering (“IPO”) costs, which primarily consist of direct, incremental legal, professional, accounting and other third-party fees relating to the Company’s initial public offering, within other non-current assets. The deferred IPO costs will be offset against IPO proceeds upon the consummation of an offering. Should the planned IPO be abandoned, the deferred issuance costs will be expensed immediately as a charge to operating expenses in the consolidated statement of (loss) income. There were no deferred IPO costs as of December 31, 2020.

Sales Tax

The Company’s revenues may be subject to local sales taxes in certain states, if applicable. It is the Company’s policy to treat all such taxes on a “net” basis, which means the charges for sales taxes to the Company’s customers are not included in revenues and the remittance of such taxes is not presented as an expense.

Income Taxes

AIDH TopCo, LLC is taxed as a partnership. Definitive Healthcare Holdings, LLC is a wholly owned subsidiary of AIDH TopCo, LLC and is treated as a disregarded entity for income tax purposes. Accordingly, for federal and state income tax purposes, income, losses, and other tax attributes not generated by the HSE or Monocl subsidiaries pass through to the AIDH TopCo, LLC members’ income tax returns. The Company may be subject to certain taxes on behalf of its members in certain states. Definitive Healthcare Holdings was not subject to any federal income taxes for the tax years ended December 31, 2020 and 2019, nor was it subject to state income taxes in certain jurisdictions for the tax years ended December 31, 2020 and 2019.

HSE and the Monocl US subsidiaries are taxed as corporations. Accordingly, these entities account for income taxes by recognizing tax assets and liabilities for the cumulative effect of all the temporary differences between financial statement carrying amounts and the tax basis of assets and liabilities. The foreign tax provision pertains to foreign income taxes due at the Swedish Monocl subsidiaries. Deferred taxes for the HSE, Monocl US and Swedish subsidiaries are determined using enacted federal, state, or foreign income tax rates in effect in the year in which the differences are expected to reverse. Valuation allowances are provided if based upon the weight of available evidence, it is more likely than not that some or all of the deferred tax assets will not be realized. The Company has provided for these taxes. The aggregate of such taxes is not material and is included in general and administrative in the accompanied statement of operations.

Under the provisions of ASC 740, Income Taxes, as it relates to accounting for uncertainties in tax positions, the Company recognizes the tax benefit of tax positions to the extent that the benefit will more likely than not be realized. The determination as to whether the tax benefit will more likely than not be realized is based upon the technical merits of the tax position as well as consideration of the available facts and circumstances. For the tax years ended December 31, 2020 and 2019, the Company did not have any uncertain tax positions.

Net Loss Per Unit

Net income or loss per unit is computed in conformity with the two-class method required for participating securities. The two-class method of computing earnings per share is required for entities that have participating securities. The two-class method is an earnings allocation formula that determines earnings per share for participating securities according to dividends declared (or accumulated) and participation rights in undistributed earnings. The participating securities do not include a contractual obligation to share in losses of the Company and are not included in the calculation of net loss per share in the periods in which a net loss is recorded.

Basic net income or loss per unit is computed by dividing the net income or loss by the weighted-average number of common units of the Company outstanding during the period. Diluted net income or loss per unit is

 

F-20


Table of Contents

computed by giving effect to all potential units of common units, including outstanding incentive units, to the extent dilutive. The Company uses the treasury stock method to calculate potentially dilutive shares, as if they were converted into common stock at the beginning of the period. Basic and diluted net income or loss per unit was the same for each period presented as the inclusion of all potential units of common units outstanding would have been anti-dilutive.

All net earnings (loss) for the Predecessor period from January 1, 2019 to July 15, 2019 were entirely allocable to Predecessor members. Additionally, due to the impact of the Definitive Holdco Acquisition, the Company’s capital structure for the Predecessor and Successor periods is not comparable. As a result, the presentation of earnings (loss) per share for the periods prior to such transaction is not meaningful and only earnings (loss) per unit for periods subsequent to the Definitive Holdco Acquisition are presented herein. See Note 16. Net Loss Per Unit for additional information on dilutive securities.

Equity-based Compensation

The Company periodically grants equity units to employees, consultants, directors, managers, or others providing service. These units are considered profit interests, which in general, entitle the holder of the unit to a pro rata share of the increase in fair value of the unit over the base value, which is determined at the award date, and are deemed to be equity instruments. Certain units have time-based and performance-based vesting criteria.

The Company accounts for these profit interest units in accordance with ASC 718—Compensation – Stock Compensation. Equity-based compensation is recognized on a straight-line basis over the requisite service period of the award, which is generally the vesting period of the respective award, based on their grant-date fair value. For the units which have a performance condition, the Company recognizes compensation expense based on its assessment of the probability that the performance condition(s) will be achieved. The related compensation expense is recognized when the probability of the event is likely and performance criteria are met. Forfeitures are recognized as they occur.

The Company classifies equity-based compensation expense in its consolidated statements of (loss) income in the same manner in which the award recipient’s salary and related costs are classified.

Adoption of Recently Issued Financial Accounting Standards

In May 2014, the FASB issued ASC 606—Revenue from Contracts with Customers (“ASC 606”), which amended the accounting standards for revenue recognition and expanded the Company’s disclosure requirements. The core principle of the guidance is that an entity should recognize revenue to depict the transfer of promised goods or services to customers in an amount that reflects the consideration to which the entity expects to be entitled in exchange for those goods or services. ASC 606 also includes Subtopic 340-40, Other Assets and Deferred Costs – Contracts with Customers, which requires the deferral of incremental costs of obtaining a contract with a customer. This standard also requires additional disclosure about the nature, amount, timing and uncertainty of revenue and cash flows arising from customer contracts, including significant judgments and changes in judgments.

The Company adopted ASC 606 effective January 1, 2019 under the modified retrospective method, which resulted in an adjustment at January 1, 2019 of $5.4 million to members’ capital for the cumulative effect of applying the standard to all contracts not completed as of the adoption date.

The adjustment primarily related to deferred contract costs, including incremental employee sales commissions and other employee compensation arrangements, and adjustments to deferred and unbilled revenues of $4.3 million and $1.1 million, respectively. The cost of all incremental commissions and other employee compensation arrangements are deferred and amortized on a straight-line basis over the expected period of benefit, generally between two and four years. The deferred and unbilled revenues were adjusted upon adoption to better align the recognition of revenues with the timing of transfer of control to the customer.

 

F-21


Table of Contents

The cumulative effect of applying the new guidance was recorded as an adjustment to members’ capital as of the adoption date.

As a result of applying the modified retrospective method to adopt the new revenue guidance, the following adjustments were made to the consolidated balance sheet as of January 1, 2019.

 

     As reported
December 31, 2018
     ASC 606
Adjustments
    As Adjusted
January 1, 2019
 

Consolidated Balance Sheet:

       

Accounts receivable, net

   $ 14,932      $ 367     $ 15,299  

Current portion of deferred contract costs

     —          1,346       1,346  

Total current assets

     35,176        1,713       36,889  

Deferred contract costs, net of current portion

     —          2,973       2,973  
  

 

 

    

 

 

   

 

 

 

Total assets

   $ 87,061      $ 4,686     $ 91,747  

Current portion of deferred revenue

     32,187        (729     31,458  

Total current liabilities

     36,676        (729     35,947  
  

 

 

    

 

 

   

 

 

 

Total liabilities

     36,676        (729     35,947  

Members’ capital

     50,385        5,415       55,800  
  

 

 

    

 

 

   

 

 

 

Total liabilities and members’ capital

   $ 87,061      $ 4,686     $ 91,747  
  

 

 

    

 

 

   

 

 

 

The following tables compare the reported consolidated balance sheet as of December 31, 2019 and statements of (loss) income for the periods from July 16, 2019 to December 31, 2019 and January 1, 2019 to July 15, 2019, to the adjusted amounts had ASC 605, the previous revenue recognition standard, been in effect:

 

     As Reported
December 31,
2019
     Adjustments      As Adjusted
December 31,
2019
 

Consolidated Balance Sheet:

        

Accounts receivable, net

   $ 25,021      $ (250    $ 24,771  

Current portion of contract assets

     769        (769      —    
  

 

 

    

 

 

    

 

 

 

Total current assets

     36,107        (1,019      35,088  

Contract assets, net of current portion

     2,116        (2,116      —    

Total assets

     1,721,154        (3,135      1,718,019  
  

 

 

    

 

 

    

 

 

 

Current portion of deferred revenue

     45,977        990        46,967  

Total current liabilities

     69,917        990        70,907  

Total liabilities

     504,914        990        505,904  

Members’ capital (deficit)

     1,216,240        (4,125      1,212,115  
  

 

 

    

 

 

    

 

 

 

Total liabilities and members’ capital (deficit)

   $ 1,721,154      $ (3,135    $ 1,718,019  
  

 

 

    

 

 

    

 

 

 

 

     Predecessor Company  
    

As Reported

Period from January 1,
2019 to July 15, 2019

     Adjustments     

As Adjusted

Period from January 1,
2019 to July 15, 2019

 

Revenue

   $ 45,458      $ (79    $ 45,379  
  

 

 

    

 

 

    

 

 

 

Total cost of revenue

     5,328        —          5,328  
  

 

 

    

 

 

    

 

 

 

Gross profit

     40,130        (79      40,051  

Sales and marketing

     16,039        1,416        17,455  

Total operating expenses

     27,097        1,416        28,513  
  

 

 

    

 

 

    

 

 

 

Income (loss) from operations

     13,033        (1,495      11,538  

Total other expense, net

     (165      —          (165
  

 

 

    

 

 

    

 

 

 

Net income (loss)

   $ 12,868      $ (1,495    $ 11,373  
  

 

 

    

 

 

    

 

 

 

 

F-22


Table of Contents
     Successor Company  
    

As Reported

Period from July 16,

2019 to December 31,

2019

     Adjustments     

As Adjusted

Period from July 16,

2019 to December 31,
2019

 

Revenue

   $ 40,045      $ (66    $ 39,979  
  

 

 

    

 

 

    

 

 

 

Total cost of revenue

     13,282        —          13,282  
  

 

 

    

 

 

    

 

 

 

Gross profit

     26,763        (66      26,697  

Sales and marketing

     10,814        2,885        13,699  

Total operating expenses

     57,825        2,885        60,710  
  

 

 

    

 

 

    

 

 

 

Loss from operations

     (31,062      (2,951      (34,013

Total other expense, net

     (18,204      —          (18,204
  

 

 

    

 

 

    

 

 

 

Net loss

   $ (49,266    $ (2,951    $ (52,217
  

 

 

    

 

 

    

 

 

 

In January 2017, the FASB issued ASU No. 2017-04—Goodwill and Other (Topic 350) – Simplifying the Test for Goodwill Impairment. ASU 2017-04 simplifies the accounting for goodwill impairments by eliminating step 2 from the goodwill impairment test. The amendment is effective for fiscal years beginning after December 15, 2020. The Company adopted this standard on January 1, 2019. The adoption did not have a material impact on the Company’s financial statements.

In June 2018, the FASB issued ASU No. 2018-07—Compensation—Stock Compensation (Topic 718), Improvements to Nonemployee Share-based Payment Accounting. This standard aligns most of the guidance on share-based payments to nonemployees with share-based payments to employees. The amendment is effective for fiscal years beginning after December 15, 2019 and interim periods within fiscal years beginning after December 15, 2020, with early adoption permitted. The Company adopted the update in its 2020 annual and interim periods. The adoption did not have an impact on the consolidated financial statements.

Recently-Issued Accounting Pronouncements Not Yet Adopted

In February 2016, the FASB issued ASU 2016-02—Leases. The new standard establishes a right-of-use (“ROU”) model that requires a lessee to record a ROU asset and a lease liability on the balance sheet for all leases with terms longer than twelve months. Leases will be classified as either finance or operating, with classification affecting the pattern of expense recognition in the income statement. The new standard is effective for private companies with annual reporting periods beginning after December 15, 2021. A modified retrospective transition approach is required for capital and operating leases existing at, or entered into after, the beginning of the earliest comparative period presented in the financial statements, or by not adjusting the comparative periods and recording a cumulative effect adjustment as of the adoption date, with certain practical expedients available. The Company is currently evaluating the impact the adoption of this standard will have on its consolidated financial statements.

In June 2016, the FASB issued ASU No. 2016-13—Financial Instruments—Credit Losses (Topic 326)—Measurement of Credit Losses on Financial Instruments. This standard is intended to improve financial reporting by requiring earlier recognition of credit losses on financing receivables and other financial assets in scope, such as trade receivables. The amendment is effective for fiscal years beginning after December 15, 2022. The Company will adopt this effective January 1, 2023 and does not expect the adoption of the standard to have a material impact on its consolidated financial statements.

In August 2018, the FASB issued ASU No. 2018-15—Intangibles—Goodwill and Other—Internal-Use Software (Subtopic 350-40), Customer’s Accounting for Implementation Costs Incurred in a Cloud Computing Arrangement That Is a Service Contract. This standard aligns the requirements for capitalizing implementation costs incurred in a hosting arrangement that is a service contract with the requirements for capitalizing

 

F-23


Table of Contents

implementation costs incurred to develop or obtain internal-use software. The amendment is effective for fiscal years beginning after December 15, 2020 and early adoption is permitted. The adoption did not have a material impact on its consolidated financial statements.

In December 2019, the FASB issued ASU No. 2019-12—Income Taxes (Topic 740), Simplifying the Accounting for Income Taxes This standard removes certain exceptions for investments, intra-period allocations and interim tax calculations and adds guidance to reduce complexity in accounting for income taxes. The amendment is effective for fiscal years beginning after December 15, 2021 and early adoption is permitted. The Company is currently evaluating the impact of this update on its consolidated financial statements.

In March 2020, the FASB issued ASU No. 2020-04—Reference Rate Reform (Topic 848): Facilitation of the Effects of Reference Rate Reform on Financial Reporting. The amendments of ASU No. 2020-04 are effective for companies as of March 12, 2020 through December 31, 2022. An entity may elect to apply the amendments for contract modifications by Topic or Industry Subtopic as of any date from the beginning of an interim period that includes or is subsequent to March 12, 2020, or prospectively from a date within an interim period that includes or is subsequent to March 12, 2020, up to the date that the financial statements are available to be issued. The amendments in this update apply only to contracts, hedging relationships and other transactions that reference LIBOR or another reference rate expected to be discontinued because of reference rate reform and provide optional expedients and exceptions for applying U.S. GAAP to contracts, hedging relationships and other transactions affected by reference rate reform if certain criteria are met. The Company is evaluating the impact that the amendments of this standard would have on the Company’s consolidated financial position or results of operations upon adoption.

 

3.

Business Combinations

On October 27, 2020, the Company completed the purchase of all of the outstanding shares of Monocl Holding Company (“Monocl”), a cloud-based platform with millions of expert profiles, for a total estimated consideration of $46.3 million and up to $60.0 million, consisting of approximately $18.3 million of cash payable at closing, $25.4 million of rollover equity, and up to $15.0 million of contingent consideration. The contingent consideration, which relates to earn-out payments that may be paid out upon the achievement of certain performance targets has an estimated fair value of $2.6 million as of the acquisition date. The assets acquired and liabilities assumed were recorded at their estimated fair values and the results of operations were included in the Company’s consolidated results as of the acquisition date.

The consideration transferred for the transaction is summarized as follows (in thousands):

 

Cash consideration

   $ 18,307  

Equity issuance

     25,439  

Contingent consideration

     2,600  
  

 

 

 

Purchase price

   $ 46,346  
  

 

 

 

Cash consideration for the acquisition was primarily provided through borrowings under the Company’s credit facility.

The performance targets for the contingent consideration are based on the Annual Recurring Revenue (“ARR”), measured as annually contractual recurring revenue for each of the twelve-month periods ending December 31, 2020 and December 31, 2021. Potential payouts range from $0 to $5.0 million and $0 to $10 million based on ARR of below $8.5 million to over $9.5 million and below $12.0 million to over $16.0 million for each of the twelve month periods ending December 31, 2020 and 2021, respectively.

The Company estimated the fair value of the contingent consideration to be $5.2 million at December 31, 2020 based on the achievement of Annual 2020 ARR targets and the probability of achieving the 2021 targets. Refer to note 9. Fair Value Measurements for more detail.

 

F-24


Table of Contents

The purchase accounting for the Monocl acquisition was finalized as of December 31, 2020. The final allocation of the acquisition-date fair values of assets and liabilities pertaining to this business combination as of December 31, 2020, was as follows (in thousands):

 

     October 27, 2020  

Cash

   $ 2,774  

Accounts receivable

     788  

Prepaid expenses and other current assets

     614  

Property and equipment

     20  

Intangible assets

     18,900  

Accounts payable and accrued expenses

     (2,137

Deferred revenue

     (2,884
  

 

 

 

Total assets acquired and liabilities assumed

     18,075  

Goodwill

     28,271  
  

 

 

 

Purchase price

   $ 46,346  
  

 

 

 

As a result of the Monocl acquisition, the Company recorded goodwill, customer relationships, data, technology, and trademark of $28.3 million, $11.9 million, $3.0 million, $2.6 million and $1.4 million, respectively, as of the acquisition date. The goodwill recognized includes the fair value of the assembled workforce, which is not recognized as an intangible asset separable from goodwill, and any expected synergies gained through the acquisition. The Company determined that the goodwill resulting from the acquisition is not deductible for tax purposes. In connection with the acquisition, the Company also recorded deferred revenue of $2.9 million and a contingent consideration liability of $2.6 million. See Note 9. Fair Value Measurements for more detail on determination of fair value.

Customer relationships represent the estimated fair value of the underlying relationships with the acquired entity’s business customers. The Company valued customer relationships using the income approach, specifically the excess earnings method. Significant assumptions include forecast of revenues, cost of revenues, estimated attrition rates, and discount rates reflecting the different risk profiles of the asset depending upon the acquisition. The value assigned to customer relationships is $11.9 million and is amortized using the annual pattern of cash flows (economic value method) over the estimated 14-year life of this asset.

Data includes proprietary data on medical and scientific expert personnel. The Company used the cost approach, specifically the replacement cost method to value the data. The Fair value of the data was estimated to be $3.0 million and is amortized using the straight-line method over the estimated remaining useful life of 3 years.

The technology recognized includes Monocl’s existing technology and provides users with a cloud-based platform with millions of expert profiles generated using machine learning and tailored algorithms through an online platform. This technology provides the automated collection of content sources, data processing and augmentation, and ultimately the generation of contextually relevant and continuously updated expert profiles. The Company used the income approach, specifically the relief-from-royalty method, to determine the value of technology, which was valued at $2.6 million and is amortized using the straight-line method over the estimated remaining useful life of 8 years.

The trademark represents the estimated fair value of the registered trademarks, logo and domain names associated with the Monocl corporate brand. The Company estimated the fair value of the trademark using a relief from royalty method. Significant assumptions include forecast of royalty rate, company revenues, tax rate, and discount rate. The trademark was valued at $1.4 million and is amortized using the straight-line method over the estimated remaining useful life of 19 years.

 

F-25


Table of Contents

The weighted average amortization period for the customer relationships, tradenames, technology, and data is 15 years, 17 years, 8 years and 3 years, respectively. See Note 7 for the estimated total intangible amortization expense during the next five years.

In connection with the acquisition, the Company recognized acquisition related costs of $0.4 million which were recorded within transaction expenses in the accompanying consolidated statements of income (loss).

The net loss of Monocl is included in the Company’s consolidated results since the date of acquisition. The revenue and net loss of Monocl reflected in the consolidated statements of income (loss) for the year ended December 31, 2020 (Successor) were $1.2 million and $1.6 million, respectively.

Unaudited Pro Forma Supplementary Data

 

(in thousands)    Year Ended
December 31, 2020
     Year Ended
December 31, 2019
 

Revenue

   $ 122,333      $ 87,157  

Net loss

     (58,350      (97,134

The unaudited pro forma supplementary data presented in the table above shows the effect of the Monocl and Definitive Holdco Acquisitions, as if the transactions had occurred at the beginning of fiscal year 2019. The pro forma net loss includes adjustments to amortization expense for the valuation of other intangible assets of $0.8 million and $1.2 million and interest expense related to incremental borrowings used to finance the transaction of $1.0 million and $1.2 million for the years ended December 31, 2020 and 2019, respectively. Acquisition expenses of $0.4 million were excluded from the pro forma net loss for the year ended December 31, 2020 and included in the pro forma net loss for the year-ended December 31, 2019. The unaudited pro forma supplementary data is provided for informational purposes only and should not be construed to be indicative of the Company’s results of operations had the acquisition been consummated on the date assumed or of the Company’s results of operations for any future date.

2019 acquisitions

Definitive Holdco (“Definitive Holdco Acquisition”)

On July 16, 2019, Advent, our Sponsor, entered into an agreement with Definitive Holdco (the “Agreement”) to, among other things, acquire 100% of its issued and outstanding units, for a total consideration of $1,699.6 million, consisting of $1,129.3 million of cash and $570.3 million of equity units issued to the sellers and former owners.

For purposes of the Agreement, affiliated legal entities of Advent include Advent IX Funds, AIDH Holdings, Inc. (“AIDH Holdings”), AIDH TopCo, AIDH Buyer, and AIDH Finance Sub, LLC (“AIDH Finance Sub”).

Advent IX Funds owns 100% of the outstanding units of AIDH Holdings. AIDH Holdings owns 55% of the outstanding units of the Company, with the remaining interests (45%) issued to the prior owners of Definitive Holdco as rollover units. The Company owns 100% of outstanding units of AIDH Buyer. Upon acquisition, AIDH Buyer owns 100% of Definitive Holdco.

The transactions outlined in the Agreement were executed as follows:

1.    Debt Financing. Immediately prior to closing of the Agreement, AIDH Finance Sub, an affiliated legal entity of Advent, entered into debt financing agreements for a $450.0 million term loan payable (the “2019 Term Loan”), a $100.0 million delayed draw term loan payable (the “2019 Delayed Draw Term Loan”), and a $25.0 million revolving debt facility (the “2019 Revolving Debt Facility). See Note 8, for more detail. These financing agreements were collateralized by 100% of AIDH Finance Sub capital prior to the Finance Merger, defined below.

 

F-26


Table of Contents

2.    Finance Merger. Upon closing the Agreement, AIDH Finance Sub was merged with Definitive Holdco (surviving entity). After the merger, the financing agreements were collateralized by 100% of AIDH Buyer and Definitive Holdco units.

3.    Distribution and Purchase of Units. Immediately after the Finance Merger, net proceeds from the debt financing (approximately $432.4 million) were paid to the prior owners of Definitive Holdco. Additionally, AIDH Buyer distributed $1,267.3 million (cash of $697.0 million and rollover equity of $570.3 million in the Company) as purchase consideration for all outstanding units of Definitive Holdco.

The consideration transferred for the transaction is summarized as follows (in thousands):

 

Cash consideration

   $ 1,129,346  

Common units issued

     570,266  
  

 

 

 

Purchase price

   $ 1,699,612  
  

 

 

 

Of the total cash consideration, $1,122.4 million was paid upon closing and $6.9 million in July 2020. Cash consideration for the acquisition was partly provided by net proceeds from the 2019 Term Loan, as outlined above.

The purchase accounting for the Definitive Holdco Acquisition, was finalized as of July 16, 2020. The final allocation of the acquisition-date fair values of assets and liabilities pertaining to this business combination as of July 16, 2020, was as follows (in thousands).

 

     Predecessor
Company
                 Successor Company  
     Carrying
Values as of
July 15, 2019
                 Fair Value
Adjustments
    Final
Allocations
July 16, 2019
 

Cash

   $ 17,058            $ —       $ 17,058  

Accounts receivable

     12,747              —         12,747  

Deferred contract costs

     5,735              (5,735     —    

Prepaid expenses and other current assets

     1,539              150       1,689  

Other assets

     49              —         49  

Property and equipment

     2,201              —         2,201  

Intangible assets

     19,108              456,292       475,400  

Accounts payable and accrued expenses

     (5,477            684       (4,793

Deferred revenue

     (38,278            6,278       (32,000
  

 

 

          

 

 

   

 

 

 

Total assets acquired and liabilities assumed

     14,682              457,669       472,351  

Goodwill

   $ 82,767            $ 1,144,494       1,227,261  
  

 

 

          

 

 

   

 

 

 

Total purchase price

              $ 1,699,612  
             

 

 

 

 

F-27


Table of Contents

The adjustments set forth in the following consolidated balance sheet as of July 15, 2019, reflect the effect of the Debt Financing and Finance Merger (reflected in the column “Debt Financing / Finance Merger”), and the fair value adjustments to assets acquired and liabilities assumed, as a result of the purchase accounting, in connection with the Definitive Holdco Acquisition (reflected in the column “Fair Value Adjustments”) (in thousands):

 

     Predecessor
July 15,
2019
                  Debt
Financing
/ Finance
Merger
    Fair Value
Adjustments
    Successor
July 16, 2019
 

Cash

   $ 17,058             $ —       $ —       $ 17,058  

Accounts receivable

     12,747               —         —         12,747  

Prepaid expenses and other current assets

     1,539               16       150       1,705  

Deferred contract costs

     5,735               —         (5,735     —    

Property and equipment

     2,201               —         —         2,201  

Intangible assets

     19,108               —         456,292       475,400  

Goodwill

     82,767               —         1,144,494       1,227,261  

Other assets

     49               14,589       —         14,638  
  

 

 

           

 

 

   

 

 

   

 

 

 

Total assets

   $ 141,204             $ 14,605     $ 1,595,201     $ 1,751,010  
  

 

 

           

 

 

   

 

 

   

 

 

 

Accounts payable and accrued expenses

   $ 5,477             $ 10,407     $ (684   $ 15,200  

Deferred revenue

     38,278               —         (6,278     32,000  

Term Loan

     —                 436,553       —         436,553  
  

 

 

           

 

 

   

 

 

   

 

 

 

Total liabilities

     43,755               446,960       (6,962     483,753  

Members’ Capital

     97,449               (432,355     1,602,163       1,267,257  
  

 

 

           

 

 

   

 

 

   

 

 

 

Total liabilities and equity

   $ 141,204             $ 14,605     $ 1,595,201     $ 1,751,010  
  

 

 

           

 

 

   

 

 

   

 

 

 

The Company recorded adjustments to goodwill of $1,144.5 million, and intangible assets of $456.3 million, as of the acquisition date of July 16, 2019, including adjustments to customer relationships, technology, tradenames and data of $340.8 million, $48.5 million, $32.7 million and $34.3 million, respectively.

The goodwill recognized includes the fair value of the assembled workforce, which is not recognized as an intangible asset separable from goodwill, and any expected synergies gained through the acquisition. The Company determined that the goodwill resulting from the acquisition was in part deductible for tax purposes.

The Company performed an ASC 805 fair valuation of the acquired identifiable intangible assets as of July 16, 2019. Key assumptions used to determine such fair values included growth rates, retention/attrition, research and development expenses, operating expenses, selling and marketing expenses, tax rates, royalty rates, obsolescence, utilization factors and others.

Customer relationships represent the estimated fair value of the underlying relationships with the Company’s customers. The Company valued customer relationships using the income approach, specifically the excess earnings method. Significant assumptions include forecast of revenues, cost of revenues, estimated attrition rates, and discount rates reflecting the different risk profiles of the asset depending upon the acquisition. The value assigned to customer relationships is $358.0 million and is amortized using the annual pattern of cash flows (economic value method) over the estimated 15-year life of this asset.

The technology recognized includes Definitive’s existing technology, which provides users access to in-depth and interactive analytics of high quality and up-to-date healthcare data through an online platform, and provides for user customization as well as watchlist functionality, advanced search functionality and integration with customer’s other internal and external systems. The Company used the income approach, specifically the relief-from-royalty method, to determine the value of technology, which was valued at $48.5 million and is amortized using the straight-line method over the estimated remaining useful life of 10 years.

 

F-28


Table of Contents

Tradenames includes the estimated fair value of the acquired registered trademarks, logo and domain names associated with the Definitive Healthcare corporate brand. The Company estimated the fair value of the trademark using a relief from royalty method. Significant assumptions include forecast of royalty rate, company revenues, tax rate, and discount rate. The trademark was valued at $34.1 million and is amortized using the straight-line method over the estimated remaining useful life of 22 years.

Data includes proprietary data and insights on healthcare providers, including coverage of providers across the healthcare ecosystem from hospitals to physician groups to ambulatory surgery centers and accountable care organizations. The Company used the cost approach, specifically the replacement cost method to value the data. The Fair Value of the Data was estimated to be $34.8 million and is amortized using the straight-line method over the estimated remaining useful live of 3 years.

The fair value of deferred revenue was estimated at $32.0 million, using the income approach, specifically the cost build-up method, and was calculated as the estimated cost for the Company to fulfill the contractual obligations plus a normal profit margin.

The following table reconciles the purchase price to the capital contribution made by Sponsor as July 16, 2019 (in thousands):

 

Total purchase price

   $ 1,699,612  

Transaction costs paid from proceeds

     4,004  

Less Debt Financing

     436,359  
  

 

 

 

Capital Contribution

   $ 1,267,257  
  

 

 

 

The results of Definitive Holdco are included in the Company’s consolidated results since the date of acquisition. The revenue of Definitive Holdco reflected in the consolidated statements of income (loss) for the year ended December 31, 2020 (Successor), period from July 16, 2019 to December 31, 2019 (Successor) and the period from January 1, 2019 to July 15, 2019 (Predecessor) was $116.9 million, $40.0 million and $45.5 million, respectively. The net (loss) income of Definitive Holdco, reflected in the consolidated statements of income (loss) for the year ended December 31, 2020 (Successor), period from July 16, 2019 to December 31, 2019 (Successor) and the period from January 1, 2019 to July 15, 2019 (Predecessor) was ($49.9 million), ($49.2 million) and $12.9 million, respectively.

Unaudited Pro Forma Supplementary Data

 

(in thousands)    Year Ended
December 31, 2019
 

Revenue

   $ 84,122  

Net loss

     (92,228

The unaudited pro forma supplementary data presented in the table above shows the effect of the Definitive Holdco acquisition, as if the transaction had occurred at the beginning of fiscal year 2019. The pro forma net loss for the year-ended December 31, 2019 includes interest expense related to incremental borrowings used to finance the transaction of $21.0 million, adjustments to amortization expense for the valuation of other intangible assets of $33.4 million and fair value adjustments for deferred revenue of $1.4 million. The unaudited pro forma supplementary data is provided for informational purposes only and should not be construed to be indicative of the Company’s results of operations had the acquisition been consummated on the date assumed or of the Company’s results of operations for any future date.

HIMSS

On January 15, 2019, the Predecessor Company acquired substantially all of the assets and assumed substantially all of the liabilities of HIMSS for a total purchase price of $29.8 million. The Company recognized

 

F-29


Table of Contents

goodwill of $19.1 million, intangible assets of $11.4 million, accounts receivable of $1.3 million, and deferred revenue of $2.0 million, in connection with the acquisition. The acquisition was made to increase the Company’s market footprint. The goodwill recognized consisted largely of the estimated value of the assembled workforce and anticipated growth opportunities. The fair value of acquired intangible assets was determined using certain variations of the income approach and market approach. The estimated fair value of deferred revenue was based upon the applicable guidance and was calculated as the estimated cost for the Company to fulfill the contractual obligations plus a normal profit margin. The Company has included the financial results of HIMSS in the consolidated financial statements from the date of acquisition, which were not material. The transaction costs associated with the acquisition were not material.

HSE

On December 2, 2019, the Company acquired 100% of the issued and outstanding common and preferred stock of HSE for a total purchase price of $6.8 million, consisting of $2.8 million of cash and $4.0 million of equity issued. The Company recognized goodwill of $5.9 million, intangible assets of $1.2 million, deferred tax assets of $0.2 million, accounts receivable of $0.1 million, accounts payable of $0.3 million and deferred revenue of $0.3 million, in connection with the acquisition. The acquisition was made to increase the Company’s market footprint. The goodwill arising from the acquisition consists largely of the estimated value of the assembled workforce and anticipated growth opportunities. The fair value of acquired intangible assets was determined using certain variations of the income approach and market approach. The fair values of current assets and liabilities were based upon their historical costs at the date of acquisition due to their short-term nature. The estimated fair value of deferred revenue was based upon the applicable guidance and was calculated as the estimated cost for the Company to fulfill the contractual obligations plus a normal profit margin. The Company has included the financial results of HSE in the consolidated financial statements from the date of acquisition, which were not material. The transaction costs associated with the acquisition were not material.

 

4.

Revenue

The Company disaggregates revenue from its arrangements with customers by type of service as it believes these categories best depict how the nature, amount, timing, and uncertainty of revenue and cash flows are affected by economic factors.

The following table represents a disaggregation of revenue from arrangements with customers for the year ended December 31, 2020 (Successor) and the periods from July 16, 2019 to December 31, 2019 (Successor) and January 1, 2019 to July 15, 2019 (Predecessor) (in thousands).

 

     Successor Company                   Predecessor
Company
 
     Year Ended
December 31,
2020
     Period from
July 16, 2019 to
December 31,
2019
                  Period from
January 1, 2019
to July 15,
2019
 

Platform subscriptions

   $ 117,080      $ 39,872             $ 45,244  

Professional services

     1,237        173               214  
  

 

 

    

 

 

           

 

 

 

Total revenue

   $ 118,317      $ 40,045             $ 45,458  
  

 

 

    

 

 

           

 

 

 

 

F-30


Table of Contents

The opening and closing balances of the Company’s receivables, deferred contract costs and contract liabilities from contracts with customers are as follows (in thousands):

 

     Successor Company                   Predecessor
Company
 
     December 31,
2020
     December 31,
2019
     July 16,
2019
                  July 15,
2019
     January 1,
2019
 

Accounts receivables, net

   $ 33,108      $ 25,021      $ 12,747             $ 12,747      $ 15,299  

Deferred contract costs

     2,947        769        —                 1,906        1,346  

Long-term deferred contract costs

     5,952        2,116        —                 3,829        2,973  

Deferred revenues

   $ 61,200      $ 46,125      $ 32,000             $ 38,278      $ 31,458  

Deferred Contract Costs

A summary of the activity impacting the deferred contract costs during the year ended December 31, 2020 and the periods from July 16, to December 31, 2019 (Successor) and January 1, 2019 to July 15, 2019 (Predecessor) is presented below (in thousands):

 

     Successor Company                  Predecessor
Company
 
     Year Ended
December 31,
2020
    Period from
July 16, 2019 to
December 31,
2019
                 Period from
January 1, 2019 to
July 15, 2019
 

Balance at beginning of period

   $ 2,885     $ 5,735            $ —    

Adoption of ASC 606

     —         —                4,320  

Costs amortized

     (1,670     (189            (824

Additional amounts deferred

     7,684       3,074              2,239  

Acquisition-related adjustment

     —         (5,735         
  

 

 

   

 

 

          

 

 

 

Balance at end of period

   $ 8,899     $ 2,885            $ 5,735  

Classified as:

                    

Current

     2,947       769              —    

Non-current

     5,952       2,116              —    
  

 

 

   

 

 

          

 

 

 

Total deferred contract costs (deferred commissions)

   $ 8,899     $ 2,885            $ —    
  

 

 

   

 

 

          

 

 

 

Contract Liabilities

A summary of the activity impacting deferred revenue balances during the year ended December 31, 2020 and the periods from July 16, 2019 to December 31, 2019 and January 1, 2019 to July 15, 2019, is presented below (in thousands):

 

     Successor Company                  Predecessor
Company
 
     Year Ended
December 31,
2020
    Period from
July 16, 2019 to
December 31,
2019
                 Period from
January 1, 2019 to
July 15, 2019
 

Balance at beginning of period

   $ 46,125     $ 38,278            $ 32,187  

Adoption of ASC 606

     —         —                (729

Acquisition adjustment

     —         (6,278            —    

Revenue recognized1

     (118,317     (40,045            (45,458

Additional amounts deferred1

     133,392       54,170              52,278  
  

 

 

   

 

 

          

 

 

 

Balance at end of period

   $ 61,200     $ 46,125            $ 38,278  
  

 

 

   

 

 

          

 

 

 

 

1 

Amounts include total revenue deferred and recognized during each respective period.

 

F-31


Table of Contents

Remaining Performance Obligations

ASC 606 introduced the concept of transaction price allocated to the remaining performance obligations of a contract, which is different than unbilled deferred revenue under ASC 605. Transaction price allocated to remaining performance obligations represents contracted revenue that has not yet been recognized, which includes unearned revenue and unbilled amounts that will be recognized as revenue in future periods. Transaction price allocated to remaining performance obligations is influenced by several factors, including seasonality, the timing of renewals, and disparate contract terms. Revenue allocated to remaining performance obligations represents contracted revenue that has not yet been recognized, which includes unearned revenue and backlog. The Company’s backlog represents installment billings for periods beyond the current billing cycle. The majority of the Company’s noncurrent remaining performance obligations will be recognized in the next 13 to 36 months.

The remaining performance obligations consisted of the following (in thousands):

 

     Successor Company  
     December 31,
2020
     December 31,
2019
 

Current(1)

   $ 114,284      $ 82,291  

Noncurrent(1)

     58,250        40,475  
  

 

 

    

 

 

 

Total

   $ 172,534      $ 122,766  
  

 

 

    

 

 

 

 

(1)

The above table has been corrected for certain errors. Previously reported current, noncurrent and total amounts were $121,623, $51,368, and $172,991 respectively for 2020 and $90,237, $32,957, and $123,194 respectively for 2019.

 

5.

Accounts Receivable

Accounts receivable consisted of the following (in thousands):

 

     Successor Company  
     December 31,
2020
     December 31,
2019
 

Accounts receivable

   $ 33,635      $ 25,220  

Unbilled receivable

     329        251  
  

 

 

    

 

 

 
   $ 33,964      $ 25,471  

Less: allowance for doubtful accounts

     (856      (450
  

 

 

    

 

 

 

Accounts receivable, net

   $ 33,108      $ 25,021  
  

 

 

    

 

 

 

 

6.

Property and Equipment

Property and equipment consisted of the following (in thousands):

 

     Successor Company  
     December 31,
2020
     December 31,
2019
 

Computers and software

   $ 3,141      $ 2,042  

Furniture and equipment

     1,109        777  

Leasehold improvements

     1,781        1,188  

Construction in process

     128        310  
  

 

 

    

 

 

 
   $ 6,159      $ 4,317  

Less: accumulated depreciation and amortization

     (2,911      (1,759
  

 

 

    

 

 

 

Property and equipment, net

   $ 3,248      $ 2,558  
  

 

 

    

 

 

 

 

F-32


Table of Contents

Depreciation and amortization expense was $1.2 million for the year ended December 31, 2020 (Successor), and $0.5 million and $0.4 million for the periods from July 16, 2019 through December 31, 2019 (Successor), and January 1, 2019 through July 15, 2019 (Predecessor), respectively.

 

7.

Goodwill and Intangible Assets

The carrying amounts of goodwill and intangible assets, as of December 31, 2020 and 2019, consist of the following (in thousands):

 

     December 31, 2020 (Successor)  
     Gross Carrying
Amount
     Accumulated
Amortization
     Net Carrying
Amount
 

Finite-lived intangible assets:

        

Customer relationships

   $ 370,030      $ (58,097    $ 311,933  

Developed technologies

     51,100        (10,218      40,882  

Tradenames

     35,500        (2,952      32,548  

Data

     42,656        (17,782      24,874  
  

 

 

    

 

 

    

 

 

 

Total finite-lived intangible assets

     499,286        (89,049      410,237  

Goodwill

     1,261,444        —          1,261,444  
  

 

 

    

 

 

    

 

 

 

Total goodwill and Intangible assets

   $ 1,760,730      $ (89,049    $ 1,671,681  
  

 

 

    

 

 

    

 

 

 

 

     December 31, 2019 (Successor)  
     Gross Carrying
Amount
     Accumulated
Amortization
     Net Carrying
Amount
 

Finite-lived intangible assets:

        

Customer relationships

   $ 358,130      $ (21,075    $ 337,055  

Developed technologies

     48,500        (3,206      45,294  

Tradenames

     34,100        (928      33,172  

Data

     36,268        (5,408      30,860  
  

 

 

    

 

 

    

 

 

 

Total finite-lived intangible assets

     476,998        (30,617      446,381  

Goodwill

     1,233,173        —          1,233,173  
  

 

 

    

 

 

    

 

 

 

Total goodwill and Intangible assets

   $ 1,710,171      $ (30,617    $ 1,679,554  
  

 

 

    

 

 

    

 

 

 

Amortization expense associated with finite-lived intangible assets was $58.4 million for the year ended December 31, 2020 (Successor), of which $19.4 million was included in cost of revenue for the said period. Amortization expense associated with finite-lived intangible assets was $30.6 million and $2.0 million for the periods from July 16, 2019 through December 31, 2019 (Successor), and January 1, 2019 through July 15, 2019 (Predecessor), respectively.

Estimated total intangible amortization expense during the next five years and thereafter is as follows (in thousands):

 

2021

   $ 58,143  

2022

     53,653  

2023

     45,709  

2024

     42,485  

2025

     38,296  

Thereafter

     171,951  
  

 

 

 

Total

   $ 410,237  
  

 

 

 

 

F-33


Table of Contents

The changes in the carrying amount of goodwill for the year ended December 31, 2020 (Successor) and the periods from July 16, 2019 to December 31, 2019 (Successor) and January 1, 2019 through July 15, 2019 (Predecessor) were as follows (in thousands):

 

Balance at January 1, 2019 (Predecessor)

   $ 63,623  

HIMSS acquisition (Note 3)

     19,145  
  

 

 

 

Balance at July 15, 2019 (Predecessor)

     82,768  

Definitive Holdco Acquisition (Note 3)

   $ 1,144,494  
          

Balance at July 16, 2019 (Successor)

   $ 1,227,262  

HSE acquisition (Note 3)

     5,911  
  

 

 

 

Balance at December 31, 2019 (Successor)

     1,233,173  

Monocl acquisition (Note 3)

     28,271  
  

 

 

 

Balance at December 31, 2020 (Successor)

   $ 1,261,444  
  

 

 

 

The Company determined it had one reporting unit. The Company performed its annual impairment assessment in the fourth quarter of 2020 and 2019 and determined there was no impairment in 2020 or 2019.

 

8.

Long-Term Debt

Long-term debt consisted of the following as of December 31, 2020 and 2019, respectively (in thousands):

 

     December 31, 2020 (Successor)  
     Principal      Unamortized debt
issuance costs /
financing costs
     Total debt, net  

2019 Term Note

   $ 444,375      $ (10,865    $ 433,510  

Paid in kind interest on 2019 Term Note

     10,412           10,412  

2019 Delayed Draw Term Note

     17,955           17,955  
  

 

 

    

 

 

    

 

 

 

Total debt

   $ 472,742      $ (10,865      461,877  
  

 

 

    

 

 

    

Less: current portion of long-term debt

           4,680  
        

 

 

 

Long-term debt

         $ 457,197  
        

 

 

 

 

     December 31, 2019 (Successor)  
     Principal      Unamortized debt
issuance costs /
financing costs
     Total debt, net  

2019 Term Note

   $ 448,875      $ (12,567    $ 436,308  

Paid in kind interest on 2019 Term Note

     3,041           3,041  
  

 

 

    

 

 

    

 

 

 

Total debt

   $ 451,916      $ (12,567      439,349  
  

 

 

    

 

 

    

Less: current portion of long-term debt

           4,500  
        

 

 

 

Long-term debt

         $ 434,849  
        

 

 

 

Term Loan Payable

On July 16, 2019, the Company entered into a term loan facility, delayed draw term loan, and revolving line of credit (collectively, “2019 Loan Agreement”). The term loan facility (“2019 Term Note”) is for $450.0 million, which has a maturity date of July 16, 2026. The 2019 Term Note was issued with an original issue discount of $11.3 million. This discount is amortized to interest expense over the term of the agreement

 

F-34


Table of Contents

using the effective interest method. Interest on a portion of the loan ($100.0 million of the $450.0 million principal amount) is treated as paid in kind and added to the principal balance to be paid off at maturity. The Company can elect from several interest rate options based on the Eurodollar Rate or the Base Rate plus an applicable margin (As of December 31, 2020, the interest rate was 6.5% on both the $350.0 million loan and the $100.0 million paid in kind loan. At December 31, 2019, the interest rate was 8.404% on the $100.0 million paid in kind loan and 7.404% on the $350.0 million loan). Quarterly principal payments of $1.1 million began in December 2019 and are required through the note’s maturity, at which time a balloon payment of $419.6 million, excluding the paid in kind portion, will be due. The paid in kind interest is payable on the maturity date. The note is subject to certain financial covenants and is collateralized by first security interests on the Company’s assets. The loan is subject to excess cash flow payments annually beginning in the fiscal year ended December 31, 2020 based on the total leverage ratio. There was $454.8 million and $451.9 million outstanding on the 2019 Term Note at December 31, 2020 and 2019, respectively, including $10.4 million and $3.0 million of paid in kind interest, respectively.

Delayed Draw Term Loan Payable

On July 16, 2019, as part of the 2019 Loan Agreement, the Company entered into a delayed draw term loan (“2019 Delayed Draw Term Note”) of $100.0 million which has a maturity of July 16, 2026. The 2019 Delayed Draw Term Note was issued with an original issue discount of $1.3 million. The Company may draw down funds under the 2019 Delayed Draw Term Note until July 16, 2021. As of December 31, 2020, the Company drew $18.0 million on the 2019 Delayed Draw Term Note, in connection with the Monocl acquisition. The Company can elect from several interest rate options based on the Eurodollar Rate or the Base Rate plus an applicable margin. Quarterly in arrears through July 16, 2021, the Company is required to pay the bank a fee equal to 1% per annum of the amount of the 2019 Delayed Draw Term Note unused capacity. Quarterly principal payments begin in September 2021 in quarterly installments equal to 0.25% of the aggregate amount outstanding on the 2019 Delayed Draw Term Note, and are required through the note’s maturity, at which time a payment of the entire outstanding principal balance will be due. The note is subject to certain financial covenants and is collateralized by first security interests on the Company’s assets. The outstanding balance on the 2019 Delayed Draw Term Note was $18.0 million at December 31, 2020. There was no outstanding balance at December 31, 2019.

Revolving Line of Credit

On July 16, 2019, as part of the 2019 Loan Agreement, the Company entered into a revolving line of credit (“2019 Revolving Line of Credit”) of $25.0 million which has a maturity of July 16, 2024. The Company can elect from several interest rate options based on the Eurodollar Rate or the Base Rate plus an applicable margin. Quarterly in arrears, the Company is required to pay the bank a fee equal to 0.5% of the amount of the 2019 Revolving Line of Credit’s unused capacity. The expense is included in interest expense in the statement of income (loss). The 2019 Revolving Line of Credit is subject to certain financial covenants. During 2020, $25.0 million was drawn on the on the Revolving Line of Credit and subsequently paid back. There was no outstanding balance on the 2019 Revolving Line of Credit at December 31, 2020 or 2019.

Line of Credit

On January 8, 2019, in conjunction with the acquisition of HIMSS, the Company entered into a revolving line of credit (“2019 Revolver”) of $15.0 million with a maturity date of January 8, 2021. Loans under the 2019 Revolver were subject to several interest rate options based on the Eurodollar Rate or the Base Rate plus an applicable margin and were collateralized by a first security interest in the Company’s assets. Quarterly in arrears, the Company was required to pay the bank a fee equal to 0.3% of the amount of the 2019 Revolver’s unused capacity. The expense was included in interest expense on the consolidated statement of operations. The 2019 Revolver was subject to certain financial covenants. The Company drew down $13.0 million to fund the acquisition of HIMSS. During 2019, the 2019 Revolver was paid in full with cash on hand and terminated.

 

F-35


Table of Contents

Financing Costs

Capitalized financing costs represent costs incurred by the Company to obtain financing and are amortized over the term of the applicable loan using the effective interest method.

During the year ended December 31, 2019, the Company incurred $1.6 million and $12.5 million of financing costs and original issue discounts, respectively. The amount is amortized to interest expense through the maturity dates of the underlying debt. The original issue discount is treated as a debt discount. The Company expensed capitalized financing costs and the debt discount through interest expense of $0.9 million during the period from July 16, 2019 through December 31, 2019 (Successor). No capitalized financing costs were expensed during the period from January 1, 2019 through July 15, 2019. As of December 31, 2020 and 2019, the unamortized financing costs for the 2019 Revolving Line of Credit of $0.5 million and $0.6 million, respectively, was classified in other assets in the consolidated balance sheet.

Future principal payments as of December 31, 2020 are as follows (in thousands):

 

2021

   $ 4,680  

2022

     4,680  

2023

     4,680  

2024

     4,680  

2025

     4,680  

Thereafter

     449,342  
  

 

 

 
   $ 472,742  
  

 

 

 

 

9.

Fair Value Measurements

AC 820, Fair Value Measurements and Disclosures (“ASC 820”), defines fair value as the price that would be received for an asset, or paid to transfer a liability, in an orderly transaction between market participants on the measurement date, and establishes a three-level fair value hierarchy that prioritizes the inputs used to measure fair value.

The Company’s financial assets and liabilities subject to the three-level fair value hierarchy consist principally of cash and equivalents, accounts receivable, accounts payable, long-term and short-term debt and contingent consideration payable. The estimated fair value of cash and equivalents, accounts receivable and accounts payable approximates their carrying value due to due to their short maturities (less than 12 months).

The Company’s short- and long-term debt are recorded at their carrying values in the consolidated balance sheets, which may differ from their respective fair values. The carrying values and estimated fair values of the Company’s short- and long-term debt approximate their carrying values as of December 31, 2020, and 2019, based on interest rates currently available to the Company for similar borrowings.

The contingent consideration, which resulted from the earn-outs associated with the Monocl acquisition, is measured at fair value on a recurring basis. The current portion of the earn-out liability is included in accrued expenses and other current liabilities on the consolidated balance sheet, and the non-current portion in other long-term liabilities. Earn-out liabilities are classified within Level 3 in the fair value hierarchy because the methodology used to develop the estimated fair value includes significant unobservable inputs reflecting management’s own assumptions. The fair value of the contingent consideration was estimated using a variation of the income approach, known as the real options method, where ARR was simulated in a risk-neutral framework using Geometric Brownian Motion, a well-accepted model of stock price behavior that is used in option pricing models such as the Black-Scholes option pricing model. The risk-neutral expected (probability-weighted) earnout payments were then calculated based on simulation results. An increase to a probability of

 

F-36


Table of Contents

achievement would result in a higher fair value measurement. The fair value of the contingent consideration was $5.2 million as of December 31, 2020, with $1.5 million current and $3.7 million non-current. Adjustments to the earn-out liabilities in periods subsequent to the completion of acquisitions were made using scenario-based modeling to estimate the probability of achievement and are reflected within Transaction expenses in the consolidated statements of income (loss). As of December 31, 2020, the Company had the potential to make a maximum of $15.0 million and a minimum of $0.0 million (undiscounted) in earn-out payments. Assuming the achievement of the applicable performance criteria, these earn-out payments will be made over the next 2 years.

The table below presents a reconciliation of earnout liabilities measured at fair value on a recurring basis using significant unobservable inputs (Level 3) (in thousands):

 

     Successor Company                   Predecessor
Company
 
     Year ended
December 31, 2020
     Period from
July 16, 2019 to
December 31, 2019
                  Period from
January 1, 2019
to July 15, 2019
 

Balance at beginning of period

   $ —        $ —             $ —    

Additions

     2,600        —               —    

Net change in fair value and other adjustments

     2,636        —               —    

Payments

     —          —               —    
  

 

 

    

 

 

         

 

 

 

Balance at end of period

   $ 5,236      $ —             $ —    
  

 

 

    

 

 

         

 

 

 

The valuation techniques and significant unobservable inputs used in recurring Level 3 fair value measurements were as follows as of December 31, 2020:

 

     Fair Value     

Valuation Technique

  

Unobservable Inputs

   Discount Rate  

Earn-out liabilities

   $ 5,236      Income Approach (Real Option Method)    Discount rate      6.5

Certain assets and liabilities, including property, plant and equipment, goodwill and other intangible assets, are measured at fair value on a non-recurring basis. These assets are remeasured when the derived fair value is below the carrying value on the Company’s consolidated balance sheet. For these assets, the Company does not periodically adjust carrying value to fair value except in the event of impairment. When impairment has occurred, the Company measures the required charges and adjusts the carrying value as discussed in Note 2. Summary of Significant Accounting Policies. For discussion about the impairment testing of assets not measured at fair value on a recurring basis see Note 7. Goodwill and Intangible Assets for additional details.

 

10.

Accrued Expenses and Other Current Liabilities

Accrued expenses and other current liabilities consisted of the following (in thousands):

 

     Successor Company  
     December 31, 2020      December 31, 2019  

Payroll and payroll-related

   $ 7,792      $ 3,879  

Accrued interest

     5,365        4,215  

Contingent consideration, current

     1,500        —    

Sales taxes

     649        1,916  

Deferred rent

     583        17  

Other

     1,432        321  
  

 

 

    

 

 

 

Accrued expenses and other current liabilities

   $ 17,321      $ 10,348  
  

 

 

    

 

 

 

 

F-37


Table of Contents
11.

Commitments and Contingencies

The Company leases office facilities in Massachusetts, Vermont and Sweden, the terms of which expire at various times through the year 2030.

Beginning in 2017, the Predecessor subleased one of its Massachusetts offices. The sublease term expired in August 2019 and the Company recorded sublease rental income of $0.1 million for the year ended December 31, 2019. The income was recorded as an offset to rent expense in the consolidated statements of income (loss). There was no income from any sublease agreements recorded in 2020.

Total rent expense was $1.8 million for the year ended December 31, 2020 (Successor) and $0.6 million and $0.5 million for the periods from July 16, 2019 through December 31, 2019 (Successor) and from January 1, 2019 through July 15, 2019 (Predecessor), respectively, and was classified in selling, general, and administrative expense in the consolidated statements of income (loss). The Company signed a new office lease agreement in 2019 which commenced in 2020 and will continue through 2027. The table below is inclusive of the new lease.

Minimum future rental payments are expected to be as follows for each of the years ending December 31 (in thousands):

 

2021

   $ 3,035  

2022

     2,673  

2023

     2,043  

2024

     2,338  

2025

     2,193  

Thereafter

     4,790  
  

 

 

 
   $ 17,072  
  

 

 

 

The Company also enters into other purchase obligations in the normal course of doing business. The estimated annual minimum purchase commitments under those agreements were as follows for each of the years ending December 31 (in thousands):

 

2021

   $ 5,396  

2022

     5,257  

2023

     5,098  

2024

     3,925  

2025

     2,370  

Thereafter

     —    
  

 

 

 
   $ 22,046  
  

 

 

 

 

12.

Members’ capital

Successor

As described in Note 1. Overview and Note 3. Business Combinations, the Company was formed by Advent for the purpose of acquiring Definitive Holdco.

Upon formation of the Company, two classes of units were established: Class A Units (“Class A Units”) and Class B Units (“Class B Units”), collectively the Units.

On July 16, 2019, 100% of the issued and outstanding Legacy Common Units of Definitive Holdco were acquired by AIDH Buyer, an affiliated legal entity of Advent and a wholly owned subsidiary of the Company.

 

F-38


Table of Contents

As part of the Definitive Holdco Acquisition, the Company issued 127,725,743 Class A Units at $10 per unit for total contributed capital of $1,267.3 million.

Additionally, the outstanding units of the Legacy Class B Series B, Series C, Series D, and Series E were sold to AIDH Buyer and the holders received a combination of cash and equity in the Company.

In conjunction with the acquisition of Definitive Holdco by the Company in July 2019, the Company paid $6.9 million to the selling shareholders in July 2020 which had been recorded as a members’ distribution payable on the balance sheet at December 31, 2019 (see Note 3. Business Combinations).

In 2019, the Company contributed $4.0 million worth of its Class A Units to partially fund the acquisition of HSE that occurred in December 2019 (see Note 3. Business Combinations).

In 2020, the Company contributed $25.4 million worth of its Class A units to partially fund the acquisition of Monocl that occurred in October 2020 (see Note 3. Business Combinations). The Company also received an additional $6.4 million for buy in of Class A Units from of a number of its members.

There was 130,245,990 and 127,125,435 issued and outstanding Class A units as of December 31, 2020 and December 31, 2019, respectively.

Predecessor

Upon formation of the Predecessor Company, two classes of common units were established; Class A Common Units (“Legacy Class A Units”) and Class B Common Units (“Legacy Class B Units”), collectively the Legacy Common Units.

In December 2016, the Predecessor amended and restated the Limited Liability Company Agreement of Definitive Holdco, resulting in the formation of DHC Class B Holdings, LLC (“DHCB”). Per the terms of Limited Liability Company Agreement of DHC Class B Holdings, LLC (the “DHCB Holdings Agreement”), DHCB’s units represented an indirect interest in Class B Units of the Company. Upon formation of DHCB all previously issued Class B Units were exchanged for DHCB Series B Units, and the previously authorized Class B Units were transferred to DHCB. The DHCB Holdings Agreement allowed for the creation a series of units (the “Incentive Equity Pool”), upon approval by the Management Board, up to the cumulative authorized amount of 407,750.

The rights and obligations of the holders of the Common Units were governed by the Amended and Restated Limited Liability Company Agreement of Definitive Healthcare Holdings, LLC, (the “Agreement”). The Agreement provided for the limitation of the holders liability to be that of their respective capital contributions as defined in the Agreement.

Per the Agreement, all unit holders were entitled to receive the following distributions from the Company: tax distributions, distributions on liquidation or sale of the Company, or distributions prior to liquidation or sale of the Company. Per the terms of the Agreement tax distributions should be made for the amount of income allocated to the Member multiplied by the applicable federal income tax rate.

As of December 31, 2018, 7,750,000 Legacy Class A Units were authorized, issued, and outstanding and 407,750 Legacy Class B Units (Series A though E) were authorized to be issued to employees and consultants as incentive units, of which 88,716 units were outstanding

As of July 15, 2019, there were 7,750,000 and 268,853 of issued and outstanding Legacy Class A and Legacy Class B Units, respectively. On July 16, 2019, 100% of the Legacy Class A Units were acquired by AIDH Buyer, in conjunction with the sale of the Legacy Class A Units, the outstanding units of Series B, C, D, and E were sold and the holders received a combination of cash and equity in the Company.

 

F-39


Table of Contents
13.

Equity-based Compensation

2019 Incentive Equity Plan

In July 2019, the Company and its Board of Members approved the 2019 Equity Incentive Plan under which the Parent Company has reserved approximately 8,088,877 Class B Units (the “2019 Incentive Equity Pool”). The 2019 Incentive Equity Pool is to be utilized for the issuance of units to employees, consultants, directors, managers, or other providing services to the Company pursuant to Board of Members approval. These interests are considered profit interests, which, in general, entitle the holder of the unit to a pro rata share of the increase in value of the unit over the base value determined at the award date and may be subject to such vesting and other restrictions as the Board of Members may deem appropriate. Any units forfeited or repurchased shall be available for future grants under the 2019 Incentive Equity Pool.

The units have time-based and performance-based vesting criteria. Generally, the time-based units vest in equal annual installments over a four-year period on the anniversary date of the vest date. The performance-based units vest based on the achievement of specified returns on investments upon a change of control, as defined in the agreement. Upon initial public offering unvested performance-based units would convert to restricted shares subject to 3 year vesting.

The Company assesses the fair value of the awards as of the grant date. The fair value of the units was estimated using a two-step process. First, the Company’s enterprise value was established using generally accepted valuation methodologies, including discounted cash flow analysis, guideline comparable public company analysis, and comparable transaction method. Second, the enterprise value was allocated among the securities that comprise the capital structure of the Company using an option-pricing method based on the Black-Scholes model. For performance-based units, the Company used a Monte Carlo simulation analysis, which captures the impact of the performance vesting conditions to value the performance-based units. The use of the Black-Scholes model and the Monte Carlo simulation requires the Company to make estimates and assumptions, such as expected volatility, expected term and expected risk-free interest rate. Significant assumptions used to estimate the fair value of units were as follows, which were the same between service-based and performance-based shares:

 

     Successor Company  
     Year ended
December 31, 2020
    Period from
July 16, 2019 to
December 31, 2019
 

Expected option term

     5.5 years       5.5 years  

Risk-free rate of return

     1.73     1.73

Applied volatility

     35     35

The expected option term represents management’s estimate of time to an exit event. The risk-free rate of return is based upon government securities with durations approximately equal to the option term. Applied volatility is based on the average volatility of the guideline companies.

 

F-40


Table of Contents

The following table summarizes the Company’s unvested time-based and performance-based unit activity under the 2019 plan for the year ended December 31, 2020 (Successor) and the periods from July 16, 2019 and December 31, 2019 (Successor) and January 1, 2019 to July 15, 2019 (Predecessor):

 

     Time-based      Performance-based  

2019 Plan

   Non-Vested
Units
    Weighted
Average
Grant Date
Fair Value
     Non-Vested
Units
    Weighted
Average
Grant Date
Fair Value
 

Non-vested at December 31, 2018 (Predecessor)

     —       $ —          —       $ —    

Granted

     —         —          —         —    

Vested

     —         —          —         —    
                                   

Non-vested at July 16, 2019 (Successor)

     —       $ —          —       $ —    

Granted

     1,899,682       3.65        1,899,682       2.35  

Vested

     —         —          —         —    

Forfeited

     —         —          —         —    
  

 

 

   

 

 

    

 

 

   

 

 

 

Non-vested at December 31, 2019 (Successor)

     1,899,682     $ 3.65        1,899,682     $ 2.35  

Granted

     97,611       3.65        97,611       2.35  

Vested

     (474,920     3.65        —         —    

Forfeited

     (117,653     3.65        (156,870     2.35  
  

 

 

   

 

 

    

 

 

   

 

 

 

Non-vested at December 31, 2020 (Successor)

     1,404,720     $ 3.65        1,840,423     $ 2.35  
  

 

 

   

 

 

    

 

 

   

 

 

 

During the year ended December 31, 2020 (Successor) and the period from July 16, 2019 to December 31, 2019 (Successor), 195,222 and 3,799,364 units, respectively, were granted under the plan.

2015 Incentive Equity Plan

On July 16, 2019, in conjunction with the purchase of the issued and outstanding Common Units of the Definitive Holdco by AIDH Buyer, LLC, the outstanding units of Series B, Series C, Series D, and Series E were sold to AIDH Buyer, LLC and the holders received a combination of cash and equity in AIDH TopCo, LLC, and the 2015 Equity Incentive Plan was terminated.

The 2015 Equity Incentive Plan under which the Company has reserved 407,750 Class B Units (the “2015 Incentive Equity Pool”) was approved in February 2015 by the Predecessor and Board of Managers. In December 2016, in connection with the amended and restated Limited Liability Company Agreement entered into, the 2015 Incentive Equity Pool was transferred to DHCB. The 2015 Incentive Equity Pool was utilized for the issuance of units to employees, consultants, directors, managers, or others providing service to the Company pursuant Board of Managers approval. Units granted out of the 2015 Incentive Equity Pool are designated series based on the period of grant, and prior to July 16, 2019, the outstanding units consisted of Series B, Series C, Series D, and Series E. These interests were considered profits interests, which in general, entitled the holder of the unit to a pro rata share of the increase in value of the unit over the base value determined at the award date and may be subject to such vesting and other restrictions as the Board of Managers may deem appropriate. Any units forfeited or repurchased were available for future grants under the 2015 Incentive Equity Pool.

 

F-41


Table of Contents

The following table summarizes the 2015 Plan activity for the periods from January 1, 2019 through July 15, 2019 (Predecessor), and July 16, 2019 through December 31, 2019 (Successor).

 

2015 Plan

   Non-Vested
Units
     Weighted
Average Grant
Date Fair
Value
 

Non-vested at December 31, 2018 (Predecessor)

     131,545      $ 9.00  

Granted

     48,592        98.75  

Vested

     (180,137      33.21  

Forfeited

     —          —    
          

Non-vested at July 16, 2019 (Successor)

     —        $ —    

Granted

     —          —    

Vested

     —          —    

Forfeited

     —          —    
  

 

 

    

 

 

 

Non-vested at July December 31, 2019 (Successor)

     —        $ —    
  

 

 

    

 

 

 

As of December 31, 2018 (Predecessor), the Company had authorized and issued, subject to vesting, 1 share of Class B Series A units, 73,418 shares of Class B Series B units, 57,105 shares of Class B Series C units, and 89,737 shares of Class B Series D units. During the year ended December 31, 2019, the Company authorized and issued 48,592 shares of Class B Series E units. On July 16, 2019, all shares of Series A, Series B, Series C, Series D, and Series E units vested upon the qualifying event and were cancelled. The Plan was also terminated on July 16, 2019.

The Company recorded total unit-based compensation of $1.7 million for the year ended December 31, 2020 (Successor) and $0.7 million and $5.8 million for the periods from July 16, 2019 through December 31, 2019 (Successor) and from January 1, 2019 through July 15, 2019 (Predecessor), respectively, as follows in the table below (in thousands):

 

     Successor Company                   Predecessor
Company
 
     Year ended
December 31,
2020
     Period From
July 16, 2019 to
December 31, 2019
                  Period From
January 1, 2019
to July 15, 2019
 

Time-based:

               

2015 plan

   $ —        $ —               $ 5,807  

2019 plan

     1,747        744               —    
  

 

 

    

 

 

           

 

 

 

Total time-based

     1,747        744               5,807  

Performance based:

               

2015 plan

     —          —                 —    

2019 plan

     —          —                 —    
  

 

 

    

 

 

           

 

 

 

Total performance-based

     —          —                 —    
  

 

 

    

 

 

           

 

 

 

Total compensation expense

   $ 1,747      $ 744             $ 5,807  
  

 

 

    

 

 

           

 

 

 

 

F-42


Table of Contents

Equity-based compensation expense is allocated to all departments in the accompanying consolidated statements of income (loss) based on the recipients of the compensation. A summary of the expense by line item in the consolidated statements of income (loss) for the year ended December 31, 2020 (Successor) and the periods from July 16, 2019 to December 31, 2019 (Successor), and from January 1, 2019 to July 15, 2019 (Predecessor) is provided in the following table (in thousands).

 

     Successor Company                   Predecessor
Company
 
     Year ended
December 31,
2020
     Period From
July 16, 2019 to
December 31, 2019
                  Period From
January 1, 2019
to July 15, 2019
 

Cost of revenue

   $ 62      $ 28             $ 256  

Sales and Marketing

     473        213               4,252  

Product Development

     356        126               665  

General and administrative

     856        377               634  
  

 

 

    

 

 

           

 

 

 

Total compensation expense

   $ 1,747      $ 744             $ 5,807  
  

 

 

    

 

 

           

 

 

 

The Company does not consider the vesting of the performance-based units to be probable and has not recorded any associated compensation expense. Accordingly, the Company had $4.3 million of unrecognized unit-based compensation expense for the performance-based units as of December 31, 2020.

As of December 31, 2020, the Company had $4.4 million of unrecognized unit-based compensation for time-based units, expected to be recognized over a weighted average remaining requisite period of 2.6 years.

 

14.

Retirement Plan

The Company has a 401(k) plan covering all employees who have met certain eligibility requirements. The Company made matching contributions in accordance with the plan documents. The Company incurred $1.6 million in employer matching contributions during the year ended December 31, 2020 and $0.5 million and $0.6 million during the periods from July 16, 2019 to December 31, 2019 (Successor), and from January 1, 2019 to July 15, 2019 (Predecessor), respectively.

 

15.

Income Taxes

The components of the income tax provision are as follows (in thousands):

 

     Successor Company                   Predecessor
Company
 
     Year ended
December 31,
2020
    Period from
July 16, 2019 to
December 31, 2019
                  Period from
January 1, 2019 to
July 15, 2019
 

Current tax provision:

              

Federal

   $ 10     $ —               $ —    

State

     1       —                 —    

Foreign

     —         —                 —    
  

 

 

   

 

 

           

 

 

 

Total current tax provision

   $ 11     $ —               $ —    

Deferred tax provision:

              

Federal

   $ 58     $ —               $ —    

State

     (7     —                 49  

Foreign

     —         —                 —    
  

 

 

   

 

 

           

 

 

 

Total deferred tax provision

     51       —                 49  
  

 

 

   

 

 

           

 

 

 

Total provision

   $ 62     $ —               $ 49  
  

 

 

   

 

 

           

 

 

 

 

F-43


Table of Contents

Deferred taxes are recognized for temporary differences between the basis of assets and liabilities for financial statement and income tax purposes. The significant components of the deferred tax assets are comprised of the following (in thousands):

 

     Successor Company  
   December 31, 2020      December 31, 2019  

Deferred tax assets:

     

Foreign, U.S. and state net operating loss carryforwards

   $ 1,517      $ 212  

Accrued Expenses

     12        —    

Unrealized foreign exchange losses

     62        —    
  

 

 

    

 

 

 

Subtotal

     1,591        212  

Less valuation allowance

     (1,430      —    
  

 

 

    

 

 

 

Total deferred tax assets

     161        212  
  

 

 

    

 

 

 

Net deferred tax assets

   $ 161      $ 212  
  

 

 

    

 

 

 

A reconciliation of income tax expense computed at the statutory federal income tax rate to income taxes as reflected in the financial statements is as follows:

 

     Successor Company                  Predecessor
Company
 
     Year ended
December 31,
2020
    Period from
July 16, 2019 to
December 31,
2019
                 Period from
January 16, 2019 to
December 31,
2019
 

Federal income tax expense at statutory rate

     21.00     21.00            0.00

State income tax, net of federal benefit

     (0.14     0.04              0.00  

Permanent differences

     (0.98     (2.73            0.00  

Research and development credit

     0.00       0.00              0.00  

Foreign rate differential

     (0.01     0.00              0.00  

Change in valuation allowance

     0.60       0.00              0.00  

Provision to return adjustments

     0.46       0.00              0.00  

Other

     6.50       (0.04            0.37  

Pass through income not subject to tax

     (27.55     (18.27            0.01  
  

 

 

   

 

 

          

 

 

 

Effective income tax rate

     (0.12 %)      0.00            0.38
  

 

 

   

 

 

          

 

 

 

As of December 31, 2020 and 2019, the HSE subsidiary had U.S. federal net operating loss carryforwards of approximately $0.6 million and $1.1 million, respectively, a portion of which expire at various dates through 2037, and a portion of which may be carried forward indefinitely. As of December 31, 2020 and 2019, HSE had U.S. state net operating loss carryforwards of approximately $0.6 million and $1.5 million, respectively, a portion of which expire at various dates through 2037, and a portion of which may be carried forward indefinitely. As of December 31, 2020, the Swedish Monocl subsidiaries had foreign net operating loss carryforwards of approximately $6.9 million, which may be available to offset future Swedish income tax liabilities and may be carried forward indefinitely.

ASC 740 requires a valuation allowance to reduce the deferred tax assets reported if, based on the weight of the evidence, it is more likely than not that some portion or all of the deferred tax assets will not be realized. After consideration of all the evidence, both positive and negative, the Company has recorded a valuation allowance against the deferred tax assets of the Swedish Monocl subsidiaries at December 31, 2020, because the Company’s management has determined that it is more likely than not that the Company will not recognize the benefits of its foreign deferred tax assets primarily due to its historical loss position and, as a result, a valuation allowance of approximately $1.4 million has been established at December 31, 2020. The valuation allowance

 

F-44


Table of Contents

increased by approximately $1.4 million in the tax year ended December 31, 2020. The increase in valuation allowance for the year ended December 31, 2020 primarily related to the net operating losses in the Swedish Monocl subsidiary.

Under the provisions of the Internal Revenue Code, the net operating loss and tax credit carryforwards are subject to review and possible adjustment by the Internal Revenue Service and state tax authorities. Net operating loss and tax credit carryforwards may become subject to an annual limitation in the event of certain cumulative changes in the ownership interest of significant shareholders over a three-year period in excess of 50 percent, as defined under Sections 382 and 383 of the Internal Revenue Code, respectively, as well as similar state provisions. This could limit the amount of tax attributes that can be utilized annually to offset future taxable income or tax liabilities. The amount of the annual limitation is determined based on the value of us immediately prior to the ownership change. Subsequent ownership changes may further affect the limitation in future years. In the future, the Company may complete financings that could result in a change in control, which will reduce the deferred tax assets for tax attributes the Company believes will expire unused due to the change in control limitations.

On March 27, 2020, the Coronavirus Aid, Relief, and Economic Security (CARES) Act was signed into law making several changes to the Internal Revenue Code. The changes include but are not limited to: increasing the limitation on the amount of deductible interest expense, allowing companies to carryback certain net operating losses, and increasing the amount of net operating loss carryforwards that corporations can use to offset taxable income. The tax law changes in the Act did not have a material impact on the Company’s income tax provision.

The Company will recognize interest and penalties related to uncertain tax positions in income tax expense. As of December 31, 2020, and 2019, there was no accrued interest or penalties related to uncertain tax positions and no such amounts have been recognized.

The Company or one of its subsidiaries file income tax returns in the United States, and various state and foreign jurisdictions. The federal, state and foreign income tax returns are generally subject to tax examinations for the tax years ended December 31, 2017 through December 31, 2020. To the extent the Company has tax attribute carryforwards, the tax years in which the attribute was generated may still be adjusted upon examination by the Internal Revenue Service, state or foreign tax authorities to the extent utilized in a future period.

 

16.

Net Loss per Unit

The following table presents the calculation of basic and diluted net income/(loss) per unit (“EPU”) for the Company’s common units:

 

     Successor Company  
     Year Ended
December 31,
2020
    Period from
July 16, 2019 to
December 31,
2019
 

Net loss

   $ (51,157   $ (49,266

Weighted-average units used to compute basic and diluted net loss per unit

     127,682,376       126,794,329  
  

 

 

   

 

 

 

Net loss per unit, basic and diluted

   $ (0.40   $ (0.39
  

 

 

   

 

 

 

The Company has issued potentially dilutive instruments in the form of Class B Profit Interest Units granted to the Company’s employees. As of December 31, 2020, there were 474,920 vested Class B Profit Interest Units. The Company’s LLC operating agreement precludes Class B members from participating in distributions until Class A members’ capital contributions have been recovered and until performance hurdle rates have been exceeded. The Company does not include any of these instruments in its calculation of diluted loss per unit during the period from July 16, 2019 to December 31, 2019 (Successor) and for the year ended December 31, 2020 (Successor) because to include them would be anti-dilutive due to the Company’s net loss during the period.

 

F-45


Table of Contents
17.

Segment and Geographic Data

The Company operates as one operating segment. Operating segments are defined as components of the Company for which separate financial information is available and evaluated regularly by the Company’s chief operating decision maker in deciding how to allocate resources and in assessing performance. The chief operating decision maker for the Company is the chief executive officer. The chief executive officer reviews financial information presented on a consolidated basis, accompanied by information about revenue by type of service and geographic region, for purposes of allocating resources and evaluating financial performance.

Revenues by geographic area presented based upon the location of the customer are as follows (in thousands):

 

     Successor Company                   Predecessor
Company
 
     Year Ended
December 31,
2020
     Period from
July 16, 2019 to
December 31,
2019
                  Period from
January 1, 2019 to
July 15, 2019
 

United States

   $ 117,755      $ 40,045             $ 45,458  

Rest of world

     562        —                 —    
  

 

 

    

 

 

           

 

 

 

Total revenues

   $ 118,317      $ 40,045             $ 45,458  
  

 

 

    

 

 

           

 

 

 

For a summary of our revenue disaggregated by service, refer to Note 4. Revenue.

Long-lived assets by geographical region are based on the location of the legal entity that owns the assets. Long-lived assets by geographic area presented based upon the location of the assets are as follows (in thousands):

 

     Successor Company  
     December 31, 2020      December 31, 2019  

United States

   $ 3,120      $ 2,558  

Rest of world

     128        —    
  

 

 

    

 

 

 

Total long-lived assets

   $ 3,248      $ 2,558  
  

 

 

    

 

 

 

 

18.

Related Parties

The Company reimburses its private equity sponsors for services and any related travel and out-of-pocket expenses. During the years ended December 31, 2020, and 2019, the Company had expenses for services, travel and out-of-pocket expenses to its private equity sponsors of $0.1 million and $0.0 million, respectively. The associated payable for the service transactions was de minimis at December 31, 2020 and 2019.

The Company has engaged in revenue transactions within the ordinary course of business with entities affiliated with its private equity sponsors and with members of the Company’s board of directors. During the years ended December 31, 2020, and 2019 the Company recorded revenue of $0.4 million and $0.2 million, respectively. The associated receivables for the revenue transactions were $0.1 million and $0.1 million at December 31, 2020 and 2019, respectively.

 

19.

Subsequent Events

The Company has evaluated subsequent events through May 28, 2021, the date which the consolidated financial statements were issued, and did not identify any additional matters that require disclosure.

 

F-46


Table of Contents

Definitive Healthcare Corp.

Condensed Consolidated Financial Statements as of September 30, 2021 and December 31, 2020 and for the Nine Months Ended September 30, 2021 and 2020 (Unaudited)

 

F-47


Table of Contents

DEFINITIVE HEALTHCARE CORP.

CONDENSED CONSOLIDATED BALANCE SHEETS

(in thousands, except number of shares)

(Unaudited)

 

     September 30,
2021
    December 31,
2020
 

Assets

    

Current assets:

    

Cash and cash equivalents

     189,752       24,774  

Accounts receivable, net

     27,886       33,108  

Prepaid expenses and other current assets

     3,642       3,016  

Current portion of deferred contract costs

     5,359       2,947  
  

 

 

   

 

 

 

Total current assets

     226,639       63,845  

Property and equipment, net

     4,697       3,248  

Other assets

     747       472  

Deferred contract costs, net of current portion

     9,388       5,952  

Deferred tax asset

     161       161  

Intangible assets, net

     366,723       410,237  

Goodwill

     1,261,444       1,261,444  
  

 

 

   

 

 

 

Total assets

   $ 1,869,799     $ 1,745,359  
  

 

 

   

 

 

 

Liabilities and Equity

    

Current liabilities:

    

Accounts payable

     7,055       5,662  

Accrued expenses and other current liabilities

     19,296       17,321  

Current portion of deferred revenue

     69,811       61,060  

Current portion of term loan

     6,875       4,680  
  

 

 

   

 

 

 

Total current liabilities

     103,037       88,723  

Long term liabilities:

    

Deferred revenue

     368       140  

Tax receivable agreements liability

     146,106       —    

Term loan, net of current portion

     265,388       457,197  

Deferred tax liabilities

     71,341       —    

Other long-term liabilities

     475       3,736  
  

 

 

   

 

 

 

Total liabilities

     586,715       549,796  
  

 

 

   

 

 

 

Commitments and Contingencies (Note 11)

    

Equity:

    

Members’ equity

     —         1,195,694  

Class A Common Stock, par value $0.001, 600,000,000 shares authorized, 88,263,333 shares issued, and outstanding at September 30, 2021

     88       —    

Class B Common Stock, no par value, 65,000,000 shares authorized, 60,020,525 shares issued and 57,220,661 outstanding at September 30, 2021

     —         —    

Additional paid-in capital

     700,773       —    

Accumulated other comprehensive income (loss)

     24       (131

Accumulated deficit

     (7,798     —    

Noncontrolling interests

     590,177       —    
  

 

 

   

 

 

 

Total liabilities and equity

   $ 1,869,799     $ 1,745,359  
  

 

 

   

 

 

 

See notes to condensed consolidated financial statements

 

F-48


Table of Contents

DEFINITIVE HEALTHCARE CORP.

CONDENSED CONSOLIDATED STATEMENTS OF OPERATIONS

(amounts in thousands, except share amounts and per share data)

(Unaudited)

 

     Nine Months Ended
September 30,
 
     2021     2020  

Revenue

   $ 119,841     $ 84,659  

Cost of revenue:

    

Cost of revenue exclusive of amortization shown below

     13,895       7,876  

Amortization

     15,896       14,278  
  

 

 

   

 

 

 

Gross profit

     90,050       62,505  
  

 

 

   

 

 

 

Operating expenses:

    

Sales and marketing

     39,003       23,542  

Product development

     12,817       7,566  

General and administrative

     18,891       8,105  

Depreciation and amortization

     28,814       30,037  

Transaction expenses

     3,332       748  
  

 

 

   

 

 

 

Total operating expenses

     102,857       69,998  
  

 

 

   

 

 

 

Loss from operations

     (12,807     (7,493

Other expense, net:

    

Foreign currency transaction gain

     143       —    

Interest expense, net

     (23,956     (27,802

Loss from extinguishment of debt

     (9,873     —    
  

 

 

   

 

 

 

Total other expense, net

     (33,686     (27,802
  

 

 

   

 

 

 

Net loss

     (46,493     (35,295
  

 

 

   

 

 

 

Less: net loss attributable to Definitive OpCo prior to the Reorganization transactions

     (33,343   $ (35,295

Less: net loss attributable to noncontrolling interests

     (5,172     —    
  

 

 

   

 

 

 

Net loss attributable to Definitive Healthcare Corp.

   $ (7,978   $ (35,295
  

 

 

   

 

 

 

Net loss per share of Class A Common Stock:

    

Basic and diluted

   $ (0.09     N/A  
  

 

 

   

Weighted average Common Stock outstanding:

    

Basic and diluted (1)

     88,263,333       N/A  
  

 

 

   

 

(1)

Basic and diluted net loss per share of Class A Common Stock is applicable only for the period from September 15, 2021 through September 30, 2021, which is the period following the initial public offering (“IPO”) and related Reorganization Transactions (as defined in Note 1 to the Unaudited Consolidated Financial Statements). See Note 16 for the number of shares used in the computation of net loss per share of Class A Common Stock and the basis for the computation of net loss per share.

See notes to condensed consolidated financial statements

 

F-49


Table of Contents

DEFINITIVE HEALTHCARE CORP.

CONDENSED CONSOLIDATED STATEMENTS OF COMPREHENSIVE LOSS

(amounts in thousands)

(Unaudited)

 

    Nine Months Ended
September 30,
 
          2021                 2020        

Net loss

  $ (46,493   $ (35,295

Other comprehensive loss:

   

Foreign currency translation adjustments

    155    
 

 

 

   

 

 

 

Comprehensive loss

    (46,338     (35,295

Less: Net loss attributable to Definitive OpCo prior to the Reorganization Transactions

    (33,201     —    

Less: Comprehensive loss attributable to noncontrolling interests

    (5,167     —    
 

 

 

   

 

 

 

Comprehensive loss attributable to Definitive Healthcare Corp.

  $ (7,970   $ (35,295
 

 

 

   

 

 

 

See notes to condensed consolidated financial statements

 

F-50


Table of Contents

DEFINITIVE HEALTHCARE CORP.

CONDENSED CONSOLIDATED STATEMENTS OF CHANGES IN MEMBERS’ EQUITY AND TOTAL EQUITY

(amounts in thousands, except share and unit amounts)

(Unaudited)

 

    AIDH TopCo, LLC
(Prior to
Reorganization
Transactions)
    Definitive Healthcare Corp.  
    Members’ Equity     Class A
Stock
    Class A
Amount
    Class B
Stock
    Class B
Amount
    Additional
Paid-In
Capital
    Accumulated
Deficit
    Accumulated
Other
Comprehensive
(Loss) Income
    Noncontrolling
Interests
    Total
Equity
 

Balance at December 31, 2020

  $ 1,195,694       —       $ —         —       $ —       $ —       $ —       $ (131   $ —       $ 1,195,563  

Net loss prior to Reorganization Transactions

    (10,487     —         —         —         —         —         —         —         —         (10,487

Other comprehensive income (loss) prior to Reorganization Transactions

    —         —         —         —         —         —         —         163       —         163  

Equity-based compensation prior to Reorganization Transactions

    406       —         —         —         —         —         —         —         —         406  
 

 

 

   

 

 

   

 

 

   

 

 

   

 

 

   

 

 

   

 

 

   

 

 

   

 

 

   

 

 

 

Balance at March 31, 2021

    1,185,613       —         —         —         —         —         —         32       —         1,185,645  

Net loss prior to Reorganization Transactions

    (15,040     —         —         —         —         —         —         —         —         (15,040

Other comprehensive income (loss) prior to Reorganization Transactions

    —         —         —         —         —         —         —         (19     —         (19

Equity-based compensation prior to Reorganization Transactions

    1,615       —         —         —         —         —         —         —         —         1,615  

Members’ contributions prior to Reorganization Transactions

    5,500       —         —         —         —         —         —         —         —         5,500  

Distributions to members prior to Reorganization Transactions

    (3,328     —         —         —         —         —         —         —         —         (3,328
 

 

 

   

 

 

   

 

 

   

 

 

   

 

 

   

 

 

   

 

 

   

 

 

   

 

 

   

 

 

 

Balance at June 30, 2021

    1,174,360       —         —         —         —         —         —         13       —         1,174,373  

Net loss prior to Reorganization Transactions

    (7,816     —         —         —         —         —         —         —         —         (7,816

Other comprehensive loss prior to Reorganization Transactions

    —         —         —         —         —         —         —         (2     —         (2

Equity-based compensation prior to Reorganization Transactions

    (278     —         —         —         —         —         —         —         —         (278

Distributions to members prior to Reorganization Transactions

    (3,811     —         —         —         —         —         —         —         —         (3,811

Impacts of Reorganization Transactions and Intial Public Offering IPO

                   

 

F-51


Table of Contents

DEFINITIVE HEALTHCARE CORP.

CONDENSED CONSOLIDATED STATEMENTS OF CHANGES IN MEMBERS’ EQUITY AND TOTAL EQUITY

(amounts in thousands, except share and unit amounts)

(Unaudited)

 

    AIDH TopCo,
LLC (Prior to
Reorganization
Transactions)
    Definitive Healthcare Corp.  
    Members’ Equity     Class A
Stock
    Class A
Amount
    Class B
Stock
    Class B
Amount
    Additional
Paid-In
Capital
    Accumulated
Deficit
    Accumulated
Other
Comprehensive
(Loss) Income
    Noncontrolling
Interests
    Total
Equity
 

Initial effect of the Reorganization Transactions and IPO on noncontrolling interests

    (1,162,455     72,871,733       73       61,262,052       —         351,075       —         —         593,861       (217,446

Issuance of Class A Common Stock in IPO, net of costs of $11,394

    —         17,888,888       18       —         —         441,400       —         —         —         441,418  

Repurchase of Definitive Healthcare Corp. shares in connection with the IPO

    —         (2,497,288     (3     —         —         (63,209     —         —         —         (63,212

Repurchase of Definitive OpCo units in connection with IPO

    —         —         —         (1,169,378     —         (29,600     —         —         —         (29,600

Net loss subsequent to Reorganization Transactions

    —         —         —         —         —         —         (7,978     —         (5,172     (13,150

Other comprehensive income subsequent to Reorganization Transactions and IPO

    —         —         —         —         —         —         —         13       —         13  

Equity-based compensation subsequent to Reorganization Transactions

    —         —         —         —         —         1,574       —         —         1,021       2,595  

Forfeited unvested incentive units

    —         —         —         (72,149     —         —         —         —         —         —    

Vested incentive units

    —         —         —         —         —         (467     —         —         467       —    
 

 

 

   

 

 

   

 

 

   

 

 

   

 

 

   

 

 

   

 

 

   

 

 

   

 

 

   

 

 

 

Balance at September 30, 2021

  $ —         88,263,333     $ 88       60,020,525     $ —       $ 700,773     $ (7,978   $ 24     $ 590,177     $ 1,283,084  
 

 

 

   

 

 

   

 

 

   

 

 

   

 

 

   

 

 

   

 

 

   

 

 

   

 

 

   

 

 

 

See notes to consolidated financial statements

 

F-52


Table of Contents

DEFINITIVE HEALTHCARE CORP.

CONDENSED CONSOLIDATED STATEMENTS OF CHANGES IN MEMBERS’ EQUITY (CONTINUED)

(amounts in thousands, except number of shares)

(Unaudited)

 

     Members’
Equity
 

Balance at December 31, 2019

   $ 1,216,240  

Net loss

     (13,835

Equity-based compensation

     430  
  

 

 

 

Balance at March 31, 2020

   $ 1,202,835  
  

 

 

 

Net loss

     (11,498

Distributions to members

     (48

Equity-based compensation

     442  
  

 

 

 

Balance at June 30, 2020

   $ 1,191,731  
  

 

 

 

Net loss

     (9,962

Distributions to members

     (2,059

Equity-based compensation

     458  
  

 

 

 

Balance at September 30, 2020

   $ 1,180,168  
  

 

 

 

See notes to condensed consolidated financial statements

 

F-53


Table of Contents

DEFINITIVE HEALTHCARE CORP.

CONDENSED CONSOLIDATED STATEMENTS OF CASH FLOWS

(amounts in thousands)

(Unaudited)

 

     Nine Months Ended September 30,  
           2021                 2020        

Cash flows provided by operating activities:

    

Net loss

   $ (46,493   $ (35,295

Adjustments to reconcile net loss to net cash provided by (used in) operating activities:

    

Depreciation and amortization

     1,193       817  

Amortization of intangible assets

     43,517       43,498  

Amortization of deferred contract costs

     3,195       1,038  

Equity-based compensation

     4,338       1,330  

Noncash paid in kind interest expense

     —         7,371  

Amortization of debt issuance costs

     1,522       1,541  

Provision for doubtful accounts receivable

     76       579  

Loss on extinguishment of debt

     9,843       —    

Changes in fair value of contingent consideration

     3,169       —    

Changes in operating assets and liabilities:

    

Accounts receivable

     5,179       3,936  

Prepaid expenses and other current assets

     (561     (39

Deferred contract costs

     (9,043     (4,341

Accounts payable, accrued expenses and other current liabilities

     (3,965     (7,283

Deferred revenue

     9,023       1,392  
  

 

 

   

 

 

 

Net cash provided by operating activities

     20,993       14,544  
  

 

 

   

 

 

 

Cash flows used in investing activities:

    

Purchases of property, equipment, and other assets

     (5,662     (1,061

Cash paid for acquisitions, net of cash acquired

     —         (6,935
  

 

 

   

 

 

 

Net cash used in investing activities

     (5,662     (7,996
  

 

 

   

 

 

 

Cash flows provided by (used in) financing activities:

    

Proceeds from term loan

     275,000       —    

Repayments of term loans

     (472,742     (3,375

Proceeds from revolving credit facility

     —         25,000  

Payment of contingent consideration

     (1,500     —    

Payment of debt issuance costs

     (3,511     —    

Proceeds from equity offering, net of underwriting discounts

     452,812       —    

Repurchase of outstanding equity / Definitive OpCo units

     (92,812  

Payments of IPO issuance costs

     (5,913     —    

Member contributions

     5,500       —    

Member distributions

     (7,139     (2,109
  

 

 

   

 

 

 

Net cash provided by financing activities

     149,695       19,516  
  

 

 

   

 

 

 

Net increase in cash and cash equivalents

     165,026       26,064  

Effect of exchange rate changes on cash and cash equivalents

     (48     —    

Cash and cash equivalents, beginning of period

     24,774       8,618  
  

 

 

   

 

 

 

Cash and cash equivalents, end of period

   $ 189,752     $ 34,682  
  

 

 

   

 

 

 

Supplemental cash flow disclosures:

    

Cash paid for interest

   $ 27,587     $ 23,043  

Cash paid for income taxes

   $ 13     $ —    

Supplemental disclosure of non-cash investing activities:

    

Net decrease in accrued capital expenditures, including purchases of data

   $ (3,020   $ —    

Supplemental disclosure of non-cash financing activities:

    

Increase in unpaid public offering costs

   $ 5,481     $ —    

See notes to condensed consolidated financial statements

 

F-54


Table of Contents

DEFINITIVE HEALTHCARE CORP.

NOTES TO THE CONDENSED CONSOLIDATED FINANCIAL STATEMENTS

 

1.

Description of Business

Definitive Healthcare Corp. (together with its subsidiaries, “Definitive Healthcare” or the “Company”), through its operating subsidiary, AIDH TopCo, LLC (“Definitive OpCo”), provides comprehensive and up-to-date hospital and healthcare-related information and insight across the entire healthcare continuum via a multi-tenant database platform which combines proprietary and public sources to deliver insights. Unless otherwise stated, references to “we,” “us,” “our,” “Definitive Healthcare” and the “Company” refer (1) prior to the consummation of the Reorganization Transactions (as defined below), to Definitive OpCo and its consolidated subsidiaries, and (2) after the consummation of the Reorganization Transactions, to Definitive Healthcare Corp. and its consolidated subsidiaries.

On October 27, 2020, Definitive OpCo completed the purchase of all of the outstanding shares of Monocl Holding Company (“Monocl”), a cloud-based platform with millions of expert profiles. Refer to Note 3. Business Combinations, for additional information.

Organization

Definitive Healthcare Corp. was formed on May 5, 2021 as a Delaware corporation for the purposes of facilitating an initial public offering (“IPO”) and other related transactions in order to carry on the business of Definitive OpCo, a Delaware limited liability company. Following consummation of the Reorganization Transactions, Definitive OpCo became an indirect subsidiary of Definitive Healthcare Corp.

The Company is headquartered in Framingham, MA, with three other offices in the United States and one in Sweden.

Initial Public Offering

On September 17, 2021, Definitive Healthcare completed its IPO, in which it sold 17,888,888 shares of Class A Common Stock (including shares issued pursuant to the exercise in full of the underwriters’ option to purchase additional shares) at a public offering price of $27.00 per share for net proceeds of $452.8 million, after deducting underwriters’ discounts and commissions (but excluding other offering expenses and reimbursements). Definitive Healthcare used proceeds from the IPO to (i) acquire 14,222,222 newly issued limited liability company interests (“LLC Units”) from Definitive OpCo; (ii) purchase 1,169,378 LLC Units from certain holders of LLC Units prior to the IPO; and (iii) repurchase 2,497,288 shares of Class A Common Stock received by the former shareholders of certain Blocker Companies (as defined below).

Reorganization Transactions

In connection with the IPO, the Company completed the following transactions (the “Reorganization Transactions”). Definitive OpCo entered into an amended and restated limited liability company agreement (the “Amended LLC Agreement”) pursuant to which members of Definitive OpCo prior to the IPO who continue to hold LLC Units, have the right to require Definitive OpCo to exchange all or a portion of their LLC Units for newly issued shares of Class A Common Stock. Entities treated as corporations for U.S. tax purposes that hold LLC Units (individually, a “Blocker Company” and collectively, the “Blocker Companies”) each merged with a merger subsidiary and subsequently merged into Definitive Healthcare Corp. Except for AIDH Management Holdings, LLC, members of AIDH Management Holdings, LLC, received a number of shares of Definitive Healthcare Corp. Class B Common Stock with no par value per share. The total shares of Class B Common Stock outstanding is equal to the number of LLC Units outstanding. AIDH Management Holdings, LLC is a special

 

F-55


Table of Contents

purpose investment vehicle through which certain persons, primarily our employees and certain legacy investors, indirectly hold interests in Definitive OpCo; the holders of interests in AIDH Management Holdings, LLC received a number of shares of Definitive Healthcare Corp. Class B Common Stock.

In connection with the Reorganization Transactions and the IPO, Definitive Healthcare Corp. entered into a tax receivable agreement. See Note 15. Income Taxes.

 

2.

Summary of Significant Accounting Policies

Basis of Presentation

The accompanying unaudited condensed consolidated financial statements have been prepared in accordance with accounting principles generally accepted in the United States (“GAAP”) and in conformity with rules applicable to quarterly financial information. The Financial Accounting Standards Board (“FASB”) establishes these principles to ensure financial condition, results of operations, and cash flows are consistently reported. Any reference in these notes to applicable accounting guidance is meant to refer to the authoritative nongovernmental GAAP as found in the FASB Accounting Standards Codification (“ASC”). The condensed consolidated financial statements as of September 30, 2021 and for the nine months ended September 30, 2021 and 2020 are unaudited. Amounts for the period from January 1, 2020 through September 15, 2021 presented in the condensed consolidated financial statements and notes to the condensed consolidated financial statements herein represent the historical operations of Definitive OpCo. The amounts as of September 30, 2021 and for the period from September 16, 2021 reflect the consolidated operations of Definitive Healthcare Corp. and its consolidated subsidiaries. All adjustments, consisting of normal recurring adjustments, except as otherwise noted, considered necessary for a fair presentation of the unaudited interim condensed consolidated financial statements for these interim periods have been included.

Refer to Note 2. Summary of Significant Accounting Policies of the Notes to the Consolidated Financial Statements in the Company’s final prospectus dated September 14, 2021 filed with the Securities and Exchange Commission (“SEC”) pursuant to Rule 424(b) of the Securities Act of 1933, as amended, on September 16, 2021 (the “IPO Prospectus”) for the Company’s accounting policies and estimates.

Adoption of Recently Issued Financial Accounting Standards

In August 2018, the FASB issued ASU No. 2018-15—Intangibles — Goodwill and Other — Internal-Use Software (Subtopic 350-40), Customer’s Accounting for Implementation Costs Incurred in a Cloud Computing Arrangement That Is a Service Contract. This standard aligns the requirements for capitalizing implementation costs incurred in a hosting arrangement that is a service contract with the requirements for capitalizing implementation costs incurred to develop or obtain internal-use software. The amendment is effective for fiscal years beginning after December 15, 2020 and early adoption is permitted. The Company adopted the update effective January 1, 2021. The adoption did not have a material impact on the consolidated financial statements.

Recently-Issued Accounting Pronouncements Not Yet Adopted

In February 2016, the FASB issued ASU 2016-02—Leases. The new standard establishes a right-of-use (“ROU”) model that requires a lessee to record a ROU asset and a lease liability on the balance sheet for all leases with terms longer than twelve months. Leases will be classified as either finance or operating, with classification affecting the pattern of expense recognition in the income statement. The FASB has subsequently issued supplemental and/or clarifying ASUs inclusive of ASU 2020-05, which updated the effective date for certain non-public companies to annual reporting periods beginning after December 15, 2021. A modified retrospective transition approach is required for capital and operating leases existing at, or entered into after, the beginning of the earliest comparative period presented in the financial statements, or by not adjusting the comparative periods and

 

F-56


Table of Contents

recording a cumulative effect adjustment as of the adoption date, with certain practical expedients available. The Company, as an Emerging Growth Company as defined by the Jumpstart Our Business Startups Act of 2012 (the “JOBS Act”), can elect to take the extended transition period and adopt the standard following guidance for non-public entities which are a part of the “all other” category.

The Company will adopt ASU 2016-02 and all associated amendments on the first day of fiscal 2022 (January 1st, 2022) which includes, as allowed under ASU 2018-11, the ability to recognize a cumulative-effect adjustment through opening retained earnings as of the date of adoption. The Company will elect the package of practical expedients permitted under the transition guidance, which allows the Company to carryforward its historical assessments of: (1) whether contracts are or contain leases, (2) lease classification and (3) initial direct costs. The Company will not elect the hindsight practical expedient. The Company will elect to use the practical expedient that allows the combination of lease and non-lease contract components in all of its underlying asset categories. The Company will also elect a policy of not recording leases on its condensed consolidated balance sheets when the leases have a term of 12 months or less and the Company is not reasonably certain to elect an option to renew the leased asset. The Company is currently evaluating the impact the adoption of this standard will have on its consolidated financial statements.

In June 2016, the FASB issued ASU No. 2016-13—Financial Instruments – Credit Losses (Topic 326) – Measurement of Credit Losses on Financial Instruments. This standard is intended to improve financial reporting by requiring earlier recognition of credit losses on financing receivables and other financial assets in scope, such as trade receivables. The amendment is effective for fiscal years beginning after December 15, 2022. The Company will adopt the update effective January 1, 2023 and does not expect the adoption of the standard to have a material impact on its consolidated financial statements.

In December 2019, the FASB issued ASU No. 2019-12—Income Taxes (Topic 740), Simplifying the Accounting for Income Taxes. This standard removes certain exceptions for investments, intra-period allocations and interim tax calculations and adds guidance to reduce complexity in accounting for income taxes. The amendment is effective for fiscal years beginning after December 15, 2021 and early adoption is permitted. The Company is currently evaluating the impact of this update on its consolidated financial position or results of operation.

In March 2020, the FASB issued ASU No. 2020-04—Reference Rate Reform (Topic 848): Facilitation of the Effects of Reference Rate Reform on Financial Reporting. The amendments of ASU No. 2020-04 are effective for companies as of March 12, 2020 through December 31, 2022. An entity may elect to apply the amendments for contract modifications by Topic or Industry Subtopic as of any date from the beginning of an interim period that includes or is subsequent to March 12, 2020, or prospectively from a date within an interim period that includes or is subsequent to March 12, 2020, up to the date that the financial statements are available to be issued. The amendments in this update apply only to contracts, hedging relationships and other transactions that reference LIBOR or another reference rate expected to be discontinued because of reference rate reform and provide optional expedients and exceptions for applying U.S. GAAP to contracts, hedging relationships and other transactions affected by reference rate reform if certain criteria are met. The Company is evaluating the impact that the amendments of this standard would have on its consolidated financial position or results of operations upon adoption.

 

3.

Business Combinations

On October 27, 2020, the Company completed the purchase of all outstanding shares of Monocl for a total estimated consideration of $46.3 million, and up to $60 million, summarized as follows:

 

(in thousands)       

Cash consideration

   $ 18,307  

Equity issuance

     25,439  

Contingent consideration

     2,600  
  

 

 

 

Purchase price

   $ 46,346  
  

 

 

 

 

F-57


Table of Contents

The assets acquired and liabilities assumed were recorded at their estimated fair values and the results of operations were included in the Company’s consolidated results as of the acquisition date.

The contingent consideration performance targets for earnout payments are based on the contractual Annual Recurring Revenue (“ARR”) for each of the twelve-month periods ending December 31, 2020 and December 31, 2021. Potential payouts range from $0 to $5.0 million and $0 to $10.0 million based on ARR of below $8.5 million to over $9.5 million and below $12.0 million to over $16.0 million for each of the twelve-month periods ending December 31, 2020 and 2021, respectively.

The Company estimated the fair value of contingent consideration to be $6.9 million and $5.2 million at September 30, 2021 and December 31, 2020, respectively, based on the achievement of 2020 ARR targets and the probability of achieving the 2021 targets. Refer to Note 9. Fair Value Measurements for more detail.

The purchase accounting for the Monocl acquisition was finalized as of December 31, 2020. The fair values assigned to tangible and identified intangible assets acquired and liabilities assumed were based on management’s estimates and assumptions. The final allocation of the acquisition-date fair values of assets and liabilities as of December 31, 2020, was as follows:

 

(in thousands)       
Preliminary allocation:    October 27,
2020
 

Cash

   $ 2,774  

Accounts receivable

     788  

Prepaid expenses and other current assets

     614  

Property and equipment

     20  

Intangible assets

     18,900  

Accounts payable and accrued expenses

     (2,137

Deferred revenue

     (2,884
  

 

 

 

Total assets acquired and liabilities assumed

     18,075  

Goodwill

     28,271  
  

 

 

 

Purchase price

   $ 46,346  
  

 

 

 

The Company recorded goodwill, customer relationships, data, technology, and trademark of $28.3 million, $11.9 million, $3.0 million, $2.6 million and $1.4 million, respectively, as of the acquisition date. The goodwill recognized includes the fair value of the assembled workforce and any expected synergies gained through the acquisition. The Company determined that the goodwill resulting from the acquisition is not deductible for tax purposes.

Customer relationships represent the estimated fair value of the underlying relationships with the acquired entity’s business customers and are amortized using the annual pattern of cash flows (economic value method) over the estimated 14-year life of this asset.

Data includes proprietary data on medical and scientific expert personnel. The technology recognized includes Monocl’s existing technology and provides users with a cloud-based platform with millions of expert profiles generated using machine learning and tailored algorithms through an online platform. This technology provides the automated collection of content sources, data processing and augmentation, and ultimately the generation of contextually relevant and continuously updated expert profiles. The trademark represents the estimated fair value of the registered trademarks, logo and domain names associated with the Monocl corporate brand. The data, technology, and trademark are amortized using the straight-line method over the estimated remaining useful life of 3 years, 8 years, and 19 years, respectively.

 

F-58


Table of Contents

In connection with the acquisition, the Company recognized acquisition related costs of $0.4 million which were recorded within transaction expenses in the accompanying consolidated statements of income (loss).

The results of operations of Monocl are included in the Company’s consolidated results since the date of acquisition. The revenue and net loss of Monocl reflected in the consolidated statements of operations for the year ended December 31, 2020 were $1.2 million and $1.6 million, respectively.

Unaudited Pro Forma Supplementary Data:

 

     Nine Months Ended
September 30, 2020
 
(in thousands)       

Revenue

   $ 91,750  

Net loss

     (43,763

The pro forma net loss includes adjustments to amortization expense for the valuation of other intangible assets of $0.6 million and interest expense related to incremental borrowings used to finance the transaction of $0.8 million and for the nine months ended September 30, 2020. The unaudited pro forma supplementary data is provided for informational purposes only and should not be construed to be indicative of the Company’s results of operations had the acquisition been consummated on the date assumed or of the Company’s results of operations for any future date.

 

4.

Revenue

The Company disaggregates revenue from its arrangements with customers by type of service as it believes these categories best depict how the nature, amount, timing, and uncertainty of revenue and cash flows are affected by economic factors.

The following table represents a disaggregation of revenue from arrangements with customers for the nine months ended September 30, 2021 and 2020, respectively:

 

     Nine Months Ended
September 30,
 
(in thousands)    2021      2020  

Platform subscriptions

   $ 118,545      $ 83,814  

Professional services

     1,296        845  
  

 

 

    

 

 

 

Total revenue

   $ 119,841      $ 84,659  
  

 

 

    

 

 

 

The opening and closing balances of the Company’s receivables, deferred contract costs and contract liabilities from contracts with customers are as follows:

 

(in thousands)    September 30,
2021
     December 31,
2020
 

Accounts receivable, net

   $ 27,886      $ 33,108  

Deferred contract costs

     5,359        2,947  

Long-term deferred contract costs

     9,388        5,952  

Deferred revenues

     70,179        61,200  

 

F-59


Table of Contents

Deferred Contract Costs

A summary of the activity impacting the deferred contract costs for the nine months ended September 30, 2021 and the year ended December 31, 2020 is presented below:

 

(in thousands)    September 30,
2021
     December 31,
2020
 

Balance at beginning of period

   $ 8,899      $ 2,885  

Costs amortized

     (3,195      (1,670

Additional amounts deferred

     9,043        7,684  
  

 

 

    

 

 

 

Balance at end of period

     14,747        8,899  
  

 

 

    

 

 

 

Classified as:

     

Current

     5,359        2,947  

Non-current

     9,388        5,952  
  

 

 

    

 

 

 

Total deferred contract costs (deferred commissions)

   $ 14,747      $ 8,899  
  

 

 

    

 

 

 

Contract Liabilities

A summary of the activity impacting deferred revenue balances during the nine months ended September 30, 2021 and for the year ended December 31, 2020 is presented below:

 

(in thousands)    September 30,
2021
     December 31,
2020
 

Balance at beginning of period

   $ 61,200      $ 46,125  

Revenue recognized

     (119,841      (118,317

Additional amounts deferred

     128,820        133,392  
  

 

 

    

 

 

 

Balance at end of period

   $ 70,179      $ 61,200  
  

 

 

    

 

 

 

Remaining Performance Obligations

ASC 606 introduced the concept of transaction price allocated to the remaining performance obligations of a contract, which is different than unbilled deferred revenue under ASC 605. Transaction price allocated to remaining performance obligations represents contracted revenue that has not yet been recognized, which includes unearned revenue and unbilled amounts that will be recognized as revenue in future periods. Transaction price allocated to remaining performance obligations is influenced by several factors, including seasonality, the timing of renewals, and disparate contract terms. Revenue allocated to remaining performance obligations represents contracted revenue that has not yet been recognized, which includes unearned revenue and backlog. The Company’s backlog represents installment billings for periods beyond the current billing cycle. The majority of the Company’s noncurrent remaining performance obligations will be recognized in the next 13 to 36 months.

The remaining performance obligations consisted of the following:

 

(in thousands)    September 30,
2021
     December 31,
2020
 

Current

   $ 128,653      $ 114,284  

Non-current

     78,900        58,250  
  

 

 

    

 

 

 

Total

   $ 207,553      $ 172,534  
  

 

 

    

 

 

 

 

F-60


Table of Contents
5.

Accounts Receivable

Accounts receivable consisted of the following:

 

(in thousands)    September 30,
2021
     December 31,
2020
 

Accounts receivable

   $ 28,243      $ 33,635  

Unbilled receivable

     496        329  
  

 

 

    

 

 

 
     28,739        33,964  

Less: allowance for doubtful accounts

     (853      (856
  

 

 

    

 

 

 

Accounts receivable, net

   $ 27,886      $ 33,108  
  

 

 

    

 

 

 

 

6.

Property and Equipment

Property and equipment consisted of the following:

 

(in thousands)    September 30,
2021
     December 31,
2020
 

Computers and software

   $ 4,455      $ 3,141  

Furniture and equipment

     1,580        1,109  

Leasehold improvements

     2,766        1,781  

Construction and software development in process

     —          128  
  

 

 

    

 

 

 
     8,801        6,159  

Less: accumulated depreciation and amortization

     (4,104      (2,911
  

 

 

    

 

 

 

Property and equipment, net

   $ 4,697      $ 3,248  
  

 

 

    

 

 

 

Depreciation and amortization expense associated with property and equipment was $1.2 million and $0.8 million for the nine months ended September 30, 2021 and 2020, respectively.

 

7.

Goodwill and Intangible Assets

The carrying amounts of goodwill and intangible assets, as of September 30, 2021 and December 31, 2020, consist of the following:

 

     September 30, 2021  
(in thousands)    Gross
Carrying
Amount
     Accumulated
Amortization
     Net Carrying
Amount
 

Finite-lived intangible assets:

        

Customer relationships

   $ 370,030      $ (84,159    $ 285,871  

Developed technologies

     51,100        (15,648      35,452  

Tradenames

     35,500        (4,510      30,990  

Database

     42,656        (28,246      14,410  
  

 

 

    

 

 

    

 

 

 

Total finite-lived intangible assets

     499,286        (132,563      366,723  

Goodwill

     1,261,444        —          1,261,444  
  

 

 

    

 

 

    

 

 

 

Total goodwill and Intangible assets

   $ 1,760,730      $ (132,563    $ 1,628,167  
  

 

 

    

 

 

    

 

 

 

 

F-61


Table of Contents
     December 31, 2020  
(in thousands)    Gross
Carrying
Amount
     Accumulated
Amortization
     Net Carrying
Amount
 

Finite-lived intangible assets:

        

Customer relationships

   $ 370,030      $ (58,097    $ 311,933  

Developed technologies

     51,100        (10,218      40,882  

Tradenames

     35,500        (2,952      32,548  

Database

     42,656        (17,782      24,874  
  

 

 

    

 

 

    

 

 

 

Total finite-lived intangible assets

     499,286        (89,049      410,237  

Goodwill

     1,261,444        —          1,261,444  
  

 

 

    

 

 

    

 

 

 

Total goodwill and Intangible assets

   $ 1,760,730      $ (89,049    $ 1,671,681  
  

 

 

    

 

 

    

 

 

 

Amortization expense associated with finite-lived intangible assets was $43.5 million for both the nine months ended September 30, 2021 and 2020, of which $15.9 million and $14.3 million was included in cost of revenue for the respective periods.

There were no changes to the carrying amount of goodwill in the nine months ended September 30, 2021.

The Company determined it had one reporting unit. There was no impairment of goodwill in the nine months ended September 30, 2021 or 2020.

 

8.

Long-Term Debt

Long-term debt consisted of the following as of September 30, 2021 and December 31, 2020, respectively:

 

     September 30, 2021  
(in thousands)    Principal      Unamortized debt
issuance costs /
financing costs
     Total debt,
net
 

2021 Term Loan

   $ 275,000      $ (2,737    $ 272,263  

Less: current portion of long-term debt

           6,875  
        

 

 

 

Long-term debt

         $ 265,388  
        

 

 

 

 

     December 31, 2020  
(in thousands)    Principal      Unamortized debt
issuance costs /
financing costs
     Total debt,
net
 

2019 Term Loan

   $ 444,375      $ (10,865    $ 433,510  

Paid in kind interest on 2019 Term Loan

     10,412        —          10,412  

2019 Delayed Draw Term Loan

     17,955        —          17,955  
  

 

 

    

 

 

    

 

 

 

Total debt

   $ 472,742      $ (10,865    $ 461,877  
  

 

 

    

 

 

    

 

 

 

Less: current portion of long-term debt

           4,680  
        

 

 

 

Long-term debt

         $ 457,197  
        

 

 

 

On September 17, 2021, the Company repaid the outstanding principal balances of the 2019 Term Loan, as described below, of $442.1 million, paid in kind interest, as described below, of $10.4 million, 2019 Delayed Draw Term Loan, as described below, of $17.9 million and related accrued interest payable of $4.2 million totaling $474.6 million using the proceeds from the 2021 Term Loan, as described below, of $275.0 million and net proceeds of the IPO of $199.6 million, inclusive of accrued interest expense. The effective interest rate for

 

F-62


Table of Contents

these loans under the 2019 Credit Agreement, as described below, was 6.25% as of the repayment date. The Company recognized a $9.9 million loss on the extinguishment of debt relating to the write off of unamortized debt issuance costs.

2021 Credit Agreement

On September 17, 2021, Definitive Healthcare Holdings, LLC, a Delaware limited liability company (“DH Holdings”), an indirect subsidiary of Definitive Healthcare Corp., entered into a credit agreement (the “2021 Credit Agreement”) with Bank of America, N.A., as administrative agent, the other lenders party thereto and the other parties specified therein. The 2021 Credit Agreement provides for (i) a $275.0 million term loan A facility (the “2021 Term Loan”) and (ii) a $75.0 million revolving credit facility (the “2021 Revolving Line of Credit” and, together with the 2021 Term Loan, collectively, the “2021 Credit Facilities”), the proceeds of which were used to repay a portion of the indebtedness outstanding under the 2019 Credit Agreement (as described below). Both the 2021 Term Loan and the 2021 Revolving Line of Credit mature on September 17, 2026. The 2021 Credit Facilities include customary affirmative, negative and financial covenants. The 2021 Credit Facilities are guaranteed by all of DH Holdings’s wholly-owned domestic restricted subsidiaries and AIDH Buyer, LLC, a Delaware limited liability company and the direct parent company of DH Holdings, in each case, subject to customary exceptions, and are secured by a lien on substantially all of the assets of DH Holdings and the guarantors, including a pledge of the equity of DH Holdings, in each case, subject to customary exceptions.

The 2021 Term Loan is subject to annual amortization of principal, payable in equal quarterly installments on the last day of each fiscal quarter, commencing on December 31, 2021 (the “Initial Amortization Date”), equal to approximately 2.5% per annum of the principal amount of the term loans in the first year and second year after the Initial Amortization Date and approximately 5.0% per annum of the principal amount of the term loans in the third year, fourth year and fifth year after the Initial Amortization Date. A balloon payment of approximately $220.0 million will be due at the maturity of the 2021 Term Loan. There was $275.0 million outstanding on the 2021 Term Loan at September 30, 2021.

DH Holdings is required to pay the lenders under the 2021 Credit Agreement an unused commitment fee of between 0.25% and 0.30% per annum on the undrawn commitments under the 2021 Revolving Line of Credit, depending on the total net leverage ratio, quarterly in arrears. The expense is included in interest expense in the statements of operations. There was no outstanding balance on the 2021 Revolving Line of Credit at September 30, 2021.

For both the 2021 Term Loan and 2021 Revolving Line of Credit, DH Holdings may elect from several interest rate options based on the LIBO Rate or the Base Rate plus an applicable margin. The applicable margin will be based on the total leverage ratio beginning in the fiscal year ended December 31, 2022. As of September 30, 2021, the effective interest rate was 2.37%.

In connection with the 2021 Credit Agreement, the Company capitalized financing costs totaling $3.5 million, $2.8 million for the 2021 Term Loan facility and $0.8 million for the 2021 Revolving Line of Credit. The financing costs associated with the 2021 Term Loan facility are recorded as a contra-debt balance in Term loan, net of current portion in the condensed consolidated balance sheets and are amortized over the remaining life of the loan using the effective interest method. The financing costs associated with the 2021 Revolving Line of Credit are recorded in Other assets in the condensed consolidated balance sheet are amortized over the life of the arrangement.

2019 Credit Agreement

On July 16, 2019, DH Holdings entered into a credit agreement (the “2019 Credit Agreement”) by and among DH Holdings, the lenders party thereto and Owl Rock Capital Corporation, as administrative agent. Under the 2019 Credit Agreement, a $450.0 million term loan facility (the “2019 Term Loan”), a $100.0 million delayed draw term

 

F-63


Table of Contents

loan facility (the “2019 Delayed Draw Term Loan”) and a $25.0 million revolving line of credit (the “2019 Revolving Line of Credit”) were made available to DH Holdings. The 2019 Credit Agreement included customary affirmative, negative and financial covenants. All facilities under the 2019 Credit Agreement were guaranteed, by DH Holdings’s wholly-owned domestic restricted subsidiary, Definitive Healthcare LLC, a Massachusetts limited liability company and AIDH Buyer, LLC, a Delaware limited liability company and the direct parent company of DH Holdings, and were secured by a lien on substantially all of the assets of DH Holdings and the guarantors, including a pledge of the equity of DH Holdings, in each case, subject to customary exceptions.

The 2019 Term Loan had a maturity date of July 16, 2026 and was issued with an original issue discount of $11.3 million and amortized to interest expense over the term of the agreement using the effective interest method. Interest on a portion of the loan ($100.0 million of the $450.0 million principal amount) was treated as paid in kind and added to the principal balance to be paid off at maturity. DH Holdings could elect from several interest rate options based on the Eurodollar Rate or the Base Rate plus an applicable margin. Quarterly principal payments of $1.1 million began in December 2019 and were required through the 2019 Term Loan’s maturity, at which time a balloon payment of $419.6 million, excluding the paid in kind portion, was due. The paid in kind interest was payable on the maturity date. 2019 Term Loan was subject to excess cash flow payments annually beginning in the fiscal year ended December 31, 2020 based on the total leverage ratio. There was $454.8 million outstanding on the 2019 Term Loan at December 31, 2020, including $10.4 million of paid in kind interest. The effective interest rate for the 2019 Term Loan and paid in kind effective interest was 6.50% at December 31, 2020.

The 2019 Delayed Draw Term Loan had a maturity of July 16, 2026. The 2019 Delayed Draw Term Loan was issued with an original issue discount of $1.3 million. DH Holdings could draw down funds under the 2019 Delayed Draw Term Loan until July 16, 2021. As of December 31, 2020, DH Holdings drew $18.0 million on the 2019 Delayed Draw Term Loan, in connection with the Monocl acquisition. DH Holdings could elect from several interest rate options based on the Eurodollar Rate or the Base Rate plus an applicable margin. Quarterly in arrears through July 16, 2021, DH Holdings was required to pay the bank a fee equal to 1% per annum of the amount of the 2019 Delayed Draw Term Loan unused capacity. Quarterly principal payments began in December 2020 in quarterly installments equal to 0.25% of the aggregate amount outstanding on the 2019 Delayed Draw Term Loan, and are required through the note’s maturity, at which time a payment of the entire outstanding principal balance will be due. The outstanding balance on the 2019 Delayed Draw Term Loan was $18.0 million at December 31, 2020. The effective interest rate for the 2019 Delayed Draw Term Loan was 6.50% at December 31, 2020.

The 2019 Revolving Line of Credit had a maturity of July 16, 2024. DH Holdings could elect from several interest rate options based on the Eurodollar Rate or the Base Rate plus an applicable margin. During 2020, $25.0 million was drawn on the 2019 Revolving Line of Credit and subsequently paid back in 2020. There was no outstanding balance on the 2019 Revolving Line of Credit at December 31, 2020. No draws on the 2019 Revolving Line of Credit were made in 2021 and the 2019 Credit Agreement was terminated on September 17, 2021.

In connection with the 2019 Credit Agreement, the Company originally capitalized financing costs totaling $14.1 million, $13.4 million for the 2019 Term Loan and $0.7 million for the 2019 Revolving Line of Credit. In October 2020, the Company capitalized an additional $0.2 million in financing costs associated with the 2019 Delayed Draw Term Loan borrowing. These financing costs were recorded as deferred financing costs in the condensed consolidated balance sheets and amortized over the remaining lives of the respective borrowing using the effective interest method. The Company expensed capitalized financing costs for the 2019 Credit Agreement through interest expense of $1.5 million for the nine months ended September 30, 2021 and 2020, respectively. At December 31, 2020, the unamortized financing costs for the 2019 Revolving Line of Credit of $0.5 million was classified in other assets in the consolidated balance sheet.

 

F-64


Table of Contents
9.

Fair Value Measurements

ASC 820, Fair Value Measurements and Disclosures (“ASC 820”), defines fair value as the price that would be received for an asset, or paid to transfer a liability, in an orderly transaction between market participants on the measurement date, and establishes a three-level fair value hierarchy that prioritizes the inputs used to measure fair value.

The Company’s financial assets and liabilities subject to the three-level fair value hierarchy consist principally of cash and equivalents, accounts receivable, accounts payable, long-term and short-term debt and contingent consideration payable. The estimated fair value of cash and equivalents, accounts receivable and accounts payable approximates their carrying value due to due to their short maturities (less than 12 months).

The Company’s short- and long-term debt are recorded at their carrying values in the consolidated balance sheets, which may differ from their respective fair values. The carrying values and estimated fair values of the Company’s short- and long-term debt approximate their carrying values as of December 31, 2020, and 2019, based on interest rates currently available to the Company for similar borrowings.

The contingent consideration, which resulted from the earn-outs associated with the Monocl acquisition, is measured at fair value on a recurring basis. The fair value was estimated using a variation of the income approach, known as the real options method, where ARR was simulated in a risk-neutral framework using Geometric Brownian Motion, a well-accepted model of stock price behavior that is used in option pricing models such as the Black-Scholes option pricing model. The risk-neutral expected (probability-weighted) earnout payments were then calculated based on simulation results. An increase to a probability of achievement would result in a higher fair value measurement. At September 30, 2021 and December 31, 2020, the fair value of the contingent consideration was estimated at $6.9 million and $5.2 million, respectively. The current portion of the earn-out liability ($6.9 million and $1.5 million at September 30, 2021 and December 31, 2020, respectively) is included in accrued expenses and other current liabilities on the consolidated balance sheets, and the non-current portion (nil at September 30, 2021 and $3.7 million at December 31, 2020) in other long-term liabilities. A payment of $1.5 million was made in April 2021.

Earn-out liabilities are classified within Level 3 in the fair value hierarchy because the methodology used to develop the estimated fair value includes significant unobservable inputs reflecting management’s own assumptions. The valuation techniques and significant unobservable inputs used in recurring Level 3 fair value measurements were as follows as of September 30, 2021 and December 31, 2020:

 

(in thousands)    Fair Value     

Valuation Technique

   Unobservable Inputs      Discount Rate  

Earn-out liabilities

   $ 6,905      Income Approach (Real Option Method)      Discount rate        2.38

The table below presents a reconciliation of earnout liabilities measured at fair value on a recurring basis using significant unobservable inputs (Level 3):

 

(in thousands)    September 30,
2021
     December 31,
2020
 

Balance at beginning of period

   $ 5,236      $ —    

Additions

     —          2,600  

Net change in fair value and other adjustments

     3,169        2,636  

Payments

     (1,500      —    
  

 

 

    

 

 

 

Balance at end of period

   $ 6,905      $ 5,236  
  

 

 

    

 

 

 

Adjustments to the earn-out liabilities in periods subsequent to the completion of acquisitions were made using scenario-based modeling to estimate the probability of achievement and are reflected within transaction expenses in the condensed consolidated statements of operations. As of September 30, 2021, the Company had

 

F-65


Table of Contents

the potential to make a maximum of $10.0 million and a minimum of $0.0 million (undiscounted) in earn-out payments. Assuming the achievement of the applicable performance criteria, these earn-out payments will be made in April 2022.

Certain assets and liabilities, including property, plant and equipment, goodwill and other intangible assets, are measured at fair value on a non-recurring basis. These assets are remeasured when the derived fair value is below the carrying value on the Company’s consolidated balance sheet. For these assets, the Company does not periodically adjust carrying value to fair value except in the event of impairment. When impairment has occurred, the Company measures the required charges and adjusts the carrying value as discussed in Note 2. Summary of Significant Accounting Policies of the Notes to the Consolidated Financial Statements in the Company’s IPO Prospectus.

 

10.

Accrued Expenses and Other Current Liabilities

Accrued expenses and other current liabilities consisted of the following:

 

(in thousands)    September 30, 2021      December 31, 2020  

Payroll and payroll-related

   $ 7,246      $ 7,792  

Accrued interest

     233        5,365  

Contingent consideration, current

     6,905        1,500  

Sales taxes

     1,146        649  

Deferred rent

     112        583  

Other

     3,654        1,432  
  

 

 

    

 

 

 

Accrued expenses and other current liabilities

   $ 19,296      $ 17,321  
  

 

 

    

 

 

 

 

11.

Commitments and Contingencies

The Company leases office facilities in Massachusetts, Vermont and Sweden, the terms of which expire at various times through the year 2030. In 2019, the Company signed a new office lease agreement which commenced in 2020 and will continue through 2027.

Total rent expense for the nine months ended September 30, 2021 was $2.1 million, respectively, and rent expense for the nine months ended September 30, 2020 was $1.4 million, respectively. Rent expense was classified in selling, general, and administrative expense in the condensed consolidated statements of operations for all periods presented.

 

12.

Stockholders’ Equity and Members’ Equity

The Company has Class A Common Stock, Class B Common Stock and Preferred Stock. Holders of outstanding shares of Class A Common Stock and Class B Common Stock will vote as a single class on all matters on which stockholders are entitled to vote generally, except as otherwise required by law. Class B Common Stock issued to holders of Definitive OpCo Units that are unvested shall have no vote per share until such time as such Units have vested.

Class A Common Stockholders are entitled to receive dividends, if declared by our board of directors out of legally available funds. Upon our liquidation, dissolution or winding up and after payment in full of all amounts required to be paid to creditors and to the holders of Preferred Stock having liquidation preferences, if any, the holders of shares of our Class A Common Stock will be entitled to receive pro rata our remaining assets available for distribution.

Class B Common Stockholders are not entitled to economic interests in Definitive Healthcare Corp. and do not have any right to receive dividends or to receive a distribution upon a liquidation or winding up of Definitive Healthcare Corp.

 

F-66


Table of Contents

Shares of Preferred Stock have not been issued at September 30, 2021. The board of directors may authorize one or more series of Preferred Stock (including convertible Preferred Stock) and will determine, with respect to any series of Preferred Stock, the voting rights, preferences, participation, or other special rights and limitations.

Under the Amended Definitive OpCo LLC Agreement, the holders of LLC Units have the right to require Definitive OpCo to exchange all or a portion of their LLC Units for newly issued shares of Class A Common Stock, which may consist of unregistered shares, on a one-for-one basis (subject to customary adjustments, including for stock splits, stock dividends and reclassifications). Shares of Class B Common Stock and their corresponding LLC Units will be canceled on a one-for-one basis once an exchange has been completed.

As described in Note 1. Description of Business, the Company was formed by Advent International (“Advent”) for the purpose of acquiring Definitive Holdco. Upon formation of the Company, two classes of units were established: Class A Units (“Class A Units”) and Class B Units (“Class B Units”), collectively “the Units”.

The table below provides a summary of the number of Class A and Class B units authorized, issued and outstanding as of December 31, 2020, respectively.

 

     December 31, 2020  

Class A units:

  

Authorized, issued and outstanding Class A units

     130,245,990  

Class B units:

  

Authorized Class B units

     8,088,877  

Issued Class B units

     3,720,063  

Outstanding Class B units (Vested Class B units)

     474,920  

During 2021, the Company issued 363,516 new Class A units worth $5.8 million, consisting of a capital contribution of $5.5 million and equity-based compensation expense of $0.3 million. Refer to Note 13. Equity-Based Compensation for more detail on Class B units.

 

13.

Equity-Based Compensation

Equity-based compensation expense is allocated to all departments in the accompanying condensed consolidated statements of operations based on the recipients of the compensation. A summary of the expense by line item in the consolidated statements of operations for the nine months ended September 30, 2021 and 2020, respectively, is provided in the following table.

 

     Nine Months Ended
September 30,
 
(in thousands)    2021      2020  

Cost of revenue

   $ 79      $ 46  

Sales and marketing

     567        380  

Product development

     341        267  

General and administrative

     3,351        637  
  

 

 

    

 

 

 

Total compensation expense

   $ 4,338      $ 1,330  
  

 

 

    

 

 

 

2021 Equity Incentive Plan

As of September 15, 2021, in connection with its IPO, the Company adopted the Definitive Healthcare Corp. 2021 Equity Incentive Plan (the “2021 Plan”). The types of grants available under the 2021 Plan include stock options (both incentive and non-qualified), stock appreciation rights (“SARs”), restricted stock awards (“RSAs”), restricted stock units (“RSUs”), and stock-based awards.

 

F-67


Table of Contents

The aggregate number of shares of Class A Common Stock available for grant under the 2021 Plan was 8,989,039 shares at September 30, 2021. As of September 30, 2021, 1,464,681 RSUs have been granted under the 2021 Plan. The outstanding RSUs have time-based and/or performance-based vesting criteria. Outstanding time-based RSUs generally vest partially on the one year anniversary of each grant and quarterly over the subsequent two- or three-year period. Outstanding performance-based RSUs vest annually over three years upon the achievement of certain performance targets and continued service, the measurement period for which begins January 1, 2022. As such, no stock-based compensation expense associated with performance-based RSUs was recorded in the third quarter of 2021.

The following table summarizes the Company’s unvested time-based and performance-based RSU activity for the nine months ended September 30, 2021.

 

     Time-Based      Performance-Based  
     Restricted
Stock Units
     Weighted
Average Grant
Date Fair Value
     Restricted
Stock Units
     Weighted
Average Grant
Date Fair Value
 

Unvested at beginning of period

     —        $ —          —        $ —    

Granted

     1,300,328      $ 27.00        164,353      $ 27.00  

Vested

     —        $ —          —        $ —    

Forfeited

     (2,656    $ 27.00        —        $ —    
  

 

 

    

 

 

    

 

 

    

 

 

 

Unvested at end of period

     1,297,672      $ 27.00        164,353      $ 27.00  
  

 

 

    

 

 

    

 

 

    

 

 

 

The Company recognized $0.4 million in stock-based compensation expense associated with RSUs granted in 2021. Total unrecognized expense was estimated to be $39.1 million for both time-based vesting and performance-based vesting awards at September 30, 2021, to be recognized over a weighted-average period of approximately 4.0 years.

2019 Equity Incentive Plan

In July 2019, the Company and its Board of Members approved the 2019 Equity Incentive Plan (“the 2019 Plan”) under which the Parent Company had reserved approximately 8,088,877 Class B Units (the “2019 Incentive Equity Pool”). The 2019 Incentive Equity Pool was utilized for the issuance of units to employees, consultants, directors, managers, or others providing services to the Company pursuant to Board of Members approval. These interests were considered profit interests, which, in general, entitle the holder of the unit to a pro rata share of the increase in value of the unit over the base value determined at the award date and were subject to such vesting and other restrictions as the Board of Members deemed appropriate. Any units forfeited or repurchased were available for future grants under the 2019 Incentive Equity Pool.

The units had time-based and/or performance-based vesting criteria. Generally, the time-based units vested in equal annual installments over a four-year period on the anniversary date of the vest date. The performance-based units vested based on the achievement of specified returns on investments upon a change of control or qualifying event, as defined in the agreement. In connection with the IPO, performance-based forfeiture conditions for unvested units were waived through a modification of the awards and, after the IPO, all such unvested awards became subjected to time-vesting over three years from the IPO Date. As a result of the modification of the terms of such performance-vesting awards, we recorded compensation expense based on the fair value of the units that otherwise would have been forfeited, using the IPO price of $27.00 per share. The total compensation expense related to modification was $9.0 million, which will be recognized over the respective remaining service periods. The Company recorded $0.2 million in stock-based compensation expense associated with these performance-vesting units in the third quarter of 2021.

In connection with the retirement of an executive officer, the Company accelerated the vesting of 24,049 unvested time-vesting Class B units and 48,099 of his unvested performance-vesting Class B units. The Company

 

F-68


Table of Contents

recorded incremental compensation expense of approximately $1.9 million during the third quarter 2021. Upon separation, the remaining 72,149 in Class B units were forfeited.

Effective September 15, 2021, the Company will no longer grant any awards under the 2019 Plan, though previously granted awards under the 2019 Plan remain outstanding and governed by the 2019 Plan, except for the modifications discussed above.

For awards granted in the 2019 Plan, the Company assessed the fair value of the awards as of the grant date. The fair value of the units was estimated using a two-step process. First, the Company’s enterprise value was established using generally accepted valuation methodologies, including discounted cash flow analysis, guideline comparable public company analysis, and comparable transaction method. Second, the enterprise value was allocated among the securities that comprise the capital structure of the Company using an option-pricing method based on the Black-Scholes model. For performance-based units, the Company used a Monte Carlo simulation analysis, which captures the impact of the performance vesting conditions to value the performance-based units. The use of the Black-Scholes model and the Monte Carlo simulation requires the Company to make estimates and assumptions, such as expected volatility, expected term and expected risk-free interest rate. Significant assumptions used to estimate the fair value of units were as follows, which were the same between service-based and performance-based shares:

 

     September 15, 2021   December 31, 2020

Expected option term

   0.30—0.70 years   5.5 years

Risk-free rate of return

   0.01%—0.06%   1.73%

Applied volatility

   30%   35%

In connection with the Reorganization Transactions and the IPO, unvested Class B Units held directly by employees of the Company or indirectly through Definitive OpCo, were exchanged for unvested Definitive OpCo units based on their respective participation thresholds and the IPO price of $27.00 per share. The time-based units issued upon the exchange remain subject to the same service vesting requirements as the original Class B Units. The pre-IPO performance-based units were exchanged for time-based units and will vest over a three-year period beginning on the date of the IPO. The following table summarizes the Company’s unvested time-based and performance-based unit activity from January 1, 2021 through September 30, 2021.

 

     Time-Based      Performance-Based  
     Non-Vested
Units
    Weighted
Average Grant
Date Fair Value
     Non-Vested
Units
    Weighted
Average Grant
Date Fair Value
 

Non-vested at December 31, 2020

     1,404,720     $ 3.65        1,840,423     $ 2.35  

Granted

     1,477,323       1.41        1,177,308       0.41  

Vested

     (437,731     3.64        —         —    

Forfeited

     (13,770     3.65        (18,361     2.35  
  

 

 

   

 

 

    

 

 

   

 

 

 

Non-vested at September 15, 2021

     2,430,542     $ 2.29        2,999,370     $ 1.59  
  

 

 

   

 

 

    

 

 

   

 

 

 

Effect of Reorganization Transactions and IPO

     (1,165,679     2.08        (1,318,171     1.39  

Performance-based units exchanged for time-based units

     1,681,199       1.74        (1,681,199     1.74  

Vested

     (74,049     2.75        —         —    

Forfeited

     (72,149     2.78        —         —    
  

 

 

   

 

 

    

 

 

   

 

 

 

Non-vested at September 30, 2021

     2,799,864     $ 2.02        —       $ —    
  

 

 

   

 

 

    

 

 

   

 

 

 

In connection with the Reorganization Transactions and the IPO, 912,651 vested Class B Units held directly by employees of the Company or indirectly through Definitive OpCo were exchanged into 578,217 vested Definitive OpCo units based on their respective participation thresholds and the IPO price of $27.00 per share.

 

F-69


Table of Contents

The Company recorded $1.5 million in stock-based compensation expense associated with time-based units in the nine months ended September 30, 2021. The Company recorded $1.3 million in stock-based compensation expense associated with unexchanged time-based units in the nine months ended September 30, 2020. At September 30, 2021, the Company had approximately $18.4 million of unrecognized unit-based compensation expense for unvested time-based units, including those that were exchanged for time-based units at IPO. The expense, which will be recorded under the terms of the 2019 Plan, is expected to be recognized over a weighted-average period of approximately 2.8 years.

 

14.

Retirement Plan

The Company has a 401(k) plan covering all employees who have met certain eligibility requirements. The Company incurred $1.7 million in employer matching contributions during the nine months ended September 30, 2021, and $1.1 million during the nine months ended September 30, 2020.

 

15.

Income Taxes

As described in Note 1. Business Organization and Note 12. Stockholders’ Equity and Members’ Equity, as a result of the IPO, Definitive Healthcare Corp. began consolidating the financial results of Definitive OpCo. Definitive OpCo is treated as a partnership for U.S. federal and most applicable state and local income tax purposes. As a partnership, Definitive OpCo is not subject to U.S. federal and certain state and local income taxes. Any taxable income or loss generated by Definitive OpCo is passed through to and included in the taxable income or loss of its members, including Definitive Healthcare Corp., based on its economic interest held in Definitive OpCo. Definitive Healthcare Corp. was formed on May 5, 2021 and did not engage in any operations prior to the IPO. Definitive Healthcare Corp. is taxed as a corporation and is subject to U.S. federal, state, and local income taxes with respect to its allocable share of any taxable income or loss of Definitive OpCo, as well as such taxes on any stand-alone income or loss generated by Definitive Healthcare Corp. The Company has recorded an immaterial amount of tax expense associated with corporations owned by Definitive OpCo within general and administrative expense.

As of September 30, 2021, management performed an assessment of the recoverability of deferred tax assets. Management determined, based on the accounting standards applicable to such assessment, that sufficient negative evidence to conclude it was more likely than not that its deferred tax assets would not be realized and has recorded a valuation allowance against substantially all of its deferred tax assets. In the event that management determines the Company would be able to realize its deferred tax assets in the future in excess of their net recorded amount, an adjustment to the valuation allowance would be made which would reduce the provision for income taxes.

As of September 30, 2021 the Company has a net deferred tax liability of $71.3 million which was recorded through equity as part of the Reorganization Transactions. The net deferred tax liability principally relates to taxable temporary differences that cannot be considered a source of income to recover the deferred tax assets due to attribute limitation rules.

The Company recognizes uncertain income tax positions when it is more-likely-than-not the position will be sustained upon examination. As of September 30, 2021 and December 31, 2020, the Company has not identified any uncertain tax positions and has not recognized any related reserves. The Company’s effective tax rate was (0.3)% and 0.0% for the nine months ended September 30, 2021 and 2020, respectively.

Tax Receivable Agreement

Pursuant to the Company’s election under Section 754 of the Internal Revenue Code of 1986, as amended (the “Code”), the Company expects to obtain an increase in its share of the tax basis in the net assets of Definitive OpCo when LLC Interests are redeemed or exchanged by other members. The Company plans to

 

F-70


Table of Contents

make an election under Section 754 of the Code for each taxable year in which a redemption of exchange of LLC Interest occurs. The Company intends to treat any redemptions and exchanges of LLC Interest as direct purchases of LLC Interests for U.S. federal income tax purposes. These increases in tax basis may reduce the amounts that would otherwise be paid in the future to various tax authorities. They may also decrease gains (or increase losses) on future dispositions of certain assets to the extent tax basis is allocated to those assets.

In connection with the IPO, the Company entered into a Tax Receivable Agreement (“TRA”) and recorded a liability under the TRA of $146.1 million as of September 30, 2021 through equity as part of the Reorganization Transactions. Under the TRA, the Company generally will be required to pay certain of our pre-IPO owners 85% of the amount of cash savings, if any, in U.S. federal, state, or local tax that the Company actually realizes directly or indirectly (or is deemed to realize in certain circumstances) as a result of (i) certain tax attributes created as a result of any sales or exchanges (as determined for U.S. federal income tax purposes) to or with the Company of their interests in Definitive OpCo, including any basis adjustment relating to the assets of Definitive OpCo, (ii) certain favorable tax attributes acquired by the Company from the Blocker Companies in the Reorganization Transactions (including net operating losses and the unamortized portion of the increase in tax basis in the tangible and intangible assets of Definitive OpCo resulting from the prior acquisitions of interests in Definitive OpCo by the Blocker Companies), and (iii) tax benefits attributable to payments made under the TRA. The Company expects to benefit from the remaining 15% of any tax benefits that it may realize. To the extent that the Company is unable to timely make payments under the TRA for any reason, such payments generally will be deferred and will accrue interest until paid. No amounts are expected to be paid within the next 12 months.

 

16.

Loss Per Share

Basic net loss per share of Class A Common Stock is computed by dividing net income attributable to Definitive Healthcare Corp. by the weighted-average number of shares of Class A Common Stock outstanding during the period, excluding unvested equity awards and subsidiary member units not exchanged. Diluted earnings per share of Class A Common Stock is calculated by dividing net income attributable to Definitive Healthcare Corp, adjusted for the assumed exchange of all potentially dilutive securities by the weighted-average number of shares of Class A Common Stock outstanding.

Prior to the IPO, the Definitive OpCo membership structure included Class A and Class B member units. The Company analyzed the calculation of earnings per unit for periods prior to the IPO and determined that it resulted in values that would not be meaningful to the users of these unaudited consolidated financial statements. Therefore, earnings per share information has not been presented for the nine months ended September 30, 2020.

The following table sets forth reconciliations of the numerators and denominators used to compute basic and diluted net loss per share of Class A Common Stock for the nine-months ended September 30, 2021. The basic and diluted earnings per share for the nine-months ended September 30, 2021 reflects only the period from September 15, 2021 to September 30, 2021, which represents the period wherein the Company had outstanding Class A Common Stock.

 

(in thousands)    Nine Months Ended
September 30,

2021
 

Numerator:

  

Net loss

   $ (46,493

Less: Net loss attributable to Definitive OpCo before Reorganization Transactions

     (33,343

Less: Net loss attributable to noncontrolling interests

     (5,172
  

 

 

 

Net loss attributable to Definitive Healthcare Corp.

   $ (7,978
  

 

 

 

 

F-71


Table of Contents

The following table sets forth the computation of basic and diluted net loss per share of Class A Common Stock (per share amounts unaudited):

 

(in thousands, except number of shares and per share amounts)    Nine Months Ended
September 30,

2021
 

Basic net loss per share attributable to common stockholders

  

Numerator:

  

Allocation of net loss attributable to Definitive Healthcare Corp.

   $ (7,978

Weighted average number of shares of Class A outstanding

     88,263,333  
  

 

 

 

Net loss per share, basic and diluted

   $ (0.09
  

 

 

 

Shares of the Company’s Class B Common Stock do not participate in the earnings or losses of Definitive Healthcare Corp. and are therefore not participating securities. As such, separate presentation of basic and diluted earnings per share of Class B Common Stock under the two-class method has not been presented.

The following table presents potentially dilutive securities excluded from the computation of diluted net loss per share for the period presented because their effect would have been anti-dilutive:

 

     Nine Months Ended
September 30,

2021
 

Definitive OpCo Units

     57,192,893  

 

17.

Segment and Geographic Data

The Company operates as one operating segment. Operating segments are defined as components of the Company for which separate financial information is available and evaluated regularly by the Company’s chief operating decision maker in deciding how to allocate resources and in assessing performance. The chief operating decision maker for the Company is the chief executive officer. The chief executive officer reviews financial information presented on a consolidated basis, accompanied by information about revenue by type of service and geographic region, for purposes of allocating resources and evaluating financial performance.

Revenues by geographic area presented based upon the location of the customer are as follows:

 

     For the Nine Months Ended
September 30,
 
(in thousands)    2021      2020  

United States

   $ 114,339      $ 84,659  

Rest of world

     5,502        —    
  

 

 

    

 

 

 

Total revenues

   $ 119,841      $ 84,659  
  

 

 

    

 

 

 

For a summary of our revenue disaggregated by service, refer to Note 4. Revenue.

Long-lived assets by geographical region are based on the location of the legal entity that owns the assets. Long-lived assets by geographic area presented based upon the location of the assets are as follows:

 

(in thousands)    September 30, 2021      December 31, 2020  

United States

   $ 4,311      $ 3,120  

Rest of world

     386        128  
  

 

 

    

 

 

 

Total long-lived assets

   $ 4,697      $ 3,248  
  

 

 

    

 

 

 

 

F-72


Table of Contents
18.

Related Parties

The Company has engaged in revenue transactions within the ordinary course of business with entities affiliated with its private equity sponsors and with members of the Company’s board of directors. During each of the nine months ended September 30, 2021 and 2020 the Company recorded revenue of $0.7 million and $0.6 million, respectively. The associated receivable for the revenue transactions amounted to $0.1 million and $0.7 million at September 30, 2021 and December 31, 2020, respectively.

The Company reimburses its private equity sponsors for services and any related travel and out-of-pocket expenses. During the nine months ended September 30, 2021, the Company had expenses for services, travel and out-of-pocket expenses to its private equity sponsors of $0.2 million and was not material for the nine months ended September 30, 2020. The associated payable for the service transactions was not material at September 30, 2021 and December 31, 2020.

On September 17, 2021, Definitive OpCo entered into an agreement to reimburse approximately $0.9 million in aggregate documented expenses incurred by Advent International, 22C Capital LLC (“22C Capital”), Spectrum Equity Management, L.P. (“Spectrum Equity”), Jason Krantz and MHDH AB and in connection with the Reorganization Transactions. The amounts were included in accrued expenses and other current liabilities as of September 30, 2021 and are expected to be paid in the fourth quarter of 2021.

During the second quarter of 2021, the Company issued 363,516 new Class A units worth $5.8 million to members of the Company’s board of directors. Further, in connection with Definitive Healthcare’s IPO, the underwriters reserved 5% of the common shares for sale at the initial offering price to the Company’s directors, officers and selected senior managers (the “Directed Share Program”). Richard Booth and Samuel A. Hamood participated in the Directed Share Program and purchased 7,407 and 37,037 shares of Class A Common Stock, respectively.

 

19.

Noncontrolling Interest

Definitive Healthcare Corp. operates and controls all of the business and affairs of Definitive OpCo, and through Definitive OpCo and its subsidiaries, conducts its business. Accordingly, Definitive Healthcare Corp. consolidates the financial results of Definitive OpCo, and reports the noncontrolling interests of its consolidated subsidiaries on its consolidated financial statements based on the Definitive OpCo Units held by Continuing LLC Members. Changes in Definitive Healthcare Corp.’s ownership interest in its consolidated subsidiaries are accounted for as equity transactions. As such, future redemptions or direct exchanges of OpCo Units by Continuing LLC Members will result in a change in ownership and reduce or increase the amount recorded as Noncontrolling interests and increase or decrease Additional paid-in capital in the Company’s Condensed Consolidated Balance Sheets.

As of September 30, 2021, Definitive Healthcare Corp. held 88,263,333 units in the Definitive OpCo resulting in an ownership interest of 60.7%.

 

20.

Subsequent Events

Robert Musslewhite was appointed as President of Definitive Healthcare Corp. effective October 7, 2021. In connection with his appointment, Mr. Musslewhite entered into an employment agreement pursuant to which, he will be paid an annual base salary of $0.4 million. Mr. Musslewhite’s annual bonus will equal 68% of his pro-rated base salary calculated from the effective date of his employment agreement. In future years, Mr. Musslewhite will be eligible to receive an annual bonus of up to 68% of his base salary, determined in the sole discretion of the Board, and will be able to participate in the Company’s exective incentive plan on the same terms as similarly situated executives.

 

F-73


Table of Contents

In addition, pursuant to his employment agreement, Mr. Musslewhite will be granted a restricted stock unit award of 433,550 shares of the Company’s Class A common stock, which will vest 25% on the one-year anniversary of the grant, followed by quarterly vesting of 6.25% per quarter until fully vested over the subsequent three years. Further, Mr. Musslewhite will be granted a second restricted stock unit award in the amount of 216,450 shares of Class A common stock, 33% of which will vest on the one-year anniversary of the grant, followed by quarterly vesting of 8.33% per quarter until fully vested over the subsequent two years.

 

F-74


Table of Contents

 

 

11,000,000 Shares

 

 

LOGO

Class A Common Stock

 

 

Prospectus

 

 

Goldman Sachs & Co. LLC

J.P. Morgan

Morgan Stanley

Barclays

Credit Suisse

Deutsche Bank Securities

Canaccord Genuity

Raymond James

Stifel

Drexel Hamilton

Loop Capital Markets

 

 

November 17, 2021