Please wait
Table of Contents

As filed with the Securities and Exchange Commission on October 25, 2021.

Registration No. 333-260026

 

 

 

UNITED STATES

SECURITIES AND EXCHANGE COMMISSION

Washington, D.C. 20549

 

 

Amendment No. 2

to

FORM S-1

REGISTRATION STATEMENT

UNDER

THE SECURITIES ACT OF 1933

 

 

Solo Brands, Inc.

(Exact name of registrant as specified in its charter)

 

 

 

Delaware   3949   87-1360865
(State or other jurisdiction of
incorporation or organization)
  (Primary Standard Industrial
Classification Code Number)
  (I.R.S. Employer
Identification No.)

1070 S. Kimball Ave. Suite 121

Southlake, TX 76092

(817) 900-2664

(Address, including zip code, and telephone number, including area code, of registrant’s principal executive offices)

 

 

John Merris

Chief Executive Officer

Solo Brands, Inc.

1070 S. Kimball Ave. Suite 121

Southlake, TX 76092

(817) 900-2664

(Name, address, including zip code, and telephone number, including area code, of agent for service)

 

 

Copies to:

 

Ian D. Schuman, Esq.
John H. Chory, Esq.

Adam J. Gelardi, Esq.
Latham & Watkins LLP
1271 Avenue of the Americas

New York, NY 10020-1300
Telephone: (212) 906-1200
Fax: (212) 751-4864

  Thomas Holden, Esq.
Ropes & Gray LLP
3 Embarcadero Center
San Francisco, CA 94111-4006
Telephone: (415) 315-2355
Fax: (415) 315-4823

 

 

Approximate date of commencement of proposed sale to the public: As soon as practicable after this Registration Statement is declared effective.

If any of the securities being registered on this form are to be offered on a delayed or continuous basis pursuant to Rule 415 under the Securities Act of 1933, check the following box.  ☐

If this Form is filed to register additional securities for an offering pursuant to Rule 462(b) under the Securities Act, check the following box and list the Securities Act registration statement number of the earlier effective registration statement for the same offering.  ☐

If this Form is a post-effective amendment filed pursuant to Rule 462(c) under the Securities Act, check the following box and list the Securities Act registration statement number of the earlier effective registration statement for the same offering.  ☐

If this Form is a post-effective amendment filed pursuant to Rule 462(d) under the Securities Act, check the following box and list the Securities Act registration statement number of the earlier effective registration statement for the same offering.  ☐

Indicate by check mark whether the registrant is a large accelerated filer, an accelerated filer, a non-accelerated filer, smaller reporting company, or an emerging growth company. See the definitions of “large accelerated filer,” “accelerated filer” and “smaller reporting company,” and “emerging growth company” in Rule 12b-2 of the Exchange Act.

 

Large accelerated filer      Accelerated filer  
Non-accelerated filer      Smaller reporting company  
     Emerging growth company  

If an emerging growth company, indicate by check mark if the registrant has elected not to use the extended transition period for complying with any new or revised financial accounting standards provided pursuant to Section 7(a)(2)(B) of the Securities Act.  ☐

 

 

CALCULATION OF REGISTRATION FEE

 

 

Title of Each Class of

Securities To Be Registered

  Amount
to be
Registered(1)
  Proposed
Maximum
Aggregate
Offering Price
per Share
 

Proposed
Maximum
Aggregate
Offering Price(2)

 

Amount of

Registration Fee(3)

Class A Common Stock, $0.001 par value per share

  14,838,708   $17.00   $252,258,036   $23,384.32

 

 

 

(1)   Estimated solely for the purpose of calculating the registration fee in accordance with Rule 457(a) promulgated under the Securities Act of 1933, as amended.
(2   Includes shares of Class A common stock that may be issuable upon exercise of an option to purchase additional shares granted to the underwriters.
(3)   The registrant previously paid $23,384.32 in connection with prior filings of the Registration Statement.

 

 

The Registrant hereby amends this Registration Statement on such date or dates as may be necessary to delay its effective date until the Registrant shall file a further amendment which specifically states that this Registration Statement shall thereafter become effective in accordance with Section 8(a) of the Securities Act of 1933, as amended, or until the Registration Statement shall become effective on such date as the Securities and Exchange Commission, acting pursuant to said Section 8(a), may determine.

 

 

 


Table of Contents

The information in this preliminary prospectus is not complete and may be changed. These securities may not be sold until the registration statement filed with the Securities and Exchange Commission is effective. This preliminary prospectus is not an offer to sell these securities and it is not soliciting an offer to buy these securities in any state or other jurisdiction where the offer or sale is not permitted.

 

Subject to completion

Preliminary Prospectus dated October 25, 2021

PROSPECTUS

12,903,225 Shares

 

 

LOGO

Class A Common Stock

 

 

This is the initial public offering of shares of Class A Common Stock of Solo Brands, Inc. We are offering 12,903,225 shares of our Class A Common Stock.

Prior to this offering, there has been no public market for our Class A Common Stock. The estimated initial public offering price is between $14.00 and $17.00 per share. We expect to list our Class A Common Stock on the New York Stock Exchange, or NYSE, under the symbol “DTC.”

We will use the net proceeds that we receive from this offering to purchase from Solo Stove Holdings, LLC, which we refer to as Holdings, newly-issued common membership interests of Holdings which we refer to as the LLC Interests. There is no public market for the LLC Interests. The purchase price for the LLC Interests will be equal to the initial public offering price of our Class A Common Stock, less the underwriting discounts and commissions referred to below. We intend to cause Holdings to use the net proceeds it receives from us in connection with this offering as described in “Use of Proceeds.” Simultaneously with this offering, certain of the indirect owners of membership interests in Holdings, whom we refer to as Former LLC Owners, will exchange their indirect ownership interests for shares of Class A Common Stock, and other holders of membership interests in Holdings, whom we refer to as the Continuing LLC Owners, will retain their membership interests in Holdings.

This offering is being conducted through what is commonly referred to as an “Up-C” structure, which is often used by partnerships and limited liability companies undertaking an initial public offering. The Up-C approach provides the existing owners with the tax treatment of continuing to own interests in a pass-through structure and provides potential future tax benefits for both the public company and the existing owners when they ultimately redeem their pass-through interests for shares of Class A common stock or cash from the sale of newly issued shares of Class A common stock. In connection with this offering, we will enter into the Tax Receivable Agreement (as defined below), which will require Solo Brands, Inc. to make cash payments to the Continuing LLC Owners (as defined below) in respect of certain tax benefits to which Solo Brands, Inc. may become entitled and confers significant economic benefits to the Continuing LLC Owners, and we expect that the payments Solo Brands, Inc. will be required to make will be significant and could materially effect our liquidity. See “Certain Relationships and Related Party Transactions—Tax Receivable Agreement.”

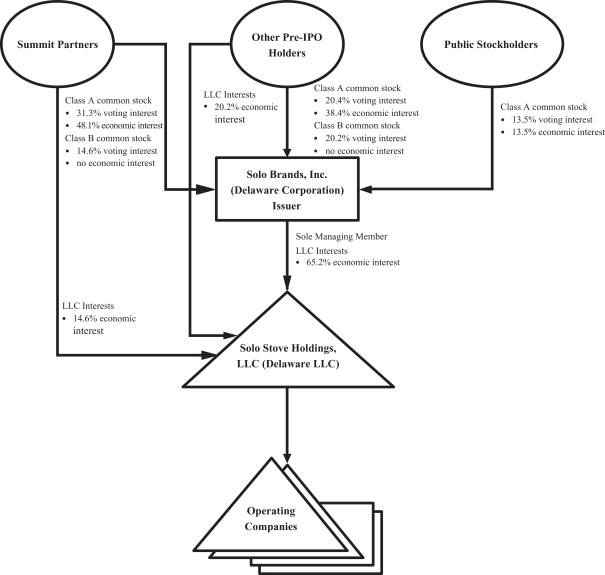
We will have two classes of common stock outstanding after this offering: Class A Common Stock and Class B Common Stock. Each share of Class A Common Stock and Class B Common Stock entitles its holder to one vote on all matters presented to our stockholders generally. Immediately following this offering, all of our Class B Common Stock will be held by the Continuing LLC Owners, on a one-to-one basis with the number of LLC Interests they own for a purchase price equal to the aggregate par value of such shares of Class B Common Stock. Immediately following this offering, the holders of our Class A Common Stock issued in this offering collectively will hold 13.5% of the economic interests in us and 13.5% of the voting power in us, the Former LLC Owners, through their ownership of Class A Common Stock, collectively will hold 51.0% of the economic interests in us and 51.0% of the voting power in us, and the Continuing LLC Owners, through their ownership of all of the outstanding Class B Common Stock, collectively will hold no economic interest in us and the remaining 34.8% of the voting power in us. We will be a holding company, and upon consummation of this offering and the application of proceeds therefrom, our principal asset will be the LLC Interests we purchase from Holdings and acquire directly from the Continuing LLC Owners and indirectly from the Former LLC Owners, representing an aggregate 65.2% economic interest in Holdings. The remaining 34.8% economic interest in Holdings will be owned by the Continuing LLC Owners through their ownership of LLC Interests.

We will be the sole managing member of Holdings. We will operate and control all of the business and affairs of Holdings and, through Holdings and its subsidiaries, conduct our business.

We are an “emerging growth company” as defined under the federal securities laws and, as such, may elect to comply with certain reduced public company reporting requirements for future filings. See “Prospectus Summary—Implications of Being an Emerging Growth Company.”

Investing in shares of our Class A Common Stock involves risks that are described in the “Risk Factors” section beginning on page 34 of this prospectus.

 

 

 

       Per Share        Total      

Public offering price

     $                      $              

Underwriting discounts (1)

     $                      $              

Proceeds, before expenses, to us

     $                      $              

 

(1)   See “Underwriting” for additional information regarding underwriting compensation.

At our request, an affiliate of BofA Securities, Inc., a participating underwriter, has reserved for sale, at the initial public offering price, up to 5% of the shares offered by this prospectus for sale to some of our directors, officers, employees, distributors, dealers, business associates and related persons through a reserved share program. For additional information, see the section titled “Certain Relationships and Related Party Transactions” or “Underwriting”.

We have granted the underwriters an over-allotment option for a period of 30 days to purchase up to 1,935,483 additional shares of Class A Common Stock.

 

 

Neither the Securities and Exchange Commission, or the SEC, nor any state securities commission has approved or disapproved of these securities or determined if this prospectus is truthful or complete. Any representation to the contrary is a criminal offense.

The underwriters expect to deliver the shares against payment in New York, New York on                 , 2021.

 

BofA Securities    J.P. Morgan    Jefferies
Citigroup   Credit Suisse   Piper Sandler   William Blair
Fifth Third Securities   Academy Securities   C.L. King & Associates

The date of this prospectus is                 , 2021.


Table of Contents

LOGO


Table of Contents

LOGO


Table of Contents

LOGO


Table of Contents

LOGO


Table of Contents

LOGO


Table of Contents

TABLE OF CONTENTS

 

     Page  

PROSPECTUS SUMMARY

     1  

THE OFFERING

     20  

RISK FACTORS

     34  

SPECIAL NOTE REGARDING FORWARD-LOOKING STATEMENTS

     74  

USE OF PROCEEDS

     76  

DIVIDEND POLICY

     77  

TRANSACTIONS

     78  

CAPITALIZATION

     82  

DILUTION

     84  

UNAUDITED PRO FORMA CONSOLIDATED FINANCIAL INFORMATION

     87  

MANAGEMENT’S DISCUSSION AND ANALYSIS OF FINANCIAL CONDITION AND RESULTS OF OPERATIONS

     99  

BUSINESS

     120  

MANAGEMENT

     140  

EXECUTIVE COMPENSATION

     146  

CERTAIN RELATIONSHIPS AND RELATED PARTY TRANSACTIONS

     163  

PRINCIPAL STOCKHOLDERS

     172  

DESCRIPTION OF CAPITAL STOCK

     175  

DESCRIPTION OF INDEBTEDNESS

     182  

SHARES ELIGIBLE FOR FUTURE SALE

     184  

MATERIAL U.S. FEDERAL INCOME TAX CONSEQUENCES TO NON-U.S. HOLDERS

     187  

UNDERWRITING

     191  

LEGAL MATTERS

     201  

EXPERTS

     201  

WHERE YOU CAN FIND MORE INFORMATION

     201  

INDEX TO CONSOLIDATED FINANCIAL STATEMENTS

     F-1  

We and the underwriters have not authorized anyone to provide any information or to make any representations other than those contained in this prospectus or in any free writing prospectuses prepared by or on behalf of us or to which we have referred you. We and the underwriters take no responsibility for, and can provide no assurance as to the reliability of, any other information that others may give you. This prospectus is an offer to sell only the shares of Class A Common Stock offered by this prospectus, and only under circumstances and in jurisdictions where it is lawful to do so. The information contained in this prospectus or in any applicable free writing prospectus is current only as of its date regardless of the time of its delivery or of any sale of shares of Class A common stock. Our business, results of operations, financial condition, and prospects may have changed since that date.

For investors outside the United States: We have not, and the underwriters have not, done anything that would permit this offering or the possession or distribution of this prospectus or any free writing prospectus in connection with this offering in any jurisdiction where action for that purpose is required, other than in the United States. Persons outside the United States who come into possession of this prospectus must inform themselves about, and observe any restrictions relating to, the offering of the shares of Class A Common Stock and the distribution of this prospectus and any such free writing prospectus outside the United States.

 

i


Table of Contents

BASIS OF PRESENTATION

In connection with the closing of this offering, we will effect certain organizational transactions. Unless otherwise stated or the context otherwise requires, all information in this prospectus reflects the consummation of the organizational transactions and this offering, which we refer to collectively as the “Transactions.” See “Transactions” for additional information regarding the Transactions.

On May 3, 2021, Holdings acquired 60% of the voting equity interests in Oru Kayak, Inc. (“Oru”), and an option to purchase the remaining 40% of voting equity interests in Oru upon a liquidity event at the option of Holdings, for total net cash paid of $25.4 million (the “Oru Acquisition”). On August 2, 2021, Holdings acquired International Surf Ventures, Inc. (“Isle”) for approximately $24.8 million in cash, subject to working capital adjustments and completion of the determination of total purchase consideration (the “Isle Acquisition”). On September 1, 2021, Holdings acquired Chubbies, Inc. (“Chubbies”) for approximately $129.5 million in net consideration provided, subject to the finalization of the estimated total purchase consideration and net assets acquired (the “Chubbies Acquisition” and together with the Oru Acquisition and the Isle Acquisition, the “Acquisitions” and each an “Acquisition”). See the Notes to the audited and unaudited financial statements of Holdings included elsewhere in this prospectus for more information regarding the Acquisitions.

As used in this prospectus, unless the context otherwise requires, references to:

 

   

“we,” “us,” “our,” the “Company,” “Solo Stove,” “Solo Brands, Inc.” and similar references refer: (i) following the consummation of the Transactions, including this offering, to Solo Brands, Inc., and, unless otherwise stated, all of its subsidiaries, including Solo Stove Holdings, LLC, which we refer to as “Holdings,” and, unless otherwise stated, all of its subsidiaries, and (ii) on or prior to the completion of the Transactions, including this offering, to Holdings and, unless otherwise stated, all of its subsidiaries. In each case, such references include the companies acquired in the Acquisitions from the date of the applicable Acquisition. Unless otherwise indicated, (i) information presented for a period entirely preceding an Acquisition does not give effect to the consummation of such Acquisition and reflects only the subsidiaries and brands owned prior to such Acquisition and (ii) information presented for a period following an Acquisition or during which an Acquisition occurred includes the impact of the Acquisition from the date of such Acquisition.

 

   

“Continuing LLC Owners” refers to Original LLC Owners who will continue to own LLC Interests (as defined below) after the Transactions and who may, following the consummation of this offering, exchange their LLC Interests for shares of our Class A Common Stock or a cash payment as described in “Certain relationships and related party transactions—Holdings LLC Agreement,” in each case, together with a cancellation of the same number of its shares of Class B Common Stock.

 

   

“Former LLC Owners” refers to all of the Original LLC Owners (excluding the Continuing LLC Owners) who will exchange their indirect ownership interests in Holdings for shares of our Class A Common Stock and cash in connection with the consummation of this offering.

 

   

“LLC Interests” refer to a single class of common membership interests of Holdings.

 

   

“Original LLC Owners” refer to the direct and certain indirect owners of Holdings, collectively, prior to the Transactions.

Following completion of the Transactions, we will be a holding company and the sole managing member of Holdings and our principal asset will be LLC Interests of Holdings. The issuer, Solo Brands, Inc., was formed on June 23, 2021. Holdings is the predecessor of the issuer for financial reporting purposes. Accordingly, this prospectus contains the historical financial statements of Holdings. As we will have no other interest in any operations other than those of Holdings and its subsidiaries, the historical consolidated financial information included in this prospectus is that of Holdings and its subsidiaries. As Solo Brands, Inc. has no business transactions or activities to date and had no assets or liabilities during the periods presented, the historical

 

ii


Table of Contents

financial statements of this entity are not included in this prospectus. Following completion of this offering, the reporting entity for purposes of periodic reporting will be Solo Brands, Inc.

Frontline Advance, LLC (dba Solo Stove) was formed as a limited liability company in the state of Texas on June 10, 2011. Effective as of August 20, 2021, the name of Frontline Advance, LLC was changed to Solo DTC Brands, LLC. Solo DTC Brands, LLC is referred to by this new name throughout this prospectus, even when referring to events or periods pre-dating this change of name. While operating as a limited liability company from 2011 to 2019, Solo Stove had two owners, or the Founders, which together owned 100% of the outstanding membership interest. For all periods, the operations of the Company are conducted through Solo DTC Brands, LLC.

Pursuant to the membership interest purchase agreement, or the 2019 Agreement, dated September 24, 2019, SS Acquisitions, Inc. (which was majority-owned by Bertram Capital) acquired 66.74% of the total Class A-1 and Class A-2 units of Solo DTC Brands, LLC from the Founders for a total consideration of $52.3 million. The remaining interests were retained by the Founders and other employees who acquired interest as part of the 2019 Agreement.

Holdings was formed as a single-member limited liability company in the state of Delaware on October 6, 2020. Through a wholly-owned subsidiary, pursuant to the securities purchase agreement, or the 2020 Agreement, dated October 9, 2020, Holdings acquired 100% of the outstanding units of Solo DTC Brands, LLC. As a result, Solo DTC Brands, LLC became a wholly-owned subsidiary of Holdings. In exchange, Holdings issued Class A and B units, through which Summit Partners Growth Equity Funds, Summit Partners Subordinated Debt Funds, and Summit Investors X Funds, or collectively, the Summit Partners, acquired an effective 58.82% of Holdings for total consideration of $273.1 million. The remaining units were retained by the Founders, SS Acquisitions, Inc., and other employees as part of the 2020 Agreement.

The period from January 1, 2019, through September 23, 2019, reflects the historical cost basis of accounting that existed prior to the 2019 Agreement. This period is referred to as the “Predecessor.” The period from September 24, 2019, through December 31, 2019, and the period from January 1, 2020, through October 8, 2020, is referred to as “Intermediate Successor.” The Intermediate Successor period reflects the costs and activities as well as the recognition of assets and liabilities at their fair values pursuant to the election of push-down accounting as of the consummation of the 2019 Agreement.

The period from October 9, 2020, through December 31, 2020, is referred to as “Successor.” The Successor period reflects the costs and activities as well as the recognition of assets and liabilities of the Company at their fair values pursuant to the election of push-down accounting as of the consummation of the 2020 Agreement. Due to the application of acquisition accounting, the election of push-down accounting, and the conforming of significant accounting policies, the results of the consolidated financial statements for the Predecessor, Intermediate Successor, and Successor periods are not comparable.

For the purpose of discussing the recent financial results we have combined the Predecessor and Intermediate Successor for fiscal year 2019 and the Intermediate Successor and Successor for fiscal year 2020, which are prepared on a different accounting basis, and simply added together the two related periods. The combination does not comply with the accounting principles generally acceptable in the United States, or GAAP, or with the rules for pro forma presentation.

The consolidated financial statements contained herein have been prepared in accordance with GAAP.

The unaudited pro forma financial information of Solo Brands, Inc. presented in this prospectus has been derived by the application of pro forma adjustments to the historical consolidated financial statements of Holdings and its subsidiaries included elsewhere in this prospectus. These pro forma adjustments give effect to the Transactions as described in “Transactions,” including the completion of this offering and the Chubbies Acquisition. The unaudited pro forma consolidated balance sheet as of June 30, 2021 gives effect to the Transactions and the Chubbies Acquisition as if they had occurred on that date. The unaudited pro forma

 

iii


Table of Contents

consolidated statements of operations for the year ended December 31, 2020 have been prepared to illustrate the effects of the Transactions and the Chubbies Acquisition as if they occurred on January 1, 2020. See “Unaudited Pro Forma Consolidated Financial Information” for a complete description of the adjustments and assumptions underlying the pro forma financial information included in this prospectus.

Numerical figures included in this prospectus have been subject to rounding adjustments. Accordingly, numerical figures shown as totals in various tables may not be arithmetic aggregations of the figures that precede them.

 

iv


Table of Contents

TRADEMARKS, TRADE NAMES AND SERVICE MARKS

This prospectus includes our trademarks and trade names that we own or license, such as SOLO STOVE, SOLO BRANDS, SOLO STOVE with flame logo, SOLO BRANDS with flame logo and our flame logo, CHUBBIES, ISLE and ORU KAYAK. This prospectus also includes trademarks, trade names and service marks that are the property of other organizations. Solely for convenience, trademarks and trade names referred to in this prospectus appear without any “” or “®” symbol, but those references are not intended to indicate, in any way, that we will not assert, to the fullest extent under applicable law, our rights to these trademarks, trade names and service marks. We do not intend our use or display of other parties’ trademarks, trade names or service marks to imply, and such use or display should not be construed to imply, a relationship with, or endorsement or sponsorship of us by, these other parties.

MARKET AND INDUSTRY DATA

Unless otherwise indicated, information contained in this prospectus concerning our industry and the markets in which we operate is based on information from P.J. Solomon, or the International Casual Furnishings Association, Cowen or Ducker. Other information concerning our industry and the markets in which we operate is based on independent industry and research organizations, other third-party sources (including industry publications, surveys and forecasts), and management estimates. Management estimates are derived from publicly available information released by independent industry analysts and third-party sources, as well as data from our internal research, and are based on assumptions made by us upon reviewing such data and our knowledge of such industry and markets which we believe to be reasonable. In addition, projections, assumptions and estimates of the future performance of the industry in which we operate and our future performance are necessarily subject to uncertainty and risk due to a variety of factors, including those described in “Risk Factors” and “Special Note Regarding Forward-Looking Statements.” These and other factors could cause results to differ materially from those expressed in the estimates made by the independent parties and by us.

 

v


Table of Contents

PROSPECTUS SUMMARY

The following summary highlights information contained elsewhere in this prospectus. This summary is not complete and may not contain all the information you should consider before investing in our Class A Common Stock. You should read this entire prospectus carefully, including the risks of investing in our Class A Common Stock discussed under the heading “Risk Factors,” “Special Note Regarding Forward-Looking Statements,” and the financial statements and related notes included elsewhere in this prospectus before making an investment decision.

This offering is being conducted through what is commonly referred to as an “Up-C” structure, which is often used by partnerships and limited liability companies undertaking an initial public offering. The Up-C approach provides the existing owners with the tax treatment of continuing to own interests in a pass-through structure and provides potential future tax benefits for both the public company and the existing owners when they ultimately redeem their pass-through interests for shares of Class A common stock or cash from the sale of newly issued shares of Class A common stock.

Our Mission

We aim to help the customers in our communities live a good life by inspiring moments that create lasting memories. When we are at our best, our products serve as the centerpiece of awesome experiences and unlock nostalgia for past ones. We own and operate premium authentic lifestyle brands with ingenious products we market and deliver by leveraging our Direct-To-Consumer (“DTC”) platform. We consistently deliver innovative, high-quality products that are loved by our customers and revolutionize the outdoor experience, build community and help everyday people reconnect with what matters most.

Who We Are

Solo Brands is a large, rapidly growing DTC platform that operates four premium outdoor lifestyle brands—Solo Stove, Oru Kayak (“Oru”), ISLE Paddle Boards (“ISLE”), and Chubbies apparel. Our brands develop innovative products and market them directly to customers primarily through e-commerce channels. Our platform is led by our largest brand, Solo Stove, which was founded in 2011 by two brothers seeking to bring family together in the outdoors. Our founders combined their passion for e-commerce with their love of the outdoors to create a digitally-native platform to market the revolutionary Solo Stove Lite (“Lite”), an ultralight portable backpacking camp stove that can boil water in under 10 minutes using just twigs, sticks, and leaves. Solo Stove followed the success of the Lite with the launch of its iconic, stainless steel, virtually smokeless fire pits in 2016. We pioneered a new product category that has helped foster a loyal community of enthusiasts and furthers our efforts to bring people together. Since we launched our fire pit product, Solo Stove has grown at a compounded annual growth rate of 132% from 2016 through the twelve-month period ended June 30, 2021.

Since its inception in 2011, Solo Stove’s growth and free cash flow allowed us to make significant investments in our global supply chain and bring fulfillment, research and development, sales and marketing, and customer service in-house. This infrastructure provides an authentic end-to-end customer experience, expedited delivery nationwide, greater cost efficiencies, and redundancy in manufacturing. It also laid the groundwork for a scalable DTC platform which, coupled with the acquisitions of Oru, ISLE, and Chubbies in 2021, led to the formation of Solo Brands.

Our “plug and play” digital DTC platform provides distinct competitive advantages, including an attractive financial profile and a unique ability to acquire and operate outdoor brands that broaden our product assortment and share our values of authenticity, product quality, and community. Through our DTC model, we develop a direct connection with our customers, receive real-time feedback that informs our product development roadmap

 

1


Table of Contents

and digital marketing decisions, and enhance our brands. This deep connection with our customers helps to drive an attractive return on marketing spend and positions us to capitalize on a significant runway of future expansion. We believe that our DTC platform creates a flywheel effect of rapid growth, scalability, and robust free cash flow generation which, in turn, enables us to re-invest in product innovation, strategic acquisitions, marketing and global infrastructure.

Platform Designed to Create Outdoor and Backyard Heroes

We created a category with the introduction of our lightweight, virtually smokeless fire pit. We built on that success with additional high-quality products designed to reach a broad community of customers and turn everyday people into outdoor and backyard heroes. Our real-time customer feedback loop, culture of innovation, and management track record of scaling digitally-native brands enables us to design and offer products that meet evolving customer needs, share resources, cross-market, and reduce expenses across our brands.

Our diverse products include:

 

 

LOGO

Recent Financial Results

Solo Brands’ compelling financial model is underpinned by strong sales growth, industry-leading profitability, and robust free cash flow generation. Our scalable digital platform, diversified product portfolio, and culture of innovation have enabled us to reach an expanding community of passionate customers and generate financial growth and profitability ahead of industry peers.

During our fiscal year 2020, we achieved the following results on a pro forma basis, giving effect to the Transactions and the Chubbies Acquisition as if they had occurred on January 1, 2020:

 

   

Net sales of $177.5 million;

 

   

Net loss of $80.1 million;

 

   

Gross margin of 57.6% of net sales;

 

   

Adjusted Net Income of $68.7 million;

 

   

Adjusted EBITDA of $61.0 million; and

 

   

Adjusted EBITDA margin of 34.4% of net sales.

 

2


Table of Contents

During our fiscal year 2020, individual brand net sales for each of our currently owned brands were $133 million for Solo Stove, $44 million for Chubbies, $21 million for ISLE, and $12 million for Oru. In the case of each of Chubbies, ISLE and Oru, these net sales were generated prior to our acquisition of the brand.

Through the first six months of our fiscal year 2021, we achieved the following results on a pro forma basis, giving effect to the Transactions and the Chubbies Acquisition as if they had occurred on January 1, 2020:

 

   

Net sales of $207.7 million;

 

   

Net income of $38.3 million;

 

   

Gross margin of 68.2% of net sales;

 

   

Adjusted Net Income of $62.5 million;

 

   

Adjusted EBITDA of $73.0 million; and

 

   

Adjusted EBITDA margin of 35.1% of net sales.

Through the first six months of our fiscal year 2021, individual brand net sales for each of our currently owned brands amounted to $152 million for Solo Stove, $50 million for Chubbies, $12 million for ISLE, and $11 million for Oru. In the case of each of Chubbies and ISLE, these net sales were generated prior to our acquisition of the brand. In the case of Oru, this figure includes net sales generated both prior to and following our acquisition of the brand.

For additional information, including a reconciliation of these non-GAAP measures to the most directly comparable GAAP measures and a description of the adjustments and assumptions underlying the pro forma financial information, see “Summary Historical, Combined Historical and Pro Forma Financial Data” and “Unaudited Pro Forma Consolidated Financial Information.”

 

 

LOGO

Our Competitive Strengths

A Leading Digitally-Native DTC Lifestyle Disruptor

We go-to-market with a digital-first strategy that prioritizes a direct connection with customers through e-commerce channels. Our brands generate the vast majority of sales directly through their own websites. In

 

3


Table of Contents

fiscal year 2020 our currently owned brands’ websites accounted for 84% of Solo Brands sales. We supplement our website channel via relationships with select third-party e-commerce marketplaces, such as Amazon. Together, these DTC channels generated 92% of Solo Brands fiscal year 2020 sales.

Our DTC model enables us to communicate directly with our customers, which provides real-time customer insights, control of pricing and brand messaging, and helps cultivate a loyal following. This focus on DTC goes hand-in-hand with our data-driven sales and marketing engine that leverages the power of consumer information, including intent trends, purchasing history, and direct contact via email and text messaging. Our expertise with data and our expansive digital infrastructure position us as an agile, fast-moving leader in the DTC lifestyle marketplace. The power of real-time information allows us to rapidly adapt to changing customer preferences, drives our culture of innovation, and enhances our customer acquisition strategy. This constant feedback loop supports a shortened innovation timeline which is designed to enable us to acquire and retain customers efficiently and deliver disruptive products to the market faster than competitors who primarily rely on strategic retail channels.

Our digital leadership differentiates Solo Brands in the DTC outdoor products market, where brick and mortar retail has traditionally constituted the main sales channel. We value our relationships with retailers, but we do not rely on them to connect with our customers. Our brands are positioned to leverage the full potential of our DTC model. We believe our mix of revenue generated in our DTC channels is unique within the outdoor products industry and provides us with significant advantages relative to our competitors.

Product Excellence and Leading Product Development Capabilities

Disruptive innovation is a core tenet of the Solo Brands platform. Our products have received numerous awards and received thousands of 5-star reviews. For instance, Solo Stove’s backpacking stove was a 2013 and 2014 “Gear of the Year” winner by sectionhiker.com and 50campfires.com, respectively. The Bonfire fire pit was awarded the “Best Fire Pit” by Popular Mechanics in 2021, and the Grill was awarded the “Best of What’s New Award” in the home category by Popular Science in 2020. Oru has won multiple awards for its ground-breaking origami kayak including the 2014 Edison Award and 2020 Outdoor Retailer Innovation Award, and ISLE’s Versa Rigid paddle board was awarded the “Best Buy” award from outdoorgearlab.com in 2021. Our products have also been highlighted by a number of media outlets including Shark Tank, Time, Men’s Journal, Gear Patrol, Backpacker, Paddling Magazine, Gear Junkie, Fox and Friends, the Wall Street Journal, and numerous other blogs and review sites.

Across our brands, we provide customers with uncompromising product quality, design, and performance. This has enabled us to offer a diverse range of DTC lifestyle products across price points and usage occasions, including fire pits, grills, recreational products, lifestyle apparel, consumables, and accessories. We aim to deliver superior quality and performance standards in each new category that we enter, while emphasizing ease-of-use in our design philosophy. To support our pipeline of new products, we are aggressively pursuing and actively managing our intellectual property to protect our investment in product innovation.

Solo Brands’ revolutionary product offering is designed to attract new customers to our platform and drive repeat purchases through continuous innovation. A thorough internal ideation process and feedback from our customers underpin our meticulous approach to design and product testing, which we believe allows us to deliver uncompromising quality.

We have built a product development organization and supply chain that enables us to design, prototype, and launch products quickly. Our rapid new product launches have quickly contributed to our overall

 

4


Table of Contents

performance—for example, in fiscal year 2020, approximately 18% of Solo Brands revenue was generated from products launched in 2019.

Passionate and Emotional Connection with our Community of Customers

We help our customers create memorable, communal experiences. Our customers trust our brands’ commitment to improve the way they live. This authentic, two-way relationship creates a tremendously loyal community of customers.

We connect with our installed base of more than 2.3 million customers through authentic brand messaging which drives traffic to our brands’ websites and amplifies our shared community. Our currently owned brands together generated nearly 42 million unique site visits at their respective websites in fiscal year 2020 and have organically achieved more than 4.5 million followers on social media. Our community engages enthusiastically on social media, creating posts that prominently feature our products as the centerpiece of their experiences.

Our customers act as our most impactful brand advocates. They purchase our products and share them with friends, family, and neighbors, driving strong word-of-mouth referrals. For the year-to-date period ended June 30, 2021, 45% of new customers were introduced to Solo Stove by a friend or family member. This personal recommendation strengthens the broader Solo Brands community and reinforces our authenticity. We also deliver a differentiated customer service experience which includes free shipping and expedited delivery to the contiguous United States that further fuels our exceptional brand satisfaction and loyalty amongst our customers.

Scalable Infrastructure to Support Growth

We have built a scalable, global supply chain to deliver exceptional customer experience and capture profit margin that would otherwise be shared with third party logistic providers. We have made significant investments in our supply chain infrastructure, fulfillment, customer service and information technology, designed to drive improved customer service, expedited delivery, process efficiencies, reduced operating costs, and rapid integration of new digitally-native lifestyle brand acquisitions.

We operate three strategically located warehouse facilities throughout the United States, as well as a fourth located in Rotterdam, Netherlands. We are currently expanding our largest fulfilment center—located at our global headquarters near Dallas, Texas. This expansion will increase our warehouse capacity and further support the rapid growth of our platform. We have also continued to diversify our qualified third-party manufacturing base and now have manufacturing partners in multiple countries that provide redundancy across our core products.

We plan to replicate our successful U.S. DTC fulfilment model as we expand internationally and expect to maintain delivery standards similar to those we currently employ in the United States. This fulfilment experience has been a competitive advantage for Solo Brands in the United States and we anticipate that our steadfast commitment to providing this experience will continue distinguishing our platform as we expand internationally.

Highly Attractive Financial Profile

We have an attractive, scalable financial model that delivers a rare combination of rapid growth, industry-leading profitability, and strong free cash flow generation.

 

5


Table of Contents

On a pro forma basis giving effect to the Transactions and the Chubbies Acquisition as if they had occurred on January 1, 2020, Solo Brands generated sales of $177.5 million in fiscal year 2020, a net loss of $80.1 million and a gross margin of 57.6% of net sales. During the same time period, Solo Brands’ pro forma Adjusted EBITDA was $61.0 million, and our pro forma Adjusted EBITDA margin was 34.4% of net sales. Through the first six months of fiscal year 2021, on a pro forma basis giving effect to the Transactions and the Chubbies Acquisition as if they had occurred on January 1, 2020, Solo Brands generated sales of $207.7 million, net income of $38.3 million, and a gross margin of 68.2% of net sales. During the same time period, Solo Brands’ pro forma Adjusted EBITDA was $73.0 million, and our pro forma Adjusted EBITDA margin was 35.1% of net sales. Our strong profitably is underpinned by a high Average Order Value, or AOV, superior unit economics, attractive return on marketing spend, and a strong repeat purchase rate which represented approximately 36% of total website orders for our currently owned brands during fiscal year 2020, led by our Chubbies brand, which generated a repeat purchase rate of 47.9%. For additional information, including a reconciliation of these non-GAAP measures to the most directly comparable GAAP measures and a description of the adjustments and assumptions underlying the pro forma financial information, see “Summary Historical, Combined Historical and Pro Forma Financial Data” and “Unaudited Pro Forma Consolidated Financial Information”.

Solo Brands’ strong profitability, coupled with our asset-light business model and low working capital requirements, drives robust free cash flow generation which provides us the flexibility to reinvest in our platform and to expand our community of customers and our product offering.

Experienced and Culture-Driven Leadership Team

Solo Brands has built an experienced management team, led by President and Chief Executive Officer John Merris, who brings a strong track-record of building high-performing teams and brands. John’s personal experience growing up on a ranch and his love of the outdoors perfectly aligns with the mission established by our founders. Under the guidance of John and our broader management team, Solo Brands has grown rapidly and significantly enhanced its product portfolio, customer reach, and brand engagement.

We continue to invest in our people, adding key management personnel and DTC experts to our platform to accelerate our profitable growth. As an acquirer of choice, we also benefit from the acquisition of talent which we believe adds expertise and helps us accelerate the growth of newly acquired brands, strengthen and complement our existing leadership team, and leverage the sharing of best practices across the platform.

We are fueled by a set of core attributes that guide our daily activity—Boldly Entrepreneurial, Customer>Company>Self, Results Oriented, Responsibility, Trust and Autonomy, Positivity, and Be The Good. These tenets create a culture of accountability—to each other, to the Solo Brands’ mission to Create Good, and to our community of customers.

Our Growth Strategies

We intend to grow sales and profitability through the following growth strategies:

Increase U.S. Brand Awareness

At Solo Brands, we own and operate premium, innovative outdoor lifestyle brands that enjoy strong customer loyalty driven by their disruptive product offering and brand authenticity. Despite the rapid growth of our brands, we believe there is substantial whitespace for them to grow organically given their low market penetration. As we drive brand awareness across our portfolio by leveraging our marketing engine and customer word-of-mouth referrals, we believe we can increase household penetration and expand our community of brand loyalists.

 

6


Table of Contents

Our digitally-native platform and highly effective marketing model enable us to leverage the power of proprietary customer insights derived from our customer database to increase our brand reach efficiently. These customer insights inform our digital marketing decisions and help drive a world class return on marketing spend. We have a multi-faceted marketing strategy to capture market whitespace by engaging with customers across social media, online video streaming, Over-The-Top, or OTT Television, Linear Television, and podcasts. We continue to see opportunities to engage our community of loyal enthusiasts, cross-market, and drive further growth through word-of-mouth referrals. We believe that we can leverage our strengths in data and technology to capitalize on our substantial market whitespace better than our competitors.

While we participate in a broad range of categories, our Solo Stove, Oru, and ISLE brands primarily participate in the massive and growing global outdoor recreation industry. According to P.J. Solomon, consumption in the U.S. Sporting Goods and Outdoor Recreation Category grew 18% to approximately $220 billion, from 2019 to 2020, and is expected to continue growing. For example, for our Solo Stove brand, we believe the core U.S. addressable residential market is 76 million detached single-family households. Today, our U.S. penetration is less than 1% of this addressable residential market, representing a substantial growth opportunity with increased brand awareness. In addition to residential use, Solo Stove products are perfect complements to visits to the park, lake, or beach, or other outdoor activities, or as part of the ambiance in hospitality locations, such as hotels and restaurants, giving us significant room for continued growth and further expanding our addressable market.

Our Oru and ISLE brands operate in the attractive and rapidly growing U.S. paddle sports market, which based on a market study conducted by Ducker, generated estimated retail sales approaching $1 billion in 2020. Despite Oru and ISLE’s rapid growth, their combined fiscal year 2020 revenue represented approximately 3% of this market. We believe this low market penetration rate demonstrates the substantial runway these brands have under our ownership.

Our Chubbies brand operates in the expansive U.S. online clothing and accessories market, which represents a market size of $124 billion based on estimated 2020 sales according to Cowen. Since its founding in 2011, Chubbies has grown net sales from $2.4 million to $44.1 million from 2012 to 2020 representing a compounded annual growth rate of 43.8%. As part of the Solo Brands platform, we have significant room to expand the Chubbies brand reach.

Product Innovation and Category Creation Expands our Community of Customers

We have a history of disrupting markets by introducing and scaling innovative products and technologies across a growing list of categories. From the virtually smokeless fire-pit, to the portable inflatable paddle board, to the folding kayak and high-performance apparel, we have strengthened our product portfolio to meet evolving customer demands. Our innovation strategy is two-pronged: introduce fundamentally innovative and disruptive franchise products, and support those franchise products with a range of new accessories. For example, in fiscal year 2020, we launched the Grill, which was complemented by a range of accessories that included the Stand, Carry Case, and Grill Tools. In the first half of fiscal year 2021, we launched the Handle, which attaches to our fire pits for easy carrying; the Station, an outdoor fire pit and firewood storage solution; and the Hub, a fire pit insert that allows for a variety of cooking methods over the fire. Our Oru brand features a flagship line of lightweight, foldable kayaks. The Oru technology was developed over a decade of relentless testing and design and delivers a customer experience unlike any other kayak product in the market. The product design is lightweight, portable and folds into a small package that appeals to space conscious customers. In late 2019, Oru launched the Inlet, which is Oru’s lightest, most portable, and easiest-to-assemble folding kayak to date. It is designed for recreational kayaking on flat water and is targeted for the growing recreational kayaking market.

Real-time, direct engagement with our community of customers informs our innovation pipeline. Customer requests inspired the successful design and launch of our most popular fire pit in 2016 and they have similarly

 

7


Table of Contents

informed our launches of other accessories. Our proprietary customer insights enhance our ability to launch and scale new products with high confidence, while driving attractive repeat purchasing behavior. As we continue to enhance our product offering with customization options, accessories, and consumables, we believe customer engagement will continue to increase and further enhance customer Life-Time-Value, or LTV.

We have a robust new product pipeline that we are excited to bring to market in the near- and medium-term, which we expect to drive new and repeat purchase occasions across a rapidly expanding addressable market.

Complementary Acquisitions that Leverage Our Platform’s Infrastructure and Expand Our TAM

We acquire complementary brands that we believe we can optimize through our digital marketing and supply chain platform while we broaden our product assortment. Our scalable supply chain and fulfillment operation allows our brands to deliver an exceptional end-to-end experience to our customers in a cost-effective manner.

Our disciplined acquisition strategy focuses on profitable, rapidly growing digitally-native brands with disruptive product offerings. We seek opportunities where our proprietary platform can drive scale and customer engagement. In turn, these brands broaden our customer reach, expand our product offering, and provide new technologies and capabilities. In addition, these acquisitions enable us to add talented personnel to our leadership team to help execute our growth strategy.

We believe Solo Brands has established itself as an acquirer of choice, providing differentiated advantages through our DTC platform. In addition, we believe our experience growing the Solo Stove brand over the last several years and track-record of partnering with founders and entrepreneurs will be attractive to future brands, which we believe we can integrate to optimize their potential and customer reach, enhance our business model, and drive sustainable and profitable growth. The seamless integration of brands on our platform also helps drive customer engagement and purchase occasions across our brands. In addition, our asset-light business model drives substantial free cash flow generation for investment in new opportunities that further expand our diversification and total addressable market (“TAM”).

Strategic Channel Expansion

Our digitally-native platform is our primary sales channel. We also pursue wholesale distribution opportunities carefully and selectively when we see opportunities to add incremental reach to our owned digital channels. Certain retailers with whom we have partnered allow us to provide additional marketing and purchase opportunities for our customers looking for an in-person, tactile experience. We continue to align with retail partners that support our brand image and share our passion and dedication for innovative, high quality products of uncompromising design and performance.

We see significant whitespace to leverage growing demand in the corporate channel, which grew rapidly in fiscal year 2020. Customization capabilities, including laser etching, provide attractive opportunities for our corporate business.

International Expansion

In fiscal year 2020, U.S.-based customers accounted for more than 95% of our sales; however, we engage with a global audience. Despite higher shipping prices, international customers still order product directly from our U.S. website and foreign distributors consistently contact us in hopes of doing business in their markets. We see substantial opportunity to increase our international sales by replicating our U.S. go-to-market strategy. We plan to leverage our digitally-native expertise to provide convenient, cost-effective access to our products on a direct basis.

 

8


Table of Contents

We have invested in an international team, led by a Vice President of International Development, and fulfillment infrastructure in the Netherlands to serve Europe, which includes a 72,000 square foot warehouse facility, local personnel, marketing that drives customers to European websites offering our products direct to consumers in their native languages, and customer service. In 2021, we launched operations in Canada and are targeting further international expansions in the near- and medium-term. We strive to provide our international customers with the same brand experience and highly responsive service levels that our U.S.-based customers have come to love.

Over the next three years, we plan to enter targeted geographies directly where we have identified similar DTC lifestyle and communal market dynamics as in the United States, including near-term and medium-term focuses on Europe and Australia. We intend to continue to explore establishing direct operations in additional new markets, including Africa, Asia-Pacific, the Middle East and South America, where we currently serve customers through international distributors.

Our Industry and Opportunity

We design products to serve the expanding Solo Brands community throughout their daily lives, whether at home, on the go, or in the outdoors, spanning multiple usage occasions and across all seasons. Our category participation is diverse and our innovative, premium products enjoy broad appeal. Our current product offering extends into several categories, including outdoor living, outdoor cooking, outdoor recreation, and lifestyle apparel. While we participate in a broad range of categories, our Solo Stove, Oru, and ISLE brands primarily participate in the massive and growing global outdoor recreation industry, a sector with an expansive user demographic that increasingly includes younger users and spans ethnicities and genders. According to P.J. Solomon, consumption in the U.S. Sporting Goods and Outdoor Recreation Category grew 18% to approximately $220 billion, from 2019 to 2020, and is expected to continue growing. Our Chubbies brand primarily participates in the U.S. online clothing and accessories category, a growing market estimated to be $124 billion based on 2020 sales according to Cowen.

Throughout our history, we have organically expanded the served portion of our addressable market opportunity through continuous innovation and expansion of our product assortment. We have also expanded our addressable market opportunity through the acquisitions of disruptive DTC lifestyle brands. Our recent acquisitions of Oru and ISLE expand our served market opportunity into the U.S. paddle sports market, a highly attractive, rapidly growing sub-segment of the outdoor recreation industry generating estimated retail sales approaching $1 billion in 2020 based on a market study conducted by Ducker. Both these brands are growing at a rapid pace; however, we believe that Oru’s and ISLE’s combined fiscal year 2020 revenue represented approximately 3% of this attractive market. In addition to category size, we consider our market opportunity in terms of the number of addressable customers who may have interest in the Solo Brands product offering with our current products and price points.

For example, we believe just Solo Stove’s addressable customers alone total approximately 164 million households, comprised of 76 million and 88 million detached single family households in the United States and in our other current, near-term and medium-term planned international markets, respectively. This figure does not account for a large number of households living in apartments, townhouses, and motorhomes, who we believe also may become customers, and it excludes many others who may become customers of Solo Brands’ broader product offering. In addition to household use, Solo Stove products are perfect complements to visits to the park, lake, or beach, or other outdoor activities, or as part of the ambiance in hospitality locations, such as hotels and restaurants.

We aim to continue expanding our addressable market opportunity and growing our brand penetration by leveraging our culture of innovation across our platform.

 

9


Table of Contents

Shifts in Consumer Behavior Providing Tailwinds for Solo Brands

Increasing Participation in Outdoor Leisure and Recreation

We believe humans are inherently drawn to life in the outdoors. Yet, most consumers spend a vast majority of their lives indoors, a long-term dynamic which has been intensified by the sweeping expansion in digital socialization and commerce. Digital device fatigue and growing awareness of the discernible benefits of time outdoors for physical and mental health are driving spending on products and services that cater to outdoor activities, including outdoor living, camping, hiking, adventuring and sports, among others. This has translated into consistent year-over-year growth of the outdoor recreation industry both in the United States and globally and through economic cycles. Since 2000, the outdoor recreation industry has delivered growth in 18 out of 20 years and has consistently outpaced GDP growth, based on research from P.J. Solomon. Additionally, the COVID-19 pandemic has further solidified consumer interest in the outdoors and our products, with 90% of consumers indicating increased appreciation for outdoor spaces and 58% planning to invest in their outdoor living spaces in 2021, according to a survey conducted in January 2021 by the International Casual Furnishings Association.

Reverse Urbanization Driving Outdoor Leisure and Recreation Spending

Reverse urbanization has been underway in many parts of America over the past decade. Americans are increasingly moving out of higher cost of living urban cities and towards more affordable, more outdoor friendly suburban areas, based on data published by the two largest domestic moving companies. Residential and suburban areas tend to have greater access and closer proximity to outdoor spaces and public grounds, increased automobile and recreational vehicle ownership and lower cost infrastructure for sports and outdoor activities. The long-term reverse urbanization trend accelerated during 2020 and we believe it will continue to be prevalent in a post-pandemic environment where virtual work environments have become mainstream.

Expanding Desire for Experiences and Community

We believe that many of today’s consumers would prefer to spend their money on products and services that provide experiences and create gatherings of friends, families, and communities than on products and services that do not. We believe that consumer preferences have been shifting away from material items and toward experiences for some time, and that the COVID-19 pandemic has intensified the increase in demand for at-home and outdoor experiences, with families spending more time together and creating memorable moments.

Increasing Spending Power and Home Buying of Digital-First Generations

Our products appeal broadly across many demographics, and particularly with younger consumers. Young consumers (ages 18 to 44) accounted for approximately 50% of Solo Brands website traffic during 2020. Millennials (ages 25 to 40) and Generation Z consumers (ages 9 to 24) represented approximately $1 trillion of spending power in the United States in 2020. Millennials are in their peak home buying and consumption years, with an estimated 72 million consumers between the ages of 25 and 40 according to U.S. census data. It is estimated that Millennials currently make up 38% of homebuyers and that proportion is expected to increase over the next few years.

Furthermore, we believe that post-baby boomer generations, inclusive of Generation X (ages 41 to 56), Millennials and Generation Z, shop through digital channels, the distribution channels through which a substantial majority of our net sales are generated, more than prior generations. Within the outdoor and leisure recreation category, the e-commerce segment experienced the highest year-over-year growth in 2020 at 65%, according to P.J. Solomon. We believe that over the next 10+ years, the shift toward online shopping and digitally-native brands will continue to disrupt traditional brick and mortar, as well as traditional consumer

 

10


Table of Contents

products. Solo Brands is well positioned to expand its platform to include strong DTC brands that have built large and loyal followers by creating emotional connections between their customers, products, and their brand. We believe this will strengthen our platform of powerful brands with unified synergies across digital marketing, warehousing, fulfillment, and supply chain.

Recent Developments

Preliminary Results for the Three Months Ended September 30, 2021

We have not yet completed our closing procedures for the three months ended September 30, 2021. Presented below are certain estimated preliminary unaudited financial results and key operating metrics for the three months ended September 30, 2021. These ranges are based on the information available to us at this time. We have provided estimated ranges, rather than specific amounts, because these results are preliminary and subject to change. As such, our actual results will not be finalized until after we close this offering and complete our normal quarter-end accounting procedures, including the execution of our internal control over financial reporting. These ranges reflect our management’s best estimate of the impact of events during the quarter.

These estimates should not be viewed as a substitute for our full interim financial statements prepared in accordance with GAAP. Accordingly, you should not place undue reliance on these preliminary financial results and key operating metrics. These estimated preliminary results and key operating metrics should be read together with “Management’s Discussion and Analysis of Financial Condition and Results of Operations”, “Risk Factors”, our audited consolidated financial statements and the related notes thereto, and our unaudited interim condensed consolidated financial statements and the related notes thereto included elsewhere in this prospectus.

Additionally, the estimates reported below include certain financial measures that are not required by, or presented in accordance with, GAAP. Management believes that investors’ understanding of our performance is enhanced by including these non-GAAP financial measures as a reasonable basis for comparing our ongoing results of operations. These non-GAAP financial measures have limitations as analytical tools, and should not be considered in isolation, or as an alternative to, or a substitute for, net income or other financial statement data presented in our consolidated financial statements as indicators of financial performance or liquidity. We may calculate or present these non-GAAP financial measures differently than other companies who report measures with the same or similar names, and as a result, the non-GAAP measures we report may not be comparable.

All of the data presented below has been prepared by and is the responsibility of management. Our independent registered public accounting firm, Ernst & Young LLP, has not audited, reviewed, compiled or performed any procedures with respect to the estimated preliminary financial results. Accordingly, Ernst & Young LLP does not express an opinion or any other form of assurance with respect thereto.

 

11


Table of Contents

The following includes our unaudited preliminary estimated results for the three months ended September 30, 2021:

 

    Three Months Ended  
    September 30, 2021
(estimated low)
    September 30, 2021
(estimated high)
 
    (unaudited)  
    (in thousands, except percentages)  

Preliminary Estimated Financial Results:

 

Net Sales

  $ 66,868     $ 69,268  

Cost of goods sold

    27,307       28,507  
 

 

 

   

 

 

 

Gross profit

    39,561       40,761  
 

 

 

   

 

 

 

Net income

  $ (1,204   $ 451  

Gross Margin (Gross profit as a % of net sales)

    59.2     58.8

Adjusted Gross Profit(1)

  $ 45,166     $ 46,236  

Adjusted Gross Margin(1)(2)

    67.5     66.7

Adjusted Net Income(1)

  $ 14,032     $ 15,372  

Adjusted EBITDA(1)

  $ 16,592     $ 17,792  

Adjusted EBITDA Margin(1)(3)

    24.8     25.7

 

(1)   We define Adjusted EBITDA as net income (loss) before interest expense, income taxes and depreciation and amortization expenses, adjusted for one-time transaction costs related to the Chubbies and Isle acquisitions and this offering, acquisition related costs, and inventory fair value write-up. We define Adjusted Net Income as net income (loss), adjusted for amortization of intangible assets recognized from the Chubbies and Isle acquisitions, one-time transaction costs related to change in control transactions and this offering, acquisition related costs, and inventory fair value write-up. We excluded the amortization expense of intangible assets related to the acquisitions; however, we included the revenue generated, in part, by such intangible assets. We define Adjusted gross profit as gross profit adjusted for fair value write-up of inventory as a result of the Chubbies and Isle acquisitions.
(2)   We define Adjusted gross profit margin as adjusted gross profit divided by net sales.
(3)   We define Adjusted EBITDA margin as Adjusted EBITDA divided by net sales.

The following table reconciles gross profit to Adjusted gross profit for the periods presented.

 

    Three Months Ended  
    September 30, 2021
(estimated low)
    September 30, 2021
(estimated high)
 
   

(Unaudited)

(in thousands, except percentages)

 

Gross profit

  $ 39,561     $ 40,761  

Less: Fair-value write-up of inventory from acquisitions

    (5,605     (5,475
 

 

 

   

 

 

 

Adjusted gross profit

  $ 45,166     $ 46,236  
 

 

 

   

 

 

 

Adjusted gross profit margin

    67.5     66.7
 

 

 

   

 

 

 

 

12


Table of Contents

The following table reconciles net income (loss) to Adjusted net income (loss) for the periods presented.

 

    Three Months Ended  
    September 30, 2021
(estimated low)
    September 30, 2021
(estimated high)
 
   

(Unaudited)

(in thousands, except percentages)

 

Net income (loss)

  $ (1,204   $ 451  

Adjustments:

   

Amortization expense(a)

    5,005       4,905  

Transaction costs(b)

    1,883       1,853  

Acquisition related costs(c)

    2,311       2,271  

Inventory fair value write-up(d)

    5,605       5,475  

Unit based compensation expense(e)

    266       261  

Business expansion expense(f)

    166       156  
 

 

 

   

 

 

 

Adjusted Net Income

  $ 14,032     $ 15,372  
 

 

 

   

 

 

 

 

(a)   Represents amortization of intangible assets recognized related to change in control events.
(b)   Represents transaction costs including transaction bonuses and professional service fees related to the Isle and Chubbies acquisitions and this offering.
(c)   Represents transaction expenses that we do not believe are reflective of our ongoing operations, primarily professional service fees associated with acquisitions into new or complementary product lines, including the Isle and Chubbies acquisitions, as described in Note 17 to the unaudited quarterly financial statements of Holdings included elsewhere in this prospectus.
(d)   Represents write-up of inventory associated with push down accounting for the Isle and Chubbies acquisitions.
(e)   Represents employee compensation expense and severance from restructurings.
(f)   Represents costs for expansion into new international and domestic markets.

The following table reconciles net income (loss) to Adjusted EBITDA for the periods presented.

 

    Three Months Ended  
    September 30, 2021
(estimated low)
    September 30, 2021
(estimated high)
 
   

(Unaudited)

(in thousands, except percentages)

 

Net income (loss)

  $ (1,204   $ 451  

Adjustments:

   

Interest expense

    2,274       2,234  

Income tax expense

    145       45  

Depreciation and amortization expense

    5,146       5,046  

Transaction costs(a)

    1,883       1,853  

Acquisition related costs(b)

    2,311       2,271  

Inventory fair value write-up(c)

    5,605       5,475  

Unit based compensation expense(d)

    266       261  

Business expansion expense(e)

    166       156  
 

 

 

   

 

 

 

Adjusted EBITDA

  $ 16,592     $ 17,792  
 

 

 

   

 

 

 

Adjusted EBITDA margin

    24.8     25.7
 

 

 

   

 

 

 

 

(a)   Represents transaction costs including transaction bonuses and professional service fees related to the Isle and Chubbies acquisitions and this offering.
(b)  

Represents transaction expenses that we do not believe are reflective of our ongoing operations, primarily professional service fees associated with acquisitions into new or complementary product lines, including

 

13


Table of Contents
 

the Isle and Chubbies acquisitions, as described in Note 17 to the unaudited quarterly financial statements of Holdings included elsewhere in this prospectus.

(c)   Represents write-up of inventory associated with push down accounting for the Isle and Chubbies acquisitions.
(d)   Represents employee compensation expense and severance from restructurings.
(e)   Represents costs for expansion into new international and domestic markets.

Net sales for the three months ended September 30, 2021 is expected to be between $66.8 million and $69.3 million and is comprised of $57.9 million, or 83.6%, of DTC sales and $11.4 million, or 16.4%, of wholesale sales (both based on the midpoint of the range). We had 209,398 orders in the period with an average order value of $330.79 during the period. As experienced in the prior quarter, we continue to see orders and net sales driven, in part, by our increased spending on our digital marketing strategy, growing brand awareness, and increased demand for outdoor recreation and leisure lifestyle products, which we believe was partially attributable to the COVID-19 pandemic solidifying consumer interest in the outdoors and our products.

Cost of goods sold for the three months ended September 30, 2021 is expected to be between $27.3 million and $28.5 million, which is primarily driven by the trend we experienced in the prior quarter of product and freight expenses associated with the demand for our products.

As of September 30, 2021, our cash and cash equivalents were $9.5 million and our long-term debt, net was $375.1 million.

Summary of the Transactions

Prior to the consummation of this offering and the organizational transactions described below, the Original LLC Owners were the only owners of Holdings. Solo Brands, Inc. was incorporated as a Delaware corporation on June 23, 2021 to serve as the issuer of the Class A Common Stock offered hereby.

In connection with the closing of this offering, we will consummate the following organizational transactions:

 

   

we will amend and restate the amended and restated limited liability company agreement of Holdings, effective as of the completion of this offering, or the Holdings LLC Agreement, to, among other things, (i) provide for LLC Interests that will be a single class of common membership interests in Holdings, (ii) recapitalize all of the existing membership interests in Holdings into LLC Interests and (iii) appoint Solo Brands, Inc. as the sole managing member of Holdings;

 

   

we will amend and restate Solo Brands, Inc.’s certificate of incorporation to, among other things, (i) provide for Class A Common Stock and Class B Common Stock, each share of which entitles its holders to one vote per share on all matters presented to Solo Brands, Inc.’s stockholders and (ii) issue shares of Class B Common Stock to the Continuing LLC Owners, on a one-to-one basis with the number of LLC Interests they own for a purchase price equal to the aggregate par value of such shares of Class B common Stock;

 

   

Solo Brands, Inc. will issue 12,903,225 shares of Class A Common Stock to the purchasers in this offering (or 14,838,708 shares of Class A Common Stock if the underwriters exercise in full their option to purchase additional shares of Class A Common Stock);

 

   

Solo Brands, Inc. will use all of the net proceeds from this offering (including any net proceeds received upon exercise of the underwriters’ option to purchase additional shares of Class A Common Stock) to acquire LLC Interests from Holdings at a purchase price per interest equal to the initial public offering price per share of Class A Common Stock, less underwriting discounts and commissions;

 

   

the Former LLC Owners will exchange their indirect ownership interests in Holdings for shares of Class A Common Stock on a one-to-one basis, representing (i) approximately 51.0% of the combined

 

14


Table of Contents
 

voting power of all of Solo Brands, Inc.’s common stock (or approximately 49.9%, if the underwriters exercise in full their option to purchase additional shares of Class A Common Stock) and (ii) approximately 51.0% of the economic interest in the business of Holdings and its subsidiaries (or approximately 49.9%, if the underwriters exercise in full their option to purchase additional shares of Class A Common Stock), indirectly through Solo Brands, Inc.’s ownership of LLC Interests;

 

   

Holdings will use the proceeds from the sale of LLC Interests to Solo Brands, Inc. as described in “Use of Proceeds;”

 

   

the Continuing LLC Owners will continue to own the LLC Interests they received in exchange for their existing membership interests in Holdings, which LLC Interests, following this offering, will be redeemable, at our election (determined by a “disinterested majority” meaning a majority of our directors who are determined to be disinterested under the DGCL and, if applicable to the relevant determination, the “disinterested directors” (as determined under the NYSE rules)), for newly-issued shares of Class A Common Stock on a one-for-one basis or, to the extent there is cash available from the sale of newly issued shares of Class A Common Stock, a cash payment equal to a volume weighted average market price of one share of Class A Common Stock for each LLC Interest redeemed (subject to customary adjustments, including for stock splits, stock dividends and reclassifications) in accordance with the terms of the Holdings LLC Agreement; provided that, at Solo Brands, Inc.’s election, Solo Brands, Inc. may effect a direct exchange of such Class A Common Stock or such cash for such LLC Interests. Shares of Class B Common Stock will be cancelled on a one-for-one basis if we, at the election of the Continuing LLC Owners, redeem or exchange their LLC Interests pursuant to the terms of the Holdings LLC Agreement; and

 

   

Solo Brands, Inc. will enter into (i) a tax receivable agreement, or the Tax Receivable Agreement, with the Continuing LLC Owners and certain of our other stockholders and (ii) a stockholders agreement, or the Stockholders Agreement, with certain Continuing LLC Owners.

Upon the consummation of this offering, the Continuing LLC Owners will own (x) 33,264,401 shares of Solo Stove’s Class B Common Stock (which will not have any liquidation or distribution rights), representing approximately 34.8% of the combined voting power of all of Solo Stove’s common stock (or approximately 34.1%, if the underwriters exercise in full their option to purchase additional shares of Class A Common Stock) and (y) 33,264,401 LLC Interests, representing approximately 34.8% of the economic interest in the business of Holdings and its subsidiaries (or approximately 34.1%, if the underwriters exercise in full their option to purchase additional shares of Class A Common Stock).

We refer to the foregoing transactions collectively as the “Transactions.” For more information regarding our structure after the completion of the Transactions, including this offering, see “Transactions.”

Immediately following this offering, Solo Brands, Inc. will be a holding company and its principal asset will be the LLC Interests it purchases from Holdings and acquires directly from the Continuing LLC Owners and indirectly from the Former LLC Owners. As the sole managing member of Holdings, Solo Brands, Inc. will operate and control all of the business and affairs of Holdings and, through Holdings and its subsidiaries, conduct our business. Accordingly, Solo Brands, Inc. will have the sole voting interest in, and control the management of, Holdings. As a result, we will consolidate Holdings in our consolidated financial statements and will report a non-controlling interest related to the LLC Interests held by the Continuing LLC Owners on our consolidated financial statements.

See “Description of Capital Stock” for more information about our certificate of incorporation and the terms of the Class A Common Stock and Class B Common Stock. See “Certain Relationships and Related Party Transactions” for more information about (i) the Holdings LLC Agreement, including the terms of the LLC Interests and the redemption right of the Continuing LLC Owners; (ii) the Tax Receivable Agreement; (iii) the Registration Rights Agreement; and (iv) the Stockholders Agreement. Under the Stockholders Agreement, in

 

15


Table of Contents

addition to granting the right to Summit Partners to restrict transfers by our Continuing LLC Owners and certain of our other stockholders and the right to nominate directors, any increase or decrease in the size of our board of directors, and any authorization or issuance of any new class of units of Holdings (other than common units), will in each case require the approval of holders of a majority of the shares of common stock subject to the Stockholders Agreement.

The diagram below depicts our organizational structure after giving effect to the Transactions, including this offering, assuming no exercise by the underwriters of their option to purchase additional shares of Class A Common Stock.

 

 

LOGO

This offering is being conducted through what is commonly referred to as an “Up-C” structure, which is often used by partnerships and limited liability companies undertaking an initial public offering. The Up-C approach provides the existing owners with the tax treatment of continuing to own interests in a pass-through structure and provides potential future tax benefits for both the public company and the existing owners when

 

16


Table of Contents

they ultimately redeem their pass-through interests for shares of Class A common stock or cash from the sale of newly issued shares of Class A common stock.

Tax Receivable Agreement

Upon the closing of the Transactions, Solo Brands, Inc. will be a party to the Tax Receivable Agreement with the Continuing LLC Owners and Holdings. Under the Tax Receivable Agreement, Solo Brands, Inc. generally will be required to make cash payments to the Continuing LLC Owners equal to 85% of the tax benefits, if any, that Solo Brands, Inc. actually realizes, or in certain circumstances is deemed to realize, as a result of (1) increases in Solo Brands, Inc.’s proportionate share of the tax basis of the assets of Holdings resulting from (a) any future redemptions or exchanges of LLC Interests by the Continuing LLC Owners for Solo Brands, Inc. Class A common stock or cash pursuant to the Holdings LLC Agreement as described under “Certain Relationships and Related Party Transactions—Holdings LLC Agreement,” or (b) certain distributions (or deemed distributions) by Holdings and (2) certain other tax benefits arising from payments under the Tax Receivable Agreement. Although Solo Brands, Inc. will retain 15% of such tax benefits, this and other aspects of our organizational structure may adversely impact the future trading market for the Class A Common Stock. No such payments will be made to any holders of Solo Brands, Inc. Class A common stock unless such holders are also Continuing LLC Owners.

The amount of the cash payments that Solo Brands, Inc. will be required to make under the Tax Receivable Agreement may be substantial. Assuming no material changes in the relevant tax law, that we earn sufficient taxable income to realize all tax benefits that are subject to the Tax Receivable Agreement and that all Continuing LLC Owners exchanged their common units for Class A common stock immediately following the completion of this offering, we would recognize an incremental deferred tax asset of approximately $144.4 million and a related liability for payments under the Tax Receivable Agreement of approximately $122.7 million based on our estimate of the aggregate amount that we will pay under the Tax Receivable Agreement as a result of such future exchanges. The actual amounts may materially differ from these hypothetical amounts, as potential future reductions in tax payments for us and tax receivable agreement payments by us will be determined in part by reference to the market value of our Class A common stock at the time of the sale and the prevailing tax rates applicable to us over the life of the tax receivable agreement and will generally be dependent on us generating sufficient future taxable income to realize the benefit. See “Certain Relationships and Related Party Agreements—Tax Receivable Agreement.” Payments under the Tax Receivable Agreement are not conditioned on the Continuing LLC Owners’ ownership of our shares after this offering. Any payments made by Solo Brands, Inc. to the Continuing LLC Owners under the Tax Receivable Agreement will not be available for reinvestment in the business and will generally reduce the amount of cash that might have otherwise been available to Solo Brands, Inc. and its subsidiaries. To the extent Solo Brands, Inc. is unable to make timely payments under the Tax Receivable Agreement for any reason, the unpaid amounts will be deferred and will accrue interest until paid. Furthermore, Solo Brands, Inc.’s future obligations to make payments under the Tax Receivable Agreement could make Solo Brands, Inc. and its subsidiaries a less attractive target for an acquisition, particularly in the case of an acquirer that cannot use some or all of the tax benefits that are the subject of the Tax Receivable Agreement.

For more information, see “Certain Relationships and Related Party Transactions—Tax Receivable Agreement.”

Summary of risks associated with our business

We are subject to several risks, including risks that may prevent us from achieving our business objectives or that may adversely affect our business, results of operations, financial condition, and cash flows. You should

 

17


Table of Contents

carefully consider the risks discussed in the section entitled “Risk Factors,” including the following risks, before investing in our Class A Common Stock:

 

   

Our business depends on maintaining and strengthening our brand and generating and maintaining ongoing demand for our products, and a significant reduction in such demand could harm our results of operations;

 

   

If we are unable to successfully design and develop new products, our business may be harmed;

 

   

We may acquire or invest in other companies, which could divert our management’s attention, result in dilution to our stockholders, and otherwise disrupt our operations and harm our results of operations;

 

   

Our recent growth rates may not be sustainable or indicative of future growth and we may not be able to effectively manage our growth;

 

   

If we are unable to successfully obtain and enforce protection for our trademarks and patents, our ability to compete in the market could be harmed;

 

   

Our business could be harmed if we are unable to accurately forecast demand for our products or our results of operations;

 

   

Our marketing strategy of associating our brand and products with outdoor, group activities may not be successful with existing and future customers;

 

   

If we fail to attract new customers in a cost-effective manner, our business may be harmed;

 

   

Our net sales and profits depend on the level of customer spending for our products, which is sensitive to general economic conditions and other factors;

 

   

The COVID-19 pandemic or other pandemics could adversely affect our business, sales, financial condition, results of operations and cash flows, and our ability to access current or obtain new lending facilities;

 

   

The markets in which we compete are highly competitive and we could lose our market position;

 

   

Competitors have imitated and will likely continue to imitate our products. If we are unable to protect or preserve our brand image and proprietary rights, our business may be harmed;

 

   

We rely on third-party manufacturers and problems with, or the loss of, our suppliers or an inability to obtain raw materials could harm our business and results of operations;

 

   

Our business relies on cooperation of our suppliers, but not all relationships include written exclusivity agreements. If they produce similar products for our competitors, it could harm our results of operations;

 

   

Fluctuations in the cost and availability of raw materials, equipment, labor, and transportation could cause manufacturing delays or increase our costs;

 

   

If we fail to timely and effectively obtain shipments of products from our manufacturers and deliver products to our retail partners and customers, our business and results of operations could be harmed;

 

   

Our collection, use, storage, disclosure, transfer and other processing of personal information could give rise to significant costs and liabilities, including as a result of governmental regulation, uncertain or inconsistent interpretation and enforcement of legal requirements or differing views of personal privacy rights, which may have a material adverse effect on our reputation, business, financial condition and results of operations; and

 

   

Government regulation of the Internet and e-commerce is evolving, and unfavorable changes or failure by us to comply with these regulations could substantially harm our business and results of operations.

Corporate information

Solo Brands, Inc., the issuer of the Class A Common Stock in this offering, was incorporated in Delaware on June 23, 2021. Solo Stove Holdings, LLC was organized in Delaware as a limited liability company on

 

18


Table of Contents

October 6, 2020. Our principal executive offices are located at 1070 S. Kimball Ave. Suite 121, Southlake, TX 76092. Our telephone number is (817) 900-2664. Our corporate website is www.solostove.com. The information contained on or that can be accessed through our website is not incorporated by reference into this prospectus, and you should not consider information on our website to be part of this prospectus or in deciding whether to purchase our Class A Common Stock.

Implications of being an emerging growth company

We are an “emerging growth company,” as defined in the Jumpstart Our Business Startups Act of 2012, or the JOBS Act, and are eligible to take advantage of certain exemptions from various reporting requirements that are applicable to other public companies that are not emerging growth companies. These include, but are not limited to:

 

   

reduced obligations with respect to financial data, including presenting only two years of audited financial statements and only two years of selected financial data, with correspondingly reduced “Management’s Discussion and Analysis of Financial Condition and Results of Operations” disclosure, in the registration statement on Form S-1 of which this prospectus is a part;

 

   

reduced disclosure obligations regarding executive compensation;

 

   

not being required to comply with the auditor attestation requirements of Section 404 of the Sarbanes-Oxley Act of 2002, or the Sarbanes-Oxley Act; and

 

   

exemptions from the requirements of holding a non-binding advisory vote on executive compensation and the requirement to obtain stockholder approval of any golden parachute payments not previously approved.

We may take advantage of these exemptions until the last day of our fiscal year following the fifth anniversary of the completion of this offering or such earlier time that we are no longer an emerging growth company. We will cease to be an emerging growth company upon the earliest to occur of (1) the last day of the fiscal year in which we have more than $1.07 billion in annual gross revenue; (2) the date we qualify as a “large accelerated filer” as defined in Rule 12b-2 under the Securities Exchange Act of 1934, or the Exchange Act; (3) the issuance, in any three-year period, by us of more than $1.0 billion in non-convertible debt securities held by non-affiliates; and (4) the last day of the fiscal year ending after the fifth anniversary of our initial public offering. We may choose to take advantage of some, but not all, of the available exemptions. We have taken advantage of certain reduced reporting burdens in this prospectus. Accordingly, the information contained herein may be different than the information you receive from other public companies in which you hold stock.

 

19


Table of Contents

THE OFFERING

 

Issuer

Solo Brands, Inc.

 

Class A Common Stock offered hereby

12,903,225 shares (or 14,838,708 shares if the underwriters exercise in full their option to purchase additional shares).

 

Underwriters’ option to purchase additional shares of Class A Common Stock

1,935,483 shares.

 

Class A Common Stock to be issued to Former LLC Owners

48,652,405 shares.

 

Class A Common Stock to be outstanding immediately after this offering

62,223,211 shares (or 64,158,694 shares if the underwriters exercise in full their option to purchase additional shares).

 

Class B Common Stock to be outstanding immediately after this offering

33,264,401 shares, all of which will be owned by the Continuing LLC Owners.

 

Voting Rights

Holders of our Class A Common Stock and Class B Common Stock will vote together as a single class on all matters presented to stockholders for their vote or approval, except as otherwise required by law. Each share of Class A Common Stock and Class B Common Stock will entitle its holder to one vote per share on all such matters. See “Description of Capital Stock.”

 

Voting power held by purchasers in this offering

13.5% (or 15.2%, if the underwriters exercise in full their option to purchase additional shares of Class A Common Stock).

 

Voting power held by the Former LLC Owners

51.0% (or 49.9%, if the underwriters exercise in full their option to purchase additional shares of Class A Common Stock).

 

Voting power held by all holders of Class A Common Stock after giving effect to this offering

65.2% (or 65.9%, if the underwriters exercise in full their option to purchase additional shares of Class A Common Stock).

 

Voting power held by all holders of Class B Common Stock after giving effect to this offering

34.8% (or 34.1%, if the underwriters exercise in full their option to purchase additional shares of Class A Common Stock).

 

20


Table of Contents

 

Ratio of shares of Class A common stock to LLC Interests

Our amended and restated certificate of incorporation and the Holdings LLC Agreement will require that we at all times maintain a ratio of one LLC Interest owned by us for each outstanding share of Class A common stock (subject to certain exceptions for treasury shares and shares underlying certain convertible or exchangeable securities) and that Holdings at all times maintain a one-to-one ratio between the number of shares of Class A Common Stock issued by us and the number of LLC Interests owned by us, as well as a one-to-one ratio between the number of shares of Class B Common Stock owned by the Continuing LLC Owners and the number of LLC Interests owned by the Continuing LLC Owners. This construct is intended to result in the Continuing LLC Owners having a voting interest in Solo Brands, Inc. that is substantially the same as the Continuing LLC Owners’ percentage economic interest in Holdings. The Continuing LLC Owners will own all of our outstanding Class B Common Stock.

 

Reserved Share Program

At our request, an affiliate of BofA Securities, Inc., a participating underwriter, has reserved for sale, at the initial public offering price, up to 5% of the shares offered by this prospectus for sale to some of our directors, officers, employees, distributors, dealers, business associates and related persons. If these persons purchase reserved shares it will reduce the number of shares available for sale to the general public. Any reserved shares that are not so purchased will be offered by the underwriters to the general public on the same terms as the other shares offered by this prospectus.

 

Use of proceeds

We estimate that the net proceeds to us from this offering, after deducting underwriting discounts and commissions and estimated offering expenses, will be approximately $182.5 million (or approximately $210.4 million if the underwriters exercise in full their option to purchase additional shares of Class A Common Stock), assuming an initial public offering price of $15.50 per share (the midpoint of the price range listed on the cover page of this prospectus).

 

  We intend to use the net proceeds that we receive from this offering (including any net proceeds from the underwriters’ exercise of their option to purchase additional shares of Class A Common Stock) to purchase 12,903,225 LLC Interests from Holdings at a purchase price per interest equal to the initial public offering price per share of Class A Common Stock less underwriting discounts and commissions.

 

 

We intend to cause Holdings to use such proceeds for general corporate purposes, including the repayment of certain indebtedness. We may also use a portion of the net proceeds to acquire or invest in businesses, products, services or technologies; however, we do not

 

21


Table of Contents

have agreements or commitments for any material acquisitions or investments at this time. See “Use of Proceeds.”

 

Redemption rights of holders of LLC Interests

The Continuing LLC Owners, from time to time following the offering, may require Holdings to redeem all or a portion of their LLC Interests for, at our election (determined by a “disinterested majority” meaning a majority of our directors who are determined to be disinterested under the DGCL and, if applicable to the relevant determination, the “disinterested directors” (as determined under the NYSE rules)), newly-issued shares of Class A Common Stock on a one-for-one basis or to the extent there is cash available from the sale of newly issued shares of Class A Common Stock, a cash payment equal to the volume weighted average market price of one share of our Class A Common Stock for each LLC Interest redeemed (subject to customary adjustments, including for stock splits, stock dividends and reclassifications) in accordance with the terms of the Holdings LLC Agreement; provided that, in the event of such a redemption request, at Solo Brands, Inc.’s election, it may effect a direct exchange of such Class A Common Stock or such cash for such LLC Interests in lieu of such a redemption. See “Certain Relationships and Related Party Transactions—Holdings LLC Agreement.” Shares of our Class B Common Stock will be cancelled on a one-for-one basis if we, following any redemption request from the Continuing LLC Owners, redeem or exchange their LLC Interests pursuant to the terms of the Holdings LLC Agreement.

 

Registration Rights Agreement

Pursuant to the Registration Rights Agreement, we will, subject to the terms and conditions thereof, agree to register the resale of the shares of our Class A Common Stock that are issuable to the Continuing LLC Owners upon redemption or exchange of their LLC Interests and the shares of our Class A Common Stock that are issued to the Former LLC Owners in connection with the Transactions. See “Certain Relationships and Related Party Transactions—Registration Rights Agreement.”

 

Dividend policy

We do not anticipate declaring or paying any cash dividends on our Class A Common Stock for the foreseeable future. See “Dividend Policy.”

 

Tax Receivable Agreement

We will enter into the Tax Receivable Agreement with Holdings and the Continuing LLC Owners, which will provide for the payment by us to the Continuing LLC Owners of 85% of the amount of tax benefits, if any, that we actually realize (or in some circumstances are deemed to realize based on certain calculations using certain assumptions) as a result of (i) increases in our proportionate share of the tax basis of the assets of Holdings resulting from (a) any future redemptions or exchanges of LLC Interests by the Continuing LLC Owners, as described above under “—The Offering—Redemption Rights of Holders of LLC Interests” and (b) certain distributions (or

 

22


Table of Contents
 

deemed distributions) by Holdings and (ii) certain other tax benefits arising from payments under the Tax Receivable Agreement. See “Certain Relationships and Related Party Transactions—Tax Receivable Agreement.”

 

Stockholders Agreement

Pursuant to the Stockholders Agreement, Summit Partners and its affiliates will hold Class A Common Stock and Class B Common Stock representing approximately 45.9% of the combined voting power of all of our common stock. Until such time as Summit Partners and its affiliates cease to own any of the shares of our Class A Common Stock and Class B Common Stock owned by them as of the date this offering is consummated, or the Stockholders Agreement is otherwise terminated in accordance with its terms, the parties to the Stockholders Agreement will agree to nominate and vote for up to four designees of Summit Partners and its affiliates (subject to certain “sunset” provisions) to our board of directors, not transfer their shares of common stock or LLC interests unless and until Summit Partners sells a proportionate share of their shares of common stock or LLC interests and not permit Holdings to authorize or issue any new class of unit (other than Common Units). See “Certain Relationships and Related Party Transactions—Stockholders Agreement.”

 

Risk Factors

Investing in shares of our Class A Common Stock involves a high degree of risk. See “Risk Factors” for a discussion of factors you should carefully consider before investing in shares of our Class A Common Stock.

 

NYSE Symbol

“DTC”

The number of shares of Class A Common Stock to be outstanding after this offering excludes:

 

   

10,789,561 shares of Class A Common Stock reserved for issuance under our 2021 Incentive Award Plan, or the Plan, as described in “Executive Compensation—New Incentive Plan and Compensation Arrangements”, consisting of (i) 372,581 shares of Class A Common Stock issuable upon the exercise of options to purchase shares of Class A Common Stock granted on the date of this prospectus to certain employees, including the named executive officers, in connection with this offering as described in “Executive Compensation—Director Compensation” and “Executive Compensation—New Equity Awards,” and (ii) additional shares of Class A Common Stock reserved for future issuance (exclusive of the additional shares available for issuance under the Plan pursuant to the annual increase each calendar year beginning in 2023 and ending in 2031, as described in “Executive Compensation—New Incentive Plan and Compensation Arrangements”);

 

   

1,618,434 shares of Class A Common Stock reserved for issuance under our Employee Stock Purchase Plan as described in “Executive Compensation—New Incentive Plan and Compensation Arrangements”; and

 

   

33,264,401 shares of Class A Common Stock reserved as of the closing date of this offering for future issuance upon redemption or exchange of LLC Interests by the Continuing LLC Owners.

Unless otherwise indicated, this prospectus assumes:

 

   

the completion of the organizational transactions as described in “Transactions;”

 

   

the issuance of 667,580 shares of Class A Common Stock issuable upon RSUs granted to employees and directors in connection with this offering as described in “Executive Compensation—New Incentive Plan and Compensation Arrangements”;

 

23


Table of Contents
   

no exercise by the underwriters of their option to purchase additional shares of Class A Common Stock;

 

   

the shares of Class A Common Stock are offered at $15.50 per share (the midpoint of the price range listed on the cover page of this prospectus); and

 

   

no purchase of Class A Common Stock by certain of our directors, officers, employees, distributors, dealers, business associates and related persons designated by us through the reserved share program described under “Certain Relationships and Related Party Transactions” and “Undertaking”.

 

24


Table of Contents

SUMMARY HISTORICAL, COMBINED HISTORICAL AND PRO FORMA FINANCIAL DATA

The following tables present the summary historical, combined historical and pro forma financial data for Holdings and its subsidiaries for the periods and at the dates indicated. Holdings is the predecessor of the issuer, Solo Brands, Inc., for financial reporting purposes. The summary statements of operations and statement of cash flows data is presented for the periods from January 1, 2019 through September 23, 2019 (“Predecessor”), from September 24, 2019 through December 31, 2019 (“Intermediate Successor”), from January 1, 2020 through October 8, 2020 (“Intermediate Successor”) and from October 9, 2020 through December 31, 2020 (“Successor”). See “Management’s Discussion and Analysis of Financial Condition and Results of Operations” elsewhere in this prospectus for a presentation of statements of operations combining these periods into fiscal year 2019 and fiscal year 2020. For the purpose of discussing the recent financial results we have combined the Predecessor and Intermediate Successor for fiscal year 2019 and the Intermediate Successor and Successor for fiscal year 2020, which are prepared on a different accounting basis, and simply added together the two related periods. This combination is a non-GAAP presentation and does not comply with the rules for pro forma presentation. See “Basis of Presentation.” The summary balance sheet data as of December 31, 2019 and 2020 are derived from the Holdings audited financial statements included elsewhere in this prospectus. The summary consolidated statements of operations data for the six months ended June 30, 2020 and 2021 and the summary consolidated balance sheet data as of June 30, 2021 are derived from our unaudited interim consolidated financial statements included elsewhere in this prospectus. The unaudited interim consolidated financial statements have been prepared on the same basis as the audited consolidated financial statements, and in the opinion of management, reflect all adjustments, which include only normal recurring adjustments, necessary to present fairly our financial position and results of operations. You should read this data together with our audited financial statements and related notes appearing elsewhere in this prospectus and the information under the captions “Capitalization” and “Management’s Discussion and Analysis of Financial Condition and Results of Operations.” Our historical and combined historical results are not necessarily indicative of our future results and results of interim periods are not necessarily indicative of results for the entire year.

The summary unaudited pro forma consolidated financial data of Solo Brands, Inc. presented below have been derived from our unaudited pro forma consolidated financial information included elsewhere in this prospectus. The summary unaudited pro forma consolidated financial information as of and for the year ended December 31, 2020 gives effect to the Transactions, including the consummation of this offering and the use of proceeds therefrom, as described in “Our Organizational Structure” and “Use of Proceeds,” and to the Chubbies Acquisition, as if all such transactions had occurred on January 1, 2020, in the case of the statements of operations and statement of cash flows data, and as of June 30, 2021, in the case of the balance sheet data. The unaudited pro forma consolidated financial information includes various estimates which are subject to material change and may not be indicative of what our operations or financial position would have been had this offering and the other transactions taken place on the dates indicated, or that may be expected to occur in the future. See “Unaudited Pro Forma Consolidated Financial Information” for a complete description of the adjustments and assumptions underlying the summary unaudited pro forma consolidated financial information.

The summary historical data of Solo Brands, Inc. have not been presented as Solo Brands, Inc. has had no business transactions or activities to date and had no assets or liabilities during the periods presented in this section.

 

25


Table of Contents
    Predecessor,
Historical
    Intermediate
Successor,
Historical
    Intermediate
Successor,
Historical
    Successor,
Historical
    Intermediate
Successor,
Historical
    Successor,
Historical
    Solo Brands,
Inc.,
Pro Forma
    Solo Brands,
Inc.,
Pro Forma
 
(in thousands, except per
share and share amounts)
  Period from
January 1,
2019 through
September 23,
2019
    Period from
September 24,
2019 through
December 31,
2019
    Period from
January 1,
2020 through
October 8,
2020
    Period from
October 9,
2020
through
December 31,
2020
    Six Months
ended
June 30,
2020
    Six Months
ended
June 30,
2021
    Year ended
December 31,
2020
    Six Months
ended
June 30,
2021
 

Consolidated statements of operations data:

               

Net sales

  $ 19,544     $ 20,308     $ 72,576     $ 60,852     $ 37,457     $ 157,816     $ 177,493     $ 207,701

Cost of goods sold

    5,496       11,720       23,275       23,183       12,833       51,652       75,298     66,051

Gross profit

    14,048       8,588       49,301       37,669       24,624       106,164       102,195     141,650

Operating expenses

               

Selling, general and administrative expenses

    8,357       8,012       21,499       18,515       10,941       48,396       86,293     82,186

Depreciation and amortization expenses

    13       810       2,387       3,285       1,524       7,905       20,360     9,717

Other operating expenses

    29,861       4,248       39,203       22,538       6       2,610       83,107     2,783

Total operating expenses

    38,231       13,070       63,089       44,338       12,471       58,911       189,760     94,686

Income (loss) from operations

    (24,183     (4,482     (13,788     (6,669     12,153       47,253       (87,565     46,964

Non-operating expenses

               

Interest expense

    (6     525       1,700       1,507       868       5,117       2,896     1,330

Other non-operating expenses

    338       15       319       121       78       2       440     2  

Other expense (income)

    —         —         —         —         —         —         (1     (1

Gain on forgiveness of Paycheck Protection Program Loan

    —         —         —         —         —         —         —         (1,561

Total non-operating expenses

    332       (540     2,019       1,628       946       5,119       3,335     (230

Income (loss) before income taxes

    (24,515     (5,022     (15,807     (8,297     11,207       42,134       (90,900     47,194  

Income tax expense

    3             78       21             172       (10,775     8,926  

Net income (loss)

  $ (24,518   $ (5,022   $ (15,885   $ (8,318   $ 11,207     $ 41,962     $ (80,125   $ 38,268  

Less: net income (loss) attributable to noncontrolling interest

    —         —         —         —         —         229       (28,044     13,393  

Net income (loss) attributable to Solo Stove Holdings, LLC

  $ (24,518   $ (5,022   $ (15,885   $ (8,318   $ 11,207     $ 41,733     $ (52,081   $ 24,875  

New income (loss) per unit

               

Basic

  $ *     $ (0.06   $ (0.20   $ (0.02   $ 0.14     $ 0.10     $ (0.85   $ 0.40  

Diluted

  $ *     $ (0.06   $ (0.20   $ (0.02   $ 0.14     $ 0.10     $ (0.85   $ 0.40  

Weighted average units outstanding:

               

Basic

    *       78,106       78,639       425,000       78,547       425,000       61,556     61,556

Diluted

    *       78,106       78,639       425,000       78,547       425,000       61,556     61,556

 

*   The Predecessor period does not show Net income (loss) per unit as the Company had two Founders, which each owned one share of the Company during such period. Thus, the calculation of Net income (loss) per unit is not applicable for the Predecessor period.

 

26


Table of Contents
     Predecessor,
Historical
    Intermediate
Successor,
Historical
    Intermediate
Successor,
Historical
    Successor,
Historical
    Intermediate
Successor,
Historical
    Successor,
Historical
 
(dollars in thousands)    Period from
January 1,
2019 through
September 23,
2019
    Period from
September 24,
2019 through
December 31,
2019
    Period from
January 1,
2020 through
October 8,
2020
    Period from
October 9,
2020 through
December 31,
2020
    Six Months
ended
June 30,
2020
    Six Months
ended
June 30,
2021
 

Consolidated statements of cash flows data:

            

Net cash provided by (used in):

            

Operating activities

   $ (425   $ (19,392   $ 27,087     $ 5,592     $ 15,933     $ (6,931

Investing activities

     (77     (52,350     (661     (273,441     (376     (20,946

Financing activities

     (2,785     76,767       (19,530     300,602       (2,012     3,006  

 

    Predecessor,
Historical
    Intermediate
Successor,
Historical
    Intermediate
Successor,
Historical
    Successor,
Historical
    Intermediate
Successor,
Historical
    Successor,
Historical
    Solo Brands,
Inc.,
Pro Forma
    Solo Brands,
Inc.,
Pro Forma
 
(dollars in thousands)   Period from
January 1,
2019 through
September 23,
2019
    Period from
September 24,
2019 through
December 31,
2019
    Period from
January 1,
2020 through
October 8,
2020
    Period from
October 9,
2020 through
December 31,
2020
    Six Months
Ended
June 30,
2020
    Six Months
Ended
June 30,
2021
    Year ended
December 31,
2020
    Six Months
ended
June 30,
2021
 

Other financial measures:

               

Net sales by sales channel

               

DTC.

  $ 17,048     $ 18,965     $ 65,701     $ 56,986     $ 33,539     $ 133,411     $ 162,972     $ 176,693

Wholesale

    2,496       1,343       6,875       3,866       3,918       24,405       14,521       31,008  

Gross profit

  $ 14,048     $ 8,588     $ 49,301     $ 37,669     $ 24,624     $ 106,164     $ 102,195     $ 141,650  

Gross margin

    71.9     42.3     67.9     61.9     65.7     67.3     57.6     68.2

Adjusted gross profit(1)

  $ 14,048     $ 13,860     $ 51,165     $ 43,443     $ 26,341     $ 107,569     $ 122,726   $ 143,055  

Adjusted gross profit margin(1)(2)

    71.9     68.2     70.5     71.4     70.3     68.2     69.1     68.9

Net income (loss)

  $ (24,518   $ (5,022   $ (15,885   $ (8,318   $ 11,207     $ 41,962     $ (80,125   $
38,268
 

Adjusted Net Income(1)

    5,334       5,644       27,800       23,652       14,618       54,216       68,702       62,532  

Adjusted EBITDA(1)

  $ 5,344     $ 6,177     $ 29,659     $ 25,217     $ 15,525     $ 59,661     $ 60,988   $ 72,972  

Adjusted EBITDA margin(1)(3)

    27.3     30.4     40.9     41.4     41.4     37.8     34.4     35.1

 

     As of June 30, 2021  
(dollars in thousands)    Successor,
Historical
     Solo Brands,
Inc., Pro Forma
 

Consolidated balance sheet data:

     

Cash and cash equivalents

   $ 7,882      $ 15,263  

Total assets

     598,827        758,766  

Total liabilities

     235,007        266,584  

Accumulated deficit (retained earnings)

     33,415        (6,322

Total liabilities and members’ equity

     598,827        758,766  

 

(1)  

We define Adjusted EBITDA as net income (loss) before interest expense, income taxes and depreciation and amortization expenses, adjusted for one-time transaction costs related to change in control transactions and this offering, acquisition related costs, changes in fair value of contingent earn-out liability, inventory fair value write-up, and management fees. We define Adjusted Net Income as net income (loss), adjusted for amortization of intangible assets recognized from change in control transactions, one-time transaction costs related to change in control transactions and this offering, acquisition related costs, changes in fair value of contingent earn-out liability, inventory fair value write-up, and management fees. We excluded the amortization expense of intangible assets related to the change in control events; however, we included the revenue generated, in part, by such intangible assets. We define Adjusted gross profit as gross profit adjusted for fair value write-up of inventory as a result of change in control events in 2019 and 2020. We use Adjusted EBITDA, Adjusted

 

27


Table of Contents
 

EBITDA margin, Adjusted Net Income, Adjusted gross profit, and Adjusted gross profit margin, non-GAAP financial measures, because we believe they are useful indicators of our operating performance. Our management uses these non-GAAP measures principally as measures of our operating performance and believes that these non-GAAP measures are useful to our investors because they are frequently used by securities analysts, investors and other interested parties in their evaluation of the operating performance of companies in industries similar to ours. Our management also uses these non-GAAP measures for planning purposes, including the preparation of our annual operating budget and financial projections.

None of these non-GAAP measures is a measurement of financial performance under GAAP. These non-GAAP measures should not be considered in isolation or as a substitute for a measure of our liquidity or operating performance prepared in accordance with GAAP and are not indicative of net income (loss) from continuing operations as determined under U.S. GAAP. In addition, these non-GAAP measures should not be construed as an inference that our future results will be unaffected by unusual or non-recurring items. These non-GAAP financial measures have limitations that should be considered before using these measures to evaluate our liquidity or financial performance. Some of these limitations are as follows:

These non-GAAP measures exclude certain tax payments that may require a reduction in cash available to us; do not reflect our cash expenditures, or future requirements, for capital expenditures (including capitalized software developmental costs) or contractual commitments; do not reflect changes in, or cash requirements for, our working capital needs; do not reflect the cash requirements necessary to service interest or principal payments on our debt; and exclude certain purchase accounting adjustments related to acquisitions.

In addition, our definition and calculation of these non-GAAP measures may differ from that of other companies. We compensate for these limitations by relying primarily on our GAAP results and by using non-GAAP financial measures as a supplement.

The following tables reconcile gross profit to Adjusted gross profit for the periods presented.

 

    Predecessor,
Historical
    Intermediate
Successor,
Historical
    Intermediate
Successor,
Historical
    Successor,
Historical
    Six Months Ended
June 30,
    Change  
(dollars in thousands)   Period from
January 1,
2019 through
September 23,
2019
    Period from
September 24,
2019 through
December 31,
2019
    Period from
January 1,
2020 through
October 8,
2020
    Period from
October 9,
2020 through
December 31,
2020
    2020
(Intermediate
Successor)
    2021
(Successor)
    $     %  

Gross profit

  $ 14,048     $ 8,588     $ 49,301     $ 37,669     $ 24,624     $ 106,164     $ 81,540       331.1

Less: Fair-value write-up of inventory from change in control transactions

    —         (5,272     (1,864     (5,774     1,717       1,405       (312     (18.2 )% 

Adjusted gross profit

    14,048       13,860       51,165       43,443       26,341       107,569       81,228       308.4

Adjusted gross profit margin (Adjusted gross profit as a % of net sales)

    71.9     68.2     70.5     71.4     70.3     68.2       (2.1 )% 

 

    Solo Brands,
Inc.,
Pro Forma
    Solo Brands,
Inc.,
Pro Forma
    Combined     Change  
(dollars in thousands)   Year ended
December 31,
2020
    Six Months
ended
June 30,
2021
    Fiscal Year
Ended
December 31,

2019
    Fiscal Year
Ended
December 31,

2020
    $     %  

Gross profit

    $102,195       $141,650       $22,636       $86,970       $64,334       284.2%  

Less: Fair-value write-up of inventory from change in control transactions

    (20,531)       (1,405)       (5,272)       (7,638)       (2,366)       44.9%  

Adjusted gross profit

    122,726       143,055       27,908       94,608       66,700       239.0%  

Adjusted gross profit margin (Adjusted gross profit as a % of net sales) .

    69.1%       68.9%       70.0%       70.9%         0.9%  

 

28


Table of Contents

The following table reconciles Net income (loss) to Adjusted net income (loss).

 

    Predecessor,
Historical
    Intermediate
Successor,
Historical
    Intermediate
Successor,
Historical
    Successor,
Historical
    Six Months Ended  
(dollars in thousands)   Period from
January 1,
2019 through
September 23,
2019
    Period from
September 24,
2019 through
December 31,
2019
    Period from
January 1,
2020 through
October 8,
2020
    Period from
October 9,
2020 through
December 31,
2020
    June 30, 2020
(Intermediate
Successor)
     June 30, 2021
(Successor)
 

Net income (loss)

  $ (24,518   $ (5,022   $ (15,885   $ (8,318   $ 11,207      $ 41,962  

Amortization expense(a)

    —         802       2,306       3,248       1,485        7,749  

Transaction costs(b)

    29,852       3,343       39,265       3,466       6        1,147  

Acquisition related costs(c)

    —         210       —         409       78        1,303  

Changes in fair value of contingent earn-out liability

    —         903       —         19,073       —          —    

Inventory fair value write-up(d)

    —         5,272       1,864       5,774       1,717        1,405  

Management fees(e)

    —         136       250       —         125        —    

Unit based compensation expense

    —         —         —         —         —          490  

Business expansion expense(f)

    —         —         —         —         —          160  

Adjusted Net Income

  $ 5,334     $ 5,644     $ 27,800     $ 23,652     $ 14,618      $ 54,216  

 

    Solo Brands,
Inc.,
Pro Forma
    Solo Brands,
Inc.,
Pro Forma
    Combined  
(dollars in thousands)   Year ended
December 31,
2020
    Six Months
ended
June 30,
2021
    Fiscal Year
Ended
December 31,
2019
    Fiscal Year
Ended
December 31,
2020
 

Net income (loss)

  $ (80,125   $ 38,268     $ (29,540   $ (24,203

Amortization expense(a)

    20,197       9,533       802       5,554  

Transaction costs(b)

    64,665       1,340       33,195       42,731  

Acquisition related costs(c)

    513       1,303       210       409  

Changes in fair value of contingent earn-out liability

    19,073       —         903       19,073  

Inventory fair value write-up(d)

    20,531       1,405       5,272       7,638  

Management fees(e)

    250       —         136       250  

Unit based compensation expense(f)

    23,598       10,523       —         —    

Business expansion expense(g)

    —         160       —         —    

Adjusted Net Income

  $ 68,702     $ 62,532     $ 10,978     $ 51,452  

 

  (a)   Represents amortization of intangible assets recognized related to change in control events.
  (b)   Represents transaction costs, including transaction bonuses and professional service fees related to the previous change in control events and this offering.
  (c)   Represents non-recurring transaction expenses, primarily third-party professional fees, associated with acquisitions into new or complementary product lines, including the Oru acquisition.
  (d)   Represents write-up of inventory associated with push down accounting for change in control events.
  (e)   Represents monitoring fees paid pursuant to a monitoring agreement with Bertram Capital. The monitoring agreement was terminated on October 8, 2020 in connection with 2020 change in control event.
  (f)   Represents the grant date fair market value of the incentive units that contained a performance condition that is met as a result of the offering. Additionally, this amount includes the pro forma expense recognized within the unaudited pro forma consolidated statements of operations for the six months ended June 30, 2021 and for the year ended December 31, 2020 related to the restricted stock units estimated to be issued associated with the offering and amortized over 24 months, assuming the midpoint of the price range listed on the cover page of this prospectus to determine the grant date fair value.
  (g)   Represents costs for expansion into new international and domestic markets.

 

29


Table of Contents

The following table presents a reconciliation of net income (loss) to Adjusted EBITDA for the periods presented:

 

    Predecessor,
Historical
    Intermediate
Successor,
Historical
    Intermediate
Successor,
Historical
    Successor,
Historical
    Six Months Ended  
(dollars in thousands)   Period from
January 1,
2019 through
September 23,
2019
    Period from
September 24,
2019 through
December 31,
2019
    Period from
January 1,
2020 through
October 8,
2020
    Period from
October 9,
2020 through
December 31,
2020
    June 30, 2020
(Intermediate
Successor)
    June 30, 2021
(Successor)
 

Net income (loss)

  $ (24,518   $ (5,022   $ (15,885   $ (8,318   $ 11,207     $ 41,962  

Adjustments:

           

Interest expense

    (6     525       1,700       1,507       868       5,117  

Income tax expense

    3       —         78       21       —         172  

Depreciation and amortization expense

    13       810       2,387       3,285       1,524       7,905  

Transaction costs(a)

    29,852       3,343       39,265       3,466       6       1,147  

Acquisition related costs(b)

    —         210       —         409       78       1,303  

Changes in fair value of contingent earn-out liability

    —         903       —         19,073       —         —    

Inventory fair value write-up(c)

    —         5,272       1,864       5,774       1,717       1,405  

Management fees(d)

    —         136       250       —         125       —    

Unit based compensation expense

    —         —         —         —         —         490  

Business expansion expense(e)

    —         —         —         —         —         160  

Adjusted EBITDA

  $ 5,344     $ 6,177     $ 29,659     $ 25,217     $ 15,525     $ 59,661  

Net sales

  $ 19,544     $ 20,308     $ 72,576     $ 60,852     $ 37,457     $ 157,816  

Adjusted EBITDA margin

    27.3     30.4     40.9     41.4     41.4     37.8

 

     Solo Brands,
Inc.,
Pro Forma
    Solo Brands,
Inc.,
Pro Forma
    Combined  
(dollars in thousands)    Year ended
December 31,
2020
    Six Months
ended
June 30,
2021
    Fiscal Year Ended
December 31, 2019
    Fiscal Year Ended
December 31, 2020
 

Net income (loss)

     $(80,125)       $38,268     $ (29,540   $ (24,203

Adjustments:

        

Interest expense

     2,898       1,330       519       3,207  

Income tax expense

     (10,775     8,926       3       99  

Depreciation and amortization expense

     20,360       9,717       823       5,672  

Transaction costs(a)

     64,665       1,340       33,195       42,731  

Acquisition related costs(b)

     513       1,303       210       409  

Changes in fair value of contingent earn-out liability

     19,073       —         903       19,073  

Inventory fair value write-up(c)

     20,531       1,405       5,272       7,638  

Management fees(d)

     250       —         136       250  

Unit based compensation expense(e)

     23,598       10,523       —         —    

Business expansion expense(f)

     —         160       —         —    

Adjusted EBITDA

     $ 60,988       $72,972     $ 11,521     $ 54,876  

Net sales

     $177,493       $207,701     $ 39,852     $ 133,428  

Adjusted EBITDA margin

     34.4     35.1     28.9     41.1

 

  (a)   Represents transaction costs including transaction bonuses and professional service fees related to the previous change in control events and this offering.
  (b)   Represents transaction expenses that we do not believe are reflective of our ongoing operations, primarily professional service fees associated with acquisitions into new or complementary product lines, including the Oru acquisition, as described in Note 16 to the audited financial statements of Holdings included elsewhere in this prospectus.
  (c)   Represents write-up of inventory associated with push down accounting for change in control events.
  (d)   Represents monitoring fees paid pursuant to a monitoring agreement to Bertram Capital. The monitoring agreement was terminated on October 8, 2020 in connection with the 2020 change in control event.
  (e)  

Represents the grant date fair market value of the incentive units that contained a performance condition that is met as a result of the offering. Additionally, this amount includes the pro forma expense recognized within the unaudited pro forma consolidated

 

30


Table of Contents
 

statements of operations for the six months ended June 30, 2021 and for the year ended December 31, 2020 related to the restricted stock units estimated to be issued associated with the offering and amortized over 24 months, assuming the midpoint of the price range listed on the cover page of this prospectus to determine the grant date fair value.

  (f)   Represents costs for expansion into new international and domestic markets.

 

(2)   We define Adjusted gross profit margin as adjusted gross profit divided by net sales.

 

(3)   We define Adjusted EBITDA margin as Adjusted EBITDA divided by net sales.

 

31


Table of Contents

SUMMARY FINANCIAL AND OTHER DATA OF CHUBBIES, INC.

The following tables present summary historical financial data of Chubbies, Inc. Chubbies, Inc.’s financial statements as of and for the year ended January 30, 2021 have been prepared in accordance with U.S. GAAP. The summary historical financial data for the year ended January 30, 2021 have been derived from Chubbies, Inc.’s historical financial statements included elsewhere in this prospectus. The summary statements of operations data for the six months ended July 31, 2021 and the summary balance sheet data as of July 31, 2021 are derived from Chubbies, Inc.’s unaudited interim financial statements included elsewhere in this prospectus. The unaudited interim financial statements have been prepared on the same basis as the audited financial statements, and in the opinion of management, reflect all adjustments, which include only normal recurring adjustments, necessary to present fairly our financial position and results of operations.

The information set forth below is only a summary. You should read the following information together with Chubbies, Inc.’s financial data included elsewhere in this prospectus. The summary historical data presented below constitutes historical financial data of Chubbies, Inc. Chubbies, Inc.’s historical financial information may not be indicative of the future performance of Chubbies or the combined company following the Chubbies Acquisition.

 

     Year Ended January 30,     Six Months Ended July 31,  
     2021     2021  
           (unaudited)  
     (in thousands)  

Statements of Operations Data:

    

Net Sales

   $ 44,065     $ 49,885  

Cost of Sales

     15,947       14,399  
  

 

 

   

 

 

 

Gross Profit

     28,118       35,486  
  

 

 

   

 

 

 

Operating Expenses:

     23,560       24,242  
  

 

 

   

 

 

 

Income from operations

     4,558       11,244  
  

 

 

   

 

 

 

Other income (expense)

    

Interest expense, net

     (309     (55

Other income, net

     1       1  

Gain on forgiveness of Paycheck Protection Program Loan

           1,561  
  

 

 

   

 

 

 

Total other expense

     (308     1,507  
  

 

 

   

 

 

 

Income before income taxes

     4,250       12,751  

Provision for income tax (benefit) expense

     (1,461     2,669  
  

 

 

   

 

 

 

Net income

   $ 5,711     $ 10,082  
  

 

 

   

 

 

 

 

     As of
July 31, 2021
 
     (unaudited)  
     (in thousands)  

Balance Sheet Data:

  

Cash and cash equivalents

   $ 19,719  

Total assets

   $ 35,374  

Total liabilities

   $ 14,986  

Additional paid-in capital

   $ 15,094  

Retained earnings

   $ 5,293  

Total stockholders’ equity

   $ 20,388  

 

32


Table of Contents

The following table presents a reconciliation of Chubbies stand-alone net income to Adjusted EBITDA for the periods presented:

 

     Fiscal Year
Ended
    Six Months
Ended
 

(in thousands)

   January 30, 2021     July 31, 2021  

Net income

   $ 5,711     $ 10,082  

Adjustments:

    

Interest expense

     311       70  

Income tax expense

     (1,461     2,669  

Depreciation and amortization expense

     166       89  

Transaction costs(a)

     104       40  

Employee compensation expense(b)

     636       223  

Corporate relocation costs

     645       138  
  

 

 

   

 

 

 

Adjusted EBITDA

   $ 6,112     $ 13,311  
  

 

 

   

 

 

 

Net sales

   $ 44,065     $ 49,885  

Adjusted EBITDA margin

     13.9     26.7

 

(a)   Represents transaction costs including professional service fees.
(b)   Represents employee compensation expense and severance from restructurings.

The following table reconciles Chubbies stand-alone net income to Adjusted net income for the periods presented:

 

     Fiscal Year
Ended
    Six Months
Ended
 

(in thousands)

   January 30, 2021     July 31, 2021  

Net income

   $ 5,711     $ 10,082  

Adjustments:

    

Amortization expense(b)

     121       61  

Transaction costs(a)

     104       40  

Employee compensation expense(d)

     636       223  

Corporate relocation costs

     645       138  

Tax impact of adjusting items(c)

     (346     (106
  

 

 

   

 

 

 

Adjusted Net Income

   $ 6,871     $ 10,438  
  

 

 

   

 

 

 

 

(a)   Represents transaction costs including professional service fees.
(b)   Represents amortization of intangible assets.
(c)   Represents the tax impact of adjustments calculated at a federal statutory rate of 23%.
(d)   Represents employee compensation expense and severance from restructurings.

 

33


Table of Contents

RISK FACTORS

Investing in our Class A Common Stock involves a high degree of risk. These risks include, but are not limited to, those described below, each of which may be relevant to an investment decision. You should carefully consider the risks described below, together with all of the other information in this prospectus, including our financial statements and related notes, before investing in our Class A Common Stock. The realization of any of these risks could adversely affect our business, results of operations and financial condition. In that event, the trading price and value of our Class A Common Stock could decline, and you may lose part or all of your investment. Please also see “Special Note Regarding Forward-Looking Statements.”

Risks Related to our Business and Industry

Our business depends on maintaining and strengthening our brand and generating and maintaining ongoing demand for our products, and a significant reduction in such demand could harm our results of operations.

We have developed a strong and trusted brand that we believe has contributed significantly to the success of our business, and we believe our continued success depends on our ability to maintain and grow the value and reputation of Solo Brands. Maintaining, promoting and positioning our brand and reputation will depend on, among other factors, the success of our product offerings, quality assurance, marketing and merchandising efforts, the reliability and reputation of our supply chain, our ability to grow and capture share of the outdoor lifestyle category, and our ability to provide a consistent, high-quality consumer experience. We have made substantial investments in these areas in order to maintain and enhance our brand and these experiences, but such investments may not be successful. Any negative publicity, regardless of its accuracy, could materially adversely affect our business. For example, our business depends in part on our ability to maintain a strong community of engaged customers and social media influencers. We may not be able to maintain and enhance a loyal customer base if we receive customer complaints, negative publicity or otherwise fail to live up to consumers’ expectations, which could materially adversely affect our business, operating results and growth prospects.

The growing use of social and digital media by us, our consumers and third parties increases the speed and extent that information or misinformation and opinions can be shared. Negative publicity about us, our brand or our products on social or digital media could seriously damage our brand and reputation. For example, consumer perception could be influenced by negative media attention regarding any consumer complaints about our products, our management team, ownership structure, sourcing practices and supply chain partners, employment practices, ability to execute against our mission and values, and our products or brand, such as any advertising campaigns or media allegations that challenge the sustainability of our products and our supply chain, or that challenge our marketing efforts regarding the quality of our products, which could have an adverse effect on our business, brand and reputation. Similar factors or events could impact the success of any brands or products we introduce in the future.

Our company image and brand are very important to our vision and growth strategies, particularly our focus on being a “good company” and operating consistent with our mission and values. We will need to continue to invest in actions that support our mission and values and adjust our offerings to appeal to a broader audience in the future in order to sustain our business and to achieve growth, and there can be no assurance that we will be able to do so. If we do not maintain the favorable perception of our company and our brand, our sales and results of operations could be negatively impacted. Our brand and company image is based on perceptions of subjective qualities, and any incident that erodes the loyalty of our consumers, customers, suppliers or manufacturers, including adverse publicity or a governmental investigation or litigation, could significantly reduce the value of our brand and significantly damage our business, which would have a material adverse effect on our business, financial condition, results of operations and cash flows.

If we are unable to successfully design and develop new products, our business may be harmed.

Our fire pits made up 92% of our total revenue in the year ended December 31, 2020. Our future growth depends in part on our ability to expand sales of our other existing products and to introduce new and enhanced

 

34


Table of Contents

products. The success of our new and enhanced products depends on many factors, including anticipating consumer preferences, finding innovative solutions to consumer problems, differentiating our products from those of our competitors, and maintaining the strength of our brand while also expanding our brand beyond the categories of products we currently sell. The design and development of our products is costly and we typically have several products in development at the same time. If we misjudge or fail to anticipate consumer preferences or there are problems in the design or quality of our products, or delays in product introduction, our brand, business, financial condition, and results of operations could be harmed.

Our recent growth rates may not be sustainable or indicative of future growth and we may not be able to effectively manage our growth.

We have expanded our operations rapidly, especially over the last few years. Net sales increased $93.6 million, or 234.8%, to $133.4 million in 2020, compared to $39.9 million in 2019. This increase was primarily driven by an increase in total orders year over year. We had 157,312 orders in 2019 and 486,120 orders in 2020, representing a 209% increase year over year. The average order size increased by 8.3%, to $274.47 per order in 2020 from $253.33 per order in 2019. The increase in the number of orders was primarily due to our digital marketing strategy and by increased demand for outdoor recreation and leisure lifestyle products. However, our historical growth rates are likely not sustainable or indicative of future growth. We believe that our continued revenue growth will depend upon, among other factors:

 

   

Increasing U.S. brand awareness;

 

   

Our ability to obtain adequate protections for our intellectual property;

 

   

Impacts of the COVID-19 pandemic and its aftermath;

 

   

Product innovation to expand our total addressable market;

 

   

Complementary acquisitions; and

 

   

International expansion.

Disruptions related to the COVID-19 pandemic affected our business; however, this negative impact was offset by two positive results of the pandemic. First, COVID-19 helped create a surge in consumer interest for outdoor living and outdoor recreation. Second, it created a mass acceleration in online shopping that has continued through today, increasing our DTC sales. These trends may not hold true in the future.

We have a limited history operating our business at its current scale. As a result of our growth, our employee headcount and the scope and complexity of our business have increased substantially, and we are continuing to implement policies and procedures that we believe are appropriate for a company of our size and in preparation for operating as a new public company. Our management team does not have substantial tenure working together. In the future, we may expand into new product categories with which we do not have any experience. We may experience difficulties as we continue to implement changes to our business and related policies and procedures to keep pace with our recent growth and, if our operations continue to grow at a rapid pace, in managing such growth and building the appropriate processes and controls in the future. Continued growth may increase the strain on our resources, and we could experience operating difficulties, including difficulties in sourcing, logistics, recruiting, maintaining internal controls, marketing, designing innovative products, and meeting consumer needs. If we do not adapt to meet these evolving challenges, the strength of our brand may erode, the quality of our products may suffer, we may not be able to deliver products on a timely basis to our customers, and our corporate culture may be harmed.

In addition, we expect to make significant investments in our research and development and sales and marketing organizations, expand our operations and infrastructure both domestically and internationally, design and develop new products, and enhance our existing products with newly developed products and through acquisitions. If our sales do not increase at a sufficient rate to offset these increases in our operating expenses, our profitability may decline in future periods.

 

35


Table of Contents

Our business could be harmed if we are unable to accurately forecast demand for our products or our results of operations.

To ensure adequate inventory supply, we forecast inventory needs and often place orders with our manufacturers before we receive firm orders from our retail partners or customers and we may not be able to do so accurately. If we fail to accurately forecast demand, we may experience excess inventory levels or a shortage of product and delays in delivering to our retail partners and through our DTC channel, particularly due to uncertainty related to the duration and impact of the evolving COVID-19 pandemic.

In the last quarter of 2020 demand increased significantly causing delay in product shipments and customer complaints, which was compounded by disruptions in the supply chain as a result of the COVID-19 pandemic and backlogs in the shipping industry. Although we have increased manufacturer production to account for increased seasonal demands, if we again underestimate the demand for our products, our manufacturers may not be able to scale quickly enough to meet demands, and this could result in delays in the shipment of our products and our failure to satisfy demand, as well as damage to our reputation and retail partner relationships. If we overestimate the demand for our products, we could face inventory levels in excess of demand, which could result in inventory write-downs or write-offs and the sale of excess inventory at discounted prices, which would harm our gross margins. In addition, failure to accurately predict the level of demand for our products could cause a decline in sales and harm our results of operations and financial condition. Factors that may impact our ability to forecast demand for our products include the evolving COVID-19 pandemic, shifting consumer trends, increased competition and our limited operating experience.

In addition, we may not be able to accurately forecast our results of operations and growth rate. Forecasts may be particularly challenging as we expand into new markets and geographies, and develop and market new products. Our historical sales, expense levels, and profitability may not be an appropriate basis for forecasting future results, particularly due to uncertainty related to the duration and impact of the evolving COVID-19 pandemic.

Failure to accurately forecast our results of operations and growth rate could cause us to make incorrect operating decisions and we may not be able to adjust in a timely manner. Consequently, actual results could be materially lower than anticipated. Even if the markets in which we compete expand, we cannot assure you that our business or profitability will grow at similar rates, if at all.

Our marketing strategy of associating our brand and products with outdoor, group activities may not be successful with existing and future customers.

We believe that we have been successful in marketing our products by associating our brand and products with outdoor activities to be experienced with family and friends. To sustain long-term growth, we must not only continue to successfully promote our products to consumers who identify with or aspire to these activities, as well as to individuals who value the differentiated function, high quality, and specialized design of our products, but also promote new products with which we may not have experience and attract more customers to our existing products. If we fail to successfully market and sell our products to our existing customers or expand our customer base, our sales could decline or we may be unable to grow our business.

If we fail to attract new customers in a cost-effective manner, our business may be harmed.

A large part of our success depends on our ability to attract new customers in a cost-effective manner. We have made, and may continue to make, significant investments in attracting new customers through increased advertising spends on social media, radio, podcasts, and targeted email communications. Marketing campaigns can be expensive and may not result in the cost-effective acquisition of customers. Further, as our brand becomes more widely known, future marketing campaigns may not attract new customers at the same rate as past campaigns and the cost of acquiring new customers may increase over time. If we are unable to attract new customers, or fail to do so in a cost-effective manner, our business may be harmed.

 

36


Table of Contents

Our growth depends, in part, on expanding into additional consumer markets, and we may not be successful in doing so.

We believe that our future growth depends not only on continuing to provide our current customers with new products, but also continuing to enlarge our customer base. The growth of our business will depend, in part, on our ability to continue to expand in the United States, as well as into international markets. We are investing significant resources in these areas, and although we hope that our products will gain popularity, we may face challenges that are different from those we currently encounter, including competitive, merchandising, distribution, hiring, and other difficulties. We may also encounter difficulties in attracting customers due to a lack of consumer familiarity with or acceptance of our brand, or a resistance to paying for premium products, particularly in international markets. In addition, although we are investing in sales and marketing activities to further penetrate newer regions, including expansion of our dedicated sales force, we may not be successful. If we are not successful, our business and results of operations may be harmed.

Our net sales and profits depend on the level of customer spending for our products, which is sensitive to general economic conditions and other factors.

Our products are discretionary items for customers. Therefore, the success of our business depends significantly on economic factors and trends in consumer spending. There are a number of factors that influence consumer spending, including actual and perceived economic conditions, consumer confidence, disposable consumer income, consumer credit availability, unemployment, and tax rates in the markets where we sell our products. Consumers also have discretion as to where to spend their disposable income and may choose to purchase other items or services. As global economic conditions continue to be volatile, and economic uncertainty remains, trends in consumer discretionary spending also remain unpredictable and subject to declines. Any of these factors could harm discretionary consumer spending, resulting in a reduction in demand for our products, decreased prices, increased costs to make sales, and harm to our business and results of operations. Moreover, consumer purchases of discretionary items, such as our products, tend to decline during recessionary periods when disposable income is lower or during other periods of economic instability or uncertainty, which may slow our growth more than we anticipate. A downturn in the economies in markets in which we sell our products, particularly in the United States, may materially harm our sales, profitability, and financial condition.

The COVID-19 pandemic or other pandemics could adversely affect our business, sales, financial condition, results of operations and cash flows, and our ability to access current or obtain new lending facilities.

Since being reported in December 2019, COVID-19 has spread globally, including to every state in the United States, and has been declared a pandemic by the World Health Organization. In 2020, we saw tailwinds in our business and adoption of our products driven by the COVID-19 pandemic, as individuals and families spent more time at home or enjoying the outdoors together as a result of quarantine measures with alternative time to pursue alternative recreational and leisure activities. These tailwinds and trends could moderate or reverse over time, including as a result of the reopening of the economy and lessening of restrictions on movement and travel and related to social distancing. In addition, the COVID-19 pandemic and preventative measures taken to contain or mitigate such have caused, and are continuing to cause, business slowdowns or shutdowns in affected areas and significant disruption in the financial markets both globally and in the United States, which could lead to a decline in discretionary spending by consumers, and in turn impact, possibly materially, our business, sales, financial condition and results of operations. Potential impacts include, but are not limited to:

 

   

disruption to our third-party manufacturing partners, suppliers, and other vendors, including the effects of facility closures, reductions in operating hours, labor shortages, and real time changes in operating procedures, including for additional cleaning and disinfection procedures; for example, during the height of the COVID-19 pandemic, we were sold out of many of our products as a result of limitations on our ability to obtain additional products from suppliers;

 

37


Table of Contents
   

inhibition of word-of-mouth referrals as a result of consumers spending more time at home and limiting social gatherings outside of their households; for example, because the COVID-19 pandemic required social distancing and restricted people from leaving their homes, in March 2020 word-of-mouth referrals only accounted for 26% of solostove.com orders. As the pandemic restrictions have softened, we have seen referral rates at more normalized levels. In March 2021 word-of-mouth referrals accounted for 45% of solostove.com orders - a 70% year-over-year increase;

 

   

significant disruption of global financial markets, which could have a negative impact on our ability to access capital in the future; and

 

   

an inability to operate our fulfillment centers and thereby ship product to customers which would severely impact our ability to generate revenue.

The COVID-19 pandemic has significantly impacted the global supply chain, with restrictions and limitations on related activities causing disruption and delay. These disruptions and delays have strained certain domestic and international supply chains, which have affected and could continue to negatively affect the flow or availability of certain products. Increased demand for online purchases of products impacted our fulfillment operations, resulting in delays in delivering products to our customers, in particular at the end of 2020.

Additional outbreaks of COVID-19, or any resurgence of existing outbreaks, and the requirements to take action to help limit the spread of the illness, could impact our ability to carry out our business as usual and may materially adversely impact global economic conditions, our business, results of operations, cash flows and financial condition. The extent of the impact of COVID-19 on our business and financial results will depend on future developments, including the duration and severity of the outbreak (including the severity and transmission rates of new variants of the virus that causes COVID-19) within the markets in which we operate, the timing, distribution, rate of public acceptance and efficacy of vaccines and other treatments, the related impact on consumer confidence and spending, the effect of governmental regulations imposed in response to the pandemic and the extent to which consumers modify their behavior as social distancing and related precautions are lifted, all of which are highly uncertain and ever-changing. The sweeping nature of the COVID-19 pandemic makes it extremely difficult to predict how our business and operations will be affected in the longer run. However, the likely overall economic impact of the pandemic could be viewed as highly negative to the general economy. Any of the foregoing factors, or other cascading effects of the COVID-19 pandemic or its aftermath, could materially increase our costs, negatively impact our sales and damage our results of operations and liquidity, possibly to a significant degree. The duration of any such impacts cannot be predicted.

To the extent the COVID-19 pandemic or its aftermath adversely affect our business and financial results, it may also have the effect of heightening many of the other risks described in this “Risk Factors” section.

The markets in which we compete are highly competitive and we could lose our market position.

The markets in which we compete are highly competitive, typically with low barriers to entry. The number of competing companies continues to increase. Competition in these product markets is based on a number of factors including product quality, performance, durability, availability, styling, brand image and recognition, and price. Our competitors may be able to develop and market similar products that compete with our products, sell their products for lower prices, offer their products for sale in more areas, adapt to changes in consumers’ needs and preferences more quickly, devote greater resources to the design, sourcing, distribution, marketing, and sale of their products, or generate greater brand recognition than us. In addition, as we expand into new areas and new product categories we will continue to face, different and, in some cases, more formidable competition. Many of our competitors and potential competitors have significant competitive advantages, including learning from our experiences and taking advantage of new product popularity, greater financial strength, larger research and development teams, larger marketing budgets, and more distribution and other resources than we do. Some of our competitors may aggressively discount their products or offer other attractive sales terms in order to gain market share, which could result in pricing pressures, reduced profit margins, or lost market share. If we are not able to

 

38


Table of Contents

overcome these potential competitive challenges, effectively market our current and future products, and otherwise compete effectively against our current or potential competitors, our prospects, results of operations, and financial condition could be harmed.

Competitors have imitated and will likely continue to imitate our products. If we are unable to protect or preserve our brand image and proprietary rights, our business may be harmed.

We attempt to protect our intellectual property rights, both in the United States and in foreign countries, through a combination of patent, trademark, copyright, design, and trade secret laws, as well as licensing, assignment, and confidentiality agreements with our employees, consultants, suppliers, manufacturers. While it is our policy to protect and defend our intellectual property, we cannot be sure that the actions we have taken to establish and protect our trademarks and other proprietary rights will be adequate to protect us, or that any of our intellectual property will not be challenged or held invalid or unenforceable.

Our success depends in large part on our brand image and, in particular, on the strength of our Solo Stove, Chubbies, Isle, Oru and logo trademarks. We rely on trademark protection to protect our brands, and we have registered or applied to register many of these trademarks. While we have registered or applied to register our material trademarks in the United States and several other markets, we have not registered all of our marks in all of the jurisdictions in which we currently conduct or intend to conduct business. Further, even if we seek to register these trademarks, we cannot be sure that our trademark applications will be successful, and they could be challenged or opposed by third parties. In the event that our trademarks are successfully challenged and we lose the rights to use those trademarks, we could be forced to rebrand our products, requiring us to devote resources to advertising and marketing new brands.

In addition, we rely on design patents, as well as registered designs, to protect our products and designs. We have also applied for, and expect to continue to apply for, utility patent and design protection relating to proprietary aspects of existing and proposed products. We cannot be sure that any of our patent or design applications will result in issued patents or registered designs, or that any patents issued as a result of our patent applications will be of sufficient scope or strength to provide us with any meaningful protection or commercial advantage. Third parties may challenge, the validity and enforceability of certain of our patents, including through patent office ex parte reexamination, inter partes review or post-grant proceedings. Regardless of outcome, such challenges may result in substantial legal expenses and diversion of management’s time and attention from our other business operations. In some instances, our patent claims could be substantially narrowed or declared invalid or unenforceable. Any significant adverse finding by a patent office or adverse verdict of a court as to the validity, enforceability, or scope of certain of our patents could adversely affect our competitive position and otherwise harm our business.

We regard our intellectual property rights as critical to our success. We regularly monitor for infringement, and we employ third-party watch services in support of these efforts. Nevertheless, the steps we take to protect our proprietary rights against infringement or other violation may be inadequate and we may experience difficulty in effectively limiting the unauthorized use of our patents, trademarks, trade dress, and other intellectual property and proprietary rights worldwide. As our business continues to expand, our competitors have imitated, and will likely continue to imitate, our product designs and branding, which could harm our business and results of operations. In addition, our use of third party suppliers and manufacturers presents a risk of counterfeit goods entering the marketplace. Because our products are manufactured overseas in countries where counterfeiting is more prevalent, and we intend to increase our sales overseas over the long term, we may experience increased copying of our products. Certain foreign countries do not protect intellectual property rights as fully as they are protected in the United States and, accordingly, intellectual property protection may be limited or unavailable in some foreign countries where we choose to do business. It may therefore be more difficult for us to successfully challenge the use of our intellectual property rights by other parties in these countries, which could diminish the value of our brands or products and cause our competitive position and growth to suffer.

 

39


Table of Contents

As we develop new products and seek to expand internationally, we will continue to incur greater costs in connection with securing patents, trademarks, copyrights, and other intellectual property rights. This increased intellectual property activity will also increase our costs to monitor and enforce our intellectual property rights. While we actively develop and protect our intellectual property rights, there can be no assurance that we will be adequately protected in all countries in which we conduct our business or that we will prevail when defending our patent, trademark, and proprietary rights. If difficulties arise securing such rights or protracted litigation is necessary to enforce such rights, our business and financial condition could be harmed.

Additionally, we could incur significant costs and management distraction in pursuing claims to enforce our intellectual property rights through litigation, and defending any alleged counterclaims. If we are unable to protect or preserve the value of our patents, trade dress, trademarks, copyrights, or other intellectual property rights for any reason, or if we fail to maintain our brand image due to actual or perceived product or service quality issues, adverse publicity, governmental investigations or litigation, or other reasons, our brand and reputation could be damaged and our business may be harmed.

We may be subject to liability if we infringe upon the intellectual property rights of third parties and have increased costs protecting our intellectual property rights.

Third parties may sue us for alleged infringement of their proprietary rights. The party claiming infringement might have greater resources than we do to pursue its claims, and we could be forced to incur substantial costs and devote significant management resources to defend against such litigation, even if the claims are meritless and even if we ultimately prevail. Also third parties may make infringement claims against us that relate to technology developed and owned by one of our manufacturers for which our manufacturers may or may not indemnify us. Even if we are indemnified against such costs, the indemnifying party may be unable to uphold its contractual obligations and determining the scope of these obligations could require additional litigation. If the party claiming infringement were to prevail, we could be forced to modify or discontinue our products, pay significant damages, or enter into expensive royalty or licensing arrangements with the prevailing party, any of which could have a material adverse effect on our business, financial condition and results of operations. Further, we cannot guarantee that a license from the prevailing party would be available on acceptable terms, or at all.

We rely on third-party manufacturers and problems with, or the loss of, our suppliers or an inability to obtain raw materials could harm our business and results of operations.

Our products are produced by third-party manufacturers. We face the risk that these third-party manufacturers may not produce and deliver our products on a timely basis, or at all. We have experienced, and will likely continue to experience, operational difficulties with our manufacturers, including as a result of the COVID-19 pandemic, and we may face similar or unknown operational difficulties or other risks with respect to future manufacturers, including with respect to new products. These difficulties include reductions in the availability of production capacity, errors in complying with product specifications and regulatory and customer requirements, insufficient quality control, failures to meet production deadlines, failure to achieve our product quality standards, increases in costs of manufacturing and materials, and manufacturing or other business interruptions. The ability of our manufacturers to effectively satisfy our production requirements could also be impacted by manufacturer financial difficulty or damage to their operations caused by fire, terrorist attack, riots, natural disaster, public health issues such as the current COVID-19 pandemic (or other future pandemics or epidemics), or other events. The failure of any manufacturer to perform to our expectations could result in supply shortages or delays for certain products and harm our business. If we develop new products with significantly increased or new manufacturing requirements, otherwise experience significantly increased demand, or need to replace an existing manufacturer due to lack of performance, we may be unable to supplement or replace our manufacturing capacity on a timely basis or on terms that are acceptable to us, which may increase our costs, reduce our margins, and harm our ability to deliver our products on time. Additionally, we do not have long-term agreements in place with most of our third-party manufacturers, and such manufacturers could decide to stop

 

40


Table of Contents

working with us, which would require us to identify and qualify new manufacturers. For certain of our products, it may take a significant amount of time to identify and qualify a manufacturer that has the capability and resources to produce our products to our specifications in sufficient volume and satisfy our service and quality control standards.

The capacity of our manufacturers to produce our products is also dependent upon the availability of raw materials. Our manufacturers may not be able to obtain sufficient supply of raw materials, which could result in delays in deliveries of our products by our manufacturers or significantly increased costs. Any shortage of raw materials or inability of a manufacturer to produce or ship our products in a timely manner, or at all, could impair our ability to ship orders of our products in a cost-efficient, timely manner and could cause us to miss the delivery requirements of our customers. As a result, we could experience cancellations of orders, refusals to accept deliveries, or reductions in our prices and margins, any of which could harm our financial performance, reputation, and results of operations.

We also depend on a limited number of third-party manufacturers for the sourcing of our products. We currently have 34 manufacturing partners located in various locations, including China, India, Vietnam and Mexico. The majority of our camp stoves and fire pits are currently made in China between three of our manufacturers, with additional limited production in India and Vietnam. We have attempted to increase manufacturing capacity and diversity by contracting with manufacturers outside of China as well, but new suppliers outside of China have not yet ramped up supply and may not be able to do so. As a result of this concentration in our supply chain, our business and operations would be negatively affected if any of our key manufacturers or suppliers were to experience significant disruption affecting the price, quality, availability, or timely delivery of products or were to refuse to supply us. The partial or complete loss of these manufacturers or suppliers, or a significant adverse change in our relationship with any of these manufacturers or suppliers, could result in lost sales, added costs, and distribution delays that could harm our business and customer relationships.

Our business relies on cooperation of our suppliers, but not all relationships include written exclusivity agreements, which means that they could produce similar products for our competitors. If they produce similar products for our competitors, it could harm our results of operations.

With all of our suppliers and manufacturers, we face the risk that they may fail to produce and deliver supplies or our products on a timely basis, or at all, or comply with our quality standards. In addition, they may decide to raise prices in the future, which would increase our costs and harm our margins. Those with whom we have executed supply contracts may still breach these agreements, and we may not be able to enforce our rights under these agreements or may incur significant costs attempting to do so. As a result, we cannot predict our ability to obtain supplies and finished products in adequate quantities, of required quality and at acceptable prices from our suppliers and manufacturers in the future. Any one of these risks could harm our ability to deliver our products on time, or at all, damage our reputation and our relationships with our retail partners and customers, and increase our product costs thereby reducing our margins.

In addition, we do not have written agreements requiring exclusivity with all of our manufacturers and suppliers. As a result, they could produce similar products for our competitors, some of which could potentially purchase products in significantly greater volume. Further, while certain of our contracts stipulate contractual exclusivity against production of similar products to ours, those suppliers or manufacturers could choose to breach our agreements and work with our competitors. Our competitors could enter into restrictive or exclusive arrangements with our manufacturers or suppliers that could impair or eliminate our access to manufacturing capacity or supplies. Our manufacturers or suppliers could also be acquired by our competitors, and may become our direct competitors, thus limiting or eliminating our access to supplies or manufacturing capacity.

In addition, one of our suppliers holds certain intellectual property covering a small portion of our products in China. Although such products accounted for less than 6% of our U.S. sales in the six months ended June 30, 2021, if that manufacturer decided to end our relationship and/or attempted to revoke or block the production of those products, or began to produce those products for one or more of our competitors, it would likely result in

 

41


Table of Contents

protracted litigation and could harm our other manufacturer relationships, increase our costs, and harm our business, including forcing us to manufacture certain products outside of China.

Fluctuations in the cost and availability of raw materials, equipment, labor, and transportation could cause manufacturing delays or increase our costs.

The price and availability of key components used to manufacture our products has been increasing and may continue to fluctuate significantly. In addition, the cost of labor at our third-party manufacturers could increase significantly. For example, manufacturers in China have experienced increased costs in recent years due to shortages of labor and fluctuations of the Chinese Yuan in relation to the U.S. dollar. Additionally, the cost of logistics and transportation fluctuates in large part due to the price of oil, and availability can be limited due to political and economic issues. Any fluctuations in the cost and availability of any of our raw materials or other sourcing or transportation costs could harm our gross margins and our ability to meet customer demand. If we are unable to successfully mitigate a significant portion of these product cost increases or fluctuations, our results of operations could be harmed.

Our products are manufactured by third parties outside of the United States, and our business may be harmed by legal, regulatory, economic, societal, and political risks associated with those markets.

Our products are manufactured outside of the United States, and we make a limited number of sales of our products outside of the United States. Our reliance on suppliers and manufacturers in foreign markets, as well as our sales in non-U.S. markets, creates risks inherent in doing business in foreign jurisdictions, including: (a) the burdens of complying with a variety of foreign laws and regulations, including trade and labor restrictions and laws relating to the importation and taxation of goods; (b) weaker protection for intellectual property and other legal rights than in the United States, and practical difficulties in enforcing intellectual property and other rights outside of the United States; (c) compliance with U.S. and foreign laws relating to foreign operations, including the U.S. Foreign Corrupt Practices Act, or FCPA, the UK Bribery Act 2010, or the Bribery Act, regulations of the U.S. Office of Foreign Assets Controls, or OFAC, and U.S. anti-money laundering regulations, which prohibit U.S. companies from making improper payments to foreign officials for the purpose of obtaining or retaining business, transacting with persons subject to sanctions in certain countries, as well as engaging in other illegal practices; (d) economic and political instability and acts of terrorism in the countries where our suppliers are located; (e) transportation interruptions or increases in transportation costs; (f) public health crises, such as pandemics and epidemics; and (g) the imposition of tariffs on components and products that we import into the United States or other markets. For example, the ongoing COVID-19 outbreak has resulted in increased travel restrictions, supply chain disruptions, and extended shutdown of certain businesses around the globe. This public health crises or any further political developments or health concerns in markets in which our products are manufactured could result in social, economic and labor instability, adversely affecting the supply of our products and, in turn, our business, financial condition and results of operations. Further, we cannot assure you that our directors, officers, employees, representatives, manufacturers, or suppliers have not engaged and will not engage in conduct for which we may be held responsible, nor can we assure you that our manufacturers, suppliers, or other business partners have not engaged and will not engage in conduct that could materially harm their ability to perform their contractual obligations to us or even result in our being held liable for such conduct. Violations of the FCPA, the Bribery Act, OFAC restrictions, or other export control, anti-corruption, anti-money laundering, and anti-terrorism laws, or allegations of such acts, could damage our reputation and subject us to civil or criminal investigations in the United States and in other jurisdictions and related shareholder lawsuits, could lead to substantial civil and criminal, monetary and nonmonetary penalties and could cause us to incur significant legal and investigatory fees, which could harm our business, financial condition, cash flows, and results of operations.

 

42


Table of Contents

If tariffs or other restrictions are placed on foreign imports or any related counter-measures are taken by other countries, our business and results of operations could be harmed.

Geopolitical uncertainties and events could cause damage or disruption to international commerce and the global economy, and thus could have a material adverse effect on us, our suppliers, logistics providers, manufacturing vendors and customers. Changes in commodity prices may also cause political uncertainty and increase currency volatility that can affect economic activity. During 2020, the majority of our products that were imported into the United States from China were subject to tariffs that were as high as 25%. The progress and continuation of trade negotiations between the United States and China continues to be uncertain and a further escalation of the trade war remains a possibility. These tariffs have, and will continue to have, an adverse effect on our results of operations and margins. We are unable to predict the magnitude, scope or duration of the imposed tariffs or the magnitude, scope or duration from any relief in increases to such tariffs, or the potential for additional tariffs or trade barriers by the United States, China or other countries, and any strategies we may implement to mitigate the impact of such tariffs or other trade actions may not be successful.

Changes in domestic social, political, regulatory and economic conditions or in laws and policies governing foreign trade, manufacturing, development and investment in the territories and countries where we currently develop and sell products, and any negative sentiments towards the United States as a result of such changes, could also adversely affect our business. For example, if the United States government withdraws or materially modifies existing or proposed trade agreements, places greater restriction on free trade generally or imposes increases on tariffs on goods imported into the United States, particularly from China, our business, financial condition and results of operations could be adversely affected. In addition, negative sentiments towards the United States among non-U.S. customers and among non-U.S. employees or prospective employees could adversely affect sales or hiring and retention, respectively.

The foreign policies of governments may be volatile, and may result in rapid changes to import and export requirements, customs classifications, tariffs, trade sanctions and embargoes or other retaliatory trade measures that may cause us to raise prices, prevent us from offering products or providing services to particular entities or markets, may cause us to make changes to our operations, or create delays and inefficiencies in our supply chain. Furthermore, if the U.S. government imposes new sanctions against certain countries or entities, such sanctions could sufficiently restrict our ability to market and sell our products and may materially adversely affect our results of operations.

If we fail to timely and effectively obtain shipments of products from our manufacturers and deliver products to our retail partners and customers, our business and results of operations could be harmed.

Our business depends on our ability to source and distribute products in a timely manner. However, we cannot control all of the factors that might affect the timely and effective procurement of our products from our third-party manufacturers and the delivery of our products to our retail partners and customers.

Our third-party manufacturers ship most of our products to our distribution centers in the United States, the largest of which is in Texas. Our large reliance on our distribution center in Texas makes us more vulnerable to natural disasters, weather-related disruptions, accidents, system failures, public health issues such as the recent winter freeze in Dallas, Texas and the COVID-19 pandemic (or other future pandemics or epidemics), or other unforeseen events that could delay or impair our ability to fulfill retailer orders and/or ship merchandise purchased on our website, which could harm our sales. We import our products, and thus we are also vulnerable to risks associated with products manufactured abroad, including, among other things: (a) risks of damage, destruction, or confiscation of products while in transit to our distribution centers; and (b) transportation and other delays in shipments, including as a result of heightened security screening, port congestion, and inspection processes or other port-of-entry limitations or restrictions in the United States. In order to meet demand for a product, we may choose in the future to arrange for additional quantities of the product, if available, to be delivered through air freight, which is significantly more expensive than standard shipping by sea and,

 

43


Table of Contents

consequently, could harm our gross margins. Failure to procure our products from our third-party manufacturers and deliver merchandise to our retail partners and DTC channels in a timely, effective, and economically viable manner could reduce our sales and gross margins, damage our brand, and harm our business.

We also rely on the timely and free flow of goods through open and operational international shipping lanes and ports from our suppliers and manufacturers. Labor disputes or disruptions of shipping lanes, such as the Suez Canal blockage in 2021, or at ports, our common carriers, or our suppliers or manufacturers could create significant risks for our business, particularly if these disputes result in work slowdowns, lockouts, strikes, or other disruptions during periods of significant importing or manufacturing, potentially resulting in delayed or cancelled orders by customers, unanticipated inventory accumulation or shortages, and harm to our business, results of operations, and financial condition.

In addition, we rely upon independent land-based and air freight carriers for product shipments from our distribution centers to our retail partners and customers who purchase through our DTC channel. We may not be able to obtain sufficient freight capacity on a timely basis or at favorable shipping rates and, therefore, may not be able to receive products from suppliers or deliver products to retail partners or customers in a timely and cost-effective manner.

Accordingly, we are subject to the risks, including labor disputes, union organizing activity, inclement weather, public health issues, and increased transportation costs, associated with our third-party manufacturers’ and carriers’ ability to provide products and services to meet our requirements. In addition, if the cost of fuel rises, the cost to deliver products may rise, which could harm our profitability.

Although relatively small, an important portion of our sales and advertising are to our domestic retail partners. We depend in part on our retail partners to display and present our products to customers, and our failure to maintain and further develop our relationships with our domestic retail partners could harm our business.

For 2020, 4.9% of our revenue was generated from sales to our domestic retail partners. Although this is a small percentage, the physical placement of these products at our selected dealers plays an important part in our sales strategy. Our wholesale retail sales are also increasing. These retail partners may decide to emphasize products from our competitors, to redeploy their retail floor space to other product categories, or to take other actions that reduce their purchases and visibility of our products. We do not receive long-term purchase commitments from our retail partners, and orders received are cancellable. Factors that could affect our ability to maintain or expand our sales to these retail partners include: (a) failure to accurately identify the needs of our customers; (b) a lack of customer acceptance of new products or product expansions; (c) unwillingness of our retail partners and customers to attribute premium value to our new or existing products or product expansions relative to competing products; (d) failure to obtain shelf space from our retail partners; (e) new, well-received product introductions by competitors; (f) damage to our relationships with retail partners; (g) delays or defaults on our retail partners’ payment obligations to us; and (h) store closures, decreased foot traffic, recession or other adverse effects resulting from public health crises such as the recent COVID-19 pandemic (or other future pandemics or epidemics).

We cannot assure you that our retail partners will continue to carry our current products or carry any new products that we develop. If we lose any of our key retail partners or any key retail partner reduces its purchases of our existing or new products or its number of stores or operations or promotes products of our competitors over ours, our brand, as well as our results of operations and financial condition, could be harmed. Because we are a premium brand, our sales depend, in part, on retail partners effectively displaying our products, including providing attractive space and point of purchase displays in their stores, and training their sales personnel to sell our products. If our retail partners reduce or terminate those activities, we may experience reduced sales of our products, resulting in lower gross margins, which would harm our results of operations. In addition, any store closures, decreased foot traffic and recession resulting from the COVID-19 pandemic may adversely affect the performance and the financial condition of many of these customers. The foregoing could have a material adverse effect on our business and financial condition.

 

44


Table of Contents

Insolvency, credit problems or other financial difficulties that could confront our retail partners could expose us to financial risk.

We sell to the large majority of our retail partners on open account terms and do not require collateral or a security interest in the inventory we sell them. Consequently, our accounts receivable with our retail partners are unsecured. Insolvency, credit problems, or other financial difficulties confronting our retail partners could expose us to financial risk. These actions could expose us to risks if they are unable to pay for the products they purchase from us. Financial difficulties of our retail partners could also cause them to reduce their sales staff, use of attractive displays, number or size of stores, and the amount of floor space dedicated to our products. Any reduction in sales by, or loss of, our current retail partners or customer demand, or credit risks associated with our retail partners, could harm our business, results of operations, and financial condition.

If our independent suppliers, manufacturing partners and retail partners do not comply with ethical business practices or with applicable laws and regulations, our reputation, business, and results of operations would be harmed.

Our reputation and our customers’ willingness to purchase our products depend in part on our suppliers’, manufacturers’, and retail partners’ compliance with ethical employment practices, such as with respect to child labor, wages and benefits, forced labor, discrimination, safe and healthy working conditions, and with all legal and regulatory requirements relating to the conduct of their businesses and, in the case of retail partners, the promotion and sale of our products. We do not exercise control over our suppliers, manufacturers, and retail partners and they may not comply with ethical and lawful business practices. If our suppliers, manufacturers, or retail partners fail to comply with applicable laws, regulations, safety codes, employment practices, human rights standards, quality standards, environmental standards, production practices, or other obligations, norms, or ethical standards, our reputation and brand image could be harmed and we could be exposed to litigation and additional costs that would harm our business, reputation, and results of operations.

We are subject to payment-related risks that may result in higher operating costs or the inability to process payments, either of which could harm our brand, reputation, business, financial condition and results of operations.

For our DTC sales, as well as for sales to certain retail partners, we accept a variety of payment methods, including credit cards, debit cards, electronic funds transfers, electronic payment systems, and gift cards. Accordingly, we are, and will continue to be, subject to significant and evolving regulations and compliance requirements, including obligations to implement enhanced authentication processes that could result in increased costs and liability, and reduce the ease of use of certain payment methods. For certain payment methods, including credit and debit cards, as well as electronic payment systems, we pay interchange and other fees, which may increase over time. We rely on independent service providers for payment processing, including credit and debit cards. If these independent service providers become unwilling or unable to provide these services to us or if the cost of using these providers increases, our business could be harmed. We are also subject to payment card association operating rules and agreements, including data security rules and agreements, certification requirements and rules governing electronic funds transfers, which could change or be reinterpreted to make it difficult or impossible for us to comply. In particular, we must comply with the Payment Card Industry Data Security Standard, or PCI-DSS, a set of requirements designed to ensure that all companies that process, store or transmit payment card information maintain a secure environment to protect cardholder data. We rely on vendors to handle PCI-DSS matters and to ensure PCI-DSS compliance. Should a vendor be subject to claims of non-compliance, or if our data security systems are breached or compromised, we may be liable for losses incurred by card issuing banks or customers, subject to fines and higher transaction fees, lose our ability to accept credit or debit card payments from our customers, or process electronic fund transfers or facilitate other types of payments. Any failure to comply could significantly harm our brand, reputation, business, financial condition and results of operations. In addition, PCI-DSS compliance may not prevent illegal or improper use of our payment systems or the theft, loss, or misuse of payment card data or transaction information.

 

45


Table of Contents

We may acquire or invest in other companies, which could divert our management’s attention, result in dilution to our stockholders, and otherwise disrupt our operations and harm our results of operations.

We have recently acquired, and intend in the future to acquire or invest in, other businesses, products, or technologies that we believe could complement or expand our business, enhance our capabilities, or otherwise offer growth opportunities. The pursuit of potential acquisitions may divert the attention of management and cause us to incur various costs and expenses in identifying, investigating, and pursuing suitable acquisitions, whether or not they are consummated.

In any future acquisitions, we may not be able to successfully integrate acquired personnel, operations, and technologies, or effectively manage the combined business following the acquisition because of unforeseen complexity or costs. We also may not achieve the anticipated benefits from either past or future acquisitions due to a number of factors, including:

 

   

risks associated with conducting due diligence;

 

   

problems integrating the purchased businesses, products or technologies;

 

   

anticipated and unanticipated costs or liabilities associated with the acquisition;

 

   

inability to achieve anticipated synergies;

 

   

issues maintaining uniform standards, procedures, controls and policies across our brands;

 

   

the diversion of management’s attention from other business concerns;

 

   

the loss of our or the acquired business’s key employees;

 

   

adverse effects on existing business relationships with suppliers, distributors, retail partners and customers;

 

   

risks associated with entering new markets in which we have limited or no experience;

 

   

increased legal, accounting and compliance costs; or

 

   

the issuance of dilutive equity securities, the incurrence of debt, or the use of cash to fund such acquisitions.

In addition, a significant portion of the purchase price of companies we acquire may be allocated to acquired goodwill and other intangible assets, which must be assessed for impairment at least annually. In the future, if our acquisitions do not yield expected returns, we may be required to take charges to our results of operations based on this impairment assessment process, which could harm our results of operations.

Our future success depends on the continuing efforts of our management and key employees, and on our ability to attract and retain highly skilled personnel and senior management.

We depend on the talents and continued efforts of our senior management and key employees. The loss of members of our management or key employees may disrupt our business and harm our results of operations. Furthermore, our ability to manage further expansion will require us to continue to attract, motivate, and retain additional qualified personnel. Competition for this type of personnel is intense, and we may not be successful in attracting, integrating, and retaining the personnel required to grow and operate our business effectively. There can be no assurance that our current management team, or any new members of our management team, will be able to successfully execute our business and operating strategies.

Our plans for international expansion may not be successful.

Continued expansion into markets outside the United States is one of our key long-term strategies for the future growth of our business. This expansion requires significant investment of capital and human resources,

 

46


Table of Contents

new business processes and marketing platforms, legal compliance, and the attention of many managers and other employees who would otherwise be focused on other aspects of our business. There are significant costs and risks inherent in selling our products in international markets, including: (a) failure to effectively establish our core brand identity; (b) increased employment costs; (c) increased shipping and distribution costs, which could increase our expenses and reduce our margins; (d) potentially lower margins in some regions; (e) longer collection cycles in some regions; (f) increased competition from local providers of similar products; (g) compliance with foreign laws and regulations, including taxes and duties, laws governing the marketing and use of e-commerce websites and enhanced data privacy laws and security, rules, and regulations; (h) establishing and maintaining effective internal controls at foreign locations and the associated increased costs; (i) increased counterfeiting and the uncertainty of protection for intellectual property rights in some countries and practical difficulties of enforcing rights abroad; (j) compliance with anti-bribery, anti-corruption, and anti-money laundering laws, such as the FCPA, the Bribery Act, and OFAC regulations, by us, our employees, and our business partners; (k) currency exchange rate fluctuations and related effects on our results of operations; (l) economic weakness, including inflation, or political instability in foreign economies and markets; (m) compliance with tax, employment, immigration, and labor laws for employees living or traveling abroad; (n) workforce uncertainty in countries where labor unrest is more common than in the United States; (o) business interruptions resulting from geopolitical actions, including war and terrorism, or natural disasters, including earthquakes, typhoons, floods, fires, and public health issues, including the outbreak of a pandemic or contagious disease, such as COVID-19, or xenophobia resulting therefrom; (p) the imposition of tariffs on products that we import into international markets that could make such products more expensive compared to those of our competitors; (q) that our ability to expand internationally could be impacted by the intellectual property rights of third parties that conflict with or are superior to ours; (r) difficulty developing retail relationships; and (s) other costs and risks of doing business internationally.

These and other factors could harm our international operations and, consequently, harm our business, results of operations, and financial condition. Further, we may incur significant operating expenses as a result of our planned international expansion, and it may not be successful. We have limited experience with regulatory environments and market practices internationally, and we may not be able to penetrate or successfully operate in new markets. We may also encounter difficulty expanding into international markets because of limited brand recognition, leading to delayed or limited acceptance of our products by customers in these markets, and increased marketing and customer acquisition costs to establish our brand. Accordingly, if we are unable to successfully expand internationally or manage the complexity of our global operations, we may not achieve the expected benefits of this expansion and our financial condition and results of operations could be harmed.

Our business involves the potential for injury, property damage, quality problems, product recalls, product liability and other claims against us, which could affect our earnings and financial condition.

Our Solo Stove products are designed to involve fire. If not properly handled, the fire our products involve poses significant danger for a number of reasons, including the possibility of burns, death, and significant property damage, including as a result of wildfires. As a result of fire or otherwise, if our Solo Stove or other products are defective or misused or if users of our products exercise impaired or otherwise poor judgment in the use of our products, the results could include personal injury to our customers or other third parties, death and significant property damage or destruction, and we could be exposed to significant liability and reputational damage.

As a manufacturer and distributor of consumer products, we are subject to the U.S. Consumer Products Safety Act of 1972, as amended by the Consumer Product Safety Improvement Act of 2008, which empowers the U.S. Consumer Products Safety Commission to exclude from the market products that are found to be unsafe or hazardous, and similar laws under foreign jurisdictions. Under certain circumstances, the Consumer Products Safety Commission or a comparable foreign agency could require us to repurchase or recall one or more of our products. Additionally, other laws and agencies regulate certain consumer products we sell in the United States and abroad, and more restrictive laws and regulations may be adopted in the future. Real or perceived quality problems or material defects in our current and future products could also expose us to credit, warranty or other

 

47


Table of Contents

claims. Although we currently have insurance in place, we also face exposure to product liability claims in the event that one of our products is alleged to have resulted in property damage, bodily injury or other adverse effects, and class action lawsuits related to the performance, safety or advertising of our products.

Any such quality issues or defects, product safety concerns, voluntary or involuntary product recall, government investigation, regulatory action, product liability or other claim or class action lawsuit may result in significant adverse publicity and damage our reputation and competitive position. In addition, real or perceived quality issues, safety concerns or defects could result in a greater number of product returns than expected from customers and our retail partners, and if we are required to remove, or voluntarily remove, one of our products from the market, we may have large quantities of finished products that we cannot sell. In the event of any governmental investigations, regulatory actions, product liability claims or class action lawsuits, we could face substantial monetary judgments or fines and penalties, or injunctions related to the sale of our products.

Although we maintain product liability insurance in amounts that we believe are reasonable, that insurance is, in most cases, subject to large policy premiums for which we are responsible. In addition, we may not be able to maintain such insurance on acceptable terms, if at all, in the future and product liability claims may exceed the amount of insurance coverage. We maintain a limited amount of product recall insurance and may not have adequate insurance coverage for claims asserted in class action lawsuits. As a result, product recalls, product liability claims and other product-related claims could have a material adverse effect on our business, results of operations and financial condition. We devote substantial resources to compliance with governmental and other applicable standards. However, compliance with these standards does not necessarily prevent individual or class action lawsuits, which can entail significant cost and risk. As a result, these types of claims could have a material adverse effect on our business, results of operations and financial condition.

Our collection, use, storage, disclosure, transfer and other processing of personal information could give rise to significant costs and liabilities, including as a result of governmental regulation, uncertain or inconsistent interpretation and enforcement of legal requirements or differing views of personal privacy rights, which may have a material adverse effect on our reputation, business, financial condition and results of operations.

We collect, store, process, transmit and use personal data that is sensitive to the Company and its employees, customers and suppliers. A variety of state, federal, and foreign laws, regulations and industry standards apply to the collection, use, retention, protection, disclosure, transfer and other processing of certain types of data, including the California Consumer Privacy Act (the “CCPA”), Canada’s Personal Information Protection and Electronic Documents Act, the General Data Protection Regulation, or GDPR, the UK General Data Protection Regulation, or UK GDPR, and the UK Data Protection Act 2018, or the UK DPA. As we seek to expand our business, we are, and may increasingly become subject to various laws, regulations and standards, as well as contractual obligations, relating to data privacy and security in the jurisdictions in which we operate. These laws, regulations and standards are continuously evolving and may be interpreted and applied differently over time and from jurisdiction to jurisdiction, and it is possible that they will be interpreted and applied in ways that may have a material adverse effect on our reputation, business, financial condition and results of operations.

U.S. Privacy Laws

Domestic privacy and data security laws are complex and changing rapidly. Within the United States, many states are considering adopting, or have already adopted, privacy regulations. Such regulations include the CCPA, which came into effect in 2020. The CCPA increases privacy rights for California consumers and imposes obligations on companies that process their personal information. Among other things, the CCPA gives California consumers expanded rights related to their personal information, including the right to access and delete their personal information, receive detailed information about how their personal information is used and shared. The CCPA also provides California consumers the right to opt-out of certain sales of personal information and may restrict the use of cookies and similar technologies for advertising purposes. The CCPA prohibits discrimination against individuals who exercise their privacy rights, and provides for civil penalties for

 

48


Table of Contents

violations enforceable by the California Attorney General as well as a private right of action for certain data breaches that result in the loss of personal information. This private right of action is expected to increase the likelihood of, and risks associated with, data breach litigation. Many of the CCPA’s requirements as applied to personal information of a business’s personnel and related individuals are subject to a moratorium set to expire on January 1, 2023. The expiration of the moratorium may increase our compliance costs and our exposure to public and regulatory scrutiny, costly litigation, fines and penalties. Additionally, in November 2020, California passed the California Privacy Rights Act (the “CPRA”), which expands the CCPA significantly, including by expanding consumers’ rights with respect to certain personal information and creating a new state agency to oversee implementation and enforcement efforts, potentially resulting in further uncertainty and requiring us to incur additional costs and expenses in an effort to comply. Many of the CPRA’s provisions will become effective on January 1, 2023. The costs of compliance with, and the other burdens imposed by, these and other laws or regulatory actions may increase our operational costs, and/or result in interruptions or delays in the availability of systems. Most recently, Virginia passed the Virginia Consumer Data Protection Act, applicable to companies collecting personal information of more than 100,000 Virginia residents, which could further impact our compliance burden. The enactment of such laws could have potentially conflicting requirements that would make compliance challenging.

Our communications with our customers are subject to certain laws and regulations, including the Controlling the Assault of Non-Solicited Pornography and Marketing, or CAN-SPAM, Act of 2003, the Telephone Consumer Protection Act of 1991, or TCPA, and the Telemarketing Sales Rule and analogous state laws, that could expose us to significant damages awards, fines and other penalties that could materially impact our business. For example, the TCPA imposes various consumer consent requirements and other restrictions in connection with certain telemarketing activity and other communication with consumers by phone, fax or text message. The CAN-SPAM Act and the Telemarketing Sales Rule and analogous state laws also impose various restrictions on marketing conducted use of email, telephone, fax or text message. As laws and regulations, including FTC enforcement, rapidly evolve to govern the use of these communications and marketing platforms, the failure by us, our employees or third parties acting at our direction to abide by applicable laws and regulations could adversely impact our business, financial condition and results of operations or subject us to fines or other penalties.

In addition, some laws may require us to notify governmental authorities and/or affected individuals of data breaches involving certain personal information or other unauthorized or inadvertent access to or disclosure of such information. We may need to notify governmental authorities and affected individuals with respect to such incidents. For example, laws in all 50 U.S. states may require businesses to provide notice to consumers whose personal information has been disclosed as a result of a data breach. These laws are not consistent, and compliance in the event of a widespread data breach may be difficult and costly. We also may be contractually required to notify consumers or other counterparties of a security breach. Regardless of our contractual protections, any actual or perceived security breach or breach of our contractual obligations could harm our reputation and brand, expose us to potential liability or require us to expend significant resources on data security and in responding to any such actual or perceived breach.

Non-U.S. Privacy Laws

In Canada, the Personal Information Protection and Electronic Documents Act, or PIPEDA, and various provincial laws require that companies give detailed privacy notices to consumers, obtain consent to use personal information, with limited exceptions, allow individuals to access and correct their personal information, and report certain data breaches. In addition, Canada’s Anti-Spam Legislation, or CASL, prohibits email marketing without the recipient’s consent, with limited exceptions. Failure to comply with PIPEDA, CASL, or provincial privacy or data protection laws could result in significant fines and penalties or possible damage awards.

In the European Economic Area (the EEA), we are subject to the GDPR and in the United Kingdom, or UK, we are subject to the UK data protection regime consisting primarily of the UK GDPR and the UK DPA, in each

 

49


Table of Contents

case in relation to our collection, control, processing, sharing, disclosure and other use of data relating to an identifiable living individual (personal data). The GDPR and national implementing legislation in EEA member states, and the UK regime, impose a strict data protection compliance regime including: providing detailed disclosures about how personal data is collected and processed (in a concise, intelligible and easily accessible form); demonstrating that an appropriate legal basis is in place or otherwise exists to justify data processing activities; granting rights for data subjects in regard to their personal data (including data access rights, the right to be “forgotten” and the right to data portability); introducing the obligation to notify data protection regulators or supervisory authorities (and in certain cases, affected individuals) of significant data breaches; defining pseudonymized (i.e., key-coded) data; imposing limitations on retention of personal data; maintaining a record of data processing; and complying with the principal of accountability and the obligation to demonstrate compliance through policies, procedures, training and audit. The GDPR and the UK GDPR imposes substantial fines for breaches and violations (up to the greater of €20 million (or £17.5 million) or 4% of global annual turnover). In addition to the foregoing, a breach of the GDPR or UK GDPR could result in regulatory investigations, reputational damage, orders to cease/ change our processing of our data, enforcement notices, and/ or assessment notices (for a compulsory audit). We may also face civil claims including representative actions and other class action type litigation (where individuals have suffered harm), potentially amounting to significant compensation or damages liabilities, as well as associated costs, diversion of internal resources, and reputational harm.

Third Party Data Processing and Transfers

We depend on a number of third parties in relation to the operation of our business, a number of which process personal data on our behalf. With each such provider we attempt to mitigate the associated risks of using third parties by performing security assessments and due diligence, entering into contractual arrangements to ensure that providers only process personal data according to our instructions, and that they have sufficient technical and organizational security measures in place. There is no assurance that these contractual measures and our own privacy and security-related safeguards will protect us from the risks associated with the third-party processing, storage and transmission of such information. Any violation of data or security laws by our third party processors could have a material adverse effect on our business and result in the fines and penalties outlined below.

We are also subject to the European Union, or EU, and UK rules with respect to cross-border transfers of personal data from the EEA and the UK to the United States and other jurisdictions that the European Commission/ UK competent authorities do not recognize as having “adequate” data protection laws unless a data transfer mechanism has been put in place. Recent legal developments in Europe have created complexity and uncertainty regarding transfers of personal data from the EEA and the UK to the United States. Most recently, in July 2020, the Court of Justice of the EU, or CJEU, limited how organizations could lawfully transfer personal data from the EEA to the United States by invalidating the EU-US Privacy Shield Framework for purposes of international transfers and imposing further restrictions on use of the standard contractual clauses, or SCCs. These restrictions include a requirement for companies to carry out a transfer impact assessment which, among other things, assesses the laws governing access to personal data in the recipient country and considers whether supplementary measures that provide privacy protections additional to those provided under SCCs will need to be implemented to ensure an essentially equivalent level of data protection to that afforded in the EEA. The European Commission issued revised SCCs on 4 June 2021 to account for the decision of the CJEU and recommendations made by the European Data Protection Board. The revised SCCs must be used for relevant new data transfers from September 27, 2021; existing standard contractual clauses arrangements must be migrated to the revised clauses by December 27, 2022. There is some uncertainty around whether the revised clauses can be used for all types of data transfers, particularly whether they can be relied on for data transfers to non-EEA entities subject to the GDPR. As supervisory authorities issue further guidance on personal data export mechanisms, including circumstances where the SCCs cannot be used, and/or start taking enforcement action, we could suffer additional costs, complaints and/or regulatory investigations or fines, and/or if we are otherwise unable to transfer personal data between and among countries and regions in which we operate, it could affect the manner in which we provide our services, the geographical location or segregation of our relevant systems and operations, and could adversely affect our financial results. On June 28, 2021, the European Commission adopted

 

50


Table of Contents

an adequacy decision in favor of the United Kingdom, enabling data transfers from EU member states to the United Kingdom without additional safeguards. However, the UK adequacy decision will automatically expire in June 2025 unless the European Commission re-assesses and renews/ extends that decision. The relationship between the United Kingdom and the European Union in relation to certain aspects of data protection law remains unclear, and it is unclear how UK data protection laws and regulations will develop in the medium to longer term, and how data transfers to and from the United Kingdom will be regulated in the long term. These changes will lead to additional costs and increase our overall risk exposure.

Self-Regulatory Industry Standards

In addition to government regulation, privacy advocates and industry groups have proposed, and may propose in the future, self-regulatory standards . These and other industry standards may legally or contractually apply to us, or we may elect to comply with such standards. If we fail to comply with these contractual obligations or standards, we may face substantial liability or fines. We expect that there will continue to be new proposed laws and regulations concerning data privacy and security in the United States and other jurisdictions in which we operate. We cannot yet determine the impact such future laws, regulations and standards may have on our business or operations.

Consumer Protection Laws and FTC Enforcement

We make public statements about our use and disclosure of personal information through our privacy policies that are posted on our websites. The publication of our privacy policies and other statements that provide promises and assurances about data privacy and security can subject us to potential government or legal action if they are found to be deceptive, unfair or misrepresentative of our actual practices.

In addition, the FTC expects a company’s data security measures to be reasonable and appropriate in light of the sensitivity and volume of consumer information it holds, the size and complexity of its business, and the cost of available tools to improve security and reduce vulnerabilities. Our failure to take any steps perceived by the FTC as appropriate to protect consumers’ personal information may result in claims by the FTC that we have engaged in unfair or deceptive acts or practices in violation of Section 5(a) of the FTC Act. State consumer protection laws provide similar causes of action for unfair or deceptive practices for alleged privacy, data protection and data security violations.

We rely on a variety of marketing techniques and practices to sell our products and to attract new customers and consumers, and we are subject to various current and future data protection laws and obligations that govern marketing and advertising practices. Governmental authorities continue to evaluate the privacy implications inherent in the use of third-party “cookies” and other methods of online tracking for behavioral advertising and other purposes, such as by regulating the level of consumer notice and consent required before a company can employ cookies or other electronic tracking tools or the use of data gathered with such tools. In particular, we are subject to evolving EU and UK privacy laws on cookies and e-marketing. In the EU and the UK, regulators are increasingly focusing on compliance with requirements in the online behavioral advertising ecosystem, and current national laws that implement the ePrivacy Directive are highly likely to be replaced by an EU regulation known as the ePrivacy Regulation which will significantly increase fines for non-compliance. In the EU and the UK, informed consent is required for the placement of a cookie or similar technologies on a user’s device and for direct electronic marketing. The GDPR also imposes conditions on obtaining valid consent, such as a prohibition on pre-checked consents and a requirement to ensure separate consents are sought for each type of cookie or similar technology. While the text of the ePrivacy Regulation is still under development, a recent European court decision, regulators’ recent guidance and recent campaigns by a not for profit organization are driving increased attention to cookies and tracking technologies. If regulators start to enforce the strict approach in recent guidance, this could lead to substantial costs, require significant systems changes, limit the effectiveness of our marketing activities, divert the attention of our technology personnel, adversely affect our margins, increase costs and subject us to additional liabilities. Additionally, some providers of consumer devices, web browsers and

 

51


Table of Contents

application stores have implemented, or announced plans to implement, means to make it easier for Internet users to prevent the placement of cookies or to block other tracking technologies, require additional consents, or limit the ability to track user activity, which could if widely adopted result in the use of third-party cookies and other methods of online tracking becoming significantly less effective.

We rely significantly on the use of information technology, as well as those of our third party service providers. Any significant failure, inadequacy, interruption or data security incident of our information technology systems, or those of our third-party service providers, could disrupt our business operations, which could have a material adverse effect on our business, prospects, results of operations, financial condition and/or cash flows.

Information Technology Dependencies

We increasingly rely on information technology systems to market and sell our products, process, transmit and store electronic and financial information, manage a variety of business processes and activities and comply with regulatory, legal and tax requirements. We are increasingly dependent on the reliability and capacity of a variety of information systems to effectively manage our business, process customer orders, and coordinate the manufacturing, sourcing, distribution and sale of our products. We rely on information technology systems to effectively manage, among other things, our digital marketing activities, business data, electronic communications among our personnel, customers, manufacturers and suppliers around the world, supply chain, inventory management, customer order entry and order fulfillment, processing transactions, summarizing and reporting results of operations, human resources benefits and payroll management, compliance with regulatory, legal and tax requirements and other processes and data necessary to manage our business. These information technology systems, most of which are managed by third parties, may be susceptible to damage, disruptions or shutdowns due to failures during the process of upgrading or replacing software, databases or components, power outages, hardware failures, computer viruses, attacks by computer hackers, telecommunication failures, user errors or catastrophic events. Any material disruption of our systems, or the systems of our third-party service providers, could disrupt our ability to track, record and analyze the products that we sell and could negatively impact our operations, shipment of goods, ability to process financial information and transactions, and our ability to receive and process online orders or engage in normal business activities. If our information technology systems suffer damage, disruption or shutdown and we do not effectively resolve the issues in a timely manner, our business, financial condition and results of operations may be materially and adversely affected, and we could experience delays in reporting our financial results.

E-commerce is central to our business. We generate a majority of our sales through our website, solostove.com, which is also a key component of our marketing strategy. We supplement our website through relationships with select third-party e-commerce marketplaces, such as Amazon. As a result, we are vulnerable to website downtime and other technical failures. Our or such third parties’ failure to successfully respond to these risks could reduce e-commerce sales and, in the case of our website, damage our brand’s reputation. The future operation, success and growth of our business depends on streamlined processes made available through information systems, global communications, internet activity and other network processes.

Our information technology systems may be subject to damage or interruption from telecommunications problems, data corruption, software errors, fire, flood, global pandemics and natural disasters, power outages, systems disruptions, system conversions, and/or human error. Our existing safety systems, data backup, access protection, user management and information technology emergency planning may not be sufficient to prevent data loss or long-term network outages.

In addition, we may have to upgrade our existing information technology systems or choose to incorporate new technology systems from time to time in order for such systems to support the increasing needs of our expanding business. Costs and potential problems and interruptions associated with the implementation of new or upgraded systems and technology or with maintenance or adequate support of existing systems could disrupt or

 

52


Table of Contents

reduce the efficiency of our operations, including through impairment of our ability to leverage our e-commerce channels and fulfill customer orders, potential disruption of our internal control structure, substantial capital expenditures, additional administration and operating expenses, acquisition and retention of sufficiently skilled personnel to implement and operate the new systems, demands on management time, the introduction of errors or vulnerabilities and other risks and costs of delays or difficulties in transitioning to or integrating new systems into our current systems. These implementations, modifications and upgrades may not result in productivity improvements at a level that outweighs the costs of implementation, or at all. Additionally, difficulties with implementing new technology systems, delays in our timeline for planned improvements, significant system failures, or our inability to successfully modify our information systems to respond to changes in our business needs may cause disruptions in our business operations and have a material adverse effect on our business, financial condition and results of operations.    

Further, as part of our normal business activities, we collect and store certain confidential information, including personal information with respect to customers and employees, as well as information related to intellectual property, and the success of our e-commerce operations depends on the secure transmission of confidential and personal data over public networks, including the use of cashless payments. We may share some of this information with third party service providers who assist us with certain aspects of our business. Any failure on the part of us or our third party service providers to maintain the security of this confidential data and personal information, including via the penetration of our network security (or those of our third party service providers) and the misappropriation of confidential and personal information, could result in business disruption, damage to our reputation, financial obligations to third parties, fines, penalties, regulatory proceedings and private litigation, any or all of which could result in the Company incurring potentially substantial costs. Such events could also result in the deterioration of confidence in the Company by employees, consumers and customers and cause other competitive disadvantages.

Security Incidents

Security incidents compromising the confidentiality, integrity, and availability of our confidential or personal information and our and our third-party service providers’ information technology systems could result from cyber-attacks, computer malware, viruses, social engineering (including spear phishing and ransomware attacks), credential stuffing, supply chain attacks, efforts by individuals or groups of hackers and sophisticated organizations, including state-sponsored organizations, errors or malfeasance of our personnel, and security vulnerabilities in the software or systems on which we and our third party service providers rely. Any of these incidents could lead to interruptions or shutdowns of our platform, loss or corruption of data, or unauthorized access to or disclosure of personal data or other sensitive information. Cyberattacks could also result in the theft of our intellectual property. If we gain greater visibility, we may face a higher risk of being targeted by cyberattacks. Advances in computer capabilities, new technological discoveries or other developments may result in cyberattacks becoming more sophisticated and more difficult to detect. We and our third-party service providers may not have the resources or technical sophistication to anticipate or prevent all such cyberattacks. Moreover, techniques used to obtain unauthorized access to systems change frequently and may not be known until launched against us or our third-party service providers. Security breaches can also occur as a result of non-technical issues, including intentional or inadvertent actions by our employees, our third-party service providers, or their personnel.

Moreover, we and our third-party service providers may be more vulnerable to such attacks in remote work environments, which have increased in response to the COVID-19 pandemic. As techniques used by cyber criminals change frequently, a disruption, cyberattack or other security breach of our information technology systems or infrastructure, or those of our third-party service providers, may go undetected for an extended period and could result in the theft, transfer, unauthorized access to, disclosure, modification, misuse, loss or destruction of our employee, representative, customer, vendor, consumer and/or other third-party data, including sensitive or confidential data, personal information and/or intellectual property. We cannot guarantee that our security efforts will prevent breaches or breakdowns of the Company’s or its third-party service providers’ information

 

53


Table of Contents

technology systems. In addition, our information systems are a target of cyberattacks and although the incidents that we have experienced to date have not had a material effect. If we or our third party service providers suffer, or are believed to have suffered, a material loss or disclosure of personal or confidential information as a result of an actual or potential breach of our information technology systems, we may suffer reputational, competitive and/or business harm, incur significant costs and be subject to government investigations, litigation, fines and/or damages, which could have a material adverse effect on our business, prospects, results of operations, financial condition and/or cash flows. Moreover, while we maintain cyber insurance that may help provide coverage for these types of incidents, we cannot assure you that our insurance will be adequate to cover costs and liabilities related to these incidents.

In addition, any such access, disclosure or other loss or unauthorized use of information or data, whether actual or perceived, could result in legal claims or proceedings, regulatory investigations or actions, and other types of liability under laws that protect the privacy and security of personal information, including federal, state and foreign data protection and privacy regulations, violations of which could result in significant penalties and fines in the United States, Canada, EU and UK. In addition, although we seek to detect and investigate all data security incidents, security breaches and other incidents of unauthorized access to our information technology systems and data can be difficult to detect and any delay in identifying such breaches or incidents may lead to increased harm and legal exposure of the type described above.

Our business may be adversely affected if we are unable to provide our customers a cost-effective platform that is able to respond and adapt to rapid changes in technology.

The number of people who access the Internet through devices other than personal computers, including mobile phones, smartphones, handheld computers such as notebooks and tablets, video game consoles, and television set-top devices, has increased dramatically in the past few years. The smaller screen size, functionality, and memory associated with some alternative devices may make the use of our sites and purchasing our products more difficult. The versions of our sites developed for these devices may not be compelling to consumers. In addition, it is time consuming and costly to keep pace with rapidly changing and continuously evolving technology. In 2020, 55% of orders were placed from a mobile device. However, we cannot be certain that our mobile applications or our mobile-optimized sites will be successful in the future.

As existing mobile devices and platforms evolve and new mobile devices and platforms are released, it is difficult to predict the problems we may encounter in adjusting and developing applications for changed and alternative devices and platforms, and we may need to devote significant resources to the creation, support and maintenance of such applications. If we are unable to attract consumers to our websites through these devices or are slow to develop a version of our websites that is more compatible with alternative devices or a mobile application, we may fail to capture a significant share of consumers, which could materially and adversely affect our business.

Government regulation of the Internet and e-commerce is evolving, and unfavorable changes or failure by us to comply with these regulations could substantially harm our business and results of operations.

We are subject to general business regulations and laws as well as regulations and laws specifically governing the Internet and e-commerce. Existing and future regulations and laws could impede the growth of the Internet, e-commerce or mobile commerce. These regulations and laws may involve taxes, tariffs, privacy, data protection, data security, anti-spam, content protection, electronic contracts and communications, consumer protection, website accessibility, Internet neutrality and gift cards. It is not clear how existing laws governing issues such as property ownership, sales and other taxes and consumer privacy apply to the Internet as many of these laws were adopted prior to the advent of the Internet and do not contemplate or address the unique issues raised by the Internet or e-commerce. It is possible that general business regulations and laws, or those specifically governing the Internet or e-commerce, may be interpreted and applied in a manner that is inconsistent from one jurisdiction to another and may conflict with other rules or our practices. We cannot be

 

54


Table of Contents

sure that our practices have complied, comply or will comply fully with all such laws and regulations. Any failure, or perceived failure, by us to comply with any of these laws or regulations could result in damage to our reputation, a loss in business and proceedings or actions against us by governmental entities or others. Any such proceeding or action could hurt our reputation, force us to spend significant amounts in defense of these proceedings, distract our management, increase our costs of doing business, decrease the use of our sites by consumers and suppliers and may result in the imposition of monetary liability. We may also be contractually liable to indemnify and hold harmless third parties from the costs or consequences of non-compliance with any such laws or regulations. In addition, it is possible that governments of one or more countries or territories may seek to censor content available on our sites or may even attempt to completely block access to our sites. Adverse legal or regulatory developments could substantially harm our business. In particular, in the event that we are restricted, in whole or in part, from operating in one or more countries or territories, our ability to retain or increase our customer base may be adversely affected, and we may not be able to maintain or grow our net sales and expand our business as anticipated.

We depend on cash generated from our operations to support our growth, and we may need to raise additional capital, which may not be available on terms acceptable to us or at all.

We primarily rely on cash flow generated from our sales to fund our current operations and our growth initiatives. As we expand our business, we will need significant cash from operations to purchase inventory, increase our product development, expand our manufacturer and supplier relationships, pay personnel, pay for the increased costs associated with operating as a public company, including acquisitions, expand internationally, and to further invest in our sales and marketing efforts. If our business does not generate sufficient cash flow from operations to fund these activities and sufficient funds are not otherwise available from our current or future credit facility, we may need additional equity or debt financing. If such financing is not available to us on satisfactory terms, our ability to operate and expand our business or to respond to competitive pressures would be harmed. Moreover, if we raise additional capital by issuing equity securities or securities convertible into equity securities, your ownership may be diluted. Any indebtedness we incur may subject us to covenants that restrict our operations and will require interest and principal payments that would create additional cash demands and financial risk for us.

Our indebtedness may limit our ability to invest in the ongoing needs of our business and if we are unable to comply with the covenants in our current Credit Facility, our liquidity and results of operations could be harmed.

On May 12, 2021, we entered into a Credit Agreement among Solo DTC Brands, LLC, Solo Stove Intermediate, LLC, JPMorgan Chase Bank, N.A., and the Lenders and L/C Issuers party thereto (as subsequently amended on June 2, 2021 and September 1, 2021, the “Credit Facility”). As of June 30, 2021 we had $186 million outstanding under the Credit Facility. The Credit Facility is jointly and severally guaranteed by Holdings and any future subsidiaries that execute a joinder to the guaranty and related collateral agreements, or the Guarantors. The Credit Facility is also secured by a first priority lien on substantially all of our assets and the assets of the Guarantors, in each case subject to certain customary exceptions. We may, from time to time, incur additional indebtedness under the Credit Facility. See “Description of Indebtedness.”

The Credit Facility places certain conditions on us, including that it:

 

   

requires us to utilize a portion of our cash flow from operations and dispositions of assets to make payments on our indebtedness, reducing the availability of our cash flow to fund working capital, capital expenditures, development activity, return capital to our stockholders, and other general corporate purposes;

 

   

increases our vulnerability to adverse economic or industry conditions;

 

   

limits our flexibility in planning for, or reacting to, changes in our business or markets;

 

55


Table of Contents
   

makes us more vulnerable to increases in interest rates, as borrowings under the Credit Facility bear interest at variable rates;

 

   

limits our ability to obtain additional financing in the future for working capital or other purposes; and

 

   

could place us at a competitive disadvantage compared to our competitors that have less indebtedness.

The Credit Facility places certain limitations on our ability to incur additional indebtedness. However, subject to the qualifications and exceptions in the Credit Facility, we may incur substantial additional indebtedness under that facility. The Credit Facility also places certain limitations on our ability to enter into certain types of transactions, financing arrangements and investments, to make certain changes to our capital structure, and to guarantee certain indebtedness, among other things. The Credit Facility also places certain restrictions on the payment of dividends and distributions and certain management fees. These restrictions limit or prohibit, among other things, and in each case, subject to certain customary exceptions, our ability to: (a) pay dividends on, redeem or repurchase our stock, or make other distributions; (b) incur or guarantee additional indebtedness; (c) sell stock in our subsidiaries; (d) create or incur liens; (e) make acquisitions or investments; (f) transfer or sell certain assets or merge or consolidate with or into other companies; (g) make certain payments or prepayments of indebtedness subordinated to our obligations under the Credit Facility; and (h) enter into certain transactions with our affiliates.

The Credit Facility requires us to comply with certain covenants, including financial covenants regarding our Total Net Leverage Ratio and Interest Coverage Ratio. Fluctuations in a Total First Lien Net Leverage Ratio may increase our interest expense. Failure to comply with these covenants, failure to make payment when due, certain other provisions of the Credit Facility, or the occurrence of a change of control, could result in an event of default and an acceleration of our obligations under the Credit Facility or other indebtedness that we may incur in the future.

If such an event of default and acceleration of our obligations occurs, the lenders under the Credit Facility would have the right to foreclose against the collateral we granted to them to secure such indebtedness, which consists of substantially all of our assets. If the debt under the Credit Facility were to be accelerated, we may not have sufficient cash or be able to sell sufficient collateral to repay this debt, which would immediately and materially harm our business, results of operations, and financial condition. The threat of our debt being accelerated in connection with a change of control could make it more difficult for us to attract potential buyers or to consummate a change of control transaction that would otherwise be beneficial to our stockholders.

In connection with our preparation of our financial statements, we identified a material weakness in our internal control over financial reporting. Any failure to maintain effective internal control over financial reporting could harm us.

Our management is responsible for establishing and maintaining adequate internal control over financial reporting. Internal control over financial reporting is a process designed to provide reasonable assurance regarding the reliability of financial reporting and the preparation of financial statements in accordance with GAAP. During the preparation of our financial statements for 2020, we identified a material weakness in our internal control over financial reporting. We noted that certain transaction related expenses related to the change of control transactions in 2020 and 2019 were not recorded in our financial statements. Also, the assessment of the expenses or additional consideration lacked proper evaluation. Under standards established by the PCAOB, a deficiency in internal control over financial reporting exists when the design or operation of a control does not allow management or personnel, in the normal course of performing their assigned functions, to prevent or detect misstatements on a timely basis. The PCAOB defines a material weakness as a deficiency, or combination of deficiencies, in internal control over financial reporting, such that there is a reasonable possibility that a material misstatement of annual or interim financial statements will not be prevented, or detected and corrected, on a timely basis. The PCAOB defines a significant deficiency as a deficiency, or a combination of deficiencies, in internal control over financial reporting that is less severe than a material weakness, yet important enough to merit attention by those responsible for oversight of a registrant’s financial reporting.

 

56


Table of Contents

We have implemented measures designed to improve our internal control over financial reporting to address the underlying causes of this material weakness, including: increasing the quality and expanding the number of people in our accounting department, completing a significant number of the identified required remediation activities to improve general controls and implementing a new ERP system that should allow for more timely identification of reporting matters. While we are working to remediate the material weakness in as timely and efficient a manner as possible, at this time we cannot provide an estimate of costs expected to be incurred in connection with this remediation, nor can we provide an estimate of the time it will take to complete this remediation. See “Management’s Discussion and Analysis of Financial Condition and Results of Operations” for more information.

In accordance with the provisions of the JOBS Act, we and our independent registered public accounting firm were not required to, and did not, perform an evaluation of our internal control over financial reporting as of December 30, 2020, in accordance with the provisions of Section 404 of the Sarbanes-Oxley Act. Accordingly, we cannot assure you that we have identified all, or that we will not in the future have additional, material weaknesses. Material weaknesses may still exist when we report on the effectiveness of our internal control over financial reporting as required under Section 404 of the Sarbanes-Oxley Act after the completion of this offering.

Additional material weaknesses or significant deficiencies may be identified in the future. If we identify such issues or if we are unable to produce accurate and timely financial statements, our stock price may decline and we may be unable to maintain compliance with the NYSE listing standards.

Our results of operations are subject to seasonal and quarterly variations, which could cause the price of our common stock to decline.

We believe that our sales include a seasonal component. Historically, our net sales have been highest in our second and fourth quarters, with the first quarter typically generating the lowest sales. However, fluctuations in our quarterly operating results and the price of our common stock may be particularly pronounced in the current economic environment due to the uncertainty caused by the current COVID-19 pandemic and its potential future impact on consumer spending patterns, as well as the impacts of the reopening of the economy and lessening of restrictions on movement and travel. For example, starting in the second quarter of 2020, we saw tailwinds driven by the COVID-19 pandemic as individuals and families were quarantined at home with time to pursue alternative recreational and leisure activities.

Our annual and quarterly results of operations may also fluctuate significantly as a result of a variety of other factors, including, among other things, the timing of the introduction of and advertising for our new products and those of our competitors and changes in our product mix. Variations in weather conditions may also harm our quarterly results of operations. In addition, we may not be able to adjust our spending in a timely manner to compensate for any unexpected shortfall in our sales. As a result of these seasonal and quarterly fluctuations, we believe that comparisons of our results of operations between different quarters within a single fiscal year, or the same quarters of different fiscal years, are not necessarily meaningful and that these comparisons cannot be relied upon as indicators of our future performance. In the event that any seasonal or quarterly fluctuations in our net sales and results of operations result in our failure to meet our forecasts or the forecasts of the research analysts that may cover us in the future, the market price of our common stock could fluctuate or decline.

If our goodwill, other intangible assets, or fixed assets become impaired, we may be required to record a charge to our earnings.

We may be required to record future impairments of goodwill, other intangible assets, or fixed assets to the extent the fair value of these assets falls below their book value. Our estimates of fair value are based on assumptions regarding future cash flows, gross margins, expenses, discount rates applied to these cash flows, and current market estimates of value. Estimates used for future sales growth rates, gross profit performance, and

 

57


Table of Contents

other assumptions used to estimate fair value could cause us to record material non-cash impairment charges, which could harm our results of operations and financial condition.

We are subject to credit risk.

We are exposed to credit risk primarily on our accounts receivable. We provide credit to our retail partners in the ordinary course of our business. While we believe that our exposure to concentrations of credit risk with respect to trade receivables is mitigated by limiting our retail partners to well-known businesses, we nevertheless run the risk of our retail partners not being able to meet their payment obligations, particularly in a future economic downturn. If a material number of our retail partners were not able to meet their payment obligations, our results of operations could be harmed.

Risks Related to Our Organizational Structure and the Tax Receivable Agreement

Solo Brands, Inc.’s sole material asset after the completion of the Transactions will be its interest in Holdings, and, accordingly, it will depend on distributions from Holdings to pay its taxes and expenses, including payments under the Tax Receivable Agreement. Holdings’ ability to make such distributions may be subject to various limitations and restrictions.

Upon the consummation of the Transactions, Solo Brands, Inc. will be a holding company and will have no material assets other than its ownership in Holdings. As such, Solo Brands, Inc. will have no independent means of generating revenue or cash flow, and its ability to pay taxes and operating expenses or declare and pay dividends in the future, if any, will be dependent upon the financial results and cash flows of Holdings and its subsidiaries, and distributions Solo Brands, Inc. receives from Holdings. There can be no assurance that Holdings and its subsidiaries will generate sufficient cash flow to distribute funds to Solo Brands, Inc., or that applicable state law and contractual restrictions, including negative covenants in any debt agreements of Holdings or its subsidiaries (including the Credit Facility), will permit such distributions. The terms of Holdings’ or its subsidiaries’ current and future debt instruments or other agreements may restrict the ability of Holdings to make distributions to Solo Brands, Inc. or of Holdings’ subsidiaries to make distributions to Holdings.

Holdings will continue to be treated as a partnership for U.S. federal income tax purposes and, as such, generally will not be subject to any entity-level U.S. federal income tax. Instead, taxable income will be allocated to holders of LLC Interests, including Solo Brands, Inc. Accordingly, Solo Brands, Inc. will incur income taxes on its allocable share of any net taxable income of Holdings. Under the terms of the Holdings LLC Agreement, Holdings will be obligated, subject to various limitations and restrictions, including with respect to any debt agreements (including the Credit Facility), to make tax distributions to holders of LLC Interests, including Solo Brands, Inc. In addition to tax expenses, Solo Brands, Inc. will also incur expenses related to its operations, including payments under the Tax Receivable Agreement, which could be substantial. See “Certain Relationships and Related Party Transactions—Tax Receivable Agreement.” Solo Brands, Inc. intends, as its sole manager, to cause Holdings to make cash distributions to the owners of LLC Interests in an amount sufficient to (i) fund all or part of such owners’ tax obligations in respect of taxable income allocated to such owners and (ii) cover Solo Brands, Inc.’s operating expenses, including payments under the Tax Receivable Agreement. However, Holdings’ ability to make such distributions may be subject to various limitations and restrictions, such as restrictions on distributions under contracts or agreements to which Holdings is then a party, including debt agreements, or any applicable law, or that would have the effect of rendering Holdings insolvent. Further, under certain circumstances, the existing covenants under the Credit Facility regarding tax distributions may not permit Holdings or its subsidiaries to make the full amount of tax distributions contemplated under the Holdings LLC Agreement unless another exception to such covenants is available; and there can be no assurance that any such other exception will be available. If Solo Brands, Inc. does not have sufficient funds to pay tax or other liabilities or to fund its operations, it may have to borrow funds, which could materially adversely affect its liquidity and financial condition and subject it to various restrictions imposed by any such lenders. To the extent that Solo Brands, Inc. is unable to make timely payments under the Tax Receivable Agreement for any reason, the unpaid

 

58


Table of Contents

amounts will be deferred and will accrue interest until paid. Solo Brands, Inc.’s failure to make any payment required under the Tax Receivable Agreement (including any accrued and unpaid interest) within 60 calendar days of the date on which the payment is required to be made will constitute a material breach of a material obligation under the Tax Receivable Agreement, which will terminate the Tax Receivable Agreement and accelerate future payments thereunder, unless the applicable payment is not made because (i) Holdings is prohibited from making such payment under the terms of the Tax Receivable Agreement or the terms governing certain of its indebtedness or (ii) Holdings does not have, and despite using commercially reasonable efforts cannot obtain, sufficient funds to make such payment. See “Certain Relationships and Related Party Transactions—Tax Receivable Agreement” and “ —Certain Relationships and Related Party Transactions—Holdings LLC Agreement.” In addition, if Holdings does not have sufficient funds to make distributions, its ability to declare and pay cash dividends will also be restricted or impaired.

Under the Holdings LLC Agreement, Holdings will, from time to time, make distributions in cash to its equityholders (including Solo Brands, Inc.) pro rata, in amounts at least sufficient to cover the taxes on their allocable share of taxable income of Holdings (subject to the limitations and restrictions described above, including under the Credit Facility). As a result of (i) potential differences in the amount of net taxable income allocable to Solo Brands, Inc. and to Holdings’s other equityholders, (ii) the lower tax rates currently applicable to corporations as opposed to individuals, and (iii) the favorable tax benefits that Solo Brands, Inc. anticipates from any purchase of LLC Interests from the Continuing LLC Owners in connection with the Transactions and future redemptions or exchanges of LLC Interests by the Continuing LLC Owners for Solo Brands, Inc. Class A common stock or cash pursuant to the Holdings LLC Agreement, tax distributions payable to Solo Brands, Inc. may be in amounts that exceed its actual tax liabilities with respect to the relevant taxable year, including its obligations under the Tax Receivable Agreement. Solo Brands, Inc.’s board of directors will determine the appropriate uses for any excess cash so accumulated, which may include, among other uses, the payment of other expenses or dividends on Solo Brands, Inc.’s stock, although Solo Brands, Inc. will have no obligation to distribute such cash (or other available cash) to its stockholders.

Except as otherwise determined by Solo Brands, Inc. as the sole manager of Holdings, no adjustments to the exchange ratio for LLC Interests and corresponding shares of Solo Brands, Inc. Class A common stock will be made as a result of any cash distribution by Solo Brands, Inc. or any retention of cash by Solo Brands, Inc. To the extent Solo Brands, Inc. does not distribute such excess cash as dividends on its Solo Brands, Inc. Class A common stock, it may take other actions with respect to such excess cash—for example, holding such excess cash or lending it (or a portion thereof) to Holdings, which may result in shares of Solo Brands, Inc. Class A common stock increasing in value relative to the value of LLC Interests. The Continuing LLC Owners may benefit from any value attributable to such cash balances if they acquire shares of Solo Brands, Inc. Class A common stock in exchange for their LLC Interests, notwithstanding that such holders may previously have participated as holders of LLC Interests in distributions by Holdings that resulted in such excess cash balances.

The Tax Receivable Agreement will require Solo Brands, Inc. to make cash payments to the Continuing LLC Owners in respect of certain tax benefits to which Solo Brands, Inc. may become entitled, and no such payments will be made to any holders of Solo Brands, Inc. Class A common stock unless such holders are also Continuing LLC Owners. The payments Solo Brands, Inc. will be required to make under the Tax Receivable Agreement may be substantial.

Upon the closing of the Transactions, Solo Brands, Inc. will be a party to the Tax Receivable Agreement with the Continuing LLC Owners and Holdings. Under the Tax Receivable Agreement, Solo Brands, Inc. generally will be required to make cash payments to the Continuing LLC Owners equal to 85% of the tax benefits, if any, that Solo Brands, Inc. actually realizes, or in certain circumstances is deemed to realize, as a result of (1) increases in Solo Brands, Inc.’s proportionate share of the tax basis of the assets of Holdings resulting from (a) any future redemptions or exchanges of LLC Interests by the Continuing LLC Owners for Solo Brands, Inc. Class A common stock or cash pursuant to the Holdings LLC Agreement as described under “Certain Relationships and Related Party Transactions—Holdings LLC Agreement,” or (b) certain distributions

 

59


Table of Contents

(or deemed distributions) by Holdings and (2) certain other tax benefits arising from payments under the Tax Receivable Agreement. No such payments will be made to any holders of Solo Brands, Inc. Class A common stock unless such holders are also Continuing LLC Owners.

The amount of the cash payments that Solo Brands, Inc. will be required to make under the Tax Receivable Agreement may be substantial. Assuming no material changes in the relevant tax law, that we earn sufficient taxable income to realize all tax benefits that are subject to the Tax Receivable Agreement and that all Continuing LLC Owners exchanged their common units for Class A common stock immediately following the completion of this offering, we would recognize an incremental deferred tax asset of approximately $144.4 million and a related liability for payments under the Tax Receivable Agreement of approximately $122.7 million based on our estimate of the aggregate amount that we will pay under the Tax Receivable Agreement as a result of such future exchanges. The actual amounts may materially differ from these hypothetical amounts, as potential future reductions in tax payments for us and tax receivable agreement payments by us will be determined in part by reference to the market value of our Class A common stock at the time of the sale and the prevailing tax rates applicable to us over the life of the tax receivable agreement and will generally be dependent on us generating sufficient future taxable income to realize the benefit. See “Certain Relationships and Related Party Transactions—Tax Receivable Agreement.” Payments under the Tax Receivable Agreement are not conditioned on the Continuing LLC Owners’ ownership of our shares after this offering. Any payments made by Solo Brands, Inc. to the Continuing LLC Owners under the Tax Receivable Agreement will not be available for reinvestment in the business and will generally reduce the amount of cash that might have otherwise been available to Solo Brands, Inc. and its subsidiaries. To the extent Solo Brands, Inc. is unable to make timely payments under the Tax Receivable Agreement for any reason, the unpaid amounts will be deferred and will accrue interest until paid. Furthermore, Solo Brands, Inc.’s future obligations to make payments under the Tax Receivable Agreement could make Solo Brands, Inc. and its subsidiaries a less attractive target for an acquisition, particularly in the case of an acquirer that cannot use some or all of the tax benefits that are the subject of the Tax Receivable Agreement. For more information, see “Certain Relationships and Related Party Transactions.”

The actual amount and timing of any payments under the Tax Receivable Agreement will vary depending upon a number of factors, including the timing of redemptions or exchanges by the Continuing LLC Owners, the price of shares of Solo Brands, Inc. Class A common stock at the time of any exchange, the extent to which such exchanges are taxable, the amount of gain recognized by the Continuing LLC Owners, the amount and timing of the taxable income Holdings generates in the future, and the tax rates and laws then applicable. Our organizational structure, including the Tax Receivable Agreement, confers certain tax benefits upon the Continuing LLC Owners that may not benefit Class A Common Stockholders to the same extent as they will benefit the Continuing LLC Owners.

Our organizational structure, including the Tax Receivable Agreement, confers certain tax benefits upon the Continuing LLC Owners that may not benefit the holders of our Class A Common Stock to the same extent as they will benefit the Continuing LLC Owners. We will enter into the Tax Receivable Agreement with Holdings and the Continuing LLC Owners that will provide for our payment to the Continuing LLC Owners of    % of the amount of tax benefits, if any, that we actually realize (or in some circumstances are deemed to realize) as a result of (i) increases in the tax basis of assets of Holdings resulting from (a) any future redemptions or exchanges of LLC Interests described under “Certain Relationships and Related Party Transactions—Holdings LLC Agreement—LLC Interest Redemption Right,” and (b) certain distributions (or deemed distributions) by Holdings and (ii) certain other tax benefits arising from payments under the Tax Receivable Agreement. Although Solo Brands, Inc. will retain 15% of such tax benefits, this and other aspects of our organizational structure may adversely impact the future trading market for the Class A Common Stock.

 

60


Table of Contents

In certain cases, future payments under the Tax Receivable Agreement to the Continuing LLC Owners may be accelerated or significantly exceed the actual benefits Solo Brands, Inc. realizes in respect of the tax attributes subject to the Tax Receivable Agreement.

The Tax Receivable Agreement provides that if (i) Solo Brands, Inc. materially breaches any of its material obligations under the Tax Receivable Agreement, (ii) certain mergers, asset sales, other forms of business combinations, or other changes of control were to occur, or (iii) Solo Brands, Inc. elects an early termination of the Tax Receivable Agreement, then Solo Brands, Inc.’s future obligations, or its successor’s future obligations, under the Tax Receivable Agreement to make payments thereunder would accelerate and become due and payable, based on certain assumptions, including an assumption that Solo Brands, Inc. would have sufficient taxable income to fully utilize all potential future tax benefits that are subject to the Tax Receivable Agreement, and an assumption that, as of the effective date of the acceleration, any Continuing LLC Owner that has LLC Interests not yet exchanged shall be deemed to have exchanged such LLC Interests on such date, even if Solo Brands, Inc. does not receive the corresponding tax benefits until a later date when the LLC Interests are actually exchanged.

As a result of the foregoing, Solo Brands, Inc. would be required to make an immediate cash payment equal to the estimated present value of the anticipated future tax benefits that are the subject of the Tax Receivable Agreement, based on certain assumptions, which payment may be made significantly in advance of the actual realization, if any, of those future tax benefits and, therefore, Solo Brands, Inc. could be required to make payments under the Tax Receivable Agreement that are greater than the specified percentage of the actual tax benefits it ultimately realizes. In addition, to the extent that Solo Brands, Inc. is unable to make payments under the Tax Receivable Agreement for any reason, the unpaid amounts will be deferred and will accrue interest until paid. Solo Brands, Inc.’s failure to make any payment required under the Tax Receivable Agreement (including any accrued and unpaid interest) within 60 calendar days of the date on which the payment is required to be made will constitute a material breach of a material obligation under the Tax Receivable Agreement, which will terminate the Tax Receivable Agreement and accelerate future payments thereunder, unless the applicable payment is not made because (i) Holdings is prohibited from making such payment under the terms of the Tax Receivable Agreement or the terms governing certain of its indebtedness or (ii) Holdings does not have, and despite using commercially reasonable efforts cannot obtain, sufficient funds to make such payment. In these situations, Solo Brands, Inc.’s obligations under the Tax Receivable Agreement could have a substantial negative impact on Solo Brands, Inc.’s liquidity and could have the effect of delaying, deferring, or preventing certain mergers, asset sales, other forms of business combinations, or other changes of control. There can be no assurance that Holdings will be able to fund or finance Solo Brands, Inc.’s obligations under the Tax Receivable Agreement.

Solo Brands, Inc. will not be reimbursed for any payments made to the Continuing LLC Owners under the Tax Receivable Agreement in the event that any tax benefits are disallowed.

Payments under the Tax Receivable Agreement will be based on the tax reporting positions that Solo Brands, Inc. determines, and the IRS or another tax authority may challenge all or part of the tax basis increases or other tax benefits Solo Brands, Inc. claims, as well as other related tax positions it takes, and a court could sustain any such challenge. If the outcome of any such challenge would reasonably be expected to materially and adversely affect a recipient’s payments under the Tax Receivable Agreement, then we will not be permitted to settle or fail to contest such challenge without the consent (not to be unreasonably withheld or delayed) of certain representatives of the Continuing LLC Owners. The interests of such representatives of the Continuing LLC Owners in any such challenge may differ from or conflict with our interests and your interests, and they may exercise their consent rights relating to any such challenge in a manner adverse to our interests. In addition, Solo Brands, Inc. will not be reimbursed for any cash payments previously made to the Continuing LLC Owners under the Tax Receivable Agreement in the event that any tax benefits initially claimed by Solo Brands, Inc. and for which payment has been made to the Continuing LLC Owners are subsequently challenged by a taxing authority and are ultimately disallowed. Instead, any excess cash payments made by Solo Brands, Inc. to the Continuing

 

61


Table of Contents

LLC Owners will be netted against any future cash payments that Solo Brands, Inc. might otherwise be required to make to the Continuing LLC Owners under the terms of the Tax Receivable Agreement. However, Solo Brands, Inc. might not determine that it has effectively made an excess cash payment to the Continuing LLC Owners for a number of years following the initial time of such payment, and, if any of its tax reporting positions are challenged by a taxing authority, Solo Brands, Inc. will not be permitted to reduce any future cash payments under the Tax Receivable Agreement until any such challenge is finally settled or determined. Moreover, the excess cash payments Solo Brands, Inc. previously made under the Tax Receivable Agreement could be greater than the amount of future cash payments against which Solo Brands, Inc. would otherwise be permitted to net such excess. The applicable U.S. federal income tax rules for determining applicable tax benefits Solo Brands, Inc. claims are complex and factual in nature, and there can be no assurance that the IRS or a court will not disagree with Solo Brands, Inc.’s tax reporting positions. As a result, payments could be made under the Tax Receivable Agreement in excess of the tax savings that Solo Brands, Inc. actually realizes in respect of the tax attributes with respect to the Continuing LLC Owners that are the subject of the Tax Receivable Agreement.

Unanticipated changes in effective tax rates or adverse outcomes resulting from examination of our income or other tax returns could adversely affect our results of operations and financial condition.

We are subject to taxes by the U.S. federal, state, local and foreign tax authorities, and our tax liabilities will be affected by the allocation of expenses to differing jurisdictions. Our future effective tax rates could be subject to volatility or adversely affected by a number of factors, including:

 

   

changes in the valuation of our deferred tax assets and liabilities;

 

   

expected timing and amount of the release of any tax valuation allowances;

 

   

tax effects of equity-based compensation;

 

   

changes in tax laws, regulations or interpretations thereof; or

 

   

future earnings being lower than anticipated in countries where we have lower statutory tax rates and higher than anticipated earnings in countries where we have higher statutory tax rates.

In addition, we may be subject to audits of our income, sales and other transaction taxes by U.S. federal, state, local and foreign taxing authorities. Outcomes from these audits could adversely affect our business, results of operations and financial condition.

Additionally, tax authorities at the foreign, federal, state and local levels are currently reviewing the appropriate treatment of companies engaged in e-commerce. New or revised foreign, federal, state or local tax regulations or court decisions may subject us or our customers to additional sales, income and other taxes. There is also uncertainty over sales tax liability as a result of the U.S. Supreme Court’s decision in South Dakota v. Wayfair, Inc., which held that states could impose sales tax collection obligations on out-of-state sellers even if those sellers lack any physical presence within the states imposing the sales taxes. Under Wayfair, a person requires only a “substantial nexus” with the taxing state before the state may subject the person to sales tax collection obligations therein. An increasing number of states (both before and after the publication of Wayfair) have considered or adopted laws that attempt to impose sales tax collection obligations on out-of-state sellers. The Supreme Court’s Wayfair decision has removed a significant impediment to the enactment and enforcement of these laws. While we do not expect the Court’s decision to have a significant impact on our business, other new or revised taxes and, in particular, sales taxes, VAT and similar taxes could increase the cost of doing business online and decrease the attractiveness of selling products over the internet. New taxes and rulings could also create significant increases in internal costs necessary to capture data and collect and remit taxes.

If we were deemed to be an investment company under the Investment Company Act of 1940, as amended, or the 1940 Act, as a result of our ownership of Holdings, applicable restrictions could make it impractical for us

 

62


Table of Contents

to continue our business as contemplated and could adversely affect our business, results of operations and financial condition.

Under Sections 3(a)(1)(A) and (C) of the 1940 Act, a company generally will be deemed to be an “investment company” for purposes of the 1940 Act if (i) it is, or holds itself out as being, engaged primarily, or proposes to engage primarily, in the business of investing, reinvesting or trading in securities or (ii) it engages, or proposes to engage, in the business of investing, reinvesting, owning, holding or trading in securities and it owns or proposes to acquire investment securities having a value exceeding 40% of the value of its total assets (exclusive of U.S. government securities and cash items) on an unconsolidated basis. We do not believe that we are an “investment company,” as such term is defined in either of those sections of the 1940 Act.

As the sole managing member of Holdings, we will control and operate Holdings. On that basis, we believe that our interest in Holdings is not an “investment security” as that term is used in the 1940 Act. However, if we were to cease participation in the management of Holdings, our interest in Holdings could be deemed an “investment security” for purposes of the 1940 Act.

We and Holdings intend to conduct our operations so that we will not be deemed an investment company. However, if we were to be deemed an investment company, restrictions imposed by the 1940 Act, including limitations on our capital structure and our ability to transact with affiliates, could make it impractical for us to continue our business as contemplated and could adversely affect our business, results of operations and financial condition.

Solo Brands, Inc. is controlled by the Original LLC Owners, whose interests may differ from those of our public stockholders.

Immediately following this offering and the application of net proceeds from this offering, the Original LLC Owners will control approximately 85.8% of the combined voting power of our common stock through their ownership of both Class A Common Stock and Class B Common Stock. The Original LLC Owners will, for the foreseeable future, have the ability to substantially influence us through their ownership position over corporate management and affairs, and will be able to control virtually all matters requiring stockholder approval. The Original LLC Owners are able to, subject to applicable law, and the voting arrangements described in “Certain Relationships and Related Party Transactions,” elect a majority of the members of our board of directors and control actions to be taken by us and our board of directors, including amendments to our certificate of incorporation and bylaws and approval of significant corporate transactions, including mergers and sales of substantially all of our assets. The directors so elected will have the authority, subject to the terms of our indebtedness and applicable rules and regulations, to issue additional stock, implement stock repurchase programs, declare dividends and make other decisions. It is possible that the interests of the Original LLC Owners may in some circumstances conflict with our interests and the interests of our other stockholders, including you. For example, the Continuing LLC Owners may have different tax positions from us, especially in light of the Tax Receivable Agreement that could influence our decisions regarding whether and when to dispose of assets, whether and when to incur new or refinance existing indebtedness, and whether and when Solo Brands, Inc. should terminate the Tax Receivable Agreement and accelerate its obligations thereunder. In addition, the determination of future tax reporting positions and the structuring of future transactions may take into consideration the Continuing LLC Owners’ tax or other considerations, which may differ from the considerations of us or our other stockholders. See “Certain Relationships and Related Party Transactions—Tax Receivable Agreement.”

Risks Related to this Offering and Ownership of our Class A Common Stock

Failure to establish and maintain effective internal controls in accordance with Section 404 of the Sarbanes-Oxley Act could adversely affect our business and stock price.

We are not currently required to comply with the rules of the SEC implementing Section 404 of the Sarbanes-Oxley Act and are therefore not required to make a formal assessment of the effectiveness of our

 

63


Table of Contents

internal control over financial reporting for that purpose. Upon becoming a public company, we will be required to comply with the SEC’s rules implementing Sections 302 and 404 of the Sarbanes-Oxley Act, which will require management to certify financial and other information in our quarterly and annual reports and provide an annual management report on the effectiveness of internal controls over financial reporting. Though we will be required to disclose changes made in our internal controls and procedures on a quarterly basis, we will not be required to make our first annual assessment of our internal control over financial reporting pursuant to Section 404 until the year following our first annual report required to be filed with the SEC. However, as an emerging growth company, our independent registered public accounting firm will not be required to formally attest to the effectiveness of our internal control over financial reporting pursuant to Section 404 until the later of the year following our first annual report required to be filed with the SEC or the date we are no longer an emerging growth company. At such time, our independent registered public accounting firm may issue a report that is adverse in the event it is not satisfied with the level at which our controls are documented, designed or operating.

To comply with the requirements of being a public company, we have undertaken various actions, and may need to take additional actions, such as implementing new internal controls and procedures and hiring additional accounting or internal audit staff. Testing and maintaining internal controls can divert our management’s attention from other matters that are important to the operation of our business. Additionally, when evaluating our internal controls over financial reporting, we may identify material weaknesses that we may not be able to remediate in time to meet the applicable deadline imposed upon us for compliance with the requirements of Section 404. If we identify any material weaknesses in our internal controls over financial reporting or are unable to comply with the requirements of Section 404 in a timely manner or assert that our internal controls over financial reporting is effective, or if our independent registered public accounting firm is unable to express an opinion as to the effectiveness of our internal controls over financial reporting once we are no longer an emerging growth company, investors may lose confidence in the accuracy and completeness of our financial reports and the market price of our Class A Common Stock could be adversely affected, and we could become subject to investigations by the stock exchange on which our securities are listed, the SEC or other regulatory authorities, which could require additional financial and management resources.

We will incur increased costs as a result of becoming a public company and in the administration of our organizational structure.

As a public company, we will incur significant legal, accounting, insurance and other expenses that we have not incurred as a private company, including costs associated with public company reporting requirements. We also have incurred and will incur costs associated with the Sarbanes-Oxley Act and related rules implemented by the SEC. Following the completion of this offering, we will incur ongoing periodic expenses in connection with the administration of our organizational structure. The expenses incurred by public companies generally for reporting and corporate governance purposes have been increasing. We expect these rules and regulations to increase our legal and financial compliance costs and to make some activities more time-consuming and costly, although we are currently unable to estimate these costs with any degree of certainty. In estimating these costs, we took into account expenses related to insurance, legal, accounting, and compliance activities, as well as other expenses not currently incurred. These laws and regulations could also make it more difficult or costly for us to obtain certain types of insurance, including director and officer liability insurance, and we may be forced to accept reduced policy limits and coverage or incur substantially higher costs to obtain the same or similar coverage. These laws and regulations could also make it more difficult for us to attract and retain qualified persons to serve on our board of directors, our board committees or as our executive officers. Furthermore, if we are unable to satisfy our obligations as a public company, we could be subject to delisting of our common stock, fines, sanctions and other regulatory action and potentially civil litigation.

 

64


Table of Contents

Immediately following the consummation of this offering, the Continuing LLC Owners will have the right to have their LLC Interests redeemed pursuant to the terms of the Holdings LLC Agreement, which may dilute the owners of the Class A Common Stock.

After this offering, we will have an aggregate of 412,776,789 shares of Class A Common Stock authorized but unissued, including approximately 33,264,401 shares of Class A Common Stock issuable upon redemption of LLC Interests that will be held by the Continuing LLC Owners. Holdings will enter into the Holdings LLC Agreement and, subject to certain restrictions set forth therein and as described elsewhere in this prospectus, the Continuing LLC Owners will be entitled to have their LLC Interests redeemed for shares of our Class A Common Stock. We also intend to enter into the Registration Rights Agreement pursuant to which the shares of Class A Common Stock issued to the Continuing LLC Owners upon redemption of their LLC Interests and the shares of Class A Common Stock issued to the Former LLC Owners in connection with the Transactions will be eligible for resale, subject to certain limitations set forth therein. See “Certain Relationships and Related Party Transactions—Registration Rights Agreement.”

We cannot predict the size of future issuances of our Class A Common Stock or the effect, if any, that future issuances and sales of shares of our Class A Common Stock may have on the market price of our Class A common stock. Sales or distributions of substantial amounts of our Class A Common Stock, including shares issued in connection with an acquisition, or the perception that such sales or distributions could occur, may cause the market price of our Class A Common Stock to decline.

If you purchase shares of Class A Common Stock in this offering, you will incur immediate and substantial dilution.

Dilution is the difference between the offering price per share and the pro forma net tangible book value per share of our Class A Common Stock immediately after the offering. The price you pay for shares of our Class A Common Stock sold in this offering is substantially higher than our pro forma net tangible book value per share immediately after this offering. If you purchase shares of Class A Common Stock in this offering, you will incur immediate and substantial dilution in the amount of $14.97 per share based upon an assumed initial public offering price of $15.50 per share (the midpoint of the price range listed on the cover page of this prospectus). In addition, you may also experience additional dilution, or potential dilution, upon future equity issuances to investors or to our employees and directors under our stock option plan and any other equity incentive plans we may adopt. As a result of this dilution, investors purchasing shares of Class A Common Stock in this offering may receive significantly less than the full purchase price that they paid for the stock purchased in this offering in the event of liquidation. See “Dilution.”

We do not know whether a market will develop for our Class A Common Stock or what the market price of our Class A Common Stock will be and as a result it may be difficult for you to sell your shares of our Class A Common Stock.

There has been no prior public market for our common stock. An active market may not develop or be sustainable, and you may not be able to resell your shares at or above the initial public offering price.

There has been no public market for our common stock prior to this offering. The initial public offering price for our common stock was determined through negotiations between us and the underwriters and may vary from the market price of our common stock following the completion of this offering. An active or liquid market in our common stock may not develop upon completion of this offering or, if it does develop, it may not be sustainable. In the absence of an active trading market for our common stock, you may not be able to resell any shares you hold at or above the initial public offering price or at all. We cannot predict the prices at which our common stock will trade.

 

65


Table of Contents

If securities analysts do not publish research or reports about our business or if they publish negative evaluations of our Class A Common Stock, the price of our Class A Common Stock could decline.

The trading market for our Class A Common Stock will rely in part on the research and reports that industry or securities analysts publish about us or our business. We do not currently have and may never obtain research coverage by industry or securities analysts. If no or few analysts commence coverage of us, the trading price of our stock would likely decrease. Even if we do obtain analyst coverage, if one or more of the analysts covering our business downgrade their evaluations of our stock, the price of our Class A Common Stock could decline. If one or more of these analysts cease to cover our Class A Common Stock, we could lose visibility in the market for our stock, which in turn could cause our Class A Common Stock price to decline.

We expect that the price of our Class A Common Stock will fluctuate substantially and you may not be able to sell the shares you purchase in this offering at or above the offering price.

The initial public offering price for the shares of our Class A Common Stock sold in this offering is determined by negotiation between the representatives of the underwriters and us. This price may not reflect the market price of our Class A Common Stock following this offering. In addition, the market price of our Class A Common Stock is likely to be highly volatile and may fluctuate substantially due to many factors, including:

 

   

the volume and timing of sales of our products;

 

   

the introduction of new products or product enhancements by us or our competitors;

 

   

disputes or other developments with respect to our or others’ intellectual property rights;

 

   

our ability to develop, obtain regulatory clearance or approval for, and market new and enhanced products on a timely basis;

 

   

product liability claims or other litigation;

 

   

quarterly variations in our growth, profitability or results of operations, or those of our competitors;

 

   

media exposure of our products or our competitors;

 

   

announcement or expectation of additional equity or debt financing efforts;

 

   

additions or departures of key personnel;

 

   

issuance of new or updated research or reports by securities analysts;

 

   

failure to meet or exceed financial estimates and projections of the investment community or that we provide to the public;

 

   

changes in governmental regulations or in reimbursement;

 

   

changes in earnings estimates or recommendations by securities analysts; and

 

   

general market conditions and other factors, including factors unrelated to our operating performance or the operating performance of our competitors.

In recent years, the stock markets generally have experienced extreme price and volume fluctuations that have often been unrelated or disproportionate to the operating performance of those companies. Broad market and industry factors may significantly affect the market price of our Class A Common Stock, regardless of our actual operating performance. These fluctuations may be even more pronounced in the trading market for our Class A Common Stock shortly following this offering. If the market price of shares of our Class A Common Stock after this offering does not ever exceed the initial public offering price, you may not realize any return on your investment in us and may lose some or all of your investment.

In addition, in the past, class action litigation has often been instituted against companies whose securities have experienced periods of volatility in market price. Securities litigation brought against us following volatility

 

66


Table of Contents

in our stock price, regardless of the merit or ultimate results of such litigation, could result in substantial costs, which would hurt our financial condition and operating results and divert management’s attention and resources from our business.

Substantial future sales of our Class A Common Stock, or the perception in the public markets that these sales may occur, may depress our stock price.

Sales of substantial amounts of our Class A Common Stock in the public market after this offering, or the perception that these sales could occur, could adversely affect the price of our Class A Common Stock and could impair our ability to raise capital through the sale of additional shares. Upon the closing of this offering, we will have 62,223,211 shares of Class A Common Stock outstanding (or 64,158,694 if the underwriters exercise in full their option to purchase additional shares of Class A Common Stock) and 33,264,401 shares of Class A Common Stock that would be issuable upon redemption or exchange of LLC Interests authorized but unissued. The shares of Class A Common Stock offered in this offering will be freely tradable without restriction under the Securities Act, except for any shares of our common stock that may be held or acquired by our directors, executive officers and other affiliates, as that term is defined in the Securities Act, which will be restricted securities under the Securities Act. Restricted securities may not be sold in the public market unless the sale is registered under the Securities Act or an exemption from registration is available.

The remaining outstanding 48,652,405 shares of Class A Common Stock held by the Former LLC Owners will be subject to certain restrictions on sale. All of our executive officers and directors and the Original LLC Owners, upon the closing of this offering, have agreed with the underwriters, subject to certain exceptions, not to dispose of or hedge any shares of common stock or securities convertible into or exchangeable for (including the LLC Interests), or that represent the right to receive, shares of common stock during the period from the date of this prospectus continuing through the date 180 days after the date of this prospectus, except with the prior written consent of the representatives on behalf of the underwriters. See “Underwriting.” All of our shares of common stock outstanding as of the date of this prospectus (and shares of Class A Common Stock issuable upon redemption or exchange of LLC Interests) may be sold in the public market by existing stockholders following the expiration of the applicable lock-up period, subject to applicable limitations imposed under federal securities laws.

We also intend to enter into the Registration Rights Agreement pursuant to which the shares of Class A Common Stock issued upon redemption or exchange of LLC Interests held by the Continuing LLC Owners and the shares of Class A Common Stock issued to the Former LLC Owners in connection with the Transactions will be eligible for resale, subject to certain limitations set forth therein. See “Certain Relationships and Related Party Transactions—Registration Rights Agreement.”

We intend to file one or more registration statements on Form S-8 under the Securities Act to register all shares of Class A Common Stock subject to outstanding options and Class A Common Stock issued or issuable under our stock plans. Any such Form S-8 registration statements will automatically become effective upon filing. Accordingly, shares registered under such registration statements will be available for sale in the open market following the expiration of the applicable lock-up period.

See “Shares Eligible for Future Sale” for a more detailed description of the restrictions on selling shares of our common stock after this offering.

In the future, we may also issue additional securities if we need to raise capital, which could constitute a material portion of our then-outstanding shares of common stock.

We have broad discretion over the use of the net proceeds from this offering and it is possible that we will not use them effectively.

We cannot specify with any certainty the particular uses of the net proceeds that we will receive from this offering. Our management will have broad discretion in the application of the net proceeds from this offering,

 

67


Table of Contents

including for any of the purposes described in the section titled “Use of Proceeds,” and you will not have the opportunity as part of your investment decision to assess whether the net proceeds are being used appropriately. Because of the number and variability of factors that will determine our use of the net proceeds from this offering, their ultimate use may vary substantially from their currently intended use. The failure by our management to apply these proceeds effectively could adversely affect our business, results of operations and financial condition. Pending their use, we may invest our proceeds in a manner that does not produce income or that loses value. Our investments may not yield a favorable return to our investors and may negatively impact the price of our Class A Common Stock.

Taking advantage of the reduced disclosure requirements applicable to “emerging growth companies” may make our Class A Common Stock less attractive to investors.

The JOBS Act provides that, so long as a company qualifies as an “emerging growth company,” it will, among other things:

 

   

be exempt from the provisions of Section 404(b) of the Sarbanes-Oxley Act requiring that its independent registered public accounting firm provide an attestation report on the effectiveness of its internal control over financial reporting;

 

   

be exempt from the “say on pay” and “say on golden parachute” advisory vote requirements of the Dodd-Frank Wall Street Reform and Customer Protection Act, or the Dodd-Frank Act;

 

   

be exempt from certain disclosure requirements of the Dodd-Frank Act relating to compensation of its executive officers and be permitted to omit the detailed compensation discussion and analysis from proxy statements and reports filed under the Exchange Act; and

 

   

be permitted to provide a reduced level of disclosure concerning executive compensation and be exempt from any rules that have been adopted by the Public Company Accounting Oversight Board requiring a supplement to the auditor’s report on the financial statements or that may be adopted requiring mandatory audit firm rotations.

We are an “emerging growth company,” as defined in the JOBS Act, and we could be an emerging growth company for up to five years following the completion of this offering. For as long as we continue to be an emerging growth company, we may choose to take advantage of certain exemptions from various reporting requirements that are applicable to other public companies. We currently intend to take advantage of the reduced disclosure requirements regarding executive compensation. We have irrevocably elected not to take advantage of the extension of time to comply with new or revised financial accounting standards available under Section 107(b) of the JOBS Act. We could be an emerging growth company for up to five years after this offering and will continue to be an emerging growth company unless our total annual gross revenues are $1.07 billion or more, we have issued more than $1 billion in non-convertible debt in the past three years or we become a “large accelerated filer” as defined in the Exchange Act. If we remain an “emerging growth company” after this offering, we may take advantage of other exemptions, including the exemptions from the advisory vote requirements and executive compensation disclosures under the Dodd-Frank Act and the exemption from the provisions of Section 404(b) of the Sarbanes-Oxley Act. We cannot predict if investors will find our Class A Common Stock less attractive if we elect to rely on these exemptions, or if taking advantage of these exemptions would result in less active trading or more volatility in the price of our Class A Common Stock. Also, as a result of our intention to take advantage of some or all of the reduced regulatory and reporting requirements that will be available to us as long as we qualify as an “emerging growth company,” our financial statements may not be comparable to those of companies that fully comply with regulatory and reporting requirements upon the public company effective dates.

We do not currently expect to pay any cash dividends.

We do not anticipate declaring or paying any cash dividends to holders of our Class A Common Stock in the foreseeable future. We currently intend to retain future earnings, if any, to finance our growth. Any determination

 

68


Table of Contents

to pay cash dividends in the future will be at the sole discretion of our board of directors, subject to limitations under applicable law and may be discontinued at any time. In addition, our ability to pay cash dividends is currently restricted by the terms of our Credit Facility. Therefore, you are not likely to receive any dividends on your Class A Common Stock for the foreseeable future, and the success of an investment in our Class A Common Stock will depend upon any future appreciation in its value. Consequently, investors may need to sell all or part of their holdings of our Class A Common Stock after price appreciation, which may never occur, as the only way to realize any future gains on their investment. Our Class A Common Stock may not appreciate in value or even maintain the price at which our stockholders have purchased our Class A Common Stock. Investors seeking cash dividends should not purchase our Class A Common Stock.

In addition, our operations are currently conducted entirely through Holdings and its subsidiaries and our ability to generate cash to meet our debt service obligations or to make future dividend payments, if any, is highly dependent on the earnings and the receipt of funds from Holdings and its subsidiaries via dividends or intercompany loans.

Our amended and restated certificate of incorporation will, to the extent permitted by applicable law, contain provisions renouncing our interest and expectation to participate in certain corporate opportunities identified or presented to certain of our Original LLC Owners.

Certain of the Original LLC Owners are in the business of making or advising on investments in companies and these Original LLC owners may hold, and may, from time to time in the future, acquire interests in or provide advice to businesses that directly or indirectly compete with certain portions of our business or the business of our suppliers. Our amended and restated certificate of incorporation will provide that, to the fullest extent permitted by law, none of the Original LLC Owners or any director who is not employed by us or his or her affiliates will have any duty to refrain from engaging in a corporate opportunity in the same or similar lines of business as us. The Original LLC Owners may also pursue acquisitions that may be complementary to our business, and, as a result, those acquisition opportunities may not be available to us. As a result, these arrangements could adversely affect our business, results of operations, financial condition or prospects if attractive business opportunities are allocated to any of the Original LLC Owners instead of to us. See “Description of Capital Stock—Corporate Opportunities.”

We may issue shares of preferred stock in the future, which could make it difficult for another company to acquire us or could otherwise adversely affect holders of our Class A Common Stock, which could depress the price of our Class A Common Stock.

Our amended and restated certificate of incorporation will authorize us to issue one or more series of preferred stock. Our board of directors will have the authority to determine the preferences, limitations and relative rights of the shares of preferred stock and to fix the number of shares constituting any series and the designation of such series, without any further vote or action by our stockholders. Our preferred stock could be issued with voting, liquidation, dividend and other rights superior to the rights of our Class A Common Stock. The potential issuance of preferred stock may delay or prevent a change in control of us, discourage bids for our Class A Common Stock at a premium to the market price, and materially and adversely affect the market price and the voting and other rights of the holders of our Class A Common Stock.

Anti-takeover provisions in our governing documents and under Delaware law could make an acquisition of our company more difficult, limit attempts by our stockholders to replace or remove our current management and depress the market price of our common stock.

Our amended and restated certificate of incorporation, amended and restated bylaws and Delaware law contain or will contain provisions that could have the effect of rendering more difficult, delaying or preventing an

 

69


Table of Contents

acquisition deemed undesirable by our board of directors. Among others, our amended and restated certificate of incorporation and amended and restated bylaws will include the following provisions:

 

   

authorizing the issuance of “blank check” preferred stock that could be issued by our board of directors to increase the number of outstanding shares and thwart a takeover attempt;

 

   

establishing a classified board of directors so that not all members of our board of directors are elected at one time;

 

   

the removal of directors only for cause;

 

   

prohibiting the use of cumulative voting for the election of directors;

 

   

limiting the ability of stockholders to call special meetings or amend our bylaws;

 

   

requiring all stockholder actions to be taken at a meeting of our stockholders; and

 

   

establishing advance notice and duration of ownership requirements for nominations for election to the board of directors or for proposing matters that can be acted upon by stockholders at stockholder meetings.

These provisions, alone or together, could delay or prevent hostile takeovers and changes in control or changes in our management. As a Delaware corporation, we are also subject to provisions of Delaware law, including Section 203 of the Delaware General Corporation Law, or the DGCL, which prevents interested stockholders, such as certain stockholders holding more than 15% of our outstanding common stock from engaging in certain business combinations unless (i) prior to the time such stockholder became an interested stockholder, the board approved the transaction that resulted in such stockholder becoming an interested stockholder, (ii) upon consummation of the transaction that resulted in such stockholder becoming an interested stockholder, the interested stockholder owned 85% of the common stock or (iii) following board approval, the business combination receives the approval of the holders of at least two-thirds of our outstanding common stock not held by such interested stockholder. Because we have “opted out” of Section 203 of the DGCL in our amended and restated certificate of incorporation, the statute will not apply to business combinations involving us.

Any provision of our amended and restated certificate of incorporation, amended and restated bylaws or Delaware law that has the effect of delaying, preventing or deterring a change in control could limit the opportunity for our stockholders to receive a premium for their shares of our common stock and could also affect the price that some investors are willing to pay for our common stock.

Our amended and restated certificate of incorporation will provide that the Court of Chancery of the State of Delaware will be the exclusive forum for substantially all disputes between us and our stockholders, which could limit our stockholders’ ability to obtain a favorable judicial forum for disputes with us or our directors, officers or employees.

Our amended and restated certificate of incorporation will provide that, unless we consent in writing to the selection of an alternative forum, the Court of Chancery of the State of Delaware will be the exclusive forum for the following types of actions or proceedings under Delaware statutory or common law:

 

   

any derivative action or proceeding brought on our behalf;

 

   

any action asserting a claim of breach of a fiduciary duty owed by any of our directors, officers or other employees, or stockholders to us or our stockholders;

 

   

any action asserting a claim arising pursuant to any provision of the DGCL or our amended and restated certificate of incorporation and bylaws; and

 

   

any action asserting a claim governed by the internal affairs doctrine.

 

70


Table of Contents

Furthermore, our amended and restated certificate of incorporation will also provide that unless we consent in writing to the selection of an alternative forum, the federal district courts of the United States shall be the exclusive forum for the resolution of any complaint asserting a cause of action arising under the Securities Act of 1933, as amended (Securities Act). However, these provisions would not apply to suits brought to enforce a duty or liability created by the Exchange Act or any other claim for which the federal courts have exclusive jurisdiction. In addition, Section 22 of the Securities Act creates concurrent jurisdiction for federal and state courts over all suits brought to enforce any duty or liability created by the Securities Act or the rules and regulations thereunder. To the extent the exclusive forum provision restricts the courts in which claims arising under the Securities Act may be brought, there is uncertainty as to whether a court would enforce such a provision. We note that investors cannot waive compliance with the federal securities laws and the rules and regulations thereunder.

Any person purchasing or otherwise acquiring or holding any interest in shares of our capital stock is deemed to have received notice of and consented to the foregoing provisions. These choice of forum provisions may limit a stockholder’s ability to bring a claim in a judicial forum that it finds more favorable for disputes with us or with our directors, officers, other employees or agents, or our other stockholders, which may discourage such lawsuits against us and such other persons, or may result in additional expense to a stockholder seeking to bring a claim against us. Alternatively, if a court were to find this choice of forum provision inapplicable to, or unenforceable in respect of, one or more of the specified types of actions or proceedings, we may incur additional costs associated with resolving such matters in other jurisdictions, which could adversely affect our business, results of operations and financial condition.

General Risk Factors

We may become involved in legal or regulatory proceedings and audits.

Our business requires compliance with many laws and regulations, including labor and employment, sales and other taxes, customs, data privacy, data security, and consumer protection laws and ordinances that regulate retailers generally and/or govern the importation, promotion, and sale of merchandise, and the operation of e-commerce and warehouse facilities. Failure to comply with these laws and regulations could subject us to lawsuits and other proceedings, and could also lead to damage awards, fines, and penalties. We may become involved in a number of legal proceedings and audits, including government and agency investigations, and consumer, employment, tort, and other litigation. The outcome of some of these legal proceedings, audits, and other contingencies could require us to take, or refrain from taking, actions that could harm our operations or require us to pay substantial amounts of money, harming our financial condition and results of operations. Additionally, we may pursue legal action of our own to protect our business interests. Prosecuting or defending against these lawsuits and proceedings may be necessary, which could result in substantial costs and diversion of management’s attention and resources, harming our business, financial condition, and results of operations. Any pending or future legal or regulatory proceedings and audits could harm our business, financial condition, and results of operations.

Our disclosure controls and procedures may not prevent or detect all errors or acts of fraud.

In connection with this offering, we will become subject to the periodic reporting requirements of the Securities Exchange Act of 1934, or Exchange Act. We are designing our disclosure controls and procedures to provide reasonable assurance that information we must disclose in reports we file or submit under the Exchange Act is accumulated and communicated to management, recorded, processed, summarized, and reported within the time periods specified in the rules and forms of the Securities and Exchange Commission. Disclosure controls and procedures, no matter how well-conceived and operated, can provide reasonable, but not absolute, assurance that the objectives of the control system are met.

These inherent limitations include the realities that judgments in decision-making can be faulty, and that breakdowns can occur because of simple error or mistake. Additionally, controls can be circumvented by

 

71


Table of Contents

individuals or groups of persons or by an unauthorized override of the controls. Accordingly, because of the inherent limitations in our control system, misstatements in our public reports due to error or fraud may occur and not be detected.

Our business is subject to the risk of earthquakes, fire, power outages, floods, and other catastrophic events, and to interruption by problems such as terrorism, cyberattacks, or failure of key information technology systems.

Our business is vulnerable to damage or interruption from earthquakes, fires, floods, power losses, telecommunications failures, terrorist attacks, acts of war, human errors, criminal acts, and similar events. For example, a significant natural disaster, such as an earthquake, fire, or flood, could harm our business, results of operations, and financial condition, and our insurance coverage may be insufficient to compensate us for losses that may occur. Our corporate offices and primary distribution center is located in Texas, a state that frequently experiences floods and storms. In addition, the facilities of our suppliers and where our manufacturers produce our products are located in parts of Asia that frequently experience typhoons and earthquakes. Acts of terrorism and public health crises, such as the COVID-19 pandemic (or other future pandemics or epidemics), could also cause disruptions in our or our suppliers’, manufacturers’, and logistics providers’ businesses or the economy as a whole. We may not have sufficient protection or recovery plans in some circumstances, such as natural disasters affecting Texas or other locations where we have operations or store significant inventory. Our servers and those belonging to our vendors may also be vulnerable to computer viruses, criminal acts, denial-of-service attacks, ransomware, and similar disruptions from unauthorized tampering with our computer systems, which could lead to interruptions, delays, or loss of critical data. As we rely heavily on our information technology and communications systems and the Internet to conduct our business and provide high-quality customer service, these disruptions could harm our ability to run our business and either directly or indirectly disrupt our suppliers’ or manufacturers’ businesses, which could harm our business, results of operations, and financial condition.

Changes in applicable tax regulations or in their implementation could negatively affect our business and financial results.

Changes in tax law may adversely affect our business or financial condition. On December 22, 2017, the U.S. government enacted comprehensive tax legislation commonly referred to as the Tax Cuts and Jobs Act, or the 2017 Tax Act, which significantly reformed the Internal Revenue Code of 1986, as amended. A growing portion of our earnings are earned from sales outside the United States. Changes to the taxation of certain foreign earnings resulting from the 2017 Tax Act, along with the state tax impact of these changes and potential future cash distributions, may have an adverse effect on our effective tax rate. Furthermore, changes to the taxation of undistributed foreign earnings could change our future intentions regarding reinvestment of such earnings. Although the accounting for the impact of the 2017 Tax Act has been completed, we are continuing to monitor ongoing changes and ruling updates to the 2017 Tax Act. There can be no assurance that further changes in the 2017 Tax Act will not materially and adversely affect our effective tax rate, tax payments, financial condition and results of operations.

As part of Congress’s response to the COVID-19 pandemic, the Families First Coronavirus Response Act, commonly referred to as the FFCR Act, was enacted on March 18, 2020, and the Coronavirus Aid, Relief, and Economic Security Act, commonly referred to as the CARES Act, was enacted on March 27, 2020. Both contain numerous tax provisions. Regulatory guidance under the 2017 Tax Act, the FFCR Act and the CARES Act is and continues to be forthcoming, and such guidance could ultimately increase or lessen impact of these laws on our business and financial condition. It is also possible that Congress could enact additional legislation in connection with the COVID-19 pandemic, some of which could have an impact on our Company. In addition, it is uncertain if and to what extent various states will conform to the 2017 Tax Act, the FFCR Act or the CARES Act.

In addition, the U.S. government, state governments, and foreign jurisdictions may enact significant changes to the taxation of business entities including, among others, an increase in the corporate income tax rate and the

 

72


Table of Contents

imposition of minimum taxes. The likelihood of these changes being enacted or implemented is unclear. We are currently unable to predict whether such changes will occur and, if so, the ultimate impact on our business.

If our estimates or judgments relating to our critical accounting policies prove to be incorrect or change significantly, our results of operations could be harmed.

The preparation of financial statements in conformity with GAAP requires management to make estimates and assumptions that affect the amounts reported in the consolidated financial statements and accompanying notes. We base our estimates on historical experience and on various other assumptions that we believe to be reasonable under the circumstances, as provided in the section of this prospectus titled “Management’s Discussion and Analysis of Financial Condition and Results of Operations” and our consolidated financial statements, and related notes included elsewhere in this prospectus. These estimates form the basis for making judgments about the carrying values of assets, liabilities, and equity and the amount of sales and expenses that are not readily apparent from other sources. Our results of operations may be harmed if our assumptions change or if actual circumstances differ from those in our assumptions, which could cause our results of operations to fall below the expectations of securities analysts and investors, and could result in a decline in our stock price.

 

73


Table of Contents

SPECIAL NOTE REGARDING FORWARD-LOOKING STATEMENTS

This prospectus contains forward-looking statements concerning our business, operations and financial performance and condition, as well as our plans, objectives and expectations for our business operations and financial performance and condition. Any statements contained herein that are not statements of historical facts may be deemed to be forward-looking statements. In some cases, you can identify forward-looking statements by terminology such as “aim,” “anticipate,” “assume,” “believe,” “contemplate,” “continue,” “could,” “due,” “estimate,” “expect,” “goal,” “intend,” “may,” “objective,” “plan,” “predict,” “potential,” “positioned,” “seek,” “should,” “target,” “will,” “would” and other similar expressions that are predictions of or indicate future events and future trends, or the negative of these terms or other comparable terminology, although not all forward-looking statements contain these words. These forward-looking statements include, but are not limited to, statements about:

 

   

our ability to maintain and strengthen our brand and generate and maintain ongoing demand for our products;

 

   

our ability to successfully design and develop new products;

 

   

our ability to identify, acquire and successfully integrate other businesses, products or technologies;

 

   

our ability to obtain and enforce protection for our patents and trademarks;

 

   

our ability to effectively sustain and manage our growth;

 

   

our ability to accurately forecast demand for our products and our results of operations;

 

   

our ability to compete effectively in the outdoor and recreation market and protect our brand;

 

   

our ability to attract new customers in a cost-effective manner;

 

   

our ability to expand into additional consumer markets, and our success in doing so;

 

   

our expectations regarding the COVID-19 pandemic and its aftermath, as restrictions ease and vaccinations accelerate;

 

   

problems with, or loss of, our third-party contract manufacturers and suppliers, or an inability to obtain raw materials;

 

   

fluctuations in the cost and availability of raw materials, equipment, labor, and transportation and subsequent manufacturing delays or increased costs;

 

   

the success of our international expansion plans;

 

   

our ability to attract and retain skilled personnel and senior management, and to maintain the continued efforts of our management and key employees; and

 

   

the other risks identified in this prospectus including, without limitation, those under the sections titled “Risk Factors,” “Management’s Discussion and Analysis of Financial Condition and Results of Operations” and “Business.”

Forward-looking statements are based on management’s current expectations, estimates, forecasts and projections about our business and the industry in which we operate, and management’s beliefs and assumptions are not guarantees of future performance or development and involve known and unknown risks, uncertainties and other factors that are in some cases beyond our control. As a result, any or all of our forward-looking statements in this prospectus may turn out to be inaccurate. Furthermore, if the forward-looking statements prove to be inaccurate, the inaccuracy may be material. In light of the significant uncertainties in these forward-looking statements, you should not regard these statements as a representation or warranty by us or any other person that we will achieve our objectives and plans in any specified time frame, or at all. Factors that may cause actual results to differ materially from current expectations include, among other things, those described in the section entitled “Risk Factors” and elsewhere in this prospectus. Potential investors are urged to consider these factors carefully in evaluating these forward-looking statements. These forward-looking statements speak only as of the date of this prospectus. Except as required by law,

 

74


Table of Contents

we assume no obligation to update or revise these forward-looking statements for any reason, even if new information becomes available in the future. You should, however, review the factors and risks and other information we describe in the reports we will file from time to time with the SEC after the date of this prospectus.

 

75


Table of Contents

USE OF PROCEEDS

We estimate the net proceeds from this initial public offering of shares of Class A Common Stock will be approximately $182.5 million, or $210.4 million if the underwriters exercise their option to purchase additional shares in full, assuming an initial public offering price of $15.50 per share, the midpoint of the price range set forth on the cover page of this prospectus, and after deducting the underwriting discounts and commissions and estimated offering expenses payable by us.

Each $1.00 increase (decrease) in the assumed initial public offering price of $15.50 per share, the midpoint of the price range set forth on the cover page of this prospectus, would increase (decrease) the net proceeds to us by approximately $12.0 million, assuming that the number of shares offered by us, as set forth on the cover page of this prospectus, remains the same, and after deducting underwriting discounts and commissions and estimated offering expenses payable by us. We may also increase or decrease the number of shares we are offering. Each increase (decrease) of 1,000,000 shares in the number of shares offered by us would increase (decrease) the net proceeds to us by approximately $14.4 million, assuming that the assumed initial public offering price remains the same, and after deducting the underwriting discounts and commissions and estimated offering expenses payable by us.

We intend to use the net proceeds to us from this offering to purchase 12,903,225 LLC Interests from Holdings at a purchase price per LLC Interest equal to the initial public offering price per share of Class A Common Stock less the underwriting discounts and commissions.

We intend to cause Holdings to use such proceeds, after deducting estimated offering expenses, to repay $30.0 million of the Summit Notes and the remainder for general corporate purposes. We may also use a portion of the net proceeds to acquire or invest in businesses, products, services or technologies; however, we do not have agreements or commitments for any material acquisitions or investments at this time. The Summit Notes bear interest at a rate of 12% per annum, with principal due on October 9, 2026. The Summit Notes are also subject to mandatory prepayment, plus accrued interest and related mandatory prepayment premium, upon the

occurrence of certain liquidity events described in the Summit Note Agreement, including this offering.

We will use the net proceeds we receive pursuant to any exercise of the underwriters’ option to purchase additional shares of Class A Common Stock to purchase additional LLC Interests from Holdings to maintain the one-to-one ratio between the number of shares of Class A Common Stock issued by us and the number of LLC Interests owned by us. We intend to cause Holdings to use any such proceeds it receives for general corporate purposes.

As of the date of this prospectus, since we cannot specify with certainty all of the particular uses for the net proceeds to be received upon the completion of this offering, our management will have broad discretion over the use of any net proceeds from this offering that are to be applied for general corporate purposes. Pending the use of the proceeds from this offering, we intend to invest the net proceeds in short-term, interest-bearing, investment grade securities, certificates of deposit or governmental securities.

 

76


Table of Contents

DIVIDEND POLICY

We do not anticipate declaring or paying any cash dividends to holders of our Class A Common Stock in the foreseeable future. We currently intend to retain future earnings, if any, to finance the growth of our business or conduct other corporate purposes. If we decide to pay cash dividends in the future, the declaration and payment of such dividends will be at the sole discretion of our board of directors and may be discontinued at any time. Holders of our Class B Common Stock are not entitled to participate in any dividends declared by our board of directors. In determining the amount of any future dividends, our board of directors will take into account any legal or contractual limitations, our actual and anticipated future earnings, cash flow, debt service and capital requirements and other factors that our board of directors may deem relevant. In addition, our ability to pay cash dividends is currently restricted by the terms of our Credit Facility. We are a holding company, and substantially all of our operations are carried out by Holdings and its subsidiaries, and therefore we will only be able to pay dividends from funds we receive from Holdings. Our ability to pay dividends may also be restricted by the terms of any future credit agreement or any future debt or preferred equity securities of us or our subsidiaries.

 

77


Table of Contents

TRANSACTIONS

Existing organization

Prior to the consummation of this offering and the organizational transactions described below, the Original LLC Owners are the only owners of Holdings. Holdings is treated as a partnership for U.S. federal income tax purposes and, as such, generally is not subject to any U.S. federal entity-level income taxes (with the exception of certain subsidiaries that are subject to entity-level income taxes). Rather, taxable income or loss is included in the U.S. federal income tax returns of Holdings’s members.

Solo Brands, Inc. was incorporated as a Delaware corporation on June 23, 2021 to serve as the issuer of the Class A Common Stock offered hereby.

Transactions

In connection with the closing of this offering, we will consummate the following organizational transactions, which we refer to as the “Transactions”:

 

   

we will amend and restate the Holdings LLC Agreement, to, among other things, (i) provide for LLC Interests that will be a single class of common membership interests in Holdings, (ii) recapitalize all of the existing membership interests in Holdings into LLC Interests and (iii) appoint Solo Brands, Inc. as the sole managing member of Holdings;

 

   

we will amend and restate Solo Brands, Inc.’s certificate of incorporation to, among other things, (i) provide for Class A Common Stock and Class B Common Stock, each share of which entitles its holders to one vote per share on all matters presented to Solo Brands, Inc.’s stockholders and (ii) issue shares of Class B Common Stock to the Continuing LLC Owners, on a one-to-one basis with the number of LLC Interests they own for a purchase price equal to the aggregate par value of such shares of Class B common Stock;

 

   

Solo Brands, Inc. will issue 12,903,225 shares of Class A Common Stock to the purchasers in this offering (or 14,838,708 shares of Class A Common Stock if the underwriters exercise in full their option to purchase additional shares of Class A Common Stock) in exchange for net proceeds of approximately $186.0 million (or approximately $213.9 million if the underwriters exercise in full their option to purchase additional shares of Class A Common Stock), assuming the shares are offered at $15.50 per share (the midpoint of the price range listed on the cover page of this prospectus), after deducting underwriting discounts and commissions but before offering expenses;

 

   

Solo Brands, Inc. will use all of the net proceeds from this offering (including any net proceeds received upon exercise of the underwriters’ option to purchase additional shares of Class A Common Stock) to acquire LLC Interests from Holdings at a purchase price per interest equal to the initial public offering price per share of Class A Common Stock, less underwriting discounts and commissions;

 

   

Holdings will use the proceeds from the sale of LLC Interests to Solo Brands, Inc. as described in “Use of Proceeds;”

 

   

the Former LLC Owners will exchange their indirect ownership interests in Holdings for shares of Class A Common Stock on a one-to-one basis, representing (i) approximately 51.0% of the combined voting power of all of Solo Brands, Inc.’s common stock (or approximately 49.9%, if the underwriters exercise in full their option to purchase additional shares of Class A Common Stock) and (ii) approximately 51.0% of the economic interest in the business of Holdings and its subsidiaries (or approximately 49.9%, if the underwriters exercise in full their option to purchase additional shares of Class A Common Stock), indirectly through Solo Brands, Inc.’s ownership of LLC Interests;

 

   

the Continuing LLC Owners will continue to own the LLC Interests they received in exchange for their existing membership interests in Holdings; and

 

78


Table of Contents
   

Solo Brands, Inc. will enter into (i) the Tax Receivable Agreement with the Continuing LLC Owners and (ii) the Stockholders Agreement with certain Continuing LLC Owners.

Organizational structure following this offering

Immediately following the completion of the Transactions, including this offering:

 

   

Solo Brands, Inc. will be a holding company and the principal asset of Solo Brands, Inc. will be LLC Interests of Holdings;

 

   

Solo Brands, Inc. will be the sole managing member of Holdings and will control the business and affairs of Holdings and its subsidiaries;

 

   

Solo Brands, Inc.’s amended and restated certificate of incorporation and the Holdings LLC Agreement will require that we and Holdings at all times maintain a one-to-one ratio between the number of shares of Class A Common Stock issued by us and the number of LLC Interests owned by us, as well as a one-to-one ratio between the number of shares of Class B Common Stock owned by the Continuing LLC Owners and the number of LLC Interests owned by the Continuing LLC Owners;

 

   

Solo Brands, Inc. will own LLC Interests representing 65.2% of the economic interest in Holdings (or 65.9%, if the underwriters exercise in full their option to purchase additional shares of Class A Common Stock);

 

   

the purchasers in this offering (i) will own 12,903,226 shares of Class A Common Stock, representing approximately 13.5% of the combined voting power of all of Solo Brands, Inc.’s common stock (or approximately 15.1%, if the underwriters exercise in full their option to purchase additional shares of Class A Common Stock), (ii) will own approximately 13.5% of the economic interest in Solo Brands, Inc. (or approximately 15.1%, if the underwriters exercise in full their option to purchase additional shares of Class A Common Stock) and (iii) through Solo Brands, Inc.’s ownership of LLC Interests, indirectly will hold (applying the percentages in the preceding clause (ii) to Solo Brands, Inc.’s percentage economic interest in Holdings) approximately 13.5% of the economic interest in Holdings (or 15.1% if the underwriters exercise in full their option to purchase additional shares of Class A Common Stock);

 

   

the Former LLC Owners (i) will own 48,652,405 shares of Class A Common Stock, representing approximately 51.0% of the combined voting power of all of Solo Brands, Inc.’s common stock (or approximately 49.9%, if the underwriters exercise in full their option to purchase additional shares of Class A Common Stock), (ii) will own approximately 51.0% of the economic interest in Solo Brands, Inc. (or approximately 49.9%, if the underwriters exercise in full their option to purchase additional shares of Class A Common Stock) and (iii) through Solo Brands, Inc.’s ownership of LLC Interests, indirectly will hold (applying the percentages in the preceding clause (ii) to Solo Brands, Inc.’s percentage economic interest in Holdings) approximately 49.9% of the economic interest in Holdings (or 51.0%, if the underwriters exercise in full their option to purchase additional shares of Class A Common Stock);

 

   

the Continuing LLC Owners will own (i) through their ownership of Class B Common Stock, approximately 34.8% of the voting power in Solo Brands, Inc. (or approximately 34.1%, if the underwriters exercise in full their option to purchase additional shares of Class A Common Stock) and (ii) LLC Interests, representing approximately 34.8% of the economic interest in Holdings (or approximately 34.1%, if the underwriters exercise in full their option to purchase additional shares of Class A Common Stock). Following the offering, each LLC Interest held by the Continuing LLC Owners will be redeemable, at their election, for newly-issued shares of Class A Common Stock on a one-for-one basis or a cash payment equal to a volume weighted average market price of one share of Class A Common Stock for each LLC Interest redeemed (subject to customary adjustments, including for stock splits, stock dividends and reclassifications) in accordance with the terms of the Holdings LLC Agreement; provided that, in the event of such a redemption request, at Solo Brands, Inc.’s election, Solo Brands, Inc. may effect a direct exchange of such Class A Common Stock or such cash for such LLC

 

79


Table of Contents
 

Interests in lieu of such a redemption. Shares of Class B Common Stock will be cancelled on a one-for-one basis if we, following any redemption request from the Continuing LLC Owners, redeem or exchange their LLC Interests pursuant to the terms of the Holdings LLC Agreement. See “Certain Relationships and Related Party Transactions— Holdings LLC Agreement;” and

 

   

Solo Brands, Inc. will enter into (i) the Tax Receivable Agreement with the Continuing LLC Owners and (ii) the Stockholders Agreement with certain Continuing LLC Owners. Upon the consummation of this offering, the Continuing LLC Owners will own (x) 33,264,401 shares of Solo Stove’s Class B Common Stock (which will not have any liquidation or distribution rights), representing approximately 34.8% of the combined voting power of all of Solo Brands, Inc.’s common stock (or approximately 34.1%, if the underwriters exercise in full their option to purchase additional shares of Class A Common Stock) and (y) 33,264,401 LLC Interests, representing approximately 34.8% of the economic interest in the business of Holdings and its subsidiaries (or approximately 34.1%, if the underwriters exercise in full their option to purchase additional shares of Class A Common Stock), representing both a direct interest through the Continuing LLC Owners’ ownership of LLC Interests and an indirect interest through the Former LLC Owners’ ownership of Class A Common Stock.

Immediately following this offering, Solo Brands, Inc. will be a holding company and our principal asset will be the LLC Interests we purchase from Holdings and acquire directly from the Continuing LLC Owners and indirectly from the Former LLC Owners. As the sole managing member of Holdings, Solo Brands, Inc. will operate and control all of the business and affairs of Holdings and, through Holdings and its subsidiaries, conduct our business. Accordingly, we will have the sole voting interest in, and control the management of, Holdings. As a result, Solo Brands, Inc. will consolidate Holdings in our consolidated financial statements and will report a non-controlling interest related to the LLC Interests held by the Continuing LLC Owners on our consolidated financial statements. Solo Brands, Inc. will have a board of directors and executive officers, but will have no employees. The functions of all of our employees are expected to reside at or under Holdings.

See “Description of Capital Stock” for more information about our certificate of incorporation and the terms of the Class A Common Stock and Class B Common Stock. See “Certain Relationships and Related Party Transactions” for more information about (i) the Holdings LLC Agreement, including the terms of the LLC Interests and the redemption right of the Continuing LLC Owners; (ii) the Tax Receivable Agreement; (iii) the Registration Rights Agreement; and (iv) the Stockholders Agreement. Under the Stockholders Agreement, in addition to granting the right to Summit Partners to restrict transfers by our Continuing LLC Owners and certain of our other stockholders and the right to nominate directors, any increase or decrease in the size of our board of directors, and any authorization or issuance of any new class of units of Holdings (other than common units), will in each case require the approval of holders of a majority of the shares of common stock subject to the Stockholders Agreement.

 

80


Table of Contents

The diagram below depicts our organizational structure after giving effect to the Transactions, including this offering, assuming no exercise by the underwriters of their option to purchase additional shares of Class A Common Stock:

 

 

LOGO

 

This offering is being conducted through what is commonly referred to as an “Up-C” structure, which is often used by partnerships and limited liability companies undertaking an initial public offering. The Up-C approach provides the existing owners with the tax treatment of continuing to own interests in a pass-through structure and provides potential future tax benefits for both the public company and the existing owners when they ultimately redeem their pass-through interests for shares of Class A common stock or cash from the sale of newly issued shares of Class A common stock.

 

81


Table of Contents

CAPITALIZATION

The following table sets forth the cash and cash equivalents and capitalization as of June 30, 2021:

 

   

of Holdings and its subsidiaries on an actual basis; and

 

   

of Solo Brands, Inc. and its subsidiaries on a pro forma basis to give effect to the Acquisitions, the Transactions, including our issuance and sale of 12,903,225 shares of Class A Common Stock in this offering at an assumed initial public offering price of $15.50 per share, the midpoint of the price range listed on the cover page of this prospectus, after (i) deducting the estimated underwriting discounts and commissions and estimated offering expenses payable by us and (ii) the application of the proceeds from the offering, each as described under “Use of Proceeds.”

You should read this information together with the financial statements and related notes appearing elsewhere in this prospectus and the information set forth under the headings “Prospectus Summary—Summary Historical, Combined Historical and Pro Forma Financial Data,” “Transactions,” “Use of Proceeds” and “Management’s Discussion and Analysis of Financial Condition and Results of Operations”.

 

     As of June 30, 2021  
     Holdings, actual     Solo Brands, Inc.
pro forma(1)
 
     (in thousands, except share and per share data)  

Cash and cash equivalents

   $ 7,882     $  15,263  
  

 

 

   

 

 

 

Long-term indebtedness:

    

Credit Facility(2)

     186,000       33,500

Summit Notes(3)

     30,000       —  

Term Loan

     —         100,000  

Debt issuance costs

     (3,225     (4,125

Stockholders’ equity (deficit):

    

Class A common stock, par value $0.001 per share; no shares authorized, issued and outstanding, actual; 475,000,000 shares authorized, 62,223,211 shares issued and outstanding, Solo Brands, Inc. pro forma

     —       62  

Class B Common Stock, par value $0.001 per share; no shares authorized, issued and outstanding, actual; 50,000,000 shares authorized, 33,264,401 shares issued and outstanding, Solo Brands, Inc. pro forma

     —       33  

Class A units

     212,605       —  

Class B units

     101,761       —  

Incentive units

     490       —  

Additional paid-in capital

     —       259,631

Retained earnings (accumulated deficit)

     33,415       6,322  

Non-controlling interest in subsidiary

     15,549       —    

Non-controlling interest relating to pre-IPO unitholders

     —         226,134

Total members’ equity, actual; stockholders’ equity pro forma

     363,820       492,182
  

 

 

   

 

 

 

Total capitalization

   $ 576,595     $ 621,557  
  

 

 

   

 

 

 

 

(1)  

A $1.00 increase (decrease) in the assumed initial public offering price of $15.50 per share, which is the midpoint of the price range listed on the cover page of this prospectus, would increase (decrease) the pro forma amount of each of cash and cash equivalents,

 

82


Table of Contents
 

additional paid-in capital, total stockholders’ equity and total capitalization by approximately $12.9 million, assuming that the number of shares offered by us, as set forth on the cover page of this prospectus, remains the same and after deducting estimated underwriting discounts and commissions and estimated offering expenses payable by us.

(2)   As of June 30, 2021, there was $186 million outstanding under our Credit Facility (excluding letters of credit). See “Description of Indebtedness”.
(3)   As of June 30, 2021, there was $30 million aggregate principal amount of Summit Notes outstanding. See “Description of Indebtedness”.

 

83


Table of Contents

DILUTION

The Continuing LLC Owners will maintain their LLC Interests in Holdings after the Transactions. Because the Continuing LLC Owners do not own any Class A Common Stock or have any right to receive distributions from Solo Stove, we have presented dilution in pro forma net tangible book value per share after this offering assuming the Continuing LLC Owners had their LLC Interests redeemed or exchanged for newly-issued shares of Class A Common Stock on a one-for-one basis (rather than for cash), and the cancellation for no consideration of all of its shares of Class B Common Stock (which are not entitled to distributions from Solo Brands, Inc.), in order to more meaningfully present the dilutive impact on the investors in this offering. We refer to the assumed redemption or exchange of all LLC Interests owned by the Continuing LLC Owners for shares of Class A Common Stock as described in the previous sentence as the “Assumed Redemption.” We also note that the effect of the Assumed Redemption is to increase the assumed number of shares of Class A Common Stock outstanding before the offering, thereby decreasing the pro forma net tangible book value per share before the offering and correspondingly increasing the dilution per share to new Class A Common Stock investors.

Dilution is the amount by which the offering price paid by the purchasers of the Class A Common Stock in this offering exceeds the pro forma net tangible book value per share of Class A Common Stock after the offering. Holdings’s net tangible book value of assets (liabilities) as of June 30, 2021 was $(158.3) million. Net tangible book value per share is determined at any date by subtracting our total liabilities from the total book value of our tangible assets and dividing the difference by the number of shares of Class A Common Stock deemed to be outstanding at that date.

If you invest in our Class A Common Stock in this offering, your ownership interest will be immediately diluted to the extent of the difference between the initial public offering price per share and the pro forma net tangible book value per share of our Class A Common Stock after this offering.

Pro forma net tangible book value per share before this offering is determined at any date by subtracting our total liabilities from the total book value of our tangible assets, reduced by the net tangible book value attributable to non-controlling interest before this offering, and dividing the difference by the number of shares of Class A Common Stock, after giving effect to the Chubbies Acquisition, the Transactions (excluding this offering) and the Assumed Redemption. Our pro forma net tangible book value of assets (liabilities) before this offering as of June 30, 2021 would have been approximately $(200.6) million, or $(2.45) per share of Class A Common Stock. Pro forma net tangible book value per share after this offering is determined at any date by subtracting our total liabilities from the total book value of our tangible assets, reduced by the net tangible book value attributable to non-controlling interest after this offering, and dividing the difference by the number of shares of Class A Common Stock, after giving effect to the Chubbies Acquisition, the Transactions (including this offering) and the Assumed Redemption. Our pro forma net tangible book value of assets (liabilities) after this offering as of June 30, 2021 would have been approximately $(100.8) million, or $(1.06) per share of Class A Common Stock. This amount represents an immediate increase in pro forma net tangible book value of $1.39 per share to our existing stockholders and an immediate dilution in pro forma net tangible book value of approximately $16.56 per share to new investors purchasing shares of Class A Common Stock in this offering. We determine dilution by subtracting the pro forma net tangible book value per share after this offering from the amount of cash that a new investor paid for a share of Class A Common Stock. The following table illustrates this dilution:

 

Assumed initial public offering price per Class A share

    $ 15.50  
   

 

 

 

Pro forma net tangible book value per share as of June 30, 2021 before this offering(1)

    (2.45  

Increase in pro forma net tangible book value per share attributable to investors in this offering

    1.39    

Pro forma net tangible book value per share after this offering(2)

      (1.06
   

 

 

 

Dilution per share to new Class A Common Stock investors

    $ 16.56  
   

 

 

 

 

84


Table of Contents

 

(1)   The computation of pro forma net tangible book value per share as of June 30, 2021 before this offering is set forth below:

 

Numerator before this offering:

  

Book value of tangible assets

   $ 111,357  

Less: total liabilities

     (449,084

Pro forma net tangible book value of assets (liabilities) prior to non-controlling interest

     (337,727

Less: non-controlling interest of tangible book value of assets (liabilities)

     137,143  
  

 

 

 

Pro forma net tangible book value(a)

   $ (200,584
  

 

 

 

Denominator before this offering:

  

Shares of Class A Common Stock outstanding immediately prior to this offering and after the Assumed Redemption

     81,916,806  
  

 

 

 

Pro forma net tangible book value per share

   $ (2.45
  

 

 

 

 

(a)   Gives pro forma effect to the Acquisitions, the Transactions (other than this offering) and the Assumed Redemption.

 

(2)   The computation of pro forma net tangible book value per share after this offering is set forth below:

 

Numerator after this offering:

  

Book value of tangible assets

   $ 111,357  

Less: total liabilities

     (266,584

Pro forma net tangible book value of assets (liabilities) prior to non-controlling interest

     (155,227

Less: non-controlling interest of tangible book value of assets (liabilities)

     54,456  
  

 

 

 

Pro forma net tangible book value(a)

   $ (100,771
  

 

 

 

Denominator after this offering:

  

Shares of Class A Common Stock outstanding immediately after this offering and the Assumed Redemption

     94,820,031  
  

 

 

 

Pro forma net tangible book value per share

   $ (1.06
  

 

 

 

 

(a)   Gives pro forma effect to the Acquisitions, the Transactions (including this offering) and the Assumed Redemption.

The following table summarizes, as of June 30, 2021 after giving effect to this offering, the Acquisitions, the Transactions and the differences between the Original LLC Owners and new investors in this offering with regard to:

 

   

the number of shares of Class A Common Stock purchased from us by investors in this offering and the number of shares issued to the Original LLC Owners after giving effect to the Assumed Redemption,

 

   

the total consideration paid to us in cash by investors purchasing shares of Class A Common Stock in this offering and by the Original LLC Owners, and

 

   

the average price per share of Class A Common Stock that such Original LLC Owners and new investors paid.

 

   

The calculation below is based on an assumed initial public offering price of $15.50 per share, which is the midpoint of the price range listed on the cover page of this prospectus, before deducting the estimated underwriting discounts and commissions and estimated offering expenses payable by us.

 

     Shares purchased     Total consideration     Average
price per
share
 
     Number      Percent     Amount      Percent  

Original LLC Owners

     48,652,405        79   $ 309,682,000        61   $ 6.37  

New investors

     12,903,225        21       200,000,000        39       15.50  

Total

     61,555,630        100   $ 509,682,000        100   $ 8.28  

 

85


Table of Contents

Except as otherwise indicated, the discussion and the tables above assume no exercise of the underwriters’ option to purchase additional shares of Class A Common Stock. The number of shares of our Class A Common Stock outstanding after this offering as shown in the tables above is based on the membership interests of Holdings outstanding as of June 30, 2021, and excludes:

 

   

10,789,561 shares of Class A Common Stock reserved for future issuance under the Plan, as described in “Executive CompensationNew Incentive Plan and Compensation Arrangements,” consisting of (i) 372,581 shares of Class A Common Stock issuable upon the exercise of options to purchase shares of Class A Common Stock granted on the date of this prospectus to certain employees, including the named executive officers, in connection with this offering, as described in “Executive Compensation—Director Compensation” and “Executive Compensation—New Equity Awards,” and (ii) additional shares of Class A Common Stock reserved for future issuance (exclusive of the additional shares available for issuance under the Plan pursuant to the annual increase each calendar year beginning in 2023 and ending in 2031, as described in “Executive Compensation—New Incentive Plan and Compensation Arrangements”);

 

   

1,618,434 shares of Class A Common Stock reserved for issuance under our Employee Stock Purchase Plan, as described in “Executive Compensation—New Incentive Plan and Compensation Arrangements;” and

 

   

33,264,401 shares of Class A Common Stock reserved as of the closing date of this offering for future issuance upon redemption or exchange of LLC Interests by the Continuing LLC Owners.

Unless otherwise indicated, this prospectus assumes:

 

   

the completion of the organizational transactions as described in “Transactions;”

 

   

no exercise by the underwriters of their option to purchase additional shares of Class A Common Stock;

 

   

the issuance of 667,580 shares of Class A Common Stock issuable upon RSUs granted to employees and directors in connection with this offering as described in “Executive Compensation-New Incentive Plan and Compensation Arrangements”;

 

   

the shares of Class A Common Stock are offered at $15.50 per share (the midpoint of the price range listed on the cover page of this prospectus); and

 

   

no exercise of outstanding options after June 30, 2021.

 

86


Table of Contents

UNAUDITED PRO FORMA CONSOLIDATED FINANCIAL INFORMATION

The following statements set forth unaudited pro forma consolidated financial data for Solo Brands, Inc. as of June 30, 2021, for the six months ended June 30, 2021, and for the year ended December 31, 2020. The unaudited pro forma consolidated balance sheet as of June 30, 2021, gives effect to the events described below as if they had occurred on that date. The unaudited pro forma consolidated statement of operations for the six months ended June 30, 2021, has been prepared to illustrate the effects of the events described below as if they had occurred on January 1, 2020. The unaudited pro forma consolidated statement of operations for the year ended December 31, 2020, has been prepared to illustrate the effects of the events described below as if they occurred on January 1, 2020. The unaudited pro forma consolidated financial statements have been developed by applying pro forma adjustments to the historical audited consolidated financial statements of Solo Stove Holdings, LLC as of and for the year ended December 31, 2020, the historical unaudited consolidated financial statements of Solo Stove Holdings, LLC as of and for the six months ended June 30, 2021, and the historical unaudited financial statements of Chubbies, Inc. as of and for the six months ended July 31, 2021, and the historical audited financial statements of Chubbies, Inc. as of and for the year ended January 30, 2021, all of which are included elsewhere in this prospectus. Assumptions underlying the pro forma adjustments are described in the accompanying notes, which should be read in conjunction with these unaudited pro forma consolidated financial statements.

Solo Brands, Inc. was incorporated on June 23, 2021, and has no business transactions, activities, assets, or liabilities to date. Therefore, its historical financial information is not shown in a separate column in the unaudited pro forma consolidated balance sheet and unaudited pro forma consolidated statement of operations.

The pro forma adjustments related to the purchase price accounting adjustments of Chubbies, Inc. and related debt transactions, which we refer to as Chubbies, Inc. PPA and Related Financing, are described in the notes to the unaudited pro forma consolidated financial information listed as Chubbies, Inc. PPA and Related Financing adjustments.

The pro forma adjustments related to the Transactions are described in the notes to the unaudited pro forma consolidated financial information and principally include the result of the Transactions described elsewhere within this prospectus.

The pro forma adjustments related to the use of proceeds from this offering, which we refer to as Offering Adjustments, are described in the notes to the unaudited pro forma consolidated financial information and principally include those items listed within the “Use of Proceeds” section of this prospectus.

The pro forma adjustments related to the acquisition by Summit Partners as described within the Solo Stove Holdings, LLC audited consolidated financial statements included within this prospectus, which we refer to as Summit Partners Acquisition, are described in the notes to the unaudited pro forma consolidated financial information.

Except as otherwise indicated, the unaudited pro forma consolidated financial information presented assumes no exercise by the underwriters of their option to purchase additional shares of Class A Common Stock from us.

Solo Stove Holdings, LLC has been, and following the Transactions will continue to be, treated as a partnership for U.S. federal income tax purposes and, as such, is generally not, apart from certain subsidiaries, subject to any U.S. federal entity-level income taxes. Rather, taxable income or loss is included in the U.S. federal income tax returns of Solo Stove Holdings, LLC’s members, including following this offering, Solo Brands, Inc. will be subject to U.S. federal, state, and local income tax with respect to its allocable share of any taxable income of Solo Stove Holdings, LLC.

 

87


Table of Contents

As described in greater detail under “Certain Relationships and Related Party Transactions—Tax Receivable Agreement,” in connection with the closing of this offering, we will enter into the Tax Receivable Agreement with the Continuing LLC Owners that will provide for the payment to it by Solo Brands, Inc. of 85% of the amount of tax benefits, if any, that Solo Brands, Inc. actually realizes (or in some circumstances is deemed to realize) as a result of (i) increases in the tax basis of assets of Solo Stove Holdings, LLC resulting from (a) any future redemptions or exchanges of LLC Interests described under “Certain Relationships and Related Party Transactions—Holdings LLC Agreement—LLC Interest Redemption Right,” and (b) certain distributions (or deemed distributions) by Solo Stove Holdings, LLC and (ii) certain other tax benefits arising from payments under the Tax Receivable Agreement. Due to the uncertainty in the amount and timing of future redemptions or exchanges of LLC Interests by the Continuing LLC Owners, the unaudited pro forma consolidated financial information assumes that no redemptions or exchanges of LLC Interests have occurred. Therefore no increases in tax basis in Solo Stove Holdings, LLC’s assets or other tax benefits that may be realized thereunder have been assumed in the unaudited pro forma consolidated financial information. However, if the Continuing LLC Owners were to exchange or redeem all of their LLC Interests, we would recognize a deferred tax asset of approximately $144.4 million and a related liability for payments under the Tax Receivable Agreement of approximately $122.7 million, assuming, among other factors, (i) all exchanges occurred on the same day; (ii) a price of $15.50 per share of Class A Common Stock (which is the midpoint of the price range set forth on the cover of this prospectus), (iii) a constant corporate tax rate of 21.79%; (iv) we will have sufficient taxable income to fully utilize the tax benefits; (v) Solo Stove Holdings, LLC is able to fully depreciate or amortize its assets; and (vi) no material changes in tax law. For each 5% increase (decrease) in the price per share of Class A Common Stock (and therefore the value of the LLC Interests exchanged by the Continuing LLC Owners), our deferred tax asset would increase (decrease) by approximately $6.9 million and the related liability for payments under the Tax Receivable Agreement would increase (decrease) by approximately $5.9 million, assuming that the corporate tax rate remains the same. These amounts are estimates and have been prepared for informational purposes only. The actual amount of deferred tax assets and related liabilities that we will recognize will differ based on, among other things, the timing of the redemptions or exchanges, the price of our shares of Class A Common Stock at the time of the redemptions or exchanges and the tax rates then in effect.

The Tax Receivable Agreement provides that if (i) we materially breach any of our material obligations, (ii) certain mergers, asset sales, other forms of business combinations, or other changes of control were to occur, or (iii) we elect an early termination of the Tax Receivable Agreement, then our obligations, or our successor’s obligations, under the Tax Receivable Agreement, would accelerate and become payable based on certain assumptions, generally calculated with reference to the present value of all of the tax benefit payments that would be required to be paid by us to the Continuing LLC Owners under the Tax Receivable Agreement. The calculation of such cash payment would be based on certain assumptions, including, among others (i) that the Continuing LLC Owners’ LLC Interests that have not been exchanged are deemed exchanged, in general, for the market value of our Class A Common Stock that would be received by the Continuing LLC Owners if such LLC Interests had been exchanged at the time of termination, (ii) we will have sufficient taxable income in each future taxable year to fully realize all potential tax savings, (iii) the tax rates for future years will be those specified in the law as in effect at the time of termination and (iv) certain non-amortizable assets are deemed disposed of within specified time periods. In addition, the present value of such tax benefit payments is discounted at a rate equal to the lesser of (i) 1.05% per annum, compounded annually and (ii) SOFR plus 100 basis points. Assuming that the market value of our Class A Common Stock was to be equal to $15.50 per share, the midpoint of the price range set forth on the cover of this prospectus and that SOFR was to be 0.05%, we estimate that the aggregate amount of these termination payments would be approximately $112.0 million if we were to exercise our termination right immediately following this offering. No pro forma adjustments have been recorded in the pro forma consolidated financial information as there is no exchange of units under the Tax Receivable Agreement currently contemplated as of Initial Public Offering.

The pro forma adjustments are based upon available information and methodologies that are factually supportable and directly related to the Chubbies, Inc. PPA and Related Financing, Transactions, Offering Adjustments, and Summit Partners Acquisition and are presented for illustrative purposes only. The unaudited

 

88


Table of Contents

pro forma consolidated financial information includes various estimates which are subject to material change and may not be indicative of what our operations or financial position would have been had the Transactions, including this offering, taken place on the dates indicated, or that may be expected to occur in the future.

We expect to incur additional annual expenses related to these steps and, among other things, additional directors’ and officers’ liability insurance, director fees, fees to comply with the reporting requirements of the SEC, transfer agent fees, hiring of additional accounting, legal and administrative personnel, increased auditing and legal fees and similar expenses. We have not included any pro forma adjustments relating to these costs.

The pro forma financial information should be read in conjunction with “Risk Factors,” “Summary Historical and Unaudited Pro Forma Consolidated Financial and Other Data,” “Management’s Discussion and Analysis of Financial Condition and Results of Operations” and the historical consolidated financial statements and related notes included elsewhere in this prospectus.

Description of the Transactions and Basis of Presentation

On September 1, 2021, the Company acquired Chubbies, Inc. pursuant to an Agreement dated September 1, 2021. The Company obtained 100 percent of the voting equity interests in Chubbies, Inc. The Company acquired Chubbies, Inc. to expand its consumer product offering.

The unaudited pro forma consolidated financial information was prepared in accordance with Article 11 of Regulation S-X, as amended by the final rule, Release No. 33-10786 “Amendments to Financial Disclosures about Acquired and Disposed Businesses,” and present the pro forma financial condition and results of operations of the Company based upon the historical financial information after giving effect to the Transactions and related adjustments set forth in the notes to the unaudited pro forma consolidated financial information.

The unaudited pro forma consolidated financial information presented assumes no exercise by the underwriters of their option to purchase additional shares of Class A common stock. In addition, the unaudited pro forma consolidated financial information does not reflect any cost savings, operating synergies or revenue enhancements that the consolidated company may achieve as a result of the Transactions.

Summit Acquisition

The Summit Acquisition was accounted for under the acquisition method in accordance with Accounting Standards Codification 805, Business Combinations (“ASC 805”), with Summit Partners treated as the accounting acquirer. In accordance with ASC 805, the assets acquired and liabilities assumed have been measured at fair value based on various estimates and methodologies, including the income and market approaches. These estimates are based on key assumptions related to the Summit Acquisition, including reviews of publicly disclosed information for other acquisitions in the industry, historical experience of the Company, data that was available through the public domain and unobservable inputs, such as the due diligence reviews and historical financial information of the acquiree business.

For purposes of measuring the estimated fair value of the tangible and intangible assets acquired and the liabilities assumed, the Company has applied the guidance in Accounting Standards Codification 820, Fair Value Measurements (“ASC 820”), which establishes a framework for measuring fair value. ASC 820 defines fair value as “the price that would be received to sell an asset or paid to transfer a liability in an orderly transaction between market participants at the measurement date.”

Under ASC 805, acquisition related transaction costs and acquisition-related restructuring charges are not included as components of consideration transferred but are accounted for as expenses in the period in which the costs are incurred.

 

89


Table of Contents

Chubbies, Inc. Financing Adjustments

On September 1, 2021, the Company entered into a credit agreement to secure a term loan with a bank (the “Term Loan”) in an initial aggregate principal amount of $100 million to fund the Chubbies acquisition. The Term Loan matures in May 2026.

We refer to the entry into the Term Loan, as well as other purchase price accounting entries discussed below, as the Chubbies PPA and Related Financing adjustments.

Reorganization Transactions and Offering Transactions

The Company is offering shares of Class A common stock in this offering at an assumed initial public offering price of $15.50 per share, which is equal to the midpoint of the estimated offering price range set forth on the cover page of this prospectus, after deducting estimated underwriter discounts and commissions. Solo Brands, Inc. intends to use $182.5 million of the net proceeds from this offering to acquire newly issued Units from Solo Stove Holdings, LLC. Solo Brands, Inc. intends to cause Solo Stove Holdings, LLC to use these proceeds to repay outstanding indebtedness under the Subordinated Debt and Revolving Credit Facility.

Immediately following this offering, and as a result of the Reorganization Transactions, Solo Brands, Inc. will be a holding company, and its sole material asset will be a controlling equity interest in Solo Stove Holdings, LLC. As a result of the Reorganization and Offering Transactions, Solo Brands, Inc. will own approximately 59% of the economic interest in Solo Stove Holdings, LLC, but will have 100% of the voting power and will control the management of Solo Stove Holdings, LLC. As the general partner of Solo Stove Holdings, LLC, Solo Brands, Inc. will operate and control all of the business and affairs of Solo Stove Holdings, LLC and its subsidiaries and will have the obligation to absorb losses and receive benefits from Solo Stove Holdings, LLC. The Reorganization Transactions, whereby Solo Brands, Inc. will begin to consolidate Solo Stove Holdings, LLC in its consolidated financial statements, will be accounted for as a reorganization of entities under common control. As a result, the consolidated financial statements of Solo Brands, Inc. will recognize the assets and liabilities received in the reorganization at their historical carrying amounts, as reflected in the historical consolidated financial statements of Solo Stove Holdings, LLC.

For a complete description of the Reorganization Transactions, see section entitled “Organizational Structure” included elsewhere in this prospectus.

 

90


Table of Contents

Solo Brands, Inc.

Unaudited pro forma consolidated balance sheet

As of June 30, 2021

 

(In thousands)

  Solo Stove
Holdings,
LLC
Historical
    Chubbies,
Inc.
Historical(1)
    Chubbies,
Inc. PPA
and
Related
Financing

(Note 1)
          Transactions
(Note 2)
          As Adjusted
Before
Offering
Transaction
Adjustments
    Offering
Adjustments

(Note 3)
          Solo Brands,
Inc. Pro
Forma
 

ASSETS

                   

Current assets

                   

Cash and cash equivalents

  $ 7,882     $ 19,719     $ (12,338     1A     $ —         $ 15,263     $         —         $ 15,263  

Accounts receivable, net

    14,889       2,209       —           —           17,098       —           17,098  

Inventory

    48,578       10,999       12,893       1C       —           72,470       —           72,470  

Prepaid expenses and other current assets

    2,014       692       —           —           2,706       —           2,706  

Due from stockholders

    —         287       (287     1E       —           —         —           —    
 

 

 

   

 

 

   

 

 

     

 

 

     

 

 

   

 

 

     

 

 

 

Total current assets

    73,363       33,906       268         —           107,537       —           107,537  

Non-current assets

                   

Property and equipment, net

    3,055       386       —           —           3,441       —           3,441  

Intangible assets, net

    217,119       44       51,642       1D       —           268,805       —           268,805  

Goodwill

    305,029       —         73,575       1B       —           378,604       —           378,604  

Deferred tax assets

    —         920       (920     1G       —           —         —           —    

Other non-current assets

    261       118       —           —           379       —           379  
 

 

 

   

 

 

   

 

 

     

 

 

     

 

 

   

 

 

     

 

 

 

Total non-current assets

    525,464       1,468       124,297         —           651,229       —           651,229  
 

 

 

   

 

 

   

 

 

     

 

 

     

 

 

   

 

 

     

 

 

 

Total assets

  $ 598,827     $ 35,374     $ 124,565       $ —         $ 758,766     $ —         $ 758,766  
 

 

 

   

 

 

   

 

 

     

 

 

     

 

 

   

 

 

     

 

 

 

LIABILITIES AND STOCKHOLDERS’ AND MEMBERS’ EQUITY

                   

Current liabilities

                   

Accounts payable

  $ 4,849     $ 2,009     $ —         $ —         $ 6,858     $ —         $ 6,858  

Accrued expenses and other current liabilities

    6,544       12,963       21,289       1F       —           40,796       —           40,796  

Deferred revenue

    3,728       —         —           —           3,728       —           3,728  
 

 

 

   

 

 

   

 

 

     

 

 

     

 

 

   

 

 

     

 

 

 

Total current liabilities

    15,121       14,972       21,289         —           51,382       —           51,382  

Non-current liabilities

                   

Long-term debt, net

    212,775       —         99,100       1I       —           311,875       (182,500     3A       129,375  

Deferred tax liability

    6,793       —         12,632       1G       66,070       2B       85,495       —           85,495  

Other non-current liabilities

    318       14       —           —           332       —           332  
 

 

 

   

 

 

   

 

 

     

 

 

     

 

 

   

 

 

     

 

 

 

Total non-current liabilities

    219,886       14       111,732         66,070         397,702       (182,500       215,202  

Commitments and contingencies

    —         —         —           —             —        

Stockholders’ and members’ equity

                   

Class A common stock

    —         —         —           49       2A       49       13       3A       62  

Class B common stock

    —         —         —           33       2A       33       —           33  

Common stock

    —         1       (1     1E       —           —         —           —    

Class A units

    212,605       —         —           (212,605     2A       —         —           —    

Class B units

    101,761       —         29,075       1H       (130,836     2A       —         —           —    

Incentive units

    490       —         —           (490     2A       —         —           —    
              2A           3A    

Additional paid-in capital

    —         15,094       (15,094     1E       137,826       2B       137,826       121,805       3D       259,631  
          1E              

Retained earnings

    33, 415       5,293       (22,436     1F       (6,608     2A       9,664       (3,342     3D       6,322  

Noncontrolling interest

    15,549       —         —           146,561       2A       162,110       64,024       3A       226,134  
 

 

 

   

 

 

   

 

 

     

 

 

     

 

 

   

 

 

     

 

 

 

Total stockholders’ and members’ equity

    363,820       20,388       (8,456       (66,070       309,682       182,500         492,182  
 

 

 

   

 

 

   

 

 

     

 

 

     

 

 

   

 

 

     

 

 

 

Total liabilities and stockholders’ and members’ equity

  $ 598,827     $ 35,374     $ 124,565       $ —         $ 758,766     $ —         $ 758,766  
 

 

 

   

 

 

   

 

 

     

 

 

     

 

 

   

 

 

     

 

 

 

 

  (1)   Represents the balance sheet as of July 31, 2021 (unaudited)

See Notes to the Unaudited Pro Forma Consolidated Financial Information.

 

91


Table of Contents

Solo Brands, Inc.

Unaudited pro forma consolidated statement of operations

For the six months ended June 30, 2021

 

(in thousands, except per share amounts)

  Solo Stove
Holdings, LLC
Historical
    Chubbies, Inc.
Historical(1)
    Chubbies, Inc.
PPA and
Related
Financing

(Note 1)
          Transactions
(Note 2)
          Offering
Adjustments

(Note 3)
          Solo Brands, Inc.
Pro Forma
       

Net sales

  $ 157,816     $ 49,885     $ —         $ —         $       $ 207,701    

Cost of goods sold

    51,652       14,399       —           —                   66,051    
 

 

 

   

 

 

   

 

 

     

 

 

     

 

 

     

 

 

   

Gross profit

    106,164       35,486       —           —                   141,650    

Operating expenses

                   

Selling, general, & administrative expenses

    48,396       23,980       —           —           9,810       3E       82,186    

Depreciation and amortization expenses

    7,905       89       1,723       1D       —           —           9,717    

Other operating expenses

    2,610       173       —           —           —           2,783    
 

 

 

   

 

 

   

 

 

     

 

 

     

 

 

     

 

 

   

Total operating expenses

    58,911       24,242       1,723         —           9,810         94,686    
 

 

 

   

 

 

   

 

 

     

 

 

     

 

 

     

 

 

   

Income (loss) from operations

    47,253       11,244       (1,723       —           (9,810       46,964    

Non-operating expenses

                   

Interest expense (income)

    5,117       55       955       1J       —           (4,797     3B       1,330    

Other non-operating expenses

    2       —         —           —           —           2    

Other expense (income)

    —         (1     —           —           —           (1  

Gain on forgiveness of Paycheck Protection Program Loan

    —         (1,561     —           —           —           (1,561  
 

 

 

   

 

 

   

 

 

     

 

 

     

 

 

     

 

 

   

Total non-operating expenses

    5,119       (1,507     955         —           (4,797       (230  
 

 

 

   

 

 

   

 

 

     

 

 

     

 

 

     

 

 

   

Income before income taxes and noncontrolling interest

    42,134       12,751       (2,678       —           (5,013       47,194    

Income tax expense (benefit)

    172       2,669       (562     1G       5,968       2D       680         8,926    
 

 

 

   

 

 

   

 

 

     

 

 

     

 

 

     

 

 

   

Net income (loss)

  $ 41,962       10,082       (2,116       (5,968     $ (5,693     $ 38,268    

Less: net income (loss) attributable to noncontrolling interest

    229       —         —           17,794       2C       (4,630     3C       13,393    
 

 

 

   

 

 

   

 

 

     

 

 

     

 

 

     

 

 

   

Net income (loss) attributable to common shareholders

  $ 41,733     $ 10,082     $ (2,116     $ (23,762     $ (1,063     $ 24,875    
 

 

 

   

 

 

   

 

 

     

 

 

     

 

 

     

 

 

   

Net income per unit

                   

Basic

    0.10                     —      

Diluted

    0.10                   $ —      

Weighted-average units outstanding

                   

Basic

    425,000                     —      

Diluted

    425,000                     —      

Net loss per controlling share

                   

Basic

    —                       0.40       2E  

Diluted

    —                       0.40       2E  

Weighted-average controlling units outstanding

                   

Basic

    —                       61,556       2E  

Diluted

    —                       61,556       2E  

 

(1)   Represents the six months ended July 31, 2021 (unaudited)

See Notes to the Unaudited Pro Forma Consolidated Financial Information.

 

92


Table of Contents

Solo Brands, Inc.

Unaudited pro forma consolidated statement of operations

For the year ended December 31, 2020

 

(in thousands, except per
share amounts)

  Solo Stove
Holdings,
LLC
Intermediate
Successor
   

 

    Solo
Stove
Holdings,
LLC
Successor
    Chubbies
Inc.
Historical(2)
    Chubbies,
Inc. PPA
and
Related
Financing

(Note 1)
          Transactions
(Note 2)
          Offering
Adjustments

(Note 3)
          Summit
Partners
Acquisition

(Note 4)
          Solo
Brands,
Inc. Pro
Forma
       

Net sales

  $ 72,576         $ 60,852     $ 44,065     $ —         $ —         $ —         $ —         $ 177,493    

Cost of goods sold

    23,275           23,183       15,947       12,893       1C       —           —           —           75,298    
 

 

 

   

 

 

   

 

 

   

 

 

   

 

 

     

 

 

     

 

 

     

 

 

     

 

 

   

Gross profit

    49,301           37,669       28,118       (12,893       —           —           —           102,195    

Operating expenses

                             

Selling, general, & administrative expenses

    21,499           18,515       23,317       —           —           22,962       3E       —           86,293    

Depreciation and amortization expenses

    2,387           3,285       166       3,447       1D       —           —           11,075       4A       20,360    

Other operating expenses

    39,203           22,538       77       21,289       1F       —           —           —           83,107    
 

 

 

   

 

 

   

 

 

   

 

 

   

 

 

     

 

 

     

 

 

     

 

 

     

 

 

   

Total operating expenses

    63,089           44,338       23,560       24,736         —           22,962         11,075         189,760    
 

 

 

   

 

 

   

 

 

   

 

 

   

 

 

     

 

 

     

 

 

     

 

 

     

 

 

   

Income (loss) from operations

    (13,788         (6,669     4,558       (37,629       —           (22,962       (11,075       (87,565  

Non-operating expenses

                             

Interest expense (income)

    1,700           1,507       309       1,938       1J       —           (2,558     3B       —           2,896    

Other non-operating expenses

    319           121       —         —           —           —           —           440    

Other expense (income)

    —             —         (1     —           —           —           —           (1  
 

 

 

   

 

 

   

 

 

   

 

 

   

 

 

     

 

 

     

 

 

     

 

 

     

 

 

   

Total non-operating expenses

    2,019           1,628       308       1,938         —           (2,558       —           3,335    
 

 

 

   

 

 

   

 

 

   

 

 

   

 

 

     

 

 

     

 

 

     

 

 

     

 

 

   

Income (loss) before income taxes and noncontrolling interest

    (15,807         (8,297     4,250       (39,567       —           (20,404       (11,075       (90,900  

Income tax expense (benefit)

    78           21       (1,461     (7,984     1G       (222     2D       362         (1,569       (10,775  
 

 

 

   

 

 

   

 

 

   

 

 

   

 

 

     

 

 

     

 

 

     

 

 

     

 

 

   

Net income (loss)

  $ (15,885         $ (8,318   $ 5,711     $ (31,583     $ 222       $ (20,766     $ (9,506     $ (80,125  

Less: net income (loss) attributable to noncontrolling interest

    —             —         —         —           (20,531     2C       (7,513     3C       —           (28,044  
 

 

 

   

 

 

   

 

 

   

 

 

   

 

 

     

 

 

     

 

 

     

 

 

     

 

 

   

Net income (loss) attributable to common shareholders

  $ (15,885       $ (8,318   $ 5,711     $ (31,583     $ 20,753       $ (13,253     $ (9,506     $ (52,081  
 

 

 

   

 

 

   

 

 

   

 

 

   

 

 

     

 

 

     

 

 

     

 

 

     

 

 

   

Net income (loss) per unit

                             

Basic

  $ (0.20 )         $ (0.02 )                       $ —      

Diluted

  $ (0.20 )         $ (0.02 )                       $ —      

Weighted-average units outstanding

                             

Basic

    78,639           425,000                         —      

Diluted

    78,639           425,000                         —      

Net loss per controlling share

                             

Basic

    —             —                           (0.85     2E  

Diluted

    —             —                           (0.85     2E  

Weighted average controlling units outstanding

                             

Basic

    —             —                           61,556       2E  

Diluted

    —             —                           61,556       2E  

 

(2)   Represents the year ended January 30, 2021

See Notes to the Unaudited Pro Forma Consolidated Financial Information.

 

93


Table of Contents

NOTES TO THE UNAUDITED PRO FORMA CONSOLIDATED FINANCIAL INFORMATION

 

1.   Notes related to Chubbies, Inc. PPA and Related Financing

Chubbies, Inc. PPA and Related Financing includes the following adjustments related to the unaudited pro forma consolidated balance sheet as of June 30, 2021, and the unaudited pro forma consolidated statements of operations for the years ended June 30, 2021, and December 31, 2020, as follows.

 

  a.   Reflects an adjustment to cash and cash equivalents for cash obtained by the Company in its acquisition of Chubbies, Inc.

 

  b.   Reflects an adjustment of goodwill acquired by the Company to its estimated fair value due to the acquisition of Chubbies, Inc. as described below.

On September 1, 2021, the Company acquired Chubbies, Inc. (“Chubbies”) for approximately $129.5 million in net consideration provided , comprised of $100.4 million of cash paid and $29.1 million of Class B units issued, subject to the finalization of the estimated total purchase consideration and net assets acquired. The Company obtained 100 percent of the voting equity interests in Chubbies.

The intangible assets and related deferred tax liabilities are estimates and are pending final valuation and tax provision calculations. The final purchase price allocation could result in adjustments to certain assets and liabilities including the residual amount allocated to goodwill. The following table summarizes the allocation of the preliminary purchase price as of the transaction’s closing date, September 1, 2021, which is used as an approximation of fair value for pro forma purposes.

 

Cash

   $ 7,381  

Accounts receivable

     2,001  

Inventory

     24,479  

Fixed assets

     404  

Prepaid expenses and other assets

     921  

Intangible assets

     51,685  

Accounts payable and accrued liabilities

     (17,151

Deferred tax liability, net

     (12,632
  

 

 

 

Total identifiable net assets

     57,089  

Goodwill

     72,392  
  

 

 

 

Total

   $ 129,481  
  

 

 

 

 

  c.   Reflects an adjustment of inventory acquired by the Company to its estimated fair value. The adjustment steps up the pro forma balance sheet for Chubbies finished goods and work-in-process inventory to a fair value of approximately $12.9 million. The calculation of fair value is preliminary and subject to change. The pro forma income statement for the year ended December 31, 2020 is also adjusted to increase cost of goods sold by the same amount, as the inventory is expected to be sold within one year of the acquisition date. No additional adjustment is needed for the period ended June 30, 2021, as all associated costs would have been recognized in the period ended December 31, 2020.

 

  d.   Reflects an adjustment of intangible assets acquired by the Company to their estimated fair values. As part of the preliminary valuation analysis, the Company identified $51.6 million of intangible assets. This balance primarily includes trademark, customer relationships, and proprietary software. The pro forma income statement for the six months ended June 30, 2021 and for the year ended December 31, 2020 is adjusted to increase amortization expense by the amount attributable to each period based upon these intangible assets. The calculation of fair value is preliminary and subject to change.

 

  e.   Represents the removal of all Chubbies’ Inc.’s historical equity accounts

 

94


Table of Contents
  f.   Represents the accrual of one-time additional transaction costs incurred by Chubbies, Inc. subsequent to June 30, 2021. All other transaction costs are included in the historical statement of operations of Chubbies, Inc. for the six months ended July 31, 2021. These costs will not affect the Company’s statement of operations beyond 12 months after the acquisition date.

 

  g.   Represents that tax effects of the adjustments described above to Chubbies, Inc. balance sheet and statement of operations.

 

  h.   Represents the Class B units issued to select employees of Chubbies, Inc.

 

  i.   Represents a net increase to long-term debt due to the Company entering into a credit agreement to secure a Term Loan of $100 million, offset by additional debt issuance costs of $0.9 million, as a result of the Chubbies, Inc. acquisition.

 

  j.   Represents a net change in interest expense due to changes in the debt balance as a result of the Chubbies, Inc. acquisition, as follows (in thousands):

 

     Principal      Interest Rate     Six Months Ended
June 30, 2021
     Year Ended
December 31, 2020
 

Term Loan

   $ 100,000        1.91   $ 955      $ 1,938  
  

 

 

      

 

 

    

 

 

 

Subtotal

   $ 100,000        $ 955      $ 1,938  

Less: Historical interest (expense) income

                  
       

 

 

    

 

 

 

Incremental interest expense

        $ 955      $ 1,938  
       

 

 

    

 

 

 

 

2.   Notes related to the Transactions

Transactions include the following adjustments related to the unaudited pro forma consolidated balance sheet as of June 30, 2021, as follows:

 

  a.   Solo Stove Holdings, LLC has been and will continue to be treated as a partnership for U.S. federal income tax purposes. As such, Solo Stove Holdings’ earnings and losses will flow through to its partners, including Solo Brands, Inc., and are generally not subject to significant entity-level taxes at the Solo Stove Holdings, LLC level. As described in the “Transactions” section of this prospectus, upon completion of the Transactions, Solo Brands, Inc. will become the solo managing member of Solo Stove Holdings, LLC and its subsidiaries and operate and control all of the business and affairs of Solo Stove Holdings, LLC. As a result of the Transactions, Solo Brands, Inc. will own approximately 59% of the economic interest in Solo Stove Holdings, LLC but will have 100% of the voting power and will control the management of Solo Stove Holdings, LLC. Immediately following the completion of this transaction, the ownership percentage held by noncontrolling interest will be approximately 41%.

Represents an adjustment to equity reflecting (i) the par value for Class A and Class B common stock, (ii) a decrease in $146.6 million of Continuing LLC Owners’ interest to the noncontrolling interests related to the 41% economic interest held by the Continuing LLC Owners, and (iii) reclassification of Continuing LLC Owners’ interest of $204.0 million to additional paid-in capital. Net earnings attributable to the noncontrolling interests will represent approximately 41% of net earnings before income taxes.

 

  b.   Prior to the completion of the Transactions, Solo Brands, Inc. will enter into a tax receivable agreement with certain of our pre-IPO owners that provides for the payment by Solo Brands, Inc. to such pre-IPO owners of 85% of the realized benefits, if any, as a result of adjustments to the tax basis of the assets of Solo Brands, Inc. as a result of sales or exchanges of LLC Interests (including LLC Interests issued upon conversion of vested Incentive Units) and certain other tax benefits related to entering into the tax receivable agreement, including tax benefits attributable to payments under the tax receivable agreement. The tax receivable agreement will be accounted for as a contingent liability, with amounts accrued when considered probable and reasonably estimable. As there is no exchange currently probable, no adjustment has been recognized.

 

95


Table of Contents

Due to the uncertainty as to the amount and timing of future exchanges of Common Units by the Pre-IPO Common Unitholders and as to the price per share of our Class A common stock at the time of any such exchanges, the unaudited pro forma consolidated financial information does not assume that exchanges of Common Units have occurred. Therefore, no increases in tax basis in Solo Brands, Inc.’s assets or other tax benefits that may be realized as a result of any such future exchanges have been reflected in the unaudited pro forma consolidated financial information. However, if all of our pre-IPO owners were to exchange their Common Units for shares of Class A common stock and all vested Incentive Units were converted to Common Units and subsequently exchanged for shares of Class A common stock (at an offering price of $15.50 per share of Class A common stock, which is the midpoint of the price range set forth on the cover of this prospectus) immediately following the completion of this offering, we would recognize an incremental deferred tax asset of approximately $144.4 million and a related liability for payments under the Tax Receivable Agreement of approximately $122.7 million based on the Company’s estimate of the aggregate amount that it will pay under the tax receivable agreement as a result of such future exchanges, assuming: (i) a price of $15.50 per share (the midpoint of the public offering price range set forth on the cover page of this prospectus); (ii) a constant corporate tax rate of 21.8%; (iii) we will have sufficient taxable income to fully utilize the tax benefits; and (iv) no material changes in tax law. Assuming no change in the other assumptions, a 5% increase or decrease in the assumed price per share would increase or decrease the incremental deferred tax asset and related liability for payments under the Tax Receivable Agreement that we would recognize if all of the pre-IPO owners were each to exchange all of their Common Units and all vested Incentive Units were converted to Common Units for shares of Class A common stock and subsequently exchanged for shares of Class A common stock (at an offering price of $15.50 per share of Class A common stock, which is the midpoint of the price range set forth on the cover of this prospectus) immediately following the completion of this offering by approximately $6.9 million and $5.9 million, respectively. These amounts are estimates and have been prepared for informational purposes only. The actual amount of deferred tax assets and related non-current liabilities that we will recognize as a result of any such future exchanges will differ based on, among other things: (i) the amount and timing of future exchanges of Common Units by Common Unitholders (including any Common Units issued upon conversion of vested Incentive Units), and the extent to which such exchanges are taxable; (ii) the price per share of our Class A common stock at the time of the exchanges; (iii) the amount and timing of future income against which to offset the tax benefits; and (iv) the tax rates then in effect.

Transactions include the following adjustments related to the unaudited pro forma consolidated statements of operations for the six months ended June 30, 2021, and for the year ended December 31, 2020, as follows:

 

  c.   As described in “Transactions” section of this prospectus, upon completion of the Transactions, Solo Brands, Inc. will become the sole managing member of Solo Stove Holdings, LLC and its subsidiaries. As a result of the Transactions, Solo Brands, Inc. will own approximately 59% of the economic interest in Solo Stove Holdings, LLC but will have 100% of the voting power and will control the management of Solo Stove Holdings, LLC. Immediately following the completion of this transaction, the ownership percentage held by noncontrolling interests will be approximately 41%. Net earnings attributable to the noncontrolling interests will represent approximately 41% of net earnings before income taxes.

 

  d.   Following the Transactions, Solo Brands, Inc. will be subject to U.S. federal income taxes, in addition to state, local and foreign taxes. As a result, the unaudited pro forma consolidated statements of operations reflect an adjustment to our income taxes, assuming the federal rates currently in effect and the highest statutory rates apportioned to each state, local and foreign jurisdiction.

 

  e.  

The basic and diluted pro forma net loss per share of Class A common stock represents net loss attributable to Solo Brands, Inc. divided by the combination of the shares owned by existing owners and the Class A common stock issued in this offering, the proceeds of which are expected to equal $200.0 million (based on the midpoint of the price range shown on the cover of this prospectus, after

 

96


Table of Contents
 

deducting underwriting discounts). See “Use of Proceeds.” The noncontrolling interest owners own shares of Class B common stock. These shares of Class B common stock are not considered participating securities because they have no right to receive dividends or a distribution on liquidation or winding up of Solo Brands, Inc., and no earnings are allocable to such class. Accordingly, basic and diluted earnings per share of Class B common stock has not been presented. The table below presents the computation of pro forma basic and dilutive loss per share for Solo Brands, Inc. (in thousands, except per share amounts):

 

(dollars in thousands)   Year Ended
December 31, 2020
    Six Months Ended
June 30, 2021
 

Numerator:

   

Net loss

  $ 38,268     $ (80,125

Net loss attributable to noncontrolling interests

    13,393       (28,044
 

 

 

   

 

 

 

Net loss attributable to Solo Brands, Inc.

    24,875       (52,081

Denominator:

   

Weighted average shares of Class A common stock outstanding (basic)

    61,556       61,556  

Assumed conversion of Units to shares of Class A common stock(1)

    —         —    
 

 

 

   

 

 

 

Weighted average shares of Class A common stock outstanding (diluted)

    61,556       61,556  

Basic loss per share

  $ 0.40     $ (0.85
 

 

 

   

 

 

 

Diluted loss per share

  $ 0.40     $ (0.85
 

 

 

   

 

 

 

 

(1)   The noncontrolling interest owners, which we refer to as Pre-IPO Unitholders, have exchange rights which enable the noncontrolling interest owners to exchange Units for shares of Class A common stock on a one for one basis. The noncontrolling interest owners exchange rights cause the Units to be considered potentially dilutive shares for purposes of dilutive income per share calculations. For the six months ended June 30, 2021 and the year ended December 31, 2020, these exchange rights were not included in the computation of diluted income per share because the effect would have been anti-dilutive.

 

3.   Notes related to Offering Adjustments

Offering Adjustments include the following adjustments related to the unaudited pro forma consolidated balance sheet as of June 30, 2021, as follows:

 

  a.   Represents the gross proceeds of approximately $200.0 million based on an assumed initial public offering price of $15.50 per share, which is the midpoint of the estimated offering price range set forth on the cover page of this prospectus, reduced by non-recurring transaction-related costs of approximately $17.5 million in connection with the offering, which results in net proceeds of $182.5 million which was used to repay outstanding indebtedness under our Subordinated Debt and Revolving Credit Facility, as will be determined prior to the offering.

 

  b.   Represents a net change in interest expense due to changes in debt balance as a result of the repayment of outstanding indebtedness under our Subordinated Debt and Revolving Credit Facility.

 

  c.   As described in “Transactions” section of this prospectus, upon completion of the Transactions, Solo Brands, Inc. will become the sole managing member of Solo Stove Holdings, LLC and its subsidiaries. As a result of the Transactions, Solo Brands, Inc. will own approximately 59% of the economic interest in Solo Stove Holdings, LLC but will have 100% of the voting power and will control the management of Solo Stove Holdings, LLC. Immediately following the completion of this offering, the ownership percentage held by noncontrolling interests will be approximately 35%. Net earnings attributable to the noncontrolling interests will represent 35% of net earnings before income taxes. These amounts have been determined based on the assumption that the underwriters’ option to purchase additional shares is not exercised. If the underwriters’ option to purchase additional shares is exercised in full, the ownership percentage held by the noncontrolling interest will decrease to 34.1%.

 

97


Table of Contents
  d.   Represents the grant date fair market value of the incentive units that contained a performance condition that is met as a result of the offering.

 

  e.   Represents the grant date fair market value of the incentive units that contained a performance condition that is met as a result of the offering. Additionally, the expense recognized within the unaudited pro forma consolidated statements of operations for the six months ended June 30, 2021, and for the year ended December 31, 2020 is related to the issuance of restricted stock units associated with the offering.

 

4.   Notes related to the Summit Partners Acquisition

Summit Partners Acquisition include the following adjustments related to the unaudited pro forma consolidated statements of operations for the year ended December 31, 2020, as follows. The historical consolidated statement of operations for the six months ended June 30, 2021, already reflects the results of the Summit Partners Acquisition.

 

  a.   Reflects incremental amortization expense of $11.1 million, for the year ended December 31, 2020, on finite-lived intangible assets acquired in connection with the Summit Partners Acquisition. Incremental amortization expense has been calculated as follows (in thousands):

 

Asset Class

   Fair Value      Amortization
Method
     Estimated Life
(Years)
     Year Ended
December 31,
2020
 

Customer relationships

   $ 6,796        Straight-line        6      $ 1,133  

Patents

     956        Straight-line        8        120  

Brand

     196,083        Straight-line        15        13,072  
  

 

 

    

 

 

       

 

 

 

Subtotal

   $ 203,835            $ 14,324  

Less: Historical amortization expense

              (3,248
           

 

 

 

Incremental amortization expense

            $ 11,075  
           

 

 

 

 

98


Table of Contents

MANAGEMENT’S DISCUSSION AND ANALYSIS OF FINANCIAL CONDITION AND

RESULTS OF OPERATIONS

The following discussion and analysis of our financial condition and results of operations should be read in conjunction with “Risk Factors” and our consolidated financial statements and the related notes to those statements included elsewhere in this prospectus. In addition to historical consolidated financial information, the following discussion and analysis contains forward-looking statements that involve risks, uncertainties and assumptions. Some of the numbers included herein have been rounded for the convenience of presentation. Our actual results may differ materially from those anticipated in these forward-looking statements as a result of many factors, including those discussed under “Risk Factors” and elsewhere in this prospectus. See “Special Note Regarding Forward-Looking Statements.” The following discussion does not give effect to the Transactions. See “Transactions” and “Unaudited Pro Forma Consolidated Financial Information” included elsewhere in this prospectus for a description of the Transactions and their effect on our historical results of operations.

Executive Summary

Solo Brands is a large, rapidly growing DTC platform that operates four premium outdoor lifestyle brands—Solo Stove, Oru, ISLE, and Chubbies. Our brands develop innovative products and market them directly to consumers primarily through e-commerce channels. Our platform is led by our largest brand, Solo Stove, which was founded in 2011 by two brothers seeking to bring family together in the outdoors. Our founders combined their passion for e-commerce with their love of the outdoors to create a digitally-native platform to market the revolutionary Lite, an ultralight portable backpacking camp stove that can boil water in under 10 minutes using just twigs, sticks, and leaves. Solo Stove followed the success of the Lite with the launch of its iconic, stainless steel, virtually smokeless fire pits in 2016. We pioneered a new product category that has helped foster a loyal community of enthusiasts and furthers our efforts to bring people together.

Since our inception in 2011, Solo Stove’s growth and free cash flow allowed us to make significant investments in our global supply chain and bring fulfillment, research and development, sales and marketing, and customer service in-house. This infrastructure provides an authentic end-to-end customer experience, expedited delivery nationwide, greater cost efficiencies, and redundancy in manufacturing. It also laid the groundwork for a scalable DTC platform which, coupled with the acquisitions of Oru, ISLE, and Chubbies in 2021, led to the formation of Solo Brands in 2021.

Our DTC platform provides distinct competitive advantages, including a highly attractive financial profile. Through our DTC strategy we develop a direct connection with our customers, enhance our brand, and receive real-time feedback that informs our product development roadmap and digital marketing decisions. This deep connection with our customers helps to drive an attractive return on marketing spend and positions us to capitalize on a significant runway of future growth. We believe our direct connection with our customers creates a flywheel effect of rapid growth, scalability, and robust free cash flow generation, which in turn, enables us to re-invest in product innovation, marketing, and brand reach.

Our net sales increased from $37.5 million in the Intermediate Successor period for the six months ended June 30, 2020, to $157.8 million in the Successor period for the six months ended June 30, 2021, representing a growth rate of 321.3%, and our net income increased from $11.2 million to net income of $42.0 million. Over the same time period, our Adjusted EBITDA grew from $15.5 million to $59.7 million, representing a growth rate of 284.3%, our Adjusted EBITDA margin decreased from 41.4% of net sales to 37.8% of net sales and our Adjusted Net Income increased from $14.6 million to $54.2 million, representing a growth rate of 270.9%. Our strong profitability, coupled with our asset-light business model and low working capital requirements, drives robust free cash flow generation.

 

99


Table of Contents

Key Factors Affecting Our Results of Operations

We believe that our performance and future success depend on a number of factors that present significant opportunities for us but also pose risks and challenges, including those discussed below and in the section of this prospectus titled “Risk Factors.”

Economic Conditions

Demand for our products is impacted by a number of economic factors impacting our customers, such as consumer confidence, demographic trends, employment levels, and other macroeconomic factors. These factors may influence the extent to which consumers invest in outdoor lifestyle products such as fire pits, stoves, grills, consumables, and associated accessories.

Success of Our Innovation Pipeline

Our future growth depends in part on our ability to introduce new and enhanced products. The success of our new and enhanced products depends on many factors, including anticipating consumer trends, finding innovative solutions to consumer needs, differentiating our products from those of our competitors, obtaining protection for our intellectual property and the ability to expand our brand beyond the categories of products we currently sell.

Seasonality/Weather

Sales have historically experienced seasonality, with our highest level of sales typically being generated in the second and fourth fiscal quarters. Unfavorable weather can impact demand, including wet or exceptionally hot or dry weather conditions. Widespread wild fires also have potential to adversely impact our business.

COVID-19 Impacts

Future developments, including the duration and severity of the outbreak (including the severity and transmission rates of new variants of the virus that causes COVID-19), rate of public acceptance and efficacy of vaccines and other treatments, the related impact on consumer confidence and spending, the effect of governmental regulations imposed in response to the pandemic, and the extent to which consumers modify their behavior as social distancing and related precautions are lifted, are uncertain and ever-changing. Any of the foregoing, or other cascading effects of the COVID-19 pandemic or its aftermath, could have an impact on our business performance.

Ability to Scale Our Operating Model

We depend on third-party manufacturers for the sourcing of our products and generally do not have long-term supply agreements with our manufacturers. Our future performance may be impacted by the inability or unwillingness of our third-party manufacturers to meet our product demand and the availability of land-based and air freight carriers. Our ability to support our growth will also be dependent on attracting, motivating, and retaining personnel.

Business Acquisitions

In fiscal year 2021, we acquired Oru Kayak and ISLE Paddle Boards, which expand our served marked opportunity into the U.S. paddle sports market, and Chubbies apparel, which expands our served market opportunity into the clothing and accessories category. Our ability to find suitable acquisition targets and integrate them on to the Solo Brands platform can impact our future business performance.

 

100


Table of Contents

Key Performance Indicators

We track the following key business measures and non-GAAP financial measures to evaluate our performance, identify trends, formulate financial projections, and make strategic decisions. We believe that these key business measures, which include certain non-GAAP financial measures, provide useful information to investors and others in understanding and evaluating our results of operations in the same manner as our management team. These key business measures and non-GAAP financial measures are presented for supplemental informational purposes only, should not be considered a substitute for financial information presented in accordance with GAAP, and may be different from similarly titled measures presented by other companies.

 

     INTERMEDIATE
SUCCESSOR
           SUCCESSOR  
     Six Months Ended
June 30, 2020
           Six Months Ended
June 30, 2021
 
    

(dollars in thousands)

 

Net sales by sales channel

         

DTC

   $ 33,539          $ 133,411  

Wholesale

     3,918            24,405  

Gross profit

     24,624            106,164  

Gross margin

     65.7          67.3

Adjusted gross profit(1)

     26,341            107,569  

Adjusted gross profit margin(1)

     70.3          68.2

Net income (loss)

   $ 11,207          $ 41,962  

Adjusted Net Income(1)

     14,618            54,216  

Adjusted EBITDA(1)

     15,525            59,661  

Adjusted EBITDA margin(1)

     41.4          37.8

 

     PREDECESSOR            INTERMEDIATE
SUCCESSOR
    INTERMEDIATE
SUCCESSOR
           SUCCESSOR     Combined  
     Period from
January 1, 2019
through
September 23, 2019
           Period from
September 24, 2019
through
December 31, 2019
    Period from
January 1, 2020
through
October 8, 2020
           Period from
October 9, 2020
through
December 31, 2020
    Fiscal Year Ended
December 31, 2019
    Fiscal Year Ended
December 31, 2020
 
                                     (dollars in thousands)              

Net sales by sales channel

                      

DTC

   $ 17,048          $ 18,965     $ 65,701          $ 56,986     $ 36,013     $ 122,687  

Wholesale

     2,496            1,343       6,875            3,866       3,839       10,741  

Gross profit

     14,048            8,588       49,301            37,669       22,636       86,970  

Gross margin

     71.9          42.3     67.9          61.9     56.8     65.2

Adjusted gross profit(1)

     14,048            13,860       51,165            43,443       27,908       94,608  

Adjusted gross profit margin(1)

     71.9          68.2     70.5          71.4     70.0     70.9

Net income (loss)

   $ (24,518        $ (5,022   $ (15,885        $ (8,318   $ (29,540   $ (24,203

Adjusted Net Income(1)

     5,334            5,644       27,800            23,652       10,978       51,452  

Adjusted EBITDA(1)

     5,344            6,177       29,659            25,217       11,521       54,876  

Adjusted EBITDA margin(1)

     27.3          30.4     40.9          41.4     28.9     41.1

 

(1)   See footnote (1) to “Prospectus Summary-Summary Historical, Combined Historical and Pro Forma Financial Data” elsewhere in this prospectus for a reconciliation of this non-GAAP measure to the most closely comparable GAAP measure and why we consider it useful.

 

101


Table of Contents

Net sales by sales channel

Net sales by sales channel represents the proportion of our sales derived through our DTC channel (including Amazon and corporate sales) and through our strategic retail channel (including domestic retail and international sales).

Adjusted gross profit/Adjusted gross profit margin

Adjusted gross profit reflects gross profit adjusted for fair value write-up of inventory as a result of change in control transactions in 2019 and 2020 and the Oru acquisition.

We define Adjusted gross profit margin as adjusted gross profit divided by net sales.

Adjusted Net Income

We define Adjusted Net Income as net income (loss), adjusted for amortization of intangible assets recognized from change in control transactions and the Oru acquisition, expenses incurred with this offering, one-time transaction costs related to change in control transactions, acquisition related costs, changes in fair value of contingent earn-out liability, inventory fair value write-up, and management fees.

Adjusted EBITDA/Adjusted EBITDA Margin

We define Adjusted EBITDA as net income (loss) before interest expense, income taxes and depreciation and amortization expenses, adjusted for one-time transaction costs related to change in control transactions, this offering, the Oru acquisition, acquisition related costs, changes in fair value of the contingent earn-out liability, inventory fair value write-up, and management fees.

We define Adjusted EBITDA margin as Adjusted EBITDA divided by net sales.

Reorganization transactions

The historical and combined historical results of operations discussed in this “Management’s Discussion and Analysis of Financial Condition and Results of Operations” are those of Holdings prior to the completion of the Transactions, including this offering, and do not reflect certain items that we expect will affect our results of operations and financial condition after giving effect to the Transactions and the use of proceeds from this offering.

Following the completion of the Transactions, Solo Brands, Inc. will become the sole managing member of Holdings. Although we will have a minority economic interest in Holdings, we will have the sole voting interest in, and control the management of, Holdings. As a result, we will consolidate the financial results of Holdings and will report a non-controlling interest related to the LLC Interests held by the Continuing LLC Owners on our consolidated statements of operations and comprehensive income (loss). Immediately after the Transactions, investors in this offering will collectively own     % of our outstanding Class A common stock, consisting of shares (or shares if the underwriters exercise in full their option to purchase additional shares of Class A common stock), Solo Brands, Inc. will own LLC Interests (or LLC Interests if the underwriters exercise in full their option to purchase additional shares of Class A common stock), representing approximately 65.2% of the LLC Interests (or approximately 65.9% if the underwriters exercise in full their option to purchase additional shares of Class A common stock) and the Continuing LLC Owners will collectively own LLC Interests representing approximately 34.8% of the LLC Interests (or approximately 34.1% if the underwriters exercise in full their option to purchase additional shares of Class A common stock). Accordingly, net income (loss) attributable to non-controlling interests will represent approximately 34.8% of the income (loss) before income tax benefit (expense) of Solo Brands, Inc. (or approximately 34.1% if the underwriters exercise in full their option to purchase additional shares of Class A common stock). Solo Brands, Inc. is a holding company that conducts no operations and, as of the consummation of this offering, its principal asset will be LLC Interests we purchase from Holdings.

 

102


Table of Contents

After consummation of this offering, Solo Brands, Inc. will become subject to U.S. federal, state and local income taxes with respect to our allocable share of any taxable income of Holdings and will be taxed at the prevailing corporate tax rates. In addition to tax expenses, we also will incur public company expenses related to our operations, plus payment obligations under the TRA, which we expect to be significant. We intend to cause Holdings to make distributions to us in an amount sufficient to allow us to pay our tax obligations and operating expenses, including distributions to fund any payments due under the TRA. See “Certain Relationships and Related Party Transactions—Holdings LLC Agreement—Distributions.”

Effects of the COVID-19 Pandemic

In March 2020, the World Health Organization declared the novel strain of coronavirus (COVID-19) a global pandemic. The COVID-19 pandemic has significantly impacted global economies, resulting in travel restrictions, business slowdowns or shutdowns in affected areas, reduced economic activity, and changes in consumer behavior.

Disruptions related to the COVID-19 pandemic have affected our business, as well as those of our consumers, retail partners, and suppliers. Our financial performance to start fiscal year 2020 was strong, and we generated significant growth. As the COVID-19 pandemic worsened, and despite our continued growth and customer demand, as a precaution, we increased our cash position by drawing $10 million then available under our Credit Facility. Throughout the COVID-19 pandemic, our growth continued. In April 2020 we generated record year-over-year sales, which continued each month thereafter on a year-over-year basis through the end of fiscal 2020. In the summer of 2020, we repaid the amount drawn on our revolving credit facility. However, there were also negative impacts on our business due to the pandemic. One of our pillars of growth is word-of-mouth referrals. Because the COVID-19 pandemic required social distancing and restricted people from leaving their homes, in March 2020 word-of-mouth referrals only accounted for 26% of solostove.com orders. As the pandemic restrictions have softened, we have seen referral rates at more normalized levels. For example, in March 2021 word of mouth referrals accounted for 45% of solostove.com orders—a 70% year-over-year increase. This headwind was offset by two positive results of the pandemic. First, COVID-19 increased consumer interest for outdoor living and outdoor recreation. Second, it accelerated online shopping that has continued through today, increasing our DTC sales. Now that restrictions from the pandemic are lifting, we have seen an increase in referral purchases which we believe will continue to grow as there are now more of our products in the market and online shopping has become more popular.

The COVID-19 pandemic also created challenges with our supply chain. During the height of the COVID-19 pandemic, we were sold out of many of our products as a result of limitations on our ability to obtain additional products from suppliers. While we have maintained and added new suppliers to support our growth, ocean freightliners experienced unprecedented demand and the availability and cost of shipping containers severely increased. We experienced sharp increases to container costs and had to increase our resources to manage and ensure adequate space on ships to move our product from overseas by onboarding several new shipping carriers to our vendor list. We increased the number of shipped containers approximately 392% from the six months ended June 30, 2020 to the six months ended June 30, 2021. Year over year, we increased the number of shipped containers approximately 350% from 2019 to 2020.

As we continue to monitor and navigate the COVID-19 pandemic and its effects, we may take additional actions based on the requirements and recommendations of local health guidelines, and intend to focus on investments for future, long-term growth. In certain circumstances, there may be developments outside our control requiring us to adjust our operating plan. As such, given the dynamic nature of this situation, we cannot reasonably estimate the impacts of the COVID-19 pandemic on our financial condition, results of operations or cash flows in the future. In addition, see the section titled “Risk Factors” elsewhere in this prospectus for more information regarding risks associated with the COVID-19 pandemic.

 

103


Table of Contents

Components of Our Results of Operations

Net Sales

Net sales are comprised of sales through our DTC channel and strategic retail channel sales to retail partners. Net sales in both channels reflect the impact of partial shipments, product returns, and discounts for certain sales programs or promotions.

We believe that our net sales include a seasonal component. In the DTC channel, our historical net sales tend to be highest in our second and fourth quarters, while our strategic retail channel has generated higher sales in the first and third quarters. However, due to timing of product launches, quarter-end timing relative to weekends and holidays, we expect volatility in the results of operations throughout the year.

Gross Profit

Gross profit reflects net sales less cost of goods sold, which primarily includes the purchase cost of our products from our third-party manufacturers, inbound freight and duties, product quality testing and inspection costs, and depreciation on molds and equipment that we own.

Selling, General, & Administrative Expenses

Selling, general, and administrative, or SG&A, expenses consist primarily of marketing costs, employee compensation and benefits costs, costs of our warehousing and logistics operations, costs of operating on third-party DTC marketplaces, professional fees and services, cost of product shipment to our customers, and general corporate infrastructure expenses. We anticipate that SG&A expenses will increase in the future based on our plans to increase staff levels, expand marketing activities, and bear additional costs as a public company.

Other Operating Expenses

Other operating expenses consist primarily of costs related to the Oru acquisition in 2021, the change in control events in 2019 and 2020, and other acquisition activities. These costs include transaction bonus payments, settlement of outstanding phantom incentive units, fair value write-up associated with contingent consideration, and professional fees related to the change in control transactions, the Oru acquisition, and this offering.

Results of Operations

Six Months Ended June 30, 2021 Compared to Six Months Ended June 30, 2020

Net Sales

 

     INTERMEDIATE
SUCCESSOR
    

 

     SUCCESSOR      Change  
     Six Months Ended
June 30, 2020
    

 

     Six Months Ended
June 30, 2021
     $      %  
    

(dollars in thousands)

 

Net sales

   $ 37,457           $ 157,816      $ 120,359        321.3

Net sales increased $120.4 million, or 321.3%, to $157.8 million in the Successor period for the six months ended June 30, 2021, compared to $37.5 million in the Intermediate Successor period for six months ended June 30, 2020. This increase was primarily driven by an increase in total orders period over period. We had 128,274 orders in the Intermediate Successor period, and 511,941 orders in the Successor period, representing a 299% increase year over year. The average order size increased by 5.6%, to $308.27 per order in the Successor

 

104


Table of Contents

period, from $292.00 per order in the Intermediate Successor period. We believe the increase in the number of orders was primarily due to our increased spending on our digital marketing strategy, growing brand awareness, and increased demand for outdoor recreation and leisure lifestyle products, which we believe was partially attributable to the COVID-19 pandemic solidifying consumer interest in the outdoors and our products.

Cost of Goods Sold and Gross Profit

 

     INTERMEDIATE
SUCCESSOR
   

 

     SUCCESSOR     Change  
     Six Months Ended
June 30, 2020
   

 

     Six Months Ended
June 30, 2021
    $      %  
    

(dollars in thousands)

 

Cost of goods sold

   $ 12,833          $ 51,652     $ 38,819        302.5

Gross profit

   $ 24,624          $ 106,164     $ 81,540        331.1

Gross margin (Gross profit as a % of net sales)

     65.7          67.3        1.6

Cost of goods sold increased $38.8 million, or 302.5%, to $51.7 million in the Successor period for the six months ended June 30, 2021, compared to $12.8 million in the Intermediate Successor period for the six months ended June 30, 2020, primarily due to increased product and freight expenses associated with the increased demand of our products. Gross profit also increased $81.5 million, or 331.1%, to $106.2 million in the Successor period for the six months ended June 30, 2021, compared to $24.6 million in the Intermediate Successor period for the six months ended June 30, 2020, due to an increased demand of our products.

Gross margin increased 160 basis points to 67.3% in the Successor period for the six months ended June 30, 2021, from 65.7% in the Intermediate Successor period for the six months ended June 30, 2020. The change in gross margin was primarily due to the increased in demand for our products offset by product and freight expenses associated with this demand.

Selling, General, and Administrative Expenses

 

     INTERMEDIATE
SUCCESSOR
   

 

     SUCCESSOR     Change  
     Six Months Ended
June 30, 2020
   

 

     Six Months Ended
June 30, 2021
    $      %  
    

(dollars in thousands)

 

Selling, general, and administrative expenses

   $ 10,941          $ 48,396     $ 37,455        342.3

SG&A as a % of net sales

     29.2          30.7        1.5

SG&A increased $37.5 million, or 342.3%, to $48.4 million in the Successor period for the six months ended June 30, 2021, compared to $10.9 million in the Intermediate Successor period for the six months ended June 30, 2020. As a percentage of net sales, SG&A increased to 30.7% in the Successor period for the six months ended June 30, 2021, from 29.2% in the Intermediate Successor period for the six months ended June 30, 2020. The increase in SG&A was primarily driven by the following: an increase in our advertising and marketing spend of $19.8 million; increase in shipping costs of $8.7 million; increase in seller fees of $4.2 million, and an increase in employee costs of $2.9 million due to increased headcount.

 

105


Table of Contents

Depreciation and Amortization Expenses

 

     INTERMEDIATE
SUCCESSOR
   

 

     SUCCESSOR     Change  
     Six Months Ended
June 30, 2020
   

 

     Six Months Ended
June 30, 2021
    $      %  
    

(dollars in thousands)

 

Depreciation and amortization expenses

   $ 1,524          $ 7,905     $ 6,381        418.7

Depreciation and amortization expenses as a % of net sales

     4.1          5.0        0.9

Depreciation and amortization expenses increased $6.4 million, or 418.7%, to $7.9 million in the Successor period for the six months ended June 30, 2021, compared to $1.5 million in the Intermediate Successor period for the six months ended June 30, 2020. As a percentage of net sales, depreciation and amortization increased to 5.0% in the Successor period for the six months ended June 30, 2021, from 4.1% in the Intermediate Successor period for the six months ended June 30, 2020. The increase in depreciation and amortization expenses was primarily driven by an increase in definite lived intangible assets. As of June 30, 2020, we had a definite lived intangible asset balance of $41.1 million. This balance increased by $187.0 million to $228.1 million as of June 30, 2021, due to the 2020 change in control event and the Oru acquisition. The increase in definite lived intangible assets resulted in $6.3 million of additional amortization expense in the Successor period for the six months ended June 30, 2021, as compared to the Intermediate Successor period for the six months ended June 30, 2020.

Other Operating Expenses

 

     INTERMEDIATE
SUCCESSOR
   

 

     SUCCESSOR     Change  
     Six Months Ended
June 30, 2020
   

 

     Six Months Ended
June 30, 2021
    $      %  
    

(dollars in thousands)

 

Other operating expenses

   $ 6          $ 2,610     $ 2,604        43,400.0

Other operating expenses as a % of net sales

     0.0          1.7        1.7

Other operating expenses increased $2.6 million, or 43,400.0%, to $2.6 million in the Successor period for the six months ended June 30, 2021, compared to a nominal amount in the Intermediate Successor period for the six months ended June 30, 2020. As a percentage of net sales, other operating expenses increased to 1.7% in the Successor period for the six months ended June 30, 2021, from 0.0% in the Intermediate successor period for the six months ended June 30, 2020. Other operating expenses for the Successor period were primarily driven by $1.6 million of acquisition-related expenses, $0.8 million of IPO-related expenses, and $0.2 million of business optimization expenses related to the Company’s significant growth.

Non-Operating Expenses

Interest expense was $0.9 million in the six months ended June 30, 2020, and $5.1 million in the six months ended June 30, 2021. The increase in interest expense was primarily due to $216.0 million of gross debt outstanding in the six months ended June 30, 2021, as compared to $24.3 million of gross debt outstanding in the six months ended June 30, 2020. In 2021, the Company entered into a credit agreement on a revolving credit facility and drew down $186.0 million to pay the contingent liability related to the 2020 change in control event. Interest expense related to the revolving credit facility was $0.4 million for the six months ended June 30, 2021. Further, in the second half of 2020, the Company entered into a credit agreement on subordinated debt of

 

106


Table of Contents

$30.0 million. Interest expense related to the subordinated debt was $1.9 million for the six months ended June 30, 2021. The Company also had $1.1 million of interest expense related to senior debt for the six months ended June 30, 2021. The senior debt was refinanced and subsequently terminated in May 2021.

Other non-operating expenses was nominal in the six months ended June 30, 2021, and $0.1 million in the six months ended June 30, 2020. Other non-operating expenses represents income and expenses from miscellaneous activities.

Income Taxes

Income taxes was nominal in the six months ended June 30, 2020, and $0.2 million in the six months ended June 30, 2021. Income taxes represents Texas franchise tax expense, as well as Oru state and federal tax expense.

Year Ended December 31, 2020 Compared to Year Ended December 31, 2019

As a result of the change in control transactions that occurred in 2019 and 2020, we presented two periods of financial information in the consolidated statements of operations in 2019 and 2020. The periods presented in 2019 are January 1, 2019 through September 23, 2019, defined as the Predecessor, and September 24, 2019 through December 31, 2019, defined as the Intermediate Successor. The periods presented in 2020 are January 1, 2020 through October 8, 2020, defined as the Intermediate Successor, and October 9, 2020 through December 31, 2020, defined as the Successor. These periods are not comparable, as the principal impact of these change of control transactions relates to the application of purchase accounting, and the recognition of assets and liabilities at their fair values as of the time of the transactions (these transactions did not involve the combination of our Company with another operating company). See Note 4 to our consolidated financial statements included elsewhere in this prospectus.

Supplemental to the presentation described above, we have also combined the Predecessor and Intermediate Successor for fiscal year 2019 and the Intermediate Successor and Successor for fiscal year 2020. The combination of these periods is solely for illustrative purposes, only to assist the discussion below, and does not represent pro forma financial results compiled in accordance with Regulation S-X of the Securities Act. In particular, this combined presentation does not give effect to the recognition of assets and liabilities at fair market value, in accordance with purchase accounting, as if the transactions had occurred at the beginning of the corresponding fiscal year. The primary impact from the application of purchase accounting in both the Intermediate Successor and Successor periods was the step-up in the cost of our inventory and intangible assets to fair market value, which has a corresponding non-cash, negative impact on gross profit and net income.

Net Sales

 

     PREDECESSOR             INTERMEDIATE
SUCCESSOR
     INTERMEDIATE
SUCCESSOR
           SUCCESSOR    Combined      Change  
     Period from
January 1, 2019
through
September 23, 2019
            Period from
September 24, 2019
through
December 31, 2019
     Period from
January 1, 2020
through
October 8, 2020
           Period from
October 9, 2020
through
December 31, 2020
   Fiscal Year Ended
December 31, 2019
     Fiscal Year Ended
December 31, 2020
        
     $      %  
     (dollars in thousands)                                                              

Net sales

   $ 19,544           $ 20,308      $ 72,576           $60,852    $ 39,852      $ 133,428      $ 93,576        234.8

Net sales for the Predecessor period, from January 1, 2019 through September 23, 2019, was comprised of $17.0 million, or 87.2%, of DTC sales and $2.5 million, or 12.8%, of wholesale sales.

Net sales for the Intermediate Successor period, from September 24, 2019 through December 31, 2019, was comprised of $19.0 million, or 93.4%, of DTC sales and $1.3 million, or 6.6%, of wholesale sales.

Net sales for the Intermediate Successor period, from January 1, 2020 through October 8, 2020, was comprised of $65.7 million, or 90.5%, of DTC sales and $6.9 million, or 9.5%, of wholesale sales.

 

107


Table of Contents

Net sales for the Successor period, from October 9, 2020 through December 31, 2020, was comprised of $57.0 million, or 93.6%, of DTC sales and $3.9 million, or 6.4%, of wholesale sales.

On a combined basis, net sales increased $93.6 million, or 234.8%, to $133.4 million in 2020, compared to $39.9 million in 2019. This increase was primarily driven by an increase in total orders year over year. We had 157,312 orders in 2019 and 486,120 orders in 2020, representing a 209.0% increase year over year. The average order size increased by 8.3%, to $274.47 per order in 2020 from $253.33 per order in 2019. We believe the increase in the number of orders was primarily due to our increased spending on our digital marketing strategy, growing brand awareness and increased demand for outdoor recreation and leisure lifestyle products, which we believe was partially attributable to the COVID-19 pandemic solidifying consumer interest in the outdoors and our products.

Cost of Goods Sold and Gross Profit

 

     PREDECESSOR            INTERMEDIATE
SUCCESSOR
    INTERMEDIATE
SUCCESSOR
           SUCCESSOR     Combined     Change  
     Period from
January 1, 2019
through
September 23, 2019
           Period from
September 24, 2019
through
December 31, 2019
    Period from
January 1, 2020
through
October 8, 2020
           Period from
October 9, 2020
through
December 31, 2020
    Fiscal Year Ended
December 31, 2019
    Fiscal Year Ended
December 31, 2020
       
    $      %  
     (dollars in thousands)                                              

Cost of goods sold

   $ 5,496          $ 11,720     $ 23,275            $23,183     $ 17,216     $ 46,458     $ 29,242        169.9

Gross profit

   $ 14,048          $ 8,588     $ 49,301            $37,669     $ 22,636     $ 86,970     $ 64,334        284.2

Gross margin (Gross profit as a % of net sales)

     71.9          42.3     67.9          61.9     56.8     65.2        8.4

Cost of goods sold for the Predecessor period, from January 1, 2019 through September 23, 2019, was primarily driven by product and freight expenses associated with the demand for our products.

Cost of goods sold for the Intermediate Successor period, from September 24, 2019 through December 31, 2019, was primarily driven by product and freight expenses associated with the demand for our products, and an inventory write-up of $5.3 million as a result of the 2019 change in control event that was recognized in this period. As of December 31, 2019, there was still $1.9 million of inventory write-up that had not yet been expensed through cost of goods sold that would be expensed in 2020.

Cost of goods sold for the Intermediate Successor period, from January 1, 2020 through October 8, 2020, was primarily driven by product and freight expenses associated with the demand for our products, and an inventory write-up of $1.9 million as a result of the 2019 change in control event that was recognized in this period.

Cost of goods sold for the Successor period, from October 9, 2020 through December 31, 2020, was primarily driven by product and freight expenses associated with the demand for our products, and an inventory write-up of $5.8 million as a result of the 2020 change in control event that was recognized in expense in this period. As of December 31, 2020, there was still $0.7 million of inventory write-up that had not yet been expensed through cost of goods sold that will be expensed in 2021.

On a combined basis, cost of goods sold increased $29.2 million, or 169.9%, to $46.5 million in 2020, compared to $17.2 million in 2019, primarily due to increased product and freight expenses associated with the increased demand of our products. Gross profit also increased $64.3 million, or 284.2%, to $87.0 million in 2020, compared to $22.6 million in 2019 due to increased demand for our products.

Gross margin for the Predecessor period, from January 1, 2019 through September 23, 2019, was primarily driven by increased demand for our products offset by product and freight expenses associated with this demand.

 

108


Table of Contents

Gross margin for the Intermediate Successor period, from September 24, 2019 through December 31, 2019, was primarily driven by increased demand for our products, offset by product and freight expenses associated with this demand, as well as write-up of inventory resulting from the application of purchase accounting from change in control events that occurred in 2019 as discussed above.

Gross margin for the Intermediate Successor period, from January 1, 2020 through October 8, 2020, was primarily driven by increased demand for our products offset by product and freight expenses associated with this demand.

Gross margin for the Successor period, from October 9, 2020 through December 31, 2020, was primarily driven by increased demand for our products, offset by product and freight expenses associated with this demand, as well as write-up of inventory resulting from the application of purchase accounting from change in control events that occurred in 2020 as discussed above.

On a combined basis, gross margin increased 840 basis points to 65.2% in 2020 from 56.8% in 2019. The change in gross margin was primarily driven by increased demand for our products, offset by product and freight expenses associated with this demand, as well as write-up of inventory resulting from the application of purchase accounting from change in control events that occurred in 2019 and 2020.

Selling, General, and Administrative Expenses

 

     PREDECESSOR            INTERMEDIATE
SUCCESSOR
    INTERMEDIATE
SUCCESSOR
           SUCCESSOR     Combined     Change  
     Period from
January 1, 2019
through
September 23, 2019
           Period from
September 24, 2019
through
December 31, 2019
    Period from
January 1, 2020
through
October 8, 2020
           Period from
October 9, 2020
through
December 31, 2020
    Fiscal Year Ended
December 31, 2019
    Fiscal Year Ended
December 31, 2020
       
    $      %  
     (dollars in thousands)                                              

Selling, general, and administrative expenses

   $ 8,357          $ 8,012     $ 21,499          $ 18,515     $ 16,369     $ 40,014     $ 23,645        144.4

SG&A as a % of net sales

     42.8          39.5     29.6          30.4     41.1     30.0        (11.1 )% 

SG&A for the Predecessor period, from January 1, 2019 through September 23, 2019, was primarily driven by advertising and marketing spend of $2.7 million, shipping costs of $1.9 million, employee costs of $1.5 million, and seller fees of $1.4 million.

SG&A for the Intermediate Successor period, from September 24, 2019 through December 31, 2019, was primarily driven by advertising and marketing spend of $3.8 million, shipping costs of $2.1 million, seller fees of $1.0 million, and employee costs of $0.6 million.

SG&A for the Intermediate Successor period, from January 1, 2020 through October 8, 2020, was primarily driven by advertising and marketing spend of $8.4 million, shipping costs of $5.1 million, employee costs of $3.3 million, and seller fees of $2.6 million.

SG&A for the Successor period, from October 9, 2020 through December 31, 2020, was primarily driven by advertising and marketing spend of $9.4 million, shipping costs of $4.1 million, seller fees of $2.8 million, and $1.4 million of employee costs.

On a combined basis, SG&A increased $23.6 million, or 144.4%, to $40.0 million in 2020, compared to $16.4 million in 2019. As a percentage of net sales, SG&A decreased to 30.0% in 2020 from 41.1% in 2019. The increase in SG&A was primarily driven by the following: an increase in our advertising and marketing spend of $11.3 million; increase in shipping costs of $5.1 million; increase in payment processor fees of $3.1 million; and an increase in employee costs of $2.7 million due to increased headcount.

 

109


Table of Contents

Depreciation and Amortization Expenses

 

     PREDECESSOR            INTERMEDIATE
SUCCESSOR
    INTERMEDIATE
SUCCESSOR
           SUCCESSOR     Combined     Change  
     Period from
January 1, 2019
through
September 23, 2019
           Period from
September 24, 2019
through
December 31, 2019
    Period from
January 1, 2020
through
October 8, 2020
           Period from
October 9, 2020
through
December 31, 2020
    Fiscal Year Ended
December 31, 2019
    Fiscal Year Ended
December 31, 2020
       
    $      %  
     (dollars in thousands)                                              

Depreciation and amortization expenses

   $ 13          $ 810     $ 2,387          $ 3,285     $ 823     $ 5,672     $ 4,849        589.2

Depreciation and amortization expenses as a % of net sales

     0.1          4.0     3.3          5.4     2.1     4.3        2.2

Depreciation and amortization expenses for the Predecessor period, from January 1, 2019 through September 23, 2019, was driven by a nominal amount of depreciation expense for the period as there were no identified intangible assets.

Depreciation and amortization expenses for the Intermediate Successor period, from September 24, 2019 through December 31, 2019, was primarily driven by $0.8 million of amortization expense. As of December 31, 2019, we had a definite lived intangible asset balance of $41.1 million due to the 2019 change in control event.

Depreciation and amortization expenses for the Intermediate Successor period, from January 1, 2020, through October 8, 2020 was primarily driven by amortization expense of $2.3 million. As of October 8, 2020, we had a definite lived intangible asset balance of $41.1 million due to the 2019 change in control event.

Depreciation and amortization expenses for the Successor period, from October 9, 2020 through December 31, 2020, was primarily driven by amortization expense of $3.2 million. As of December 31, 2020, we had a definite lived intangible asset balance of $203.8 million due to the 2020 change in control event.

On a combined basis, depreciation and amortization expenses increased $4.8 million, or 589.2%, to $5.7 million in 2020, compared to $0.8 million in 2019. As a percentage of net sales, depreciation and amortization increased to 4.3% in 2020 from 2.1% in 2019. The increase in depreciation and amortization expenses was primarily driven by an increase in definite lived intangible assets. As of December 31, 2019, we had a definite lived intangible asset balance of $41.1 million due to the 2019 change in control event. This balance increased by $162.7 million to $203.8 million as of December 31, 2020, due to the 2020 change in control event. This increase in definite lived intangible assets resulted in $4.8 million of additional amortization expense for the year ended December 31, 2020, as compared to the year ended December 31, 2019.

Other Operating Expenses

 

    PREDECESSOR           INTERMEDIATE
SUCCESSOR
    INTERMEDIATE
SUCCESSOR
          SUCCESSOR     Combined     Change  
    Period from
January 1, 2019
through
September 23, 2019
          Period from
September 24, 2019
through
December 31, 2019
    Period from
January 1, 2020
through
October 8, 2020
          Period from
October 9, 2020
through
December 31, 2020
    Fiscal Year Ended
December 31, 2019
    Fiscal Year Ended
December 31, 2020
       
    $     %  
                                  (dollars in thousands)                          

Other operating expenses

  $ 29,861         $ 4,248     $ 39,203         $ 22,538     $ 34,109     $ 61,741     $ 27,632       81.0

Other operating expenses as a % of net sales

    152.8         20.9     54.0         37.0     85.6     46.3       (39.3 )% 

Other operating expenses for the Predecessor period, from January 1, 2019 through September 23, 2019, was driven by $29.9 million of transaction expenses in connection with the 2020 change in control transaction.

 

110


Table of Contents

Other operating expenses for the Intermediate Successor period, from September 24, 2019 through December 31, 2019, was driven by an increase of $0.9 million to the fair value of the contingent consideration from the 2019 change in control transaction and $3.3 million of transaction expenses in connection with the 2019 change in control transaction.

Other operating expenses for the Intermediate Successor period, from January 1, 2020 through October 8, 2020, was driven by $39.2 million of transaction expenses in connection with the 2020 change in control transaction.

Other operating expenses for the Successor period, from October 9, 2020 through December 31, 2020, was driven by an increase of $19.1 million to the fair value of the contingent consideration from the 2020 change in control transaction and $3.5 million of transaction expenses in connection with the 2020 change in control transaction.

On a combined basis, other operating expenses increased $27.6 million, or 81.0%, to $61.7 million in 2020, compared to $34.1 million in 2019. As a percentage of net sales, other operating expenses decreased to 46.3% in 2020, from 85.6% in 2019. The 2019 other operating expenses were primarily driven by the settlement of employee transaction bonuses of $26.5 million in connection with 2019 change in control event, $3.0 million of expenses paid for by the seller, and an upward adjustment of $0.9 million to the contingent consideration from the 2019 change in control transaction. The 2020 other operating expenses were primarily driven by the settling of the incentive awards and bonuses of $37.9 million, $2.9 million of seller and transaction expenses in connection with the 2020 change in control, $1.9 million of buyer expenses paid for by the seller, and an upward adjustment of $19.1 million to the contingent consideration from the 2020 change in control transaction.

Non-Operating Expenses

Interest expense (income) for the Predecessor period, from January 1, 2019 through September 23, 2019, was driven by a nominal amount of interest income.

Interest expense (income) for the Intermediate Successor period, from September 24, 2019 through December 31, 2019, was primarily driven by $0.5 million of interest expense associated with the term loan.

Interest expense (income) for the Intermediate Successor period, from January 1, 2020 through October 8, 2020, was primarily driven by $1.7 million of interest expense associated with the term loan.

Interest expense (income) for the Successor period, from October 9, 2020 through December 31, 2020, was primarily driven by $1.5 million of interest expense associated with the senior debt and subordinated debt.

The increase in interest expense in 2020 was primarily due to the Company entering into a credit agreement to borrow additional senior and subordinated debt of $45.0 million and $30.0 million, respectively, and the higher effective interest rate. Additionally, in 2019 we only had debt outstanding for the last 3 months, and the average level of debt outstanding for 2019 and 2020 was $2.5 million and $26.3 million, respectively.

Income Taxes

Income taxes for the Predecessor period, from January 1, 2019 through September 23, 2019, was driven by a nominal amount of Texas franchise tax expense.

Income taxes for the Intermediate Successor period, from September 24, 2019 through December 31, 2019, was driven by a nominal amount of Texas franchise tax expense.

Income taxes for the Intermediate Successor period, from January 1, 2020 through October 8, 2020, was driven by $0.1 million of Texas franchise tax expense.

 

111


Table of Contents

Income taxes for the Successor period, from October 9, 2020 through December 31, 2020, was driven by a nominal amount of Texas franchise tax expense.

Liquidity and Capital Resources

Historically, our cash requirements have principally been for working capital purposes. We fund our working capital, primarily inventory, and accounts receivable, from cash flows from operating activities, cash on hand, and borrowings under our Credit Facility. We expect to incur approximately $6.2 million of capital expenditures in 2021 in connection with the buildout of our new headquarters.

On May 12, 2021, we entered into the Credit Facility. At June 30, 2021, we had $7.9 million in cash on hand and $186.0 million in outstanding borrowings under the Credit Facility. The borrowing capacity on the Credit Facility was $250.0 million as of June 30, 2021, resulting in $64.0 million availability for future borrowings.

The recent changes in our working capital requirements generally reflect the growth in our business. Although we cannot predict with certainty all of our particular short-term cash uses or the timing or amount of cash requirements, we believe that our available cash on hand, along with amounts available under our Credit Facility will be sufficient to satisfy our liquidity requirements for at least the next twelve months. However, the continued growth of our business, including our expansion into international markets, may significantly increase our expenses (including our capital expenditures) and cash requirements. Furthermore, we will continue to seek possible brand and mission consistent acquisition opportunities that would require additional capital. In addition, the amount of our future product sales is difficult to predict, and actual sales may not be in line with our forecasts. As a result, we may be required to seek additional funds in the future from issuances of equity or debt, obtaining additional credit facilities, or loans from other sources.

Cash Flows

 

     INTERMEDIATE               
     SUCCESSOR            SUCCESSOR  
(dollars in thousands)   

Six Months Ended

June 30, 2020

          

Six Months Ended

June 30, 2021

 

Cash flows provided by (used in):

         

Operating activities

   $ 15,933          $ (6,931

Investing activities

     (376          (20,946

Financing activities

     (2,012          3,006  
  

 

 

        

 

 

 
   $ 13,545          $ (24,871
  

 

 

        

 

 

 

 

     PREDECESSOR            INTERMEDIATE
SUCCESSOR
    INTERMEDIATE
SUCCESSOR
           SUCCESSOR     Combined  
     Period from
January 1, 2019
through
September 23, 2019
           Period from
September 24, 2019
through
December 31, 2019
    Period from
January 1, 2020
through
October 8, 2020
           Period from
October 9, 2020
through
December 31, 2020
    Fiscal Year Ended
December 31, 2019
    Fiscal Year Ended
December 31, 2020
 
 
                                     (dollars in thousands)              

Cash flows provided by (used in):

                      

Operating activities

   $ (425          $(19,392)     $ 27,087          $ 5,592     $ (19,817   $ 32,679  

Investing activities

     (77          (52,350     (661          (273,441     (52,427     (274,102

Financing activities

     (2,785          76,767       (19,530          300,602       73,982       281,072  
  

 

 

        

 

 

   

 

 

        

 

 

   

 

 

   

 

 

 
   $ (3,287        $ 5,025     $ 6,896          $ 32,753     $ 1,738     $ 39,649  
  

 

 

        

 

 

   

 

 

        

 

 

   

 

 

   

 

 

 

Operating activities

Our cash flow from operating activities consists primarily of net income (loss) adjusted for certain non-cash items. Adjustments to net income (loss) for non-cash items primarily include depreciation and amortization,

 

112


Table of Contents

amortization of debt issuance costs, and deferred income taxes. In addition, our operating cash flows include the effect of changes in operating assets and liabilities, principally inventory, accounts receivable, income taxes, prepaid expenses, deposits and other assets, accounts payable, accrued expenses, and deferred revenue.

Net cash provided by operating activities was $15.9 million in the Intermediate Successor period for the six months ended June 30, 2020, compared to net cash used in operating activities of $6.9 million in the Successor period for the six months ended June 30, 2021. The increase in cash used in operating activities was primarily due to the following:

 

   

changes in inventory decreased operating cash flow by $32.4 million, primarily driven by purchases of additional inventory to meet the increased demand of our products;

 

   

changes in deferred revenue decreased operating cash flow by $19.4 million, primarily driven by our shipments of previously backordered products;

 

   

changes in accounts receivable decreased operating cash flow by $9.5 million, primarily driven by an increase in credit sales;

 

   

adjusting for non-cash items, primarily amortization of intangible assets, increased operating cash flow by $8.7 million; and

 

   

adjusting for net income, which increased operating cash flow by $30.8 million

Net cash used in operating activities was $0.4 million in the Predecessor period from January 1, 2019 through September 23, 2019. This is primarily due to a decrease in inventory of $4.3 million, a decrease in deferred revenue of $1.6 million, and net loss for the period of $24.5 million. This is offset by an increase in accrued expenses and other current liabilities of $29.7 million.

Net cash used in operating activities was $19.4 million in the Intermediate Successor period from September 24, 2019 through December 31, 2019. This is primarily due to a decrease in accrued expenses and other current liabilities of $23.2 million and net loss for the period of $5.0 million. This is offset by an increase in inventory of $8.4 million.

Net cash provided by operating activities was $27.1 million in the Intermediate Successor period from January 1, 2020 through October 8, 2020. This is primarily due to an increase in accrued expenses and other current liabilities of $37.3 million, an increase in amortization of intangible assets of $2.3 million, and an increase in deferred revenue of $2.3 million. This is offset by net loss for the period of $15.9 million.

Net cash provided by operating activities was $5.6 million in the Successor period from October 9, 2020 through December 31, 2020. This is primarily due to an increase in the fair value of contingent consideration related to the 2020 change in control of $19.1 million, and an increase in the deferred revenue balance of $17.9 million. This is offset by a decrease in accrued expenses and other current liabilities of $22.8 million, and net loss for the period of $8.3 million.

On a combined basis, net cash used in operating activities was $19.8 million in 2019, compared to net cash provided by operating activities of $32.7 million in 2020. The increase in cash provided by operating activities was primarily due to the following:

 

   

changes in accrued expenses and other liabilities increased operating cash flow by $8.1 million, primarily driven by the accrual for transaction related expenses around the change in control transaction in 2020;

 

   

changes in deferred revenue increased operating cash flow by $21.8 million, primarily driven by a large increase in orders on our website in Q4 2020 resulting in product backorders;

 

   

adjusting for non-cash items, primarily amortization of intangible assets, increased operating cash flow by $4.8 million; and

 

113


Table of Contents
   

non-cash changes in fair value of contingent consideration by $18.2 million.

Investing activities

Net cash used in investing activities was $0.4 million in the Intermediate Successor period for the six months ended June 30, 2020, and $20.9 million in the Successor period for the six months ended June 30, 2021. Our investing activities primarily relate to the assets and liabilities acquired in the Oru acquisition of $19.1 million as well as purchases of property and equipment of $1.4 million. The increase in purchases of property and equipment is due to purchases of property and equipment of $1.8 million in the Successor period as compared to purchases of property and equipment of $0.4 million in the Intermediate Successor period.

Net cash used in investing activities was $0.1 million in the Predecessor period from January 1, 2019 through September 23, 2019. This is due to $0.1 million of property and equipment purchases.

Net cash used in investing activities was $52.4 million in the Intermediate Successor period from September 24, 2019 through December 31, 2019. This is primarily due to the 2019 change in control transaction that resulted in $52.3 million of total assets acquired and liabilities assumed.

Net cash used in investing activities was $0.7 million in the Intermediate Successor period from January 1, 2020 through October 8, 2020. This is due to $0.7 million of property and equipment purchases.

Net cash used in investing activities was $273.4 million in the Successor period from October 9, 2020 through December 31, 2020. This is primarily due to the 2020 change in control transaction that resulted in $273.1 million of total assets acquired and liabilities assumed.

On a combined basis, net cash used in investing activities was $52.4 million in 2019 and $274.1 million in 2020. Our investing activities primarily relate to the assets and liabilities acquired in 2019 and 2020 of $273.1 million and $52.3 million, respectively, in connection with the change of control transactions.

Financing activities

Net cash used in financing activities was $2.0 million in the Intermediate Successor period for the six months ended June 30, 2020, compared to cash provided by financing activities of $3.0 million in the Successor period for the six months ended June 30, 2021. The increase in cash provided by financing activities was primarily due to the proceeds from the revolving credit facility of $186.0 million, offset by the repayment of long-term debt $45.0 million, increase in the payment of member tax distributions of $34.0 million, increase in the payment of contingent consideration of $97.9 million, and additions to debt issuance costs of $3.3 million. The increase in payment of member tax distributions is due to $34.7 million of distributions paid in the Successor period, as compared to $0.6 million paid in the Intermediate Successor period. The increase in payment of contingent consideration is due to $100.0 million of consideration paid in the Successor period, as compared to $2.1 million paid in the Intermediate Successor period.

Net cash used in financing activities was $2.8 million in the Predecessor period from January 1, 2019 through September 23, 2019. This is due to $2.8 million of member tax distributions.

Net cash provided by financing activities was $76.8 million in the Intermediate Successor period from September 24, 2019 through December 31, 2019. This is primarily due to proceeds from the issuance of Class A-1 units of $54.4 million and net proceeds from long-term debt of $28.8 million. This is offset by repayment of long-term debt of $5.2 million and member tax distributions of $1.2 million.

Net cash used in financing activities was $19.5 million in the Intermediate Successor period from January 1, 2020 through October 8, 2020. This is primarily due to repayment of debt of $14.3 million, member tax distributions of $3.8 million, and payment of contingent consideration related to the 2019 change in control event of $2.1 million.

 

114


Table of Contents

Net cash provided by financing activities was $300.6 million in the Successor period from October 9, 2020 through December 31, 2020. This is primarily due to proceeds from the issuance of Class A units of $250.0 million and net proceeds from long-term debt of $118.3 million. This is offset by repayment of debt of $55.0 million and member tax distributions of $12.7 million.

On a combined basis, net cash provided by financing activities was $74.0 million in 2019 and $281.1 million in 2020. The increase in cash provided by financing activities in 2020 was primarily due to the proceeds from the issuance of Class A units of $250.0 million, as well as additional net proceeds from the incurrence of long-term debt of $89.5 million, in the change of control transactions. These increases in cash were offset by the additional repayment of long-term debt of $64.1 million and member tax distributions of $12.6 million in 2020. Further, in 2019, we had proceeds from Class A-1 units of $54.4 million, while there were no proceeds from Class A-1 units in 2020.

Credit Facility

On May 12, 2021, we entered into a new Credit Facility, and we subsequently amended the Credit Facility on June 2, 2021. On September 1, 2021, we entered into a second amendment to the Credit Facility to further increase the amount of revolving credit available under the Credit Facility and to provide for the borrowing of term loans in an initial amount of $100.0 million.

As so amended, the Credit Facility allows us to borrow up to $350.0 million of revolving loans, including the ability to issue up to $20.0 million in letters of credit. While our issuance of letters of credit does not increase our borrowings outstanding under the Credit Facility, it does reduce the amounts available under the Credit Facility. The Credit Facility expires on May 12, 2026. All borrowings under the Credit Facility bear interest at a variable rate based on prime, federal funds, or LIBOR plus an applicable margin based on our total net leverage ratio (as defined in the Credit Facility). Interest is due on the last business day of each March, June, September and December. At June 30, 2021, we had $186.0 million in outstanding borrowings on the Revolving Credit Facility.

Other Terms of the Credit Facility

We may request incremental term loans, incremental equivalent debt, or revolving commitment increases (we refer to each as an Incremental Increase) in amounts such that, after giving pro forma effect to such Incremental Increase, our total secured net leverage ratio (as defined in the Credit Facility) would not exceed the then-applicable cap under the Credit Facility. In the event that any lenders fund any of the Incremental Increases, the terms and provisions of each Incremental Increase, including the interest rate, shall be determined by us and the lenders, but in no event shall the terms and provisions, when taken as a whole and subject to certain exceptions, of the applicable Incremental Increase, be more favorable to any lender providing any portion of such Incremental Increase than the terms and provisions of the loans provided under the Credit Facility unless such terms and conditions reflect market terms and conditions at the time of incurrence or issuance thereof as determined by us in good faith.

The Credit Facility is (a) jointly and severally guaranteed by the Guarantors and any future subsidiaries that execute a joinder to the guaranty and related collateral agreements and (b) secured by a first priority lien on substantially all of our and the Guarantors’ assets, subject to certain customary exceptions.

The Credit Facility requires us to comply with certain financial ratios, including:

 

   

at the end of each fiscal quarter, a total net leverage ratio (as defined in the Credit Facility) for the four quarters then ended of not more than: 4.00 to 1.00, for each quarter ending in 2021, 2022, and on June 30, 2023; 3.75 to 1.00, for each quarter ending June 30, 2023 through March 31, 2024; and 3.50 to 1.00, for each quarter ending June 30, 2024 or thereafter;

 

115


Table of Contents
   

at the end of each fiscal quarter commencing with the quarter ending September 30, 2021, an interest coverage ratio (as defined in the Credit Facility) for the four quarters then ended of not less than 3.00 to 1.00.

In addition, the Credit Facility contains customary financial and non-financial covenants limiting, among other things, mergers and acquisitions; investments, loans, and advances; affiliate transactions; changes to capital structure and the business; additional indebtedness; additional liens; the payment of dividends; and the sale of assets, in each case, subject to certain customary exceptions. The Credit Facility contains customary events of default, including payment defaults, breaches of representations and warranties, covenant defaults, defaults under other material debt, events of bankruptcy and insolvency, failure of any guaranty or security document supporting the Credit Facility to be in full force and effect, and a change of control of our business. We were in compliance with all covenants under the Credit Facility as of June 30, 2021.

Subordinated Debt – Related Party

On October 9, 2020, Solo DTC Brands, LLC entered into a Note Purchase Agreement, or the Summit Note Agreement, by and among itself, the guarantors party thereto from time to time, the purchasers party thereto, and Summit Partners Subordinated Debt Fund V-A, L.P., as the Purchaser Representative. Pursuant to the terms of the Summit Note Agreement, certain affiliates of Summit Partners, L.P. purchased from Solo DTC Brands, LLC $30 million of senior subordinated notes, or the Summit Notes.

The Summit Notes bear interest at a rate of 12% per annum, with principal due on October 9, 2026. The Summit Notes are also subject to mandatory prepayment, plus accrued interest and related mandatory prepayment premium, upon the occurrence of certain liquidity events described in the Summit Note Agreement, including this offering.

Off-Balance Sheet Arrangements. We did not have any off-balance sheet arrangements as of June 30, 2021.

Critical Accounting Policies

Our discussion and analysis of our financial condition and results of operations are based upon our consolidated financial statements, which have been prepared in accordance with accounting principles generally accepted in the United States. In preparing the consolidated financial statements, we make estimates and judgments that affect the reported amounts of assets, liabilities, sales, expenses, and related disclosure of contingent assets and liabilities. We re-evaluate our estimates on an on-going basis. Our estimates are based on historical experience and on various other assumptions that we believe to be reasonable under the circumstances. Because of the uncertainty inherent in these matters, actual results may differ from these estimates and could differ based upon other assumptions or conditions.

The critical accounting policies that reflect our more significant judgments and estimates used in the preparation of our consolidated financial statements include those noted below. Within the context of these critical accounting policies, we are not currently aware of any reasonably likely events or circumstances that would result in materially different amounts being reported.

Inventory

Inventories are comprised primarily of finished goods and are recorded at the lower of cost or net realizable value. Cost is determined using average costing that approximates actual cost on a first-in, first-out (FIFO) method. Obsolete or slow-moving inventory are written down to estimated net realizable value. Related to both the 2019 and 2020 changes in controls and the Oru acquisition, inventory was revalued to its fair value at the transaction based on market approach as of the acquisition date.

 

116


Table of Contents

Goodwill and Intangible Assets

Goodwill is determined based upon the excess enterprise value of the Company over the estimated fair value of assets and liabilities assumed at acquisition date. Intangible assets are comprised of brand, patents, customer relationships, developed technology and trademark. Goodwill and intangible assets are recorded at their estimated fair values at the date of acquisition. We review goodwill and indefinite-lived intangible assets for impairment annually in the fourth quarter of each fiscal year and on an interim basis whenever events or changes in circumstances indicate the fair value of such assets may be below their carrying value. In conducting our annual impairment test, we first review qualitative factors to determine whether it is more likely than not that the fair value of the asset is less than its carrying value. If factors indicate that the fair value of the asset is less than its carrying value, we perform a quantitative assessment of the asset, analyzing the expected present value of future cash flows to quantify the amount of impairment, if any.

For our annual goodwill and indefinite lived intangibles impairment tests in the fourth quarters of 2020 and 2019, we performed a qualitative assessment to determine whether the fair value of goodwill and indefinite lived intangibles was more likely than not less than the carrying value. Based on timing of change in control events, economic conditions and industry and market considerations, we determined that it was more likely than not that the fair value of goodwill and indefinite lived intangibles was greater than their carrying value; therefore, the quantitative impairment test was not performed. As a result, there was no impairment charge recognized for the years 2020 and 2019.

Related to the Oru acquisition and both the 2019 and 2020 changes in control, we engaged a third-party valuation specialist to determine the fair value of the intangible assets as of the acquisition date. The fair value was based on certain key assumptions including forecasted models projecting the operations of the business subsequent to the acquisition.

Acquired definite lived intangible assets subject to amortization are amortized using the straight-line method over the estimated useful lives of the assets. The useful lives for intangible assets subject to amortization are as follows as of June 30, 2021:

 

     Useful Life  

Brand

     15 Years  

Patents

     8 Years  

Customer relationships

     6-8 Years  

Developed technology

     6 Years  

Trademark

     9 Years  

Revenue Recognition

The Company primarily engages in direct-to-consumer transactions, which is comprised of product sales directly from the Solo Stove website, and business-to-business transactions, which is comprised of product sales to retailers, including where possession of the Company’s products is taken and sold by the retailer in-store or online.

As discussed in the “Recently Adopted Accounting Standards” section in Note 1 of the notes to consolidated financial statements, the Company adopted the new revenue recognition standard on January 1, 2019, on a modified retrospective basis only to contracts that were not complete at the date of initial application. There was no material cumulative effect of initially applying the standard. See Note 3 for further information.

For the Company’s direct-to-consumer and wholesale transactions, performance obligations are satisfied at the point of shipment. To determine the point in time at which a customer obtains control of a promised asset and the Company satisfies a performance obligation, the Company considered the following:

 

  a.   The Company has a present right to payment for the asset

 

117


Table of Contents
  b.   The customer has legal title to the asset

 

  c.   The Company has transferred physical possession of the asset

 

  d.   The customer has the significant risks and rewards of ownership of the asset

 

  e.   The customer has accepted the asset.

There are no significant extended payment terms with our customers. Payment is due at the time of sale on our website for our direct-to-consumer transactions. Our business-to-business customers’ payment terms vary depending on the contract with each retailer, but the most common is net 30 or net 60 days.

Under ASC 606, revenue is recognized for the amount of consideration to which the Company expects to be entitled in exchange for transferring promised goods to a customer. The consideration promised in a contract with a customer includes fixed and variable amounts. The fixed amount of consideration is the standalone selling price of the goods sold. Variable considerations, including cash discounts and rebates, are deducted from gross sales in determining net sales. Variable considerations also include the portion of goods that are expected to be returned and refunded. Any consideration received (or receivable) that the Company expects to refund to the customer will be recognized as a refund liability. Our refund liability is based on historical experience and trends. Net sales include shipping costs charged to the customer and is recorded net of taxes collected from customers, which are remitted to government authorities.

We offer a lifetime warranty on our products to be free of manufacturing defects. We do not warranty our products against normal wear or misuse. The warranty is not sold separately and does not represent a separate performance obligation. Therefore, such warranties are accounted for under ASC 460, Guarantees.

For periods prior to the adoption of the new revenue recognition standard, revenue was recognized when (i) there was a contract or other arrangement of sale, (ii) the sales price was fixed or determinable, (iii) title and the risks of ownership had been transferred to the customer, and (iv) collection of the receivable was reasonably assured. Sales to business-to-business customers were recognized when title and the risks and rewards of ownership had passed to the customer, based on the terms of the sale. E-commerce sales were generally recognized when the product had been shipped from our warehouse.

Recent Accounting Pronouncements

For a description of recent accounting pronouncements, see “Recently Adopted Accounting Pronouncements” and “Recently Issued Accounting Standards—Not Yet Adopted” in Note 2 to the audited consolidated financial statements of Holdings included elsewhere in this prospectus.

Internal Control Over Financial Reporting

In accordance with the provisions of the JOBS Act, we and our independent registered public accounting firm were not required to, and did not, perform an evaluation of our internal control over financial reporting as of December 30, 2020, in accordance with the provisions of Section 404 of the Sarbanes-Oxley Act. Accordingly, we cannot assure you that we have identified all, or that we will not in the future have additional, material weaknesses. Material weaknesses may still exist when we report on the effectiveness of our internal control over financial reporting as required under Section 404 of the Sarbanes-Oxley Act after the completion of this offering.

Quantitative and Qualitative Disclosure About Market Risk

Interest Rate Risk. In order to maintain liquidity and fund business operations, we have a long-term credit facility that bears a variable interest rate based on prime, federal funds, or LIBOR plus an applicable margin based on our total net leverage ratio. As of June 30, 2021, we had indebtedness of $186.0 million under our

 

118


Table of Contents

Credit Facility. The nature and amount of our long-term debt can be expected to vary as a result of future business requirements, market conditions, and other factors. We may elect to enter into interest rate swap contracts to reduce the impact associated with interest rate fluctuations, but as of June 30, 2021, we have not entered into any such contracts. A 100 bps increase in LIBOR would increase our interest expense by approximately $1.9 million in any given year.

Inflation Risk. Inflationary factors such as increases in the cost of our product and overhead costs may adversely affect our operating results. Although we do not believe that inflation has had a material impact on our financial position or results of operations to date, a high rate of inflation in the future may have an adverse effect on our ability to maintain current levels of gross margin and SG&A expenses as a percentage of net sales, if the selling prices of our products do not increase with these increased costs.

Commodity Price Risk. The primary raw materials and components used by our contract manufacturing partners include stainless steel and aluminum. We believe these materials are readily available from multiple vendors. We have, and may continue to, negotiate prices with suppliers of these products on behalf of our third-party contract manufacturers in order to leverage the cumulative impact of our volume. We do not, however, source significant amounts of these products directly. Certain of these products use petroleum or natural gas as inputs. However, we do not believe there is a significant direct correlation between petroleum or natural gas prices and the costs of our products.

Foreign Currency Risk. Our international sales are primarily denominated in U.S. dollars. As of June 30, 2021, net sales in international markets accounted for 5.7% of our consolidated revenues. During 2020, net sales in international markets accounted for 3.2% of our consolidated revenues. Therefore, we do not believe exposure to foreign currency fluctuations would have a material impact on our net sales. A portion of our operating expenses are incurred outside the Unites States and are denominated in foreign currencies, which are also subject to fluctuations due to changes in foreign currency exchange rates. In addition, our suppliers may incur many costs, including labor costs, in other currencies. To the extent that exchange rates move unfavorably for our suppliers, they may seek to pass these additional costs on to us, which could have a material impact on our gross margin. In addition, a strengthening of the U.S. dollar may increase the cost of our products to our customers outside of the United States. Our operating results and cash flows are, therefore, subject to fluctuations due to changes in foreign currency exchange rates. However, we believe that the exposure to foreign currency fluctuations from operating expenses is not material at this time.

 

119


Table of Contents

BUSINESS

Our Mission

We aim to help the customers in our communities live a good life by inspiring moments that create lasting memories. When we are at our best, our products serve as the centerpiece of awesome experiences and unlock nostalgia for past ones. We own and operate premium authentic lifestyle brands with ingenious products we market and deliver by leveraging our Direct-To-Consumer (“DTC”) platform. We consistently deliver innovative, high-quality products that are loved by our customers and revolutionize the outdoor experience, build community and help everyday people reconnect with what matters most.

Who We Are

Solo Brands is a large, rapidly growing DTC platform that operates four premium outdoor lifestyle brands—Solo Stove, Oru, ISLE, and Chubbies apparel. Our brands develop innovative products and market them directly to customers primarily through e-commerce channels. Our platform is led by our largest brand, Solo Stove, which was founded in 2011 by two brothers seeking to bring family together in the outdoors. Our founders combined their passion for e-commerce with their love of the outdoors to create a digitally-native platform to market the revolutionary Lite, an ultralight portable backpacking camp stove that can boil water in under 10 minutes using just twigs, sticks, and leaves. Solo Stove followed the success of the Lite with the launch of its iconic, stainless steel, virtually smokeless fire pits in 2016. We pioneered a new product category that has helped foster a loyal community of enthusiasts and furthers our efforts to bring people together. Since we launched our fire pit product, Solo Stove has grown at a compounded annual growth rate of 132% from 2016 through the twelve-month period ended June 30, 2021.

Since its inception in 2011, Solo Stove’s growth and free cash flow allowed us to make significant investments in our global supply chain and bring fulfillment, research and development, sales and marketing, and customer service in-house. This infrastructure provides an authentic end-to-end customer experience, expedited delivery nationwide, greater cost efficiencies, and redundancy in manufacturing. It also laid the groundwork for a scalable DTC platform which, coupled with the acquisitions of Oru, ISLE, and Chubbies in 2021, led to the formation of Solo Brands.

Our “plug and play” digital DTC platform provides distinct competitive advantages, including an attractive financial profile and a unique ability to acquire and operate outdoor brands that broaden our product assortment and share our values of authenticity, product quality, and community. Through our DTC model, we develop a direct connection with our customers, receive real-time feedback that informs our product development roadmap and digital marketing decisions, and enhance our brands. This deep connection with our customers helps to drive an attractive return on marketing spend and positions us to capitalize on a significant runway of future expansion. We believe that our DTC platform creates a flywheel effect of rapid growth, scalability, and robust free cash flow generation which, in turn, enables us to re-invest in product innovation, strategic acquisitions, marketing and global infrastructure.

Platform Designed to Create Outdoor and Backyard Heroes

We created a category with the introduction of our lightweight, virtually smokeless fire pit. We built on that success with additional high-quality products designed to reach a broad community of customers and turn everyday people into outdoor and backyard heroes. Our real-time customer feedback loop, culture of innovation, and management track record of scaling digitally-native brands enables us to design and offer products that meet evolving customer needs, share resources, cross-market, and reduce expenses across our brands.

 

120


Table of Contents

Our diverse products include:

 

 

LOGO

Recent Financial Results

Solo Brands’ compelling financial model is underpinned by strong sales growth, industry-leading profitability, and robust free cash flow generation. Our scalable digital platform, diversified product portfolio, and culture of innovation have enabled us to reach an expanding community of passionate customers and generate financial growth and profitability ahead of industry peers.

During our fiscal year 2020, we achieved the following results on a pro forma basis, giving effect to the Transactions and the Chubbies Acquisition as if they had occurred on January 1, 2020:

 

   

Net sales of $177.5 million;

 

   

Net loss of $80.1 million;

 

   

Gross margin of 57.6% of net sales;

 

   

Adjusted Net Income of $68.7 million;

 

   

Adjusted EBITDA of $61.0 million; and

 

   

Adjusted EBITDA margin of 34.4% of net sales.

During our fiscal year 2020, individual brand net sales for each of our currently owned brands were $133 million for Solo Stove, $44 million for Chubbies, $21 million for ISLE, and $12 million for Oru. In the case of each of Chubbies, ISLE and Oru, these net sales were generated prior to our acquisition of the brand.

Through the first six months of our fiscal year 2021, we achieved the following results on a pro forma basis, giving effect to the Transactions and the Chubbies Acquisition as if they had occurred on January 1, 2020:

 

   

Net sales of $207.7 million;

 

   

Net income of $38.3 million;

 

   

Gross margin of 68.2% of net sales;

 

   

Adjusted Net Income of $62.5 million;

 

   

Adjusted EBITDA of $73.0 million; and

 

   

Adjusted EBITDA margin of 35.1% of net sales.

 

121


Table of Contents

Through the first six months of our fiscal year 2021, individual brand net sales for each of our currently owned brands amounted to $152 million for Solo Stove, $50 million for Chubbies, $12 million for ISLE, and $11 million for Oru. In the case of each of Chubbies and ISLE, these net sales were generated prior to our acquisition of the brand. In the case of Oru, this figure includes net sales generated both prior to and following our acquisition of the brand.

For additional information, including a reconciliation of these non-GAAP measures to the most directly comparable GAAP measures and a description of the adjustments and assumptions underlying the pro forma financial information, see “Summary Historical, Combined Historical and Pro Forma Financial Data” and “Unaudited Pro Forma Consolidated Financial Information”.

 

 

LOGO

Our Competitive Strengths

A Leading Digitally-Native DTC Lifestyle Disruptor

We go-to-market with a digital-first strategy that prioritizes a direct connection with customers through e-commerce channels. Our brands generate the vast majority of sales directly through their own websites. In fiscal year 2020 our currently owned brands’ websites accounted for 84% of Solo Brands sales. We supplement our website channel via relationships with select third-party e-commerce marketplaces, such as Amazon. Together, these DTC channels generated 92% of Solo Brands fiscal year 2020 sales.

Our DTC model enables us to communicate directly with our customers, which provides real-time customer insights, control of pricing and brand messaging, and helps cultivate a loyal following. Our ownership of the customer relationship drives our data-driven sales and marketing engine that leverages the power of consumer information, including intent trends, purchasing history, and direct contact via email and text messaging. Our expertise with data and our expansive digital infrastructure position us as an agile, fast-moving leader in the DTC lifestyle marketplace. The power of real-time information allows us to rapidly adapt to changing customer preferences, drives our culture of innovation, and enhances our customer acquisition strategy. This constant feedback loop supports a shortened innovation timeline which is designed to enable us to acquire and retain customers efficiently and deliver disruptive products to the market faster than competitors who primarily rely on strategic retail channels.

Our digital leadership differentiates Solo Brands in the DTC outdoor products market, where brick and mortar retail has traditionally constituted the main sales channel. We value our relationships with retailers, but

 

122


Table of Contents

we do not rely on them to connect with our customers. Our brands are positioned to leverage the full potential of our DTC model. We believe our mix of revenue generated in our DTC channels is unique within the outdoor products industry and provides us with significant advantages relative to our competitors.

Product Excellence and Leading Product Development Capabilities

Disruptive innovation is a core tenet of the Solo Brands platform. Our products have received numerous awards and received thousands of 5-star reviews. For instance, Solo Stove’s backpacking stove was a 2013 and 2014 “Gear of the Year” winner by sectionhiker.com and 50campfires.com, respectively. The Bonfire fire pit was awarded the “Best Fire Pit” by Popular Mechanics in 2021, and the Grill was awarded the “Best of What’s New Award” in the home category by Popular Science in 2020. Oru has won multiple awards for its ground-breaking origami kayak including the 2014 Edison Award and 2020 Outdoor Retailer Innovation Award, and ISLE’s Versa Rigid paddle board was awarded the “Best Buy” award from outdoorgearlab.com in 2021. Our products have also been highlighted by a number of media outlets including Shark Tank, Time, Men’s Journal, Gear Patrol, Backpacker, Paddling Magazine, Gear Junkie, Fox and Friends, the Wall Street Journal, and numerous other blogs and review sites.

Across our brands, we provide customers with uncompromising product quality, design, and performance. This has enabled us to offer a diverse range of DTC lifestyle products across price points and usage occasions, including fire pits, grills, recreational products, lifestyle apparel, consumables, and accessories. We aim to deliver superior quality and performance standards in each new category that we enter, while emphasizing ease-of-use in our design philosophy. To support our pipeline of new products, we are aggressively pursuing and actively managing our intellectual property to protect our investment in product innovation.

Solo Brands’ revolutionary product offering is designed to attract new customers to our platform and drive repeat purchases through continuous innovation. A thorough internal ideation process and feedback from our customers underpin our meticulous approach to design and product testing, which we believe allows us to deliver uncompromising quality.

We have built a product development organization and supply chain that enables us to design, prototype, and launch products quickly. Our rapid new product launches have quickly contributed to our overall performance—for example, in fiscal year 2020, approximately 18% of Solo Brands revenue was generated from products launched in 2019.

Passionate and Emotional Connection with our Community of Customers

We help our customers create memorable, communal experiences. Our customers trust our brands’ commitment to improve the way they live. This authentic, two-way relationship creates a tremendously loyal community of customers.

We connect with our installed base of more than 2.3 million customers through authentic brand messaging which drives traffic to our brands’ websites and amplifies our shared community. Our currently owned brands together generated nearly 42 million unique site visits at their respective websites in fiscal year 2020 and have organically achieved more than 4.5 million followers on social media. Our community engages enthusiastically on social media, creating posts that prominently feature our products as the centerpiece of their experiences.

Our customers act as our most impactful brand advocates. They purchase our products and share them with friends, family, and neighbors, driving strong word-of-mouth referrals. For the year-to-date period ended June 30, 2021, 45% of new customers were introduced to Solo Stove by a friend or family member. This personal recommendation strengthens the broader Solo Brands community and reinforces our authenticity. We also deliver a differentiated customer service experience which includes free shipping and expedited delivery to the contiguous United States that further fuels our exceptional brand satisfaction and loyalty amongst our customers.

 

123


Table of Contents

Scalable Infrastructure to Support Growth

We have built a scalable, global supply chain to deliver exceptional customer experience and capture profit margin that would otherwise be shared with third party logistic providers. We have made significant investments in our supply chain infrastructure, fulfillment, customer service and information technology, designed to drive improved customer service, expedited delivery, process efficiencies, reduced operating costs, and rapid integration of new digitally-native lifestyle brand acquisitions.

We operate three strategically located warehouse facilities throughout the United States, as well as a fourth located in Rotterdam, Netherlands. We are currently expanding our largest fulfilment center—located at our global headquarters near Dallas, Texas. This expansion will increase our warehouse capacity and further support the rapid growth of our platform. We have also continued to diversify our qualified third-party manufacturing base and now have manufacturing partners in multiple countries that provide redundancy across our core products.

We plan to replicate our successful U.S. DTC fulfilment model as we expand internationally and expect to maintain delivery standards similar to those we currently employ in the United States. This fulfilment experience has been a competitive advantage for Solo Brands in the United States and we anticipate that our steadfast commitment to providing this experience will continue distinguishing our platform as we expand internationally.

Highly Attractive Financial Profile

We have an attractive, scalable financial model that delivers a rare combination of rapid growth, industry-leading profitability, and strong free cash flow generation.

On a pro forma basis giving effect to the Transactions and the Chubbies Acquisition as if they had occurred on January 1, 2020, Solo Brands generated sales of $177.5 million in fiscal year 2020, a net loss of $80.1 million and a gross margin of 57.6% of net sales. During the same time period, Solo Brands’ pro forma Adjusted EBITDA was $61.0 million, and our pro forma Adjusted EBITDA margin was 34.4% of net sales. Through the first six months of fiscal year 2021, on a pro forma basis giving effect to the Transactions and the Acquisitions as if they had occurred on January 1, 2021, Solo Brands generated sales of $207.7 million, net income of $38.3 million, and a gross margin of 68.2% of net sales. During the same time period, Solo Brands’ Adjusted EBITDA was $73.0 million, and our pro forma Adjusted EBITDA margin was 35.1% of net sales. Our strong profitably is underpinned by a high Average Order Value, or AOV, superior unit economics, attractive return on marketing spend, and a strong repeat purchase rate which represented approximately 36% of total website orders for our currently owned brands during fiscal year 2020, led by our Chubbies brand, which generated a repeat purchase rate of 47.9%. For additional information, including a reconciliation of these non-GAAP measures to the most directly comparable GAAP measures and a description of the adjustments and assumptions underlying the pro forma financial information, see “Summary Historical, Combined Historical and Pro Forma Financial Data” and “Unaudited Pro Forma Consolidated Financial Information”.

Solo Brands’ strong profitability, coupled with our asset-light business model and low working capital requirements, drives robust free cash flow generation which provides us the flexibility to reinvest in our platform and to expand our community of customers and our product offering.

Experienced and Culture-Driven Leadership Team

Solo Brands has built an experienced management team, led by President and Chief Executive Officer John Merris, who brings a strong track-record of building high-performing teams and brands. John’s personal experience growing up on a ranch and his love of the outdoors perfectly aligns with the mission established by our founders. Under the guidance of John and our broader management team, Solo Brands has grown rapidly and significantly enhanced its product portfolio, customer reach, and brand engagement.

 

124


Table of Contents

We continue to invest in our people, adding key management personnel and DTC experts to our platform to accelerate our profitable growth. As an acquirer of choice, we also benefit from the acquisition of talent which we believe adds expertise and helps us accelerate the growth of newly acquired brands, strengthen and complement our existing leadership team, and leverage the sharing of best practices across the platform.

We are fueled by a set of core attributes that guide our daily activity—Boldly Entrepreneurial, Customer>Company>Self, Results Oriented, Responsibility, Trust and Autonomy, Positivity, and Be The Good. These tenets create a culture of accountability—to each other, to the Solo Brands’ mission to Create Good, and to our community of customers.

Our Growth Strategies

We intend to grow sales and profitability through the following growth strategies:

Increase U.S. Brand Awareness

At Solo Brands, we own and operate premium, innovative outdoor lifestyle brands that enjoy strong customer loyalty driven by their disruptive product offering and brand authenticity. Despite the rapid growth of our brands, we believe there is substantial whitespace for them to grow organically given their low market penetration. As we drive brand awareness across our portfolio by leveraging our marketing engine and customer word-of-mouth referrals, we believe we can increase household penetration and expand our community of brand loyalists.

Our digitally-native platform and highly effective marketing model enable us to leverage the power of proprietary customer insights derived from our customer database to increase our brand reach efficiently. These customer insights inform our digital marketing decisions and help drive a world class return on marketing spend. We have a multi-faceted marketing strategy to capture market whitespace by engaging with customers across social media, online video streaming, Over-The-Top, or OTT Television, Linear Television, and podcasts. We continue to see opportunities to engage our community of loyal enthusiasts, cross-market, and drive further growth through word-of-mouth referrals. We believe that we can leverage our strengths in data and technology to capitalize on our substantial market whitespace better than our competitors.

While we participate in a broad range of categories, our Solo Stove, Oru, and ISLE brands primarily participate in the massive and growing global outdoor recreation industry. According to P.J. Solomon, consumption in the U.S. Sporting Goods and Outdoor Recreation Category grew 18% to approximately $220 billion, from 2019 to 2020, and is expected to continue growing. For example, for our Solo Stove brand, we believe the core U.S. addressable residential market is 76 million detached single-family households. Today, our U.S. penetration is less than 1% of this addressable residential market, representing a substantial growth opportunity with increased brand awareness. In addition to residential use, Solo Stove products are perfect complements to visits to the park, lake, or beach, or other outdoor activities, or as part of the ambiance in hospitality locations, such as hotels and restaurants, giving us significant room for continued growth and further expanding our addressable market.

Our Oru and ISLE brands operate in the attractive and rapidly growing U.S. paddle sports market, which based on a market study conducted by Ducker, generated estimated retail sales approaching $1 billion in 2020. Despite Oru and ISLE’s rapid growth, their combined fiscal year 2020 revenue represented approximately 3% of this market. We believe this low market penetration rate demonstrates the substantial runway these brands have under our ownership.

Our Chubbies brand operates in the expansive U.S. online clothing and accessories market, which represents a market size of $124 billion based on estimated 2020 sales according to Cowen. Since its founding in 2011, Chubbies has grown net sales from $2.4 million to $44.1 million from 2012 to 2020 representing a compounded annual growth rate of 43.8%. As part of the Solo Brands platform, we have significant room to expand the Chubbies brand reach.

 

125


Table of Contents

Product Innovation and Category Creation Expands our Community of Customers

We have a history of disrupting markets by introducing and scaling innovative products and technologies across a growing list of categories. From the virtually smokeless fire-pit, to the portable inflatable paddle board, to the folding kayak and high-performance apparel, we have strengthened our product portfolio to meet evolving customer demands. Our innovation strategy is two-pronged: introduce fundamentally innovative and disruptive franchise products, and support those franchise products with a range of new accessories. For example, in fiscal year 2020, we launched the Grill, which was complemented by a range of accessories that included the Stand, Carry Case, and Grill Tools. In the first half of fiscal year 2021, we launched the Handle, which attaches to our fire pits for easy carrying; the Station, an outdoor fire pit and firewood storage solution; and the Hub, a fire pit insert that allows for a variety of cooking methods over the fire. Our Oru brand features a flagship line of lightweight, foldable kayaks. The Oru technology was developed over a decade of relentless testing and design and delivers a customer experience unlike any other kayak product in the market. The product design is lightweight, portable and folds into a small package that appeals to space conscious customers. In late 2019, Oru launched the Inlet, which is Oru’s lightest, most portable, and easiest-to-assemble folding kayak to date. It is designed for recreational kayaking on flat water and is targeted for the growing recreational kayaking market.

Real-time, direct engagement with our community of customers informs our innovation pipeline. Customer requests inspired the successful design and launch of our most popular fire pit in 2016 and they have similarly informed our launches of other accessories. Our proprietary customer insights enhance our ability to launch and scale new products with high confidence, while driving attractive repeat purchasing behavior. As we continue to enhance our product offering with customization options, accessories, and consumables, we believe customer engagement will continue to increase and further enhance customer Life-Time-Value, or LTV.

We have a robust new product pipeline that we are excited to bring to market in the near- and medium-term, which we expect to drive new and repeat purchase occasions across a rapidly expanding addressable market.

Complementary Acquisitions that Leverage Our Platform’s Infrastructure and Expand Our TAM

We acquire complementary brands that we believe we can optimize through our digital marketing and supply chain platform while we broaden our product assortment. Our scalable supply chain and fulfillment operation allows our brands to deliver an exceptional end-to-end experience to our customers in a cost-effective manner.

Our disciplined acquisition strategy focuses on profitable, rapidly growing digitally-native brands with disruptive product offerings. We seek opportunities where our proprietary platform can drive scale and customer engagement. In turn, these brands broaden our customer reach, expand our product offering, and provide new technologies and capabilities. In addition, these acquisitions enable us to add talented personnel to our leadership team to help execute our growth strategy.

We believe Solo Brands has established itself as an acquirer of choice, providing differentiated advantages through our DTC platform. In addition, we believe our experience growing the Solo Stove brand over the last several years and track-record of partnering with founders and entrepreneurs will be attractive to future brands, which we believe we can integrate to optimize their potential and customer reach, enhance our business model, and drive sustainable and profitable growth. The seamless integration of brands on our platform also helps drive customer engagement and purchase occasions across our brands. In addition, our asset-light business model drives substantial free cash flow generation for investment in new opportunities that further expand our diversification and TAM.

Strategic Channel Expansion

Our digitally-native platform is our primary sales channel. We also pursue wholesale distribution opportunities carefully and selectively when we see opportunities to add incremental reach to our owned digital

 

126


Table of Contents

channels. Certain retailers with whom we have partnered allow us to provide additional marketing and purchase opportunities for our customers looking for an in-person, tactile experience. We continue to align with retail partners that support our brand image and share our passion and dedication for innovative, high quality products of uncompromising design and performance.

We see significant whitespace to leverage growing demand in the corporate channel, which grew rapidly in fiscal year 2020. Customization capabilities, including laser etching, provide attractive opportunities for our corporate business.

International Expansion

In fiscal year 2020, U.S.-based customers accounted for more than 95% of our sales; however, we engage with a global audience. Despite higher shipping prices, international customers still order product directly from our U.S. website and foreign distributors consistently contact us in hopes of doing business in their markets. We see substantial opportunity to increase our international sales by replicating our U.S. go-to-market strategy. We plan to leverage our digitally-native expertise to provide convenient, cost-effective access to our products on a direct basis.

We have invested in an international team, led by a Vice President of International Development, and fulfillment infrastructure in the Netherlands to serve Europe, which includes a 72,000 square foot warehouse facility, local personnel, marketing that drives customers to European websites offering our products direct to consumers in their native languages, and customer service. In 2021, we launched operations in Canada and are targeting further international expansions in the near- and medium-term. We strive to provide our international customers with the same brand experience and highly responsive service levels that our U.S.-based customers have come to love.

Over the next three years, we plan to enter targeted geographies directly where we have identified similar DTC lifestyle and communal market dynamics as in the United States, including near-term and medium-term focuses on Europe and Australia. We intend to continue to explore establishing direct operations in additional new markets, including Africa, Asia-Pacific, the Middle East and South America, where we currently serve customers through international distributors.

Our Industry and Opportunity

We design products to serve the expanding Solo Brands community throughout their daily lives, whether at home, on the go, or in the outdoors, spanning multiple usage occasions and across all seasons. Our category participation is diverse and our innovative, premium products enjoy broad appeal. Our current product offering extends into several categories, including outdoor living, outdoor cooking, outdoor recreation, and lifestyle apparel. While we participate in a broad range of categories, our Solo Stove, Oru, and ISLE brands primarily participate in the massive and growing global outdoor recreation industry, a sector with an expansive user demographic that increasingly includes younger users and spans ethnicities and genders. According to P.J. Solomon, consumption in the U.S. Sporting Goods and Outdoor Recreation Category grew 18% to approximately $220 billion, from 2019 to 2020, and is expected to continue growing. Our Chubbies brand primarily participates in the U.S. online clothing and accessories category, a growing market estimated to be $124 billion based on estimated 2020 sales according to Cowen.

Throughout our history, we have organically expanded the served portion of our addressable market opportunity through continuous innovation and expansion of our product assortment. We have also expanded our addressable market opportunity through the acquisitions of disruptive DTC lifestyle brands. Our recent acquisitions of Oru and ISLE expand our served market opportunity into the U.S. paddle sports market, a highly attractive, rapidly growing sub-segment of the outdoor recreation industry generating estimated retail sales approaching $1 billion in 2020 based on a market study conducted by Ducker. Both these brands are growing at a

 

127


Table of Contents

rapid pace; however, we believe that Oru’s and ISLE’s combined fiscal year 2020 revenue represented approximately 3% of this attractive market. In addition to category size, we consider our market opportunity in terms of the number of addressable customers who may have interest in the Solo Brands product offering with our current products and price points.

For example, we believe just Solo Stove’s addressable customers alone total approximately 164 million households, comprised of 76 million and 88 million detached single family households in the United States and in our other current, near-term and medium-term planned international markets, respectively. This figure does not account for a large number of households living in apartments, townhouses, and motorhomes, who we believe also may become customers, and it excludes many others who may become customers of Solo Brands’ broader product offering. In addition to household use, Solo Stove products are perfect complements to visits to the park, lake, or beach, or other outdoor activities, or as part of the ambiance in hospitality locations, such as hotels and restaurants.

We aim to continue expanding our addressable market opportunity and growing our brand penetration by leveraging our culture of innovation across our platform.

Shifts in Consumer Behavior Providing Tailwinds for Solo Brands

Increasing Participation in Outdoor Leisure and Recreation

We believe humans are inherently drawn to life in the outdoors. Yet, most consumers spend a vast majority of their lives indoors, a long-term dynamic which has been intensified by the sweeping expansion in digital socialization and commerce. Digital device fatigue and growing awareness of the discernible benefits of time outdoors for physical and mental health are driving spending on products and services that cater to outdoor activities, including outdoor living, camping, hiking, adventuring and sports, among others. This has translated into consistent year-over-year growth of the outdoor recreation industry both in the United States and globally and through economic cycles. Since 2000, the outdoor recreation industry has delivered growth in 18 out of 20 years and has consistently outpaced GDP growth, based on research from P.J. Solomon. Additionally, the COVID-19 pandemic has further solidified consumer interest in the outdoors and our products, with 90% of consumers indicating increased appreciation for outdoor spaces and 58% planning to invest in their outdoor living spaces in 2021, according to a survey conducted in January 2021 by the International Casual Furnishings Association.

Reverse Urbanization Driving Outdoor Leisure and Recreation Spending

Reverse urbanization has been underway in many parts of America over the past decade. Americans are increasingly moving out of higher cost of living urban cities and towards more affordable, more outdoor friendly suburban areas, based on data published by the two largest domestic moving companies. Residential and suburban areas tend to have greater access and closer proximity to outdoor spaces and public grounds, increased automobile and recreational vehicle ownership and lower cost infrastructure for sports and outdoor activities. The long-term reverse urbanization trend accelerated during 2020 and we believe it will continue to be prevalent in a post-pandemic environment where virtual work environments have become mainstream.

Expanding Desire for Experiences and Community

We believe that many of today’s consumers would prefer to spend their money on products and services that provide experiences and create gatherings of friends, families, and communities than on products and services that do not. We believe that consumer preferences have been shifting away from material items and toward experiences for some time, and that the COVID-19 pandemic has intensified the increase in demand for at-home and outdoor experiences, with families spending more time together and creating memorable moments.

 

128


Table of Contents

Increasing Spending Power and Home Buying of Digital-First Generations

Our products appeal broadly across many demographics, and particularly with younger consumers. Young consumers (ages 18 to 44) accounted for approximately 50% of Solo Brands’ website traffic during 2020. Millennials (ages 25 to 40) and Generation Z consumers (ages 9 to 24) represented approximately $1 trillion of spending power in the United States in 2020. Millennials are in their peak home buying and consumption years, with an estimated 72 million consumers between the ages of 25 and 40 according to U.S. census data. It is estimated that Millennials currently make up 38% of homebuyers and that proportion is expected to increase over the next few years.

Furthermore, we believe that post-baby boomer generations, inclusive of Generation X (ages 41 to 56), Millennials and Generation Z, shop through digital channels, the distribution channels through which a substantial majority of our net sales are generated, more than prior generations. Within the outdoor and leisure recreation category, the e-commerce segment experienced the highest year-over-year growth in 2020 at 65%, according to P.J. Solomon. We believe that over the next 10+ years, the shift toward online shopping and digitally-native brands will continue to disrupt traditional brick and mortar, as well as traditional consumer products. Solo Brands is well positioned to expand its platform to include strong DTC brands that have built large and loyal followers by creating emotional connections between their customers, products, and their brand. We believe this will strengthen our platform of powerful brands with unified synergies across digital marketing, warehousing, fulfillment, and supply chain.

Our Products

At Solo Brands, we operate a platform of rapidly growing DTC lifestyle brands that offer high quality products directly to our customers—Solo Stove, Oru, ISLE, and Chubbies. Our business is underpinned by the Solo Stove brand, which traces its origin to the revolutionary Solo Stove Lite—our first disruptive DTC product offering that brought together a loyal community of enthusiasts who power our brands and platform to this day. Building on that success, we have created a disruptive range of similarly ingenious, easy-to-use products that are designed to reach a broad community of customers. We strive to consistently deliver innovative and high-performing products that revolutionize the outdoor experience, build community, and help everyday people reconnect with what matters most.

We believe that our real-time customer feedback loop, culture of innovation, and management track record of scaling digitally-native brands enable us to design and offer products that meet evolving customer needs, share resources, and reduce expenses across our platform. We continue to explore new categories through direct customer feedback and a relentless focus on innovation to market through our DTC platform and infrastructure.

Our products are carefully designed to maximize performance while minimizing complexity. We create highly functional, yet simple products that are both durable and easy-to-use. For example, many of Solo Stove’s product lines utilize our Signature 360º Airflow Design. This design uses rising hot air and the absence of oxygen created by the combustion process, to reduce smoke while pulling air through bottom vent holes. This air movement captures smoke before it escapes and fuels the fire at its base, driving a boost of preheated air through vent holes at the top of the burn chamber to create an unrivalled experience around the fire.

 

129


Table of Contents

 

LOGO

Our Oru Kayak is the original origami kayak that allows users to go from box to boat in a matter of minutes. The kayaks are designed using high-tech OruPlast technology. OruPlast is created from five millimeter double-layered, custom-extruded polypropylene with a 10-year UV treatment, which enables the kayaks to be lightweight, incredibly puncture resistant, and built to last.

 

LOGO

At Chubbies, we built the original 5.5” inseam elastic waistband short, revolutionizing a stagnant category and driving a market-wide trend to shorter inseams and more comfortable men’s apparel. That ingenuity didn’t stop there. As we expanded into swimwear and transitioned from upstart to a market leader, we’ve continued to pave a path of innovation and leadership. Our recent introduction of lined swim trunks has redefined quality in the men’s swim category.

 

130


Table of Contents

Stoves

 

We revolutionized the camp stove category with the launch of our Solo Stove Lite in 2011. This ultralight and portable product does not require synthetic fuel and can boil water in under 10 minutes using just twigs, sticks, and leaves found outside. Today, our Stoves include the Lite, Titan, and Campfire, each of which is wood burning and incorporates our secondary burn technology, creating a hotter flame great for cooking. Each Stove also has a variety of cooking pots and accessories. As of June 30, 2021 excluding bundles, our Stove product line includes 3 SKUs with Average Sales Prices from our website, or ASP, ranging from $61.00 to $96.00.

   LOGO

Fire Pits

 

We created a new fire pit category in late 2016 with our portable, low smoke product offerings. Solo Stove fire pits provide a mesmerizing, virtually smokeless fire experience in minutes, anywhere our customers want to be—in the mountains under the stars, on the beach, at the campground, tailgating at the game, or at home in the backyard—our products are designed to go where you go. The Solo Stove fire pit product offering includes the Ranger, Bonfire, and Yukon, each of which burns wood fuel to a fine ash for easy cleaning. Made of lightweight, durable stainless steel, our fire pits start at only 15 pounds and epitomize the Solo Stove brand promise of uncompromising quality, portability, and function. As of June 30, 2021 excluding our bundles, our Fire Pit product line includes 3 SKUs with ASP ranging from $217.00 to $491.00.

   LOGO

Cooking

 

In 2020, we launched the Grill which incorporates our secondary burn technology to create a convective heating environment that cooks quickly and makes grilling fun and easy. Our initial entry into cooking has redefined the backyard cookout with a sitting-height grill designed to be the center of the action, fostering interactive grilling experiences the whole family can enjoy. With an easy setup and durable stainless steel design, the Solo Stove grill is portable, burns hotter, and creates less mess, less wait, and more fun. We continue to see opportunity for expansion in the cooking category. We recently introduced the Cook Top, a dynamic, easy-to-use fire-pit insert that holds a cooking surface, and grilling Tools to further enhance our customers’ cooking experiences. As of June 30, 2021 our cooking product line includes 11 SKUs with ASP ranging from $30.00 to $475.00.

   LOGO

Recreation

Oru Kayak

 

Through the acquisition of Oru in 2021, we expanded our product portfolio and our customer reach. Oru offers premier kayaks that require minimal storage space, are portable, and easy-to-use. The Oru brand includes five kayak models, the Inlet, Beach LT, Bay ST, Coast XT, and Haven. Built with durable, corrugated OruPlast technology, our kayaks offer premium quality, exceptional control and stability, and starting at just 20 pounds, they are highly portable and can be transported in the trunk of a small car or carried on public transportation. As of June 30, 2021 our Oru product line of kayaks includes 22 SKUs with ASP ranging from $899.00 to $2,199.00.

   LOGO

 

131


Table of Contents

ISLE Paddle Boards

 

Through the acquisition of ISLE in 2021, Solo Brands expanded its aquatic recreation product offering with an exciting, high-growth 100% DTC brand. ISLE produces high-quality stand-up paddle boards with colorful designs that are engineered to accommodate every skill level, style, and interest. ISLE offers ten models across seven product categories—Inflatables, Yoga, Fishing, All Around, Touring, Surf, and Epoxy. With an emphasis on form and function, ISLE’s products are intended to help users reconnect with the simple joy of getting outside, and their innovative portable designs allow users take them anywhere they can find floatable water. As of June 30, 2021, ISLE’s product line of paddle boards includes 24 SKUs with ASP ranging from $745.00 to $1,295.00.

   LOGO

Storage

 

Launched in 2021, the Station provides an optimized storage solution for fire pits, firewood, and other accessories. The Station provides highly functional storage that enables our customers to keep their outdoor products in one convenient location. Built to withstand ice, rain, and snow with a powder-coated aluminum frame and a UV-coated cover, the Station’s dual shelf design supports a carrying weight of up to 250 pounds. The Station has broadened our consumer reach and was designed in response to real-time consumer feedback. As of June 30, 2021, our storage product line includes one SKU and an ASP of $410.00.

   LOGO

Lifestyle Apparel

 

Through the acquisition of Chubbies in 2021, Solo Brands expanded its product portfolio to include lifestyle apparel. Chubbies is a fun-loving, premium apparel brand that offers well-fitted comfortable clothing with unique style. The Chubbies brand has five main product lines—Swim Trunks, Casual Shorts, Sport, Polos + Shirts, and Lounge. Created with high performance stretch fabric, Chubbies offers premium quality with a lightweight and breathable design that can be worn anywhere and anytime. As of June 30, 2021 our Chubbies product line includes 5,912 SKUs with ASP ranging from $10.00 to $149.50.

   LOGO

Consumables

 

Consumables provide a high margin, recurring revenue stream that increases customer lifetime value and supports repeat purchases and engagement with our community. The consumables category includes fun products that enhance the Solo Brands experience, such as Color Packs, and exciting add-ons, including Starters, All Natural Charcoal, and firewood. As of June 30, 2021, the Consumables product line includes 8 SKUs and ASP ranging from less than $5.00 to $30.00.

   LOGO

 

132


Table of Contents

Accessories

 

Our Accessories are designed to make the Solo Brands experience easier and more memorable. Many accessories are the product of direct customer feedback, satisfying a specific need our community has highlighted. They deepen our relationship with customers, increase order values, and support repeat engagement. The Accessories category spans the Solo Stove, Oru, and ISLE brands and includes products such as the Shelter, Shield, Roasting Sticks, Tools, Paddles, and Pumps. As of June 30, 2021 our Accessories product line includes 642 SKUs and ASP ranging from $1.00 to $375.00.

  

LOGO

Product Design and Development

We approach product design and development with the goal of advancing our mission to build community, revolutionize the outdoor experience, and help everyday people reconnect with what matters most. Solo Brands and its products are driven by the “create good” philosophy, and are designed to get you in touch with whatever “good” is for you. We create good products that foster good moments and memories, so our customers can create a good life.

Our products undergo a rigorous development process designed to maximize performance while minimizing complexity, delivering a superior degree of quality, functionality, portability, style, and ease-of-use. Beginning with our Solo Stove Lite, which we invented to lighten a hiker’s pack while delivering uncompromising performance, we have continued to design and develop groundbreaking, high-performance products engineered with purposeful simplicity. We carefully design and engineer every product for immediate enjoyment, free of complexity and intimidating learning curves often found in engineered outdoor and lifestyle products. While employing the same approach that led to the success of our stoves, we have successfully broadened our product line to include virtually smokeless fire pits, grills, and storage units, and added portable kayaks and paddle boards, lifestyle apparel and other accessories.

At Solo Brands, not only are our products innovative, but our approach to innovation stands apart from the competition. We don’t believe in behind-the-curtain intuition-driven design, but rather customer-driven product development. We employ a data-driven approach to portfolio expansion opportunities and a product development process that is guided by direct customer feedback and is designed to allow for exceptionally fast development time from idea to product delivery. Our DTC approach is about digesting all of the data our customers provide us and incrementally enhancing our offerings to drive customer satisfaction and love of our products and brands. We have continued to expand our product lines by designing solutions grounded in customer insights and requests, including new products and accessories and additional sizes of existing product lines, and through strategic acquisitions that complement the Solo Brands platform.

The Solo Brands product design teams control every aspect of our innovation, including design, construction, material performance requirements, manufacturing protocols, supplier selection, packaging specifications, and quality plans. Once we approve the final design and specifications of a new product, depending on the product, we either source materials directly or partner with specialized third-party manufacturers to produce our products according to our performance and quality standards. Each of our brands has established deep relationships with trusted third-party manufacturers—predominantly in China and Southeast Asia, as well as in Mexico through a dedicated facility operated by a manufacturing labor outsourcing company.

We have recently expanded our product development team and are building a new state-of-the-art research and development center at our headquarters to ensure continued design, testing, and quality control while optimizing speed-to-market. Our new space will feature over 10,000 square feet of fabrication, test space, and machinery to facilitate experimentation and the ideation and development of new offerings. We are also expanding Oru’s manufacturing operations in Mexico by adding additional supply lines and seeking additional suppliers for other recreational products.

 

133


Table of Contents

Marketing

Our multifaceted marketing strategy engages existing and new customers and has proven instrumental in driving sales and building brand awareness and affinity. We utilize data-driven performance marketing tactics to engage with our targeted customer base and create differentiated brand marketing content designed to drive an authentic customer experience and fuel brand awareness and loyalty for each of our brands independently. We plan to use our membership and loyalty programs to systematically drive lifetime value.

We employ a wide range of marketing tactics and outlets to cultivate our relationships with experts, enthusiasts, and everyday consumers. Our in-house marketing team actively utilizes a combination of digital, social media, traditional, and grass-roots initiatives to support our brand. From 2019 to 2020, we invested $24 million to accelerate brand-building initiatives, including $17 million in digital advertising spending in 2020. As of June 30, 2021, our marketing team had grown to 15 professionals. Our in-house marketing team is a major differentiator and strength for the Company as it allows us to execute quickly, pivot when needed, and do both at a cost far below what it would cost to outsource to marketing agencies. With loyal customers already rooted with each of our brands, we also believe a large opportunity exists for effective cross-marketing.

The core principles of our marketing strategy are as follows:

Brand Messaging

We curate a brand voice that reflects our mission and embodies our “Be The Good” way of living. Since our beginnings, we have recognized the importance of every interaction with our customers. The customer experience is the sum of each and every touch point to our brand, whether initiated by the customer, by us or through friends and family. By purposefully managing our brand identity and every aspect of our brand messaging to embody our vision for a better way of life, we have successfully created a growing community of customers who share our vision and in turn have become advocates for Solo Brands.

Our Company values, described below, speak to this way of living and are fundamental to our highly purposeful and curated approach to brand messaging:

 

   

Boldly Entrepreneurial: We value creativity and originality. We are inquisitive, resourceful, hire great people and seek opportunities for continuous improvement..

 

   

Customer>Company>Self: We are selfless and prioritize the customer above all else. We treat our customers like friends.

 

   

Results-Oriented: We value results. We do what it takes to get the job done. Working hard and smart are the best ways to impact positive results.

 

   

Responsibility: We take ownership over our roles and responsibilities. We make decisions like business owners.

 

   

Trust & Autonomy: Trust is given until proven undeserved. We trust our teammates to make great decisions and push decision authority to all levels in the organization.

 

   

Positivity: We are believers, prideful in our work. We have an optimistic outlook and positive attitude.

 

   

Be The Good: We do business with integrity, in a way our families and friends would be proud of.

Brand Websites: Digital Destinations for Backyard Heroes

Our solobrands.com website serves as a landing page that provides information and links customers to our various brand websites. In addition to being our primary sales channel, our various brand websites provide customers with an immersive product experience that brings our mission to life through high quality photography produced in-house, editorial features, customer-generated content, and testimonials. Across our distinct brands, our websites feature streaming videos of product overviews, recipes, and tutorials for customers to maximize the use and enjoyment of our products. Customers can also access brand blogs, which we use to share customer stories and information on products, and further cultivate the Solo Brands community.

 

134


Table of Contents

Direct Engagement on Social Channels

Our flagship website experience is supplemented by our active and growing social media presence. Social media allows us to listen to our customers daily, develop enthusiasm for the brand, celebrate customer experiences and elevate awareness of our products. We use social media to foster a two-way dialogue with our organic communities—we create content to inform and inspire our customers who in turn share feedback that informs our product and content decisions. Additionally, our customers use various social media outlets to curate a substantial amount of user-generated content. We also have Company sponsored Facebook groups dedicated to our brands and are aware of other Facebook groups operated by loyal customers that publicize our products. Cumulatively across our brands’ social media accounts, today we have approximately 1.4 million TikTok followers, approximately one million Instagram followers and over two million Facebook followers. We also plan to increase focus on other channels like Snapchat, YouTube and Twitter.

Data-Driven Performance Marketing

While our website and social media are key components of our strategy, we have also increased efforts towards performance marketing activities. When combined with our community-driven brand marketing, our performance marketing supports attractive customer acquisition and retention metrics. We seek to acquire and retain customers through retargeting, paid search/product listing ads, affiliate marketing, paid social, personalized email marketing, and other digital performance marketing strategies. Our marketing approach reflects our focus on data-driven insights and analytics, and we are constantly striving to optimize our absolute spend, relative spend allocation among marketing channels and the cadence of spend. We use in-platform reporting, our own in-market testing, and a variety of third-party measurement tools to gather and analyze data in an aggregated, de-identified manner.

Sales Channels

We go to market through a digital-first strategy and sell our products primarily through our DTC channels. We are strategically expanding our strategic retail channel domestically through retail partners that support our brand image and share our passion and dedication for innovative, best-in-class products of uncompromising design and performance. Our net sales are concentrated in the United States, though we have a growing international presence.

Direct-to-Consumer

We go-to-market with a digital-first strategy which prioritizes a direct connection with customers through e-commerce channels. Our currently owned brands generate the vast majority of sales directly through their own websites at solostove.com, orukayak.com, islesurfandsup.com, and chubbiesshorts.com. In fiscal year 2020, this accounted for 84% of Solo Brands sales inclusive of owned social channels such as Facebook and Instagram that route visitors to our sites. This is supplemented by our DTC business via relationships with select third-party e-commerce marketplaces, such as Amazon. We believe these sales channels provide incremental sales reach for our business and opportunities to increase awareness for our brands. Together, these DTC channels generated 92% of Solo Brands fiscal year 2020 sales. In 2021, we have continued to make meaningful investments in our e-commerce and digital platform to drive growth, including the implementation of cutting-edge technology, marketing, and analytics to increase speed and ease of use on both our desktop and mobile sites.

Through our owned brand websites, we offer our entire product portfolio and create a unique experience for our customers that reflects some of the same design principles that we incorporate into our products—simple, elegant and high performance. Our sites provide a content-rich and educational shopping experience, inviting customers to experience our brands, learn about our products through extensive overviews, specifications and intuitive FAQs, discover ways to enjoy our products, and hear firsthand from our customers’ experiences with our brands. Customers can access blogs through our websites, where we publish premium digital content, share customer stories and information on products, and further cultivate our community. We believe our DTC platform is replicable and extendible across other outdoor and lifestyle brands.

 

135


Table of Contents

Our owned brand websites are also where we engage with our corporate customers, which represent a rapidly growing customer segment, particularly as we introduce additional customization options such as logo etchings to our fire pits. We believe our corporate customers and organizations appreciate our authentic brands and product quality and value the opportunity to attach their brands to Solo Brands products, including to provide valued gifts. Our customized products and corporate sales have meaningfully contributed to sales growth while generating attractive margins. The corporate customers represent opportunities for substantial repeat business.

We also operate five Chubbies retail stores and one ISLE surf pro-shop, which provide additional opportunities to interact directly with our customers in person and strengthen customer relationships.

Wholesale

We have built relationships with well-known outdoor products and sporting goods retailers, such as REI, Dick’s Sporting Goods, Ace Hardware, Scheels, and Academy Sports & Outdoors. We choose our retail partners carefully based on their reputation, demographic, and commitment to appropriately learn and showcase Solo Brands’ portfolio of products, provide hands-on customer service, and abide by our terms and conditions, including consistent adherence to our MAP policy. We also sell products on websites of retailers such as Home Depot, Lowe’s and Bass Pro Shops, among others. These sites give Solo Brands even more online presence in our effort to ensure customers find us wherever they choose to shop for outdoor and recreation products. Our strategic retail channel distribution is supported by our dedicated sales and account management team. This team serves our nationwide retail partner base and identifies potential new retail partners to expand our geographic footprint.

Supply Chain and Quality Assurance

We manage a supply chain of third-party manufacturing and logistics partners to produce and distribute our products. We work with partners who allow for production flexibility, efficiency and scalability, possess capabilities to support new products, meet our expanding sales channel strategies and other required operational needs. We currently have 34 manufacturing partners located in various locations, including China, India, Vietnam, and Mexico.

Our supply chain management team researches materials and equipment, vets potential manufacturing partners, directs our internal demand and production planning, approves and manages product purchasing plans, and oversees product transportation. While we have selected our current manufacturers for commercial and operational reasons, there are currently alternative suppliers that we believe we can qualify and engage to supply products and materials of the same quality, in similar quantities, and on substantially similar terms as our current providers if needed. From time to time, we source new suppliers and manufacturers to support our ongoing innovation and growth, particularly in our more recently introduced product categories, and we carefully evaluate all new suppliers and manufacturers to ensure they share our standards for quality of manufacturing, ethical working conditions and environmental sustainability practices.

Quality is critically important to us and we work closely with our manufacturing partners with respect to product quality and manufacturing process efficiency. As part of our quality assurance program, we have developed and implemented comprehensive product inspection and facility oversight processes that are performed by our employees and third-party resources. They work closely with our suppliers to assist them in meeting our quality standards, as well as improving their production yields and throughput. While we do not directly source significant amounts of raw materials and components for most of our products, we control the specifications for key raw materials used in our products.

Distribution and Inventory Management

A majority of our products are shipped from our manufacturers to one of our three United States distribution centers in Southlake, Texas; Manchester, Pennsylvania; and Salt Lake City, Utah. These distribution centers,

 

136


Table of Contents

which we operate, are strategically located across the United States, allowing us to provide faster delivery throughout the United States. The remaining portion of our products are shipped directly to one of our National Retail Partners or one of our distributors.

We have also contracted with third-party logistics companies to store and manage shipments to customers in Canada. We use a warehouse management system at these distribution centers that interfaces with our ERP system so that we can maintain visibility and control over inventory levels and customer shipments. Additionally, we are currently expanding our facility in Southlake, Texas to further increase capacity and recently leased a 72,000 square foot facility in Rotterdam, Netherlands. Our domestic and international warehouses position Solo Brands to reach customers quickly and position us to realize immediate cost savings. We believe our domestic capacity and the capacity of international providers is sufficient to meet our future needs. We manage inventory by analyzing product sell-through, forecasting demand, and working with our supply chain to ensure sufficient availability.

Intellectual Property and Brand Protection

We take the protection of our intellectual property very seriously and have taken a variety of operational and legal measures to protect our distinctive brand, designs, and inventions. Our engineering and industrial design teams collaborate at our Southlake, Texas headquarters to create new products, and are supported by individual product design teams at the various brand levels. As part of this process, all product designs, specifications, and performance characteristics are developed and designed. After these aspects of the process are complete, we seek intellectual property protection, including applying for patents and for registration of trademarks for new classes where applicable.

We own the patents, trademarks, copyrights, trade dress, and other intellectual property rights in the United States that support key aspects of our brand and products. Additionally, we protect our intellectual property rights in certain international jurisdictions on all new products and, as of June 30, 2021, had 14 issued design patents and 47 pending patent applications across 8 countries and the EU. Additionally, as of June 30, 2021, we had 106 trademark registrations and 67 pending trademark applications, covering 27 countries and the EU. We believe these intellectual property rights, combined with our innovation and distinctive product design, performance, and brand name reputation, provide us with a competitive advantage.

We aggressively pursue and defend intellectual property rights to protect our distinctive brand, designs, and inventions. We use third-party enforcement agencies, and have processes and procedures in place to identify, protect, and optimize our IP assets on a global basis. Our experienced legal and brand protection teams initiate claims and remove infringing products to protect our intellectual property assets, including our distinctive designs, copyrights, and trade dress. In the future, we intend to continue to seek intellectual property protection for our new products and prosecute those who infringe against these valuable assets.

Information Technology

Information technology, or IT, systems are integral to our ability to operate, analyze and manage our business, research and develop new products, enhance our customers’ experience, and optimize our operating costs. Our infrastructure is cloud-first, as we believe it provides the most flexibility, scalability, and is inherently resilient with platform level redundancy in networking and computer hardware. We leverage third-party components and software to enhance our platform capabilities and recently implemented upgraded ERP and e-commerce systems to improve our operations and manage our growing company. We utilize leading software solutions for key aspects of our information systems, including Google Workspace, Okta for security, Oracle Netsuite’s ERP system for purchasing, inventory and accounting, Zendesk as our customer service tracking systems, and BigCommerce and Shopify for our ecommerce platforms. We believe our planned systems infrastructure will be sufficient to support our expected growth for the foreseeable future.

 

137


Table of Contents

Privacy and Security Requirements

Our marketing practices, as well as our data collection and usage practices, are subject to various laws in different jurisdictions governing the collection, use, access to, sharing, storage, destruction, security, and other processing of personal information, such as the GDPR, U.S. federal and state laws, and consumer protection and other laws. We rely heavily on reputable third-party vendors to gather and store data in compliance with these laws. These laws may require consent from consumers for the use of data for various purposes, including marketing, which we seek to legally obtain.

Competition

We compete in the large outdoor, leisure, recreation, and lifestyle apparel markets and may compete in other addressable lifestyle markets. Competition in our markets is based on a number of factors including product quality, performance, durability, styling, ease-of-use, and price, as well as brand image and recognition. We believe that we have been able to compete successfully on the basis of our superior design capabilities and product development, brands, customer service, and our DTC capabilities. We operate in a category of one and believe that our value proposition and unique branded DTC strategy creates a competitive moat which sets us apart from competition in the broader fragmented outdoor, leisure, recreation, and lifestyle apparel markets.

Human Capital Management

Solo Brands has a seasoned management team with extensive industry experience and a dedicated focus on developing a strong, intentional company culture. We continue to invest in our people, adding key management personnel to our platform with the goal to accelerate our profitable growth, strengthen and complement our existing leadership team, and leverage the sharing of best practices across the platform. Our increasingly well-known portfolio of brands and our culture of innovation, collaboration and personal development enables us to recruit top talent in all areas of our business.

We are focused on recruitment, retention, diversity and training, all areas where we see significant opportunity as we scale and bring on new team members. We believe the dedicated team of Solo Brands employees is a critical factor to our past and future success and intend to continue investing in our team’s well-being. None of our employees are currently covered by a collective bargaining agreement. We have experienced no labor-related work stoppages and believe our relations with our employees are positive and stable. As of June 30, 2021, we had over 250 employees.

Environmental, Social, and Governance

Solo Brands believes in creating good and giving back to the communities that have supported our growth. We have pledged to donate 0.25% of all revenues through Solo Brands to causes relevant to our customers’ communities. We are committed to making a long-term impact through our initiatives which cover a broad range of ESG-related topics, including: environmental sustainability, water conservation, diversity, equity, inclusion, and mental health.

We partner with leading non-profits to drive meaningful change in supporting the conservation of our natural world. For example, our donations to-date as part of our partnerships are expected to result in the planting of more than ten thousand trees across the globe—with the goal of our donations over the next five years supporting the planting of one million trees. We also strive to serve individuals within our communities more directly, and have launched projects and foundations to do so. In 2020, we launched Project Good, which provides free Solo Brands products to people in need and provides a variety of local service projects, and in 2021, we launched Foundation 43, which expands access to mental health and suicide prevention services through local community organizations. We are also committed to fostering diversity in the workplace, with a five year goal of building a Solo Brands workforce that is fully representative of the diverse U.S. population. At Solo Brands, we believe businesses of the future must be accountable for leaving the world better than we found it.

 

138


Table of Contents

Facilities

We lease our principal executive and administrative offices located at 1070 S. Kimball Ave., Ste 121, Southlake, Texas 76092, which also includes 40,000 square feet of warehousing. In the fourth quarter of 2021, we are planning to relocate our headquarters to a new 430,000 square foot location at 1001 Mustang Drive, Grapevine, TX 76051. The new headquarters will house our executive and administrative offices, product showroom, and our largest warehousing space. We also lease a 34,000 square foot warehouse in Salt Lake City, Utah and a 111,375 square foot facility in Manchester, Pennsylvania, and have offices in Austin, Texas, and Southern and Northern California. Additionally, we expanded our European fulfillment capabilities by leasing a 72,000 square foot warehouse in Rotterdam, Netherlands. Our warehousing facilities provide sufficient space for our current operations and anticipated growth. Separately, through a manufacturing labor outsourcing company we leverage a dedicated facility in Mexico to manufacture products for the Oru brand. We also lease five Chubbies retail stores and one ISLE retail store.

Legal Proceedings

From time to time, we are involved in various legal proceedings. Although no assurance can be given, we do not believe that any of our currently pending proceedings will have a material adverse effect on our financial condition, cash flows, or results of operations.

 

139


Table of Contents

MANAGEMENT

Executive officers, key employees and directors

The following table sets forth information regarding the individuals who have agreed to become our executive officers, key employees and directors upon the completion of this offering, as of the date of this prospectus:

 

Name

   Age     

Position(s)

Executive Officers

     

John Merris

     39      President, Chief Executive Officer and Director

Matthew Webb

     34      Chief Operating Officer

Samuel Simmons

     38      Chief Financial Officer

Kent Christensen

     42      General Counsel

Michael Studdard

     52      Chief People Officer

Kyle Hency

     36      Chief Strategy Officer

Tom Montgomery

     35      Chief Digital Officer

Rainer Castillo

     36      Chief Product Officer

Non-Employee Directors

     

Matthew Guy-Hamilton

     37      Director

Paul Furer

     35      Director

Andrea K. Tarbox

     71      Director

Julia Brown

     51      Director

Marc Randolph

     63      Director

The following are biographical summaries and a description of the business experience of those individuals who serve as officers of Holdings. Upon the consummation of this offering, such individuals will serve in the same capacities at Solo Brands, Inc. The following also contains biographical summaries and a description of the business experience of those individuals who will serve as directors of Solo Brands, Inc.

Executive Officers

John Merris. Mr. Merris has served as our President and Chief Executive Officer since October 2018 and a member of our board of directors since March 2021. Prior to his time with the Company, Mr. Merris served as Chief Revenue Officer and Director of Clarus Glassboards LLC, a manufacturer of glass writing surfaces, from October 2015 to October 2018, and Vice President of Multiview, a business to business media company, from August 2012 to October 2015. Mr. Merris also serves on the board of directors of Fostering Hearts, a non-profit corporation. In 2020, Mr. Merris was recognized as the EY Entrepreneur of the Year Regional Winner. Mr. Merris holds a B.A. in Political Science and Business from Brigham Young University and a M.B.A. from University of Texas at Austin.

We believe Mr. Merris is qualified to serve on our board of directors due to his extensive knowledge and understanding of our business, operations, and global supply chain management.

Matthew Webb. Mr. Webb has served as our Chief Operating Officer since October 2019. Prior to his time with the Company, Mr. Webb served as a Supply Chain Manager, Vice President of Operations and Director at Clarus Glassboards LLC from January 2013 to August 2019. Prior to that, Mr. Webb also served as a Commodity Manager at American Airlines from 2011 to 2013 and as Logistics Support at General Dynamics, a government contractor, from 2010 to 2011. Mr. Webb holds a B.A. in Supply Chain Management from Arizona State University, W.P. Carey School of Business.

Samuel Simmons. Mr. Simmons has served as our Chief Financial Officer since March 2021. Prior to his time with the Company, Mr. Simmons served as Vice President of Finance at LogMeIn Inc., a provider of

 

140


Table of Contents

software as a service (SaaS) and cloud-based remote work tools for collaboration, IT management and customer engagement, from 2018 to 2021 and Jive Communications, Inc., a provider to businesses and institutions of cloud-based phone systems and unified communications services, from 2009 to 2018. Mr. Simmons holds a B.S. in Business Administration and Finance from Brigham Young University.

Kent Christensen. Mr. Christensen has served as our General Counsel since March 2021. Prior to his time with the Company, Mr. Christensen was an attorney at Call & Jensen APC, a law firm, from 2009 to 2021. Mr. Christensen holds a B.A. in International Studies from Brigham Young University and a J.D. from University of Arizona James E. Rogers College of Law, where he graduated summa cum laude.

Michael Studdard. Mr. Studdard has served as our Chief People Officer since June 2021. Prior to his time with the Company, Mr. Studdard served as Chief Human Resources Officer at Charter Next Generation, a producer of specialty plastic, from July 2018 to June 2021 and Williamson-Dickie Mfg., Co., a producer of workwear, from 2016 to 2018. Mr. Studdard holds a B.B.A. in Management from Valdosta State University.

Kyle Hency. Mr. Hency has served as our Chief Strategy Officer since September 2021. Prior to that, Mr. Hency was a Co-founder and Chief Executive Officer at Chubbies, Inc. since 2017 and a member of its Board of Directors since 2011. Mr. Hency also served as a Senior Associate for Mainsail Partners from August 2009 to December 2012. Mr. Hency also currently serves on the Board of Directors of Foundation 43, a charitable foundation focused on supporting mental health, Loop Returns, a post-purchase return software company in the Shopify ecosystem and Rumpl, Inc., a digitally native outdoor brand. Mr. Hency holds a BA in Economics from Stanford University.

Tom Montgomery. Mr. Montgomery has served as our Chief Digital Officer since September 2021. Prior to that, Mr. Montgomery was a Co-founder and Chief Digital Officer at Chubbies, Inc. since 2011. Mr. Montgomery also served as an investoment professional at Ridge Ventures from 2009 to 2012. Mr. Montgomery currently serves on the Board of the Directors and as President of Foundation 43, a charitable foundation focused on supporting mental health. Mr. Montgomery holds a BS in Management Science & Engineering from Stanford University.

Rainer Castillo. Mr. Castillo has served as our Chief Product Officer since September 2021. Prior to that, Mr. Castillo was a Cofounder and Chief Product Officer at Chubbies, Inc and has served as a member of its Board of Directors since 2011. He also held positions at Levi Strauss & Co. from 2010 to 2012 and at Gap, Inc. from 2007 to 2010. Mr. Castillo currently serves on the Board of Directors for Foundation 43, a charitable foundation focused on supporting mental health. Mr. Castillo holds a BA in Public Policy from Stanford University.

Directors and Director Nominees

Please see “—Executive Officers” above for the biographical information of John Merris.

Matthew Guy-Hamilton. Mr. Guy-Hamilton has served as a member of our board of directors since October 2020. Mr. Guy-Hamilton is a Managing Director of Summit Partners L.P., a private equity investment company. Mr. Guy-Hamilton joined Summit in 2005, oversees several Summit portfolio companies, and serves as co-head of the Financial Services and Technology Group. Mr. Guy-Hamilton graduated summa cum laude, with a B.A. in Economics, from Colby College. We believe Mr. Guy-Hamilton is qualified to serve on our board of directors due to knowledge of finance, general management, and industry knowledge.

Paul Furer. Mr. Furer has served as a member of our board of directors since October 2020. Mr. Furer is a Principal at Summit Partners L.P. Mr. Furer joined Summit in 2011 and oversees several Summit portfolio companies in the consumer, financial and business services industries. Prior to that, Mr. Furer was an Analyst at Jefferies & Company, from April 2010 to June 2011, and at Bank of America Merrill Lynch, from June 2008 to

 

141


Table of Contents

April 2010. Mr. Furer holds a B.S. in Finance from Indiana University, Kelley School of Business and a M.B.A. from Columbia Business School. We believe Mr. Furer is qualified to serve on our board of directors due to his knowledge of strategy, finance and management.

Andrea K. Tarbox. Ms. Tarbox has been a member of our board of directors since August 2021. Ms. Tarbox also serves as CFO and a member of the board of directors for Live Oak Acquisition Corp. II (NYSE: LOKB) and previously served as CFO and a member of the board of directors of Live Oak Acquisition Corp. (NYSE: LOAK). Prior to that, Ms. Tarbox served as Chief Financial Officer and Vice President of KapStone Paper & Packaging (formerly NYSE: KS), from 2007 until 2018. Previously, Ms. Tarbox held positions at various companies, including Uniscribe Professional Services, Inc., a provider of paper- and technology-based document management solutions, Gartner Inc., a research and advisory company, British Petroleum, p.l.c., (NYSE:BP) and Fortune Brands, Inc., a holding company with diversified product lines. Ms. Tarbox earned a B.A. degree in Psychology from Connecticut College and an M.B.A. from the University of Rhode Island. We believe Ms. Tarbox is well-qualified to serve on our board due to her extensive accounting and financial experience, operational background, and her significant experience in acquiring and integrating companies.

Julia Brown. Ms. Brown has been a member of our board of directors since August 2021. Ms. Brown served as the Chief Procurement Officer for Carnival Corporation & Plc, a travel and hospitality company, and previously served as Chief Procurement Officer for Kraft Foods and Mondelez International (post split) a consumer products company, from December 2008 to March 2015. Ms. Brown currently serves on the board of directors of Molson Coors Beverage Company (NYSE: TAP), a Canadian drink and brewing company and Shutterfly LLC. She also serves on non- profit boards including the Board of Trustees of the Chartered Institute of Purchasing and Supply, an organization for the procurement and supply management profession based in the UK and was recently appointed to the board of the Perez Art Museum in Miami. Ms. Brown graduated with Honors, with a Bachelor of Commerce from McMaster University. We believe Ms. Brown is qualified to serve on our board of directors due to her extensive business experience and operational background, and her significant experience in serving on the boards of public and private companies.

Marc Randolph. Mr. Randolph has been a member of our board of directors since August 2021. Mr. Randolph currently serves as the Chief Executive Officer of PodiumCraft Inc, a consulting company that mentors early stage founders and executive teams. Prior to that, he served as the co-founder, director, and served in a sequence of executive level positions at Netflix Inc., a movie and television streaming service, from February 1997 to September 2003. Mr. Randolph also currently serves on the board of directors of several private companies. Mr. Randolph graduated with a B.A. in Geology from Hamilton College. We believe Mr. Randolph is qualified to serve on our board of directors due to his extensive business experience, knowledge of strategy, finance and management.

Corporate Governance

Composition of our Board of Directors

Our business and affairs are managed under the direction of our board of directors. We currently have six directors. Our amended and restated certificate of incorporation and bylaws will provide for the division of our board of directors into three classes, as nearly equal in number as possible, with the directors in each class serving for a three-year term, and one class being elected each year by our stockholders.

When considering whether directors and nominees have the experience, qualifications, attributes or skills, taken as a whole, to enable our board of directors to satisfy its oversight responsibilities effectively in light of our business and structure, the board of directors focuses primarily on each person’s background and experience as reflected in the information discussed in each of the directors’ individual biographies set forth above. We believe that our directors provide an appropriate mix of experience and skills relevant to the size and nature of our business.

 

142


Table of Contents

In accordance with our amended and restated certificate of incorporation and the Stockholders Agreement, each of which will be in effect upon the closing of this offering, our board of directors will be divided into three classes with staggered three year terms. At each annual meeting of stockholders after the initial classification, the successors to the directors whose terms will then expire will be elected to serve from the time of election and qualification until the third annual meeting following their election. Our directors will be divided among the three classes as follows:

 

   

the Class I directors will be Matthew Guy-Hamilton and Paul Furer, and their terms will expire at the annual meeting of stockholders to be held in 2022;

 

   

the Class II directors will be Marc Randolph, Julia Brown and Andrea K. Tarbox and their terms will expire at the annual meeting of stockholders to be held in 2023; and

 

   

the Class III director will be John Merris, and his term will expire at the annual meeting of stockholders to be held in 2024.

Any increase or decrease in the number of directors will be distributed among the three classes so that, as nearly as possible, each class will consist of one-third of the directors. This classification of our board of directors may have the effect of delaying or preventing changes in control of our Company.

Director Independence

Prior to the consummation of this offering, our board of directors undertook a review of the independence of our directors and considered whether any director has a material relationship with us that could compromise that director’s ability to exercise independent judgment in carrying out that director’s responsibilities. Our board of directors has affirmatively determined that Julia Brown, Marc Randolph and Andrea K. Tarbox are each independent as defined under the rules of the NYSE.

Board Committees

Our board will establish four standing committees—audit, compliance and ethics, compensation, and nominating and corporate governance—each of which will operate under a charter that will be approved by our board of directors. Current copies of each committee’s charter will be posted on our website, www.solostove.com. The information on any of our websites is deemed not to be incorporated in this prospectus or to be part of this prospectus.

Audit committee

The audit committee will be responsible for, among other matters:

 

   

appointing, compensating, retaining, evaluating, terminating and overseeing our independent registered public accounting firm;

 

   

discussing with our independent registered public accounting firm their independence from management;

 

   

reviewing with our independent registered public accounting firm the scope and results of their audit;

 

   

approving all audit and permissible non-audit services to be performed by our independent registered public accounting firm;

 

   

overseeing the financial reporting process and discussing with management and our independent registered public accounting firm the interim and annual financial statements that we file with the SEC;

 

   

reviewing and monitoring our accounting principles, accounting policies, financial and accounting controls and compliance with legal and regulatory requirements;

 

   

overseeing the Company’s cybersecurity policies, processes and controls; and

 

143


Table of Contents
   

establishing procedures for the confidential anonymous submission of concerns regarding questionable accounting, internal controls or auditing matters.

Upon the closing of this offering, our audit committee will consist of Andrea K. Tarbox, Julia Brown and Paul Furer, with Andrea K. Tarbox serving as chair. Rule 10A-3 of the Exchange Act and the NYSE rules require us to have one independent audit committee member upon the listing of our common stock, a majority of independent directors on our audit committee within 90 days of the date of this prospectus and an audit committee composed entirely of independent directors within one year of the date of this prospectus. Our board of directors has affirmatively determined that Andrea K. Tarbox and Julia Brown meet the definition of “independent director” for purposes of serving on an audit committee under Rule 10A-3 and the NYSE rules, and we intend to comply with the other independence requirements within the time periods specified. In addition, our board of directors has determined that Andrea K. Tarbox will qualify as an “audit committee financial expert,” as such term is defined in Item 407(d)(5) of Regulation S-K.

Compensation Committee

The compensation committee’s responsibilities include:

 

   

reviewing and approving the compensation of our directors, Chief Executive Officer and other executive officers; and

 

   

appointing and overseeing any compensation consultants.

Upon the closing of this offering, our compensation committee will consist of Matthew Guy-Hamilton, Julia Brown and Marc Randolph with Matthew Guy-Hamilton serving as chair. Our board of directors has affirmatively determined that Julia Brown and Marc Randolph each meet the definition of “independent director” under the NYSE rules.

Nominating and Corporate Governance Committee

The nominating and corporate governance committee’s responsibilities include:

 

   

identifying individuals qualified to become members of our board of directors, consistent with criteria approved by our board of directors; and

 

   

developing and recommending to our board of directors a set of corporate governance guidelines and principles.

The members of our nominating and corporate governance committee are Marc Randolph, Andrea K. Tarbox and Paul Furer with Marc Randolph serving as chair. Our board of directors has affirmatively determined that Marc Randolph and Andrea K. Tarbox each meet the definition of “independent director” under the NYSE rules.

Risk Oversight

Our board of directors is responsible for overseeing our risk management process. Our board of directors focuses on our general risk management strategy, the most significant risks facing us, and oversees the implementation of risk mitigation strategies by management. Our board of directors is also apprised of particular risk management matters in connection with its general oversight and approval of corporate matters and significant transactions.

Risk Considerations in our Compensation Program

We conducted an assessment of our compensation policies and practices for our employees and concluded that these policies and practices are not reasonably likely to have a material adverse effect on us.

 

144


Table of Contents

Compensation Committee Interlocks and Insider Participation

No member of our compensation committee is or has been a current or former officer or employee of Solo Stove or had any related person transaction involving Solo Stove. None of our executive officers served as a director or a member of a compensation committee (or other committee serving an equivalent function) of any other entity, one of whose executive officers served as a director or member of Holdings’s compensation committee during fiscal 2020.

Code of Compliance and Ethics

Prior to the completion of this offering, we will adopt a written code of compliance and ethics that applies to our directors, officers and employees, including our principal executive officer, principal financial officer, principal accounting officer or controller, or persons performing similar functions. We will post a current copy of the code on our website, www.solostove.com. In addition, we intend to post on our website all disclosures that are required by law or NYSE listing standards concerning any amendments to, or waivers from, any provision of the code. The information on any of our websites is deemed not to be incorporated in this prospectus or to be part of this prospectus.

 

145


Table of Contents

EXECUTIVE COMPENSATION

This section discusses the material components of the executive compensation program for our executive officers who are named in the “2020 Summary Compensation Table” below. In 2020, our “named executive officers” and their positions were as follows:

 

   

John Merris, President and Chief Executive Officer;

 

   

Matthew Webb, Chief Operating Officer; and

 

   

Clint Mickle, Chief Financial Officer (currently Executive Vice President of Strategy and M&A).

This discussion may contain forward-looking statements that are based on our current plans, considerations, expectations and determinations regarding future compensation programs. Actual compensation programs that we adopt following the completion of this offering may differ materially from the currently planned programs summarized in this discussion.

We are an “emerging growth company,” within the meaning of the JOBS Act, and have elected to comply with the reduced compensation disclosure requirements available to emerging growth companies under the JOBS Act.

2020 Summary Compensation Table

The following table sets forth information concerning the compensation of our named executive officers for the year ended December 31, 2020.

 

Name and Principal Position

  Year     Salary
($)
    Bonus
($)(1)
    Stock
Awards
($)(2)
    Non-Equity
Incentive Plan
Compensation
($)(3)
    All Other
Compensation
($)
    Total
($)
 

John Merris

    2020       339,615       0       4,057,846       70,000       12,833,580 (4)      17,301,041  

President and Chief Executive Officer

             

Matthew Webb

    2020       174,231       30,000       565,160       30,000       8,541,208 (5)      9,340,598  

Chief Operating Officer

             

Clint Mickle

    2020       230,769       45,294       361,702       45,294       6,339,516 (7)      7,022,576  

Chief Financial Officer(6)

             

 

(1)   Amounts for each of Messrs. Webb and Mickle reflect the discretionary portion of the 2020 bonus that was paid to each executive in addition to the annual cash performance-based bonus each such executive earned based on actual performance, which amounts are reflected in the “Non-Equity Incentive Plan Compensation” column. Mr. Merris elected to not receive any bonus for 2020, so no amount is reported for him. For further discussion of such bonuses, see below in the sections titled “—Narrative to the 2020 Summary Compensation Table—Elements of Compensation—2020 Bonuses.
(2)   Amounts reflect the grant date fair value of Incentive Units intended to be “profits interests” in Solo Stove Holdings, LLC granted during 2020 to the named executive officers for a nominal price ($0.000001 per Incentive Unit), which were immediately contributed to SS Management Aggregator, LLC in exchange for a corresponding number of Incentive Units of SS Management Aggregator, LLC, computed in accordance with FASB ASC Topic 718, disregarding the effect of estimated forfeitures, rather than the amounts paid to or realized by the named executive officers. We provide information regarding the assumptions used to calculate the value of all Incentive Unit awards made to our named executive officers in Note 11 to our audited consolidated financial statements as of December 31, 2020. For additional details about these grants, see the section below titled “—Narrative to the 2020 Summary Compensation Table—Equity-Based Compensation.
(3)   Amounts reflect the portion of the annual cash performance-based bonuses earned by our named executive officers during the year ended December 31, 2020 based on actual performance. However, prior to the determination of his bonus, Mr. Merris elected to not receive a bonus for 2020, so the amount reported in this table was not actually paid to Mr. Merris, but is reported in accordance with SEC guidance. For a discussion of the named executive officer’s annual bonus opportunity, please review the section entitled “—Narrative to the 2020 Summary Compensation Table—Elements of Compensation—2020 Bonuses” below.
(4)  

Amount reflects (a) $11,385,030 as payment for phantom units in connection with Summit Partners’ acquisition of Holdings, as described below in the section entitled “—Narrative to the 2020 Summary Compensation Table—Elements of Compensation—

 

146


Table of Contents
 

Transaction Payments”; (b) a $1,440,000 bonus payment under the Transaction Bonus and Unit Award Agreement, of which Mr. Merris reinvested 50% of the after-tax amount in the Company, as described below in the section entitled “—Narrative to the 2020 Summary Compensation Table—Elements of Compensation—Transaction Payments”; and (c) $8,550 in matching contributions under the Company’s 401(k) plan.

(5)   Amount reflects (a) $8,532,658 as payment for phantom units in connection with Summit Partners’ acquisition of Holdings, of which Mr. Webb reinvested $3,106,693 in the Company, as described below in the section entitled “—Narrative to the 2020 Summary Compensation Table—Elements of Compensation—Transaction Payments” and (b) $8,550 in matching contributions under the Company’s 401(k) plan.
(6)   As of January 10, 2021 Mr. Mickle commenced services as our Executive Vice President, Mergers & Acquisitions and ceased to serve as our Chief Financial Officer.
(7)   Amount reflects (a) $5,850,966 as payment for phantom units in connection with Summit Partners’ acquisition of Holdings, of which Mr. Mickle reinvested $760,927 in the Company, as described below in the section entitled “—Narrative to the 2020 Summary Compensation Table—Elements of Compensation—Transaction Payments”; (b) a $480,000 bonus payment under the Transaction Bonus and Unit Award Agreement, as described below in the section entitled “—Narrative to the 2020 Summary Compensation Table—Elements of Compensation—Transaction Payments”; and (c) $8,550 in matching contributions under the Company’s 401(k) plan.

Narrative to the 2020 Summary Compensation Table

Elements of Compensation

2020 Base Salaries

The named executive officers receive a base salary to compensate them for services rendered to our Company. The base salary payable to each named executive officer is intended to provide a fixed component of compensation reflecting the executive’s skill set, experience, role and responsibilities. In connection with Summit Partners’ acquisition of Holdings, each of our named executive officers received increases in base salary as follows: $50,000 increase for Mr. Merris (to $350,000); $30,000 for Mr. Webb (to $180,000) and $40,000 for Mr. Mickle (to $240,000).

2020 Bonuses

Each of our named executive officers was eligible to earn an annual performance-based cash bonus from the Company with respect to 2020 based on the terms of the Company’s incentive program for senior executives adopted by our board of directors in December 2019. Pursuant to their respective employment agreements, for 2020, Messrs. Merris and Mickle were eligible to receive a target bonus equal to 20% of their respective base salary. Pursuant to the 2020 incentive program, Mr. Webb was eligible to receive a target bonus equal to 20% of his base salary as of the beginning of 2020. In addition, our board of directors, in consultation with Mr. Merris, was given discretion to award a bonus of up to an additional 20% of base salary to each of our named executive officers, resulting in a total target bonus of 40% of base salary for each named executive officer. Prior to the determination of 2020 bonuses, Mr. Merris waived all rights to his bonus for 2020.

For 2020, the Company exceeded its target level of Adjusted EBITDA, which resulted in payouts of Messrs. Webb’s and Mickle’s target performance bonus opportunities, as follows: Mr. Webb – $30,000; and Mr. Mickle – $45,294. Mr. Merris would have received a performance bonus equal to $70,000 if had he not waived his bonus for 2020 and this amount is reported in the Summary Compensation Table in accordance with SEC guidance. Our board of directors approved, in consultation with Mr. Merris, payment of additional bonuses in the following amounts: Mr. Webb – $30,000; and Mr. Mickle – $45,294. If Mr. Merris had not elected to forego his bonus for 2020, only our board of directors would have determined the discretionary portion of his bonus. Each of our named executive officers’ target performance-based bonus opportunity is reflected in the “Non-Equity Incentive Plan Compensation” column to the “Summary Compensation Table” above and the discretionary portion of each of Messrs. Webb’s and Mickle’s bonus is included in the “Bonus” column to the “Summary Compensation Table” above.

 

147


Table of Contents

2021 Compensation Changes

In connection with this offering, our board of directors approved changes to the base salaries for each of our named executive officers as follows:

 

Named Executive Officer    Current Base Salary      New Base Salary  

John Merris

   $ 350,000      $ 650,000  

Matthew Webb

   $ 180,000      $ 340,000  

Clint Mickle

   $ 240,000      $ 315,000  

The new base salaries will take effect upon the completion of this offering.

Transaction Payments

In connection with the acquisition of the Company by Bertram Capital in September 2019, Messrs. Merris and Mickle entered into Transaction Bonus and Unit Award Agreements (the “Transaction Bonus Agreements”), pursuant to which they would be entitled to an earn-out bonus payment equal to $1,440,000 and $480,000, respectively, if the Company met or exceeded a certain EBITDA threshold for the fiscal year ending December 31, 2019. The EBITDA threshold was achieved and Messrs. Merris and Mickle received the transaction bonus payments. Pursuant to the terms of his Transaction Bonus Agreement, Mr. Merris reinvested fifty percent (50%) of the after-tax amount of his bonus in the Company. Messrs. Merris and Mickle are also subject to the following restrictive covenants pursuant to the Transaction Bonus Agreements: non-competition and non-solicitation obligations with respect to employees, customers, suppliers, and other business relations, in each case, for three years following the closing of the Bertram Capital acquisition.

In 2019 and 2020, our named executive officers were granted phantom units pursuant to the Frontline Advance LLC 2019 Phantom Equity Plan. In connection with Summit Partners’ acquisition of Holdings, each named executive officer entered into an Incentive Unit Cancellation Agreement with Frontline Advance LLC (the “Unit Cancellation Agreement”) and all phantom units were accelerated and cashed out, resulting in payments to our named executive officers as follows: $11,385,030 to Mr. Merris; $8,532,658 to Mr. Webb; and $5,850,966 to Mr. Mickle. Messrs. Webb and Mickle reinvested $3,106,693 and $760,927, respectively, of their after-tax proceeds into the Company. Pursuant to the Unit Cancellation Agreements, our named executive officers were entitled to additional consideration pursuant to an earnout and escrow release. The maximum amount of the earn-out was paid to our named executive officers in 2021 in the following amounts: $2,811,560 to Mr. Merris; $2,107,160 to Mr. Webb and $1,444,910 to Mr. Mickle. In addition, pursuant to the Unit Cancellation Agreement, our named executive officers may be required to repay a certain portion of the phantom unit payments depending on the results of adjustments to the purchase price paid by Summit Partners in connection with its acquisition of the Company.

Equity-Based Compensation

Our named executive officers purchased Incentive Units in Solo Stove Holdings, LLC for $0.000001 per Incentive Unit which, upon acquisition, they contributed to SS Management Aggregator, LLC for a corresponding number of Incentive Units in SS Management Aggregator, LLC. Accordingly, our named executive officers indirectly hold Incentive Units in Solo Stove Holdings, LLC. Each of the named executive officers’ Incentive Units consist of service-based units (representing one third (1/3) of the Incentive Units) and performance-based units (representing two-thirds (2/3) of the Incentive Units).

Twenty-five percent (25%) of the service-based Incentive Units vest on the first anniversary of the grant date and the remaining seventy-five percent (75%) of such service-based units vest in substantially equal monthly installments over the following three (3) years, subject to the named executive officer’s continued employment through each applicable vesting date. Additionally, the vesting of the service-based units will accelerate upon the occurrence of a sale transaction (which is not expected to be triggered by this offering) prior

 

148


Table of Contents

to the named executive officer’s termination of employment. In the event of a sale of Solo Stove Holdings, LLC that is not a sale transaction, Solo Stove Holdings, LLC or its successor shall assume and continue or substitute any unvested Incentive Units. In connection with this offering, all Incentive Units are expected to convert into common units, with the unvested service-based Incentive Units continuing to vest on the same vesting schedule. For additional information about the treatment of outstanding Incentive Units in connection with this offering, see the section titled “Prospectus Summary – Summary of the Transactions.”

The performance-based Incentive Units will vest upon the Company’s achievement of specified performance objectives. Specifically, provided that the named executive officer remains employed through a Liquidity Event (as defined in the Solo Stove Holdings, LLC Limited Liability Company Agreement and which includes this offering), up to 100% of the performance-based Incentive Units will vest based on the investment return Summit Partners achieves in such Liquidity Event (0% if the investment return is equal to or less than 2.50x, 100% if the investment return is equal to or greater than 4.00x, with any vesting based on returns between 2.50x and 4.0x to be determined on the basis of linear interpolation). Depending on the deemed return achieved by Summit Partners in connection with this offering, up to 100% of the performance-based Incentive Units could vest, with any performance-based Incentive Units that do not vest in connection with this offering forfeited for no consideration. As noted above, in connection with this offering, all Incentive Units are expected to convert into common units. It is also expected that the unvested performance-based Incentive Units will convert to restricted common units and vest over two years, with 50% of the remaining units vesting after one year and the remaining 50% vesting in four quarterly installments in the following year, subject to the employee’s continued employment with the Company through the applicable vesting date. If Summit Partners sells all of their equity interests in the Company or if the investment return Summit Partners achieves equals or exceeds 4,00x on a per-share basis in any follow-on offering, and in each case the employee remains employed with the Company on such date, then all unvested restricted common units that were previously performance-investing Incentive Units will vest. For additional information about the treatment of outstanding Incentive Units in connection with this offering, see the section titled “Prospectus Summary – Summary of the Transactions.”

If the named executive officer’s employment is terminated for any reason, all unvested Incentive Units will be forfeited and if the named executive officer’s employment is terminated for cause, then all Incentive Units (whether vested or unvested) will be forfeited, in each case, for no consideration. Upon a named executive officer’s termination of employment, Solo Stove Holdings, LLC, SS Management Aggregator, LLC, Summit Partners and certain other eligible purchasers will have the right, but not the obligation, to repurchase all (but not less than all) of the vested Incentive Units pursuant to the terms and conditions of the Solo Stove Holdings, LLC Limited Liability Company Agreement and the SS Management Aggregator, LLC Limited Liability Company Agreement. In particular, an eligible purchaser has up to six (6) months following a named executive officer’s termination of employment to exercise the repurchase right at a repurchase price equal to the fair market value on the closing date of the repurchase or, if the named executive officer is terminated for cause or beaches any restrictive covenant, at a repurchase price equal to the lesser of fair market value or original cost. Because the original cost of the Incentive Units is a de minimis amount, the Incentive Units would effectively be forfeited in that scenario.

New Equity-Based Compensation

We intend to adopt our 2021 Incentive Award Plan (the “Incentive Award Plan”) in order to facilitate the grant of equity incentives to directors, employees (including our named executive officers) and consultants of our Company and certain of its affiliates and to enable our Company and certain of its affiliates to obtain and retain services of these individuals, which is essential to our long-term success. We expect that our Incentive Award Plan will be effective on the date on which it is adopted by our board of directors, subject to approval of such plan by our stockholders. In connection with this offering, our board of directors intends to grant options and restricted stock units with respect to 1,040,161 shares of our Class A Common Stock under the Incentive Award Plan to certain of our directors and employees, including our named executive officers, upon or shortly after the completion of this offering. The options and restricted stock units granted to our named executive officers are expected to vest over four years, with twenty-five percent (25%) vesting on the first anniversary of the grant date and the remainder

 

149


Table of Contents

vesting in substantially equal quarterly installments over the following three years, subject to the employee’s continued employment with the Company through the applicable vesting date. For additional information about our Incentive Award Plan, please see the section titled “Executive Compensation—New Incentive Plan” below.

Other Elements of Compensation

Retirement Plans

We currently maintain a 401(k) retirement savings plan for our employees, including our named executive officers, who satisfy certain eligibility requirements. We expect that our named executive officers will continue to be eligible to participate in the 401(k) plan on the same terms as other full-time, salaried employees. The Internal Revenue Code, or the Code, allows eligible employees to defer a portion of their compensation, within prescribed limits, on a pre-tax basis through contributions to the 401(k) plan. We believe that providing a vehicle for tax-deferred retirement savings though our 401(k) plan adds to the overall desirability of our executive compensation package and further incentivizes our employees, including our named executive officers, in accordance with our compensation policies.

Health/Welfare Plans

All of our full-time, salaried employees, including our named executive officers, are eligible to participate in our health and welfare plans, including:

 

   

medical, dental and vision benefits; and

 

   

life and accidental death and dismemberment insurance.

No Tax Gross-Ups

We do not make gross-up payments to cover our named executive officers’ personal income taxes that may pertain to any of the compensation or benefits paid or provided by our Company.

Employment Agreements

Solo DTC Brands, LLC entered into employment agreements with Messrs. Merris, Mickle and Webb on October 9, 2020 and an amended agreement with Mr. Mickle on May 21, 2021, the terms of which are substantially comparable and described below.

Term and Compensation

Pursuant to the employment agreements, each named executive officer’s term of employment will continue until terminated by the named executive officer or by Solo DTC Brands, LLC. The employment agreements provide that, during the employment term, each named executive officer is entitled to the following initial base salaries: $350,000 for Mr. Merris; $240,000 for Mr. Mickle; and $180,000 for Mr. Webb, each of which may be adjusted from time to time by our board. For 2020, Messrs. Merris and Mickle were eligible to receive an annual bonus in accordance with their prior employment agreement in effect during 2020, as follows: for Messrs. Merris and Mickle, a target bonus equal to 40% of base salary, half of which was based on achievement of certain performance goals and half of which was in the discretion of the board. Starting in 2021, each named executive officer is eligible to receive an annual performance bonus with a target bonus opportunity equal to: $225,000 for Mr. Merris; 33% of base salary for Mr. Mickle; and 30% of base salary for Mr. Webb. According to the employment agreements, annual bonuses will be paid based on the attainment of one or more performance goals established by our board. The named executive officer must generally remain employed through the date such bonus is paid in order to receive the bonus.

 

150


Table of Contents

Severance

Upon termination of a named executive officer’s employment by Solo DTC Brands, LLC without Cause or by the named executive officer for Good Reason (as such terms are defined in each named executive officer’s employment agreement), Solo DTC Brands, LLC will be obligated, subject to named executive officer’s timely execution of a release of claims, to (a) continue to pay the named executive officer his then-current base salary for twelve (12) months (the “severance period”), and (b) during the severance period, pay the premiums for any continued health and welfare coverage for the named executive officer and his eligible dependents. Upon any termination of employment, our named executive officers would be entitled to receive any annual bonus that was earned but not paid with respect to the calendar year prior to the date of termination.

The severance payments and benefits will not be made and, if already made, will be subject to repayment, if (x) Solo DTC Brands, LLC discovers grounds for Cause existed prior to the named executive officer’s termination of employment, (y) the named executive officer breaches any of the restrictive covenants contained in his employment agreement or (z) the named executive officer fails to cooperate and provide reasonable assistance to us in defense of claims made against us if such claims relate to the named executive officer’s period of employment. In addition, severance payments and benefits will cease to be made if the named executive officer begins any subsequent employment or consulting relationship during the severance period.

Restrictive Covenants

Our named executive officers are also subject to certain restrictive covenants and confidentiality obligations pursuant to their respective employment agreements. In particular, our named executive officers are subject to non-competition and non-solicitation restrictions for two (2) years following termination of employment and perpetual non-disclosure and non-disparagement restrictions.

Outstanding Equity Awards at Year-End

The following table summarizes the number of Incentive Units in Solo Stove Holdings, LLC indirectly held by each named executive officer pursuant to equity incentive plan awards as of December 31, 2020.

 

     Incentive Unit Awards(1)  

Name

   Grant Date      Number of
Incentive Units
That Have Not
Vested (#)(2)
     Market Value of
Incentive Units
That Have Not
Vested ($)(3)
     Equity Incentive
Plan Awards:
Number of
Unearned Incentive
Units (#)(4)
     Equity Incentive
Plan Awards:
Market Value of
Unearned Incentive
Units ($)(3)
 

John Merris

     12/31/2020        5,405,050.53        1,351,263        10,826,332.45        2,706,583  

Matthew Webb

     12/31/2020        752,792.55        188,198        1,507,845.75        376,961  

Clint Mickle

     12/31/2020        481,787.23        120,447        965,021.28        241,255  

 

(1)   The awards reported in these columns reflect the Incentive Units granted to our named executive officers. The Incentive Units were intended to be “profits interests” for U.S. federal income tax purposes and entitle the holder to participate in our future appreciation from and after the date of grant of the applicable Incentive Units.
(2)   Represents the service-based Incentive Units granted to each of the named executive officers, 25% of which will vest on December 15, 2021 and 2.09% of which will vest on each one month anniversary thereafter such that all service-based Incentive Units are vested on December 15, 2025, subject to the named executive officer’s continued employment each through such date.
(3)   The Incentive Units are not publicly traded and, therefore, there was no ascertainable public market value for the Incentive Units as of December 31, 2020. Therefore, the Incentive Units have been valued on the basis set forth in Footnote 2 of the 2020 Summary Compensation Table, above.
(4)   Represents the performance-based Incentive Units that vest subject to continued service and the satisfaction of the performance-based achievements (as applicable) described in detail in the section titled “Narrative to the 2020 Summary Compensation Table—Equity-Based Compensation” above. If any performance-based Incentive Units do not vest in connection with this offering, they will be converted into restricted common units that vest over two years, subject to continued employment on the applicable vesting date, as further described in the section titled “Narrative to the 2020 Summary Compensation Table—Equity-Based Compensation” above.

 

151


Table of Contents

Director Compensation

Members of our board of directors have not historically received compensation for their services as board members and no member of our board of directors received compensation for his or her service on the board during 2020. In August 2021, Andrea Tarbox, Julia Brown and Marc Rudolph were appointed to our board of directors. Each director entered into a service agreement that provides for an annual cash retainer equal to $60,000 (payable in monthly installments in arrears) and an initial grant of 85,000 service-based Incentive Units for a de minimis purchase price equal to $100 in the aggregate. The service-based Incentive Units vest over four years, with 25% vesting in substantially equal quarterly installments until the first anniversary of the grant date and the remainder vesting in substantially equal monthly installments over the following three years, subject to the director’s continued service through the applicable vesting date. In addition, in connection with this offering and upon the adoption of the Incentive Award Plan, each director is expected to receive restricted stock units with a grant date fair value equal to $300,000 which is expected to ratably vest on an annual basis over three years from the date of grant, subject to the director’s continued service through the applicable vesting date. In addition, each director is expected to receive annual refresh grants of restricted stock units with a value equal to $125,000 at the then-prevailing share price at the first annual meeting of stockholders and at each subsequent annual meeting so long as the director continues to serve on our board of directors. The annual grants of restricted stock units are expected to vest at the earlier of one year from the grant date or the next annual shareholders meeting date, subject to the director’s continued service through the vesting date. In addition, Ms. Tarbox will receive $15,000 in annual cash compensation for her service as the chair of the audit committee and Ms. Brown will receive $6,000 in annual cash compensation for her service on the compensation committee.

In connection with this offering, we intend to adopt a non-employee director compensation policy that will supersede the board letters described above (including, without limitation, the right to a grant of service-based Incentive Units described above) and be applicable to each of our non-employee directors who are not affiliates of Summit Partners. Pursuant to this policy, each non-employee director will receive a mixture of cash and equity compensation.

Pursuant to this policy, each non-employee director will receive an annual cash retainer of $60,000. The chairperson of the board will receive an additional cash retainer of $20,000, the lead independent director will receive an additional cash retainer of $10,000, the chairperson of the audit committee will receive an additional cash retainer of $10,000 and each other member of the audit committee will receive an additional cash retainer of $6,000, the chairperson of the compensation committee will receive an additional cash retainer of $10,000 and each other member of the compensation committee will receive an additional cash retainer of $6,000, and the chairperson of the nominating and governance committee will receive an additional cash retainer of $5,000 and each other member of the nominating and governance committee will receive an additional annual cash retainer of $3,000. All cash retainers will be paid quarterly in arrears.

Also, pursuant to this policy, we intend to grant non-employee directors who serve on the board and will continue to serve on the board as of the completion of this offering an initial equity award of restricted stock units that has a grant date value of $450,000. At each annual meeting of our stockholders, non-employee directors who serve on the board as of the annual meeting and will continue to serve on the board following the annual meeting will receive an equity award of restricted stock units that has a grant date value of $125,000. If a non-employee director is elected to the board for the first time at an annual meeting after the completion of this offering, the non-employee director will receive an equity award of restricted stock units that has a grant date value of $300,000. If a non-employee director is initially elected to the board on a date other than the annual meeting, the non-employee director will receive, on the date of such non-employee director’s initial election or appointment, an initial equity award of restricted stock units that has a grant date value of $300,000, multiplied by a fraction, the numerator of which is 365 minus the number of days from the most recent annual meeting to the non-employee director’s start date and the denominator of which is 365. The equity awards granted upon the completion of this offering and a non-employee director’s initial grant will vest annually over three years and equity awards granted at annual meetings (other than an initial grant) will vest on the earlier of the day

 

152


Table of Contents

immediately preceding the date of the first annual meeting following the grant date and the first anniversary of the grant date, subject in each case to the non-employee director’s continued service on the board through the applicable vesting date. Any outstanding awards held by a non-employee director pursuant to this policy will accelerate and vest upon the occurrence of a change in control.

New Incentive Plan and Compensation Arrangements

2021 Incentive Award Plan

Prior to this offering, our board of directors intends to adopt and ask our stockholders to approve the Incentive Award Plan, which would become effective in connection with this offering. The purpose of the Incentive Award Plan is to enhance our ability to attract, retain and motivate persons who make (or are expected to make) important contributions to the Company and its participating subsidiaries by providing these individuals with equity ownership opportunities. We believe that the Incentive Award Plan would enhance such employees’ sense of participation in performance, align their interests with those of stockholders, and is a necessary and powerful incentive and retention tool that would benefit stockholders. The below sets forth the principal features of the Incentive Award Plan as it is currently contemplated.

Eligibility and Administration. Our employees, consultants and directors, and employees and consultants of any of our subsidiaries, will be eligible to receive awards under the Incentive Award Plan. Following our initial public offering, the Incentive Award Plan will generally be administered by our board of directors, which may delegate its duties and responsibilities to committees of our board of directors and/or officers (referred to collectively as the plan administrator below), subject to certain limitations that may be imposed under the Incentive Award Plan, Section 16 of the Exchange Act and/or stock exchange rules, as applicable. The plan administrator will have the authority to make all determinations and interpretations under, and adopt rules for the administration of, the Incentive Award Plan, subject to its express terms and conditions. The plan administrator will also set the terms and conditions of all awards under the Incentive Award Plan, including any vesting and vesting acceleration conditions. The plan administrator’s determinations under the Incentive Award Plan will be in its sole discretion and will be final and binding on all persons having or claiming any interest in the Incentive Award Plan or any award thereunder.

Limitation on Awards and Shares Available. The number of shares initially available for issuance under awards granted pursuant to the Incentive Award Plan will be 10,789,561 shares of our Class A common stock. The number of shares initially available for issuance will be increased on January 1 of each calendar year beginning in 2023 and ending in 2031, by an amount equal to (a) 5% of the shares of our Class A common stock outstanding on the final day of the immediately preceding calendar year or (b) such smaller number of shares as determined by our board of directors. No more than 10,789,561 shares of our Class A common stock may be issued upon the exercise of incentive stock options under the Incentive Award Plan. Shares issued under the Incentive Award Plan may be authorized but unissued shares, shares purchased in the open market or treasury shares.

If an award under the Incentive Award Plan expires, lapses or is terminated, exchanged for cash, surrendered, repurchased, cancelled without having been fully exercised or forfeited, any shares subject to such award will, as applicable, become or again be available for new grants under the Incentive Award Plan. Shares delivered to us by a participant to satisfy the applicable exercise price or purchase price of an award and/or satisfy any applicable tax withholding obligation (including shares retained by us from the award being exercised or purchased and/or creating the tax obligation), will become or again be available for award grants under the Incentive Award Plan. The payment of dividend equivalents in cash in conjunction with any outstanding awards will not count against the number of shares available for issuance under the Incentive Award Plan. Awards granted under the Incentive Award Plan upon the assumption of, or in substitution for, awards authorized or outstanding under a qualifying equity plan maintained by an entity with which we enter into a merger, consolidation, acquisition or similar corporate transaction will not reduce the shares available for grant under the Incentive Award Plan.

 

153


Table of Contents

Awards. The Incentive Award Plan provides for the grant of stock options, including incentive stock options, or ISOs, and nonqualified stock options, or NSOs; restricted stock; dividend equivalents; restricted stock units, or RSUs; stock appreciation rights, or SARs; and other stock or cash-based awards. Certain awards under the Incentive Award Plan may constitute or provide for a deferral of compensation, subject to Section 409A of the Internal Revenue Code, which may impose additional requirements on the terms and conditions of such awards. All awards under the Incentive Award Plan will be set forth in award agreements, which will detail the terms and conditions of the awards, including any applicable vesting and payment terms and post-termination exercise limitations. A brief description of each award type follows.

 

   

Stock options. Stock options provide for the purchase of shares of our Class A Common Stock in the future at an exercise price set on the grant date. ISOs, by contrast to NSOs, may provide tax deferral beyond exercise and favorable capital gains tax treatment to their holders if certain holding period and other requirements of the U.S. Internal Revenue Code are satisfied. Unless otherwise determined by the plan administrator and except with respect to certain substitute options granted in connection with a corporate transaction, the exercise price of a stock option will not be less than 100% of the fair market value of the underlying share on the date of grant (or 110% in the case of ISOs granted to certain significant stockholders). Unless otherwise determined by the plan administrator in accordance with applicable laws, the term of a stock option may not be longer than ten years (or five years in the case of ISOs granted to certain significant stockholders). Vesting conditions determined by the plan administrator may apply to stock options and may include continued service, performance and/or other conditions as the plan administrator may determine. ISOs may be granted only to our employees and employees of our subsidiary corporations, if any.

 

   

SARs. SARs entitle their holder, upon exercise, to receive from us an amount equal to the appreciation of the shares subject to the award between the grant date and the exercise date. The exercise price of a SAR will not be less than 100% of the fair market value of the underlying share on the date of grant (except with respect to certain substitute SARs granted in connection with a corporate transaction), and unless otherwise determined by the plan administrator in accordance with applicable laws, the term of a SAR may not be longer than ten years. Vesting conditions determined by the plan administrator may apply to SARs and may include continued service, performance and/or other conditions as the plan administrator may determine.

 

   

Restricted stock and RSUs. Restricted stock is an award of nontransferable shares of our Class A Common Stock that remains forfeitable unless and until specified conditions are met, and which may be subject to a purchase price. RSUs are unfunded, unsecured rights to receive, on the applicable settlement date, shares of our Class A Common Stock or an amount in cash or other consideration determined by the plan administrator to be of equal value as of such settlement date, subject to certain vesting conditions and other restrictions during the applicable restriction period or periods set forth in the award agreement. RSUs may be accompanied by the right to receive the equivalent value of dividends paid on shares of our Class A Common Stock prior to the delivery of the underlying shares, subject to the same restrictions on transferability and forfeitability as the RSUs with respect to which the dividend equivalents are granted. Delivery of the shares underlying RSUs may be deferred under the terms of the award or at the election of the participant, if the plan administrator permits such a deferral and in accordance with applicable law. Conditions applicable to restricted stock and RSUs may be based on continuing service, performance and/or such other conditions as the plan administrator may determine.

 

   

Other stock or cash-based awards. Other stock or cash-based awards may be granted to participants, including awards entitling participants to receive shares of our Class A Common Stock to be delivered in the future and including annual or other periodic or long-term cash bonus awards (whether based on specified performance criteria or otherwise). Such awards may be paid in shares of our Class A Common Stock, cash or other property, as the plan administrator determines. Other stock or cash-based awards may be granted to participants and may also be

 

154


Table of Contents
 

available as a payment form in the settlement of other awards, as standalone payments and as payment in lieu of compensation payable to any individual who is eligible to receive awards. The plan administrator will determine the terms and conditions of other stock or cash-based awards, which may include vesting conditions based on continued service, performance and/or other conditions.

Performance Awards. Performance awards include any of the foregoing awards that are granted subject to vesting and/or payment based on the attainment of specified performance goals or other criteria the plan administrator may determine, which may or may not be objectively determinable. Performance criteria upon which performance goals are established by the plan administrator may include: net earnings or losses (either before or after one or more of interest, taxes, depreciation, amortization and non-cash equity-based compensation expense); gross or net sales or revenue or sales or revenue growth; net income (either before or after taxes) or adjusted net income; profits (including, but not limited to, gross profits, net profits, profit growth, net operation profit or economic profit), profit return ratios or operating margin; budget or operating earnings (either before or after taxes or before or after allocation of corporate overhead and bonus); cash flow (including operating cash flow and free cash flow or cash flow return on capital); return on assets; return on capital or invested capital; cost of capital; return on stockholders’ equity; total stockholder return; return on sales; costs, reductions in costs and cost control measures; expenses; working capital; earnings or loss per share; adjusted earnings or loss per share; price per share or dividends per share (or appreciation in or maintenance of such price or dividends); regulatory achievements or compliance; implementation, completion or attainment of objectives relating to research, development, regulatory, commercial or strategic milestones or developments; market share; economic value or economic value added models; division, group or corporate financial goals; customer satisfaction/growth; customer service; employee satisfaction; recruitment and maintenance of personnel; human resources management; supervision of litigation and other legal matters; strategic partnerships and transactions; financial ratios (including those measuring liquidity, activity, profitability or leverage); debt levels or reductions; sales- related goals; financing and other capital raising transactions; cash on hand; acquisition activity; investment sourcing activity; marketing initiatives; and other measures of performance selected by our board of directors or its applicable committee, any of which may be measured in absolute terms or as compared to any incremental increase or decrease. Such performance goals also may be based solely by reference to our performance or the performance of a subsidiary, division, business segment or business unit, or based upon performance relative to performance of other companies or upon comparisons of any of the indicators of performance relative to performance of other companies. When determining performance goals, the plan administrator may provide for exclusion of the impact of an event or occurrence which the plan administrator determines should appropriately be excluded, including, without limitation, non-recurring charges or events, acquisitions or divestitures, changes in the corporate or capital structure, events not directly related to the business or outside of the reasonable control of management, foreign exchange gains or losses, and legal, regulatory, tax or accounting changes.

Provisions of the Incentive Award Plan Relating to Director Compensation. The Incentive Award Plan provides that the plan administrator may establish compensation for non-employee directors from time to time subject to the Incentive Award Plan’s limitations. The plan administrator may establish the terms, conditions and amounts of all such non-employee director compensation in its discretion and in the exercise of its business judgment, taking into account such factors, circumstances and considerations as it shall deem relevant from time to time, provided that the sum of any cash compensation or other compensation and the grant date fair value (as determined in accordance with ASC 718, or any successor thereto) of any equity awards granted as compensation for services as a non-employee director during any calendar year may not exceed $750,000, increased to $1,000,000 for a non-employee director’s initial fiscal year of service as a non-employee director. The plan administrator may make exceptions to these limits for individual non-employee directors in extraordinary circumstances, as the plan administrator may determine in its discretion, provided that the non-employee director receiving such additional compensation may not participate in the decision to award such compensation or in other contemporaneous compensation decisions involving non-employee directors.

 

155


Table of Contents

Certain Transactions. In connection with certain transactions and events affecting our Class A Common Stock, including, without limitation, any dividend or other distribution, reorganization, merger, consolidation, recapitalization, or sale of all or substantially all of the assets of the Company, or sale or exchange of our Class A Common Stock or other securities of the Company, a change in control, issuance of warrants or other rights to purchase our Class A Common Stock or other securities of the Company, or similar corporate transaction or event, or change in any applicable laws or accounting principles, the plan administrator has broad discretion to take action under the Incentive Award Plan to prevent the dilution or enlargement of intended benefits, facilitate such transaction or event, or give effect to such change in applicable laws or accounting principles. This includes canceling awards in exchange for either an amount in cash or other property with a value equal to the amount that would have been obtained upon exercise or settlement of the vested portion of such award or realization of the participant’s rights under the vested portion of such award, accelerating the vesting of awards, providing for the assumption or substitution of awards by a successor entity, adjusting the number and type of shares available, replacing awards with other rights or property and/or terminating awards under the Incentive Award Plan.

For purposes of the Incentive Award Plan, a “change in control” means and includes each of the following events:

 

   

a transaction or series of transactions (other than an offering of our Class A Common Stock to the general public through a registration statement filed with the Securities and Exchange Commission or a transaction or series of transactions that meets the requirements of the two sub-bullet points below) whereby any “person” or related “group” of “persons” (as such terms are used in Sections 13(d) and 14(d)(2) of the Exchange Act) (other than the Company, any of its subsidiaries, an employee benefit plan maintained by the Company or any of its subsidiaries or a “person” that, prior to such transaction, directly or indirectly controls, is controlled by, or is under common control with, the Company) directly or indirectly acquires beneficial ownership (within the meaning of Rule 13d-3 under the Exchange Act) of securities of the Company possessing more than 50 % of the total combined voting power of the Company’s securities outstanding immediately after such acquisition; or

 

   

during any period of two consecutive years, individuals who, at the beginning of such period, constitute our board of directors together with any new director(s) (other than a director designated by a person who shall have entered into an agreement with the Company to effect a transaction described in subsections (a) or (c) whose election by our board of directors or nomination for election by the Company’s stockholders was approved by a vote of at least two-thirds of the directors then still in office who either were directors at the beginning of the two-year period or whose election or nomination for election was previously so approved, cease for any reason to constitute a majority thereof; or

 

   

the consummation by the Company (whether directly involving the Company or indirectly involving the Company through one or more intermediaries) of (x) a merger, consolidation, reorganization, or business combination or (y) a sale or other disposition of all or substantially all of the Company’s assets in any single transaction or series of related transactions or (z) the acquisition of assets or stock of another entity, in each case other than a transaction:

 

   

which results in the Company’s voting securities outstanding immediately before the transaction continuing to represent (either by remaining outstanding or by being converted into voting securities of the Company or the person that, as a result of the transaction, controls, directly or indirectly, the Company or owns, directly or indirectly, all or substantially all of the Company’s assets or otherwise succeeds to the business of the Company (the Company or such person, the “Successor Entity”)) directly or indirectly, at least a majority of the combined voting power of the Successor Entity’s outstanding voting securities immediately after the transaction, and

 

156


Table of Contents
   

after which no person or group beneficially owns voting securities representing 50% or more of the combined voting power of the Successor Entity; provided, that no person or group shall be treated for purposes of this clause (ii) as beneficially owning 50% or more of the combined voting power of the Successor Entity solely as a result of the voting power held in the Company prior to the consummation of the transaction.

Foreign Participants, Claw-back Provisions, Transferability and Participant Payments. With respect to foreign participants, the plan administrator may modify award terms, establish subplans and/or adjust other terms and conditions of awards, subject to the share limits described above. All awards will be subject to the provisions of any claw-back policy that may be implemented by us to the extent set forth in such claw-back policy or in the applicable award agreement. With limited exceptions for estate planning, domestic relations orders, certain beneficiary designations and the laws of descent and distribution, awards under the Incentive Award Plan are generally non-transferable prior to vesting and are exercisable only by the participant. With regard to tax withholding obligations arising in connection with awards under the Incentive Award Plan and exercise price obligations arising in connection with the exercise of stock options under the Incentive Award Plan, the plan administrator may, in its discretion and subject to any applicable blackout or lock-up periods, accept cash, wire transfer, or check, shares of our Class A common stock that meet specified conditions (a market sell order) or such other consideration as it deems suitable or any combination of the foregoing.

Plan Amendment and Termination. Our board of directors may amend, suspend or terminate the Incentive Award Plan at any time. However, no amendment, other than an increase in the number of shares available under the Incentive Award Plan, in excess of the initial pool and annual increase as described above, may materially and adversely affect any award outstanding at the time of such amendment in a manner disproportionate to other similarly-situated awards without the affected participant’s consent. Our board of directors will obtain stockholder approval for any plan amendment to the extent necessary to comply with applicable laws, including with respect to amendments intended to reduce the exercise price of outstanding options or SARs or actions to cancel outstanding options or SARs in exchange for cash or other awards in a manner that is prohibited under the Incentive Award Plan. The plan administrator will have the authority, without the approval of our shareholders, to amend any outstanding award, including by substituting another award of the same or different type, changing the exercise or settlement date, and converting an ISO to an NSO. No award may be granted pursuant to the Incentive Award Plan after the expiration of the Incentive Award Plan. The Incentive Award Plan is scheduled to remain in effect until the earlier of (i) the tenth anniversary of the date on which the our board of directors adopts the Incentive Award Plan and (ii) the earliest date as of which all awards granted under the Incentive Award Plan have been satisfied in full or terminated and no shares approved for issuance under the Incentive Award Plan remain available to be granted under new awards.

Securities Laws. The Incentive Award Plan is intended to conform to all provisions of the Securities Act, the Exchange Act and any and all regulations and rules promulgated by the SEC thereunder, including, without limitation, Exchange Act Rule 16b-3. The Incentive Award Plan will be administered, and awards will be granted and may be exercised, only in such a manner as to conform to such laws, rules and regulations.

Federal Income Tax Consequences. The material federal income tax consequences of the Incentive Award Plan under current federal income tax law are summarized in the following discussion, which deals with the general U.S. federal income tax principles applicable to the Incentive Award Plan. The following discussion is based upon laws, regulations, rulings and decisions now in effect, all of which are subject to change. Foreign, state and local tax laws, and employment, estate and gift tax considerations are not discussed due to the fact that they may vary depending on individual circumstances and from locality to locality.

 

   

Stock options and SARs. An Incentive Award Plan participant generally will not recognize taxable income and we generally will not be entitled to a tax deduction upon the grant of a stock option or SAR. The tax consequences of exercising a stock option and the subsequent disposition

 

157


Table of Contents
 

of the shares received upon exercise will depend upon whether the option qualifies as an ISO or an NSO. Upon exercising an NSO when the fair market value of our Class A common stock is higher than the exercise price of the option, an Incentive Award Plan participant generally will recognize taxable income at ordinary income tax rates equal to the excess of the fair market value of the stock on the date of exercise over the purchase price, and we (or our subsidiaries, if any) generally will be entitled to a corresponding tax deduction for compensation expense, in the amount equal to the amount by which the fair market value of the shares purchased exceeds the purchase price for the shares. Upon a subsequent sale or other disposition of the option shares, the participant will recognize a short-term or long-term capital gain or loss in the amount of the difference between the sales price of the shares and the participant’s tax basis in the shares.

Upon exercising an ISO, an Incentive Award Plan participant generally will not recognize taxable income, and we will not be entitled to a tax deduction for compensation expense. However, upon exercise, the amount by which the fair market value of the shares purchased exceeds the purchase price will be an item of adjustment for alternative minimum tax purposes. The participant will recognize taxable income upon a sale or other taxable disposition of the option shares. For federal income tax purposes, dispositions are divided into two categories: qualifying and disqualifying. A qualifying disposition generally occurs if the sale or other disposition is made more than two years after the date the option was granted and more than one year after the date the shares are transferred upon exercise. If the sale or disposition occurs before these two periods are satisfied, then a disqualifying disposition generally will result.

Upon a qualifying disposition of ISO shares, the participant will recognize long-term capital gain in an amount equal to the excess of the amount realized upon the sale or other disposition of the shares over their purchase price. If there is a disqualifying disposition of the shares, then the excess of the fair market value of the shares on the exercise date (or, if less, the price at which the shares are sold) over their purchase price will be taxable as ordinary income to the participant. If there is a disqualifying disposition in the same year of exercise, it eliminates the item of adjustment for alternative minimum tax purposes. Any additional gain or loss recognized upon the disposition will be recognized as a capital gain or loss by the participant.

We will not be entitled to any tax deduction if the participant makes a qualifying disposition of ISO shares. If the participant makes a disqualifying disposition of the shares, we should be entitled to a tax deduction for compensation expense in the amount of the ordinary income recognized by the participant.

Upon exercising or settling a SAR, an Incentive Award Plan participant will recognize taxable income at ordinary income tax rates, and we should be entitled to a corresponding tax deduction for compensation expense, in the amount paid or value of the shares issued upon exercise or settlement. Payments in shares will be valued at the fair market value of the shares at the time of the payment, and upon the subsequent disposition of the shares the participant will recognize a short-term or long-term capital gain or loss in the amount of the difference between the sales price of the shares and the participant’s tax basis in the shares.

 

   

Restricted stock and RSUs. An Incentive Award Plan participant generally will not recognize taxable income at ordinary income tax rates and we generally will not be entitled to a tax deduction upon the grant of restricted stock or RSUs. Upon the termination of restrictions on restricted stock or the payment of RSUs, the participant will recognize taxable income at ordinary income tax rates, and we should be entitled to a corresponding tax deduction for compensation expense, in the amount paid to the participant or the amount by which the then fair market value of the shares received by the participant exceeds the amount, if any, paid for them. Upon the subsequent disposition of any shares, the participant will recognize a short-term or long-term capital gain or loss in the amount of the difference between the sales price of the shares and the participant’s tax basis in the shares. However, an Incentive Award Plan participant granted

 

158


Table of Contents
 

restricted stock that is subject to forfeiture or repurchase through a vesting schedule such that it is subject to a risk of forfeiture (as defined in Section 83 of the Internal Revenue Code) may make an election under Section 83(b) of the Internal Revenue Code to recognize taxable income at ordinary income tax rates, at the time of the grant, in an amount equal to the fair market value of the shares of common stock on the date of grant, less the amount paid, if any, for the shares. We will be entitled to a corresponding tax deduction for compensation, in the amount recognized as taxable income by the participant. If a timely Section 83(b) election is made, the participant will not recognize any additional ordinary income on the termination of restrictions on restricted stock, and we will not be entitled to any additional tax deduction.

 

   

Other stock or cash-based awards. An Incentive Award Plan participant will not recognize taxable income and we will not be entitled to a tax deduction upon the grant of other stock or cash-based awards until cash or shares are paid or distributed to the participant. At that time, any cash payments or the fair market value of shares that the participant receives will be taxable to the participant at ordinary income tax rates and we should be entitled to a corresponding tax deduction for compensation expense. Payments in shares will be valued at the fair market value of the shares at the time of the payment. Upon the subsequent disposition of the shares, the participant will recognize a short-term or long-term capital gain or loss in the amount of the difference between the sales price of the shares and the participant’s tax basis in the shares.

2021 Employee Stock Purchase Plan

Prior to this offering, our board of directors intends to adopt and ask our stockholders to approve our 2021 Employee Stock Purchase Plan (the “ESPP”), which would become effective in connection with this offering. The material terms of the ESPP are summarized below.

The ESPP will be comprised of two distinct components in order to provide increased flexibility to grant options to purchase shares under the ESPP. Specifically, the ESPP will authorize (1) the grant of options to employees that are intended to qualify for favorable U.S. federal tax treatment under Section 423 of the Code (the “Section 423 Component”), and (2) the grant of options that are not intended to be tax-qualified under Section 423 of the Code to facilitate participation for employees who are not eligible to benefit from favorable U.S. federal tax treatment and, to the extent applicable, to provide flexibility to comply with non-U.S. laws and other considerations (the “Non-Section 423 Component”). The Non-Section 423 Component will generally be operated and administered on terms and conditions similar to the Section 423 Component, except as otherwise required by applicable law, rule or regulation.

Shares Available for Awards; Administration. A total of 1,618,434 shares of our Class A Common Stock will initially be reserved for issuance under the ESPP. In addition, the number of shares available for issuance under the ESPP will be annually increased on January 1 of each calendar year beginning in 2023 and ending on and including January 1, 2031, by an amount equal to the lesser of (A) 0.5% of the shares of our Class A Common Stock outstanding on the final day of the immediately preceding calendar year and (B) such smaller number of shares as is determined by our board of directors; provided that in no event will more than 6,473,736 shares of our Class A Common Stock be available for issuance under the Section 423 component. Our board of directors or a committee of our board of directors will administer and will have authority to interpret the terms of the ESPP and determine eligibility of participants. The compensation committee will be the initial administrator of the ESPP.

Eligibility. The plan administrator may designate certain of our subsidiaries as participating “designated subsidiaries” in the ESPP and may change these designations from time to time. Employees of our company and our designated subsidiaries are eligible to participate in the ESPP if they meet the eligibility requirements under the ESPP established from time to time by the plan administrator. However, an employee may not be granted

 

159


Table of Contents

rights to purchase stock under the ESPP if such employee, immediately after the grant, would own (directly or through attribution) stock possessing 5% or more of the total combined voting power or value of our Class A Common Stock or other classes of stock. Directors who are not employees are not eligible to participate. Employees who choose not to participate, or are not eligible to participate at the start of an offering period but who become eligible thereafter, may enroll in any subsequent offering period. Additionally, the plan administrator may provide that an employee will not be eligible to participate in an offering period under the Section 423 Component if (i) such employee is a highly compensated employee under Section 414(q) of the Code, (ii) such employee has not met a service requirement designated by the plan administrator, (iii) such employee’s customary employment is for 20 hours per week or less, (iv) such employee’s customary employment is for less than five months in any calendar year and/or (v) such employee is a citizen or resident of a non-U.S. jurisdiction or the grant of a right to purchase shares of our Class A Common Stock under the ESPP to such employee would be prohibited under the laws of such non-U.S. jurisdiction or the grant of a right to purchase such shares under the ESPP to such employee in compliance with the laws of such non-U.S. jurisdiction would cause the ESPP to violate the requirements of Section 423 of the Code.

Grant of Rights. Stock will be offered under the ESPP during offering periods. The length of the offering periods under the ESPP will be determined by the plan administrator and may be up to twenty-seven months long. The plan administrator will establish one or more purchase periods within each offering period. The number of purchase periods within, and purchase dates during each offering period, will be established by the plan administrator prior to the commencement of each offering period. The length of the purchase periods will be determined by the plan administrator and may be up to twenty-seven months long. Employee payroll deductions will be used to purchase shares on each purchase date during an offering period. The purchase dates for each offering period will be the final trading day of the purchase period or such other date as determined by the plan administrator. Offering periods under the ESPP will commence for a participant on the first compensation payday following the applicable enrollment date of an offering period and will end on the last such payday in the offering period to which such participant’s authorization is applicable, unless sooner terminated or suspended by the participant or plan administrator under the ESPP. The plan administrator may, in its discretion, modify the terms of future offering periods. In non-U.S. jurisdictions where participation in the ESPP through payroll deductions is prohibited, the plan administrator may provide that an eligible employee may elect to participate through contributions to the participant’s account under the ESPP in a form acceptable to the plan administrator in lieu of or in addition to payroll deductions.

The ESPP permits participants to purchase our Class A Common Stock through payroll deductions of a specified percentage or a fixed dollar amount of their eligible compensation, which, in either event, may not be less than 1% and may not be more than the maximum percentage specified by the plan administrator for the applicable offering period or purchase period. In the absence of a contrary designation, such maximum percentage will be 20%. The plan administrator will establish a maximum number of shares that may be purchased by a participant during any offering period or purchase period. In addition, no employee will be permitted to accrue the right to purchase stock under the Section 423 Component at a rate in excess of $25,000 worth of shares during any calendar year during which such a purchase right is outstanding (based on the fair market value per share of our Class A Common Stock as of the first day of the offering period).

On the first trading day of each offering period, each participant will be granted the right to purchase shares of our Class A Common Stock. The right will expire on the earlier of, the end of the applicable offering period, the last purchase date of the offering period, and the date on which the participant withdraws from the ESPP, and will be exercised at that time to the extent of the payroll deductions (or contributions) accumulated during the offering period. The purchase price of the shares, in the absence of a contrary designation, with respect to the Section 423 Component will be 85% of the lower of the fair market value of our Class A Common Stock on the first trading day of the offering period or on the purchase date. Participants may voluntarily end their participation in the ESPP at any time during a specified period prior to the end of the applicable offering period, and will be paid their accrued payroll deductions (and contributions, if applicable) that have not yet been used to purchase shares of our Class A Common Stock. If a participant withdraws from the ESPP during an offering

 

160


Table of Contents

period, the participant cannot rejoin until the next offering period. Participation ends automatically upon a participant’s termination of employment.

A participant may not transfer rights granted under the ESPP other than by will or the laws of descent and distribution, and are generally exercisable only by the participant.

Certain Transactions. In the event of certain non-reciprocal transactions or events affecting our Class A Common Stock, including, without limitation, any dividend or other distribution, change in control, reorganization, merger, repurchase, redemption, recapitalization, liquidation, dissolution, sale of all or substantially all of our assets or sale or exchange of shares of our Class A Common Stock, or other similar corporate transaction or event, the plan administrator will make equitable adjustments to the ESPP and outstanding rights. In the event of any events or transactions set forth in the immediately preceding sentence or any unusual or non-recurring events or transactions, the plan administrator may provide for (1) either the replacement of outstanding rights with other rights or property or termination of outstanding rights in exchange for cash, (2) the assumption or substitution of outstanding rights by the successor or survivor corporation or parent or subsidiary thereof, if any, (3) the adjustment in the number and type of shares of stock subject to outstanding rights, (4) the use of participants’ accumulated payroll deductions to purchase stock on a new purchase date prior to the next scheduled purchase date and termination of any rights under ongoing offering periods or (5) the termination of all outstanding rights.

Plan Amendment; Termination. The plan administrator may amend, suspend or terminate the ESPP at any time. However, shareholder approval will be obtained for any amendment that increases the aggregate number or changes the type of shares that may be sold pursuant to rights under the ESPP, in excess of the initial pool and annual increase as described above, or changes the corporations or classes of corporations whose employees are eligible to participate in the ESPP. The ESPP will continue until terminated by our board of directors.

Federal Income Tax Consequences. The material U.S. federal income tax consequences of the ESPP under current U.S. federal income tax law are summarized in the following discussion, which deals with the general tax principles applicable to the ESPP. The following discussion is based upon laws, regulations, rulings and decisions now in effect, all of which are subject to change. Foreign, state and local tax laws, and employment, estate and gift tax considerations are not discussed due to the fact that they may vary depending on individual circumstances and from locality to locality.

The ESPP, and the right of participants to make purchases thereunder, is intended to qualify under the provisions of Section 423 of the Code. Under the applicable Code provisions, no income will be taxable to a participant until the sale or other disposition of the shares purchased under the ESPP. This means that an eligible employee will not recognize taxable income on the date the employee is granted a right under the ESPP (i.e., the first day of the offering period). In addition, the employee will not recognize taxable income upon the purchase of shares. Upon such sale or disposition, the participant will generally be subject to tax in an amount that depends upon the length of time such shares are held by the participant prior to disposing of them. If the shares are sold or disposed of more than two years from the first day of the offering period during which the shares were purchased and more than one year from the date of purchase, or if the participant dies while holding the shares, the participant (or his or her estate) will recognize ordinary income measured as the lesser of: (1) the excess of the fair market value of the shares at the time of such sale or disposition over the purchase price; or (2) an amount equal to 15% of the fair market value of the shares as of the first day of the offering period. Any additional gain will be treated as long-term capital gain. If the shares are held for the holding periods described above but are sold for a price that is less than the purchase price, there is no ordinary income and the participating employee has a long-term capital loss for the difference between the sale price and the purchase price.

For participants in the Non-Section 423 Component or if the shares are sold or otherwise disposed of before the expiration of the holding periods described above, the participant will recognize ordinary income generally measured as the excess of the fair market value of the shares on the date the shares are purchased over the

 

161


Table of Contents

purchase price and we will be entitled to a tax deduction for compensation expense in the amount of ordinary income recognized by the employee. Any additional gain or loss on such sale or disposition will be long-term or short-term capital gain or loss, depending on how long the shares were held following the date they were purchased by the participant prior to disposing of them. If the shares are sold or otherwise disposed of before the expiration of the holding periods described above but are sold for a price that is less than the purchase price, the participant will recognize ordinary income equal to the excess of the fair market value of the shares on the date of purchase over the purchase price (and we will be entitled to a corresponding deduction), but the participant generally will be able to report a capital loss equal to the difference between the sales price of the shares and the fair market value of the shares on the date of purchase.

 

162


Table of Contents

CERTAIN RELATIONSHIPS AND RELATED PARTY TRANSACTIONS

The following is a description of transactions since January 1, 2018 to which we have been a party in which the amount involved exceeds $120,000 and in which any of our directors, executive officers or beneficial holders of more than 5% of our Class A Common Stock, or an affiliate or immediate family member thereof, had or will have a direct or indirect material interest.

Each agreement described below is filed as an exhibit to the registration statement of which this prospectus forms a part, and the following descriptions are qualified by reference to such agreements.

Compensation arrangements for our directors and named executive officers are described in this prospectus under the section entitled “Executive Compensation.”

Related Party Transactions in Effect Prior to this Offering

Summit Notes

On October 9, 2020, Frontline entered into the Summit Note Agreement by and among itself, the guarantors party thereto from time to time, the purchasers party thereto, and Summit Partners Subordinated Debt Fund V-A, L.P., as the Purchaser Representative. Pursuant to the terms of the Summit Note Agreement, certain affiliates of Summit Partners, L.P. purchased from Frontline $30 million of the Summit Notes.

The Summit Notes bear interest at a rate of 12% per annum, with principal due on October 9, 2026. The Summit Notes are also subject to mandatory prepayment, plus accrued interest and related mandatory prepayment premium, upon the occurrence of certain liquidity events described in the Summit Note Agreement, including this offering.

Bridge Loan

On October 9, 2020, we entered into a credit agreement with certain lenders affiliated with Summit Partners, L.P., or the Bridge Loan. Under the terms of the agreement, we could borrow up to $45 million under a bridge loan. The Bridge Loan was to mature on the six-month anniversary of issuance and bore interest at a rate of 2.75% per annum. In November 2020, we voluntarily repaid in full the principal amount and $0.1 million of accrued interest outstanding under the Bridge Loan using proceeds from our Credit Facility.

Advisory Services Agreement

On September 24, 2019, Frontline entered into an Advisory Services Agreement, or the Advisory Agreement, with Bertram Capital Management, LLC, or Bertram. Pursuant to the terms of the Advisory Agreement, Frontline agreed to pay Bertram an annual management fee of $500,000, in addition to reimbursement of certain expenses. The initial term of the agreement was seven years.

In 2019, payments made to Bertram under the agreement were $0.1 million. In 2020, payments made to Bertram under the agreement were $0.3 million. The Advisory Agreement was terminated on October 8, 2020.

Registration Rights Agreement

On October 9, 2020, Holdings entered into a registration rights agreement by and among Holdings and certain of its members. The registration rights agreement provided those certain members with certain demand registration rights and placed restrictions on the ability of the members to sell, trade, or otherwise dispose of their member interests. We intend to enter into a new Registration Rights Agreement, amending and restating the registration rights agreement, upon the effectiveness of this offering, as described below under “Registration Rights Agreement”.

 

163


Table of Contents

Limitation of Liability and Indemnification

Our amended and restated certificate of incorporation and our amended and restated bylaws, each of which will be effective upon the closing of this offering, will provide that we will indemnify our directors and officers to the fullest extent permitted under Delaware law, which prohibits our amended and restated certificate of incorporation from limiting the liability of our directors for the following:

 

   

any breach of the director’s duty of loyalty to us or our stockholders;

 

   

acts or omissions not in good faith or that involve intentional misconduct or a knowing violation of law;

 

   

unlawful payment of dividends or unlawful stock repurchases or redemptions; or

 

   

any transaction from which the director derived an improper personal benefit.

Our amended and restated certificate of incorporation and our amended and restated bylaws will also provide that if Delaware law is amended to authorize corporate action further eliminating or limiting the personal liability of a director, then the liability of our directors will be eliminated or limited to the fullest extent permitted by Delaware law, as so amended. This limitation of liability does not apply to liabilities arising under the federal securities laws and does not affect the availability of equitable remedies such as injunctive relief or rescission.

Our amended and restated certificate of incorporation and our amended and restated bylaws will also provide that we shall have the power to indemnify our employees and agents to the fullest extent permitted by law. Our amended and restated bylaws also permit us to secure insurance on behalf of any officer, director, employee or other agent for any liability arising out of his or her actions in this capacity, regardless of whether we would have the power to indemnify such person against such expense, liability or loss under the General Corporation Law of the State of Delaware. We have obtained directors’ and officers’ liability insurance.

In connection with this offering, we intend to enter into separate indemnification agreements with our directors and executive officers, in addition to indemnification provided for in our amended and restated certificate of incorporation and amended and restated bylaws. These agreements, among other things, provide for indemnification of our directors and executive officers for expenses, judgments, fines and settlement amounts incurred by this person in any action or proceeding arising out of this person’s services as a director or executive officer or at our request. We believe that these provisions in our amended and restated certificate of incorporation and amended and restated bylaws and indemnification agreements are necessary to attract and retain qualified persons as directors and executive officers.

The above description of the indemnification provisions of our amended and restated certificate of incorporation, our amended and restated bylaws and our indemnification agreements is not complete and is qualified in its entirety by reference to these documents, each of which is filed as an exhibit to this registration statement to which this prospectus forms a part.

The limitation of liability and indemnification provisions in our amended and restated certificate of incorporation and amended and restated bylaws may discourage stockholders from bringing a lawsuit against directors for breach of their fiduciary duties. They may also reduce the likelihood of derivative litigation against directors and officers, even though an action, if successful, might benefit us and our stockholders. A stockholder’s investment may be harmed to the extent we pay the costs of settlement and damage awards against directors and officers pursuant to these indemnification provisions. Insofar as indemnification for liabilities under the Securities Act may be permitted to directors, officers or persons controlling us pursuant to the foregoing provisions, we have been informed that in the opinion of the SEC such indemnification is against public policy as expressed in the Securities Act and is therefore unenforceable. There is no pending litigation or proceeding naming any of our directors or officers as to which indemnification is being sought, nor are we aware of any pending or threatened litigation that may result in claims for indemnification by any director or officer.

 

164


Table of Contents

Tax Receivable Agreement

We expect to obtain an increase in our share of the tax basis of the assets of Holdings as a result of (i) increases in our proportionate share of the tax basis of the assets of Holdings resulting from (a) any future redemptions or exchanges of LLC Interests by the Continuing LLC Owners, as described above under “—The Offering—Redemption Rights of Holders of LLC Interests” and (b) certain distributions (or deemed distributions) by Holdings and (ii) certain other tax benefits arising from payments under the Tax Receivable Agreement, the “Basis Adjustments”. We intend to treat redemptions or exchanges of LLC Interests as the direct purchase of LLC Interests by Solo Brands, Inc. from the Continuing LLC Owners for U.S. federal income and other applicable tax purposes, regardless of whether such LLC Interests are surrendered by the Continuing LLC Owners to Holdings for redemption or sold to Solo Brands, Inc. upon the exercise of our election to acquire such LLC Interests directly. A Basis Adjustment may have the effect of reducing the amounts that we would otherwise pay in the future to various tax authorities. The Basis Adjustments may also decrease gains (or increase losses) on future dispositions of certain capital assets to the extent tax basis is allocated to those capital assets.

In connection with the transactions described above, we will enter into the Tax Receivable Agreement with the Continuing LLC Owners. The Tax Receivable Agreement will provide for our payment to the Continuing LLC Owners of 85% of the amount of tax benefits, if any, that we actually realize, or in some circumstances are deemed to realize, as a result of any Basis Adjustments and certain other tax benefits arising from payments under the Tax Receivable Agreement. Holdings will have in effect an election under Section 754 of the Code effective for each taxable year in which a redemption or exchange (including deemed exchange) of LLC Interests for shares of our Class A Common Stock or cash occurs (including the taxable year in which the offering occurs). These Tax Receivable Agreement payments are not conditioned upon any continued ownership interest in either Holdings or us by the Continuing LLC Owners. The rights of the Continuing LLC Owners under the Tax Receivable Agreement are assignable to transferees of their LLC Interests (other than Solo Brands, Inc. as transferee pursuant to subsequent redemptions (or exchanges) of the transferred LLC Interests). We expect to benefit from the remaining 15% of tax benefits, if any, that we may actually realize. See “Risk Factors—Risks Related to Our Organizational Structure and the Tax Receivable Agreement.”

The actual Basis Adjustments, as well as any amounts paid to the Continuing LLC Owners under the Tax Receivable Agreement, will vary depending on a number of factors, including:

 

   

the timing of any subsequent redemptions or exchanges—for instance, the increase in any tax deductions will vary depending on the fair value, which may fluctuate over time, of the depreciable or amortizable assets of Holdings at the time of each redemption or exchange or distribution (or deemed distribution);

 

   

the price of shares of our Class A Common Stock at the time of redemptions or exchanges—the Basis Adjustments, as well as any related increase in any tax deductions, is directly related to the price of shares of our Class A Common Stock at the time of each redemption or exchange;

 

   

the extent to which such redemptions or exchanges are taxable—if a redemption or exchange is not taxable for any reason, the Basis Adjustments, and any related increased tax deductions, will not be available; and

 

   

the amount and timing of our income—the Tax Receivable Agreement generally will require Solo Brands, Inc. to pay 85% of the tax benefits as and when those benefits are treated as realized under the terms of the Tax Receivable Agreement. Except as discussed below in cases of (i) a material breach of a material obligation under the Tax Receivable Agreement, (ii) a change of control or (iii) an early termination of the Tax Receivable Agreement, if Solo Brands, Inc. does not have taxable income, it will generally not be required to make payments under the Tax Receivable Agreement for that taxable year because no tax benefits will have been realized. However, any tax benefits that do not result in realized tax benefits in a given taxable year may generate tax attributes that may be utilized to generate tax benefits in previous or future taxable years. The utilization of any such tax attributes generally will result in payments under the Tax Receivable Agreement.

 

165


Table of Contents

For purposes of the Tax Receivable Agreement, cash savings in income tax will be computed by comparing Solo Brands, Inc.’s actual income tax liability (subject to certain assumptions relating to federal, state and local income taxes) to the amount of such taxes that it would have been required to pay had there been no Basis Adjustments and had the Tax Receivable Agreement not been entered into. The Tax Receivable Agreement will generally apply to each of our taxable years, beginning with the first taxable year ending after the consummation of the offering. There is no maximum term for the Tax Receivable Agreement; however, the Tax Receivable Agreement may be terminated by us pursuant to an early termination procedure that requires us to pay the Continuing LLC Owners an agreed upon amount equal to the estimated present value of the remaining payments to be made under the agreement (calculated based on certain assumptions, including regarding tax rates and utilization of the Basis Adjustments).

The payment obligations under the Tax Receivable Agreement are obligations of Solo Brands, Inc. and not of Holdings. Although the actual timing and amount of any payments that may be made under the Tax Receivable Agreement will vary, we expect that the payments that we may be required to make to the Continuing LLC Owners could be significant. Any payments made by us to the Continuing LLC Owners under the Tax Receivable Agreement will generally reduce the amount of overall cash flow that might have otherwise been available to us or to Holdings and, to the extent that we are unable to make payments under the Tax Receivable Agreement for any reason, the unpaid amounts generally will be deferred and will accrue interest until paid by us. Decisions made by us in the course of running our business, such as with respect to mergers, asset sales, other forms of business combinations or other changes in control, may influence the timing and amount of payments that are received by the Continuing LLC Owners under the Tax Receivable Agreement. For example, the earlier disposition of assets following a transaction that results in a Basis Adjustment will generally accelerate payments under the Tax Receivable Agreement and increase the present value of such payments. We anticipate funding ordinary course payments under the Tax Receivable Agreement from distributions from Holdings out of distributable cash, to the extent permitted by our agreements governing our indebtedness. See “Certain Relationships and Related Party Transactions— Holdings LLC Agreement.”

The Tax Receivable Agreement provides that if (i) we materially breach any of our material obligations under the Tax Receivable Agreement, (ii) certain mergers, asset sales, other forms of business combination, or other changes of control were to occur or (iii) we elect an early termination of the Tax Receivable Agreement, then our obligations, or our successor’s obligations, under the Tax Receivable Agreement would accelerate and become payable based on certain assumptions, including an assumption that we would have sufficient taxable income to fully utilize all potential future tax benefits that are subject to the Tax Receivable Agreement.

As a result of the foregoing, (i) we could be required to make cash payments to the Continuing LLC Owners that are greater than the specified percentage of the actual benefits we ultimately realize in respect of the tax benefits that are subject to the Tax Receivable Agreement, and (ii) if we materially breach any of our material obligations under the Tax Receivable Agreement or if we elect to terminate the Tax Receivable Agreement early, we would be required to make an immediate cash payment equal to the present value of the anticipated future tax benefits that are the subject of the Tax Receivable Agreement, which payment may be made significantly in advance of the actual realization, if any, of such future tax benefits. In these situations, our obligations under the Tax Receivable Agreement could have a material adverse effect on our liquidity and could have the effect of delaying, deferring or preventing certain mergers, asset sales, other forms of business combination, or other changes of control. There can be no assurance that we will be able to finance our obligations under the Tax Receivable Agreement. We may elect to completely terminate the Tax Receivable Agreement early only with the written approval of a majority of our directors other than any directors that have been appointed or designated by the Continuing LLC Owners or any of such person’s affiliates.

Payments under the Tax Receivable Agreement will be based on the tax reporting positions that we determine, and the IRS or another tax authority may challenge all or part of the Basis Adjustments, as well as other related tax positions we take, and a court could sustain any such challenge. We will not be reimbursed for any cash payments previously made to the Continuing LLC Owners pursuant to the Tax Receivable Agreement if

 

166


Table of Contents

any tax benefits initially claimed by us are subsequently challenged by a taxing authority and ultimately disallowed. Instead, in such circumstances, any excess cash payments made by us to the Continuing LLC Owners will be netted against any future cash payments that we might otherwise be required to make under the terms of the Tax Receivable Agreement. However, we might not determine that we have effectively made an excess cash payment to the Continuing LLC Owners for a number of years following the initial time of such payment. As a result, it is possible that we could make cash payments under the Tax Receivable Agreement that are substantially greater than our actual cash tax savings.

We will have full responsibility for, and sole discretion over, all Solo Brands, Inc. tax matters, including the filing and amendment of all tax returns and claims for refund and defense of all tax contests, subject to certain participation and approval rights held by certain representatives of Continuing LLC Holders. If the outcome of any challenge to all or part of the Basis Adjustments or other tax benefits we claim, would reasonably be expected to materially and adversely affect the payments to the Continuing LLC Owners party to the Tax Receivable Agreement from us under the Tax Receivable Agreement, then we will not be permitted to settle or fail to contest such challenge without the consent (not to be unreasonably withheld or delayed) of certain representatives of Continuing LLC Holders. The interests of such representatives in any such challenge may differ from or conflict with our interests and your interests, and such representatives may exercise their consent rights relating to any such challenge in a manner adverse to our interests.

Payments are generally due under the Tax Receivable Agreement within a specified period of time following the filing of our tax return for the taxable year with respect to which the payment obligation arises, although interest on such payments will begin to accrue at a rate of SOFR plus 100 basis points from the due date (without extensions) of such tax return and ending on the date that such payments are required to be made under the terms of the Tax Receivable Agreement. Any late payments that may be made under the Tax Receivable Agreement will continue to accrue interest at SOFR plus 500 basis points from the due date of such payments under the Tax Receivable Agreement until such payments are made, including any late payments that we may subsequently make because we did not have enough available cash to satisfy our payment obligations at the time at which they originally arose, including as a result of restrictions on payments to our equity owners in the agreements governing our indebtedness (although such payments are not considered late payments and therefore would accrue interest at the lower interest if we make such payments promptly after such limitations are removed). Subject to certain exceptions as noted above, our failure to make any payment required under the Tax Receivable Agreement (including any accrued and unpaid interest) within 60 calendar days of the date on which the payment is required to be made will constitute a material breach of a material obligation under the Tax Receivable Agreement under certain circumstances, in which case, the Tax Receivable Agreement will terminate and future payments thereunder will be accelerated, as noted above.

Holdings LLC Agreement

We will operate our business through Holdings and its subsidiaries. In connection with the completion of this offering, we and the Continuing LLC Owners will enter into Holdings’s amended and restated limited liability company agreement, which we refer to as the “Holdings LLC Agreement.” The operations of Holdings, and the rights and obligations of the holders of LLC Interests, will be set forth in the Holdings LLC Agreement.

Appointment as Manager

Under the Holdings LLC Agreement, we will become a member and the sole manager of Holdings. As the sole manager, we will be able to control all of the day-to-day business affairs and decision-making of Holdings. As such, we, through our officers and directors, will be responsible for all operational and administrative decisions of Holdings and the day-to-day management of Holdings’s business. Pursuant to the terms of the Holdings LLC Agreement, we cannot, under any circumstances, be removed as the sole manager of Holdings except by our election.

 

167


Table of Contents

Compensation

We will not be entitled to compensation for our services as manager. We will be entitled to reimbursement or capital contribution credit by Holdings for fees and expenses incurred on behalf of Holdings, including all expenses associated with this offering and maintaining our corporate existence.

Distributions

The Holdings LLC Agreement will require “tax distributions” to be made by Holdings to its members, as that term is defined in the agreement. Tax distributions will be made to members on a pro rata basis, including us, in an amount at least sufficient to allow us to pay our taxes and our obligations under the Tax Receivable Agreement (as described above under “—Tax Receivable Agreement”), except to the extent such distributions would render Holdings insolvent or are otherwise prohibited by law or agreements governing our indebtedness (including the Credit Facility). The Holdings LLC Agreement will also allow for distributions to be made by Holdings to its members on a pro rata basis out of “distributable cash,” as that term is defined in the agreement. We expect Holdings may make distributions out of distributable cash periodically to the extent permitted by our agreements governing our indebtedness (including the Credit Facility) and necessary to enable us to cover our operating expenses and other obligations, including our tax liabilities and obligations under the Tax Receivable Agreement, as well as to make dividend payments, if any, to the holders of our Class A Common Stock.

LLC Interest Redemption Right

The Holdings LLC Agreement will provide a redemption right to the Continuing LLC Owners which will entitle them to have their LLC Interests redeemed (subject in certain circumstances to time-based vesting requirements) for, at our election (determined by a “disinterested majority” meaning a majority of our directors who are determined to be disinterested under the DGCL and, if applicable to the relevant determination, the “disinterested directors” (as determined under the NYSE rules)), newly-issued shares of our Class A common stock on a one-for-one basis, or to the extent there is cash available from the sale of newly issued shares of Class A Common Stock, a cash payment equal to a volume weighted average market price of one share of Class A common stock for each LLC interest so redeemed, in each case in accordance with the terms of the Holdings LLC Agreement; provided that, at our election (determined by a disinterested majority), we may effect a direct exchange by Solo Brands, Inc. of such Class A common stock or such cash, as applicable, for such LLC Interests. Subject to the limitations under the Stockholders Agreement, the Continuing LLC Owners may exercise such redemption right, subject to certain exceptions, for as long as their LLC Interests remain outstanding. In connection with the exercise of the redemption or exchange of LLC Interests (1) the Continuing LLC Owners will be required to surrender a number of shares of our Class B common stock registered in the name of such redeeming or exchanging Continuing LLC Owner, and such surrendered shares of our Class B common stock will be transferred to the Company and will be canceled for no consideration on a one-for-one basis with the number of LLC Interests so redeemed or exchanged and (2) all redeeming members will surrender LLC Interests to Holdings for cancellation.

Each Continuing LLC Owner’s redemption rights will be subject to certain limitations, including the expiration of any contractual lock-up period relating to the shares of our Class A common stock that may be applicable to such Continuing LLC Owner, the absence of any liens or encumbrances on such LLC Interests redeemed and certain limitations imposed under the Stockholders Agreement. Additionally, in the case we elect a cash settlement, such Continuing LLC Owner may rescind its redemption request within a specified period of time. Moreover, in the case of a settlement in Class A common stock, such redemption may be conditioned on the closing of an underwritten distribution of the shares of Class A common stock that may be issued in connection with such proposed redemption. In the case of a settlement in Class A common stock, such Continuing LLC Owner may also revoke or delay its redemption request if the following conditions exist: (1) any registration statement pursuant to which the resale of the Class A common stock to be registered for such Continuing LLC Owner at or immediately following the consummation of the redemption shall have ceased to be effective pursuant to any action or inaction by the SEC or no such resale registration statement has yet become

 

168


Table of Contents

effective; (2) we failed to cause any related prospectus to be supplemented by any required prospectus supplement necessary to effect such redemption; (3) we exercised our right to defer, delay or suspend the filing or effectiveness of a registration statement and such deferral, delay or suspension shall affect the ability of such Continuing LLC Owner to have its Class A common stock registered at or immediately following the consummation of the redemption; (4) such Continuing LLC Owner is in possession of any material non-public information concerning us, the receipt of which results in such Continuing LLC Owner being prohibited or restricted from selling Class A common stock at or immediately following the redemption without disclosure of such information (and we do not permit disclosure); (5) any stop order relating to the registration statement pursuant to which the Class A common stock was to be registered by such Continuing LLC Owner at or immediately following the redemption shall have been issued by the SEC; (6) there shall have occurred a material disruption in the securities markets generally or in the market or markets in which the Class A common stock is then traded; (7) there shall be in effect an injunction, a restraining order or a decree of any nature of any governmental entity that restrains or prohibits the redemption; (8) we shall have failed to comply in all material respects with our obligations under the Registration Rights Agreement, and such failure shall have affected the ability of such Continuing LLC Owner to consummate the resale of the Class A common stock to be received upon such redemption pursuant to an effective registration statement; or (9) the redemption date would occur three business days or less prior to, or during, a black-out period.

The Holdings LLC Agreement will require that in the case of a redemption by a Continuing LLC Owner we contribute cash or shares of our Class A common stock, as applicable, to Holdings in exchange for an amount of newly issued LLC Interests that will be issued to us equal to the number of LLC Interests redeemed from the Continuing LLC Owner. Holdings will then distribute the cash or shares of our Class A common stock, as applicable, to such Continuing LLC Owner to complete the redemption. In the event of an election by a Continuing LLC Owner, we may, at our option, effect a direct exchange by Solo Brands, Inc. of cash or our Class A common stock, as applicable, for such LLC Interests in lieu of such a redemption. Whether by redemption or exchange, we are obligated to ensure that at all times the number of LLC Interests that we own equals the number of our outstanding shares of Class A common stock (subject to certain exceptions for treasury shares and shares underlying certain convertible or exchangeable securities).

Indemnification

The Holdings LLC Agreement will provide for indemnification of the manager, members and officers of Holdings and their respective subsidiaries or affiliates.

Amendments

In addition to certain other requirements, our consent, as manager, and the consent of members holding a majority of the LLC Interests then outstanding (excluding LLC Interests held directly or indirectly by us) will generally be required to amend or modify the Holdings LLC Agreement.

Transfer Restrictions

The Holdings LLC Agreement provides that pre-IPO shareholders other than Summit Partners (the “Other Holders”) may only sell shares of common stock acquired prior to the closing of this offering contemporaneously with sales of common stock by Summit Partners in either a public or private sale to unaffiliated third parties. In connection with any such sale, an Other Holder is generally entitled to sell up to a number of shares of our common stock equal to the aggregate number of shares of common stock held by such Other Holder multiplied by a fraction, the numerator of which is the aggregate number of shares being sold by Summit Partners in such sale and the denominator of which is the aggregate number of shares of common stock held by Summit Partners immediately prior to such sale.

 

169


Table of Contents

Stockholders Agreement

Substantially concurrent with the closing of this offering, Summit Partners, which will hold Class A Common Stock or Class B Common Stock representing approximately 45.9% of the combined voting power of our Class A and Class B Common Stock, certain Continuing LLC Owners, certain of our other stockholders, we and Holdings intend to enter into the Stockholders Agreement. Under the Stockholders Agreement, no party thereto other than Summit Partners and its affiliates may sell any of their Class A Common Stock or LLC Interests held as of the consummation of this offering for a period of four years following the consummation of this offering, subject to certain customary exceptions including those described under “Transfer Restrictions” above. In addition, Summit Partners will have the right to nominate up to four directors to our Board, subject to certain specified sunset provisions. In addition, we have agreed not to increase or decrease the size of our board of directors unless approved by Summit Partners. Finally, any authorization or issuance of any new class of units of Holdings (other than common units) will require the approval of holders of a majority of the shares of common stock held by Summit Partners and its affiliates.

Registration Rights Agreement

Upon consummation of the offering, we intend to enter into the Registration Rights Agreement with the Original LLC Owners, certain of our other stockholders and Holdings. The Registration Rights Agreement will provide the Original LLC Owners and certain of our other stockholders specified registration rights whereby, at any time following our initial public offering and the expiration of any related lock-up period, and subject to customary limitations, the Continuing LLC Owners can require us to register under the Securities Act shares of Class A Common Stock issuable to it upon, at our election, redemption or exchange of their LLC Interests, and the Former LLC Owners can require us to register under the Securities Act the shares of Class A Common Stock issued to them in connection with the Transactions. The Registration Rights Agreement will also provide for piggyback registration rights for the Original LLC Owners and certain of our other stockholders.

Reserved Share Program

At our request, an affiliate of BofA Securities, Inc., a participating Underwriter, has reserved for sale, at the initial public offering price, up to 5% of the shares offered by this prospectus for sale to some of our directors, officers, employees, distributors, dealers, business associates and related persons. If these persons purchase reserved shares it will reduce the number of shares available for sale to the general public. Any reserved shares that are not so purchased will be offered by the underwriters to the general public on the same terms as the other shares offered by this prospectus.

Policies and Procedures for Related Party Transactions

Our board of directors will adopt a written related person transaction policy, to be effective upon the closing of this offering, setting forth the policies and procedures for the review and approval or ratification of related person transactions. This policy will cover, with certain exceptions set forth in Item 404 of Regulation S-K under the Securities Act, any transaction, arrangement or relationship, or any series of similar transactions, arrangements or relationships, in which we were or are to be a participant, where the amount involved exceeds $120,000 in any fiscal year and a related person had, has or will have a direct or indirect material interest, including without limitation, purchases of goods or services by or from the related person or entities in which the related person has a material interest, indebtedness, guarantees of indebtedness and employment by us of a related person.

In reviewing and approving any such transactions, our audit committee is tasked to consider all relevant facts and circumstances, including, but not limited to, whether the transaction is on terms comparable to those that could be obtained in an arm’s length transaction and the extent of the related person’s interest in the transaction. All of the transactions described in this section occurred prior to the adoption of this policy. In

 

170


Table of Contents

connection with the review and approval or ratification of a related person transaction, management must disclose to the audit committee or disinterested directors, as applicable, the name of the related person and the basis on which the person is a related person, the material terms of the related person transaction, including the approximate dollar value of the amount involved in the transaction, and all the material facts as to the related person’s direct or indirect interest in, or relationship to, the related person transaction. Management must advise the audit committee or disinterested directors, as applicable, as to whether the related person transaction complies with the terms of our agreements governing our material outstanding indebtedness that limit or restrict our ability to enter into a related person transaction, and whether the related person transaction will be required to be disclosed in our applicable filings under the Securities Act or the Exchange Act, and related rules, and, to the extent required to be disclosed, management must ensure that the related person transaction is disclosed in accordance with such Acts and related rules. Management must advise the committee or disinterested directors, as applicable, as to whether the related person transaction constitutes a “personal loan” for purposes of Section 402 of the Sarbanes-Oxley Act.

 

171


Table of Contents

PRINCIPAL STOCKHOLDERS

The following table presents information as to the beneficial ownership of our Class A Common Stock and Class B Common Stock, after the consummation of the Transactions, including this offering, for:

 

   

each person, or group of affiliated persons, known by us to beneficially own more than 5% of our Class A Common Stock or our Class B Common Stock;

 

   

each named executive officer;

 

   

each of our directors; and

 

   

all executive officers and directors as a group.

As described in “Transactions” and “Certain Relationships and Related Party Transactions,” the Continuing LLC Owners will be entitled to have their LLC Interests redeemed for Class A Common Stock on a one-for-one basis, or cash equal to the market value of the applicable number of our shares of Class A Common Stock. In addition, at Solo Stove’s election, Solo Stove may effect a direct exchange of such Class A Common Stock or such cash for such LLC Interests in lieu of such a redemption. In connection with this offering, we will issue to the Continuing LLC Owners one share of Class B Common Stock for each LLC Interest they own. As a result, the number of shares of Class B Common Stock listed in the table below correlates to the number of LLC Interests the Continuing LLC Owners will own immediately prior to and after this offering (but after giving effect to the Transactions other than this offering). See “Transactions.”

The number of shares beneficially owned by each stockholder as described in this prospectus is determined under rules issued by the SEC and includes voting or investment power with respect to securities. Under these rules, beneficial ownership includes any shares as to which the individual or entity has sole or shared voting power or investment power. In computing the number of shares beneficially owned by an individual or entity and the percentage ownership of that person, shares of common stock subject to options, or other rights, including the redemption right described above, held by such person that are currently exercisable or will become exercisable within 60 days of October 20, 2021 are considered outstanding, although these shares are not considered outstanding for purposes of computing the percentage ownership of any other person. Unless otherwise indicated, the address of each of the individuals and entities named below is c/o Solo Brands, Inc., 1070 S. Kimball Ave. Suite 121, Southlake, TX 76092. Each of the stockholders listed has sole voting and investment power with respect to the shares beneficially owned by the stockholder unless noted otherwise, subject to community property laws where applicable.

The following table does not reflect any shares of our common stock that may be purchased pursuant to our reserved share program described under “Certain Relationships and Related Party Transactions” and “Underwriting.” If any shares of our common stock are purchased by our existing principal stockholders, directors, officers or their affiliated entities, the number and percentage of shares of our common stock beneficially owned by them after this offering will differ from those set forth in the following table. The following table does not reflect any shares of Class A Common Stock underlying any awards of stock options or RSUs that will be made under our Incentive Award Plan in connection with this offering, as such stock options or RSUs will not be vested or exercisable within 60 days of October 20, 2021.

 

 

172


Table of Contents
    Shares of Class A
Common Stock
Beneficially Owned(1)
    Shares of Class B
Common Stock
Beneficially Owned
    Total
Common
Stock
Beneficially
Owned(2)
 

Name of Beneficial Owner

  Number     Percentage     Number     Percentage     Percentage  

5% Stockholders

         

Entities affiliated with Summit Partners(3)

    29,924,875       48.1     13,984,904       42.0     46.0

Entities affiliated with Bertram Capital(4)

    11,745,196       18.9     —         —         12.3

Jan Brothers Holdings, Inc.(5)

    —         —         8,737,804       26.3     9.2

Entities affiliated with Neuberger Berman(6)

    6,896,133       11.1     —         —         7.2

Named Executive Officers and Directors

                  

John Merris(7)

    1,927,146       3.1     1,467,449       4.4     3.6

Matthew Webb(8)

    268,405       *       548,632       1.6     *  

Clint Mickle(9)

    171,779       *       516,461       1.6     *  

Matthew Guy-Hamilton

    —         —         —         —         —    

Paul Furer

    —         —         —         —         —    

Andrea K. Tarbox

    —         —         11,012       *       *  

Julia Brown

    —         —         —         —         —    

Marc Randolph

    —         —         —         —         —    

All directors and executive officers as a group (13 persons)

    2,635,734       4.2     3,664,357       11.0     6.6

 

*   Represents beneficial ownership of less than 1%.
(1)   Each LLC Interest (other than LLC Interests held by us) is redeemable from time to time at each holder’s option for, at our election (determined by a “disinterested majority” meaning a majority of our directors who are determined to be disinterested under the DGCL and, if applicable to the relevant determination, the “disinterested directors” (as determined under the NYSE rules)) who are disinterested), newly issued shares of our Class A common stock on a one-for-one basis, or to the extent there is cash available from the sale of newly issued shares of Class A Common Stock, a cash payment equal to a volume weighted average market price of one share of Class A common stock for each LLC Interest so redeemed, in each case, in accordance with the terms of the Holdings LLC Agreement; provided that, at our election (determined by at least two of our independent directors (within the meaning of the NYSE rules) who are disinterested), we may effect a direct exchange by Solo Brands, Inc. of such Class A common stock or such cash, as applicable, for such LLC Interests. The Continuing LLC Owners may, subject to certain exceptions, exercise such redemption right for as long as their LLC Interests remain outstanding. See “Certain Relationships and Related Party Transactions—Holdings LLC Agreement.” In this table, beneficial ownership of LLC Interests has been reflected as beneficial ownership of shares of our Class A common stock for which such LLC Interests may be exchanged. When an LLC Interest is exchanged by a Continuing LLC Owner, a corresponding share of Class B common stock will be cancelled.
(2)   Represents the percentage of voting power of our Class A common stock and Class B common stock voting as a single class. Each share of Class A common stock entitles the registered holder to one vote per share and each share of Class B common stock entitles the registered holder thereof to one vote per share on all matters presented to stockholders for a vote generally, including the election of directors. The Class A common stock and Class B common stock will vote as a single class on all matters except as required by law or our amended and restated certificate of incorporation.
(3)  

Represents 11,326,704, 17,304,471, 467,193, 570,198, 201,569, 50,833, and 3,907 shares of Class A common stock held directly by Summit Partners Growth Equity Fund X-A, L.P., Summit Partners Growth Equity Fund X-B, L.P., Summit Partners Growth Equity Fund X-C, L.P., Summit Partners Subordinated Debt Fund V-A, L.P., Summit Partners Subordinated Debt Fund V-B, L.P., Summit Investors X, LLC, and Summit Investors X (UK), L.P., respectively, and 13,984,904 shares of Class B common stock held directly by SP-SS Aggregator LLC. This number excludes 13,984,904 shares of Class A common stock issuable in exchange for LLC Interests held by SP-SS Aggregator LLC. These shares of Class A common stock issuable in exchange for LLC Interests represent approximately 14.7% of the shares of Class A common stock that would be outstanding immediately after this offering if all outstanding LLC Interests were exchanged and all outstanding shares of Class B common stock were cancelled at that time. Summit Partners, L.P. is the managing member of Summit Partners GE X, LLC, which is the general partner of Summit Partners GE X, L.P., the general partner of each of Summit Partners Growth Equity Fund X-A, L.P., Summit Partners Growth Equity Fund X-B, L.P., and Summit Partners Growth Equity Fund X-C, L.P. Summit Partners, L.P. also is the managing member of Summit Partners SD V, LLC, which is the general partner of Summit Partners SD V, L.P., the general partner of each of Summit Partners Subordinated Debt Fund V-A, L.P. and Summit Partners Subordinated Debt Fund V-B, L.P. Summit Master Company, LLC is the sole managing member of Summit Investors Management, LLC, which is (A) the manager of Summit Investors X, LLC, and (B) the general partner of Summit Investors X (UK), L.P. Summit Master Company, LLC, as the managing member of Summit Investors Management, LLC, has delegated investment decisions, including voting and dispositive power, to Summit Partners, L.P. and its Investment Committee. SP-SS Aggregator LLC is managed by a

 

173


Table of Contents
 

manager appointed by the members holding a majority of the interests of the entity, which manager is currently designated to be Summit Partners Growth Equity Fund X-A, L.P. Summit Partners, L.P., through a three-person Investment Committee currently composed of John R. Carroll, Peter Y. Chung and Christopher J. Dean, has voting and dispositive authority over the shares held by each of these entities and therefore beneficially owns such shares. The mailing address for each of the foregoing entities and individuals is 222 Berkeley Street, 18th Floor, Boston, Massachusetts 02116.

(4)   Consists of (i) 5,405,533 shares of Class A common stock that will be issued to Bertram Growth Capital III L.P. in connection with the Transactions, (ii) 2,367,666 shares of Class A common stock that will be issued to Bertram Growth Capital III-A L.P. in connection with the Transactions and (iii) 3,971,997 shares of Class A common stock that will be issued to Bertram Growth Capital III Annex Fund L.P. in connection with the Transactions. The voting and disposition of each of these entities is controlled by Bertram Growth Capital III (GPLLC), L.L.C. The address for each of these entities is 950 Tower Lane, Suite 1000, Foster City, CA 94404.
(5)   Consists of 8,737,804 shares of Class B common stock that will be issued to Jan Brothers Holding, Inc. in connection with the Transactions. The voting and disposition of Jan Brothers Holding, Inc. is controlled by Jeffrey Jan and Spencer Jan.
(6)   Consists of (i) 344,793 shares of Class A common stock that will be issued to NB Crossroads Private Markets Fund V Holdings LP in connection with the Transactions, (ii) 896,506 shares of Class A common stock that will be issued to NB Crossroads XXII-MC Holdings LP in connection with the Transactions, (iii) 2,999,813 shares of Class A common stock that will be issued to NB Select Opps II MHF LP in connection with the Transactions and (iv) 2,655,021 shares of Class A common stock that will be issued to NB Gemini Fund LP in connection with the Transactions. The voting and disposition of each of these entities is controlled by Neuberger Berman Group LLC (“NBG”) and certain of its affiliates, including NB Alternatives Advisers LLC (“NBAA”), as investment manager of these entities. NBG and its affiliates do not, however, have any economic interest in the shares held by these entities. The business address of NBAA is 325 N. Saint Paul Street, Suite 4900, Dallas, Texas 75201.
(7)   Consists of (i) 1,927,146 shares of Class A common stock underlying vested incentive units and (ii) 1,467,449 shares of Class B common stock held by a holding company for which voting and investment power are held by Mr. Merris.
(8)   Consists of (i) 268,405 shares of Class A common stock underlying vested incentive units and (ii) 548,632 shares of Class B common stock held by a holding company for which voting and investment power are held by Mr. Webb.
(9)   Consists of (i) 171,779 shares of Class A common stock underlying vested incentive units and (ii) 516,461 shares of Class B common stock held by a holding company for which voting and investment power are held by Mr. Mickle.

 

174


Table of Contents

DESCRIPTION OF CAPITAL STOCK

The following descriptions of our capital stock and provisions of our amended and restated certificate of incorporation, and our bylaws, each of which will be in effect prior to the completion of this offering, are summaries and are qualified by reference to the amended and restated certificate of incorporation and the bylaws, which are filed as exhibits to the registration statement of which this prospectus forms a part.

As of the consummation of this offering, our authorized capital stock will consist of 475 million shares of Class A Common Stock, par value $0.001 per share, 50 million shares of Class B Common Stock, par value $0.001 per share, and 10 million shares of preferred stock.

Common Stock

As of the consummation of this offering, there will be 62,223,211 shares of our Class A Common Stock issued and outstanding, par value $0.001 per share, and 33,264,401 shares of our Class B Common Stock issued and outstanding, par value $0.001 per share.

Class A Common Stock

Voting Rights

Holders of our Class A Common Stock will be entitled to cast one vote per share. Holders of our Class A Common Stock will not be entitled to cumulate their votes in the election of directors. Generally, all matters to be voted on by stockholders must be approved by a majority (or, in the case of election of directors, by a plurality) of the votes entitled to be cast by all holders of Class A Common Stock and Class B Common Stock present in person or represented by proxy, voting together as a single class. Except as otherwise provided by law, amendments to the amended and restated certificate of incorporation must be approved by a majority or, in some cases, a super-majority of the combined voting power of all shares of Class A Common Stock and Class B Common Stock, voting together as a single class.

Dividend Rights

Holders of Class A Common Stock will share ratably (based on the number of shares of Class A Common Stock held) if and when any dividend is declared by the board of directors out of funds legally available therefor, subject to any statutory or contractual restrictions on the payment of dividends and to any restrictions on the payment of dividends imposed by the terms of any outstanding preferred stock.

Liquidation Rights

On our liquidation, dissolution or winding up, each holder of Class A Common Stock will be entitled to a pro rata distribution of any assets available for distribution to common stockholders.

Other Matters

No shares of Class A Common Stock will be subject to redemption or have preemptive rights to purchase additional shares of Class A Common Stock. Holders of shares of our Class A Common Stock do not have subscription, redemption or conversion rights. There will be no redemption or sinking fund provisions applicable to the Class A Common Stock. Upon consummation of this offering, all the outstanding shares of Class A Common Stock will be validly issued, fully paid and non-assessable.

 

175


Table of Contents

Class B Common Stock

Issuance of Class B Common Stock with LLC Interests

Shares of Class B Common Stock will only be issued to Continuing LLC Owners. Shares of Class B Common Stock will only be issued in the future to the extent necessary to maintain a one-to-one ratio between the number of LLC Interests held by the Continuing LLC Owners and the number of shares of Class B Common Stock issued to the Continuing LLC Owners. Shares of Class B Common Stock are transferable only together with an equal number of LLC Interests. Shares of Class B Common Stock will be cancelled on a one-for-one basis if we, at the election of the Continuing LLC Owners, redeem or exchange their LLC Interests pursuant to the terms of the Holdings LLC Agreement.

Voting Rights

Holders of Class B Common Stock will be entitled to cast one vote per share, with the number of shares of Class B Common Stock held by the Continuing LLC Owners being equivalent to the number of LLC Interests held by such Continuing LLC Owners. Holders of our Class B Common Stock will not be entitled to cumulate their votes in the election of directors.

Generally, all matters to be voted on by stockholders must be approved by a majority (or, in the case of election of directors, by a plurality) of the votes entitled to be cast by all Class A and Class B stockholders present in person or represented by proxy, voting together as a single class. Except as otherwise provided by law, amendments to the amended and restated certificate of incorporation must be approved by a majority or, in some cases, a super-majority of the combined voting power of all shares of Class A Common Stock and Class B Common Stock, voting together as a single class.

Dividend Rights

Holders of our Class B Common Stock will not participate in any dividend declared by the board of directors.

Liquidation Rights

On our liquidation, dissolution or winding up, holders of Class B Common Stock shall be entitled to receive $0.001 per share and will not be entitled to receive any distribution of our assets.

Transfers

Pursuant to the Holdings LLC Agreement, each holder of Class B Common Stock agrees that:

 

   

the holder will not transfer any shares of Class B Common Stock to any person unless the holder transfers an equal number of LLC Interests to the same person; and

 

   

in the event the holder transfers any LLC Interests to any person, the holder will transfer an equal number of shares of Class B Common Stock to the same person.

Other Matters

No shares of Class B Common Stock will have preemptive rights to purchase additional shares of Class B Common Stock. Holders of shares of our Class B Common Stock do not have subscription, redemption or conversion rights. There will be no redemption or sinking fund provisions applicable to the Class B Common Stock. Upon consummation of this offering, all outstanding shares of Class B Common Stock will be validly issued, fully paid and nonassessable.

 

176


Table of Contents

Preferred Stock

Our amended and restated certificate of incorporation will provide that our board of directors has the authority, without action by the stockholders, to designate and issue up to                 shares of preferred stock in one or more classes or series and to fix the powers, rights, preferences, privileges and restrictions of each class or series of preferred stock, including dividend rights, conversion rights, voting rights, redemption privileges, liquidation preferences and the number of shares constituting any class or series, which may be greater than the rights of the holders of the common stock. There will be no shares of preferred stock outstanding immediately after this offering.

The purpose of authorizing our board of directors to issue preferred stock and determine its rights and preferences is to eliminate delays associated with a stockholder vote on specific issuances. The issuance of preferred stock, while providing flexibility in connection with possible acquisitions, future financings and other corporate purposes, could have the effect of making it more difficult for a third-party to acquire, or could discourage a third-party from seeking to acquire, a majority of our outstanding voting stock. Additionally, the issuance of preferred stock may adversely affect the holders of our Class A Common Stock by restricting dividends on the Class A Common Stock, diluting the voting power of the Class A Common Stock or subordinating the liquidation rights of the Class A Common Stock. As a result of these or other factors, the issuance of preferred stock could have an adverse impact on the market price of our Class A Common Stock.

Exclusive Venue

Our amended and restated certificate of incorporation to be effective immediately after the closing of this offering will provide that the Court of Chancery of the State of Delaware (or, if and only if the Court of Chancery of the State of Delaware lacks subject matter jurisdiction, any state court located within the State of Delaware or, if and only if all such state courts lack subject matter jurisdiction, the federal district court for the District of Delaware) and any appellate court therefrom is the sole and exclusive forum for the following claims or causes of action under the Delaware statutory or common law: (i) any derivative claim or cause of action brought on our behalf; (ii) any claim or cause of action for a breach of fiduciary duty owed by any of our current or former directors, officers, or other employees to us or our stockholders; (iii) any claim or cause of action against us or any of our current or former directors, officers or other employees arising out of or pursuant to any provision of the DGCL, our amended and restated certificate of incorporation, or our bylaws (as each may be amended from time to time); (iv) any claim or cause of action seeking to interpret, apply, enforce or determine the validity of our amended and restated certificate of incorporation or our amended and restated bylaws (as each may be amended from time to time, including any right, obligation, or remedy thereunder); (v) any claim or cause of action as to which the DGCL confers jurisdiction to the Court of Chancery of the State of Delaware; and (vi) any claim or cause of action against us or any of our current or former directors, officers, or other employees governed by the internal-affairs doctrine, in all cases to the fullest extent permitted by law and subject to the court’s having personal jurisdiction over the indispensable parties named as defendants. Our amended and restated certificate of incorporation to be effective on the closing of this offering will further provide that the federal district courts of the United States will be the exclusive forum for resolving any complaint asserting a cause or causes of action arising under the Securities Act, including all causes of action asserted against an defendant to such complaint. The choice of forum provisions would not apply to claims or causes of action brought to enforce a duty or liability created by the Exchange Act or any other claim for which the federal courts have exclusive jurisdiction.

For the avoidance of doubt, these provisions are intended to benefit and may be enforced by us, our officers and directors, the underwriters to any offering giving rise to such complaint, and any other professional entity whose profession gives authority to a statement made by that person or entity and who has prepared or certified any part of the documents underlying the offering. While the Delaware courts have determined that such choice of forum provisions are facially valid, a stockholder may nevertheless seek to bring a claim in a venue other than those designated in the exclusive forum provisions, and there can be no assurance that such provisions will be

 

177


Table of Contents

enforced by a court in those other jurisdictions. We note that investors cannot waive compliance with the federal securities laws and the rules and regulations thereunder.

Additionally, our amended and restated certificate of incorporation to be effective immediately after the closing of this offering will provide that any person or entity holding, owning or otherwise acquiring any interest in any of our securities shall be deemed to have notice of and consented to these provisions.

Anti-Takeover Effects of Provisions of our Amended and Restated Certificate of Incorporation, our Bylaws and Delaware Law

Our amended and restated certificate of incorporation and amended and restated bylaws, as they will be in effect upon completion of this offering, also contain provisions that may delay, defer or discourage another party from acquiring control of us. We expect that these provisions, which are summarized below, will discourage coercive takeover practices or inadequate takeover bids. These provisions are also designed to encourage persons seeking to acquire control of us to first negotiate with our board of directors, which we believe may result in an improvement of the terms of any such acquisition in favor of our stockholders. However, they also give our board of directors the power to discourage acquisitions that some stockholders may favor.

Classified Board of Directors

Our amended and restated certificate of incorporation will provide that our board of directors will be divided into three classes, with the classes as nearly equal in number as possible and each class serving three-year staggered terms. In addition, our amended and restated certificate of incorporation will provide that directors may only be removed from our board of directors with cause. These provisions may have the effect of deferring, delaying or discouraging hostile takeovers, or changes in control of us or our management.

Authorized but Unissued Shares

The authorized but unissued shares of common stock and preferred stock are available for future issuance without stockholder approval, subject to any limitations imposed by the listing standards of the NYSE. These additional shares may be used for a variety of corporate finance transactions, acquisitions and employee benefit plans. The existence of authorized but unissued and unreserved common stock and preferred stock could make more difficult or discourage an attempt to obtain control of us by means of a proxy contest, tender offer, merger or otherwise.

Requirements for Advance Notification of Stockholder Meetings, Nominations and Proposals

Our amended and restated certificate of incorporation will provide that stockholders at an annual meeting may only consider proposals or nominations specified in the notice of meeting or brought before the meeting by or at the direction of our board of directors or by a qualified stockholder of record on the record date for the meeting, who is entitled to vote at the meeting and who has delivered timely written notice in proper form to our secretary of the stockholder’s intention to bring such business before the meeting. Our amended and restated certificate of incorporation will provide that, subject to applicable law, special meetings of the stockholders may be called only by a resolution adopted by the affirmative vote of the majority of the directors then in office. Our bylaws will prohibit the conduct of any business at a special meeting other than as specified in the notice for such meeting. In addition, any stockholder who wishes to bring business before an annual meeting or nominate directors must comply with the advance notice and duration of ownership requirements set forth in our bylaws and provide us with certain information. These provisions may have the effect of deferring, delaying or discouraging hostile takeovers or changes in control of us or our management.

Stockholder Action by Written Consent

Pursuant to Section 228 of the DGCL, any action required to be taken at any annual or special meeting of the stockholders may be taken without a meeting, without prior notice and without a vote if a consent or consents

 

178


Table of Contents

in writing, setting forth the action so taken, is signed by the holders of outstanding stock having not less than the minimum number of votes that would be necessary to authorize or take such action at a meeting at which all shares of our stock entitled to vote thereon were present and voted, unless our amended and restated certificate of incorporation provides otherwise. Our amended and restated certificate of incorporation will provide that stockholder action by written consent will be permitted only if the action to be effected by such written consent and the taking of such action by such written consent have been previously approved by the board of directors.

Amendment of Amended and Restated Certificate of Incorporation or Bylaws

The DGCL provides generally that the affirmative vote of a majority of the shares entitled to vote on any matter is required to amend a corporation’s certificate of incorporation or bylaws, unless a corporation’s certificate of incorporation or bylaws, as the case may be, requires a greater percentage. Upon completion of this offering, our bylaws may be amended or repealed by a majority vote of our board of directors or by the affirmative vote of the holders of at least 66- 2/3% of the votes which all our stockholders would be entitled to cast in any annual election of directors. In addition, the affirmative vote of the holders of at least 66- 2/3% of the votes which all our stockholders would be entitled to cast in any election of directors will be required to amend or repeal or to adopt any provisions inconsistent with any of the provisions of our certificate described above.

The foregoing provisions of our amended and restated certificate of incorporation and bylaws could discourage potential acquisition proposals and could delay or prevent a change in control. These provisions are intended to enhance the likelihood of continuity and stability in the composition of our board of directors and in the policies formulated by our board of directors and to discourage certain types of transactions that may involve an actual or threatened change of control. These provisions are designed to reduce our vulnerability to an unsolicited acquisition proposal. The provisions also are intended to discourage certain tactics that may be used in proxy fights. However, such provisions could have the effect of discouraging others from making tender offers for our shares and, as a consequence, they also may inhibit fluctuations in the market price of our shares of Class A Common Stock that could result from actual or rumored takeover attempts. Such provisions also may have the effect of preventing changes in our management or delaying or preventing a transaction that might benefit you or other minority stockholders.

In addition, we are subject to Section 203 of the DGCL. Subject to certain exceptions, Section 203 prevents a publicly held Delaware corporation from engaging in a “business combination” with any “interested stockholder” for three years following the date that the person became an interested stockholder, unless the interested stockholder attained such status with the approval of our board of directors or unless the business combination is approved in a prescribed manner. A “business combination” includes, among other things, a merger or consolidation involving us and the “interested stockholder” and the sale of more than 10% of our assets. In general, an “interested stockholder” is any entity or person beneficially owning 15% or more of our outstanding voting stock and any entity or person affiliated with or controlling or controlled by such entity or person.

Because we have “opted out” of Section 203 of the DGCL in our amended and restated certificate of incorporation, the statute will not apply to business combinations involving us.

Limitations on Liability and Indemnification of Officers and Directors

Our amended and restated certificate of incorporation and bylaws provide indemnification for our directors and officers to the fullest extent permitted by the DGCL. Prior to the completion of this offering, we intend to enter into indemnification agreements with each of our directors that may, in some cases, be broader than the specific indemnification provisions contained under Delaware law. In addition, as permitted by Delaware law, our amended and restated certificate of incorporation includes provisions that eliminate the personal liability of our directors for monetary damages resulting from breaches of certain fiduciary duties as a director. The effect of this provision is to restrict our rights and the rights of our stockholders in derivative suits to recover monetary

 

179


Table of Contents

damages against a director for breach of fiduciary duties as a director, except that a director will be personally liable for:

 

   

any breach of his duty of loyalty to us or our stockholders;

 

   

acts or omissions not in good faith or which involve intentional misconduct or a knowing violation of law;

 

   

any transaction from which the director derived an improper personal benefit; or

 

   

improper distributions to stockholders.

These provisions may be held not to be enforceable for violations of the federal securities laws of the United States.

Corporate Opportunities

In recognition that partners, principals, directors, officers, members, managers and/or employees of the Original LLC Owners and their affiliates and investment funds, which we refer to as the Corporate Opportunity Entities, may serve as our directors and/or officers, and that the Corporate Opportunity Entities may engage in activities or lines of business similar to those in which we engage, our amended and restated certificate of incorporation provides for the allocation of certain corporate opportunities between us and the Corporate Opportunity Entities. Specifically, none of the Corporate Opportunity Entities has any duty to refrain from engaging, directly or indirectly, in the same or similar business activities or lines of business that we do. In the event that any Corporate Opportunity Entity, through its partner, principal, director, officer, member, manager or employee or otherwise, acquires knowledge of a potential transaction or matter which may be a corporate opportunity for itself and us, we will not have any expectancy in such corporate opportunity, and the Corporate Opportunity Entity will not have any duty to communicate or offer such corporate opportunity to us and may pursue or acquire such corporate opportunity for itself or direct such opportunity to another person. In addition, if a director of our Company who is also a partner, principal, director, officer, member, manager or employee of any Corporate Opportunity Entity acquires knowledge of a potential transaction or matter which may be a corporate opportunity for us and a Corporate Opportunity Entity, we will not have any expectancy in such corporate opportunity. Matthew Guy-Hamilton and Paul Furer, who will serve as directors on our Board of Directors, are or are affiliated with Original LLC Owners. In the event that any other director of ours acquires knowledge of a potential transaction or matter which may be a corporate opportunity for us we will not have any expectancy in such corporate opportunity unless such potential transaction or matter was presented to such director expressly in his or her capacity as such.

By becoming a stockholder in our Company, you will be deemed to have notice of and consented to these provisions of our amended and restated certificate of incorporation. Any amendment to the foregoing provisions of our amended and restated certificate of incorporation requires the affirmative vote of at least two-thirds of the voting power of all shares of our common stock then outstanding.

Dissenters’ Rights of Appraisal and Payment

Under the DGCL, with certain exceptions, our stockholders will have appraisal rights in connection with a merger or consolidation. Pursuant to Section 262 of the DGCL, stockholders who properly demand and perfect appraisal rights in connection with such merger or consolidation will have the right to receive payment of the fair value of their shares as determined by the Delaware Court of Chancery.

Stockholders’ Derivative Actions

Under the DGCL, any of our stockholders may bring an action in our name to procure a judgment in our favor, also known as a derivative action, provided that the stockholder bringing the action is a holder of our shares at the time of the transaction to which the action relates or such stockholder’s stock thereafter devolved by operation of law and such suit is brought in the Court of Chancery in the State of Delaware.

 

180


Table of Contents

Listing

Our Class A Common Stock will be listed on the NYSE under the trading symbol “DTC”.

Transfer Agent and Registrar

Upon the closing of this offering, the transfer agent and registrar for our Class A Common Stock will be American Stock Transfer & Trust Company, LLC. The transfer agent’s address is 6201 15th Avenue, Brooklyn, New York 11219.

Stockholders Agreement

In connection with this offering, we will enter into the Stockholders Agreement with certain Continuing LLC Owners pursuant to which Summit Partners will have specified board representation rights, governance rights and other rights. See “Certain Relationships and Related Party Transactions—Stockholders Agreement.”

 

181


Table of Contents

DESCRIPTION OF INDEBTEDNESS

Summit Notes

On October 9, 2020, Frontline entered into the Summit Note Agreement by and among itself, the guarantors party thereto from time to time, the purchasers party thereto, and Summit Partners Subordinated Debt Fund V-A, L.P., as the Purchaser Representative. Pursuant to the terms of the Summit Note Agreement, certain affiliates of Summit Partners, L.P. purchased from Frontline $30 million of the Summit Notes.

The Summit Notes bear interest at a rate of 12% per annum, with principal due on October 9, 2026. The Summit Notes are also subject to mandatory prepayment, plus accrued interest and related mandatory prepayment premium, upon the occurrence of certain liquidity events described in the Summit Note Agreement, including this offering. We expect to repay the Summit Notes with proceeds of this offering.

Credit Facility

On May 12, 2021, we entered into the Credit Facility. The Credit Facility consisted solely of a revolving line of credit and expires on May 12, 2026. All borrowings under the Credit Facility bear interest at a variable rate based on prime, federal funds, or LIBOR plus an applicable margin based on our total net leverage ratio. Interest is due on the last business day of each selected interest period, which is currently the last day of each March, June, September and December.

On June 2, 2021, we entered into an amendment to the Credit Facility to increase the maximum amount of revolving credit available under the Credit Facility. As so amended, the Credit Facility allowed us to borrow up to $250.0 million of revolving loans, including the ability to issue up to $20.0 million in letters of credit.

On September 1, 2021, we entered into a second amendment to the Credit Facility to further increase the amount of revolving credit available under the Credit Facility and to provide for the borrowing of term loans in an initial amount of $100.0 million. As so amended, the Credit Facility allows us to borrow up to $350.0 million of revolving loans, including the ability to issue up to $20.0 million in letters of credit. While our issuance of letters of credit does not increase our borrowings outstanding under the Credit Facility, it does reduce the amounts available under the Credit Facility. As of June 30, 2021, we had $186 million outstanding under the Credit Facility.

Other Terms of the Credit Facility

We may request incremental term loans, incremental equivalent debt, or revolving commitment increases (we refer to each as an Incremental Increase) in amounts such that, after giving pro forma effect to such Incremental Increase, our total net first lien leverage ratio or total net secured leverage ratio, as applicable, would not exceed the Available Incremental Amount (as defined in the Credit Facility) under the Credit Facility. In the event that any lenders fund any of the Incremental Increases, the terms and provisions of each Incremental Increase, including the interest rate, shall be determined by us and the lenders, but in no event shall the terms and provisions, when taken as a whole and subject to certain exceptions, of the applicable Incremental Increase, be more favorable to any lender providing any portion of such Incremental Increase than the terms and provisions of the loans provided under the Credit Facility.

The Credit Facility is (a) jointly and severally guaranteed by Solo Stove Intermediate, LLC, the other Guarantors and any future subsidiaries that execute a joinder to the guaranty and related collateral agreements and (b) secured by a first priority lien on substantially all of our and the Guarantors’ assets, subject to certain customary exceptions.

The Credit Facility requires us to comply with certain financial ratios, including:

 

   

at the end of each fiscal quarter, a Total Net Leverage Ratio (as defined in the Credit Facility) for the four quarters then ended of not more than: 4.00 to 1.00, for each quarter ending on September 30 and

 

182


Table of Contents
 

December 31 in 2021, each quarter ending in 2022, and on March 31, 2023; 3.75 to 1.00, for each quarter ending June 30, 2023 through March 31, 2024; and 3.50 to 1.00, for each quarter ending June 30, 2024 or thereafter;

 

   

at the end of each fiscal quarter, an Interest Coverage Ratio (as defined in the Credit Facility) for the four quarters then ended of not less than 3.00 to 1.00.

In addition, the Credit Facility contains customary financial and non-financial covenants limiting, among other things, mergers and acquisitions; investments, loans, and advances; affiliate transactions; changes to capital structure and the business; additional indebtedness; additional liens; the payment of dividends; and the sale of assets, in each case, subject to certain customary exceptions. The Credit Facility contains customary events of default, including payment defaults, breaches of representations and warranties, covenant defaults, defaults under other material debt, events of bankruptcy and insolvency, failure of any guaranty or security document supporting the Credit Facility to be in full force and effect, and a change of control of our business. We were in compliance with all covenants under the Credit Facility as of October 20, 2021.

 

183


Table of Contents

SHARES ELIGIBLE FOR FUTURE SALE

Immediately prior to this offering, there was no public market for our Class A Common Stock. Future sales of substantial amounts of Class A Common Stock in the public market (including shares of Class A Common Stock issuable upon redemption or exchange of LLC Interests), or the perception that such sales may occur, could adversely affect the market price of our Class A Common Stock. Although we have applied to have our Class A Common Stock listed on NYSE, we cannot assure you that there will be an active public market for our Class A Common Stock.

Upon the closing of this offering, we will have outstanding an aggregate of 62,223,211 shares of Class A common stock, assuming the issuance of 12,903,225 shares of Class A common stock offered by us in this offering. Of these shares, all shares sold in this offering will be freely tradable without restriction or further registration under the Securities Act, except for any shares purchased by our “affiliates,” as that term is defined in Rule 144 under the Securities Act, whose sales would be subject to the Rule 144 resale restrictions described below.

The remaining shares of Class A common stock will be “restricted securities,” as that term is defined in Rule 144 under the Securities Act. These restricted securities are eligible for public sale only if they are registered under the Securities Act or if they qualify for an exemption from registration under Rules 144 or 701 under the Securities Act, which are summarized below.

In addition, each common unit held by our Continuing LLC Owners will be redeemable, at the election of each Continuing LLC Owner, for newly-issued shares of our Class A common stock on a one-for-one basis or a cash payment, in accordance with the terms of the Holdings LLC Agreement. We may effect a direct exchange. of such Class A common stock or such cash, as applicable, for such LLC Interests. The Continuing LLC Owners may exercise such redemption right for as long as their LLC Interests remain outstanding. See “Certain Relationships and Related Party Transactions—Holdings LLC Agreement.” Upon consummation of this offering, our Continuing LLC Owners will hold 33,264,401 LLC Interests, all of which will be exchangeable for shares of our Class A common stock. The shares of Class A common stock we issue upon such exchanges would be “restricted securities” as defined in Rule 144 unless we register such issuances. However, we intend to enter into a Registration Rights Agreement with the Continuing LLC Owners that will require us, subject to customary conditions, to register under the Securities Act these shares of Class A common stock. See “Certain Relationships and Related Party Transactions—Registration Rights Agreement.”

Lock-up Agreements

In connection with this offering, our officers and directors, and certain of our stockholders, have each entered into a lock-up agreement with the underwriters of this offering that restricts the sale of shares of our common stock by those parties for a period of 180 days after the date of this prospectus without the prior written consent of the representatives. However, the representatives, on behalf of the underwriters, may, in their discretion, choose to release any or all of the shares of our common stock subject to these lock-up agreements at any time prior to the expiration of the lock-up period without notice. For more information, see “Underwriting.” Upon the expiration of the lock-up period, substantially all of the shares subject to such lock-up restrictions will become eligible for sale, subject to the limitations discussed above.

Rule 144

Affiliate Resales of Restricted Securities

In general, beginning 90 days after the effective date of the registration statement of which this prospectus is a part, a person who is an affiliate of ours, or who was an affiliate at any time during the 90 days before a sale, who has beneficially owned shares of our Class A Common Stock for at least 180 days would be entitled to sell

 

184


Table of Contents

in “broker’s transactions” or certain “riskless principal transactions” or to market makers, a number of shares within any three-month period that does not exceed the greater of:

 

   

1% of the number of shares of our Class A Common Stock then outstanding; and

 

   

the average weekly trading volume in our Class A Common Stock on the NYSE during the four calendar weeks preceding the filing of a notice on Form 144 with respect to such sale.

Affiliate resales under Rule 144 are also subject to the availability of current public information about us. In addition, if the number of shares being sold under Rule 144 by an affiliate during any three-month period exceeds 5,000 shares or has an aggregate sale price in excess of $50,000, the seller must file a notice on Form 144 with the SEC and the NYSE concurrently with either the placing of a sale order with the broker or the execution directly with a market maker.

Non-Affiliate Resales of Restricted Securities

In general, beginning 90 days after the effective date of the registration statement of which this prospectus is a part, a person who is not an affiliate of ours at the time of sale, and has not been an affiliate at any time during the 90 days preceding a sale, and who has beneficially owned shares of our Class A Common Stock for at least six months but less than a year, is entitled to sell such shares subject only to the availability of current public information about us. If such person has held our shares for at least one year, such person can resell under Rule 144(b)(1) without regard to any Rule 144 restrictions, including the 90-day public company requirement and the current public information requirement.

Non-affiliate resales are not subject to the manner of sale, volume limitation or notice filing provisions of Rule 144.

Rule 701

In general, under Rule 701, any of an issuer’s employees, directors, officers, consultants or advisors who purchases shares from the issuer in connection with a compensatory stock or option plan or other written agreement before the effective date of a registration statement under the Securities Act is entitled to sell such shares 90 days after such effective date in reliance on Rule 144. An affiliate of the issuer can resell shares in reliance on Rule 144 without having to comply with the holding period requirement, and non-affiliates of the issuer can resell shares in reliance on Rule 144 without having to comply with the current public information and holding period requirements.

The SEC has indicated that Rule 701 will apply to typical stock options granted by an issuer before it becomes subject to the reporting requirements of the Exchange Act, along with the shares acquired upon exercise of such options, including exercises after an issuer becomes subject to the reporting requirements of the Exchange Act.

Equity Plans

We intend to file one or more registration statements on Form S-8 under the Securities Act to register the offer and sale of all shares of Class A Common Stock issuable under our stock plans. We expect to file the registration statement covering shares offered pursuant to our stock plans shortly after the date of this prospectus, permitting the resale of such shares by non-affiliates in the public market without restriction under the Securities Act and the sale by affiliates in the public market subject to compliance with the resale provisions of Rule 144.

 

185


Table of Contents

Registration Rights

Upon the closing of this offering, the holders of 81,916,806 shares of Class A Common Stock (including the holders of LLC Interests redeemable or exchangeable for shares of Class A Common Stock) or their transferees will be entitled to various rights with respect to the registration of these shares under the Securities Act. Registration of these shares under the Securities Act would result in these shares becoming fully tradable without restriction under the Securities Act immediately upon the effectiveness of the registration. See “Certain Relationships and Related Party Transactions—Registration Rights Agreement” for additional information. Shares covered by a registration statement will be eligible for sale in the public market upon the expiration or release from the terms of the lock-up agreement described in “Underwriting.”

 

186


Table of Contents

MATERIAL U.S. FEDERAL INCOME TAX CONSEQUENCES TO NON-U.S. HOLDERS

The following discussion is a summary of the material U.S. federal income tax consequences to Non-U.S. Holders (as defined below) of the purchase, ownership and disposition of our Class A common stock issued pursuant to this offering, but does not purport to be a complete analysis of all potential tax effects. The effects of other U.S. federal tax laws, such as estate and gift tax laws, and any applicable state, local or non-U.S. tax laws are not discussed. This discussion is based on the U.S. Internal Revenue Code of 1986, as amended, or the Code, Treasury Regulations promulgated thereunder, judicial decisions, and published rulings and administrative pronouncements of the IRS, in each case in effect as of the date hereof. These authorities may change or be subject to differing interpretations. Any such change or differing interpretation may be applied retroactively in a manner that could adversely affect a Non-U.S. Holder. We have not sought and will not seek any rulings from the IRS regarding the matters discussed below. There can be no assurance the IRS or a court will not take a contrary position to that discussed below regarding the tax consequences of the purchase, ownership and disposition of our Class A common stock.

This discussion is limited to Non-U.S. Holders that hold our Class A common stock as a “capital asset” within the meaning of Section 1221 of the Code (generally, property held for investment). This discussion does not address all U.S. federal income tax consequences relevant to a Non-U.S. Holder’s particular circumstances, including alternative minimum tax and the impact of the Medicare contribution tax on net investment income. In addition, it does not address consequences relevant to Non-U.S. Holders subject to special rules, including, without limitation:

 

   

U.S. expatriates and former citizens or long-term residents of the United States;

 

   

persons holding our Class A common stock as part of a hedge, straddle or other risk reduction strategy or as part of a conversion transaction or other integrated investment;

 

   

banks, insurance companies, and other financial institutions;

 

   

brokers, dealers or traders in securities;

 

   

“controlled foreign corporations,” “passive foreign investment companies,” and corporations that accumulate earnings to avoid U.S. federal income tax;

 

   

partnerships or other entities or arrangements treated as partnerships for U.S. federal income tax purposes (and investors therein);

 

   

tax-exempt organizations or governmental organizations;

 

   

persons deemed to sell our Class A common stock under the constructive sale provisions of the Code;

 

   

persons who hold or receive our Class A common stock pursuant to the exercise of any employee stock option or otherwise as compensation;

 

   

tax-qualified retirement plans; and

 

   

“qualified foreign pension funds” as defined in Section 897(I)(2) of the Code and entities all of the interests of which are held by qualified foreign pension funds.

If an entity or arrangement treated as a partnership for U.S. federal income tax purposes holds our Class A common stock, the tax treatment of an owner in such an entity will depend on the status of the partner, the activities of such entity and certain determinations made at the owner level. Accordingly, entities treated as partnerships holding our Class A common stock and the owners in such entities should consult their tax advisors regarding the U.S. federal income tax consequences to them.

THIS DISCUSSION IS FOR INFORMATIONAL PURPOSES ONLY AND IS NOT TAX ADVICE. INVESTORS SHOULD CONSULT THEIR TAX ADVISORS WITH RESPECT TO THE

 

187


Table of Contents

APPLICATION OF THE U.S. FEDERAL INCOME TAX LAWS TO THEIR PARTICULAR SITUATIONS AS WELL AS ANY TAX CONSEQUENCES OF THE PURCHASE, OWNERSHIP AND DISPOSITION OF OUR CLASS A COMMON STOCK ARISING UNDER THE U.S. FEDERAL ESTATE OR GIFT TAX LAWS OR UNDER THE LAWS OF ANY STATE, LOCAL OR NON-U.S. TAXING JURISDICTION OR UNDER ANY APPLICABLE INCOME TAX TREATY.

Definition of a Non-U.S. Holder

For purposes of this discussion, a “Non-U.S. Holder” is any beneficial owner of our Class A common stock that is neither a “U.S. person” nor an entity or arrangement treated as a partnership for U.S. federal income tax purposes. A U.S. person is any person that, for U.S. federal income tax purposes, is or is treated as any of the following:

 

   

an individual who is a citizen or resident of the United States;

 

   

a corporation (or any other entity treated as a corporation for U.S. federal income tax purposes) created or organized in or under the laws of the United States, any state thereof, or the District of Columbia;

 

   

an estate, the income of which is subject to U.S. federal income tax regardless of its source; or

 

   

a trust that (1) is subject to the primary supervision of a U.S. court and the control of one or more “United States persons” (within the meaning of Section 7701(a)(30) of the Code), or (2) has a valid election in effect to be treated as a United States person for U.S. federal income tax purposes.

Distributions

As described in the section entitled “Dividend policy,” we do not anticipate declaring or paying dividends to holders of our Class A common stock in the foreseeable future. However, if we do make distributions of cash or property on our Class A common stock, such distributions will constitute dividends for U.S. federal income tax purposes to the extent paid from our current or accumulated earnings and profits, as determined under U.S. federal income tax principles. Amounts not treated as dividends for U.S. federal income tax purposes will constitute a return of capital and first be applied against and reduce a Non-U.S. Holder’s adjusted tax basis in its Class A common stock, but not below zero. Any excess will be treated as capital gain and will be treated as described below under “—Sale or other taxable disposition.”

Subject to the discussion below on effectively connected income, dividends paid to a Non-U.S. Holder of our Class A common stock will be subject to U.S. federal withholding tax at a rate of 30% of the gross amount of the dividends (or such lower rate specified by an applicable income tax treaty, provided the Non-U.S. Holder furnishes a valid IRS Form W-8BEN or W-8BEN-E (or other applicable documentation) certifying qualification for the lower treaty rate). A Non-U.S. Holder that does not timely furnish the required documentation, but that qualifies for a reduced treaty rate, may obtain a refund of any excess amounts withheld by timely filing an appropriate claim for refund with the IRS. Non-U.S. Holders should consult their tax advisors regarding their entitlement to benefits under any applicable income tax treaty.

If dividends paid to a Non-U.S. Holder are effectively connected with the Non-U.S. Holder’s conduct of a trade or business within the United States (and, if required by an applicable income tax treaty, the Non-U.S. Holder maintains a permanent establishment in the United States to which such dividends are attributable), the Non-U.S. Holder will be exempt from the U.S. federal withholding tax described above. To claim the exemption, the Non-U.S. Holder must furnish to the applicable withholding agent a valid IRS Form W-8ECI, certifying that the dividends are effectively connected with the Non-U.S. Holder’s conduct of a trade or business within the United States.

Any such effectively connected dividends will be subject to U.S. federal income tax on a net income basis at the regular rates. A Non-U.S. Holder that is a corporation also may be subject to a branch profits tax at a rate of

 

188


Table of Contents

30% (or such lower rate specified by an applicable income tax treaty) on such effectively connected dividends, as adjusted for certain items. Non-U.S. Holders should consult their tax advisors regarding any applicable tax treaties that may provide for different rules.

Sale or Other Taxable Disposition

Subject to the discussion below under “Information reporting and backup withholding” and “Additional withholding tax on payments made to foreign accounts,” a Non-U.S. Holder will not be subject to U.S. federal income tax on any gain realized upon the sale or other taxable disposition of our Class A common stock unless:

 

   

the gain is effectively connected with the Non-U.S. Holder’s conduct of a trade or business within the United States (and, if required by an applicable income tax treaty, the Non-U.S. Holder maintains a permanent establishment in the United States to which such gain is attributable);

 

   

the Non-U.S. Holder is a non-resident alien individual present in the United States for 183 days or more during the taxable year of the disposition and certain other requirements are met; or

 

   

our Class A common stock constitutes a U.S. real property interest, or USRPI, by reason of our status as a U.S. real property holding corporation, or USRPHC, for U.S. federal income tax purposes.

Gain described in the first bullet point above generally will be subject to U.S. federal income tax on a net income basis at the regular rates. A Non-U.S. Holder that is a corporation also may be subject to a branch profits tax at a rate of 30% (or such lower rate specified by an applicable income tax treaty) on such effectively connected gain, as adjusted for certain items.

A holder described in the second bullet point above will be subject to U.S. federal income tax at a rate of 30% (or such lower rate specified by an applicable income tax treaty) on any gain realized upon the sale or other taxable disposition of our Class A common stock, which may be offset by U.S. source capital losses of the Non-U.S. Holder (even though the individual is not considered a resident of the United States), provided the Non-U.S. Holder has timely filed U.S. federal income tax returns with respect to such losses.

With respect to the third bullet point above, we believe we currently are not, and do not anticipate becoming, a USRPHC. Because the determination of whether we are a USRPHC depends, however, on the fair market value of our USRPIs relative to the fair market value of our non-U.S. real property interests and our other business assets, there can be no assurance we currently are not a USRPHC or will not become one in the future. Even if we are or were to become a USRPHC, gain arising from the sale or other taxable disposition by a Non-U.S. Holder of our Class A common stock will not be subject to U.S. federal income tax if our Class A common stock is “regularly traded,” as defined by applicable Treasury Regulations, on an established securities market, and such Non-U.S. Holder owned, actually or constructively, 5% or less of our Class A common stock throughout the shorter of the five-year period ending on the date of the sale or other taxable disposition or the Non-U.S. Holder’s holding period.

Non-U.S. Holders should consult their tax advisors regarding potentially applicable income tax treaties that may provide for different rules.

Information Reporting and Backup Withholding

Payments of dividends on our Class A common stock will not be subject to backup withholding, provided the applicable withholding agent does not have actual knowledge or reason to know the holder is a United States person and the holder either certifies its non-U.S. status, such as by furnishing a valid IRS Form W-8BEN, W-8BEN-E or W-8ECI, or otherwise establishes an exemption. However, information returns are required to be filed with the IRS in connection with any distributions on our Class A common stock paid to the Non-U.S. Holder, regardless of whether such distributions constitute dividends or whether any tax was actually withheld. In

 

189


Table of Contents

addition, proceeds of the sale or other taxable disposition of our Class A common stock within the United States or conducted through certain U.S.-related brokers generally will not be subject to backup withholding or information reporting, if the applicable withholding agent receives the certification described above and does not have actual knowledge or reason to know that such holder is a United States person, or the holder otherwise establishes an exemption. Proceeds of a disposition of our Class A common stock conducted through a non-U.S. office of a non-U.S. broker generally will not be subject to backup withholding or information reporting.

Copies of information returns that are filed with the IRS may also be made available under the provisions of an applicable treaty or agreement to the tax authorities of the country in which the Non-U.S. Holder resides or is established.

Backup withholding is not an additional tax. Any amounts withheld under the backup withholding rules may be allowed as a refund or a credit against a Non-U.S. Holder’s U.S. federal income tax liability, provided the required information is timely furnished to the IRS.

Additional Withholding Tax on Payments Made to Foreign Accounts

Withholding taxes may be imposed under Sections 1471 to 1474 of the Code (such Sections commonly referred to as the Foreign Account Tax Compliance Act, or FATCA) on certain types of payments made to non-U.S. financial institutions and certain other non-U.S. entities. Specifically, a 30% withholding tax may be imposed on dividends on, or (subject to the proposed Treasury Regulations discussed below) gross proceeds from the sale or other disposition of, our Class A common stock, in each case, paid to a “foreign financial institution” or a “non-financial foreign entity” (each as defined in the Code), unless (1) the foreign financial institution undertakes certain diligence and reporting obligations (including providing sufficient documentation evidencing its compliance (or deemed compliance) with FATCA), (2) the non-financial foreign entity either certifies it does not have any “substantial United States owners” (as defined in the Code) or furnishes identifying information regarding each substantial United States owner, or (3) the foreign financial institution or non-financial foreign entity otherwise qualifies for an exemption from these rules. If the payee is a foreign financial institution and is subject to the diligence and reporting requirements in (1) above, it must enter into an agreement with the U.S. Department of the Treasury requiring, among other things, that it undertake to identify accounts held by certain “specified United States persons” or “United States-owned foreign entities” (each as defined in the Code), annually report certain information about such accounts, and withhold 30% on certain payments to non-compliant foreign financial institutions and certain other account holders. Foreign financial institutions located in jurisdictions that have an intergovernmental agreement with the United States governing FATCA may be subject to different rules.

Under the applicable Treasury Regulations and administrative guidance, withholding under FATCA generally applies to payments of dividends on our Class A common stock. While withholding under FATCA would have applied to payments of gross proceeds from the sale or other disposition of such stock on or after January 1, 2019, proposed Treasury Regulations eliminate FATCA withholding on payments of gross proceeds entirely. Taxpayers generally may rely on these proposed Treasury Regulations until final Treasury Regulations are issued.

Prospective investors should consult their tax advisors regarding the potential application of withholding under FATCA to their investment in our Class A common stock.

 

190


Table of Contents

UNDERWRITING

BofA Securities, Inc., J.P. Morgan Securities LLC and Jefferies LLC are acting as representatives of each of the underwriters named below. Subject to the terms and conditions set forth in an underwriting agreement among us and the underwriters, we have agreed to sell to the underwriters, and each of the underwriters has agreed, severally and not jointly, to purchase from us, the number of shares of common stock set forth opposite its name below.

 

Underwriter

   Number of Shares  

BofA Securities, Inc.

  

J.P. Morgan Securities LLC

  

Jefferies LLC

  

Citigroup Global Markets Inc.

  

Credit Suisse Securities (USA) LLC

  

Piper Sandler & Co.

  

William Blair & Company, L.L.C.

  

Fifth Third Securities, Inc.

  

Academy Securities, Inc.

  

C.L. King & Associates, Inc.

  
  

 

 

 

Total

     12,903,225  
  

 

 

 

Subject to the terms and conditions set forth in the underwriting agreement, the underwriters have agreed, severally and not jointly, to purchase all of the shares sold under the underwriting agreement if any of these shares are purchased. If an underwriter defaults, the underwriting agreement provides that the purchase commitments of the nondefaulting underwriters may be increased or the underwriting agreement may be terminated.

We have agreed to indemnify the underwriters against certain liabilities, including liabilities under the Securities Act, or to contribute to payments the underwriters may be required to make in respect of those liabilities.

The underwriters are offering the shares, subject to prior sale, when, as and if issued to and accepted by them, subject to approval of legal matters by their counsel, including the validity of the shares, and other conditions contained in the underwriting agreement, such as the receipt by the underwriters of officer’s certificates and legal opinions. The underwriters reserve the right to withdraw, cancel or modify offers to the public and to reject orders in whole or in part.

Commissions and Discounts

The representatives have advised us that the underwriters propose initially to offer the shares to the public at the public offering price set forth on the cover page of this prospectus and to dealers at that price less a concession not in excess of $                per share. After the initial offering, the public offering price, concession or any other term of the offering may be changed.

The following table shows the public offering price, underwriting discount and proceeds before expenses to us. The information assumes either no exercise or full exercise by the underwriters of their option to purchase additional shares.

 

     Per Share      Without
Option
     With
Option
 

Public offering price

   $                    $                    $                

Underwriting discount

   $        $        $    

Proceeds, before expenses, to us

   $        $        $    

 

191


Table of Contents

The expenses of the offering, not including the underwriting discount, are estimated at $3.5 million and are payable by us. We have agreed to reimburse the underwriters for certain expenses, including expenses relating to clearance of this offering with the Financial Industry Regulatory Authority, in an amount not to exceed $35,000. The underwriters have agreed to reimburse us for certain expenses in connection with this offering.

Option to Purchase Additional Shares

We have granted an option to the underwriters, exercisable for 30 days after the date of this prospectus, to purchase up to 1,935,483 additional shares at the public offering price, less the underwriting discount. If the underwriters exercise this option, each will be obligated, subject to conditions contained in the underwriting agreement, to purchase a number of additional shares proportionate to that underwriter’s initial amount reflected in the above table.

No Sales of Similar Securities

We, our executive officers and directors and our other existing security holders have agreed not to sell or transfer any common stock or securities convertible into, exchangeable for, exercisable for, or repayable with common stock, for 180 days after the date of this prospectus without first obtaining the written consent of the representatives. Specifically, we and these other persons have agreed, with certain limited exceptions, not to directly or indirectly

 

   

offer, pledge, sell or contract to sell any common stock,

 

   

sell any option or contract to purchase any common stock,

 

   

purchase any option or contract to sell any common stock,

 

   

grant any option, right or warrant for the sale of any common stock,

 

   

lend or otherwise dispose of or transfer any common stock,

 

   

request or demand that we file or make a confidential submission of a registration statement related to the common stock, or

 

   

enter into any swap or other agreement that transfers, in whole or in part, the economic consequence of ownership of any common stock whether any such swap or transaction is to be settled by delivery of shares or other securities, in cash or otherwise.

This lock-up provision applies to common stock and to securities convertible into or exchangeable or exercisable for or repayable with common stock. It also applies to common stock owned now or acquired later by the person executing the agreement or for which the person executing the agreement later acquires the power of disposition.

The agreements of our officers, directors and certain holders of our common stock do not apply to (a) transfer or distribution made if such common stock is acquired in one or more open market transactions after the effective date of this offering, provided that any filing under the Exchange Act required to be made during the 180-day period shall clearly indicate in the footnotes thereto that the filing relates to the circumstances described herein and such holder does not otherwise voluntarily effect any other public filing or report regarding such transfer or distribution during the 180-day period; (b) transfer or distribution made if such common stock is purchased from the underwriters in the offering, unless such holder is an officer or director of the Company, whether or not issuer-directed provided that such transfer or distribution is not required to be reported with the SEC on Form 4 and such holder does not otherwise voluntarily effect any public filing or report regarding such transfers during the 180-day period; (c) transfer or distribution made (i) as a bona fide gift or gifts; (ii) to any immediate family member or dependent of such holder; (iii) as a distribution by a trust to its beneficiaries; or (iv) as a distribution to partners, members, managers, limited partners, subsidiaries, affiliates or stockholders or

 

192


Table of Contents

other equity holders of such holder, to such holder’s affiliates or to any investment fund or other entity that directly or indirectly controls or manages, is under common control with, or is controlled or managed by, such holder or affiliates of such holder (including, for the avoidance of doubt, where such holder is a partnership, to its general partner or a successor partnership or fund, or any other funds controlled or managed by such partnership), provided that such transfer or distribution shall not involve a disposition for value, the transferee or distributee agrees to such restrictions for the remainder of the 180-day period and such transfer or distribution is not required to be reported with the SEC on Form 4 and such holder does not otherwise voluntarily effect any public filing or report regarding such transfers during the 180-day period; (d) transfer or distribution made by will or intestacy or to any trust, limited partnership, limited liability company or other entity for the direct or indirect benefit of such holder or the immediate family of such holder, provided that such transfer or distribution shall not involve a disposition for value, the transferee or distributee agrees to such restrictions for the remainder of the 180-day period and any filing under the Exchange Act required to be made during the 180-day period shall clearly indicate in the footnotes thereto that the filing relates to the circumstances described herein and such holder does not otherwise voluntarily effect any other public filing or report regarding such transfer or distribution during the 180-day period; (e) transfer or distribution made pursuant to domestic relations or court orders, including a negotiated divorce settlement, provided that such transfer or distribution shall not involve a disposition for value and any filing under the Exchange Act required to be made during the 180-day period shall clearly indicate in the footnotes thereto that the filing relates to the circumstances described herein and such holder does not otherwise voluntarily effect any other public filing or report regarding such transfer or distribution during the 180-day period; (f) transfer or distribution made to a nominee or custodian of a person or entity to whom a disposition or transfer would be permissible in connection with (i) a bona fide gift or gifts; (ii) any trust, limited partnership, limited liability company or other entity for the direct or indirect benefit of such holder or the immediate family of such holder; (iii) to any immediate family member or dependent of such holder; (iv) a distribution by a trust to its beneficiaries; or (v) a distribution to partners, members, managers, limited partners, subsidiaries, affiliates or stockholders or other equity holders of such holder, to such holder’s affiliates or to any investment fund or other entity that directly or indirectly controls or manages, is under common control with, or is controlled or managed by, such holder or affiliates of such holder (including, for the avoidance of doubt, where such holder is a partnership, to its general partner or a successor partnership or fund, or any other funds controlled or managed by such partnership), provided that the requirements for such transfer or distributions described herein shall apply to any such transfer or distribution by such nominee or custodian; (g) transfer or distribution made (i) pursuant to a bona fide third-party tender offer, merger, consolidation or other similar transaction made to or with all holders of common stock, involving a change of control, provided that (a) in the event that such tender offer, merger, consolidation or other such transaction is not completed, the common stock held by such holder shall remain subject to the lock-up agreement and (b) any common stock not transferred in connection with such transaction shall remain subject to the lock-up agreement; (ii) the exchange of any membership interests of Holdings (or securities convertible or exchangeable for units of Holdings) and a corresponding number of shares of Class B common stock into or for shares of Class A common stock (or securities convertible into or exercisable or exchangeable for Class A common stock pursuant to the Holdings LLC Agreement, as defined and described in the Prospectus), provided that (a) such shares of Class A common stock and other securities remain subject to the restrictions set forth in the lock-up agreement and (b) to the extent a public announcement or filing under the Exchange Act, if any, is required of or voluntarily made by or on behalf of such holder or the Company regarding the exchange, such announcement or filing shall clearly indicate that the filing relates to the circumstances described herein and no transfer of the shares of Class A common stock or other securities received upon exchange may be made during the 180-day period; (iii) the transfer, conversion, reclassification, redemption or exchange of any securities pursuant to the reorganization transactions described in this prospectus, provided that any shares of common stock or securities convertible into or exercisable or exchangeable for common stock received in the reorganization transactions remain subject to the restrictions set forth in the lock-up agreement and provided further that to the extent a public announcement or filing under the Exchange Act, if any, is required of or voluntarily made by or on behalf of such holder or the Company regarding the transfer, conversion, reclassification, redemption or exchange, as applicable, such announcement or filing shall clearly indicate that the filing relates to the circumstances described in this clause (xiii) and no transfer of the shares of

 

193


Table of Contents

Class A common stock or other securities received upon exchange may be made during the 180-day period; (iv) to the Company in connection with the “cashless” or “net” exercise of options, warrants or other rights to purchase common stock for the purpose of exercising such options, warrants or other rights, or to cover tax withholding obligations of such holder in connection with such exercise, the vesting of restricted shares of common stock or restricted stock units, or the settling of restricted shares of common stock or restricted stock units, provided that (i) any remaining common stock received upon such exercise or such vesting or settlement will be subject to the restrictions set forth in the lock-up agreement, (ii) with respect to the “cashless” or “net” exercise of options, no filing under Section 16 of the Exchange Act is made during the first 90 days of the 180-day period, and (iii) (1) after the first 90 days of the 180-day period with respect to the “cashless” or “net” exercise of options and at any time during the 180-day period with respect to any other awards described in this (xi), any filing under Section 16 shall clearly indicate in the footnotes thereto that (A) the filing relates to the circumstances described above and (B) no common stock were sold by such holder, other than such transfers to the Company as described above and (2) such holder does not otherwise voluntarily effect any other public filing or report regarding such transfers during the 180-day period; or (v) pursuant to the underwriting agreement. Furthermore, such holder may establish a trading plan pursuant to Rule 10b5-1 under the Exchange Act for the sale of any common stock, provided that (1) such plan does not provide for the transfer of common stock during the 180-day period, (2) no public report or filing with the Securities and Exchange Commission or otherwise is required to be made in connection with the establishment of such plan and (3) no such public report or filing is voluntarily made by or on behalf of such holder during the 180-day period.

Exchange Listing

We expect to list our Class A Common Stock on the NYSE under the symbol “DTC.”

Before this offering, there has been no public market for our common stock. The initial public offering price will be determined through negotiations between us and the representatives. In addition to prevailing market conditions, the factors to be considered in determining the initial public offering price are

 

   

the valuation multiples of publicly traded companies that the representatives believe to be comparable to us,

 

   

our financial information,

 

   

the history of, and the prospects for, our company and the industry in which we compete,

 

   

an assessment of our management, its past and present operations, and the prospects for, and timing of, our future revenues,

 

   

the present state of our development, and

 

   

the above factors in relation to market values and various valuation measures of other companies engaged in activities similar to ours.

An active trading market for the shares may not develop. It is also possible that after the offering the shares will not trade in the public market at or above the initial public offering price.

The underwriters do not expect to sell more than 5% of the shares in the aggregate to accounts over which they exercise discretionary authority.

Price Stabilization, Short Positions and Penalty Bids

Until the distribution of the shares is completed, SEC rules may limit underwriters and selling group members from bidding for and purchasing our common stock. However, the representatives may engage in transactions that stabilize the price of the common stock, such as bids or purchases to peg, fix or maintain that price.

 

194


Table of Contents

In connection with the offering, the underwriters may purchase and sell our common stock in the open market. These transactions may include short sales, purchases on the open market to cover positions created by short sales and stabilizing transactions. Short sales involve the sale by the underwriters of a greater number of shares than they are required to purchase in the offering. “Covered” short sales are sales made in an amount not greater than the underwriters’ option to purchase additional shares described above. The underwriters may close out any covered short position by either exercising their option to purchase additional shares or purchasing shares in the open market. In determining the source of shares to close out the covered short position, the underwriters will consider, among other things, the price of shares available for purchase in the open market as compared to the price at which they may purchase shares through the option granted to them. “Naked” short sales are sales in excess of such option. The underwriters must close out any naked short position by purchasing shares in the open market. A naked short position is more likely to be created if the underwriters are concerned that there may be downward pressure on the price of our common stock in the open market after pricing that could adversely affect investors who purchase in the offering. Stabilizing transactions consist of various bids for or purchases of shares of common stock made by the underwriters in the open market prior to the completion of the offering.

The underwriters may also impose a penalty bid. This occurs when a particular underwriter repays to the underwriters a portion of the underwriting discount received by it because the representatives have repurchased shares sold by or for the account of such underwriter in stabilizing or short covering transactions.

Similar to other purchase transactions, the underwriters’ purchases to cover the syndicate short sales may have the effect of raising or maintaining the market price of our common stock or preventing or retarding a decline in the market price of our common stock. As a result, the price of our common stock may be higher than the price that might otherwise exist in the open market. The underwriters may conduct these transactions on the NYSE, in the over-the-counter market or otherwise.

Neither we nor any of the underwriters make any representation or prediction as to the direction or magnitude of any effect that the transactions described above may have on the price of our common stock. In addition, neither we nor any of the underwriters make any representation that the representatives will engage in these transactions or that these transactions, once commenced, will not be discontinued without notice.

Reserved Share Program

At our request, an affiliate of BofA Securities, Inc., a participating Underwriter, has reserved for sale, at the initial public offering price, up to 5% of the shares offered by this prospectus for sale to some of our directors, officers, employees, distributors, dealers, business associates and related persons. If these persons purchase reserved shares it will reduce the number of shares available for sale to the general public. Any reserved shares that are not so purchased will be offered by the underwriters to the general public on the same terms as the other shares offered by this prospectus.

Electronic Distribution

In connection with the offering, certain of the underwriters or securities dealers may distribute prospectuses by electronic means, such as e-mail.

Other Relationships

Some of the underwriters and their affiliates have engaged in, and may in the future engage in, investment banking and other commercial dealings in the ordinary course of business with us or our affiliates. They have received, or may in the future receive, customary fees and commissions for these transactions. An affiliate of J.P. Morgan Securities LLC acts as administrative agent, collateral agent and letter of credit issuer under the Credit Facility. An affiliate of Fifth Third Securities, Inc. is a lender under the Credit Facility.

 

195


Table of Contents

In addition, in the ordinary course of their business activities, the underwriters and their affiliates may make or hold a broad array of investments and actively trade debt and equity securities (or related derivative securities) and financial instruments (including bank loans) for their own account and for the accounts of their customers. Such investments and securities activities may involve securities and/or instruments of ours or our affiliates. The underwriters and their affiliates may also make investment recommendations and/or publish or express independent research views in respect of such securities or financial instruments and may hold, or recommend to clients that they acquire, long and/or short positions in such securities and instruments.

European Economic Area

In relation to each Member State of the European Economic Area (each a “Relevant State”), no offer of shares which are the subject of this offering has been, or will be, made to the public in that Relevant State prior to the publication of a prospectus in relation to the shares which has been approved by the competent authority in that Relevant State or, where appropriate, approved in another Relevant State and notified to the competent authority in that Relevant State, all in accordance with the Prospectus Regulation), except that offers of shares may be made to the public in that Relevant State at any time under the following exemptions under the Prospectus Regulation:

 

  (a)   to any legal entity which is a qualified investor as defined under the Prospectus Regulation;

 

  (b)   to fewer than 150 natural or legal persons (other than qualified investors as defined under the Prospectus Regulation), subject to obtaining the prior consent of the representatives for any such offer; or

 

  (c)   in any other circumstances falling within Article 1(4) of the Prospectus Regulation,

provided that no such offer of shares shall require the Issuer or any underwriter to publish a prospectus pursuant to Article 3 of the Prospectus Regulation or supplement a prospectus pursuant to Article 23 of the Prospectus Regulation.

Each person in a Relevant State who initially acquires any shares or to whom any offer is made will be deemed to have represented, acknowledged and agreed to and with the Company and the underwriters that it is a qualified investor within the meaning of the Prospectus Regulation.

In the case of any shares being offered to a financial intermediary as that term is used in Article 5(1) of the Prospectus Regulation, each such financial intermediary will be deemed to have represented, acknowledged and agreed that the shares acquired by it in the offer have not been acquired on a non-discretionary basis on behalf of, nor have they been acquired with a view to their offer or resale to, persons in circumstances which may give rise to an offer to the public other than their offer or resale in a Relevant State to qualified investors, in circumstances in which the prior consent of the representatives has been obtained to each such proposed offer or resale.

The Company, the underwriters and their affiliates will rely upon the truth and accuracy of the foregoing representations, acknowledgements and agreements.

For the purposes of this provision, the expression an “offer to the public” in relation to any shares in any Relevant State means the communication in any form and by any means of sufficient information on the terms of the offer and any shares to be offered so as to enable an investor to decide to purchase or subscribe for any shares, and the expression “Prospectus Regulation” means Regulation (EU) 2017/1129.

The above selling restriction is in addition to any other selling restrictions set out below.

In connection with the offering, the underwriters are not acting for anyone other than the issuer and will not be responsible to anyone other than the issuer for providing the protections afforded to their clients nor for providing advice in relation to the offering.

 

196


Table of Contents

Notice to Prospective Investors in the United Kingdom

In relation to the United Kingdom, or the UK, no offer of shares which are the subject of this offering has been, or will be, made to the public in the UK prior to the publication of a prospectus in relation to the shares which has been approved by the Financial Conduct Authority in the UK in accordance with the UK Prospectus Regulation and the FSMA, except that offers of shares may be made to the public in the UK at any time under the following exemptions under the UK Prospectus Regulation and the FSMA:

 

  (a)   to any legal entity which is a qualified investor as defined under the UK Prospectus Regulation;

 

  (b)   to fewer than 150 natural or legal persons (other than qualified investors as defined under the UK Prospectus Regulation), subject to obtaining the prior consent of the representatives for any such offer; or

 

  (c)   at any time in other circumstances falling within section 86 of the FSMA,

provided that no such offer of shares shall require the Issuer or any underwriter to publish a prospectus pursuant to Section 85 of the FSMA or Article 3 of the UK Prospectus Regulation or supplement a prospectus pursuant to Article 23 of the UK Prospectus Regulation.

Each person in the UK who initially acquires any shares or to whom any offer is made will be deemed to have represented, acknowledged and agreed to and with the Company and the underwriters that it is a qualified investor within the meaning of the UK Prospectus Regulation.

In the case of any shares being offered to a financial intermediary as that term is used in Article 5(1) of the UK Prospectus Regulation, each such financial intermediary will be deemed to have represented, acknowledged and agreed that the shares acquired by it in the offer have not been acquired on a non-discretionary basis on behalf of, nor have they been acquired with a view to their offer or resale to, persons in circumstances which may give rise to an offer to the public other than their offer or resale in the UK to qualified investors, in circumstances in which the prior consent of the representatives has been obtained to each such proposed offer or resale.

The Company, the underwriters and their affiliates will rely upon the truth and accuracy of the foregoing representations, acknowledgements and agreements.

For the purposes of this provision, the expression an “offer to the public” in relation to any shares in the UK means the communication in any form and by any means of sufficient information on the terms of the offer and any shares to be offered so as to enable an investor to decide to purchase or subscribe for any shares, the expression “UK Prospectus Regulation” means Regulation (EU) 2017/1129 as it forms part of domestic law by virtue of the European Union (Withdrawal) Act 2018, and the expression “FSMA” means the Financial Services and Markets Act 2000.

In connection with the offering, the underwriters are not acting for anyone other than the issuer and will not be responsible to anyone other than the issuer for providing the protections afforded to their clients nor for providing advice in relation to the offering.

This document is for distribution only to persons who (i) have professional experience in matters relating to investments and who qualify as investment professionals within the meaning of Article 19(5) of the Financial Services and Markets Act 2000 (Financial Promotion) Order 2005 (as amended, the “Financial Promotion Order”), (ii) are persons falling within Article 49(2)(a) to (d) (“high net worth companies, unincorporated associations etc.”) of the Financial Promotion Order, (iii) are outside the United Kingdom, or (iv) are persons to whom an invitation or inducement to engage in investment activity (within the meaning of Section 21 of the Financial Services and Markets Act 2000, as amended, or FSMA) in connection with the issue or sale of any securities may otherwise lawfully be communicated or caused to be communicated (all such persons together being referred to as “relevant persons”). This document is directed only at relevant persons and must not be acted on or relied on by persons who are not relevant persons. Any investment or investment activity to which this document relates is available only to relevant persons and will be engaged in only with relevant persons.

 

197


Table of Contents

Notice to Prospective Investors in Switzerland

The shares may not be publicly offered in Switzerland and will not be listed on the SIX Swiss Exchange, or SIX, or on any other stock exchange or regulated trading facility in Switzerland. This document has been prepared without regard to the disclosure standards for issuance prospectuses under art. 652a or art. 1156 of the Swiss Code of Obligations or the disclosure standards for listing prospectuses under art. 27 ff. of the SIX Listing Rules or the listing rules of any other stock exchange or regulated trading facility in Switzerland. Neither this document nor any other offering or marketing material relating to the shares or the offering may be publicly distributed or otherwise made publicly available in Switzerland.

Neither this document nor any other offering or marketing material relating to the offering, the Company, or the shares have been or will be filed with or approved by any Swiss regulatory authority. In particular, this document will not be filed with, and the offer of shares will not be supervised by, the Swiss Financial Market Supervisory Authority FINMA (FINMA), and the offer of shares has not been and will not be authorized under the Swiss Federal Act on Collective Investment Schemes, or CISA. The investor protection afforded to acquirers of interests in collective investment schemes under the CISA does not extend to acquirers of shares.

Notice to Prospective Investors in the Dubai International Financial Centre

This prospectus relates to an Exempt Offer in accordance with the Offered Securities Rules of the Dubai Financial Services Authority, or DFSA. This prospectus is intended for distribution only to persons of a type specified in the Offered Securities Rules of the DFSA. It must not be delivered to, or relied on by, any other person. The DFSA has no responsibility for reviewing or verifying any documents in connection with Exempt Offers. The DFSA has not approved this prospectus nor taken steps to verify the information set forth herein and has no responsibility for the prospectus. The shares to which this prospectus relates may be illiquid and/or subject to restrictions on their resale. Prospective purchasers of the shares offered should conduct their own due diligence on the shares. If you do not understand the contents of this prospectus you should consult an authorized financial advisor.

Notice to Prospective Investors in Australia

No placement document, prospectus, product disclosure statement or other disclosure document has been lodged with the Australian Securities and Investments Commission, or ASIC, in relation to the offering. This prospectus does not constitute a prospectus, product disclosure statement or other disclosure document under the Corporations Act 2001 (the “Corporations Act”), and does not purport to include the information required for a prospectus, product disclosure statement or other disclosure document under the Corporations Act.

Any offer in Australia of the shares may only be made to persons (the “Exempt Investors”) who are “sophisticated investors” (within the meaning of section 708(8) of the Corporations Act), “professional investors” (within the meaning of section 708(11) of the Corporations Act) or otherwise pursuant to one or more exemptions contained in section 708 of the Corporations Act so that it is lawful to offer the shares without disclosure to investors under Chapter 6D of the Corporations Act.

The shares applied for by Exempt Investors in Australia must not be offered for sale in Australia in the period of 12 months after the date of allotment under the offering, except in circumstances where disclosure to investors under Chapter 6D of the Corporations Act would not be required pursuant to an exemption under section 708 of the Corporations Act or otherwise or where the offer is pursuant to a disclosure document which complies with Chapter 6D of the Corporations Act. Any person acquiring shares must observe such Australian on-sale restrictions.

This prospectus contains general information only and does not take account of the investment objectives, financial situation or particular needs of any particular person. It does not contain any securities

 

198


Table of Contents

recommendations or financial product advice. Before making an investment decision, investors need to consider whether the information in this prospectus is appropriate to their needs, objectives and circumstances, and, if necessary, seek expert advice on those matters.

Notice to Prospective Investors in Hong Kong

The shares have not been offered or sold and will not be offered or sold in Hong Kong, by means of any document, other than (a) to “professional investors” as defined in the Securities and Futures Ordinance (Cap. 571) of Hong Kong and any rules made under that Ordinance; or (b) in other circumstances which do not result in the document being a “prospectus” as defined in the Companies Ordinance (Cap. 32) of Hong Kong or which do not constitute an offer to the public within the meaning of that Ordinance. No advertisement, invitation or document relating to the shares has been or may be issued or has been or may be in the possession of any person for the purposes of issue, whether in Hong Kong or elsewhere, which is directed at, or the contents of which are likely to be accessed or read by, the public of Hong Kong (except if permitted to do so under the securities laws of Hong Kong) other than with respect to shares which are or are intended to be disposed of only to persons outside Hong Kong or only to “professional investors” as defined in the Securities and Futures Ordinance and any rules made under that Ordinance.

Notice to Prospective Investors in Japan

The shares have not been and will not be registered under the Financial Instruments and Exchange Law of Japan (Law No. 25 of 1948, as amended) and, accordingly, will not be offered or sold, directly or indirectly, in Japan, or for the benefit of any Japanese Person or to others for re-offering or resale, directly or indirectly, in Japan or to any Japanese Person, except in compliance with all applicable laws, regulations and ministerial guidelines promulgated by relevant Japanese governmental or regulatory authorities in effect at the relevant time. For the purposes of this paragraph, “Japanese Person” shall mean any person resident in Japan, including any corporation or other entity organized under the laws of Japan.

Notice to Prospective Investors in Singapore

This prospectus has not been registered as a prospectus with the Monetary Authority of Singapore. Accordingly, the shares were not offered or sold or caused to be made the subject of an invitation for subscription or purchase and will not be offered or sold or caused to be made the subject of an invitation for subscription or purchase, and this prospectus or any other document or material in connection with the offer or sale, or invitation for subscription or purchase, of the shares, has not been circulated or distributed, nor will it be circulated or distributed, whether directly or indirectly, to any person in Singapore other than (i) to an institutional investor (as defined in Section 4A of the Securities and Futures Act (Chapter 289) of Singapore, as modified or amended from time to time (the “SFA”)) pursuant to Section 274 of the SFA, (ii) to a relevant person (as defined in Section 275(2) of the SFA) pursuant to Section 275(1) of the SFA, or any person pursuant to Section 275(1A) of the SFA, and in accordance with the conditions specified in Section 275 of the SFA, or (iii) otherwise pursuant to, and in accordance with the conditions of, any other applicable provision of the SFA.

Where the shares are subscribed or purchased under Section 275 of the SFA by a relevant person which is:

 

  (a)   corporation (which is not an accredited investor (as defined in Section 4A of the SFA)) the sole business of which is to hold investments and the entire share capital of which is owned by one or more individuals, each of whom is an accredited investor; or

 

  (b)   a trust (where the trustee is not an accredited investor) whose sole purpose is to hold investments and each beneficiary of the trust is an individual who is an accredited investor,

securities or securities-based derivatives contracts (each term as defined in Section 2(1) of the SFA) of that corporation or the beneficiaries’ rights and interest (howsoever described) in that trust shall not be transferred

 

199


Table of Contents

within six months after that corporation or that trust has acquired the shares pursuant to an offer made under Section 275 of the SFA except:

 

  (a)   to an institutional investor or to a relevant person, or to any person arising from an offer referred to in Section 275(1A) or Section 276(4)(i)(B) of the SFA;

 

  (b)   where no consideration is or will be given for the transfer;

 

  (c)   where the transfer is by operation of law; or

 

  (d)   as specified in Section 276(7) of the SFA.

Notice to Prospective Investors in Canada

The shares may be sold only to purchasers purchasing, or deemed to be purchasing, as principal that are accredited investors, as defined in National Instrument 45-106 Prospectus Exemptions or subsection 73.3(1) of the Securities Act (Ontario), and are permitted clients, as defined in National Instrument 31-103 Registration Requirements, Exemptions and Ongoing Registrant Obligations. Any resale of the shares must be made in accordance with an exemption from, or in a transaction not subject to, the prospectus requirements of applicable securities laws.

Securities legislation in certain provinces or territories of Canada may provide a purchaser with remedies for rescission or damages if this prospectus (including any amendment thereto) contains a misrepresentation, provided that the remedies for rescission or damages are exercised by the purchaser within the time limit prescribed by the securities legislation of the purchaser’s province or territory. The purchaser should refer to any applicable provisions of the securities legislation of the purchaser’s province or territory for particulars of these rights or consult with a legal advisor.

Pursuant to section 3A.3 (or, in the case of securities issued or guaranteed by the government of a non-Canadian jurisdiction, section 3A.4) of National Instrument 33-105 Underwriting Conflicts (NI 33-105), the underwriters are not required to comply with the disclosure requirements of NI 33-105 regarding underwriter conflicts of interest in connection with this offering.

 

200


Table of Contents

LEGAL MATTERS

The validity of the issuance of our Class A Common Stock offered in this prospectus will be passed upon for us by Latham & Watkins LLP. The validity of the issuance of our Class A Common Stock offered in this prospectus will be passed upon for the underwriters in connection with this offering by Ropes & Gray LLP.

EXPERTS

The balance sheet and related notes of Solo Brands, Inc. as of June 29, 2021 appearing in this prospectus and registration statement has been audited by Ernst & Young LLP, independent registered public accounting firm, as set forth in their report thereon appearing elsewhere herein, and is included in reliance upon such report given on the authority of such firm as experts in accounting and auditing.

The consolidated financial statements of Solo Stove Holdings, LLC at December 31, 2020 (Successor) and for the period from October 9, 2020 to December 31, 2020 (Successor), and the financial statements of Frontline Advance, LLC as of December 31, 2019 and for the periods from January 1, 2020 to October 8, 2020 (Intermediate Successor), September 24, 2019 to December 31, 2019 (Intermediate Successor), and January 1, 2019 to September 23, 2019 (Predecessor), appearing in this prospectus and registration statement have been audited by Ernst & Young LLP, independent registered public accounting firm, as set forth in their report thereon appearing elsewhere herein, and are included in reliance upon such report given on the authority of such firm as experts in accounting and auditing.

The audited financial statements of Chubbies, Inc. as of January 30, 2021 and for the year then ended included in this Registration Statement on Form S-1 have been audited by Moss Adams LLP, independent auditors, as stated in their report appearing herein. Such financial statements have been so included in reliance upon the report of such firm given upon their authority as experts in accounting and auditing.

WHERE YOU CAN FIND MORE INFORMATION

We have filed with the SEC a registration statement on Form S-1 under the Securities Act with respect to the shares of Class A Common Stock offered hereby. This prospectus, which constitutes a part of the registration statement, does not contain all of the information set forth in the registration statement or the exhibits and schedules filed therewith, certain portions of which are omitted as permitted by the rules and regulations of the SEC. For further information with respect to Solo Brands, Inc. and the shares of Class A Common Stock offered hereby, reference is made to the registration statement and the exhibits and schedules filed therewith. Statements contained in this prospectus regarding the contents of any contract or any other document that is filed as an exhibit to the registration statement are not necessarily complete, and each such statement is qualified in all respects by reference to the full text of such contract or other document filed as an exhibit to the registration statement. The SEC also maintains a website that contains reports, proxy and information statements and other information regarding registrants, like us, that file electronically with the SEC. The address of that website is www.sec.gov.

As a result of this offering, we will be required to file periodic reports, proxy statements and other information with the SEC. These periodic reports, proxy statements and other information will be available for inspection and copying at the SEC’s public reference room and the website of the SEC referred to above. We also maintain a website at www.solostove.com, through which you may access these materials free of charge as soon as reasonably practicable after they are electronically filed with, or furnished to, the SEC. Information contained on our website is not a part of this prospectus and the inclusion of our website address in this prospectus is an inactive textual reference only. You should not consider information on our website to be part of this prospectus or in deciding whether to purchase our Class A Common Stock.

 

201


Table of Contents

INDEX TO CONSOLIDATED FINANCIAL STATEMENTS

Solo Brands, Inc.

 

Report of Independent Registered Public Accounting Firm

     F-2  

Balance Sheet as of June 29, 2021

     F-3  

Notes to financial statement

     F-4  

Solo Stove Holdings, LLC

As of December 31, 2020 and 2019 and for the Related Periods Ended December 31, 2020 and 2019

 

Report of Independent Registered Public Accounting Firm

     F-5  

Consolidated balance sheets as of December  31, 2020 (Successor) and December 31, 2019 (Intermediate Successor)

     F-6  

Consolidated statements of operations for the periods from October  9, 2020 to December 31, 2020 (Successor), January 1, 2020 to October 8, 2020 (Intermediate Successor), September 24, 2019 to December 31, 2019 (Intermediate Successor), and January 1, 2019 to September  23, 2019 (Predecessor)

     F-7  

Consolidated statements of cash flows for the periods from October  9, 2020 to December 31, 2020 (Successor), January 1, 2020 to October 8, 2020 (Intermediate Successor), September 24, 2019 to December 31, 2019 (Intermediate Successor), and January 1, 2019 to September  23, 2019 (Predecessor)

     F-8  

Consolidated statements of members’ equity for the periods from October 9, 2020 to December 31, 2020 (Successor), January 1, 2020 to October 8, 2020 (Intermediate Successor), September 24, 2019 to December 31, 2019 (Intermediate Successor), and January 1, 2019 to September 23, 2019 (Predecessor)

     F-9  

Notes to financial statements

 

     F-10  

As of June 30, 2021 and 2020 and for the Six Months Ended June 30, 2021 and 2020

 

Consolidated balance sheets as of June  30, 2021 (Successor) and June 30, 2020 (Intermediate Successor) (Unaudited)

     F-35  

Consolidated statements of operations for the six months ended June 30, 2021 (Successor) and June 30, 2020 (Intermediate Successor) (Unaudited)

     F-36  

Consolidated statements of cash flows for the six months ended June 30, 2021 (Successor) and June 30, 2020 (Intermediate Successor) (Unaudited)

     F-37  

Consolidated statements of members’ equity for the six months ended June 30, 2021 (Successor) and June 30, 2020 (Intermediate Successor) (Unaudited)

     F-38  

Notes to financial statements (Unaudited)

     F-39  

 

Chubbies, Inc.

 

As of January 30, 2021 and for the Year Ended January 30, 2021

  

Report of Independent Auditors

     F-52  

Balance sheet

     F-53  

Statement of income

     F-54  

Statement of stockholder’s equity

     F-55  

Statement of cash flows

     F-56  

Notes to financial statements

     F-57  
As of July 31, 2021 and for the Six Months Ended July 31, 2021   

Balance sheet (unaudited)

     F-67  

Statement of income (unaudited)

     F-68  

Statement of stockholder’s equity (unaudited)

     F-69  

Statement of cash flows (unaudited)

     F-70  

Notes to financial statements (unaudited)

     F-71  

 

F-1


Table of Contents

Report of Independent Registered Public Accounting Firm

To the Shareholder and the Board of Directors of Solo Brands, Inc.

Opinion on the Financial Statements

We have audited the accompanying balance sheet of Solo Brands, Inc. (the Company) as of June 29, 2021 and the related notes (collectively referred to as the “financial statements”). In our opinion, the financial statements present fairly, in all material respects, the financial position of the Company at June 29, 2021 in conformity with U.S. generally accepted accounting principles.

Basis for Opinion

These financial statements are the responsibility of the Company’s management. Our responsibility is to express an opinion on the Company’s financial statements based on our audits. We are a public accounting firm registered with the Public Company Accounting Oversight Board (United States) (PCAOB) and are required to be independent with respect to the Company in accordance with the U.S. federal securities laws and the applicable rules and regulations of the Securities and Exchange Commission and the PCAOB.

We conducted our audit in accordance with the standards of the PCAOB. Those standards require that we plan and perform the audit to obtain reasonable assurance about whether the financial statements are free of material misstatement, whether due to error or fraud.The Company is not required to have, nor were we engaged to perform, an audit of its internal control over financial reporting. As part of our audits we are required to obtain an understanding of internal control over financial reporting but not for the purpose of expressing an opinion on the effectiveness of the Company’s internal control over financial reporting. Accordingly, we express no such opinion.

Our audit included performing procedures to assess the risks of material misstatement of the financial statements, whether due to error or fraud, and performing procedures that respond to those risks. Such procedures included examining, on a test basis, evidence regarding the amounts and disclosures in the financial statements. Our audit also included evaluating the accounting principles used and significant estimates made by management, as well as evaluating the overall presentation of the financial statements. We believe that our audit provides a reasonable basis for our opinion. 

/s/ Ernst & Young LLP

We have served as the Company’s auditor since 2021.

Dallas, Texas

July 2, 2021

 

F-2


Table of Contents

SOLO BRANDS, INC. BALANCE SHEET AS OF JUNE 29, 2021

(dollars in actuals)

 

Cash

   $ 100  
  

 

 

 

Total Assets

   $ 100  
  

 

 

 

Shareholders’ Equity:

  

Common shares, $0.01 par value, 100 shares authorized, issued and outstanding

   $ 1  

Additional paid-in-capital

     99  
  

 

 

 

Total Shareholders’ Equity

   $ 100  
  

 

 

 

See Notes to Financial Statement

 

F-3


Table of Contents

SOLO BRANDS, INC.

NOTES TO THE FINANCIAL STATEMENT

NOTE 1—Nature of Business and Basis of Presentation

Nature of Business

Solo Brands, Inc., or the Company, was incorporated in Delaware on June 23, 2021. Pursuant to a reorganization into a holding company structure, the Company will be a holding company and its principal asset will be a controlling equity interest in Solo Stove Holdings, LLC. As the sole managing member of Solo Stove Holdings, LLC, the Company will operate and control all of the business and affairs of Solo Stove Holdings, LLC, and through Solo Stove Holdings, LLC and its subsidiaries, conduct its business.

Basis of Presentation

The balance sheet is presented in accordance with accounting principles generally accepted in the United States. Separate statements of operations, changes in shareholders’ equity, and cash flow have not been presented because the Company has not engaged in any activities except in connection with its formation.

NOTE 2—Summary of Significant Accounting Policies – Use of Estimates

The preparation of financial statements in conformity with accounting principles generally accepted in the United States requires management to make estimates and assumptions that affect the reported amounts of assets and liabilities and disclosure of contingent assets and liabilities at the date of the balance sheet. Actual results could differ from those estimates.

NOTE 3—Shareholders’ Equity

On June 23, 2021, the Company was authorized to issue 100 shares of common stock, $0.01 par value. On June 29, 2021, the Company issued 100 common shares for $100. The common shares receivable is reflected as a reduction to shareholders’ equity.

NOTE 4—Commitments and Contingencies

The Company did not have any commitments or contingencies as of June 29, 2021.

 

F-4


Table of Contents

Report of Independent Registered Public Accounting Firm

To the Members and the Board of Directors of Solo Stove Holdings, LLC

Opinion on the Financial Statements

We have audited the accompanying consolidated balance sheet of Solo Stove Holdings, LLC (the Company) as of December 31, 2020 (Successor) and the related consolidated statements of operations, cash flows and members’ equity for the periods from October 9, 2020 to December 31, 2020 (Successor) and the related notes. We also audited the balance sheet of Solo DTC Brands, LLC (formerly named Frontline Advance, LLC) as of December 31, 2019 (Intermediate Successor) and the related statements of operations, cash flows and members’ equity for the periods from January 1, 2020 to October 8, 2020 (Intermediate Successor), September 24, 2019 to December 31, 2019 (Intermediate Successor), and January 1, 2019 to September 23, 2019 (Predecessor), and the related notes. In our opinion, the consolidated financial statements present fairly, in all material respects, the financial position of the Company at December 31, 2020 (Successor) and the results of its operations and its cash flows for the periods from October 9, 2020 to December 31, 2020 (Successor), and the financial position of Frontline Advance LLC as of December 31, 2019 (Intermediate Successor), and the results of its operations and its cash flows for the periods from January 1, 2020 to October 8, 2020 (Intermediate Successor), September 24, 2019 to December 31, 2019 (Intermediate Successor), and January 1, 2019 to September 23, 2019 (Predecessor) in conformity with U.S. generally accepted accounting principles.

Basis for Opinion

These financial statements are the responsibility of the Company’s management. Our responsibility is to express an opinion on the Company’s financial statements based on our audits. We are a public accounting firm registered with the Public Company Accounting Oversight Board (United States) (PCAOB) and are required to be independent with respect to the Company in accordance with the U.S. federal securities laws and the applicable rules and regulations of the Securities and Exchange Commission and the PCAOB.

We conducted our audits in accordance with the standards of the PCAOB. Those standards require that we plan and perform the audit to obtain reasonable assurance about whether the financial statements are free of material misstatement, whether due to error or fraud. The Company is not required to have, nor were we engaged to perform, an audit of its internal control over financial reporting. As part of our audits we are required to obtain an understanding of internal control over financial reporting but not for the purpose of expressing an opinion on the effectiveness of the Company’s internal control over financial reporting. Accordingly, we express no such opinion.

Our audits included performing procedures to assess the risks of material misstatement of the financial statements, whether due to error or fraud, and performing procedures that respond to those risks. Such procedures included examining, on a test basis, evidence regarding the amounts and disclosures in the financial statements. Our audits also included evaluating the accounting principles used and significant estimates made by management, as well as evaluating the overall presentation of the financial statements. We believe that our audits provide a reasonable basis for our opinion. 

/s/ Ernst & Young LLP

We have served as the Company’s auditor since 2021.

Dallas, Texas

July 2, 2021

 

F-5


Table of Contents

SOLO STOVE HOLDINGS, LLC

Consolidated Balance Sheets

(in thousands)

 

     SUCCESSOR
December 31,
2020
           INTERMEDIATE
SUCCESSOR
December 31,
2019
 
ASSETS          

Current assets

         

Cash and cash equivalents

   $ 32,753          $ 5,025  

Accounts receivable, net

     4,166            1,280  

Inventory

     14,348            5,837  

Prepaid expenses and other current assets

     328            143  
  

 

 

        

 

 

 

Total current assets

     51,595            12,285  

Non-current assets

         

Property and equipment, net

     980            135  

Intangible assets, net

     200,587            40,298  

Goodwill

     289,096            52,697  

Other non-current assets

     149            83  
  

 

 

        

 

 

 

Total non-current assets

     490,812            93,213  
  

 

 

        

 

 

 

Total assets

   $ 542,407          $ 105,498  
  

 

 

        

 

 

 
 

LIABILITIES AND MEMBERS’ EQUITY

         

Current liabilities

         

Accounts payable

   $ 1,377          $ 75  

Accrued expenses and other current liabilities

     15,203            5,476  

Contingent consideration

     100,000            2,080  

Deferred revenue

     20,246            36  

Current portion of long-term debt

     450             
  

 

 

        

 

 

 

Total current liabilities

     137,276            7,667  

Non-current liabilities

         

Long-term debt, net

     72,898            23,606  

Other non-current liabilities

     133            70  
  

 

 

        

 

 

 

Total non-current liabilities

     73,031            23,676  
 

Commitments and contingencies (Note 12)

         
 

Members’ equity

         

Class A-1 units

                77,244  

Class A-2 units

                1,933  

Class A units

     237,309             

Class B units

     103,109             

Accumulated deficit

     (8,318          (5,022
  

 

 

        

 

 

 

Total members’ equity

     332,100            74,155  
  

 

 

        

 

 

 

Total liabilities and members’ equity

   $ 542,407          $ 105,498  
  

 

 

        

 

 

 

See Notes to Consolidated Financial Statements

 

F-6


Table of Contents

SOLO STOVE HOLDINGS, LLC

Consolidated Statements of Operations

(in thousands)

 

    SUCCESSOR
Period from
October 9,
2020 through
December 31,
2020
          INTERMEDIATE
SUCCESSOR
Period from
January 1, 2020
through
October 8, 2020
    INTERMEDIATE
SUCCESSOR
Period from
September 24,
2019 through
December 31,
2019
          PREDECESSOR
Period from
January 1, 2019
through
September 23,
2019
 

Net sales

  $ 60,852         $ 72,576     $ 20,308         $ 19,544  

Cost of goods sold

    23,183           23,275       11,720           5,496  
 

 

 

       

 

 

   

 

 

       

 

 

 

Gross profit

    37,669           49,301       8,588           14,048  

Operating expenses

               

Selling, general & administrative expenses

    18,515           21,499       8,012           8,357  

Depreciation and amortization expenses

    3,285           2,387       810           13  

Other operating expenses

    22,538           39,203       4,248           29,861  
 

 

 

       

 

 

   

 

 

       

 

 

 

Total operating expenses

    44,338           63,089       13,070           38,231  
 

 

 

       

 

 

   

 

 

       

 

 

 

Income (loss) from operations

    (6,669         (13,788     (4,482         (24,183

Non-operating expenses

               

Interest expense (income)

    1,507           1,700       525           (6

Other non-operating expenses

    121           319       15           338  
 

 

 

       

 

 

   

 

 

       

 

 

 

Total non-operating expenses

    1,628           2,019       (540         332  
 

 

 

       

 

 

   

 

 

       

 

 

 

Income (loss) before income taxes

    (8,297         (15,807     (5,022         (24,515

Income tax expense

    21           78                 3  
 

 

 

       

 

 

   

 

 

       

 

 

 

Net income (loss)

  $ (8,318       $ (15,885   $ (5,022       $ (24,518
 

 

 

       

 

 

   

 

 

       

 

 

 

Net income (loss) per unit(1)

               

Basic

  $ (0.02       $ (0.20   $ (0.06       $  

Diluted

  $ (0.02       $ (0.20   $ (0.06       $  
   

Weighted-average units outstanding

               

Basic

    425,000           78,639       78,106            

Diluted

    425,000           78,639       78,106            

 

(1)   In the Successor period, the basic and diluted net income (loss) per unit amounts for the Class A and Class B units is the same for each class of unit. In the IntermediateSuccessor period, the basic and diluted net income (loss) per unit amounts for the Class A-1 and Class A-2 units is the same for each class of unit.

See Notes to Consolidated Financial Statements

 

F-7


Table of Contents

SOLO STOVE HOLDINGS, LLC

Consolidated Statements of Cash Flows

(in thousands)

 

    SUCCESSOR           INTERMEDIATE
SUCCESSOR
    INTERMEDIATE
SUCCESSOR
          PREDECESSOR  
    Period from
October 9,
2020 through
December 31,
2020
          Period from
January 1, 2020
through
October 8, 2020
    Period from
September 24,
2019 through
December 31,
2019
          Period from
January 1, 2019
through
September 23,
2019
 

CASH FLOWS FROM OPERATING ACTIVITIES:

           

Net income (loss)

  $ (8,318     $ (15,885   $ (5,022     $ (24,518

Adjustments to reconcile net income (loss) to net cash and cash equivalents provided by (used in) operating activities

           

Depreciation

    37         76       8         13  

Amortization of intangible assets

    3,248         2,306       802          

Amortization of debt issuance costs

    55         719       41          

Change in fair value of contingent consideration

    19,073               903          

Bad debt expense

    35         2       3         6  

Changes in assets and liabilities

           

Accounts receivable

    (1,213       (1,249     (961       5  

Inventory

    (1,975       (104     8,355         (4,313

Prepaid expenses and other current assets

    (118       (68     (125       20  

Other non-current assets

            (66     (45       (2

Accounts payable

    (332       1,634       (99       170  

Accrued expenses and other current liabilities

    (22,789       37,337       (23,242       29,738  

Deferred revenue

    17,876         2,335       (10       (1,614

Other non-current liabilities

    13         50               70  
 

 

 

     

 

 

   

 

 

     

 

 

 

Net cash provided by (used in) operating activities

    5,592         27,087       (19,392       (425

CASH FLOWS FROM INVESTING ACTIVITIES:

           

Purchase of property and equipment

    (297       (661     (41       (77

Assets and liabilities acquired, 2019 acquisition, net

                  (52,309        

Assets and liabilities acquired, 2020 acquisition, net

    (273,144                      
 

 

 

     

 

 

   

 

 

     

 

 

 

Net cash provided by (used in) investing activities

    (273,441       (661     (52,350       (77

CASH FLOWS FROM FINANCING ACTIVITIES:

           

Repayment of debt

    (55,000       (14,325     (5,200        

Proceeds from debt

    118,293               28,765          

Repayment of revolving credit facility

            (10,000              

Proceeds from revolving credit facility

            10,000                

Payment of contingent consideration

            (2,080              

Contributions

            700                

Distributions

    (12,691       (3,825     (1,171       (2,785

Proceeds from issuance of Class A-1 units

                  54,373          

Proceeds from issuance of Class A units

    250,000                        
 

 

 

     

 

 

   

 

 

     

 

 

 

Net cash provided by (used in) financing activities

    300,602         (19,530     76,767         (2,785

Net change in cash and cash equivalents

    32,753         6,896       5,025         (3,287

Cash and cash equivalents balance, beginning of period

            5,025               4,816  
 

 

 

     

 

 

   

 

 

     

 

 

 

Cash and cash equivalents balance, end of period

  $ 32,753       $ 11,921     $ 5,025       $ 1,529  
 

 

 

     

 

 

   

 

 

     

 

 

 

SUPPLEMENTAL DISCLOSURES:

           

Cash interest paid

  $ 1,453       $ 991     $ 484       $ 1  

SUPPLEMENTAL NONCASH INVESTING AND FINANCING DISCLOSURES:

           

Non-cash acquisition of Class A-2 units

  $       $     $ 1,975       $  

Non-cash acquisition of Class B units

  $ 4,749       $     $       $  

See Notes to Consolidated Financial Statements

 

F-8


Table of Contents

SOLO STOVE HOLDINGS, LLC

Consolidated Statements of Members’ Equity

(in thousands)

 

PREDECESSOR

                       Members’
Equity
    Accumulated
Deficit
    Total
Members’
Equity
 

Balance at January 1, 2019

           $ 2,028     $ 3,385     $ 5,413  

Member distribution

             (2,785           (2,785

Net income (loss)

                   (24,518     (24,518
          

 

 

   

 

 

   

 

 

 

Balance at September 23, 2019

           $ (757   $ (21,133   $ (21,890
          

 

 

   

 

 

   

 

 

 
     Class A-1     Class A-2     Accumulated
Deficit
    Total
Members’
Equity
 

INTERMEDIATE SUCCESSOR

   Units      Amount     Units      Amount  

Balance at September 24, 2019

          $            $     $     $  

Issuance of Class A-1 units

     76,131        78,373                          78,373  

Issuance of Class A-2 units

                  1,975        1,975             1,975  

Member tax distributions

            (1,129            (42           (1,171

Net income (loss)

                               (5,022     (5,022
  

 

 

    

 

 

   

 

 

    

 

 

   

 

 

   

 

 

 

Balance at December 31, 2019

     76,131      $ 77,244       1,975      $ 1,933     $ (5,022   $ 74,155  
  

 

 

    

 

 

   

 

 

    

 

 

   

 

 

   

 

 

 

Rollover contribution

                  700        700             700  

Member tax distributions

            (3,672            (153           (3,825

Net income (loss)

                               (15,885     (15,885
  

 

 

    

 

 

   

 

 

    

 

 

   

 

 

   

 

 

 

Balance at October 8, 2020

     76,131      $ 73,572       2,675      $ 2,480     $ (20,907   $ 55,145  
  

 

 

    

 

 

   

 

 

    

 

 

   

 

 

   

 

 

 
     Class A     Class B     Accumulated
Deficit
    Total
Members’
Equity
 

SUCCESSOR

   Units      Amount     Units      Amount  

Balance at October 9, 2020

          $            $     $     $  

Issuance of Class A units

     250,000        250,000                          250,000  

Issuance of Class B units

                  175,000        103,109             103,109  

Member tax distributions

            (12,691                        (12,691

Net income (loss)

                               (8,318     (8,318
  

 

 

    

 

 

   

 

 

    

 

 

   

 

 

   

 

 

 

Balance at December 31, 2020

     250,000      $ 237,309       175,000      $ 103,109     $ (8,318   $ 332,100  
  

 

 

    

 

 

   

 

 

    

 

 

   

 

 

   

 

 

 

See Notes to Consolidated Financial Statements

 

F-9


Table of Contents

SOLO STOVE HOLDINGS, LLC

NOTES TO CONSOLIDATED FINANCIAL STATEMENTS

NOTE 1—Organization and Description of Business

Description of Business

Solo Stove Holdings, LLC (“Successor”, “Company”, “We”, “Our”, or “Solo Stove”), through a wholly owned subsidiary, Solo DTC Brands, LLC (formerly named Frontline Advance, LLC) (dba Solo Stove), offers portable, low-smoke fire pits, grills, and camping stoves for backyard and outdoor use in different sizes, fire pit bundles, gear kits, stoves, cookware, and dinnerware. Solo Stove also offers stove kit accessories and fire pit accessories. Solo Stove distributes its products through its website and other partners across North America and Europe.

Organization

Solo DTC Brands, LLC was formed as a limited liability company in the state of Texas on June 10, 2011. While operating as a limited liability company from 2011 to 2019, Solo Stove had two owners (“Founders”), which together owned 100 percent of the outstanding membership interest. For all periods, the operations of the Company are conducted through Solo DTC Brands, LLC.

Pursuant to the membership interest purchase agreement (the “2019 Agreement”) dated September 24, 2019, SS Acquisitions, Inc. (which was majority-owned by Bertram Capital) acquired 66.74 percent of the total Class A-1 and Class A-2 units of Solo DTC Brands, LLC from the Founders for total consideration paid of $52.3 million. The remaining interests were retained by the Founders and other employees who acquired interest as part of the 2019 Agreement. See Note 4 for additional information.

The Company was formed as a single-member limited liability company in the state of Delaware on October 6, 2020. Through a wholly-owned subsidiary, and pursuant to the securities purchase agreement (the “2020 Agreement”) dated October 9, 2020, the Company acquired 100 percent of the outstanding units of Solo DTC Brands, LLC. As a result, Solo DTC Brands, LLC became a wholly-owned subsidiary of the Company. In exchange, Solo Stove Holdings, LLC issued Class A and B units, through which Summit Partners Growth Equity Funds, Summit Partners Subordinated Debt Funds, and Summit Investors X Funds (collectively, the “Summit Partners”) acquired an effective 58.82 percent of the Company for total consideration paid of $273.1 million. The remaining units were retained by the Founders, SS Acquisitions, Inc., and other employees as part of the 2020 Agreement. See Note 4 for additional information.

Basis of Presentation

The period from January 1, 2019, through September 23, 2019, reflects the historical cost basis of accounting that existed prior to the 2019 Agreement (see Note 4). This period is referred to as the “Predecessor.” The period from September 24, 2019, through December 31, 2019, and the period from January 1, 2020, through October 8, 2020, is referred to as “Intermediate Successor.” The Intermediate Successor period reflects the costs and activities as well as the recognition of assets and liabilities at their fair values pursuant to the election of push-down accounting as of the consummation of the 2019 Agreement (see Note 4). Prior to the formation of the Company, the members’ equity represents interest in Solo DTC Brands, LLC.

The period from October 9, 2020, through December 31, 2020, is referred to as “Successor.” The Successor period reflects the costs and activities as well as the recognition of assets and liabilities of the Company at their fair values pursuant to the election of push-down accounting as of the consummation of the 2020 Agreement (see Note 4). Due to the application of acquisition accounting, the election of push-down accounting, and the conforming of significant accounting policies, the results of the consolidated financial statements for the Predecessor, Intermediate Successor, and Successor periods are not comparable. Subsequent to the formation of the Company, the members’ equity represents interest in Solo Stove Holdings, LLC. However, the operations of the Company are conducted through Solo DTC Brands, LLC.

 

F-10


Table of Contents

The consolidated financial statements contained herein have been prepared in accordance with accounting principles generally accepted in the United States (“U.S. GAAP”).

NOTE 2—Significant Accounting Policies

Principles of Consolidation

The consolidated financial statements include the accounts of the Company and its wholly-owned subsidiaries. All material intercompany accounts and transactions have been eliminated in consolidation.

Use of Estimates

The preparation of consolidated financial statements in conformity with U.S. GAAP requires management to make estimates and assumptions that affect the reported amounts of assets, liabilities, revenue, and expenses during the reporting period and disclosure of contingent assets and liabilities at the date of the consolidated financial statements. Estimates and assumptions about future events and their effects cannot be made with certainty. Estimates may change as new events occur when additional information becomes available and if our operating environment changes. Actual results could differ from our estimates.

Concentrations of Credit Risk

The Company extends trade credit to its customers on terms that generally are practiced in the industry. The Company periodically performs credit analyses and monitors the financial condition of its customers to reduce credit risk. The Company performs ongoing credit evaluations of its customers but generally does not require collateral to support accounts receivable. Accounts receivable mostly consist of amounts due from our business-to-business customers.

As of December 31, 2020, Dick’s Sporting Goods accounts for 17 percent of the Company’s total outstanding accounts receivable. As of December 31, 2019, Lowe’s Companies, Inc. and Uneplage International Co. account for 20 percent and 11 percent, respectively, of the Company’s total outstanding accounts receivable. Additionally, accounts receivable from credit card merchants was 25 percent and 43 percent, respectively, of the Company’s total outstanding accounts receivable, as of December 31, 2020, and December 31, 2019. There are no other significant concentrations of receivables that represent a significant credit risk.

We are exposed to risk due to our concentration of business activity with certain third-party manufacturers of our products. We have three manufacturers who account for all the production of our fire pits, grills, camp stoves, and accessories.

Segment Information

The Company’s Chief Executive Officer, as the chief operating decision maker, organizes the Company, manages resource allocations, and measures performance on the basis of one operating segment. We report our operations as a single reportable segment and manage our business as a single-brand outdoor consumer products business. This is supported by our operational structure, which includes sales, research, product design, operations, marketing, and administrative functions focused on the entire product suite rather than individual product categories. Our chief operating decision maker does not regularly review financial information for individual product categories, sales channels, or geographic regionals that would allow decisions to be made about the allocation of resources or performance.

Fair Value Measurements

Accounting standards require certain assets and liabilities to be reported at fair value in the consolidated financial statements and provide a framework for establishing that fair value. The framework for determining fair value is based on a hierarchy that prioritizes the inputs and valuation techniques used to measure fair value.

 

F-11


Table of Contents

Fair values determined by Level 1 inputs use quoted prices in active markets for identical assets or liabilities that the Company has the ability to access.

Fair values determined by Level 2 inputs use other inputs that are observable, either directly or indirectly. These Level 2 inputs include quoted prices for similar assets or liabilities in active markets and other inputs, such as interest rates and yield curves, that are observable at commonly quoted intervals.

Fair values determined by Level 3 inputs are unobservable inputs, including inputs that are available in situations where there is little, if any, market activity for the related liability. These Level 3 fair value measurements are based primarily on management’s own estimates using pricing models, discounted cash flow methodologies, or similar techniques taking into account the characteristics of the asset or liability.

In instances whereby inputs used to measure fair value fall into different levels in the above fair value hierarchy, fair value measurements in their entirety are categorized based on the lowest level input that is significant to the valuation. The Company’s assessment of the significance of particular inputs to these fair value measurements requires judgment and considers factors specific to each asset or liability.

Our financial instruments consist primarily of cash, accounts receivable, accounts payable, and bank indebtedness. The carrying amount of cash, accounts receivable, and accounts payable, approximates fair value due to the short-term maturity of these instruments.

Risks and Uncertainties

On March 11, 2020, the World Health Organization declared the outbreak of a respiratory disease caused by a new coronavirus as a “pandemic”. First identified in late 2019 and known now as COVID-19, the outbreak has impacted millions of individuals worldwide. In response, many countries have implemented measures to combat the outbreak, which have impacted global business operations. While the Company’s results of financial position, cash flows, and results of operations were not significantly impacted, the extent of any future impact cannot be reasonably estimated at this time.

Cash and Cash Equivalents

The Company considers all investments with an original maturity of three months or less when purchased to be cash equivalents. The Company continually monitors its position with, and the credit quality of, the financial institutions with which it invests. The Company has maintained bank balances in excess of federally insured limits. We have not historically experienced any losses in such accounts.

Accounts Receivable, net

Accounts receivables consists of amounts due to the Company from retailers and direct to corporate customers. Accounts receivable are recorded at invoiced amounts, less contractual allowances for trade terms, sales incentive programs, and discounts. The Company maintains an allowance for doubtful accounts for estimated losses that will result from the inability of customers to make required payments. The allowance is determined based on a review of specific customer accounts where the collection is doubtful, as well as an assessment of the collectability of total receivables considering the aging of balances, historical and anticipated trends, and current economic conditions. All accounts are subject to an ongoing review of ultimate collectability. Receivables are written off against the allowance when it is probable the amounts will not be recovered. The allowance for doubtful accounts on accounts receivable balances was nominal as of December 31, 2020, and December 31, 2019.

Inventory

Inventories are comprised primarily of finished goods and are recorded at the lower of cost or net realizable value. Cost is determined using average costing that approximates actual cost on a first-in, first-out (FIFO) method. Obsolete or slow-moving inventory is written down to estimated net realizable value.

 

F-12


Table of Contents

Property and Equipment, net

Property and equipment held at the date of the change of control events described in Note 4 are recorded at estimated fair value as of that date. Property and equipment acquired subsequent to the change of control events are recorded at cost, net of accumulated depreciation. Costs of maintenance and repairs are charged to expense when incurred. When property and equipment are sold or disposed of, the cost and related accumulated depreciation is written off, and a gain or loss, if applicable, is recorded. We review property and equipment for impairment annually in the fourth quarter of each fiscal year and on an interim basis whenever events or changes in circumstances indicate the carrying amount of such assets may not be recoverable. Property and equipment are depreciated on a straight-line method over their estimated useful lives. The useful lives for property and equipment are as follows:

 

     Useful Life  

Computers and other equipment

     3 Years  

Leasehold improvements

     Shorter of lease term or 5 Years  

Furnitures and fixtures

     5 Years  

Goodwill and Intangible Assets

Goodwill is determined based upon the excess enterprise value of the Company over the estimated fair value of assets and liabilities assumed at the acquisition date. Intangible assets are comprised of brand, patents, and customer relationships. Goodwill and intangible assets are recorded at their estimated fair values at the date of acquisition. We review goodwill and indefinite-lived intangible assets for impairment annually on October 1st of each fiscal year and on an interim basis whenever events or changes in circumstances indicate the fair value of such assets may be below their carrying value. In conducting our annual impairment test, we first review qualitative factors to determine whether it is more likely than not that the fair value of the asset is less than its carrying value. If factors indicate that the fair value of the asset is less than its carrying value, we perform a quantitative assessment of the asset, analyzing the expected present value of future cash flows to quantify the amount of impairment, if any.

For our annual goodwill and indefinite-lived intangibles impairment tests on October 1, 2020, and 2019, we performed a qualitative assessment to determine whether the fair value of goodwill and indefinite-lived intangibles was more likely than not less than the carrying value. Based on the timing of the change in control events, economic conditions, and industry and market considerations, we determined that it was more likely than not that the fair value of goodwill and indefinite lived intangibles was greater than their carrying value; therefore, the quantitative impairment test was not performed. As a result, there was no impairment charge recognized for the years 2020 and 2019.

Acquired definite lived intangible assets subject to amortization are amortized using the straight-line method over the estimated useful lives of the assets. The useful lives for intangible assets subject to amortization are as follows:

 

     Useful Life  

Brand

     15 Years  

Patents

     8 Years  

Customer relationships

     6 Years  

Debt Issuance Costs

Debt issuance costs were incurred by the Company in connection with obtaining debt in the change of control transactions. These are recorded on the balance sheet as a direct deduction from the carrying value of the associated debt liability. The costs are amortized on a straight-line basis over the term of the related debt and reported as a component of interest expense.

 

F-13


Table of Contents

Leases

The Company accounts for leases in accordance with Accounting Standards Codification (“ASC”) No. 840, Leases. The Company deals primarily with operating leases for office space and distribution facilities and does not have any assets or liabilities under capital leases.

Rent expense on operating leases is recorded on a straight-line basis over the lease term. Deferred rent represents the difference between rent amounts paid and amounts recognized as straight-line rent expense. The excess of straight-line rent expense over lease payments due is recorded as a deferred rent liability in accrued expenses for the current portion and other long-term liabilities, for the noncurrent portion, in the consolidated balance sheets.

Revenue Recognition

The Company primarily engages in direct-to-consumer transactions, which is comprised of product sales directly from the Solo Stove website, and business-to-business transactions, which is comprised of product sales to retailers, including where possession of the Company’s products is taken and sold by the retailer in-store or online.

In May 2014, the Financial Accounting Standards Board (“FASB”) issued Accounting Standards Update (“ASU”) No. 2014-09, Revenue from Contracts with Customers, which provides new guidance on the recognition of revenue and states that an entity should recognize revenue to depict the transfer of promised goods or services to customers in an amount that reflects the consideration to which the entity expects to be entitled in exchange for those goods or services. The Company adopted this ASU on January 1, 2019, on a modified retrospective basis only to contracts that were not complete at the date of initial application. There was no material cumulative effect of initially applying the standard. See Note 3 for further information.

For the Company’s direct-to-consumer and wholesale transactions, performance obligations are satisfied at the point of shipment. To determine the point in time at which a customer obtains control of a promised asset and the Company satisfies a performance obligation, the Company considered the following:

 

  a.   The Company has a present right to payment for the asset

 

  b.   The customer has legal title to the asset

 

  c.   The Company has transferred physical possession of the asset

 

  d.   The customer has the significant risks and rewards of ownership of the asset

 

  e.   The customer has accepted the asset.

There are no significant extended payment terms with our customers. Payment is due at the time of sale on our website for our direct-to-consumer transactions. Our business-to-business customers’ payment terms vary depending on the contract with each retailer, but the most common is net 30 or net 60 days.

Under ASC 606, revenue is recognized for the amount of consideration to which the Company expects to be entitled in exchange for transferring promised goods to a customer. The consideration promised in a contract with a customer includes fixed and variable amounts. The fixed amount of consideration is the stand-alone selling price of the goods sold. Variable considerations, including cash discounts and rebates, are deducted from gross sales in determining net sales. Variable considerations also include the portion of goods that are expected to be returned and refunded. Any consideration received (or receivable) that the Company expects to refund to the customer will be recognized as a refund liability. Our refund liability is based on historical experience and trends. Net sales include shipping costs charged to the customer and are recorded net of taxes collected from customers, which are remitted to government authorities.

 

F-14


Table of Contents

We offer a lifetime warranty on our products to be free of manufacturing defects. We do not warranty our products against normal wear or misuse. The warranty is not sold separately and does not represent a separate performance obligation. Therefore, such warranties are accounted for under ASC 460, Guarantees.

For periods prior to the adoption of the new revenue recognition standard, revenue was recognized when (i) there was a contract or other arrangement of sale, (ii) the sales price was fixed or determinable, (iii) title and the risks of ownership had been transferred to the customer, and (iv) collection of the receivable was reasonably assured. Sales to business-to-business customers were recognized when title and the risks and rewards of ownership had passed to the customer, based on the terms of the sale. E-commerce sales were generally recognized when the product had been shipped from our warehouse.

Sales Returns and Allowances

Sales returns and allowances are recorded when the customer makes a return of a purchased product or when the customer agrees to keep a purchased product in return for a reduction in the selling price. Total sales returns and allowances were $4.7 million and $3.0 million for the period from October 9, 2020, to December 31, 2020, and the period from January 1, 2020, through October 8, 2020, respectively. This amount was $0.9 million and $0.3 million for the period from September 24, 2019, through December 31, 2019, and the period from January 1, 2019, through September 23, 2019, respectively. These amounts are included in net sales on the consolidated statement of operations.

Contract Balances

Contract liabilities are recorded when the customer pays consideration, or the Company has a right to an amount of consideration that is unconditional before the transfer of a good to the customer and thus represents our obligation to transfer the good to the customer at a future date. The Company’s primary contract liabilities are from our direct-to-consumer channel and represent payments received in advance from our customers for our products. The Company also has a nominal amount of contract liabilities from unredeemed gift cards and loyalty rewards. We recognize contract liabilities as revenue once all performance obligations have been satisfied.

Contract liabilities included in deferred revenue were $20.2 million as of December 31, 2020. There was a nominal amount of contract liabilities included in deferred revenue as of December 31, 2019. For all periods presented on the consolidated statement of operations, we recognized a nominal amount of revenue that was previously included in the contract liability balance as of December 31, 2019. The change in the contract liability balance primarily results from timing differences between the customer’s payment and our satisfaction of performance obligations.

Cost of Goods Sold

Cost of goods sold includes the purchase price of merchandise sold to customers, inbound shipping and handling costs, freight and duties, shipping and packaging supplies, credit card processing fees, and warehouse fulfillment costs incurred in operating and staffing warehouses, including rent. Cost of goods sold also includes depreciation and amortization, allocated overhead, and direct and indirect labor for warehouse personnel.

Shipping and Handling Costs

Costs associated with the shipping and handling of customer sales are expensed when the product ships to the customer. Total outbound shipping and handling costs were $4.1 million and $5.1 million for the period from October 9, 2020, to December 31, 2020, and the period from January 1, 2020, through October 8, 2020, respectively. This cost was $2.1 million and $1.9 million for the period from September 24, 2019, through December 31, 2019, and the period from January 1, 2019, through September 23, 2019, respectively. These costs are included in selling, general, & administrative expenses on the consolidated statements of operations.

 

F-15


Table of Contents

Advertising Expense

Advertising expense is expensed as incurred. Advertising expense was $9.4 million and $8.4 million for the period from October 9, 2020, through December 31, 2020, and the period from January 1, 2020, through October 8, 2020, respectively. For 2019, this expense was $3.8 million and $2.7 million for the period from September 24, 2019, through December 31, 2019, and the period from January 1, 2019, through September 23, 2019, respectively. These costs are included in selling, general, & administrative expenses on the consolidated statements of operations.

Other Operating Expenses

The other operating expenses line on the consolidated statements of operations includes one-time expenses associated with the change in control transactions. In the period October 9, 2020, through December 31, 2020, this expense was for the change in the fair value of the contingent consideration from the October 9, 2020 change in control transaction (refer to Note 13). In the period January 1, 2020, through October 8, 2020, this expense was for the payout of the Phantom Equity Plan and seller expenses from the October 9, 2020 change in control transaction (refer to Note 11 and 4, respectively).

In the period September 24, 2019, through December 31, 2019, this expense was for the change in the fair value of the contingent consideration from the September 24, 2019 change in control transaction (refer to Note 13). In the period January 1, 2019, through September 23, 2019, this expense was for the seller expenses and management transaction bonus payments.

Income Taxes

The Company is structured as a limited liability company for income tax purposes and is not subject to federal and state income taxes. Accordingly, taxable income and losses of the Company are reported on the income tax returns of the Company’s members, and no provision for federal income taxes has been recorded in the accompanying consolidated financial statements.

In accordance with authoritative guidance on accounting for and disclosure of uncertainty in tax positions, the Company follows a more likely than not measurement methodology to reflect the financial statement impact of uncertain tax positions taken or expected to be taken in a tax return. For tax positions meeting the more-likely-than-not threshold, the tax liability recognized in the consolidated financial statements is reduced by the largest benefit that has a greater than fifty percent likelihood of being realized upon ultimate settlement with the relevant taxing authority. If tax authorities were to disallow any tax positions taken by the Company, the additional income taxes, if any, would be imposed on the members rather than the Company.

No amounts have been accrued for uncertain tax positions as of December 31, 2020, and December 31, 2019. However, management’s conclusions regarding uncertain tax positions may be subject to review and adjustment at a later date based on ongoing analyses of tax laws, regulations, and interpretations thereof and other factors. The Company does not have any unrecognized tax benefits as of December 31, 2020, and December 31, 2019, and does not expect that the total amount of unrecognized tax benefits will materially change over the next twelve months. Additionally, no interest or penalty related to uncertain taxes has been recognized in the accompanying consolidated financial statements.

The Company files tax returns as prescribed by the tax laws of the jurisdictions in which it operates. In the normal course of business, the Company is subject to examination by federal, state, and local jurisdictions, where applicable. If such examinations result in changes to income or loss, the tax liability of the Company could be changed accordingly.

Warranty

The Company warrants its products against manufacturing defects and will replace all products sold by an authorized retailer that is deemed defective. The Company does not warranty its products against normal wear or

 

F-16


Table of Contents

misuse. Historically, warranty claims have been nominal, and the Company does not expect large warranty claims in the future. As of December 31, 2020, and December 31, 2019, the amount of warranty claims was nominal.

Earnings Per Unit    

Basic earnings per unit are computed by dividing net income (loss) by the weighted average number of units of Class A and B units outstanding during the period. Diluted earnings per unit include other dilutive units issued by the Company to employees, such as incentive units.

Employee Compensation

The Company recognizes employee compensation expense for employees and non-employees based on the grant-date fair value of incentive units. Certain incentive units contain service and performance vesting conditions. For awards that vest based on continued service, employee compensation cost is recognized on a straight-line basis over the requisite service period, which is generally the vesting period of the awards. For awards with performance vesting conditions, employee compensation cost is recognized on a graded vesting basis over the requisite service period when it is probable the performance condition will be achieved. The grant-date fair value of incentive units that contain service or performance conditions is estimated using a Monte Carlo simulation model. The grant date fair value of restricted stock awards that contain service vesting conditions are estimated based on the fair value of the underlying shares on the grant date. For awards with market vesting conditions, the fair value is estimated using a Monte Carlo simulation model, which incorporates the likelihood of achieving the market condition.

Net Income (Loss) Per Unit

The Company follows the two-class method when computing net income (loss) per unit for its units issued. Basic net income (loss) per unit is computed using the weighted average number of units outstanding during the period. Diluted net income (loss) per unit is computed using the weighted-average number of units outstanding during the period plus the effect of all potentially dilutive securities, which include dilutive stock options and awards. Potential dilutive securities are not reflected in diluted net income (loss) per unit because such units are anti-dilutive.

Management Fees—Related Party

Management fees include monitoring fees paid pursuant to a monitoring agreement with related parties that was terminated on October 8, 2020. Management fees were $0.3 million for the period from January 1, 2020 through October 8, 2020. There were no management fees for the period from October 9, 2020, through December 31, 2020. For 2019, this expense was $0.1 million for the period from September 24, 2019, through December 31, 2019. There were no management fees for the period from January 1, 2019, through September 23, 2019. These fees are included in selling, general, & administrative expenses on the consolidated statements of operations.

Recently Adopted Accounting Pronouncements

In June 2018, the FASB issued ASU No. 2018-07,Compensation—Stock Compensation (Topic 718): Improvements to Nonemployee Share-Based Payment Accounting”, an update that expands the scope of Topic 718 to include share-based payment transactions for acquiring goods and services from non-employees. This guidance became effective for the Company on January 1, 2020, but did not impact our consolidated financial statements.

In August 2018, the FASB issued ASU No. 2018-13, “Fair Value Measurement (Topic 820): Disclosure Framework—Changes to the Disclosure Requirements for Fair Value Measurement”, an update that modifies the

 

F-17


Table of Contents

disclosure requirements for fair value measurements by removing, modifying, or adding certain disclosures. The guidance became effective for the Company on January 1, 2020, but did not materially impact our disclosures.

In January 2017, the FASB issued ASU 2017-04, “Intangibles – Goodwill and Other (Topic 350): Simplifying the Test for Goodwill Impairment”, an update that amends Topic 350 to allow private companies an alternative accounting treatment for subsequently measuring goodwill. This update eliminated Step 2 from the goodwill impairment test. In Step 2 of the goodwill impairment test, an entity had to compute the implied fair value of goodwill. This update states an entity should perform its annual, or interim, goodwill impairment test by comparing the fair value of a reporting unit with its carrying amount. An entity should recognize an impairment charge for the amount by which the carrying amount exceeds the reporting unit’s fair value; however, the loss recognized should not exceed the total amount of goodwill allocated to that reporting unit. An entity still has the option to perform the qualitative assessment for a reporting unit to determine if the quantitative impairment test is necessary. The Company early adopted this standard on January 1, 2019. It did not materially impact our consolidated financial statements or disclosures.

Recently Issued Accounting Standards—Not Yet Adopted

In February 2016, the FASB issued ASU No. 2016-02, Leases (Topic 842), which will supersede the current lease requirements in ASC 840. The ASU requires lessees to recognize a right-to-use asset and related lease liability for all leases, with a limited exception for short-term leases. Leases will be classified as either finance or operating, with the classification affecting the pattern of expense recognition in the statement of operations. Currently, leases are classified as either capital or operating, with only capital leases recognized on the consolidated balance sheets. The reporting of lease-related expenses in the statements of operations and cash flows will generally be consistent with the current guidance. In June 2020, the FASB issued ASU 2020-05, deferring the effective date of ASU 2016-02 to annual periods beginning after December 15, 2021. Upon adoption, the ASU will be applied using a modified retrospective transition method to either the beginning of the earliest period presented or the beginning of the year of adoption. The Company is still evaluating which method it will apply. The new lease standard is expected to have an impact on the Company’s consolidated financial statements as a result of the Company’s operating leases, as disclosed in Note 10, that will be reported on the consolidated balance sheets at adoption. Upon adoption, the Company will recognize a lease liability and corresponding right-to-use asset based on the present value of the minimum lease payments. The effects on the results of operations are not expected to be significant as recognition and measurement of expenses and cash flows for leases will be substantially the same under the new standard.

In June 2016, the FASB issued ASU No. 2016-13, Financial Instruments—Credit Losses: Measurement of Credit Losses on Financial Instruments. The ASU includes changes to the accounting and measurement of financial assets, including the Company’s accounts receivable and held-to-maturity debt securities, by requiring the Company to recognize an allowance for all expected losses over the life of the financial asset at origination. This is different from the current practice, where an allowance is not recognized until the losses are considered probable. The ASU also changes the way credit losses are recognized for available-for-sale debt securities. Credit losses are recognized through the recording of an allowance rather than as a write-down of the carrying value. In November 2019, the FASB issued ASU 2019-10, deferring the effective date of ASU 2016-13 to annual periods beginning after December 15, 2022. Upon adoption, the ASU will be applied using a modified retrospective transition method to the beginning of the earliest period presented. A prospective transition approach is required for debt securities for which an other-than-temporary impairment had been recognized before the effective date. Although early adoption is permitted, the Company does not plan to early adopt. The Company is still evaluating the impact of this standard on our consolidated financial statements.

In August 2018, the FASB issued ASU No. 2018-15, “Intangibles—Goodwill and Other—Internal-Use Software (Subtopic 350-40): Customer’s Accounting for Implementation Costs Incurred in a Cloud Computing Arrangement That Is a Service Contract”, an update that aligns the requirements for capitalizing implementation costs incurred in a hosting arrangement that is a service contract with the requirements for capitalizing

 

F-18


Table of Contents

implementation costs incurred to develop or obtain internal-use software. The guidance will be effective for the Company for annual periods beginning after December 15, 2020. The Company does not expect the adoption of this guidance to have a material impact on our consolidated financial statements.

In March 2020, the FASB issued ASU No. 2020-04, “Reference Rate Reform (Topic 848): Facilitation of the Effects of Reference Rate Reform on Financial Reporting”, an update that provides optional expedients and exceptions for applying GAAP to contracts, hedging relationships and other transactions effected by reference rate reform if certain criteria are met. The optional guidance is provided to ease the potential burden of accounting for reference rate reform. The guidance is effective as of March 12, 2020, and is available for contract modifications through December 31, 2022. The Company is still evaluating the impact of this standard on our consolidated financial statements.

NOTE 3—Revenue

The following table disaggregates our net sales by channel (in thousands):

 

     SUCCESSOR     INTERMEDIATE
SUCCESSOR
     INTERMEDIATE
SUCCESSOR
    PREDECESSOR  
     Period from
October 9,
2020 through
December 31,
2020
    Period from
January 1, 2020
through
October 8, 2020
     Period from
September 24,
2019 through
December 31,
2019
    Period from
January 1, 2019
through
September 23,
2019
 

Net sales by channel

             

Direct-to-consumer

   $ 56,986     $ 65,701      $ 18,965     $ 17,048  

Wholesale

     3,866       6,875        1,343       2,496  
  

 

 

   

 

 

    

 

 

   

 

 

 

Total net sales

   $ 60,852     $ 72,576      $ 20,308     $ 19,544  
  

 

 

   

 

 

    

 

 

   

 

 

 

For 2020 and 2019, no single customer accounted for more than 10% of total net sales.

NOTE 4—Acquisitions

The following transactions were accounted for as business combinations under ASC 805, Business Combinations.

2019 Agreement

On September 24, 2019, the former majority members of Solo DTC Brands, LLC entered into the 2019 Agreement to sell 66.74 percent of the outstanding membership interests to an unrelated third party for a total consideration paid of $52.3 million. Management elected to apply push-down accounting to the Company’s consolidated financial statements. As a result, the tangible assets and liabilities and identifiable intangible assets have been recorded at their estimated transaction date. The Company has identified intangible assets with definite and indefinite lives related to its brand, patents, and customer relationships. The fair values were determined primarily using level 3 inputs based on information available at the date of the transaction. The excess enterprise value of the Company over the estimated fair value of assets and liabilities assumed was recorded as goodwill. Goodwill was recorded to reflect the excess purchase consideration over net assets acquired, which represents the value that is expected from expanding the Company’s product offerings and other synergies. Factors that contributed to the recognition of goodwill included the expected future revenue growth of the Company. None of the goodwill recognized was expected to be deductible for tax purposes. The transaction was accounted for under the acquisition method due to the change in control of the Company.

In connection with the transaction, the Intermediate Successor established the Phantom Equity Plan (the “Plan”). See Note 11 for more information.

 

F-19


Table of Contents

In addition to the above, pursuant to the terms of the 2019 Agreement, the acquirer agreed to pay additional contingent consideration of $2.1 million to the selling members that retained ownership in the event the EBITDA target was met in the calendar year 2019. The fair value of the contingent consideration on the transaction date was estimated using a pricing model considering the probability of the Company achieving the EBITDA target. See Note 13 for additional information regarding the fair value of the contingent consideration. The EBITDA target was achieved, and the Company adjusted the balance of the contingent liability to fair value as of December 31, 2019, resulting in a loss on contingent consideration of $0.9 million. This cost is included in other operating expenses on the consolidated statements of operations.

The following table summarizes the fair value of the cash and contingent consideration transferred as part of the change in control transaction (in thousands):

 

Net consideration paid

   $ 52,309  

Contingent consideration

     1,177  
  

 

 

 

Total

   $ 53,486  
  

 

 

 

The following table summarizes the fair values of the assets acquired and liabilities assumed by the Company at the acquisition date (in thousands):

 

Accounts receivable

   $ 322  

Inventory

     14,191  

Property and equipment

     102  

Prepaid expenses and other assets

     56  

Accounts payable and accrued expenses

     (30,982

Intangible assets

     41,100  
  

 

 

 

Total identifiable net assets

     24,789  

Goodwill

     52,697  

Fair value of class A-1 units

     (24,000
  

 

 

 

Total

   $ 53,486  
  

 

 

 

The fair value of financial assets includes trade accounts receivable with a fair value of $0.3 million. The gross amount due totals $0.3 million, of which none is expected to be uncollectible.

The fair value of the newly-issued class A-1 units of $24.0 million in Solo DTC Brands, LLC was based upon the quoted share price of the target as of the acquisition date times the quantity of shares that constitute the class A-1 units.

The straight-line amortization period for the definite-lived intangible assets recognized in the current year business combination ranges from 6 to 15 years.

Acquisition-related costs of the acquirer, which include legal, accounting, and valuation fees, totaled $1.4 million for the period from September 24, 2019, through December 31, 2019, and were paid by the Company subsequent to the transaction date. These costs are included in other operating expenses on the consolidated statements of operations.

2020 Agreement

On October 9, 2020, the former majority membership unitholders of Solo DTC Brands, LLC entered into the 2020 Agreement to sell 58.82 percent of the outstanding membership interests to an unrelated third party for a total consideration paid of $273.1 million. The fair value of the Class B units that were not acquired totaled $103.1 million, which includes units issued to management immediately prior to the transaction.

 

F-20


Table of Contents

Management elected to apply push-down accounting to the Company’s consolidated financial statements. As a result, the tangible assets and liabilities and identifiable intangible assets have been recorded at their estimated transaction date fair value. The Company has identified intangible assets with definite and indefinite lives related to its brand, patents, and customer relationships. The fair values were determined primarily using level 3 inputs based on information available at the date of the transaction. The excess enterprise value of the Company over the estimated fair value of assets and liabilities assumed was recorded as goodwill. Goodwill was recorded to reflect the excess purchase consideration over net assets acquired, which represents the value that is expected from expanding the Company’s product offerings and other synergies. Factors that contributed to the recognition of goodwill included the expected future revenue growth of the Company. None of the goodwill recognized was expected to be deductible for tax purposes. The transaction was accounted for under the acquisition method due to the change in control of the Company. In connection with the transaction, the outstanding bridge indebtedness entered into as part of the 2019 Agreement was repaid (see Note 9).

In addition to the above, pursuant to the terms of the 2020 Agreement, the acquirer was required to pay an additional contingent consideration of $100 million to the sellers for the purchased units in the event that an EBITDA target was met in the calendar year 2020. The fair value of the contingent consideration on the transaction date was estimated to be $80.9 million using a pricing model considering the probability of the Company achieving the EBITDA target. See Note 13 for additional information regarding the fair value of the contingent consideration. The earn-out shall be paid using cash on hand on the agreed-upon date in the 2020 Agreement. 90 percent of the funds will be paid directly to the sellers, while 10 percent will be contributed to the Company and disbursed via payroll to participants in a Phantom Equity Plan that was terminated at the transaction date in a pro-rata amount as determined by the shares of phantom equity held at the time of the transaction. If cash on hand is not sufficient to meet the earn-out obligation, the sellers shall fund the required amount to a percentage defined in the 2020 Agreement in exchange for additional Class A units of Solo Stove Holdings, LLC. Management determined that the EBITDA target was achieved as of December 31, 2020, and, as a result, the full earn-out was paid in May 2021.

The following table summarizes the fair value of the cash and contingent consideration transferred as part of the change in control transaction (in thousands):

 

Net consideration paid

   $ 273,144  

Contingent consideration

     80,927  
  

 

 

 

Total

   $ 354,071  
  

 

 

 

The following table summarizes the acquisition date fair values of the assets acquired and liabilities assumed (in thousands):

 

Accounts receivable

   $ 3,002  

Inventory

     12,373  

Property and equipment

     720  

Prepaid expenses and other assets

     359  

Accounts payable and accrued expenses

     (44,583

Deferred revenue

     (2,371

Long-term debt

     (10,000

Intangible assets

     203,835  
  

 

 

 

Total identifiable net assets

     163,335  

Goodwill

     289,096  

Fair value of class B units

     (98,360
  

 

 

 

Total

   $ 354,071  
  

 

 

 

 

F-21


Table of Contents

The fair value of financial assets includes trade accounts receivable with a fair value of $3.0 million. The gross amount due totals $3.0 million, of which a nominal amount is expected to be uncollectible.

The fair value of the newly-issued Class B units of $98.4 million in Solo Stove Intermediate, LLC was determined on the basis of an independent valuation, which used generally accepted business valuation methods. This fair value measurement is based on significant inputs that are not observable in the market. Key assumptions include adjustments because of the lack of control or lack of marketability that market participants would consider when estimating the fair value of the Class B units in the Company.

The straight-line amortization period for the definite-lived intangible assets recognized in the current year business combination ranges from 6 to 15 years.

Acquisition-related costs of the acquirer, which include legal, accounting, and valuation fees, totaled $3.6 million for the period from October 9, 2020, through December 31, 2020, and were paid by the Company subsequent to the transaction date. These costs are included in other operating expenses on the consolidated statements of operations.

NOTE 5—Inventory

Inventory consisted of the following (in thousands):

 

     SUCCESSOR      INTERMEDIATE
SUCCESSOR
 
     December 31,
2020
     December 31,
2019
 

Purchased inventory on hand

   $ 2,725      $ 2,521  

Inventory in transit

     10,964        1,452  

Fair value write-up

     659        1,864  
  

 

 

    

 

 

 

Inventory

   $ 14,348      $ 5,837  
  

 

 

    

 

 

 

As of December 31, 2020, and December 31, 2019, there was a nominal amount of freight-in costs charged to inventory.

NOTE 6—Property and Equipment, net

Property and equipment, net consisted of the following (in thousands):

 

     SUCCESSOR      INTERMEDIATE
SUCCESSOR
 
     December 31,
2020
     December 31,
2019
 

Computer and other equipment

   $ 923      $ 66  

Leasehold improvements

     48        40  

Furniture and fixtures

     46        37  
  

 

 

    

 

 

 

Property and equipment, gross

     1,017        143  

Accumulated depreciation

     (37      (8
  

 

 

    

 

 

 

Property and equipment, net

   $ 980      $ 135  
  

 

 

    

 

 

 

Depreciation expense related to property and equipment was nominal for all periods presented on the consolidated statements of operations.

 

F-22


Table of Contents

NOTE 7—Intangible Assets, net

Intangible assets consisted of the following (in thousands):

 

     SUCCESSOR      INTERMEDIATE
SUCCESSOR
 
     December 31,
2020
     December 31,
2019
 

Gross carrying value

       

Customer relationships

   $ 6,796      $ 2,446  

Patents

     956        242  

Brand

     196,083        38,412  
  

 

 

    

 

 

 
     203,835        41,100  
 

Accumulated amortization

       

Customer relationships

     (257      (109

Patents

     (27      (7

Brand

     (2,964      (686
  

 

 

    

 

 

 
     (3,248      (802
 

Intangible assets, net

   $ 200,587      $ 40,298  
  

 

 

    

 

 

 

Amortization expense was $3.2 million and $2.3 million for the period from October 9, 2020, through December 31, 2020, and the period from January 1, 2020, through October 8, 2020, respectively. For 2019, this expense was $0.8 million for the period from September 24, 2019, through December 31, 2019. There was a nominal amount of amortization expense for the period January 1, 2019, through September 23, 2019.

Future estimated amortization expense for definite lived intangible assets is as follows (in thousands):

 

Years Ending

December 31

   Amount  

2021

   $ 14,324  

2022

     14,324  

2023

     14,324  

2024

     14,324  

2025

     14,324  

Thereafter

     128,967  
  

 

 

 

Total

   $ 200,587  
  

 

 

 

 

F-23


Table of Contents

NOTE 8—Accrued Expenses and Other Current Liabilities

Accrued expenses and other current liabilities include the following (in thousands):

 

     SUCCESSOR      INTERMEDIATE
SUCCESSOR
 
     December 31,
2020
     December 31,
2019
 

Accrued distributions

   $ 8,608      $ 1,172  

Sales taxes

     1,924        749  

Shipping costs

     1,681        810  

Allowance for sales returns

     1,208        254  

Payroll

     875        2,236  

Insurance

     193        12  

Seller fees

     299        118  

Other

     415        125  
  

 

 

    

 

 

 

Accrued expenses and other current liabilities

   $ 15,203      $ 5,476  
  

 

 

    

 

 

 

NOTE 9—Long-Term Debt

Long-term debt consisted of the following as of December 31 (in thousands):

 

     SUCCESSOR      INTERMEDIATE
SUCCESSOR
 
     December 31,
2020
     December 31,
2019
 

Revolving credit facility

   $      $  

Term loan

            24,325  

Senior debt facility

     45,000         

Subordinated debt

     30,000         

Unamortized debt issuance costs

     (1,652      (719
  

 

 

    

 

 

 

Total debt, net of debt issuance costs

     73,348        23,606  

Less current portion of long-term debt

     450         
  

 

 

    

 

 

 

Long-term debt, net

   $ 72,898      $ 23,606  
  

 

 

    

 

 

 

Interest expense related to long-term debt was $1.5 million and $1.7 million for the period from October 9, 2020, through December 31, 2020, and the period from January 1, 2020, through October 8, 2020, respectively. These balances include $0.8 million paid to certain Class A unitholders in relation to the subordinated debt described below and certain bridge financing entered as part of the transaction described in Note 4. For 2019, interest expense was $0.5 million for the period from September 24, 2019, through December 31, 2019. There was a nominal amount of interest expense for the period January 1, 2019, through September 23, 2019.

Term Loan

On September 24, 2019, the Company entered into a credit agreement with a bank (the “Term Loan”). Under the terms of this agreement, the Company may borrow up to $28 million under the Term Loan and $10 million under a revolving credit facility. The credit agreement matures on September 24, 2024, and bears interest at a rate equal to a base rate defined in the agreement plus an applicable margin, which, as of December 31, 2019, was based on the prime rate. As of December 31, 2019, this rate was 6.13 percent for the term loan and 8.0 percent for the revolving credit facility under the terms of the credit agreement. The Company

 

F-24


Table of Contents

is required to make quarterly principal payments on the term loan draw, plus accrued interest. All outstanding principal and interest due on the Term Loan and revolving credit facility are due at maturity. The credit agreement is subject to certain prepayment requirements based on excess cash flow beginning on December 31, 2020, collateralized by substantially all assets of the Company and is subject to financial and non-financial covenants.

As part of the 2020 Agreement detailed in Note 4, the Company voluntarily repaid in full the principal amount and $1.0 million of accrued interest outstanding under the Term Loan on October 9, 2020, using the proceeds from the Bridge Loan described below.

The Company capitalized $0.8 million of debt issuance costs related to the Term Loan. The costs were amortized over the term of the related debt and are presented net of long-term debt on the consolidated balance sheets.

Bridge Loan—Related Party

On October 9, 2020, the Company entered into a credit agreement with certain lenders (the “Bridge Loan”). Under the terms of this agreement, the Company may borrow up to $45 million under a bridge loan. The credit agreement matures on the six-month anniversary of issuance and bears interest at a rate of 2.75 percent per annum. In November 2020, the Company voluntarily repaid in full the principal amount and $0.1 million of accrued interest outstanding under the Bridge Loan using the proceeds from the Senior Debt Facility described below.

Subordinated Debt—Related Party

On October 9, 2020, the Company entered into notes payable agreements (the “Subordinated Debt”) with certain Class A unitholders for $30 million that are subordinate to the Senior Debt Facility described below. The notes bear interest at 12 percent per annum and call for quarterly interest payments, with principal due one year following the maturity of the senior debt. Upon an event of default, the outstanding balance of the notes is subject to a 14 percent interest rate penalty. The notes payable agreements are subject to certain prepayment penalties and are subject to various financial and non-financial covenants. Upon a qualified liquidity event the Company must repay the full balance, plus accrued interest, and related mandatory prepayment premium of the subordinated debt.

Senior Debt Facility

On November 6, 2020, the Company entered into a credit agreement with a bank (the “Senior Debt Facility”). Under the terms of this agreement, the Company may borrow up to $45 million under a term loan and $15 million under a revolving credit facility. The proceeds from the term loan were used to repay certain outstanding bridge indebtedness entered as part of the 2019 Agreement described in Note 4. Under the terms of the credit agreement, the Company has access to certain swing line loans, letters of credit, and incremental facilities. The credit agreement matures on November 6, 2025, and bears interest at a rate equal to a base rate defined in the agreement plus an applicable margin, which as of December 31, 2020, and 2019 was based on the prime rate. As of December 31, 2020, this rate was 6.5 percent for the term loan and 6.5 percent for the revolving credit facility under the terms of the credit agreement. The Company is required to make quarterly principal payments on the term loan draw of $0.1 million, plus accrued interest beginning on March 31, 2021. All outstanding principal and interest due on any outstanding borrowing under the facility are due at maturity. The credit agreement is subject to certain prepayment requirements based on excess cash flow beginning on March 31, 2021, collateralized by substantially all assets of the Company and is subject to financial and non-financial covenants.

The Company recorded $1.7 million of debt issuance costs related to the Senior Debt. The costs were amortized over the term of the related debt and are presented net of long-term debt on the consolidated balance sheets.

 

F-25


Table of Contents

As of December 31, 2020, there were no outstanding borrowings on the revolving credit facility.

As of December 31, 2020, the future maturities of principal amounts of our total debt obligations, excluding lease obligations (see Note 10 for future maturities of lease obligations), for the next five years and in total, consists of the following:

 

Years Ending

December 31

   Amount  

2021

   $ 450  

2022

     450  

2023

     450  

2024

     450  

2025

     43,200  

Thereafter

     30,000  
  

 

 

 

Total

   $ 75,000  
  

 

 

 

NOTE 10—Leases

The Company is obligated under operating leases primarily for its warehouse, distribution, and office space in Southlake, Texas, expiring in April 2024, and warehouse and distribution space in Elizabethtown, Pennsylvania, and Salt Lake City, Utah, expiring in January 2021 and September 2025, respectively. These leases require the Company to pay taxes, insurance, utilities, and maintenance costs. Total rent expense under these leases was $0.2 million and $0.6 million for the period from October 9, 2020, through December 31, 2020, and the period from January 1, 2020, through October 8, 2020, respectively. In 2019, total rent expense was $0.2 million and $0.3 million for the period from September 24, 2019, through December 31, 2019, and the period from January 1, 2019, through September 23, 2019, respectively. Rent expense is included in selling, general, & administrative expenses on the consolidated statements of operations. Our lease terms do not include options to extend or terminate the lease. Fixed payments may contain predetermined fixed rent escalations. We recognize the related rent expense on a straight-line basis from the commencement date to the end of the lease term. The Company recorded $0.1 million and $0.1 million in deferred rent liabilities as of December 31, 2020 and December 31, 2019, respectively.

Future minimum annual commitments under this operating lease are included in the table below. These commitments are based on contractually required cash payments.

Future minimum annual commitments under these operating leases are as follows (in thousands):

 

Years Ending

December 31

   Amount  

2021

   $ 573  

2022

     593  

2023

     610  

2024

     415  

2025

     247  

Thereafter

      
  

 

 

 

Total

   $ 2,438  
  

 

 

 

 

F-26


Table of Contents

NOTE 11—Employee Compensation

The Company recognizes employee compensation expense for employees and non-employees based on the grant-date fair value of incentive units over the applicable service period, if the awards qualify as stock compensation in accordance with ASC 718. For awards that vest based on continued service, employee compensation cost is recognized on a straight-line basis over the requisite service period, which is generally the vesting period of the awards. For awards with performance and market vesting conditions, employee compensation cost is recognized on a graded vesting basis over the requisite service period when it is probable the performance condition will be achieved. The grant date fair value of incentive units that contain service or performance conditions is estimated using a Monte Carlo simulation model. The grant date fair value of incentive units that contain service vesting conditions are estimated based on the fair value of the underlying shares on the grant date. For awards with performance and market vesting conditions, the fair value is estimated using a Monte Carlo simulation model, which incorporates the likelihood of achieving the performance and market conditions. For awards that do not qualify as stock compensation under ASC 718, expense is recognized when the awards become probable of vesting.

2019 Phantom Incentive Unit Plan

The Intermediate Successor established the Phantom Equity Plan (the “Plan”) effective as of September 24, 2019. The purpose of this Plan is to offer select employees a proprietary interest in the Company’s success through the grant of phantom incentive units. When there is a change of control event, participants in the Plan are entitled to distributions in accordance with the terms and conditions of the Plan. Awards were first granted on 10/30/2019 and additional awards were granted through 7/31/2020. The phantom incentive units vest 25% each year on the anniversary of the grant date. The Intermediate Successor determined the awards were more akin to a deferred compensation plan subject to guidance under ASC 710 instead of stock compensation under ASC 718. The Intermediate Successor’s financial statements present the results of operations for the acquiree up to the closing of the transaction, and at the closing date it is known that the transaction has been consummated, then all expenses would have been incurred and thus should be recognized in the Intermediate Successor period. Additionally, the acquiree cash settled the awards under the Plan, and the transaction was for the economic benefit of the acquiree. As such, the settlement was recorded in the Intermediate Successor’s financial statements immediately prior to the closing of the 2020 transaction.

2020 Incentive Units

On December 31, 2020, the Company granted 8.1 million incentive units that contained a service condition and granted 16.4 million incentive units that contained performance and market vesting conditions. For the awards with a service condition they vest over 4 years with 25 percent vesting on the one-year anniversary of the grant date and the remaining 75 percent vesting ratably over the remaining 3 years. For the awards with a performance and market condition, they fully vest upon a liquidity event, as defined by the Holdings LLC Agreement, and if the investor return, as defined by the Holdings LLC Agreement, is equal to, or above, 4.0. If the investor return is below 2.5 then no incentive unit’s with a performance and market condition vest. If the investor return is above 2.5 but less than 4.0, the total percent of incentive units that vests is calculated on a straight-line basis.

For the awards with service conditions, the Company recognizes employee compensation cost on a straight-line basis from the grant date.

For the awards with performance and market conditions, the Company commences recognition of employee compensation cost once it is probable that the performance and market conditions will be achieved. These conditions are not probable to be achieved for accounting purposes until the event occurs. Once it is probable that the performance and market conditions will be achieved, the Company recognizes employee compensation costs in that period.

 

F-27


Table of Contents

Determining the fair value of incentive units requires judgment. The Monte Carlo simulation model is used to estimate the fair value of incentive units that have service and/or performance vesting conditions, as well as those that have market vesting conditions.

The assumptions used in these models require the input of subjective assumptions and are as follows:

Fair value—The fair value of the common stock underlying the Company’s incentive units was determined by the Company’s Board of Directors (the “Board”). Because there is no public market for the Company’s units, the Company’s Board determined the common stock fair value at the incentive unit grant date by considering several objective and subjective factors, including the price paid for its common and preferred stock, actual and forecasted operating and financial performance, market conditions and performance of comparable publicly traded companies, developments and milestones within the Company, the rights, preferences, and privileges of its common and preferred stock, and the likelihood of achieving a liquidity event. The fair value of the underlying common stock will be determined by the Board until such time as the Company’s common stock is listed on an established stock exchange or national market system. The fair value was determined in accordance with applicable elements of the practice aid issued by the American Institute of Certified Public Accountants, Valuation of Privately-Held-Company Equity Securities Issued as Compensation.

Expected volatility—Expected volatility is based on historical volatilities of a publicly-traded peer group based on weekly price observations over a period equivalent to the expected term of the incentive units.

Expected term—For incentive units with only service vesting conditions, the expected term is determined using the simplified method, which estimates the expected term using the contractual life of the option and the vesting period. For incentive units with performance or market conditions, the term is estimated in consideration of the time period expected to achieve the performance or market condition, the contractual term of the award, and estimates of future exercise behavior.

Risk-free interest rate—The risk-free interest rate is based on the U.S. Treasury yield of treasury bonds with a maturity that approximates the expected term of the options.

Expected dividend yield—The dividend yield is based on the Company’s current expectations of dividend payouts. The Company has never declared or paid any cash dividends on its common stock, and the Company does not anticipate paying any cash dividends in the foreseeable future.

DLOM estimate—The discounts for lack of marketability are used to help calculate the value of closely held and restricted shares. A valuation discount exists between a share that is publicly traded and thus has a market and the market for privately held stock, which often has little if any marketplace.

Forfeiture rate—The Company will recognize forfeitures as they occur instead of estimating forfeitures based on historical activity.

The Company granted certain incentive units in December 2020. The grant date fair value of each incentive unit was calculated using a Monte Carlo simulation model, which incorporates a range of assumptions for inputs as follows:

 

     2020  

Expected term

     4 years  

Expected stock price volatility

     36.0

Risk-free interest rate

     0.3

Expected dividend yield

     0.0

DLOM Estimate

     16.0

Weighted average fair value at date of grant

   $ 0.25  

 

F-28


Table of Contents

A summary of the incentive units is as follows for the periods indicated (in thousands, except per share data):

 

     Outstanding Units      Weighted Average
Grant Date Fair
Value Per Unit
     Weighted Average
Remaining
Contractual Term
(Years)
     Aggregate
Intrinsic Value
 

Balance, December 31, 2019

          $            

Granted

     24,550,532        0.25        

Exercised

                   

Forfeited/cancelled

                   
  

 

 

    

 

 

       

 

 

 

Balance, December 31, 2020

     24,550,532      $ 0.25        4      $ 6.220  
  

 

 

    

 

 

       

 

 

 

Exercisable, December 31, 2020

     24,550,532      $ 0.25        4      $ 6.220  
  

 

 

    

 

 

       

 

 

 

No incentive units were exercised or vested during 2020.

The following is a summary of our non-vested incentive units for the periods indicated (in thousands, except per share data):

 

     Outstanding Units      Weighted Average
Grant Date Fair
Value Per Unit
 

Non-vested units at December 31, 2019

          $  

Granted

     24,550,532        0.25  

Forfeited

             

Vested

             
  

 

 

    

 

 

 

Non-vested units at December 31, 2020

     24,550,532      $ 0.25  
  

 

 

    

 

 

 

NOTE 12—Commitment and Contingencies

Contingencies

From time to time, we are involved in various legal proceedings that arise in the normal course of business. While we intend to defend any lawsuit vigorously, we presently believe that the ultimate outcome of any currently pending legal proceeding will not have any material adverse effect on our financial position, cash flows, or results of operations. However, litigation is subject to inherent uncertainties, and unfavorable rulings could occur. An unfavorable ruling could include monetary damages, which could impact our business and the results of operations for the period in which the ruling occurs or future periods. Based on the information available, we evaluate the likelihood of potential outcomes. We record the appropriate liability when the amount is deemed probable and reasonably estimable. In addition, we do not accrue for estimated legal fees and other directly related costs as they are expensed as incurred. The Company is not currently a party to any pending litigation that the Company considers material. Therefore, the consolidated balance sheets do not include a liability for any potential obligations as of December 31, 2020, and December 31, 2019.

Lease Commitments

The Company has entered into non-cancelable operating leases primarily for its warehouse, distribution, and office spaces. For information related to our lease commitments, see Note 10.

 

F-29


Table of Contents

Purchase Commitments

The Company has entered into non-cancelable purchase contracts for operating expenditures, primarily inventory purchases, for $17.5 million as of December 31, 2020, and $1.0 million as of December 31, 2019.

NOTE 13—Fair Value Measurements

As part of the 2019 Agreement (see Note 4), the Company is required to make a payment in the form of a distribution that is contingent on the future performance of the Company. Contingent consideration is a stand-alone liability that is measured at fair value on a recurring basis for which there is no available quoted market price or principal markets. The inputs for this measurement are unobservable and are, therefore, classified as Level 3 inputs. The calculation of this liability is a significant management estimate and uses the estimated EBITDA of Solo DTC Brands, LLC during the calendar year of January 1, 2020, to December 31, 2020, as defined in the applicable agreements, to estimate the contingent consideration. As of December 31, 2020, the Company determined that the provisions of the contingent consideration had been met in full and, therefore, increased the recorded liability to the expected payment to be made subsequent to year-end.

The following table presents information about the Company’s assets and liabilities measured at fair value on a recurring basis as of December 31, 2020, and the valuation techniques used by the Company to determine those fair values:

 

SUCCESSOR

          Fair Value Measurements  

December 31, 2020

   Total Fair Value      Level 1      Level 2      Level 3  

Financial assets:

           

Cash equivalents:

           

Money market funds

   $ 30,005      $      $ 30,005      $  
  

 

 

          

Financial liabilities:

           

Long-term debt

   $ 73,348      $      $ 73,348      $  
  

 

 

          

Contingent consideration

   $ 100,000      $      $      $ 100,000  
  

 

 

          

 

INTERMEDIATE SUCCESSOR

          Fair Value Measurements  

December 31, 2019

   Total Fair Value      Level 1      Level 2      Level 3  

Financial assets:

           

Cash equivalents:

           

Money market funds

   $      $      $      $  
  

 

 

          

Financial liabilities:

           

Long-term debt

   $ 23,606      $      $ 23,606      $  
  

 

 

          

Contingent consideration

   $ 2,080      $      $      $ 2,080  
  

 

 

          

The following table presents the changes in fair value of the contingent consideration liabilities designated as Level 3:

 

SUCCESSOR

      

Balance, October 8, 2020

   $  

Acquisition

     80,927  

Fair Value Adjustment

     19,073  
  

 

 

 

Balance, December 31, 2020

   $ 100,000  
  

 

 

 

 

F-30


Table of Contents

INTERMEDIATE SUCCESSOR

      

Balance, September 24, 2019

   $  

Acquisition

     1,177  

Fair Value Adjustment

     903  
  

 

 

 

Balance, December 31, 2019

   $ 2,080  
  

 

 

 

The Company’s cash equivalents include money market funds with maturities within three months of their purchase dates that approximate fair value based on Level 2 measurements. The carrying value of our debt approximates fair value and is a Level 2 estimate based on quoted market prices or values of comparable borrowings. The contingent considerations represent potential liabilities associated with additional cash consideration related to the 2019 Agreement and the 2020 Agreement (see Note 4). The 2020 contingent consideration was valued using the option pricing method. The 2019 contingent consideration was valued using the Binary Financial Milestone Method, which is a variant of the Black Scholes Method. The contingent consideration liabilities are based upon an EBITDA target and are paid out if the target is met. As of December 31, 2020, and December 31, 2019, the Company met the EBITDA target, and, as a result, the contingent consideration liabilities were remeasured at fair value to $100 million and $2.1 million, respectively.

NOTE 14—Members’ Equity

Class A Units

Pursuant to the 2020 Agreement (see Note 4), Solo Stove Holdings, LLC has authorized 250,000,000 Class A units for issuance at a price of $1 per unit. For so long as any of the Class A Units remain outstanding, the Class A units will rank senior to the Class B units discussed below. Holders of Class A units are entitled to one vote per share on all matters to be voted upon by the members. When and if distributions are declared by the Company’s board of directors, holders of Class A units are entitled to ratably receive distributions until the aggregate unreturned capital with respect to each holder’s Class A units has been reduced to zero. Upon dissolution, liquidation, distribution of assets, or other winding up, the holders of Class A units are entitled to receive ratably the assets available for distribution after payment of liabilities and before the holders of Class B units and Incentive units (see Note 11).

Class B Units

Pursuant to the 2020 Agreement, Solo Stove Holdings, LLC has authorized 175,000,000 Class B units for issuance at a price of $1 per unit. Holders of Class B units are entitled to one vote per share on all matters to be voted upon by the members. Holders of Class A units and Class B units generally vote together as a single class on all matters presented to the Company’s members for their vote or approval. When and if distributions are declared by the Company’s board of directors, holders of Class B units are entitled to ratably receive distributions until the aggregate unreturned capital with respect to each holder’s Class B units has been reduced to zero. Upon dissolution, liquidation, distribution of assets, or other winding up, the holders of Class B units are entitled to receive ratably the assets available for distribution after payment of liabilities and Class A unitholders and before the holders of Incentive units.

Pursuant to the 2020 Agreement, the Company’s board of directors may authorize Solo Stove Holdings, LLC to create and/or issue additional equity securities, provided that the number of additional authorized Incentive units do not exceed 10 percent of the outstanding Class A and Class B units without the prior written consent of the majority investors. Upon issuance of additional equity securities, all unitholders shall be diluted with respect to such issuance, subject to differences in rights and preferences of different classes, groups, and series of equity securities, and the Company’s board of directors shall have the power to amend the schedule of unitholders to reflect such additional issuances and dilution.

 

F-31


Table of Contents

As part of the 2020 Agreement, certain members of management, in lieu of a cash transaction bonus, elected to receive class B units which had a fair value of $4.7 million.

Class A-1 Units

Pursuant to the 2019 Agreement (see Note 4), Solo DTC Brands, LLC authorized 76,130,510 Class A-1 units for issuance at a price of $1 per unit. Holders of Class A-1 units are entitled to one vote per share on all matters to be voted upon by the members and have certain rights with respect to distributions as set forth in the 2019 Agreement. The Class A-1 units have a liquidation preference equal to the total invested capital plus an 8 percent annual return plus any representations and warranties insurance payments. Holders of Class A-1 units are paid out simultaneously with the Class A-2 unitholders. The remaining balance is then paid out to all unitholders in proportion to their respective unit percentages.

Class A-2 Units

Pursuant to the 2019 Agreement, Solo DTC Brands, LLC authorized 1,975,000 Class A-2 units for issuance at a price of $1 per unit. Holders of Class A-2 units are entitled to one vote per share on all matters to be voted upon by the members and have certain rights with respect to distributions as set forth in the 2019 Agreement. The Class A-2 units have a liquidation preference equal to the total invested capital plus an 8 percent annual return plus any representations and warranties insurance payments. Holders of Class A-2 units are paid out simultaneously with the Class A-1 unitholders. The remaining balance is then paid out to all unitholders in proportion to their respective unit percentages.

Pursuant to the 2019 Agreement, the Company’s board of directors may authorize, sell, and issue additional units and designate such units as a previously authorized or outstanding class or series or a new class or series of units. The issuance of additional units and a new member’s admittance to the Company shall cause a pro-rata reduction in each member’s unit percentage. No new members shall be entitled to any retroactive allocation of income, losses, or expense deductions the Company incurs.

NOTE 15—Net Income (Loss) Per Unit

Basic income per unit is computed by dividing net income by the weighted average number of common units outstanding during the period. Diluted income per unit includes the effect of all potentially dilutive securities, which include dilutive stock options and awards.

The Predecessor period does not show units per share as the company had two Founders, which each owned one share of the company. Thus, the calculation of units per share is not applicable for the Predecessor period.

 

F-32


Table of Contents

The following table sets forth the calculation of earnings per unit and weighted-average common units outstanding at the dates indicated (in thousands, except per unit data):

 

     SUCCESSOR      INTERMEDIATE
SUCCESSOR
    INTERMEDIATE
SUCCESSOR
     PREDECESSOR  
     Period from
October 9,
2020 through
December 31,
2020
     Period from
January 1, 2020
through
October 8, 2020
    Period from
September 24,
2019 through
December 31,
2019
     Period from
January 1, 2019
through
September 23,
2019
 

Net income (loss)

   $ (8,318    $ (15,885   $ (5,022    $ (24,518

Weighted average units outstanding—basic

     425,000        78,639       78,106         

Effect of dilutive securities

                          
  

 

 

    

 

 

   

 

 

    

 

 

 

Weighted average units outstanding—diluted

     425,000        78,639       78,106         
  

 

 

    

 

 

   

 

 

    

 

 

 

Units per share

              

Basic

   $ (0.02    $ (0.20   $ (0.06    $  

Diluted

   $ (0.02    $ (0.20   $ (0.06    $  

The weighted-average potentially dilutive incentive units, in the amount of 4.7 million units, were excluded from the calculation of diluted earnings per unit because the effect of including such potentially dilutive units would have been anti-dilutive.

NOTE 16—Subsequent Events

Revolving Credit Facility

On May 12, 2021, the Company entered into a Credit Agreement to secure a Revolving Credit Facility with new lenders in an initial aggregate principal amount of $200 million. On June 2, 2021, the Company entered into an amendment to the Revolving Credit Facility to increase the maximum amount available under the Revolving Credit Facility to $250 million.

On May 13, 2021, the Company drew down $100 million to pay the $100 million contingent liability related to the 2020 Agreement. Subsequent to the $100 million draw down, the Company had $150 million unused borrowing capacity under this facility. Refer to Note 4 for more information.

Acquisition

On May 3, 2021, the Company acquired Oru Kayak, Inc. (“Oru”) for approximately $23.0 million in cash, subject to working capital adjustments and completion of the determination of total purchase consideration. The Company obtained 60 percent of the voting equity interests in Oru and an option to purchase the remaining 40 percent upon a liquidity event at the option of the Company. The exercise price of the option is equal to Oru’s last twelve months adjusted EBITDA times a predetermined multiple. The Company acquired Oru to expand its outdoor consumer product offering. The acquisition will be accounted for under the acquisition method of accounting for business combinations.

 

F-33


Table of Contents

Below are the total preliminary assets acquired and liabilities assumed:

 

Cash

   $ 3,848  

Current assets

     2,400  

Non-current assets

     471  

Liabilities

     (1,619
  

 

 

 

Total identifiable net assets

     5,100  

Estimated fair value of non-controlling interest

     (12,267

Intangible assets and goodwill

     30,167  
  

 

 

 

Total

   $ 23,000  
  

 

 

 

The historical net sales of Oru for the year ended December 31, 2020, were $11.7 million. This, if combined with the net sales of $60.8 million in the Successor period, would have resulted in $72.5 million in net sales for the year ended December 31, 2020.

Corporate Office Lease

On April 8, 2021, the Company entered into a lease agreement to move its global headquarters from Southlake, Texas, to DFW Airport, Texas. The lease expires 88 months after the commencement date, which is August 15, 2021, assuming substantial completion of initial improvements. The lease will require the Company to pay certain operating expenses, including utilities, maintenance, repairs, and insurance.

Incentive Units

On March 29, 2021, the Company’s Board of Directors authorized an additional 2,869,428 incentive units which increased the total number of authorized incentive units to 29,997,088. In 2021, the Company granted an additional 3,730,053 incentive units to certain employees.

 

F-34


Table of Contents

SOLO STOVE HOLDINGS, LLC

Consolidated Balance Sheets

(Unaudited)

 

(In thousands)    June 30, 2021      December 31, 2020  

ASSETS

     

Current assets

     

Cash and cash equivalents

   $ 7,882      $ 32,753  

Accounts receivable, net

     14,889        4,166  

Inventory

     48,578        14,348  

Prepaid expenses and other current assets

     2,014        328  
  

 

 

    

 

 

 

Total current assets

     73,363        51,595  

Non-current assets

     

Property and equipment, net

     3,055        980  

Intangible assets, net

     217,119        200,587  

Goodwill

     305,029        289,096  

Other non-current assets

     261        149  
  

 

 

    

 

 

 

Total non-current assets

     525,464        490,812  
  

 

 

    

 

 

 

Total assets

   $ 598,827      $ 542,407  
  

 

 

    

 

 

 

LIABILITIES AND MEMBERS’ EQUITY

     

Current liabilities

     

Accounts payable

   $ 4,849      $ 1,377  

Accrued expenses and other current liabilities

     6,544        15,203  

Contingent consideration

            100,000  

Deferred revenue

     3,728        20,246  

Current portion of long-term debt

        450  
  

 

 

    

 

 

 

Total current liabilities

     15,121        137,276  

Non-current liabilities

     

Long-term debt, net

     212,775        72,898  

Deferred tax liability

     6,793         

Other non-current liabilities

     318        133  
  

 

 

    

 

 

 

Total non-current liabilities

     219,886        73,031  

Commitments and contingencies (Note 14)

     

Members’ equity

     

Class A units

     212,605        237,309  

Class B units

     101,761        103,109  

Incentive units

     490         

Retained earnings (accumulated deficit)

     33,415        (8,318

Noncontrolling interest

     15,549         
  

 

 

    

 

 

 

Total members’ equity

     363,820        332,100  
  

 

 

    

 

 

 

Total liabilities and members’ equity

   $ 598,827      $ 542,407  
  

 

 

    

 

 

 

See Notes to Consolidated Financial Statements

 

F-35


Table of Contents

SOLO STOVE HOLDINGS, LLC

Consolidated Statements of Operations

(Unaudited)

 

(In thousands, except per unit data)    SUCCESSOR
Six Months Ended
June 30, 2021
            INTERMEDIATE
SUCCESSOR

Six Months Ended
June 30, 2020
 

Net sales

   $ 157,816           $ 37,457  

Cost of goods sold

     51,652             12,833  
  

 

 

    

 

 

    

 

 

 

Gross profit

     106,164             24,624  

Operating expenses

          

Selling, general & administrative expenses

     48,396             10,941  

Depreciation and amortization expenses

     7,905             1,524  

Other operating expenses

     2,610             6  
  

 

 

    

 

 

    

 

 

 

Total operating expenses

     58,911             12,471  
  

 

 

    

 

 

    

 

 

 

Income (loss) from operations

     47,253             12,153  

Non-operating expenses

          

Interest expense

     5,117             868  

Other non-operating expenses

     2             78  
  

 

 

    

 

 

    

 

 

 

Total non-operating expenses

     5,119             946  
  

 

 

    

 

 

    

 

 

 

Income before income taxes

     42,134             11,207  

Income tax expense (benefit)

     172              
  

 

 

    

 

 

    

 

 

 

Net income

   $ 41,962           $ 11,207  

Less: Net income attributable to noncontrolling interest

     229              
  

 

 

    

 

 

    

 

 

 

Net income attributable to Solo Stove Holdings, LLC

   $ 41,733           $ 11,207  
  

 

 

    

 

 

    

 

 

 

Net income per unit(1)

          

Basic

   $ 0.10           $ 0.14  

Diluted

   $ 0.10           $ 0.14  

Weighted-average units outstanding

          

Basic

     425,000             78,547  

Diluted

     425,000             78,547  

 

(1)   In the Successor period, the basic and diluted net income (loss) per unit amounts for the Class A and Class B units is the same for each class of unit. In the Intermediate Successor period, the basic and diluted net income (loss) per unit amounts for the Class A-1 and Class A-2 units is the same for each class of unit.

See Notes to Consolidated Financial Statements

 

F-36


Table of Contents

SOLO STOVE HOLDINGS, LLC

Consolidated Statements of Cash Flows

(Unaudited)

 

(In thousands)    SUCCESSOR
Six Months Ended
June 30, 2021
   

 

     INTERMEDIATE
SUCCESSOR

Six Months Ended
June 30, 2020
 

CASH FLOWS FROM OPERATING ACTIVITIES:

         

Net income (loss)

   $ 41,962          $ 11,207  

Adjustments to reconcile net income (loss) to net cash and cash equivalents provided by (used in) operating activities

         

Depreciation

     154            39  

Amortization of intangible assets

     7,749            1,485  

Non-cash interest expense

     1,761            76  

Employee compensation

     490             

Bad debt expense

     104             

Changes in assets and liabilities

         

Accounts receivable

     (10,470          (950

Inventory

     (30,084          2,344  

Prepaid expenses and other current assets

     (805          (15

Other non-current assets

     (92          (4

Accounts payable

     2,517            994  

Accrued expenses and other current liabilities

     (3,106          (1,343

Deferred revenue

     (17,296          2,101  

Other non-current liabilities

     185            (1
  

 

 

   

 

 

    

 

 

 

Net cash provided by (used in) operating activities

     (6,931          15,933  

CASH FLOWS FROM INVESTING ACTIVITIES:

         

Purchase of property and equipment

     (1,811          (376

Assets and liabilities acquired, Oru acquisition, net

     (19,135           
  

 

 

   

 

 

    

 

 

 

Net cash provided by (used in) investing activities

     (20,946          (376

CASH FLOWS FROM FINANCING ACTIVITIES:

         

Proceeds from revolving line of credit

     186,000             

Repayment of debt

     (45,000           

Repayment of line of credit

     (9,600           

Proceeds from line of credit

     9,600             

Debt issuance costs paid

     (3,334           

Payment of contingent consideration

     (100,000          (2,080

Contributions

                700  

Distributions

     (34,660          (632
  

 

 

   

 

 

    

 

 

 

Net cash provided by (used in) financing activities

     3,006            (2,012

Net change in cash and cash equivalents

     (24,871          13,545  

Cash and cash equivalents balance, beginning of period

     32,753            5,025  
  

 

 

   

 

 

    

 

 

 

Cash and cash equivalents balance, end of period

   $ 7,882          $ 18,570  
  

 

 

   

 

 

    

 

 

 

SUPPLEMENTAL DISCLOSURES:

         

Cash interest paid

   $ 4,489          $ 442  

See Notes to Consolidated Financial Statements

 

F-37


Table of Contents

SOLO STOVE HOLDINGS, LLC

Consolidated Statements of Members’ Equity

(Unaudited)

 

(In thousands)

  Class A     Class B     Incentive Units     Retained Earnings
(Accumulated Deficit)
    Noncontrolling
Interest
    Total Members’
Equity
 
SUCCESSOR   Units     Amount     Units     Amount  

Balance at December 31, 2020

    250,000     $ 237,309       175,000     $ 103,109     $     $ (8,318   $     $ 332,100  

Member tax distributions

          (24,704           (1,348                       (26,052

Share-based compensation

                            490                   490  

Noncontrolling interest in Oru

                                        15,320       15,320  

Net income

                                  41,733       229       41,962  
 

 

 

   

 

 

   

 

 

   

 

 

   

 

 

   

 

 

   

 

 

   

 

 

 

Balance at June 30, 2021

    250,000     $ 212,605       175,000     $ 101,761     $ 490     $ 33,415     $ 15,549     $ 363,820  
 

 

 

   

 

 

   

 

 

   

 

 

   

 

 

   

 

 

   

 

 

   

 

 

 

 

    Class A-1     Class A-2     Incentive Units     Retained Earnings
(Accumulated Deficit)
    Noncontrolling
Interest
    Total Members’
Equity
 
INTERMEDIATE
SUCCESSOR
  Units     Amount     Units     Amount  

Balance at December 31, 2019

    76,131     $ 77,244       1,975     $ 1,933     $     $ (5,022   $     $ 74,155  

Rollover contribution

                700       700                         700  

Member tax distributions

          (574           (58                       (632

Net income

                                  11,207             11,207  
 

 

 

   

 

 

   

 

 

   

 

 

   

 

 

   

 

 

   

 

 

   

 

 

 

Balance at June 30, 2020

    76,131     $ 76,670       2,675     $ 2,575     $     $ 6,185     $     $ 85,430  
 

 

 

   

 

 

   

 

 

   

 

 

   

 

 

   

 

 

   

 

 

   

 

 

 

See Notes to Consolidated Financial Statements

 

F-38


Table of Contents

SOLO STOVE HOLDINGS, LLC

NOTES TO CONSOLIDATED FINANCIAL STATEMENTS

(Unaudited)

NOTE 1—Organization and Description of Business

Description of Business

Solo Stove Holdings, LLC (“Company”, “We”, “Our”, or “Solo Stove”), through a wholly-owned subsidiary, Solo DTC Brands, LLC (formerly named Frontline Advance, LLC) (dba Solo Stove), offers portable, low-smoke fire pits, grills, and camping stoves for backyard and outdoor use in different sizes, fire pit bundles, foldable kayaks, gear kits, stoves, cookware, and dinnerware. Solo Stove also offers stove kit accessories, fire pit accessories, and kayak accessories. Solo Stove distributes its products through its website and other partners across North America and Europe.

Organization

Solo DTC Brands, LLC was formed as a limited liability company in the state of Texas on June 10, 2011. While operating as a limited liability company from 2011 to 2019, Solo Stove had two owners (“Founders”), which together owned 100 percent of the outstanding membership interest. For all periods, the operations of the Company are conducted through Solo DTC Brands, LLC.

Pursuant to the membership interest purchase agreement (the “2019 Agreement”) dated September 24, 2019, SS Acquisitions, Inc. (which was majority-owned by Bertram Capital) acquired 66.74 percent of the total Class A-1 and Class A-2 units of Solo DTC Brands, LLC from the Founders for total consideration paid of $52.3 million. The remaining interests were retained by the Founders and other employees who acquired interest as part of the 2019 Agreement.

The Company was formed as a single-member limited liability company in the state of Delaware on October 6, 2020. Through a wholly-owned subsidiary, and pursuant to the securities purchase agreement (the “2020 Agreement”) dated October 9, 2020, the Company acquired 100 percent of the outstanding units of Solo DTC Brands, LLC. As a result, Solo DTC Brands, LLC became a wholly-owned subsidiary of the Company. In exchange, Solo Stove Holdings, LLC issued Class A and B units, through which Summit Partners Growth Equity Funds, Summit Partners Subordinated Debt Funds, and Summit Investors X Funds (collectively, the “Summit Partners”) acquired an effective 58.82 percent of the Company for total consideration paid of $273.1 million. The remaining units were retained by the Founders, SS Acquisitions, Inc., and other employees as part of the 2020 Agreement.

Basis of Presentation

The six months ended June 30, 2020, is referred to as “Intermediate Successor.” The Intermediate Successor period reflects the costs and activities as well as the recognition of assets and liabilities at their fair values pursuant to the election of push-down accounting as of the consummation of the 2019 Agreement. Prior to the formation of the Company, the members’ equity represents interest in Solo DTC Brands, LLC.

The six months ended June 30, 2021, is referred to as “Successor or Company” The Successor period reflects the costs and activities as well as the recognition of assets and liabilities of the Company at their fair values pursuant to the election of push-down accounting as of the consummation of the 2020 Agreement. Due to the application of acquisition accounting, the election of push-down accounting, and the conforming of significant accounting policies, the results of the consolidated financial statements for Intermediate Successor and Successor periods are not comparable. Subsequent to the formation of the Company, the members’ equity represents interest in Solo Stove Holdings, LLC. However, the operations of the Company are conducted through Solo DTC Brands, LLC.

 

F-39


Table of Contents

The unaudited consolidated financial statements contained herein have been prepared in accordance with accounting principles generally accepted in the United States (“U.S. GAAP”) and the rules of the U.S. Securities and Exchange Commission (“SEC”). Certain information and footnote disclosures normally included in the consolidated financial statements prepared in accordance with GAAP have been omitted pursuant to applicable rules and regulations of the SEC. These unaudited consolidated financial statements should be read in conjunction with the audited consolidated financial statements and notes thereto contained elsewhere in this prospectus.

NOTE 2—Significant Accounting Policies

Principles of Consolidation

The consolidated financial statements include the accounts of the Company and its wholly-owned subsidiaries. All material intercompany accounts and transactions have been eliminated in consolidation.

Use of Estimates

The preparation of consolidated financial statements in conformity with U.S. GAAP requires management to make estimates and assumptions that affect the reported amounts of assets, liabilities, revenue, and expenses during the reporting period and disclosure of contingent assets and liabilities at the date of the consolidated financial statements. Estimates and assumptions about future events and their effects cannot be made with certainty. Estimates may change as new events occur when additional information becomes available and if our operating environment changes. Actual results could differ from our estimates.

Concentrations of Credit Risk

The Company extends trade credit to its customers on terms that generally are practiced in the industry. The Company periodically performs credit analyses and monitors the financial condition of its customers to reduce credit risk. The Company performs ongoing credit evaluations of its customers but generally does not require collateral to support accounts receivable. Accounts receivable mostly consist of amounts due from our business-to-business customers.

As of June 30, 2021, Dick’s Sporting Goods and REI Co-op account for 22 percent and 13 percent, respectively, of the Company’s total outstanding accounts receivable. As of December 31, 2020, Dick’s Sporting Goods accounts for 17 percent of the Company’s total outstanding accounts receivable. Additionally, accounts receivable from credit card merchants was 9 percent and 25 percent, respectively, of the Company’s total outstanding accounts receivable, as of June 30, 2021, and December 31, 2020. There are no other significant concentrations of receivables that represent a significant credit risk. For the six months ended June 30, 2021, and the six months ended June 30, 2020, no single customer accounted for more than 10% of total net sales.

We are exposed to risk due to our concentration of business activity with certain third-party manufacturers of our products. We have three manufacturers who account for all the production of our fire pits, grills, camp stoves, and accessories.

Segment Information

The Company’s Chief Executive Officer, as the chief operating decision-maker, organizes the Company, manages resource allocations, and measures performance on the basis of one operating segment. We report our operations as a single reportable segment and manage our business as a single-brand outdoor consumer products business. This is supported by our operational structure, which includes sales, research, product design, operations, marketing, and administrative functions focused on the entire product suite rather than individual product categories. Our chief operating decision maker does not regularly review financial information for individual product categories, sales channels, or geographic regionals that would allow decisions to be made about the allocation of resources or performance.

 

F-40


Table of Contents

Risks and Uncertainties

On March 11, 2020, the World Health Organization declared the outbreak of a respiratory disease caused by a new coronavirus as a “pandemic”. First identified in late 2019 and known now as COVID-19, the outbreak has impacted millions of individuals worldwide. In response, many countries have implemented measures to combat the outbreak, which have impacted global business operations. While the Company’s results of financial position, cash flows, and results of operations were not significantly impacted, the extent of any future impact cannot be reasonably estimated at this time.

Contract Balances

Contract liabilities are recorded when the customer pays consideration, or the Company has a right to an amount of consideration that is unconditional before the transfer of a good to the customer and thus represents our obligation to transfer the good to the customer at a future date. The Company’s primary contract liabilities are from our direct-to-consumer channel and represent payments received in advance from our customers for our products. The Company also has a nominal amount of contract liabilities from unredeemed gift cards and loyalty rewards. We recognize contract liabilities as revenue once all performance obligations have been satisfied.

Contract liabilities included in deferred revenue were $3.7 million and $20.2 million as of June 30, 2021, and December 31, 2020, respectively. For the periods presented on the consolidated statement of operations, we recognized $19.9 million of revenue that was previously included in the contract liability balance as of December 31, 2020. The change in the contract liability balance primarily results from timing differences between the customer’s payment and our satisfaction of performance obligations.

Intangible Assets

Intangible assets are comprised of brand, patents, customer relationships, developed technology, in-process research and development, and IP and trademark. Intangible assets are recorded at their estimated fair values at the date of acquisition.

Acquired definite lived intangible assets subject to amortization are amortized using the straight-line method over the estimated useful lives of the assets. The useful lives for intangible assets subject to amortization are as follows:

 

     Useful Life  

Brand

     15 Years  

Patents

     8 Years  

Customer relationships

     6-8 Years  

Developed technology

     6 Years  

Trademark

     9 Years  

Income Taxes

The Company is structured as a limited liability company for income tax purposes and is not subject to federal and state income taxes. Accordingly, taxable income and losses of the Company are reported on the income tax returns of the Company’s members, and no provision for federal income taxes has been recorded in the accompanying consolidated financial statements.

Oru Kayak, Inc. is subject to federal and state income taxes on corporate earnings and accounts for income taxes using the asset and liability method. Deferred tax assets and liabilities are recognized for the future tax consequences attributable to differences between the financial statement carrying amounts of existing assets and liabilities and their respective tax bases. Deferred tax assets and liabilities are calculated by applying existing tax laws and the rates expected to apply to taxable income in the years in which those temporary differences are expected to be recovered or settled. The effect of a change in tax rates on deferred tax assets and liabilities is recognized in income in the period that includes the enactment date.

 

F-41


Table of Contents

In accordance with authoritative guidance on accounting for and disclosure of uncertainty in tax positions, the Company follows a more likely than not measurement methodology to reflect the financial statement impact of uncertain tax positions taken or expected to be taken in a tax return. For tax positions meeting the more-likely-than-not threshold, the tax liability recognized in the consolidated financial statements is reduced by the largest benefit that has a greater than fifty percent likelihood of being realized upon ultimate settlement with the relevant taxing authority. If tax authorities were to disallow any tax positions taken by the Company, the additional income taxes, if any, would be imposed on the members rather than the Company.

No amounts have been accrued for uncertain tax positions as of June 30, 2021, and December 31, 2020. However, management’s conclusions regarding uncertain tax positions may be subject to review and adjustment at a later date based on ongoing analyses of tax laws, regulations, and interpretations thereof, and other factors. The Company does not have any unrecognized tax benefits as of June 30, 2021, and December 31, 2020, and does not expect that the total amount of unrecognized tax benefits will materially change over the next six months. Additionally, no interest or penalty related to uncertain taxes has been recognized in the accompanying consolidated financial statements.

The Company files tax returns as prescribed by the tax laws of the jurisdictions in which it operates. In the normal course of business, the Company is subject to examination by federal, state, and local jurisdictions, where applicable. If such examinations result in changes to income or loss, the tax liability of the Company could be changed accordingly.

Recently Adopted Accounting Pronouncements

In August 2018, the FASB issued ASU No. 2018-15, “Intangibles—Goodwill and Other—Internal-Use Software (Subtopic 350-40): Customer’s Accounting for Implementation Costs Incurred in a Cloud Computing Arrangement That Is a Service Contract”, an update that aligns the requirements for capitalizing implementation costs incurred in a hosting arrangement that is a service contract with the requirements for capitalizing implementation costs incurred to develop or obtain internal-use software. The Company early adopted this standard on January 1, 2021. It did not materially impact our consolidated financial statements or disclosures.

In December 2019, the FASB issued ASU No. 2019-12, “Simplifying the Accounting for Income Taxes,” an update that simplifies the accounting for income taxes by removing certain exceptions to the general principles in Topic 740 by clarifying and amending existing guidance. The guidance became effective for the Company on January 1, 2021, but did not materially impact our financial statements.

NOTE 3—Revenue

The Company primarily engages in direct-to-consumer transactions, which is comprised of product sales directly from our website, and business-to-business transactions, which is comprised of product sales to retailers, including where possession of the Company’s products is taken and sold by the retailer in-store or online.

The following table disaggregates our net sales by channel (in thousands):

 

     SUCCESSOR      INTERMEDIATE
SUCCESSOR
 
     Six Months Ended
June 30, 2021
     Six Months Ended
June 30, 2020
 

Net sales by channel

       

Direct-to-consumer

   $ 133,411      $ 33,539  

Wholesale

     24,405        3,918  
  

 

 

    

 

 

 

Total net sales

   $ 157,816      $ 37,457  
  

 

 

    

 

 

 

 

F-42


Table of Contents

NOTE 4—Acquisitions

The following transaction was accounted for as business combinations under ASC 805, Business Combinations.

Oru Kayak, Inc.

On May 3, 2021, Solo DTC Brands, LLC entered into the Equity Purchase Agreement (the “Agreement”) to acquire 60 percent of the voting equity interests in Oru Kayak, Inc. (“Oru”) for total net cash paid of $25.4 million. Additionally, the Company has the option to purchase the remaining 40 percent upon a liquidity event. The exercise price of the option is equal to Oru’s last twelve months adjusted EBITDA times a predetermined multiple. The Company acquired Oru to increase its brand and market share in the overall outdoor activities industry, as Oru manufactures, markets, and sells kayak boats and kayak accessories. The acquisition will be accounted for under the acquisition method of accounting for business combinations.    

The following table summarizes the preliminary fair values of the assets acquired and liabilities assumed by the Company at the acquisition date (in thousands):

 

Cash

   $ 6,307  

Accounts receivable

     357  

Inventory

     4,145  

Property and equipment

     436  

Prepaid expenses and other assets

     902  

Intangible assets

     24,265  

Accounts payable and accrued liabilities

     (4,119

Deferred revenue

     (778

Deferred tax liability

     (6,686
  

 

 

 

Total identifiable net assets

     24,829  

Noncontrolling interest

     (15,320

Goodwill

     15,933  
  

 

 

 

Total

   $ 25,442  

Less: cash acquired

     (6,307
  

 

 

 

Total, net of cash acquired

   $ 19,135  
  

 

 

 

The intangible assets and related deferred tax assets and liabilities are estimates and are pending final valuation and tax provision calculations. The final purchase price allocation could result in adjustments to certain assets and liabilities, including the residual amount allocated to goodwill.

The fair value of the noncontrolling interest of $15.3 million was based upon forty percent of Oru’s enterprise value.

Acquisition-related costs of the buyer, which include legal, accounting, and valuation fees, totaled $0.7 million for the six months ended June 30, 2021, and were paid by the Company subsequent to the transaction date. These costs are included in other operating expenses on the consolidated statements of operations.

The amounts of net sales and net income of Oru included in the Company’s consolidated income statement from the acquisition date to the six months ended June 30, 2021 are $5.6 million and $0.8 million, respectively.

 

F-43


Table of Contents

NOTE 5—Inventory

Inventory consisted of the following (in thousands):

 

     June 30, 2021      December 31, 2020  

Purchased inventory on hand

   $ 14,971      $ 2,725  

Inventory in transit

     30,901        10,964  

Raw materials

     2,066         

Fair value write-up

     640        659  
  

 

 

    

 

 

 

Inventory

   $ 48,578      $ 14,348  
  

 

 

    

 

 

 

NOTE 6—Property and Equipment, net

Property and equipment, net consisted of the following (in thousands):

 

     June 30, 2021     December 31, 2020  

Computer and other equipment

   $ 2,017     $ 923  

Leasehold improvements

     949       48  

Furniture and fixtures

     280       46  
  

 

 

   

 

 

 

Property and equipment, gross

     3,246       1,017  

Accumulated depreciation

     (191     (37
  

 

 

   

 

 

 

Property and equipment, net

   $ 3,055     $ 980  
  

 

 

   

 

 

 

Depreciation expense related to property and equipment was $0.2 million for the six months ended June 30, 2021. The amount was nominal for the six months ended June 30, 2020.

NOTE 7—Intangible Assets, net

Intangible assets consisted of the following (in thousands):

 

     June 30, 2021     December 31, 2020  

Gross carrying value

    

Customer relationships

   $ 7,370     $ 6,796  

Patents

     956       956  

Brand

     196,100       196,083  

Developed technology

     21,050        

Trademark

     2,641        
  

 

 

   

 

 

 
     228,117       203,835  

Accumulated amortization

    

Customer relationships

     (831     (257

Patents

     (86     (27

Brand

     (9,447     (2,964

Developed technology

     (585      

Trademark

     (49      
  

 

 

   

 

 

 
     (10,998     (3,248

Intangible assets, net

   $ 217,119     $ 200,587  
  

 

 

   

 

 

 

Amortization expense was $7.7 million and $1.5 million for the six months ended June 30, 2021, and June 30, 2020, respectively.

 

F-44


Table of Contents

NOTE 8—Goodwill

The carrying value of goodwill associated with continuing operations and appearing in the accompanying consolidated balance sheets at June 30, 2021, and December 31, 2020, was as follows (in thousands):

 

Balance, December 31, 2020

   $ 289,096  

Acquisitions

     15,933  
  

 

 

 

Balance, June 30, 2021

   $ 305,029  
  

 

 

 

NOTE 9—Accrued Expenses and Other Current Liabilities

Accrued expenses and other current liabilities include the following (in thousands):

 

     June 30, 2021      December 31, 2020  

Accrued distributions

   $      $ 8,608  

Sales taxes

     1,707        1,924  

Shipping costs

     828        1,681  

Allowance for sales returns

     873        1,208  

Payroll

     1,102        875  

Insurance

     408        193  

Seller fees

     230        299  

Other

     1,396        415  
  

 

 

    

 

 

 

Accrued expenses and other current liabilities

   $ 6,544      $ 15,203  
  

 

 

    

 

 

 

NOTE 10—Long-Term Debt

Long-term debt consisted of the following (in thousands):

 

     June 30,
2021
    December 31,
2020
 

Senior debt facility

   $     $ 45,000  

Subordinated debt

     30,000       30,000  

Revolving credit facility

     186,000        

Unamortized debt issuance costs

     (3,225     (1,652
  

 

 

   

 

 

 

Total debt, net of debt issuance costs

     212,775       73,348  

Less current portion of long-term debt

           450  
  

 

 

   

 

 

 

Long-term debt, net

   $ 212,775     $ 72,898  
  

 

 

   

 

 

 

Interest expense related to long-term debt was $5.1 million and $0.9 million for the six months ended June 30, 2021, and June 30, 2020, respectively.

Senior Debt Facility

The Company voluntarily repaid in full the principal amount and $1.0 million of accrued interest outstanding under the Senior Debt Facility on May 31, 2021, using proceeds from the Revolving Credit Facility described below. The Company wrote off $1.5 million of debt issuance costs associated with the Senior Debt Facility.

Revolving Credit Facility

On May 12, 2021, the Company entered into a credit agreement with a bank (the “Revolving Credit Facility”). Under the terms of this agreement, the Company may borrow up to $200 million under a revolving

 

F-45


Table of Contents

credit facility. The proceeds from the Revolving Credit Facility were used to refinance and subsequently terminate in full the Senior Debt Facility, pay the contingent liability related to the 2020 Agreement, pay transaction expenses associated with the Oru acquisition (refer to Note 4), pay member tax distributions (refer to Statement of Members’ Equity), and fund cash on the balance sheet to be used for general corporate purposes. Under the terms of the credit agreement, the Company has access to certain swing line loans and letters of credit. The credit agreement matures on May 12, 2026, and bears interest at a rate equal to the base rate as defined in the agreement plus an applicable margin, which as of June 30, 2021, was based on LIBOR. For the initial drawdown on May 12, 2021, this rate was 1.66%. For the secondary drawdown on June 15, 2021, this rate was 1.62%. All outstanding principal and interest due on the Revolving Credit Facility are due at maturity. On June 2, 2021, the Company entered into an amendment to the Revolving Credit Facility to increase the maximum amount available under the Revolving Credit Facility to $250 million.

The Company recorded $3.2 million of debt issuance costs related to the Revolving Credit Facility. The costs were amortized over the term of the related debt and are presented net of long-term debt on the consolidated balance sheets.

NOTE 11—Leases

The Company is obligated under operating leases primarily for its warehouse, distribution, and office space in Southlake, Texas, expiring in April 2024, and warehouse and distribution space in Salt Lake City, Utah, expiring September 2025. The Company was also obligated through January 2021 for warehouse and distribution space in Elizabethtown, Pennsylvania. These leases require the Company to pay taxes, insurance, utilities, and maintenance costs. Total rent expense under these leases was $0.8 million and $0.4 million for the six months ended June 30, 2021, and 2020, respectively. Rent expense is included in selling, general, & administrative expenses on the consolidated statements of operations. Our lease terms do not include options to extend or terminate the lease. Fixed payments may contain predetermined fixed rent escalations. We recognize the related rent expense on a straight-line basis from the commencement date to the end of the lease term.

On April 8, 2021, the Company entered into a lease agreement to move its global headquarters from Southlake, Texas, to DFW Airport, Texas, and entered into a surrender agreement to terminate the existing lease in Southlake, Texas. The new lease expires 88 months after the commencement date of August 15, 2021, assuming substantial completion of initial improvements. The lease will require the Company to pay certain operating expenses, including utilities, maintenance, repairs, and insurance.

NOTE 12—Employee Compensation

Incentive Units

On December 31, 2020, the Company granted 8.1 million incentive units that contained a service condition and granted 16.4 million incentive units that contained performance and market vesting conditions. On January 15, 2021, the Company granted 0.4 million incentive units that contained a service condition and granted 0.8 million incentive units that contained performance and market vesting conditions. On March 29, 2021, the Company granted 0.9 million incentive units that contained a service condition and granted 1.7 million incentive units that contained performance and market vesting conditions.

The awards with a service condition vest over 4 years with 25 percent vesting on the one-year anniversary of the grant date and the remaining 75 percent vesting ratably over the remaining 3 years. The awards with a performance and market condition fully vest upon a liquidity event, as defined by the Holdings LLC Agreement, and if the investor return, as defined by the Holdings LLC Agreement, is equal to, or above, 4.0. If the investor return is below 2.5, then no incentive units with a performance and market condition vest. If the investor return is above 2.5 but less than 4.0, the total percent of incentive units that vests is calculated on a straight-line basis.

For the awards with service conditions, the Company recognizes employee compensation costs on a straight-line basis from the grant date. For the awards with performance and market conditions, the Company

 

F-46


Table of Contents

commences recognition of employee compensation cost once it is probable that the performance and market conditions will be achieved. These conditions are not probable to be achieved for accounting purposes until the event occurs. Once it is probable that the performance and market conditions will be achieved, the Company recognizes employee compensation costs in that period. As of June 30, 2021, employee compensation was $0.5 million and attributable to incentive units that contain a service condition. This expense is recorded in the selling, general and administrative expense line item on the consolidated statement of operations.

Determining the fair value of incentive units requires judgment. The Monte Carlo simulation model is used to estimate the fair value of incentive units that have service and/or performance vesting conditions, as well as those that have market vesting conditions. The fair value of the incentive units was based on the valuation of Company as a whole.

For the units granted in 2020, the weighted average fair value at the date of the grant was determined to be $0.25. For the units granted in 2021, the weighted average fair value at the date of the grant was determined to be $0.31.

A summary of the incentive units is as follows for the periods indicated (in thousands, except per share data):

 

     Outstanding Units      Weighted Average
Grant Date Fair
Value Per Unit
     Weighted Average
Remaining
Contractual Term
(Years)
     Aggregate
Intrinsic Value
 

Balance, December 31, 2020

     24,550,532      $ 0.25        3.51        6,220  

Granted

     3,730,053        0.31        3.68        1,161  

Exercised

               

Forfeited/canceled

               
  

 

 

    

 

 

       

 

 

 

Balance, June 30, 2021

     28,280,585        0.26        3.53      $ 7,381  
  

 

 

    

 

 

       

 

 

 

Exercisable, June 30, 2021

     28,280,585        0.26        3.53      $ 7,381  
  

 

 

    

 

 

       

 

 

 

No incentive units were exercised or vested during the period ended June 30, 2021.

NOTE 13—Income Taxes

The Company’s majority owned subsidiary, Oru, has a provision for income taxes of $0.2 million for the six months ended June 30, 2021. As a result, the Company’s effective tax rate is 0.41%. The Company’s effective tax rate is less than the statutory rate of 21% primarily because the Company is not liable for income taxes on limited liability company earnings that are attributable to its members. Only the Oru subsidiary (acquired on May 3, 2021) is subject to corporate federal income taxes. The deferred tax liabilities are principally related to the purchased intangible assets acquired in the Oru acquisition.

The Company has evaluated all significant tax positions for federal and state income tax purposes and believes that all income tax positions would more likely than not be sustained by examination. Therefore, as of June 30, 2021 and December 31, 2020, the Company had not established any reserves, nor recorded any unrecognized benefits related to, uncertain tax positions.

 

F-47


Table of Contents

NOTE 14—Commitment and Contingencies

Contingencies

From time to time, we are involved in various legal proceedings that arise in the normal course of business. While we intend to defend any lawsuit vigorously, we presently believe that the ultimate outcome of any currently pending legal proceeding will not have any material adverse effect on our financial position, cash flows, or results of operations. However, litigation is subject to inherent uncertainties, and unfavorable rulings could occur. An unfavorable ruling could include monetary damages, which could impact our business and the results of operations for the period in which the ruling occurs or future periods. Based on the information available, we evaluate the likelihood of potential outcomes. We record the appropriate liability when the amount is deemed probable and reasonably estimable. In addition, we do not accrue for estimated legal fees and other directly related costs as they are expensed as incurred. The Company is not currently a party to any pending litigation that the Company considers material. Therefore, the consolidated balance sheets do not include a liability for any potential obligations as of June 30, 2021, and December 31, 2020.

Lease Commitments

The Company has entered into non-cancelable operating leases primarily for its warehouse, distribution, and office spaces. For information related to our lease commitments, see Note 11.

Purchase Commitments

The Company has entered into non-cancelable purchase contracts for operating expenditures, primarily inventory purchases, for $5.3 million as of June 30, 2021, and $17.5 million as of December 31, 2020.

NOTE 15—Fair Value Measurements

Accounting standards require certain assets and liabilities to be reported at fair value in the consolidated financial statements and provide a framework for establishing that fair value. The framework for determining fair value is based on a hierarchy that prioritizes the inputs and valuation techniques used to measure fair value.

Fair values determined by Level 1 inputs use quoted prices in active markets for identical assets or liabilities that the Company has the ability to access.

Fair values determined by Level 2 inputs use other inputs that are observable, either directly or indirectly. These Level 2 inputs include quoted prices for similar assets or liabilities in active markets and other inputs, such as interest rates and yield curves, that are observable at commonly quoted intervals.

Fair values determined by Level 3 inputs are unobservable inputs, including inputs that are available in situations where there is little, if any, market activity for the related liability. These Level 3 fair value measurements are based primarily on management’s own estimates using pricing models, discounted cash flow methodologies, or similar techniques taking into account the characteristics of the asset or liability.

In instances whereby inputs used to measure fair value fall into different levels in the above fair value hierarchy, fair value measurements in their entirety are categorized based on the lowest level input that is significant to the valuation. The Company’s assessment of the significance of particular inputs to these fair value measurements requires judgment and considers factors specific to each asset or liability.

Our financial instruments consist primarily of cash, accounts receivable, accounts payable, and bank indebtedness. The carrying amount of cash, accounts receivable, and accounts payable, approximates fair value due to the short-term maturity of these instruments.

 

F-48


Table of Contents

The following table presents information about the Company’s liabilities measured at fair value on a recurring basis as of June 30, 2021, and the valuation techniques used by the Company to determine those fair values:

 

            Fair Value Measurements  

June 30, 2021

   Total Fair Value      Level 1      Level 2      Level 3  

Financial liabilities:

           

Long-term debt

   $ 212,775      $      $ 212,775      $  
  

 

 

          

 

            Fair Value Measurements  

December 31, 2020

   Total Fair Value      Level 1      Level 2      Level 3  

Financial assets:

           

Cash equivalents:

           

Money market funds

   $ 30,005      $      $ 30,005      $  
  

 

 

          

Financial liabilities:

           

Long-term debt

   $ 73,348      $      $ 73,348      $  
  

 

 

          

Contingent consideration

   $ 100,000      $      $      $ 100,000  
  

 

 

          

The Company’s cash equivalents include money market funds with maturities within three months of their purchase dates that approximate fair value based on Level 2 measurements. The carrying value of our debt approximates fair value and is a Level 2 estimate based on quoted market prices or values of comparable borrowings. The contingent consideration represents a liability associated with additional cash consideration related to the 2020 Agreement and is a Level 3 estimate. The contingent consideration was paid off on May 13, 2021, using proceeds from the Revolving Credit Facility, as discussed in Note 10.

NOTE 16—Net Income Per Unit

Basic income per unit is computed by dividing net income by the weighted average number of common units outstanding during the period. Diluted income per unit includes the effect of all potentially dilutive securities, which include dilutive stock options and awards.

The following table sets forth the calculation of earnings per unit and weighted-average common units outstanding at the dates indicated (in thousands, except per unit data):

 

     SUCCESSOR      INTERMEDIATE
SUCCESSOR
 
     Six Months Ended
June 30, 2021
     Six Months Ended
June 30, 2020
 

Net income

   $ 41,962      $ 11,207  

Less: Net income attributable to noncontrolling interest

     229         
  

 

 

    

 

 

 

Net income attributable to Solo Stove Holdings, LLC

   $ 41,733      $ 11,207  

Weighted average units outstanding—basic

     425,000        78,547  

Effect of dilutive securities

             
  

 

 

    

 

 

 

Weighted average units outstanding—diluted

     425,000        78,547  
  

 

 

    

 

 

 

Units per share

       

Basic

   $ 0.10      $ 0.14  

Diluted

   $ 0.10      $ 0.14  

 

F-49


Table of Contents

NOTE 17—Subsequent Events

Revolving Credit Facility

During July 2021, the Company drew down an additional $10.0 million on the Revolving Credit Facility to fund inventory purchases. On July 29, 2021, the Company drew down an additional $26.0 million to fund the Isle acquisition described below. On September 1, 2021, the Company drew down an additional $8.0 million in anticipation of Chubbies, Inc. acquisition expenses and acquisition-related working capital requirements.

On September 1, 2021, the Company entered into an amendment to the Revolving Credit Facility to increase the maximum amount available under the Revolving Credit Facility to $350 million.

Term Loan

On September 1, 2021, the Company entered into a Credit Agreement to secure a Term Loan with a bank in an initial aggregate principal amount of $100 million to fund the Chubbies acquisition described below. The Term Loan will mature in May 2026.

Acquisitions

International Surf Ventures, Inc.

On August 2, 2021, the Company acquired International Surf Ventures, Inc. (“Isle”) for approximately $24.8 million in cash, subject to working capital adjustments and completion of the determination of total purchase consideration. The Company obtained 100 percent of the voting equity interests in Isle. The Company acquired Isle to expand its outdoor consumer product offering. The acquisition will be accounted for under the acquisition method of accounting for business combinations. Acquisition-related costs of the buyer, which include legal, accounting and valuation fees, totaled approximately $0.6 million through September 1, 2021.

Below are the total preliminary assets acquired and liabilities assumed:

 

Cash

   $ 3,076  

Accounts receivable

     106  

Inventory

     6,173  

Property and equipment

     209  

Prepaid expenses and other assets

     38  

Accounts payable and accrued liabilities

     (3,408
  

 

 

 

Total identifiable net assets

   $ 6,194  

Goodwill and intangibles

     18,622  
  

 

 

 

Net assets acquired

   $ 24,816  
  

 

 

 

The intangible assets and related deferred tax assets and liabilities are estimates and are pending final valuation and tax provision calculations. The final purchase price allocation could result in adjustments to certain assets and liabilities, including the residual amount allocated to goodwill.

The historical net sales of Isle for the year ended December 31, 2020, were $20.7 million. This, if combined with the net sales of $60.8 million in the Successor period, would have resulted in $81.5 million in net sales for the year ended December 31, 2020. The historical net sales of Isle for the period ended June 30, 2021, were $12.1 million. This, if combined with the net sales of $157.8 million in the Successor period, would have resulted in $170.0 million in net sales for the period ended June 30, 2021.

 

F-50


Table of Contents

Chubbies, Inc.

On September 1, 2021, the Company acquired Chubbies, Inc. (“Chubbies”) for approximately $129.5 million in net consideration provided, comprised of $100.4 million of cash paid and $29.1 million of Class B units issued, subject to the finalization of the estimated total purchase consideration and net assets acquired. The Company obtained 100 percent of the voting equity interests in Chubbies. The Company acquired Chubbies to expand its consumer product offering. The acquisition will be accounted for under the acquisition method of accounting for business combinations. Acquisition-related costs of the buyer, which include legal, accounting and valuation fees, totaled approximately $1.6 million through September 1, 2021.

Below are the total preliminary assets acquired and liabilities assumed:

 

Cash

   $ 7,381  

Accounts receivable

     2,001  

Inventory

     24,479  

Fixed assets

     404  

Prepaid expenses and other assets

     921  

Intangible assets

     51,685  

Accounts payable and accrued liabilities

     (17,151

Deferred tax liability, net

     (12,632
  

 

 

 

Total identifiable net assets

   $ 57,089  

Goodwill

     72,392  
  

 

 

 

Net assets acquired

   $ 129,481  
  

 

 

 

The intangible assets and related deferred tax assets and liabilities are estimates and are pending final valuation and tax provision calculations. The final purchase price allocation could result in adjustments to certain assets and liabilities, including the residual amount allocated to goodwill.

The historical net sales of Chubbies for the year ended January 31, 2021, were $44.1 million. This, if combined with the net sales of $60.8 million in the Successor period, would have resulted in $104.9 million in net sales for the year ended December 31, 2020. The historical net sales of Chubbies for the period ended July 31, 2021, were $49.9 million. This, if combined with the net sales of $157.8 million in the Successor period, would have resulted in $207.7 million in net sales for the period ended June 30, 2021.

Issuance of Incentive Units

During August 2021, the Company issued 255,000 Incentive Units to certain directors pursuant to their service on the board of directors.

 

F-51


Table of Contents

LOGO

Report of Independent Auditors

The Board of Directors and Stockholders

Chubbies, Inc.

Report on the Financial Statements

We have audited the accompanying financial statements of Chubbies, Inc. (the “Company”) which comprise the balance sheet as of January 30, 2021, and the related statements of income, stockholders’ equity, and cash flows for the year then ended, and the related notes to the financial statements.

Management’s Responsibility for the Financial Statements

Management is responsible for the preparation and fair presentation of these financial statements in accordance with accounting principles generally accepted in the United States of America; this includes the design, implementation, and maintenance of internal control relevant to the preparation and fair presentation of financial statements that are free from material misstatement, whether due to fraud or error.

Auditor’s Responsibility

Our responsibility is to express an opinion on these financial statements based on our audit. We conducted our audit in accordance with auditing standards generally accepted in the United States of America. Those standards require that we plan and perform the audit to obtain reasonable assurance about whether the financial statements are free from material misstatement.

An audit involves performing procedures to obtain audit evidence about the amounts and disclosures in the financial statements. The procedures selected depend on the auditor’s judgment, including the assessment of the risks of material misstatement of the financial statements, whether due to fraud or error. In making those risk assessments, the auditor considers internal control relevant to the entity’s preparation and fair presentation of the financial statements in order to design audit procedures that are appropriate in the circumstances, but not for the purpose of expressing an opinion on the effectiveness of the entity’s internal control. Accordingly, we express no such opinion. An audit also includes evaluating the appropriateness of accounting policies used and the reasonableness of significant accounting estimates made by management, as well as evaluating the overall presentation of the financial statements.

We believe that the audit evidence we have obtained is sufficient and appropriate to provide a basis for our audit opinion.

Opinion

In our opinion, the financial statements referred to above present fairly, in all material respects, the financial position of the Company as of January 30, 2021, and the results of its operations and its cash flows for the year then ended in accordance with accounting principles generally accepted in the United States of America.

 

 

LOGO

Los Angeles, California

June 11, 2021

 

F-52


Table of Contents

Chubbies, Inc.

Balance Sheet (In Thousands, Except Share and Per Share Amounts)

 

ASSETS       
     January 30,
2021
 

CURRENT ASSETS

  

Cash and cash equivalents

   $ 5,684  

Accounts and other receivables, net of $51 allowance for doubtful accounts

     1,042  

Inventories, net

     7,944  

Prepaid expenses and other current assets

     456  
  

 

 

 

Total current assets

     15,126  

PROPERTY AND EQUIPMENT ,net

     238  

INTANGIBLES

     57  

DUE FROM STOCKHOLDERS

     272  

DEFERRED TAX ASSET

     1,518  

OTHER ASSETS

     132  
  

 

 

 

Total assets

   $ 17,343  
  

 

 

 
LIABILITIES AND STOCKHOLDERS’ EQUITY       

CURRENT LIABILITIES

  

Accounts payable

   $ 896  

Accrued expenses

     4,801  

Current portion of paycheck Protection Program loan

     1,041  
  

 

 

 

Total current liabilities

     6,738  

PAYCHECK PROTECTION PROGRAM LOAN, net of current portion

     520  

DEFERRED RENT

     23  
  

 

 

 

Total liabilities

     7,281  

STOCKHOLDERS’ EQUITY

  

Convertible Series A Preferred Stock—$0.0001 par value
2,049,400 shares authorized, 2,035,828 shares issued and outstanding

      

Convertible Series B Preferred Stock—$0.0001 par value
3,281,539 shares authorized, 3,281,539 shares issued and outstanding

      

Convertible Series Seed 1 Preferred Stock—$0.0001 par value
1,372,238 shares authorized, 1,372,238 shares issued and outstanding

      

Convertible Series Seed 2 Preferred Stock—$0.0001 par value
2,627,171 shares authorized, 2,627,171 shares issued and outstanding

      

Common Stock—$0.0001 par value
25,300,000 shares authorized, 10,602,386 shares issued and outstanding

     1  

Additional paid-in capital

     14,850  

Accumulated deficit

     (4,789
  

 

 

 

Total stockholder’s equity

     10,062  
  

 

 

 

Total liabilities and stockholder’s equity

   $ 17,343  
  

 

 

 

 

See accompanying notes.

 

F-53


Table of Contents

Chubbies, Inc.

Statement of Income (In Thousands)

 

     Year Ended
January 30, 2021
 
           Percent of
Net Sales
 

NET SALES

   $ 44,065       100.0

COST OF SALES

     15,947       36.2  
  

 

 

   

 

 

 

Gross profit

     28,118       63.8  

OPERATING EXPENSES

     23,560       53.5  
  

 

 

   

 

 

 

Income from operations

     4,558       10.3  
  

 

 

   

 

 

 

OTHER INCOME / (EXPENSE)

    

Interest expense, net

     (309     (0.7

Other income, net

     1       0.0  
  

 

 

   

 

 

 
     (308     (0.7
  

 

 

   

 

 

 

INCOME BEFORE INCOME TAXES

     4,250       9.6  

INCOME TAX BENEFIT

     (1,461     (3.3
  

 

 

   

 

 

 

NET INCOME

   $ 5,711       12.9
  

 

 

   

 

 

 

 

See accompanying notes.

 

F-54


Table of Contents

Chubbies, Inc.

Statement of Stockholders’ Equity (In Thousands, Except Share Data)

 

               

 

    Convertible Preferred Stock    

 

                   
    Common Stock     Series Seed 1     Series Seed 2     Series A     Series B     Additional
Paid In Capital
    Accumulated
Deficit
    Total
Equity
 
    Shares     Amount     Shares     Amount     Shares     Amount     Shares     Amount     Shares     Amount     Amount  

BALANCE, February 1, 2020

    10,322,032     $ 1       1,372,238     $       2,627,171     $       2,035,828     $           $     $ 10,341     $ (10,500   $ (158

Exercises of stock options

    151,008                                                             115             115  

Series B Preferred Stock Financing

    129,346                                                 2,430,527             2,804             2,804  

Convertible notes converted to equity

                                                    851,012             1,050             1,050  

Stock based compensation expense

                                                                540             540  

Net income

                                                                      5,711       5,711  
 

 

 

   

 

 

   

 

 

   

 

 

   

 

 

   

 

 

   

 

 

   

 

 

   

 

 

   

 

 

   

 

 

   

 

 

   

 

 

 

BALANCE, January 31, 2021

    10,602,386     $ 1       1,372,238     $       2,627,171     $       2,035,828     $       3,281,539     $     $ 14,850     $ (4,789   $ 10,062  
 

 

 

   

 

 

   

 

 

   

 

 

   

 

 

   

 

 

   

 

 

   

 

 

   

 

 

   

 

 

   

 

 

   

 

 

   

 

 

 

 

See accompanying notes.

 

F-55


Table of Contents

Chubbies, Inc.

Statement of Cash Flows (In Thousands)

 

     Year Ended
January 30

2021
 

CASH FLOWS FROM OPERATING ACTIVITIES

  

Net income

   $ 5,711  

Depreciation and amortization

     166  

Stock based compensation expense

     540  

Deferred tax benefit

     (1,518

Changes in assets and liabilities

  

Accounts receivable

     (202

Inventories

     (3,053

Prepaid expenses and other current assets

     226  

Other assets

     150  

Due from members

     (2

Accounts payable

     (757

Accrued expenses

     1,982  

Deferred rent

     (73

Refundable security deposits

     (20
  

 

 

 

Net cash provided by operating activities

     3,150  
  

 

 

 

CASH FLOWS FROM INVESTING ACTIVITIES

  

Purchases of property and equipment

     (158
  

 

 

 

CASH FLOWS FROM FINANCING ACTIVITIES

  

Borrowings under line of credit

     40,752  

Repayments on line of credit

     (43,875

Borrowings under Paycheck Protection Program

     1,561  

Proceeds from issuance of Series B Convertible Preferred Stock, net

     2,804  

Proceeds from the exercise of stock options

     115  
  

 

 

 

Net cash provided by financing activities

     1,357  
  

 

 

 

NET INCREASE IN CASH

     4,349  

CASH AND CASH EQUIVALENTS, beginning of year

     1,335  
  

 

 

 

CASH AND CASH EQUIVALENTS, end of year

   $ 5,684  
  

 

 

 

SUPPLEMENTAL CASH FLOW INFORMATION

  

Cash paid during the year for

  

Interest

   $ 309  
  

 

 

 

Income taxes

   $ 2  
  

 

 

 

Noncash financing activities

  

Convertible notes converted to equity

   $ 1,050  
  

 

 

 

 

See accompanying notes.

 

F-56


Table of Contents

Chubbies, Inc.

Notes to Financial Statements

(In Thousands, Except Incentive Unit, Share, and Per Share Data)

Note 1—Nature of Business

The Company was originally formed in March 2011 as Three Guys Holdings Co., LLC, a California limited liability company. In October 2015, Three Guys Holdings Co., LLC was reincorporated as a Delaware C corporation under the name Chubbies, Inc. (the “Company”).

The Company is engaged in the business of designing, manufacturing, and selling shorts and other apparel. The Company predominantly sells directly to consumers through its website, while also offering product through retail and wholesale channels. The Company is headquartered in San Francisco, California but recently moved operations to Austin, Texas beginning in August 2019.

Note 2—Summary of Significant Accounting Policies

Fiscal year—The Company operates on a retail calendar (also known as the 4-5-4 calendar) ending on the Saturday nearest to January 31 of each year.

Revenue recognition—Retail store revenues are recognized at the time of sale to consumers, net of expected returns and discounts. E-commerce revenues of products ordered through the Company’s website are recognized upon shipment to the customers. E-commerce revenues are also reduced by expected returns and discounts.

Wholesale revenues are recognized upon shipment of the product to the customer. Revenues are recorded, net of expected discounts and allowances. The Company reviews and refines these estimates using historical trends, seasonal results, and current economic and market conditions.

The Company has elected to apply the practical expedient, which allows an entity to account for shipping and handling as fulfillment activities and not a separate performance obligation. Accordingly, the Company recognizes revenue for only one performance obligation, the sale of product at shipping point, when the customer gains control.

The Company evaluates the allowance for sales returns based on historical percentages and actual known and determinable returns. The allowance for sales returns is recorded within accrued expenses and amounted to approximately $123 at January 30, 2021. The Company also records an asset on the balance sheet within prepaid and other current assets for the cost of the estimated returns of inventory, which amounted to approximately $40 at January 30, 2021.

Cash and cash equivalents—The Company considers all highly liquid investments purchased with a maturity of three months or less to be cash equivalents.

Accounts receivable—The Company carries its accounts receivable at invoiced amounts less allowances for doubtful accounts and other deductions. The Company does not accrue interest on its accounts receivable. Management evaluates the ability to collect accounts receivable based on a combination of factors. An allowance for doubtful accounts is maintained based on the length of time receivables are past due, the status of a customer’s financial position, and other factors. Accounts receivable amounted to approximately $1,042 and $839 as of January 30, 2021 and February 1, 2020, respectively.

Inventories—Inventories are stated at the lower of cost, determined on a first-in, first-out basis, or net realizable value. On an on-going basis, inventory is evaluated for obsolescence and slow-moving items. If the Company’s review indicates a reduction in utility below carrying value, inventory is reduced to a new cost basis.

 

F-57


Table of Contents

Chubbies, Inc.

Notes to Financial Statements

(In Thousands, Except Incentive Units, Shares, and Per Share Data)

 

Note 2—Summary of Significant Accounting Policies (continued)

 

Property and equipment—The Company accounts for property and equipment at cost less accumulated depreciation and amortization. Depreciation and amortization of property and equipment is computed using the straight-line method over estimated useful lives of two to seven years. Leasehold improvements are amortized over the shorter of the economic life of the asset or the life of the lease. Depreciation for equipment commences once it is placed in service, and amortization for leasehold improvements commences once they are ready for their intended use. Depreciation and amortization expense for the year ended January 30, 2021 amounted to approximately $166.

Lease accounting—Certain of the Company’s lease agreements provide for scheduled rent increases during the lease term, as well as provisions for renewal options. Rent expense is recognized on a straight-line basis over the lease term, which is generally the initial lease term without consideration of the lessee’s option to extend the lease.

Long-lived assets—Long-lived assets to be held and used are reviewed for impairment whenever events or changes in circumstances indicate that the carrying amount of such assets may not be recoverable. Determination of recoverability of long-lived assets is based on an estimate of undiscounted future cash flows resulting from the use of the asset and its eventual disposition, as compared with the asset carrying value. Measurement of an impairment loss for long-lived assets that management expects to hold and use is based on the fair value of the asset. Long-lived assets to be disposed of are reported at the lower of carrying amount or fair value, less costs to sell. There were no impairments for the year ended January 30, 2021.

Intangible assets—Indefinite-lived intangible assets are reviewed for impairment on an annual basis, or when circumstances indicate their carrying value may not be recoverable.

Fair value measurements—Fair value is defined as the amount that would be received upon sale of an asset or paid to transfer a liability in the principal or most advantageous market for the asset or liability in an orderly transaction between market participants on the measurement date. The authoritative guidance establishes a fair value hierarchy which prioritizes the types of inputs to valuation techniques that companies may use to measure fair value. The fair value hierarchy gives the highest priority to quoted prices in active markets for identical assets or liabilities (Level 1). The next highest priority is given to inputs other than quoted prices included in Level 1 that are observable for the asset or liability, either directly or indirectly (Level 2). The lowest priority is given to unobservable inputs in which there is little or no market data available and which require the reporting entity to develop its own assumptions (Level 3).

The carrying amounts of the Company’s financial instruments, including cash and cash equivalents, accounts receivable, accounts payable, and accrued expenses approximate fair value because of their generally short maturities. The carrying value of the Paycheck Protection Program loan approximates fair value as the terms approximate those currently available for similar debt instruments.

Advertising costs—Advertising costs are expensed in the period incurred. Advertising expense was $5,737 for the year ended January 30, 2021.

Shipping and handling fees and costs—Shipping and handling fees billed to customers are recorded as revenues. The costs associated with shipping goods to customers are recorded as an operating expense and amounted to $4,871 for the year ended January 30, 2021.

 

F-58


Table of Contents

Chubbies, Inc.

Notes to Financial Statements

(In Thousands, Except Incentive Unit, Share, and Per Share Data)

 

Note 2—Summary of Significant Accounting Policies (continued)

 

Income taxes—Income taxes are accounted for using an asset and liability approach that requires the recognition of deferred tax assets and liabilities for the expected future tax consequence of temporary differences between the financial statement and tax basis of assets and liabilities at the applicable enacted tax rates. A valuation allowance is provided when it is more-likely-than-not that some portion or all of the deferred tax assets will not be realized. The Company evaluates the realizability of its deferred tax assets by assessing its valuation allowance and by adjusting the amount of such allowance, if necessary. The factors used to assess the likelihood of realization include the Company’s forecast of future taxable income and available tax planning strategies that could be implemented to realize the net deferred tax assets. Failure to achieve forecasted taxable income in applicable tax jurisdictions could affect the ultimate realization of deferred tax assets and could result in an increase in the Company’s effective tax rate on future earnings.

The Company accounts for uncertain tax positions in accordance with Financial Accounting Standards Board (FASB) Accounting Standards Codification (ASC) 740-10, Income Taxes. The Company recognizes the tax benefit from uncertain tax positions only if it is more-likely-than-not that the tax positions will be sustained by a court of last resort, based on the technical merits of the position. The tax benefit is measured based on the largest benefit that has a greater than 50% likelihood of being realized upon ultimate settlement. The company recognizes interest and penalties related to income tax matters in income tax expense.

Stock-based compensation—The Company accounts for equity based awards by measuring employee services received in exchange for all equity awards granted based on the fair value of the award as of the grant date. The Company recognizes equity compensation expense on a straight-line basis over the awards’ vesting period.

Joint venture—The investment in joint venture is accounted for using the equity method. Under the equity method, the investment is carried at cost, adjusted for the Company’s proportionate share of the earnings of the joint venture.

Financial instruments and credit risk concentration—Financial instruments which potentially subject the Company to concentrations of credit risk consist primarily of cash. The Company periodically holds cash in financial institutions in excess of the amount insured by the Federal Deposit Insurance Corporation (FDIC). Management considers the risk of loss to be minimal as they place their funds with large financial institutions.

Use of estimates—The preparation of the financial statements in conformity with accounting principles generally accepted in the United States of America (U.S. GAAP) requires management to make estimates and assumptions that affect the amounts reported in the financial statements and accompanying notes. Actual results could differ from those estimates.

Subsequent events—Subsequent events are events or transactions that occur after the balance sheet date but before financial statements are available to be issued. The Company recognizes in the financial statements the effects of all subsequent events that provide additional evidence about conditions that existed at the date of the balance sheet, including the estimates inherent in the process of preparing the financial statements. The Company’s financial statements do not recognize subsequent events that provide evidence about conditions that did not exist at the date of the balance sheet but arose after the balance sheet date and before financial statements are available to be issued. The Company has evaluated subsequent events through June 11, 2021 which is the date the financial statements are available for issuance.

 

F-59


Table of Contents

Chubbies, Inc.

Notes to Financial Statements

(In Thousands, Except Incentive Unit, Share, and Per Share Data)

 

Note 2—Summary of Significant Accounting Policies (continued)

 

Recently issued accounting pronouncements—In February 2016, the FASB issued ASU 2016-02, Leases (Topic 842). Lessees will be required to recognize assets and liabilities on the balance sheet for the rights and obligations created by all leases with terms of more than 12 months. For non-public entities, the standard is effective for fiscal years beginning after December 15, 2021, and interim periods within fiscal years beginning after December 15, 2022. Early application is permitted. The Company is currently evaluating the effect of this accounting pronouncement.

Note 3—Inventories

 

     January 30,
2021
 

Finished goods in-transit

   $ 2,081  

Finished goods

     5,863  
  

 

 

 
   $ 7,944  
  

 

 

 

Note 4—Property and Equipment

 

     January 30,
2021
 

Computer software

   $ 826  

Furniture and fixtures

     63  

Machinery, equipment, and computer hardware

     217  

Leasehold improvements

     126  
  

 

 

 
     1,232  

Accumulated depreciation and amortization

     (994
  

 

 

 
   $ 238  
  

 

 

 

Note 5—Due from Stockholders

Due from stockholders of $272 as of January 30, 2021, consists of amounts owed for taxes paid by the Company on behalf of the stockholders in the form of an interest-bearing promissory note which bears interest at the greater of .55% or the short-term applicable federal rate. The Company has classified the outstanding balance as long term as the Company does not expect to be repaid within the next 12 months from year-end.

Note 6—COVID-19 Pandemic and Funding

In March 2020, the World Health Organization declared the novel coronavirus (“COVID-19”) a global pandemic and recommended containment and mitigation measures worldwide. The related adverse public health developments, including orders to shelter-in-place, travel restrictions, and mandated business closures, have adversely affected workforces, companies, economies, and financial markets globally, leading to increased market volatility and disruptions in normal business operations, including the Company’s business.

Paycheck Protection Program Loan—In April 2020, the Company was granted a loan under the Paycheck Protection Program (“PPP Loan”) offered by the Small Business Administration under the Coronavirus Aid,

 

F-60


Table of Contents

Chubbies, Inc.

Notes to Financial Statements

(In Thousands, Except Incentive Unit, Share, and Per Share Data)

 

Note 6—COVID-19 Pandemic and Funding (continued)

 

Relief, and Economic Security (“CARES”) Act, Section 7(a)(36) of the Small Business Act for approximately $1,561. The loan bears interest at 1% with no payments due for the first ten months, after the end of the covered period. Monthly payments of principal and interest ranging from approximately $173 to $193 begin in August 2021 and continue through maturity in April 2022, if required. All remaining principal and accrued interest is due and payable upon maturity. The loan is subject to partial or full forgiveness if the Company uses all proceeds for eligible purposes, maintains certain employment levels, and maintains certain compensation levels in accordance with and subject to the CARES Act and the rules, regulations, and guidance. The loan is reported on the accompanying balance sheet as of January 30, 2021.

Aggregate maturities of the PPP Loan, if not forgiven, is as follows as of January 30, 2021:

 

     PPP Loan  

Fiscal Years Ending

  

2021

   $ 1,041  

2022

     520  
  

 

 

 
   $ 1,561  
  

 

 

 

Note 7—Line of Credit

The Company has a revolving line of credit with a bank with a borrowing capacity of the lesser of $6,000 or the borrowing base consisting of eligible accounts receivable and inventory. The line of credit agreement is automatically renewed each year unless terminated by either party.

The line of credit bears interest at the greater of 9.5% or the U.S. prime rate plus a negotiated rate of 5.5%. Interest is payable monthly. The line of credit is collateralized by substantially all Company assets.

At January 30, 2021, the outstanding balance on the line of credit was $0.

Note 8—Income Taxes

The components of income tax expense (benefit) for the year ended January 30, 2021, are as follows:

 

     January 30,
2021
 

Current

  

Federal

   $  

State

     57  
  

 

 

 

Total current

     57  
  

 

 

 

Deferred

  

Federal

     (927

State

     (591
  

 

 

 

Total deferred

     (1,518
  

 

 

 

Income tax benefit

   $ (1,461
  

 

 

 

 

F-61


Table of Contents

Chubbies, Inc.

Notes to Financial Statements

(In Thousands, Except Incentive Unit, Share, and Per Share Data)

 

Note 8—Income Taxes (continued)

 

A reconciliation between the Company’s federal statutory tax rate and its effective tax rate for the year ended January 30, 2021, is as follows:

 

Federal statutory tax rate

     21.00

State taxes, net of federal benefit

     2.23

Permanent Items - Stock-based compensation

     2.59

Permanent items–other

     0.41

Increase (decrease) in valuation allowance

     (60.60 %) 
  

 

 

 

Effective tax rate

     (34.38 %) 
  

 

 

 

Deferred taxes are provided on an asset and liability method whereby deferred tax liabilities are recognized for taxable temporary differences and deferred tax assets are recognized for deductible temporary differences and operating loss and tax credit carryforwards. Temporary differences are the differences between the reported amounts of assets and liabilities and their tax basis. Deferred tax assets are reduced by a valuation allowance when, in the opinion of management, it is more-likely-than-not that some portion or all of the deferred tax assets will not be realized. Deferred tax assets and liabilities are adjusted for the effects of changes in tax laws and rates on the date of enactment.

The major components of the Company’s deferred tax assets and liabilities as of January 30, 2021, consist of the following:

 

Deferred income tax assets

  

Net operating loss carryforwards

   $ 1,294  

Accrued liabilities and reserves

     119  

Other

     106  
  

 

 

 

Gross deferred income tax assets

     1,519  

Deferred Tax Liabilities

  

Other

     (1
  

 

 

 

Total net deferred income tax assets

   $ 1,518  
  

 

 

 

At January 30, 2021, the Company has federal net operating loss (NOL) carryforwards of approximately $4,014, which do not expire. In addition, the Company has NOL carryforwards for state income tax purposes of approximately $6,647 at January 30, 2021, that begin to expire in 2028. There were insufficient federal and state deferred tax liabilities to offset the federal and state deferred tax assets at January 30, 2021; however, based on other available evidence such as the Company’s three-year cumulative profits and forecasts of future profitability, management does not believe that it is more-likely-than-not that the net federal and state deferred tax assets will not be fully realized. Therefore, the Company’s valuation allowance of $2,575 as of January 1, 2020 has been released as of January 30, 2021.

The utilization of the federal and state NOL carryforwards may be subject to limitation under Section 382 of the Internal Revenue Code and the corresponding state statutes. The Company anticipates utilizing approximately $5,110 and $950 of federal and state NOL carryforwards, respectively, in the period ended January 30, 2021. Therefore, management commenced a preliminary Section 382 ownership change analysis for the period from inception through January 30, 2021. Based on this preliminary analysis, management believes that no ownership changes have occurred through January 30, 2021; however, should a subsequent change in ownership occur, NOL carryforwards may be limited as to use in future years.

 

F-62


Table of Contents

Chubbies, Inc.

Notes to Financial Statements

(In Thousands, Except Incentive Unit, Share, and Per Share Data)

 

Note 8—Income Taxes (continued)

 

The Company is subject to examination by taxing authorities in the jurisdictions in which it files tax returns, including federal, California, Georgia, Montana, Texas, Florida, and Indiana. The federal and Texas statute of limitations remains open for all tax periods beginning February 3, 2018 while the statute of limitations for California and Georgia remains open for all tax periods beginning January 28, 2017. The Montana statute of limitations remains open for all tax periods beginning October 15, 2015. The Company recently commenced filing in Florida and Indiana; therefore, the Florida and Indiana statute of limitations remain open for tax periods February 2, 2019, and thereafter. However, due to the Company’s NOL carryforwards in various jurisdictions, federal and state tax authorities have the ability to adjust carryforwards related to otherwise closed tax periods.

For the year ended January 30, 2021, the Company believes that its tax positions meet the more-likely-than-not standard required under the recognition phase of the authoritative guidance of ASC Topic 740, Income Taxes, and, therefore, the Company has no unrecognized tax benefits. For the year ended January 30, 2021, the Company did not recognize interest or penalties as a component of income tax expense. There is no accrued interest and penalties as of January 30, 2021.

On March 27, 2020, President Trump signed into law the Coronavirus Aid, Relief, and Economic Security Act (“CARES Act”). The CARES Act, among other things, includes provisions relating to refundable payroll tax credits, deferment of employer side social security payments, NOL carryback periods, alternative minimum tax credit refunds, modifications to the net interest deduction limitations, and technical corrections to tax depreciation methods for qualified improvement property. Under ASC 740, the effects of new legislation are recognized upon enactment; accordingly, the CARES Act became effective in the year ended January 30, 2021. The Company did not experience any material tax impacts from the CARES Act.

Note 9—Stockholders’ Equity

The table below summarizes the Company’s authorized, issued, and outstanding shares by class as of January 30, 2021

 

     Authorized      Issued      Outstanding  

Common Stock

     25,300,000        10,602,386        10,602,386  

Convertible Preferred Series Seed 1

     1,372,238        1,372,238        1,372,238  

Convertible Preferred Series Seed 2

     2,627,171        2,627,171        2,627,171  

Convertible Preferred Series A

     2,049,400        2,035,828        2,035,828  

Convertible Preferred Series B

     3,281,539        3,281,539        3,281,539  

In May 2020, the Company authorized and issued 3,281,539 shares of Series B Preferred Stock for an Original Issue Price of $1.2343 per share. 851,012 shares of the issued Series B Preferred Stock along with 129,346 shares of common stock were used to extinguish both the January 2018 $665 and the October 2019 $300 Convertible Notes Payable. The Convertible Notes Payable and related accrued interest of approximately $85 were converted by using the conversion formula specified within the note purchase agreement related to a financing event. The remaining 2,430,527 shares of Series B Preferred Stock were issued for a cash investment with a purchase price of $3,000 less issuance costs of approximately $196. The investor is entitled to elect one director of the Company.

Distribution rights—The Company’s classes of convertible Preferred Stock have a non-cumulative dividend preference. Any cash or stock dividend declared by the Board of Directors of the Company (the “Board”)

 

F-63


Table of Contents

Chubbies, Inc.

Notes to Financial Statements

(In Thousands, Except Incentive Unit, Share, and Per Share Data)

 

Note 9—Stockholders’ Equity (continued)

 

requires the holders of preferred stock to receive a dividend on each outstanding share of preferred stock in an amount equal to 6% of the Original Issue Price per share of such preferred stock. Original Issue Price is defined as $0.5582, $1.6748, $2.9472 and $1.2343 per share for Series Seed 1, Series Seed 2, Series A and Series B Preferred Stock, respectively. After any dividends declared by the Board in the full preferential amount specified above have been made, any additional dividends declared are made on a pro rata basis between the holders of Common and Preferred stock.

Liquidation rights—In the event of liquidation, preferred stockholders have a liquidation preference which requires preferred stockholders to be paid the greater of (a) the Original Issue Price for such series of Preferred Stock, plus any dividends declared but unpaid, or (b) such amount per share as would have been payable had all shares of such series of Preferred Stock been converted into Common Stock immediately prior to such liquidation event.

Voting rights—The holders of Common Stock are entitled to one vote for each share of Common Stock. Preferred stockholders are entitled to cast the number of votes equal to the number of whole shares of Common Stock into which the shares of Preferred Stock held by such holders are convertible as of the record date for determining stockholders entitled to vote on such matter. The holders of Series A Preferred Stock, exclusively and as a separate class, are entitled to elect one director of the Company.

The holders of Common Stock, exclusively and as a separate class, are entitled to elect five directors of the Company. The holders of Common Stock and every other class or series of voting stock (including the Preferred Stock), voting together as a single class on an as-converted basis, are entitled to elect the remaining number of directors of the Company.

Conversion rights—Each share of a series of Preferred Stock is convertible to Common Stock at the option of the holder based on the Original Issue Price and subject to adjustments as stipulated in the Company’s certificate of incorporation.

Note 10—Stock Based Compensation

On October 15, 2015, the Company adopted the 2015 Equity Incentive Plan (the “2015 Plan”) which reserved approximately 1.9 million shares of Common Stock for issuance under the 2015 Plan. Stock options or other equity awards issued under the 2015 Plan generally expire ten years after the grant date and become exercisable over a period of four years, based on continued employment, subject to the applicable vesting terms. Certain employee stock option awards include accelerated vesting upon a future liquidity event.

In March 2020, the Company’s Board of Directors amended the Company’s 2015 Equity Incentive Plan to increase the number of shares of common stock reserved and available for issuance by 2,042,501 shares to an aggregate of 4,306,184 shares.

 

F-64


Table of Contents

Chubbies, Inc.

Notes to Financial Statements

(In Thousands, Except Incentive Unit, Share, and Per Share Data)

 

Note 10—Stock Based Compensation (continued)

 

As of January 30, 2021, there were approximately 0.7 million shares available for future issuance under the 2015 Plan. The following table summarizes the stock option activity for the year ended January 30, 2021

 

Balance, February 1, 2020

     1,422,341  

Options granted

     3,160,156  

Options exercised

     (151,008

Options forfeited

     (1,267,485
  

 

 

 

Balance, January 30, 2021

     3,164,004  
  

 

 

 

Vested at January 30, 2021

     1,760,840  
  

 

 

 

The Company estimates the fair value of stock options using the Black-Scholes option pricing model. Key input assumptions used to estimate the fair value of stock options include the exercise price of the award, the expected term, the expected volatility of the Company’s stock over the option’s expected term, the risk-free interest rate over the stock option’s term, the Company’s expected annual dividend yield, and forfeiture rate. The Company’s management believes that the valuation technique and the approach utilized to develop the underlying assumptions are appropriate in calculating the fair values of the Company’s stock options granted. Estimates of fair value are not intended to predict actual future events or the value ultimately realized by persons who receive equity awards.

The key input assumptions that were utilized in the valuation of the stock options issued during the year ended January 30, 2021, are summarized in the table below:

 

Risk-free interest rate

     0.31

Dividend yield rate

     0.00

Expected volatility

     64.09

Expected term

     5.31  

Fair value at date of grant

   $ 0.24  

Stock based compensation expense for the year ended January 30, 2021, amounted to approximately $540. The unrecognized stock based compensation expense at January 30, 2021, that will be recognized over future periods amounted to approximately $286.

Note 11—Warrants

In connection with the Convertible Notes issued in January 2018, the Company issued warrants to qualified investors to purchase 36,012 shares of the Company’s common stock. The warrants vest immediately and are exercisable at any time prior to January 28, 2025, at an exercise price of $0.01 per share. The Company has determined that the warrants meet the conditions for equity classification in accordance with U.S. GAAP. Therefore, these warrants were classified as equity and included in additional paid-in capital. The fair value of the warrants as of the grant date was determined to not be material to the financial statements.

No warrants were exercised during the year ended January 30, 2021. As of January 30, 2021, 36,012 warrants remain outstanding.

 

F-65


Table of Contents

Chubbies, Inc.

Notes to Financial Statements

(In Thousands, Except Incentive Unit, Share, and Per Share Data)

 

Note 12—Lease Commitments

The Company leases office, retail, and warehouse facilities under various operating leases expiring through January 2024. Rent expense for the year ended January 30, 2021, amounted to $1,285.

Minimum payments required under non-cancelable operating leases for future fiscal years are as follows:

 

2021

   $ 357  

2022

     75  

2023

     47  
  

 

 

 
   $ 479  
  

 

 

 

Note 13—Legal Proceedings

From time to time, the Company is involved in various routine legal proceedings incidental to the conduct of its business. Management does not believe that any of these legal proceedings will have a material adverse impact on the business, financial condition, or results of operations of the Company due to the nature of the claims.

Note 14—Concentrations

Purchases from one major vendor accounted for approximately 79% of purchases for the year ended January 30, 2021. Included in accounts payable and accrued expenses as of January 30, 2021 is approximately $2.1 million due to this one vendor. Payment terms are approximately 60 days.

 

F-66


Table of Contents

Chubbies, Inc.

Balance Sheet (In Thousands, Except Share and Per Share Amounts)

(unaudited)

 

ASSETS       
     July 31,
2021
 

CURRENT ASSETS

  

Cash and cash equivalents

   $ 19,719  

Accounts and other receivables, net of $150 allowance for doubtful accounts

     2,209  

Inventories, net

     10,999  

Prepaid expenses and other current assets

     692  

Due from stockholders

     287  
  

 

 

 

Total current assets

     33,906  

PROPERTY AND EQUIPMENT, net

     386  

INTANGIBLES

     44  

DEFERRED TAX ASSET

     920  

OTHER ASSETS

     118  
  

 

 

 

Total assets

   $ 35,374  
  

 

 

 
LIABILITIES AND STOCKHOLDERS’ EQUITY       

CURRENT LIABILITIES

  

Accounts payable

   $ 2,009  

Accrued expenses

     12,963  
  

 

 

 

Total current liabilities

     14,972  

DEFERRED RENT

     14  
  

 

 

 

Total liabilities

     14,986  

STOCKHOLDERS’ EQUITY

  

Convertible Series A Preferred Stock—$0.0001 par value
2,049,400 shares authorized, 2,035,828 shares issued and outstanding

      

Convertible Series B Preferred Stock—$0.0001 par value
3,281,539 shares authorized, 3,281,539 shares issued and outstanding

      

Convertible Series Seed 1 Preferred Stock—$0.0001 par value
1,372,238 shares authorized, 1,372,238 shares issued and outstanding

      

Convertible Series Seed 2 Preferred Stock—$0.0001 par value
2,627,171 shares authorized, 2,627,171 shares issued and outstanding

      

Common Stock—$0.0001 par value
25,300,000 shares authorized, 10,627,891 shares issued and outstanding

     1  

Additional paid-in capital

     15,094  

Retained earnings

     5,293  
  

 

 

 

Total stockholders’ equity

     20,388  
  

 

 

 

Total liabilities and stockholders’ equity

   $ 35,374  
  

 

 

 

 

See accompanying notes.

 

F-67


Table of Contents

Chubbies, Inc.

Statement of Income (In Thousands)

(unaudited)

 

     Six Months Ended
July 31, 2021
 
           Percent of
Net Sales
 

NET SALES

   $ 49,885       100.0

COST OF SALES

     14,399       28.9  
  

 

 

   

 

 

 

Gross profit

     35,486       71.1  

OPERATING EXPENSES

     24,242       48.6  
  

 

 

   

 

 

 

Income from operations

     11,244       22.5  
  

 

 

   

 

 

 

OTHER INCOME / (EXPENSE)

    

Interest expense, net

     (55     (0.1

Gain on forgiveness of Paycheck Protection Program Loan

     1,561       3.1  

Other income, net

     1       0.0  
  

 

 

   

 

 

 
     1,507       3.0  
  

 

 

   

 

 

 

INCOME BEFORE INCOME TAXES

     12,751       25.5  

PROVISION FOR INCOME TAXES

     2,669       5.3  
  

 

 

   

 

 

 

NET INCOME

   $ 10,082       20.2
  

 

 

   

 

 

 

 

See accompanying notes.

 

F-68


Table of Contents

Chubbies, Inc.

Statement of Stockholders’ Equity (In Thousands, Except Share Data)

(unaudited)

 

               

 

    Convertible Preferred Stock    

 

                   
    Common Stock     Series Seed 1     Series Seed 2     Series A     Series B     Paid-In Capital     Retained     Total  
    Shares     Amount     Shares     Amount     Shares     Amount     Shares     Amount     Shares     Amount     Amount     Earnings     Equity  

BALANCE, January 31, 2021

    10,602,386     $ 1       1,372,238     $       2,627,171     $       2,035,828     $       3,281,539     $     $ 14,850     $ (4,789   $ 10,062  

Exercises of stock options

    25,505                                                             21             21  

Stock based compensation expense

                                                                223             223  

Net income

                                                                      10,082       10,082  
 

 

 

   

 

 

   

 

 

   

 

 

   

 

 

   

 

 

   

 

 

   

 

 

   

 

 

   

 

 

   

 

 

   

 

 

   

 

 

 

BALANCE, July 31, 2021

    10,627,891     $ 1       1,372,238     $       2,627,171     $       2,035,828     $       3,281,539     $     $ 15,094     $ 5,293     $ 20,388  
 

 

 

   

 

 

   

 

 

   

 

 

   

 

 

   

 

 

   

 

 

   

 

 

   

 

 

   

 

 

   

 

 

   

 

 

   

 

 

 

 

 

See accompanying notes.

 

F-69


Table of Contents

Chubbies, Inc.

Statement of Cash Flows (In Thousands)

(unaudited)

 

     Six Months Ended
July 31,

2021
 

CASH FLOWS FROM OPERATING ACTIVITIES

  

Net income

   $ 10,082  

Adjustments to reconcile net income to net cash provided by operating activities

  

Depreciation and amortization

     89  

Stock based compensation expense

     223  

Deferred tax expense

     598  

Gain on forgiveness of Paycheck Protection Program Loan

     (1,561

Changes in assets and liabilities

  

Accounts and other receivables

     (1,167

Inventories

     (3,055

Prepaid expenses and other current assets

     (223

Other assets

     14  

Due from stockholders

     (15

Accounts payable

     1,113  

Accrued expenses

     8,162  

Deferred rent

     (9
  

 

 

 

Net cash provided by operating activities

     14,251  
  

 

 

 

CASH FLOWS FROM INVESTING ACTIVITIES

  

Purchases of property and equipment

     (237
  

 

 

 

CASH FLOWS FROM FINANCING ACTIVITIES

  

Borrowings under line of credit

     49,330  

Repayments on line of credit

     (49,330

Proceeds from the exercise of stock options

     21  
  

 

 

 

Net cash provided by financing activities

     21  
  

 

 

 

NET INCREASE IN CASH

     14,035  

CASH AND CASH EQUIVALENTS, beginning of period

     5,684  
  

 

 

 

CASH AND CASH EQUIVALENTS, end of period

   $ 19,719  
  

 

 

 

SUPPLEMENTAL CASH FLOW INFORMATION

  

Cash paid during the period for

  

Interest paid

   $ 40  
  

 

 

 

Taxes paid

   $ 21  
  

 

 

 

 

See accompanying notes.

 

F-70


Table of Contents

Chubbies, Inc.

Notes to Financial Statements

(In Thousands, Except Incentive Units, Shares, and Per Share Data)

(unaudited)

Note 1—Nature of Business

The Company was originally formed in March 2011 as Three Guys Holdings Co., LLC, a California limited liability company. In October 2015, Three Guys Holdings Co., LLC was reincorporated as a Delaware C corporation under the name Chubbies, Inc. (the “Company”).

The Company is engaged in the business of designing and selling shorts and other apparel. The Company predominantly sells directly to consumers through its website, while also offering product through retail and wholesale channels. The Company is headquartered in Austin, Texas.

Operating results for the six months ended July 31, 2021 are not necessarily indicative of the results that may be expected for the remainder of the fiscal year due to the highly seasonal nature of the Company’s business. Majority of the Company’s revenue and operating profit typically occurs in the first half of the fiscal year.

Due to the COVID-19 pandemic, there has been uncertainty and disruption in the global economy and financial markets which could impact our estimates and assumptions. We have assessed the impact and are not aware of any specific events or circumstances that required an update to our assumptions or estimates or materially affected the carrying value of our assets or liabilities as of the date of issuance on August 27, 2021. Actual results could differ materially from those estimates under different assumptions or conditions.

Note 2—Summary of Significant Accounting Policies

Basis of Accounting—The accompanying financial statements have been prepared using the accrual basis of accounting in accordance with accounting principles generally accepted in the United States of America (U.S. GAAP). The Company believes this information includes all adjustments consisting of normal recurring accruals necessary to fairly present the financial condition as of July 31, 2021. References to the Accounting Standards Codification (ASC) and Accounting Standards Update (ASU) included hereinafter refer to the Accounting Standards Codification and the Accounting Standards Update, both of which were established by the Financial Accounting Standards Board (FASB) as the source of the authoritative U.S. GAAP.

Use of estimates—The preparation of financial statements in accordance with U.S GAAP requires management to make estimates and assumptions that affect the amounts reported in the financial statements. Actual results could differ from those estimates.

Fiscal year—The Company operates on a retail calendar (also known as the 4-5-4 calendar) ending on the Saturday nearest to January 31 of each year.

Revenue recognitionThe Company records revenue under FASB ASC Topic 606, Revenue from Contracts with Customers (Topic 606), which requires revenue to be recorded as the transfer of promised goods or services to customers in an amount that reflects the consideration to which the reporting entity expects to be entitled in exchange for those goods or services.

Retail store revenues are recognized at the time of sale to consumers, net of expected returns and discounts. E-commerce revenues of products ordered through the Company’s website are recognized upon shipment to the customers. E-commerce revenues are also reduced by expected returns and discounts.

Wholesale revenues are recognized upon shipment of the product to the customer. Revenues are recorded, net of expected discounts and allowances. The Company reviews and refines these estimates using historical trends, seasonal results, and current economic and market conditions.

 

F-71


Table of Contents

Chubbies, Inc.

Notes to Financial Statements

(In Thousands, Except Incentive Units, Shares, and Per Share Data)

(unaudited)

 

Note 2—Summary of Significant Accounting Policies (continued)

 

The Company has elected to apply the practical expedient, which allows an entity to account for shipping and handling as fulfillment activities and not a separate performance obligation. Accordingly, the Company recognizes revenue for only one performance obligation, the sale of product at shipping point, when the customer gains control.

The Company evaluates the allowance for sales returns based on historical percentages and actual known and determinable returns. The allowance for sales returns is recorded within accrued expenses and amounted to approximately $645 at July 31, 2021. The Company also records an asset on the balance sheet within prepaid expenses and other current assets for the cost of the estimated returns of inventory, which amounted to approximately $197 at July 31, 2021.

Cash and cash equivalents—The Company considers all highly liquid investments purchased with a maturity of three months or less to be cash equivalents.

Accounts receivable—The Company carries its accounts receivable at invoiced amounts less allowances for doubtful accounts and other deductions. The Company does not accrue interest on its accounts receivable. Management evaluates the ability to collect accounts receivable based on a combination of factors. An allowance for doubtful accounts is maintained based on the length of time receivables are past due, the status of a customer’s financial position, historical losses, existing economic conditions, and other factors.

Inventories—Inventories are stated at the lower of cost, determined on a first-in, first-out basis, or net realizable value. On an on-going basis, inventory is evaluated for obsolescence and slow-moving items. If the Company’s review indicates a reduction in utility below carrying value, inventory is reduced to a new cost basis.

Property and equipment—The Company accounts for property and equipment at cost less accumulated depreciation and amortization. Depreciation and amortization of property and equipment is computed using the straight-line method over estimated useful lives of two to seven years. Leasehold improvements are amortized over the shorter of the economic life of the asset or the life of the lease. Depreciation for equipment commences once it is placed in service, and amortization for leasehold improvements commences once they are ready for their intended use. Depreciation and amortization expense for the six months ended July 31, 2021 amounted to approximately $89.

Lease accounting—Certain of the Company’s lease agreements provide for scheduled rent increases during the lease term, as well as provisions for renewal options. Rent expense is recognized on a straight-line basis over the lease term, which is generally the initial lease term without consideration of the lessee’s option to extend the lease.

Long-lived assets—Long-lived assets to be held and used are reviewed for impairment whenever events or changes in circumstances indicate that the carrying amount of such assets may not be recoverable. Determination of recoverability of long-lived assets is based on an estimate of undiscounted future cash flows resulting from the use of the asset and its eventual disposition, as compared with the asset carrying value. Measurement of an impairment loss for long-lived assets that management expects to hold and use is based on the fair value of the asset. Long-lived assets to be disposed of are reported at the lower of carrying amount or fair value, less costs to sell. There were no impairments for the six months ended July 31, 2021.

 

F-72


Table of Contents

Chubbies, Inc.

Notes to Financial Statements

(In Thousands, Except Incentive Units, Shares, and Per Share Data)

(unaudited)

 

Note 2—Summary of Significant Accounting Policies (continued)

 

Intangible assets—Indefinite-lived intangible assets are reviewed for impairment on an annual basis, or when circumstances indicate their carrying value may not be recoverable.

Fair value measurementsFair value is defined as the amount that would be received upon sale of an asset or paid to transfer a liability in the principal or most advantageous market for the asset or liability in an orderly transaction between market participants on the measurement date. The authoritative guidance establishes a fair value hierarchy which prioritizes the types of inputs to valuation techniques that companies may use to measure fair value. The fair value hierarchy gives the highest priority to quoted prices in active markets for identical assets or liabilities (Level 1). The next highest priority is given to inputs other than quoted prices included in Level 1 that are observable for the asset or liability, either directly or indirectly (Level 2). The lowest priority is given to unobservable inputs in which there is little or no market data available and which require the reporting entity to develop its own assumptions (Level 3).

The carrying amounts of the Company’s financial instruments, including cash and cash equivalents, accounts and other receivables, accounts payable, and accrued expenses approximate fair value because of their generally short maturities.

Advertising costs—Advertising costs are expensed in the period incurred. Advertising expense was $9,353 for the six months ended July 31, 2021.

Shipping and handling fees and costs—Shipping and handling fees billed to customers are recorded as revenues. The costs associated with shipping goods to customers are recorded as an operating expense and amounted to $5,342 for the six months ended July 31, 2021.

Income taxes—Annual income taxes are accounted for using an asset and liability approach that requires the recognition of deferred tax assets and liabilities for the expected future tax consequences of temporary differences between the financial statement and tax basis of assets and liabilities at the applicable enacted tax rates. Interim income taxes are generally recorded based on an estimate of the annual effective tax rate. A valuation allowance is provided when it is more-likely-than-not that some portion or all of the deferred tax assets will not be realized. The Company evaluates the realizability of its deferred tax assets by assessing its valuation allowance and by adjusting the amount of such allowance, if necessary. The factors used to assess the likelihood of realization include the Company’s forecast of future taxable income and available tax planning strategies that could be implemented to realize the net deferred tax assets. Failure to achieve forecasted taxable income in applicable tax jurisdictions could affect the ultimate realization of deferred tax assets and could result in an increase in the Company’s effective tax rate on future earnings.

The Company accounts for uncertain tax positions in accordance with Financial Accounting Standards Board (FASB) Accounting Standards Codification (ASC) 740-10, Income Taxes. The Company recognizes the tax benefit from uncertain tax positions only if it is more-likely-than-not that the tax positions will be sustained by a court of last resort, based on the technical merits of the position. The tax benefit is measured based on the largest benefit that has a greater than 50% likelihood of being realized upon ultimate settlement. The Company recognizes interest and penalties related to income tax matters in income tax expense.

 

F-73


Table of Contents

Chubbies, Inc.

Notes to Financial Statements

(In Thousands, Except Incentive Units, Shares, and Per Share Data)

(unaudited)

 

Note 2—Summary of Significant Accounting Policies (continued)

 

Stock-based compensation—The Company accounts for equity based awards by measuring employee services received in exchange for all equity awards granted based on the fair value of the award as of the grant date. The Company recognizes equity compensation expense on a straight-line basis over the awards’ vesting period.

Joint venture—The investment in joint venture is accounted for using the equity method. Under the equity method, the investment is carried at cost, adjusted for the Company’s proportionate share of the earnings of the joint venture. The carrying value of this investment is $0 as of July 31, 2021.

Financial instruments and credit risk concentration—Financial instruments which potentially subject the Company to concentrations of credit risk consist primarily of cash. The Company periodically holds cash in financial institutions in excess of the amount insured by the Federal Deposit Insurance Corporation (FDIC). Management considers the risk of loss to be minimal as they place their funds with large financial institutions.

Recently issued accounting pronouncements—In February 2016, the FASB issued ASU 2016-02, Leases (Topic 842). Lessees will be required to recognize assets and liabilities on the balance sheet for the rights and obligations created by all leases with terms of more than 12 months. For non-public entities, the standard is effective for fiscal years beginning after December 15, 2021, and interim periods within fiscal years beginning after December 15, 2022. Early application is permitted. The Company is currently evaluating the effect of this accounting pronouncement.

Subsequent events—Subsequent events are events or transactions that occur after the balance sheet date but before financial statements are available to be issued. The Company recognizes in the financial statements the effects of all subsequent events that provide additional evidence about conditions that existed at the date of the balance sheet, including the estimates inherent in the process of preparing the financial statements. The Company’s financial statements do not recognize subsequent events that provide evidence about conditions that did not exist at the date of the balance sheet but arose after the balance sheet date and before financial statements are available to be issued. The Company has evaluated subsequent events through August 27, 2021 which is the date the financial statements are available for issuance.

Note 3—Inventories, net

 

     July 31,
2021
 

Finished goods in-transit

   $ 2,705  

Finished goods

     8,294  
  

 

 

 
   $ 10,999  
  

 

 

 

 

F-74


Table of Contents

Chubbies, Inc.

Notes to Financial Statements

(In Thousands, Except Incentive Units, Shares, and Per Share Data)

(unaudited)

 

Note 4—Property and Equipment, net

 

     July 31,
2021
 

Computer software

   $ 963  

Furniture and fixtures

     64  

Machinery, equipment, and computer hardware

     310  

Leasehold improvements

     132  
  

 

 

 
     1,469  

Accumulated depreciation and amortization

     (1,083
  

 

 

 
   $ 386  
  

 

 

 

Note 5—Due from Stockholders

Due from stockholders of $287 as of July 31, 2021, consists of amounts owed for taxes paid by the Company on behalf of the stockholders in the form of an interest-bearing promissory note which bears interest at .70% through October 2018 and 2.55% thereafter.

Note 6 — COVID-19 Pandemic and Funding

In March 2020, the World Health Organization declared the novel coronavirus (“COVID-19”) a global pandemic and recommended containment and mitigation measures worldwide. The related adverse public health developments, including orders to shelter-in-place, travel restrictions, and mandated business closures, have adversely affected workforces, companies, economies, and financial markets globally, leading to increased market volatility and disruptions in normal business operations, including the Company’s business.

Paycheck Protection Program Loan—In April 2020, the Company was granted a loan under the Paycheck Protection Program (“PPP Loan”) offered by the Small Business Administration (“SBA”) under the Coronavirus Aid, Relief, and Economic Security (“CARES”) Act, Section 7(a)(36) of the Small Business Act for approximately $1,561. The loan bears interest at 1% with no payments due for the first ten months, after the end of the covered period. Monthly payments of principal and interest ranging from approximately $173 to $193 were set to begin in August 2021 and continue through maturity in April 2022. However, in July 2021, the SBA forgave the outstanding balance in full. The Company has recognized this amount in other income for the period ended July 31, 2021.

Note 7—Line of Credit

The Company has a revolving line of credit with a creditor with a borrowing capacity of the lesser of $6,000 or the borrowing base consisting of eligible accounts receivable and inventory. The line of credit agreement is automatically renewed each year unless terminated by either party.

The line of credit bears interest at the greater of 9.5% or the U.S. prime rate plus a negotiated rate of 5.5%. Interest is payable monthly. The line of credit is collateralized by substantially all Company assets.

At July 31, 2021, the outstanding balance on the line of credit was $0.

 

F-75


Table of Contents

Chubbies, Inc.

Notes to Financial Statements

(In Thousands, Except Incentive Units, Shares, and Per Share Data)

(unaudited)

 

Note 8—Income Taxes

The effective tax rate used for interim periods is the estimated annual effective tax rate, based on the current estimate of full year results, except that taxes related to specific events, if any, are recorded in the interim period in which they occur. The annual effective tax rate is based upon estimates and judgments, including the estimated annual pre-tax income of the Company in each tax jurisdiction in which it operates, and the development of tax planning strategies during the year. In addition, the Company’s tax expense can be impacted by changes in tax rates or laws and other factors that cannot be predicted with certainty. As such, there can be significant volatility in interim tax provisions.

The Company recorded a provision for income taxes of $2,669 for the six months ended July 31, 2021. The deferred tax expense portion of the provision for income taxes was $598. The Company’s effective tax rate for the six months ended July 31, 2021 was 20.93%. The Company’s effective tax rate for the six months ended July 31, 2021 was lower than the U.S. federal statutory rate primarily due to non-taxable Paycheck Protection Program loan forgiveness income, partially offset by state income taxes.    

The Company is not currently under examination by any major income tax jurisdiction. During 2021, the statutes of limitations will lapse on the Company’s 2017 federal tax year and certain 2016 and 2017 state tax years. The Company recognizes the effect of income tax positions only if those positions are more likely than not of being sustained. The Company does not believe its financial statements include any uncertain tax positions. As a result, the Company had no unrecognized tax benefits at July 31, 2021.

Note 9—Stockholders’ Equity

The table below summarizes the Company’s authorized, issued, and outstanding shares by class as of July 31, 2021:

 

     Authorized      Issued      Outstanding  

Common stock

     25,300,000        10,627,891        10,627,891  

Convertible Preferred Series Seed 1

     1,372,238        1,372,238        1,372,238  

Convertible Preferred Series Seed 2

     2,627,171        2,627,171        2,627,171  

Convertible Preferred Series A

     2,049,400        2,035,828        2,035,828  

Convertible Preferred Series B

     3,281,539        3,281,539        3,281,539  

Distribution rights—The Company’s classes of convertible Preferred Stock have a non-cumulative dividend preference. Any cash or stock dividend declared by the Board of Directors of the Company (the “Board”) requires the holders of preferred stock to receive a dividend on each outstanding share of preferred stock in an amount equal to 6% of the Original Issue Price per share of such preferred stock. Original Issue Price is defined as $0.5582, $1.6748, $2.9472 and $1.2343 per share for Series Seed 1, Series Seed 2, Series A and Series B Preferred Stock, respectively. After any dividends declared by the Board in the full preferential amount specified above have been made, any additional dividends declared are made on a pro rata basis between the holders of Common and Preferred stock.

Liquidation rights—In the event of liquidation, preferred stockholders have a liquidation preference which requires preferred stockholders to be paid the greater of (a) the Original Issue Price for such series of Preferred

 

F-76


Table of Contents

Chubbies, Inc.

Notes to Financial Statements

(In Thousands, Except Incentive Units, Shares, and Per Share Data)

(unaudited)

 

Note 9—Stockholders’ Equity (continued)

 

Stock, plus any dividends declared but unpaid, or (b) such amount per share as would have been payable had all shares of such series of Preferred Stock been converted into Common Stock immediately prior to such liquidation event.

Voting rights—The holders of Common Stock are entitled to one vote for each share of Common Stock. Preferred stockholders are entitled to cast the number of votes equal to the number of whole shares of Common Stock into which the shares of Preferred Stock held by such holders are convertible as of the record date for determining stockholders entitled to vote on such matter. The holders of Series A Preferred Stock and Series B Preferred Stock, exclusively and as a separate class, are entitled to elect one director of the Company for so long as the respective preferred stock remain outstanding.

The holders of Common Stock, exclusively and as a separate class, are entitled to elect five directors of the Company. The holders of Common Stock and every other class or series of voting stock (including the Preferred Stock), voting together as a single class on an as-converted basis, are entitled to elect the remaining number of directors of the Company.

Conversion rights —Each share of a series of Preferred Stock is convertible to Common Stock at the option of the holder based on the Original Issue Price and subject to adjustments as stipulated in the Company’s certificate of incorporation.

Note 10—Stock Based Compensation

On October 15, 2015, the Company adopted the 2015 Equity Incentive Plan (the “2015 Plan”) which reserved approximately 1.9 million shares of Common Stock for issuance under the 2015 Plan. In March 2020, the Company’s Board of Directors amended the Company’s 2015 Equity Incentive Plan to increase the number of shares of common stock reserved and available for issuance by 2.0 million shares to an aggregate of 4.3 million shares.

Stock options or other equity awards issued under the 2015 Plan generally expire ten years after the grant date and become exercisable over a period of four years, based on continued employment, subject to the applicable vesting terms. Certain employee stock option awards include accelerated vesting upon a future liquidity event.

As of July 31, 2021, there were approximately 0.7 million shares available for future issuance under the 2015 Plan. The following table summarizes the stock option activity for the six months ended July 31, 2021

 

  

Options outstanding, beginning of period

     3,164,004  

Granted

     137,500  

Exercised

     (25,505

Forfeited

     (95,927
  

 

 

 

Options outstanding, end of period

     3,180,072  
  

 

 

 

Vested at July 31, 2021

     2,415,232  
  

 

 

 

 

F-77


Table of Contents

Chubbies, Inc.

Notes to Financial Statements

(In Thousands, Except Incentive Units, Shares, and Per Share Data)

(unaudited)

 

Note 10—Stock Based Compensation (continued)

 

The weighted-average exercise price of the options outstanding at July 31, 2021 was $0.46 per share. The weighted-average fair value at grant date was $0.25 per share. Stock based compensation expense for the six months ended July 31, 2021, amounted to approximately $223. The unrecognized stock based compensation expense at July 31, 2021, that will be recognized over future periods amounted to approximately $147. This unrecognized cost is expected to be recognized over a weighted-average period of 1.5 years.

The Company estimates the fair value of stock options using the Black-Scholes option pricing model. Key input assumptions used to estimate the fair value of stock options include the exercise price of the award, the expected term, the expected volatility of the Company’s stock over the option’s expected term, the risk- free interest rate over the stock option’s term, the Company’s expected annual dividend yield, and forfeiture rate. The Company’s management believes that the valuation technique and the approach utilized to develop the underlying assumptions are appropriate in calculating the fair values of the Company’s stock options granted. Estimates of fair value are not intended to predict actual future events or the value ultimately realized by persons who receive equity awards.

The key input assumptions that were utilized in the valuation of the stock options issued during the six months ended July 31, 2021, are summarized in the table below:

 

Risk free interest rate

     1.15

Dividend yield rate

     0.00

Expected volatility

     71.57

Expected term

     6.00  

Fair value at date of grant

   $ 0.28  

Note 11—Warrants

In connection with financings in 2015 and 2016, the Company issued warrants to a lender to purchase an aggregate of 14,529 preferred shares at an exercise price of $2.9472 per share. The warrants are exercisable at any time at the option of the holder, expire on December 29, 2025, and include customary anti-dilution provisions.

In connection with Convertible Notes issued in January 2018, the Company issued warrants to qualified investors to purchase 36,012 shares of the Company’s common stock. The warrants vest immediately and are exercisable at any time prior to January 28, 2025, at an exercise price of $0.01 per share and also include customary anti-dilution provisions.

No warrants were exercised during the six months ended July 31, 2021. As of July 31, 2021, 50,541 warrants remain outstanding.

Note 12—Lease Commitments

The Company leases office and retail space under various operating leases expiring through January 2024. Rent expense for the six months ended July 31, 2021, amounted to $509.

 

F-78


Table of Contents

Chubbies, Inc.

Notes to Financial Statements

(In Thousands, Except Incentive Units, Shares, and Per Share Data)

(unaudited)

 

Note 12—Lease Commitments (continued)

 

Minimum payments required under non-cancelable operating leases for future fiscal years are as follows:

 

2021    $ 253  
2022      320  
2023      213  
  

 

 

 
   $ 786  
  

 

 

 

Note 13—Legal Proceedings

From time to time, the Company is involved in various routine legal proceedings incidental to the conduct of its business. Management does not believe that any of these legal proceedings will have a material adverse impact on the business, financial condition, or results of operations of the Company due to the nature of the claims.

Note 14—Concentrations

Purchases from one major vendor accounted for approximately 68% of purchases for the six months ended July 31, 2021. Included in accounts payable and accrued expenses as of July 31, 2021 is approximately $4.7 million due to this one vendor. Payment terms are approximately 60 days with this one vendor.

Note 15—Subsequent Event

On August 26, 2021, the Company terminated its revolving line of credit agreement with its creditor.

 

F-79


Table of Contents

 

 

Through and including                 , 2021 (the 25th day after the date of this prospectus), all dealers effecting transactions in these securities, whether or not participating in this offering, may be required to deliver a prospectus. This is in addition to a dealer’s obligation to deliver a prospectus when acting as an underwriter and with respect to an unsold allotment or subscription.

             Shares

 

LOGO

Class A Common Stock

 

 

PROSPECTUS

 

 

BofA Securities   J.P. Morgan    Jefferies
Citigroup   Credit Suisse    Piper Sandler    William Blair
Fifth Third Securities   Academy Securities    C.L. King & Associates

                    , 2021

 

 

 


Table of Contents

PART II

Information not Required in Prospectus

Item 13. Other Expenses of Issuance and Distribution.

The following table sets forth the fees and expenses, other than the underwriting discounts and commissions, payable by the registrant in connection with the offer and sale of Class A Common Stock being registered. All amounts shown are estimates except for the SEC, registration fee, the Financial Industry Regulatory Authority, Inc., or FINRA, filing fee and exchange listing fee.

 

Item

   Amount to be paid  

SEC registration fee

   $ 23,385  

FINRA filing fee

     38,339  

Exchange listing fee

     25,000  

Printing expenses

     400,000  

Legal fees and expenses

     2,000,000  

Accounting fees and expenses

     950,000  

Transfer agent fees and expenses

     5,000  

Miscellaneous expenses

     58,276  
  

 

 

 

Total

   $ 3,500,000  
  

 

 

 

Item 14. Indemnification of Directors and Officers.

Section 102 of the Delaware General Corporation Law of the State of Delaware, or DGCL, permits a corporation to eliminate the personal liability of directors of a corporation to the corporation or its stockholders for monetary damages for a breach of fiduciary duty as a director, except where the director breached his or her duty of loyalty, failed to act in good faith, engaged in intentional misconduct or knowingly violated a law, authorized the payment of a dividend or approved a stock repurchase in violation of Delaware corporate law or obtained an improper personal benefit. Our amended and restated certificate of incorporation provides that none of our directors shall be personally liable to us or our stockholders for monetary damages for any breach of fiduciary duty as a director, notwithstanding any provision of law imposing such liability, except to the extent that the DGCL prohibits the elimination or limitation of liability of directors for breaches of fiduciary duty.

Section 145 of the DGCL provides that a corporation has the power to indemnify a director, officer, employee or agent of the corporation, or a person serving at the request of the corporation for another corporation, partnership, joint venture, trust or other enterprise in related capacities against expenses (including attorneys’ fees), judgments, fines and amounts paid in settlement actually and reasonably incurred by the person in connection with an action, suit or proceeding to which he or she was or is a party or is threatened to be made a party to any threatened, pending or completed action, suit or proceeding by reason of such position, if such person acted in good faith and in a manner he or she reasonably believed to be in or not opposed to the best interests of the corporation, and, in any criminal action or proceeding, had no reasonable cause to believe his or her conduct was unlawful, except that, in the case of actions brought by or in the right of the corporation, no indemnification shall be made with respect to any claim, issue or matter as to which such person shall have been adjudged to be liable to the corporation unless and only to the extent that the Court of Chancery or other adjudicating court determines that, despite the adjudication of liability but in view of all of the circumstances of the case, such person is fairly and reasonably entitled to indemnity for such expenses which the Court of Chancery or such other court shall deem proper.

Our amended and restated bylaws provide that we will indemnify each person who was or is a party or threatened to be made a party to any threatened, pending or completed action, suit or proceeding (other than an

 

II-1


Table of Contents

action by or in the right of us) by reason of the fact that he or she is or was, or has agreed to become, a director or officer, or, while a director or officer, is or was serving, or has agreed to serve, at our request as a director, officer, partner, employee or trustee of, or in a similar capacity with, another corporation, partnership, joint venture, trust or other enterprise (all such persons being referred to as an Indemnitee), or by reason of any action alleged to have been taken or omitted in such capacity, against all expenses (including attorneys’ fees), liabilities, losses, judgments, fines and amounts paid in settlement actually and reasonably incurred in connection with such action, suit or proceeding and any appeal therefrom, if such Indemnitee acted in good faith and in a manner he or she reasonably believed to be in, or not opposed to, our best interests, and, with respect to any criminal action or proceeding, he or she had no reasonable cause to believe his or her conduct was unlawful. Our amended and restated bylaws provide that we will indemnify any Indemnitee who was or is a party to or threatened to be made a party to any threatened, pending or completed action or suit by or in the right of us to procure a judgment in our favor by reason of the fact that the Indemnitee is or was, or has agreed to become, a director or officer, or, while a director or officer, is or was serving, or has agreed to serve, at our request as a director, officer, partner, employee or trustee of, or in a similar capacity with, another corporation, partnership, joint venture, trust or other enterprise, or by reason of any action alleged to have been taken or omitted in such capacity, against all expenses (including attorneys’ fees) actually and reasonably incurred in connection with such action, suit or proceeding, and any appeal therefrom, if the Indemnitee acted in good faith and in a manner he or she reasonably believed to be in, or not opposed to, our best interests, except that no indemnification shall be made with respect to any claim, issue or matter as to which such person shall have been adjudged to be liable to us, unless a court determines that, despite such adjudication but in view of all of the circumstances, he or she is entitled to indemnification of such expenses. Notwithstanding the foregoing, to the extent that any Indemnitee has been successful, on the merits or otherwise, he or she will be indemnified by us against all expenses (including attorneys’ fees) actually and reasonably incurred in connection therewith. Expenses must be advanced to an Indemnitee under certain circumstances.

We have entered into indemnification agreements with each of our directors and officers. These indemnification agreements may require us, among other things, to indemnify our directors and officers for some expenses, including attorneys’ fees, judgments, fines and settlement amounts incurred by a director or officer in any action or proceeding arising out of his or her service as one of our directors or officers, or any of our subsidiaries or any other company or enterprise to which the person provides services at our request.

We maintain a general liability insurance policy that covers certain liabilities of directors and officers of our corporation arising out of claims based on acts or omissions in their capacities as directors or officers.

In any underwriting agreement we enter into in connection with the sale of Class A Common Stock being registered hereby, the underwriters will agree to indemnify, under certain conditions, us, our directors, our officers and persons who control us within the meaning of the Securities Act of 1933, as amended, or the Securities Act, against certain liabilities.

Insofar as indemnification for liabilities arising under the Securities Act may be permitted to our directors, officers and controlling persons pursuant to the foregoing provisions, or otherwise, we have been advised that in the opinion of the SEC such indemnification is against public policy as expressed in the Securities Act and is, therefore, unenforceable. Please read “Item 17. Undertakings” for more information on the SEC’s position regarding such indemnification provisions.

Item 15. Recent sales of Unregistered Securities.

On June 29, 2021, Solo Brands, Inc. agreed to issue 100 shares of common stock, par value $0.001 per share, which will be redeemed upon the consummation of this offering, to Holdings in exchange for $100. The issuance was exempt from registration under Section 4(a)(2) of the Securities Act, as a transaction by an issuer not involving any public offering.

 

II-2


Table of Contents

Item 16. Exhibits and Financial Statement Schedules

(a) Exhibits. See the Exhibit Index attached to this registration statement, which is incorporated by reference herein.

(b) Financial Statement Schedules. Schedules not listed above have been omitted because the information required to be set forth therein is not applicable or is shown in the Financial Statements or notes thereto.

Item 17. Undertakings.

(a) The undersigned Registrant undertakes that in a primary offering of securities of the undersigned Registrant pursuant to this registration statement, regardless of the underwriting method used to sell the securities to the purchaser, if the securities are offered or sold to such purchaser by means of any of the following communications, the undersigned Registrant will be a seller to the purchaser and will be considered to offer or sell such securities to such purchaser:

(i) Any preliminary prospectus or prospectus of the undersigned Registrant relating to the offering required to be filed pursuant to Rule 424 (§ 230.424 of this chapter);

(ii) Any free writing prospectus relating to the offering prepared by or on behalf of the undersigned Registrant or used or referred to by the undersigned Registrant;

(iii) The portion of any other free writing prospectus relating to the offering containing material information about the undersigned Registrant or its securities provided by or on behalf of the undersigned Registrant; and

(iv) Any other communication that is an offer in the offering made by the undersigned Registrant to the purchaser.

(b) The undersigned Registrant hereby undertakes to provide to the underwriters at the closing specified in the underwriting agreement certificates in such denominations and registered in such names as required by the underwriters to permit prompt delivery to each purchaser.

(c) Insofar as indemnification for liabilities arising under the Securities Act may be permitted to directors, officers and controlling persons of the Registrant pursuant to the foregoing provisions, or otherwise, the Registration has been advised that in the opinion of the SEC such indemnification is against public policy as expressed in the Securities Act and is, therefore, unenforceable. In the event that a claim for indemnification against such liabilities (other than the payment by the Registrant of expenses incurred or paid by a director, officer, or controlling person of the Registrant in the successful defense of any action, suit, or proceeding) is asserted by such director, officer, or controlling person in connection with the securities being registered, the Registrant will, unless in the opinion of its counsel the matter has been settled by controlling precedent, submit to a court of appropriate jurisdiction, the question whether such indemnification by it is against public policy as expressed in the Securities Act and will be governed by the final adjudication of such issue.

(d) The Registrant hereby further undertakes that:

(1) For purposes of determining any liability under the Securities Act, the information omitted from the form of prospectus filed as part of this registration statement in reliance upon Rule 430A and contained in a form of prospectus filed by the Registrant pursuant to Rule 424(b)(1) or (4) or 497(h) under the Securities Act shall be deemed to be part of this registration statement as of the time it was declared effective.

(2) For the purpose of determining any liability under the Securities Act, each post-effective amendment that contains a form of prospectus shall be deemed to be a new registration statement relating to the securities offered therein, and the offering of such securities at that time shall be deemed to be the initial bona fide offering thereof.

 

II-3


Table of Contents

EXHIBIT INDEX

 

Exhibit

no.

    

Description

    1.1*      Form of Underwriting Agreement.
    3.1*      Certificate of Incorporation of Solo Brands, Inc., as currently in effect.
    3.2*      Form of Amended and Restated Certificate of Incorporation of Solo Brands, Inc., to be effective upon the closing of this offering.
    3.3*      Bylaws of Solo Brands, Inc., as currently in effect.
    3.4*      Form of Amended and Restated Bylaws of Solo Brands, Inc., to be effective upon the closing of this offering.
    4.1*      Specimen Stock Certificate evidencing the shares of Class A Common Stock.
    5.1*      Opinion of Latham & Watkins LLP.
  10.1*      Form of Tax Receivable Agreement, to be effective upon the closing of this offering.
  10.2      Form of Registration Rights Agreement, to be effective upon the closing of this offering.
  10.3*      Limited Liability Company Agreement of Solo Stove Holdings, LLC, as currently in effect.
  10.4*      Form of Amended and Restated Limited Liability Company Agreement of Solo Stove Holdings, LLC, to be effective upon closing of this offering.
  10.5*      Form of Stockholders Agreement, to be effective upon the closing of this offering.
  10.6+*      Credit Agreement, dated as of May  12, 2021, among Solo DTC Brands, LLC (f/k/a Frontline Advance LLC), Solo Stove Intermediate, LLC, JPMorgan Chase Bank, N.A., as Lead Arranger, L/C Issuer, Lender, Administrative Agent and Collateral Agent, and the Lenders and L/C Issuers party thereto.
  10.7*      Amendment No. 1, dated as of June 2, 2021, to Credit Agreement, dated as of May  12, 2021, among Solo DTC Brands, LLC (f/k/a Frontline Advance LLC), JPMorgan Chase Bank, N.A., as Lead Arranger, L/C Issuer, Lender, Administrative Agent and Collateral Agent, and the Lenders and L/C Issuers party thereto
  10.8*      Amendment No. 2, dated as of September 1, 2021, to Credit Agreement, dated as of May 12, 2021, among Solo DTC Brands, LLC (f/k/a Frontline Advance LLC), JPMorgan Chase Bank, N.A., as Lead Arranger, L/C Issuer, Lender, Administrative Agent and Collateral Agent, and the Lenders and L/C Issuers party thereto
  10.9*      Form of Indemnification Agreement by and between Solo Brands, Inc. and its directors and executive officers.
  10.10#*      Form of Solo Stove Holdings, LLC and SS Management Aggregator, LLC Incentive Equity Agreement
  10.11#*      Form of Amendment to Solo Stove Holdings, LLC and SS Management Aggregator, LLC Incentive Equity Agreement
  10.12#*      Solo Brands, Inc. 2021 Incentive Award Plan
  10.13#*      Form of Stock Option Agreement under the Solo Brands, Inc. 2021 Incentive Award Plan
  10.14#*      Form of Restricted Stock Unit Agreement under the Solo Brands, Inc. 2021 Incentive Award Plan
  10.15#*      Form of Restricted Stock Agreement under the Solo Brands, Inc. 2021 Incentive Award Plan

 

II-4


Table of Contents

Exhibit

no.

    

Description

  10.16#*      Form of Restricted Stock Unit Agreement (Non-Employee Director) under the Solo Brands, Inc. 2021 Incentive Award Plan
  10.17#*      Solo Brands, Inc. 2021 Employee Stock Purchase Plan
  10.18#+*      Employment Agreement, dated as of October 9, 2020, by and between Solo DTC Brands, LLC and John Merris.
  10.19#+*      Employment Agreement, dated as of October 9, 2020, by and between Solo DTC Brands, LLC and Matt Webb.
  10.20#+*      Employment Agreement, dated as of October 9, 2020, by and between Solo DTC Brands, LLC and Clint Mickle.
  10.21#+*      Employment Agreement, dated as of May 21, 2021, by and between Solo DTC Brands, LLC and Samuel Simmons.
  10.22#+*      Employment Agreement, dated as of March 18, 2021, by and between Solo DTC Brands, LLC and Kent Christensen.
  10.23#+*      Employment Agreement, dated as of September 1, 2021, by and between Solo DTC Brands, LLC and Kyle Hency.
  10.24#+*      Employment Agreement, dated as of September 1, 2021, by and between Solo DTC Brands, LLC and Thomas Montgomery.
  10.25#+*      Employment Agreement, dated as of September 1, 2021, by and between Solo DTC Brands, LLC and William Rainer Castillo.
  10.26#+*      Board Letter, dated as of October 1, 2021, by and between Solo Brands and Andrea Tarbox.
  10.27#+*      Board Letter, dated as of August 25, 2021, by and between Solo Brands and Julia Brown.
  10.28#+*      Board Letter, dated as of August 30, 2021, by and between Solo Brands and Marc Randolph.
  10.29*      Non-Employee Director Compensation Policy
  21.1*      List of subsidiaries of Solo Brands, Inc.
  23.1      Consent of Ernst & Young LLP, independent registered public accounting firm.
  23.2      Consent of Moss Adams LLP, independent auditors.
  23.3*      Consent of Latham & Watkins LLP (included in Exhibit 5.1).
  24.1*      Power of Attorney (included on signature page).

 

*   Previously filed.
#   Indicates management contract or compensatory plan.
+   Certain portions of this exhibit (indicated by “[***]”) have been omitted pursuant to Regulation S-K, Item 601(a)(6).

 

II-5


Table of Contents

SIGNATURES

Pursuant to the requirements of the Securities Act of 1933, as amended, the Registrant has duly caused this Registration Statement on Form S-1 to be signed on its behalf by the undersigned, thereunto duly authorized, in Southlake, Texas, on this 25th day of October, 2021.

 

Solo Brands, Inc.
By:  

/s/ John Merris

  Name:    John Merris
  Title:   Chief Executive Officer and Director

 

II-6


Table of Contents

Pursuant to the requirements of the Securities Act of 1933, as amended, this Registration Statement has been signed below by the following persons on behalf of the Registrant and in the capacities indicated on October 25, 2021:

 

Name

  

Title

/s/ John Merris

John Merris

   Chief Executive Officer and Director (Principal Executive Officer)

/s/ Samuel Simmons

Samuel Simmons

   Chief Financial Officer (Principal Financial Officer and Principal Accounting Officer)

*

Matthew Guy-Hamilton

   Director

*

Paul Furer

   Director

*

Andrea K. Tarbox

   Director

*

Julia Brown

   Director

*

Marc Randolph

   Director

 

*By:  

/s/ John Merris

  John Merris
  Attorney-in-Fact

 

II-7